Shape1

立法院公報 第112卷 第3期 委員會紀錄


委員會紀錄

立法院第10屆第6會期經濟委員會第14次全體委員會議紀錄

時  間 中華民國111128日(星期四)9時至1247

地  點 本院紅樓101會議室

主  席 楊委員瓊瓔

繼續開會

主席:現在繼續開會。

進行今日議程所列討論事項。

討 論 事 項

繼續審查112年度中央政府總預算案附屬單位預算非營業部分關於經濟部主管:經濟作業基金、水資源作業基金、經濟特別收入基金、核能發電後端營運基金。

主席:經濟部主管非營業基金,1116日已經詢答結束,現在進行逐項審查。依據預算法第五十條之相關規定,作業基金部分照業務計畫、業務收支、解繳公庫淨額、轉投資計畫、固定資產建設改良擴充、國庫增撥基金額以及補辦預算等逐項審查;特別收入基金部分照業務計畫及基金來源、用途及餘絀、解繳公庫及補辦預算等逐項審查。

現在宣讀今日審查項目與委員提案,宣讀完畢再進行協商。請宣讀。

壹、中華民國112年度中央政府總預算案經濟部主管附屬單位預算(非營業部分)

一、經濟作業基金

Shape3

原列數

分頁

一、業務計畫


5-9

二、業務收支



 1.業務總收入

986,4796千元

17-19

 2.業務總支出

942,1341千元

17-19

 3.本期賸餘

44,3455千元

19

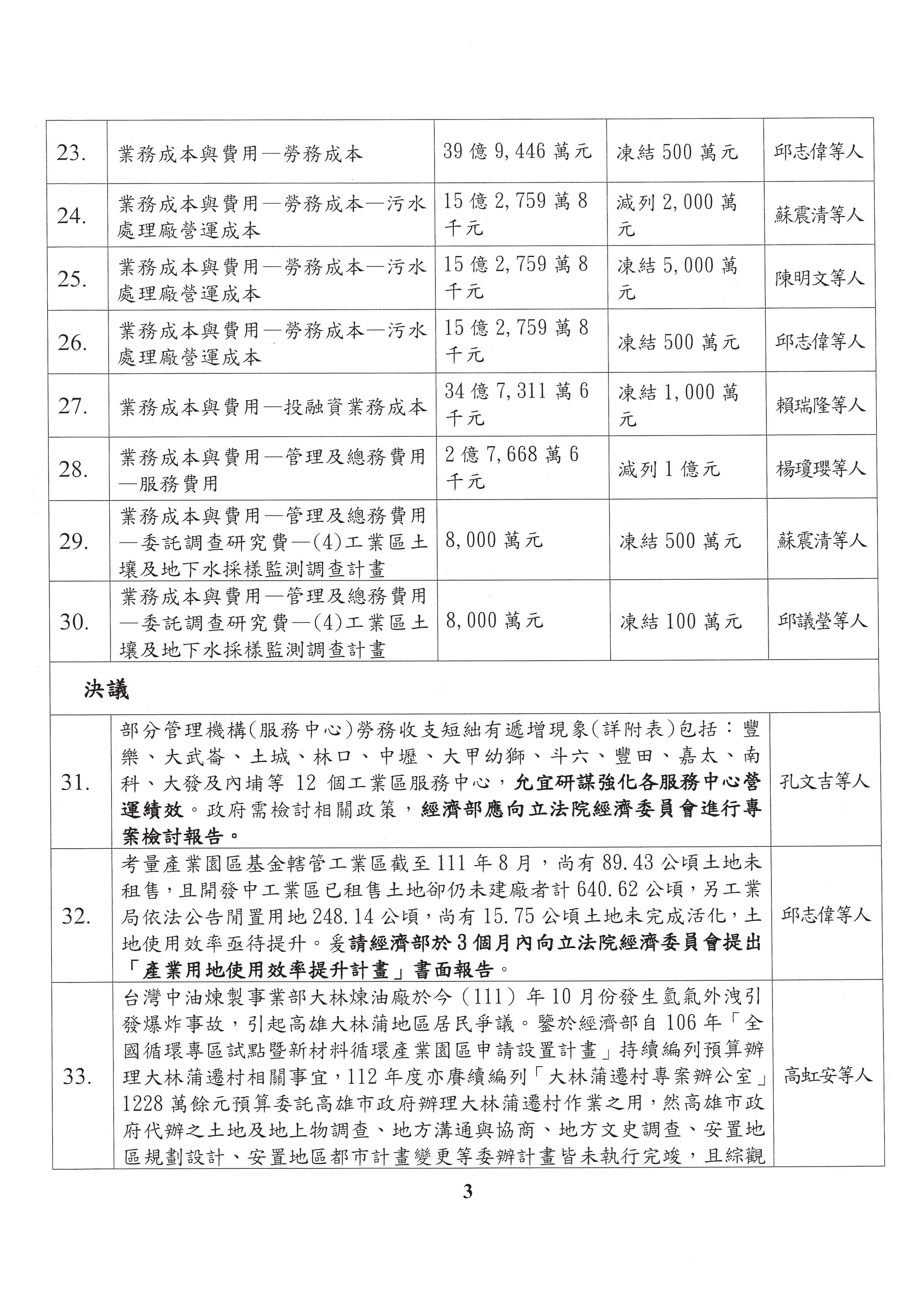
三、解繳公庫淨額

2,7186千元

23

四、轉投資計畫

無列數

67

五、固定資產建設改良擴充

69,4439千元

57-58

Shape4 、國庫增撥基金額

無列數

70

二、水資源作業基金

Shape5

原列數

分頁

一、業務計畫


4-8

二、業務收支



 1.業務總收入

951,0988千元

17-18

 2.業務總支出

1067,5193千元

17-18

 3.本期短絀

116,4205千元

18

三、解繳公庫淨額

無列數

16

四、轉投資計畫

無列數

100-101

五、固定資產建設改良擴充

148,8921千元

88-91

六、國庫增撥基金額

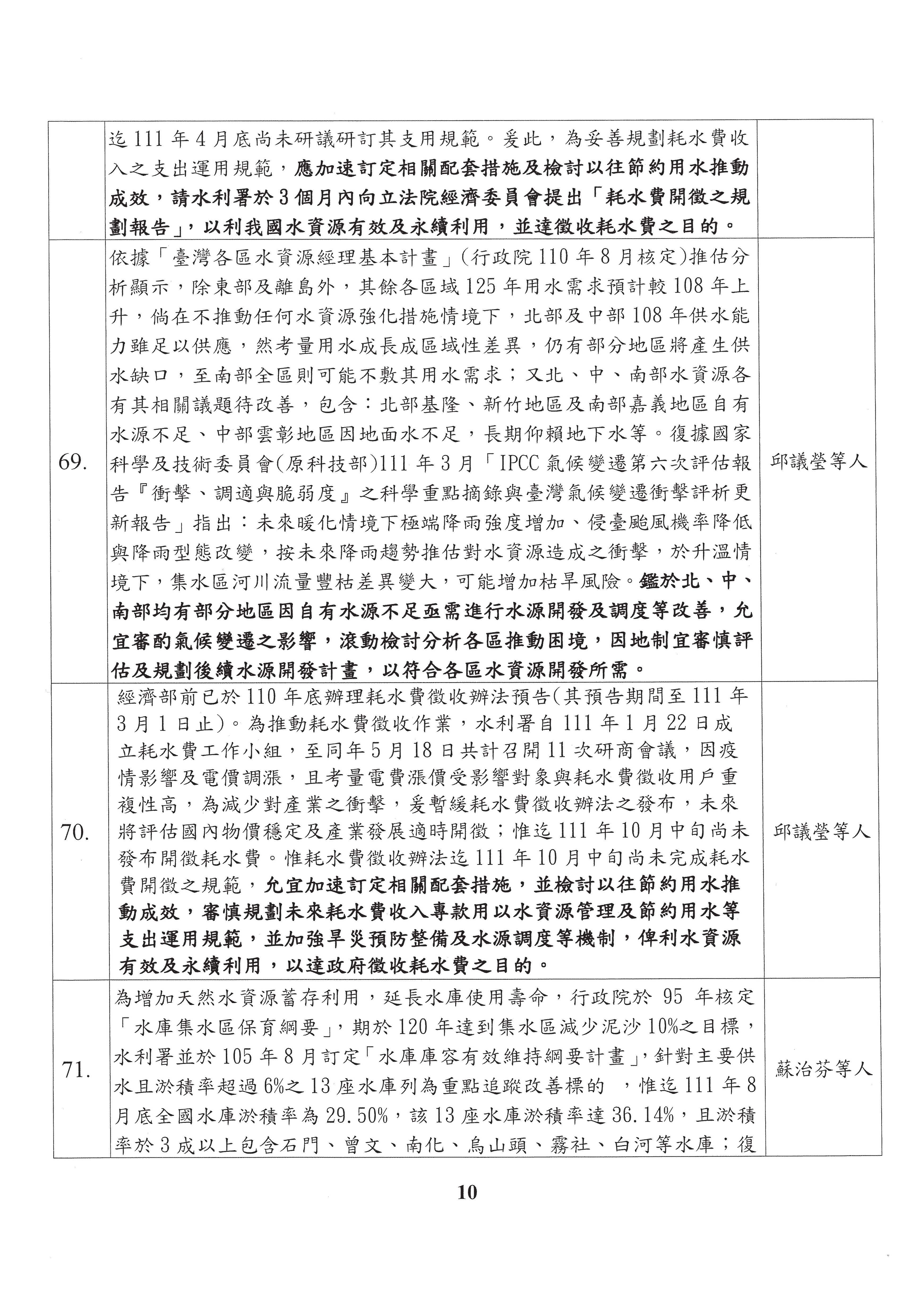
無列數

102-103

七、補辦預算

()固定資產之建設、改良、擴充54,8558千元

()增加資金之轉投資70,195萬元

()資產變賣3,5857千元

10-11

119

Shape6

三、經濟特別收入基金

Shape7

原列數

分頁

一、業務計畫


4-12

二、基金來源、用途及餘絀


33-34

1.基金來源

2203,6197千元

33

2.基金用途

2168,3426千元

33

3.本期賸餘

35,2771千元

33

Shape8 、解繳公庫

無列數

33


四、核能發電後端營運基金

Shape9

原列數

分頁

一、業務計畫


2-8

二、基金來源、用途及餘絀


19

1.基金來源

2631,8907千元


2.基金用途

670,6787千元


3.本期賸餘

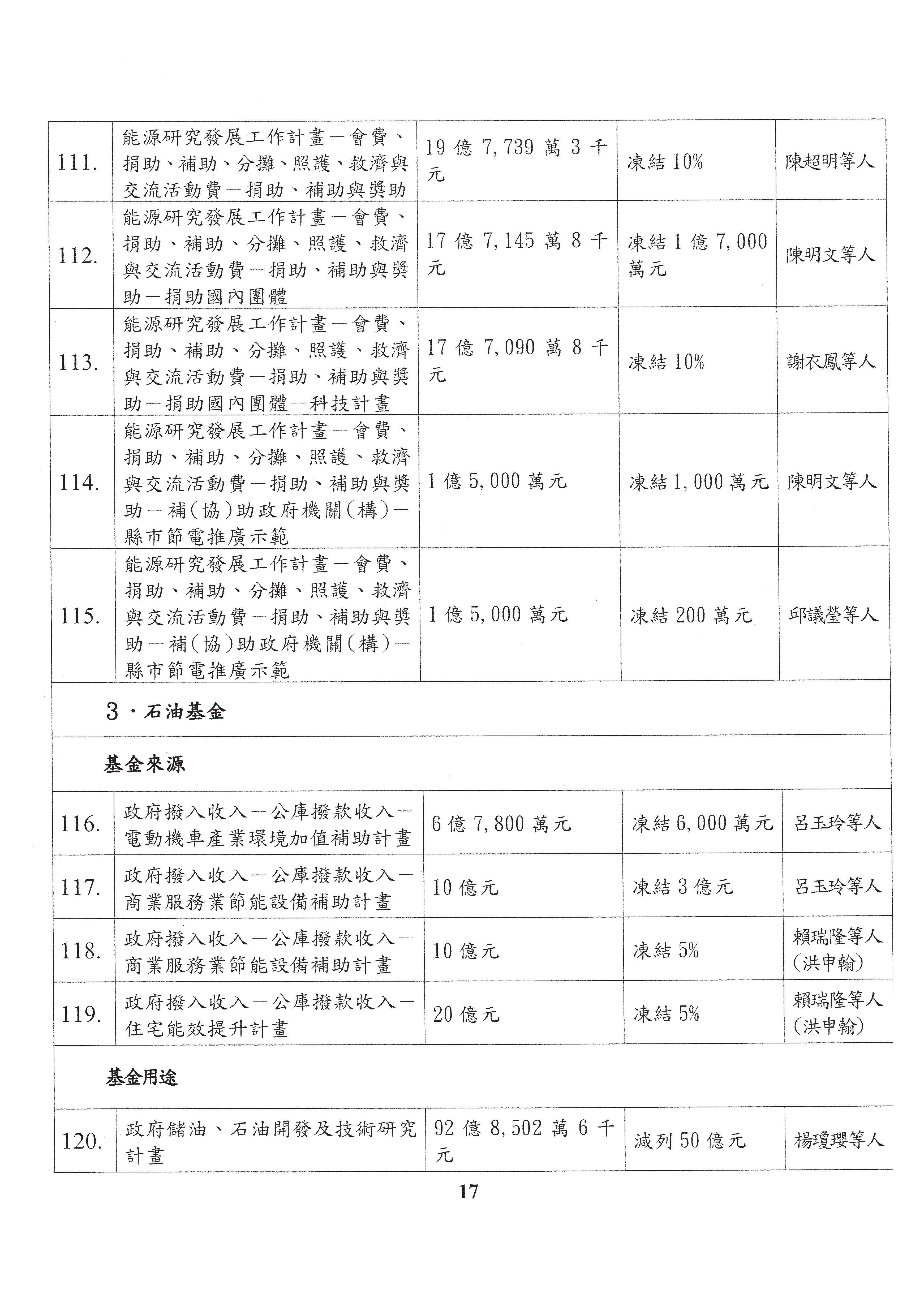
1961,212萬元


Shape10 、解繳公庫

無列數



  貳、委員提案部分:

INCLUDEPICTURE "../../../../../../Users/user/Desktop/經濟作業基金_頁面_001.jpg" \* MERGEFORMAT


INCLUDEPICTURE "../../../../../../Users/user/Desktop/經濟作業基金_頁面_002.jpg" \* MERGEFORMAT INCLUDEPICTURE "../../../../../../Users/user/Desktop/經濟作業基金_頁面_002.jpg" \* MERGEFORMAT INCLUDEPICTURE "../../../../../../Users/user/Desktop/經濟作業基金_頁面_003.jpg" \* MERGEFORMAT INCLUDEPICTURE "../../../../../../Users/user/Desktop/經濟作業基金_頁面_003.jpg" \* MERGEFORMAT INCLUDEPICTURE "../../../../../../Users/user/Desktop/經濟作業基金_頁面_004.jpg" \* MERGEFORMAT INCLUDEPICTURE "../../../../../../Users/user/Desktop/經濟作業基金_頁面_004.jpg" \* MERGEFORMAT INCLUDEPICTURE "../../../../../../Users/user/Desktop/經濟作業基金_頁面_005.jpg" \* MERGEFORMAT INCLUDEPICTURE "../../../../../../Users/user/Desktop/經濟作業基金_頁面_005.jpg" \* MERGEFORMAT INCLUDEPICTURE "../../../../../../Users/user/Desktop/經濟作業基金_頁面_006.jpg" \* MERGEFORMAT INCLUDEPICTURE "../../../../../../Users/user/Desktop/經濟作業基金_頁面_006.jpg" \* MERGEFORMAT INCLUDEPICTURE "../../../../../../Users/user/Desktop/經濟作業基金_頁面_007.jpg" \* MERGEFORMAT INCLUDEPICTURE "../../../../../../Users/user/Desktop/經濟作業基金_頁面_007.jpg" \* MERGEFORMAT INCLUDEPICTURE "../../../../../../Users/user/Desktop/經濟作業基金_頁面_008.jpg" \* MERGEFORMAT INCLUDEPICTURE "../../../../../../Users/user/Desktop/經濟作業基金_頁面_008.jpg" \* MERGEFORMAT INCLUDEPICTURE "../../../../../../Users/user/Desktop/經濟作業基金_頁面_009.jpg" \* MERGEFORMAT INCLUDEPICTURE "../../../../../../Users/user/Desktop/經濟作業基金_頁面_009.jpg" \* MERGEFORMAT INCLUDEPICTURE "../../../../../../Users/user/Desktop/經濟作業基金_頁面_010.jpg" \* MERGEFORMAT INCLUDEPICTURE "../../../../../../Users/user/Desktop/經濟作業基金_頁面_010.jpg" \* MERGEFORMAT INCLUDEPICTURE "../../../../../../Users/user/Desktop/經濟作業基金_頁面_011.jpg" \* MERGEFORMAT INCLUDEPICTURE "../../../../../../Users/user/Desktop/經濟作業基金_頁面_011.jpg" \* MERGEFORMAT INCLUDEPICTURE "../../../../../../Users/user/Desktop/經濟作業基金_頁面_012.jpg" \* MERGEFORMAT INCLUDEPICTURE "../../../../../../Users/user/Desktop/經濟作業基金_頁面_012.jpg" \* MERGEFORMAT INCLUDEPICTURE "../../../../../../Users/user/Desktop/經濟作業基金_頁面_013.jpg" \* MERGEFORMAT INCLUDEPICTURE "../../../../../../Users/user/Desktop/經濟作業基金_頁面_013.jpg" \* MERGEFORMAT INCLUDEPICTURE "../../../../../../Users/user/Desktop/經濟作業基金_頁面_014.jpg" \* MERGEFORMAT INCLUDEPICTURE "../../../../../../Users/user/Desktop/經濟作業基金_頁面_014.jpg" \* MERGEFORMAT INCLUDEPICTURE "../../../../../../Users/user/Desktop/經濟作業基金_頁面_015.jpg" \* MERGEFORMAT INCLUDEPICTURE "../../../../../../Users/user/Desktop/經濟作業基金_頁面_015.jpg" \* MERGEFORMAT INCLUDEPICTURE "../../../../../../Users/user/Desktop/經濟作業基金_頁面_016.jpg" \* MERGEFORMAT INCLUDEPICTURE "../../../../../../Users/user/Desktop/經濟作業基金_頁面_016.jpg" \* MERGEFORMAT INCLUDEPICTURE "../../../../../../Users/user/Desktop/經濟作業基金_頁面_017.jpg" \* MERGEFORMAT INCLUDEPICTURE "../../../../../../Users/user/Desktop/經濟作業基金_頁面_017.jpg" \* MERGEFORMAT INCLUDEPICTURE "../../../../../../Users/user/Desktop/經濟作業基金_頁面_018.jpg" \* MERGEFORMAT INCLUDEPICTURE "../../../../../../Users/user/Desktop/經濟作業基金_頁面_018.jpg" \* MERGEFORMAT INCLUDEPICTURE "../../../../../../Users/user/Desktop/經濟作業基金_頁面_019.jpg" \* MERGEFORMAT INCLUDEPICTURE "../../../../../../Users/user/Desktop/經濟作業基金_頁面_019.jpg" \* MERGEFORMAT INCLUDEPICTURE "../../../../../../Users/user/Desktop/經濟作業基金_頁面_020.jpg" \* MERGEFORMAT INCLUDEPICTURE "../../../../../../Users/user/Desktop/經濟作業基金_頁面_020.jpg" \* MERGEFORMAT INCLUDEPICTURE "../../../../../../Users/user/Desktop/經濟作業基金_頁面_021.jpg" \* MERGEFORMAT INCLUDEPICTURE "../../../../../../Users/user/Desktop/經濟作業基金_頁面_021.jpg" \* MERGEFORMAT INCLUDEPICTURE "../../../../../../Users/user/Desktop/經濟作業基金_頁面_022.jpg" \* MERGEFORMAT INCLUDEPICTURE "../../../../../../Users/user/Desktop/經濟作業基金_頁面_022.jpg" \* MERGEFORMAT INCLUDEPICTURE "../../../../../../Users/user/Desktop/經濟作業基金_頁面_023.jpg" \* MERGEFORMAT INCLUDEPICTURE "../../../../../../Users/user/Desktop/經濟作業基金_頁面_023.jpg" \* MERGEFORMAT INCLUDEPICTURE "../../../../../../Users/user/Desktop/經濟作業基金_頁面_024.jpg" \* MERGEFORMAT INCLUDEPICTURE "../../../../../../Users/user/Desktop/經濟作業基金_頁面_024.jpg" \* MERGEFORMAT INCLUDEPICTURE "../../../../../../Users/user/Desktop/經濟作業基金_頁面_025.jpg" \* MERGEFORMAT INCLUDEPICTURE "../../../../../../Users/user/Desktop/經濟作業基金_頁面_025.jpg" \* MERGEFORMAT INCLUDEPICTURE "../../../../../../Users/user/Desktop/經濟作業基金_頁面_026.jpg" \* MERGEFORMAT INCLUDEPICTURE "../../../../../../Users/user/Desktop/經濟作業基金_頁面_026.jpg" \* MERGEFORMAT INCLUDEPICTURE "../../../../../../Users/user/Desktop/經濟作業基金_頁面_027.jpg" \* MERGEFORMAT INCLUDEPICTURE "../../../../../../Users/user/Desktop/經濟作業基金_頁面_027.jpg" \* MERGEFORMAT INCLUDEPICTURE "../../../../../../Users/user/Desktop/經濟作業基金_頁面_028.jpg" \* MERGEFORMAT INCLUDEPICTURE "../../../../../../Users/user/Desktop/經濟作業基金_頁面_028.jpg" \* MERGEFORMAT INCLUDEPICTURE "../../../../../../Users/user/Desktop/經濟作業基金_頁面_029.jpg" \* MERGEFORMAT INCLUDEPICTURE "../../../../../../Users/user/Desktop/經濟作業基金_頁面_029.jpg" \* MERGEFORMAT INCLUDEPICTURE "../../../../../../Users/user/Desktop/經濟作業基金_頁面_030.jpg" \* MERGEFORMAT INCLUDEPICTURE "../../../../../../Users/user/Desktop/經濟作業基金_頁面_030.jpg" \* MERGEFORMAT INCLUDEPICTURE "../../../../../../Users/user/Desktop/經濟作業基金_頁面_031.jpg" \* MERGEFORMAT INCLUDEPICTURE "../../../../../../Users/user/Desktop/經濟作業基金_頁面_031.jpg" \* MERGEFORMAT INCLUDEPICTURE "../../../../../../Users/user/Desktop/經濟作業基金_頁面_032.jpg" \* MERGEFORMAT INCLUDEPICTURE "../../../../../../Users/user/Desktop/經濟作業基金_頁面_032.jpg" \* MERGEFORMAT INCLUDEPICTURE "../../../../../../Users/user/Desktop/經濟作業基金_頁面_033.jpg" \* MERGEFORMAT INCLUDEPICTURE "../../../../../../Users/user/Desktop/經濟作業基金_頁面_033.jpg" \* MERGEFORMAT INCLUDEPICTURE "../../../../../../Users/user/Desktop/經濟作業基金_頁面_034.jpg" \* MERGEFORMAT INCLUDEPICTURE "../../../../../../Users/user/Desktop/經濟作業基金_頁面_034.jpg" \* MERGEFORMAT INCLUDEPICTURE "../../../../../../Users/user/Desktop/經濟作業基金_頁面_035.jpg" \* MERGEFORMAT INCLUDEPICTURE "../../../../../../Users/user/Desktop/經濟作業基金_頁面_035.jpg" \* MERGEFORMAT INCLUDEPICTURE "../../../../../../Users/user/Desktop/經濟作業基金_頁面_037.jpg" \* MERGEFORMAT INCLUDEPICTURE "../../../../../../Users/user/Desktop/經濟作業基金_頁面_037.jpg" \* MERGEFORMAT INCLUDEPICTURE "../../../../../../Users/user/Desktop/經濟作業基金_頁面_038.jpg" \* MERGEFORMAT INCLUDEPICTURE "../../../../../../Users/user/Desktop/經濟作業基金_頁面_038.jpg" \* MERGEFORMAT INCLUDEPICTURE "../../../../../../Users/user/Desktop/經濟作業基金_頁面_039.jpg" \* MERGEFORMAT INCLUDEPICTURE "../../../../../../Users/user/Desktop/經濟作業基金_頁面_039.jpg" \* MERGEFORMAT INCLUDEPICTURE "../../../../../../Users/user/Desktop/經濟作業基金_頁面_040.jpg" \* MERGEFORMAT INCLUDEPICTURE "../../../../../../Users/user/Desktop/經濟作業基金_頁面_040.jpg" \* MERGEFORMAT INCLUDEPICTURE "../../../../../../Users/user/Desktop/經濟作業基金_頁面_041.jpg" \* MERGEFORMAT INCLUDEPICTURE "../../../../../../Users/user/Desktop/經濟作業基金_頁面_041.jpg" \* MERGEFORMAT INCLUDEPICTURE "../../../../../../Users/user/Desktop/經濟作業基金_頁面_042.jpg" \* MERGEFORMAT INCLUDEPICTURE "../../../../../../Users/user/Desktop/經濟作業基金_頁面_042.jpg" \* MERGEFORMAT INCLUDEPICTURE "../../../../../../Users/user/Desktop/經濟作業基金_頁面_043.jpg" \* MERGEFORMAT INCLUDEPICTURE "../../../../../../Users/user/Desktop/經濟作業基金_頁面_043.jpg" \* MERGEFORMAT INCLUDEPICTURE "../../../../../../Users/user/Desktop/經濟作業基金_頁面_044.jpg" \* MERGEFORMAT INCLUDEPICTURE "../../../../../../Users/user/Desktop/經濟作業基金_頁面_044.jpg" \* MERGEFORMAT INCLUDEPICTURE "../../../../../../Users/user/Desktop/經濟作業基金_頁面_045.jpg" \* MERGEFORMAT INCLUDEPICTURE "../../../../../../Users/user/Desktop/經濟作業基金_頁面_045.jpg" \* MERGEFORMAT INCLUDEPICTURE "../../../../../../Users/user/Desktop/經濟作業基金_頁面_046.jpg" \* MERGEFORMAT INCLUDEPICTURE "../../../../../../Users/user/Desktop/經濟作業基金_頁面_046.jpg" \* MERGEFORMAT INCLUDEPICTURE "../../../../../../Users/user/Desktop/經濟作業基金_頁面_047.jpg" \* MERGEFORMAT INCLUDEPICTURE "../../../../../../Users/user/Desktop/經濟作業基金_頁面_047.jpg" \* MERGEFORMAT INCLUDEPICTURE "../../../../../../Users/user/Desktop/經濟作業基金_頁面_048.jpg" \* MERGEFORMAT INCLUDEPICTURE "../../../../../../Users/user/Desktop/經濟作業基金_頁面_048.jpg" \* MERGEFORMAT INCLUDEPICTURE "../../../../../../Users/user/Desktop/經濟作業基金_頁面_049.jpg" \* MERGEFORMAT INCLUDEPICTURE "../../../../../../Users/user/Desktop/經濟作業基金_頁面_049.jpg" \* MERGEFORMAT INCLUDEPICTURE "../../../../../../Users/user/Desktop/經濟作業基金_頁面_050.jpg" \* MERGEFORMAT INCLUDEPICTURE "../../../../../../Users/user/Desktop/經濟作業基金_頁面_050.jpg" \* MERGEFORMAT INCLUDEPICTURE "../../../../../../Users/user/Desktop/經濟作業基金_頁面_051.jpg" \* MERGEFORMAT INCLUDEPICTURE "../../../../../../Users/user/Desktop/經濟作業基金_頁面_051.jpg" \* MERGEFORMAT INCLUDEPICTURE "../../../../../../Users/user/Desktop/經濟作業基金_頁面_052.jpg" \* MERGEFORMAT INCLUDEPICTURE "../../../../../../Users/user/Desktop/經濟作業基金_頁面_052.jpg" \* MERGEFORMAT INCLUDEPICTURE "../../../../../../Users/user/Desktop/經濟作業基金_頁面_053.jpg" \* MERGEFORMAT INCLUDEPICTURE "../../../../../../Users/user/Desktop/經濟作業基金_頁面_053.jpg" \* MERGEFORMAT INCLUDEPICTURE "../../../../../../Users/user/Desktop/經濟作業基金_頁面_054.jpg" \* MERGEFORMAT INCLUDEPICTURE "../../../../../../Users/user/Desktop/經濟作業基金_頁面_054.jpg" \* MERGEFORMAT INCLUDEPICTURE "../../../../../../Users/user/Desktop/經濟作業基金_頁面_055.jpg" \* MERGEFORMAT INCLUDEPICTURE "../../../../../../Users/user/Desktop/經濟作業基金_頁面_055.jpg" \* MERGEFORMAT INCLUDEPICTURE "../../../../../../Users/user/Desktop/經濟作業基金_頁面_056.jpg" \* MERGEFORMAT INCLUDEPICTURE "../../../../../../Users/user/Desktop/經濟作業基金_頁面_056.jpg" \* MERGEFORMAT INCLUDEPICTURE "../../../../../../Users/user/Desktop/經濟作業基金_頁面_057.jpg" \* MERGEFORMAT INCLUDEPICTURE "../../../../../../Users/user/Desktop/經濟作業基金_頁面_057.jpg" \* MERGEFORMAT INCLUDEPICTURE "../../../../../../Users/user/Desktop/經濟作業基金_頁面_058.jpg" \* MERGEFORMAT INCLUDEPICTURE "../../../../../../Users/user/Desktop/經濟作業基金_頁面_058.jpg" \* MERGEFORMAT INCLUDEPICTURE "../../../../../../Users/user/Desktop/經濟作業基金_頁面_059.jpg" \* MERGEFORMAT INCLUDEPICTURE "../../../../../../Users/user/Desktop/經濟作業基金_頁面_059.jpg" \* MERGEFORMAT INCLUDEPICTURE "../../../../../../Users/user/Desktop/經濟作業基金_頁面_060.jpg" \* MERGEFORMAT INCLUDEPICTURE "../../../../../../Users/user/Desktop/經濟作業基金_頁面_060.jpg" \* MERGEFORMAT INCLUDEPICTURE "../../../../../../Users/user/Desktop/經濟作業基金_頁面_061.jpg" \* MERGEFORMAT INCLUDEPICTURE "../../../../../../Users/user/Desktop/經濟作業基金_頁面_061.jpg" \* MERGEFORMAT INCLUDEPICTURE "../../../../../../Users/user/Desktop/經濟作業基金_頁面_062.jpg" \* MERGEFORMAT INCLUDEPICTURE "../../../../../../Users/user/Desktop/經濟作業基金_頁面_062.jpg" \* MERGEFORMAT INCLUDEPICTURE "../../../../../../Users/user/Desktop/經濟作業基金_頁面_063.jpg" \* MERGEFORMAT INCLUDEPICTURE "../../../../../../Users/user/Desktop/經濟作業基金_頁面_063.jpg" \* MERGEFORMAT INCLUDEPICTURE "../../../../../../Users/user/Desktop/經濟作業基金_頁面_064.jpg" \* MERGEFORMAT INCLUDEPICTURE "../../../../../../Users/user/Desktop/經濟作業基金_頁面_064.jpg" \* MERGEFORMAT INCLUDEPICTURE "../../../../../../Users/user/Desktop/經濟作業基金_頁面_065.jpg" \* MERGEFORMAT INCLUDEPICTURE "../../../../../../Users/user/Desktop/經濟作業基金_頁面_065.jpg" \* MERGEFORMAT INCLUDEPICTURE "../../../../../../Users/user/Desktop/經濟作業基金_頁面_066.jpg" \* MERGEFORMAT INCLUDEPICTURE "../../../../../../Users/user/Desktop/經濟作業基金_頁面_066.jpg" \* MERGEFORMAT INCLUDEPICTURE "../../../../../../Users/user/Desktop/經濟作業基金_頁面_067.jpg" \* MERGEFORMAT INCLUDEPICTURE "../../../../../../Users/user/Desktop/經濟作業基金_頁面_067.jpg" \* MERGEFORMAT INCLUDEPICTURE "../../../../../../Users/user/Desktop/經濟作業基金_頁面_068.jpg" \* MERGEFORMAT INCLUDEPICTURE "../../../../../../Users/user/Desktop/經濟作業基金_頁面_068.jpg" \* MERGEFORMAT INCLUDEPICTURE "../../../../../../Users/user/Desktop/經濟作業基金_頁面_069.jpg" \* MERGEFORMAT INCLUDEPICTURE "../../../../../../Users/user/Desktop/經濟作業基金_頁面_069.jpg" \* MERGEFORMAT INCLUDEPICTURE "../../../../../../Users/user/Desktop/經濟作業基金_頁面_070.jpg" \* MERGEFORMAT INCLUDEPICTURE "../../../../../../Users/user/Desktop/經濟作業基金_頁面_070.jpg" \* MERGEFORMAT INCLUDEPICTURE "../../../../../../Users/user/Desktop/經濟作業基金_頁面_071.jpg" \* MERGEFORMAT INCLUDEPICTURE "../../../../../../Users/user/Desktop/經濟作業基金_頁面_071.jpg" \* MERGEFORMAT INCLUDEPICTURE "../../../../../../Users/user/Desktop/經濟作業基金_頁面_072.jpg" \* MERGEFORMAT INCLUDEPICTURE "../../../../../../Users/user/Desktop/經濟作業基金_頁面_072.jpg" \* MERGEFORMAT INCLUDEPICTURE "../../../../../../Users/user/Desktop/經濟作業基金_頁面_073.jpg" \* MERGEFORMAT INCLUDEPICTURE "../../../../../../Users/user/Desktop/經濟作業基金_頁面_073.jpg" \* MERGEFORMAT INCLUDEPICTURE "../../../../../../Users/user/Desktop/經濟作業基金_頁面_074.jpg" \* MERGEFORMAT INCLUDEPICTURE "../../../../../../Users/user/Desktop/經濟作業基金_頁面_074.jpg" \* MERGEFORMAT INCLUDEPICTURE "../../../../../../Users/user/Desktop/經濟作業基金_頁面_075.jpg" \* MERGEFORMAT INCLUDEPICTURE "../../../../../../Users/user/Desktop/經濟作業基金_頁面_075.jpg" \* MERGEFORMAT INCLUDEPICTURE "../../../../../../Users/user/Desktop/經濟作業基金_頁面_076.jpg" \* MERGEFORMAT INCLUDEPICTURE "../../../../../../Users/user/Desktop/經濟作業基金_頁面_076.jpg" \* MERGEFORMAT INCLUDEPICTURE "../../../../../../Users/user/Desktop/經濟作業基金_頁面_077.jpg" \* MERGEFORMAT INCLUDEPICTURE "../../../../../../Users/user/Desktop/經濟作業基金_頁面_077.jpg" \* MERGEFORMAT INCLUDEPICTURE "../../../../../../Users/user/Desktop/經濟作業基金_頁面_078.jpg" \* MERGEFORMAT INCLUDEPICTURE "../../../../../../Users/user/Desktop/經濟作業基金_頁面_078.jpg" \* MERGEFORMAT INCLUDEPICTURE "../../../../../../Users/user/Desktop/經濟作業基金_頁面_079.jpg" \* MERGEFORMAT INCLUDEPICTURE "../../../../../../Users/user/Desktop/經濟作業基金_頁面_079.jpg" \* MERGEFORMAT INCLUDEPICTURE "../../../../../../Users/user/Desktop/經濟作業基金_頁面_080.jpg" \* MERGEFORMAT INCLUDEPICTURE "../../../../../../Users/user/Desktop/經濟作業基金_頁面_080.jpg" \* MERGEFORMAT INCLUDEPICTURE "../../../../../../Users/user/Desktop/經濟作業基金_頁面_081.jpg" \* MERGEFORMAT INCLUDEPICTURE "../../../../../../Users/user/Desktop/經濟作業基金_頁面_081.jpg" \* MERGEFORMAT INCLUDEPICTURE "../../../../../../Users/user/Desktop/經濟作業基金_頁面_082.jpg" \* MERGEFORMAT INCLUDEPICTURE "../../../../../../Users/user/Desktop/經濟作業基金_頁面_082.jpg" \* MERGEFORMAT INCLUDEPICTURE "../../../../../../Users/user/Desktop/經濟作業基金_頁面_083.jpg" \* MERGEFORMAT INCLUDEPICTURE "../../../../../../Users/user/Desktop/經濟作業基金_頁面_083.jpg" \* MERGEFORMAT INCLUDEPICTURE "../../../../../../Users/user/Desktop/經濟作業基金_頁面_084.jpg" \* MERGEFORMAT INCLUDEPICTURE "../../../../../../Users/user/Desktop/經濟作業基金_頁面_084.jpg" \* MERGEFORMAT INCLUDEPICTURE "../../../../../../Users/user/Desktop/經濟作業基金_頁面_085.jpg" \* MERGEFORMAT INCLUDEPICTURE "../../../../../../Users/user/Desktop/經濟作業基金_頁面_085.jpg" \* MERGEFORMAT INCLUDEPICTURE "../../../../../../Users/user/Desktop/經濟作業基金_頁面_086.jpg" \* MERGEFORMAT INCLUDEPICTURE "../../../../../../Users/user/Desktop/經濟作業基金_頁面_086.jpg" \* MERGEFORMAT INCLUDEPICTURE "../../../../../../Users/user/Desktop/經濟作業基金_頁面_087.jpg" \* MERGEFORMAT INCLUDEPICTURE "../../../../../../Users/user/Desktop/經濟作業基金_頁面_087.jpg" \* MERGEFORMAT INCLUDEPICTURE "../../../../../../Users/user/Desktop/經濟作業基金_頁面_088.jpg" \* MERGEFORMAT INCLUDEPICTURE "../../../../../../Users/user/Desktop/經濟作業基金_頁面_088.jpg" \* MERGEFORMAT INCLUDEPICTURE "../../../../../../Users/user/Desktop/經濟作業基金_頁面_089.jpg" \* MERGEFORMAT INCLUDEPICTURE "../../../../../../Users/user/Desktop/經濟作業基金_頁面_089.jpg" \* MERGEFORMAT INCLUDEPICTURE "../../../../../../Users/user/Desktop/經濟作業基金_頁面_090.jpg" \* MERGEFORMAT INCLUDEPICTURE "../../../../../../Users/user/Desktop/經濟作業基金_頁面_090.jpg" \* MERGEFORMAT INCLUDEPICTURE "../../../../../../Users/user/Desktop/經濟作業基金_頁面_091.jpg" \* MERGEFORMAT INCLUDEPICTURE "../../../../../../Users/user/Desktop/經濟作業基金_頁面_091.jpg" \* MERGEFORMAT INCLUDEPICTURE "../../../../../../Users/user/Desktop/經濟作業基金_頁面_092.jpg" \* MERGEFORMAT INCLUDEPICTURE "../../../../../../Users/user/Desktop/經濟作業基金_頁面_092.jpg" \* MERGEFORMAT INCLUDEPICTURE "../../../../../../Users/user/Desktop/經濟作業基金_頁面_093.jpg" \* MERGEFORMAT INCLUDEPICTURE "../../../../../../Users/user/Desktop/經濟作業基金_頁面_093.jpg" \* MERGEFORMAT INCLUDEPICTURE "../../../../../../Users/user/Desktop/經濟作業基金_頁面_094.jpg" \* MERGEFORMAT INCLUDEPICTURE "../../../../../../Users/user/Desktop/經濟作業基金_頁面_094.jpg" \* MERGEFORMAT INCLUDEPICTURE "../../../../../../Users/user/Desktop/經濟作業基金_頁面_095.jpg" \* MERGEFORMAT INCLUDEPICTURE "../../../../../../Users/user/Desktop/經濟作業基金_頁面_095.jpg" \* MERGEFORMAT INCLUDEPICTURE "../../../../../../Users/user/Desktop/經濟作業基金_頁面_096.jpg" \* MERGEFORMAT INCLUDEPICTURE "../../../../../../Users/user/Desktop/經濟作業基金_頁面_096.jpg" \* MERGEFORMAT INCLUDEPICTURE "../../../../../../Users/user/Desktop/經濟作業基金_頁面_097.jpg" \* MERGEFORMAT INCLUDEPICTURE "../../../../../../Users/user/Desktop/經濟作業基金_頁面_097.jpg" \* MERGEFORMAT INCLUDEPICTURE "../../../../../../Users/user/Desktop/經濟作業基金_頁面_098.jpg" \* MERGEFORMAT INCLUDEPICTURE "../../../../../../Users/user/Desktop/經濟作業基金_頁面_098.jpg" \* MERGEFORMAT INCLUDEPICTURE "../../../../../../Users/user/Desktop/經濟作業基金_頁面_099.jpg" \* MERGEFORMAT INCLUDEPICTURE "../../../../../../Users/user/Desktop/經濟作業基金_頁面_099.jpg" \* MERGEFORMAT INCLUDEPICTURE "../../../../../../Users/user/Desktop/經濟作業基金_頁面_100.jpg" \* MERGEFORMAT INCLUDEPICTURE "../../../../../../Users/user/Desktop/經濟作業基金_頁面_100.jpg" \* MERGEFORMAT INCLUDEPICTURE "../../../../../../Users/user/Desktop/經濟作業基金_頁面_101.jpg" \* MERGEFORMAT INCLUDEPICTURE "../../../../../../Users/user/Desktop/經濟作業基金_頁面_101.jpg" \* MERGEFORMAT INCLUDEPICTURE "../../../../../../Users/user/Desktop/經濟作業基金_頁面_102.jpg" \* MERGEFORMAT INCLUDEPICTURE "../../../../../../Users/user/Desktop/經濟作業基金_頁面_102.jpg" \* MERGEFORMAT INCLUDEPICTURE "../../../../../../Users/user/Desktop/經濟作業基金_頁面_103.jpg" \* MERGEFORMAT INCLUDEPICTURE "../../../../../../Users/user/Desktop/經濟作業基金_頁面_103.jpg" \* MERGEFORMAT INCLUDEPICTURE "../../../../../../Users/user/Desktop/經濟作業基金_頁面_104.jpg" \* MERGEFORMAT INCLUDEPICTURE "../../../../../../Users/user/Desktop/經濟作業基金_頁面_104.jpg" \* MERGEFORMAT INCLUDEPICTURE "../../../../../../Users/user/Desktop/經濟作業基金_頁面_105.jpg" \* MERGEFORMAT INCLUDEPICTURE "../../../../../../Users/user/Desktop/經濟作業基金_頁面_105.jpg" \* MERGEFORMAT INCLUDEPICTURE "../../../../../../Users/user/Desktop/經濟作業基金_頁面_106.jpg" \* MERGEFORMAT INCLUDEPICTURE "../../../../../../Users/user/Desktop/經濟作業基金_頁面_106.jpg" \* MERGEFORMAT INCLUDEPICTURE "../../../../../../Users/user/Desktop/經濟作業基金_頁面_107.jpg" \* MERGEFORMAT INCLUDEPICTURE "../../../../../../Users/user/Desktop/經濟作業基金_頁面_107.jpg" \* MERGEFORMAT INCLUDEPICTURE "../../../../../../Users/user/Desktop/經濟作業基金_頁面_108.jpg" \* MERGEFORMAT INCLUDEPICTURE "../../../../../../Users/user/Desktop/經濟作業基金_頁面_108.jpg" \* MERGEFORMAT INCLUDEPICTURE "../../../../../../Users/user/Desktop/經濟作業基金_頁面_109.jpg" \* MERGEFORMAT INCLUDEPICTURE "../../../../../../Users/user/Desktop/經濟作業基金_頁面_109.jpg" \* MERGEFORMAT INCLUDEPICTURE "../../../../../../Users/user/Desktop/經濟作業基金_頁面_110.jpg" \* MERGEFORMAT INCLUDEPICTURE "../../../../../../Users/user/Desktop/經濟作業基金_頁面_110.jpg" \* MERGEFORMAT INCLUDEPICTURE "../../../../../../Users/user/Desktop/經濟作業基金_頁面_111.jpg" \* MERGEFORMAT INCLUDEPICTURE "../../../../../../Users/user/Desktop/經濟作業基金_頁面_111.jpg" \* MERGEFORMAT INCLUDEPICTURE "../../../../../../Users/user/Desktop/經濟作業基金_頁面_112.jpg" \* MERGEFORMAT INCLUDEPICTURE "../../../../../../Users/user/Desktop/經濟作業基金_頁面_112.jpg" \* MERGEFORMAT INCLUDEPICTURE "../../../../../../Users/user/Desktop/經濟作業基金_頁面_113.jpg" \* MERGEFORMAT INCLUDEPICTURE "../../../../../../Users/user/Desktop/經濟作業基金_頁面_113.jpg" \* MERGEFORMAT INCLUDEPICTURE "../../../../../../Users/user/Desktop/經濟作業基金_頁面_114.jpg" \* MERGEFORMAT INCLUDEPICTURE "../../../../../../Users/user/Desktop/經濟作業基金_頁面_114.jpg" \* MERGEFORMAT INCLUDEPICTURE "../../../../../../Users/user/Desktop/經濟作業基金_頁面_115.jpg" \* MERGEFORMAT INCLUDEPICTURE "../../../../../../Users/user/Desktop/經濟作業基金_頁面_115.jpg" \* MERGEFORMAT INCLUDEPICTURE "../../../../../../Users/user/Desktop/經濟作業基金_頁面_116.jpg" \* MERGEFORMAT INCLUDEPICTURE "../../../../../../Users/user/Desktop/經濟作業基金_頁面_116.jpg" \* MERGEFORMAT INCLUDEPICTURE "../../../../../../Users/user/Desktop/經濟作業基金_頁面_117.jpg" \* MERGEFORMAT INCLUDEPICTURE "../../../../../../Users/user/Desktop/經濟作業基金_頁面_117.jpg" \* MERGEFORMAT INCLUDEPICTURE "../../../../../../Users/user/Desktop/經濟作業基金_頁面_118.jpg" \* MERGEFORMAT INCLUDEPICTURE "../../../../../../Users/user/Desktop/經濟作業基金_頁面_118.jpg" \* MERGEFORMAT INCLUDEPICTURE "../../../../../../Users/user/Desktop/經濟作業基金_頁面_119.jpg" \* MERGEFORMAT INCLUDEPICTURE "../../../../../../Users/user/Desktop/經濟作業基金_頁面_119.jpg" \* MERGEFORMAT INCLUDEPICTURE "../../../../../../Users/user/Desktop/經濟作業基金_頁面_120.jpg" \* MERGEFORMAT INCLUDEPICTURE "../../../../../../Users/user/Desktop/經濟作業基金_頁面_120.jpg" \* MERGEFORMAT INCLUDEPICTURE "../../../../../../Users/user/Desktop/經濟作業基金_頁面_121.jpg" \* MERGEFORMAT INCLUDEPICTURE "../../../../../../Users/user/Desktop/經濟作業基金_頁面_121.jpg" \* MERGEFORMAT INCLUDEPICTURE "../../../../../../Users/user/Desktop/經濟作業基金_頁面_122.jpg" \* MERGEFORMAT INCLUDEPICTURE "../../../../../../Users/user/Desktop/經濟作業基金_頁面_122.jpg" \* MERGEFORMAT INCLUDEPICTURE "../../../../../../Users/user/Desktop/經濟作業基金_頁面_123.jpg" \* MERGEFORMAT INCLUDEPICTURE "../../../../../../Users/user/Desktop/經濟作業基金_頁面_123.jpg" \* MERGEFORMAT INCLUDEPICTURE "../../../../../../Users/user/Desktop/經濟作業基金_頁面_124.jpg" \* MERGEFORMAT INCLUDEPICTURE "../../../../../../Users/user/Desktop/經濟作業基金_頁面_124.jpg" \* MERGEFORMAT INCLUDEPICTURE "../../../../../../Users/user/Desktop/經濟作業基金_頁面_125.jpg" \* MERGEFORMAT INCLUDEPICTURE "../../../../../../Users/user/Desktop/經濟作業基金_頁面_125.jpg" \* MERGEFORMAT INCLUDEPICTURE "../../../../../../Users/user/Desktop/經濟作業基金_頁面_126.jpg" \* MERGEFORMAT INCLUDEPICTURE "../../../../../../Users/user/Desktop/經濟作業基金_頁面_126.jpg" \* MERGEFORMAT INCLUDEPICTURE "../../../../../../Users/user/Desktop/經濟作業基金_頁面_127.jpg" \* MERGEFORMAT INCLUDEPICTURE "../../../../../../Users/user/Desktop/經濟作業基金_頁面_127.jpg" \* MERGEFORMAT INCLUDEPICTURE "../../../../../../Users/user/Desktop/經濟作業基金_頁面_128.jpg" \* MERGEFORMAT INCLUDEPICTURE "../../../../../../Users/user/Desktop/經濟作業基金_頁面_128.jpg" \* MERGEFORMAT INCLUDEPICTURE "../../../../../../Users/user/Desktop/經濟作業基金_頁面_129.jpg" \* MERGEFORMAT INCLUDEPICTURE "../../../../../../Users/user/Desktop/經濟作業基金_頁面_129.jpg" \* MERGEFORMAT INCLUDEPICTURE "../../../../../../Users/user/Desktop/經濟作業基金_頁面_130.jpg" \* MERGEFORMAT INCLUDEPICTURE "../../../../../../Users/user/Desktop/經濟作業基金_頁面_130.jpg" \* MERGEFORMAT INCLUDEPICTURE "../../../../../../Users/user/Desktop/經濟作業基金_頁面_131.jpg" \* MERGEFORMAT INCLUDEPICTURE "../../../../../../Users/user/Desktop/經濟作業基金_頁面_131.jpg" \* MERGEFORMAT INCLUDEPICTURE "../../../../../../Users/user/Desktop/經濟作業基金_頁面_132.jpg" \* MERGEFORMAT INCLUDEPICTURE "../../../../../../Users/user/Desktop/經濟作業基金_頁面_132.jpg" \* MERGEFORMAT INCLUDEPICTURE "../../../../../../Users/user/Desktop/經濟作業基金_頁面_133.jpg" \* MERGEFORMAT INCLUDEPICTURE "../../../../../../Users/user/Desktop/經濟作業基金_頁面_133.jpg" \* MERGEFORMAT INCLUDEPICTURE "../../../../../../Users/user/Desktop/經濟作業基金_頁面_134.jpg" \* MERGEFORMAT INCLUDEPICTURE "../../../../../../Users/user/Desktop/經濟作業基金_頁面_134.jpg" \* MERGEFORMAT INCLUDEPICTURE "../../../../../../Users/user/Desktop/經濟作業基金_頁面_135.jpg" \* MERGEFORMAT INCLUDEPICTURE "../../../../../../Users/user/Desktop/經濟作業基金_頁面_135.jpg" \* MERGEFORMAT INCLUDEPICTURE "../../../../../../Users/user/Desktop/經濟作業基金_頁面_136.jpg" \* MERGEFORMAT INCLUDEPICTURE "../../../../../../Users/user/Desktop/經濟作業基金_頁面_136.jpg" \* MERGEFORMAT INCLUDEPICTURE "../../../../../../Users/user/Desktop/經濟作業基金_頁面_137.jpg" \* MERGEFORMAT INCLUDEPICTURE "../../../../../../Users/user/Desktop/經濟作業基金_頁面_137.jpg" \* MERGEFORMAT INCLUDEPICTURE "../../../../../../Users/user/Desktop/經濟作業基金_頁面_138.jpg" \* MERGEFORMAT INCLUDEPICTURE "../../../../../../Users/user/Desktop/經濟作業基金_頁面_138.jpg" \* MERGEFORMAT INCLUDEPICTURE "../../../../../../Users/user/Desktop/經濟作業基金_頁面_139.jpg" \* MERGEFORMAT INCLUDEPICTURE "../../../../../../Users/user/Desktop/經濟作業基金_頁面_139.jpg" \* MERGEFORMAT INCLUDEPICTURE "../../../../../../Users/user/Desktop/經濟作業基金_頁面_140.jpg" \* MERGEFORMAT INCLUDEPICTURE "../../../../../../Users/user/Desktop/經濟作業基金_頁面_140.jpg" \* MERGEFORMAT INCLUDEPICTURE "../../../../../../Users/user/Desktop/經濟作業基金_頁面_141.jpg" \* MERGEFORMAT INCLUDEPICTURE "../../../../../../Users/user/Desktop/經濟作業基金_頁面_141.jpg" \* MERGEFORMAT INCLUDEPICTURE "../../../../../../Users/user/Desktop/經濟作業基金_頁面_142.jpg" \* MERGEFORMAT INCLUDEPICTURE "../../../../../../Users/user/Desktop/經濟作業基金_頁面_142.jpg" \* MERGEFORMAT INCLUDEPICTURE "../../../../../../Users/user/Desktop/經濟作業基金_頁面_143.jpg" \* MERGEFORMAT INCLUDEPICTURE "../../../../../../Users/user/Desktop/經濟作業基金_頁面_143.jpg" \* MERGEFORMAT INCLUDEPICTURE "../../../../../../Users/user/Desktop/經濟作業基金_頁面_144.jpg" \* MERGEFORMAT INCLUDEPICTURE "../../../../../../Users/user/Desktop/經濟作業基金_頁面_144.jpg" \* MERGEFORMAT INCLUDEPICTURE "../../../../../../Users/user/Desktop/經濟作業基金_頁面_145.jpg" \* MERGEFORMAT INCLUDEPICTURE "../../../../../../Users/user/Desktop/經濟作業基金_頁面_145.jpg" \* MERGEFORMAT INCLUDEPICTURE "../../../../../../Users/user/Desktop/經濟作業基金_頁面_146.jpg" \* MERGEFORMAT INCLUDEPICTURE "../../../../../../Users/user/Desktop/經濟作業基金_頁面_146.jpg" \* MERGEFORMAT INCLUDEPICTURE "../../../../../../Users/user/Desktop/經濟作業基金_頁面_147.jpg" \* MERGEFORMAT INCLUDEPICTURE "../../../../../../Users/user/Desktop/經濟作業基金_頁面_147.jpg" \* MERGEFORMAT INCLUDEPICTURE "../../../../../../Users/user/Desktop/經濟作業基金_頁面_148.jpg" \* MERGEFORMAT INCLUDEPICTURE "../../../../../../Users/user/Desktop/經濟作業基金_頁面_148.jpg" \* MERGEFORMAT INCLUDEPICTURE "../../../../../../Users/user/Desktop/經濟作業基金_頁面_149.jpg" \* MERGEFORMAT INCLUDEPICTURE "../../../../../../Users/user/Desktop/經濟作業基金_頁面_149.jpg" \* MERGEFORMAT INCLUDEPICTURE "../../../../../../Users/user/Desktop/經濟作業基金_頁面_150.jpg" \* MERGEFORMAT INCLUDEPICTURE "../../../../../../Users/user/Desktop/經濟作業基金_頁面_150.jpg" \* MERGEFORMAT INCLUDEPICTURE "../../../../../../Users/user/Desktop/經濟作業基金_頁面_151.jpg" \* MERGEFORMAT INCLUDEPICTURE "../../../../../../Users/user/Desktop/經濟作業基金_頁面_151.jpg" \* MERGEFORMAT INCLUDEPICTURE "../../../../../../Users/user/Desktop/經濟作業基金_頁面_152.jpg" \* MERGEFORMAT INCLUDEPICTURE "../../../../../../Users/user/Desktop/經濟作業基金_頁面_152.jpg" \* MERGEFORMAT INCLUDEPICTURE "../../../../../../Users/user/Desktop/經濟作業基金_頁面_153.jpg" \* MERGEFORMAT INCLUDEPICTURE "../../../../../../Users/user/Desktop/經濟作業基金_頁面_153.jpg" \* MERGEFORMAT INCLUDEPICTURE "../../../../../../Users/user/Desktop/經濟作業基金_頁面_154.jpg" \* MERGEFORMAT INCLUDEPICTURE "../../../../../../Users/user/Desktop/經濟作業基金_頁面_154.jpg" \* MERGEFORMAT INCLUDEPICTURE "../../../../../../Users/user/Desktop/經濟作業基金_頁面_155.jpg" \* MERGEFORMAT INCLUDEPICTURE "../../../../../../Users/user/Desktop/經濟作業基金_頁面_155.jpg" \* MERGEFORMAT INCLUDEPICTURE "../../../../../../Users/user/Desktop/經濟作業基金_頁面_156.jpg" \* MERGEFORMAT INCLUDEPICTURE "../../../../../../Users/user/Desktop/經濟作業基金_頁面_156.jpg" \* MERGEFORMAT INCLUDEPICTURE "../../../../../../Users/user/Desktop/經濟作業基金_頁面_157.jpg" \* MERGEFORMAT INCLUDEPICTURE "../../../../../../Users/user/Desktop/經濟作業基金_頁面_157.jpg" \* MERGEFORMAT INCLUDEPICTURE "../../../../../../Users/user/Desktop/經濟作業基金_頁面_158.jpg" \* MERGEFORMAT INCLUDEPICTURE "../../../../../../Users/user/Desktop/經濟作業基金_頁面_158.jpg" \* MERGEFORMAT INCLUDEPICTURE "../../../../../../Users/user/Desktop/經濟作業基金_頁面_159.jpg" \* MERGEFORMAT INCLUDEPICTURE "../../../../../../Users/user/Desktop/經濟作業基金_頁面_159.jpg" \* MERGEFORMAT INCLUDEPICTURE "../../../../../../Users/user/Desktop/經濟作業基金_頁面_160.jpg" \* MERGEFORMAT INCLUDEPICTURE "../../../../../../Users/user/Desktop/經濟作業基金_頁面_160.jpg" \* MERGEFORMAT INCLUDEPICTURE "../../../../../../Users/user/Desktop/經濟作業基金_頁面_161.jpg" \* MERGEFORMAT INCLUDEPICTURE "../../../../../../Users/user/Desktop/經濟作業基金_頁面_161.jpg" \* MERGEFORMAT INCLUDEPICTURE "../../../../../../Users/user/Desktop/經濟作業基金_頁面_162.jpg" \* MERGEFORMAT INCLUDEPICTURE "../../../../../../Users/user/Desktop/經濟作業基金_頁面_162.jpg" \* MERGEFORMAT INCLUDEPICTURE "../../../../../../Users/user/Desktop/經濟作業基金_頁面_163.jpg" \* MERGEFORMAT INCLUDEPICTURE "../../../../../../Users/user/Desktop/經濟作業基金_頁面_163.jpg" \* MERGEFORMAT INCLUDEPICTURE "../../../../../../Users/user/Desktop/經濟作業基金_頁面_164.jpg" \* MERGEFORMAT INCLUDEPICTURE "../../../../../../Users/user/Desktop/經濟作業基金_頁面_164.jpg" \* MERGEFORMAT INCLUDEPICTURE "../../../../../../Users/user/Desktop/經濟作業基金_頁面_165.jpg" \* MERGEFORMAT INCLUDEPICTURE "../../../../../../Users/user/Desktop/經濟作業基金_頁面_165.jpg" \* MERGEFORMAT INCLUDEPICTURE "../../../../../../Users/user/Desktop/經濟作業基金_頁面_166.jpg" \* MERGEFORMAT INCLUDEPICTURE "../../../../../../Users/user/Desktop/經濟作業基金_頁面_166.jpg" \* MERGEFORMAT INCLUDEPICTURE "../../../../../../Users/user/Desktop/經濟作業基金_頁面_167.jpg" \* MERGEFORMAT INCLUDEPICTURE "../../../../../../Users/user/Desktop/經濟作業基金_頁面_167.jpg" \* MERGEFORMAT INCLUDEPICTURE "../../../../../../Users/user/Desktop/經濟作業基金_頁面_168.jpg" \* MERGEFORMAT INCLUDEPICTURE "../../../../../../Users/user/Desktop/經濟作業基金_頁面_168.jpg" \* MERGEFORMAT INCLUDEPICTURE "../../../../../../Users/user/Desktop/經濟作業基金_頁面_169.jpg" \* MERGEFORMAT INCLUDEPICTURE "../../../../../../Users/user/Desktop/經濟作業基金_頁面_169.jpg" \* MERGEFORMAT INCLUDEPICTURE "../../../../../../Users/user/Desktop/經濟作業基金_頁面_170.jpg" \* MERGEFORMAT INCLUDEPICTURE "../../../../../../Users/user/Desktop/經濟作業基金_頁面_170.jpg" \* MERGEFORMAT INCLUDEPICTURE "../../../../../../Users/user/Desktop/經濟作業基金_頁面_171.jpg" \* MERGEFORMAT INCLUDEPICTURE "../../../../../../Users/user/Desktop/經濟作業基金_頁面_171.jpg" \* MERGEFORMAT INCLUDEPICTURE "../../../../../../Users/user/Desktop/經濟作業基金_頁面_172.jpg" \* MERGEFORMAT INCLUDEPICTURE "../../../../../../Users/user/Desktop/經濟作業基金_頁面_172.jpg" \* MERGEFORMAT INCLUDEPICTURE "../../../../../../Users/user/Desktop/經濟作業基金_頁面_173.jpg" \* MERGEFORMAT INCLUDEPICTURE "../../../../../../Users/user/Desktop/經濟作業基金_頁面_173.jpg" \* MERGEFORMAT INCLUDEPICTURE "../../../../../../Users/user/Desktop/經濟作業基金_頁面_174.jpg" \* MERGEFORMAT INCLUDEPICTURE "../../../../../../Users/user/Desktop/經濟作業基金_頁面_174.jpg" \* MERGEFORMAT INCLUDEPICTURE "../../../../../../Users/user/Desktop/經濟作業基金_頁面_175.jpg" \* MERGEFORMAT INCLUDEPICTURE "../../../../../../Users/user/Desktop/經濟作業基金_頁面_175.jpg" \* MERGEFORMAT INCLUDEPICTURE "../../../../../../Users/user/Desktop/經濟作業基金_頁面_176.jpg" \* MERGEFORMAT INCLUDEPICTURE "../../../../../../Users/user/Desktop/經濟作業基金_頁面_176.jpg" \* MERGEFORMAT INCLUDEPICTURE "../../../../../../Users/user/Desktop/經濟作業基金_頁面_177.jpg" \* MERGEFORMAT INCLUDEPICTURE "../../../../../../Users/user/Desktop/經濟作業基金_頁面_177.jpg" \* MERGEFORMAT INCLUDEPICTURE "../../../../../../Users/user/Desktop/經濟作業基金_頁面_178.jpg" \* MERGEFORMAT INCLUDEPICTURE "../../../../../../Users/user/Desktop/經濟作業基金_頁面_178.jpg" \* MERGEFORMAT INCLUDEPICTURE "../../../../../../Users/user/Desktop/經濟作業基金_頁面_179.jpg" \* MERGEFORMAT INCLUDEPICTURE "../../../../../../Users/user/Desktop/經濟作業基金_頁面_179.jpg" \* MERGEFORMAT INCLUDEPICTURE "../../../../../../Users/user/Desktop/經濟作業基金_頁面_180.jpg" \* MERGEFORMAT INCLUDEPICTURE "../../../../../../Users/user/Desktop/經濟作業基金_頁面_180.jpg" \* MERGEFORMAT INCLUDEPICTURE "../../../../../../Users/user/Desktop/經濟作業基金_頁面_181.jpg" \* MERGEFORMAT INCLUDEPICTURE "../../../../../../Users/user/Desktop/經濟作業基金_頁面_181.jpg" \* MERGEFORMAT INCLUDEPICTURE "../../../../../../Users/user/Desktop/經濟作業基金_頁面_182.jpg" \* MERGEFORMAT INCLUDEPICTURE "../../../../../../Users/user/Desktop/經濟作業基金_頁面_182.jpg" \* MERGEFORMAT INCLUDEPICTURE "../../../../../../Users/user/Desktop/經濟作業基金_頁面_183.jpg" \* MERGEFORMAT INCLUDEPICTURE "../../../../../../Users/user/Desktop/經濟作業基金_頁面_183.jpg" \* MERGEFORMAT INCLUDEPICTURE "../../../../../../Users/user/Desktop/經濟作業基金_頁面_184.jpg" \* MERGEFORMAT INCLUDEPICTURE "../../../../../../Users/user/Desktop/經濟作業基金_頁面_184.jpg" \* MERGEFORMAT INCLUDEPICTURE "../../../../../../Users/user/Desktop/經濟作業基金_頁面_185.jpg" \* MERGEFORMAT INCLUDEPICTURE "../../../../../../Users/user/Desktop/經濟作業基金_頁面_185.jpg" \* MERGEFORMAT INCLUDEPICTURE "../../../../../../Users/user/Desktop/經濟作業基金_頁面_186.jpg" \* MERGEFORMAT INCLUDEPICTURE "../../../../../../Users/user/Desktop/經濟作業基金_頁面_186.jpg" \* MERGEFORMAT INCLUDEPICTURE "../../../../../../Users/user/Desktop/經濟作業基金_頁面_187.jpg" \* MERGEFORMAT INCLUDEPICTURE "../../../../../../Users/user/Desktop/經濟作業基金_頁面_187.jpg" \* MERGEFORMAT INCLUDEPICTURE "../../../../../../Users/user/Desktop/經濟作業基金_頁面_188.jpg" \* MERGEFORMAT INCLUDEPICTURE "../../../../../../Users/user/Desktop/經濟作業基金_頁面_188.jpg" \* MERGEFORMAT INCLUDEPICTURE "../../../../../../Users/user/Desktop/經濟作業基金_頁面_189.jpg" \* MERGEFORMAT INCLUDEPICTURE "../../../../../../Users/user/Desktop/經濟作業基金_頁面_189.jpg" \* MERGEFORMAT INCLUDEPICTURE "../../../../../../Users/user/Desktop/經濟作業基金_頁面_190.jpg" \* MERGEFORMAT INCLUDEPICTURE "../../../../../../Users/user/Desktop/經濟作業基金_頁面_190.jpg" \* MERGEFORMAT INCLUDEPICTURE "../../../../../../Users/user/Desktop/經濟作業基金_頁面_191.jpg" \* MERGEFORMAT INCLUDEPICTURE "../../../../../../Users/user/Desktop/經濟作業基金_頁面_191.jpg" \* MERGEFORMAT INCLUDEPICTURE "../../../../../../Users/user/Desktop/經濟作業基金_頁面_192.jpg" \* MERGEFORMAT INCLUDEPICTURE "../../../../../../Users/user/Desktop/經濟作業基金_頁面_192.jpg" \* MERGEFORMAT INCLUDEPICTURE "../../../../../../Users/user/Desktop/經濟作業基金_頁面_193.jpg" \* MERGEFORMAT INCLUDEPICTURE "../../../../../../Users/user/Desktop/經濟作業基金_頁面_193.jpg" \* MERGEFORMAT INCLUDEPICTURE "../../../../../../Users/user/Desktop/經濟作業基金_頁面_194.jpg" \* MERGEFORMAT INCLUDEPICTURE "../../../../../../Users/user/Desktop/經濟作業基金_頁面_194.jpg" \* MERGEFORMAT INCLUDEPICTURE "../../../../../../Users/user/Desktop/經濟作業基金_頁面_195.jpg" \* MERGEFORMAT INCLUDEPICTURE "../../../../../../Users/user/Desktop/經濟作業基金_頁面_195.jpg" \* MERGEFORMAT INCLUDEPICTURE "../../../../../../Users/user/Desktop/經濟作業基金_頁面_196.jpg" \* MERGEFORMAT INCLUDEPICTURE "../../../../../../Users/user/Desktop/經濟作業基金_頁面_196.jpg" \* MERGEFORMAT INCLUDEPICTURE "../../../../../../Users/user/Desktop/經濟作業基金_頁面_197.jpg" \* MERGEFORMAT INCLUDEPICTURE "../../../../../../Users/user/Desktop/經濟作業基金_頁面_197.jpg" \* MERGEFORMAT INCLUDEPICTURE "../../../../../../Users/user/Desktop/經濟作業基金_頁面_198.jpg" \* MERGEFORMAT INCLUDEPICTURE "../../../../../../Users/user/Desktop/經濟作業基金_頁面_198.jpg" \* MERGEFORMAT INCLUDEPICTURE "../../../../../../Users/user/Desktop/經濟作業基金_頁面_199.jpg" \* MERGEFORMAT INCLUDEPICTURE "../../../../../../Users/user/Desktop/經濟作業基金_頁面_199.jpg" \* MERGEFORMAT INCLUDEPICTURE "../../../../../../Users/user/Desktop/經濟作業基金_頁面_200.jpg" \* MERGEFORMAT INCLUDEPICTURE "../../../../../../Users/user/Desktop/經濟作業基金_頁面_200.jpg" \* MERGEFORMAT INCLUDEPICTURE "../../../../../../Users/user/Desktop/經濟作業基金_頁面_201.jpg" \* MERGEFORMAT INCLUDEPICTURE "../../../../../../Users/user/Desktop/經濟作業基金_頁面_201.jpg" \* MERGEFORMAT INCLUDEPICTURE "../../../../../../Users/user/Desktop/經濟作業基金_頁面_202.jpg" \* MERGEFORMAT INCLUDEPICTURE "../../../../../../Users/user/Desktop/經濟作業基金_頁面_202.jpg" \* MERGEFORMAT INCLUDEPICTURE "../../../../../../Users/user/Desktop/經濟作業基金_頁面_203.jpg" \* MERGEFORMAT INCLUDEPICTURE "../../../../../../Users/user/Desktop/經濟作業基金_頁面_203.jpg" \* MERGEFORMAT INCLUDEPICTURE "../../../../../../Users/user/Desktop/經濟作業基金_頁面_204.jpg" \* MERGEFORMAT INCLUDEPICTURE "../../../../../../Users/user/Desktop/經濟作業基金_頁面_204.jpg" \* MERGEFORMAT INCLUDEPICTURE "../../../../../../Users/user/Desktop/經濟作業基金_頁面_205.jpg" \* MERGEFORMAT INCLUDEPICTURE "../../../../../../Users/user/Desktop/經濟作業基金_頁面_205.jpg" \* MERGEFORMAT INCLUDEPICTURE "../../../../../../Users/user/Desktop/經濟作業基金_頁面_206.jpg" \* MERGEFORMAT INCLUDEPICTURE "../../../../../../Users/user/Desktop/經濟作業基金_頁面_206.jpg" \* MERGEFORMAT INCLUDEPICTURE "../../../../../../Users/user/Desktop/經濟作業基金_頁面_207.jpg" \* MERGEFORMAT INCLUDEPICTURE "../../../../../../Users/user/Desktop/經濟作業基金_頁面_207.jpg" \* MERGEFORMAT INCLUDEPICTURE "../../../../../../Users/user/Desktop/經濟作業基金_頁面_208.jpg" \* MERGEFORMAT INCLUDEPICTURE "../../../../../../Users/user/Desktop/經濟作業基金_頁面_208.jpg" \* MERGEFORMAT INCLUDEPICTURE "../../../../../../Users/user/Desktop/經濟作業基金_頁面_209.jpg" \* MERGEFORMAT INCLUDEPICTURE "../../../../../../Users/user/Desktop/經濟作業基金_頁面_209.jpg" \* MERGEFORMAT INCLUDEPICTURE "../../../../../../Users/user/Desktop/經濟作業基金_頁面_210.jpg" \* MERGEFORMAT INCLUDEPICTURE "../../../../../../Users/user/Desktop/經濟作業基金_頁面_210.jpg" \* MERGEFORMAT INCLUDEPICTURE "../../../../../../Users/user/Desktop/經濟作業基金_頁面_211.jpg" \* MERGEFORMAT INCLUDEPICTURE "../../../../../../Users/user/Desktop/經濟作業基金_頁面_211.jpg" \* MERGEFORMAT INCLUDEPICTURE "../../../../../../Users/user/Desktop/經濟作業基金_頁面_212.jpg" \* MERGEFORMAT INCLUDEPICTURE "../../../../../../Users/user/Desktop/經濟作業基金_頁面_212.jpg" \* MERGEFORMAT INCLUDEPICTURE "../../../../../../Users/user/Desktop/經濟作業基金_頁面_213.jpg" \* MERGEFORMAT INCLUDEPICTURE "../../../../../../Users/user/Desktop/經濟作業基金_頁面_213.jpg" \* MERGEFORMAT INCLUDEPICTURE "../../../../../../Users/user/Desktop/經濟作業基金_頁面_214.jpg" \* MERGEFORMAT INCLUDEPICTURE "../../../../../../Users/user/Desktop/經濟作業基金_頁面_214.jpg" \* MERGEFORMAT INCLUDEPICTURE "../../../../../../Users/user/Desktop/經濟作業基金_頁面_215.jpg" \* MERGEFORMAT INCLUDEPICTURE "../../../../../../Users/user/Desktop/經濟作業基金_頁面_215.jpg" \* MERGEFORMAT INCLUDEPICTURE "../../../../../../Users/user/Desktop/經濟作業基金_頁面_216.jpg" \* MERGEFORMAT INCLUDEPICTURE "../../../../../../Users/user/Desktop/經濟作業基金_頁面_216.jpg" \* MERGEFORMAT INCLUDEPICTURE "../../../../../../Users/user/Desktop/經濟作業基金_頁面_217.jpg" \* MERGEFORMAT INCLUDEPICTURE "../../../../../../Users/user/Desktop/經濟作業基金_頁面_217.jpg" \* MERGEFORMAT INCLUDEPICTURE "../../../../../../Users/user/Desktop/經濟作業基金_頁面_218.jpg" \* MERGEFORMAT INCLUDEPICTURE "../../../../../../Users/user/Desktop/經濟作業基金_頁面_218.jpg" \* MERGEFORMAT INCLUDEPICTURE "../../../../../../Users/user/Desktop/經濟作業基金_頁面_219.jpg" \* MERGEFORMAT INCLUDEPICTURE "../../../../../../Users/user/Desktop/經濟作業基金_頁面_219.jpg" \* MERGEFORMAT INCLUDEPICTURE "../../../../../../Users/user/Desktop/經濟作業基金_頁面_220.jpg" \* MERGEFORMAT INCLUDEPICTURE "../../../../../../Users/user/Desktop/經濟作業基金_頁面_220.jpg" \* MERGEFORMAT INCLUDEPICTURE "../../../../../../Users/user/Desktop/經濟作業基金_頁面_221.jpg" \* MERGEFORMAT INCLUDEPICTURE "../../../../../../Users/user/Desktop/經濟作業基金_頁面_221.jpg" \* MERGEFORMAT INCLUDEPICTURE "../../../../../../Users/user/Desktop/經濟作業基金_頁面_222.jpg" \* MERGEFORMAT INCLUDEPICTURE "../../../../../../Users/user/Desktop/經濟作業基金_頁面_222.jpg" \* MERGEFORMAT INCLUDEPICTURE "../../../../../../Users/user/Desktop/經濟作業基金_頁面_223.jpg" \* MERGEFORMAT INCLUDEPICTURE "../../../../../../Users/user/Desktop/經濟作業基金_頁面_223.jpg" \* MERGEFORMAT INCLUDEPICTURE "../../../../../../Users/user/Desktop/經濟作業基金_頁面_224.jpg" \* MERGEFORMAT INCLUDEPICTURE "../../../../../../Users/user/Desktop/經濟作業基金_頁面_224.jpg" \* MERGEFORMAT INCLUDEPICTURE "../../../../../../Users/user/Desktop/經濟作業基金_頁面_225.jpg" \* MERGEFORMAT INCLUDEPICTURE "../../../../../../Users/user/Desktop/經濟作業基金_頁面_225.jpg" \* MERGEFORMAT INCLUDEPICTURE "../../../../../../Users/user/Desktop/經濟作業基金_頁面_226.jpg" \* MERGEFORMAT INCLUDEPICTURE "../../../../../../Users/user/Desktop/經濟作業基金_頁面_226.jpg" \* MERGEFORMAT INCLUDEPICTURE "../../../../../../Users/user/Desktop/經濟作業基金_頁面_227.jpg" \* MERGEFORMAT INCLUDEPICTURE "../../../../../../Users/user/Desktop/經濟作業基金_頁面_227.jpg" \* MERGEFORMAT INCLUDEPICTURE "../../../../../../Users/user/Desktop/經濟作業基金_頁面_228.jpg" \* MERGEFORMAT INCLUDEPICTURE "../../../../../../Users/user/Desktop/經濟作業基金_頁面_228.jpg" \* MERGEFORMAT INCLUDEPICTURE "../../../../../../Users/user/Desktop/經濟作業基金_頁面_229.jpg" \* MERGEFORMAT INCLUDEPICTURE "../../../../../../Users/user/Desktop/經濟作業基金_頁面_229.jpg" \* MERGEFORMAT INCLUDEPICTURE "../../../../../../Users/user/Desktop/經濟作業基金_頁面_230.jpg" \* MERGEFORMAT INCLUDEPICTURE "../../../../../../Users/user/Desktop/經濟作業基金_頁面_230.jpg" \* MERGEFORMAT INCLUDEPICTURE "../../../../../../Users/user/Desktop/經濟作業基金_頁面_231.jpg" \* MERGEFORMAT INCLUDEPICTURE "../../../../../../Users/user/Desktop/經濟作業基金_頁面_231.jpg" \* MERGEFORMAT INCLUDEPICTURE "../../../../../../Users/user/Desktop/經濟作業基金_頁面_232.jpg" \* MERGEFORMAT INCLUDEPICTURE "../../../../../../Users/user/Desktop/經濟作業基金_頁面_232.jpg" \* MERGEFORMAT INCLUDEPICTURE "../../../../../../Users/user/Desktop/經濟作業基金_頁面_233.jpg" \* MERGEFORMAT INCLUDEPICTURE "../../../../../../Users/user/Desktop/經濟作業基金_頁面_233.jpg" \* MERGEFORMAT INCLUDEPICTURE "../../../../../../Users/user/Desktop/經濟作業基金_頁面_234.jpg" \* MERGEFORMAT INCLUDEPICTURE "../../../../../../Users/user/Desktop/經濟作業基金_頁面_234.jpg" \* MERGEFORMAT INCLUDEPICTURE "../../../../../../Users/user/Desktop/經濟作業基金_頁面_235.jpg" \* MERGEFORMAT INCLUDEPICTURE "../../../../../../Users/user/Desktop/經濟作業基金_頁面_235.jpg" \* MERGEFORMAT INCLUDEPICTURE "../../../../../../Users/user/Desktop/經濟作業基金_頁面_236.jpg" \* MERGEFORMAT INCLUDEPICTURE "../../../../../../Users/user/Desktop/經濟作業基金_頁面_236.jpg" \* MERGEFORMAT INCLUDEPICTURE "../../../../../../Users/user/Desktop/經濟作業基金_頁面_237.jpg" \* MERGEFORMAT INCLUDEPICTURE "../../../../../../Users/user/Desktop/經濟作業基金_頁面_237.jpg" \* MERGEFORMAT INCLUDEPICTURE "../../../../../../Users/user/Desktop/經濟作業基金_頁面_238.jpg" \* MERGEFORMAT INCLUDEPICTURE "../../../../../../Users/user/Desktop/經濟作業基金_頁面_238.jpg" \* MERGEFORMAT INCLUDEPICTURE "../../../../../../Users/user/Desktop/經濟作業基金_頁面_239.jpg" \* MERGEFORMAT INCLUDEPICTURE "../../../../../../Users/user/Desktop/經濟作業基金_頁面_239.jpg" \* MERGEFORMAT INCLUDEPICTURE "../../../../../../Users/user/Desktop/經濟作業基金_頁面_240.jpg" \* MERGEFORMAT INCLUDEPICTURE "../../../../../../Users/user/Desktop/經濟作業基金_頁面_240.jpg" \* MERGEFORMAT INCLUDEPICTURE "../../../../../../Users/user/Desktop/經濟作業基金_頁面_241.jpg" \* MERGEFORMAT INCLUDEPICTURE "../../../../../../Users/user/Desktop/經濟作業基金_頁面_241.jpg" \* MERGEFORMAT INCLUDEPICTURE "../../../../../../Users/user/Desktop/經濟作業基金_頁面_242.jpg" \* MERGEFORMAT INCLUDEPICTURE "../../../../../../Users/user/Desktop/經濟作業基金_頁面_242.jpg" \* MERGEFORMAT INCLUDEPICTURE "../../../../../../Users/user/Desktop/經濟作業基金_頁面_243.jpg" \* MERGEFORMAT INCLUDEPICTURE "../../../../../../Users/user/Desktop/經濟作業基金_頁面_243.jpg" \* MERGEFORMAT INCLUDEPICTURE "../../../../../../Users/user/Desktop/經濟作業基金_頁面_244.jpg" \* MERGEFORMAT INCLUDEPICTURE "../../../../../../Users/user/Desktop/經濟作業基金_頁面_244.jpg" \* MERGEFORMAT INCLUDEPICTURE "../../../../../../Users/user/Desktop/經濟作業基金_頁面_245.jpg" \* MERGEFORMAT INCLUDEPICTURE "../../../../../../Users/user/Desktop/經濟作業基金_頁面_245.jpg" \* MERGEFORMAT INCLUDEPICTURE "../../../../../../Users/user/Desktop/經濟作業基金_頁面_246.jpg" \* MERGEFORMAT INCLUDEPICTURE "../../../../../../Users/user/Desktop/經濟作業基金_頁面_246.jpg" \* MERGEFORMAT INCLUDEPICTURE "../../../../../../Users/user/Desktop/經濟作業基金_頁面_247.jpg" \* MERGEFORMAT INCLUDEPICTURE "../../../../../../Users/user/Desktop/經濟作業基金_頁面_247.jpg" \* MERGEFORMAT INCLUDEPICTURE "../../../../../../Users/user/Desktop/經濟作業基金_頁面_248.jpg" \* MERGEFORMAT INCLUDEPICTURE "../../../../../../Users/user/Desktop/經濟作業基金_頁面_248.jpg" \* MERGEFORMAT INCLUDEPICTURE "../../../../../../Users/user/Desktop/經濟作業基金_頁面_249.jpg" \* MERGEFORMAT INCLUDEPICTURE "../../../../../../Users/user/Desktop/經濟作業基金_頁面_249.jpg" \* MERGEFORMAT INCLUDEPICTURE "../../../../../../Users/user/Desktop/經濟作業基金_頁面_250.jpg" \* MERGEFORMAT INCLUDEPICTURE "../../../../../../Users/user/Desktop/經濟作業基金_頁面_250.jpg" \* MERGEFORMAT INCLUDEPICTURE "../../../../../../Users/user/Desktop/經濟作業基金_頁面_251.jpg" \* MERGEFORMAT INCLUDEPICTURE "../../../../../../Users/user/Desktop/經濟作業基金_頁面_251.jpg" \* MERGEFORMAT INCLUDEPICTURE "../../../../../../Users/user/Desktop/經濟作業基金_頁面_252.jpg" \* MERGEFORMAT INCLUDEPICTURE "../../../../../../Users/user/Desktop/經濟作業基金_頁面_252.jpg" \* MERGEFORMAT INCLUDEPICTURE "../../../../../../Users/user/Desktop/經濟作業基金_頁面_253.jpg" \* MERGEFORMAT INCLUDEPICTURE "../../../../../../Users/user/Desktop/經濟作業基金_頁面_253.jpg" \* MERGEFORMAT INCLUDEPICTURE "../../../../../../Users/user/Desktop/經濟作業基金_頁面_254.jpg" \* MERGEFORMAT INCLUDEPICTURE "../../../../../../Users/user/Desktop/經濟作業基金_頁面_254.jpg" \* MERGEFORMAT INCLUDEPICTURE "../../../../../../Users/user/Desktop/經濟作業基金_頁面_255.jpg" \* MERGEFORMAT INCLUDEPICTURE "../../../../../../Users/user/Desktop/經濟作業基金_頁面_255.jpg" \* MERGEFORMAT INCLUDEPICTURE "../../../../../../Users/user/Desktop/經濟作業基金_頁面_256.jpg" \* MERGEFORMAT INCLUDEPICTURE "../../../../../../Users/user/Desktop/經濟作業基金_頁面_256.jpg" \* MERGEFORMAT INCLUDEPICTURE "../../../../../../Users/user/Desktop/經濟作業基金_頁面_257.jpg" \* MERGEFORMAT INCLUDEPICTURE "../../../../../../Users/user/Desktop/經濟作業基金_頁面_257.jpg" \* MERGEFORMAT INCLUDEPICTURE "../../../../../../Users/user/Desktop/經濟作業基金_頁面_258.jpg" \* MERGEFORMAT INCLUDEPICTURE "../../../../../../Users/user/Desktop/經濟作業基金_頁面_258.jpg" \* MERGEFORMAT INCLUDEPICTURE "../../../../../../Users/user/Desktop/經濟作業基金_頁面_259.jpg" \* MERGEFORMAT INCLUDEPICTURE "../../../../../../Users/user/Desktop/經濟作業基金_頁面_259.jpg" \* MERGEFORMAT INCLUDEPICTURE "../../../../../../Users/user/Desktop/經濟作業基金_頁面_260.jpg" \* MERGEFORMAT INCLUDEPICTURE "../../../../../../Users/user/Desktop/經濟作業基金_頁面_260.jpg" \* MERGEFORMAT INCLUDEPICTURE "../../../../../../Users/user/Desktop/經濟作業基金_頁面_261.jpg" \* MERGEFORMAT INCLUDEPICTURE "../../../../../../Users/user/Desktop/經濟作業基金_頁面_261.jpg" \* MERGEFORMAT INCLUDEPICTURE "../../../../../../Users/user/Desktop/經濟作業基金_頁面_262.jpg" \* MERGEFORMAT INCLUDEPICTURE "../../../../../../Users/user/Desktop/經濟作業基金_頁面_262.jpg" \* MERGEFORMAT INCLUDEPICTURE "../../../../../../Users/user/Desktop/經濟作業基金_頁面_263.jpg" \* MERGEFORMAT INCLUDEPICTURE "../../../../../../Users/user/Desktop/經濟作業基金_頁面_263.jpg" \* MERGEFORMAT INCLUDEPICTURE "../../../../../../Users/user/Desktop/經濟作業基金_頁面_264.jpg" \* MERGEFORMAT INCLUDEPICTURE "../../../../../../Users/user/Desktop/經濟作業基金_頁面_264.jpg" \* MERGEFORMAT INCLUDEPICTURE "../../../../../../Users/user/Desktop/經濟作業基金_頁面_265.jpg" \* MERGEFORMAT INCLUDEPICTURE "../../../../../../Users/user/Desktop/經濟作業基金_頁面_265.jpg" \* MERGEFORMAT INCLUDEPICTURE "../../../../../../Users/user/Desktop/經濟作業基金_頁面_266.jpg" \* MERGEFORMAT INCLUDEPICTURE "../../../../../../Users/user/Desktop/經濟作業基金_頁面_266.jpg" \* MERGEFORMAT INCLUDEPICTURE "../../../../../../Users/user/Desktop/經濟作業基金_頁面_267.jpg" \* MERGEFORMAT INCLUDEPICTURE "../../../../../../Users/user/Desktop/經濟作業基金_頁面_267.jpg" \* MERGEFORMAT INCLUDEPICTURE "../../../../../../Users/user/Desktop/經濟作業基金_頁面_268.jpg" \* MERGEFORMAT INCLUDEPICTURE "../../../../../../Users/user/Desktop/經濟作業基金_頁面_268.jpg" \* MERGEFORMAT INCLUDEPICTURE "../../../../../../Users/user/Desktop/經濟作業基金_頁面_269.jpg" \* MERGEFORMAT INCLUDEPICTURE "../../../../../../Users/user/Desktop/經濟作業基金_頁面_269.jpg" \* MERGEFORMAT

主席:休息3分鐘。

休息930分)

繼續開會937分)

主席:現在繼續開會,進行預算審查。

(進行協商)

主席:針對經濟作業基金部分,首先處理營業收入部分,處理第1案至第7案,請行政部門說明。

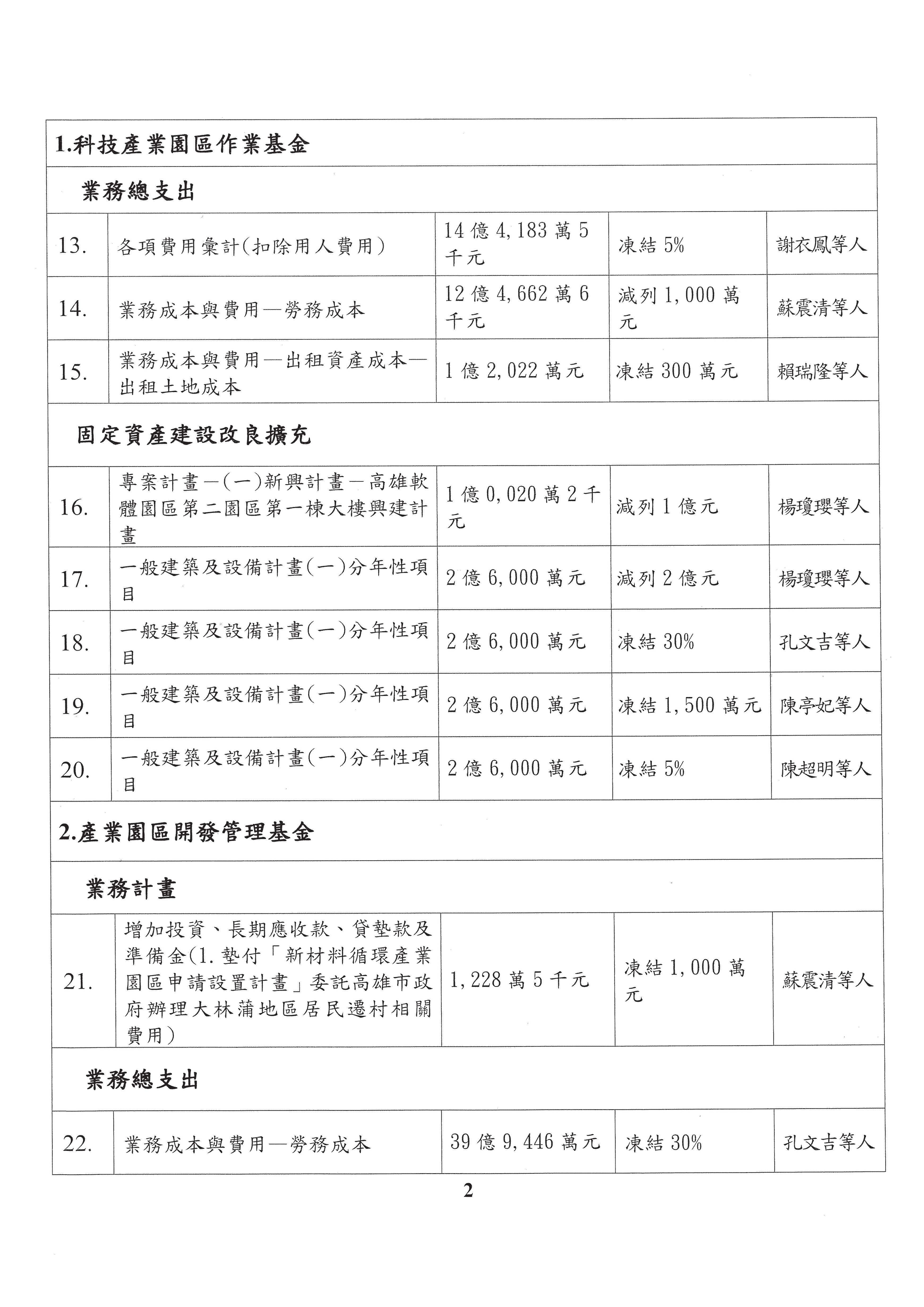
連局長錦漳:跟委員報告,第1案謝衣鳯委員提到我們112年編列的收入比111年低,但是其實我們111年編列74,今年在產業園區這邊是有編了87,是有比去年多,但是確實是比110年少,但是主要原因還是006688租轉購金減少的原因,因為租轉購確實收入越來越少,這個部分建議是不是讓我們暫列原來的預算數?這部分也跟委員溝通過,委員同意改成主決議。第2案也是一樣,第2案我們有跟孔文吉委員溝通過,委員已經同意改成主決議。

楊處長伯耕:3案是陳明文委員所提污水廠的收入要增列,因為去年污水廠廠商營運真的都不是很好,而且我們有在做節水,所以要增加這麼多收入可能是比較困難。第4案也是一樣,是蘇治芬委員所提的。第5案是孔委員所提增加租金的部分,委員是提案凍結30%,能不能麻煩委員支持這一部分能夠免於凍結?為什麼呢?因為現在屏東只剩下2公頃,臺中港只剩下0.6公頃……

主席:不是凍結,他是增列30%

楊處長伯耕:對,但後來委員會改成增列,增列的部分,即使明年2公頃跟0.6公頃全部出租,我們的土地租金收入也增加不到200萬,所以這部分增列的部分是比較多一點。第6案陳明文委員對於權利金的收入跟孔文吉委員所提的部分都一樣,他是增列359萬,因為廠商引進的部分,我們會積極招商,是不是這一部分能夠改成主決議?報告完畢。

連局長錦漳:7案主要是講我們工業區土地閒置的問題,其實目前我們整個開發,租售比例已經達到98.2%,另外一個大家關心公告閒置,從107110公告閒置是將近248公頃,其實目前已經活化237公頃,已經活化95%,現在正在進行第1107的處理,這一部分我們建議預算是不是照列?

主席:請陳亭妃委員發言。

陳委員亭妃:我想整個園區其實都很辛苦,所以我是同意照列,可是為什麼委員他們會想要增列,一定有他們的原因,大家都希望是能夠催促你們把整個相關的租金、權利金在這個作業基金的區塊會有所成長,如果有所成長,相對的表示不論是園區或工業區,我們的廠商就是有成長的。這都是一個美意,所以我同意照列,可是我覺得我們自己還是要訂出一個期程,雖然我們有些範圍是在縮減,但縮減的原因是什麼?因為傳統工業區很缺乏,中小企業其實很需要,但為什麼會慢慢流失或是倒閉無法營運,這就表示有輔導的需要。我覺得還是要訂出一些前瞻的目標,這大概也是委員要增加收入的關鍵,我認為以現在的景氣狀況,應該是先維持,然後再訂定一個長遠性的目標才比較重要,謝謝。

主席:接下來請賴委員瑞隆發言,之後請孔文吉委員發言。

賴委員瑞隆:預算的部分,我確實認為沒有一定要增加收入,當然能不能有更好的效益,還是要看未來整個營運的狀況,如果有多的就進來,只是在目標上還是希望未來能透過這個基金帶動整個產業活絡發展,這是更重要的目的,至於收入的部分則沒有一定要如何,所以我也是建議可以維持原列數。

主席:請孔委員文吉發言。

孔委員文吉:2案改成主決議我沒意見,但請針對我的理由好好地去檢討、研究一下,好不好?我把第2案的理由說得很清楚了。

有關第5案,你們園區土地的出租率已逾九成,就剩下臺中港和屏東科技產業園區還有土地沒出租,差不多閒置2年了。你剛剛講到,這2個園區土地如果全部出租的話,是不是只能增加200萬元?

楊處長伯耕:目前精算下來是104萬元。

孔委員文吉:好,這個提案就改成主決議好了。

楊處長伯耕:謝謝委員。

主席:各位同仁,針對第1案至第7案,大家有的要增加30%,有的要增列359萬元,有關「業務收入」的部分,有要增加2億元的,有要增列200萬元的,也有要增列5,000萬元的。剛剛經過大家詳實討論,都知道工業區土地是一地難求,你們一定有增長的空間,所以我覺得就尊重所有委員的提案,剛剛有的已作成主決議,至於另外的部分,因為台積電昨天的典禮這麼盛大,可以在美國圓夢,雖然對臺灣是好是壞,大家都還在試看中,但我們還是希望能往好的方向成長,所以為了精進,是不是就增列100萬元,讓行政部門去努力,一方面是尊重提案委員,一方面也是請行政部門精進,大家加油,好嗎?

1案至第7案,除第1案、第2案和第5案改為主決議外,「業務收入」部分就增列100萬元。

接下來處理「業務總支出」的第8案至第11案,請行政部門說明。

楊處長伯耕:8案是謝衣鳯委員的提案,這部分與「專業服務費」有關,裡面涉及科技產業……

主席:行政部門,如果單項是一樣的,就不用再說是誰的提案,統一說明即可,謝謝。

楊處長伯耕:好,謝謝委員。因為第8案涉及到兩個基金,我們有去拜會謝委員,謝委員已經同意改成主決議。

再來第9案是污水廠的費用、第10案是污水廠的費用、第11案也是污水廠的費用,這3案就跟剛剛的主決議一樣,因為我們在做節水,如果凍結預算,對於我們支出維護的部分是相當的困難,是不是能夠建議這部分免於凍結?

12案是有關於……

主席:我們現在只處理到第11案。

行政部門說明清楚了,各位委員,因為大家都在鼓勵污水處理,所以這些管理成本是不是就不凍結,照原列數通過?

好,第8案到第11案照原列數通過,第8案改為主決議。

處理第12案。

楊處長伯耕:12案是有關於兩個基金的捐補助費,這部分有拜會謝委員,謝委員同意改成主決議。

主席:請教行政部門,基金捐補助的部分今年度(111年)是多少?

楊處長伯耕:科產基金的部分是編列29,000萬元,增加的部分是保二保警的部分……

主席:請說明數字好嗎?請問111年跟你們現在所提列出來的相較增加了多少?因為數字滿大的,我們還是要清楚瞭解。

楊處長伯耕:111年編列2.79億元,112年編列2.94億元,所以是增加1,500萬元,那是總數。

連局長錦漳:產業園區基金111年編列將近二億四……

主席:你們慢慢算沒關係,請大家加油,因為大家都非常支持經濟,但問題是增加那麼多金額都沒有說明,所以我還是建請王部長,你們項下的預算我們希望委員都支持,但是還是要讓社會大眾瞭解你們努力的是什麼、增加的是什麼、減少的是什麼、你們的成效是什麼,這才是審查預算的真諦。

連局長錦漳:最主要增加有兩個部分,一個是保二總隊園區配置警力的預算,另外一個是我們在彰濱跟雲林離島有一個太陽光電,那時候有設置一個競標的回饋補助金額,主要是增加這個部分,因為現在已經開始要回饋給彰化縣政府及雲林縣政府,所以增加經費最多的就是在剛才我講的太陽光電競標回饋金補助,差不多增加6,400萬元。

主席:保二的部分也大概增加一千多萬元。

連局長錦漳:對,1,500萬元。

主席:對啊!我們看你們的預算其實都很清楚,不是糊弄審過去。但是因為你們園區的關卡都是委外的保全,那麼保二增加的預算是增加在哪裡?因為你們一年度增加了將近1,600萬元的預算,是增加在哪裡?

楊處長伯耕:保二增加的部分是因為退休員警人數增加,這部分編在我們捐補助的範圍內,第二個就是因為他們的薪資調整、調薪。

主席:我們突然看到這筆預算覺得很納悶,所以要再請教一下,目前的關卡都是由委外保全來做,而保二部分增加將近1,600萬元,但你現在告訴我們,這是因為退休金以及薪資增長,那相關人數有沒有增加?

楊處長伯耕:人數沒有增加。

主席:現在總人數是多少?薪水才多3%而已,怎麼可能增加這麼多?人數是多少?

楊處長伯耕:我跟主席報告,是因為退休金也編在我們這邊。

主席:當然!但這部分就是比原先增加,所以我要請問你,不可能一年退那麼多人,不可能嘛!

另外關於剛剛的彰濱議題,你們的補助分攤比例是全國一致性?還是依照區塊跟縣(市)政府間的談判而有所不同?

連局長錦漳:這些比例不太一樣,會按照當初招標時廠商承諾的……

主席:這部分很多人質疑!很多人質疑為什麼南部地區有的回饋百分之三十幾、將近百分之四十;但中部地區只有回饋百分之二十幾,卻不知道原因為何,請說明。

連局長錦漳:委員,那跟我們這個不太一樣。

主席:請說明。

連局長錦漳:那是在當初招標的時候,廠商提供多少比例做為回饋,然後縣(市)政府……

主席:最後經過你們審核才會招標,到底為什麼全國沒有一致性?

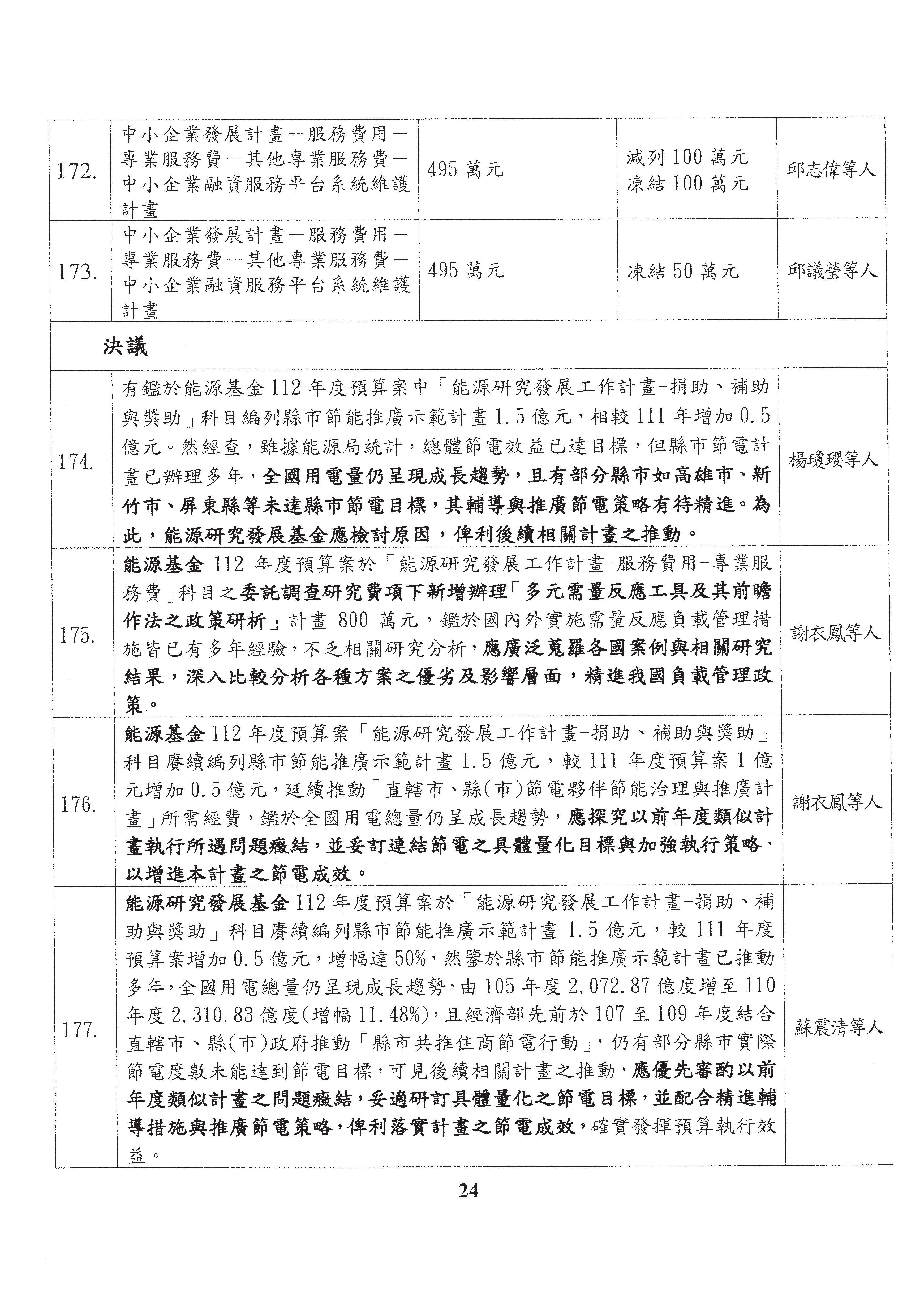
連局長錦漳:我們只處理我們園區這塊。

主席:對啊!那是為什麼?

連局長錦漳:現在的太陽光電主要招標地區,如果屬於政府這部分,目前是在我們園區這一塊。

主席:那比例怎麼算呢?

連局長錦漳:比例就是按照當初的公告,由廠商自己提出來……

主席:當然,所以我們現在討論的是,每一次的公告都不一樣、公告的比例不一樣,有什麼標準嗎?哪些可以回饋20%、哪些可以回饋10%、哪些回饋15%?是因為地形、地物,還是因人而設?本席要請問的是這個。

雲副組長瑞龍:報告委員,我們主要是針對彰濱這種海面型的太陽能以及離島那種新興的……

主席:本席瞭解,本席要請教的是,為什麼明明是同樣類別的,回饋金卻會不一樣?是因為地形、地物,還是因人而設?

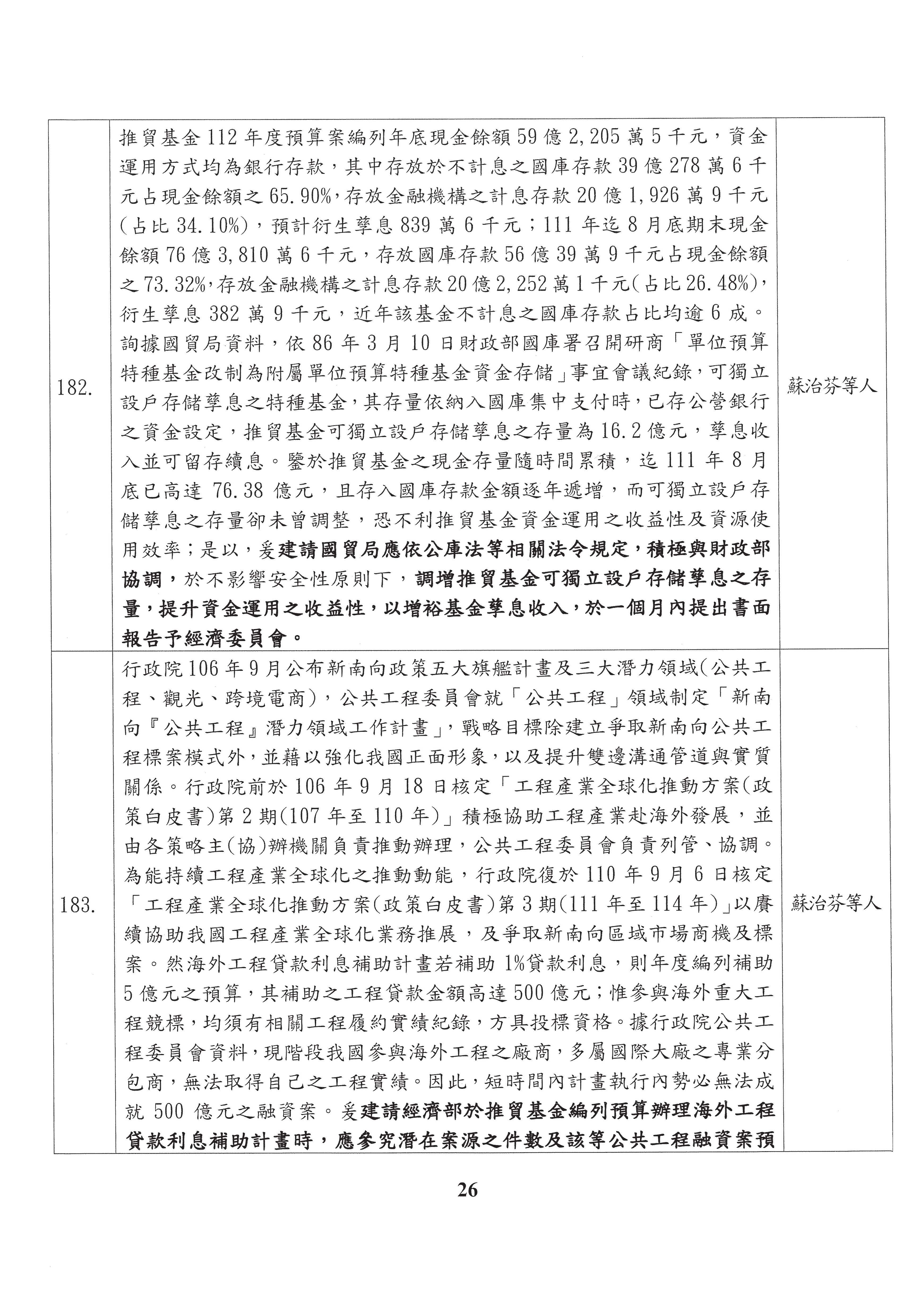
雲副組長瑞龍:主要因為地形或是區位,這部分都是由廠商提出興辦事業計畫,裡面載明……

主席:當然,本席要再強調,最後審核的是你們,我之所以提出這一點,因為這是社會大眾關心的,我相信部長也有聽到,為什麼大家的條件不一?這部分總是有人來陳情,我們也希望藉由這樣讓社會大眾瞭解,你們不是因人而設,你們也清楚我在講什麼。所以當有機會給你們說明清楚,你們就要說明,到底是因為地形、地物,導致沒有人要標,所以就回饋少一點;或是條件比較好的,回饋就要多一點。我們並不知道,因為你們公告出來的條件就不一樣,所以必須讓社會大眾瞭解為什麼要這麼做,我們不希望社會大眾對政府有所誤會,不管哪一個政黨主政,我們都希望政府是人民的靠山,而且人民信賴政府,我們國家才會強盛,對不對?你們的狀況很清楚就是同樣的case,但是回饋金不一樣,難怪大家很訝異!

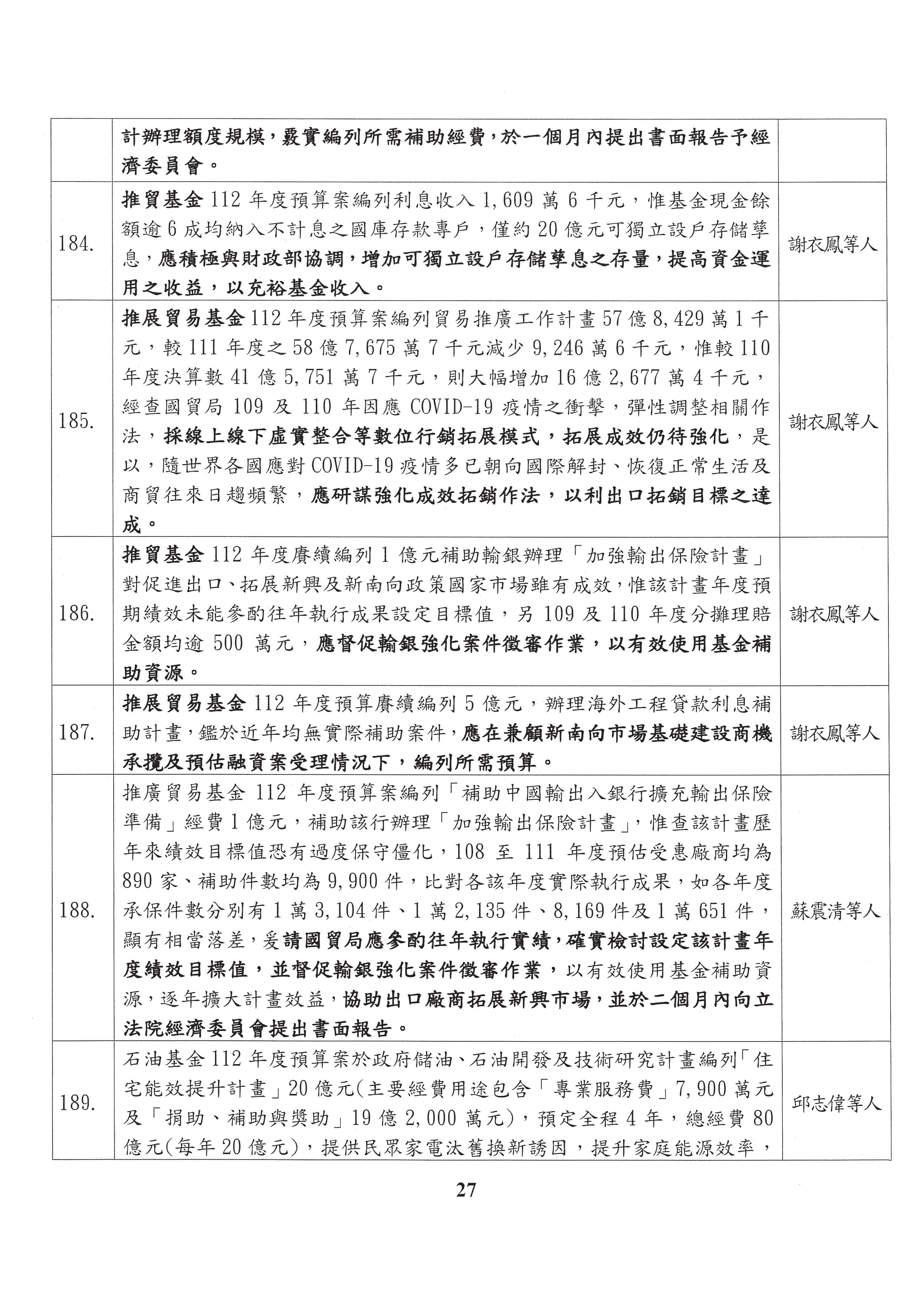
連局長錦漳:跟委員報告,最主要因為區位條件還有施工方式不一致,所以廠商投入這個計畫、來投標的時候,他會依這兩個條件設定……

主席:對,你以上說明能讓社會大眾知道,但是到最後決定回饋百分之多少的,還是由行政部門最後拍板定案,是不是?最後還是你們拍板定案呀,廠商來申請,最後由你們拍板定案。部長,我們討論到現在,我覺得社會大眾對這一塊的質疑很多,所以你們應該要有一個range,而不是沒有上下限,這是我的建議,你們應該要綜合所有的條件,有一個大概的range,條件好的可以回饋多一點;條件不好的回饋少一點,基本上要有range,你們才不會揹黑鍋,好不好?請你們把計算方式以書面資料給本席並副知委員會。

連局長錦漳:好。

主席:接下來,保二的事情請說明一下。

楊處長伯耕:向主席報告,現在駐區的保二總共有133名,相關人數的部分,我現在還在查,很抱歉!據我們所知,現在保二增加1,500萬元的部分,是因為退休人員增加,退撫部分都編在我們這邊來補助保二。

剛剛主席提到園區部分,我們總共有10個園區都需要保二員警來幫忙維護,但是人員配置133人並不夠,所以我們現在就用其他費用增聘保全人員來做日常交通安全維護。

主席:行政部門說明到這裡,這就是我今天問這個議題的最重要真諦,當初剛開始開設5個廠區的時候,從周嚴處長回來開始開設,只有我們這個地方是成功的,陸續還有高雄成功,5個裡面只有2個成功,這是大家從拜耳事件之後非常辛苦建構起來的,所以大家很希望訓練有素的保二可以繼續。

因此關於這個議題,部長是不是可以協助?這個園區裡頭都是上市(櫃)公司,占了一半以上,大家都需要安全,因此希望保二可以持續、甚至增加,但是到最後好像保二的人陸續退休,就沒有再增加,我不知道你們是因為成本問題還是怎麼樣,當然保全也很好,所以陸續就以委外保全的方式來補齊,但是我與很多廠家終究認為,所有在這裡面的上市(櫃)公司非常重要,而且是我們國家的寶貝,它們的安全、門戶以及各個關卡都很重要。因此如果你們認為不足,要不要去盤點一下,你們這麼龐大的園區,總不能讓人家在園區中有危險,一件事情都不能發生!

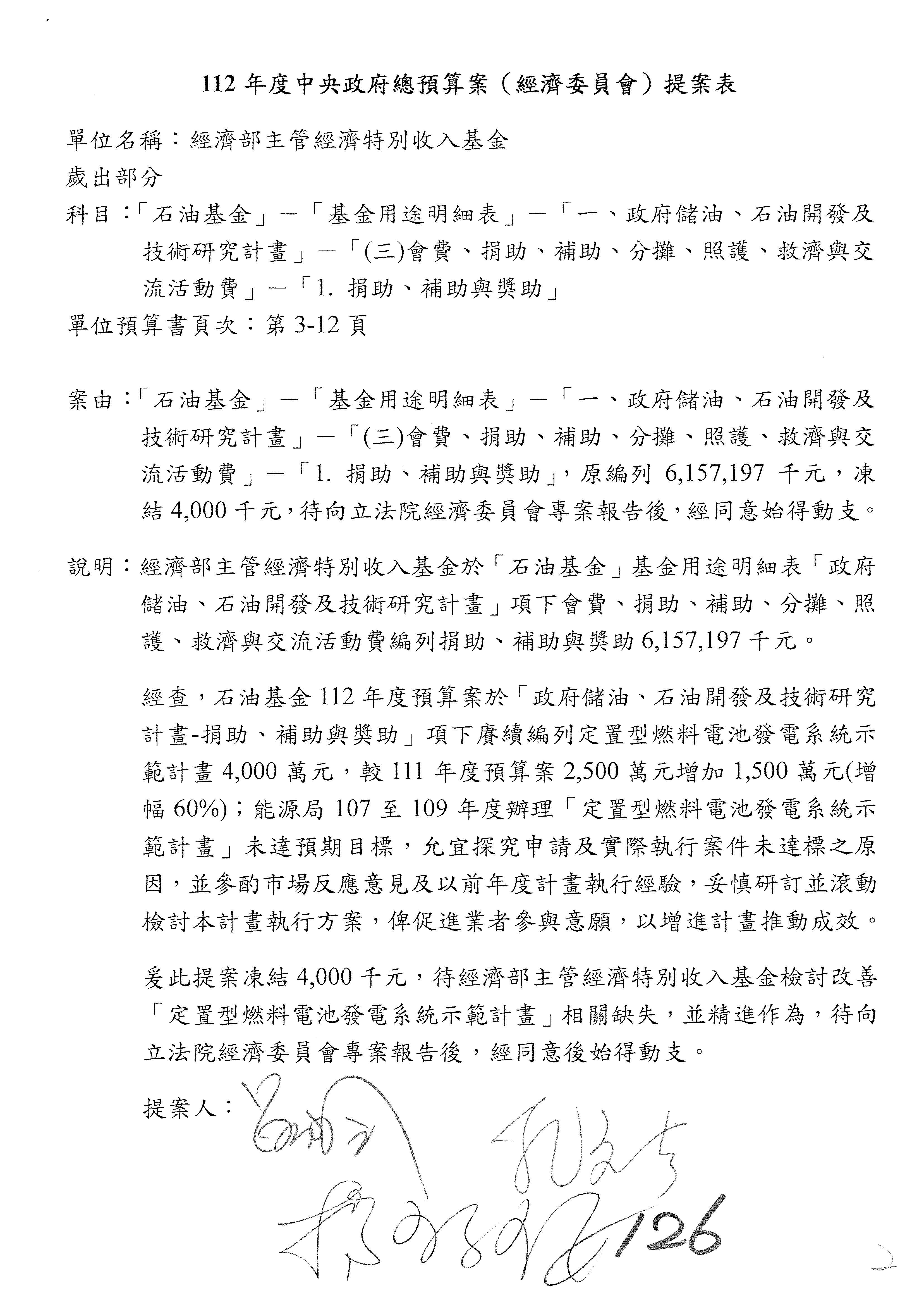
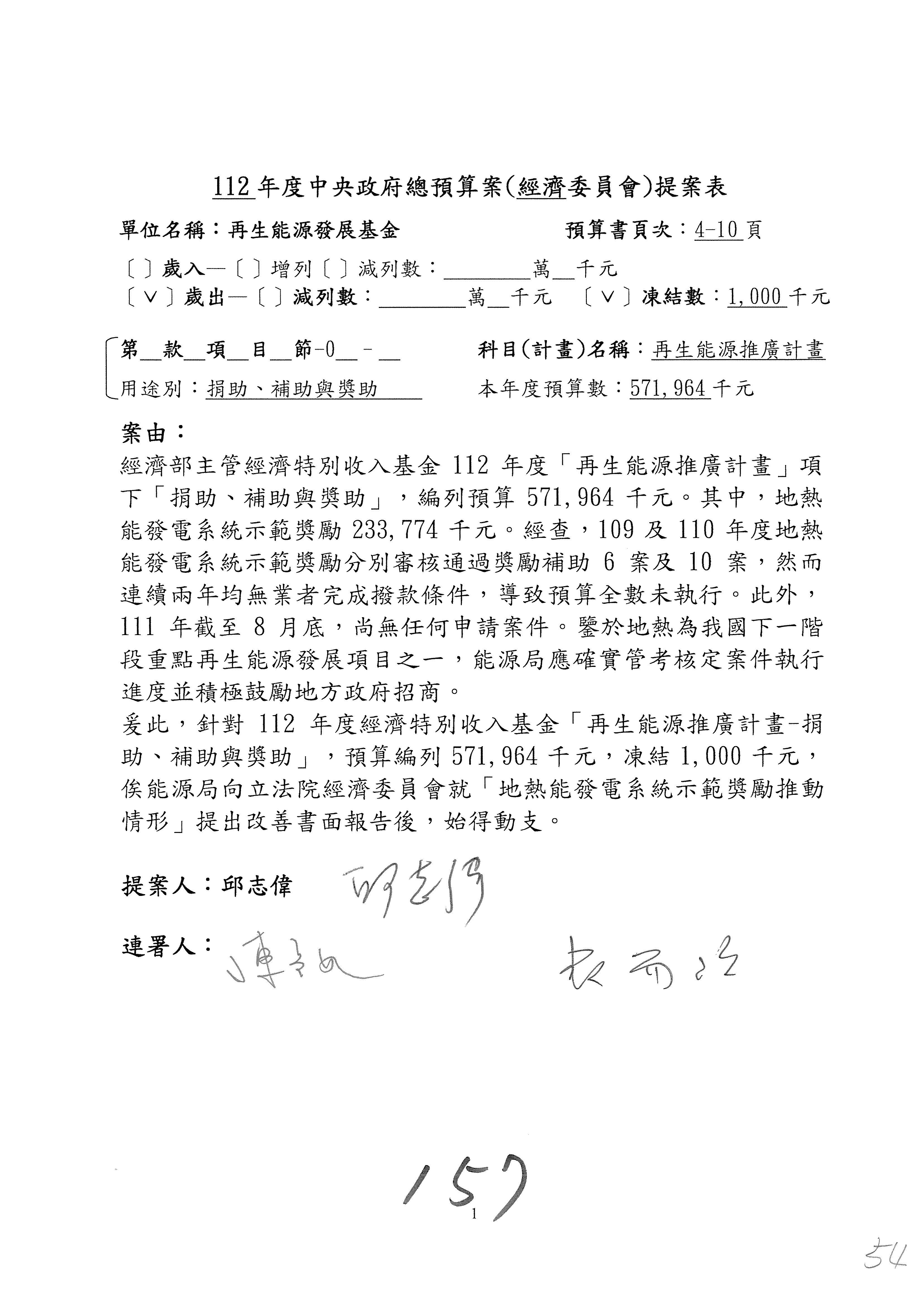
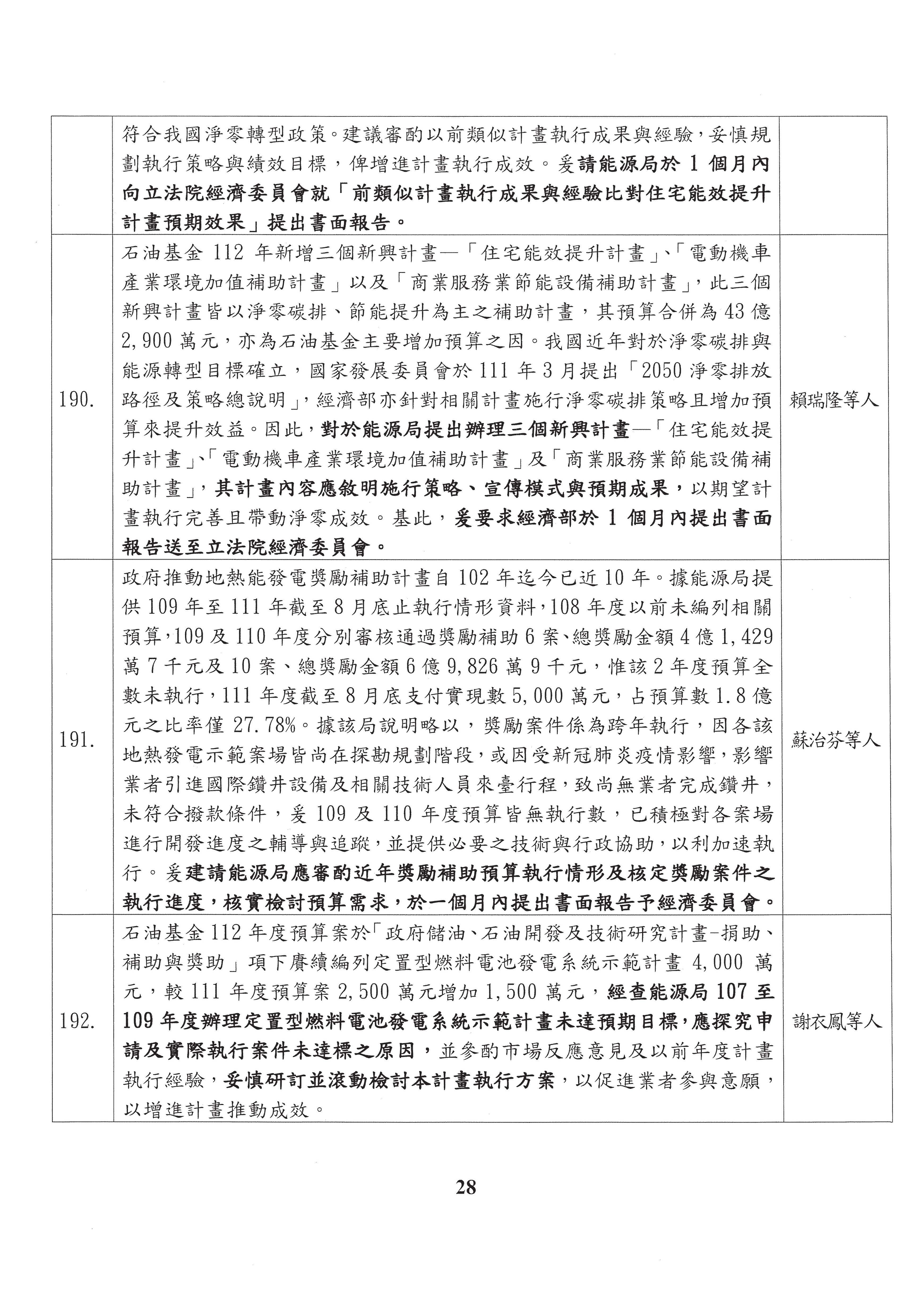
關於第二個問題,你說明增加將近1,600萬元是因為退休金以及薪資增長,沒有其他的支出,是不是?

楊處長伯耕:薪資調整。

主席:好,那我也請你們去盤點一下,園區裡需要的安全人力不夠要怎麼做,好不好?這樣才會讓那些花很多錢租的人安心,好不好?你們也去盤點一下,把那個數字提交給本席並副知本委員會。

各位同仁,第12案經過行政部門詳實討論,謝衣鳯委員將此改為主決議,這個預算就照原列數通過,請你們針對剛剛那兩個議題提出詳實書面資料,謝謝。

楊處長伯耕:是。

主席:接下來,業務總支出部分的第13案、第14案及第15案一併討論,行政部門請說明。

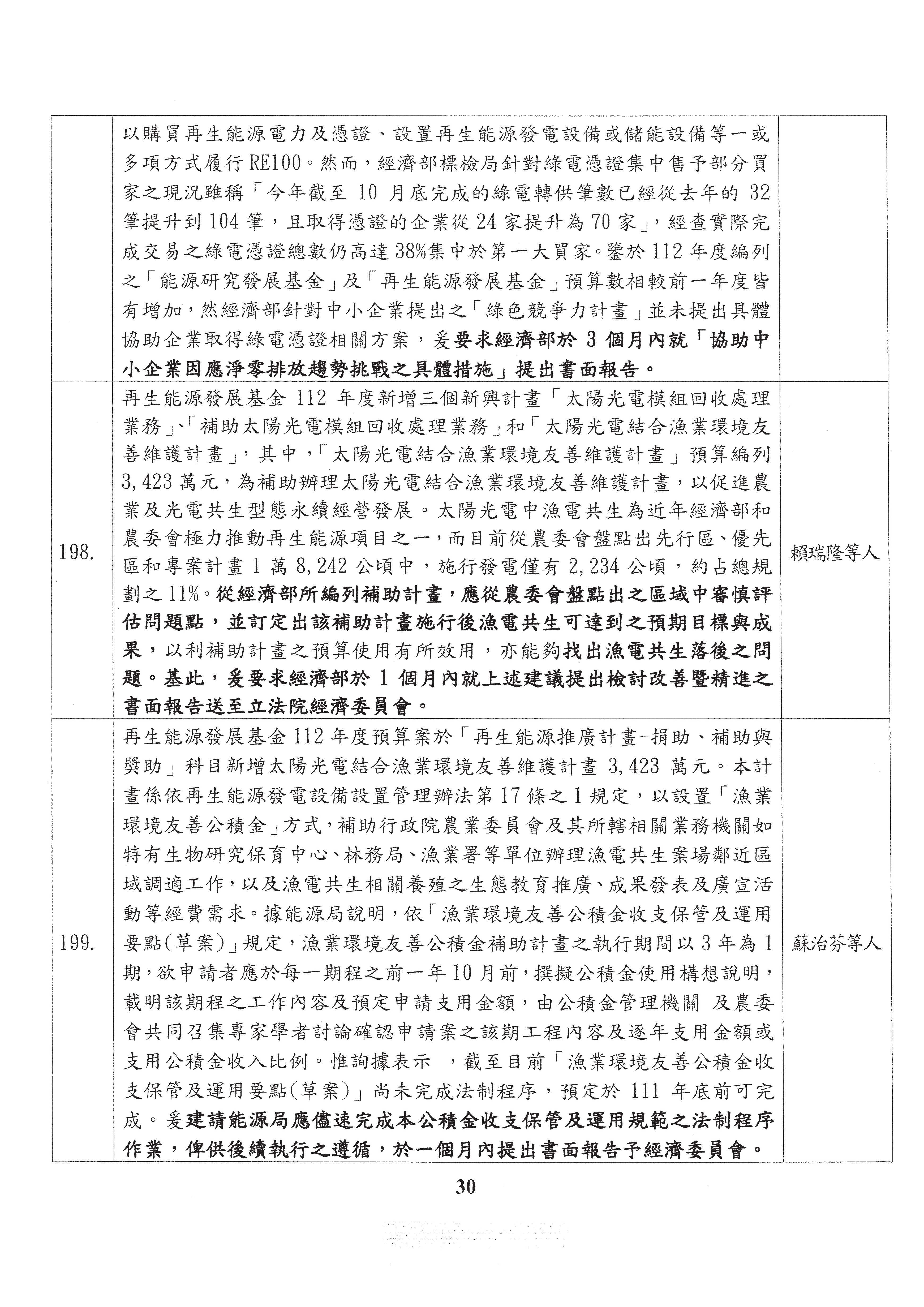
楊處長伯耕:13案有關服務成本扣除人事費,謝委員的提案已經同意改成主決議;第14案是蘇委員的提案,在這個科目裡面指定污水廠的收入部分;再來,第15案是賴委員提案,關於土地出租收入的部分。因為污水廠跟土地租金部分在前面已經報告過,是不是能夠併同前案改成主決議?

主席:人家要改成怎麼樣,不是你可以講的,要尊重委員。

請教各位,第13案、第14案及第15案的預算依原列數照列,然後謝衣鳯委員的第13案改為主決議,好嗎?

賴委員瑞隆:15案也改為主決議。

主席:15案改主決議,謝謝,就照以上的決議。

接下來處理固定資產建設改良擴充部分,提案第16案專案計畫部分,請說明。

楊處長伯耕:16案「專案計畫」的部分是主席所提的,這部分有跟委員辦公室報告過,委員也口頭同意改成主決議。

主席:各位同仁,第16案經過詳實討論,因為速度慢下來了,我們要瞭解進度,現在已瞭解,所以我改為主決議,提書面報告,第16案照原列預算數通過。

處理第17案、第18案、第19案、第20案「一般建築及設備計畫」,我們一併討論,請行政部門說明。

楊處長伯耕:是。第17案是委員的提案,有關於屏東擴區執行的部分,屏東擴區的工程會在明年開始大力執行,這部分也跟委員辦公室報告過,委員也口頭同意改成主決議;第18案是孔委員的提案,也是屏東擴區工程執行的部分,孔委員也簽名同意改成主決議;第19案陳委員提案及第20案都是跟屏東擴區相關的案子,第20案陳超明委員同意改成主決議。

主席:好,謝謝。請邱志偉委員發言。

邱委員志偉:傳統產業園區的闢建很重要,我們不是只有針對高科技,像有一些金屬扣件、螺絲都需要產業園區,產業園區如果由地方政府開闢,所需時間可能會比較久,但由中央經濟部開發效益會比較快,比如九鬮,就是北高雄產業園區,目前在招商中,以前這是工業局的業務,現在是變成你們的業務?還是一樣在工業局?

楊處長伯耕:報告委員,還在工業局,組改還沒有通過。

邱委員志偉:這樣未來你們要如何分工呢?

楊處長伯耕:目前工業局是屬於產業園區的部分……

邱委員志偉:你們是科技產業園區?

楊處長伯耕:目前高雄的科技產業園區只有楠梓跟前鎮,還有高雄軟體園區。

邱委員志偉:那部分我們很清楚了,對啦!那部分跟科技部主管的科學園區又不一樣,對不對?

楊處長伯耕:是。

邱委員志偉:所以產業園區又分為很多不同類型,工業局主管產業園區,你們主管科技產業園區,科技部主管科技園區,所以產業類別就會很混亂,比如金屬扣件能不能進去科技產業園區呢?還是會被歸類為傳統的產業園區?我覺得這個部分很混亂,因為有很多廠商跟我反映,他們沒有資格去你們的科技產業園區,可能是因為科技含量不夠,可是現在每一個傳統產業都在轉型,要邁向高科技化、智慧化,剛好連局長也在,因為北高雄產業園區的進度比較快,第二期中期計畫是白埔產業園區,未來你們是要繼續開發產業園區給傳統金屬扣件的業者使用呢?還是未來會移撥給科技部當作橋科的第二期?因為市政府有預留第二期開發土地的想法,如果白埔沒有先定位好,未來兩個部會會有競合的關係,這部分請局長再說明一下。

楊處長伯耕:是,向委員報告……

主席:我們是不是等委員全部都發言完後再一併回答?

邱委員志偉:我怕他忘記,這問題不一樣,這問題……

主席:一樣啊!還是這個問題呀!好不好?一併讓他們回答。

邱委員志偉:先讓他回答。

連局長錦漳:白埔這個地方是加工處在處理,我請楊處長回答。

楊處長伯耕:白埔農場的部分目前有去拜會潛在廠商了,第二個,我們最近也會跟高雄市政府開會,目前高雄市政府的內部規劃是將其先規劃為產業園區,日後依照廠商意願再看是要轉成科技產業園區或是科學園區,這部分目前正在跟廠商進一步洽商當中,開發的部分會配合廠商的需求儘快辦理。

邱委員志偉:時程會不會提早?

楊處長伯耕:時程的部分依據廠商所提,廠商會在三年或五年後才有需求。

邱委員志偉:所以你還是列為中期計畫?

楊處長伯耕:是。

主席:請孔委員文吉發言。

孔委員文吉:18案我是改成主決議,但是針對屏東科技產業園區的部分不是只有我這一案,其他委員也都有,為什麼它的進度沒有預期這麼好?主要原因是什麼?你們要怎麼克服?因為未來4年(到114年)你們的總經費是九億多,大部分都是由舉債支應,其中五億多是舉債,四億多是由前瞻支應。

楊處長伯耕:是。

孔委員文吉:你們要控管時程,讓廠商能夠進駐,目前你們是碰到什麼困難?又要如何克服?

楊處長伯耕:向委員報告,第一、今年會比較慢是因為環評的因素,環評在10月底的時候已經通過了,但是通過了之後還要地目變更,地目變更需要跟縣政府洽商,這部分它也在11月底同意了,因為要等它同意了我們才能辦理工程的施作,因為這個園區比較單純,原先規劃是在10月就可以完成,所以delay了兩個月;第二、工程進度部分明年會開始積極地進展;第三、招商的部分我們今年已經有到北、中、南開會了,依據我們初步登記的意願書,廠商的需求大約是10公頃以上,我們共有26公頃,扣掉公共設施實際上只能提供17公頃的建廠用地,關於這部分我們明年度會再加強積極招商。最後,這塊地我們未來相當看好,因為屏東科學園區就在附近,但是它的設置期程會比較慢,有些廠商會提前進駐科學產業園區設廠,以便作為原來科學園區母廠供應鏈的建置,這部分跟委員報告。

主席:請陳委員亭妃發言。

陳委員亭妃:謝謝。因為這是分年性的項目,現在已經是12月了,到目前為止執行數大概是多少?

楊處長伯耕:一千多萬,我記得是這樣,因為只有支出規劃的費用。

陳委員亭妃:其他的還沒嗎?

楊處長伯耕:其他的……

陳委員亭妃:那是要繼續保留到明年嗎?

楊處長伯耕:我們今年12月因為內政部用地變更完後會有一個開發影響費要支付,光是這個就九千多萬元,還有一個是消防的部分……

陳委員亭妃:對啊!可是現在已經12月了。

楊處長伯耕:12月底可以支出。

陳委員亭妃:12月底支出,但還是一樣沒有辦法完全支出,對不對?

楊處長伯耕:可以達到90%

陳委員亭妃:因為計畫期程是1101月到11412月,我們希望你可以提出整個書面計畫,包含時程跟進程以及未來的期許,但我還是認為要稍微減列一點,我減列100萬元是認為我們要加緊腳步,因為有點delay了,我覺得有點耽擱到原本預期的狀況,所以我在這個部分減列100萬元,我不要凍結啦!就是減列100萬元,希望一個月內提出書面報告,謝謝。

主席:請賴委員瑞隆發言。

賴委員瑞隆:謝謝。過去以來,南北之間的差異其實是存在的,南部也很努力地希望能有更好的產業發展跟提高一些就業機會,減少年輕人才北漂,甚至往北移動,所以這一個固定資產的部分是高雄軟體園區跟屏東科技產業園區,也希望經濟部加快速度,不管是在興建、招商或是所有工程的進度都能夠加速,但也希望委員會能夠支持,希望南部的發展能夠帶動整個產業跟經濟的發展,讓人才不需要離開故鄉,一定要到北部來才有好的機會,這個對南部來說都是相當重要的機會,所以還是希望各位委員能夠支持,不要刪減也不要凍結。

主席:好,謝謝。經過詳實討論,我們來作決議,好不好?

邱委員志偉:我講一下。

主席:請邱委員志偉發言,講完之後我們就來作決議。

邱委員志偉:委員審查預算要很嚴謹。這個分年計畫當然已經有執行了,對不對?所以是持續性的計畫,你們這26,000萬主要還是在中南部比較多嗎?

楊處長伯耕:沒有,全部都是屏東的。

邱委員志偉:剛剛賴瑞隆委員說的很對,特別是在過去有一點重北輕南,中部崛起,當然南部也要迎頭趕上,我覺得屏東科技產業園區的擴區勢在必行,而且要加速進行,這個部分有經過委員會的討論,我建議還是要照列,以支持屏東科技產業的發展,如果大家不支持的話,對南部或對屏東的這些鄉親就沒有辦法交代。

主席:各位委員有做了詳實的討論,行政部門也有說明清楚,本席的提案是第17案,我之所以提出這個案子,就是為了要釐清楚,因為111年所列的預算是一億六千多萬,到目前為止,你們剛剛也有說明到月底時候會再支付一筆九千多萬,等於你們還有7,000萬左右的賸餘款,大概就是如此。但是我還是要精進一點,因為我們有經過討論,也瞭解他們的進度,我們希望鼓勵工業區能夠快速地開發,因為現在全世界都在搶工業地,我們也要請相關單位辛苦一點。現在有兩件事情,第一,剛剛邱志偉委員有講,有很多的工業區、科技產業園區、加工出口區,你們去年從加工出口區改制為科技產業園區,蘇院長還有到高雄,我們全臺五個地方連線共同揭牌,賴瑞隆委員和邱志偉委員是在高雄,我是在潭子,還有新北那邊,大家一起連線,但是到目前為止,你們只有給人家改名字而已。請部長聽清楚,我們立法院這麼負責任,在經濟委員會審議你們的條文而且已經完成並送到院會,可是你們的組改還沒有出來,讓人家半吊子,你們不應當如此,為什麼你們的組改到現在還沒有出來?現在我們加工出口區的名稱都是科技產業園區,在名片上印這樣的名稱到底正不正確?如果有一個國外的廠商拿這張名片去google,卻發現你們是半調子而已,還沒有正名,你們只有抹粉而已,不應當如此,好不好?因為我們經濟委員會在上個月就已經把組改這個部分送出去了,所以請經濟部、行政部門加油,不應當讓人家只有一半的身分。部長,你有點頭就好了,請你要趕快加油。

第二,今天如果修改的部分通過之後,明年你們加速,所以部長可能要未雨綢繆,你們現在所編列的預算是照行政院新的一坪多少去編列嗎?如果不是依照新的,而是依照教育部的,18萬現在改成14萬,這是公部門的,所以萬一如果不夠,部長也要全力支持,我們希望能夠趕快完成,好嗎?謝謝。

17案到第20案預算就照原列數通過,本席所提的第17案改為主決議,第18案和第20案也都改為主決議,謝謝。

接下來處理第21案有關產業園區開發管理基金「產業計畫」部分,請說明。

連局長錦漳:關於這個案子,蘇委員在垂詢的時候說這整個計畫的執行率好像要加強,跟大家報告,這個部分是編列一千二百多萬,主要是在做大林蒲遷村專案辦公室的相關經費,關於這個部分,我們建議不要凍結,因為這主要是要讓整個遷村順利,所以這些行政作業勢必要持續進行。

主席:請賴委員瑞隆發言。

賴委員瑞隆:大家都高度關注大林蒲遷村,當地的鄉親也非常關注,所以我希望要加快來進行,現在至少還要再辦一次說明會,我希望你們趕快跟市府溝通,選舉已經結束,也要儘快來辦理了,我希望委員會能夠支持這個經費,因為這確實會影響到當地居民的健康跟安全,所以希望各位支持,謝謝。

主席:如果其他委員沒有意見,預算就照原列數通過,也請你們再跟蘇委員說明清楚。

連局長錦漳:好。

主席:接下來處理「業務總支出」部分,提案第22案至第26案,請一併說明。

連局長錦漳:跟委員報告,第22案、第23案主要是談到勞務收支短絀,這個主要是用在我們工業區的一些設備折舊、道路路燈和人行道、排水溝等等的保固維護。跟委員報告,現在工業區確實有一些設備老舊,所以經費會增加,但是因為我們對廠商收取的設施維護費都是照物價去調整,最近這3年因為疫情的關係,我們有減半徵收,所以現在確實有收支短絀的情形。其實我們現在已經有很努力地趕快更新老舊的設備,如果對廠商再增收維護費,我覺得在目前還有疫情的情況下,可能會對廠商造成一點衝擊,所以是不是可以再給我們一些時間,不要凍結現在編列的經費,讓我們可以趕快修復這些老舊的設備?

主席:請邱委員志偉發言。

邱委員志偉:我對這個部分有提案,因為永安工業區也算是老舊工業區,有一些設備需要更新,基本上,我覺得勞務收支的短絀一定會逐年增加,因為傳統產業園區越來越舊、越來越老,維護的勞務費用會增加。局長,你剛剛上任,我要給你一點時間讓你表現,所以我不會減列,但是要適度的凍結,讓你們去檢討每一區的服務中心要如何提升對廠商的服務效能,並提出一個書面報告。對於這筆高達二十幾億的預算,我沒有要減列,但是要適度的凍結100萬,請你們提一個書面報告,說明怎麼樣提升服務中心的效能,讓廠商都能夠滿意,好不好?我就是建議凍結100萬,我本來是要凍結500萬,現在改為凍結100萬。

主席:請孔委員文吉發言。

孔委員文吉:勞務收支是整個科學園區的勞務,投入的人力大概是多少?然後你們增加19,064萬元,增幅是10.8%,你剛剛有解釋這是因為疫情的關係等等,但是這方面收支短絀的狀況逐年增加,造成這個基金財務不健全,局長可以說明一下嗎?

連局長錦漳:我們現在62個工業區有差不多1,000個約聘僱人員,我剛才有提到維護費,我們本來都是按照物價去調整,我們也曾經有試過要調到比物價高一點,但是因為廠商都反映這樣會讓他們的成本增加,所以實施以來是有一些困難度,但是我們會努力去克服這個項目,這是第一個。第二,誠如委員剛才所講的,我們工業區有一些設備老舊,雖然之前有做工業區的更新,但是還是有一部分沒有完成,我們對那個部分會再去強化,只要完成強化,我想整個短絀的情況就會縮減。

主席:如果各位同仁沒有要發言,本席就開始提問。我想大家都很努力,希望為工業區的廠商提供更好的環境,我相信污水處理也是很重要的一環,有的是從日據時代開始到現在,關於你們所增加的部分,以及你們目前對污水處理廠預計要怎麼做的程序,本席要求你們在書面資料中列表出來,並說明你們希望在112年要整理哪幾個污水處理廠,還有你們希望整理的成效是如何,這些都非常的重要。

第二個,的確在勞務成本方面,現在通膨滿嚴重的,剛剛我們看到所有委員的提案,有減列2,000萬元,也有凍結30%5,000萬元、500萬元、1,000萬元不等。各位同仁,是不是容許主席綜合大家的意見做一個決議,我們的預算數不減,但是因為還有很多需要去瞭解,所以我們就凍結,但不要說凍結100萬元,那乾脆就不要凍結了,我們是不是凍結300萬元?因為預算總共是39億多元,讓他們精進,然後提書面報告後始得動支,可以嗎?

邱委員志偉:主席,300萬元跟100萬元不是差不多?主席,你也要尊重提案委員的意見啊!

主席:我尊重,所以我在請教各位……

邱委員志偉:100萬元跟300萬元的差別在哪裡?

主席:因為有的委員要凍結5,000萬元,有的是500萬元,也有的是減列2,000萬,我是綜合大家寶貴的意見……

邱委員志偉:綜合大家的意見?只有我發言而已啊!

主席:沒有,這邊都有啊!有委員提案減列5,000萬元。

邱委員志偉:對啦!我說從500萬元降到100萬元,你就說300萬元,我是說100萬元跟300萬元的差別在哪裡?

主席:差在一個尊重啦,因為有的委員是要減列2,000萬元,有的要凍結30%嘛。

邱委員志偉:那為什麼不凍結1,000萬元?

主席:那也可以啊!就是綜合大家的意見啊!

邱委員志偉:你要考量我的提案。

主席:你的500萬元可以降為100萬元……

邱委員志偉:我們很辛苦寫提案,我也說明為什麼要變成300萬元……

主席:100萬元也可以升為300萬元嘛,這是差距200萬元,而你是差距400萬元,我們不要自己講自己的,要綜合大家的意見……

邱委員志偉:你要跟大家討論一下。

孔委員文吉:邱委員,我的第22案是凍結30%,那我們就尊重主席的處理,就是凍結300萬元。

邱委員志偉:好啦,凍結300萬元啦!

主席:我還要跟你謝謝!各位同仁,第22案至第26案凍結300萬元,書面報告後始得動支。

接下來處理第27案。請說明。

連局長錦漳:27案和第28案兩案都是談土地閒置未去化的問題。跟委員報告,剛才我也特別提到,目前整個工業區在開發這個部分,土地租售的去化率已經是98.2%、將近99%了,剩下八十幾公頃,對於107年到111年,我們公告已經出售的這些閒置土地將近250公頃,其實已經去化了將近230公頃,只有剩下約12公頃沒有去化,去化率已經達95%。因為107年公告有3年期限,目前正在進入再做改善的期限,所以整個去化率其實是相當高,因為我們已經很努力在做,我們建議這部分是不是不要凍結和減列。

主席:請賴委員瑞隆發言。

賴委員瑞隆:希望工業局要加速一些活化的使用,我也同意可以不減列,主席再評估看看,我們就適度的凍結,要求他們做一些書面的精進報告,然後再來改進,好不好?

主席:各位同仁如果沒有其他意見,因為剛剛行政部門也講一個是98%,一個是95%,已經達到這種程度,但部長在這裡,我特別要說明一點,就是針對全國3K產造的部分,雖然我們有臨登工廠,但是我們寄望除了縣市政府自行開發小型工業區之外,大家還是希望能夠進入到政府規管的合格範圍,很清楚的是,比如說翻砂或電鍍這些3K產造,它是工業之母,整個全國根本也不可能沒有它,我說最爛的政府就是民眾要讓你管,你卻不管我,這個很糟糕,所以是不是你們也可以適度去盤點工業區裡頭剩餘的地,看看有哪些還是可以提供給3K產造的部分,比方說我們的幼獅工業區就有一小塊,但還是不夠,是不是大家一起來幫3K產造,也就是工業頭最基本的這些產業來解決這些問題好不好?你們也去盤點看看,看看哪個工業區裡面還可能有一些土地,好不好?

連局長錦漳:好。

賴委員瑞隆:其實很多工業區,特別是早期的工業區,很多土地的使用已經有再檢討的空間,甚至有些在釋出、活化,有些可能就是低度利用,所以我覺得這一塊工業局還是要做一些檢討,就是想辦法把一些空間再盤出來,不然有些人需要用,但是有些卻占了一些好的地段,其實是一個低度利用,甚至已經是不太一樣的使用,我覺得這一塊工業局可能要更積極處理,好不好?

主席:27案就不凍結,然後請他們提供檢討的書面資料?

賴委員瑞隆:好,不凍結,提書面報告,那就改主決議。

主席:請行政部門務必去盤點可使用的土地。

連局長錦漳:好,我們再盤點一下。

主席:尤其針對3K產造,因為我們很清楚,日據時代那種用混凝土蓋的二樓廠房,那個密度我們可以有很大的調整空間。

連局長錦漳:我們現在在推立體化,其實推的成效不錯,我們再積極來做。

主席:像潭子加工出口區,如果跟土地公借不到土地,就向老天借啊!向老天借是什麼意思?就是增加工業區的容積率,這個你們都可以專案來處理嘛。

連局長錦漳:有,我們現在已經在進行,我們再積極來做。

主席:好,謝謝。第27案,請你們將盤點的書面資料提供給委員,並副知本委員會,這個部分就照原列數通過,謝謝。

賴委員瑞隆:我的案子改主決議。

主席:27案改主決議。

處理第28案至第30案。請一併說明。

連局長錦漳:跟委員報告,第28案的內容跟第27案一樣是關於土地閒置去化的問題,第27案、第28案兩個案子同樣在談土地閒置去化的問題。

主席:各位同仁,本席所提的第28案也經過詳細討論,本席同意改為主決議,其他委員有沒有意見?

賴委員瑞隆:沒意見。

主席:好,第28案改主決議。第28案至第30案,預算照原列數通過。

接下來處理第31案。

連局長錦漳:31案我們建議修正文字,就是倒數第二行「經濟部應……」改成「經濟部於一個月內向立法院經濟委員會提出書面報告。」就是把「進行專案檢討報告」改成「提出書面報告」。

主席:請孔委員文吉發言。

孔委員文吉:可以。

主席:好,照修正文字通過。

處理第32案。

連局長錦漳:遵照辦理。

主席:通過。

處理第33案。

連局長錦漳:我們建議最後面的「專案報告」改成「書面報告」。

賴委員瑞隆:同意。

主席:好,照修正文字通過。

處理第34案。

楊處長伯耕:遵照辦理。

主席:通過。

處理第35案。

連局長錦漳:倒數第四行的「每月」是不是改成「每季」?因為上次在我們……

賴委員瑞隆:好,同意改為「每季」。

主席:好,照修正文字通過。

處理第36案。

楊處長伯耕:遵照辦理。

主席:通過。

處理第37案。

連局長錦漳:遵照辦理。

主席:通過。

處理第38案。

連局長錦漳:遵照辦理。

主席:通過。

處理第39案。

楊處長伯耕:遵照辦理。

主席:通過。

處理第40案。

楊處長伯耕:遵照辦理。

主席:通過。

處理第41案。

楊處長伯耕:遵照辦理。

主席:通過。

處理第42案。

楊處長伯耕:遵照辦理。

主席:通過。

處理第43案。

連局長錦漳:遵照辦理。

主席:通過。

處理第44案。

連局長錦漳:遵照辦理。

主席:通過。

處理第45案。

楊處長伯耕:遵照辦理。

主席:通過。

處理第46案。

連局長錦漳:遵照辦理。

主席:接下來進行水資源作業基金部分。

處理第47案、第48案,「業務總收入」部分。第47案、第48案一併討論。請做說明。

賴署長建信:主席、大會。第47案、第48案是關心我們的土石銷貨收入,我們希望營建的物價要穩定,所以我們在收入成本的部分是用固定單價來做收入,所以這個部分我們是核實編列,請諸位委員能夠支持。

另外,近幾年因為颱風比較少進來,所以上游清疏的地方我們要更努力之外,下游該清的部分,我們大概都已經清得差不多,但是我們還是會逐次來盤點,特別是中南部、東部一些河川應該清疏的部分,所以請諸位委員能支持照原列數。

主席:請邱委員議瑩發言。

邱委員議瑩:請教署長,關於這個收入,你講的是照原來的成本,量有沒有增加?你剛剛說過去都已經清疏差不多了,所以未來清疏的量有沒有增加?

賴署長建信:我們這3年每年的量都比過去3年之前增加很多,差不多1,600萬噸到1,700萬噸左右,我們就是靠大量販售,然後用固定成本來彌平水資源作業基金的收支。

主席:好,其他委員有沒有意見?這個本來就可以增加,通膨之後越來越貴,你們的收入本來就會增加。

賴署長建信:因為我們要是賣得太貴的話,營建物價成本可能會上漲。

主席:但是現在也是一直增加,你們在賣也是比較貴,不是沒有。

賴署長建信:不,工程會定期會檢討。

主席:對啊!

賴署長建信:基本上營建的物價成本,特別是混凝土的成本,原料的部分從水資源作業基金這一端來看的話,是很平穩的,後續運輸的部分跟我們……

主席:針對第47案及第48案……

邱委員議瑩:就照原列數,好不好?

主席:好,第47案及第48案委員提案有要增列1.5億元,也有要增列2,500萬元的,但是經過說明之後,我們就照原列數通過,好嗎?

賴委員瑞隆:好。

主席:好,謝謝。

接下來處理第49案。

賴署長建信:49案是有關依照水費附加徵收的保育回饋費,這個部分每年的收入幾乎都是相當平穩,當然現在可能因為整體用水酌度增加,所以委員提案希望要增列,這個部分也許我們可以進行討論。

主席:請賴瑞隆委員發言。

賴委員瑞隆:雖然整體用戶有增加,所以我建議預算增列500萬元,這跟署長溝通過,應該是可以做得到。

主席:可以嗎?

賴署長建信:這個部分我們來努力,提請委員會……

主席:500萬元,OK嗎?

賴署長建信:如果決議是這樣,我們可以遵照辦理。

主席:我們就尊重賴瑞隆委員,這個項下第49案就增列500萬元,謝謝。

陳委員明文:我有提兩個主決議,就是有關曾文水庫全境都在嘉義縣大埔鄉,但是大埔鄉全鄉的自來水普及率僅僅43.32%。我先提出主決議,希望等一下討論,好不好?我特別提出這個是因為非常不合理,由於每一戶自來水延管工程費的成本都很高,所以每次評比都沒有辦法獲得補助,非常沒道理!為了要提高大埔鄉西興村的民生用水,請水利署能夠主動協助嘉義縣政府,希望能夠在三個月內提出大埔鄉西興村的簡易自來水改善方案。

另外,嘉義科學園區已經在推動,水源的問題要解決,所以我們一再跟部長提出要設海淡廠,希望嘉義海水淡化廠計畫能夠趕快推動。我今天特別提出這兩個主決議,希望主席能夠納入。

主席:我特別對委員會說明,也要請資深的陳明文委員瞭解,因為這次我跟賴瑞隆委員有達成共識,也就是我們在審查的時候,不接受臨時提案,但是我們為了民生……

陳委員明文:好,謝謝。

主席:為了民生,委員如果在委員會現場再提出的,我們才會收案。

陳委員明文:好,謝謝。

主席:好,就列入主決議,謝謝。

接著繼續討論業務總支出,處理第50案及第51案,請行政部門一併說明。

賴署長建信:有關第50案及第51案,我們在水資源經營管理上,一般需要一些外包的人力,這些外包人力都是僱用當地民眾一起來協助。這個部分配合基本工資調漲,我們也認為有需要,因為對比前兩年的決算數只有微幅增加,這個是為了基本工資調漲所需。

主席:各位同仁有沒有意見?

賴委員瑞隆:好,同意照原列數。

主席:經過說明……

孔委員文吉:51案是我的提案。

主席:請孔文吉委員發言。

孔委員文吉:51案是針對烏來違法建築拆除的問題,臺北水源特定區管理局的預算是不是在這筆項下?

賴署長建信:這個並沒有,它是編列在公務預算。

孔委員文吉:對於預算,我沒意見,但是我要把我的說明理由改成主決議。我要跟部長特別講一下烏來的都市計畫通盤檢討,那是南勢溪的上游,當地原住民要蓋房子馬上就被臺北水源特定區管理局執行拆除。為了這件事情,我是疲於協調等等,要怎麼去通盤檢討?依我提案的說明,烏來現在已經進行都市計畫通盤檢討了,希望水利署臺北水源特定區管理局在執法方面,針對烏來的這些違章建築應該有更人性、更寬容的方式,讓原住民能夠興建他們自己的房子。這個部分要怎麼處理、怎麼解決,作成主決議,好不好?

賴署長建信:感謝委員的指導。臺北水源特定區管理局是一個執行機關,如同委員所說現在新北市政府在進行通盤檢討,若是它有訂定通盤檢討的法制規範,我們會配合。今天委員會所提出這些執行面上的意見,我們會反映給新北市政府。

主席:好,各位同仁,針對第50案及第51案,預算照原列數通過。孔文吉委員所提的第51案……

賴委員瑞隆:50案也改主決議。

主席:你們去把孔文吉委員所提第51案的主決議內容寫出來,好嗎?

賴委員瑞隆:50案也改主決議。

主席:50案改為主決議。

接下來處理第52案及第53案,有關專業服務費部分,請一併說明。

賴署長建信:本項次是希望對於整個水資源管理更有效能,最近召開的COP會議,特別是氣候變遷對水資源的衝擊相當大,所以我們需要更多的study。除此之外,鳥嘴潭人工湖第一階段供水已經完成了,包括環境監測的工作都有需要,這是新增的工作,所以提請委員會能支持。

主席:請邱議瑩委員發言。

邱委員議瑩:可不可以再說明得更清楚一點?你所謂的新增工作是要做一些什麼,除了你剛剛講的study以外。

賴署長建信:第一個、南投的烏溪鳥嘴潭人工湖在去年已經通水,現在投入營運,而它是一個新增的水資源設施,所以必須要依照過去通過的環境影響評估,進行後續維護管理階段的環境影響監測,這是在過往基金預算裡面沒有編列的項次,跟委員一併報告。

主席:那個部分多少?

賴署長建信:我們比上年度增加4,000萬元。

主席:鳥嘴潭那個部分多少?請邱議瑩委員發言。

邱委員議瑩:趁水利署在查剛剛主席問的問題時,我請教另外一個問題,現在水資源比如伏流水,或者之前你們在推動的在地滯洪計畫,有沒有其他想要新增的地塊?比如過去是在雲林跟美濃地區做,美濃應該還要再繼續擴大,但還有沒有其他新增要做的地塊?你們的專案研究有沒有包括這個部分?

賴署長建信:有,第一個,首先是在伏流水部分,我們現在已經完成設計,然後提報到行政院審議,即在荖濃溪增設伏流水。

邱委員議瑩:獅頭圳那裡嗎?

賴署長建信:下游,這個完成的話,會對整個高雄市的供水有很大的助益,這是第一點。第二點,所謂在地滯洪的工作,如委員所說在雲林、美濃都有做,而美濃我們會試圖擴大到350公頃左右。這邊也要跟農地耕作制度相當地配合,然後可以活絡地方所謂的微型經濟。除此之外,我們邀請很多縣市政府去看,現在很多縣市政府在治水工作上面,都會把所謂在地滯洪的部分納入考量,比如彰化、嘉義,甚至是臺南等地方。

邱委員議瑩:主席,我再問一下,你們有沒有比較優先順序的幾個縣市?比如地層下陷比較嚴重的,或是大量抽取地下水與需要大量地下水補充的,像我們美濃枯水期的地下水其實是完全抽不到的,你們有沒有一些優先順序的排列?還是讓各縣市政府決定,哪個縣市政府有興趣做,你們就支持?

賴署長建信:沒有,我們會有一個criteria,第一個是區位適當的,第二個是針對減洪有幫助的,第三就是委員剛剛所說的,對於地層下陷有幫助的,比如雲林林內,還有包括古坑,我們評估都是相當的合適,除了滯洪之外,甚至水資源利用率上都會很有幫助。在所謂河川治理的規劃上面,我們將優先從這部分去做一個思考,而不是被動等地方政府提出來後,我們再來做。

主席:請賴瑞隆委員發言。

賴委員瑞隆:我想請教署長,有關專業服務費的部分,明年度編了6.6億元,相較於今年度的6.2億元,增加了4,000萬元左右,包括與前年度的決算5.2億元,也增加了1.3億元,可不可以再詳細說明到底增加在哪些部分?另外,相關一些工程的服務費,甚至於調查研究費等等,有沒有可能還有一些節約或議價金錢的一些空間呢?

賴署長建信:感謝委員,我們在111年度是編6.2億元,決算大概最近會出來,112年度我們編了6.6億元,主要增加的是剛剛跟大家說明的鳥嘴潭工作,同仁查到大概增加的預算是4,400萬元左右。相較於111年,實質上,我們其他的執行工作是略有酌減,這部分我們已經經過反覆檢討,所以提請委員會給我們支持。

主席:好,我那個問題是多少?

賴署長建信:4,400萬元。

主席:各位同仁,針對第52案、第53案,我們是不是照原列數通過?

賴委員瑞隆:好,我的提案就改為主決議。

主席:好,第52案改主決議。

處理第54案,請說明。

賴署長建信:因為我們平常都要與地方共同合作,還包括……

主席:111年編列多少?

賴署長建信:110年的決算數是1737,000元。

主席:111年也是一樣嗎?編列一樣嗎?

賴署長建信:預算數都一樣,沒有增加。

主席:各位同仁,第54案照原列數通過。

處理第55案至第62案,請一併說明。

賴署長建信:55案至第62案,其中第55案、第56案、第58案、第59案,我們與提案委員溝通之後,也簽名了,然後提請委員會審議是不是可以改成主決議?這部分的工作主要是我們在給水、給電的一些成本,還包括土石銷貨的成本,剛剛土石成本的部分,我已經向諸位作過說明。另外,給水的成本,因為我們現在積極辦理水庫清淤,而水庫清淤的成效也慢慢彰顯出來。臺灣的水庫都非常老舊,新建水庫又不容易,未來我們在管理上的工作會著重在水庫清淤,也希望這個工作委員會可以支持我們,以上報告。

賴委員瑞隆:同意啦!

主席:請孔文吉委員發言。

孔委員文吉:有關第55案,水利署本來想在烏來弄一個越域引水工程,後來是村民反對,你們都沒有經過部落的諮商同意。你們要把水從南勢溪引到桃園,這麼重大的工程,居然沒有跟我們烏來區的原住民鄉親討論。這讓我想到以前的因曾文水庫越域引水工程,導致小林村滅村案,對不對?水利署要在原住民地區做越域引水工程,鄉公所不知道、鄉民也不知道!我的第56案是針對預算方面,我沒意見啦!我同意改主決議。

另外,第57案也改主決議,因為已經有一點進度,但是第58案的水庫庫容量,現在的霧社水庫、德基水庫是我最關心的,說明是有點理由,我主張第58案凍結一點,凍結5%

主席:凍結5%,其他同仁呢?我們再請行政部門說明。

賴署長建信:首先,關於委員關心烏來南勢溪的部分,事實上,這部分我們有多次聆聽地方的意見,然後江永昌委員在院會也有質詢。在進入環評初期的階段,我們主動提出撤案,當然這期間也有孔委員的指導意見,我們亦納入評估。事實上,諮詢的一個程序,包括拜會區公所的工作,我們是有做,但是諮詢是要進入環評後期,才會依照原住民族基本法來做。也跟委員說明,未來推出任何的水資源計畫,如果有涉及原住民族,我們會秉持原住民族基本法的精神來推動。

孔委員文吉:一定要跟村民溝通,原住民族基本法第二十一條,越域引水是重大工程,你們都編預算要做準備了,居然大家都不知道。

賴署長建信:是,謝謝委員指導。

孔委員文吉:現在你們這個案子怎麼處理呢?

賴署長建信:撤案了。另外,有關於霧社、德基的清淤工作,一天不做的話,我們就會越著急,所以越早做是越好。特別像霧社的部分,我一直緊盯第四河川局,我們也透過與台電合作,就設計費的部分,大家共同來分擔。現在我們是希望趕快發包,提請委員不要凍結,因為我們有初步的設計成果出來,就要讓這些排砂工程還沒有正式導入到現場之前,週邊安全的河防工作先來做。112年主要的工作項目是在這邊,麻煩孔委員可以支持。

主席:請賴委員發言。

賴委員瑞隆:其實這幾年供水一直是我們很重要的一個工作,當然水及電都是非常重要的工作。水庫當然就是要清淤,以增加更大的容量,還是希望這個預算能不能就給予支持?

主席:本席提問,現在大家都非常關心水的問題,而且還有通膨問題,趕快發包對我們是有利的。本席覺得奇怪的是,你的工作量有減嗎?因為110年的決算是一百零四億九千多萬元,反而112年編列的預算只有1041,000萬元,對不對?你的量有減或是什麼呢?

賴署長建信:沒有減少,過去百年大旱時的工作有比較多,但我們也不能等到旱情產生才來做這個工作,像現在委員所關心中部地區供水相當穩定,事實上,我們從……

主席:你的說明沒有針對本席的提問。本席是說,照我們看到的,你們110年決算數是1049,000萬元,現在的編列數反而更少,怎麼會更少?你怎麼那麼能幹?

賴署長建信:那時有那些工作是併決算處理。

主席:好。各位同仁,第55案至第62案,第55案、第56案與第57案改為主決議。至於第58案,孔文吉委員要求凍結5%。能否不予凍結,讓他們好好做,好嗎?行政部門也要把書面資料詳細提供給孔委員。

孔委員文吉:好。

主席:行政部門要好好跟委員討論。

這部分提案就照剛才的決議處理。

繼續處理「固定資產建設改良擴充」部分,提案從第63案至第66案,請說明。

賴署長建信:針對第63案至第66案,其中第65案與第66案,我們已與提案委員溝通,委員建議改為主決議,提請委員會審議。這部分工作是辦理一般建築與設備,換句話說就是一些公共建設。過去因為有鳥嘴潭工作在執行,所以編列的預算數比較多,但剛才我已經講了,第一階段已經完成出水,所以112年編列的預算比110年決算數還稍微少一點,但是有增加工作,包括剛才邱議瑩委員及孔文吉委員所關心的部分,甚至是行政院剛剛核定的大安溪、大甲溪聯通管工程,我們都希望加速辦理,提早完工,建請委員會支持原列數。

主席:各位同仁,經過行政部門說明,本席提案是第64案,也同意改為主決議。預算是否照原列數通過?

賴委員瑞隆:好。

主席:請加油!

64案、第65案、第66案改為主決議。

處理第67案。

賴署長建信:針對第67案,我們建議文字修正,並遵照辦理。主要是第1行與倒數第4行,由於提案內容是針對水資源作業基金,但其中有所誤植,寫成「水資源能源基金」,建議把「能源」二字改成「作業」。

主席:就改這個?倒數第3行有沒有改?

賴署長建信:倒數第3行也改,我剛才算錯了。

主席:要講清楚喔!

賴署長建信:對,我剛才算錯,是第1行與倒數第3行。

主席:好,就是把「能源」改為「作業」。照修正文字通過。

處理第68案。

賴署長建信:針對第68案,建議刪除第2行文字「行銷及」。因為這個科目名稱是「業務費用─耗水費費用」,所以建議把「行銷及」3個字刪除之後,遵照辦理。

賴委員瑞隆:好。

主席:等一下,你們的版本跟我們現在拿到的版本不一樣,我這個版本是已經改過的,如果是改過的,就是照案通過。我這一份已經沒有「行銷及」3個字。

賴委員瑞隆:署長再講一次好不好?

主席:他的資料跟我們的不一樣啊!

賴署長建信:原則上我們遵照辦理。

賴委員瑞隆:好。

主席:由於兩版本文字不一樣,授權議事組人員。

處理第69案。

賴署長建信:遵照辦理。

主席:通過。

處理第70案。

賴署長建信:遵照辦理。

主席:通過。

處理第71案。

賴署長建信:遵照辦理。

主席:通過。

處理第72案。

賴署長建信:遵照辦理。

主席:通過。

處理第73案。

賴署長建信:針對第73案,建議作文字修改。倒數第2行「爰建請水資源作業基金」建議改為「爰建請經濟部水利署」。

主席:照修正文字通過。

處理第74案。

賴署長建信:針對第74案,我們與提案委員溝通過,建議將第2行「行銷及」3個字刪除,我們遵照辦理。

主席:照修正文字通過。

處理第75案。

賴署長建信:遵照辦理。

主席:通過。

處理第76案。

賴署長建信:遵照辦理。

主席:通過。

處理第77案。

賴署長建信:遵照辦理。

主席:通過。

處理第78案。

賴署長建信:針對第78案,我們與提案委員溝通過,在第1行「水資源作業基金」後加上「(個別)」,修正之後,我們遵照辦理。

主席:照修正文字通過。

處理第79案。

賴署長建信:遵照辦理。

主席:通過。

處理第80案。

賴署長建信:針對第80案,建議在第1行「水資源作業基金」後面加上「(個別)」。另一個部分是倒數第5行,執行率事實上是76.79%,所以我們建議將原本的「23.4%」改為「76.79%」,修正之後,我們會遵照辦理。

主席:80案照修正文字通過。

新增第80-1案與第80-2案,請宣讀。

水資源作業基金預算主決議

鑑於近幾年氣候變遷愈加劇烈,造成時而驟雨,時而乾旱,雨量不穩,更不利水源蓄水。而嘉義科學園區業經行政院核定,刻正執行中,未來用水需求勢必大量增加,屆時缺水問題恐將浮現。為應因嘉義科學園區的開發,保障投入廠商之用水安定性,請水利署儘速提報嘉義海水淡化廠計劃,以未雨綢繆,面對未來更嚴峻的水情挑戰,維護未來嘉義科學園區用水需求。

提案人:陳明文  邱志偉  賴瑞隆

水資源作業基金預算主決議

鑒於曾文水庫全境均位於嘉義縣大埔鄉行政區域內,但大埔鄉全鄉的自來水普及率僅有43.32%,尤其位於水庫邊的西興村,自來水普及率也只有47.74%,極為不合理;但因地域廣闊及山勢迂迴曲折,自來水延管所需工程費與每戶平均成本較高,以致評比時難以獲得補助。為提高大埔鄉西興村民生用水品質,增進百姓飲用水安全的安全性,請水利署主動協助嘉義縣政府,於三個月內提出大埔鄉西興村簡易自來水改善方案。

提案人:陳明文  陳亭妃  賴瑞隆  

主席:新增第80-1案與第80-2案,各位有無意見?

賴署長建信:遵照辦理。

主席:兩案均照案通過。

處理經濟特別收入基金部分。

81案是針對「利息收入」部分,請說明。

江局長文若:81案是針對推貿基金存放的利息收入,蘇震清委員要求增列預算100萬元,我們遵照辦理。

主席:81案要求增列100萬元,照案通過。

處理「基金用途」部分,從第82案至第97案。請一併說明。

江局長文若:是,我先說明第82案。第82案是陳亭妃委員關切推貿基金工作計畫在109年、110年的執行率過低……

主席:行政部門,針對同樣提案內容就不用各案逐一說明,請針對第82案至第97案提出你們的補充說明,好嗎?

江局長文若:好。

對於執行率過低,我向主席及各位委員報告,其實最主要是因為當時有疫情,很多活動改為線上進行。但從今年開始一直到明年,我們已經恢復實體相關工作,所以請委員不要減列相關經費。此外,在第83案與第84案,委員要求我們要對客服工作加以檢討,我也在此說明,我們確實每個月都要求客服人員提供工作月報表,而且要將相關廠商的詢問加以分類等。至於第85案謝委員關切執行率,委員已經簽名同意改為主決議。第86案賴委員非常關心我們在高雄、也就是南臺灣地區國際企業班人才的開訓情形。我們明年度減列了部分經費,最主要的原因是現在碰到少子化問題,課程班別、人數規模逐漸減少,但是為了配合相關產業發展,我們未來會加重企業內訓工作以及開設相關商務英語課程,強化產業界人士雙語能力的培訓,所以這個部分也請委員能夠不要凍結相關經費。

87案及第88案分別是謝委員及陳委員關心的媒體政策及業務宣導費,委員都已經簽名,同意改為主決議。

89案是主席非常關心的大阪博覽會國家館名義參加的問題,我在這邊要特別跟主席說明,這一項刪除的費用是我們的推展費,推展費是用於明年我們在國外相關的貿易拓銷活動,還有帶領廠商去國外參加各種展覽活動,我們會大力進行相關曝光,幫助我們的廠商將展品還有展出內容,透過像設置戶外燈箱或掛旗增加他們的曝光度。因為世界各國現在都開放了邊境,我們的廠商已經兩年多沒有出國,都紛紛地很想到國外參展或做拓銷,所以也懇請主席能夠不要刪減相關費用。

90案謝委員對於推展費的部分,他也已經簽名,同意改為主決議。

91案、第93案、第94案、第95案、第96案及第97案都是各個委員非常關心的海外工程貸款利息補助計畫,簡稱ODA。到目前為止好像沒有看到具體個案,最主要的原因也是我們過去都受到疫情影響,各個國家都有邊境隔離措施,或者沒有辦法入境,但是從今年9月份開始,各個國家開始解封,所以我們有責成我們所有的駐外單位,一定要積極地去開拓新案源。實際上現在已經有比較有可能的潛在案源正在進行中,如果有相關的進展,我們一定會要求駐外單位積極辦理。

92案是邱議瑩委員很關心的,我們在109年輸出保險的理賠金額特別高,那是因為在109年時疫情開始,以致於很多國外的買主公司倒閉,使其沒有辦法清償相關貨款,導致我們理賠金額比較高。但是從去年開始,理賠件數大幅下降,甚至到今年10月底為止,我們沒有任何的理賠案件,以上是貿易局推貿基金的說明。

主席:請陳委員亭妃發言。

陳委員亭妃:其實在整個貿易推廣的工作計畫中,剛剛局長有說,疫情過後可能有很多的業者、廠商希望能有機會出國去做貿易推廣工作。我想請教一下,如果依照你們現在的計畫,畢竟去年確實有預算數因為疫情而沒有辦法使用到完全的狀況,你們未來有幾個大型的推廣計畫,是不是也應該讓我們知道一下?我可以不去減列,我們期待的是我們真的要走出去,這個部分有幾大項,其實像我們傳統產業的鞋業,是不是也可以幫忙他們?這要拜託一下,Made in Taiwan說真的,過去我們的臺灣鞋子其實是非常夯的,在世界各國只要我們有展覽,大家看到臺灣鞋就是會比大拇指,可是現在就是被中國的鞋子……,完全不知道是真是假。所以我覺得我們更應該讓他們走出去,應該協助他們有一個我們自己的臺灣品牌,該怎麼去做區分?如果我們要安排這樣的推廣,我們要怎麼去做區分?我覺得這是不是要有一套制度?這是我的建議,我是針對我的部分,拜託你們做一個計畫、報告、規劃來協助臺灣的鞋業,你再跟我辦公室聯絡一下,這個部分我就不去減列,謝謝。

主席:請賴委員瑞隆發言。

賴委員瑞隆:針對第86案,因為新南向基地也是政府的重要政策,現在南部不管是在亞灣的發展、新創或者半導體的部分,都在積極推動當中,也希望未來國貿局能夠一起增強更多人才的培訓跟外語能力的提升,我想這對於城市競爭力是很重要的,這個也希望持續支持。

另外,大阪博覽會的部分,我也建議,因為這是一個臺灣很難得的機會,能夠走向全世界,讓臺灣被看到,讓臺灣的產業能夠被帶動出去,所以這部分也希望委員會能夠支持,讓臺灣、我們的產業及我們所有的意象能夠不斷地走出去,特別是在整個局勢還是相當艱困的狀況下,能夠持續突破,謝謝。

主席:請孔委員文吉發言。

孔委員文吉:關於大阪博覽會,我們上一次有討論,主要是用什麼名稱參加的問題,我記得上一次好像是說只能用日本的株式會社之類的,這個部分可能要說明一下。我們是支持參與博覽會,但是用什麼名稱參與,有沒有什麼進展?

第二個,貿易推廣工作計畫,你們107年編列10億的工程貸款利息補助,108年到111年每年都編列5億,但是到今年8月底為止,完全都沒有執行,你剛才講是因為疫情什麼的,但是我覺得這筆錢在這幾年也沒有實際的補助案件,應該可以適度凍結或減列。

主席:在行政部門說明之前,本席的提案是第89案,經過我們再次討論,同意凍結5%,提書面報告。

請行政部門說明。

江局長文若:我分別答復。陳委員要求的鞋業推廣,我們會後會把詳盡的計畫、推廣的內容跟委員辦公室說明。

有關賴委員很關心新南向在南臺灣地區,還有相關的人培工作,我們也會積極辦理。

有關孔委員及主席很關心的大阪博覽會的部分,大阪博覽會確實是因為我們不是BIE國際博覽會的會員,所以我們要用企業館的名義爭取參展機會,因為是用企業的名義,所以我們在日本設立了一家公司叫做玉山數位科技公司,現在是用玉山數位科技公司取得參展的資格,至於未來這個館的名稱,上次有遵照委員還有經委會的決議,我們會積極地再透過各方管道做相關的爭取。現在距離2025年還有幾年時間,在這段期間之內,我們一定會積極地透過不同管道表達。我想最重要的是現在臺灣已經被世界看見,而且我們的數位科技能力非常強,我們也希望能夠利用參加世界博覽會,全世界有3,000萬人觀展的機會,讓世界上的人知道臺灣有優秀的科技與相關的進步。我們一定會遵照委員還有經委會的指示,再極力爭取、溝通。

孔委員另外還很關心我們ODA案的執行,確實過去因為疫情受到很大的影響,跟委員報告,其實在疫情前,本來有一個案子是跟新南向某個國家在談,但是疫情一發生之後,該國政府就決定把這個經費挪用到疫情的防疫工作上,所以我們一直都積極地跟各個國家做相關的工作推動,現在大家都已經回到與病毒共存的新常態,在這情形下,貿易局也在近期有直接請我們相關的外館要再積極地去與當地洽談,不論是中央政府、地方政府等等,都要再尋求案源,我們現在有在跟潛在國家進行相關溝通,以上說明。

主席:各位同仁,還有沒有委員要發言?

請邱委員議瑩發言。

邱委員議瑩:我是要建議,因為現在是後疫情時代,我覺得臺灣中小企業或整個貿易推動其實是非常重要的,是不是懇請各位委員就照原列數支持他們,好不好?謝謝。

主席:各位委員還有沒有要發言?沒有。

本席提出補充意見,因為本席所提的第89案是經過討論並同意如此。

我們現在來作決議,照剛剛行政部門所說的世博案子,大家可能要嚴肅看待,因為現在說在日本要成立一家公司,4年要20億元,換句話說,我們這一次如果要到世博,不是設在國家區,而是在社團公司區,所以在一個月前左右,我們在經濟委員詳實討論,請國貿局在公務預算中要好好地再討論如何去呈現,如果依照目前國貿局所說,我們要加入的基本入門票就是公務預算的20億元,但我們在上海世博是一毛錢都沒有用到公務預算,所以我們當時會作成這樣的決議,請你們一定要好好地再去討論,因為還有一些時間。

是不是容許本席,針對第82案至第97案部分,貿易推廣工作計畫總共是五十七點八億多元,因為還有很多內容有待他們繼續努力,我們為了要讓他們精進就先凍結2,000萬元,提出報告後,始得動支,請你們一定要努力去做,好嗎?各位同仁同意嗎?

陳委員亭妃:書面報告嗎?

主席:對。好,大家同意的話,我們就照如此決議,但我還是請經濟部跟國貿局一定要加油,如果花20億元,連臺灣的logo、臺灣的意象、臺灣兩個字都不能出現,我們絕對會抗爭到底!我們當然是支持跟世界接軌,但不能如此地去運用公務預算,請你們加油。

85案、第87案、第88案、第90案、第94案及第89案,第89案就作為主決議。

處理基金用途部分,第98案至第115案,請一併說明。

游局長振偉:跟大會報告,有關能源研究發展基金部分,我首先說明能源基金的用途,主要是用在能源效率管理、節能技術研發、電業管理精進及相關能源研究成果推廣,這些是我們基金的主要用途。針對委員關切的部分,我做綜整答復。第98案是陳委員所關切的,以及第111案、第114案、第115案都是關於縣市節電成效所提出的意見,我跟委員報告,我們看到部分縣市的用電量雖然成長,但這個成長主要還是因為整個經濟發展、經濟活動增加的關係,如果從用電效率來看,大概就可以清楚看到過去5年這段時間GDP的平均成長率是3.81%,但用電成長率事實上只有2.1%,換句話說,我們的用電效率是提高的,所以縣市節電工作部分,我們覺得還是有必要持續推動,讓整個節電更為推展,這是第一個部分。

99案是孔文吉委員所提的多元需量計畫,這是一個新增計畫,包括第101案、第105案也都是針對多元需量計畫,這個計畫主要是因應現在再生能源越來越多的情況下,為了要穩定整個電網,所以我們現在針對日尖峰移到夜尖峰之後,現行的需量反應只針對日尖峰做處理已有所不足,所以我們提出多元需量計畫來做相關研究,未來可以落實整個供電更加穩定。

100案是召委所提出的,希望我們的預算編列能夠更加詳實,我跟大會報告,我們相關的工作計畫大概都是根據我們在節電的情況下所做的安排,今年當然有一些經費增加的部分,如剛剛報告的新增計畫─多元需量管理。另外,我們在電業查驗部分,也因應離岸風電的增加,未來電業查驗工作是會持續地成長,所以我們多編列1,900萬,這個大概都是根據我們整個業務的需要來做務實的編列。接下來有關賴瑞隆委員所提到的節能管理策略部分,我們也跟委員做相關的說明與報告,節能部分其實是要全面推動,所以包括從技術的研發到相關的管理機制,目前在計畫裡面都有一些完整的規劃,也跟委員做充分的說明。

103案邱委員提到有關供需報告的提送時程,我們也到辦公室向委員做相關說明,在整個供需報告的訂出,我們需要根據主計總處給我們的GDP預測,當作我們供需預測的重要參考,它每年大概會在5月份提出,所以我們也跟委員講,未來我們的供需報告會在主計總處公布其GDP預測後兩個月內將供需報告做出來。

104案謝委員提到我們在預算書裡面針對相關的計畫,沒有把延續計畫或新興計畫標註清楚,這部分跟委員報告後,有同意改為主決議。

106案也是邱委員提出的,有關成立電業監管機關部分,我們也跟委員做了報告,依照電業法,在還沒有指定監理機關之前,目前是由我們經濟部來負責這個業務,由能源局擔任幕僚機關,同時為了要做到這樣的功能,在監理機關還沒有成立之前,我們現在是有3個獨立的委員會,也就是電價審議委員會、爭議委員會及爭端處理委員會,目前透過這3個獨立委員會由外部專家來做相關的檢討,在還沒有指定之前,我們現在也在規劃是否要先行成立電業管理辦公室,這部分目前在規劃當中。

接下來是有關媒體廣宣部分,我們也依照行政院的決議,所以我們都有把它獨立編出來,現在隨著再生能源越來越多,節能的需求也要更多,所以我們也透過各種媒體廣宣、透過各種通路,希望把節能觀念讓多數國人都能知道,大家一起來努力。

針對綜整答復做以上說明,若大會有什麼指教,我再進一步補充,謝謝。

主席:各位同仁有沒有要發言?

本席的提案是第100案,我們經過討論之後,本席同意減列1,500萬,原因很清楚,就是在111年是十一億一千,109年度的決算數是十一億零九萬,所以應該是越來越精進,但你們預算是一直在增加。剛剛在報告當中也特別說出,媒體廣宣的部分,你們到底增加多少?因為照你們的決算和你們的預算數,不應當會增加到12.2億,等於增加一億多的預算。請問,媒體廣宣的部分有多少?

游局長振偉:跟大會報告,我們的媒體廣宣增加五百多萬,主要是因為現在除了各種節能技術都在推展,再加上我們未來如果要講2050淨零這件事情,節能和淨零其實高度相關,要做這樣的事情,大家要從觀念上開始改變,所以我們希望透過多一點……

主席:好,媒體的部分是增加五百多萬嘛!

游局長振偉:是。

主席:可是我還是要補充說明,我們2050年的淨零碳排不是只有明年才開始做,我們已經好幾年都一直在做了,你們要加強,當然我們也同意,但是不要以這個為理由,因為這個已經很多年,這幾年都在做了,如果你這樣回答表示前幾年都沒有在做,這樣子是自打嘴巴。

請邱委員顯智發言。

邱委員顯智:我先講一下我們的第103案,剛剛局長有說將來主計總處作出報告之後,2個月內你們會把電力資源供需報告作出來。

游局長振偉:是。

邱委員顯智:首先,電力供需報告對我國能源政策規劃是一個很重要的參考,不管是實務界或學界都有在引用,並且在作相關的政策。但是第一個就是遲交的問題,第二個更嚴重,台大趙家緯老師批評這個報告內容有多處矛盾,你們的報告到底是怎麼作的?為什麼報告一作出來就失準?這是一個很嚴重的問題,所以你們要去面對,學界很多學者都指出,包括趙家緯老師在報導者的報導裡面就指出政府不明說三大矛盾點,這講不過去嘛!所以我們希望針對這個部分能夠凍結專案服務費10%。第一個,你們應該有提交時程的規劃,就像你剛剛講的在主計總處作出來之後2個月內一定要作出來。第二個就是對這些專家學者的批評提出回應與改善方案。對臺灣來講,作了一個這麼重要的全國電力資源供需報告,但是一作出來就不對了、就失準了,大家沒辦法接受。

106案有關組織的部分,你可以參考歐美、日本等鄰近國家,我們就是沒有一個獨立的電業主管機關負責電網、整備電力、交易市場的監管等等,局長說有3個委員會,其實說實在的,爭端調解完全不重要,那不是在監管,而是事後有爭議的時候要怎麼處理的問題,我們現在講的是對照日本、歐美等國家,最基礎的就是你們缺了一個這樣的組織,當然你們也沒有這個能量真的去監管台電,就這個部分,我們已經落後其他國家太久、太久,所以希望比照日本、英國、美國及歐盟的經驗,我們凍結電業發展推動及管理費用30%,你們提出一個推動成為獨立電業主管機關的計畫,待委員會同意後,始得動支。

剛剛局長也提到電力穩定度委員會,我聽到這個的時候,也會覺得這個到底是什麼?針對電力穩定度委員會,請會後提供會議紀錄供大家參考,到底電力穩定度委員會是在做什麼?以上。

主席:請陳委員亭妃發言。

陳委員亭妃:我還是要提醒能源局,研究發展基金到底是不是可以花在刀口上?你們當然做了很多地方的節電工作,讓補助預算給地方縣市政府去推廣,請問有實質達到我們要的效果嗎?有嗎?還是只是我們給它,至於它要做什麼,我們無法管理?我覺得基金是不是應該要做得更完整,當我們要去推廣的時候是要推廣什麼?目的要達到什麼?這才是我們要的。所以,這個部分是不是可以請局長說明清楚?我為什麼會想詢問,最主要是因為我發現我們的基金使用好像並沒有讓地方有很高的感受度。謝謝。

主席:請行政部門說明。

游局長振偉:針對邱委員的提問,有關專家對我們的一些批評指教,我們大家都會虛心檢討,我們也看了老師的意見,在後續的供需報告裡面針對相關變數、參數的使用,我們會更嚴謹處理這件事情。有關電力監管的部分,提供資料沒有問題,我們也會參考國外相關案例,再根據我們國內目前的電業發展情況提出一個規劃方向,委員希望有書面報告,我們可以整理這樣的書面報告。

針對陳委員所提到的過去我們在縣市節電的部分,這是用計畫的方式申請,然後我們給補助,我們確實是有一些工作項目要完成,以111年度來看,22縣市提出來的林林總總加起來大概有199項工作,也有一些節電的目標在裡面。畢竟能源局同仁並不是那麼多,所以要透過縣市政府,像一些稽查工作,我們就要委託縣市政府去做,比如說我們有一個便利超商冷氣不外洩的工作就沒有辦法用能源局的同仁,所以縣市有一些就地的能量,看他們在冷氣不外洩這件事情上有沒有做好,如果沒有做好就去輔導。另外再請他們幫我們培訓一些節能志工等等,這些工作大概都在執行,以上說明,謝謝。

主席:請陳委員亭妃發言。

陳委員亭妃:我知道因為人力不足,所以現在中央和地方的關係其實不是只有在能源局,很多單位都是這樣子,是委由地方執行這些工作。可是我要講的是因為有既定工作項目,又非做不可,當我們把這些資源給了地方,是誰在做整個KPI的管理?也就是說,這些到底有沒有實質達到效益?而不是今天因為工作項目有訂了,非做不可,但因為沒有人,所以就給地方去處理,可是實質的管控呢?我強調的是在這裡。我們要的是基金每一筆錢都可以花在刀口上,我們知道沒有人力,一定要委由各縣市政府,可是各縣市政府有沒有達到我們要的?包括你說的工作項目、節電等等,因為我們知道很多地方拿了錢,反正看誰關係比較好就把錢給誰去做相關的項目,結果呢?中央做很多的事情,因為感受度沒有下到地方,錢花了,不知道成果在哪裡,所以我要求減列也是因為這樣,減列100萬只是稍微提醒你們一下,有減列才會有提醒。

主席:綜合大家討論的結果,是不是容許主席台初步建議這一項決議?從第98案到第115案,因為112年度的預算比109年度決算增加三億多,將近4億,也比111年度預算增加大概2億,如果照剛剛行政部門所作的說明,媒體的部分是五百多萬,其他還有林林總總,不管是中央或地方,委託地方的預算也是編列在這裡面,不是因為沒有人,還是有人,就是找地方的人員來做嘛!本席的第100案也經過討論,同意減列1,500萬,建議大家想想看,因為是基金,我們不要凍結,是不是就直接減列2,000萬,讓他們自行調整,好好去做?

賴委員瑞隆:主席,是不是就減列1,000萬,然後把大家的案子併進去?

主席:因為他已經同意在第100案中的「服務費用」減列1,500萬元,我剛才也特別說了,因為預算是增加2億元,相較109年增加將近4億元,就決算的部分;所以基金它其實也用不完。

游局長振偉:報告召委,那天在辦公室大概有談到,我也特別表達預算確實要用在刀口上……

主席:我現在不是針對這個項下,而是整個。

陳委員亭妃:整個啦!

主席:就是全部3,205,052千元的部分,整目啦!

游局長振偉:我這邊要表達當天有談到這個經費,我們說要尊重委員會的決議,剛剛召委說我們同意,所以特別提出說明。

主席:整目的部分,剛剛委員所提要書面資料的,請一定要詳實,因為這有很多是從來沒做過的、不知道方向怎麼樣的。

陳委員亭妃:主席,是不是調合一下?你說2,000萬元……

主席:妳等一下,等這邊說完。剛剛委員所提需要書面資料的,請務必要給委員,同時副知本委員會。

游局長振偉:是。

邱委員顯智:減列嗎?

主席:對,基金不要凍結。

邱委員顯智:這案需不需要改成主決議?還是說……

主席:可以,待會我們看第幾案改主決議。

陳委員亭妃:調合一下,要不然就像賴瑞隆委員講的1,000萬元嘛!減1,000萬元。

賴委員瑞隆:主席,我們還是希望他們做事,就酌減1,000萬元,好不好?

主席:這當然是經過委員會,我想這也不是隨便喊減多少,而是要有所本,所以我特別綜合大家意見提出,因為有的要凍結10%、凍結17,000萬元還有減列400萬元、減列多少的,所以提供建議給委員會作參考。

陳委員亭妃:比例最多的就1,000萬元,有凍結1,000萬元、200萬元……

主席:不是,那1,000萬元不是整目,如果要整目算起來那數字很大,本席所提的是在整目中的32億元,就「能源研究發展工作計畫」內,好嗎?

賴委員瑞隆:主席,那第102案在減列的部分也幫我一併納入,好不好?

主席:對,就是全部啊!我們就全部一併、整目,沒有給它指定項目。

陳委員亭妃:我的第98案要改主決議,提書面報告,也減1,000萬元。

主席:98案要改主決議。賴委員你的是第幾案?

賴委員瑞隆:請他們科目自行調整。我的是第102案。

主席:102案改主決議。

賴委員瑞隆:不是,我的第102案是納入。

主席:本來就是納入啦!我們剛才已經講了。

邱委員顯智:103案、第106案改主決議。

主席:103案、第106案改主決議,還有沒有?

陳委員亭妃:我們那個都減列……

主席:不好意思,等一下。

邱委員議瑩:105案、第115案改主決議。

主席:剛剛還有第104案、第107案、第110案、第113案都改為主決議。

邱委員議瑩:105案、第115案改主決議。

主席:好,第105案、第115案改主決議,還有沒有?好,整目的科目你們自行勻支。

98案到第115案就作以上決議,謝謝。

賴委員瑞隆:好。

陳委員亭妃:全部減列1,000萬元?

主席:2,000萬元啦!

游局長振偉:召委剛剛是講1,500萬元。

陳委員明文:我的第96案到第112案呢?

主席:陳委員,那個過了。

陳委員明文:那我的第112案呢?

賴委員瑞隆:陳明文委員的第112案、第114案改主決議。

主席:好,第112案、第114案改主決議。

處理第116案,石油基金的部分請作說明。

游局長振偉:116案到第119案,這次我們有公務預算撥補到石油基金,主要執行後面3個工作,一個是繼續工業局的電動機車補助,這是在第116案;接下來,有公庫補助做商業服務業的設備汰舊換新以及商業服務業的能源效率管理,這是第117案、第118案,國庫有撥補10億元。

主席:等一下,我們現在針對第116案。

游局長振偉:116案是有關於電動機車的補助。

主席:各位同仁,第116案照原列數通過好嗎?補助電動摩托車。第116案,照原列數通過。

處理第117案、第118案,兩案併存。

游局長振偉:117案、第118案是國庫撥補10億元做商業服務業的設備汰舊換新以及EMS能源管理系統的建置。

主席:好,請教各位同仁,第117案、第118案有沒有意見?

賴委員瑞隆:沒有。

邱委員議瑩:沒有。

主席:我們就照原列數通過。

賴委員瑞隆:118案、第119案請改主決議,謝謝。

主席:等一下,到第118案而已。第118案改主決議,也請行政部門把要怎麼做的計畫方式,以書面資料副知給委員及本委員會。

接下來,第117案、第118案預算照原列數通過。

處理第119案,請作說明。

游局長振偉:119案也是國庫撥補20億元,主要做住宅能效的提升計畫,在住宅能效中的統計主要是冷氣、冰箱,所以我們會做冷氣、冰箱的汰舊換新,這是20億元的部分。

主席:119案,請教各位同仁有沒有意見?

賴委員瑞隆:這個支持,改主決議好不好?

主席:好,第119案改主決議,預算照原列數通過。

請問一下,這個原本要停止,但因為大家建議節能減碳,所以持續,部長,這還是持續的政策,不會停嗎?不要一下子停了,人家那個……

王部長美花:我爭取來的。

主席:你爭取的,那要給你加油了!因為現在很多業者急著處理最後那幾天的單,我說沒有這回事喔!我們的政策還是持續,謝謝。

陳委員明文:為什麼這個住宅補助後,我們用電卻沒有下降?

游局長振偉:用電的效率其實是提升的。

陳委員明文:但這幾年用電量還是沒有下降啊!

游局長振偉:這幾年用電量增加可能跟疫情有關,疫情期間很多人都在家辦公,在家的時間增加了,所以以住宅來看……

陳委員明文:數字會說話啊!事實上沒有下降啊!

游局長振偉:以住宅來看……

陳委員明文:我們一直補助,但補助的績效並沒有出來,補助是希望用電量下降,你認為這樣是有效的嗎?

游局長振偉:我們補助有一個配套是要汰舊換新,而且是要一級能效的設備。

陳委員明文:事實上補助的很多、汰舊換新的也很多,照理講這樣的情況下,應該是不管怎麼用電,趨勢還是會下降,但這3年來並沒有,為什麼會這樣?

游局長振偉:以個別家戶來看,用電量會下降,換了設備以後一定會下降。

陳委員明文:我們沒有辦法去看每家、每戶,但我看整體用電量是沒有下降的。

游局長振偉:就統計下來,會有新的住宅出來。

陳委員明文:現在事實上是不是沒有下降?而你的解釋是因為疫情關係,這種解釋可以嗎?

游局長振偉:去年我們看到的現象和過去相比是住宅用電增加,分析起來……

陳委員明文:現在也增加啊!沒有下降。

游局長振偉:今年來看是有下降了,詳細資料我們再提供給委員。

主席:謝謝,委員的意思是我們持續補助了20億元,這是爭取來的,希望用電量能夠下降,請將理由、書面資料詳附給委員,好嗎?

游局長振偉:是。

主席:好,第119案,照原列數通過。

處理第120案到第148案,請一併說明。

游局長振偉:我這邊有一些相同的意見一併說明,在石油基金中有關第116案、第139案到第144案針對電動機車的補助,這是一個延續的計畫,我們會延續過去的電動機車補助方式繼續執行。

第二個部分,在第117案、第118案……

陳委員明文:第一百四十幾?

主席:120案到第148案。

陳委員明文:我先講,你再答復,這樣好不好?

主席:讓他先講,我們再問。

游局長振偉:122案到第123案,這是有關「媒體政策及業務宣導費」的部分,我們在石油基金中有做很多新的能源研發及推廣,比如說氫能、地熱、海洋能等,希望透過這樣的廣宣讓大家知道再生能源的重要性,進而接受它。第125案、第127案到第130案是有關於定置型燃料電池的計畫執行不如預期,跟委員報告,我們也檢討了定置型過去未如預期有那麼多業者來申請的原因,後來發現大概跟我們的成本有關,所以我們這次也做了一點調整,把補助比例從40%調整到50%,明年度應該會有更多廠商來投入定置型燃料電池的研發。

另外,第126案、第131案到第137案是大家關心的業界能專部分,過去業界能專的執行績效大概在三成左右,也是比較低。因為業界能專是一個比較前瞻的能源補助計畫,這個是要經過審查的,過去幾年下來大概平均申請的金額是10億元,經過嚴謹的審查後,如果還不具可行性的,我們是不會做這樣的資源投入,所以目前執行的績效才會相對較低,我們預期透過一些宣導跟輔導,希望業界能專的執行率可以再提高。我就綜整地就我們整個議題提出說明,這次有部分增加的經費是在氫能方面,大概增加了2,000萬元,還有地熱、海洋能也都有經費的增加,這是今年經費有增加的原因。

主席:請陳委員明文發言。

陳委員明文:我的提案是第127案、第134案、第142案及第145案。第127案是有關「定置型燃料電池發電系統示範」,看起來你們預期的目標都沒有達到,這一點是否能說明一下?包括第134案也是一樣。我要特別提的是第142案「電動機車產業環境加值補助」,有關未來的充電站,6個直轄市計補助建置2,611站,占累計總建置站數的70.8%,但其餘縣市電動機車的建置站數卻是相對低的,像我們嘉義縣可說是全國最後一名,這對我們來說比較不公平。所以到底現在充電站建置的分布是用什麼比例方式?是人口越多的設越多站,還是現在是鼓勵要普遍?如果是要鼓勵,應該就不分都市或鄉下;但如果你們是認為要先設在人口較多的6個直轄市的話,請問什麼時候才能排到我們?像先前基隆準市長謝國樑就提出要免費送電動機車,但我們那天看到充電站的排名,基隆是排全國倒數第3名,這樣基隆以後送電動車給民眾有用嗎?針對這點,請你做說明。

主席:還有沒有其他委員要發言?等會一併說明。

請陳委員亭妃發言。

陳委員亭妃:現在大家關心的就是賡續編列定置型燃料電池發電系統示範計畫4,000萬元,比111年度的預算還增加,且增加幅度高達60%。目前國內燃料電池供應鏈已具備相當量能,所以你們到底要加在哪裡?其實它要投入的成本是高的,所以才會影響到廠商的意願,畢竟可以投注的都已經去投注了,而不能投注的就是它無法負荷成本,所以才沒有去投注,所以你要怎麼做串聯?這些都涵蓋在整個計畫當中,並不是今天示範計畫編了預算、增加60%就好,問題在於你要怎麼執行、執行得完嗎、你的目標在那裡?這些都要做一個比較完整的說明,所以我才會提案凍結300萬元,提書面報告後,始得動支,你們要說明這個部分未來要怎麼做。包括剛剛陳明文委員所說的,其實各地方是不平均的,要怎麼樣讓它平均?這筆預算增加的是,你要叫廠商在哪個偏遠地方還是哪個部分投注?當我們要電動車、要定置型電池,這些都是很重要的,所以我才會提案凍結300萬元,提書面報告後,始得動支。

主席:還有沒有委員要發言?如果沒有,請行政部門說明。

游局長振偉:有關定置型的部分,我做一點補充。定置型主要是要讓我們的電網能夠有一個區域電網或小電網的概念,可以就地發電,這個確實現在成本是高的,過去因為申請的案件比較少,所以我們有跟廠商進行座談,也如委員所講的目前的成本高,所以我們這次檢討完之後有適度將補助金額提高,讓他們成本的負擔可以降低。其次,我剛剛提到我們有找他們來座談,當時也針對整個電網的規劃以及未來定置型燃料電池發電系統要如何跟我們的電網結合做了補充說明。我們今年編的預算是2,500萬元,明年編的是4,000萬元,今年有3家來申請,其中2家通過、1家未通過,我們預期明年申請家數應該會更多,詳細的執行計畫我們可以再提供給委員。

主席:請陳委員亭妃發言。

陳委員亭妃:我後面還有提案,其實我們都希望所有能源部分的研發人才或研發計畫能有一個比較推出性的,不過基金也確實不適合用凍結,所以我建議我所有的案子減列300萬元,但是報告還是要送到委員會,謝謝。

主席:請陳委員明文發言。

陳委員明文:針對第162案,我想要提醒一下,太陽能的壽命……

主席:我們現在到第148案。

陳委員明文:好,第147案我還是希望再說明一下,「住宅能效提升補助」的經費是從什麼時候開始的?

游局長振偉:是今年的公務預算撥補到石油基金,明年的11日……

陳委員明文:我是說過去,你們實施幾年了?

游局長振偉:過去到109年,前一期的補助已經結束了,以今年來講,今年是沒有補助汰換老舊家電設備……

陳委員明文:我問你的是,這個補助已經實施幾年了?你們全程總經費是80億元,每年20億元,你們從幾年開始實施的?

游局長振偉:112年到115年,共4年。

陳委員明文:你認為這樣補助下去,我們的用電量有沒有減少?我還是一直在問你這個問題。

主席:你們兩個在雞同鴨講。局長,陳明文委員是問這個是從什麼時候開始補助的?所以是從109年往前推。

游局長振偉:跟委員報告,前一期的家電補助是從107年到109年,中間停了兩年。

陳委員明文:你說從107年到109年,但是104年到110年住宅部門電力消費量從448.81億度增加到527.29億度,也就是說,平均每人用電量還是一直在增加,你們一年花20億元去補助到底有沒有效啊?

游局長振偉:報告委員,這一次汰舊換新以後一定有效,我們估計節電度數大概會達到3.83億度,以這一次……

陳委員明文:大概是幾趴?

游局長振偉:我們可能要再算一下趴數,因為分母很大,所以趴數恐怕不是很明顯,但是就住宅來講,我剛剛有說明住宅裡面最耗電的兩個家電設備就是冷氣跟冰箱,所以我們針對這兩個來做汰舊換新,而且只有補助一級能效的家電設備,如果汰換的是10年以上的舊機器會很有效果。

陳委員明文:你能不能給我這幾年補助成效的書面資料?

游局長振偉:是,我再整理資料送給委員。

主席:請賴瑞隆委員發言。

賴委員瑞隆:我想提醒兩位局長,有關工業鍋爐,我看了一下有做了很多改善,但是全國燃煤的工業鍋爐改善率大概只有68%而已,我希望還是要加快速度,特別是對一些較具污染性的燃料。另外,我也希望更有些策略去加強改善空污比較嚴重的地區,對於空污改善會有更大的幫助,即對中南部一些空污比較嚴重的地區,要更有策略性地加速改善。

連局長錦漳:全國有將近5,600座鍋爐,目前改善得差不多92%,剩下有一些可能是天然氣管線比較不容易到達,我們會想辦法是不是改用生質能或其他方式來協助。明年我們要針對紡織業剩下的六十幾座改善,我們會一起幫他們解決。另外跟大家補充報告,剛才講到電動機車的覆蓋率及充換站,我們現在有一個新的方式,以後如果要申請充換站,我們還是以非都會型為優先來補助。另外一個是我們也在推動傳統機車行轉型,主要還是要往非都會型、比較偏遠的地區擴散,尤其是可以把傳統機車行當作充換電站。像剛才陳明文委員講的,今年光陽就在嘉義縣的傳統機車行布建了48站,所以以後我們會用這種方式往非都會型的地區擴散。

賴委員瑞隆:我再補充一下,我也建議像電動機車,甚至電動公車,對於一些空污嚴重地區要更有策略性去做,這個講了很多年。

連局長錦漳:會。

賴委員瑞隆:比如在北部的空氣品質指數常常都是綠色的,感受不會那麼明顯,如果是在中南部空污嚴重地區的話,當工業必須符合產業的需求時,我們儘量減污,可是在移動污染源的交通運具上,如果能夠大量改用電動的話,對於整個環境就會有相當大的空污改善。其實它從紅害改到橘警,或橘警改到黃色的都有很大的助益,所以我希望工業局在這一塊要更有策略性去協助,好不好?

連局長錦漳:好。

主席:請邱議瑩委員發言。

邱委員議瑩:既然工業局跟能源局講到電動機車,我覺得有兩件事情,一是你們現在大力推電動機車換電池的充換站,對不對?

連局長錦漳:充、換兩個都有。

邱委員議瑩:那比例上是多少?比如你剛剛講到偏遠山區,像六龜的寶來山區又沒有機車行。

連局長錦漳:現在我們在推。

邱委員議瑩:如果要換電池,他得一路騎20公里到六龜市區,可能還沒騎到充換站就沒電了;電池換好之後,可能還沒騎到他家又沒電了。

連局長錦漳:他要在家充電。

邱委員議瑩:我要問你的是,比例上是多少?你應該要鼓勵偏遠山區用充電的會比較方便。

連局長錦漳:對,這要用充電的。

邱委員議瑩:第二,我們現在只談到電動機車,而我也曾經質詢過部長廣泛設置電動汽車充電站的問題,我不知道現在工業局或者能源局推動的程度到哪裡?我們現在只是很狹隘地講電動機車,那汽車的部分呢?你們有廣泛設立嗎?譬如公眾停車場要不要設立?我知道行政院院會今天通過再生能源法,要求新式建築都要裝設太陽能光電板,但有沒有要求新式建築或者舊有建築要有汽車的充電設施?這些有沒有補助或者加強推廣?請能源局說明。

游局長振偉:我跟委員簡單報告,有關汽車充電樁是跨部會合作的項目,經濟部所屬單位已經針對各個工業區以及國營機構的場域,還有加油站,在經濟部主管的場域會加速布設,這是第一個。第二個、委員提到一般公寓大廈能不能設充電樁,這個由交通部、經濟部及內政部看怎麼樣鬆綁公寓大廈管理條例,這部分也正在研議當中。未來這個部分一定要有一個鬆綁的程序,至於新的規範進去,未來的趨勢就是要預留。第三個、有關公共交通的部分,比如高速公路的停車場或者重要的觀光景點、休息站,甚至以後路邊停車要不要有這樣的充電設施,這個由交通部在主責規劃,大概是整體的政府跨部會協調。

邱委員議瑩:能源問題不是應該由能源局主導,然後請交通部來跨部會協助嗎?因為本席在這裡問過這個問題已經不只兩次,而且你們都每次都跟我講,你們會加速規劃、加速跨部會的協調,看起來好像還是沒有成效嘛!也就是大家還是覺得沒有這麼迫切需要,所以你們現在只講電動機車,但機車比較簡單,汽車比較難去處理,對吧?

游局長振偉:這個是整個……

邱委員議瑩:沒關係,我不急著要局長今天回答,可不可以再給我一個比較完整的書面說明?

游局長振偉:可以。

主席:經過行政部門說明,我們來決議。本席所提的是第124案,因為109年度的預算執行率是編列預算的三十幾趴,這個要怎麼處理?中午不休息,一直到今天會議結束,謝謝。

游局長振偉:能專的部分執行率低,不過它的目的是要讓這些還沒有成熟的產業……

主席:我們很清楚,同仁要凍結的數字有5%等等。這個部分在109年度的預算執行率大概三十幾趴而已,本席有一點質疑,就是你們這筆預算的項下到底是什麼?為什麼109年度的決算只有三十幾趴,112年度的預算卻還增加二十幾趴?換句話說,如果依照109年度的決算,等於你們只能夠執行不到20%,為什麼預算會這麼編?請說明,好嗎?

游局長振偉:委員剛剛提到執行率30%,那是針對能專補助的單項,這個單項只是能專……

主席:對,六十一億多元這個部分。

游局長振偉:我們每年是編4億元,包括明年也是編4.1億元,這個部分是維持讓民間有申請案的時候,如果是好的案子,政府可以來支持。

主席:表示這個案子是不好的嗎?你編列4億元,人家來申請只有1億元,你們有什麼方法可以改善?

游局長振偉:我們補助的對象是針對前瞻的能專研究,讓它有機會可以走到商業化。

主席:瞭解,所以本席要提問的是,為什麼你的預算數不能落實?是方法不對,還是錢編太多?因為執行率只有三成,這個邏輯很奇怪啊!

游局長振偉:一個成熟的、好的商品從一開始的觀念到有概念,再到形成試量產,要有一定的時間。

主席:所以我才要請問部長,編列這樣的預算,執行率大概三成而已,卻每一年還要再增加,這樣我們立法委員審查預算真的是不知道怎麼對民眾交代。

游局長振偉:這一項沒有增加。

主席:如果你說因為今年這樣,所以改變成什麼方案來推行,還是調整觀念等等也是可以,但你一樣都是這個觀念、這個動作,就說是民眾沒來申請,不要把這個問題推給民眾。因為我們審查預算在看決算的時候,發現決算數只有三十幾趴,到底是我們立法委員有錯,還是行政部門有錯?兩邊都有問題,怎麼辦?

游局長振偉:這個單項是維持4億元這樣的量能,因為有跨年的問題,所以它的執行期程有時候會拉長,這是確實會有的情形。

主席:因為這個案子討論很久了,第120案是本席的提案,同意改為主決議。關於第124案到第148案,其實基金凍結也沒有用,反正都在同一塊,我們只是說,在看預算跟決算時,我們會質疑為什麼會導致這樣子的結果,我們的目的是讓你們精進。各位同仁,這部分爭議最大的部分其實就是61.5億的政府儲油、石油開發、交流活動費等等相關預算,包括剛剛提到的汽機車補助,都在這個項下。

我補充一下,我覺得政府的橫向聯繫一定要好好去做,現在所有新建的建案,住宅區底下要有汽車的充電設備,等於建商的成本要增加,這個是你們行政院既定的政策,到底要設3個位置還是2個位置?還有位置的面積是多大?現在科技越來越進步,以前電腦是這麼大一個,現在是這麼小一個,充電器也一樣越來越小,為什麼這部分到現在沒有一直在執行?就是說,人家也提出意見說以前要這麼大,現在只要這麼小,而且新的效能更好。剛剛邱委員講到一個重點,你要求人家在私領域設立充電設備,人家要負擔開發成本,你們能源局有沒有把這部分納入補助範圍?剛剛你沒有回答,到底是有還是沒有?一方面建商問台電和內政部,依照面積數到底要設3個還是2個,他們還問設立的數量要多少,人家都已經是成案在討論,所以邱委員問,像這樣子的情形,應該明年就會執行,可是你們現在還在討論,那你們到底會不會補助人家?如果設3個,你們有沒有補助?就是大樓停車場的問題。

游局長振偉:目前針對住宅跟大樓停車場四輪車的部分沒有補助。

主席:那你就照說沒有啊,人家問你,你要針對人家的問題回答嘛。現在是沒有的,那麼部長你們也去考慮看看,因為住宅新增加設備,建商也是要增加成本,建商的成本也是消費者的成本,就是民眾的成本,那麼你們在鼓勵的時候,這個部分可不可以納入補助?你們應該要去討論,因為這是你們行政院的政策,你們應該去做橫向聯繫,去瞭解清楚。人家已經在討論面積要多少、要設幾個,你們要去瞭解,對不對?

好,各位同仁,針對第120案到第148案的部分,剛剛說的政府儲油項下花不了那麼多,因為決算只有百分之三十幾,我們是不是減列2,000萬元,讓他們去精進,不要凍結?因為凍結沒意思。

邱委員議瑩:好。

主席:好,作成以下決議,在這一目裡,61.5億元這部分減列2,000萬元,讓能源局去精進。剛剛委員所提出的部分,拜託各位,能源局的工作真的壓力很大,未來這個項下真的很大,像太陽能板,德國是補助90%,幾乎是全面性補助,我們卻是從20%開始逐步提高到40%,也沒有人要做,你們現在改為補助50%,你們可以再怎樣去探討?因為現在政策下去,基金執行率就只有30%,我們立委審起預算來都覺得很難過。

委員所提出的意見及書面質詢,請詳細跟委員說明清楚。

邱委員議瑩:提書面報告。

主席:報告清楚,然後副知給本委員會。

另外,第121案、第122案、第126案、第133案作為主決議,第120案也作為主決議。

邱委員議瑩:本席所提第137案及第148案也改為主決議。

主席:137案及第148案也改主決議。

賴委員瑞隆:我的提案第123案及第138案也改主決議。

主席:123案及第138案也改主決議。

接下來看再生能源發展基金的部分,這部分的相關提案是第149案到第163案,請一併說明。

游局長振偉:再生能源發展基金主要就是補助再生能源的開發跟建置,委員這次比較關心的是地熱示範獎勵案,這部分的執行目前比較落後,有關地熱的部份,這次再生能源相關法規的修法,當然我們也去檢討了,第一,因為過去地熱相關法規散在各個法規,涉及水利的法規、溫泉的法規、土地的法規等等,所以我們這次有做一次綜整,讓申請程序比較明確,有意開發或建置者,就是向中央主管機關經濟部來申請,再跟地方彙整,這是程序的部分。第二,我們再針對地熱部分,成立了單一專案辦公室,可以做單一窗口。第三,要降低地下資源的不確定性,所以我們的示範獎勵措施裡面,有針對鑽井補助提高到1億,最多可以補助1億,也可以降低不確定性的風險,所以有關地熱獎勵,我們有做一些相對應的處理。委員關心媒體廣宣,這也是同樣的議題,我們希望透過廣宣讓再生能源的觀念能夠廣為大家所知,進而來支持。

委員也關切新增的漁電共生公積金收支運用情形,在漁電共生專區,我們希望透過公積金的運作,讓這種會有累積效應的區域,可以透過這個基金來做大環境的監測,如果監測到對環境有影響的時候,可以回過頭來,要求電業開發商適當修正,這樣才可以創造地區的平衡。以上是委員針對再生基金關切的幾個重點。以上報告。

主席:謝謝。在同仁發言之前,我請教游局長,漁電共生你們預計在112年可以有多少?

游局長振偉:我們的目標是運用漁電共生創造4,000 megawatt的電力,今年已經有240 megawatt,明年度應該會有更多。

主席:明年度一定要增加,因為設備越來越好。

好,各位同仁,針對第149案到第163案,各位有沒有意見?

陳委員亭妃:確實現在我們一直不斷鼓勵開發地熱,可是在各地方的發展確實沒有那麼普遍,然後各地的積極度也不高,這個部分我本來也提議減列,現在我認為不用減列那麼多,減列300萬就好,我們要鼓勵他們、提醒他們,其實地熱部分也是再生能源的另外一個區塊,是很重要的區塊,那要怎麼去推動?怎麼去給一些獎勵補助?這也是很重要的,謝謝。

主席:游局長要不要再說明?

游局長振偉:我剛剛有報告,我們有改善行政程序、建立單一窗口及增加補助經費,我再補充一點,在行政院下面有我們自己的地調所,也編了相關預算,是用公務預算在做相關地下資源的探勘,我想開發地熱最難的就是風險的掌握,所以如果地調所可以掌握更詳細的資料,就可以降低民間業者的風險,這都是我們針對地熱所提出的一連串改善措施。

主席:方案要再精進。

各位同仁,第149案到第163案相關經費總共是6.5億元,這部分是不是可以不要減列?請局長將精進方案書面資料送來給委員,副知本委員會。各位同仁,好不好?

賴委員瑞隆:好。

主席:大家給他們加油,好不好?一定要加油。

好,第150案、第152案及第153案作為主決議,本席提的第154案也作為主決議。

賴委員瑞隆:151案及第156案也改為主決議。

主席:151案及第156案也改為主決議。

邱委員議瑩:161案也改為主決議。謝謝。

主席:161案也改為主決議。

陳委員亭妃:149案也改為主決議。

主席:149案也改為主決議。好,我們一起為再生能源加油。

游局長振偉:是,謝謝。

主席:游局長,你們能源局的廣宣以往就是用這種方式,你們應該去想想有沒有什麼方法更好,比如說,電冰箱、冷氣的節能補助兩年沒有做了,現在開始要恢復實施,這個是硬體方面的措施,但是只有加強硬體部分,沒有建立軟體方面的觀念,也是沒有用,所以你們應該從建立觀念做起,從國小教起,讓民眾從小就知道不要浪費電,你們可以去增加一些宣導,加強民眾的節電觀念,這樣比較有效。

游局長振偉:確實沒有錯。

主席:不然你們怎麼講,民眾都不聽,這很麻煩。

游局長振偉:所以我們也跟教育部合作,從國小、國中開始宣導,我們甚至有一些節能創意劇場,每年會辦一次,有將近100所學校來參加比賽。

主席:對,像婦宣的都很厲害,各社區都有,你們叫他們趕快去宣導怎麼節能減碳。

游局長振偉:有,這個部分就是要從小扎根,我們都有在做。

主席:好,謝謝。

游局長振偉:謝謝委員。

主席:接下來處理中小企業發展基金的部分。

處理第164案,請相關單位說明。

何處長晉滄:報告委員,第164案是蘇治芬委員的提案,因為我們中小企業處有建構一個中小企業融資服務平台,這個是給銀行來使用的,因為銀行去做中小企業融資授信的時候,要瞭解到底這一家企業經營的現況是怎麼樣,所以我們就把一些政府的相關資料全部拉到這個平台上面,讓銀行去查詢,像有一些營業稅的資料,也在上面。

主席:各位同仁,第164案是不是照原列數通過?

邱委員議瑩:同意。

賴委員瑞隆:好。

主席:好,謝謝。

處理第165案。請說明。

何處長晉滄:165案是賴瑞隆委員的提案,是希望我們在林口新創園的部分再增加一些收入,我們遵照辦理。

主席:這沒有問題吧?

賴委員瑞隆:好。

主席:好,增列1,000萬元通過。

處理第166案到第173案,請一併說明。

何處長晉滄:有關第166案及第167案,賴委員和高委員都有提到我們的基金收入都過度仰賴國庫收入,希望我們能夠多一點自籌財源,事實上我們在輔導中小企業的過程裡面,要叫中小企業回饋或是自籌財源是比較困難的,過去中小企業發展基金屬於作業基金,我們今年特別把它改成特別收入基金,完全由國庫來支應,這個部分請委員支持。

主席:各位同仁,有沒有意見?

賴委員瑞隆:好,我的提案第166案和第170案改主決議。

邱委員議瑩:主席,我們是不是就照原列數,好不好?我們就支持中小企業。

主席:等一下,本席的提案是第168案跟第169案,服務費用是增加的,所以16.2億裡頭,本席是建議要減列1,200萬。

何處長晉滄:跟主委報告,因為這個是為了促進中小企業加速投資台灣,給銀行的作業費的補貼。

主席:對啊,就是因為這樣子,你才可以減少啊!你一包這麼大包,怎麼可能?

何處長晉滄:跟委員報告,因為銀行會拿這個回饋做利息補貼,就是會給中小企業做利息減免,所以是不是可以照列原來的預算?

主席:這個部分,有的提案建議減列350萬,有的建議減列495萬,有的建議減列1,246萬,也有建議凍結300萬、200萬或2,000萬,還有建議減列100萬、凍結100萬、凍結50萬。各位同仁,這是銀行的部分,我覺得我們應該要讓他們更精進一點,我們是不是就在基金用途的部分,就是27億,減列200萬,讓他們去精進?

陳委員亭妃:好。

賴委員瑞隆:好。

主席:基金用途的部分就整目減列200萬元,有第166案、第168案、第169案及第170案。

賴委員瑞隆:我的提案就整批一起減列好了。

主席:對,全部一起。

賴委員瑞隆:一起減列。

主席:剛剛我所唸的提案改為主決議。

邱委員議瑩:我的提案第173案也改主決議。

主席:173案改主決議。

接下來處理主決議的部分。

處理第174案。

游局長振偉:遵照辦理。

主席:通過。

處理第175案。

游局長振偉:遵照辦理。

主席:通過。

處理第176案。

游局長振偉:遵照辦理。

主席:通過。

處理第177案。

游局長振偉:遵照辦理。

主席:通過。

處理第178案。

江局長文若:遵照辦理。

主席:通過。

處理第179案。

江局長文若:遵照辦理。

主席:通過。

處理第180案。

江局長文若:遵照辦理。

主席:通過。

處理第181案。

江局長文若:遵照辦理。

主席:通過。

處理第182案。

江局長文若:遵照辦理。

主席:通過。

處理第183案。

江局長文若:遵照辦理。

主席:通過。

處理第184案。

江局長文若:遵照辦理。

主席:通過。

處理第185案。

江局長文若:遵照辦理。

主席:通過。

處理第186案。

江局長文若:遵照辦理。

主席:通過。

處理第187案。

江局長文若:遵照辦理。

主席:通過。

處理第188案。

江局長文若:遵照辦理。

主席:通過。

處理第189案。

游局長振偉:遵照辦理。

主席:通過。

處理第190案。

游局長振偉:遵照辦理。

主席:通過。

處理第191案。

游局長振偉:遵照辦理。

主席:通過。

處理第192案。

游局長振偉:遵照辦理。

主席:通過。

處理第193案。

游局長振偉:遵照辦理。

主席:通過。

處理第194案。

游局長振偉:遵照辦理。

主席:通過。

處理第195案。

游局長振偉:遵照辦理。

主席:通過。

處理第196案。

游局長振偉:遵照辦理。

主席:通過。

處理第197案。

游局長振偉:遵照辦理。

主席:通過。

處理第198案。

游局長振偉:遵照辦理。

主席:通過。

處理第199案。

游局長振偉:遵照辦理。

主席:通過。

處理第200案。

游局長振偉:遵照辦理。

主席:通過。

處理第201案。

游局長振偉:遵照辦理。

主席:通過。

處理第202案。

游局長振偉:遵照辦理。

主席:通過。

處理第203案。

何處長晉滄:遵照辦理。

主席:通過。

處理第204案。

何處長晉滄:遵照辦理。

主席:通過。

處理第205案。

何處長晉滄:遵照辦理。

主席:通過。

各位委員,先留一些人在會場,至少要一個人留著,不然我要宣布休息。

賴委員瑞隆:去洗手間而已。

主席:現場都有錄音、錄影,我們還是要合法。

賴委員瑞隆:沒關係,待會回來再確認,好不好?先進行,委員回來再確認。

主席:剛才他們跑掉,就是從第200案開始。第200案到第205案暫通過,你們趕快去找人來。

接下來我們處理核能發電後端營運基金的部分,就是第206案到第208案,請一併說明。

簡副總經理福添:主席、各位委員。第206案基本上是針對核後端基金編列了核能電廠除役、蘭嶼貯存場、乾式貯存的興建、低放及高放最終處置的專業服務費等相關預算,這個部分分成兩個項目,第一個項目是已發包的契約,我們按照分年進度付款編列的部分,還有除役期間保警保二總隊的費用。

207案基本上是針對乾式貯存的專業服務費,這些專業服務費是我們明年的延續性工程的顧問費用。

208案是針對使用過燃料最終處置的服務費,這個服務費是按照國際原子能總署的建議,辦理國際技術合作及技術開發的部分,也是屬於長期性合約,分年支付。

主席:謝謝。各位同仁,本席的提案第206案已討論清楚,改為主決議。

請問各位同仁,這個部分是不是照原列數通過?

陳委員亭妃:好。

賴委員瑞隆:208案、第209案和第218案都改主決議。

主席:等一下,我們現在只處理到第208案。

賴委員瑞隆:好,沒意見。

主席:好,第200案到第205案通過。

繼續處理第209案到210案,請一併說明。

簡副總經理福添:209案到210案是蘭嶼貯存場的費用,現在蘭嶼貯存場主要編的費用總共是1.35億,是用在現場的運轉維護費用跟現場環境監管費用,以及向原住民租用土地的租金跟回饋金合計的費用。

主席:本席的提案是第210案,經瞭解之後,最後改為主決議,但是你們每一年在那邊編列那麼多預算,然後也找不出位置來,這要怎麼辦?每一年都一、兩億,所以孔委員說這個應該要刪除掉。

簡副總經理福添:跟主席報告,現在蘭嶼貯存場已經屬於靜態管理,所謂靜態管理,就是我們所有的作業都在等待最終處置場定案。

主席:就是沒有最終處置場,所以我們每一年都要賠一億多啊。現在孔委員已經說了,他在討論公務預算時也特別說,那這個是不是應該不用再編了?

簡副總經理福添:但是我們這一部分最主要還是用在原住民土地的租金跟地方回饋的需求。

主席:本席跟你說的不是這個問題。你說你們靜態管理是在等待,可是你們沒有決定位置,所以你們是沒有目標的等,那我們每年都賠一億多,要這樣一直編嗎?

簡副總經理福添:報告主席,現在低放處置選址的確遇到一些地方政府不願意配合辦理。

主席:對啊!你如果有一個靶心,我們當然朝那個目標去做,你現在連軌道都沒有,然後每一年都編1.3億,都不變,這怎麼辦?有沒有精進方案?

簡副總經理福添:低放最終處置場要達標,按照我們原本的計畫,大概是128年才要啟用,現在短期遇到一些困難,我們正在跟原能會申請,看看能不能進行低放選址公投條例的修法。

主席:孔委員已經講了,他們就不辦公投。我們希望行政部門的回答不要是那種不可能做到的,你們這樣回答,我們不知道是要通過還是不通過,我們如果通過,我們跟你一起造假,如果不通過,你們又有困難,你看,我們要審你們的預算很痛苦,你們應該拿出方案來,對不對?歷史會有紀錄。

簡副總經理福添:委員,我想這部分我們還是要持續努力,謝謝委員,希望委員能夠支持。

主席:好,各位同仁,關於第209案及第210案,因為孔委員很重視,所以也請你們趕快去努力,在回答時也不要再回答那個沒有辦法達成目標的,你這樣回答,我們真的不知道到底要不要通過,很為難,請你們提出精進方案,第210案改為主決議。預算照原列數通過,請你們趕快提出精進方案。

簡副總經理福添:好,謝謝。

主席:處理第211案到第216案,請一併說明。

簡副總經理福添:211案到第216案的部分是屬於低放最終處置場的部分,目前為止,因為在法定的部分還是要針對兩個可能的場址金門跟臺東進行地方的溝通,這是第一個部分。第二個部分是選址的調查工作,因為它是屬於長期性的工作,我們必須辦理,還有關於這個兩個區域的地方弱勢團體的照顧跟急難救助,所以主要的費用大概就是在這個地方。

主席:各位同仁,相關提案分別有提議減列200萬的,有凍結300萬的,有減列750萬的,也有凍結10%的,也有凍結2,000萬的。

請邱委員顯智發言。

邱委員顯智:謝謝主席,我們的提案是第213案,因為這個中期暫時貯存設施是低放射性廢棄物最終處置計畫的設施,推動多年沒有實質上的進展,在106年首次提交非核小組,提議之後,到現在已經四度召開專家會議討論,都還在研議的階段。所以我們希望讓台電積極推動低放射性廢棄物之中期處置作業,趕快去進行相關方案及對外的溝通協調,趕快去具體規劃,所以我們希望凍結低放射性廢棄物最終處置計畫50%的預算,請台電在2個月內提出未來改善計畫,經本委員會同意始得動支。

主席:請陳委員亭妃發言。

陳委員亭妃:對於這個部分,其實大家的態度都一樣,在這個基金的部分,我建議減列300萬來提醒有關單位。選址的相關作業都沒有辦法順利完成,對於這個預算,大家看了以後都覺得其實要有所提醒,應該要怎麼做最終處置,都是大家關心的,這也是大家認為核能問題沒有辦法處理的一個重要關鍵。

主席:副總經理,要不要再說明?

簡副總經理福添:好,謝謝兩位委員……

主席:在你說明之前,我們補充一下,部長,你在這裡,這些預算都沒有成效,每一年這樣編,這該怎麼辦呢?這是要怎麼審預算?來,請說明。

簡副總經理福添:報告主席跟兩位委員,針對低放最終處置場地點還沒有辦法敲定一事,這真的是最大困難,我們還是需要有社會溝通,才有辦法找到一個定點。現在我們面臨幾個問題要解決,我們持續辦理溝通,這也是我們編預算的主要目標。另外一項,我們希望能夠不斷透過跨部會的協商,尋求低放選址條例的修改,只要有辦法修改,後續的推動就會比較順暢,我們希望能夠朝這個方向來做。謝謝。

主席:各位同仁,經過行政部門說明,可以知道這1.2億元的預算根本沒有辦法執行,這幾年來執行率幾乎都是零,不然就是一千多萬元。因為提案有提議減列200萬元的,也有提議減列750萬元的,這些預算也花不完,我們是不是就減列500萬元,請他們提出精進方案?請他們把方案拿出來,我們就不要凍結預算。第211案到第216案我們就作這樣的決議,好不好?

邱委員顯智:好。

主席:委員所要的資料,也請把詳實的書面資料送給他們,你們辛苦了,要加油。

簡副總經理福添:好。

主席:其中孔委員所提的第216案改為主決議。邱委員的提案有沒有要改?

邱委員顯智:不用改,沒關係,就減列。

主席:好,反正我們都已經統一減列500萬元。拜託行政部門將委員要的資料送給委員並說明。

簡副總經理福添:是。

主席:我們一起加油。

接下來處理第217案到第221案,請一併說明。

簡副總經理福添:5案都屬於乾貯設施興建計畫的部分,我們現在已經針對核二廠的室外乾貯桶,預計在明年支付2億來處理,後續還有15億,是用來辦理明年核一、核二、核三要同時展開室內乾貯的招標案,這個案子對我們拆廠除役來說是很重要的工作,所以懇請委員支持。謝謝。

主席:請邱委員顯智發言。

邱委員顯智:用過核子燃料的貯存計畫也是一樣,事實上原能會的放射性物料管理局在109年的審查報告中,已經對台電這個問題多所指摘,指出未辦理選址相關作業及沒有辦法達到階段性目標等等,在這個報告裡也有提到,有資料庫的系統建置進度落後、安全評估技術未確實推動等問題,核子燃料最終處置計畫是會影響臺灣後代子孫的重大計畫,台電的執行卻如此草率,也沒有對核能發電後端營運基金管理委員會進行長期的有效監管,所以我們建議這一項預算凍結50%,待核能發電後端營運基金管理委員會跟台電提出具體改善計畫,並經本委員會審查同意後始得動支。

主席:請陳委員亭妃發言。

陳委員亭妃:其實這個跟前面都差不多,所以我本來是要凍結,現在就直接減列,像剛剛就是減列500萬。

主席:行政部門要不要再說明?

簡副總經理福添:剛剛邱委員所關心的部分,都是有關最終處置場選址的部分,這個部分台電會繼續努力,來突破現在選址在溝通上的困境。至於我們現在所編列的乾貯費用,對於我們拆廠除役,是一個很必要而關鍵的建設經費,所以懇請委員支持。謝謝。

主席:好,經過討論,在這個部分,其實選址還有待努力,我還是建議基金的部分不要凍結,直接減列,目的是讓行政部門再去精進。這幾年選址應該是選不出來,而委員提案有的提議減列3億,有的提議凍結2,000萬,也有提議凍結5,000萬,我建議這個項下就減列1,000萬,不予凍結,行政部門提出書面報告後始得動支。不凍結,就直接減列。

簡副總經理福添:減列多少?

主席:減列1,000萬。

簡副總經理福添:能不能減列500萬就好?因為我們明年真的要辦乾貯設備的興建,這對於我們的除役工作是絕對必要的。

主席:這個邏輯很奇怪,沒有定出場址,然後你要發包,那未來呢?

簡副總經理福添:因為乾貯是在除役過程把用過的燃料暫時擺在裡面。

主席:部長,這個錢花下去,以後誰要算帳?

王部長美花:乾貯一定要的,用過的燃料棒一定要從池子裡拿出來,那個跟選址沒關係。

簡副總經理福添:懇請主席幫忙,請大會這邊幫忙。

主席:各位同仁,這部分我們就減列500萬元,不要凍結。

陳委員亭妃:對,就減列500萬元。

主席:問題是邱委員所提出的這些,你們一定要去說明清楚,然後提出書面資料,副知給本委員會。

簡副總經理福添:是。好,謝謝。

主席:好,減列500萬。

接下來處理第222案到第226案,請說明。

簡副總經理福添:5個案子是有關高放選址的提案,在國內的高放選址的確遇到一些困難,但是我們現在按照國際原子能總署給我們的指導,並得到原能會的協助,我們採取了一個解決方法,就是先進行國際技術合作跟技術開發,讓後續進行的地質調查工作可以快速地展開,所以這個部分所支出的費用,國際合作的部分總共編了2.2億,也是逐年編列,按照支付來編列這個預算,懇請委員支持。

主席:按照支付是從什麼時候開始?

簡副總經理福添:這個計畫是從109年就已經在執行了。

主席:每一年都是2.3億?

簡副總經理福添:平均大概都在2.12億左右。

主席:對啊,那你們為什麼要多編?應該是前面會比較多,後面會比較少,你們反而是後面又增加。

簡副總經理福添:因為這個計畫涉及我們跟芬蘭合作、跟瑞典合作、跟IAEA合作,還有跟日本做有關地下實驗室的合作,所以這個部分是很長的合作期。

主席:你這樣的回答,我們沒有辦法接受。這是持續性的計畫,對不對?

簡副總經理福添:是。

主席:這不是新案。那你今年會增加這麼多錢?

簡副總經理福添:沒有增加。我們在去年是2.5億,今年是編2.33億,所以差不多。

主席:從什麼時候開始?

簡副總經理福添:一開始是109年,但是109年是頭期款,所以109年和110年都比較低。

主席:是幾年度的計畫?

簡副總經理福添:總共6年的計畫。

主席:109年的成效呢?

簡副總經理福添:因為109年才剛開始啟動,這是配合國際OECD的一個合作案。

主席:對啊,所以110年呢?111年呢?今年呢?沒有做3年還沒成效的吧?你要做6年計畫,做了3年還沒有成效,這個預算我們怎麼給?

簡副總經理福添:如果主席需要,我們再提書面報告,好嗎?我們提出比較詳細的書面資料。

主席:不是主席需要,是人民需要,十幾億的預算,109年開始執行,到今(111)年我們看不到成效,你們也不做報告,那我們要怎麼給這個預算啊?請教部長。

簡副總經理福添:主席,我在這邊再做個說明。在今年的2.33億裡面,中間是由臺大所有地質團隊來主導,邀集國際上的高放技術專家跟機構一起來處理。

主席:那明年呢?

簡副總經理福添:這個部分是一個持續性的計畫。

主席:明年也是臺大嗎?還是你剛剛說的芬蘭、日本?還有哪一國?

簡副總經理福添:芬蘭、瑞典、日本。

主席:到底是臺大還是芬蘭、瑞典?

簡副總經理福添:以國內的專家為主,然後邀請這些有經驗的專家一起協同。

主席:王美花部長,如果你是立法委員,這筆預算怎麼審?我們一提出意見,你說是要給臺大,所以我們要問清楚到底是給誰,沒有預算案是執行3年後,到第4年要來拿預算,卻沒有報告成效的。我們這麼厲害嗎?天馬行空就可以這麼瞭解嗎?

簡副總經理福添:跟主席報告,有關於高放場址地質調查的工作,在國際上,其實平均每個國家都要耗費將近20年左右。

主席:針對議題回答,你們自己所編列的預算,就是你們有所用途,通過審查之後,你們辛苦去執行,我經常說行政部門當公務人員的人這麼努力,這麼辛苦所做的成效,應該要公諸於世,而不是不說,然後讓立法委員、民意代表再來問,再來質疑,問一句講一句,這樣子會抹煞你們公務人員的努力。

簡副總經理福添:我們現在逐年報告、分年執行,都有公布在後端基金的網頁上面,然後也送給原能會審查,因為管制機關原能會是有在追蹤辦理的。

主席:現在是在立法院審查,不是原能會審查,立法院要審查卻看不到資料,要我們自己上網去看,然後再來審查你的預算,是嗎?

簡副總經理福添:如果主席認為這個部分有問題,我們是不是可以有一個時間來跟委員或主席溝通?

主席:不是這樣子,我們現在講的是制度問題,我再一次說明,我當過公務人員,我們一定要將你們努力所得的成果告訴社會大眾,今天在審查延續性6年計畫的預算,已經執行3年,今天是12月了,我們看不到成效,也不知道要怎麼做,你光這樣就叫我們把2.3億的預算給你們,那民眾如果問我們,我們怎麼說呢?這不是新興計畫,這是延續性的計畫。

簡副總經理福添:主席,因為地質調查工作一開始是先做地質評估技術的建立,然後……

主席:也可以啊,你就告訴我們第一期是做什麼,第二期做什麼,第三期做什麼,6年要做什麼。沒有那種沒有內容就要審預算的。

簡副總經理福添:有,我們有計畫書,是不是可以再提供那個計畫書給經濟委員會?

主席:你有計畫書,為什麼不提供給我們立法委員呢?如果我們走出這個門,人家問2.3億要做什麼,我們沒有人知道,也沒有計畫書,我們怎麼講?

各位同仁,第222案到第226案我們待會回頭再來討論,好嗎?簡副總經理,你們趕快把你們的資料拿來,看看可以概括講什麼,好不好?

簡副總經理福添:好。

主席:好,繼續處理第227案到第230案。

簡副總經理福添:227案到第230案的部分是有關於拆廠除役的工作,我們從明年開始增加核二廠拆廠除役工作,主要費用包括拆廠除役期間因為核一、核二燃料還在爐子裡面,所以有安全設備維護要進行,還有包括員工的薪資,因為拆廠除役期間已經沒有營運了,所以員工薪資我們編在這裡。還有保警的費用,以及拆廠除役期間的地方回饋金,總體是這樣的情況。

主席:這個預算跟今年度的差不多吧?

簡副總經理福添:比去年度增加。今年度是27億,明年度是44.99億,最主要是因為核二加進來了。

主席:請問各位同仁,第227案到第230案預算是不是照原列數通過,讓他們趕快去執行,好不好?

陳委員亭妃:好。

主席:227案到第230案照原列數通過。

現在回過頭來處理第222案到第226案。請簡副總經理再說明你們預計要做什麼、109年做什麼、110年做什麼和111年做什麼。

簡副總經理福添:我們之前做了幾個主要的大工作,第一個就是一開始我們針對地質安全論述技術所做的工作,這個是按照IAEA的準則去執行的,第一季一開始是做這個工作。第二個就是做地下實驗室的概念設計的規劃。第三個是屬於區域的分區塊地質調查,針對岩心、岩性符不符合標準來進行調查。如果調查結果是可行的話,我們在第四階段,會就最終處置場設在哪一種地質較為安全來設定條件。這些工作分成四個階段。

主席:你現在沒有目標,沒有場址,那你現在做區塊調查,在調查哪一塊?

簡副總經理福添:我們現在的作業方法是先針對臺灣本土的地質,就不同地質來分類,這是第一個。第二個,到目前為止,我們鎖定的方向大概是以花崗岩為主,因為跟國際上對標,包括跟歐洲跟日本對標,尤其是日本處於環太平洋的地震帶,我們在這個部分跟這些地區對標。按照這樣子來走,我們設定的推動進度,大概是在2027年、2028年才會完成選址的地質調查工作。

主席:行政部門已經說明,關於第222案到第226案,我們大概可以知道2028年的答案是什麼,大家心知肚明,但是你們還是要做,這筆預算下去,可能達不到我們的目標,可能掛一漏萬。在這樣的情況之下,雖然我們剛才說基金的預算不予凍結,但是這個延續性的工程我們目前還看不到內容要做什麼,所以這個部分我們是不是凍結1,000萬元,報告後始得動支?也請行政部門將你們預計要怎麼做、預期效果的相關書面資料送交給委員及本委員會。

各位同仁,第222案到第226案就照我們作的決議通過。

簡副總經理,你們加油,資料一定要提出來。

簡副總經理福添:好,謝謝。

主席:因為這部分大家都不知道內容,大家的壓力太大了。

簡副總經理福添:好。

陳委員明文:好。

主席:接下來處理第231案。

簡副總經理福添:231案我們建議最後一行做文字修訂,改為兩個月內向經濟委員會提出書面報告。

主席:好,我們照修正文字通過。

處理第232案。

簡副總經理福添:遵照辦理。

主席:通過。

處理第233案。

簡副總經理福添:遵照辦理。

主席:通過。

(協商結束)

主席:宣讀協商結論。

協商結論

經濟作業基金部分:第1案至第7案,其中第1案、第2案、第5案改主決議,「業務收入」增列100萬元,科目自行調整;第8案至第11案預算照列,其中第8案改主決議;第12案預算照列,本案改主決議。

科技產業園區作業基金部分:第13案至第15案預算照列,其中第13案、第15案改主決議;第16案預算照列,本案改主決議;第17案至第20案預算照列,其中第17案、第18案、第20案改主決議。

產業園區開發管理基金部分:第21案預算照列;第22案至第26案「勞務成本」凍結300萬元,提出書面報告後始得動支;第27案預算照列,本案改主決議;第28案至第30案預算照列,其中第28案改為主決議。

決議案部分:第31案修正通過;第32案照案通過;第33案修正通過;第34案照案通過;第35案修正通過;第36案至第46案照案通過。

水資源作業基金部分:第47案、第48案預算照列:第49案照案通過,「保育與回饋收入」增列500萬元;第50案、第51案預算照列,本2案均改為主決議;第52案、第53案預算照列,其中第52案改為主決議;第54案預算照列;第55案至第62案預算照列,其中第55案、第56案、第57案均改為主決議;第63案至第66案預算照列,其中第64案、第65案、第66案均改為主決議。

決議案部分:第67案修正通過;第68案至第72案照案通過;第73案、第74案修正通過;第75案至第77案照案通過;第78案修正通過;第79案照案通過;第80案修正通過;第801案、第802案照案通過。

經濟特別收入基金部分:第81案推廣貿易基金,「利息收入」增列100萬元;第82案至第97案,其中第85案、第87案、第88案、第89案、第90案、第94案均改為主決議,「貿易推廣工作計畫」凍結2,000萬元,提出書面報告後始得動支。

能源研究發展基金部分:第98案至第115案,其中第98案、第100案、第102案、第103案、第104案、第105案、第106案、第107案、第110案、第112案、第113案、第114案、第115案均改為主決議,「能源研究發展工作計畫」減列2,000萬元,科目自行調整。

116案預算照列;第117案、第118案預算照列,其中第118案改為主決議;第119案預算照列,本案改為主決議;第120案至第148案,其中第120案、第121案、第122案、第123案、第126案、第133案、第137案、第138案、第148案均改為主決議。「政府儲油、石油開發及技術研究計畫」項下「會費、捐助、補助、分攤、照護、救濟與交流活動費」減列2,000萬元,科目自行調整。

149案至第163案預算照列,其中第149案、第150案、第151案、第152案、第153案、第154案、第156案、第161案均改為主決議。

中小企業發展基金部分:第164案預算照列;第165案照案通過;第166案至第173案,其中第166案、第168案、第169案、第170案、第173案均改為主決議,減列「基金用途」200萬元,科目自行調整。

決議案部分:第174案至第205案均照案通過。

核能發電後端營運基金部分:第206案至第208案預算照列,第206案改為主決議;第209案至第210案預算照列,第210案改為主決議;第211案至第216案,其中第216案改為主決議,「低放射性廢棄物最終處置計畫」減列500萬元,科目自行調整;第217案至第221案「用過核子燃料貯存計畫」減列500萬元,科目自行調整;第222案至第226案「用過核子燃料最終處置計畫」凍結1,000萬元,提出書面報告後始得動支;第227案至第230案預算照列。

決議案部分:第231案修正通過;第232案、第233案照案通過。

主席:各位同仁,有委員提案的部分照剛才的宣讀結論通過,沒有提案的部分均照列,或隨同調整。請問各位,有無異議?

陳委員明文:沒有。

主席:沒有異議,通過。

112年度經濟部主管非營業基金預算審查完竣,通過的決議文字授權本席及議事人員整理。

所列議程處理完畢,現在散會。

散會1247分)

Shape2

43