Shape1

立法院公報 第112卷 第4期 委員會紀錄


委員會紀錄

立法院第10屆第6會期教育及文化委員會第13次全體委員會議紀錄

時  間 中華民國111128日(星期四)92分至1434

地  點 本院群賢樓101會議室

主  席 鄭委員正鈐

繼續開會

主席:現在繼續開會。

進行討論事項。

討 論 事 項

一、繼續審查112年度中央政府總預算案有關國家科學及技術委員會與所屬單位預算案。

二、繼續審查112年度中央政府總預算案有關行政院主管行政院國家科學技術發展基金附屬單位預算案。

三、繼續審查112年度中央政府總預算案有關國家科學及技術委員會主管科學園區管理局作業基金附屬單位預算案。

四、繼續審查112年度行政法人國家災害防救科技中心預算案。

主席:委員如有臨時提案,請於預算處理結束前提出,並於預算處理後即進行處理。處理提案時,如提案委員及連署委員均不在場,援例不予處理。

現在進行預算審查,請議事人員宣讀預算數及委員提案內容:國家科學及技術委員會及所屬單位預算案總計205案、國家科學技術發展基金附屬單位預算案17案、國家科學及技術委員會主管科學園區管理局作業基金附屬單位預算案5案、國家災害防救科技中心預算案3案,並進行討論與協商,討論時,如有新增或修正文字之主決議,請議事人員一併宣讀。

壹、預算數部分:

一、中華民國112年度中央政府總預算案審查國家科學及技術委員會收支部分

歲入部分

2款 罰款及賠償收入

209項 國家科學及技術委員會1,9345千元

210項 新竹科學園區管理局2426千元

211項 中部科學園區管理局344萬元

212項 南部科學園區管理局3494千元

3款 規費收入

172項 新竹科學園區管理局9634千元

173項 中部科學園區管理局3218千元

174項 南部科學園區管理局5626千元

4款 財產收入

220項 國家科學及技術委員會1,2029千元

221項 新竹科學園區管理局17,5242千元

222項 中部科學園區管理局25千元

223項 南部科學園區管理局216千元

7款 其他收入

215項 國家科學及技術委員會3011千元

216項 新竹科學園區管理局17千元

217項 中部科學園區管理局78千元

218項 南部科學園區管理局14千元

歲出部分

Shape3 23

國家科學及技術委員會主管

5450,4315千元

 第1

國家科學及技術委員會

5157,8543千元

  第1

一般行政

57,4064千元

  第2

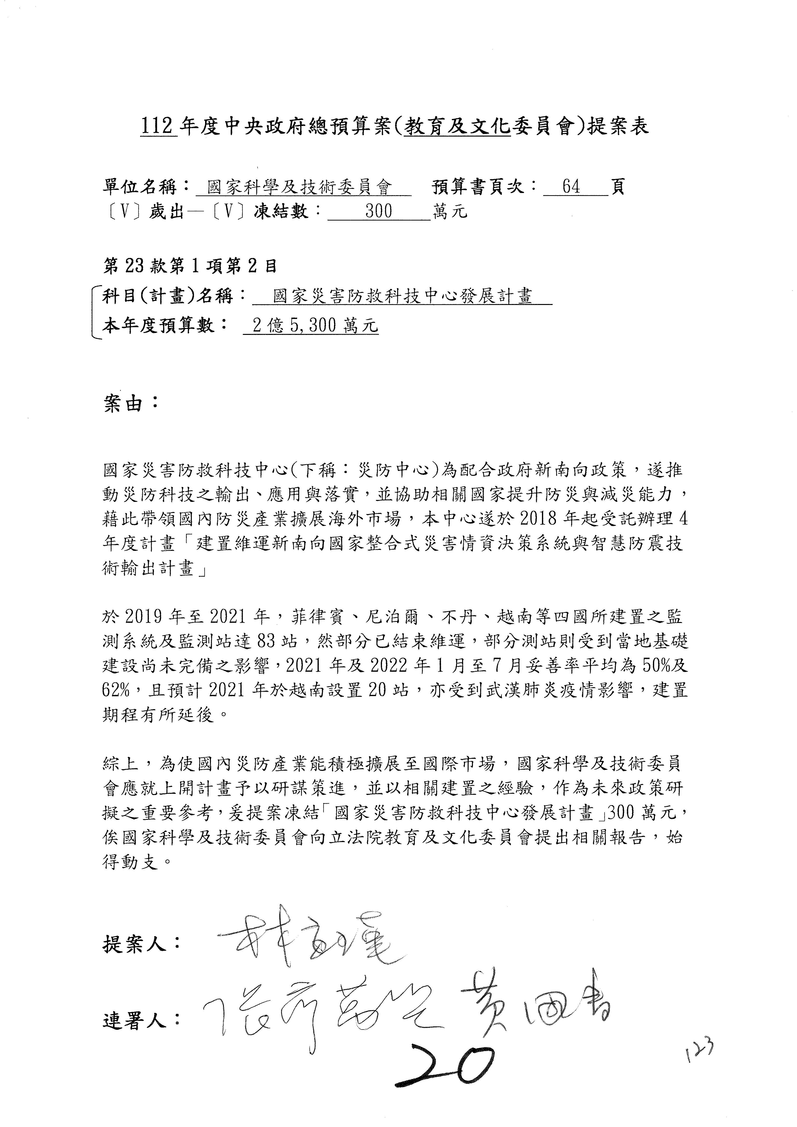
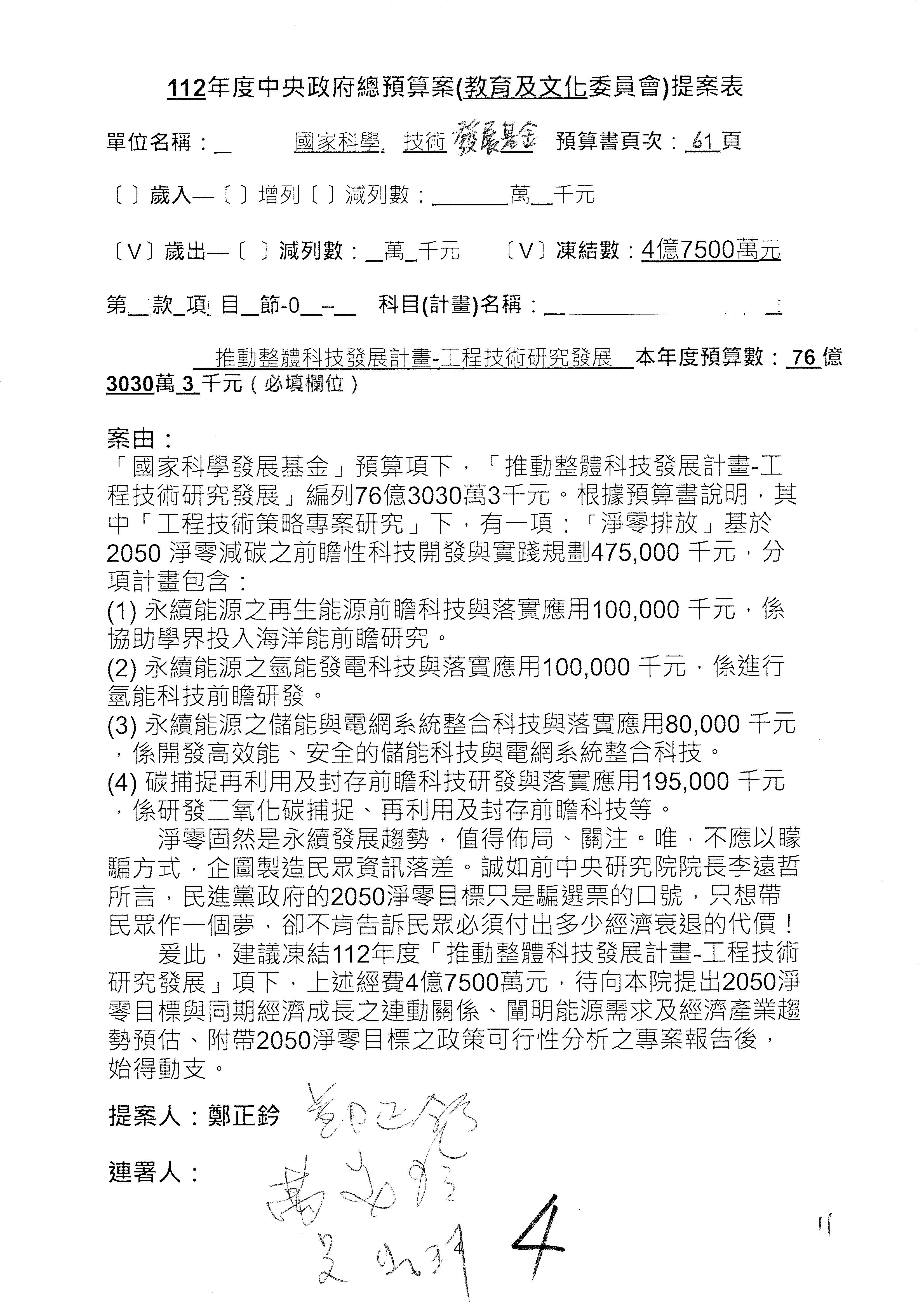
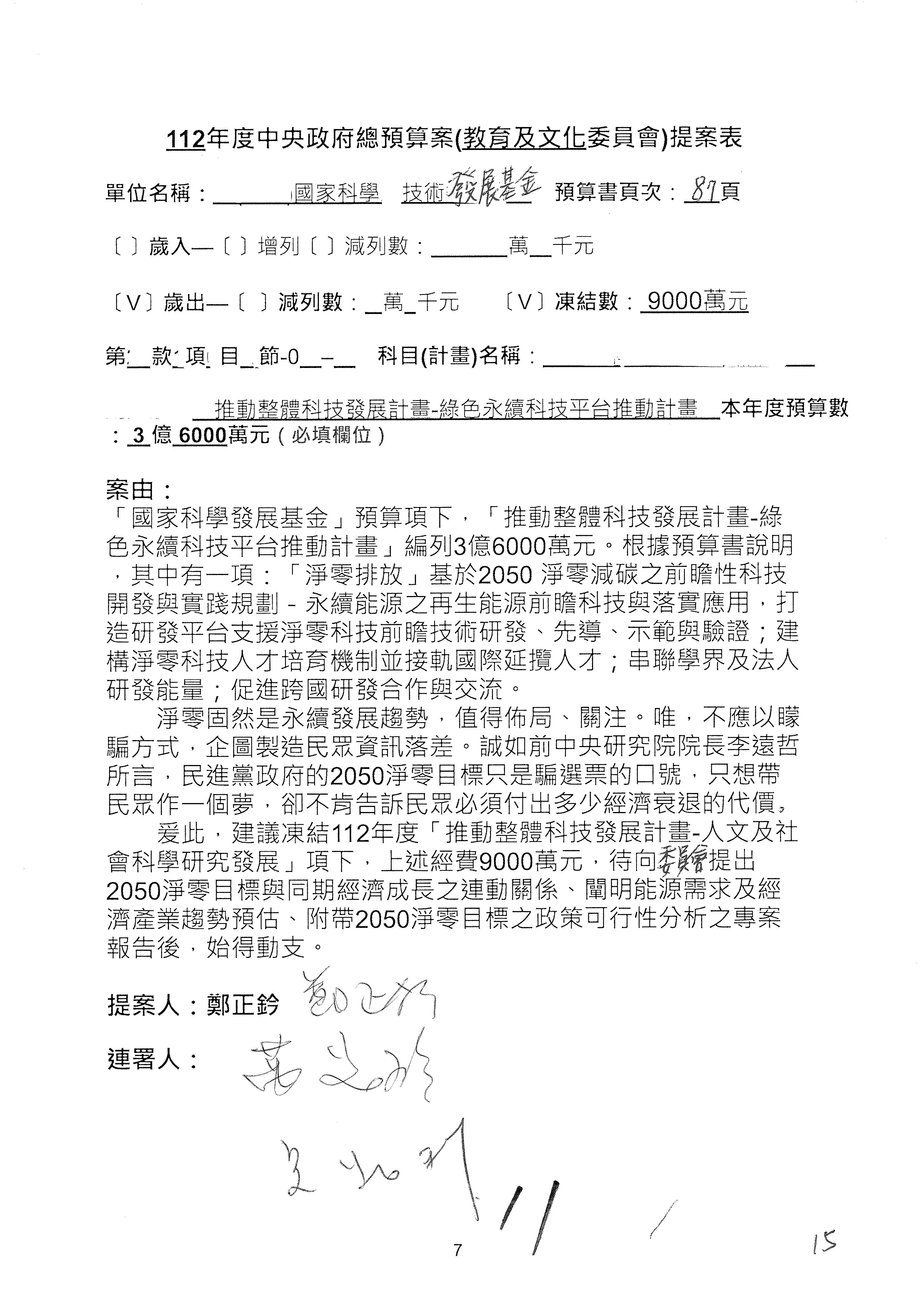
國家災害防救科技中心發展計畫

25,300萬元

  第3

國家太空中心發展計畫

553,023萬元

  第4

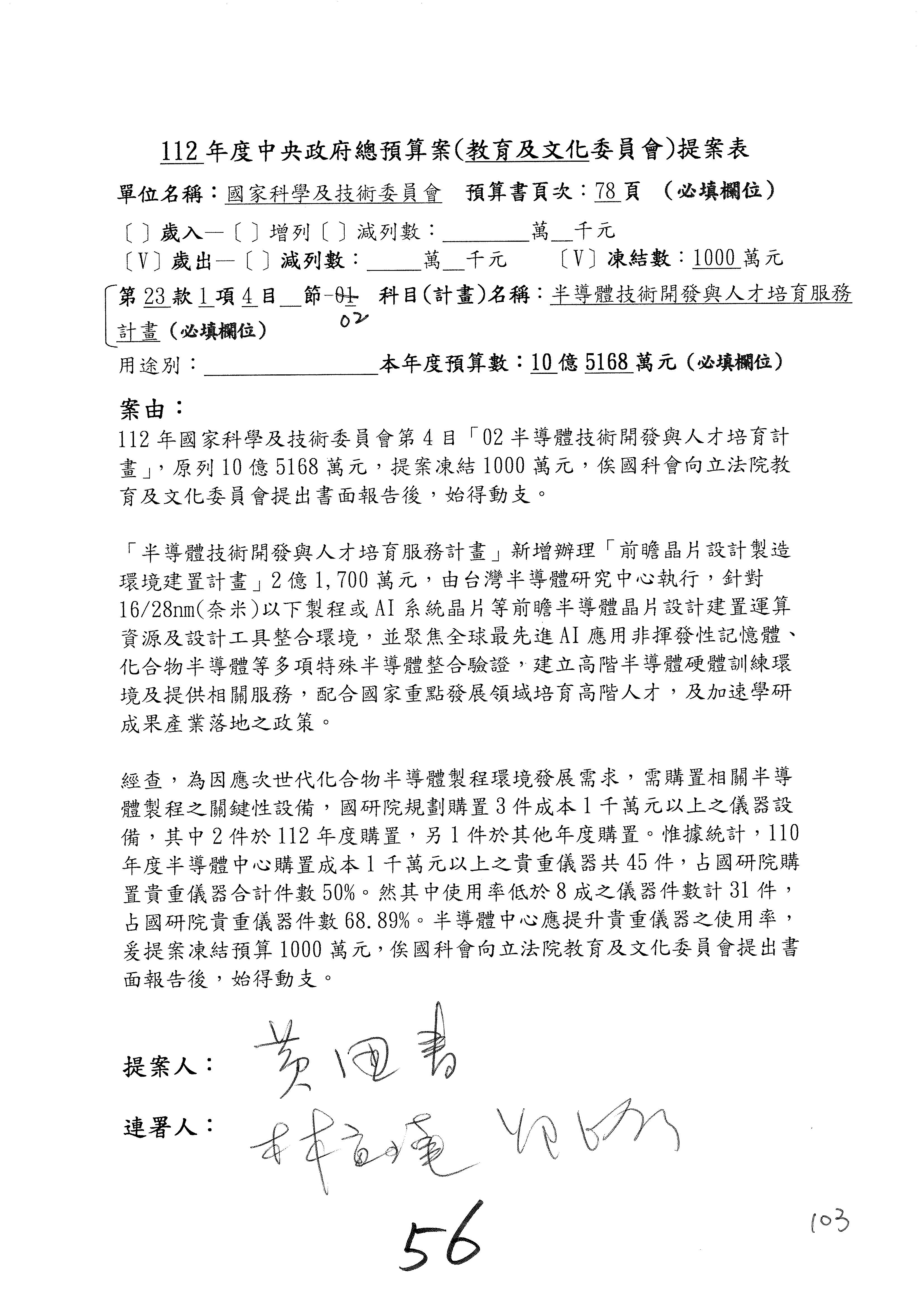
財團法人國家實驗研究院發展計畫

356,4443千元

  第5

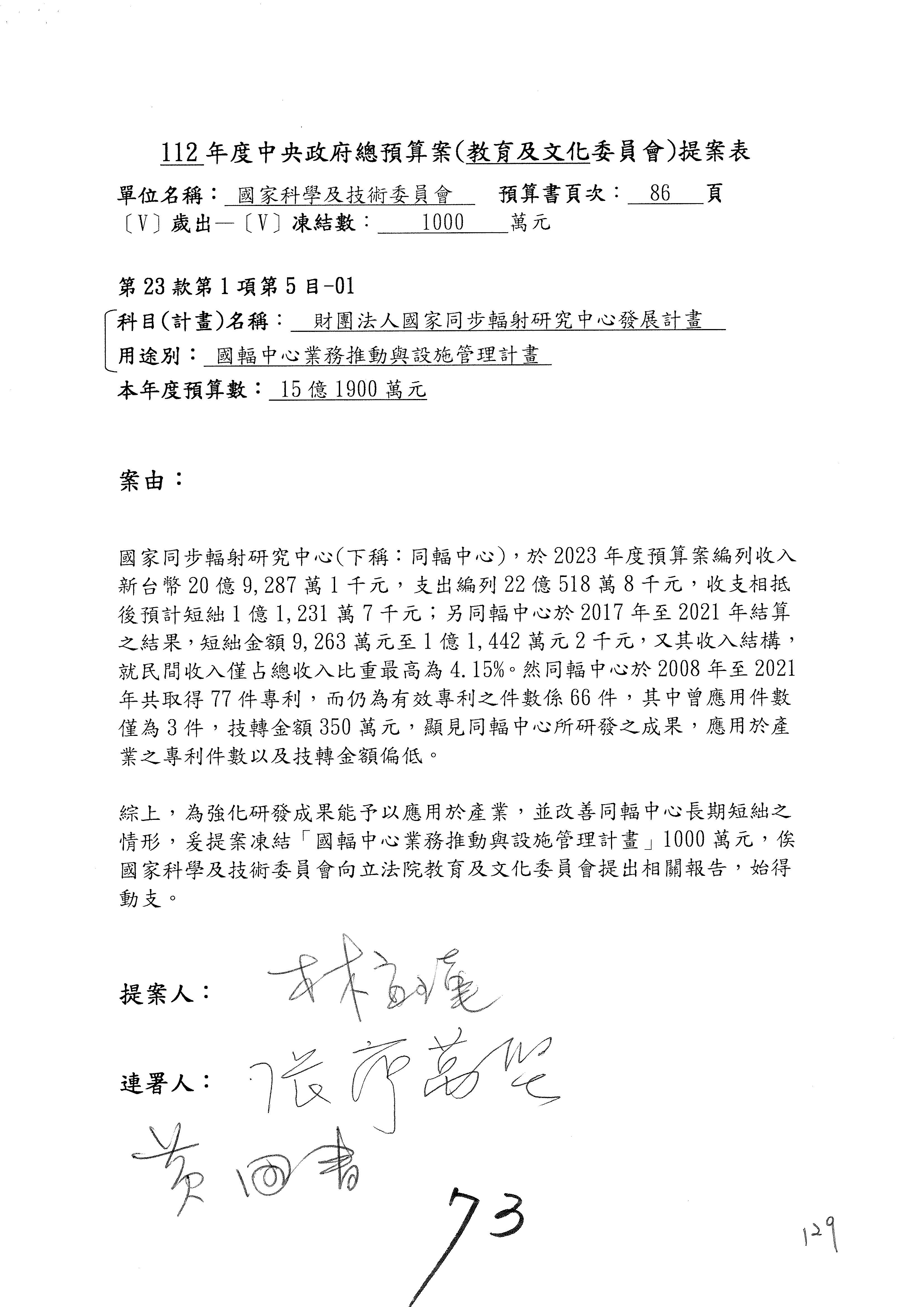
財團法人國家同步輻射研究中心發展計畫

202,2085千元

  第6

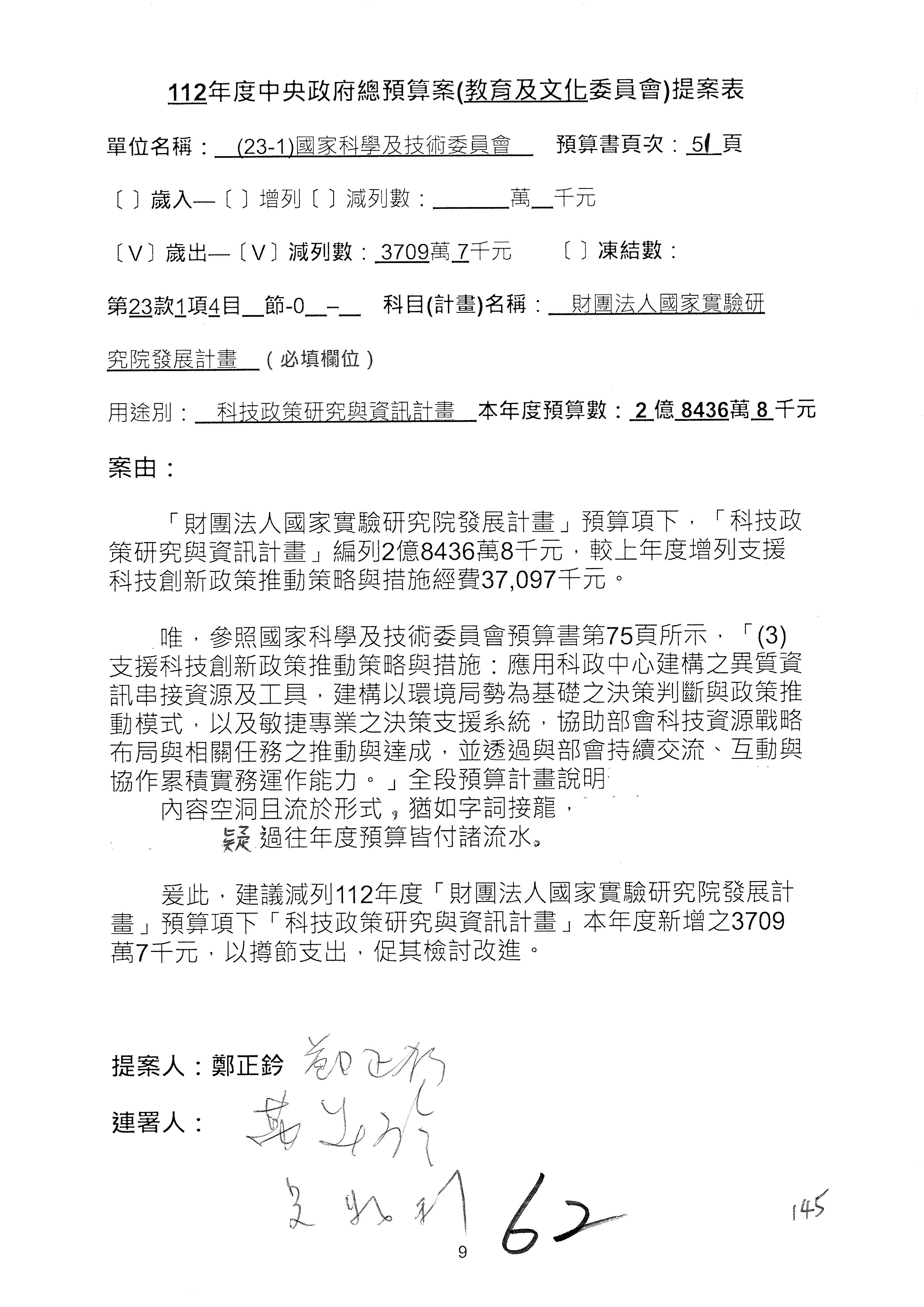
非營業特種基金

3963,3211千元

  第7

第一預備金

151萬元

 第2

新竹科學園區管理局

105,5559千元

  第1

園區實驗中學教學與訓輔輔助

29,6962千元

  第2

非營業特種基金

34,7328千元

  第3

一般行政

26,278萬元

  第4

園區業務推展

14,7489千元

  第5

一般建築及設備

無列數

  第6

第一預備金

100萬元

 第3

中部科學園區管理局

69,4662千元

  第1

園區實驗中學教學與訓輔輔助

18,2151千元

  第2

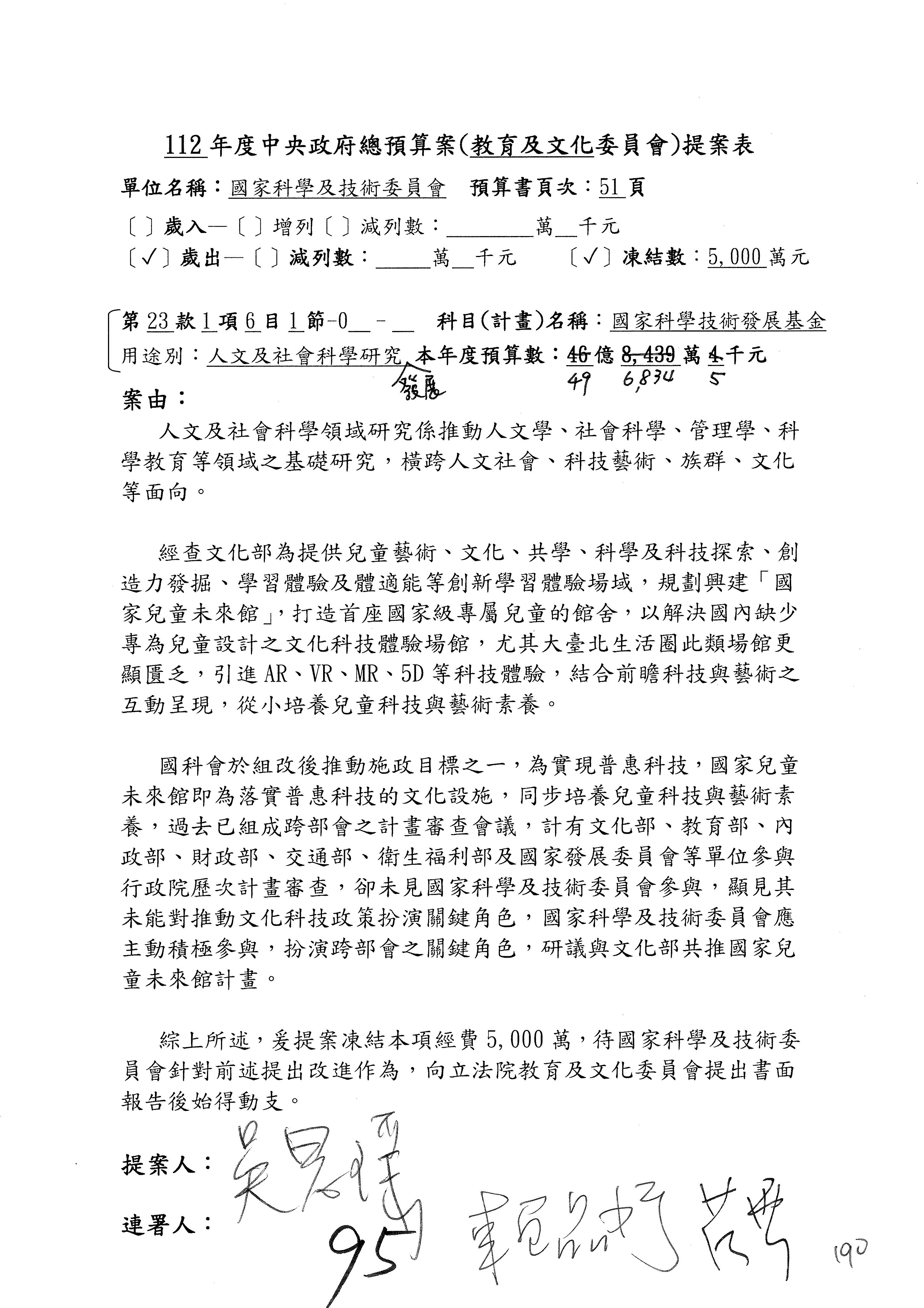
非營業特種基金

16,0962千元

  第3

一般行政

23,4347千元

  第4

園區業務推展

11,6202千元

  第5

第一預備金

100萬元

 第4

南部科學園區管理局

117,5551千元

  第1

園區實驗中學教學與訓輔輔助

40,3721千元

  第2

非營業特種基金

40,3482千元

  第3

一般行政

23,6805千元

  第4

園區業務推展

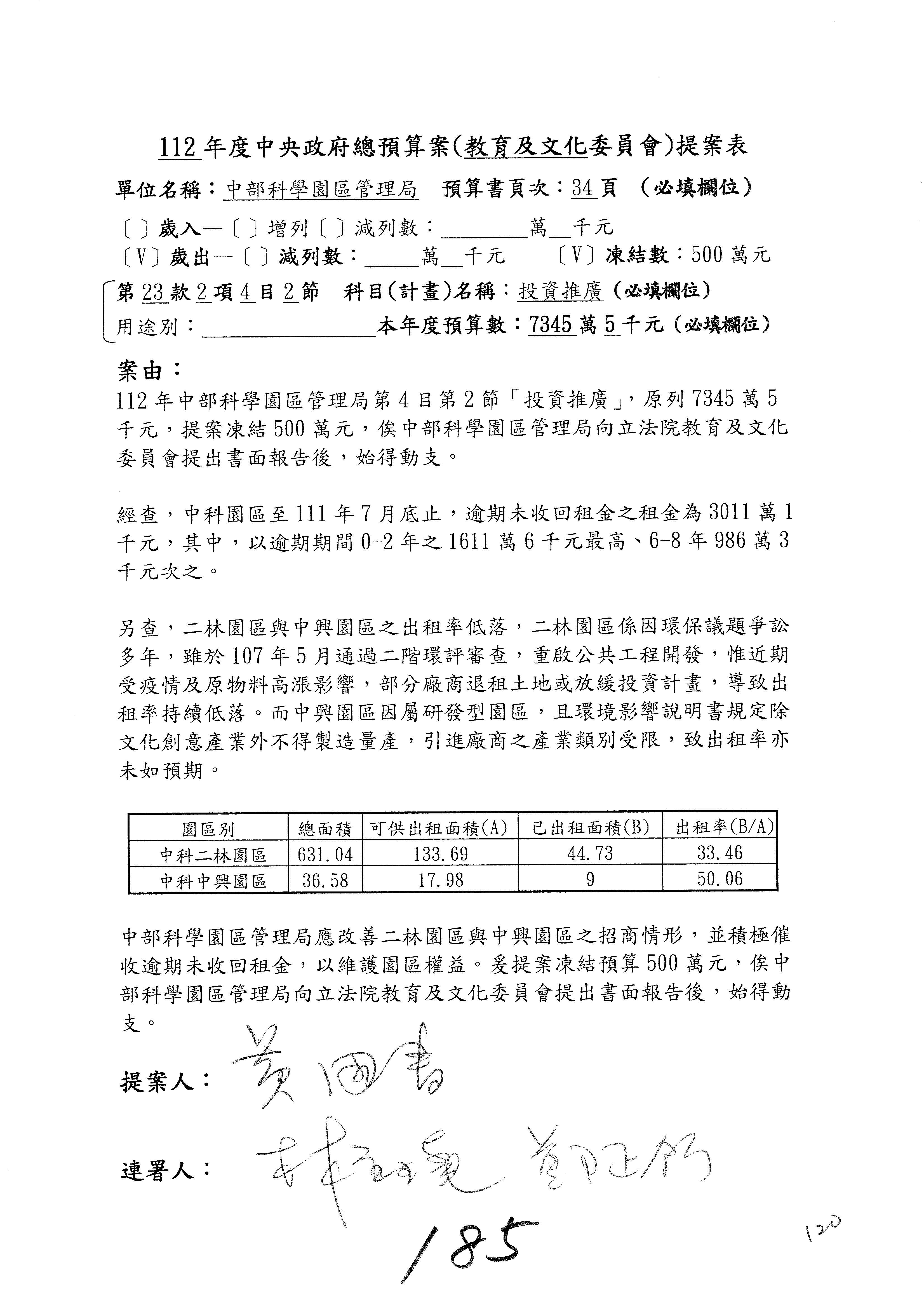
12,6803千元

  第5

一般建築及設備

374萬元

  第Shape4 6

第一預備金

100萬元

二、中華民國112年度中央政府總預算案附屬單位預算及綜計表非營業部分(行政院主管)

Shape5 別收入基金—行政院國家科學技術發展基金

項目

預算數

審查結果

業務計畫

請參閱預算書


基金來源

4313,8285千元


基金用途

4313,8285千元


本期賸餘(短絀)

無列數


解繳公庫

無列數


補辦預算

無列數


Shape6 定資產建設改良擴充

無列數


三、中華民國112年度中央政府總預算案附屬單位預算及綜計表非營業部分(國家科學及技術委員會主管)

Shape7 業基金─科學園區管理局作業基金

項目

預算數

審查結果

業務計畫

請參閱預算書


業務總收入

2076,9089千元


業務總支出

1621,5223千元


本期賸餘

455,3866千元


解繳公庫淨額

無列數


轉投資計畫

無列數


固定資產建設改良擴充

4001,9968千元


國庫增撥基金額

91,1772千元


補辦預算

6,3606千元


Shape8 、中華民國112年度國家災害防救科技中心預算案(國家科學及技術委員會監督)

Shape9 政法人─國家災害防救科技中心預算

項目

預算數

審查結果

業務計畫

請參閱預算書


業務總收入

43,3932千元


業務總支出

44,3009千元


本期短絀

9077千元


解繳公庫淨額

無列數


轉投資計畫

無列數


固定資產建設改良擴充

1,250萬元


國庫增撥基金額

無列數


Shape10

貳、委員提案部分:

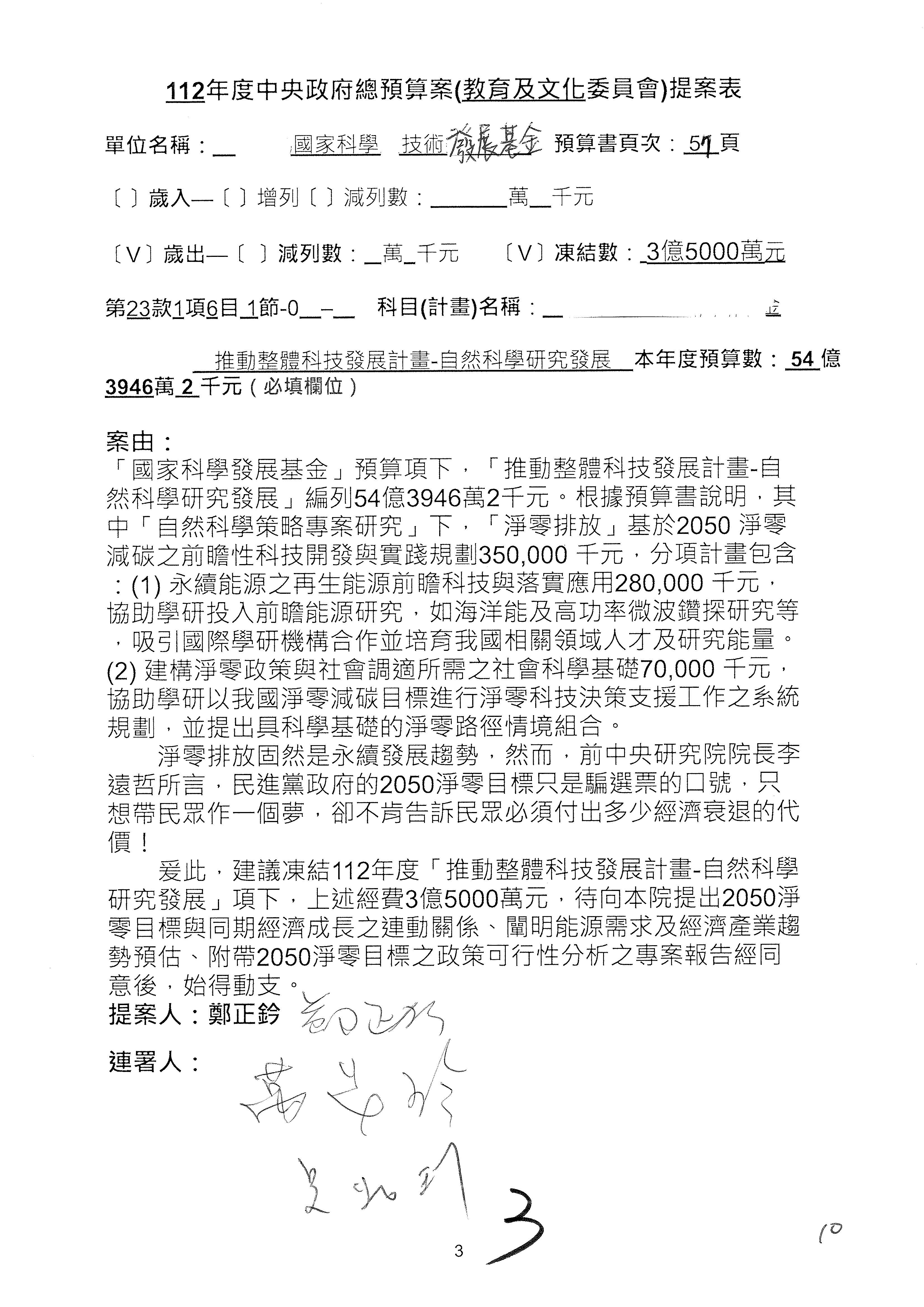
一、

二、

三、

四、

參、修正之主決議:

主席:現在進行協商。

(進行協商)

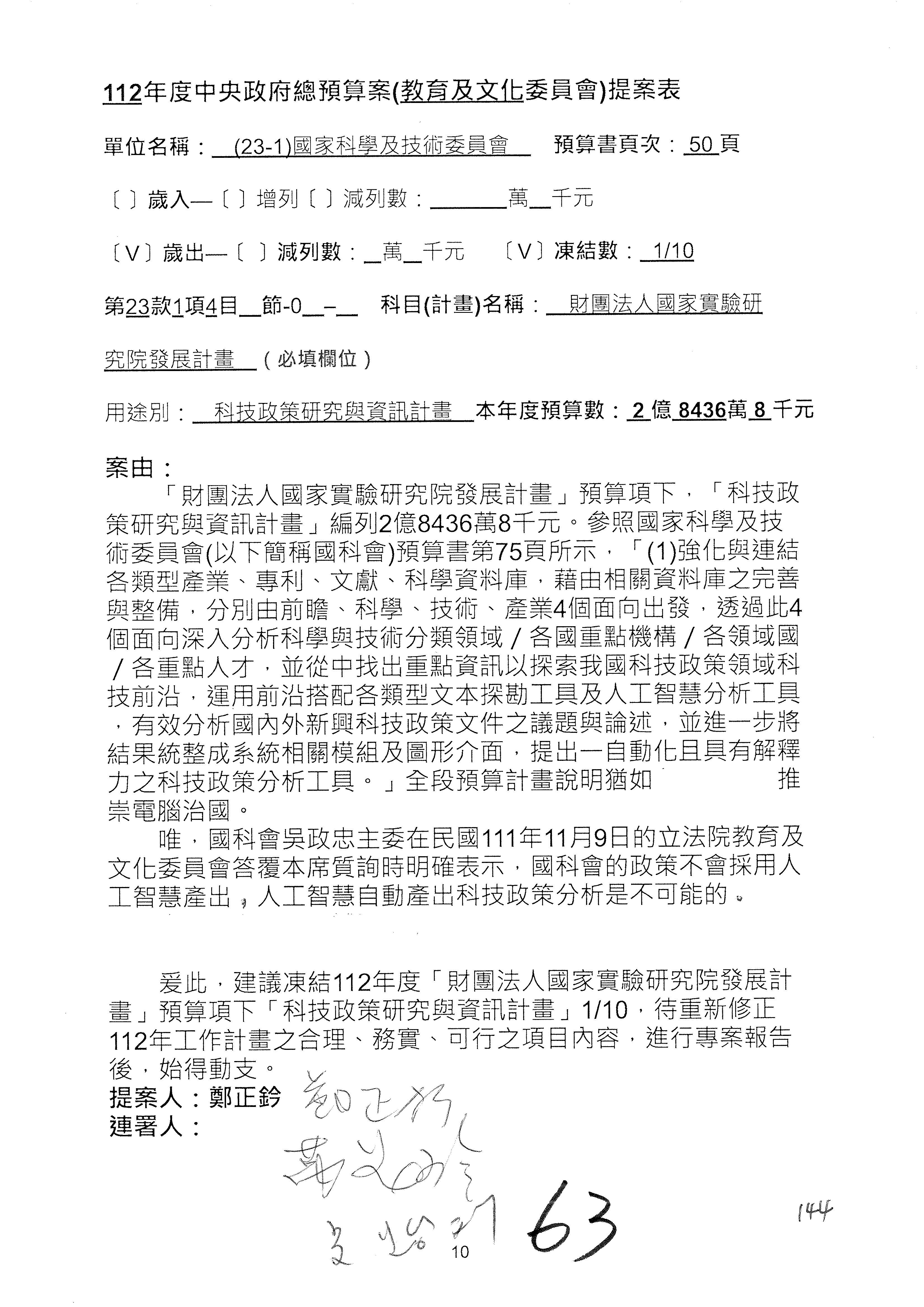
主席:現在開始進行國家科學及技術委員會與所屬單位預算的審查。針對國家科學及技術委員會歲出部分,因為只有萬美玲委員一個提案,所以先請萬美玲委員發言。

萬委員美玲:謝謝主席。我們看到國科會提出的科學技術白皮書裡面設有很多目標,其中一項目標本席要特別拿出來在今天討論,就是希望達成發展高階製造中心的目標,我們都知道發展高階製造中心,最重要的是涉及擴大科學園區的範圍,留住並吸引高階製造產業的進駐等等。

就以本席選區內的桃園龍潭為例,上次我們質詢時其實也討論過很多,就是要擴建一個科學園區,需要達成的事項很多,包括土地徵收、環評、用水、用電等等,上次我也特別提出來土地徵收是個很大的問題,而用水、用電等問題也都不是輕易可以完成的,所以我們希望各部會,不管是地方政府、環保署、經濟部,大家都要付出一些努力,才能達到這樣的目標。

上次我在質詢有關龍潭科學園區擴建案時提出很多問題,包括我們看到以前很多的擴建案,至少都要67年才能完成,這中間還要克服很多困難和問題,但主委答復時表示,龍潭科學園區擴建2年就可以完成,不需要67年。本席聽完了也很高興,但我回去又看了一下,發現在龍潭科學園區擴建案之前,事實上還有8個案子還在準備中、計畫中,而這8個案子中沒有一個是2年能夠完成的,大概都要拖到78年左右,所以第一個問題請教,龍潭科學園區擴建案要如何在2年內完成?如果龍潭科學園區2年內可以完成,為什麼攸關這麼重要的高階製造中心目標達成的科學園區擴建,從新竹科學園區、南部科學園區,一直到臺中科學園區等等,沒有一個是能如我們計畫中所說的2年就可以完成?顯見如果我們要達成這個目標,恐怕還有很多地方是沒有交代清楚的,如果沒有交代清楚,預算這樣編列下去,你們要如何達成目標?

再者,我要特別提出我們在地的龍潭科學園區擴建案,因為這是整個桃園市民引領期盼的好消息,我們非常不希望這只是選舉時的空包彈,選完以後就什麼都沒有了,不要像前面這8個案子一樣,要等67年,甚或10年、20年,我覺得這樣真的很不好。主委說2年時間,但往前看,我們有土地徵收問題,就本席調出來的資料顯示,先不談土地徵收過程中很多需要解決的問題,但光是民宅部分就有154戶,上面還有一所學校,所以徵收其實是有很大的問題存在。

另外,上回你提到用水、用電、環評都沒有問題,但以用水為例,引南勢溪水源是其中一個很重要的部分,可是我們知道這個部分有居民陳抗,質疑如果我們在這邊大量用水,可能會影響到南勢溪附近,包括新北市一些住戶都在抗議,這部分我是覺得我們沒有講清楚、說明白。這麼重要的一個目標、這麼大的預算金額下去執行,我們不能說所有困難都解決了,然後只要2年時間就可以完成,而把那些困難都當作不存在,尤其以桃園來看,從之前鄭市長時代到現在新的張市長要上來,這些困難有沒有辦法解決、克服?當時鄭市長說這完全沒有問題,但你又說要兩年,等到新的市政府團隊上來的時候,那還得了!真的是兩年可以做完嗎?我覺得這要說清楚啊!如果桃園龍潭這部分可以在兩年內做完,其他8個案子為什麼要拖67年?像這麼大的計畫、這麼重要的目標,如果是這樣不清不楚的話,針對這筆預算金額,本席是提案凍結5%,請你們把它說清楚、講明白,等到專案報告完成,讓所有本委員會委員都明白之後,我們再來動支,謝謝。

吳主任委員政忠:謝謝委員的垂詢,事實上這對於臺灣半導體的發展滿重要的,因為科學園區裡面有70%是半導體相關發展。針對這個科目,其實國科會的預算大部分是供給大學做研究,也就是上游、中游的research。關於科學園區的發展,剛剛我提到的兩年乃是指從環評到讓廠商動工需要two years,至於後面的廠商,比如台積電,其實他們只要18個月就可以建廠完畢。科學園區可以做的就是讓廠商拿到土地,動工的時間是押在兩年,其他像橋頭、嘉義、屏東等地,其實在兩年之內就可以讓廠商動工。至於相關細節,我請局長簡短說明一下。

王局長永壯:跟委員報告,因為每個園區擴建或新建的條件都不一樣,包括土地徵收的難易取得度、水電等等。以龍潭科學園區來講,雖然最近院長才剛宣布,但事實上過去兩年以來,我們就已經針對各個問題大致上加以釐清並確定時程。現在因為競爭力的關係,時間都很壓迫,所以廠商和我們的公共工程都是同步開發建設,兩年是指籌設計畫通過以後,我們預計以兩年的時間通過環評和都市計畫變更,包括提供土地、徵收等等……

萬委員美玲:在此我有幾個問題,第一、你剛剛說是從籌設計畫通過之後算起兩年,但前面這8個案子都是籌設計畫通過之後兩年就都完成了嗎?第二、上次主委回答關於桃園市龍潭園區擴建案時所說的兩年,是指用地、用水、用電、環評等等都通過以後的期程是兩年,你的意思是這樣嗎?其實上次你們並沒有說清楚。

王局長永壯:不是的,那是指籌設計畫通過以後,我們希望以兩年的時間就完成這些程序。

萬委員美玲:所以籌設計畫通過之前要做的事情、要克服的困難還很多,對不對?而你剛剛的意思是說這些問題和困難都已經釐清了,我比較不能理解的是,在預算要使用的時候,所謂困難的克服與釐清是什麼意思?

王局長永壯:釐清就是說……

萬委員美玲:我們回到預算來講,如果只是單單一個龍潭園區的擴建案,就必須花費這麼多時間針對這些項目逐一瞭解,包括到底困難在哪裡、期程在哪裡、什麼時候才能用到這些預算、可行和不可行等等,光是一個龍潭園區擴建案就這個樣子,遑論前面我們所看到、大家殷殷期盼、嗷嗷待哺的8個擴建案,其實都已經拖了67年。當然這些案子都很急迫,可是我覺得在預算使用前是不是應該要花一點時間去釐清,不能這麼急就章匆促行事,能不能給我們更好的專案報告、釐清這些問題之後再動支?所以我們先凍結部分預算,凍結並不是不讓你們使用,其實我們是支持的,每一個擴建案我們都支持,因為我們知道這對臺灣而言是非常重要的,但是至少要讓我們清楚和明白。我想這分為兩個部分來講,當然可以讓你們再說明一下,所以我建議你們要先進行專案報告;另外就是凍結部分預算,等到大家都清楚之後再解凍使用。

王局長永壯:委員所提的67年,那是指整個籌設計畫完成,以目前在講的這幾個案子,包括寶山一期,土地早就已經提供給台積電建廠,兩個廠都已經完成,也在使用了,寶山二期我們也已經提供土地給廠商,所以相關順序都是在我們的時程裡面,並不是花了67年的時間才提供給他們,如果是這樣的話,廠商就沒有競爭力了。

吳主任委員政忠:跟委員報告,科學園區的問題在討論園區基金的時候會討論到。這攸關全國兩萬多個教授和研究人員的預算,如果將其凍結的話,我們在這個當下對於整體科技發展……

萬委員美玲:主委,我大概知道你的意思,你剛剛所講的是這整筆預算的一部分,其實在這當中還是包含本席剛才所提的那個部分……

吳主任委員政忠:那是在園區作業基金裡面,而科學園區和我們這邊是沒有關係的。

萬委員美玲:你的意思是指發展高階製造中心和擴大科學園區是完全不相關的?擴大科學園區這件事情和發展高階製造中心難道沒有任何一點關聯嗎?

吳主任委員政忠:事實上,國科會的預算大部分是在補助大學、研究所的研究,也就是說,我們比較偏向上游的research,這會牽涉到好幾萬個教授。至於園區的部分,園區作業基金就是針對科學園區的開發而設立的,後面還會討論科學園區作業基金。

萬委員美玲:我剛剛已經跟主委提過,這筆預算我們絕對支持,尤其是這麼重要、攸關這麼多教授的研究發展等等,所以我們絕對支持。只是因為我覺得發展高階製造中心這件事情絕對還是有一些關聯存在,所以我們希望能夠凍結一些預算,當然不用凍到5%,但我還是希望今天能夠凍結一些,不管你們提出專案報告也好,或是書面報告也好,總之就是要把它說清楚。主委你知道嗎?當你在臺上備詢的時候說兩年內龍潭科學園區擴建案要完成,剛剛也提到過去這8個案子在期程內是沒有的,事實上並不是如上次主委在備詢時所講的,當然上次備詢的時間比較短暫,但你這樣的回答會造成地方政府的困擾和民眾期待的混淆,所以我覺得必須說清楚、講明白。針對這部分,我不堅持要凍到5%這麼大的數額,但是我覺得應該要微凍,請國科會就本席今天所提出的疑問提出說明讓大家明白,謝謝。

主席:請吳委員思瑤發言。

吳委員思瑤:其實萬委員所關切的部分是科學園區管理局的作業基金,那部分後續會審議,那裡的固定資產建設也有400億元左右,是不是可以請萬委員同意等我們討論到比較符合那個項目的時候再來凍結或處理?因為現在所處理的是國科會這一整個大項,在預算科目上會影響到不同業務的執行。其實我個人也覺得萬委員關心的部分有需要在園區作業基金當中加以處理,但因為編列的地方不太一樣,所以是不是可以請萬委員同意?

吳主任委員政忠:我再稍微補充一下,因為科技白皮書是整個國家的白皮書,高階製造中心應該是屬於經濟部那邊,國科會編列五百多萬元是上游(upstream)的research。當然這個問題我們也會注意,有關園區的部分,我們會在園區作業基金當中請3個科學園區提出書面說明送到委員辦公室,好不好?

主席:萬委員,可以嗎?

萬委員美玲:剛剛吳思瑤委員講的我同意,這沒有問題,但今天我們談的是國科會的整體預算,其實本席也是針對上一次主委備詢時的回答,不論是對於發展高階製造中心的目標或幾個科學園區的擴建,我覺得讓大家非常混淆,所以在這個地方凍結國科會的預算並無不妥,我認為這是必須說清楚的。尤其是新建的龍潭科學園區,主委不妨回頭看一下你上次的回答,我覺得這的確會造成混淆,等到張善政市長上任的時候,我覺得在執行上會產生非常大的誤會,感覺上是好像2年就要做完,可是事實上不然,不是這樣,而且不只是桃園,你也會造成前面其他8個案子都會讓人覺得為什麼龍潭可以2年,我們卻67年都沒有完成。所以吳思瑤委員剛剛講的我完全同意,只是我們在這個地方提出凍結也有沒有問題,因為上一次國科會主委的回答其實是有問題的,我們希望他能夠說清楚,所以我們凍結的是國科會的整體預算,但是不必凍結那麼多,我覺得是不是微微凍結就好?當他們把書面報告提出來的時候,如果我們能夠理解,再來解凍也可以。

主席:OK,這個部分因為剛剛也花了一些時間討論,我想因為這個部分是歲出,我們之後在審查各目時也會討論到,所以我們是不是可以先同意照列,然後我們之後在各目討論、處理到歲出部分的時候再一併處理,好不好?萬委員的這個案子,就把它併到後續各目當中來處理。

黃委員國書:我來說一下,因為萬美玲委員的說法不是沒有道理,問題是你要把515億元國科會這筆大的預算凍結5%,但最主要是因為要提龍潭工業區開發期程的問題,其實應該針對每一個問題,看它放在哪一個科目、哪一個預算,在那個預算來處理,這樣就會對準問題,要不然的話,如果他再凍結,那國科會要怎麼來凍結?這五百多億元要凍結哪一個項目?變成有一些項目是必須要支出的,搞不好就因為這樣子被凍結到了。凍結多少可以討論,萬委員剛剛有說了。萬委員提到的這個問題,我這樣聽起來也不是國科會搞砸了什麼事情或是哪一個政策錯誤了,只是你們沒有把整個相關的推動期程說明清楚,然後推動的哪一個環節事實上還面臨了很多、很多的問題,可是你們都還沒有務實地瞭解這個問題要怎麼解決,也沒有講清楚,萬委員提這個案子的主要目的是這樣子。所以我建議,關於他剛剛提的那幾案,在預算與它有相關的時候我們再來處理,這樣可能會比較準確,以上。

主席:萬委員,這樣處理是不是可行?

萬委員美玲:我補充說明一下,對於要怎麼做,我尊重主席的裁示,但是我還是必須說我希望以後主委在備詢的時候,尤其是這麼重要的案子,你必須要說清楚、講明白。龍潭擴建的這個案子,要達成從開始開工到完工的目標,您剛剛說是2年。您剛剛是這樣講嗎?請您再回答一次,請主委本人回答一下,好不好?

主席:請主委回答。

吳主任委員政忠:因為一個園區的開發,從選地、監測到籌設許可經行政院通過以後,我們才能去做真正的監測,然後再送環評,通常要2年的時間,我們現在是採併聯的方式,就是說可以做的先做,也讓有意願廠商先進來動工,從我們想到,比如說現在龍潭的情況,到它可以選地動工最快差不多要2年,是這個意思。

萬委員美玲:主委,其實我認為上次的時間可能也不太夠,但是如果在時間不太夠的情況之下,我覺得備詢真的要審慎。

吳主任委員政忠:好,這個以後會……

萬委員美玲:不要讓大家覺得我們龍潭的園區2年馬上就可以完工了,這樣是不太好的,不但對於桃園市政府來說是一個困擾,對於桃園市民的期待來說也是困擾,對於前面這8個案子來說更是不公平,所以本席今天去凍結國科會整體的預算也是來自於主委上次的答詢不夠精準,造成地方的誤會。所以如果按照主席的裁示,我可以接受,但是我要拜託主委,之後關於備詢的部分,真的要再精準一點,好嗎?尤其是這麼大的案子。

吳主任委員政忠:好,可以,這個一定會改進。

萬委員美玲:關於龍潭這個案子,會後是不是能夠給我一份比較詳實的書面報告,好不好?

吳主任委員政忠:可以,我請竹科這邊來處理。

萬委員美玲:好。

主席:OK,謝謝萬委員。第1案的部分原則上照列,可是剛剛萬委員特別提到的那幾個點,之後在各目中有相關的部分,我們就會特別去關注到,謝謝。

接下來處理第1目一般行政,從第2案到第15案。請要發言的委員舉手一下,發言順序為陳秀寳召委、黃國書委員、范雲委員、萬美玲委員、張廖萬堅委員,然後吳思瑤委員。

請陳委員秀寳發言。

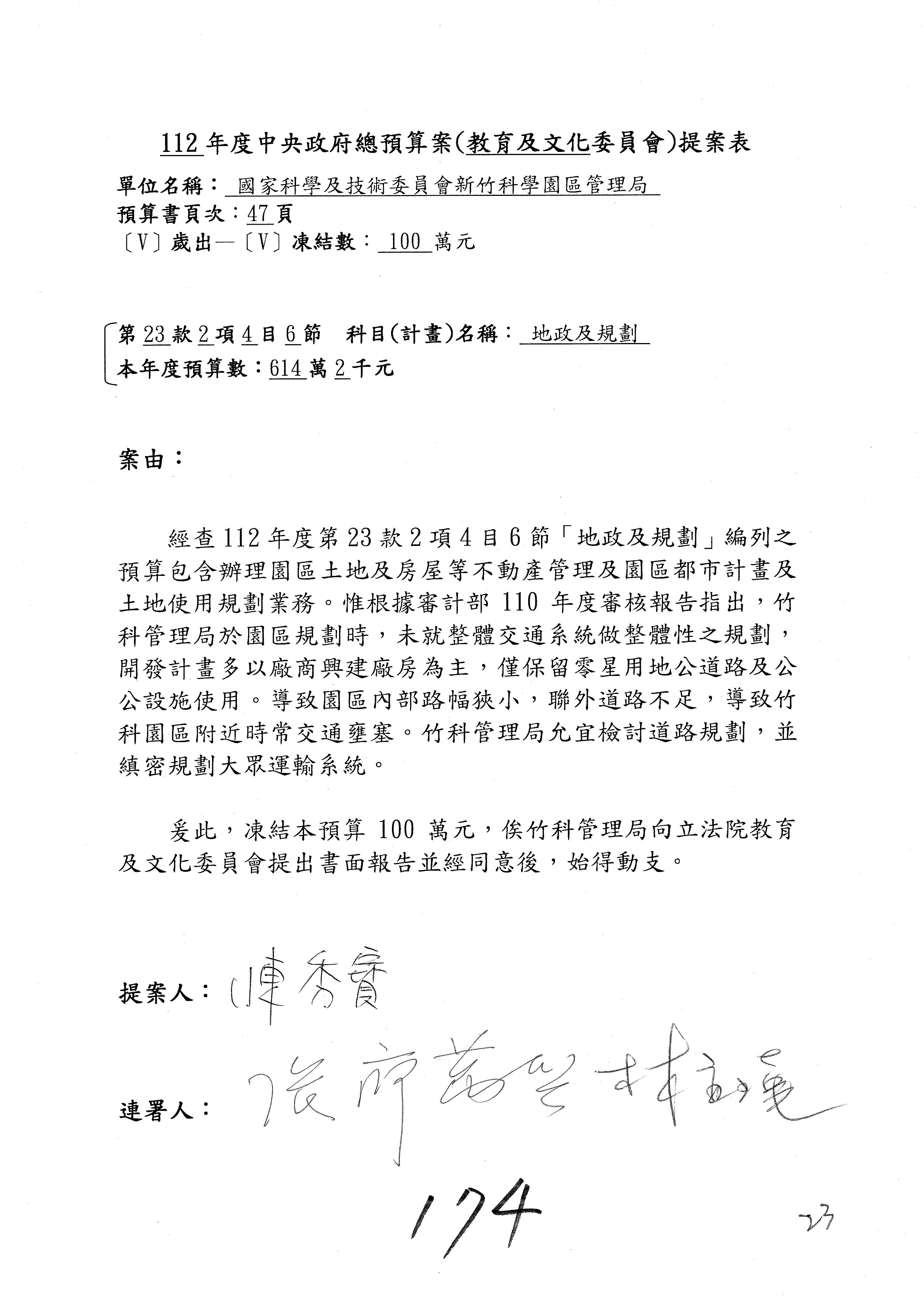
陳委員秀寳:在這1目本席提的案子是第6案,第6案的部分,112年度一般行政編列的預算比上個年度多編列了將近6,000萬元,國科會在今年7月自科技部改制,未來也著眼於我們臺灣的科技發展。國科會現在正在推動的8處科學園區新設或擴建的計畫,其實之前在質詢的時候我有問過,但是你們沒有給我一個比較詳細的說法,就是我們現在應該要著眼於國際上科技產業發展的趨勢,在整個籌建的階段就應該妥適地規劃未來各園區發展不同新興產業的方向,在這個項目本席比較希望你們應該妥善地預先規劃園區發展的方向,讓比較有前瞻性的科技產業,譬如太空產業、AI或是智慧科技等可以聚集整合,來提升整體的產業發展,讓我們臺灣的科技會有這樣的優勢,可以一直走在世界的前段班。我覺得我上次質詢這個部分的時候沒有得到比較有建設性的答案,所以這一案我是堅持要凍結,但凍結的金額我沒有堅持,也可以跟其他委員來討論。希望國科會針對新設科學園區預計發展方向以及規劃的部分,要提供相關的訊息及報告給我,讓我可以瞭解到底你們對未來的方向及規劃是什麼,以上。

主席:請黃委員國書發言。

黃委員國書:現在改組國科會後,科技部本來位於科技大樓的16樓到22樓,對不對?然後現在納入了5樓的科技辦公室,就增加一層樓,可是只增加一層樓,水電費怎麼會從歷年來的1,600萬元,突然間明年要增加到4,100萬元?增加兩倍多,才增加一層樓耶!原本是1622樓,這樣是用了幾層樓?用了7層樓,用了7層樓也才一千六百多萬元,你增加了一層樓會增加到四千多萬元?這個恐怕要說明喔,這哪裡怪怪的。照理講這應該要刪掉,要合理編列預算,編列到四千多萬元,少說也要刪個1,500萬元耶!至少啊!但是我讓你們說明看看,講一個理由出來,不然的話,我覺得合理來說,這應該至少要刪1,500萬元,以上。

主席:請張廖委員萬堅發言。

張廖委員萬堅:我的是第12案,第12案其實是「一般行政」裡面比較小的案子,不過我要凸顯的一個問題,就是現在改組國科會之後,在推動臺灣2050淨零排放路徑及策略總說明裡面,你們也是共同提案的部會之一,可是你看看你們的公務車,目前6輛的車齡都10年以上,燃油的機車有2輛已經達到20年以上了,這些都是燃油的汽車,你們有沒有哪個計畫要去配合?你們的說明是主計總處規定公務車要15年以上才可以汰換,我想既然都已經在講淨零碳排的路徑跟策略要怎麼進行,對於公務機關來說,這只是一個運具,而運具裡面也有一些政策,其實這只是一個小項,我覺得你們既然是提出的單位,應該要去跟行政院主計總處講,像每年都要做的這種基本行政工作,是不是應該也要配合?不要讓這個策略看起來好像只是一個口號而已,讓我們在審預算的時候,看到就覺得這個規定還是舊的,可是策略都提出來了,規定卻還是舊的,難道10年以上還要等到15年嗎?我想這個是你們可以……

你們當然有說明啦!可是這個說明跟你們現在提出的策略好像是矛盾的,就是還是要等到15年以後才要按照主計總處的講法再來汰換、再來買電動車。這個可以做,可是晚做,是不是應該提出一個說明?我只是要凸顯這個問題,看一般行政工作裡面還有多少類似要去配合這個策略的部分,應該要提出來做檢討,甚至國科會是跨部會的,應該跟行政院講一下,看怎麼樣配合這個策略來做一些統整。謝謝。

主席:請范雲委員發言。

范委員雲:我的案子是第7案,主要是我之前也有跟部長質詢過,就是關於科技白皮書,特別是多年期的計畫,如何能夠在未來參考加拿大自然科學跟工程研究委員會提出來的EDI精神,就是公平性、多元性跟包容性,鼓勵科研人員思考,並用來幫助創造更優質、創新且有影響力的研究,能夠明確將EDI作為申請計畫補助的重要指南。

因為就像剛剛部長講的,我們這邊的預算主要是給臺灣廣大研究人員的研究計畫,我覺得加拿大國科會的做法其實非常值得參考,上次部長有說回去會評估這個部分,我這次這個預算案是因為我們4年要訂一次重要的科學國家技術發展計畫嘛!今年年底又會有新的科學技術白皮書,作為未來國家中長期科技發展政策的指引,今年年底我們來不來得及?如果無法來得及的話,國科會提到3個月內繳交報告,告訴我們具體的作為跟成果,我希望能夠評估至少從多年期、大型整合型計畫納入EDI的思維。

我可以接受初期是用獎勵的方式,譬如加分,因為國科會的計畫評比都是用分數來算,以後再用像加拿大的方式,值得納入作為補助的重要指南。這部分我其實只有凍結200萬元而已,希望跟大家一起併凍,確定國科會這邊可以做到。謝謝。

主席:請吳思瑤委員發言。

吳委員思瑤:我是第5案,我很少堅持一定要凍,但是我覺得這個真的很堅持要凍耶!因為從組改前到組改後,科技顧問會議是國家級的,剛剛在講我們要完成2035年更宏大的科技計畫、科技國政規劃,但是一直沒有把這個制度好好弄。我每次問,您都說行政院、行政院、行政院,也已經從組改到組改後了,歲月、光陰如梭,青春有限,沒有辦法再等下去了,所以請主委等一下好好說明,因為這個實在太重要了啦!你必須把這個制度建構回來,才能夠有利於我們更長程的國家策略面的科技發展,所以等一下請主委說明,要不然我覺得一定要凍一下,真的,太重要了,所以非凍不可!

主席:請何欣純委員發言。

何委員欣純:大家好。我的提案是第15案,我一向很關心資安的問題,資安即國安,尤其主委也是我們行政院資安的副召,又是全國上下各部會,除了新成立的數發部之外,主委就是擔任我們國家資安一個最重要責任的人,所以我希望你們以身作則。我看到國科會項下這個九千多萬元,事實上我有看了一下預算細目,大概有五千多萬元是有關於資安,當然裡面還有一些細節,有一些錢不是很多的,但是我看到有一些也是針對資安檢測的系統。

我希望國科會能夠給我一個更詳盡的書面報告,就以國科會而言,在不管是一、二級,所有相關的單位還有局科室,對於資安的防護是如何?還有平常如何訓練?資訊是非常重要的一件事情。我可以把我的這個案子改成主決議,預算上我會支持,我也尊重委員會的決議要不要凍結,我的主決議再請幫忙草擬。我還是希望重視資安,好不好?謝謝。

主席:還有沒有其他委員要發言?

請賴品妤委員發言。

賴委員品妤:本席在這個部分是第3案,開場前我先很認真地說,我希望國科會等一下一定要好好地說明這件事情,我要討論的是跟資安有關的問題,因為這個問題其實之前在詢答的時候,我也有問主委,國科會在會前溝通的時候有提到,今年資通安全會報會將戶政資料外洩列為議程進行討論。

第一個,我想問一下,今天已經128日了,這個資通安全會報召開了沒?預計何時召開?因為本席跟國科會提過之後,到現在都還沒有收到這個會議議程相關的資訊。第二個,本席肯定國科會資安科技研究中心有將重大資安議題列為重點關鍵議題的積極態度,但是有一些東西我要確認,像我之前講到,我認為非常、非常嚴重的戶政資料外洩這種重大事件會不會列入重點關鍵的議題?當時詢答的時候,其實我對國科會的回答並不是那麼滿意,原因是相關的部會都跟我說,這些資料不是由政府外洩的,可是針對這個說法,我也希望等一下要回答這件事情,因為我們看到外洩的資料甚至連軍籍資料、服役的資料都有,所以這個非常奇怪!很多都是我認為政府單位才會有的資料。

而且昨天又有新聞指出部桃醫院遭到駭客攻陷,全院個資外洩,非常嚴重,甚至似乎有竄改點滴跟用藥資訊的狀況,這個是非常危險的,整個就是危害到病人生命安全。所以我想這個也是顯示未來的作戰不再必須是荷槍實彈,光是靠網路就足以造成臺灣人民實質的身體健康傷害。尤其是臺灣又有健保系統,健保系統這件事情是一體兩面嘛!全世界很多人都非常羨慕臺灣有健保可以照顧健康,但同時也因為這樣,它可以衍生大量的醫病資訊,是非常、非常重要的資安項目,這個會不會列入資安科技研究中心的關鍵議題?我也希望國科會可以具體說明。

如果還沒有明確的期程,這個部分我比較堅持一點,希望是酌凍,凍多少我們可以討論,可是因為我很重視這個部分,我覺得今天已經128日,其實我對於這個部分的回應一直是不太滿意的,所以希望等一下國科會好好地來解釋說明。以上。

主席:林宜瑾委員有沒有要發言?好,第13案。

林委員宜瑾:13案是關於性別友善設施的議題,國科會編列30萬元的預算,要進行關於身障及性別友善設施維修、哺集乳室設備維修等等的計畫,本席這裡只是微微凍1,000元,其實主要是要提醒國科會,未來如果有進行相關的計畫要做到位,像是性別友善的廁所或者是整個廁間重新設計才是完整性別友善廁所的作法,當然這個是不堅持,可以跟大家一起統凍。那個1,000元的意義就是,因為有凍結才有發言權,以上。謝謝!

主席:在第1目一般行政當中本席這邊有兩個案,是第4案和第10案。第4案的部分,剛剛萬美玲委員也特別提到,台積電的整個發展過程當中,用電量其實非常可觀,彭博社預期到2025年台積電的用電量會占全臺12.5%;如果再加上1奈米廠同時營運的時候,到2028年有可能用電量會超過全國的15%。所以我想請國科會就各科學園區及園區產業逐年用電的需求,還有到2050年用電的供應策略,跟本席這邊做一個很完整地說明,第4案當中本席是主張先凍結10%

10案是就整個「一般行政─基本行政工作維持」當中的預算數是4,1107,000元,較前一年2,1672,000元增加1,9435,000元,非常的多,其中較上年度增列辦公室空間調整及視訊會議軟硬體設備更新,較111年度編列的預算大幅增加大概2倍,沒有說明詳細的調整原因,希望能夠做一個說明,本席這邊也主張先凍結10%,以上。

請主委對於各位委員的提案先做一個回應。

吳主任委員政忠:謝謝召委的垂詢!都滿重要的,第一個,就是有關陳秀寳委員提到園區的內容,事實上我們整個科技園區的布局,是用我們整個五加二產業創新與數位國家創新經濟這兩個大項目在走,然後還有我們當地的一些特色,譬如在南部農業很發達,我們會有智慧農業,還有精準健康醫療的一些設施。事實上我們整個國家科技發展跟產業發展是並進的,每一個地方會稍微有些不同,但是我們的半導體其實北、中、南都有。我說半導體就是未來所有產業的核心,用這樣來搭配;另外一個就是軟體,現每個新的園區都會設有一棟軟體大樓,鼓勵新創進入園區,我想這個會來布局,至於一些比較詳細的資料,請各個園區再跟委員辦公室來說明。

第二個,有關黃國書委員提案詢及16樓到22樓水電費的問題,抱歉,應該是這樣,國科會16樓到22樓的水電費看起來比較低,是因為我們有一部分經費放在基金那邊,整個國科會業務在補助全國教授的很多計畫,包括相關郵電費或者是一些工作的內容,都是在做整個服務性質的。所以我們大樓本身水電費用比較低,是因為有一部分是在基金那邊,詳細情形如果委員再垂詢,我會請秘書處處長再來補充。

黃處長育欽:委員,我說明一下,水電費在我們公務預算裡面編列的不多,加起來才編列139萬元;另外,剛剛主委也提到,國科會主要任務在執行科發基金的科技計畫,科技計畫1年審查的計畫超過2萬件,從開始電話聯繫審查委員、郵寄開會通知到召開審查會議,都會投入大量的行政資源,像我們相關的郵電費、水電費就會編在科發基金裡面。所以委員看到那一部分在公務預算才編列139萬元,我們另外在科發基金的水電費又編了641萬元,總共是781萬元。其實這部分來講已經有點不太夠了,因為今年71日我們屬於……

黃委員國書:這樣我不太懂,這一棟大樓你們使用的辦公室要繳水電費,對不對?

黃處長育欽:對。

黃委員國書:水電費過去在科技部的時候,你們使用16樓到22樓,用了這麼多樓層,每一年的預算大概都是一千六百多萬元嗎?是不是?

黃處長育欽:不是,你剛剛提到的1,600萬元,那是整個基本工作維持的所有費用,水電費只有一部分,過去差不多在一百多萬元而已,所以你剛剛提到一千六百多萬元……

黃委員國書:好,那麼你跟我說,明年你們水電費預計編列多少?

黃處長育欽:我們明年度水電費大概在公務預算編列了139.8萬元……

黃委員國書:可是你這個項目就是水電費加上大樓的管理費啊?

黃處長育欽:剛剛提到的那個……

黃委員國書:不是這樣嗎?

吳主任委員政忠:黃委員,這個應該不會錯,我請秘書處處長再跟你報告一下。

黃委員國書:好,那我不主張刪減,但是我總是要凍結一點預算吧!你再來跟我說明,好不好?

吳主任委員政忠:一定會跟委員報告,因為水電費我們不會去亂用的。

黃委員國書:看預算的帳面上就難以解釋啊?

黃處長育欽:我再跟委員說明……

黃委員國書:好,你再把資料拿過來跟我說明。

吳主任委員政忠:好,多謝!有關張廖委員提到的電動車,我們會來做,的確我也完全贊成,因為有些公務車還沒到15年,事實上已經變成很耗油了,因為主計那邊有一些規定,當然我們也同意,整個國科會的預算我們儘量來跟主計拜託,以前換新車輛的規定本來是10年變成12年,現在變成15年,的確是有一點久,尤其是在電動化的時候,我們來努力看看,也要主計同意,但是我們盡力來爭取,謝謝!

有關范雲委員要求內容一定要加入「韌性永續」,我們會來做。我們那份科技白皮書的內容就含有前瞻、創新、民主與包容,事實上已經都放進去了,對於「韌性永續」我是完全贊成。也就是說,我們的專案內容不只是多元、包容,事實上國際合作也是需要放進去的,謝謝!

吳思瑤委員要求我們要召開科技顧問會議,這個我完全贊成要做。

吳委員思瑤:你不敢看著我的眼睛講。

吳主任委員政忠:我已經說過,我們還在協調,但應該會做。

吳委員思瑤:應該?什麼是應該?

吳主任委員政忠:是啦!但不是我所能決定的。

主席:OK,主委請繼續說明。

吳主任委員政忠:有關何欣純委員要求的資安,我完全同意,事實上我們的資安不只是在這邊,我們前瞻處即將成立一個TACC,就是把所有大學的資安彙整起來,變成一個國家的資安,做上游的research,我們會來努力,詳細情形再跟你報告。

關於賴品妤委員的問題,上次我有傳到資安會報,因為資安會報現在還沒有召開,我會來盯看看那個項目,我會把它放進去,日期應該是1220日到26日,就是今年年底之前,這個議案我會把它放進去,請我們同仁到時候幫我提醒一下,我會把它放進去,謝謝!

有關林宜瑾委員提的性別友善,這個業務是哪一個處在處理的?是綜規處。委員怎麼凍結我們1,000元?

林委員宜瑾:原先是30萬元啦!

吳主任委員政忠:我會來注意,因為性別友善的確是非常重要的東西,尤其是gender平等,我完全尊重。因為它編列的錢不多,可能其他還是有,我會來注意,謝謝!

鄭正鈐委員提到的用電量,我請局長跟委員說明。

王局長永壯:跟委員報告,穩定的供電是園區發展非常重要的因素,所以我們每一個園區在開發前都有先跟台電協調,台電公司會提供一個總量。我們園區是採用總量管制,這當然是一個目標,事實上我們園區都是以節電為原則,所以在環評裡面我們差不多只用到不到一半左右,所以不管是節電或者是鼓勵使用綠電,都是我們一貫在持續推動的。

主席:你剛剛說你們具體的用量只有環評的一半,是不是?

王局長永壯:對,差不多。

主席:OK

吳主任委員政忠:它有一個是裝置容量,事實上用到一半。我看媒體有寫到2025年會到百分之十二點多,那個是不正確的,現在差不多只有百分之五點多,我順便跟委員說明。

主席:台積電的用量只有占全國的百分之五點多?

吳主任委員政忠:我們整個園區的用電量。

主席:整個園區,OK,到時候再給我詳細的數字。

吳主任委員政忠:好,謝謝。

主席:跟媒體的報導顯然有很大的落差,你再給我詳細資料。OK,第1目有沒有委員要第二輪發言?如果沒有,我們就來討論大概要刪多少、凍多少,好不好?

吳委員思瑤:我的第5案很特別,因為國家科技顧問制度是最高位的,所以我希望第5案指明凍結。我本來是凍1,000萬元,主委剛剛的回答讓我覺得凍結1,000萬元剛好而已。

主席:請賴品妤委員發言。

賴委員品妤:剛才主委回答議程會列入,但是我剛剛其實舉了很多例子,而且我覺得我舉例的都是國家滿重大的資安外洩問題,所以我想問你,所謂的會列入是包含戶政資料、醫病系統外洩等等都會列入資安會報,還是只是列入國科會重點、關鍵的議題?或是兩邊都會列入?

主席:請主委回答。

吳主任委員政忠:我們一定會把它提出來,因為這個我也滿重視的,在那邊的時候事實上會把它列成一個,因為我是副召集人,但是我還是要尊重召集人。我想這個應該不只行政院,國發會也滿重視的。

賴委員品妤:我剛剛有講,上次詢答到現在,其實國科會沒有給我比較明確、詳細的資料,所以我就是希望酌凍,請你們把到12月的資料補給我,弄一個書面報告就好了。

吳主任委員政忠:賴委員,因為資安會報的幕僚單位是數位部,你跟……

賴委員品妤:我有說……

吳主任委員政忠:沒有關係啦!

賴委員品妤:有一些跟這邊有關,我希望看到資料。

吳主任委員政忠:但是我們會推,沒有關係,我們一起處理。

主席:請何欣純委員發言。

何委員欣純:剛剛吳思瑤委員主張要處理,我也同意,第1目一般行政57,4064,000元,包括各個委員的提案版本、大家關心的議題,我們主張凍1,000萬元,凍結的科目讓他們自行調整,好不好?

主席:凍結1,000萬元有沒有人有意見?

何委員欣純:沒有意見,好,那沒有關係。

黃委員國書:1,000萬元……

何委員欣純:凍結1,000萬元,提出書面。

黃委員國書:主委可以嗎?

何委員欣純:書面。

主席:1,000萬元,然後增加書面。

黃委員國書:凍結1,000萬元,主委OK嗎?

主席:主委OK嗎?

何委員欣純:書面要把剛剛所有……

黃委員國書:我的那一個案子剛剛有來說明,你這樣子太容易讓大家覺得你們的水電費、大樓管理費突然間暴增,其實有一些是放在基金,你們這樣太容易讓帳面上增加,不過他來說明之後,我同意這個案子改主決議,所以水電等基本費就不用凍到了,好不好?這個我改主決議。

主席:OK,黃國書委員的第11案改主決議。

15案也改主決議。

陳委員秀寳:我也同意何欣純委員的說法,我們併凍在1,000萬元裡面,提出書面。

主席:OK,併凍在1,000萬元,然後再加書面。第1目就凍1,000萬元,然後加書面。

我的部分是第10案,你剛剛只回答第4案,沒有回答第10案,請一樣用書面跟我回答。

11案改主決議。

15案改主決議。

10案改主決議。

4案也改主決議。

接下來處理第2目「國家災害防救科技中心發展計畫」,原列25,300萬元,我們從第16案到第26案開始討論。要發言的有吳思瑤委員、林宜瑾委員、張廖萬堅委員、陳秀寳委員、黃國書委員,還有何欣純委員。先請吳思瑤委員發言。

吳委員思瑤:我有第17案跟第18案兩案,我先講18案。有很多委員都有同樣的提案,因為這是立法院預算中心給我們的主要見解,等一下請災防中心統一說明。我們在新南向的多個國家設置監測站,但是它的妥善率可能要再提升。這個等一下請統一說明,我看好多委員都有提到。

我講一下我自己的第17案,我一直希望火山的資源能夠結合地方創生,也改善大屯火山監測站這些研究員的工作環境,所以要改善那個空間,現在都有進度。

我要藉這個機會跟主委報告,我們引進大屯火山防災博物館這個概念的團隊,其前身就是陽明實驗山屋那個計畫,今年拿了兩個大獎─都市再生老屋重建的臺灣大獎首獎,前幾天經濟部設計院整合性的全國大獎首獎也是他們。我要告訴大家的是跨領域結合、設計導入,陽明實驗山屋是用設計的觀點讓大家瞭解山的意涵。火山的防災博物館是希望把防災資訊用比較特別的方式做科普,最重要的是改善這些研究員的工作環境,所以這個案子一定要全力支持。

昨天審中研院的預算,我才知道未來大屯火山還有另外一個任務,就是地熱發電。中研院引進的國際專家來看,臺灣未來發展地熱發電找到了一個新的技術,過去大屯火山有溫泉,會鏽蝕鑽探的機具設備,現在已經從國外找到可以解決的方法。中研院的團隊,也就是國科會支持的團隊也會投入這個案子,所以未來這個基地更重要,除了在大屯火山監測防災部分之外,還有另外一個重要的任務,就是國家對地熱的開發。

未來這個基地本身要強化對研究員工作的支持,非常重要,所以我希望這個案子在經費上、預算上,國科會要全力繼續support,它絕對會成為我們最重要的亮點。這個我也推了3年了,我非常希望主委繼續支持這個案子,好不好?

我的兩個案子你們等一下一併說明,前面那個案子好多委員關心,你要一起報告。謝謝。

主席:請林宜瑾委員發言。

林委員宜瑾:我是第20案,這個案子跟吳思瑤委員剛剛提的南向政策其實是相同的,當然這一案就是參酌立法院預算中心的報告。我們的新南向政策有去菲律賓、尼泊爾、不丹、越南建立災情監測系統,可是系統的故障率偏高。之前你們有來辦公室說明,提到故障率偏高的原因是部分國家的電力供應不穩定,所以才會出問題,當然我們可以理解。我們要前往不同的國家建立災害監測系統當然有它的困難度,因此這一案我也沒有很堅持要凍到300萬元這個數額,到時候大家再一起討論統凍。謝謝。

主席:請張廖萬堅委員發言。

張廖委員萬堅:我的案子也一樣,也是針對新南向政策災防中心智慧系統防震技術的輸出計畫,你們大概有說明,我大概理解,疫情之際有時候有一些管控,造成建置過程有一些問題。東南亞有地震、火山這方面的預測,大概對臺灣也有幫忙,這部分關係到我們的技術輸出計畫,這個案子我不堅持,我也看到說明了,謝謝。

主席:請陳委員秀寳發言。

陳委員秀寳:謝謝主席。針對這一目本席的提案是第19案,國科會每年編列預算供國家災害防救科技中心發展相關防災科技、災害監測及強化災害應變情資,但是國家災害防救科技中心的官方LINE帳號截至1111日為止,只有134萬人追蹤。國家發展相關災害防救科技及災害防治本來就應該要積極推廣,讓民眾在災害發生之前或是正在發生的時候能夠收到最新的災害資訊,以利民眾及時應變,降低災害造成的損害。

國科會來向本席說明時表示除了LINE官方帳號之外,還有透過LINE即時訊息及細胞廣播訊息發送相關防災訊息,但在此還是要提醒國科會,應該要加強部會之間的橫向聯繫,對於災害應變相關訊息要能更即時提供給大眾,像今年發生多次突然的停電事故,但是台電的停電訊息卻一則都沒有發送過,有些單位甚至連平時應該要做演練式的廣播訊息也從來沒有發送過,如果從來沒有測試過,其實不會知道當真的有狀況要把訊息發送出去時,民眾是不是可以接收得到以及是不是可以即時提供。如果平常未曾測試過,當災害真正發生的時候,能不能順利即時讓大眾知道,這個技術上的問題你們沒有考驗過,所以本席還是很有疑慮。

雖然這一案我沒有堅持凍結的數額,但是我覺得應該要凍結,至於凍結的金額大家可以來討論,而且我要請國科會提供書面報告,謝謝。

主席:請黃委員國書發言。

黃委員國書:2目當中有一筆預算是「智慧化颱風洪水技術研究計畫」,我看歷年來的預算數大概都是在5,900萬元左右,109年是5,900萬元,110年是5,600萬元,去年是5,700萬元,但是以每一年的決算數來看,像111年只有達到3,700萬元,顯然執行數都和預算數有落差,明年的預算突然間又增加900萬元,預算數達到6,600萬元,不知是增加新的計畫,還是怎麼樣?因為過去都是穩定在五千多萬元,怎麼突然明年要編到6,600萬元?我也看不出來是不是突然間明年要做什麼樣的事情,這部分請你們說明,所以這裡我稍微凍結一下。

另外,有關防災科技的部分,究竟是不是很努力在做、是不是還可以再精進?比如地震發生時的預警常常不準確,有時候根本沒有地震,民眾卻收到訊息,結果你們說這是演習,而常常有地震時,民眾又收不到訊息,所以這部分是不是應該再檢討一下?是不是可以讓細胞簡訊系統更加精進,取得人民的信任?像最近經常有地震,但我們卻都沒有收到細胞簡訊。

我要特別提到一點,在首爾梨泰院事件發生之後,針對沒有主辦單位的大型群眾聚集,韓國也開始要研擬相關防災科技加以防範。比如他們發現某個地方人潮聚集非常多,可能會有一些風險的時候,他們會預警某個地方人太多,千萬不要再進去。這次的災難讓全世界各國都被提醒到了,對於大型的人潮聚集,我們有沒有辦法做到進一步的防災科技、如何提出警訊?國科會是不是有辦法進行這方面的研發,讓細胞簡訊更精進?這部分可能要請你們說明。

這部分的預算我建議稍微凍結200萬元,請你們再提出說明,好不好?

主席:請何委員欣純發言。

何委員欣純:首先我要分享黃國書委員所講的,細胞簡訊系統真的要精進,因為之前發生好幾次天然災害的時候,該收到細胞簡訊時很多人都沒收到,這在網路上也引起廣大網友的反彈,大家搞不清楚細胞簡訊到底是在什麼樣的天然災害或什麼樣的條件下才收得到,我覺得這部分應該要對國人說明清楚,畢竟我們建置這套系統就是為了要預防,給大家時間逃生。

另外,本席的提案是第23案,我還是非常關心資安,其實預算我都支持,我只是希望藉由提案來要求我們的資安防護要做得到位、要做得更好。現在行政院宣布政府行政機關全面禁用抖音這個軟體,請問主委有用過嗎?應該沒有吧!主委是全國資安會議的副召集人,加上你也有科技專業,在此我想請教一個粗淺的問題,政府機關禁用是在政府機關所有的電腦軟硬體系統裡面禁用,請問比較敏感單位的人員有沒有禁用?我覺得這一點很重要,因為這涉及兩件事情。比如剛剛有提案提到科技部應該要以身作則,科技部的資安要做得好,包括主委剛剛回答時也提及要將各大學的研究能量等相關系統整合起來,在這種情況下,資安就特別重要,問題是我們有辦法規範各大學不能用抖音嗎?其次,雖然在公務行政體系當中的軟硬體系統禁用,但是一般公務行政人員可以用嗎?如果只是行政機關的軟硬體電腦不能用,但卻沒有辦法規範相關單位的使用人員能不能用抖音,如果他們用了,他們在公私之間的系統轉換當中,會不會也有資安的疑慮?我覺得這是要層層思考的。等會兒請主委回答一下,現在對於抖音的禁用是一項政策,但是這項政策能夠執行到哪裡?其次是我們能夠把這樣的資安疑慮降低到什麼程度?謝謝。

主席:請林委員奕華發言。

林委員奕華:謝謝主席,針對這個部分我有兩個案子,分別是第24案及第25案。有關第24案,剛剛也有很多人關心相關問題,國科會來報告的時候,雖然針對本席提出的問題你們也有解答,可是我覺得在委員會才是一個公開的場域,你們還是說明一下地震細胞簡訊發送的原則以及有沒有可以更精進之處。其實很多委員都很關心,因為這是和民眾息息相關的,所以請你們公開在此加以說明,雖然你們來拜訪我們的時候都已經大概說明了。

再來有一個很重要的部分,也就是現在因應氣候變遷防減災的相關技術,當然我們也因應這樣的政策,針對產業有提到TCFD的趨勢,不過我發現雖然我們現在大量增加氣候變遷風險圖資,可是以這些圖資目前運用的狀況而言,當然已經有在運用,就是公部門13個部分,其中5個是中央單位,8個是縣市政府;22個產業是22家,其中13家是銀行,台積電也有使用這樣的應用,另外學研單位是6個,看起來好像是開始有,可是想想也不多,所以這個部分未來我們的想法是要怎樣來推動?因為這是一個很重要的議題。我們既然也要著力在這個部分,尤其現在環保署又有一個國家氣候變遷調適行動方案,因應這個部分,我們怎麼樣來擴大相關資料的運用?現在這個運用到目前只有這麼多的原因是因為大家不知道,還是其他單位也有在做,還是覺得不好用?是屬於哪一種,讓大家也瞭解一下,看看怎麼樣讓我們目前所在做的內容可以更廣泛被公私部門以及學研單位願意來使用,這部分麻煩跟我們說明一下,因為我覺得這件事情是很重要的事情。

再來是有關於另外一個要關心的案子,經過說明之後,大概也瞭解了,可是我希望你們的名稱不要變來變去,111年我們看到的是「推動精準災防資訊服務」,112年的名稱又叫做「細緻化災防資訊服務及資訊安全維護」,你們就說這是111年到112年延續的計畫,既然是延續的計畫,為什麼名稱要不一樣?這常常是立法院在審查預算時,就覺得如果是同樣一件事仍可維持一樣的科目名稱,要不然會讓我們覺得是延續,但名稱又不同,到底內容有沒有變動?當然經過說明我們都理解,可是希望未來在這部分能夠讓我們知道,一個計畫如果是延續性的,既然是延續性做一件事的時候,我們當然希望它的計畫名稱還是同一名稱,比較有助於我們在預算上面的審查,謝謝。

主席:我們請主委統一回應,好不好?

吳主任委員政忠:我先針對何欣純委員提到有關抖音的部分,事實上抖音比較大的問題是它傳播假訊息,因為資料有可能會送回中國,就我知道目前還沒有正式的政策,我知道行政院沈副院長有一個小組,包括數位部和其他部會在做,這部分我們應該會來加強,因為事實上目前還沒有真正施行,所以你剛剛問有沒有禁止?現在還沒有,抖音主要的問題在於裡面的假訊息是重點,我們會來注意。

有關林奕華委員剛剛有提到地震細胞簡訊,待會請陳主任說明。

黃國書委員提到梨泰院的部分,的確是很好的一個建議,我知道我們每一個人現在都會帶手機,在群聚的時候,手機如果有monitor就可以抓出來,我想國科會這邊來請數位部看看有沒有一些方式可以來進行,應該可以。

黃委員國書:應該可以啦!

吳主任委員政忠:因為那個是Big Data的一部分。

黃委員國書:對。

吳主任委員政忠:的確是可以來預防有哪些群聚,比如用中華電信或五家電信公司的資料把它彙整,馬上就可以,這是一個未來的產業,所以我想我們會來提醒。

黃委員國書:這個是可能做到的?

吳主任委員政忠:是,沒問題。

主席:請繼續回答。

黃委員國書:我還有幾個問題。

主席:請黃國書委員發言。

黃委員國書:還沒回答完。

主席:要不要讓他們回答完,你再第二輪發言,好不好?

陳主任宏宇:我是國家災防中心主任陳宏宇,吳委員很關心我們的新南向,我們在東南亞布置的那些系統,包括尼泊爾、不丹及其他國家,確實有妥善率不佳的部分,他們因為國家停電,而且他們下班時會把電源關掉,當然我們會提醒他們災防設備應該是24小時持續運作,下班不能把它關掉,這部分他們有改進。停電的部分我們也有提供資料給他們,比如颱風或地震停電,臺灣都有這些備援系統,這部分他們現在也在改進,所以我想妥善率可以在我們的建議之下改善,還有臺灣的產業界過去也教他們很多方法,因為停電畢竟是一個大的國家工作,所以他們現在有改善,我跟大家說明一下。

再來有關陳秀寳委員關心LINE的部分,非常謝謝,LINE的官方帳號僅134萬人追蹤,但其實我們在LINE公司裡排名全國第八名,它認為已經很多了,不論如何還是非常謝謝委員垂詢。我們還增加了LINE TODAY,所以你現在隨時打開手機上的LINE TODAY,它都會放進我們的資訊,LINE TODAY的用戶有1,800萬,除了這部分以外,非常謝謝委員的關心,我們會多元拓展,包括Google跟我們簽約,從過去201420152016,它每年都有跟我們回報,大概是2,000萬左右,現在它回報是1,500萬,因為用的人太多。不僅如此,我們在應變中心也有災害情資網,告知全國所有的防災系統,上線看的人大概有425萬。我們主委推動民生公共物聯網的部分是四百八十幾萬。我們不只有LINE官方帳號,而是多元整合這二個推播的管道,希望大家好好的用。

至於細胞廣播平臺是強制性的,我們負責機器維護,真正的主責在於各個部會,剛剛黃國書委員有提到細胞簡訊應用於類似梨泰院事件的部分,其實我們在109年疫情發生時,我不曉得各位有沒有印象,那時候剛剛出現疫情,剛好是4月份的春假,很多人到墾丁去玩,結果我們用了細胞廣播平臺,包括中華電信那幾家,很多人在現場收到訊息,全部人跑掉。所以墾丁在那一次4月春假,本來旅社住滿滿的,結果細胞廣播平臺一放下去,人突然全部跑掉,當然民間旅社抗議得一塌糊塗,說我們幹嘛把大家嚇了一跳。不過各個部會現在在做這部分,是沒有問題的,我們負責細胞廣播平臺機具的維護,每一年我們都會由行政院災防辦召集各部會,來看看用這個東西有沒有問題,不只是衛福部,還有包括內政部,像梨泰院事件很可能是內政部,且地方政府也都有在使用,大概是這樣子。

何委員關心的資安問題,我們都有在實際進行。

林奕華委員關心我們的地震簡訊,氣象局已經有表示規模震度四級以上才會發布,沒有達到這個標準大概就不會發布。上一次917918臺東地震連發了大概15則,東部地區抗議得一塌糊塗,因為簡訊太多了。以上簡單回復。

黃委員國書:請提供一些精進的做法,因為它的準確度恐怕還是受到社會質疑,所以現在有時候我們收到細胞簡訊會問到底是真的、假的?大家會質疑,所以我覺得當然在方向上一定要去推這個東西,我們都支持,但問題是我們如何能夠更精進?因為細胞簡訊如果不夠準確,會影響到民眾的信任,當民眾接到細胞簡訊的時候會問來問去、質疑是真是假,所以我們要建立公信力就是真的要使其精進,而且做得非常準確,這個部分請你們要有一些做法出來。另外,關於我的第22案,颱風洪水技術研究計畫為什麼增加那麼多預算?

主席:黃委員要不要讓他們整個回答完,我們再進行第二輪發言?

黃委員國書:不是講完了嗎?

主席:還沒有。

陳主任宏宇:預算在疫情期間做上上下下之間的調整,是因為人員有留職停薪等項目;委員剛剛提到今年的部分有增加,是因為去年在委員的要求下,我們成立了一個氣候變遷組,開始討論氣候變遷的工作,所以有調整。以上說明,謝謝。

羅司長夢凡:有關大屯火山觀測站museum的部分,我們持續在進行;我們現在知道有地熱的部分,可能也會把那塊加進來,負責的是中研院的林正洪老師。所以這一塊的協調是絕對沒有問題。

吳委員思瑤:對於空間的大小,還有預算要投入多少?

吳主任委員政忠:預算的部分,我是全力的支持。

吳委員思瑤:可否私下來告訴我們要協助多少?

吳主任委員政忠:沒有問題,國研院好像有報告過。

羅司長夢凡:因為它的設計規劃全部都在進行中……

吳委員思瑤:可以給我們一個數字嗎?

吳主任委員政忠:可以。

吳委員思瑤:這樣我們才知道,不夠可以去跟營建署爭取。

主席:都回答完畢了嗎?

林委員奕華:有關氣候變遷運用的部分,還沒有回答到,也就是你們被使用的範圍太小,你們設想要怎麼樣增加服務量能?是因為大家不知道?還是其他也有在做?還是因為不好用?

陳主任宏宇:有關氣候變遷風險評估之應用,學校單位目前正在增加中……

林委員奕華:現在就6個而已。

陳主任宏宇:現在已經增加到15個學校……

林委員奕華:我是按照你們給我的資料─學研6個、產業應用22個、公部門13個。

陳主任宏宇:包括公部門的部分,我們還可以提供更精細的資料。

吳主任委員政忠:有關林委員所提災防中心研發成果的推動,我請陳主任再極力推廣一下。因為會用這些資料的單位真的不多,如果沒有去推廣,事實上也很難去把它真正用到位,我想請陳主任再持續來精進。謝謝。

主席:有沒有委員要進行第二次發言?請何委員欣純發言。

何委員欣純:我是支持預算照列,但我要再補充說明一下,本席剛剛Google了一下相關的新聞,美國FBI已示警抖音完全是中資,由中國政府操控,它會將使用者的個資及數據回傳中國,連美國都認為有國安上的疑慮,所以我們看到新聞報導說美國包括中央聯邦政府及各州政府都一個、一個開始打算要禁用。我們臺灣確實要講得精準一點,行政院說我們所有機關公部門的資通設備及所屬場域的使用,都禁用來自中國的軟硬體設備,當然也包括抖音這樣的軟體,那是在我們公部門所屬的資通訊設備上,其他部分則還沒辦法,也不應該,因為有所謂的言論自由跟網路自由的問題。但本席還是要提醒,國科會主委剛剛提到要統整各個大學,但有新聞顯示:現在就大學端的資通訊設備上,能不能下載抖音這樣的一個中國軟體,各大學不一,對於這個問題,教育部跟數發部還要再找各大學來討論。主委是行政院資安會報的副召集人,此事茲事體大,要好好研議、好好審酌。對於大學端的部分,不知道主委的看法如何?

主席:請吳主任委員說明。

吳主任委員政忠:這個的確茲事體大,目前的使用者應該也不少。我剛剛講了,教育部跟數位部在行政院副院長的協調下,要再看看各部會怎麼來處理,這也不是一下子就能處理好,需要有層次來進行,我們會仔細地……

何委員欣純:如果我們可以在專業科技的技術上,提供什麼樣的資安防護,而不是將禁用當作唯一的方法,我覺得這部分需要做得到的。

吳主任委員政忠:是的,要有一定的配套,我會去跟副院長報告。

何委員欣純:最近要開會嗎?什麼時候要開會?

吳主任委員政忠:還沒有。

何委員欣純:應該很快就要開會了吧?會後如果有任何的結果再讓我們知道,好不好?

吳主任委員政忠:好的。

何委員欣純:謝謝。

主席:沒有委員要再第二輪發言。現在處理第2目的部分,請問各位委員要凍結多少?

吳委員思瑤:預算照列。

黃委員國書:凍結200萬元。

何委員欣純:我們的案子都改主決議,支持預算照列。

主席:陳秀寳委員也同意這個部分,還是要凍結?

陳委員秀寳:同意。

主席:好的。第2目國家災害防救科技中心發展計畫預算照列,書面該溝通的部分,還是要溝通。第17案、第18案、第19案、第22案、第23案、第26案改主決議,第2目預算照列。

林委員宜瑾:20案也改主決議好了。

主席:20案也改主決議。我們先休息5分鐘。

休息1029分)

繼續開會1034分)

主席:現在繼續開會。開始處理第3目國家太空中心發展計畫,從第27案到第48案。

請吳委員思瑤發言。

吳委員思瑤:我有3個提案:第28案、第29案、第48案。第29案的部分在看了你們的說明之後,OK,我可以改主決議。第28案的部分,很多委員都在關心太空中心行政法人的作業正如火如荼進行,相關子法完成擬定的期程會是什麼時候?請簡要說明一下。

本席比較特別想詢問的是第48案,有關太空產業推動與人才培育計畫,預算書裡面提到這部分總共有5個項目,前4項都是在產業方面,包括五世代的低軌通訊衛星星系計畫、光學酬載產業深耕計畫、被動反射面天線合成孔徑雷達酬載計畫及太空產業推動,只有一項是太空科技人才培育,而且人才培育的預算在全部14億元裡面,只有1,249萬元。請問,人才培育沒有做好,要怎麼去發動產業?人才培育的預算會不會相對少了一點?

你們回應給本席的資料說,這個科技人才培育計畫可能是跨部會來做。本席就想瞭解太空科技人才的培育跨部會的分工是什麼?依照你們的回答,國科會編列的1,249萬元是在處理太空事務青年人才選訓,這個說法很籠統,我不曉得青年人才的定義是什麼?因為青年人才有新創,也有學校,你們這1,249萬元跟其他部會的分工是什麼?產業人才培育是經濟部工業局在處理,他們有5,000萬元預算;經濟部中小企業處也有4,000萬元預算在做新創人才培育的工作;最後一個基礎人才培育7,000萬元預算是由教育部來做。教育部的部分,本席比較清楚,他們是透過大專校院設班、設系、設學程來進行。但是你們的這個部分卻讓本席confuse,所謂的人才培育在青年端的部分,你們跟經濟部其實是overlap。你們1,249萬元,經濟部一個5,000萬元、一個4,000萬元,一個做產業人才,一個做新創人才,本席擔心會有多頭馬車的問題。針對太空人才的培育要不要做更有整合性的跨部會討論,讓大家的資源跟效益可以發揮到最好?而且比起經濟部的預算規模,你們要做的這個部分真的差太多了,有一點像雞肋的感覺。所以,對本席的第48案,無論如何都要好好說明,請你們好好準備一下。

主席:接下來發言的順序為林宜瑾委員、黃國書委員、何欣純委員、范雲委員、陳秀寳委員、林奕華委員。

林委員宜瑾:謝謝主席,我的提案有第27案跟第46案。第27案談的是太空中心改制作業的問題,因為我們的太空中心即將改制為行政法人,明年11日就要上路,可是很多的內部作業規章目前都還沒有完備,應該要儘速完成。國科會之前來本席辦公室溝通的時候,承認確實有許多內部作業還在進行,但也預期可以按時上路,所以本席提案是凍結1%,我想這個可以跟大家一起來討論。

46案有關太空人才的培育跟招募,國科會主委上次在備詢的時候說過,太空中心擴編的需求預計2025年會補足到五百多人,需求這麼龐大,相關的人才培育當然要即刻來進行;可是我們看太空產業推動與人才培育計畫的預算數有148,635萬元,卻僅編列1,249萬元的太空科技人才培育計畫,整個人才培育經費只占總經費的0.8%,比率明顯偏低,本席擔憂我們可能很難應付未來這麼龐大的人才培育需求,所以才提案,期待國科會能重視太空人才的培育問題。以上,謝謝。

主席:請黃委員國書發言。

黃委員國書:國科會要發展低軌通訊衛星計畫是既定的目標,事實上我們也倡議了很久;但是從110年到115年國科會跟經濟部投入低軌衛星計畫的金額來看,國科會提供廠商或單位來申請補助所投入的金額是31.64億元,經濟部只有1.38億元。我們再看效益比較,向國科會申請的廠商有2家,經濟部有29家;國科會補助了2家,經濟部補助了19家;在申請金額跟補助金額方面,國科會補助97,400萬元,技轉合作的件數是0,經濟部補助的金額是13,800萬元,技轉合作的件數是7;技術專利移轉總收入,國科會是0元,經濟部是5745,000元;促進國內外廠商投資的部分,國科會是0元,經濟部是二十五億多元;衍生的產值,國科會是0元,經濟部是227億元。

我不知道我的數字是否正確,但是從這些資料來看,的確有這樣的問題。看得出來國科會投入了非常多的金額,可是技轉跟衍生的產值都是0;反而經濟部投入一點點的經費,卻有很大的產值。我不知道該怎麼解釋,是不是你們跟經濟部有一些分工,經濟部負責產業端,你們負責研發端?但是從這個數字來看,本席希望國發會說明,你們的補助高達97,400萬元,為什麼沒有獲得任何效益,沒有任何技轉的件數,也沒有任何促進國內外廠商投資的件數,這幾個部分都是0,衍生的產值也是0;反觀經濟部才投入一點點,卻衍生出很大的產值,為何會如此?總要說明一下。因為發展低軌衛星整個是由國科會主委主導,經濟部是配合的單位,經濟部有他們自己要處理的相關業務,但是現在看起來,經濟部在技轉、在吸引相關投資部分,的確是比國科會更積極,甚至效益更大。這個部分,也請說明。

再者,我們要推動遙測衛星星系的計畫,福衛八號第1枚衛星15項的自主關鍵元件為基礎,原定111年及112年要發射第1枚跟第2枚衛星,但是今年7月底福衛八號第1枚衛星的15項自主關鍵元件的研發進度只有5項元件完成飛行體,其他10項元件還在研製階段,所以福衛八號發射的期程,恐怕要延宕到114年到115年。請國科會說明一下,我們這些自主關鍵技術跟元件的研發是不是延宕了、來不及了,致使福衛八號原本既定發射的期程全面受到影響?這部分,也請國科會說明。

另外,我們要發展的西拉雅火箭計畫,吳宗信主任來了,我們一定要很積極來推動這個計畫,因為這是他的守備範圍。該計畫目標是2026年完成國產自製、自力發射等等。可是現有的旭海火箭發射場規模太小,只適合做小型的,甚至只能做科研的部分,未來若要發展西拉雅火箭計畫,當然要有新的國家級發射場址的規劃與新建,可是到目前為止,這個國家級的選址規劃跟相關的新建事宜。都還不知道進度在哪裡、哪個地方適合選址。因為會碰到原住民傳統領域的問題,這部分當然也要排除;按照原民法的規定,原住民傳統領域的問題,當然需要跟部落開會。我們希望這些程序都能夠完備,過去我們曾經在旭海試射,結果引起原住民的抗議,因為相關的程序沒有完善,所以在部落中有很多人反彈,這些都會對我們未來在國家級火箭發射場域的選址造成推動上的困難,如果我們一直都是這樣的話,西拉雅火箭計畫的推動可能會遙遙無期,也不知道我們國家級的火箭計畫可以在哪一天實施。對太空發展的這個項目,其實全臺灣很多民眾都很關心,大家都有高度的期待,所以這個部分也希望國科會有所說明。本席的3個案子都稍微分別凍結了一些預算,等一下再請主席裁決。

主席:請何委員欣純發言。

何委員欣純:謝謝召委。我的提案是第34案跟第47案,也是針對太空中心發展計畫有關低軌通訊衛星的部分。本席比較重視兩件事,一個是其他委員也很關心的產業鏈建立及人才培育問題。本席的第34案提到,像臺中以航太產業為主,是產業鏈很密集、也很完整的區域,我們偏重在航空產業,尤其大家現在都在做飛機、飛航器之類的零組件。未來在低軌衛星相關零組件的研發技術及所謂的產業鏈、供應鏈的建立,甚至它的產值等等,本席希望太空中心能肩負起重要的任務。這些當然不可能一步到位,但因為臺灣有很好的一個基礎,即傳統製造零組件的供應能力,我們要如何來帶動、提升,就必須要有步驟、有計畫。針對這件事情,本席很想聽聽看太空中心對於在地供應鏈的建立,如何提升研發能量、能力,以及材料的研發等等,有什麼樣的構想。我們都知道現在在材料上可說是日新月異,尤其是要發射到太空,基本上都是高科技的材料,這個部分的研發對我們在地產業鏈的能力而言,確實需要再提升。這部分需要政府公務部門資源的投入跟帶動。這是第一點。

第二點,在本席的第47案裡面也同樣提到,如果我們要帶動這個產業鏈、供應鏈,或是相關的高科技零組件、材料等等能夠供應穩定,甚至要有產能,相對之下,人就很重要。我知道我的母校成大有航空系,包括逢甲、淡江,還有其他技職體系也都慢慢開始在成立新的系所培養人才。本席的第一個問題是這樣的人才夠不夠?第二個,我們對於這樣的人才培訓有沒有計畫與策略?因為我剛剛也講了,如果要建立在地的零組件、高科技材料產業的研發能力,以及該供應鏈的產能,則各階段的人才都必須要有,絕對不是只有高階的而已。針對這個部分,我們要如何來跟高教體系合作,也就是產、官、學、研一起合作,好好提出一套培訓人才的計畫。以上是本席的兩個問題。我支持我們的預算,我的兩個案子也可改主決議。

主席:請范委員雲發言。

范委員雲:本席的提案跟剛剛幾位委員的提案是一樣的,就是有關太空中心的法規,因為太空中心要擴大徵才,之前我們在審查相關法案的時候,曾提到應該加速研擬並完備規章,所以本席原本要凍結200萬元,希望組織章程、人事管理、會計制度、內部控制、稽核作業等相關規章都要訂定完成,向本委員會提出書面報告經同意後動支。後來國科會跟我們回復說,這些規章草案都已經研擬完成,目前送行政院核定中。所以我的提案可以改主決議,簡單說明一下就可以了。謝謝。

主席:請陳委員秀寳發言。

陳委員秀寳:謝謝主席。針對第3目的預算,本席的提案是第30案,主要是關心太空中心的設置與能否順利的營運。對於太空中心轉型為行政法人,相關的制度應該要加速辦理,讓太空中心的設置能夠順利,可以儘快、順利地營運;國科會也應該積極監督太空中心,加速研擬完備相關的流程。針對這個部分,國科會有向本席辦公室說明,即國研院跟太空中心已經成立工作小組,也在緊密籌備後續行政法人相關的事宜,預計會在1129月份將預算書送到立法院審議。所以本席這個案子可以改成主決議,但希望相關的工作能儘速完成,同時也請國科會能夠提供書面報告。以上。

主席:請林委員奕華發言。

林委員奕華:主席,不好意思,在發言之前,本席想就第2目的部分說明一下,原本想提案凍結預算,因為剛好有記者跑來跟我講話,結果一下就錯過了,變成預算照列。對於本席的第24案,有關氣候變遷及應用的部分,本席原本想凍結一些預算,讓他們可以提出一些未來的做法,讓這部分的運用可以更廣一點。但是現在也不能回頭處理,如果主席覺得OK的話,本席的第24案可否就改為主決議?

有關太空中心的部分,我有3個提案:第33案、第37案及第44案。第33案的部分因為有說明了,本席大概看了一下,就不花大家的時間。

37案的部分牽涉到我們很多的發展的計畫,可是就相關的計畫來看,今年的執行率都很低,例如基礎能量整備計畫在111年的部分,到10月底決算的實支數占24.37%,雖然書面回復我們12月的執行率會到99.37%,但本席認為這種回復是寫給我們看的,畢竟到10月決算的實支數才占24.37%。我們都待過行政部門,一般來說行政部門每兩、三個月一定會控一次預算執行的狀況,到10月實支數才24.37%,卻告訴我到12月會執行99.37%,真的讓我覺得有點訝異,這是怎麼做到的?為什麼沒有按照預算執行原本應該要有的tempo,予以落實?10月的時候,實支才24.37%,原因是什麼?你們內部有沒有做過檢討?一般的預算執行,都會每幾個月檢討一次、每季檢討一次,如果沒有達標的時候,也都會做內部檢討,所以我們想瞭解一下原因到底是什麼。給你這麼多錢,到底用得完,還是用不完?如果確定執行不完,本席也提出了刪除數,刪除是幫助大家提高執行率,所以要先確定一下,到底有沒有刪除的空間,提高你們的執行率?可否說明一下,今年的情況到底是怎麼樣?

44案就是大家都非常關心的人才培育問題。我們看到太空中心成立行政法人之後,預算都很高,其中經費最少的就是人才培育的部分才編了1,249萬元,產業推動也才5,158萬元,本席覺得這兩個是太空中心成立非常重要的部分,為什麼在經費上面會編得這麼少?這部分也請說明一下。當然你可以說人才培育是在學校,權責在教育部,我們之前也都緊盯包括教育部等等有關太空相關學程、相關的研究所、高階人才培育問題;但是國科會很重要的一個部分,可能是在產業或是現在成立的中心,如何讓他們也能夠投入太空產業的知識或是技能,可是你們在這個部分只編這麼少的預算,似乎企圖心不夠。產業的部分也是一樣,我們成立太空中心,就是希望能帶動民間的產業,可是我們看到預算的投入卻這麼少,還是事實上不是這樣?等一下可否都來說明清楚,在產業帶動上面,我們的投入是怎麼樣的作為?以上。

主席:特別說明一下,剛剛第2目林奕華委員的第24案改主決議,張廖萬堅委員的第21案也改主決議。

接下來請張廖委員萬堅發言。

張廖委員萬堅:本席的第32案其實也是在關心太空發展法通過之後,太空中心的設置情況。國科會有來說明太空中心整個法制作業的程序,也說明得非常清楚,將來通過之後,預算編列完也會送本院審查。所以第32案的部分,我可以改主決議。

另外,第142案的主決議也與大家關心的人才培育有關。本席在專案質詢時,特別提到太空發展法是在我當召委的時候通過的法案,我們當時也召開公聽會,聽到很多與會的專家學者對臺灣發展太空產業的技術和各方面,如主委所提到的低軌衛星,會是臺灣未來產業發展的重點,可以作為關鍵性的產業,所以太空中心設置之後我們有很大的期待,因此我也寫了主決議,也就是人才培訓,我在專案質詢特別提到,我們希望能夠強化,今天很多委員也提到這一部分,林委員剛才提到的產業發展也是。不過,因為國科會是跨部會,有的在教育部、有的在經濟部,畢竟太空中心還是比較像研究單位,將來相關產業及人才的培訓,我想大家都很關心,有沒有更進一步的說明?我這個是可以改主決議。以上。

主席:在第3目當中本席有一案,是第43案有關國家發射場域的問題,我想國家太空中心、國家發展產業肯定是重要的,剛剛有幾個委員也提到,我就不特別贅述。針對這部分,本席提案凍結10%。以上。

是不是請國科會主委做個回應?

吳主任委員政忠:謝謝各位委員的垂詢和問題,基本上第一個,太空中心改成行政法人,所有的法制作業應該都已經完成,據我所知,應該明年13日要進行掛牌,這也已經規劃好了,這邊都好了。其他有關太空相關人培的部分,我請太空中心吳主任回應。

吳主任宗信:在人才培育方面,主要是以各部會分工的方式,在太空中心只投入1,249萬元做太空事務人才的選訓,針對國際上法制、政策和外交事務的國際人才培育,我們的目標是在35歲以下比較偏人文、社會這方面的。另外一個,經濟部工業局的5,000萬元,主要是直接產業人才的培育,各位最近可能會收到他們舉辦相關論壇的資訊。接著經濟部中小企業處是focus在新創,所以他們花了很多時間,更將國際的一些孵化器(incubator)引到臺灣來,我們跟他們都有密切地聯繫。再來是各位很關心的教育部的系統工程研究所投入7,000萬元,因為在10月時有co-proposal,大概12月就會定案,預計明年89月就會有第一批研究生進入。

接下來是執行率問題,剛剛林奕華委員問的,為什麼10月的時候是24.37%,一個最重要的原因是我們整測廠房的擴建,大概占了3.81億元,它中間很多過程很繁複,到這個月才會決標,所以才會從24%跳到這麼高。另外有一些科發基金相關的購案,是10月時沒有決標,最近1112月才陸續決標。

另一個是國家發射場,其實我們相關選址工作、規章還有委員的組成,大概都已經完成了,預定明年就會開始進行選址工作。因為可能是在東部,有關原住民族基本法第二十一條「原住民保留地」的規範,還有相關環境評估都會依照法律程序,希望可以在兩年左右,即2025年時可以備便國家發射場。

再來是福衛八號衛星的問題,裡面有很多元件需要進口,因為COVID-19的原因delay,技術上有些延宕,不過現在都一步步克服了,我們的目標預定是在2024年底到2025年第一個quarter,希望可以發射第一顆。我講的是通訊衛星的部分。

黃委員國書:西拉雅火箭是不是?還是你是說要發射第一顆衛星?

吳主任宗信:是福八。

黃委員國書:福八。

吳主任宗信:對,福八是光學遙測用的。

接著跟各位報告低軌道衛星的部分,國科會扮演的角色跟經濟部不太一樣,國科會主要做衛星上面的,這是臺灣以前沒有做過的通訊衛星,相關的技轉幾乎是沒有,因為還在發展;而經濟部主要都是地面設備,我想臺灣在網通這方面的技術在國際上非常有名,其實已經備便很多相關技術,他們進行的是系統整合,所以各位才看到這個數目是這樣子。但是我們跟工研院之間,我們是負責整個系統工程跟本體,工研院是負責通訊衛星的酬載部分,現在參與的廠商已經超過二十幾家,一起參與研發工作。所以技轉部分跟經濟部那邊比起來,各位看到的數目會有所不同。

何委員欣純:因為你們才剛開始。

吳主任宗信:對,剛開始,臺灣原來沒有這個技術。

黃委員國書:國科會投入了97,400萬元……

吳主任宗信:都在研發。

黃委員國書:未來這些會不會技轉?

吳主任宗信:當然會。

黃委員國書:什麼時候會技轉?

吳主任宗信:要做出來呀!我們是預定2025年發射第一顆、2026年發射第二顆,然後二加四,另外四顆會在2027年、2028年各兩顆上去,中間……

黃委員國書:好。你這個要說明一下,好不好?

吳主任宗信:OK

主席:主委是不是要補充說明?

吳主任委員政忠:我稍微補充一下,它是整顆衛星組裝起來,剛才有提到很多地面設備我們本來就有在做,所以經濟部的部分可以比較明確地寫出來。但是前面的研發,包括要把它做出來,還要把它打上去才算數,所以我會請太空中心要注意,事實上未來也不需要到技轉,而是中間就會跟外面公司協力合作,我們邊做邊帶外面廠商一起來……

吳主任宗信:其實現在協力超過二十幾家了。

吳主任委員政忠:是,都有在做。至於西拉雅火箭這個還沒有定案,名稱也還沒有定。所以他們有在談,但我們還沒有確定。

主席:有沒有委員要第二輪發言?

請林委員奕華發言。

林委員奕華:剛才有說明預算執行的狀況,但還是沒有講到檢討部分。因為我們覺得你10月底才24%,然後你說最近才決標,為什麼需要什麼都押到最後?

主席:請說明。

吳主任宗信:3.81億元的部分是主測廠房的擴建一直流標,到最近是secure會決標。

林委員奕華:抱歉,我聽不到你在說什麼,可以說大聲一點嗎?

吳主任宗信:一直流標,因為這是主測廠房的擴建,大概有3.81億元……

林委員奕華:你就要說明是因為一直流標啊!

吳主任宗信:對,抱歉。

林委員奕華:流標了幾次?總要讓我們瞭解,而不是一句話就帶過去,說現在才決標……

吳主任委員政忠:林委員……

林委員奕華:我就覺得奇怪,一年時間給你決標,你怎麼都在最後才決標?所以當然要說明一下是什麼樣的過程,這才有回復我們的問題。

吳主任委員政忠:好,我請太空中心吳主任再跟委員報告。的確從2月到現在,有一些工程很難去招標,因為預算和工材的問題。但是這些都不是理由,我請太空中心再跟林委員詳細地說明。

吳主任宗信:好。我再跟林委員詳細報告。

主席:OK。林奕華委員可以嗎?好。

3目的部分,我先提供一下去年的狀態,因為去年的太空科技發展與服務計畫,其實是包裹在財團法人國家實驗研究院裡面的預算,而今年獨立列為第3目。去年的情況相關預算是296,1846,000元,我們當時是凍結2,000萬元加專案,今年第3目國家太空中心發展計畫獨立出來之後,要怎麼凍或是怎麼減?有沒有意見要提出來呢?

吳委員思瑤:我覺得因為是剛上路,所以就全力支持,我願意把我的案子都改主決議,這部分我有三個案子,在此給「火箭阿伯」最大的支持。

主席:吳思瑤委員的第28案、第29案及第48案改主決議。

林委員奕華:我還是建議小凍,雖然剛剛上路,但我們還是可以做一些監督。

主席:林奕華委員有沒有具體建議要凍多少錢?

林委員奕華:1億元,即55億元凍1億元。

主席:請何委員欣純發言。

何委員欣純:我的第34案及第47案都改主決議,本席建議,因為太空中心剛上路,明年13日即將掛牌,剛剛聽了吳主任的回應就知道所有基礎都開始在建立了,基礎若要打得穩,是很需要經費的,我們一直很關心產業的發展或是人才的培育,這也都需要政府的支持、預算的支持,所以我請求各位同仁能夠同意,不要凍1億元,我是支持預算全數照列,如果要凍的話,是不是可以再凍少一點點?

主席:要少多少?

何委員欣純:1,000萬元,好不好?

林委員奕華:1億元是占1.8%,因為它有55億元,所以只有凍1.8%而已,不然就凍1%

何委員欣純:我看他們很多預算都是用於初期整個體制、人才的建立還有研發,太空中心最重要的就是研發,剛剛主任報告時提到,他們必須要在期程內,包括2024年底、2025年、2026年、2027年,可能他們都有一個預計的時程計畫,而現在開始的第一步很重要,所以我還是跟吳思瑤委員的看法一樣,希望預算能夠照列。

林委員奕華:以它的執行率來說,其實我凍1%都沒有關係,而且等他來報告之後就會解凍,所以其實還好!

主席:凍結其實也是希望他們能夠更有效去推動,因為完成的時候就會解凍。

林委員奕華:我們不是刪預算,畢竟我們都支持太空產業,但因為這是剛上路的。

黃委員國書:1億元太多了。

吳委員思瑤:可以跟林奕華委員商量一下嗎?1億元有點太多了,或許可以凍1%或是5,000萬元,其實去年才凍2,000萬元,我是覺得要不就比照去年的數字,好嗎?

林委員奕華:那就接受你提議的凍結5,000萬元。

主席:好嗎?

吳委員思瑤:好。

主席:我們就凍結5,000萬元,這還不到1%,即凍5,000萬元加書面報告。

黃委員國書:我有三個案,兩個改主決議了,即第35案及第40案,至於第36案我是建議凍1,000萬元,那就併案凍結好了。

主席:黃國書委員的第35案、第40案都改主決議。

3目「國家太空中心發展計畫」,原列553,023萬元,凍5,000萬元加書面報告。

28案、第29案、第30案、第31案、第32案、第34案、第35案、第40案、第41案、第47案及第48案都改主決議。有沒有漏掉的?

請吳主委再做說明。

吳主任委員政忠:謝謝召委跟各位委員的支持,的確太空產業是一個emerging、新興的產業,現在這個產業是剛開始,以後也請大家一起來支持跟鼓勵。謝謝。

主席:接下來處理第4目「財團法人國家實驗研究院發展計畫」,原列356,4443,000元。

處理第49案至第65案。

請林委員奕華發言。

林委員奕華:有些已經說明過了,我就跳過去。現在我就著重在第60案好了,稍後請主委來說明,這是目前政府已經開始在做的,但它終究是一個很先進的東西,就是有關建構全國實驗動物資源服務中心計畫,而這個計畫包括了3R策略的推升計畫還有動物實驗等等,並且包括了國科會、農委會、衛福部、環保署、教育部、經濟部、中研院,也要來一起推動所謂生、衛、醫、農各領域的科學研究計畫跟動物實驗的優化。因為這是外界滿關注的一個議題,所以等一下請向大家說明一下,也讓外界知道目前整個進度。

其實我們也謝謝你們有這樣一個作為,但終究它現在還在起步的階段,所以我希望能夠酌凍,然後安排專案報告,讓整個計畫從教育及文化委員會的角度,來督促政府可以更快速地在這樣一個臺灣動物實驗替代科技的跨部會平臺,儘快提出在什麼時候採取什麼步驟以及其短期、中期要如何來做,也就是讓我們可以對政府的作為能夠有一個比較完整、整體的瞭解,所以我在第60案中做了這樣一個建議,就是酌凍然後提專案報告。

另外,關於海洋探測、海洋科技,不管是在中研院或是在國科會,我都希望可以更加著重這個部分,可是我們卻看到相關預算111年已經減列,然後112年又減列,就是連續地減列,所以這個部分也希望可以公開說明一下,為什麼會連續減列海洋探測的經費,包括設備研發、設備研製跟服務等等。

再來,112年有新增建置海洋科儀自研自製基地經費,關於這個基地相關的內容,也請利用這個時間跟大家說明一下建置計畫跟具體的內容。以上,謝謝。

主席:請黃委員國書發言。

黃委員國書:國研院97年到110年度的研發成果,取得了809件專利,但是這809件專利當中,只有155件有授權運用,占不到20%。其中,動物、太空及科政等中心,分別取得的專利數是4件、51件及1件,均未曾經授權應用。你們的專利申請跟維護費用的預算數是1億多元,表示你們花了很多錢在進行專利的申請跟維護,但是專利這麼多,授權運用的比例卻占非常、非常低,我覺得這部分需要有一些檢討,所以這個案子我是提案凍結500萬元。

56案的部分,我們半導體製程環境發展的需求,國研院規劃要購置3件成本1,000萬元以上的儀器設備,但是半導體中心的儀器現在部分器材的使用率都很低,好像每一年我們都提出這樣子的檢討,60台的儀器當中有32台的使用率只有52%,顯然有使用率偏低的問題,我們也希望半導體中心應該提升使用率,這個部分也請國科會這邊來說明。

另外,負責臺灣海洋研究重要的新海研1號船,最近都常常出問題,包括跟日方有海域的問題,我們跟他們交涉,然後在海上對峙了10個小時;又有我們的公務船在菲律賓海域,遭到中國公務船跟蹤騷擾等等;最近又發生新海研1號船在菲律賓外海失去動力,然後打了衛星網路電話跟臺大船務室求救,而臺大船務室竟然沒有人接聽。這個表示什麼呢?負責國家海洋研究這麼重要的新海研1號,它的航行管理跟相關聯繫的機制出了問題。這個部分我們希望國科會可以進一步提出一些改進的作法,不然的話當然會影響到我們新海研1號在海上的作業,於進行相關科研的計畫會因此而受到影響,這個部分我覺得也應該要提出一些說明。以上。

主席:請陳秀寳召委發言。

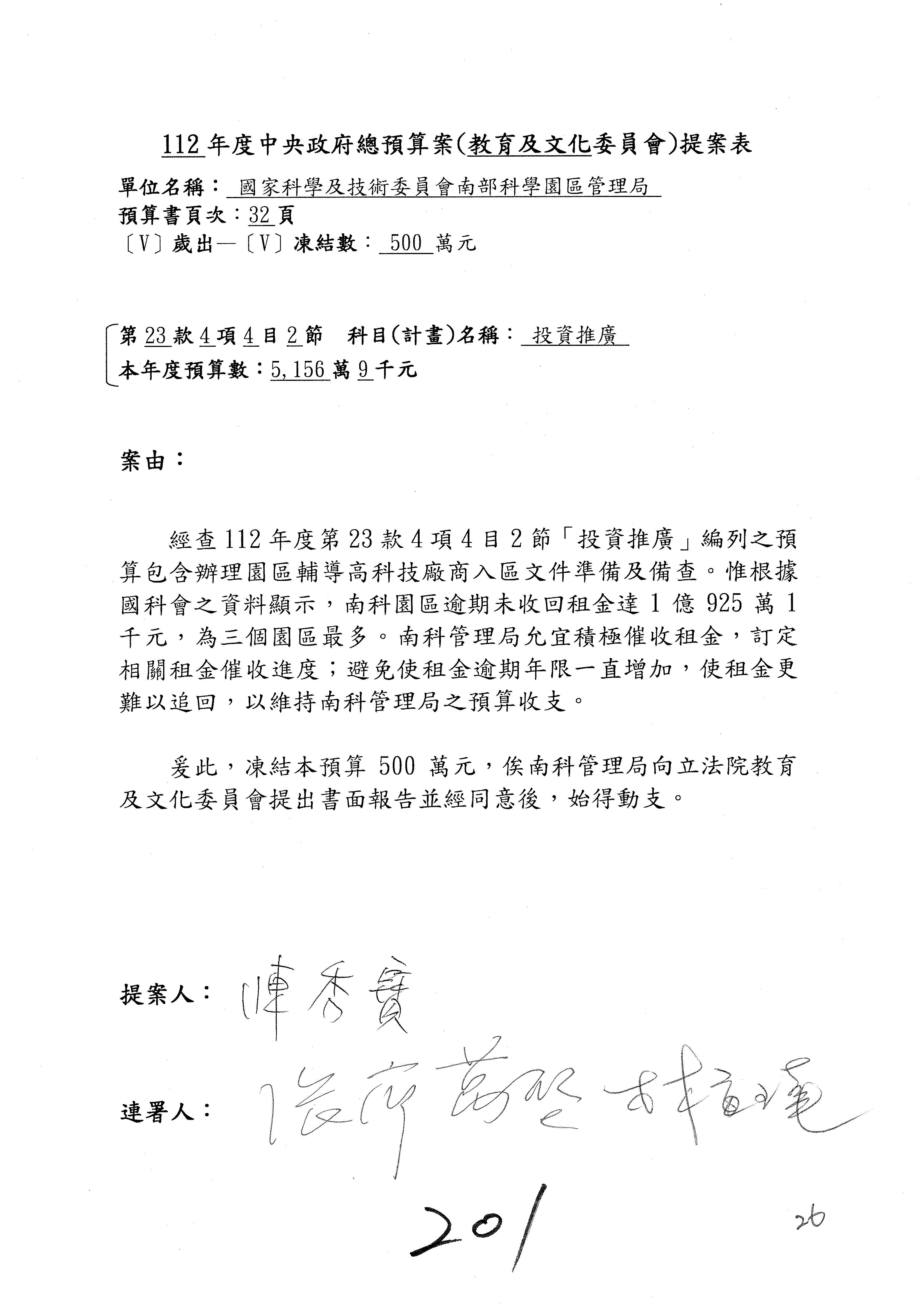
陳委員秀寳:謝謝主席。在第4目裡面本席的案子是第50案,也是針對國家實驗研究院專利的部分,剛才黃國書委員也有提到,從97年到110年,我們取得的專利809件,只有155件授權運用,占總專利數大概只有19.16%。國研院這邊有向本席說明,說110年度取得的809件專利,目前只有546件有專利維護,因此以這個比例上來講,相對於授權155件,實際應用比率是28.39%。其實本席的重點不是在這邊啦!雖然國研院的專利授權收入有達到專利維護費的3倍,但是本席是希望國研院這邊可以盤點過去我們研發專利的內容,積極媒合產業的使用,這樣才能讓我們研究的成果真正對科技產業有助益,就是如果我們有這個專利,我們來看看對哪一個產業是可以運用到的,進而積極地來推動它、媒合它,有研究成果卻放在那邊,這樣子也是很可惜啊!所以這個部分本席提案凍結的金額是600萬元,當然凍結的金額是可以討論。也要請國科會協助國研院提供專利授權推廣,規劃你們的策進計畫給本席,讓我們瞭解你們對於這個部分的積極度,以及你們本身的規劃是如何。以上。

主席:請林宜瑾委員發言。

林委員宜瑾:我的案子是第53案和第58案。第53案的部分跟前面提到太空中心改制的作業相似,目前太空中心隸屬國研院,明年11日才可以獨立成為行政法人,其中會有很多人事交接、庶務交接、財產劃分等等,整個移轉過程會相當繁雜,必須要提早來進行,我本來是要提案凍結100萬元,來催促這件事情的進行。國科會有來本辦做說明,提到因為某些財產清冊要到今年年底才能做會計結算,才能完整轉移,目前很多交接工作還不能做,這個我可以理解,所以我就沒有堅持要凍結這個數字,可以大家一起來討論。

58案是參酌立法院預算中心的報告,有提到國網中心的故障,因為國網中心就是提供我們國內學術的網路,全臺灣很多國立大學都有在使用,若故障次數太多,我想會直接影響到師生的權益喔!當然也經過國科會的說明,確認這樣的故障其實是系統發出警示而已,並不是真正的壞掉或者是斷線,維修人員在第一時間也都有注意並修理好,所以其實沒有影響到一般的使用者,如果確實是沒有影響到,那麼這一案我就不堅持。以上。

主席:請何欣純委員發言。

何委員欣純:謝謝召委。本席提的是第55案,預算部分我的凍結數也不大,大家可以再討論。但是我比較關心的是,我們的護國神山半導體台積電到美國設廠,大家一直有一些疑慮,包括是不是有去臺化的問題,這中間還牽涉到一件事情即人才的問題,就是台積電這一次到美國設廠,據聽聞初期派了幾百人過去協助,當然它還有數萬人的人才留在臺灣,但是我們也必須考量到,未來台積電到美國設廠之外,它到其他國家設廠有沒有人才外流的問題?這是第一件事。

第二件事,因為我們現在少子女化的問題,不可諱言的,我們碩、博士生培育的數字年年在下降,這個情況之下,少子女化目前看起來是短時間很難解決的問題,那麼學生人數跟人才人數的減少,會不會影響到我們未來高科技產業、半導體產業人才的培育?因為我們也看到新聞報導,現在台積電在各大專院校的校園徵才也已經不限於所謂傳統的理工領域了,甚至連人文社會領域,只要是人才,它願意吸收就吸收進去,然後全力地培訓。

我也覺得國科會在這一方面,除了半導體產業要培育人才,半導體產業之外的其他科技業,甚至我們現在常常講的傳統製造業,我們都要輔導它轉型,因為傳統製造業未來也可能是運用科技,甚至AI轉型成功的一個製造產業,這些的人才也是我們國科會必須要幫忙去培訓,甚至注意到人才的取向。這個部分我還是想聽聽看主委或國科會這邊的看法,不管是對半導體也好,或是其他領域人才培育的部分,這個服務計畫項下你們編了十億多元,其他在半導體以外人才培育的服務計畫應該也有,事實上加起來的金額是一個數字,但真正怎麼執行、怎麼落實、怎麼為臺灣未來10年、20年的人才培訓奠定一個比較好的方向,我覺得這很重要。以上是我的希望,也拜託主委等一下可以簡短地回應。

主席:在第4目的部分,本席有兩個提案,一個是第62案,一個是第63案,兩個提案講的都是,在國家實驗研究院下面有一個科技政策研究與資訊服務計畫,因為今年的預算比去年多了3,7097,000元,我是覺得這個部分也許是不需要增加的,所以我主張就直接刪減3,7097,000元。同時,我覺得有關於資源科技創新政策推動策略與措施,預算書當中的說明非常不清楚,而且內容不太足夠,可能要加強,所以本席也主張同時凍結10%,等他們把整個相關的計畫說明清楚之後再解凍。是不是請主委針對所有委員的提案發言做回應?

吳主任委員政忠:我先請國研院林院長回答,我最後再整體補充。

林院長法正:謝謝委員提問,我就照提案的順序說明,我先針對陳秀寳委員的第50案跟黃國書委員提的第52案一起回答。基本上,國研院主要的任務就是建立研發平臺,然後服務學研界,所以這些專利大部分是在我們服務學研界的過程中衍生出來的,這裡面有很多防禦性的專利,這些防禦性的專利只是為了保護智慧財產權,不見得有辦法技轉。剛剛陳秀寳委員提到的這些數字都非常精確,的確我們也很努力要提升專利的授權比例,例如我們從107年到111年之間,專利的使用次數已經提升2.5倍;另一方面,專利收入跟成本的倍數也提升了3.3倍。感謝這兩位委員的建議,我是61日上任,我就注意到這個事情,所以在院成立了技轉委員會,有聘請外部專家盤點我們的五百多個專利,如果能夠積極協助業界升級,我們都會努力去做,逐年提高專利的運用。

林宜瑾委員所提的第53案,基本上,今年7月國研院的董事會已經通過裁撤太空中心,我們有一直注意它的整個程序,我們確定1231日可以順利完成交接。

接下來是何欣純委員所提有關半導體人才的提案。基本上,我們的半導體計畫10億元的部分,每年可以培育2,000人,進行元件開發、製程技術、IC設計還有材料的研究。大家都很擔心,像這次幾百個工程師被美國拉去Arizona……

何委員欣純:不是被美國拉去,是台積電……

林院長法正:OK,意思……

何委員欣純:講話要精準,尤其這個有錄音、錄影的。

林院長法正:好,不好意思,謝謝,我真的是第一次來這邊。

其實前瞻技術還是根留臺灣,我們還有一個比較小的計畫,基本上是在下一代的AI晶片,或者是16奈米、28奈米製程、化合物半導體、下世代記憶體,那個每年還有培育200個,所以最基本的人才是留在臺灣。

其次,黃國書委員提到半導體中心儀器使用率較低,其實一個半導體的製程要很多道步驟,我們的生產線是滿的,可是其中有一些設備,例如蝕刻、測試,整個過程當中可能只用幾分鐘、幾十分鐘,造成它的稼動率低,但是基本上它是滿線的。另外,您也垂詢使用率成長12%的原因,是為了配合各校半導體學院擴大人才培育,所以我們的儀器使用率有大幅提高。

接下來是林奕華委員提到3R的部分,基本上我們的動物中心是秘書處的角色,有關整個跨部會推動3R辦公室的工作,等一下再請政委兼主委跟委員說明。

鄭委員提到的第62案跟第63案,等一下請林副院長報告,因為他剛好兼科政中心主任。

再來是林奕華委員的第64案。基本上,111年跟112年減列,是因為海洋探測設備、海洋科儀設備等計畫已經結束退場。112年增加的重型海洋科儀自製,基本上是在研發水下探測載具(ROV),事實上也支援國防部對海洋探測的需求。另一方面還有增加2,000萬元是勵進研究船每五年的船籍換證。林委員,不好意思,剛剛我們講第64案,您所關心的海科中心,基本上,111年、112年這兩個計畫會減列的原因,是因為計畫已經結束退場。112年會增加5,000萬元,跟重型海洋科儀的自研自製基地有關,基本上是在研發水下探測載具(ROV)這種貴重的儀器,也協助國防部做比較重要的海底探測工作;還有一個是勵進研究船每五年要進行船籍換證,需要2,000萬元的經費。

最後一個是黃國書委員提出的第65案。基本上,國研院的勵進號都有配合國科會的要求,我們都有即時通報。以上報告,謝謝。

主席:現在是科政中心主任先回答,還是主委先回答?

林副院長兼科政中心主任博文:報告鄭委員,科政中心的確是國科會主要的政策幕僚,委員的第62案提到是不是用AI做全自動化的資料整理或是政策建議?事實上並非如此,因為我們的政策研究議題相當多,而且國科會需要的資訊非常及時,如果用人工處理的話,可能時效沒有那麼快,所以需要引進一些AIBig Data等工具幫助研究員很快地掌握整體的狀況,即時提供資訊給國科會,所以不是用AI做自動化的政策建議。

63案是關於我們增加3,700萬元的預算,這是配合國科會的組織改組,所以科技辦公室的業務增加,因此增加了一個組,叫做「科技產業組」,需要有20個人support科技辦公室的業務,因此增加這個預算。

主席:所以增加三千七百多萬元是因為人事經費的問題?

林副院長兼科政中心主任博文:對,因為增加了20名員額。

主席:OK,主委要不要說明?

吳主任委員政忠:林法正院長的確是第一次,剛剛如果說得不精準,請大家見諒,但應該是非常好。

我稍微回答一下,剛剛科政那個應該不是增加那麼多人,而是有一個業務要增加。我一直把科政中心當成是國科會科技政策最大的智庫幕僚,有點像日本的NISTEP跟韓國的KISTEP,它比較不會有球員兼裁判的問題。

剛剛林奕華委員提到3R,的確目前是我親自call其他部會,包括衛福部、環保署還有農委會,這個我非常重視。事實上,3R是一個很前進的指標,我發現它不只是reduce,其實我有請實驗動物中心要更主動,有一些細胞檢測晶片基本上不需要用到動物,那個也是一個新興的產業。我會把3R列在行政院的level,跨部會進行協調,下一個年度已經有編差不多1.5億元的預算在做。

何欣純委員提到半導體人才,我禮拜一應該有提到沒有去臺化的問題,基本上它是一個culture,經過40年的訓練,不會馬上就走,所以不會馬上學得來;第二,比例非常低;再來,我們N-1N-2都還在,就只有那個出去而已,N都還在我們臺灣,所以應該沒有這個問題,趁這個機會跟大家說明跟報告。另外,少子化是一個問題,事實上行政院產學研連結會報是我跟林萬億共同主持的,國發會那邊也有一個報告,我們會密切追蹤,看看相關缺口要如何補足,這個有在進行,謝謝。

主席:謝謝主委,針對第62案和第63案,我要做個回應,就是剛剛科政中心主任回答增加3,709萬元是因為人事案,但馬上就被主委打臉,根本不是這麼一回事,之前我們溝通時,針對人事還有一些相關的工作,因為科政中心之前也發生過假博士的案子,我們覺得這完全讓國科會臉丟大了,現在要增加這樣的預算,坦白說溝通時我們也沒有很滿意,剛剛主任講的理由,主委也馬上表示不是這麼一回事,所以針對這個部分的預算減列和凍結,我們還是提出來,但基本上我會尊重大家的意見,我只是針對剛剛國科會的回應再做說明。我沒有再請主委回應,是因為我覺得現在可能也回應不出什麼,如果有需要,你們再進一步到我辦公室溝通,因為之前溝通的狀態,我們並沒有很滿意,所以才會堅持這樣的案子。

針對第4目「財團法人國家實驗研究院發展計畫」預算,我再說明去年的狀態,去年原本凍結5,000萬元,扣掉太空中心發展計畫凍結的2,000萬元,這部分是凍結3,000萬元,提供給各位委員參考。現在這個案子我們要減列多少、凍結多少,請委員發表意見。

何委員欣純:我是建議不要減列,跟去年一樣,凍結3,000萬元,提書面。

主席:3,000萬元嗎?OK

請林奕華委員發言。

林委員奕華:我本來是建議凍2,000萬元,但加專案報告,就是針對3R動物實驗替代、減量及精緻化部分專案報告。剛剛主委也表示會著力在這個部分,我覺得這個部分可以代表我們很進步的要做動物實驗的替代、減量及精緻化,這會有一個跨部會的平臺,我們希望知道7個部會未來要跨部會一起推動的相關策略及作法,所以建議可以凍2,000萬元,但加一個專案報告,謝謝。

主席:要不要把何欣純委員的案子跟林奕華委員的案子綜合起來凍3,000萬元,然後加一個專案報告?

何委員欣純:沒有啦!哪有這樣子加的,召委!我還是認為凍3,000萬元,提書面報告,但書面報告中要確實把林奕華委員所堅持跟要求的部分,像專案報告那樣詳盡、完善地將發展重點寫進書面報告裡,不要只是形式上應付我們,這是絕對不可以的。

主席:請林委員發言。

林委員奕華:我是覺得這跟之前我們關心太空產業發展一樣,就是這是一個很新的觀念,而且很值得做,剛剛我很認同政委兼主委講的部分,而我們教育及文化委員會委員也知道這值得推動,問題是政府打算怎麼做?這部分我真的建議可以有一個專案報告,這樣我才願意把凍結3,000萬元改為凍2,000萬元,加專案報告,這樣外界也才能知道,因為如果是書面報告,那只有我們看得到,但如果是專案報告,由我們這邊排定議程,就可以讓關心這樣一個進步作法的很多相關專業人士或各種動保團體瞭解政府在這方面的用心,謝謝。

主席:請吳思瑤委員發言。

吳委員思瑤:我是建議凍3,000萬元,然後提書面報告,我的理由是這樣,其實3R中心我大概2年前就開始質詢了,我多次在國科會(科技部)的業務報告或預算審查時提出這個問題,所以其實動物實驗的替代、減量和精緻化,大家已經講很久了,也都可以融入平常的業務報告裡。其實我當初是更希望能夠成立一個國家級的3R實驗中心,現在主委的意思是先弄一個跨部會平臺,不必然現在就要進入組織部分,我也可以接受,但這個趨勢會一直持續發展下去。所以我覺得這個主題沒有弄一個專案報告的需要,我們平常在業務報告裡就可以關心,因此凍結3,000萬元,加書面報告,我是可以接受的。

主席:請林奕華委員發言。

林委員奕華:我知道吳委員一直都非常關心這個議題,就是因為大家都關心,所以行政院進一步在明年編列預算,這可能是因為在吳委員及大家的關心之下,行政院有了這樣的作為,從現在開始會有平臺、會有7個部會的統整,而且會有預算,所以從倡議到現在政府真正要來推動,我覺得這是邁到另外一個步驟、另外一個階段,如果我們可以更瞭解政府要怎麼做的話,更能肩負起我們從倡議到開始做的監督之責,所以我還是建議凍2,000萬元,然後做專案報告,謝謝。

主席:請黃國書委員發言。

黃委員國書:專案報告,好啊,問題是這會期排得出來嗎?如果要下會期排,但召委不排,是不是預算就卡住了?我是覺得我們的目標是希望國科會能夠進一步檢討,但我們也不希望推動業務的預算執行期程受到影響,因為排專案報告也不是國科會說排就排,我們預定什麼時候要排?1月可能會延會,但延會有可能排嗎?不知道!2月新會期開始,也不知道召委會不會排,搞不好召委到5月才排,那預算就要到5月才能執行,所以我的建議是預算可以凍結,但用書面來回答這些問題,因為我們還有很多機會可以監督。

林委員奕華:這樣我就主張凍5,000萬元,謝謝。

黃委員國書:不就是你的2,000萬元再增加1,000萬元嗎?

主席:林奕華委員要求凍5,000萬元,然後提書面報告;何欣純委員是凍3,000萬元,然後提書面報告。大家討論一下,陳秀寳召委有沒有什麼意見?

陳委員秀寳:3,000萬元加書面。

主席:3,000萬元加書面,是不是?

好,第4目「財團法人國家實驗研究院發展計畫」部分,凍結3,000萬元,提書面報告,好不好?OK,好。

黃委員國書:我的提案第52案、第56案改主決議;第65案併凍。

主席:52案、第56案改主決議,第65案併凍。

吳委員思瑤:我的第49案併凍好了,我剛剛沒問,但併凍。

主席:好。

何委員欣純:55案改主決議。

主席:何欣純委員的第55案改主決議。那我的第63案也同時併凍。

4目部分,第52案、第55案及第56案改主決議,以上。

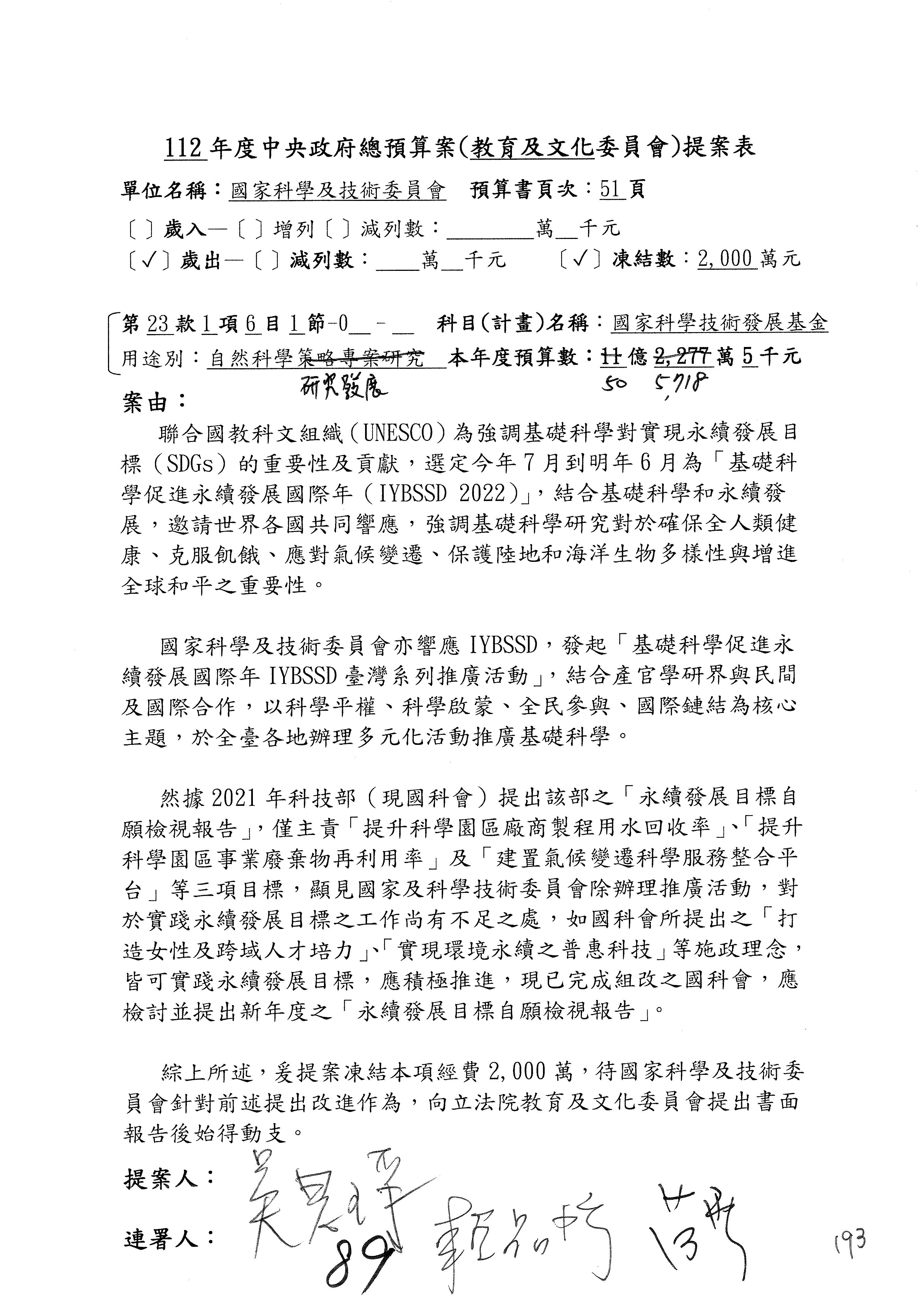
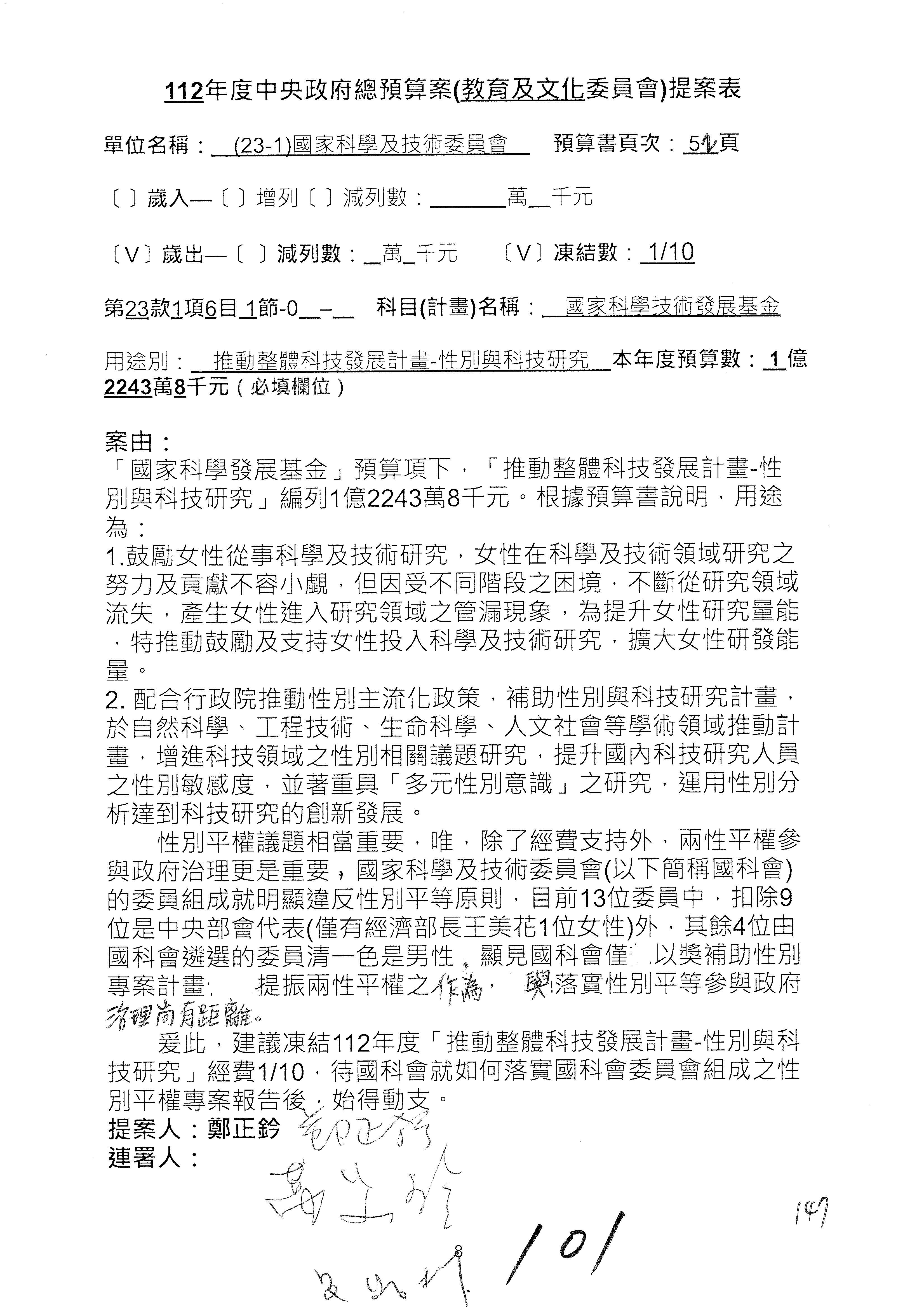
處理第5目「財團法人國家同步輻射研究中心發展計畫」。

因為我們大概在1230分要休息30分鐘,所以我想處理第5目及第6目的腳步能夠稍微快一點點。如果是一起處理,到時候我們還是各目來做凍結,那就第5目及第6目一起處理,委員也一併發言。

處理第5目的第66案到第6目的第114案。現在同時開放委員發言,要發言的有吳思瑤委員,還有林宜瑾委員、黃國書委員、何欣純委員及陳秀寳召委。

首先請吳思瑤委員發言。

吳委員思瑤:兩目一起處理,宇宙無敵多案耶!我先講第68案,輻射研究中心真的是過勞,你們真的是血汗工廠,超時工作的報酬導致決算遠高於預算數,你們也承認,確實在建置TPS光束線期間較辛苦,然後也要長時間運轉,我覺得他們太辛苦了。等一下請回答你們怎麼樣去調整,因為我覺得預算還是要覈實,要不然你們明年的預算就多編一點,對不對?我不是說多編一點讓你們來壓榨大家繼續加班,還是要在合理範圍,所以等一下要說明一下,因為長期以來你們有特別過勞的狀況。

88案的部分是有關未來淨零碳排,以及公正轉型的戰略推動,我想就改主決議好了,第88案改主決議。

89案是永續相關議題,其實我要叮嚀一下,我一直在跟各部會講,尤其是國科會,中研院也一樣,我們在推行政院的永續自願檢視報告都不是在研究面去做,國科會也好,或是中研院也好,都說你們對於永續課題、淨零碳排課題做了多少研究案、多少跨學科的研究。但是事實上,你們作為一個部會的主體本身就要去實踐它,而不是只在做研究。目前看起來,以國科會的永續發展自願檢視報告,如果以一個治理單位來講的話,有關永續治理你們都只說園區有在做,比如園區的水回收、智慧綠能什麼的;但其實國科會是一個大部會,你們自己的每一棟樓,你們自己的組織文化、SDGs171,在臺灣有太多了,包括在國科會裡面要消除不平等,輻射中心就不能超時工作到這麼離譜,還有性別平權這些,都應當可以作為實踐的主體。我非常期待來年再看到你們永續發展目標提升的檢視報告都不要只有園區在做,而且都是硬體層面的,如節水、節電、廢棄物等,我覺得那個不夠到位啦!永續真的是要身體力行。以上是我所提的第89案。

再來是第92案,就是剛剛有提到的3R中心,也已經報告過,就不再提了。

94案是文化科技論壇的復辦,我想二個部會也都有共識,就改主決議。

95案,我要特別講一下,文化科技就是要跨部會合作,也跟主委報告一下,內閣要打造一個國家兒童未來館,這是一百多億元的預算,國家兒童未來館的主責機關叫做文化部,可是事實上它的內容是要讓我們的孩子在未來都有跨領域的學習能力,而且有非常多科學內容,讓孩子能夠進行科技探索。你們可以去看看大阪,或是看看Boston的案例。然而在一百多億元的國家兒童未來館並沒有國科會的參與,現在是文化部,我也請他們要把教育部放進去,現在教育部放進去了,但如果沒有國科會的角色,文化部就變成是兒童美術館、博物館,而其實它是一個未來跨領域的學習,因此我非常期待你們一定要有角色,我去調閱了每一次的會議,都沒有你們的參與。當然主責權是文化部沒有錯,我也會提醒文化部,可是這個館的擘建是130億元,也關乎下一個世代的科技能力,我希望主委特別focus這個部分,甚至你們扮演的角色不應當低於文化部。其實對於內閣這個館的定位,我很有意見,照理講是教育部,因為你們現在已經變成協調整合單位了,也不會是你們,但是你們一定要參與就對了,好不好?這個非常、非常重要,是下一個世代的科學體驗學習。以上是第95案的部分。

96案是精準運動,我改成主決議,沒有問題。

103案是TTA的空間不足,本來我也一直期待你們主動跟士林北投科技園區,即跟未來的臺北市政府可不可以合作?過去的臺北市政府是不想合作,未來的臺北市政府我也不知道願不願意合作?但是TTA的空間不足,比照南部院區,它在園區裡是獨棟的,然後空間的使用也夠、人才的聚集也夠,士北科是一個機會,我也講了很多年,期待未來的臺北市政府願意跟你們合作,好不好?你們可以主動一點。

105案,就是委員們共同關心的國家核心關鍵技術的一些法制作業,等一下請主委再說明一下。以上報告完畢,謝謝。

主席:謝謝吳思瑤委員。

接下來請林宜瑾委員發言。

林委員宜瑾:謝謝主席。我的案子首先是第67案,與吳思瑤委員剛剛提的一樣,就是同輻中心過勞的問題,我們看到同輻中心從107年到110年超時工作報酬的決算數是遠高於預算數,特別是像去年就超支1,213萬元,顯示同輻中心的人員應休假而未休假的狀況其實是相當普遍的。因此工作分配、人員招募的狀況就變成需要被檢討。我們當然希望預算要覈實編列,可是人員配置及工作量其實都應該要符合基本勞動條件的規範,所以這部分用凍結的方式來push你們做一些改進。

另外,第73案是提到同輻中心有收支短絀的狀況,他們有來跟本辦提到,因為硬體財產會有折舊的問題,所以帳面上的財產看起來好像有變少,可是實際上沒有真的短絀。經我研究之後,好像也真的是這樣,所以我也可以理解,這一案就沒有堅持。

另外,第90案,剛剛吳思瑤委員也有提到,就是2050淨零碳排目標的問題,因為國科會是我們國家科研的統籌單位,對於這種國家級的發展策略,國科會的角色當然非常、非常重要。本席的凍結數只有寫100萬元,其實是要藉此機會來提醒國科會,在面對將來科研發展的趨勢,還有整個淨零碳排的計畫,都要非常積極地去因應,也應該與各個相關部會來做合作溝通,所以小小凍結,以push你們跟各部會做交流溝通。

另外,第91案是無人機的議題,之前本席質詢的時候就有提到,也有很多委員提到這個議題。目前無人機的市場中,中國製零件的市占率獨大,導致目前臺灣很難避免用到中國製的無人機零件,所以我們必須很積極地發展自製無人機的產業,才不會衍生潛在、令人有疑慮的國安問題。當然我們現在已經開始在做無人機,這部分已經開始在發展了,政府機關使用的無人機幾乎都是國產的,可是本席覺得有些技術還是要努力。關於這個提案,其實當初國科會也有來向本辦公室說明,但本席覺得說明的不是很清楚。本席並未堅持一定要凍結多少數額,可是本席堅持國科會必須針對無人機這個議題提出書面報告,因為這牽涉到國安和國家競爭力的問題,所以要非常、非常地重視。

另外,第97案的部分,這一案其實就是本席長期關心的精準運科計畫,因為精準運科第一期計畫已經差不多結束,再來要進入第二期,所以本席也要藉這個機會關心一下第二期的進度。待會是否可以請人文處說明一下第二期精準運科的招募進度?之前本席質詢的時候也有提到,處長是說明年1月就可以讓團隊順利就位,不曉得是否能如期進行?本席非常支持運動科學的發展,所以這案就未必堅持凍結這個數額,大家可以一起統凍。

接下來是第102案,關於性別和科技研究的經費,我們知道國科會非常認真在推動性別平等、友善女性科研人才的計畫,這一點我們很肯定,可是我們有找到一些相關的數據。根據國家教育研究院的統計,臺灣在高等教育的階段,主修資通訊科技的男女比是72%28%,在工程、製造和營建的系所中,男女比是83%17%,顯示我們高教領域在資通訊和工程相關科系方面,還是有相當嚴重的性別失衡狀況。當然這是一個長遠的大議題,不是國科會自己的問題,本席只是想藉這個機會提醒國科會,我們還有很大的空間可以努力,所以只凍結10萬元,這也是在push大家,特別是國科會要對這個議題做一些努力。

最後,第107案本席是提出減列,主要是有關中國旅費的議題。現在兩岸的局勢不是很好,加上中國內部又有所謂的白紙革命和疫情封控的狀況,本席不認為現在是去中國的好時機,所以對於減列477,000元的部分,本席還滿堅持的,至少要等到去到中國是安全的,才能考慮前往。以上,謝謝。

主席:謝謝林宜瑾委員。

接下來請黃國書委員發言。

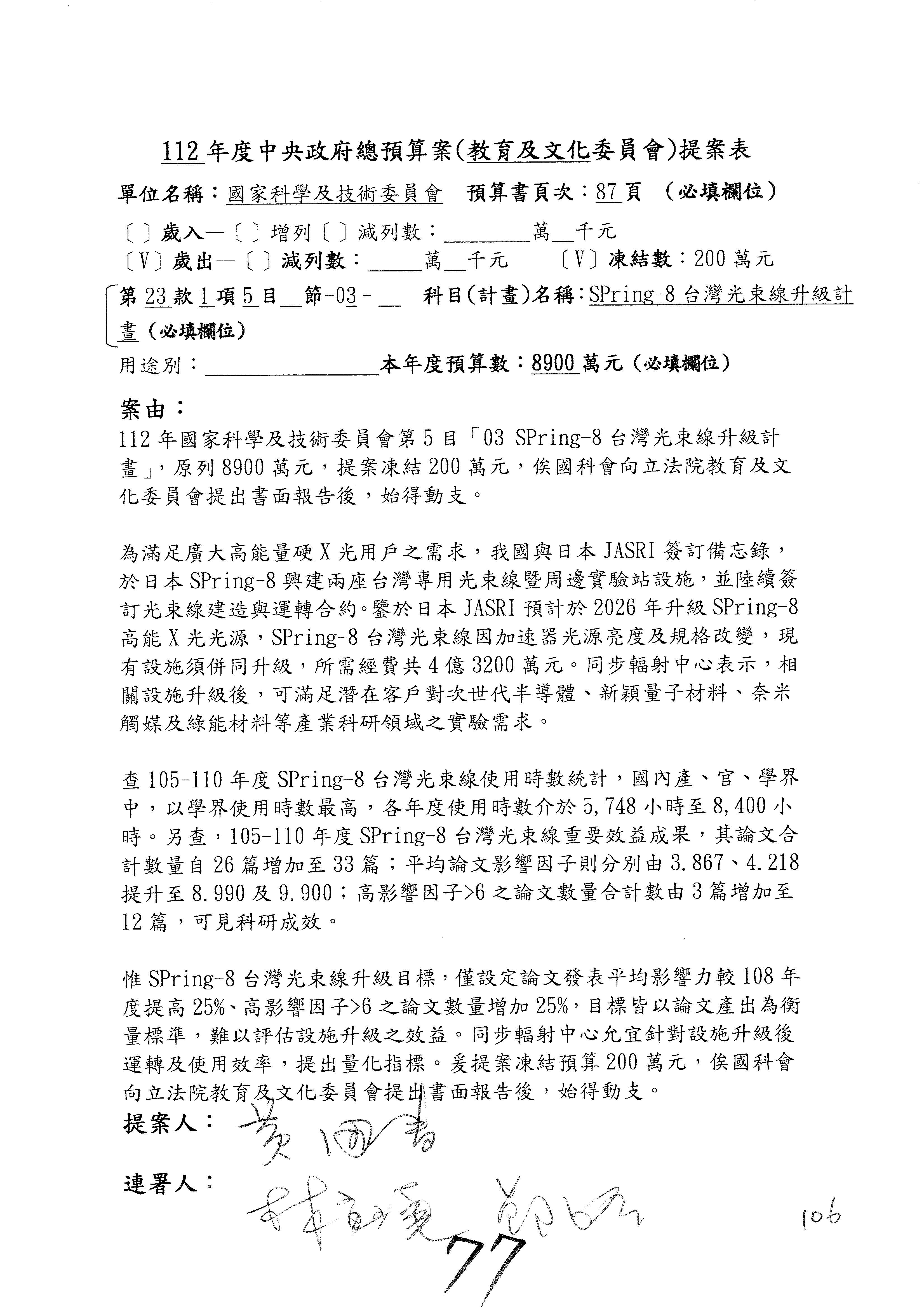
黃委員國書:這兩目本席總共提出7案,本席只說明其中3案,其他的改主決議。第75案,台灣光子源同步加速器分階段進行周邊25座光束線的實驗設施計畫,第一階段完成7座,這部分已經開始使用;第二階段是9座光束線,只有5座完成建置,還有4座因為疫情影響測試的時程,所以還沒有辦法使用;而第三階段的9座光束線還要等,可能要等到113年之後。現有的12座光束線,扣除維修的時段,開放用戶使用的時間比例最高是75%。但是到今年8月底,12座光束線只有6座開放的時間比例達七成以上,其他的都是二成到六成,顯然成效有待提升。這個部分本席有提案凍結,等一下請國科會說明。

99案,為了培育跨世代優秀科研人才,國科會去年開始就常態推動2030年跨世代年輕學者方案,到現在為止已經過了一年多,去年申請的件數還算可以,但是到了今年,申請件數可能只有三分之二,包括新秀學者、優秀年輕學者及國際年輕傑出學者,全部合計起來數量都比去年差很多,這是因為什麼原因?本席希望國科會也提出說明,所以本席對這個部分也酌予凍結。

114案涉及學術倫理的問題,國科會對於申請研究計畫的預算補助,因為計畫書的審查數量非常龐大,所以從今年2月開始啟用專題研究計畫申請書比對系統,教育部也有比對系統,啟用比對系統之後,以關鍵字相似度來看,70%初篩,總共篩選出40對(80件計畫),經國科會再聯合檢視,確認總共有10對(20件計畫)疑涉違反學術倫理,當然這部分就要啟動學術倫理的審議調查程序。

所以關於學術倫理的內控及管理機制,國科會可能還要思考一下怎麼改善,這個部分本席也希望你們可以提出一些說明。當然學術倫理這個議題在今年引起社會很大的關注,對教育部來說,他們現在已經著手關於如何改善學術倫理事件的相關作業,或是有些機制要檢討,本席覺得國科會在研究計畫的審查部分也有這些問題,所以本席建議國科會是否也能提出一些精進的系統?以上是本席的建議。

主席:謝謝黃國書委員。

接下來請何欣純委員發言。

何委員欣純:謝謝召委。本席的提案是第72案,本席只有兩個建議,第一個建議,預算支持照列。第二個,本席一直在想,同輻研究中心有很多研究案,雖然我們認定它是高科技,是高端的研究,但本席相信有很多研究成果可以運用在生活層面,包括我們現在極力在推動的綠能,或者是儲能、節能系統或設備,關於這個部分,不知道中心對研究成果和相關產業的應用有沒有予以結合?另外,我們生活中還有很多議題,例如環境保護、文物科學鑑定,或者是我們中部地區最關心的空污防治,如PM2.5的霧霾研究等等,這些是否都有可能開發CO2的轉化觸媒來解決所謂的溫室效應,或者做這樣的生活應用?本席是用比較實際、務實的角度在看這些問題,政府投資了那麼多、支持那麼多的高端研究,這些研究成果是否能在應用面、生活面解決國人的問題?以上是否可以請國科會給本席一份書面報告?這樣本席就可以接受,預算我會來支持。

第二個,本席要延續剛才林宜瑾委員關心的無人機問題,因為本席的選區就有無人機產業。事實上臺灣的無人機零組件供應鏈系統是完整的,也有能力,其中只有一個問題,就是系統整合的部分,因應不同無人機需求做系統整合,這是臺灣必須再加強的。所以本席有兩個建議,國科會在這方面要加強系統整合的能量,包括研究出來的東西要如何技轉到產業,如何扶植、加強臺灣本土的無人機產業,本席覺得這是國科會可以做的,這是第一點;第二點是成本,剛才林宜瑾委員也有提到,為什麼現在中國製的無人機在全世界的市占率比較高?因為它比較便宜。相對地,臺灣不管是零組件也好,或是整機,成本都比較高。本席知道現在其他部會有在推動一件事,就是行政機關所需或是相關衍生性契約的委外業務中,只要需要用到無人機,現在當然是禁止使用中國製的整機,可是剛才林宜瑾委員也有提到,如果它的零組件當中有中國製的部分,我們該如何規範?另外,我們是否可以提出所謂的補貼政策,補貼這些委外的單位或是委外業務、外包業務的廠商,禁止他們使用中國製的產品?包含任何零組件。如果禁止的話,他們就必須採購臺灣本土製造的,或是其他國家製造的,這樣他們的成本就會相對提高,政府部門是否有策略性地提供補助,以作為配套措施?國科會站在這樣的高度上,本席覺得可以做示範作用,請你們做整體考量,好不好?以上,謝謝。

主席:謝謝何欣純委員。

接下來請陳秀寳召委發言。

陳委員秀寳:謝謝召委。在第5目的部分,本席的提案是第69案,第69案是針對國家同步輻射研究中心的發展計畫,他們編列的預算比上年度多了三億多元,但是同輻研究中心從106年到111年度,自籌收入大概只占總收入的7.89%10.5%不等;來自民間的收入則占1.8%4.15%,且同步輻射研究中心的收支短絀約為9,000萬元到一億多元。關於收支的狀況,同步輻射中心應該要檢討這個部分,怎麼讓自籌的收入可以比較穩定。國科會也有針對這部分說明,目前自籌收入的確有比較穩定地成長,而且也有協助產業解決關鍵技術的問題,但是自籌收入的部分占總收入的7.89%10.5%,可以說只占總收入的少部分。所以本席希望你們能夠積極提升自籌收入,不要只依賴國科會的補助經費,造成收支短絀。這一案,本席本來提案凍結200萬元,大家可以討論凍結的金額,也請國科會提供提升同步輻射中心自籌收入規劃的書面報告。

接下來在第6目的部分,本席有3個案子,就是第79案、第80案和第81案。第79案是針對國家科學技術發展基金,這個部分也比去年多編列二十二億多元,這個部分是辦理推動整體科技發展之用,但我國的高科技產業仍然存在滿高的技術貿易逆差,109年度電子零組件的技術貿易逆差達到74.7億元,電腦、電子產品以及光學製品的技術貿易逆差是55.8億元,兩者合計是130.5億元。所以我們的產業自主性還有很大的提升空間,因此國科會也要強化推動科技研發的應用,降低高科技產業的貿易逆差。國科會這邊的說明是,產業技術購買在國內的貿易金額也有上升,2020年來到105億元,其中學界購買的金額也逐年增加。但是本席也發現,以2020年的105億元對比2017年的110億元,其實金額還是滿低的,所以國內的技術貿易金額雖然有成長,但是就目前看起來,還是不太能滿足產業的需求。

在第80案的部分,科技發展基金權利金的收入決算數和我們投入的經費相比,決算數大概是占0.85%0.95%之間,顯示歷年科技研發計畫的成果還是很難進入產業的應用層面,這部分國科會應該要調整,配合產業需求投入科技發展計畫,而且要參考科技發展趨勢進行相關調整,也要盤點過去研究計畫的成果,積極推廣產業應用,發揮研究成果的最大效益。國科會的說明是,國科會主要的科研結果是為了科技扎根,不是為了後續的權利金收取。當然本席的重點也不在權利金的收取,本席要強調的是,國科會應該進行前瞻科技的相關研究,也要針對未來新興科技產業做規劃,這些研究成果在5年、10年後也會對新興產業有所助益。就像現在我們針對太空產業所做的科技研究,也是當年國科會領軍投入相關經費,期待未來我們的太空產業可以蓬勃發展。因此現在的投入是為了之後能夠配合產業發展,不管是為了科技上的先進,或是產業上的發展,現在研發的相關專利也應該是未來要可以做應用的。這個部分也希望國科會積極盤點,應該調整、配合現在產業所需的技術,並且能夠來媒合應用。

81案是針對辦理淨零排放的相關研究,基於2050年淨零減碳的前瞻性科技開發和實踐規劃,審計部在110年度中央政府總決算的審核報告中提出,國際能源總署發布的2050年淨零排放路徑圖,大家的共識是109年到119年要減少近40%;但是環保署公布,我們估算後大概只能減少17.57%,和40%的目標有很大的落差。所以相關產業節能減碳的技術研發,以及如何落實淨零排放的期程規劃,也很需要國科會去協助產業。國科會的說明是明年初就會公布淨零科技的方案。但其實中研院已經在1129日提出臺灣淨零科技研發政策建議書,國科會作為淨零排放的主責機關,腳步還是有點慢。所以本席希望國科會應該更積極地去辦理相關事項,因為目前臺灣已經跟不太上國際間所訂的淨零排放時程,所以我們要更積極。

這個部分本席有提3案,就是第79案、第80案和第81案,第79案和第81案改主決議;但是第80案本來提案的凍結金額是500萬元,這部分可以討論,但本席很堅持一定要凍結。謝謝。

主席:謝謝陳秀寳召委。

接下來請王婉諭委員發言。

王委員婉諭:本席的提案是第83案、第84案及第85案這三個案子,第83案、第84案在質詢時都已經提過,而第83案主要是針對相關計畫的成果報告,以及如何確認成果報告有符合實際需求。因為我們看到好幾個問題,像成果完成的時間,或者應該是說計畫申請時,有些甚至是用過去已經完成的報告來申請;至於成果報告的部分,裡面有非常多資料錯誤卻沒有被糾正,但也是一樣上繳報告,這是非常奇怪的,其實過去監察院也有就這部分提出糾正。我們的確有收到一些回應,例如會加強資訊系統和宣導,但本席認為只加強系統功能或是宣導並不足以解決這個問題,我們還是希望有一些比較具體的作為,例如資訊系統的功能應該如何增強;而且這樣的宣導其實是不夠的,過去是用抽檢的方式,之後是不是能以更高頻率的方式處理?國科會作為國家最高的研究機關,這些成果是非常重要的,計畫的申請也非常重要,提出計畫申請絕對不是只為了要錢而已,而是計畫內容真的要對我國的發展有實際挹注,所以不論是計畫申請或者是成果報告,都應該要更加嚴謹。

84案主要是有關申請資料的部分,一樣是類似論文比對的情況,其實專題研究計畫也是一樣會遇到這些問題,所以這些申請計畫包括如何申請補助等等在過去也都持續發生類似抄襲的狀況,因此我們希望這個部分也能積極處理。

85案是針對掠奪性期刊的部分,本席可以接受這個部分改成主決議,因為國科會有提出掠奪性期刊的確比較難以定義,而且實際上已透過哪些方式進行宣導,也對研究績效評估做了相對應的調整,所以本席可以將第85案改成主決議。

至於第84案及第83案,我們還是希望能夠堅持,並且希望能具體看到未來如何去做,而不是只有概念性的說你們會加強、你們會宣導、你們會努力而已。謝謝。

主席:請賴委員品妤發言。

賴委員品妤:本席在這裡有4案,分別是第93案、第100案、第110案及第111案。

93案是關於臺灣科普環島列車的部分,一直以來本席都非常重視這項計畫,國科會應該也都知道,無論是公開的詢答或私下都討論過很多次,其實這項計畫獲得的反應很好,問題是每年能參加的小朋友真的是太少了。根據歷年的統計,每一次活動的觸及率大概只占臺灣公立國中小學生總數的0.5%,真的是有點可惜,這麼好的活動卻只有0.5%的小朋友可以參與。上次主委告訴過本席,其實也與這兩年的疫情有關,但主委也允諾本席明年會擴大舉辦。當時我們討論到一個問題,記得何欣純委員好像也曾講到,過去因為量能的關係,所以都是採取邀請制,但是邀請制會讓有些學校無法參與這個活動,所以當時國科會主委告訴本席,明年可以改成報名制。如今科普列車辦理的站點及量能都有所提升,目前看起來也有朝本席建議的方向進行,即參酌各地區的地理環境差異,研議不同的辦理模式,基本上本席對於這樣的狀況是肯定的,至於後續舉辦的狀況到底會如何,本席仍然會繼續監督,不過針對這個提案,本席可以同意改為主決議。

接下來是第100案的部分,本席也提過很多次的討論,關於國科會生育支持政策的內容問題。根據你們上次到本席辦公室所做的說明,第一個,本席可以理解國科會生育支持政策實施時間較短致使申請人數較少,這個部分是可以理解的,但本席這個提案主要是希望促進國科會更進一步以問卷進行調查。當時我們曾聊到其實有一部分人使用的效率不彰,特別是有帶小孩的男性等等,所以本席提出可以進一步在機構內以問卷調查,瞭解現行的支持政策有沒有符合大家的要求,有哪些面向是大家認為要修正的,其實國科會之前也答應本席要這樣做,只是目前看起來還沒做到。因此第一個,本席希望你們能解釋一下目前的狀況;第二個,本席希望這個部分能夠酌凍,不一定要太多,但是要酌凍,希望能補充更詳細的書面資料給本席。

再來是第110案的部分,根據國科會的說明,跨部會署執行的科學計畫,最重要的功能是因應各部會重大且具有急迫性的科技施政所需,目前錢的部分是先由國科會的預算支應,後續再回歸各部會的預算接續辦理。這個科技計畫初審時是以1年為期,又可展延1年,這樣就等於是2年。根據你們自己的統計,從2017年至2021年的案件,展延的數量真的是有點多,高達四成的案件都有展延。剛才本席之所以會講到初審1年為期、又可展延1年的問題,其實是希望等一下聽到國科會的回答,第一,為什麼展延會高達四成?第二,這個展延是不是與你們自己的規定有關,也就是說申請時是1年期,可以再展延1年,導致主責的部會可能就預設不是只有1年,其實是有2年的時間,最後變成有高達四成的案件都展延。基本上本席認為有彈性是很好,但是剛剛本席也講了,展延的比例真的是偏高,因此這樣的案件數有必要進一步檢討是不是在規定上可以有精進的空間,這個部分等一下也要請國科會解釋一下。關於這個部分,本席也是希望能夠酌凍。

最後是第111案的部分,其實本席在10月份就已經質詢過這個問題,關於性別平權的部分應該要納入總體目標,當時國科會主委的回復是明年度的科學技術白皮書已經納入,而且會在年底公布。到今天也已經是128日,應該可以算是年底,只剩下二十幾天的時間,今年就要結束了,但是以目前的狀況而言,除了國科會自己的簡單說明以及明年的科學技術白皮書有納入,在性別平權的部分,本席真的是看不到其他任何資訊。因此在這樣的狀況下,本席認為很難確認國科會有關性別平權的規劃及推動方向,好像沒有看到你們實際上、細部上到底要怎麼處理這個問題。如果我們都肯認它是一個普世價值,應該要納入白皮書的話,本席希望能與上述三案一起酌凍,金額多少可以再討論,但本席真的希望能看到國科會能進一步且比較認真、比較詳細地告訴本席,如果你們認同這個價值、認同它是一個目標,到底要如何去達到這件事情。以上。

主席:請張廖委員萬堅發言。

張廖委員萬堅:本席有3個案子,分別是第70案、第71案及第104案,其中第70案及第71案是關於同步輻射中心的部分,剛才有委員也都提過了。

70案是關於入不敷出以及專利有效應用比較低的問題,你們已經都做過說明,其中對於專利應用的部分,你們做的是基礎的研究,與一些產業的技術之間有落差,你們表示會加強這方面的應用。本席認為這方面相當重要,研究出來卻與產業需求有距離,但它又是一個專利、一個技術,這樣滿可惜的!本席可以接受你們對這個部分的說法,原本是要採取酌凍,現在就看大家是否有共識了。

另外是第71案關於超時工作的問題,你們表示現有編制是324人,但是一直都短缺十幾人,再加上疫情的關係,所以沒有休就直接編了獎金,大概是這樣的回答。本席是可以接受,不過你們從106年到110年已經連續5年都有這個現象,職場上還是應該友善一點比較好,尤其是公部門,但研究人員有時候是滿特別的,本席也能夠理解啦!

其實本席要講的是第104案,在國家科學技術發展基金計畫項下有一個產學合作研究發展,編列了22億元,其中協助產業創新發展涉及到成立臺灣科技新創基地(TTA),本席查到這項計畫又將臺中跳過去。其實臺中有中科、有南屯精科、有臺中工業區及周邊的南投及苗栗等等,在半導體、精密機械、智慧製造,甚至航太、醫材等領域都有很突出的表現,而且市區的交通也很方便;大專院校的部分,包括勤益科大、中興大學、中科大、中教大及聯合科大,其實都是位在附近,而且這些學校多半也都有創新創業的相關單位;在交通上,除了雙鐵及公路網之外,更有臺中港及臺中國際機場的雙港優勢。不知道為什麼臺中市好像沒有在設立TTA的計畫中,你們給本席的答復是已與中興大學做了一些論壇,但是只有論壇卻無實際行動是不夠的。本席記得之前在AI機器人自造基地的部分也曾提過,你們在臺中設立之後,對臺中而言,從小學、中學、大學到產業,其實AI機器人自造基地對地方產業的發展、產業的教育及人才的培育都有一定的貢獻,所以本席很堅持TTA一定要將臺中放在計畫中。你們的回答只表示未來會持續輔導中部新創、強化中部新創生態圈的發展,本席認為這樣並不足夠,後來你們又表示會針對TTA的部分持續評估,所以本席就予以酌凍,等到你們的評估出來後再解凍。謝謝。

主席:本席在這兩目中各有1案,第一個是第76案的部分,針對Spring-8台灣光束線升級計畫8,900萬元的獎補助費,因為整個設施的升級及維運的效益缺乏量化指標,我們希望能夠提供這個部分的評估報告,因此本席主張凍結10%

另外是第101案關於性別與科技研究的部分,編列了12,2438,000元,這個也是屬於獎補助的款項,其實用獎補助來落實性別平權並不是很容易,本席發現整個國科會13位委員中只有1位女性,其他都是男性,因為只有經濟部長是女性,針對這個部分是不是有什麼樣的調整,其實本席很難期待馬上會有改變,不過這是一個態度的問題,再請主委做一個說明。以上。

接下來請主委針對剛剛各委員的發言提出簡短說明。

吳主任委員政忠:首先要感謝兩位召委及委員的垂詢,的確是滿重要的,我們國科會是從科技部改組為國家科學及技術委員會,負擔的責任也更重。今天要審的是國科會本部裡各個處的預算,我看起來是綜規處的議題比較多,是不是就請處長簡短回應一下。

彭處長麗春:報告委員,首先是有關於性平的部分,其實主委上任之後一直很重視這一塊,所以我們著力於性別意識的平權宣導、深入性平的議題研究、友善性平的環境以及我們支援女性科技人才。在支援女性科技人才的部分,今年也加碼支援單親的爸爸與留職停薪的男性科研。針對這個部分,依照委員的建議,我們在這兩個月之中參加了工程處與自然處的聯合說明會,在5場說明會中再加強進行宣導及調查在場參加說明會的研究人員需求,這個部分也會繼續下去。

主席:要不要繼續做一個回應?

吳主任委員政忠:請同步輻射中心先簡短回應一下。

魏副主任德新:因為我們主任生病無法出席,所以就由我來代理。關於工時的部分,對我們來講,疫情的確是造成非常意外的狀況,其實在中心有一直需要運轉的設施,所以我們的運轉及建置計畫同時都需要執行,但是又處在需要隔離或分批上班的狀況下,因此我們有很多的on call,在的人很多時候就需要加班,不過隨著疫情的減緩,這件事情以後會慢慢回歸正常。至於在調整預算方面,我們會再稍微注意一下,也會繼續去做。

關於自籌款項這一塊,其實我們的自籌款項已經逐步開始往上升,雖然在疫情時的確有點interrupt、減緩,但是到目前來講,根據我最近掌握到10月的消息,幾乎已經快回到去年的水準了。未來我們的展望其實是新的光束線,包含光束線的專屬光束線自動化,針對這一塊的產業應用,我們預期的自籌收入往後應該是會持續往上再增加。

針對研究成果能不能跨領域應用在能源科技上,其實是國科會非常重視的,在我們中心裡也有一個跨領域的研究計畫,不管是在產業或是在基礎研究上都有在做這方面的事情。在專利的部分,實際上我們有協助一些電池公司,譬如在儲能方面做一些專利布局,解決他們實際上的問題,這些都是我們在做的事情。實際上對於光束線的開放,因為我們是每半年檢討一次,目前所有光束線都有達到50%60%了,謝謝。

主席:請主委再統合回應一下。

吳主任委員政忠:針對剛才各位委員的垂詢,首先是吳思瑤委員提到的落實永續部分,我們國科會內部會去進行、也會主動參與未來館的部分,謝謝。林宜瑾委員提到無人機產業的問題,這個很重要,事實上不只是國科會,經濟部與數位部也都在進行,的確臺灣是有機會,也就是說如果市場出來之後,臺灣能將資安加進去,經過我們的資安檢測者,在國際市場應該是有競爭力的。黃國書委員提到的跨世代年輕學者方案申請件數下降,我們會請部會同仁再去向委員報告。何欣純委員提的應該也是無人機產業,剛剛我也講過我們會處理。陳秀寳委員提的是淨零科技,事實上,我們在禮拜一的國家科學委員會會議已經通過淨零科技方案的規劃,現在要報行政院通過,其中包括到2030年、2050年的一些新科技,我們都做了一些陳述。關於王婉諭委員提到的比對系統及成果報告,我們也會加強,因為件數很多,所以對於資訊系統的精進也會努力來處理。謝謝賴品妤委員對科普列車的支持,我們會採用報名制,我也已經交代科國處未來一定要再加強。至於跨部會署這一塊,我稍微說明一下,因為跨部會署是因應緊急,有時候是5月才提出來,或是7月、8月,一提出就已經跨到下一個年度,因此展延的比例應該是不到40%那麼多,我會請科技辦公室的葉執秘之後再向委員報告。賴委員提到關於多元性別的部分,在我們科技白皮書的第一條,事實上就已經把性平放在那邊,以後我們也會持續努力,因為性別的平等的確是國際趨勢,也是臺灣邁向先進國家必須努力的。張廖委員提到TTA要放入臺中的部分,我會請產學處看看要如何規劃。鄭委員提到關於性平的部分,我們會繼續加強,謝謝。

主席:如果委員沒有要進行第二輪發言,我們就直接討論第5目刪減及凍結的部分。關於第5目「財團法人國家同步輻射研究中心發展計畫」,本席給各位2個參考的數字,去年的預算是177,1724,000元,今年增加到202,2085,000元,我們去年在這一目是凍結了500萬元,現在請各位委員表示意見,今年在這個部分要如何處理?

黃委員國書:酌凍啦!

主席:比照去年凍結500萬元嗎?

黃委員國書:凍結500萬元。

主席:凍結500萬元嗎?那就再補書面,好不好?凍結500萬元,補書面,好不好?好。

黃委員國書:本席的第75案就併凍,第77案改主決議。

主席:75案併凍,第77案改主決議。第5目的第68案改主決議、第77案改主決議。如果沒有其他意見,第5目的部分就確定了。

接下來處理第6目「非營業特種基金」的部分,原列是3963,3211,000元。本席一樣提供2個數字給大家,去年在整個非營業特種基金的部分是凍結4億元、減列6,000萬元,不過其中有3億元是特定針對跨部會署,凍結3億元、減列5,000萬元,這是針對跨部會署的部分。因為跨部會署的預算規模在今年有明顯地縮小,所以我們扣掉部分之後,非營業特種基金按照去年的標準是減列1,000萬元、凍結1億元。針對這個部分,是不是請各位委員表示意見,針對第6目要如何刪減及凍結?

張廖委員萬堅:尊重在野黨。

主席:王婉諭委員,還是你要比照去年的作法?去年是減列1,000萬元、凍結1億元。

王委員婉諭:我認為應該可以比照去年,減列的部分是可以討論,至於凍結的部分,因為從第78案開始,這一目加起來陸陸續續有1億元、1億元及5,000萬元的部分,所以本席認為統凍1億元是合理的。關於刪減的部分,今年看起來是比較少,本席認為刪減的部分可以酌量討論。

主席:請林宜瑾委員發言。

林委員宜瑾:本席的第112案是針對赴中國旅費的部分,總共編列了477,000元,本席是提出全數減列,剛剛也已經說明了理由。至於其餘的部分,除了林奕華委員的提案之外,也沒有其他減列的項目,所以本席認為減列的金額是否能控制在100萬元以內;至於凍結的部分,可能就看主委如何表示,如果凍結1億元後的狀況會如何,是否能說明一下。

主席:林委員,你提的是旅費的部分,到時候應該會是通案處理。

請張廖委員萬堅發言。

張廖委員萬堅:本席再補充一下,關於第107案與第108案,其實本席與林宜瑾委員的提案很類似,我們都很擔心國家核心關鍵技術推動與研析這個部分會有中國來挖人才、偷技術的事情。國安會與陸委會好像都有授權國科會訂定子法,原本你們是說年底要公布,如今已經是12月了,到現在還沒有公布,所以我們提出凍結,這個部分是不是請主委再回應一下?

吳主任委員政忠:那個應該是在年底就會出來,因為我還持續與業界及其他界溝通之中。

張廖委員萬堅:你們提到本來跨部會都已經同意,但是產業界及學界還有意見?

吳主任委員政忠:我們要去……

張廖委員萬堅:溝通。

吳主任委員政忠:溝通一下,事實上,我與學界的10位校長已經溝通過了。

張廖委員萬堅:有共識了,所以子法一定會在年底前公布?

吳主任委員政忠:一定會、一定會。

張廖委員萬堅:提出凍結只是一個手段。

吳主任委員政忠:是。

張廖委員萬堅:國科會好不容易恢復跨部會的科技預算,針對減列的部分,從大家的討論看來似乎並沒有打算減列,只是針對執行的效率有一些意見,因此本席建議凍結,至於凍結的數目是否要到1億元,從討論過程看起來,每一小項都是200萬元、500萬元,是不是可以凍結5,000萬元或3,000萬元左右,再請他們提出書面報告,這樣做是比較合理。未來在下個會期應該也會有專案,因為不是預算會期,可以好好討論我們講的這些議題,無論是太空發展法的問題、同步輻射中心的問題或是關鍵技術保護的問題,我們都可以請國科會來說明這些政策。以上是本席的意見。

主席:請賴委員品妤發言。

賴委員品妤:黃國書委員是說2,000萬元,本席原本是想凍結5,000萬元,不然我們再討論一下。

本席可以接受不減列,而且凍結少一點,但是關於性平的部分,第一個,本席很肯定也很同意主委真的是重視性別平權的人,包括單親爸爸可以申請相關的資源,其實也是我們一起監督爭取的。但是對於剛才的回復,本席認為你們只回復過去做了什麼,雖然本席可以接受凍少一點,不過你們要補上書面,而且書面的內容應該是要告訴本席,除了白皮書上寫的那些短短的內容之外,性別平權有哪些具體措施、哪些方向,這是本席希望能補充在裡面的內容。現在是要凍結2,000萬元或5,000萬元?

黃委員國書:2,000萬元好了。

賴委員品妤:看大家決定。

主席:剛剛張廖萬堅委員說要尊重在野黨的意見,本席原本想說是否要依照王婉諭委員的意見,因為你說要凍結1億元,減列的部分可以少於1,000萬元。

王委員婉諭:其實本席是很認真覺得可以比照去年,因為400億元裡的1億元只有四百分之一,其實是非常小的量,而且剛剛提到的論文審查以及研究計畫的申請、研究計畫的審查也不是今年才發生的事情,另外還有無人機的問題、性別平等的問題、運科計畫的問題及人才培育避免被其他國家挖角的問題等等,其實這些問題都非常地嚴重,本席認為應該要積極地處理。說真的,1億元與400億元比起來可以說是少之又少了。

黃委員國書:主委回應一下。

吳主任委員政忠:首先感謝大家的幫忙與支持,我們從科技部變成國家科學及技術委員會,負擔的責任與任務更重,尤其是臺灣的半導體現在站在世界的高點,我認為支持與鼓勵也相當重要。至於要凍結多少,事實上無論是凍結多少,我都會很認真地回應大家,但是凍得太多的話,我回去之後,學界或外界會認為怎麼凍得那麼多,表示我做得不好;如果凍少一點的話,也是給我一些面子。再者,無論是凍多凍少,我都會很認真地回應,我在這裡答應的一定是儘量做到。

主席:請黃委員國書發言。

黃委員國書:對啦!這個一定是需要主委來喊話,無論是凍多少,你們都需要認真回應立委提的這些預算案,因為每位委員都講得非常有道理。科技部改組成為國科會,整個業務性質與過去的科技部會稍微不一樣,但是對於我們提的這些預算案,你們同樣還是要非常審慎地面對處理。去年是凍結了1億元,但是今年主委很努力,也很願意回應這些問題,不然我們就折衷凍結5,000萬元,好不好?

主席:凍結5,000萬元,王婉諭委員可以接受嗎?

黃委員國書:一開始是說2,000萬元而已,現在已經凍到5,000萬元了。

王委員婉諭:本席覺得還是要積極處理,因為有很多問題無論是在質詢時或甚至在前幾年就一直提出,即便國科會是今年才改組成立,但是這些問題並不是現在才發生。本席比較不滿意的是預算討論怎麼會變成情緒勒索要給主委面子,在立法院講這句話實在滿不得體的!不好意思,本席是直話直說,預算的處理本來就應該就事論事,怎麼會變成好像是要來情勒立委,講話時還是要思考一下,事情真的不是這樣處裡。本席認為預算的部分可以討論,但不是用這種情緒勒索的方式進行。

主席:理解。針對減列的部分,你並沒有堅持嗎?

王委員婉諭:對。

主席:請陳秀寳召委發言。

陳委員秀寳:剛剛每位委員講的都是同樣的話,凍多凍少的目的不在於金額,其實是希望督促你們做得更好,因為你們就是很多東西不足,委員要的資料、委員希望你們比較精進的部分或希望你們改善的部分,好像沒有看到你們積極的作為,才會認為應該凍多一點的金額,讓你們感受到委員非常地重視,但本席相信主委不是不重視,各位同仁也都很辛苦。剛才原本是說讓在野的兩位再討論一下,婉諭委員,我們就凍結7,000萬元?

王委員婉諭:因為有好多案子都說是年底要提出來,但是都沒有進行,本席認為大家可以堅持一下,這個本來就是立委的職權,我們應該要做好預算的處理。

陳委員秀寳:王婉諭委員的意思是在他提的1億元與黃國書委員提的5,000萬元之間折衷就是7,000萬元。

主席:我們就凍結7,000萬元,好不好?既然陳秀寳召委都出來協調了,我們就凍結7,000萬元。其實凍結7,000萬元真的是很少,在400億元裡7,000萬元是很少的金額,但也表示我們教育及文化委員會的委員都非常支持國科會的預算,而且我們也希望國科會能夠做得好,所以凍結並不是目的,其實是希望給予你們一些鞭策的力量。

6目「非營業特種基金」的部分,原列是3963,3211,000元,凍結5,000萬元,提出書面報告。

黃委員國書:7,000萬元。

主席:抱歉!凍結7,000萬元,提出書面報告。

黃委員國書:本席在第6目有6個提案,第98案、第99案、第109案及第113案改主決議,第114案併凍。

主席:98案、第99案、第109案及第113案改主決議,第114案併凍。

陳委員秀寳:本席的第79案與第81案改主決議,第80案就併凍。

主席:好。

賴委員品妤:本席的第93案改為主決議,第100案、第110案及第111案都是併凍,謝謝。

主席:100案是併凍嗎?

賴委員品妤:100案、第110案及第111案都是併凍,剛剛第93案改為主決議已經簽了。

主席:好。

王委員婉諭:本席的第85案改為主決議,其他的併凍。

主席:6目「非營業特種基金」改主決議的有第79案、第81案、第85案、第88案、第89案、第92案、第93案、第94案、第95案、第96案、第98案、第99案、第103案、第105案、第109案及第113案。

針對第6目的部分,凍結7,000萬元。

今天上午的會議就先到此結束,我們休息30分鐘,在120分的時候再回到現場,感謝大家,謝謝。

休息1253分)

繼續開會1324分)

主席:現在繼續開會。

針對國家科學及技術委員會的預算審查,現在開始處理第115案至第155案之主決議。

115案至第127案國科會均表示遵照辦理,請問各位有沒有意見?如果沒有意見的話,這部分就照案通過。

128案有文字修正,請問各位有沒有意見?如果沒有意見的話,這部分就修正通過。

129案至第136案國科會表示遵照辦理,請問各位有沒有意見?如果沒有意見的話,這部分就照案通過。

137案有文字修正,請問各位有沒有意見?如果沒有意見的話,這部分就修正通過。

138案有文字修正,請問各位有沒有意見?如果沒有意見的話,這部分就修正通過。

139案有文字修正,請問各位有沒有意見?如果沒有意見的話,這部分就修正通過。

140案有文字修正,請問各位有沒有意見?如果沒有意見的話,這部分就修正通過。

141案有文字修正,請問各位有沒有意見?如果沒有意見的話,這部分就修正通過。

142案國科會表示遵照辦理,請問各位有沒有意見?如果沒有意見的話,這部分就照案通過。

143有文字修正,請問各位有沒有意見?如果沒有意見的話,這部分就修正通過。

144案至第155案國科會均表示遵照辦理,請問各位有沒有意見?如果沒有意見的話,這部分就照案通過。

現在請主委說明。

吳主任委員政忠:128案有一個字可能打錯了,應該是1,437「萬」,而不是「億」。

主席:128案主決議第三行修正為「總支出為1,4375,906元」,請問各位有沒有意見?如果沒有意見的話,這部分就修正通過。

針對國家科學及技術委員會所屬單位預算案改主決議的部分總共有第4案、第10案、第11案、第15案、第17案、第18案、第19案、第20案、第21案、第22案、第23案、第24案、第26案、第28案、第29案、第30案、第31案、第32案、第34案、第35案、第40案、第41案、第47案、第48案、第52案、第55案、第56案、第68案、第77案、第79案、第81案、第85案、第88案、第89案、第92案、第93案、第94案、第95案、第96案、第98案、第99案、第103案、第105案、第109案、第113案,以上各案均照案通過。

現在開始處理新竹科學園區管理局、中部科學園區管理局、南部科學園區管理局歲出部分,因第156案及第157案提案委員不在場,所以我們直接處理下一個部分。

接下來處理新竹科學園區管理局歲入案,原列18,7319,000元。針對第158案及第159案,請問黃國書委員有沒有意見?

黃委員國書:本席所提的第158案主要是關於竹科的「罰金罰鍰」,也就是廠商違反勞基法或職業安全衛生法規定之罰鍰,我看每一年的預算都是固定編列2447,000元,包括109年、110年、111年這三年都是這樣編列,可是我看決算數都高出非常多,甚至有三百八十幾萬將近400萬,而明年的預算編列卻反而減少了,只編列240萬,顯然與決算有落差,我建議這部分應該要編列300萬,所以我提案增列60萬,這樣應該比較符合實際的需求。事實上,你們的決算也都高出非常多啊!

159案是有關證照費的收入,109年編列119萬,110年編列200萬,111年編列270萬,可是109年的決算有六百多萬,110年的決算也有四百多萬,真的相差很多,所以明年編列300萬顯然也太保守,也和決算有落差。

所以我建議上面這兩個案子都應該要增列,第158案是增列60萬,第159案是增列50萬,增列的幅度其實不大,但我還是希望可以符合決算審議結果覈實編列收入的預算,這樣才比較合理,以上。

主席:請主委回應一下。

吳主任委員政忠:我請竹科管理局王局長來說明。

王局長永壯:針對第158案,我們希望透過勸導等方式來減少廠商違反勞基法,第159案則是與我們努力招商的結果有關。關於委員的提案,我們同意增列。

主席:既然兩案都同意,那麼新竹科學園區管理局歲入部分的兩項提案照案通過,罰金罰鍰及代金的部分增列60萬元,行政規費收入「證照費」的部分增列50萬元。

接下來處理新竹科學園區管理局歲出部分,原列105,5559,000元。第4目「園區業務推展」原列14,7489,000元,現在處理第162案至第177案,請張廖委員萬堅發言。

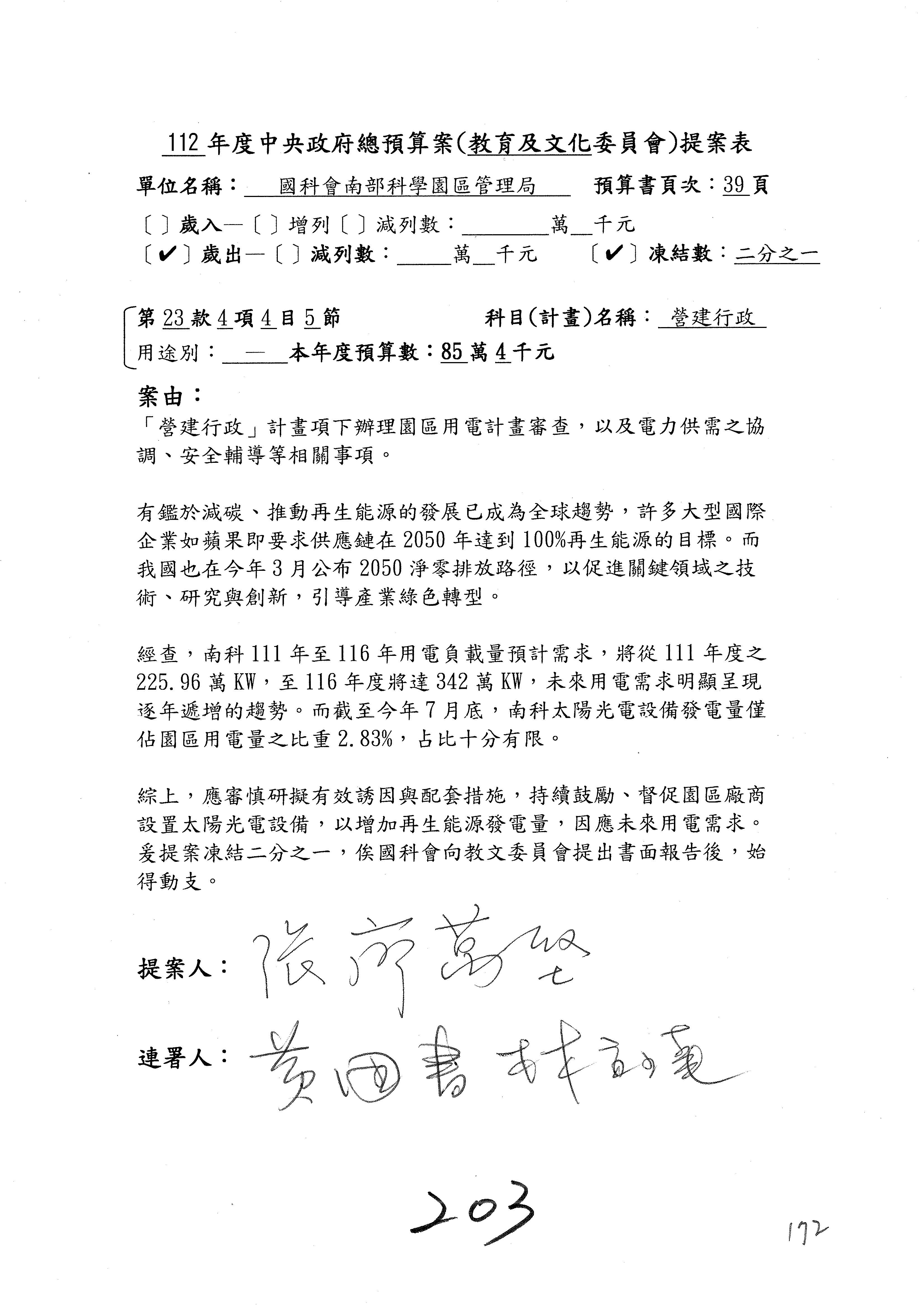
張廖委員萬堅:我有一個共通提案是針對各個科學園區,我想科學園區的服務都不錯,與廠商之間的互動也都不錯,對臺灣科技產業的推動也都有幫助,不過我們現在在談淨零碳排,我發現不管是竹科也好、中科也好或是南科也好,111年的用電量都很高,像竹科就達到212KW,而到7月底為止,它的太陽光電(綠電)的使用率只有2.37%,中科和南科也差不多,中科比較高一點來到3.35%,南科則是2.83%,它們的用電量在116年都分別會達到三百多萬KW。對臺灣來講,推動科技產業、促進經濟發展很重要,可是我們一樣要配合淨零碳排,我為什麼會提出第173案呢?主要就是想瞭解園區的綠電規劃到底是怎麼樣,你們有說會提供到20%,那是什麼時候可以達成?這並不是只有針對竹科,而是包括三個科學園區,其實這在後面基金的提案當中也有,這是共通的問題,你們可不可以談一下?

像最近台積電要來中科,它還在做環評,現在是地方的環評單位說水電有問題,它要怎麼解決,尤其是電力的問題。現在中部火力發電廠到2025燃氣機組才會上線,現在還沒辦法,當然未來中科二期的建廠或許不會那麼快,也可能會很快,用電的評估也是環保團體跟我們居民所擔心的。

使用綠電的部分上次在125日環評分組審查會剛通過了,環評委員說我們有沒有減少發電或是綠電部分要增加?我看現在三個科學園區的太陽光電的比例都非常低,只有百分之二點多,中科百分之三點多已經是最高了,南科也只是百分之二點多,請問我們未來的規劃是什麼?我們對2050淨零碳排配合的期程、程序是什麼?也讓我們瞭解一下,謝謝。

主席:接下來請陳委員秀寳發言。

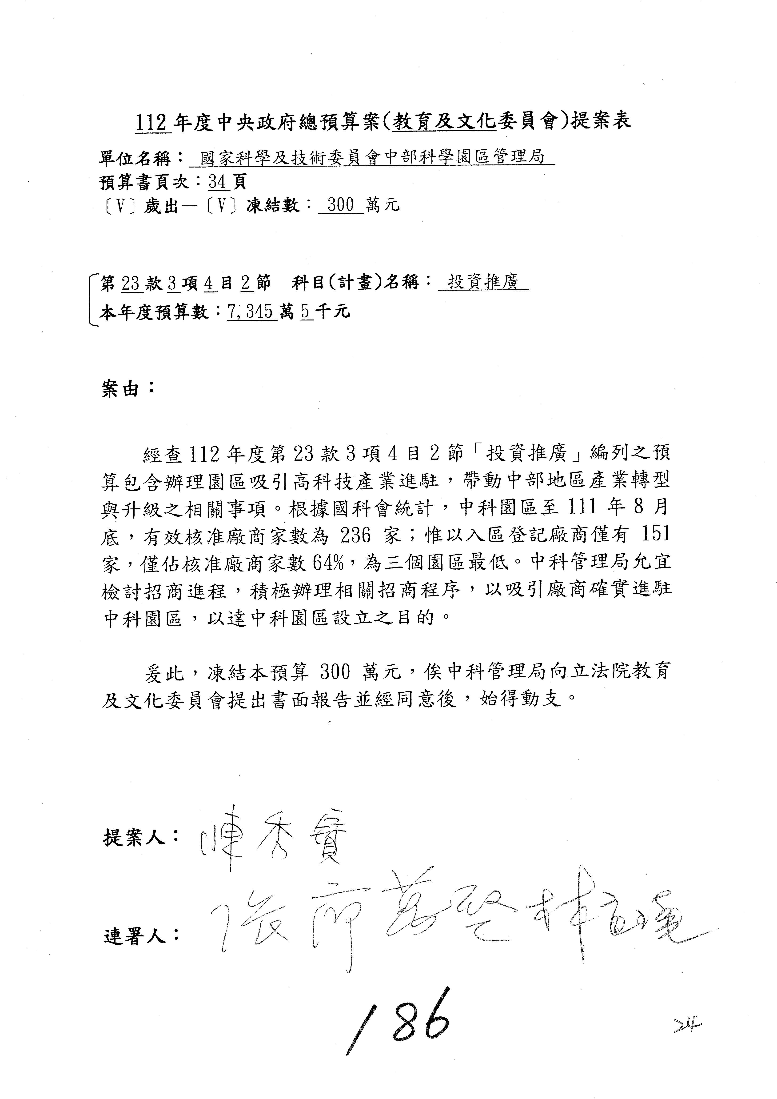
陳委員秀寳:謝謝召委,在第4目裡,本席的提案是第166案及第174案,第166案的部分是針對「投資推廣」這個業務,根據國科會的數據估計,竹科園區在111年度的用電負載量為212.03KW113年度是333.98KW,逐年增加到116年度的用電負載量會有352.66KW,是三個園區裡面預計用電量負載最高的園區,從111年到116年,其增加幅度達到66.33%

竹科管理局統計到1107月,園區太陽光電設備的發電量僅有2.37%,是不是應該更積極來推廣園區用電使用再生能源的業務,竹科管理局有說明也有積極在辦理相關提升綠電比例的措施,例如要求廠商在屋頂設置太陽光電或是舉行相關的講座,本席這邊希望竹科管理局繼續加強推廣,以陸續提升園區綠電的比例,這樣子也有助於達成2050年淨零碳排這個目標。這一案本席可以改主決議,但是希望提供明年預計推廣綠電相關措施的書面報告給本辦公室。

174案是「地政及規劃」。其實竹科管理局當初在園區初規劃的時候,沒有就整體交通系統作規劃,那時候的開發計畫大部分以廠商興建廠房為主,保留用地供道路及公共設施使用的部分其實很少,導致園區內路幅狹小,聯外道路也不足,所以在竹科上班早上塞車就是一個夢魘,他們覺得提早上班、提早出門就是提早塞在那裡,但還是必須塞車,因為要去上班。

所以道路規劃的部分,希望大眾運輸系統可以協助這些上下班浪費很多時間在塞車的這些上班族。竹科管理局也向本席說明,正在積極規劃週遭的道路拓寬或是調撥車道的部分,其實道路拓寬有點難,因為它的發展已經非常非常的飽和,調撥車道當然就需要人力去控管,也有規劃輕軌及公車的改善措施。本席提這一案其實只是要提醒,希望竹科這邊對於交通的部分能夠有比較積極的作為跟規劃,所以我這一案也可以改主決議,但是要請竹科這邊提供相關的計畫,包含辦理時程的書面報告。以上。

主席:謝謝陳秀寳召委,請問黃國書委員要不要發言?

黃委員國書:我兩個案子跟陳秀寳委員的案子都一樣,我要講的也跟他講的一樣,當然也是請竹科提供一些說明,以上。

主席:謝謝黃國書委員。本席在這個部分有第172案,是有關於大陸旅費的問題,在這邊就不特別說明,進入統刪的部分。

請吳主任委員政忠說明。

吳主任委員政忠:請王局長說明。

王局長永壯:謝謝委員。第173案及第166案我就一併說明。我覺得改用綠電、發展綠電應該是一個非常重要的措施,關於太陽能的部分,我們現在都有要求新入區的廠商都要評估屋頂可用面積,因為要設置太陽能,也持續宣導太陽光電,包括觀摩、媒合、廠商座談等,我們也會協助媒合綠電。

對於半導體先進製程,我們直接要求進駐的時候就要取得20%的再生能源,2050年就要100%,這中間並不是直接從20%跳到100%,中間也有期程的要求,每個年度達到多少都有一定的要求,這也是給他們很大的壓力。

關於委員關心交通的問題,確實竹科的交通一向被人詬病,因為竹科已經成立42年了,當初也沒有想像到就業人口有那麼大,我們去年跟前年相比,增加的就業人數就多了6,000人,所以交通是我們非常重要的一個施政的措施。跟委員報告,包括新闢的一些道路或者是用智慧交通控制或是與縣市政府合作做整體交通的規劃,這些我們都有持續在做。同時,我們也不定期的邀請縣市政府跟高速公路局一起協調怎麼來增加運輸的效率,以上簡要說明。

主席:好,謝謝王局長。請問主委要不要補充?

吳主任委員政忠:謝謝。的確園區的綠電,尤其是太陽能的部分,我們一直請竹科、中科跟南科一定要布置得越多越好。以前一些樓頂尤其像台積電有很多設備,也不宜再去裝設了,但是未來新設的,我們一定會嚴格要求比例,謝謝。

主席:好,謝謝主委。我們就進入第4目「園區業務推展」的部分,我們看要凍多少錢或減列多少錢,請問各位委員有什麼意見?我提供大家一個參考的資料,去年在這一目是凍結200萬元,請問各位委員有沒有什麼意見?

黃委員國書:我的建議是照列,但有一些要改進的地方請竹科進一步說明。

主席:OK

黃委員國書:我們幾個案子就改主決議。

主席:OK,那就是黃國書委員的案子改主決議。第4目第167案改主決議;第175案也改主決議;第173案也改主決議。

針對新竹科學園區管理局歲出第4目「園區業務推展」的部分,那我們就照列啦!照列好不好?因為我後來發現他們今年的預算其實比去年大概少了1500萬元左右,少編列了1500萬元左右,我們就預算照列、就不凍結。

接下來處理新竹科學園區管理局主決議的部分。主委是不是要補充?

吳主任委員政忠:王婉諭委員第177案改主決議。

主席:177案改主決議,是不是?

吳主任委員政忠:跟第168案,第168案跟第177案。

主席:OK,那我再補充一下。第4目「園區業務推展」的部分,第162案改主決議;還有第165案、第166案、第167案都改主決議;第168案也改主決議;第173案、第174案、第175案及第177案也都改主決議。有沒有任何的問題?如果沒有的話我們就往下。

處理第178案、第179案主決議。國科會這邊表示都遵照辦理,請問各位有沒有意見?

請陳委員秀寳發言。

陳委員秀寳:對於第179案,這個案子林智堅先生還在教育部訴願中,他個人救濟的程序還沒有走完,因為他個人的程序都還沒有走完,是不是等他走完了、有個定論了,這個主決議可以先保留嗎?

主席:主委還是王局長是不是要先說明一下?

王局長永壯:如果保留我們是沒有意見啦,另外我是建議修改文字,像「剽竊」等文字,因為這還沒有定案,寫涉及是不是比較中性一點?另外「即刻採取司法途徑提出告訴」等文字,我過去在立法院跟各位委員報告都是說我們會依法辦理,是不是用「依法辦理」這個字眼?

黃委員國書:乾脆改成涉及啦!我是沒有意見,但是當事人現在不在。

主席:OK,這個部分因為之前國科會已經跟林奕華委員達成共識,其實是要遵照辦理,所以……

陳委員秀寳:但是這個案子還在走程序,還沒有定案,你就這樣說他有所謂的剽竊、抄襲,這不是說我們就這樣子主觀去認定他,他還在訴願的程序,還在救濟的程序裡面。

主席:這個案子保留好不好?因為林奕華委員不在,我們第179案就保留好不好?

陳委員秀寳:好,這個先保留,謝謝。

黃委員國書:好,先保留好了。

主席:178案照案通過。第179案保留,送院會處理。

接下來處理中部科學園區管理局歲入的部分,原列金額是6761,000元。處理第180案,是不是有相關委員要發表意見?

請黃委員國書發言。

黃委員國書:180案中科管理局的「登記費」都列六十幾萬元,但是108年決算數是一千多萬元,110年也是一千多萬元,顯然差距太大,所以我覺得還有空間可以增列啦!「登記費」這樣子偏低了,這個部分我是提案增列50萬元,應該還可以啦!另外,我還有一個案子……

現在是處理歲入嘛?好,那歲入就到這裡。

主席:OK,這部分是不是請許局長說明?

許局長茂新:感謝委員的指教。決算的時候增加是因為我們擴廠跟建廠還有廠商都非常積極,沒有問題,我們就來增列。

主席:可以嗎?

吳主任委員政忠:好,這個可以,謝謝。

主席:好,第180案就增列50萬元,中部科學園區管理局歲入部分增列50萬元。

接下來處理中部科學園區管理局歲出部分,原列是69,4662,000元,第181案跟第182案……

我們繼續往下,處理第4目「園區業務推展」的部分,原列11,6202,000元,我們現在從第183案開始處理到第195案,要發言的委員請表示。

請陳委員秀寳發言。

陳委員秀寳:在這1目的部分,本席提的案子是第186案跟第192案。第186案中科園區到1118月底有效核准廠商家數是236家,但是入區登記廠商僅有151家,僅占核准廠商家數64%,是三個園區裡面最低的,整個招商進程應該要檢討,而且要積極地來辦理相關招商的程序。中科管理局有來說明目前有積極在辦理廠房設置及輔導廠商轉往二林及虎尾園區的作業。本席是希望中科管理局以後在辦理相關招商程序的時候,應該要確實掌握園區內廠房的狀況再進行各園區的招商,以避免有時候廠商來登記之後才發現是不符合的,變成你還要再把它轉輔導到其他的園區,也延宕了廠商進駐園區的時程。這個案子本席可以改主決議,但請中科管理局要提供改善招商流程的書面報告。

至於第192案關於電力使用的部分,中部科學園區的電負載量,從106年的94.29KW增加到110年度的156.25KW,增加幅度達65.71%,是三個園區裡面增幅最大的,未來也不排除會繼續再增加。所以再生能源的設置如何因應未來園區用電的需求,讓園區裡面的科技產業有穩定的電力,這也是非常重要的,要趕快積極地去規劃。中科管理局有向本辦說明,現在也在積極設置儲能的系統,未來3年之內也會逐年增設,所以這個部分本席也可以改主決議,但是希望中科管理局也要提供後續綠電及穩定電力供應的書面報告。以上。

主席:接下來請張廖委員萬堅發言。

張廖委員萬堅:我的第194案跟第203案是剛才講過的,有關園區用電的問題,其實都跟那個一樣,我可以改主決議,併之前竹科那個案子。

主席:好,我們接下來請……

黃委員國書:185案我的意見跟陳秀寳委員的第186案是一樣的,當然中科管理局的許局長其實也很努力,特別是關於二林園區這一年當然有一些進展,但是它的一些相關的交通配套其實是不夠完善的,所以導致二林園區跟中興園區的出租率都還偏低。我覺得中科其實也很努力在改善這個問題,而這幾年也有一些成效,所以我這個案子改主決議。

主席:OK,第185案嘛!好,那麼在第4目當中,本席有2案,第190案在是大陸旅費的部分,就不再特別說明。第184案的部分是有關於中部科學區到1117月底為止,逾期未收回的租金高達3,0111,000元,其中逾期在2年內的1,6116,000元最高、68年的有9863,000元。

我想中部科學園區要改善二林園區跟中興園區出租率偏低的部分,二林園區因為環保議題爭訟多年,1075月通過二階環評重啟開發,但是近年來因為受到疫情跟原物料高漲的影響,部分廠商退租土地或放緩投資計畫,導致出租率持續低落。中興園區,因屬研發型園區且環境影響說明書當中規定除文創產業外,不得製造量產,引進廠商的產業類別受限,致出租率也不如預期。所以本席希望能夠先凍結10%,等到中部科學園區提出書面報告說明如何改善逾期租金的收入跟促進招商的部分,經同意後始得動支,以上。謝謝。

我們是不是請吳主委這邊說明?

吳主任委員政忠:請許局長向委員說明。

許局長茂新:好,謝謝各位委員的提點,陳秀寳委員非常關心整個園區的招商還有進駐的情形,其實我們已經很努力,委員也一直在協助這一塊,甚至都會到園區裡面來幫我們加油,所以進駐的這個部分會再繼續努力,感謝委員提供改善的意見,我們會提供書面改善的一個招商計畫給委員參考。

至於黃國書委員更是積極地來幫我們的忙,所以整個招商跟逾期沒有收回租金的這個部分,我們有一些機制在做,包括監督的機制跟保全措施我們也會再做一些加強。再來,張廖委員的部分我就不再說明,因為已跟委員報告過了。鄭委員的部分我們會更加積極處理,包括整個招商跟催收逾期未回收租金的部分,我們會更積極做監督機制跟保全措施的部分,謝謝委員給我們的指導。

主席:OK,主委要不要補充?

吳主任委員政忠:187案,王婉諭委員改主決議。

主席:OK,第187案。

吳主任委員政忠:其他謝謝。

主席:OK,謝謝主委。我想針對這部分,如果委員沒有第二輪要發言的話,我們就來看中部科學園區管理局歲出第4目園區業務推展的部分要怎麼凍結,去年的狀態是凍結200萬元,請問各位委員有沒有什麼意見?

張廖委員萬堅:照列。

主席:好,其他委員有沒有意見?如果沒有意見的話,我們在這部分就一樣照列,因為今年的中部科學園區管理局第4目確實預算也少了大概2,600萬元左右,所以我們這部分就一樣照列。

這個部分第183案改主決議。

185案改主決議。

186案改主決議。

187案改主決議。

192案改主決議。

194案改主決議。

195案改主決議。

184案也改主決議。

以上,有沒有任何意見?如果沒有的話,我們就開始處理南部科學園區管理局歲入的部分,原列是935萬元,針對這個部分有第196案,黃國書委員是不是要發言?

黃委員國書:好,一樣,南科也有一樣的問題,有關於證照費的收入,包括污染源許可證照、水污染防治證照、建照執照等等這些規費的收入,整體的收入編列都偏低嘛!都是編兩百多萬元,實際上決算都一千多萬元、八百多萬元,顯然這些都編低了!我提案是增列50萬元,非常非常微幅的增加,但是我覺得都還OK啦!好不好?我們也希望可以不要跟決算差距太多。以上。

主席:好,謝謝。

吳主任委員政忠:那就增列好了。

主席:好,主委非常乾脆地表示直接就增列50萬元。

南部科學園區管理局歲入的部分,第196案增列50萬元。

接下來處理南部科學園區管理局歲出的部分,原列金額是117,5551,000元,只有萬美玲委員的第197案,如果沒有任何意見的話,我們就直接往下處理。

南部科學園區管理局歲出的部分,第4目園區業務推展,原列金額是12,6803,000元,我們現在從第198案處理到第204案,有沒有要發言的委員?

請陳秀寳召委發言。

陳委員秀寳:在這一目裡面,本席的案子是第201案和第204案,我先說第204案,其實跟剛才其他的中科、竹科一樣是關於電力的部分。南科管理局也有說明目前針對用電量大的廠商會要求它用10%的再生能源,也持續要求既有廠商來評估屋頂設置太陽光電,所以這一案本席也可以改主決議,但是希望南科管理局也提供明年你們推動園區綠電相關措施計畫的書面報告。

關於第201案的部分,去年本席也提過相關的預算提案,就是逾期未收回租金高達19251,000元,是3個園區裡面最多的,南科管理局應該要很積極地催收租金。當然你們有說你們很努力,應該要自己訂一個租金催收的進度,一個進度、一個進度去做,而且還要避免租金逾期年限一直增加,會使得租金收回更難以追討!這個部分本席提凍金額是500萬元,我不一定要凍這麼多,但是我堅持一定要凍。你們雖然表示有積極地在辦理催收,逾期欠款的債權也會依程序來報核沖銷或是認列損失等等,但是去年已經有提過了,請你們一定要先去注意這個部分,今年南科還是3個園區裡面未收回租金的第1名,顯見南科管理局在催收業務這一塊還有要努力的部分。你們催收業務沒有做好,讓管理局的收入減少,等於是過度依賴國科會的預算,所以這一案我堅持要凍,金額可以討論,希望南科管理局要很認真積極去辦理。謝謝。

主席:OK,謝謝陳秀寳召委。

接下來請林宜瑾委員發言。

林委員宜瑾:南科當然是本席最關心的,現在因為南科三期要擴建,所以相關的水、電、廢棄物就變得相對重要,特別是企業廢棄物的部分。企業廢棄物其實常常排擠到民生廢棄物的處理量能,如果就永康焚化廠來看的話,其實我們最常收到的服務案件就是一般工業區的事業廢棄物不知道要去哪裡處理,然後就會來拜託我們能不能進永康焚化廠。當然南科應該也有少數部分進來永康焚化廠,所以正本清源就是自己要蓋,我知道現在已經有打算要蓋嘛!對不對?所以這部分就是在督促不管是水電還是廢棄物處理的量能,一定要好好地及早去規劃,不然到時候遇到問題……

拼經濟,垃圾也要處理,因為過去我們政府開發工業區,環評的部分都便宜行事,都說縣市原本就有焚化爐了,所以用縣市焚化爐就好,都不知道其實縣市焚化爐的量能不夠!所以變成工業區都沒有設焚化廠,到時候垃圾都沒地方處理,都是地方的問題。當然南科這部分有要蓋,我覺得看未來整個的處理狀況就好,所以本席在這裡沒有很堅持要凍。不過,剛才陳秀寳委員說催款的問題,這個你們實在很「憨慢」,要處理一下!

主席:在這個部分,本席有第202案,最主要是南部科學園區管理局在112年度產學研發業務經費編列2,0063,000元,比上一年度增列的管理課程與專題研討人才培訓還有園區科學人才培育補助計畫5211,000元增加非常多,沒有詳細說明使用的效益,所以希望能夠針對這個部分提出完整的說明,然後再進行支用,本席在這邊是提案凍結10%。以上。

請吳主委說明。

吳主任委員政忠:謝謝,我請蘇局長來說明一下。

蘇局長振綱:主席、各位委員還有各位先進。南科這裡說明一下,關於陳秀寳委員剛剛所提到的綠電,我們3個園區其實在屋頂可以設的會設,還有再加裝再生能源的比例。

租金回收的部分,我要特別說明一下,其實過去3年我們一直有在催收,也收回了將近兩千四百多萬元,但是因為有一些廠商的積欠確實是因為經營不善,譬如有一些是光電的產業或精密機械的產業,它經營不善進入破產或清算程序,我們必須等到法定的程序完成之後,才能夠追回剩餘的資金。所以我們本來在催收租金這個部分,3個園區有一個共通的SOP,只要查有財產,我們就會請行政執行署去把財產追回來,這個部分確實是因為產業特性的關係,所以導致積欠比較多,我們會持續追。即使是轉列呆帳了以後,我們會定期查財產,只要查到財產,還是會繼續去追回來,所以對於確保作業基金的債權是沒有問題的。不過確實是因為產業特性的關係,這個要請委員諒解,所以我們金額比較高,尤其是過去有一些太陽能的產業,它可能經營不善進入破產跟清算的程序,主要是這樣的原因造成的。

另外,廢棄物的部分,謝謝林宜瑾委員,園區本來就有一個每天80噸的焚化爐,我們要繼續興建,所以不會排擠民生的廢棄物。至於主席所提人才的部分,我們其實會增加300人次的培訓,所以這個部分也沒有問題,我們會持續來進行。

主席:好。

請主委說明。

吳主任委員政忠:我跟主席報告,因為南科好幾個新的,嘉義、屏東、橋頭等等都開動,所以人才必須要一直培訓。

主席:好。有沒有要二輪發言的委員?如果沒有的話,我們針對南部科學園區管理局歲出第4目園區業務推廣的部分,原列12,6803,000元,去年的狀態是凍200萬元,今年各位有沒有什麼意見?

陳委員秀寳:在我的第201案裡面,這個計畫的預算數是5,156萬元,我本來的提凍金額是500萬元,可以不要凍那麼多,但一定要凍,總之,我可以凍50萬元。

林委員宜瑾:那就凍50萬元。

主席:OK,第4目陳委員秀寳的第201案凍50萬元,加書面。

林宜瑾委員第199案改主決議。

還有沒有其他問題?陳秀寳召委也是非常的佛心,只凍了50萬元。

4目原列12,6803,000元,凍50萬元。

198案吳思瑤委員的案子改主決議。

199案改主決議。

林委員宜瑾:主席,不好意思!因為我的第205案跟這一案的內容一模一樣,不然這案撤案好了,就是第199案撤案。謝謝。

主席:199案撤案。

202案改主決議。

203案改主決議。

204案改主決議。

205案照案通過,就是剛剛林宜瑾委員講的部分,各位如果沒有意見,我們就照案通過。

接下來處理行政院國家科學技術發展基金。

基金來源部分,原列4313,8285,000元。針對基金來源,有委員提案1案。請陳委員秀寳發言。

陳委員秀寳:針對基金來源,112年度財產收入中的權利金收入編列10179,000元,比111年度編列之1044,000元,多編列了135,000元,但是110年度權利金收入的決算數是103,758萬,比112年度的預算多了3,7401,000元,所以針對權利金收入,既然110年度決算多了三千多萬元出來,表示權利金收入增列1,000萬元其實並不多,所以我覺得不要這麼保守,應該可以再增列,所以本席提議增列1,000萬元。

主席:請吳主委回應一下。

吳主任委員政忠:我們會來努力,就是增列1,000萬元。

主席:OK,基金來源部分,我們就增列1,000萬元。

基金用途部分,原列4313,8285,000元,包括一、推動整體科技發展計畫;二、培育、延攬及獎助科技人才計畫。我們就一併處理。

處理第2案到第17案。

請陳委員秀寳發言。

陳委員秀寳:本席提的是第2案,關於推動整體科技發展計畫,國科會補助產學合作之研究計畫,其研究成果可能涉及專利、技術移轉或其他智慧財產權,原則上就是比較精簡的報告。本席的意思是說,我們可以針對專利內容及效期、補助規模或其他因素,制定一個比較嚴謹的、公開的交流機制,讓這些研發出來的成果能夠分享或是讓產業界大家可以互相去交流。本席的意思並不是要把所有、一切的研究報告公開,你們一定可以訂出一個比較嚴謹的公開交流機制,所以這個部分本席滿堅持的,希望、要求國科會審慎制定公開的辦法,讓不會侵害到商業機密跟專利權的科研成果可以更有利於分享跟交流。本席提凍的金額是1,000萬元,但這個部分大家可以再討論一下。以上,謝謝。

主席:請黃委員國書發言。

黃委員國書:我們就來談整體科技發展相關基金運用的情況,像工程技術研究發展,預算非常多,有76億元。2050年淨零碳排的國家整體目標,其實各單位都要動起來,國發會當然也有負責一部分。國科會辦理CCUS相關技術的研究有10件,但是金額只有2,199萬元,編列這樣的預算,我們看不出來國科會,在整個淨零碳排要負責的職掌跟未來要處理的相關業務,以及到底有沒有決心要來處理這個領域。國發會他們也是規劃一樣的東西,就是CCUS低碳及負碳技術的研發,預算是415億元,國發會編那麼多錢,反觀國科會只有編二千多萬元,所以國科會在投入相關的量能上及技術的投資上顯然是不足的,針對這個部分,是不是可以請主委說明一下?

另外,腦科技發展及國際躍升計畫的申請及獲得專利數、產學合作數,相關績效目標設定都太低,這個部分可能也要請主委說明一下。以上,謝謝。

主席:林宜瑾委員有沒有要表示?好,沒有案子。

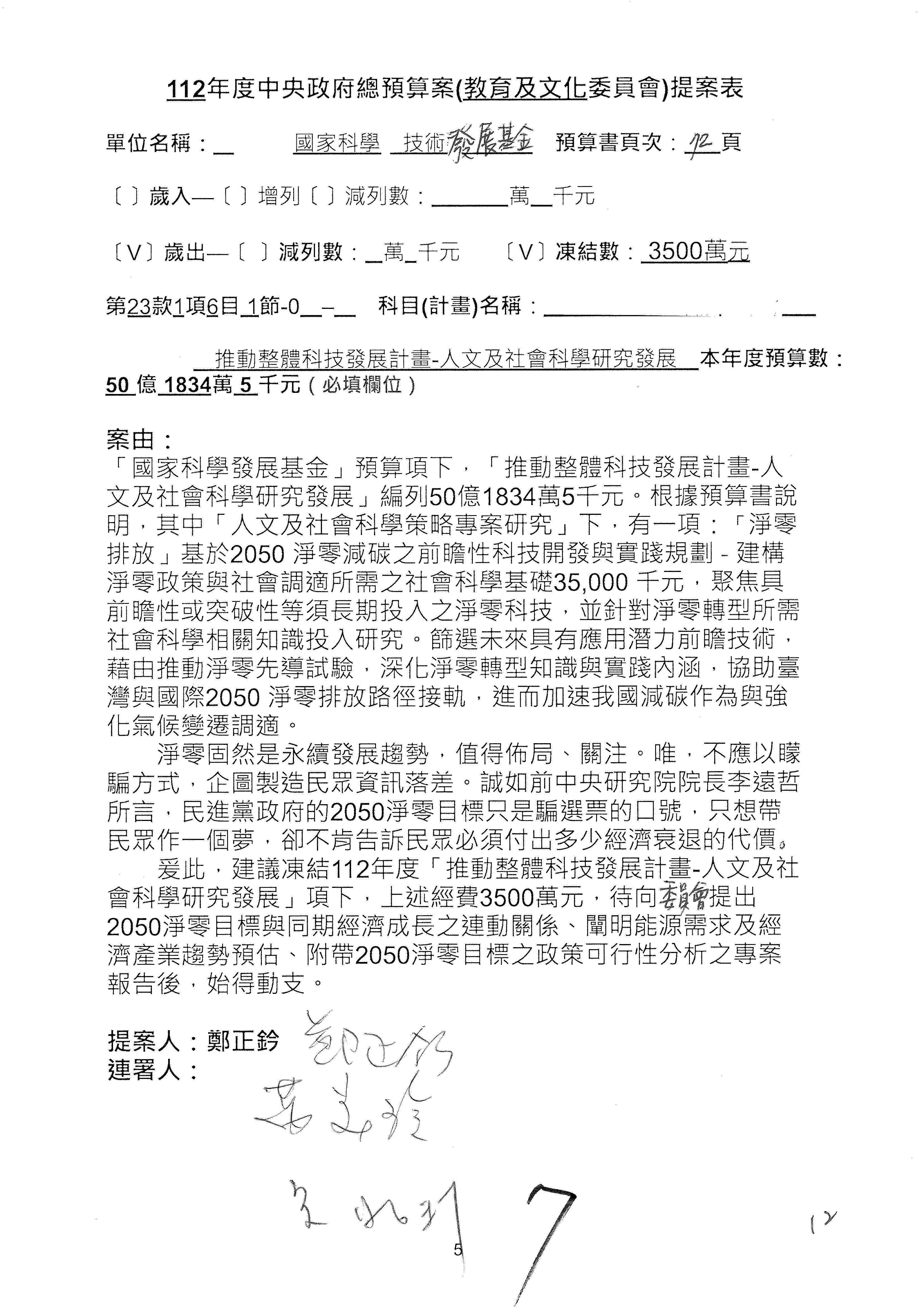
這個部分本席有提案,就是第3案、第4案、第7案、第9案及第11案,基本上都跟2050淨零排放有關,因為整個政府在淨零排放相關政策上,其實並沒有那麼完整,所以我們希望能一個有更清楚的相關計畫跟說明,然後才能動用。因為那些都是相關的,我就不逐一就個案進行說明了,原則上我都有凍結一個相當的金額。

8案是關於國際科技合作,這是跟晶片有關,臺灣晶片現在是國際上被討論的一個部分,原本這裡是編列87,4902,000元。在國際晶片戰爭當中,美日等國都運用不同的政策工具,希望削弱臺灣半導體的能量,所以希望國科會跟相關駐外科技組,對於這個部分能夠更敏銳,然後能有一些更有效的因應,所以針對112年度「推動整體科技發展計畫─國際科技合作」,希望能夠減列5,000萬元並凍結1億元,希望國科會就台積電前往美日設廠對臺灣半導體的影響做一個具體的說明跟評估,然後再予以動用。以上。謝謝。

請吳主委說明。

吳主任委員政忠:我先請工程處就CCUS補充說明一下。

李處長志鵬:在此補充說明,我們本來就有做能源國家型計畫的執行,這是在107年結束,所以委員看到的二千多萬元,其實這只是我們工程處的部分。事實上,我們明年除了針對CCUS之外,還有海洋能等各方面的淨零科技,這些我們都有大幅增加相關的投資,以上補充說明。

主席:就這樣?

吳主任委員政忠:我們處長第一次備詢,其實工程處負責的只是一小部分,經濟部負責的部分就比較多了,因為真正的場域、真正的現場就是要動手的,所以用的錢就比較多,而我們是在幫他們做研究,所以用的錢就比較少。

黃委員國書:瞭解。

吳主任委員政忠:至於腦科技的部分,我請陳代理處長代為說明。

陳代理處長昭蓉:委員好。腦科技的部分,今(112)年是一個新的4年計畫,前一期是關於腦科技發展及國際躍升,這一期則是強調科技的創新跟應用。換言之,我們其實已經調整了整個成果的展現,所以不管是在創新的技術、專利的布局、雛型品還有產品的上市驗證,一定比前一期都還要增加,所以我們績效目標已經調升了,謝謝委員。

吳主任委員政忠:專利部分,請許處長說明。

許處長增如:謝謝陳秀寳委員的垂詢,關於我們完整報告的提供是有困難,但專利等部分是可以公開,因為我們本來就要負責研發成果的管理。以上。謝謝。

主席:請吳主委說明。

吳主任委員政忠:有關鄭召委所提淨零科技,事實上國科會負責的是淨零科技方案,整個淨零的轉型則是由國發會在總體,至於召委提到我們負責的淨零科技跟經濟whatever等等的關係,國發會那邊比較會有一個全貌,而我們這裡是負責科技的研發,所以我們比較沒有那個能力來做整體經濟關係的處理,在此必須跟召委說明一下。

有關半導體的部分,事實上我們的駐組都有回報一些訊息,就是透過外交部跟我們科國處的管道,所以這次我們是有完全掌握。至於台積電要去或不去,事實上它是私人公司我們是有盡力在做,但是目前的狀況就像我禮拜一講的,沒有去臺化的問題,這些我們都穩穩的掌握在臺灣,包括整個N的技術,這次到美國的只有「N-1」、「N-2」,其他部分我們會來密切注意。

主席:這個部分我來補充一下,因為我剛好在新竹,新竹科學園區裡面有很多半導體的從業者,然後還有工研院的一些朋友,他們曾經來找我談過這個部分。他們對目前台積電的走向,其實是非常擔心的,所以希望政府能夠扮演更積極的角色,畢竟臺灣政府跟韓國政府在處理台積電跟SAMSUNG的態度不太一樣。換言之,對於目前整個局勢的發展,很多業界人士是很擔心的,張忠謀也三度表示,臺灣半導體到美國去,其實他並沒有那樣的樂見,這部分也請主委特別注意。

吳主任委員政忠:好,我們會特別注意。謝謝。

主席:有沒有委員要第二輪發言?如果沒有的話,我提供大家一個參考的資料,去年基金用途的部分,其實今年跟去年整個基金規模是差不多的,去年是凍9,000萬元加書面,今年我們要怎麼凍,請在場委員表示一下意見。

請何委員發言。

何委員欣純:召委,我雖然沒有提案,但客觀來講,我支持預算照列,但是我想有些委員,包括召委也都有一些提案,所以可以凍少一點嗎?請問上次凍多少?

主席:去年凍9,000萬元。

何委員欣純:各位委員,是不是凍5,000萬元就好?

陳委員秀寳:我們兩個在商量凍1,000萬元就好耶!

何委員欣純:召委,可以嗎?

黃委員國書:我有兩案,第5案凍1,000萬元、第6案改主決議。

陳委員秀寳:我的就跟黃國書委員併案,我們兩個凍1,000萬元就可以了。

何委員欣純:我跟林宜瑾委員應該都沒有意見。

林委員宜瑾:沒有。

何委員欣純:我是支持照列的,凍結1,000萬元我也可以全力支持。

主席:看起來變成我的凍結數字最大,所以是不是可以再多一點?

何委員欣純:尊重各委員。

主席:凍多或凍少,對他們來講,其實他們都是需要努力處理的,因為去年是凍9,000萬元,今年要凍多少,主委有無什麼看法?

何委員欣純:還是凍2,000萬元?

吳主任委員政忠:剛好他的1,000萬元乘以2,就是2,000萬元。

何委員欣純:2,000萬元加書面報告。

吳主任委員政忠:是,書面報告。

主席:好,現在就只剩我這邊凍結的數字比較高,如果主委都說2,000萬元的話,我就尊重,但對於整個科研計畫,希望你們能夠更有效地去發揮、去運用,好不好?

基金用途部分,我們就凍2,000萬元加書面。

6案改主決議。

10案改主決議。

13案改主決議。

14案、第15案併一個主決議。

16案改主決議。

我的第8案也改主決議。

接下來處理科學園區管理局作業基金部分。

業務總收入,原列2076,9089,000元。針對業務總收入,有一個提案。請黃委員國書發言。

黃委員國書:歲入的租金及權利金收入,剛剛陳秀寳委員提到南科逾期未回收租金的問題,其實包括竹科、中科、南科,都有一樣的問題,只不過是南科的數字稍微多一點。對於逾期未回收金的部分,陳秀寳委員是用凍結預算的方式要求你們改善這個問題,而我的案子就是直接在作業基金增加預算,且我的案子是要增加1億元。為什麼呢?因為到目前為止,逾期未回收租金的部分,三個科學園區加起來總共是18,622萬元,所以我的提案是增列1億元。增列1億元之後,你們當然就會很努力地想辦法,但我覺得,若是1億元,事實上你們也很困難,因為有一些呆帳,還有一些程序作業,所以要你們真的做到增列1億元的要求也很困難。但是我覺得總是要增加一些,在跟國科會討論後,你們同意增列300萬元,300萬元我也可以接受,至少可以讓你們未來針對逾期未回收租金,給你們有機會再去做進一步處理。以上。

主席:吳主委的看法是?

吳主任委員政忠:那就增列300萬元,謝謝黃委員。

主席:好,租金及權利金收入就增列300萬元,黃國書委員也是很佛心,本來我以為吳主委覺得增列1億元也是可以的,結果你提議增列300萬元,而他就直接接受了。

好,關於科學園區管理局作業基金,業務收入─租金及權利金收入部分,就增列300萬元。

接著處理固定資產建設改良擴充,原列4001,9968,000元。

處理第2案跟第3案。請黃委員國書發言。

黃委員國書:你們列的十項重大公共建設計畫中,曾辦理計畫修正的項目,比例還滿高,高達七成,但修正計畫中增加的經費超過100億元的還不少,竹科增加六百多億元、南科增加六百多億元、中科增加五百多億元,中興園區籌設計畫經費減少了四十幾億元,所以你們要不要去檢討一下各個科學園區預算籌編的妥適性,固定資產建設改良擴充這一筆預算,你們應該要去做妥適性的檢討,以上是我的意見。

主席:這個部分請主委說明。

吳主任委員政忠:請王局長說明。

王局長永壯:委員講得很對,我們願意來檢討,事實上因為很多計畫一直在擴建,所以也是必須隨著計畫的變化來配合修正,所以我們就提供書面報告給委員,希望委員能夠支持。

黃委員國書:好的,那我改主決議好了。

主席:好,改主決議。固定資產建設改良擴充的部分就照列。

2案改主決議。

接下來處理主決議第4案及第5案。科管局這邊表示遵照辦理,在場有沒有其他意見?如果沒有的話,我們就照案通過。

接下來處理國家科學及技術委員會監督國家災害防救科技中心預算,有三個主決議,這三個主決議都是照案通過,請問各位有沒有什麼意見?

林委員宜瑾:沒有。

主席:接下來,科學園區預算案部分:改主決議總共有第162案、第165案、第166案、第167案、第168案、第173案、第174案、第175案、第177案、第183案、第184案、第185案、第186案、第187案、第192案、第194案、第195案、第198案、第202案、第203案及第204案,以上所有的案子照案通過,有無意見?

林委員宜瑾:沒有。

主席:好。休息5分鐘。

休息1425分)

繼續開會1432分)

主席:我們繼續開會。

科發基金預算案:改主決議總共有第6案、第8案、第10案、第13案及第16案;第14案、第15案併為一案。

園區作業基金預算案改主決議有第2案,以上各案照案通過。

今日審查結果免予重複宣讀,在不影響文意前提下,授權議事人員依112年度中央政府總預算案審查報告與黨團協商之範例整理,列入紀錄。

關於今日會議作如下決議:112年度中央政府總預算案有關國家科學及技術委員會與所屬單位預算案、行政院主管行政院國家科學技術發展基金附屬單位預算案、國家科學及技術委員會主管科學園區管理局作業基金附屬單位預算案全部審查完竣。

112年度行政法人國家災害防救科技中心預算案審查完竣,擬具審查報告,提報院會,不須交由黨團協商,院會討論時,由鄭召委正鈐補充說明。

對於委員質詢要求提供相關資料或未及答復部分,請相關機關儘速以書面答復。

新增之主決議:



主席:報告委員會,今日議程處理完畢,現在散會,謝謝各位。

散會1434分)


Shape2

7