委員會紀錄
立法院第10屆第6會期司法及法制委員會「外役監條例部分條文修正草案」公聽會會議紀錄
時 間 中華民國111年12月14日(星期三)9時至12時5分
地 點 本院紅樓302會議室
主 席 陳委員歐珀
主席:現在開會。
今天舉行「外役監條例部分條文修正草案」公聽會,首先請議事人員宣讀公聽會的討論提綱。
討論提綱:
一、外役監制度目的與定位是否有重新檢討之必要?國外相關制度是否有值得借鏡之處?
二、現行外役監遴選條件與本次行政院修法草案所提之修正方向是否妥適?國外立法例上之遴選制度是否有可供參考之處?
三、外役監淘汰機制與淘汰事由是否完足?國外立法例上是否有可供參考之處?
四、對於返家探視受刑人全面實施電子監控是否與開放式處遇基本理念相悖?外役監受刑人返家探視期間之監控機制應如何強化或改善方符合制度本旨?返家探視制度所帶來之復歸效益究應如何與維護社會大眾安全之公共利益進行衡平?
五、開放式處遇可能伴隨脫逃的制度性風險,故我國外役監脫逃率與外國相似制度上之脫逃率是否合理?應如何消弭社會大眾對於開放式處遇制度的疑慮?
主席:今天非常感謝各位學者專家以及政府機關代表,還有相關的委員,因為與其他委員會聯席的關係,待會兒委員會一一進場。我特別感謝在場的媒體與女士、先進,大家一同關心這個議題。
從臺南警察殉職的悲劇引發社會對於外役監管理的關注,雖然理想上外役監制度的目的,是讓長期被關押的犯人在回歸社會之前,能有適應過渡期的中間處遇措施,實際上所有呈現出來的數據,卻是最不需要進外役監的,也就是刑期比較短、未滿3年的受刑人比率超過12%,而最該進外役監、刑期超過15年的反而最少,不到5%。外役監也因為遴選標準不透明常常被人詬病,好像是為貪污、權貴而專門建立的處遇措施。我上次談到,實務上真的有超高的比率是因為貪污罪,甚至是重大經濟罪犯,占了50%以上,全國外役監的受刑人大概是兩千六百多位,所以這個比率很難說服社會。這些都顯示出,一方面我們希望受刑人早日能夠回歸社會,另一方面也希望社會不要再被二度傷害,所以中間有一系列的問題要討論。雖然我們在委員會已經過充分討論,但委員認為還是要聽取學者專家及各界意見以後,再來修法。
從制度面上,我們應不應該放寬遴選標準、遴選標準如何透明化,以及管理面如何增加戒護人力與防止脫逃設備,我們都必須考量,甚至有沒有建立多方即時通報機制,這些都屬於管理面。我們回歸到社會面,包括有無落實到受刑人輔導的處遇,加強受刑人與家庭、社區的聯繫關係等等。簡單講,從制度面、管理面及社會面都需要社會各界凝聚更高的共識,我們再來修法。
政治溝通需要建立信任的過程,如果矯正署做得好、管理得當,就不會造成社會動盪。既然要走到修法,我們很樂意來面對問題,所以安排相關議程,今天也排了公聽會,更證明民眾對於社會失去信任的情況之下,我們如何立竿見影,讓民眾認同,重建民眾對司法的信任。今天非常感謝學者專家的參與,也希望各位學者專家能夠把問題提出來,給相關單位跟本院進行如何修訂的最後討論。謝謝。
邀請各位發言之前,有幾點說明:首先,請學者專家先發言,發言順序依照簽到先後順序,如果需要提前發言,請先告知主席臺,我們會視情況酌予調整。本院委員按照登記先後順序發言,如果陸續到場,本席會安排穿插發言。最後則請政府機關代表發言,並針對學者專家及委員的意見加以回應。由於公聽會主要是在聽取學者專家及各界的意見,所以每位學者專家發言時間為10分鐘,本院委員發言時間為5分鐘,至於是不是要第二輪發言,我們稍後再決定。
首先請學者專家發言。
第一位請立法院法制局羅傳賢前局長發言,時間10分鐘。
羅傳賢前局長:主席、各位老師、各位來賓、各部會機關首長、主管,還有媒體先進。首先先聲明,今天5個討論提綱,我只能挑第一個提綱報告,因為這5個提綱都很專業,我雖然是中央警大畢業,但我們那一期有獄政系、犯罪防制系,而我是讀行政的,所以畢業後被派到南投縣警察局服務,後來因緣際會甲考及格,分發到立法院服務。我在立法院是兩度、共9年服務時間,期間一度被商調到行政院服務7年,3年在國內,4年外放到美國,所以我對這些議題並不是很熟悉,只能就我在立法院9年當中的學習,也利用這邊的設備做了一些立法學研究,出版過立法學專書,所以就以立法學角度來審視這個外役監條例部分條文修正草案有沒有什麼缺失,提出我的淺見供各位參考。
今天第一項討論提綱是外役監制度目的與定位是否有重新檢討之必要?我的答案是需要的,因為立法有一個很重要的原則叫做適時性原則,所謂適時性原則,就是審時度勢、把握時機,因為立法要在社會、經濟、政治、文化對立法提出需求的情況下進行,現在這個問題已經出現了,就是今年8月間發生外役監林姓受刑人返家探視未歸,然後在臺南殺害警察事件,嚴重震驚社會,相關徵兆已經出現,再加上新聞報導10年內從外役監脫逃者共有49人,其中4名是機關內逃出,45人是返家探視逾期未歸,所以外役監受刑人返家探視制度,因為逾期未歸已經形成社會非常重大的安全漏洞,以這個適時性原則來看,假如沒有趕快填補漏洞,恐怕問題會病入膏肓,阻礙了國人對整個社會安全制度的安心,所以當然要立刻防堵。
第二個問題,這個返家探視制度,就我個人看來並不公平,因為立法學上有一個理論,就是立法事實跟社會事實脫節就不行,一個既存的社會事實與法律規範間的差距越大,法律規範的功能就無法發揮,因而產生了法律的無力感,因此我們的立法政策規劃,首須把握關係社會事實,進而確立立法事實。現在的社會事實是什麼呢?我記得幾十年前我在南投縣當督察員時曾經看過一個案子,那個案子雖然跟這個不相關,但也可以提出來相提並論。就是當時分局有一位警員在週六逮到一個未到法院報到的拘提犯,這個證人是因為沒到法院報到,遭法院下令拘提。當時南投沒有地方法院,必須押解到臺中,但這個拘提犯苦苦哀求,表示押解到臺中過一晚,不如讓他回家睡覺,然後下週一上午8時他會準時到派出所報到,再隨同警員到法院作證。該名警員一時心軟就放他回家,到了禮拜一上午,這個拘提犯也乖乖準時到派出所報到,然後這個問題就解決了,但後來該名警員被檢舉,檢察官還依刑法第一百六十二條縱放或便利脫逃罪起訴,最後被記過調職在案,就是因為拘提犯被縱放一天半時間,因此該名員警被起訴。雖然這是幾十年前的案子,跟今天這個外役監受刑人並不太一樣,因為外役監受刑人本就是受刑人,是判決有罪而必須在監獄服刑的人,如果能夠返家探視,那就脫離了公權力的監督範圍,這跟我們剛剛講的那個南投的案例差太多了,他只是放他回家一天就被起訴、調職、記過,而根據矯正署的資料顯示,這些受刑人一個月會有好幾天放假,都還是在合法範圍,這明顯前後矛盾,前者放一天就縱放、便利脫逃,而後者讓他們回家幾天,卻是在適法範圍,這實在非常不公平。從民眾的社會事實認定上,既然被判刑有罪,就應該要抓去關,怎麼還可以出來?這就是我們所謂的社會事實,而立法事實卻是讓他可以放假、可以返家探視。
第三個問題,立法學上還有一個很重要的觀點,就是立法當然講求公正、公平,但是還有提到一個差別待遇,就是對人權尊重要有差別待遇。要尊重哪些人呢?即社會上先天或特殊情況之最少受惠者要獲得最大利益,譬如離島人民、原住民、身心障礙者、兒童、罕見疾病者等弱勢族群,我們給他們立法上的特別優惠。但今天我們討論的是外役監受刑人,他們的罪名大部分是詐欺、觸犯貪污治罪條例等白領階級、經濟犯罪者比較多,這些人並不是社會所認定的弱勢族群,假如是弱勢族群,依照對人權的尊重,我們給予差別待遇是應該的,但他們都是白領階級或經濟犯罪者,當然暴力犯並不多,所以外役監遴選制度就違反了機會公平原則,也違反人權尊重原則,對此我表示質疑,這部分應該改善。
還有另外一個大家心知肚明的問題,就是華人社會講究人情,而有關中華文化的古書裡並沒有相關人權記載,所以我們是人情重於人權。人情大家都會運用,社會上的運用大概就是利用金錢、關說、利誘等等誘惑執法人員,這是我們社會文化的常態。針對這樣的社會常態,我們要特別注意,在外役監遴選時,難免也會有利用金錢利誘或政治人物關說的情形出現。「返家探視」的目的是為了強化受刑人家庭關係的一種處遇制度,我認為可以以「與眷同住」替代,所以建議應該把「返家探視」的制度刪除,設置民宿等來強化他的社會關係,也可以達到家庭功能的目的。所以這個目的是有替代方案,這部分就要由監所、矯正署去研究。
另外,我也建議未來訂外役監受刑人遴選實施辦法的時候,第五條增加身心科專科醫師及諮商心理師的比例,因為遴選的時候,他有心理問題,我們要探求他的心理問題,因為質疑是發現真相的最佳手段,歧見是破除盲點最好的機會,完美的制度可能不存在,但是我們希望有一個程序,最主要是注重第一關程序之下的專業分工,專業化能消除角色的緊張,使專業訓練和經驗豐富的主導者能做出好的判斷,所以我建議未來在遴選的制度裡面增加身心科的專科醫師和諮商心理師等懂心理的人來參與遴選,也會增加一些程序,譬如面談等等,使他們有提出質疑的機會,能夠達到共識,有一個好的真相的決策。以上是我個人的淺見,請參考,謝謝。
主席:謝謝羅傳賢前局長的發言。
接著請真理大學法律學系吳景欽教授發言,時間10分鐘。
吳景欽教授:各位大家好。關於外役監,剛才主席也有提到,在今年臺南殺警案還沒發生之前,我印象中也認為會進入外役監的好像是貪瀆的犯罪或經濟犯罪,可是在這次發生以後,我去查一下,事實上殺警案的被告有強盜等前科,被判了8年幾個月,所以他不是我印象中可以進外役監的人。後來去查一下外役監條例,我才嚇了一跳,有關可以申請外役監的受刑人門檻,這一條修得還滿頻繁的,事實上從2014年就一直不斷地在放寬,2020年也再放寬一次,所以我們現在又再回來思考外役監條例要怎麼修的時候,可能要先定性一下,就是今天提綱的第一個問題,外役監存在的目的到底為何?
如果就大家普遍的意識認為這個好像是一個銜接,是階段性處遇的最後階段,就是已經在監獄裡面服刑了一段時間,準備要出獄了,因為在監獄裡面可能被機構化,沒有辦法適應社會生活,所以要進入到像外役監這樣的機構,慢慢地讓他重返社會。如果它的定位是這樣的話,有可能我們在整個外役監的申請門檻要縮得滿小的,為什麼這麼講?大概僅限於那種比較輕罪的,或者是服刑已經過了二分之一,甚至是三分之二,可能要轉向這個方式;但是如果它的目的不是這樣子,它在某種程度是一種獎勵措施的話,我不能講說是特權,我們說好像是給受刑人一個鼓勵,這個時候那個門檻就會形成像2014年放寬到2020年這幾次修法的情況,就不區分他到底是不是快要出獄了,不管重罪、輕罪都可以來申請,只要符合這些要件就可以來審查,所以我覺得在2020年修法之前,感覺起來好像是把它當成一個獎勵措施。
出現臺南殺警案以及這幾年發生的脫逃事件以後,這一次的修法,我看一下法務部的版本好像又要把門檻壓縮,甚至可能比2014年修法之前壓縮得更多,如果是這樣的話,我們就要思考會產生什麼結果呢?我們先不要管階段性處遇的問題,一般人在質疑的就是申請外役監要靠關係的這一點,會更加更加的加劇,甚至可能會導出另外一種貪瀆的犯罪出來,要思考到這個問題。
所以我說定位的問題很重要,如果一開始定性、定位不清楚的話,我覺得再怎麼修都修不完,這一次如果真的這樣修,放得這麼嚴的話,以後監獄又發生暴動等等,然後我們又想要來修這個,那永遠都修不完,所以基本上可能要先定性。可是這個定性有時候又很困難,我當然認為如果要階段性處遇,真的把外役監當成是最後階段,但是問題來了,就刑期不重的,5年以下,甚至是3年以下的那種,問題不大;但是問題是如果像像這次這個關到8年,那到底哪個時間點他才可以去申請呢?這也是很大的一個問題,因為他在監獄裡面待得愈久,被機構化的時間就愈長,所以他需要去做中間處遇,以前我們當兵的時候叫做銜接教育,這個時間可能更長,到底要哪個時間點?這個可能是一個非常困難的問題。
所以不管怎麼樣,我覺得第一個,定位問題可能要搞清楚;第二個,現行法有一個很大的問題,這個很怪!就是本來我們有一個監獄行刑法,第一百四十九條又說為了實施階段性處遇,要再另外立一條例來處理外役監這種問題,我覺得這個很奇怪,一般法律在授權都是授權給機關用命令補充,它這個不是,它是立法者授權給立法者再去立一個條例。首先就面臨一個問題,到底監獄跟外役監有什麼不同?我後來查一下,老實講,比方說前一位有提到的外出探親,監獄可不可以外出探親?可以啊!達到一定的累進處遇還是可以啊!所以這裡有一個問題;還有外出工作的問題,監獄可不可以外出工作?也是可以啊!兩者的本質到底有沒有差別?稍微要講差別的話,我只能說可能監獄這邊,比方說要外出工作或者是探親,它是例外,那可能在外役監就變原則,我可能只能這樣解讀。會搞到這個問題就是我剛才提到的定性不明,就會造成這樣的結果,為什麼要另外立一個法律,而不是把它放到監獄行刑法裡面處理?把它另訂一個條例就變成外役監的本質到底是不是跟監獄一樣?就會扯出這些問題。
所以如果是這樣的話,我發現除了這個問題以外,法定性嚴重不足,這個在監獄行刑法或者是外役監條例裡面處處出現授權的條款,授權給行政機關去做補充,我覺得這個是目前我們刑事執行這一塊非常重要的,因為我們的司法改革一直強調的都是前端,什麼叫前端?就是偵查跟審判的階段,但判決確定以後,這個部分一直是我們司法改革一個非常弱化的地方。比方說,我舉個例子,他要申請外役監,雖然外役監條例裡面說矯正署要成立一個遴選委員會,有7到11人委員,看起來好像煞有其事,但是問題來了,基本上在某種程度,這7到11個人還是矯正署自己選的啊!對不對?而且這裡的內部委員還不少,它只講外聘委員不得少於三分之一耶!事實上給主管機關非常大的空間,這就是法定性不足,還有程序保障的問題。今天會讓人家質疑申請外役監會有關說的問題就是程序不夠透明,同時也沒有讓申請者有表達意見的機會,所以基本上就是代表法定性不足,其他的還有很多啦!不只是這個的問題,假釋審查委員會也一樣,都有類似的問題存在。
所以今天如果我們有一個共識要修,那到底是要寬還是要嚴?我說這個是涉及到一開始要怎麼去界定,如果認為這是一個獎勵的話,那就不能太嚴;但如果認為真的要階段性處遇,而且大家會擔心的話,那當然就嚴。目前法務法很明顯是要往嚴這邊,但我覺得不管寬或嚴,可能要考慮到一個問題,就是他到底要服刑多久才能來申請?第二個就是犯罪類型,某些犯罪類型是不是要特別把它排除掉?還是都不用管,就以服刑為條件就好?再來就是悛悔實據,或者是法務部這裡提到的危害公共危險,這些都充滿著一大堆不確定的法律概念,看起來有修,事實上等於沒修啦!而根本的解決方式是什麼?因為這些不確定的法律概念不可能沒有,但是它很容易造成恣意判斷,那怎麼辦呢?我覺得還是要從程序去解決,要想辦法把程序他律化,譬如說這個委員會,政府的部門機關我認為就儘量不要了啦!至於外聘委員要怎麼產生?也不能由主管機關自己來選,自己選還是找可以配合的,結果一樣啊!有沒有可能,在修法的時候把類似不管遴選委員會或者假釋委員會,儘量讓它有個名冊可以去抽,這樣會不會比較好?
最後是有關電子監控的問題,目前監獄行刑法在上一次2020年修法的時候,在第二十四條加入電子監控,但我不知道現在有沒有在實踐。我剛剛講,如果在監獄懲罰你、拘束你是原則的話,那沒有太大的問題,可以外出工作或者去探親,但如果是外役監,一樣又回到定性的問題,不管輕重罪,當我們門檻開得很大的時候,針對某些類型的犯罪,不管是外出工作或是探親,就要做電子監控。如果像法務部已經縮成這麼小的情況之下,畢竟這些能進來的已經都快要出獄了,我覺得要對他實施電子監控可能會有點問題,對他可能也會有更大的社會問題。
我最後的結論,根本的問題還是要回到本源去界定目的,更重要的是我們一直欠缺一個統合性的刑事執行法,現在是散落在各個法令,所以相互間矛盾的點非常多。我最後的建議是立法院要花一點心力,要建構一個比較統合、一貫性的刑事執行法。
主席:跟各位專家、學者報告,你們的發言我們會作成公聽會紀錄,也會給每位委員參考。所以如果能夠具體化,或者認為條文可以怎麼修,你們是學者專家就不用客氣,可以提出你們的主張。
接著請台灣獄政工作權益促進會林文蔚常務監事發言。
林文蔚常務監事:大家好。外役監制度其實必須要有所謂「能使收容人漸次與外界接軌,還有融入社會生活」這功能為前提,我覺得這樣外役監的存在才會有意義。然而現在外役監還有各監獄外役隊的勞役內容並不輕鬆,我覺得長久以來,我們的刑事政策尤其是矯正政策裡面,其中勞動跟復歸社會的直接正關係到底是什麼?一直以來都沒有說清楚,還是說我們其實是像小時候所讀的,共產國家就是用勞改營,或者是納粹的集中營一樣,就是勞動使人自由,以勞動改造為意旨、為中心。你說在外役監裡面農作、養雞及養鴨,實際上他真的復歸社會之後,有幾個人在做這些事情,其實是值得商榷的。
再來就是,我們看到草案裡面有形式要件「有期徒刑執行逾三分之一、累犯逾二分之一,且一年內符合可提報假釋之刑期」等條件,我坦白講,這個東西對收容人的誘因並不大,他都準備要出去了,剩下一年的時間,還要重新去一個新的地方、去適應一個新的環境,甚至適應新的管教人員,對他們來說他寧可不去。所以這樣的意義到底是什麼?接著,如果我們以特定犯罪作為排除條件,比如說故意犯罪致死、十年以上重罪、妨害公務至重傷、脫逃、強盜、加重詐欺、擄人勒贖等這種重大暴力犯罪,以及犯組織犯罪防制條例、槍砲彈藥刀械管制條例、兒少性剝削防制條例、性侵害犯罪防治條例、家庭暴力防治法、毒品危害防制條例、人口販運防制法等。坦白講,這些如果全部作排除,外役監其實就等同於白領犯罪或者是公務人員貪瀆專監,這樣外役監就喪失了作為中途監獄接軌社會的功能,還不如全面廢止,改為一般監獄來得實際。
現在我們已經有監外自主作業,其實我覺得還比外役監來得實際,因為再怎麼樣,你都是在同樣一個監獄的環境裡面,然後外出工作,這比另外設置一個外役監,做這些農作實際得多。再來,我們看到實質要件裡面,我們會說要評估他的在監表現,無危害公共秩序、社會安全之虞,你在監獄裡面機構化的管理,其實每一個人都配合啊!他只要不在監獄裡面做違規的行為,大家都符合,這樣到底你遴選的要件要怎麼去評估?各個監獄的管教人員、教誨師,每天都淹沒在龐雜的行政事務上面,如果說以現在其他的比如說心理師或者社工,這樣薄弱的人力,你真的有辦法做到好的評估嗎?我覺得大家都是存疑的。這樣還不如以他的家庭支持做為首要的評估重點,比如說他跟家人的聯絡,還有接見的時候跟家人的互動來看,因為大家都知道家人不離不棄才是收容人可以安心服刑進而改變的一個「心錨」。
真的講起來,前面兩位老師說得很對,就是社會觀感的問題,我們一直以來對於外役監的困惑,都是在於它是不是用來禮遇特定人士或者權貴,其實人民也都是這樣子質疑。像基層人員,每次看到比如說權貴或特定人士、政治人物一進來,我們心裡都在猜,他什麼時候會被選到外役監去,而且果不其然都會被選去。所以我們的心裡都有很大困惑,當然矯正署及法務部都講,我們有一個很好的機制在遴選,並且這是一個公平的制度。可是連我們基層人員都很難以說服,你要怎麼去說服社會大眾?再者,對於外役監的制度,其實大部分的獄政人員都是持反對的。為什麼?因為它長久以來都是潛規則,我們監獄裡面就有一句話叫做「某人交代」,就是「交代」這個文化,一直以來就是請託,長官講這個人要特別請你把他顧好,你就知道意思了。交代的文化,在監獄裡面,是一個很惡劣的潛規則,基層其實也非常討厭,但是沒辦法,你如果不遵照長官的意思,你後面可能會出狀況,什麼樣狀況我就不講了。也許法務部矯正署會講不會啊,外役監其實大家都一樣!其實這個交代文化最嚴重的地方,不是在於外役監而是在各監獄的外役隊,你有看到一整隊的人拉出去工作忙得要死,但是有幾個人他就是不用工作,那這個遴選意義跟公平性到底在哪裡?我是覺得有一個很大的問題在。
我相信如果外役監是一個很好的政策,從外役監一開始設置到現在,已經有幾十年的歷史了,為什麼我們的社會上普遍對於外役監這個制度是陌生的?我覺得主管機關或許要考慮一點,就是把累積這幾十年的資料好好做一個整理,找專人爬梳一些論述出來,介紹給大家這個東西是好的,而且對我們的刑事政策跟犯罪矯正是有幫助的,而不是出了大事情才去亡羊補牢,然後說服大家,大家會覺得這個只是你的藉口。我覺得就是統整好資訊,然後做好社會溝通,畢竟一個政策的目的是要讓社會大眾瞭解。犯罪矯正並不是變魔術,他從這個門進去,2分鐘後出來就是一個全新的人,這是不可能的事情。矯正機關扮演什麼樣的角色?就像剛剛前面的老師講的,整個司法是重前端而忽略末端,但是末端的處遇才是最重要的,它是足以改變一個人的。如果是這樣的話,所有的修法跟制定一個好的制度時,其實都必須先考量一點,矯正機關實際的載荷量跟它的極限到底到哪裡?而不是什麼東西都丟給矯正機關,出了事情讓他們自己扛,這樣其實對臺灣的治安不會有更好的幫助。
主席:謝謝林文蔚常務監事的發言。請問一下,你從事監獄基層工作幾年?
林文蔚常務監事:23年。
主席:現在還是第一線的工作人員嗎?
林文蔚常務監事:是。
主席:好,謝謝。我是第一次聽到這個潛規則,而且充滿著「交代」文化,這個是社會詬病的地方。為什麼大家都很慎重?有人主張小修,有人主張大修,甚至我看有的專家學者的意見是主張全部廢掉,也有人這樣主張,但是社會是多元的,我們尊重每一位的發言。這一次法務部有順應民意,要提出來修,顯見現在修法的必要性。雖然只有三位發言,但是我們也感受到了。
請中正大學犯罪防治學系許華孚教授發言。
許華孚教授:謝謝主席,我很榮幸能夠參加這次的公聽會,今天大概是今年最冷的一天,我一早就從嘉義上來,討論這個議題讓我覺得非常的溫暖。
我們討論修改外役監條例,我們昨天也參加了自主監外作業議題的討論。其實不是把受刑人關起來就好,如果我們認為要把受刑人關起來,都不要放出去的話,法務部矯正署就不用設計這麼多方案,提供受刑人復歸社會的機會。在外役監的議題裡面,我們提到入獄服刑的受刑人其實也遇到很多障礙,第一個是失去工作的資格,出來之後要申請良民證。第二個,犯罪前科會有一些標籤或烙印的效應;這是從以前就有的,雨果的「悲慘世界」一開始就是這樣的情節。第三個,家庭關係惡化。我們設計這麼多措施、策略或方案,無非是讓這些受刑人有早一點適應社會的機會。
外役監是1891年在瑞士開辦,是無柵欄、沒有圍牆、低度戒護的新式監獄,重點是激發受刑人的責任觀念跟自治管理。我們要搞清楚,監獄如果是一個open prison的話,重點是自我管理、責任觀念還有最低戒護的開放性監獄,它符合美國A、B、C、D、E之中,E的最低度監獄。它不是中間性監獄(intermediate prison),因為中間銜接式的機構,是在釋放前讓他有一個過渡期,在這種開放性的、沒有圍牆的監獄裡面做生活適應,甚至進行某種監外的作業、工作訓練。如果把open prison改成中間性處遇機構的話,我們訂定遴選的門檻時,會因為某一種單一事件、非典型的社會事件,我們發現這個社會有很多鄉民正義、民粹主義,所以根據這個訂定這麼嚴格的規定,排除高犯罪率的犯罪──性侵害、家暴、毒品、重大暴力犯罪。剛才有委員提到,排除違反人口販運、兒少性剝削防治條例,還有槍炮彈藥、組織犯罪的受刑人。還有一個高逃亡罪,就是本刑10年以上的,這些人都不能到外役監。
相對的,我們在推自主監外作業,假如有人刑期是十幾年以上,只要符合刑期七年以上,殘餘刑期一年以下可以假釋的條件,他也可以銜接自主監外作業。而且自主監外作業下,他去外面工作可以騎腳踏車、YouBike,可以坐計程車,也可以搭巴士,那個都是自主性的。你怎麼評估這兩者之間的差別?返家探視的話,外役監可以;自主監外作業只要服務好,滿三個月評估,他也可以回去。
其實我們所想的是,重大暴力犯罪之外又加上本刑10年以上的條件,我認為是有點疊床架屋,因為你已經把性侵害、家暴、毒品罪,還有重大暴力犯罪都排除,你再加一個10年的條件,等於讓長刑期的人在監獄裡面根本沒有機會。服10年以上長刑期的受刑人最重要的問題,就是面對孤獨、死亡還有重大疾病;他根本沒有被放出來的機會,甚至有輕生的念頭的時候,可能產生很多戒護事故。如果你以這樣的高標來看的話,這樣設計其實已經有影響長刑期受刑人人性尊嚴的可能性。剛才提到外役監其實已經增加外部遴選委員,我們不要把這些條文定得那麼多、那麼死。我贊成排除重大暴力犯罪─性剝削、組織犯罪、兒童的、人口販運的,OK,但是對於增加10年以上的條件,我們再斟酌一下,我認為這樣可以結合防衛社會以及社會復歸的可能性。法務部署裡面儘量做這樣的安排,但是我們如果疊床架屋,把這麼多類型、刑期都加進來的話,其實你是讓一些長刑期的人放棄可以復歸社會的一絲希望。我不希望有一個單一的非典型事件造成修法越趨嚴格,走向零容忍,甚至是沒有教育或處遇的可能性,讓受刑人看不到希望,這也是負面的。
第三個,我們有沒有淘汰機制?如果他到外役監有重大違規的話,列入淘汰的事由。有關外役監條例第十八條的修正案,本來是違反外役監安全、秩序或有其他重大事由,我們又加了違反返家探視情節重大、受傷或罹病,加起來四款。但是我們不如回到監獄行刑法第十七條第二項,它有一到六款,裡面就提到有一些是移監的,或者是一些必要的處遇需求,必須強調教化,甚至他如果在外役監或任何監獄違規的時候,可以把他移到別的監獄。所以我們有沒有必要列這個在外役監條例?因為其實監獄行刑法第十七條就有相關規定,這個是我們可以思考的。
其次,要不要電子監控?依目前臺灣的刑事政策,電子監控只適用於性犯罪者的刑後治療,但是在國外,德國符騰堡裡面用了很多。它是美國設計出來的,他們很多是用在違反保護令,或者緩刑交付保護管束、假釋交付保護管束的人。雖然我們用電子腳鐐進行電子監控,但是第一個,我們可以設計,想想看自由刑易服居家監禁,這部分我們可以用易服的方式取代;第二個,用於釋放前的準備階段,包含假釋交付保護管束的人;第三個就是在開放式機構的人離開監所的時候,我們可不可以用GPS的電子監控系統?如果這三種可以使用的話,就能夠讓監獄不要處於這麼擁擠的狀態。我們剛才所講的開放性監獄其實就是在第三種。我認為電子腳鐐是一種監控的性質,但是在國外成功的方案都是監控加輔導、諮商。剛才有委員提到我們要設計一些心理師、社工師這個部分,我們不是把它框在腳上而已,雖然我們的科技很發達,我們的台積電很厲害,但是我們不是把人當作一個課題在監控而已,我們要給他一個心理的治療。
最後還有一點時間,關於會不會有脫逃的風險,其實任何機構都會有風險,在國外、在南美洲都有人開坦克車、開直升機去監獄劫囚的情況,但是我們要把這個風險降到最低。任何事事故、任何監獄都會有風險,我們相信人性,我們把他放出去,當然可以配合電子監控,但是我們不要讓這個社會產生過多的焦慮感,我們還是要相信這種開放性處遇的制度,因為它畢竟還是給人帶來一種希望,而不是代表一種很悲觀、放棄希望的存在,謝謝。
主席:現在請中正大學法律學系盧映潔教授發言。
盧映潔教授:各位早安!我今天做了PowerPoint,首先有關提綱,因為我本身是留德的背景,所以今天會跟各位說明比較多我蒐集到的有關德國的相關資料。外役監制度的目的和定位,大家可以看到歐洲的監獄規則,其中提到監獄應該提供各類型的「監獄假期」,其實就是一些開放措施,然後在準備的階段也有規定應該要提供逐步的過渡階段,並且結合有條件的釋放,就像我們的假釋,還有社會有效的支持,這是歐洲監獄規則。然後在聯合國2015年所謂的曼德拉規則也有提到這時候應該給予受刑人有過渡階段的設置,包括他從封閉式的監獄到開放式的監獄,或者給予相當的寬鬆措施。在德國法的部分,根據德國監獄行刑法規定,有採取封閉式監獄跟開放式監獄二種監獄類型;另外在他們的聯邦監獄行刑法第六十一條規定了各式的寬鬆措施,包括戒護下的外出工作,還有沒有戒護下的自由外出工作,還有戒護下的特定時間外出跟沒有戒護的日間外出;另外他們也有所謂的「監獄假期」,就是可以比較長期的外出等等制度。
監獄行刑的目的是以受刑人重返社會為導向,已經是一個近代監獄政策的發展所在,也就是說應該盡早的為受刑人的釋放做好準備,所以對於我國外役監的制度,我會建議應該把它轉型成在外役監提供受刑人個別處遇的一些開放性措施;第二個建議就是可以把它轉型成受刑人釋放前的一個過渡階段的開放式監獄。
有關提綱二,其實基本上我會針對提綱二跟提綱三一起講,包括大家所謂的淘汰的問題,也就是說我把它理解成是哪些人是不適合進入外役監的。在外役監的遴選上,我看到這次行政院的修法草案基本上就是增加不可以被遴選進外役監的一些犯罪類型。我先跟各位介紹,在德國的聯邦監獄行刑法提到,哪些人可以被選進開放監獄,就是沒有逃逸的危險的人,或者沒有在開放式監獄裡面濫用寬鬆措施去犯罪的危險的人,這是他們的要求;然後在各種寬鬆措施就是所謂的開放性處遇的規定中,就是外出的規定,他們一樣是提到,如果沒有理由擔心他會脫逃或濫用寬鬆措施來犯罪這樣的受刑人,就可以給予寬鬆措施。
再來我要提到,德國因為在2006年之後,有關監獄行刑的事務就放到各邦權限底下,所以我也找了各邦的規定,像Hessen邦就規定涉及暴力犯罪及性犯罪的人會受到限制,不可以進入開放式監獄,但是如果有特殊情形且能夠說明理由,並不存在脫逃或濫用的風險時,還是可以去開放式監獄。漢堡市一樣也是規定性犯罪者原則上不可以被選進入開放監獄,但是需要引進外部的心理專家或精神科醫師做專家的鑑定。在Bayern邦也是規定暴力犯罪跟性犯罪會受到限制,但是在選擇的程序中,要求要引進當初在這個犯罪偵查跟審判中的鑑定人員的意見,來評估他有沒有這樣的風險。
我對於本次主要是行政院的修法草案,之前也有到法務部去開會,針對到底受刑人可不可以被遴選到外役監,或者哪些人不可以被遴選到外役監的問題,我們都是用絕對的罪名或刑度來作標準,這個部分其實很明顯,就是沒有引進風險評估的工具。署長知道,之前我為矯正署做過一個風險管理的研究計畫,在這個研究計畫裡面,有來自不同國家的學者提供了一些在國外已經經過實證化,就是經過實證科學證明有效度、有信度的風險評估工具。我一直很遺憾,在臺灣其實沒有真正去引入這些風險評估工具,因為這些工具操作的人其實是需要有所訓練的,所以我在想實務上矯正署在這方面到底有什麼困難,以致沒有辦法去引進這些風險評估工具。其實除了以罪名或刑度來考量到底可不可以去外役監之外,因為申請進入外役監的人數很龐大,現在就有遴選委員會,但是那個遴選委員會其實並沒有真正的去操作具有實證科學這樣的風險評估工具,所以我會建議我們在修法時可以引進這部分。
再來我就跳到提綱四,就是返家探視的監控機制,原來的提綱,有提到電子監控,但是我把這個部分略去,因為在德國如果你是在開放式監獄外出工作,或者長期外出,或者說封閉式監獄裡面給他寬鬆措施,其實不會有電子監控這件事情,所以以德國經驗,他們沒有用電子監控。
剛才許華孚老師提到德國的部分,其實不是用在開放式監獄,所以我跟各位說明,像我有查到德國Bremen市有一個很知名的開放式監獄,裡面大概有九成以上的人都是自由外出工作,他們是以什麼樣的方式來做所謂的監控或改善?就是每個受刑人都配有一個監獄官員作為聯繫人,這個聯繫人會在所有與監獄有關的事務中陪伴受刑人、為其提供建議,並且把他所有的情況都記錄在日常活動的描述表裡,這個描述表包括日常生活流程規劃、監獄行刑計畫的規劃和更新,以及可以給予他什麼樣的寬鬆措施,或者他現在有什麼樣的寬鬆措施,然後他應該接受什麼樣的紀律,還有怎麼樣預防他再犯等等,就是針對受刑人做個人規劃。這是他們對於在開放式監獄或封閉式監獄而可以自由外出的人,會有這樣的處理,以避免有所謂的脫逃或濫用的風險。
再來我要提到的是提綱五,跟大家說明一下,我查到德國的資料,德國Bremen市的開放式監獄在2009年到2012年,平均每年有20次的脫逃或濫用紀錄,占所有受刑人的0.05%。以開放式監獄受刑人總數衡量,1.9%的受刑人沒有自願返回監獄,其中有25件涉及會再次犯罪,占0.02%比率。
再來,這裡有兩張圖是跟大家說明我找到的統計數字,是有關德國給予所謂日間外出、自由外出以及長期外出的一些數據發展,大家可以看到,綠線的部分是日間外出,紅線的是所謂的監獄假期,就是比較長期可以外出,然後藍線是可以外出工作,也是比較長期的,我們可以看到他們的數據其實是一直成長的,而他們的濫用比率,可以看出來是一直下降,所以在德國會認為實施開放式監獄或寬鬆措施的數量增加,並沒有導致增加濫用的風險,濫用率僅在千分之一範圍內,所以他們認為開放式監獄跟寬鬆措施其實是成功的。
矯正署曾經在110年3月10日發布一則新聞稿,提到受刑人返家探視未歸或者脫逃的人數,占整個遴選去外役監人數比率的0.35%,這樣的比率雖然稍微高於德國一點,但我覺得也沒有非常高,所以希望還是儘量鼓勵矯正署可以維持給受刑人的這些作法,譬如像自主監外作業、返家探視等所謂的一些寬鬆措施,因為就如同剛才許華孚老師提到的,如果沒有讓受刑人跟社會接觸,或者讓他們喪失希望,沒有機會到外役監等這些寬鬆措施,其實是不利於受刑人的社會復歸,對監獄的所謂囚情也會產生相當影響。
以上就是我今天的報告,謝謝各位。
主席:接著請民間司法改革基金會林瑋婷專案研究員發言。
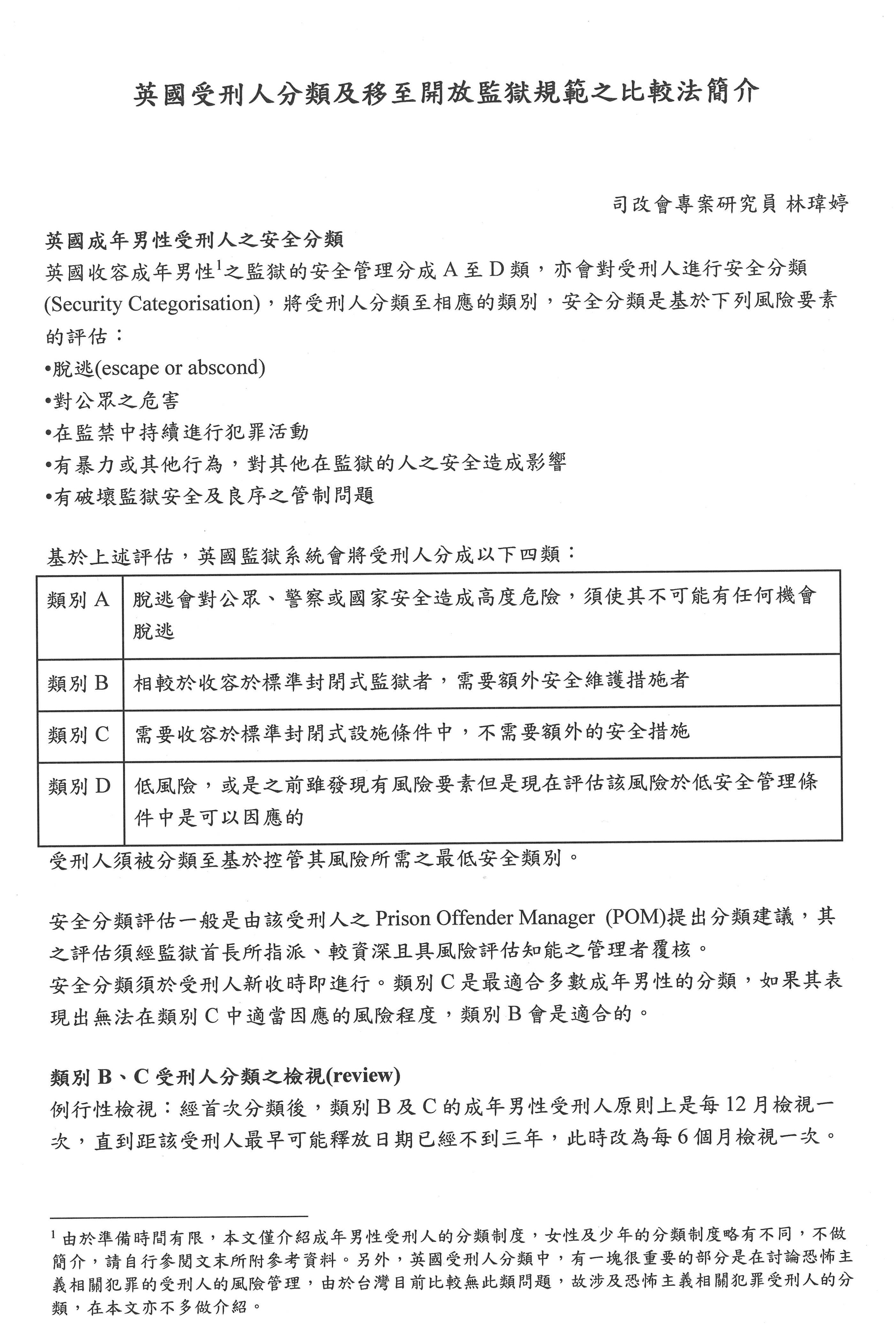
林瑋婷專案研究員:大家好!我今天主要報告的是英國受刑人分類及開放監獄的制度比較,因為這次公聽會主要提綱是希望我們找比較法,所以我找了英國的部分,提供大家參考。
英國的作法是搭配開放監獄,開放監獄其實跟臺灣的外役監相近,基本上就是受刑人處於低度戒護狀態,可能開放監獄本身就設置有一些工廠,或者他可以外出工作,搭配所謂的開放監獄,其實是有受刑人分類制度。他們是分成A、B、C、D四類,D類受刑人是可以移到所謂的open condition的地方,像是開放式監獄或接近臺灣的外役監,或者他們也可以日間外出,所以我在這邊先介紹英國的分類作法。
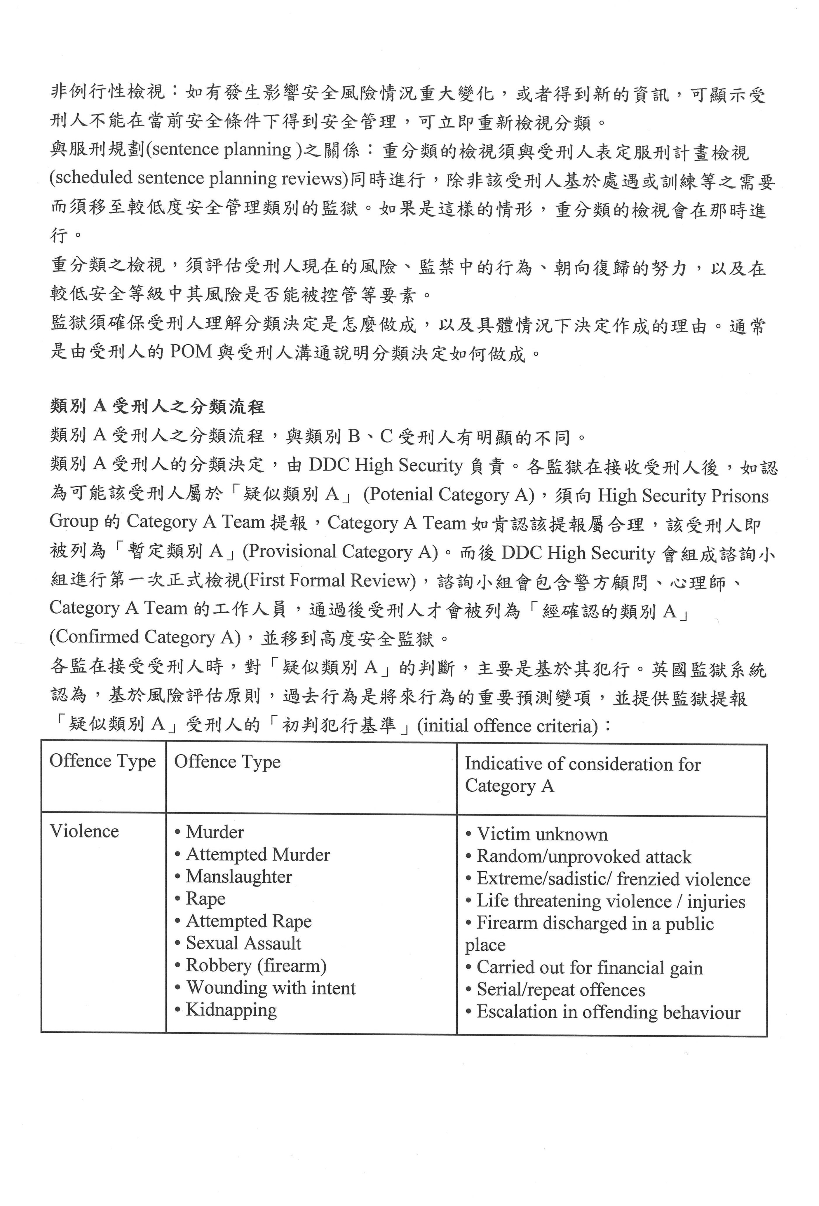
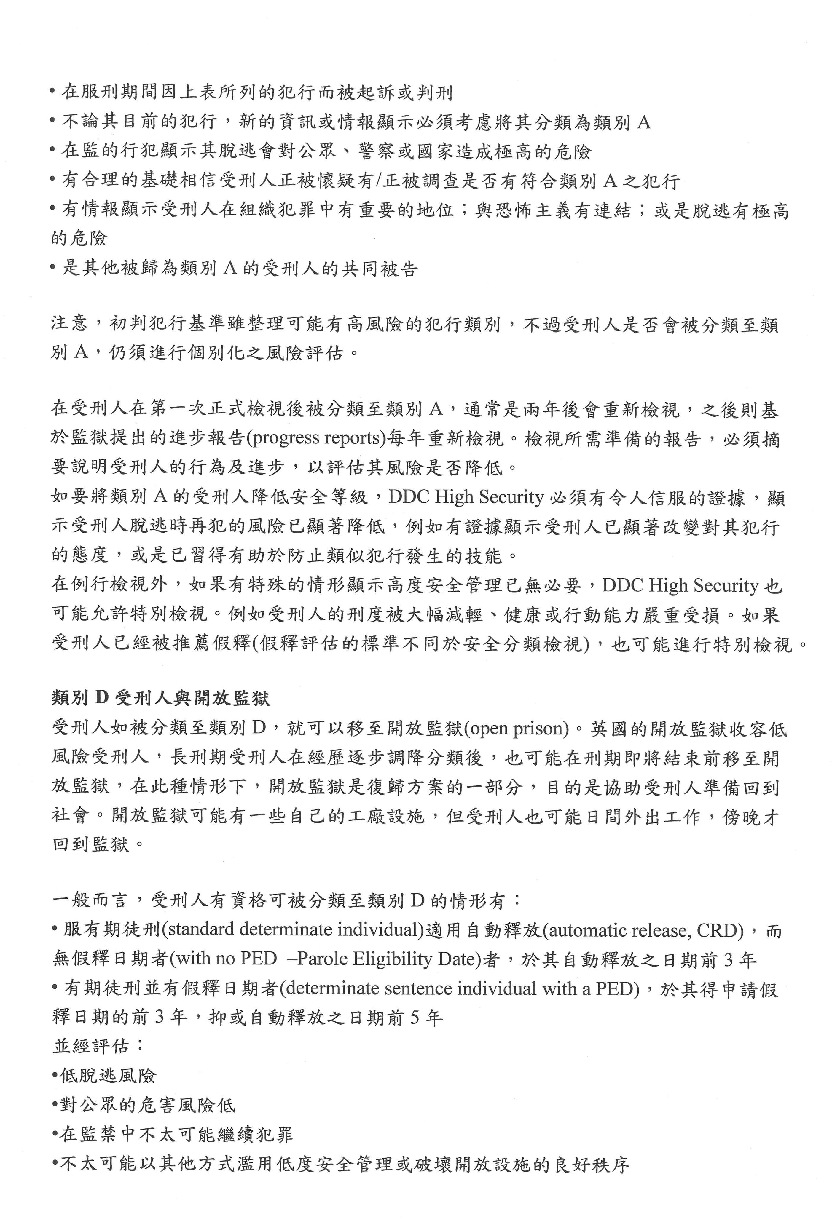
一般受刑人進到監獄,主要大概是分B或C類,C類是最一般性的,就是沒有特別狀況,沒有特別安全,也沒有特別不安全,那就是C類。當他們覺得C類受刑人有一些風險考量時,會把他提高到B;至於A的話,是他的脫逃會對公眾造成高度危險,所以絕對要讓他不會有任何脫逃機會,這部分他們會收容在高度安全管理的監獄內;D類就是低風險的受刑人。在我們這次的提綱中,最需要注意的大概就是A和D這兩種類型,因為現在外役監條例就是把某些他們認為有高度社會危害風險者排除,如果我們看英國制度,他們受刑人類別A的分類流程,就是在新收的時候提報,提報之後,就會有一個特別小組確認,最後再由DDC High Security做最後決定。提報的部分其實跟臺灣現在的草案設計有點類似,就是他們有一個initial offence criteria「初判犯行基準」,這部分他們其實有列表,明列哪些罪刑是有高度危險的。為什麼會有這樣的列表?最主要就是他們認為過去的行為是將來行為的一個重要預測變項,大家可以看一下列表,重點是他們列表的方式跟臺灣目前的遴選規範不太一樣,這個列表大概就是所謂的初判,就是監獄新收受刑人時,可以審視可能有哪種情況時就要特別注意這些人,但不是所有符合這些初判犯行基準的受刑人統統都會被歸到類別A,因為他們還要經過個別化的風險評估,就是前面盧映潔老師提到的機制。同樣一個暴力犯罪,實際上還有其犯行情節、受刑人過去的前科,或者像英國還有一些審前調查報告,呈現出這個人的一些犯罪生涯狀況,這些其實都是不同的,所以在一個比較粗的標準之後,他們還要進行比較個別化的評估,到底這個人是不是確實對社會有比較高的危害風險,然後在這個評估小組裡會有比較專業的風險評估人員,同時也會有心理師的角色,整體評價這個人的狀況。列到類別A之後,受刑人不是就一輩子永遠在監獄都是類別A,因為所謂的類別,他們其實是評估完之後要提供處遇,然後讓他的風險可以降低,這才是整個監獄處遇的重點,所以類別A受刑人之後的檢視就要提出進步報告,就是看他的個別處遇執行狀況、表現如何等等,以及風險是不是降低,如果有明顯證據顯示他的風險降低,就可以降級,最後有可能可以到open prison服刑。
接著來看open prison的部分,什麼樣的人可以到開放監獄?通常來講,英國的open prison是屬於階段式處遇的重要方案,這是他們的目的,譬如長刑期受刑人經歷逐漸降級分類的時候,就有可能到這樣的監獄服刑,目標是協助受刑人準備回到社會,就是在快要回歸社會之前的準備階段。
一般而言,可以分到D類,可能是服刑到即將釋放的前3年、可以假釋的前3年,或者是英國自動釋放制度的前3年,另外還要評估有低脫逃風險、公眾危害程度低、在監禁中不太可能繼續犯罪,或者他不太會濫用這樣的制度等等,這些都是前面風險評估的結果,當然還有一些是在一開始評估風險就是比較低的受刑人,有可能在入監不久後就進到開放監獄,只是這種情況要經過比較高層級的核准。然後一些比較可能具有風險的受刑人,如果進到外役監的時候,其實他們會透過叫做所謂的風險控管計畫去設計一些方式,以協助受刑人可以在這樣低度安全管理的監獄服刑。風險管理計畫可能包括要提供一些方案,比如改變他的一些行為、態度,然後還有一些限制措施,限制他可以去哪裡、做什麼,或者是很傳統的監控措施,這也包括電子監控的作法。英國最常見的風險評估工具,就是OASys assessment,這部分後面有提供文獻,矯正署想要參考也可以去參考。
關於無期徒刑受刑人是一個比較特別的狀況,就是他會有一些比較嚴格的要件。如果是無期徒刑受刑人的話,基本上會需要內閣大臣的決定,而且在決定之前要先經過Parole Board的推薦,然後Parole Board在推薦時,就可能要去看他是不是已經確實評估為低度脫逃風險,還有就是在這個開放監獄接受一段時間的處遇,這對他將來回到社會中是很重要的一個環節。
在2022年也是今年的時候,因為英國也一樣發生一些重大受刑人的脫逃事件,即有性侵犯受刑人脫逃,然後被認為是高度風險,他們在綜合考慮其他脫逃事件以及本脫逃事件後,新加了一個要件,就是如果該受刑人移到開放監獄可能會破壞公眾對刑事司法系統的信賴的話,內閣大臣就可以基於此非處遇的理由來拒絕,只是這是比較限於少數的狀況。
還有一些狀況是真的不能夠移到類別D的情形,大概可分成幾種狀況,第一個是正在脫逃清單上,即經過評估有高度脫逃風險的人,明定不能夠分類到類別D的。還有就是有脫逃紀錄,其時限是2年,就是若發生2年之後的話,其實你是不會被認為因有脫逃紀錄就不行,然後真正完全不行的是那種已經不只一次有脫逃行為的,不過脫逃清單也可能會移開的,就是如果你現在沒有立即性的脫逃風險,就可能會被移開。
英國受刑人分類制度運作的關鍵要素,大概有二個,一個就是前面盧老師提到的風險評估工具,還有另外一個很重要的是服刑規劃,即sentence planning。至於風險評估,我剛剛已經講過,也像盧老師講的,基本上是要有信效度的要求,而且在使用中要依據使用情形去做修正,只是它沒辦法預測未來的再犯,就是英國受刑人的分類,分類到類別D還是有脫逃事情的發生,不會完全都沒有脫逃,只是那個分類有一個合理基礎,也可以在這個合理基礎上面去做一個評估,但是絕對還是會發生脫逃,而不會完全沒有。接下來除了評估之後,還要講到有一個服刑計畫,它可以協助降低受刑人的風險,不然的話,高風險受刑人永遠在類別A,就完全沒有辦法處理。然後這個服刑計畫要具體可行,而不會訂定了一個完全做不到的東西。
有關與我們這次草案比較相關的部分,就是我們剛剛講過,如果我們要依據前面有犯一個重大犯罪就完全排除,我覺得這是有問題的,這可以當作是一個初判的基準,但是還是要經過評估為具有高社會危害風險的,你才會說現在不能夠遴選。現在不能夠遴選,但經過處遇之後,其實還是要讓這些人有機會進到開放監獄。
主席:謝謝林瑋婷專案研究員的發言。
接下來請臺灣司法社工學會鍾志宏常務理事發言。
鍾志宏常務理事:主席、各位與會學者專家、先進,大家好。我是臺灣司法社工學會理事鍾志宏,今天就外役監條例部分條文修正草案的議題進行一些分享,各位看簡報上面的主角叫老布,他是一個在長期監禁之後假釋要回到社區的更生人,當他邁出監獄的時候,他發現這個世界跟他想像的不太一樣,他說:外面的世界變化太快了,小時候我只看過一輛車,到現在的滿街跑,這個世界忙成了一團。他被關了一輩子,也渴望自由,可是他自由之後卻忘記自由是什麼。各位看到照片上,他搭公車、過馬路,對我們來說再稀鬆平常不過的事情,對他卻充滿了茫然與恐懼。
然後各位看到96年到現在111年,iPhone從第1代到第14代,容量從128MB增加48倍到6G,照相從200萬畫素到1,200萬畫素,也增加了6倍,甚至還有超廣角鏡頭。假如是95年以前入監的收容人,他大概也沒想到除了人有智慧外,連手機也有智慧。縱使是100年的入監收容人,他恐怕也沒辦法想像現在手機對於我們的生活、工作、社交、休閒,乃至消費有多麼的重要,他可能都沒辦法想像,這是長期監禁與社會隔離會產生的一個機構化效應。
另外提到一個資料,大家也比較關心的,即返家探視的部分,還有返家探視未歸以脫逃論罪的一個情況。我統計某一個外役監的資料,為避免給此監獄壓力,我就不說了。106年到110年返家探視的人次,依次是2,665、2,689、2,818、3,151及1,193。除了110年因為疫情關係,人數比較少以外,各年大概都在3,000人上下。各年返家未歸以脫逃論罪的人數,分別是從0人到3人,比例是從0%到0.095%。我提供一個荷蘭的資料,荷蘭的機構性處遇也有類似的外出制度,他們110年的外出有1萬1,000人次,有10人返家後未歸,大約是0.091%。我們以這個數字來看的話,大概只有109年的0.095%略高以外,其他年度都是低於這個數字。其次,荷蘭的外出制度比較特別,即有陪伴外出、自由外出及社區居住的三種情況。各位看到兩張照片裡都有一個人陪著另外一個,一個是該機構的輔導員,而另外一個是個案。假如我們將這種陪伴外出制度再扣掉分母的話,比例可能應該會更高一些。
2018年日本松山刑務所,而日本的刑務所就是我們的監獄,他們有發生外役作業場所收容人脫逃的案例,他們也做了檢討,我想就他們檢討的一個情況來跟大家做報告。他們檢討的結果,第一個,他們認為受刑人遲早要回到社會,並且需要自己思考和行動,所以他們覺得開放式刑事設施仍然是社會的必要設施。即便認為還是有需要維持開放式設施,也並不代表他們不考慮風險。他們在風險管理上做了一些努力,比如說除經處遇審查會成員實施面談以外,也增加要經過法務心理技官來進行面談跟評估,希望藉由這樣的方式來加強對個案的掌握。
在審查部分除了資格審查與面談以外,也要通過刑務所的訓練跟考核,也就是對於個案進到這個地方來作業,不是把他當成權利,而是從處遇適當性來做考量。今天如果他適合就在這裡,若不適合就回到一般監獄,這樣的思維與我們目前外役監條例裡規範的定性有些不一樣,這或許是我們可以參考的地方。此外,他們也不排除導入科技設備,不過我覺得他們會更謹慎去思考,也要避免影響到受刑人培養自律的機會,反而會陷入本末倒置的困境。
接下來我想要跟大家溝通一個,就是有關矯正工作裡,常常可能會面對到二個理念的掙扎,一個叫做行刑社會化,一個是風險零容忍。為什麼要行刑社會化?剛剛跟大家報告的案例裡面,其實已經講過,即受刑人因為長期監禁的影響,也就是機構化的影響,對他未來復歸社會的適應能力上一定會有所減損,而矯正工作為了要避免收容人回到社會之後的適應困難,就會強調訴求一個理念,即行刑社會化。至於行刑社會化的方式,基本上我大概舉兩個情況,第一,讓社會資源或家屬進入到矯正機關,一同協助實施受刑人矯正處遇,例如用家庭日、懇親活動、宗教輔導及節慶公益表演等方式來落實行刑社會化的處遇。第二種方式是讓受刑人走入社區,經由與社區的接觸減少監獄化的影響及提升復歸社會的能力,例如目前推動的自主監外作業、設置外役監、基於就學就業準備的日間外出制度以及外出公益表演,不過這邊我們可以看到,像這樣的行刑社會化處遇措施,它越開放、越接近社區,基本上也會對社區帶來更高的風險,所以假設我們強調的是風險零容忍的思維,大概這種行刑社會化處遇就會越來越被限縮,監獄的處遇也一直會限縮在圍牆內來實施。
我這邊再另外分析一個外役監收容人的罪名結構,也是一樣,避免他們有壓力,我就不去講哪個監獄。先跟大家報告一下,我這邊的罪名結構裡面,不包括脫逃、毒品、性侵和家暴,因為目前在外役監條例已經排除了這些罪名,所以不會有這些。他們目前在執行所有罪名,為了分析方便,我把它分成四類,第一個是暴力犯罪,包括殺人、傷害、妨害自由、恐嚇、槍砲、擄人勒贖。第二個是財產犯罪,包括竊盜、強盜、搶奪、詐欺、重利。第三個是白領犯罪,然後是其他犯罪。
從犯罪類型來看,其實財產犯罪的部分要特別注意的是,我們常常講「飢寒起盜心」,所以這樣犯罪的人通常有比較高的再犯率,然後有比較低的復歸社會能力,甚至在返家探視未歸的比例他也是最高的。白領犯罪剛好相反,白領犯罪我們縱使不給他什麼協助,他的復歸社會能力大概也不太有影響,他也是可以很好的復歸社會,他有低再犯率,他返家探視的風險率也是最低的,所以我們假如強調行刑社會化的話,應該以收容財產犯罪為主;如果強調風險零容忍的話,應該以收容白領犯罪為主。不過只強調行刑社會化,不考慮風險,這個也不切實際,但是如果一直堅持風險零容忍的話,這個中間性處遇的效果大概就沒有發揮的空間,所以我個人認為中間性處遇性質不宜限制太多犯罪類型,但是在落實行刑社會化的處遇目的下,應該有效控管風險來兼顧社會期待。
如何來加強風險管理與人權保障,我這邊有幾個建議,首先在遴選的部分,我是建議針對接近假釋或期滿約1到2年的個案來進行遴選。像美國是2年到6個月內即將釋放的,他才可以參與外役作業;英國是2年內可以報假釋;加拿大是刑期3年以上要服刑六分之一,刑期2至3年服刑6個月,無期徒刑是3年內可以報假釋,所以我是建議針對接近釋放或期滿約1到2年的個案來進行遴選。第二個,建議排除最輕本刑3年以上刑事另案且在偵審中的受刑人,因為目前的規定裡面,對於任何犯另案的個案是沒有做限制的,可是另案有可能是微罪、輕罪,但也有可能是重罪,在這種不考慮任何另案罪名的情況之下,一律都可以讓他去外役監的話,其實這個風險就是由社會跟機關在承擔,那當然要考慮到比例原則,我們建議是不是可以對於比較重的這些另案的個案予以限制?第三個,我建議將「身心健康」修正為參與作業及運動能力,因為用身心健康作為遴選條件可能不符合CRPD的一個精神啦!所以建議可能用參與作業及運動能力也比較客觀,可以做一些測量。再來是增加面談機制,目前的遴選方式雖然比較有助於公平客觀,不過也會讓外役監對個案的掌握度比較低,那參考日本的經驗,我們是不是可以在現行機制下,假如你挑選出來100個,然後外役監再去做一些面談的情況之下,可能剩90個,它覺得不合適的再去做一些挑選,這樣的話,對遴選的公平性跟對外役監個案的掌握度都可以做一個兼顧。
另外是執行考核,我們常常講風險管理,風險管理一定要能夠察覺風險,最重要是能夠有風險管理的工具。目前外役監解送回一般監獄的規定,必須是屢誡不悛跟重大事故才可以移送回去一般監獄,我這邊設想一個情況,假設今天一個收容人他返家探視期間疑似涉有竊盜罪,警察進來偵辦,這個時候這個個案能不能移回一般監獄?是不行的,因為他並沒有屢誡不悛,他也沒有重大事故,而且這個案子有可能最後是無罪,所以變成說監獄可能可以察覺到風險,但是沒有管理的工具,甚至連辦違規都不行,應該是說禁止他返家探視都不行,因為要限制返家探視必須要最近兩個月有違規,那這樣的個案在沒有確定的情況之下也沒辦法給他辦違規,所以我覺得在外役監獄或一般監獄執行,應該是基於處遇與安全管理的目的,而選擇適當執行處所,不應該將在外役監獄執行視為權利或是把他移送回一般監獄視為一種懲罰,應該是參考日本的精神,把它作為一種處遇選擇的措施。
再來,有關於返家探視管理的部分,我們建議是不是目前外出的制度可以有一個循序漸進的方式來進行?我們目前全部都是以40小時加交通時間,有沒有可能用20小時的方式,然後循序漸進?可以讓收容人比較珍惜返家探視的機會,也讓機關更有一些觀察的彈性空間。另外,我們談到管理的部分,常常現在都透過警察或相關的司法單位做一些監控,可是我覺得外役監的收容人他返家探視也算是一種提早復歸社會的過程,所以有沒有可能透過跟村里長、里幹事或是更生保護或是社區復歸的相關資源,例如說家庭教育中心、心衛中心等等,用比較柔性的方式去做一些輔導與協助,也可以去加強一些監控的效果?其他的部分,請大家再自行參考。
最後,我這邊要再強調的是,各位看到這上面的照片都是外役監的環境,還有外役監收容作業的情況,其實矯正機關一直很努力地在營造良好的矯正環境和處遇措施來協助收容人復歸社會,不過矯正機關也需要社會各界的支持,他們才有信心繼續去推動跟深化這些具有行刑社會化理念的矯正工作,以上。
主席:謝謝臺灣司法社工學會鍾志宏常務理事的發言。
接著請邱委員臣遠發言,時間5分鐘。
邱委員臣遠:謝謝主席,還有各位專家學者。外役監的事件涉及整個社會安全網及國人對於社會治安的信心,外役監條例的立法宗旨是為了幫助受刑人得於刑期期滿釋放前逐步適應社會生活,不至於脫節,其中相關的遴選標準規定目前是由條例第四條來規範,符合要件的受刑人可以申請於監外處所從事勞動工作,並得請假返家探親。但是我們知道今年卻發生多起外役監脫逃案件,造成社會動盪不安,尤其是外役監遴選資格的爭議再次浮上檯面,遴選條件鬆散,導致監獄的矯治成效不彰,進而衍生社會的重大刑案,耗費大量的社會資源。考量脫逃者有高風險來危害公共秩序、社會安全,為了降低脫逃以及逾期未歸的發生機率,並且均衡維護社會安全跟受刑人復歸的相關需求,修正遴選外役監受刑人的積極要件及消極要件,提高外役監受刑人的遴選門檻,避免類似案件再度發生是今天修法的一個主要重點。
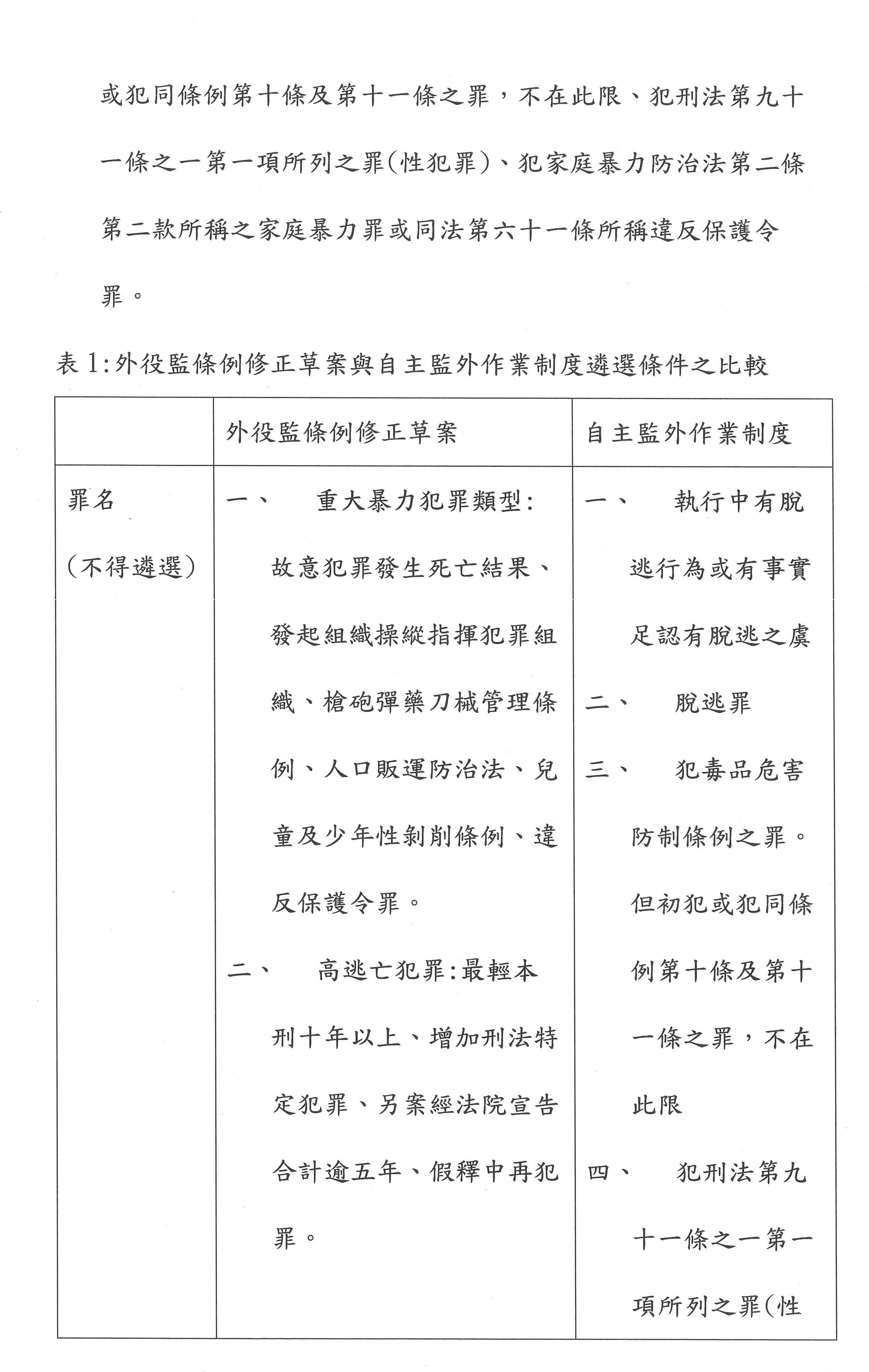
因此,本席認為,現行的外役監條例第四條對於受刑人遴選至外役監的條件過於鬆散,未將不適合之犯罪類型完整納入排除對象,考量暴力犯心性浮躁、再犯比率及危險因子都比一般受刑人還要來得高,為了落實暴力犯不得遴選為外役監人員,維護監所秩序,及保障其他受刑人權利,參考內政部警政署暴力犯罪分類,將傷害、重傷害、擄人勒贖、搶奪、強制性交以及強盜之犯罪種類加入第四條的遴選條件之中,直接禁止暴力犯申請外役監。
另外,第二十一條第三項規定,得以請假返家探視的部分,本意為了是使受刑人可以接觸外界來提高復歸社會的機率,但是善意的制度卻遭惡意的受刑人利用,趁機脫逃,考量惡意逃脫者有其特別惡性及自制力薄弱,且事後過度浪費社會資源,犯罪情節重大,對其逃脫的罪名加重刑期的二分之一,以增加嚇阻力。本次修正,本席認為應該要有效杜絕類似的逃脫殺警案件再次發生,以提升社會治安的穩定性,完善我國的社會安全網,才符合國人的期待,敬請大家給予支持,謝謝。
主席:謝謝邱委員臣遠的發言。
接著請臺灣大學社會工作學系吳慧菁系主任發言,時間10分鐘。
吳慧菁系主任:主席,還有與會的學者專家們,大家好。我今天要談到關於外役監條例部分修文的草案,針對外役監制度目的與定位是不是要重新檢討的部分,我要讓大家先瞭解一下,隨著美國的監禁人口不斷提高,其實國外也有去研究監禁的條件是怎麼樣去影響釋放後的犯罪行為,後來有發現更嚴厲的監獄條件並不會減少釋放後的犯罪行為,甚至可能會增加,這是從實際上的監獄條件的嚴格性來看,所以為什麼我們需要外役監?
再來,我們從人權的議題來看,1955年聯合國在預防犯罪暨罪犯處遇會議就已經決議「在監人最低處遇標準原則」,並第一次提出外役監的概念,當時是用一個「開放式刑罰機構」的概念,在這個理念裡面,外役監促進了收容人和家庭、外界社會的連結,藉這樣的一個機會與監所外面的世界連結,是一個類似「中途之家」的角色。在我們的監獄行刑法第一條及第一百四十九條裡面也有提到,我想剛剛有很多先進或者委員都有提到,外役監的設置目的和價值最主要是讓經過遴選的收容人得以在中間處遇的環境之下,逐步適應監外的世界,可以有助於降低他們再犯的可能性,並企圖強化他們與家庭之間的連結,以及降低復歸社會之後的不適應。
接下來要跟大家談到的是,聯合國在1990年的時候有提出十個要點,其中的第五點有提到,必須要尊重受刑人除因為監禁事實而需要一些限制之外,所有受刑人均應該保留「世界人權宣言」以及有關國家為締約國的「經濟社會文化權利國際公約」裡面所提到的基本權益。在第八點裡面有提到,應創造使受刑人能夠從事有意義而且有酬工作的條件,將有助於他們重新融入該國的勞動力市場,並允許他們為自己和家人的經濟支持做出貢獻。在第十點也有提到,在社區和社會機構的參與和幫忙之下,並適當地考量被害人的利益,應為刑滿釋放的受刑人在盡量比較友善的環境下重新融入社會創造有利條件。
我想剛剛有一些先進也報告過,聯合國大會在2015年通過了「囚犯待遇最低限度標準規則」,其實大家都知道曼德拉的條款,曼德拉的條款已經有提到,監禁與剝奪自由等措施是為了「保護社會以避免受犯罪之侵害,同時也減少再犯」,但是同樣也有建議矯正機構依個人的需求,提供教育、職訓或者是其他合適的協助,確保受刑人在釋放之後能夠重新融入社會,遵守我們的法規。所以曼德拉原則體現了怎麼去跟社會的距離拉近,強調與社會連結的「行刑社會化原則」與「正常化原則」。其實很重要的一個概念,就是我們看待一個人,到底他是一個生病的人,「生病的人」是一個形容詞,「受刑人」都是一個形容詞,還是我們看待他們是一個全人的概念?我們常常是戴著一些有霧的眼鏡來跟這些人互動。
接下來我們來看,其實曼德拉原則分為一般適用的基本原則跟特殊類別的規則這兩個部分,那基本的原則指的是確保受刑人釋放之後能夠重新融入社會的基本原則,所以綜合了我們剛剛看到的,一個嚴刑的監獄制度跟所謂的人權概念,其實外役監應該是被保留的,但是對受刑人的遴選資格與監控的機制應該是要再做一個調整。其實過去警大有一個陳玉書老師,他就針對外役監收容人的再犯因子及復歸成功的因素,去瞭解他們在入監前,不管是教育程度、子女數、與人同居數或者犯罪次數、犯罪類型、自我控制低、職業類別、從事什麼樣的活動,都會導致再犯風險高或低的狀況,所以我想矯正署、法務部其實不斷地在開會,針對外役監收容人在做一個評估考量的話,我相信這個是我們未來可以去努力的方向。
再來,我要讓大家稍微看一下,我們借鏡英國的概念,英國的概念剛剛也有委員報告過,以社區監控機制規範比較完善的英國為例,其實英國自主外役監的作業有分幾類型,是為暫時許可的釋放,暫時許可釋放裡面包含了特殊的目的,例如探視病危親屬的許可證,還有日間釋放安置、隔夜釋放安置以及托兒安置的狀況。其中日間釋放安置及隔夜釋放安置的其中一個目的即為監外作業,針對即將假釋或出監的受刑人為規範對象,使其在出監前能外出,為日後釋放做一些準備。接著是監控的方式,獄方可以不定時前往工作地點訪視,如果地點比較偏遠者,可以請求附近的治安單位代為訪視。另外,監控的頻率必須在一週內至少有50%的監外工作進行電訪,至少對20%的受刑人親自訪視,未來英國矯正署他們將採用電子監控的模式以節省人力及提高監控能力,我等一下會跟大家報告,其實我們負責AI的團隊中已經有一些警大的老師也開始在做這樣的試驗。
大家稍微看一下,其實在英國制度上後來有發現,他們分析2012年到2014年暫行外出受刑人失敗率跟一般受刑人出監後一年的再犯率相比較,發現一般受刑人是46%,會高於曾經外出受刑人,這是再犯率的一個比例。那曾經外出的受刑人再進一步進行組內的比較,發現隔夜釋放安置的受刑人組更低於日間釋放的受刑人組,所以可以瞭解所謂的暫時許可外出對於受刑人適應出所後的生活、降低他們的再犯率,其實有相當不錯的成效,我想未來臺灣也可以做這樣的調查和研究,作為未來政策修正的參考。
我們來看國外立法的參考,以日本來說,它有4個外役監,在外役監受刑人出監前的2、3個月就讓受刑人外出適應社區的生活,降低他們的再犯率,在這個過程中都會配合著教誨師、社工師等人員一起來協助,所以這個部分是非常的重要。我剛剛有談到我們的研究團隊,其實警大的黃俊能教授在那時候有提供一個解決方案,就是在外役監的工作場所裡面,他們不是做腳鐐,而是做手上能夠穿戴的一些防掙脫裝置,然後透過管理中心去瞭解這些人的行動狀況,這個部分如果要進一步去瞭解的話,可以跟我們的研究團隊去做一個討論。
至於另外一個要討論的問題,對於返家探視受刑人全面實施電子監控與開放式處遇的基本理念有沒有相悖,從英國的例子來說,不一定會有相悖的狀況,但是很重要的是,這些返家探視的制度怎麼樣去做風險的管控與風險的維護。因為這邊有談到返家復歸的效益應如何與維護大眾安全之公共利益互相平衡,其實我們常常說外役監受刑人返家探視辦法,我想在我們探視辦法裡面有,它是一個讓這些人返家而且能夠去跟社區連結的必要資源,所以在外役監受刑人返家探視辦法的第五條或第六條裡面都有提到,必須要有家屬的同意之外,也必須要有警察前往探視。
但是剛剛有一些委員也提到,在地的村里幹事可不可以做一些補充性的協助?我們常常說不管是受刑人或很多人在社區上的生活,其實是需要很多的資源,那這些資源有必要性的資源、支持性的資源及補充性或替代性的資源,所以監控資源要不要跟監所裡面或者在社區裡面互相連結?其實法務部的監控必須要納入社區的資源一起活動,因為在地人常常會因為政治關係,應該在地經營很久,所以村里的人口也會互相認識,動態比較能夠辨識。另外一個是監控的替代機制,其實家屬或者是街坊鄰居都可以一起納入,不是只有說這些人可不可以出監,他們遴選條件,可是當他回家之後,這個監控機制在哪裡?
各位可以看到,村里幹事服務要點第三章第十條或第五章的查報事項當中,其實都有這樣的要求,未來必須要由我們一起合作。
另外,談到開放式處遇可能伴隨脫逃的風險,讓大家看一下,剛才也有不少委員報告過,自愛爾蘭的兩個開放式監獄之辦理概況可以發現,那些監所可收容115名受刑人,2020年上半年發生4起逃脫案,占3.47%。芬蘭也是如此,自芬蘭開放式監所之辦理概況也可得知,總共收容約780人,2019年「未經許可缺席」者共有45人。接著讓大家看臺灣的外役監部分,左邊的表格是床位數的統計;右邊的是「101年至110年外役監收容人脫逃案例統計與分析統計表」;後面的這張統計表則可以看到現在的收容人數。我這邊沒辦法提供給大家很精細的狀況,因為我不是監所裡面的人,我們只能從一些資料看到,外役監和分監總共有9所,109年八德外役監獄大概有2件脫逃案,總收容人數有349位;明德外役監獄有4件脫逃案,共收容463位。可以看到的是,我們外役監收容人逃脫的狀況不一定比其他國家還高。
回到人權的議題,更嚴格的監控,對於這些人而言不一定會更有幫助,包括復歸社區的部分。因此我希望,未來還是可以讓外役監的制度存在,但遴選機制以及社區監控的部分,必須要形成一個比較完整的網絡,避免有逃脫以致於傷害人的情事。
主席:謝謝吳慧菁系主任的發言。
接著請輔仁大學法律學系林政佑助理教授發言。
林政佑助理教授:主席、在座的各位先進,大家好。我針對提綱裡面的幾個問題予以回答,首先是提綱一的部分,外役監可以從兩個目的進行定位,一個是狹義的開放處遇,針對不同犯罪程度或類型的受刑人採取開放處遇,相較於在普通的監獄裡面戒護較和緩,但可以透過比較開放的方式進行處遇,像過失犯的部分,過去日本市原刑務所即是採取這樣的方式收容交通事件受刑人。第二個目的是中間處遇,亦即作為接近假釋階段,準備回歸社會前的受刑人,讓他學習如何回歸社會進行相關調整和支援的場所。需要注意的是,受刑人原則上應該都有接受中間處遇的必要,特別是越是脫離社會越久的受刑人,越是需要中間處遇;反而可能是短暫脫離社會幾個月的受刑人,因為其脫離期間比較不長,相形之下其需要中間處遇的必要性就比較低。如果脫離社會越久的受刑人多半是中長期受刑人,犯罪的程度與類型屬於較為嚴重,但在這個階段更需要透過中間處遇,促進其重新融入社會的可能性。
就這兩個目的來看,我國的實務從過去至今都比較偏向採取中間處遇。這次修法也在於因應,由於發生殺警案的緣故,為了回應外界輿論的壓力,這次採取的策略主要是提高外役監的入口門檻。但除了這種方式之外,剛才其他的先進提到,就是處遇過程的管制及提升,因應這次的事件,這也是我們可能要面對的問題。尤其是這次如果提高外役監的入口門檻,可能會更加朝向所謂選擇模範受刑人的方式,特別是像前面的先進也提到,白領犯罪者、政治人物或企業家等,他們前往外役監的機會就比較多。這次的行政院版本,就有可能排除掉比較是中重度犯罪類型之受刑人接受中間處遇的可能。這些被排除的受刑人,少了透過中間處遇與社會銜接的機會,如果一個更生人回歸社會而難以尋覓容身之處,監獄可能就變成他們容身的場所,有可能造成他們再次走上犯罪的道路,又增加社會上的悲劇。
因此這次我覺得在整個法案的調整上,另外一個可能更需要著重的點是在於外役監內部的處遇,因為縱然是模範受刑人,依其心情或狀況,可能也會出現一些問題,這時也不排除他會有逃跑或再犯的可能性。所以就外役監的審查或處遇部分可能也要進行改善,而不是單純只在外役監的入口端就用犯罪類型等予以排除。甚至可以思考,反正一開始的決定就在於其是犯什麼罪,而對於後面的矯正處遇怎麼接受及改善好像就顯得不太重要,我們就只單純從他犯罪當下來做判斷的話,對於矯正處遇過程的重視度而言,似乎不太足夠。
還有一點,如果我們把外役監定位為中間處遇,固然勞動能夠提供一技之長,但中間處遇應該更著重在受刑人與社會之間的溝通、環境關係的調整,促進受刑人與社會之間能夠維持比較良好的關係。特別像是高齡或有障礙的受刑人,勞動可能並不是主要的重點,而是在於社會關係的調整,以及社會溝通技巧及能力的提升。因此法務部版的第四條第一項第三款,適於外役作業,這個是不是有調整之必要?當然這與監獄行刑法第一百四十九條的外役監定位也有所連動,這部分未來是否有需要進行調整,我覺得這是大家可以再思考的問題。
針對提綱二、三的部分,我是予以合併來討論,從第四條第一項第二款的修正條文來看,這樣的修正比較偏向中間處遇。關於其他版本,對於悛悔實據想要用有具體事實足已承認犯行並誠心悔過等,嘗試更加明確具體。這樣的修正固然有其意義,但其具體落實恐怕會是在於處遇過程的判斷和評價,特別是我們要如何加強分類標準與審查,前面的幾位新進提到,像是危險性評估等,這些都是根本的解決之道。這部分也可能會搭配到的是,現今我國的行刑累進處遇制度是不是有通盤改進的必要,像是適於外役作業,除了勞動作業適性與否之外,恐怕也要參考其他國家的分類制度,將戒護等級與處遇類型進行區分,因為這些恐怕不單純地是縱向式累進處遇制度所能夠包含。有些犯罪程度的受刑人,可能是可以歸屬為具備開放處遇等級的受刑人,有些則可能是需要普通或高度戒護等級。處遇類型可以依照其個別狀況做判斷,看矯正機關需要提供給他什麼樣的處遇內容。像修正草案第四條第一項第三款,在監行狀善良、適於外役作業且無危害公共秩序、社會安全之虞。在這邊其實也充滿了一些抽象不明確的概念,是不是應該透過上述的分類制度加以明確化為佳,這是大家可以思考之處。
再來是消極資格的部分,主要是列出受刑人的犯罪罪名,該當特定罪名者不能夠遴選。可以理解的是,行政院與法務部是為了回應社會壓力所為,但也再次強調,這可能與中間處遇的理念有所衝突。像是第二款所犯最輕本刑為十年以上有期徒刑之罪,可能有太過籠統之嫌。因此這部分是不是需要調整?尤其是前面也提到,重刑受刑人離開外部社會已久,如果沒有其他中間處遇機制,則他們如何社會適應?社會容不下他們,或者他們無法融入社會時,是不是有可能再次發生悲劇?這部分也是大家要一併思考的。
其次對於消極資格的罪名,像組織犯罪、毒品犯罪、脫逃罪、性犯罪等這些不太適合到開放設施的外國法例,固然可以看到,但是我們從修正理由中可以看到「對於社會安全之危害程度較高」,這個概念的具體判斷標準為何,比方這個問題是以危害程度範圍來做判斷嗎?如果是這樣的話,是不是犯下公共安全、食品安全衛生等對於不特定多數人法益的危害程度更高,就比較是屬於這樣的犯罪類型?我覺得或許可以結合法務部所掌握的部分,過去自外役監脫逃的受刑人之犯罪類型是屬於何者,以及他們的相關罪名和危險性,可能要進行分析,再判斷是不是要把哪些罪名放進去、列為消極資格,具備以實證資料為基礎的立法,可能會比較妥適。
再來是提綱四的部分,日本法上對於受刑人外出外泊的情形有提供位置把握裝置,有點像是GPS以瞭解他們在哪個地方。日本的開放設施裡面,網走刑務所開放農場的受刑人在外工作時也有裝置GPS。外出外泊的部分是因應其必要性,而且他們必須向受刑人說明要放置GPS,獲得他的同意;如果沒能獲得同意,就不允許外出。不過這樣的作法其實受到日本辯護士協會的批評,所以如果要考慮參考這個制度,也要注意到有可能遭受批評。
韓國的部分,有學者提議可以針對返家的受刑人安裝GPS,特別是如果申請返家者自願接受安裝GPS者,其外出的審查基準可以比較寬鬆。
另外參考日本和韓國,對於受刑人外出、返家等有設置委員會或處遇委員會進行審查,透過相關的專業與面談等方式觀察受刑人的狀況,是我們這次修法值得借鏡之處,受刑人遴選到外役監是一回事,而我們准許他返家探視的那個機制又是另外一回事,時代力量的草案版本第四條之一,或許這部分有參考的空間。
其次是加強有關機關的協力,前面幾位先進都已提到,我這邊就不再贅述,亦即透過多機關的協力以掌握受刑人的狀況。我覺得對於掌握外出受刑人的狀況,這個有其必要。
針對提綱五的部分,從日本法務省公布的資料來看,大井造船廠於1961年至2018年間,共有20人逃走,不過這只是其中一個開放設施的資料。至於韓國這十年來,矯導所則整體區分為逃走(0.1%)與逃走未遂(0.1-0.4%)。而我國自外役監逃走的部分是0.35%,相較起來應該還算好。
在2018年大井造船廠的受刑人逃走事件之後,日本也清楚認識到開放處遇本身所帶來的危險性,但是開放處遇有其必要,前面的先進也提到行刑社會化,本來就是有這一些需要,能夠讓受刑人復歸社會。大井造船廠逃走事件發生之後,在遴選標準上並未因此而趨嚴,而是著重於處遇面的加強,這也呼應前面講到的,不是在入口處即予排除掉,我們應該想到更多處遇面的方式,思考如何擴充人力和資源投入而加以實施。
此外是加強行刑社會化和社會復歸概念的提升,就行刑社會化的概念,其實不單純只是政府或受刑人的問題而已,社會上也應該要瞭解什麼是社會復歸,進而參與、觀察、協助整個矯正機關。這部分大眾的參與也很重要,比如外部視察機制亦應有大眾參與的管道。
未來外役監或相關的矯正機關,可以透過更多的比如與社區之合作,讓社區大眾瞭解認識到底什麼是開放處遇、外役監,透過這樣的方式而能讓彼此有更多瞭解。2018年之後像大井造船廠就不斷透過這樣的方式推動,促進彼此之間就這部分的認識。
以上就是我的報告,謝謝。
主席:謝謝林政佑助理教授的發言。
現在休息5分鐘。
休息(10時54分)
繼續開會(11時4分)
主席:現在繼續開會。
請監所關注小組陳惠敏理事長發言。
陳惠敏理事長:大家好,監所關注小組陳惠敏在此發言。針對外役監條例我們有幾個想要說明的部分,其實各國法令大家都已經講很久了,所以也沒有什麼好特別再說的。通常大家會問的問題是人進了監獄之後,理論上我們預設刑罰如果發生效果的話,在他出來之後應該會順利回歸社會,可是就目前的狀況看起來,在他入監執行的時候一開始就會被認為是欠缺勞動市場基本能力,所以整體執行上的考慮大都會以勞動作業做為核心思想,但我必須說這樣的勞動作業可能並不如外界所想的那般可以自給自足或是可以照顧自己,其實這部分是有問題的。再加上如果恢復了一些資本主義所需的時間概念、勞動概念以及有勞動能力之後,接下來還進行了一些體質上的改變,而矯正教化上如果也發揮效果的話,那麼理論上就回到社會了。回到社會前應該要為他做哪些準備,回到社會以後他應該就要打破循環,不應該再繼續回到監所裡面去。可是這樣的循環卻一直存在,我們想要問的問題在於是因為這個人太糟糕、很壞、無可救藥,還是他自己的準備不足,抑或是整個社會的準備不足?其實這並不是單一面向的問題,而是整體性的問題。
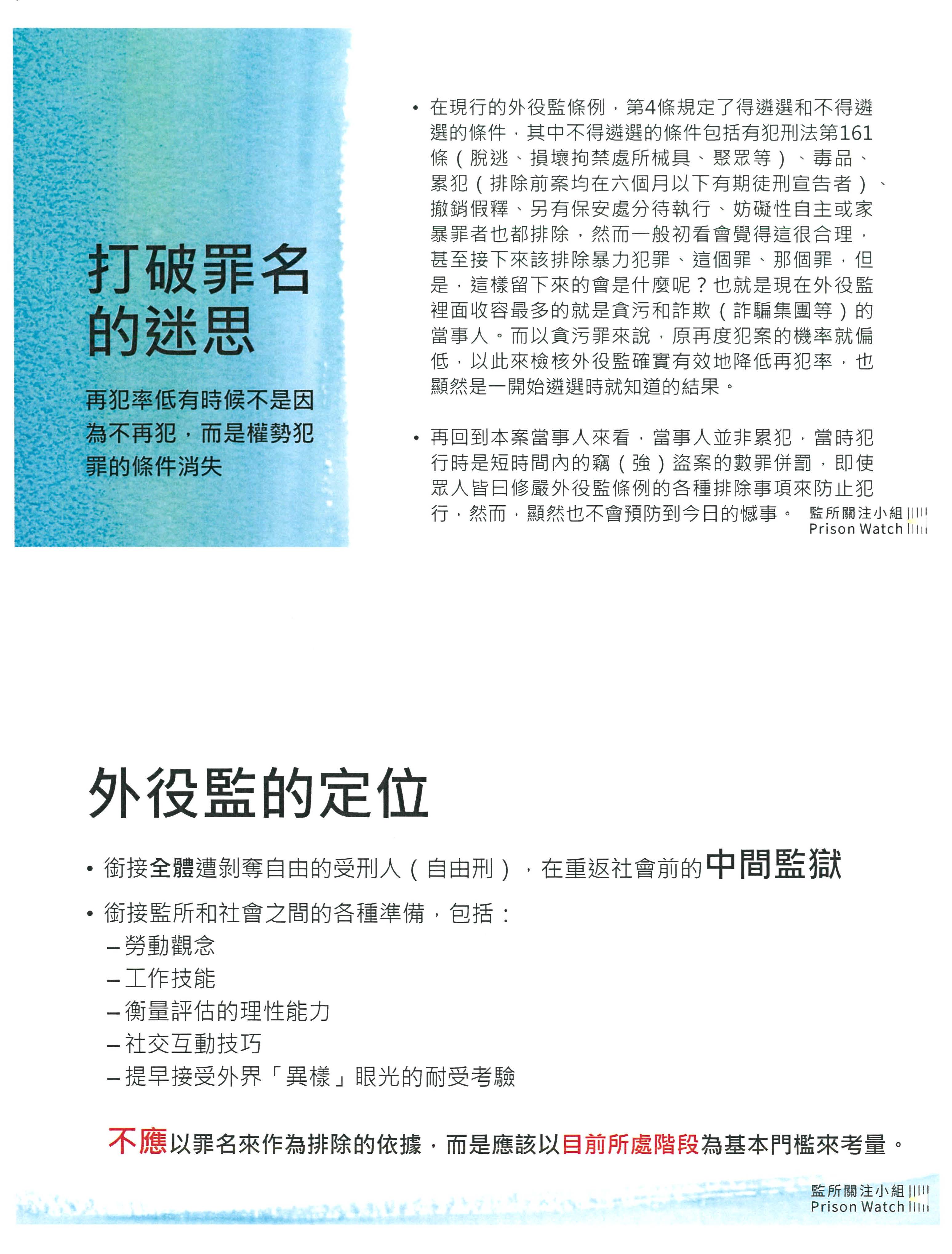
在此我想要特別提出罪名的迷思,其實不管是修正第四條的積極要件也好,或是消極要件也好,我必須說我支持目前修法版本當中的積極要件,也就是廢除掉兩個院,讓它更像是中間處遇,比如在開始可以假釋前才考量他未來銜接社會的需求,我覺得這是一個可行的方向。可是關於什麼樣的罪名會是什麼樣的人,這件事情我們可能要再考慮一下,為什麼在外役監條例裡面,目前所有當事人看起來再犯率不會太高?當然第一個是因為權勢犯罪(因為所在權勢所以才有犯罪的可能)者出監之後不太可能繼續回到那個位置,當他的權勢不在的時候,他的再犯率本來就會變低。第二個,我們剛剛也有提到可能犯罪者在外面的支持度是比較好的,無論是人際網絡、社會資本或個人家庭支持等等。倘若是在追求外役監降低再犯率的前提之下去挑選人的話,那我覺得這是有點自欺欺人,因為重點還是在於讓那些罪無可赦、看起來就是會再犯的人有機會出來之後不再犯,那才是矯正系統最有用的事情,同時也是我們要努力的目標。
也因此如果現在一直考慮什麼名稱、什麼罪行看起來就會怎麼樣的話,其實刑法上一些概念型的法律字眼,也就是罪名和這個人真正的人生之間有非常大的距離,而且它只是一個統計的數字,亦即它是一個概論性的東西,可是每個人被放到這個概論性的狀態時,我們必須看的卻是個人生命的可能性以及不可能性,這才是要處理的。我覺得外役監恰如其分最應該要做的就是這個部分,在一般監所裡面可能起伏並沒有那麼大,因為還有滿長的刑期要去處理,而在外役監的這段時間當中,反而真的非得看到個別處遇及個人狀況,所以不應該再用簡單的分類方式來處理,認為他可能就是這樣或那樣而沒有個別性。事實上,要回歸社會這件事情也表示他要開始建立個人的個別性,他要從編號變成有名有姓的人,不會再有人在街上叫他「1243」,然後他就會回頭說「這是我」或是喊個「有」,因為他接下來要被喊的是姓什麼叫什麼,這是他回歸社會的一部分,所以他的獨特性反而是要顯現出來,而不是像我們現在一直在考慮的類型化,類型化會有問題。
對我來說,外役監就是一個中間監獄,的的確確它是在出監前最重要的一個環節,有些人需要去、有些人不需要去,並不是每個人都需要去,如果支持夠好,他為什麼要去中間監獄、為什麼要經過這一段?所以我覺得重點在於外役監的功能是什麼,我覺得除了勞動觀念以及大家所講的時間表,也就是守時的概念等資本市場的需求之外,另外還包括工作技能的培養。而在現有的外役監裡面,無論是種花養草還是很會耕種農田,那些都不一定是他之後可以從事的行業,如果是這樣的話,一直叫他種花養草有什麼用?像咖啡店那麼容易倒,卻還是叫他沖咖啡,這不是不切實際嗎?究竟真正的工作技能是什麼,這可能是還要再考慮的。其實我滿支持八德外役監的做法,因為他們接近工廠的關係,所以他們有很多是銜接出來以後真正可以做的事情,而不是養雞種花等等。
再來是評估的部分真的很重要,我覺得要培養同學們有能力可以判斷當要選ABC的時候,選A是比較理性的,不會讓他們再度卡到犯罪、不會讓他們接下來的生活一直不斷的惡性循環,這種能力並不是與生俱來的,而是必須在外役監當中培養及增加這方面的能力。另外,我覺得社交的互動技巧也很重要,我們可以發現不論是公共危險罪或看起來比較像是暴力型的犯罪,經常都是因為不太能判讀社會的訊息是什麼,所以我覺得社交能力、社交互動技巧也很重要。再者,我覺得外役監還有一個非常重要的功能,為什麼要讓他們跟外界接觸?因為要讓他們知道在他們出來之後會遇到的就是一個不友善的社會,甚至必須要提前去適應一下所謂的異樣眼光,如果他們可以cover這件事情的話,接下來回歸社會的能力就會比較好。
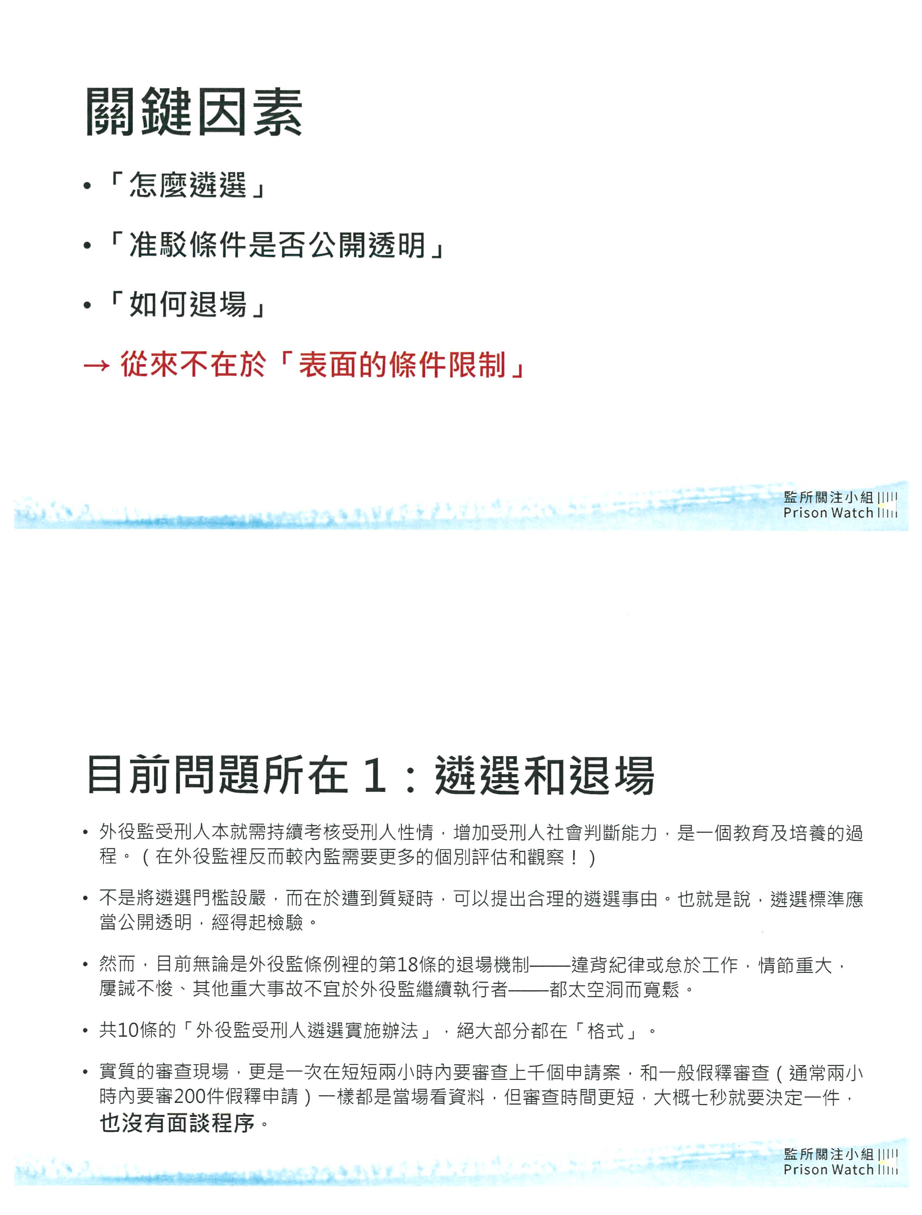
所以我覺得不應該用罪名做為排除的標準,重點是遴選問題,所以關鍵是怎麼選、准駁的條件是不是夠公開以及怎麼退場,這些都不是表面條件限制就可以達成的。我發現立法院的委員會上次也曾經審查過一次,就委員的答詢來看,黃世杰委員的發言當中有很多概念我都滿支持的,包括我們在看犯罪的時候,經常會是一個統計數字,但是這個統計數字並沒辦法統計每個人的生命在裡面的長相是長成怎樣。其實犯罪是一個個人活動,也就是說,那個個人活動造成社會的集體不安全感,而集體不安全感再反過來到底要怎麼去處理的部分,其實是一件重要的事情。
另外是關於第四條外役監的消極排除條件,它和外役監本身性質之間的正當連結到底是什麼,這部分也沒有講清楚,我覺得這個也是關鍵。
在遴選的部分,我看了委員會的討論,其實我是反對遴選要有公民參與的,因為遴選的公民參與可能在設定條件上有公民參與,可是真正的遴選委員會裡面是不是要有所謂的地方賢達人士?因為在整個矯正系統的運作裡就看得出來這是大有問題的,最後可能會是其親近好友們活動的集團一起在做這些審查的工作,這其實會有問題。
再來,有關橫向聯繫的部分,這次也會發現警政與獄政部分的連結是相當不好的,這也不是修法就可以達到效果,而淘汰機制也是如此。
我想要講的還有一個關鍵,就是其實到底林信吾發生什麼事,到現在大家都不知道,大家只知道那個結果,但是大家不知道他的心理構成為何,或者他到底遇到什麼樣的情況,才會做出這麼愚蠢的事情,這當然是一件很糟糕的事,可是對他個人來講,也造成了一個很糟糕的後果。因此,我覺得針對這類特殊案例整個心理衡鑑的評估或者整個社會背景調查其實都應該努力地去做,而不是去做最後的結果,因為這都會讓我們下一次可能就比較不會遇到問題。
接下來我想要特別提的是,外役監的相關修法歷程就是長這樣:事情發生之後,很快地行政院版就出來了,很快地立法院也就有這麼多版本出來了,很快地就進了第一次委員會審查,很快地這個會期可能就要過了;但是我們做的都是表面功夫,也就是說,我們做的可能都是一些所謂條件上的處理,但是細則上都不是。
每一次外役監條例修法,我覺得最令人難過的是,它看起來講好聽叫作回應社會情感,但講難聽叫作壓抑社會譴責,可是對這個制度本身到底有什麼樣的實質效果,或者是我們是不是有一個堅實的data可以去處理,我覺得都沒有。
這次修法這麼快,可是監察院並不是沒有對外役監提出過任何建議,監察院在2000年12月、2020年、2021年、2022年都分別公布一次的調查報告,這些調查報告都非常地仔細。監察院或許只對官員能夠有一些效果,但是它會有很強的詢問或是資料蒐整的工作。如果大家願意回去看看的話,也可以看。
我也想針對法制局這次提供的意見表達看法,其實對於其中一個部分我是不同意的,比方它認為應該再嚴格一點,五年以上就不行。第二個部分我是支持的,就是它認為應該把縮刑的部分一併取消,也就是說,縮刑應該跟內外監一致化,不要讓外役監的誘因好像只是縮刑,沒有達到教化效果,因此包括累進處遇條例的修訂,也是我們一直在講的。
我覺得還是要回到剝奪自由,就是自由刑與監禁的本質,希望大家能夠透視刑罰的意義,我覺得自由刑之後要接教育刑還有很多努力的空間。我在這裡真的非常地呼籲大家認真地去思考,讓一個犯罪的人回到社會的時候不是我們社會的危險,而是我們社會的一分子,這才是降低社會危險唯一可能的方式,絕對、絕對不是讓他一直成為我們一直預期他的壞人,這個是不行的。我們的矯正系統其實是可以工作的,人在監獄裡,我們可以做很多事,我們可以讓他出去後能夠回來我們的社會,這其實是非常困難的。刑罰結束以後,並不是就結束了,還有很多、很多事情要做,所以真的呼籲大家可以比較審慎地再去考慮,謝謝。
主席:今天安排公聽會,其實我們也很慎重,對於每位專家學者,我們都給予充分的時間發言,我們不是做表面功夫。這麼多的委員來發言,表示大家很重視,那麼多委員提案就是回應社會的期待,所以我們沒有任何壓力也應該做,社會有這麼多期待,我們更應該積極地面對。
請中國文化大學法律學系黃宗旻副教授發言。
黃宗旻副教授:主席、各位委員、各位先進,大家早安。很感謝立法院邀請我們參加今天的公聽會,也剛好可以瞭解一下大家不同的想法,作個交流。
剛剛已經有好多專家學者都已經提到過中間性處遇,也就是目前法制上及外役監的合理定位的確是在實施中間性處遇,但是可能對於是為什麼會需要中間性處遇這一點,好像大家講的都太過抽象了。
其實中間性處遇的目標是希望他之後正常回歸社會,不要再犯。一般說來,他再犯的原因有的跟他當初犯罪的原因是同一個,可能在他服刑期間沒有消除掉,而且有一些現象大家可能沒有把它連在一起想,但是把它連在一起想以後,會覺得非常地栩栩如生。例如最近有滿多的議題在談兒童的早期發展療育,就是有一些小朋友可能適應不良,甚至不用等到進幼稚園跟同儕相處,在家裡面就感覺到跟同年齡的同儕相比,他的發展特別遲緩,還加上一些情緒很暴衝、有一些行為很失控。這樣的小朋友如果到學校以後,在班級上面就滿容易被排擠,要嘛常常被老師罰站、跟同學們有一些隔閡,要嘛是常常會失控打人、幹嘛的。所以現在兒童早療評估的系統越來越有敏感度,覺得對於這樣的小朋友應該要早一點開始處理,避免以後發展成更嚴重的情緒行為障礙或一些其他的偏差行為。
但是不曉得大家有沒有想過,我們在早年沒有這樣的awareness的時候,有多少有這樣問題的小朋友就長大了。他可能在求學過程中本來就有一些輟學,或者在學校不守規矩、起衝突的問題。如果他早就離開學校、出社會開始工作,他本來的情緒行為障礙會跟著他進職場,所以可能一邊工作的時候,也常常跟人家起衝突,或者很多事情做起來都不順利,家庭關係也不好,所以最後可能常常就是家人也不想跟他相處,他就自己出去闖蕩,很多也就例如進入幫派,或者是開始誤入歧途等等。
社會上有很多所謂的底層人士,可能有很多原因讓他們變成底層人士,有一部分的原因在於他們的發展障礙所產生的特質,這些特質有可能也就是他之後變成犯罪的原因。或者有一些犯罪的人可能當初的犯罪動機或因素也包含智能障礙,或是在社會上生存的能力特別弱,例如他也許智能沒有問題,但是有社交障礙或者有一些自閉症的傾向,以致於沒有辦法在沒有人認識他或辨識出他有這些問題的時候,大家就會把他當成是trouble maker,很多時候他沒有辦法在社會上平順地生活的時候,這些都變成是他日後產生偏差行為的風險因子。
這些人進了監獄以後也常常會再加深他的症狀,因為監獄裡面的生活方式、管理方式是集中管理,而且常常為了戒護、安全的考量,可能沒有那麼人性化,或者沒有那麼個別化去關注他的特殊狀況,所以如果發現他在監獄有些違規的行為,他可能常常被處罰,或者也跟其他的獄友處得不太好,所以這樣的人如果一直沒有被處理這類的問題,他出來以後可能就是依然故我,甚至在監獄裡面一些比較高壓的生活方式,可能讓他的腦部或者本來就有的問題又更放大。
所以有滿多中間性處遇的需求其實處理的本來就是他當初犯罪或入獄的原因,只是要在他真正回歸社會以前想辦法把這個原因去除掉,免得他以後又再犯。有一些則是剛剛有很多先進提到的,因為監獄裡面的生活方式會把人變笨,剛剛鍾老師報告時所舉個例子是例如出來以後不會過馬路,或者是不會用手機。還有一些是在職場上更明顯的行為,因為監獄受刑人一般不會自己持有鐘錶,他沒有在看時間,通常是例如管理人員廣播要幹嘛,他就聽命行事。你想想看,如果在沒有鐘錶可以看時間的狀況下就這樣生活了10年、8年,他的習慣就是聽口令做動作,這樣的人一放出來外面的時候,如果他找了一個工作、進入一般企業,他就是很被動,聽口令做動作,然後一個口令只會做一個動作,不會做多的動作,甚至如果沒有人指示他現在往哪裡去,他可能會在原地,不知道該幹什麼。
那個自律能力是我們在成長過程中,慢慢養起來的,但是太久沒有使用這樣能力的時候會退化回去,就變成像幼兒或者是像白紙一樣。所以他有時在職場上跟別人發生衝突的問題,是監獄化處遇過程中造成的,這樣的人其實有滿高的需求,需要進行一些中間性處遇。我們現在談的問題雖然是外役監,但是剛剛已經有很多先進提到,外役監遴選條件應該比較在意的是,例如風險評估,換言之,他其實不見得是哪一個罪名,因為不管是哪一個罪名,他的風險評估因子可能不太一樣。這個對應到他當初犯罪的原因,有可能是長期性的人格特質、生活習慣及觀念等等,也有可能犯的罪名很重,但他當初的原因很特別不可能再次複製。到底他適不適合進外役監?會不會再犯?或者在管理上有沒有疑慮?可能要個案評估,反倒是不能對應特定的罪名。
另外我覺得大家也趁這個機會順便一起關注,外役監是一個中間性處遇的好場所,但是其他絕大多數的受刑人都不會進外役監,都在一般監獄裡面,這樣一來他們的中間性處遇要如何實施?就算在一般的監獄中,如何給予相當於適應社會生活中間性的待遇?這個其實應該一併評估,這樣子大家就不會覺得,進外役監是種天大的特權。現在之所以會變成天大的特權,是因為一般監獄裡面的處遇措施跟外役監差太多了。但是如果在一般監獄裡面也普遍的提升,讓他們有很多種比較彈性及適應日後社會生活的一些作法的話,也許大家標準拉齊以後,就不會感覺到這麼大的懸殊。
接著,這次我們討論外役監這個主題,主要是有人返家未歸,而且後來還犯下非常重大的殺警刑案。剛剛已經有很多先進分享過,其實國外的這種開放性的設施,也是有人脫逃,甚至我國的外役監脫逃比率沒有特別高。也就是,那一些真正失控的人數,其實國外他們願意冒這個風險,在大部分的受刑人都是成功處遇,並好好地回歸社會的狀況下承擔,或者是逐案的檢討,那幾個少數脫逃者是怎麼發生的。這一點也提醒我們注意,並不是這個制度只要有一個人脫逃或有一個人返家未歸,它就是不對,如果比率是可控的,甚至沒有比外國高的話,也許我們的制度的問題,不是在這方面。
再者,以剛剛先進有介紹到日本的大井造船廠脫逃案,他們其實有爬梳那個人為什麼要脫逃,基本上他們都是精挑細選全國非常模範的受刑人,才會讓他儘量用開放性的監獄來處遇。結果他們爬梳才發現,原因根本不是當初可以想像的,他本來移監的時候是非常乖巧的、懂事的受刑人,是在進了大井造船廠時,他感覺到被霸凌。他們可能給受刑人一些比較自治,或接近社會生活的管理方式,是讓受刑人像組班會那樣子,由受刑人互相自己管理。但是比較高階或資深的受刑人講話污辱其他的受刑人,他在那邊覺得被針對、被欺負,而且日本又剛好是一個社會集團性壓力對個人的影響比較大的社會氛圍,他就感覺到無處容身,好像曾經有在書信中跟家人提到他很想走。所以,不是當初遴選時可以想到的因素,反而是管理問題,所以後來針對這個逃亡個案,他們就去檢討,也許受刑人自治的制度是需要介入輔導的,免得發生霸凌或者是一些額外的狀況,影響到受刑人的心情。
同樣的,我國也有一些除了外役監以外,像是自主監外作業等等,有時候會讓受刑人可以返家或外出工作。我國有些脫逃的事例,如果委員們有興趣可以直接查社會新聞,我們之前為了要寫一些研究案有查過社會新聞,我國的實例,他逃脫或者是未歸的原因,反而是證明了他社會復歸的可能性。例如有一個個案,他逃脫是因為出外工作的時候,在職場裡面覺得好像被貼標籤,他很想融入大家,但大家會一直覺得他是受刑人會貼標籤,並且覺得氣氛對他很不友善。他也曾經打電話或是跟家人反映「我好想回家去」,所以可能是職場上面被欺負,他受不了就真的很衝動回家了,雖然是返家未歸,但動機其實還滿值得同情的。另外一個個案是,他偶然知道太太跟人家跑了,這個事情他突然覺得就算是冒著被判脫逃罪的風險,也要趕快去處理、想要挽回感情。這些反而是一些很人性化的原因,而造成的脫逃或是違規,這也不是在當初審查的時候很容易就能評估出來的,所以我們反而要重視的是,在外役監處遇的階段,要如何去掌握受刑人的狀況?如何去防止一些常發生的因素?這個其實是管理技術上的問題,倒不見得是你在前面把資格弄緊就可以解決的。假設目前法務部已經有考慮要限制,即將提報假釋的受刑人,才讓他進外役監,甚至是搭配電子監控的話,也許這樣子已經不需要對當初的遴選資格設加太多的限制。
最後,因為剛剛有先進提到,外役監其實有一些例如不當的縮刑制度,造成跟其他一般監獄裡面的受刑人待遇落差太大,這其實是有歷史因素,也就是我國目前的外役監,當初設立的動機是在善用受刑人勞力。其實是一種從中國大陸時期就已經有的,去開拓邊疆或者是去墾殖的制度,後來再移到臺灣來。而且當初比較早年時也是去做經濟建設的,去挖礦或開公路等等,其實比較重視利用受刑人的勞力,而不是善加處遇受刑人讓他回歸社會。如果當初制度目的與現在我們期望的已經不一樣了,也許在我們這次修法的時候也可以一併加以檢討,把整個外役監條例的相關規定,也修得比較接近目前監獄行刑法的要求。以上報告。謝謝。
主席:請陳委員以信發言。發言時間5分鐘。
陳委員以信:謝謝各位。首先先感謝召委的安排,今天針對外役監條例進行公聽會,這是非常重要的一個立法程序的過程,也感謝各位學者專家在這邊提供很多寶貴的意見,我們剛才也都有聆聽。這個事情的開始,是去年8月在我的故鄉臺南,有兩位員警在執勤的時候遭到外役監逃犯殺害,引起國人高度的重視,而且對外役監制度有很多的檢討。本席當時就是司法及法制委員會的召集委員,我們就立刻到法務部矯正署還有八德外役監獄考察受刑人的遴選、管理,還有自主監外作業的流程。我必須指出,外役監制度在我國的實施有其必要性,因為這個是教化受刑人一個重要的誘因,也是讓受刑人再回到社會之前一個重要的中介,我們希望讓他在出獄之後,能夠更好融入這個社會。可是外役監的制度,它相對低程度的管理,當然就會提高脫逃的風險,這是一種必然的交換,關鍵就在於要如何來權衡,現在顯然就是權衡上面出了問題,有失衡的狀態。
所以本席當時有特別要求法務部要檢討外役監的遴選跟管理機制,要用法律經濟學的途徑來分析脫逃的案例。外役監最近這十幾年來,總共有49個脫逃的案例,當時要求法務部做詳細的分析,我手上這一份就是後來分析出來的資料跟統計。這一份資料跟統計,我們可以看到針對這49位脫逃的案例,在所犯罪名的統計資料上面,脫逃人數1人的有不能安全駕駛、過失致死、兒少性剝削、偽造有價證券、偽造文書、傷害,這個是比較普遍的罪刑;脫逃人數2人的有放火燒燬、殺人、搶奪、傷害致死、恐嚇取財;脫逃人數4人的有違反槍砲彈藥刀械管制條例;脫逃人數高達7人的是犯竊盜;脫逃人數10人的是犯詐欺;脫逃人數12人的是犯強盜。這樣一個初步的統計顯示出,一些重大犯罪的脫逃比率在這裡面是比較高的,所以我們在遴定遴選標準的時候,重大罪刑的部分,應該要思考予以排除。更重要的是,我也要求針對脫逃的時候,他所殘餘的刑期進行統計,這個就是我得到的統計表。脫逃時所殘餘的刑期未滿1年而脫逃的只有1人;1年以上未滿3年的有15人;3年以上未滿5年就有18人;5年以上的就有15人。
換言之,從脫逃所剩殘餘刑期應可以看到,大多數脫逃的案例,其脫逃的時候,所剩的刑期都還很久,未滿1年刑期的,只有一個人脫逃。換言之,外役監最大的挑戰就是當受刑人到了外役監,面對到低程度的管理、面對到更大的自由誘惑,而他自己如果還有很長的刑期,在權衡之間,他選擇脫逃的那一個決策,其本身就會有更大的動機存在。所以我必須強調,根據上述就法律經濟學的途徑所做的分析統計,至少可以讓我們看到,外役監的重點應該是中間處遇,它能夠幫助監獄裡面的管理上,提供好的誘因,讓他在監獄服刑有好的行為,但是我們也不能夠本末倒置,讓外役監變成一個特權優待的階級,甚至是一個大量逃脫的場所,進而造成社會的風險,所以今天提出這個統計,就是希望能夠作為法務部修法時一個參考的標準。
最後,本席必須呼籲,我們不應該因噎廢食,外役監制度有其良善之處,不能夠廢除,可是要讓外役監制度發揮正面的功能,讓外役監的中間處遇能夠有效地幫助在監獄裡面的管理,也幫助受刑人未來在進入社會之前,有一個更好的中間過渡階段,讓他能夠有更好的適應,所以我們希望外役監能夠利大於弊,而且是一個利遠遠大於弊的制度,今天在座各位在這邊討論,我們也希望外界能夠更加的重視,而這也需要我們立法跟行政部門共同、更加的努力。以上,謝謝。
主席:謝謝陳以信委員的發言,本委員會這個會期有安排去八德外役監進行瞭解,委員會也充分質詢並蒐集相關資料及各界意見,所以今天再安排公聽會,顯示我們就是要嚴肅、認真的處理。
請張委員其祿發言。
張委員其祿:我是台灣民眾黨不分區立委張其祿,今天非常謝謝很多學者專家來此提供修法意見的回饋,其實外役監這件事能夠引起社會關注,最主要是因為臺南殺警案這件事情,當然我們也必須避免一個盲點,即弄到最後會不會是所謂頭痛醫頭、腳痛醫腳,也就是說,確實一個制度,即外役監制度的本身,在當初的立法旨意或是想法上,是基於一個所謂中間處遇的概念,但是在這樣的方式下,自然也有它一定的疏漏,不管是大家都知道的,所謂權貴入監之後,若去了外役監就會比較輕鬆一點;或是像這次逃脫之後造成了殺警的問題,所以確實它是有問題的,而這個問題是存在的。
基本上,設置外役監的想法是希望某一些人在他要回去銜接社會時,在這個過程中,先有一個過渡時期;甚至某些犯罪,也許不需要科以那麼嚴格的刑度,讓他們能夠更早去銜接社會等等,也就是說,這是原始的立意,也是一個不錯的想法,但現在就是在執行端慢慢開始出現了疏漏、出現了問題,包括這次脫逃造成的問題等等,這也讓大家質疑,這中間到底是怎麼遴選的,所以認真來講,其實在法制上就是要想辦法來避免只是頭痛醫頭、腳痛醫腳,或是今天挖了東牆,反而西牆就有問題。換言之,我覺得這當然是在法制設計上的一個衡平點,是必須先想清楚的,甚至直白來說,包括今天很多學者專家的高見,我們都聽到了,就是把外役監條例真實的定位先講清楚,這個我們認為是重要的。
另外,我們當然也知道,很多技術上的細節,比如如何遴選,其實我們司法及法制委員會在這個會期已經安排好幾次專案來談這件事,當時我來質詢的時候也談過,包括現在很多的遴選機制,看起來確實非常的粗糙,比如在初審的時候就只是用一張評分表就決定了一個結果,但是這個評分表到底是誰來評,不管是典獄長或是內部人士,他們到底有沒有這方面的專業,老實說,我們也都很懷疑,就算在複審時有專業人士參與,但還是按照一開始初審的方式,就是用那樣一個表格來處理,總之,這些過程也沒有一個很有效的方式來做所謂品質上的把關等等,所以這當然也凸顯了在制度上、在執行上的風險或問題,本席認為,這確實也應該再予以精進。
關於這個制度本身,我們希望它是一個屬於中間處遇的型態,讓受刑人以後更有機會去銜接社會,但是這中間是如何管理的、如何處置的,當然也是這次公聽會,還有我們蒐集各界意見的重點所在,所以我們也希望未來這種關於風險評估的機制,應加入更專業的人士來做判斷,甚至也要銜接整個社安網等等。如果都能夠做得更好,則我還是會相信外役監制度本身是重要的,包括當時在立法上或是在創制上有這樣一個制度的想法,只是說我們如何讓執行端不要有更多的漏洞,甚至弄到最後變成這個法是徒法不足以自行,那就更不行了。
當然我們也希望這次修法能把相關技術性的、中間的、風險評估的機制等等都弄好之後,把這個制度本身做了一個更好的精進,這才是我們這次修法真正的、最核心的目標跟想像。
再來,屆時要避免的部分是,我們也不希望弄到最後是矯枉過正,也就是說,這個制度本來、其實對某些刑期或受刑人也是有它的作用在,甚至它可以更快速的讓受刑人去銜接社會,這就是其原始立法的旨意,所以也不要因為單純的社會事件發生之後,好像就覺得這個制度失效了,這個部分也是我必須要先提出來的,其實大家還是必須想清楚,剛才陳以信委員也提出非常詳細的數字實證的基礎資料,這個也是很重要,我們也應該基於這些資料去研擬執行的制度端,或是風險評估端,那個才是更核心的部分,如果我們能夠善於把這些點都考慮清楚,我相信外役監制度本身還是有非常重要存在的意義跟價值。以上,謝謝。
主席:請江委員永昌發言。
江委員永昌:其實這次會討論外役監條例的修正,不外乎是因為近期、當下有很多重大的案件的發生,變成了這次修法的動能。我們就真的來看問題到底是什麼,問題是因為返家探視然後他未歸,或是未歸之後再犯下重大刑案,是這個問題嗎?還是他在外役監作業的時候,就在裡面犯規、犯法?還是說他在外役監作業的時候,直接從外役監脫逃,然後脫逃之後又去犯下重大刑案,到底是哪一種呢?或者其實今天法務部在設定這次要修法的範圍時,你是把進入外役監的資格,把它整個擴大,而不是只有限定在返家探視未歸進而犯案。
我們也來看一下近十年來的統計表,在外役監當中,直接脫逃在49件當中有4件,然後返家探視未歸在49件當中有45件,所以問題到底是什麼?為什麼法務部要這樣去設定修法的範圍?也就是入外役監的資格。剛剛大家談到設置外役監大概有幾個目標,這個部分我稍後再補充,可是也許現在法務部所想的,其實是在順應國民的情感,因為我國的國民或許有這樣的想法,除了考量監獄的人力、物力,除了考量中間處遇、復歸社會,除了考量是不是有被遴選到、有被賞罰到、有矯正功能之外,可能想的就是,會不會覺得你們是在呼應重大刑案的人就應該待在一般監獄不應該去外役監,你們是不是覺得民眾在想這個事情?你們是不是也在想,民眾老是不能接受,為什麼有些人有特權、不公平、不透明,又不能達到矯正的目的及功能,又不能達到我們要做的這些目的,他去外役監好像比一般監獄的待遇好。外界對於從遴選到去外役監,跟一般的待遇相較,有很多誤解有特權或詬病,是不是因為有這個疑慮,所以法務部也針對這個目標,符應國民的法感情,因此設定修法的範圍?不然大家討論很多,回頭過來變成討論原本的三個目的。
今天說要參考國外,我自己的研究室查到外役監最早應該是西班牙,有一個上校在1834年被任命為瓦倫西亞的典獄長,問題是他要用十幾名監所人員管理一千五百多名受刑人,人力、物力不夠,還有安全問題,所以他弄了一套受刑人自主配合秩序的機制,採低度戒護,受刑人在週遭的社區勞動,收益的一部分還可以用於維持監所,一部分做零用金,一部分等釋放受刑人的時候一次發放。那是為了節省人力、物力的外役監,那也是一個目的。
我們讀我國的法律,當然我不知道到底是外役監條例先,還是監獄行刑法先,但是外役監條例第一條規定,「本條例依監獄行刑法定之」;監獄行刑法第一百四十九條又規定「為使受刑人從事生產事業、服務業、公共建設或其他特定作業,並實施階段性處遇,使其逐步適應社會生活,得設外役監」。如果是這個目的,但是你又從資格上剝奪是否妥適?剛剛其實大家有討論到怎麼遴選,你要不要回頭再從立法意旨到條文都一次修清楚,讓我們真的明白外役監是要做什麼?否則如果以現在的條文跟立法意旨來看,比較像是要讓它成為出獄前重入社會之階梯。1961年行政院的提案就這樣寫,法務部今天在公聽會提出的書面也寫到,我們的定位、目的就是中間監獄,而且外役監制度旨在鼓勵受刑人復歸社會。如果是這樣的話,除非你永遠不釋放,否則反而是刑期越長的人越需要這一段才能夠回歸社會,不然你剝奪刑期長的人的資格,說不可以去外役監,那他被釋放的時候是直接進入社會。我之前質詢法務部部長的時候,他回答我無期徒刑的受刑人從來就沒有去過外役監,所以這一條刪去也沒有關係。你不去理解條文跟立法意旨,在實務上用你的監獄行政剝奪受刑人的資格,他沒有去外役監的機會,還回頭用這個回答立法院,實在是讓我們越讀越搞不清楚。
不過現在實務上就我們對獄所的考察,瞭解到外役監不是剛剛我前面講的那幾種目的,而是變成目的三,就是有累進處遇,當然你現在要修掉累進處遇,改成在監行狀善良。它不外乎就是一種賞罰,表現好的就給你去外役監,表現不好或是到時候你又違規就罰你。你是透過這個做什麼?不是中間處遇,不是復歸社會,什麼都不是,你是在做監獄管理。你的這一套監獄管理想誘使他們的秩序良好,但是有達到使受刑人改悔向善、培養其適應社會生活能力之目的嗎?沒有。現在更糟糕,司改國是會議說應該要廢除累進處遇制度。你們現在的累進處遇制度還在研議中,現在又要刪除現行的累進級別。一方面這邊要改,另一方面新的制度沒有建立,現在在這中間,你又說重大犯罪的長刑期受刑人不能去外役監。我還不敢說他有什麼矯正、悛悔向善,說不定連管理功能都不見了。在這個時候你是要放空嗎?
其實今天很多學者、專家、教授來,都講了非常重要的意見,有講到日本、韓國、德國。我也有整理,像丹麥很特別,外役監是原則,一般監獄是例外;英國也說判刑的時候,可以先參考警方或是檢察單位所送的評估報告,丹麥、英國說判刑的時候就直接判外役監。我國不一樣,判刑之後要去服刑,入獄的時候看你的表現怎麼樣,對不對?前面剝奪資格的那些已經先剝奪,受刑人要符合能夠去外役監的資格,第二層還要再經過遴選制度才可以去外役監。我只是在形容,國外先以矯正受刑人為核心思考,但是如果要像丹麥或英國,考量什麼樣的刑就直接到外役監,我們可能做不到,可是它核心思考的那個精神,至少我們要理解並拿來用,而不是像現在大幅修法,我覺得完全脫節了。
不好意思,講這麼多事實上是因為非常重視這一次修法,現在的立法者也是非常徬徨無措,到底你們這一次有沒有設定範圍?有沒有針對問題?要順應民意的時候應該要怎麼做?但是又要符合外役監真正的立法目的,要怎麼樣進行?所以語重心長,做這樣的說明。以上。
主席:公聽會上午的會議時間繼續進行至所有發言均結束為止,非常感謝各位在場的學者專家以及登記發言的委員。所有法令的制定跟修正都具有滯後性,所謂亡羊補牢為時未晚,所以我們這一年多來積極聆聽社會的意見,回應民意。
所有學者專家及登記發言的委員均已充分發言完畢,接著請政府機關代表發言,發言時間為8分鐘。請相關機關就所屬主管部分進行說明,並針對學者專家及委員提出之意見、問題予以答復。
請法務部陳次長發言。
陳次長明堂:主席、各位委員、各位學者專家大家好。感謝主席安排今天的公聽會,感謝委員的支持、指教,並提出各種不同的意見,也感謝各位專家學者提出指教。對於所有發言者提出的內容,法務部會回去深入討論再做研究。
首先,外役監制度誠如各位委員還有學者專家所提的,本質上是以為了讓受刑人重回社會為導向,適應社會生活,同時兼顧他回到社區以後,使社會的治安能夠有穩定性、安定性。學者專家提到更嚴厲的監禁不是最佳的收容方式,這一部分在一般監獄,當然在現行制度下,剛才江委員有提到,一次就進來外役監,目前在可預見的短期內,臺灣大概沒辦法一下子走到那裡,因為人力、物力及社會環境的關係,沒辦法跟北歐比較。但是受刑人進到監獄以後,刑期執行到某種程度讓他能夠回到社區,便於他回歸社會,有激勵作用、鼓勵作用,同時也希望他能夠回歸社區。當然因為某些事故的發生,社會上對於尤其第四條,今天的發言很多集中在第四條的積極資格跟消極資格,在消極資格方面,各位專家學者提出各種不同的看法,我們會再作深入討論;在積極資格的部分,過去有提到二個月就可以去外役監,事實上這是對法條的誤解,不是二個月就可以去,剛才委員提到,還要配合監獄行刑累進處遇條例的級別,當然行刑累進處遇條例,現階段矯正署是在研修中,還沒提出草案,這個部分將來怎麼配合,我們也會參考各位的意見做深入的考量。
當然在普通監獄裡面,事實上我們也在推展教育刑,不是報復刑,不是應報刑,所以在教化刑中以教化為主,不是以監禁、管理為主的理念之下,事實上我們也在一般監獄推動監外作業,包括自主監外教育跟戒護的監外作業,並不是勞動或是把他關在裡面就好了。這個作業我們在逐步的推展中。同時,這一部分就跟過去傳統外役監的理念是勞動農作不同,現在隨著社會型態的發展,以八德外役監為例,就比較傾向具有高產值或服務性的工作,這也是外役監需要再逐步改進的地方。
當然各位委員跟各位老師都有提到外役監第二個議題,有關外役監的遴選辦法、返家探視的辦法,其中也有為人詬病的地方,事實上法務部也同步對這兩個辦法,在部長的召集之下提出了內部的構想,當然這要配合母法通過以後,子法一併處理,朝向透明化、公開化並避免脫逃、避免濫用來處理,這一點我們是同步進行。
也有老師提到希望能夠儘快引入科學實證化的風險評估,這部分盧老師上次在本部提過,矯正署現在也針對這個工具做比較積極性的處理,將來希望能夠配合母法、子法的修正推動。在沒有修法之前,我們內部事實上也對原先的評估基準表做了修正,以便做更精確的處理。剛才各位老師也有提到國外的制度,我們也會積極的參考。
關於電子監控的部分,事實上外役監包括普通監獄的監外作業都有脫逃的可能性,或不回來的可能性,但是因為電子監控,一方面剛才老師有提到把他標籤化是不是涉及人權的議題,不過從防止脫逃的角度來看,因為以外役監為例,他返家探視,必須先向當地派出所報到,同時現階段我們為了強化,已經用手機視訊接見,因為現在手機比較方便,家屬應該也有手機,沒有的話,必要的時候還可以提供他公用的手機,讓他帶回去,必要的時候,不是每個都這樣,以這種方式來強化。比方說要回到中山北路1號,那就看他家裡,看他是不是亂跑、是不是亂掰,因為有時候用電話,他說在臺北,但是事實上可能在臺東,很難講,我們就用智慧型的方式來處理。
電子監控確實可以減少一部分監所人力、物力的耗用,但現行的監控設施是一次性的,用完以後就要剪掉,不能讓他回到監獄以後每天還戴著手錶型或腳環型的電子裝置,因為這樣對他也是一種人格上的傷害。剛才老師提到警大有發展5G的裝置,我們願意跟警大再研究,一方面請教老師,如果有更輕便型的,出去用,回來就拿掉,這也是一個方法。因為受刑人出去外面,就不在我們的監控中,算是自我監控,這種方式也是一個方式,監控的目的不是為了要限制他,而是希望鼓勵他好好的利用外出的機會,把社會、家屬、家庭的支持結合起來,以後他出去能夠融入社區,避免再犯。
同時我們也要說明一下,在外役監的制度裡面,並不是要讓當事人坐爽監,當然也考慮到風險,有一些罪名或犯罪是不是容易造成風險,不過老師們都有提到一些意見,這個我們會再做綜合性的考量,再來跟委員報告,跟委員溝通。
另外,風險對於處遇,當然有各種不同的,事實上外役監的脫逃,我們的報告裡面提到近10年來大概是0.319%,英國、日本的外役監脫逃比率比臺灣高,這一部分我們當然不以此為滿足,當然要以零脫逃為目標,所以我們現在要以鼓勵替代嚴格的管理,希望能透過修法,讓我們的外役監制度能夠更加的妥善,以上報告,敬請指教。
主席:請司法院行懲廳陳法官發言。
陳彥霖法官:主席、各位委員先進好,以下簡要進行本次的發言,首先是針對草案的外役監遴選條件,草案使用很多不確定的法律概念,本院建議可以適度強化法明確性,譬如行政院版草案第四條第一項第三款,使用「在監行狀善良,無危害公共社會秩序、社會安全之虞」的遴選條件,還有第十八條第一項第一款「有妨害外役監安全或秩序的行為」,然後還有第二十一條也是使用「在監行狀善良」的文字,這些立法模式可以瞭解到是考量受刑人在監所的行為態樣、情狀比較多種,而且涉及比較長時間歷程的評價,難免必須要統括式的涵蓋,但是我們還是建議應該要提升一定的明確性要求,使獄政機關可以準確的依照立法意旨來確保其決定的正確性,也可以使司法在後續的爭訟程序中,建立比較一致和可預測的審查基準。因此,除了法條文意的明確程度之外,我們也建議在授權辦法中要明確化和類型化遴選的審查基準,可以使遴選決定在決定的過程中有所依循,也使受刑人可以預見,最後也使司法審查可以比較明確的判斷。這樣的比較明確的外役監條例適用基準,比較會符合憲法上明確性的要求。
主席:請衛福部心健司諶司長發言。
諶司長立中:謝謝主席,本來這個案子跟衛福部的關係並不大,但是其中有一條,我先講一下整個的看法,其實整個外役監的作為都是為了重返社會的目的,不應該因為一個逃脫的案件、一個例外而因噎廢食,我想這個觀念應該很清楚,其實沒有任何一個制度是百分百的,能夠做到這麼少的逃脫率,其實已經是很難得的,至於大家擔心權貴的問題,我想那是制度的問題,我們從制度上去解決就可以了。我們衛福部心健司擔心的議題反而是現行法條第四條第三項規定要去外役監必須是身心健康,但「身心健康」這四個字太模糊了,因為據我所瞭解,現在如果你有精神病就是被排除的,基於保護弱勢的角度來看,我們建議這個人即使有精神病,但是他病情穩定,也規則服藥、接受治療,為什麼他不能到外役監去?我覺得這就是值得我們來討論的。另外也有一些委員提出違反毒品危害防制條例的全部都禁止,我覺得這也有點疑問,因為毒品危害防制條例的內容有很多種,犯罪的樣態也有很多種,有些是因為他吸毒,今天被判刑,但是如果能到外役監去,對他來講也是一個回歸社區很好的過程,不應該因為這樣就全部予以禁止。整個來講,我們覺得如果要考慮到哪些人該去、哪些人不可以去,重要的是風險考量,對社會的風險考量,以上是衛福部的意見。
主席:今日公聽會的發言到此告一段落,感謝所有與會者從不同面向提供諸多寶貴的意見,今天各位所有的發言內容及書面意見及委員林思銘等所提書面資料,均列入紀錄,刊登立法院公報,並製成公聽會報告,送交本院全體委員及本日出列席人員參考。
司法院書面意見:



法務部書面意見:

學者專家書面意見:
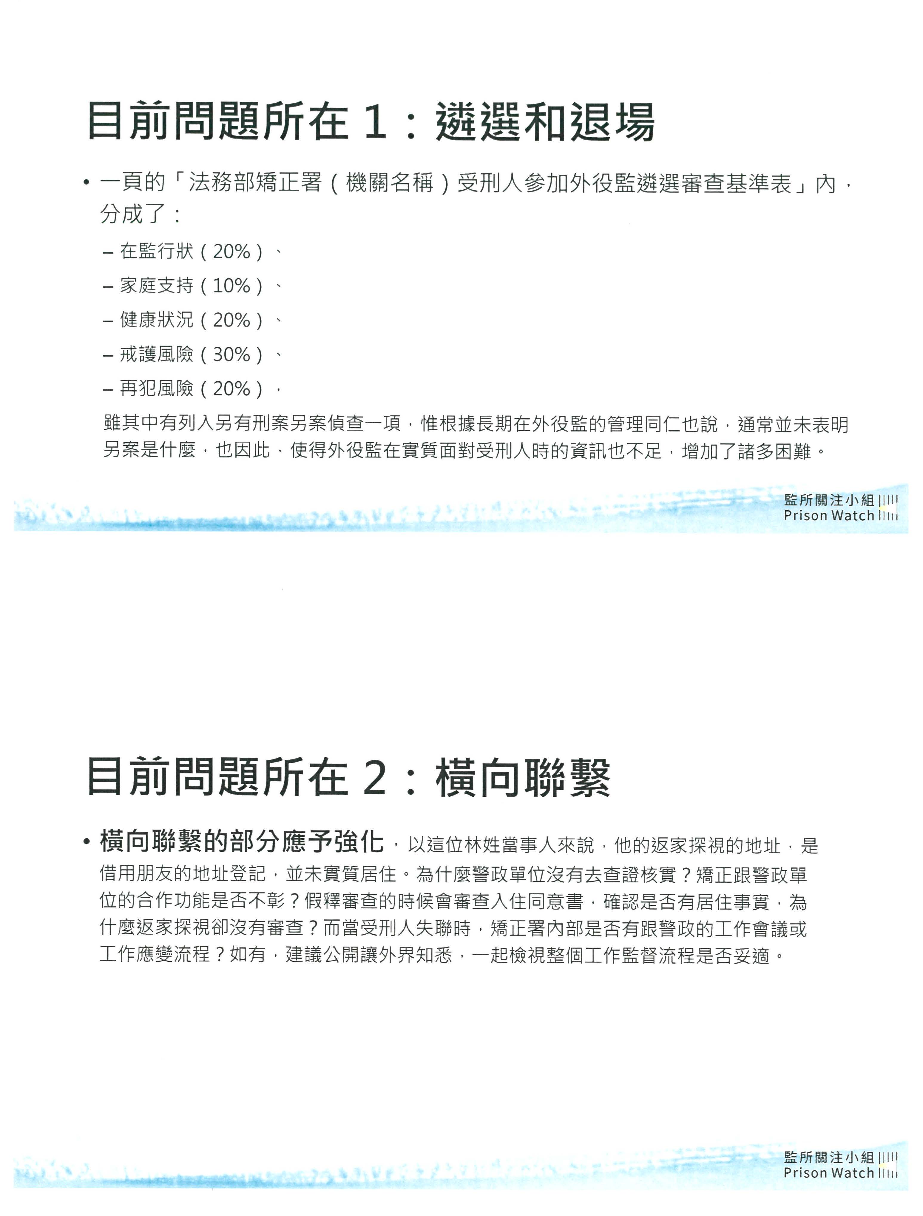
1、林文蔚常務監事書面資料:


2、盧映潔教授簡報資料:






3、吳景欽教授書面資料:



4、羅傳賢前局長書面資料:


5、林瑋婷專案研究員書面資料:












6、鍾志宏常務理事簡報資料:





7、許華孚教授書面資料:

















8、吳慧菁系主任簡報資料:






9、陳惠敏理事長簡報資料:







委員林思銘書面意見:

主席:本次公聽會到此結束,謝謝大家,現在散會。
散會(12時5分)