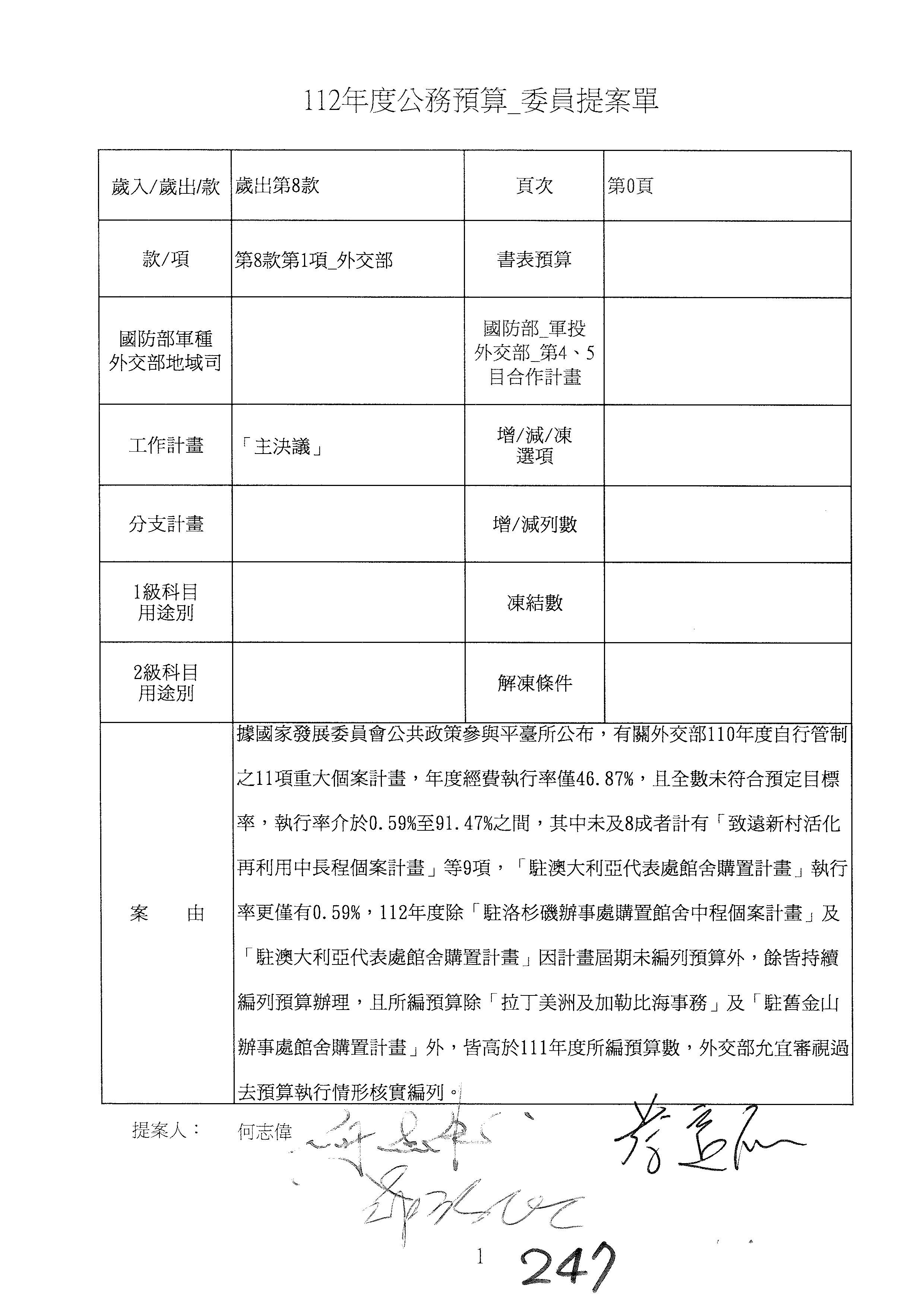
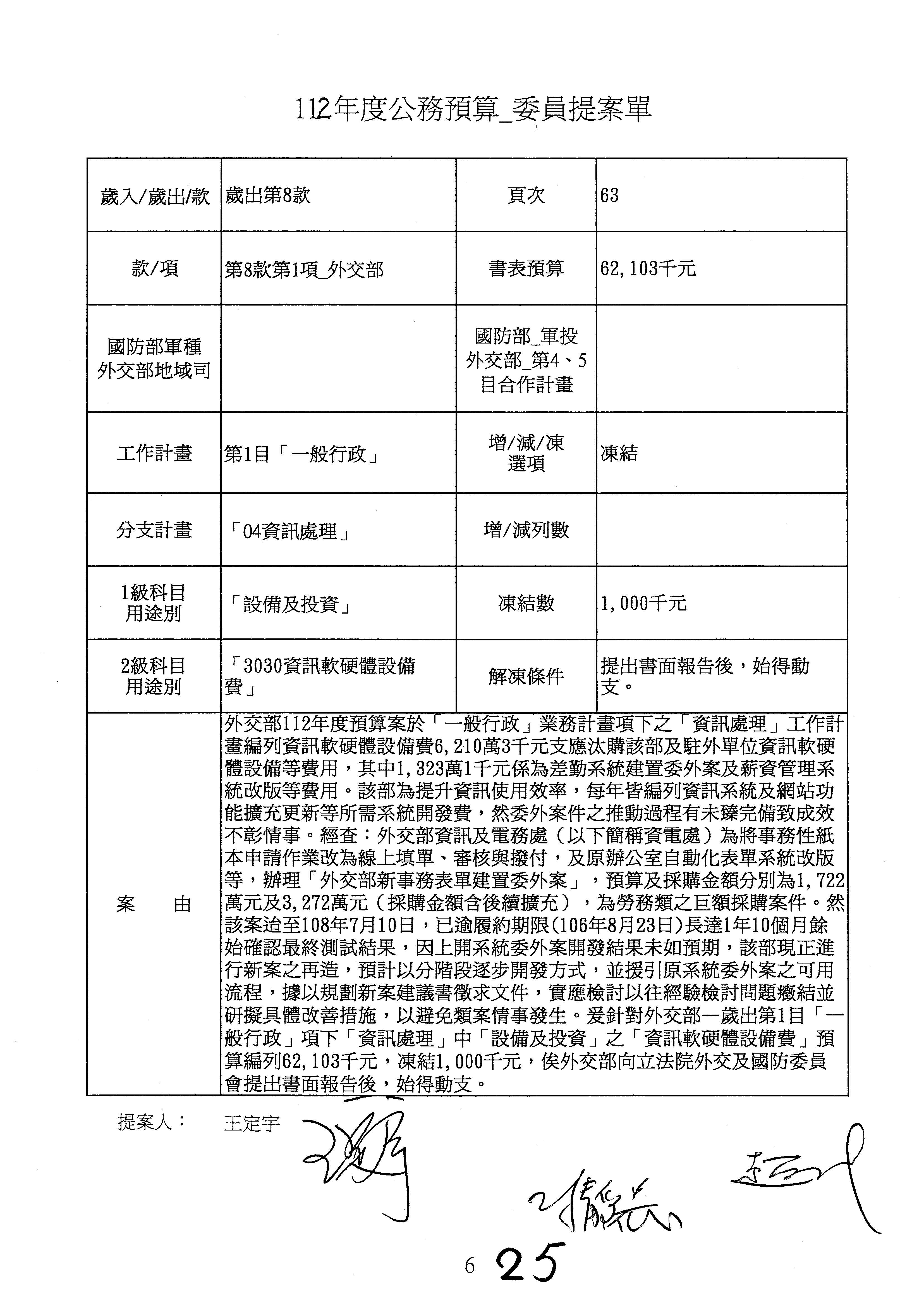
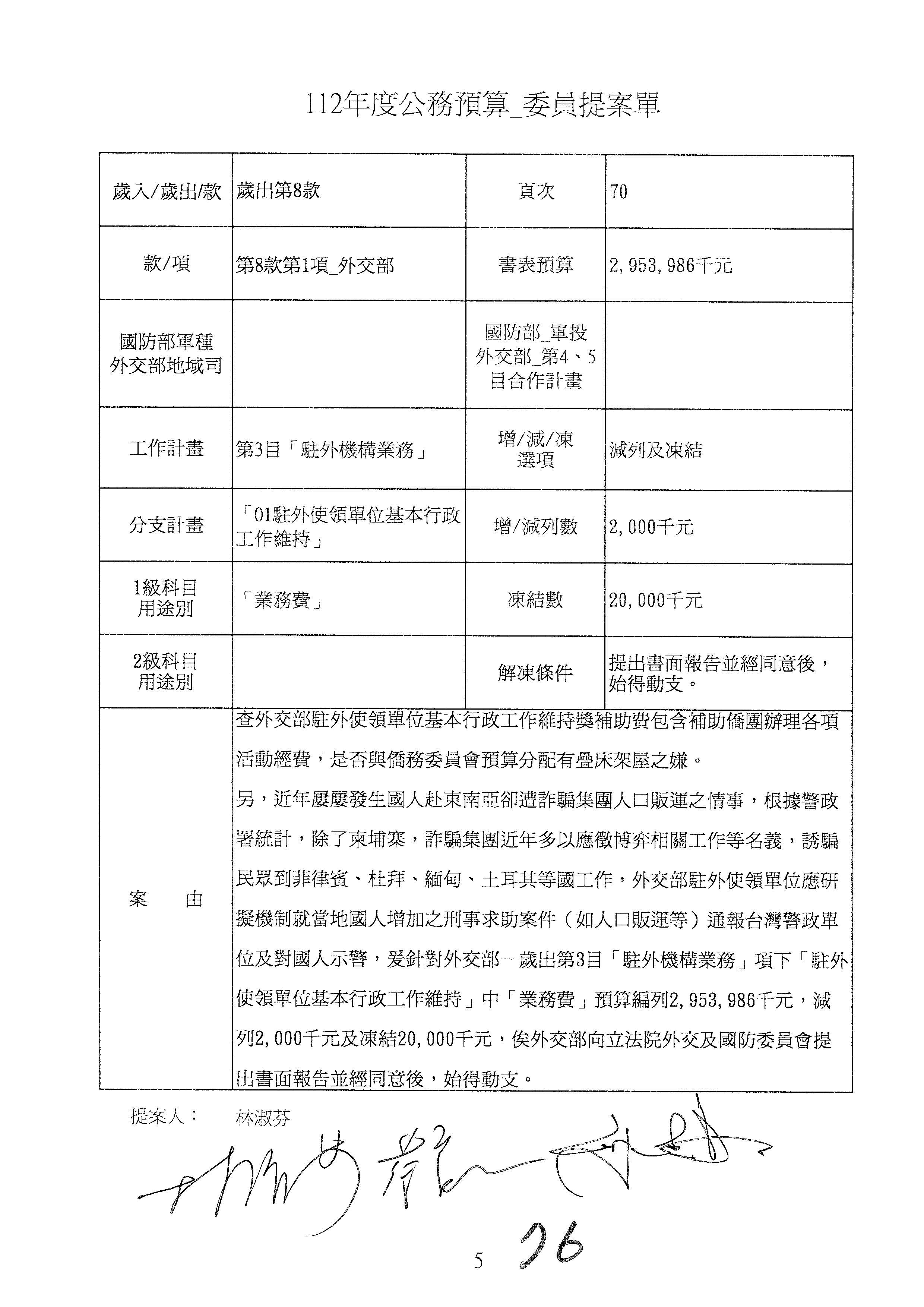
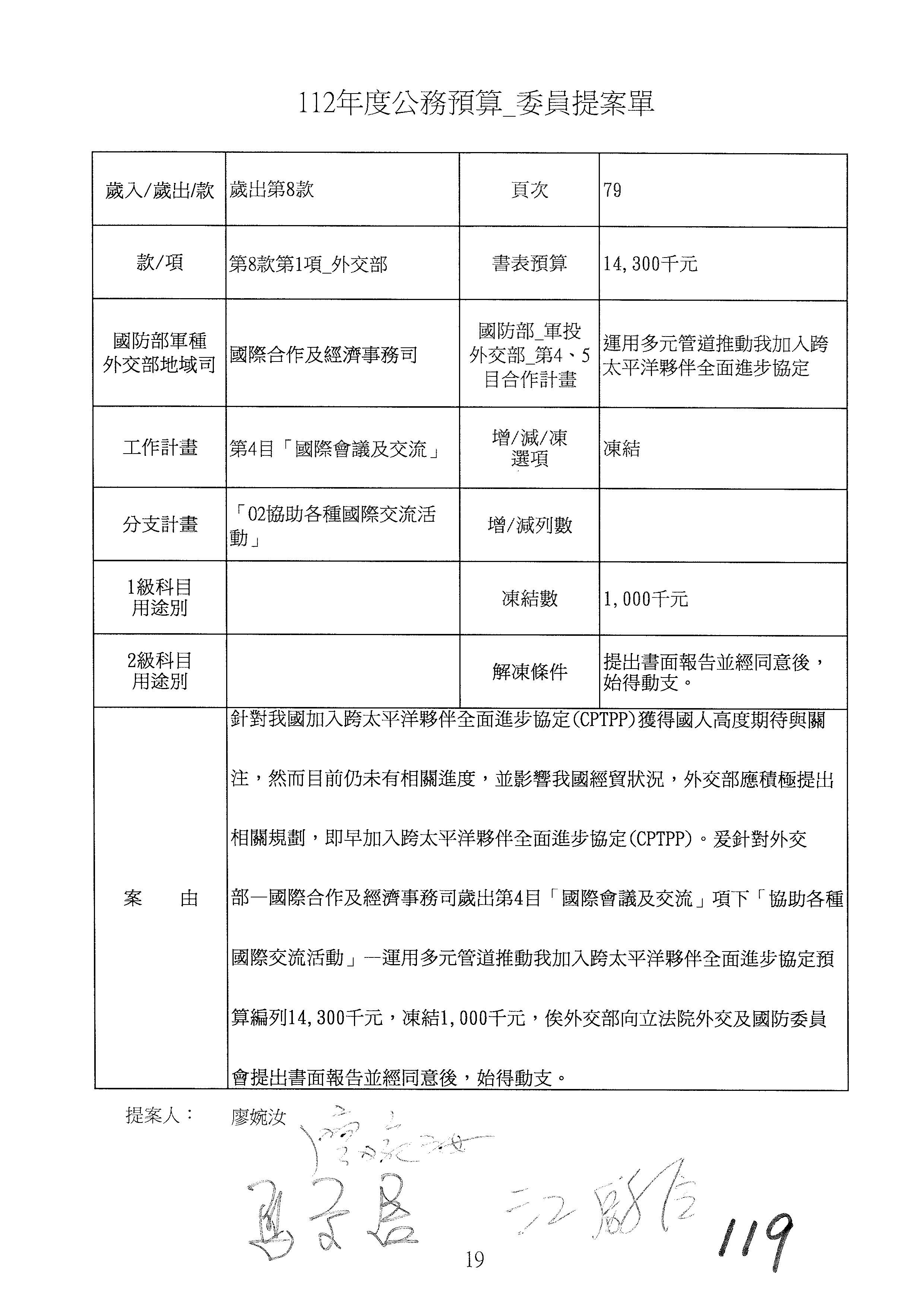
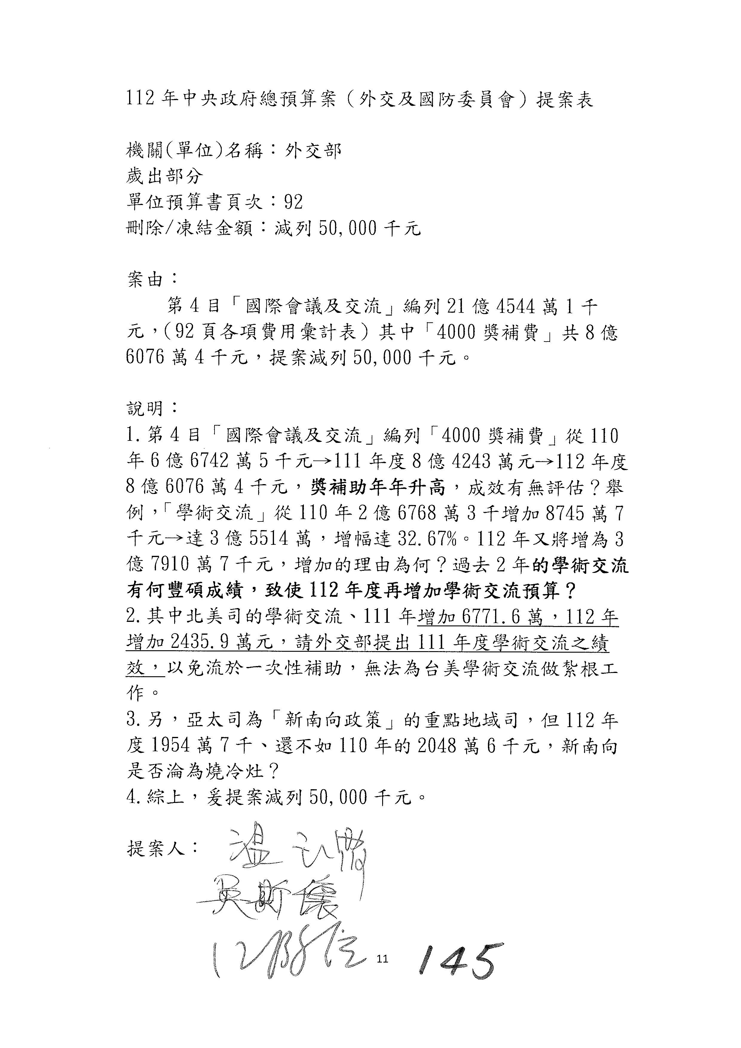
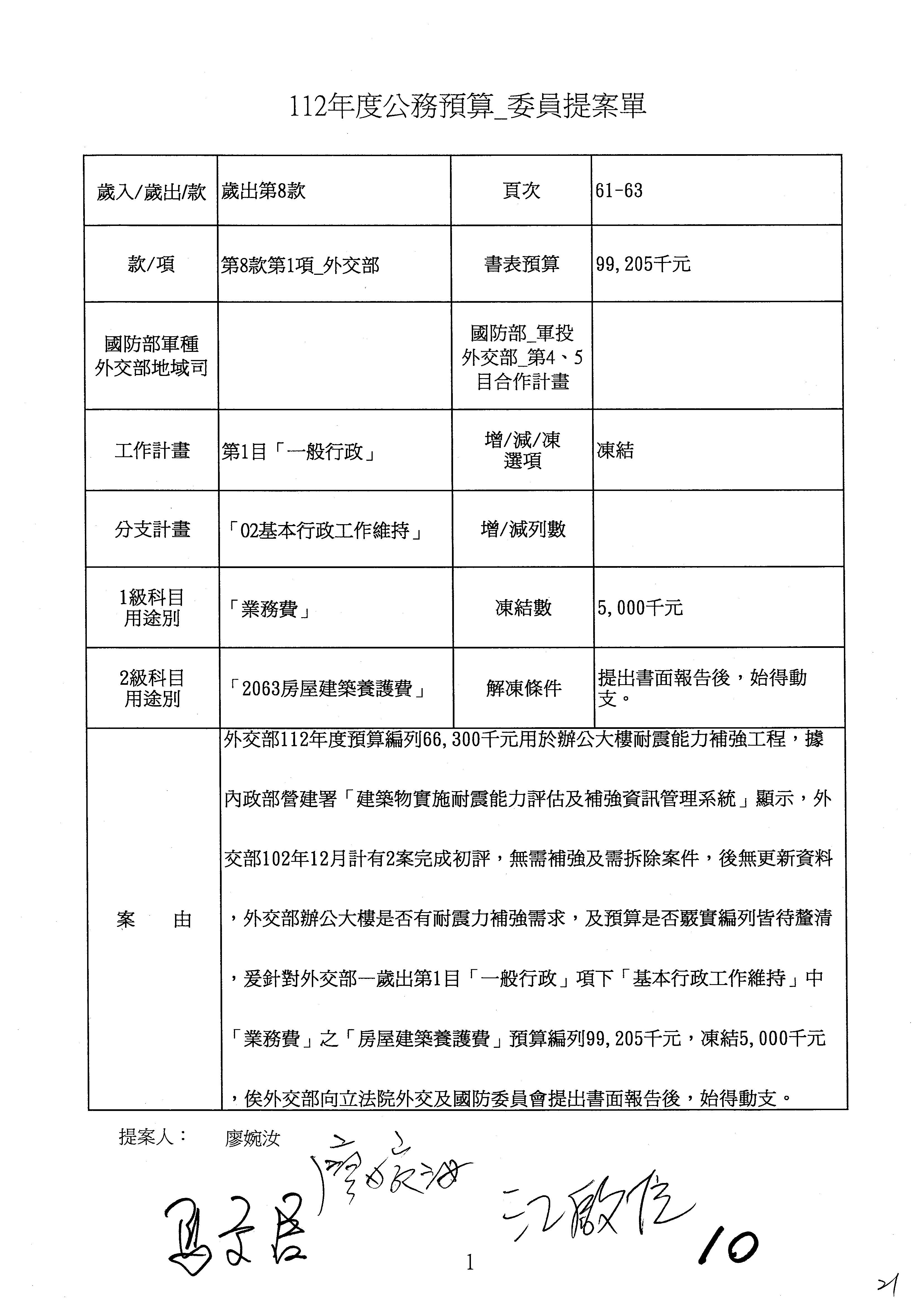
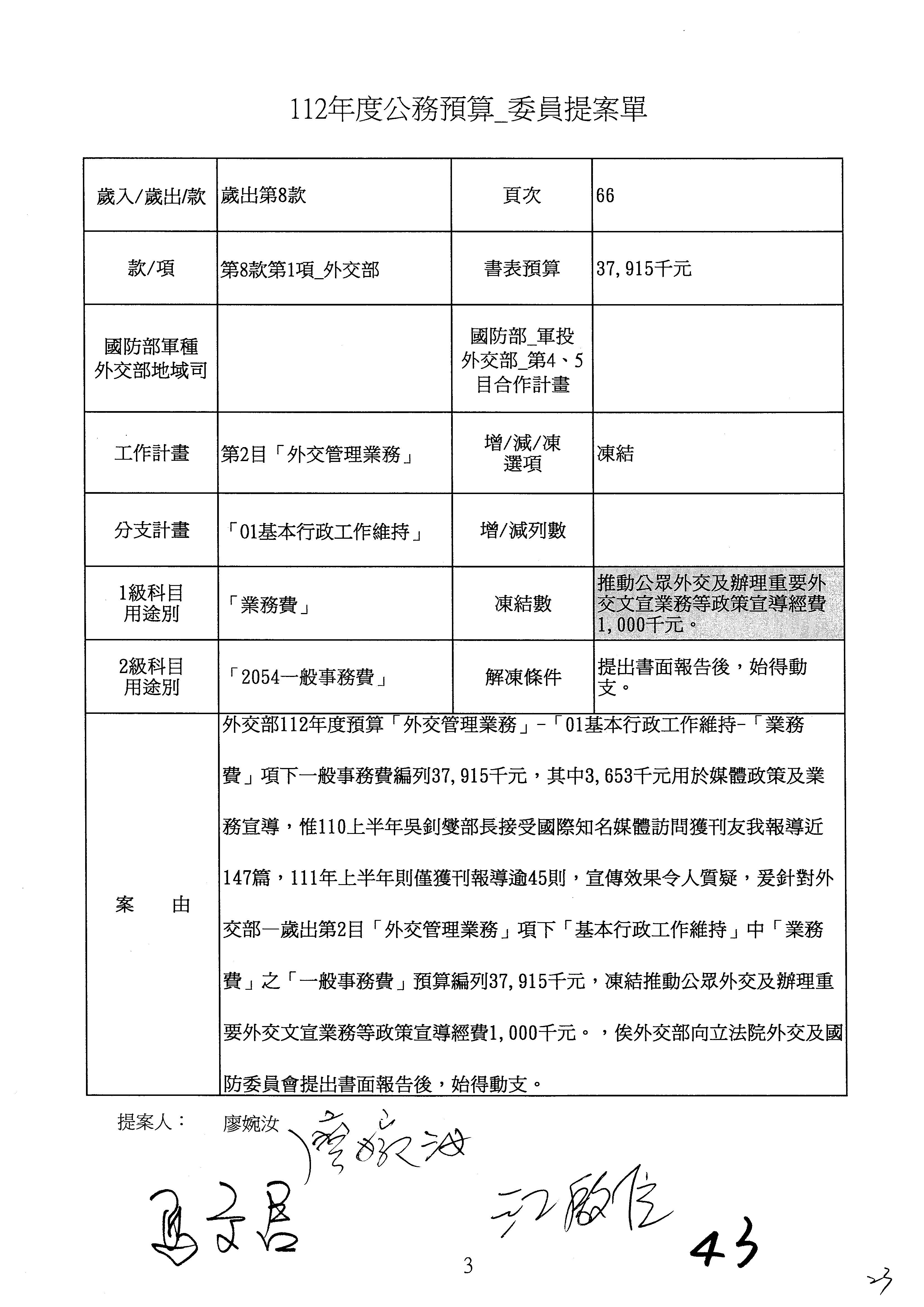
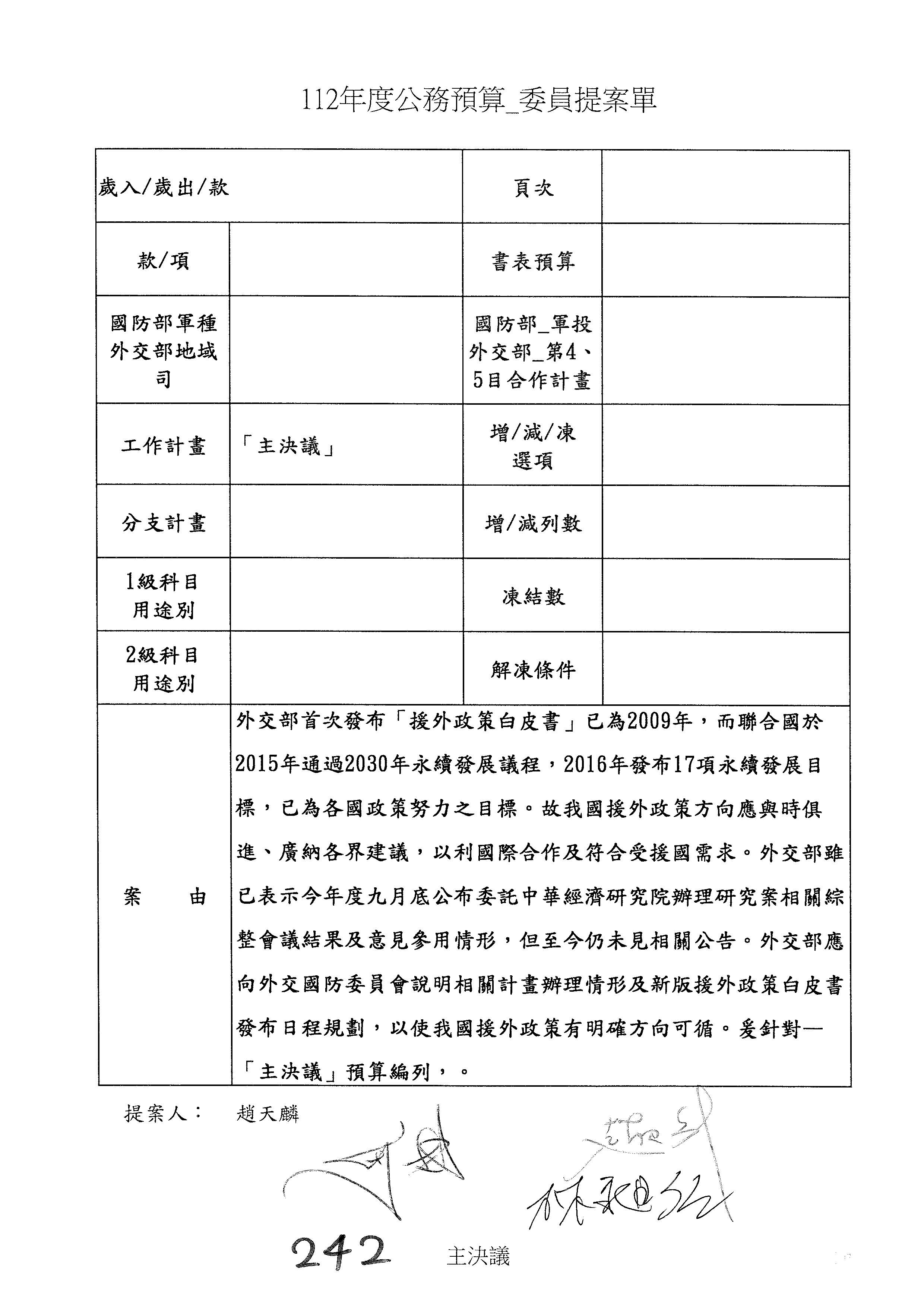
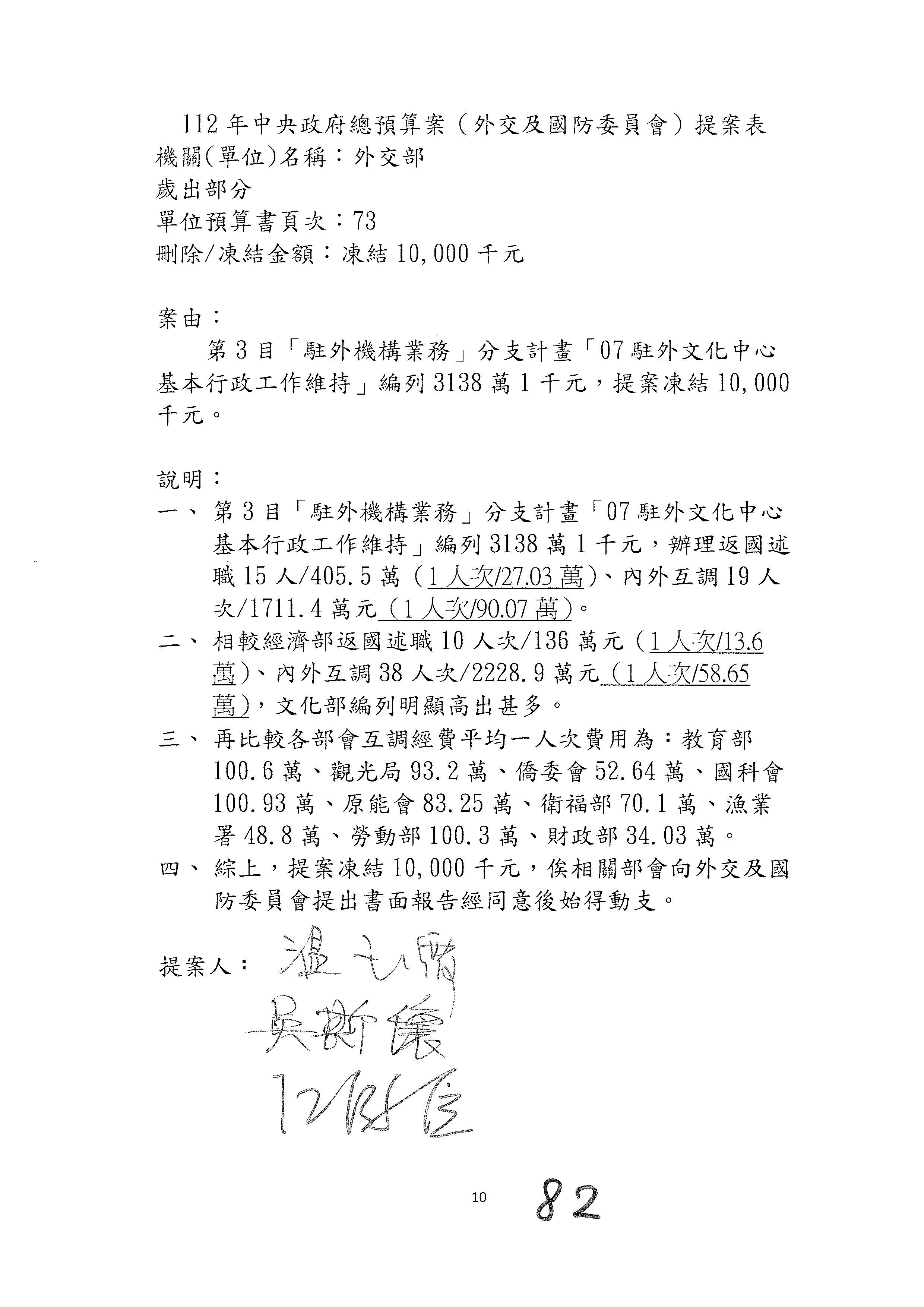
Shape1

立法院公報 第112卷 第10期 委員會紀錄


委員會紀錄

立法院第10屆第6會期外交及國防委員會第21次全體委員會議紀錄

時  間 中華民國1111221日(星期三)96分至1724

地  點 本院紅樓301會議室

主  席 馬委員文君

繼續開會

主席:繼續開會。

進行討論事項。

討 論 事 項

繼續審查112年度中央政府總預算案關於外交部主管收支公開及機密部分。

主席:本日會議繼續審查112年度中央政府總預算案關於外交部主管收支公開及機密部分,處理程序先公開、後秘密。

請議事人員宣讀收支公開部分預算數及委員提案,宣讀完畢後進行協商。

一、預算數部分:

112年度中央政府總預算案

外交部主管收支部分(公開部分)

一、歲入部分:

2款 罰款及賠償收入

76項 外交部185萬元。

77項 領事事務局,無列數。

78項 外交及國際事務學院,無列數。

3款 規費收入

61項 領事事務局305,015萬元。

4款 財產收入

85項 外交部3,0049千元。

86項 領事事務局56千元。

87項 外交及國際事務學院6萬元。

7款 其他收入

84項 外交部35,7974千元。

85項 領事事務局3021千元。

86項 外交及國際事務學院364千元。

二、歲出部分:

8款 外交部主管(不含機密部分)

1項 外交部2926,3691千元。

1目 「一般行政」838,1373千元。

2目 「外交管理業務」22,7157千元。

3目 「駐外機構業務」306,6409千元。

4目 「國際會議及交流」214,5441千元。

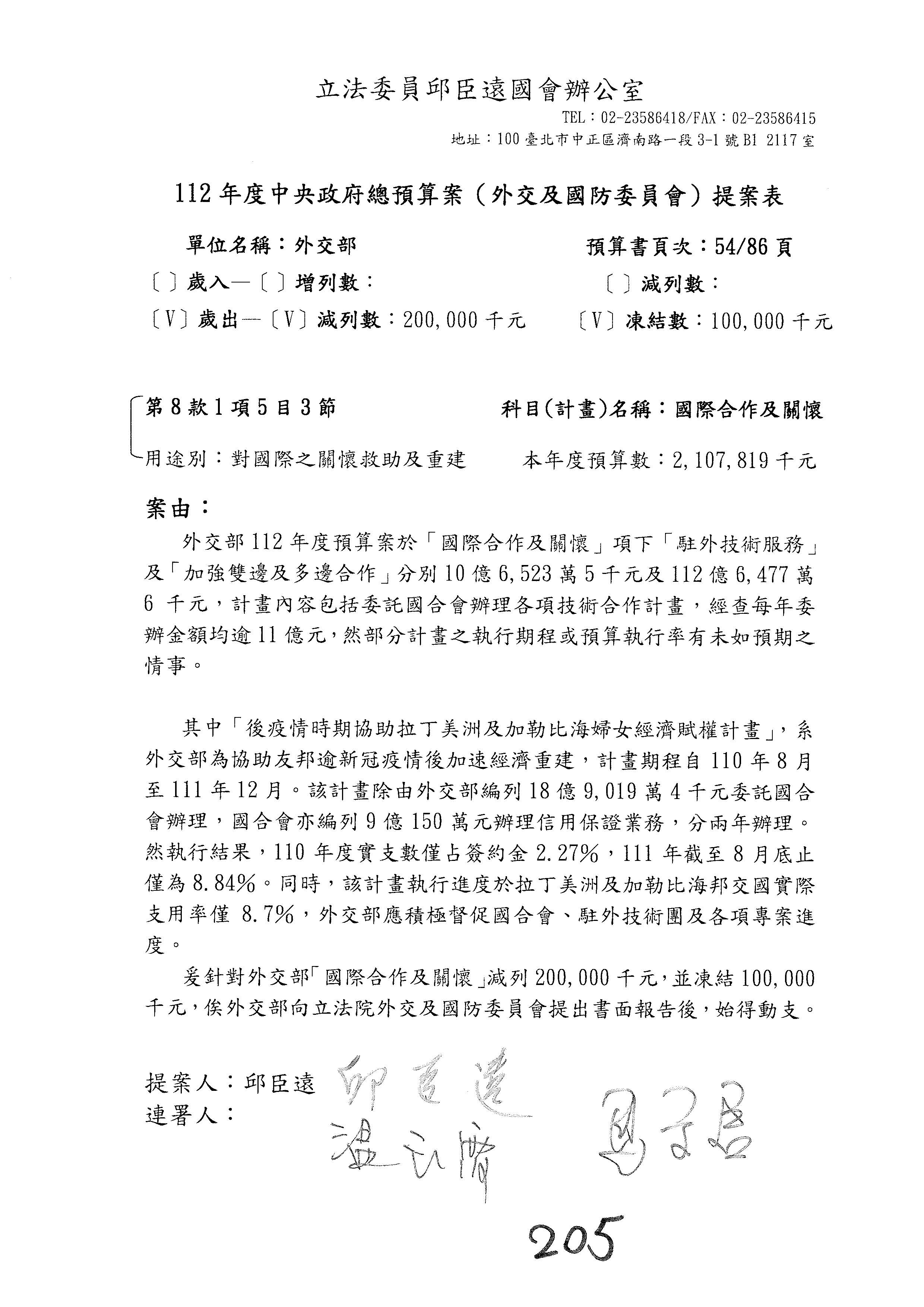
5目 「國際合作及關懷」1443,783萬元。

6目 「一般建築及設備」93,5481千元。

7目 「第一預備金」7,000萬元。

2項 領事事務局120,9431千元

1目 「一般行政」29,5627千元。

2目 「領事事務管理」91,2304千元。

3目 「一般建築及設備」,無列數。

4目 「第一預備金」150萬元。

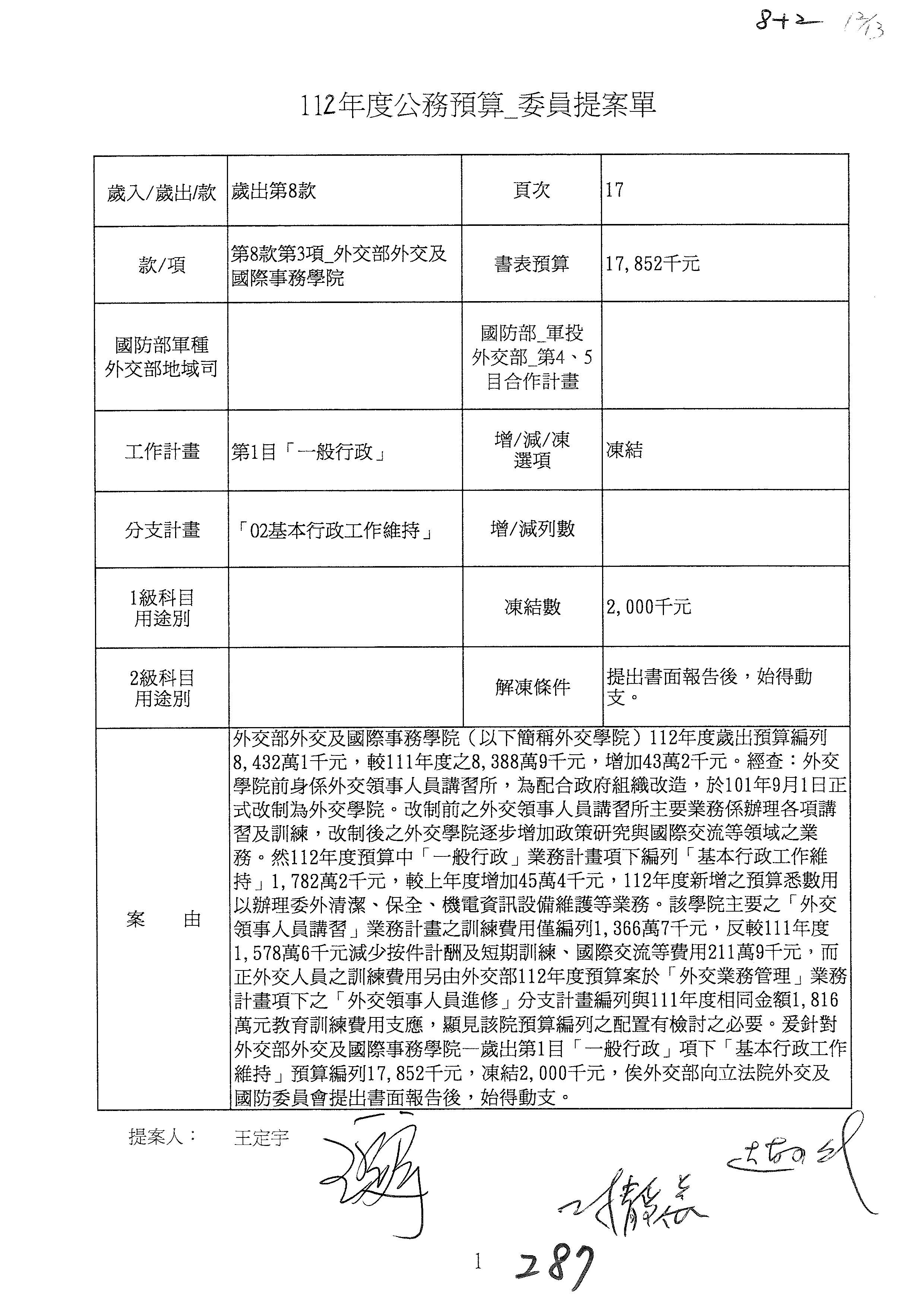
3項 外交及國際事務學院8,4321千元

1目 「一般行政」7,0529千元。

2目 「外交領事人員講習」1,3667千元。

3目 「第一預備金」125千元。

二、委員提案部分:

()外交部主管部分:

()領事事務局部分:

()外交及國際事務學院部分:

主席:本次外交部預算審查先處理公開部分,處理完畢後再處理機密預算。外交部說明時請精簡扼要,如果有溝通完畢且達成共識,請報告溝通結果;委員若有其他詢問,請詳細補充說明。

(進行協商)

主席:開始進行審查,先就歲入部分。

處理第1案,請外交部說明。

蔡司長允中:歲入第1案,建議增列3,000萬,我們配合增列。

主席:1案增列3,000萬元。

處理第2案至第11案,請說明。

洪處長振榮:關於第2案至第11案「一般行政」項下「基本行政工作維持」,我們已至相關委員辦公室說明或提供書面資料,建議凍結150萬。

主席:2案至第11案,請問有委員要補充嗎?

本席提案為第2案、第5案及第9案,第2案是針對「一般行政」之「基本行政工作維持」的「其他業務租金」,編列了五百一十幾萬,比上年度增加158萬,主要是影印機新機租賃使用量,往年每月是25萬,現在每月高達38萬,如果你們在數量上面稍微減少一下,我相信其實還是可以維持的,因為增加幅度非常高,這是針對第2案部分。第5案,因為我們還是認為你們在很多其他支出部分每年不斷增加很多預算,若你們在其他部分也不知節制的話,大概你們的預算通常會不斷地上升跟增加。另外,第5案部分,國傳司……

洪處長振榮:委員,主要是因為國傳司搬至新辦公大樓,位於財政大樓,所以必須要有保全。

主席:那棟大樓是獨立的嗎?

洪處長振榮:那個是財政部過去的大樓。

主席:只有國傳司使用?

洪處長振榮:是。

主席:它有幾層樓?

洪處長振榮:4層樓。

主席:沒有其他人?

洪處長振榮:沒有其他單位。

主席:所以要保全做什麼?

洪處長振榮:因為整棟大樓下面還有很大的其他空間,需要保全維持大樓安全。

主席:還有什麼空間?不是只有……

洪處長振榮:財政部……

主席:我知道,現在整個都是你們在使用嘛!全部都是國傳司在使用,還有其他單位嗎?

洪處長振榮:目前沒有其他單位。

主席:對,所以只有你們,為什麼還要保全?因為它只有4層樓,不像其他的還有很多單位、很多人,或者一般的商業大樓有不同的公司,那些才需要保全。你們每年要花255萬,還要保全,這個不可思議啊!然後你們還要委外駕駛,一年也要112萬,你們增加這部分,現在搬遷2年。另外,還有攝影師部分,原來你們就有2名攝影師,現在要多聘1位,你們現在有很多業務嗎?你們業務還有委外,3位攝影師到底要派誰?

歐執行長江安:報告委員,我們現在因為外賓來訪很多,所以的確是需要加聘1位,而且這1位已經……

主席:以前很少嗎?

歐執行長江安:沒有,報告委員,以前已經有了,他去年就來了。

主席:那不是疫情的時候,因為過去就有,外交部不是成立3年而已,也不是成立5年……

歐執行長江安:是,報告委員……

主席:過去2名攝影師是足夠,但現在突然增加很多,我們不知道他的功能,或者為什麼2名不夠?你們現在又增加了這個部分,顯然好像也沒有辦法好好地說服。

歐執行長江安:報告委員,我們過去真的不夠用,其中1名攝影師已經病倒了,所以必須聘另外1名攝影師,這個是他的……

主席:他病倒的原因是什麼?

歐執行長江安:工作量太大。

主席:他們都拍什麼?

歐執行長江安:很多,不只是訪賓來,還有我們現在所有的照片要數位管理,所以他們……

主席:數位管理是攝影師做的嗎?

歐執行長江安:對,數位是攝影師要做的。

主席:你們以前數位部分編了很多預算是用到哪裡去了?

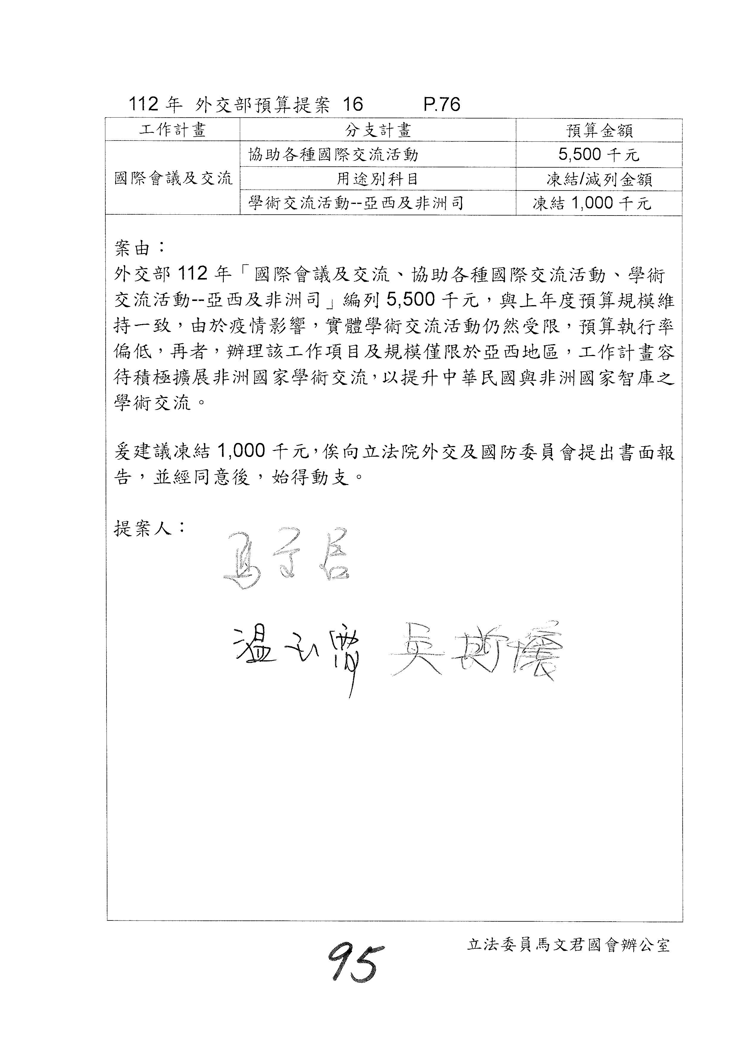
歐執行長江安:我們都陸續在做。

主席:為什麼是攝影師做?

歐執行長江安:因為……

主席:你們這幾年編了很多預算要把它數位化,為什麼這些數位化的工作是由攝影師來做?你們工作分配的問題出在哪裡?你們數位化的經費用到哪裡去了?

歐執行長江安:報告委員,我們都按照進度在做。

主席:什麼進度?我們現在說的是你們的工作分配,攝影師就是攝影師,你們的數位整理怎麼會是攝影師做?

歐執行長江安:因為檔案是存在他們的照片裡面,他們……

主席:那你可以交給其他人啊!如果檔案是由各個部會的人自己做,你們現在各司的這些工作單位有很多的檔案都在各司裡面,數位化也是由這些人做嗎?

歐執行長江安:只有……

主席:數位化並不是這樣。那你們以前的錢呢?你們要交代清楚,總是有要一個說明,在疫情期間我不知道為什麼還有更多的人需要攝影,連來的人都少了。

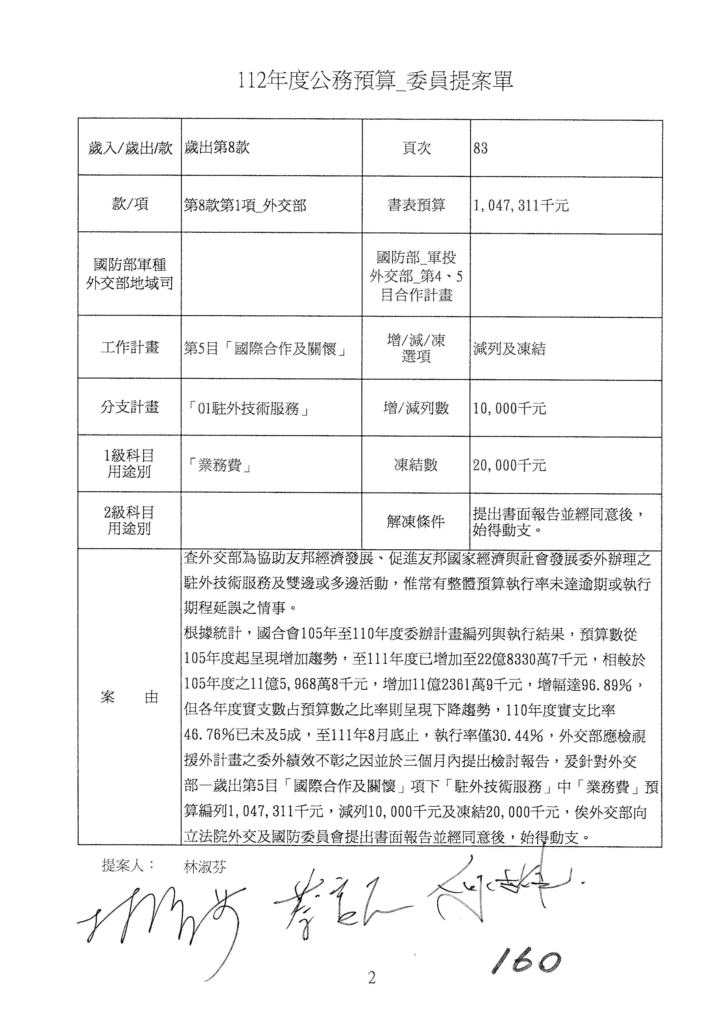
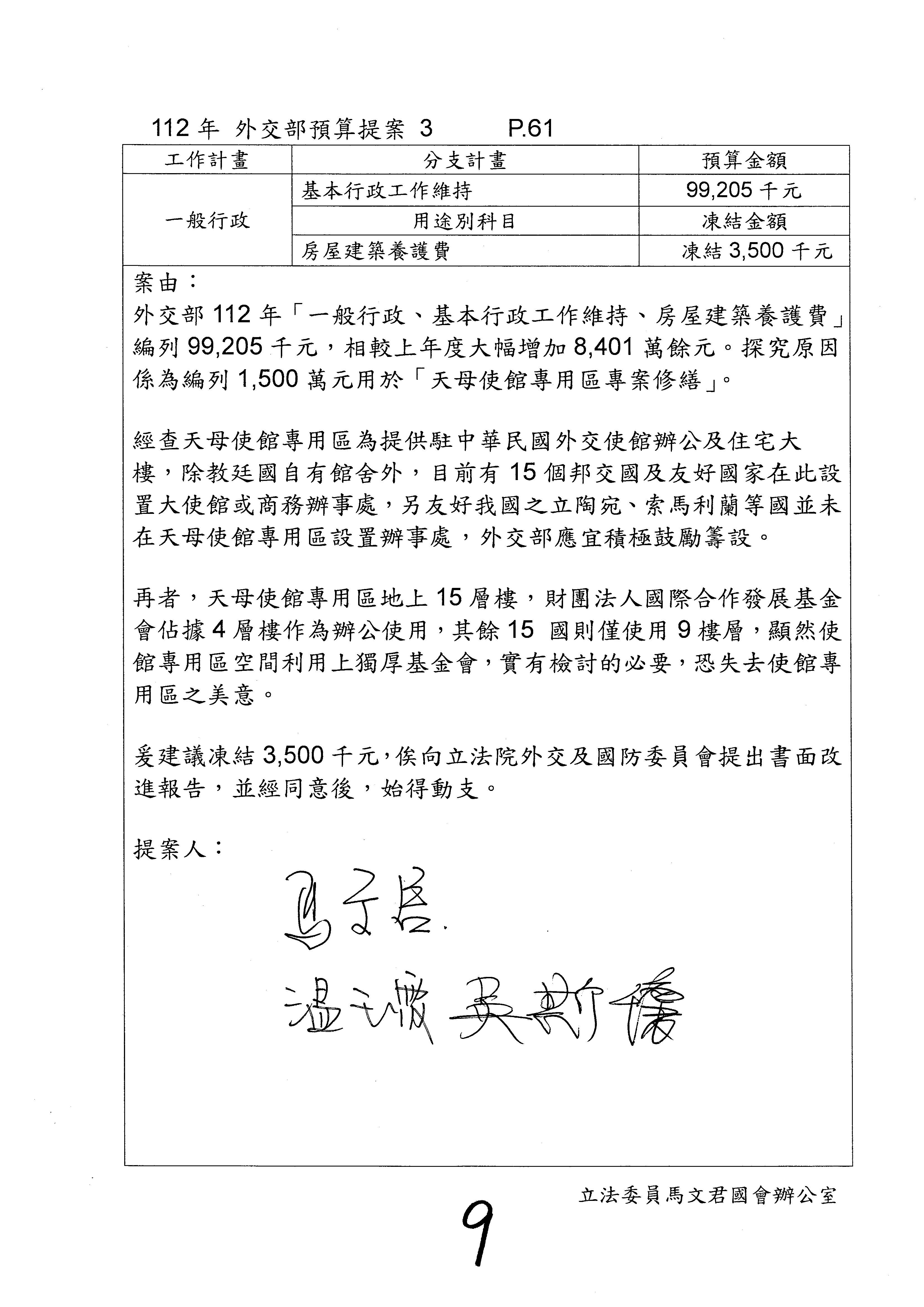
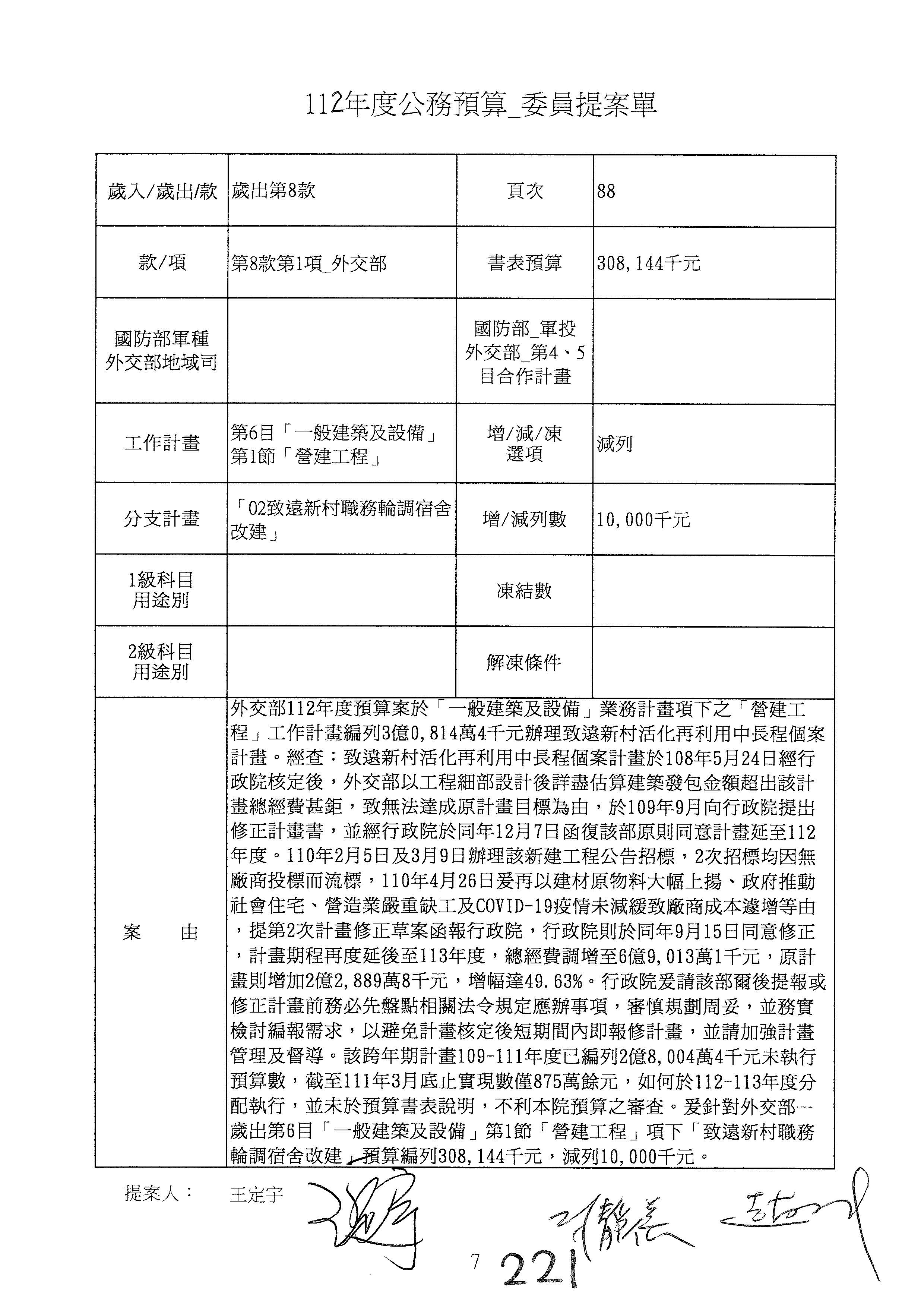
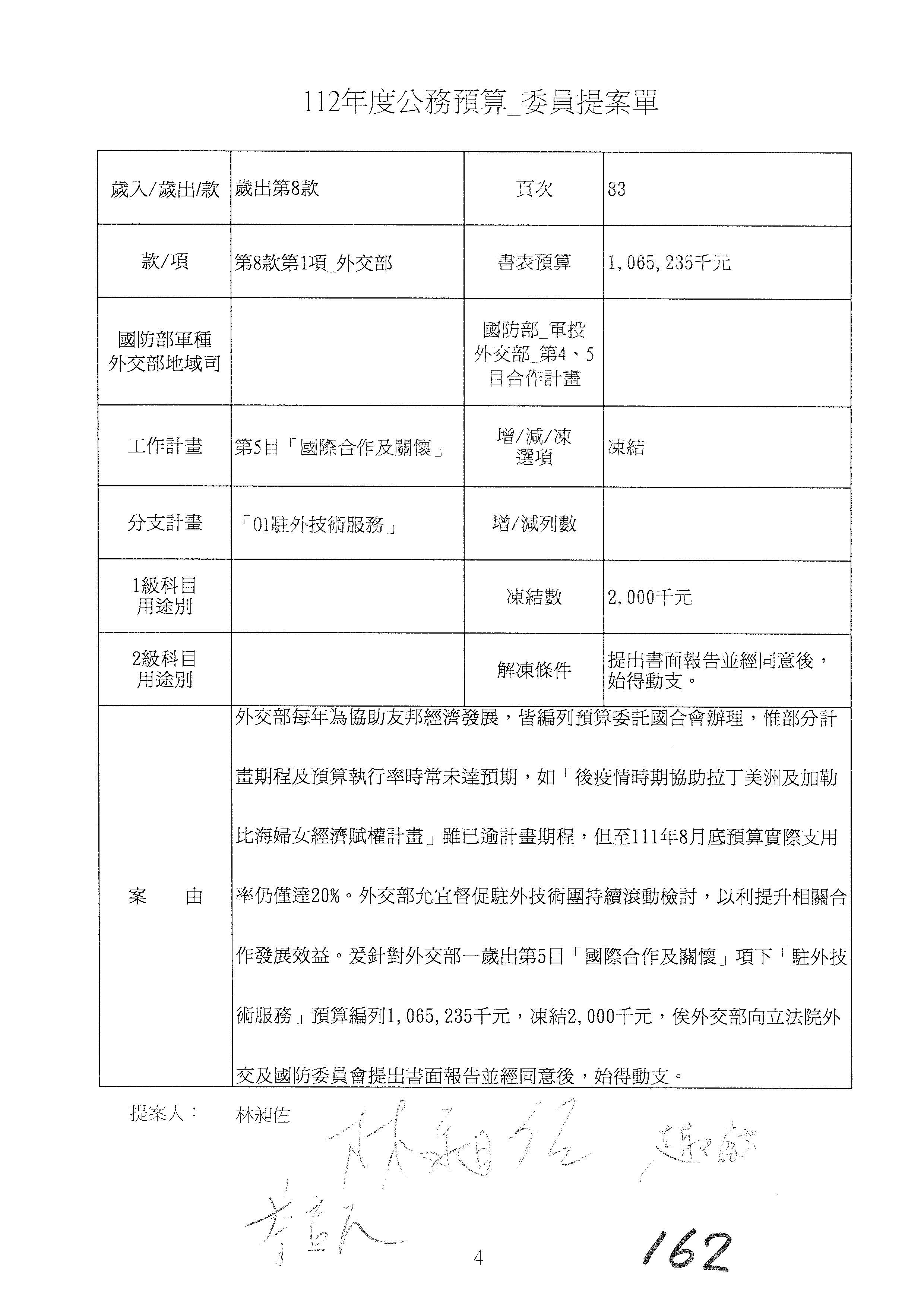
接下來第9案的部分,我們看到的是預算不斷地在增加,臨時人員或者聘僱人員也不斷在增加,可是我們沒有看到你們的業務或者工作做得更好,你們只是不斷地花錢。第9案天母使館專用區地上有15層樓,其中國合會121人,它用了4層樓作為辦公使用,其他是我們的邦交國15國,只用了9個樓層,目前還有立陶宛、索馬利蘭這些可能跟我們有拓展邦交關係的國家,立陶宛是在信義商圈,索馬利蘭是在內湖,如果說我們的邦交國可以在這裡,我相信其他的國家應該也可以,這樣充分地利用,我相信也可以讓你們在所有的業務還有政策推動上做得更好,不用浪費過多的錢,然後也讓使館專用區的規劃可以充分地利用並展現它的效益,這是本席第2案、第5案、第9案所提的部分。

請羅委員致政發言。

羅委員致政:我的主要是第7案有關「房屋建築養護費」的部分,有兩大塊,一個是天母使館專用區,另外一個是辦公大樓耐震能力補強,兩個加起來較上年度增加了將近八千多萬元,當然辦公大樓耐震補強的6,600萬元沒有問題,我想瞭解的是天母使館專用區有增加一項專案修繕,如果算起來沒錯,大概是一千九百多萬元。

洪處長振榮:1,500萬元。

羅委員致政:好,這個到底是什麼?這個到底是一年期的計畫,還是多年期的計畫?到底是什麼樣的專案修繕費用?因為完全沒有說明,所以我想瞭解一下。

洪處長振榮:報告委員,這是一年期的修繕,主要是因為天母使館區那邊的建築物受到硫磺氣的影響,最主要是辦公室跟使節的住宅區修繕,相關計畫我們也有提供給委員辦公室。

羅委員致政:住宅區?

洪處長振榮:就是使節住的官邸。

羅委員致政:所以你現在講的不是那個……

洪處長振榮:簡單講,就是辦公室跟住家。

羅委員致政:辦公室跟住家?

洪處長振榮:辦公室跟住家的修繕。

羅委員致政:使節的住宅也是我們的房產?

洪處長振榮:是。

羅委員致政:住在特區裡面喔?

洪處長振榮:都住在裡面。

羅委員致政:在大樓裡面喔?

洪處長振榮:對,它一部分是辦公室,一部分是住宅。

羅委員致政:多嗎?

洪處長振榮:住宅區……

羅委員致政:幾個國家在裡面?

洪處長振榮:細節可以再提供給委員。

羅委員致政:所以這個是有固定每幾年要一次嗎?還是剛好有一個情況,所以需要處理?

洪處長振榮:報告委員,剛好這幾年也因為設備老舊,所以重新做一次整理。

羅委員致政:我順一下,搭配剛才馬召委提的問題,因為現在這個專區隨著邦交國的變化,有些可能會空下來,或者調整等等,那空下來跟調整的空間是統統交給國合會嗎?還是就空著?還是會有一些更有效利用的方法?現在有沒有空的房間?

洪處長振榮:目前有空的房間。

羅委員致政:它現在做什麼用?

洪處長振榮:大概只剩下兩戶辦公室,住宅的話也大概剩下兩戶,並不多,國合會是使用4層樓。

羅委員致政:所以空的就空著就對了?

洪處長振榮:可能未來還是有可以使用的……

羅委員致政:是辦公空間還是住宅的房間?

洪處長振榮:辦公跟住宅都有。

羅委員致政:那要不要給主管住?因為我覺得讓這個空間浪費還不如好好運用,當然有可能有些不確定因素存在,但是空著也是一種浪費,搞不好租出去還可以賺點錢,讓外交部這邊多一點資源,所以這塊我建議外交部要更有效率地運用這些空間,因為臺北市寸土寸金,你們把這邊空著,我覺得有點浪費。

洪處長振榮:是。

主席:請廖委員婉汝發言。

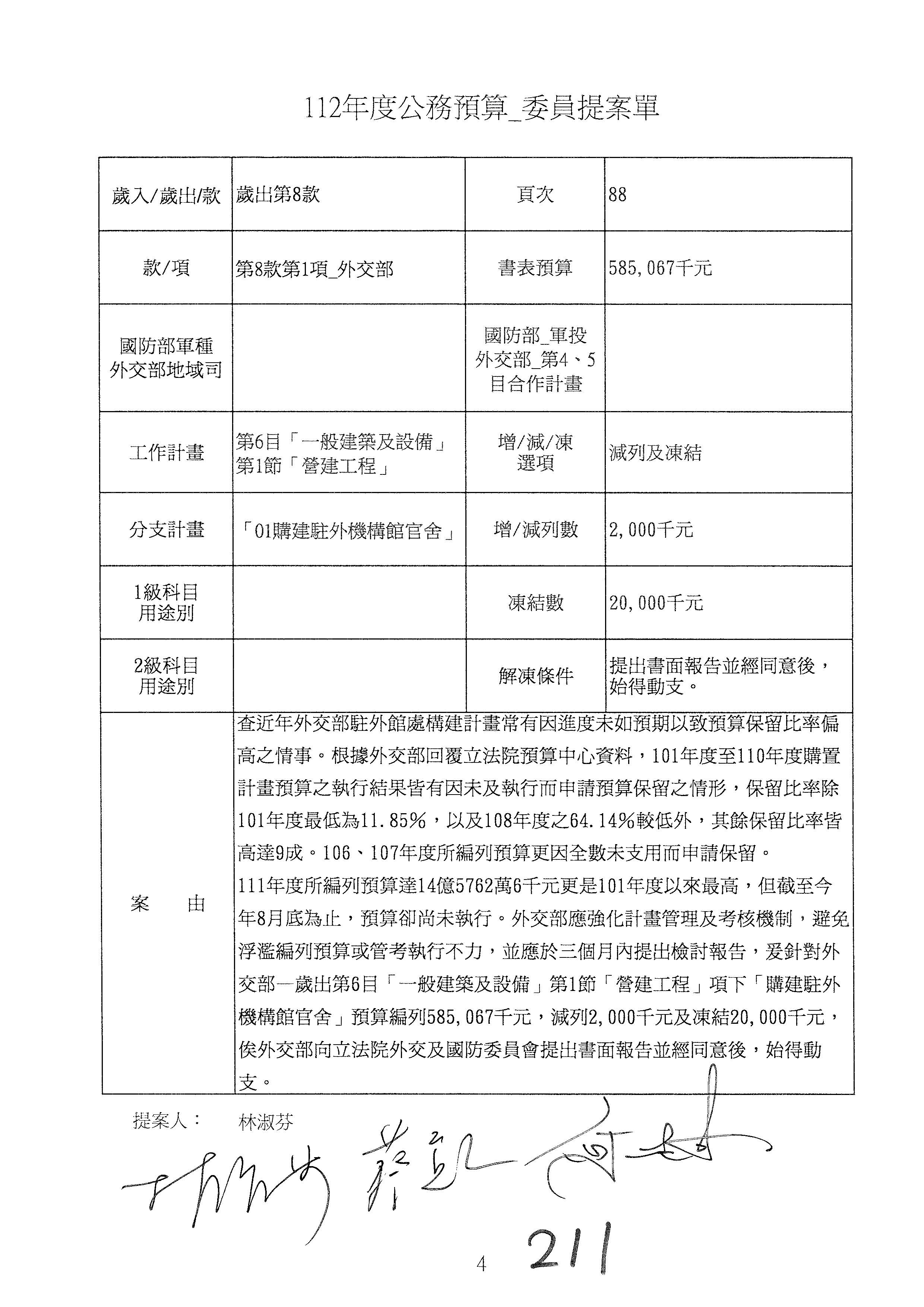
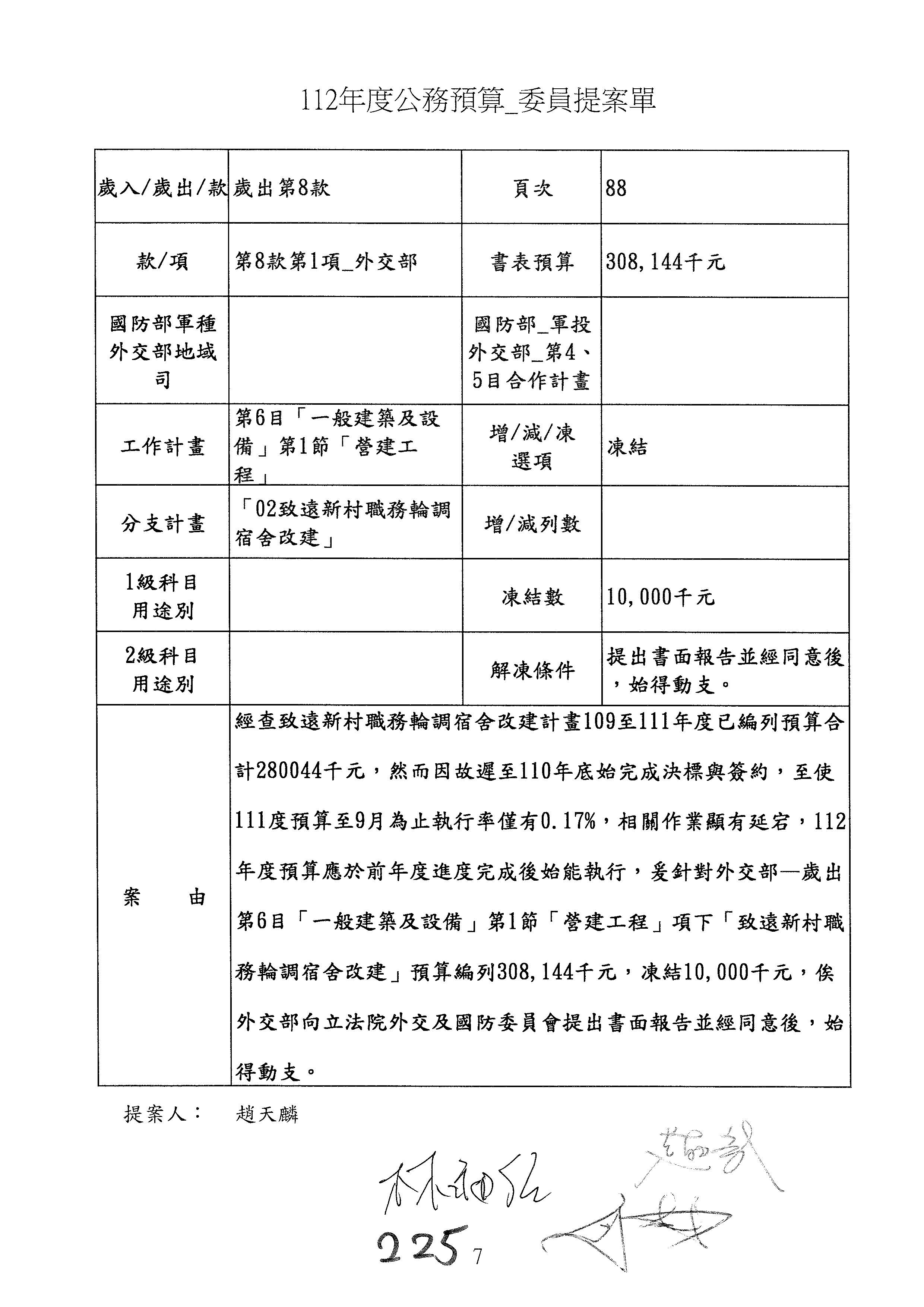
廖委員婉汝:我是第10案跟第11案,天母使館剛剛幾位委員有提到,也稍微說明了一下,我是針對第10案來講,就耐震補強工程的部分不曉得能不能說明一下?這次編了6,630萬元嗎?

洪處長振榮:是。

廖委員婉汝:實際上內政部之前在初步地評估中,外交部的建築物是不需要再做耐震補強的,為什麼現在又要編六千多萬元?實際上是不是因為有分配到預算?

洪處長振榮:沒有,跟委員說明,上一次的評估是民國92年的時候評估的,經過……

廖委員婉汝:10212月……

洪處長振榮:上次說不需要是民國92年的時候,110年的時候我們有透過新北市結構工程技師公會做評估,確實是需要補強,後來我們也是根據新北市結構工程技師公會所提供的一些計畫跟設計來編列這項預算,以上。

廖委員婉汝:把那些資料提供給我們參考一下,好不好?

洪處長振榮:是。

廖委員婉汝:因為我拿到的是外交部10212月的初評,結果是不需要做耐震補強。

洪處長振榮:沒錯,後來隨著建築物的老舊……

廖委員婉汝:110年之後要強化就是了?

洪處長振榮:是。

廖委員婉汝:好,謝謝。

主席:還有其他委員要補充的嗎?

羅委員致政:建議用併案凍結的方式處理,好不好?

主席:2案以馬文君委員的提案為主提案,減列120萬元,減列的部分科目自行調整。第9案的部分凍結350萬元,提書面報告經同意後,始得動支,其餘各案委員如果沒有意見,我們以第10案廖婉汝委員的提案為主提案,併案凍結200萬元,提書面報告經同意後,始得動支。

處理第12案,請歐執行長說明。

歐執行長江安:報告委員,第12案我們是要爭取15萬元,主要是要購買相機,有兩個相機已經使用超過10年要汰換遠距的鏡頭,所以懇請委員支持,謝謝。

主席:請羅委員致政發言。

羅委員致政:主席,這個我有連署,就同意照列好不好?

主席:12案照列。

處理第13案、第14案,請洪處長說明。

洪處長振榮:報告召委,第13案、第14案主要是天母使館區辦公大樓耐震力的部分,以及北投居安樓宿舍的屋頂防水工程修繕,當時溫委員有提到說為什麼「一般行政」的預算有增加得比較多,主要的原因是今年要整修天母使館區、耐震力改善以及北投宿舍的屋頂修繕,去年是增加了外交部辦公大樓前棟的變電站,所以比較大項,因為那些建築比較老舊,必須要加強這些「一般行政─基本行政工作維持」的一些設備,以上。

主席:請溫委員玉霞發言。

溫委員玉霞:112年你們編列的預算比111年增加了11,600萬元,增幅達85%,若扣掉「房屋建築養護費」是7,804萬元,等於說還比原先的增加了3,800萬元,我想瞭解一下,我們的基本物價並未上漲這麼多,沒有上漲到27%,為什麼總經費要增加到27%?我想要瞭解一下。

洪處長振榮:主要是新增的部分,像天母使館區的修繕費就已經增加1,500萬。

溫委員玉霞:養護費、修繕費加起來總共不是7,804萬嗎?

洪處長振榮:7,804萬主要是養護這三項新增的計畫。

溫委員玉霞:所以3,000萬是另外養護的,7,800萬元是新增的計畫?

洪處長振榮:是。

溫委員玉霞:我瞭解了。那是減列,還是凍結?

洪處長振榮:凍結。

溫委員玉霞:凍結多少?你說一個金額,還是要按照我的?

洪處長振榮:凍結80萬。

主席:請吳委員斯懷發言。

吳委員斯懷:我從你們的預算書表上看到去年和今年的預算編列項目是一致的、是一樣的,但是整個預算總total增加7,000萬,你們也來辦公室說明過,所以我希望在書面報告裡說清楚,為什麼這兩年的預算項目是一樣的,但要增加7,000萬元?你剛才也解釋了是因為整修,你在製作預算書表的時候就應該說清楚,這樣我們立法委員才好審查,為什麼項目一樣,錢增加了七千多萬,有很多原因,如整修、老舊、請工人不易等等,你要把它說清楚,我們才好把關,我希望在書面報告裡把它詳列清楚,我們就同意解凍,好不好?謝謝。

主席:13案、第14案以第13案溫玉霞委員提案為主提案,併案凍結80萬元,提書面報告經同意後,始得動支。請外交部提供相關的耐震補強以及修繕部分的詳細內容,以及目標,提供詳細內容經同意後,始得動支。

處理第15案、第16案。請說明。

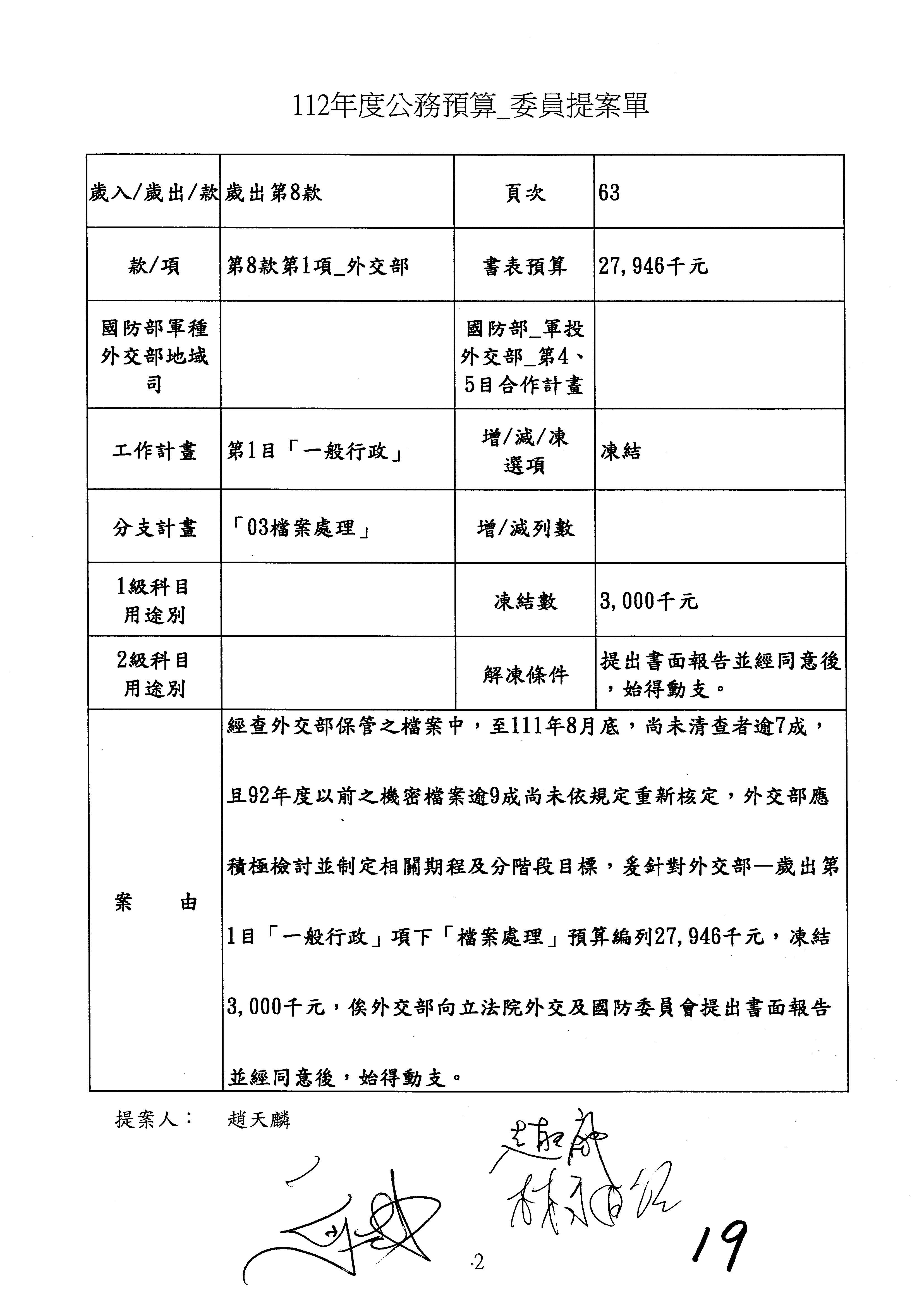
劉處長永健:委員早安,第15案、第16案和第17案至第22案都是同一個分支計畫「檔案管理」,召委,我是不是可以一併說明?

主席:請說明。

劉處長永健:這個是外交部檔案管理的經費,其實我們從101年到現在,10年都有編列,我們每年的執行率都達到95%以上,以去年來講,執行率達到99.2%,所以這個預算請委員能夠大力支持。

廖委員婉汝:你說的預算執行率是哪一塊?

劉處長永健:就是分支計畫「檔案處理」這一塊,我們110年的執行率高達99.2%,從101年到現在,過去10年每年的執行率應該都在95%以上。

廖委員婉汝:我看這幾個案子,你說第17案至第22案也是類似的,我看了幾位委員提的案子,我希望你們說明一下,北投檔案管理大樓興建完成之後,你說執行率非常高,但是至1118月底還有3825,293件未完成清查,未清查比率高達七成以上,很多重要檔案也沒有回溯編目建檔;國家機密法92年施行前核定的機密檔案仍有九成沒有依規定重新核定,像這樣的管理方式,你說整體執行率非常高,我覺得很懷疑,很多委員都提到相同的問題。

劉處長永健:的確,在場很多委員都有提到這個問題,其實我們這10年來主要是在做回溯建檔,原本有30萬冊檔案,到現在只剩下一萬七千多冊還待建檔,我們預計在明年底30萬冊檔案可以全部建檔完成,讓整個檔案數位化完成告一段落。113年待我們的北投檔庫建成之後,現在的檔案庫租金、水電、管理費都可以省下來,在113年之後預算會大幅下降,可以節省很多公帑。

廖委員婉汝:我剛剛提到還沒有完成清查的比例高達七成,到底怎麼回事?

劉處長永健:其實檔案法裡面,我們是先回溯建檔,建檔後再做清查,清查後再做銷毀,它是一系列動作,我們現在在做基礎工程。

廖委員婉汝:你剛剛講的只有回溯而已?

劉處長永健:其實清查我們也在做,現在已經做了三成。

廖委員婉汝:所以七成沒有清查,沒有錯吧?

劉處長永健:沒有錯,可是我們一直在急起直追,希望委員能夠大力支持這個預算項目。

主席:廖委員,你的意見呢?

劉處長永健:是不是依照先前吳委員的提議,凍結30萬元?

主席:這個部分沒有吳斯懷委員的案子。

劉處長永健:可不可以一起併到第22案?

主席:我們現在在講第15案、第16案。

劉處長永健:凍結50萬。

主席:可以嗎?

劉處長永健:凍結50萬,懇請委員支持。

廖委員婉汝:100萬。

主席:15案、第16案以廖婉汝委員提案為主提案,凍結100萬,提書面報告經同意後,始得動支。

處理第17案至第22案。請說明。

劉處長永健:17案至第22案還是同一個分支計畫「檔案管理」的部分,其實過去一年我們編的預算比上一年減列140萬元,上一年的執行率是99.2%,我們明年可以把所有檔案回溯建檔部分執行完畢,希望委員大力支持。

主席:請邱委員臣遠發言。

邱委員臣遠:本席提的是第17案,我們這邊有減列和凍結,其實是一樣的訴求,尤其是外交部相關檔案管理的回溯進度,我們還是希望可以提前,目前還有七成檔案,大概382.5萬件還沒有完成清查。尤其辦理北投檔案大樓的興建工程,從1101月起清查存放各個庫房的檔案,其實在1118月底還有七成左右還沒有完成,剛才部本部也有說明,但是我們知道這裡面有非常多沒有依照檔案法規定辦理回溯編目建檔,而且依據國家機密保護法92年度施行前的機密檔案,也有超過九成大概3.95萬餘冊,沒有依規定於兩年內辦理重新核定,也就是已逾期16年。我們提案的目的還是希望外交部針對這個案子可以積極辦理,加速清理進度,以節省檔案空間及儲存成本,因為現在是數位化時代,尤其外交部要與國際接軌,這個工作必須要以更慎重的態度積極辦理。部會有來本席辦公室溝通,我們同意免予刪除,凍結數由主席併案處理一併討論,以上。

主席:請溫委員玉霞發言。

溫委員玉霞:其實這些案子統統都是一樣的,一般檔案未清查的有超過七成,機密檔案也差不多有九成沒有依規定在兩年內重新核定,我想請問一下,你們到12月已經清查了百分之多少?到今年年底清查了百分之多少?多久能把這些檔案全部清理完畢?要不然每一年都編,每一年一直延續下去,所以需要多久?是10年、20年,還是2年、3年?總要有個目標吧!

劉處長永健:其實我們過去10年的經費都著重在回溯建檔部分,這是非常耗勞力的,每一個公文的收文者、來文者、發文日期、發文字號以及主旨都要用我們的委外人力逐件打進去,所以我們現在到明年底,這30萬卷大概是600萬份的公文,其實可以全部數位化建檔完成;在清查跟解、降密的部分,我們會配合檔管局的作業,像國家檔案、政治檔案或轉型正義檔案,我們會優先來處理。到目前為止,我們已經清查達到三成,另七成的部分,我們會儘快來做。

溫委員玉霞:三成是可以公開的檔案,機密檔案你們只有清查一成而已,對不對?這些檔案要全部清查,是需要多久的時間?不然,每年都是這樣拖著,已經拖延很久了,不是嗎?

劉處長永健:我們會全力來做,但這都是委外人力,在我們的機密檔案,外交部的……

溫委員玉霞:機密檔案不能委外吧?

劉處長永健:不行。

溫委員玉霞:對啊!

劉處長永健:因為外交部的機密檔案量特別大,我們真的是全力來做,因為人手有限,基本上經費每年都是百分之百執行完畢,所以希望委員能夠……

溫委員玉霞:委外可不可以要求他們日期?

劉處長永健:我們每年都有進度,像今年一定要完成20萬件。

溫委員玉霞:對啊!以今年編列的預算,你可以要求他們清理達到30%,還是幾十個percent

劉處長永健:有,我們都有要求。

溫委員玉霞:有沒有達到執行率?

劉處長永健:沒有達到,我們就會扣款,我們都有要求,嚴格履約。

主席:請林昶佐委員發言。

林委員昶佐:延續剛才邱委員及溫委員講的,大概就是你們併案到時候提供給我們的書面報告裡,除了說每年已經完成清查多少,像現在你們回復我們的建檔冊數及已屆保存年限的檔案有85,553冊,這就是現在的數據,你們每年也是全力在做,我們也知道,也在這邊討論過好幾年了。最重要就是像剛剛溫委員講的,你們接著的進度,還有今年委外的方式及他們工作的方式跟前兩年有沒有什麼不一樣?因為我們每年也在講這件事情,讓它加快的方式是什麼、具體的工作內容,以及你期待在未來大概什麼時候可以完成?你剛剛說明年底,我剛聽了是有點眼睛一亮,當然我們就會希望能在你們回給我們的報告中看到這個進度,並具體提到明年是如何掌握,以及每個庫房中檔案清查的狀況,即個別比例的狀況,希望到時候能讓我們知道,謝謝。

劉處長永健:明年底我們會將30萬冊的檔案全部做完回溯建檔,至於在清查跟解、降密上,我們會依照進度持續來進行。

林委員昶佐:在報告裡面把進度寫上去。

劉處長永健:是!

主席:先請吳委員發言。

吳委員斯懷:我想對這個問題,次長有到辦公室來溝通,我也說明過了,剛才那麼多委員提到,機密檔案必須由部內人員處理,公開的可以委外。而我的想法,我在跟你們溝通的時候,跟次長也說明了,預算編製跟調整是部內的權責,部長就可以核定,甚至次長就有權處理,還有九萬多件是過去的、回溯的,你們可不可以調整,將委外人力增加?即這個預算調整科目,你把人力增加,它的速度就會加快,部內的人只有這些人能涉及機密檔案建檔,把他們調回去搞機密,這樣的行政效率就會提升,而不是每年都說你們已經積極努力了,預算也編了,委外人力不做會罰他。不是!我想部會要的是達成目標,即施政目標,不是工作的問題,你把預算調整、委外人力增加,這樣它的速度會加快嘛。

我們很清楚這部分,我也是公部門出來的,就是按步驟來,它的標準、文號或其他,都要一樣、一樣key進去,你把預算給它,人力就會增加、速度就會加快;只能搞機密的,部內人員回到機密檔案的建檔,這樣會提高效率,我希望你們說的能達成,我覺得朝野立委都對此有一個問號,現在有這麼大的落差,明年就可以全部完成?所以我們在溝通希望能用行政工作上的調整、預算的調整、人力的增加及調整來達到目標,我們並不是要凍結你的預算,而是這件事情對國家的未來很重要,如果沒有數位化,到時候檔案流失了,又變成政治風暴就不好了。所以希望你們能夠在書面說明中把它講清楚,就像剛才幾位委員講的,你要採取具體、有效的方式來達成目標,請在說明中把這部分說清楚,好不好?

劉處長永健:沒問題。

吳委員斯懷:好,謝謝。

主席:請趙委員發言。

趙委員天麟:我有一個提案在這邊,跟各位委員的意見差不多。我分享一下自己的經驗,我過去兩年的時間在地方黨部擔任小小的主委,因為那時候政黨制度有點改變,增加了滿多人入黨,那個時候高雄市黨部又是全國最多人入黨的,一下子進來了一、兩萬件,之後我怎麼開會,同仁都是告訴我說不可能做到半年內消化完入黨程序,這樣就會造成很大地埋怨,他們就認為加入你們的政黨,我要半年以後,甚至要到1年內,才能拿到你們小小的一張黨證。當時開會的結論都是做不到,因為就這些人而已,後來就如同剛才吳斯懷委員講的,我就是一定要在第一季內要讓大家拿到黨證,那就增加加班費、增加臨時人員、調整辦公空間,我們當時最重要的一件事情就是要在三個月內完成這件事情。剛才吳斯懷委員有提到一個重點,你們要不要調整一下經費?機密的部分,當然只能怎麼做就怎麼做;非機密的部分,如何增加人力,可以在最快的時間之內完成。至於要處理機密的部分,在明年底以前,你說可以完成回溯的,其他的部分到底要多久?我想提案主要就是在關切這部分,謝謝。

劉處長永健:是。

主席:請溫委員發言。

溫委員玉霞:我想請問一下,當然這些機密檔案是不可以調閱,但如果是一般的檔案,像是一般人、學校或是某些單位要做學術研究,可不可以去借閱、調閱?

劉處長永健:可以。除了少部分還有機密保留不公開之外,其他不管任何人、學界或是民間都可以申請調閱。

溫委員玉霞:這是很寶貴的資產,謝謝。

主席:本席也提出第22案,我想請教一下,剛剛也有很多委員都在關切,你們的執行率其實是很低,包括預算中心都很明確地指出,在機密檔案未完成清查的部分,我想在這裡先請教一下,你們一年執行大概是幾件?

劉處長永健:我們一年回溯建檔大概有20萬件公文。

主席:你們還有多少沒有做?包含你未清查的部分,高達三百八十幾萬件。

劉處長永健:我們現在所有的經費集中在回溯建檔,等於是在數位化的部分,就是每件公文的來文者、受文者、發文日期、發文字號及發文主旨,我們都把它數位化。

主席:對,我知道數位化,我是指還有多少沒有做、還沒有完成的?

劉處長永健:數位化還剩下17,000卷。

主席:其他的什麼時候可以完成清查?

劉處長永健:其實這是一個長期性的工作,我們每年還會產生15萬件的公文,對回溯的部分,我們會儘快地追上來,可是外交部每天都會產生公文,每年大概有15萬件,這是……

主席:你大概可以執行20萬件,可是每年又新增15萬件,然後在未清查的部分,高達382萬件,我們不算新增的,包括這382萬件,以現在進行的速度都需要20年以上,我想這樣的執行率是曠日廢時,顯然你們沒有辦法把它執行完成,也找不到方法。一年執行20萬件,委外的人力大概有多少?

劉處長永健:我們目前有37位。

主席:就委外的部分是37位,一年可以執行20萬件。如果要更高的話,有可能嗎?

劉處長永健:所以希望委員能支持我們的預算,我們可以……

主席:這不是支持預算的問題,因為你們做得並不好,我們沒有辦法支持的原因在這裡,這已經討論很多年了,不是現在才做的。你剛剛說他如果執行不到那個成效會扣款,怎麼扣款?

劉處長永健:我們都是照契約履約啦!如果他今天錯誤率太高,或是執行率達不到我們的數量,我們都會依契約來扣款,就是違約金。

主席:這樣的現象很多嗎?

劉處長永健:不會,其實我們在評審標準……

主席:目前為止扣款大概有多少?

劉處長永健:這個數據我可以在事後提供給召委。

主席:再麻煩提供詳細的數字給所有委員會的委員。另外,我再請教一下,像影像、照片的數位化,由誰做?

劉處長永健:這個是公眾會在做,我們是做檔案的部分。

主席:他們有幾個人在做?

歐執行長江安:報告委員,我們現在有兩位攝影師,還有多一位……

主席:他們兩個做嗎?

歐執行長江安:3個攝影師一起。

主席:總共3個?3個一起做?

歐執行長江安:對,現在已經有3個了。

主席:他們是做現在的,還是過去的?

歐執行長江安:也回溯。

主席:那他們一年可以做多少?

歐執行長江安:他們一年大概五、六萬件。

主席:五、六萬件?

歐執行長江安:對。

主席:3個人可以做五、六萬件?

歐執行長江安:3個人一起做。

主席:但你們37個人可以執行的卻相對比較少?

歐執行長江安:不一樣,我們這個只有照片,他們是檔案。

主席:我知道有照片,可是照片有時候要去對上很多的資料、檔案,並不見得比較容易。所以你們3個人可以做五、六萬件,然後37個人執行的是20萬件,而且速度又很慢,是這樣嗎?

劉處長永健:報告召委,其實檔案和照片不太一樣。我們檔案真的是勞力密集,就是我剛剛講的,每一個公文都要打字進去。

主席:我相信,因為數位化可以用專業的來做,我只是無法想像用攝影師去做數位化,一年可以做五、六萬件,然後另外又要編很多的錢來做其他的,顯然這個能力是有點差距,再加上他的工作性質好像也不完全符合。既然是攝影就攝影,那又要做數位化,還要回溯建檔,做以前的每年五、六萬件,我不知道請攝影師的意義到底在哪裡,以及什麼時候做。你又說外賓很多,工作很繁忙,然後他又要跟著大家去拍攝,拍攝完以後,還要做數位化的工作。他什麼時候休息,什麼時候開始做,而且還可以做五、六萬件?

歐執行長江安:報告委員,所以他需要加班,因為以前我們的照片都是紙本的,所以現在紙本要掃描……

主席:他怎麼加班?

歐執行長江安:要掃描……

主席:所以是攝影的工作很少,還是數位化的工作比較簡單?

歐執行長江安:都很繁重。因為現在有非常多的外賓,所以2位是絕對不夠的,那另外他們……

主席:那和夠不夠沒有關係,我現在談的是數位化,由這3位攝影師在做數位化的工作,而且還要回溯建檔。他們3個既可以拍,又可以當攝影官,又可以做回溯建檔。你們不斷地讓他們加班,才又說有人累倒、病倒了,所以要增加人員。部長,有沒有矛盾?

歐執行長江安:報告委員,外賓很多。

主席:你覺得有沒有矛盾?外賓有多少?和以前比起來差多少?近10年外賓來訪要不要做一個統計?還有你做的事情,這3年疫情發生這麼多,外賓有很多嗎?和過去比起來,我們的外賓更多嗎?要不要也順便提供這10年來所有外賓來訪,還有所有攝影官的工作性質和他做的內容、他加班了多少,也一併提供給本委員會。

吳部長釗燮:好,我們來提供給委員。

主席:其他委員還有意見嗎?

17案至第22案併案凍結500萬元,以邱臣遠委員的第17案為主提案。提書面報告經同意後,始得動支。

處理第23案,請說明。

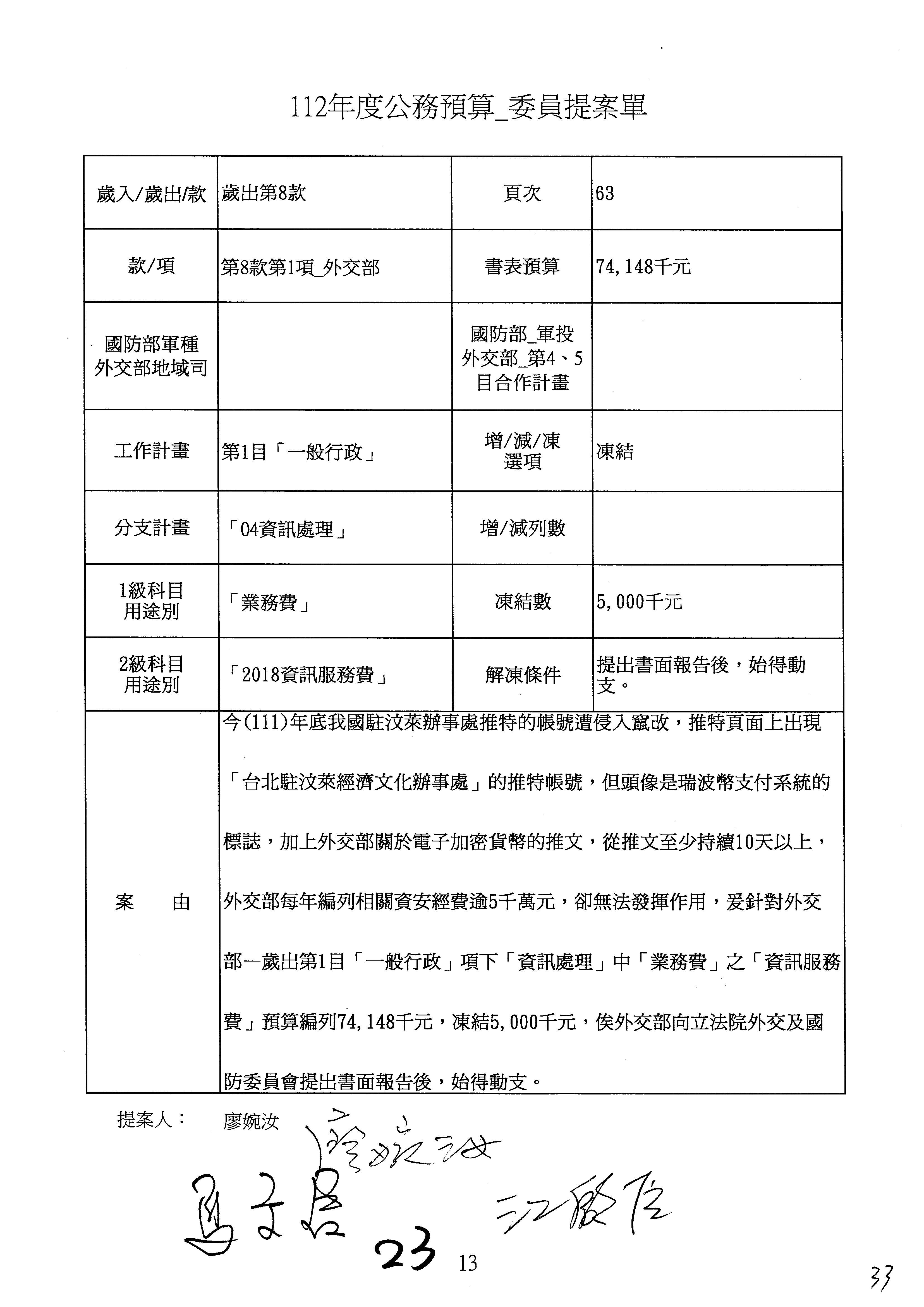
徐司長詠梅:外交部說明由廖婉汝委員提出的第23案,這是在12月中旬時發現某一個外館的推特帳戶被駭,它的大頭貼被置換。我們通知外館之後,就立刻改回來了。查過以後,也沒有其他的傷害。跟委員們報告,這個外館新成立推特帳戶才半年,非常努力在經營,很積極在推文。發生了這樣的疏失,小編非常內疚,也很自責。我們一向都是宣導外館要加強新媒體帳號的安全防護,所以這個單一的個案是不是可以請委員考慮不要凍結預算?我們之後會加強外館的安全防護教育,這個部分是不用動支預算的。

主席:請廖委員發言。

廖委員婉汝:這是我提案的,我來說明一下。你剛剛有提到,當然內文沒有被竄改,但是圖像被放了十幾天都沒有人發現,我覺得很意外。後來經過你們的說明,也瞭解整個外館大概編制都只有2人,很多地方都是這樣。可是你剛剛跟我說小編放的資料都沒有再確認,小編可以協助做這些……

徐司長詠梅:小編就是外館的同仁。經營新媒體的,我們就稱做小編。

廖委員婉汝:就是大使之外另外一個?他也要兼小編?

徐司長詠梅:對,就是同事,他就是所謂的小編,他還有其他業務。

廖委員婉汝:我知道現在汶萊的大使也非常自責,一直在說明。在人力上,我發現只有2個人,當然很多單位都只有2個人而已,另外一個人還要負責所有的業務及包括小編的工作,壓力也很重。有時候看內容沒有看到整個圖像,這是滿需要檢討的。我提這個案子只是提醒,也希望外交部資電處或國傳司等能夠隨時檢視外館社群媒體的狀態。因為人力上還是非常不足,只能說既然發生了這件事,就要特別注意,更要特別去提醒大家有這種情形。人家沒有竄改文字,只有竄改圖像,我們都沒有發覺,未來如果竄改文字內容的話,那就更麻煩了。所以我在這裡同意外交部的說明,這個案子撤掉。

徐司長詠梅:我們會持續關注所有外館新媒體的帳號經營情況,非常謝謝委員。

主席:23案撤案。

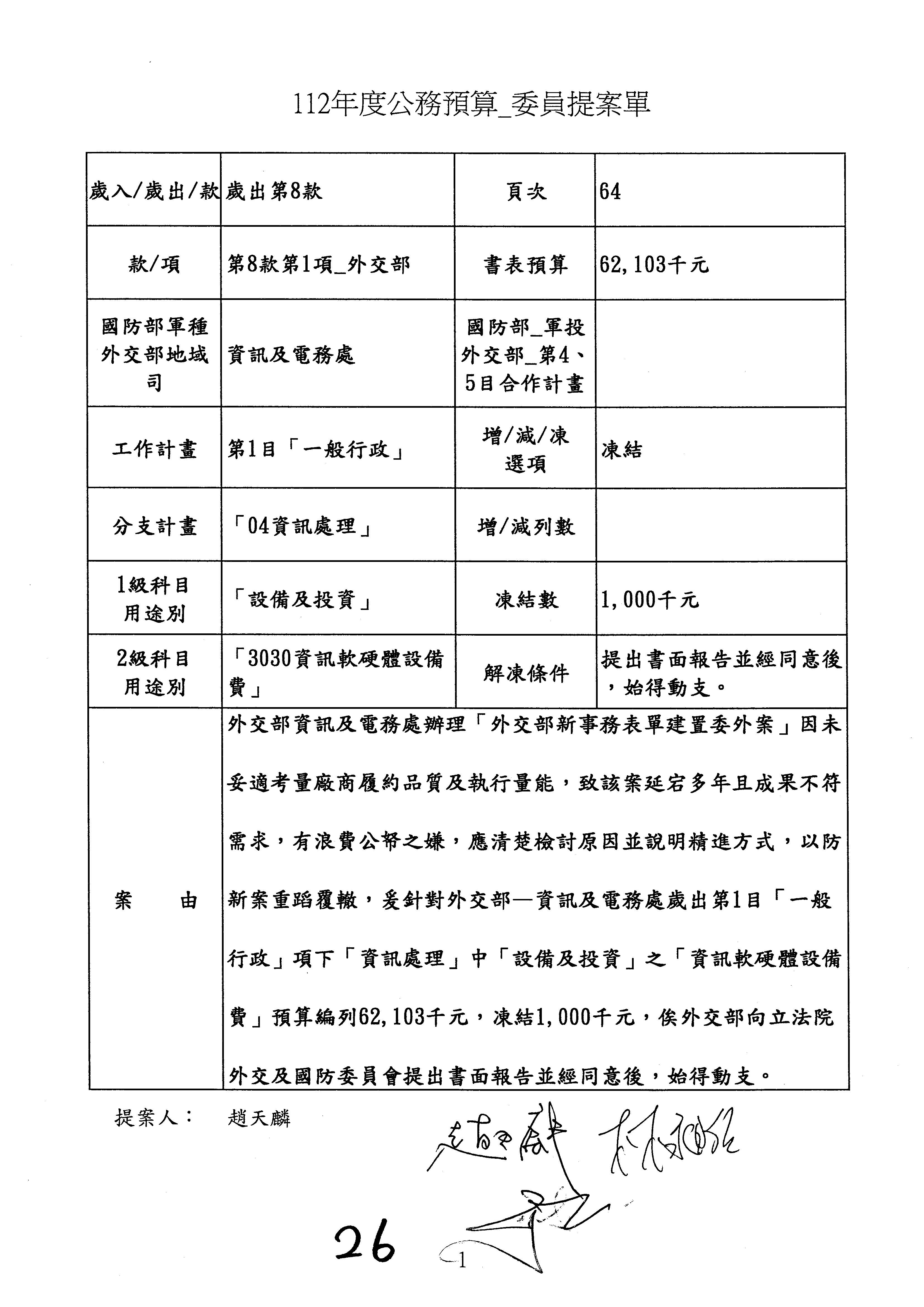
處理第24案至第30案,請說明。

劉處長永健:委員好。第24案至第30案都是有關外交部的資訊處理費用。在場有多位委員都提到我們新事務表單開發失敗的案子,其實我先前有到很多位委員辦公室解釋,對於這個案子,我們確實沒有什麼好的理由。這是104年的案子,開發的確不成功,可是要跟各位委員報告,在過去這幾年來,我們也專注在改善的措施,如何讓過去的失敗能夠不要再重蹈覆轍,所以也已經做了很多改善精進措施,希望委員能夠大力支持我們編的預算。

主席:請林委員發言。

林委員昶佐:我只有一個問題,一開始的流程中,沒有召開需求會議嗎?因為這個案子這麼大,又有特別的需求,開始的時候不是應該都會有需求會議嗎?

劉處長永健:對,的確現在在起案之前會召開需求會議,可是在104年的時候沒有這樣的作法。所以這是我們的精進方案,就是業務單位跟採購單位、資訊單位會組成一個專案小組,以界定需求範圍。在過去的確沒有這樣的作法,我們從這裡面學到經驗,記取教訓。

主席:請羅委員發言。

羅委員致政:有關這個案子,剛才處長有提到「學到經驗、記取教訓」,這8個字很簡單。我現在擔心的是同樣的案子會不會再失敗一次?講白一點,之前那個案子,不論是一般事務事項的電子化,或是後來的新事務表單委外案等等,事實上證明是失敗的。我問一下,現在到底有沒有在用?

劉處長永健:我們現在只有用它的流程,我們把過去的流程導入新的開發案裡面。

羅委員致政:你覺得這樣的東西值多少錢?你們後來是減價驗收,對嗎?

劉處長永健:是。

羅委員致政:一輛車子後來發現只有4個輪子能用,其他不能用,所以我減價一下,它的車殼好像還在。搞不好那個案子找一個研究生或大學生來設計,只要幾百萬元就解決了,也是可以用。我真的擔心這個案子最後被監察院糾正,也就是說,雖然減價驗收,但至少讓你能夠全身而退,因為已經驗收了,可是這樣的減價驗收,得到了這個產品,或是你們要的這個東西,真的有符合你們當時的期待嗎?還是打了多少折?這才是關鍵。另外,你說有檢討、反省,或者再精進,你們都是外交官,也不是這方面的專業,那未來這個案子能夠確保接下來不會有問題嗎?如果有問題,誰可以負責?我只要問這個部分就好。

劉處長永健:跟委員報告,我們有一個資訊專業的主管來負責現在的開發案。當初那個案子在104年的確是有一些檢討之處,我們現在的薪資作業系統和電子表單系統都正在開發中,其實都是我們的資訊主管跟業務單位主管、採購主管組成專案小組……

羅委員致政:上一次沒有資訊主管嗎?

劉處長永健:那時候其實資訊單位……

羅委員致政:上一次沒有資訊專業的主管在處理嗎?

劉處長永健:我不能這樣講,應該也是不同的團隊。

廖委員婉汝:要找好的團隊。

劉處長永健:是。

林委員昶佐:對不起!我可不可以再補充一句?

主席:請林委員發言。

林委員昶佐:我剛才只能笑,後來想想還是說一下好了。我不得不說,有需求會議這件事情絕對不是這兩年才發明出來的流程,一個這麼重要的案子,會先有需求會議,這已經是一個既定的流程。當初開發出來時有這個需求,卻沒有這個會議,我並不是要去檢討當初啟動這個案子的人,但是真的要去知道當初是什麼原因,既然沒有專業的背景,也不開需求會議,就這樣子做下去,其中一定有一些失職的人。我不是指特定人,因為其實我也不知道當初104年是誰,現在經過檢討後,我們有學到一課,除此之外,當初到底是怎麼樣的狀況,應該要去瞭解,因為當時的其他案子絕對不會就沒有需求會議這個流程,所以去搞清楚當時的人是什麼原因,才演變成這樣。

羅委員致政:對不起!我再補充提問一下。

主席:請羅委員發言。

羅委員致政:其實這不是像外交電報之類,就只是一個很簡單的人事、主計、總務等的事務性表單。理論上來講,不是只有外交部,其他部會應該有類似這種表單的建立,而且是線上的,那為什麼人家是成功的,外交部卻是失敗的?你們檢討出來的原因到底是什麼?是因為你們有外館,所以有很多原因,包括技術面或連線等等的問題,才造成計畫的失敗嗎?

劉處長永健:謝謝委員給我這個說明的機會,我用1分鐘很簡單跟委員回報。當初那個案子失敗,經過事後的檢討,可能是因為當初外交部的企圖心過大,我們把148個表單融在一個系統裡面。而外交部又比較特殊,例如主計系統有不同的幣別,包括臺幣、美元、日幣、澳幣及歐元等等。另外,我們有不同的駐外人員,有特別的項目,也沒有考慮到當初得標廠商開發的能量。所以綜合這些經驗,外交部的確是一個比較特別的單位,當初的企圖心太大,想畢其功於一役,希望能夠一次解決148個表單,而這次就是改以分階段開發,以資訊專責人員來負責,這是一個我們學到的經驗。

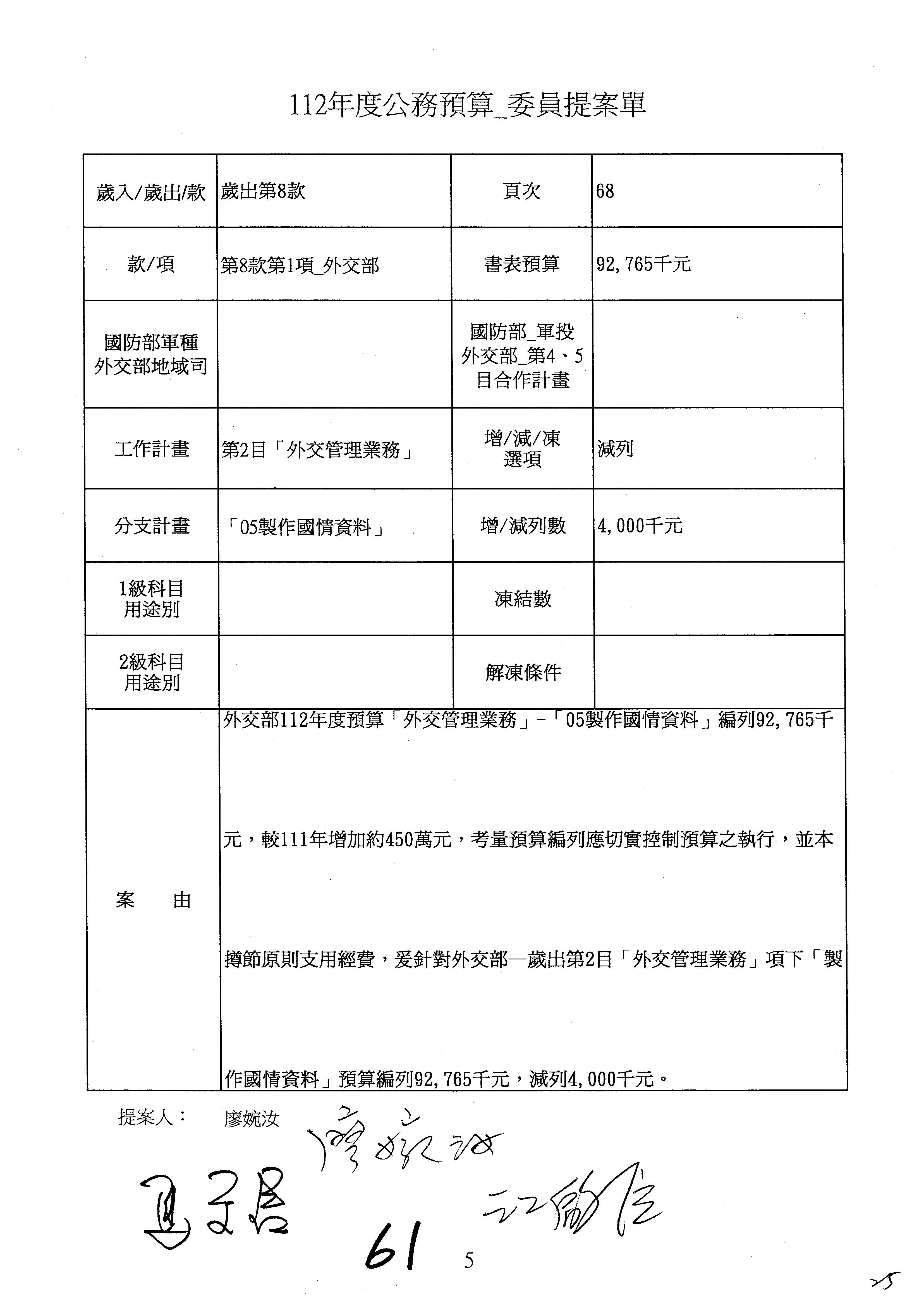
羅委員致政:主席,對不起,我再問一題就好。112年的新增計畫內容到底是什麼?是原來那個失敗系統的精進計畫,還是重新做一個新的計畫?

劉處長永健:原系統裡面能夠使用的,我們儘量把它納進來新系統……

羅委員致政:對不起,我再問一個問題。有關148項的作業表單,後來你們驗收剩下幾項?

劉處長永健:大概一半左右吧!

羅委員致政:半數不合格?OK。那現在的112年是在原來那個系統裡面再加掛2個,一個叫差勤系統,另一個叫薪資管理系統,還是又一個獨立的系統?因為你們現在企圖心沒有以前那麼大了,這次是只把差勤和薪資管理這2個系統加掛進去嗎?還是重新建立一套新的系統?

劉處長永健:我們是重新再造,可是在當初流程中,經過跟業務單位的需求訪談,再納入新系統的開發。

羅委員致政:所以會多一套作業系統?就差勤管理系統和薪資管理系統這2個?

劉處長永健:是。

主席:先請溫委員發言,再請蔡委員發言。

溫委員玉霞:同樣的問題,剛才羅委員有談到,一輛車只剩4個輪子,其他部分都不能使用,這樣你們也可以驗收,隨後你們就減價結案,是不是這樣?減了多少?你說大半數,那是不是減價減一半?電腦和實體不一樣啊!不能用就是不能用,你們還減價驗收!104年時沒有數位部,但現在有數位部了,你們也可以去請教數位部,不是嗎?我們現在有新成立數位發展部,唐鳳部長這麼能幹,是不是可以請教他要如何處理?

劉處長永健:是。

溫委員玉霞:再來,這個系統無法使用,現在要重新招標。前一個花了多少錢,又浪費時間,你們有要求賠償嗎?如果是做生意,我一定要求賠償。

劉處長永健:跟委員報告,其實減價是以可用的部分付錢,沒有用的部分我們一毛都沒有付。

溫委員玉霞:不是啊!如果是像我們做生意的,應該在哪一天要出門了,你卻害我出不了門,那是不是應該賠償我的損失?不只不付你錢,我還要要求賠償。所以我覺得外交部實在太好說話了!你們應該要求它,這個只有50%能用,我們就不能上路、不能動用啊!所以你們是不是應該立場強硬一點,並不是系統只有一半可以用,你們就要付一半的錢。我剛才問到你們減價驗收的部分,那你們是減價多少?50%還是20%

劉處長永健:事後我再提供資料給委員。

溫委員玉霞:我就是想問你們已經付多少款項了。再來,是不是又要重新招標?譬如當初的總招標金額是1,000萬元,如果減價到剩500萬元,後面這個案子金額是不是500萬元?如果不是,那就是「一頭牛剝兩層皮」,對嗎?

劉處長永健:跟委員報告,其實軟體開發的確是很複雜……

溫委員玉霞:我知道很複雜。

劉處長永健:GoogleApple等很多開發案可能也不見得是完全成功的,可是在這整個過程中,同仁其實是非常盡心盡力……

溫委員玉霞:對,我知道。

劉處長永健:很多國際軟體公司開發不成,也許外界不會知道,我們對這件事的確很遺憾,可是也從中學到教訓,就是如何精進現在的開發案。

溫委員玉霞:我知道,所以我們可不可以要求數位部提供協助?謝謝。

主席:好。接下來分別請蔡委員、廖委員發言。

蔡委員適應:這個案子滿多人關心的,因為我看大家都簽這一條。我剛才在聽各位講,我本來想說這家公司是不是問題很大,可是後來我上網查了一下,這家公司不是只有標外交部的案子,有很多政府的資訊開發案都是它在做的,應該算是一家有經驗的公司吧?我本來以為你們資電處的人跟它有特別的關係,所以去標了一個,結果發現不能執行。但是我發現幾個問題,還是要請外交部檢討一下。

第一,它所標得相關部會資訊軟體開發案的預算沒有像外交部編這麼多錢的,很多都編幾百萬元而已,你們是編了破千萬元以上。這是第一個我覺得很奇怪的地方,請說明清楚。

第二,看起來這家公司是有經驗的公司,那為什麼它在其他單位的開發沒有這些狀況?還是每個單位都一樣的狀況?那就是集體的問題了,為什麼在外交部反而有這樣的狀況?所以我想請外交部去問一下,其他也委託他們開發的幾個政府單位到底執行的狀況是怎麼樣。看起來你們的預算編滿多的,其他單位的預算沒有編這麼多。

第三,你說現在你們是減價驗收,到底減了多少錢?因為這個案子早就應該是結案的狀態了。所以這幾個問題是必須要能夠釐清清楚的。另外,當時決標是價格標決的吧?我看起來是價格標決的,沒錯吧?還是評選標?

劉處長永健:評選標。

蔡委員適應:是評選標嗎?那當時經過怎麼樣的評選過程,也請你把相關資料整理一份,提供給在座所有委員會的委員。我建議這個案子就照大家的意思先凍結,再請外交部提供資料給大家參考。

劉處長永健:好。

蔡委員適應:你們之後要做新的東西,這是以前的案子,只是讓大家檢討瞭解。以上是我的建議,謝謝。

主席:請廖委員發言。

廖委員婉汝:也是針對這個案子,我想問一下這個標案得標是多少錢?

劉處長永健:委員指的是104年的嗎?

廖委員婉汝:對,104年的這個案子。

劉處長永健:1,700萬元。

廖委員婉汝:結果只付了多少,你沒有講,我們幫你查。減價驗收之後,給付的是8445,000元,因為半數的功能不合格,不能使用。現在已經是111年了,你們現在是重新招標?

劉處長永健:對,111年有重新起案。

廖委員婉汝:在整個需求面的部分,剛剛溫委員有提到,其實各部會都有這些事務表單,應該會有一些有經驗的人,外交部怎麼會碰到這樣的問題?你剛才說外交部比較複雜,因為外交部還要統籌、整理各國的部分,是有一些可能跟其他部會不一樣的需求面,這個我們可以瞭解。但是在數位方面,現在我們有數位部了,行政院在很多專業的人力當中,應該是可以整合的。所以我們希望未來在重新建案當中,可以再仔細一點,你說過去企圖心太大,要整合成一個共同的表單,如果不行的話,怎麼去分類,然後再來建構,可能就更寬一點,謝謝。

主席:請趙委員發言。

趙委員天麟:我的意見大致也是跟大家一樣,但提醒一下,包括林靜儀委員、林淑芬委員和我都曾經在衛環委員會待過,他們資料龐雜的程度可以想像,比較少在那邊遇到這樣的問題,或許「他山之石,可以攻錯」,可以去跟他們請教一下,衛福部的健保系統很驚人,但那邊在審查預算時比較少遇到這樣的問題,所以我覺得可以再去跟他們請教一下,謝謝。

劉處長永健:是。

主席:羅委員有減列,你要凍結?

羅委員致政:我改凍結了,但這件事要說清楚,因為剛才連處長都說不出到底減價多少,這個數字都應該先準備好的,怎麼會說回去再補充?這個數字應該都有準備。改凍結好嗎?但是大家要求的說明部分,請他們務必要清楚說明。經同意後,始得動支。

主席:24案至第30案,以第28案羅致政委員的提案為主提案,併案凍結500萬元。提書面報告經同意後,始得動支。

劉處長永健:100萬元?

羅委員致政:200萬元啦!

主席:300萬元好了,大家都有意見嘛!而且你又做得不好!凍結300萬元,提書面報告經同意後,始得動支。

處理第31案至第36案,請說明。

劉處長永健:委員好。第31案到第36案也是資訊設備,最主要是很多委員關切我們的設備費,其實今年112年編的預算是要汰換部內、外所有管處於106年所買的電腦設備。我們每年都會編,這是例行性的預算,明年是要汰換106年已經使用6年的電腦設備。

主席:先請吳委員發言,接下來再請邱委員發言。

吳委員斯懷:其實這個案跟前面的案有直接的關聯,現在把所有的紙本作業改成線上作業,不是一個高科技的問題。現在市面上有這個能力的廠商多得不得了,因為它不是很高科技,不是很技術面的。剛才你們處長提到這個問題,跨國企業所面臨的問題更為複雜,都可以作為參考。它們在全世界五大洲都有派駐人員,有關幣值計算、時差、休假,以及各種薪資計算適用的勞基法都不一樣,為什麼他們都沒有這種問題?我認識很多年輕的一輩,我問他都不上班嗎?他說他在家裡上班,因為要跟歐洲、澳洲、美洲聯繫。我問他請假問題,他說請假只要按兩個按鈕就解決了。所以這家廠商有問題,應該早早就把它fire掉了,再找新的廠商。

第一,你要和廠商簽約之前,有關它的履約能力、執行能力和履約品質等,對你們來講,是部內的管控機制。剛才好幾個委員都提到其他部會也有同樣的問題,你說外交部跟別的部會有所不同,是因為到處都有外館的人,以及幣值、時差、工作性質等,但台積電就是跨國企業啊!鴻海也是,全世界都有它的人,那他們怎麼做的?去請益一下,我覺得這不是高科技,只是技術和執行面的問題。你們來說明的時候,也說過了,但是相同地在你們最後的報告裡面一定要把它講清楚,要參考。如果政府部門都做不過企業,會讓人家笑話的。我希望從這個角度來思考,好嗎?

劉處長永健:謝謝委員。

主席:請邱委員發言。

邱委員臣遠:本席提的是第32案及第36案。第32案是針對外交部資電處辦理相關的表單建置委外採購案,也有很多委員提到,從104年決標到現在,其實它的成效並不彰。我不講這間公司的名字,這間網際網路股份有限公司決標的金額是1,6337,000元,它的契約期程是到105113日止。其實這間公司的發包、驗收等工作及交付的項目,經外交部審查多次都不合格,卻屢屢向資電處及業務單位提出再新增系統的需求的理由,延宕了整個線上系統完成的期程。但是我們看到資電處沒有妥適考量及相關的評核,就核定同意增加履約標的及延期履約期程,這個部分大家都清楚,不是要幫大家溫故知新。

我也非常同意剛剛吳委員的講法,有時候高手在民間,其實有很多跨國企業及跨國組織,包括台積電及佛光山也都是跨國的民間組織。除了很多數位化的進程及相關技術性的問題可以去請益之外,另一個方面,既然我們國家現在也成立了數位發展部,不管是在資通安全,還是數位產業發展,都是現在國家重點考量的部分,也希望你們跨部會去蒐集相關的資訊。應該要思考如何整合外館的需求,而不是這樣一直拖延,影響整個案子的執行效益。

既然這個公司及評選的過程有這麼多的疑慮,希望在相關的書面報告中,一定要把評選過程做詳細的說明,以及到底現在碰到的問題是什麼。外交部還是要本著應有的原則檢討本案的疏失及追究相關人員的責任,因為這個案子實在拖太久了,績效也不好。本席有提出相關凍結的數字,等一下尊重主席併案處理。

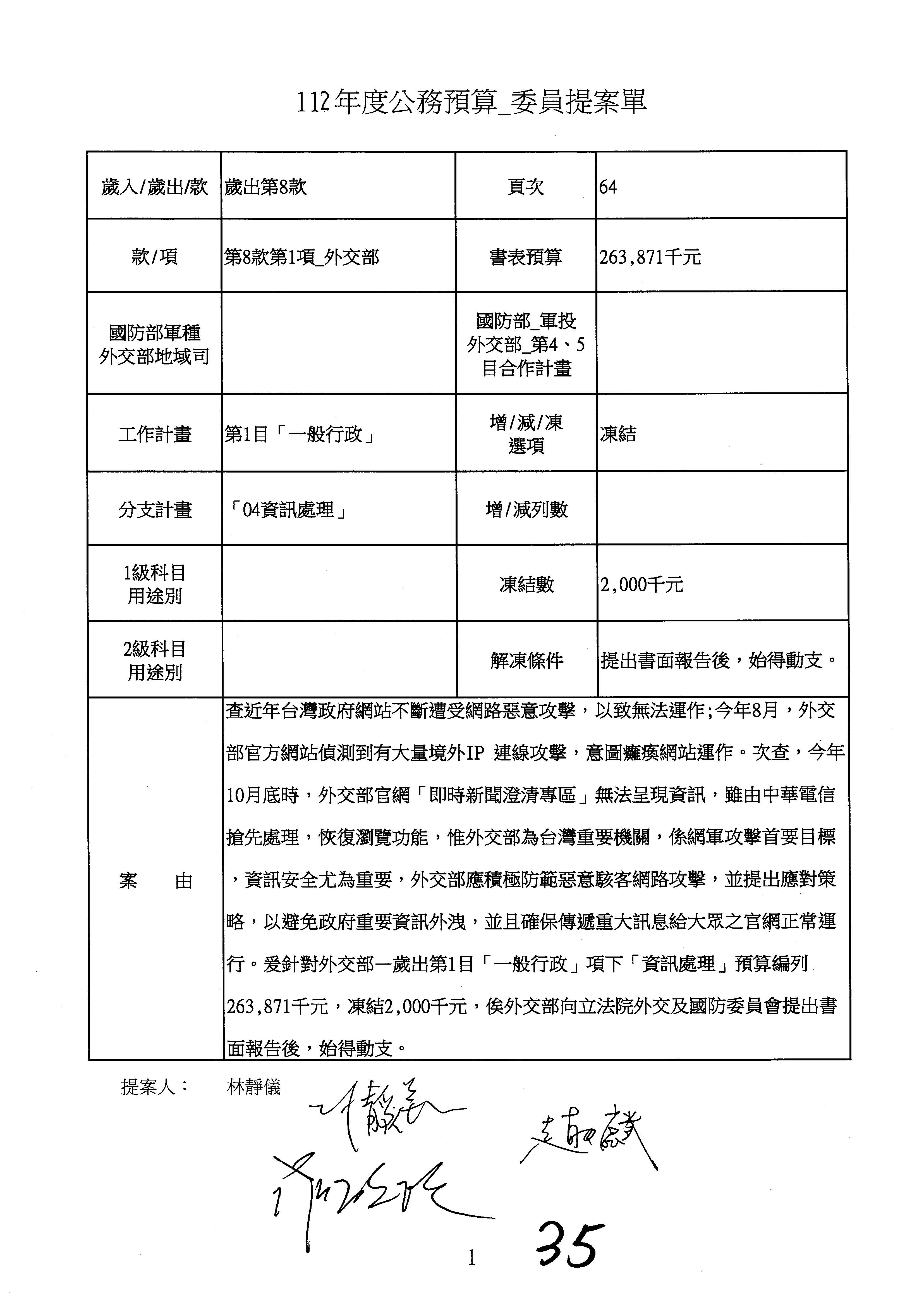
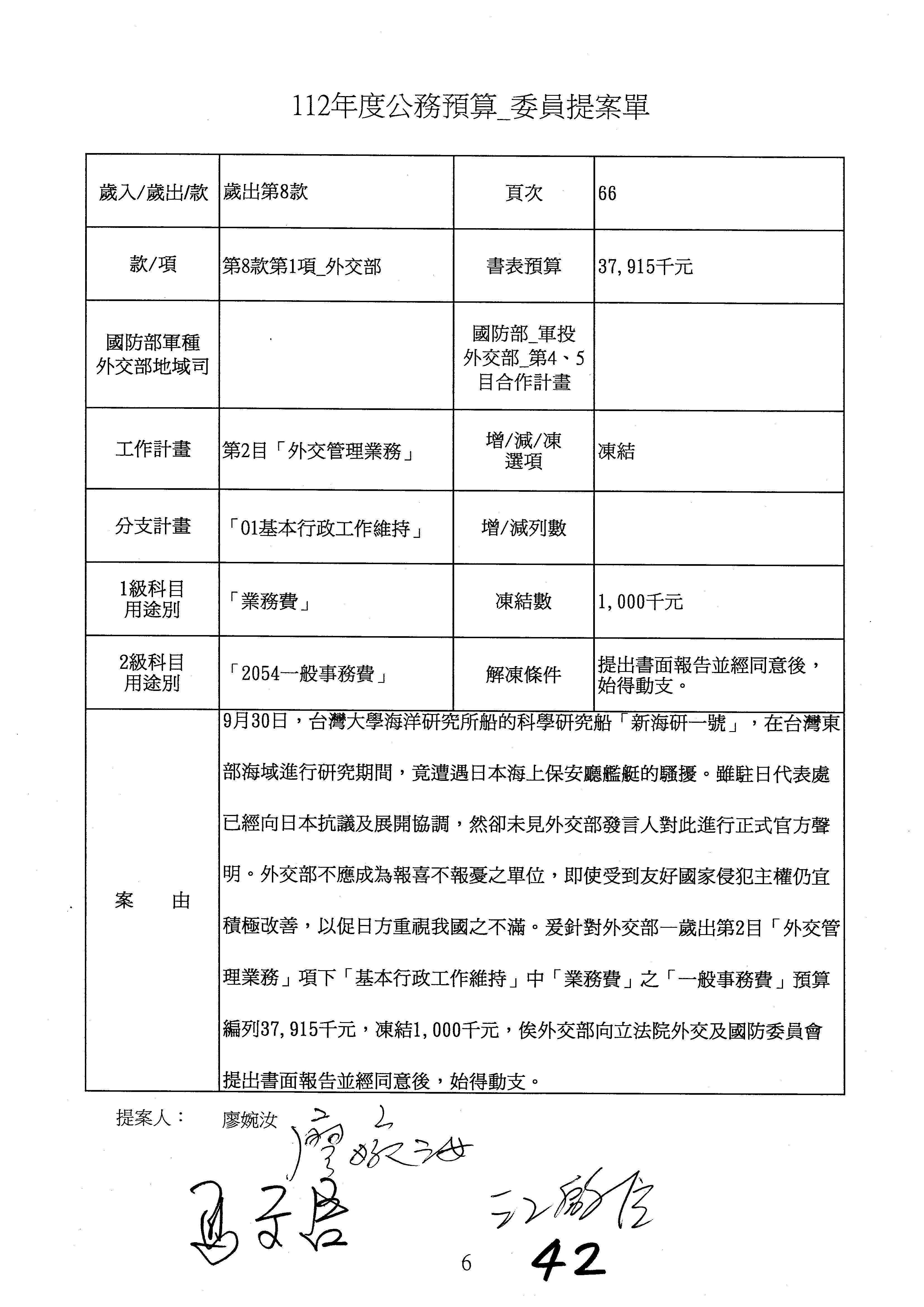
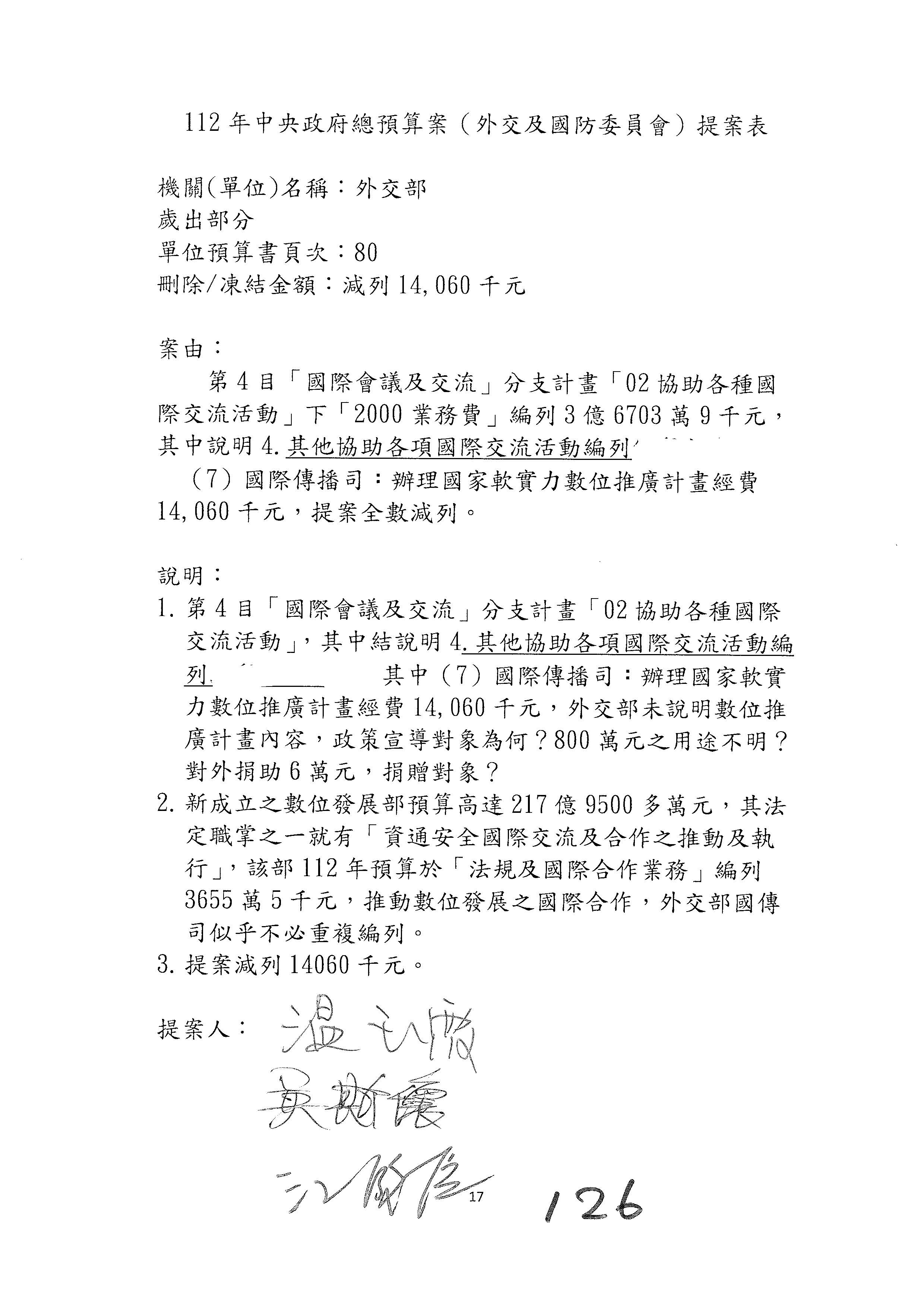
在第36案的部分,是在今年8月美國眾議院議長裴洛西訪臺之後,非常多政府的網站都遭受到駭客的攻擊及癱瘓的事件,其中外交部的網站也在85日發生癱瘓,這個其實是非常嚴重的狀況。不管是境外勢力資訊戰、數位戰的防護,以及網際網路數位安全網的建置等,都是目前的重點工作。儘管外交部固定有編列相關預算以提升資訊安全,但以現在的狀況來看,我國政府網站的安全還是存在非常多改善的空間及缺漏。要如何整合主管機關數發部有關資通訊安全的防護網的部分,希望外交部可以化被動為主動,跟相關部會協調,從軟體、硬體方面著手,對國人、外館、海外僑民及臺商加以宣傳,以提升數位公民意識。所以本席凍結這部分相關的預算,對於全面提升外交部的資通訊安全,以及預計如何因應類似今年裴洛西議長訪臺後8月的網路攻擊事件做一個反制的動作及緊急應變措施部分,相關的書面報告必須涵蓋這2個重點內容,提交外交及國防委員會書面報告後,始得動支。相關的凍結數就尊重召委的併案處理,以上。

主席:請林委員發言。

林委員淑芬:我想問一下,106年買的設備要汰舊換新,買設備的時候,有包含作業系統或防毒軟體嗎?

劉處長永健:沒有。

林委員淑芬:都沒有?

劉處長永健:沒有。

林委員淑芬:你們防毒軟體作業系統的預算編列在哪裡?

劉處長永健:我們是資訊服務費。

林委員淑芬:你們就統包出去?軟體服務系統是另外一個包?

劉處長永健:防毒軟體是另外一個案子。委員剛剛問的電腦資訊作業系統,作業系統是指整個跟微軟有一個整批授權。

林委員淑芬:這樣授權的期限會是多久?我的意思是,因為我們現在跟對岸的關係不是很好,經常遭受到攻擊,立法院預算中心也說這幾年攻擊的次數與惡意性越來越高、越來越多,這幾年增加了很多。在這種狀況下,外交部的系統之中,資安是第一線。雖然是買電腦,但是電腦一定要有作業系統,一定會有一些防毒軟體,可是你們在資安方面的問題,包括發現使用沒有奉核的軟體,像是使用LINESpotify ccleaner,這些都沒有奉核,而大家都在使用,為了方便都直接在電腦上聊天。實則資安管理是外交部的重中之重,你們內部沒有好好地管理,做這種事情,我覺得是一件滿令人訝異的事。另外,你們共通的問題還包括作業系統及軟體版本老舊,如果你們是統包,就會有微軟的系統服務,可是為什麼你們會沒有更新作業系統,以致沒有足夠的防毒軟體來防護?這也是滿令人訝異的。再來是公務電腦連接私人的手機,把公務電腦跟自己的私人裝置連在一起,我覺得這種事情也是滿令人訝異的,甚至還有人沒有安裝防毒軟體。如果你們都統包了,而且是微軟負責專業服務,那為什麼還會有電腦沒有安裝防毒軟體或是沒有整套套用GCB相關設定等等?看起來滿令人咋舌,真的讓人瞠目結舌,就是最重要也最容易被資安攻擊的,資安漏洞卻是最荒謬的,你們這些事情看起來都很荒謬!

劉處長永健:跟委員報告,在目前的國際情勢下,我們遭受攻擊絕對是不可免的,所以現在的strategy就是要強化我們的韌性,這次即使裴洛西……

林委員淑芬:我剛剛講的都不是韌性的問題,是你們太離譜,你們內部管理不應該做的作為,同時你們的資安檢測和監控作業完全都沒有,才會有這種東西啊,安裝不該安裝的、沒有防毒軟體、連接私人手機,這種東西怎麼會有什麼韌性的問題?這是基本管理,你們內部有在管理嗎?看起來是這樣子啊!

劉處長永健:委員提到一個很重要的重點,其實一個是設備,一個是人為的行為,我們現在也針對人為的行為來加強管理,對於外館違反資安的,不管是獎或懲,我們都有在做。

林委員淑芬:不是啦!你們就是沒有管理。部長,我們是買設備,但是設備一定要有系統,執行操作系統一定要有防毒軟體,這是資安的基本。但是顯見你們的人員在操作上非常隨便,看起來就是很隨便,他可以把個人手機跟電腦連在一起,可以把不准放上去、沒有奉核的軟體就安裝上去,這些都是基本的,這是管理的問題啦!

吳部長釗燮:我們依照委員的意思來做清查。

林委員淑芬:是的,要確實檢討啦!

主席:請林委員靜儀發言。

林委員靜儀:本席提第35案,臺灣面臨全球受到最多境外網站攻擊、境外數位攻擊的狀況,上次本席質詢的時候有提到,你們在即時新聞澄清專區的呈現不足,尤其很需要多國語言的澄清,包含這些訊息,不論是對國內或國外。你們後來給我們的說明是包含一年兩次第三方做資安測試及遠端連線,我覺得這些都OK,你們給我們的回答是OK的,我的提案就改成主決議好不好?我們就不凍結了啦!我的提案改主決議。

劉處長永健:謝謝委員。

主席:本席提案第33案,其實跟所有委員關切的方向大概一致,大家最驚訝的是,政府部門尤其是國安單位、國防、外交等,還有所有各部會,每年所編列的預算,尤其是對防害這一類的部分,其實在資訊安全部分編了非常高的預算金額。可是在美國眾議院議長裴洛西訪臺期間,外交部也受到很嚴重的境外網軍惡意的連線攻擊,也癱瘓了我們的網頁。近年網路資安事件這麼多,駭客的手法日新月異,但每年都有編預算,你們本來也要跟著精進,這是一定的,當我們提出凍結,外交部所作的說明是有做了幾項機制,我想請教這些要花多少錢?比如導入內容傳遞網路服務、流量清洗機制、異地機房備援機制等等,這些大概要花多少錢?因為我們增加很多預算,今年是不是編了六千多萬元?

劉處長永健:我們今年其實是減編……

主席:我現在是說你們今年編了六千多萬元,因為你來說明你們建立了這些機制,建立這些機制就可以防止這樣的事情發生,你們是這麼說的嘛!

劉處長永健:是。

主席:這個部分大概花了多少錢?包括內容傳遞網路服務、流量清洗機制、異地機房備援機制、嚴禁使用各式遠端連線工具,以及第三方資安團隊、資安測試的專業委託,你們大概有這幾項作法,這些大概要花多少錢?

劉處長永健:我們的SOC大概每年是1,200萬元。

主席:就可以有效改善、有效防止嗎?

劉處長永健:跟召委報告,今年8月我們遭到資安駭客攻擊,雖然我們遭到攻擊,可是我們沒有任何資料外洩,我們的檔案也沒有被置換,包括文字及圖片都沒有被置換,雖然有短期的癱瘓,可是我們很快地恢復。

主席:有沒有被盜?

劉處長永健:沒有。

主席:我覺得你們一定不知道,要說沒有被置換,我相信可以看得出來,可是對於有沒有被盜,你沒有辦法確切地知道有或沒有。這些你們以前沒做,那這些機制很神,所以保證以後就不會發生,今天希望你們提供更詳細的說明,就是如果以後再發生呢?因為你說不會發生了嘛!如果像你所說的這樣做了就可以,那數位發展部要做什麼?就不用以二百多億元來成立數位發展部,因為有這些機制就可以了。數位發展部很重要的核心目標及它所成立的宗旨,其實就是在資訊安全,而這個部分你說這樣做就可以做到,因為你說以後不會再發生,那麼到底是哪一個?

吳部長釗燮:我跟委員解釋一下,駭客的行為是不斷在精進,我們防守的行為也是要不斷地精進,所以這個部分的經費應該是沒有辦法避免的,也沒有辦法保證說以後中國的……

主席:對啊,這個部分我們認同,可是問題是你的成效在哪裡?其實你們編的預算並不少,可是當在發生的時候,顯然是一籌莫展,而且很快地就被攻擊,因為你連防護都沒有辦法。對於這個部分,我們當然要求凍結,也請你們提供更詳細的說明,好不好?比如可以達到什麼樣的目標方向,也提供給本委員會。

31案至第36案,以第33案馬文君委員提案為主提案,凍結500萬元,經同意後始得動支。

林委員靜儀所提第35案改主決議。

林委員淑芬:主席,第34案可不可以減列一點?他們內部的監督管理做得很差。

劉處長永健:委員,我們111年度的預算執行率達到97.7%……

林委員淑芬:問題是你們監督不力,剛才講的那些資安漏洞,已經是先天不良了,你們後面的管理上又這麼差。減列一點點啦!

吳部長釗燮:5萬元。

林委員淑芬:至少減列個50萬元吧!一點點啦,意思意思啦!整個行政經費兩億多元裡面,剛才處長說達到百分之九十七點多,剛好就是那個尾數啦!

劉處長永健:科目自調。

林委員淑芬:好啦!你們要引以為戒,不要害了你們整個行政部門,你們的資安管理太差了,剛才所講的真的很差!

主席:林委員淑芬提案第34案減列50萬元,為主提案,科目自行調整。

繼續處理第37案,請說明。

薛秘書長美瑜:關於這個案子,我們之前已經跟提案委員提供書面說明,現在口頭補充兩點。第一,台美會所具有象徵性的功能,確實是因為臺美關係持續地提升而有所調整,但是目前雙邊關係仍然是按照臺灣關係法的架構在運作,這一點並沒有改變,台美會所具有的實質性功能事實上也沒有改變,我們跟外交部北美司這邊在對美工作上充分配合,台美會主要是負責行政跟領務方面的業務。另外,台美會所編列的預算基本上都是屬於固定性的行政支出,我們過去幾年的執行率都高達99%以上,如果照提案減列我們預算的82%,就會對我們的業務造成非常大的影響,所以懇請委員考慮免予減列,謝謝。

主席:請蔡委員適應發言。

蔡委員適應:我的意思是說,以現在的狀況來看,我認為都是外交部自己在處理,像很多美方的人來臺灣,台美會甚至也沒有去參與,我覺得把這些事務全部都回併到外交部裡面,台美會頂多留個招牌而已,這樣就可以了。

薛秘書長美瑜:報告委員,我想我們在書面報告中有非常詳細地列出台美會目前所負責的業務,在行政跟領務方面,包括我們所有赴美工作的同仁,不管是哪一個部會……

蔡委員適應:這是我們內部的分別嘛!我的意思是說,把它併回來外交部的北美司,不然北美司在美國的業務……

薛秘書長美瑜:但是事實上……

吳部長釗燮:跟蔡委員報告,有些工作還是沒有辦法省,我舉幾個例子來說明,譬如像我們跟美方如果要簽什麼MOU的話,絕對不會是由外交部來做,一定是台美會來做,它原來的這些功能是沒有少的,所以這個部分也請委員支持我們的經費照列。

蔡委員適應:不是啦!我知道部長的意思,我的意思是說,像你們剛剛提到的工作人員那些部分,其實這些人員也都是外交部派去的。

薛秘書長美瑜:是的,但要跟委員報告,因為北美司的業務已經非常繁重了,正是因為雙邊關係持續提升,所以他們的業務量持續增加,我們這邊原來就是分擔行政跟領務方面……

蔡委員適應:這個邏輯不通,這樣北美司的業務都移給你們台美會做好了!

薛秘書長美瑜:沒有啊!就是他們的業務有增加,但是我們的業務沒有減少,我們長期以來雙邊的分工一直就是行政、領務,譬如說AIT從信義路搬到內湖,中間所有相關的方面,包括都市計畫變更、整個簽約、租地等,這些全部都是由台美會負責,而不是由北美司負責。

蔡委員適應:你講到這件事情,我想請教一個問題,有法律規定要由台美會負責嗎?或只是外交部內部的分工,然後把這個部分移給台美會處理而已?

薛秘書長美瑜:因為這是屬於行政的部分。

蔡委員適應:我知道,我的意思就是說,是不是行政的部分……

吳部長釗燮:這涉及到我們臺灣跟美國之間彼此的協議和一些默契。

蔡委員適應:是,好啦!

主席:好,第37案照列。

處理第38案到第50案,請說明。

薛秘書長美瑜:對不起,第37案是免予減列嗎?這個案子是減列304萬,可以免予減列嗎?

邱委員臣遠:就是預算照列啊!

薛秘書長美瑜:謝謝。

主席:處理第38案到第50案,請說明。

周司長民淦:有關委員關切外交部配合新南向政策委託國內智庫推動我與東協多邊關係,還有辦理我們跟新南向國家雙邊交流所編列的經費,在亞太司部分,我們是委託中華經濟研究院東協中心來推動跟東協國家的二軌還有一軌半的交流,促進國內對東協政經情勢的瞭解。另外,我們也委託政大國關中心、亞太安全合作理事會中華民國委員會跟亞太安全相關的智庫建立聯繫,掌握相關情勢發展,來爭取參與亞太的安全機制。我們今年的預算是850萬,執行率已經超過80%,明年也是編列850萬,會繼續辦理相關的計畫,懇請委員支持,謝謝。

主席:請溫委員玉霞發言。

溫委員玉霞:剛剛有提到為了配合新南向政策,你們有委託國內的智庫去推動與東協多邊的關係,我想請問一下,你們委託了國內哪幾個單位?這是第一個問題。第二,你們的成效究竟在哪裡?你們每一年都有委託,每一年都有編列經費,成效到底在哪裡?我現在就講比較直接的簽證問題,我們要實施新南向政策,每年都編那麼多經費,可是我們要去東南亞、要去泰國跟越南就是很困難,連拿個簽證都那麼地困難,我們讓泰國、印尼、柬埔寨、寮國這些新南向國家都免簽證,不必花錢就可以來,有的是14天、有的是1個月,可是我們要去那些國家,最少要花1,200元的簽證費,像北越竟然要五到六千元。我想請問一下,我們這麼認真地去推動、這麼認真地協助他們,可是他們卻對我們這樣,並沒有互惠,我覺得我們好像比較「細漢」,我們不應該比人家「細漢」,難道不是嗎?再者,我們是委辦,那我們委辦的績效如何?我們是對很多單位委辦,剛剛你們有說是委辦,我想請問是委辦哪些單位?績效又是如何?根本也沒有說明績效,到時候是不是就寫一個報告說有去處理什麼,然後就了事了?你們說有委辦,只是寫個報告、拍個照,然後就了事了,是不是這樣?我覺得他們這樣對我們國家是不公平的,沒有相對的待遇,這樣是不公平的。

周司長民淦:謝謝委員,關於您剛剛垂詢相關的智庫,第一個,我們是委託中華經濟研究院的東協研究中心來幫我們做研究,他們今年已經寫了5份相關的政策諮詢報告,然後也發行了1期東協瞭望雜誌,舉行4場閉門會議和專題報告,討論的議題包括我們參加CPTPP、菲律賓大選的情形還有東協相關的地緣政治。此外,他們也舉辦了東南亞經貿工作推廣平臺的第十三次會議。關於亞太安全合作理事會中華民國委員會執行的成效,他們有舉辦3次婦女和平安全研究小組的會議,也推薦國內學者參加相關的會議,在成效方面大致的情形是這樣。

溫委員玉霞:我剛剛就講了,他們只是寫報告,像CPTPP也是有另外編列經費,對不對?他們只是寫報告而已,但是看起來就是沒有什麼成效,像在簽證方面就沒有成效。

周司長民淦:報告委員,他們研究的成果都是我們在研議如何推廣新南向政策時很重要的參考。

溫委員玉霞:我們現在花了很多錢和精神在這上面,我覺得確實有這個必要,但是問題是成效怎麼樣,他們收了錢,就應該要做好,如果做不好,又拿了那麼多錢,我們應該要去監督,既然花了錢,就必須監督成效是怎麼樣,要給出一個明確的答案嘛!每次都是交報告了事,拍個照、交報告,開會開了半天,還是沒有辦法嘛!這樣對我們不公平,因為我們花了那麼多錢。

主席:請羅委員致政發言。

羅委員致政:我主要是要說明我提案的理由,我長久以來都很關心外交部公文、電報洩密的情況,我也不可能去砍部長的特支費,所以我找了一個項目,就是業務費用裡面的基本行政費用。事實上,在這些公文或電報外洩的時候,外交部都有不斷提到要改進,我相信也有做了一些改進,可是這種事情還是層出不窮,我也不去唸有哪些東西了。但我還是想瞭解外交部現在改進的方案到底是什麼,請讓我們瞭解一下,因為到目前為止我都沒有收到任何說明外交部內部到底有什麼精進作為的書面資料,我擔心之後還會持續發生這種電報或公文外洩的事情,所以我提案用凍結的方式,要求外交部提出書面報告。

主席:請林委員靜儀發言。

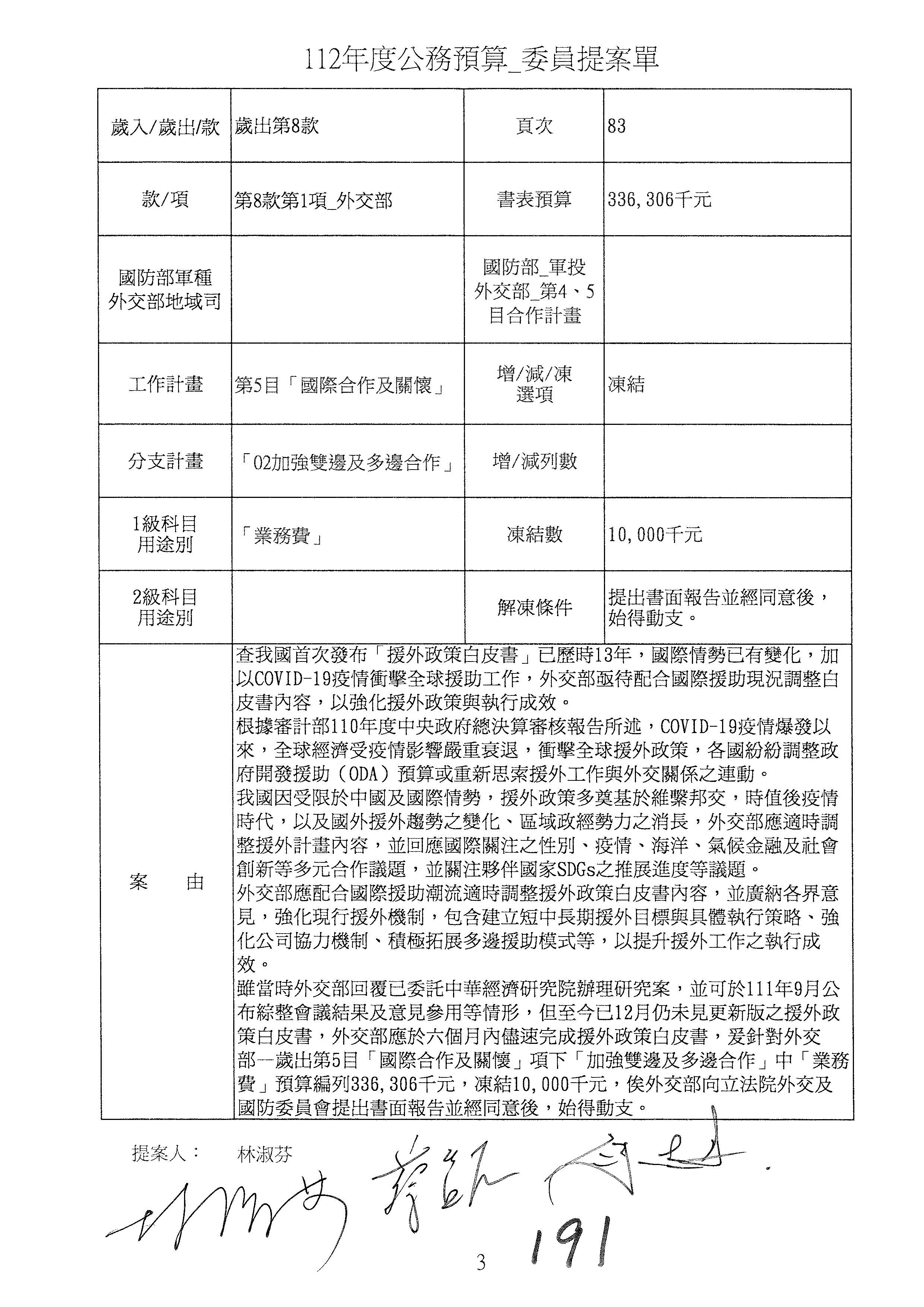
林委員靜儀:我提出第47案,就是針對之前尼加拉瓜共和國大使館跟財產被尼加拉瓜自行宣布轉到中國的這件事情,當然外交部也有來跟我們說明後續的國際訴訟不可行等等,你們也說之前在韓國有發生類似的狀況,他們是採取一些比較強硬的措施,包含斷航、沒收館產等等。我為什麼要提案凍結?主要有兩個方面,第一,中國對我們的外館或駐外單位這種不友善的態度,甚至用金錢等方式的這種作為,不可能只有這一案,未來還是有可能,為什麼我們在這個案子裡面需要做到這樣?就是希望要求外交部在類似的警示以及類似的處置上,不要遇到了才在討論可以怎麼處理。說實在,我們當然不希望這種事情發生,但是怎麼避免?一旦有這種危機的時候,什麼時間點可以用最快的速度把國家應有的財產跟尊嚴做到,我們提出這個凍結案是希望你們可以讓我們有一個參考,知道你們有在做這種準備。當然我們希望永遠不要用到,甚至有反制的動作或監控的一些作為,但是總不能告訴我們,就遇到了所以就用一塊錢把它象徵性地處理掉了,其他的就沒辦法。我們提出這個案子就是希望你們因應,中國不斷地用錢及其他各種方式,包含與政黨合作,甚至我們講的境外勢力滲透這種方式,對我們的外館及外交單位作出這樣非常不友善,甚至侮辱性的動作時,你們還能有什麼比較積極的作為跟準備,以及有哪些警示的資訊能夠提早因應,我們希望看到是這個部分。

主席:接下來請廖婉汝委員發言。

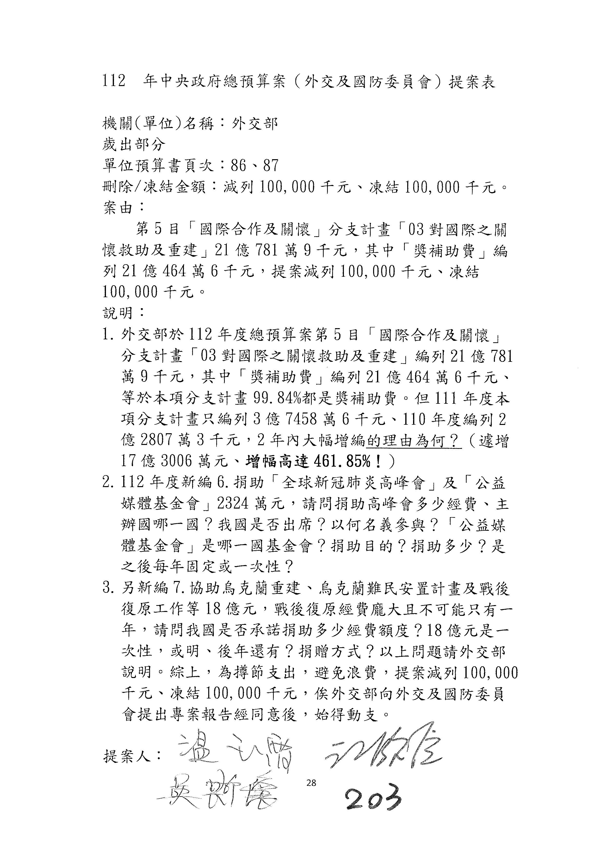
廖委員婉汝:我針對這部分有提幾個案子,經過他們的說明之後,我提的第42案及第43案撤案。主要是第48案及第49案,我的意見是外交部今年的預算比去年增加十五億多元,最近這兩年有很多重大計畫都超過100億元左右。根據國發會公布的資料,外交部110年自行管制的十一項重大計畫,預算執行率只有46.8%,而且全數都未符合預定目標率,110年外交部自行管制的重大個案計畫有十一項,截至第二季實際執行率也只有13.2%,為什麼執行率那麼低,未及預定目標的還有九項,等一下請說明預算執行為什麼那麼低?我希望外交部特別注意,等一下說明。

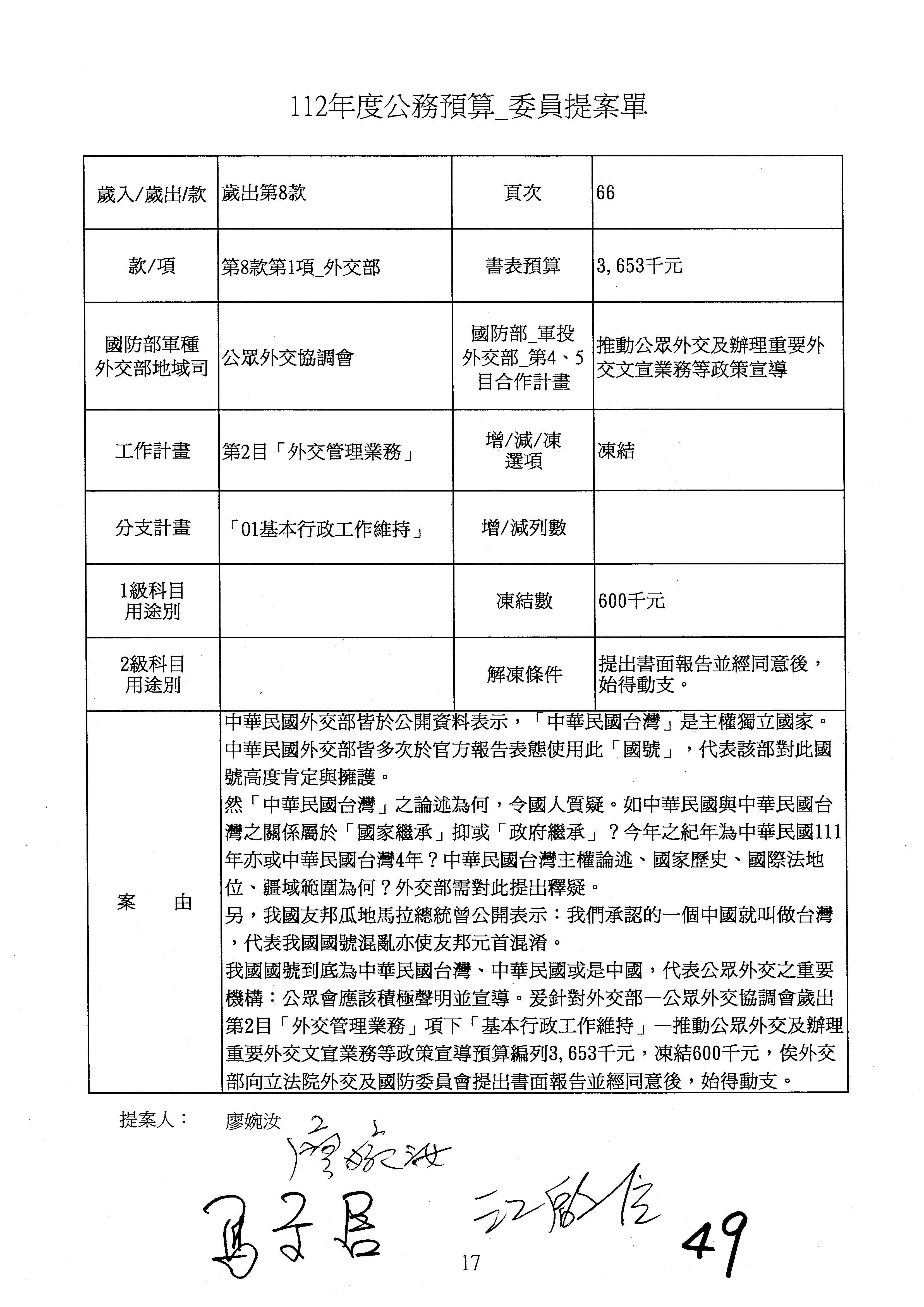
49案,針對外交部公眾外交協調會這一塊的支出,我提案凍結60萬元,為什麼呢?我覺得外交部代表我們國家,每次在稱呼我們國家應該要有一致性,當然我們都知道我們是主權獨立的國家──中華民國在臺灣,但是我們對外要有一致性,不管中文或英文是用Taiwan還是R.O.C.,可能要統一一下。甚至我們的友邦國家瓜地馬拉總統都說,他承認一個中國叫做臺灣,但搞不清楚我們的國名到底是中華民國,還是臺灣,又或是中華民國臺灣?我覺得外交部還是要整理一下這一塊,直接對外統一國名,不要再這樣弄得大家很混亂,包括我們的邦交國都被混亂,所以我希望外交部在這一塊也特別注意一下。

主席:請邱臣遠委員發言。

邱委員臣遠:針對新南向的部分,我提出幾點建議,因為東南亞這些國家跟中國的經濟依存度都非常高,所以相關外交工作確實有它的困難度。我們知道海外臺商是經濟實力的展現,所以外交工作除了一般事務的外交,其實經濟外交非常重要。亞洲的臺商大概有兩萬家,所以我們希望外交部可以透過這樣的管道跟力量去協助。當然我們知道經濟政策跟海外臺商的主管機關是僑委會與經濟部,但是希望外交部可以化被動為主動,主動協助這兩個部會推動經濟外交。我們認為可以透過使用相關經費,協助這些團體與這兩個部會進行溝通,包含協助臺商撰寫經貿投資白皮書或者推展經濟外交活動,而且因為美中貿易戰之後供應鏈移轉,非常多中國大陸的臺商移往東南亞,尤其是以泰國跟越南為主,我希望外交部要把握這個機會,在東南亞這樣的外交困境可以進行另外的單點突破。雖然本席沒有提案,但是建議這一目免予刪除,凍結數是不是讓主席統一裁示?以上建議。

主席:本席的提案是第38案,你們每年都有委外給東協研究中心跟政大國關中心這兩個單位,請教已經幾年了?

周司長民淦:這個已經委託好幾年,但是我沒辦法現在回答你。

主席:所以不知道幾年?很多年就是了?

吳部長釗燮:從我以前還在政大國關中心的時候……

主席:一直到現在嘛!剛剛有委員關切,從以前到現在它到底能夠給我們什麼樣實質的回饋?因為現在區域的地緣政治或經濟發展,又或是整體貿易金融體系,都一直在轉變,可是我們最希望的是,委辦的這些單位可以提供給我們更具體而且有實質效益的,部長說從過去他在國關中心時一直到現在都有委託他們,我相信他們可以提供即時或者現有的國際跟區域的相關資訊。可是我們要的不是報告,我們要的也不是剛剛提到很多的政策諮詢或會議,每年都是做這些事。剛剛有委員提到,我們要的是實質的,我們現在進不去,包括全面國境解封以後,國人甚至付比別的國家更高額的簽證費用,因此這幾年我們所做的努力、所花費的人力資源以及所做的評估,顯然是沒有效果的!不僅過去臺商在發生緊急事件的時候,你們可以提供什麼樣的協助?要找東南亞國家、東協國家,你們大概都沒有辦法可以使得上力;還有人力政策的部分,因為我們可能要面臨當東南亞國家、東協國家一直在成長進步的時候,未來我們的人力需求可能會產生斷層,這些在在可能都是我們要面臨的困境,可是我們到底可以有什麼樣的改善或者實質的改變?而不是每年只是寫一些報告、提供一些會議資訊與相關的書籍等等,對我們來說每年花這樣的錢顯然沒有意義。因為很多專家學者對現在的國際局勢都提供過很多相關資訊,但我們要的可能不只這些,所以不要每年編列預算做同樣的事情,可是卻沒有實質的幫助,這才是我們凍結的主要用意。

接下來羅委員要補充。

羅委員致政:我對於洩密這一塊,還是要再說明一下。雖然外交部有給一個所謂的精進方案,但是我只要問個問題,請教政風處處長在不在?這幾次的洩密案有沒有查到任何人?就這麼簡單。

周處長志信:我們沒有特定到某個特定的人……

羅委員致政:那知道是哪個單位嗎?比方有沒有找到是國內、國外,還是司、處,或是哪個科流出去的?

周處長志信:我們有限縮一些特定的對象。

羅委員致政:我為什麼問這個問題?當你不知道是什麼原因造成洩密或什麼樣的洩密來源,如何談精進方案?那只是紙上作業而已,我也可以門關起來自己寫一套精進方案,一定要知道原因或者是可能的漏洞是什麼,對不對?

第二個,你們的精進方案提到未來除了內部管控,與檢調、廉政機關保持密切聯繫,請問過去這麼多的案子有沒有任何一個案子請檢調來協助你們?他們也查不出來嗎?

周處長志信:我們跟臺高檢及廉政署都有聯繫。

羅委員致政:他們也查不出來?

林委員淑芬:他說有查到特定人士……

周處長志信:就是我們有跟他們在討論。

羅委員致政:那他們有沒有立案?就這麼簡單,有沒有偵字案查辦過?沒有?他們也查不到?

周處長志信:目前沒有,沒有列偵字案。

羅委員致政:有移送嗎?你們有主動移送嗎?是請他們來提供意見?還是有把案子移送?請問部長,有沒有曾經把案子直接請檢調處理?

吳部長釗燮:我們有直接跟檢調高層講過這個案子。

羅委員致政:有沒有正式移送過?

吳部長釗燮:沒有。

羅委員致政:我要求以後只要有洩密,就正式移送。

吳部長釗燮:好。也跟委員報告,就是我剛剛underline的是我們自己檢測過程當中發現最有可能的漏洞來源,把那個漏洞補掉之後,目前看起來是沒有……

羅委員致政:那我就凍結預算,如果今年統統沒有洩密,就可以解凍,但只要一有洩密,就不解凍!當然啦!我不可能這樣凍結,或許也可以啦。但我講的意思是,不是要凍結你們的預算,而是之所以會不斷發生類似案件是因為之前都查不到,只要查到,真正鎖定某一個人,特別是公務員,就法辦,那就不會再有這種事發生,對不對?如果只是跟高層打招呼,請他們協助我們查,當然這是一種方式;可是如果今天政風處查不到,那就正式立案移送檢調,請他們調監視器、調所有影印機及相關資料,OK啊!我沒有意見,因為我擔心的不是只洩漏給媒體而已,有可能洩漏給媒體,那就有可能洩漏給任何人,而且有幾個案子我覺得已經對我們的國家利益及外交利益造成傷害,包括海洋大會那個案子等等。所以為什麼我一直非常重視洩密案,我是希望外交部一個都不要洩,因為這是整體打仗的部隊,對不對?我覺得部長和處長的態度應該要再強硬,以後只要一發生就移送,而不是只跟檢調高層打個招呼,請他們來協助而已,就正式移送,好不好?

吳部長釗燮:好。

主席:好,第38案到第50案,第38案馬文君委員提案本來有減列部分,我們同意改凍結200萬元,提書面報告,經同意後,始得動支。第39到第50案,羅委員有沒有特別的意見?

羅委員致政:就是一樣,凍結預算,然後提報告。不過我想要瞭解,除了精進報告,我想瞭解調查報告,如果沒有涉及太大個資,你們可以去個資化後,把調查報告提供給我,我要知道你們做了什麼檢討,好不好?

主席:好,第39案到第50案,以第46案羅致政委員提案為主提案,併案凍結300萬元,提書面報告,經同意後,始得動支。

處理第51案到第53案。請說明。

周司長民淦:報告委員,有關於區域工作會報部分,事實上,亞太司在最近已經舉行過一場東南亞區域會報,我們的執行率接近80%,明年也有編列相關預算,請委員支持。

主席:請林委員發言。

林委員淑芬:我的提案是第55案……

主席:現在是處理第51案到第53案。

林委員淑芬:到第53案而已啊!好,抱歉!

羅委員致政:提案委員均不在場,預算照列啦!喔!召委在喔!

主席:51案到第53案,以第53案馬文君委員的提案為主提案,併案凍結100萬元,提書面報告,經同意後,始得動支。

接下來處理第54案。請說明。

連司長建辰:委員好!有關於國際法研究獎學金部分,謝謝委員的提點跟督促,我們會精進改進,因為國際法研究獎學金預算只有211,000元,希望委員凍結的金額可以減到5萬元,我們交報告後,就可以動支。

主席:這個部分去年我就已經提過了,雖然預算是一百多萬元,對外交部整體預算來說並不是很多,可是因為我們去年已經講過,而且在實際執行上,國際法研究獎學金的申請並不踴躍,我們是覺得是不是有其必要性,可以再多加考量。去年跟今年都是一樣,第一名、第二名從缺,第三名是有獎金和獎狀,第四名是佳作,所以其實報名的數量非常少,包括你們自己要找出得獎作品都很困難,不然你們要把問題點找出來,為什麼大家不報名?為什麼沒有辦法達到我們要的效益?如果還是做不好,乾脆就不要編。

連司長建辰:報告委員,今年審查委員有開會,修改了一些招考辦法,希望可以讓更多同學參與,主要原因可能是招生時間點接近學生考研究所的時間,所以今年招考時間特別提早到2月份,希望委員再給我們機會,看看今年的執行情形。

吳部長釗燮:我們來採取精進方案,同意委員凍結預算。

主席:好,那這個部分就凍結10萬元,不要那種5萬元的。

54案凍結10萬元,提書面報告,經同意後,始得動支。

處理第55案到第65案。請說明。

徐司長詠梅:跟委員報告,這個項目是製作國情資料基本的、核心的、經常性的業務,包括出版品、電子報、影片等等,我們都非常認真在執行,委員垂詢的項目我們也都跟各個委員辦公室報告過,考量國際文宣對我們國家非常重要,懇請委員大力支持。

主席:請溫委員發言。

溫委員玉霞:這幾個案子是有關國際文宣部分,我們每年都有預算編列,但每一年都如出一轍,沒有什麼新的、亮眼的地方,為何不邀請一些比較有名的導演來拍影片呢?當然啦!齊柏林已經走了,不然像齊柏林這種很有創意的、拍的影片可以深入民心的人,我們應該多邀請這種人來拍一些比較有深度的影片,這樣才能達到宣傳效果。

吳部長釗燮:很貴啦!

溫委員玉霞:很貴?既然都要花錢了,就要花在刀口上,雖然貴一點,但比較有效果,否則花那些小錢,但一點效益都沒有,對不對?如果花1,680萬元沒有效益,那就花個2,000萬元,拍出有效益的作品啊!我看最近幾年拍出來的影片都差不多,也沒有什麼可以撼動人心的,不會讓人覺得很感動,所以我作這樣的建議,不然花了這1,680萬元,拍出來的東西也沒什麼效益啊!

主席:請林委員發言。

林委員淑芬:我的提案是第58案,和溫玉霞委員的提案大概類似,為什麼今年還沒有拍出來?今年是111年度製作,為何還沒有製作出來?既然溫委員這樣講了,我就請問現在的進度到哪裡?如果可以加一點創新元素,應該會更好,這是第一點。

第二案是第55案,是有關光華雜誌部分,基本上就我以前經驗,其實我們用軟實力、文化觀點去做這個雜誌,看起來是都還不錯。只是會有一個問題,就是我們一直都是印來贈送的居多,但就我所知,像我們立法委員辦公室閱覽的人數可能都很低,因為除了你送的,還有大家送的一大堆,各個機關都有各個機關印製和分送的。像我知道僑委會自己也印了很多政策宣導品,也是叫外交部替他們分送,送得太多之後大家都不想看,我老實講,送很多之後就不想看,然後你又送僑委會的、又送哪個部會的,還要送外交部自己的光華雜誌,其實這本雜誌是很不錯的,可是你只要送太多人家就不想看,到最後我們會想說印製出來有一點浪費。這樣的狀況下,你們有沒有電子版可以讓人家多一點訂閱,或是免費訂閱的也可以?現在還是以紙本為主,並且主要還是贈送為主,這個部分有沒有檢討的空間?像你們2015年就有印越南、印尼及泰國的東南亞版本,我覺得那個也是不錯的,因為以前就是以英文版本居多,所以方向上是不是可以調整?基本上繼續做,只是說方向上要不要檢討、調整,這樣就好了。

主席:請羅委員發言。

羅委員致政:我也知道現在國傳司主要是扮演過去新聞局的角色,不是只有外交那一塊,所以整個國家形象當然很重要,但是我比較好奇的是Discovery Channel這一塊,因為我們好像被它綁住了,就是說它開多少我們就只能照做。過去還有National Geographic,現在沒了嘛!因為它不再做這方面的東西,那全世界是不是就只剩下這一家公司,我們只能跟它談?還是我們認為它太重要了,所以就只能找它?它跟我們說1小時要1,800萬元到2,400萬元,半小時1,200萬元到1,500萬元,等於是它開了,然後我們立法院就配合一下,它說1,500萬元就1,500萬元,說1,200萬元就1,200萬元,當然也有可能要回去跟它談啦!

但是我覺得第一個,我們先評估一下現在Discovery是不是真的是the only channel,我們只能夠合作的唯一對象?第二個,在現在這種新媒體崛起的情況之下,我相信只要是影片夠好,搞不好Netflix都願意幫你做,甚至與它合作,當然錢是不是要更多或更少我不知道。我覺得現在把去年的900萬元,因為去年是被整個討論所以統刪,剩下900萬元,那今年又回到1,500萬元,而且指名了就是要跟Discovery來合作,這樣的評估到底是好還是不好,我覺得可以再討論一下。第三個就是所謂的主題,每年做的主題當然不一樣,但是有時候我覺得有些主題不應該是外交部來出錢,你知道嗎?因為我覺得你們做的一些主題,為什麼經濟部不幫你們出一點?比方說介紹電動車、智慧工廠或工業機器人,當然你們是過去新聞局的角色,但是有些東西反而他們更專業,知道怎麼去做這樣的行銷;甚至觀光局或者交通部,他們錢又比你們多,那他們是不是可以一起來協助等等,這一塊我是比較有一些想法啦!外交部可以想一下,看怎麼處理。

主席:請廖委員發言。

廖委員婉汝:剛剛羅委員提的意見我也滿贊成,因為我提的第61案也是一樣,我是覺得在外交部來說明之後,那我們知道NCC有調查過,現在年輕人觀看新聞資訊的來源,網路來源大概74.55%,電視來源反而是63.02%,然後你們又集中在Discovery頻道,這樣太窄了吧?如果能另外建構一些網路串流平臺的話,或許在宣傳效果上會更好,好不好?謝謝。

主席:本席也有提兩個案子,就是第59案和第60案,我們可以看到你們其實花了不少錢,像國情資料等等,其實照理說,外交部應該是最具備國際視野,而且最應該有創新理念的一個單位,因為你們看得最多最廣,而且也瞭解得最深,可是你們光是在介紹臺灣的觀光、文化、社會、生態等等,有編了預算,然後是以「潮台灣」為頻道名稱在YouTube平臺上面播放,其實我們看了一下,沒有任何一則留言。而且你們編了那麼多錢做這一些,我兩個案子一起講好了,包括「潮台灣」已經成立7年,可是訂閱者只有三萬多,你們每年還是交給他們去做。有關參賽的作品,我舉個例子好了,參賽作品可能是1023日才上架,可是「小學生零用錢援助烏克蘭」還有「家鄉的他們」等等,這些影片已經不能看了,到現在才多久的時間?所有參賽者總共有157個,可是只有17則留言,可見大家對這個一點興趣都沒有,而且你們是用什麼樣的方式每年不斷重複地在做一樣的事情?臺灣是這麼地豐富多元,不管在觀光、在文化、在社會層面以及生態方面,我們都有非常豐富精彩的面向,可是你們做出來的居然沒有人要看,那它的問題到底在哪裡?而且你們不斷地編了那麼多錢,所以這不是錢的問題,你們說要花很高的費用去請哪些人。部長剛剛也提到請齊柏林要花費很多錢,沒有!他是自己去貸款,當初他為了臺灣這塊土地,他甚至自己貸款去拍攝臺灣的美,還有臺灣的困境及臺灣的問題。而外交部現在每年都有編這些預算,可是我們看不到這樣的成果,所以我認為要適當地刪、凍。

請江委員發言。

江委員啟臣:我的是第57案,你們在這個部分明年是編列4,689萬元,尤其是跟國際知名頻道合作那部分,有沒有具體的案子了?因為如果是要跟國際媒體合作的話,照理講你們現在應該已經談了一個雛形出來,你才能夠編列預算,因為國際的頻道不可能你隨時叫它做,它就來做,這個案子應該是你們有初步的計畫,甚至概算都抓好了。你們明年大概要拍攝幾個案子?跟誰合作?可不可以跟大家報告一下?

徐司長詠梅:請問召委,是不是可以綜合答復?

主席:好,請說明。

徐司長詠梅:謝謝各位委員的提問,有關於溫委員講的創意影片的部分,我們會更加地努力,但是就像部長講的,這可能是一個經費的問題,因為我們現在一片的經費大概都只有100萬元不到。

接下來是林委員所提的,我們今年到底推了哪些影片?像我們固定每年配合國際組織的推案,包括世界衛生組織、聯合國、UNFCCC或是三年一度的ICAO,我們都會固定地出片,那今年也都出了,成效非常地良好,整體的全球觀看數有達到四千六百多萬人次。我們還有一些軟實力的片子,譬如說世足的;然後這個禮拜應該也會推出一個新版的國情簡介影片,所以我們一直都在認真地執行。

委員也提到有關於光華雜誌的發行,我們現在已經儘量在減少紙本的發行量,但是就像委員所說的,有一些越印泰的版本,他們還是比較傾向於用紙本。至於數位行銷的部分,我們早就已經開始了,現在紙本是比較少的,數位行銷的話,我們網站上都有幾百萬人次的觀看,透過新媒體的推播,一年都是5,000萬以上的觀看次數。

林委員淑芬:你是說光華一年有5,000萬的……

徐司長詠梅:五千多萬,因為我們每個語版……

林委員淑芬:你不是累計的嗎?是每年哦!

徐司長詠梅:對,一年有五千多萬。

林委員淑芬:一年有5,000萬瀏覽過?

徐司長詠梅:對,我們在一些新媒體的部分,就是我們不同的語版都會有自己的FacebookTwitter

林委員淑芬:一般都會是累計的,像YouTube那個都是累計的。

徐司長詠梅:累計,在全年的……

林委員淑芬:你剛剛講的是一年。不是全年,它是數年累計,現在你講的是一年就累計五千多萬。

徐司長詠梅:一年5,000萬人次。

林委員淑芬:那很多耶!那很不錯!

徐司長詠梅:對,所以我們現在已經開始做數位的行銷了。

林委員淑芬:其實那個很不錯,如果是這樣子做,我記得內容都還不錯哦!

徐司長詠梅:對,內容我們除了透過紙本印刷之外,也要透過網路跟新媒體平臺在推播。

另外,羅委員提到Discovery頻道的事情,跟江委員提到的也是一樣,我說明一下,我們並不是只有唯一選定Discovery,而是現在我們的預算,坊間大概可以參與的,我們都是用公開招標的方式開放給大家來投標,大概也是只有這幾家可以考慮;至於Netflix的話,經費是非常非常地高,我們之所以將明年的預算編回111年的標準,就是希望能夠跟Discovery或是其他願意承作的知名頻道爭取更好的條件,譬如說我們可以爭取拍回一個小時的節目或是有更廣闊的頻道。

再來,江委員提到整個時程,由於解凍的時候差不多都是5月了,所以我們招標的執行,今年的部分,事實上要到明年的6月才會真正的交片並開始推播,所以今年我們要看112年的預算結果是什麼,才會規劃接下來的招標時程。至於主題的部分,我們一定會再精進、再研議,這是回答羅委員的部分。

接下來是廖委員提到電視頻道比較窄,事實上,我們是target不同的受眾,像電視還是有人固定在看,他們可能是比較願意長時間坐在電視機前面,然後深入地瞭解一個主題,與一般網路上比較快速即時的資訊又不一樣,所以我們也要顧及所有的受眾。網路行銷方面,我們有透過電子報、影片的這些管道在做,那電視頻道我們認為也有必要維持,畢竟它是有自己的全球電視頻道,然後製作的品質也有相當的保證。

至於馬委員講的「潮台灣」的部分,其實我們與鄰近國家比較,「潮台灣」的訂閱數並不會比鄰近國家政府相關的這些影片管道要低,相對地,我們整體的觀看數是比較高的。至於說留言數,除非是網紅,他每日發片、每週發片,或是他的影片非常地有娛樂性、有話題性,才會引起眾多的留言,我們現在有一些國組推案的影片,大概都是三、五十則留言,那我們也知道YouTube頻道的特性,我們沒有辦法做到每週發片,所以現在都轉傳,把這些相同的影片放在Facebook或是Twitter頻道上來推播,通常都會有上百則留言。以上說明,謝謝。

主席:請江委員發言。

江委員啟臣:你剛剛提到你們網路行銷主要是FacebookTwitterIG,還有YouTube,對不對?其實我有順帶查一下,像你們的IG上面,比如說「台灣光華雜誌」,照理講這是很棒的一本雜誌,它是品質非常高的雜誌,從過去到現在也非常有歷史,它的內容、照片、影片應該是會有流量才對,不過我滿驚訝的是,比如說你們的IG,「台灣光華雜誌」的粉絲不到1,800個,貼文有六百多則,那你們做網路行銷有沒有策略跟target,或者是你怎麼樣去營運?當我們都覺得紙本的時代已經過去了,你要快速地在網路的時代裡面,在國內外、國際上去加乘宣傳效果的時候,你一定要有策略、一定要有目標嘛!有時候我寧可你把費用放在這邊,做一些行銷或什麼之類的,而不是應付式地說有在IG上開了一個帳號,so what?那個很難看,反而很難看,對不對?因為我也不知道你們有沒有,我剛剛就上去查一下,真的有,不過那個數字真的不太能看啊!這算是代表臺灣的一本很重要的雜誌。你剛剛提到你們在網路上有四千多萬還是多少萬的流量。

徐司長詠梅:這是影片的觀看數。

江委員啟臣:那是影片的觀看數,但是你的主要通路、target是什麼?或者全世界這些主流在用的social media當中,你們的呈現是怎麼樣?當然不是完全 focus在某一個social media,而是全世界普遍在用的這些social media,你們到底攻占了多少?流量怎麼樣?你們在上面呈現的TA是誰?我覺得你們做國際宣傳應該要有一個data出來才對,你才知道你的target哪裡不夠,那部分的target你需要什麼樣的內容去吸引他們,或者對的內容你放在對的平臺上面。我是不曉得光華雜誌放在IG上面是不是一個對的平臺,我不是專家,可是顯然如果你們同樣在做這樣的事情,那這個平臺上面的流量跟數字就是不能看的。

徐司長詠梅:是,回應一下江委員的問題,光華雜誌主要是內容,圖片當然也很重要,但是內容更重要。

江委員啟臣:它的圖片是很漂亮的。

徐司長詠梅:是,所以我們比較主推的是光華雜誌的臉書,還有它的網站,那它的臉書全年的曝光率是達到一千多萬,事實上這兩年也有非常顯著地成長。至於整個文宣的策略,我們是採取比較政策性的方式,所謂較硬性的,就比較會在我們外交部的Twitter上呈現;比較軟性的就會在臉書,還有光華雜誌或是Taiwan Today這種各個出版品自己的網站平臺或是自己的新媒體再去推播,以及YouTube頻道等等,所以我們事實上是有根據議題的軟硬性,在不同的平臺上來推廣我們的國際宣傳。

主席:剛剛你提到的影片,有哪些影片?有四千多萬人觀看的那個影片。

徐司長詠梅:聯合國的部分,我們今年推了一個「Taiwan's Helping Hand」。至於WHA的部分特別值得一說,這是在疫情期間,我們請導演到非洲去拍攝整個國際合作團隊在那邊協助當地人改善生命的影片。

主席:兩部影片?

徐司長詠梅:還有ICAO,我們也是有一個比較輕快的影片,因為今年ICAO大會他們的主題是Reconnection,所以我們就用一個「連接你我的天空」,也有推一個軟性的影片。

主席:我們自己拍的總共有幾部影片?

徐司長詠梅:這個都是我們委外製作的,還有UNFCCC……

主席:委外製作,3部嗎?

徐司長詠梅:4部。

主席:4部影片。

徐司長詠梅:這是委外製作的。還有一些軟性的影片,大概有6部。

主席:總共10部。

徐司長詠梅:對,現在總共10部。

主席:是今年度就有四千多萬的瀏覽率?

徐司長詠梅:不是,只有剛剛講的4部國際參與的影片,全球有四千六百多萬的瀏覽次數,至於其他的影片要看推廣的程度,我們沒有列計在裡面。

主席:有這麼多的瀏覽數,你們認為它的優勢是在哪裡?為什麼這個部分這麼高,其他的卻又非常地低?另外,剛剛你說跟鄰近國家比,是跟哪幾個國家比?

徐司長詠梅:是,先回答影片的部分,因為一個好的作品必須要行銷,那我們國際組織的影片都有特別編列一些投放的費用,針對不同地區的需要、不同人的興趣。譬如說WHA的部分,我就會特別針對對於公衛有興趣的人,然後針對我們WHA推案的國家那個地方的受眾去進行投放,所以他們比較容易看到這個廣告。至於其他一般軟性的影片,如果我們沒有這麼明顯的需要,我不需要編列一個預算去投放,讓它自然地在網站上被人家看到,這是第一點。

第二點,您剛剛提到鄰近國家的比較,我們的「潮台灣」成立時間是7年,那鄰近國家指的是韓國,他們也是跟我們一樣成立7年,我們現在的訂閱數是3萬人,他們是4萬人,所以其實數字沒有差很多。像日本的話……

主席:所以你在比爛哦?

徐司長詠梅:不是、不是,跟委員報告,像政府的影片頻道,它有先天的一個特性,就是我們不是像網紅每週推片、每日推片,而且都是非常有娛樂性的,跟他的followers的黏著性很強,我們雖然是軟性,但是還是以政策形象的宣導為主,所以跟其他國家面臨的情況是一樣的。

主席:你那個差異很大啦!你要自己訂定目標,而不是用這個部分去比較。你剛剛可以講得很大聲的時候,說有非常多人去瀏覽,然後有一些不好的時候,你又說這個是怎麼樣,那就應該要去修正啊!

徐司長詠梅:是。

主席:你既然編了錢,就是要讓人家看,如果沒有人看,它就是不必要的支出,那就不應該用,這是預算支出的一個重點嘛!而不是你去跟其他的比。我們現在不知道你說明的部分,它的差異在哪裡,就像我剛剛講的,包括一些參賽的作品,還不到兩個月,我們已經看不到了耶!已經看不到這些相關的影片,得獎的為什麼會看不到?它的問題出在哪裡?相關的部分好像都沒有辦法說明清楚,還要說明嗎?

林委員淑芬:主席,我可不可以問一個簡單的問題?「台灣光華雜誌」,英文是「Taiwan Panorama」,這個中文名字不考慮改嗎?因為一般人不知道「台灣光華雜誌」是什麼東西,臺灣人自己哦!那外國人看到臉書上的「Taiwan Panorama」還知道是什麼意思,可是「台灣光華雜誌」,要不是我們在這個領域裡面,我們還不知道這是什麼樣的雜誌,有沒有考慮把中文名字改掉?

吳部長釗燮:我們來檢討,包括委員剛剛講的,我們都來檢討。

主席:那個跟名字好像沒有太大的關係,你到底要呈現什麼內容可能比較重要吧!

請江委員發言。

江委員啟臣:我再補充一下,我剛剛是講IG,那我又看了一下臉書,不管是「潮台灣」也好,還是Panorama的臉書,基本上你們每一則貼文的流量都是個位數、十位數,很少破百的,分享數也非常地低,所以你剛剛講千萬的流量,我實在是打一個問號啦!我不曉得那個數字是幕僚給你的,還是誰給你的?你自己上去看一下,我剛剛看這個數字,我很難把它跟千萬流量串連起來,大家可以現在上去看啊!對不對?

徐司長詠梅:我們把後臺的數據提供給委員參考。

江委員啟臣:後臺數據應該也不至於有這麼大的落差,總之就是你看不出來它是一個流量非常大跟popular的臉書或IG帳號,所以這個問題恐怕你們真的要去面對啦!因為照理講,這個部分相對地應該是資源投入比較少卻可以創造大的效益,是不是策略上出了問題?是你們資源投錯地方,還是投的資源沒有發揮效用?這個是誰在幫你們維運?有委外嗎?還是自己在維運?

徐司長詠梅:不是,是我們自己的同仁在經營。

江委員啟臣:你們自己同仁在經營。

徐司長詠梅:是。

江委員啟臣:所以他們在臉書投放或者是IG的廣告投放部分,他們的技術來自於哪裡?

徐司長詠梅:報告委員,其實今年我們比較沒有投放,因為預算法的規定,我們在認定範圍的時候沒有把它編進媒體宣導的費用裡面,所以今年的數字比較是organic的、比較是自然生成的。至於後臺的數據可以提供給委員參考,這個數據應該是完全正確的,我想最重要的是我們做了很好的文宣品,我們現在要研究怎麼樣能夠更好地推廣給更多的人看到,這個部分我們會繼續努力。至於網站的訂閱數,我們也有想到一些策略,以後可以吸引大家跟我們有更多的互動,相關部分都會再做改進,所以希望委員能夠支持。

主席:請羅委員發言。

羅委員致政:我想所有委員的建議都是希望你們能夠精進,而且把你們現在執行的成效讓大家知道。我看了一下第55案到第65案,除了我和廖委員之外,我們本來是提減列,其他委員基本上都是凍結,我建議是不是就用凍結的方式來處理,然後就所有委員提出的精進作為以及你們現在的執行成效來做報告?可以嗎?廖委員同意。

主席:我反對,因為剛剛……

溫委員玉霞:我想再問一下,光華雜誌的印刷加運費差不多將近千萬元,對不對?你編了將近1,000萬元,是不是?

徐司長詠梅:運費是300……

溫委員玉霞:印刷加運費。

徐司長詠梅:將近900萬元。

溫委員玉霞:對,將近1,000萬元嘛!那數量是多少?你印了多少份、寄送到哪裡?是在臺灣還是在海外,還是在哪裡?

徐司長詠梅:現在的光華雜誌經過精簡之後,目前中英文月刊是1萬冊,越印泰部分是雙月刊,所以是6,000冊。

溫委員玉霞:寄送到哪裡?

徐司長詠梅:主要的寄送對象,中英文版都是外館,越印泰版則是留在國內給一些相關的團體及縣市政府使用。

溫委員玉霞:我們現在不是要提倡少紙化嗎?現在是儘量不要有紙本的作業,那你們這樣子是不是有所違背?

徐司長詠梅:跟委員報告,越印泰他們的閱讀習慣可能還是紙本,所以我們有維持紙本。至於中英文版,1萬本已經是精簡之後最基本的一個需求量了。

溫委員玉霞:寄到外館,還是寄到……

徐司長詠梅:都寄到外館。

吳部長釗燮:外館有這個需求。

徐司長詠梅:對,外館有需求。

吳部長釗燮:有關於電子化的部分,我到外交部之後就開始要求,所以電子化的部分是逐漸在做,而且逐漸在推廣當中。

徐司長詠梅:對,部長有指示我們要……

溫委員玉霞:如果這樣子的話,你們也可以在網路做完了以後,傳送到各單位,由各單位自己print出來,不是比你們再花運送費用寄出去更便宜嗎?

吳部長釗燮:那個感覺差很多,我們這邊經過精裝印刷之後,跟電腦印出來的感覺完全不一樣,江委員在……

江委員啟臣:我可以理解。

羅委員致政:主席,請問一下,這一題處理完之後,是不是中午休息一下?謝謝。

徐司長詠梅:是不是可以建議凍結250萬元?

主席:55案到第65案,第60案馬文君委員提案減列150萬元;然後以第57案江啟臣委員提案併案凍結250萬元,提書面報告,經同意後始得動支。

羅委員致政:主席,可不可以建議兩個就併在一起用凍結,看是400萬元或500萬元,可不可以?

主席:這個預算很多,那只是尾數而已。

羅委員致政:所以併在一起嘛!

主席:我覺得減列沒有問題,就像昨天林靜儀委員講的,這已經是羞辱了耶!它編了很多的錢,昨天也說我們減列的這些金額其實已經很小了。

羅委員致政:部長,如果科目自調可以嗎?減150萬元,科目自調,好嗎?

吳部長釗燮:好的。

主席:以第60案為主提案,減列150萬元,科目自調;然後以第57案江啟臣委員提案為主提案,併案凍結250萬元,提書面報告,經同意後始得動支。

現在休息用餐,13時繼續開會,謝謝。

休息128分)

繼續開會135分)

主席:現在繼續開會。

休息之前我們處理到第65案,現在接續處理第66案。

吳司長尚年:66案是廖委員所提有關國外旅費的部分,因為今年大多數的國際會議都已經恢復實體辦理,我們預期明年度參加各項國際會議的需求會高過本年,所以我們覈實編列。至於增長比較高的原因是因為明年APEC是由美國主辦,所以到美國開會的費用比較高,也懇請委員同意維持原編列的預算額度。

廖委員婉汝:會不會統刪?會統刪就照列。

主席:66案照列。

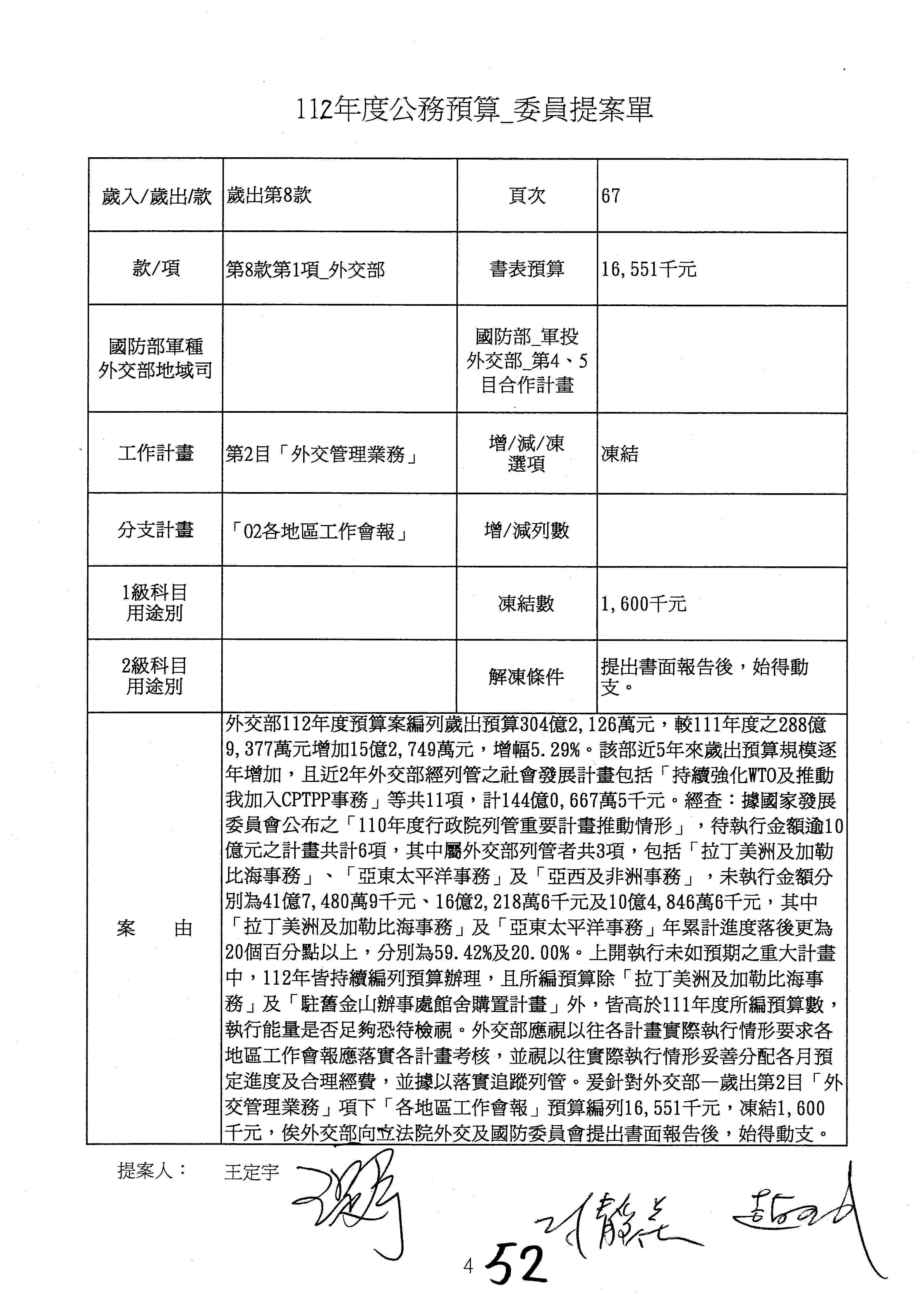
處理第67案至第79案,請說明。

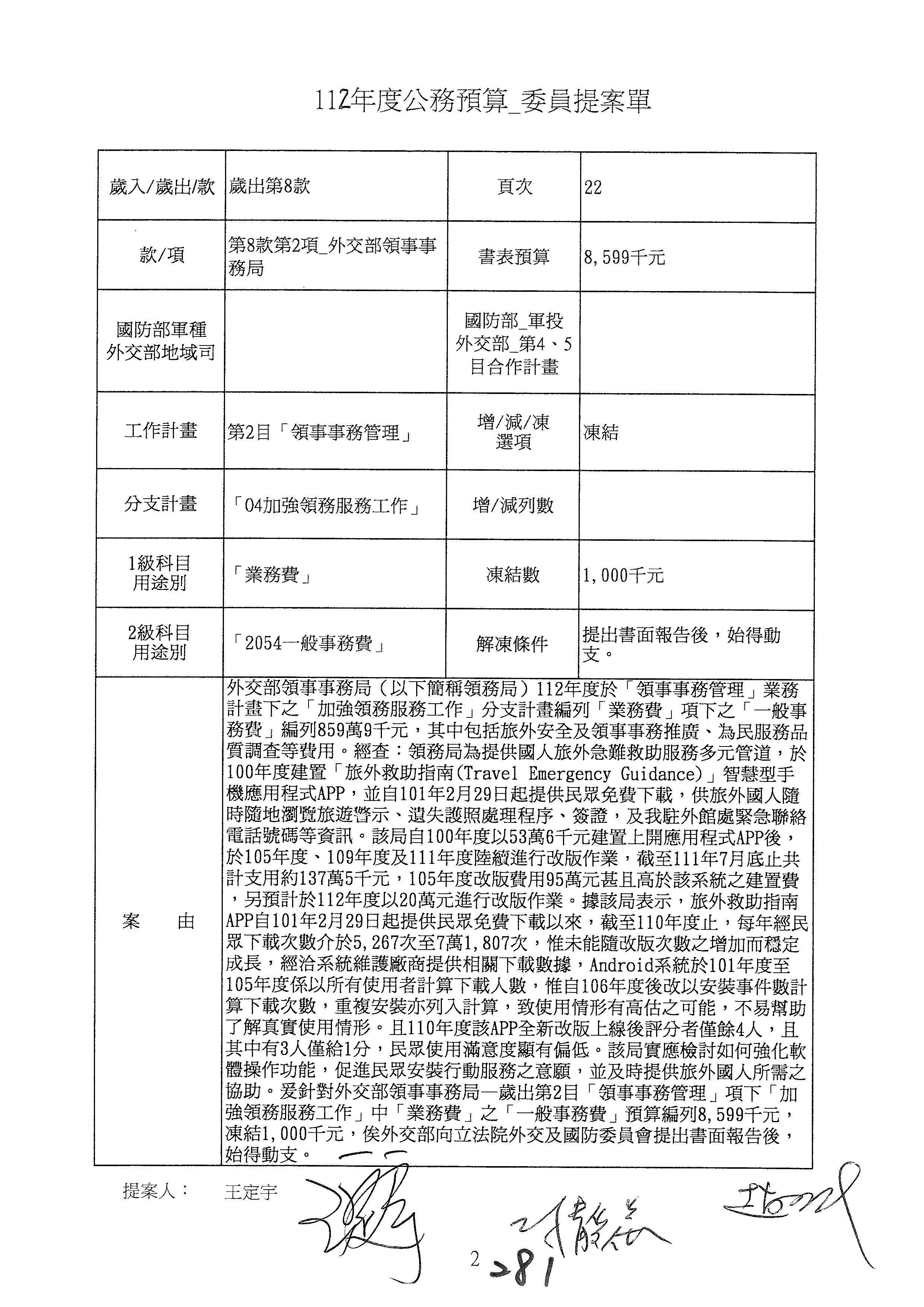
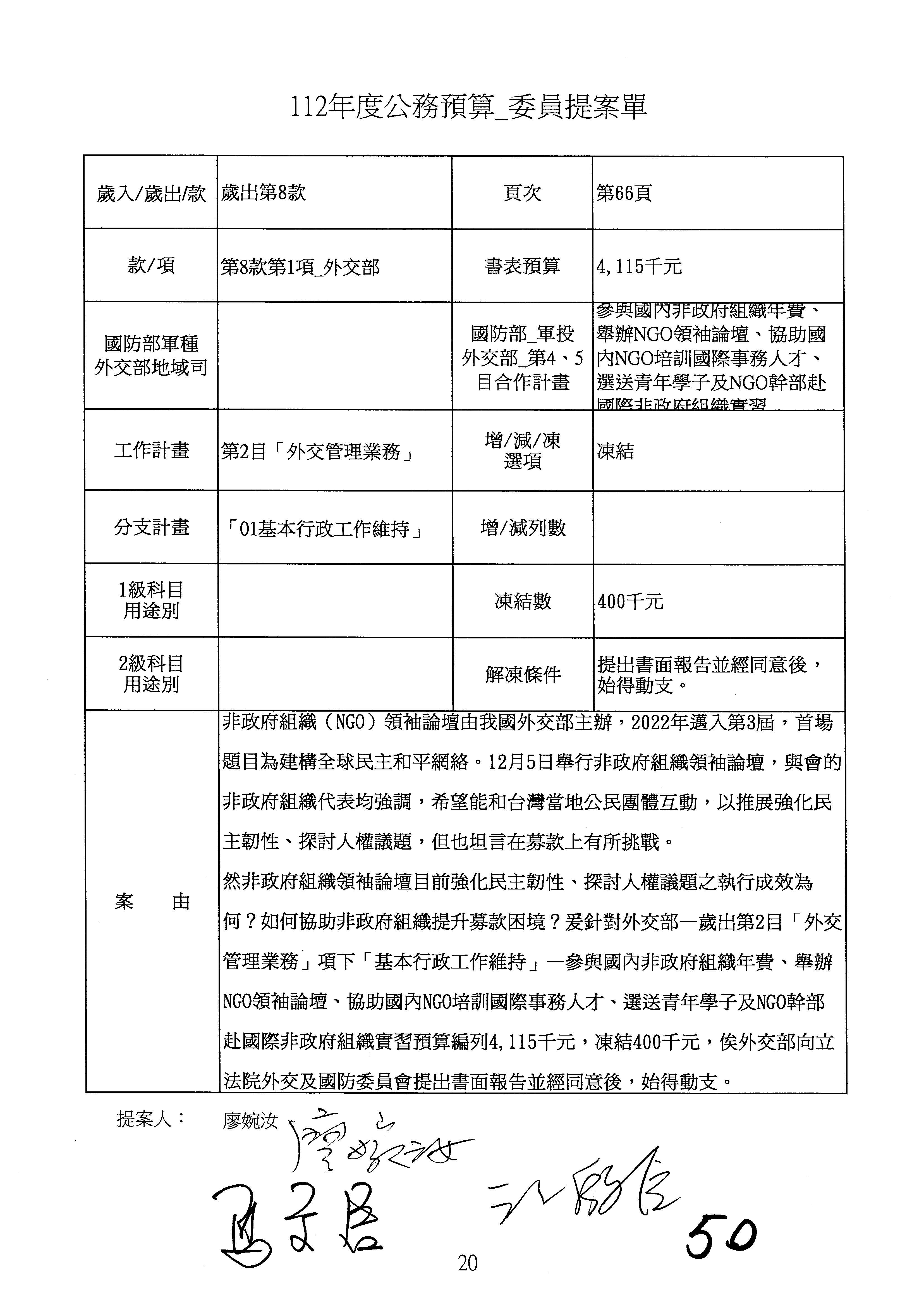
姚司長金祥:有關委員關切的海外求職陷阱案,目前外交部、警政署、調查局及移民署都在通力合作進行救援,未來也會繼續努力,請委員支持。

洪處長振榮:69案是駐外館舍的租金,租金因為匯率的原因,金額比去年多;但如果按照去年匯率的話,今年的租金並沒有增加,請委員支持。

溫委員玉霞:這個案子跟廖委員的是一樣的,也是國外旅費的問題。我們112年度編的國外旅費有29,000萬元,110年跟111年都是二億九千多萬元,但110年跟111年因為疫情的關係,執行率都很低,所以你們有保留,這個保留是不是繳回國庫?還是保留在那邊?如果還是一直保留的話,那今年又編這麼多,你們的執行率就會變得很差,所以我想問一下,110年跟111年是不是有繳回國庫,還是保留?我的意思是說如果你們這兩年都保留,然後今年又編了二億九千多萬元,那不就變成五億多元了?我是說國外旅費的問題,我現在談到的是國外旅費。

李處長佩華:報告委員,國外旅費的保留,我們一定是已經發生權責,就是有出國的需要我們才會辦保留,那112年度,新的年度是新的出國計畫經費,所以不會重複使用。

溫委員玉霞:不是。110年跟111年你們沒有執行到百分之百,編列的都是二億九千多萬元,那110年跟111年因為沒有完全執行,一定還有數額在,那這些數額是辦理保留還是有繳回國庫?

李處長佩華:繳庫。

溫委員玉霞:如果繳回國庫的話,那現在就沒問題;如果沒繳回國庫,這個也保留,那個也保留,加起來就變成5億元,那你們就沒辦法執行了。

李處長佩華:一定繳庫。

溫委員玉霞:我怕你們執行不力啦!

李處長佩華:112年度我們會全面執行,謝謝委員支持。

溫委員玉霞:好。

主席:本席提案的是第67案、第72案跟第79案。第一個大概是針對國人旅外,或者在外面就學,或者在外面經商等等,遭遇緊急危難的時候,求助駐外的一些使館單位,其實有些甚至沒有提供積極地協助,這個部分我們接到了一些相關的陳情,所以這個部分我們還是認為應該要特別提出來,尤其是在國外求助無門的時候,那種無助感非常重,而國家其實是最重要的依靠。這個部分我們是要求要另案凍結,第67案凍結100萬元,提出書面報告經同意後,始得動支。

68案至第79案,我們以第75案溫玉霞委員的提案為主提案,併案凍結500萬元,提書面報告經同意後,始得動支。

接下來處理第80案,請說明。

周司長民淦:80案也是針對柬埔寨,我剛剛已經說明過了,請問您還有什麼指教?

溫委員玉霞:我們今天是拿出來討論,不是指教。因為柬埔寨的問題大家都很清楚,我們從去年開始就一直有這種事情發生,可是我們好像慢了半拍,所以到最後發生事情的時候,好像我們有開過協調會,當初外交部是講沒辦法,因為那邊沒有駐外人員,所以你們有點困難,後來我們也要求說儘量去協助,我們的旅遊警示是慢了一點,可是我們到最後不是只有柬埔寨的問題。我還想請教一下,包括大體要從柬埔寨移回,我們這邊都很困難去協助,後來是有二具大體回來,雖然這是民間的問題,但是我們在緊急救難的時候要找誰?這個電話是打給誰?有沒有在海外的同仁?還有你們有沒有去測試在週六、週日打電話的話,會打到誰的手機?有沒有測試過這個問題?都沒有問題?確定?國人知不知道這個電話號碼?

周司長民淦:我們有公告。

溫委員玉霞:再來,比如土耳其的案件,土耳其在3月就發生這種事情,可是我們的外館都沒有回報,我們國人也都不知道,結果又繼續發生好幾件,到最後是中國公告臺灣的旅外國人被人抓走,因為檳榔不能帶進土耳其,在伊斯坦堡被人抓走,後面我們才跟著公告。因此,我們的旅遊警示有時候要提早一點,有所發現就要馬上提醒國人,不要一而再再而三發生,然後還要別人來提醒我們,這樣我們很沒有面子耶!以後你們要多注意。

主席:所以溫委員同意照列嗎?

溫委員玉霞:好。

主席:80案同意照列。

處理第81案,請說明。

葉局長菲比:邱委員關切旅外性別事件的急難救助機制,我們現在跟勵馨基金會已經研擬了一些作業的流程,新進學員也會授課,還有就是當地的急難救助組織,請外館提供資訊跟名單,以利協助國人,這些措施沒有額外的預算需求。

主席:81案同意照列。

處理第82案,請說明。

在場人員:82案我們上個禮拜有到溫委員辦公室去說明過,同意減列100萬元。

溫委員玉霞:同意,減列100萬元。

主席:82案減列100萬元,科目自行調整。

處理第83案,請說明。

吳司長尚年:83案主要是關於國外旅費,國外旅費增編也是APEC在美國舉辦的關係,懇請委員支持。

廖委員婉汝:我的意見跟剛才提的其實一樣,主要是你們整個外交部這次編了七億多,但是不要說前幾年疫情的關係,105年到108年不是疫情的期間,整個外交部國外旅遊的決算才五億多,你們這次一下增加了不少,現在變成72,397萬嘛!整個預算應該是增加兩億九千多,所以我想可以凍一些吧?雖然說未來APEC……

李處長佩華:105年的決算比較,112年的國外旅費為什麼會增加這麼多,這是因為主計總處對於日支生活費整個調高,還有機票款也整個調高,另外剛剛講的APEC會議等等因素,所以增加比較多。懇請委員支持,是不是能夠比照第66案照列?謝謝。

主席:83案同意照列。

處理第84案至第85案,請說明。

徐司長詠梅:84案江委員關切我們國組推案的文宣有減列的事情,說明如下。第一個,因為112年沒有ICAO大會,所以我們就把相關的推廣費用減列了100萬,另外就是我們檢討認為數位推廣的效果也非常好,所以我們就減列了印製專刊等等這些紙本的文宣費100萬。

江委員啟臣:當然你們基於預算實際的開銷覈實編列,不管增加或精簡,尤其是減少的部分,我們是尊重。原則上,這部分我可以考慮照列,因為你們有減列了。

徐司長詠梅:謝謝委員。

主席:84案、第85案同意照列。

處理第86案至到第90案,請說明。

吳司長尚年:86案至第90案,主要也是因為差旅費的部分,還有一般事務費。有關國外旅費的部分,剛剛說明過也是因為APEC的關係,一般事務費有增加也是因為明年是APEC主辦,所以我們也酌增871萬跟美國等相關會員來合辦活動,懇請委員支持。

江委員啟臣:明年誰是……

吳司長尚年:明年是美國主辦。

廖委員婉汝:我是第86案,我想請問一下,當然明年APEC會議在美國舉行,參與的人會比較多,你的意思是這樣嘛?一般事務費用都提高,可是這邊國際會議及交流當中,整個增加了6,0745,000元,一般事務費也增加了九百餘萬,大概900萬左右,所以我覺得應該可以酌刪吧?因為實際上國際活動組織的科子目當中,不管是推動進入聯合國或是專門機構的活動,或者是參加APEC會議,或是部長級年會、專業部長會議、資深官員會議等等,我是覺得要增加到六千多萬嗎?

吳部長釗燮:簡單跟委員報告,原來的差旅費,可能常常出國的委員都知道我們大概只能夠住兩星級的,這個部分行政院已經調過了,所以整個費用是增加的。

江委員啟臣:你說這個部分是因為差旅費調高的問題?我可以幫外交部講一點話。基本上駐外人員或者差旅等等,因為國際主要城市相關費用都漲很多,我們每一次不管出去開會或什麼,其實那個預算實際上是滿低的,這部分我是同意增加。

主席:廖委員還要說明嗎?

廖委員婉汝:沒有,這部分我同意照列,看看其他的委員的意見。

主席:我的提案是第87案及第88案。因為除了差旅費之外,第87案裡面,針對我們一些加入或參與國際組織的活動,以目前來說,其實我們看不到具體的成效。可是我們透過國內一些社群臉書平台,還有剛剛提到的,因為國傳司的說明,讓我們很訝異,我們希望提供資料以後再看看。不過這個部分,我們還是建議要凍結,其他委員沒有太多意見,我們以第87案馬文君委員提案,併案凍結200萬,提書面報告經同意後,始得動支。

接下來處理第91案,請說明。

吳司長尚年:91案是溫委員提的,也是有關於業務費的部分。這個部分也涵蓋了國外旅費,還有一般事務費,主要都跟APEC相關,懇請委員支持。

溫委員玉霞:這個編列的媒體宣導費,我現在針對的是媒體宣導費,將近超過1,000萬,320萬加674萬,這是媒體宣導費。再者,你們國外旅費110年度編列一億多,好,我們現在不談國外旅費,我是要問為什麼要增加這麼多?我們對外的捐助112年度有5,810萬,對不對?為什麼要增加這麼多,增加差不多一倍?

吳司長尚年:跟委員報告,對外捐助……

溫委員玉霞:還有媒體宣導費。

吳司長尚年:對外捐助的部分,今年承蒙委員的支持,所以我們今年在對APEC的捐助編列了225萬美元,今年我們有考量到它的基金賸餘,還有提案的訴求,所以我們是減編的,我們減編預算,所以列了200萬美元,這是在基金的捐助部分。

溫委員玉霞:宣傳費呢?這次編列將近1,000萬的宣傳費──994萬的國際媒體宣導費用,這邊也宣導,那邊也宣導,很多地方都在宣導。

徐司長詠梅:這些宣導費用都是照列的,每一年我們都這樣執行的,而且成效也非常良好,所以真的是需要委員的支持,不然國際參與的文宣力道就會減弱,請委員能夠同意照列。

主席:91案同意照列?

溫委員玉霞:同意。

主席:處理第92案、第93案,請說明。

周秘書長學佑:92案是有關與對日兩項的學術交流計畫,這兩項學術交流計畫都可以提高日本人對臺灣的關注度,吸引日本學者專家來臺研修、為臺發聲,對於提升我正面形象跟形塑友臺氛圍都具有良好的效益,費用其實不多,可是效果卻相當宏大,所以謹建議繼續推動,免於刪凍。

主席:92案這個部分因為編列了大概一千九百多萬,比上年度增加了101萬,可是我們主要是國際會議交流,協助各種國際交流活動、學術交流活動,這是亞東太平洋司,不過長期以來,我們顯然好像都是過度傾斜在日本單方面,對於日本,其實也不只這個費用,編列的預算也非常多,長期以來它的對象,當然日本早稻田大學對於臺灣或者它本身在學術地位上面是非常重要的,另外一個是臺日年輕研究者共同研究事業的這些相關計畫案,可是我們每年補助800萬,教育部400萬,外交部也400萬,我們在這裡投入這麼多的預算,剛剛也有提到還有其他的預算,但是我們好像也不覺得他有為我們發聲特別多,或者對我們兩國之間有什麼樣提升的效益。也不完全只是日本,甚至對於其他的國家,我們也應該努力去著重,包括學術交流或其他部分的交流,所以我們還是希望可以提出比較積極、精進的作為,好不好?我們同意凍結200萬元。

92案及第93案以第92案馬文君委員提案為主提案,併案凍結200萬元,提書面報告經同意後,始得動支。

處理第94案及第95案,請說明。

賀司長忠義:94案及第95案是江委員及馬召委關心亞非地區的學術交流。因為學術交流是我們跟亞非地區工作重要的一環,疫情緩解之後,預期明年的學術交流會更加密切,而且今年間我們與非洲多所大學及國內大學簽了好幾個合作備忘錄,所以請委員們支持我們明年的工作。報告完畢。

主席:請江委員啟臣發言。

江委員啟臣:基本上支持交流,我們沒有意見,因為也是剛解封之後,所以是不是就凍結50萬元,反正明年會再解凍,如果你們進行得很OK、計畫都照做,我們就解凍,好不好?

主席:94案及第95案以第94案江啟臣委員提案為主提案,併案凍結50萬元,提書面報告經同意後,始得動支。

處理第96案及第97案,請說明。

姚司長金祥:謝謝委員。第96案及第97案主要是跟智庫合作及台灣連結獎學金的問題。跟智庫合作的部分,在為我們的高層官員創造出訪及發聲平臺的功能非常好,而且在1.5軌的對話方面,對於增進我們跟這些國家的實質關係也非常有效。

另外,在台灣連結獎學金的部分,110年的執行率是93%111年即便有疫情,執行率也達到81%,明年我們規劃增加3個國家,變成29個國家;增加100個學生,變成700名學生,所以成效非常顯著,請委員多多支持。謝謝。

吳部長釗燮:像我們過去一、兩年跟歐洲國家的關係大幅成長,跟智庫及這些交流有實際的關係。

主席:96案及第97案編列的預算非常高,看起來或從剛剛的說明好像臺歐之間的關係有提升,但是我覺得沒有實質地對我們有很明顯的助益。這個部分本來有減列,我們希望有更積極的做法去推動,因為顯然最近有一些見解及看法認為,對於整個區域各方面需要歐洲或更多相關的國家為我們發聲,我覺得我們是沒有聽到的。雖然在我們的內宣裡面有,可是對於我們整體的提升及效益,我們沒有明顯地看到。

針對第96案及第97案,我們同意沒有減列,可是還是要併案凍結200萬元,也就是以第96案馬文君委員提案為主提案,併案凍結200萬元,提書面報告經同意後,始得動支。

接下來處理第98案至第100案,請說明。

徐司長佑典:98案到第100案最主要是針對美加地區的學術工作,大概分成幾塊,第一個是我們有跟美國、加拿大20所左右的學術單位及智庫進行合作案,另外一塊是臺美教育倡議之下的華語文獎學金生及校對校的合作計畫,相關的計畫其實都由國發會在做管制,也都有按照進度在推行。因為這項計畫對於臺美雙方人脈扎根影響工作還深遠的,所以懇請委員支持。

主席:請江委員啟臣發言。

江委員啟臣:我的案子是第100案,可是第100案的預算應該跟你剛剛報告的……,你現在是第九十……

徐司長佑典:98案到第100案。

江委員啟臣:那就有包含我提的第100案。這裡面是不是有國務院的語訓計畫?

徐司長佑典:不是國務院的語訓計畫,是國務院的獎學金生到臺灣來受課,上華語文的課程,像關鍵語文獎學金、吉爾曼獎學金等等,不是國務院官員。

江委員啟臣:這邊都涉及到一些華語文的教學,對不對?

徐司長佑典:對。

江委員啟臣:你們跟僑委會目前是怎麼樣分工這些事情?因為僑委會也有一個大計畫,就是在做……

吳部長釗燮:僑委會、教育部是人出去,我們是邀請人進來。

江委員啟臣:所以邀請人進來是由你們負責,來這邊受訓是你們負責,僑委會只負責到國外去教?

徐司長佑典:對,就像部長講的,教育部及僑委會是華師出去,僑委會特別是focusK-12的部分。

江委員啟臣:所以你們的target不一樣?

徐司長佑典:對,我們是不一樣的。

江委員啟臣:外交部的target主要是官員?

徐司長佑典:不是,是國務院獎學金的受獎生。

江委員啟臣:人數大概一年有多少?

徐司長佑典:現在關鍵語文獎學金一年是75個,再加上其他的獎學金大概有上百個。

江委員啟臣:幾個?400個?

徐司長佑典:沒有,大概一百多個。

江委員啟臣:一百多個?我們一個差不多補助多少?對於費用的補助,你們有沒有算過?

徐司長佑典:每個計畫不一樣。

江委員啟臣:每個計畫不一樣?

徐司長佑典:對,我們不是補助學生,我們是在臺美倡議MOU之下,跟美國一起做這件事情。我們的錢是挹注到美國國務院,讓他們去篩選學生到臺灣來學中文。

江委員啟臣:這個是來學中文的部分。其實我今年去了兩趟美國,也跟他們的國務院、國會議員都提過一個類似的教育合作。也就是說,我們其實有提供獎學金給他們來臺灣,不管他們的對象是不是官員,但是現在在臺灣學生取得美國獎學金這一塊,我覺得政府應該幫忙去爭取quota。比如我在美國留學的時候,其實大部分美國獎學金都是給大陸學生,但是這幾年隨著美中關係的變化,臺灣應該要去爭取,因為很多大學都有獎學金。可是獎學金當中,我相信只要美國政府政策願意在這方面做一些政策上面的指示,他們應該可以給臺灣更多的獎學金,我覺得這在教育合作上面應該會是滿有意義的。現在臺灣學生要出國留學,不管是去哪一國,尤其像去美國,成本都很高,相對地也減少了我們青年學子到國外繼續求學或交流的機會。我覺得透過美國政府政策的指導,需要雙方政府去談,只要它的政策指導下去,我認為這對臺灣學生是會有幫忙的,起碼在獎學金的爭取上面,大學部、研究所應該可以有更多的空間,我相信他們有很多原本給大陸學生的獎學金,現在可能都沒有了,或者在減少當中,或者做一定程度的管控,其實反倒是我們可以好好爭取的地方。在談這個問題的時候,我附帶提出這樣的要求,你們應該要去談。

主席:請廖委員婉汝發言。

廖委員婉汝:剛剛有說明到要補助美國國務院海外語言訓練,我很質疑,也覺得很奇怪。剛剛提的是對於由國務院挑選出到臺灣接受獎學金的學生,我們要給予補助就是了?

徐司長佑典:增加來的名額。

廖委員婉汝:本來75人變成100人,就是增加來的名額,總共的預算增加了二千四百多萬元,所以我想瞭解一下,這些是國務院推薦來的人到我們臺灣接受語言教學。另外一個問題,臺美華語文教學在校對校合作方面,雖然現在孔子學院退場了,但因為中國大陸崛起,中文當然還是顯學,很多人想學中文,所以我覺得我們要爭取。但是在臺美華語教學校對校的合作當中,我們的支持率不高,還是弱了一點,我認為應該要再強化,這是外交部要努力的地方,我希望既然我們增加預算,就要有成效出來。

吳部長釗燮:我們會繼續來爭取每個學校的配對,到目前為止成效都還不錯,我們會加強。

主席:我的提案就是剛剛委員提到的,這部分我們都是針對學生來學華語,是嗎?

徐司長典佑:是。

主席:98案到第100案以廖婉汝委員的提案為主提案,併案凍結200萬元,提書面報告經同意後,始得動支。

處理第101案到第102案,請說明。

張主任亞光:跟委員報告,這一項經費主要是用於補助學者赴海外進行駐點研究,還有補助國內智庫學者舉辦國際研討會或相關活動,謝謝委員指正。的確,因為疫情導致執行率不如三年前,有關委員垂詢希望我們要能思考怎樣加強,我們這邊會做一些精進作業來擴大宣傳,希望能夠提高執行率,希望委員能夠……

吳部長釗燮:疫情已經差不多了,這部分恢復是不會有問題的。

主席:江委員有沒有意見?

江委員啟臣:這部分你們今年派了7位學者出國嗎?

張主任亞光:今年有7位。

江委員啟臣:請問他們去哪裡?

張主任亞光:跟委員報告,我們7位駐點學者有到英國、比利時、美國芝加哥、日本東京、法國還有日本,所以大概都是歐洲、美國和日本。

江委員啟臣:請問他們出去是外交部有給工作還是純學術?

張主任亞光:我們會建議他們研究的議題,所以他們會根據這個議題提出研究計畫,他們就去海外的學術機構……

江委員啟臣:你們補助一個學者的金額大概是多少?

張主任亞光:我們的預算其實才285萬元……

江委員啟臣:那是今年。

張主任亞光:對,其實每一年差不多都是這個數字。我們補助項目有包含生活費及經濟艙機票費用,其實不多,今年的執行率包含7位學者大概預估到170萬,所以這樣加一加,一個學者大約30萬元左右,的確因為金額不多。

江委員啟臣:明年你預計大概多少人?

張主任亞光:其實每年我們都希望大概10位左右,但是的確因為疫情導致出國的意願少了,過去三年的確是因為疫情。

江委員啟臣:同樣,我也建議外交部,我們補助學者或專家到國外駐點不是壞事,其實也是該做的事,但是外交部能否努力一點去target一些重點國家,去跟他們的外交部或相關單位談,也能夠accommodate我們這些人,甚至有一些交流,不是單方面或全部都由我們來補助。當然我知道美國有一些單位是有fellowship讓這些人申請,可是如果能談出來更多或一些比較固定式的名額,我覺得這樣比較好,不會每一年就是depend,你也不曉得有多少人來申請,也不曉得需求有多少。這些管道的建立其實可能會benefit到個別的scholar及專家,可是對於外交部的benefit不見得那麼直接,如果你有institutional上面的合作時,我認為對我們的外交工作以及對外交部來講,你們也可以增加所謂的脈絡或人脈,否則比較像是個別的scholar要去哪裡作研究,因為外交部有這個預算可以補助就來申請,題目也是他自訂。回來之後,你補助人家二、三十萬,但你要求人家什麼?你也沒辦法要求他什麼,這種預算變成可有可無,有的時候就拿出來發一發,沒有時就少一點或沒有,我覺得這樣的感覺比較沒有目標。

像一般民間團體、NGO等等,比如青商會、獅子會,他們出國去申請你們這些補助,或許你沒有辦法去主導這些事情,可是像專家學者這一類的,我認為你有一定程度的主導性,比如我希望他們去促進雙方的能源合作或促進雙方Climate Change的合作,我希望他們去促進雙方經貿或其他方面的合作,但是外交部可以走在前面去跟這些主要的重點國家或組織談好對口,我們可以找國內的專家來,大家怎樣在這件事情上面各出一些資源,這個專家剛好也想要做這些事情,我覺得花這個錢可能比較有效率,除了補助以外,以後你跟這個機構比較能建立一些連動,我認為這樣才是把錢花在刀口上。

張主任亞光:謝謝委員指正。

江委員啟臣:101案我可以同意照列。

主席:101案、第102案同意照列。

處理第103案,請說明。

賀司長忠義:103案馬召委關心亞非地區文化交流的活動事項,觀光及文化交流是我們的軟性議題,是促進我們跟亞非地區關係很重要的一個工作項目,明年相關工作也將要開展,藉由這些工作開展增進國人對穆斯林和非洲文化的瞭解,敬請委員能夠支持,免予減列,改凍結的方式辦理。

主席:你的說明當然是非常理想化,因為觀光和文化對於雙邊的交流非常重要。可是事實上,你們在今年的預算裡補助了阿曼、蒙古、約旦、土耳其、沙烏地阿拉伯等國家參加臺北國際旅展的展場擺設,然而文化和觀光實質推動交流的目的其實不太一致。就這樣的經費來看,我們希望不是純粹要消化預算,因為你如果沒有辦法舉辦雙邊交流,就不要花也沒有關係,不用硬要把所有的錢都花掉,然後做不相干的預算支用,所以我們減列一部分,好不好?100萬元,讓你科目自調,好不好?

103案減列100萬元,科目自調。

處理第104案,請說明。

姚司長金祥:是,謝謝召委。這個案子是關切歐洲地區的文化交流活動,這部分主要是補助教廷辦文化活動,歐洲在臺機構合作,和國內單位分攤這些文化活動的經費,還有補助駐歐館處舉辦或協辦活動,事實上成效也是非常好,我們明年編列了1,585萬元,明年在疫情過後的情況下,我們相信會有更多的文化活動要辦理,請召委多多支持,謝謝。

主席:如果按照剛才說明的內容,我們當然都支持,但編列了一千多萬元,到底要做什麼?因為疫情的關係沒辦法出國,我覺得這是很合理的,因為世界各國都一樣。另外,你們所舉辦的活動是蘭花展,相關的布置應該也很簡單吧?因為無法到歐洲地區做相關表演,而改辦這樣的活動,其實你也不一定要用這樣的方式將預算用掉。因為蘭花是臺灣很重要的農特產品,如果在效益上能夠做得更好,我們也認同,但看起來是以很簡單的方式辦理。

吳部長釗燮:跟委員報告,其實除了蘭花展之外,還有書畫展、馬槽展,以及歐洲影展中涉及到臺灣的部分。另外還有歐洲市集、蕭邦鋼琴大賽設立臺灣獎等等,所以相關活動其實是很多,但我們未來會來精進。

主席:部長,剛才你提到的活動其實滿多的,但不需要花這麼多錢。因為我講的是你們原本編列的是要赴歐洲表演的經費,但結果沒有去,而你舉辦相關的活動,顯然也不需要到一千多萬元,希望你們可以有更精進的作法,所以我們凍結部分預算,希望未來在這個部分能夠加強所有交流活動。

104案凍結100萬元,提書面報告,經同意後始得動支。

處理第105案及第106案,請說明。

謝司長妙宏:有關召委及江委員關切的拉美司國際會議及交流之分支計畫增編120萬元,主要是本部跟ICRT即臺灣唯一的英語廣播電臺合作製播節目,透過每週介紹拉美及加海地區的友邦活動快訊,包括音樂節目、人物專訪、美食文化等等來宣介我們友邦的多元文化,增進在臺外籍社群及國人對於拉美友邦之認識。這不是一個大內宣買廣告的計畫,請委員支持,不要凍刪。

江委員啟臣:這個比去年稍微增加一點,當然你們要做這些事,我們並不是反對,就是要看具體的進展,我們酌凍一點,凍100萬元,明年再看一下進度,好不好?

主席:要看內容,好不好?

105案及第106案,以第106案江啟臣委員提案為主提案,併案凍結100萬元,提書面報告,經同意後始得動支。

處理第107案,請說明。

徐司長詠梅:針對馬委員所提出國際交流案項下670萬元之項目,其中委員關切的60萬元不是一個新增的業務,這是每年跨年時舉辦101煙火的全球轉播授權費用,我們只是配合預算法的修正,將科目別從一般業務改到媒體宣導,所以並不是一個新增的預算。

至於委員提到有關於東西中心舉辦的亞太新聞獎助計畫,主要是針對一些美國媒體無法直接接受政府邀訪,我們就透過這個機會使這些媒體記者可以到臺灣來看一下,已經暫定明年2月能夠進行。

另外,有關文化團體的巡演,今年我們也配合臺越互設辦事處80周年,所以也進行文化團體到越南的巡演,結果非常良好。因此希望預算都能夠照列,讓我們能夠繼續執行,謝謝委員。

主席:這個增加的60萬元是權利金的部分嗎?

徐司長詠梅:是,就是買授權費,我們透過新聞參數提供給主流媒體,以及我們新媒體的頻道也會進行推播,所以跨年時大家都可以看到101的煙火。

主席:101的煙火是只有一家在拍嗎?

徐司長詠梅:這是臺北市政府跟101的招標案,不管是哪一家廠商承標,我們都可以……

主席:政府單位只有外交部買嗎?

徐司長詠梅:我們買了之後是提供所有外館使用,讓他們去洽當地主流媒體……

主席:其他政府單位有沒有?

徐司長詠梅:應該是由我們外交部辦理。

主席:所以這筆錢是只有外交部,不會再有其他的?就由你們買他們的授權?

徐司長詠梅:是,我們提供給外館。

主席:107案同意照列。

處理第108案,請說明。

張主任亞光:召委垂詢有關今年留臺校友會的執行率不高一事。跟委員說明,的確也因為疫情受到影響,但我們的外館會隨國外疫情嚴峻或減緩程度來積極辦理,因此到目前為止,我們有37個外館回報已經辦理,還有13個外館正在陸續呈報中,我們預估今年執行率可以提高到6成。的確跟疫情前相比是有影響,但因為這對於我們留臺校友的交誼還是非常有幫助,因此還是期盼委員能夠同意照列,免予凍結,謝謝委員。

主席:雖然疫情還是在進行中,我們沒有出國,因為很多國家有邊境管制,但其實很多國家的國內相關活動早就沒有受到限制了,所以這樣的執行率其實是偏低,且效果不好。如果就你們剛才所提到的,你們頂多只能達到6成而已,所以這個部分還是有精進的空間,我們凍結50萬元好了。

108案,凍結50萬元,提書面報告,經同意後始得動支。

處理第109案及第110案,請說明。

周秘書長學佑:109案及第110案的部分,跟委員報告,臺日經貿會議是臺日間最重要的經貿議題協商平臺,臺日間大概所有重要的經貿協議及合作備忘錄也都是在該平臺下簽署,目前已經舉行45屆,第46屆預計在明年上半年舉行;至於臺日間的海洋事務合作對話及臺日漁業委員會也預計在明年上半年恢復實體舉行。懇請委員准予同意繼續辦理這些會議,維持臺日間溝通平臺運作。報告完畢。

江委員啟臣:109案,我同意照列。

主席:我的是第110案。就這個部分,雖然是受疫情的影響,但事實上我們跟日本有很多交流,並且應該都有機會進行實質上的討論、談判及交流。但臺日漁業委員會及臺日海洋事務合作對話等重要活動,其實一直都是停辦的,有關重疊經濟海域之爭端也都一直沒有進展。你們說因為疫情沒有進展,但事實上有一些爭端及衝突都還是持續發生,所以沒有進展的話,對我們就是有影響的。這個部分我們還是希望你們要提出因應的作為,我的提案是凍結100萬元。

110案,凍結100萬元,提書面報告,經同意後始得動支。

處理第111案,請說明。

賀司長忠義:有關第111案,馬召委關心亞非地區經貿交流活動經費相關事項,因為這筆預算是用來補助團體辦理及參加各種經貿交流活動,以及規劃非洲各國駐臺機構跟我們相關公協會的合作。非洲自貿區於2019年成立之後,我們看到商機在那邊,臺非貿易額過去兩年來也有顯著地增加,所以希望召委能夠支持我們這筆預算,謝謝。

主席:這個部分的實質作法,我們沒有看到比較具體的說明。

111案,凍結100萬元,提書面報告,經同意後始得動支。

處理第112案,請說明。

徐司長佑典:召委所垂詢的第112案為有關農訪團的籌組議題,在暌違三年之後,今年我們再次籌組農訪團到美國,在華府舉辦的酒會中,不論是議員或各州州長的參與人數都是有史以來最佳的,現在美國也成為臺灣第二大農產品的出口市場,所以臺美的農業關係確實是有加溫的現象,懇請委員繼續支持農訪團的活動。

主席:112案在此可能也要特別請部長多費心。之前看到我們對美採購高達近1,000億臺幣左右的黃小玉,這部分對臺灣來說,我也是身處農業縣,因為我們所有的農特產品對陸的銷售端可能受到很大阻礙,我們既然對美有這樣高額的採購,外交部對國人也是說是本於互利互惠的原則,我們應該怎麼讓我們的農特產品也有機會銷到美國,這是很重要的。比如香蕉其實美國是買菲律賓的,但有很多農特產品其實美國是可以考量我們國內的,而且我們既然要對他採購1,000億元,希望國內目前受到的困境,外交部也可以協助在這部分做一個解決,所以第112案我同意凍結100萬元,提書面報告,經同意後,始得動支。

處理第113案,請說明。

徐司長佑典:113案最主要是廖委員有提到關切21世紀臺美倡議的進展,這項倡議的進展在幾個禮拜前已經跟外委會報告,在臺美雙邊架構下,透過這樣一個倡議的談判,可以讓我們各項經貿議題達到高標準的方向並預做準備,其實美國現在也沒有排除我們未來參與IPEF或是簽署各項貿易協定機制,所以也懇請委員繼續支持。

廖委員婉汝:針對這個提案,當然你剛剛說美國沒有排除我們加入CPTPPIPEF,但是118日、9日我們跟美國於紐約進行倡議的首輪談判,結果如何?當然它涵蓋的範圍滿大的,包括法規、農業反貪污、中小企業、數位貿易、勞工、環保標準、國營企業等等,到目前為止到底進度如何?我們能有多大的期待?我希望外交部……

吳部長釗燮:我們這邊進度都非常順利,如果委員需要報告,我們私底下跟委員報告,我們預期……

廖委員婉汝:私底下報告?不能公開報告?

吳部長釗燮:公開可能會破功。預期可能很快就會有一些成果展現,年底時可能就會有一個大收成。

廖委員婉汝:年底是指今年底?

吳部長釗燮:明年底。所以進度是非常順利。

廖委員婉汝:目標呢?

吳部長釗燮:目標是……

江委員啟臣:FTA嗎?

廖委員婉汝:這個臺美21世紀貿易架構倡議的背景是什麼、目標是什麼,我覺得應該讓國人知道,還是要有成效之後才講?

吳部長釗燮:之前都已經對外做過說明這個倡議是怎麼來的,接下來要推哪些項目,剛才委員也有說到有幾項正在協商當中。

廖委員婉汝:很多咧。好吧,少凍一些,凍100萬元就好了。

主席:113案凍結100萬元,提書面報告,經同意後,始得動支。

處理第114案至第116案,請說明。

蔡司長允中:114案及第115案這兩個案子是用於台商投資補助還有所有經貿外交工作,請委員給予支持。

溫委員玉霞:這個是有關國經司的,不是只有台商補助,還含國內的補助,國內的補助一個兩千多萬元加一個三千多萬元,就是組團到海外去,我想瞭解現在還有組團到國外去考察、投資嗎?成效又如何?我記得我好像這兩年都有問過,我們都很佛心的補助這些國內廠商到國外去投資,可是到目前為止,好像這兩、三年都沒有,既然都沒有還繼續編預算?像邦交國考察,我們110年編列1,000萬元,111年又編列2,500萬元,112年編列2,187萬元,但上兩年度都沒有出訪、沒有活動,真的有成效嗎?

另外一個就是委辦費,委辦費好像都是六千多萬元,這個有沒有成效?委辦的績效在哪裡?我想瞭解一下,請說明。

蔡司長允中:剛剛委員提到機票的部分,用在國內的部分是2,000萬元中的400萬元而已,大部分都是去到當地投資以後整個operation的補助,所以實際上,所有的機票補助只有400萬元,2,000萬元中的400萬元。

另外國內委辦費的部分,比如以今年來講是貿協5,700萬元,他們執行率百分之九十幾,是整個在國外參展的部分,總共十幾個。從今年下半年開始,所有台商赴國外考察會陸續恢復,明年應該全部都會恢復正常。

溫委員玉霞:你們有沒有去瞭解他們走的是哪幾個國家,有邦交國才會補助,沒有邦交國則不會補助,對不對?現在我們邦交國有幾個,他們有可能會去當地?現在非洲地區就一個國家,其他地區有幾個國家?這些人走的都是我們的邦交國嗎?

蔡司長允中:不一定。

溫委員玉霞:既然不一定,沒有邦交國我們為什麼要補助?

蔡司長允中:有邦交國,有的是行程中含非邦交國,但是那一趟裡面一定會有邦交國。

溫委員玉霞:他們出去一趟有好幾個國家,其中會包括邦交國?

蔡司長允中:一定會經過好幾個我們的邦交國。

主席:請廖委員。

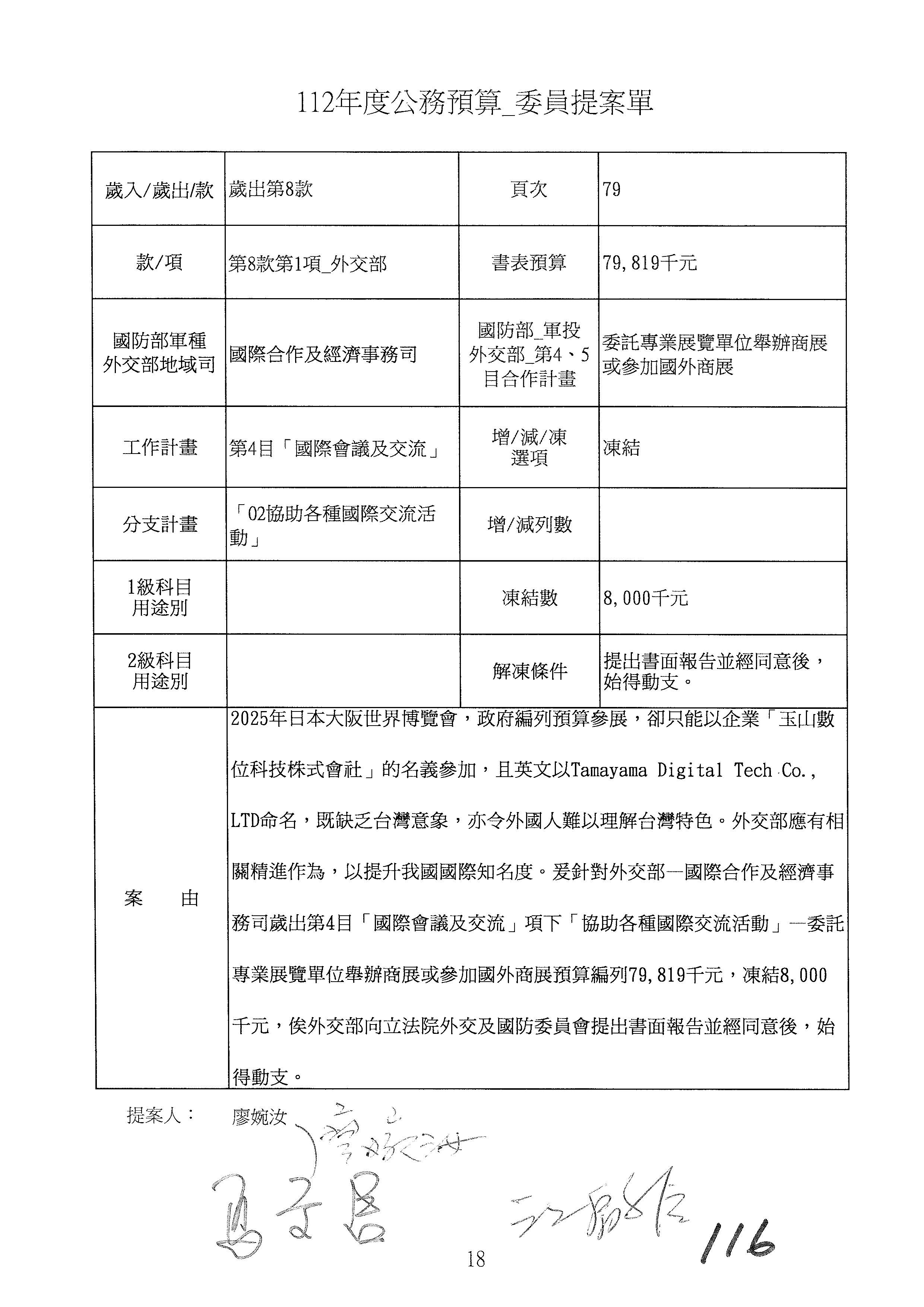
廖委員婉汝:我是第116案,在「國際會議及交流」的預算科目下,像2025年日本大阪世界博覽會,我們就只能以企業「玉山數位科技株式會社」的名義參加,好像有點缺乏臺灣意象。這個困境是什麼,我想問外交部應該稍微說明,至少在整個提升我國的知名度當中,是我們因為沒有邦交的關係,所以只能這樣子嗎?

吳部長釗燮:不是因為沒有邦交關係,是因為我們不是展覽會員。

廖委員婉汝:只能用企業參與?

吳部長釗燮:只能用企業參與。

廖委員婉汝:就用臺灣象徵的玉山科技,這是一家公司還是?我想請問部長,用「玉山數位科技株式會社」這個名義參加,是我們取的名字還是本來就有這家公司?

吳部長釗燮:我們請貿協在那邊開一家公司。

廖委員婉汝:貿協在那裡開一家公司?我們有參展的機會,以企業方式進行?

吳部長釗燮:對。

主席:我還是覺得那個名稱是不合理的,而且我們花了那麼多錢,即使你取這樣的名字,就像部長講的,玉山直接翻譯也不會叫tamayama

江委員啟臣:不能直接用貿協嗎?貿協也是非官方。

吳部長釗燮:不行。

江委員啟臣:一定要公司?

吳部長釗燮:一定要公司,因為是企業館,我們經過……

江委員啟臣:你這樣講的話,真的倒不如用TSMC,對不對?代表性還更夠,它還是一家公司,台積電在那邊也有公司。

主席:而且大家都知道是臺灣的。

江委員啟臣:如果是企業館的話……

主席:還是台積電。

江委員啟臣:對啊!倒不如用台積電的名義。

主席:我覺得如果是這樣才有辦法讓我們國人認同,因為我們當然希望我們能見度是提高的,可是你如果是用這樣的方式,我覺得國人對這個部分其實有非常大的反感,這個部分還是請部長還有外交部可以再努力,好不好?

114案到第116案,我們以溫玉霞委員的第115案為主提案,併案凍結300萬元,提書面報告,經同意後始得動支。

處理第117案到第120案。請說明。

蔡司長允中:跟召委報告,第117案到第120案都是CPTPP的案子,明年已經到了最重要的時刻,所有CPTPP的工作請委員繼續給予支持。

江委員啟臣:什麼叫做明年是最重要的時刻?

廖委員婉汝:我們凍到加入了就解凍。

江委員啟臣:我請教一下,我們的working group成立了沒?你們申請了嘛!對不對?工作小組成立了沒?還沒?

吳部長釗燮:還沒,這個我來解釋,英國還沒有入會之前,他們其實很多事情都不願意來做,我們現在在做的就是雙邊非正式的諮商……

江委員啟臣:大陸在我們前面申請,對不對?

吳部長釗燮:但是他們也還沒開始。

江委員啟臣:他們的工作小組有沒有成立?

吳部長釗燮:都沒有。

江委員啟臣:所以現在depending英國的入會嘛?

吳部長釗燮:沒有錯。

江委員啟臣:英國入會確定明年會有結果嗎?

吳部長釗燮:應該是會有,照他們的進度應該是明年。

江委員啟臣:如果照申請順序來成立工作小組的話,下一個會是大陸耶!

吳部長釗燮:是這樣講,他們可能會去看這個國家是不是符合標準,如果差距太遠的話,搞不好工作小組都不會成立。我們現在的做法是在還沒有成立工作小組之前,做非正式的諮商,把未來可能面臨的問題先把它解決掉。

江委員啟臣:這個我是覺得很奇怪啦!就好像當年我們申請加入GATTWTO一樣,第一個,一定有它的程序;第二個是實質的談判;第三個就是政治問題,這三個你都避不掉啦!當年我們申請GATTWTO的時候,還比大陸早喔!可是最後我們雙邊談判也談完了,因為大陸量體大,我們小嘛!所以我們談得比較快,他們談得比較慢,可是一個政治問題,就跟你說:「我北京就是要比你臺北先加入」,所以就要等它談判談完,這樣的模式其實我們可以預見在CPTPP這件事情上面,雖然現在連工作小組都還沒成立,可是就算未來成立,進入談判過程了,你都可能必須要預想這個問題會不會發生,甚至目前如果兩岸關係、美中臺三邊關係不佳的狀況底下,我都不知道working group會不會成立,我是打很大的一個問號啦!因為這裡面沒有那麼單純就只有經貿問題而已,如果是單純的經貿問題,我跟你講,我們早就解決了,早就申請加入了啦!不會拖到卡在老共後面才去申請加入,這是到現在我還搞不懂的地方,我們一天到晚喊說要加入CPTPP,從TPP就開始喊到CPTPP,結果一個申請案的遞送,你到老共後面才去丟啊!那你現在argue說要在前面成立工作小組都沒有辦法,它只要丟一句話給你:「照你遞送案件的程序來」,對不對?我不曉得當初要丟這個申請案是誰決定時程的,是你外交部、經濟部還是談判辦公室?但我覺得這一步基本上就是很奇怪,怎麼會在它後面才丟呢?

現在預算的這個部分都是公關、智庫跟文宣,我跟各位講,這個你們以前都編過了,起碼一年都一千多萬,我們也都沒有刪,都讓你們去做了。但我一直納悶的是,你每年都做重複的事情,問題是現在只送案,還沒有成立工作小組,你也不知道明年英國能不能順利加入,那你接下來要做的公關工作到底是什麼?這公關工作到底是什麼?大家都知道臺灣要加入,有誰不知道嗎?沒有人不知道啊!是它要不要出力而已,能不能排除這些政治問題而已嘛!否則發這些錢給公關公司有什麼意義?我認為沒有意義耶!真的沒有意義耶!你再花錢給公關公司去幫我們宣傳說:「拜託讓臺灣加入」,它還是同樣的東西而已,除非這些錢是拿去做政治公關,那政治公關講白一點就是去lobbylobby有沒有效?你們過去有沒有做?有沒有效?公關公司是誰?這個預算我們今天在這邊通過了,你到底做了哪些事情?過去這幾年其實我們都沒有看到結果,也沒有來跟我們說明編一千多萬的公關公司是誰在執行,好歹讓我們知道那家公關公司到底有沒有效,如果沒效的話,就不要再找了啦!真的啦!一年花這麼多錢啊!

吳部長釗燮:我們再來跟委員報告,其實有效的是在政府是不是願意來跟我們進行一些磋商,包括非正式的諮商,在過去這段時間都看得到效果。

江委員啟臣:哪些政府來跟我們磋商說實際CPTPP入會的問題?到底現在有哪些政府來跟我們做實際磋商?部長,我知道有些事當然是屬於政治面的,就是大家彼此在那邊交換意見,但我們在乎的是實質的進展,這裡主要是涉及到預算,這一筆錢我們花了,希望能夠具體知道花去哪裡?成果是什麼?成效是什麼?否則的話……

講到這邊,我必須跟各位講一件事情,123日我帶了一支霹靂舞團到Okinawa去比賽,這中間發生了一些事情。第一個,我先講,這個舞團去比賽的出國差旅,全部都是我去幫忙募款的,因為政府沒有人要幫它。我在2017年已經帶他們去德國一次了,他們拿到世界第4名,這個就是Battle of the YearBOTY),你們可以去查,是德國長年主辦的比賽;2017年我也是幫他們募款、帶他們去,他們拿到世界第4名。這一次是因為疫情延到了2022年,德國主辦、Okinawa承辦,這一批年輕人也一樣沒有政府的資源,他們每個禮拜幾乎都在新北市前面的廣場,晚上在那邊練舞,我有去看過,所以我幫他們募款,也順利在123日之前出發去比賽。這是一個他們所謂的街舞或霹靂舞的世界盃,同時間當然足球也在打世界盃。我當天因為地方行程的關係,下午才能趕到,他們下午進入8強決賽,我是下午3點的飛機從臺灣飛到Okinawa,準備看他們晚上的決賽,我還跟他們說要進入4強,我才有機會看到他們比賽,不然我落地以後,可能就沒有機會了。但是就在我上飛機之前,他們來了一通電話,說大陸團的團長找我們的團長到旁邊,要求主辦單位跟我們說,最後舞蹈那段不能揮國旗,我接到這個電話之後,馬上的反應就是問主辦單位這是奧運、亞運還是什麼層級的比賽?要遵守的規則是什麼?如果不能出現國旗的話,主辦單位要出來規範好,所有參賽的團隊都不能出現政治性符號的旗幟,我們要求跟主辦單位反映這件事情,而主辦單位最後是裁定他們不介入,你們自己談好就好了,代表主辦單位針對這件事情是沒有規定的。實際上2017年在德國比賽,最後一段的舞蹈我們也揮國旗,對方就揚言,因為他們街舞界真的都是好朋友,他說:「老兄,你揮的話我們可能……」意思就是回大陸他們不好交代啦!再來就是你們將來不能到大陸比賽,也不能參加大陸的商演等等。實際上這對專業的舞者有很大的影響,現場你要怎麼反映、怎麼處理,然後正要比賽練好的舞卻要改,絕對會影響到心情。最後我跟他們講,我們的底線就是大會決定,大會應該要公平,因為這不是亞運、也不是奧運,如果是亞運或奧運我們就照規則來。結果我在Okinawa下飛機之後,他們告訴我大陸退賽,所以我們繼續比賽,大會也沒有改任何規則。事後這些年輕人跟我反映一件事情,他們說:委員,這過程中我們不知道要找政府單位或找誰幫忙?今天如果他不認識我,也不曉得要問誰及現場要做什麼決定?

所以這凸顯幾個問題:我在這邊審預算的時候,就想到這些人要去比賽,其實政府是沒有任何錢幫他們的,可是我們隨便一審就是幾千萬的錢出去!這筆錢可以資助多少團隊去比賽,你們知道嗎?這些去比賽的人,他們沒有拿任何國家的薪水,本身都有其他的工作,花自己的時間每天練到世界級的水準。我幫他們募了多少錢?其實沒有多少只有50萬元而已,我有去跟外交部要嗎?沒有吧!我沒有跟你們要任何補助吧!我們全部都是民間的贊助,去國際舞臺上卻遇到這樣政治性的問題要靠自己解決,所以他們非常感慨地說:委員,我們都要靠自己來解決這些問題,我們的政府在哪裡?他當下大概也沒有辦法上外交部的網站來查詢,遇到這種狀態SOP是怎麼解決?我要跟誰聯絡?

我要講這件事的原因是:第一個,政府的錢不要亂花,花了就請拿出具體的成績出來;第二個,像這一類我剛講的事情,這是外交部最基本該有的,也就是應該告訴我們出去比賽的、參加活動的人,遇到這些問題標準的SOP是什麼?對岸連這樣的事情都有辦法直接交代他的團隊怎麼做,當然我們跟他們的政治制度不一樣,可是對於我們的國人,想要捍衛自己國家尊嚴或者主權的時候,也應該要有個依循,讓他知道應該要找誰。這是這件事情之後,我非常深的一個感受,因為剛剛在審這個預算,我就想到這些小小的選手,他們幾乎拿不到政府的任何幫忙,我們在審預算卻看到有些錢一花再花,有些錢不曉得花到哪裡去,這些我們都看不到具體的成果,甚至也調不到資料到底給了誰。這是很深的感慨,我們要去幫忙募款讓他們站上國際舞臺,但是我們在這裡給你這麼多的預算,我們卻沒有站上國際舞臺,以上給部長參考。

主席:117案至第120案,委員的意見是?

江委員啟臣:我是凍結300萬元。

主席:117案至第120案,以第117案江啟臣委員提案為主提案,併案凍結300萬元,提書面報告經同意後始得動支。

處理第121案至第123案,請外交部說明。

周秘書長學佑:121案,有關慰安婦議題,外交部每年都編有預算補助婦援團體。過去兩年因為疫情的原因,民間團體並未向外交部提出申請補助;但是今年從12月開始,婦援會已經向外交部申請出國參加慰安婦的國際活動,預計明年疫情結束之後,相關的各項活動會陸續以實體進行,因此懇請委員同意免予凍刪,以利相關活動推展。

主席:請溫委員玉霞發言。

溫委員玉霞:唉!這個事情,沒有一點遲來的正義,真的是連正義都沒有!這些慰安婦,從民國58年到現在剩下一個,現在這個阿嬤已經是最後一個了,可是我們每一年都在說要爭取、要替他們講話,至於有沒有做到?不知道,但是每年都有編這個預算。韓國爭取到最後,在2016年日本就成立了10億日圓的基金會,可是到現在2022年已經過了6年,我們卻連一點正面的回應都沒有,對於這些阿嬤還有他們的家屬一點正義都沒有。大家都在看,是不是覺得我們臺灣人可以軟土深掘,我們不是跟日本很好嗎?不是他們友好的兄弟嗎?他都可以跟韓國道歉,為什麼不能跟臺灣道歉?我們也不是一定要怎樣,但是他們怎麼對待韓國,就可以怎麼對待我們,同一個case為什麼會這樣子?我們怎麼會變成可以軟土深掘?我們比較軟嗎?比較沒有power嗎?這是國格的問題,是我們臺灣人的遭遇,譬如有親戚遇到這種事情,我們也會覺得很委屈啊!為什麼到現在為止,我們都沒有回應?日本沒有把我們看在眼裡。

主席:請廖委員婉汝發言。

廖委員婉汝:我提的第123案也是,其實現在CEDAW也提出要重視慰安婦的倡議及相關歷史教育議題。當然我也知道我們跟日本沒有邦交,日本民間一直跟我們都很友善,可是政府之間說關係很好嗎?國與國之間沒有邦交,他們也不太重視我們。所以不要說慰安婦的問題,其實包括我之前參與過的日本政府償還國庫債券的問題,根本理都不理你,跟他們國會議員講了半天,也沒有人願意幫你。我是覺得,雖然沒有邦交但針對這些問題,我們政府不管交流協會也好、相關單位也好,有時候也應該站出來理直氣壯去爭取。慰安婦議題他們能對韓國道歉,已經這麼久了,對我們卻一句話都沒有且不表示任何意思,真的是非常看不起中華民國,根本也不甩你的感覺。我們民間還是對日本很友善,但是他們政府也不曉得怎麼講,這些都是歷史的事實他們也不願承認,對韓國能對我們臺灣卻是這樣子,我是覺得非常不公平。

吳部長釗燮:謝謝兩位委員,我簡單回應一下……

主席:我也一起講好了。其實我們自己越弱,別人就越強勢!今天他可以跟韓國道歉,對於發生一樣事情的我們為什麼不能?我想女性委員提出意見後,如果你們在這裡還說這個要免予凍結,我覺得非常不可取,因為你們根本沒有做到什麼事情!包括我們自己的國家,我們在說轉型正義,說到很多過去有做錯的部分,大家都非常的大聲,而且很敢,甚至都可以編列預算要拆什麼銅像要做什麼,可是我們面對日本的時候連一句話都不敢講!我們明明受到了欺凌,雖然現在只剩下一位,可是那是歷史事實,過去他們做錯了事,他們本來就應該要道歉,而我們都不敢講話!今天如果我們的國家是這樣,我們真的是對不起所有的國人,這不是慰安婦本身的問題而已,而是我們的國格,這個剛剛有講到了。所以我們為什麼會在這裡再次提出這樣的案子?如果你們任意的,甚至用對案就要把它解決掉,這是對不起國人。對於這個部分,我們還是希望你們能提出積極的作為,看看應該要怎麼做,至少應該要發聲。如果連這個都不敢講,我們又憑什麼去跟人家爭取更多的談判機會,我們要爭取加入什麼樣的組織,要進入什麼樣的國際社會,連這個都不敢講了!所以對於這個部分,我們還是希望可以積極地去反映跟爭取,至少我們把國家的尊嚴要回來。

121案到第123案,以廖婉汝委員所提第123案為主提案,併案凍結100萬元,提書面報告經同意後,始得動支。

溫委員玉霞:廖委員提案凍結1,000萬,我提案凍結500萬耶!

主席:所以你們要凍結多少?300萬元?

廖委員婉汝:好,300萬可以。

主席:好,那就併案凍結300萬元,提書面報告經同意後,始得動支。

現在處理第124案到第125案,請說明。

徐司長佑典:124案及第125案是召委及江委員關切有關於我們在美國聘請公關的事情,因為聘請公關是我們長年一貫的作法,近年來我們確實有加強相關的督導工作,對於相關交付的任務及一些細節大概也都依法揭露,對於績效不佳的公關,我們也會終止合約,然後再新聘公關。為了要因應華府及美國政界這種多元化全方位的生態,我們還是需要公關的專業協助,所以懇請委員支持。

主席:江委員啟臣不在現場,不過對於這個案子,我們是覺得不可思議。你們請了公關,但是什麼樣的理由都不足以說明為什麼我們的國慶酒會,美國國會的參眾議員都沒有親自出席?而華盛頓特區的議員也都沒有受邀參與?顯然這個公關公司的能力以及他在華府的人脈都有待加強。所以這個部分我們還是要求凍結,請你們提出比較具體的相應作為。

124案及第125案,以馬文君委員所提第124案為主提案,併案凍結100萬元,提書面報告經同意後,始得動支。

處理第126案,請說明。

徐司長詠梅:126案是溫玉霞委員關切我們編列1,406萬的費用是為了什麼項目,除了600萬是府院高層出訪的文宣之外,800萬及6萬都是用在駐外館處,800萬是駐外館處跟當地媒體或是網紅合拍影片,以在地化的議題、在地化的平臺去宣揚我們臺灣;6萬塊錢是捐助與西班牙當地政府關係密切的智庫出版臺灣政治年報,所以都是非常非常有意義的在駐地的一些國際文宣,這個跟委員所垂詢數位發展部的業務性質是不太一樣,而且這些費用是用在駐外館處,所以懇請委員能夠支持免予減凍。

溫委員玉霞:就是因為你們沒有說明清楚,所以我們才會有這種疑問啊。我們認為已經有數位發展部了,而你們這邊又編列辦理國家軟實力數位推廣計畫經費,你們的成果在哪裡?同樣是數位方面,為什麼不找數位發展部?既然你現在說清楚了,那就OK了。

徐司長詠梅:謝謝委員。

主席:126案之預算同意照列。

處理第127案,請說明。

姚司長金祥:謝謝召委。這個案子原來是我們研設會的預算,但是因為廖委員提案中有提到歐盟的一些決議案及俄羅斯侵略烏克蘭的……

廖委員婉汝:我就改主決議了,你就講改主決議就好。

姚司長金祥:是,謝謝委員。

主席:127案改主決議。

處理第128案,請說明。

王執行長雪虹:謝謝召委。NGO國際事務會說明第128案,馬召委關切我們編列110萬的媒體政策跟業務宣導費,這並不是新的計畫,而是依據預算法第六十二條之一的規定……

主席:好,第128案我已經同意照列了。

王執行長雪虹:是,謝謝。

主席:128案之預算同意照列。

處理第129案,請說明。

王執行長雪虹:這是酌編增加補助臺灣民主基金會的預算,因為尊重他們董事會治理,待會如果有需要的話,可以請民主基金會執行長來說明。至於我們在這邊酌編它的預算其實是給國際社會一個宣示,就是我們希望串聯民主社群來對抗全球的威權主義,所以我們必須要多給他們一點子彈來因應。以上報告,懇請委員支持,謝謝。

主席:一個活動沒有辦法做什麼樣的宣示啦,民主自由是普世的價值,這個沒有問題,威權當然大家也不會接受,不過你增加這麼多的預算說是作為子彈來辦活動,顯然這個只是錦上添花,你要發展所有的民族向心力,我想不是靠這樣的活動,這樣的活動如果可以,那大家都辦活動就好了,全世界都可以這樣做。所以我們在這裡還是希望你們可以有更積極的作為,而不是只是辦類似這樣的活動。第129案凍結100萬元,我們希望你們對於相關內容或是可以有什麼樣更積極的作為方式,還是提出一個比較詳細的說明。

129案凍結100萬元,提書面報告經同意後,始得動支。

處理第130案到第133案,請說明。

劉處長永健:130案主要是針對國際會議及交流,我們的這個預算主要是著重在資安外交的部分。跟委員報告,其實資安外交是一個國際交流的新興議題,我們這幾年也有一些交流的成果,希望委員能夠支持免予凍刪。

廖委員婉汝:資安問題之前我已經談過了,我同意照列。

劉處長永健:謝謝委員。

主席:130案到第133案之預算同意照列。

處理第134案到第135案,請說明。

徐司長佑典:134案有關於羅委員關切的部分,這部分的相關經費在今天稍早有報告過,是用在相關的華語文計畫當中,懇請委員支持。

主席:在場委員有意見嗎?

溫委員玉霞:其實這個案子跟剛才那個案子有點類似,就是對國內團體的出國補助及投資的補助,剛才已經有凍結300萬了,這個部分同意照列。

主席:134案到第135案之預算同意照列。

處理第136案到138案,請說明。

謝司長妙宏:這個費用是出國訪問經費,主要是用於元首及高層的出訪,隨著疫情的趨緩及各國的解封,明年在各種條件許可下,我們會持續辦理高層出訪,請委員支持。謝謝。

江委員啟臣:這個高層出訪,今年都還沒有出去嘛?

謝司長妙宏:賴副總統在今年元月的時候……

江委員啟臣:哦,所以這幾天不會再出去了吧?所以今年應該剩很多?今年剩比較多嘛?因為基本上總統沒有出訪。明年有馬上預計年初要出訪嗎?

吳部長釗燮:不一定,但是我們會規劃……

江委員啟臣:所以現在還沒有決定,你這個有一億多……

吳部長釗燮:……很可能……

江委員啟臣:很可能出去?年初或者什麼時候還不知道?

吳部長釗燮:我們有規劃幾個方案……

江委員啟臣:有規劃幾個方案,比較近的方案……邦交國?因為你們還在規劃,這個我先凍結500萬!反正你有規劃出來,總統要用,我們就會解凍啊!

主席:請溫委員發言。

溫委員玉霞:我想請問一下,112年度比111年度增幅了大約10%,可是如果跟105年到108年相比的話,預算增加了31%,會增加這麼高嗎?112年度跟105年到108年編列的預算相比多了31%,現在物價上漲有那麼高嗎?總統或是國家元首出訪是有必要的,我不是說這個不必要,這確有必要,但是怎麼會編列的預算比105年到108年多了31%,也比111年度多了10%

吳部長釗燮:我簡單報告,這跟出國費用一樣……

主席:用麥克風。

吳部長釗燮:跟早上的出國費用是一樣的,就是出國的機票也貴了,然後住宿也貴了,然後可能活動也會更複雜。

溫委員玉霞:這樣就多了31%

吳部長釗燮:需要。

主席:136案至第138案以第137案江啟臣委員的提案為主提案,併案凍結500萬元,提書面報告經同意後始得動支。沒關係啦,這個有一億七千五百多萬,尾數而已。

處理第139案至第142案。

徐司長佑典:139案至第142案是各位委員關切訪賓接待的相關預算。疫情期間我們的訪賓雖然減少,但是在過去3個月邊境解封之後已經感受到外賓訪台數量明顯增加。以北美司為例,從10月到現在我們總共接待了156位外賓,所以邀訪的需求是存在的。再加上剛剛有提到,不管是機票或是物價都在上揚,所以懇請委員支持。謝謝。

主席:請廖委員發言。

廖委員婉汝:我的提案是第141案,當然剛剛有說明機票等所有接待費用可能都會因為物價的關係而上漲,也較上年度增加了5,6345,000元。當然現在兩岸關係比較沒有那麼友善,尤其俄烏戰爭之後,很多美國的國會議員或者歐盟相關國家的友人都會來訪,當然我們都也非常高興在國際上我們的地位能夠提升,也讓國際關注到兩岸之間的關係兵凶戰危,讓我們得到很多友人的支持。就預算編列來說,邀訪到底是真的邀訪,還是他們主動或是被動要來?然後來的話,我們不希望有的要來賣飛機,有的要叫我們投資基金,有的希望我們採購武器或者高鐵車廂等等的。我覺得有時候這些國會議員或是其他友人邀訪來以後又要叫我們買東西的,我是覺得這種預算編列得有點不太對。尤其是像那些國會議員在訪問總統府時還有消音這種事情發生,我覺得非常不對。所以,我希望針對邀訪這部分外交部能說明一下,預算看能不能減列一些。

姚司長金祥:歐洲司這邊先補充說明。我們明年預算增加的部分,其中2,000萬元主要是要辦理歐洲重要價值夥伴,這是跟前一年相比特別增加的部分,這部分是一個長期的計畫,要安排具潛力的人士來臺灣交流,長期深耕友我。就是我們會請歐洲館處去挑選,比方說剛剛卸任的資深官員,事實上今年就有一個前次長級的官員透過EVIP的計畫來訪,我們今年試辦有15個來,明年將會全面擴大辦理,北美司這邊也是有類似的需求。以上。

吳部長釗燮:這個就是長期培養我們的友人,就是在這些友好的國家裡面,有一些人雖然現在不在位子上面,或是說他們不是在很重要的位子上面,可是看到他們的前景,將來很可能負很重要的決策責任,我們這個計畫要做比較長久的邀訪,建立很密切的關係,將來就是我們的好朋友。

廖委員婉汝:我了解,我也知道我們國家的外交工作是非常困難的,不管是你們希望建立未來有潛力的友人也好,包括我們之前剛剛審過的,來臺灣留學的留學生成立學生會也是,我們都非常支持,只是我們不希望邀了半天,結果還是因為臺灣處境的關係而要求我們買東買西!說真的,我們被邀請去其他國家好像也很少說要推銷什麼東西,我們有時候也只有農產品可以外銷而已。但是最近我們看到那麼多新聞,我也覺得我們總不能為了一些支持,為了友誼的關係,然後在預算的使用當中又讓民間感覺買了一大堆。當然國防現在非常需要,但是有時候民間的認知又不一樣,像上次來的時候說要我們買幾架飛機,結果一架都不少,真的剛剛好,這些我覺得不可取。

吳部長釗燮:我們來檢討改進。

主席:其實我們增加這麼多預算,我們邀請來的人事實上也曾經對我們造成過傷害,而且這個已經回不去了,我想應該大家心裡都很清楚我們到底失去了什麼。所以,在此我們還是要適時的減列,本席認為我們在思考邀請的對象時可以更審慎,如果對我們有所幫助,那是可以邀請的;可是如果來,到目前為止,我們看到很多是我們相對付出的比較多。因為從過去不管是一些商務部長或者其他歐洲國家或者其他國家,包括東歐國家,到目前為止,有很多原來對我們國人所做的承諾似乎也改變了。我們花了這麼多錢,而且還不斷地增加預算,這些是我們要的嗎?所以這部分我們覺得並不需要增加這麼多,也應該要有適當的對象,對我們有實質的幫助,只是口頭宣稱對我們友好根本沒有用!我們在碰到困難或者我們需要的時候,還是希望有人可以幫我們講話,而不是到了我們的國家,在我們國內才講話,但在很多國際場合上面卻沒有人幫我們講話。所以這個部分還是要減列,部長,你覺得要減多少?我們有一個提3,000萬,一個提500萬。

吳部長釗燮:100萬,再凍結一點,好不好?

主席:100萬太少了,再多一點,那就減300萬元。我們以第140案馬文君委員提案減列300萬元,科目自調。第141案廖婉汝委員提案併案凍結500萬元,提書面報告,經同意後,始得動支。

處理第143案到第144案,請說明。

吳司長尚年:143案及第144案分別是廖委員及羅委員的提案,主要是關於國外旅費的部分,也是因為地點和日數的調整,懇請委員支持。

主席:143案及第144案同意照列。

處理第145案,請說明。

徐司長佑典:145案是溫委員關切國際會議及交流下的學術交流,稍早也有說明,在北美地區主要是智庫合作,還有華語文相關計畫跟校對校的合作,這部分還是跟上次的說明一樣。

溫委員玉霞:這部分只有我的提案,因為你們每一年都增加預算,明年也增高預算,我想請問一下,我們學術交流的結果如何?我們的學術交流是哪一個地區、哪一個國家,相關名單有沒有?

徐司長佑典:有,我們現在跟美加地區大概有20所。

溫委員玉霞:能不能提供給我們?

徐司長佑典:可以,沒問題。

溫委員玉霞:好,同意預算照列。

主席:145案同意照列。

處理第146案到第153案,請說明。

蔡司長允中:146案到第153案都是國際合作與發展,在亞太地區、亞非地區、拉美地區還有一些替代役、華語師資、海外技術人才儲訓相關計畫,所有預算請委員支持。

主席:全部都是江委員的提案。

江委員啟臣:我是主張凍結200萬。

主席:146案到第153案。

江委員啟臣:凍結200萬,減列200萬,因為執行率的問題,執行率才多少而已?你們10月份的執行率才34%

吳部長釗燮:現在要恢復正常了。

江委員啟臣:那今年沒有用完的呢?就繳庫?這樣好不好,總共是二億多,就凍結300萬,不減列。

主席:146案到第153案併案凍結300萬元,提書面報告,經同意後,始得動支,以江啟臣委員所提第146案為主。

處理第154案到第160案,請說明。

蔡司長允中:這也是國際合作計畫的部分,特別注重在一些私部門跟國際機構的合作,還有一些特殊婦女婦權相關計畫的執行,請委員給予支持,明年所有計畫都會如期推動。

吳部長釗燮:尤其是婦女婦權這一塊,友邦都覺得非常受用,以及對於他們的疫後復甦,這對他們來講都非常重要。

主席:請溫委員玉霞發言。

溫委員玉霞:我們每年都編五千多萬培訓友邦人才,編了這麼多預算,我們有沒有什麼考核、績效等這方面的?剛才你們說從75人到100人,這是邀請到國內的,還是也是國外的?

吳部長釗燮:剛剛是北美司。

溫委員玉霞:對不起,這是南美的,總共有16個班,差不多400個人是不是?這樣子算起來一個人差不多是多少?我算了一下,這等於是一個人帶125萬的成本,如果是這樣子是不是有點偏高?

蔡司長允中:所有費用加師資和學員的部分大概是125萬左右。

溫委員玉霞:所以是一個人帶125萬,不是所有,這樣子的費用是不是……

蔡司長允中:我們的所有經費會儘量看看怎麼樣精算,這已經是……

溫委員玉霞:就精算一點。

蔡司長允中:是。

溫委員玉霞:因為不是一個對一個,而是一個班,你說一個班有16個人,16個人乘以125萬,這樣算下來一個班要多少錢?所以這個編列是有點高。16個班?

蔡司長允中:一個班2030人。

溫委員玉霞:那就更高了,20人到30人,一個人125萬的話,20個人就多少錢了?這樣一個班開下來就越算越多,那就減列一點吧,意思意思。

主席:請羅委員致政發言。

羅委員致政:我先詢問一下,我這邊並沒有要你們不執行,我們還是希望能夠執行,但重點是怕你執行不了,這才是我們關心或者擔心的。比方說婦女就業創業技術協助這一塊,光是110年度就保留了大概一億八,今年可能有些也是受到影響,所以保留,這個保留下來到底會不會排擠到你們執行的能力?或是計畫就一直留到今年或明年再來執行,這一塊你們夯不啷噹統統都放在下年度執行的話,執行得了嗎?比方110年保留一億八婦女就業這塊,今年又執行了多少?然後明年執行得完畢嗎?

謝司長妙宏:跟委員報告,婦女婦權這個科目的預算並不是編列在駐外技術服務,這是第一點。第二,婦女婦權的執行率是2年期的,到10月我們已經衝到七成多了,未來的這幾個月一定還會再更提高。第三,駐外技術服務這部分主要是技術團業務,還是希望委員能支持。

主席:請江委員啟臣發言。

江委員啟臣:我的是第155案,我請教一下,什麼叫做「辦理與私部門合作開發商業化及創新計畫、與國際機構及友好國家合作經費」?這裡面主要是跟誰的合作計畫?因為到10月底,你們今年的執行率是67%,也是因為疫情嗎?

蔡司長允中:跟委員報告,今年到這個月底,我們估計執行率大概可以達到90%以上,這是第一個,而這是我們現在手上的資料。第二個,跟私部門合作計畫的部分,就是一些跟企業合作的,跟國際組織的部分,我舉個例子,就像USAID這一類的合作計畫。

江委員啟臣:USAID是在做什麼?

項秘書長恬毅:是太平洋美國基金,臺美針對亞太地區的邦交國共同合作,他們會提案,我們審核之後……

江委員啟臣:我們的邦交國?

項秘書長恬毅:對,以我們的邦交國為主。

江委員啟臣:然後他們去申請美國的基金?

項秘書長恬毅:沒有,我們跟美方一起共同設立一個基金,叫做太平洋美國基金臺美專案。

江委員啟臣:太平洋美國基金臺美專案?那我們出多少?

項秘書長恬毅:60萬美金。

江委員啟臣:我們出60萬美金?那他們呢?他們也是60萬?所以這個基金應該是120萬?

項秘書長恬毅:應該是。

江委員啟臣:等於是120萬元的美金讓大家來申請,是這樣嗎?

項秘書長恬毅:邦交國要提出他們的提案,現在這些都在進行,因為才剛簽,所以錢應該要準備撥出去,最近跟美方在討論如何籌組審查委員會。

江委員啟臣:所以這60萬美金還沒有給他們?

項秘書長恬毅:要簽了才能給。

江委員啟臣:是這樣嗎?所以剛簽完,60萬美金差不多是1,800萬,差不多快兩千萬元臺幣,是今年還是明年撥款?今年已經撥了?

在場人員:今年年底以前會撥。

江委員啟臣:那這樣就給了啊!這是明年的預算,對不對?

在場人員:對。

江委員啟臣:這個每一年都是60萬是不是?

在場人員:沒有,一次。

江委員啟臣:一次性60萬的話,為什麼明年還要編?明年編列這四千多萬是什麼?

項秘書長恬毅:明年是另外一個案子,剛剛講的是日本……

江委員啟臣:那明年是什麼?

項秘書長恬毅:一個是帛琉跟沿海漁業管理的案子,另外還有一個是跟斐濟合作關於公衛app的案子,是跟美方合作的案子。

江委員啟臣:請問今年是多少?今年這個部分的經費是多少?今年就60萬美金?

蔡司長允中:今年是60萬美金,這個月會撥出去,所以執行率……

江委員啟臣:沒有,我是說整個「辦理與私部門合作開發商業化及創新計畫、與國際機構及友好國家合作」,今年編60萬嗎?

蔡司長允中:今年(111年)是3,900萬。

江委員啟臣:3,900萬?

蔡司長允中:對。

江委員啟臣:那明年要4,008萬?這到底是怎麼算的?因為這並不像公務預算是常態性業務,它每年是變動性的業務,是不是這樣?這樣的話,你這個錢是怎麼算的?你有增加沒有錯,可是從3,900萬到4,008萬,增加了一百多萬,我剛剛問你,你說今年負擔了60萬元美金是因為要成立那個基金,對不對?後來我問你明年這個基金還是一樣每年都60萬嗎?你說不是,所以是花到哪裡去?

項秘書長恬毅:那是一部分,該基金在我們去年編列的預算裡,國合會執行了一些部分。

江委員啟臣:不是,我現在問的是,我如果把這筆錢給你,你要做什麼?目前聽起來,你們每一年做的事情都不一樣,你提到今年有一個60萬美金的臺美專案,明年沒有臺美專案,到底明年編列這些4,008萬的錢是花到哪裡去?你應該給我一個交代啊!你起碼要告訴我這筆預算是要花到哪裡?有哪一些計畫是你們已經談好了,明年要付錢的?應該是要讓我們知道這個,我想要知道的是這個啊!不然我根本不知道你們要把錢花到哪裡,因為它不像人事費,可以用今年來推估明年是多少。

蔡司長允中:跟委員報告,明年(112年)的計畫裡,第一個有私部門創新、創意的競賽計畫要執行,另外一個是跟斐濟還有帛琉的合作計畫,後面兩個部分是跟USAID合作,所以整個加起來大概是……

江委員啟臣:跟斐濟合作什麼?斐濟現在跟我們沒有邦交,對不對?所以你這個錢也是for邦交國還是統統都有?

項秘書長恬毅:針對跟美方合作並編列預算,基本上算是一個試驗性質且可以運用的app的案子。

江委員啟臣:所以你是透過跟美方合作?

項秘書長恬毅:實際上是我們的人去執行這個案子,我們……

江委員啟臣:可不可以講得具體一點?這到底是什麼樣子的合作案?是我們幫它蓋什麼,還是我們幫它做什麼,還是我們買什麼東西給它?

項秘書長恬毅:這等於是一個app如何……

江委員啟臣:一個app?開發app嗎?

項秘書長恬毅:這本身就是一個app,連結醫院端跟社區端,提供社區能夠運用的公衛醫療資訊。

江委員啟臣:請教去參加的廠商是誰?

項秘書長恬毅:第一階段剛剛跟美方一起去現場考察過,現在回來我們才開會,我們有國內的廠商和醫院的代表一起去瞭解當地的情況。

江委員啟臣:這個為什麼不是國合會去做?在你們國合會的計畫裡面。

項秘書長恬毅:國合會不會再做,簽了以後國合會來執行,我們負責跟ESA……

江委員啟臣:那國內廠商有沒有參與?

項秘書長恬毅:有,我們剛剛回來,成員包含了國內台大醫院的醫生,還有一個國內的廠商,他們有一起去。

江委員啟臣:這個我凍結300萬,希望你們給我們具體的計畫內容。

主席:再補充一下。我也有提案,剛剛你說是做什麼?醫療的什麼?

在場人員:app

主席:就做這個?

江委員啟臣:這為什麼要花那麼多錢?

項秘書長恬毅:細節我再提供給委員,因為我們國家過去做的公衛醫療涉及到社區跟醫院本身之間資訊的連結,還有醫護人員能夠運用app推廣一些公衛醫療知識。細節我再提供給委員。

主席:這個非常普遍欸!app為什麼要花這麼多錢,我們沒有辦法想像,總共120萬美金。

項秘書長恬毅:實際上不只是app本身,還涉及建構其他的教育訓練都有,細節我們再提供給委員。

主席:現在顯然沒有辦法說得很詳細,對不對?

項秘書長恬毅:就是因為他們剛剛才去考察回來,所以明天我們還要開一個返國的會議。

主席:所以你們自己還不知道?

項秘書長恬毅:不是我們不知道,我們知道這個方向,所以去考察,才能具體提出一個真正的計畫及執行的方式。

主席:什麼時候可以提供?

項秘書長恬毅:我們明天就要開會,開會之後,我們就儘快把資料提供給委員。

主席:157案以溫玉霞委員提案為主提案,併案凍結500萬元,提書面報告,經同意後始得動支。

現在處理第161案到第163案,請說明。

項秘書長恬毅:161案到第163案也是駐外技術服務所有計畫的執行,包含譬如婦女賦權計畫的相關計畫。

謝司長妙宏:再跟委員報告,婦女賦權計畫,事實上明年已經沒有編列任何的預算了,因為這是一個2年期的計畫,到今年就結束了,謝謝。

主席:所以你們現在針對第161案到第163案的說明是什麼?

蔡司長允中:這是所有駐外技術服務團在明年執行相關計畫所編列的預算,是第161案到第163案所有的計畫。

主席:你們跟委員討論過,是不是?

蔡司長允中:這部分有跟吳委員報告過相關的計畫,我們跟委員討論的結果是凍結300萬。

主席:好,第161案到第163案,以第161案吳斯懷委員提案為主提案,併案凍結300萬元,提書面報告,經同意後始得動支。

處理第164案到第165案,請說明。

周司長民淦:由於疫情的關係,不只是我們的疫情,還有友邦,我們四個太平洋友邦今年都陸續爆發疫情,這都影響到我們協調還有執行相關合作計畫的能力,但是今年我們陸續邀請了幾個友邦的元首和總理來臺灣訪問,我們也談了一些新的協助他們做疫後復甦的計畫,我們需要委員支持,給我們預算。

江委員啟臣:主席,我的案子是第164案,你們今年編4億多,但到這個月只執行了一千多萬,對不對?基本上等於沒有執行,你說你明年就有能力,馬上又編列了49,900萬,將近5億,其實我懷疑你有辦法嗎?

周司長民淦:有。

江委員啟臣:而且是要跟友邦去談的。每一個友邦的疫情影響都不一樣,然後你說疫後復甦這件事情是不是接下來的合作重點,我也是打一個問號。因為疫情是這樣,隨著大家都與病毒共存,那它的衝擊實際上搞不好還低於通膨的衝擊、還低於國際經濟的衝擊,或許有一些公衛上的合作,可是今年4億多,你只執行了1,200多萬,明年編列了49千多萬,這是很大的落差,你要怎麼做?

吳部長釗燮:就是在疫情衝擊的這個年代,我們的幾個友邦基本上都是鎖國的,所以他們受到的衝擊不只是公衛,公衛只是小小的一部分,他們的經濟萎縮程度是很驚人的,雖然今年他們才剛剛開放,還沒有辦法完全去執行,但是我們預期明年應該是可以全部執行。

江委員啟臣:請問你說友邦,應該指的是邦交國吧?那你講的是我們協助他們做疫情後的經濟復甦,我們到底怎麼樣幫他?是貸款給他嗎?還是幫他做生意?疫後經濟復甦,有時候我都在想臺灣自己的疫後經濟復甦具體要怎麼做,那你現在要怎麼樣去幫這些邦交國做疫後經濟復甦?你要講一下,因為5億很多欸!

周司長民淦:報告委員,因為每個國家都有不同的需求,比如帛琉,觀光是他最重要的,所以我們花很大功夫在幫他提振觀光,然後其他……

江委員啟臣:我們怎麼幫他提振?花我們的錢、揪我們的人去嗎?

周司長民淦:不是,我們協助他來做一些觀光基礎設施的改進。

主席:請羅委員發言。

羅委員致政:主席,我是第170案,當然可以拉到前面跟這個一起討論,因為大家談的問題是一樣的。就是過去2年這個所謂的COVID-19之下的一些醫療量能強化等等,我提出這個提案之後,外交部的說法是,從明年開始轉到疫情後的經濟復甦,我想瞭解的是,第一個當然是預算增加了,從48變成是49,多了1,000萬,這1,000萬是怎麼樣推估出來的?第二個就是之前2年這個計畫在推的時候都是以物資為主,還加上當地的一些可能醫療量能的提升,而且感覺上過去2年做了很多事情,在臺灣買了物資送到那邊去,某個角度也幫助了臺灣的業者跟經濟,這很好,可是接下來的這一年的預算,因為這是用捐助的形式來進行的,是編列在捐助下面,所以到底具體內容是什麼?是捐現金給他、捐物資給他,還是你剛剛講的基礎建設的重建等等?這真的對他們的經濟有幫助嗎?然後坦白講4億多說多也不多,說少也不少,因為幾個國家一分下去,一個國家才1億多,1億多真的能對這些國家的經濟有大幅度的幫助嗎?還是說人家既然開口了,我們就給?到底這個計畫的內容是什麼,我覺得才是關鍵,幾位委員關心的應該是同一件事情。

周司長民淦:報告委員,剛才我講的因地制宜,就每個國家,現在我們的大使館都在跟他們洽談一些新的合作方案,像有些國家是在資通訊方面我們要幫忙upgrade,而且儘量能夠排除中國製的資通訊設備,諸如此類。

主席:請羅委員發言。

羅委員致政:我再繼續談一個問題,我不曉得這是不是到一個段落就沒有了,還是每年都提後疫情的部分?每次疫情之後就是後疫情的部分,也很奇怪!如果以後要常態性編列比方幾億的預算,再往前推,109年之前沒有這個項目,疫情發生之後開始有這個項目,編了大概45億左右,那以後這筆經費是不是固定要給外交部,你們去執行這樣的計畫,或者這個計畫到明年就結束了還是怎麼樣,我想瞭解一下。

吳部長釗燮:疫後復甦的這個事情,現在疫情快結束了,大概一、兩年之內就是儘量幫他們忙,每個國家的狀況都不太一樣,但他們有很多是需要花預算,我們資助的部分就會降低他們財政上面的負擔。

主席:請王委員發言。

王委員定宇:我對預算沒意見,剛才我聽到你說裡面還有資訊相關設備的upgrade,儘量排除所謂的中國製品,你這個跟美方、澳洲的clean network有沒有關係?他們那個是持續性計畫,但基礎建設不管是用哪個計畫,長的都一樣,就是一個而已啊!資通的東西不會說疫情後是一種,而平常的資安又是另一種。你這個有沒有尋求我們的民主同盟,大家一起做?因為澳洲和美國那邊也出了相當大筆的錢,包含海底電纜等,他們都會資助這個,而我們在那裡應該是協同作戰的概念,有沒有進行這樣的事情?

主席:現在是處理第164案及第165案,因為羅委員提到的是對外捐助的部分,那個也不太一樣,是不是第164案及第165案,江委員的凍結數……

江委員啟臣:減列500萬、凍結500萬。今年的執行率很差啊!

王委員定宇:給他們一個機會。

江委員啟臣:那減列400萬。凍結500萬……

吳部長釗燮:他們原來鎖國,現在已經解鎖了,接下來就執行了,凍結500萬還OK

江委員啟臣:要減列一些,我都沒有減列。

王委員定宇:減列100萬、凍結400萬,這樣好嗎?

江委員啟臣:減列300萬、凍結500萬。可以啦!這個很多,沒問題。你們執行不了啦!

主席:29億多,可以啦!

164案、第165案,以第164案江啟臣委員提案減列300萬元,科目自行調整,然後凍結500萬元,提書面報告經同意後,始得動支。

先休息5分鐘。

休息1513分)

繼續開會1519分)

主席:現在繼續開會,休息之前處理到第165案,現在處理第166案。請說明。

周司長民淦:166案是關於太平洋島國論壇的案子,最近我們已經跟他們的秘書處簽訂了合作協定,所以我們會繼續執行相關的合作計畫。

主席:166案同意免予減列,可是要凍結100萬元,因為執行率比較低,尤其「辦理太平洋島國青年領袖計畫」支用率為0%,雖然都說今年要執行,不過針對一些程序作為我們還是有質疑。第166案凍結100萬元,提出書面報告經同意後,始得動支。

處理第167案。請說明。

周司長民淦:167案的執行情形也是因為疫情而影響執行率,但明年我們會加強執行,提升執行率。

主席:我們同意凍結200萬元,提出書面報告經同意後,始得動支。

處理第168案、第169案。請說明。

周司長民淦:168案有關廖委員垂詢的缺工及國際人才開放的部分,我們會與相關的部會研議可行性。

另外,溫委員質詢有關委辦費的部分,多半是用於東南亞國家的農業合作計畫,以及我們有臺灣數位機會中心計畫,現在的執行率還不錯,請委員繼續支持。

廖委員婉汝:針對第168案,我凍結的是旅費,原則上照列。但我還是要說一下,臺灣面臨缺工的問題,不管是營造業、觀光業等,缺工問題滿大的,外交部在開發移工上面,以我來講,我有很多朋友到中東或杜拜也好,他們說那邊的移工真的非常便宜。當然中東是回教國家,他們願不願意來臺灣也不曉得,但那裡四、五十度的大熱天,一天才1塊美金!我不曉得現在有沒有漲價,我說那麼便宜,來臺灣的話他們一定樂死了。我是覺得可以去開發其他國家的移工,不然一直都靠東南亞,真的被掐死了。好不好?

主席:168案、第169案照列。

處理第170案。請說明。

羅委員致政:可以改凍結,但我還是要知道,未來這個所謂的經濟復甦計畫,到底主要是做什麼?凍結的金額,500萬可以嗎?相較於去年,你們新增了1,000萬。只要提出報告就解凍了,好不好?凍結500萬嘛!提出報告後解凍。

主席:170案凍結500萬元,提出書面報告就可以,經同意後始得動支。

處理第171案。請說明。

周司長民淦:171案的性質,應該是類似第170案疫後復甦專款的部分。

主席:我們的案子不一樣。我們看到包括口罩、快篩劑或製氧機有捐給其他國家,就一些部分我們也希望能夠多做說明,到底做了哪些?我們凍結200萬好了。第171案凍結200萬元,提出書面報告經同意後,始得動支。

處理第172案、第173案。請說明。

賀司長忠義:172案、第173案是要繼續推動亞非地區雙邊關係,請委員支持,謝謝。

主席:請溫委員發言。

溫委員玉霞:總統在20184月訪問非洲回來,在機場他就說要交代國安會統籌這個非洲計畫。我一直在追這個非洲計畫進行得如何,外交部也沒有回復,包括國安局也是,好像都不知道進度如何。這次我去非洲有到史瓦帝尼看過,上次我提出一個疑問,就是史瓦帝尼的水產計畫,要幫助他們培育水產,我去看了,但那是一塊空地、挖了一個洞說要做為養殖業之用。但就我所知,有一個國家,好像是尚比亞還是哪裡也有這種情形,花了1,500萬美金,可是不到3年那個東西就不見了,也沒有人繼續執行,當然我們之間沒有邦交,到最後就沒下文了。但是我覺得這是不是要好好考量一下,到底合不合適?我們在那個國家身上花這麼多錢,如果那個國家有大量的水流,那當然是合適,可是它不是,它是挖一個坑來做,這樣感覺非洲計畫好像成效不太好,我覺得這筆錢真的是白花的,你說要1,500萬,我是不知道最後總預算會是多少,可是這樣是不是要考量是否要繼續執行這個非洲計畫?其實非洲計畫有很多,可以做其他方面的,但是針對史瓦帝尼這點,你們是不是應該好好思考一下適不適合繼續執行下去。

王委員定宇:172案是趙天麟委員跟我一起提案的,我們對執行的效果、成效也是有疑慮,剛才跟趙天麟委員確認過,他可以同意凍結100萬元,史瓦帝尼是我們重要的邦交國,要仔細、嚴格、多加地幫忙,但是案子不太好撤掉,所以我們建議酌凍,謝謝。

主席:針對第172案、第173案,我們以第173案溫玉霞委員提案為主提案,併案凍結200萬元,提書面報告經同意後,始得動支。

處理第174案,請說明。

賀司長忠義:174案主要是用於我們辦理亞非地區的人員來這邊進行訓練,敬請委員支持我們繼續辦理。

主席:這個支持繼續辦理沒有問題,可是去年也幾乎沒有執行,你的支用率大概才百分之六點多,我們還是適度地凍結。第174案凍結100萬元,提書面報告經同意後,始得動支。

處理第175案。

賀司長忠義:175案主要是用於亞非地區友好國家來這邊領獎學金的人能夠繼續進修,敬請委員支持。

主席:這個部分來的人數好像也很不理想,不管是學生的獎學金也好,人才的培育也好,對於有些友好的國家,我們現在支用率似乎都偏低,預算的控管好像有浮編的狀況,所以這個部分還是凍結,希望你們可以提出一些比較具體的改善作為。第175案凍結200萬元,提書面報告經同意後,始得動支。

處理第176案。

賀司長忠義:176案主要是用於我們協助亞非地區國家經建、社會發展計畫及衛生醫療合作經費,特別是在我們的友邦──史瓦帝尼以及索馬利蘭,敬請委員支持。

主席:176案也是凍結200萬元,提書面報告經同意後,始得動支。因為這個部分包括捷克、斯洛伐克,這個也都編了3億多元,主要是用在半導體的人才培育、獎學金等等,可是事實上他們是不是願意來或者留在我們這裡或者再回去那邊工作,我覺得你們必須要審慎地去瞭解一下,不然你們編列這麼多預算,到底目標、目的是什麼?可能要再做更進一步地瞭解,因為你們編的預算也不少。

處理第177案到第182案。

姚司長金祥:177案到第182案是有關於剛才召委提到的中東歐的韌性計畫、半導體的人才培訓計畫以及跟斯洛伐克、立陶宛和捷克三國的韌性計畫,這些已經都開始啟動了,我們編列了39,630萬元,是明年度的預算,懇請委員同意不要減列,謝謝。

江委員啟臣:所以跟剛才第176案是一樣的嗎?是同一個科目嗎?

溫委員玉霞:可是剛剛那個是亞非司,這個是歐洲司的。

主席:這個是歐洲的。

江委員啟臣:所以剛才那個部分不包含這個歐洲的吧?是另外的嘛!剛才提到,現在這個是要用在立陶宛、斯洛伐克和捷克的韌性計畫以及半導體人才嗎?

姚司長金祥:是。

江委員啟臣:請教一下,半導體人才的獎學金是4,000萬元嗎?

姚司長金祥:對,今年的總預算是4,600萬元,加上一個361萬元。

江委員啟臣:像這種計畫是他們開出的需求,還是我們offer給他的?

姚司長金祥:是我們……

江委員啟臣:討論出來的?

姚司長金祥:對,而且是我們去了中東歐三國實地考察之後,回來開會所討論出來的結果。

江委員啟臣:所以那邊適合布局半導體嗎?我們的廠商會去嗎?

姚司長金祥:我們現在的旨趣是培育他們的人才,加強他們的韌性。

吳部長釗燮:跟委員報告,最主要不是去那邊蓋晶圓廠,不是這個,這個是沒有辦法成功的,而是他們那邊有niche的一些產業可以併到我們的產業鏈來,比如說立陶宛對封測是很有興趣的,另外像捷克和斯洛伐克那邊有IC design,這個全部會併進來,然後幫他們訓練半導體的人才之後,接下來他們要發展半導體產業的哪一部分,他們會自己規劃。

江委員啟臣:所以這個是獎學金的部分,剩下還有35,000萬元啊!另外35,000萬元是拿來做什麼?

姚司長金祥:就是我們跟三個國家各有一個韌性合作計畫。

江委員啟臣:什麼叫韌性合作計畫?這個太籠統了。

姚司長金祥:我們都有細節,我們可以找個時間再跟委員做細節的報告。針對這些部分,事實上我們會前也有跟委員辦公室說一些說明。

江委員啟臣:這個都是什麼民主韌性合作計畫,光是臺灣、立陶宛就有1億元,臺灣、捷克是15,000萬元,臺灣、斯洛伐克是1億元。

姚司長金祥:那是明年的預算。

江委員啟臣:當然是明年,我現在是跟你談明年啊!

姚司長金祥:立陶宛是3年計畫,捷克是5年計畫,斯洛伐克是4年計畫。

江委員啟臣:所以你一年就1億元了嗎?比如說臺灣、立陶宛明年就1億元了?

姚司長金祥:是。

江委員啟臣:臺灣、捷克明年是15,000萬元,臺灣、斯洛伐克明年1億元,都叫做民主韌性計畫,我們剛剛審民主基金會的預算是15,000萬元,對不對?你這叫民主韌性計畫,什麼叫民主韌性?民主韌性的內容到底是什麼?

姚司長金祥:捷克是4年。

江委員啟臣:民主韌性到底是做什麼?你也不要小看,一年1億元也不少耶!

姚司長金祥:因為這三個合作案的旨趣就是希望能建構他們的能力,讓他們在對抗威權擴張時的韌性能夠增強,所以叫做民主韌性計畫。

羅委員致政:臺灣很需要這個,可不可以告訴我們內容是什麼?我很好奇內容。

邱委員臣遠:你是要從教育著手,還是要從什麼方面著手?

姚司長金祥:因為這個很複雜,我可以跟個別委員做詳細地報告。

王委員定宇:其實我們跟這幾個國家這幾年的關係越來越好,這是事實,你那個名詞,什麼民主韌性,你要改成韌性民主或民主很韌性,重點都不在那個名詞,你也不要解釋那個名詞。我剛剛聽起來你是有到各辦公室去報告這個計畫的細節,也許報告得不夠詳實,應該是要讓委員知道這個計畫裡面有沒有產業的結合,可能是產業上下游、供應鏈的結合,或者是人才的培養,增進雙方產業界人才庫的蓄積,類似這個才是具體計畫,你解釋韌性代表什麼意思、要對抗誰的擴張,那個叫形容詞,形容詞是要不到預算的。

所以本席是贊成我們對中東歐的發展這幾年其實是重中之重,我們跨黨派的委員也曾經到波蘭、斯洛伐克看過,確實需要增加我們的投資力道,而且那不僅僅是外交政治上的關係,在供應鏈上,光是斯洛伐克供應鏈的logistic center,這些都很重要,所以我建議外交部在說明預算的時候,無謂的形容詞少一點,如果計畫內容涉及機密就跟委員預約時間當面報告,我可以支持你們的預算。

江委員啟臣:不好意思,我補充一下,剛剛沒有講完。你們有給我們一些資料,但這個資料並不是很詳細,我知道很多是你們還在談。剛剛王定宇委員有提到一些具體的項目,比如可能有與學校的合作、半導體計畫、電動巴士計畫、晶片研究中心、供應鏈韌性研究中心,雖然你們有列出這些project,但是初步看起來都還在談。我之所以說目前看起來你們就是在匡列預算,根本沒有具體要花多少錢的實質計畫,比如一個研究中心要花多少錢,我們出多少、對方出多少,有沒有談好,還是全部都由我們出,完全都沒有給我們詳細的計畫。我所拿到你們給我的書面說明,就是告訴我們推動研發合作、建置半導體的實驗室、先進晶片的研究中心、供應鏈韌性的研究中心及關鍵技術的培育計畫,同樣都是名詞,所以這個預算在我看來很簡單,就是你們匡列一筆預算在準備,反正到時候談了多少、錢能付多少就付多少,這是一個問題。第二個問題,如果是這樣的合作計畫,對方有沒有出錢,還是全部都我們出?這個也要跟我們講,否則到底1億元能做什麼?如果要照你們列的這些夯不啷噹幾十個計畫,怎麼可能?對不對?不可能嘛!

姚司長金祥:我可不可以很快地說明一下?事實上,每項都有一個金額,比方先進晶片研究計畫是1,350萬美元,每一項都有匡列金額,所以這個是討論與實地考察之後……

溫委員玉霞:1,350萬美元?

姚司長金祥:是美元。

廖委員婉汝:一年1億元啦!

姚司長金祥:這個是5年計畫。我剛才講的比方臺捷就是5年計畫,這個中心編列5年的預算來實行,但我們是逐年編列預算,今年是三億九千多萬元。

邱委員臣遠:本席提的是第179案,我的意見跟剛剛兩位委員一樣,你們這個計畫內容是發展民主的韌性及加強經貿與科技連結,總共匡列39,630萬元,但是有關具體的細節、內容及相關的專案,尤其我是產業界出身,我認為假設要發展經貿合作、科技連結跟供應鏈的強化,這些相關的計畫裡面有沒有KPI是對我國產業有實質的幫助、回饋或提升,又或是雙邊合作有沒有相對的回饋機制,還是可以協助我們國內哪一些產業,在這個計畫中可以獲得相對應的經濟利益?我希望在你們後續提出的報告跟說明中,可以把這個部分強化,甚至列入KPI的重點,而不是泛泛而談,只是說民主韌性、加強經貿科技連結、穩定區域經濟,這些我比你們還會說,所以這個部分的細節一定要把怎樣輔導、協助我國產業發展與經濟的回饋機制納入,尤其是你們對三個國家投入相關預算。因為這三個國家各國的情境文化與政治環境都相差頗大,其實每個產業可以切入的點是不一樣的,這部分我們並沒有看到比較詳細的說明。就像我們常常談到的新南向,你不能泛談這十個國家,每一國家的經濟環境、殖民文化跟產業鏈的切入點都不盡相同,你們這個計畫的人事時地物一定要有具體的訴求,否則就像江委員講的,看起來就是在匡列預算,卻看不到實際的具體內容跟實際的成效回饋,所以我們希望後續的說明跟報告可以更聚焦,好不好?

吳部長釗燮:我們就拿很細節的這些東西來跟委員報告。

姚司長金祥:謝謝委員。

主席:就是合作計畫的內容。因為之前很多委員關切半導體,包括國安局長、經濟部及很多單位,都認為這些供應鏈、產業鏈是整體的,不容易只是在短暫的時期或者訓練某些人,就可以作出什麼樣東西,這樣有什麼用?因為他們國內根本沒有這些產業,所以我們要做這樣的合作嗎?因為過去在推新南向的時候,也提了很多相關計畫,可是我們現在看不到之前你們講的那些成果,所以就這個部分要編列那麼多的預算應該要說明清楚,你們的計畫內容或怎麼做,又或者到底要做什麼、有什麼樣的目標方向,也要讓所有委員知道。

吳部長釗燮:簡單一句話,就是把他們比較出色的這些產業整合到我們的產業鏈。

主席:177案至第182案以……

江委員啟臣:500萬元。

羅委員致政:部長講一下要凍多少?500萬元?

主席:好,500萬元。我們以廖婉汝委員的第182案併案凍結500萬元,提出書面報告,經同意後,始得動支。

處理第183案,請說明。

謝司長妙宏:183案是溫委員關心婦女賦權預算執行率的問題,先前有報告,事實上,婦女賦權計畫到今年10月在我們跟駐在國友邦政府的努力下,現在執行率已經達到七成多。因為這個計畫是兩年期,所以明年沒有編列預算。計畫本身的成效非常受到肯定,今年有四個加勒比海友邦總理來訪問,每每都會提到並感謝這個計畫,是不是請委員支持不要凍刪?

廖委員婉汝:我沒有提案,但是我很好奇,因為去年我有提到婦女賦權這個計畫,質疑這部分可以說是編列了很多預算,你說兩年的期限已經到了,既然很好,為什麼不延續呢?

謝司長妙宏:事實上,我們也很想再爭取預算。執行率到10月份已經達到七成多了,沒有不佳。

廖委員婉汝:不是幾成的問題,而是有沒有提升他們的婦女賦權?

謝司長妙宏:有。

廖委員婉汝:成效好是改善他們的生活,因為那時候你跟我們說整個預算投下去,對於婦女的工作或貸款等各方面統統給予協助。

謝司長妙宏:沒錯。

廖委員婉汝:有改變的話,為什麼不要持續?這樣對他們來講,對於經濟復甦或者就業率,又或者是生產上經濟能力發展應該更好,為什麼不持續,而是換一個計畫呢?

溫委員玉霞:它是112年就不再編列,對不對?

謝司長妙宏:對。

溫委員玉霞:你說110年的執行率、成效很好,可是預算中心說你們的執行率只有2.27%111年到8月底,你們的執行率也只有8.84%。你們112年不編列了,如果執行率很好,如同剛剛廖委員所講的,你們怎麼不繼續編列?為什麼不繼續執行?這是第一點。第二點、你們的數字為什麼會跟預算中心的數字又不一樣,差距這麼大?你們說780%,他們說2%8%,差很多!

謝司長妙宏:因為可能在統計上有時間差。

溫委員玉霞:再怎麼統計也不會差那麼多!百分之七十幾跟2%

謝司長妙宏:我們到10月份有七成三,確實已經達到這樣的執行率。預算中心的資料應該是到56月。因為委員非常關切這個案子……

溫委員玉霞:預算中心說截至1108月底為止,只有8.84%

謝司長妙宏:不,我們現在確實已經達到七成多了,因為委員都非常關切這個案子,所以事實上在下半年我們跟國合會與友邦的技術團及友邦政府加速在執行,確實是這樣的情況。

溫委員玉霞:你們要提出說明、提出證據,不然跟預算中心差那麼多,要去更正!

謝司長妙宏:截至目前其實辦了很多訓練,信保的部分也都撥出去了,因為在那時候還沒有……

溫委員玉霞:你們112年就不執行了?因為明年就沒有這個經費。

謝司長妙宏:這個計畫當初是2年期的,友邦確實很肯定這個計畫,未來我們也許就是在國際合作及關懷這個架構下,運用現有委員支持的預算再繼續看用什麼樣的計畫來支持友邦。

溫委員玉霞:你們說是73%,好啦!

謝司長妙宏:委員,真的,我沒有騙你,希望委員能支持,謝謝。

主席:183案同意照列。

處理第184案,請說明。

謝司長妙宏:184案是馬召委關切拉美司國際合作及關懷項下雙邊合作的執行率,拉美司這個國際合作及關懷是我們和8個友邦根據他們政府的需求所編列,而且是簽署合作備忘錄來執行的,所有執行都要依照國際合作法辦理。在110年、111年我們的執行率確實是沒有很理想,主要原因是受到疫情影響,還有這2年友邦政府更迭、大選,加上有一些國家的治安惡化,影響了我們的計畫執行。不過,隨著疫情的舒緩及解封,我們現在已經加速在執行了,有窒礙難行的計畫,我們也跟友邦積極研提可行計畫,鑑於這個預算是我們最重要的,所以請委員支持。

主席:我們對友邦當然支持啊!可是你們的執行率也低啊!就是只有54%,因為疫情不是今年、不是去年、不是前年而已,而且前年的疫情其實比今年還要嚴重,去年也比今年還要嚴重,可是今年的執行率更低,只有35%而已,比去年的54%還要低,所以就這個部分,你們有什麼樣的作法?包括你說因應他們政府更迭,或者治安等各方面,你們還是應該提出比較完整的說明與報告。針對這個部分,我們就凍結500萬元,提書面報告,經同意後,始得動支。

我們現在進行到第184案,行政院主計總處以外的其他部會機關列席人員現在可以先行離席。

吳部長釗燮:繼續討論之前向委員報告一句話,就是有好幾個我們的友邦國家都換了政府,換了政府之後,有一些計畫他們都希望能夠改變,所以才會拖下來。

廖委員婉汝:請教部長,對於給他們的協助,我看了後來的計畫都以基礎建設、民生建設為主。

吳部長釗燮:都有。

主席:沒有關係,因為做了調整,那也讓我們委員會的委員知道啊!就請你們說明,因為你們的執行率更低了,所以這個部分再提出說明就好。

吳部長釗燮:好。

主席:處理第185案,請說明。

謝司長妙宏:185案是溫委員關切拉美司項下編有青年技職教育委辦計畫,這個是我們應友邦政府的需求,希望我們能提升他們的專業技術人員能力建構,我們根據友邦需求委請國合會辦理,這個其實是很重要的協助友邦建設發展,請委員這邊能支持,這個真的很重要,是有關能力建構。

溫委員玉霞:這個你們每年都編,今年編了8,888萬,差不多就是9,000萬,請問一下,這個都是委外辦理,但我一直懷疑怎麼都是委外辦理?成果在哪裡?你們有人在檢討嗎?有人在督導嗎?

謝司長妙宏:有。

溫委員玉霞:拍個照回來說有辦了,這樣嗎?

謝司長妙宏:不是,這是我們委託國合會辦的專業技術班,比如以今年為主,我們辦了非洲豬瘟防治班,還有企業經營班、數位班等等,這些都是根據友邦的需求,政府辦理的。

廖委員婉汝:效果呢?

謝司長妙宏:不錯,經營得很好。

吳部長釗燮:友邦都非常感謝。

主席:185案同意照列。

謝司長妙宏:謝謝委員。

主席:處理第186案,請說明。

蔡司長允中:186案是有關台巴工業區每年代償50萬美金的事,請委員支持。

主席:請溫委員玉霞發言。

溫委員玉霞:這個我真的有意見,因為台巴工業這個案子已經很久很久了,去年你們說快要好了,不用再編預算互告,你們編的是律師費,結果你說今年編的是貸款保證責任經費,我不知道什麼叫做責任保證經費,去年編的八百多萬是律師費,今年編的又是什麼費?去年編1,429萬元,110年編1,500萬元,今年也是編1,400萬,這是怎樣?都說不清楚,乾脆就切割清楚,該給誰就給誰,大家趕快完成交易,不然每年都是一千多萬、一千多萬的編,這些也是錢啊!我對這個真的有意見,說很久了。

吳部長釗燮:法律訴訟已經結束了,我們已經贏了,接下來就是最後的收尾工作把它做好。

溫委員玉霞:但你們剛剛又說當事人在搗亂,這個難道沒辦法解決?

王委員定宇:這個案子其實很有歷史,大概我在當助理的時候就聽過這個案子,你說的那位先生從菲律賓來到臺灣找了一堆人,我們現在不因人來談這個事情,但這個案子導致我們國家在訴訟上浪費很多錢,所以我們前幾年,包含我上一屆都在這邊問,希望訴訟趕快結束,現在第一個好事是訴訟已經結束,但是訴訟結束之後,那個工業區的產權現在是我們的,我們是跟巴拉圭政府合作,所以現在的預算不是在處理司法問題,而是在處理工廠本身的收尾工作,以方便我國政府和巴國政府銜接,在當時的過程中包含有找黑幫打死人,不知道死了一個人還是二個人,資料都有呈現出來,至於那一塊,我覺得已經訴訟結束了,我們就不涉入。這個案子訴訟是最複雜的,但已經結束了,現在就是後面的基礎建設部分,溫委員關心是對的,我建議外交部就看哪部分不影響你們後續的銜接作業,那部分酌凍,然後提出一個完整的報告,將始末寫清楚,那個始末很厚,總共不知道歷經幾任執行長,完整地讓委員會瞭解。關於這個案子,我估計來到外交委員會每一屆都會有人碰到遊說的那個人,我建議把它弄清楚,趕快收尾,謝謝。

溫委員玉霞:我們是站在公正的立場,不管兩方怎麼樣,反正就按照訴訟走。最後一個問題請問,我們的錢收得回來嗎?這個工業區如果解決的話,我們的錢收不收得回來?畢竟我們也花了很多錢。

蔡司長允中:訴訟結束以後,整個產權就是回歸到我們,是我們自己的,所以土地的所有產權都是我們的。

溫委員玉霞:所以以後可以拍賣掉就對了?如果產權是我們的,我們就可以拍賣掉啊!

蔡司長允中:那個是選項之一。

吳部長釗燮:是不是就建議凍結100萬元?

溫委員玉霞:好。

主席:186案凍結100萬元,提書面報告,經同意後,始得動支。

處理第187案,請說明。

吳司長尚年:187案是羅委員對國際合作及關懷的加強雙邊及多邊合作之對外捐助預算額度表達關切,我們非常積極利用多邊平台推動援外計畫,所以我們在既有基礎上明年增編了2個組織裡面的預算,第一個是歐洲復興開發銀行,近幾年來我們都捐400萬,明年增加200萬歐元主要是要協助烏克蘭及鄰近受到戰爭影響的國家。第二個是IDB(美洲開發銀行),明年要新增2,000萬美元和IDB成立一個技術合作基金,懇請委員支持。

羅委員致政:主席,我想請問一下,因為這個預算相較於去年的兩億多元暴增到現在的八億多元,你們現在的理由有兩塊,一個是EBRD增加200萬歐元,大約在6,000萬元左右,這是小錢;另外一個是3,000萬美金……

吳司長尚年:2,000萬美元。

羅委員致政:2,000萬美元的基金,那個待會再問,我先問一個問題,因為後面還有一個案子是跟烏克蘭重建有關。我想請問一下,到底外交部明年針對烏克蘭重建等相關預算,總共編了多少?整個概括而言,有些編在國組司、有些編在歐洲司、有些編在國際人道關懷等,國際人道關懷就編了18億元。

姚司長金祥:報告委員,這18億元是編在歐洲司,另外只有200萬元是EBRD

羅委員致政:沒有別的了?可是這18億元中有一個子項目提到要跟國際多邊合作,裡面又列了EBRD,叫做多邊重建基金。

姚司長金祥:報告委員,因為我們原來跟EBRD有一個合作的管道,但是我們去年跟EBRD捐助50萬歐元協助烏克蘭的logistics,包括他們的郵局、快遞公司,這是附在國組司的補助項下,這是在歐洲司……

羅委員致政:我不管你編在哪個司,我現在只想瞭解未來1年我們對烏克蘭重建的相關計畫就是18億元加上200萬歐元?就這樣而已,沒別的了?

姚司長金祥:是。

羅委員致政:好,至於具體的計畫內容,我希望能有多一點說明,坦白講上次我們在救急的情況下做了一些援助計畫,我覺得可以再精進,包括對物資那一塊。所以對未來的計畫,我希望能夠多瞭解。

另外剛剛有提到IDB2,000萬美元,我先問幾個問題,第一個,這是只有我們單方出?還是IDB本身也有出?然後,我不知道這個基金到底是loan還是要grant還是要什麼?你們都沒有說明。

吳司長尚年:這個是grant,這是我們首次跟IDB進行的合作。

羅委員致政:那這樣有一天它就會用完了?

吳司長尚年:所以它是一次性的。

羅委員致政:你們是準備讓它多久用完?

吳司長尚年:我們和IDB洽談,如何協助友邦及區域內會員的一些相關發展。

羅委員致政:這邊講的是策略領域嗎?

吳司長尚年:是。

羅委員致政:比方說是中小企業為主的grant,還是什麼?你沒有提到計畫內容是什麼。

吳司長尚年:因為現在這個計畫還在洽談中。

羅委員致政:所以是他們initiate這個計畫?還是我們initiate

吳司長尚年:我們雙方都有意願。

羅委員致政:這涉及到未來這筆錢用完之後,因為有可能1年就用完,這太熱門了!也有可能逐年要編,這個基金是新的計畫,我想多瞭解一點。

吳司長尚年:謝謝委員。

羅委員致政:用凍結,好不好?

主席:其他委員的意見?我們剛剛說的18億元是編在哪裡?

羅委員致政:後面,還沒到。第187案先解決好不好?

主席:好,你是凍結……

羅委員致政:凍結500萬元,可以嗎?

主席:187案凍結500萬元,提書面報告,經同意後始得動支。

處理第188案,請說明。

張主任亞光:有關溫委員垂詢的「臺灣獎助金」經費項下學人的平均學術資格的事情,之前有跟委員報告,我們會秉持委員的指示,未來仍會持續審慎的遴選,因為這個經費對於我們的業務推展有很大的幫助,還請委員同意照列,謝謝委員。

溫委員玉霞:好,我同意照列,但是這個名單可不可以請你提供?因為根據我們調查的名單,有的人已經連續來3次,而且是某大使推薦的,透過駐外代表推薦,某人已經連續3年來了3次,我覺得你既然要推廣,就應該要換人,不能都是同一個人。

張主任亞光:是,委員。我們會後提供名單給委員辦公室作參考,謝謝委員。

溫委員玉霞:好,同意照列。

主席:188案,同意照列。

處理第189案,請說明。

周司長民淦:189案,亞太司說明如下,亞太司今年所編「辦理國際青年人才培訓及合作等計畫」,主要是用於辦理印太地區國際青年菁英領袖研習班,但因為疫情的關係,從109年到今年都沒有辦理,明年隨著疫情的開放,我們預計可以順利地舉辦。

江委員啟臣:這主要是派到哪裡?

周司長民淦:是他們來臺灣進行研習。

吳部長釗燮:大部分都鎖國,所以沒辦法出來。

江委員啟臣:青年的部分呢?所以是他們的青年領袖來?有多少國家?主要是哪些國家?邦交國還是非邦交國?

周司長民淦:也有非邦交國。

吳部長釗燮:以邦交國為主。

江委員啟臣:有沒有預估人次?現在是編5,080萬元,是不是?

周司長民淦:亞太司只有占一部分,還有別的單位。

江委員啟臣:整個計畫的一部分?

王執行長雪虹:是,報告委員,NGO國際事務……

江委員啟臣:這全部5,800萬元是編在你們這邊嗎?

周司長民淦:不是,不是亞太司,是幾個司、處一起編的。

江委員啟臣:所以是所有的司、處加起來5,080萬元,是這樣嗎?

王執行長雪虹:是,報告委員,NGO國際事務會負責執行的是1,500萬元。

江委員啟臣:是。

李執行長憲章:公眾會的部分是150萬元。

江委員啟臣:你們是不是在111年有派一團去帛琉?

王執行長雪虹:是,報告委員,那是國際青年大使計畫,我們有40位青年大使去帛琉。

江委員啟臣:去多久?

王執行長雪虹:我們去5天,有40位青年大使,希望能夠對大使館的工作有幫助,他們的確有很好的……

江委員啟臣:5天?

王執行長雪虹:是。

江委員啟臣:OK,好,這部分照列。

王執行長雪虹:謝謝委員。

主席:189案,同意照列。

處理第190案,請說明。

謝司長妙宏:有關於馬召委垂詢拉美及亞太地區辦理遠朋國建班的情形,確實因為疫情的影響,去年跟今年的成效並不好,但以拉美司為例,下半年疫情解封之後,我們馬上就規劃辦理了兩個班,明年疫情趨緩後我們會全面朝實體化辦理,請委員支持,謝謝。

主席:好,同意照列。

處理第191案,請說明。

蔡司長允中:191案,關於委員提到所有的援外計畫內容予以擴充以及白皮書儘快推出,我們會積極辦理,以上說明。

主席:有跟委員說明了?

蔡司長允中:這個部分已經跟委員報告過。

羅委員致政:白皮書到底什麼時候可以出來?本來說9月,然後拖到今年已經快結束了,有沒有一個期程?

吳部長釗燮:應該在春季左右可以完成,因為涉及很多部會,現在我們還在重新彙整中,所以比較麻煩一點。

羅委員致政:OK

主席:191案,同意照列。

處理第192案到193案,請說明。

賀司長忠義:192案及第193案,有關於馬召委及溫委員關心「國際合作及關懷」項下的經費,以亞非司為例,截至1130日為止,我們已經執行超過61%,預期年底前可以達70%,這經費對我們推展跟亞非地區國家永續發展經建及衛生醫療都有幫助,敬請委員支持。

主席:這個部分只是針對亞非的部分嗎?

謝司長妙宏:是,報告委員,我先針對拉美的部分,拉美的部分,在區域多邊主要是跟中美洲統合體的合作,我們編列的預算是2,300萬。

主席:因為剛剛你們說可能在基礎建設或其他的,所以再提供詳細的書面資料給我們。

192案到第193案以第193案為主提案,併案凍結300萬元,提書面報告,經同意後始得動支,提供我們相關的內容。

處理第194案到第196案,請邱委員發言。

邱委員臣遠:外交部110年度自行列管11項尤其是社會發展計畫相關的施政計畫,我們可以看到相關的執行率非常低,低於80%的有9項,沒有達到60%的有6項,總體執行率只有46.87%,執行成效可以說是非常的差,而且在111年截至第二季止,實際上自行列管的施政計畫預算執行率也落後達到10項,整體執行率只有13.2%,其中如果要細看,以各洲事務最為嚴重,尤其是北美洲事務、亞東太平洋事務、拉丁美洲及加勒比海事務、西非跟非洲事務,不管是蔡總統提到的非洲計畫還是新南向,其實都沒有達到相關的標準,導致預算每年大量的結餘繳回款。所以在112年度還持續編列這樣高額的預算,我們認為就不符合實際執行的狀況。我們認為外交部應該視實際執行情形來妥善編列年度預算,並且按月分配合理的進度,以及解決實際執行的問題,因為我想這個社會發展計畫可能在各個地區實際上會有落實上的困難或障礙,這個部分我們希望預算的編列還是要符合實際的運用,所以我們提出減列及凍結,相關的數字可以等一下併案討論。

王委員定宇:我的提案是第196案,這是一個程序問題,就是94年我們在瓜地馬拉有一個外銷蔬果計畫,雙方也簽了雙邊文書,根據文書裡面所寫的程序,結餘應該移交給駐在國去處理,但是在2014年的時候,當時結案衍生了他們中央跟地方政府相關的訴訟問題,我認為因為訴訟問題這個款項不撥交還算合理,可是在2021年那個訴訟已經結案了,所以理論上這個雙邊文書所簽的瓜地馬拉外銷蔬果計畫的金額,就應該按照文書所寫的撥入。剛剛外交部當然有跟我說明,這是瓜國本身中央政府跟地方政府到底要把這個錢給誰的問題,不在我們這邊。本席本來是希望先把這個錢凍結起來,等到解決了再撥出去,但因為這個案子本身是現行的案子,倒不是那個蔬果計畫的案子,所以一樣,我雖然提案凍結1,000萬,但是數字我可以接受我們大家溝通的金額。

主席:請問其他委員有沒有意見?沒有,那麼第194案到第196案以第196案王定宇委員提案為主提案,併案凍結100萬元,提書面報告,經同意後始得動支。

處理第197案到第203案,請說明。

姚司長金祥:是,謝謝召委,事實上我看了第197案到第204案都跟烏克蘭重建有關,第205206案是拉美跟亞太的部分。我先針對第197案到第204案向委員報告,我們這個計畫主要分為直接援助、三邊合作跟多邊合作,總共編列18億元,希望委員能夠同意不要刪凍,謝謝。

主席:請羅委員發言。

羅委員致政:本席對於這18億基本上支持,但是我關心的或大家可能會擔心的就是執行的部分,因為剛剛司長講分三種:直接援助、三邊合作、多邊合作,那我想問一下,這個18億是怎麼編出來的?直接挹注多少?三邊挹注多少還是多邊合作多少?還是先匡18億再看?

姚司長金祥:不是,目前我們規劃直接援助的部分是2,500萬。

羅委員致政:美金?

姚司長金祥:對,三邊合作部分是2,800萬美金,然後多邊合作的部分是300萬美金。

羅委員致政:另外一個我想問的是很現實的問題,就是有些東西好不好執行、能不能執行的問題,舉例來說,因為這個議題並不是沒有經驗,在過去一年,我們做了一些相關的援助,我問個可能比較敏感的問題,我們有辦法跟烏克蘭的中央政府接觸嗎?

姚司長金祥:報告委員,目前是有困難。

羅委員致政:所以,你把烏克蘭中央及地方政府列入……

姚司長金祥:但這是我們的目標。

吳部長釗燮:跟委員報告,根據我們過去這一年的經驗,烏克蘭中央政府現在雖然還沒有辦法跟我們連上線,可是已經有這種跡象,就是接下來可能會有,尤其是透過他們的國會議員的努力,即使他們的中央政府還沒有開始跟我們聯繫,我們還是有辦法透過地方政府去target到他們的學校醫院及教堂。這部分過去這段時間所執行的成果應該算是不錯,而且他們都很感謝。另外,透過雙邊合作幫助烏克蘭,過去這段時間有跟波蘭、捷克、斯洛伐克及立陶宛等國合作,那個成果也都很好,我們也跟這些國家講,戰後重建的部分我們臺灣要參與,甚至是連歐盟,他們現在都很有興趣來跟我們臺灣談合作,多邊的剛剛已經說過了。

羅委員致政:好,跟進一下,那個18億我基本上是支持的,但是執行面,因為剛剛部長提到過去一年多的經驗,我覺得一定要建立在過去一年多的經驗上,哪些做得不是說不好,而是可以再改變,比方跟地方政府的互動,到底真的有效嗎?還是說有機會跟當地地方首長、國會議員建立關係?我覺得這是要檢討跟精進的。我的態度是一定要建立在過去一年執行的檢討跟精進上,然後再來看接下來執行這三個途徑到底哪一個比較可行。

主席:這個18億是人道援助還是重建?

吳部長釗燮:基本上是重建。

主席:可是還在打仗啊!

吳部長釗燮:人道援助跟重建很難去區分,因為他們有些學校受損,學生沒有辦法上課,我們就去協助他們學校的重建,有些醫院受損,我們就協助他們重建醫院,那這是重建,但同時也是人道。

主席:人道援助我們都同意,這一筆我們基本上也同意,因為我們也經歷過一些天然災害,但現在從臺灣看烏克蘭其實是不客觀的,在目前戰爭還持續進行而且不知道什麼時候會停的狀況之下,其實重建是不對的,因為你沒有辦法重建,包括學校,因為他們根本沒有辦法安心下來上課,而且你也不知道在什麼地方。所以我們希望很清楚的知道這個款項用在什麼地方,包括美國,共和黨現在也在要求他們的支援的款項到底怎麼運用,都應該要說明清楚,畢竟我們的錢用在這麼遠的地方,之前還看到慈濟也進不去,他們只能到波蘭,或者對於難民提供援助,他們都已經直接到最近的地方了。我要強調的是如果是重建,這是不合理的,因為戰爭還在持續進行當中。

王委員定宇:謝謝召委,我7月份有去波蘭、斯洛伐克和匈牙利看了一下,我們之前一個階段的人道援助,坦白講跟他們的中央政府確實搭不上線,但是我一定要提醒一件事情,當國際上需要幫忙,臺灣提供幫助之時大概不是建立在交換,亦即trade of的概念上面,人家才會尊敬你,但我們也不能當冤大頭,所以經費要覈實,看是用在哪裡。比方我們到波蘭就是跟他們的那個非政府組織合作;到匈牙利是跟那個教會的組織合作;到斯洛伐克則是針對孤兒等相關的部分,這個是好的,所以人道的救援,我相信在場的委員沒有人會反對。甚至於你說人道救援的18億要換到中央政府的一個什麼東西,臺灣人沒有那麼現實、也不好,國際上不是這樣子處理的。但我要提醒,目前你看美國或者歐盟、英國還是有一些叫做重建,那是人道行為,比如發電設施被炸掉了,那邊零下幾度,沒有電就不得了,所以他們就把發電機送進去;小朋友要上課,學校毀掉了,需要有一個臨時的組合教室等;或是赫爾松還在轟炸當中,有些基礎建設希望恢復,這些倒不是真正的戰後重建,而是面臨災難當中,恢復基礎設施可以讓其人民過得好一點,我們政府要做那一塊。至於他們的地方政府和國會議員慢慢地友誼累積起來,最後是不是會接到基輔中央政府的部分,這個要一步、一步來,也不要太過高估及預測。

最後我要提醒,你們每一筆錢所支付的項目要覈實,因為每一個國家的政府有其特色,這個我就不講了,就是要覈實,讓我們的錢用在該花的地方,預算我們是支持。

主席:依序請羅委員、溫委員發言。

羅委員致政:剛才也有提到到底是戰後重建還是什麼,坦白講有一些現在是不可能執行的,比方基礎建設的恢復,某些地方可能戰爭還在進行當中,所以基本上有些在現階段還沒辦法執行,那是在戰後。第二個,看起來這些項目都是以基礎建設、硬體為主,當然我們要估算成本,畢竟18億不是小錢,如果國內的廠商或供應者能因此有參與的機會,我拜託外交部一定要儘可能從國內採購,運費方面不知道是不是划得來,但至少就一些基礎建設的部分,如果是臺灣廠商的話,我覺得對國內經濟會有幫助,因為我們也要重建一下,尤其是在經濟的衝擊之下。所以這些預算,我希望能夠多一點是在國內採購,或者多一點讓國內廠商參與,好不好?

在場人員:沒問題。

主席:請溫委員發言。

溫委員玉霞:我延續這個問題,這18億用於重建我們當然很支持,但我要請問,這18億是一路幫到底,或者下次還會有需要?因為重建不只有18億,需要6,0008,000億。這18億是一次性的,或是還會有後續的?這是第一點。

另外,分支計畫「03對國際之關懷救助及重建」總共編列21億,21億裡面有沒有包括這18億?有包括這18億?

姚司長金祥:是。

溫委員玉霞:另外還有一個問題,99.84%都是獎補助費,但111年度本項分支計畫只編列三億七千四百多萬、110年度編列二億二千八百多萬,2年內大幅增加的理由為何?此外,捐助「全球新冠肺炎高峰會」及「公益媒體基金會」2,324萬,請問捐助高峰會多少經費、主辦國是哪一個國家?我們可否出席?以何名義捐贈這筆二千多萬的款項?

主席:先請廖委員發言,之後再一併說明。

廖委員婉汝:我提的是第199案及第202案,以第199案為主。其實烏克蘭這個國家在歐洲來講,大家對他們的評價,也不是俄烏戰爭我們站在哪一方的問題,這次在重建跟補助方面,當然我們都會同意。只是我想要提醒,固然在世界的貪污感知指數當中,他們也不算是一個清廉度、透明度非常高的國家,所以在整個不管是重建也好,或者是人道援助也好,我覺得還是透過雙邊或三邊關係直接援助,給他們政府的話,我想在國際當中,他們無感,可能也不太敢揭發,因為烏克蘭外長跟王毅在今年922日會面時還是堅持一中原則,所以我們要突破他們中央政府的認同大概很難。但是地方政府也好,或者透過NGO或其他的管道,包括國內採購的東西,針對他們當務之急、生活有困難而都能解決的問題,提升民眾的感受度,可能會更好一點點。不然的話,18億對國際來講可能很少,但對國內而言,花18億協助人家,不管是人道救援或重建也好,重建是很長的一條路,我們能不能滿足人家,這個很難講,但我覺得錢要花在應該花的地方,而且對我們國家、整個政府有利,讓他們的民眾有感。我們不期待其中央政府認同,因為我們建立邦交國家真的很難,但對於要做的事情,一定要讓民眾能感受到中華民國政府對他們的協助,建立友誼是最重要的。

主席:我再補充一下,對於戰爭後的重建,18億元是非常、非常微不足道的,就這18億大家都可以講得冠冕堂皇,說是我們一定要捐助等,但事實上它能不能用在應該用的地方,這才是我們在乎的,不然即使是18塊你也不應該用。澤倫斯基總統預計週四可能就會見到美國拜登總統,我想戰爭還會持續下去,他會要的也許是愛國者飛彈以及精準攻擊彈藥等,這顯示戰事不會這麼快停止,所以我們用「重建」這個詞是有問題的。到底你們要做什麼人道援助,不只所有的委員,包括全體國人也希望協助,可是要提供什麼樣的協助,應該讓大家知道,請說明。

吳部長釗燮:整體上簡單地回應一下,這幾天有一團歐洲議會的議員過來,我很簡單地跟大家講一下過去這段時間臺灣所協助的是哪些,聽到我們的故事的國會議員每個都非常感動。我也跟他們說,接下來我們要協助的對象,烏克蘭當地受到破壞的學校、受到破壞的醫院以及教堂,這些都是他們人民所仰賴的機構,這是一個部分。另外一個部分,能夠藉機讓我們跟波蘭、斯洛伐克、捷克等國家能夠建立更強勁的雙邊關係,一起到烏克蘭去協助他們,像這些都是能夠讓當地的人民感動,而且在外交上面都會有更進一步的實績。

溫委員玉霞:18億是一次性的,還是以後會再繼續?

吳部長釗燮:這個是規劃明年要做的。

主席:以後還會有。

吳部長釗燮:以後不一定。以後如果還需要的話,我們再繼續編列。如果我們國人的感覺是不要再去了,外交部這邊當然就不編列;但如果國人覺得捐助他們的確是盡到我們的國際責任,那我們這邊就再繼續編列。

主席:請羅委員發言。

羅委員致政:主席,坦白講這有宣示性的意義在內,但是就執行面的確大家還有一些保留,所以我建議是不是用凍結的方式?金額可能可以再稍微多一點,如果真的要執行的時候,當然就沒問題。

溫委員玉霞:不是,這筆錢的部分,不要太早去,萬一他們還繼續在打,而現在你們錢都花去了……

主席:現在他們就是還在打……

羅委員致政:所以我才說凍結的金額可以再多一點。

主席:對啊!大家在乎的……

溫委員玉霞:現在馬上去……

主席:而且是給誰?過去不管是國內的救援或是國外的人道救援等,最後大家為什麼不給政府,這是一個很大的問題,可以深思這個部分。因為到了後來大家都希望可以直接送到需要者的手上,而且我們跟其他國家一起,能不能看到臺灣?我們希望可以宣示,期待在執行上可以做到什麼程度,應該要提出詳細的說明,好不好?

吳部長釗燮:我們之前是直接給地區政府,或是直接給醫院,那些都是非常直接的,他們也都感受得到。接下來的執行,基本上也會採這樣的方式。

羅委員致政:主席,我還是要講一下。錢出去是一個accountability的問題,因為這些國家現在很亂,我們當然要監督外交部,這點沒有問題,畢竟現在我們援助得很好。可是錢出去之後要怎麼用?如果是政府對政府,尤其是中央對中央的話,accountability當然就沒有問題,但是錢一旦出去以後到了教會,甚至到NGO,我們是假定這些地方都沒有問題,可是萬一在這個過程中有任何閃失,誰要負那個責任?

我們假定所有地方政府的出發點都是良善的,NGO都有其理念,但在過程中誰知道會出什麼狀況?所以並不是今天把錢給出去就沒事了,因為錢出去而政府和政府之間沒有合作協議的時候,就有缺乏accountability的問題,所以我覺得執行面還是要小心。我還是要強調一下,我並不反對這筆錢,但在執行面上可能要顧慮得更多,畢竟這是我們納稅人的錢,還是要非常謹慎。

主席:197案至第203案併案凍結1,000萬元,提供書面報告,並經同意後,始得動支。

現在處理第204案至第206案,我們以羅致政委員……

姚司長金祥:報告召委……

羅委員致政:以我的為主嗎?

主席:我們現在以第198案羅致政委員的提案為主,併案凍結1,000萬元,提出書面報告,經同意後,始得動支。

204案至第206案,請說明。

姚司長金祥:204案也與烏克蘭有關……

王委員定宇:204案也是在那18億裡,就不重複處理了。

姚司長金祥:是。

羅委員致政:那第205案和第206案呢?

姚司長金祥:205案和第206案要請拉美司說明。

主席:205案和第206案……

蔡司長允中:205案是關於「駐外技術服務」的部分,明年預算有11億,跟今年差不多,今年的執行率(含保留款)大概有93%,懇請委員支持。

主席:請邱臣遠委員發言。

邱委員臣遠:謝謝主席,本席提的是第205案,這部分是針對後疫情時期協助拉丁美洲和加勒比海的婦女經濟賦權計畫,這是我比較關心的。我們知道這是外交部為了協助友邦在COVID-19之後加速相關經濟的重建,可是若仔細去看,其計畫期程是從1108月到11112月,由外交部編列189,0194,000元委託國合會辦理。國合會也編列了90,150萬元在辦理信保的業務,這個計畫會分兩年辦理,但若看到執行的結果,110年度的實支數只占簽約金的2.27%111年截至8月底也只有8.84%,同時該計畫執行的進度在拉丁美洲和加勒比海邦交國實際的支用率只有8.7%。對於這麼低的執行率,是不是在執行上碰到了什麼樣的問題,外交部在相關的駐外技術團和各項專案上掌握到的進度是如何?我們希望外交部就這個部分可以進一步說明,所以在此提出減列和凍結的相關數字,稍後會尊重主席併案處理數字的部分,但執行率低的問題,也希望外交部可以進一步說明。

主席:邱委員,要減列……

張主任亞光:跟委員報告,有關婦女賦權的議題,剛剛溫委員也問過,所以其實已經說明過了。事實上這部分的執行率到10月的時候已達到73%,所以並沒有這麼低。

其次,這部分的預算當初是編在「加強雙邊及多邊合作」項下而不是技術合作,明年也不會再編了,成效當然是非常好,還請委員支持,謝謝。

主席:「成效非常好」的用詞是有點過了。

張主任亞光:我可以說明一下我們辦理的成效。

主席:「成效非常好」這樣的用詞不是太恰當,執行率只有百分之七十幾而已。

張主任亞光:執行的成果受到友邦的肯定,整個辦理的情形是……

主席:你們有做問卷嗎?因為某些部分的預算是可以挪移的,所以當初某部分執行落後的時候,是不是可以用其他的數據拉上來?還是你們個別都有……

張主任亞光:當初計畫的預算就是用婦女賦權核定的。

主席:我的第206案還包括了其他的援助,以及基礎建設等,執行上其實是落後的,所以就這部分來講,你在說明的時候,希望是兩個案子一起說的。

205案和第206案,以邱臣遠委員提的第205案減列100萬元,科目自行調整;並以馬文君委員所提的第206案凍結1,000萬元,提出書面報告,經同意後,始得動支。

處理第207案。請說明。

吳司長尚年:207案是廖委員針對「國外旅費」的提案,謝謝委員。

主席:207案同意照列。

處理第208案。

吳司長尚年:208案是吳委員對「國際合作及關懷」計畫項下的「對外之捐助」,主要是EBRD的部分,我們也跟吳委員說明了,吳委員也同意凍結50萬元,懇請委員優予考量。

主席:208案凍結50萬元,提出書面報告,經同意後,始得動支。

處理第209案。

蔡司長允中:已就第209案提供書面資料,有關ODA比率過低的部分,我們會參考所有的意見去執行,至於白皮書的部分,剛剛也跟所有委員報告過整個出版時程。

主席:209案照列。

處理第210案至第218案。請說明。

洪處長振榮:210案至第218案是關於舊金山辦事處的館舍購置案,駐處已在121日跟賣方完成買賣契約書,這筆預算是為了未來駐處要裝修工程之用,適用工程的預算,還請委員優予考慮。

主席:請溫委員玉霞發言。

溫委員玉霞:這是關於駐洛杉磯、澳大利亞和舊金山3個地點館舍的買賣,為什麼前兩年不趕快把它執行完?東西就是愈漲愈貴,現在還增加預算了,難道不是嗎?

洪處長振榮:這筆是舊金山辦事處的預算。

溫委員玉霞:你們有提高嗎?現在東西有沒有比較貴?為什麼前兩年的事情不趕快做?尤其疫情的關係,東西都是降價的,為什麼不趁著這個時候趕快解決掉?

洪處長振榮:舊金山辦事處去年……

溫委員玉霞:澳大利亞的已很久了,我進來後就聽到這個問題,現在還在這裡拖,所以執行真的要加強。

主席:廖委員。

廖委員婉汝:我不曉得這一塊編列預算58,5067,000元是購置舊金山館舍的費用或……

洪處長振榮:有新的要搬遷及相關的費用……

廖委員婉汝:你來我們辦公室解釋時是說這五億多元是裝修、施工、律師諮詢費及保險費,這要五億多元嗎?

洪處長振榮:還有搬家及回復辦公室原狀等很多東西。

廖委員婉汝:這些純粹是舊金山辦事處而已,要五億多元會不會太多?搬遷、保險及裝修費用完全是舊金山而已,很貴,要裝修漂亮一點嗎?

主席:請王委員。

王委員定宇:以洛杉磯來講,買時的價錢,之後叫人來組裝且簽約,結果遇到COVID就一直延,且一直漲價還被放掉,之後要找別人,但在美國是可以互告的,他還可以告你,因而造成後面一直不能裝潢。我的印象是洛杉磯在朱文祥當處長時成交的,他現在在花蓮養老,到現在還無法裝潢「入厝」。由於疫情、人工及物料上漲導致編的預算一直跟不上,而舊金山大概也雷同這種狀況!我建議外交部應該將問題的題目寫清楚,看是卡在哪一關,還有現在我們給你們的預算會有什麼變數?否則明年再來報告同一筆,就一定被問嘛!怎麼去年編的也沒有執行,然後又加了30%繼續弄,所以困難點及變數要向委員報告清楚,我們才能瞭解駐外館處的狀況,而洛城與舊金山都是屬於比較貴的地方。

主席:這是增加的部分嗎?

洪處長振榮:不是增加的

主席:原來就編五億多元。

洪處長振榮:原來編五億多元是舊金山這個案子。至於委員提到的洛杉磯、澳大利亞,確實因為疫情及相關因素而有延誤。這次五億多元是舊金山辦事處,今年已經購置完成,是要搬家的相關費用。

溫委員玉霞:澳大利亞還沒有買好嗎?

洪處長振榮:還在進行。

溫委員玉霞:3年了還在進行。

洪處長振榮:因為疫情、房價波動……

溫委員玉霞:越來越貴嗎?

洪處長振榮:就是太貴了,稍微等房價好一點再與房東議價。

廖委員婉汝:我覺得裝潢、搬家、保險及律師諮詢費用需要五億多元嗎?

洪處長振榮:本來舊金山的物價就相對高,而舊金山是合署辦公,那是很大的……

主席:多大呢?

洪處長振榮:相關資料會提供給委員。相當的大!

主席:怎麼裝潢也很重要。

洪處長振榮:不止裝潢,還有清潔、保險、律師費用等,五億多元包括非常多。

江委員啟臣:一個月租金多少?

主席:租金可以公開講,這有什麼問題呢?講清楚啦!買應該沒有問題,因為裝修、保險、搬遷等高達五億多元,提供一些詳細資訊好了。

210案至第218案以第212案廖婉汝委員提案為主提案,併案凍結500萬元,提書面報告經同意後,始得動支。

處理第219案至第229案,請說明。

洪處長振榮:219案至第229案是致遠新村活化再利用計畫,我們編的預算主要在明年度要依照工程契約來進行後續結構、裝修、機電及景觀等工程,希望委員予以考慮。

王委員定宇:這是有關致遠新村的部分,基本上我們也都討論過了,你們一直流標嘛!追加的預算竟然漲了一倍、多了54%,我們希望能列管,以瞭解你們常常執行延宕而造成成本一直追加,從三億多元追到五億多元,我個人可以接受最少凍結500萬元。由於我們每年都在這裡講致遠,然後每年都是類似的情形,延宕、漲價!延宕、漲價!我可以接受凍結500萬元,以上。

主席:請邱委員。

邱委員臣遠:本席提的是第222案,我們也同意可以合併凍結500萬元。至於減列的部分就再討論一下,我這邊具體建議減列100萬元,以上。

洪處長振榮:由於是工程契約金,凍結可以,減列的話……

溫委員玉霞:我們就凍一點,意思!意思!讓他們趕快執行啦!

洪處長振榮:謝謝委員。

主席:219案至第229案以第221案王定宇委員提案為主提案,併案凍結500萬元,提書面報告經同意後,始得動支。

處理第230案、第231案,請說明。

吳司長尚年:230案、第231案是溫委員及羅委員就國外旅費所提提案,是不是可以併案考量呢?

溫委員玉霞:他們都是統刪,所以就照列,讓他們去統刪。

主席:230案、第231案同意照列。

處理第232案,請說明。

徐司長詠梅:232案是溫玉霞委員關心我們媒體政策宣導經費的增加,先前已經跟溫委員報告,我們大部分的金額其實沒有改變,只是用途別改變,也就是把一般事務費移到媒體宣傳項下,只有小部分增編一點,是由於統刪35%致我們執行上有點困難,所以編回111年的規模,由於所有內容都已經過先前的提案說明及審查,所以剛才請教溫委員,委員同意就採用先前審查的結果,即召委跟各個委員凍刪的決定,就不需要重複審查、處理。

溫委員玉霞:很簡單,就照列。

主席:你剛剛就講同意照列就好了。

溫委員同意嗎?

溫委員玉霞:同意照列。

主席:232案及第233案,同意照列。

現在增加主決議第258-1案、第258-2案及第258-3案,總共三案,請議事人員宣讀。

新增主決議:

主席:現在處理第234案,為廖婉汝委員之提案,請說明。

廖委員婉汝:你們叫我說明喔?

連司長建辰:委員好。已經跟委員溝通過,謝謝委員同意,作相關文字修正。

廖委員婉汝:同意文字修正。

主席:234案文字修正通過。

處理第235案,吳斯懷委員提案。外交部直接說明好不好?相關人員先過來。

徐司長佑典:235案我們已經跟吳斯懷委員取得同意了,就是把相關報告改成三個月內提出書面報告。

主席:235案文字修正通過。

處理第236案。

賀司長忠義:236案建議是不是改以書面報告方式,向院裡面提交?

廖委員婉汝:委員同意嗎?

賀司長忠義:我們還沒有來得及跟委員報告,我們建議酌修文字。

廖委員婉汝:可以。

賀司長忠義:謝謝委員。

主席:酌修文字怎麼會是改書面報告?

賀司長忠義:就是最後的專案報告改成以書面報告方式辦理。

主席:236案文字修正通過。

處理第237案。

謝司長妙宏:237案我們已經跟吳斯懷委員溝通過,就是酌修後面的文字,我們是不是待會在會後把酌修文字提出?

主席:你不是現在已經改了嗎?

謝司長妙宏:最後的是建請外交部「覈實編列,並就預算執行率偏低原因提出改進措施,以提升預算執行率」。

廖委員婉汝:不對吧?你念錯了。

謝司長妙宏:這個決議我們後來有跟委員辦公室再溝通,他願意我們調整文字。

廖委員婉汝:就把紅色的字念一下就好了,覈實編列援助友邦及友好國家預算……

主席:你要給大家,你跟他討論結果的修正文字要給我們啊!

謝司長妙宏:我們給了。

主席:你念的不是啊,你念的不是給我們的這個文字。

謝司長妙宏:委員有簽字的是我剛剛念的,我再念一遍,就是「建請外交部覈實編列,並就預算執行率偏低原因提出改進措施,以提升預算執行率」。

主席:你把修改過的文字提供給大家以後,我們待會兒再處理。

我們先處理第238案。

周司長民淦:238案吳斯懷委員已同意我們酌修的文字。

主席:238案文字修正通過。

處理第239案。

蔡司長允中:239案沒有文字修正,配合辦理。

主席:239案照案通過。

處理第240案。

謝司長妙宏:240案經江委員同意修正文字如下:外交部委託國合會辦理之「後疫情時期協助拉丁美洲及加勒比海婦女經濟賦權計畫」整體預算執行率偏低,請外交部積極督促國合會檢討改進。

江委員啟臣:好,同意。

主席:240案文字修正通過。

處理第241案。

江委員啟臣:這一案可以撤案。

主席:241案撤案。

處理第242案。

蔡司長允中:沒有文字修正,照列。

主席:242案照案通過。

處理第243案。

王執行長雪虹:243案及第244案跟林靜儀委員溝通過。

主席:你講第243案就好。

王執行長雪虹:243案跟林委員辦公室溝通過,我們遵照辦理,謝謝。

主席:243案照案通過。

處理第244案。

王執行長雪虹:244案遵照辦理。

主席:244案照案通過。

處理第245案。

洪處長振榮:245案經委員同意修正文字,遵照辦理。

主席:溫委員同意嗎?第245案。

溫委員玉霞:同意。

主席:245案文字修正通過。

處理第246案。

謝司長妙宏:246案經與蔡委員辦公室討論,僅修改一個字,請外交部於二個月內,檢討近「五」年來改成近「三」年來,因為本來委員同意,可是後來……

主席:246案保留。

處理第247案。

謝司長妙宏:247案我們遵照辦理。

主席:247案照案通過。

處理第248案。

劉處長永健:我們遵照辦理。

溫委員玉霞:沒有,有修改文字喔!

劉處長永健:檔案的部分嗎?

溫委員玉霞:接收中央研究院近代史研究……

劉處長永健:因為何委員……

我們接受,我們照案辦理。

主席:按照他原來的?

劉處長永健:對,照案辦理。

主席:248案照案通過。

處理第249案。

洪處長振榮:經委員修正文字後,遵照辦理。

主席:他有同意?第249案文字修正通過。

處理第250案。

廖委員婉汝:他不念,我同意啦,找不到人。

姚司長金祥:剛才這個案子跟委員已經溝通過,委員同意修改。

主席:250案嗎?

姚司長金祥:對。

廖委員婉汝:同意修正。

主席:250案文字修正通過。

處理第251案。

姚司長金祥:251案也跟委員已經溝通過。

廖委員婉汝:同意修正。

主席:251案文字修正通過。

處理第252案。

姚司長金祥:252案也跟委員溝通過。

廖委員婉汝:同意修正文字。

主席:252案文字修正通過。

處理第253案。

張主任亞光:253案廖委員已經同意修正文字,改書面報告。

廖委員婉汝:同意改書面報告。

主席:253案文字修正通過。

處理第254案。

周司長民淦:邱委員已經同意修正文字,我們配合辦理。

主席:254案文字修正通過。

處理第255案。

姚司長金祥:報告委員,我們人員現在正跟邱委員辦公室同仁協調文字當中。

主席:255案保留。

處理第256案。

劉處長永健:256案我們遵照辦理。

主席:256案?

劉處長永健:遵照辦理。

主席:沒有修正文字嗎?

劉處長永健:因為……

主席:不同意?

劉處長永健:邱委員還是要求我們提專案報告,所以我們照案辦理。

主席:256案照案通過。

劉處長永健:抱歉,是書面報告。

主席:就按照原來邱委員的提案嗎?

劉處長永健:對。

主席:好,照案通過。

處理第257案。

徐司長詠梅:依邱委員主決議的內容遵照辦理。

主席:257案照案通過。

處理第258案。

謝司長妙宏:遵照修正的文字辦理。

主席:258案……

邱委員臣遠:修正什麼文字?沒有來溝通啊!我這邊不曉得。

謝司長妙宏:我們這邊不是已經……

邱委員臣遠:跟誰溝通?

主席:258案保留。

邱委員臣遠:保留、保留。

主席:處理第258-1案。

劉處長永健:我們遵照辦理。

主席:照案通過。

處理第258-2案。

姚司長金祥:258-2案剛才有跟委員先……

廖委員婉汝:那你要講啊!遵照辦理就好了啊!

姚司長金祥:抱歉、抱歉,遵照辦理。

主席:258-2案照案通過。

處理第258-3案。

洪處長振榮:遵照辦理。

主席:258-3案照案通過。

處理第237案。

這是你們自己改的,還是有跟吳委員討論過?

謝司長妙宏:有跟吳委員討論,有簽名了。

主席:他同意嗎?

謝司長妙宏:對,剛剛唸的版本,最後面是「建請外交部覈實編列,並就預算執行率偏低原因提出改進措施,以提升預算執行率」,這是委員簽字的。

主席:好,第237案文字修正通過。

外交部部本部處理完畢,接下來進行處理外交部領事事務局預算,第259案至第264案,請一併說明。

葉局長非比:報告委員,第259案至第264案是關切我們現在護照申辦量增加,我說明一下,現在的護照申辦量可望會回到以往的水準,就是年均大概170萬件,但是為了推動新南向國家簽證便利措施,簽證收入是逐年減少的,因為委員提出不同的歲入增加額度,建議於2億元內酌增。

主席:請江委員發言。

江委員啟臣:我就建議增列2億,我的第259案原本寫20億,寫錯了,是2億,我想說我們會發很多護照。

倒是有一個比較實際的問題,我們上禮拜才從越南回來,越南的簽證費太貴了啦!原本要一萬多元,現在好像降到五、六千元的樣子,還是太貴了,這個不符合我們互惠的原則。

邱委員臣遠:這個還是要積極協調,不過現在團客的部分應該沒問題,就是個人的部分啦!可能還有一些中間廠商、行政流程、增加成本的問題,我想外交部都一定要跟越方來積極溝通,因為在臺越之間往來的人,不管是觀光客還是我們的臺商,人數都非常的多,他也不見得都可以拿到商務簽證,所以這個部分還是請外交部積極辦理。

主席:259案到第264案,以第259案江啟臣委員提案為主提案,增列2億元。

處理第265案到第268案。請說明。

葉局長非比:委員關切「基本行政工作維持」項下的「業務費」,主要就是中央聯合辦公大樓的電梯26年沒有換了,會故障等等,我們是分攤費用,所以增加了3,000萬,主要是這個用途。另外,物品費增加的是監視器,也是10年了,一直故障,請委員支持,不要減列跟凍結。

江委員啟臣:我的第265案、第267案照列。

溫委員玉霞:我的第266案也照列。

主席:好,第265案到第268案同意照列。

處理第269案、第270案。請說明。

葉局長非比:這個是「基本行政工作維持」項下的「設備跟投資」,增加了643萬,主要是電子公文系統已經使用15年,它只能用在IE的環境,但是微軟已經不支援了,整個系統現在不安全,所以需要來換。另外一個是資訊服務平臺,主要是要有一個穩定安全的資訊環境,提升工作效率,所以這兩個部分其實在我們內部來講是非常重要的,請委員支持。

江委員啟臣:我的第269案同意照列。

主席:請溫委員發言。

溫委員玉霞:你們來談的時候不是說可以凍結50萬加書面報告嗎?

主席:好,第269案、第270案,以第270案溫玉霞委員提案併案凍結50萬元,提書面報告,經同意後,始得動支。

溫委員玉霞:書面報告就好了。

主席:好,提書面報告後,始得動支。

處理第271案。請說明。

葉局長非比:溫委員關切有一個業務費增加298萬,這主要是因為保固期限到了,很多的資訊系統需要維護,所以這個是多出來的維護費,是為了確保核心系統運作順暢,就請委員支持,不要減列。

溫委員玉霞:那要不要凍結?

葉局長非比:不要……

溫委員玉霞:好啦!同意照列。

主席:271案同意照列。

處理第272案到第277案。請說明。

葉局長非比:這幾位委員關切的主要是兩個面向,一個是設備跟投資,它主要是領事事務的核心業務,包括護照、簽證、文件證明這個系統,那執行率的部分,因為這個系統規劃開發的時程會比較久,不過在過去幾年加計保留款都達九成六,重要的是到今年年底執行率會達到九成。

另外一個就是關於旅外救助指南app的問題,因為現在民眾比較習慣偏向LINE,但是app是我們自己開發的平臺,還有39萬個民眾在使用,我們基於使用者的權利,所以還是讓兩個系統都存在,而且它的內容是相近的,這個部分其實只有編列10萬元,所以建議免予減列跟凍結。

溫委員玉霞:其實我們出國真的沒有收到耶!以前有收到,現在都沒有收到關心國人的訊息。

葉局長非比:那個是另外透過中華電信發簡訊,都停止了,因為很貴,後來就沒有再編了。

溫委員玉霞:那這個app是什麼?國人知道在出去以後如果真的發生問題的話要找誰嗎?

葉局長非比:appLINE都可以,就是他要先下載appLINE,裡面有急難救助電話……

溫委員玉霞:這個可能要廣為宣傳,不然各位知道出國前要先下載嗎?

江委員啟臣:下載什麼?

溫委員玉霞:對,你看,他在問要下載什麼。

葉局長非比:因為大部分的人是下載LINE,但是app還有39萬個人在用。

溫委員玉霞:下載LINE的什麼?

葉局長非比:就是外交部領事事務局的官方帳號,現在有275萬個follower

江委員啟臣:你們會發什麼?

葉局長非比:裡面有重要訊息還有外館的急難救助電話……

溫委員玉霞:萬一有什麼狀況的話。

葉局長非比:還有到國外的一些聯絡資訊。

主席:因為其實剛剛提的時候,所有人都不知道,委員會的委員也統統不知道,這個部分可以再加強一下,我們酌凍。

272案到第277案以江啟臣委員提案……

葉局長非比:276案跟第277案改主決議。

主席:好,第276案改主決議。

277案改主決議。

272案到第275案,以江啟臣委員提案為主提案,併案凍結100萬元,提書面報告,經同意後,始得動支。

處理第278案。請說明。

葉局長非比:278案是羅委員關切護照製發的部分,因為護照印製費的確有實際增加的需要,委員已經同意改為凍結100萬,交書面報告。

主席:好,第278案凍結100萬元,交書面報告後,始得動支。

處理第279案到第283案。請說明。

葉局長非比:幾位委員關切的主要是以下三個面向,第一個,委請戶所辦理首辦的一站式服務的人別確認,每一件要給戶所100元,疫情前每一年平均的數量大概是40萬件,我們現在編了30萬件,把它編回3,000萬,因為現在申請量已經恢復了,所以這個部分我們還覺得可能會不夠。

第二個,111年有編為民服務的政策宣導,是製作費200萬、託播費20萬;112年是把這兩個加在一起,叫做加強為民服務媒體及業務宣導,所以沒有增加預算,只是把製作跟託播兩個項目合在一起。

第三個,剛剛已經講過了,就是急難救助的app還是有存在的需要。

主席:請江委員發言。

江委員啟臣:我是提第279案,你的意思是現在申辦的人數會增加,所以增加預算,對不對?

葉局長非比:給戶所。

江委員啟臣:這個基本上我們當然可以理解,到底會增加多少也要看實際狀況……

葉局長非比:對,疫情前是40萬。

江委員啟臣:現在大概都是預期會增加,但是會增加多少可能要再看實際狀況,所以我大概會做一點凍結,我這邊是凍結100萬。但是剛才你給我們看那個急難救助app,現在是用LINE@……

葉局長非比:那不是app,那是LINE官方帳號。

江委員啟臣:你們現在有多少人follow

葉局長非比:275萬人,僅次於疾管家。

江委員啟臣:你們這個部分的推廣是對所有去辦護照的人都有要求他們?或者是告訴他們這個訊息?還是用什麼方式去告訴大家?

葉局長非比:其實我們一直有透過旅展,或者是對來申辦的民眾透過各式各樣任何的管道來宣導。

江委員啟臣:本席建議,像你出國就一定會check in,在check incounter上面,或許你們可以跟航空公司做一點合作,那個QR Code一掃,他有沒有下載,一掃你就知道了,畢竟這是給我們國人的一個方便與保障,的確有時候到外面,有問題的話也不知道要找誰、要怎麼聯絡,我建議可以跟航空公司合作。

主席:可以多宣傳。

廖委員婉汝:我的第282案,照列,因為剛剛提的問題大家都提過,包括越南簽證費用太高等等,就是國外旅費的部分,照列。另外,我剛剛有提到宣傳的問題,即LINE的部分,其實之前電視都有廣告,大家出國都會收到簡訊,就是你到各個國家都有收到簡訊,現在變成用LINE、自己下載等等,無論如何,我覺得還是要宣傳,這幾年因為疫情的關係很少人出國,所以連我們都不知道,可能更多人不知道,當然你說很多人對LINE的部分已經下載了,但是其實還是要再宣傳,不管是各方面,包括領護照或是出境的時候,你們可以貼個廣告紙等等都可以。

江委員啟臣:是領事事務局的官方帳號嗎?

葉局長非比:就是在LINE的官方帳號項下。

主席:283案改主決議;第282案,照列;江委員的提案呢?

葉局長非比:您剛剛說100萬元。

江委員啟臣:100萬元。

主席:279案,凍結100萬元,提書面報告,經同意後,始得動支;其餘照列。

處理第284案。請說明。

葉局長非比:這個也是關於戶政事務所,剛剛江委員就這個部分已經凍結了100萬元。

主席:284案是邱委員的提案。

葉局長非比:這一案也是關於戶所、戶政事務所,剛剛已經說明過了,是不是併前面的案子?前面已經凍了100萬元。

邱委員臣遠:針對各縣市開辦護照這個部分,你說合併前面的案子?OK,我同意併案凍結。

主席:併第279案?第284案併第279案,併案凍結100萬元,提書面報告,經同意後,始得動支。

現在增加主決議第286-1案、第286-2案、第286-3案,共3案,請議事人員宣讀。

286-1

主決議

外交部領事事務局112年「領事事務管理」分支計畫「加強領務服務工作」編列「業務費」4,4219千元,其中預算執行包括該局委託戶政事務所代辦業務之委辦費。查外交部與內政部自1007月起合作實施「首次申請護照親辦」,委由全國各戶政事務所協助辦理人別確認;後又於1098月起進一步擴大推動「戶所一站式服務」,由戶所增加提供民眾首辦護照收件及領照之服務,惟自108年底開始受疫情影響,致整體護照申辦量驟減。現疫情趨緩、國境解封,民眾已出現申辦潮,爰請外交部賡續加強宣導首辦護照民眾可多利用此便民管道,以落實推動本項措施之美意。

溫玉霞

286-2

主決議

外交部領事事務局建置旅外救助指南APP,於100年度以來至1117月年底止歷年建置、維護及改版費用累計共2351千元,該局應蒐集使用者意見,以使該APP符合民眾需求,並適時強化軟體操作功能,以提供民眾便捷之行動服務,俾利及時提供旅外國人所需之協助。

趙天麟

286-3

主決議

外交部領事事務局112年「領事事務管理、基本行政工作維持、設備及投資」編列33,914千元,其中預算執行包括該局旅外救助指南APPLINE官方網站之改版費用。經查領務局建置旅外救助指南APP,未來隨國境逐漸解封,國人出國旅遊人數將大幅回升,該局應宜適時強化軟體操作功能,以提供民眾便捷之行動服務,俾利及時提供旅外國人所需之協助。

馬文君

主席:處理第285案。

葉局長非比:遵照辦理。

主席:285案,照案通過。

處理第286案。

葉局長非比:已經和委員辦公室溝通,建議酌修文字,委員沒有表示異議。

主席:286案,文字修正通過。

處理第286-1案。

葉局長非比:遵照辦理。

主席:286-1案,照案通過。

處理第286-2案。

葉局長非比:遵照辦理。

主席:286-2案,照案通過。

處理第286-3案。

葉局長非比:遵照辦理。

主席:286-3案,照案通過。

接下來進行外交部外交及國際事務學院預算,從第287案開始。請說明。

高副院長安:外交學院在此說明,對第287案至第292案各位委員關切的方向……

主席:處理第287案。請說明。

高副院長安:關於外交學院的預算,委員關切的是比去年增加432,000元,其實這是因為第一個我們調整同仁待遇的增加幅度,第二個是……

主席:有跟委員討論過?

高副院長安:有說明。

主席:那你直接講結論即可。

高副院長安:我們希望委員能夠優予考慮,能夠同意照列,因為我們的執行率在這5年……

主席:王委員同意照列是不是?你跟他討論的結果是怎麼樣?

高副院長安:同意照列。

主席:287案,同意照列。

處理第288案、第289案。請說明。

高副院長安:也是一樣,我們有供呈書面說明,委員同意照列。

主席:288案、第289案,同意照列。

處理第290案。

高副院長安:我們有供呈書面說明,請委員同意照列。

主席:你的預算規模增加,可是你的執行率下降,因為我沒有看到這個部分比較詳細的說明,所以這個部分要凍結。

高副院長安:跟委員報告,今年疫情趨緩,因為有國際交流這一塊,所以8月之後,其實我們國際交流的部分就立刻能夠配合部裡的政務工作,已經恢復了,所以我們今年可以衝到85%以上,我們明年其實在預算上是比較緊的,因為很多的國際交流都已經要開始恢復,1月多就開始……

主席:你就明年的部分再做其他詳細的說明,因為我們現在看不到,你們連說明都沒有,所以凍結100萬元,提書面報告,經同意後,始得動支。

處理第291案。

葉局長非比:291案,我們有跟委員報告,所以委員同意照列。

溫委員玉霞:同意照列。

主席:好,第291案,同意照列。

處理292案。

葉局長非比:我們遵照辦理。

主席:292案是主決議,照案通過。

好,剛剛保留的主決議案子,第246案、第255案及第258案共3案保留,請外交部說明。

謝司長妙宏:召委,第246案蔡委員辦公室同意改一個字,將「近五年」改成「近三年」,其餘都遵照委員所提主決議原本的文字。

主席:改一個字?

謝司長妙宏:委員原本的主決議只同意改一個字,就是檢討近……

主席:246案嗎?

謝司長妙宏:對,第246案,將「檢討近五年」改成「檢討近三年」,其餘他都不同意改。

主席:246案請唸一下。

謝司長妙宏:第一段都不變,第二段前面文字改為「請外交部於二個月內,檢討近三年來預算」,後面文字都一樣。

主席:好,文字修正通過。

處理第255案。

姚司長金祥:報告委員,第250案遵照委員的主決議辦理,文字不修正。

主席:255案照案通過。

處理第258案。

蔡司長允中:部分文字修正,最後兩行修正為「爰請外交部於112430日前向立法院外交及國防委員會提出書面報告及國際合作發展政策白皮書」,已經有跟委員報告過,委員也同意。

邱委員臣遠:對文字修正同意。

主席:258案文字修正通過。

外交部收支公開部分處理完竣,繼續處理機密部分。機密部分沒有提案,預算均予照列,但仍須宣讀機密預算數。

現在改開秘密會議,請議事人員清場。

(清場)

主席:宣讀機密預算數。

(以下密,略)

主席:秘密會議結束,改開公開會議,請議事人員開放會場。

(協商結束)

主席:112年度中央政府總預算案,關於外交部主管收支公開及機密部分業已處理完畢,送請財政委員會彙整後提報院會。請問在院會審議前是否需交由黨團協商?

溫委員玉霞:不用。

主席:不需交由黨團協商,院會審議時,請推派1位委員作補充說明,請推派。

溫委員玉霞:召委。

主席:好,由本席代表補充說明。

本次預算審查如有預算科目誤植或金額調整,授權議事人員處理,1219日、1221日、1222日三天一次會,現在散會。

散會1724分)


Shape2

73