Shape3

立法院公報 第112卷 第18期 委員會紀錄


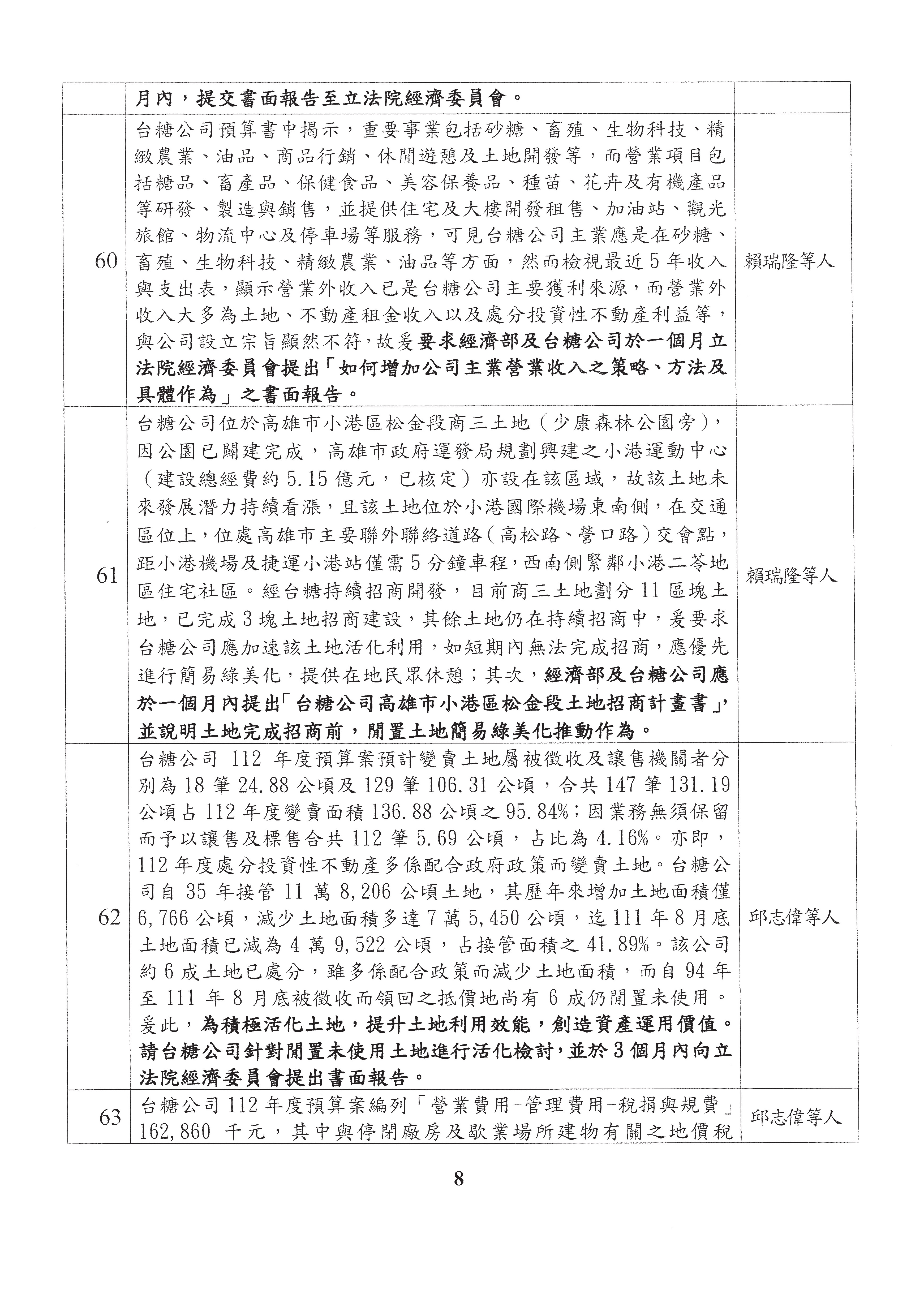
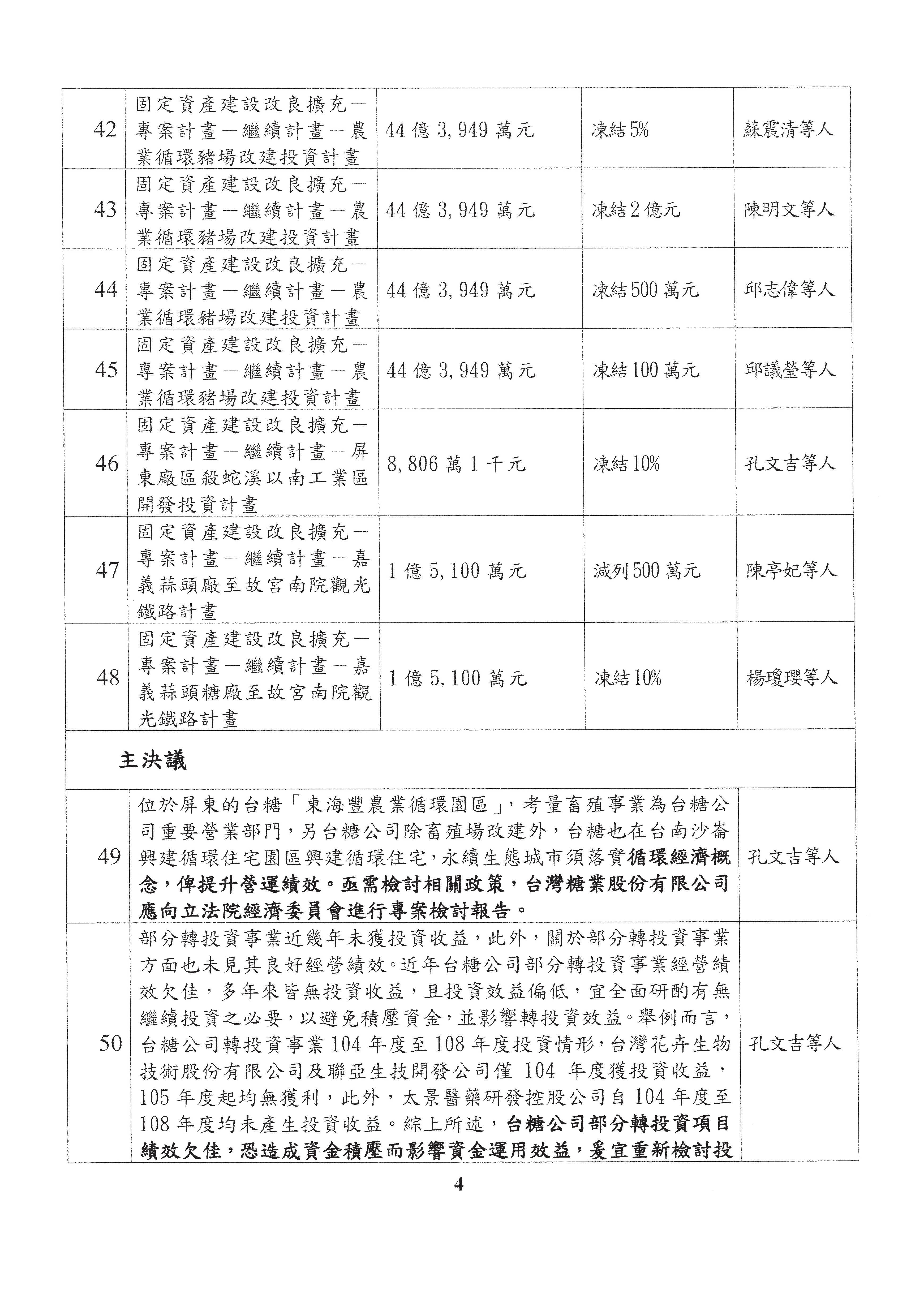
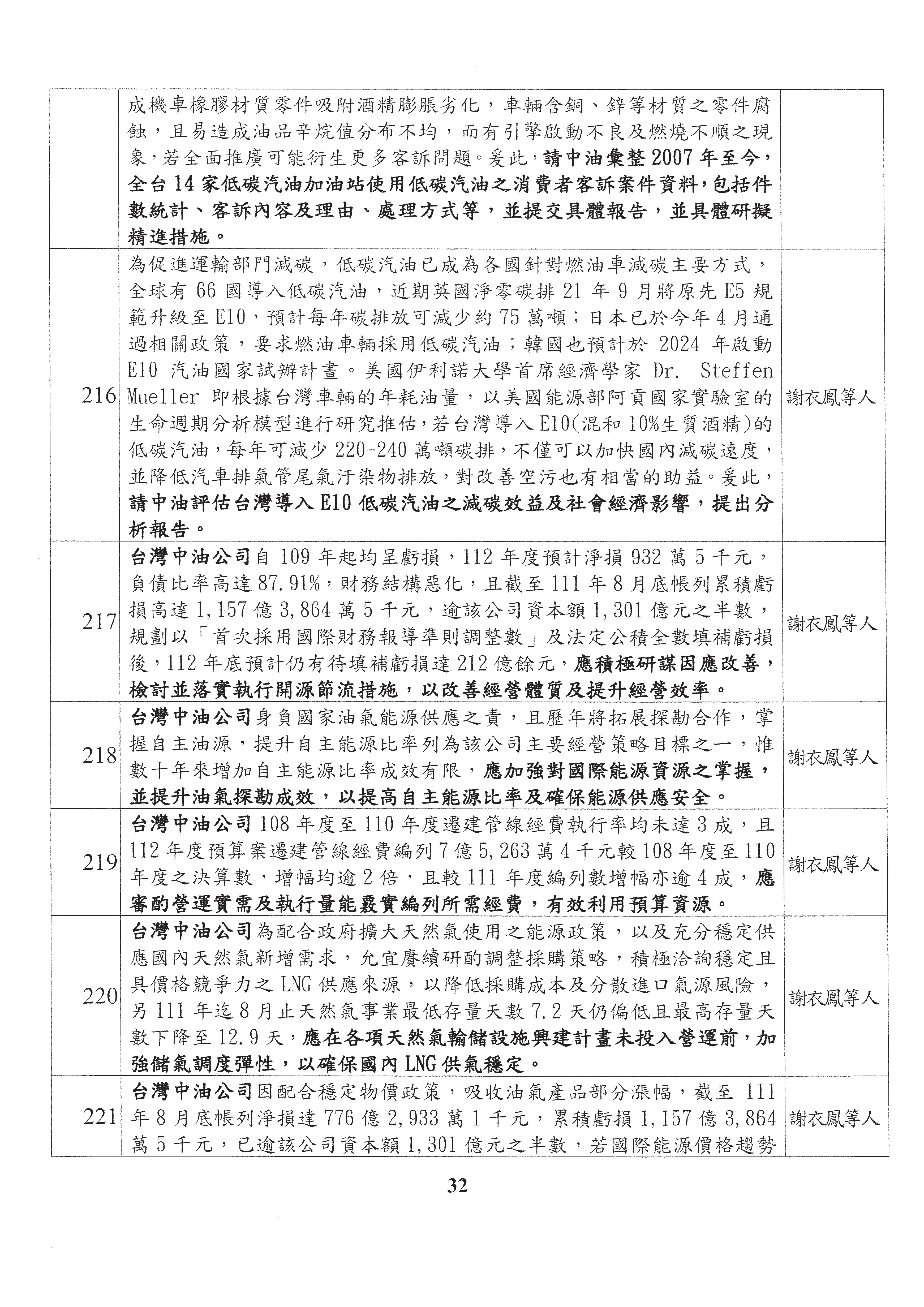
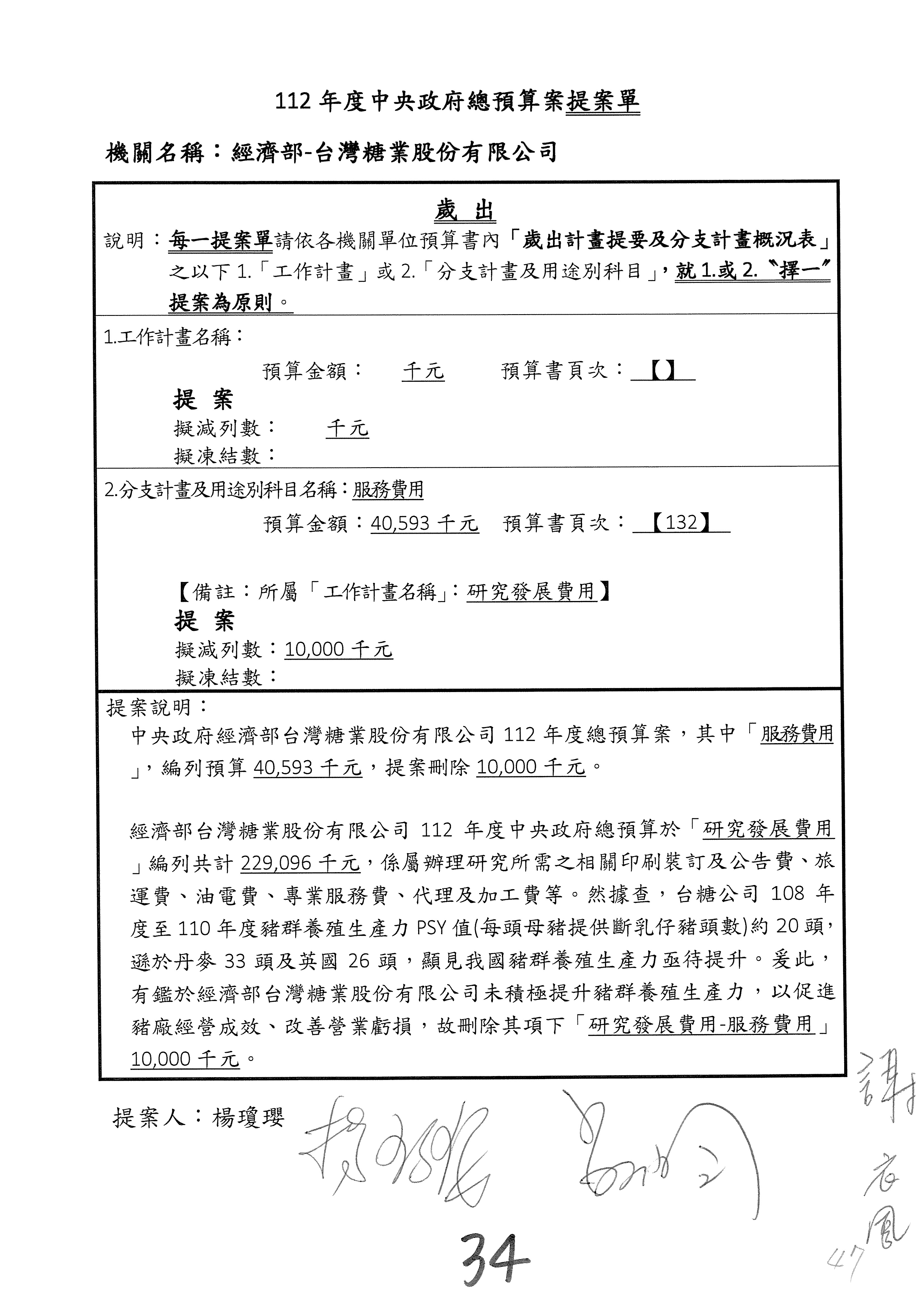
肆、經濟部主管附屬單位預算(營業部分)之委員提案部分:

一、經濟部主管

Shape1

二、112年度台糖公司預算提案彙總表




二、

Shape5

1