立法院第10屆第7會期黨團協商會議紀錄
時 間 中華民國112年2月16日(星期四)12時40分至13時58分
地 點 本院群賢樓9樓大禮堂
主 席 楊委員瓊瓔
協商主題 本院國民黨黨團擬具「稅收超徵全民共享發放特別條例草案」及行政院函請審議「疫後強化經濟與社會韌性及全民共享經濟成果特別條例草案」2案
主席:報告黨團協商會,我們現在要協商國民黨黨團擬具「稅收超徵全民共享發放特別條例草案」以及行政院函請審議「疫後強化經濟與社會韌性及全民共享經濟成果特別條例草案」2案。本案在112年1月17日(星期二)、18日(星期三)舉行第10屆第6會期經濟、內政、財政、交通、社會福利及衛生環境5個委員會第1次聯席會議進行審查,審查結果為所有提案(含修正動議及附帶決議7項)均予保留,提報院會討論,院會討論前須交由黨團協商。
本案是因為行政院因應本院以及社會民意的要求提出本特別條例草案,運用財政餘裕,用於強化經濟與社會韌性,挹注勞、健保及台電,以及全民共享普發現金,特別條例的重點並非防疫,而是因應經濟情勢、普發現金以及刺激消費。特別條例經過立法院三讀通過之後,行政院應隨即送出特別預算,經立法院三讀相關預算,始得動支。我們希望今天的協商能夠有一個圓滿的結果,現在進行協商。
首先請國發會龔主任委員說明。
龔主任委員明鑫:召委、各位委員,大家好。今天很榮幸在召委召開協商國民黨黨團擬具的「稅收超徵全民共享發放特別條例草案」以及本院函議的「疫後強化經濟與社會韌性及全民共享經濟成果特別條例草案」2案的會議中特別做一些說明。剛才主席提到的,經過這一個月以來,事實上行政院有持續地檢視立法委員所提出的很多想法跟意見,也聆聽了各界的聲音,很多的聲音基本上還是希望行政院可以在因應COVID-19疫後,面對全世界的經濟挑戰之下,怎麼樣來減輕人民的負擔,然後穩定民生物價以及協助中小企業度過難關,維持經濟的成長動能,這些聲音事實上我們也都聽到了,比如說今天的行政院院會有探討關於公共運輸的通勤月票方案,尤其是六都的市長們都非常期待,希望這個方案可以儘快實施,這個方案將來就會放在這個特別預算裡面實施。另外對於一些中低收入以下房貸族的協助,事實上六都的市長也多有期待。這些林林總總我們都聽到了各界反映的聲音,所以這些訴求我們都會彙整起來,如果特別條例將來可以順利通過,那我們會把這些訴求如實地反映在特別預算裡面。以上說明與報告,謝謝。
主席:各位同仁,我們現在直接進入協商。法案名稱有行政院版、國民黨版以及邱顯智委員等修正動議,同時再補充說明,今天主席台有收到民眾黨的再修正動議、國民黨的再修正動議(參閱附錄),所以我們一併併入討論,謝謝。
各位同仁,首先處理行政院版的名稱、國民黨版的名稱還有邱顯智委員等3人所提出的修正動議。
請曾銘宗委員發言。
曾委員銘宗:國民黨團提出來的名稱是稅收超收全民共享發放現金特別條例,我們這個名稱才符合事實,所以我們希望法案的名稱就照國民黨版的提案通過,謝謝。
主席:請鄭運鵬委員發言。
鄭委員運鵬:主席、各位首長、各位同仁。如果以實質內容來看,也很感謝國民黨團、民眾黨團的修正動議,以及我們的修正版本裡面都有把勞保、健保放進去了,國民黨團也有對台電的挹注,所以我們的方向趨於一致。但是名稱上我覺得應該是比較沒有爭議,是行政院版的比較完整,剛剛曾總召所講的稅收超徵,超徵這2個字本來就不是法律名詞,以後會誤解,因為稅收不只是中央有地方也有,超徵這2個字放下去,本來就是因為大家對這2個字有誤解,才會希望今天這個特別條例不只是讓預算找到方向,也要讓大家理解政府稅收制度的整個架構,所以名稱的部分我是建議用行政院版就好了。
主席:請邱顯智委員發言。
邱委員顯智:謝謝主席。各位同仁、各位部會的同仁,大家午安。時代力量黨團的修正動議,基本上條例的名稱是跟院版一樣,就是疫後強化經濟與社會韌性及全民共享經濟成果特別條例,但是其實財政部所提的所謂的稅收超徵或者是超徵稅額,基本上應該是叫做稅收短估,這樣可能會比較精確一點,也就是說疫情因素或者是國內需求變化跟全球經濟的轉變等等,其實大家都知道而且可以預估得到,財政部應當好好正視這幾年的稅收估算,也就是我剛剛講的稅收短估的狀況,為什麼落差會這麼大,而且一而再再而三地發生,應該給國人一個合理的交代。近期財政部又上修去年稅收的超徵數到5,237億元,這個部分等一下也要說明清楚。再來就是決算,就算決議要發現金,大前提是絕對不能夠舉債,而且我們是反對無差別地普發現金,也就是要有條件地發給現金,這個等一下我們會再來談,這個部分也應該要請財政部說明,究竟為什麼一而再再而三發生這種稅收短估的狀況,而因此引起現在這樣的爭議。
主席:請張其祿委員發言。我們現在是針對法案名稱發言。
張委員其祿:謝謝主席和各黨團的代表。民眾黨提的名稱跟院版一致,這沒有問題,反正這個版本要談的就是現在多的稅額。不過剛才邱顯智總召談到這是短估,我還是要從英文來解釋一下,「稅收超徵」真正的英文是什麼?是tax revenue surplus的概念,等於是經濟成長之後多出來的稅收,當然說成短估也有道理,但更重要的是整個經濟成長,尤其我們知道這次有很多錢來自某些特定的半導體產業等等,比如台積電就多繳五百多億元,所以中心精神還是在於整體社會的經濟果實分享,還有寬餘資源到底怎麼用,這是比較重心的部分,因此版本名稱我們沒有特別堅持或強調,但我們還是要先釐清這些錢怎麼來的,這個surplus既然多了,我們是不是要把它花在刀口上?這才是比較大的重點,以上先表達一點意見。
主席:行政部門針對委員所提到的相關部分,待會也請一併說明。
請翁重鈞委員發言。
翁委員重鈞:名稱部分我支持國民黨的「稅收超徵全民共享發放特別條例草案」,主要原因是我個人看法認為要根據預算法的規定,當我們提出特別預算時,預算法裡面有很嚴謹的規定,也就是根據預算法第八十三條為因應國防緊急設施或戰爭、國家經濟重大變故、重大災變等才可以提出特別預算,所以過去我們曾針對COVID-19提出特別預算,這個特別預算基本上符合預算法,因為這是政府遭逢重大的變故,等於是在比較沒辦法掌控的狀況下,我們提出特別預算是可以的。如果我們今天採納民進黨的「疫後強化經濟與社會韌性及全民共享經濟成果特別條例草案」,我認為這部分應該屬於上次COVID-19特別預算的追加預算,這跟我們今天要用超徵稅收發放現金是截然不同的兩種類型,所以我個人的看法還是支持國民黨的提案,今天應該要很單純地針對超收稅徵如何發放現金,以及發放現金的金額是多少,我們把它作成一個特別條例是可以的。至於行政院提出疫後強化經濟與社會韌性的部分,我認為應該是特別預算的追加預算才對,在預算法的規定中,它們分屬於兩種不同性質的預算方式,所以我個人還是支持國民黨黨團的法案名稱,謝謝。
主席:各位同仁,針對我們現在討論的法案名稱,聽起來國民黨黨團似乎還是堅持國民黨黨團的名稱,民進黨黨團剛剛的發言是支持行政院版的名稱,而邱顯智委員也有他們所堅持的名稱,在這樣的情況之下,是不是容許主席做這樣的決議?既然三方的意見非常分歧,我們還是保留。
現在進入實質討論,接下來針對第一條的部分。
請曾銘宗委員發言。
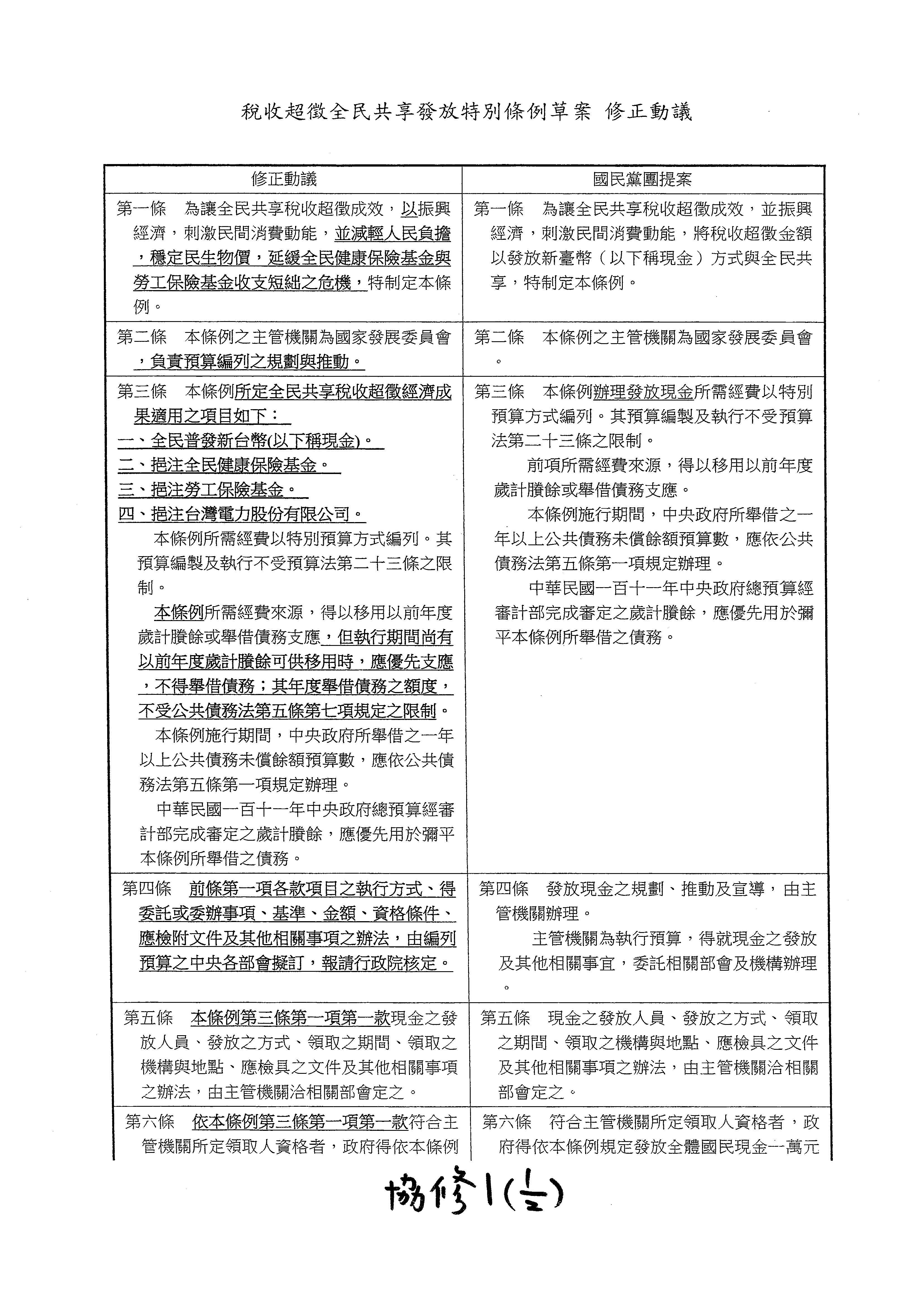
曾委員銘宗:謝謝召委進行得很順利,而且很有績效,國民黨黨團原來提案的第一條是「為讓全民共享稅收超徵成效,並振興經濟,刺激民間消費動能,將稅收超徵金額以發放新臺幣(以下稱現金)方式與全民共享,特制定本條例。」國民黨黨團當時比行政院更快提出這個條例,我們是希望發現金,所以這個條例本來就是發現金的條例,但是經過這段期間的醞釀,我們的最高原則還是希望維持發現金的版本,而且這段期間我們常常接到民眾的陳情電話,希望儘快發放1萬元現金,因為很多民眾過不下去了,所以看看民進黨能不能接受我們的第一條條文?也就是發現金,這是全民的共識。假設你們不願意,我們退而求其次有提出修正動議,我唸給大家聽,修正動議第一條是「為讓全民共享稅收超徵成效,以振興經濟,刺激民間消費動能,並減輕人民負擔,穩定民生物價,延緩全民健康保險基金與勞工保險基金收支短絀之危機」。假設現在行政院提出除了發現金以外,另有1,000億元要補助全民健保、勞保還有電費部分,這些都有寫明,也沒有所謂的空白授權,國民黨黨團願意退一步把它納進來。簡單講就是國民黨堅持每人發現金1萬元,但假設民進黨也非常堅持,我們願意退一步,有關3,800億元中的1,000億元用於補助健保、勞保及電費部分,因為涉及到全民權益,國民黨願意退一步,所以第一條的內容我們做這樣的修正動議,謝謝。
主席:接下來請賴香伶委員發言。
賴委員香伶:謝謝主席及各黨的委員代表。剛剛翁重鈞委員幫我們上了一課,提出特別預算是基於緊急性、必要性等等,所以疫後經濟的重振復興是屬於過去防疫特別條例的追加預算,這個概念我想大家並不是不同意。因為有超徵稅額,所以行政院新提一個特別條例草案,行政院的立場是希望從經濟韌性及社會韌性各方面都提出必要的支出,也匡列相關預算,但我們要很遺憾地表示,超徵稅額並不是每年例行性的,超徵稅額要如何運用到最大效益,甚至是在兼顧財政紀律之下,把還債作為最上位的思考,普發現金作為次要解決民生困頓的需求,我覺得這個上位概念不能放掉,在第一條的部分,行政院版本其實就是把名稱重複抄一遍貼上,作為第一條的本旨,但整個預算來源是什麼呢?其實不是很清楚,直到第四條才有提到類似財源的部分,所以我覺得第一條應該正本清源,回歸到以超徵稅額解決弱勢者的民生需求,除了現金發放的方式之外,還要以還債為優先。而現在最困頓、最需要國家挹注的就是勞保,關於勞保潛在虧損10.83兆之事,是不容其他政黨以意識型態抹去,甚至不去看,所以我也呼應剛剛曾總召他們所提修正動議的再修正版本,能夠真正在第一條明示條例的精神,亦即能夠解決健保、勞保債務等的文字方案,這是我的發言,謝謝。
主席:請翁重鈞委員發言。
翁委員重鈞:我也支持民眾黨賴委員的意見,換句話說,這次像健保或者是勞工保險收支短絀的部分,怎麼來做彌補而讓它能夠永續地存續下去,並照顧到全民利益及勞工利益,基本上這個前提我可以接受。但是我也要再重申剛剛我講到的理論基礎,也就是我們總召所講的,基本上這個法案,我們比較希望維持原來的精神,就是特別條例只講超收的部分怎麼去發現金、發放現金是發多少錢,至於這些勞保、健保或台電的虧損要怎麼去彌補,我個人的看法是可以在總預算來處理,換句話說,剛剛賴委員所談到的,假設今天把發現金之後剩餘的錢列為累計歲計賸餘,當然明年的預算就可以降低舉債額度,即怎麼去還債,或者是這次舉債的部分不要舉債,讓債務降低,這是一個,就是達到賴委員剛剛所談到的。
第二個,健保或者勞保虧損的部分,當然就可以用歷年累計賸餘來撥補,在總預算裡面,這樣處理是絕對符合法令規定,而且本來就應該要這樣處理。至於防疫之後的相關振興或是其他穩定物價、全民生活怎麼照顧的部分,應該是屬於特別預算所延續有關振興的部分要去追加。
所以基本上我還是要釐清,我個人支持黨團的意見,因為國民黨黨團所提的原始法案最清楚,也最符合法法令規定;其他的部分,國民黨支持全民相關利益、怎樣穩定物價等,這個我們都可以接受,但是有些應該要編列在明年的總預算公務預算裡,有些應該屬於COVID-19特別預算的追加預算部分,其實這應該要分開,不應該在這次要夯不啷噹地把所有預算都加進去,結果破壞了預算制度,或者違反預算法第八十三條特別預算的規定。
所以個人一方面支持大家對於健保或是勞保的撥補;另一方面,再次強調,我支持國民黨黨團的原始提案。假設大家一定要堅持要撥補勞保跟健保的部分,那我們提出的修正案可以勉強接受;但是我們絕對不能接受行政院這種提案方式,因為行政院人才這麼多,主計人員這麼多,法令你們都比我們清楚,為什麼你們就是要破壞預算制度呢?為什麼就是不願意根據預算法的規定來編列預算呢?所以我支持黨團的提案,以上意見,請大家指教。
主席:接下來請邱顯智委員發言。
邱委員顯智:本黨團修正動議的條文草案有特別提到「對經濟生活之衝擊,減輕人民負擔,保障弱勢族群……全民合理共享經濟成果……」,重點是合理的共享經濟成果。首先我必須要講,預算法第八十三條的規定其實就是一個特別預算的法定事由,特別預算為什麼會叫特別預算?因為它是在一個特殊情況之下,毋寧是例外情況之下,原則當然是要用一般預算的方式編列,而由於是特別預算,所以要有法定事由,因此在第一款到第三款都非常清楚提到,特別預算是在災難發生後,即假設發生天災事變的情況之下,或者是為了臨時性額外的巨額支出,所以第一款、第三款都非常清楚;第四款是一個比較概括的條款,以法律的體系解釋來看,第四款不管再怎麼解釋都應該要指出,到底有什麼事情其發展是超出了常態、超出原來編列總額預算時所可以預想到的範圍,而且還沒有辦法以透過預備金、追加預算的方式,必須要訴諸最後的手段用特別預算來加以處理。這其實在大法官釋字第463號解釋都已經說得非常清楚,在解釋本文裡提到預算單一性原則,政府就未來一年間之計畫所預期之收入及支出編列預算,以使國家機關正常運作,並規範國家之財政,原則上應制定單一之預算,這其實非常清楚。
所以時代力量黨團仍然認為,實際上,在這種情況之下,編列特別預算的正當性是非常非常低的,這次比較像是分享經濟的紅利,而非還稅於民。所以一來,國發會再怎麼強調今年的景氣不景氣,政府若夠仔細的話,去年總預算編列時就應該制定這樣的施政計畫,而這樣的特別預算所支應的項目,雖然是符合合理的政策目標,但是除了發現金以外,我們必須要講,其他強化經濟韌性計畫幾乎都只能算是一般的、常態性的業務,政府本來就應該要在平時制定計畫、編列預算,根本很難說是制定這樣的特別條例、編列特別預算之正當性的根據。
總之,今天如果有任何緊急情況,足以正當化編列這樣的特別預算的話,那時力黨團認為只有風險耐受性較低、受疫情衝擊而面臨危機之脆弱的國民,若政府不即時援助,他們將難以維持正常生活,或很多人會變成再也無法繼續承受任何一次經濟的衝擊,要在這樣的情況之下,才能夠正當化這次特別條例及特別預算,所以這次立法目的的修正動議,我們希望強調能夠把資源集中給脆弱群體,也就是合理分配國家資源,促進公共利益及遵守財政紀律,以上。
主席:請劉世芳委員發言。
劉委員世芳:謝謝楊瓊瓔委員今天所主持的協調會。關於剛剛國民黨黨團,還有時代力量黨團邱顯智委員所提的部分,我想要一次來提供我的想法。第一個,這個特別條例最主要是根據疫後,也就是過去三年期間,疫情的發展對於臺灣在經濟,甚至在社會韌性上造成的損害及傷害,藉由這次全民共享方案提出特別條例來處理。剛剛國民黨黨團所提的一個修正動議,大概是這一個月當中有很多選民反映,所以提出不是只有普發現金1萬元,現在增加了3項,增加對全民健康保險基金、勞工保險基金及台灣電力公司的挹注,但是我要一再強調,疫後的部分不是只有這些事情而已,在行政院所提方案的第三條,除了剛才提到的全民健康保險基金、勞工保險基金以及台灣電力公司的補助以外,其實還有剛才時代力量黨團邱顯智委員所提到的弱勢族群,在疫情發生時的弱勢族群有哪一些?年輕人,或是因為交通的關係,因此在行政院所提出的第三條中已經有九項方案,其中已經涵蓋國民黨黨團、時代力量黨團及民眾黨黨團所提部分,並且也包括修正動議的部分,一個是居住的負擔,一個是照顧弱勢族群及關懷服務,以及擴大公共運輸補貼,另外還有產業及中小企業的升級;同時現在大家都在搶國際觀光客,我們當然希望我們的國際觀光旅客市場能夠從以往的1、200萬儘速上升到5、600萬,甚至上升到將近1,000萬人次;另外還有弱勢的農業族群;此外當然還有普發現金的部分,看起來四個黨團針對普發現金的案子並沒有反對的意見,只是在於普發現金的額度到底是多少。所以其實在經濟及社會的強化韌性上,這幾項都已經納入其中,剛才國民黨黨團所提的只有四項;而時代力量黨團所提較概括性的部分只有六項,因此我認為是否仍然按照行政院所提版本,大家共同來討論,反而會比較好,這樣比較能夠照顧到全民。
而在預算法的部分,剛才非常專業的翁重鈞委員所提到的部分,不管是各部會、行政院以及主計單位的人員,當然都是按照預算法的所有法條內容來處理預算或決算的事宜,不管是年度預算、特別預算,甚至是其他撥補的預算都要按照預算法的相關規定,且不能重複發放,如果有重複發放的話,這些主計單位的人員就違反預算法,統統都要送到監察院,所以要相信他們的專業程度會比較好。因此我認為到目前為止,其他黨團所提之修正案並沒有完全超出行政院所提的各項範圍,所以希望能夠按照行政院所提第三條的方案通過。謝謝。
主席:針對第一條的部分,綜合各政黨委員所提意見,有一部分有共識,少部分的內容仍有歧異,但很高興大家都是以民為主,我們希望不管是勞保、健保的納入都能夠真正照顧到全民。
行政部門針對剛才委員所提的這些意見,有沒有哪個部會要提出說明?
鄭委員運鵬:國發會代表。
主席:不一定啦!哪有一定是國發會?讓你們自由發言。有沒有哪個部會要說明?我也希望我們可以協商完成,因為大家都有這樣的共識,只是在文字調整方面有沒有哪一位要說明?好,請國發會說明。
龔主任委員明鑫:謝謝各位委員的指教。我想最近的狀況的確有幾個非常特別的重大政事,第一個,這三年來的疫情是100年來最大的疫情……
主席:主委,贅詞都不用講,針對委員所提出的部分討論,請你提出你的見解,好不好?
龔主任委員明鑫:對,我要解釋為什麼……
主席:不用解釋了,文字已經都這麼清楚了,好不好?
龔主任委員明鑫:對,所以我現在要解釋,在這樣一個特別的情況之下,我們為什麼要提出這個特別條例,因為臺灣經濟在這幾年超乎大家的想像……
主席:主委,我還是要打斷你的話,大家的時間非常寶貴,你就已經提出了,還要解釋為什麼會提出,大家已經實質在討論了嘛!針對第一條的部分,我們聚焦在第一條的文字,我特別給你們機會,針對剛才委員所提出的部分,你認為可以接受,或是在你們的版本可以調整什麼文字?這樣大家討論起來才有內容,請說明。
龔主任委員明鑫:我是說我們為什麼要維持我們所提文字的重要用意就是在這裡,因為我們的經濟表現特別好,所以為什麼要有「全民共享經濟成果」的字眼,因為主要是經濟成果要讓全民共享;除了共享之外,事實上還有一些民眾有需要幫助的地方,所以才會有減輕人民負擔的部分,並且也要維持經濟的成長動能,所以這些字眼應該都需要保留,理由是在這裡。以上。
主席:針對委員提出的部分,不管是國民黨提案的再修正版本,以及剛才所有委員所提出的,你能否說明這些見解?還是你就是維持你們的文字?也可以這麼說,好嗎?
龔主任委員明鑫:是。
主席:有關他們所提出的是否有可以融入的部分?
龔主任委員明鑫:我們希望維持原來行政院版本的文字。
主席:這樣下次我們就不用請他們說明了,我們自己討論就好了。好,針對第一條的部分,還是有很大的歧異,但至少有一點共識,我們還是保留。
另外,行政院的部分,因為大家好不容易一起好好來討論,我是真的非常希望你們針對委員所提出的見解說明有無增、刪、減的建言,好不好?贅詞就不用再講了。
接下來是第二條的部分,請鄭運鵬委員發言。
鄭委員運鵬:第二條就相對簡單一點,主管機關就是國發會,其他部分的文字差別不大,不管是預算編列、規劃及推動,國民黨的修正動議是寫規劃及推動,而有很多推動的部分是其他部會在執行,這個很清楚。所以如果可以的話,第二條就照院版,如果不行的話就保留,因為第二條爭議不大,就是主管機關的問題,但執行的都是其他機關。就看三個在野黨的意見,其實照行政院版本沒有差,因為有影響實質內容的其實是第一條及第三條。
主席:接下來請謝衣鳯委員發言。
謝委員衣鳯:其實就如同剛才民進黨團的鄭委員所說,如果大家的差異不大,我認為行政院也可以考慮採照國民黨團的修正動議,因為我們的第二條是寫主管機關為國發會,且負責預算編列之規劃與推動,其實就已經將所有項目及主責方向都列出,因為即便是各部會負責推動方案,但一定要有主責的單位,所以我們的修正動議中也非常明確寫出主責單位為國家發展委員會,我們希望行政院可以考量,因為推動這個部分是需要朝野各黨團的共同協力,所以應該考量是否能夠接受國民黨團的修正動議。
主席:接下來請邱顯智委員發言。
邱委員顯智:我們的版本是在「負責強化經濟與社會韌性及全民共享」的「全民共享」部分改為「全民合理共享」,如同我剛才在討論第一條時提到,應該將資源集中提供給脆弱的群體,所以要去合理分配國家資源、促進公共利益及遵守財政紀律,這個部分是重要的。並且只有在將資源集中給脆弱群體,這個特別條例及特別預算才有正當性,足以正當化在預算法上的規定。
主席:其他委員有沒有要發言?好。
針對第二條的部分,其實主管機關就是國發會,只是在文字的部分,國民黨版本是更加詳細地將文字說明清楚。請行政部門國發會說明。
龔主任委員明鑫:這個差異很大,我們還是堅持行政院版本,因為執行、推動的部分是各部會才有這樣的能量。
主席:好,謝謝。
第二條還是保留,我們也希望大家再好好想一想,謝謝各位同仁。
接下來是第三條的部分,請張其祿委員發言。
張委員其祿:主席、各黨的協商代表。我這邊主要說明民眾黨的再修正動議,我們把第三條簡化。剛剛前面很多位委員已經垂詢過這個條例,大家最主要的爭議點就在於它到底夠不夠特別?按照預算法第八十三條,其實勉強只有在最後一款所謂重大政事那邊有一點點符合,但是目前院版的寫法、概念,比如從第一條開始,他的寫法就不是很凸顯那個精神,當我們有了稅收的surplus之後,要做這些的特別原因為何?關於特別的部分,這邊就回到我們民眾黨的第三條,除了讓全民共享經濟成果,我們的版本加入了強化維護世代正義、基金財務永續,講直白一點,就是為了勞、健保,因為這些就是潛藏負債。
坦白說,這一次多的這些tax revenue的surplus要用在哪裡?其實只有兩個方向可以用,一個就是將經濟成果回饋給全民,雖然這些企業賺了錢,但是他們能夠成功,也是因為全民的努力,所以就將這些錢回饋給大家,這是一個部分,沒有問題;第二個部分,就是還債啦!政府既然不按一般的公務預算編列稅課來還債,現在多了這個surplus,至少你要還一還那些潛藏負債嘛,這也是本黨一直強調的,勞保就要破產了,我們賴委員剛才也已經強調,這些事情迫在眉睫。
關於第三條最精簡的寫法,我們民眾黨黨團這邊提出再次修正,這部分很簡單,就是維護基金財務永續、特別撥補這些年金跟健保、勞保的基金,就做這些事情,還有發現金,其實就是這些目的。我覺得只有寫清楚這部分,才能說這個條例夠特別,不然我說實話,從本來院版第一條的寫法,一點都看不出特別在哪裡!疫後本來就該振興經濟,這本來就是政府一直在做的事,既然要特別,你就講清楚你的目的,以上是民眾黨再次修正的提議,謝謝。
主席:謝謝張其祿委員,民眾黨有提出第三條再修正動議,剛才也特別說明了。
接下來請賴香伶委員發言。
賴委員香伶:謝謝主席。國發會這次作為主責機關,將第三條包裹式地臚列了9款,最後還有一個空白的款項,這樣的編列方式跟特別預算宗旨以及未來各部會在本預算或今年度預算的使用調配之間可能會有扞格,我覺得這樣子反而讓部會在行政執行的時候產生一個狀況,在支用方面,雖然有部分的辦法具共通性;但關於支用的方式,到底是自己的本預算先用還是將舊有賸餘透過這次新的特別條例來支用?講難聽一點,我覺得這讓行政單位有上下其手的空間,這是不對的行政效能及行政規約!與其這樣,不如精簡以及重點式、焦點式處理,也就是剛剛張其祿委員講到的,這是一個稅額超徵共享或者是解決特定目的的條例。
所以我們還是重申,希望能把第三條精簡,集中在具目的性的效能,讓社會各界跟國人能夠支持,不要每次有賸餘稅額之後就變成一個特別條例,像過去不管是前瞻或者相關部分,這幾年來蔡政府已經用了2.2兆來做特別預算,這一次還要用這個方式嗎?本人期期以為不可!所以我們希望國發會能夠站在主政、統合各部會提升推行政務效能的角色,不要以放入這麼多不同款項的法案來進行這次特別條例的朝野黨團溝通協商。
第二個,我們覺得有兩個方向是國人要共同面對的,除了發放現金,就是還債這個重責大任,如果落在這一次的特別條例裡面能夠把這個方向定位,未來不管是哪一個政黨在2024年執政,他們要面對10兆的勞保虧損、潛藏負債,就有一個延續性的可能性。因此我們覺得把還債入法、同時推升未來改革的立法延續性是重要的,希望各個政黨都能夠支持我們民眾黨的版本,以上,謝謝。
主席:接下來請翁重鈞委員發言。
翁委員重鈞:我個人覺得黨團的原始提案是最好的,剛剛我從頭至尾講的就是預算法精神,不能把特別預算常態化,這是破壞預算制度,而且會讓預算法的相關規定蕩然無存!
首先,關於行政院提到的這些款項,我都可以支持,這些都是對於全民有利的,也是攸關國家經濟發展跟全民應有的權益,基本上我都支持。但我還是要再強調,我們應該釐清預算法的相關規定,比方剛剛劉世芳委員提到的,我們不只有這些基金缺口,包括保險基金、勞保基金或者全民健保等基金要撥補,當然還有很多其他部分,而你們今天把它條列出來9款,這些對我們都很重要,但是並不代表我們應該把它納入這一次的特別預算編列。
在預算制度中經常講到公務預算跟基金預算,這些屬於年度預算,關於年度預算的設計,每一個單位機關或者行政院統籌的都有所謂第一預備金、第二預備金;預算法當中還有所謂的流入跟流出,也就是流用的規定,預算雖然有一個整體的數字,但是它有流用的規定、有第一預備金與第二預備金的設計,主要就是讓預算在執行的過程中可以有一些增加、減少的彈性。既然預算已經達到這樣的目的,接下來如果在沒有辦法調整的時候,才有所謂的追加預算嘛!因此要在事業增加或者依法律必須增加機關經費等情形下,才會辦理追加減預算;如果追加減預算還沒有辦法解決的,才有所謂特別預算的設計嘛!基本上特別預算都是很嚴謹的,當國家遭逢重大災變、天災人禍或是戰爭之類的,或是沒有辦法解決的時候才能夠編特別預算,我們絕對不能把特別預算常態化變成一般預算!
因此我個人不是反對編列這一些項目,我認為應該照預算法的規定編列,行政院提出來的這9款,比方說勞保基金、電力公司、減輕居住負擔及提高居住品質等,在這9款裡面,哪一款不是行政院年度施政計畫中所追求的?哪一項不是中央政府總預算的年度預算應該做的事情?既然這應該編在年度預算裡面,為什麼你今天要把它提出來編列在特別預算?第二個,假設屬於疫後所造成的民生或者是經濟變故、或者是疫後要怎麼去振興產業以及怎麼去照顧,這些屬於COVID-19特別預算的追加,也不屬於特別預算。所以整體看來,我再一次論述,我還是覺得國民黨當時的提案是最精準的、也是最好的提案。假設行政院要這樣處理,你們人比較多沒有錯,但是歷史會檢驗,你們就是亂來,尤其是主計處!主計長跟我說這不是他決定的,他很無奈啦!這真的可以編進特別預算嗎?這9款是否都是年度預算應該要編的?你幹嘛用特別預算編呢?對不對?你如果覺得沒尊嚴,主計長不做沒關係,不要提出這個特別預算讓大家笑話。
主席:請謝衣鳯委員發言。
謝委員衣鳯:感謝召委,從過年前到現在這樣辛苦地審理這個特別條例,可是頭髮都沒有亂還非常漂亮。
主席:還好頭髮還在,為了全民。
謝委員衣鳯:非常感謝,其實國民黨團當初提出這個特別條例就是因為經濟成果並不是由全民共享,而是有些產業好、有些產業不好,但是目前全球都面臨到物價上漲、通膨等因素以及目前貨幣政策導致利率上漲,所以國民黨團在這個特別條例裡面起先只訂定發放現金的部分,但是行政院並沒有按照國民黨團的作法,如果在過年前我們很快地通過,也許過年後的現在我們就不是在這裡協商條例,而是在討論預算以及如何發現金了。
所以現在國民黨團的修正動議才會加入過去各黨團都相對同意的部分,就是挹注全民健保基金以及勞保基金還有台電公司,對於我們的醫療、對於勞工的退休金以及台電能夠穩定臺灣電力等相關問題能夠優先納入,希望朝野各黨能共同來推動,加速這個協商的過程,所以第三條是因應行政院沒有從善如流、沒有在過年前就通過這個發現金的條例,不然我們現在就會討論關於發現金的特別預算以及發放的方式。我們現在還要繼續在這裡協商,所以我們才希望納入這三款修正動議,希望各黨團都可以共同來支持,以上。
主席:請鄭運鵬委員發言。
鄭委員運鵬:謝謝主席。第三條不僅是核心也是深水區,我看起來各黨的版本大概對於現金跟全民健保、勞工保險基金跟台電的挹注大概是有共識了,但是其他包含減輕居住負擔、照顧弱勢、擴大公共運輸的補貼、協助中小企業升級轉型甚至到吸引國際觀光客及強化農業基礎設施,這就不是每個政黨的版本都有,這個大概很難,因為牽涉到整體預算分配的問題,所以很難有共識,所以我建議大家發言完之後,我想這一條就保留好不好?民進黨團的建議是這樣。
主席:請邱委員顯智發言。
邱委員顯智:謝謝主席。第三條是重中之重,關於我們的版本:第一個,撥補全民健康保險基金、勞工保險基金跟台灣電力公司,這個部分我們是支持的,不過基本的社會保險、社會安全網跟公共服務機構已經大量虧損了,這是非常不應該的,虧損填補搞到現在這樣的狀況之下要用特別預算來做填補,這是非常不應該的;第二個,剛剛其實有提到,特別條例要有正當性應該是在針對弱勢者的照顧,讓社會有團結感,第二款的部分說要減輕居住負擔及提高居住品質,這個意義不明,應該優先興建社會住宅,減輕經濟弱勢者的居住負擔以及提高居住品質,我們的條文應該是非常清楚了,就是你應該要優先去興建社會住宅的部分;再來是加強照顧弱勢族群,這其實也是意義不明,應該是要擴大社會福利的給付,這是第三個;第四個是提升公共運輸服務的品質,你的作法是擴大公共運輸的補貼,其實這個已經引起非常多的討論,更何況你說要減輕通勤族群的交通負擔,到底是要怎麼減輕?所以我們希望完善弱勢跟偏鄉的交通服務,就是讓偏鄉、弱勢的人也有交通的自由及基本權利,這是非常重要的;第五個,如果你要發現金津貼的話,這性質上是一種津貼,應該是針對最近一年之綜合所得總額合計未達申報標準或綜合所得稅率未達20%者發給現金津貼,也就是發給社會弱勢者津貼;第六個其實非常重要,年輕人因為學貸或房貸等等各種貸款的壓力,導致整個年輕世代喘不過氣來,所以我們希望能夠關注到學貸的部分,希望能夠免除學貸。
我想這如果一一細談的話恐怕會花費非常多的時間,總的來講,關於退撫基金的撥補也是同樣的邏輯,政府對於國民的老年照顧應該不分職種,退撫基金跟第三條行政院版所列出來的這些基金如勞保等也一樣,它也是有破產的危機,為什麼退撫基金看起來比勞保基金穩健?是因為經過了年金改革,但是那只是延後破產而已,甚至因為這個退撫新制的實施而提前產生了缺口,所以這一次民間團體倡議撥補退撫基金入法,跟所有退休年金的改革原本應該都是一起進行的,但是最後卻因為勞保所以一直遲延,造成先改公教的狀況,但此次撥補卻先補勞保,讓經歷年改的公教人員對這個政府更喪失信心,這其實也有很大的關係。所以我們希望政府特別是銓敘部、教育部跟主計總處應該儘快提出一個完整的、分年的撥補計畫,並且去評估納入特別預算且優先支應,這其實攸關了國家的承諾跟人民的信任。
最後,本席必須要強調不管是撥補勞保基金也好,退撫基金也好,對於國家照顧體系來講,各項的撥補要講也講不完,各項的撥補基本上只是解燃眉之急的方式之一而已,所以要怎麼針對各項基金讓它能夠有穩健的制度改革跟相關的配套,這才是非常重要的部分,以上。
主席:請曾銘宗委員發言。
曾委員銘宗:謝謝召委。國民黨團有提出修正動議,我們本來只有希望發現金,現在增加了挹注全民健康保險基金,這個金額相對比較小,所以沒有問題。第三款是挹注勞工保險基金,第四款是挹注台灣電力公司相關的經費,其實全民健保的部分沒有問題,但是勞保呢?許部長在這裡,我每個會期都跟他討教,他給我的回應是還在凝聚共識,已經不知道多久了,還在創造共識,但是各位很清楚,勞保現在的潛在負債超過10兆,本來精算是在2028年破產,現在預估可能會更早,這次可以挹注它多少錢?其實是杯水車薪,沒有用啊!但是國民黨還是願意,其實我們願意的結果會害了這個基金,杯水車薪嘛!只是給民進黨一個藉口不提出改革方案。國民黨團很堅持,假設你不改革,那就每一年政府撥補1,000億元到1,500億元,看看你能不能做得到?這是第一點。
第二點,台電去年跟今年預估要虧5,460億元,你能撥補它多少?一樣是杯水車薪!國民黨也知道這涉及全民電費的負擔,我們要支持,但是基本的解決方案你不拿出來,撥補真的是杯水車薪、沒有用!雖然國民黨還是願意支持,但是也建議民進黨趕快把解決方案拿出來。許部長每次碰到我都覺得我們每次都問他這個問題,我們也知道這個超乎許部長的能力範圍了,但是你不解決啊。
另外,民進黨的版本最後一款是「其他經行政院核可之強化經濟及社會韌性有關事項」,國民黨強烈反對,不可以空白授權!不可以空白授權!今天協商沒有過沒關係,到時候院長協商層級時國民黨會強力反對!強力反對!你要協助中小企業就要寫進去,或者要協助哪個產業、要花多少錢,國民黨團也強烈支持!學貸免利息,1年44億元,但是要寫進去,絕對不允許空白授權!你21日想要強行通過也可以,但是我在這裡奉勸民進黨,你會影響後續的朝野協商跟總質詢的進行,謝謝。
主席:接下來請劉世芳委員發言。
劉委員世芳:謝謝楊瓊瓔召委這麼有耐心聽我們發言。我想針對剛剛包括民眾黨、翁重鈞委員及曾銘宗召委所提的部分提出我的看法。
第一個,民眾黨所提的修正動議跟原本民眾黨所提的部分我覺得剛剛好相反,原本民眾黨黨團所提的部分幾乎就是行政院提案裡面的9款,只不過次序不太一樣。
我要回應翁重鈞委員講的部分,第一個,我們今天所要協商的是提出疫後的特別條例,不是疫後的特別預算,條例沒有過,預算是不會送到立法院審查的。翁委員其實非常了解預算審查程序,不管是歲入、歲出或是第一預備金、第二預備金,其實我剛剛有特別提到,行政院的主計系統絕對不可能違反原本預算條例中的法律條文,這個絕對沒有違法的嫌疑。今天我們提出這個特別條例其實是要非常明確地告訴社會大眾,是因為過去很多護國神山比較會賺錢,所以以前我們如果提特別預算時都是為了歲出而朝野有不同的看法。這次真的是因為我們的護國神山或是相關半導體產業比較會賺錢,而且是在疫情發生期間,所以希望我們國家是朝著社會福利國家的方向進行。
所謂的社會福利國家就是希望能夠照顧弱勢,把高所得或所得比較高的部分可以透過預算撥補或是挹注方案照顧弱勢族群。比如剛剛時代力量邱顯智委員所提到的學貸部分,因為這次疫後特別條例並沒有把教育部門容納進來,但是在行政院所提的提案條文中有提到,比如加強照顧弱勢族群及提供關懷服務,如果未來可以取消大學生畢業就是負債這樣還學貸的沉重壓力狀況下再來討論的話,我個人認為並無不妥,也可以放在第九款經過行政院核可之強化經濟跟社會韌性有關事項。
不管是哪一個黨團,我們都不希望有所謂的空白授權,但是如果可以說清楚講明白,未來在特別條例通過之後,特別預算的編列只要有比較好的提案條文基礎,尤其是第三條中,可以把這段期間所收到各界希望我們能夠編列進去的部分在討論期間放進去,我覺得這是我們可以接納的方向。但是我認為行政院所提的條文應該已經可以涵蓋我剛剛所說的臺灣朝著一個社會福利國家的方向前進,而不是將其模糊化,像民眾黨團變成是模糊化的概念,比如他有提到要撥補公共年金。我剛才在問翁重鈞委員公共年金的概念到底是什麼,因為我不是那麼清楚,所以我希望可以維持原來行政院第三條的條文,謝謝。
主席:各位同仁,我們也請行政部門思考,因為大家都希望讓全民共享,對於提出的寶貴意見,也請行政部門好好再思考。第三條的部分還是先保留。
接下來處理第四條。請邱委員顯智發言。
邱委員顯智:謝謝主席。關於第四條,目前政院版本的第二項是「普發現金之發放相關業務,得不適用政府採購法招標、決標之規定。」其實政府採購法第一百零五條就有規定不適用招標、決標之事由,相關施政如果符合即可不適用招標、決標之規定,所以無須另予規定,如果要堅持則要說明原因,我覺得這很奇怪,為什麼你會放一個條文在這邊?
更重要的是,不論預算財源支用目的為何,不論是通常預算還是特別預算,一旦相關業務需要透過採購執行或完成時,政府本來就有義務確保採購有品質、有效率及採購過程的廉政性,所以我們認為政府採購法的種種規定已經有相關程序,因此我基本上不認為能夠預先一律排除採購法招標、決標相關適用於本法編列的預算進行採購,而且這筆錢這麼多。再來就是剛剛提到的除了普發現金之外,我們認為比較合理的設計還是應該要排富。
剛剛劉世芳委員有提到免除學貸的部分他也支持,其實免除學貸是對青年世代最好的投資,所以我們有足夠的財力與資源,那麼是否要透過政府補償銀行等等,讓銀行免除學生的學貸,讓下一代在沒有額外負擔的情況下擁有更好的發展?這個部分事實上真的要嚴肅地思考,應該去做。剛剛劉世芳委員有提到這個在第九款也有涵蓋,但是問題來了,就是第三條第九款基本上就是非常概括的條款,到底內容是什麼?什麼叫其他經行政院核可之強化經濟與社會韌性有關事項?天啊!到底這是什麼也沒有辦法講清楚,所以我們認為應該要能夠具體地將其明示出來。
主席:接下來請鄭運鵬委員發言。
鄭委員運鵬:第四條之後大概是後端執行跟一般比較原則性的條文,因為前面第一條與第三條也沒辦法有共識,後面的執行方式比較沒有那麼複雜,但是如果有細節的部分,我想我們不需要差不多三分之一的部會首長都在這裡,各黨團之後如果可以有共識就我們自己來談,所以我建議後面如果可以就儘量將其保留下來,細節我們再慢慢推敲文字,好不好?
主席:針對第四條,因為如何認定非常重要,立法院不可能空白授權,所以我們希望藉由多方討論,行政部門再好好地思考如何認定,我想這是全民必須要瞭解的。第四條的部分也保留。
我特別在此說明,今天會運用這麼寶貴的時間,目的就是讓雙方提出寶貴的意見,也請行政部門用心聆聽,不是讓部會首長在這裡而已,因為這個是全民共同在看的一個法案。
接下來處理第五條,請邱顯智委員發言。
邱委員顯智:首先,政院版第五條第一項規定:預算編製不受預算法第二十三條規定之限制。即「政府經常收支,應保持平衡,非因預算年度有異常情形,資本收入、公債與賖借收入及以前年度歲計賸餘不得充經常支出之用……」。第二個部分,第二項提到所需經費來源,不受公共債務法第五條第七項規定。這就是我們擔心的,這次特別預算的支出到底會舉用多少債務來支應?因為很顯然的,第一項跟第二項要繞過公共債務法及預算法第二十三條的限制,所以這個部分應該要說清楚、講明白。這個部分假設是漫天開價的舉債的話,雖然讓民眾獲得一時的小確幸,但未來的日子卻是舉債累累,這個部分應該要能夠清楚地說明。
主席:請賴香伶委員發言。
賴委員香伶:剛剛劉世芳委員提到我們的版本有一個修正,我想我們也是蒐集各方意見,特別是近期大家都看到,不管是勞健保虧損議題,包括今天健保修法部分跟未來調整部分,都一再引起國人的重視,所以我覺得我們修正的方向並沒有任何的扞格,也謝謝劉世芳委員的指教。他同時也指教我們條文裡面談到的公共年金,我想今天在座很多雖然是行政官員,但跟學界的相關性也是很高的,其實公共年金的出處已經很明顯,由國家舉辦照顧老人安養保障的各種基金就是公共年金,包括我們的勞保年金、國民年金及公教退撫基金等都是公共年金,所以這個並沒有法律上文意不清或法源上不能夠去認定的問題。第三個,我倒是要指教一下國發會,你們第三條裡面的「普發現金」,我查遍所有的法律條文,根本沒有看過「普發現金」,這四個字到底概念上是什麼?因此我們做了一個修正,叫做「發放現金」,基本上我們是從證券相關的法規去援引,我覺得如果我們要對文字錙銖必較,整個特別條例的法律修訂,除了倉促之外,用語的不精準,以及他們在界定問題上面猶有模糊空間,應該會讓大家對於特別條例有所擔心,甚至會覺得不應該擴張到第九款的問題。我想我們都是善意提出,也希望能夠精進,集中資源來做必要的工作。
回到第五條部分,民眾黨的條文很清楚,期待除了發放現金,現在大概是你們的1,800億和1,500億左右的規格之外,我們希望在整個3,800億一次性編足之中,能夠對勞保基金的相關挹注不得低於1,000億,我們是明確地入法,同時挹注健保部分是不得低於500億,所以加起來是1,500億,1,500億再加上剛剛講的發放現金部分,如果是1,500億,大概加起來是3,000億。至於剩下的部分,我們覺得其他像公共年金部分及剛剛提到公教退撫基金也有2.5兆的潛在虧損,同時國民年金未來也有一定的風險性,請國發會能夠在這次綜理的時候,一併考慮國家公共年金的永續方案,以這一次為例,要求各部會,包括勞動部能夠真的提出相關的修正草案,儘速送到行政院。
我們期待這次的修法能夠達成催促整個穩健財務的公共年金之起步,畢竟超徵稅額的用途,如果沒有必要性,通常政府就移用到下個年度,移用來、移用去,累積之後可能在一個時間內又提出一個特別條例來作為處理。我也不希望百年遇到的疫情會再有一個來臨的機會,所以我認為全民的健康與健康為目的的勞保跟健保的考慮能夠在這次裡面成為大家的共識,以上。
主席:請洪申翰委員發言。
洪委員申翰:第五條其實是比較針對特別條例裡面的財務方案設計部分,這當然會牽涉到第三條跟第一條,即我們設定這個條例的目標及適用與支用的範疇。所以如果前面的條文是保留、沒有共識的話,我建議第五條應該就直接保留,因為不太可能前面的範疇跟內容沒有共識,但反而在財務方案的使用,甚至相關支用的額度上限有共識,我覺得這非常困難,所以我建議在這個邏輯下就一併保留,謝謝。
主席:針對第五條部分,行政部門也有聽到各方的意見,不管是直接將3,800億上限一次編足或者分期編,抑或是其中最重要的,就是在執行期間,如果尚有以前年度歲計賸餘可供移用時,應該優先支應,不得舉借債務,這部分的文字各政黨都有共識。但是在最後一項,行政院版裡提到不受公共債務法第五條第七項規定之限制,這部分仍舊還是有爭議,因此第五條在充分討論後,我們還是做保留。
接下來處理第六條。各位同仁,第六條部分為主管機關單位應專案列管及考核第三條,因為第三條保留,所以第六條就直接做保留。
第七條是關於時間部分,當然我們到最後再做討論,所以就還是保留。
邱委員顯智:主席,關於第七條,我們希望不要再去延長,說實在的,這個特別條例的正當性都有一點存疑了,所以我們希望不要再去延長。
主席:好,所以我們是保留,希望有落日條款。謝謝邱顯智委員的發言,我們會列入紀錄。
各位同仁,我們運用將近一個半鐘頭的時間,我非常感謝各政黨的委員,大家都真的非常用心,各政黨探求民瘼所提出的寶貴意見,我們希望透過這樣的協商,讓行政部門可以聽到各方的意見。在文字方面或是政策方面,是否還可以再做怎麼樣的調整?我們希望大家繼續用心。
關於今天的協商,在這邊向大家報告,法案名稱、保留條文、附帶決議及新增的修正動議,我們將請游院長召集黨團協商,謝謝。
散會(13時58分)
附錄:



