立法院第10屆第7會期社會福利及衛生環境委員會舉行「病人自主權利法」公聽會會議紀錄
時 間 中華民國112年3月6日(星期一)9時7分至12時
地 點 本院群賢樓801會議室
主 席 邱委員泰源
主席:現在開始開會。今天本會舉辦「病人自主權利法」公聽會,謝謝各位學者專家及各政府機關的代表蒞臨。
公聽會探討的議題為「病人自主權利法」,我們都知道臺灣在今天蒞臨的各位專家前輩,還有衛福部等行政部門共同努力之下,我們追求華人五福臨門裡面的「善終」這個部分,最困難達到的善終這個項目,我們在世界上算是做得最被肯定,在過去幾次的評比都是名列前茅,上一次好像是全世界第三,是不是?蔡兆勳教授,第三嗎?第四喔?第三。
程劭儀理事長:第三。
主席:因為第三,所以劉越萍司長走路都有點風,原來的理事長蔡兆勳也因此得以卸任,換程劭儀理事長,讓他往前衝,表示我們過去從各個角度,法律、制度、實務、社區的推展、政策各方面,都非常周全。
真的很感謝各位在全國各地推展病人的追求善終,我們感謝過去的前輩推動安寧緩和醫療法,後來立法院的前輩楊玉欣委員也推動修法,甚至把很重要的病人自主權利法也能夠推出來,這背後當然最重要就是我的老朋友孫效智教授,他有智慧、有專業、有關懷這樣在推,所以今天雖然我用「病人自主權利法」當主題來討論,但是這中間所有的工作,大家都可以拿出來做一點討論和建議。我們很高興今天衛福部新任的周次長列席,他是非常有智慧、有愛心、也願意解決問題的,還有健保署的李丞華副署長,老朋友啦!他也一定會和大家一起共同在這個階段看怎樣把它做得更好,這是要努力的,法制面也有劉英秀參事,他永遠是衛環委員會最好的支持者。今天很多的專家蒞臨,包括服務我鄉親的、做很多的,陽明醫院第1屆的謝景祥院長,他不但是骨科權威,也做了很多的事。我真的很希望今天大家也不用客氣,難得大家聚在一起,就相關的議題,包括安寧緩和醫療要突破的困境,因為對於病人自主權利法案,沒有一個工作的基礎,只有法令,沒辦法落實病人的自主性和未來追求善終的過程,我們比較困難的當然就是也要做一點小小的共同檢討。
病人自主權利法自108年施行到現在已經4年了,但簽署的人數只有4萬6,000人,大概只占全臺成年人口1,900萬的千分之二,代表病主法推動上也有很多的阻礙要突破,所以我可能這一個會期也會建議衛環委員會去考察相關實務上各醫院執行的狀況是怎麼樣,看看需要怎麼樣,大家一起來努力啦!當時這個法,我有參與一些學習的過程,整天被楊玉欣立委叫到辦公室從早坐到尾,他非常有耐心,我們實在是受不了。但是到最後你也知道立法院很多意見,所以可能有很多當時的意見現在應該要來做一點檢討,甚至配套得更好,讓這個美意得以落實到臺灣人民,也可以領導全世界的人,當然我就不繼續講,等一下今天很多專家一定會提相關需要修正的建議,包括要落實這些法案內容的一些實務工作要怎麼來推展,今天是一個很好的機會,請大家也不用客氣,我們最後也會請行政部門針對大家相關的困難、解決方案,做一個很具體的回應及共同解決的期程。今天在這邊再度感謝大家。
今天公聽會探討的議題以提綱為準,請自行參閱。我剛剛有講,計畫永遠趕不上變化,今天專家蒞臨,我一定要把各位專家的專業榨光,所以不一定完全以提綱為準,大家要把提綱的內容予以發揮,包括必須要做的事,也請各位在您法定的時間能夠把它完成,不然的話,我們還是有時間的限制。
特別聲明本會本次會議部會及學者專家所提供之相關書面資料均列入紀錄,刊登公報。
先請衛福部周次長報告。
周次長志浩:主席以及各位學者專家、先進,今天立法院第10屆第7會期社會福利及衛生環境委員會召開「病人自主權利法」公聽會,承蒙大院以及各界學者專家、醫院團體共同參與此公聽會,並且邀本部列席,深感榮幸。接下來謹就討論提綱提出簡要說明,尚祈大家不吝指教。
為尊重病人醫療自主、保障其善終權益,促進醫病關係和諧,病人自主權利法從108年1月6日開始實施,使具有完全行為能力的意願人可以透過「預立醫療照護諮商」,事先立下書面的「預立醫療決定」,自主選擇接受或者拒絕醫療。
從108年開始本部陸續推廣病人自主權利法,並且架設資訊網站,提供文宣及免費諮詢專線供民眾取得相關資訊,直到112年2月底,總共有4萬5,621位簽署預立醫療決定,其中年齡層以55歲到74歲占最大部分;另外,全國有246家預立醫療照護諮詢醫療機構,我們已經將相關的服務資訊及收費方式公布在資訊網站提供民眾查詢。
此外,我們對於特定對象的預立醫療諮商費用予以補助,對象包含低收入戶、中低收入戶或病人自主權利法第十四條第一項第五款經中央主管機關公告的12種病症,其中108年補助128人,109年補助221人,110年補助339人,111年補助154人,累計補助842人。
為持續推動病人自主權利法,保障民眾可以透過事先簽署預立醫療決定,自主選擇接受或者拒絕醫療,使其善終意願在意識昏迷、無法清楚表達時,他的自主意願都能夠獲得法律的保障與貫徹,我們還會持續積極推動各項宣導及便民服務,希望能夠逐步提升民眾簽署的意願,讓病人在生命的最後一段保有尊嚴以及品質。
再次感謝大院以及各界學者專家、醫院團體等等對病人自主權利法的關心以及指教,並且提供我們意見,未來我們還會持續發掘各項實務執行上所面臨的相關意見,跟大家仔細地討論,儘快把這些問題解決,期望大家繼續給我們支持和指教,謝謝。
主席:與會人員發言前先宣告以下事項:一、學者專家及本院委員每位發言時間7分鐘。二、為簡報方便,學者專家發言請至主席臺右邊的發言臺。三、原則上由學者專家先行依簽到順序發言,委員如有到場要發言者,請到主席臺登記,我們會先安排委員發言。四、全部人員發言結束後再請行政機關做整體回應。五、暫定10時30分休息10分鐘。
請台灣社區醫院協會謝景祥常務理事發言。
謝景祥常務理事:邱委員、次長、各位學者專家,我是嘉義市陽明醫院謝景祥醫師,在這裡來報告一下。依據我自己的經驗,病人自主權利法最大的障礙其實就是諮商費,目前的法令基本上都還可以,都已經沒有什麼太大的問題,我們很感謝前立委楊玉欣委員及孫效智教授這麼多年來的努力,所以從前臺灣人沒有不當植物人的權利,現在可以。目前我們的加護病房是英國的9倍,呼吸器病人是美國的5倍,鼻胃管灌食是日本的5倍,這些都是亟待改善的問題。問題是臺灣人不喜歡自己當植物人,也不希望家裡的人當植物人,有90%的人不喜歡當植物人,有75%的人也不喜歡家人當植物人,但是之前沒有不當植物人的權利,而現在病人自主權利法最大的障礙就是諮商費。
在109年以後因為有疫情,所以推動較為緩慢,在108年5月以前我們提供免費諮商,當時就諮商了757例,其他醫院加起來是三千多例。我們問了民眾,很多人覺得諮商沒有急迫性,他現在的身體健康狀況還好;第二個,醫師絕對不敢主動跟病人講,因為醫師怎麼敢跟病人說,你來向我諮商,我要跟你收2,000元、3,000元?醫師講不出這種話,所以我們認為這個政府的政策應該類似成人健檢、四癌篩檢一樣,免費提供。在108年我們的經驗是,當我們免費大力宣傳的時候,它的效率是收費的19倍,接近20倍,所以有收錢、沒收錢的差別很大。到目前我們有4萬例,假如有公費支撐的話,我相信不是只有4萬例,應該可以到80萬例,甚至100萬例以上。我們在收費的期間,有的很簡單,5分鐘就結束了,我向他收2,500元,心裡還覺得有點過意不去;有的很複雜的案例,講了90分鐘卻失敗、不簽,收費就是0元。
但是目前的情勢非常嚴峻,現在老人人口已經不是2019年的350萬人,已經到了400萬人,每年臺灣大概有二十多萬人會死亡,那就表示一年大概有20萬人在死亡前沒有完成ACP的諮商,所以大部分的人、99%以上的人死亡前沒有機會接受諮商的程序。之前有位紀律師也是認為,病人自主權利法是不是要有錢、有閒,還要醫師同意才可以?這個聽起來實在是有點怪怪的,但是事實上如此。
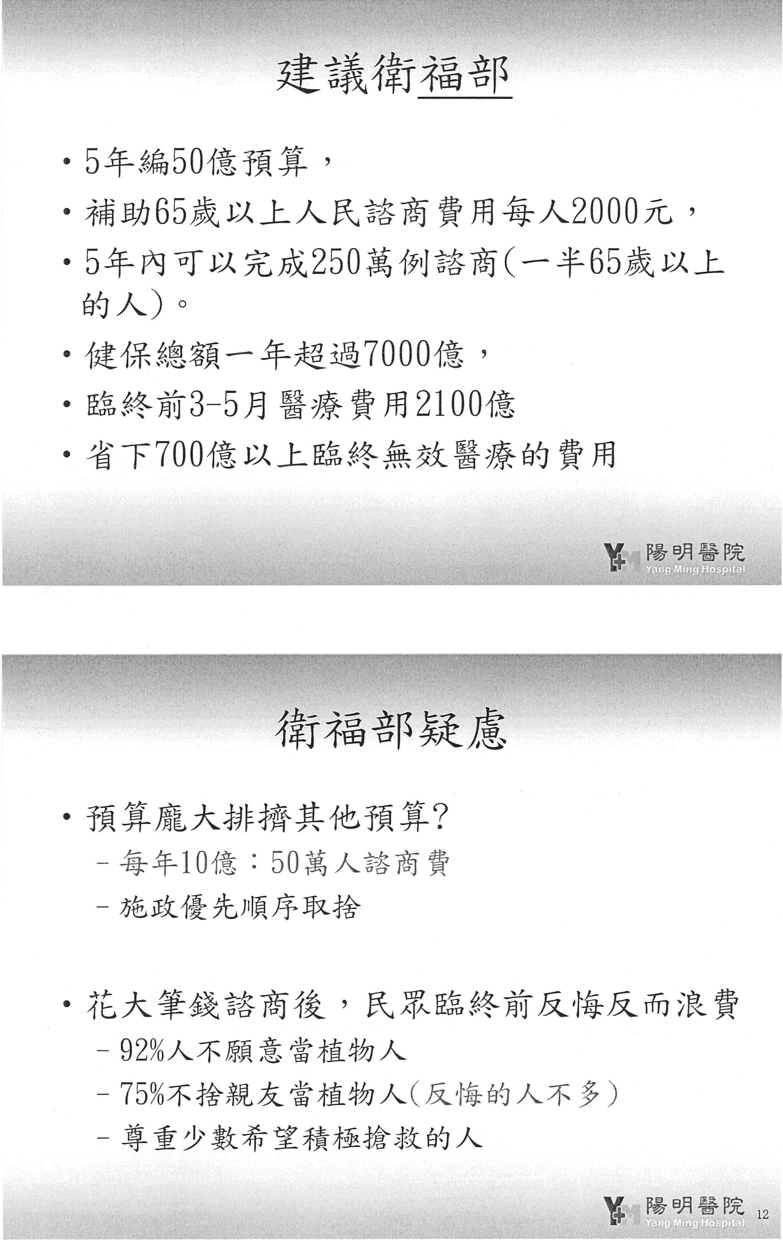
我們認為病人自主權利應該是個人權,它是一個基本人權,不需要民眾花錢去買,所以我們會建議衛福部,希望5年編列50億預算,可以讓65歲以上的人民諮商,在5年之內完成250萬例的話,就是一半以上65歲的人都簽完了。健保總額目前一年已經超過8,000億,而臨終前3到5個月的臨終醫療費用大概占三分之一(兩千多億),若是這二千多億中能夠省下三成的臨終無效醫療費用的話,應該可以讓健保要推動的急重症方面能夠推得更好。
在疫情之前,就這個問題我跟總統報告過、跟副總統報告過、跟陳時中部長報告過,也跟現在的薛瑞元部長報告過,有一次當時的李俊俋立委帶我拜訪陳前部長及石次長,那個時候還在疫情之前,本法剛實施沒有多久,所以他們跟我說,第一個,他擔心預算龐大,排擠其他的預算;第二個,他們認為,花大筆錢諮商之後,會不會有一些人後來又反悔,簽了又不願意做。當時他們的疑慮是這樣,但是他們當時也答應,等推動1、2年之後再來仔細檢討,不過因為碰到疫情的關係,當然就沒有時間可以檢討,我很開心現在邱委員提供這個機會,讓我們真的好好來檢討一下。
假如能夠編列5年50億,百分之百尊重病人的意願,節約健保費引進新藥及新科技,而且目前的加護病房一半以上是植物人,如此我們的加護病房也可以空出來,醫護過勞也可以緩解,健保品質也可以上升,也可以減少醫療糾紛,所以我們會希望ACP的諮商應該是政府編公務預算補助,讓諮商不用錢,5年之後250萬個人簽了,所有人都有這個概念了,其實可以考慮取消諮商,就像現在DNR直接簽就好了。以上報告,謝謝。
主席:謝謝謝院長這麼精闢的發言,時間也控制得很好。
請臺北市立聯合醫院社會工作室楊君宜主任發言。
楊君宜主任:主席、今天在座的各位先進,大家早安,臺北市立聯合醫院社工師楊君宜發言。其實我們執行病主法到今天四年多,剛剛次長有講,我們已經完成了四萬五千多人,其中有20%是由聯合醫院完成,所以今天也希望就我們過去執行的一些在實務面還有修法面的部分跟各位報告。首先在實務面的部分,第一個我也echo剛剛謝院長的部分,就是有關諮商費用,確實現在臨床上遇到的,其實很多民眾在我們宣導之後或是預約之後非常有意願,可是一旦聽到有費用,特別是有時候是一家要來諮商,其實是一筆費用,也會讓民眾裹足不前。我們也發現109年的健保費用,65歲以上的長者其實已經用掉40%的健保費用,這中間有多少是無效醫療,其實是我們可能要去思考的。所以我們也建議諮商費用是不是可以比照,尤其老人的人口越來越多,以美國的Medicare跟Medicaid為例,它已經針對入住長照機構,就是nursing或是residential care facility的部分,是全面由Medicare或Medicaid給付,也是強迫一定要進行諮商完之後入住,一定要提供這樣的訊息,我覺得這個對於我們的民眾應該會有好的助益,這是第一個。
第二個、其實在目前的執行量能上面,我們看到還是不足的,目前很多醫療院所因為成本關係,其實要投入的意願相對比較不那麼高。我們也看到民眾有執行意願的話,他要安排諮商需要排非常久,所以我們一直在思考怎麼樣可以讓民眾用比較快速的方式,而且可以以諮商來達到他真正的目的,所以我們也建議相關部會是不是可以有相關的配套措施,鼓勵更多醫療院所或醫療人員願意投入這個部分。第三個是有關執行面的部分,這是很實際的,目前AD的格式,第二、三、四款都有設定醫療委任代理人,在這個法案的設計之初,醫療委任代理的立意非常好,因為希望有一位可以幫忙你、協助一起瞭解你的醫療想法,不過以臺灣目前的國情,還是以二親等家屬為最多,可是目前AD的第二、三、四款還是綁住,如果你要選擇第三款的話,你一定要設醫療委任代理人,在我們目前執行的情況會發現到這是不是會限縮民眾的醫療選擇、醫療照護的意願,這部分我們建議要再思考。
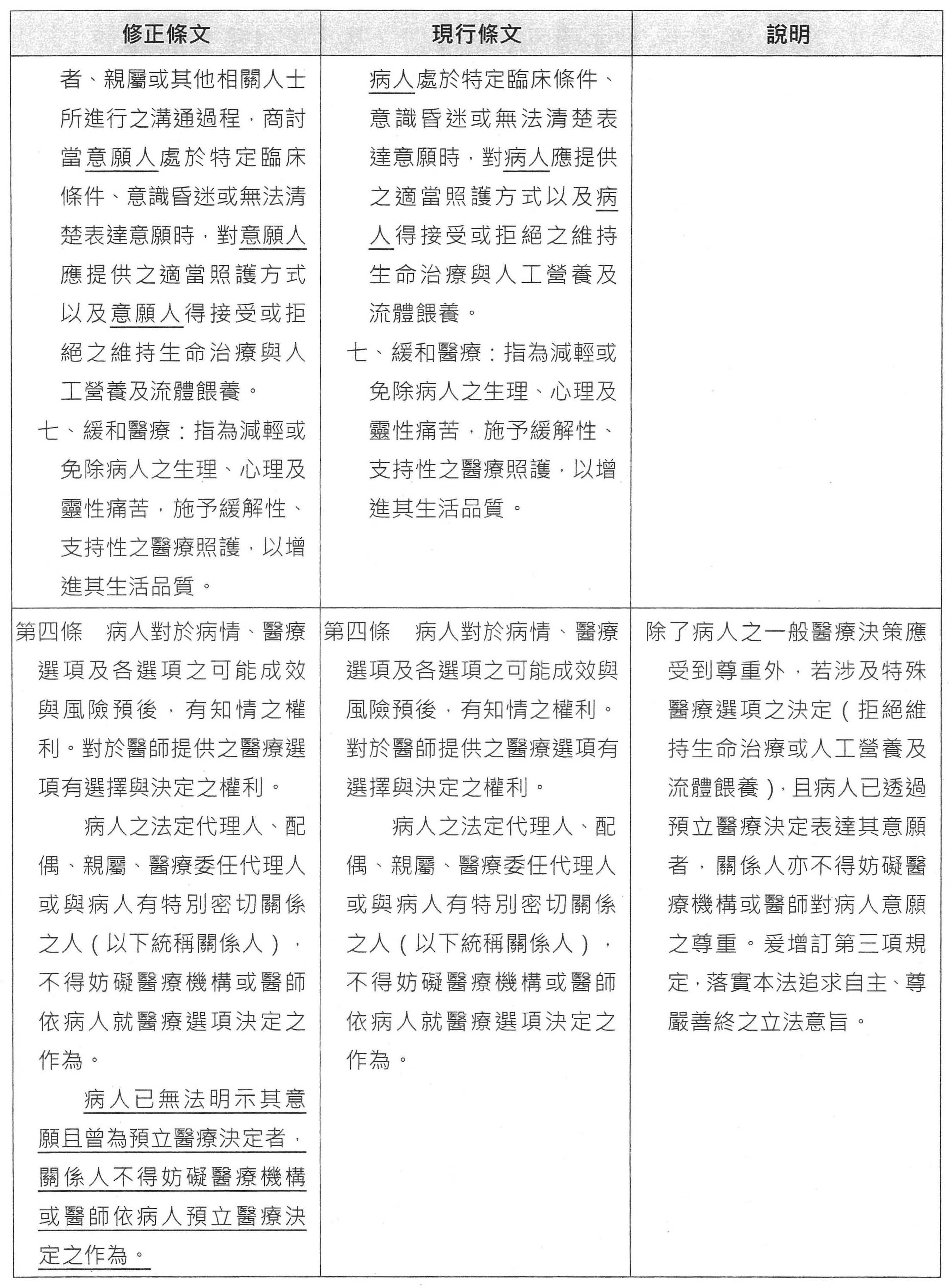
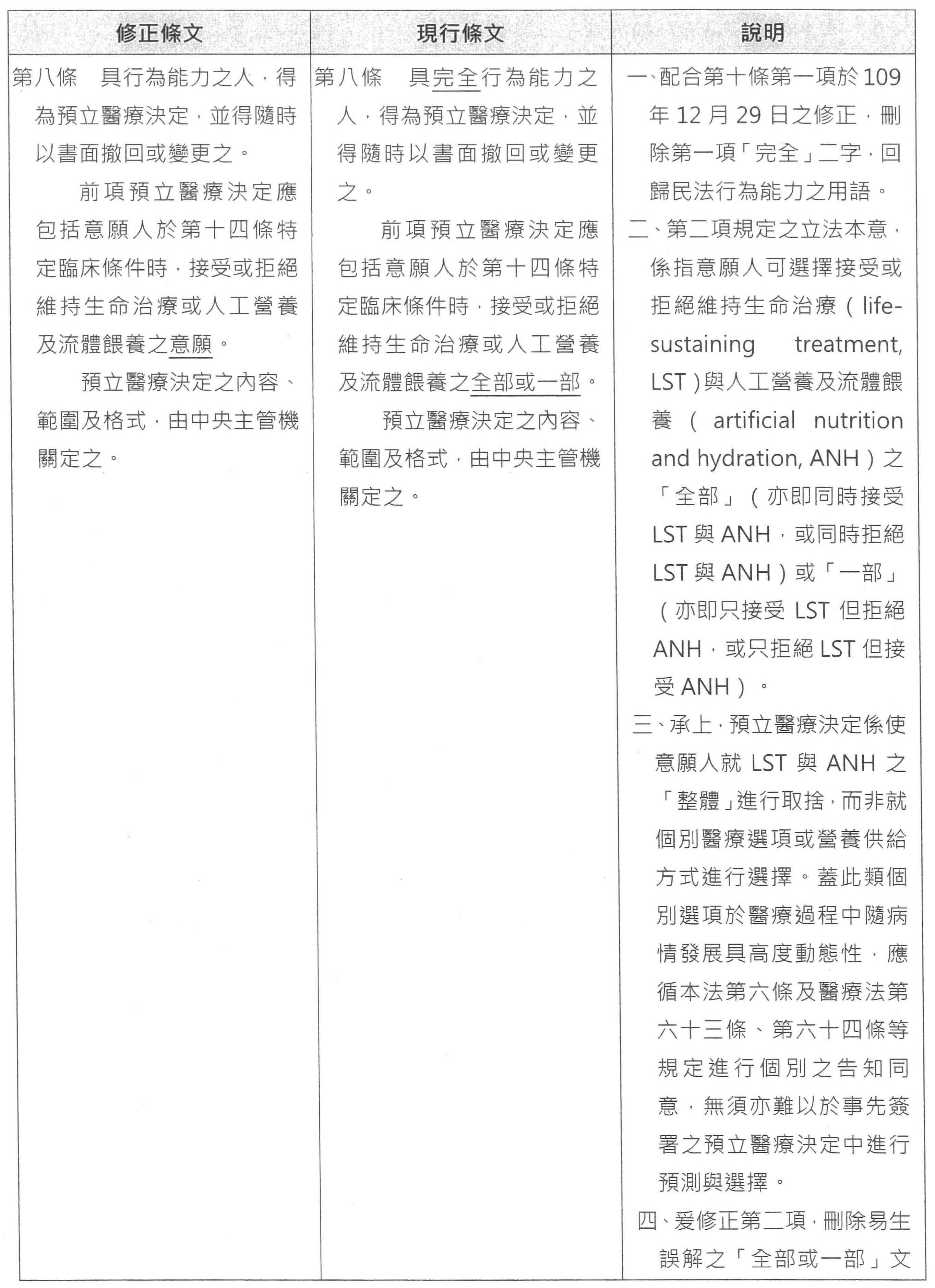
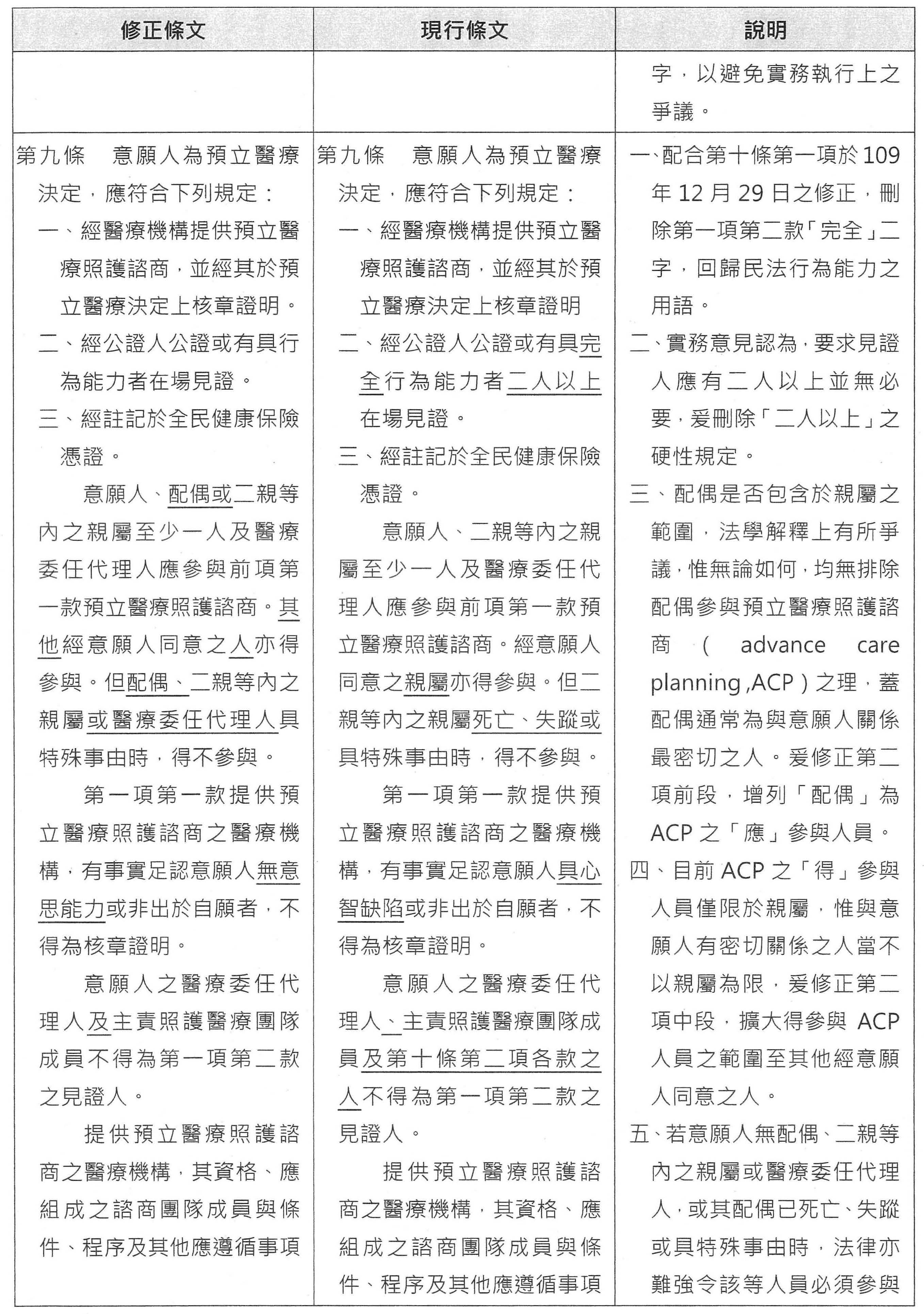
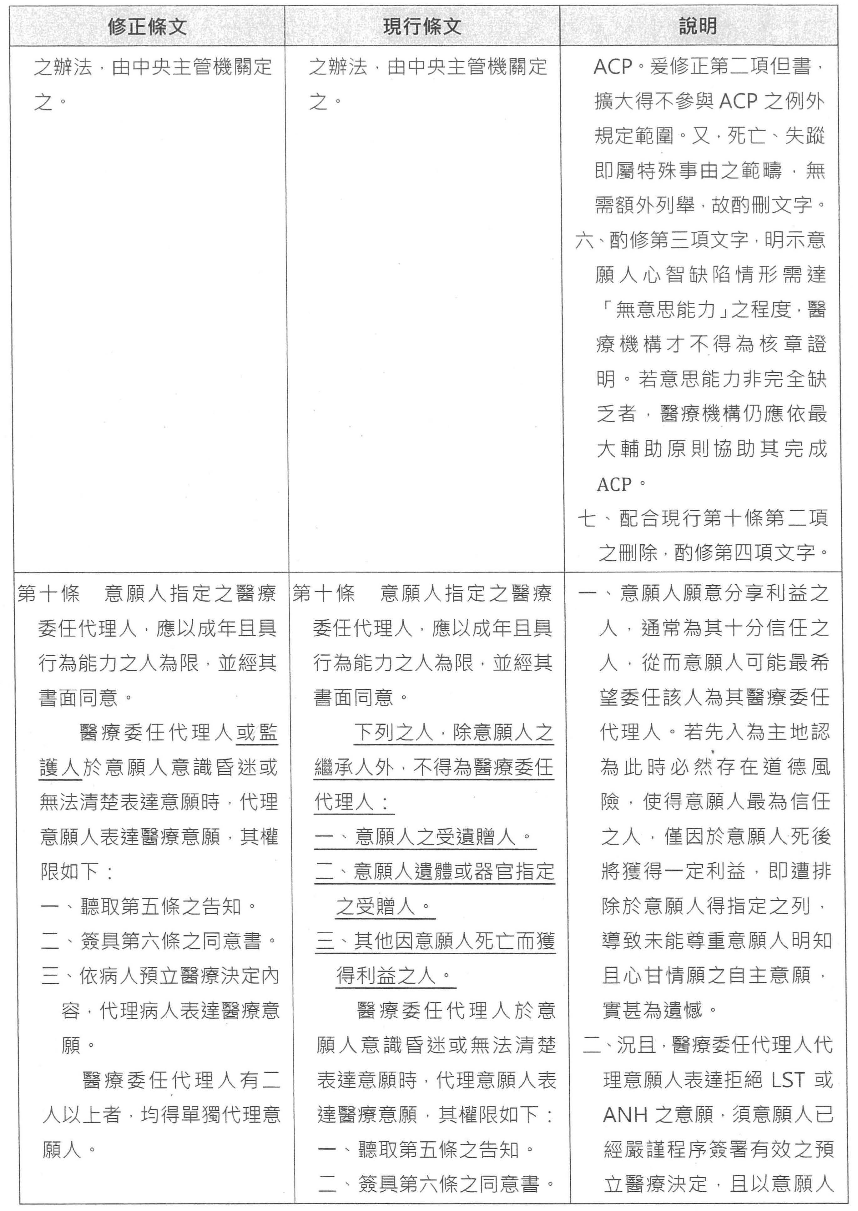
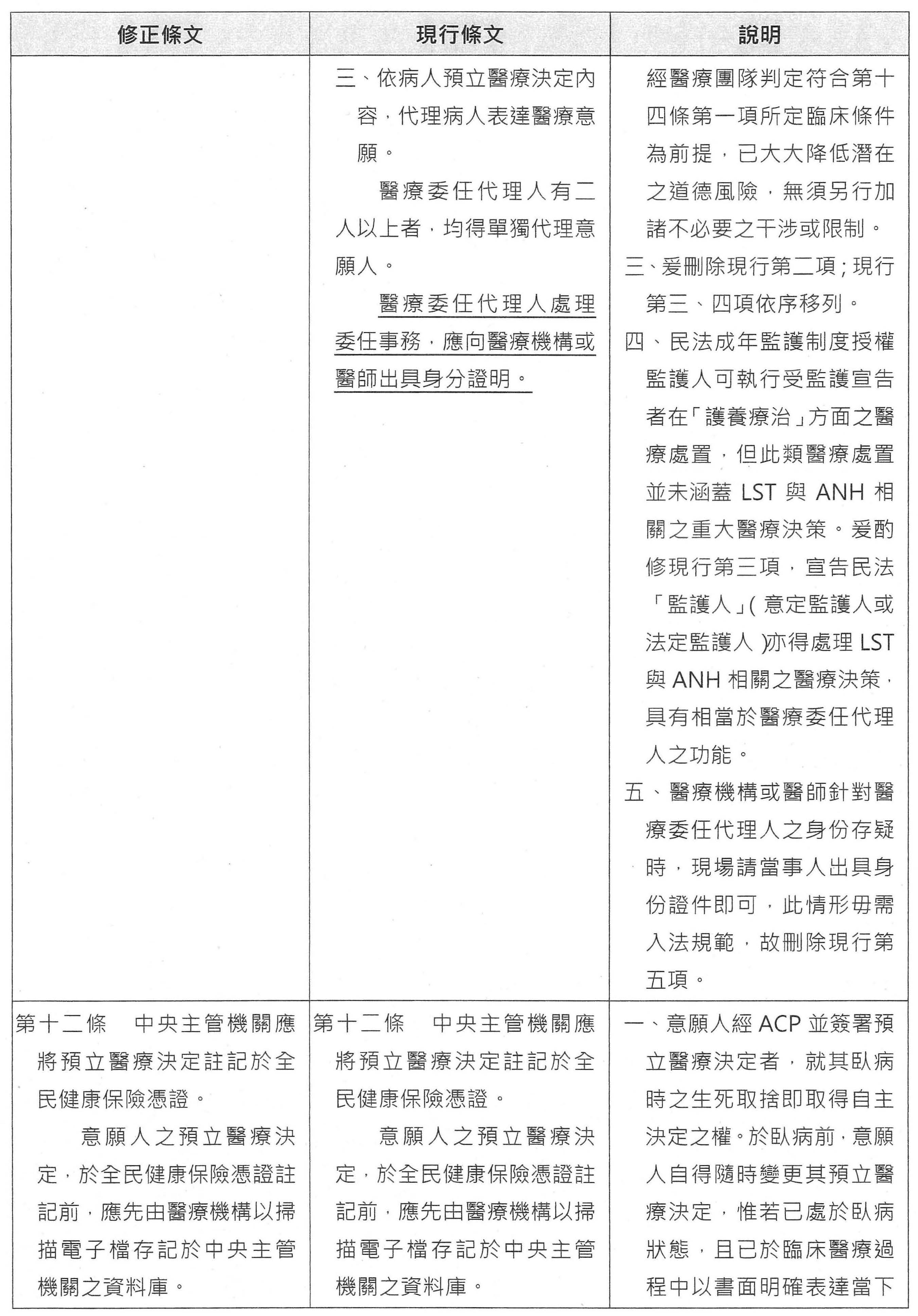
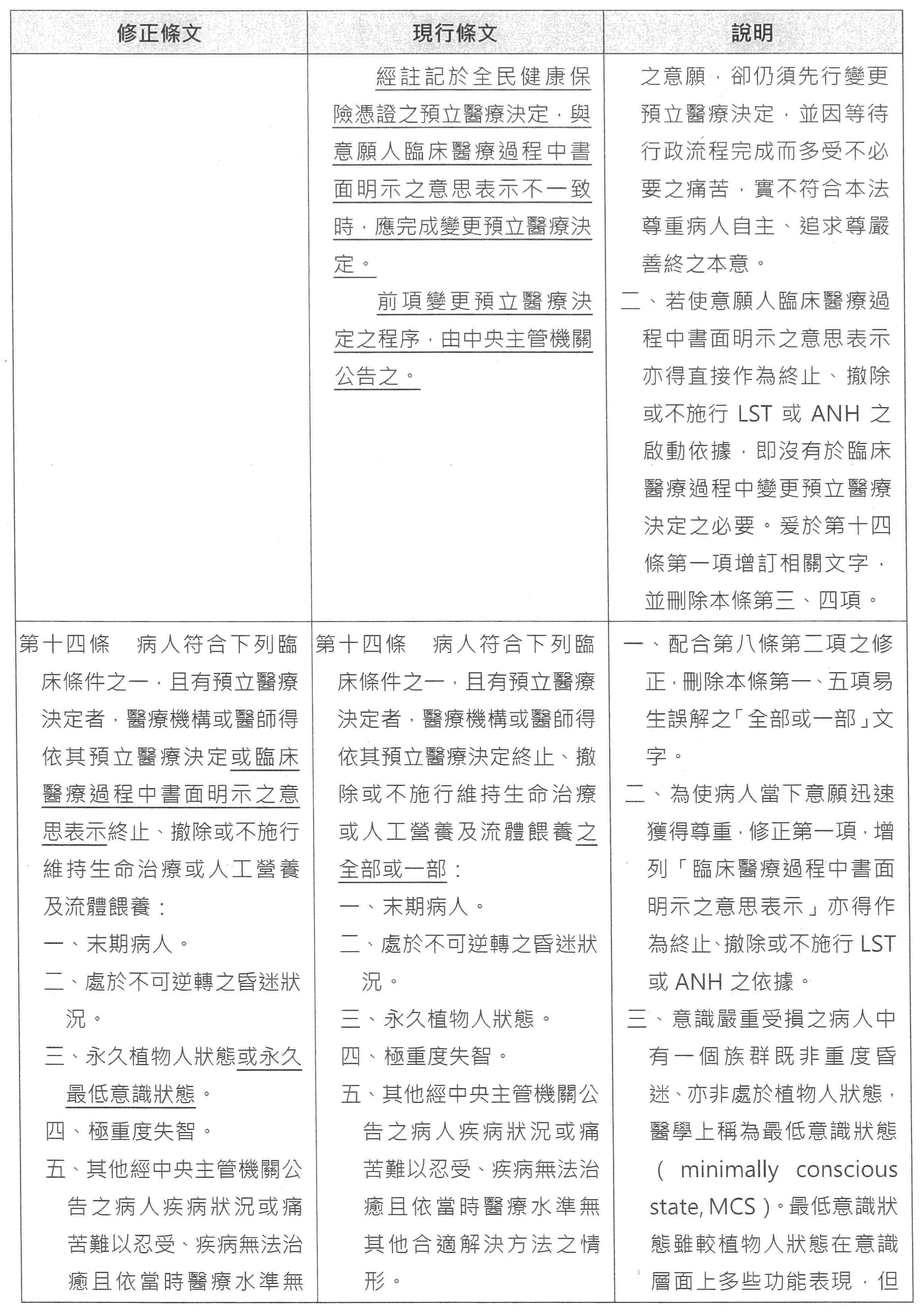
有關修法的部分,我這邊也提出幾點建議,有關第十二條,在我們收到的修法意見裡面,原法中「經註記於全民健康保險憑證之預立醫療決定,與意願人臨床醫療過程中書面明示之意思表示不一致時」,這個應該要保留,因為本條的條文看起來應該是針對AD整體的變更原則,所以應該還是要完成法定程序,要變更完註記到健保卡才可以完成,不然只有用書面的話,他一旦沒有進行這個部分,我們不知道最後的結果。不過這一條我想應該是針對第十四條修正的部分,執行AD的時候,第十二條跟第十四條應該要合併考量,就是第十四條修正的時候,如果執行AD跟原來的意思不一致時,我們建議在第十四條可以保留,就是以書面明示意思,因為通常遇到第十四條要執行AD的時候,可能已經是最後的期間了,我們應該讓意願人或是醫療團隊可以有更多的彈性,讓AD執行更順利。不過我們也建議這一條在修正的時候,在施行細則上面也應該要考量所謂的偏遠地區,因為如果要經過安寧緩和團隊的照護,考量偏遠地區的人力,是不是可以用現在已經有的視訊診療方式,在施行細則上面或許可以再多一點考量。最後在第十四條中,我們收到建議的版本裡面有一個永久最低意識是否增列,等一下這個部分會由同樣是聯合醫院的神經內科劉主任針對專業來提供意見。不過我們也建議考量,如果這個條文要增列到整個法條中的話,必須要考量過去已經完成簽署的人,因為舊的AD事實上是沒有這一款的,對於過去已經完成的人是不是有相關的配套措施,目前已經有四萬多人,修正的時候必須要一併考量,以上報告。
主席:謝謝楊主任的報告。特別是聯合醫院在這方面做得非常用心,謝謝。
請台灣醫療改革基金會吳奎彥副組長發言。
吳奎彥副組長:主席、各位在座的長官及先進,大家好。臨終前的抉擇不僅讓病患跟家屬陷入無助,也可能讓醫病關係產生摩擦,醫改會長期提供醫療爭議的諮詢服務,有許多臨終的爭議案件,家屬後續可能是實際上需要悲傷輔導,或是醫療團隊在提供服務時還會很疑惑的是明明提供了醫療常規服務,但為什麼最後還是走向了糾紛,因此病主法的通過不僅可以保障病人的醫療自主權,也能在生前與家人達成臨終的共識,最後一哩路不用再一路救到掛,醫療團隊執行善終的時候也可以更有依循,所以站在醫改會的角度,我們相信這部法如果能夠落實跟擴大參與,也能夠減少臨終醫療爭議案件的發生。
我們曾在2019年的時候做過一份調查,當時已經有近7成的民眾同意臨終煎熬要越短越好,只有不到1成的民眾希望儘可能地使用延命的醫療措施;同時我們也舉辦過講座,講座前知道ACP的民眾與專業人員,實際的比例不到2成。至今病主法已經上路4週年,首先從執行的面向改善了多少,再來是使用人數的緩慢成長,而且集中在特定縣市的現象,另外則是諮詢費用過高,目前也還沒有具體的解方。另外一部分是會不會如同末期照護醫師口中講的,這部法案是一個好到難以執行的法案,例如團體諮商如果沒有二等親的參與,遇上執行AD的時候,家屬與意願人的不一致這個部分應該如何解決,要如何同時照顧到病人自主的權益。
英國、澳洲、紐西蘭在世界上的安寧照護跟死亡品質的調查是名列前茅,主因也是因為社會價值是支持呼吸器不是與生俱來的,更不是生命的必需品,即使病人因拿掉呼吸器而死亡也不是醫師造成的,而是疾病本身,醫師會有足夠的支持去拒絕對病人沒有幫助的醫療措施。但臺灣依賴呼吸器人數的盛行率卻遠高於其他國家,我們的加護病房床數密度也高居於全球,這些不僅衍生出照顧者的經濟負擔、身心壓力等問題,也對社會及健康保險帶來沉重的負擔。最後,無論是醫改會所提及的這些面向,還是今天諸位先進提到的這些建言,相信都是為了讓生命的最後不再煎熬,我們也希望主管機關能完善相關制度,讓更多有意的醫療院所願意加入,甚至投入協助民眾就近簽署,更多的社會教育才能有效擴大尊嚴善終,謝謝。
主席:謝謝吳副組長代表台灣醫療改革基金會的發言,我們都知道醫改會過去除了注意醫療體系的改革以外,特別在安寧緩和醫療善終部分也著力非常多,過去很多年有幸一直跟醫改會在這個專題上相互學習、互動,非常感謝。他提出教育也是很重要的,尤其是醫療團隊的教育,如果沒有訓練好,有時候我們叫人家簽這個,或在病人真正面臨狀況的時候還是很難把它做得很好,所以徒法不足以自行,專業能力的訓練還是要與日俱增,希望醫學院在這方面能多多照顧。
我補充說明一下,因為我們都有錄影、照相,如果各位要讓全國同胞認識的話,你可以先不用戴口罩一下下,之後要戴再戴,我們都有錄影、截圖,謝謝。
接下來請台灣安寧緩和醫學學會程劭儀理事長發言,也是臺大家庭醫學部主任、教授。
程劭儀理事長:謝謝邱委員,在座的委員們以及各位先進,大家早安,我是程劭儀。今天非常榮幸來這裡跟大家報告這些年來對病人自主權利法的觀察以及臨床體驗,我本身有從事一些相關研究,這些年來從我們跟日本的合作中看到以下的現象。
首先,我們跟日本有3年的合作,我們想瞭解日本的民眾跟病人以及臺灣的民眾跟病人對於所謂ACP的認知,發現不管在日本或是在臺灣,其實民眾對ACP的接受度都遠超過我們的想像,所以重點在於我們希望醫師要主動提醒,臺灣跟日本有一樣的問題,如果醫師沒有主動提起,其實病人很難去啟動,所以醫師是很重要的factor。臺灣病人的接受度又比日本病人的接受度來得高,為什麼會這樣?我們的討論是因為臺灣有兩個非常厲害的法律,就是安寧緩和醫療條例,以及後來的病主法,所以在那篇文章裡面大力推崇臺灣,這樣的進步跟我們的法律有絕對的關係。
我們自己本身也在臺灣的安寧病房做一個類似的研究,我們想瞭解病人跟家屬認為所謂的ACP在什麼時候介入比較合適,這也是出乎我們的意料之外,他們都覺得愈早愈好,所以這件事情告訴我們其實病人都非常願意,要看醫師的態度、醫院的態度,愈早提這件事對病人是更好的。另外,我們想瞭解目前無效醫療的狀況,我們對全國的回溯性研究發現,臺灣超過九成以上的失智症(dementia)老人都曾被不自主的裝上鼻胃管(NG),這真的非常令人要反省,這個比率遠遠高過歐美及日本,所以我們真的要檢討如何提早促進癌症跟非癌病人面臨所謂無效醫療的問題。從這些現象我們看到臺灣的病人跟家屬是很open的,他們很願意接受ACP,可是為什麼剛剛一開始邱委員以及好幾位先進都提到,目前的AD普及率只有4萬6,000人?從2019年到現在,我們可以說中間有一些疫情的關係,因為我們知道ACP絕對是預防醫學,所以疫情的確阻礙很多病人來簽署,但我們也是要檢討。
在我自己目前的國科會研究也發現,哪些因素會影響到病人的狀況?第一個還是認知的問題,可能對於ACP的簽屬過程還不是很熟悉,因為現在要病人跑到醫院去簽,兩百多家都要求到醫院,所以這個事情的確是一個barrier、障礙。第二個,剛剛謝院長一開始就講了,要錢、要錢!我在研究中跟病人說,你可以有兩個選擇,一個是簽ACP、一個是簽不用錢的DNR,結果90%的病人都轉向DNR,所以錢真的是讓人很在意的問題,因為大家都知道臺灣醫療費用低廉到讓大家很習慣、好像不要錢的感覺,突然間這麼好的東西要三千多元或2,500元,這對很多人來講感覺上會變成是某個階層的事情。所以臺大醫院做過一些調查發現來做的人大部分都是一些特定的階層、階級,比較有錢的、所謂比較好的知識階級,就是有些特定階級的人會來做這樣的consultation,但我們應該care更普及大眾,讓所有人、universal都可以接受這麼好的諮商。
另外還有一個問題,目前ACP的team方面被要求至少有3人,就是醫、護、心理師或社工,對很多醫院來講,尤其是小醫院不太容易,很少醫院可以像聯合醫院、臺大醫院、榮總、北榮這樣大陣仗提供,我想很多醫院是很困難的,1位醫師一個下午坐在那邊,頂多只有3組病人,這樣其實是很大、很大的成本,這方面我們是不是可以更簡化?我們的研究還發現病人明明知道DNR的範圍沒辦法像ACP來得好,為什麼到最後還是寧願簽DNR?因為我們要求二等親到場,很多人覺得很麻煩、要上班,這些要求會讓他們覺得有點麻煩。我們在臺大還發現很多重症病人其實也很需要簽署,可是因為臥床或在社區而不方便,所以就放棄了,這都是非常可惜的一些現況跟事實。
所以我們從evidence based的實證研究看到這些,我們希望今天的相關主管單位可以學習美國,很多美國醫院不管是什麼病住院,每個人的入院袋裡面就有一張單張在介紹ACP、AD,這是我們可以思考的,反正病人躺在那裡打抗生素什麼的,他看到這張單就會思考這件事情,我們可以主動給予,還有我們的網站要不斷expose、出現。最重要的是不要charge、不要charge!就像四癌篩檢,我負責這個工作十幾年了,我發現因為no charge這件事情讓很多民眾願意來做。
最後一件事是我們的社區資源,是不是可以讓病人在社區經由醫師解釋過,他就可以透過app簽署?現在app不是很方便嗎?我們可以利用臺灣的AI讓病人在病床上就可以方便簽署,他不用一定要跑到醫院,這應該是一個可以做的事情。還有關於AD的啟動,我們是不是還有很多fossils?是不是可以讓它更方便?以上是我們就研究、實務上所看到的一些困境,謝謝大家。
主席:AD啟動部分的確是大家所關心的,等一下可以再請專家申論。我補充一下,剛剛聽到幾位專家提到,健保是一種投資,健保署也在場,你花一點錢可以創造那麼多病人、人類生命的尊嚴,還可以節省那麼多經費,我每天的醫療服務都是問插管要到哪裡照顧,這真的是臺灣的大問題,好像幾十年來還是存在這個問題,現在健保一直都不夠,應該要想一個辦法。我們其實在二十年前就一直建議,這個部分如果做好的話可以節省很多資源,可能用到更高科技的醫療費用裡面。
我在這邊還是要稍微聲明一下,以我的認知,病人自主權利法不是放棄病人,不要討論到最後好像變成我們怎麼樣去簽放棄,不是,是追求他的生命尊嚴,是追求自然死亡的一個過程,而不是放棄。不去延長瀕死dying process,不要用那種可能會遭受痛苦卻沒有用的方式去延長死亡的過程,我想這個部分是很重要的觀念。
然後,最重要的就是,在臺灣推行ACP是非常有道理的,因為說實在,如果選擇自然的過程,我們有堅強的安寧緩和醫療的專業團隊,可以把病人的生命品質照顧好,把症狀控制得很好,從原來痛不欲生、喘到想跳樓的情況之下,可以控制得非常平靜,可以有多餘的時間跟家人say goodbye、say love,做很多的互動,所以這個部分在安寧是有這種實力來創造臺灣追求的五福臨門裡面最困難的善終,這個部分跟大家分享一下。
接下來請臺中榮民總醫院婦女醫學部黃曉峰醫師發言。其實他是安寧的權威,也是臺中榮總首先帶領安寧團隊做很多的專業服務,成效非常好。
黃曉峰醫師:委員、各位長官、各位專家學者,大家早安。我來自臺中榮總,本身是在婦女醫學部,從2000年開始在安寧病房工作,去年開始也是我們醫院的醫學倫理及法律中心的主任。更重要的是,過去5年安寧基金會在推動全國病人自主權利法訓練的時候,我是它的執行秘書,所以對這件事情有比較深的介入。
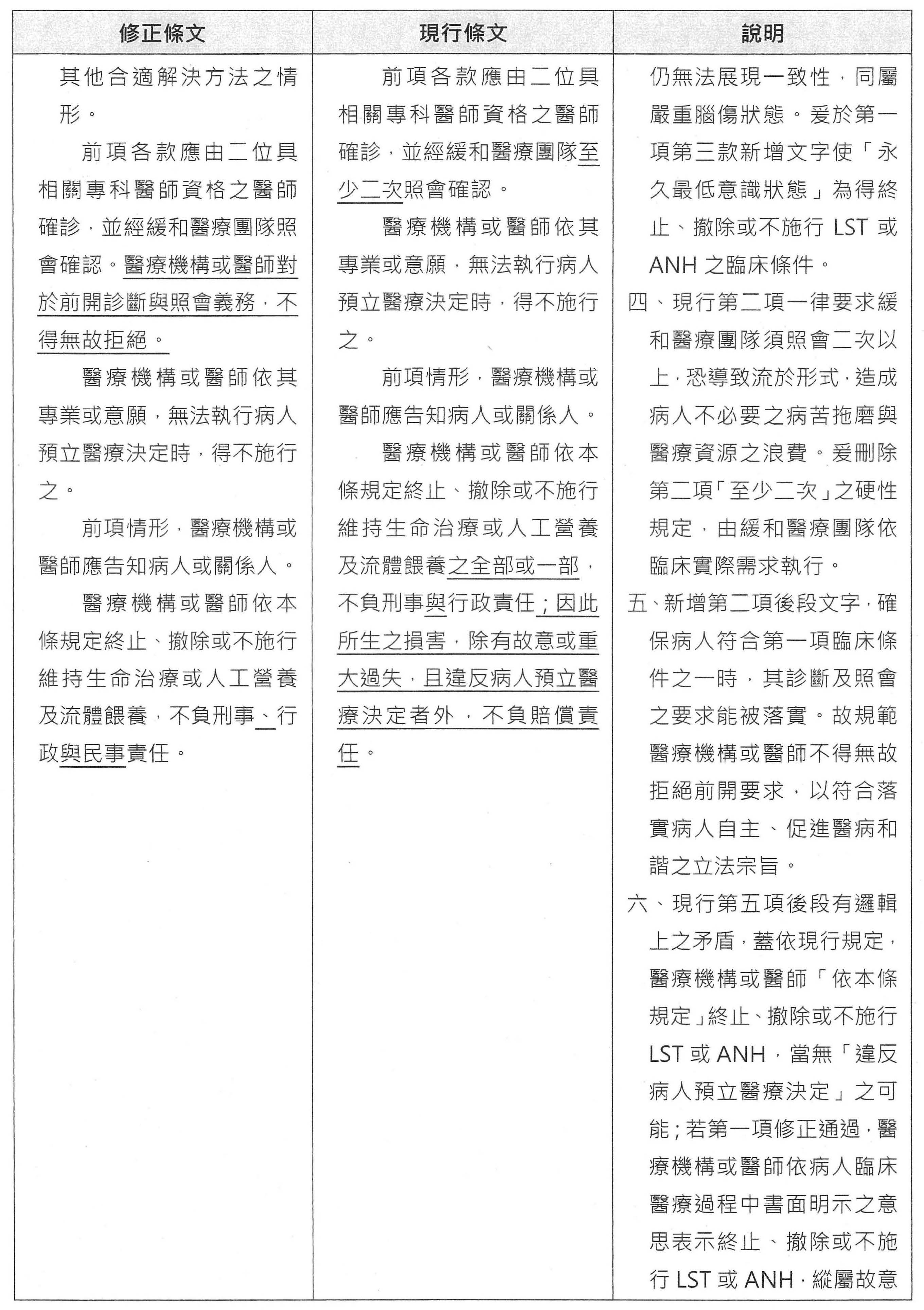
有關這個法律,提綱裡面說修法後的現況,我就覺得有點納悶,我查了一下,對,我們修過兩次法,但是都是一些小細節。現在還有三個法案躺在貴委員會的議程上,這個是和身心障礙者權益相關,還有今天邱委員提出來的兩個案,還在委員會裡面。我翻一翻我的資料,有一次公聽會我沒有來參加,因為那天我要去幫人家上其他的課程,但是我有看到很熱鬧的照片,是兩年前3月9日在立法院公聽會的時候,原來是同一件事情!我就有點擔心,為什麼?因為邱委員這屆的任期到今年年底就結束了,剩下1.5個會期,我有點緊張,因為我們跟著老師學這個法律學了很久,在上次公聽會之後,根據同仁大家的意見,要修正的地方有這麼多耶!有這麼多條都要修正,所以我想我們今天還是要面對現實,有共識的地方讓委員會趕快審查完,可以把它修好。
我有幾點建議,第一個是關於ACP的程序,我非常贊成,原來條文寫「心智缺陷」就不能核章,這的確太嚴格,而且違反身心障礙者的權益,我們過去甚至到居家對漸凍人等罕病病友去做諮商。有看到在上次公聽會之後,趙委員就提出相關的修正案進到委員會裡面來,我希望這個可以成,因為我們總是要給予最大程度的協助。
另外,關於要刪除醫療委任代理人的消極資格,我也非常贊成,因為如果我走了以後,要把某些利益分享給另外一個人,那個人應該是很得到我的信任和重視的人,所以很可能他又會被選為醫療委任代理人,但因為我們擔心道德風險,就把他排除在外,這真的不符合自主的原則。而且道德風險這件事情,在前面兩個專科醫師把關之下,應該已經大大降低這個可能性,所以我非常贊成把這個部分刪除。但是我有注意到,目前簽署醫療委任代理人的比例非常非常低,大概7%還是多少而已,為什麼?因為簽了也沒有用,而且要簽的話,反而當場還要把他找來,所以很多人不願意簽,為什麼?他來只能按照醫療決定書的內容去表達意願,醫療決定書裡面都寫中文了,我們自己唸就可以了,為什麼還要叫醫療委任代理人來,而且還只能唸?所以應該要加第四點,在醫療決定裡面沒有決定到的、沒有寫到的,按照被委任人可以推估的意願去幫他表達或輔助,這個部分我們在安寧醫學會有討論過,但是還沒有列入邱委員的提案,建議要這樣子,不然醫療委任代理人在臨床上沒有用、沒有角色嘛!
預立醫療決定與臨床醫療過程中書面表達不一樣的話,要怎麼辦?我們在上醫學倫理課的時候,總覺得這個根本不是問題,為什麼?他還能書面表達、還能清楚表達的時候,預立醫療決定書根本擺著就好,不用打開來看啦!因為預立醫療決定書就是要在他昏迷、不能清楚表達意願的時候才產生很重要的角色;他能表達的話,那就直接問他就好了,兩者之間不一樣也沒有關係啊!只是問他說,你現在要,當你不再能夠表達的時候,那時候要還是不要?討論的重點在這裡,而不是要怎麼樣去改,我覺得這個根本不是問題,所以這個部分刪掉是對的。
然後公聽會有一個意見,就是希望病人或關係人提出診斷跟照會,醫療院所不能拒絕,我是反對的,為什麼?因為醫院跟醫療院所可以不執行他的AD,連AD都可以不執行了,你還要求其有法定的責任要去找專科醫師來診斷跟會診,我覺得這個完全沒有必要,而且不要在醫病之間造成對立,不過還好沒有人提出相關修法意見。
我建議在執行AD這件事情上,在原來條文後面要寫「並以醫囑行之」,醫生再一次確認之後,要寫成醫囑來做,因為這個法律會讓民眾有一個誤解,就是到時候醫療團隊會執行病人AD,這個想法非常地危險,醫療團體只執行醫生的醫囑啦!醫生就是醫療團隊的leader,醫療團隊會聽病人或家屬嗎?真的是不會!一定是透過醫生的醫囑,所以可以的話,請加上這幾個字,確認之後以醫囑為之,表示醫生還是對這個醫療團隊和醫病負責。
也就是說病人符合臨床條件,到他真的需要維生醫療,中間其實有個gap、窗口,這是最後可以拿來好好討論,那今天沒有辦法再跟大家講現在在美國的POLST,醫生對維生醫療醫囑的這個制度,我認為這個制度才是我們在施行AD裡面最重要的最後那一步,因為讓醫生能夠以他的立場來好好考慮病人的想法做醫囑,而不是被我們逼的。這個POLST跟AD是不一樣的。
所以我贊成給心智障礙者最大程度的協助,刪除不必要的限制,然後還有兩件事情希望大家支持。最後,再容我講幾件事情,早上我看到李前署長寫的文章,他願意推動心理諮商師的給付,這個部分拜託健保署,因為在這裡面看得到所有社工和心理師講話都不用錢,而這邊講話忽然要錢的話,他會覺得很不習慣。其實應該是社工和心理師講話的話,要給人家足夠的錢,要不然後面都推不動。謝謝各位。
主席:謝謝黃曉峰醫師這麼精闢的建議,我想我們都會列入後續來處理,謝謝。
請張委員育美發言。
張委員育美:召委、與會的機關代表及專家,大家早安。病人自主權利法實施至今年1月剛滿4年,作為全亞洲第一部完整保障醫療自主權與生命尊重的專法,正適合來檢視我們現在立法的成效,國人是不是更有勇氣來面對生死,決定自己人生最後的一哩路。根據衛福部今年1月公布的統計資料,病主法實施的第一年統計有1萬1,272人簽署預立醫療決定書,而109年時因為疫情的緣故下降至9,701人,不過在110年時就回升到1萬161人,在111年則達到1萬1,327人。我們單純從數據來看,固然人數在111年時創下實行4年來的新高,但我認為並無法因此而自滿,畢竟到今年1月6日,國內總計只有4萬3,718人曾經簽署預立醫療決定書,在成年人口1,983萬人中只占0.22%,顯示自主權意識還是不普及的。
雖然在疫情期間,衛福部鼓勵以遠距的方式提供預立醫療照護諮商,增加服務的可及性,但對於民眾而言,恐怕最大的門檻是在於費用。由於預立醫療照護諮商必須要有醫師、護理師,以及社工師或心理師等3個人出席,受限於人力的成本,收費大概是兩千至三千元不等,讓多數的民眾卻步。衛福部雖然有思考納入健保給付方式,但我認為預立醫療照護諮商既然不是民眾發生的疾病、傷害、事故或者生育時的健保補助,也不是醫療機構提供的醫療服務,其實並不適合以健保給付。此外現實上,健保總額預算其實是不足的,無力承擔起這些推動預立醫療遺囑照護諮商的動能,然而為了使預立醫療遺囑決定普及,進而減少民眾在生命末期無品質臥床的痛苦,希望衛福部能積極籌措公務預算,補助民眾諮商費用,使民眾將來在臨終時能選擇如何與世界說再見。謝謝,以上報告。
主席:非常感謝張育美委員這麼感人及具體的建議,非常令人感動,我們一起努力,謝謝。
請洪委員申翰發言。
洪委員申翰:大家好。今天我們公聽會的主題是病人自主權利法,很高興看到今天現場有醫師、護理師、社工還有包括民間團體都受邀到場來做比較深入的公聽會的討論。看起來目前臺灣的老年人口已經超過四百萬人,根據媒體報導,其實臺灣國民在臨終前平均臥床的時間已經長達超過8年,大約是8.4年。我們從2019年1月開始實施病人自主權利法,雖然比歐美國家的起步晚了一些,但也是亞洲第一部病人自主權利法的專法。這部法實施到現在,我們看到它好像面對了滿多挑戰,有幾個因素,包括現在一些實體宣傳的講座,因為疫情的關係變的沒有辦法舉辦,這是其中一個原因。第二個,許多病人及家屬認為,每小時兩、三千塊的諮商費其實很難負擔。還有簽署預立醫療決定書的最大阻礙,其實是我們整體的社會氛圍,在這幾年好像並沒有很大的進展,還是處在一個比較保守的階段,尤其是目前就數據看起來,有七成都是在六都。
我有以下幾個部分,希望能給衛福部建議,第一個,病人自主權利法政策的推廣,我覺得一定要儘量來縮短城鄉差距。現在以數據看起來,臺北市就占了36%,比新北市高3倍,比高雄市高6倍;而非六都簽署的比例甚至是不到三成。所以這代表比起都會區,非六都的縣市,絕大多數的民眾對這部法,甚至他們可能對於預立醫療諮商,包括什麼是預立醫療決定書,其實應該都是非常、非常陌生的,我們自己心裡有數。其實我認識很多長輩,他們其實也很害怕變成植物人或者是長期昏迷,造成家人的負擔過大,我想這件事情,到老年時,很多人都會有很深的煩惱,但我認為他們應該非常難從社區、地方衛生所,甚至平常常去就醫的醫院得到相關的訊息。這個資訊的斷點,現在看起來是這個法的實施和執行面上,第一個最大的挑戰和困難。我覺得中央多數做的都是法規的管理或者政策的研擬,但其實都需要地方政府的衛生局或者醫療人員、社工來擔任執行的角色和第一線的推廣,所以衛福部是不是應該重新徵詢這些基層衛生單位的建議,再來全盤重新制定推廣的計畫?看怎麼樣的計畫讓我們地方的基層是能夠往前推進的,而不是我們自己在中央想一套,可是在地方卻窒礙難行。
第二個,關於政策推廣的KPI,綜括這些數據,我們可能沒有辦法只是看多少人簽署了預立醫療的決定書。從衛福部這次的書面報告來看,其實在這部法實施之後,每年有多少的預立醫療照護諮商,這個部分是問號,我們沒有看到到底這個數據呈現的狀況是怎樣。雖然我們在政策宣導時有提到,做諮商不代表一定要簽署預立醫療的決定書,但今天呈現成果的時候,我們沒有看到你有多少諮商的場次,這部分我不清楚次長現在知不知道。再來,其實有很多課程會開設給醫護或長照人員,但是衛福部獎勵了多少地方衛生局、醫療機構包括民間團體來辦活動講座、推廣權利法,我想到現在很多人還是不知道,或誤解預立醫療就是安樂死,甚至以為是代表要放棄急救。這些推廣跟整個社會對這件事情認知的提升,很有可能是比多少人簽了預立醫療決定書這樣一個比較狹隘的KPI還更加重要,我覺得這可能也能開啟社會的風氣,不要像過去幾年一樣處在保守的階段,這是很重要的事情。
第三個事情,可能再來我們真的要給足資源,讓更多的地區醫院、社區診所有辦法建置這個諮商的服務,經過COVID-19的疫情之後,其實有越來越多的民眾已經開始習慣視訊看診這樣的服務,通訊診察治療辦法也有修正並上路了,所以視訊諮商的配套看起來在技術上面是有可能也應該可以建立起來的事情。
在非六都很多地方的大眾運輸交通可能不是那麼方便,尤其如果是年紀比較大的長輩,他們要跑一趟在市區裡面的大醫院或其他縣市的大醫院,不管是時間或金錢上面的成本都很高,因此以很多地區來說,地區醫院跟診所反而可能是離他們最近的醫療資源。目前預立醫療照護諮商機構其實受限於人力跟成本的考量,看起來都是集中在大醫院,但是我們也看到,其實現在有很多大醫院因為成本上的考量,用相同的時間,它反而不願意多開設預立醫療照護諮商的門診。所以希望衛福部重新的調整,包括資源分配,在後續的政策規劃中,我們應該想辦法納入更多的地區醫院跟診所來做這個諮商的工作,因為我們很多的資源其實都集中在大醫院,如果資源幾乎都集中在大醫院,要做到我們剛剛講的城鄉平衡就相對困難,這幾個事情的每個部分都是相互牽連。以上是我今天對於這部法還有過去執行的狀況所提出的幾點建議,謝謝。
主席:謝謝洪申翰委員這麼寶貴的建議,洪委員有特別注意到全國的均衡性,我想這個部分是未來一個很重要的方向。
接下來請邱委員臣遠發言。
邱委員臣遠:各位專家學者、政府官員和首長,非常感謝邱泰源召委今天安排這場公聽會,在立法院第10屆第1會期的第一部尊嚴善終法其實就是本席辦公室所提出的,當然在過去也有其他立委提出,我想相關的社會觀念還有生命工程還是需要更多的建構跟討論才能凝聚共識,目前還沒有辦法水到渠成,我們認為還是要加強溝通。現行法還是以安寧緩和醫療條例及病人自主權利法為主,所以我今天非常開心能夠在這邊跟大家討論這個議題,並且聆聽各位產官學專家的建議,過去這兩年立法院為因應COVID-19的疫情而討論非常多民生經濟的議題,都有在持續的推動,針對這個部分,最後在倒數第2會期才由邱召委安排了這樣的公聽會,我們覺得意義非凡。
依據內政部最新的統計,在110年我國國人的平均壽命是80.9歲,國人不健康的平均餘命在8年以上。截至去年11月底,臺灣65歲以上的人口約有四百多萬人,根據研究,高齡化社會中長者衰弱風險的比率大概是17.5%,人數有70萬人左右,而有失能風險者約有12.7%,人數將近30萬人。換句話說可能超過100萬名長者。過去其實我們家中也有類似這樣的情形,就是有長者長期的臥床,也造成醫療、社會及家庭非常大的負擔。此外也存在重度不健康風險的狀況,對於末期病人、永久植物人、極重度失智跟不可逆轉的昏迷病人來說,這是非常沒有生命尊嚴的痛苦過程,就家人的照顧還有社會成本來講,這都是一個非常漫長而且辛苦的過程,尤其從另一個層面來看,可能對我們的健保也是進一步的負擔。
過去在立法院還有各部會跟社會的溝通下,催生了所謂的安寧緩和醫療條例跟病人自主權利法,實施到現在也已經有多年了。目前這兩部現行法還不能完全滿足部分重症病人的需求,所以我們才在今天這個公聽會進行討論,甚至要再更進一步討論尊嚴善終法以及這三部法的主要差別,還有目前符合國內民情跟醫師團體的意見是不是能夠取得共識,包括推動跟溝通的方向。我想修法本身就是一個社會溝通的過程,今天我們也邀請傅達仁先生的公子來表達意見,對於拒絕醫療範圍不同、適用疾病不同,而安樂死是放棄生命的人格利益這個部分,是不是要做進一步的討論,我想今天大家都可以充分表達意見。
尤其根據衛福部的統計資料,安寧緩和醫療條例在上路20年後僅約0.03%的成年民眾、大概是64.85萬人預立同意安寧緩和醫療意願的註記,而2020年病人死前1年接受安寧照護的比率大概是30.4%,也就是5萬人左右,人數成長有限。而病人自主權利法自108年1月實施後第1年也僅有1萬1,272人預立醫療決定意願,之後每一年預立醫療註記的人數也都在1萬人上下,這可能跟我們整體的社會氛圍跟文化還有傳統觀念有很直接的關係,所以在推動上其實還需要一些時間,我們也知道這一點。
從執行層面來看,在安寧條例跟病主法的基礎上仍有自然死亡的權利,在臺灣安寧緩和醫療條例已經上路20年,在法律、學理、倫理上大家都可以接受,但是在執行上還是有所困難,目前臺灣的死亡處理依照安寧條例要有兩個醫生確認已經是末期,在蓋完印章之後,發球權就回到家屬的手上,可是很多醫生因為過去所接受的訓練而覺得要蓋這個章非常的困難。所有的死亡假設對生命末期有疑慮的時候,本來就可以啟動安寧的照護,我們知道從2000年安寧條例施行到現在,其實社會與民眾的進步非常多,但是我們還是需要根據醫界的意見,然而醫界的進步卻沒有那麼明顯,在全世界都一樣,即使依病主法簽了,可是因為跟醫師長期所接受的訓練和觀念有很大的違背,所以這個部分其實在執行上還是有困難,但是病主法並沒有強迫醫生,執行能力上,沒有簽署的比率高,這也是醫生就死亡識能的議題上,大家還有討論的空間。我們要重申,這並沒有對錯,關於這個議題,不管是醫生團體、民間的意見,甚至宗教團體的意見,其實大家都需要更長期的溝通。我必須再次重申,修法本身就是一個社會溝通的過程,這是國人對於生命工程建構的脈絡跟溝通的過程,透過今天的公聽會,我們希望再往前推動一點。
我們可以看到,在安寧緩和醫療條例跟病人自主權利法這個制度實踐的效果有限的狀況下,由此可知,醫師協助自殺或是自願積極安樂死這個部分,是目前大家可能必須要討論的一個重點,從國際上醫師協助自殺跟自願積極安樂死合法化的現況來說,包含荷蘭、比利時、盧森堡、哥倫比亞跟歐美許多國家其實都已經做相關的推動,但是我必須重申,這跟每個國家的文化、民情、傳統甚至宗教信仰及醫生所接受的訓練和觀念都有非常高的正相關,我們認為實質的執行還是大於宣示的意義,法令才能有效推動。
今天非常感謝邱泰源召委召開這樣的公聽會,大家從三個法的層面來探討,看未來是否有共識,不管是針對整個國家健保的財政,以及病人自主權利、家屬的觀念跟醫師三方之間能夠達到一個共識,針對這個議題做更直接的社會溝通跟生命工程的建構,我想這是今天這個公聽會最主要的目的,也感謝大家的聆聽,我們希望今天的活動圓滿成功,謝謝。
主席:我們非常感謝邱臣遠委員這麼令人感動的發言,也勾勒出整個生死建構工程裡面非常好的思考、社會溝通的架構跟未來討論的議題,那我們一步一步來,把現在能解決的先解決,未來更需要社會溝通,我們一定會積極開放胸襟討論。立法院真的也非常令人敬佩,過去審查病人自主權利法案的時候,當然當時是由楊玉欣委員提出,但其實各黨派都非常支持,包括最後在議場也放了柯文哲市長在當時推動支持的影片,還有黃勝堅總院長支持的影片,當場感動了所有立法委員,所以病人自主權利法案除了楊委員非常用心以外,其實各黨派到最後都是在感動當中簽署通過的。因為時代總是會變化,還有很多需要修正的我們趕快看看再來處理,人類的智慧是一直生長的,臺灣人的智慧也很高,要怎麼樣創造一個更好的未來,我們再來努力,再度感謝邱臣遠委員精闢的發言,非常感謝。
我先宣告一下,等一下洪心平秘書長發言結束後,休息10分鐘。
現在邀請國立臺灣大學醫學院附設醫院蔡兆勳教授發言,他原來是家庭醫學部主任,也是前任安寧緩和醫學會理事長,他在相關領域貢獻非常多。
蔡兆勳教授:主席,各位委員、各位先進長官,大家好。非常感謝病人自主權利法過去在催生過程以及正式上路之後大家的幫忙,在這裡我提供幾個過去學習的心得向大家報告。
第一個,我個人一直覺得雖然它是法律,但是這個法律是要引導醫療照顧對這些很需要照顧的病人一個重要的方向,達成病主法3個重要的目標,它不是要到法院使用的,這個是非常重要的。已經上路4年了,我們過去不僅有簽署的經驗,而且已經有病人按照他的AD調整照顧方向的經驗,同時也有國際的經驗。根據過去這些經驗,我們很感謝醫事司在過去一、兩年提供給我們病人自主權利立法的實務研析計畫,當時是邱委員擔任全聯會理事長的時候承接這個計畫,由安寧緩和醫學學會執行。過去我們特別和孫老師多次討論,邱委員也舉行過一個大型公聽會,在這樣一個最大共識之下,透過這個研析計畫再對全國執行ACP機構針對法規條文做詳細調查,目前已經把最大共識呈給相關單位及委員辦公室做最後參考,可以說是目前最大的一個共識,當然還有許多重要地方值得大家研議;我想革命不是一次就能夠成功,希望能夠把最大共識的地方儘快完成對民眾有利、對臨床實務有幫忙的。當然,除了法規條文之外,更重要的是這個法的實務推動,我想也是非常的重要。根據調查我們可以瞭解到教育是非常重要的,包括民眾的教育,還有醫療人員的專業教育以及相關機構的教育都在在重要。
第二個,我們也非常感謝健保署能夠在去年6月接受我們大家的建議,已經把病主法的對象納入安寧緩和醫療給付對象,同時也把衰弱末期的長者納入安寧緩和醫療給付對象,這是非常感謝的。但是大家剛才一直聽到的是諮商費用以及照會要開始調整照顧方向時的給付,我想也是非常重要的,因為在溝通的過程需要很多時間、精神以外,更重要的是對於這些病人家屬的關懷,這是非常的重要。再來就是在過去互動的過程,我們接觸很多長照機構負責人,他們都告訴我最緊急要救的就是長照機構的住民,他們是最需要立即幫助的對象,因為他們可能還是可以清楚表達,但是他們要去哪裡拿到這3,500元的費用?我一直注意到這些弱勢的族群,我們應該要儘快給予幫忙。
在這裡也要提供一個讓我非常重視的數據資料,那就是我們都擔心簽了以後是不是能夠符合它的內容來執行照顧,我跟各位報告,這個結果出乎我個人預料,據我們調查,已經按照AD去照顧的病人有七成五是完全符合他的AD,這個數據出乎我個人預料,我本來沒想到效果會這麼好,有七成五是符合的。其中不符合的也讓我覺得有一點安心的地方是都是小事情,譬如說抗生素、譬如說是營養點滴,至於更侵入性的呼吸器、葉克膜等等維生醫療,似乎沒有按照原來病人的意願,意思是諮商可以產生很大的效果,也就是說,這可以節省我們非常珍貴的健保資源一個非常有利的證據,過去也一再顯示做越多省越多,讓我們的病人有好的醫療照顧是非常重要的。
最後一點是在地老化、在宅善終。我們感謝醫事司司長提供給我們計畫要推動社區安寧,讓諮商能夠不要一直依賴市聯醫、陽明醫院等等,我們要推動社區諮詢,讓法律能夠照顧到更多元的民眾,讓能夠接受緩和醫療的民眾不僅得到高品質的醫療,這是我們應該回饋給這些病家的,同時也要讓醫療照顧同仁用愛心付出所節省下來的醫療費用可以得到應該有的回饋,以上,謝謝大家。
主席:謝謝蔡兆勳教授一生心血精華的呈現,非常感謝您的貢獻。
繼續請中華民國身心障礙聯盟洪心平秘書長發言。
洪心平秘書長:謝謝委員的邀請。失智症協會、罕病基金會、漸凍人都是身心障礙聯盟的會員,今天很明顯我們代表的應該是主要服務使用者來發表我們的意見。
首先,前面幾位尤其是醫界先進都有提到多團隊評估有其必要性,可是相對的因為成本高,現在衛福部大部分將成本轉嫁醫院吸收,其實衛福部私下有給各醫院一些業績量,希望他們能夠衝到那個量,結果就是有一些醫院直接去長照機構做團體諮商,一次可以收很多人一起談,然後一起併案完成簽署。針對這個部分,衛福部在查,因為需要系統上傳,所以短時間內去查,它同時間上傳,但其實那個量很多的同一個團隊,大概就知道有這個狀況,我們比較關心是這樣簽署之下成案的品質到底怎麼樣。
第二個,這也是一直在說的,其實有很多,尤其像漸凍人,我們對死亡看得已經是比較清楚了,大概已經一隻腳踏進去了,相對於這些極重度臥床,尤其居家的有意識的病人,還有自主意識,對到宅鑑定其實是很有這個需求的,可是一個是受限上述的成本,醫院到宅鑑定的成本是非常高,雖然疫情期間也有說要不要用視訊?這個也查得到,其實成案的件數非常有限,反而是最緊急需要、最有可能馬上會用到病主法的這一群人沒有辦法使用到這個服務,這是現在覺得很可惜的!
再來,有一些案主,這邊先講像輕度失智的或者是像前面講的心智障礙者,我們絕對支持在有自主性決策之下還是能夠來簽署病主法的部分,在CRPD公約裡面也講得很清楚,就是病人的法律能力和他其他的能力其實不一定的,這個部分他還是可以自做決定的時候,我們還是應該支持他能夠自做決定。不過有時候失智到重度,他到底是頭腦先失能或身體先失能其實不一定,醫生除了當場的諮商之外,他可能還需要其他的檢查或一些東西來做確認,那又衍生了其他的費用,這個部分目前還是叫醫院去買單。我想雖然我們是服務使用者,不過將心比心,就醫院來說,如果是很有限的成本,一直叫他們做善事,那要推廣這個東西其實是有一定的難度。
再來是執行成效的問題,楊委員提出病主法,對於尤其遺傳性的身心障礙者來說,都是非常樂見其成,不過我們一起去推廣簽署的時候,所有的人都會問:我簽了之後,真的能夠保證將來不被執行無意義的醫療嗎?我想追的執行成效倒不是衛福部這邊報告寫的多少人有簽,我想追的是前一位委員去調查的,到底有多少人簽了AD之後,真的能夠照他的自主意願,能夠執行所謂的善終這件事情?我們花錢簽生前契約或花錢簽法定遺囑,我都還很有把握,我死了之後,一定會照這個方法去進行,可是我現在簽病人自主法,其實我不敢說耶!連醫生來做團隊諮商的時候,我想也沒有醫生敢保證這件事情,現在是卡在到底怎麼樣去做比較高度執行的這件事情。
另外,在座各位很多都是接觸安寧醫療的專家,大概也知道,就算撤除了維生醫療之後,其實有些病人他還是能夠存活很長的時間,在臨床上,我們也看過二個禮拜,甚至到一個月的都有,這段期間就進入臨終照顧的問題,我撤維是沒有問題,可是如果他這段期間還是活著,他還是需要照顧啊!而且他還是可能會有一些痛苦的狀況,在院安寧接案現在就已經很辛苦了,案量非常的難以承受,如果是這樣,現在的安寧共照或是居家安寧的服務真的能夠讓簽署AD的這些病人滿足,達到他想要善終的這個結果嗎?這個是我們想提出的問題。
在建議的部分,這邊當然支持能夠編列配套的經費,因為這個我們覺得用健保來負擔,對健保來說負擔太大。另外,它是國民健康推廣上比較重要的事情,尤其針對到宅評估的部分,如果能夠增加給付,相信可以改善我們講的第一個狀況,滿足極重度臥床病人的一些需求。再來,現在大概每年5、6月會公布補助的金額、補助的名額,但是通常補助名額用完了,譬如到年底再有人要去申請的時候就沒有了,這個部分我們是很想建議能夠擴大族群,提升更多人簽署的意願。同時也連帶想提一件事情,就是如果降低無效醫療是我們重要的健康政策,在座每個人都會面臨、抵達這個終點,我們是不是可以考量讓每個人一生能進行一次免費的諮商?以整體的醫療成本來說,當然這不是為了省錢而已,而是提醒每個人去思考生死這件事情,我覺得這個是非常有必要性的。病人自主和我們剛剛講到底安寧醫療後面的資源能夠銜接的程度怎麼樣是我們很擔心的,所以這邊希望能夠提出,其實是為了安寧緩和,去根據它的需求量降低社區到宅醫療的限制,結合其他的善終與諮商系統,像DNR、器捐,增加它的效能,也鼓勵緩和醫療臨床服務的建置,擴大培訓範圍和人力標準。
最後,前面幾位先進也有提到的生命教育課程,這還不只是包括一般大眾,因為我們慢慢開始在接受這個生死觀,從法條推動之後。我爸爸99歲、2年前去世,他是大腸癌末期,他本人也簽署了DNR,我們也對安寧緩和很有概念,家屬都形成共識了,可是即便是這樣子,急診醫生還是二次、三次不停地過來說,你們確定嗎?他這樣會死喔!我們用A方法好不好?用B方法好不好?我就在想醫學院的養成裡面到底有沒有去教這一塊?好像一直在考驗我們對安寧的決心似的,當然我相信他是為了救人,我並沒有要責怪他,我只是覺得這個在生命教育裡面,尤其對醫學生的養成教育裡面,這是很重要的一環,他們到底有沒有去思考這件事情呢?不要讓我們做了這些決定的人或是願意支持這些決定的家屬最後要揹上這麼沉重的罪過。
主席:非常令人感動的發言,謝謝身心障礙聯盟秘書長的發言,後面也警惕到我們醫學教育的努力,各位在座的都是學術和專業兼具的學者專家,跟社會大眾報告,真的不能否認醫學院很多有心的老師也一直努力在教學,但這是一個非常大的工程,不管是生命的教育也好,我們孫教授付出一生的精力在臺大、在各方面推展,所有在座的各位,蔡兆勳醫師也努力推展到頭髮一直掉,表示這真的是不太容易的事情,請社會大眾一定要給這些在醫院、醫學院默默工作的相關領域的專家學者最大的肯定及支持,還有醫學院的領導者也要肯定安寧緩和醫療的研究者,在升等的時候,要瞭解到他們在相關投稿的困境,這個部分要給他一定的支持,那一定會對整個生命教育及人的善終、尊嚴、社會人文的學習有很大的幫助。不過程劭儀醫師是不用擔心,他的論文是超級讚的,不用擔心。
等一下休息10分鐘以後,請最關心人民健康的王委員婉諭先發言,接下來再請孫教授發言。現在休息。
休息(10時35分)
繼續開會(10時49分)
主席:現在繼續開會。非常感謝有媒體朋友關心我們這一個重要的議題,關係到人的尊嚴、生命末期的品質,相對的對於健保的節省、用到更需要用的人的身上,對整個國家是非常重要的事情,謝謝媒體朋友來這邊關心。
接下來請王委員婉諭發言。
王委員婉諭:首先還是非常感謝各界能夠願意一起來參與和討論這個話題,的確我覺得在病人自主權利法的推動,有很多有必要檢討以及改變的部分。我們也知道病人自主權利法從2016年通過之後,2019年1月正式上路,這是亞洲第一部保障病人自主善終權利的專法。我們希望讓有行為能力的成人都能夠透過專業的預立醫療照顧諮商會談討論,知情同意後簽署預立醫療決定書,讓末期病人在不可逆轉昏迷或成為永久植物人、重度失智和政府公告重症的情況之下,能夠幫自己做好未來的安排,預先決定是不是要拒絕醫療以及拒絕醫療之後的範圍,並且自主決定是不是能夠拒絕這些可能對自己無意義的醫療措施。
但我們從實務上看到的是,目前依照衛福部的數據,全臺大約有1,900萬名18歲以上的成年人,目前為止大約只有4萬6,000人左右完成ACP諮商以及AD簽署這樣的人生大事,這個比例代表簽署的只有不到千分之五,大概只有千分之二左右。這個方向其實是我們支持也希望能夠持續推動的,但是成效並不如預期,就必須回頭檢視到底原因為何?包括政府相關部門以及各界先進都應該要一起來協助我們,希望能夠好好盤點,也希望主管機關能夠藉這次公聽會的機會瞭解原因所在。
就我自己粗淺的了解,大部分民眾對於預立醫療決定書的認知以及理解不足,所以讓這樣的觀念是否能夠普及與被推動都有很大的障礙、很大的門檻,沒有辦法讓大家都能夠理解並且接受它。同時我們也看到有部分的原因在於,目前病人進行預立醫療照護諮商的時候需要自費,雖然衛福部有核定收費原則,就是60分鐘以3,500元為上限這樣的標準,而中低收入戶也能夠有相應的協助,可能是免費諮詢。但是我覺得這筆費用對一般民眾來說,在理解和認知不足的情況之下,且要讓他們要花這筆費用這樣的前提之下,可能又再次影響他們朝這個方向來努力的意願。
另外一方面,我認為對於醫院來說,如果要執行ACP的諮商門診必須有完成培訓的醫師、護理師和社心人員這幾個面向的人一起出席參加。相對於過去一般門診平均可以讓40位病人掛號,諮商門診在同一時段頂多可能就只有幾名對象的情況之下,醫院端、醫療人員和相關醫事人員們沒有得到足夠的支持、肯定和鼓勵,所以醫院也不太容易積極地投入以及有更多推廣與協力的意願。我認為在政策面以及未來如何能夠讓大家有意願一起來推廣,其實都很重要,因此我們必須要在政策上有一些引導,才有可能讓我們剛剛提到的千分之二普及率能夠更往上提升。
同時我們也看到醫院端在執行層面上,常常發生的是即便他預立了AD,但是實際在執行端的現狀,可能醫生們以及醫院都會很害怕跟家屬們發生意見衝突等等,就如同剛剛也有先進提到,醫生會再次確認說:你們真的要放棄嗎?要不要再試試這個、試試那個等等,因為很怕會面對這種在臺灣已經有點過度氾濫或是常發生的醫療糾紛風險,導致醫院端以及這些執行業務的人有很多困難,讓他們有左右為難的情況。我覺得面對這些執行上的困境,不論是在民眾的推動以及在醫院端有心要來努力的人,我們如何能夠透過政府的政策支持以及明確的政策方向,指引更多醫療單位及更多人願意投入AD的簽署,並且普及這項對病人權益非常重要的措施,的確是我們現在亟須面對的狀況。因為法的通過並不代表它能夠實施,實施之後的普及率以及實施的效果絕對是必須與時俱進和滾動修正的。
最後,預立醫療照顧的諮詢與預立醫療決定這些法律的設計,仍然無法取代民眾與家屬之間善終的意願以及價值觀的溝通,所以我們還是認為政府部門絕對是必須要擔起這樣的責任,從民眾的宣導、醫療人員的法律與生命倫理教育,以及剛剛各位先進提到的很多部分,包括從受訓的階段、從醫師獎懲的階段以及醫院端在執行這項業務、協助的時候,能不能有足夠的支持與協助,讓他們更加大力來推動?這其實都必須及時調整,而且必須由政府端開始確定這樣的施政方針,才有辦法落實我們真正希望能夠推動病人自主權利法的立意與美意,也希望能夠在今天的公聽會裡面就教各位,未來大家一起繼續努力。謝謝大家。
主席:我們非常謝謝王委員這麼完整、精闢的期許跟建議,讓我們更清楚要努力的方向,非常令人感動,再度感謝。
接下來是大師級的、病人自主權利法案真正的草創大師─孫效智教授,孫教授是臺灣大學生命教育研發育成中心主任,長期在生命教育相關的研發跟教育上貢獻非常多,我也跟著他亦步亦趨在學習,雖然學不到1%,但也還繼續在學習。
請國立臺灣大學生命教育研發育成中心孫效智主任發言。
孫效智主任:主席、各位先進、各位關心病主法且與時並進發展的好夥伴們,大家好。很高興有這個機會來這邊跟大家做一些分享,因為時間有限,所以我就挑我覺得最重要的一些點來分享。至於行政層面有一些執行面的事情,剛剛包含委員也都提了一些我覺得滿好的意見,例如城鄉差距如何弭平等等。因為從母法到子法,當時我都有參與核心的部分,其實子法對於ACP機構早就規定,偏鄉院所經同意也可以成為ACP的機構,而且本來就不限一定要到門診,也可以適用視訊的作法,所以其實都有這些框架在。如同剛剛洪申翰委員提到的,怎麼樣重構這樣的推廣計畫,我想這個就要麻煩衛福部多多費心。再來就是有一些小細節,譬如ACP團隊的組成成員雖然包含醫護社心四個方面,但不是每一個個案的諮商服務一定要四種人都在,所以我覺得屬於公衛、病主法專業人員相關教育的部分,可能也需要再強化。
由於病主法的修法歷程已經好幾年的時間,如同剛剛黃曉峰醫師及蔡兆勳主任都已經提到的,我們過去幾年其實已經辦了非常多的公聽會及一些專業的討論會,到目前這個正式的衛環委員會公聽會之前,已經凝聚了非常多的共識,凝聚的共識也都反映在邱委員提案的關係文書裡面,我就不多說,但是也有提供一份書面資料謹供大家參考。還有一些細節上需要再做進一步的共識,我覺得可以在公聽會之後再來做一些處理。比較重要的是在我們最近的那次公聽會之後有一些新的思維,我在我今天談話的參考稿件裡面列了三點,但是我就不逐項說明。最值得提到的是,今天很多夥伴都提到了ACP的費用問題,我的談話稿有印給大家,第三大點有提到,病主法要能夠落實,在預算方面事實上有三大部分,第一塊是ACP的諮商費用;第二塊是剛剛蔡兆勳主任已經提到的,啟動AD所需要的確診跟照會程序當中相關的預算跟費用;第三部分是執行AD的時候,我要特別重複一下黃曉峰醫師的話,醫師的醫囑要尊重病人的AD,執行病人意願時會有相關的緩和醫療費用。雖然剛剛蔡兆勳主任有提到,去年6月安寧健保給付已經把第二款到第五款的病人納進去,可是我覺得健保署在相關的行文中,還是加上了「末期病人」這四個字,我覺得可能有斟酌的空間,因為第二款到第五款並非末期病人,正是因為這樣子,我們才會把它獨立在第一款之外,所以我們如果要擴大緩和給付的範疇不限於末期病人,在相關給付的規範上應該要去除第二款到第五款當中「末期」的概念,才會達到擴大的效果,也避免適用上的爭議以及各地醫院在執行上的困擾。
還有大家都很關心經費的問題,我特別從法制角度提供意見,包含健保署、國健署,次長在現場,盼望次長能夠從法制層面去設法幫忙解決這樣的一個問題,我談參稿第2頁第1點跟第2點應該算是滿重要的,首先我從憲法高度提起,憲法第一百零八條第一項第十八款「公共衛生」原則上是屬於中央立法並執行的事項,我國全民健康保險法也是基於憲法第一百五十五條、第一百五十七條、憲法增修條文第十條第五項及第八項的規定所推動增進全體國民健康,提供醫療服務的強制性國家社會保險,這個精神也在全民健康保險法第一條裡提出。全民健保的主管機關跟保險人根據全民健康保險法第四條跟第七條規定也都是衛福部,根據財政收支劃分法第三十七條第一項第一款規定「由中央立法並執行者,歸中央。」我先這樣說明,不應該讓地方政府等級的來支出財務,因為直轄市、縣市都有很大的差異,這屬於全國的事項,應由全國統一來統籌。
第2點談到前面三項經費事實上都是屬於醫療服務的支出,特別是ACP這項,剛剛有委員指出這個好像跟健保支出稍微有一點距離、有一點點扞格的地方,可是我要特別請次長去思考這件事情,ACP諮商特別具有未雨綢繆,且能夠對未來的醫療服務發揮符合病人的尊嚴以及有效運用醫療資源的效果,所以應該由中央編列經費,才能夠達到雙贏,既能夠維護病人自主又避免提供病人不想要或是無效醫療的部分,同時這也符合健保法第七十二條保險人應定期檢討擬訂抑制資源不當耗用改善方案的立法精神。
雖然全民健保給付範圍審議是屬於健保會的權限,可是基於上述理由,我認為中央主管機關應該盱衡現在的民情跟大家剛剛提出的各種需求,從中央的角度來思考如何在法規上去解套健保費的部分等等,考慮由中央編列預算來支持法的配套措施,謝謝各位。
主席:非常謝謝孫教授用宏觀的角度且非常嫻熟的瞭解指出我們要努力的部分以及未來修法相關的方向,真的很感謝他多年來不放棄,克服了很多困難,才能創造今天這場會議,讓我們有機會幫人民跟國家做更多的事情,非常的感謝。
請游委員毓蘭發言。游委員相當關心衛環,雖然他不在衛環,可是對衛環委員會的事情都非常的支持跟關心,是一位很好的學者,也是一位非常關心人民幸福健康的立法委員兼教授。
游委員毓蘭:謝謝主席,也謝謝今天到場所有的專家學者,謝謝你們尊重病人的醫療權益還有保障他們善終權益所做的這些努力,我帶了我的健保卡來,因為很不容易,我在去年的9月22日因為改姓所以重新申請,我克服了許許多多的阻礙,我簽署了DNR或是未來要做器捐等,從過去的安寧緩和醫療條例到病人自主權利法,大家都在致力於生命自主的追求,我follow了各位的腳步,把答應各位所做的一些承諾放到我的健保卡裡,也跟我的家人、學生們做這樣的交代。
其實還有一群人他們距離真正的生命自主尊嚴始終都還差最後一步,安寧緩和醫療條例跟病人自主權利法的下一步是什麼?What's next?我認識一位以前是外事警察現在是移民署的科員,他在7年前因為到嘉義梅山查緝逃逸外勞的時候意外跌落山谷,導致頸椎第四節受傷,全身癱瘓到現在,因為國家對於這些警消同仁的保障並沒有那麼的完善,所以他現在還是勉強要去上班,否則就會被資遣提前退休。
另外還有一個我在臉書上碰到的朋友,他叫吳品彥,我不知道他現在幾歲,但他告訴我,他15歲時也是因為頸椎受傷而全癱,他的餘生只能夠臥床度日。他們一個是戮力職場、一個是正值青春,都曾經是生命的熱愛者,但是在發生意外之後,因為對於身體復原的絕望、身心的壓力,導致人性尊嚴的維持逐漸流失了,所以現在他們常常到我的臉書交代我,希望我能夠去推動尊嚴善終法,讓他們可以保有最後一絲的尊嚴。
不管是陳寶全或吳品彥,他們都不是個案,在我們週遭還有很多家人、朋友都是一樣的,所以當他們窮盡一切醫療手段醫治後卻依舊只能絕望,在受盡身心磨難卻仍不知該如何面對下一個天明,在尊嚴盡失下卻只為了滿足所謂對於生命權的重視,在政府有限的照顧下卻終究抵不過照護者跟被照護者身心的無限壓力之際,我們是否應該認真思考病人自主的真正意涵,是否又該嚴肅正視這些病人也有選擇他們尊嚴善終的權利?
臺灣同志諮詢熱線協會在2017年曾經發布一份有關安樂死合法化相關議題看法的調查報告,結果顯示有超過九成、92%的人表態支持通過安樂死合法化,國際上也有越來越多的國家包括荷蘭、比利時、盧森堡、西班牙、瑞士、德國、加拿大、美國部分的州及澳洲部分的州都將安樂死合法化,但是反觀我國現有法令跟政府的態度還是依然規避談論死亡,以逃避消極的態度來剝奪人民尊嚴善終的選擇,無視病人自主的基本意涵。尊嚴善終並不是鼓勵自殺,也不是從經濟效益來考量,而是對於人性尊嚴與生命的真正尊重。在人民罹患重症,病情不可逆、意識清楚時,尊重他們的選擇,讓每個人都能夠尊嚴地走完人生最後一哩路,因為學會思考如何選擇與面對死亡,才是對於生命的真正尊重與負責。期望有一天,我們都能夠達到尊嚴善終、有愛無礙、擁有尊嚴與人權的社會。
再次感謝各位對於所有病人的權益、每個人的醫療權益所做的貢獻,謝謝。
主席:謝謝游委員(游教授)這麼精闢的分析與感動的發言。尊嚴善終是大家共同追求的目標,怎麼樣在過程中給病人最好的,解除他身心靈的痛苦,也是醫療界與社會各界一定要給這些病人的機會,讓他在擁有身心靈控制的情況之下繼續做決策。也許剛開始他很痛苦,想了結此生,當我們把身體照顧好,他也得到人生的肯定,家人愛的傳遞,他的思考模式就會有改變,我們會給這個機會,尊嚴善終是我們共同努力的目標。再度感謝游教授這麼精闢、感人的發言。
接下來請傅俊豪先生發言。
傅俊豪先生:主席、各位長官、專家,大家好,我是傅俊豪,傅達仁的兒子。尊嚴善終也就是協助自殺的陪伴者,臺灣目前雖然有病人自主權法及安寧緩和條例可以應對大部分末期病人的情況,但是隨著時間,病人的情況會每況愈下,止痛藥會越吃越多、用到嗎啡,最後昏迷在病床上不省人事,這中間來回進出醫院不知道會持續多久,對於病人和家屬的身心靈造成極大傷害。
以我父親傅達仁先生為例,高齡84歲診斷出胰臟癌末期,除了要面對癌症,還要面對其他器官衰老所帶來的痛苦,左眼幾乎全盲、膽管阻塞需要放支架,支架只能用半年,半年之後需要再手術取出,放滿3次就可以領殘障手冊。至於癌症的部分,當時醫師建議如果他接受手術及化療,存活2年的機率只有50%,考量他的身體情況很可能手術後臥床不起,甚至無法維持目前的生活品質,還要承受化療的痛苦,我父親也選擇了安寧醫療。2年的時間內,止痛藥一顆一顆的加,然後換到喝嗎啡,最後到貼片的嗎啡都不足以止痛,還要擔心意識不清楚而摔倒、碰撞帶來額外傷害。他也曾對醫師說:「如果可以讓我不痛、可以讓我正常吃飯,誰還想要去死呢?」也有醫師鼓勵我父親接受積極治療,他說:「我這麼老了,一身病痛,就算救我,我又還能活多久呢?為什麼不把醫療資源用在比我年輕、可以比我活更久的人身上?」
很常聽到安寧是解決痛苦,而不是解決人。我想請問,當病人的痛苦無法解決時呢?尊嚴善終法也就是協助自殺,提供安寧醫療到一定程度後,無法滿足病人需求的一個選擇,無痛、快速地離開。以道德層面來說,臺灣有超過90%民眾認同絕症自願者選擇安樂善終;以宗教層面來說,你的信仰如果不允許你去做,就不要選擇這件事,達成真正的病人自主。
根據瑞士尊嚴機構統計,2020年全球累積會員已經達20萬人,但只有3%完成執行協助自殺。許多會員在獲得綠燈許可,知道自己在最後一刻還有一個無痛出口後,回到自己的國家,反而可以更安心地接受治療。我父親是安寧醫療的病人,最後他選擇到瑞士執行尊嚴善終,安寧和尊嚴善終兩者可以並行不悖。
最後,尊嚴善終不是自殺,是在絕症自願的前提之下,減少病人痛苦、降低醫療負擔,更可以避免社會悲劇,如親手殺死自己的伴侶或是親屬再自殺等慘案發生。懇切地盼望臺灣可以通過尊嚴善終法,讓末期病人多一個選擇,不要像我父親一樣花費巨資、長途跋涉,最後客死他鄉。謝謝。
主席:非常感謝傅先生愛心的分享爸爸生病跟照顧的經驗。我們都很清楚,傅大哥是臺灣之寶,我們成長的過程都是跟他一起成長的,他也帶給我們很多快樂,所以我們對他的各種疾病以及照顧過程非常關心,他也化小愛為大愛,在國內要推尊嚴善終。這個未來都可以再討論,胸襟非常開放的、完全站在人民幸福的立場上共同討論。當然國外有很多推安寧緩和醫療的,都認為當今之急就是要把安寧緩和醫療推得好,讓所有末期或接近末期的病人有一個安心的靠山,後面整個尊嚴善終的決策,我們在身心靈上儘量把他照顧好。
剛剛傅先生也有提到,胰臟癌其實是過去臨床經驗裡面疼痛最難控制的,所以後來我們跟外科討論,看看能不能在早期開刀時順便把一些疼痛神經先做處理,也可以預防未來的疼痛,這的確比較難控制,這個部分也是我們未來要努力的。醫學界絕對非常努力做這方面工作,政府應該也會全力支持,讓病人的自主性能夠發揮,在過程當中用愛照顧他、用專業照顧他,給他最好的自主性決定。傅先生今天提供非常感人、我也非常敬佩的發言,我們一起再討論,再度感謝,謝謝。
接下來邀請臺北市立聯合醫院神經內科劉建良主任發言。
劉建良主任:主席、各位先進,大家好。我自己身為臨床照護的神經內科醫師,主要的服務對象其實滿多可能都是以失智症族群、認知障礙者族群為主,尤其在病主法的五款臨床條件,包括像第二款的不可逆轉昏迷、以下的永久植物人,還有極重度失智症,這些都跟神經醫學領域相關,所以就這個部分我想提出兩點建議。
第一點,我們談到的這些臨床條件,其實很重要的一個是重度失能的概念,不管是昏迷、植物人、極重度失智症,其實都是重度失能狀態。其實我們知道真正的植物人代表他已經完全沒有所謂的意識狀態,可是在這個過程中,其與昏迷的差別在於他能夠有張眼閉眼這種日常生理狀態,但不會對外界的反應有任何刺激,而這樣的狀態其實在恢復過程中,有可能會進到下一個更失能的狀態,即最低意識狀態,他可能只有手部一個簡單的小動作,或是一些很輕微地身體、肢體的感受,可是在這個感受中,其實他還是達到我們談到重度失能的情境。這個情境其實跟植物人在身體功能上是一樣的失能,他也是臥床,也是沒辦法做很好的日常生活照護,像這樣的個案,尤其是外傷的病人,在他恢復的過程中,如果不能回到自主,就常常會留在我們所說的最低意識狀態非常的久。大家在看現在被診斷為植物人的個案裡,其實有些已經恢復到這個狀態,可是還是無法達到自理的情形。所以109年12月29日的草案版修正條文就有提到,把最低意識狀態納入目前的第三款,跟永久植物人一起來做個推動,我覺得這個是可以有助於大眾對於照護上,其實我們臨床上也常常把這二類的病人放在一起討論,我覺得這樣的結合是很好,可是後面可能就需要針對這些的相關定義再由專家進行細則上的討論,這是第一點。
第二點,剛剛有先進提到費用補助這一塊,我想要結合一下大家在討論的這件事情,其實我自己在推動失智症的相關服務或是相關的ACP服務也面臨到一個狀態,因為對於失智症所要推的ACP並不是在晚期的時候才推動,他非常需要的就是在疾病剛確診的時候就要推動,其實大家可以想見這個對我們臨床醫生來講是一個很大的壓力,因為病人剛確診可能是極輕度或是輕度的那個點,就是他能夠簽ACP的一個很重要的時間,這個時間點離他死亡可能還有8、9年,我們怎麼樣在這個時間點就鼓勵他去簽立跟推動,這個就很需要仰賴社會風氣的轉變。我們在談安寧推動的這二十幾年來,其實我們簽立了幾十萬人,這樣的population占總人口數的比例還相對偏低的,所以我覺得現在要推動的並不是去推動大家對於所謂病主法的意識或是什麼,而是對於安寧、病主法跟緩和醫療照護的這個大的架構是我們要一起來推動的,所以應該集合我們現在在推動的這些安寧緩和照護,而ACP只是整個安寧緩和照護的其中一環,它讓我們的服務對象可以除了是末期病人之外,再更廣大的推動。
我覺得如果從這樣的角度來看,其實我們在談的這個補助,通常我們都會提到二個方向,一個就是急迫性的考量,例如說我們針對這些老人還有經濟弱勢者,可能比較會使用到的是這些老人族群,可是相對的,針對這些族群的介入,在我們的推動上,其實他的持續性比較短。像我自己在做失智症家屬團體一樣,我做一個他就走一個,然後走完之後,我的教育其實沒有延續性,所以我現在開始在推的是從小學,從國中、高中,從這個點開始做教育,甚至我開始針對這些比較輕度的或是沒有失智症的家屬來做教育,因為我覺得這樣才會有延續性的力量。我們當然可以針對急迫性的部分去做補助,可是我覺得其實更重要的是那些有意願的人可以變成我們的幫手,就像我每次在諮商的時候,我就告訴這些來做諮商的人,我說你們是我的手跟眼,我今天花一個小時、一個半小時跟你們講的這些事情,我希望你們可以幫我去外面做宣傳,如果我們可以做這樣的諮商,也才能達到這樣的效益,這其實是一個社會風氣的改善,必須是先有一定的量變才會導致質變,可是質變的前面一定要有很多的專家大家一起付出。
剛剛身心障礙聯盟洪秘書長提到每個人一生有一次諮商的機會,我覺得這是一個滿好的概念,這個概念就是從社會風氣的改變來思考,而不是從急迫性來思考,如果是從急迫性來思考,我們可能就會考慮到老人、身心障礙或弱勢,可是如果從意願、風氣來思考,其實每個人都有一次機會,就可以讓很多人來加入,最後就會從量變變質變。所以我是滿支持諮商的工作應該是一個教育的工作,不是只是一個醫療的服務,我覺得它可以讓我們安寧的整體發展結合得更好。以上報告,謝謝。
主席:非常謝謝劉主任,聯醫的孫文榮主任對此也有特別研究,但是他今天有門診無法過來,所以請聯醫的二位資深同仁過來報告自身經驗,非常感謝。
我怕大家智慧快要用光了,所以現在供給咖啡給大家,大家喝沒關係,小弟請客,難得這麼多專家來參與。
接下來的發言者不算年輕,他對於安寧緩和醫療界貢獻非常多,在國際醫療領域也貢獻非常多,特別是他從總醫師以後就到宜蘭羅東去貢獻他的醫療相關專業,整合整個社區醫療發展,也協助醫院在做全人、全家照顧的工作,特別是安寧緩和醫療的創議。
現在請中華民國醫師公會全國聯合會張賢政副秘書長發言。
張賢政副秘書長:謝謝邱立委、邱P,邱P是我的老師,也是因為邱P的介紹,我才到宜蘭工作,然後才有這個機會。可能只有我還沒有喝到咖啡,所以開始「燒聲」,也幫大家謝謝請客的邱P。
其實有很多東西想要聊,但我先講我預先寫下來的部分。前言就是剛才大家討論了很多站在醫師的觀點跟站在病人的觀點所看到的很多困難,例如我常常講到的,在診所裡面有所謂使用針劑藥物跟點滴,這個到底是醫生要的還是病人要的?剛才也有人講到,在急診要一直去問:你真的不要急救嗎?你真的不要急救嗎?這到底是醫生要的還是病人要的?這是整個歷史脈絡下長成的結果,所以我們是在這樣的情境去因應這些事情。
剛才也跟傅先生表達遺憾,我們常在我們的教育裡面跟負責安寧照護的年輕醫師說,你就是要把止痛藥物、止痛的其他照顧做得更好,才有基本功去跟其他的議題來做處理及討論,如果連疼痛都沒有辦法做得很好,很多部分就很困難了,如果疼痛可以適當的處理,我們就可以有很多對話的機會。以我自己的工作經驗來說,15年前邱P讓我去宜蘭羅東,在過去這十幾年來,每年我們團隊照顧的末期病人超過400位,在我自己手上的會超過200位,其中有一百多位會因為有居家等等原因而會有比較多密切的照顧,到最後幾天,甚至最後一、二個星期,我們常常討論的事情是,當你離開的那個時間點你會不會害怕?在不會害怕的這個過程中,我們現在還有哪些事情要來做,止痛只是我們的基本功,有其他更多的事情是我們在討論的事情。我們的工作裡面也做諮商,一可能有200位到300位在我們團隊被諮商,其中有超過100位是在我手上做諮商的,我常常在前一個小時跟末期病人的家屬討論,他們告訴我自己知道爸爸說不要急救,可是要怎麼能捨得;到下一個小時阿公阿嬤告訴我都跟家裡面講好了,到時候一定會捨得,我不知道我在中間的過程中怎麼樣去做轉換。
第一點,全聯會手上有5萬多位醫師會員,在各地的醫院、診所及社區(包括養護機構)裡面,照護病人,全聯會跟醫師、醫師手上的團隊以及各個專業醫學會一起工作,包括安寧及其他專科,民眾在家裡、在機構、在社區、在各地方、在醫院裡有各種需求,生病、老化、健康、失能等,在這個過程中都有許多需要照顧跟陪伴的內容,剛才大家都討論到,不管我還要再活10年或是再活10天,怎麼樣好好地過好每一天是我們在照顧民眾需求裡面重要事情。
第三點,剛剛蔡主任提到有衛福部的支持,尤其是劉司長花了很多的時間,有關病主法實務研習計畫,全聯會邱理事長現在交棒給周理事長,安寧醫學會蔡理事長現在交棒給陳理事長,在大家共同努力下,裡面有非常多的內容,因為我的發言時間只有7分鐘,如果我講完那個計畫的內容可能就會超過70分鐘,就算只是講重點也會超時。所以我們的計畫有提給醫事司,提給衛福部,也提給今天的公聽會,對於裡面的相關內容,希望能夠納入思考。
第四點,我要講的是民眾需求的延伸,民眾不會忽然被接受安寧照護,我是相對健康的活著,然後我有機會接受諮商,之後我簽署了決定,然後在某一個狀況下被做臨床條件的判斷,我之後會接受緩和醫療照護,在這中間每一個關卡都會有很多的事情需要被處理,這個也是我們今天討論的所有細節,不只是諮商。
第五點,我要延伸剛才提到的病主法研析計畫,我們裡面處理了非常多的事情,因應剛才提到的不同階段,裡面有法律條文的討論,這個部分base on孫教授帶領的版本,全聯會跟安寧醫學會大部分的專家,大部分認同孫教授建議的相關內容,裡面有一些補充的意見或是大家有一些多元的討論,比較多的是在參與的家屬、醫療委任代理人等等,有一些相關的補充細節也都在報告裡面。裡面也做了很多實務上提供諮商的團隊的意見調查,包括全臺灣三十幾家醫療院所,包括醫院、包括基層,而且都是具有代表性的,各縣市指定的機構或是基層院所服務量比較多的,去探討他們對於諮商這件事情的理想、期待跟實際上可以做到的。理想、期待跟實際上可以做到這幾個字裡面都有很多很細的子題,我在此處省略,但是可以看到的是,大家的理想期待都很高,但是覺得實務可以做到的都還有一些gap,這些gap裡面還有很多可以去努力的事情。
再來就是這個計畫裡面也做了社區裡面比較困難的,尤其是長照機構裡面的一些探索,我在這邊也省略細節。所以綜合上述第六點,在整個修法的過程中,我們期待這是一個嚴謹的過程,它是一個重要的、費力的過程,它需要嚴謹,但是又希望法律制度不要造成限制。不要造成限制就需要去克服剛才講的幾個困境,從還沒有進到諮商階段的民眾識能,到進入諮商階段之後剛才講到的費用,費用應該要有適當的公費來源。站在全聯會的觀點,我們醫療照顧的健保費用已經很不足,所以可能要從有限的健保總額裡面去提供需要不見得是個好的建議,就像我們在醫療服務或照護服務裡面有很多不同的財源,這些都是方向。
再來第二個就是諮商階段裡面的行政,例如在基層院所要上傳,我一年只有照顧20個死亡的病人,我要帶著二張卡片等等這些讓他去掃描上傳,這不是一個容易的事情。第三個在臨床條件判定,在社區裡面、在機構裡面、在家裡面被照顧進展到死亡的過程中怎麼樣去配套。最後是延續性照顧,延續性照顧是我在很多相關的會議分享的,很多病人照顧的過程,不管是老化,不管是一些罕見疾病,我們需要非常多的配套,才能夠讓這些延續性照顧可以落實在社區裡面。回到前面,它需要醫病之間更多的對話,它需要醫療系統裡面,醫師在不同的地方提供不同地方的民眾最好的照顧。謝謝。
主席:謝謝張主任這麼豐富內涵的報告,講得非常的迅速,讓我們學習很多,非常感謝。
我先說明一下,因為我們邀請專家的名額有限,我們也分給各黨來分配,看起來今天來的專家還算蠻周全的,但是有些單位可能在不同的人邀請之下沒有邀到,也要對不起,我相信大家的理念都是一致的,任何單位、任何專業相關的同仁有意見都可以匯集到我辦公室這邊來,我們可以共同來努力研議。謝謝。
請台北慈濟醫院放射腫瘤科主任常佑康醫師發言。
常佑康醫師:主席、各位先進、各位委員,早安。我是台北慈濟的常佑康醫師,很榮幸今天有這個機會跟各位報告,我有準備投影片。其實我投入病人自主權利法已第5年,越投入去做之後,包括陪伴一些執行AD善終的經驗還有一些啟動的困難之後,就越來越發現其實臺灣需要一個善終地圖,或是一個生命末期照護拼圖。ACP很重要,其他的安寧緩和還有心理照顧、靈性照顧、連續性照顧,這些都非常重要,因為時間的關係,我儘量把我報告的內容集中在實務上的建議,還有我上面寫的這幾個問題。
剛剛大家一直討論到善終有價、自費門檻的問題,我只有提供一個建議,我們現在其實也都知道誰執行了AD,跟死亡檔對照後可以把這些人找出來,精算一下看看同樣的診斷、同樣病情的病人,是不是因為他執行AD之後,他的健保費用就可以實質的減少,這應該提出一個實證,那就更可以告訴健保署說,其實我們這樣做是在幫它節省健保預算。前陣子聽到有600億的稅收超徵,我們都還很興奮在做著夢,想說是不是可以把這個經費拿來補助全民或是65歲以上的長者來做免費的諮商,今年也許來不及了,但是希望明年有這個機會。
我們看投影片上就知道,其實臺北市立聯醫做了好多好多的免費諮商,還有病人自主研究中心也很辛苦地去募款進行弱勢方案,幫弱勢民眾做在宅諮商,包括我們2月3日也去做了一例,這是一個臥床30年的病人,他沒有辦法出門,可是我們去家裡面幫他跟他的爸爸媽媽諮商。我期待政府感覺到民眾的需求是在這裡,一定要趕快去想辦法。
再來就是諮商量能不足,一旦我們補助這些費用,接著跑出來的第二個問題就是諮商量能不足的問題。新北市的設籍人口有400萬人,去年總共簽了1,350例,台北慈濟簽了454例,那我們要簽多久才能把新北市10%的人口簽完?大家可以稍微算一下。所以,是不是我們的ACP獎勵醫院的數目應該要參考縣市的人口數來做一個計算,這是一個建議。
我們看這個照片就會發現,我們去年的獎勵計畫有找到三家診所,一家在新北,一家在桃園,一家在臺中。因為我們是用網路發訊息出去,結果這三家診所就來當我們的輔導機構,其中照片上面這兩家診所的院長,後來發現他們竟然是同學,所以剛好來見習的時候就開了同學會。目前醫師只要接受4小時,護理師6小時的ACP諮商訓練課程後就可以提供諮商,在實務運作上是有困難的,所以這些診所的反應就是還好有我們去輔導他,告訴他們一些know-how,然後讓他們來見習,讓他們可以看看到底實際上諮商要怎麼做,不然他們根本不敢做諮商。
我們可以想想看全臺灣有多少中高齡的開業醫師,他們其實很想要回饋社會,但是他們面對這個門檻不知道怎麼做,很可惜,非常的可惜,我們應該要有一個機制去鼓勵各醫院還有基層診所來開設諮商門診,獎勵醫院,並提供諮商見習及經驗輔導的機會,這樣就可以遍地開花。
我們現在有團體諮商,也有在醫院的家庭諮商及個人諮商,但是也許我們可以考慮做一些分流,就是在某些地方或是偏鄉,我們是不是可以認證ACP諮商師,諮商師就可以做諮商,不一定要把醫生這麼貴的人力綁在這上面,我想這是我們大家可以來思考的地方,這樣整個城市、整個臺灣都可以做諮商。
再來,因為我們有實際輔導病人執行AD以及DNR的機會,其實有很多病人就遇到這個問題,他的醫師說我認為你不是末期,醫師說他的字典沒有末期,那他就不能DNR了,他也不能執行AD,那就卡在這裡,就完全卡住了,即使他前面都簽好了,家屬也都OK了。所以我們目前只好在諮商的時候教育、告訴民眾說,你萬一遇上這種醫生,你可以轉院,你可以轉醫生,因為轉一個人就可以判斷你是末期了。那怎麼辦呢?實務上我在我們醫院也遇到同樣的困難,所以我自己想到的方法,是因為我同時也有醫師倫理委員會的身分,所以我們在醫院裡面辦醫法倫的討論會,我們去年就整整辦了36場,今年開始要做師資培育,要把其他的醫生也教會怎麼去開倫理討論會,運用倫理討論會討論的過程,一步一步的把生命自主的觀念帶給臨床醫生。
今天有很多公會的人在這邊,其實我很想跟公會講,醫師公會和各醫學會的再教育應該要融入學分換照的過程當中,或者是直接把生命倫理學分明列在換照必修學分裡面,強迫這些人一定要接受再教育。
最後,我們還面臨一個很大的問題,就是民眾對死亡識能不足,民眾還很糾結在要不要插鼻胃管或者是選擇安寧緩和醫療是否就等於放棄,這部分我們可不可以想辦法拍一部生命自主的劇集叫做「我們與善終的距離」,邀請末期病人參加?很多在做末期照護的病人都可以提供很多、很多案例,包括那些掙扎等等和生命自主有關的經驗,我們知道現在就有在拍斷食善終的紀錄片,還有安寧療護、在宅醫療。這些都是臺灣很需要的,因為有太多、太多民眾問我們:到時候執行AD,我們去排安寧病房可以優先嗎?我們的答案是:很抱歉,你要跟大家一起排,而且還不一定排得到。
在宅醫療不夠,安寧居家不夠,那怎麼辦?民眾要怎麼安心做出這個選擇呢?針對這部分,我是希望從這個地方開始讓民眾去重視這件事情,也讓各醫院重視這件事情,然後我們再想辦法,像剛剛孫老師有提到用財源的方法,就是政策分配的方法,看能不能把這個配套做起來,我覺得這樣民眾才有辦法很安心地去選擇善終這條路。謝謝大家。
主席:非常謝謝常主任精闢的發言,讓我們知道很多寶貴的工作經驗和累積出來的智慧,也感謝您努力地在推展相關的繼續教育。
接下來請臺灣護理產業工會羅運生理事長發言。
羅運生理事長:委員好,各位先進大家好,我今天是代表基層護理師來表達一下我們在臨床上遇到的一些狀況。我自己在臺大癌醫的腫瘤病房擔任護理師,有關在參與預立醫療照護過程中的一些想法和覺得不足的地方,我也收集了一些安寧共照護理師還有安寧病房同事的意見。
第一點是我們覺得醫事人員的再教育真的很重要,像剛才很多先進提到的,以我們自己的單位和一些同事的單位為例,其實並不是每位護理師都有受過培訓,所以當臨床上遇到病人或家屬主動表示想簽預立醫療決定的時候,我們並不一定可以馬上或立即提供一些相關的資訊。我覺得護理師其實在臨床,不管是病房、醫院或社區,都是接觸病人和家屬的第一線,所以護理師的再教育是非常重要的。我甚至也覺得,在學校護理系的教育裡面也必須把預立醫療照護的意識和概念融合進去。
第二點是,我們覺得各專科都應該要有種子醫師來接受相關的訓練,才可以更有效率地去協助預立醫療決定和預立醫療照護的執行。會有這個建議是,有一些安寧共照護理師在執行或協助進行預立醫療決定的時候,會發現非安寧科的醫師,或者是離開家醫科或非腫瘤科的醫師對於這類事情的概念或意識還是比較低落,所以我們會覺得,如果可以有一個比較好的制度,讓各個專科都有一些醫師來受訓擔任種子醫師,讓他們回去各個科別之後,可以再把這些概念和意識帶給其他醫師的話,也可以讓我們在醫院裡面執行安寧共照的過程中更為順利和順暢。
第三點其實剛才很多前輩也都有提到,就是要加強社會大眾對病主法的認識與認知。臨床上因為我自己是在腫瘤病房擔任照護工作,所以常常需要主動詢問病人關於DNR的想法,有些病人問得更多的時候就會談到預立醫療決定的事情,他們多半都會冒出兩個問題:所以這個是安樂死嗎?又或者這是不是醫師協助自殺?雖然我們已經宣導過非常多次,政府或醫院的網站上也都有說明病人自主權利並不是代表這些事情,但我覺得這和民眾的認知還是有非常大的落差,所以我們還是要加強宣導這是讓疾病回歸自然病程的一個很好的理念。
第四點是目前實際執行面比較困難的是,我們發現一些醫療團隊並沒有那麼成熟的末期照護專業,沒辦法很好地去接住已經完成簽署預立醫療決定的病人,或者是沒有辦法馬上依他們的意願來啟動照護。我覺得這點可能也是因為這個法案通過才四年多,執行的時間不像安寧緩和醫療條例這麼長,所以許多醫療團隊還在慢慢地練習和學習。以腫瘤病房為例,就算病人很明確地完成預立醫療決定,說他不要進行點滴輸注或者是流體餵養,但醫療團隊在執行的時候真的會不太知道如果這些事情都不能做的話,自己應該怎麼提供照護。縮得小一點,以我自己護理師為例,我們可能在教育和訓練上面也並沒有去學習,如果今天病人沒有要做這些處置的時候,我們應該要怎麼讓他的照護可以更好。
再來是我們希望預立醫療照護諮商的團隊成員應該要專任,不可以兼任。我知道有一些比較大型的醫院或者是比較專門在做諮商的醫院會有一個專門的團隊,但是以我自己服務的地方為例,它就是由醫院裡面的醫事人員去兼任,所以他們平常可能有一些安寧共照的業務,或者是他自己有一些諮商的業務,也可能他是負擔醫院器捐業務的社工師,但如果今天有個案需要諮商,他還是必須抽出時間去做這些事情。這樣會造成我們業務上的一些負擔,所以如果可以專任的話會比較好。
最後我想再提一點,就是這部法的核心理念其實是希望我們要尊重病人的醫療自主,保障其善終的權益,我覺得我們應該對這些病人更友善,不只是醫事人員而已,也包括社會大眾和一般人。因為我們在臨床工作上真的遇到很多、很多病人在表達自己對醫療決策的意願時,很明顯地和他的原生家庭成員意見不同,而且我們常常發現唯一和個案意見比較相同或是他真正比較信任的人是他的小三、伴侶或室友,甚至是他的司機,但是這些人可能並沒有辦法在預立照護的諮商過程中一起加入,因為目前的法律還是建議由二親等以內的親屬加入會比較好,所以我們在協助個案做預立醫療決定或照護諮商的過程中,常常很難讓家屬同意讓那些人去幫忙做決定,或者是讓他們一起加入,參與這個預立醫療的決策。
我是覺得我們都要在學習有限的範圍內,為病人撐起保護他們權益的結界,才可以讓他們盡其所能來表達他們對善終的想法,也才能更符合這部法律當初提出的三個理念:尊重病人醫療自主、保障其善終權益、促進醫病關係和諧。謝謝。
主席:非常謝謝羅理事長的實務經驗分享。你的團隊我們也有很多好朋友在那裡,非常感謝你們的用心和對病人的貢獻,你所提的意見我們會請大家來研議。
專家學者發言已告一段落,接下來請行政機關做整體回應,每位發言時間為3分鐘。我們以衛福部為主,如果在場學者專家或委員有特別要求,其他部會亦須回應。
首先請衛福部周次長回應。
周次長志浩:今天謝謝召委能夠安排這次的會議,讓我們吸收到很多第一線實際的經驗,法規已經執行了幾年、實踐了幾年,現在的確應該要檢討該怎麼樣精進,我們已經走到這個階段,非常感謝今天大家給我們的很多指導,也感到這個挑戰還真的不小。
首先是關於諮商費用的部分,謝謝大家跟我們反映這個問題,的確都有挑戰,我們會從我們的預算面,看是哪個預算的法規面或者資源面,哪裡有資源、哪裡法規上是可以處理的,想辦法來突破,這部分目前看起來的確是最大的挑戰,我們會持續來進行。對於整個諮商的過程、程序以及對象的部分,大家也有一些指導,這部分我們可以來做檢討,當然在檢討的過程當中,整個諮商的過程我們也要兼顧到還是要有品質,我們不可能全部都放掉,但是不管怎樣,我們還是會持續地來符合實際的需要,畢竟什麼都沒有的話,那是一個最糟糕的結果。
再來,大家提到目前很多服務的點是偏重在醫院,社區的資源顯然是不足的,雖然衛福部到目前為止有透過家庭醫師群或者是居家醫療的整個途徑,儘量來提供這部分的服務,但是的確社區還有一些,尤其是診所的資源,我們會思考怎麼樣把它納入,增加我們這部分的涵蓋面。當然馬上也會面臨到城鄉的問題,城鄉的問題我們會系統性的來檢討,看有哪一些問題是出在哪裡?哪個地方是什麼樣子的問題?我們想辦法一件一件來克服。
再來是醫療委託代理人的部分,包括其資格、角色,這部分的確應該再檢討一下,看我們目前的規定是不是真的合適,這部分我們會虛心接受大家的指教,並做檢討。
另外是AD對象的部分,有提到最低醫師狀態的部分,我們會找醫療專業的團隊以及專家,看怎麼樣來訂定出一個具體的標準,那我們會逐步地往這方面來推動,擴大這裡面的對象。
還有就是民眾認知不足的部分,的確民眾只是籠籠統統的知道有這個東西,但裡面有什麼東西就完全不知道了,這部分我們怎麼樣透過我們自己的衛社政體系,尤其是服務年長者或是有疾病的族群的時候,也提供這部分的訊息讓他們很快地知道。此外,怎麼樣透過醫療體系的管道來提供,做最有效率的推廣,這部分我們會來努力。
至於專業人員的部分,我們還是會持續來推動、鼓勵、獎勵這些專業人員投注心力在這個工作上。當然,對於其他的醫事人員,給予基本的教育或再教育的部分,的確也需要再努力。還有溝通的部分也是我們持續要來進行的,我們不斷地在蒐集資料,也有委託相關的團體幫我們系統性的調查目前實施的落差。
我們非常感謝,但是更重要的是,我們還是希望大家能夠提供我們第一線在實施上有什麼樣的困難,可以的話,資料直接給我們的同仁,看是用什麼樣子的管道傳遞給我們同仁,我相信我們會慎重地做處理。非常感謝,這是一條艱辛的路,我們也還在摸索,希望能跟大家一起努力,我們一起把這條路走得更好,謝謝大家。
主席:謝謝衛福部的回應。法務部有沒有回應?沒有回應的話,因為時間也差不多了,我做一下結論。
今天的討論會非常地充實,而且真的是把過去大家的努力提出了很多寶貴的建議,除了學界、醫療界要努力以外,也拜託行政部門能夠積極來處理,我想醫事司是真的非常用力,包括醫療網裡面的建置也都有這方面。剛剛次長也提到非常令人感動的工作前瞻性,但是在立法院還是要實務一點,所以今天的會議我做幾個結論。
第一個,今天有關於法案修法的內容,我們請行政部門能夠回去研究一下,看看有沒有可能,當然也不一定需要,就是如果能夠配合我們委員提出來的版本,剛剛黃曉峰有提到我再幹沒多久……
黃曉峰醫師:這一屆。
主席:所以我必須要加緊腳步,不然我對不起孫效智教授為國為民的努力。行政部門要開始趕快來研議,看你是要用什麼方式支持協助學界、實務界所提出來的版本,也請法務部一定要幫忙,法務部在很多的法案中都給我們最多最多很重要的幫忙,真的非常感謝。這個會期因為是我當召委,我想我會溝通並提出來,用最快的速度趕快來完成最周全、最完整、最好的修法,讓我們的善終品質及促進醫病和諧關係能夠更加地往前一步。我拜託行政部門趕快去研擬法案,看要怎麼修法,甚至要召集相關的討論會趕快來討論,讓它很順暢的推展。
第二個是有關費用的議題,我想病主法的ACP諮商所啟動的相關費用,以及諮詢後的緩和醫療的相關費用,應請相關機關切實瞭解現在狀況的困難,看應該要怎麼樣編列預算。不好意思,我在立法院看很多了,很多都是講一講就沒了,這也不是行政部門的問題,而是大家都很忙,所以這個一定要每天提醒相關的主管機關編列預算。今天我最好的朋友健保署的副署長也有來,他最瞭解,所以看看怎麼樣去推動,這個我需要具體的回應。
第三個是AD啟動的議題,包括規劃的啟動機制,看怎麼樣讓AD結合社區的醫療,以及在宅醫療的配套,看是不是有法令需要鬆綁,也請用最快的速度研議,因為我們既然要修法,相關的事情也要配合。
最後一個是安寧緩和醫療量能的議題,應該要提供更多的教育,剛剛次長也有提到,獎勵及誘因投入在醫院及社區都要,那醫院當然是各層級的,像我們的社區醫院,謝院長就做得很好,也有開骨科看診,但他還是整個早上都坐在這裡,令人非常地感動。獎勵及誘因投入醫院及社區緩和醫療臨床服務的建置,這個部分也要去檢討一下。
以上4個建議請衛福部二個月之內提一個規劃報告給我辦公室以及衛環委員會,不用太有壓力,只是規劃要怎麼做,然後我們共同來做。但是修法的部分,我希望這個會期能夠告一段落,當然要做的事情還很多,但是二個月之內先來規劃,拜託一下。各位學者專家這樣可以嗎?好,那我來做另外一個結論一一行政結論。
依據立法院職權行使法規定,委員會應提出公聽會報告,送交本院全體委員及出席者,公聽會報告做為審查特定議案之參考。我們會把各位的寶貴意見及書面資料彙編成冊,分送給本院的全體委員以及與會的政府機關代表、學者專家參閱。我想各位提的書面資料,我們會列入,像剛剛程劭儀醫師說他只講了三分之一,如果後續還有其他資料,請在一天之內提交給委員會,我們會列入紀錄(參閱附錄)。
今天非常感謝各位的出席,並提供寶貴的意見,本次公聽會到此結束。散會。
散會(12時)
附錄:
法務部書面意見:
主席、各位委員、各位女士、先生:
今天奉邀列席貴委員會召開「病人自主權利法」公聽會,本部意見如下,敬請指教:
「病人自主權利法」(以下簡稱本法)於民國105年1月6日制定公布全文19條,並自公布後3年施行。其後歷經108年6月12日修正公布第15條及第19條、110年1月20日修正公布第10條及第19條;並均自公布日施行。
本次公聽會討論題綱提及本法110年1月20日修正施行後之現況等。經查,本法110年1月20日修正公布之第10條,係配合民法成年年齡修正,將原條文第1項規定之「醫療委任代理人」之資格,由原規定之「二十歲以上具完全行為能力之人 」,修正為「成年且具行為能力之人」,並自公布日施行。另本法之相關子法及配套措施須否再行調整,因涉及主管機關之權責,本部除聆聽學者專家之寶貴意見外,並尊重主管機關之政策決定;如有修正必要,本部將提供法制協助,共同為尊重病人醫療自主、保障其善終權益、促進醫病關係和諧而努力。
以上意見,敬請 指教,謝謝!
謝景祥常務理事書面資料:







黃曉峰醫師書面資料:









洪心平秘書長書面資料:



孫效智主任書面資料:













常佑康醫師書面資料:


