立法院第10屆第7會期教育及文化委員會「特殊教育法」修法公聽會會議紀錄
時 間 中華民國112年4月6日(星期四)9時1分至11時57分
地 點 本院群賢樓101會議室
主 席 范委員雲
主席:在場的行政部門代表、參與本次公聽會的來賓、記者朋友及各位同仁,現在開始開會。
「特殊教育法」(以下簡稱本法)距前次大幅修正至今已超過10年,且據教育部統計,109年全台特殊教育學生已超過15萬人,占全國學生總數之3%,更較100年時增加超過5萬人。有鑑於教育環境大幅變化、特殊教育需求逐步提升、特教思維轉變及身心障礙者權利公約與兒童權利公約國內法化,本法確有必要予以修正,並針對特殊教育實務現場之執行問題加以檢討改善,以落實融合教育、通用設計、合理調整及兒童表意等理念,並保障身心障礙與資賦優異國民之受教權。為聽取大眾意見及互相交流討論,特召開本次公聽會,據以蒐集、綜整及歸納各界寶貴建議。
我是立委范雲,也是教育及文化委員會本會期的召委,以下說明今天的提綱,大家應該在桌上有看到相關資料。
討論提綱:
一、「特殊教育法」應如何修正,以具體改善第一線教學現況、協助特教老師對學生之教學與輔導工作、保障特教學生平等受教權?
二、針對特殊教育評鑑,應如何調整,以實質達到提升特教品質之目的?例如,如何簡化第一線特教老師行政負擔,並落實對特殊教育之專業督導、輔導與協力?
三、為落實對特殊教育學生參與及表意權之重視、保障特殊教育學生參與決策之權利,相關制度與配套應如何設計與執行?
為了讓大家能夠順利表達意見,作如下的發言規則:每位貴賓發言時間為6分鐘,在第5分鐘的時候會有鈴聲提醒,6分鐘結束的時候會有一個結束鈴聲。專家學者發言以簽名的先後順序為準,現場發言及書面資料,立法院會做成紀錄、刊登公報,各位也可以再補充書面資料給議事人員。在場的立法委員如果有意見要發表,將於會議中進行穿插發言,以在場委員的登記順序為準,委員如果要發言,請到主席臺登記。
現在就請主管機關就現行規定的執行狀況及相關問題提出說明,時間為6分鐘。請教育部林次長說明。
林次長騰蛟:主席、各位委員、各位女士先生,大家好。今天承蒙貴委員會安排特殊教育法修法公聽會,本人承邀列席,並得聆聽各位委員及專家學者的卓見,至感榮幸。
特殊教育法已於112年3月30日經行政院院會審議通過,修法重點詳如書面報告。以下本部謹就委員所提特殊教育法修法公聽會提綱進行說明,敬請各位委員指正與支持。
討論議題
一、特殊教育法應如何修正,以具體改善第一線教學現況、協助特教老師對學生之教學與輔導工作、保障特教學生平等受教權?
本部為協助特殊教育教師對學生之教學輔導,改善教學現況,現行規定及相關措施,以及特殊教育法修正草案內容說明如下:
(一)現行規定及相關措施:
1.落實現行特殊教育法第十五條規定,辦理特殊教育教師在職進修,並補助高級中等以下學校及幼兒園辦理特教教師研習,精進專業知能。
2.訂頒「直轄市與縣(市)政府辦理高級中等以下學校特殊教育學生心理評量人員培訓及相關作業參考原則」,明定心評人員之派案方式、課務處理、服務案量及費用支給等,維護特教教師權利及義務。
3.委請各國立大學特殊教育中心,辦理特殊教育諮詢專線,由特殊教育專業背景之專家學者和專業人員提供特殊教育專業意見。
4.研修「特殊教育課程教材教法及評量方式實施辦法」,修正特殊教育課程之彈性調整機制,增訂其課程規劃流程,並增訂有關因應身心障礙學生個別需求,學校應提供之評量調整措施內容及執行規範,保障特教學生受教權。
(二)特殊教育法修正草案相關內容:
1.「特殊教育法」修正草案第十七條第一項,明定加強辦理特殊教育教師在職進修,賡續補助特殊教育教師在職進修,精進特殊教育專業知能。
2.「特殊教育法」修正草案第十八條第二項,將評估人員列入授權事項,未來將透過法規命令明定評估人員之範疇及其相關規範事項,保障其權利義務。
3.「特殊教育法」修正草案第十七條第四項,提供特殊教育教師及普通教師,合作推動特殊教育或融合教育教學輔導相關之諮詢服務,俾使辦理融合教育之教師,獲取更多專業訊息。
二、針對特殊教育評鑑,應如何調整,以實質達到提升特教品質之目的?例如,如何簡化第一線特教老師行政負擔,並落實對特殊教育之專業督導、輔導與協力?
本部就現行特殊教育評鑑現行規定及相關措施,以及特殊教育法修正草案內容及配套說明如下:
(一)現行規定及相關措施:
1.現行特殊教育法第四十七條明定,主管機關應至少每4年辦理1次評鑑,或依學校評鑑週期併同辦理,爰特殊教育評鑑可依學校評鑑週期併同辦理。
2.111年特殊教育學校校務評鑑及高級中等學校特殊教育班評鑑,均簡化評鑑指標,並鼓勵以雲端系統儲存提供資料,降低文字敘述,以及檢視既有之行政資料,減少對學校教學干擾。
(二)特殊教育法修正草案相關內容及配套:
1.「特殊教育法」修正草案第五十二條明定,特殊教育成效評鑑得與校務評鑑併同辦理,另評鑑項目應以法令規定及主管機關事先公布者為限;對於評鑑等第不佳之學校,提供必要協助。
2.研議辦理高級中等以下學校特殊教育基礎評鑑,引導各直轄市、縣(市)政府辦理特殊教育評鑑,穩定特殊教育服務品質。
3.賡續簡化評鑑指標,並建置特殊教育相關資料庫,以提供評鑑訪視檢視,減少干擾學校教學。
三、為落實對特殊教育學生參與及表意權之重視、保障特殊教育學生參與決策之權利,相關制度與配套應如何設計與執行?
本部就特殊教育學生參與及表意權之權利等,現行規定及相關措施,以及特殊教育法修正草案內容及配套說明如下:
(一)規行規定及相關措施:
1.積極落實「特殊教育法施行細則」第九條第三項規定,參與訂定個別化教育計畫(IEP)之人員,應邀請學生家長及學生本人參與。
2.為宣導學生參與個別化教育計畫,本部製作易讀版個別化教育計畫宣導圖卡,以提供各直轄市、縣(市)政府及各級學校利用宣導。
(二)特殊教育法修正草案相關內容及配套:
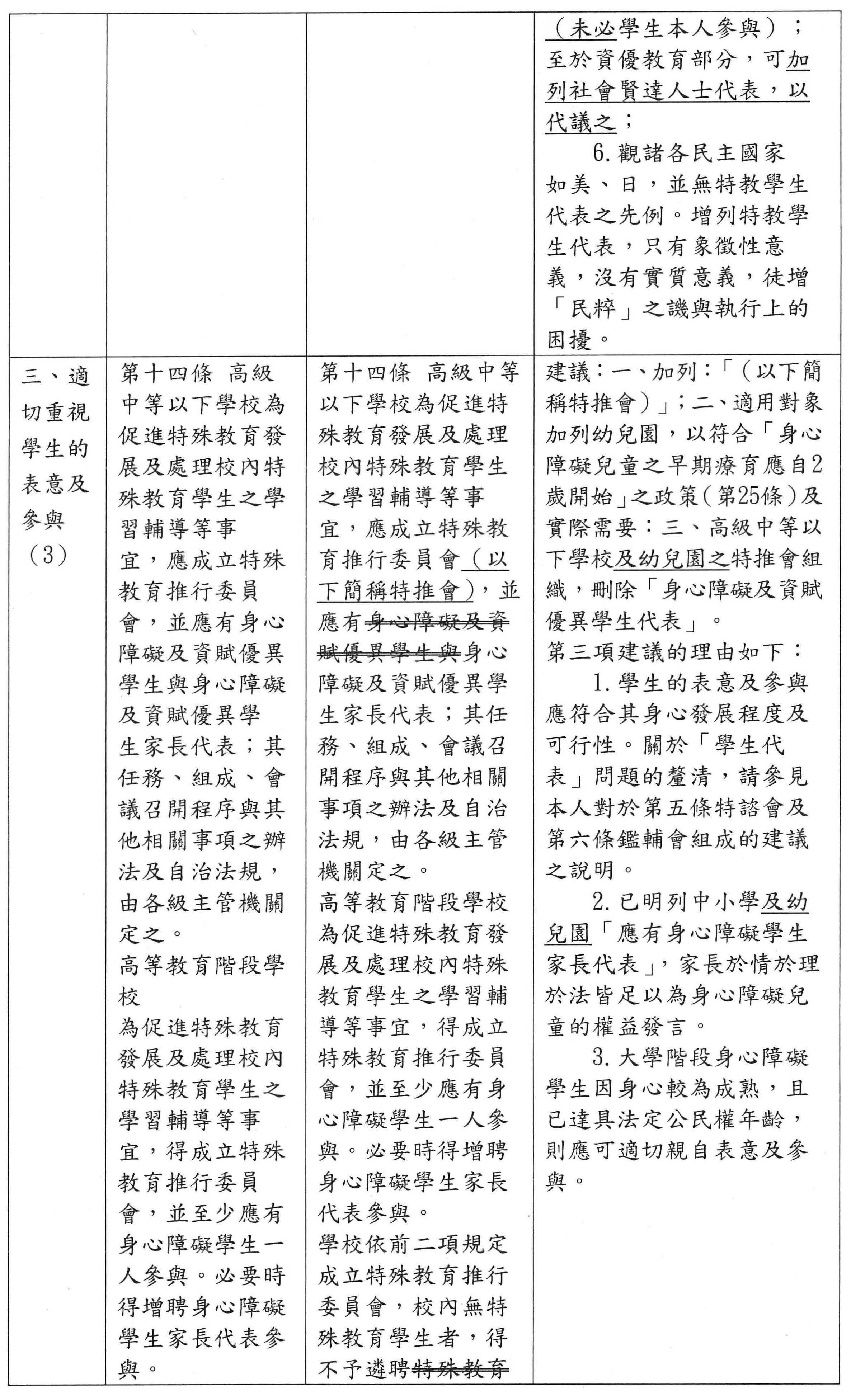
1.為保障身心障礙學生參與自身事務及決策機關,本部分別於「特殊教育法」修正草案第五條、第六條、第十四條、第三十條、第四十一條及第五十四條,增訂學生參與主管機關特教諮詢會、主管機關鑑輔會、學校特推會、高中以下障礙生個別化教育計畫(IEP)訂定、資優生個別輔導計畫(IGP)訂定等,擴大納入特殊教育學生本人參與之規定。
2.為培養身心障礙學生參與會議、活動及表達意見之能力,擬增加身障學生口語表達力訓練課程,提升身障學生表意權。
3.製作身心障礙學生申訴管道及機制易讀版圖卡,協助了解自身權益、相關申訴管道及救濟機制。
4.強化學校校長、主任等行政主管特教知能,重視身心障礙學生參與會議、表達意見之權利。
結語
本部將持續落實特殊教育法相關規定,以保障特殊教育教師權利及義務,並協助特殊教育學生學習,保障就學權益。另外,本部將透過修正特殊教育法,賡續精進課程教學相關配套,以提供完善之就學環境。
以上報告,敬請各位委員先進惠予指導,謝謝。
主席:接下來請簽名順序第一位全國教育產業總工會特殊教育委員會李麗紅主任委員發言。
李麗紅主任委員:大家好,其實我很緊張。我在基層擔任特教老師大概30年,今天主要是來講基層老師在工作上碰到的困境,希望法令能夠幫助我們。我覺得今天要討論的三個提綱其實都跟特教法的立法目的有關,特教法的立法目的是希望使身心障礙跟資優學生都能夠得到適性教育,我覺得這其中最關鍵的因素不外三個,第一個是人,第二個是錢,第三個是支持系統。人包括特教老師、普教老師、相關專業人員、家長、學校行政人員等等,彼此都是夥伴關係,大家要互相支持、互相合作,才能夠幫助我們的孩子得到適性的教育。可是在我周遭有很多已經教了十幾年的特教老師都紛紛轉任普教,要不然就是請長期病假,要不然就是壓力過大罹患癌症,我想這都不是大家所樂見的事情,為什麼會這樣子呢?我覺得最主要的因素是我們給的支持系統不夠,所有的老師都是經過師培出來的,我想在座有很多我們以前大學或是研究所的老師,也相信培育出來的大部分都是認真負責的老師,那為什麼這些老師會做不下去呢?我覺得最主要的原因是政府給的支持系統不夠,讓大家不知道要怎麼做。
我覺得我們的法令很奇怪,每次碰到特教就特別看待,比如說以班級人數來講,普通教育可以明定全國統一的,一個班級的學生人數是多少,超過就增班,可是特教只有集中式的特教班有明定班級人數,其他的資源班、巡迴輔導班無上限。通常資源班要連續好幾年,一個班的學生人數到達四、五十個人,我們才有可能增班成功,而且在只有一個資源班的狀況之下並沒有特教組長,所有的行政工作,所有的工作都落到這兩個老師身上,高達四、五十個學生,當學生人數比普通班的學生還要多的時候,還要做很多額外的鑑定工作,所以很多老師都過勞。我覺得要解決這個問題,最主要的、也是大家能夠幫忙的就是比照普通教育,明定每一種班級的師生比,這樣才能夠保障每一個孩子的受教權。
第二個就是在制定政策的時候,首先你的方向就要對,國家的教育政策、特教政策通常在什麼地方形成?是在特諮會形成的,所以,我們希望特諮會還有主管特教學生鑑定的鑑輔會,它的組成跟運作能夠公開透明。譬如我們的學生要鑑定的時候,他要到醫院拿聯評報告,聯評報告上每一個醫生、治療師都會簽名以示負責,相對地特諮會、鑑輔會是不是也應該比照這種作法?對自己負責,對所有的人負責。特諮會、鑑輔會所有的成員、組成跟運作,應該要公開透明,讓所有關心特教的民眾都可以在網路上查得到相關資料,當民眾有所建言的時後,也才知道應該要怎麼辦。
第三個,從特教統計資料上可以看到,國內的特教生人數年年升高,要做的事情也很多,可是我們從這次的修法上面看到,特教經費的預算仍然維持不變,在學生人數增加,政府的編制也增加的情況下,經費沒有增加,那是否相對地等於每一個人得到的是更少的?再來,心評鑑定是為了讓學生能夠得到適當的特教服務,可是當特教老師都去做心評鑑定工作的時候,誰來服務我們的學生呢?所以我們強烈建議心評鑑定應該要專職化,而且應該要有專職的人員來做這件事情,讓教學與鑑定分流。
最後一個是有關特教評鑑的部分,因為所有的特教業務每一年都要隨著公文核報成果,所以其實不需要再重複檢核。我覺得評鑑最主要的目的是保障品質,希望他們的運作方向是正確的,所以我們建議比照普教,因為現在很多學校評鑑已經停辦了,所以希望以訪視代替特教評鑑,然後針對新成班或是每年在特教通報網上面,特教資料檢核不合格的學校進行實地訪視,這樣才能夠實際幫大家減量,不會再做重複的工作。謝謝。
主席:謝謝李主任委員。再來請蔡委員培慧發言。
蔡委員培慧:針對特殊教育法,我有幾個想法。我自己住在南投,南投也有特教學校,但是我覺得預算不夠,可是我要講的不是地方的預算,我要講的是中央的預算。為什麼我要特別講中央的預算呢?因為如果地方政府的占比都可以編列到5%了,可是中央的占比卻還停留在百分之四點多,中央的預算應該要增加。坦白講特教的預算,特別是如果能夠有足夠的預算可以做幾件事,剛剛特教老師的理事長也提到,特教老師有太多工作了。太多的工作怎麼減量呢?第一個,我們總是可以有協助的老師。因為我知道要徵到特教老師真的很難,可是一個班級如果能夠多一個助教來協助,不但可以減輕老師的負擔,也可以增加對孩子們的照顧,所以我覺得預算比例要增加,這是最重要的。
第二個,我們有很多的委員會,可是這些委員會的意見來自於哪裡呢?可能有老師的意見,可能有家長的意見,針對特教生的保障以及他們的狀況,是不是也應該有特殊教育相關家長團體的代表?我可以跟大家講,我自己從南投的特教老師及各式各樣的孩子們身上所發現的,比如說那天有個孩子,他確實有一些障礙,可是他很活潑,他想要跟大家互動、學習,這樣的孩子並不是就安靜地坐在旁邊學習,他的學習狀態是很多元的,所以我覺得應該要有特殊教育相關家長團體的代表來協助討論並成立特教推動委員會,這是我在第五條、第六條都有提到的。
另外我很想講的就是,很多時候我知道我們的特教希望將孩子們融入在一般班級當中共融學習,這部分我覺得很好,但這樣我們就要回推到師培過程,就是我們在師資培育的過程是不是給予適當的支持?當然這樣的課程我相信很多學校都有開,有的學校不見得會開得很積極,所以我們是不是應該要用加分或者是鼓勵的制度,讓有選修這一類課程的老師,在師培的甄選過程能夠獲得鼓勵?我覺得這也是中央部會可以做的事情。
另外我也想要講一點,不過今天我不知道有沒有衛福部的相關人員列席,就是我有注意到,很多孩子受教育的過程其實就是融入這個社會的過程,而且也是培養生活適應能力的過程,而且有時候也是他能夠取得一定的工作基礎的過程。如果有了這個過程,我認為在長照的體系,也應該針對特殊教育的學生有不同的長照,因為孩子們在學習的過程之外,他將來有社會適應的過程,他將來有生活適應的過程,我知道這不是教育部的專責,不過未來我相信我也會跟衛環委員會的委員來開一個公聽會,針對孩子們的社會適應、職能學習以及生活照顧能夠有更好的支持。為什麼我要這樣講?因為我在跟特教委員會討論的時候,我聽到來自新北的聲音,他們這樣的長照系統只有在一個城鎮,比如說在板橋,那在新莊的怎麼辦?在三重的怎麼辦?所以未來,當然我會邀請衛福部至衛環委員會召開公聽會,不過我覺得這也是教育部要顧及的一個重點,就是如何讓孩子們在學習的過程、生活適應的過程以及職能訓練的過程中能夠有更多的支持。
另外,剛剛我也聽到理事長講,就是到底要不要教評?我覺得評鑑的過程,有時如果都屬於這種文字的狀態,真的會增加大家的壓力跟大家的負擔,所以我覺得,既有的體系我們來檢視,然後在既有的體系之外來增強。另外,我覺得任何表單的填寫,可能可以跟我們的老師來討論,是不是有些部分要數位化?這個好或不好,我覺得應該要跟教師團體充分討論以做出最好的評鑑體系,而不是完全交由外部評鑑。為什麼我要講這些?因為我覺得任何一個孩子,相信對你、對我都一樣,都是我們的寶貝,可是怎麼樣讓孩子們適應這個社會才是我們的重點,所以未來除了增加預算與特教委員會,以及納入相關團體的代表外,雖說醫療單位對整個學習過程有不同的意見,但坦白講我覺得這可能也須要教育部跟醫療單位的協助,因為在孩子們的教育過程中往往都還是有復健協助的需要,所以是不是仍可把復健的專業委託專業的復健師執行,並由他們協助和幫忙特教學校和特教老師。如果要由專業的來協助,就會回到我一開始講的,就是要增加預算,而且我還要特別強調,是由中央增加預算,如果中央不增加預算的話,怎麼能夠提供更多的服務以協助這些特教的孩子們?
我必須要講幾個重點,一個是中央的預算要增加,一個是要成立特教推行委員會;另外,在特教委員會裡要納入相關團體的代表;第三,專業的服務評鑑要跟特教老師好好地協調;最後,要納入復建的專業以協助孩子們,讓他們在學習的過程中平穩、健康。謝謝大家。
主席:謝謝蔡培慧委員。
請全國教育產業總工會林碩杰理事長發言。
林碩杰理事長:主席、次長、各位教育先進,大家好。首先要感謝前面發言的李麗紅老師到現場說出基層老師們的心聲,我們全教產也蒐集基層老師的一些意見跟聲音,要在今天這場特殊教育法修法公聽會中表達跟陳述。
第一個,有關特殊教育法的修法,針對特教評鑑的部分,我們希望能夠做到三不;另外,針對教學現場的老師,希望能夠做到三要。所謂「三不」就是不影響、不重複、不連續,「三要」就是要有特教組長、要有專職心評人員,要有特教助理。以下簡單跟大家說明,至於詳細的文字就請大家參考所附的書面資料。
第一個,這幾年以來各級學校的學校行政人才都非常難以尋找,甚至每年暑假都有所謂行政大逃亡的現象,其中有個重要的原因就是校務評鑑造成的。正因校務評鑑造成很多行政人員的重大負擔,所以從99年度開始,許多縣市都停辦校務評鑑,包括桃園從104學年度、臺中從105學年度、基隆從104學年度、宜蘭從99學年度、澎湖從102學年度、臺北市從107學年度、新北市從109學年度,這些縣市就是從上述年度開始停辦所謂的校務評鑑,而教育部也在109年宣布停辦部管高級中等學校的評鑑。停辦這些評鑑就是要把時間留給教學和老師,讓老師把更多時間放在學生的身上,行政人員也能有更多的時間來做所謂的支持系統,讓教學能有更多資源,給學生更好的教學品質。
我們發現舊的特教法第四十七條跟教育部和行政院所提新版的第五十二條一樣,不分大校和小校,還是把4年辦一次的特教評鑑放進去了。雖然說是要併同校務評鑑,不過我們是覺得這個部分還是須要修正,不盡然一定要強力要求4年就要辦一次評鑑。類似這種軍備競賽等級的特教評鑑,其實已經造成教學現場,包括特教老師過大的負擔,尤其對小校而言,特教評鑑更可說是海嘯級的災難,因此全教產呼籲停辦特教評鑑。除非能夠做到「三不」的不影響教學、不重複評鑑項目、評鑑年度不連續,才能再來談特教評鑑的實施方式。
目前有基層老師跟我們反映,進行特教評鑑的前半年,特教班中的一位老師就必須全心全意準備特教評鑑,包括忙於準備特教評鑑的所有相關資料,只剩一名老師可以專心教學,如此對學生公平嗎?我們認為不公平。而且很多評鑑項目,包括行政運作、課程規劃、個別化教育計畫等,平時都已經上傳給教育主管機關了,但到了特教評鑑當天又必須再重複呈現,很多重複呈現的大量書面資料,其實跟簡化行政工作這個大原則是相違背的。特教老師在評鑑的時候要寫自評表,當天要教學演示,事先都要大量準備,我們認為這些其實都會影響到教學。
三不中的第三個是評鑑年份的不連續。有幼教老師跟我們反映,他才剛做完幼教評鑑,隔年馬上又面臨特教評鑑,還有特教老師說他才剛完成資源班的評鑑,隔年又要來特教評鑑,甚至還要接著做校長評鑑,幾乎是年年評鑑到心力交疲,這些早就引起多數特教老師的不滿,而特教行政人員的逃亡也是每年都在重複上演。
第二大項是希望能夠改善老師的勞動條件,這裡其實包括了普通班和特教班的老師。首先就是要有特教組長,因為小校、只有一個班、沒有特教班的學校都沒有特教組長,可是特教組長的工作非常多,包括相關的特教行政業務與協調工作,如果該校沒有特教組長的話,這些事就會全部落到特教老師的身上。其次,心評工作非常繁重,特教老師做完心評工作後,還要再回去好好地處理班上的學生,但這些都會影響到學生的受教權。
希望特教法修法能夠做到三不,也能做到三要,這是全教產的意見,謝謝大家。
主席:請中華民國身心障礙聯盟洪心平秘書長發言。
洪心平秘書長:主席、各位,大家早安。特教法修法不是今年才開始的,去年一整年教育部其實就有開公聽會,我們除了參與之外,從2021年開始身心障礙聯盟和相關的會員團體都已就內容提出我們自己的民間團體版。參與的團體除了身心障礙聯盟之外,還包括了腦性麻痺協會、聲暉聯合會、視障者家長協會、視障者家長聯合會、智障者家長總會、智障者家長協會、學習障礙協會、臺灣赤子心過動症協會總會、臺北市自閉症家長協會,還有臺北市聽障者聲暉協會。我們去年兩個會期都曾就民間團體版的內容拜會過教育及文化委員會,也提供給不同的委員參考,包括范雲委員辦公室。
我們討論出的共識跟教育部要做的事情是很像的,當然第一個就是要回應CRC和CRPD的精神,還有公約審查時所給予的相關意見。融合教育是未來發展的共識,尤其是推動普通班讓融合提供支持這件事情,剛剛前面幾位發言者也說了。再來,合理調整是一個概念,但它其實重要的是怎麼樣具體去實施、去擴大應用,我們是提在第十條通用設計、合理調整的部分,因為疫情幾年下來,其實大家都知道遠距可以提供不同的協助,尤其是偏鄉地區,這個部分,我們是覺得如果必要的時候,可以以遠距的方式辦理,讓一些偏遠地區的教育單位也能夠得到這樣子的服務。另外,和教育部版不太一樣的就是我們希望做名詞的修正,跟委員及各位報告,因為希望建立以學校為特教中心的理念,過去講「就學安置」,「安置」好像把學生當作一個物品一樣,我們希望把這個名詞調整為「就學安排」,這既是我們剛剛幾個身心障礙團體的共識,也希望不要把學生當作安置的物品,我想名詞其實就是隨著時代在改變,希望以當事者覺得舒服的,而不是被物化的概念去稱呼,這邊想請教育部做考慮。
再來,行政院版3月30日公布,范雲召委馬上就召開了公聽會,我們也很快檢視了一下內容,這邊對行政院版的回應是第一個,我們支持把幼兒納入特殊教育鑑定對象,尤其是幼兒及家長的參與可以提高早療介入的機會,院版第二十五條也講從2歲就開始了。這邊提醒一下第五條身心障礙與資賦優異學生並列學生代表這個部分,我們希望是這兩者,身心障礙及資賦優異的學生都能夠參與,而不是擇一,因為在擇一之下,常常是身心障礙的家長參與,然後資賦優異的學生參與,反而造成那個落差,我們是希望能夠比照同法第十四條的處理方式,代表裡面至少有一人是身心障礙學生或家長參與,才不會讓身心障礙學生的意見被忽略。再來,第九條預算的部分,當然支持預算核實這個部分,我相信大家也知道有一些因為去彌補特教預算的限制而去做浮編的部分,不過我也想請教教育部,剛剛各位講了很多,接下來還會講,因為開始全面推動普特融合及合理調整的時候,預算比例維持原來的狀況是能夠做得到的嗎?再來,支持加強辦理普通班教師、學校與幼兒園相關人員的培訓,尤其是行政人員,很多時候我們在學校接觸學生的早就不只是老師了,譬如司機、學校其他的行政人員,這個部分,我們都希望能夠創造友善環境,讓他們也能夠接觸到相關特教的資訊。另外,肯定實際照顧者入法,當然監護人不一定是他的實際照顧者,可是在法律操作上會有一點困難,這邊是給教育部一個提醒,其實我們在操作上可以以當事人最佳利益,也就是學生最佳利益,去選擇教師可以合作的家庭對象,在未來推動,尤其是和學生相關的IEP或什麼的,在處理的時候比較不會發生爭議。
再來,我們肯定第二十四條的入學零拒絕,並且導入合理調整,可是我想說的是零拒絕政策在18歲以下的義務教育,其實現在慢慢的開始實現中,可是我們學生要的不只是入學,很多時候是校內的活動無法共融參與,最明顯的就是體育課,障礙學生常常被晾在一邊,也有障礙學生義務教育9年下來就沒有上過體育課,現在在慢慢開始推動,比如適應體育的部分;另外一個是校外教學,大家都很開心畢業旅行有什麼相關的回憶,很抱歉!障礙學生可能根本沒有辦法參加畢業旅行,當然這和支持服務是相關的,這個部分希望能夠納入。
再來,支持服務的部分,關於校園人力的支持,本來法律就有規定家庭支持服務,這邊可以提醒一下家庭支持服務的內容有哪些,其實學校現在做的包山包海,我們本來就想提,為了解套,希望是和教育相關的家庭支持服務,而不是把所有這個家庭需要的部分都放在學校身上,我們版本裡面列的本來就是現在學校已經在延伸做的各項支持服務的內容了。再來,特教資源中心與輔導團的定位,這個部分我們想強烈的提出,都已經在運作了,為什麼還要用「商借」呢?除了它的定位不明、人力的資歷無法累積之外,工作的分工其實很困難,剛剛講影響學生的受教權,因為人就被拉來拉去,他到底要顧他原來的學生,還是去顧他商借的學生,然後對這些投入特教的老師最不合理的就是因為不是正式的編制,所以他的資歷沒有辦法累積,我們強調區域特殊教育資源中心應該要獨立設置,並建立特殊教育資源的行政網絡。
委員,不好意思!可不可以再給我1分鐘?我講最後的部分就好。
評鑑的部分,剛剛有很多委員都表達過意見了,我想特別提醒教育部的反而是高等教育的部分,因為我們很多條文在上一個版本提出草案的時候是列入,這一次又把高教都拿掉了,譬如第十四條特教委員會的設立和特殊教育鑑定這個部分,其實我想教育部可能有一定的壓力吧!這邊想提的是現在就讀大專院校的身心障礙學生占全體學生大概只1%,其實比例是相當低的,可是身心障礙者進入高等教育,有時候不是入學門檻而已,進去之後,無障礙環境與通用教材,還有支持學習個助不足的問題待解決,我想提醒,因為民法下修的關係,在18歲通常進入大學的年紀的時候,高等教育應該以學生本人參與為原則,而不再是以家長的意見為主,因為這本來就是一個轉換成獨立自主的時間點。
最後的提醒是我常常在討論上聽到,尤其是在提合理調整的時候,大學會以大學自治來做抗辯,我想提醒教育部應盡的責任就是校園裡面發生什麼事,如果是違法的事情,教育部當然要進入干預,難道他殺人放火,你也不管嗎?所以當校園裡面發生了歧視,它拒絕合理調整,它發生了歧視入學的時候,本來就應該要介入高等教育,維持身心障礙學生在高等教育裡面的受教權,身心障礙聯盟在30年前成立,當初其實就是為了爭取高教權開始集結的,那時候有九成的大學都以身心障礙資格做為篩選的資格,而不讓我們入學,這個部分我想提醒教育部,讓身心障礙者在高等教育順利入學、順利得到學習這個部分是有相當的責任的,以上。謝謝委員!謝謝大家!
主席:請國立彰化師範大學特殊教育學系周台傑教授發言。
周台傑教授:主席、各位參與特教的夥伴。我針對心評制度和評鑑來做一個發言。
第一個,因為我們在特教界服務了將近四十多年了,所以參與過歷次的修法工作,我要跟各位說明一下,特教法一直在修法,當然一直朝著進步的方向在進行,越來越重視我們各方面的權益,這個我要先說明。至於心評制度,當年我們在建心評制度的時候是考量到,因為在衛福部的一些身心障礙鑑定和教育單位的鑑定標準畢竟不太一樣,衛福部的鑑定單位應該是比較嚴格,而且它的標準在我們特教來講是屬於中重度的比較多一點,我們的特教包含學障、包含聽障都和衛福部的太不一樣,所以我們要考量到到底誰要來負責。我記得民國八十幾年我們參與建置心評制度的時候,第一個要考量的就是這個心評制度將來的功用在哪裡、老師的責任是做什麼,各位可以發現,我們當然希望剛開始也是先設專責單位,可是考量到課程教學是老師的本職,在課程教學之前,他一定要評量學生,所以他的鑑定就有蒐集資料,現在來講,蒐集資料應該是轉換成課程教學,而不是為了鑑定而鑑定,這個是當初的一個想法,所以特教老師來參與,當然後來各位特教老師可能是認為他的責任負擔比例越來越重,可是我覺得現在最大的一個問題倒不是心評的負擔,是我們現在各縣市的代理代課比例太高,我不曉得教師會有沒有去爭取這一部分,照理應該是比照各種法律設限一個比例,不應該是由各縣市自己決定,有的縣市現在代理代課的比例已經是三分之一,這些人參加心評可能造成流動性的問題,其實根本原因應該是人員的增加、人員的素質。我們現在新的特教法第十八條其實已經考量到增加我們特教心評人員的心評方式和資格培訓等增能方面,我個人是建議,希望未來最主要應該是朝向鑑定,假如各級老師認為鑑定有需要,他應該是和他的課程結合,他的IEP照理要瞭解他的能力,理論上來講,他應該是從鑑定得到一些資料去協助他課程教學,這一部分,我觀察那麼多年,其實真的各縣市是滿弱的,所以教學又再重新評估,鑑定又再評估,假如讓它變成同一件事情,可以減少老師很多事情,所以未來如何在執行上讓老師的課程教學,尤其像IEP的設計跟鑑定資料的結合,這應該是一個很重要的考量。第二個是評鑑,主要目的是瞭解特教的推動情況,從最早的2年到現在已經變4年,一直慢慢放寬,現在的評鑑辦法其實很多元化,規定上可以用特教班評鑑,也可以用校務評鑑、也可以用專案評鑑,所以是多元化由各級政府視需要決定。我看到很多訴求,大部分都是執行面的問題,可能各方政府對法律不是很清楚,所以一直重複評鑑,我也贊成剛才一些與會先進提到的,假如今天一直反覆、反覆評鑑,但都沒有改善,其實評鑑就失去目的。真正來講,各縣市在評鑑的時候若依照剛剛講的多元化,在專案、專項的評鑑其實不需要動員那麼大,所以我覺得很多是執行的問題。當初我們也有考量校務評鑑,我個人有參加過校務評鑑、也有擔任評鑑委員,但校務評鑑對學校而言,看的面向太大,特教班的部分包含IEP,其實很少包含在校務評鑑裡頭,若把它納進去,校務評鑑委員的背景也不太一樣,當然這部分還是可以考量,所以現在的評鑑有納進去,但是將來怎麼執行,我想都還要去解決。
我贊成也建議各級評鑑慢慢朝向簡化,還有剛才訴求的電子化,現行資料在網路上已有特教統計年報,因此可以從平常去瞭解學校的各種推行,避免為了評鑑再準備更多資料,這些部分我都贊成,為什麼?為了評鑑而動員那麼多,其實不是評鑑的真正目的。理論上來講,從累積資料應該可以看出平常的一些狀況,而評鑑目的是督導並協助學校改善,假如出發點是善意的,評鑑的作法可以再做一些修正。所以在這兩個方面,我認為心評人員跟評鑑的部分確實可以再考量,很多都是執行面的問題,謝謝。
主席:請新北市特殊教育資源中心黃俊榮主任發言。
黃俊榮主任:主席、各位先進。非常榮幸被邀請來參加這個公聽會,我現在是一位特教老兵,因為我在行政工作跟特殊教育教學方面已經三十幾年了。教育部從86年開始辦特教評鑑以來共有10次,我參加了9次,而且各縣市的評鑑從以前的書面資料評鑑併入學校評鑑的設計過程中,我個人有滿多的參與,所以曾擔任被評者、受評者等執行評鑑的角色,以下就今天所提的幾個主題表示個人意見。
首先是特殊教育法跟相關法規之間,理想上從CRPD的觀點來講,普通教育的相關法規應該納入特教,但國內一直是走二元的方式,如果往這個方向走,而且我們很難改變這個事實的話,建議在國內其他相關的教育法納入CRPD的重要概念,包括通用設計、融合、平等不歧視等等;另外比如像學生輔導法,我不知道各位知不知道學生輔導法裡的相關輔導人員,其實沒有特殊教育教師的角色?包括輔導老師、主任的培訓課程也沒有特殊教育,所以變成我們要如何把這些概念納進去相關的法,剛才大家提到教師需要一些支持系統,在國教法裡面可不可以讓縣市層級的專業支持單位有專人的配置?不要永遠是任務編組,而在編制上沒辦法取得,我們只能用商借的方法來處理,這是國內相關教育法可能要因應、同步修法的部分,我知道部裡面好像也有這樣的方向。
第二個,特殊教育法是一個非常特殊的法,五十六條條文裡面有三十九條,接近三分之二是授權中央及各級政府制訂辦法或自治法規,這是一個很特別的狀況。換句話說,一旦授權下去,各縣市會因法令制訂的專業、經費而訂出各種辦法,但可能品質沒有那麼好,基本上我們對於這些品質沒有後控的機制,所以我建議授權各縣市立法要有一些執行準則或規範,又或者是專業上的協助,幫助這些法訂定得更恰當、更適切。我舉幾個例子,剛才有委員提到特教的經費要4.5%、5%,可是紀錄的項目其實沒有規定,如果大家有興趣把這十年來教育部統計年報的各縣市百分比劃成曲線圖,就會發現曲線圖的百分比變化率非常大,為什麼會這樣子?因為紀錄的項目是沒有規範的。有些財務比較弱的縣市特教占比居然比財務好的縣市高出滿多的,原因是背後沒有進一步的控管,比如授課節數授權各地方政府訂定,可是各地方政府授課節數的落差很大,有差一節到兩節,為什麼會有這樣的現象呢?以交通服務來講,有些縣市以戶籍為設定、有些縣市以學籍為設定,當這種狀況出現的時候,會不會有學生因此得不到交通服務?這就是我剛才提到的,建議在法規訂定的時候,最好有一些準則、指引或審查的後控機制,我們知道教育是地方自治項目,但對於產出品質是不是要有一些監控作為?我建議除了特教學者、家長團體、教師組織之外,也許人權公約的專家或社會學領域的專家,甚至學生代表都應該要參與制定的過程。
第三個是對現有條文的一些建議,我們知道整部法是希望在普通教育之下推動融合教育,這會涉及到學校層級、基層教師層級、學生層級的支持。學校層級的支持無外乎是意識提升跟特教職能的執行,還有合理調整、能不能落實執行;普通班教師的部分,可能需要一些專業上的支持、人力上的支持,學生也需要,但是我們看到第十條寫的是「之精神」,精神沒辦法化為具體執行的措施,我們對於第十條所列的內容要不要有一些執行指引,甚至是不執行者的罰責?因為我在準備CRPD宣導手冊的過程中,我看到國外包括英國也好、美國也好,甚至是香港,他們對於合理調整的執行都有具體的指引供學校及各級政府參考,我們的條文是寫精神,這距離如何落實執行還滿遠的。
最後提到評鑑這件事情,從來就不是評鑑本身不對,評審的目的是為了績效跟協助學校改進,錯誤的地方在於本來是以學校為主體的評鑑,變成對教師跟班級的評鑑,評鑑指標的設計錯誤讓大家去蒐集各樣的創造性資料,可是關鍵在於評鑑指標應該是平常、日常的累積,還有很多統計數據的分析,這樣就可以達到績效這件事情。所以我覺得評鑑改革從來就不是評鑑本身,而是評鑑的模式跟資料蒐集的方法,這也需要部裡面或中央提供各縣市政府辦理評鑑的指引跟協助,以上,謝謝。
主席:請國立竹南高中呂淑美校長發言。
呂淑美校長:謝謝召委,各位委員,各位長官,各位學者專家,還有與會所有人。我是竹南高中校長呂淑美,我特別說一下,我曾在桃特擔任8年校長、在竹女擔任8年校長,在竹南高中今年是第2年,我參與過92年特教學校評鑑、98年特教法的修法,以及我在竹女的時候接受資優班與資源班的評鑑,到了竹南以後,就變成資源班的追蹤輔導,所以在這個過程裡面,老師、主任、組長等我都擔任過。
首先要說明的是評鑑,我也贊成前面黃俊榮主任說的,評鑑主要是看學校推動特殊教育的一些相關成果,譬如說,我們可以看到整個學校特殊教育推展的現況成果、學校推動特教的一些困難,還有落實追蹤檢討及輔導機制,以及怎麼樣可以提升學校特殊教育的教學及品質。我在竹南也非常謝謝兩位教授來給我指導,也就是我當初來竹南高中,他們給了我一個提綱就是校長怎麼樣把資源班運作做得更好,感謝教授,我在這兩年也努力希望把竹南高中所有資源班都提供地很好,當然也做了很多努力。所以我覺得以現在的評鑑指標,我看了還是一樣,包括行政運作、師資質量與專業發展、學生輔導,另外一個是課程規劃、個別化教育計畫設計與執行及職業教育(設有服務群科的學校)。以我個人來說,只要學校不是只有一個特師,或者是小校接受這樣的特教評鑑的話,是足以檢視該學校推行特殊教育的服務品質,還有其績效。在這裡跟大家再說明一下,剛才也提到過評鑑的一些優點,但是我們希望評鑑項目要提早公布出來,然後獎勵制度要多一點,評鑑委員之間的開會、一些信效度等應該也是要公平、公正、客觀,這是我個人對特殊教育評鑑這個項目的看法。
第二點,在落實特殊教育學生參與及重視表意權的部分,我覺得要鼓勵不論是資賦優異或者身心障礙的孩子參與各項會議或活動,甚至能夠有一些代言,就像我到竹南高中的第一年,我們有一個總統教育獎的學生,他曾經代表政府到東南亞去當身心障礙代表,他也是我們創校69週年的司儀等等,後來我發現學生有很多優勢,我鼓勵他去參加清華大學的特殊選才,大家知道嗎?他錄取了,我和他的媽媽是多麼高興,他是我們竹南高中的驕傲,第一個錄取清大的特殊教育選才。另外,在這個議題,我也覺得授權分工要做得更好,剛才大家也說過了,怎麼樣讓孩子可以在各項會議發揮他的優勢潛能,不要讓他在這個會議只是舉手,或者做一個代表而已。
在加強校長、主任和老師特教知能的部分,我也要特別說一下,校長跟主任的知能都一直舉辦,我不曉得是不是因為主任有更動還是怎麼樣而要一直舉辦下去?那特教老師或輔師的部分是很重要的,因為現在很多知能都是一直在增加,尤其我們有一些情緒行為、嚴重疾病等,或者是給孩子的一些支持等這些都是很重要的。
最後,我再回來講一下修正的時候要怎麼具體改善,第一個,我覺得要重視融合教育在高中以下學校的推展;第二個,這個很重要,是我今天特別要說的,一定要充實資源班正式教師的編制,不要說資源班只有給1個老師、1個代理老師、1個特教助理,1個班該有2個或3個,我覺得一定要補足,不然1個資源班老師去開會、去做心評人員,他不在學校,只有1個老師,那個代理老師能夠hold住所有資源班的學生嗎?第三個,校校有心評老師,我覺得立意良好,因為這樣每個學校都有心評老師,每個學校都可以去評量身心障礙或資賦優異孩子的一些狀況,不論他的輔導或者是做為他未來的……等等。我再簡單講二點就好。第一點,整合資源,全校一起推動特殊教育。最後一點,就是加強親師生的溝通,我覺得可以辦理多元的活動,政府機關也要辦,不是都是學校一直在辦特生的親師生,還有跟學校行政的一些活動而已,以上是竹南高中呂淑美的看法,謝謝。
主席:謝謝呂校長。
主席(陳委員培瑜代):請范委員雲發言。
范委員雲:謝謝代主席,謝謝今天這麼多學者專家,還有各領域的代表能夠前來。我先回應今天的提綱,再來也會講一下本席提案版本的4個重點。
今天我們講的特殊教育法的修法目的,終極目標的確就是要給特教學生更好的照顧,這應該是特教老師跟特教家長們共同的期許,只是在討論怎麼樣給予更好的照顧的時候,一定會先從現狀問題提出來,除了今天大家講了非常多我覺得都很重要的特教現場狀況,包含預算不足、老師的勞動狀況、評鑑等,我認為也應該要把障別、性別、族群、經濟資源等交織性因素納入修法的整體考量。以身心障礙女性的特殊教育來講,CEDAW第3次國家報告結論性意見與建議就已經提到,在特殊教育中,身心障礙女孩人數遠低於身心障礙男孩人數,也因為人數少,所以他的需求可能被忽略,也需要我們特別來關注;也有NGO的朋友表示,學校就算有無障礙廁所,但是缺少照護床,對女性使用輪椅者在更換衣物、生理用品等都很不方便,我們從十多年前特殊學校集體發生性侵的悲劇當中,也可以看到特殊性平教育的重要性,不只是針對特教學生,也是要對於特教老師,上述都是我們在法制面或至少在政策面應該要更加地考量到包含性別在內的各種不同因素。
所以我的重點有兩個,第一個,如何在這次特殊教育法的修法中納入CRPD的精神,保障特殊教育學生自由表達意見、參與決策的權利,所以在相關條文中,應該要明定身心障礙學生的表意權,這只是第一步,剛剛已經有代表講到CRPD怎麼落實,也不是只放精神,重要的是要設計符合身心障礙者需求的制度,也應該要讓他們自己就能夠有效參與,然後來表達。
再者,我想剛剛家長、老師都有提到,關於特殊教育評鑑的辦理,現況有很多問題,我相信家長們的憂心,就是擔心特教的品質,其實政府就應該要把關特教品質,讓這個評鑑,如果我們要有的話,至少不是只是單純增加老師的負擔,應該要讓老師跟地方政府和家長都覺得它是有效的,而不是浪費大家的人力,所以政府的責任就是要把這個把關的機制讓它變成是有用的。
關於現行特教評鑑的辦理方式,我們已經聽到很多第一線的特教老師來我的辦公室表達意見,我本人也特別請教他們,真的是負擔非常大,很多時候淪為表面,而且特教老師們反映,評鑑指標每年不一樣,資料表格每年都不一定,各縣市的格式也不一樣,老師們光應付相關行政作業真的是身心俱疲,原本可以陪伴特教生的時間被大幅地占用。剛剛也講到很多重複評鑑的問題,顯然現在的評鑑不僅影響特教老師的教學品質,其實也是影響特教生的權益,很多時候沒辦法看出教學品質的好或壞,形成現場的表演,所以執行面真的非常需要加以檢討,謝謝現場很多的專家學者、老師及家長的各種意見,希望特教評鑑被詬病的狀況,這次就能夠一起檢討。
最後,我簡單講我的特殊教育法修法版本的四個重點,第一個重點,保障身心障礙者表意跟決策權;第二個重點,落實合理調整的精神;第三個重點,師生比要定期檢討;第四個重點,特諮會要落實公開透明。還有一點時間,我就針對各項再簡單說明,關於保障身心障礙者的表意跟決策權,我的版本明定包含專家學者、專業人員要優先遴選具身心障礙身分者,教育部已經納入CRPD跟兒童權利公約的精神,也應該要明定各級學校的特殊教育推行委員會中有特教學生,為了鼓勵更多特教學生的參與,有更多元的聲音,我的版本中也明定學校應該要提供學生自我推薦的管道,讓參與的特教生跟家長可以自我推薦。關於身心障礙的兒童有其特殊性,我也把CRPD第七條納入,明定身心障礙學生就影響本人的事項表達意見時,也要考慮其身心障礙狀況、年齡,並獲得應有的協助,最重要的是,中央主管機關應該要訂定相關指引,讓身心障礙學生可以有效參與個別化教育計畫的訂定。
第二個重點,落實合理調整精神,剛才已經講過,我們應該要明定拒絕提供合理調整就是歧視,強化從中央、地方到學校提供合理調整的義務,如何合理調整也應該要讓身心障礙者參與。
師生比的部分,第一線師生比的狀況真的是嚴重過載,有特教老師告訴我,他們甚至一個人負責30個學生,這怎麼可能做好特教服務呢?之前已經有民眾在公共政策網路參與平臺上提議過,必須要加以解決,我的版本中也要求教育部要定期檢討師生比,一定要持續降低師生比,給特教生更好的照顧。
特諮會落實公開透明,包含委員名單、會議紀錄等,應該要放在教育部網站上,特殊教育諮詢會沒有道理會做不到,這也符合我們政府公開透明的精神。最後,希望這個公聽會能夠讓專家學者、特教老師及家長發表不同的意見,我們共同目的是要更好,也希望今天教文委員會特別辦這個公聽會,能夠讓這一次的修法真的有共識往前進,不要再讓我們的特殊教育落後於所簽的CRPD各種公約之後,以上謝謝。
主席:謝謝范雲委員。接下來請台灣身心障礙者自立生活聯盟林君潔理事長發言。
主席(范委員雲):請問林君潔理事長準備好了嗎?請林君潔理事長發言。
林君潔理事長:大家好,我是身心障礙者自立生活聯盟林君潔,今天非常開心有機會來參加這個公聽會,以下我會針對幾個現場實務看到的一些問題,希望透過這次特教法修法的機會提供意見,能夠有修正的機會。我會分幾個部分報告,總歸我們對於整個修法的期待,我們還是非常希望這次修法能夠回應身心障礙者權利公約及兒童權利公約等相關的人權公約精神,特別是CRPD,也就是身心障礙者權利公約中的結論性意見,在修改法令時必須要落實並納入公約中的一些條文跟精神概念。第一個部分,我想要跟大家講的就是平等不歧視,在這次修法版本中,我們希望第十條第一項能夠增加校內外實習及社團活動不歧視對待,希望有平等參與的機會,因為很多身心障礙者在就學的階段,不管念的學科和學校特性,有一些實習的活動,或者是有學分必須要取得,但往往在實習的過程中因為沒有足夠的支持跟無障礙而失去機會,變成要自力救濟或透過很多方式才能夠取得這個機會,比如說有一些障礙者是念社工系的,要找一個可以實習的單位就會有很多的障礙,在實習的過程也會需要無障礙跟人力的支持,現況其實並沒有得到足夠的保障。還有社團活動也是,很多障礙者在課外或者是在學校,也是非常想要跟一般學生一樣參與的,但往往社團活動有很多特殊性或者是一些空間並沒有考慮到無障礙等的需求,所以造成障礙者沒有辦法充分的參與,我們認為這個必須要納入規範保障。
另外,第二項希望能夠增加身心障礙者學生促進平等參與接受教育權利的部分,能夠回應到人權模式的概念,我們希望整個修法能夠把過去過度醫療的模式,或者殘補型的慈善模式轉換到平權的模式,希望能夠加入這個部分。
第一項中的「歧視」,我們希望應該是包括所有形式的歧視,特別是拒絕合理調整所構成的歧視。剛才很多夥伴也提到應該要訂定相關指引才能夠落實,比如說到底什麼叫做「歧視」,以及合理調整應該怎麼提供,我們必須要有一個指引,給不同教育階段的學校有足夠參考的資料才能夠落實。相關指引的訂定必須要邀請身心障礙者跟身心障礙團體或相關專業團體參與,也必須納入條文保障。
我們希望增加第十條之一,這邊講的身心障礙者的平等不歧視,其實裡面有一個很大的概念,有關身心障礙的相關事務,我們都應該要有足夠的機會跟權利自由表達意見,在自由表達意見跟參與的過程中必須要有足夠的支持,比如說這裡面也包含兒童或幼兒也必須要有自由表達意見的機會,必須要提供一些支持性決策或相關的無障礙表達方式,讓障礙者能夠充分的表達跟參與。
第二十七條條文提到,「以招收重度及多重障礙學生及幼兒為優先」我們覺得這個條文非常有疑慮,我們已經要提倡融合教育了,可是這個條文寫出來會讓人擔心有促進隔離教育的危險。在一般學校中,如果硬體有提供足夠的無障礙措施、設施設備、人力及合理調整等,其實重度及多重障礙學生也可以融入到一般的班級就讀。在CRPD結論性意見中也提到,我們必須要提高相關教職人員協助身心障礙學生進入一般班級的能力,而不是再把他們分開和隔離。
另外就是意識提升和參與代表的部分,這比較是針對相關的一個訓練,剛剛提到了身心障礙者參與的保障,我們這邊特別提醒,因為我們看到第十四條好像只有一名身心障礙者進去這樣的寫法,我們覺得光是一個人其實沒有辦法足夠參與和表達。還有,我們希望在各個委員會裡面應該均顧身心障礙者的代表與性別比例的代表,所有的委員其實必須對特教法、相關人權公約和身權法的議題熟識為佳,因為很多委員不一定具備新的人權公約的一些概念,所以這個要落實到教育現場是很重要的。
還有要有考核機制,因為我們發現很多東西做了很多教育訓練,可是並沒有一個考核機制協助監督、輔導與落實。
再者,針對無障礙環境、服務交通與合理調整的落實,我們會覺得是促進融合教育非常重要的,但實務上非常的不足夠,剛剛有提到,其實經費的挹注非常重要,我們希望經費的挹注不會因為各縣市的資源不同,而讓障礙者獲得到不一樣的待遇,所以這個經費挹注很重要。
另外,我這邊要特別講到的,就是要有無障礙教材的格式,因為很多的教材與評量方式等等並沒有考慮到不同的需求;還有,因個別化合理調整提供授課方式或教材或評量,這些也是我們要非常注重的;還有,無障礙的服務與個人協助服務的部分,在第三十七條,像公聽會上我們也在推動,或者是立法院很多的會議,我們會希望有聽打、手語翻譯或很多個人相關協助的落實,才能夠真正的協助障礙者實際地參與,而不是形式的參與;還有,在無障礙環境裡面,我們也發現,很多都認為有無障礙廁所和步道就好了,但有一些餐廳或者是宿舍其實並沒有無障礙空間,所以這個部分我們希望寫上去;還有無障礙交通的部分,在第三十七條第四項裡面有提到,說要免費提供交通工具,可是我們覺得要特別加上「無障礙」這三個字,因為如果你沒有顧慮到無障礙需求的話,那麼即使有交通工具,其實也沒有辦法實質地使用與保障他的權利。以上這幾個部分我們會希望能夠落實,然後回應人權公約的人權模式,確實保障障礙者就學的權利和機會。謝謝!
主席:謝謝林君潔理事長的發言,接著請陳委員培瑜發言。
陳委員培瑜:時間有限,謝謝委員會安排的公聽會,我的辦公室整理了一些資料,從我擔任過學校教師的經驗來分享,想要看到特教老師目前在學校所遇到的困境。基本上不管是特教老師或者是普生的老師,在很多教育現場的困境是─他們不僅要照顧學生,也要教育學生,同時要擔負學校家長與學生之間溝通的橋梁。師生比過高這件事情是行之有年的問題,大家都非常清楚;其次,有相當多的行政庶務,這個部分往往要消耗掉老師個人額外的下班時間,不斷用加班的方法來處理這些問題;再者,很多相關的溝通都出了問題。所以我們辦公室提出了一些觀點,因為今天時間有限,我們只提其中幾個比較重要的,其他我們非常在意的事情,後續會透過提案的部分來討論。
第一個部分,就是目前的這個草案當中我們可以看見,所謂的師生比這件事情,目前的草案都只是以原則性的方式模糊帶過。其實大概前2年有一個案子是有一所附工,全校有一百多位特教學生,但卻只有一位特教代理老師,後來國教署雖然有直接幫忙這所學校,但是用我們的觀點看起來,其實也只是改善了這一間學校,目前我們看到網路上的很多資料可以發現,有很多高中班級人數師生比是超過上限的,有的甚至還超過40至60人,在這樣的情況底下,我們如何期待特教老師有好的勞動條條件,也才有機會提供給孩子好的照顧。所以在我們的草案當中希望教育部可以慎重地考慮,分散式資源班與巡迴輔導班,在幼兒園的部分每班教師二人,學生不得超過十人;國小的部分每班教師二人,學生不得超過十六人;國中、高中的部分每班教師三人,學生不得超過二十四人。至於集中式資源班的,我們也有提出我們的論證,就是希望在集中式資源班的部分,不管是幼兒園、國小、國中、高中,他們都必須要有相關的配比,包含幼兒園的部分我們希望教師可以提供到二人,學生不得超過八人;在國小的部分每班教師二人,學生不得超過十人;國中的部分每班教師三人,學生不得超過十二人;而高中的部分每班教師三人,學生不得超過十五人。也許教育部會認為為什麼要把這個部分寫得這麼死、這麼強硬呢?因為我們真心地認為,而且我們全力地支持,一旦特教師資充足,如同剛剛所有參與的專家或者是委員提到的─學生才有機會得到充分的協助和學習,這個部分請教育部一定要慎重地納入考量。
第二個是目前特教學生鑑定與心理評鑑這個部分,我們希望可以心評專業化,目前我們可以看到一個孩子的心評報告,不管是要透過跟家長的訪談、若干的觀察、個案校內的評估會議或者是各項資料的彙整,如果要寫好一個學生完整的報告,可能要8到10個小時,這些時間我剛剛已經說過,完全都要動用到老師的加班時間,這樣子的工作份量,我們認為已經遠遠超出特教老師的負荷,這麼大的負荷,其實受到影響的仍然是特教的學生。目前這個問題其實大家已經討論很多年了,很多建議也都希望,臺灣在這個部分應該要走向心評專業化,其實國教署自己也召開過非常多次的座談會討論這個問題,但是我們看到這一次特教法修法裡面,仍然沒有完整地處理這個問題,所以我們辦公室也希望,教育部可以慎重地把這個部分納入考量,就是身心障礙學生的鑑定應該要由專業的心理評量人員來進行,一方面讓心評工作專業化、專門化、強化品質;另外一方面,希望可以減少特教老師高度過勞、負擔心評的問題。這兩個部分如果能夠解決,我們當然覺得最好。
第三個我們想要強調的是,老師整體工作的專業度沒有被尊重,這個點我們可以看到,在教育部這一次草案當中有一條叫做特殊教育資源中心,還有特殊教育輔導團要法制化,我們覺得這個方向當然是好的,我們可以看到在很多科目都有所謂的輔導團和資源中心,但是在這一次草案裡面,我們看到細部的規劃完全沒有,只說要以借調各個學校的老師為主軸。可是這樣子的相關教育推廣工作或輔導工作,卻沒有明確地提及關於薪水的部分、補助的部分、加給的部分,也就是再一次加重現場老師的負擔。這個部分我們覺得是非常非常不合理的,如果教育部認為特殊教育資源中心和特殊教育輔導團的工作是重要的,而且必要的,為什麼在相關的職務加給與支薪或者是工作時數的調整上卻沒有為老師規劃到這一塊?這個部分我們也希望教育部在有意成立教育輔導團和特殊教育資源中心的前提下,必須要撥注更多的資源和人力在這個部分,協助老師有意願、有能力、有時間去參與相關的工作。把這樣子的專業度提升,我相信對於現場的特教老師、所有特教學生與家長來說,都是一個好的方向。
最後,我們希望教育部可以以特殊教育學生權益為核心來推動這一次的修法,既然已經是10年大修,這件事情非常重要,我們希望教育部在這些相關的細節上能夠有更多更多在意學生與家長權利的部分,以上。謝謝!
主席:謝謝陳培瑜委員的發言,接著請台灣特教工作專業人員協會金采蓁秘書長發言。
金采蓁秘書長發言完之後先休息5分鐘,之後再請全國教師工會總聯合會李雅菁副秘書長發言。
金采蓁秘書長:親愛的主席、各位委員、教授以及各位協會先進們。我是台灣特教工作專業人員協會代表,同時也是基層的特教老師,非常榮幸能夠再次發表意見,也感謝范雲委員協助和幫忙,讓我們協會有機會能一同參與特教法修法的公聽會。
特殊教育是我們社會中非常重要的一環,特教學生在特殊教育相關的課程中可以獲得個別化的教學和支持,也有更好的機會發揮自己的潛力,並且更好地融入社會,但是現今臺灣的特教法仍有許多需要改進的地方,以下是我們第一線教學現場的訴求。
第一點,降低師生比,不以「為原則」為法律用語,落實民國98年立法院附帶決議,應由中央主管機關統一定之,不要再下放到地方政府。我們希望每一個資源班的師生比,國小是1比8、國中1比10、高中職1比12,這樣才是合理的。然後應在特殊教育通報網上公開每個學校的特教師生比,以供家長查詢。
第二點,就是剛剛前面立委所說的,特教諮詢委員會的委員名單及會議紀錄應公告在網路上,並應明定公開推薦作業辦法,落實公開透明及公平原則,讓特教相關人員都有機會一同參與,也讓特教諮詢委員會可以聽見更多不同的聲音。
第三點,特殊教育學生鑑定及就學輔導委員會名單一樣也要公告在網路上,會議紀錄讓家長可以看得到,也希望可以落實公平公開透明的原則,讓鑑定的家長、學生、教師都可以瞭解委員名單,還有他們的專長。
第四點,也是我們特教老師覺得負擔比較大的一點,就是心評要專職化。我們覺得教學跟鑑定應該分工,這樣老師才能全心教學顧學生;特殊教育學生的鑑定應該要設置專責單位與人員,不然有多少特教老師白天在學校教學,蒐集鑑定安置資料,還有做測驗、處理個案問題後,晚上回家處理完孩子跟家務後,半夜三點再起來打心評報告,這是我的同事;而假日加班就是我,平時在學校我沒有辦法做心評的事,因為必須靜下心才可以完成,這樣的特教老師比比皆是,而且這些心評,就是犧牲特教老師下班後的休息時間所換來的血汗報告,我們建議專職心評人員可以比照專輔,每24班設置1位,由校內專職心評特教老師或各縣市特教中心支援專職心評人員進行協助,相關辦法應由主管機關定之。請大家看這張圖,以新北市國小特教老師為例,他們的工時是每天直接教學2.5個小時、備課2.5個小時、輔導學生1.5個小時、與普師溝通1個小時、與家長溝通1個小時、校內會議1個小時、日常行政2個小時、研習0.5個小時,這已經切掉一整天24小時的一半,但還不包含做心評及評鑑的時間,每一個特教老師每天至少要做12個小時的工作,如果好死不死那年剛好輪到評鑑,那每天就會再多出4個小時,我不知道這4個小時要放在哪裡?反正就是回家後的12個小時裡要再切出4個小時做特教評鑑。再來,心評每天可能要做2.9個小時,如果那一年真的慘到不行,可能抽到要特教評鑑,然後又要做心評,那你回家休息的時間可能只剩下不到6個小時,這是我們特教老師通常會遇到的問題,而且也會犧牲學生的受教權,這是我們最擔心的。雖然說心評有給公假,可是請來的老師的品質呢?他有教師證嗎?他是最熟悉孩子的人嗎?不是啊!最熟悉孩子的人還是我們這些直接教學的特教老師,所以請公派代也沒有用,因為有時候孩子就是在你的手上會比較穩定,結果你做完心評回來,還是要處理孩子的問題。基本上,沒有遇到評鑑跟心評的時間就已經花掉一半,如果又好死不死兩個一起,你就會花更多時間。
第五點,建議特教評鑑應與學校、幼兒園評鑑週期併同辦理。
第六點,建議特教經費上修。從105學年度到109學年度,學生一直成長,但如果維持和以前相同的經費,顯然特殊生可以分到的資源只會越來越少,因此我們協會強烈建議特教經費必須上修。
第七點,國教署應該明定逐年普特融合計畫,內容應有補足軟、硬體設備與人力資源細目,公開普特融合計畫於教育部網站。
站在第一線的我們需要更多的資源來支持特殊教育,就如同士兵打仗,也要補足彈藥,才能保衛國家,但目前臺灣許多學校和機構仍缺乏必要的資源,包括專業人員、設備和教材,這對特教學生和特教老師都是一大挑戰。
總之,這次的特教法修法,對於學生、家長和老師來說,都非常重要,我們需要更多的資源支持和合作來改善臺灣特殊教育目前的困境,也希望政府和社會各界能夠關注這個問題,共同努力,為學生的未來打造更好的教育環境,期望能儘早達到CRPD的精神,非常感謝大家的聆聽。
主席:好,謝謝金采蓁秘書長的發言。
現在休息5分鐘,休息後,請李雅菁副秘書長發言。
休息(10時31分)
繼續開會(10時37分)
主席:現在繼續開會。請全國教師工會總聯合會李雅菁副秘書長發言。
李雅菁副秘書長:各位關心特教的夥伴們,大家早安!我是全國教師工會總聯合會副秘書長李雅菁,以下謹針對第一、廢除特教評鑑;第二、教師研習進修的規劃及第三、基層教師的需求等三點進行發言。
我是一個普通班老師,你說我跟特教有沒有關係?有!我們每天都密切跟特殊學生相處,因為到目前為止,所謂的普特融合比率已經高達95%,所以從一個普通班老師來看待特教法的修法,其實是非常重要的一件事情。
第一個,為什麼我們會支持廢除特教評鑑?去年3月15日到3月28日期間,全國教師工會總聯合會進行了一次大規模的特教法修法問卷調查,總共有普通教育老師4,559人、特殊教育老師5,316位填答,特教老師的填答人數事實上已經超過中小學特教老師總人數的三分之一。我們的這份問卷調查結果,有63.8%的老師認為特教評鑑對於教學不但沒有幫助,而且還造成非常大的困擾;有23.2%的老師認為沒有幫助,兩者合計達87%,由此可以看到相當大比率的老師認為特教評鑑是干擾教學一個非常重要的因素。剛剛我有提到一件事情,那就是所謂的普特融合比率已經達到95%,這個重點是什麼?就是如何觀察在普通班情境之下孩子的真實狀況,才是我們現在95%融合教育的真正意義,如果今天要把特殊教育的評鑑抽出,個別的對待,其實是不符合我們現在所謂的融合教育的精神,也就是我們不應該特殊化特教評鑑,這件事情非常重要,當現在各縣市政府都已經取消所謂的校務評鑑,那麼特教評鑑當然更可以取消。
第二個部分是關於教師研習進修的規劃,坦白講,一聽到教育部說要推動辦理普通教育教師、學校行政以及相關人員特殊教育職能的培訓以及在職進修,我聽了就一陣害怕,因為這樣的研習進修,通常都是廣泛式針對所謂特殊教育的一些做法。其實所有的老師都是經過合格的培育,對於特殊教育不可能沒有概念,可是我們常常一而再再而三重複性的研習太多,而這一些研習對於老師是不是有幫助?一旦要加強,有可能每個老師都要被找去培訓,可是當我們在一間教室裡,遇到特殊學生的特殊類型是這麼不一樣,回過頭來說,只要有不同的特殊需求類型就應該有不同的研習。對我們來講,一些廣泛式的特教研習並沒有幫助,真正有幫助的是什麼?照理說,應該要提供經費給學校,依照教師的需求及學生的需求去規劃辦理,這樣的研習才能夠真正幫助到學生。舉個例子,過去學校曾經提供老師一系列的藝術教育研習,藝術教育研習會透過繪畫來理解孩子的狀況,這樣的課程有可能是八週到十週,利用自己空堂的時間來進行這樣的研習。我覺得其實學校需要的是提供特定的經費去辦理特定的研習,畢竟不同的特殊需求類型需要不同的研習。
再來,我們提到基層教師的需求,什麼是基層教師的需求?回過頭來講,當班上有身心障礙特教學生時,是不是會造成教學的困擾?根據剛剛的問卷調查結果,87.1%都是有的,在這種情況下,老師的需求是什麼?其實老師的需求很簡單,就是需要有特教助理員的設置,他們可以同時幫助。可是現在的特殊教育助理員有一個缺點,那就是沒有辦法因應不同特殊需求類型的學生去提供不同的幫助,到最後只能承擔照顧的工作,甚至因為他們幫了太多,反而阻礙了學生的學習。照理說,特教助理員的設置應該是要提高其工作條件,這樣才能聘請到真正專業的人員來進行協助,也才能真正幫助到學生,甚至我覺得助理員並不是單一線,每一位學生所需要的是一整個的支持體系,從學校的輔導處到所有的特教老師,包括助理員在內,應該形成一個支持體系來幫助學生,讓他們能夠有最好的學習,以上。
主席:請社團法人臺中市赤子心過動症協會張麗君理事長發言。
張麗君理事長:次長、司長、各位長官及各位教育先進大家好。很感謝今天大家都為了特殊教育孩子的學習權益來努力,我今天是第一次來參加,我很樂觀其成,希望特教法可以在這個會期順利完成修法,同時也希望委員能夠多聽聽家長及團體的聲音,進行最適切的審查及修法。
以下是我的意見,我長話短說,總共只有兩點:第一點是針對第四十八條「中央及直轄市主管機關應鼓勵師資培育之大學及經中央主管機關認可培育教保員之專科以上學校於職前教育階段,開設特殊教育相關課程。」針對這部分,在此要跟各位報告,到110年度為止,全臺灣省不含幼教的特教學生已經有11.2萬人。大家應該都很清楚我們是ADHD過動症小朋友的家長協會,但大家知道協會的小朋友去看醫生的時候是看什麼科嗎?他們是看精神科,稱為身心科比較好聽,它實際上是叫精神科。大家應該知道這相對有共病的問題,也就是說,目前有十一萬多個人有類似這樣的精神科共病問題。在此必須特別強調依據第四十八條,能夠增加高級中等以下學校及幼兒園的資格去上課,為什麼呢?如果小朋友是小時候有過動或者是有一些相關精神病的人,但沒有被發現,等他長大到高中已經是不得了,他有可能就會產生所謂雙性的疾病。最近有很多學生因為相對的壓力不同,或者是還沒有被發現,結果出現不同的問題。你說老師要不要從幼稚園開始做?我的小朋友在讀幼稚園的時候並不知道他有問題,到了國小也沒有人知道,一直到五、六年級也一樣,可是你知道他被打了多少次?被老師打巴掌也沒有人知道。所以我希望能夠從幼稚園就開設這樣的基本課程,而且是三學分的課程,這是我要強調的,同時也是我們協會的意見。
第二個重點是針對第五十二條,這上面寫的是學校及幼稚園辦理特殊教育之成效,最重要就是評鑑的問題,我們希望這個評鑑能夠加上各級學校的評鑑,包含大專院校在內。其實一個評鑑並不一定要造成一個老師這麼多的負擔,我認為這個評鑑是有空間可以去談的,究竟可以怎麼樣去做?為什麼大學要做?因為在高中的時候他是青少年,到大學的時候呢?你看最近發生許多耗費社會成本的案件都是什麼樣的問題?其實都是心智的問題,那絕對不是殘障的問題,甚至許多教授都認為輕度的心智問題反而更容易耗費社會成本,所以我認為大學更應該要做,至於怎麼做?我認為這是後半段我們可以來討論的,是不是一定要像小學這麼複雜?因為大學生已經有自制能力、他已經滿18歲了,所以我要特別強調我們希望能夠針對大學做一些評鑑,因為他們接下來就要出社會、就要工作了,這樣可以讓我們的社會成本降低,而不要到時候發現有很多都是這種心智的問題,這樣要耗費的社會成本實在太高了。
以上是我今天所講的重點,前面許多前輩所講的我都很認同,我也認為針對特教法大家確實要花一些心思來達到共同的平衡點,絕對沒有誰可以贏,但我也希望政府機關在這方面的經費能夠提高,確實把成效做出來,我想教育單位應該都知道各縣市政府都是做假的,雖然不能講帳都是做假,但是它加了很多東西,而這些真的是用在特教身分上面嗎?我希望委員及各位先進在今天討論之後,能夠達成圓滿的結果,同時也希望針對修法大家都能達到自己所想要的訴求,謝謝。
主席:請臺灣師範大學特殊教育學系吳武典名譽教授發言。
吳武典名譽教授:公聽會的主持人范委員及各位貴賓。非常佩服范委員今天召集這場公聽會,這個公聽會非常重要,,更令人敬佩的是范委員還親自發言,這令人非常感佩,應該給他按一個讚。
教育及文化委員會的委員共有13位,目前在現場的只有范委員一個人來當代表,他的誠意非常夠。不過我也要說這是任重道遠,另外一位召集人目前沒有在現場,修法成不成功可說是影響非常重大。我個人有提出書面意見,之前我曾經發出一份,後來再做一些補充,這是2.0版,不知各位有沒有拿到這份書面意見,如果有的話,可以拿出來參照一下。只有6分鐘,實在沒有辦法暢所欲言,所以我有書面資料,言有未盡的地方,請各位參考書面資料,並給予指教。
這是我思考很久、很久的。最近3天─也就是我在3月31日接到開會通知之後,每天睡覺時,腦中都盤旋著特教法的修訂,因為我對它有很濃厚的感情。特教法在民國73年第一次訂定頒布,我個人有參與。第二次大修是民國86年,我個人參與得更多。到了民國98年再修、大修,個人就參與得比較少。前前後後有八、九次修訂,立法不易,修法更艱難。這是國家大事,因為我們是民主、是法治的國家,依法行政,所以這是要非常嚴謹來做的事情。美國特教法,也就是全體身心障礙者教育法在1975年訂定,到1990年才修,最近修訂是2004年,只修了兩次,非常慎重,比較起來,我們修得比較頻繁。當然這表示要與時俱進,但我們也希望要非常慎重。尤其修法時當然要有所延續、也希望有所突破、有所創新;整體來講,相對於原來的條文要有連續性、要有所堅持、要強化,還要有所導正,也要有所創新。在後面提到的「有所導正」與「有所創新」方面,我看到這次修法比較保守。在整個過程當中,教育部很努力,組成一個專案小組修訂,後來教育部又另外組織了一個諮詢會討論,個人都有參與。但我一樣告訴各位,我大部分意見都被否定掉了,所以藉著這個最後的機會,感謝邀請,也藉這機會鼓起餘勇,再表示一下個人的看法。我覺得還有修得更好的空間,畢竟不容易啊!相隔14年才大修嘛!
我提出10點建議,分別針對10條條文,此外,我再補充2點。針對10點建議,我很簡單地歸納一下,不過我先說明需要支援與呼籲的2點。第一,對於中央的特教預算要提升為5%這點,我強烈地支持。在27位立法委員的提案裡,有7位都有這樣的共識,剛才各位也都表示非常有必要。為什麼?因為在少子化情況之下,學生數量減少,但各位看看教育部的統計年報,身心障礙學生人數或比例都逐年增加,現在已達到5.3%,所以預算5%不為過,因為特教成本比普通學校更高。這是第一點。第二,如果我們希望這次修法能夠有所創新、能夠有所作為,那就必須投資下去、要有更多投資,否則沒有錢怎麼辦事啊?這樣可以給教育部更大的資源、更大的力量,可以做更多事情。
第二項附帶建議是我希望能夠把目前一些已經變成事實的措施法制化,就是將普通教育教師能修特教導論予以法制化。事實上已經在做了,但是如果在法律裡加以規定會更好,這是推展融合教育非常必要的支持系統與配套。既然這一點事實上已經在做了,為何不把它列進去呢?可以加入第十七條。
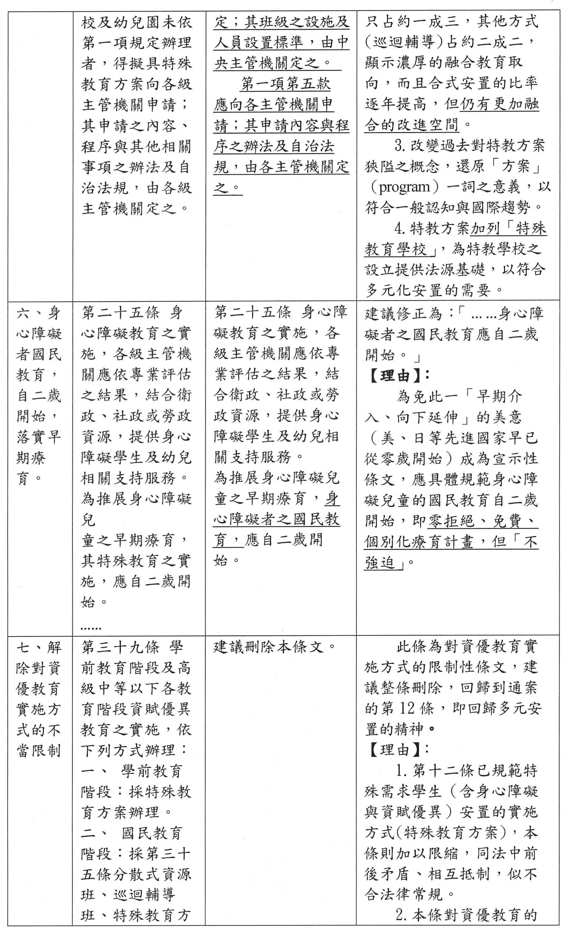
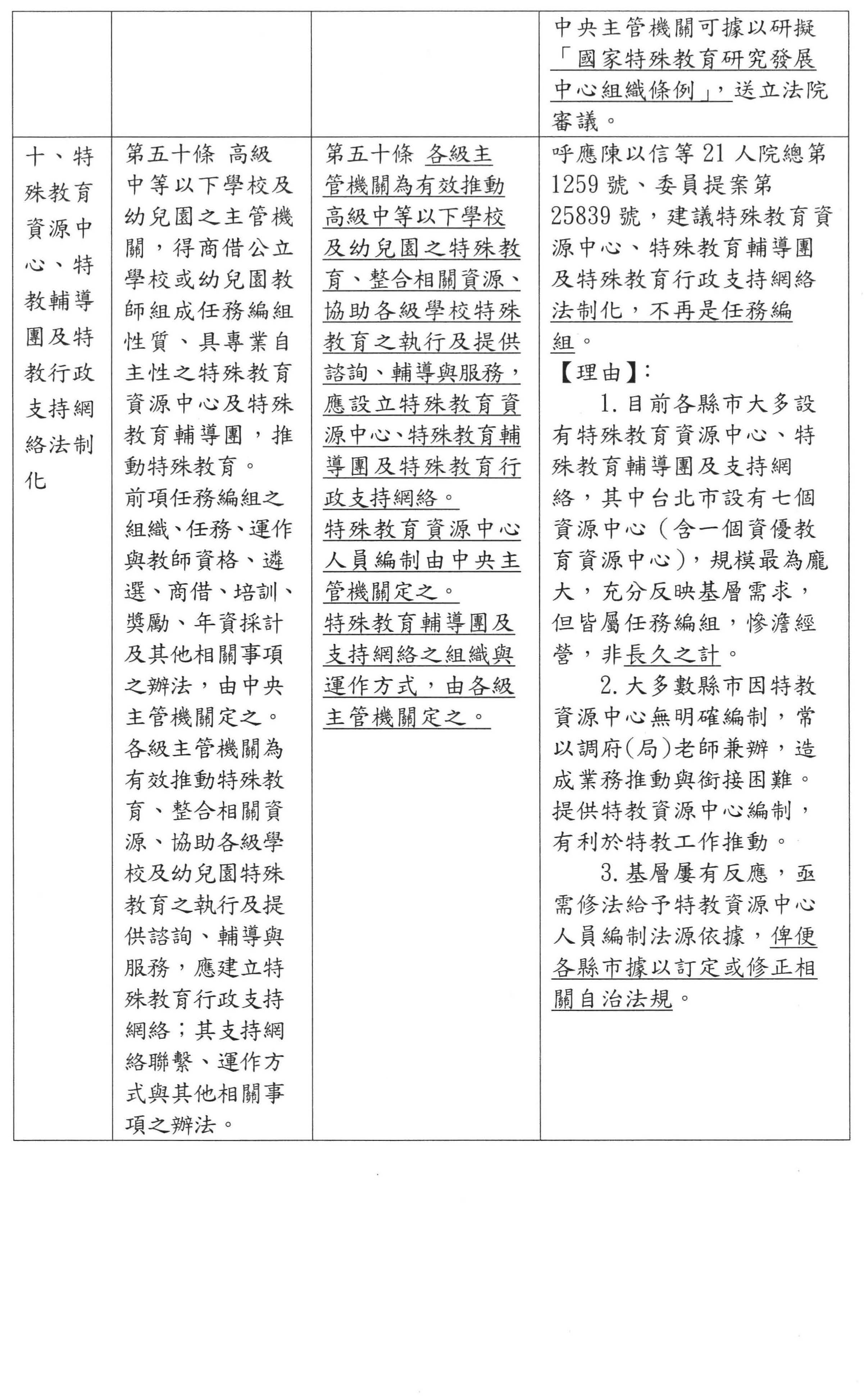
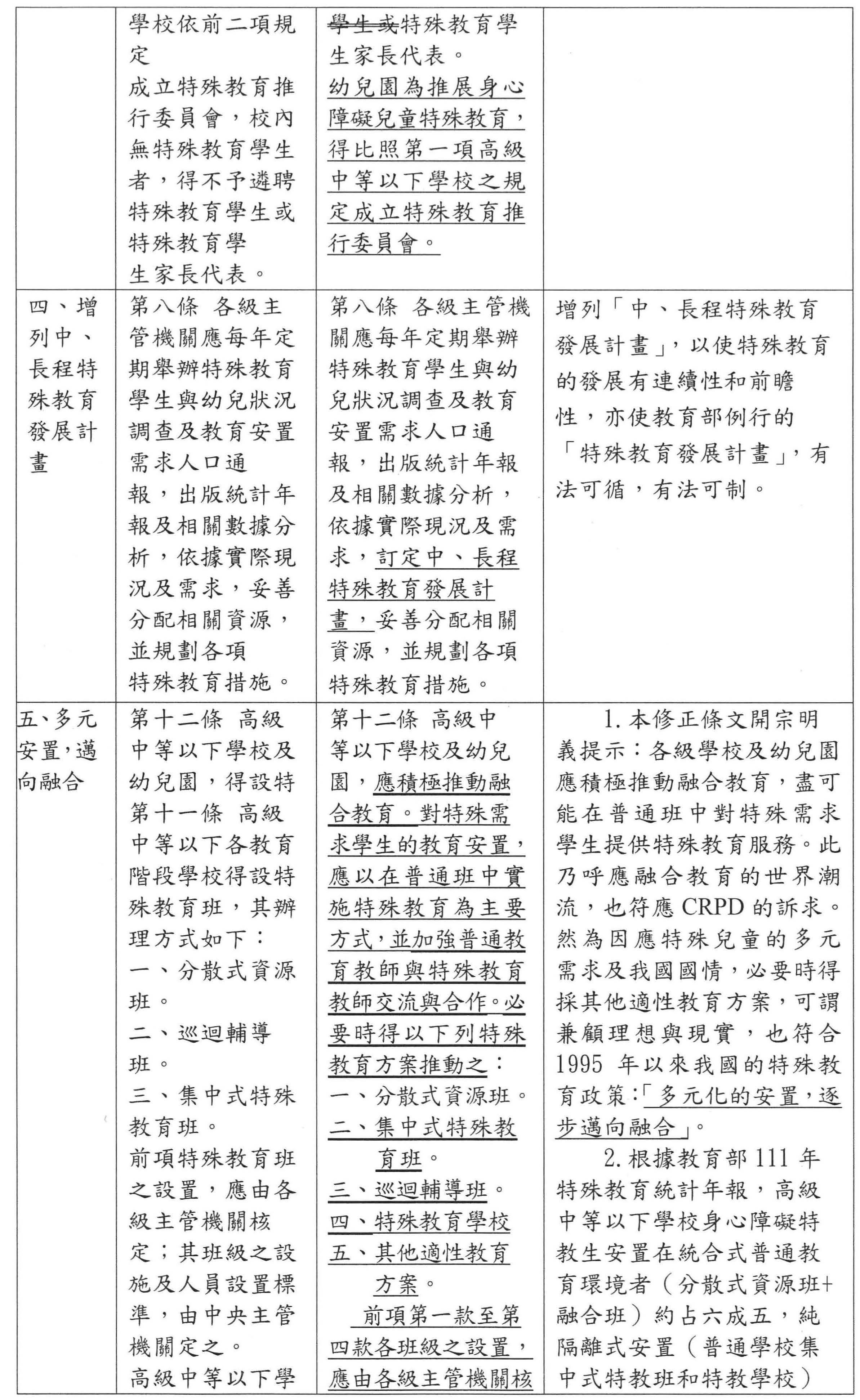
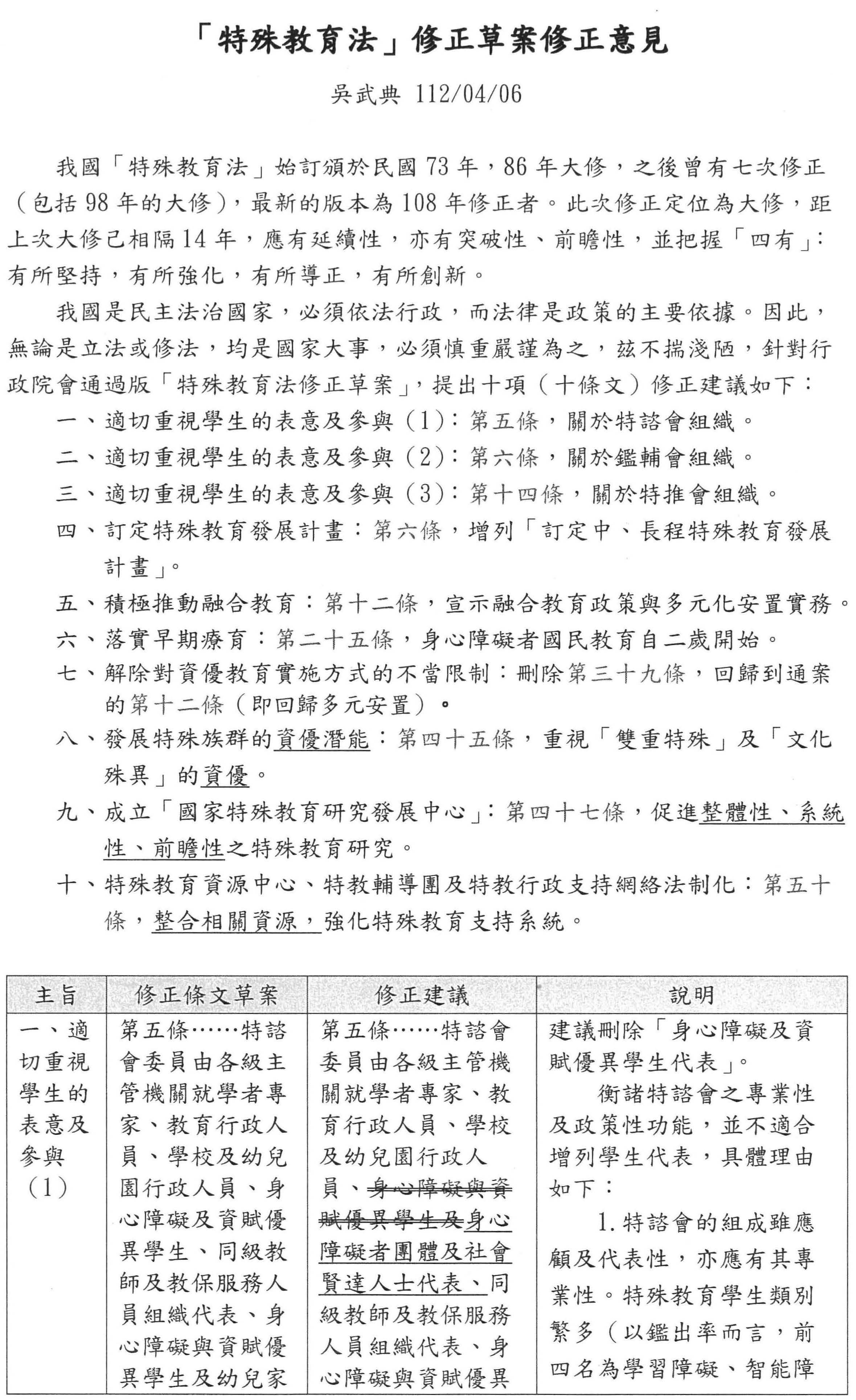
回到我的10點建議。前3點是需要釐清的,也就是身心障礙學生及資優學生參與特諮會、鑑輔會、特推會以及個別化教育計畫、個別化輔導計畫與個別支持計畫的適切性與可行性。接下去是增列長程特教發展計畫,這是希望有所創新。再來是希望有所強化的,就是第十二條,要就融合教育政策與多元化安置更具體地說明。從兩歲開始早期療育,也就是要更為強化。還有一點要導正的是針對資優教育,從民國98年以來的不必要限制應該撤除。再來需要強化的就是雙重特殊及文化殊異的資優,既然有,更要強化。最後兩點就是要成立國家特教研究發展中心以及特殊教育資源中心、特殊教育輔導團及特教行政支持網路化的法制化,這些在資料裡都有說明。
我用一點點時間說明一下身心障礙學生與資優學生參與剛才提到那幾種組織的適切性。在過程中,大家幾乎一面倒支持他們,可以感覺出到大家對於維護身心障礙者權益的熱忱,這點我也不否定。但我們被騙了!因為我們根據的這一點是教育部強調的,也是這次特教法修正最大的特點,就是把CRPD的訴求納入。CRPD是誰主管的?衛福部主管。衛福部將CRPD的文字翻譯了,但是我說被騙了,為什麼被騙?因為翻錯了。各位看我的資料最後一頁,第四條第三項提及,不管是特諮會、鑑輔會等等,身心障礙學生及資優學生本人都要參加。這是教育部3月30日發布的新聞裡特別強調的,內容有六大重點,其中第二大重點就特別強調遵照CRPD的精神,要全面納入學生本人參與的規定,也就是全面納入身心障礙學生本人參與。但請各位看看第四條原文,翻得對不對啊?翻錯了,不是這個樣子的!他們是要參與、有表達意見的權利、要積極參與,但不是本人啊!而是採代議方式,由身心障礙者團體代表參加。這就是民主政治啊!是代議政治嘛!家長是合法的法定監護人及法定代表,可以代表兒童的權益發言,因為兒童本身身心未成熟、法律上來講未達成熟年齡,而且有很多能力上的限制。事實上,關於CRPD第四條第三項,請各位看原文,內容就是透過其代表團體表達、進行、執行的,所以翻錯了。
這不能怪教育部,應該怪衛福部,而且衛福部翻錯的不只這處。對於CRPD,我們現在都在遵行,但好多地方翻錯了,譬如說「合理調整」翻作「合理對待」、把「完全融合」翻作「充分融合」、「支持系統」翻作「協助系統」,根本一點都不專業啊!但它居然引導了我們的政策、指導著我們的法律!所以我要很沉重地呼籲,要回歸本色、要釐清。何況CRPD是聯合國的文件,我們尊重它,並在2013年國內法化,但CRPD裡面有2個字,就是「參照」,不是「遵照」。基本上,CRPD裡面的規定是原則性的、是宣示性的,世界將近200個國家,怎麼可能都照那個來做呢?如果都照那個來做,完全融合的話,根本沒有特殊教育學校存在的餘地,但是請問美國有沒有特教學校?請問日本有沒有?這些先進國家,更不要說韓國、新加坡、中國大陸,全世界沒有特教學校的,據我所瞭解的,大概只有一個─芬蘭,全部一元化,所有的問題都在普通班裡面來解決,所以他們沒有特教班,沒有特殊教育學校,障礙的是如此,資優的也是如此,所以它是宣示性的,要考慮到各國自己的狀態、合理性、可行性,還有各國的主體性也要參照,所以我們過度反應了,我覺得這個部分在立法上不能濫情,要有合理性,在這裡我特別把條文翻出來,請大家參考,這個部分必須要慎重,否則後患無窮,這不是保護障礙者,反而可能是妨礙他們,也妨礙行政流程。當初在學生代表出現的時候,必須利用禮拜六、禮拜天來開會,以尊重他們的學習權。12年國教課綱委員會,到後來是利用禮拜天、禮拜六來開會,整天,禮拜天開會的品質在哪裡?他們的學習權在哪裡?請各位考慮到適切性跟可行性,我的發言完畢,謝謝。
主席:謝謝吳教授的發言。
再來請全國特殊教育學校家長協會耿蓉常務監事發言。
耿蓉常務監事:主席、與會的長官們大家好。我是特殊教育學校家長協會常務監事耿蓉。首先,我代表協會感謝游錫堃院長、黃國書委員、林奕華委員、陳歐珀委員、范雲委員、廖婉汝委員、蔡培慧委員、張廖萬堅委員、吳思瑤委員及陳培瑜委員的接見,以及接受本會的連署陳情,也非常感謝范雲召委與張廖萬堅委員兩位委員的推薦,讓我今天能參加這個公聽會。
首先表達我們協會對教育部修訂特教法所做努力的肯定,同時我們的目標也是一致的,都希望特教法可以在這個會期中順利完成審查。關於行政院版本草案的部分條文,我們有一些不同的看法與建議,教師團體提到關於特教評鑑的相關議題,我們協會非常尊重教師團體的看法與意見,但是特教評鑑是不能廢除的,這個部分我們協會絕對堅持。至於評鑑的類別、項目、評鑑的指標、評鑑會的組成、評鑑程序以及其他相關事件,全國特教協會都非常樂意與教師團體、所有關心特殊教育的家長以及相關團體或主管機關一起來討論、訂定辦法,看怎麼做可以達到行政減量,不增加老師的工作負擔,也可以檢核特殊教育執行成效,大家能不能達成共識,這個才是最重要的,這是我們的堅持。
另外,教師團體也提到,將特教評鑑納入校務評鑑中,依現行法令或行政院所提的草案第五十二條第一項都已經授權主管機關應至少每四年辦理一次評鑑,或依學校、幼稚園評鑑週期併同辦理,也就是說特教評鑑併入校務評鑑已經有法源了,這不是修法的問題,而是直轄市主管機關執行面的問題,就如同即將於5月開始辦理的111年度全國特殊教育學校評鑑,但是新北市的特教學校就沒有參加評鑑,這代表著新北市政府教育局在現行特教法第四十六條的規範下,對特殊教育推行有自己的一套評鑑、檢核機制。在此我們協會更要指出行政院版本草案第五十二條最大的疏漏,就是特教評鑑的對象只限高中以下的學校及幼兒園,不管是現行條文或院版修訂的條文,完全將大專院校排除在特教評鑑之外。在現行高等教育階段,學校辦理特殊教育只享有特殊教育的經費補助,卻完全不受特教法的約束,不受監督、不受評鑑。個別化的支持計畫(ISP),可以沒有標準格式,也可以沒有實施流程,這個對特教生是不公平的。現在教育部對大專院校能做的,只有以四年一次的書面審核方式代替特教評鑑,一句大學自治就凌駕在特別法、特教法之上,沒有評鑑法源、特教法源,完全無法保障目前大專院校超過1萬5,000名在校特教學生的權利以及義務。我們協會堅持主張大專院校特教評鑑一定要入法,這是保障特教生在大專院校的一個保護措施。
再來,行政院版草案第二十五條、第二十六條、第三十七條刪除「復健、訓練治療」,理由是違反教師法第二十八條所稱的醫療業務行為用詞,是「復健、訓練治療」這個名詞違法,還是專業團體、團隊人員對特殊教育學生的服務違法?這個是我們一直要討論的,全國特教家長協會強烈地主張「復健、訓練治療」這個名詞是不需要做任何的修訂與修飾,因為目前特教學校的學生都是中、重、極重度的學生,復健、訓練是非常重要的。近30年特教學校在訓練、復健的設備、人員的編制是非常完善的,而今天卻要說是違法的,對特教生提供的是違法的服務,我們覺得很奇怪啦!行政院如果要修改支持性服務的話才是違法。
最後,我要強調的是,衛政主管機關目前最應該檢討的,就是如何協助教育主管機關讓專業團體、人員在合法、安心的特殊教育學習環境下執行業務,為所有受特殊教育、有特殊需求的身障學生提供最適切的服務,而不是將「復健、訓練治療」這個名詞刪除,希望委員們能支持我們,謝謝。
主席:謝謝耿蓉常務監事的發言。
再來請全國教師工會總聯合會張旭政副秘書長發言。
張旭政副秘書長:謝謝主席還有各位先進。首先,我要特別感謝主席,在我們今天的第一題提綱裡面就提到了我們要怎麼樣去保障特教學生的受教權,首先是要去改善特教老師的工作環境,這一點非常的重要。我擔任教師組織幹部十幾年,也是一名特教老師,我們的特殊教育品質愈來愈好,代表著我們做的事情愈來愈多,愈來愈細,但是過去這麼多年來卻從來沒有人去討論、檢討過,到底一個特教老師合理的工作量是如何?以致於所有的問題累積到現在,大家可以看到基層特教老師的不滿與爆發,因此今天這個公聽會的第一個提綱就是關心特教老師的工作狀況,我想這個要特別感謝主席還有立法院的所有委員。
第二個,還是關注在特教評鑑上,剛剛前一位專家學者的發言提到一定要堅持特教評鑑,我想在我們特教法裡面不規定特教評鑑、把特教評鑑拿掉,特教評鑑也不會因為這樣而消失。我們現在規定四年一次特教評鑑,但是很有可能一個特教老師在現場是四年兩次、三次,甚至是四次,怎麼說呢?假設這個校長要連任的時候,他要依據國民教育法辦理辦學績效考評,裡面就有特教評鑑的部分;然後再來一次獨立的特教評鑑;第三年遇到校務評鑑,裡面又有所謂特效評鑑的部分;第四年剛好校長連任滿兩年要轉任了,再辦一次校長辦學績效考評,又有特教評鑑。倒楣的老師可能四年每年都遇到特教評鑑,然後這三種不同的辦學績效考評或者評鑑,對於特教評鑑的項目跟指標,規劃得又不一樣,所以導致我們很多特教老師對於所謂的特教評鑑苦不堪言,原因就在這裡,因此即便我們把學校的特教評鑑從特教法拿掉,特教評鑑依然不會消失。
至於特教評鑑對於現場的教學有沒有幫助呢?我想剛剛前一位先進李雅菁老師已經特別強調過了,現場87%的特教老師認為沒有幫助,事實上要改善我們特殊教育的品質,也無法期待用所謂四年一次的評鑑來改善,我們平常就應該要發現問題,從平常基層老師上傳的資料中,就要看到特教現場的狀況,然後即時改善;如果要等到四年一次的評鑑再來改善,那會不會太慢了?而且事實上過去那麼多年評鑑下來,我們特教現場到底改善了什麼?這也是我們非常質疑的部分,所以我具體建議應該把特教法裡面對於學校的特教評鑑廢除掉,直接納入由法令明文規定的校長辦學績效考評裡面去。不過剛剛也有先進提到,如果納入了以後可能會被稀釋掉,我覺得這句話聽起來有點奇怪,因為我們一方面要簡化,另一方面又要擔心它被稀釋,到底我們是要把它簡化還是複雜化呢?我想把它納入到校長辦學績效考評的話,到底要怎麼做才能夠呈現現場特教的辦學狀況?這一樣是可以討論的啊!會因為納入就被稀釋嗎?這個也是我覺得很納悶的問題。
另外一個讓我們現場特教老師感到最困擾的一樣還是所謂的心評工作,剛剛前面有很多先進講了很多心評工作專責化的問題,我在這邊就不重複了。我要特別強調的是,當初設計的理念是教學跟鑑定要掛勾,事實上現在實行的狀況已經不是這樣子了,去鑑定的學生幾乎都不會是他後來教學的學生;如果是所謂執行的問題,我想法令是中央制定的,政策也是中央規定的,基層的老師只不過是被規範要去執行的,那麼執行出了落差的話,應該要考量是不是一開始的源頭就出了問題。
再來,今天這個特教法很強調普特融合的問題,事實上我們現場有95%的特教學生是在普通班裡面,我要提別提到,在我們過去大規模的調查當中,87%的普通班老師認為特教學生在他班上會造成困擾,不要以為普通班老師不願意接納,錯!90%的普通班老師是很樂意接納特教生在他的普通班,但是同樣地87%認為會造成困擾,這就是因為我們的支持系統對普通班老師的支援是不夠的。所以我們問普通班老師,班上有身心障礙特教學生的時候,你最需要的資源是什麼?90.9%的老師認為要特教教師或助理員適時地協助,85.6%是酌減班級人數,58.4%是特教生專用輔具或教材,再來才是所謂特教知能相關研習。這些是普通班老師對於教特教生的實際心聲,我希望教育部能聽得到,也希望委員能夠瞭解。以上,謝謝。
主席:請國立臺中教育大學特殊教育學系洪榮照教授發言。
洪榮照教授:主席、各位先進,大家午安,我是臺中教育大學洪榮照。這次特教法的修法算是14年來大幅度的修改,我們發現這裡面有一些大家比較在意的部分,我這邊可能要表達一下我的立場。
第一個是有關心評人員是不是要專責化的問題,這個應該是源自於第六條鑑輔會的設置,鑑輔會的設置對於學生的鑑定部分,鑑定辦法、鑑定基準是由中央訂定,但是實施面又由各主管機關來訂定,結果各主管機關鑑定學生的流程不一、標準寬嚴不一,造成各障別的人數比例差異過大的情況屢見不鮮。這個部分好像跟身權法的身障證明不太一樣,身障證明是跨不同縣市,只要在中華民國的任何一個地區都可以使用;但是鑑輔會證明的東西到各縣市就會有一些差異性,所以我認為應該是由第六條衍生過來第十八條,希望有關心評方面的評估人員,還有他的資格、培訓方式跟其他應遵循辦理的事項,由中央主管機關訂定。這樣可以釜底抽薪,才不會像我們的鑑定各做各的,造成老師很多負擔,跨個縣市又要重新辦理一次,老師們會覺得苦不堪言,每個教授、每個鑑定人員的差異很大,造成大家的困擾,所以我樂見這次在第十八條後面加上心評人員的資格、培訓方式跟應辦事項由中央主管機關訂定,這是很明確的作法。至於鑑定人員要不要專責化?很多鑑定工作會從最早期的初步篩選、入班觀察就跟學校合作、跟老師討論,樣樣都需要特教老師跟普教老師共同合作辦理,所以融合教育應該從這裡開始,我們不要把心評人員本身當成一種負擔。事實上前面周教授也有提到,很多鑑定資料、評量資料是作為教學課程規劃的重要參考,所以我們不應該用所謂的專責化來迴避老師應該強烈去主導的部分,應該讓心評人員的資格培訓有統一的標準,讓各界能夠遵循。
第二個是第五十二條評鑑的部分,不管是家長團體或是教師團體都有提出不同的看法,評鑑本來的立意是良善的,是希望能夠協助、希望能夠幫忙。首先,我們這次特教法非常棒的地方是增加了兩個東西,第一、評鑑的內容以法令規定及主管機關公布者為限,不會讓老師們覺得各自表述,每個教授講得都不一樣,結果造成老師的困擾,這是對主管機關評鑑上消極性的定義;第二、積極性的部分是未達評鑑標準者應該給予追蹤,而且很重要的是提供必要的協助,我想這是重點。我們會覺得如果很多評鑑不做,學校的行政運作只有單純靠校長的績效評鑑的話,請問參與過的高中校務評鑑有多少心力會放在特殊教育?這個部分是微乎其微,應該透過評鑑的方式讓學校整個行政運作能夠支持特教,能夠有充分的法源依據。第二個,課程教學能夠有更好的前導性作法,我們很少因為課程教學不利而被處分、被追蹤或是被怎麼樣,應該是沒有,所以我們都是站在積極協助的角度,希望學生更好。第三個是支持服務,我們的支持服務到位了嗎?如果沒有去做評鑑的工作,我們怎麼知道學校跟政府機關的支持服務如何?很多現場學校的評鑑都還會建議主管機關應該去做什麼事來幫助特教學校,我至少從事30年的特教工作,我們也經常建議學校和主管機關。另一個部分是有關對行政主管機關的評鑑,我也參與了很多次,而且我也承辦最近一次中央對地方的特教評鑑,我們可以看出主管機關一定會遵循特教法的精神,然後落實特教的種種支持服務措施,所以這種評鑑如果廢除的話,有多少縣市首長會把心力大幅度放在特教上?那誰去檢視我們特教執行績效?這恐怕也是一個我們需要去考量的問題。
第五十條是有關輔導團和特教資源中心的定位。我們過去最早的訴求是希望能夠有專責單位,過去我們評鑑的結果發現有很多縣市是用計畫、年年在改的計畫在處理,所以它的執行績效、整個運作是很有問題的,我們非常樂見這次有進步了,就是我們希望把這個輔導團的組織、任務、運作、師資資格、遴選、商借、培訓、獎勵等,由中央主管機關訂定,就不會造成有些縣市不太重視所謂的輔導團和資源中心,造成很多特教工作推動非常困難,以上提出幾點意見,謹供參考,謝謝。
主席:謝謝洪教授。再來是請張委員其祿發言,時間是6分鐘,俟張委員其祿發言完畢,我們先請教育部做第一回合的回應。
張委員其祿:今天非常高興主席召開特殊教育法修法公聽會。關於特殊教育的問題,我覺得整體還是需要更多配套來搭配,我們當然知道現行法規對於特殊教育班的設置可以由各校自主決定,包括集中式、分散式和巡迴輔導,當然這裡面的制度各有其優劣、利弊,我們先看集中式的缺點,其實我們大概也知道,在集中式的過程裡面,他比較缺乏與一般生、同儕互動的機會,未來要與社會接軌可能需要更長的時間,另外,當然也可能讓特教生養成依賴,成為學習的阻力,而且普通生也比較缺少與特殊生互動的機會,未來同理心的建立會比較差。
現在多數都越來越往分散式走,而分散式,認真講,大概今天很多修法上的概念也都是從這個地方所導出的問題,所以我們要看一下分散式的部分,它目前也有缺失,尤其我們知道,這等於是把所有特教生分散在一般生裡面,當然這對於特教師而言,甚至是一對百的情況可能都會變成常態,另外還有導致整個負荷過量的問題,這可能是目前分散式的缺點。
此外,關於師資本身,尤其是特教老師,他當然有這方面的專業,這個沒有問題,可是一般普通班的老師在這方面,認真講,這部分也是今天在修法上比較要有特別設計的,要精進的不只是本來的特教師,普通班的老師在這方面,因為有時候他們反而是面對第一線,同樣有那麼多孩子,但是今天有一般生也有特殊生,到底他這個處置是不是適當?面對這些事情,他的專業度夠不夠高?這個也必須被討論。
我們再往下看,其實這部分也有做過一些客觀的調查、發過問卷,老師們認為推行融合教育最大的挑戰是什麼?其實這裡的結果也很清楚,包括很難兼顧特殊生和普通生的學習狀況、特殊生比較難適應常軌的模式,需要更多班級經營策略,就是這個班級的老師要了解。再來,特殊生與普通生也常有衝突,到底怎麼樣去解決這些衝突?這也變成老師必須去兼顧的事情。當然我們也要問,其實剛剛我們都在談集中式和分散式各有利弊缺失,總體來講,我們要想的大的方向可能會是什麼?比如說分散式這種的,也許我們整個資源的配套也要把它搭配起來等等。
另外,團體和老師之間也常有另外一個訴求,就是關於評鑑的問題,因為有很多團體可能認為評鑑一定要維繫,但我們第一線的老師則認為這個可能真的是受不了。不瞞各位,因為我自己是來自高教體系,我們當然都很瞭解,評鑑有好就有壞,因為有了評鑑當然就會measure到你想要的那件事情,可是你也只能得到你想要的那些事情,而且有非常多的繁文縟節、paperwork,這也會壓死所有第一線人員,這也是實際存在的一些問題,所以關於評鑑的存廢,我想雙方也各有一些想法。
再來,到底怎麼樣讓評鑑更正常化,或者是更精簡、有效?我們也希望透過修法,未來能夠把這些方面都精進好,不要說只有報告、只有評鑑,然後都只是在應付這種紙上的文章,這是不足的,其實我們真正要的還是要整體的,到底有沒有效、到底這個教育成不成功才是重點。
這次在修法上,我們希望的是對於整體的設計要能夠更平等、可及性、合理,讓學生的權益能夠在這個過程中被表達,還有特殊教育的師資以及課程的培育能不能更精進?甚至也包括相關提供的輔導資訊,或者是評鑑制度能不能搭配,其實這是一個整體性的,講白了,我們知道我們要辦這件事,但是在各種配套上,是不是都能夠做得好?我覺得這也是教育部必須先講清楚的,因為目的正確,但是我們的這些手段能不能是有效的、好的、合理的?這些全部都要搭配一起來看。我們今天當然很高興看到召委召開這樣的公聽會,也聆聽了各位專家學者的意見,本席認為這應該可以作為日後真正在做這方面修法的時候,以及教育部自己在部裡面要參考時非常重要的依據,以上,謝謝大家!
主席:謝謝張委員其祿。現在請教育部針對剛剛提出的各種問題,包括評鑑、師生比等等做具體回應,時間為5分鐘,之後再開放第二回合的發言,看看有多少人想發問。
請教育部林次長發言。
林次長騰蛟:范委員、在座各位先進。首先非常謝謝范委員還有出席的陳培瑜委員、蔡培慧委員、張其祿委員,以及在座大專教授的特教學者專家、特殊教育的團體以及教師的團體等相關單位代表,提供非常多有關特殊教育法修正的相關意見,謹代表教育部表達感謝之意。針對今天的修法公聽會的討論提綱,各點次大家所提供的意見,第一個點次是針對特殊教育法的修正,大家所提出來的包含特殊教育法第五條,有關特諮會的組成以及希望名單、會議紀錄的部分能夠做一些公布。針對第九條是希望教育經費能夠再增加;第十條是有關校內外的實習、社團能夠平等、不歧視的原則,另外也建議增列第十條之一,還有針對第十六條,希望特教的辦理能夠有專責的單位以及人員;針對第二十五條是有關復健訓練這個名詞的問題;針對第五十條是希望特教資源中心和輔導團的任務編組能夠法制化等相關問題。感謝大家針對特殊教育法提供很多相關條文的修正意見,這些意見我們都會整理下來並做個盤點,針對大家的意見,本部也會參酌今天公聽會的意見再做一些檢視以及做必要的調整與修正,之後就會在立法院循法制作業程序來做辦理。
第二個提綱是針對特殊教育評鑑的部分,事實上,在此之前教育部也是廣聽各界意見,不過今天與會意見還是有很多歧異,包含有支持特殊教育評鑑,還是希望能夠繼續辦理,而且不能夠廢除。當然也有提出反對特殊教育評鑑繼續辦理,也有提出三不原則,在不影響、不重複、不連續的條件之下辦理特殊教育評鑑,或者是特殊教育評鑑能夠和學校評鑑、幼兒評鑑,依學校評鑑週期併同辦理的意見,還有希望特教資料能夠數位化。關於這個議題,確實各界意見有些不一致,教育部針對特殊教育評鑑,也是綜合之前教育部所辦理的公聽會,或是教育部所辦理的說明會所蒐集到的資料,一方面我們也在修法草案第五十二條提出,特殊教育評鑑得與校務評鑑併同辦理,另外也特別提出,針對評鑑項目,應該以法令規定及主管機關事先公布者為限,同時對於評鑑不佳的學校提供必要的協助。另外也會持續簡化評鑑指標,尤其大家提到希望能夠建置特殊教育相關資料庫,以提供評鑑訪視檢視,減少學校的干擾。同時教育部也會研議辦理高級中等以下學校特殊教育的基礎評鑑,引導各縣市政府辦理特殊教育評鑑,能夠穩定特殊教育的服務品質。
我想目前教育部大概是這樣一個草案條文,有關今天與會各位的意見,我們會再斟酌廣納大家的意見,看看在條文上怎麼調整修正。
第三個是有關落實特殊教育學生參與及表意權的部分,這個部分基本上相對來講大家比較有共識,教育部也已經在第五條、第六條、第十四條、第三十條、第四十一條、第五十四條等等條文都有相關修正。執行面包含的範圍,委員或者是與會代表也有提出來,為了保障身障學生的表意權,希望能夠設計符合身障生的制度,尤其學生代表的部分能夠有自我推薦的制度,我想未來有關執行面的部分,我們會積極處理。
最後還有一些其他意見,包含特殊教育法授權地方政府訂定相關子法,如果教育部能夠訂定統一的相關法規,如果不能夠訂定統一相關法規是不是有準則,或者是能夠給予專業協助?因為在這次特殊教育法修正草案裡面,融合教育是一個非常重要的精神,希望能夠明定逐年普特融合的相關計畫,補足軟硬體相關設備、人力資源,同時能夠公布在網站,融合教育的推動對學校、教師、學生的支持,能夠給予充足的經費,包含人力的支持,相關意見教育部都會辦理。有些部分會在法規上修正,有些會在施行細則再廣聽大家意見再行處理,或者是在執行上,對於經費及人力看怎麼樣給地方政府及學校多一點支持,我想教育部會朝這個方面努力。再一次謝謝大家,謝謝各位,謝謝。
主席:謝謝林次長的回應。聽起來就是教育部對於大家提的很多重點都有聽到,也會回去評估,看是不是要做一些相關的調整。
繼續開放第二回合發言,還有哪幾位要問問題,覺得剛剛沒有講清楚,或者是想要再強調的。
先請新北市特殊教育資源中心黃俊榮主任發言。
黃俊榮主任:主席、各位先進。我特別舉手的原因是因為我剛才是第一個發言,但有幾個議題沒有談得很清楚。在座教師團體一直在談師生比這個議題,我想新北市從以前就訂了資源班師生比是6到12,我們也是優先訂出間接服務可以納入授課節數的縣市,我們的高中也在很早以前就訂出了資源班的師生比。在這個過程當中跟大家談一點,師生比這件事情不是單純的概念,它不能只從直接教學的角度來設計師生比,請問大家,一比八是怎麼設算出來的?其實沒有一個公式。今天既然在融合教育的情況之下我們要思考這件事情的時候,反而是資源班教師角色改變的狀況底下合理的師生比應該是多少?這是第一個問題。
第二個問題,如果在融合教育的狀況底下我們要幫助普通班老師協助的時候,當資源班老師的工作已經從直接教學轉換為間接服務的時候,授課節數要不要下修?當它一下修的時候,空出來的節數可不可以去做心評?可不可以去做入班協助?可不可以去做更多原本大家以為增加的那些工作?所以,一個事情是下修授課節數,一個是從資源班老師在協助普通班老師角度的狀況之下重新思考師生比,因為大家在談的師生比都是從直接教學這個角度切入。
另外,如果我們是從融合的狀況之下,我們要不要考慮到的是,因為第十二條都是從集中式特教班、資源班、巡迴輔導班想編制教師數。大家知道國小的教師編制數2人,2人要帶6個年級集中式特教班,一個班2位老師6個年級,師生比再怎麼設算,他的課絕對排不出來,這是一個很主要的原因。所以,師生比不是那麼簡單的設算議題,我在這邊提出來。
第二個議題,如果我們打開集中式特教班、資源班、巡迴輔導班的概念,我們想到的特教老師是學校的特殊教育專業團隊,從這個角度去思考的時候,師生比還是不是要存在於這樣一個方式呢?我們的運作方式也許就可以擺脫現有的框架,因為很多建議其實是從現有的框架底下思考,要走融合就擺脫現有的框架,重新來想影響到的很多因素,像我們可不可以從學生接受特殊教育服務的時間來思考,而不是從班的角度去思考?其實,打破框架是一件很重要的事情。以上,謝謝。
主席:請臺灣師範大學特殊教育學系吳武典名譽教授發言。
吳武典名譽教授:謝謝。這3分鐘非常寶貴,剛才實在是言猶未盡。第一點,請不要誤會我不重視身心障礙者的權益,不是!因為回歸到原汁原味的CRPD,各位看清楚,不是這個樣子的,它是一種代議制,就是由身心障礙者團體代表,譬如說我們這裡就有身心障礙者自立自強協會,他代表就可以了!就可以了!因為他們比較成熟,也有代表性,所以是可行的,在我的修正條文裡面提到了身心障礙者團體,就是指身心障礙的學生代表,社會賢達人士代表指的就是這一方面的,這是一點說明。
再來一點就是關於資優的建置條款,98年以來,特教界與資優教育界最大的痛就是這個,就是一國兩制,我們在國民教育階段沒有集中式特教班,包括藝術才能的,但是藝術才能還是照樣有,依照藝術教育法,一國兩制,這個就產生了非常多亂象,當年是因為要避免超級升學班,但是今天時過境遷,情況已經不一樣了,所以要重新檢討,把不必要的限制撤掉,不要因為它有點毛病,因噎廢食,就把它扼殺了,應該行政上要負起責任,透過督導、透過輔導使它回歸正常,何況這是可以做得到的。目前的的確確是有集中式的,是有集中式的,但是它不屬於特教,這好奇怪!這好奇怪!所以這是特教界、特別資優教育界的痛,我必須要再沉痛的提出來,回歸到第十二條,第三十九條乾脆廢除,回歸到第十二條。
再來就是國家的特教研究發展中心,我們目前有,有特教中心,也在做,但資源不足、零零散散的、因應式的,沒有那種所謂系統性的、沒有那種前瞻性的、沒有那種開拓性的,所以要有大作為,真的特教要大作為,我們的特殊教育其實應該朝向大作為的方向來進行,因為我們不是特教落後國家,在亞洲地區算是比較先進的,應該更上一步,更進一步,進步的少也是退步,要盡量趕上,所以這個應該建立起來,做那些比較統整性的、有前瞻性的、系統性的研究。
最後就是特教資源中心,各縣市都要資源中心,一定要法制化,目前都是任務編組,很欺負人的!很欺負人的!所以應該要實際上把它法制化,符合實際的需求,謝謝!
主席:請全國教師工會總聯合會張旭政副秘書長發言。
張旭政副秘書長:謝謝主席。剛剛我們一個先進─新北的黃老師發言過,我想就針對他後面補充的說法我個人提出一些不同的看法,今天我們特教老師的角色如果要改為所謂的資源普通班老師的教學,而把直接教學變成間接服務為主的一個狀況下,到底我們所謂的班級學生人數這個概念要不要去做調整或者是到底心評要不要專責化?我覺得學服務的學生人數的確是可以討論的一個部分;至於所謂的心評工作,黃老師可能在特教中心待太久了,還是從所謂行政的角度來看怎麼去安排特教老師工作這件事情,但是如果從現場老師的一個角度來看,事實上,我剛剛提到的一個數據,就是班上有身心障礙學生的時候,普通班老師最需要的是什麼?其實就是特教老師或者是助理員的協助,因此一旦我們把特教老師的角色從直接教學改成間接服務的時候,說不定他在間接服務的量可能比他直接教學是要更累的,全國教師工會總聯合會與秋圃文教基金會合作,每年大概有300多萬的經費,我們在做視障生的融合教育,我們很清楚的知道,要推行融合教育需要花費多大的人力和經費,所以我們每年300多萬的經費幾乎都用在請所謂的助理員去協助視障生融合在普通班級教學中,一旦我們把直接教學改為間接教學的時候,特教老師仍然需要有一定學生比例的量,仍然需要把他的心力放在協助所謂的特殊生融合在普通班級裡面,因此要不要訂所謂的師生比?要!要不要把心評工作專責化?當然也要!
另外,我要補充說明的是其實在我們今天提綱裡面的第三部分所謂表意權,這個是屬於兒童權的基本原則之一,事實上,在我們兒童權的部分,還有所謂的最佳利益原則、不歧視原則及身心發展原則等等,我想表意權只是其中之一,我要特別請委員還有部裡面要注意的是因為我最近這2、3年在基層學校跑,我個人的感覺是事實上兒童權的概念雖然在103年已經引入國內了,但實際上要落實到基層現場可能還有一大段的距離,這幾年可能就是在兒童權與所謂傳統的師生關係衝突的一個狀況下,我想部裡面應該有一個更溫柔的政策去看待現場老師的不管是輔導管教還是對待特教生也好,當然怎麼去把這個兒童權的概念落實到我們的現場,讓現場不僅是所謂尊重兒童表意權,更尊重所謂兒童最佳利益原則,這是部裡面應該要加強的,以上。謝謝!
主席:請台灣特教工作專業人員協會金采蓁秘書長發言。
金采蓁秘書長:謝謝委員。我們要再補充一下,就是降低師生比的部分,最近幾年特教老師的人才流失很多,很多特師轉成普師,問題越來越嚴重,如果特教老師的工作壓力不大,為什麼那麼多特教老師要去申請轉成普通班老師?還有特殊生孩子不是東西,他是人,不是你用比例就可以算出來他今天憂鬱症會不會發作,我的孩子是憂鬱症,我不知道他什麼時候要衝上去頂樓從上面跳下來,這個東西我沒有辦法在開學的時候就算,所以你跟我說師生比的部分沒有辦法這樣子算,那到底要怎麼算呢?我們的特教老師每一個人的上限沒有設的話,每一個人的人數都越來越多、越來越多,每一個孩子的狀況也都不一樣,有的孩子可能你平常看他是好好的,但是他升上國中或是升上高中的時候,就有不一樣的狀況又顯現出來了,這個東西才是我們需要重視的。很多縣市都是有不同的問題,像我目前待的基隆市是有普師占特師的問題,我們也希望中央能夠統一規定標準,臺灣就這麼大,不需要每一個縣市的標準都不一樣。師生比的部分,我剛剛有說過了,我們希望還是有明定一個上限,不要讓特教老師疲於奔命,也可以照顧好學生,讓學生的受教品質能夠好一點,這是我們大家都希望的。
再來,我們還有要補充的,我們希望教育部每年可以寫一個計畫,就是普特融合的計畫,也是一樣可以申請,然後放在網站上,讓大家可以看,這是我們希望的部分。降低師生比和心評專責化,還有評鑑可以併同辦理,這三點是我們協會最重要的需求,也希望教育部可以聽進去,我們現場的老師遇到的狀況絕對不是你用數字就可以算出來的,因為孩子什麼時候要發作或者什麼時候想要衝上去頂樓,我們誰都不知道,希望大家都可以參酌一下我們的建議,謝謝!
主席:請全國特殊教育學校家長協會耿蓉常務監事發言。
耿蓉常務監事:謝謝主席給這個機會。這邊還要再強調一點,我們協會這次聽到我們的復健治療這個部分竟然要改為支持性的服務,理由就是在醫療法下復健是違法,這個我們沒有辦法接受,因為特殊教育學校有特殊課程的需求,衛政、勞政、社政都要擁有,請問你把衛政的服務放在哪裡?一旦拿掉了復健訓練這個區塊,衛政你放到特教學校是什麼東西?我是一個家長代表,我們的孩子多麼需要在復健這一個區塊去加強,怎麼會是支持性的相關服務呢?支持性的相關服務太廣泛了,家長是沒有辦法接受這一塊,我們要實質落實,我們一直在講實質、一直在講落實、一直在講服務,教師法說特殊教育是學習課程,這個是治療,可是你們有沒有想過,為什麼叫特教?我剛剛還一直在講,社政、勞政、衛政,衛政既然已經介入,它就是沒有違法,如果你沒有把它合法化,讓治療師進入的話,你用支持性的相關服務,所有的治療師誰敢去做,那不更是違法嗎?把名詞改了以後,治療師進入的話,不更是違法?所以就這個部分,我們希望衛政相關主管機關能檢討,讓它合法化,並配合教育主管機關,讓專業團體能夠進入學校,為身心障礙者確實地服務、落實地服務,造福這些身心障礙者。謝謝。
主席:謝謝耿蓉常務監事。
請身心障礙者自立生活聯盟林君潔理事長發言。
林君潔理事長:主席、各位委員。我先回應剛才與會者提到CRPD規範參與代表的部分,其實可以看看去年國際審查結論性意見第17.4的英文內容,裡面明確強調身心障礙者個人的參與,並不是所有意見都由其他團體代為發言。這裡分為兩個部分,一是要確保各類型與不同身心障礙婦女、兒童等身分之個人參與和表意;另外一點,在身心障礙組織部分,也特別強調是由身心障礙者主導營運的自倡導組織等相關團體參與,而不是服務障礙者的一般團體。這些內容與條文訂定可以看英文原文與第七號一般性意見,其實當中都很明確地強調。
另外,我要補充的是剛才在第一輪報告時沒有特別、比較清楚地提到的部分。在第十六條針對相關專業人員、助理員的規範中,只寫到針對高級中等以下學校要在母法明文規定。但我們覺得在高等教育部分,助理員等相關人員的規範也應該在母法訂定。
針對第三十七條,我先前提到希望加入個人協助服務。個人協助服務就包括很多不同類別身心障礙者在就學或校園生活上所需要的各項服務,比如說生活助理員或聽打、手語翻譯這類人員的服務,其實我們也希望放進母法以確實保障。因為我們發現每個學校給予的時數與經費都非常少,相關規定又分散在不同子辦法、而且都有不同名稱,我們希望這次修法能夠整合,讓服務人員能夠被明確被定義在裡面。
關於融合教育,我之前提到希望有多一點相關知能培訓與培養。還有一點是希望有考核機制,原因是我們發現有一些老師對於融合教育有比較不一樣的解讀。我們之前就曾遇到非常重度的障礙者想在大學申請個人助理,也就是申請助理員這樣的服務,協助他上課與生活。但老師會主張必須訓練障礙者與班上同儕一起融合,所以他在課堂上所需要的協助應該由同學提供,因而沒有另外提供助理員這樣的協助。但他們所謂的融合教育就是透過學生協助身心障礙者,我們覺得這樣會影響同班一起上課學生的權益,所以對於融合教育或怎麼保障障礙者的基本權利,我們覺得必須能夠在這次修法時明確訂定與規範。謝謝。
主席:謝謝林君潔理事長。
由於教育部未再發言,專家學者目前都已發言完畢,我就簡單作個結論。特教法超過10年沒有修,上一階段雖然有一些很好的理念,但在這10年中其實也看到落實上出現滿多問題。有些好的理念必須要有資源的增加,並探討如何讓特教老師的工作品質得到一定的保障,才能對特教學生有最好的照顧,除了大家談的師生比、相關政策制定更公開、透明,相關人事也應該更專業化,還有特教學生的表意權等,當然也要兼顧學生的利益。今天也提到,現階段的評鑑看起來問題很大,到底教育部要如何用有效的監督機制、到底是要採用整合、分開還是校長考評的方式,我覺得真的取決於特教評鑑如何改善,以及以有效果、又能夠儘量不增加老師額外負擔、影響現場教學為原則。這部分修法都必須看教育部進一步的報告以及未來的規劃,才能有比較確定的共識。也有家長提到拿掉復健文字之後要有相關配套,但因為今天衛福部人員沒有來,所以這部分要請教育部幫忙思考,否則修法時會遇到這個問題。
謝謝大家今天過來,其實我們的主要目的就是要讓特教現場更好,才能做到教育上每個孩子都不該被丟下、都應該被接住。根據立法院職權行使法第五十八條規定,委員會應於公聽會終結後10日內,依出席者所提供之正反意見提出公聽會報告,送交本院全體委員及出席者;第五十九條規定,公聽會報告作為審查該特定議案之參考。因為我們再來會進行詢答,每位立委也會再發言,詢答之後才會排審條文。不管是特教老師代表、普通老師代表、特教家長代表、學者專家代表、校長、主任,謝謝大家今天提出非常寶貴的意見,你們的意見與所有書面資料都會綜合歸納、彙編成冊,送交本院全體委員及所有出席、與會貴賓。
再次感謝大家今天來到立法院現場,也謝謝行動不方便的參與者,立法院對於設備不夠好的地方也真的應該好好檢討。公聽會到此告一段落,也請大家繼續監督我們,謝謝。
教育部「特殊教育法」(草案)公聽會書面報告:



全國教育產業總工會書面資料:

吳武典名譽教授書面資料:

主席:現在散會。
散會(11時57分)