主席:報告院會,本案現已完成協商,請宣讀協商結論。
立法院黨團協商結論
時間:112年4月26日(星期三)下午2時10分至4時6分
112年5月3日(星期三)下午4時11分至4時35分
地點:群賢樓801會議室及議場三樓會議室
協商主題:
本院社會福利及衛生環境委員會報告併案審查行政院函請審議「社會福利基本法草案」等7案及逕付二讀併案協商等6案。
協商結論:
一、照行政院提案通過:第六條、第九條、第十四條、第十七條、第十九條、第二十五條、第二十八條及第三十條。
二、協商通過條文:第八條,如附件。
三、保留,送院會處理:第四條。
四、不予採納:委員范雲等19人提案第五條;委員張育美等19人提案第十四條、委員蘇巧慧等32人提案第十五條、委員范雲等19人提案第十六條及委員賴品妤等16人提案第十五條;委員蘇巧慧等32人提案第二十二條;委員張育美等19人提案第二十二條及委員蘇巧慧等32人提案第二十五條;委員吳玉琴等17人提案第十七條。
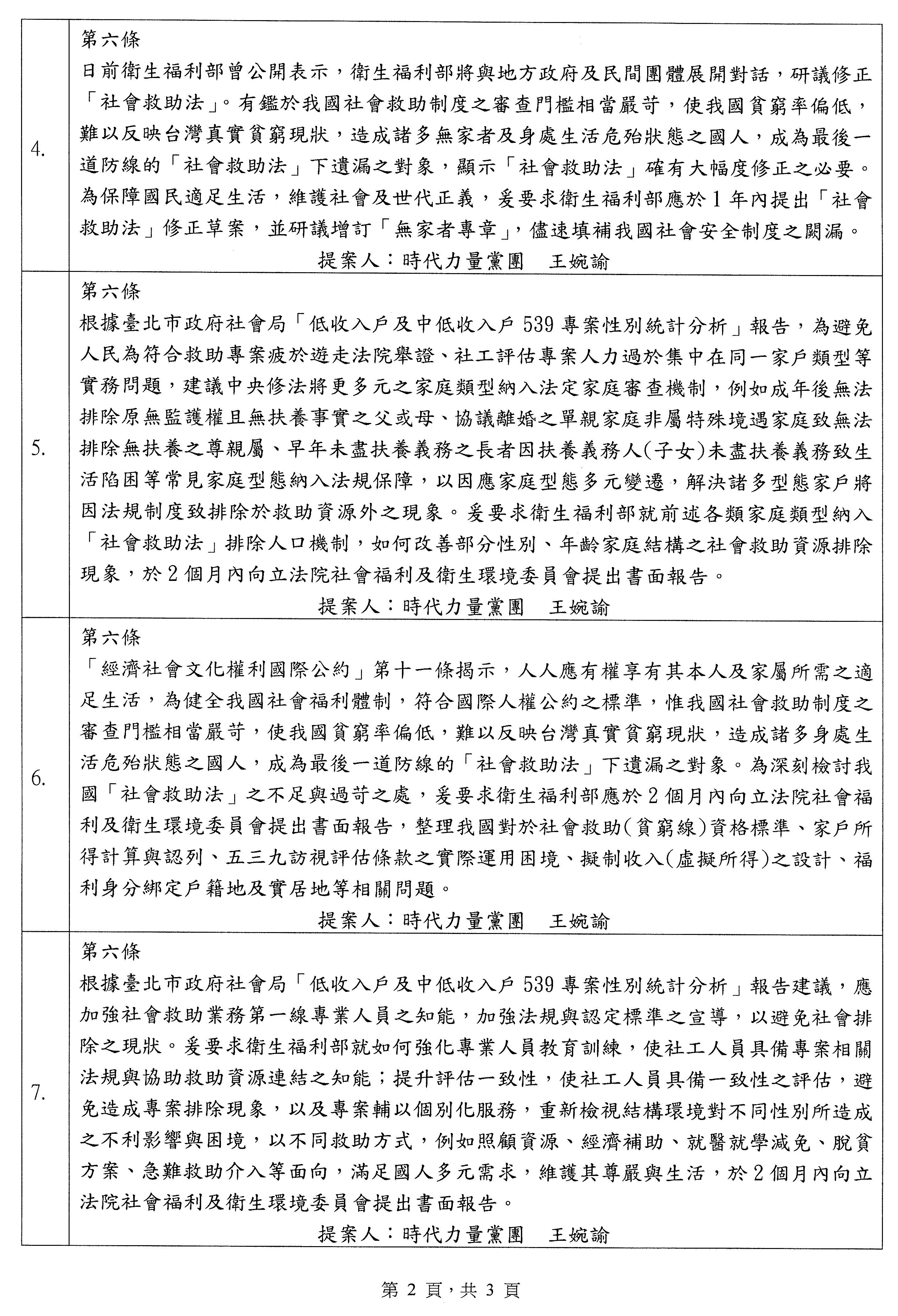
五、通過附帶決議11項,如附件。
六、其餘均照審查會審查結果通過。
七、本案院會進行處理時,協商通過部分,宣讀後均予以通過,保留部分均暫保留;保留部分院會進行處理前,由各黨團推派1人,依時代力量黨團、台灣民眾黨黨團、國民黨黨團、民進黨黨團順序輪流發言,每人發言時間為3分鐘,發言順序授權議事處辦理,發言完畢後,各該保留條文均不再發言,並依上開黨團順序進行各保留條文黨團版本之處理。
八、檢附立法說明1份,如附件。
協商主持人:游錫堃 蔡其昌
協商代表:柯建銘 鄭運鵬 吳琪銘(代) 吳玉琴
曾銘宗 謝衣鳯(代) 林思銘(代) 張其祿
邱臣遠(代) 賴香伶(代) 陳椒華 邱顯智(代)
王婉諭 鄭天財Sra Kacaw












主席:請問院會,對以上協商結論有無異議?(無)無異議,本案進行逐條討論時,逕依協商結論處理。
現在進行逐條討論。
社會福利基本法草案(二讀)
主席:宣讀本案名稱。
名稱 社會福利基本法
主席:本案名稱照審查會名稱通過。
宣讀第一條。
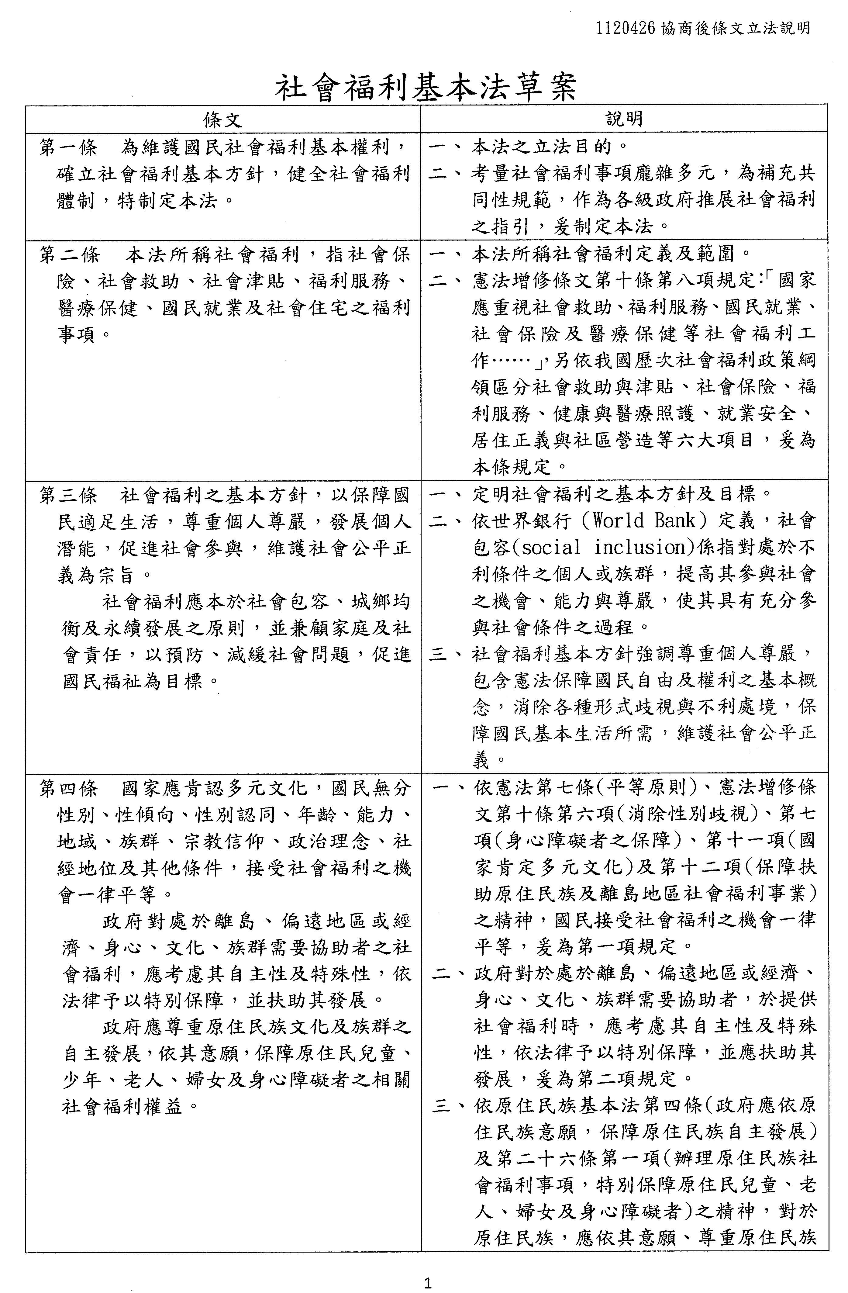
第 一 條 為維護國民社會福利基本權利,確立社會福利基本方針,健全社會福利體制,特制定本法。
主席:第一條照審查會條文通過。
宣讀第二條。
第 二 條 本法所稱社會福利,指社會保險、社會救助、社會津貼、福利服務、醫療保健、國民就業及社會住宅之福利事項。
主席:第二條照審查會條文通過。
宣讀第三條。
第 三 條 社會福利之基本方針,以保障國民適足生活,尊重個人尊嚴,發展個人潛能,促進社會參與,維護社會公平正義為宗旨。
社會福利應本於社會包容、城鄉均衡及永續發展之原則,並兼顧家庭及社會責任,以預防、減緩社會問題,促進國民福祉為目標。
主席:第三條照審查會條文通過。
第四條保留。
委員范雲等提案第五條不予採納。
宣讀第五條。
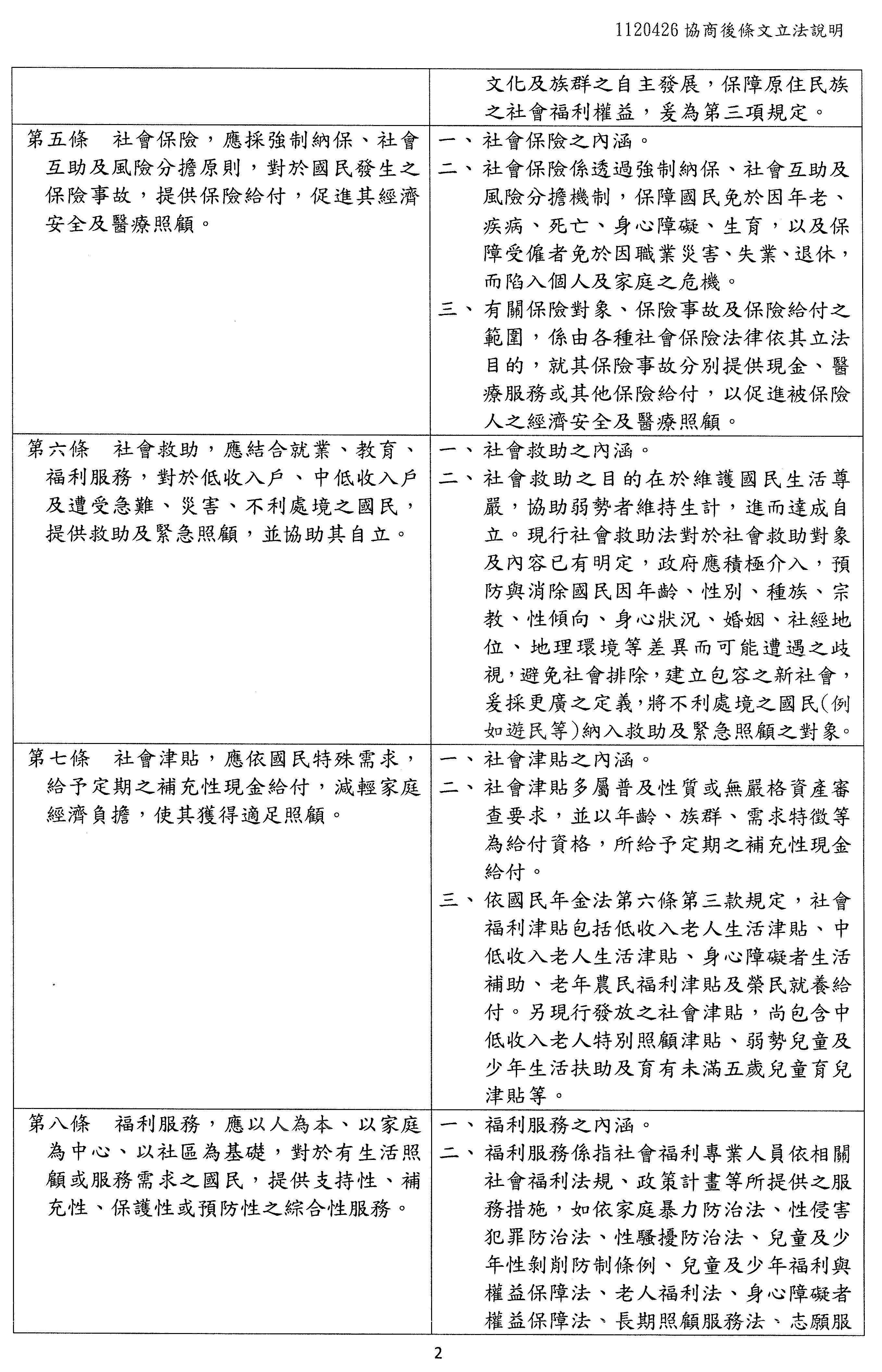
第 五 條 社會保險,應採強制納保、社會互助及風險分擔原則,對於國民發生之保險事故,提供保險給付,促進其經濟安全及醫療照顧。
主席:第五條照審查會條文通過。
宣讀第六條。
第 六 條 社會救助,應結合就業、教育、福利服務,對於低收入戶、中低收入戶及遭受急難、災害、不利處境之國民,提供救助及緊急照顧,並協助其自立。
主席:第六條照行政院提案條文通過。
宣讀第七條。
第 七 條 社會津貼,應依國民特殊需求,給予定期之補充性現金給付,減輕家庭經濟負擔,使其獲得適足照顧。
主席:第七條照審查會條文通過。
宣讀第八條。
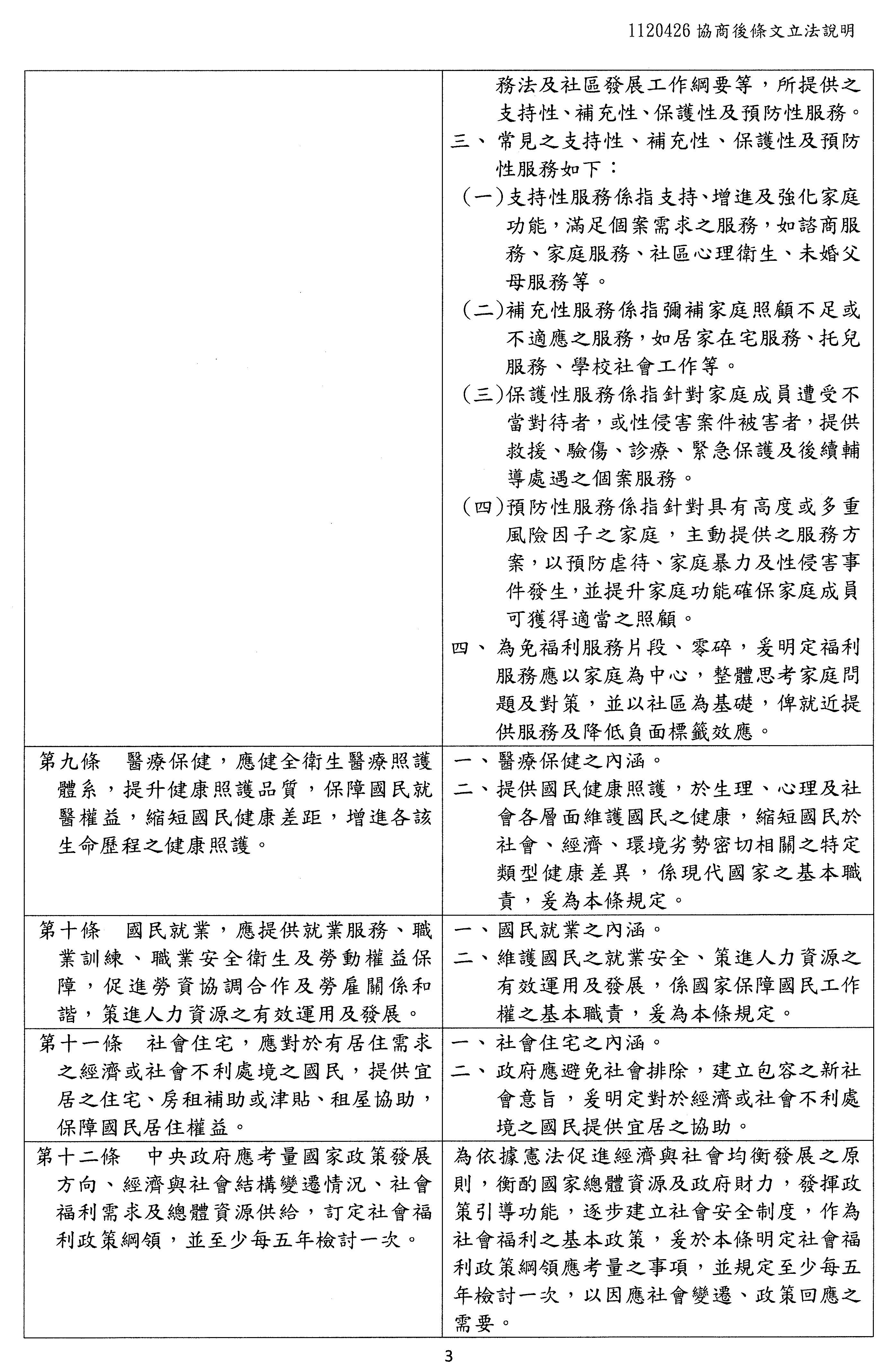
第 八 條 福利服務,應以人為本、以家庭為中心、以社區為基礎,對於有生活照顧或服務需求之國民,提供支持性、補充性、保護性或預防性之綜合性服務。
主席:第八條照協商條文通過。
宣讀第九條。
第 九 條 醫療保健,應健全衛生醫療照護體系,提升健康照護品質,保障國民就醫權益,縮短國民健康差距,增進各該生命歷程之健康照護。
主席:第九條照行政院提案條文通過。
宣讀第十條。
第 十 條 國民就業,應提供就業服務、職業訓練、職業安全衛生及勞動權益保障,促進勞資協調合作及勞雇關係和諧,策進人力資源之有效運用及發展。
主席:第十條照審查會條文通過。
宣讀第十一條。
第十一條 社會住宅,應對於有居住需求之經濟或社會不利處境之國民,提供宜居之住宅、房租補助或津貼、租屋協助,保障國民居住權益。
主席:第十一條照審查會條文通過。
宣讀第十二條。
第十二條 中央政府應考量國家政策發展方向、經濟與社會結構變遷情況、社會福利需求及總體資源供給,訂定社會福利政策綱領,並至少每五年檢討一次。
主席:第十二條照審查會條文通過。
宣讀第十三條。
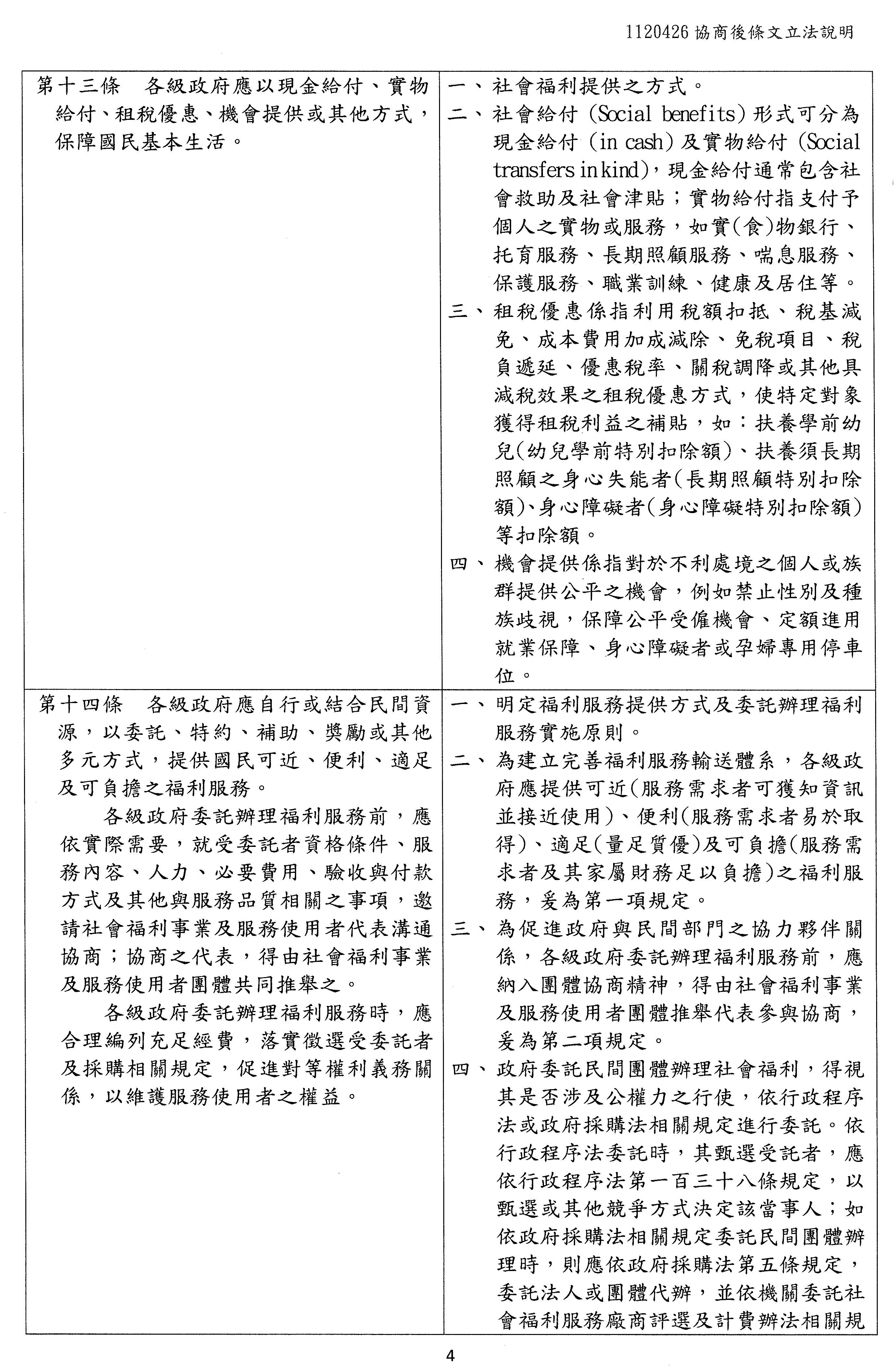
第十三條 各級政府應以現金給付、實物給付、租稅優惠、機會提供或其他方式,保障國民基本生活。
主席:第十三條照審查會條文通過。
委員吳玉琴等提案第六條不予採納。
宣讀第十四條。
第十四條 各級政府應自行或結合民間資源,以委託、特約、補助、獎勵或其他多元方式,提供國民可近、便利、適足及可負擔之福利服務。
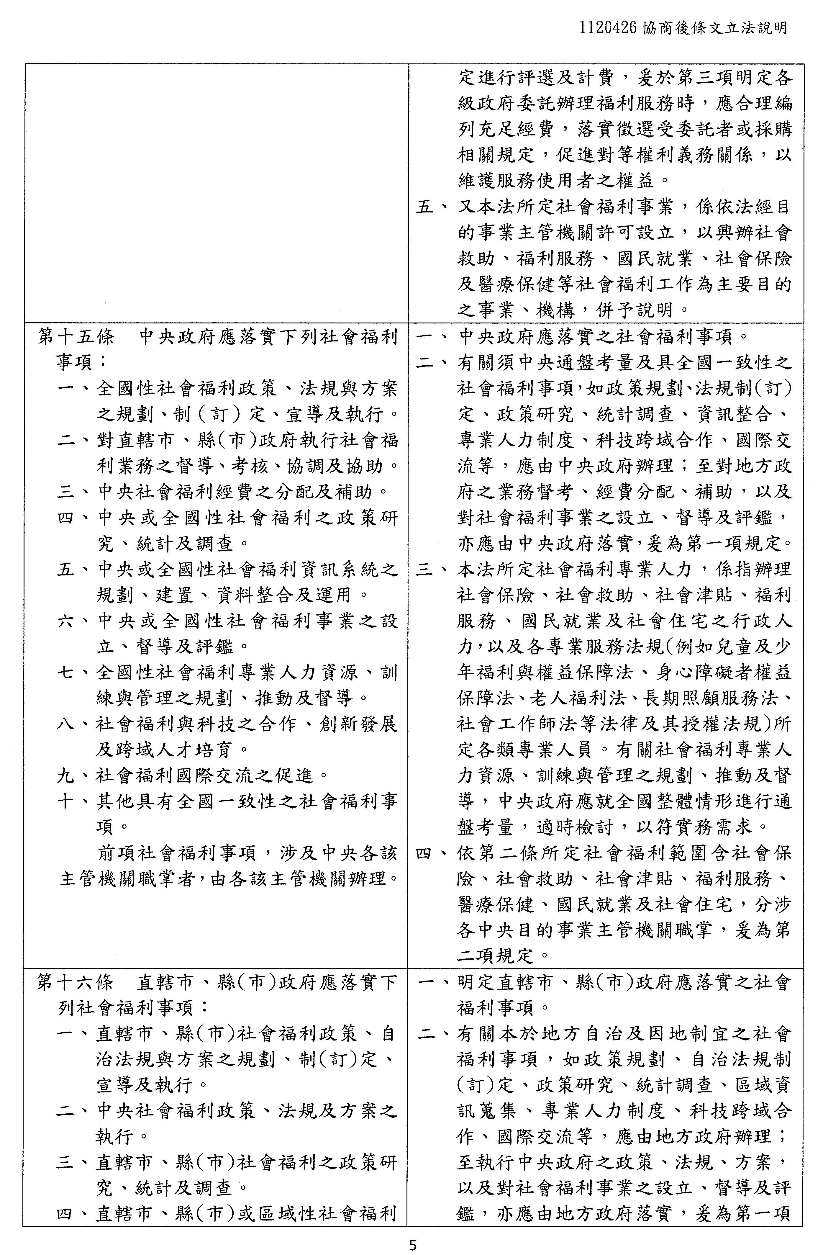
各級政府委託辦理福利服務前,應依實際需要,就受委託者資格條件、服務內容、人力、必要費用、驗收與付款方式及其他與服務品質相關之事項,邀請社會福利事業及服務使用者代表溝通協商;協商之代表,得由社會福利事業及服務使用者團體共同推舉之。
各級政府委託辦理福利服務時,應合理編列充足經費,落實徵選受委託者及採購相關規定,促進對等權利義務關係,以維護服務使用者之權益。
主席:第十四條照行政院提案條文通過。
委員張育美等提案第十四條、委員蘇巧慧等提案第十五條、委員范雲等提案第十六條、委員賴品妤等提案第十五條均不予採納。
宣讀第十五條。
第十五條 中央政府應落實下列社會福利事項:
一、全國性社會福利政策、法規與方案之規劃、制(訂)定、宣導及執行。
二、對直轄市、縣(市)政府執行社會福利業務之督導、考核、協調及協助。
三、中央社會福利經費之分配及補助。
四、中央或全國性社會福利之政策研究、統計及調查。
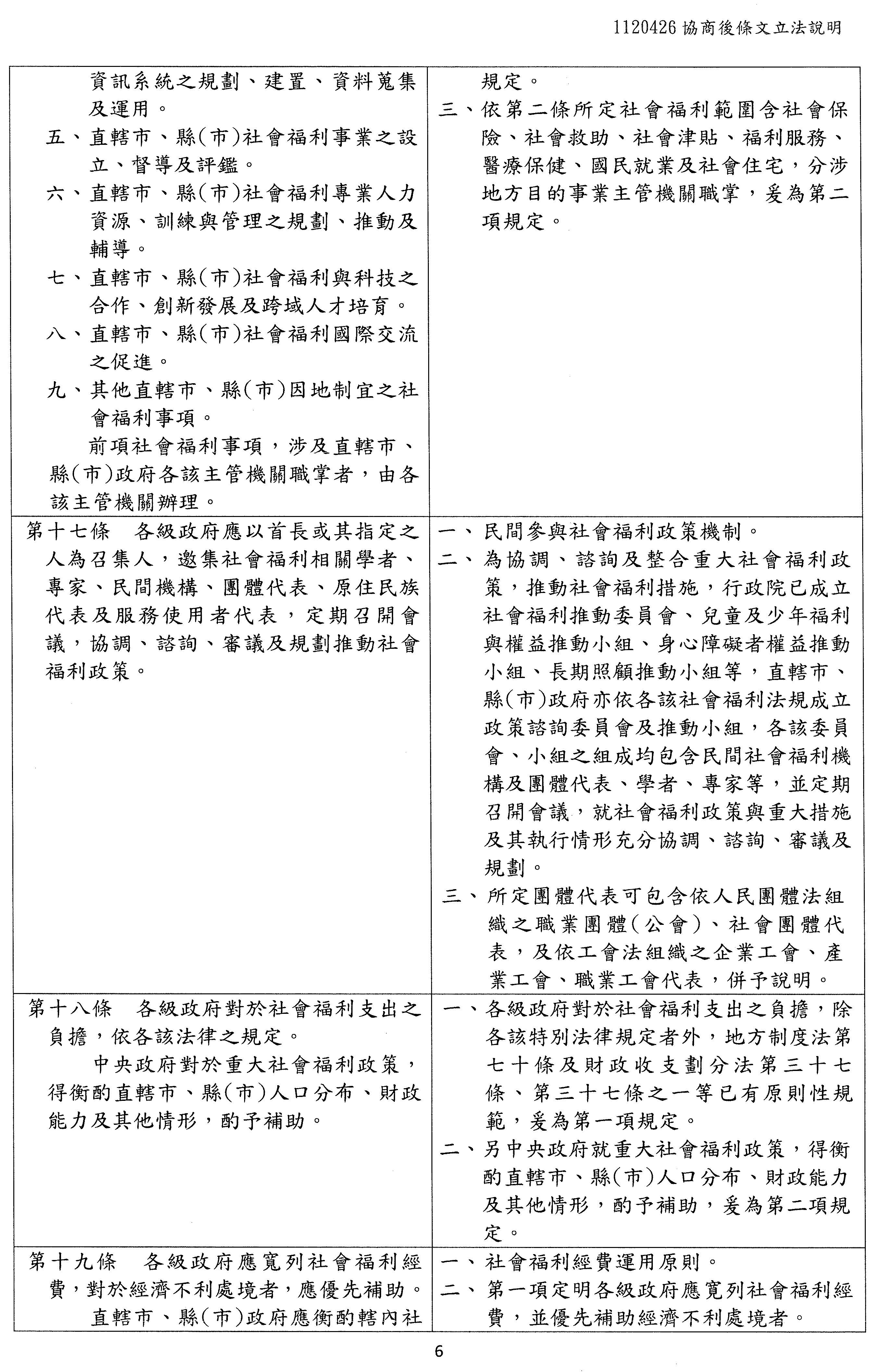
五、中央或全國性社會福利資訊系統之規劃、建置、資料整合及運用。
六、中央或全國性社會福利事業之設立、督導及評鑑。
七、全國性社會福利專業人力資源、訓練與管理之規劃、推動及督導。
八、社會福利與科技之合作、創新發展及跨域人才培育。
九、社會福利國際交流之促進。
十、其他具有全國一致性之社會福利事項。
前項社會福利事項,涉及中央各該主管機關職掌者,由各該主管機關辦理。
主席:第十五條照審查會條文通過。
宣讀第十六條。
第十六條 直轄市、縣(市)政府應落實下列社會福利事項:
一、直轄市、縣(市)社會福利政策、自治法規與方案之規劃、制(訂)定、宣導及執行。
二、中央社會福利政策、法規及方案之執行。
三、直轄市、縣(市)社會福利之政策研究、統計及調查。
四、直轄市、縣(市)或區域性社會福利資訊系統之規劃、建置、資料蒐集及運用。
五、直轄市、縣(市)社會福利事業之設立、督導及評鑑。
六、直轄市、縣(市)社會福利專業人力資源、訓練與管理之規劃、推動及輔導。
七、直轄市、縣(市)社會福利與科技之合作、創新發展及跨域人才培育。
八、直轄市、縣(市)社會福利國際交流之促進。
九、其他直轄市、縣(市)因地制宜之社會福利事項。
前項社會福利事項,涉及直轄市、縣(市)政府各該主管機關職掌者,由各該主管機關辦理。
主席:第十六條照審查會條文通過。
委員蘇巧慧等提案第十八條、委員吳玉琴等提案第十九條、委員吳玉琴等提案第十一條均不予採納。
宣讀第十七條。
第十七條 各級政府應以首長或其指定之人為召集人,邀集社會福利相關學者、專家、民間機構、團體代表、原住民族代表及服務使用者代表,定期召開會議,協調、諮詢、審議及規劃推動社會福利政策。
主席:第十七條照行政院提案條文通過。
宣讀第十八條。
第十八條 各級政府對於社會福利支出之負擔,依各該法律之規定。
中央政府對於重大社會福利政策,得衡酌直轄市、縣(市)人口分布、財政能力及其他情形,酌予補助。
主席:第十八條照審查會條文通過。
宣讀第十九條。
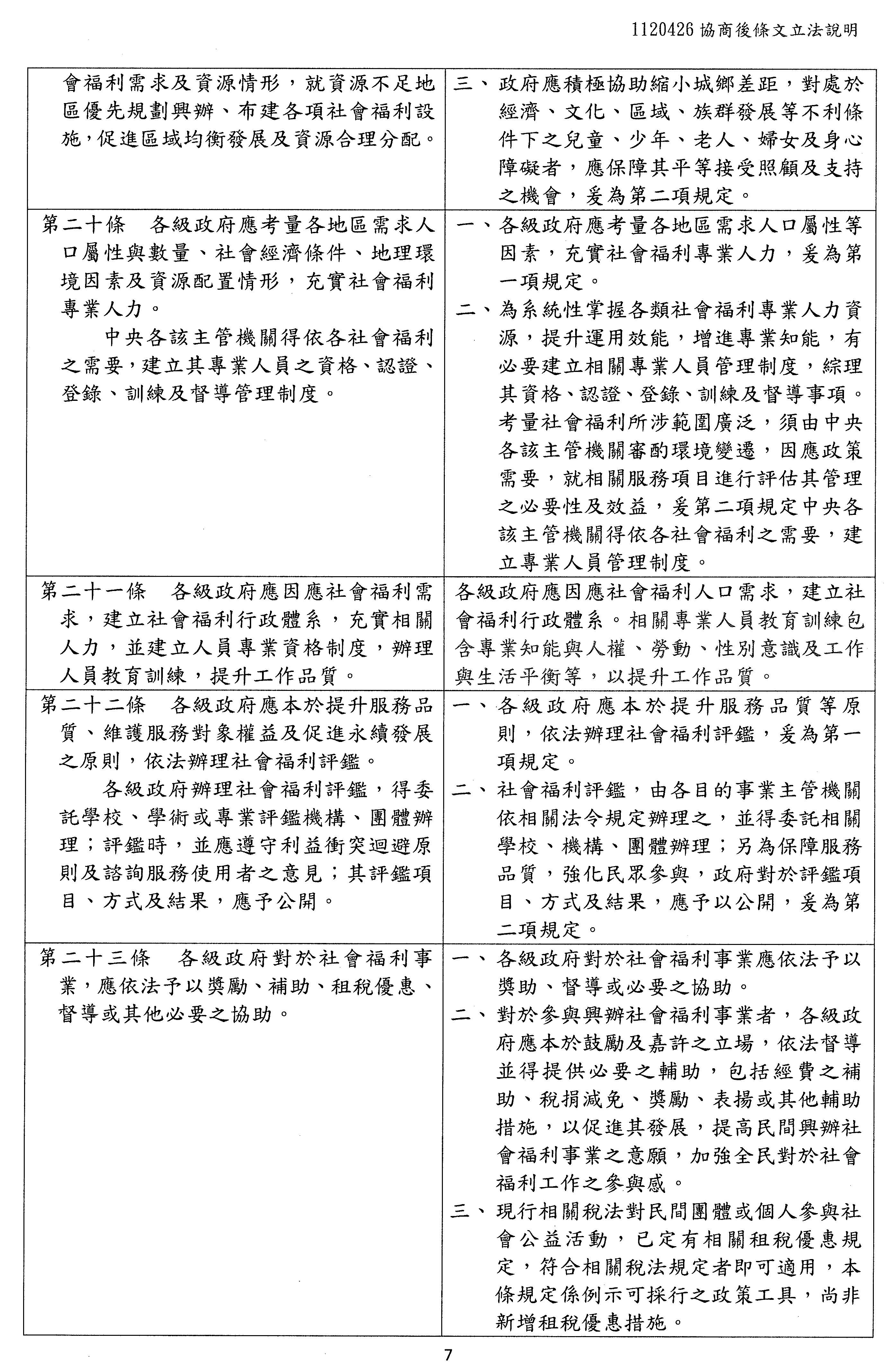
第十九條 各級政府應寬列社會福利經費,對於經濟不利處境者,應優先補助。
直轄市、縣(市)政府應衡酌轄內社會福利需求及資源情形,就資源不足地區優先規劃興辦、布建各項社會福利設施,促進區域均衡發展及資源合理分配。
主席:第十九條照行政院提案條文通過。
委員蘇巧慧等提案第二十二條不予採納。
宣讀第二十條。
第二十條 各級政府應考量各地區需求人口屬性與數量、社會經濟條件、地理環境因素及資源配置情形,充實社會福利專業人力。
中央各該主管機關得依各社會福利之需要,建立其專業人員之資格、認證、登錄、訓練及督導管理制度。
主席:第二十條照審查會條文通過。
宣讀第二十一條。
第二十一條 各級政府應因應社會福利需求,建立社會福利行政體系,充實相關人力,並建立人員專業資格制度,辦理人員教育訓練,提升工作品質。
主席:第二十一條照審查會條文通過。
委員張育美等提案第二十二條、委員蘇巧慧等提案第二十五條均不予採納。
宣讀第二十二條。
第二十二條 各級政府應本於提升服務品質、維護服務對象權益及促進永續發展之原則,依法辦理社會福利評鑑。
各級政府辦理社會福利評鑑,得委託學校、學術或專業評鑑機構、團體辦理;評鑑時,並應遵守利益衝突迴避原則及諮詢服務使用者之意見;其評鑑項目、方式及結果,應予公開。
主席:第二十二條照審查會條文通過。
宣讀第二十三條。
第二十三條 各級政府對於社會福利事業,應依法予以獎勵、補助、租稅優惠、督導或其他必要之協助。
主席:第二十三條照審查會條文通過。
宣讀第二十四條。
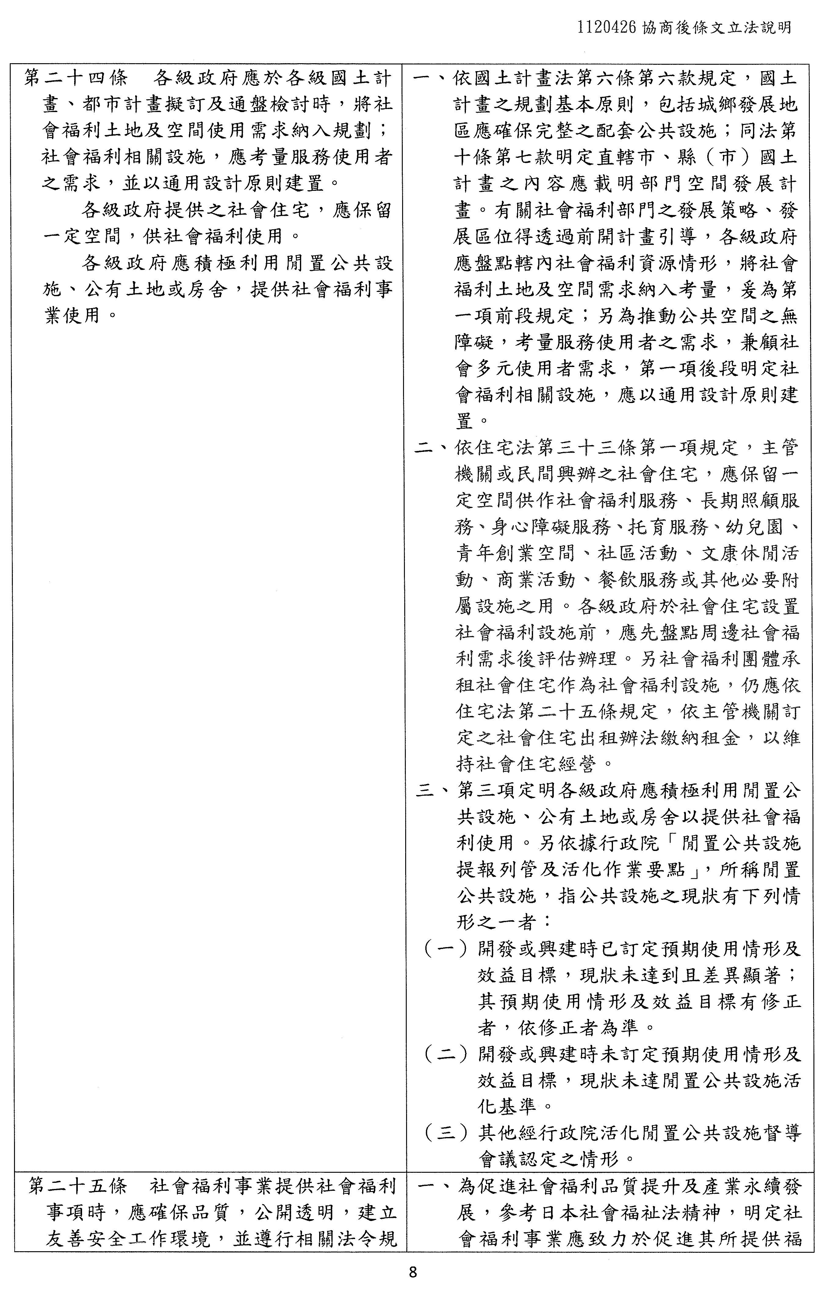
第二十四條 各級政府應於各級國土計畫、都市計畫擬訂及通盤檢討時,將社會福利土地及空間使用需求納入規劃;社會福利相關設施,應考量服務使用者之需求,並以通用設計原則建置。
各級政府提供之社會住宅,應保留一定空間,供社會福利使用。
各級政府應積極利用閒置公共設施、公有土地或房舍,提供社會福利事業使用。
主席:第二十四條照審查會條文通過。
委員吳玉琴等提案第十五條、第十七條均不予採納。
宣讀第二十五條。
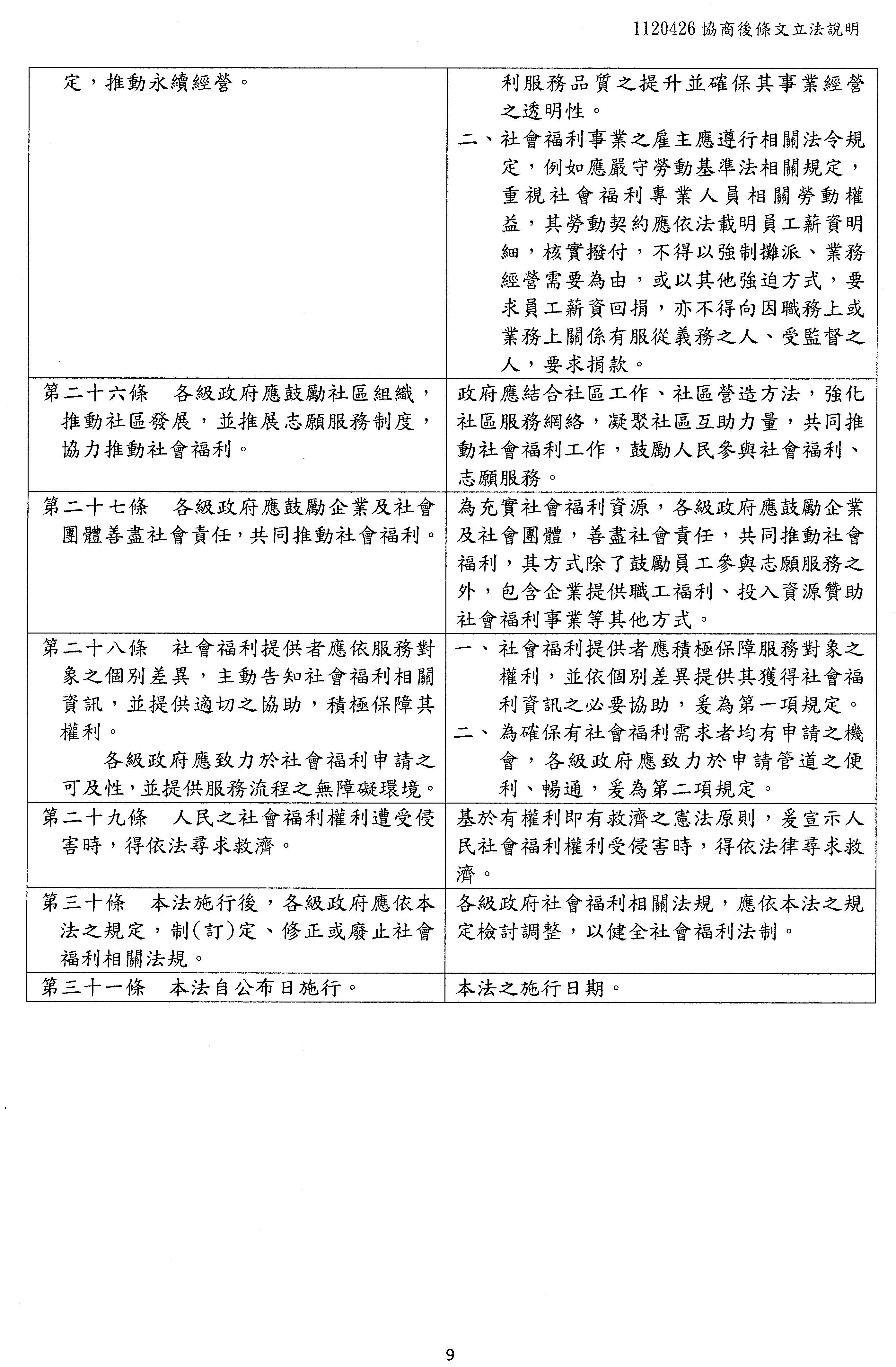
第二十五條 社會福利事業提供社會福利事項時,應確保品質,公開透明,建立友善安全工作環境,並遵行相關法令規定,推動永續經營。
主席:第二十五條照行政院提案條文通過。
宣讀第二十六條。
第二十六條 各級政府應鼓勵社區組織,推動社區發展,並推展志願服務制度,協力推動社會福利。
主席:第二十六條照審查會條文通過。
宣讀第二十七條。
第二十七條 各級政府應鼓勵企業及社會團體善盡社會責任,共同推動社會福利。
主席:第二十七條照審查會條文通過。
宣讀第二十八條。
第二十八條 社會福利提供者應依服務對象之個別差異,主動告知社會福利相關資訊,並提供適切之協助,積極保障其權利。
各級政府應致力於社會福利申請之可及性,並提供服務流程之無障礙環境。
主席:第二十八條照行政院提案條文通過。
宣讀第二十九條。
第二十九條 人民之社會福利權利遭受侵害時,得依法尋求救濟。
主席:第二十九條照審查會條文通過。
宣讀第三十條。
第三十條 本法施行後,各級政府應依本法之規定,制(訂)定、修正或廢止社會福利相關法規。
主席:第三十條照行政院提案條文通過。
宣讀第三十一條。
第三十一條 本法自公布日施行。
主席:第三十一條照審查會條文通過。
報告院會,非保留部分均已處理完畢,現在繼續處理保留部分。依協商結論,保留部分處理前由各黨團推派一人發言。
現在進行各黨團推派之代表發言,首先請王委員婉諭發言,時間為3分鐘。
王委員婉諭:(10時58分)在社會福利基本法當中有幾條保留的條文,其中在第四條當中,時代力量認為國家應該要肯認多元文化之外,也應該要納入消除一切形式歧視的文字,包含了不分容貌體態都應該列為文字,因為所有人接受社會福利的機會一律平等。但是在實務上,我們卻不乏聽聞有許多案例,當民眾在申請社會福利,又或者是社會救助的時候,會因為外觀上沒有明顯刻板印象的弱勢、邊緣、脆弱,或是貧困的特徵之外,就會認為沒有辦法看出一個人的匱乏,而被承辦人員口頭調侃嘲諷地說:「你看起來不像窮人啊,怎麼不去找工作?」,或者是「你沒有需要補助吧!你只是不夠努力」,甚至是「你的外型看起來沒有吃不飽啊」等等這些被陌生人無端議論生命歷程,只因為外貌可能不符合過去我們的刻板印象、社會對弱勢族群的期待和想像,就會被認為可能是來詐騙相關的補助或者福利,甚至會被認為是好吃懶做、好逸惡勞的人。這樣子不相信、不受尊重、被忽視而無處辯解的現實情況是我們現在在社會救助法當中看不見,卻無處不在的隱藏版審查條件,也是最直接、最赤裸的歧視。
所以時代力量主張應該要把容貌體態也列為不得歧視的條件之一,而這是現狀上最常發生的情況。實際上在就業服務法當中的第五條,也有明確訂出來不得以容貌歧視的立法例。所以在大方向上,我們希望能夠在這些方式有所規範,包括過去在建教專法上也有類似的規範。直到現在,衛福部仍然沒有辦法具體回應,為何拒絕將容貌體態放入本條的文字中,我們百思不得其解。
同時,時代力量也期許今天社會福利基本法的立法,不應該只是重述現在既有的框架而已,而是要能夠呈現出臺灣未來要如何保障國民皆能享有適足生活,並維護社會及世代正義的方向與作為。
臺灣的貧窮率長期偏低,難以反映出真實的貧窮現狀,我們透過附帶決議要求衛福部,應該在相關修法完成之後,嚴肅面對諸多現行制度上的問題,包括檢討貧窮線資格的標準、家戶所得的計算與認列、539條款運用的情境,以及擬制收入、社會福利身分綁定戶籍地和實居地等相關議題在實務上持續面對困境。外界相當關注的是我們社救法的修法進度,民間也動起來了,希望政府不要落於人後,在今天社福法展開第一步修法之後,也應該儘快來修社會救助法,我們期待修法的那一天,可以正式地更加確定我們人權立國的理想,謝謝。
主席:請張委員其祿發言。
張委員其祿:(11時1分)院長、各位委員。尊重人權、促進福利均等是社會福利基本法最核心的精神,本黨團對此高度重視,希望在這次法案制定及執行後能更顯著提升國人社會福利的福祉。本黨團的立場認為,身心障礙人士、家庭受暴者、獨居者等特殊需求,皆應有特殊之國家社會福祉的照護,並須制訂專屬政策,完善提供他們相關福利的服務,像是長期照護、生活補助、法律援助、心理諮詢等等。我們也應該要參考聯合國公民與政治權利國際公約及經濟社會文化權利國際公約條文,建立完善的法規體系,使社會救助的保障及精神能真正落實在社會福利基本法的整體制定之中,同時可以接軌國際,落實我們對社會弱勢族群的責任。
另外,在社會福利的提供上,除了家庭以外,我們也應該將社區作為重要的基礎,提供支持性、補充性、保護性及預防性等綜合性服務,促進弱勢族群與社區的共榮,避免社會的隔離與孤立;同時也應該以公平合理的價格品質、協商機制、近用資訊與諮詢的權利,並納入設施基準等多元面向社會福祉保障,使我們國人的社會福利基礎權利獲得真正的落實及保護。
最後本黨也呼籲,我們應綜合運用政府與民間的資源,以特約、獎勵等多元方式,提供國民可近性、便利、適足以及可負擔的福利照護,也透過這樣的方式降低政府負擔,真正提高服務品質,讓社會福利體系更臻於完善。
主席:請林委員為洲發言。
林委員為洲:(11時3分)謝謝院長。社會福利基本法在民國87年開始倡議研擬,行政院在91年、94年間都函請立法院審議,卻因為屆期不連續都沒有完成,好不容易這次有機會修正通過,但有幾個方向我們認為仍未符合這一次我們立法的期待。
首先,社會福利是民眾應獲得的權利,人權公約揭示,殘補式的福利已過時了,民眾有基本的權利,因此社會福利基本法在名稱上不符合社會的期待,應該要修正。再者,民法等相關法規已要求親屬的責任,但是在本法中,以家庭為中心等字眼仍然沒有刪除,雖然到最後大家各退一步,增加了以人為本的文字來加強針對個人的協助,但是我們認為絕大部分的人其實都很努力地在負起責任,只是因為求助無門,如果政府沒有辦法創造或增加弱勢家庭照顧者的資源,問題仍無法解決。
最後,鄭天財委員提案版本第四條第三項有提到,政府應規劃建立原住民族社會安全體系,這個依據是來自原住民族基本法第二十六條第一項規定,但是院版卻沒有納入,我覺得非常可惜。原住民族很擔心未來衛福部將會用後法優於前法,或是立法時有意省略等理由,進而不規劃也不建立原住民族社會安全體系。請大家支持社會福利基本法第四條第三項明定政府應規劃建立原住民族社會安全體系。
請大家重視上述所提的問題。以上,謝謝。
主席:請吳委員玉琴發言。
吳委員玉琴:(11時6分)謝謝游院長。我擔任召委來排審社會福利基本法,這個部分社福團體等待已久,從民國87年全國社會福利會議就開始在倡議制定社會福利基本法的呼聲,已經經過25年了,所以今天社會福利基本法能夠三讀,感謝衛環委員會的委員們還有游院長協助進行政黨協商,讓我們今天只保留了第四條來做處理。
憲法第七條明定「中華民國人民,無分男女、宗教、種族、階級、黨派,在法律上一律平等。」;憲法增修條文第十條也提到「消除性別歧視」,肯定多元文化的促進。社會福利基本法第四條就是依照這樣一個憲法的層次來訂定文字,所以這次第一項的文字彙整成「國家應肯認多元文化,國民無分性別、性傾向、性別認同、年齡、能力、地域、族群、宗教信仰、政治理念、社經地位及其他條件,接受社會福利之機會一律平等」。時代力量黨團提案希望能增訂「容貌體態」,本席首先要說的是,我們在基本法這樣的上位法沒有看過這樣的用詞,「容貌體態」到底是美、醜、高、矮、胖、瘦?是要由誰來認定?還是容易產生主觀的認定,所以對這個用詞我們是有一些爭議的。
剛剛時代力量王婉諭委員再度說明並指出的案例是,民眾在申請補助的時候,如果被以四肢健全、外貌很難辨識為弱勢,而沒有辦法提供服務,這跟我們習慣性認知的歧視案例,像顏面傷殘、身心障礙的義涵又完全相反,所以這個文字放在這裡頭,很容易產生一些誤解,或者是大家很難有共同的理解。對於這個訴求,我倒是比較建議在相關法規,特別是社會救助法修法的時候,去強化福利的提供應該本於專業評估,提供適切的服務,讓國民接受服務的機會是一律平等的。所以這個部分是不是回到社會救助法來做相關的規範?
另外,時代力量黨團也在第一項增加「消除一切形式歧視」的字眼,因為這一項涉及的主題是接受社會福利機會的平等權益,所以本席建議不予增列。
總之,我們誠摯建議第四條能依照行政院版通過,讓社會福利基本法儘速三讀,這是大家期待的。謝謝。
主席:報告院會,各黨團推派委員均已發言完畢。現在進行保留條文第四條之處理。
請宣讀院會所收修正動議條文,其餘提案條文均列入公報紀錄。
宣讀第四條。
民進黨黨團修正動議:
第 四 條 國家應肯認多元文化,國民無分性別、性傾向、性別認同、年齡、能力、地域、族群、宗教信仰、政治理念、社經地位及其他條件,接受社會福利之機會一律平等。
政府對處於離島、偏遠地區或經濟、身心、文化、族群需要協助者之社會福利,應考慮其自主性及特殊性,依法律予以特別保障,並扶助其發展。
政府應尊重原住民族文化及族群之自主發展,依其意願,保障原住民兒童、少年、老人、婦女及身心障礙者之相關社會福利權益。
時代力量黨團修正動議:
第 四 條 國家應肯認多元文化,消除一切形式歧視,國民無分性別、性傾向、性別認同、年齡、能力、地域、族群、宗教信仰、政治理念、社經地位、容貌體態及其他條件,接受社會福利之機會一律平等。
政府對處於離島、偏遠地區或經濟、身心、文化、族群需要協助者之社會福利,應考慮其自主性及特殊性,依法律予以特別保障,並扶助其發展。
政府應尊重原住民族文化及族群之自主發展,依其意願,保障原住民兒童、少年、老人、婦女及身心障礙者之相關社會福利權益。
主席:現在進行處理,按鈴7分鐘,並分發表決卡。
(按鈴)
主席:現在表決時代力量黨團修正動議條文。現有民進黨黨團及時代力量黨團要求記名表決,記名表決,時間1分鐘,現在開始。
(進行表決)
主席:報告表決結果:出席委員59人,贊成者3人,反對者51人,棄權者5人,贊成者少數,時代力量黨團修正動議條文不通過。
表決結果名單:
會議名稱:立法院第10屆第7會期第10次會議 表決型態:記名表決
表決時間:中華民國112年5月5日 上午11時19分48秒
表決議題:社會福利基本法第四條
時代力量黨團修正動議
表決結果:出席人數:59 贊成人數:3 反對人數:51 棄權人數:5
贊成:
王婉諭 陳椒華 邱顯智
反對:
羅美玲 湯蕙禎 吳琪銘 柯建銘 鄭運鵬 蔡培慧 蔡適應 李昆澤 邱泰源 洪申翰 何欣純 林宜瑾 陳培瑜 趙天麟 鍾佳濱 林靜儀 莊競程 劉建國 吳玉琴 郭國文 陳秀寳 許智傑 黃秀芳 陳 瑩 江永昌 蘇震清 黃世杰 陳靜敏 王定宇 林淑芬 羅致政 陳歐珀 賴惠員 陳明文 陳亭妃 何志偉 張廖萬堅 陳素月 莊瑞雄 王美惠 張宏陸 吳思瑤 高嘉瑜 邱議瑩 范 雲 沈發惠 吳秉叡 賴瑞隆 蘇治芬 邱志偉 蔡易餘
棄權:
邱臣遠 陳琬惠 孔文吉 王鴻薇 翁重鈞
主席:請問院會,本條照民進黨黨團修正動議條文通過,有無異議?(無)無異議,第四條照民進黨黨團修正動議條文通過。
全案經過二讀,現有民進黨黨團提議繼續進行三讀。請問院會,有無異議?(無)無異議,請宣讀經過二讀之條文。
社會福利基本法(三讀)
─與經過二讀內容同,略─
主席:三讀條文已宣讀完畢,請問院會有無文字修正?(無)無文字修正意見。
本案決議:社會福利基本法制定通過。
楊委員曜聲明對剛才之表決與民進黨黨團意見一致,列入公報紀錄。
繼續處理黨團協商通過之附帶決議共11項,請議事人員一併宣讀附帶決議之內容。
附帶決議:
1、
鑑於近期台灣社會重大社會福利案件,多有當事人拒絕接受社會福利服務的情形發生,進而導致悲劇發生。參照行政院「社會福利基本法草案」,應落實第二十八條「社會福利提供者應依服務對象之個別差異……提供適切之協助,積極保障其權利。」之精神,為避免緊急危難發生,倘國民非受社會福利服務則顯有緊急危害之虞者,社會福利提供者應積極提供服務。
2、
有鑑於現有「社會救助法」貧窮門檻過於嚴苛,我國法定取得低收入戶及中低收入戶身份者,無法涵蓋實際處於貧窮者(如無家者)之情事時有所聞。為確實保障我國無家者之生存權、居住權,建請衛生福利部研議於本法通過後,1年內提出「社會救助法」修正草案。並研議制定無家者專法,以充分保障該族群之生存權、居住權,給其適足之保障,於6個月內向立法院社會福利及衛生環境委員會提出書面報告。
3、
有鑑於我國現社會福利服務以多樣形式提供及輸送,不再是以家庭為中心,應以人為本。尤其現「社會救助法」中,低收入戶及中低收入戶家戶計算方式與現實不符,導致實務上貧窮處境者常因家戶人口列計方式被排除於福利服務之外。為使我國社會福利制度跟上社會變遷,建請衛生福利部於本法通過後1年內,針對低收入戶及中低收入戶福利輸送方式,以個人或家戶為計算單位何者為優進行研究案,提出修法建議,並向立法院社會福利及衛生環境委員會提出書面報告。
4、
第六條
日前衛生福利部曾公開表示,衛生福利部將與地方政府及民間團體展開對話,研議修正「社會救助法」。有鑑於我國社會救助制度之審查門檻相當嚴苛,使我國貧窮率偏低,難以反映台灣真實貧窮現狀,造成諸多無家者及身處生活危殆狀態之國人,成為最後一道防線的「社會救助法」下遺漏之對象,顯示「社會救助法」確有大幅度修正之必要。為保障國民適足生活,維護社會及世代正義,爰要求衛生福利部應於1年內提出「社會救助法」修正草案,並研議增訂「無家者專章」,儘速填補我國社會安全制度之闕漏。
5、
第六條
根據臺北市政府社會局「低收入戶及中低收入戶539專案性別統計分析」報告,為避免人民為符合救助專案疲於遊走法院舉證、社工評估專案人力過於集中在同一家戶類型等實務問題,建議中央修法將更多元之家庭類型納入法定家庭審查機制,例如成年後無法排除原無監護權且無扶養事實之父或母、協議離婚之單親家庭非屬特殊境遇家庭致無法排除無扶養之尊親屬、早年未盡扶養義務之長者因扶養義務人(子女)未盡扶養義務致生活陷困等常見家庭型態納入法規保障,以因應家庭型態多元變遷,解決諸多型態家戶將因法規制度致排除於救助資源外之現象。爰要求衛生福利部就前述各類家庭類型納入「社會救助法」排除人口機制,如何改善部分性別、年齡家庭結構之社會救助資源排除現象,於2個月內向立法院社會福利及衛生環境委員會提出書面報告。
6、
第六條
「經濟社會文化權利國際公約」第十一條揭示,人人應有權享有其本人及家屬所需之適足生活,為健全我國社會福利體制,符合國際人權公約之標準,惟我國社會救助制度之審查門檻相當嚴苛,使我國貧窮率偏低,難以反映台灣真實貧窮現狀,造成諸多身處生活危殆狀態之國人,成為最後一道防線的「社會救助法」下遺漏之對象。為深刻檢討我國「社會救助法」之不足與過苛之處,爰要求衛生福利部應於2個月內向立法院社會福利及衛生環境委員會提出書面報告,整理我國對於社會救助(貧窮線)資格標準、家戶所得計算與認列、五三九訪視評估條款之實際運用困境、擬制收入(虛擬所得)之設計、福利身分綁定戶籍地及實居地等相關問題。
7、
第六條
根據臺北市政府社會局「低收入戶及中低收入戶539專案性別統計分析」報告建議,應加強社會救助業務第一線專業人員之知能,加強法規與認定標準之宣導,以避免社會排除之現狀。爰要求衛生福利部就如何強化專業人員教育訓練,使社工人員具備專案相關法規與協助救助資源連結之知能;提升評估一致性,使社工人員具備一致性之評估,避免造成專案排除現象,以及專案輔以個別化服務,重新檢視結構環境對不同性別所造成之不利影響與困境,以不同救助方式,例如照顧資源、經濟補助、就醫就學減免、脫貧方案、急難救助介入等面向,滿足國人多元需求,維護其尊嚴與生活,於2個月內向立法院社會福利及衛生環境委員會提出書面報告。
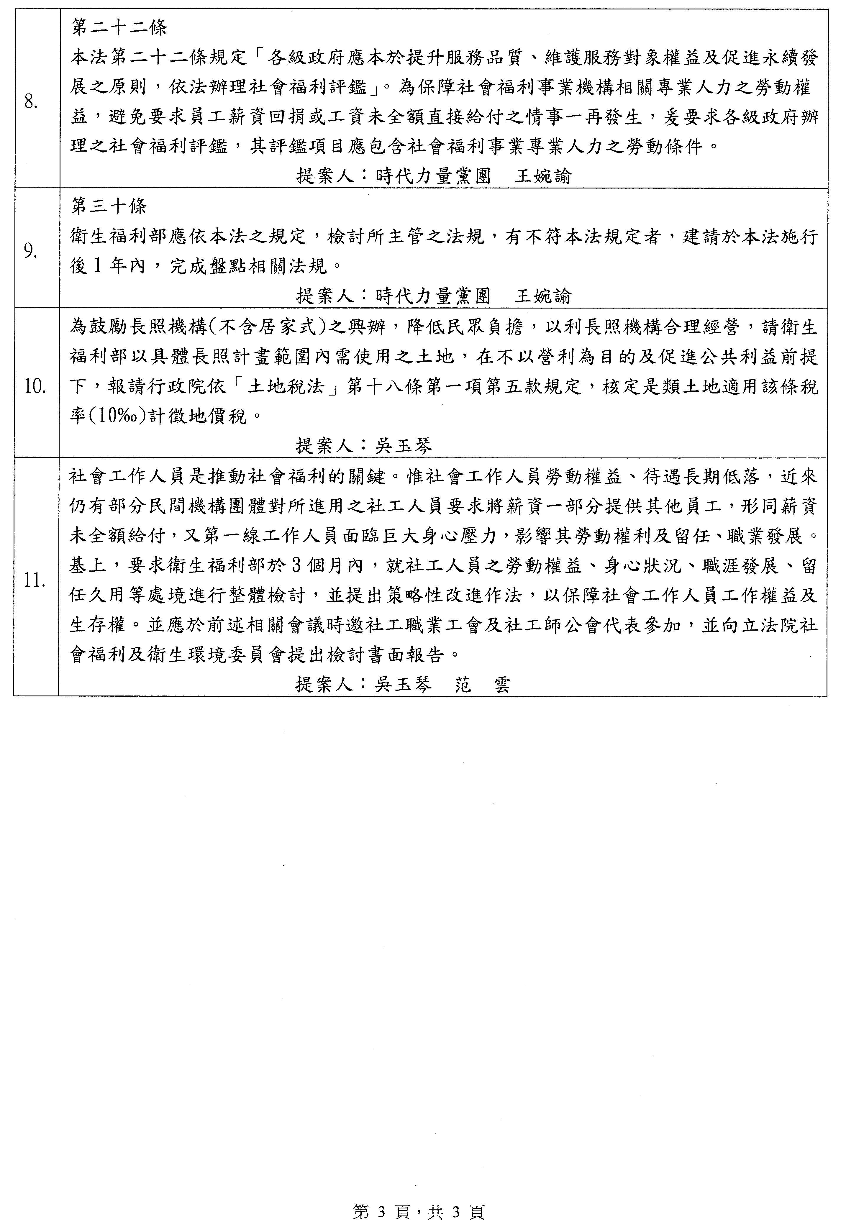
8、
第二十二條
本法第二十二條規定「各級政府應本於提升服務品質、維護服務對象權益及促進永續發展之原則,依法辦理社會福利評鑑」。為保障社會福利事業機構相關專業人力之勞動權益,避免要求員工薪資回捐或工資未全額直接給付之情事一再發生,爰要求各級政府辦理之社會福利評鑑,其評鑑項目應包含社會福利事業專業人力之勞動條件。
9、
第三十條
衛生福利部應依本法之規定,檢討所主管之法規,有不符本法規定者,建請於本法施行後1年內,完成盤點相關法規。
10、
為鼓勵長照機構(不含居家式)之興辦,降低民眾負擔,以利長照機構合理經營,請衛生福利部以具體長照計畫範圍內需使用之土地,在不以營利為目的及促進公共利益前提下,報請行政院依「土地稅法」第十八條第一項第五款規定,核定是類土地適用該條稅率(10‱)計徵地價稅。
11、
社會工作人員是推動社會福利的關鍵。惟社會工作人員勞動權益、待遇長期低落,近來仍有部分民間機構團體對所進用之社工人員要求將薪資一部分提供其他員工,形同薪資未全額給付,又第一線工作人員面臨巨大身心壓力,影響其勞動權利及留任、職業發展。基上,要求衛生福利部於3個月內,就社工人員之勞動權益、身心狀況、職涯發展、留任久用等處境進行整體檢討,並提出策略性改進作法,以保障社會工作人員工作權益及生存權。並應於前述相關會議時邀社工職業工會及社工師公會代表參加,並向立法院社會福利及衛生環境委員會提出檢討書面報告。
主席:報告院會,依協商結論,均照案通過。
現在處理院會新收時代力量黨團所提之附帶決議,共一項,請議事人員宣讀附帶決議之內容。
時代力量黨團附帶決議:
根據內政部87年3月23日台(88)內社8717934號函釋,只要住在國外的台籍身心障礙者可以在當地申請身心障礙證明,基於互惠主義,於臺灣合法居留的該國身心障礙者也可以申請身心障礙證明。爰此,擬請衛福部於六個月內研議開放於台灣取得外僑永久居留證者,得以平等互惠原則申請身心障礙證明之可行性。
主席:請問院會,有無異議?(無)無異議,照案通過。
本案完成立法程序後,有委員登記發言,每位委員發言時間2分鐘,並截止登記。
首先請吳委員玉琴發言。
吳委員玉琴:(11時36分)社會福利基本法是從87年全國社會福利會議就開始有社會福利基本法的呼聲,今天能夠完成三讀通過,成為臺灣第九個基本法,我們一共走了25年。25年來,其實兒少老婦等弱勢族群的福利已經有具體的進步,我們也補強了相關的社會安全網、落實長照的服務、推動社會住宅,並減輕育兒的負擔,期間我們更陸續完成了兩公約、CEDAW、CRC、CRPD等公約法的立法施行及公約的批准,這時候我們回過頭來訂定社會福利基本法,除了基本的綱要式條文外,主要補強了幾個重點:第一個,是將社會住宅納入社會福利的範圍,規定政府應對於有住宅需求的經濟或社會福利不利處境的國民提供宜居的住宅以及房屋補助或津貼或租金補助,來保障國民的居住權益。第二個,各級政府在辦理社會福利之前,應邀集社會福利事業及使用者代表來針對委辦事項進行溝通、協調。第三個,各級政府應由首長或其指定之人成立社會福利的相關政策會。第四個,各級政府應該在國土計畫或都市計畫擬訂或通盤檢討時,把社會福利土地及空間納入規劃。第五個,最重要的是,人民的社會福利權如果遭受侵害時,得依法尋求救濟。
我要在這邊特別感謝社會福利總盟5年來的研究、倡議,以及衛福部能夠提出行政院的版本,讓三讀成為可能。在委員會裡面,各個提案委員也都能夠支持社會福利基本法的訂定,也特別謝謝游院長在協商時非常辛苦,我們希望有社會福利基本法之後,大家對於弱勢的照顧能夠更好、更多。謝謝!
主席:請范委員雲發言。
范委員雲:(11時39分)游院長、各位立法院的同仁,大家好。首先我要非常感謝召委吳玉琴、衛環委員會所有的同仁以及立法院的同仁,今天社會福利基本法三讀了,這一次這個法條是一個進步性的宣示,臺灣要邁向一個社會福利的國家。我有兩個獨家條文:第一、比照教育基本法、文化基本法,以單獨的條文保障社福從業人員的生存權與工作權,這要感謝衛福部成功地把對社工的勞權保障納入第二十五條。社工是人,不是神,社會工作者、社會福利從業人員是我們社會福利國家很重要的基本工作人員,所以他們的勞動權益是重要的。社工接住國人,國人也要接住社工,唯有善待工作者,才能讓臺灣社會真正的接受每位受苦的人,成為現代國家。第二個、原本行政院的版本把福利定義為以家庭為中心,各界都反映如此會有重家庭、輕個人的疑慮,而且我們知道有一些需要協助的人,他本身很可能是受到家暴或者是無家者,所以我提出社會福利不需要強調家庭,應該以人為本的獨家條文。
謝謝勵馨基金會、婦女救援基金會、芒草心、人生百味等團體跟我一起召開記者會,為受虐兒、受暴婦女及無家者請命。最後也謝謝衛福部接受我的建議,最後修正為以人為本,以家庭為中心,社區為基礎,我相信新世代的臺灣社福會看重所有有家或無家的個體,接住受虐兒、受暴婦女及無家者,不落下任何一個人。謝謝大家!
主席:請莊委員瑞雄發言。
莊委員瑞雄:(11時41分)謝謝主席、在場的所有委員及媒體朋友。社會福利基本法有這麼多的版本、有這麼多人提案,代表它受到國人的關注。自從我國政府通過勞保、公保及軍保三大社會保險體系,為現代社會福利的肇始,其後多年來各級政府持續致力於推展社會福利,制定各項法規和措施,例如兒童福利法、老人福利法、身心障礙者權益保障法、全民健康保險法、老年農民福利津貼暫行條例及家庭暴力防治法等等,強化建構我國社會福利體系,並隨社會經濟與環境變遷滾動式檢討,同時也結合民間資源提供多元化服務,以符合國民之需求。
臺灣當前面臨眾多新挑戰,為進一步確立社會福利基本方針,健全社會福利體制及保障國民社會福利之基本權利,本次社會福利基本法三讀通過以後,我們預期更加保障人民請求社會福利給付與救濟的權利,並確立國家社會事務的制度,健全民間社福經營的環境。這一次法律也明文規範各級政府在福利事務上的專責組織和專職人力、事務及財政負擔的原則,並且建立社會福利目的事業共通的規範,以及社會行政與專業人士的制度、社福委託、補助及獎勵等經營環境條件的整備,進而規範國家社會福利事務治理體系的架構。
國家對社會福利的提供負有最終的責任,我們期盼政府能夠持續健全社福體制和環境,讓我國人民擁有更安定健康尊嚴的生活,社會福利不能停,進步繼續向前行。謝謝!
主席:報告院會,登記發言的委員都已經發言完畢。
今天會議進行到此為止,5月9日(星期二)上午9時繼續開會,進行後續討論事項,現在休息。
休息(11時43分)