黨團協商紀錄
立法院第10屆第7會期黨團協商會議紀錄
時 間 中華民國112年4月26日(星期三)14時10分至16時6分
地 點 本院群賢樓801會議室
主 席 吳委員玉琴
協商主題 一、行政院函請審議、委員吳玉琴等17人、委員林昶佐等17人、委員張育美等19人、委員范雲等19人、委員蘇巧慧等32人及委員鄭天財Sra Kacaw等17人分別擬具「社會福利基本法草案」等7案;二、逕付二讀併案協商:委員賴惠員等16人、委員謝衣鳯等17人、委員陳靜敏等18人、委員邱泰源等18人、委員賴品妤等16人、時代力量黨團分別擬具「社會福利基本法草案」等6案。
主席:現在開始開會。各黨團代表及行政院部會代表,大家午安!今天要進行協商的是本院社會福利及衛生環境委員會報告併案審查行政院函請審議社會福利基本法草案等7案;及本院委員賴惠員等16人、委員謝衣鳯等17人、委員陳靜敏等18人、委員邱泰源等18人、委員賴品妤等16人及時代力量黨團分別擬具社會福利基本法草案等6案,上述6案均分別經院會逕付二讀,與相關提案併案協商。我們現在就來進行黨團協商。
在協商之前,還是要跟大家溝通一下,為了提高議事效率,本席建議還是援引過去慣例,各位協商代表是否同意本次協商社會福利基本法草案仍先就本委員會審查保留的相關條文進行協商,如果各位協商代表對於本委員會通過的條文還有意見,我們再回頭來處理有意見的條文?是不是各位可以同意我們這樣處理?如果大家都沒有意見,那我們就這樣處理。
這個法案保留的條文行政院提案大概有10條,委員版本有5條,但是今天又有幾位委員及時代力量黨團提出修正動議,現在就開始進行協商。
我們從保留條文第四條開始協商,大家手上是不是都有這個最大本的資料?這是衛福部提供的資料,我們就以這本資料的順序來討論。
現在請大家翻到第四條,即第4頁部分,這條上次是保留,請衛福部說明。
簡署長慧娟:第四條的部分,鄭天財委員是希望把原基法第二十六條的文字列進來,吳玉琴委員是提出保障服務使用者的個人尊嚴等,另外賴惠員委員、謝衣鳯委員、范雲委員、王婉諭委員及洪申翰委員等也有提出一些意見,現在我就一一說明如下:
有關鄭天財委員的部分,跟原基法內容一樣,但因為這是一個基本法的概念,院版第三項已經特別述明「政府應尊重原住民族文化及族群之自主發展,依其意願,保障原住民兒童、少年、老人、婦女及身心障礙者之相關社會福利權益。」這部分其實已經有涵蓋到尊重原民的相關族群發展,而且原基法本來就存在,所以我們建議是不是可以維持院版?
吳玉琴委員部分,院版第十四條、第二十五條及第二十六條都已經涵攝在裡面。
賴惠員委員提案在第三項末段增加「並以法律訂保障之。」其實基本法是一個規範性、原則性的法律,相關的保障,就是在相關法律裡配合調整,所以建議這部分的文字不予增列。
謝衣鳯委員的提案和院版有「維護」和「肯認」的差別,我們建議維持院版的「肯認」,因為CRPD也一樣使用「肯認」的文字。
另外范雲委員、王婉諭委員、洪申翰委員所提的修正動議,是要加入外觀、容貌體態等文字,王婉諭委員還要加入「消除一切形式歧視」,基本上社會福利服務的提供、或是補助的申請,我們都是以專業評估,不會用外貌或者是容貌體態等來評斷,同時我們在第三條已經有提到尊重個人尊嚴的部分,就是要把所有基本的大原則都在第三條明定,而消除一切形式歧視,當然也包括在尊重個人尊嚴的部分,所以建議是不是依照行政院版本通過?以上報告。
主席:好,謝謝說明。
請王委員婉諭發言。
王委員婉諭:雖然說第三條已經大致上涵蓋了這個意思,即尊重個人尊嚴等,但其實消除一切形式歧視是國際公約裡很常用到的上位概念,不論哪些,包括我們後面提到的性傾向、性別認同、年齡、能力等等,前提都應該在於消除一切形式的歧視,所以這是一個比較概括的、整合的概念,因此我們還是希望可以保留。
另外,為什麼會特別加「容貌體態」,是因為我們跟過去曾經申請這些社福相關福利的夥伴們實際討論過,他們提到往往在他們提出申請時,承辦人員會覺得你這個人好手好腳,可能不符合申請。如果外觀上沒有辦法明顯看出他有匱乏或實際上有遇到問題的話,這樣的言論的確時常發生在實務工作現場,所以我們還是希望除了看得見的辛苦之外,有關外觀的部分,也應該避免歧視的可能性,所以我們才希望把這些可能比較容易產生刻板印象,或比較赤裸的歧視,都能夠儘可能的描述出來,當然一定不會完全,所以仍然保留「其他條件」,但前提就在於不論任何形式的歧視,其實都應該要消除掉,這才是社會福利基本法一個很上位或很大的概念,希望這部分能夠被特別強調。
主席:請吳欣盈委員發言。
吳委員欣盈:我代表民眾黨黨團發言。尊重人權、促進福利均衡等,是本法核心精神,民眾黨對此案也高度重視,希望這次法案的制定在執行中能呈現五個部分,第一個部分,必須把身心障礙人士、家庭受暴者、獨居者等的特殊需要納入考量,訂定專屬政策,並且提供更完善的服務,如長期照顧、生活補助、法律援助、心理洽詢等。第二,應參考聯合國兩公約條文,即公民與政治權利國際公約及經濟社會文化權利國際公約,建立完善法規體系,讓社會福利基本法在社會救助的精神與定義能夠與國際接軌,落實對社會弱勢族群的責任。第三、在福利服務的提供上,除了家庭之外,也要將社區做為重要的基礎,提供支持性、補充性、保護性或是防禦性之綜合性服務,尤其是要促進弱勢族群以及社區的共榮,避免社會隔離及孤立。第四、綜合運用政府的民間資源,以特約獎勵等多元方式提供國民可近、便利、適足之福利服務,透過這樣的方式降低政府負擔,提高服務品質,讓社會福利體系更為完善。第五、民間針對公平合理的價格、品質、協商機制、近用資訊以及洽詢的權利納入設施基準,有更多的想法充分納入討論,才能符合民眾的生活、感覺以及要求,謝謝。
主席:請鄭天財Sra Kacaw委員發言。
鄭天財Sra Kacaw委員:有關行政院版第四條與本席所提的第四條條文,衛福部剛才的說明有點誤解,我並沒有把原住民族基本法相關條文全文搬過來,要強調的應該是本席所提的條文和行政院版有什麼不同,其實就是最後一項,行政院版是「政府應尊重原住民族文化及族群之自主發展」,本席所提的條文只是加了一句話:「政府應規劃建立原住民族社會安全體系」,後面的文字基本上都一樣,只不過多了這幾個字而已,其他內容基本上都是一樣的。我希望能夠加上這句話,其實這本來就是應該要做的,即「政府應規劃建立原住民族社會安全體系」,就是這麼一句話,請大家能夠採納,以上。
主席:請范委員雲發言。
范委員雲:本席提案的部分很簡單,就是希望能夠增加「外觀」,主要是因為現在的性別、性傾向等等都沒有包含到外觀,有些人的確會被說有好手好腳為什麼不去工作,也就是因為外觀形式上的健全而被歧視,既然這樣的歧視已經存在,而且對他們領取社會福利而言,扮演著滿關鍵的角色,所以希望能夠把這部分放入,謝謝。
主席:謝謝各位委員的發言,因為基本法是一個框架式的立法,所以是大原則,針對外觀、外貌的部分,上次好像已經有討論過,現在請衛福部整體說明。
李次長麗芬:在此先說明第三條,如果回到我們常看的兒權公約,其實第四條第一項所講的就是不歧視平等的原則,剛剛王委員講到消除一切形式之歧視,我查的結果大概就是婦女和種族這兩個有寫,其實當中是更加闡明有哪些歧視不應該存在,所以這在立法意旨上也涵蓋了所謂的不歧視平等原則,那是不是還要把「一切形式之歧視」加上去?我覺得這個部分是可以再來討論的。
再來是容貌、體態的部分,上次我曾說我本來以為這是指瘦、胖或容顏有一些損傷的不平等,如果要講到好手好腳這樣的外觀,我必須說我們所有的福利提供絕對不是看他的外表,因為都是回到實際的經濟考量,看他有沒有符合什麼樣的資格,那些資格都制定得非常清楚,不可能是他屬於低收入戶,而我們說他因為好手好腳所以就不是,我相信現在有許多低收入戶在外觀上面也都跟一般人一樣,我們還是有低收和中低收的福利提供,所以如果是基於這樣的原因而把這部分放進去,我覺得並不是很適當的方式,針對這部分,不知委員是不是可以再加以考量?
剛剛也提到兩公約等相關人權公約,其實我也有說過有一些精神都涵蓋在社會福利基本法當中。另外就是要不要加上「原住民族社會安全體系」,這部分我們上次也有說明,我記得法務部還是行政院法規會有說明其實原基法已經有規定,所以我們不必在這邊再特別規定,這並無損於本來的相關規定。因為我們已經把原則的部分都訂定在這邊了,所以是不是可以按照行政院版本通過?以上說明,謝謝。
主席:按照衛福部剛才的說明,我們希望能夠按照行政院版本通過,陳靜敏委員的版本不是也和行政院版一樣嗎?
陳委員靜敏:對,我的版本和行政院版一樣,但這一條沒有,而是其他條文。聽了司長的解釋之後,我真的覺得基本法很重要的就是要宣示我們在社會福利上的決心,所以針對剛才所提到的容貌、體態,如果要說這些大家本來就會這樣子做的話,那麼前面其他的東西也統統都不用寫了,因為這本來就具有宣示性,必須把這些都寫出來,告訴我們要特別關注這一些,如果大家一直覺得在實務上的確會因為容貌、體態等因素,而認為他們憑什麼得到社會福利照顧,如果是一個宣示性意義的話,我真的覺得應該要寫進來。
主席:這樣我很為難,我們在讀社會福利的教科書時,並不會把這些部分個別列出來,消除一切歧視是我們的目標,上面寫了那麼多的項目,包括性別、性傾向、性別認同等等,這些都是大家認為會有明確相關歧視的發生,所以我們把它明確列舉,其實社會福利都會有相關審查機制。
請王委員婉諭發言。
王委員婉諭:其實我們在提到容貌、體態的時候,並不是只有說手腳健全而已,之前發生過幾次申請人遇到的狀況都是被質疑「你看起來就沒有像貧窮的樣子」、「你看起來就不像有需要的樣子」,當然如果外觀整整齊齊、乾乾淨淨,其實和前面的性別、性傾向比起來,容貌、體態在實務上更容易被認為是不需要的認定,所以我還是覺得應該要把這部分放進去。
主席:請吳委員欣盈發言。
吳委員欣盈:我也支持把「外貌」寫進來,謝謝。
主席:請鄭天財Sra Kacaw委員發言。
鄭天財Sra Kacaw委員:請大家看一下衛福部所整理的資料第5頁最右邊的行政院提案說明三就寫得很清楚,行政院版第四條的提案理由是「依原住民族基本法第四條及第二十六條」,這已經寫得很清楚了,並不是說理由是因為原基法已經有了,你的依據就是依原基法……
李次長麗芬:──的精神,是這樣的精神。
鄭天財Sra Kacaw委員:對呀!「爰為第三項規定」,依這兩條,對不對?裡面還寫了內容:「為保障……,爰為第三項規定」,你引用了這個,所以你們當初漏列了一部分,而且這個部分也是原則性的,社會安全體系也是一個原則性的東西,沒有很具體,漏了就把它補上去,就這樣而已。何況這個說明是行政院版,也是衛福部的版本,裡面的說明三不就寫得很清楚嗎?就是依這兩條條文,所以漏了就把它列進去就好了,有什麼困難?加了社會安全體系,到底有什麼窒礙難行?如果你能夠說服我有什麼窒礙難行,那就OK,如果我被說服的話,好不好?
李次長麗芬:因為我們這邊強調的是一個精神、原則,如果在這邊只有在原住民族的部分寫社會安全體系,那非原住民的社會安全體系應該在哪邊去闡明?因為那個是整個規劃,但是第四條比較是原則性的,所以我們認為不需要……
鄭天財Sra Kacaw委員:社會安全體系很原則性啊。原住民之所以有特別需要,才會列在這裡的條文,你們才會列,如果是不一樣、一般性的話,就不必特別列原住民,既然列了,就把它完整地列,因為原住民的部分就是要特別去加強才會列,既然要列就完整地列。
主席:我們剛剛這樣討論下來,對外貌及對原住民的社會安全,在原來的第二十六條也只有原來福利的文字而已。鄭委員,原基法本來也是跟本法一樣是同位階,所以這邊沒寫,那邊有寫,是不會影響的……
鄭天財Sra Kacaw委員:不一樣啦。
主席:你不用重複立法,因為原基法第二十六條確實有寫原住民族社會安全體系,那邊有寫,這邊沒寫,不會影響的,那都是框架式立法。
鄭天財Sra Kacaw委員:能夠一樣,不是更好嗎?
主席:那社會福利很多法都要全部挪到這裡來了,不是這樣,這是個原則而已。
簡署長慧娟:跟委員報告一下,因為社會福利基本法適用的範圍很寬,所有的都要用到。
鄭天財Sra Kacaw委員:對,當然。
簡署長慧娟:可是針對原住民族的部分,在原基法有特別針對原住民族要規劃、建立原住民的社會安全體系,我們在這邊如果特別寫了原住民族的社會安全體系要建立的話,其他的會不會造成誤會,就是非原住民的社會安全體系不用建立嗎?所以我們當時在參考原住民族的相關保障時,是用其原理、原則來寫,不會特別再去講針對──,因為原基法特別for原住民族,所以必須跟委員做一個報告,這有整個通盤性的考量,當時是參考那個精神放在社會福利基本法。
主席:各位已經討論了……
鄭天財Sra Kacaw委員:我再說明一次就好。
主席:好。
鄭天財Sra Kacaw委員:部長是法律的專家,也是衛生醫療的專家。行政院版的說明三寫得很清楚,依原住民族基本法第四條及第二十六條第一項。我念一下原住民族基本法第二十六條第一項:「政府應積極辦理原住民族社會福利事項,規劃建立原住民族社會安全體系,並特別保障原住民兒童……」,保障原住民兒童的部分就跟現在行政院版第四條最後一項一模一樣,你疏漏(不要說故意)了原住民族社會安全體系,在法律的解釋上變成好像是原民會的事,以後社會安全體系就變成是原民會的事,就不是衛福部的事,因為社會福利基本法沒有規定、有意的疏漏,在解釋上是這樣,就是有意地不列,尤其經過這樣的討論之後還不列的時候,就是有意地不列,以後這個業務就變成原民會的,衛福部就可以置身事外,是這樣的。社會安全體系其實不是原民會的,所以這個部分也要拜託大家。以上,謝謝。
主席:這個條文已經討論了近半個小時,我們是不是保留,還是等一下我們再回來討論文字?雖然越來越聚焦,但是文字就是沒辦法確認。第四條還是繼續保留,等一下再回來看。
處理保留的范雲委員等提案第五條,在第7頁。
簡署長慧娟:我做一個說明。范雲委員concern的是社會工作者與社會福利事業專業從業人員的工作權,其實本法所指的社會福利專業人員並不是只有社會工作者。另外,有關所有社會福利事業從業人員的勞動條件,在院版第二十五條、第十條等等都有相關工作權保障的規定,所以我們建議不予增訂。
主席:請范委員雲發言。
范委員雲:雖然我知道院版的為難,但是我覺得你們的第十條及第二十五條還是不夠強,因為我們都知道現狀就發生社工人員被要求回捐,衛福部三令五申,有人還是不遵守,像我們辦公室都常常接到協調的要求,所以比起教育及文化產業更不保。教育基本法、文化基本法都有一條專門給工作人員的權益保障,這邊沒有,我就覺得很可惜,是不是教育部及文化部更重視勞工的權益呢?所以我會有這個擔心。但這裡只有我一個人有條文,所以是不是至少有一個有誠意的附帶決議,第十條及第二十五條在文字上有沒有可能更強化?你剛剛說第十條,大家去看一下第13頁的第十條,它講的是勞資和諧,我們都知道勞工與資方是不對等的關係,如果雙方要和諧的話,其實就是不利方那邊比較沒有受到保障,所以那邊要不要考慮更強化一下,或是第二十五條要更強化一下?如果這樣子,我就不會堅持在這裡訂定,就是用附帶決議或是那邊做文字調整,好不好?
主席:請王委員婉諭發言。
王委員婉諭:我們的確常常聽到大家的建議,希望能夠用法規或法條來保障相關工作職業的生存權或工作權,但是我覺得這部分當然需要取得一個衡平,就是要不要在法條裡面做修正,我就尊重大家的意見。但是我想要特別強調或特別請衛福部幫忙的是,社工回捐薪資的狀態或者變相地讓社工回捐薪資的問題其實是持續地存在,過去我們看到在這個變形的狀態之下,衛福部反而不太願意去解釋或者採取消極被動的態度,我認為不論今天是否增加范雲委員版本第五條,我希望衛福部都能正視這個問題,包括上次我們也曾經召開記者會,現在已經有主管要求A社工把錢拿給B社工,衛福部認為這不屬於違法,也不屬於需要處理的範圍等等,真的是希望衛福部能夠積極重視,那是一個態度問題,至於要不要在法條上明訂,我覺得需要來做討論,我也尊重大家的決議,但是我希望衛福部真的要針對社工的工作環境、工作權能夠特別重視及在乎,謝謝。
主席:謝謝,其實今天早上衛福部的報告裡也三令五申提到這種回捐的事情是不允許、是違法的,請李次長再說明。
李次長麗芬:我做個回應,我覺得應該是第二十五條會比較切合范雲委員在關心的部分,這邊本來就是要「建立友善安全工作環境」,這是職安的問題,「並遵行相關法令規定」,當然就是包括勞基法。講到薪資回捐的部分,其實回到勞動部有關薪資未全部給付的部分,都是在認定的問題,本來勞動部不覺得它有薪資回捐的問題,後來他們也重新函釋說明這就是一種薪資回捐,雖然當時勞動部認為這不是薪資回捐,可是我們已經用所謂的管理不當認定,何況我們一次就停補助兩年,不是只停補助一年,用所謂管理不當的部分反而處罰更加嚴格。有關要處理薪資回捐這部分,我們一定是責無旁貸,也會努力去執行,所以我認為第二十五條勞動權益這部分已經都有相關規範在這邊,這是基本法,如果要處罰,還是要回到各該法去做處理,所以這部分是不是能夠以行政院的版本通過?謝謝。
主席:是不是我們委員可以不予採納?
李次長麗芬:不增訂范委員的部分,不明訂。
主席:就是不予採納,法律用語就是不予採納,可以嗎?
范委員雲:剛剛已經給你們一條路了,至少在附帶決議或是在別的文字調整。
主席:他們已經都在做的事情,所以……
范委員雲:沒有啊!要不然常常去質詢……
主席:附帶決議是不是……
范委員雲:因為當時社工回捐,我們謝謝衛環委員一起幫忙通過那個臨時提議,可是通過之後,還是很多陳情案,勞動部也不想管這麼多,因為照剛剛次長的精神及講法,文化基本法、教育基本法幹嘛寫勞動基本法已有的東西?這是展現一個部會的重視,事實上衛福部現在很多相關會議都沒有邀請社工公會,可是你看我們教育部都會邀,後來也是在我們的協助下,對不對?
李次長麗芬:我們訂定獎補助辦法……
范委員雲:好啦!也許我的資訊不完整,但是我們立委就是擔心,至少你要有個強化一點的附帶決議,否則我的條文被你拿掉,我們又讓步,無法交代,對不對?
李次長麗芬:好啦!我們來做一個附帶決議,謝謝。
主席:請衛福部擬一個附帶決議,針對社工回捐的事情,我們是要杜絕而且不能有這些事情。范雲委員,第五條是不是就不予採納,先往下進行?
范委員雲:好。
主席:請他們趕快提出附帶決議。
接下來是保留第六條,請看第9頁,請行政部門說明。
簡署長慧娟:這個部分是有關謝衣鳯委員的「醫療保健」這部分,我們還是建議依照行政院版,因為醫療保健的部分當然含在裡面。另外,有關王婉諭、洪申翰、范雲委員的修正動議部分,像服務的部分會增加「居住、社會連結、心理重建」,至於對象的部分有增加「無家者、身處生活危殆狀態」或者是其他等等相關文字,因為實際上「不利處境」當然涵蓋相關這些無家者或者是特殊境遇、身處生活危殆等等,福利服務的提供當然會涵蓋「救助及緊急照顧,並協助其自立」,因為這個是社會救助,連結的當然就會包括我們要讓他脫貧、就業、教育和相關的福利服務等等,所以這個部分我們還是建議依照院版的文字通過,以上報告。
主席:請范雲委員發言,再來是王婉諭委員。
范委員雲:剛剛也是有一個我之前提的附帶決議跟無家者有關,就是希望你們能針對無家者,我是主張有專法,但是如果沒有專法,至少應該要有專章,但是我知道你們正在處理社會救助法相關的翻修,吳玉琴召委也很關心這個問題,我精神上還是希望,因為無家者是一個具特殊地位的,他跟不利處境的又有一點不一樣,我們之前質詢的時候也有講到好幾個國家,包含我們的鄰國日本、韓國都有相關的專法,也都是用無家者這個名稱,可是你們衛福部應該還是在做研究,還沒有確定要不要用這個名稱,所以我沒有堅持一定要在這時候放在這裡,可是我想我們在觀念上應該要講清楚,還滿重要的,因為社會福利法是重要的基本法,我覺得還滿遺憾的,你們針對這麼重要的問題,在這之前沒有辦法給我們一個比較清楚的方向,我先表達一下我的意見。
主席:請王委員發言。
王委員婉諭:至於要放哪些標的或者是哪些族群,是不是應該經過討論,而不是用「不利處境」來涵蓋?我覺得這是必須要討論的,的確不利處境已經涵蓋多數的對象,只是我想大家更關注的是在於目前的確面臨生活危殆的情況,又或者是無家者的情況,極有可能是被現行體制大量排除的這些弱勢者們,未來會不會能夠真正在相關主管部門裡面,有關審查的門檻或是認定的時候是能夠被檢討的?意思就是,尤其是這些面對生活危殆的部分是我們希望能夠協助的人,而在未來他們也是在整體的救助體系中應該更加關注和協助的對象,而不是真正落到最嚴重或最辛苦的時候,我們才介入、才給予以協助。所以我想不只是希望在文字上來做討論,而是實質上,我們更希望當我們在探討審查門檻或是認定標準時應該要有這樣的思維,就是當他逐步往不好的狀態發生時,我們就能夠提前給予協助,並且相關的條件者也應該要納入這個不利處境裡面的考慮,同時也提到的是,當我們的社會救助,不是只有讓他活得下去而已,而是我們希望真正能夠進一步協助他復歸社會,能夠回到社會上穩定的狀態裡面,所以這也是為什麼我們在一開始前面就寫到,應該要有就業、教育等等的部分,但是有居住、社會連結以及心理重建,的確對他們來說是非常重要的一環,因為唯有他具歸屬感、社會參與感的時候,才有可能真正讓他們邁向自立的生活,所以我認為這幾個部分,還是希望衛福部能夠思考,如果沒有要在法條上面做修正,我們是不是應該用附帶決議又或是立法理由,盡可能去表達清楚?的確在現階段現行的體制上很有可能發生生活危殆的這些人其實是被排除在外,我們希望未來能夠儘可能把他們納進去,謝謝。
主席:請衛福部說明一下這個條文有關社會救助的部分,請次長說明。
李次長麗芬:這個條文我覺得委員最關心的是我們的社救法,其實這是未來社救法要怎麼去修訂的問題,我要講的是不利處境其實是一個很寬的概念,包括這邊寫的特境、身處生活危殆,特別是身處生活危殆其實會比較難去理解,因為過去也沒有使用過這樣一個用語,只是「其他不利處境」其實已經是很具概括性了。再來就是無家者,其實我們在社救法裡面是用「遊民」,所以剛剛范雲委員也特別提到到底是要用無家者還是怎樣、要不要立專章。剛剛委員關心的都是未來社救法修法的方向,是不是能夠把一些對象再納進來,這個部分是不是可以讓我們回到社救法去處理,在這裡還是一個基本法的概念,在前面就已經明定要結合就業、教育、福利服務等,並協助其自力,這個定義的範圍其實已經非常廣、非常全面,我們還是建議以行政院版本通過。
主席:經過次長的說明,其實剛剛說的「無家者」在社會救助法裡面確實是「遊民」,未來在社會救助法要不要把這個名稱做調整,我認為還是要回到社救法處理。我也會在5月份安排社救法的公聽會,因為「不利處境」的範圍其實是比較彈性、寬,所以各位委員是不是同意我們照行政院的版本通過?因為這只是一個概括性的定義,如果沒有意見的話,我們就照行政院版通過。
立法說明的部分還要在說明什麼?
范委員雲:把遊民或無家者放進去。
王委員婉諭:把這個概念放進去立法說明,這樣也能夠涵蓋。
范委員雲:放進立法說明應該可以吧?
主席:立法說明……
范委員雲:你可以把不利處境之國民舉例,可以用無家者或遊民啊……
王委員婉諭:不是都涵蓋了嗎?
主席:「不利處境」的國民指的是什麼……
范委員雲:讓大家覺得無家者或遊民有被包含在裡面。
李次長麗芬:本來就在裡面,因為社救法本來就有包括遊民。
范委員雲:本來就包括在裡面,所以寫一下,我們要給他一個更高的地位,因為他很重要,別的國家都立專法,你現在說他包含在不利處境裡面,我們已經退讓到……
李次長麗芬:沒有,不在不利處境裡面,而是本來在社救法服務的對象就有遊民。
范委員雲:這一條不是在說社會救助應結合就業、教育、福利服務,並協助其自立嗎?這不就是在講它的對象嗎?所以我們剛剛這樣有說錯嗎?這邊只有提到對於低收入戶、中低收入戶及遭受急難、災害、不利處境之國民。
王委員婉諭:低收入戶、中低收入戶在社會救助本來就有。
主席:在說明欄裡面,不利處境的部分把遊民……
李次長麗芬:不利處境在說明欄裡面就是例如遊民,就是把這個用詞寫進去。
范委員雲:如果遊民或無家者現在還沒正式改名,你要寫遊民我們不反對,至少大家知道這是所謂的無家者。
主席:因為現在的法令名稱叫遊民。
李次長麗芬:我們就在說明欄裡面增加不利處境例如遊民,好不好?
范委員雲:好!
主席:本條就照行政院版通過,說明欄的部分,請在不利處境的部分加上遊民,將他列為不利處境的對象。
處理第八條。
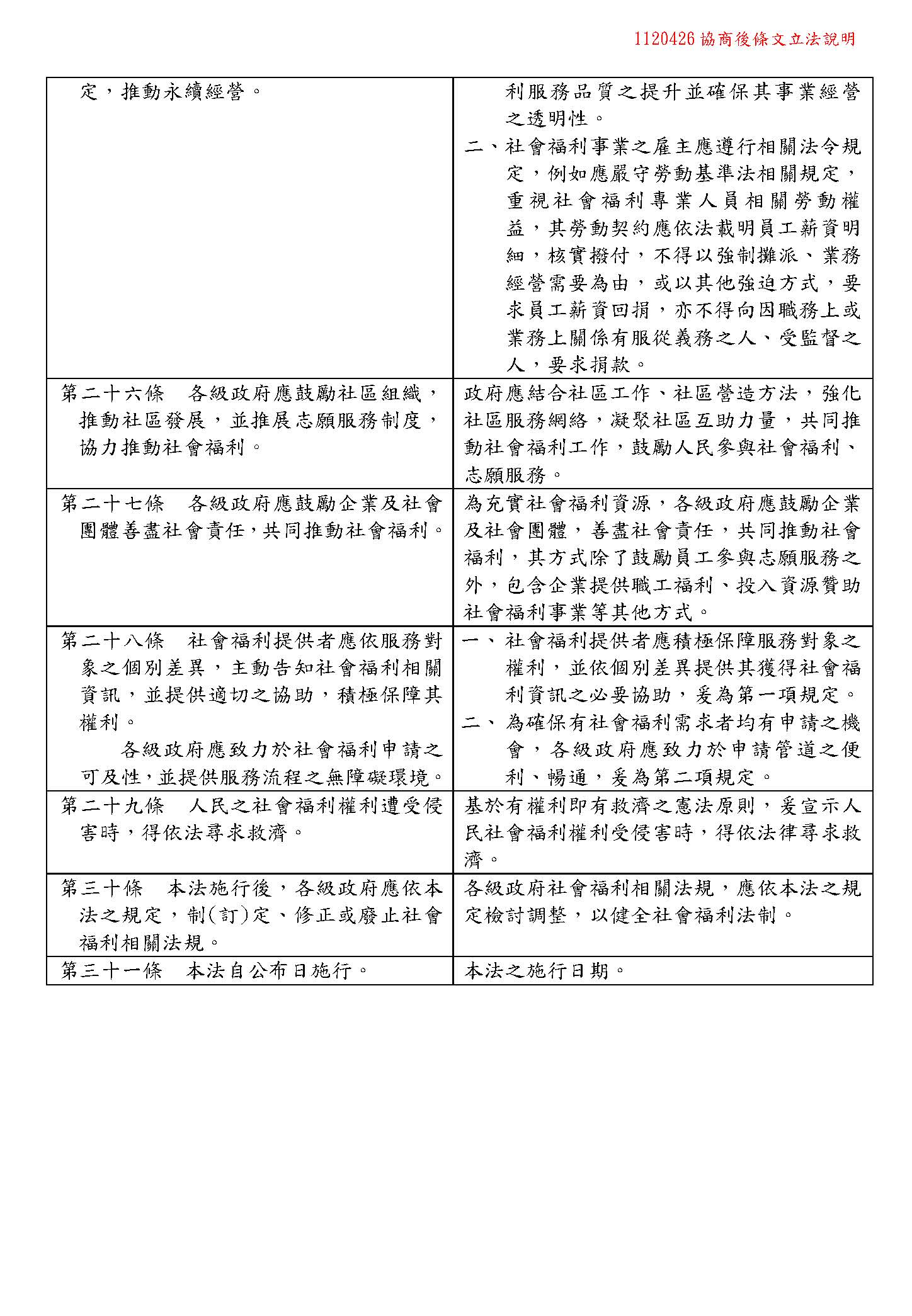
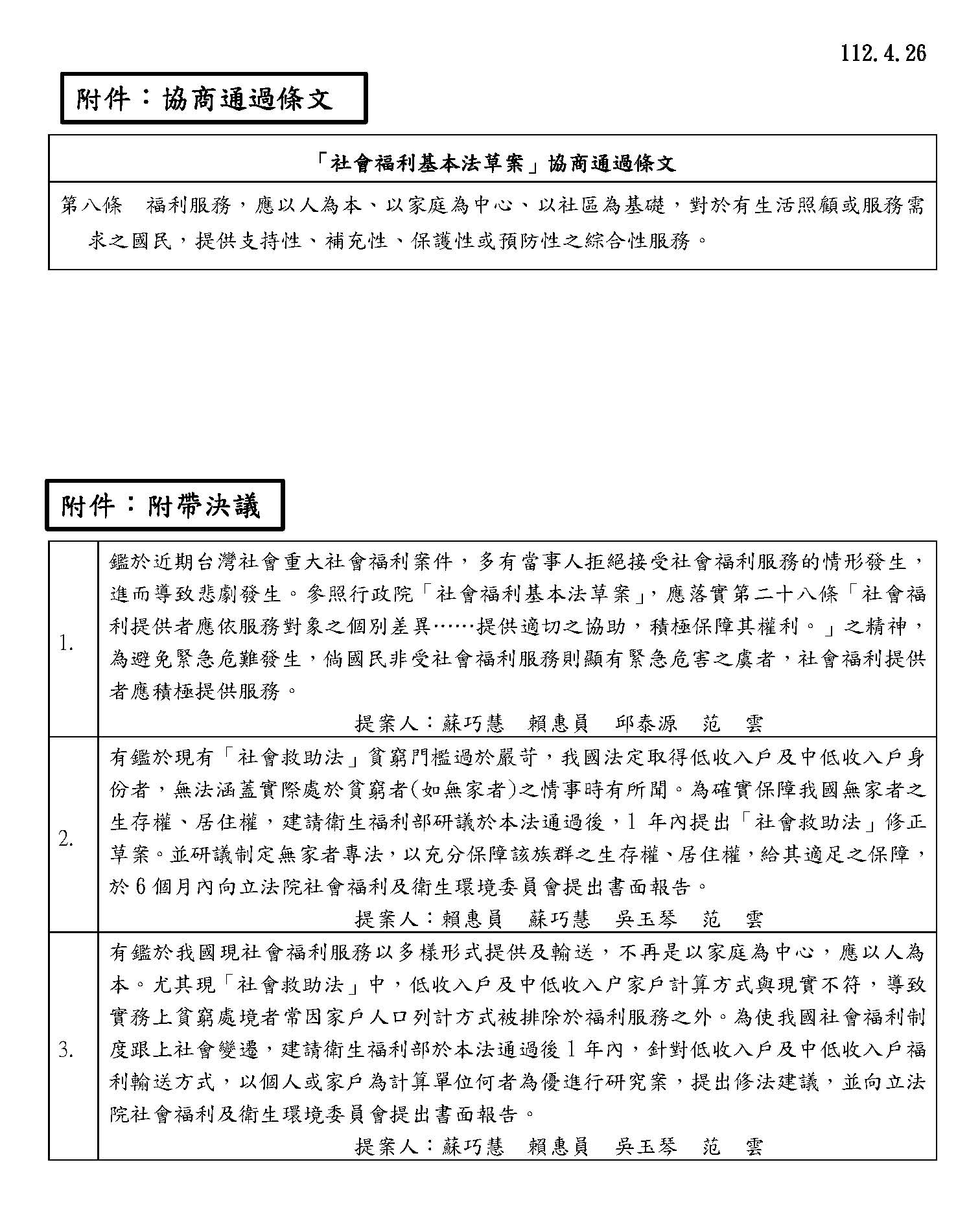
簡署長慧娟:關於第八條,因為上次委員比較關注的是不要只有以家庭為中心,甚至有委員建議把「以家庭為中心」拿掉,改為「以人為本」,我們上次也有做過說明,因為這一條是在規範福利服務,我們建議不是只有看到個人,我們還要看到家庭所產生的一些狀況。所以我們有一個建議修正的文字,加了「以人為本、以家庭為中心、以社區為基礎」,其實這也是我們社安網很重要的精神,從很多實務的例子上面看到,如果沒有以家庭來看待整個家庭裡面所產生的問題,會容易有一些狀況發生,所以我們建議可以加一個「以人為本」的文字。
主席:謝謝,有把大家的意見採納進來。
請范委員雲發言。
范委員雲:因為我上次有跟次長談到,如果以家庭為中心不刪除會造成的問題,雖然次長的回應是現實狀況他們會把他當成個人的脈絡情境,一定要照顧到他的家庭狀況。可是因為現實上包含未來要修正的社會救助法,我們認為這樣反而被框架住了,讓很多人沒有辦法獲得相關的福利。現代已經是多元家庭等各方面,你們不同意,但是我們……
簡署長慧娟:這一條是在規定福利服務,社會救助在第六條。
范委員雲:現代的福利服務,至少在看法上我也是認為應該是以人為本,你們沒有依照我的版本刪除家庭,我還是覺得很可惜,不過至少對你們來講是往前走一大步,已經把「以人為本、以家庭為中心、以社區為基礎」放進去,我覺得也滿平衡的。為了避免大家講的面向不大一樣,我可以接受這一個比較均衡的版本,所以我算是肯定你們把願意把以人為本放進去,我還是表達一下我原來的看法。
主席:請陳委員靜敏發言。
陳委員靜敏:我也有提出修正案,我覺得「以人為本、以家庭為中心、以社區為基礎」非常好,其實很衡平,這也跟醫藥衛生用的字非常像。只是我在「生活照顧或服務需求之國民」前面加了「健康與」,為什麼我會特別提出這樣的修正?大家還記得今年發生的中和乾屍案為什麼會被發現嗎?就是因為他們有健康照顧的需求,我們才會發現他們,所以這些人都是有綜合性需要照顧的問題,所以我在前面加了「有『健康與』生活照顧或服務需求之國民」,提供他們完整性的服務,我覺得不違背我們的精神,只是把這一群人納入考量而已,以上。
主席:請王委員婉諭發言。
王委員婉諭:這次增加以人為本的概念,當然是非常的好,過去因為以家庭為中心的情況下,的確很容易排除掉沒有居所或是沒有家庭的人,但我還是想同時確定一下,若以人為本、以家庭為中心,所以未來我們社會福利提供的對象是以家庭為單位嗎?會這樣問是因為過去中低收入戶、低收入戶的概念其實都不是以人來計算,都是以家戶的方式計算,未來這些所得合計與否是不是也會有所因應調整?因為我有點看不太出來以人為本、以家庭為中心未來的政策是以家庭為協助對象和計算的方式,還是以人?
主席:請衛福部李次長說明。
李次長麗芬:跟委員說明,我們會以家庭來家戶計算都是在所謂的社會救助、低收、中低收,可是我們的福利服務是提供一個支持性、補充性、保護性或預防性,以人或是其家庭為對象的一些福利服務工作,例如保護家暴受害者,我們要提供受暴婦女相關的保護性服務。為什麼要強調以家庭為中心?其實這是我們過去保護工作得到的慘痛教訓,我們過去可能只看到受暴婦女的人身安全,所以我們的社工處理的是受暴婦女人身安全,很重要的是要趕快給他緊急安置。可是曾經發生一個例子,就是想不到他還有一個四個月大的小孩,而沒有考量到這位施暴的父親根本沒有照顧這個小孩的能力,社工當時的想法就是把婦女的安全維護好就好了,所以後來這個四個月大的小孩就被活活餓死,這都是過去很慘痛的經驗。就這個家暴的例子來看,雖然我們以保護其個人安全為主,但是我們都還是必須回到這個受暴婦女到底還有多少孩子,或在這個家庭裡面是不是還有孩子可能同時受到暴力侵害。
我再舉一個例子,以前一個家庭當中有兩個孩子,一個孩子被打,我們稱之為受虐兒、保護性個案,沒有去理另外一個孩子,所以第二個孩子往往會變成下一個受害對象,所以以家庭為中心的概念是,就算我們是從這個人出發去處理問題,也要看到家庭成員當中還有這些處境脆弱的人,我們都要一併提供相關的協助,我想這不是傳統父權的家庭概念,也不是所謂要計算經濟家戶的概念,而是我們在提供此特別服務的時候,我們必須看到受害人周邊還有相關的需求,我想這是以家庭為中心非常重要的本質。
主席:各位,這個條文我們是不是照行政院的版本通過?你提到的健康在第八條,其實第九條就已經有健康相關的……
陳委員靜敏:下一條我也會建議,那邊也是會……
主席:我們通過了耶!
陳委員靜敏:是喔?沒關係,反正到時候逐條……
主席:第九條我們還保留,是!我真的建議靜敏委員,你提到的健康部分是不是放在第九條處理?第八條……
陳委員靜敏:現在這一條是在討論誰有這個需求,我覺得針對有健康照護需求的人也應該要包括在裡面,現在這裡只有生活照顧欸!
主席:不是在第九條可以處理健康的議題?
陳委員靜敏:第九條是服務的內容,包括健康的議題,不是對象啊!那是服務的內容喔!
李次長麗芬:我們的福利服務比較限定在社會福利的服務。
陳委員靜敏:它是生活照顧的這一塊?
李次長麗芬:對!
陳委員靜敏:這樣要硬把它切開喔?
李次長麗芬:健康是另外的議題,在做社會福利服務的時候,當然會看到健康的議題啊!
陳委員靜敏:一點都沒有當然,如果從中和乾屍案,大家沒有學得教訓的話,這沒有叫作自然就是這樣。
主席:沒有啦!這部分都是全部混在一起,在條文中就已經分開了……
陳委員靜敏:現在我們的確已經看到有這個問題了,如果不是因為發現了精神照護的個案,也不會發現需要救助的媽媽死掉了,所以其他的人都會餓死,對吧?的確是因為有健康的照護才發現他們的。
李次長麗芬:這也不是健康服務的問題。
陳委員靜敏:不是,我是指不是健康服務的問題,是發現需要照顧對象的問題。
主席:就是整體要有跨領域、跨專業的合作,不能每一條都混在一起,這樣我要怎麼處理?
李次長麗芬:這沒有辦法分啦!
主席:是不是可以照衛福部現在提出來的修正條文通過,好不好?因為以人為本、以家庭為中心、以社區為基礎是一個工作方法。
陳委員靜敏:這個前面是沒錯啊!對啊!等於是缺少……
主席:這是在講福利服務,第九條在講醫療保健。
陳委員靜敏:對,我現在主要是針對有什麼需求的國民,有健康需求的人不需要嗎?
主席:在下面一條,在第九條啊!
薛部長瑞元:那會在下一條。
陳委員靜敏:第九條指的是服務的內涵欸!
主席:這樣就會亂掉了,不要這樣啦!靜敏委員,是不是我們先照行政院所提的修正條文通過,不然整個會亂了,因為每一條規範的是不一樣的大內容。
陳委員靜敏:我不曉得,我覺得好像只是提到有需求的個案,這是有健康需求的個案,我覺得這也很重要,他也需要社會福利的介入。
主席:請部長來協助說明。
薛部長瑞元:這部分是這樣子,第八條講的是福利服務,福利服務所提供的方法是支持性、補充性、保護性或預防性之綜合性服務;等一下在醫療保健的部分,是提供給有需要的人,並不是指社會上如果有自己沒有辦法處理的人,才去提供支持性、補充性、保護性的服務,健康的部分是大家都需要,不管是富人或窮人,大家都有需要,所以這放在第九條,變成是全民的事情,我們都必須要去服務所有的人,把它當成廣義社會福利的一部分。但在第八條講的是比較狹義的社會福利服務,在社會福利服務的部分,我們的原則就是支持性、補充性、保護性或預防性,大概就是這個樣子,並不是對全民提供所有相關的社會福利服務,兩者還是有點不太一樣,但是如果將健康放入第八條的話,變成跟第九條會分不清楚,因為在這裡是補充性的部分。
陳委員靜敏:我講最後一個好了,你前面是說哪一些人需要支持性、補充性、保護性的服務,這邊對吧?
主席:有生活照顧跟……
陳委員靜敏:是!所以我剛剛提到的是哪一些人,這個人我就舉中和乾屍案的例子。
主席:都需要健康的照顧啊!
陳委員靜敏:不是健康的照顧,我是加在前面,對於有健康與生活照顧的這群人,我們應該要提供剛剛部長講的那些部分,我都同意。我現在舉的例子,就是前面有健康與生活照顧的這一個人,即這個需求的對象是沒有寫出來,所以我才舉那個例子,就是指這個人。
主席:靜敏委員,第八條是不是能夠照衛福部所提的修正條文通過,你提的健康部分,我覺得在第九條是一個完整的醫療保健規範,健康是全民的,健康需求是第九條一定要去處理,這裡是福利服務。
陳委員靜敏:我是說有那個人,他需要……
主席:拜託!這一條范雲委員也是討論很久了,因此以人為本、以家庭為中心、以社區為基礎,我們以這樣的條文來通過,好不好?可以吧?這已經討論很久了。
陳委員靜敏:不曉得,我們就來協商,搞了半天也都……
主席:不是啦!在第九條就可以處理,你如果覺得……
陳委員靜敏:沒有,第九條是服務的內容,剛剛是討論第八條的哪一些人,這群人是有健康與生活照顧需求的,就像那位阿嬤,我們發現就有這樣的問題啊!
主席:靜敏委員,這一條真的滿重要,我們已經討論很久了,也覺得可以來採納或通過行政院修正的版本,我們不要再保留下去了,因為這個條文好不容易協調出來的文字,好不好?
陳委員靜敏:到逐條的時候還會再討論嗎?
主席:沒有逐條了,我們已經出委員會,現在正在協商了。
陳委員靜敏:對啊!所以我們的意見就不會被採納了,對不對?就在這裡討論,我們沒有說要保留。
主席:您的意見都已經被記錄下來,所以是……
陳委員靜敏:對啊!我覺得同時兼具健康跟生活照顧需求的這群人,其實是沒有含括在福利服務裡面,我一直癥結的就在這一點。
主席:不然我就要先休息了。對啊!因為三點半我要進行到再生醫療法的協商,我們本來是想可以順著下去,因為這條其實很有共識了,如果再這樣耽擱,下面的條文就很難再處理了。
陳委員靜敏:我只是覺得這群人是已經看到有問題的人,然後又……
主席:不是,說真的這是系統整合的問題,不是法條的問題啦!是不是可以讓我們走下去?這個條文應該是討論很久了。
陳委員靜敏:那怎麼辦呢?你們就寫清楚是立法理由,還是立法說明,你們要寫清楚就好了。
主席:寫清楚什麼?
陳委員靜敏:這群有健康跟生活照顧需求的人,其實他也是需要福利服務,就寫在立法說明就好了啊!
主席:對我來講,非常奇怪,我是覺得……
陳委員靜敏:我覺得這群人其實都被人let out。
主席:不是啦!次長再幫忙說明一下。
李次長麗芬:跟委員說明,剛剛部長已經講得很清楚,這部法是廣義的社會福利基本法,可是講到這裡的福利服務,就是狹義的社會福利概念,這大概由社工、相關人員去提供他服務;但如果把健康加進去的話,變成社工要去提供健康的支持性、補充性……
陳委員靜敏:沒有!我沒有要提供這些,我是說有人……
李次長麗芬:對,剛剛召委的意思是委員所關心的,那個是不同系統整合的問題,這個部分我們當然還要再檢討、再精進,我們都會虛心檢討。
主席:是不是就照行政院的版本?真的拜託!因為這樣子就會完全跟其他條文混淆、混在一起,好不好?第八條是不是可以依衛福部所提的修正條文通過?因為范雲委員關心的是第八條,就是把「以人為本」加上來,我們就往下走了。
處理第九條,文字有什麼要調整的部分嗎?
簡署長慧娟:基本上是建議依照行政院版本通過,因為這些都已經含括在院版的文字。
主席:好,大家的條文都很相近,應該都跟院版的文字一樣,所以是不是可以照行政院版通過?醫療保健的部分,第九條是不是就照行政院版通過?沒有問題就照行政院版通過。
處理第十四條。
簡署長慧娟:第十四條也是建議依照行政院版本通過,我們跟范雲委員溝通的部分是,因為這塊是工會團體,第十四條是政府部門委外辦理的相關內容,希望范雲委員可以支持院版。
主席:這一條是不是可以照行政院版通過?因為這在政府的委託契約或委託服務裡面,不涉及工會,是政府部門跟受委託單位之間的合約,所以比較不是工會系統,請范雲委員發言。
范委員雲:因為衛福部有來溝通過,所以我是勉予接受,因為我們一步一步往前走嘛!我還是希望第二十五條的部分,你們能不能思考一下文字上可以更強化,就是社會福利受僱者的勞動權益保障,當然希望未來衛福部的相關重要決策會議也都應該邀請他們,比較重要的是這樣,我就不堅持一定要在這個協商的過程中加入了。
李次長麗芬:有一個附帶決議。
主席:我記得第二十五條在說明欄裡面有說明了。
范委員雲:對,再強化一下說明欄好不好?
主席:有,他們有把范雲委員關心的議題放在第二十五條的說明欄,我如果沒記錯的話,有嘛!好,謝謝,等討論到第二十五條再來處理。第十四條可不可以照行政院版通過?好,謝謝。那我們就往下,下一條是……
簡署長慧娟:下一條是張育美委員、范雲委員、蘇巧慧委員及賴品妤委員關心有關外國人還有人道救援的部分,我們是建議不予明定,因為我們上次有說明了,例如外國人健保那塊,我們擔心反而會侷限了。
主席:因為上次衛福部也做了說明,因為互惠原則,如果定進去反而會限縮一些外國人的權益,所以是不是就建議不予採納?名詞叫建議不予採納,好,謝謝。
處理行政院版第十七條。
簡署長慧娟:這條就是剛剛范雲委員關心的相關諮詢會議要找相關民間團體代表來,我們建議依照院版通過,已經有把產業工會、職業工會等代表的部分在說明欄說明了。
主席:第十七條有關范雲委員關心的工會部分,在說明欄裡面,就是在職業團體的部分都含括了各工會的代表,是不是可以照行政院版通過?請王委員婉諭發言。
王委員婉諭:我想請教一下以首長為召集人,如果我們不把「其指定之人」刪掉的話,是不是也會類似現在的兒權法或長照服務法,其實都比較希望能夠由首長召集,因為在一些大政策的推動上其實還是需要首長定調如何執行,而且就我的理解是這些開會的頻率可能也不是太常,大概就是每季一次或半年一次,所以我想請教一下,是不是已經有相關法案本來就是以首長為召集人來訂定,並不需要增加「其指定之人」這樣的作法?我也想請教,如果以半年一次或每季一次的開會頻率,如果只能讓首長親自召開會議會造成什麼樣的問題嗎?
主席:請衛福部說明。
簡署長慧娟:因為我們考量,我們剛剛有講在這部法裡面,社會福利的範圍是採廣義的,所以如果沒有特別加「其指定之人」,我怕有一些其他的法規可能會受到侷限。
主席:其實各委員會或會議都有各法在規範誰來當召集人,所以王委員,這邊是不是就以首長或其指定的人來作為召集人?因為我們是廣義的社會福利,所以各法都有訂定由誰來召集,有的可能指定首長,有的可能就是指定的人,是不是可以照行政院版通過?好,這是第十七條,謝謝。
處理第十九條。
簡署長慧娟:第十九條我們也是建議依照院版通過,因為這裡面會涉及到,我們是用比較原則性的文字來寫要寬列社會福利經費,有委員特別針對要保障專款專用,其實就是一體兩面,有時候專款專用反而其他的不能用了,所以我們還是建議依照院版。
主席:寬列預算,其實這幾年社會福利預算不斷增加,因為需求增加,預算也增加,不曉得委員有沒有意見?還是我們可以照行政院版通過?王委員你們有修正動議嗎?請王委員發言。
王委員婉諭:我們想請教一下,剛才提到保障專款專用這件事情的一體兩面,我們看到教育基本法或教育經費的編列或管理法裡面大概都還是希望能夠專款專用,用具體的法律來保障業務的推動,我們也希望社會福利的部分也一樣能夠保障社會福利業務的穩定運作,所以我覺得尤其是在基本法,我們不會特別去說,應該不太會有人認為教育基本法之所以重要也應該這樣寫是因為它很重要,因為我覺得社福基本法也是同等地重要,所以還是希望能夠就保障專款專用這件事情的執行性上是不是有遇到什麼問題來做一個討論。
主席:請李次長說明。
李次長麗芬:教育基本法專款專用是因為它有被保障有一筆錢,然後不要去給別人用。
王委員婉諭:也希望社福是這樣。
李次長麗芬:沒有,我們社福法去用別人很多錢,所以專款專用一體兩面就是這樣,在有些社會相關經費不足的情況下,我們反而去把別人的錢拿來用、流用過來,專款專用以後就……
王委員婉諭:專款專用是指這邊的錢這邊用,但不代表這邊需要時不能拿其他的部分,是被保留、匡列下來……
李次長麗芬:其實老實講在福利這塊,我們常常去拿別人的錢來用。
王委員婉諭:我的意思是專款專用之後就不能用其他編列的預算嗎?應該不是吧?
主席:可以嗎?我們是不是就不堅持專款專用匡列預算?現在社會福利的預算常常高居第一位,我們是不是照行政院版通過?
王委員婉諭:我們還是希望可以堅持或保留,法制局可不可以說明一下?專款專用的意思是我們也不能去拿別人的錢,還是我們保障下來的部分留給社福領域,不足部分還是可以挪用,只是我們編列的部分不能做其他用途而已?
主席:主計總處要協助說明嗎?
張專門委員家瑜:跟委員報告,預算法其實有規定各政事別不可以流用,比如社福支出不可以流用到國防支出,國防支出也不可以流用到社福支出。另外,各個計畫別也不能互相流通,所以預算法規其實已經有一點專款專用的含義,如果在這邊放入保證專款專用會變成同一個計畫的細項不能變動,所以流用的彈性會變得非常小,可能會限制衛福部執行預算時的彈性,所以我們還是建議照行政院版本通過。
王委員婉諭:所以現在是可以流用還是不能流用?我完全聽不清楚,司長說可以流用……
李次長麗芬:應該是說有些社會福利款,例如兒少的部分不足,他們可能會跟老人的部分借錢,如果專款專用以後,我們就都不能借了。
王委員婉諭:但他剛剛說現在財政上的相關法案本來就規定專款專用。
李次長麗芬:沒有,社會福利項下……
張專門委員家瑜:預算法本來就規定政事別不能互相流用。
主席:跟各位協商代表先宣告一下,是不是可以讓社會福利法草案整個順一遍之後再來處理再生醫療法?所以我們等4時左右再協商再生醫療法的雙法,好不好?對不起!可能要再稍微耽擱一下。
陳委員椒華:4時,是不是?
主席:4時再開始,好嗎?好。
剛剛是第十九條,王委員說要再保留,是不是?我們先保留第十九條。
處理蘇巧慧委員所提第二十二條,在第34頁。
簡署長慧娟:基本上這跟院版第十九條、第二十條是相近的,所以我們建議不予明定。
主席:好,蘇巧慧委員的第二十二條建議不予採納,是不是?好,謝謝。我們是不是就建議不予採納?
處理張育美委員所提第二十二條跟蘇巧慧委員所提第二十五條,在資料的第37頁。
簡署長慧娟:這部分也是建議不予採納,因為政院版的相關規定已經含納。
主席:好,偏遠地區的部分。這是不是可以同意不予採納?張育美委員的第二十二條跟蘇巧慧委員的第二十五條,我們就不予採納。
處理吳玉琴委員所提第十七條,在資料的第42頁。這一條我們有跟財政部討論過,我們採用附帶決議的方式來處理,所以我直接提出一個附帶決議,我們就不予採納。
簡署長慧娟:好,謝謝委員。
主席:處理行政院版的第二十五條,請翻到第43頁。
簡署長慧娟:建議依照院版通過,相關的規定剛剛已經講過,也就是遵行相關法令,我知道王委員好像是希望有附帶決議。
主席:范雲委員在說明欄有特別說明,范雲委員是不是要再強化?
范委員雲:我們在討論第二十五條嗎?
主席:已經到第二十五條了。
范委員雲:我知道,你們在說明欄已經有把剛剛講的那些回捐都放入了,我現在只是想說你們在文字上有沒有可能更強化一點?在「建立友善安全工作環境」後面,把「保障從業人員勞動權益」這句話放在這裡,其實說明已經有了,放在這邊可以更強化,剛剛在前面的第十條你們覺得不要再放了,因為你們已經有第二十五條了,再考慮看看,好嗎?
李次長麗芬:跟委員報告,因為你剛剛請我們強化文字或是提出附帶決議,我就說用附帶決議的方式,所以剛剛已經……
主席:是已經在寫了嗎?
簡署長慧娟:寫了,有跟委員溝通一個附帶決議了。
主席:就是你的附帶決議了。
請王委員婉諭發言。
王委員婉諭:我們的修正動議認為勞動基準法雖然放在立法說明裡面,但是過去有非常多社工被迫、強迫回捐,又或者是補助方案一旦結束就要求他直接離職,這些情況時有所聞,而且層出不窮,這樣勞動條件不佳的情況已經是我們必須正視的問題。過去勞動部函釋都認為應該要處理,但衛福部卻覺得可能不在這個範圍之內,所以我們認為這樣已經明確違反勞基法規定的情況應該要明確的寫在條文中,並且被保障,我們還是認為在基本法要特別強調社會福利的工作環境仍要遵循勞動基準法,而不只是在立法說明中說明而已。過去不只是衛福部在法規的認定上,一般大眾對於社工、社福工作都會覺得他們是在做志工或義工的性質,我覺得應該要一起扭轉這樣的想像,所以我們還是希望能把勞動基準法直接明確定義在第二十五條條文。
主席:請次長說明。
李次長麗芬:跟委員報告,為什麼我們會寫「並遵行相關法令規定」?因為我們現在討論的都是社會工作人員,可是這裡是指廣義的所有社會福利人員,所以還包括一些醫事人員,例如有些醫師不適用勞基法,所以我們用「並遵行相關法令規定」,在這個職業別就應該要遵守相關的法令,所以我想是有它的意義,你如果寫了反而就侷限法的範圍及保障對象,所以這部分是不是請委員可以依行政院版本通過?
主席:這部分就是遵行相關法令,只要適用勞基法就要符合勞基法,我們是不是就照行政院的版本來通過?委員們可以嗎?謝謝,第二十五條就照行政院的版本來通過。
處理第二十八條。
簡署長慧娟:第二十八條我們也是建議依照院版來通過,因為……
主席:第二十八條也沒什麼爭議吧?好像沒什麼爭議?
簡署長慧娟:對。
主席:是不是沒什麼爭議?這一條好像大家的條文差不多,我們就照行政院版本通過。
處理第三十條。
簡署長慧娟:這部分也是考量照院版通過,因為這個法是廣義的,所以本法施行後要修的法規相對地複雜,所以我們沒有特別限定3年或2年等等規定。
主席:第三十條是相關法規的修正跟廢止,行政部門要做全面檢視,是不是先不限時間?可以讓他們來做解釋。
王委員婉諭:有點覺得應該要有年限,但是年限多久是可以討論啦!我們都知道,很多時候不寫就會遙遙無期,我本來是寫2年,但比如3年、4年可以交由大家思考一下,我們當然希望訂定的法規可以上路,並且相關的子法等等都能做一併的檢視和修訂。
主席:我們如果要訂年限,他們做不做得到──很難去規範,請薛部長補充說明一下。
薛部長瑞元:報告委員,這裡講的是各種法規,法規就包括法律及行政命令,有些變成要修法,立法院是否有辦法在2年內都修正通過?
主席:所以這一條是要賦予衛福部盤點各法規,而且是各級政府的相關法規,可能到相關子法,如果要修定母法可能要經過立法院,那個時間是比較難掌握的,所以還是給他們這樣的條文讓他們去全面檢視、修正及廢止相關條文。
請王委員婉諭發言。
王委員婉諭:我理解他沒有辦法一體適用哪些法規和行政措施應該要在多久之內完成,但我想也不能是一個空無目標的狀態,所以我想請教一下,衛福部原本是希望社福基本法通過之後,如果就衛福部轄下這些相關主管法規及行政措施,是不是光是衛福部自己就應該要有個期程和目標,因為我想大家的擔心並不是糾結在要1年、2年或3年,而是在基本法通過之後,配套的法規應該要修正的,也應該要具體地往前推進,而不是就放著不管,所以我想請衛福部至少先說明與衛福部相關或是衛福部可以處理修法的法規、行政措施或辦法,有沒有預計什麼時候完成?
薛部長瑞元:跟委員報告,如果只是以衛福部所主管的法規來講,分二個層次:一個是行政命令的部分;一個是法律的部分。行政命令的部分當然要經過盤點,因為行政命令其實很多,到底有哪些會牽涉到必須要去作修正,主要是盤點需要一點時間,如果盤點完成,行政命令要去修正的話是比較快,大概就是我們召開一些專家會議或是公聽會,蒐集各方的意見就可以來做修正,應該是說這是兩個階段,一個是盤點,盤點完之後要去修正,通常在2年內都可以完成,除非是爭議性非常大。但是就法律來講,如果牽涉到母法也要修正,我們完全沒有辦法掌握,因為最後是立法院的權責,用法律去定立法委員立法的期限也很奇怪,所以我想把它分開。
王委員婉諭:光是盤點至少可以知道,我們理解它要逐步,但是不能每步都說不知道時間。
薛部長瑞元:我沒有辦法說一定是多久,我們現在只談衛福部所掌管的,如果不屬於衛福部所掌管的,我一點都沒有辦法把握。
主席:因為這個法是廣義的社會福利,可能也包括勞動部等,還有好幾個單位。
王委員婉諭:是不是衛福部至少能夠先說明衛福部所主管的相關辦法盤點完大概需要多久,如果連這個都沒有,我實在很懷疑社福基本法通過之後,你們到底有沒有要往前推?
薛部長瑞元:盤點的話可能要大概1年的時間才能夠盤得比較清楚一點。
李次長麗芬:盤點是本部的……
薛部長瑞元:本部的。其他的部會我沒有辦法去……
主席:就是衛福部的盤點,其他可能還要請其他部會能夠來做相關的盤點,所以是不是可以照行政院的版本通過,讓他們有時間來做盤點跟處理條文,如果訂了時間,可能只要涉及到修法,大概他們也動彈不得,還是要立法院這邊來做決定。是不是第三十條就照行政院版本通過?
王委員婉諭:我們另外用附帶決議處理,一年內完成衛福部相關的盤點,具體來做決議,這樣好不好?我覺得至少衛福部轄下應該要能夠先完成吧?
主席:是不是稍微休息5分鐘,剛剛有兩條還保留,還有王婉諭委員又有第十三條的修正提案,我們也一併處理一下好嗎?所以是第四條、第十三條,第十九條是通過的條文,王婉諭委員有提出再修正動議,我們休息5分鐘來討論一下。
休息(15時35分)
繼續開會(15時44分)
主席:現在繼續開會。先處理附帶決議,衛福部是不是都有看過?有關附帶決議的部分在委員會保留3個附帶決議(參閱附錄),今天再提出來的附帶決議有8案(參閱附錄),一併來處理。
處理委員會保留的附帶決議第(一)案,范雲委員提案。
李次長麗芬:第(一)案蘇巧慧等委員的提案,因為確實我們在整個法制面還沒有辦法強制提供服務這樣的概念,可是如果遇到這樣的問題,我們也應該要積極的作為,所以建議把最後一句話改為「社會福利提供者應積極提供服務。」這個部分是不是可以做文字修正。
主席:這個部分可以嗎?應該是范雲委員的提案。
范委員雲:同意。
主席:附帶決議第(一)案就修正後通過,改為「社會福利提供者應積極提供服務」。
處理第(二)案。
蘇司長昭如:第(二)案剛剛有跟范雲委員做過討論,建議在第二段從「因應本法修正……達『適足生活』」這一小段文字刪列,因為已經可以含括了,也就是「研議於本法通過或一年內提出社會救助法修正草案,並研議制定無家者專法……」。
范委員雲:同意。
主席:附帶決議第(二)案,修正通過。
處理第(三)案。
蘇司長昭如:沒有意見。
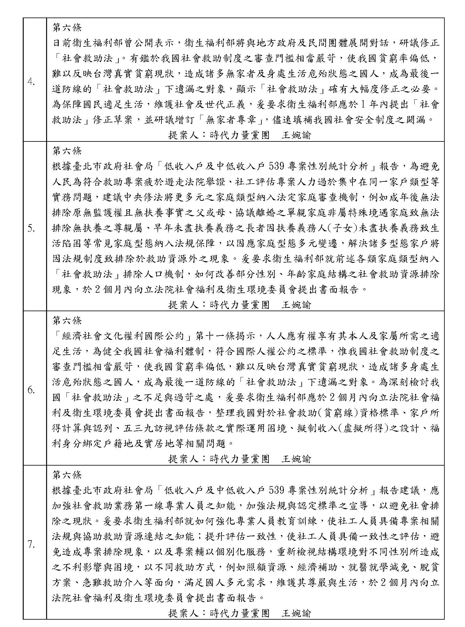
主席:第(三)案就照案通過。今天新增的附帶決議,請大家看一下總共有8案,請看一下社會福利基本法第六條的附帶決議,這是王婉諭委員、時代力量黨團的提案。處理第1案。
蘇司長昭如:剛剛有和黨團的同仁討論,建議小部分做文字修正,首先是第二行「研議大幅度修正社會救助法」,將「大幅度」三個字刪掉,因為我們現在還沒有修正。
主席:「研議修正社會救助法」。
蘇司長昭如:另外第三行「我國貧窮率不到1.3%」,這個數字可能有些定義上的問題,所以我們建議改為「偏低」;以及最後倒數第三行「爰要求衛福部應於三個月內預告社會救助法修正草案」,三個月的時間可能有困難,因為這個法的修正涉及層面非常廣,我們需要比較多的時間,所以建議參照前面范雲委員的提案,修改為一年內提出修正草案,且在「增訂無家者專章」的前面加上「研議」。
主席:可以嗎?請衛福部把修正後的文字交給我們。這裡改成「一年內提出社會救助法修正草案,並研議增訂無家者專章」,你們要的東西都有包含在裡頭。
王委員婉諭:一年內提出還是預告?
主席:提出。就是送立法院,不是預告的概念。
王委員婉諭:對,所以本席要先釐清,因為本來是預告而已,如果要放寬到一年內,那就應該是提出。
主席:一年內可以送立法院嗎?
王委員婉諭:因為剛才范雲委員的版本是一年內提出,這邊就不能是一年內預告。
蘇司長昭如:部長說是預告。
王委員婉諭:那就不會是一年內提出,應該是半年內預告或是三個月內預告,之後才會一年內提出。
薛部長瑞元:預告沒有那麼快,因為條文都還沒有擬出來,而且不知道要動幾個條文,所以沒有辦法那麼快。
王委員婉諭:半年也沒有辦法?
薛部長瑞元:法律的修正沒有那麼草率啦!不可以啦!
李次長麗芬:我們也有和縣市政府開過會,光是縣市政府的部分,我們要做社救法的影響評估就要花很多時間,因為和這個法相關的法規,從中央到地方有227項,所以真的需要時間好好做影響評估啦!因為社救法真的有點動一髮牽動全身的概念,所以需要更完整地做法的修定工作。
主席:請王委員發言。
王委員婉諭:本席想釐清一下,假設這邊改為一年內預告,這樣如何達到剛才附帶決議第二案一年內提出的目標?一年內一定做不到。
主席:對啊!第2案是一年內提出耶!
王委員婉諭:我們覺得有點疑惑。
主席:改為一年內提出修正草案,好不好?
李次長麗芬:可是這裡所謂的提出,應該不是提到立法院的概念,而是提出草案。
主席:是提到行政院?也還沒有?
李次長麗芬:也沒有,就是本部提出草案的意思。
主席:好的。是不是改為一年內提出社會救助法的修正草案?請修正文字後交給本席。還有什麼問題?
蘇司長昭如:第一段「日前衛福部……」,這幾個字可以刪掉,改為「衛福部曾經表示」,因為我們已經展開對話了;後面是「研議修正」,將「大幅度」刪掉,因為還不知道結果。
主席:可以嘛?請把修正版本送過來,因為刪了好多文字。今天送上來的第1案,是由王婉諭委員、時代力量黨團提出來的第六條的附帶決議,修正通過,請衛福部提供修正後的文字。再來也是王婉諭委員提出關於第六條的附帶決議。
處理第2案。
李次長麗芬:社工司對第2案有沒有意見?二個內月提出書面報告。
主席:可以嗎?社工司說可以,第2案照案通過。
處理第3案。第3案也是王婉諭委員和時代力量黨團提出來的,也是第六條的附帶決議。第六條的附帶決議這麼多?
請蘇司長發言。
蘇司長昭如:沒有意見。
主席:沒有意見嗎?貧窮率應該是寫「偏低」,不能寫「不到1.3%」,你剛才不是說要寫「偏低」嗎?
薛部長瑞元:和剛才的案子要有一致性。
主席:和剛才的文字要一致啊!是不是?
蘇司長昭如:好的。
主席:第四行改為「我國貧窮率偏低」。
李次長麗芬:太過嚴苛也不應該。
薛部長瑞元:你們書面報告要寫的東西那麼多,把這個書面報告寫完,條文幾乎都可以提出了,如果條文修正需要一年的時間,這個部分為什麼二個月就可以做到?
主席:你們二個月就可以提出貧窮線的資格標準嗎?
蘇司長昭如:只是做初步的書面報告。因為就程序上而言,我們還會再和專家學者、團體及縣市政府做意見的蒐集和討論。
薛部長瑞元:所以你們的研析是什麼意思?
蘇司長昭如:我們都持續在研析啊!
薛部長瑞元:是研析問題而已,還是你們會提出解決方案?
主席:你們二個月做得到?
薛部長瑞元:做不到啦!
主席:做不到啊!這樣處理附帶決議就沒有意義了,因為你們都沒有準備好,這樣怎麼談下去?
李次長麗芬:再溝通好不好?
主席:再看一下嗎?
王委員婉諭:之前其實都有先溝通啊!
主席:事先都有溝通?
蘇司長昭如:我們是先初步檢視後提出書面意見,讓委員參考,但還是持續蒐集意見,本來的想法是這樣。
主席:部長,這個……
薛部長瑞元:現在是處理第3案,我建議文字先做一些修正,第一個就是「貧窮率偏低」,不要寫1.3%。第二個,二個月內提出書面報告,不要加後面的「研析……等相關課題」,而是整理我國的相關問題。我們二個月內把問題整理出來就好,但是要解決的話,如同剛才李次長的報告,因為社會救助有很多部分牽涉到地方,包含地方的經費等等,可以說是牽一髮而動全身。如果我們要把相關課題研析出來,因為研析應該包括所有解決的方向,但是如果沒有好好和地方談的話,幾乎是不可能啦!不然就是會被地方政府攻擊說這是中央請客、地方買單。所以要解決這個問題的話,就如同剛才提到的,一年的時間提出修法草案已經非常勉強,二個月絕對不可能把這些課題統統研析完成,所以我建議把文字改成「提出書面報告,整理我國對於社會救助的相關問題」,好不好?
主席:王委員,這樣修改好不好?這是二個月內可以做到的事,不然就等於和修法差不多了。王婉諭委員提出的第六條的附帶決議第3案修正通過,謝謝,請衛福部把修正後的文字給我們。
再來處理第4案,王婉諭委員對第六條的附帶決議,也是要在二個月內提書面報告,OK嗎?這個是可以的嘛?好,我們就照案通過。
處理第5案,也是王婉諭委員提出來的第二十二條的附帶決議。
簡署長慧娟:我們建議第三行的「保障社會福利事業」加上「機構」二個字,因為現在只有機構有評鑑,不是所有的社會福利事業都有評鑑。這個有跟王委員先溝通過了。
主席:好,第5案有關第二十二條王婉諭委員的附帶決議,修正通過。
處理第6案、第三十條。
簡署長慧娟:這邊剛剛部長有講了,我們是建議把「各級政府」改為「衛生福利部」,即「衛生福利部應依本法之規定,檢討所主管之法規」,因為基本法只有規定法規,所以建議將後面的「及行政措施」拿掉,然後建請於本法施行後一年內完成盤點相關的法規,並將「行政措施」拿掉。
主席:有關這個文字,王委員同意嘛!就是以衛福部為主體,一年內完成盤點相關的法規,也請行政部門衛福部提供相關的文字。
處理附帶決議第7案。這是財政部的嗎?
王副署長彩葉:我們沒有意見。
主席:所以這是財政部的部分?好的,謝謝。衛福部有意見?請衛福部說明。
祝司長健芳:基本上委員關心的是土地,我們長照機構依法是含居家,所以是不是在……
主席:住宿型機構嗎?
祝司長健芳:在長照機構後面加上「(不含居家式)」,因為綜合的也會有住宿。
主席:好的,加上「(不含居家式)」,把它定義得更清楚。這一案也是文字修正後通過。
處理第8案,這是剛才范雲委員提出的附帶決議,有沒有問題?這已經修正過了。部長有意見?
請衛福部薛部長發言。
薛部長瑞元:第十七條的部分是這樣,因為地價稅是地方稅,報行政院也不一定有用,最後還是要透過立法才能夠處理。因為這是地方稅,行政院也沒有辦法要求地方稅要用什麼樣的稅率,這部分如果真的要動的話,可能要立法。
主席:可不可以請賦稅署說明一下?因為這是他們協助擬出的文字。
王副署長彩葉:現行的稅法裡面,針對這種做社福設施的土地和房屋,我們先說地的部分,因為房屋比較沒有問題。針對這些地,有兩種方法可以減免,一個是由地方政府自己專案核定免徵,另外一個就是要由行政院核定可以減免,就是按照最基本的稅率千分之十課徵地價稅。其實這個案子是一個個案,衛福部之前就已經報到行政院,行政院在109年交辦,要我們再去和國營事業及臺北市政府溝通,只是後來一直沒有下文,當時的狀況是這樣,我們還要再繼續溝通。
薛部長瑞元:他們大概不同意。
王副署長彩葉:如果這個部分要直接在這裡減稅,其實是不行的,因為減稅的措施要先做稅評,在案子沒有做稅評的情形下,沒有辦法提出減稅的措施,這是我們財政紀律法和財劃法的規定,一定要做稅評,如果沒有做稅評的話,不能提出減稅。而且這牽涉到減少地方的財政收入,一定要先和他們協調,要做稅評。
我們的條文是真的這樣寫,就是要用第十八條的規定報行政院核定就可以,只要我們和臺北市溝通好。現在問題的癥結點是在於,因為那個個案做了長照機構,但是對臺北市政府沒有回饋機制,到時候可能還要再麻煩衛福部和我們一起去做溝通。
主席:請薛部長發言。
薛部長瑞元:如果衛福部要做的程序只是報給行政院,我們沒有意見,不過也要讓委員知道,這個問題不是這樣就解決了。
主席:對啦!本席知道,不是只有報上去就可以,還是要溝通啦!附帶決議第七案先這樣通過。第八案是范雲委員提出的附帶決議,可以嗎?是不是已經……
蘇司長昭如:文字稍微修正,就是第二段的最後一句話「並應於前述相關會議時,邀社工職業工會及社工師工會代表參加,提出檢討書面報告。」其他的應該沒有問題。
主席:改好了嗎?好的,謝謝。第八案照案通過,因為給我們的是修正後的版本,謝謝。
本次協商主題是社環委員會報告併案審查行政院函請審議社會福利基本法等7案,逕付二讀併案協商的有委員賴惠員等16人、委員謝衣鳯等17人、委員陳靜敏等18人、委員邱泰源等18人、委員賴品妤等16人、時代力量黨團分別擬具「社會福利基本法草案」等6案。
協商結論:
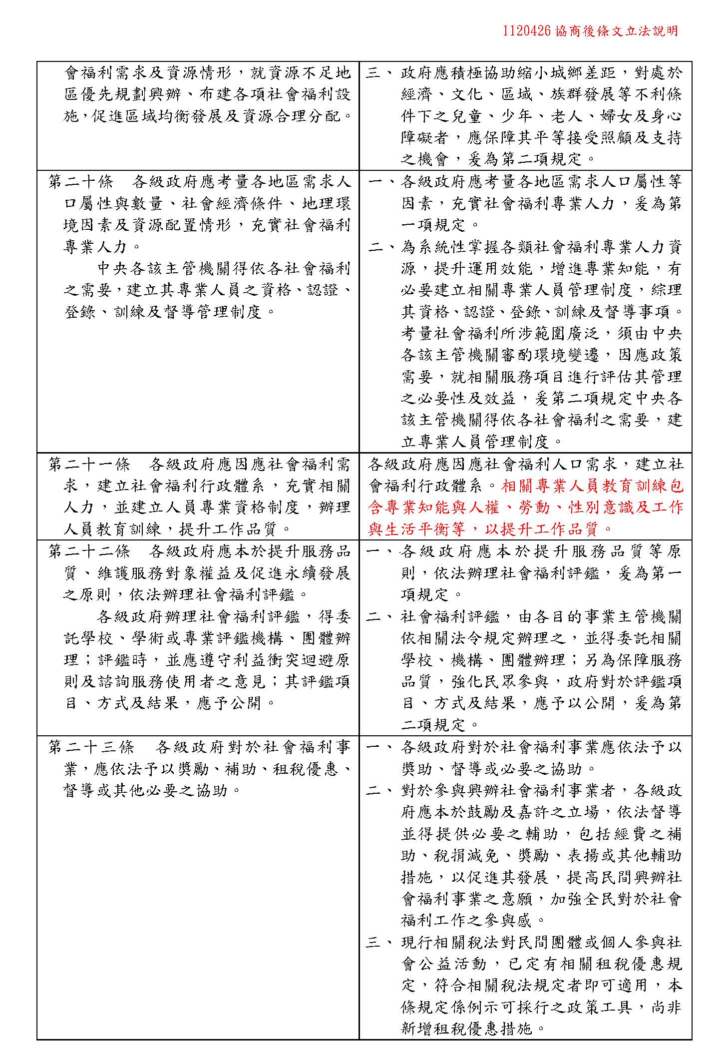
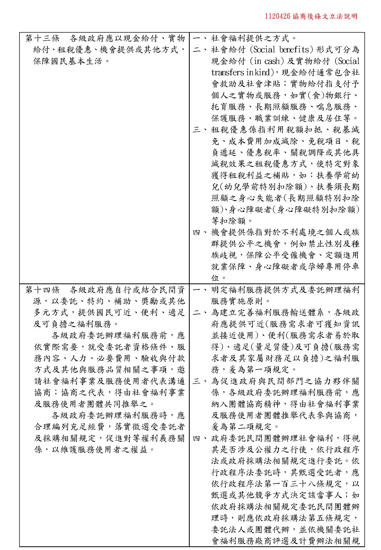
照行政院提案通過的有第六條、第九條、第十四條、第十七條、第二十五條、第二十八條、第三十條;協商通過的條文有第八條(如附件);不予採納的是委員范雲等19人提案的第五條、委員張育美等19人提案的第十四條、委員蘇巧慧等32人提案的第十五條、委員范雲等19人提案的第十六條、委員賴品妤等16人提案的第十五條、委員蘇巧慧等32人提案的第二十二條、委員張育美等19人提案的第二十二條及委員蘇巧慧等32人提案的第二十五條、委員吳玉琴等17人提案的第十七條;保留的部分送院會處理,分別是第四條及第十九條;附帶決議十一項通過(如附件);其餘照審查會審查結果通過,檢附立法說明一份(如附件)。


主席:今天有關社會福利基本法的協商到這邊告一段落,謝謝大家的耐心參與,會議時間已經超過6分鐘,所以可能要先休息,給大家10分鐘的時間換場,謝謝大家。
散會(16時6分)
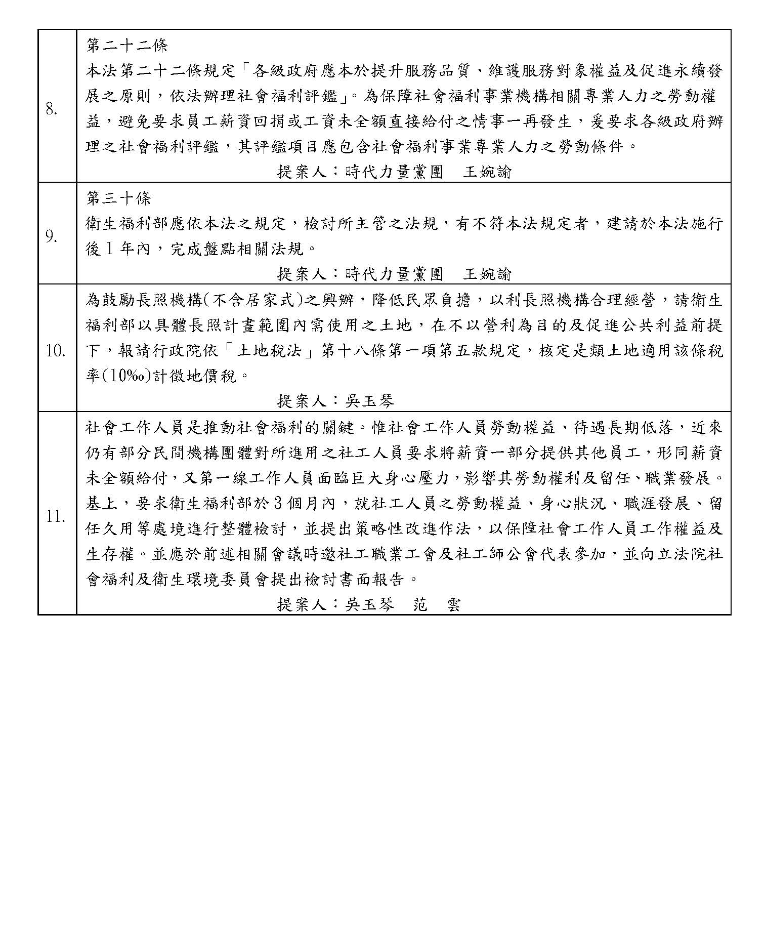
附錄:
一、保留附帶決議3項:

二、新增附帶決議部分:
1.


3.

4.

5.

6.

7.

8.
