立法院第10屆第7會期財政委員會召開「證券交易法第四條及第一百六十五條之二條文修正草案」公聽會會議紀錄
時 間 112年5月11日(星期四)14時5分至15時45分
地 點 本院群賢樓9樓大禮堂
主 席 羅委員明才
主席:大家好,今天針對證券交易法第四條及第一百六十五條之二條文修正草案舉辦公聽會,這個案子的主提案人余天委員也在現場,經過幾次的討論,很多專家學者,包括金管會前主委陳及很多人權協會,特別提到罪刑法定主義的原則及很多人權相關事項,希望很多事情必須明確化,所以我們今天舉辦公聽會,希望主管機關及社會大眾聆聽,給予更大的公平討論的空間,讓很多事實的真相得以還原,讓所有規定和規範可以走向正軌。
今天每位發言7分鐘,結束前1分鐘會按鈴提醒,原則上以學者專家之簽到順序發言;委員如果要發言的話,請到主席台來登記,每位發言時間為7分鐘。全部發言完畢後,請行政機關就業管權責整體回應。
現在請第一位專家學者發言,請天主教輔仁大學法律學系張明偉教授發言。
張明偉教授:主席、各位委員及先進。今天很榮幸有機會到這邊,針對財政部第900號函跟TDR的一些爭議,提供一些個人觀點,供大家參考,以下報告主要是從刑法適用的角度來探討這個問題。
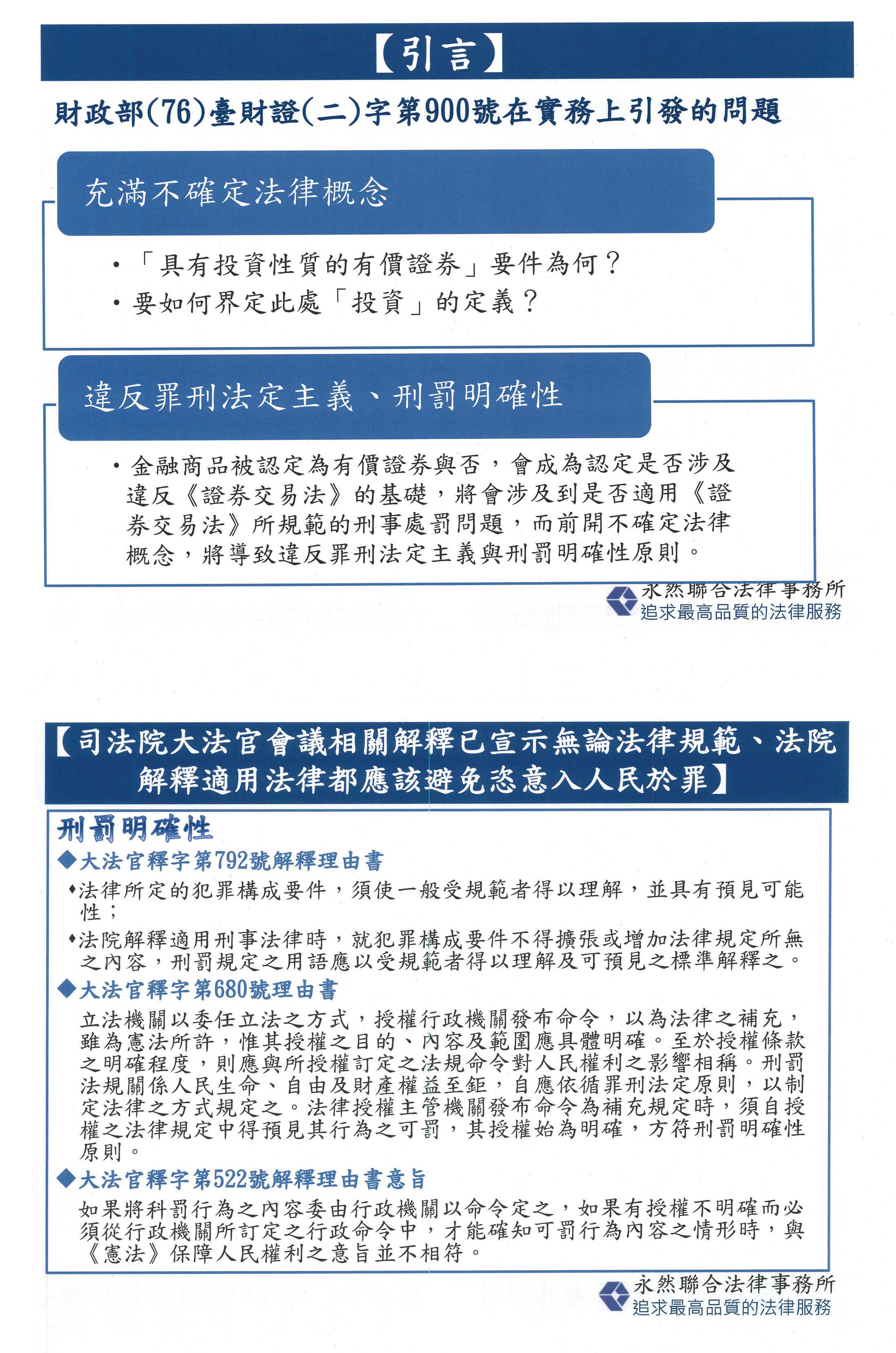
首先,依照證券交易法第六條的規定,我國現行有價證券可以分為法定有價證券跟核定有價證券兩類,法定有價證券的類型法律已經有明文規定,所以本文的爭議主要在於TDR是不是屬於核定有價證券。這個問題為什麼重要?主要在於這個問題會涉及刑法的適用,而且這個法定刑還算是滿嚴厲的,甚至會有億元條款加重其刑的問題,所以這個問題在適用上應該有釐清的必要。關於這個問題,金管會曾經提出說明,主要認為基於兩大理由TDR不必修法,也沒有違憲的問題,第一,金管會認為TDR本來就是有價證券,法律規定很明確。第二,金管會認為大法官已經在2019年的決議中表示現行TDR相關規範沒有違憲的情形,所以金管會主張的依據都是民國76年財政部所發的第900號函,因此爭議的問題就在於金管會所指的未違憲的現行TDR規範是什麼,為什麼TDR本來就是有價證券,那財政部第900號函是不是真的產生核定的效力?現行的TDR規範,就2019年大法官會議決議不受理這個時點來看,因為2012年1月已經增訂了證交法第一百六十五條之二,該條的規定其實已經涵蓋了TDR,所以在2019年的時候TDR屬於可以評價為法定有價證券,這是沒有問題的,所以大法官在2019年的說法是不是可以回溯到民國100年以前因為TDR產生的刑事案件的爭議,這就是我們探討這個問題主要的焦點所在。
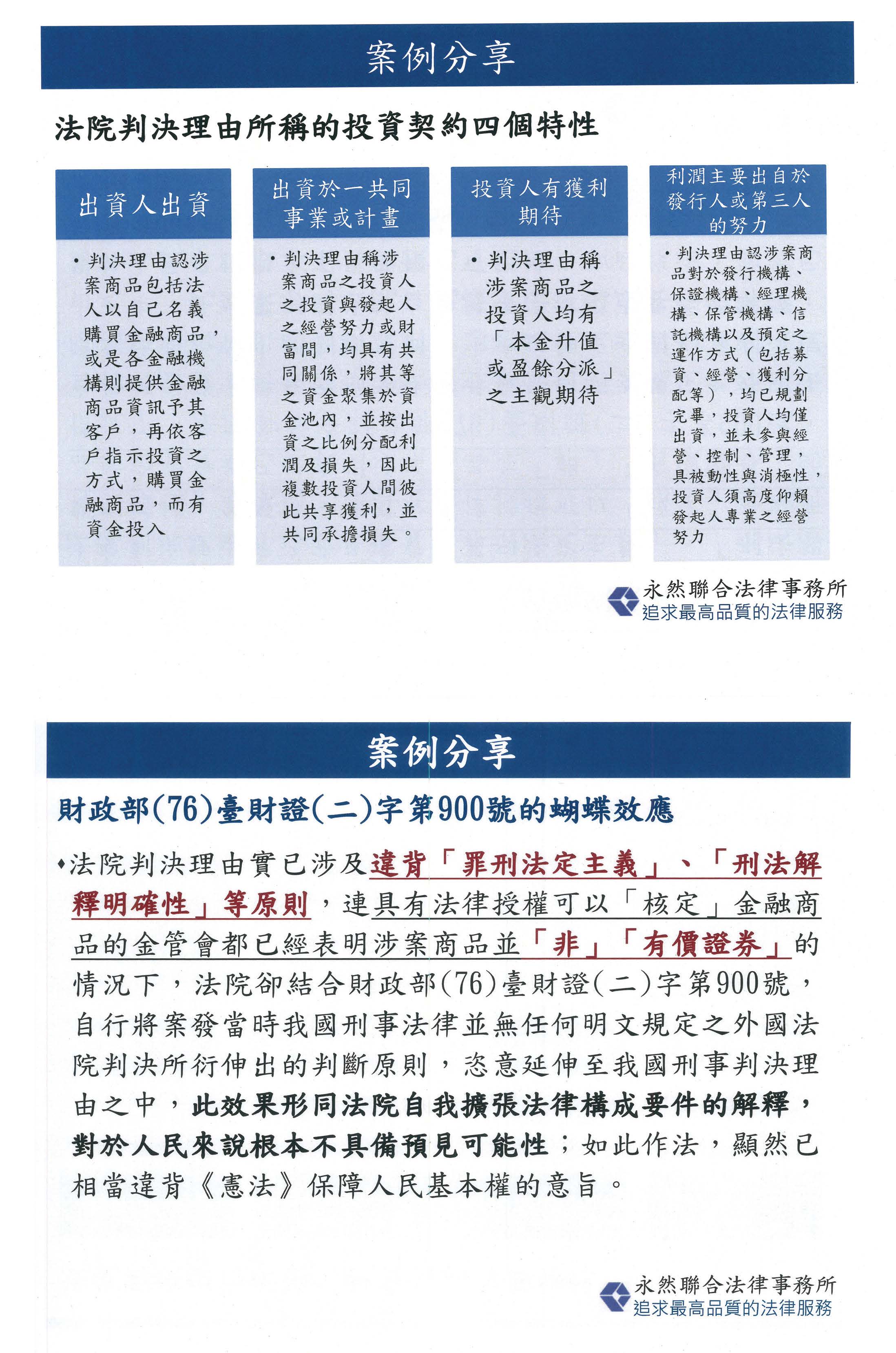
再來談為什麼TDR本來就是有價證券這個問題,我覺得這個說法也是有爭議的,第一,刑法跟民法的相關有價證券的規定,其實都沒有定義有價證券是什麼,所以2012年增訂第一百六十五條之二前,應該是沒有一個法律明文針對TDR是有價證券做出規定,TDR如果具有有價證券的資格,就必須符合核定有價證券的類型,所以它是不是符合核定有價證券的類型,是我們要探討的問題。這個問題在刑法的適用上,主要是涉及明確性原則的適用,今年的憲判字第5號判決中,大法官也說明了,可以從結合觀察的角度來看授權的明確性是不是有被違背,那從結合觀察的角度來看,針對第六條第一項規範本身似乎可以認為授權明確的標準並沒有被違反,但是基於明確性原則具有保障人權、控制行政濫權這種功能來看,空白要件的填補,也就是行政機關所發布的行政命令是不是足以填補刑法的構成要件,這個時候就必須看這個填補的命令是不是符合明確性的要求,這是這個問題最大的爭點所在,我們看刑法第二百五十一條第一項第三款的相關規定就可以知道,須經正式公告核定是一個填補空白構成要件的重要程序要求。另外,為什麼不只是法律,命令也需要符合明確性的標準?依照最高法院108年台上字673號判決,法院認為只有經公告一般人民才會具備違法性的認識,也就是說如果沒有正式的公告,人民其實沒有辦法就正當程序來獲得違法性的認識,沒有違法性的認識基本上就不會構成犯罪。那這樣子的法律適用與民事法不一樣,因為民事法允許類推適用,刑事法是不允許類推適用的,這一點差別其實是要注意。就這個角度來看,我們來檢討財政部第900號函是不是足使一般人對TDR產生有價證券的違法認識,其實很難得到這樣子的一個評價,因為畢竟第900號函並沒有透過正式的程序把TDR(臺灣存託憑證)列為核定有價證券範圍之中,這個是主要的爭點所在,公告當時從來沒有想到發行的有價證券類型,譬如TDR是不在公告核定的範圍之內,這應該是比較沒有爭議的。那我們來看看實務上真正存在正式核定的類型有哪些,我舉出這麼多函,都是正式核定的公文,如果要說TDR已經經過正式核定,那主管機關有辦法拿出一個公告,裡面明確指出臺灣存託憑證已經核定的公告依據,才可以說它已經依法公告了。
另外一個問題,主管機關認為依照外國發行人募集與發行有價證券處理準則,也可以反推TDR業經公告,可是這樣子的做法是不是存在倒果為因的問題,其實也是值得質疑的。最重要的是,關於類推適用的禁止,大法官第792號解釋也說明了,第792號解釋指出,法律所明定的販賣要件,並不可以只以販入就認定已經滿足販賣這個要件,這個解釋也可以供我們參考TDR是不是可以評價為已經公告這個問題。
我個人認為比較重要的一個爭議是在於證交法施行細則第十一條,這個規定其實已經在施行細則裡面把臺灣存託憑證納入規範的範圍之內,那這個規範是不是可以作為TDR已經完全經過公告,可以作為填補構成要件的依據?我個人認為因為這個施行細則本身只有限縮適用範圍僅於第一百五十七條第六項及第一百五十七條之一第一項,所以應該只有在內線交易的違反部分有所適用。
因為時間的關係,我提出最後結論,我認為正確的法律適用應該是自2012年1月5日開始,TDR的內線交易與操作買賣均應該受到刑事處罰;在這個日期之前,有關TDR的刑事責任部分應該是不受處罰的,因為不符合構成要件明確這個要求。針對這部分,我覺得可以透過法規的修正,達到我們要救濟相關爭議的目的,就是可以在證交法第一百六十五條之二第二項,增訂在101年1月5日之前募集或發行的存託憑證視為已經核定,但是因為這個「視為已經核定」在刑事法部分是不生溯及既往的效力,所以在之前涉及第一百七十一條刑事責任的部分,應該免除其刑事責任。以上是我的報告,謝謝。
主席:請臺北大學法律學系陳彥良教授發言。
陳彥良教授:主席、余委員、各位先進。今天我們要來探討TDR的性質到底是不是有價證券,在這個地方我們要看,如果我們將一個有價證券完全限縮,法律原本就會有一定的一個空間,所以在金融創新或其他發展方向當然有一個空間在,但是這個空間也不是無限擴張,證券交易法第六條第一項及第二項都有規定,第二項的部分還有一個表明權利的敘述,這個部分跟德國的證券交易法第二條所說的代表股票的憑證相類似,也就是說,我們的財政部所發的第900號函,再加上證交法第六條第一項跟第二項,各位去觀察就會發現,這部分跟德國的證券交易法第二條其實是一樣的結構,難道德國的證券交易法裡面沒有寫到存託憑證,只是寫到代表股票的憑證,所以他們的存託憑證就統統不存在?不可能!好,這是外國的立法例。那在我國的司法見解上,其實目前為止仍然是傾向將TDR視為我國的有價證券,只是說這種有價證券的性質比較不一樣,為什麼呢?因為它的原股是外國的股票,而投資TDR必須同時遵守上市地(就是外國)以及我國的法律,所以TDR本來就類似這種第二上市型態,本來就應該受到外國跟我國法令的限制,所以它的定性上面是同時兼具外國證券跟本國證券的性質。從這個地方來看,它的整個定義上面,寄託股票所有人就是一個憑證的持有人,他的權利跟原來持有股票的人是完全一樣的,所以如果我們執著在一個名詞或是我們的核定的名稱當中就沒有出現一個存託憑證的話,那全世界很多國家的這種存託憑證不用存在,每個都不合法,因為許多國家並沒有明文寫著存託憑證。所以以時間上來看的話,民國76年財政部發布第900號函,民國81年根據證券交易法第二十二條分則,訂定募集與發行臺灣存託憑證處理準則,如果沒有原來的第900號函,後面這個臺灣存託憑證處理準則哪裡生出來?而在民國81年到民國85年的時候,因為要擴大適用,所以就把外國人募集與發行有價證券處理準則又擴張了,在這個脈絡之下,我們就說我們跟所有國家不一樣,就把那個根刨掉,在我國的法制上其實會出現一個大混亂,當然全部修法是有可能的,但是原來的法秩序怎麼辦呢?
再來就是我剛剛講的總則跟分則的問題,剛剛也有先進提到,說是倒因為果,我寧願說這個是一個系統性的解釋或架構性的解釋,我們殊難想像,後面這些施行細則都出來了,而且已經實質核定,再加上第900號函及證券交易法第六條第一項跟第二項,這樣加起來,還沒有辦法含括TDR的話,這是一個比較難以想像的事情。
我們回過頭來說經濟刑法,經濟刑法是相當新的東西,直到1980年代,對於經濟刑法的主題很少人在講,一直到1990年,在法理學上大量出現,實務的運用越來越多,所以在空白刑法部分,當初刑法學者也痛恨財經法的學者,說怎麼會這樣弄一個空白刑法。但是我想他們也慢慢傾向部分承認,當然各個學門之間會有不一定完全一致的看法,但是方向是一致的,至少對於空白刑法這一個東西是願意承認的。至於違反罪刑法定主義、禁止類推適用這些,但是這從來不是類推適用,類推適用是有法律漏洞才會類推適用,這邊是直接含括進去的。再說一次,外國的立法例,例如德國的,再加上我國在實務上的傾向,至於有沒有違反明確性原則,在法學上很難想像,就是說,它不是證券交易法上的有價證券,但是實際上它又是依我國證券交易法來募集發行,這個是無法想像的。所以在法學判斷上面,涉及人權兩面,包含發行人的人權和投資人的人權,所以在這一塊,不可能說TDR發行了之後捲起千堆雪,後來又說眼睛業障重、那個全不是真的,沒有TDR這個東西。當然,我們也不能讓財經刑法變成字義,就是說,我說你有罪就是你有罪。當然我承認,在金融六法當中刑期是過苛了一點,常常發生那種「人抓、厝拆,雞仔鳥仔抓沒半隻」的狀況,有的時候真的是檢察官一下去就搞得稀里呼嚕了,所以在這個部分雖然我會說修法可行,但是在舊有的法體系當中,秩序是存在的。謝謝。
主席:請臺北大學法律系游進發教授發言。
游進發教授:主席、各位委員及各位先進,大家好。我來分享一下我對這個爭議問題粗淺的研究心得。前一陣子人權學會找我去與談這個問題,因為剛好我是研究法學方法,法學方法簡單講就是法律的解釋、適用,因為這個問題涉及到法律的解釋、適用,所以我覺得是滿有研究的價值。接下來我表達我的看法,這個問題關鍵點在於,我們大家都知道,在民國101年1月證券交易法已經把TDR明確納為規範對象,但是問題不在這裡,問題是在這之前發生的部分,因為之前發生的那些不在規範範圍內,所以主管機關金管會就用民國76年的第900號函作為核定在此之前的TDR的依據,問題是在於第900號函到底是不是具有核定的意義,證券交易法第六條有列舉一些有價證券,那部分沒有問題,但是問題是TDR不在列舉的範圍內,所以餘下的方法只剩下透過所謂的核定。根據文獻,包括金管會都說是概括授權,就是有限列舉、概括授權,可是問題是這個概括授權的意義是什麼?概括授權的意義難道是說證券交易法第六條本身就是一個核定嗎?當然不是!值得慶幸的是文獻上顯示沒有人這樣認為。然後這個概括授權可以概括核定嗎?可以用一個第900號函概括核定未來一切外國進來的有價證券嗎?甚至根本就還沒有發生、還沒有進來的有價證券,全部都被核定了嗎?問題是可以這樣做嗎?那我們去看第900號函,其實根本沒有核定的意義在裡面,只有重申證券交易法第六條的意旨,說外國有價證券進來必須依照我國證券交易法,就這樣而已,沒有任何核定的意義,更不用說有什麼概括核定的意義。
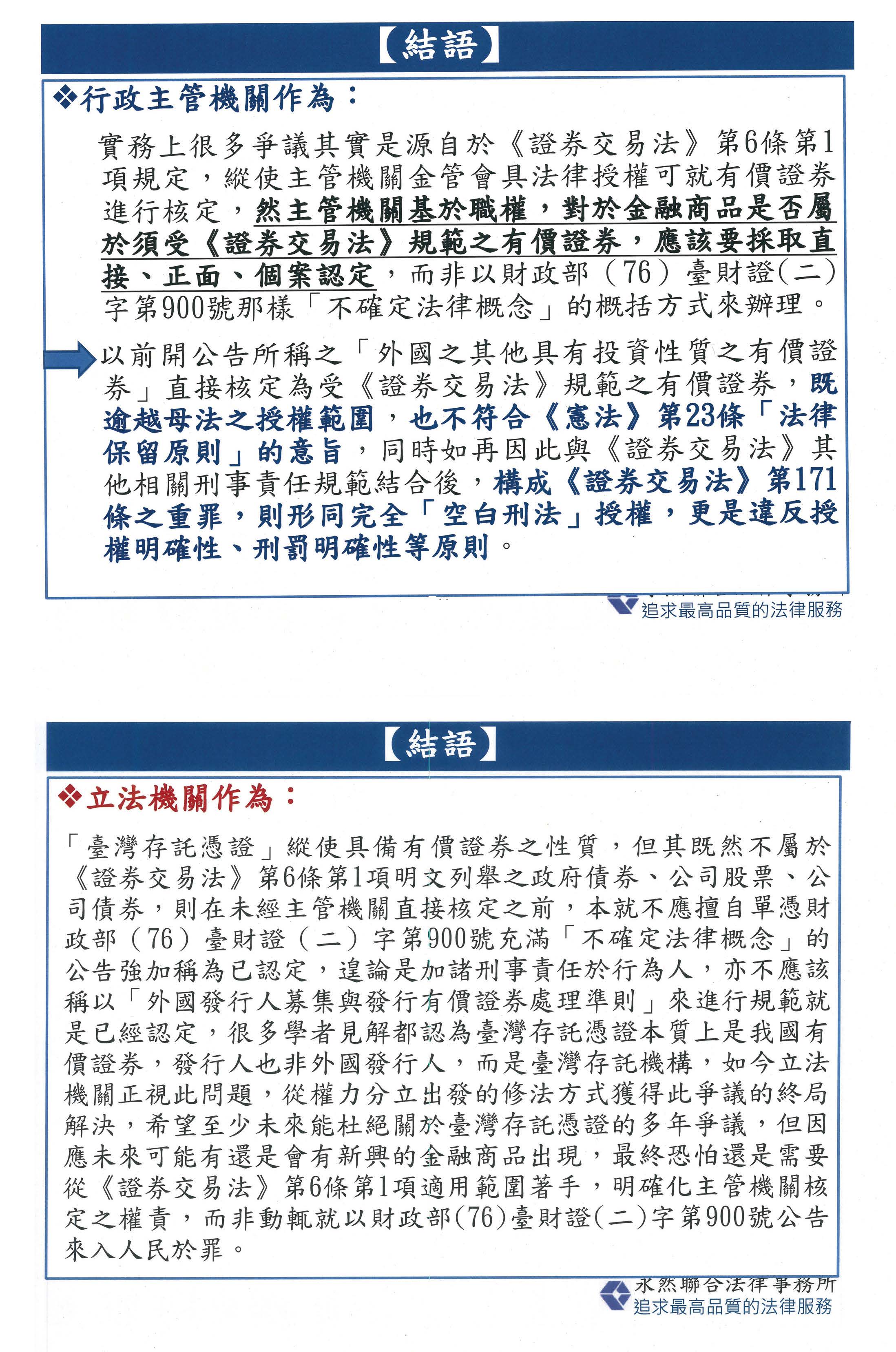
我要說明一點,我們臺灣是法治國,法院要依法裁判,行政機關要依法行政,我在德國受教育,德國因為曾有納粹的黑暗史,所以他們後來有反省,我的德國老師上課時也說法學方法是在控制法律人的恣意;但是現實告訴我們,人往往都很天真,法律人在解釋適用法律的時候,要問問自己,要問問自己信仰的神到底可不可以這樣做,因為如果解釋超越法條文義的時候,尤其是刑法,後果會很恐怖,會陷人入罪,這個問題就會非常嚴重。我們再回過頭來看民國76年發的第900號函到底意義是什麼,我早上發給立院長官一份簡報,裡面就寫到民國76年發的第900號函有可能預見將來會有TDR進來發行嗎?那是民國八十幾年、九十幾年、甚至101年以前的事情,過去不可能預見到未來,法律也不可能,法律是適用當下。就其文義上所表達的方式,就是說TDR進來就是要受到我們證券交易法的核定,我們的主管機關要控制、檢驗、審理、監理TDR進來是不是有依照我國證券交易法的規範,就這樣子而已。TDR進來就是必須依我國法律,從這樣的文義看來,其實沒有核定的意思,更不要講說有什麼概括核定的意思,我們的地院就依照主管機關這樣的解釋去適用法律,可是這樣子的適用法律難道是法條的文義嗎?說實在的,我看不出來,沒有這個意義啊。法條文義沒有這個意義,卻被放進去,我書面寫得比較嚴重,但是我在這邊不想口頭講,因為講出來是很嚴厲的批判,在德國沒有辦法允許這種事情,法律人要依法裁判,要依法行政,覺得那些人很過分,沒有錯,但是可以用民法的規定來處分,依民法第一百八十四條第一項後半段的「故意以背於善良風俗之方法,加損害於他人」的部分來處置就好了,了不起賠錢嘛,難道真的對這些人完全沒有辦法嗎?一定要用刑法去處置嗎?問題是採取的手段是違法的,是超越文義的。
以上是我簡短的心得分享,我要講說,目前這些問題,其實我們的法律是可以解決的,透過什麼解決?透過民法,損害賠償是可以妥善解決的,甚至在很多人受害的案件中,消費者的損害也可以獲得完全的填補,這都沒有問題。但是如果要用一個根本沒有提到核定的第900號函去認為它是有核定的,然後從而有證券交易法舊法的規定的適用,我老實講,這是超越文義的裁判,恐怕大家要三思。
主席:謝謝游進發教授,游教授也是留學德國的法學博士。
請清華大學科技法律研究所鍾元珧助理教授發言。
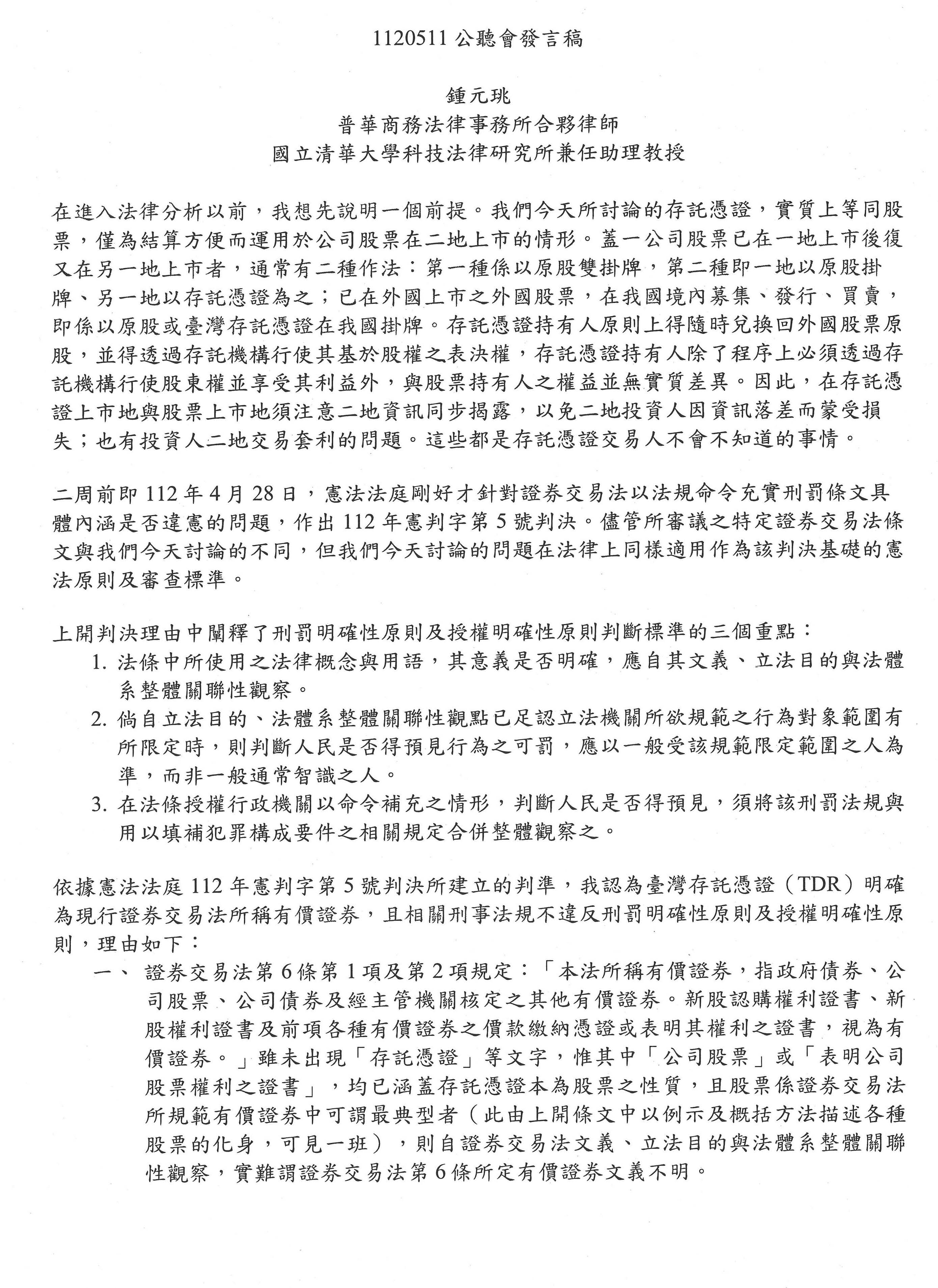
鍾元珧助理教授:大家好,我是普華商務法律事務所合夥律師,也是國立清華大學科技法律研究所兼任助理教授,今天很高興跟各位分享一下我對今天公聽會主題的看法。首先請大家看手上的資料,或看螢幕上的資料最後兩頁,我利用這兩頁來跟大家說明,一個從事股票交易的人,一個在證券交易市場從事有價證券交易的人,會如何認知存託憑證這件事情。我今天早上才列印這份資料,大家看這個表,這是臺灣存託憑證收盤價彙總表,在這個表裡面,除了列出這些公司在臺灣的公司代號之外,還有TDR本日在外流通單位數、TDR可發行單位,這不是重點,重點是第3格,寫的是原股上市證券市場及證券代碼,第5欄就寫到這個存託憑證如何表彰原股股數。接下來往下看,我們還可以看到收盤價有原上市地股票的收盤價以及TDR的收盤價,甚至有折溢價的比例,都清清楚楚顯示在這裡,還有原上市地的成交數量、TDR的成交數量,這個是公開資訊觀測站的資訊。簡單來說,為什麼我想把這一個事實呈現在大家的面前?很重要的一點是,其實並不是每一個人都參與股票市場的交易或有價證券的交易,但是會參與有價證券交易的人,尤其會參與存託憑證交易的人,不會不知道存託憑證表彰的就是股票。我很認同今天前面發言的幾位教授有提到一件事情,今天我們在談的法律適用是進行文義解釋,不是字面解釋。也就是說,雖然我們的證券交易法中並沒有出現任何存託憑證的字樣,可是我們不是把「存託憑證」這4個字輸入電腦,搜尋證券交易法中有沒有相同的字出現,而是要從一個字的文義來看待,尤其法律本來就是有抽象性的需求,我們不能把法律的抽象性跟法律的明確性混為一談,不能因為法律沒有把每一個具體的事情列出來,就認為這個違反法律明確性原則,這是我第一個想要強調的。
接下來我想要強調的就是,在112年4月28日發布的憲判字第5號判決,雖然不是我們今天討論的同一個法條,可是這個判決同樣針對刑罰明確性原則、授權明確性原則及證券交易法,提出三個判斷標準,第一個,強調的是法條中所使用的法律概念和用語其意義是否明確,應自其文義、立法目的與法體系整體關聯性觀察。強調不是從字面觀察,而且也不僅僅是看文義,還要看立法目的與法體系有沒有整體關聯。第二個,如果從立法目的與法體系整體關聯性觀點,已經足認立法機關所欲規範的對象範圍有所限定,則在判斷人民是否得預見行為可罰的時候,應該以一般受該規範限定範圍之人為標準,而不是一般通常智識之人。第三個,強調如果法律授權行政機關以命令補充的情形,判斷人民是否得以預見,應該要把那個刑法法規與用以填補犯罪構成要件之相關規定合併整體觀察。
依照這三個判斷標準,今天我們來看一看證券交易法有關存託憑證的規定,第一,母法證券交易法第六條第一項及第二項就有提到,本法所稱有價證券,包括公司股票、新股認購權利證書、新股權利證書及前項各種有價證券之價款繳納憑證或表明其權利的證書。我們可以看到,這裡面有多少都是在描述股票的變形,就是各種表彰股權的有價證券,而且都是股票的變形,所以我們可以知道股票是證券交易法所規範最典型的有價證券,而且從第六條本身就可以知道,這裡面一再強調股票就是證券交易法所規定的核心,所以我認為第六條已經相當明確。
第二,再說到從所謂的一般受該規範限定範圍之人判斷的主觀標準來看是否得以預見,我剛才提到不是每個人都會在證券市場從事股票交易,而從事股票交易的人,我殊難相信他不知道存託憑證就是股票的變身,剛才我已經演示了公開資訊是如何呈現出來,甚至主管機關之前多次討論兩地上市是不是有資訊不同步、是不是有兩地交易套利的問題,這種種資訊,事實上都呈現在大家面前,儘管我相信不是每個人都會從事股票交易,從事有價證券交易的事情也許不見得每個人都知道,但是會進入資本市場從事有價證券買賣交易的人,他要說他不知道,我坦白說,我覺得這是不是法律要處理的問題,值得大家再進一步思考。
第三,我想要再強調的就是,大家一直針對76年主管機關所發布的第900號函中提到的核定內容,我認為除了證券交易法第六條本身一再談到股票,這個函核定的內容其實也提到了外國股票,而臺灣存託憑證事實上就是外國股票在臺灣的一個變形,一個交易的形式。所以講到民國112年憲判字第5號判決所提供的三個標準,運用在今天我們判斷證券交易法對於存託憑證的規範是不是一般受該規範限定的人所得預見、是不是足夠明確,我覺得答案其實非常清楚。
最後,我想談一個小小的結尾……我尊重發言時間限制,詳細內容有書面資料,請大家參考,謝謝。
主席:請余委員天發言。
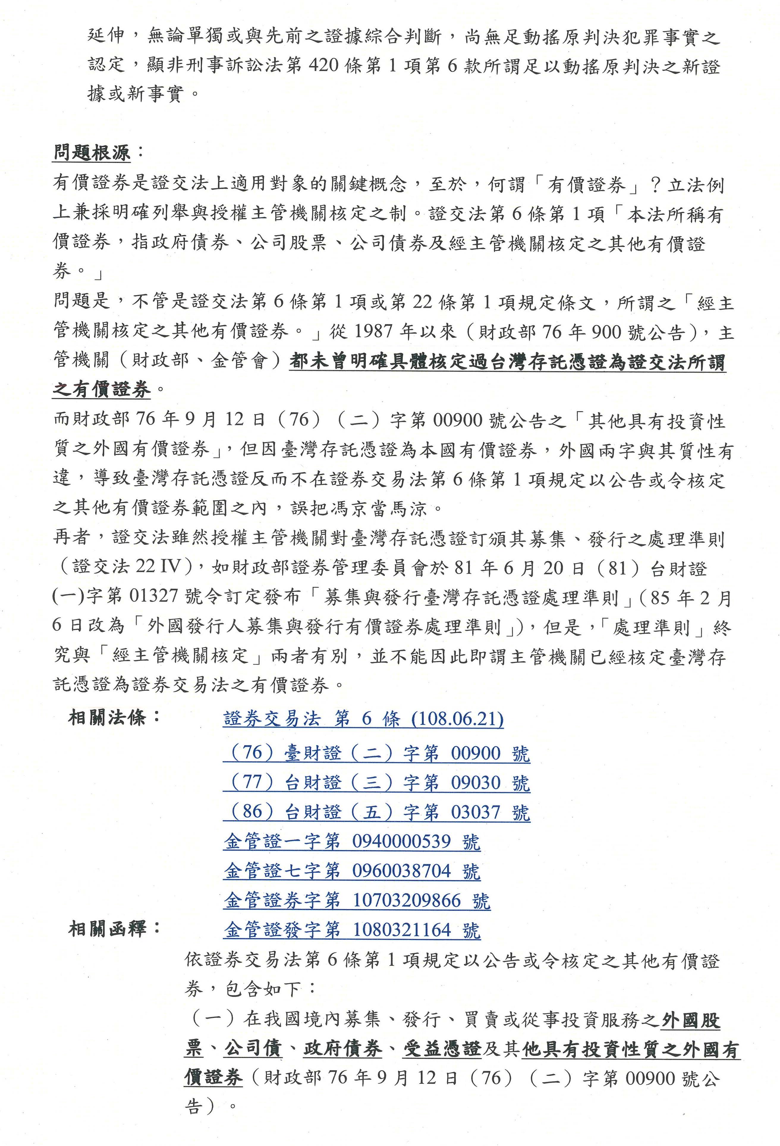
余委員天:主席、各位教授、各位長官、各位來賓,大家好。證券交易法第一百六十五條之二是在民國99年由我提案增修的,並且在101年1月4日頒布,當時在立法院提案增修討論的時候,當時的金管會主委陳裕璋也完全沒有講到臺灣存託憑證,也就是TDR,有經過主管機關核定,若有核定,也不會動用到證券交易法的母法來增修第一百六十五條之二。金管會前法律事務處處長郭土木也說,他當初是民國76年第900號函的承辦人員,當初發布這個函令,是因為當時是動員勘亂時期,所以要管制外國的物資,第900號函是要核定像蘋果、IBM這種原汁原味的外國有價證券,並沒有要核定臺灣存託憑證(TDR)的意思。再者,在民國76年當時,也沒有臺灣存託憑證這種商品掛牌,臺灣第一檔存託憑證是福雷電,是在民國87年掛牌的,也因為臺灣存託憑證(TDR)從未經證交法核定過,所以才會在民國101年1月4日增訂證交法第一百六十五條之二,並準用證交法第六條,成為有價證券,將臺灣存託憑證(TDR)納入證交法的法規。金管會證期局局長王詠心民國105年10月27日在立法院備詢的時候,也很清楚地回答,證券交易法第一百六十五條之二所規範的對象是臺灣存託憑證,也就是我們所稱的TDR。監察院也在民國109年出具調查報告,認為金管會用第900號函核定TDR已違法、違憲,更嚴重違反罪刑法定主義及法律明確性原則。
結果因為立法缺漏,未將屬於第二上市的「臺灣存託憑證」這6個字寫在證券交易法第一百六十五條之二,導致實務上法院一致認為證券交易法第一百六十五條之二規範對象與臺灣存託憑證(TDR)沒有關係,在101年修法頒布前有4件冤案發生,其中有3件冤案相關的人都已經服刑完畢。金管會為了掩蓋行政怠惰、違法失職、冤獄國賠,竟然在104年以及109年偽造文書說TDR有經過第900號函的核定,並發公函給立法院、監察院、臺北地院,臺北地院就用金管會109年的假公函判第4件的冤案當事人,也就是陳情人,18年!你想想看,18年!還將這一次證券交易法第一百六十五條之二的修法抹黑,誤導大家說這是個人案件,不能為了個人案件來修法,而且對所有的委員都欺瞞,這已經變成是通案的冤獄,很嚴重的侵犯人權。
這個法因為立法缺漏,導致有4件冤案發生,站在罪刑法定以及法律不溯及既往的基本人權保障,而且當初這個法案的提案人是我,所以我希望在這個會期能夠將這個法案通過財委會的審查,來保障所有人的人權。這個陳情人二審被判刑18年,你們想想,殺人放火都不一定可以判這麼久,光是這種東西就可以讓一個人民受到法院這樣子的認定,判刑18年,所以我們是不是要站出來?不管是幾個人或是個人,法有疏漏、不對,我們就必須站出來修法,這才是符合政府保障人權的心態。謝謝各位。
主席:請社團法人中華人權協會楊舜麟律師發言。
楊舜麟律師:主席、各位先進,大家午安。我是楊舜麟律師,代表人權協會作以下發言。大家都知道,罪刑法定原則是現代民主法治國家最重要的基石,不管是核心刑法或財經刑法也好,主管機關或者是法院都不能夠超越法律條文的解釋來作為司法論罪科刑的依據,不然就是違反罪刑法定原則及法律明確性原則這些要求,對人權造成非常重大的侵害。
今天大家齊聚在這場公聽會,正是因為臺灣存託憑證TDR到底是不是我國證交法上面的有價證券,的確存在著非常巨大的爭議,從剛剛幾位先進的發言,其實這些爭議也逐漸地浮現出來。第一個,TDR在事實上面,有沒有經過主管機關按照證交法的法定程序,核定為證交法上面的有價證券呢?有沒有核定過呢?再來,如果有,它核定的依據是什麼?主管機關到現在也是在堅持76年財政部的900號函,之後有法院判決認為不是,核定的依據應該是民國81年募集與發行臺灣存託憑證處理準則,我想主管機關看到法院這樣子的認定應該也是滿臉問號,900號函的爭議不是我原本的爭議,竟然法院會說不是這樣子講,你的核定依據應該是別樣的事情。所以到現在,我們有很多的專家,從憲法也好,財經法、刑事法,這些跨法域的眾多法律專家、權威學者、人權還有法學團體,透過時空背景去挖掘資料,還有法釋義學等各方面做深入的學術研究與探討,其實我們會發現在民國101年1月4日證交法第一百六十五條之二公告以前,TDR都還沒有成為我國證交法上面的課題或者是加以定義。
就像剛剛余委員所提到的,郭土木教授去年12月就在高院作證,他當時就服務於76年900號函證管會二組這個單位,當時在現實上面就沒有TDR這樣子的東西,所以900號函在發布的時候,根本不可能去涵攝到不曾存在的東西,所以廣大參與證券市場的人民一直以來都會蒙受TDR的爭議,而遭受證交法上面刑罰的條文所帶來的侵害風險與冤獄,因此人權協會認為主管機關在證交法沒有修正完備或者是主管機關合法核定TDR以前,顯然是不能夠對法律所沒有涵蓋的投資行為進行寬鬆的解釋。但也有一些學者持肯定的見解,會認為這是一個法律體系,這是一個解釋的問題,認為900號函可以含括TDR,可是這不是事後的核定動作嗎?這是一個事後的核定意志,刑法同意我們可以用事後的核定來回溯到民國76年的900號函,這樣子的法律操作其實已經違反了罪刑法定原則以及它核心的內涵─禁止溯及既往原則,也有可能因此誤導司法機關的認定,造成無辜人民受罪、處罰。甚至證交法第一百六十五條之二訂定以後,當時公聽會都認為這一條已經可以含括TDR了,可是到現在還是有法院的判決認為第一百六十五條之二不是TDR的規範依據,造成行政跟司法有不同的解讀,種種的爭議剛好都可以去證明我們今天齊聚在這裡,所有的歸結點、爭議點都來自於我們的證交法對於有價證券的規範模式其實是牴觸了法律明確性的原則,所以已經有很多法學的前輩不斷地為文倡議、呼籲,對這個爭議要進行修法;監察院也提出調查意見,認為現行的法制有違授權明確性、法律保留原則及罪刑法定原則,希望主管機關能夠去檢討還有改善現在的法制設計,所以TDR爭議在通案上,人權保障確實是有它的必要性。
人權協會支持任何對於人權保障有助益的法律修正提案,任何攸關民眾權利的法律條文都應該要明確、沒有爭議,不能夠用寬鬆或者是法律解釋來讓無辜人民遭受到非常嚴重的刑罰。我們人權協會在去年也有針對TDR的爭議,舉辦有價證券的正名與人權保障的座談會,這些豐富的法理研究以及法律的修正意見,我們今天都有提供書面的依據,請主席還有各位先進能夠參考。以上,謝謝。
主席:請臺北大學法律學系張心悌教授發言。
張心悌教授:主席、陳委員、在座各位先進,大家好。我是臺北大學的張心悌,剛才聽了前面這些先進的發言,大家都知道今天最主要的核心議題就是臺灣存託憑證是不是證券交易法上的有價證券,我有準備了幾張PPT跟大家分享一下。我當然認為它是證券交易法上第六條的「經主管機關核定之其他有價證券」,我們從法條的規範來講,法條為什麼要在後面加上給主管機關一個核定權限?大家就知道其實金融商品創新的變化速度非常快,不可能每一種金融商品都是在法律中用一個、一個明文的方式,所以必須授權給主管機關用核定的方式來因應市場變化的快速跟創新。
主管機關核定的方式至少有兩種,第一種是用函釋來核定,我們剛才一直提到76年第900號這個函釋,它講到外國的股票,剛才前面的先進也有提到,其實TDR它就是一家外國公司發的股票,只是重新包裝以後賣到臺灣來,由臺灣的投資人來認購。當然它如果在臺灣的市場上有募集發行的行為,涉及到臺灣這個資本市場上投資人的保護,我們當然要把它做一個適當的規範,所以基本上在臺灣的投資人買到這個TDR,他的權利跟這個外國公司的投資人股東是一樣的權利,他可以投票,他可以領股息,他甚至可以要求兌回、要持有原來的外國公司的股票。其實TDR它只是重新包裝,就像一個糖果紙,你把這個糖果紙剝開來看,它就是外國公司的股票,所以事實上這個函釋所講的外國的股票,已經可以涵蓋TDR的性質在裡面,這是第一種方式。
第二種方式是透過法規命令的方式來核定什麼叫做有價證券,其實這種情況也不會很少見,甚至我們直接用法律,譬如說不動產證券化及金融資產證券化條例裡面都有提到,不動產證券化這個受益憑證就是證券交易法第六條上的有價證券。關於TDR的部分,事實上我們有一個「外國發行人募集與發行有價證券處理準則」,它的授權依據就在證交法,證交法第二十二條第四項透過法律授權訂了一個法規命令,規範了什麼叫做臺灣存託憑證以及相關的技術性規範,都放在這個條文裡面,所以事實上透過法規命令它也核定了這個TDR,臺灣存託憑證就是證券交易法上的有價證券。
第二點,從法規範的一致性來看,剛才也有提到證券交易法施行細則第十一條有規範,關於內線交易、短線交易,裡面講得很清楚,存託憑證是內線交易也是短線交易裡面提到的有價證券。如果我們在解釋一個法律的時候故意忽略,只有內線交易跟短線交易有講得很清楚說臺灣存託憑證是,就會產生法律規範一個不衡平的情況。也就是說,假設一個內部的人知道了這個公司內部公開重大消息,他去從事TDR的內線交易,他就會觸犯內線交易3年以上10年以下有期徒刑;但是如果他去操縱TDR,也是3年以上10年以下的情形,卻不會有任何的刑罰,這個在法律的規範上是沒有一致性的。
第三點,我們當然也要看一下國外的法制規範,其實我們在思考到底什麼是有價證券的時候,我們要看那個經濟實質,而不是看它的名稱或是看它叫什麼名字。這個是美國法,1933年就訂了,美國法上1933年的有價證券的定義,當然大家英文一定都可以看得懂,我要特別講藍色的部分,它前面先列舉了什麼叫做「security」,包括note,包括stock,包括treasury stock,它前面列了非常多;後面藍色的部分請大家看一下,它說「in general, any interest or instrument commonly known as a ' 'security''」,它說有前面這些、這些、這些,但是還有如果大致上大家通常會認為它是有價證券的這些利益或是工具,它就會是有價證券。也就是說,1933年它在訂的時候,它當然知道不可能窮盡所有類型的有價證券都把它列得很清楚,所以有一個類似概括的情況。而且前面還有一個名詞叫做「investment contract」,叫投資契約,當然投資契約在美國法是非常重要的。你會說投資契約是什麼?它的內涵好像不清楚,那美國法院1946年有一個非常重要的判決叫Howey,1946年它就提到說什麼叫投資契約,第一個,投資人有投資錢;第二個,在共同的企業;第三個,投資人期待獲利;第四個,獲利取決於第三人。大家可以知道像現在,譬如說crypto assets,這些虛擬資產到底是不是有價證券?這已經是現在2023年或2000年以後發生的問題,美國法還是回去看1933年的條文,還是回去看1946年的Howey Test,所以它必須在1933年、1946年就建立一個規範的概括,甚至可以涵蓋到2000年、2020年、2023年以後這些新的金融商品,它也是用同樣的標準回來看這些虛擬資產到底是不是有價證券。我們說證券交易法的證券當然著重於它的投資性、流動性,特別是投資性,那大家就在想TDR有沒有投資性?當然有,所以基本上,它在有價證券的定性上,我覺得爭議性應該是不高的。
當然後面大家一直在說我們的刑法要罪刑法定主義、要有授權的明確性,其實大家一定知道在釋字第680號有提到,在講授權明確性跟罪刑法定主義是有講到刑罰的可預見性,我請大家再看一下證交法第一百五十五條,第一五十五條的前面是說「對於在證券交易所上市之有價證券」,當然也包括櫃買,在第二項有包括上櫃的這些有價證券。也就是說,你在從事操縱行為的時候,它的標的是在證交所上市的有價證券,TDR有沒有在證交所上市?當然有,所以你在做操縱行為的時候,你當然知道它是在證券交易所掛牌的有價證券,不然你怎麼利用集中交易市場這些特性從事操縱行為?所以對這個行為人、受規範的人來講,他可預見的刑罰、可預見性其實是很明確的,所以我覺得它基本上並沒有違反所謂的罪刑法定主義或授權明確性的原則,以上是我的見解,謝謝。
主席:請問張教授,虛擬貨幣是不是有價證券?
張心悌教授:在美國嗎?
主席:臺灣。
張心悌教授:臺灣目前可能還要等到主管機關這邊核可,目前STO是。
主席:好,請問臺灣現在有發哪幾檔STO?
張心悌教授:沒有。
主席:沒有,零。
張心悌教授:目前是零。
主席:所以大家思考一下,因為很多新的產品,你剛剛說也許是,可是央行的回答說它不是;央行三番五次說它只是一個商品,它不是一個有價證券,金管會也是這樣回答。
張心悌教授:美國認為是有價證券的規範。
主席:請陳委員椒華發言。
陳委員椒華:主席、各位先進。我是時代力量不分區立法委員陳椒華,很榮幸今天能夠來這裡,也聆聽各位專家學者的意見,今天財政委員會召開「證券交易法第四條及第一百六十五條之二條文修正草案」公聽會,我直接說結論,我反對這樣的個案式修法。首先,從立法院的法案系統裡面,我們可以很清楚地看到,證券交易法第四條及第一百六十五條之二修正草案在第10屆只有1件立委提案,而這樣的提案在第9屆也只有1件立委提案,如果是一個普遍性對投資環境健全有幫助的法案,我相信許多委員都會提案來爭取通過,但在今天要討論的條文卻完全不是這麼一回事,我再強調一次,只有1件立委提案。
我要很不客氣地講,這個修法就是為了重大金融犯罪鍾文智脫罪的修法,這位立委提案的意思是要將存託憑證TDR排除在有價證券之外,但這完全悖離我的認知,也悖離金管會的認知。過去我在財政委員會上質詢金管會主委時也得到肯定的答案,不管在立法院第9屆或第10屆,金管會的立場也是反對這樣的修法,並認定TDR就是有價證券,這主張我給予肯定與支持。過去擔任金管會主委的顧立雄先生也很明白地點出TDR已屬證券交易法定義之有價證券,現行法沒有適用疑慮,所以不需要在證交法做這樣的修法,而外界有少數人質疑證交法沒有對TDR進行定義,造成司法實務上模糊的空間,但真的是這樣嗎?答案是否定的。我曾請同仁幫忙查到最高法院兩個判決,最高法院103年台上字2256號及107年台上字3170號刑事判決,這兩個判決都很明白地點出TDR既然在證交所或櫃買中心進行上市上櫃買賣,就應適用證券交易法,也認為TDR是被核定為證券交易法之有價證券,根本沒有適用上的問題。
為何我一開始就說這根本是為了金融重犯鍾文智脫罪的修法?因為過去媒體曾報導,蔡易餘委員在2021年受訪時曾說,鍾文智為了案子聲請大法官解釋有拜託他,然後說原本是找余天委員,後來鍾有說TDR的法律定位不明等問題,希望他能協助。而這位鍾文智是誰,我相信在場的專家學者及官員都很清楚,他就是鼎鼎有名、炒作許多TDR股價,造成市場許多投資人受害的金融重犯,而這位金融重犯鍾文智過去找學者專家、找立委協助提出法律意見,提出公函,主張TDR非證交法上的有價證券,但都一再遭法院打臉,大法官也早就做出不受理的決定。
立法院財政委員會有多少攸關國人民生經濟所面臨的物價上漲壓力、金融政策上的重要修法卡在立法院沒有進度,卻為了一個金融重犯要脫罪的修法召開公聽會,真的非常離譜,也讓人民失望,希望財政委員會的委員們一定要懸崖勒馬,別再繼續推動這樣個案式的,為犯罪者脫罪的修法。以上,謝謝。
主席:請中央大學法律與政府研究所楊君仁教授發言。
楊君仁教授:主席,還有在場各位先進,大家午安。臺灣存託憑證TDR是不是76年第900號函的核定對象,這是證券交易法的一個老問題,也糾纏了很多不同的意見,德國有一句俗諺說「三個法律人,五個意見」(Drei Juristen, funf Meinungen),對於它是不是76年函釋的明確對象,主管機關是採取肯定說啦!從過去財政部到金管會;那持否定的,當然就是學者會咬住,因為它是必須要經核定的。可是在76年這個函釋裡面,它的函文是「其他具有投資性質之外國有價證券」,有價證券加外國,事實上外國變成是一個形容詞,限定格啦!可是臺灣存託憑證以它的執行而言,就是臺灣存託機關所發行的,所以它當然是臺灣的有價證券,也就是我國的有價證券,以致於在這個地方其實是並不明確。
至於司法實務,尤其近年來是比較傾向它是我國證券交易法適用的有價證券,然後有相關的一些判決,各位請看一下我的書面資料。以法院的立場,第一個,它還是認為主管機關就是目前金管會所採取的,跟財政部過去第900號函的意旨是一樣的,那金管會在105年的回復函裡面,也是認為它就是有價證券。至於在訴訟過程裡面,有人提出上訴、抗告、再審,法院的立場都是說純然以學者的學術意見來看的話,從證據本身形式觀察,仍然是屬於個人的意見,不足以動搖裁判犯罪事實的認定,這大概是不同的一個意見。
問題的根源當然就在於76年這一號的函釋,因為證交法的立法例是採明確列舉跟授權核定這個機制,這是證券交易法第六條的規定,既然如此的話,就必須要受到法律原則的限制,也就是說,對於未來開放性、可能的,那是主管機關必須要去核定。可是看一下從過去的財政部到目前金管會的7次函釋裡面,並沒有出現臺灣的TDR,這裡面包括76年那時候是提到外國證券、公司債、政府債券、受益憑證及其他具有投資性質的外國有價證券,然後後來的受益憑證,還有所謂的認購(售)權證,還有息票、受益憑證、指數投資證券或是虛擬通貨,主管機關在這邊確實是沒有很明確,以致於有一些質疑的空間會出現。
這樣的狀態會不會因為我們後來,比如說證券交易法的修訂,或者是相關的子法制定之後,而事實上變成是一個很明確的我國適用的有價證券?確實是如此。那它的一些立論,比如說剛才有委員提到的,證券交易法增訂了第一百六十五條之二,其實從文意上來講,那個概念事實上還是有一點問題,因為從條文裡面,這邊我有特別用黑字標示,它說「已在國外證券交易所交易者……其有價證券」,那又是指這個,可是很清楚它必須要經過臺灣存託機關的發行,然後受到主管機關證交所的相關審查,按照那個準則來處理,所以在這裡面事實上是有一點疑義啦!
另外,證券交易法施行細則第十一條有提到第一百五十七條或是第一百五十七條之一,這是資本市場裡面禁止交易的行為,還有所謂的內線交易,不太可能在這個最重要的臺灣存託憑證裡面,反而不適用這兩個條文之外的其他法令,那是一個很謬論的部分,因為從證券交易法整個體系而言,它應該是包括在裡面的,所以我是認為至少在目前的法律狀態之下,臺灣存託憑證確實是我們證券交易法適用的有價證券,這個沒有問題。
至於罪刑法定原則,因為以目前整個法律的發展,有明確的TDR概念,也有第二上市(櫃)的明確法制,所以以這種情況來講,很難再說它有違罪刑法定主義。另外一個是明確性原則,因為明確性它是希望對於法律文義能夠具體詳盡,然後意義並不是難以理解,為一般受規範者所預見,並可經由審查加以確認。在這種情況之下,臺灣存託憑證會出現是或不是,當然它在明確意義上是有一點疑慮,當然根本性就是把它比如說在第六條裡面直接增列臺灣存託憑證是,這是第一種方式;另外一種,因為立法院在88年之後,依立法院職權行使法,對於相關授權制定的命令其實是有審查權,那未來在主管機關,文字的明確性裡面可能要更加地要求。
至於這一次貴院提出來的修正案,我認為在第四條或是在第一百六十五條之二來增訂,在出處上事實上是不太適合,這是我個人的看法。以上報告,謝謝。
主席:請中國文化大學法律學系方元沂教授發言。
方元沂教授:主席、各位在場的先進,還有關心這個議題的朋友。首先很感謝有這個機會,其實對於法制的部分,應該是越多人來關心越好,所以我們也滿樂見大家在公聽會一起來關心這個議題。我想我的立場,對於TDR是不是一個有價證券,這個部分在實務上,包含在相關的學者通說上,因為我是證券交易法的老師,我是留美的,包含在美國,一般認定它就是有價證券,所以我等一下會從兩個部分來分析,一個是美國法的方式,還有我們臺灣法的相同之處比較,最後一個部分我會介紹一個實務判決大家的看法,剛好它也提到了剛剛說的函釋,有一個相關主責的關係。
第一個,回到立法的目的,證券交易法立法的目的最核心應該是要保障投資,我想投資人最關心的就是公平的環境。在1933年、1934年,剛剛心悌老師有講,美國之所以訂立證券交易法是有原因的,因為在之前司法自治、司法解決,根本不需要處理,但是美國發生什麼事情?在1928年的時候看到了金融大海嘯,市場整個問題就產生了,市場的秩序是缺乏的,所以美國在訂立修法裡面非常強調一件事情,就是要透過這個立法來保障投資,不是保障賺錢,一般人說賺錢,沒有,是保障投資,立法的目的就是保障一個公平的環境、客觀的環境、透明的環境,這部分當然跟有價證券的定義有相當大的關聯性,因為美國在修法之後,有很多業者就會換名字、改名稱,對不對?這個目的當然就是他就可以逃脫法律的規範,所以在美國的修法方式,像剛剛心悌老師介紹的第二條,其實它採取的也是有限列舉,保留彈性的空間,但是美國是讓法院來擴張解釋,剛剛有提到Howey Test,它介紹的是關於投資契約的部分,美國在這部分是保留一些空間給法院來做詮釋,為什麼?就是因為考慮到金融市場的多變性、改變性,還有就是一些不法的操作狀況。現在臺灣其實也遇到很多問題,就是詐騙嘛!各式各樣的詐騙都發生,所以可以想像為什麼有這樣的立法背景,因為對於一般的投資人來說,他care的是什麼?就是一個公平的環境,剛剛清華大學老師也有提到,其實就是回到實際上的事實來看,所以美國在認定上它重視的是實質,所以Form was disregarded,就是重點不是形式,實質的認定才是關鍵。
剛剛提到Howey Test裡面有四項要素,那臺灣的法院在實際認定上,像連動債的部分,通常不認為它是有價證券的原因是因為它不符合Howey Test的四要素,它不具備投資性,它沒有要仰賴他人的努力。可是在TDR的部分,一般書上的見解,至少法院到目前通常是認定上它的確還是符合有價證券的定義。所以這個部分如果要修法的話,當然我們在講第六條,其實很多人認為第六條可以改得更好,比如說可以在列舉的部分多列舉一些,在核定的部分可以放一些核定的原則,增加它的明確性,可是通常不會把TDR直接訂出來,因為如果訂了TDR以後,那其他的部分是不是全部都要一一列出?所以這個部分就反映到現實的困難性。臺灣目前的作法其實是大家很熟悉的第六條的方式,有限列舉、概括授權給主管機關,那現在是金管會,當然是用核定的方式為之。我要給大家看一下,這個立法的方式並不是臺灣獨創,其實在金融資本市場裡面,這是一個非常重要的方式,透過這樣的方式來確保有價證券市場的公平性,這應該是每一個投資人最關心的一件事情,我今天來買賣有價證券,我要確定大家都是站在公平的立足點上。
再來,剛剛很多先進有提到我們在實務上的見解,這個我有特別圈起來,77年1月29日修正的證券交易法第六條第一項規定「本法所稱有價證券……發行……」等等,然後有提到同法第二十二條第一項規定「有價證券之募集與發行,除政府債券或經財政部核定之其他有價證券外,非經主管機關核准或向主管機關申報生效後,不得為之;其處理準則由主管機關定之。」其實處理準則的部分是還滿明確的,那這裡有提到,法院的見解是說處理準則的訂定是更仔細,比起核定的部分,它認為是更謹慎的處理,更為嚴謹,所以在這個部分,核定的目的在第六條是授予主管機關有核定的權利,但是並沒有要求它一定要用第六條第一項的方式,這個是法院的見解,至少在這一個最高法院的見解是這樣看的。
以我的角度來看,我覺得在目前的實務上,當然這個判決的最後面有提到,這個案件中的被告、抗告人是一個投資專業人士,他不是我們想像的一般投資人,然後不小心誤觸法網,有內線交易或者是操縱市場這樣的狀況,其實他是熟悉投資環境的,所以這也呼應到我們在考慮這件事情上,TDR是不是一個有價證券,其實在一般市場上的期待、一般人的心理,還有在法院實務上的判決,是朝這個方向來認定。
當然還是要回到一件事情,這個條文是不是有調整的空間?應該是有,但是它的核心應該還是要站在我講的有限列舉、概括授權的方式,因為這樣才比較能夠符合證券交易法第一條的立法目的,證券交易法的核心就是要透過這樣的方式來保障投資,至於其他的部分,我想也是跟大家學習。以上,謝謝。
主席:請社團法人中華人權協會李永然名譽理事長發言。
李永然名譽理事長:主席、各位委員、各位學者專家,以及各位政府部門的長官,大家午安!今天立法院能夠召開這個公聽會我覺得非常有意義,當然有意義的原因就是我們都知道證券交易法這個法律,它對於違法犯罪的處罰遠遠比一般的刑法要來得重,因為證券交易是涉及到證券交易的市場,所以這個市場的維護是有它的必要,這個絕對是值得肯定的。但是我們都知道,其實我們要規定一個犯罪的時候,非常重要的就是不要讓人家誤入於罪,為什麼刑法開宗明義,上課的第一條就在講犯罪的處罰要符合罪刑法定主義?法無明文不為罪,所以任何犯罪的處罰,你要讓行為人知道這個行為是不可以的,那他明明知道不可以,他還要去犯,你說這種人該不該罰?本來就該罰!如果他造成很嚴重的損害,該不該重罰?絕對應該重罰!像剛剛有人提到詐團的問題,對這種詐團的問題我非常不以為然,太多的詐團,臺灣到處充斥著詐團,這個部分當然應當請我們立法的袞袞諸公好好地把這樣的行為能夠規範出來,讓我們的證券交易回到證券交易法的規範。
事實上我們知道有價證券是在證券交易法第六條來加以規定,它是說「有價證券,指政府債券、公司股票、公司債券及經主管機關核定之其他有價證券。」所以如果你不是屬於政府債券、公司股票、公司債券,從罪刑法定主義的立場回歸,你就要回到是不是有經主管機關核定之其他有價證券。那財政部在(76)臺財證(二)字第900號公告所規定的,就是「外國之股票、公司債、政府債券、受益憑證及其他具有投資性質之有價證券,凡在我國境內募集、發行、買賣或從事上開有價證券之投資服務,均應受我國證券管理法令之規範。」那「及其他具有投資性質之有價證券」的範圍到什麼程度?財政部76年的這個公告算不算是一個核定?如果不能夠算是一個核定,你不能夠說碰到案件,按照現有的法律沒有辦法去規範它的時候,你就把財政部這個76年的解釋令搬出來加以適用,那你說這個有沒有違反罪刑法定主義?我說當然有違反罪刑法定主義啊!那有沒有違反授權的明確性呢?當然也有啊!為什麼?因為它是要你核定啊!如果你不是核定,你用一個公告,在76年公告的時候,後面這些外國進來的金融商品都不是在那個時空背景所存在的,你說它有這樣的預見,那老百姓有這種預見的可能性嗎?根本不是嘛!這樣的話,司法的裁判會不會造成誤判?當然會造成誤判啊!會不會影響司法的公信力?絕對會影響司法的公信力。我們都知道司法的裁判,當然它有一審、二審、三審,可是問題是案件最好能夠怎麼樣?案件最好能夠判決都一致,這個叫見解一致,但是最怕的見解是一審無罪,二審有罪,最高發回,發回以後又無罪,上去最高又發回,判了又是有罪,拜託啊!引用的法令都不一樣,行為人無所適從,所以在這個情況底下,我們要注意到這個問題,司法一定要維護它的尊嚴,裁判一定要有它的一致性。
那你不要講什麼臺灣存託憑證啦!我們就講這個境外結構型商品的問題,境外結構型商品一樣有碰到這樣的問題啊!境外結構型商品是在什麼時候規範的?是在民國98年9月23日才有一個境外結構型商品管理規則,可是之前就有人在販賣國外的這種商品進來,銀行都一樣在賣,對不對?那賣了,結果發生問題,後來就是引用財政部76年的解釋令,說依照這個解釋令它應該是屬於證券交易法所規範的有價證券,可是第一審的法院不認為啊!第一審法院是判無罪啊!第二審的法院就去找了學者專家,那學者專家就有兩派,跟今天我們在這裡的公聽會是一樣的,有兩派,一派說不是,一派說是,那一樣也是引用Howey Test四大檢視原則,就是出資人出資、出資於一共同事業或計畫、投資人有獲利期待、利潤主要出自於發行人或第三人的努力,對不對?也是從這個,問題是角度不一樣見解就不一樣,請問行為人怎麼知道?這種有預見的可能性嗎?當然沒有預見的可能性啊!符不符合明確原則?當然不符合啊!你看的跟他看的,每個都不一樣啊!所以這個會不會影響被告的基本人權?當然絕對會影響。所以我認為證券交易法這一次的修法已經注意到這樣的問題,但是歸結起來,到底證券交易法第六條在主管機關的運用上,核定有沒有什麼困難?你要把它很明確地提出來,我想藉這個修法,第六條也可以一併檢討。以上是個人的粗淺報告,請各位指教,謝謝。
主席:請理律法律事務所劉昌坪律師發言。
劉昌坪律師:主席、在座各位委員、在座各位先進學者,大家好。我是理律法律事務所劉昌坪律師,關於這個問題,我剛剛在底下拜讀,也聆聽了很多的高見,我想就我個人的身分來提出一些問題,可能可以集思廣益。
第一個,我們都在談財政部76年第900號的函釋,那個函釋的性質在行政法上的定義應該是沒有問題的,它就是一個函,那函釋跟核定在行政法上的意義一樣嗎?這是我想請教的第一個問題。在我的理解裡面,核定乃是針對一個具體的事件或者項目,由相關的主管機關本於它的權責做一個認定,這個核定可能是Yes,也可能是No,要取決於個案的性質而定;如果是函釋的話,一般而言,它是針對一個通案的性質去做發布,目的是解決可能已經存在了很多很多類似現象的一個法律問題。
從行政程序法施行以來,對於法規命令也好,行政規則也好,都有它相關的定義,以及該如何地去發布跟下達,如果今天函釋就等於是核定的話,那在行政法上很多概念,甚至很多相關的法規可能都要重新拿出來檢討,不管我們過去是不是用函釋來當成是核定,可是我覺得我還是要去思考這樣一個很根本的問題。在我個人看來,核定的目的就是要讓主管機關可以case by case,在最精準、最明確的情況之下,去認定一個具體的情事是否該當於法規的構成要件,這賦予了主管機關權利,但是同樣的也課予主管機關這樣的義務,它必須要去面對這樣的情況,如果說函釋跟核定之間要怎麼去選擇,那是立法院的立法委員要去思考的問題,這是第一點,我想先表達我個人的淺見。
第二點,如果我們再進一步來看財政部第900號的函釋,它明確嗎?我們在講明確性原則的時候,剛剛前面的教授先進都有談到,明確性原則當然是受規範者要能預見,這個我想沒有問題,可是不要忘記它有另外一個法體系的概念是,它要對應到你會涉及什麼樣的基本權利,這邊可能會比較複雜一點點,因為它會涉及到投資人的權利保障,這相當的重要,我想沒有人會去質疑。但是如果觸犯了相關的法規的話,當然也會有相關的法律責任,那麼這個法律責任可能就包含了刑事、民事或者是行政,所以它的明確與否,不管是從我們保障投資大眾、消費者公共利益的角度出發也好,或者是我們希望不要有人因為不太瞭解法律的規定以致於觸法,或者我們今天在這邊開公聽會要來修法等等,造成許多的困擾,那我們是不是應該要把明確性原則的審查標準或者審查的密度拉高呢?我個人認為應該要越明確越好。當然,能夠明確到什麼程度、細緻化到什麼程度,與每一個國家的國情、立法技術、行政機關的效率等有關,程度不一而足,也無法在這裡做統一的認定。如果從這個角度去思考,那麼我們回頭看一下財政部於民國76年所發布的第900號函本身夠不夠明確?如果我們認為不明確,對於證券交易法所採用的立法方式,剛剛各位先進都有提到,有的很明確、毫無爭議;有的是授權以核定方式來認定。惟授權本身於先天上即存在著一定的不明確性,有時候主管機關會符合授權的意思,有時候卻會超出範圍,以致很多案子遭大法官宣告違憲。我並不是說主管機關一定會逾越法律授權範圍,而是這裡存在著風險,因為它是用授權的方式。但授權加上核定,是否可以讓明確性更高一點?我個人認為可以,因為核定必須具體去看這個案子,從這個角度思考,若授權加核定可以稍稍彌補明確性原則或增強明確性原則,把財政部76年所發布的第900號函套進來看,我個人認為它本身就是一個不確定的函釋,因為裡面的文字,「其他具有投資性質的」這個文字本身就不明確!一個不明確的函釋,能用這樣的方式得到明確的結論嗎?我覺得不明確,加上非以核定,而是以函釋的方式來走,是不明確加不明確,就更不明確!所以我覺得不管從保障投資大眾的角度,或保障一般人民的角度來說,我認為這部分都應該再做慎重思考。以上,謝謝。
主席:謝謝理律法律事務所劉昌坪律師。
登記發言之專家學者及出席團體均已發言完畢,接續請行政機關回應相關意見。
請金管會證期局高副局長發言。
高副局長晶萍:委員、在座各位先進,大家下午好。剛剛各位先進提出很多不同的見解與看法,本會針對TDR是否屬於有價證券的部分,其實大家都知道,證券市場是快速多變的,證券型態也非常多樣,所以證券交易法第六條授權主管機關核定有價證券,所以才會有76年第900號公告函的產生。第900號公告主要是針對外國之股票、公司債等有價證券,只要在國內募集、發行、買賣或從事相關之投資服務,都受到我們證券管理相關法令之規範。TDR本身就是外國公司在臺灣境內所發行的表彰外國有價證券之憑證,當然是屬於證券交易法第六條所規範之有價證券,財政部於81年針對證券交易法第二十二條第四項授權訂定TDR募集與發行處理準則。為因應TDR上市掛牌,除募集發行外,交易所與櫃買中心也相應訂定相關審查準則,所以之後TDR才能夠在經審查後,於交易所、櫃買中心掛牌交易。
大家都可以理解,有價證券能夠掛牌交易,一定是經過合法承認,它要受到證交法規範,相關證交法針對譬如涉及TDR炒作、操縱等行為,證交法第一百五十五條羅列了很多違法型態,如投資人或發行人涉及這些違法態樣時,其實第七章有一些相關之行政裁罰或刑事處理,像第一百七十一條就針對如果涉及第一百五十五條規定之炒作、操作行為,有相關刑事責任。所以我們針對TDR在適用上是有價證券是殆無疑義的,因為掛牌交易之有價證券受到整部證交法規範。
另外,剛剛有先進提到101年修正證交法第一百六十五條之二,其實當初修正第一百六十五條之二主要係為強化第二上市櫃公司的管理,是針對第二上市櫃公司本身,不是在101年修正第一百六十五條之二後有價證券TDR才受規範,這邊做一些澄清。大家可以想像,TDR就是在交易所、櫃買中心掛牌的有價證券,當然受證交法之所有規範,這樣才能夠符合證交法第一條開宗明義講的,發展國民經濟與保障投資人。
目前的司法裁判都認為臺灣存托憑證是證交法規範的有價證券,大概都有相同見解,國內多數學者也認為TDR屬證交法規範之有價證券;剛剛委員提到,當年第900號函的承辦人員郭土木教授認為可能不是,其實我們有找到郭土木教授在98年9月14日所出版之證券交易法論著選輯,書中提到,現行經主管機關核定之其他有價證券,其中就包括臺灣存托憑證,所以郭教授書中也是贊成我們的看法。
有關大法官於108年9月27日第1497次會議決議,TDR規範尚難謂有違反授權明確性、法律保留原則及法律明確性原則,沒有違憲情形,這是大法官會議的解釋。剛剛也有委員提到監察院的調查報告,監察院確實於109年7月份收到陳情,並到本會查調。經本會向監察院說明,目前司法實務學說見解均認為TDR是證交法規範之有價證券,監察院於也在110年2月表示,同意本會可本於職權訂定證交法授權之相關規範。
綜上,不論是從法律授權的明確性或刑罰的明確性等等來看,如果發行人、投資人在證券市場上涉及不法行為,依法應追究其不法行為所應負之刑事責任,以維護市場秩序,保障投資人權益,這個部分無違反人權疑慮。所以大院提案修正證券交易法第四條及第一百六十五條之二條文,經本會評估,目前尚無修正之必要,建議維持現行條文。以上。
主席:依據立法院職權行使法第五十八條規定,委員會應於公聽會終結後十日內,依出席者所提供之正、反意見提出公聽會報告,送交本院全體委員及出席者。所以我們會將今日與會者所有寶貴之發言意見作為未來修法之參考,並彙編成冊,送交本會全體委員及今日出列席提供建言之貴賓參閱。如各位貴賓有其他書面意見或相關資料,也請儘速提供予本委員會,將併入本次公聽會報告。
金融監督管理委員會書面報告:

游進發教授書面資料:


方元沂教授書面資料:

張心悌教授書面資料:

陳彥良教授書面資料:

楊君仁教授書面資料:

張明偉教授書面資料:


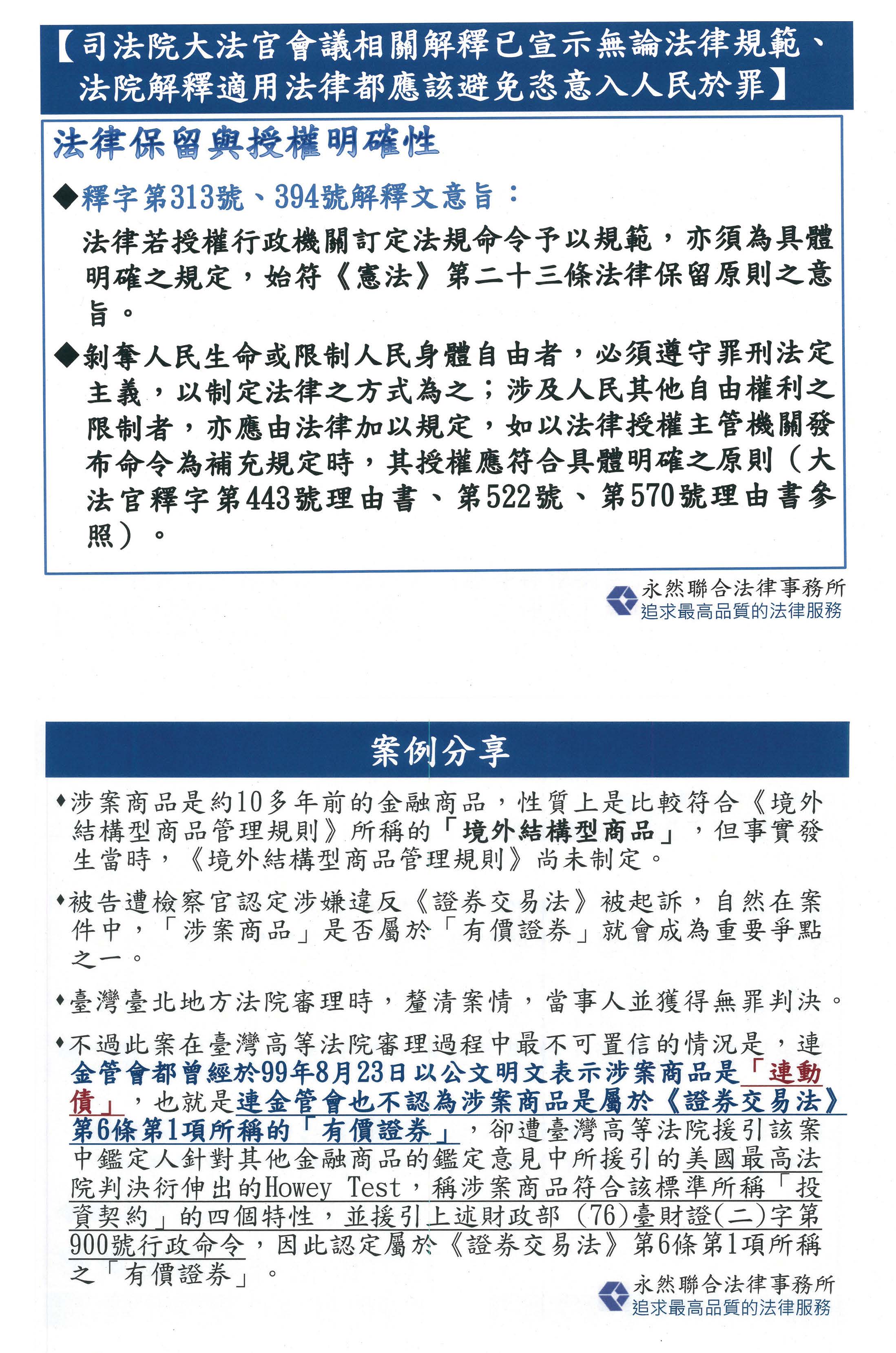
李永然名譽理事長書面資料:


楊舜麟律師書面資料:

鍾元珧助理教授書面資料:

主席:再次感謝各位學者專家及政府機關代表的出席,謝謝大家,現在散會。
散會(15時45分)