立法院第10屆第7會期社會福利及衛生環境委員會舉行「社會救助法修法方向」公聽會會議紀錄
時 間 中華民國112年5月15日(星期一)9時2分至11時57分
地 點 本院群賢樓801會議室
主 席 吳委員玉琴
主席:現在開會。
今天舉行「社會救助法修法方向」公聽會,我們也謝謝學者專家、各機關代表以及各團體都來參與。這個公聽會我們主要探討的是,最近大家都非常關注社會救助法從99年大修到現在也經過了好多年,整個社會環境──應該說是情境做了很大的調整,大家生活中也面臨到很多的課題,所以我今天特別安排這個公聽會,列出四個討論提綱如下:
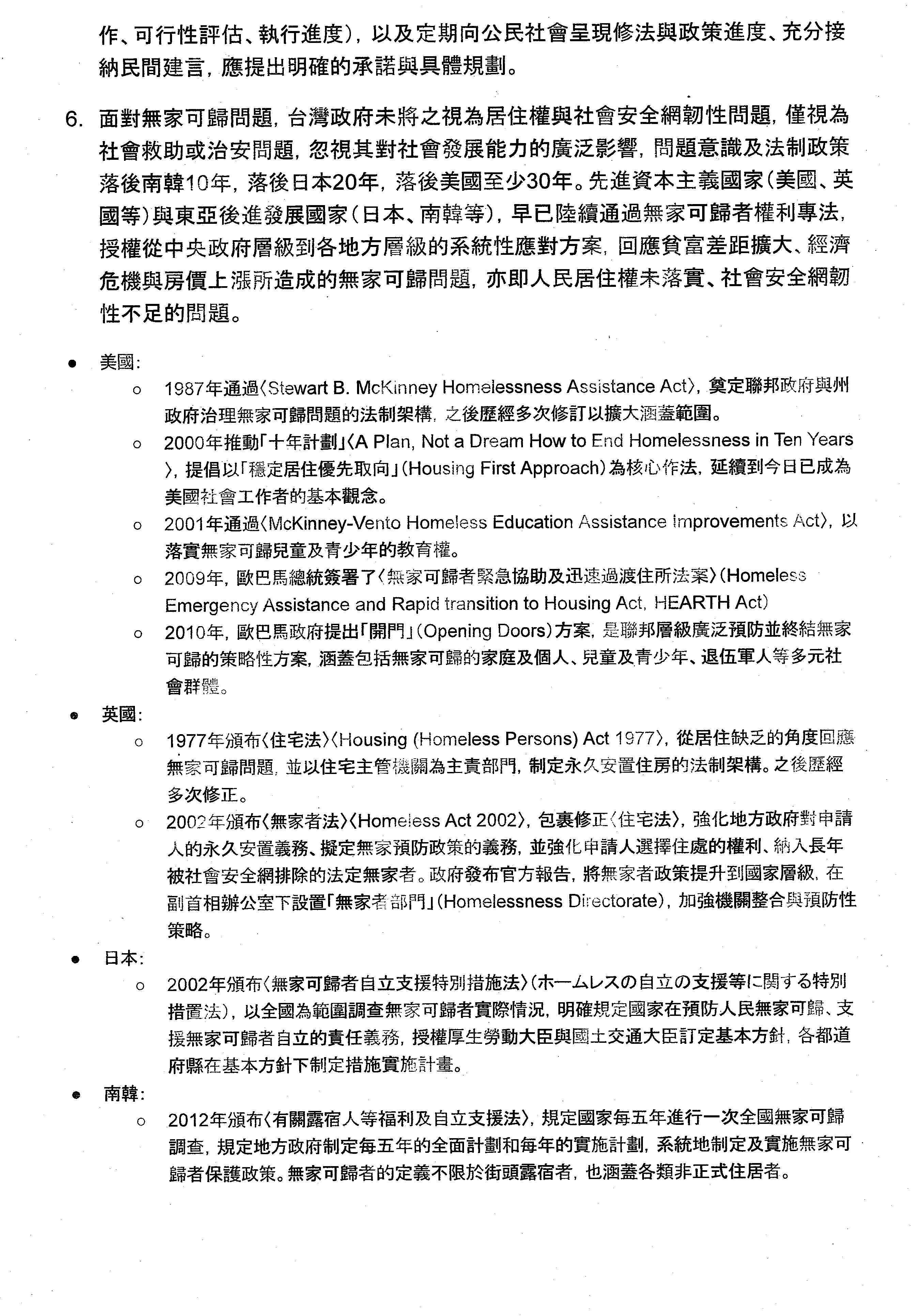
一、低所得者的居住困境與社會救助身分取得障礙(戶籍地與實居地問題)。
二、設算(推計、虛擬)所得的爭議,與替代的解決方法?
三、遊民(無家者)福利身分不明,照顧、居住、就業議題如何被滿足?
四、基於539條款或老福及身障安置求償的訴訟與日俱增,問題如何解套?
針對這四個議題,今天特別邀請學者專家及團體一起參與這個公聽會,讓大家能夠跟政府部門有更多的對話。
接下來針對今天公聽會的議題,請衛福李麗芬次長跟大家做報告,也提供了書面,給您10分鐘做報告。
李次長麗芬:主席、洪委員以及今天出席記者會的專家學者、民間團體代表大家好。首先要謝謝委員關心社會救助法的修法,今天能夠在立法院召開公聽會聽取各方意見,我們也謝謝委員給公部門這樣的機會再多聆聽團體的一些意見。
首先要跟各位報告,政府建構社會安全體系,目前我們的制度設計是以保險為主、社會津貼為輔,社會救助為最後一道防線之理念來設計。立法院甫三讀通過的社會福利基本法也有做更完整的規範,社會福利包含社會保險、社會救助、社會津貼、福利服務、醫療保健、國民就業及社會住宅之福利事項,希望在方方面面透過這部分以保障國民適足生活,尊重個人的尊嚴,發展個人潛能,促進社會參與,維護社會公平正義為宗旨。有關社會救助,就整個廣義的社會福利而言,它是其中的一環。
今天很謝謝委員也擬定了一些提綱,大家可以做相關討論。第一個是關於戶籍地與實際居住地的議題。現行戶籍制度是各機關施政上非常重要的依據,依地方制度法規定,社會救助係地方自治事項之一,須由權責機關認定誰是低收入戶、中低收入戶,由地方政府認定是否符合,基於這樣的權責分工。中央政府的相關經費預算,都會針對該縣市設籍的有多少是低收入戶或中低收入戶的人口,相關預算透過設算機制也都撥到地方去,這是目前採用戶籍的一個作法。如果沒有設籍,但需要協助的民眾,我們怎麼樣來解決呢?我們現在也透過縣市政府的分工機制,他沒有設籍,可是他居住地的政府應該也要派員訪視有需求的民眾,本於個案「案主最佳利益」原則提供相關的協助,不受「籍在人在」之限制;如果以後需要相關的協助或現金發給的話,居住地方面,我們會再協調由戶籍地這邊提供相關的服務或協助,這是目前的作法。
第二個是虛擬收入的設計部分。社救法規定有工作能力者就視為有所得者,就會納入家庭總收入的計算,那為什麼會有這樣的設計呢?最主要也是基於工作倫理及工作責任之考量,我們當然是希望,如果他是有工作能力民眾的話,其實還是要鼓勵他們去就業。雖然是這樣的設計,可是在社救法裡面也已經把部分對象都排除不列計工作能力,相關的對象在我的書面報告裡面都有,再請各位參考。除了一些對象之外,其實有針對年齡,例如16歲以上未滿20歲或60歲以上未滿65歲者,或者他有身心障礙證明,這個部分其實也有折算,並不是說就要用最低工資計算。所以這部分能夠更符合現狀,如果他是年輕人或者年紀較長,還是身心障礙者,他可能在收入這部分會低於一般民眾,所以其實在收入部分也有折算的比例。
第三是大家都非常關心我們對遊民的服務和輔導措施,之前委員也有安排我們去萬華進行訪視和瞭解,也很謝謝很多團體一直在第一線協助這些遊民。
從我們這邊看起來,111年全國列冊的遊民人數共計3,002人,我們也瞭解遊民成因非常多元,不是單純的貧窮議題,所以本部也針對遊民的需求提供了「緊急服務、過渡服務及穩定服務」的三階段服務,希望在尊重當事人人權、考量地域差異之前提下,提供適切的服務與輔導措施。
接下來是有關如何督導各縣(市)政府落實辦理「539條款」。現實中在計算家庭人口時,有些民眾其實並沒有履行扶養義務,所以現行社會救助法第五條第三項第九款授權地方政府派員訪視評估,並以申請人最佳利益考量予以排除,如果真的是沒有履行扶養義務的人,就不應該算入家庭應計算人口。當然,各縣市對「539條款」在認定上可能有一些不一樣的地方,這部分其實我們過去訂有一些準則,現在也透過相關行政督導會議的機會,希望縣市政府能夠落實辦理「539條款」的執行。
最後是關於老人與身心障礙者安置求償的議題。這個部分確實存在一些問題,所以之前吳委員提案修正老人福利法,明定老人、配偶或直系血親卑親屬因生活陷於困境無力負擔,或有其他特殊事由未能負擔,除了社工可以認定之外,地方主管機關應邀集學者專家及民間團體代表進行減輕或免除保護及安置費用之審查。換句話說,現在我們已經建立這樣的制度了。至於身心障礙者的部分,目前身障法並沒有這樣的規定,可是我們之前送到大院的身權法修正草案第七十七條也有針對這個部分進行修正,納入這樣的精神,如果立法院三讀通過的話,身障者整個保護安置費用的求償也可以透過這樣的機制來處理。
最後要特別感謝立法院真的有非常多委員關心社救法的修正,其實本部今年1月已經邀請縣市政府一起來開會,將委員關心的一些問題提出來和縣市政府進行討論。當然,我們過去也跟委員說明過,社救法的修法牽一髮而動全身,因為我們有盤點過,從中央到地方可能有兩百二十多個和社救法相關的法規,必須針對這些法規進行全面而完整的盤點,然後也要做影響評估,所以我們有在辦理一個委託案,希望更全面地瞭解修法方向,以及這樣的修法可能產生的影響是什麼,期使法案提出時能更加完整。我們一定會努力達成衛環委員會這次在社會福利基本法當中,希望我們在一年內提出社會救助法修正草案的要求,我們會往這個目標來前進。最後再次請各位委員、專家學者和團體不吝指教。謝謝。
主席:謝謝李次長的報告。本次會議各部會和學者專家提供的相關資料,我們都會列入紀錄,刊登公報。
這個會期大家對於社會救助法都非常、非常關心,包括民間團體有做過幾次拜訪,也開過幾次記者會。此外,在社會福利基本法的討論過程當中,大家基於對無家者(遊民)的關心,認為整個社會救助法,尤其是低收入戶和中低收入戶的人數偏低,一定是標準有一些問題。特別是無家者的部分,我也特別安排去萬華地區針對遊民的相關服務進行訪視,希望讓委員們對於目前遊民的處境和狀況有更多的瞭解。
今天召開這個公聽會,也是因為團體們很期待能夠趕快來進行社會救助法的修法,但是社會救助法的修法在我們討論社會福利基本法的時候,剛剛李次長也說明了,因為牽涉到的是地方政府,所以今天我們也特別邀請了幾位地方政府的同仁一起來參與。因為它涉及地方的業務,還有相關的兩百多個法規,牽一髮而動全身,他們需要一點時間來做相關的盤整,所以在社會福利基本法的討論過程中有通過附帶決議,請衛福部在一年內提出修法的版本,我們還不敢說是行政院的版本,只能說希望衛福部的版本能夠有一些進展。因此,今天希望能夠聽取大家的意見,讓大家一起參與,擬定修法方向。
現作下宣告:學者專家和本院委員每位發言時間為6分鐘,為了簡報方便,請學者專家發言的時候到主席右手邊的發言台發言。原則上先由學者專家依簽到順序發言,委員如果要發言,請到主席台登記,這個部分會穿插進行,因為委員要到其他委員會質詢,可能需要給他們一點時間上的方便性,所以會做這樣的調整。全部的人員發言結束後,再請行政機關整體回應,暫定10時30分休息10分鐘。本次會議各部會跟學者專家所提供的書面資料均列入紀錄,刊登公報,我剛剛有宣告過了。
請台灣社會福利總盟劉威辰研究員發言。
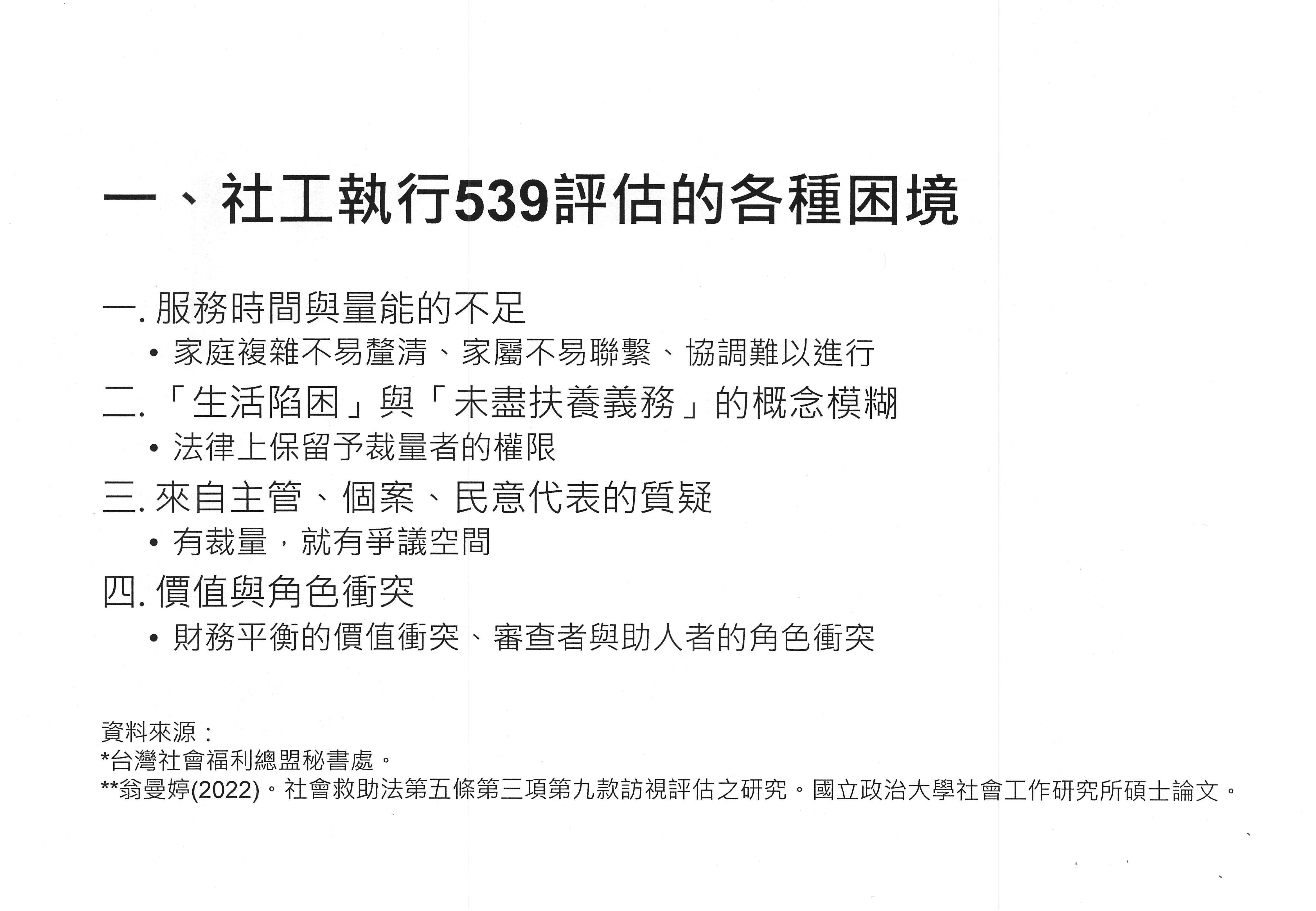
劉威辰研究員:主席、范委員及李次長大家好。我是台灣社會福利總盟副主任劉威辰,今天時間有限,我只針對社會救助法的家戶應計人口提出相關建議。一直以來,有關民間團體對於衛福部在社會救助法應計人口方面的倡議,衛福部大概都會提出以下兩種回應方式:第一個,因為民法訂有親屬互負扶養義務的規定,第二個,有539條款可以作為解套的策略。我今天就在這兩個基礎上提出幾個相關建議。為什麼救助法的家庭應計人口需要調整?我提出四個理由:第一個是實務現況,第二個是法理的邏輯,第三個是人口變遷的趨勢,第四個是其他國家的作法。首先我們看到的是現況,這個是法律扶助基金會的資料,從539條款創立後,一直以來,司法院給付扶養費案件的數量都居高不下,然後它也占了法扶的法律訴訟扶助資源,家事案件平均有百分之四十幾是屬於給付扶養費的案件,而且法扶律師指出這種很多都是來求敗的,在法律訴訟上的意義不大。
另外,現在社工在執行539評估有非常多的困境,我們總盟在這一、兩年來也針對這個評估困境進行瞭解,同時也有碩士論文在做這方面的研究。如果社工執行539評估有這樣困境的話,表示有這麼多人需要靠行政的利器解套,我們是不是應該回去思考制度上是否有不合時宜的地方?
第二個部分是關於法理邏輯的問題,第一點,救助制度的給付發給跟應計人口的單位是不一樣的,因為我們在算應計人口的時候是用分子分母的概念,它是衡量家中全部財產分配給所有家庭成員沒有到貧窮線,但我們在算應計人口的時候,這些應計人口並不是社會救助法想要照顧的對象,意思就是要照顧的人很窮了,而他們的家人也要一起窮,但是我們其實沒有照顧他的家人,大概是這個意思。第二點是現行法理邏輯上最大的問題,我們把家庭人口範圍跟扶養義務混淆了,即使是在給付扶養費的案件訴訟上,扶養權利人可以向扶養義務人請求的是扶養費,可能在法院的過程中,裁定的照顧費可能也就是三千、五千或一萬。但我們現在的作法是把所有應計人口的財產視為申請人的可支配所得,他今天是應計人口,我們就把他一個人拉進分母,把他的所有財產拉進分子,認為應計人口的所有財產都是申請人可以使用的可支配所得,這個部分也就衍生了第三個困境,就是重複計算的問題。如果一對父母的數位子女分別申請救助,該父母就會被重複計入應計人口。下面兩條是我們對這些問題的詮釋,基本上家戶制度的設計過度嚴格,所以在法律上又設計了很多解套措施,包含未共同生活、沒有扶養能力或事實、沒有結婚及539,這些都是鬆綁條件,才會衍生剛剛提到的評估上各種困境,參考了一些法律文獻之後,很多的法律文獻都會建議應該要回歸同居共財的單一基準概念。
第三個,我們必須要面對到的是家庭型態的變遷,這是家戶規模的推計,我們可以看到家庭規模一直在下降,單人家戶一直在上升,表示貧窮風險增加,也表示我們需要透過公共政策予以回應,而且在家庭型態變遷的過程裡面,我們可以看到小規模家庭集中在低收入族群,有70%的單人家戶所得是在第一分位下,表示他們是在20%以下的,也就是單人家戶特別容易受到貧窮風險的影響。
第四個,我們觀察到很多跟我們一樣重視家庭倫理的國家,也面臨到像剛剛那樣的人口變遷趨勢,他們其實也有做一些相關的調整,比方南韓在2015年把社會救助制度的無扶養能力親屬門檻做了調整,從最低生活費的1.3倍調整到所得中位數,換算成臺灣的算法,也就是原本可能家庭平均所得2萬4,000以下是沒有扶養能力的,現在調整到可能4萬2,000以下都沒有扶養能力,他們這樣的調整在2015年讓救助受益人口從130萬增加到170萬,大概成長了40萬人,而且其中20萬的受益戶是年長者。新加坡也有意識到他們的人口變遷,所以他們也提了應對的立法,叫做Maintainance of Parents Act。除了這個之外,他們還設計了其他救助方案進行補充,也就是他們其實並沒有調整他們的救助法,而是設計了其他救助方案,這個救助方案的家戶應計人口調整得比較寬鬆。
因此,我做了幾個建議方向,前面三個就是免評估機制、實務指引跟「聯繫會議」入法,這三個是針對539條款的一些困境。其實我們還可以思考一下,不要用這種頭痛醫頭、腳痛醫腳的方法,我們這次可以設計應計人口的調整方向,在此提供三個可能性:第一個,直接家庭解構,回歸共同生活單位。這個是在我們的家庭倫常比較難以實現的,而下面兩個是比較有機會。第二個,我們把有餘裕的人列入了應計人口範圍就好,像韓國的作法;或者是我們把有餘裕的收入或財產列入應計範圍就好,這個比較像是日本的作法。這兩個都是我們可以參考的概念。以上,謝謝大家。
主席:謝謝劉威辰副主任的報告,很清晰的跟我們分析。
請范委員雲發言。
范委員雲:在座的社福總盟、人生百味、芒草心、台灣社區實踐協會、興隆會所、社會救助法修法聯盟、法扶,還有幾位學術界的好朋友,大家早安。今天謝謝主席,吳玉琴主席非常關心這個問題,所以召開這個公聽會。我真的很關心這個議題,上任以來因為我自己就是關心弱勢的,從婦女性別到經濟上的弱勢(貧窮議題),這些議題真的非常複雜,不知道怎麼解決。去年年底我在看哪些議題進度不佳的時候,就發現我的辦公室一直不知道貧窮議題的解方是什麼。後來我們就想說不知道解方,那就開公聽會找第一線的工作者跟學者專家來討論,因為我知道學術界很多朋友針對這個議題,包含像我臺大社會系同事黃教授都有不少精彩的研究,我相信他們除了分析之外,應該有解方,所以去年12月我就召開公聽會討論貧窮線的議題。很多今天在場的夥伴當時也有來,當天衛福部承諾要開始檢討相關的問題,會跟縣市政府要資料等等,我很高興公聽會後民間團體就組成修法聯盟,非常務實地以他們的經驗要提出他們的版本,我的團隊也跟他們保持聯絡、不斷討論,所以今年3月我就召開記者會,很榮幸可以提出立法院首部的民間版,謝謝這些團體願意一起合作。
現在這個版本已經一讀,可是這個進度好像不是很好,所以我後來決定在總質詢時向行政院院長陳建仁(大仁哥)提出,我認為他應該會想要做這件事情,因為他提出溫暖內閣、溫暖社會。我當時決定讓無家者第一次在立法院總質詢現身,讓大仁哥聽到他們親身的說法,也謝謝大仁哥願意支持,他覺得這個問題很重要,也要求衛福部要儘快提出版本。今天次長在委員會說要一年,但是我當天希望大仁哥能夠在他今年的任內就能解決,相信吳玉琴委員也這麼認為,所以後來也加速、希望衛福部的版本儘快出來。因為像我本身今年3月我的版本就一讀了,吳玉琴召委也有到萬華考察,而今天再次辦公聽會,我相信就是希望速度能夠更快。
當然我們也了解衛福部剛剛講的,涉及到的子法有一百多條。我想其實就幾個重點,我今天就再次說明。這麼多的學者專家跟第一線團體其實都知道,並不是這個所謂的貧窮線門檻高,而是有太多的附加條件,拉高了實質救助的門檻,所以有需要的國人難以取得救助資格。從家戶合計、到戶籍綁定、到虛擬所得,我看到今天衛福部已經有一個初步方向,但我希望作法能夠更實際,不要因為模糊空間太大,而讓第一線的社工承擔太多責任。我想大家從我的質詢中可以知道,全臺灣各縣市政府很多時候並沒有那麼仔細,也沒有那麼認真的看中央規定的那些多如牛毛的辦法,所以如何不要讓縣市政府及第一線的社工承擔更多,我覺得這是衛福部的責任。
今天細節的部分我就不講了,最經典的案例是無家者中竟然只有5%有低收資格,我們每天經過臺北車站,都知道他們連房租都無法負擔,他們的家人顯然也沒有提供任何協助,那為什麼他們中間只有5%的人有低收資格?還有就是很多預設適齡的工作者,會因為所謂的虛擬收入、應有收入,就說他沒有辦法符合相關資格認定,這些待會兒第一線工作者會再次告訴大家,這些防弊的思維,事實上反而會讓他們沒有辦法獲得救助,讓真正貧窮的人口被排除在政府救助的門外。
第二點我覺得也很重要,就是在防弊思維之外,還有一個斷崖式的補助,讓人不敢脫貧。我自己在臺大當教授時,就遇有這種問題的到學生,他必須再多念一年,理由是他們家是中低收入戶,一旦他開始工作,整個家庭就不再具有中低收入戶資格,這反而讓他不敢脫貧,只好延長就學期間。本席認為衛福部應該清點部裡所有福利政策,不要是斷崖式的補助,而應該是階梯式協助脫貧,鼓勵他脫貧、鼓勵他自立,但要在他站穩腳步之後,所以我們應該做的是不要讓他擔心就業後的收入會影響福利權益,導致他的動機被阻撓。社區實踐協會和興隆會所他們都是在第一線服務,待會他們的發言應該就能夠說明清楚,我也希望衛福部相關負責的官員可以仔細聆聽。
第三點,正視無家者的特殊性,制定專法。很多國家譬如英國有無家者法,美國也有相關的法規,日本有路上生活者自立支援法,韓國有無家者福利與自立支援法,今天這個法律的名稱中要不要有「無家者」,我想那是另外一個大家要一起思考的問題,但最重要的是,如果沒有辦法由政府住宅部門共同主責,那我們蓋再多的社會住宅,他還是無家者,這個就是我們這個號稱富裕的國家、號稱收入已經超越日韓的國家,真的應該要深自檢討的地方,包括立法如何擴大無家者的定義、中央政府應投入資源協調住宅部門共同協助等等,我也希望這次衛福部主導的修法,一定要處理這個問題,就算一時沒有辦法有專法,至少要有專章,不要讓無家者再次讓我們每個人都覺得很痛心。
當然,最後就是社會救助法的思維要全面更新,這次也謝謝衛福部支持,基本上,已經把我的以人為本的社會救助法思維納入版本中,然後家庭跟社區必須共同看待,如何落實在社會救助的思維中,不要讓我們的福利變成家庭福利主義,靠家庭來提供福利;我想現代社會是個人主義,臺灣人已經沒有再像過去有那種孔夫子思維,在現實上要由家庭去承擔其中一個成員的貧窮,我覺得這樣對那個家庭成員也不公平,所以希望大家的思維能夠全面更新,我想這就是這次修法一個很重要的部分。當然,在今天公聽會之後,希望委員會能夠儘快實質審查,衛福部也能夠儘快提出版本,我知道你們要考慮的部分非常多,可是如何能讓大仁哥的溫暖內閣儘速落實,我真的覺得還要一年實在是太慢了,是不是能夠加速?這部分也要請非常關心這個議題的吳玉琴召委一起來催促。
今天這麼多團體到場,我相信會有很多實質的建議跟發言,真的希望所有的官員不要再用防弊思維看待這個事情,真的要看到這些無家者和貧窮人的辛苦,以上,謝謝。
主席:謝謝范雲委員對於整個社會救助及無家者的關懷與關心,做了很多的努力。
下一位請台灣芒草心慈善協會李盈姿秘書長發言。
李盈姿秘書長:主席、委員、各位社福夥伴還有公部門的社福夥伴大家好!芒草心也是這個修法聯盟的其中一個成員,其實在上次公聽會以及這次公聽會之前,衛福部都有提出回應的版本,在此簡短針對衛福部回應的有關539案件及無法申請低收、中低收的人也可以有急難救助的部分,提出一些我的看法。
有關539條款,剛剛劉威辰副主任已經提到一些,我這邊以一些我實際上遇到的情況表示意見。我們一直覺得539條款其實已經造成很多社工行政及司法成本的浪費,其本身也並不是很有效,而且造成很多社工不敢去執行,或者儘量避免執行,這是我們在實務工作上一直會發生的情況,最常遇到的情形是個案提出低收申請,但公部門來審核的社工還是覺得應該先透過法律程序讓子女可以盡到扶養責任,就是要進行請求履行扶養義務的訴訟,這已經是常態性的要求,而且只要你有去做這個動作,他們大概就會給你三個月的暫列,但是三個月之後,可能還是回到原點,很多程序要一跑再跑,所以像這樣被要求去打官司已經是一個常態。
第二,即便是已經透過司法程序,取得所謂的子女免除扶養義務,但回到行政程序上,社會救助科承辦人員還是覺得雖然判決是這樣,但他有他的行政裁量,所以還是沒有直接讓申請人通過。我們還為了這樣的案例去提起訴願,我就覺得這很莫名其妙,大家花了那麼多力氣,但實際上有太多、太大的人為裁量空間,所以並沒有辦法很有效率的好好處理民眾真的有需求而需要福利救助的這件事。過去我們還有遇過一個案例是透過法律程序,子女必須承擔部分扶養費,但子女就是不付,然後我們每年就被要求帶著個案去打強制執行官司,還曾經遇過一個案子是已經執行了第5年,個案很累,社工也很累,花了很多的時間,而且是每年都要先耗掉好幾個月跑這些程序,然後低收才會下來,這中間可能有好幾個月空窗,社工還要幫他寫急難救助,我都不知道這到底是為什麼?所以我覺得539條款其實已經造成社工行政及司法訴訟很多額外成本的浪費,如果沒有修法,我覺得這個不合理的情形會一直擴張,耗掉太多的能量。
第二個有關急難救助部分,其實衛福部提出的回應,我自己是覺得滿疑惑的,因為急難紓困實施方案的目標很清楚,是針對因一時急難事故導致經濟困境的個人或家庭,我們都知道救急跟救窮本來就是兩件事,而且其實急難救助的申請還有很嚴格的限制,譬如要有一個三個月內很具體的急難事實,才能夠提出申請;可能在這個急難事實審核通過後,會有1萬到3萬的補助,如果這個補助拿到了,你還是陷困,OK,你可以再有一次機會,等於一年只能有二次,我不知道這樣的急難救助對於一個長期陷困的家庭或個人到底有沒有什麼實質上的協助作用,所以我一直覺得提出這兩個來因應所謂我們今天在倡議修法的這件事情,就會覺得這個回應其實好像沒有辦法對到我們的疑惑,沒有辦法回答到我們的疑惑。
第三個,我大概會提到今天公聽會第三點,有關遊民的部分是不是有一些像照顧、居住、就業等議題如何被滿足,其實我坦白講,如果說今天社會福利或是社會救助的制度是完善的,就不會有這麼多遊民,因為很多無家者其實就是在申請這些東西的時候,過關打怪一直被卡關,所以他就必須到街頭,其實無家者成因有一個很大的原因就是福利缺口,剛剛委員也有提到一個數字,就是只有5%的無家者有低收,那我這邊再給大家一個數字,這些街頭的無家者還有25%也就是四分之一有身心障礙手冊,也就是這些有身障手冊的無家者,他可能也是因為其他排除的條件,所以他即便有身障手冊,還是沒有辦法有低收,所以他只能每個月領幾千塊的補助,那幾千塊的補助能夠幹嘛?連租房子都不夠啊!當然就是拿來買東西吃嘛!所以他不可能租房子,有四分之一的無家者是這個情況,在這邊讓大家知道這個數字。
所以其實就我們的主張,還是要釜底抽薪去整體檢視救助法不合理的地方,因為有太多人被排除掉,如果這個修法有被妥善地處理的話,我覺得是不是很多人就不用變成無家者,無家者的專法或許也就不是那麼重要?但是如果修法的方向一直還是沒有辦法解決現在的困境的話,我們大概就要為街頭上──其實不是只有無家者,有很多人其實就是居住有不穩定的事實,針對可能在無家邊緣而落入居住困境的人,我覺得就需要一個專法去保障這些人,在他們得不到既有福利的情況下,到底有一些什麼樣的機制可以暫時協助他們脫困,我大概先報告到這邊,謝謝。
主席:請人生百味文化建構協會周上智研究員發言。
周上智研究員:大家好。主席、各位委員、公部門長官、學者、老師及民間團體的夥伴大家早安。我是人生百味負責議題研究的周上智,代表協會來這邊發言。我們在服務的過程中,其實我們發現很多有實際困難的人,他申請不到低收入戶的身分,他就被在剛剛前面所講的各種很難理解的規定卡住了,就是因為社會救助法預設的期待已經離現實越來越遙遠了,而我覺得這個修法的方向其實也是非常清楚的,就是讓這個制度去重新貼近現實、去符合貧困者的需求,特別在於這個制度願意從防弊的思維往前走多少。
我們想講的是低收入戶審查中虛擬收入的部分,針對這一條,衛福部過往多次都有提過,這是基於工作倫理跟工作責任,但是這樣子的作法,其實就預設有工作能力的人就應該拿得到基本工資,認定這是責任,同時也是義務,但是卻省去了對於目前非常多的非典型工作者的審核跟查核的工作,逕自在查核、審核的時候,貼上了根本就不存在的基本工資。根據111年人力資源調查,有接近80萬人是從事非典型工作,其中從事部分工時的人,平均收入更只有1.8萬,特別是年齡越高占整體比例也會相應增加。而從我們服務無家者經驗來說,真的看到了一群中高齡、低學歷,他受苦於沒辦法拿到身心障礙證明的身心困境、居住不穩定等等,使他們只能從事非典型的勞動,但是市場中卻充斥著對他們的就業歧視,真的很難去找到所謂適合他們的全職工作,但他們都會在低收入戶的審查中被排除,這些非典型工作者特別容易因為工廠外移、技術轉型、疫情等等的趨勢越來越多、越來越普遍,但我們目前虛擬收入的規定會卡住他們,他們只能等待自己的身體、年齡、工作能力不斷地下滑,下滑到制度認可他們,可能是他們可以退休了、可能是他們真的身心障礙失能了,才能領取到自己需要的資源,但到了那個時候,政府反而要付出更多更多的社會成本去照顧這些已經被過度損耗的人,又或是提早退化到反覆進出醫院、無法自理,這些都是社會不樂見的。
而目前的制度以工作能力的有無粗暴地二分了這些貧困者是否有賺取基本工資的責任跟義務,我們在這邊要呼籲的是,衛福部應該要特別針對這一點,去針對低於基本工資、有工作能力未就業的這二群,都會被貼上基本工資的申請者,就是跟勞政單位去協力、去發展出一個多元化的勞動評估,必須要去適當的承認這種在非典型勞動中不完全的勞動狀態跟工作能力,然後去研擬這些不同的勞動狀態下的階段處遇,以此作為取消虛擬所得的配套,這樣才能讓收入審核這塊重新去貼近現實、去回應非典型工作在經濟弱勢中越加普遍的現狀。我們想再次強調的是,虛擬收入這件事情,從根本上就缺乏合理性,再多地去標示這些弱勢身分的虛擬收入、去打折他們,永遠都會掛一漏萬,他無法去回應就業市場的快速變動。
我們另外特別關心的部分,就是無家者專章,剛剛前面很多團體夥伴都有講到這一點,就是早在2017年兩公約國際審查結論性意見也已經提過臺灣應該制定無家者專法,包括無家者的綜合性定義,去定義無家可歸的狀態是什麼,然後去確保政府預算跟資源。但是到了今年都2023年了,其實我們沒辦法看到相關的進度跟規劃,甚至就連無家者圖像,我們都很難有一個完整的面貌,因為無家者一直缺乏足夠清楚的定義,例如2014年衛福部有頒布「縣市遊民安置輔導自治條例範例」,它的定義其實也只有寫經常性露宿街頭、公共場所或居無定所者。這樣子的定義使得身分很難被界定,也沒有清楚邊界的狀態,致使他們無法即時的提供資源,只能等他們整個都穩定地生活在街頭,才會被政府列冊,但是等到那個時候,可能他們已經不容易被服務、不容易真的離開街頭了。同時他們在低收入戶的審查中,因為沒有實居地、戶籍在其他縣市、跟家人關係不好,無家者在申請低收入戶的時候,處處綁手綁腳,他們不是還不到高齡而無法被判定為老人,就是身體還不夠差、沒有差到可以領取身心障礙證明。剛剛前面很多夥伴有提到,在街頭有八成的人是沒有任何福利身分的,其中只有5%有取得低收或中低收的身分,顯示無家者跟社會救助資源之間有一個非常嚴重的斷裂,而且這個斷裂是亟需被改善的。
衛福部作為無家者的主管機關,應該責無旁貸,需要去制定無家者專法、去確定明確的身分定義、預算分配跟服務內容,確保無家者的人權被保障。而關於居住的面向,一定也需要掌管住宅的相關部門去進行跨局處合作,若缺乏這個部分,就會重演目前在社會住宅的實務運作中,我們所看到的社福服務跟物管之間的明顯斷線,所以跨局處的整合,絕對是不可或缺的。我們期盼在街頭的人們可以被制度好好看到並被接住,而不再是各個社福身分的孤兒,只能仰賴第一線社工過度燃燒。以上是我代表百味的發言,謝謝。
主席:請台灣社區實踐協會馬明毅社工員發言。
馬明毅社工員:主席、各位委員還有各位社福夥伴跟先進大家早安。我是台灣社區實踐協會的社工馬明毅,很感謝有這個機會可以來跟大家分享協會在萬華十多年來的服務經驗,其實在我們協會服務的經驗裡面,我們服務的家庭裡有四成的經濟弱勢家庭是沒有辦法取得社會福利身分的,因為在沒有取得福利身分狀況之下,他們也沒有辦法獲得一些民間的資源或是政府的補助。身為第一線的社會工作者,我們常常跟中央或地方政府談到我們遇到這樣的狀態,大家都回應說,這只是個案吧!但是其實從剛剛主席或是范雲委員都提到,其實臺灣現在的貧窮率只有1.3%,這個數字遠低於臺灣學者所推估的11%,這中間有220萬人口的差距。我們再看統計數據,這兩年申請低收跟中低收入戶的人裡面,他們的通過率只有45%,所以表示有50%以上的人在申請之後是被排除的,而這當中還有一些黑數是他們有些人在送件去區公所的時候,就被區公所承辦人員給打退或是被拒絕。剛才主席有提到社會福利基本法在10天前三讀通過,我們也很開心看到其中有訂定以人為本的福利服務之目標;但其實現在社救法的規定基本上並不是以人為本、去滿足每個人的需求,也不是像社會安全網一樣儘量去接觸每一個被落下的人,而是用比較嚴苛或是防弊的態度去審查,我們希望在這次社救法的修法歷程中,是否可以好好重新思考以人為本的方式?不要把人民當賊來防,可以如何落實,讓每個人的需求都被看到。
在這次我們想特別提到的是關於戶籍的問題,在巢運的調查中,我們可以看到臺灣的租屋市場有九成的房子無法讓房客遷入戶籍,內政部或相關單位都提到戶籍法第十七條早就有相關規定,因此房東不能拒絕或有相關罰則。但其實身為像我們這樣的租屋者,我們如果強硬地遷入戶籍,被房東發現了,我們要面對的是明年解約或被提高房租,這是一個經濟弱勢者可以承擔的風險嗎?如果明年沒有地方住,對他來說是不是雪上加霜?而且要承擔這樣居住不穩定的狀況,在國內外這三十年來的研究中也看到其實這對於家庭、孩子及兒少的身心發展疾病會帶來更高的風險,是不利於他們的發展的。因此我要提的是,弱勢者在選擇租屋時能夠找到一個寄戶口並獲得補助的好好生活的方式,以及可以長期穩定居住並可負擔的房租,這兩件事情不應該是選擇題,政府應該要讓這兩件事情可以同時並存,讓人民在臺灣可以真正地安居樂業。
在我們所接觸的例子中,就看到一對失親並還在就學中的姊弟,他們的父母因為疾病所以都過世了,原本他們爸爸所租的房子如約到期,所以他們在雙北地區努力地找房子,但過3、4個月後發現可入戶籍的房子房租太貴,因此他們只能找離萬華15分鐘車程的新北市房子,租屋可負擔但無法入戶籍,這造成什麼樣的狀況?即這兩個孩子最後都無法申請到低收入戶,因為我們將資料送出時,光是第一關就直接被打退了,甚至都不在那不通過的50%裡面,被打退後,這兩個孩子只能開始打工,在讀大學的姊姊有一天跟我說:社工,還是我不要繼續讀書了,我好好工作,因為弟弟現在才高中而已。我想這不是政府或是國家希望看到的樣子吧!有很多單親或弱勢的家庭為了找到房租適合的房子,他們也多次在雙北地區來回,其實只是過一個橋,5分鐘、10分鐘的距離而已,但就因為這樣,這些單親媽媽、弱勢家庭卻無法獲得足夠的補助,只能每天在居住不穩定或生活不穩定的狀況下生活。
雖然衛福部李次長剛才有提到遇到這樣的狀況,各縣市政府可以考量案主的最佳利益,以急難救助的方式提供協助,但我想不管在109年社家署所做的家戶領取現金給付的研究案報告中,抑或是在現實服務的狀況中,我們都可以看到短期及單次性的急難救助並無法讓這些失親的姊弟可以好好讀完三年的書,這些媽媽們也無法好好照顧小孩上學,應該要去思考這個家庭所面臨的生命週期問題,才有辦法讓這些人能夠好好生活。因此希望這次的修法,可以讓這九成無法遷入戶籍的租屋者困境,由中央政府用統一的、一般性的機制,讓這些人籍不一的家庭能夠有一個方法,或是直接修法,澈底改善這樣的問題。
最後,希望這次的修法過程中可以看到臺灣弱勢兒少的困境,其實這樣的困境也包含在虛擬所得的狀態下,有很多少年一長大,因為他被列入家戶所得計算,所以弟弟妹妹的學雜費補助也沒了,而一般的社會新鮮人剛出社會,應該都很難負擔自己弟弟妹妹的學雜費以及生活相關費用,更何況去要求一個剛自立的弱勢少年來負擔呢?或是很多少年、少女剛進到高中、大學,他們想成為一個有責任的人,想對自己的未來有所規劃,所以在就學之餘,他們開始去打工、做一些儲蓄,結果過兩年家裡的低收及中低收入戶就因為這樣而被取消了,他們也有同樣的問題,覺得自己是不是還可以繼續讀書?打工的錢到底夠不夠自己生活?我希望臺灣不要讓這些孩子想要就學、想要讀書變成一種奢望,可以讓他們好好地就學、好好地長大,讓他們想要自立的這件事情不會成為一場空。
希望如同社會福利基本法所言的以人為本,讓這些人在這裡可以好好地、溫暖地長大,讓臺灣未來的支柱、讓臺灣的每一個人都可以在這裡好好地、溫暖地被對待,可以在這裡好好地生活。謝謝大家。
主席:謝謝馬社工,對於個案的敘述非常清楚,也看到我們的各項困境。
請興隆會所社工團隊暨社區走跳組林建宇社工員發言。
林建宇社工員:主席、各位委員、各位先進、夥伴大家好。我今天想要從民國69年社會救助法立法初始開始談起,當時的行政院草案就指出,社會救助體系要建置,要審酌國家財力及人民需要,但國家財力是排序在人民需要的前面。而當時的立法歷程中,立委邱永聰曾經提出應將第一條的照顧低收入戶改為保障低收入戶,但當時內政部的司長及立法委員都提到保障一詞對於政府來說負擔過重,因此社會救助法第一條到現在仍是以一種政府施恩照顧的概念來立法,而非基本權益保障的概念。
其實社會救助體系施行的過程,一直以來都是考量政府財力、行政成本及防弊措施,遠遠大於考量人民需要,今天有不少民間團體及社工都想要整理自己的實務經驗,將人民的實質需要帶進國會殿堂,希望能夠改變這樣的現狀,我今天要分享三個案例。第一個,我在碩班時曾經想要瞭解一線街友的社工服務經驗,我當時跟著社工去夜訪,接到一個緊急通知,有一位無家者昏迷,我們就緊急將他送到急診,但我們送完急診,第一件要做的事就是想辦法解鎖他的健保卡,再來清理他滿是大便的睡袋,為什麼他會落到如此境地?因為他沒有錢繳健保費,所以必須要到他身體最孱弱、不得不被送到急診去時,才能夠得到一點醫療資源。許多無家者因為這種人籍不合一及家戶合計的因素而無法取得福利的身分,看似透過嚴密的審查防堵,省下救助經費,但其實是排除這些貧困者使用福利的資源,而付出了更高的社會成本,包括醫療急診、社工人力及警政治安。
接下來,我要談的是一個精障家庭的貧窮陷阱困境,這是我們服務的一個對象,他是精障家庭,這位會員40歲,他及他的哥哥都是精障者,而父親中風住在安養院裡,他們因為是低收入戶,所以全家醫療費4萬5,000元是由福利資源來支出。但因為他40歲了,還是很想要有一個正職,慢慢存錢、成家立業,我們幫他算過,如果他真的變成中低收入戶的話,補助差額會達到3萬13元,因此兩兄弟如果要維持現在的生活水平,必須在新北找到3萬9,000元或在臺北找到4萬3,500元薪資的工作,這樣的薪資都比社工還高。社會常說這些貧窮的人是一種福利依賴,他們不願意自己努力,但這到底是一種福利依賴還是一種貧窮陷阱?當他預期未來收入比現今的收入還低時,當然是維持現在的福利身分,這是一種理性的選擇,但這種理性的選擇,長期下來讓他無法累積存款、動產、不動產,難以成家立業、生子,而成為這個社會的次等公民。
因此我們建議在這次的修法中,應該多元地評估這種福利資源的保留,調整扶助等級時,應該納入居住、醫療及其他福利措施,多元地評估並予以保留。並應以階梯式脫貧來取代斷崖式的補助,依照其增加收入之一定比例遞減補助金額。
前面談的都是物質、經濟、就業生涯的困境,接下來我要談的是精神與心理的匱乏,我們的服務單位有一位會員凱富,他今天也在現場,我們的服務單位其實就在俗稱臺北市最大貧民窟的安康社區,凱富就是生長在這裡,他們家是低收入戶,四十多年來,在他生命中一直有一個非常沉重的議題即為翻身的議題,凱富的主觀經驗中,他明明知道不合理,但他一直很強烈地感受到一種感覺,就是有人在跟他說,把杯子翻過來就能飛黃騰達;也很強烈的感到路上的人及別人都知道他在想什麼,而且好像走在路上是透明的,大家都專注在看著我什麼時候會失敗。而這兩年來在社工的陪伴之下,我們陪他整理他的生命經驗,發現中間有很多沉痛的經驗,包含霸凌還有貧窮,當他談到貧窮經驗的時候,他看到的貧窮不僅是一種物質的匱乏,更多是一種無力感,覺得好像沒有未來,也常常懷疑自己不夠好、不夠努力。後來我們邀請報導者記者張子午來興隆會所演講談安康平宅歷史脈絡,他才發現原來這個社區的貧窮是有世代延續的,可能有集體性、社區性,是一種社會政策導致的,他開始覺得好像並不完全是自己的問題,心裡開始有比較鬆軟的感覺。所以我們就把握各種倡議、宣導的機會去分享他的生命經驗,這些簡報是他跟我們一起做的,也是他出去宣導時所用的簡報,最後他說在跟會所一起倡議的過程裡面,開始不再把這些問題歸因在自己身上,他開始比較放鬆,覺得別人看他的眼光不像以前一樣這麼有壓力。最近他還說出:醫生可能覺得這些症狀是妄想,可是我覺得這是社會看待貧窮者的眼光長期下來對我的影響。
我作為一線精神障礙領域的工作者,我其實看到貧窮的污名及社會的眼光對人強烈的作用,而這種殘補式的社福制度是讓人難以脫貧並會強化主流文化個人歸因的邏輯,導致社會問題被個人化,個人問題再被病理化。這不僅是對個人極大的壓迫,同時又帶來更多的社會成本,包含社工、心理人力還有精神醫療健保資源,以及社會對教育投資效益的減損。
最後,我們想提出三大修法的建議,第一,我們應該納入長期的社會成本去估算這一次修法所帶來的財政成本,去翻轉傳統財政防弊的救助邏輯。第二,研擬階梯式的脫貧制度,給予有意願脫貧者生命發展的想望。第三,社會救助法制定已經過了40年了,能不能從一種施恩照顧轉為基本人權的保障,甚至更名為「適足生活權利保障法」,翻轉殘補式的救助思維並極力消除貧窮者污名與歧視排除。以上是我們的分享,謝謝。
主席:謝謝林社工的分享,給予我們未來修法上很多提醒,除了要更細緻一點,還有如何階段性的脫貧。
請王委員婉諭發言。
王委員婉諭:在座的各位委員、與會專家和民間的伙伴大家好。非常感謝召委排了這次的公聽會,我認為社會救助法在前一次大修法之後,雖然社會救助的新制也在2011年上路了,可是當初是期待修法能擴大照顧弱勢國人,而在這十幾年來運行之下,我們剛剛也聽到非常多的意見,的確也衍生出許多亟待解決的問題,也是我們現在必須面對的,所以我認為社會救助法的確到了必須再次修法的時間了。以時代力量長期關注的居住正義這個議題來說,我們看到在租屋黑市的情況之下,有許多租屋者面對無法設籍的困境,然而包括社會救助法在內,我們有許多社政的措施,都是要求人民必須在設籍且有實際居住的縣市,才能得到社會救助的協助或者是社會福利的資源。因此我認為在目前認籍不認人的制度之下,其實是法律並沒有從社會底層的處境來做思考,而是從國家怎麼便利行政的角度來思考。所以在這樣的制度下,導致包含弱勢租客或者是無家者等等,不僅無法被社會安全網接住,更有可能因為無法取得相對的資源或協助,變得更加弱勢。
未來在社會救助法的討論上,我希望不論是社政主管機關衛福部或者今日也有出席的戶政主管機關內政部,都應該要思考如何正視戶籍制度無法充分反映居住事實的現況,具體討論究竟是要強化落實戶籍制度,或是要讓社政資源的取得適度與戶籍制度脫鉤。重點在於制度應該是要讓這些有需要的國人們得到適當的協助,而非成為阻礙,的確在衛福部的資料有提到,現在整體制度都仰賴戶籍制度來落實,但實際上戶籍制度沒有辦法反映出居住的事實。因此我們提到這兩個部分都可以是思考的方向,但重要的是讓這些人能夠得到適當的救助、適當的協助,這才是我們的目標。
另外一個部分,我們看到許多國內外社會研究也指出「虛擬收入」不當的設定,過度基於防弊的思維,排除了一些非典型就業或者是長期失業的國人尋求協助的機會。目前社會救助法條文當中,對於無法提出薪資證明的申請者或家戶成員,是採用平均經常性的薪資來預設人民每個月實際能取得的收入,然而不論是非典型的就業或者在就業市場競爭下無法穩定就業的人民,其實都已不是少數,而且應該會越來越多。當這些人民需要協助的時候,政府卻預設他們每個月有穩定而且具有國人平均經常性薪資的所得能力,其實是一個非常不合理的狀態,也需要大家一起來思考。除了如何兼顧公平性防弊思維之外,更應該考量因為客觀事實而沒有辦法充分就業的這群人,看如何能保障他們尋求政府協助的權利和機會。
最後,立法院剛剛完成了社會福利基本法的立法,在討論當中大家也提到,必須儘快完成及推進的就是社會救助法,所以很期待透過這場公聽會能更實際的盤點出社會救助法必須檢討及修正的地方。我們也希望能儘快看到衛福部推出社會救助法的修法版本,能更進一步落實推動國人適足生活權利的保障,這樣才有可能讓我們社會安全網更加的綿密及完善。
主席:謝謝王委員,幾位委員都在現場,我們一起來努力。等蔡培元副教授發言完後休息10分鐘。
請社會救助法修法聯盟王今暐專員發言。
王今暐專員:主席、各位委員、各位先進、民間伙伴大家好。我今天代表民間發起的社會救助法修法聯盟發言,社會救助法已經十多年沒有大幅修正,而臺灣貧富差距惡化的程度也創10年來的新高,這兩個事實之間其實是有密切的關連。我們今天來到這裡,對中央執政團隊和立法院提出建言,就是希望執政者可以把握這屆任期的最後一年,做出人民需要的關鍵改革。
根據主計總處的資料,臺灣的貧富差距持續擴大,2021年貧富差距已創下10年新高,所得最高20%的家戶,平均收入是所得最低家戶的6.15倍,如果我們不計算政府移轉收支,即社會福利補助及租稅政策的影響,所得差距還會高到7.63倍。內政部長林右昌今年1月31日也公開表示,去年九合一地方選舉的結果,反映出人民對於貧富差距擴大、生活經濟受到疫情衝擊的真實感受,小型經濟體損失慘重,倒閉、歇業的不計其數,如果僅強調部分產業的榮景,其實會讓許多失業勞工產生強烈的相對剝奪感。他說這個時機點很重要,也是執政黨重新建構社會支持基礎的關鍵,不然再漂亮的經濟數字對人民來說依舊無感。
貧富差距的現實及民意說明了幾件事情,第一,臺灣貧富差距持續擴大,疫情更使得中產階級及貧困階層的人民生活陷入困境,但政府的努力還遠遠不足夠,人民無法有經濟生活的安全感,而貧困人民比較缺乏因應風險的條件,因此不安全感會更強烈。第二,社會福利等這些政府移轉性收支,確實是有減緩所得分配惡化的效果,但是現在的規模還不夠大,所以應該擴大社福補助規模才能趕上所得差距擴大的速度,來平衡人民受到的生活衝擊。第三,經過3年疫情,中產階級及貧窮階層的人民感覺生活過得比疫情之前更辛苦,這種真實的感受已經超過了對政府抗疫成果的肯定,所以政府執政正當性遭到人民明確的否定。在人民普遍過得更辛苦的此時此刻,如果政府還繼續堅持上個世紀的觀念,把沒有所得、沒工作的人用虛擬的基本工資甚至行業的平均薪資來設算,而排除他們申請低收補助,根本就是違反今天大多數人民的常識。
臺灣有12%的人,其年所得是低於全國每人可支配所得中位數的60%,這是主計總處的資料,也就是臺灣有280萬人生活在貧窮線下,年收入不到19萬5,569元,但其中只有60萬人有中低、低收入戶的身分,還有220萬人被排除在社會救助體系之外。現在的政府已經執政7年,在貧富差距創新高的現在,要怎麼說服這220萬的人民,把臺灣的下個4年繼續託付給現在的執政團隊?如果今年中央政府沒有大開大合的改革行動,對這220萬貧窮人民來說,繼續執政就缺乏正當性。
根據主計總處的資料,我們來看稅捐政策跟社福補助的重分配效果,稅捐政策的重分配效果這10年來都只能縮小0.14倍的所得差距,相較之下,2021年社福補助可以使所得差距縮減1.34倍,是前者的9倍之多,也就是說,要縮小貧富差距,與其減稅不如增加社福補助,更能有效回應貧富差距惡化的問題,所以現在看來大幅修正社會救助法來增加政府的移轉性收支,其實就是扭轉貧富差距惡化的關鍵,而且以目前來看,這也是最有效的手段之一。
除此之外,我們國家也面臨疫情、地緣政治或戰爭引起的通膨、貧困人口增加跟流離失所等等這些複雜的風險及不確定性,需要我們強化社會韌性來因應,所以我們現在強化社會救助安全網,還具有投資未來、面對未來風險治理的重要意義。
就法律來看,雖然衛福部一直用增加社會救助會降低家庭扶養責任這樣的理由來抗拒大幅修法,但這種說法其實混淆了社會救助法跟民法親屬編在法律意義上的差異,社會救助法規範的是國家跟人民之間的關係,民法親屬編規範的是人民跟人民之間的關係,兩部法規規範的對象跟目的根本就不同,本來就不應該混為一談,修正社會救助法,就是修正國家與貧困人民之間的救助關係,而不是去修改親屬之間的扶養關係,所以不需要修改民法,這在法律上完全是兩回事,如果繼續混淆兩者,就是逃避國家對貧困人民的救助責任。
臺灣也已簽署兩公約,而且通過國內立法,國家有責任幫助每個貧困人民維持適足生活,如果我們還用有家庭成員的人就排除他的救助機會或是延續上個世紀設計的限制條款,例如虛擬工資等等,都已經違反了經社文公約的不歧視原則,所以在社救法應該要澈底的、系統性的修正,重新聚焦在國家跟人民之間的救助關係,不要再混淆立法院跟社會大眾。
臺灣的貧富差距持續擴大,如果社會救助法不大幅修正的話,貧富階級會走向分裂而不是團結,因為一個讓220萬窮人沒有安全感的國家,不可能有真正的團結,臺灣社會就難以團結來應對未來的風險跟外部挑戰,我們希望執政者可以承諾一個保障所有人適足生活的國家願景,而且在現在還握有執政權力的時候,就用行動展現出決心,所以我們很殷切的期盼,衛福部在下一個會期開議前提出大幅修正的社救法修正草案,包括延宕6年的無家者專法也以專章的形式包裹提出,相關的財政跟效益評估也應一併提出,請立法院審議。以上,謝謝。
主席:我更正一下宣告,尚未發言的專家還有三位,洪申翰委員也要發言,所以我們就一併發言完之後再休息。
請國立政治大學社會工作研究所蔡培元副教授發言。
蔡培元副教授:主席、各位委員跟先進。我是政大社工所蔡培元,很高興、感謝大家給我機會來做一些報告。我今天最主要談的大概就是設算所得的爭議,另外就是539條款的一些議題。
第一個,關於設算所得或虛擬所得的部分,其實前面先進都有提到,我們現在對於虛擬所得的規定,會導致很多經濟弱勢者,因為他實際上沒有收入,但是又得不到我們社會救助法的支持。
第二個,目前我們虛擬所得的標準,其實並不見得很合理,比如說,現在對於有工作能力未就業者是以基本工資核算,如果他年紀比較輕,比方說16歲到20歲或者60歲到65歲,是以70%核算;如果是身心障礙者,可能是以55%核算。我想大家都知道,每一個人的工作能力其實不見得相同,像身心障礙者或高齡者,每一個人的工作能力不見得就是70%或55%,所以這個規定其實是有一些問題的。
第三個,現在的工作能力是規定在社會救助法第五條之三,即現在是以這個個人的狀況來認定他的工作能力,但是工作能力這件事情其實滿複雜的,涉及的是更多因素的影響,比方說他的所在地區的產業或者工作機會,不見得因為他是一個中重度身心障礙者,其工作能力就一定比輕度的差;像單親媽媽也是一樣,他有小孩要上小學,但也不見得他就一定能在那個地方找到短期時間的工作,所以這個部分目前是比較缺乏彈性的。
再來是現在的工作認定,雖然有一些可以排除的規範,但是在認定上其實常常會遇到很多的困難,比方說有一些人可能沒有達到身心障礙的程度,但是他在取得醫師診斷證明的時候也會有一些困難,這個就涉及到不同專業之間整合的問題,首先,因為我們現在有設定,他是有一些因素導致不能工作,這時我們可以認定他沒有工作能力,但是很多的醫師在開診斷證明的時候,可能只能認定他是傷病的狀況,可是沒有辦法去判斷,他得了憂鬱症是不是不能工作,所以在這個時候,他可能就不願意開立這個證明;就業服務人員的部分,也許可以知道他實際上的工作能力或狀況,可是沒有辦法去開立他到底有沒有傷病,所以我覺得在這個部分,其實也會需要有一些專業的整合,而目前這部分是比較缺乏的。
再來,現在有一些照顧者有6歲以上的小孩,我們假設小孩上學以後,他可能可以去工作,但是現實的狀況是很多的家長,尤其單親家長,可能在短時間內很難找到適合的工作,然後因此常常會受到解僱。針對現在一些虛擬所得制度的設定,我覺得有一些不合理的地方,我個人比較建議,也許可以考慮取消虛擬所得的制度,直接由申請者他實際的所得來做認定;如果擔心取消這個制度,可能會降低社會救助領取者的工作誘因,也許我們可以考慮參考國外一些工作福利上的設計,比方說我們的第十五條本來就有規定地方主管機關應該要提供一些相關的就業服務職業訓練和以工代賑,甚至如果他們不願意接受這些服務或者接受以後不願意工作,其實是可以取消對他的補助,當然我知道這可能在實務上認定會有一些困難,不過我覺得可以再討論。總之,我們後面其實已經有這些機制了,為什麼在前面就要把這些人排除在社會救助之外?
關於539條款,剛剛幾位先進都提到了539條款認定的問題,我在此想要再補充幾點,第一個,現在539條款之所以造成很多扶養訴訟的問題,主要是因為我們有一個未履行扶養義務的要件,我是建議也許這個要件可以考慮取消,也就是說,我們只要認定他是生活陷入困境、有需求,也許就可以用這個539,但即使不移除這個規定,我現在看到的問題是,各縣市對於這個未履行扶養義務其實也有不同的見解,比方說法官只是減輕這個子女的扶養義務,判子女要付3,000塊,就我所知,有些縣市就會認定這個不符合未履行扶養義務,因為有付了3,000塊嘛!所以他可能還是會把這個子女的家戶所得,或者全部把它加進來,這個部分我建議之後也許可以來協調。
再來是539條款的適用,這可能對社工來說壓力會比較大,所以這部分我也建議,也許地方主管機關可以組成一些委員會來進行審查,即可以由專家學者來做決定。
還有在實務上,剛剛有提到身心障礙者的身權法有希望修法,這部分我是很肯定的,但是事實上我們現在還是會有很多的狀況,比方說有些醫院可能還是會向扶養義務人求償醫療費用,這個部分我是建議也許可以再跟司法院協調,這包括了兩個問題,第一個,目前扶養訴訟判決是被認定為形成判決,所以基本上要等扶養義務訴訟結束以後,子女的扶養義務才會取消掉,可是之前的費用還是要付,這是不是可以做一個調整?還有就是是否可以允許子女主動提起免除扶養義務的訴訟,目前看起來各個法院的見解不太一致,所以有的子女運氣好,他就可以提前先確認免除,但是有些可能就沒有辦法。因為時間到了,所以我先報告到這邊,謝謝。
主席:謝謝!等一下如果有時間再做第二輪發言。
請財團法人法律扶助基金會朱芳君主任發言。等第一輪講完,我們再休息。
朱芳君主任:主席、各位先進大家早安。我是法律扶助基金會的朱芳君律師,現在正是臺灣社會在調整對貧窮觀念跟策略的關鍵時候,因為國發會之前已經發布過了,2070年的時候每一個工作人口就要扛一個扶養人口,這個負擔是滿大的,剛剛很多先進都很關心法扶的扶養案件狀況,這確實是一個指標,在102年的時候才一千多件的扶養案件,到現在已經是三千到四千件之間上下,當然其中包含未成年人的扶養還有成年人的扶養,但是扶養案件確實已經成為法扶案件的第一名。之前我們有機會跟法院家事庭庭長們座談的時候,譬如臺北地院的庭長就有提到臺北地院每年就有四百多件免除扶養義務或減輕扶養義務的案件。以我們從事司法工作的人來看,貧窮線的嚴格造成的成本是非常明顯的,包含當事人本身需要耗費時間、行政救濟、社工的陪伴跟協助、司法救濟、法律扶助,如果真的要算,應該要全部算進去,這是所有前端也許看起來比較容易認定的方式,但是後來衍生出來的問題,除了協助不了這些貧窮的人以外,還造成了整個社會極大的負擔,這個連鎖效應是很大的。
我們今天提出來的幾個問題,第一個是戶籍地與實居地不同而導致申請福利身分的困難這件事情,其實法律上像債務清理條例,就規定以住所地來清理他的債務,一開始法官們也會習慣就用戶籍地當他的住所地,但是法律上處所地本來就不等於戶籍地,戶籍是一個很方便、過於清楚的概念,因為它登記在那邊,但是法院後來也都可以接受民眾提出一個租屋證明、工作地點,看一看就會知道實際狀況,譬如戶籍在桃園,但不住在桃園,因為工作就是在臺北,我想這個認定沒有這麼困難,當然跟戶籍地登記比起來是麻煩一點點,但是這在司法上已經行之有年,並不是從來沒發生過的事。
設算所得的爭議跟替代的解決方法,我想剛剛大家都有提出建議,我站在實務工作者的立場,以現行的狀況來說,我們看到會有一些非典型工作者,或是他工作能力就是比較有限,他的所得就不到基本工資,但是很多縣市政府的核定還是用虛擬所得、推算所得,而沒有用他實際上提出的證明,證明他現在賺多少錢,甚至要求看他去年的財稅證明,看的是舊資料,即使現在真的沒有辦法工作了,但是去年的財稅證明有工作,就會變成他好像還是有錢,以致他現在的貧窮其實沒有辦法被處理、被解決,這一點我們在司法案件上都看得到。
另外,關於有工作能力的認定,現行社會救助法有身心障礙致不能工作的範圍的法規命令,我想要做一個小小的建議,就是我們現在已經有身心障礙者權利公約的施行法,大家都知道國際上對於身心障礙者並不以證明為必要,但剛剛講的社會救助法有關身心障礙致不能工作的範圍的法規命令,仍然是以障礙證明為前提,是不是有可能在這個法規命令上加一個概括條款?可能還是需要身心障礙,但是身心障礙這件事情是可以有另外一些具體的行政標準來認定的,而不是只看身心障礙證明。譬如我們剛剛看到無家者有這麼多人,可是可能只有25%的人有身心障礙證明,剛剛有先進提到,那是不是真的只有四分之一的人有身心障礙、有精神障礙?恐怕是他們不願意配合去做障礙鑑定等等,像這樣的一些人如果已經長期的無家,譬如我們有列冊,當然不是非常精確,但是我們有一些朋友已經被列在無家者的名單上,並且已經達到譬如5年以上,那這樣是不是可以某種程度做一個推定?我們都可以理解行政的彈性就是第一線工作者的困難跟責任,大家都是可理解的,但是這個社會要進步,司法人員也一樣,他們也很辛苦,因為法條沒有辦法包山包海,一切都要有一個大家比較可以共同認同的價值觀,然後再做一些裁量,我想我們儘量做到不要碰到一點特殊案例就去歸責第一線社工說哪裡沒有做好,然後在媒體上大書特書去抨擊他們。我個人是覺得處理社會福利案件一定是偶有濫用的人,但我們不能因為那些濫用的人就認為所有的人都必須以防弊為第一優先。
主席:請洪委員申翰發言。
洪委員申翰:今天現場有很多的專家,包括有很多實務工作者,確實如剛剛召委說,今天早上我特別把時間排開,就是希望再更廣泛的瞭解各個實務工作者包括很多專家學者在這方面的意見。以這方面來說,當然現場專家很多,但我僅就一個早上吸收下來幾個比較大的心得表示意見。
我印象很深刻,在2020年新冠疫情剛開始的時候,當時為了紓困,我們要發急難紓困金,就遇到了一個很大的問題,就是要用什麼方式把資源發到那些在街口賣玉蘭花或舉牌的人手上?當時把所有的法規全部掃過一輪以後,發現恐怕只能從急難救助尤其是社救法的角度,才能夠在眾多的法律條文中去處理這件事情,但當我們選擇用社救法和用急難救助的方式去處理的時候,又遇到了一個最大的問題,我想這也在委員會裡面討論很多,就是它以家戶作為單位,但是在家戶作為單位的狀況之下,有很多人其實是進不來的,各種家庭關係和新的家庭的型態,讓他無法進入這個狀況裡面。我記得那時候跟李次長、衛福部來來回回談了很久,最後才用了一個所謂切結書的方法鬆綁和寬鬆的認定這件事情,可是我們心裡都很清楚知道那個所謂簽切結書的方法不是長久之計。同樣的,接下來我們國家要提供資源給某一群社會底層的人的時候,我們就會遇到連一個合法理性的管道都不容易找到的這個處境。這個在紓困的過程中其實已經很明確的感覺到,另外一種就是完全的普發。這是第一個大家其實已經看到的經驗。
第二件事情我想要說兩年前蔡總統已很清楚地揭示接下來國家發展最重要的幾個目標,就是一個有韌性的國家,其中有一個非常重要的環節,就是韌性的社會,我甚至不覺得我們今天在討論的問題只是一部法的問題,而是如果今天要高舉韌性這個重要的國家發展目標時,從衛福部的角度或相關社政的角度,該怎麼重新定位這部社救法?在我們要去打造一個有韌性的國家或韌性的社會的時候,它的定位該是什麼,我覺得恐怕都需要重新地去看待跟重新地去定位,這裡面當然我知道大家都會談到還是家庭、家戶的戶籍部分該怎麼樣,可是我覺得如果今天在時間點上我們已經走到這個地方,是該重新去看待這件事情,而不只是這些技術性的細節。我覺得這是現在在這個時間點上恐怕必須重新去做一個新的規劃跟看待的事情。其實我在幾次質詢裡面,就連薛部長都承認,我記得薛部長都承認現在的家庭關係跟家庭裡面很多的樣態,其實跟過去相較已經出現了很大的變化,連部長都承認這個事情的時候,那到底從國家到家庭到個人,甚至到工作,或者我們花很多力氣在討論工作能力,這之間是不是可以有一個新的方向跟定位?
我自己是希望,接下來我們如果要討論這部社救法的時候,恐怕需要重新地檢視這些事情,所以剛才在討論裡面有很多都討論關於虛擬收入的問題,有些數字上面的細節,我這邊就不一定再重新說一遍,但確實虛擬收入裡面有一個潛藏的邏輯,就是關於工作能力的潛藏邏輯。不過我自己也在想,當下一個階段,包括人口結構的惡化,也包括像是AI人工智慧的發展下,很有可能你就算有工作能力、有工作意願,你都不一定能夠找到適合你的工作的狀況,這件事情很有可能會大規模及結構化地來臨,當這個時刻來臨的時候,今天從國家的角度,是不是還只能夠把收入這件事情丟給只要你有工作能力,或者我去檢查你有沒有工作意願的這件事情就來判定到底國家應該要協助你哪些事情,還是應該在這個新的階段裡面需要有一個重新的認定?如果它是一個大規模的就業市場的改變的時候,那我這邊要講,不是要把很多事情講得很fancy,或者是講得很前衛,我的意思並不是這樣,但我自己是希望今天不管是李次長剛剛說的,我們一年內要提出,當然我也同意、我覺得一年是有點久,但我認為,如果我們希望把修這個法或者重新定位的層次拉高的話,多一點點時間我不是不能夠接受,多一點時間我不是不能夠接受,但我自己是希望,衛福部也不要劃地自限,只把這件事情設定在很多操作的邏輯上。
剛剛前面有很多實務上工作的夥伴都已經說了,其實大家對這個法的修訂,甚至更希望去觸及到一些更根本的問題,比方剛剛大家都談到無家者的問題。在無家者的問題上,過去衛福部的作法跟認定,我想其實都很難滿足現在在工作上面實務的需求,這段時間,現在這屆的委員裡面其實有很多都曾經參與過,或者也曾經比較深刻地去跟這些無家者也好,或者說是遊民,不管是任何的名詞也好,跟大家的互動,其實了解是很深刻的。所以我覺得,包括要去涉及到這件事情,其實後面都是這部社救法的定位需要在我們整個社會安全網或社福體系重新劃定,甚至去標定的一個很重要的時刻。我聽了李次長一開始的回復,確實我們有些東西是有調整的空間,但我自己很希望,其實我們可以拉到一個更上位的層次來重新討論,而且我覺得這些討論真的不該只是行政部門自己內部的幾個部會或司署在交換意見,真的很需要把這些第一線觀察的經驗,能夠把它納到我們重新再定位跟重新框架這部社救法之時,我們到底需要一個什麼樣的社救法,後面當然就是我們需要一個什麼韌性的社會,從這個角度回過頭來想這件事情。
今天早上我也聽了各位專家學者、實務工作者的意見,包括衛福部的回復,以上大概是我自己的一點feedback,謝謝。
主席:謝謝申翰委員這麼認真,從早上到現在,范雲委員也一樣,我們都共同關心。
我先徵求鄭麗珍老師的意見,等一下張麗玉老師講完話之後,我就要休息10分鐘,因為剛剛已經作宣告,你可不可以在第2輪或是等一下休息之後再發言?那接下來請國立屏東科技大學社會工作系張麗玉副教授發言。
張麗玉副教授:主席、各位委員、實務工作者及所有的專家老師大家好。很高興,我在屏東,所以我今天從屏東上來。剛才聽了幾位的報告,我覺得大家都非常關心這個部分,我本身雖然是在學校,其實我也長期在服務非常弱勢的族群,是有關毒品、愛滋的議題。
這次我看到衛福部的版本,看到其實在多方面也都儘可能周延,但在實務面來講,我稍微講一下,社會救助法從69年到現在大概修了10次,但是都離不開殘補式的概念,我們知道,社會救助要落入福利人口的補助通常都需要申請,但是偏偏我服務的很多對象根本他連申請的能力都沒有。就這個部分,像我在協助一個機構叫做台灣世界快樂聯盟,再者以前我是醫務社工,我服務了很多那種非常、非常弱勢的人,他們基本上根本沒有能力提出申請,甚至腳已經斷掉,然後對方告訴他說:你沒有身心障礙手冊嗎?胡扯!他已經斷掉一條腳。但是因為他沒有申請,所以他就沒辦法落入所謂身障的資格以進一步申請相關的福利救助。
我覺得我們這次的修法非常好,我看到一個非常好的現象就是,我們其實看到第一線很重要的需求,那有沒有可能在我們未來的修法裡面可以更強調到幾個部分?剛才很多的實務工作者跟專家提到的,就是無家者的這個部分。像我們的快樂聯盟有一個安置的部分,是安置藥癮、愛滋患者,5個裡面都申請不到低收入戶,結果他們都沒有收入,真的沒辦法工作。剛才有一位專家提到要請醫生寫證明,到底是怎樣才叫做沒有收入?在實務裡面我們真的會看到是非常、非常地困難,到最後就變成我們真的只好在民間團體彼此去尋求很多的資源連結。當然這也是樂見其成,但是我覺得在法律制度的改革裡面,我們應該更積極一點,就殘補式的服務,我們怎麼樣達到整個制度的改革,而不要讓第一線的社工員永遠都有擦不完的屁股、流不完的眼淚?
所以我這邊對於修法的部分有幾個建議,第一個部分,社會救助法要跳開殘補式的思維,我們要回歸到把一些該加進來的,更要用一個比較宏觀的角度去看怎麼樣達到生活權利的基本需求,所以我建議要增加無家者這個部分。再來就是怎麼樣保障貧困而沒辦法提出申請的部分、針對這些生存權跟居住權的議題。再來就是,怎麼樣自立跟維持生活的基本水準?基本上我服務過的很多人,不要說基本水準,他根本連要找一口飯吃都有點困難,這個部分我覺得要很重視。
再者,我們不能只是口頭去談協助,更要積極看到怎麼樣杜絕歧視的這個部分。其實我們對於很多的族群是有歧視的,尤其是我們現在協助到的有那種無家者,又是藥癮者,又是愛滋,又有精神疾病,所有的機構都不收,而他又不符合資格、沒有身障手冊,也並非被列入低收入戶的人口群,到最後就會變成對於這些人,其實你真的就是逼死他!到最後就是我們屏東有什麼挖眼案或什麼案子,我們這邊都不希望再看到這些問題。我本身身為一個學者,也身為一個實務工作者,我也是一個社工師,我覺得很高興包括中央、地方的大家今天有這樣的共識,所以剛才的第一個建議就是要增加這些部分。
第二個,剛才大家提到無家者,確實引發了很多的部分,只有5%的人取得相關的福利人口群的身分,這代表了什麼?因為有太多人沒有能力提出申請。我覺得在這個部分,我相信在未來的修法,這個一定要好好去思考一下,怎麼樣回歸到的是,他有能力提出申請的話我們照規定來沒關係,但是沒有能力申請的,我們要怎麼樣更積極地介入;而介入之後,怎麼樣讓他回歸到符合生活基本需求,進而達到所謂保障他的生活水準這件事情,我覺得在這次的修法要一併納入,因為這樣才能回歸到整個社會安全網,你好我也好,我們大家一起進步,我覺得這在實務來講已經不能再拖了。也很高興我今天有這個機會來參加,報名也非常匆促,我覺得非常感動,只要大家看見問題,然後政府、民間大家就一起來,對於這次修法,我們樂見其成,但是期待社會救助法能跳脫殘補式的修正,以上是我的報告,謝謝。
主席:謝謝張副教授從屏東上來,我們需要各地不同的觀點。
現在休息10分鐘。
休息(10時43分)
繼續開會(10時53分)
主席:現在繼續開會。
請國立臺灣大學社會工作學系鄭麗珍教授發言。
鄭麗珍教授:非常高興今天大家願意坐在這個地方,並且透過一個比較有影響力的機構來討論社會救助法,希望未來這個社會救助法能夠保障人民的基本生活之所需。最近因為我剛剛看了一部電影叫「那些沒有受到保護的人」,是一個日本的片子,演的就是311的災民在他們所謂的生活保護法的一些規定下,就是我們的社會救助法,沒有辦法取得補助,最後餓死,那是一個很大的悲劇,所以今天在這邊討論讓我感受很深。我覺得社會救助法有幾次的討論甚至修法都很喜歡討論貧窮線,但是我上次在范雲的公聽會上有提過,其實我們的貧窮線跟國際的水準是接近的,我們的問題應該是出在貧窮線以外的一些規定,這些規定分散了一個能夠讓這個人取得低收的資格,因為我們的低收是一個身分,它綁了各種的福利,所以如果你沒有低收這個身分,就非常容易沒有任何福利cover,這是一個比較嚴重的點,我想要講的就是社會救助法歷經很多次的修法,民國99年、100年的修法,基本上是為了要放寬,但是從剛剛很多的資料都看得出來,第二年人數並沒有增加,戶數也沒有增加,反而下降,真正的問題是出在行政審查及一些小規定,為什麼會有這些限制?其實我看了一下各國的社會救助制度,大概都不可避免的一個最大原因,就是所有的社會救助法或生活保護法的目的都是為了防弊,就是防福利依賴,擔心人民會因為某些原因依賴社會救助的制度,那為什麼會有社會救助制度?如果上社會福利法課,蔡老師也在這邊,上過課的人都知道,社會救助法其實是所謂社會安全的三大支柱──社會保險、津貼及安全之一,社會救助法是最後的一條底線,但是在臺灣現在卻變成大家攻防的一個點,表示社會保險、社會津貼那邊的處理可能還需要再加強,以至於不會說所有人都落到社會救助法來尋求協助。
在社會救助法背後有一個重點,就是剛剛我講的為了防弊,所以它就會去加親屬責任,東亞的社會福利在文化下面都相信家屬、家族是最後的防線,而不是國家,認為如果這個人需要幫助,應該先尋求家族協助,再來尋求政府協助,這大概是東亞的社會福利的一個邏輯。但是剛剛洪委員講得滿好的,就是現在的家庭已經不像以前可以hold住大家了。
我剛才跟幾位委員在聊天,就在講連兒少保護,我們都會去強調家庭變遷的影響,在早期大家庭時代,你要把一個小孩打死並不容易,因為所有的家屬都在旁邊觀看,你在打小孩的時候,其他人會出來阻止,所以不至於發生悲劇,但是現在因為家庭變小、核心化以後,你就躲在圍牆邊打到死,我們才知道。在這樣的社會變遷下,我們現在來談親屬責任這件事情就變得有一點諷刺了,因為家庭關係已經沒有辦法去善盡親屬責任。
據我瞭解有一些國家已經逐漸在放棄這種親屬責任的規定,這個也許也是社會救助法的修法方向,就是我們有需要把祖宗八代全部拉出來為這個人負責嗎?這可能是我們要討論的。像我有一個學生從香港來,他跟我講在香港你要申請社會救助,必須向政府表達你的親屬對你沒有辦法善盡照顧之責,政府也不會去調查,就直接叫你填一個表說我沒有辦法奉養我的父母或沒有辦法奉養我的誰,這種表叫做「衰仔表」,「衰仔」就是不孝子的意思,這樣造成了很多家庭糾紛,所以香港已經逐漸在放棄這種「衰仔表」,就是好了,你不用填了,也就是說他們也逐漸接受親屬事實上是沒有辦法互負扶養責任的。
第二個就是工作倫理,也是社會救助法背後所倚重的一個價值,就是說如果你有工作,你外表看起來四肢健全,你應該要去工作,你沒有去工作,在東亞的文化裡面,怎麼可以讓這種人來領社會救助?因為背後有工作倫理這種價值觀,以至於我們有一個非常精細的虛擬收入計算,如果你有工作能力而沒有去工作,就會有個精細計算,然後 assign給你一個收入,即便你是零收入,仍然會被計算一些收入,這一些原因導致他們在低收計算的時候,就是沒有辦法通過。
最後一點,無家者事實上是一個非常需要照顧的族群,我們這樣一個社會,真的我們的經濟發展、民主發展非常前進,但是我們卻有人睡在街上,而沒有一定的人權保障,譬如至少連基本的屋頂遮蓋的地方都沒有。針對無家者,我們的社會救助法卻只有一條可以cover他,我記得民間團體曾經訴求要不要有一個專法,就是要設專法,或者在這個條文下去擴張,這也是可以討論的。
以上幾點是我的一些看法,謝謝。
主席:謝謝鄭老師,等一下我們可能還有第二輪的機會再來補充發言。
接下來請蔡委員培慧發言。
蔡委員培慧:謝謝召委也謝謝次長。今天要討論低收入戶的問題,我要講4個例子,一個是921時,我在921賑災基金會,協助給予低收入戶50萬、中低收入戶25萬的重建補助,當時我們的低收入戶占比太低,但是有太多人家裡倒塌了,又因為地震關係沒了工作,所以我們就聯合地方政府、鄉鎮公所及NGO團體,用情境相同的方式予以補助。畢竟我們的基金會是屬於行政院的基金會,多少有點彈性,所以在當時受損的受災戶中,有占比將近10%的人我們給與支持,就是低收入戶50萬,中低收入25萬。我舉這個例子是告訴大家情境相同,在座有非常多的老師跟學者,還有公務部門的代表,對於情境相同要如何認定,我想這個大家可以來討論,譬如剛剛講到的,我們不要切斷式的、懸崖式的分割,而是階梯式的方法。
第二個,我覺得最重要的是農村地區,像我們南投是農村地區,有非常多的老年人需要送餐,可是這個送餐的協助,不好意思,如果你是中低,我不收費,但如果不是,多少要有一點成本。可是根據在地服務的NGO表示,光是國姓鄉就有很多獨居老人,他們沒有低收入戶、中低收入戶資格,即使是兩個老夫妻住在一起,生活很困難,但不能送餐,為什麼?其實這有一個盲點,就是不動產的部分。我一定要請未來的次長還有召委去查,當時訂定中低收入戶標準時所謂的不動產,不管它是350萬或50萬的認定,當時350萬的土地現在市價多少?而且這還牽涉到區域差別,臺北的物價一直上漲,農村也是啊!農村這幾年的土地價格也在上漲,可是你就咬死他有不動產!我可以告訴你,我當時去協助非常多的人,而他們的問題都是什麼?他們的問題都是種植香蕉、柑橘賺不到錢,當然我知道我這樣講,衛福部一定會說:有啦!有啦!我們會依據他申請的期間,針對市價來調整。可是我要誠實地告訴你,容或你再有所謂的彈性,實際的承辦人員仍然沒有彈性。
第三個,這也是很嚴重的,有很多低收入戶、中低收入戶,他住在安養院、養老院,政府給與機構的補助印象中好像是2.4萬,如果我有記錯,都可以修正,可是現在的機構因為物價上漲、需求增加、人力成本提高,至少都要三萬多元,這件事情我曾經遇過兩個人很直接地跟我陳情,一個是在我們山上,夫妻做生意,可是他們有一個弟弟身障住在機構裡,每個月要靠他們貼補非常多的錢給機構,兩個夫妻很辛苦工作,他的弟弟他也不敢不照顧!
接下來我要講的例子更令人難過,個案有三個孩子,兩個孩子身障,都住在機構裡,父母也年長了,所以住在機構裡的費用差額,都是那個健康的孩子打工賺錢給與家裡支持,這樣合理嗎?我們都說有協助機構的補助,可是這個機構補助跟現實的機構收費有落差,怎麼辦?誰來付?最後都是家裡的人要承擔。
第四個,也是最後一個例子,他完全沒有辦法取得低收入戶補助。他在年輕五十、六十歲時當建築工,從屋頂跌下來,造成跛腳,但沒有任何福利措施,也沒有房子可以住,因為他還未滿六十五歲,所以無法申請到相關補助。他有一個小孩結婚又離婚,有一個孫子,離婚的原因就是年輕人談戀愛,有了孩子就生下來,後來也離婚了,結果他這個兒子要去申請低收入戶時,承辦人員告訴他要把家裡成員的工作狀況調查出來,包含那個已經離婚的對象,但離婚的對象已經再婚,又生小孩了,他去申請的時候,承辦人員還要求他把她的資料調出來!我就問你們,人家都離婚了,要去哪裡拿資料?這一戶因為爸爸還有一個女兒還沒有結婚,所以就被判定有收入,換句話說,這一戶不管是爸爸或者是單親的孩子,都應該要給與支持,但他們一毛錢都拿不到!我並不是要替他們講話,而是這就是我們需要支持的人,這就是邊緣戶、蛋殼人,像蛋一樣,他必須每天每天不斷工作,才能夠扶持他爸爸跟他的孩子。我們在這裡要建立社會救助健全的制度,是不是應該要有適當的彈性,不要受限於虛擬所得、戶籍限制、家戶合計等因素,而讓這些受苦的人持續在受苦?
主席:謝謝蔡委員把民眾的心聲帶到我們國會殿堂,讓部會都能瞭解。
接下來要請政府機關回應,因為剛剛專家學者第一輪發言已經發言完畢。
首先請衛福部李次長說明,時間長一點,給予5分鐘時間,其他單位就3分鐘;在衛福部之後,請內政部就落籍、社會住宅等問題回應。
現在請衛福部李次長說明。
李次長麗芬:各位委員、專家學者、民間團體代表。很謝謝剛剛上半場大家都提出滿多具體的建議,其實社救法要不要修,衛福部是一定贊同要修的,部長也非常關心這個議題,所以也初步爬梳委員的版本及團體的一些主張。誠如我剛剛講的,相關的資源及法規還需要再做更全面的盤點,可是我們也看到確實社救法應該要做調整,所以我們自己內部討論也有提出一些問題,而這些問題其實剛剛團體也有提到,例如不要斷崖式的方式,這點我們也發現現行法條有一個問題,就是雖然我們有一個三加一的制度,可是就協助就業部分,必須是公部門提供的才算數,這些我們都確實有在盤點,也看到未來應該要怎麼調整的問題,以及剛剛提到必須要戶籍地加實際居住地的這件事情,這確實也是目前取得相關協助時,我們必須再研議的部分。另外,剛剛也有討論許多虛擬薪資、虛擬工資的問題,究竟要用最低工資還是職場的平均工資,其實剛剛法扶也有提到在他們已經可以提出實際所得的情況之下,我們有沒有更多元、更彈性的認定,這些都是很好的意見。
再來是剛才社福總盟有提到家戶人口要怎麼計算的問題,確實家戶人口也是這次修法的重點,感謝提供日本及韓國的經驗,這部分我們一定會納入未來修法的研議當中。其實大家都很重視無家者,也就是遊民的部分,究竟這部分是要設立專章還是要專法,其實我們對此也是抱持開放的態度,也就是說,未來是不是要設立一項專法,我們都是持開放的態度,我們會蒐集各方的意見,如果真的有設立專法的必要,我們也會看看這部分該如何研議。
剛剛大家提到的主要是家戶應計人口、無家者及虛擬薪資等等,另外還有一些可能是執行面的問題,例如剛才所講的539,也就是怎麼樣讓社工有更多彈性。其實現在對於低收的資格審查機制,大部分都是採書面審查,所以是由公所端的社會行政人員來處理,比較少有社工的評估,到底能不能用到社工的評估、在什麼樣的情況之下,以及怎麼樣透過539的方式讓他們可以好好去落實,也就是在法還沒有修正之前,在執行面的部分我們可以做什麼樣的行政指導或解釋?其實剛剛大家也有提出許多意見,我們也會進行這方面的研議。亦即我們的修法會進行,可是在還沒有修法之前,有哪些是行政作為就可以做的部分,我們也是可以進行的。
在此要向各位報告,剛剛大家都有提到非老、非障的問題,其實去年我們也花了很多時間與各縣市政府討論,也就是說,有些民眾需要協助,他們並非老人,也不是身障者,可是這些民眾真的需要我們協助,究竟我們該怎麼提供?其實我們也有相關作業程序來請縣市政府配合,有些人可能是非老、非障,其實他們有資格可以取得身障證明或中低收證明,那我們就儘快幫他們申請;但如果真的沒有這樣的身分的話,現在縣市政府都有自治法規或是用計畫的方式,藉此提供對於這些民眾的服務,當然我們也會再督促縣市政府加以落實。鄭老師及一些委員都提到一些問題,這也是我們必須進一步思考的部分,包括親屬責任的問題,確實現在家庭結構改變,親屬責任到底要劃到什麼樣的程度,還是這與家戶人口的計算是有關係的,我們也會進行修法的相關研議。
其實我們在討論福利時常常會有一個狀況,例如剛剛所說的身障證明、低收及中低收,現在我們的做法是只要有這樣的身分,那麼所有的服務都有,如果沒有這種身分的話就沒有。我剛才也有提到目前有兩百多個法規是與低收、中低收有關,因為很多部分都會用低收、中低收的身分來認定能不能取得相關補助、福利或服務的資格,老實講,未來修法時我們希望部會或許可以做一些不一樣的思考,例如就長照而言,我們對於中低收已經綁到2.5倍,包括兒少、老人和身障也都是到2.5倍,有些身障甚至又更高。我的意思是說,除了低收、中低收是對於最基本的人民生活保障之外,針對其他相關的協助,有些部分要不要再加以放寬,其實這也是相關部會可以加以思考的,所以我們才會說還有兩百多條法規希望能夠與各部會一起來討論,也就是有些服務是不是一定要有低收、中低收的身分,還是有一些不一樣的考量,例如教育部是規定到中收入,其實是不一樣的,這也是我們未來會再研議的部分。
今天很感謝各位委員、專家學者及團體提供的意見,我們都會記錄下來,因為我們接下來會有委託案,屆時會再與縣市政府討論,我們希望這次修法能夠達成團體所期待更符合的現況、朝更符合民眾的需求的方向作為整體修法的研議,以上簡單回應。謝謝!
主席:請內政部營建署國民住宅組張簡任技正發言。
張簡任技正瓊月:主席、各位委員、與會專家學者及各位在座團體代表大家好!在此謹代表營建署針對住宅的部分做簡單扼要的說明。
首先,有關營建署現行政策針對無家者、中低收入戶或我們所規範的經濟或社會弱勢者的居住協助:第一、現行住宅法規定社會住宅應提供至少40%以上的比率出租給經濟或社會弱勢者,其中當然就有包括遊民及經濟或社會弱勢者。第二、我們有推動租屋媒合計畫,也有包租代管措施,透過合法業者居中媒合,協助中低收入戶或遊民租屋的需求。第三、是關於我們目前正在辦理的租金補貼,我們訂有社會經濟弱勢加碼的倍數,也就是說,除了一般補貼金額之外,針對社會弱勢或經濟弱勢者都有加碼的倍數,亦即提高租金補貼的額度,針對具遊民身分者能夠增加租金補貼,降低其租屋負擔。
其次,剛剛許多先進都有提到將來到底要不要針對無家者訂定專法或是在社會救助法當中訂定專章以提供相關協助,針對這部分,本署就住宅主管機關的角度,當然將來會協助並配合衛福部進行相關研議,而且就相關研議結果,我們會滾動修正社會住宅及住宅補貼的相關規定。
再者,剛剛有多位與會者提到我們在辦理租金補貼的時候,房東如果不同意遷入戶籍的問題,我們從去(111)年開辦300億元中央擴大的租金補貼,這個部分是由中央來開辦的。針對剛才提到的問題,即承租人是否一定要將戶籍遷到租屋處才可以提出申請,我們其實已經取消這樣的規定,只有規定承租人在國內要設有戶籍,至於戶籍是否一定要設在租屋處,這個部分並沒有規定,也就是申請租金補貼者其實無須將戶籍遷到租屋處。以上扼要報告。
接下來內政部的部分是不是由戶政司來說明?
主席:戶政司要補充嗎?
請內政部戶政司張科長說明。
張科長嘉玲:主席、各位與會人員大家好。其實剛才營建署代表說得非常清楚,針對戶籍的部分,戶籍法的規定是只要有遷徙事實,都要去辦理遷徙登記,當然主要是為了我們要正確戶籍的資料,重點還是戶籍法所謂人籍合一的戶籍管理制度精神。
我再補充一下,在保障租屋者權益的部分,我們的地政司去年有一個住宅租賃定型化契約其實有規範房東不能拒絕房客設籍,如果違反的話,拒絕設籍的約定為無效,消保法也有相關處罰規定。以上是我所做的補充,謝謝!
主席:接下來是不是請司法院徐法官說明?剛才包括法扶也有提出,現在很多訴訟都是有關減輕或免除扶養義務,案件越來越多;剛才也有夥伴提到形成權的相關見解,各法院也有些不同,是不是請徐法官說明一下司法跟行政部門要如何合作解決問題?
請司法院少年及家事廳徐法官說明。
徐法官淑芬:主席、各位委員、在場各位先進。今天來參加社會救助法修法方向的公聽會,我們謹就與本院相關的討論提綱四,即「基於539條款或老福及身障安置求償的訴訟與日俱增,問題如何解套?」的部分提出一些意見,國家在知悉老人、身心障礙者的生命、身體或自由有立即危險之虞時,依照老人福利法第四十一條以及身心障礙者權益保障法第七十七條及第七十八條相關規定,是得予以保護安置的;在維護國民權益的必要情況,課以國家對於需要特殊照顧之國民提供保護、照顧及緊急處置的義務,這是妥適且立意良善的立法,在國家提供保護安置之後,極有可能對於扶養義務人提出追償。
關於539條款的部分,縣市政府社會局在派員訪視之後,應該可以自行認定減輕或免除扶養義務事由,而逕予排除扶養義務人,不要列入應計算的人口範圍,而去核定中低收入戶的各類社會救助之補助。自109年5月27日修正公布的老人福利法新增第四十一條第四項及第五項明定,老人及其配偶或直系血親卑親屬因為生活陷於困境無力負擔,或因其他特殊事由未能負擔保護及安置費用者,直轄市、縣(市)主管機關得予以減輕或免除;地方主管機關為認定上開事由,應邀集學者專家及民間團體代表審查之。我們建議社會救助法也可以參考這樣的立法。
且各直轄市、縣(市)主管機關依照社會救助法第五條第四項規定,應該要訂定處理原則,以臺北市政府社會局辦理社會救助法第五條第三項第九款的處理原則為例,第四條就有一個縣市政府社會局可以自行認定減輕或免除的事由。
但是法院在受理給付扶養費或減輕、免除扶養義務事件的案件量從109年老人福利法修法之後還是沒有減少,且持續增加,為了要落實老人福利法的修法意旨,減少這些訟爭性很低,且進入法院程序後會重揭或加深親情間傷痕的事件,所以我們有召開一些成年親屬間請求減免扶養義務事件及老人福利法第四十一條之作業諮詢會議來因應。
剛才與會先進有提到減免扶養費的訴訟是否有溯及的效力?它是一個形成權的判決,是否有溯及的效力?我還是要重申,主管機關依照老人福利法或社會救助法依職權裁量的事件,跟法院的減免扶養訴訟事件之判決是兩種不同的法律關係。我們比照老人福利法第四十一條的修法理由就有提到,其實地方政府還是可以自行免除法院裁判前已產生的費用,所以我還是強調,法院的裁判不會影響主管機關自行判斷免除前階段費用的看法。
另外,民法第一千一百十八條之一的減免扶養費訴訟也是一樣的道理,這是民事法律關係,至於主管機關是否要依照社會救助法減免扶養求償安置費用,還是一樣,這是不同的訴訟關係,在當事人間確實有民法第一千一百十八條之一的要件的情況下,法院會視訴訟中的個案進行情形以及個案的訴訟資料來進行妥適的判決;但是否減免扶養的決定,還是不會影響到地方政府應該自行進行行政裁量的義務。以上報告,謝謝各位!
主席:謝謝徐法官今天特別再強調法院的判決跟地方行政裁量是兩件事,但地方還是常常把它當成一件事,我覺得這就是我們今天要再釐清的,謝謝徐法官的協助。
在座有臺北市社會局、新北市社會局、桃園市社會局及臺中市社會局,有沒有哪個縣市要來分享?因為剛才有這麼多專家學者及團體的聲音,臺北市剛才有被點名到。
請臺北市政府社會局社會救助科陳科長說明。
陳科長肯玉:委員、各位先進大家好。臺北市針對這四個議題,我們依照實務經驗跟大家分享,第一個是有關戶籍地與實居地的議題,在實務上,我們確實會碰到很多低收入戶無法設籍在其居住地的情形,目前我們的解決方法也滿簡單的,不論他設籍在哪裡,只要實際居住在臺北市,就算他的戶籍設在戶政事務所,都可以來申請低收入戶。因為這裡會牽涉到實務上的權限問題,如果開放戶籍地又可以申請居住地,其實會造成各縣市大亂,所以要嘛就是戶籍地、要嘛就是居住地,但我們會建議是否還是以居住地為主,因為我們所有低收入戶的審查標準及生活補助金額都是以居住地的生活水平來訂定的,所以應該還是回到居住地的縣市來做審查。如果他無法設籍,我們去協助他設籍到居住地的縣市政府,這可能是比較現實而有效的方法。
第二個是虛擬所得部分,其實大家討論很久了,我們還是覺得有工作能力未就業者,如果他沒有設算虛擬所得的話,確實會影響到自立脫貧的目標及整體政策,並讓我們在就業輔導部分有很大的障礙。所以我們會建議,依照實務經驗來看,是不是能增加第五條之三的無工作能力範圍?剛剛有很多先進有講到,現在實務上對於沒有手冊的這群人,我們目前大概都是用診斷證明書、暫核的方式去做審查。除此之外,就是要再加強脫貧的相關專案,包括學生打工的這些薪資要怎麼去設算,可能也會有一些特殊的設算方法。
第三個,針對遊民的部分,我們其實跟民間團體一樣,看能不能用專章或專法的方向去訂定,不要太大幅度地影響到整個低收戶的審查,畢竟低收入戶跟遊民的整體生活型態和狀況有很大的不同,如果因為遊民的部分而去修改社會救助法,可能會影響到低收的整體制度。
再者,關於539的部分,我們已經講了很多次了,也一直跟我們的社工員重申,我們不會建議他們去做訴訟,539其實就是社工評估的一個手段。
另外,大家都沒有提到的就是,大家都很希望能擴大協助、照顧低收入戶,但都沒有去討論預算要怎麼辦、稅收是不是要增加或是要由中央補助?這個如果以地方的財力來看,沒有辦法照顧到剛剛大家提到要擴張的所有部分,我們還是會建議,要用更精準的方式去協助最需要照顧的人,以上。
主席:謝謝陳科長。其他縣市有沒有要補充的?
請新北市政府社會局社會救助科郭股長說明。
郭股長宏昇:在座各位先進大家好。新北市第一次發言,我們先從街友的立場出發,剛剛提到街友的部分包括安置、醫療、租屋、就業或者是申辦證件等等,目前都已經有一個在地化服務的形式了,所以不會因為他人籍不合一的關係,而在他的露宿地受到一些福利照顧的限制,其實並不會;但是如果回歸到要申請福利身分的話,就是否要人籍合一才能申請福利身分的情況之下,未來不管是用居住地來匡限或是戶籍地來匡限,我們跟臺北市比較一致,這必須要有一致、等資的作法來作為修法方向,不會因為他是街友就可以向居住地申請,而其他的民眾就必須匡限在戶籍地申請,這必須要有等額、等資的看法。
其次,關於減免跟社工裁量部分,就新北市而言也一樣,不會一定要請民眾打減輕或是扶養義務的訴訟,他才能進一步申請539,這部分跟我們社工的裁量權是完全獨立劃分開來的,也就是說,如果在申請539的當下,他受過社工的訪視評估,確實他跟原本的應列計人口是無扶養、無互動的狀態,也沒有扶養事實,他不會一定要去申請減輕或免除扶養義務才能申請539,這完全是脫鉤的。這部分目前還是以社工的裁量權為主,不會因為要法判的關係,而對他的福利身分有一些限制。以上就是新北市目前對於這二大議題的基本看法,謝謝!
主席:謝謝新北市。桃園跟臺中有沒有要補充?
請桃園市政府社會局社會救助科宋專員說明。
宋專員長政:主席、各位與會先進。桃園第一次發言,桃園的部分其實跟新北、臺北一樣,在539方面,我們也是透過社工訪視之後,依據他的訪視報告再由救助科這邊的承辦去做評估,並不以他去訴訟作為唯一的判准。
其次,針對虛擬所得部分,剛才很多先進有提到是不是要用實際薪資設算,但我們就行政的角度、立場,以及公所或是公務人員來看,要有一個很明確的基準去做審認,這樣的話會比較符合;如果每個人都會有差別,我們還要個別去調查個人薪資、個人所得,這對於民眾的申請其實需要一段比較長的時間;也有部分會是,有能力工作而不工作、福利依賴的人口,實務上的確有這樣的人浪費國家資源。
再者,關於街友的部分,我們認為遊民是一種生活狀態,並不是特別指一種福利身分,可以有一個專法專章,這跟低收入戶其實是不一樣的,但是街友來申請低收入戶的話,我們其實也會按照低收戶相關的規則,跟一般民眾一樣有相同的申請管道。
另外,在設算所得爭議當中,有關新住民是不是應該列入計算人口部分,我們認為應該要列進去,因為新住民本來就有工作權,但依照社會救助法,沒有設籍的部分其實都不算設算人口,而我們這邊認為應該可以列入戶籍,因為他對家庭實際狀況是有幫助的,以上。
主席:請臺中市政府社會局社會救助科陳科長說明。
陳科長麗華:其實臺中跟其他縣市滿相似的,我想先提居住的部分,我們會遇到一個滿大的問題在於,例如他的戶籍在臺中但是他居住在苗栗,這個到底能不能計算?後來我們跟其他縣市合作,也就是透過社工去訪視,只要他符合居住陷困,我們就提供這個部分。
第二個部分,確實設算跟虛擬所得這個議題困擾我們很久,在這樣一個議題裡面,確實你也會看到,雖然在年齡上或者是身分上面都會有,但關於遊民這個議題要如何來計算,放在社工身分上的議題責任會加重!社工又要去鼓勵他復歸到這個社區裡面,變成這個責任就更為沉重!這部分如果有設專法或專章,確實是可以更為──另外,在居住正義方面,各縣市都有自治條例,但是要花非常多的時間進行跨域合作,如果設專法、專章確實可以解決協助這個議題。
再來關於539方面,事實上臺中市也為了539這個議題,針對這個條例明定各法規的部分授權給社工,讓他們去訪視的時候有所依循,這樣可以降低社工的壓力,原則上,我們現在比較明確的是,以有沒有陷困為原則,陷困是我們的一個重點,以上補充。
主席:所以也希望539能有一些評估的指標,可是原來539就是給社工還有地方政府的權限,依職權來認定,所以沒有限定得那麼清楚,或應該是用實務上去判定。
錢的問題今天都沒有討論,但是主計總處也不用現在回答,因為真的要修正的話,錢就是要去找出來,所以我今天就不特別再讓主計總處回應。
請問在座的學者專家或委員,還有沒有要補充的部分?我們就進行到第二輪,針對剛剛行政部門的回應到底有沒有回答到大家的問題,大家有沒有要再補充的部分?剩下大概十幾分鐘,每個人2分鐘的時間。
請國立政治大學社會工作研究所蔡培元副教授發言。剛剛話沒有講完要再補充。
蔡培元副教授:不好意思!我剛剛占用比較多時間。最後有兩點想要再提一下,就是剛剛針對法院在撫養義務訴訟的部分,因為我們在實務上常常看到很多案例,譬如這個子女跟父母也許分離很久,等到父母可能已經生病或被安置以後,才被追討安置或其他的醫療費用。那可能就會鼓勵子女是不是可以先去確認他的扶養義務,也許就可以避免之後不確定到什麼時候、會出現多少安置或醫療費用。可是現在法院在提出這個訴訟時的見解可能會不一樣,有的會認為子女可以提,有的認為子女不能提,所以就變成他們沒有辦法預先確定扶養義務的範圍,因此這個部分希望司法院是不是有可能再看看能夠怎麼樣解決,這是第一個意見。
第二個,我想要再補充一點,這可能比較涉及到錢的問題,現在社會救助法的低收入戶的資格,基本上應該都是低於所謂最低生活費的標準,可是因為現在各縣市生活扶助費的部分,大概只有所得比較低的幾個類別才有生活扶助費,如果是比較接近貧窮線,比方說臺北市可能三、四類就沒有生活扶助費。如果我們認為低收入戶就是低於我們最低生活費用的保障,那也許應該考慮是不是應該不管他是哪個類別,全部都應該至少要補充到有最低生活費的標準,才能確保他的最低生活水準。以上建議,謝謝!
主席:請台灣社會福利聯盟劉威辰研究員發言。
劉威辰研究員:我再補充一下剛剛對於虛擬收入爭議的部分,其實我們這邊完全可以理解要維繫工作倫理,部內有這個需求、行政團隊也有這個需求,我們需要鼓勵貧窮人口去就業,而不是僅僅接受政府補助,我們可以明白這個補充性原則是維繫這個體制很必要的機制,但我覺得維繫這個原則的機制其實可以更加細緻。因為我們這邊其實並不直接認為設算假定收入就是鼓勵其就業,而非僅讓他們接受補助的功能,它現在最大的優點就是可以節省行政成本,有工作能力直接用基本薪資,有工作能力、有就業就用初任人員平均經常性薪資,這樣的過程是直接把申請者擋在門外。
其實對於維繫工作倫理,各國還有很多方法,這部分就是權利義務的思考,比方說香港就要求其他的領取人參與他們的就業方案,就是不參與他們的就業方案的話就拿不到補助。也可以設計比方說領取的期限,像美國的TANF就設計了5年的期限;或是設計工作時數的要求,就是要求他要參與你們的救助的話,每週就要有20個小時的工作時數。其實有這麼多維繫工作倫理的方式,但我們救助法卻偏偏選了一個最殘忍的、直接把別人擋在外面的方式。
剛剛其他NPO的夥伴也有提到,我們現在要看到的是就業環境的變遷、非典型就業的存在,所以比較理想的狀況,我們還是會呼籲社政單位跟勞政單位要有一定的配合,在可以有部分社會福利輔助之下,同時在勞政單位也要提供一些非典型工作上應該要提供的協助,比方說可以有一些就業的補貼或是訓練等等。如果衛福部認為未充分就業跟未就業者都要設算虛擬工資,假設你們覺得這個狀況真的不理想的話,其實真的可以考慮用自述收入來搭配勞政單位協助的方式。謝謝!
主席:還有沒有其他的學者專家跟團體要再補充?好,沒有。
我剛剛好像漏掉了勞動部,剛剛在講虛擬所得的時候,其實一直在講勞動部應該要有角色,如果整個社會環境大變動的過程中,不是不工作,而是這個產業有很大的改變,根本也沒有機會就業,勞動部要怎麼辦?
然後剛剛有特別提到司法院,司法院要再給我們回應一下嗎?
先請勞動部王專門委員針對社會救助、虛擬所得還有就業的部分回應。
王專門委員麗雯:主席、各位委員、專家學者及各部會代表。剛剛主席有提到,在今天討論的議題裡面,主要我們看到的是有關遊民的就業協助,所以在遊民就業協助的部分,我們先做說明。各個公立就業服務機構基本上都會跟當地的社政單位做一些合作,如果社政單位在訪視遊民或有就業需求的話,基本上也會通報或是把個案轉介到公立就業服務機構。我們看到遊民的分布其實主要來是在都會區居多,所以在臺北、新北的就業服務機構,都有自己專屬跟我們就安基金申請補助的遊民計畫,提供他們一些服裝儀容或是就業所需要的準備,我們也透過因地制宜的工作跟地方政府來合作。最近我們署裡面也在檢討,如何針對長期失業者。
另外,剛剛主席有提到,在轉型正義的過程中,有一些弱勢的對象可能會在尋職的過程中顯得更加困難,這個也是我們勞動部勞動力發展署一直以來關注的社會議題。剛剛人生百味周研究員還有洪委員有提到,現在以基本所得來設算收入或許是比較行政面的考量,沒有針對到每一個人。還有剛剛委員有提到一些案例,當他初入社會去工作,也許就會變成他的社會福利資格被取消,這些很多面向的問題都會影響到年輕人投入社會;還有剛剛次長也提到,我們現在在第十五條之一確實是有保留一些3+1的規定,讓他在投入工作的時候,3年內或是可以延長1年,可以不用納入所得,讓他有一個過渡期,可以因為工作的所得來改善家庭的經濟,甚至脫貧。基本上這樣的設計目前在法裡面有,但是現在大家提到都是實務面上,每一個人會有他特殊的情境跟狀態,可能是要在第一線工作或是有一些法律上的條款來協助,讓我們在實務面更符合人民的期待,以及提供他脫貧的一些方法,我們會再跟衛福部還有地方政府一起來努力。以上說明。
主席:讓司法院再補充1分鐘,剛才蔡副教授有提問。
請司法院少年及家事廳徐法官說明。
徐法官淑芬:根據剛剛蔡教授的提問,我還是非常簡單地回應,這個是兩個層次的問題,如同我剛剛已經講過的,其實社會救助法579這個條款,它是規定其他特殊情形未履行扶養義務,然後社工或是主管機關可以去排除他的家戶計算人口,這是公法上的權利義務;但是民法第一千一百十八條之一的權利義務規定,受扶養權利者跟受扶養義務者之間有一些事由的時候,法院可以去判斷。所以從頭到尾,社工或是主管機關就不應該受到民法裁判的結果而影響他是不是要減免扶養費,或是要不要排除他的家戶人口計算的問題,這是第一點。
第二點,至於進入民法第一千一百十八條之一的案件類型,因為法院審理案件本來就要看他當時手上每個個案當事人原、被告之間所提出的訴訟資料不同,依法做成裁決,所以這個部分我們是交由法院的審判獨立來決定,司法院是不會進行干涉的。謝謝!
主席:謝謝許法官。我想再一次釐清,事實上是因為地方在判斷的時候,常常有時候──我們還沒有介入之前,其實我多次在立法院質詢都要求他們要做宣導,就是社工在判斷他是不是低收入戶,這個判決不能要求他去做法院訴訟,然後訴訟結果再回來做為社工判斷他是不是符合低收入戶或是要不要把他排除的依據。所以現在我們釐得很清楚,剛剛許法官也特別再幫我們釐清這是公法裡面我們應該依職權去做判斷,不要再叫他去訴訟,拿到訴訟判決之後才來做為社工判斷的依據。這個部分我們就一直在釐清,但還是存在某些訊息,好像社工拿到法院的判決才比較有依據,這真的是兩件事!所以謝謝許法官再次釐清這兩個是不同的。
請范委員雲發言。
范委員雲:謝謝主席,我很快地再次發言。其實滿高興的就是,和上次的公聽會相比,共識越來越高,至少剛剛衛福部次長和大家的回應,就是我們對三個部分是有共識的。第一,要修正不合理的附加條件,避免像現在排除了很多真正需要的人。第二,大家也看到目前斷崖式補助滿大的問題,應該要階段式地鼓勵自立,也就是所謂的階段性脫貧機制。第三是無家者專章或專法,剛剛我很高興看到縣市政府的代表也認為,這個部分獨立出來會有助於我們怎麼去思考這個架構,我覺得這部分有共識是滿好的。
我現在只是想提醒幾個部分,我們剛剛聽到地方政府代表的發言和團體這邊知道的訊息滿有落差的,所以我要提醒衛福部,我是覺得從縣市政府的角度來講,大家當然都會傾向於更為美化地看到好的部分。第二個就是,因為今天來的是部分地方政府的代表,我相信這在全國很多沒有來的地方政府是非常不一致的,剛剛蔡培慧委員也有講到,他在南投,而且他還當過立委,在他協助申請的時候都會有這麼多無法理解的部分,所以我覺得衛福部在蒐集地方政府的報告和經驗的時候,因為你們畢竟沒有自己去做田野調查,是靠他們提供的資料,我覺得這還滿重要的。
再者,剛剛有一個提醒,就是各位還沒有想到,如果這一次要大幅修法的話,有關污名和歧視的部分,我們要如何在給予這個福利條件的時候予以降低?我覺得這件事情是高難度的。其實我也在各國的文獻和經驗中都看到那是一個無形的社會成本,也是衛福部主管的身心健康部分的一個條件,所以如何在設計未來的制度時降低它?
最後有個滿重要的就是,其實衛福部講的一年或是我們期待的更快,在生產這個法條新架構的過程中,是不是可以邀請我們現場的第一線工作者,請他們在不同階段都到衛福部提供你們經驗好嗎?因為針對這個議題,衛福部習慣邀請學者專家,他們可能比較容易被諮詢,可是對於這些從事第一線工作的人,衛福部是不是能在不同階段邀請他們到衛福部?我想,以他們的經驗應該可以協助你們釐清地方政府的實質操作狀態。好不好?
再次謝謝吳玉琴召委給我們這麼多充分的機會,讓大家來這邊討論。謝謝!我相信這是一個很好的開始,感謝大家,謝謝!
主席:謝謝范雲委員從頭到尾坐在這裡聆聽大家的意見,剛剛他有一個滿重要的建議,就是未來社會救助法的修法能夠多徵詢在座幾個在第一線服務、擁有非常深入的個案資料和經驗的團體,我想他們可以在修法的時候提供很多需要考慮的問題。剛剛范委員也提到,這一次公聽會應該是更為聚焦,大家越來越有共識,包括要不要設專章或立專法,大家目前是保持彈性的態度,但是各地方政府好像覺得專章在社會救助法裡面比較單純,而且不會影響其他的架構,好像有提到類似這種概念,我覺得這都可以討論。
再來就是脫貧不能斷崖式的脫貧,要怎麼樣漸進?採取什麼樣的措施?我覺得這都是非常好的經驗。
感謝所有專家學者和團體能夠提供我們寶貴的建議,對於今天的公聽會,我還是要做個結論,我這邊是依照立法院職權行使法的規定,委員會應該提出公聽會的報告,送交本院全體委員及出席者,公聽會的報告會做成審查特定議題的參考,所以各位今天的發言都會翔實記錄下來,我們也會把各位的寶貴意見和書面資料彙整成冊,送交本院全體委員以及與會的學者專家、政府機關代表參閱。
我今天要特別謝謝各位的出席,給我們很多寶貴意見,也讓我們接下來社會救助法的修法能夠因為各位的參與而更為周延,也能增加臺灣社會的靭性,讓整個社會的弱勢者可以得到好的照顧和適足的保障。
衛福部書面意見:
司法院書面意見:

劉威辰研究員書面意見:

林建宇社工員書面意見:


王今暐專員書面意見:


委員蔡培慧書面意見:

委員范雲書面意見:



主席:今天的公聽會到此告一段落,現在散會。謝謝大家的參與,也謝謝所有政府機關的參與,謝謝!
散會(11時57分)