主席:請陳委員瑩補充說明。
陳委員瑩:(12時14分)主席、各位同仁。原住民族的健康差距問題存在已久,可是在政府不斷投入資源的情況之下,原住民族的健康情形、平均餘命卻仍然沒有明顯的改善,因為我們所有的計畫、所有的經費,並沒有做完善的整合檢討與規劃。所以我們必須要有一個制度來整合這些資源,而這個制度必須要有一套法律來支撐,才能夠讓整個制度有效率的維持運作,那就是原住民族健康法。
民間倡議多年的原住民族健康法,其實我們在立法院的上一屆任期當中就已經有很多的討論,但因屆期不續審的原因,最後無疾而終。在這一屆的任期當中,第二會期由本席擔任衛環委員會召集委員時,在苦等不到行政院版本的前提之下,特意安排了二次審查,給行政院鼓勵跟壓力,幸好最後在陳建仁院長以及鄭文燦副院長的支持之下,行政院版的原住民族健康法,在今年4月送達立法院,本席在5月1日安排審查之後,接著緊鑼密鼓地協商,不論是在健康政策的預算或組織,大家都有達成共識;未來原住民族健康政策會,將定期由衛福部長召開;未來將在國衛院下設置研究中心,各項原住民族的健康政策,將透過研究中心做專業的研究與調整;而族人相當關心的文化安全規定,也明確寫入原住民族健康法的條文內,讓我們從數據找目標,從在地找人才,從文化找方法的方向,檢討、整合各項原住民族健康政策,讓我們縮短原住民族的健康差距,讓健康平權不再只是口號,希望今天的院會討論可以讓原住民族健康法順利三讀。謝謝。
主席:謝謝陳委員。
本案經審查會決議:須交由黨團協商;另外,時代力量黨團提案經第7會期第10次會議決定:逕付二讀,與相關提案併案協商;委員賴品妤等提案經第7會期第10次會議決定:自委員會抽出逕付二讀,與相關提案併案協商。
時代力量黨團提案:
本院時代力量黨團,有鑑於聯合國於2007年9月13日通過「聯合國原住民權利宣言」,強調健康是原住民基本人權之一。不論在國內外,保障原住民健康權利皆為重要之健康照護政策。在原鄉之醫療照護,應尊重原鄉文化,需要建立符合原鄉部落所需之醫療照護機制;在人員任用方面,應具備相關原住民族之知識,對於原住民族文化及語言也應有相當之了解,才能有效提升原鄉醫療照護之服務品質。為貫徹憲法增修條文第十條第十二項、原住民族基本法第二十四條及第二十八條之精神,改善原住民族健康不平等之情形,爰提出「原住民族健康法」草案。是否有當?敬請公決。
提案人:時代力量立法院黨團
王婉諭 邱顯智 陳椒華
原住民族健康法草案總說明
一、本法之立法目的。(草案第一條)
二、本法之主管機關及中央主管機關應指定專責單位辦理原住民族健康事務。(草案第二條)
三、本法所定事項涉及各中央目的事業主管機關之職掌者,各該主管機關應配合辦理。(草案第三條)
四、中央主管機關應召開原住民族健康政策會及其任務;該政策會成員具原住民身分者,不得少於二分之一,並應兼顧族群比例。(草案第四條)
五、直轄市、縣(市)主管機關得召開地方原住民族健康政策相關會議及其任務。(草案第五條)
六、中央主管機關應依原住民族特殊健康問題定期調查與研究原住民族健康狀況及健康需求,並得指定或委託機關(構)、法人或學校辦理。(草案第六條)
七、中央主管機關應建置原住民族健康資料庫,與資料庫建置所需資料之提供、保存及利用。(草案第七條)
八、主管機關應依據原住民族健康相關調查及研究結果,寬列預算,辦理原住民族健康事務。(草案第八條)
九、主管機關應規劃執行原住民族健康照護人員之培育、進用及留用。(草案第九條)
十、中央主管機關應會同中央教育主管機關,就大專校院醫事相關科系於招生名額外保留一定公費名額予原住民學生。(草案第十條)
十一、中央教育主管機關應鼓勵各醫事、健康、心理及公共衛生相關科系之大專校院課程內容,融入原住民族健康事務之文化安全相關課程。(草案第十一條)
十二、健康照護服務機構應鼓勵所屬人員修習原住民族文化;辦理績效卓著者,中央主管機關應予以獎勵。(草案第十二條)
十三、原住民族地區之公立醫事機構,應優先進用具原住民身分或熟諳當地族語之醫事人員。(草案第十三條)
十四、中央主管機關應進行原住民族傳統醫療保健知識之研究及推廣,並得委託相關機關(構)、法人或團體辦理。(草案第十四條)
十五、主管機關應積極促進原住民族與他國原住民族或少數民族之健康議題國際交流及合作。(草案第十五條)
|
條文 |
說明 |
|
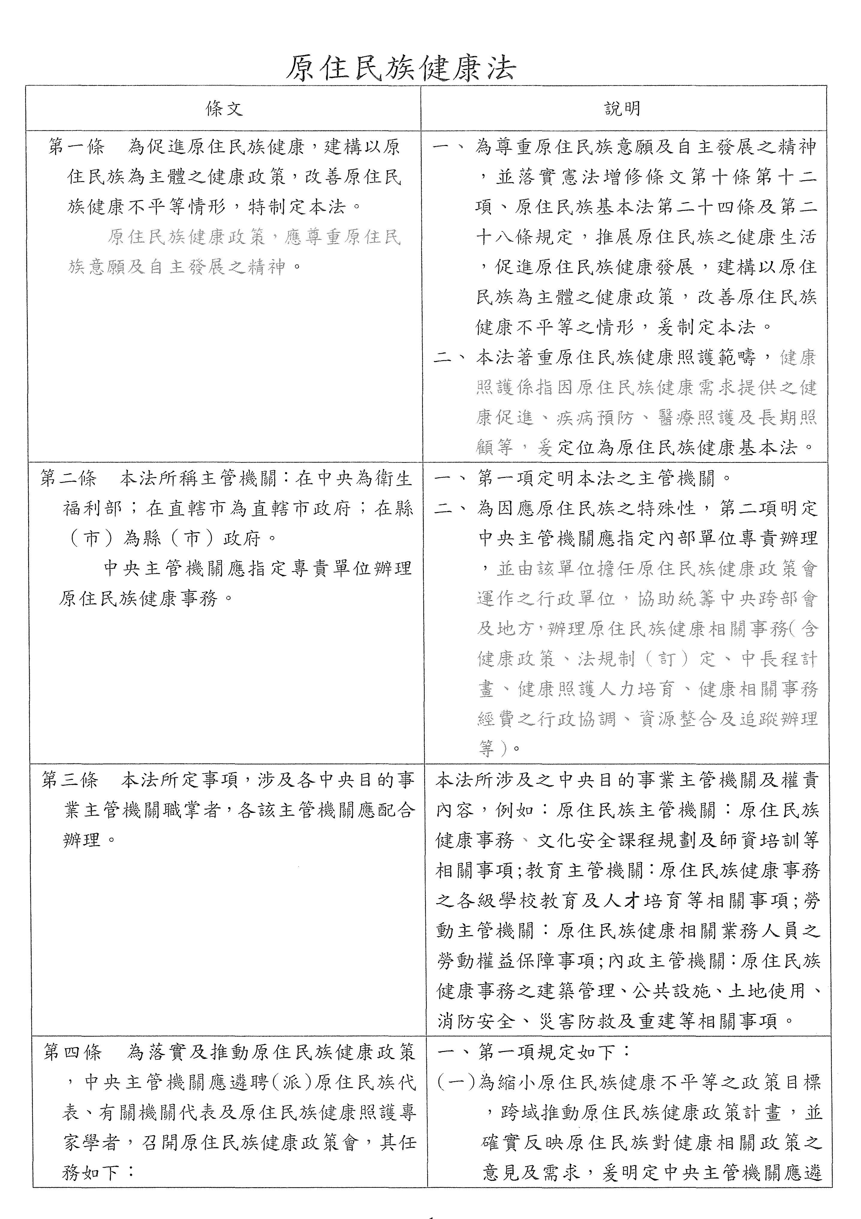
第一條 為尊重原住民族意願及自主發展之精神,建構以原住民族為主體之健康政策,促進原住民族之健康及醫療照護,改善原住民族健康不平等之情形,特制定本法。 |
一、本法之立法目的。 二、為貫徹憲法增修條文第十條第十二項、原住民族基本法第二十四條及第二十八條規定之精神,推展原住民族之健康生活、促進原住民族健康發展,並建構以原住民族為主體之健康政策,改善原住民族健康不平等之情形。 三、本法著重於原住民族健康及醫療照護範疇,定位為原住民族健康基本法。 |
|
第二條 本法所稱主管機關:在中央為衛生福利部;在直轄市為直轄市政府;在縣(市)為縣(市)政府。 中央主管機關應指定專責單位辦理原住民族健康事務。 |
一、第一項明定本法之主管機關。 二、為因應原住民族之特殊性,第二項明定中央主管機關應指定內部單位專責辦理原住民族健康事務(包含原住民族健康政策、法規制(訂)定及宣導;健康權益改善之中長程計畫及推動;健康政策之學術研究;健康照護人員之培育、進用及留用;健康相關事務經費之分配及補助;健康相關事務資源之整合及協調等)。 |
|
第三條 本法所定事項,涉及各中央目的事業主管機關職掌者,各該主管機關應配合辦理。 |
本法所涉及之中央目的事業主管機關及權責內容,例如:原住民族主管機關:原住民族健康事務之文化安全課程規劃及師資培訓等相關事項;教育主管機關:原住民族健康事務之各級學校教育及人才培育等相關事項;勞動主管機關:原住民族健康相關業務人員之勞動權益保障事項;內政主管機關:原住民族健康事務之建築管理、公共設施、土地使用、消防安全、災害防救及重建等相關事項。 |
|
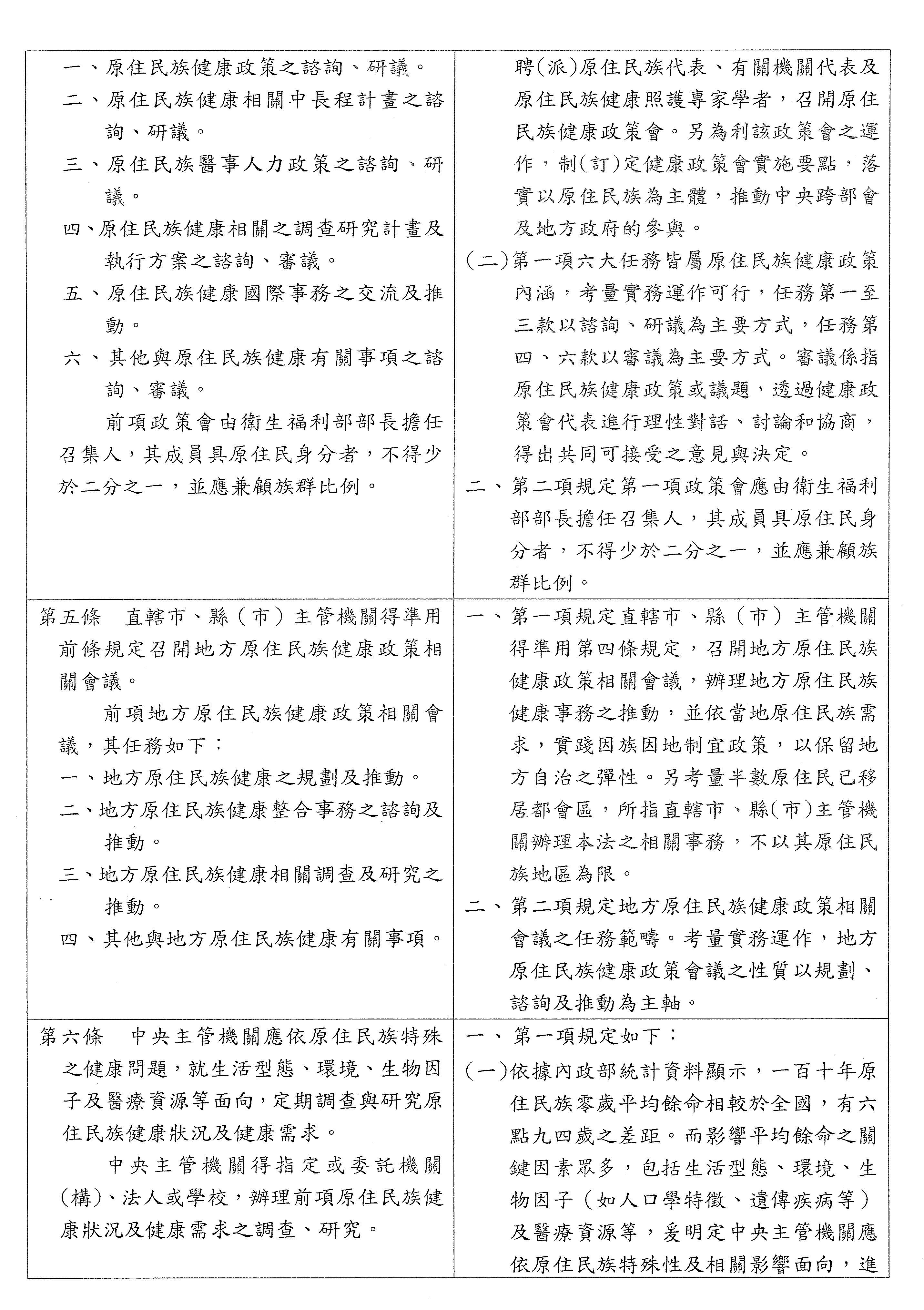
第四條 為落實及推動原住民族健康政策,中央主管機關應遴聘(派)原住民族代表、有關機關代表及原住民族健康照護專家學者,召開原住民族健康政策會,每年至少召開二次會議,必要時得召開臨時會議,其任務如下: 一、原住民族健康政策之諮詢。 二、原住民族健康相關中長程計畫之諮詢、研議。 三、原住民族醫事人力政策之諮詢。 四、原住民族健康相關之調查研究計畫及執行方案之諮詢、審議。 五、原住民族健康國際事務之交流及推動。 六、其他與原住民族健康有關事項之諮詢、審議。 前項政策會由衛生福利部部長擔任召集人,其成員具原住民身分者,不得少於二分之一,並應兼顧族群比例;任一性別成員人數不得少於成員總數三分之一。 |
一、第一項各款明定中央主管機關應遴聘(派)原住民族代表、有關機關代表及原住民族健康照護專家學者,召開原住民族健康政策會,並規範該政策會之任務範疇。又考量實務運作及可行性,原住民族健康政策會所為政策性決定仍以諮詢為主軸;至就相關計畫或方案則得另為研議、審議。 二、第二項明定第一項所稱之政策會,應由衛生福利部部長擔任召集人,其成員具原住民身分者,不得少於二分之一,並應兼顧族群比例。 |
|
第五條 直轄市、縣(市)主管機關得準用前條規定召開地方原住民族健康政策相關會議。 前項地方原住民族健康政策相關會議,其任務如下: 一、地方原住民族健康之規劃及推動。 二、地方原住民族健康整合事務之諮詢及推動。 三、地方原住民族健康相關調查及研究之推動。 四、其他與地方原住民族健康有關事項。 |
一、第一項明定直轄市、縣(市)主管機關得準用第四條規定,召開地方原住民族健康政策相關會議,辦理地方原住民族健康事務之推動,並依當地原住民族需求,實踐因族因地制宜政策,以保留地方自治之彈性。 二、第二項各款明定地方原住民族健康政策相關會議之任務範疇。考量實務運作,地方原住民族健康政策會議之性質以規劃、諮詢及推動為主軸。 |
|
第六條 中央主管機關應依原住民族特殊之健康問題,就生活型態、環境、生物因子及醫療資源等面向,定期調查與研究原住民族健康狀況及健康需求。 中央主管機關得指定或委託機關(構)、法人或學校,辦理前項原住民族健康狀況及健康需求之調查、研究。 |
一、第一項明定中央主管機關應依原住民族特殊性及相關影響面向,進行調查及研究。依據內政部統計資料顯示,一百十年原住民族零歲平均餘命相較於全國,有六點九四歲之差距。而影響平均餘命之關鍵因素眾多,包括生活型態、環境、生物因子(如人口學特徵、遺傳疾病等)及醫療資源等。 二、第二項明定中央主管機關得指定或委託機關(構)、法人或學校辦理第一項所稱之調查及研究。 |
|
第七條 中央主管機關應建置原住民族健康資料庫。 中央主管機關為建置前項資料庫所需之必要資料,得請求相關機關提供之;各該機關不得拒絕。 第一項資料庫之建置、管理及使用辦法,由中央主管機關定之。 中央主管機關依第二項規定取得之資料,應盡善良管理人之注意義務;相關資料之保存、利用等事項,應依各該相關法規規定為之。 |
一、第一項明定中央主管機關應整合建置原住民族健康相關之資料庫,以了解原住民族健康資訊及狀況,藉以制定適合之政策。目前原住民人口及健康照護相關統計資料分布於各部會,而各系統資料未必具可串接之欄位,亟需全面盤點及整合。又前述資料來源包括:原住民族委員會之原住民戶籍檔;衛生福利部之全民健康保險資料庫、死因統計資料庫、預防保健資料庫、癌症登記資料庫及結核病資料庫;內政部之戶籍資料庫;內政部警政署之交通事故檔及勞動部之職業傷病檔等,併予說明。 二、參考全民健康保險法第七十九條規定,於第二項及第四項明定有關建置資料庫所需資料之提供、保存及利用,涉及個人資料保護法、檔案法、政府資訊公開法等相關法規規範;另於第三項授權中央主管機關訂定資料庫設置相關辦法之規定。 |
|
第八條 主管機關應依據第五條第二項第三款與第六條第一項規定辦理之原住民族健康相關調查及研究結果,寬列預算,辦理原住民族健康事務。 |
為確保原住民健康事務之推動合宜可行,爰定明主管機關應依據原住民族之健康相關調查及研究結果,寬列預算。 |
|
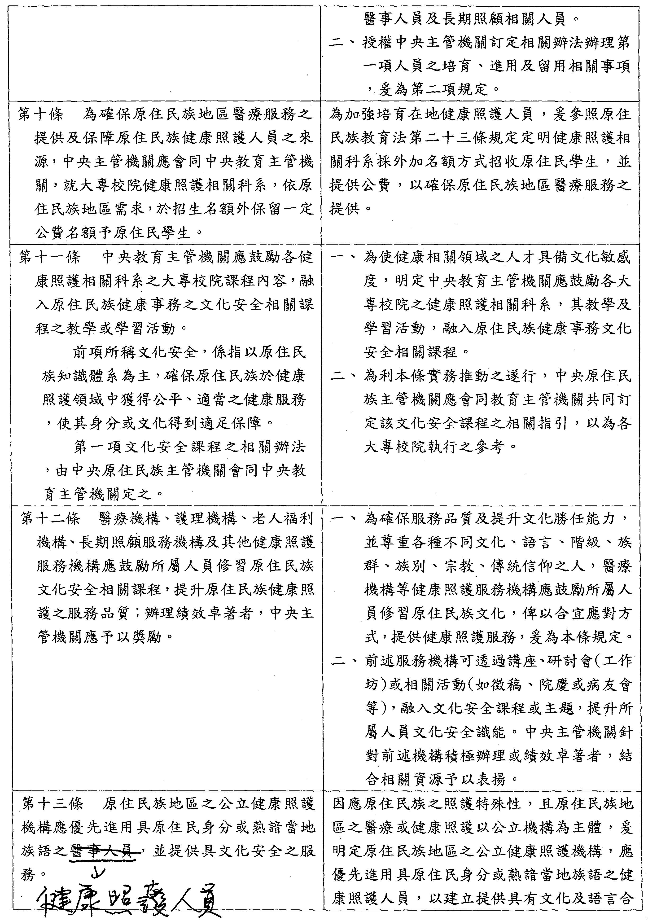
第九條 主管機關應持續規劃,並執行原住民族健康照護人員之培育、進用及留用。 前項人員之範圍、培育、進用、留用、權利義務及其他相關事項之辦法,由中央主管機關會同中央原住民族主管機關定之。 |
一、為促進原住民族地區健康照護能量,並提供符合健康文化之照護,主管機關應就從事健康照護相關服務之人力加以培育、進用及留用,爰為第一項規定。 二、授權中央主管機關會同中央原住民族主管機關訂定相關辦法辦理第一項人員之培育、進用及留用相關事項,爰為第二項規定。 |
|
第十條 為確保原住民族地區醫療照護之提供及保障原住民族醫事、長照服務人員之來源,中央主管機關應會同中央教育主管機關及中央原住民族主管機關,就大專校院醫事、長期照顧相關科系,依原住民族地區需求,於招生名額外保留一定公費名額予原住民學生。 |
一、為加強培育在地醫事人員,爰參照原住民族教育法第二十三條規定定明醫事、長期照顧相關科系採外加名額方式招收原住民學生,並提供公費,以確保原住民族地區醫療及長照服務之提供。 二、所定醫事人員指醫事人員執業登記及繼續教育辦法第二條規定之人員,併予說明。 |
|
第十一條 中央教育主管機關應鼓勵各醫事、健康、心理及公共衛生相關科系之大專校院課程內容,融入原住民族健康事務之文化安全相關課程之教學或學習活動。 前項課程之辦法及獎勵措施,由中央教育主管機關會同中央原住民族主管機關定之。 |
一、為使健康相關領域之人才具備文化敏感度,明定中央教育主管機關應鼓勵各大專校院之醫事、健康、心理及公共衛生相關科系,其教學及學習活動,融入原住民族健康事務文化安全相關課程。 二、為利本條實務推動之遂行,中央原住民族主管機關應會同教育主管機關共同訂定該文化安全課程之相關指引,以為各大專校院執行之參考。 三、另為使大專院校相關科系課程內容,融入原住民族健康事務之文化安全相關課程之教學或學習活動,爰訂定第二項規定,授權中央教育主管機關會同中央原住民族主管機關訂定相關辦法及獎勵措施。 |
|
第十二條 醫療機構、護理機構、老人福利機構、長期照顧服務機構及其他健康照護服務機構應鼓勵所屬人員修習原住民族文化,提升原住民族健康照護之服務品質;辦理績效卓著者,中央主管機關應予以獎勵。 |
本條明定醫療機構等健康照護服務機構應鼓勵所屬人員修習原住民族文化,確保服務品質及提升文化勝任能力,並尊重各種不同文化、語言、階級、族群、族別、宗教、傳統信仰之人,以合宜應對方式提供健康照護服務。 |
|
第十三條 原住民族地區之公立醫事機構應優先進用具原住民身分或熟諳當地族語之醫事人員,並提供具文化敏感度之服務。 |
本條明定原住民族地區之公立醫事機構,應優先進用具原住民身分或熟諳當地族語之醫事人員,以建立提供具有文化及語言合適性之服務,除可確保文化敏感度外,並可增加服務對象對服務提供者之信任感。 |
|
第十四條 中央主管機關應進行原住民族傳統醫療保健知識之研究及推廣,以促進原住民族傳統醫藥及健康生活之發展。 前項研究及推廣,中央主管機關得委託相關機關(構)、法人或團體辦理。 |
一、為落實原住民族基本法第二十四條第二項規定,於第一項明定中央主管機關應進行原住民族傳統醫療保健知識之研究及推廣。 二、為利第一項研究及推廣之進行,爰於第二項明定中央主管機關得委託相關機關(構)、法人或團體辦理。 |
|
第十五條 主管機關應積極促進原住民族與他國原住民族或少數民族,就健康議題之學術及實務,加強交流及合作。 |
本條明定政府應積極促進原住民族與國際原住民族及少數民族在經濟、社會、政治、文化、宗教、學術及生態環境等事項之交流與合作,以貫徹原住民族基本法第三十三條之規定。 |
|
第十六條 本法自公布日施行。 |
本法之施行日期。 |
委員賴品妤等提案:
本院委員賴品妤、伍麗華Saidhai Tahovecahe、莊瑞雄等17人,為落實「原住民族基本法」第二十四條:「政府應依原住民族特性,策訂原住民族公共衛生及醫療政策,將原住民族地區納入全國醫療網,辦理原住民族健康照顧,建立完善之長期照護、緊急救護及後送體系,保障原住民族健康及生命安全」之精神,爰制定「原住民族健康法草案」。是否有當?敬請公決。
提案人:賴品妤 伍麗華Saidhai Tahovecahe 莊瑞雄
連署人:王美惠 林宜瑾 陳秀寳 蘇治芬 趙天麟 吳思瑤 劉建國 林淑芬 張宏陸 蔡易餘 林楚茵 陳靜敏 陳素月 陳明文
原住民族健康法草案總說明
健康是基本人權,依衛生福利部與原住民族委員會統計資料顯示,原住民族新生兒及嬰兒死亡率、三高相關疾病、事故傷害之標準化死亡率、死亡年齡,明顯高於或早於非原住民族,顯示原住民族與全體國人的生命與健康仍有相當落差。
為落實原住民族基本法第二十四條:「政府應依原住民族特性,策訂原住民族公共衛生及醫療政策,將原住民族地區納入全國醫療網,辦理原住民族健康照顧,建立完善之長期照護、緊急救護及後送體系,保障原住民族健康及生命安全」之精神、與世界衛生組織所提出健康平等之概念。
將過往對原住民族健康權的實踐從「計畫層次」提升為「法律位階」,強化跨域部會整合,推動符合原住民族意願及自主發展之健康照護政策,以縮短醫療照護落差,提升健康平均餘命,並改善原鄉健康、原住民族健康照護的不平等,並尊重原住民族意願與自決自治之精神,積極建構以原住民族為主體之健康照護政策,爰擬具「原住民族健康法」草案,共計十八條,說明如下:
一、本法之立法目的。(第一條)
二、本法之主管機關。(第二條)
三、本法所定事項涉及各該主管機關職掌者,主管機關應配合辦法。(第三條)
四、明定中央及地方應召開原住民族健康政策會。(第四條及第五條)
五、中央主管機關應定期調查與研究原住民族健康狀況及健康需求。(第六條)
六、中央主管機關應寬列預算辦理原住民族健康照護事務。(第七條)
七、中央及地方主管機關應優先辦理較需改善地區之健康醫療改善工作。(第八條)
八、主管機關應持續規劃,並執行原住民族健康照護人員之培育、進用及留用(第九條)
九、中央主管機關應會同中央教育主管機關,就大專校院醫事相關科系,依原住民族地區需求,於招生名額外保留一定公費名額予原住民學生。(第十條)
十、中央教育主管機關應鼓勵各醫事、健康、心理及公共衛生相關科技之大專校院課程內容,融入原住民族健康事務之文化安全相關課程。(第十一條)
十一、明定健康執照護服務機構應鼓勵所屬人員修習原住民族文化,提升原住民族健康照護之服務品質,政府亦應給予鼓勵。(第十二條)
十二、原住民族地區之公立醫事機構應優先進用具原住民身分或熟諳當地族語之醫事人員(第十三條)
十三、中央主管機關應進行原住民族傳統醫療保健知識之研究及推廣。(第十四條)
十四、主管機關應積極促進原住民族與他國原住民族或少數民族就健康議題之交流及合作。(第十五條)
十五、中央主管機關應設置原住民族健康發展基金。(第十六條)
十六、本法施行細則。(第十七條)
十七、本法施行日期。(第十八條)
|
條文 |
說明 |
|
第一條 為尊重原住民族意願及自主發展之精神,建構以原住民族為主體之健康政策,促進原住民族之健康,改善原住民族健康不平等之情形,特制定本法。 |
一、明定本法之立法目的。 二、參酌《原住民族基本法》第二十四條:「政府應依原住民族特性,策訂原住民族公共衛生及醫療政策,將原住民族地區納入全國醫療網,辦理原住民族健康照故,建立完善之長期照護、緊急救護及後送體系,保障原住民健康及生命安全。」 |
|
第二條 本法所稱主管機關:在中央為衛生福利部;在直轄市為直轄市政府;在縣(市)為縣(市)政府。 中央主管機關應指定專責單位辦理原住民族健康事務。 |
一、第一項明定本法之主管機關。 二、參酌原住民族教育法第三條,原住民族主管機關在中央為原住民族委員會,而原住民族之健康事務實有賴衛生福利部與原住民族委員會協調合作,爰於第一項明定本法之主管機關;另考量原住民族特殊性,於第二項明定中央主管機關應指定專責單位辦理原住民族健康事務。 |
|
第三條 本法所定事項,涉及各中央目的事業主管機關職掌者,各該主管機關應配合辦理。 |
按原住民族健康照護事務涉及機關與權責多元,為使政策推行順暢,於本條明定涉及各該主管機管職掌者,應配合辦理。 |
|
第四條 為落實及推動原住民族健康政策,中央主管機關應遴聘(派)原住民族代表、有關機關代表及原住民族健康照護專家學者,召開原住民族健康政策會,其任務如下: 一、原住民族健康政策之諮詢。 二、原住民族健康相關中長程計畫之諮詢、研議。 三、原住民族醫事人力政策之諮詢。 四、原住民族健康相關之調查研究計畫及執行方案之諮詢、審議。 五、原住民族健康國際事務之交流及推動。 六、其他與原住民族健康有關事項之諮詢、審議。 前項政策會由衛生福利部部長擔任召集人,其成員具原住民身分者,不得少於二分之一,並應兼顧族群比例。 |
一、為使原住民族健康政策能確實反映原住民族之意見,爰於第一項明定中央主管應召開原住民族健康政策會及其任務範疇。 二、第二項明定原住民族健康政策會之召集人為衛生福利部部長。 三、明定原住民族健康政策會,其成員具原住民身分者,不得少於二分之一,並應兼顧族群比例,理由同第一項說明。 |
|
第五條 直轄市、縣(市)主管機關應按前條第一項各款規定召開地方原住民族健康政策相關會議。 前項地方原住民族健康政策相關會議,其任務如下: 一、地方原住民族健康之規劃及推動。 二、地方原住民族健康整合事務之諮詢及推動。 三、地方原住民族健康相關調查及研究之推動。 四、其他與地方原住民族健康有關事項。 |
一、按原住民族健康照護政策,實有賴中央與地方政府共同配合,為使中央與地方間原住民族健康照護相關事務能有效對應,爰於第一項規定地方政府亦應按本法第四條第一項各款之規定召開地方原住民族健康政策相關會議。 二、考量各直轄市、縣(市)原住民族組成及健康照護需求不同,為使各地方政府能依其地方原住民族組成及需求制定相應政策,並強化地方相關事務之推動,爰制定第二項。 |
|
第六條 中央主管機關應依原住民族特殊之健康問題,就生活型態、環境、生物因子及醫療資源等面向,定期調查與研究原住民族健康狀況及健康需求。 中央主管機關得指定或委託機關(構)、法人或學校,辦理前項原住民族健康狀況及健康需求之調查、研究。 |
為消弭原住民族健康照護之權益落差,爰於本條明定中央主管機關應定期調查及研究原住民族特殊之健康問題,並得指定或委託機關(構)、法人或學校辦理。 |
|
第七條 主管機關應依據第五條第二項第三款與第六條第一項規定辦理之原住民族健康相關調查及研究成果,寬列預算,辦理原住民族健康事務。 |
為使推動原住民族健康照護政策時經費充裕,以確保相關事務持續推動,爰明定主管機關寬列預算辦理原住民族健康事務。 |
|
第八條 中央及地方主管機關應參考第四條至第六條調查及研究之原住民族健康概況及醫療資源需求,優先辦理較需改善地區之健康醫療改善工作。 |
為促進消弭健康不平等之相關工作遂行、避免醫療資源分布不均,明定主管機關應依原住民族健康調查及研究,優先辦理較需改善地區之醫療照護工作。 |
|
第九條 主管機關應持續規劃,並執行原住民族健康照護人員之培育、進用及留用。 前項人員之範圍、培育、進用、留用、權利義務及其他相關事項之辦法,由中央主管機關定之。 |
一、為建構以原住民族為主體之健康照護政策,並提升符合其健康文化及福利服務之品質,爰於第一項明定主管機關應加以培育、任用及留用原住民族健康照護人員,並應持續規劃。 二、第二項授權中央主管機關訂定相關事項之辦法。 |
|
第十條 為確保原住民族地區醫療服務之提供及保障原住民族醫事人員之來源,中央主管機關應會同中央教育主管機關,就大專校院醫事相關科系,依原住民族地區需求,於招生名額外保留一定公費名額予原住民學生。 |
為建構以原住民族為主體之健康照護政策,並提升符合原住民族健康文化之醫療服務,參酌原住民族教育法第二十三條保障原住民學生就學機會之規定及精神,爰於本條明定大專校院醫事相關科系,應採額外保障辦法。 |
|
第十一條 中央教育主管機關應鼓勵各醫事、健康、心理及公共衛生相關科系之大專校院課程內容,融入原住民族健康事務文化安全相關課程之教學或學習活動。 |
鑒於大專校院課程內容之制定,較少納入少數族群文化之觀點,又教育是文化生活方式的具體呈現,為促進不同文化間之交流與理解,並符合本法之立法目的,爰制定本條。 |
|
第十二條 醫療機構、護理機構、老人福利機構、長期照顧服務機構及其他健康照護服務機構,應鼓勵所屬人員修習原住民族文化,提升原住民族健康照護之服務品質;辦理績效卓著者,中央主管機關應予以獎勵。 |
為確保能提供符合原住民族文化安全之健康照護服務、與培養具文化勝任能力之相關人員以提升醫療服務品質,爰制定本條。 |
|
第十三條 原住民族地區之公立醫事機構應優先進用具原住民身分或熟諳當地族語之醫事人員,並提供具文化敏感度之服務。 |
考量原住民族之照護有其特殊性,爰明定原住民族之公立醫事機構應優先進用具原住民身分或熟悉當地族語之醫事人員,以確保服務品質及提供具有文化安全的健康照護服務。 |
|
第十四條 中央主管機關應進行原住民族傳統醫療保健知識之研究及推廣,以促進原住民族傳統醫藥及健康生活之發展。 前項研究及推廣,中央主管機關得委託相關機關(構)、法人或團體辦理。 |
參酌《原住民族基本法》第二十四條第二項:「政府應尊重原住民族傳統醫藥和保健方法,並進行研究與推廣」,以持續促進原住民族健康發展。 |
|
第十五條 主管機關應積極促進原住民族與他國原住民族或少數民族,就健康議題之學術及實務,加強交流及合作。 |
參酌《原住民族基本法》第三十三條:「政府應積極促進原住民族與國際原住民族及少數民族在經濟、社會、政治、文化、宗教、學術及生態環境等事項之交流與合作。」爰為本條之規定。 |
|
第十六條 中央主管機關為促進原住民族健康照護事務之發展,應設置原住民族健康發展基金,基金來源如下: 一、政府預算撥充。 二、菸品健康福利捐百分之一。 三、公益彩券盈餘之百分之一。 四、捐贈收入。 五、基金孳息收入。 六、原住民族健康研究中心衍生之權益相關收入部分提撥。 七、其他相關收入。 基金之用途如下: 一、原住民族健康相關之科學研究與政策研究。 二、不高於百分之五用於基金之行政管理。 三、其他相關支出。 基金之用途不得支應原屬公務預算之計畫與科目;基金來源應於本法施行二年後定期檢討,確保財源穩定;基金之收支、保管及運用辦法,由中央主管機關會同中央原住民族主管機關定之。 |
明定中央主管機關應設置基金以促進原住民族健康照護事務之發展等相關工作,並明定基金之來源與用途,以健全基金之財務規劃。 |
|
第十七條 本法施行細則,由中央主管機關定之。 |
授權中央主管機關訂定施行細則。 |
|
第十八條 本法自公布日施行。 |
明定法本之施行日期。 |
主席:報告院會,本案現已完成協商,請宣讀協商結論。
立法院黨團協商結論
時間:112年5月12日(星期五)11時16分至14時4分
地點:群賢樓101會議室
協商主題:
本院社會福利及衛生環境委員會報告併案審查行政院函請審議「原住民族健康法草案」等10 案及逕付二讀併案協商2案。
協商結論:
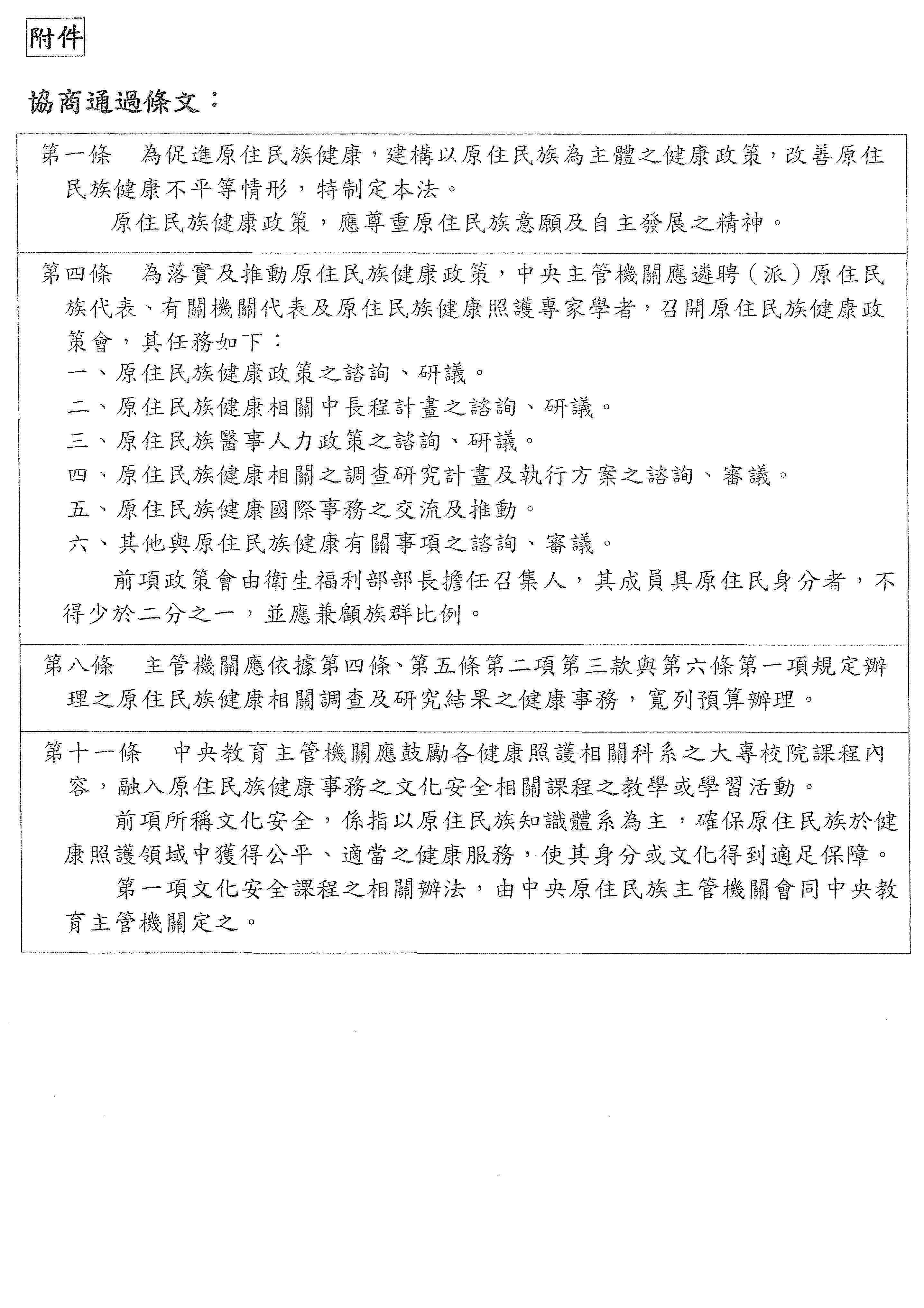
一、協商通過條文:第一條、第四條、第八條及第十一條,如附件。
二、照行政院提案通過:第二條、第三條及第五條。
三、通過附帶決議6項,如附件。
四、不予採納:委員蘇巧慧等17人、委員孔文吉等24人、委員蘇巧慧等24人及委員廖國棟等16人提案第二條;委員伍麗華Saidhai Tahovecahe等17人提案第二條、委員吳玉琴等17人及委員高金素梅等19人提案第三條、委員廖國棟等16人提案第四條;委員伍麗華Saidhai Tahovecahe等17人提案第五條、委員蘇巧慧等24人提案第七條、委員吳玉琴等17人及委員高金素梅等19人提案第六條;委員伍麗華Saidhai Tahovecahe等17人提案第十條、委員孔文吉等24人提案第十四條、委員吳玉琴等17人及委員高金素梅等19人提案第二十一條;委員伍麗華Saidhai Tahovecahe等17人提案第十三條;委員吳玉琴等17人及委員高金素梅等19人提案第八條;委員吳玉琴等17人及委員高金素梅等19人提案第九條;委員吳玉琴等17人及委員高金素梅等19人提案第十條;委員鄭天財Sra Kacaw等18人及委員廖國棟等16人提案第八條、委員伍麗華Saidhai Tahovecahe等17人提案第二十條、委員蘇巧慧等24人提案第十一條、委員吳玉琴等17人及委員高金素梅等19人提案第十二條、委員賴品妤等17人提案第十六條;委員伍麗華Saidhai Tahovecahe等17人提案第二十一條、委員吳玉琴等17人及委員高金素梅等19人提案第二十三條;委員吳玉琴等17人提案第十四條;委員鄭天財Sra Kacaw等18人及廖國棟等16人提案第十三條、委員陳瑩等16人提案第十二條、委員蘇巧慧等17人提案第十六條、委員伍麗華Saidhai Tahovecahe等17人提案第七條、委員孔文吉等24人提案第十二條、委員蘇巧慧等24人提案第十七條及委員高金素梅等19人提案第十九條;委員鄭天財Sra Kacaw等18人及委員廖國棟等16人提案第十七條、委員陳瑩等16人提案第十四條、委員蘇巧慧等17人提案第十八條、委員伍麗華Saidhai Tahovecahe等17人提案第十二條、委員孔文吉等24人提案第十三條、委員蘇巧慧等24人提案第十九條、委員吳玉琴等17人及委員高金素梅等19人提案第二十二條;委員吳玉琴等17人及委員高金素梅等19人提案第二十四條、委員廖國棟等16人提案第二十條;委員鄭天財Sra Kacaw等18人提案第二十條、委員陳瑩等16人及委員孔文吉等24人提案第十六條、委員蘇巧慧等17人提案第二十一條、委員伍麗華Saidhai Tahovecahe等17人提案第二十三條、委員蘇巧慧等24人提案第二十二條、委員吳玉琴等17人及委員高金素梅等19人提案第二十六條、委員廖國棟等16人提案第二十四條、委員賴品妤等17人提案第十七條。
五、其餘均照審查會審查結果通過。
六、檢附立法說明1份。
協商主持人:陳瑩
協商代表:柯建銘 鄭運鵬 吳琪銘 蘇巧慧
伍麗華Saidhai Tahovecahe 吳玉琴 曾銘宗
謝衣鳯 林思銘 孔文吉
鄭天財Sra Kacaw 溫玉霞 徐志榮
廖國棟 高金素梅 賴香伶 張其祿(代)
邱臣遠(代) 王婉諭
