主席:請召集委員陳委員玉珍補充說明。
陳委員玉珍:(14時2分)主席、各位同仁。這次公職人員選舉罷免法及總統副總統選舉罷免法的修正由本席擔任召集委員,我們在內政委員會經過今年3月1日、15日、16日、27日、29日及4月12日、13日詢答及審查完竣,而且在5月9日又針對保留條文召開黨團協商。當然,大部分的條款都已經經過協商及充分的討論,各黨各派在審查的過程中都經過充分的討論,所以大部分的條文都已經通過。
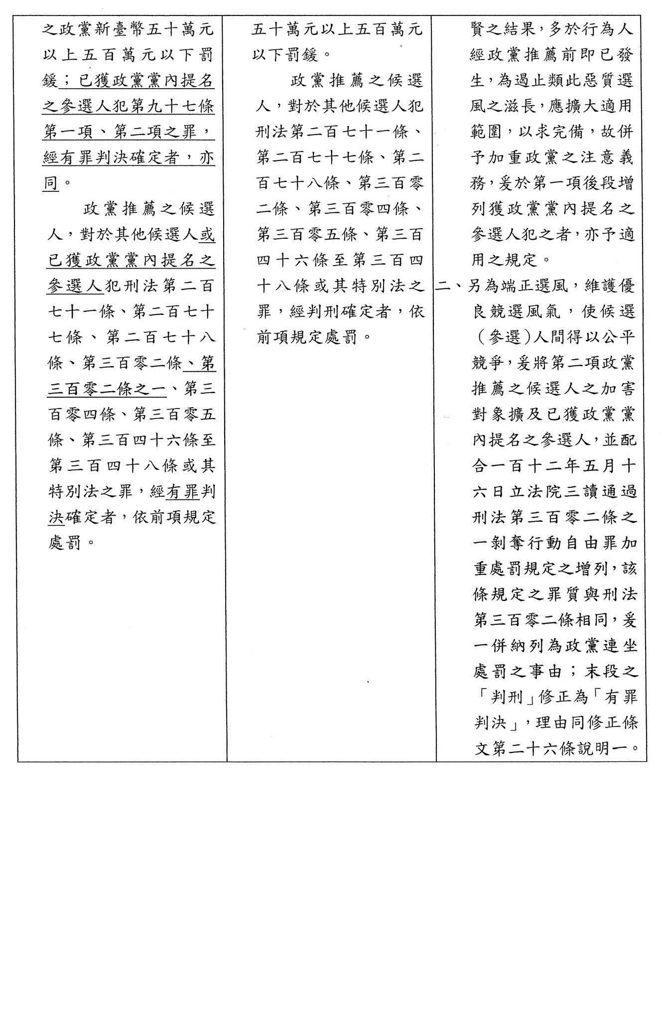
其中最受關注的當然還是公職人員選舉罷免法第二十六條,有關消極資格的部分到底比例原則應該劃在哪裡、大家的價值判斷在哪裡,最終有幾點:有關獲判緩刑者是否可以取消其終身參選資格,以及違反洗錢防制法的一些年輕人是不是從此就取消其終身參選資格,還有一條是未定讞的部分,根據無罪推定的原則,是不是適合這樣做。這些在委員會裡頭都做了充分的討論,我們也提出了委員會的修正版本,但是很遺憾的是昨天在朝野協商的時候,這個版本並沒有被充分地討論,最後當然是今天進行表決。
無論如何,國民黨黨團對排黑的決心是絕對非常強烈的,所以待會我們國民黨黨團也會提出相關的修正動議,還請各位委員支持,謝謝。
主席:本案經審查會決議:須交由黨團協商。報告院會,本案現在已經完成協商,請宣讀協商結論。
立法院黨團協商結論
時間:112年5月25日(星期四)下午3時34分至4時6分
地點:議場三樓會議室
協商主題:
本院內政委員會報告報告併案審查行政院函請審議、委員王美惠等18人、台灣民眾黨黨團、委員蘇巧慧等32人、委員黃國書等19人分別擬具「公職人員選舉罷免法部分條文修正草案」、委員吳玉琴等20人擬具「公職人員選舉罷免法第十四條及第十八條條文修正草案」、委員羅致政等19人、委員羅致政等33人、委員林靜儀等28人、委員郭國文等18人、委員蘇治芬等18人、委員劉世芳等18人、委員陳素月等17人、委員何欣純18人、國民黨黨團、委員鄭天財Sra Kacaw等17人、委員陳明文等17人、台灣民眾黨黨團、委員江永昌等18人、委員洪孟楷等17人、委員陳玉珍等21人、委員莊競程等26人、委員湯蕙禎等16人分別擬具「公職人員選舉罷免法第二十六條條文修正草案」、委員林楚茵等28人擬具「公職人員選舉罷免法第四十七條條文修正草案」、委員莊瑞雄等21人擬具「公職人員選舉罷免法第二十六條及第二十六條之一條文修正草案」、委員林為洲等17人、時代力量黨團分別擬具「公職人員選舉罷免法第二十六條及第四十七條條文修正草案」、委員賴品妤等16人擬具「公職人員選舉罷免法第五條之一及第二十六條條文修正草案」、委員羅致政等17人擬具「公職人員選舉罷免法增訂第五十一條之一、第五十一條之二及第一百十條之一條文草案」及時代力量黨團擬具「公職人員選舉罷免法第一百二十條條文修正草案」案。
協商結論:
一、協商通過條文:第32條、第47條、增訂第51條之3、第74條、第104條、第110條及第112條。(如附件)
二、保留條文:第26條。
三、條文、條次、引述條文之文字及相關法制用語,授權主席及議事人員整理。
四、其餘均照審查會審查結果通過。
五、本案院會進行處理時,非保留部分,宣讀後均予以通過,保留部分均暫保留;保留部分院會進行處理前,由各黨團推派1人,依時代力量黨團、台灣民眾黨黨團、國民黨黨團、民進黨黨團順序輪流發言,每人發言時間為3分鐘,發言完畢後,各該保留條文均不再發言,並依上開黨團順序進行各保留條文黨團版本之處理。
協商主持人:游錫堃 蔡其昌
協商代表:柯建銘 鄭運鵬 吳琪銘(代) 曾銘宗
謝衣鳯 林思銘(代) 陳玉珍 邱臣遠
賴香伶(代) 張其祿(代) 吳欣盈 邱顯智
陳椒華
