主席:請召集委員賴委員瑞隆補充說明。
召集委員無補充說明。
本案經審查會決議:須交由黨團協商。
報告院會,本案現在已經完成協商,請宣讀協商結論。
立法院黨團協商結論
協商主題:
一、併案審查行政院函請審議、委員林淑芬等20人、委員賴瑞隆等17人、台灣民眾黨黨團、委員孔文吉等16人、委員鄭天財Sra Kacaw等17人、委員蘇治芬等16人分別擬具「礦業法修正草案」、委員陳亭妃等16人、委員陳歐珀等16人、時代力量黨團、委員洪申翰等20人分別擬具「礦業法部分條文修正草案」、委員陳瑩等16人擬具「礦業法增訂第六條之一、第三十三條之一及第七十二條之一條文草案」及委員鄭運鵬等16人擬具「礦業法第六條條文修正草案」案。
開會時間:112年4月14日(星期五)13時11分至14時53分、112年5月24日(星期三 )15時39分至16時37分
開會地點:紅樓201會議室、議場三樓會議室
主持人:游錫堃 蔡其昌
協商代表:柯建銘 鄭運鵬 吳琪銘(代) 林淑芬 洪申翰 曾銘宗 謝衣鳯(代) 林思銘(代) 孔文吉 鄭天財Sra Kacaw 廖國棟 張其祿 邱臣遠(代) 賴香伶(代) 吳欣盈 陳椒華 邱顯智(代) 王婉諭(代)
協商結論:
一、第六條、第八條、第十一條、第十四條、第十五條、第十七條、第二十一條、第二十九條、第三十一條、第三十三條、第三十四條、第三十五條、第四十一條、第四十二條、第四十七條、第四十八條、第五十條、第五十三條、第五十五條、第六十二條、第六十三條、第六十五條、第七十六條、第七十七條、第七十八條、第八十一條、第八十三條及第八十四條條文,均照協商條文通過,如附件1。(含第二十一條、第三十一條、第四十二條、第四十七條、第四十八條、第五十條、第六十三條及第六十五條條文,修正立法說明。)
二、其餘條文均照審查會審查結果通過。
三、其餘審查會不予採納等部分,均列入公報紀錄,如附件2。

主席:請問院會,對以上協商結論有無異議?(無)無異議,本案逐條討論時逕依協商結論處理。
礦業法修正草案(二讀)
主席:宣讀第一章章名。
第一章 總 則
主席:第一章章名照審查會章名通過。
宣讀第一條。
第 一 條 為合理利用國家礦產,並兼顧經濟、環境及文化永續發展,保障人民權利,增進社會福祉,特制定本法。
主席:第一條照審查會條文通過。
宣讀第二條。
第 二 條 中華民國領域、專屬經濟海域及大陸礁層內之礦,均為國有,非依本法取得礦業權,不得探礦及採礦。
主席:第二條照審查會條文通過。
宣讀第三條。
第 三 條 本法所稱之礦,為下列各礦:
一、金礦。
二、銀礦。
三、銅礦。
四、鐵礦。
五、錫礦。
六、鉛礦。
七、銻礦。
八、鎳礦。
九、鈷礦。
十、鋅礦。
十一、鋁礦。
十二、汞礦。
十三、鉍礦。
十四、鉬礦。
十五、鉑礦。
十六、銥礦。
十七、鉻礦。
十八、鈾礦。
十九、鐳礦。
二十、鎢礦。
二十一、錳礦。
二十二、釩礦。
二十三、鉀礦。
二十四、釷礦。
二十五、鋯礦。
二十六、鈦礦。
二十七、鍶礦。
二十八、硫磺礦及硫化鐵。
二十九、磷礦。
三十、砒礦。
三十一、水晶。
三十二、石棉。
三十三、雲母。
三十四、石膏。
三十五、鹽礦。
三十六、明礬石。
三十七、金剛石。
三十八、天然鹼。
三十九、重晶石。
四十、鈉硝石。
四十一、芒硝。
四十二、硼砂。
四十三、石墨。
四十四、綠柱石。
四十五、螢石。
四十六、火粘土。
四十七、滑石。
四十八、長石。
四十九、瓷土。
五十、大理石及方解石。
五十一、鎂礦及白雲石。
五十二、煤炭。
五十三、石油及油頁岩。
五十四、天然氣。
五十五、寶石及玉。
五十六、琢磨沙。
五十七、顏料石。
五十八、石灰石。
五十九、蛇紋石。
六十、矽砂。
六十一、其他經行政院指定之礦。
前項各款所列礦之設權基準,如主管機關認有需要者,得由主管機關公告定之。
主席:第三條照審查會條文通過。
宣讀第四條。
第 四 條 本法用詞,定義如下:
一、礦業:指從事探礦、採礦及其附屬選礦、煉礦之事業。
二、探礦:指探查礦脈之賦存量及經濟價值。
三、採礦:指採取礦為經濟合理之利用。
四、礦業申請人:指申請設定礦業權之人。
五、探礦申請人:指申請設定探礦權之人。
六、採礦申請人:指申請設定採礦權之人。
七、礦業權:指探礦權或採礦權。
八、礦業權者:指取得探礦權或採礦權之人。
九、礦區:指依本法取得礦業權登記之區域。礦區之境界,以由地面境界線之直下為限。
十、礦業申請地:指探礦申請地或採礦申請地。
十一、探礦申請地:指申請設定探礦權之區域。
十二、採礦申請地:指申請設定採礦權之區域。
十三、礦業用地:指經核定可供礦業實際使用之土地。
主席:第四條照審查會條文通過。
宣讀第五條。
第 五 條 本法主管機關為經濟部;為執行本法所定事項,經濟部得指定專責機關辦理。
主席:第五條照審查會條文通過。
宣讀第六條。
第 六 條 主管機關應針對主要礦種蘊藏量、產業需求、就業型態、礦場環境、國際供需及其他依法令規定應進行評估等事項,每五年定期檢討提出整體產業政策評估報告,並公告之。
主席:第六條照協商條文通過。
宣讀第七條。
第 七 條 第三條所列各礦,除第三十三條第一項所定礦業保留區外,中華民國法人得依本法取得礦業權。
前項法人以依公司法設立之股份有限公司為限。
中央政府及地方政府得依本法取得第一項礦業權。
主席:第七條照審查會條文通過。
宣讀第八條。
第 八 條 原住民得在原住民族地區及經中央原住民族主管機關公告之海域,基於傳統文化、祭儀或自用等非營利目的而採取礦物,免申辦礦業權。
前項採取礦物之地點、面積、數量、礦種及其他相關事項之辦法,由主管機關會同中央原住民族主管機關定之。
主席:第八條照協商條文通過。
宣讀第九條。
第 九 條 礦區之地面水平面積,以二公頃至二百五十公頃為限。但因礦牀之合理開發需要,經主管機關邀集地方政府、專家及學者共同勘查,認為必要時,得增加至三百公頃。
石油礦及天然氣礦礦區面積,得依儲油氣地質構造,由主管機關核定,不受前項最大面積之限制。
主席:第九條照審查會條文通過。
宣讀第二章章名。
第二章 礦業權
主席:第二章章名照審查會章名通過。
宣讀第一節節名。
第一節 礦業權之性質及效用
主席:第一節節名照審查會節名通過。
宣讀第十條。
第 十 條 礦業權視為物權,除本法有特別規定外,準用民法關於不動產物權之規定。
主席:第十條照審查會條文通過。
宣讀第十一條。
第十一條 礦業權不得分割。但合於礦利原則者,經主管機關核准,得分割之,其礦區之面積,仍應受第九條規定之限制。
主席:第十一條照協商條文通過。
宣讀第十二條。
第十二條 礦業權者應自行經營礦業權,礦業權除繼承、讓與、抵押、信託及強制執行外,不得為他項權利或法律行為之標的。
前項礦業權之抵押,以採礦權為限。
主席:第十二條照審查會條文通過。
宣讀第十三條。
第十三條 違反前條規定訂立之契約,無效;未經主管機關核准,將礦業權讓與、信託者,亦同。
主席:第十三條照審查會條文通過。
宣讀第十四條。
第十四條 探礦權以四年為限,期滿前一年至六個月間,得申請展限一次;展限不得超過二年。
探礦權者經依前項規定為展限之申請時,在探礦權期滿至主管機關就展限申請案為准駁之期間內,其探礦權視為存續。
主席:第十四條照協商條文通過。
宣讀第十五條。
第十五條 採礦權以二十年為限。期滿前二年至一年間,得申請展限;每次展限不得超過二十年。
採礦權者經依本法規定為展限之申請時,在採礦權期滿至主管機關就展限申請案為准駁之期間內,其採礦權視為存續。
主席:第十五條照協商條文通過。
宣讀第十六條。
第十六條 礦業權之設定、展限、變更、自行廢業或因讓與、信託而移轉者,非經向主管機關申請核准並登記,不生效力。
下列事項,非經主管機關登記,不生效力:
一、礦業權之消滅及其處分之限制。
二、礦業權因繼承、強制執行而移轉者。
三、抵押權之設定、變更、移轉、消滅及其處分之限制。
主管機關於核准第一項申請及因繼承或強制執行而移轉登記時,應填發或批註礦業執照。
第一項及第二項申請人資格條件、申請程序、登記期限、登記事項、應備書圖文件及其他應遵行事項之規則,由主管機關定之。
主席:第十六條照審查會條文通過。
宣讀第二節節名。
第二節 礦業權之設定及展限
主席:第二節節名照審查會節名通過。
宣讀第十七條。
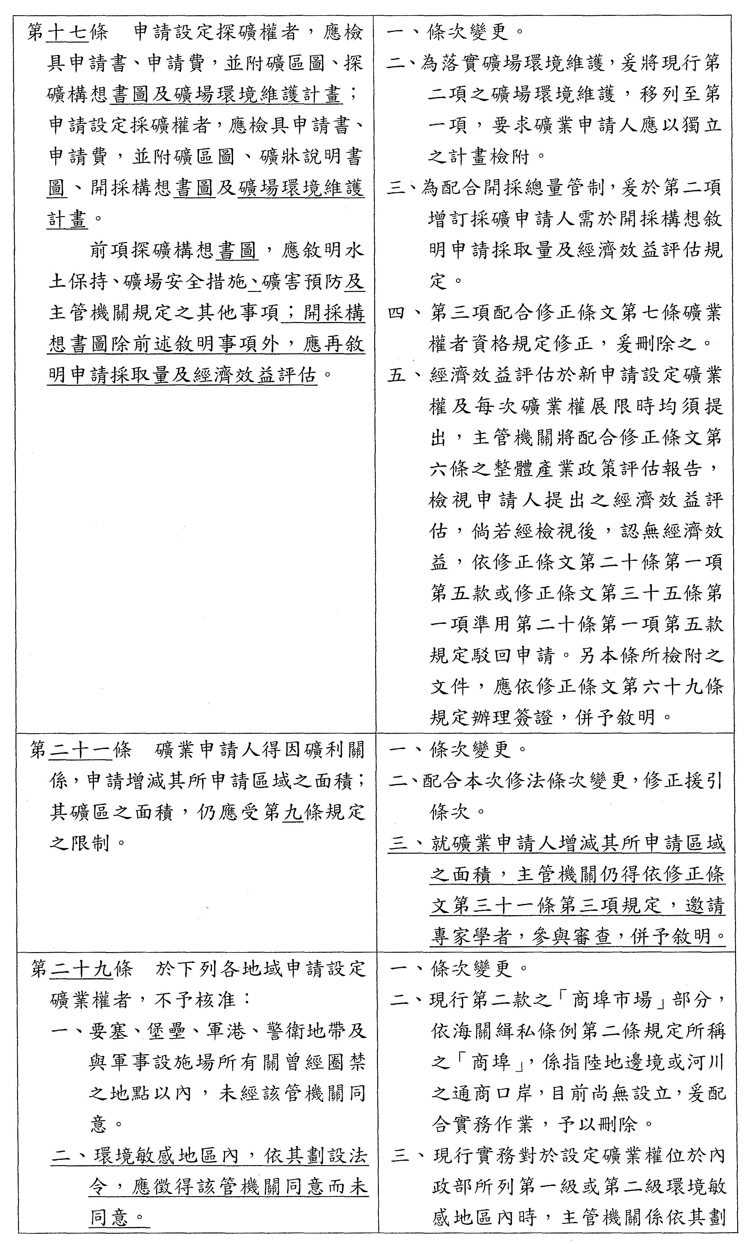
第十七條 申請設定探礦權者,應檢具申請書、申請費,並附礦區圖、探礦構想書圖及礦場環境維護計畫;申請設定採礦權者,應檢具申請書、申請費,並附礦區圖、礦牀說明書圖、開採構想書圖及礦場環境維護計畫。
前項探礦構想書圖,應敘明水土保持、礦場安全措施、礦害預防及主管機關規定之其他事項;開採構想書圖除前述敘明事項外,應再敘明申請採取量及經濟效益評估。
主席:第十七條照協商條文通過。
宣讀第十八條。
第十八條 礦區之位置界限及面積,以經主管機關公告之測量方式測定之。
主席:第十八條照審查會條文通過。
宣讀第十九條。
第十九條 申請設定礦業權有下列情形之一者,主管機關不予受理:
一、礦業申請人未依第十七條第一項規定檢齊申請書圖文件。
二、所附礦區圖無地名或礦區境界線。
三、礦業申請地不在管轄區域內。
四、申請人不合第七條規定。
五、申請非屬第三條所列之礦。
六、礦業申請地全部為第三十條第一項規定停止接受申請之區域或為第三十條第二項規定禁止探採之區域。
七、申請之礦為礦業保留區內經指定禁止探採之各項礦質。
八、未繳納設定礦業權申請費。
主席:第十九條照審查會條文通過。
宣讀第二十條。
第二十條 申請設定礦業權有下列情形之一者,主管機關應駁回其申請:
一、礦業申請人依第十七條第一項或第三十一條第二項規定檢具之書圖文件,其應載明事項之內容不完備,經限期補正,屆期未補正或補正不完備。
二、礦業申請人,不依指定日期導往勘查,經一次限期催告,仍未依限到場,或勘查時不能指明其申請地,或勘查時所指定之區域與礦區圖完全不符。
三、礦業申請地之位置形狀與礦牀之位置形狀不符,有損礦利者,經限期申請人更正,屆期未更正。
四、申請設定礦業權經主管機關審查後,通知礦業申請人限期繳納之審查費、勘查費、當期礦業權費、執照費及登記費,屆期未繳納。
五、經主管機關審查經濟效益評估認定不應開發。
六、設定礦業權有妨害公益。
七、依本法或其他法規應駁回或不予核准之事項。
主管機關受理礦業權申請案,應勘查礦業申請地,並於受理申請後六個月內為准駁之決定。
主席:第二十條照審查會條文通過。
宣讀第二十一條。
第二十一條 礦業申請人得因礦利關係,申請增減其所申請區域之面積;其礦區之面積,仍應受第九條規定之限制。
主席:第二十一條照協商條文通過。
宣讀第二十二條。
第二十二條 主管機關對於探礦申請地認為適於採礦者,得通知探礦申請人於一定期間內申請採礦;屆期不申請者,駁回其探礦申請案。
主席:第二十二條照審查會條文通過。
宣讀第二十三條。
第二十三條 同一礦業申請地有二宗以上申請案時,如礦質為同種,其重複部分,主管機關應就申請案在先者優先審查。
前項申請如同一日到達,應通知各該申請人限期協商,再行申請;屆期不辦理者,以抽籤方法決定之。但探礦申請地與採礦申請地重複時,其重複之部分,主管機關應就採礦申請案優先審查。
前項申請人為該礦業申請地之土地所有人,而其所有土地占礦業申請地面積二分之一以上者,主管機關應就該申請案優先審查。
主席:第二十三條照審查會條文通過。
宣讀第二十四條。
第二十四條 探礦申請人對於同種之礦質,變更為採礦之申請,如申請地與他人採礦申請地有重複時,其探礦申請書到達之日,視為採礦申請書到達之日。
主席:第二十四條照審查會條文通過。
宣讀第二十五條。
第二十五條 礦業申請地與他人礦區相重複,如礦質為同種,其重複之部分不得核准。
主席:第二十五條照審查會條文通過。
宣讀第二十六條。
第二十六條 探礦申請人之探礦申請地於申請案審查期間,如有他人申請採礦且礦質為同種時,他人申請採礦之重複部分,準用第二十二條規定。
主席:第二十六條照審查會條文通過。
宣讀第二十七條。
第二十七條 礦業申請地與他人礦業申請地或礦區重複,如礦質為異種,主管機關應通知申請在先者或礦業權者,申請該異種礦質,在通知日起九十日內申請者,應予優先審查。
主席:第二十七條照審查會條文通過。
宣讀第二十八條。
第二十八條 探礦權者於探礦期間屆滿後三十日內,對於原申請所探之礦質申請設定採礦權者,主管機關應予優先審查。
主席:第二十八條照審查會條文通過。
宣讀第二十九條。
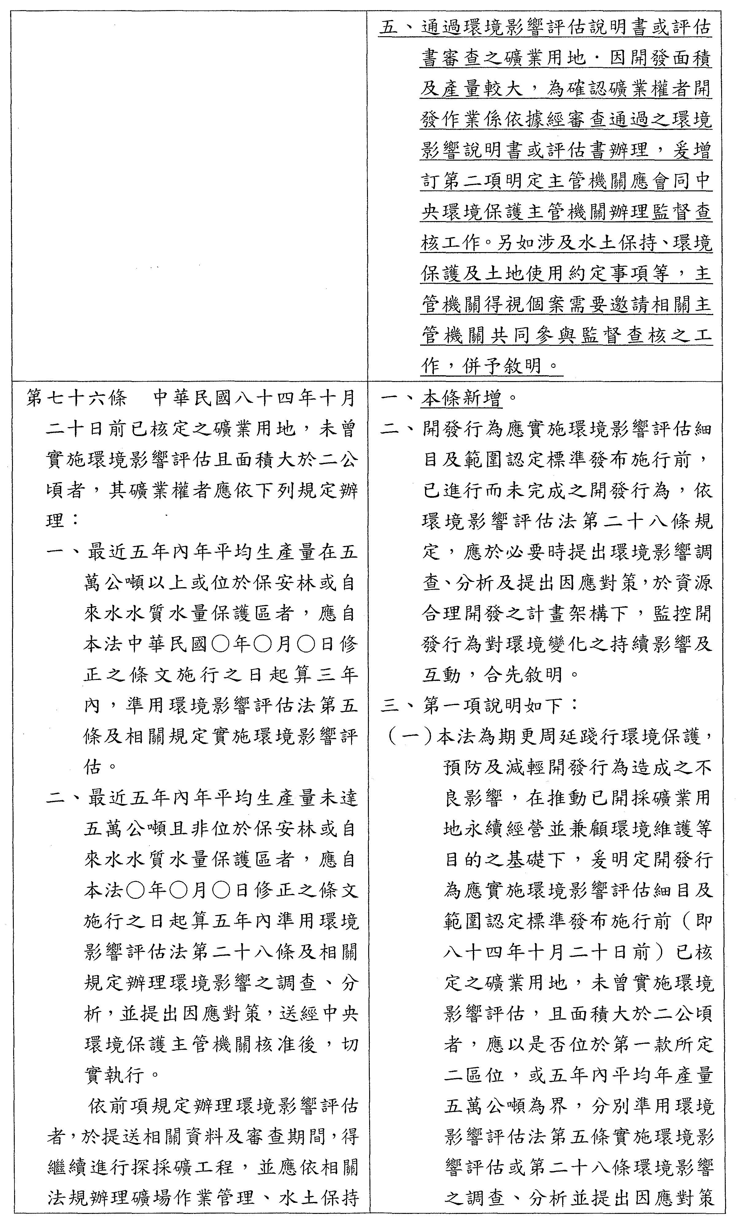
第二十九條 於下列各地域申請設定礦業權者,不予核准:
一、要塞、堡壘、軍港、警衛地帶及與軍事設施場所有關曾經圈禁之地點以內,未經該管機關同意。
二、環境敏感地區內,依其劃設法令,應徵得該管機關同意而未同意。
三、風景特定區內,未經該管機關同意。
四、距公有建築物、鐵路、國道、省道、發電廠及古蹟等地界一百五十公尺以內,未經該管機關或土地所有人及土地占有人同意。
五、其他法律規定非經主管機關核准不得探採礦之地域內,未經該管機關核准。
六、國家公園區域及其他法律禁止探採礦之地域。
主席:第二十九條照協商條文通過。
宣讀第三十條。
第三十條 主管機關為探勘礦產、調整礦區時,得指定一定區域內之礦,停止接受申請。
主管機關因公益措施等實際需要,依目的事業主管機關之申請,劃定已設定礦業權之礦區為禁採區,或公益措施之目的事業主管機關依法限制已依本法核定礦業用地之礦區探採礦,致礦業經營受有損失者,該礦業權者得就原核准礦業權期限內已發生之損失,向申請劃定禁採區者、限制探採礦者或其他應負補償責任者,請求相當之補償。
前項損失之範圍及認定標準,由主管機關定之。
第二項礦業權者與申請劃定禁採區者、限制探採礦者或其他應負補償責任者就補償發生爭議時,得由主管機關邀請專家學者組成調處會調處之。
禁採區劃定後,應由主管機關廢止其全部或一部礦業權。
主席:第三十條照審查會條文通過。
宣讀第三十一條。
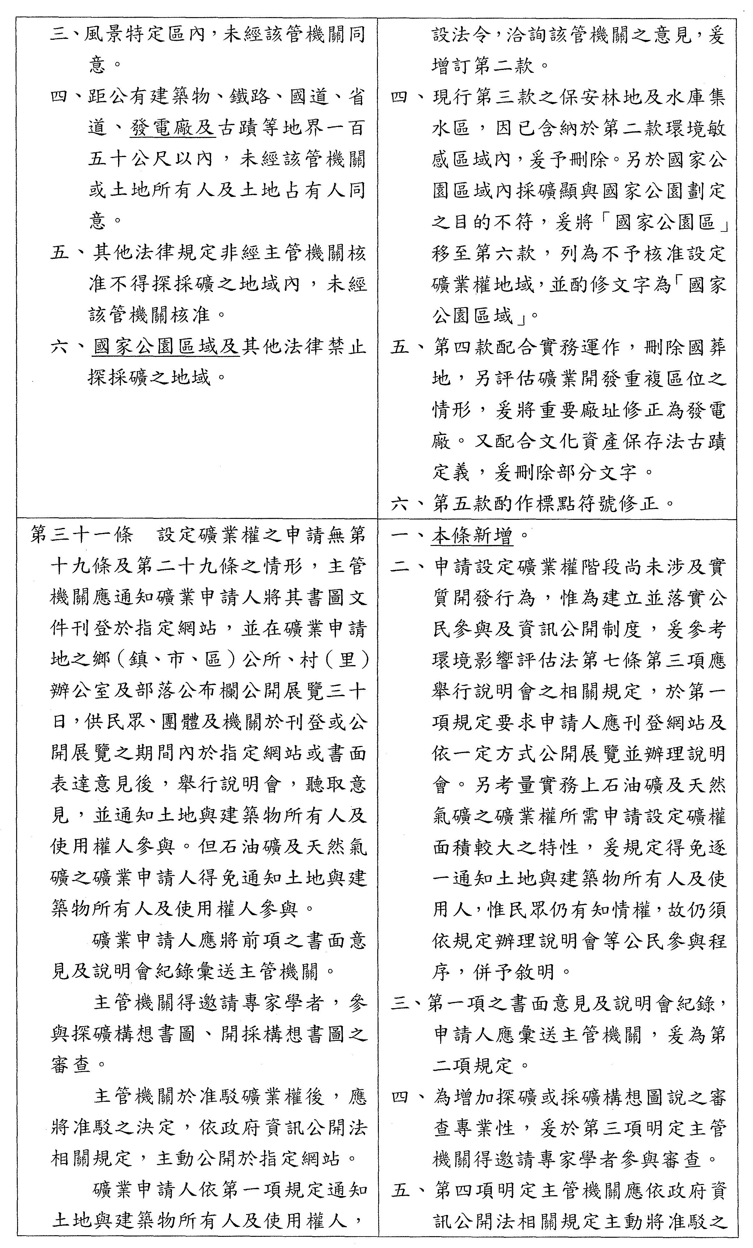
第三十一條 設定礦業權之申請無第十九條及第二十九條之情形,主管機關應通知礦業申請人將其書圖文件刊登於指定網站,並在礦業申請地之鄉(鎮、市、區)公所、村(里)辦公室及部落公布欄公開展覽三十日,供民眾、團體及機關於刊登或公開展覽之期間內於指定網站或書面表達意見後,舉行說明會,聽取意見,並通知土地與建築物所有人及使用權人參與。但石油礦及天然氣礦之礦業申請人得免通知土地與建築物所有人及使用權人參與。
礦業申請人應將前項之書面意見及說明會紀錄彙送主管機關。
主管機關得邀請專家學者,參與探礦構想書圖、開採構想書圖之審查。
主管機關於准駁礦業權後,應將准駁之決定,依政府資訊公開法相關規定,主動公開於指定網站。
礦業申請人依第一項規定通知土地與建築物所有人及使用權人,得申請主管機關協助查詢個人資料;主管機關為協助查詢,得洽相關機關提供。礦業申請人取得之個人資料,其處理及利用,應依個人資料保護法相關規定辦理。
第一項說明會之召開程序、應刊登與公開展覽之書圖文件及其他應遵行事項之辦法,由主管機關定之;礦業申請地位於原住民族地區者,由主管機關會商中央原住民族主管機關定之。
主席:第三十一條照協商條文通過。
宣讀第三十二條。
第三十二條 主管機關核准採礦權時,應於礦業執照中敘明礦區面積、當次核准採取量及礦業權有效年限。
主管機關為因應國內需求,得彈性調整當次核准採取量,調整幅度以當次核准採取量百分之十為原則。
石油及油頁岩、天然氣或經行政院指定之礦,不適用第一項礦業執照應敘明當次核准採取量之規定。
主席:第三十二條照審查會條文通過。
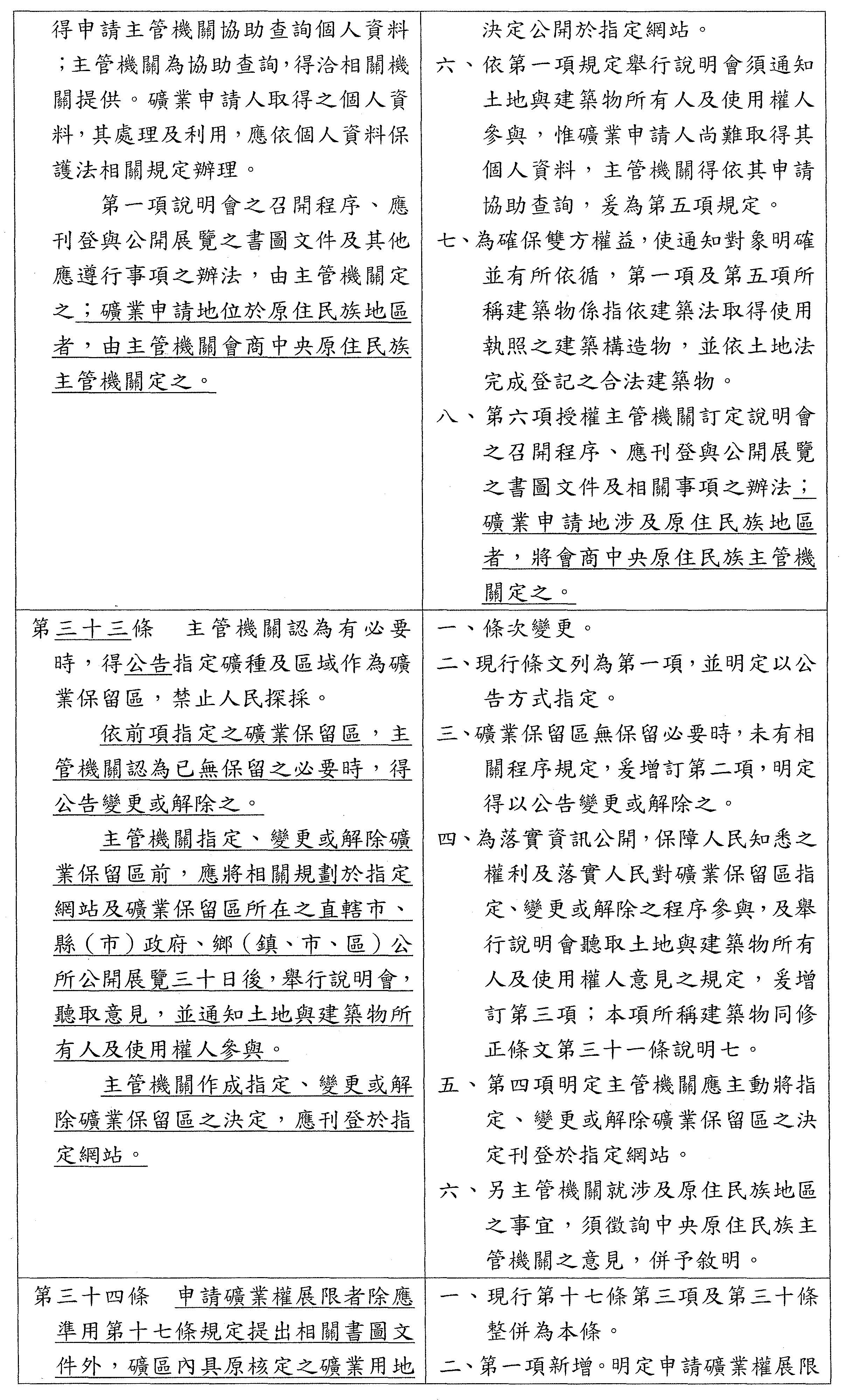
宣讀第三十三條。
第三十三條 主管機關認為有必要時,得公告指定礦種及區域作為礦業保留區,禁止人民探採。
依前項指定之礦業保留區,主管機關認為已無保留之必要時,得公告變更或解除之。
主管機關指定、變更或解除礦業保留區前,應將相關規劃於指定網站及礦業保留區所在之直轄市、縣(市)政府、鄉(鎮、市、區)公所公開展覽三十日後,舉行說明會,聽取意見,並通知土地與建築物所有人及使用權人參與。
主管機關作成指定、變更或解除礦業保留區之決定,應刊登於指定網站。
主席:第三十三條照協商條文通過。
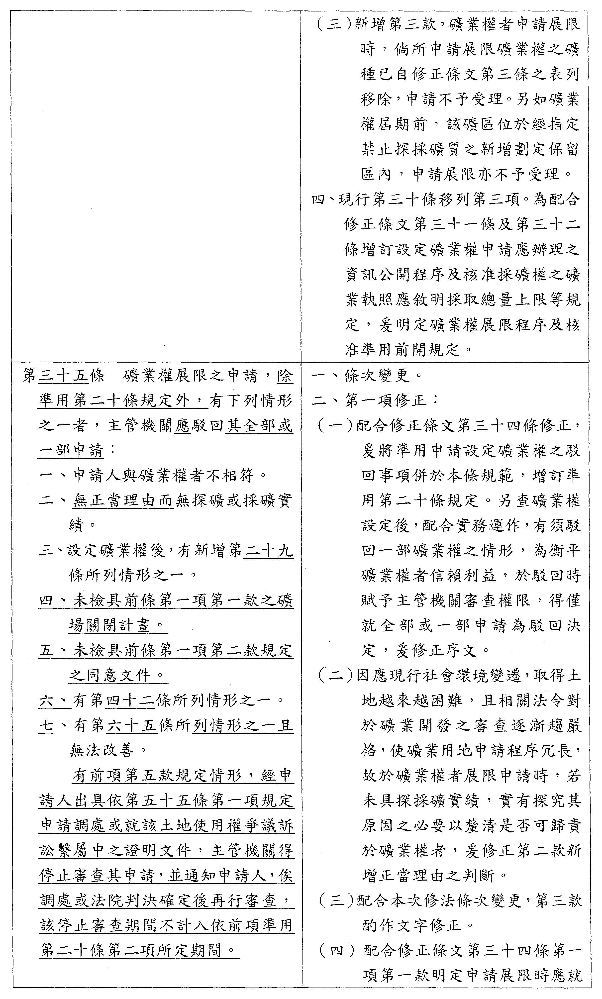
宣讀第三十四條。
第三十四條 申請礦業權展限者除應準用第十七條規定提出相關書圖文件外,礦區內具原核定之礦業用地者,並應檢具下列文件:
一、礦場關閉計畫。
二、礦業用地位於私有土地者,為土地與建築物所有人及使用權人同意文件;位於公有土地者,為土地管理機關及他項權利人同意文件。
礦業權展限之申請有下列情形之一者,主管機關不予受理:
一、未依第十四條第一項、第十五條第一項或第八十四條規定期限申請。
二、未依前項規定檢齊申請書圖文件、所附礦區圖無地名或礦區境界線,或未繳納申請費。
三、申請之礦非屬第三條所列之礦,或為礦業保留區內經指定禁止探採之各項礦質。
礦業權展限之程序及核准,準用第三十一條及第三十二條規定。
主席:第三十四條照協商條文通過。
宣讀第三十五條。
第三十五條 礦業權展限之申請,除準用第二十條規定外,有下列情形之一者,主管機關應駁回其全部或一部申請:
一、申請人與礦業權者不相符。
二、無正當理由而無探礦或採礦實績。
三、設定礦業權後,有新增第二十九條所列情形之一。
四、未檢具前條第一項第一款之礦場關閉計畫。
五、未檢具前條第一項第二款規定之同意文件。
六、有第四十二條所列情形之一。
七、有第六十五條所列情形之一且無法改善。
有前項第五款規定情形,經申請人出具依第五十五條第一項規定申請調處或就該土地使用權爭議訴訟繫屬中之證明文件,主管機關得停止審查其申請,並通知申請人,俟調處或法院判決確定後再行審查,該停止審查期間不計入依前項準用第二十條第二項所定期間。
主席:第三十五條照協商條文通過。
宣讀第三十六條。
第三十六條 經主管機關探勘認為有價值而未設定礦業權之區域、依規定撤銷礦業權、依第四十二條第一款或第三款規定廢止礦業權,或有第六十五條第一款至第三款情形之一而依第七十八條第二項規定廢止礦業權,並經主管機關登記之區域,主管機關得訂定申請人資格條件、資金、所經營事業之性質與開採規模及其他必要條件,公告定期接受申請設定礦業權。但原礦業權者不得重新提出申請;該區域有所調整者,原礦業權者亦不得就調整之區域提出申請。
在前項公告期間內同一區域如有二人以上申請,其條件均合於前項規定者,以抽籤方式決定之。
主席:第三十六條照審查會條文通過。
宣讀第三十七條。
第三十七條 為避免礦業權申請之重複,人民得附具書圖文件,向主管機關申請查詢礦業權申請登錄簿。
主席:第三十七條照審查會條文通過。
宣讀第三節節名。
第三節 礦業權之變更、移轉及消滅
主席:第三節節名照審查會節名通過。
宣讀第三十八條。
第三十八條 礦業權者對於核准之礦區申請減區、合併、分割時,應檢具申請書、新舊礦區圖及理由書,向主管機關申請;其礦區之面積,仍應受第九條規定之限制。
前項申請案之處理程序,準用第二十條規定。
主席:第三十八條照審查會條文通過。
宣讀第三十九條。
第三十九條 礦業權者因礦牀之位置、形狀需掘進鄰接礦區時,得與鄰接礦業權者協商,取得書面同意,並附礦牀說明書圖及相關書圖,共同向主管機關申請礦區調整;其礦區之面積,仍應受第九條規定之限制。
礦業權者因礦牀之位置、形狀,必須開鑿井、隧通過鄰接礦區時,應與鄰接礦業權者協商,取得書面同意後,附具工程圖說,報請主管機關核准施工。
主席:第三十九條照審查會條文通過。
宣讀第四十條。
第四十條 礦業權之移轉,應以書面,並依下列規定向主管機關申請:
一、因繼承而移轉者,由繼承人申請。
二、因讓與而移轉者,由受讓人及礦業權者共同申請。
三、因強制執行而移轉者,由債權人申請。
四、因信託而移轉者,由受託人及礦業權者共同申請。
礦業權移轉時,其移轉前礦業權者關於該礦業權之權利義務,亦隨同移轉。
主席:第四十條照審查會條文通過。
宣讀第四十一條。
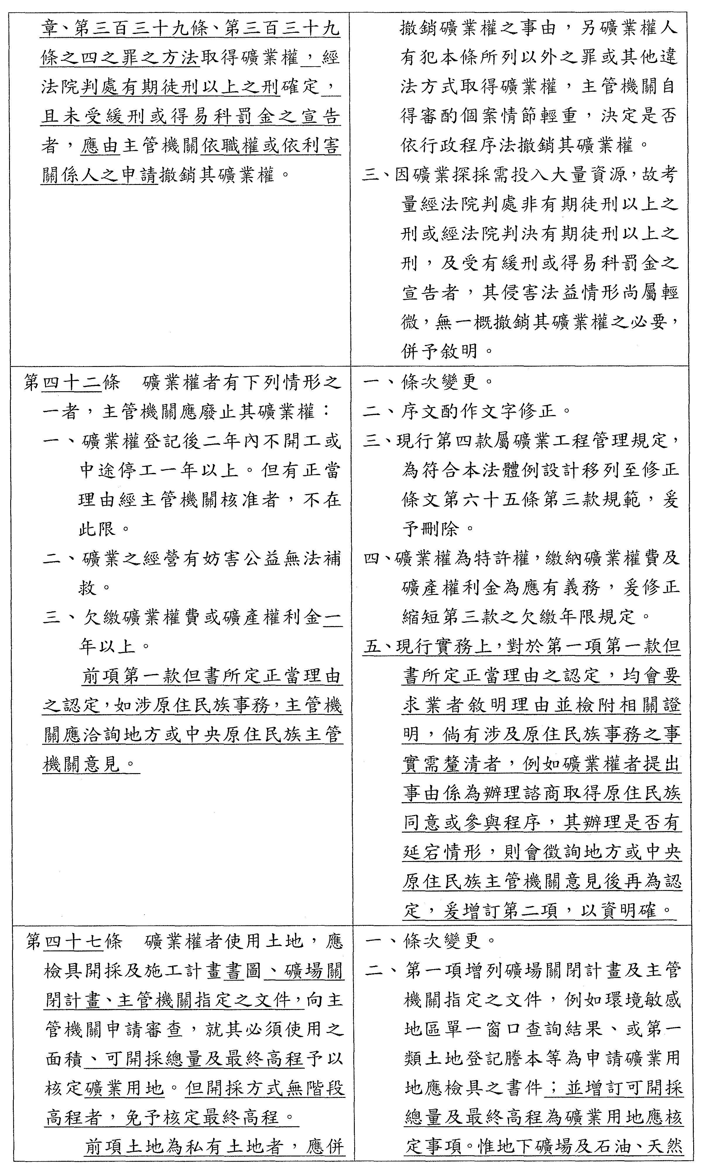
第四十一條 礦業權者、礦業權者之法人負責人、代理人、受僱人或其他從業人員以犯刑法偽造文書印文罪章、第三百三十九條、第三百三十九條之四之罪之方法取得礦業權,經法院判處有期徒刑以上之刑確定,且未受緩刑或得易科罰金之宣告者,應由主管機關依職權或依利害關係人之申請撤銷其礦業權。
主席:第四十一條照協商條文通過。
主席:宣讀第四十二條。
第四十二條 礦業權者有下列情形之一者,主管機關應廢止其礦業權:
一、礦業權登記後二年內不開工或中途停工一年以上。但有正當理由經主管機關核准者,不在此限。
二、礦業之經營有妨害公益無法補救。
三、欠繳礦業權費或礦產權利金一年以上。
前項第一款但書所定正當理由之認定,如涉原住民族事務,主管機關應洽詢地方或中央原住民族主管機關意見。
主席:第四十二條照協商條文通過。
宣讀第四十三條。
第四十三條 礦業權除第四十六條第一項所定情形外,有下列情形之一者,主管機關應辦理消滅登記:
一、經主管機關依規定撤銷或廢止礦業權。
二、礦業權者於礦業權有效期限內自行申請廢業經核准。
三、礦業權者未依規定申請展限,其礦業權期限屆滿。
四、礦業權者依規定申請展限,經主管機關駁回或自行撤回,其礦業權期限屆滿。
採礦權辦理消滅登記時,應併同辦理抵押權消滅登記。
主席:第四十三條照審查會條文通過。
宣讀第四十四條。
第四十四條 礦業權被撤銷、廢止或自行廢業後,原礦業權者應於消滅登記之日起算一年內自行處分其財產設備。但因特別情形並於礦利無妨害時,得申請主管機關核准展限一年。
礦業權消滅後,原礦業權者對於保護礦利及預防危害之設備,非經主管機關許可,不得自由處分,並仍依礦場安全法令辦理。
主席:第四十四條照審查會條文通過。
宣讀第四節節名。
第四節 採礦權之抵押
主席:第四節節名照審查會節名通過。
宣讀第四十五條。
第四十五條 抵押權設定後,採礦權者向主管機關辦理礦區廢業、分割、合併、減少、增加或調整時,應檢附抵押權者之同意書。
主席:第四十五條照審查會條文通過。
宣讀第四十六條。
第四十六條 主管機關對於本法中華民國九十二年十二月三十一日修正施行前已設定抵押權之採礦權因撤銷、廢止採礦權之核准或自行申請廢業而辦理消滅登記前,應通知抵押權者;採礦權者自提出廢業申請或自主管機關為撤銷、廢止之處分後至採礦權拍定為止,其採礦權不得行使。
抵押權者受前項之通知後六十日內雖債權仍未屆清償期,仍得聲請法院拍賣其採礦權。但因第四十二條第二款所定有妨害公益之情形而廢止其採礦權之核准者,不得請求拍賣。
主管機關應於拍定移轉變更登記時,同時將第一項採礦權為消滅之登記。
第一項採礦權拍定所承受之採礦權,應自原採礦權消滅登記之日起承受之;其有效期間至原採礦權期限屆滿之日止。
主席:第四十六條照審查會條文通過。
宣讀第三章章名。
第三章 礦業用地
主席:第三章章名照審查會章名通過。
宣讀第四十七條。
第四十七條 礦業權者使用土地,應檢具開採及施工計畫書圖、礦場關閉計畫、主管機關指定之文件,向主管機關申請審查,就其必須使用之面積、可開採總量及最終高程予以核定礦業用地。但開採方式無階段高程者,免予核定最終高程。
前項土地為私有土地者,應併附土地與建築物所有人及使用權人之同意書;為公有者,應併附土地管理機關同意文件,如該公有土地已設定他項權利者,應併附他項權利人之同意書。
主管機關受理申請後,應通知礦業權者依第三十一條第一項及第二項之程序辦理。但依環境影響評估法應辦理環境影響評估者,不適用之。
主管機關受理申請後,應勘查申請使用土地,徵詢環境保護、水土保持、土地使用及其他相關機關之意見。
礦業權者申請核定礦業用地有下列情形之一者,應駁回其申請:
一、未繳納申請費或勘查費,經主管機關通知限期繳納,屆期未繳納。
二、依本條或其他相關法令規定應檢具之書圖文件不齊全或其內容不完備,經主管機關限期補正,屆期未補正或補正不完備。
三、未依主管機關指定日期導往勘查、勘查時未能指明其申請使用土地或勘查時所指定之區域與開採及施工計畫書圖完全不符。
四、依本法或其他法規應駁回或不予核定之事項。
礦業用地核定後,礦業權者實施採礦工程如已達第一項核定之可開採總量或最終高程時,應停止採礦工程。礦業權者如欲於原核定礦業用地內,繼續實施採礦工程,應重新申請核定礦業用地。
第一項、第二項及第四項申請核定礦業用地之受理、審核流程及其他應遵行事項之辦法,由主管機關會商相關機關定之。
主席:第四十七條照協商條文通過。
宣讀第四十八條。
第四十八條 依前條規定申請使用之土地,位於原住民族土地或部落及其周邊一定範圍內之公有土地,礦業權者應於礦業用地核定前依原住民族基本法第二十一條規定辦理,其同意事項之表決結果未獲通過者,不予核定礦業用地。
礦業權者辦理前項諮商及取得原住民族或部落之同意或參與及部落應行注意事項之指引,由主管機關會商中央原住民族主管機關公告之。
主席:第四十八條照協商條文通過。
宣讀第四十九條。
第四十九條 主管機關於礦業用地准駁核定後,應將該處分刊登於指定網站並通知直轄市及縣(市)政府,公開於礦業用地所在地之鄉(鎮、市、區)公所、村(里)辦公室及部落公布欄,其期間不得少於三十日。
主席:第四十九條照審查會條文通過。
宣讀第五十條。
第五十條 本法中華民國一百十二年五月二十六日修正之條文施行前已核定之礦業用地位於原住民族土地或部落及其周邊一定範圍內之公有土地,礦業權者未曾依原住民族基本法第二十一條規定辦理者,應於修正施行之日起算一年內,依該法第二十一條規定辦理。
礦業權者應提出踐行前項規定之原住民族或部落諮商同意或參與方式之相關文件,送主管機關及中央原住民族主管機關備查。
礦業權者依第一項規定辦理原住民族基本法第二十一條規定期間,仍得繼續進行探採礦工程。
礦業權者未依第一項規定辦理,主管機關得令其停止探採礦工程,並令其限期提出相關辦理文件,屆期未提出者,應廢止該礦業用地。
礦業權者依第一項規定辦理原住民族或部落諮商同意或參與,其同意事項之表決結果未獲通過,或經主管機關會商中央原住民族主管機關,認有延宕程序情形者,主管機關應令其停止探採礦工程。
依前二項規定停止探採礦工程者,再辦理原住民族或部落諮商同意或參與,其同意事項之表決獲通過,於送主管機關及中央原住民族主管機關備查後,始得申請恢復探採礦工程。
礦業權者依第一項規定辦理原住民族或部落諮商同意或參與及部落應行注意事項,得依第四十八條第二項規定公告之指引辦理。
主席:第五十條照協商條文通過。
宣讀第五十一條。
第五十一條 有下列情形之一者,主管機關應廢止其全部或一部礦業用地之核定:
一、礦業權者申請廢止原核定礦業用地之核定。
二、依第四十三條規定辦理礦業權消滅登記。
三、原核定礦業用地經法院判決應返還土地確定。
原核定礦業用地經廢止者,礦業權者或原礦業權者應準用第五十六條規定辦理。
原核定礦業用地經廢止者,其前一年度供應量達該年度國內總供應量百分之十,且危及國內建設、國防或民生物資之穩定供應,主管機關得報請行政院核定於一定期間內,採取緊急進口相關物資、適度調整其他礦場核准採取量或其他必要措施,並排除第三十二條第二項規定之限制。
主席:第五十一條照審查會條文通過。
宣讀第五十二條。
第五十二條 礦業權者有下列情形之一者,必要時得依法使用他人土地:
一、開鑿井、隧或探採礦藏。
二、堆積礦產物、爆炸物、土石、薪、炭、礦渣、灰燼或一切礦用材料。
三、建築礦業廠庫或其所需房屋。
四、設置大小鐵路、運路、運河、水管、氣管、油管、儲氣槽、儲水槽、儲油池、加壓站、輸配站、溝渠、地井、架空索道、電線或變壓室等。
五、設置其他礦業上必要之各種工事或工作物。
主席:第五十二條照審查會條文通過。
宣讀第五十三條。
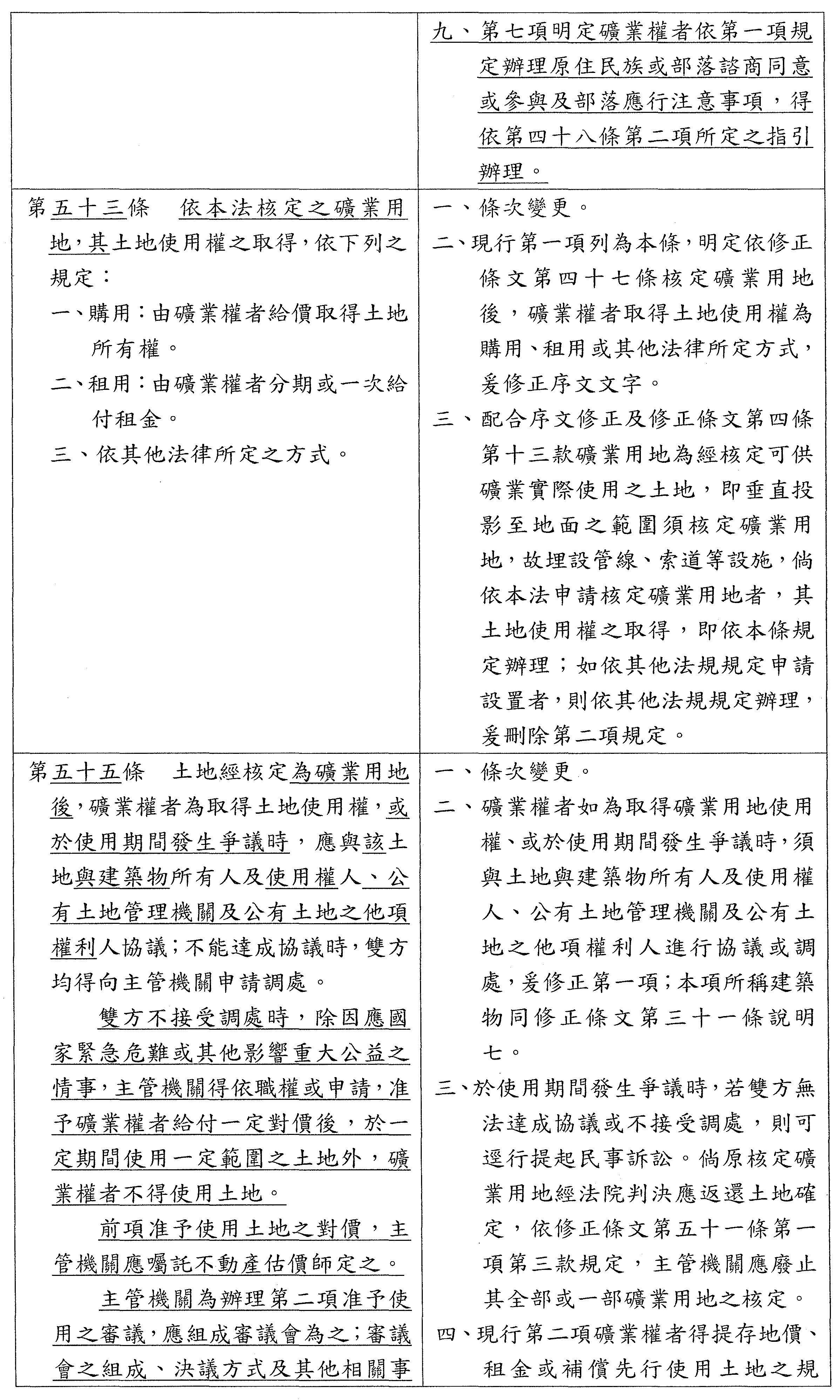
第五十三條 依本法核定之礦業用地,其土地使用權之取得,依下列之規定:
一、購用:由礦業權者給價取得土地所有權。
二、租用:由礦業權者分期或一次給付租金。
三、依其他法律所定之方式。
主席:第五十三條照協商條文通過。
宣讀第五十四條。
第五十四條 礦業權者購用公有土地之地價,按一般公有財產處分計算標準計算。
礦業權者租用公有土地之年租金,應依一般正常交易價格百分之八以下定之,其一般正常交易價格依前項規定辦理。
主席:第五十四條照審查會條文通過。
宣讀第五十五條。
第五十五條 土地經核定為礦業用地後,礦業權者為取得土地使用權,或於使用期間發生爭議時,應與該土地與建築物所有人及使用權人、公有土地管理機關及公有土地之他項權利人協議;不能達成協議時,雙方均得向主管機關申請調處。
雙方不接受調處時,除因應國家緊急危難或其他影響重大公益之情事,主管機關得依職權或申請,准予礦業權者給付一定對價後,於一定期間使用一定範圍之土地外,礦業權者不得使用土地。
前項准予使用土地之對價,主管機關應囑託不動產估價師定之。
主管機關為辦理第二項准予使用之審議,應組成審議會為之;審議會之組成、決議方式及其他相關事項之辦法,由主管機關定之。
第二項准予使用之土地使用期限屆滿後,礦業權者應準用第五十六條規定辦理。
主席:第五十五條照協商條文通過。
宣讀第五十六條。
第五十六條 礦業用地經使用完畢後,礦業權者或原礦業權者應依核定之水土保持計畫、礦場環境維護計畫、礦場關閉計畫及其他相關法規規定,實施整復及防災措施。
租用或通過之土地使用完畢後或停止使用完成前項措施後,仍有損失時,應按其損失程度,另給與土地與建築物所有人及使用權人相當之補償。
主席:第五十六條照審查會條文通過。
宣讀第五十七條。
第五十七條 因礦業工程致礦區以外之土地有重大損失時,礦業權者應給與土地與建築物所有人及使用權人相當之補償。
主席:第五十七條照審查會條文通過。
宣讀第五十八條。
第五十八條 礦業權移轉時,其礦業用地有關之權利義務,均應隨同移轉。
主席:第五十八條照審查會條文通過。
宣讀第五十九條。
第五十九條 覓礦人、礦業申請人或礦業權者,於必要時,得於他人地面為測量或勘查。但應先通知所在地地方機關、土地與建築物所有人及使用權人;必須除去障礙物時,應商得其所有人同意。
主席:第五十九條照審查會條文通過。
宣讀第六十條。
第六十條 因前條之情形,土地與建築物所有人及使用權人或障礙物所有人如受損失,覓礦人、礦業申請人或礦業權者,應按實際價值給與補償。
主席:第六十條照審查會條文通過。
宣讀第四章章名。
第四章 礦業權費及礦產權利金
主席:第四章章名照審查會章名通過。
宣讀第六十一條。
第六十一條 礦業權者應依礦種、礦區面積及探礦權或採礦權費率,繳納礦業權費。但經營海域石油礦及天然氣礦,有特殊原因經主管機關核准者得免繳礦業權費。
前項礦業權費之費率、收取程序、調整基準及其他相關事項之辦法,由主管機關定之。
主席:第六十一條照審查會條文通過。
宣讀第六十二條。
第六十二條 石油礦及天然氣礦之礦業權者應按礦產物價格之百分之十五至百分之五十,繳納礦產權利金;金屬礦之礦業權者應按礦產物價格之百分之十至百分之三十,繳納礦產權利金;其他礦種之礦業權者應按礦產物價格之百分之五至百分之二十,繳納礦產權利金。但海域石油礦及天然氣礦之繳納比率,由主管機關公告之。
前項之礦產物價格及繳納比率、收取程序、調整基準及其他相關事項之辦法,由主管機關定之。
主席:第六十二條照協商條文通過。
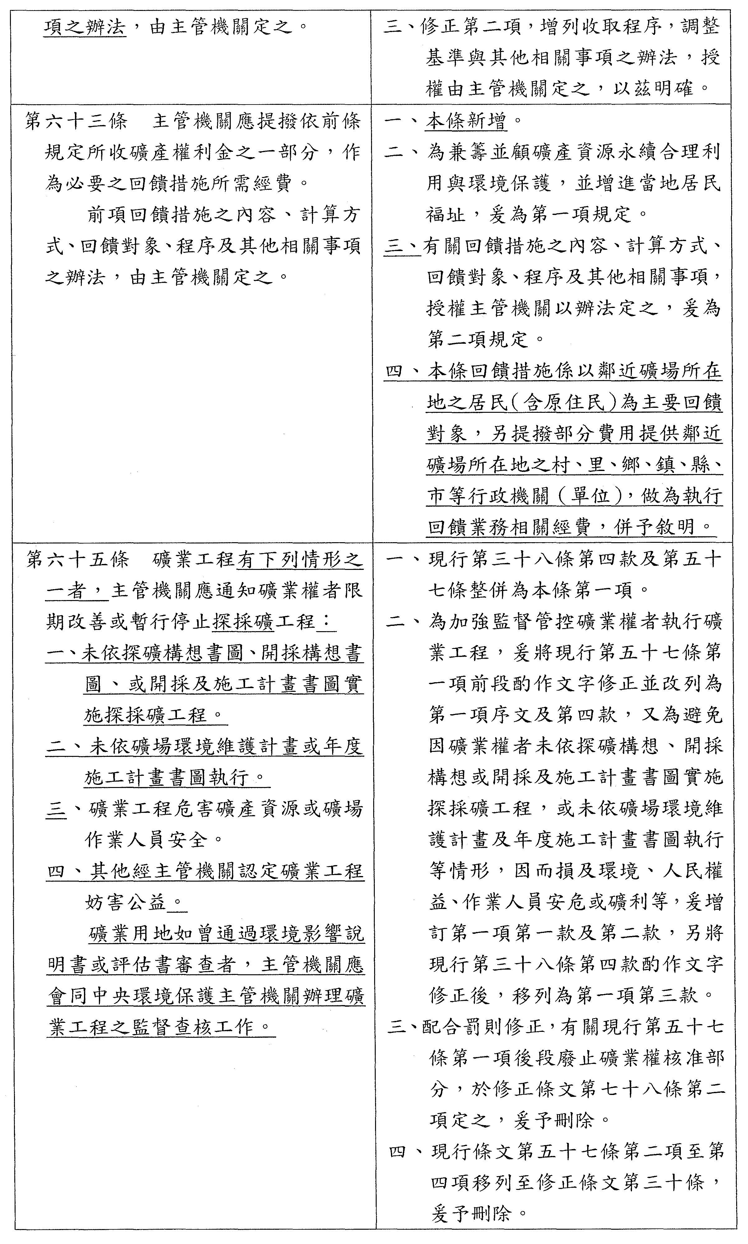
宣讀第六十三條。
第六十三條 主管機關應提撥依前條規定所收礦產權利金之一部分,作為必要之回饋措施所需經費。
前項回饋措施之內容、計算方式、回饋對象、程序及其他相關事項之辦法,由主管機關定之。
主席:第六十三條照協商條文通過。
宣讀第六十四條。
第六十四條 礦業權者逾期繳納礦業權費或礦產權利金者,每逾二日按應繳納數額加徵百分之一,但以不超過百分之十五為限;逾三十日仍未繳納者,依郵政儲金一年期定期儲金固定利率,按日加計利息,一併徵收。
依前項規定計算之數額,在一定金額以下或符合特定條件者,主管機關得視實際需要,免徵或免予移送行政執行。
前項一定金額及特定條件,由主管機關公告之。
主席:第六十四條照審查會條文通過。
宣讀第五章章名。
第五章 礦業監督及獎勵
主席:第五章章名照審查會章名通過。
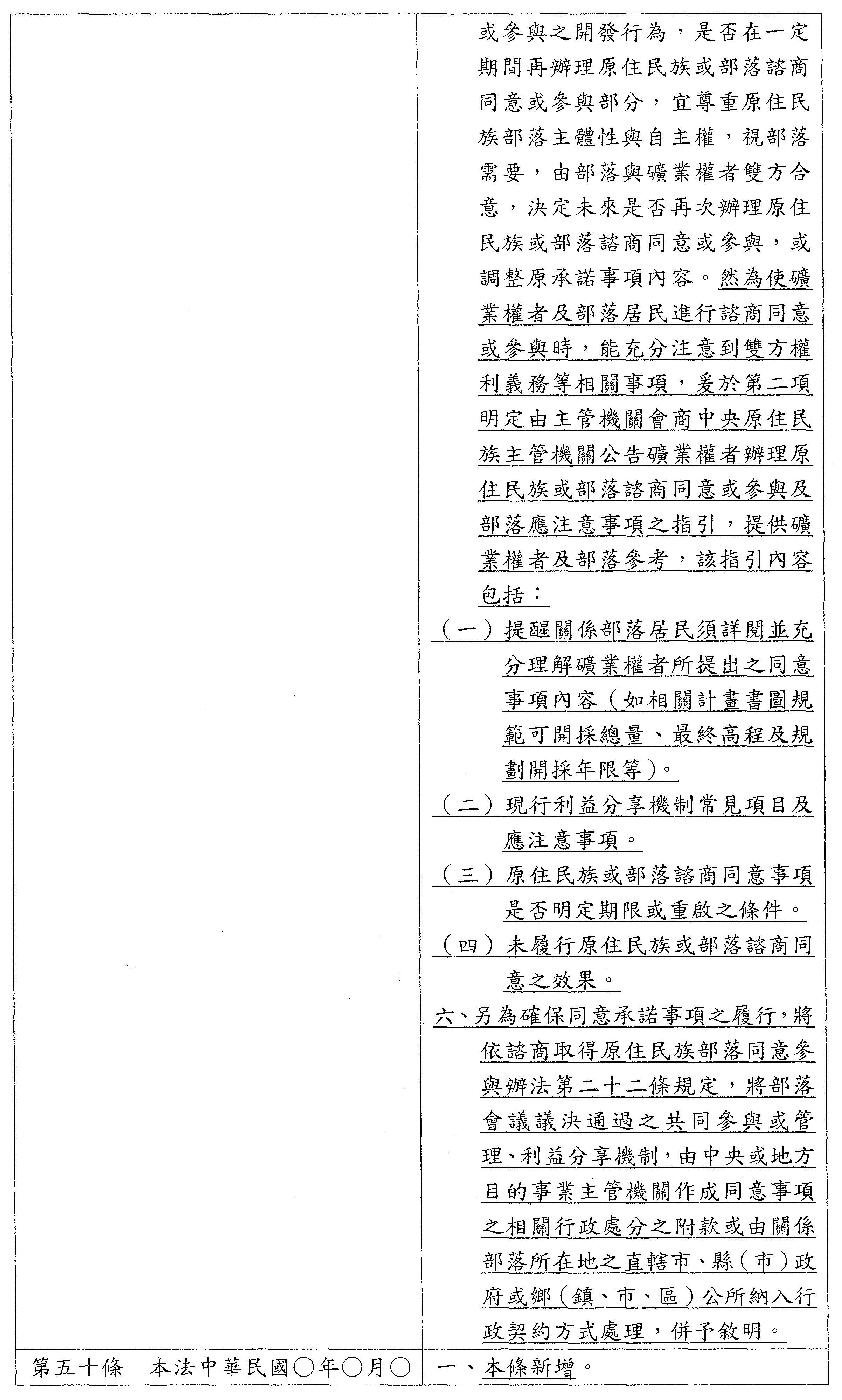
宣讀第六十五條協商條文。
第六十五條 礦業工程有下列情形之一者,主管機關應通知礦業權者限期改善或暫行停止探採礦工程:
一、未依探礦構想書圖、開採構想書圖、或開採及施工計畫書圖實施探採礦工程。
二、未依礦場環境維護計畫或年度施工計畫書圖執行。
三、礦業工程危害礦產資源或礦場作業人員安全。
四、其他經主管機關認定礦業工程妨害公益。
礦業用地如曾通過環境影響說明書或評估書審查者,主管機關應會同中央環境保護主管機關辦理礦業工程之監督查核工作。
主席:第六十五條照協商條文通過。
宣讀第六十六條。
第六十六條 礦業權者於礦業權設定登記後,應檢具礦場開工申報書、事務所照片、年度施工計畫書圖、購置坑內外礦業工程設備等相關書圖,與指定礦場負責人、選任主要技術人員及購租礦業用地等證明文件,向主管機關申報開工,經查核後,准予開工,並發給礦場登記證。
主席:第六十六條照審查會條文通過。
宣讀第六十七條。
第六十七條 礦業權者依前條規定取得礦場登記證後,應於探採礦場所,備置年度施工計畫書圖、探採礦實測圖及礦業簿。
前項礦業權者應於每年一月向主管機關申報該年度施工計畫書圖。
年度施工計畫書圖應彙整上年度礦業情形、上年度施工實測圖表,並敘明該年度施工計畫及主管機關規定之其他事項。
第一項礦業權者應於每月十日前向主管機關申報礦業簿。但有正當理由,經主管機關核准者,免予申報。
主席:第六十七條照審查會條文通過。
宣讀第六十八條。
第六十八條 探礦時所得礦質,非經主管機關許可,不得出售。
主席:第六十八條照審查會條文通過。
宣讀第六十九條。
第六十九條 探礦構想書圖、開採構想書圖、礦區圖、探採礦實測圖、開採及施工計畫書圖、年度施工計畫書圖、採樣計畫書圖、新舊礦區圖、礦場關閉計畫及其他經主管機關公告之書圖文件,應由依法登記執業之採礦工程技師簽證。但露天礦場所附之書圖,得由依法登記執業之採礦工程技師或其他相關專業技師簽證。
礦場環境維護計畫應由依法登記執業之環境工程技師或其他相關專業技師簽證。
政府機關或公營事業機構為礦業權者,得由該機關或事業機構內依法取得相關科別技師證書者辦理前二項之簽證。
主席:第六十九條照審查會條文通過。
宣讀第七十條。
第七十條 主管機關得派員檢查有關礦業之簿記或設備,礦業權者不得規避、妨礙或拒絕。
主席:第七十條照審查會條文通過。
宣讀第七十一條。
第七十一條 礦業權者或其利害關係人遇有事故有勘查鄰接礦區之必要時,得向主管機關申請派員會同各該礦業權者實地勘查。
申請派員赴礦業申請地或礦區勘查時,其費用應歸申請人負擔。
主席:第七十一條照審查會條文通過。
宣讀第七十二條。
第七十二條 主管機關為探勘某一區域之礦產,得設立探勘機構或委託其他相關機關(構)為之。
主席:第七十二條照審查會條文通過。
宣讀第七十三條。
第七十三條 主管機關為輔導礦業經營,得就礦業用地之取得、資金之籌措、器材之購置、人力之培訓及技術之開發予以協助。
主席:第七十三條照審查會條文通過。
宣讀第七十四條。
第七十四條 凡專用於海域石油礦、天然氣礦探勘或開採之機器、設備及材料,免徵進口關稅。
前項機器、設備及材料之類別,由主管機關會同財政部定之。
主席:第七十四條照審查會條文通過。
宣讀第七十五條。
第七十五條 依本法取得海域石油礦、天然氣礦者,於海域內建立為實施探勘及開採必要之設備及裝置時,應設定安全區。
前項之必要設備、裝置及安全區,不得妨礙國際航行。
第一項所建立之設備、裝置及安全區,應妥為通告,並應設置警戒標幟,以顯示其存在。
主席:第七十五條照審查會條文通過。
宣讀第七十六條。
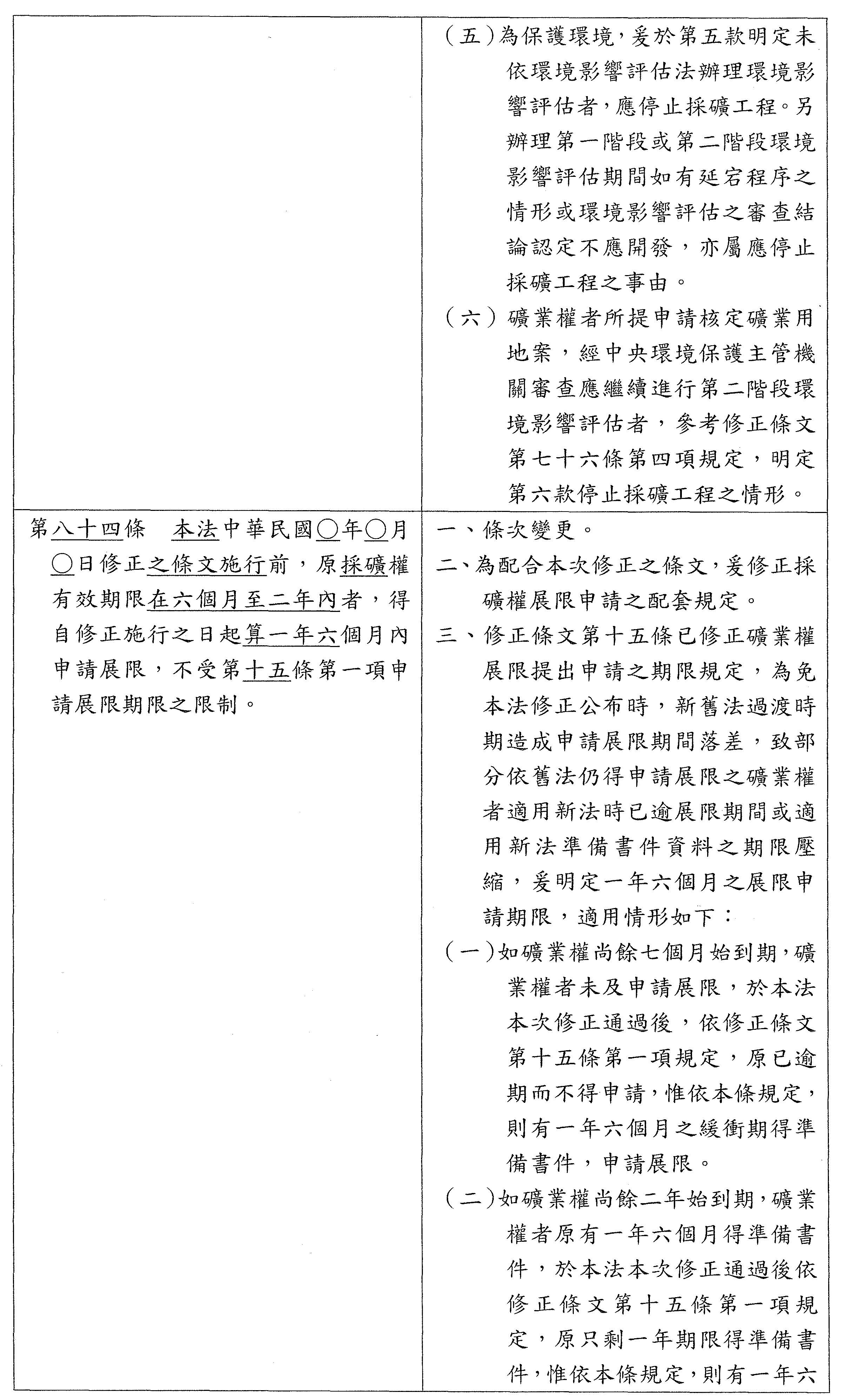
第七十六條 中華民國八十四年十月二十日前已核定之礦業用地,未曾實施環境影響評估且面積大於二公頃者,其礦業權者應依下列規定辦理:
一、最近五年內年平均生產量在五萬公噸以上或位於保安林或自來水水質水量保護區者,應自本法中華民國一百十二年五月二十六日修正之條文施行之日起算三年內,準用環境影響評估法第五條及相關規定實施環境影響評估。
二、最近五年內年平均生產量未達五萬公噸且非位於保安林或自來水水質水量保護區者,應自本法一百十二年五月二十六日修正之條文施行之日起算五年內準用環境影響評估法第二十八條及相關規定辦理環境影響之調查、分析,並提出因應對策,送經中央環境保護主管機關核准後,切實執行。
依前項規定辦理環境影響評估者,於提送相關資料及審查期間,得繼續進行探採礦工程,並應依相關法規辦理礦場作業管理、水土保持處理與環境維護及相關安全措施。
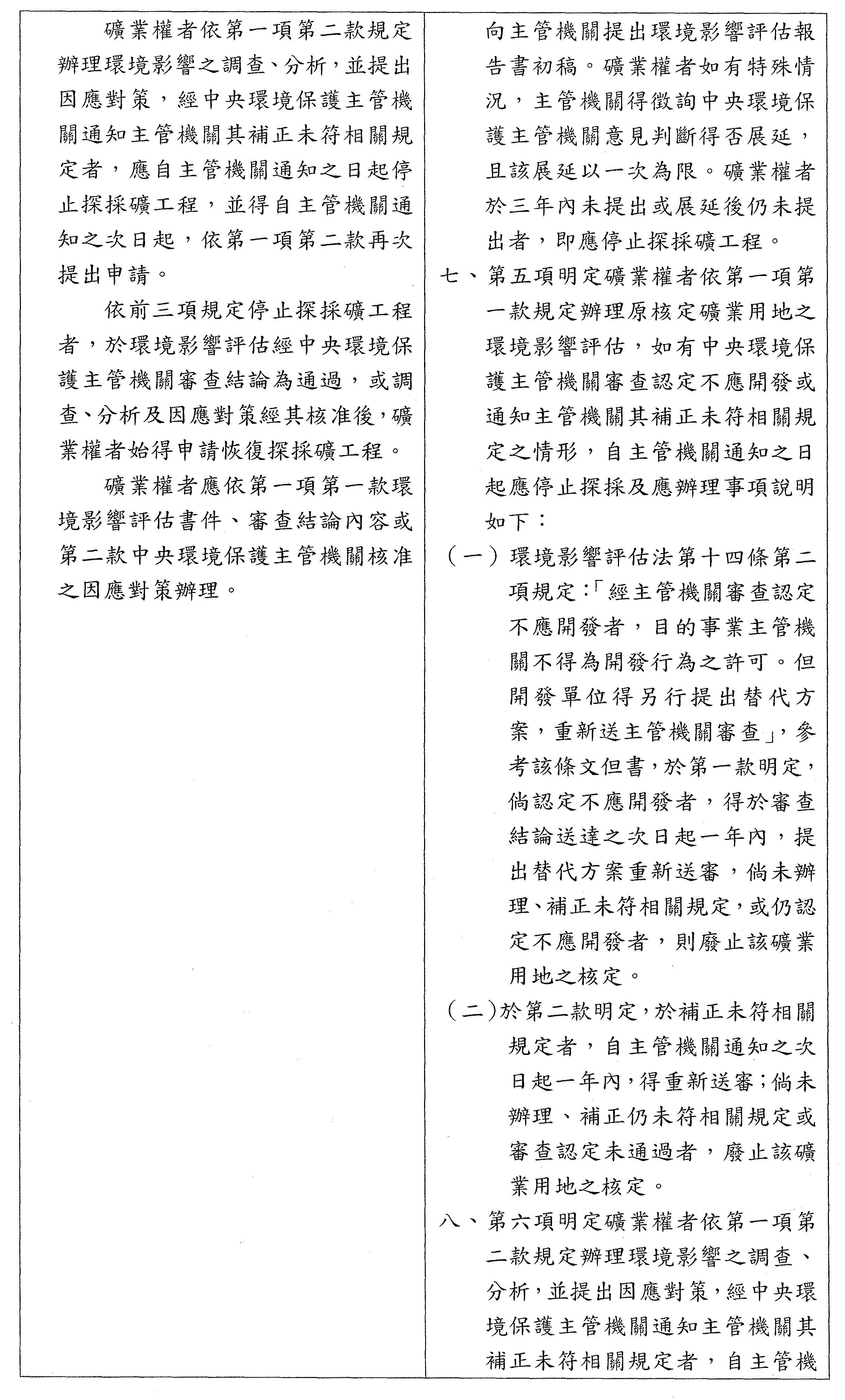
礦業權者未依第一項期限辦理,經主管機關依第八十一條第七款規定處罰並限期辦理,屆期仍未辦理者,廢止該礦業用地之核定。
礦業權者依第一項第一款規定辦理原核定礦業用地之環境影響評估,經中央環境保護主管機關審查應繼續進行第二階段環境影響評估者,應於審查結論送達之次日起三年內,編製環境影響評估報告書初稿,向主管機關提出。但情形特殊者,得於期限屆滿前,經主管機關核准後展延一次,展延期間不得超過一年。屆期未提出者,應自期限屆滿之日起停止探採礦工程。
礦業權者依第一項第一款規定辦理原核定礦業用地之環境影響評估,經中央環境保護主管機關通知主管機關審查認定不應開發或其補正未符相關規定者,應自主管機關通知之日起停止探採礦工程,並依下列規定辦理:
一、認定不應開發者,得於審查結論送達之次日起一年內,提出替代方案依第一項第一款規定重新送審;屆期未提出、經中央環境保護主管機關通知主管機關其補正未符相關規定或提出之替代方案仍經審查認定不應開發者,廢止該礦業用地之核定。
二、補正未符相關規定者,得自主管機關通知之次日起一年內,依第一項第一款規定重新送審,屆期未辦理、經中央環境保護主管機關通知主管機關其補正仍未符相關規定或審查認定未通過者,廢止該礦業用地之核定。
礦業權者依第一項第二款規定辦理環境影響之調查、分析,並提出因應對策,經中央環境保護主管機關通知主管機關其補正未符相關規定者,應自主管機關通知之日起停止探採礦工程,並得自主管機關通知之次日起,依第一項第二款再次提出申請。
依前三項規定停止探採礦工程者,於環境影響評估經中央環境保護主管機關審查結論為通過,或調查、分析及因應對策經其核准後,礦業權者始得申請恢復探採礦工程。
礦業權者應依第一項第一款環境影響評估書件、審查結論內容或第二款中央環境保護主管機關核准之因應對策辦理。
主席:第七十六條照協商條文通過。
宣讀第六章章名。
第六章 罰 則
主席:第六章章名照審查會章名通過。
宣讀第七十七條。
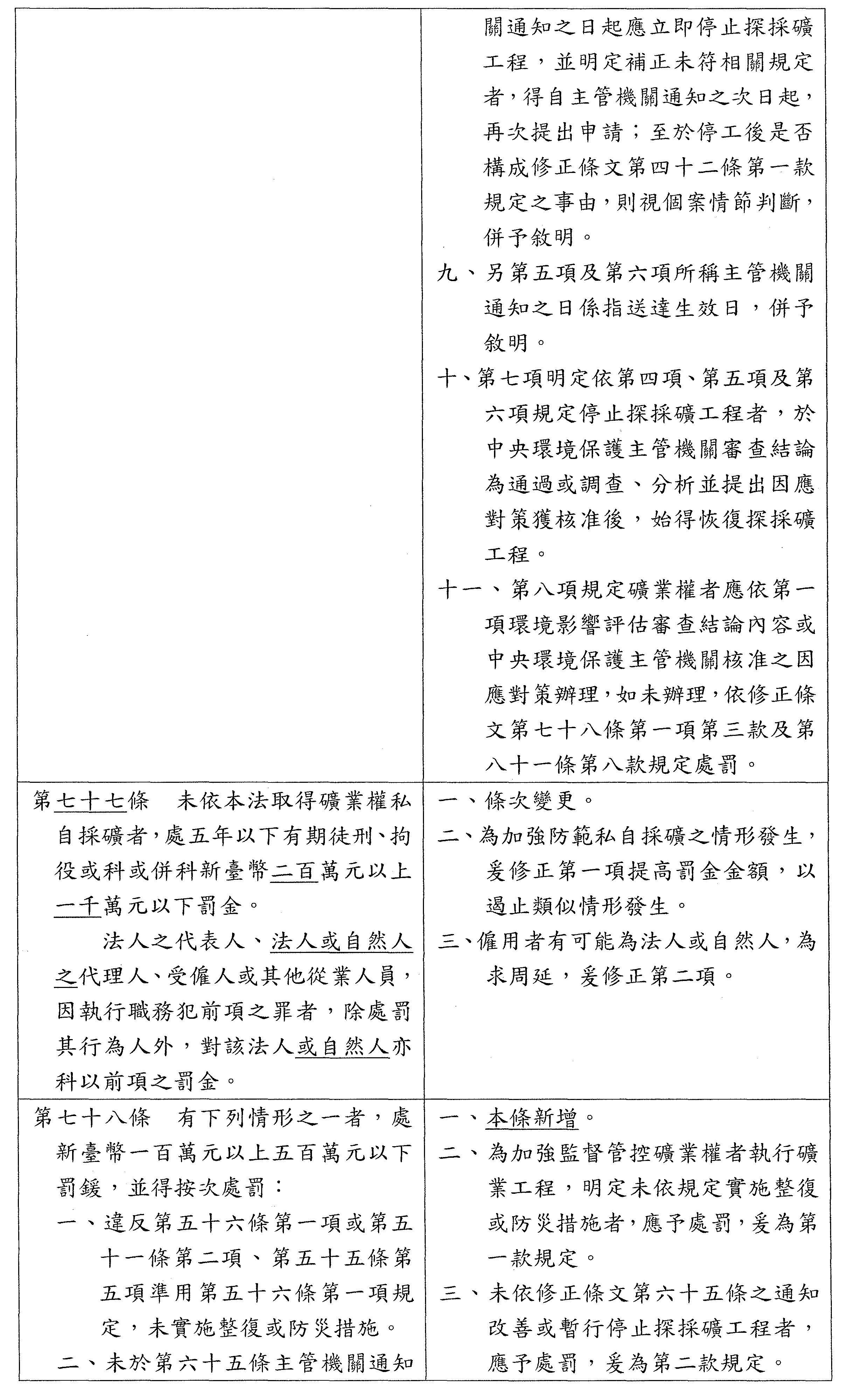
第七十七條 未依本法取得礦業權私自採礦者,處五年以下有期徒刑、拘役或科或併科新臺幣二百萬元以上一千萬元以下罰金。
法人之代表人、法人或自然人之代理人、受僱人或其他從業人員,因執行職務犯前項之罪者,除處罰其行為人外,對該法人或自然人亦科以前項之罰金。
主席:第七十七條照協商條文通過。
宣讀第七十八條。
第七十八條 有下列情形之一者,處新臺幣一百萬元以上五百萬元以下罰鍰,並得按次處罰:
一、違反第五十六條第一項或第五十一條第二項、第五十五條第五項準用第五十六條第一項規定,未實施整復或防災措施。
二、未於第六十五條主管機關通知之期限內改善或暫行停止探採礦工程。
三、違反第七十六條第八項規定,未依同條第一項第一款規定之環境影響評估書件或審查結論內容辦理。
有前項第二款規定情形,並經主管機關一年內處罰達三次者,應廢止其礦業權。
主席:第七十八條照協商條文通過。
宣讀第七十九條。
第七十九條 有下列情形之一者,處新臺幣五十萬元以上二百五十萬元以下罰鍰,並得按次處罰:
一、礦業權者未於核定礦業用地內採礦。
二、違反第六十八條規定,未經主管機關許可,出售探礦所得之礦。
依前項規定處罰者,所探採之礦產物沒入之;如全部或一部不能沒入或不宜執行沒入時,追徵其價額。
主席:第七十九條照審查會條文通過。
宣讀第八十條。
第八十條 有下列情形之一者,處新臺幣五十萬元以上二百五十萬元以下罰鍰,並得按次處罰:
一、違反第十二條規定,未自行經營礦業權或擅將礦業權作為他項權利或法律行為之標的。
二、違反第十三條規定,未經主管機關核准,將礦業權讓與或信託。
主席:第八十條照審查會條文通過。
宣讀第八十一條。
第八十一條 有下列情形之一者,處新臺幣十萬元以上五十萬元以下罰鍰,並得按次處罰:
一、未依第五十條第四項、第五項、第七十六條第四項至第六項、第八十三條第二項規定,停止探採礦工程。
二、違反第六十六條規定,未經主管機關准予開工並發給礦場登記證,逕行探採礦。
三、未依第六十七條第一項規定,備置書圖、簿。
四、未依第六十七條第二項或第三項規定申報。
五、未依第六十七條第四項規定申報或申報不實。
六、違反第七十條規定,規避、妨礙或拒絕主管機關之檢查。
七、未依第七十六條第一項規定所定期限辦理。
八、違反第七十六條第八項規定,未依同條第一項第二款核准之因應對策辦理。
主席:第八十一條照協商條文通過。
宣讀第七章章名。
第七章 附 則
主席:第七章章名照審查會章名通過。
宣讀第八十二條。
第八十二條 本法中華民國九十二年十二月三十一日修正施行前已設定之國營礦業權,原經營人或承租人已依海域石油礦探採條例規定並經行政院核准與外國公司或大陸地區公司簽訂海域石油礦探採契約者,依契約之約定,不受本法規定之限制。
主席:第八十二條照審查會條文通過。
宣讀第八十三條。
第八十三條 本法中華民國一百十二年五月二十六日修正之條文施行前核定之礦業用地,其已開工之地下礦場未受相關法規停止開採處分者,於修正施行後有新掘進坑道繼續開採之需求,礦業權者應於修正施行之日起算一年內,就所規劃新掘進坑道之土地範圍,依第四十七條規定申請核定礦業用地。有原住民族基本法第二十一條、環境影響評估法第五條所定情形者,應自主管機關通知之日起算一年內,依規定辦理原住民族或部落諮商同意或參與或環境影響評估。
礦業權者依前項規定申請核定礦業用地,於提出申請前及主管機關審核期間,得繼續採礦工程。但有下列情形之一者,主管機關就所規劃新掘進坑道,應令其停止採礦工程,且不得再依前項規定提出申請:
一、未於修正施行之日起算一年內,取得私有土地所有權人或公有土地管理機關之同意文件。
二、礦業用地核定前,私有土地所有權人或公有土地管理機關出具不同意使用文件。
三、有第四十七條第五項規定情形之一。
四、未於前項規定期限內辦理原住民族或部落諮商同意或參與、辦理期間經主管機關會商中央原住民族主管機關認有延宕程序情形或其同意事項之表決結果未獲通過。
五、未於前項規定期限內向主管機關提出環境影響說明書、辦理期間經主管機關認有延宕程序情形或經中央環境保護主管機關審查結論認定不應開發。
六、經中央環境保護主管機關審查應繼續進行第二階段環境影響評估者,未於審查結論送達之次日起三年內,向主管機關提出環境影響評估報告書初稿。但情形特殊者,得於期限屆滿前,經主管機關核准後展延一次,展延期間不得超過一年。
主席:第八十三條照協商條文通過。
宣讀第八十四條。
第八十四條 本法中華民國一百十二年五月二十六日修正之條文施行前,原採礦權有效期限在六個月至二年內者,得自修正施行之日起算一年六個月內申請展限,不受第十五條第一項申請展限期限之限制。
主席:第八十四條照協商條文通過。
宣讀第八十五條。
第八十五條 主管機關依本法受理申請、登記、抄錄、勘查、審查或核發執照,應收取申請費、登記費、抄錄費、勘查費、審查費或執照費;其收費標準由主管機關定之。
主席:第八十五條照審查會條文通過。
宣讀第八十六條。
第八十六條 本法施行細則,由主管機關定之。
主席:第八十六條照審查會條文通過。
宣讀第八十七條。
第八十七條 本法自公布日施行。
主席:第八十七條照審查會條文通過。
吳委員欣盈聲明對本日之表決與台灣民眾黨黨團意見一致,列入公報紀錄。
全案經過二讀,現有民進黨黨團、時代力量黨團提議繼續進行三讀。請問院會,有無異議?(無)無異議。宣讀經過二讀之條文。
礦業法修正條文(三讀)
─與經過二讀內容同,略─
主席:三讀條文已宣讀完畢,請問院會,有無文字修正?(無)無文字修正意見。
決議:礦業法修正通過。
現在處理院會所收之附帶決議共10項,請議事人員一併宣讀附帶決議之內容。
附帶決議:
1、
鑑於以往採礦規範不足,不僅衝擊生態環境、自然資源難以回復,亦損及原住民族權利,此次礦業法修法雖在各方努力下往前一步,然而行政院版本仍無法完全回應社會對修法的期待,尤其在礦業權展限環評、原民諮商同意、建立關礦制度部分仍有不足,為平衡礦業與環境永續發展,並回應外界對國土資源保育、保障原住民族權益,爰此,建請相關部會落實礦權展限查核與環評機制,並依原基法規定,會同原民會訂定具體可行之諮商同意辦法,同時嚴格審查新、舊礦場環境維護及礦場關閉計畫之妥適性及合理性,以因應日後當地產業轉型、勞工轉業及礦場土地再利用等問題。
提案人:中國國民黨立法院黨團
曾銘宗 謝衣鳯 孔文吉
鄭天財Sra Kacaw
2、
根據《礦業法》修法條文第31條,主管機關應通知礦業申請人將其礦業權申請書圖文件刊登於指定網站。爰要求中央主管機關應於《礦業法》修正公布後一年內將其網頁建置完善,並且清楚與完整揭露相關圖文件,與即時將准駁與否之資訊主動公開於指定網站,以強化民眾對礦業開發之瞭解、信賴與監督。
提案人:時代力量立法院黨團 陳椒華 邱顯智
3、
根據《礦業法》修法條文第31條,主管機關應通知礦業申請人將其礦業權申請書圖文件刊登於指定網站。其圖文文件除現行已公開之資訊,如礦業權動態資訊(申請、現存、展限與廢止)之清冊、礦產生產與銷售統計等,而現正規畫之礦業管理資訊儀表板中,應包含已核定礦業用地之面積、開採高程、可開採總量等資訊,應於《礦業法》修正公布後一年內優化網站,並整合上述資訊公開之。
提案人:時代力量立法院黨團 陳椒華
4、
根據《礦業法》修法條文第34條,申請礦業權展限者應檢具之文件包含礦場關閉計畫,爰要求中央主管機關應於《礦業法》修正公布後一年內,建置完成礦場關閉計畫之資訊公開平台,落實資訊公開,強化民眾對礦業開發之瞭解、信賴與監督。
提案人:時代力量立法院黨團 陳椒華 邱顯智
5、
經濟部礦務局107年4月16日修正並公告之「礦業法第38條第1款規定認定原則」,以及111年1月27日公告之「礦業法第31條第1項第2款規定之探礦或採礦實績」解釋令修正草案,隨本次修法通過後,應強化與一併檢討修正,爰要求於一年內滾動修正並公告之。
提案人:時代力量立法院黨團 陳椒華 邱顯智
6、
《礦業法》修正公布後一年內,主管機關應主動公開礦場之年度施工計畫書圖、礦場關閉計畫書等其他相關資訊,供民眾得以檢視,共同監督。此外,主管機關應會同中央環境保護主管機關及相關主管機關將聯合檢查機制之成果,主動公開於指定網站,公布共同稽查之日期與結論。
提案人:時代力量立法院黨團 陳椒華
7、
《礦業法》修正公布後三個月內,請中央環境保護主管機關洽礦務局共同研商,就「開發行為應實施環境影響評估細目及範圍認定標準」第11條第1項第1款及第2、3項有關已核定礦業用地之礦業權申請展限規定與施行日期等相關事項,於六個月內提出相關規劃。
提案人:時代力量立法院黨團 陳椒華
8、
案由:鑒於「礦業法第三十一條第一項第二款規定之探礦或採礦實績」解釋令,已近12年未修正,與實際探採礦狀態不符。因應行政院版礦業法已提出修正,加上文字「無正當理由」,爰要求礦務局—年內檢討修正上述解釋令.以完善本法修正通過後相關子法修訂。
提案人:台灣民眾黨立法院黨團 邱臣遠
9、
一、本次修正之條文施行前,已受理尚未准駁之礦業權展限申請案,適用修正施行前之規定;惟上開申請案件所核給的展限期間,自核准之日起不得超過5年。
二、為落實我國礦業改革,加強礦場管理資訊之透明化,請礦務局積極爭取編列相關經費,盤點礦場監督應公開之文件與開放查詢之統計數據等相關清單,於一年內規劃礦業管理資訊公開平台,完成建置後提供民眾查詢與監督。
三、有鑑於經濟部107年4月16日積極查核並加強零產量管理後,已大幅促進礦業權者積極生產,惟為避免礦業權逸脫展限產量審查,請主管機關於修法後檢討「礦業法第三十八條第一款認定原則」(修法後第四十二條)與「礦業法第三十一條第一項第二款規定之探礦或採礦實績」(修法後第三十五條)解釋令,並建立礦業權與礦業用地審查之協調機制。
提案人:民主進步黨立法院黨團 柯建銘
10、
為利主管機關判斷礦業權者依據礦業法第五十條規定辦理原住民族或部落諮商同意或參與程序時是否有延宕之情形,請主管機關於修法後一年內與中央原住民族主管機關召開研商會議,研議「辦理原住民族或部落諮商同意或參與有延宕程序情形」之樣態,另部落會議亦得向主管機關反應礦業權者延宕辦理部落諮商同意或參與程序之情形,供主管機關判斷參酌,由主管機關依前揭研議結果及部落會議反應之情形據以判斷礦業權者是否構成延宕,並要求礦業權者停止探採礦工程;主管機關並應於修法後第三年盤點提出礦業權者辦理諮商之情形。
提案人:民主進步黨立法院黨團 柯建銘
主席:請問院會,對上述附帶決議有無異議?(無)無異議,照案通過。
本案完成立法程序後,有委員登記發言,每位委員發言時間為 2 分鐘,並截止登記。
現在請陳委員椒華發言。
陳委員椒華:(22時27分)院長、各位同仁。今天感謝朝野一致共識,三讀通過討論多年的礦業法修正條文,時代力量從第9屆到第10屆、從2017年到2023年的今天,總共六年多的時間,時代力量開了無數次的記者會,對外表達多次疾呼及請求,我們和民間社會始終站在一起,不斷努力,要求立法院速審、速修礦業法,就在今天,臺灣終於走到礦業改革的最後一哩路。修法過程中,行政院版終於在刪除霸王條款、補辦環評、加強礦業管理及開採總量管制等方面都有所退讓,時代力量黨團也提出附帶決議,要求礦權動態資訊應公開透明,公布各礦場的關閉計畫,並落實環境影響評估及原民諮商同意,讓山林及礦產得以永續發展。
下下禮拜即6月10日更是令人敬佩的齊柏林導演逝世6周年的日子,過去是齊導用他的視角帶我們看見臺灣的美麗與哀愁,讓我們知道臺灣的山林被怪手與推土機任意挖掘導致崩壞,引來更多的重視,感謝過去齊柏林導演冒著生命危險,記錄這塊土地的容貌,今天我們也將礦業法的修正成果獻給齊導,感謝齊導。
主席:請林委員淑芬發言。
林委員淑芬:(22時29分)院長、各位同仁,晚安。礦是國家的、是人民的,採礦要兼顧公共利益。2017年我們提出民間版的礦業法修法,經過立法院六年多來的討論,今天才得以完成礦業法的改革。我們透過對礦業用地許可的審查,讓環評監督以及原住民諮商同意權可以進到礦業治理的程序,更要求環保署和礦務局的聯合督查機制要入法;我們刪除了不需要地主同意直接就可以採礦的這種霸王條款;我們也解決了過去業者只要申請展限,政府都必須要原則核准,否則就要補償業者的萬年條款;我們對於不公不義的舊礦業法,增加了舊礦要補做環評,更要求採礦的資訊要公開透明;關礦的時候要有計畫、要善後,開採後的環境要復原再生;我們增加了在地居民、部落族人、相關利害關係人的參與機制,改變了過去由業者權利獨大的狀態。
今天不只是兌現了小英總統的承諾,更重要的是,這是20年來礦業治理最大的改革!感謝地球公民基金會、台灣蠻野心足生態協會以及許多夥伴的協助,是我們共同的堅持才有今天的改革,再一次謝謝大家!
主席:請王委員婉諭發言。(不在場)王委員不在場。
請邱委員顯智發言。(不在場)邱委員不在場。
請伍麗華Saidhai Tahovecahe委員發言。(不在場)伍委員不在場。
請廖委員國棟發言。
廖委員國棟:(22時32分)院長、各位同仁。礦業法歷經多次的審議,終於在今天完成三讀,我個人非常感謝朝野各位同仁共同推動,因為這個礦業法修正案對原住民來講是非常重要的一個過程!
過去礦業法最大的爭議就是礦業權展延需不需要再做一次環評或者是諮商同意,本次修法轉以礦業用地的定義來進行把關,不再是以面積定義,而是以用量跟開採最終高程的數量來做評估,如果業者開採到了當初核定的高程數量時,就必須要重啟所有的申請程序,包括土地相關的文件以及諮商同意的流程;過去被大家詬病的就是霸王條款,一次同意、萬年同意,這次也一併解決了;過去沒有經過部落諮商同意的,修法以後都要經過諮商同意,落實原住民族基本法第二十一條的原住民族土地權利保障。
最後,本席還是要再一次呼籲執政黨,關於原住民相關的法案,特別是原住民保留地條例,都是原住民的權利條例,是另外兩個重要的原住民法案,在這裡特別呼籲執政黨,我們一起來努力完成蔡總統這幾項重要的政見!
主席:請洪委員申翰發言。
洪委員申翰:(22時34分)礦業法修正三讀了!這次礦業法的修正走了7年時間,是一次非常大的翻修,除了把社會長年詬病的霸王條款刪除,還有全面強化礦業管理的原則跟機制,實際上修了將近70個條文。
當然,這個修法的過程花了一些時間,但這些時間也讓這個法案從過去高度的分歧,走到最後各黨團和行政部門有共識,無須表決、直接三讀,也讓這個改革結果更加周全、更取得各方的共識。這確實是一個非常真實的改革過程,一開始從分歧出發,一路看起來好像打打停停,有些障礙只能多花一些時間來多換取一些空間,一點一點磨,去找到解決方案,直到各方都能接受。
我一直認為這麼龐大的修法工程最重要的目的不是要阻擋誰或消滅誰,而是要重建礦業業者、環境跟原住民部落之間更健康、更平衡的關係,而這才有可能真正去除過去在不合理的礦業法的法制下,礦業所招致的負面標籤和罵名,未來礦業的發展才有可能更永續。真的很謝謝這麼長時間以來,一直不放棄、持續推動修法的民間團體們,還有朝野各黨團和行政部門,我們一起走過了一個非常經典的改革,我真的很由衷地希望這次修法的結果可以達成這麼多年來,所有曾經投入礦業改革的夥伴們其心中呼喊的很深的心願,謝謝。
主席:請吳委員欣盈發言。
吳委員欣盈:(22時37分)礦業法在政府與民間之間有共識的情況下,黨團協商全數通過,不需要表決,民眾黨主張礦業發展要兼顧環境以及原住民權利,讓臺灣永續發展,民眾黨也提出附帶決議,要求在一年內檢討採礦實績解釋令,以完善母法通過後的相關子法修訂,謝謝。
主席:報告院會,登記發言委員都已經發言完畢。
伍麗華Saidhai Tahovecahe委員對本案完成三讀後之書面意見,列入公報紀錄。
委員伍麗華Saidhai Tahovecahe書面意見:
礦業法今天修正通過.我既激動又感動。在過去三年三個月的時間裡.我有幸能夠與洪申翰委員及地球公民基金會合作.共同關注礦業法對於原住民土地的不尊重。感謝他們的幫助,在這段期間.我舉辦了5次記者會,進行了7次質詢.還進行了許多私下的協商。
由於礦業法的不合時宜,尤其是關於「祖先同意,永遠同意」的規定,長期以來使得礦場與原住民部落之間處於對抗的狀態。核心問題在於環境風險以及對原住民的尊重。
全台70%的礦場位於原住民族土地範圍內,修法的目的不是要消除台灣的礦業,而是希望改善過去對礦業業者過於偏袒的情況,實現台灣礦業資源的合理利用,平衡環境保護與當地居民權益,並創造產業、環境和人權的可持續發展,達到多贏的局面。我們認為,要求政府進行合理的修法,是為了保護原住民族的權益,也是為了實現自然資源的永續發展。
去年5月7日,行政院將礦業法修正草案提交立法院審議。對於爭議的礦權申請展延等問題,都進行了改善,只剩下原住民部落諮商同意權的行使,時間點及效力等問題尚待解決。
在我們的共同努力下,原住民部落諮商同意權及其行使事項應注意事項的指引已經納入法條中。諮商同意的效力將有明確的期限,同時還有開採總量、高程限制以及利益分享機制等明確的規定。
然而.礦業法只是我們踏出的第一步。接下來還有許多法規需要檢討和修正,包括再生能源、碳權等等,以期滿足人民對政府的期望。
讓我們一起加油.台灣!原住民族,加油!
主席:報告院會,今天會議進行到此為止,5月29日星期一上午9時繼續開會,進行後續討論事項,現在休息。
休息(22時38分)