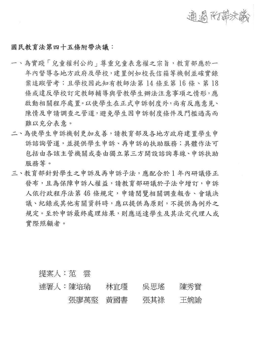
主席:請召集委員范委員雲補充說明。
范委員無補充說明。
本案經審查會決議:須交由黨團協商。
另外委員鄭麗文等、萬美玲等、張育美等分別擬具之提案分經第7會期第9次、第10次、第11次會議決定:逕付二讀,與相關提案併案協商。委員吳思瑤等、委員陳培瑜等分別擬具之提案分經第7會期第10次會議決定:自委員會抽出逕付二讀,與相關提案併案協商。
委員鄭麗文等提案:
本院委員鄭麗文等16人,有鑑於現行國民教育階段之學校型態實驗教育及非學校型態實驗教育,已有專法規定,然現行專法《高級中等以下教育階段非學校型態實驗教育實施條例》雖已保障教育選擇權,惟政府補助倘有未妥適之處,恐違背憲法保障之教育平等權。基於《憲法》第二十一條與第一百六十條第一款之規定,應保障國民受教育之權利與義務,顯見我國憲法對於教育相當重視,惟現行非學校型態之實驗教育專法平等權未一併保障。為保障國民教育之平等權,爰擬具「國民教育法第四條條文修正草案」。是否有當?敬請公決。
說明:
一、根據《憲法》第二十一條:「人民有受國民教育之權利與義務。」與第一百六十條第一款:「六歲至十二歲之學齡兒童,一律受基本教育,免納學費。其貧苦者,由政府供給書籍。」之規定,顯見我國憲法對於教育相當重視,惟現行非學校型態之實驗教育專法平等權未一併保障,爰予修正,使教育平等權納入保障。
二、國民教育階段之學校型態實驗教育及非學校型態實驗教育,已有專法規定,然現行非學校型態之實驗教育專法《高級中等以下教育階段非學校型態實驗教育實施條例》雖已保障教育選擇權,惟政府補助倘有未妥適之處,恐違背憲法保障之教育平等權。
提案人:鄭麗文
連署人:陳超明 萬美玲 曾銘宗 游毓蘭 洪孟楷 陳玉珍 呂玉玲 鄭正鈐 李德維 孔文吉 張其祿 廖國棟 徐志榮 鄭天財Sra Kacaw 陳椒華
|
修正條文 |
現行條文 |
說明 |
|
第四條 國民教育,以政府辦理為原則,並鼓勵私人興辦。 公立學校,由直轄市、縣(市)主管機關依據學齡人口推估、交通狀況、社區發展、文化特色、環境條件、行政區域及學校分布情形,分區設立,劃分學區;其設立、學區劃分原則及分發入學規定,由直轄市、縣(市)主管機關定之。 公立學校,得委託私人辦理;其相關事項,依公立高級中等以下學校委託私人辦理實驗教育條例規定辦理。 為保障學生學習權及家長教育選擇權,國民教育階段之學校型態實驗教育,依學校型態實驗教育實施條例規定辦理;非學校型態實驗教育,其實驗內容、期程、範圍、申請條件與程序、政府補助及其他相關事項之辦法,依高級中等以下教育階段非學校型態實驗教育實施條例規定辦理。 |
第四條 國民教育,以由政府辦理為原則,並鼓勵私人興辦。 公立國民小學及國民中學,由直轄市或縣(市)政府依據人口、交通、社區、文化環境、行政區域及學校分布情形,劃分學區,分區設置;其學區劃分原則及分發入學規定,由直轄市、縣(市)政府定之。 前項國民小學及國民中學,得委由私人辦理,其辦法,由直轄市或縣(市)政府定之。 為保障學生學習權及家長教育選擇權,國民教育階段得辦理非學校型態實驗教育,其實驗內容、期程、範圍、申請條件與程序及其他相關事項之準則,由教育部會商直轄市、縣(市)政府後定之。 補習及進修教育法所定之短期補習教育,不得視為前項非學校型態之實驗教育。 |
一、第一項酌作文字修正。 二、第二項修正,增列授權直轄市、縣(市)主管機關訂定學校設立之規定,其主管機關及學校簡稱均酌作文字修正。 三、第三項配合《公立國民小學及國民中學委託私人辦理條例》專法之修訂,酌作文字修正。 四、國民教育階段之學校型態實驗教育及非學校型態實驗教育,已有專法規定,然現行非學校型態之實驗教育專法《高級中等以下教育階段非學校型態實驗教育實施條例》雖已保障教育選擇權,惟政府補助倘有未妥適之處,恐違背憲法保障之教育平等權。根據《憲法》第二十一條:「人民有受國民教育之權利與義務。」與第一百六十條第一款:「六歲至十二歲之學齡兒童,一律受基本教育,免納學費。其貧苦者,由政府供給書籍。」之規定,顯見我國憲法對於教育相當重視,惟現行非學校型態之實驗教育專法平等權未一併保障,爰予修正,使教育平等權納入保障。 五、第五項短期補習教育之規定係屬補習教育範疇,與實驗教育無涉,爰予刪除。 |
委員萬美玲等提案:
本院委員萬美玲、鄭正鈐等18人,鑒於現行「國民教育法」自民國68年制定施行至今,已歷經14次修正,然與教育現場之實務需求仍有落差,如國民中小學設置獎助學金之規定未能一致、學校教科用書編輯單位及審定程序尚無法律明文規範、公立學校之場地等供他人使用相關收支運用規定欠缺彈性、如何輔導中途輟學學生復學等問題,實有必要進行全條文之修正,以符國民教育之發展,及教育現場之實務需求,爰擬具「國民教育法修正草案」。是否有當?敬請公決。
提案人:萬美玲 鄭正鈐
連署人:游毓蘭 鄭麗文 楊瓊瓔 陳玉珍 李德維 孔文吉 洪孟楷 林思銘 陳雪生 曾銘宗 溫玉霞 徐志榮 鄭天財Sra Kacaw 吳斯懷 馬文君 翁重鈞
國民教育法修正草案總說明
鑒於現行「國民教育法」自民國68年制定施行至今,已歷經14次修正,然與教育現場之實務需求仍有落差,如國民中小學設置獎助學金之規定未能一致、學校教科用書編輯單位及審定程序尚無法律明文規範、公立學校之場地等供他人使用相關收支運用規定欠缺彈性、如何輔導中途輟學學生復學等問題,實有必要進行全條文之修正,以符國民教育之發展及教育現場之實務需求,爰擬具「國民教育法修正草案」(以下簡稱本法),其要點如下:
一、增訂各級主管機關得組成國民教育課程及教學輔導團,並明定其任務;各級主管機關得組成任務編組之組織,推動學生輔導諮商、科技與資訊教育、特殊教育、原住民族教育及其他相關教育事項。(修正條文第九條)
二、修正公立學校設立、變更及停辦之相關事項。(修正條文第十條)
三、增訂師資培育之大學附設實驗國民小學、國民中學之組織規程訂定程序;師資培育之大學附設實驗國民小學、國民中學之受監督相關事宜。(修正條文第十一條)
四、增訂私立學校及其分校、分部之設立、變更或停辦,依私立學校法及其相關法規辦理。(修正條文第十二條)
五、修正學校校長遴選及聘任程序、任期之相關規定;增訂教師參加校長甄選、儲訓及遴選之消極資格規定;明定學校校長有不適任事實者之處理規定;增訂公立學校現職校長回任教師之相關規定及私立學校現職校長回任教師及解聘、不續聘、不得回任教師之程序。(修正條文第十三條至第十八條)
六、增訂校務會議議決事項及各該主管機關訂定校務會議之運作原則之規定。(修正條文第十九條)
七、修正學校設置一級或二級單位及其人員編制之規定;增訂教師參加主任甄選、儲訓及取得受聘主任資格之消極資格規定,並授權中央主管機關訂定公立學校主任甄選、儲訓及其他相關事項之辦法。(修正條文第二十條)
八、增訂教師員額編制,得視學生學習節數及教師授課節數配置之規定;增訂公立學校得與他校合聘教師之規定;增訂公立學校教師介聘相關事項之授權項目。(修正條文第二十三條、第二十五條及第二十六條)
九、增訂無國籍學生進入學校就學相關事項之規定,以及成立公立學校海外攬才子女專班之規定及其得排除適用之法規。(修正條文第三十條)
十、增訂學校合併或停辦時之保存學籍資料之規定。(修正條文第三十一條)
十一、明定公立學校學生免納雜費,其各項代收代辦費與私立學校收取雜費及各項代收代辦費,應分別由直轄市、縣(市)主管機關以自治法規定之。(修正條文第三十二條)
十二、增訂直轄市、縣(市)主管機關及國民小學,應設置獎、助學金之規定。(修正條文第三十三條)
十三、明定學校教科用書編輯單位,及該單位應辦理研習或培訓,並增訂中央主管機關應訂定教科用書審定相關事項辦法之授權規定。(修正條文第三十五條)
十四、修正學校選用教科用書之辦理方式,及學生借用藝能及活動科目之教科用書規定。(修正條文第三十六條)
十五、增訂國民中學應規劃辦理學生自我認識及職業試探生涯發展教育之活動,及學校應提供技藝課程;增訂戶外教育學習之規定,並授權直轄市、縣(市)主管機關訂定其相關事項之自治法規。(修正條文第三十七條及第三十七條之一)
十六、增訂學校違反常態編班規定之處理及直轄市、縣(市)主管機關得訂定其相關事項補充規定;增訂規模較小之學校得實施混齡教學或混齡編班,並由中央主管機關訂定其相關事項之辦法;增訂授權中央主管機關訂定督導學校教學正常化之辦法。(修正條文第三十八條)
十七、增訂學生應參加國中教育會考及其除外規定,並由中央主管機關訂定辦理方式或委託辦理國中教育會考及相關事項之辦法。(修正條文三十九條)
十八、增訂輔導國民教育階段中途輟學學生復學之協助規定,明定直轄市、縣(市)主管機關及學校應規劃彈性及多元教育輔導措施。(修正條文第四十條)
十九、增訂學校設置冷(暖)氣設備、電力系統設備、資訊網路設備等,其建置、營運及衍生之費用由中央主管機關編列預算全額支應。(修正條文第四十一條)
二十、明定學校應辦理學生團體保險,刪除學生團體保險相關事項辦法由各該主管教育行政機關定之,改以法律定之。(修正條文第四十二條)
二十一、明定學生獎懲準則由中央主管機關定之;直轄市、縣(市)主管機關應依準則訂定學生獎懲自治法規(修正條文第四十三條)
二十二、明定學生權益之救濟制度,分為申訴、再申訴程序;學生申訴評議委員會、學生再申訴評議委員會之組成及其相關事項之規定;學生權益行政救濟制度變動之適用規範。(修正條文第四十四條至第四十六條)
二十三、明定學校設學生家長會,應由在學學生之家長為會員組織之,並冠以該校之名稱,主管機關應協助辦理增能研習。(修正條文四十七條)
二十四、增訂國民補習教育相關規定,包含由學校設進修部實施、學校進修部之教師及行政人員員額編制、入學年齡、資格、申請程序、修業年限及收費之規定,以及國民補習教育之授課方式、學習內容、學生畢業條件及成績評量規定,並授權中央主管機關訂定國民小學及國民中學畢業程度之自學進修學力鑑定相關事項之辦法。(修正條文第四十八條至第五十六條)
二十五、增訂放寬公立學校之場地、設施、設備,提供他人使用、委託經營、獎勵民間參與所獲之收入,不受國有財產法及地方公有財產管理相關規定之限制,及其場地、設施、設備提供他人使用時,應以公益目的為優先之規定。(修正條文第五十八條)
二十六、增訂各級主管機關得蒐集、處理或利用國民教育階段學生、教職員及其他教育人員個人資料,並建立相關資料庫。(修正條文第五十九條)
|
修正條文 |
現行條文 |
說明 |
|
第一章 總 則 |
|
章名新增。 |
|
第一條 國民教育,以養成德、智、體、群、美五育均衡發展之健全國民為宗旨。 |
第一條 國民教育依中華民國憲法第一百五十八條之規定,以養成德、智、體、群、美五育均衡發展之健全國民為宗旨。 |
國民教育之實施,除依憲法第一百五十八條規定外,尚須依教育基本法等相關法律規定辦理,為涵蓋憲法及各相關法律所宣示國民教育之宗旨,爰將「依中華民國憲法第一百五十八條之規定」刪除。 |
|
第二條 本法所稱主管機關:在中央為教育部;在直轄市為直轄市政府;在縣(市)為縣(市)政府。 |
|
一、本條新增。 二、增訂有關主管機關之規定。 |
|
第二章 國民教育之辦理 |
|
章名新增。 |
|
第三條 凡六歲至十五歲之國民,應受國民教育;其強迫入學,另以法律定之。 |
第二條 凡六歲至十五歲之國民,應受國民教育;已逾齡未受國民教育之國民,應受國民補習教育。 六歲至十五歲國民之強迫入學,另以法律定之。 |
一、條次變更。 二、查國民補習教育之相關規定已定於第九章,第一項後段文字已移至修正條文第四十八條第一項,爰予以刪除;另第二項酌作文字修正後,與第一項整併為本條。 |
|
第四條 國民教育分為二階段:前六年為國民小學教育;後三年為國民中學教育。 |
第三條 國民教育分為二階段:前六年為國民小學教育;後三年為國民中學教育。 對於資賦優異之國民小學學生,得縮短其修業年限。但以一年為限。 國民補習教育,由國民小學及國民中學附設國民補習學校實施;其辦法另定之。 |
一、條次變更。 二、因「特殊教育法」第十二條第二項及「特殊教育學生調整入學年齡及修業年限實施辦法」,對特殊教育學生之修業年限已有相關規定,爰刪除第二項。 三、現行國民補習教育,係依「補習及進修教育法」(以下簡稱補教法)辦理,且有關國民小學及國民中學辦理國民補習教育之規定,已增訂於第九章,爰刪除第三項。 |
|
第五條 國民教育,以政府辦理為原則,並鼓勵私人興辦。 |
第四條 國民教育,以由政府辦理為原則,並鼓勵私人興辦。 公立國民小學及國民中學,由直轄市或縣(市)政府依據人口、交通、社區、文化環境、行政區域及學校分布情形,劃分學區,分區設置;其學區劃分原則及分發入學規定,由直轄市、縣(市)政府定之。 前項國民小學及國民中學,得委由私人辦理,其辦法,由直轄市或縣(市)政府定之。 為保障學生學習權及家長教育選擇權,國民教育階段得辦理非學校型態實驗教育,其實驗內容、期程、範圍、申請條件與程序及其他相關事項之準則,由教育部會商直轄市、縣(市)政府後定之。 補習及進修教育法所定之短期補習教育,不得視為前項非學校型態之實驗教育。 |
一、條次變更。 二、第一項酌作文字修正。 三、第二項及第三項已移列至修正條文第十條第一項及第六項,爰予刪除。 四、因國民教育階段之非學校型態實驗教育已有專法規定,第四項移列至修正條文第六條,爰予刪除。 五、第五項短期補習教育之規定係屬補習教育範疇,與實驗教育無涉,爰予刪除。 |
|
第六條 為保障學生學習權及家長教育選擇權,國民教育階段得辦理非學校型態實驗教育,其實驗內容、期程、範圍、申請條件與程序、政府補助及其他相關事項之辦法,由教育部會商直轄市、縣(市)政府後定之。 |
第四條第四項 為保障學生學習權及家長教育選擇權,國民教育階段得辦理非學校型態實驗教育,其實驗內容、期程、範圍、申請條件與程序及其他相關事項之準則,由教育部會商直轄市、縣(市)政府後定之。 |
一、條次變更。 二、本條由現行條文第四條第四項修正移列。 三、鑒於現行實務上謹供高中自學生可向政府申請補助,然針對國中小自學生卻無相關補助,以限縮家長和學生選擇實驗教育之機會,且依現行「兒童權利公約」第二十八條規定:「(a)應實現全面的免費義務小學教育;(b)鼓勵發展不同形態之中等教育、包括普通教育與職業教育,使所有兒童均能進入就讀,並採取適當措施,諸如實行免費教育以及對有需求者提供財務協助。」,為落實保障學生學習權及家長教育選擇權,使學生家長能平等選擇實驗教育之機會,爰於本條修正政府補助之文字,游教育部會商直轄市、縣(市)政府訂定國民教育階段參與實驗教育學費補助辦法。 |
|
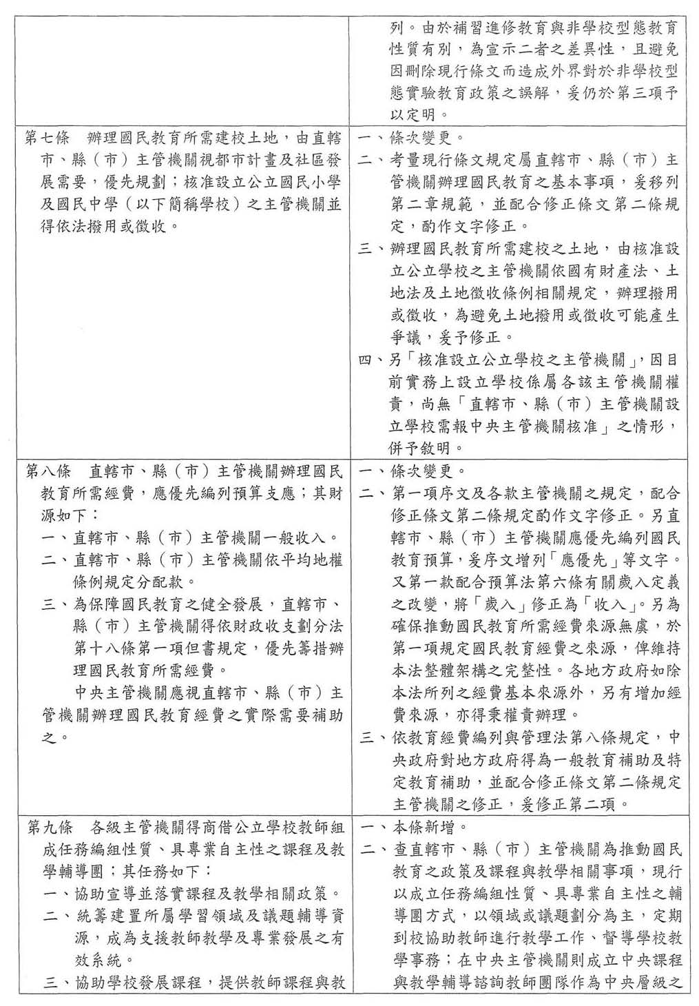
第七條 辦理國民教育所需建校土地,由直轄市、縣(市)主管機關視都市計畫及社區發展需要,優先規劃;核准設立公立國民小學及國民中學(以下簡稱學校)之主管機關並得依法撥用或徵收。 |
第十七條 辦理國民教育所需建校土地,由直轄市或縣(市)政府視都市計畫及社區發展需要,優先規劃,並得依法撥用或徵收。 |
一、條次變更。 二、考量現行條文規定屬直轄市、縣(市)主管機關辦理國民教育之基本事項,爰移列第二章規範,並配合修正條文第二條規定,酌作文字修正。 三、此外,為免土地撥用或徵收可能產生之爭議,爰規定辦理國民教育所需建校之土地,由核准設立公立學校之主管機關依「國有財產法」、「土地法」及「土地徵收條例」相關規定,辦理撥用或徵收;另「核准設立公立學校之主管機關」,實務上係屬各該主管機關權責,尚無「直轄市、縣(市)主管機關設立學校需報中央主管機關核准」之情形,併予敘明。 |
|
第八條 直轄市、縣(市)主管機關辦理國民教育所需經費,應優先編列預算支應;其財源如下: 一、直轄市、縣(市)主管機關一般收入。 二、直轄市、縣(市)主管機關依平均地權條例規定分配款。 三、為保障國民教育之健全發展,直轄市、縣(市)主管機關得依財政收支劃分法第十八條第一項但書規定,優先籌措辦理國民教育所需經費。 中央主管機關應視直轄市、縣(市)主管機關辦理國民教育經費之實際需要補助之。 |
第十六條 政府辦理國民教育所需經費,由直轄市或縣(市)政府編列預算支應,財源如左: 一、直轄市或縣(市)政府一般歲入。 二、直轄市或縣(市)政府依平均地權條例規定分配款。 三、為保障國民教育之健全發展,直轄市或縣(市)政府,得依財政收支劃分法第十八條第一項但書之規定,優先籌措辦理國民教育所需經費。 中央政府應視國民教育經費之實際需要補助之。 |
一、條次變更。 二、配合修正條文第二條之規定,第一項酌作文字修正。另直轄市、縣(市)主管機關應優先編列國民教育預算,爰於序文增列「應優先」等文字。 三、因「預算法」第六條有關歲入定義之改變,爰配合「預算法」將「歲入」修正為「收入」;另為確保推動國民教育所需經費來源無虞,於第一項規定國民教育經費之來源,以維持本法整體架構之完整性。若各地方政府除本法所列之經費基本來源外,另有增加經費來源,亦得秉權責辦理。 四、依「教育經費編列與管理法」第八條規定,中央政府對地方政府得為一般教育補助及特定教育補助,並配合修正條文第二條之規定,修正第二項。 |
|
第九條 各級主管機關得商借公立學校教師組成任務編組性質、具專業自主性之課程及教學輔導團;其任務如下: 一、協助宣導並落實課程及教學相關政策。 二、統籌建置所屬學習領域及議題輔導資源,成為支援教師教學及專業發展之有效系統。 三、協助學校發展課程,提供教師課程與教學諮詢及輔導,以落實國民教育之實施。 四、研究發展創新教學方法,協助教師積極進行教學研究,增進教學效能。 各級主管機關得商借公立學校教師組成任務編組之組織,推動學生輔導諮商、科技與資訊教育、特殊教育、原住民族教育及其他相關教育事項。 前二項任務編組之組織、運作與教師資格、遴選、商借、培訓、獎勵、年資採計及其他相關事項之辦法,由中央主管機關定之。 |
|
一、本條新增。 二、增訂第一項。查,當前直轄市、縣(市)主管機關為推動國民教育之政策、課程與教學相關事項,成立任務編組性質、具專業自主性之輔導團,以領域或議題劃分為主,定期到各校協助教師進行教學工作、督導學校教學事務;另中央主管機關則成立中央課程與教學輔導諮詢教師團隊,協助國民教育階段課程及教學政策之推展,與輔導直轄市、縣(市)主管機關之教育輔導團發揮功能,以期有效提升教育品質。 三、為利於推動國民教育業務,現行中央及部分直轄市、縣(市)主管機關除依法設有相關任務編組(如依「學生輔導法」第四條第二項規定設立之學生輔導諮商中心」;依「特殊教育法」第四十四條及其施行細則第十六條所建立之特殊教育行政支持網絡,及為協助辦理特殊教育相關事項所設之特殊教育資源中心;依「原住民族教育法」第十九條,設立之原住民族教育資源中心;直轄市、縣(市)主管機關因應教育現場資訊及數位化需求,多秉權責主動成立「教育網路中心」等任務編組)。考量教育現場配合實務需求而有必要設置各項任務編組,相關組成規定實有明確規範之必要,爰訂定第二項,得商借公立學校教師組成任務編組之規定,同時與第一項之輔導團於以明確區隔,以免混淆。 四、為因應第一項規定之課程及教學輔導團、第二項規定之組織,爰於第三項明定其辦理程序與方式,及保障相關人員權益,並授權由中央主管機關定之,以免教育政策實踐產生落差,或因教育人員素質不一,以致難以貫徹相關教育政策及實行地方教育多元特色。 五、第三項授權辦法訂定之獎勵事項,係對第一項及第二項任務編組所商借之教師,其於商借期間表現優良者給予之獎勵措施,藉此吸引優秀教師協助中央及直轄市、縣(市)主管機關,推動各項重要教育工作。上開獎勵措施包含行政獎勵及獎勵金,其中獎勵金部分,將分別依商借人員於商借期間所擔任之管理工作、工作績效等,本責酬相符及擇優原則支給,確保任務編組支領人數比率之合理性,並依相關規定報行政院核定,併予敘明。 |
|
第三章 學校之設立、變更及停辦 |
|
章名新增。 |
|
第十條 公立學校,由直轄市、縣(市)主管機關依據學齡人口推估、交通狀況、社區發展、文化特色、環境條件、行政區域及學校分布情形,分區設立,劃分學區;其設立、學區劃分原則及分發入學規定,由直轄市、縣(市)主管機關定之。 為促進學生同儕互動,培養群體多元學習,有效整合教育資源,建構優質學習環境,均衡城鄉教育功能,確保學生就學權益,直轄市、縣(市)主管機關得辦理公立學校之變更或停辦;其變更、停辦之條件、程序、審查、學校學生與教職員工之安置及其他相關事項之準則,由中央主管機關定之;直轄市、縣(市)主管機關應依準則之規定,訂定有關變更或停辦之自治法規。 前項所稱變更,指學校之改名、改制、合併。 第二項公立學校之合併或停辦,直轄市、縣(市)主管機關應擬具校園空間利用與財務支援及課程規劃等教育事務相關計畫,邀請學者專家、家長代表、學校教職員代表、地方社區人士及相關人員進行專案評估及辦理公聽會,並經各直轄市、縣(市)主管機關教育審議委員會審議通過後,送中央主管機關備查。 原住民重點學校之合併或停辦,另依原住民族教育法規定辦理。 公立學校,得委託私人辦理;其相關事項,依公立高級中等以下學校委託私人辦理實驗教育條例規定辦理。 |
第四條第二項及第三項 公立國民小學及國民中學,由直轄市或縣(市)政府依據人口、交通、社區、文化環境、行政區域及學校分布情形,劃分學區,分區設置;其學區劃分原則及分發入學規定,由直轄市、縣(市)政府定之。 前項國民小學及國民中學,得委由私人辦理,其辦法,由直轄市或縣(市)政府定之。 第四條之一 為促進學生同儕互動,培養群體多元學習,有效整合教育資源,建構優質學習環境,均衡城鄉教育功能,確保學生就學權益,直轄市、縣(市)政府得辦理公立國民小學及國民中學之合併或停辦;其合併、停辦之條件、程序、審查、學校學生與教職員工之安置及其他相關事項之準則,由中央主管機關定之;直轄市、縣(市)政府應依準則之規定訂定有關合併或停辦之自治法規。 前項公立國民小學及國民中學之合併或停辦,直轄市、縣(市)政府應擬具校園空間利用與財務支援計畫,邀請學者專家、家長代表、學校教職員代表、地方社區人士及相關人員進行專案評估及辦理公聽會,並經各直轄市、縣(市)政府教育審議委員會審議通過後,送中央主管機關備查。 原住民重點學校之合併或停辦,另依原住民族教育法規定辦理。 |
一、條次變更,本條文由現行條文第四條第二項、第三項及第四條之一移列修正。 二、第四條第二項移列為第一項,另配合修正條文第二條主管機關及第七條學校簡稱,酌作文字修正。 三、第四條之一第一項移列為第二項,配合修正條文第二條主管機關及第七條學校簡稱,酌作文字修正。另配合教育現場需求,將公立學校「合併」改為「變更」。 四、增訂第三項,明定第二項所稱變更之定義,指學校之改名、改制、合併。 五、第四條之一第二項移列為第四項,並配合修正條文第二條主管機關及第七條學校簡稱,酌作文字修正;另修正應擬具之計畫事項,除校園空間利用與財務支援外,仍須擬具課程規劃等教育事項相關計畫,以利完備公立學校之合併或停辦作業。 六、第四條之一第三項移列為第五項,內容未修正。 七、第四條第三項移列為第六項,因公立國民小學及國民中學委託私人辦理已有「公立高級中等以下學校委託私人辦理實驗教育條例」規定,爰酌作文字修正。 |
|
第十一條 公立師資培育之大學為辦理教育實習、實驗及研究,得設附設實驗國民小學、國民中學;其組織規程,由公立師資培育之大學擬訂,報公立師資培育之大學所屬主管機關核定。 前項附設實驗國民小學、國民中學,除組織、人員、編制及預算事項,應受所屬公立師資培育之大學及其主管機關之監督外,其辦理本法所定事項,應比照所在地直轄市、縣(市)主管機關之公立學校,受所在地直轄市、縣(市)主管機關之監督。 公立師資培育之大學附屬之高級中等學校附設之國小部、國中部,及國立高級中等學校附設之國小部、國中部,準用前項規定。 |
第十九條 師範院校及設有教育學院(系)之大學,為辦理國民教育各項實驗、研究,並供教學實習,得設實驗國民中學、國民小學或幼稚園。 實驗國民中學、國民小學或幼稚園校(園)長,由主管學校校(院)長,就本校教師中遴選合格人員充任,採任期制,並報請主管教育行政機關核備。 實驗國民中學、國民小學或幼稚園教師,由校(園)長遴聘;各處、室主任及職員,由校(園)長遴用,報請主管校、院核轉主管教育行政機關備查。 |
一、條次變更。 二、第一項配合「師資培育法」第三條規定,酌作文字修正。另配合實務運作,增列公立師資培育之大學附設實驗國民小學、國民中學之組織規程,由公立師資培育之大學擬定,並報公立資師培育之大學所屬主管機關核定。 三、原第一項後段幼稚園之設立、第二項實驗幼稚園園長及第三項前段幼稚園教師之任用規定,考量「幼兒教育及照顧法」、「教保服務人員條例」已有明文規定,爰刪除幼稚園相關規定。 四、因國內師範校院皆已轉型為教育大學,依「師資培育法」第三條第二款師資培育之大學定義,已含括第一項所定之師範院校及設有教育學院(系)之大學,爰將「師範院校及設有教育學院(系)之大學」修正為「公立資師培育之大學」。 五、公立師資培育之大學附設實驗國民中、小學之校長遴選,實務上係由現行條文第九條第五項規定辦理,為使條文之規定與實務之執行一致,並使學校校長遴選規定均合併於同一條規範,爰刪除第二項,並於修正條文第十三條中規範。另查「教師法」第九條第一項規定,高級中等以下學校教師之聘任,應經教師評審委員會審查通過後,由校長聘任之,爰刪除第三項前段有關實驗國民中學、國民小學教師由校長遴聘之規定;至於第三項後段所定實驗國民中學及國民小學主任、職員之遴用,因屬校長權責,為簡化行政流程,爰予刪除,併予敘明。 六、公立師資培育之大學附設實驗國民小學、國民中學,於實務運作上,其學區劃分及學生入學等,均依所在地直轄市、縣(市)主管機關規定辦理,為確保學校得融入所在地,並發展自身特色,以符合因地制宜之特性,爰增訂第二項。 七、考量公立師資培育之大學附屬之高級中等學校附設之國小部、國中部,及國立高級中等學校附設之國小部、國中部,其於現行實務運作上,學區劃分及學生入學等,均與公立師資培育之大學附設實驗國民小學、國民中學相同,爰增訂第三項,前述之學校得準用第二項之規定。 |
|
第十二條 私立學校與其分校、分部之設立、變更或停辦,依私立學校法及其相關法規辦理。 |
|
一、本條新增。 二、因國民教育以政府辦理為原則,並鼓勵私人興辦,爰於本條明定,私立學校與其分校、分布之設立、變更或停辦,依「私立學校法」及相關法規辦理。 三、另本條用詞係參考「高級中等教育法」第四條第四項及「私立學校法」第六條第二項、第三十四條第三項授權訂定之「高級中等以下學校及其分校分部設立變更停辦辦法」之用詞,與私立學校法及其相關法規係一致規定。 |
|
第四章 組織、人員及編制 |
|
章名新增。 |
|
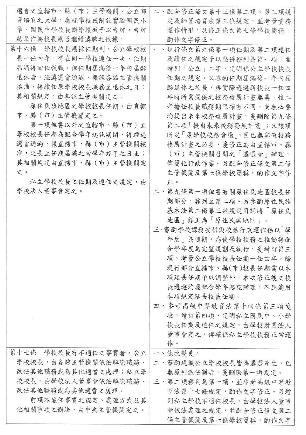
第十三條 學校置校長一人,專任,綜理校務。 直轄市、縣(市)立學校校長,由直轄市、縣(市)主管機關召開遴選會,就公開甄選並儲訓合格之人員、任期屆滿或連任任期已達二分之一之現職校長或曾任校長人員中公開遴選,並擇定一人後,由直轄市、縣(市)主管機關聘任之。但所屬學校數量國民中學未達十五校或國民小學未達四十校者,得遴選連任中之現職校長,不受連任任期應達二分之一之限制;其相關規定,由直轄市、縣(市)主管機關定之。 公立師資培育之大學附設實驗國民小學、國民中學校長,由公立師資培育之大學組織遴選會,就該師資培育之大學、該大學附設之實驗國民小學、國民中學或其他學校校長或教師中遴選合格人員,並擇定一人後,由公立師資培育之大學校長聘兼(任)之,並報主管機關備查。 私立學校校長之遴選,應召開私立學校校長遴選會為之;其遴選會之組成、召開及相關規定,由學校財團法人(以下簡稱學校法人)董事會定之。 前項遴選會應就合格人員以公開方式甄求候選名單。 私立學校校長由學校法人董事會遴選合格人員,報直轄市、縣(市)主管機關核准後聘任之。 第二項及第三項遴選會,應有家長會代表、教師會或教師代表參與,其比例各不得少於五分之一,任一性別委員人數不得少於委員總數三分之一;其組織及運作方式,分別由組織遴選會之直轄市、縣(市)主管機關、公立師資培育之大學定之。 |
第九條 國民小學及國民中學各置校長一人,綜理校務,應為專任,並採任期制,任期一任為四年。但原住民、山地、偏遠、離島等地區之學校校長任期,由直轄市、縣(市)政府定之。 國民小學及國民中學校長在同一學校得連任一次。任期屆滿得回任教職。但任期屆滿後一年內屆齡退休者,得提出未來校務發展計畫,經原學校校務會議通過,報經主管教育行政機關同意,續任原學校校長職務至退休之日;其相關規定由直轄市、縣(市)政府定之。 縣(市)立國民中、小學校長,由縣(市)政府組織遴選委員會就公開甄選、儲訓之合格人員、任期屆滿或連任任期已達二分之一以上之現職校長或曾任校長人員中遴選後聘任之。但縣(市)學校數量國中未達十五校或國小未達四十校者,得遴選連任中之現職校長,不受連任任期已達二分之一以上之限制;其相關規定由縣(市)政府定之。 直轄市立國民中、小學校長,由直轄市政府教育局組織遴選委員會就公開甄選、儲訓之合格人員、任期屆滿或連任任期已達二分之一以上之現職校長或曾任校長人員中遴選後,報請直轄市政府聘任之。 師資培育之大學附設實驗國民中、小學校長,由各該校組織遴選委員會就各該校或其附設實驗學校或其他學校校長或教師中遴選合格人員,送請校長聘兼(任)之,並報請主管教育行政機關備查。 前三項遴選委員會應有家長會代表參與,其比例不得少於五分之一。遴選委員會之組織及運作方式,分別由組織遴選委員會之機關、學校定之。 |
一、條次變更。 二、第一項明定校長為專任,並配合修正條文第七條學校簡稱,酌作文字修正。另所定學校置校長一人,係包括公私立學校,惟私立國民小學、國民中學合併設置之私立國民中小學依「私立學校法」第四十一條第五項規定如有實際需要,得增置校長一人。 三、第三項及第四項合併修正為第二項,另為確保校長遴選結果更為公正嚴謹,增列遴選會擇定一人後,由直轄市、縣(市)主管機關聘任之規定。另配合修正條文第二條主管機關及第七條學校簡稱,酌作文字修正。 四、第五項修正移列為第三項,現行條文所定師資培育之大學附設實驗國民小學、國民中學,係指公立師資培育之大學附設之學校;至於私立師資培育之大學所附設者,應依「私立學校法」相關規定辦理,爰予修正。另為確保校長遴選結果更為公正嚴謹,增列遴選會擇定一人後,由公立師資培育之大學校長聘兼(任)之規定。又配合修正條文第二條主管機關及第七條學校簡稱,酌作文字修正。 五、第六項規定修正移列為第七項,為保障教師參與之權利,爰增訂遴選會應有教師會或教師代表參與,並得優先考量教師會代表。而家長會及教師會代表,應以指派同級之現職組織人員為原則;又為充分表達教師及家長意見,規定家長會代表、教師會或教師代表之比例各不得少於五分之一;另參照「性別平等教育法」第十六條第一項規定,增訂遴選會組成之性別比例規定,且酌作文字修正。 六、增訂第四項至第六項,明定有關私立學校校長遴選及聘任程序相關規定,俾確保私立學校校務正常運作。 七、第一項後段任期部分及第二項連任及續任之規定予以整併,移列至修正條文第十六條第一項,爰予刪除。第一項但書有關原住民、山地、偏遠、離島等地區之學校校長任期規定,其中原住民族地區學校校長任期規定,已移列至修正條文第十六條第二項。原住民族地區學校若屬偏遠地區學校,主管機關得衡酌需求,依「偏遠地區學校教育發展條例」第十條第一項第二款規定辦理;另山地地區、離島地區之學校依「偏遠地區學校分級及認定標準」規定,均屬偏遠地區學校之範疇,其校長之任期一任為四年,若校長屬辦學績效卓著,校務發展計畫經審核通過,並經主管機關校長遴選委員會同意之情形,得依「偏遠地區學校教育發展條例」第十條第一項第二款規定,連任二次,爰亦予刪除。 |
|
第十四條 前條第二項所稱公開甄選並儲訓合格之人員,指符合下列各款情形之一者: 一、本法中華民國八十八年二月五日修正生效前,由臺灣省政府或直轄市主管機關公開甄選並儲訓合格之校長候用人員。 二、本法中華民國八十八年二月五日修正生效後,由直轄市、縣(市)主管機關公開甄選並儲訓合格之校長候用人員。 三、本法中華民國八十八年二月五日修正生效前,經公開辦理之督學、課長甄選儲訓合格,並具有學校校長任用資格之人員。 公立學校專任教師最近三年有下列各款情形之一者,不得參加校長甄選、儲訓及遴選: 一、受刑事有罪判決。但經判決無罪確定者,不在此限。 二、受懲戒處分,未經撤銷。 三、受記過以上之行政懲處,未經撤銷。 前條第二項校長甄選、儲訓及其他相關事項之辦法,由中央主管機關定之。 |
第九條之二 第九條第三項、第四項所稱公開甄選且儲訓之合格人員,指符合下列各款情形之一者: 一、本法八十八年二月五日修正生效前,由臺灣省政府或直轄市政府公開甄選且儲訓合格之校長候用人員。 二、本法八十八年二月五日修正生效後,由直轄市政府或縣(市)政府公開甄選且儲訓合格之校長候用人員。 三、本法八十八年二月五日修正生效前,經政府公開辦理之督學、課長甄選儲訓合格,並具有國中、國小校長任用資格之人員。 第十八條 國民小學及國民中學校長、主任、教師之任用,另以法律定之;其甄選、儲訓、登記、檢定、遷調、進修及獎懲等辦法,由教育部定之。 公立國民小學及國民中學校長、主任、教師應辦理成績考核;其考核等級或結果、考核委員會之組職與任務、考核程序及其他相關事項之辦法,由教育部定之。 |
一、條次變更。 二、本條由現行條文第九條之二及第十八條規定合併移列。 三、第九條之二移列為第一項,配合修正條文第十三條第二項規定,修正援引之條次及項次,並配合修正條文第二條主管機關及第七條學校簡稱,酌作文字修正。 四、增訂第二項,將「國民中小學校長主任教師甄選儲訓及介聘辦法」第七條有關教師參加校長甄選之消極資格規定,提升位階至本法。另有關受懲戒處分,包括免除職務、撤職、剝奪、減少退休(職、伍)金、休職、降級、減俸、罰款、記過及申誡。 五、第十八條第一項移列為第三項。因外界對校長有較高道德標準之期待,此外,審酌校長需綜理校務,對學校各項事務須有較深之了解,爰將有關校長甄選、儲訓及其他相關事項之辦法,授權由中央主管機關訂定,確保欲擔任者足以勝任校長一職。 六、第十八條第一項有關主任、教師之規定,移列至修正條文第二十條第六項、第二十六條第一項規定,爰予刪除。 七、第十八條第二項規定,移列至修正條文第二十六條第二項,爰予刪除。 |
|
第十五條 依第十三條第二項、第三項組織遴選會之直轄市、縣(市)主管機關、公立師資培育之大學,應就學校或附設實驗國民小學、國民中學校長辦學績效予以考評,考評結果作為校長應否繼續遴聘之依據。 |
第九條之三 依第九條第三項至第五項組織遴選委員會之機關、師範校院及設有教育院(系)之大學,應就所屬國民小學、國民中學校長辦學績效予以評鑑,以為應否繼續遴聘之依據。 |
一、條次變更。 二、配合修正條文第十三條第二項、第三項規定及「師資培育法」第三條規定,並考量實務運作情形,及修正條文第七條學校簡稱,酌作文字修正。 |
|
第十六條 學校校長應採任期制,公立學校校長一任四年,得在同一學校連任一次,任期屆滿得回任教職。但任期屆滿後一年內屆齡退休者,經遴選會通過,報經各該主管機關核准,得續任原學校校長職務至退休之日;其相關規定,由各該主管機關定之。 原住民族地區之學校校長任期,由直轄市、縣(市)主管機關定之。 第一項但書以外之直轄市、縣(市)立學校校長任期為配合學年起訖期間,得經遴選會通過,報直轄市、縣(市)主管機關核准,延長至任期屆滿之當學年終了之日止;其相關規定由直轄市、縣(市)主管機關定之。 私立學校校長之任期及連任之規定,由學校法人董事會定之。 |
第九條第一項及第二項 國民小學及國民中學各置校長一人,綜理校務,應為專任,並採任期制,任期一任為四年。但原住民、山地、偏遠、離島等地區之學校校長任期,由直轄市、縣(市)政府定之。 國民小學及國民中學校長在同一學校得連任一次。任期屆滿得回任教職。但任期屆滿後一年內屆齡退休者,得提出未來校務發展計畫,經原學校校務會議通過,報經主管教育行政機關同意,續任原學校校長職務至退休之日;其相關規定由直轄市、縣(市)政府定之。 |
一、條次變更。 二、現行條文第九條第一項任期及第二項連任及續任之規定予以整併為第一項,並增列「公立」二字,明定本條為公立學校校長任期之規定。另審酌任期屆滿後一年內屆臨退休之校長,與實際遴選新校長一任四年時所需提供之校務發展計畫無異,二者僅有擔任校長職務期限不同,無須均提出未來校務發展計畫,爰予以刪除;又該項所定「原學校校務會議通過」,因已無審查校務發展計畫之必要,爰修改為由直轄縣市招開遴選會辦理,以簡化行政作業。另配合修正條文第二條主管機關及第七條學校簡稱之規定,酌作文字修正。 三、原第九條第一項有關原住民地區校長任期部分,移列至第二項。另參考「原住民族基本法」第二條第三款規定,將「原住民地區」修改為「原住民族地區」。 四、考量學校課務安排與校務行政運作係以「學年度」為週期,為使學校校務之推動配合學年度完整規劃及執行,爰增訂第三項,考量公立學校校長任期一任四年,除現行部分直轄市、縣市校長任期須以本項延長任期予以調整外,校長遴選均應配合學年起迄辦理,不應適用本項規定延長校長任期。 五、參考「高級中等教育法」第十四條第三項後段,增訂第四項,明定私立學校校長任期及連任之規定,由學校財團法人董事會定之,以確保私立學校校務正常運作。 |
|
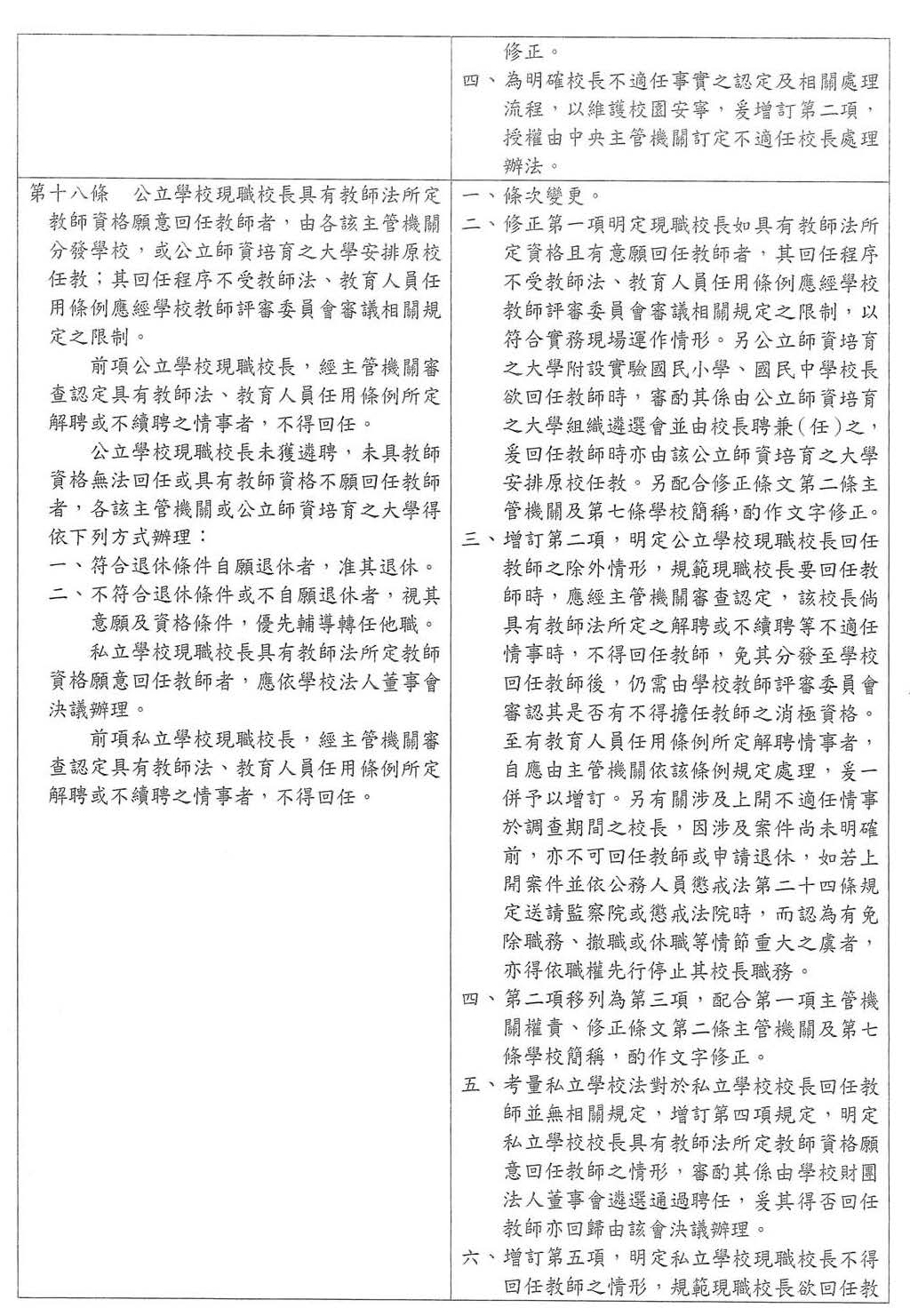
第十七條 學校校長有不適任之事實者,公立學校校長,由各該主管機關依法解除職務、改任其他職務或為其他適當之處理;私立學校校長,由學校法人董事會依法解除職務、改任其他職務或為其他適當之處理。 前項不適任事實之認定、處理方式及其他相關事項之辦法,由中央主管機關定之。 |
第九條之一 本法八十八年二月五日修正生效前,現職國民小學及國民中學校長得在原校繼續任職至該一任期屆滿為止,或依前條第三項、第四項或第五項規定參加遴選。 國民小學及國民中學校長有不適任之事實,經該管教育行政機關查明確實者,應予改任其他職務或為其他適當之處理。 |
一、條次變更。 二、審酌現職公立學校校長均為遴選產生,已無原列派任制者,爰刪除第一項規定。 三、第二項移列為第一項,參考「高級中等教育法」第十七條規定,明定不適任之公私立學校校長處理方式。另配合修正條文第二條主管機關及第七條學校簡稱,酌作文字修正。 四、為明確校長不適任事實之認定及相關處理流程,爰增訂第二項,授權由中央主管機關訂定不適任校長處理辦法。 |
|
第十八條 公立學校現職校長具有教師法所定教師資格願意回任教師者,由各該主管機關分發學校,或公立師資培育之大學安排原校任教;其回任程序不受教師法、教育人員任用條例應經學校教師評審委員會審議相關規定之限制。 前項公立學校現職校長,經主管機關審查認定具有教師法、教育人員任用條例所定解聘或不續聘之情事者,不得回任。 公立學校現職校長未獲遴聘,未具教師資格無法回任或具有教師資格不願回任教師者,各該主管機關或公立師資培育之大學得依下列方式辦理: 一、符合退休條件自願退休者,准其退休。 二、不符合退休條件或不自願退休者,視其意願及資格條件,優先輔導轉任他職。 私立學校現職校長具有教師法所定教師資格願意回任教師者,應依學校法人董事會決議辦理。 前項私立學校現職校長,經主管機關審查認定具有教師法、教育人員任用條例所定解聘或不續聘之情事者,不得回任。 |
第九條之四 現職校長具有教師資格願意回任教師者,由主管教育行政機關分發學校任教,不受教師法、教育人員任用條例應經學校教師評審委員會審議相關規定之限制。 現職校長未獲遴聘,未具教師資格無法回任或具有教師資格不願回任教師者,直轄市、縣(市)政府得依下列方式辦理: 一、符合退休條件自願退休者,准其退休。 二、不符合退休條件或不自願退休者,視其意願及資格條件,優先輔導轉任他職。 |
一、條次變更。 二、修正第一項,明定現職校長若具有「教師法」所定資格且有意願回任教師者,其回任程序不受「教師法」、「教育人員任用條例」應經學校教師評審委員會審議相關規定之限制。另審酌公立師資培育之大學附設實驗國民小學、國民中學校長係由由公立師資培育之大學組織遴選會並由校長聘兼(任)之,爰規定其回任教師時應由該公立師資培育之大學安排原校任教。另配合修正條文第二條主管機關及第七條學校簡稱,酌作文字修正。 三、增訂第二項,明定公立學校現職校長若經主管機關審查認定具「教師法」、「教育人員任用條例」所定解聘或不續聘之情事者,不得回任;另涉及上開不適任情事之校長,於調查期間,因案件尚未明確,亦不可回任教師或申請退休,若前述案件依「公務員懲戒法」第二十四條規定,送請監察院或懲戒法院,而認有免除職務、撤職或休職等情節重大者,得依職權先行停止其校長職務。 四、第二項移列為第三項,配合第一項主管機關權責、修正條文第二條主管機關及第七條學校簡稱,酌作文字修正。 五、考量「私立學校法」並無私立學校校長回任教師之相關規定,爰增訂第四項規定,明定私立學校校長具「教師法」所定教師資格,且願意回任教師之情形,應依學校法人董事會決議辦理。 六、增訂第五項,明定私立學校現職校長,經主管機關審查認定,具有「教師法」、「教育人員任用條例」所定解聘或不續聘之情事者,該校校董事會不得決議讓該校長回任教師。 |
|
第十九條 學校設校務會議,議決下列事項,由校長召集並主持之: 一、校務發展或校園規劃等重大事項。 二、依法令或本於職權所訂定之各種重要章則。 三、教務、學生事務、總務及其他校內重要事項。 四、其他依法令應經校務會議議決事項。 校務會議成員,應包括校長、全體專任教師或教師代表、家長會代表及職工代表,並應邀請學生列席會議;採教師代表為組成成員者,任一性別成員人數不得少於成員總數三分之一;其各類成員比例及運作原則,由各該主管機關定之。 |
第十條 國民小學與國民中學設校務會議,議決校務重大事項,由校長召集主持。校務會議以校長、全體專任教師或教師代表、家長會代表、職工代表組成之。其成員比例由設立學校之各級主管教育行政機關定之。 國民小學及國民中學,視規模大小,酌設教務處、學生事務處、總務處或教導處、總務處,各置主任一人及職員若干人。主任由校長就專任教師中聘兼之,職員由校長遴用,均應報直轄市或縣(市)主管教育行政機關核備。 國民小學及國民中學應設輔導室或輔導教師。輔導室置主任一人及輔導教師若干人,由校長遴選具有教育熱忱與專業知能教師任之。輔導主任及輔導教師以專任為原則。 前項專任輔導教師員額編制如下: 一、國民小學二十四班以上者,置一人。 二、國民中學每校置一人,二十一班以上者,增置一人。 前項規定自中華民國一百零一年八月一日施行,於五年內逐年完成設置。 國民小學及國民中學得視實際需要另置專任專業輔導人員及義務輔導人員若干人,其班級數達五十五班以上者,應至少置專任專業輔導人員一人。 直轄市、縣(市)政府應置專任專業輔導人員,視實際需要統籌調派之;其所屬國民小學及國民中學校數合計二十校以下者,置一人,二十一校至四十校者,置二人,四十一校以上者以此類推。 前二項專任專業輔導人員設置所需經費,由教育部視實際需要補助之;其人員之資格、設置、實施方式、期程及其他相關事項之辦法,由教育部會商直轄市、縣(市)政府後定之。 國民小學及國民中學應設人事及主計單位。規模較小未設專責單位之公立學校,得由直轄市、縣(市)人事及主計主管機關(構)指派所屬機關(構)、學校之專任人事、主計人員或經有關機關辦理相關訓練合格之職員兼任之;其員額編制標準,依有關法令之規定。 前項職員不包括護理人員。 |
一、條次變更。 二、第一項前段參據「高級中等教育法」第二十五條第一項規定,明定校務會議議決事項,並由校長召集並主持之。另配合修正條文第七條學校簡稱,酌作文字修正。 三、第一項後段移列為第二項,修正如下: (一)考量校務會議之設置係為落實校園民主之理想,然實施至今,除成員比例由主管機關訂定外,其會議之運作原則多有疏漏,為減少其運作之爭議,爰增訂由各該主管機關訂定校務會議之運作原則之規定。 (二)依「國民體育法」第十六條之規定,專任運動教練之任用,依「教育人員任用條例」之規定,是以,編制內專任運動教練非屬「教師法」適用對象,亦未獲教師資格,爰第二項之全體專任教師尚不包括專任運動教練,然專任運動教練係依「教育人員任用條例」規定進用之人員,屬學校職工,學校職工代表亦為校務會議組成人員之一,並無排除是類人員;另家長代表應有特教學生家長代表。另考量學生成熟度及為落實校園民主之理想,爰明定學校應邀請學生列席校務會議,若該校有學生自治組織,應優先邀請該自治組織代表,然受邀列席之學生並不計入校務會議之開會額數,且學校已完成邀請學生列席校務會議之程序時,縱使學生未列席會議,並不影響該次校務會議之合法性。 (三)另為確保工友能享有參加校務會議之權益,第二項所列之職工代表,係指「職員及工友」,並予敘明。 (四)參照「性別平等教育法」第十六條之規定,然考量全體專任教師參加校務會議之情形,難以設算性別比例,爰明定採教師代表為校務會議組成成員者,任一性別成員人數不得少於成員總數三之之一。 (五)配合修正條文第二條主管機關,酌作文字修正。 四、第二項、第九項及第十項移列至修正條文第二十條;第三項至第八項移列修正條文第二十一條,爰予刪除。 |
|
第二十條 學校為辦理教務、學生事務、總務及其他事務,應視規模大小,分別或合併設一級單位或二級單位。 前項各單位之一級單位置主任一人,二級單位置組長一人,各置職員若干人。公立學校主任由校長就甄選且儲訓合格之專任教師聘兼之,組長由教師兼任、職員專任或兼任之,職員由校長遴用之,均應報直轄市、縣(市)主管機關備查。 學校應設人事及主計單位。規模較小未設專責單位之公立學校,得由直轄市、縣(市)人事及主計主管機關(構)指派所屬機關(構)、學校之專任人事、主計人員或經有關機關辦理相關訓練合格之職員兼任之;其員額編制標準,依有關法令之規定。 前項職員不包括護理人員。 公立學校專任教師最近三年有下列各款情形之一者,不得參加主任甄選、儲訓及取得受聘主任資格: 一、受刑事有罪判決。但經判決無罪確定者,不在此限。 二、受懲戒處分,未經撤銷。 三、受記過以上之行政懲處,未經撤銷。 公立學校主任之甄選、儲訓及其他相關事項之辦法,由中央主管機關定之。 |
第十條第二項、第九項及第十項 國民小學及國民中學,視規模大小,酌設教務處、學生事務處、總務處或教導處、總務處,各置主任一人及職員若干人。主任由校長就專任教師中聘兼之,職員由校長遴用,均應報直轄市或縣(市)主管教育行政機關核備。 國民小學及國民中學應設人事及主計單位。規模較小未設專責單位之公立學校,得由直轄市、縣(市)人事及主計主管機關(構)指派所屬機關(構)、學校之專任人事、主計人員或經有關機關辦理相關訓練合格之職員兼任之;其員額編制標準,依有關法令之規定。 前項職員不包括護理人員。 第十八條第一項 國民小學及國民中學校長、主任、教師之任用,另以法律定之;其甄選、儲訓、登記、檢定、遷調、進修及獎懲等辦法,由教育部定之。 |
一、條次變更。 二、本條由現行條文第十條第二項、第九項、第十項及第十八條第一項規定修正移列。 三、第十條第二項分別移列為第一項及第二項,修正如下: (一)修正第一項,為使學校組織設置及分工更具彈性,刪除現行規定國民中、小學所設單位名稱,明定學校應視規模大小,分別或合併設一及單位或二級單位,如公立學校可分別設立一級單位(教務處、總務處圖書館、研究發展處)及二級單位(註冊組、衛生組、圖書室、課程研發組等),亦可將一級單位及二級單位合併設立(如僅設教務處,其下部設二級單位)。另配合修正條文第七條學校簡稱,酌作文字修正。 (二)修正第二項,明定各單位人員之配置及任用方式。另將「國民小學與國民中學班級編制及教職員員額編制準則」第三條第三款及第四條第三款之組長規定,提升位階至本法予以規範。另配合實務狀況,主任、組長及職員名冊均須報直轄市、縣(市)主管機關備查。 四、第十條第九項移列為第三項,並配合修正條文第七條學校簡稱,酌作文字修正。 五、第十條第十項移列為第四項,內容未修正。 六、增訂第五項,將「國民中小學校長主任教師甄選儲訓及介聘辦法」第七條,有關公立學校教師參加主任甄選之消極資格規定,提升位階至本法予以規範。 七、第五項第二款受懲戒處分,包括免除職務、撤職、剝奪、減少退休(職、伍)金、休職、降級、減俸、罰款、記過及申誡,併予敘明。 八、第十八條第一項有關主任之規定修正移列為第六項,並配合修正條文第二項主管機關、第七項學校簡稱,酌作文字修正。 |
|
第二十一條 學校辦理學生輔導事項,應依學生輔導法之規定。 學校應由專責單位或專責人員推動學生輔導工作。 輔導專責單位為一級單位者,置主任一人,二級單位者,置組長一人,各置專任輔導教師若干人。輔導主任、組長由校長遴聘具有輔導熱忱及專業知能教師擔任之。輔導主任及輔導教師以專任為原則。 專任輔導教師及專任專業輔導人員之員額編制,應依學生輔導法規定。 |
第十條 第三項至第八項 國民小學及國民中學應設輔導室或輔導教師。輔導室置主任一人及輔導教師若干人,由校長遴選具有教育熱忱與專業知能教師任之。輔導主任及輔導教師以專任為原則。 前項專任輔導教師員額編制如下: 一、國民小學二十四班以上者,置一人。 二、國民中學每校置一人,二十一班以上者,增置一人。 前項規定自中華民國一百零一年八月一日施行,於五年內逐年完成設置。 國民小學及國民中學得視實際需要另置專任專業輔導人員及義務輔導人員若干人,其班級數達五十五班以上者,應至少置專任專業輔導人員一人。 直轄市、縣(市)政府應置專任專業輔導人員,視實際需要統籌調派之;其所屬國民小學及國民中學校數合計二十校以下者,置一人,二十一校至四十校者,置二人,四十一校以上者以此類推。 前二項專任專業輔導人員設置所需經費,由教育部視實際需要補助之;其人員之資格、設置、實施方式、期程及其他相關事項之辦法,由教育部會商直轄市、縣(市)政府後定之。 |
一、條次變更。 二、本條由現行條文第十條第三項至第八項修正移列。 三、增訂第一項,明定學校應依「學生輔導法」之規定,辦理學生輔導事項。 四、增訂第二項,參酌「學生輔導法」第四條第一項之規定,明定學校應由專責單位或專責人員推動學生輔導工作。 五、第十條第三項移列為第三項,並修正輔導專責單位,依修正條文第二十條第二項學校規模及人員配置之規定,設置一級單位或二級單位及其人員編制。 六、鑒於「學生輔導法」規定學生輔導事項係本法之特別法,為避免二法重複規範專任輔導教師及專任專業輔導人員之員額配置規定,爰刪除第十條第四項至第八項有關員額配置之相關規定,並增訂第四項,明定專任輔導教師及專任專業輔導人員之員額編制,應依「學生輔導法」第十條及第十一條規定。另第十條第八項有關專任專業輔導人員設置經費之規定,於「學生輔導法」第十一條第四項已有規定,爰予刪除。 |
|
第二十二條 學校應設圖書館(室)、寬列圖書採購預算及訂定閱讀課程,獎勵學生閱讀課外書籍。 |
第八條之一 國民小學及國民中學設備基準,由中央主管機關定之。直轄市或縣(市)主管機關亦得視實際需要,另定適用於該地方之基準,報中央主管機關備查。 國民小學及國民中學應設置圖書館(室)並訂定閱讀課程,獎勵學生閱讀課外書籍。 |
一、條次變更。 二、第一項移列至修正條文第四十一條,爰予刪除。 三、第二項移列為本條,並配合修正條文第七條學校簡稱,酌作文字修正。另為滿足學生閱讀需求及提升閱讀風氣,增訂寬列圖書採購預算,藉此充實圖書館(室)之藏書量。 四、本條僅規範設圖書館(室)及閱讀課程之訂定,學校是否置圖書館主任,應依修正條文第二十條第一項之規定,由學校視規模大小設一級單位或二級單位,以協助圖書館(室)及閱讀業務推動。 |
|
第二十三條 公立學校以採小班制為原則,每班置導師一人,由教師兼任,學校規模較小者,得酌予增加教師員額;其班級編制及教職員員額編制準則,由中央主管機關定之。 前項準則所定教師員額編制,得視學生學習節數及教師授課節數定之。 直轄市、縣(市)主管機關得視需要,依第一項準則規定,在不超過全校教師員額編制數一定比率範圍內,將專任員額控留,其所控留之員額經費,應全數支用於改聘教學人力所需之相關費用。 |
第十二條 國民小學及國民中學,以採小班制為原則,每班置導師一人,學校規模較小者,得酌予增加教師員額;其班級編制及教職員員額編制準則,由教育部定之。 國民小學及國民中學各年級應實施常態編班;為兼顧學生適性發展之需要,得實施分組學習;其編班及分組學習準則,由教育部定之。 |
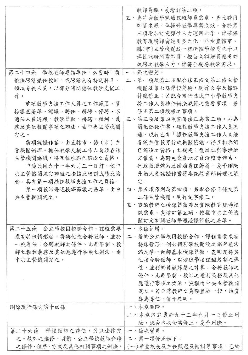
一、條次變更。 二、為符合教育現場,第一項增訂導師由教師兼任之規定,另配合修正條文第二條主管機關及第七條學校簡稱,酌作文字修正。 三、第二項移列至修正條文第三十八條第一項,爰予刪除。 四、增訂第二項,參考「國民小學與國民中學班級編制及教職員員額編制準則」之規定,目前公立國民小學及國民中學每班教師員額編制係採每班固定教師員額編制(每班分別為一點六五名及二點二名教師員額編制),如欲反應教育現場教師員額編制之需求,得從滿足「學生學習節數」及「教師授課節數」方式,配置學校所需之教師員額。 五、為符合教育現場課程師資需求,多元聘用師資來源,以提升教學專業成效,爰增訂第三項,訂定彈性人力運用比率,由直轄市、縣市政府統一就所轄學校需求,予以學校彈性改聘所須之師資,控留員額經費,應用於改聘之教學人力,以符合教學現場之需求。 |
|
第二十四條 學校教師應為專任,必要時,得依法聘請兼任教師,或聘請具有特定科目、領域專長人員,以部分時間擔任教學支援工作。 前項教學支援工作人員之工作範圍、資格審查基準、認證、聘任、解聘、停聘、不適任人員通報、教學節數、待遇、權利、義務及其他相關事項之辦法,由中央主管機關定之。 前項認證作業,由直轄市、縣(市)主管機關辦理。擔任教學支援工作人員經各該主管機關協議,得互相承認已認證之資格。 中華民國九十一年六月三十日前,依中央主管機關規定辦理之檢核及培訓成績及格者,具有第一項擔任教學支援工作之資格。 第一項教師每週授課節數之基準,由中央主管機關定之。 |
第十一條 國民小學及國民中學教師應為專任。但必要時,得依法聘請兼任教師,或聘請具有特定科目、領域專長人員,以部分時間擔任教學支援工作。 前項教學支援工作人員擔任教學支援工作之範圍、資格審查標準、認證作業程序、聘任程序、教學時間、待遇、權利及義務等事項,除法律另有規定外,其辦法由教育部定之。 前項認證作業,由直轄市或縣(市)主管教育行政機關辦理,必要時,得委託教育部辦理。 擔任教學支援工作人員經各該主管教育行政機關協議,得互相承認已認證之資格。 中華民國九十一年六月三十日前,依教育部規定辦理之檢核及培訓成績及格者,具有第一項擔任教學支援工作之資格。 |
一、條次變更。 二、第一項及第二項配合修正條文第二條主管機關及第七條學校簡稱,酌作文字及標點符號修正;另配合現行「國民中小學教學支援工作人員聘任辦法」規範之重要事項,修正第二項授權之事項。 三、第三項及第四項整併修正為第三項。因本條文涉及地方權責,為避免紊亂地方自治監督體系、行政救濟體系及國賠責任歸屬,爰第三項刪除「必要時,得委託教育部辦理」之文字。另第四項之規定,酌作文字修正,併入第三項。 四、第五項移列為第四項,另配合修正條文第二條主管機關,酌作文字修正。 五、審酌教師之授課節數涉及實際教育現場授課需求,爰增訂第五項,規定第一項教師每周授課節數之基準,由中央主管機關定之。 |
|
第二十五條 公立學校因校際合作、課程需要或有特殊情形者,得與他校合聘教師,並於一校專任;合聘教師之條件、比率限制、教師之權利義務及其他應遵行事項之辦法,由中央主管機關定之。 |
|
一、本條新增。 二、基於公立學校因校際合作、課程需要或有特殊情形,如個別學校開設之課程無法滿足單一教師基本授課節數,爰明定得與他校合聘教師,以增加學校課程規劃之彈性,並利於員額歸屬之計算;另授權由中央主管機關訂定,合聘教師之條件、比率限制、教師之權利義務及其他應遵行事項之辦法。 三、合聘教師之員額置於一校,性質應為專任,併予敘明。 |
|
|
第十四條 (刪除) |
一、本條刪除。 二、本條內容業於九十三年九月一日修正刪除,配合本次全案修正,爰予刪除。 |
|
第二十六條 學校教師之聘任,另以法律定之。教師之進修、獎懲、公立學校教師介聘之條件、程序、方式及其他相關事項之辦法,由中央主管機關定之。 公立學校校長、教師應辦理成績考核;其考核小組或考核會之組成與任務、考核程序、考核等級、獎懲類別、結果之通知及其他相關事項之辦法,由中央主管機關定之。 前項考核小組或考核會之成員,任一性別成員人數不得少於成員總數三分之一。 |
第十八條 國民小學及國民中學校長、主任、教師之任用,另以法律定之;其甄選、儲訓、登記、檢定、遷調、進修及獎懲等辦法,由教育部定之。 公立國民小學及國民中學校長、主任、教師應辦理成績考核;其考核等級或結果、考核委員會之組職與任務、考核程序及其他相關事項之辦法,由教育部定之。 |
一、條次變更。 二、第一項修正如下: (一)考量校長及主任甄選及儲訓等規定,已於修正條文第十三條至第十五條及第二十條第五項、第六項規定,爰第一項僅保留教師之相關規定。 (二)審酌「師資培育法」第十條已明定教師資格檢定之相關事項,爰刪除第一項所定「檢定」規定。 (三)當前教師調動作業採介聘方式,此外教師介聘之條件,涉及教師權利義務關係,爰於第一項增訂相關授權事項。 (四)有關遷調部分,查「教師法」第九條規定,高級中等以下學校教師之聘任,分初聘、續聘及長期聘任,經教師評審委員會審查通過後由校長聘任之。因此國民中小學教師已無派任問題,主管機關不宜逕行辦理教師遷調工作,爰刪除第一項所定「遷調」規定。 (五)現行高級中等以下學校教師資格之取得,係採檢定制,爰刪除第一項所定「登記」規定。 (六)配合修正條文第二條主管機關及第七條學校簡稱,酌作文字修正。 三、第二項為配合實務需求,於授權事項中增訂獎懲類別規定,另因主任之成績考核係依教師成績考核規定辦理,爰刪除主任等文字,並參照「高級中等教育法」第十六條及第三十三條,將「考核委員會」改為「考核小組或考核會」。又配合修正條文第二條主管機關及第七條學校簡稱,酌作文字修正。 四、為確保校長領導學校之權責,現行「公立高級中等以下學校教師成績考核辦法」第十四條第一項已明定「考核會完成初核,應報請校長覆核,校長對初核結果有不同意見時,應敘明理由交回復議,對復議結果仍不同意時,得變更之。」併予敘明。 五、參照「性別平等教育法」第十六條第一項規定,增訂修正條文第三項,明定考核小組或考核會成員之任一性別比例。 |
|
第二十七條 私立學校校長、教師及其他人員之進用,除依教育人員任用條例、教師法、私立學校法及本法有關規定辦理外,各單位主管、教師及職員,由校長聘(兼)任或遴用,報直轄市、縣(市)主管機關備查。 |
第二十條 私立國民小學及私立國民中學之學區劃分,由直轄市、縣(市)政府參照地方特性定之。 私立國民小學及私立國民中學之學生入學,由學校本教育機會均等及國民教育健全發展之精神,訂定招生辦法,報經直轄市、縣(市)政府核定。 私立國民小學及私立國民中學,除依私立學校法及本法有關規定辦理外,各處、室主任、教師及職員,由校長遴聘,送直轄市或縣(市)政府備查。 |
一、條次變更。 二、第一項及第二項,移列至修正條文第二十九條,爰予刪除。 三、第三項移列為本條,並配合修正條文第二條主管機關及第七條學校簡稱,及依據目前教育現場實務運作,酌作文字修正。 |
|
第五章 學生之入學 |
|
章名新增。 |
|
第二十八條 六歲之學齡兒童,由戶政機關調查造冊,送經直轄市、縣(市)主管機關按學區分發,並由鄉(鎮、市、區)公所通知其入公立國民小學。 公立國民小學當年度畢業生,由直轄市、縣(市)主管機關按學區分發入公立國民中學。 |
第六條 六歲之學齡兒童,由戶政機關調查造冊,送經直轄市、縣(市)政府按學區分發,並由鄉、鎮(市)、區公所通知其入國民小學。 國民小學當年度畢業生,由直轄市、縣(市)政府按學區分發入國民中學。 政府派赴國外工作人員子女、僑生及外國學生進入國民小學、國民中學就學,其資格、方式及其他相關事項之辦法,由教育部定之。 國民小學及國民中學學生學籍資料,應以書面或電子方式切實記錄,永久保存並依法使用;其學籍管理辦法,由直轄市、縣(市)政府定之。 |
一、條次變更。 二、第一項及第二項,考量公立國民小學有學區分發之限制,為臻明確,增列「公立」二字,並參考「地方制度法」第七條第一項之用語,及配合修正條文第二條主管機關,酌作文字修正。 三、第三項移列至修正條文第三十條,第四項移列至修正條文第三十一條,爰予刪除。 |
|
第二十九條 私立學校之學區劃分,由直轄市、縣(市)主管機關參照地方特性定之。 私立學校之學生入學,由學校本教育機會均等及國民教育健全發展之精神,訂定招生規定,報直轄市、縣(市)主管機關核定。 |
第二十條第一項及第二項 私立國民小學及私立國民中學之學區劃分,由直轄市、縣(市)政府參照地方特性定之。 私立國民小學及私立國民中學之學生入學,由學校本教育機會均等及國民教育健全發展之精神,訂定招生辦法,報經直轄市、縣(市)政府核定。 |
一、條次變更。 二、本條由現行條文第二十條第一項及第二項移列,並配合修正條文第二條主管機關及第七條學校簡稱,酌作文字修正。 |
|
第三十條 政府派赴國外工作人員子女、僑生、外國學生及無國籍學生進入學校就學,其資格、方式及其他相關事項之辦法,由中央主管機關定之。 政府延攬國外人才及境外優秀科學技術人才,為其子女成立之公立學校海外攬才子女專班,其學區劃分、班級編制與教師員額編制、課程、教科書選用、編班、正常教學及學習評量,得不適用第十條第一項、第二十三條第一項、第三十四條、第三十五條、第三十八條、第三十九條;其設立、入學資格、方式、收費及其他相關事項之辦法,由中央主管機關定之。 |
第六條第三項 政府派赴國外工作人員子女、僑生及外國學生進入國民小學、國民中學就學,其資格、方式及其他相關事項之辦法,由教育部定之。 |
一、本條變更。 二、現行條文第六條第三項移列為第一項。 三、因教育現場,可能有無國籍學生之入學需求,考量其就學權益,爰增列無國籍學生。另配合修正條文第二條主管機關及第七條學校簡稱,酌作文字修正。 四、港澳學生依「香港澳門關係條例」第十九條規定及其授權訂定之「香港澳門居民來臺就學辦法」之規範辦理;大陸地區人民申請入學部分,則依「大陸地區人民進入臺灣地區許可辦法」第五十一條規定辦理之,併予敘明。 五、第二項增訂有關海外攬才子女專班之相關規定。理由如下: (一)查近年來我國面臨人才流失及國際人才之競逐等挑戰,為強化延攬及留用國際產業優秀人才,政府自110年起,推動各項政策,以強化培育本土人才及延攬國際產業人才,其中便將「針對海外人才來台子女教育需求,建構充足及完善教育環境」列為重要具體措施之一。 (二)為因應前開政策,延攬及吸引外籍人才來台工作及生活,並吸引本國籍之境外優秀人才回國就業,由中央主管機關指定高級中等以下學校設立海外攬才子女專班,該專班將招收國外人才及依「境外優秀科學技術人才子女來臺就學辦法」所訂科技人才之子女。 (三)本項所稱國外人才包括依「外國專業人才延攬及僱用法」來臺之外國專業人才及外國特定專業人才(香港或澳門居民準用該法有關從事專業工作及尋職等條文規定)、依「入出國及移民法」來臺之外國高級專業人才,以及我國海外優秀人才等。另現行兩岸政策及「臺灣地區與大陸地區人民關係條例」等相關規定,尚未開放大陸人士來臺工作,爰此,其並非「外國專業人才延攬及僱用法」之適用對象,併予敘明。 (四)「境外優秀科學技術人才子女來臺就學辦法」第二條規定,境外優秀科學技術人才,係指依中央部會、中央研究院相關規定延攬來臺從事研究、教學或其他科學技術服務,其種類及範圍,符合教育部會商中央主管科技行政機關及相關機關所認定之人員(以下簡稱科技人才),該辦法第七條規定:「依該辦法來臺就學,於完成申請就讀學校學程後,如繼續在臺升學,其入學方式應與國內一般學生相同」,另得依規定,採加分優待方式辦理,惟於大陸地區優秀科技人才之子女,不適用之。爰此,該辦法所適用之人才範圍尚未含大陸地區人才。 (五)另該攬才專班課程為符合尚開人才國際移動之需求,其課程內容須符合外國或國際課綱,使此類人才子女移居他國之教育銜接,是以,其學區劃分、班級編制及教師員額編制、課程、教科書選用、教師資格、編班、正常教學及學習評量均須排除本法之相關規定,另專班之設立、入學資格、方式、收費及其他相關事項之辦法,由中央主管機關定之。 |
|
第三十一條 學校學生入學後之學籍資料,應以書面或電子方式切實記錄,永久保存,並依法維護安全及使用。 學校有合併或停辦之情形者,應由合併後存續之學校或直轄市、縣(市)主管機關指定之學校接管學生學籍資料。 前二項之學籍管理之自治法規,由直轄市、縣(市)主管機關定之。 |
第六條第四項 國民小學及國民中學學生學籍資料,應以書面或電子方式切實記錄,永久保存並依法使用;其學籍管理辦法,由直轄市、縣(市)政府定之。 |
一、條次變更。 二、現行條文第六條第四項前段移列修正為第一項,配合修正條文第二條主管機關及第七條學校簡稱,及「個人資料保護法」規定,酌作文字修正。 三、增訂第二項,規定學校合併或停辦時,學生學籍資料之處理方式。 四、現行條文第六條第四項後段移列為第三項,並配合修正條文第二條主管機關酌作修正。 |
|
第六章 就學費用及獎助學金 |
|
章名新增。 |
|
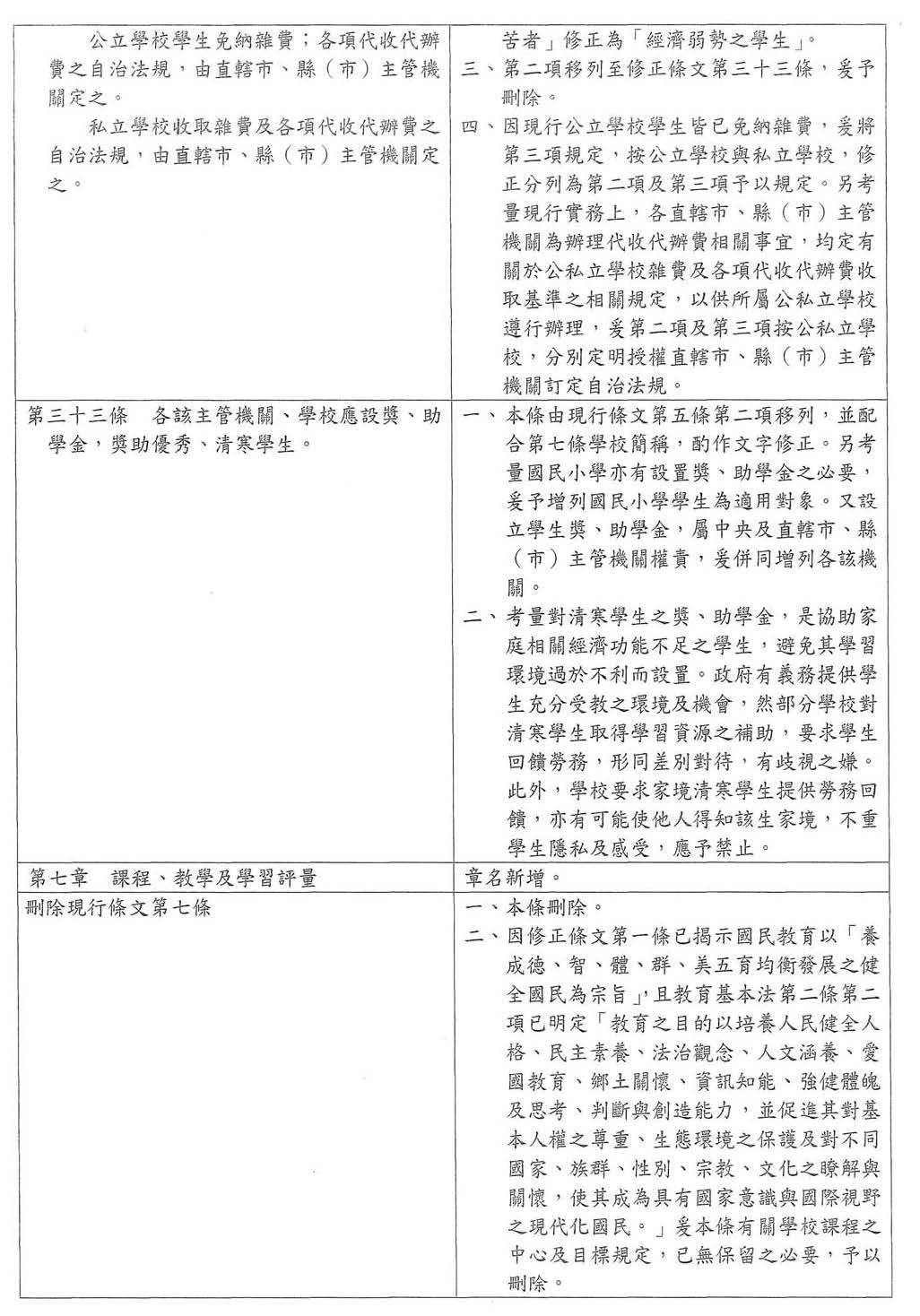
第三十二條 學校學生免納學費;經濟弱勢之學生,由直轄市、縣(市)主管機關供給書籍,並免繳其他法令規定之費用。 公立學校學生免納雜費;各項代收代辦費之自治法規,由直轄市、縣(市)主管機關定之。 私立學校收取雜費及各項代收代辦費之自治法規,由直轄市、縣(市)主管機關定之。 |
第五條 國民小學及國民中學學生免納學費;貧苦者,由政府供給書籍,並免繳其他法令規定之費用。 國民中學另設獎、助學金,獎助優秀、清寒學生。 國民小學及國民中學雜費及各項代收代辦費之收支辦法,由直轄市、縣(市)政府定之。 |
一、條次變更。 二、第一項配合修正條文第二條主管機關及第七條學校簡稱,酌作文字修正。另將「貧苦者」修正為「經濟弱勢之學生」。 三、第二項移列至修正條文第三十三條,爰予刪除。 四、因現行公立學校學生皆已免納雜費,爰明定第二項及第三項,將公立學校及私立學校分別予以規定。此外考量各直轄市、縣(市)主管機關未辦理代收代辦費相關事宜,均訂有關於公私立學校雜費及各項代收代辦費收取基準之相關規定,爰按公私立學校,分別授權由直轄市、縣(市)主管機關訂定自治法規。 |
|
第三十三條 各該主管機關、學校應設獎、助學金,獎助優秀、清寒學生。 |
第五條第二項 國民中學另設獎、助學金,獎助優秀、清寒學生。 |
一、條次變更。 二、本條由現行條文第五條第二項移列。 三、考量國小亦有設置獎、助學金之必要,爰增列國小學生為適用對象,並配合第七條學校之簡稱,酌做文字修正。另設立學生獎、助學金,屬直轄市、縣(市)主管機關權責,爰於本條前段增列各該主管機關。 四、另考量清寒學生之獎、助學金,係協助家庭經濟能力較差之學生,為避免其學習環境過於惡劣而設置。政府有義務提供學生充分學習之環境及機會,然部分學校對清寒學生取得學習資源之補助,卻要求其勞務回饋,有歧視之嫌,且學校要求清寒學生提供勞務回饋,亦有可能使他生得知清寒學生之家境,顯不尊重學生隱私及感受,應予以禁止。 |
|
第七章 課程、教學及學習評量 |
|
章名新增。 |
|
第七條 國民小學及國民中學之課程,應以民族精神教育及國民生活教育為中心,學生身心健全發展為目標,並注重其連貫性。 |
一、本條刪除。 二、因修正條文第一條已揭示國民教育以「養成學生德、智、體、群、美五育均衡發展為宗旨」,且於「教育基本法」第二條第二項亦已明定「教育之目的以培養人民健全人格、民主素養、法治觀念、人文涵養、愛國教育、鄉土關懷、資訊知能、強健體魄及思考、判斷與創造能力,並促進其對基本人權之尊重、生態環境之保護及對不同國家、族群、性別、宗教、文化之瞭解與關懷,使其成為具有國家意識與國際視野之現代化國民」,本條有關學校課程之中心及目標之規定,已無保留之必要,爰予以刪除。 |
|
第三十四條 中央主管機關應訂定國民中小學課程綱要及其實施之有關規定,作為學校規劃及實施課程之依據;學校規劃課程並得結合社會資源充實教學活動。 國民中小學課程綱要之研究發展及審議,準用高級中等教育法之相關規定。 |
第八條 中央主管機關應訂定國民中小學課程綱要及其實施之有關規定,作為學校規劃及實施課程之依據;學校規劃課程並得結合社會資源充實教學活動。 國民中小學課程綱要之研究發展及審議,準用高級中等教育法之相關規定。 |
一、條次變更。 |
|
第三十五條 學校教科用書,以由民間編輯為原則,必要時,得由中央主管機關編定之。 學校教科用書之編輯、審定,皆應符合現行法令與於我國具有效力之國際公約,國家教育研究院並應辦理相關研習或培訓予學校教科用書之編輯人員及申請教科用書審定者。 學校教科用書由國家教育研究院審定;審定組織之組成與運作、申請教科用書審定者之資格、申請程序、審查範圍、審查程序、費額、審定執照之發給與廢止、印製規格、教科用書修訂、申訴、教科用書計價機制及其他相關事項之辦法,由中央主管機關定之。 學校教科用書應由各校公開選用;其選用規定,由學校訂定,經校務會議通過後實施。 |
第八條之二 國民小學及國民中學之教科圖書,由教育部審定,必要時得編定之。教科圖書審定委員會由學科及課程專家、教師及教育行政機關代表等組成。教師代表不得少於三分之一;其組織由教育部定之。 國民小學及國民中學之教科圖書,由學校校務會議訂定辦法公開選用之。 |
一、條次變更。 二、第一項前段參考「高級中等教育法」第四十八條第一項規定,明定國民中小學之教科用書編輯單位,並配合修正條文第二條主管機關及第七條學校簡稱,酌作文字修正。 三、為使教科書之編輯、審定符合現行法規與我國具有效力之國際公約,國教院應辦理相關研習及培訓予教科書之編輯及申請教科書審定人員。 四、此外,實務上,國民中小學之教科圖書審查事項由國家教育研究院辦理,為統一相關業務執行國民中小學及高級中等學校教科用書之審定作業,爰於條文中明定,學校教科用書由國家教育研究院審定,並規定教科用書審定之相關事項辦法由中央主管機關定之;另因現行中央主管機關於「國民小學及國民中學教科圖書審定委員會組織及運作要點」第四點第二項規定,委員具教師資格人數不得少於委員總人數之三分之一,考量教科用書審定組織之組成與運作等事項仍授權中央主管機關定之,擬將前述規定納入組織運作辦法。 五、原第二項移列修正為第三項,明定教科用書由各校本於教育專業及切合學生需求進行選書,並訂定選用規定辦理,避免行政機關或各地方政治因素直接或間接干預而影響教師專業自主與學生多元學習權利。另配合修正條文第七條學校簡稱,酌作文字修正。 |
|
第三十六條 學校選用之教科用書,得由中央主管機關或中央主管機關指定之直轄市、縣(市)主管機關,依政府採購法之規定辦理採購,或與教科用書出版者締結行政契約;其方式,由中央主管機關定之。 前項學校藝能及活動科目之教科用書,應免費借用予需要之學生。 |
第八條之三 國民小學及國民中學選用之教科圖書,得由教育部或教育部指定之直轄市、縣(市)政府辦理採購;其相關採購方式,由教育部定之。 前項國民小學及國民中學藝能及活動科目之教科圖書,應免費借用予需要之學生;其相關借用辦法,由直轄市、縣(市)政府定之。 |
一、條次變更。 二、第一項配合修正條文第二條主管機關及第七條學校簡稱酌作文字修正。另規定須依「教育部辦理國民小學及國民中學教科圖書共同供應之採購作業要點」之規定辦理採購,另參考「高級中等以下學校學生及教保服務機構幼兒園團體保險條例」第五條第二款之規定,增訂與教科用書出版者締結行政契約之方式,作為學校選用教科用書之辦理方式。 三、為避免浪費,減少購置藝能及活動類科之教科書經費,學校應訂定教科書借用及回收再利用機制,並應妥善保管教科用書,供有需要借用之學生。另因有關借用教科書之規定,應無訂定自治法規加以規範之必要,得由學校自行辦理,爰刪除由直轄市、縣(市)訂定借用辦法之規定。 |
|
第三十七條 為豐富學生經驗及強化與真實情境連結,學校應推動走出課室,提供學生體驗課程。 學校應規劃辦理學生自我認識及職業試探生涯發展教育活動,依其能力、性向、興趣及其他需要,提供適性輔導,協助其進路選擇。 |
|
一、本條新增。 二、增訂第一項,說明如下: (一)由於十二年國教基本課綱之核心素養與戶外教育核心精神不謀而合,亦可融入各領域,有助學子透過於戶外學習、探究及實作,促進人與人、人與環境、人與社會等不同素養。因此希望透過將戶外教育之核心精神融入本法,藉此喚起各界對戶外教育之關切及重視,並真正達成「學習走出課室、讓孩子夢想起飛」之目標。 (二)依十二年國教課程綱要,課程設計應適切融入戶外教育等議題,必要時由學校於校定課程中進行規劃,且戶外教育已列入十二年國教課綱國中小學之「彈性課程」,為使學生有更多元及不同於課室內之學習機會,規定戶外教育學習之相關內容。 二、為協助國中學生探索自我及培養生涯規畫能力,爰增訂第二項,明定學校應辦理學生自我認識及職業試探等生涯發展教育活動,並提供適性輔導,協助學生進入選擇。 |
|
第三十七條之一 為適應學生個別差異、學習興趣及需要,學校應提供技藝課程選習,加強技藝教育。 國民中學三年級學生,應在自由參加之原則下,由學校提供技藝課程選習,並得採專案編班方式辦理;其實施辦法,由中央主管機關定之。 |
第七條之一 為適應學生個別差異、學習興趣與需要,國民中學三年級學生,應在自由參加之原則下,由學校提供技藝課程選習,加強技藝教育,並得採專案編班方式辦理;其實施辦法,由教育部定之。 |
一、條次變更。 二、現行條文移列為第一項,並配合修正條文第二條主管機關,酌作文字修正。 三、第一項明定學校應提供技藝課程選習,藉此加強學生之技藝教育。 四、現行條文有關技藝教育專案編班規定,移列至第二項。 |
|
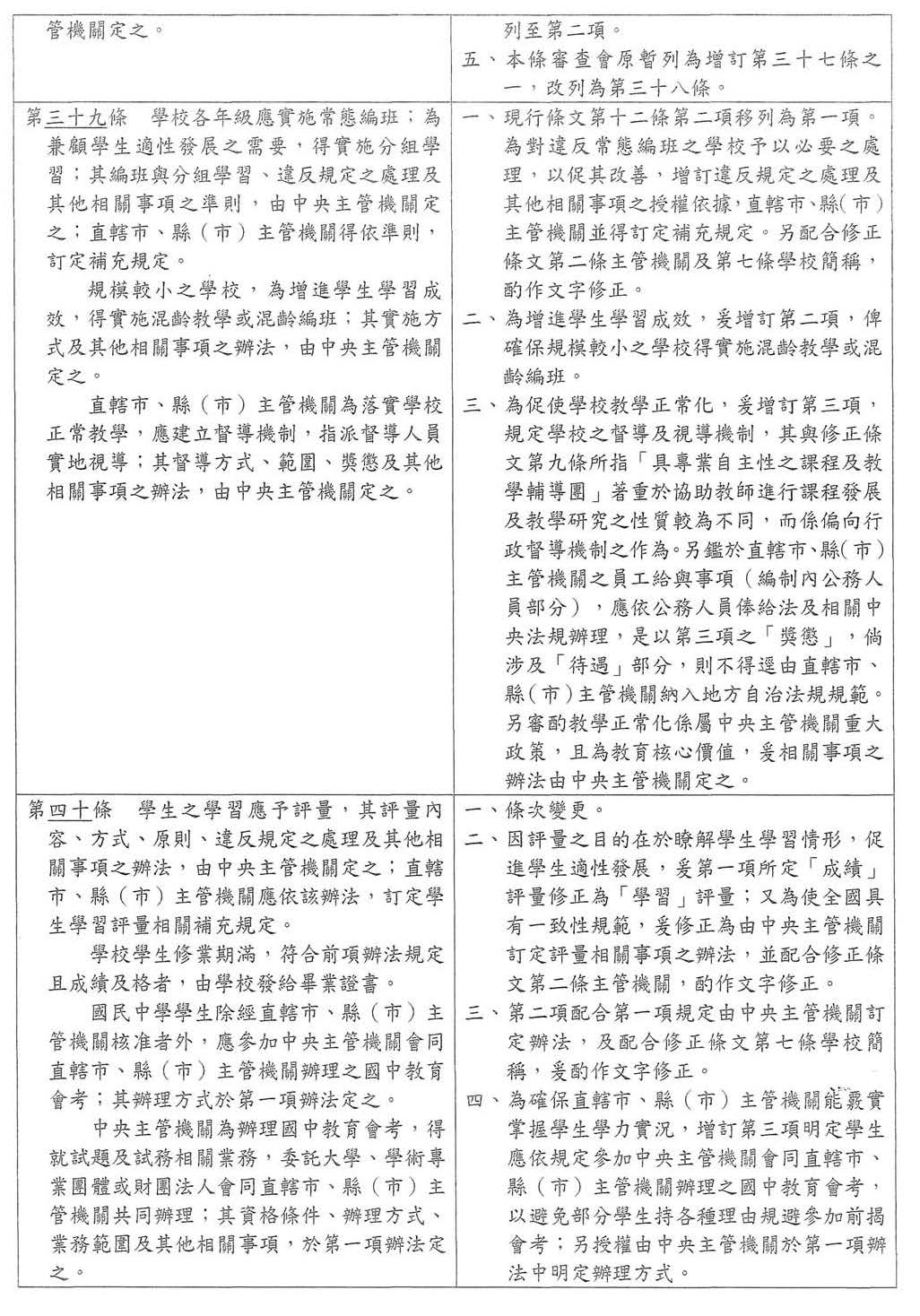
第三十八條 學校各年級應實施常態編班;為兼顧學生適性發展之需要,得實施分組學習;其編班與分組學習、違反規定之處理及其他相關事項之準則,由中央主管機關定之;直轄市、縣(市)主管機關得依準則,訂定補充規定。 規模較小之學校,為增進學生學習成效,得實施混齡教學或混齡編班;其實施方式及其他相關事項之辦法,由中央主管機關定之。 直轄市、縣(市)主管機關為落實學校正常教學,應建立督導機制,指派督導人員實地視導;其督導方式、範圍、獎懲及其他相關事項之辦法,由中央主管機關定之。 |
第十二條第二項 國民小學及國民中學各年級應實施常態編班;為兼顧學生適性發展之需要,得實施分組學習;其編班及分組學習準則,由教育部定之。 |
一、條次變更。 二、現行條文第十二條第二項移列為第一項。為對違反常態編班之學校予以處理,促其改善,爰於第一項增訂違反規定之處理及其他相關事項之授權依據,直轄市、縣(市)主管機關並得依準則,訂定補充規定。另配合修正條文第二條主管機關及第七條學校簡稱,酌作文字修正。 二、為增進學生學習成效,爰增訂第二項,確保規模較小之學校得實施混齡教學或混齡編班,相關辦法由中央主管機關定之。 三、為落實學校教學正常化,爰增訂第三項,規定直轄市、縣(市)主管機關應建立督導機制,而督導方式、督導範圍及獎懲等相關事項之自治法規,則由直轄市、縣(市)主管機關辦理。 四、第三項規定與修正條文第九條所指「據專業自主性之課程及教學輔導團」不同,本條第三項係偏向行政督導機制之作為,另鑒於直轄市、縣(市)主管機關之員工給與事項(編制內公務人員部分),應依「公務人員公務人員俸給法」及相關中央法規辦理,是以第三項之「獎懲」,倘涉及「待遇」部分,則不得逕由直轄市、縣(市)主管機關納入地方自治法規規範;另考量教學正常化係屬中央主管機關重大政策,且為教育核心價值,爰規定,相關事項之辦法由中央主管機關定之。 |
|
第三十九條 學生之學習應予評量,其評量內容、方式、原則、違反規定之處理及其他相關事項之辦法,由中央主管機關定之;直轄市、縣(市)主管機關應依該辦法,訂定學生學習評量相關補充規定。 學校學生修業期滿,符合前項辦法規定且成績及格者,由學校發給畢業證書。 國民中學學生除經直轄市、縣(市)主管機關核准者外,應參加中央主管機關會同直轄市、縣(市)主管機關辦理之國中教育會考;其辦理方式於第一項辦法定之。 中央主管機關為辦理國中教育會考,得就試題及試務相關業務,委託大學、學術專業團體或財團法人會同直轄市、縣(市)主管機關共同辦理;其資格條件、辦理方式、業務範圍及其他相關事項,於第一項辦法定之。 |
第十三條 學生之成績應予評量,其評量內容、方式、原則、處理及其他相關事項之準則,由教育部定之;直轄市、縣(市)政府應依準則,訂定學生成績評量相關補充規定。 國民小學及國民中學學生修業期滿,成績及格,由學校發給畢業證書。 |
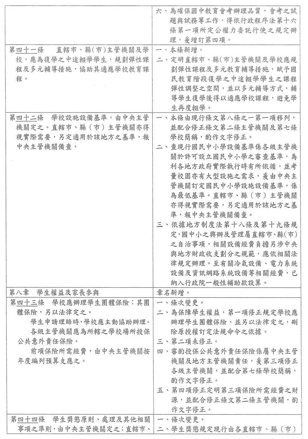
一、條次變更。 二、因評量之目的在於了解學生學習情形,促進學生適性發展,爰將第一項學生之「成績」評量修改為「學習」評量,並配合修正條文第二項主管機關,酌修文字。 三、第二項配合前項中央主管機關訂定之辦法,及配合修正條文第七條學校簡稱,酌做文字修正。 四、為確保直轄市、縣(市)主管機關能覈實掌握學生學習狀況,爰增訂第三項,明定學生應依規定參加中央主管機關會同地方直轄市、縣(市)主管機關辦理之國中教育會考;另授權由中央主管機關於第一項辦法中明定國中教育會考之辦理方式。 五、增訂第四項,為確保國中教育會考辦理品質,會考之試題及試務相關工作,得依「行政程序法」第十六條第一項所定公權力委託行使之規定辦理。其資格條件、辦理方式、業務範圍及其他相關事項,授權由中央主管機關於第一項辦法定之。 |
|
第四十條 直轄市、縣(市)主管機關及學校,應為復學之中途輟學學生,規劃彈性課程及多元輔導措施,協助其適應學校教育課程。 |
|
一、本條新增。 二、為協助中途輟學學生復學,爰於本條文明定,直轄市、縣(市)主管機關及學校應規劃彈性課程及多元輔導措施,協助中途輟學學生適應學校教育課程,避免學生再次輟學。 |
|
第四十一條 學校設施設備基準,由中央主管機關定之。直轄市、縣(市)主管機關亦得視實際需要,另定適用於該地方之基準,報中央主管機關備查。 學校設置冷(暖)氣設備、電力系統設備、資訊網路設備等,其建置、營運及衍生之費用由中央主管機關編列預算全額支應。 |
第八條之一第一項 國民小學及國民中學設備基準,由中央主管機關定之。直轄市或縣(市)主管機關亦得視實際需要,另定適用於該地方之基準,報中央主管機關備查。 |
一、條次變更。 二、本條由現行條文第八條之一第一項移列,並配合修正條文第二條主管機關及第七條學校簡稱,酌作文字修正。 三、新增第二項,為提供學生良善之學習環境,教育部推動「班班有冷氣」,亦承諾補助五、六、九、十月之冷氣電費,然近年來,極端氣候頻傳,至十一月氣溫仍有多日達三十餘度,且大部分學生於暑期間仍需至學校接受暑期輔導,顯見當前之補助仍有所不足。此外教育部為建構完善之數位學習環境,於110年公布並執行「班班有網路 生生有平板」政策,然數位學習除改善校園網路及提供學生教學平板、電腦外,仍需其餘資訊設備,才可構建完善之數位學習環境,且教學平板、電腦後續之維修及教學軟體購置與更新,亦將造成學校負擔,爰於本條文增訂第二項,設置冷(暖)氣設備、電力系統設備、資訊網路設備等,期建置、營運及衍生之費用由中央主管機關編列預算全額支應。 四、查現行國民中小學設備基準係各級主管機關許可設立國民中小學之審查基準,為利各地方政府執行時有所依據,並於考量校園亦有大型設施之需求,爰規定國民中小學設施設備基準由中央主管機關訂定,而地方主管機關得視實際需要,另定適用於該地方之基準,並報中央主管機關備查,併予敘明。 |
|
第八章 學生權益及家長參與 |
|
章名新增。 |
|
第四十二條 學校應辦理學生團體保險;其團體保險,另以法律定之。 學生申請理賠時,學校應主動協助辦理。 各級主管機關應為所轄之學校場所投保公共意外責任保險。 前項保險所需經費,由中央主管機關按年度編列預算支應之。 |
第五條之一 國民小學及國民中學應辦理學生團體保險;其範圍、金額、繳費方式、期程、給付標準、權利與義務、辦理方式及其他相關事項之辦法,由各該主管教育行政機關定之。 學生申請理賠時,學校應主動協助辦理。 各級主管教育行政機關應為所轄之公私立國民中小學場所投保公共意外責任保險。 前項之經費,由教育部按年度編列預算支應之。 |
一、條次變更。 二、為保障學生權益,爰修正第一項,規定學校應辦理學生團體保險,另刪除學生團體保險相關事項辦法由各該主管教育行政機關定之,改由以法律定之,並配合修正條文第七條學校簡稱,酌作文字修正。 三、第二項未修正。 四、審酌投保公共意外責任保險係屬中央主管機關及地方主管機關之責任,爰第三項修正各級主管機關,並配合第七條學校簡稱,酌作文字修正。 五、於第四項明定第三項保險所需經費由中央主管機關按年度編列預算支應,另配合修正條文第二條主管機關,酌作文字修正。 |
|
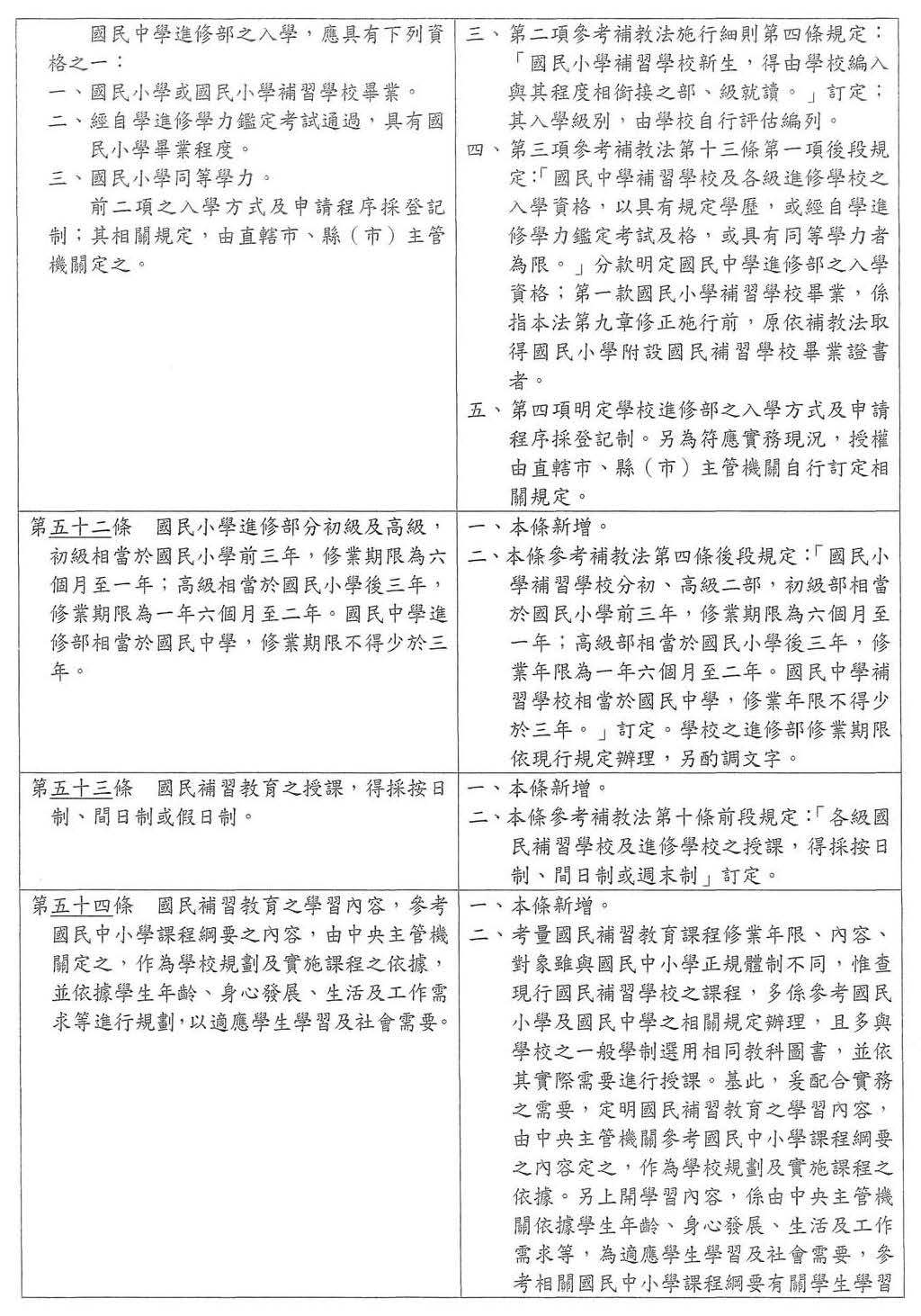
第四十三條 學生獎懲原則、處理及其他相關事項之準則,由中央主管機關定之;直轄市、縣(市)主管機關應依準則,訂定學生獎懲自治法規。 |
第二十條之一 直轄市、縣(市)主管機關應訂定學生獎懲規定。 學生對學校有關其個人之管教措施,認為違法或不當致損害其權益者,由其法定代理人以書面代為向學校提出申訴,不服學校申訴決定,得向學校所在地之直轄市、縣(市)主管機關提出再申訴。 學校及直轄市、縣(市)主管機關應建立學生申訴制度。學校班級數在十二班以上者,應成立學生申訴評議委員會,其中家長代表不得少於五分之一;其相關規定,由學校所在地之直轄市、縣(市)主管機關定之。 |
一、條次變更。 二、鑒於現行學生獎懲規定由各直轄市、縣(市)主管機關訂定,以致各地方政府之規範內容及執行情形,有明顯差異,為維護學生基本權益,提供學校一致性、合宜遵循原則,及當學校涉及侵害學生權益或涉有行政違失之處置作為,爰修正第一項,明定學生獎懲原則、處理及其他相關事項之準則,由中央主管機關定之;另於條文後段規定,直轄市、縣(市)政府應依準則訂定學生獎懲自治法規,以確保學生獎懲規定符合教育目的、正當性及保障其學習權益;有關學校違反準則規定者,將於準則中明定,主管機關應透過相關考核機制處理,併予敘明。 三、第二項及第三項,配合學生權益救濟制度已於修正條文第四十四條及第四十五條規範,爰予刪除。 |
|
第四十四條 學生權益之救濟,依本法所定申訴、再申訴程序行之。 學生對學校有關其個人之懲處、其他措施或決議,認為違法或不當致損害其權益者,得由其法定代理人代為向學校提出申訴;不服學校申訴決定,得向學校所在地之直轄市、縣(市)主管機關提出再申訴;其提起訴願者,受理訴願機關應於十日內,將該事件移送應受理之學生申訴評議委員會或學生再申訴評議委員會,並通知學生之法定代理人。 申訴之提起,應於收受或知悉懲處、其他措施或決議之次日起三十日內以書面為之;再申訴應於申訴評議書達到之次日起三十日內以書面為之;其期間,以學校收受申訴書或直轄市、縣(市)主管機關收受再申訴書之日期為準。 |
|
一、本條新增。 二、考量為避免學生權益受損,爰於第一項規定學生權益之救濟,依本法所定申訴、再申訴程序辦理之。 三、增訂第二項,理由如下: (一)司法院釋字第784號解釋:「各級學校學生認其權利因學校之教育或管理等公權力措施而遭受侵害時,即使非屬退學或類此之處分,亦得按相關措施之性質,依法提起相應之行政爭訟程序以為救濟。」 (二)學生對學校之懲處、其他措施或決議,認為損其權益或違法,無論是否屬行政處分,均可由法定代理人先依本法規定向學校提出申訴,若不服學校申訴決定時,則可向學校所在地之主管機關提出再申訴。另因修正後之學生權益救濟程序,不再經由訴願程序進行救濟,爰明定受理訴願機關應於10日內將該事件移送至學生申訴或再申訴評議委員會,以期建立妥適保障學生權益之救濟制度。 四、考量案件處理時效性並與現行相關救濟法規相同,爰於第三項明定申訴及再申訴之提起時限為三十日。 |
|
第四十五條 學校應設學生申訴評議委員會,其中家長代表不得少於五分之一,並應包括法律、教育、兒童及少年權利、心理或輔導專家學者至少一人;直轄市、縣(市)主管機關應設學生再申訴評議委員會,其中法律、教育、兒童及少年權利、心理或輔導專家學者人數應逾委員總數二分之一;學生申訴評議委員會及學生再申訴評議委員會,任一性別委員人數不得少於委員總數三分之一;其申訴、再申訴範圍、期限、委員會組成、調查方式、評議方式、評議結果之執行及其他相關事項之辦法,由中央主管機關定之。 學校受理懲處或申訴事件,直轄市、縣(市)主管機關受理再申訴事件時,應秉持客觀、公正、專業之原則,給予受懲處人或申訴人、再申訴人充分陳述意見及答辯之機會。 學校應以書面或其他適當方式告知受懲處人;學校及直轄市、縣(市)主管機關應以書面告知申訴人或再申訴人,各該評議決定及不服該決定之相關救濟程序。 原懲處、措施或決議性質屬行政處分者,其再申訴決定視同訴願決定;不服再申訴決定者,得依法提起行政訴訟。 |
|
一、本條新增。 二、第一項說明如下: (一)為健全學生權益之救濟制度,且考量學生應有一致性救濟途徑,爰明定學校皆應設置學生申訴評議委員會,並規定該委員會之組成成員,應包括家長代表,及法律、教育、兒童及少年權利、心理或輔導專家學者,以保障學生權益。 (二)另配合本法規劃之學生權益救濟制度,並考量學生再申訴案件攸關學生權益,爰規定直轄市、縣(市)主管機關應設置學生再申訴評議委員會,並規範其中法律、教育、兒童及少年權利、心理或輔導專家學者人數應逾委員會總數二分之一。 (三)另參考「性別平等教育法」第十六條第一項規定,明定學生申訴、再申訴評議委員會任一性別委員人數不得少於委員總數三分之一。至於學生申訴評議委員會家長代表人數部分,考量實務現場整體人數衡平性,如學校規模較小等因素,爰明定不得少於五分之一 (四)考量學生權益救濟制度之一致性,爰授權中央主管機關訂定申訴、再申訴範圍、期限、委員會組成、調查方式、評議方式、評議結果之執行及其他相關事項之辦法。 三、參考110年5月26日修正公布之「高級中等教育法」第五十四條第五項及第六項規定,爰於第二項及第三項明定,有關受理懲處或申訴事件、再申訴事件審議之原則、賦予受懲處人或申訴人、再申訴人陳述意見與答辯機會及學校、直轄市、縣(市)主管機關應負之告知義務。 四、為健全並改善學生權益之救濟制度,避免申訴、再申訴及訴願救濟制度重疊,造成學生救濟權益程序之負擔,爰規定第四項。 |
|
第四十六條 前二條規定施行前,尚未終結之事件,其以後之程序,依修正施行後之規定終結之。 |
|
一、本條新增。 二、考量修正條文第四十四條及第四十五條規定,屬學生權益行政救濟機制之重大變動,爰於本條明定該二條文規定施行前,尚未終結之申訴案件、再申訴案件及訴願案件,其以後之程序,依修正施行後之規定終結之。 |
|
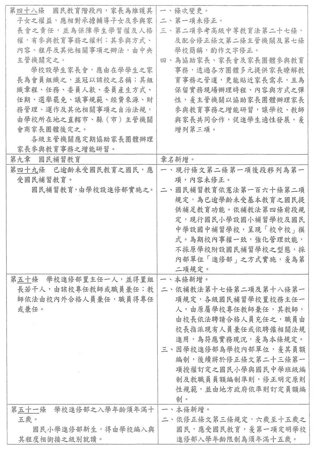
第四十七條 國民教育階段內,家長為維護其子女之權益,應相對承擔輔導子女及參與家長會之責任,並為保障學生學習權及人格權,有參與教育事務之權利;其參與方式、內容、程序及其他相關事項之辦法,由中央主管機關定之。 學校設學生家長會,應由在學學生之家長為會員組織之,並冠以該校之名稱;其組織章程、任務、委員人數、委員產生方式、任期、選舉罷免、議事規範、經費來源、財務管理、運作及其他相關事項之自治法規,由學校所在地之直轄市、縣(市)主管機關會商家長團體後定之。 各級主管機關應定期協助家長團體辦理家長參與教育事務之增能研習。 |
第二十條之二 國民教育階段內,家長為維護其子女之權益,應相對承擔輔導子女及參與家長會之責任,並為保障學生學習權及人格權,有參與教育事務之權利;其參與方式、內容、程序及其他相關事項之辦法由中央主管機關定之。 國民小學及國民中學學生家長應組成家長會;其組織、任務、委員產生方式、任期、經費來源、財務管理、運作及其他相關事項之自治法規,由學校所在地之直轄市、縣(市)主管機關會商家長團體後定之。 |
一、條次變更。 二、第一項未修正。 三、第二項參考「高級中等教育法」第二十七條,及配合修正條文第二條主管機關及第七條學校簡稱,酌作文字修正。 四、為協助家長、家長會及家長團體參與教育事務,透過提供多元管道使家長瞭解教育事務,且為保留實務現場辦理時程、內容與方式之彈性,爰增訂第三項,要求各級主管機關應協助家長團體辦理家長參與教育事務之增能,使學校、教師、家長三方共同合作,促進學生適性發展。 |
|
第九章 國民補習教育 |
|
章名新增。 |
|
第四十八條 已逾齡未受國民教育之國民,應受國民補習教育。 國民補習教育,由學校設進修部實施之。 |
第二條第一項 凡六歲至十五歲之國民,應受國民教育;已逾齡未受國民教育之國民,應受國民補習教育。 |
一、現行條文第二條第一項後段移列為第一項,內容未修正。 二、國民補習教育依「憲法」第一百六十條第二項規定,為已逾學齡卻未受基本教育之國民提供補足教育功能。依「補教法」第四條前段規定,現行國民中小學設立國中小補習學校,呈現「校中校」模式。為期校內事權一致,強化管理效能,爰採內部單位「進修部」之方式實施,爰為第二項規定。 |
|
第四十九條 學校進修部置主任一人,並得置組長若干人,由該校專任教師或職員兼任;教師依法由校內外合格人員兼任,職員得專任或兼任。 |
|
一、本條新增。 二、參考「補教法」第十七條第二項及第十八條第一項規定,於本條明定學校進修部置主任一人,由原屬學校轉任教師兼任,由校長依法聘請合格人員充任之,職員由校長指派現有人員兼任或依聘僱相關法規進用之。 三、因學校進修部為學校內部單位,爰其員額編制,適用修正條文第二十三條第一項授權訂定之「國民小學與國民中學班級編制及教職員員額編制準則」,修正明定原則性規範,並由地方政府依準則訂定員額編制。 |
|
第五十條 學校進修部之入學年齡須年滿十五歲。 國民小學進修部新生,得由學校編入與其程度相銜接之級別就讀。 國民中學進修部之入學,應具有下列資格之一: 一、國民小學或國民小學補習學校畢業。 二、經自學進修學力鑑定考試通過,具有國民小學畢業程度。 三、國民小學同等學力。 前二項之入學方式及申請程序採登記制;其相關規定,由直轄市、縣(市)主管機關定之。 |
|
一、本條新增。 二、依修正條文第三條規定,五歲至十五歲之國民,應受國民教育,爰第一項明定學校進修部入學年齡限制為須年滿十五歲。 三、第二項參考「補教法施行細則」第四條規定:「國民小學補習學校新生,得由學校編入與其程度相銜接之部、級就讀。」訂定;其入學級別,由學校自行評估編列。 四、第三項參考「補教法」第十三條第一項後段規定:「國民中學補習學校及各級進修學校之入學資格,以具有規定學歷,或經自學進修學力鑑定考試及格,或具有同等學力者為限。」分款明定國民中學進修部之入學資格;第一款國民小學補習學校畢業,係指本法第九章修正施行前,依「補教法」取得國民小學附設國民補習學校畢業證書者。 五、第四項明定學校進修部之入學方式及申請程序採登記制。另為符合實務現況,授權由直轄市、縣(市)主管機關自行訂定相關規定。 |
|
第五十一條 國民小學進修部分初級及高級,初級相當於國民小學前三年,修業期限為六個月至一年;高級相當於國民小學後三年,修業期限為一年六個月至二年。國民中學進修部相當於國民中學,修業期限不得少於三年。 |
|
一、本條新增。 二、本條參考「補教法」第四條規定:「國民小學補習學校分初、高級二部,初級部相當於國民小學前三年,修業期限為六個月至一年;高級部相當於國民小學後三年,修業年限為一年六個月至二年。國民中學補習學校相當於國民中學,修業年限不得少於三年。」訂定之。 |
|
第五十二條 國民補習教育之授課,得採按日制、間日制或假日制。 |
|
一、本條新增。 二、本條參考「補教法」第十條前段規定:「各級國民補習學校及進修學校之授課,得採按日制、間日制或週末制」訂定之。 |
|
第五十三條 國民補習教育之學習內容,參考國民中小學課程綱要之內容,由中央主管機關定之,作為學校規劃及實施課程之依據,並依據學生年齡、身心發展、生活及工作需求等進行規劃,以適應學生學習及社會需要。 |
|
一、本條新增。 二、考量現行國民補習學校之課程,係多參考國民中小學之相關規定辦理,且多與學校之一般學制選用相同教科圖書,並依其實際需要進行授課。爰於本條明定,國民補習教育之學習內容,由中央主管機關參考國民中小學課程綱要之內容定之,作為學校規劃及實施課程之依據,併依據學生年齡、身心發展、生活及工作需求進行規劃,以適應學生及社會需要。 |
|
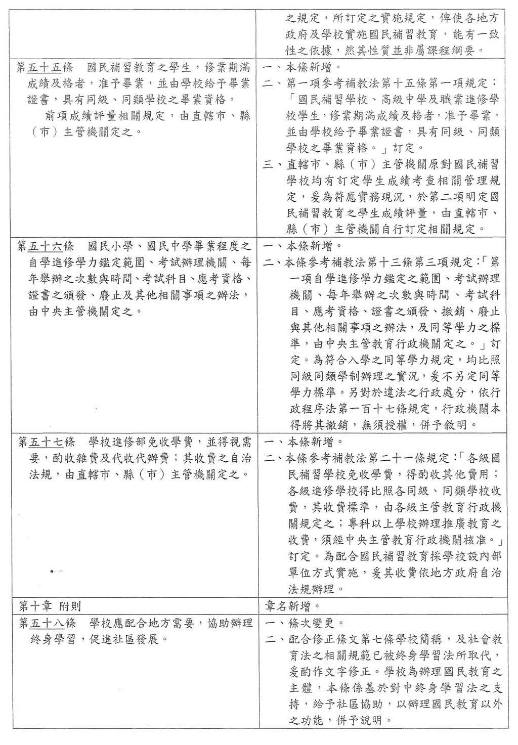
第五十四條 國民補習教育之學生,修業期滿成績及格者,准予畢業,並由學校給予畢業證書,具有同級、同類學校之畢業資格。 前項成績評量相關規定,由直轄市、縣(市)主管機關定之。 |
|
一、本條新增。 二、增訂第一項,參考「補教法」第十五條第一項規定:「國民補習學校、高級中學及職業進修學校學生,修業期滿成績及格者,准予畢業,並由學校給予畢業證書,具有同級、同類學校之畢業資格。」訂定之。 三、查現行各直轄市、縣(市)主管機關對國民補習學校均有訂定學生成績考查相關管理規定,為符應實務現況,爰於第二項明定,國民補習教育之學生成績評量,由直轄市、縣(市)主管機關定之。 |
|
第五十五條 國民小學、國民中學畢業程度之自學進修學力鑑定範圍、考試辦理機關、每年舉辦之次數與時間、考試科目、應考資格、證書之頒發、廢止及其他相關事項之辦法,由中央主管機關定之。 |
|
一、本條新增。 二、本條參考「補教法」第十三條第三項之規定,明定國民中小學畢業程度之自學進修鑑定範圍、考試辦理機關、每年舉辦之次數與考試時間、考試科目、應考資格、證書之頒發、廢止及其他相關事項之辦法等相關事項之辦法,由中央主管機關定之。 三、為符合入學之同等學力規定,均比照同級同類學制辦理之實況,爰不另定同等學力標準。另對於違法之行政處分,則依「行政程序法」第一百十七條規定,行政機關得依職權將其撤銷,併予敘明。 |
|
第五十六條 學校進修部免收學費,並得視需要,酌收雜費及代收代辦費;其收費之自治法規,由直轄市、縣(市)主管機關定之。 |
|
一、本條新增。 二、本條參考「補教法」第二十一條之規定,明定學校進修部免收學費,得視需要,酌收雜費及代收代辦費,另為配合國民補習教育採學校設內部單位方式實施,爰其收費之自治法規則由直轄市、縣(市)主管機關訂定。 |
|
第十章 附 則 |
|
章名新增。 |
|
第五十七條 學校應配合地方需要,協助辦理終身學習,促進社區發展。 |
第十五條 國民小學及國民中學應配合地方需要,協助辦理社會教育,促進社區發展。 |
一、條次變更。 二、配合修正條文第七條學校簡稱,及「社會教育法」之相關規範已被終身學習法所取代,爰酌作文字修正。 三、學校為辦理國民教育之主體,本條基於對終身學習法之支持,給予社區協助,以辦理國民教育以外之功能,併予敘明。 |
|
第五十八條 公立學校之場地、設施及設備,提供他人使用、委託經營、獎勵民間參與所獲之收入,不受國有財產法第七條收入解繳國庫、地方公有財產管理收入解繳公庫及相關規定之限制。 前項場地、設施、設備提供他人使用時,應以公益目的為優先,並不得影響校內師生使用。 公立學校編列附屬單位預算者,其各項收支均應依預算法循預算程序納入特種基金辦理。 |
|
一、本條新增。 二、為放寬公立學校相關收支之運用彈性,爰參考「高級中等教育法」第六十一條之規定增訂本條。配合教育現場需求,有關場地、設施及設備,提供他人使用、委託經營、獎勵民間參與之收入及相關支出,包括:場地與設施使用費、以「營運(Operate)、移轉(Transfer)」(簡稱OT)方式辦理之游泳池收入等之場地設備管理收入及其相關支出,以因應實際需要及提升學校積極開源之誘因。 三、為放寬公立學校相關收支之運用彈性,並充實學校基金,爰於第一項規定,收入不受「國有財產法」第七條,地方公有財產管理收入解繳公庫相關規定之限制。 四、參考「高級中等教育法」第六十一條第二項,於第二項規定學校之場地、設施、設備提供他人使用時,應以公益目的為優先。 五、為有效控管與確保資源妥適運用,並充實學校基金,爰參考「高級中等教育法」第六十一條第四項規定,增訂第三項規定收支均應依「預算法」循預算程序納入特種基金辦理。 六、第三項所指之特種基金部分,係屬地方政府依「教育經費編列與管理法」第十三條規定,設立之地方教育發展基金,其性質係屬「預算法」第四條第一項第二款所定之特種基金;另目前地方政府國民中小學係依上開規定,將一切收支納編地方教育發展基金,然科技部所管實驗中學(包括國中小部)原係編列公務預算,自108年度起,改納入科學園區管理局作業基金編列,其不適用「教育經費編列與管理法」第十三條之規定。爰此,現行已無國民中小學編列公務預算之情形,併予敘明。 |
|
第五十九條 各級主管機關為瞭解與規劃學生就學情形、學習成效、教職員員額配置、師資任用及專長授課情形,得蒐集、處理或利用國民教育階段學生、教職員及其他教育人員之個人資料,並建立相關資料庫;直轄市、縣(市)主管機關並應依中央主管機關之規定,將其資料庫之內容,傳輸至中央資料庫。 |
|
一、本條新增。 二、為因應少子女化,各該主管機關均須落實「教育基本法」第十一條第二項所規定,推估未來五年學生及教師人數,以規劃合宜之班級學生人數及教師員額編制之作業,故有蒐集現有學生及教職員相關資料之必要,用於規畫未來之學生班級人數及教師員額編制核配情形,避免教師超額情形並推動精緻化教學。 三、復以「個資法」施行後,目前尚無法源授權各級主管機關得以蒐集、處理或利用國民教育階段學生、教職員及其他教育人員(如:專任運動教練、專任輔導人員、教學支援工作人員、校護等在學校服務之人員)個人資料,為免各級主管機關推動業務上窒礙難行,同時為有效掌握學生、教職員及其他教育人員相關資料進行教育政策統整規劃事宜,爰增訂本條。 四、至於個人資料之蒐集、處理及利用,如涉及資訊系統之建置,應遵守「個資法」、「資通安全管理法」及其相關法規規定辦理;另各該主管機關為執行「個資法」、「資通安全管理法」及其相關法規之規定而訂定之相關法令及管理文件,亦屬各該主管機關於蒐集、處理及利用個資時,應遵守之規範,併予敘明。 |
|
第六十條 本法施行細則,由中央主管機關定之。 |
第二十一條 本法施行細則,由教育部定之。 |
一、條次變更。 二、配合修正條文第二條主管機關,酌作文字修正。 |
|
第六十一條 本法除第四十四條、第四十五條規定自公布後一年施行,第九章之施行日期由行政院定之外,自公布日施行。 |
第二十二條 本法自公布日施行。 |
一、條次變更。 二、因修正條文第四十四條及第四十五條,係屬學生權益行政救濟機制之重大變動,為保障學生權益,爰規定上開兩條文於公布一年後施行,讓行政機關有充足之時間,完備相關配套法令之研訂;另考量第九章國民補習教育之施行,須配合修正「補習及進修教育法」,爰規定第九章之施行日期由行政院定之。其餘條文自公布日施行。 |
本院委員張育美等18人,鑒於國民教育法(以下簡稱本法)於六十八年五月二十三日制定公布施行以來,歷經十四次修正,最近一次係於一百零五年六月一日修正施行。因國民小學及國民中學(以下簡稱學校)設置獎助學金規定未能一致、公立學校之場地徵收與撥用、教育所需經費之預算編列、學校教科用書編輯單位及審定程序尚無法律明文規範;爰擬具「國民教育法部分條文修正草案」。是否有當?敬請公決。
說明:
一、公私立學校學費、經濟弱勢學生書籍提供等事項,因應主管機關及其他相關事項酌修文字外,本條所指涉之書籍,依據國民教育法施行細則第七條規定係為教科書,惟考量教育實務需求,修訂為學校教科用書及其他必須書籍。考量國民小學亦有設置獎、助學金之必要,爰予增列國民小學學生為適用對象,並爰併同增列直轄市、縣(市)主管機關。因現行公立學校學生皆已免納雜費,爰將第三項規定,按公立學校與私立學校,修正分列為第三項及第四項予以規定。考量現行實務上,各直轄市、縣(市)主管機關為辦理代收代辦費相關事宜,均定有關於公私立學校雜費及各項代收代辦費收取基準之相關規定,以供所屬公私立學校遵行辦理,公私立學校,分別定明授權直轄市、縣(市)主管機關訂定自治法規。
二、辦理國民教育所需建校之土地,由核准設立公立學校之主管機關依國有財產法、土地法及土地徵收條例相關規定,辦理撥用或徵收,為避免土地撥用或徵收可能產生爭議,故爰予修正。另「核准設立公立學校之主管機關」,因目前實務上設立學校係屬各該主管機關權責,尚無「直轄市、縣(市)主管機關設立學校需報中央主管機關核准」之情形,併予敘明。
三、公立學校校地徵收及撥用法規部分,因應各款主管機關之規定,配合修正條文第二條規定酌作文字修正。另直轄市、縣(市)主管機關應優先編列國民教育預算,爰序文增列「應優先」等文字。又第一款配合預算法第六條有關歲入定義之改變,將「歲入」修正為「收入」。另為確保推動國民教育所需經費來源無虞,於第一項規定國民教育經費之來源,俾維持本法整體架構之完整性。各地方政府如除本法所列之經費基本來源外,另有增加經費來源,亦得秉權責辦理。依教育經費編列與管理法第八條規定,中央政府對地方政府得為一般教育補助及特定教育補助,並配合修正條文第二條規定主管機關之修正,爰修正第二項。
四、教科書法規部分為辦理學校教科用書之採購,由中央主管機關或中央主管機關指定之直轄市、縣(市)主管機關依教育部辦理國民小學及國民中學教科圖書共同供應之採購作業要點辦理。又參考高級中等以下學校學生及教保服務機構幼兒園團體保險條例第五條第一項第二款規定,增訂與教科用書出版者締結行政契約,作為學校選用教科用書之辦理方式。為避免資源浪費,並可減少學生購置藝能及活動類科之教科用書經費,爰於第二項增訂「用畢收回」之文字。另因有關借用上開教科用書之規定,應無訂定自治法規加以規範之必要,得由學校自行處理,爰刪除由直轄市、縣(市)主管機關訂定借用自治法規之規定。
提案人:張育美
連署人:廖婉汝 吳斯懷 鄭天財Sra Kacaw 游毓蘭 陳超明 廖國棟 王鴻薇 溫玉霞 費鴻泰 羅明才 翁重鈞 賴士葆 鄭正鈐 林為洲 林思銘 吳怡玎 陳玉珍
|
修正條文 |
現行條文 |
說明 |
|
第五條 國民小學及國民中學學生免納學費;經濟弱勢之學生,由直轄市、縣(市)主管機關供給學校教科用書及其他必須書籍,並免繳其他法令規定之費用。 直轄市、縣(市)主管機關、學校應設獎、助學金,獎助優秀、清寒學生。 公立學校學生免納雜費;各項代收代辦費之自治法規,由直轄市、縣(市)主管機關定之。 私立學校收取雜費及各項代收代辦費之自治法規,由直轄市、縣(市)主管機關定之。 |
第五條 國民小學及國民中學學生免納學費;貧苦者,由政府供給書籍,並免繳其他法令規定之費用。 國民中學另設獎、助學金,獎助優秀、清寒學生。 國民小學及國民中學雜費及各項代收代辦費之收支辦法,由直轄市、縣(市)政府定之。 |
一、配合修正條文第二條主管機關作文字修正、另將「貧苦者」酌修為「經濟弱勢。本法原本之「書籍」依照國民教育法施行細則第七條內文規定係指教科書,惟為使經濟弱勢學生享有更完整之教育資源權益,增修為教科書及其他必須書籍。 二、考量國民小學亦有設置獎、助學金之必要,爰予增列國民小學學生為適用對象。又設立學生獎、助學金,屬直轄市、縣(市)主管機關權責,爰併同增列直轄市、縣(市)主管機關。 三、因現行公立學校學生皆已免納雜費,爰將第三項規定,按公立學校與私立學校,修正分列為第三項及第四項予以規定。 四、另考量現行實務上,各直轄市、縣(市)主管機關為辦理代收代辦費相關事宜,均定有關於公私立學校雜費及各項代收代辦費收取基準之相關規定,以供所屬公私立學校遵行辦理,爰第三項及第四項按公私立學校,分別定明授權直轄市、縣(市)主管機關訂定自治法規。 |
|
第八條之二 國民小學及國民中學之教科用書,以由民間編輯為原則,必要時,得由中央主管機關編定之。 學校教科用書由國家教育研究院審定;審定組織之組成與運作、申請教科用書審定者之資格、申請程序、審查範圍、審查程序、費額、審定執照之發給與廢止、印製規格、教科用書修訂、申訴及其他相關事項之辦法,由中央主管機關定之。 國民小學及國民中學之教科用書應由各校公開選用;其選用規定,由學校訂定,經校務會議通過後實施。 |
第八條之二 國民小學及國民中學之教科圖書,由教育部審定,必要時得編定之。教科圖書審定委員會由學科及課程專家、教師及教育行政機關代表等組成。教師代表不得少於三分之一;其組織由教育部定之。 國民小學及國民中學之教科圖書,由學校校務會議訂定辦法公開選用之。 |
一、第一項前段參考高級中等教育法第四十八條第一項規定,定明國民小學及國民中學教科用書編輯單位。 二、第一項有關教科圖書審定之規定移列修正為第二項。為符合法律明確性及授權明確性之原則,經參考高級中等教育法第四十八條第二項規定「高級中等學校教科用書,由國家教育研究院審定;申請教科用書審定者之資格、申請程序、審查範圍、審查程序、費額、審定執照之發給與廢止、印製規格、成書修訂、稀有類科教材之編訂與獎助及其他相關事項之辦法,由中央主管機關定之。」,且實務上,國民中小學教科圖書審查事項目前由中央主管機關委任國家教育研究院辦理,為統一相關業務執行國民中小學及高級中等學校教科用書之審定作業,爰將國民中小學教科用書之審定機關,由現行中央主管機關修正為國家教育研究院,並定明教科用書審定相關事項之授權規定。 三、第二項移列修正為第三項,定明教科用書選用單位為學校,由學校本於教育專業及切合學生需求進行選書,並訂定選用規定辦理,避免行政機關或各地方政治因素直接或間接介入、干預而影響教師專業自主與學生多元學習權利。 |
|
第八條之三 國民小學及國民中學選用之教科用書,得由中央主管機關或中央主管機關指定之直轄市、縣(市)主管機關,依政府採購法之規定辦理採購,或與教科用書出版者締結行政契約;其方式,由中央主管機關定之。 前項學校藝能及活動科目之教科用書,應免費借用予需要之學生,用畢收回。 |
第八條之三 國民小學及國民中學選用之教科圖書,得由教育部或教育部指定之直轄市、縣(市)政府辦理採購;其相關採購方式,由教育部定之。 前項國民小學及國民中學藝能及活動科目之教科圖書,應免費借用予需要之學生;其相關借用辦法,由直轄市、縣(市)政府定之。 |
一、辦理學校教科用書之採購,由中央主管機關或中央主管機關指定之直轄市、縣(市)主管機關依教育部辦理國民小學及國民中學教科圖書共同供應之採購作業要點辦理。又參考高級中等以下學校學生及教保服務機構幼兒園團體保險條例第五條第一項第二款規定,增訂與教科用書出版者締結行政契約,作為學校選用教科用書之辦理方式。 二、為避免資源浪費,並可減少學生購置藝能及活動類科之教科用書經費,爰於第二項增訂「用畢收回」之文字,俾確保每學期結束前收回相關教科用書。另因有關借用上開教科用書之規定,應無訂定自治法規加以規範之必要,得由學校自行處理,爰刪除由直轄市、縣(市)主管機關訂定借用自治法規之規定。 |
|
第十六條 直轄市、縣(市)主管機關辦理國民教育所需經費,應優先編列預算支應;其財源如下: 一、直轄市、縣(市)主管機關一般收入。 二、直轄市、縣(市)主管機關依平均地權條例規定分配款。 三、為保障國民教育之健全發展,直轄市、縣(市)主管機關得依財政收支劃分法第十八條第一項但書規定,優先籌措辦理國民教育所需經費。 中央主管機關應視直轄市、縣(市)主管機關辦理國民教育經費之實際需要補助之。 |
第十六條 政府辦理國民教育所需經費,由直轄市或縣(市)政府編列預算支應,財源如左: 一、直轄市或縣(市)政府一般歲入。 二、直轄市或縣(市)政府依平均地權條例規定分配款。 三、為保障國民教育之健全發展,直轄市或縣(市)政府,得依財政收支劃分法第十八條第一項但書之規定,優先籌措辦理國民教育所需經費。 中央政府應視國民教育經費之實際需要補助之。 |
一、第一項序文及各款主管機關之規定,配合修正條文第二條規定酌作文字修正。另直轄市、縣(市)主管機關應優先編列國民教育預算,爰序文增列「應優先」等文字。又第一款配合預算法第六條有關歲入定義之改變,將「歲入」修正為「收入」。另為確保推動國民教育所需經費來源無虞,於第一項規定國民教育經費之來源,俾維持本法整體架構之完整性。各地方政府如除本法所列之經費基本來源外,另有增加經費來源,亦得秉權責辦理。 二、依教育經費編列與管理法第八條規定,中央政府對地方政府得為一般教育補助及特定教育補助,並配合修正條文第二條規定主管機關之修正,爰修正第二項。 |
|
第十七條 辦理國民教育所需建校土地,由直轄市、縣(市)主管機關視都市計畫及社區發展需要,優先規劃;核准設立公立國民小學及國民中學(以下簡稱學校)之主管機關並得依法撥用或徵收。 |
第十七條 辦理國民教育所需建校土地,由直轄市或縣(市)政府視都市計畫及社區發展需要,優先規劃,並得依法撥用或徵收。 |
一、考量現行條文規定屬直轄市、縣(市)主管機關辦理國民教育之基本事項,酌作文字修正。 二、辦理國民教育所需建校之土地,由核准設立公立學校之主管機關依國有財產法、土地法及土地徵收條例相關規定,辦理撥用或徵收,為避免土地撥用或徵收可能產生爭議,爰予修正。 三、另「核准設立公立學校之主管機關」,因目前實務上設立學校係屬各該主管機關權責,尚無「直轄市、縣(市)主管機關設立學校需報中央主管機關核准」之情形,併予敘明。
|
委員吳思瑤等提案:
本院委員吳思瑤、賴瑞隆、伍麗華Saidhai Tahovecahe等16人,為保障國民教育現場運作之必要要求,國民教育法有必要予以修正,以因應國民教育發展需求,爰擬具「國民教育法修正草案」。是否有當?敬請公決。
說明:
一、明定任務編組性質之「課程與教學輔導團」及相關中心,如:特教中心、輔導諮商中心之法制化,上述國教輔導團係落實課程研發與教學輔導之專業任務編組,係國民教育階段重要之專業組織,也回應地方政府對於國教輔導團任務編組法制化需求。(修正條文第九條)
二、增訂不適任校長解聘規定,改善以往校方針對不適任校長僅能予改任其他職務等處理措施,增列公私立不適任校長解聘規定不得回任教師,完備法規使不適任教職人員退場。(修正條文第十八條)
三、保障無國籍學生就學權益係基於《世界人權宣言》中第二十六條教育權之保障,為協助無國籍學生就學,故增列無國籍學生進入學校之法源。(修正條文第三十條)
四、為延攬外籍人才,和吸引本國籍之境外優秀人才回國就業增加國家競爭力,彈性調整海外攬才專班相關規範,以「外接外轉」為目標,彼此類人才子女移居他國或回母國之教育銜接。(修正條文第三十條)
五、為促進教學正常化之落實,訂定法規規範違反常態編班之學校,並規定地方政府應以自治法規落實對學校之督導及視導機制。(修正法規第三十八條)
六、為增進學生學習之成效和因應少子化教學方式改變,增訂規模較小之學校得實施混齡教學或混齡編班之規定。(修正法規第三十八條)
七、為保障學生人權,強化學生權益之救濟制度,根據司法院大法官會議釋字第784號解釋:「本於憲法第十六條保障人民訴訟權之意旨,各級學校學生認其權利因學校之教育或管理等公權力措施而遭受侵害時,即使非屬退學或類此之處分,亦得按相關措施之性質,依法提起相應之行政爭訟程序以為救濟,無特別限制之必要。」故修正本法完備國中小學生申訴救濟機制。(修正條文第四十四條至第四十六條)
八、配合國民補習教育自補習及進修教育法移列,增訂國民補習教育之相關規定,包含由學校設進修部實施、員額編制、入學年齡、資格、申請程序、修業年限及收費之規定、授課方式、學習內容、學生畢業條件及成績評量等規定。(修正條文第四十八條至第五十六條)
提案人:吳思瑤 賴瑞隆 伍麗華Saidhai Tahovecahe
連署人:蔡易餘 鄭運鵬 張宏陸 賴品妤 莊瑞雄 林宜瑾 黃秀芳 羅致政 鍾佳濱 范 雲 王美惠 陳秀寳 許智傑
委員陳培瑜等提案:
本院委員陳培瑜、湯蕙禎、伍麗華Saidhai Tahovecahe等21人,鑑於《國民教育法》為規範國民義務教育之重要法案,近年教育現場多有反映,部分法規規劃有所不足,難以符合當前教育現場所需或現今之教育理念,例如戶外教育及校外教學相關規劃與規範不足、欠缺學生學習成效與師資授課資料庫之建置與授權、學校教科用書仍出現違反現行法規或我國已簽署國際公約之內容、校務會議未納入學生列席等。為完善我國之國民教育,使法規與時俱進、符合實務所需,足以因應未來教育發展之需求,爰提出「國民教育法部分條文修正草案」。是否有當?敬請公決。
說明:
一、增訂各級主管機關蒐集、處理、利用國民教育階段學生、教職員或其他教育人員之相關資料,建立相關資料庫之規範,並規定該資料庫之資料應提供學術研究、教育政策擬定或其他基於公益目的之計畫利用。(新增條文第六條之一)
二、明定學校推動戶外教育及校外教學,其相關準則應由中央主管機關制定,並由地方主管機關依準則訂定補充規定。(修正條文第七條之一)
三、為能有效推廣閱讀教育,明定學校應編列圖書採購預算,以增添校園圖書館館藏。(修正條文第八條之一)
四、明定學校教科用書之編輯、審定應符合我國現行法規及於我國具有效力之國際公約,並規範國家教育研究院應對學校教科用書之編輯人員及申請教科用書審定者辦理相關研習或培訓。(修正條文第八條之二)
五、增訂公立學校場地、設施及設備得於不妨害校內師生使用之前題下,以具合理公益目的為優先,提供他人使用或委託經營。(新增條文第八條之四)
六、增訂直轄市、縣(市)立學校以及公立師資培育之大學附設之實驗國民小學、國民中學之校長遴選會,應有同級家長會代表及教師代表參與,且比例不得少於五分之一。(修正條文第九條)
七、考量國民中小學學生之成熟度及其參與校務會議之機會與權益,爰增訂學校校務會議應視學生意願邀請其列席會議。(修正條文第十條)
提案人:陳培瑜 湯蕙禎 伍麗華Saidhai Tahovecahe
連署人:何志偉 林靜儀 何欣純 王美惠 陳素月 陳靜敏 黃世杰 賴惠員 吳玉琴 陳秀寳 蔡培慧 林淑芬 鍾佳濱 陳歐珀 林宜瑾 范 雲 邱泰源 賴品妤
|
修正條文 |
現行條文 |
說明 |
|
第六條之一 各級主管機關為瞭解與規劃學生就學情形、學習成效、教職員員額配置、師資任用及專長授課情形,得蒐集、處理或利用國民教育階段學生、教職員及其他教育人員之個人資料,並建立相關資料庫;直轄市、縣(市)主管機關並應依中央主管機關之規定,將其資料庫之內容,傳輸至中央資料庫。 前項資料庫之資料,應提供學術研究、教育政策制定或其他基於公益目的之計畫利用,關於資料庫之建置、資料之蒐集、處理、利用、違規罰則及其他相關事項之辦法,由中央主管機關定之。 |
|
一、本條新增。 二、為使各主管機關瞭解學生就學情形以辦理教育事務,並賦予各級主管機關法源蒐集、處理、利用國民教育階段學生、教職員或其他教育人員之相關資料,以進行教育政策統整規劃事宜,爰增訂本條,建立相關資料庫。 三、為使資料庫得有效利用,成為教育政策制定、國民教育相關學術研究之確實助力,爰增訂第二項,規定資料庫之資料應提供學術研究、教育政策制定或其他基於公益目的之計畫利用。另規定資料庫之建置、資料之蒐集、處理、利用、違規罰則及其他相關事項之辦法,由中央主管機關定之。 四、上開個人資料之蒐集、處理及利用,如涉資訊系統之建置,應遵守個人資料保護法、資通安全管理法及相關法規。各該主管機關為執行前述法規之規定,所訂定之相關法令及管理文件,亦為各該主管機關蒐集、處理及利用個人資料應遵守之規範,併予敘明。 |
|
第七條之一 國民中學應規劃辦理學生自我認識及職業試探生涯發展教育活動,依其能力、性向、興趣及其他需要,提供適性輔導,協助其進路選擇。 為適應學生個別差異、學習興趣及需要,國民中學三年級學生,應在自由參加之原則下,由學校提供技藝課程選習,加強技藝教育,並得採專案編班方式辦理;其實施辦法,由中央主管機關定之。 學校為豐富學生生活經驗,應推動戶外教育及校外教學;其推動戶外教育及校外教學之經費來源、收費基準、單位人員分工與權責、風險管理、急難處理、家長志工參與及其他相關事項之準則,由中央主管機關定之;直轄市、縣(市)主管機關得依準則,訂定補充規定。 |
第七條之一 為適應學生個別差異、學習興趣與需要,國民中學三年級學生,應在自由參加之原則下,由學校提供技藝課程選習,加強技藝教育,並得採專案編班方式辦理;其實施辦法,由教育部定之。 |
一、為協助國民中學學生探索自我及培養生涯規劃能力,爰增訂第一項,明定國民中學應規劃辦理學生自我認識及職業試探生涯發展教育活動,並依學生狀態及需求提供適性輔導,協助學生進路選擇。 二、現行條文移列第二項,並將「教育部」修正為「中央主管機關」。 三、為使教育突破課室之限制,讓課程內容貼近生活,使各項議題適切融入,幫助學子擁有更多元且不同於課室內之學習經驗,藉此培育各類素養,落實十二年國民教育之目的。爰增訂第三項,規定學校應推動戶外教育及校外教學。 四、為執行戶外教育及校外教學,應由中央主管制定戶外教育及校外教學相關之準則,並由直轄市、縣(市)主管機關依準則訂定補充規定。 |
|
第八條之一 學校設施設備基準,由中央主管機關定之。直轄市、縣(市)主管機關亦得視實際需要,另定適用於該地方之基準,報中央主管機關備查。 學校應設圖書館(室),並編列圖書採購預算及訂定閱讀課程,獎勵學生閱讀課外書籍。 |
第八條之一 國民小學及國民中學設備基準,由中央主管機關定之。直轄市或縣(市)主管機關亦得視實際需要,另定適用於該地方之基準,報中央主管機關備查。 國民小學及國民中學應設置圖書館(室)並訂定閱讀課程,獎勵學生閱讀課外書籍。 |
一、現行條文「國民小學與國民中學」合併修正為「學校」。 二、為有效推廣閱讀教育,提升學生閱讀之動機、興趣及持續性,學校圖書館應不斷充實館藏,豐富學生閱讀文本,爰於第二項增訂,學校應編列圖書採購預算。 |
|
第八條之二 學校教科用書,以由民間編輯為原則,必要時,得由中央主管機關編定之。 學校教科用書之編輯、審定,皆應符合現行法令與於我國具有效力之國際公約,國家教育研究院並應辦理相關研習或培訓予學校教科用書之編輯人員及申請教科用書審定者。 學校教科用書由國家教育研究院審定;審定組織之組成與運作、申請教科用書審定者之資格、申請程序、審查範圍、審查程序、費額、審定執照之發給與廢止、印製規格、教科用書修訂、申訴及其他相關事項之辦法,由中央主管機關定之。 學校教科用書應由各校公開選用;其選用規定,由學校訂定,經校務會議通過後實施。 |
第八條之二 國民小學及國民中學之教科圖書,由教育部審定,必要時得編定之。教科圖書審定委員會由學科及課程專家、教師及教育行政機關代表等組成。教師代表不得少於三分之一;其組織由教育部定之。 國民小學及國民中學之教科圖書,由學校校務會議訂定辦法公開選用之。 |
一、現行條文「國民小學及國民中學」合併修正為「學校」。 二、參考高級中等教育法第四十八條第一項之規定,修正現行條文第一項前段,定明國民中小學教科用書編輯單位,並酌作文字修正。 三、近年來仍多次傳出學校教科用書內容違反現行法規或我國已簽署國際公約,為改善此問題,爰增列第二項,規定「學校教科用書之編輯、審定,皆應符合現行法令與於我國具有效力之國際公約」。另為增進我國學校教科用書編輯人員及申請教科書審定者之相關知能,爰規定國家教育研究院應辦理相關研習或培訓。 四、第一項有關教科書審定之規定移列並修正為第三項。由於目前實務運作上,國民中小學學校教科書之審定係由教育部委任國家教育研究院辦理,且高級中等學校教科用書也是依法由國家教育研究院審定。為統一相關業務執行國民中小學及高級中等學校教科用書之審定作業,爰將現行「教育部」修正為「國家教育研究院」並定明教科用書編輯、審定等相關事項及授權規定。 五、現行條文第二項移列第四項,定明教科用書選用單位為學校,且為避免行政機關或各地方政治因素直接或間接介入、干預學校教科書之選用,爰規定學校教科書應由各校公開選用,並酌作文字修正。 |
|
第八條之四 公立學校之場地、設施及設備,提供他人使用、委託經營、獎勵民間參與所獲之收入,不受國有財產法第七條收入解繳國庫、地方公有財產管理收入解繳公庫及相關規定之限制。 前項場地、設施、設備提供他人使用時,須於不妨害校內師生使用前提下,並以具合理公益目的為優先。 |
|
一、本條新增。 二、為因應實際需要及提升學校積極開源之誘因,放寬公立學校相關收支之運用彈性,爰參考高級中等教育法第六十一條規定增訂本條,並規定此收入不受國有財產法第七條、地方公有財產管理收入解繳公庫相關規定之限制。 三、基於學校場地、設施、設備應以學校師生使用為核心,且校園空間之使用應具備高度公益性,不應成為滿足個人私益目的之工具,爰於第二項規定學校提供場地供他人使用時,場地、設施、設備提供他人使用時,須於不妨害校內師生使用前提下,並以具有合理公益目的為優先。 四、為有效控管與確保資源妥適運用,爰增訂第三項規定收支均應依預算法循預算程序納入特種基金辦理。 |
|
第九條 學校置校長一人,專任,綜理校務,並採任期制,任期一任為四年。但原住民、山地、偏遠、離島等地區之學校校長任期,由直轄市、縣(市)政府定之。 學校校長在同一學校得連任一次。任期屆滿得回任教職。但任期屆滿後一年內屆齡退休者,得提出未來校務發展計畫,經原學校校務會議通過,報經主管教育行政機關同意,續任原學校校長職務至退休之日;其相關規定由直轄市、縣(市)政府定之。 直轄市、縣(市)立學校校長,由直轄市、縣(市)主管機關召開遴選會,就公開甄選並儲訓合格之人員、任期屆滿或連任任期已達二分之一之現職校長或曾任校長人員中公開遴選,並擇定一人後,由直轄市、縣(市)主管機關聘任之。但所屬學校數量國民中學未達十五校或國民小學未達四十校者,得遴選連任中之現職校長,不受連任任期應達二分之一之限制;其相關規定,由直轄市、縣(市)主管機關定之。 公立師資培育之大學附設實驗國民小學、國民中學校長,由公立師資培育之大學組織遴選會,就該師資培育之大學、該大學附設之實驗國民小學、國民中學或其他學校校長或教師中遴選合格人員,並擇定一人後,由公立師資培育之大學校長聘兼(任)之,並報主管機關備查。 私立學校校長之遴選,應召開私立學校校長遴選會為之;其遴選會之組成、召開及相關規定,由學校財團法人(以下簡稱學校法人)董事會定之。 前項遴選會應就合格人員以公開方式甄求候選名單。 私立學校校長由學校法人董事會遴選合格人員,報直轄市、縣(市)主管機關核准後聘任之。 第二項及第三項遴選會,應有同級家長會代表及教師代表參與,其比例不得少於五分之一,任一性別委員人數不得少於委員總數三分之一;其組織及運作方式,分別由組織遴選會之直轄市、縣(市)主管機關、公立師資培育之大學定之。 |
第九條 國民小學及國民中學各置校長一人,綜理校務,應為專任,並採任期制,任期一任為四年。但原住民、山地、偏遠、離島等地區之學校校長任期,由直轄市、縣(市)政府定之。 國民小學及國民中學校長在同一學校得連任一次。任期屆滿得回任教職。但任期屆滿後一年內屆齡退休者,得提出未來校務發展計畫,經原學校校務會議通過,報經主管教育行政機關同意,續任原學校校長職務至退休之日;其相關規定由直轄市、縣(市)政府定之。 縣(市)立國民中、小學校長,由縣(市)政府組織遴選委員會就公開甄選、儲訓之合格人員、任期屆滿或連任任期已達二分之一以上之現職校長或曾任校長人員中遴選後聘任之。但縣(市)學校數量國中未達十五校或國小未達四十校者,得遴選連任中之現職校長,不受連任任期已達二分之一以上之限制;其相關規定由縣(市)政府定之。 直轄市立國民中、小學校長,由直轄市政府教育局組織遴選委員會就公開甄選、儲訓之合格人員、任期屆滿或連任任期已達二分之一以上之現職校長或曾任校長人員中遴選後,報請直轄市政府聘任之。 師資培育之大學附設實驗國民中、小學校長,由各該校組織遴選委員會就各該校或其附設實驗學校或其他學校校長或教師中遴選合格人員,送請校長聘兼(任)之,並報請主管教育行政機關備查。 前三項遴選委員會應有家長會代表參與,其比例不得少於五分之一。遴選委員會之組織及運作方式,分別由組織遴選委員會之機關、學校定之。 |
一、第一項明定校長為專任,並將「國民小學及國民中學」合併修正為「學校」。 二、現行條文第三項及第四項合併修正為第二項,另為確保校長遴選結果更為公正嚴謹,增列遴選會擇定一人後,由直轄市、縣(市)主管機關聘任之規定,並酌作文字修正。 三、現行條文第五項移列第三項,因私立師資培育之大學附設實驗國民中小學應依私立學校法辦理,爰修正為「公立師資培育之大學附設實驗國民小學、國民中學」。另為確保校長遴選結果更為公正嚴謹,增列遴選會擇定一人後,由公立師資培育之大學校長聘兼(任)之規定。 四、增訂第四項至第六項,定明私立學校校長遴選及聘任程序相關規定,確保私立學校校務正常運作。 五、現行條文第六項移列第七項,遴選會之組成除應保障同級學校之家長會代表外,應亦保障教師代表參與之權利,爰將「家長會代表」修正為「同級家長會代表及教師代表」。另參照性別平等教育法第十六條第一項之規定,增訂遴選會組成之性別比例規範,並酌作文字修正。 |
|
第十條 學校設校務會議,議決下列事項,由校長召集並主持之: 一、校務發展或校園規劃等重大事項。 二、依法令或本於職權所訂定之各種重要章則。 三、教務、學生事務、總務及其他校內重要事項。 四、其他依法令應經校務會議議決事項。 校務會議成員,應包括校長、全體專任教師或教師代表、家長會代表及職工代表,並應視學生意願邀請其列席會議;採教師代表為組成成員者,任一性別成員人數不得少於成員總數三分之一;其各類成員比例及運作原則,由各該主管機關定之。 學校視規模大小,酌設教務處、學生事務處、總務處或教導處、總務處,各置主任一人及職員若干人。主任由校長就專任教師中聘兼之,職員由校長遴用,均應報直轄市或縣(市)主管教育行政機關核備。 學校應設輔導室或輔導教師。輔導室置主任一人及輔導教師若干人,由校長遴選具有教育熱忱與專業知能教師任之。輔導主任及輔導教師以專任為原則。 前項專任輔導教師員額編制如下: 一、國民小學二十四班以上者,置一人。 二、國民中學每校置一人,二十一班以上者,增置一人。 前項規定自中華民國一百零一年八月一日施行,於五年內逐年完成設置。 學校得視實際需要另置專任專業輔導人員及義務輔導人員若干人,其班級數達五十五班以上者,應至少置專任專業輔導人員一人。 直轄市、縣(市)政府應置專任專業輔導人員,視實際需要統籌調派之;其所屬學校校數合計二十校以下者,置一人,二十一校至四十校者,置二人,四十一校以上者以此類推。 前二項專任專業輔導人員設置所需經費,由教育部視實際需要補助之;其人員之資格、設置、實施方式、期程及其他相關事項之辦法,由教育部會商直轄市、縣(市)政府後定之。 學校應設人事及主計單位。規模較小未設專責單位之公立學校,得由直轄市、縣(市)人事及主計主管機關(構)指派所屬機關(構)、學校之專任人事、主計人員或經有關機關辦理相關訓練合格之職員兼任之;其員額編制標準,依有關法令之規定。 前項職員不包括護理人員。 |
第十條 國民小學與國民中學設校務會議,議決校務重大事項,由校長召集主持。校務會議以校長、全體專任教師或教師代表、家長會代表、職工代表組成之。其成員比例由設立學校之各級主管教育行政機關定之。 國民小學及國民中學,視規模大小,酌設教務處、學生事務處、總務處或教導處、總務處,各置主任一人及職員若干人。主任由校長就專任教師中聘兼之,職員由校長遴用,均應報直轄市或縣(市)主管教育行政機關核備。 國民小學及國民中學應設輔導室或輔導教師。輔導室置主任一人及輔導教師若干人,由校長遴選具有教育熱忱與專業知能教師任之。輔導主任及輔導教師以專任為原則。 前項專任輔導教師員額編制如下: 一、國民小學二十四班以上者,置一人。 二、國民中學每校置一人,二十一班以上者,增置一人。 前項規定自中華民國一百零一年八月一日施行,於五年內逐年完成設置。 國民小學及國民中學得視實際需要另置專任專業輔導人員及義務輔導人員若干人,其班級數達五十五班以上者,應至少置專任專業輔導人員一人。 直轄市、縣(市)政府應置專任專業輔導人員,視實際需要統籌調派之;其所屬國民小學及國民中學校數合計二十校以下者,置一人,二十一校至四十校者,置二人,四十一校以上者以此類推。 前二項專任專業輔導人員設置所需經費,由教育部視實際需要補助之;其人員之資格、設置、實施方式、期程及其他相關事項之辦法,由教育部會商直轄市、縣(市)政府後定之。 國民小學及國民中學應設人事及主計單位。規模較小未設專責單位之公立學校,得由直轄市、縣(市)人事及主計主管機關(構)指派所屬機關(構)、學校之專任人事、主計人員或經有關機關辦理相關訓練合格之職員兼任之;其員額編制標準,依有關法令之規定。 前項職員不包括護理人員。 |
一、現行條文「國民小學與國民中學」合併修正為「學校」。 二、第一項參考高級中等教育法第二十五條規定,明訂校務會議議決事項。 三、現行條文第一項後段移列為第二項,考量國民中小學學生之成熟度及其參與校務會議之機會與權益,爰增訂學校應視學生意願邀請其列席校務會議之規定。另參照性別平等教育法第十六條第一項之規定,增訂教師代表組成成員之性別比例規定,且酌作文字修正。 四、校務會議之設置係為落實校園民主之理想,其實施至今,除成員比例由主管機關訂定外,其會議之運作原則若有疏漏,亦滋困擾,為減少相關爭議,增訂由各該主管機關訂定校務會議之運作原則之規定。 |
主席:本案現已完成協商,請宣讀協商結論。
立法院朝野黨團協商結論
時間:112年5月17日(星期三)下午2時
地點:立法院群賢101會議室
協商主題:
一、行政院函請審議、委員何志偉等22人、委員陳秀寳等20人、黃國書等17人、委員張廖萬堅等18人、時代力量黨團、台灣民眾黨黨團分別擬具「國民教育法修正草案」、國民黨黨團、委員費鴻泰等22人、委員萬美玲等19人、委員林文瑞等16人分別擬具「國民教育法第八條之一條文修正草案」、委員李昆澤等21人擬具「國民教育法第七條之一條文修正草案」、委員林俊憲等23人擬具「國民教育法增訂第二十條之三條文修正草案」、委員許智傑等20人擬具「國民教育法第十五條條文修正草案」、委員黃秀芳等22人、時代力量黨團分別擬具「國民教育法第四條條文修正草案」、委員蔡易餘等18人擬具「國民教育法第七條及第七條之一條文修正草案」、委員鄭正鈐等30人擬具「國民教育法第二條條文修正草案」、委員洪孟楷等17人、委員萬美玲等27人、委員吳怡玎等18人、委員張育美等17人、委員廖婉汝等22人、委員陳玉珍等18人分別擬具「國民教育法第二條、第三條及第六條條文修正草案」、委員溫玉霞等18人擬具「國民教育法第二條及第二十二條條文修正草案」、委員賴品妤等16人擬具「國民教育法第八條之二及第八條之三條文修正草案」、委員賴品妤等16人、委員吳思瑤等16人、委員蔡適應等18人分別擬具「國民教育法第二十條之一條文修正草案」、委員馬文君等16人擬具「國民教育法第八條之三條文修正草案」、委員范雲等18人、委員林宜瑾等16人分別擬具「國民教育法部分條文修正草案」、委員黃秀芳等22人擬具「國民教育法第十一條條文修正草案」等33案
二、委員鄭麗文等16人擬具「國民教育法第四條條文修正草案」案
三、委員萬美玲等18人擬具「國民教育法修正草案」案
四、委員吳思瑤等16人擬具「國民教育法修正草案」案
五、委員陳培瑜等21人擬具「國民教育法部分條文修正草案」案
六、委員張育美等18人擬具「國民教育法部分條文修正草案」案
協商結論:
一、第六條、第三十七條、第四十四條,修正通過,如附件。
二、第四十一條、第四十五條,均照行政院提案通過。
三、通過原審查會保留附帶決議1項。
四、新增附帶決議1案,保留,送院會處理。
五、其餘均照審查會審查結果通過。
六、檢附立法說明1份,如附件。
主持人:范 雲
協商代表:柯建銘 鄭運鵬 吳琪銘(代) 黃國書
吳思瑤 林宜瑾 蔡培慧 陳秀寳
陳培瑜 張廖萬堅 曾銘宗 謝衣鳯(代)
林思銘(代) 邱臣遠 張其祿 賴香伶(代)
邱顯智 王婉諭
