主席:請召集委員莊委員瑞雄補充說明。
莊委員無補充說明。
本案經審查會決議:須交由黨團協商。本案已完成協商,請宣讀協商結論。
立法院黨團協商結論
時間:112年5月25日(星期四)下午4時31分至4時44分
地點:議場三樓會議室
協商主題:
一、併案審查行政院函請審議、委員羅致政等17人、委員張廖萬堅等17人、委員賴品妤等17人、委員鄭天財Sra Kacaw等16人、時代力量黨團分別擬具「入出國及移民法部分條文修正草案」、委員羅美玲等16人、委員林楚茵等18人分別擬具「入出國及移民法第二十五條條文修正草案」、委員趙天麟等25人擬具「入出國及移民法第五條條文修正草案」、委員洪申翰等16人擬具「入出國及移民法第二十二條及第三十六條條文修正草案」、委員陳以信等21人擬具「入出國及移民法第六十二條及第八十一條條文修正草案」、委員鄭正鈐等22人擬具「入出國及移民法第二十三條及第二十五條條文修正草案」、委員吳玉琴等16人擬具「入出國及移民法第二十六條及第三十一條條文修正草案」、委員周春米等20人擬具「入出國及移民法第十八條條文修正草案」、委員張育美等17人、委員余天等23人、委員鄭麗文等17人、委員陳玉珍等21人、台灣民眾黨黨團分別擬具「入出國及移民法第三十一條條文修正草案」、委員羅致政等22人擬具「入出國及移民法第八條條文修正草案」、委員林俊憲等23人擬具「入出國及移民法第六十二條條文修正草案」、委員林文瑞等16人擬具「入出國及移民法第三十六條條文修正草案」、委員溫玉霞等18人擬具「入出國及移民法第三十二條條文修正草案」、委員蔡適應等18人擬具「入出國及移民法第九條條文修正草案」、委員莊瑞雄等16人擬具「入出國及移民法第十八條、第四十八條及第五十六條條文修正草案」、委員羅致政等16人、委員陳玉珍等21人、台灣民眾黨黨團分別擬具「入出國及移民法第三十三條條文修正草案」、委員林昶佐等16人擬具「入出國及移民法第二十三條、第三十一條及第三十三條條文修正草案」、委員余天等17人擬具「入出國及移民法第十八條及第八十五條條文修正草案」、委員羅美玲等17人擬具「入出國及移民法第八十五條條文修正草案」及委員邱志偉等17人擬具「入出國及移民法第三十二條及第三十三條條文修正草案」案。
協商結論:
一、協商通過條文:第15條、第22條、第23條、第24條、第25條、第29條、第36條、第65條、增訂第74條之1、第85條。(如附件)
二、第62條,不予修正,維持現行條文。
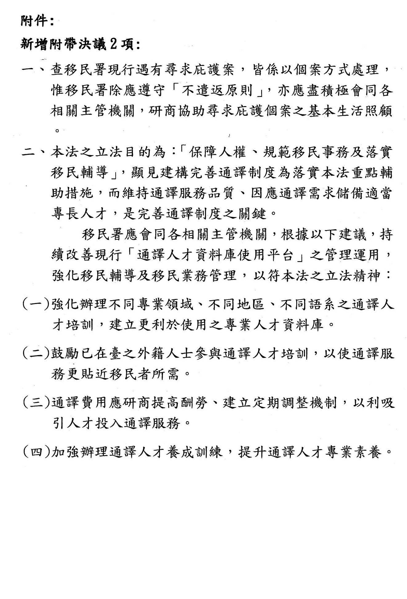
三、審查會保留之2項附帶決議,不予採納。
四、新增附帶決議2項。(如附件)
五、其餘均照審查會審查結果通過。
六、條文、條次、引述條文之文字及相關法制用語,授權主席及議事人員整理。
協商主持人:游錫堃 蔡其昌
協商代表:柯建銘 鄭運鵬 吳琪銘(代) 曾銘宗
謝衣鳯(代) 林思銘(代) 邱臣遠 賴香伶(代)
張其祿(代) 吳欣盈 陳椒華 邱顯智(代)
王婉諭(代)

主席:請問院會,對以上協商結論有無異議?(無)無異議,通過。本案逐條討論時,逕依協商結論處理。
入出國及移民法部分條文修正草案(二讀)
主席:宣讀第三條。
第 三 條 本法用詞定義如下:
一、國民:指具有中華民國(以下簡稱我國)國籍之居住臺灣地區設有戶籍國民或臺灣地區無戶籍國民。
二、機場、港口:指經行政院核定之入出國機場、港口。
三、臺灣地區:指臺灣、澎湖、金門、馬祖及政府統治權所及之其他地區。
四、居住臺灣地區設有戶籍國民:指在臺灣地區設有戶籍,現在或原在臺灣地區居住之國民,且未依臺灣地區與大陸地區人民關係條例喪失臺灣地區人民身分。
五、臺灣地區無戶籍國民:指未曾在臺灣地區設有戶籍之僑居國外國民及取得、回復我國國籍尚未在臺灣地區設有戶籍國民。
六、過境:指經由我國機場、港口進入其他國家、地區,所作之短暫停留。
七、停留:指在臺灣地區居住期間未逾六個月。
八、居留:指在臺灣地區居住期間超過六個月。
九、永久居留:指外國人在臺灣地區無限期居住。
十、定居:指在臺灣地區居住並設立戶籍。
十一、移民業務機構:指依本法許可代辦移民業務之公司及律師事務所。
十二、跨國(境)婚姻媒合:指就居住臺灣地區設有戶籍國民與外國人、臺灣地區無戶籍國民、大陸地區人民、香港或澳門居民間之居間報告結婚機會或介紹婚姻對象之行為。
主席:第三條照審查會條文通過。
宣讀第五條。
第 五 條 居住臺灣地區設有戶籍國民入出國,不須申請許可。但涉及國家安全之人員,應先經其服務機關核准,始得出國。
臺灣地區無戶籍國民入國,應向移民署申請許可。但持有我國有效護照者,得免申請入國許可或於入國時申請入國許可。
第一項但書所定人員之範圍、核准條件、程序及其他應遵行事項之辦法,分別由國家安全局、內政部、國防部、法務部、海洋委員會定之。
第二項但書免申請入國許可或於入國時申請入國許可之適用對象、條件及其他應遵行事項之辦法,由主管機關會商相關機關定之。
主席:第五條照審查會條文通過。
宣讀第六條。
第 六 條 國民有下列情形之一者,移民署應禁止其出國:
一、經判處有期徒刑以上之刑確定,尚未執行或執行未畢。但經宣告六月以下有期徒刑或緩刑者,不在此限。
二、通緝中。
三、因案經司法或軍法機關限制出國。
四、有事實足認有妨害國家安全或社會安定之重大嫌疑。
五、涉及內亂罪、外患罪重大嫌疑。
六、涉及重大經濟犯罪或重大刑事案件嫌疑。
七、役男或尚未完成兵役義務者。但依法令得准其出國者,不在此限。
八、護照、航員證、船員服務手冊或入國許可證件係不法取得、偽造、變造或冒用。
九、護照、航員證、船員服務手冊或入國許可證件未依第四條規定查驗。
十、依其他法律限制或禁止出國。
受保護管束人經指揮執行之少年法院法官或檢察署檢察官核准出國者,移民署得同意其出國。
依第一項第二款規定禁止出國者,移民署於查驗發現時應通知管轄司法警察機關處理,入國時查獲亦同;依第一項第八款規定禁止出國者,移民署於查驗發現時應立即逮捕,移送司法機關。
第一項第一款至第三款應禁止出國之情形,由司法、軍法機關通知移民署;第十款情形,由各權責機關通知移民署。
司法、軍法機關、法務部調查局或內政部警政署因偵辦第一項第四款至第六款案件,情況急迫,得通知移民署禁止出國,禁止出國之期間自通知時起算,不得逾二十四小時。
除依第一項第二款或第八款規定禁止出國者,無須通知當事人外,依第一款規定禁止出國或依第三款規定因案經軍法機關限制出國者,移民署接獲通知後,應以書面敘明理由通知當事人;依第三款規定因案經司法機關限制出國或依第十款規定限制或禁止出國者,由各權責機關通知當事人;依第三款規定因案經司法機關限制出國或依第七款、第九款、第十款及前項規定禁止出國者,移民署於查驗時,當場以書面交付當事人,並告知其禁止出國之理由。
主席:第六條照審查會條文通過。
宣讀增訂第七條之一。
第七條之一 任何人不得為下列行為:
一、使受禁止出國處分之國民出國。
二、使臺灣地區無戶籍國民非法入國。
三、使臺灣地區無戶籍國民於我國從事與許可停留、居留原因不符之活動。
主席:增訂第七條之一照審查會條文通過。
宣讀第八條。
第 八 條 臺灣地區無戶籍國民向移民署申請在臺灣地區停留者,其停留期間為三個月;必要時得延期一次,並自入國之翌日起,併計六個月為限。但有下列情形之一並提出證明者,移民署得酌予再延長其停留期間及次數:
一、懷胎七個月以上或生產、流產後二個月未滿。
二、罹患疾病住院或懷胎,出國有生命危險之虞。
三、配偶、直系血親、三親等內之旁系血親、二親等內之姻親在臺灣地區患重病或受重傷而住院或死亡。
四、遭遇天災或其他不可避免之事變。
五、人身自由依法受拘束。
依前項第一款或第二款規定之延長停留期間,每次不得逾二個月;第三款規定之延長停留期間,自事由發生之日起不得逾二個月;第四款規定之延長停留期間,不得逾一個月;第五款規定之延長停留期間,依事實需要核給。
前二項停留期間屆滿,除依規定許可居留或定居者外,應即出國。
主席:第八條照審查會條文通過。
宣讀第九條。
第 九 條 臺灣地區無戶籍國民有下列情形之一者,得向移民署申請在臺灣地區居留:
一、有直系血親、配偶、兄弟姊妹或配偶之父母現在在臺灣地區設有戶籍。其親屬關係因收養發生者,被收養者應為未成年人,且與收養者在臺灣地區共同居住,並以二人為限。
二、現任僑選立法委員。
三、歸化取得我國國籍。
四、在國外出生,出生時其父或母為居住臺灣地區設有戶籍國民,或出生於父或母死亡後,其父或母死亡時為居住臺灣地區設有戶籍國民。
五、持我國護照入國,在臺灣地區合法連續停留五年以上,且每年居住一百八十三日以上。
六、在臺灣地區有一定金額以上之投資,經中央目的事業主管機關核准或備查。
七、曾在臺灣地區居留之第十二款僑生畢業後,經中央勞動主管機關或目的事業主管機關許可在臺灣地區從事就業服務法第四十六條第一項第一款至第七款或第十一款工作,或從事就業服務法第四十八條第一項第一款、第三款規定免經許可之工作,或免依就業服務法申請工作許可而在臺灣地區從事合法工作,或返回僑居地服務滿二年。
八、對國家、社會有特殊貢獻,或為臺灣地區所需之高級專業人才。
九、具有特殊技術或專長,經中央目的事業主管機關延聘回國。
十、前款以外,經政府機關或公私立大專校院任用或聘僱。
十一、經中央勞動主管機關或目的事業主管機關許可在臺灣地區從事就業服務法第四十六條第一項第一款至第七款或第十一款工作或從事就業服務法第四十八條第一項第一款、第三款規定免經許可之工作,或免依就業服務法申請工作許可而在臺灣地區從事相當於就業服務法第四十六條第一項第一款至第七款、第十一款或第四十八條第一項第一款、第三款之合法工作。
十二、經各級主管教育行政機關、大學或其組成之海外聯合招生委員會許可在我國就學之僑生。
十三、經中央目的事業主管機關核准回國接受職業技術訓練之學員生。
十四、經中央目的事業主管機關核准回國從事研究實習之碩士、博士研究生。
十五、經中央勞動主管機關許可在臺灣地區從事就業服務法第四十六條第一項第八款至第十款工作,或免依就業服務法申請工作許可而在臺灣地區從事相當於就業服務法第四十六條第一項第八款至第十款之合法工作。
申請人有前項第一款、第二款、第四款至第十一款規定情形之一者,其配偶及未成年子女得隨同申請,或於本人入國居留許可後定居許可前申請之。本人居留許可依第十一條第二項規定,撤銷或廢止時,其配偶及未成年子女之居留許可併同撤銷或廢止之。
依第一項規定申請居留經許可者,移民署應核發臺灣地區居留證,其有效期間自入國之翌日起算,最長不得逾三年。
臺灣地區無戶籍國民居留期限屆滿前,原申請居留原因仍繼續存在者,得向移民署申請延期。
依前項規定申請延期經許可者,其臺灣地區居留證之有效期間,應自原居留屆滿之翌日起延期,最長不得逾三年。
臺灣地區無戶籍國民於居留期間內,居留原因消失者,移民署應廢止其居留許可。但依第一項第一款規定申請居留之直系血親、配偶、兄弟姊妹或配偶之父母死亡者,不在此限,並得申請延期,其申請延期,以一次為限,最長不得逾三年。
臺灣地區無戶籍國民於居留期間,變更居留地址或服務處所時,應向移民署申請辦理變更登記。
主管機關得衡酌國家利益,依不同國家或地區擬訂臺灣地區無戶籍國民每年申請在臺灣地區居留之配額,報請行政院核定後公告之。但有未成年子女在臺灣地區設有戶籍,或結婚滿四年,其配偶在臺灣地區設有戶籍者,不受配額限制。
臺灣地區無戶籍國民經許可入國,逾期停留未逾十日,其居留申請案依前項規定定有配額限制者,依規定核配時間每次延後一年許可。但有前條第一項各款情形之一者,不在此限。
主席:第九條照審查會條文通過。
宣讀第十條。
第 十 條 臺灣地區無戶籍國民有下列情形之一者,得向移民署申請在臺灣地區定居:
一、前條第一項第一款至第十一款之申請人與其配偶及未成年子女,經依前條規定許可居留者,在臺灣地區居留滿一年且居住三百三十五日以上,或連續居留滿二年且每年居住二百七十日以上,或連續居留滿五年且每年居住一百八十三日以上,仍具備原居留條件。但依前條第一項第二款、第四款或第八款規定許可居留者,不受居留滿一定期間之限制。
二、在國外出生之未成年子女,持外國護照入國,出生時其父或母為居住臺灣地區設有戶籍國民。
三、在國外出生,持我國護照入國,出生時其父或母為居住臺灣地區設有戶籍國民。
四、在國內出生,未辦理出生登記,出國後持我國或外國護照入國,出生時其父或母為居住臺灣地區設有戶籍國民。
依前項第一款規定申請定居,其親屬關係因結婚發生者,應存續三年以上。但婚姻關係存續期間已生產子女者,不在此限。
臺灣地區無戶籍國民於第一項第一款居留期間出國,係經政府機關派遣或核准,附有證明文件者,不視為居住期間中斷,亦不予計入在臺灣地區居住期間。
臺灣地區無戶籍國民於居留期間依親對象死亡,或與依親對象離婚,其有未成年子女在臺灣地區設有戶籍且得行使或負擔該子女之權利義務,並已居留滿一定期間者,仍得向移民署申請定居,不受第一項第一款所定仍具備原居留條件之限制。
申請定居,除第一項第一款但書規定情形外,應於居留滿一定期間後二年內申請之。申請人之配偶及未成年子女,得隨同申請,或於其定居許可後申請之。本人定居許可依第十一條第三項規定撤銷或廢止時,其配偶及未成年子女之定居許可併同撤銷或廢止之。
臺灣地區無戶籍國民經許可定居者,應於三十日內向預定申報戶籍地之戶政事務所辦理戶籍登記,屆期未辦理者,移民署得廢止其定居許可。
臺灣地區無戶籍國民申請入國、居留或定居之申請程序、應備文件、核發證件種類、效期及其他應遵行事項之辦法,由主管機關定之。
主席:第十條照審查會條文通過。
宣讀第十二條。
第十二條 臺灣地區無戶籍國民持憑外國護照或無國籍旅行證件入國者,除合於第九條第一項第三款或第十條第一項第二款、第四款情形者外,應持憑外國護照或無國籍旅行證件出國,不得申請居留或定居。
主席:第十二條照審查會條文通過。
宣讀第十五條。
第十五條 臺灣地區無戶籍國民未經許可入國,或經許可入國已逾停留、居留或限令出國之期限者,移民署得逕行強制其出國,並得限制再入國。
臺灣地區無戶籍國民逾期居留未滿三十日,且原申請居留原因仍繼續存在者,經依第七十四條之一第二項規定處罰後,得向移民署重新申請居留;其申請定居,核算在臺灣地區居留期間,應扣除一年。
第一項受強制出國者於出國前,非予收容顯難強制出國者,移民署得暫予收容,期間自暫予收容時起最長不得逾十五日。出國後,移民署得廢止其入國許可,並註銷其入國許可證件。
前三項規定,於本法施行前入國者,亦適用之。
第一項所定強制出國之處理方式、程序、管理及其他應遵行事項之辦法,由主管機關定之。
第一項之強制出國,準用第三十六條第三項至第五項及第三十八條之六規定;第三項之暫予收容及其後之續予收容、延長收容或再延長收容,準用第三十八條至第三十九條規定。
主席:第十五條照協商條文通過。
宣讀第十八條。
第十八條 外國人有下列情形之一者,移民署得禁止其入國:
一、未帶護照或拒不繳驗。
二、持用不法取得、偽造、變造之護照或簽證。
三、冒用護照或持用冒用身分申請之護照。
四、護照失效、應經簽證而未簽證或簽證失效。
五、申請來我國之目的作虛偽之陳述或隱瞞重要事實。
六、攜帶違禁物。
七、在我國或外國有犯罪紀錄。
八、患有足以妨害公共衛生之傳染病或其他疾病。
九、有事實足認其在我國境內無力維持生活。但依親及已有擔保之情形,不在此限。
十、持停留簽證而無回程或次一目的地之機票、船票,或未辦妥次一目的地之入國簽證。
十一、曾經被拒絕入國、限令出國或驅逐出國。
十二、曾經逾期停留、居留或非法工作。
十三、有危害我國利益、公共安全或公共秩序之虞。
十四、有妨害善良風俗之行為。
十五、有從事恐怖活動之虞。
十六、有嚴重侵害國際公認人權之行為。
外國政府以前項各款以外之理由,禁止我國國民進入該國者,移民署經報請主管機關會商外交部後,得以同一理由,禁止該國國民入國。
第一項第十二款之禁止入國期間,自其出國之翌日起算至少為一年,並不得逾七年。
第一項第十六款禁止入國之規定,於大陸地區人民、香港或澳門居民準用之。
主席:第十八條照審查會條文通過。
宣讀第二十一條。
第二十一條 外國人有下列情形之一者,移民署應禁止其出國:
一、經司法機關通知限制出國。
二、經財稅機關或各權責機關依法律通知限制出國。
依前項規定禁止出國者,移民署於查驗時,當場以書面交付當事人,並告知其禁止出國之理由。
前二項禁止出國之規定,於大陸地區人民、香港或澳門居民準用之。