主席:請召集委員林委員楚茵補充說明。
召集委員無補充說明。
本案經審查會決議:須交由黨團協商。
另外,委員楊瓊瓔等、委員賴瑞隆等、委員張宏陸等、委員劉世芳等分別擬具提案,分經第7會期第11次、第13次會議決定:逕付二讀,與相關提案併案協商。委員吳秉叡等擬具之提案,經第7會期第12次會議決定:自委員會抽出,逕付二讀,與相關提案併案協商。
委員楊瓊瓔等提案:
本院委員楊瓊瓔等18人,有鑑於近年網路投資詐騙猖獗,多透過網路投放不實廣告方式誤導投資人,故參酌實際投資詐騙廣告之內容態樣,於《證券投資信託及顧問法》中明定非屬證券投資信託事業及證券投資顧問事業者,為涉及有價證券投資或業務招攬之廣告時之禁止事項,藉由列舉非法廣告之態樣並明文禁止,以減少投資人因誤信廣告遭受詐騙之情事。爰擬具「證券投資信託及顧問法增訂第七十條之一條文草案」。是否有當?敬請公決。
說明:
一、為貫徹有價證券投資或業務招攬之網路廣告資訊透明公開,防堵投資詐騙廣告流竄,爰增訂非屬證券投資信託事業及證券投資顧問事業者不得從事之廣告行為類型。
二、網際網路平臺提供者、網際網路應用服務提供者、網際網路接取服務提供者或其他網路傳播媒體業者,刊登或播送廣告應載明刊播者及出資者相關資訊,且不得刊登或播送違反規定之廣告,如於刊播後始知該廣告有違規情事,應立即移除廣告、限制瀏覽、停止播送或為其他必要之處置,並定明網路傳播媒體業者與委託刊播者、出資者之連帶損害賠償責任。
提案人:楊瓊瓔
連署人:王鴻薇 孔文吉 鄭麗文 廖國棟 游毓蘭 鄭天財Sra Kacaw 李德維 陳雪生 吳斯懷 鄭正鈐 萬美玲 林思銘 林文瑞 吳怡玎 謝衣鳯 陳以信 魯明哲
|
增訂條文 |
說明 |
|
第七十條之一 非屬證券投資信託事業及證券投資顧問事業者,不得從事涉及證券投資信託、證券投資顧問或全權委託投資業務之廣告、公開說明會及其他營業活動。 非屬證券投資信託事業及證券投資顧問事業者,為涉及有價證券投資或業務招攬之廣告,不得有下列行為: 一、使人誤信其業經主管機關核准經營證券投資信託、證券投資顧問或全權委託投資業務。 二、從事投資分析之同時,有以提供有價證券投資建議為目的之客戶招攬或投資勸誘行為。 三、為有價證券投資保證獲利或負擔損失之表示。 四、引用各種推薦書、感謝函、過去績效或其他易使人誤認有價證券投資確可獲利之類似文字或表示。 五、冒用政治、財經、金融、影視、其他著名人士或公司名義,對有價證券進行推介、招攬或引誘投資。 六、與前五款相關之其他不當推介行為。 網際網路平臺提供者、網際網路應用服務提供者、網際網路接取服務提供者或其他網路傳播媒體業者,刊登或播送證券投資信託事業或證券投資顧問事業之廣告,或非屬證券投資信託事業或證券投資顧問事業者涉及有價證券投資或業務招攬之廣告,應於廣告中載明或敘明刊播者、出資者及其他相關資訊。 網際網路平臺提供者、網際網路應用服務提供者、網際網路接取服務提供者或其他網路傳播媒體業者,不得刊登或播送違反前三項規定之廣告;於刊登或播送後,始知有前開情事者,應立即移除、限制瀏覽、停止播送或為其他必要之處置。 網際網路平臺提供者、網際網路應用服務提供者、網際網路接取服務提供者或其他網路傳播媒體業者,刊登或播送違反第一項至第三項規定之廣告,對於因誤信廣告內容或因被詐欺而受有損害者,應與委託刊播者、出資者負連帶損害賠償責任。但有下列情形之一者,得減輕或免除其責任: 一、未自刊登或播送廣告行為獲有財產上利益。 二、經司法警察機關通知或經檢舉後,立即移除廣告、限制瀏覽、停止播送或為其他必要之處置。 三、刊登或播送廣告行為非出於故意或重大過失。 |
一、本條新增。 二、現行條文第七十條已明定證券投資信託事業及證券投資顧問事業從事廣告、公開說明會及其他營業活動之限制、禁止及其他應遵行事項之規則由主管機關定之,故該等事業進行前開業務應依本法及相關規定辦理。另依現行條文第六條規定,非依本法不得經營證券投資信託、證券投資顧問或全權委託投資業務,爰於第一項明定非屬證券投資信託事業及證券投資顧問事業者,不得從事涉及特許業務之相關廣告等行為。 三、考量近年網路投資詐騙猖獗,多透過網路投放不實廣告方式誤導投資人,爰參酌實際投資詐騙廣告之內容態樣,於第二項明定非屬證券投資信託事業及證券投資顧問事業者,為涉及有價證券投資或業務招攬之廣告時之禁止事項,藉由列舉非法廣告之態樣並明文禁止,減少投資人因誤信廣告遭受詐騙之情事。 四、為使證券投資等廣告資訊更加透明公開,並鑒於數位科技普及,爰於第三項明定網際網路平臺提供者、網際網路應用服務提供者、網際網路接取服務提供者或其他網路傳播媒體業者刊登或播送相關廣告應載明或敘明事項,落實廣告實名制。所定「其他網路傳播媒體」,指任何供公眾瀏覽之網站、網路應用程式,包括但不限於社群網路、廣告聯播網或搜尋引擎等。 五、考量誤導投資人之不實廣告大量出現與受託刊登或播送廣告之平臺提供者等事前審查機制是否完整有關,爰於第四項明定網際網路平臺提供者、網際網路應用服務提供者、網際網路接取服務提供者或其他網路傳播媒體業者不得刊登或播送違反第一項至第三項規定之廣告;倘於刊登或播送後,始知有不應刊登或播送情事者,應立即移除、限制瀏覽、停止播送或為其他必要之處置。惟為縮小對媒體行業之影響,且參酌實務上投資詐騙廣告多出現於網路,爰聚焦規範網際網路平臺提供者、網際網路應用服務提供者、網際網路接取服務提供者或其他網路傳播媒體業者。 六、為促使網際網路平臺提供者、網際網路應用服務提供者、網際網路接取服務提供者或其他網路傳播媒體業者落實其廣告審查與處理職責,爰於第五項明定若網際網路平臺提供者、網際網路應用服務提供者、網際網路接取服務提供者或其他網路傳播媒體業者刊登或播送違反第一項至第三項規定之廣告,使他人誤信或被詐欺而受有損害,應與委託刊播者、出資者負連帶損害賠償責任,並於但書定明得減輕或免除其連帶損害賠償責任之情形。
|
委員賴瑞隆等提案:
本院委員賴瑞隆等16人,鑒於網路投資詐騙廣告氾濫,其受害金額日益攀升已占國內詐騙受害金額多數,且多數透過網路廣告平臺商如Google、Meta、Yahoo等途徑流竄,日前行政院研商「新世代打擊詐欺策略行動綱領」相關議題精進會議亦決議以落實網路廣告實名制為目標,建立檢舉下架之法源依據,以防堵詐騙廣告、增加源頭打擊詐欺犯罪能力。為落實該政策方針,爰擬具「證券投資信託及顧問法部分條文修正草案」。是否有當?敬請公決。
說明:證券投資信託及顧問法(以下簡稱本法)於九十三年六月三十日制定公布,同年十一月一日施行,歷經四次修正,最近一次修正公布日期為一百零七年一月三十一日。鑒於近年網路投資詐騙案件持續增加,為加強防堵投資詐騙廣告,擬修正以下內容:
一、非屬證券投資信託事業及證券投資顧問事業不得從事投資業務之廣告、公開說明會及其他營業活動。(修正草案第七十條之一第一項)
二、明定非屬證券投資信託事業及證券投資顧問事業,就涉及有價證券投資或業務招攬的廣告不得違反事項。(修正草案第七十條之一第二項)
三、明定網路傳播媒體業者刊登或播送投資或業務招攬廣告時,應載明或敘明該廣告之刊播者、出資者會其他資訊,落實實名制。(修正草案第七十條之一第三項)
四、明定網路傳播媒體業者違反前三項致他人受詐害而有損害者,應負連帶賠償責任及其除外事由。(修正草案第七十條之一第四項)
五、為便於追查不法網路詐騙廣告,爰要求受委託刊登或播送之業者應保留委託人之資料,並配合政府機關調查提供。(修正草案第七十條之二)
六、明定非屬證券投資信託事業及證券投資顧問事業者違反第七十條之一第二項規定之刑事責任。(修正草案第一百零七條第一項第三款)
七、明定網路傳播媒體業者違反本法相關規定時,由中央目的事業主管機關裁處之行政裁罰。(修正草案第一百十三條之一)
提案人:賴瑞隆
連署人:邱議瑩 陳素月 何欣純 陳歐珀 林俊憲 王美惠 莊瑞雄 許智傑 李昆澤 賴品妤 張宏陸 黃世杰 羅美玲 洪申翰 陳亭妃
|
修正條文 |
現行條文 |
說明 |
|
第七十條之一 非屬證券投資信託事業及證券投資顧問事業者,不得從事涉及證券投資信託、證券投資顧問或全權委託投資業務之廣告、公開說明會及其他營業活動。 非屬證券投資信託事業及證券投資顧問事業者,為涉及有價證券事業投資或業務招攬之廣告,不得有以下之行為: 一、使人誤信其業務主管機關核准經營投資信託、證券投資顧問或全權委託投資業務。 二、從事投資分析之同時,有以提供投資建議為目的之客戶招攬或投資勸誘行為。 三、為保證獲利或負擔損失之表示。 四、引用或偽造各種推薦書、感謝函、過去績效或其他易使人陷入確定可獲利之類似文字或表示。 五、冒用政治、財經、金融、產業、媒體、影視音、其他公眾人物或專業人士或機構、法人名義,對有價證券進行推介、招攬或引誘投資。 六、與前五款相關之其他不當推介行為。 網際網路平臺提供者、網際網路應用服務提供者、網際網路接取服務提供者或其他網路傳播媒體業者,刊登或播送證券投資信託事業或證券投資顧問事業之廣告,或非屬證券投資信託事業或證券投資顧問事業者涉及有價證券投資或業務招攬之廣告,應於廣告中載明或敘明刊播者、出資者及其他相關資訊。 網際網路平臺提供者、網際網路應用服務提供者、網際網路接取服務提供者或其他網路傳播媒體業者,不得刊登或播送違反前三項規定之廣告;於刊登或播送後,始知有前開情事者,應立即移除、限制瀏覽、停止播送或為其他必要之處置。 網際網路平臺提供者、網際網路應用服務提供者、網際網路接取服務提供者或其他網路傳播媒體業者,刊登或播送違反第一項至第三項規定之廣告,對於因誤信廣告內容或因被詐欺而受有損害者,應與委託刊播者、出資者負連帶損害賠償責任。但有下列情形之一者,得減輕或免除其責任: 一、未自刊登或播送廣告行為獲有財產上利益。 二、經司法警察通知或經檢舉後,立即移除廣告、限制瀏覽、停止播送或為其他必要之處置。 三、刊登或播送廣告行為非出於故意或重大過失。 |
|
一、本條新增。 二、依現行條文第六條規定,非依本法不得經營證券投資信託、證券投資顧問、證券相關商品或全權委託投資業務,爰於第一項明定非屬證券投資信託事業及證券投顧事業者,不得從事涉及特許業務之相關廣告行為。 三、考量近年網路投資詐騙廣告猖獗,多透過網路投放不實廣告方式誤導投資人,爰參酌實際投資詐騙廣告之內容態樣,於第二項明定非屬證券投資信託事業及證券投資顧問事業者,為涉及有價證券投資或業務招攬之廣告時應禁止之事項,藉由列舉非法廣告之態樣並明文禁止,減少投資人因誤信廣告遭受詐騙之情事。 四、為使證券投資等廣告資訊更加公開透明,並鑒於數位科技普及,爰於第三項明定網際網路平臺提供者、網際網路應用服務提供者、網際網路接取服務提供者或其他網路傳播媒體業者刊登或播送廣告應載明或敘明事項,落實廣告實名制。所定「其他網路傳播媒體」,指任何供公眾瀏覽之網站、網路應用程式,包括但不限於社群網路、廣告聯播網或搜尋引擎等。 五、考量誤導投資人之不實廣告大量出現與受託刊登或播送廣告之平臺提供者等事前審查機制是否完整有關,爰於第四項明定網際網路平臺提供者、網際網路應用服務提供者、網際網路接取服務提供者或其他網路傳播媒體業者不得刊登或播送違反第一項至第三項規定之廣告;倘於刊登或播送後,始知有不應刊登或播送情事者,應立即移除、限制瀏覽、停止播送或為其他必要之處置。惟為縮小對媒體行為之影響,且參酌實務上投資詐騙廣告多出現於網路,爰聚焦規範網際網路平臺提供者、網際網路應用服務提供者、網際網路接取服務提供者或其他網路傳播媒體業者。 六、為促使網際網路平臺提供者、網際網路應用服務提供者、網際網路接取服務提供者或其他網路傳播媒體業者落實其廣告審查與處理職責,爰於第五項明定若網際網路平臺提供者、網際網路應用服務提供者、網際網路接取服務提供者或其他網路傳播媒體業者刊登或播送違反第一項至第三項規定之廣告,使他人誤信或被詐欺而受有損害者,應與委託刊播者、出資者負連帶賠償責任,並於但書定明得減輕或免除責任之情形。 |
|
第七十條之二 接受委託刊播證券投資信託、證券投資顧問、證券相關商品或全權委託投資業務之廣告,應自刊播之日起一百八十日內,保存委託刊播廣告者之姓名或名稱、國民身分證統一編號或公司、商號、法人或團體之設立登記文件號碼、住居所或地址及電話等資料,且於主管機關、司法或警察機關要求提供時,不得規避、妨礙或拒絕。
|
|
一、本條新增。 二、為使違法刊登或播送廣告得以追溯廣告刊登者,爰參考性侵害犯罪防治法第十三條規定,增訂接受委託刊登前條廣告之業者,應保留委託刊登或播送廣告者之資訊,以備主管機關、司法或警察機關調查。 |
|
第一百零七條 有下列情事之一者,處五年以下有期徒刑,併科新臺幣一百萬元以上五千萬元以下罰金: 一、未經主管機關許可,經營證券投資信託業務、證券投資顧問業務、全權委託投資業務或其他應經主管機關核准之業務。 二、違反第十六條第一項規定,在中華民國境內從事或代理募集、銷售境外基金。 三、非屬證券投資信託事業及證券投資顧問事業者違反第七十條之一第二項規定者。 |
第一百零七條 有下列情事之一者,處五年以下有期徒刑,併科新臺幣一百萬元以上五千萬元以下罰金: 一、未經主管機關許可,經營證券投資信託業務、證券投資顧問業務、全權委託投資業務或其他應經主管機關核准之業務。 二、違反第十六條第一項規定,在中華民國境內從事或代理募集、銷售境外基金。 |
一、增訂第一項第三款。 二、非屬證券投資信託事業及證券投資顧物事業者,違反草案第七十條之一第二項規定者,定明違法行為之刑事責任。 |
|
第一百十三條之一 有下列情形之一,而無正當理由者,由目的事業主管機關處新臺幣十萬元以上一百萬元以下罰鍰,並令其限期改善;屆期未改善者,得按次處罰,並得令其限制接取: 一、違反第七十條之一第四項規定,知有違法情事未立即移除、限制瀏覽、停止播送或為其他必要之處置。 二、違反第七十條之二規定,未保留一百八十日,或未將資料提供主管機關、司法或警察機關調查。 |
|
一、本條新增。 二、就網際網路平臺提供者、網際網路應用服務提供者、網際網路接取服務提供者或其他網路傳播媒體業者,刊登或播送違反第七十條之一第四項規定時,應有一定之法律效果,除依該條第五項規定負民事上連帶賠償責任外,亦應由其目的事業主管機關裁處行政罰鍰。 三、明定拒絕配合主管機關、司法或警察機關調查,即違反第七十條之二之罰則。 |
委員吳秉叡等提案:
本院委員吳秉叡、林楚茵、吳思瑤、林宜瑾、何志偉等21人,鑒於不肖人士規避法令,以不當廣告吸引投資或進行詐騙之情事時有所聞,為保護有投資需求的民眾權益,避免誤入金融陷阱,爰擬具「證券投資信託及顧問法增訂部分條文草案」,以強化金融廣告規範,遏止違法及不實廣告。是否有當?敬請公決。
說明:
一、明確要求非屬證券投資信託事業及證券投資顧問事業者,不得從事涉及證券投資信託、證券投資顧問或全權委託投資業務之廣告、公開說明會及其他營業活動,並不得藉不實廣告方式誤導投資人或進行違法詐騙。
二、增訂刊播屬證券投資信託事業或證券投資顧問事業之廣告,或涉及相關業務廣告者,應採實名制並於廣告中載明,以落實廣告之公信力,並利於主管機關及司法機關追查違規廣告之來源,進而追緝不法行為,落實源頭管控。
三、增訂非屬證券投資信託事業及證券投資顧問事業者,為涉及有價證券投資或業務招攬之廣告、公開說明會及其他營業活動之罰鍰;增訂受委託刊播者未落實於廣告中載明或敘明刊播者、出資者及其他相關資訊之罰鍰;增訂受委託刊播者未落實廣告資料保存或拒絕提供時之罰鍰;增訂委託刊播者未落實停止刊播義務之罰鍰。
四、為積極查緝非法金融投資招攬及詐騙廣告,增訂主管機關應設置檢舉通報窗口、網站或專線之規定,以鼓勵民眾主動檢舉,全民共同防制。
提案人:吳秉叡 林楚茵 吳思瑤 林宜瑾 何志偉
連署人:陳 瑩 蘇巧慧 沈發惠 劉世芳 賴瑞隆 張廖萬堅 邱議瑩 許智傑 陳秀寳 陳明文 何欣純 陳培瑜 陳歐珀 趙天麟 張宏陸 賴品妤
|
增訂條文 |
說明 |
|
第七十條之一 非屬證券投資信託事業及證券投資顧問事業者,不得從事涉及證券投資信託、證券投資顧問或全權委託投資業務之廣告、公開說明會及其他營業活動。 非屬證券投資信託事業及證券投資顧問事業者,為涉及有價證券投資或業務招攬之廣告,不得有下列行為: 一、使人誤信其業經主管機關核准經營證券投資信託、證券投資顧問或全權委託投資業務。 二、從事投資分析之同時,有以提供有價證券投資建議為目的之客戶招攬或投資勸誘行為。 三、為有價證券投資保證獲利或負擔損失之表示。 四、引用各種推薦書、感謝函、過去績效或其他易使人誤認有價證券投資確可獲利之類似文字或表示。 五、冒用政治、財經、金融、影視、其他著名人士或公司名義,對有價證券進行推介、招攬或引誘投資。 六、與前五款相關之其他不當推介行為。 網際網路平臺提供者、網際網路應用服務提供者、網際網路接取服務提供者或其他網路傳播媒體業者,刊登或播送證券投資信託事業或證券投資顧問事業之廣告,或非屬證券投資信託事業或證券投資顧問事業者涉及有價證券投資或業務招攬之廣告,應於廣告中載明或敘明刊播者、出資者及其他相關資訊。 前項接受委託刊播者,應自廣告之日起一年內,保存委託刊播者之姓名(法人或團體名稱)、身分證或事業登記證字號、居住所(事務所或營業所)、電話及付款帳號等資料,且於主管機關要求提供時,不得規避、妨礙或拒絕。 網際網路平臺提供者、網際網路應用服務提供者、網際網路接取服務提供者或其他網路傳播媒體業者,不得刊登或播送違反前三項規定之廣告;於刊登或播送後,始知有前開情事者,應立即移除、限制瀏覽、停止播送或為其他必要之處置。 網際網路平臺提供者、網際網路應用服務提供者、網際網路接取服務提供者或其他網路傳播媒體業者,刊登或播送違反第一項至第三項規定之廣告,對於因誤信廣告內容或因被詐欺而受有損害者,應與委託刊播者、出資者負連帶損害賠償責任。但有下列情形之一者,得減輕或免除其責任: 一、未自刊登或播送廣告行為獲有財產上利益。 二、刊登或播送後,自主查核或經檢舉而知有違反第一項至第三項規定情事,主動通報主管機關、司法警察機關,並立即移除、限制瀏覽、停止播送或為其他必要之處置。 三、經主管機關、司法警察機關通知後,立即移除廣告、限制瀏覽、停止播送或為其他必要之處置。 四、刊登或播送廣告行為非出於故意或重大過失。 |
一、本條新增。 二、於第一項明定非屬證券投資信託事業及證券投資顧問事業者,不得從事涉及特許業務之相關廣告、公開說明會及其他營業活動等行為。 三、考量近年網路投資詐騙猖獗,多透過網路投放不實廣告方式誤導投資人,爰參酌實際投資詐騙廣告之內容態樣,於第二項明定非屬證券投資信託事業及證券投資顧問事業者,為涉及有價證券投資或業務招攬之廣告時之禁止事項,藉由列舉非法廣告之態樣並明文禁止,減少投資人因誤信廣告遭受詐騙之情事。 四、為使證券投資等廣告資訊更加透明公開,並鑒於數位科技普及,爰於第三項明定網際網路平臺提供者、網際網路應用服務提供者、網際網路接取服務提供者或其他網路傳播媒體業者刊登或播送相關廣告應載明或敘明事項,落實廣告實名制。所定「其他網路傳播媒體」,指任何供公眾瀏覽之網站、網路應用程式,包括但不限於社群網路、廣告聯播網或搜尋引擎等。 五、因應查緝實務經驗及需求,增列第四項規定接受委託刊播者,有相關資料保存及提供義務,俾利追查違規廣告之來源,進而追緝不法行為,落實源頭管控。 六、考量誤導投資人之不實廣告大量出現與受託刊登或播送廣告之平臺提供者等事前審查機制是否完整有關,爰於第五項明定網際網路平臺提供者、網際網路應用服務提供者、網際網路接取服務提供者或其他網路傳播媒體業者不得刊登或播送違反第一項至第三項規定之廣告;倘於刊登或播送後,始知有不應刊登或播送情事者,應立即移除、限制瀏覽、停止播送或為其他必要之處置。惟為縮小對媒體行業之影響,且參酌實務上投資詐騙廣告多出現於網路,爰聚焦規範網際網路平臺提供者、網際網路應用服務提供者、網際網路接取服務提供者或其他網路傳播媒體業者。 七、為促使網際網路平臺提供者、網際網路應用服務提供者、網際網路接取服務提供者或其他網路傳播媒體業者落實其廣告審查與處理職責,爰於第六項明定若網際網路平臺提供者、網際網路應用服務提供者、網際網路接取服務提供者或其他網路傳播媒體業者刊登或播送違反第一項至第三項規定之廣告,使他人誤信或被詐欺而受有損害,應與委託刊播者、出資者負連帶損害賠償責任,並於但書定明得減輕或免除其連帶損害賠償責任之情形。 |
|
第七十條之二 違反前條規定者,主管機關應設置檢舉通報窗口、網站或專線,經查證屬實並處以罰鍰者,主管機關應定期公布於網站。 |
一、本條新增。 二、為積極查核非法金融投資招攬及詐騙廣告,主管機關應設置檢舉通報窗口、網站或專線,以鼓勵民眾主動檢舉,全民共同防制。 |
|
第一百零七條之一 違反第七十條之一第一項、第二項規定者,處新臺幣二十萬元以上二千五百萬元以下罰鍰。 |
一、本條新增。 二、增訂非屬證券投資信託事業及證券投資顧問事業者,為涉及有價證券投資或業務招攬之廣告、公開說明會及其他營業活動之罰鍰。 |
|
第一百零七條之二 違反第七十條之一第三項、第四項規定者,處新臺幣二十萬元以上二千五百萬元以下罰鍰。 |
一、本條新增。 二、增訂未落實於廣告中載明或敘明刊播者、出資者及其他相關資訊之罰鍰。 三、增訂未落實廣告資料保存或拒絕提供時之罰鍰。 |
|
第一百零七條之三 違反第七十條之一第五項規定,經主管機關通知限期移除、限制瀏覽、停止播送或為其他必要之處置而仍繼續刊播者,處新臺幣五十萬元以上二千五百萬元以下罰鍰,並應按次連續處罰,至其完成為止。 |
一、本條新增。 二、增訂未落實移除、限制瀏覽、停止播送或為其他必要之處置義務者之罰鍰。 |
委員張宏陸等提案:
本院委員張宏陸、陳歐珀等24人,鑒於近年詐騙數量與被害人數皆逐年上升,且「假投資」為常見詐騙手法之一。為使有價證券投資或業務招攬之網路廣告資訊公開透明,抑制投資詐騙廣告之猖獗,爰擬具「證券投資信託及顧問法增訂第七十條之一條文草案」,明文限制從事廣告業務之主體、行為態樣,並要求網路傳播媒體業者落實廣告實名制,若違反相關規定刊播須為相關必要處置,與定明網路傳播媒體業者與委託刊播者、出資者之連帶損害賠償責任。是否有當?敬請公決。
說明:
一、非屬證券投資信託事業等業者,除受證券投資信託事業或證券投資顧問事業委託外,不得從事相關廣告業務。若有從事涉及有價證券投資或業務招攬廣告,並為抑制近年網路投資詐騙之風氣,明定從事上述廣告時之禁止行為。(增訂條文第一項、第二項)
二、網際網路平臺等提供者或其他網路傳播媒體業者(以下簡稱網路傳播媒體業者)刊登或播送相關廣告應載明事項,以落實廣告實名制。(增訂條文第三項)
三、網路傳播媒體業者於違反第一項至第三項之規定,刊登或播送廣告,應為必要之處置。(增訂條文第四項)
四、網路傳播媒體業者刊登或播送違反規定之廣告,使他人誤信或被詐欺而受有損害,應與委託刊播者、出資者負連帶損害賠償責任。(增訂條文第五項)
提案人:張宏陸 陳歐珀
連署人:林楚茵 羅美玲 陳素月 賴品妤 洪申翰 劉櫂豪 莊瑞雄 吳琪銘 李昆澤 林俊憲 伍麗華Saidhai Tahovecahe 何欣純 湯蕙禎 許智傑 黃世杰 高嘉瑜 沈發惠 王美惠 蘇巧慧 賴惠員 陳靜敏 陳培瑜
|
增訂條文 |
說明 |
|
第七十條之一 非屬證券投資信託事業及證券投資顧問事業者,除受證券投資信託事業或證券投資顧問事業委託外,不得從事涉及證券投資信託、證券投資顧問或全權委託投資業務之廣告、公開說明會及其他營業活動。 從事涉及有價證券投資或業務招攬之廣告,不得有下列行為: 一、使人誤信其業經主管機關核准經營證券投資信託、證券投資顧問或全權委託投資業務。 二、從事投資分析之同時,有以提供有價證券投資建議為目的之客戶招攬或投資勸誘行為。 三、為有價證券投資保證獲利或負擔損失之表示。 四、引用各種推薦書、感謝函、過去績效或其他易使人誤認有價證券投資確可獲利之文字、影像、聲音或其他類似表示。 五、冒用政治、財經、金融、影視、其他著名人士或公司名義,對有價證券進行推介、招攬或引誘投資。 六、與前五款相關之其他不當推介行為。 網際網路平臺提供者、網際網路應用服務提供者、網際網路接取服務提供者或其他網路傳播媒體業者(以下簡稱網路傳播媒體業者),刊登或播送證券投資信託事業或證券投資顧問事業之廣告,或非屬證券投資信託事業或證券投資顧問事業者涉及有價證券投資或業務招攬之廣告,應於廣告中載明或敘明刊播者、出資者及其他相關資訊。 網路傳播媒體業者,刊登或播送違反前三項規定之廣告,應立即移除、限制瀏覽、停止播送或為其他必要之處置。 網路傳播媒體業者,刊登或播送違反第一項至第三項規定之廣告,對於因誤信廣告內容或因被詐欺而受有損害者,應與委託刊播者、出資者負連帶損害賠償責任。但有下列情形之一者,得減輕或免除其責任: 一、未自刊登或播送廣告行為獲有財產上利益。 二、經司法警察機關通知或經檢舉後,立即移除廣告、限制瀏覽、停止播送或為其他必要之處置。 三、刊登或播送廣告行為非出於故意或重大過失。 |
一、本條新增。 二、依現行條文第六條規定,證券投資信託、證券投資顧問及全權委託投資業務,需依本法規定始能經營。且現行條文第七十條亦有明定證券投資信託事業及證券投資顧問事業從事廣告、公開說明會及其他營業活動,其限制、禁止或其他應遵行事項之規則,由主管機關定之。爰此,於第一項訂定非屬證券投資信託事業及證券投資顧問事業者,不得從事涉及特許業務之相關廣告等行為。又「非屬證券投資信託事業及證券投資顧問事業者」,包含廣告代理業之專業廣告業者等,限制範圍甚廣,乃明定「除受證券投資信託事業或證券投資顧問事業委託外」,始不得從事廣告相關業務。 三、依據警政署統計,全般詐欺發生數與被害人數皆逐年上升,「假投資」更為常見詐騙手法之一。爰參酌實際投資詐騙廣告之內容態樣,於第二項明文禁止從事涉及有價證券投資或業務招攬之廣告時之態樣,以減少投資人因信賴而受詐騙之機率。 四、鑒於數位科技普及,並為使證券投資等廣告資訊更加透明公開,爰於第三項明定網際網路平臺提供者、網際網路應用服務提供者、網際網路接取服務提供者或其他網路傳播媒體業者刊登或播送相關廣告應載明或敘明事項,落實廣告實名制。「其他網路傳播媒體」,係指任何供公眾瀏覽之網站、網路應用程式,如社群網路、廣告聯播網或搜尋引擎等。而為配合後項規定,並使法條清楚、簡潔,爰將網際網路平臺提供者、網際網路應用服務提供者、網際網路接取服務提供者或其他網路傳播媒體業者,以「網路傳播媒體業者」簡稱之。 五、鑒於受託刊登或播送廣告之平台提供者等之事前審查機制愈完整,誤導投資人之不實廣告出現之機率將愈小,兩者呈現負相關。且參酌實務上投資詐騙廣告多利用網路,爰於第四項限縮主體範圍為網際網路平臺提供者、網際網路應用服務提供者、網際網路接取服務提供者或其他網路傳播媒體業者,若違反前三項之規定時,應立即移除、限制瀏覽、停止播送或為其他必要之處置。並為加強上述主體落實其廣告審查與處理之職責,對於因誤信廣告內容或因被詐欺而受有損害者,第五項課予網際網路平臺提供者、網際網路應用服務提供者、網際網路接取服務提供者或其他網路傳播媒體業者,應與委託刊播者、出資者負連帶損害賠償責任。但書另有明定得減輕或免除其連帶損害賠償責任之情形,以符比例原則。 |
委員劉世芳等提案:
本院委員劉世芳、何志偉、陳素月等24人,有鑒於近年投資詐騙氾濫,網路平台淪為犯罪溫床,為使網路廣告資訊透明,落實證券投資廣告實名制、強化網路平台提供者針對廣告事前審查及事後下架機制,防堵投資詐騙廣告,維護民眾權益,爰擬具「證券投資信託及顧問法增訂第七十條之一條文草案」。是否有當?敬請公決。
提案人:劉世芳 何志偉 陳素月
連署人:李昆澤 沈發惠 林宜瑾 鍾佳濱 何欣純 陳培瑜 蘇巧慧 陳秀寳 陳靜敏 蘇治芬 湯蕙禎 賴惠員 林昶佐 吳琪銘 蔡適應 羅美玲 江永昌 王美惠 蔡易餘 張廖萬堅 許智傑
|
增訂條文 |
說明 |
|
第七十條之一 非屬證券投資信託事業及證券投資顧問事業者,不得從事涉及證券投資信託、證券投資顧問或全權委託投資業務之廣告、公開說明會及其他營業活動。 非屬證券投資信託事業及證券投資顧問事業者,為涉及有價證券投資或業務招攬之廣告,不得有下列行為: 一、使人誤信其業經主管機關核准經營證券投資信託、證券投資顧問或全權委託投資業務。 二、從事投資分析之同時,有以提供有價證券投資建議為目的之客戶招攬或投資勸誘行為。 三、為有價證券投資保證獲利或負擔損失之表示。 四、引用各種推薦書、感謝函、過去績效或其他易使人誤認有價證券投資確可獲利之類似文字或表示。 五、冒用政治、財務、金融、經濟、商業、影視、其他著名人士或公司名義,對有價證券進行推介、招攬或勸誘投資。 六、與前五款相關之其他不當推介行為。 網際網路平臺提供者、網際網路應用服務提供者、網際網路接取服務提供者或其他網路傳播媒體業者,刊登或播送證券投資信託事業或證券投資顧問事業之廣告,或非屬證券投資信託事業或證券投資顧問事業者涉及有價證券投資或業務招攬之廣告,應於廣告中載明或敘明刊播者、出資者及其他相關資訊。 網際網路平臺提供者、網際網路應用服務提供者、網際網路接取服務提供者或其他網路傳播媒體業者,不得刊登或傳送違反前三項規定之廣告;於刊登或播送後,始知有前開情事者,應立即移除、限制瀏覽、停止播送或為其他必要之處置。 網際網路平臺提供者、網際網路應用服務提供者、網際網路接取服務提供者或其他網路傳播媒體業者,刊登或播送違反第一項至第三項規定之廣告,對於因誤信廣告內容或因被詐欺而受有損害者,應與委託刊播者、出資者負連帶損害賠償責任。但有下列情形之一者,得減輕或免除其責任: 一、未自刊登或播送廣告行為獲有財產上利益。 二、經司法警察機關通知或經檢舉後,立即移除廣告、限制瀏覽、停止播送或為其他必要之處置。 三、刊登或播送廣告行為非出於故意或重大過失。 |
一、本條新增。 二、現行條文第六條規定,非依本法不得經營證券投資信託、證券投資顧問或全權委託投資業務,且第七十條規定證券投資信託事業及證券投資顧問事業從事廣告、公開說明會及其他營業活動,其限制、取締、禁止或其他應遵行事項之規則,由主管機關定之,故於第一項明定非屬證券投資信託事業及證券投資顧問事業者,不得從事涉及特許業務之相關廣告、公開說明會及其他營業活動。 三、因近年網路投資詐騙猖獗,究其態樣多透過網路投放不實廣告勸誘投資人,爰參酌實際投資詐騙廣告內容態樣,於第二項明定非屬證券投資信託事業及證券投資顧問事業者,為涉及有價證券投資或業務招攬之廣告時之禁止事項,藉由列舉非法廣告之態樣並明文禁止,減少投資人因誤信廣告而遭詐騙之情事。 四、為使證券投資等廣告資訊透明化,並考量數位科技普及,爰於第三項明定網際網路平臺提供者、網際網路應用服務提供者、網際網路接取服務提供者或其他網路傳播媒體業者刊登或播送相關廣告應載明或敘明事項,落實廣告實名制。其他網路傳播媒體,係指任何供公眾瀏覽之網站、網路應用程式,包括但不限於社群網路、廣告聯播網或搜尋引擎等。 五、考量誤導投資人之不實廣告大量出現,爰於第四項明定網際網路平臺提供者、網際網路應用服務提供者、網際網路接取服務提供者或其他網路傳播媒體業者,不得刊登或播送違反第一項至第三項規定之廣告;若於刊登或播送後,始知有不應刊登或播送情事者,應立即移除、限制瀏覽、停止播送或為其他必要之處置。 六、為促使網際網路平臺提供者、網際網路應用服務提供者、網際網路接取服務提供者或其他網路傳播媒體業者落實其廣告審查與處理職責,爰於第五項明定若網際網路平臺提供者、網際網路應用服務提供者、網際網路接取服務提供者或其他網路傳播媒體業者刊登或播送違反第一項至第三項規定之廣告,使他人誤信或被詐欺而受有損害,應與委託刊播者、出資者負連帶損害賠償責任,惟以但書明定得減輕或免除其連帶損害賠償責任之情形。 |
主席:報告院會,本案已完成協商,請宣讀協商結論。
立法院黨團協商結論
時間:112年5月29日(星期一)10時41分至10時52分
地點:立法院紅樓201會議室
協商主題:
一、行政院函請審議、台灣民眾黨黨團、時代力量黨團、委員郭國文等20人、委員張廖萬堅等16人分別擬具「證券投資信託及顧問法增訂第七十條之一條文草案」及委員林楚茵等18人擬具「證券投資信託及顧問法增訂第七十條之一、第七十條之二及第七十條之三條文草案」案。
二、院會逕付二讀併案協商委員楊瓊瓔等18人、委員劉世芳等24人、委員張宏陸等24人分別擬具「證券投資信託及顧問法增訂第七十條之一條文草案」、委員賴瑞隆等16人、委員吳秉叡等21人分別擬具「證券投資信託及顧問法部分條文修正草案」案。
協商結論:
一、增訂第七十條之一、增訂第一百十三條之一(均含說明),均照協商內容通過,如後附。
二、第一百零七條,維持現行條文。
三、增訂第七十條之二、第七十條之三、第一百零七條之一、第一百零七條之二、第一百零七條之三,均不予增訂。
四、其餘均照審查會意見通過。
協商主持人:林楚茵
協商代表:柯建銘 鄭運鵬 吳琪銘(代) 曾銘宗
謝衣鳯(代) 林思銘(代) 賴香伶 張其祿(代)
邱臣遠(代) 陳椒華

主席:請問院會,對以上協商結論有無異議?(無)無異議,本案逐條討論時逕依協商結論處理。
現在進行逐條討論。
證券投資信託及顧問法增訂第七十條之一、第七十條之二及第七十條之三條文草案(二讀)
主席:宣讀增訂第七十條之一。
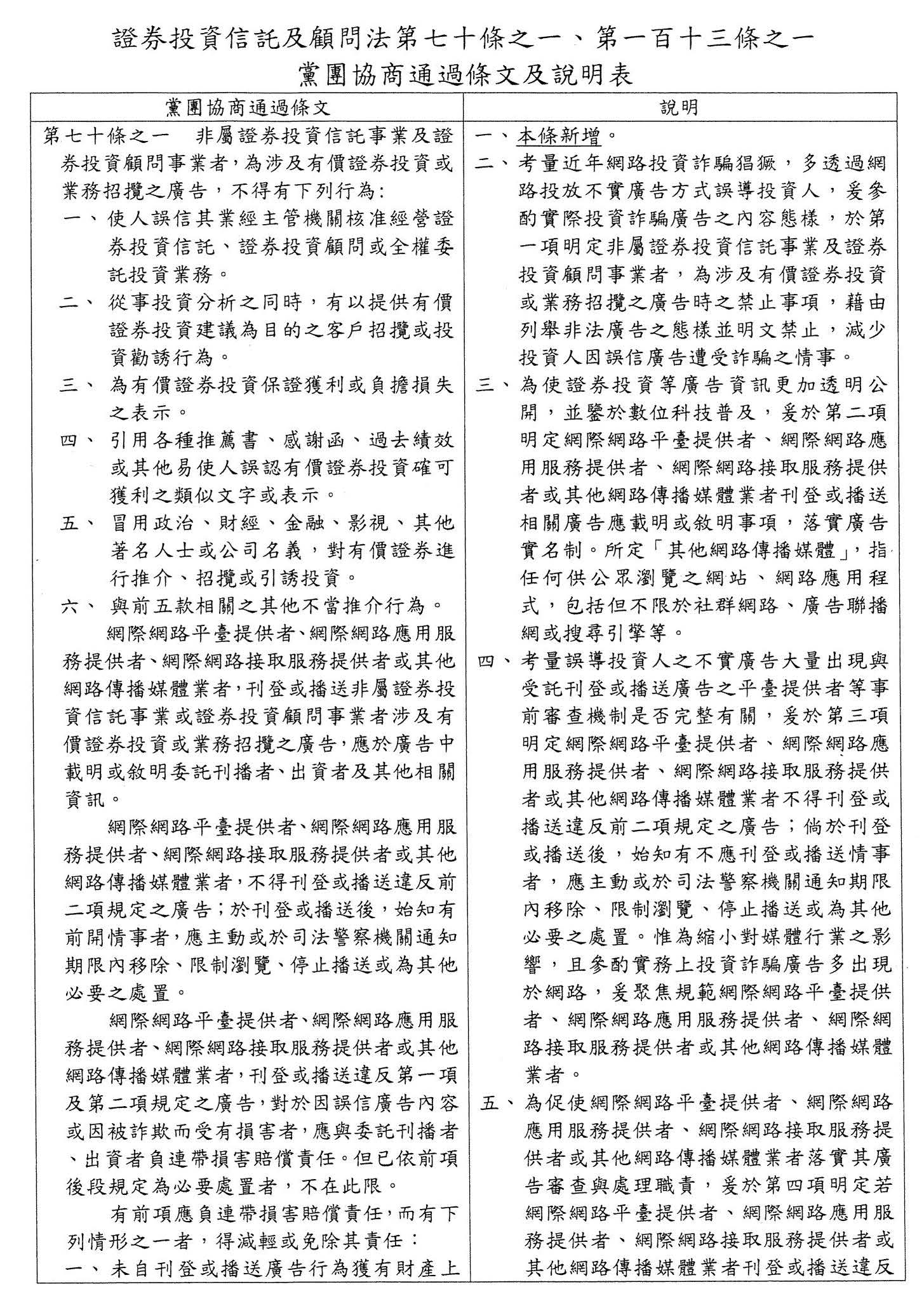
第七十條之一 非屬證券投資信託事業及證券投資顧問事業者,為涉及有價證券投資或業務招攬之廣告,不得有下列行為:
一、使人誤信其業經主管機關核准經營證券投資信託、證券投資顧問或全權委託投資業務。
二、從事投資分析之同時,有以提供有價證券投資建議為目的之客戶招攬或投資勸誘行為。
三、為有價證券投資保證獲利或負擔損失之表示。
四、引用各種推薦書、感謝函、過去績效或其他易使人誤認有價證券投資確可獲利之類似文字或表示。
五、冒用政治、財經、金融、影視、其他著名人士或公司名義,對有價證券進行推介、招攬或引誘投資。
六、與前五款相關之其他不當推介行為。
網際網路平臺提供者、網際網路應用服務提供者、網際網路接取服務提供者或其他網路傳播媒體業者,刊登或播送非屬證券投資信託事業或證券投資顧問事業者涉及有價證券投資或業務招攬之廣告,應於廣告中載明或敘明委託刊播者、出資者及其他相關資訊。