委員會紀錄
立法院第10屆第7會期教育及文化委員會「兒少自殺原因回溯調查機制」公聽會會議紀錄
時 間 中華民國112年5月25日(星期四)9時至11時45分
地 點 本院群賢樓101會議室
主 席 張委員其祿
主席(陳委員培瑜代):公聽會正式開始。
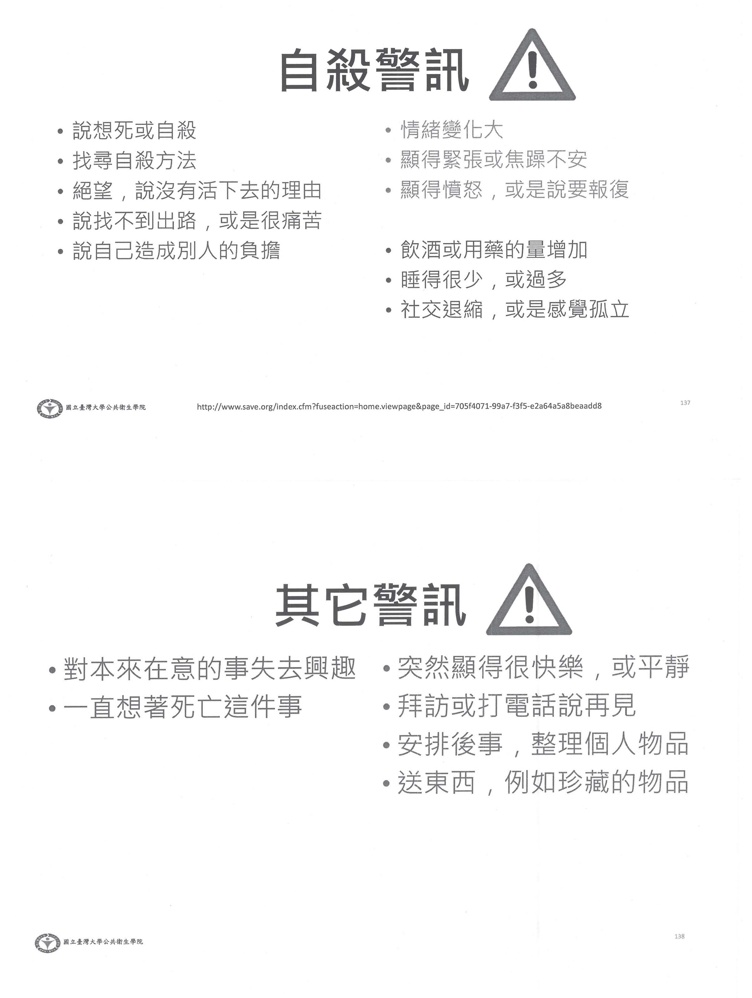
現行兒少自殺防治機制圍繞在自殺或自傷通報、輔導諮商介入、避免接觸高危險自殺方法。但對造成或加重兒少精神、情緒困擾的危險因子仍欠缺有效的個案回溯調查分析。
目前兒少自殺個案回溯分析調查比較常見的不足有:公部門報告常缺乏對於體制所造成的環境及校園文化危險因子進行分析、死亡原因回溯分析僅針對0~6歲兒童。這些調查分析的不足,造成對兒少自殺個案認識不足,難以全面蒐集兒童權利監測數據。臺灣目前也沒有明定兒少死亡原因回溯分析權責機關,部分個案自殺原因可能由學校輔導室或社工直接填報,未經正規原因回溯分析,標準不一,使數據欠缺信度。
對於上述困境,希望透過召開此次公聽會,聽取各界寶貴建議及互相交流討論,務實面對現有兒少自殺原因回溯調查缺乏機制,及人權監測未完善的情形。
討論提綱:
一、如何透過兒少自殺事件原因回溯調查機制,了解個案承受的各項環境、文化不利因子、困境或壓力事件?自殺原因回溯報告要呈現哪些問題?如何使結構性因素能夠透過調查分析被探知?
二、許多兒少自殺事件個案中有可以儘早介入的機會,以新北板橋國中自殺案為例,導師對學生的違法懲處曾經合法通過校方行政流程。類似案件如何透過兒少自殺原因回溯調查機制,分析指出校園法規、機制、處理或防範行動的不足或缺失?如何透過報告呈現問題,並要求相關單位就其成因提出改善?
三、分別舉例而言,英國死因裁判制度針對個案、澳洲兒少死因回溯小組針對年度數據進行分析,其結果原則上開放公眾閱覽,有利民間共同監測人權情況,合作推動兒童權利進展。我國未來兒少自殺事件原因回溯調查機制之設計,是否可於年度盤整、去識別化後,以公開調查報告為原則?
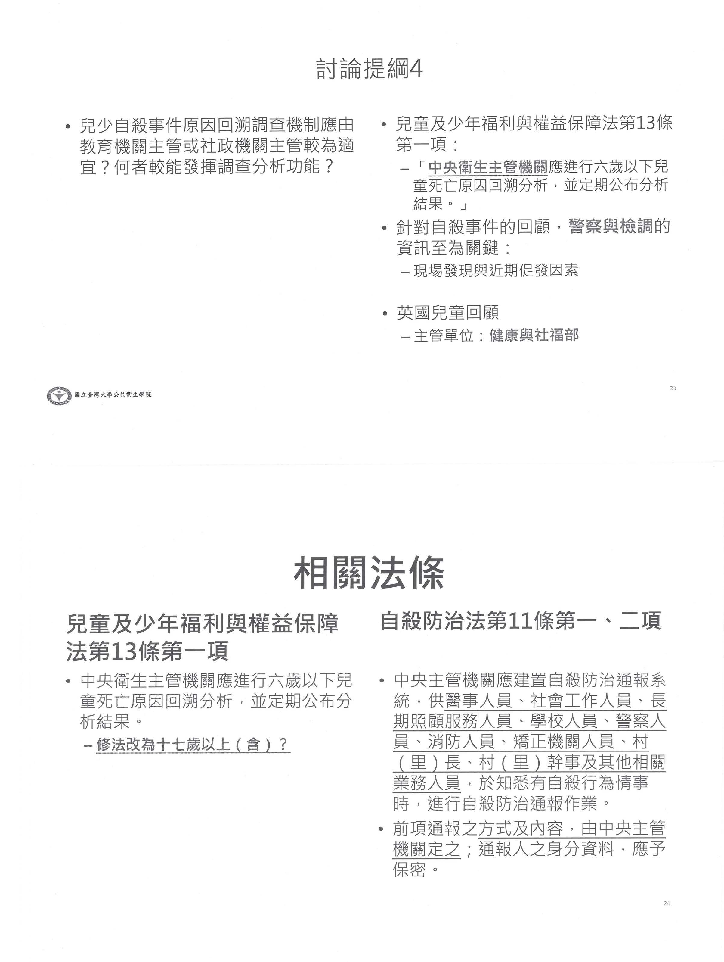
四、兒少自殺事件原因回溯調查機制應由教育機關或衛生機關主管較為適宜?何者較能發揮調查分析功能?
為了讓大家能夠順利表達意見,作以下時間分配處理:一、每位貴賓發言時間為7分鐘,在第6分鐘時會有鈴聲提醒,7分鐘結束時會有結束鈴聲。二、專家學者發言以簽名先後順序為主,現場發言及書面資料,立法院會作成紀錄,刊登公報。三、在場立法委員如有意見發表,我們會在會議中進行穿插,以在場委員登記順序發言,委員如要發言請到主席台登記。四、請主管機關教育部就現行規定、執行狀況、相關問題提出說明,時間5分鐘。
請教育部林次長報告。
林次長明裕:主席、各位委員、各位女士先生,大家好。今天大院教育及文化委員會召開「兒少自殺原因回溯調查機制」公聽會,本部應邀列席聆聽各位委員、各界先進、專家學者卓見,至感榮幸。本部就委員所提「兒少自殺原因回溯調查機制」議題進行簡要報告,敬請各位委員指正。
壹、前言
衛生福利部(以下簡稱衛福部)現行依據「兒童及少年福利與權益保障法」第13條規定,針對6歲以下兒童死亡原因已定期進行回溯分析,並公布分析結果。
經衛福部統計0至24歲年齡層自殺死亡率連續5年上升,且2021年高達261人,占全年齡層自殺死亡數7.2%;又各級學校通報學生自殺自傷人次亦呈逐年上升態勢,前年40人死亡,去年35人死亡。依據111年12月28日「行政院兒童及少年福利與權益推動小組第5屆第1次會議」通過之「中華民國(臺灣)兒童權利公約第二次國家報告國際審查結論性意見」第21點次「鑑於兒少的高死亡率,委員會建議政府考慮是否為所有兒少建立單一且健全的死因回溯分析機制。」
基上,針對兒少自殺防治議題,確需隨時代變化重新檢視現行防治計畫,增加國內外自殺防治有效策略,並針對年輕族群自殺案件收集完整成因相關資料,協助擬定防制策略,以利有效降低兒少死亡率。
貳、「校園學生自我傷害三級預防工作計畫」推動現況
為推動學生輔導工作法制化,有效解決學生輔導困境,促進與維護學生身心健康及全人發展,依據「學生輔導法」完備學生輔導三級體制、強化輔導網絡合作及提升教育人員輔導知能等,使輔導專業化及專職化,以提升學生輔導品質與效能,健全校園輔導體制。
本部111年6月2日修訂「校園學生自傷三級預防工作計畫」,有效推動各級學校執行初級預防(發展性輔導)、二級預防(介入性輔導)、三級預防(處遇性輔導)工作,建立落實學生自我傷害三級預防工作模式,協助各級學校發展與推動增進學生尊重生命、展現正向積極生命意義,提升校園內支持系統與環境安全。針對兒少死因回溯,教育部國教署針對各級學校學生自我傷害事件已定期進行整體統計及分析,並提出防治的相關策略,如書面所述。茲就本部推動校園學生自傷三級預防工作之策略,說明如下:
一、一級預防(發展性輔導)
(一)強化全國高級中等以下學校學生心理健康:
1.十二年國民基本教育課程綱要國民中小學暨普通型高級中等學校─健康與體育領域、綜合活動領域皆涵蓋「心理健康」課程,其中「健康與體育領域」學習內容之主題業涵蓋「身心健康與疾病預防」,身心健康即從個人內在的認同與悅納、情緒調適與壓力處理,到人際間的溝通與適應,以增進身心靈的安適與和諧。其內涵包括自我概念、自我實現、家庭關係、人際關係、情緒處理、有效溝通、壓力調適、正向心理及心理疾病等關鍵概念,以利協助高級中等以下學校學生身心之健全發展。
2.針對第一線教師規劃設計之自殺防治精進策略,以聚焦於情緒管理(包含壓力管理)、覺察辨識及班級經營等面向進行;除第一線教師外,學校校長應整合校內資源,強化各處室合作機制。
(二)持續結合生命教育推動方案,從政策發展與推動、課程教學與多元活動、師資培育與知能精進、研究發展與國際接軌、社會推廣與實踐五大面向,透過在地特色並深耕校園生命教育文化,藉由傳承、資源與經驗共享,陪伴不同生命階段的孩子成長。
(三)強化組織運作,推動高級中等以下學校「學生自殺自傷防治」管控及追蹤機制,本部國教署針對自殺自傷案件較高之縣市,加強重點督導地方政府及所轄學校召開專案檢討會議,提出縣市校園學生自殺自傷輔導強化策略報告,按季檢討;另於本年度召集重點縣市開會研商,邀請專家學者提供相關建言供重點縣市參照。
(四)大專校院推動重點學校訪視,了解校園自傷防治之實務,並於112年參考國內外文獻與過往訪談、問卷調查結果,編製校園學生自殺身亡事件之事後預防手冊,強化校園自我傷害防治工作。
二、二級預防(介入性輔導)
(一)持續提升第一線學校人員、輔導人員對學生自我傷害之辨識及危機處理知能
1.加強學校覺察、辨識與處遇學生輔導需求知能,並能即時連結提供專業輔導資源,全面提升第一線導師、任課及專任輔導教師、專業輔導人員對於學生心理健康輔導覺察、辨識與處遇專業知能。
2.加強學校人員對精神疾病的認識、提供學校精神疾病處理資源、提升學生家人對自殺防治的認識。
(二)補助各級學校辦理學校第一線人員(含校長、導師、任課教師、行政人員)心理健康相關議題增能活動、學生(同儕)及家長自殺防治守門人之增能活動、心理健康輔導議題融入課程、補助學校與校外醫療機構合作,以利加強高關懷學生辨識。
三、三級預防(處遇性輔導)
(一)學生輔導諮商中心定期辦理轄內學校輔導人員自殺防治演練工作坊,提供有效自殺防治策略,如情緒調控訓練、面對壓力問題解決策略等。
(二)本部補助校外精神科醫師駐校服務鐘點費,加強督導重點學校,針對學生自殺自傷事件檢討改善,另請學生輔導諮商中心積極主動關懷輔導,協助學校落實三級處遇性輔導,持續加強宣導落實自我傷害防治工作並建立校園、社區、醫療等(如教育局、學生輔導諮商中心與轄屬衛生局、家庭教育中心、自殺防治中心等機構)橫向網絡合作機制,全面預防與追蹤輔導。
參、校園學生自我傷害防治工作精進作為
一、落實三級輔導銜接,穩定接住每個孩子
本部將持續督導各地方政府及主管學校落實三級輔導體系銜接、轉介運作機制及整合在地網絡資源連結,建構完整的輔導網絡。運作方式如下:
(一)各縣市政府整合在地少輔會、校外會、家庭教育中心、毒危中心、社區心理諮商治療所建立合作機制,透過不同專業及資源之合作、整合、連結、支援之機制,發揮最大之輔導效益。
(二)建立跨校、跨行政機關合作,當學生有特殊狀況時,鄰近高中職或縣市輔諮中心可即時提供協助,如轉學學生,亦可提升學生轉銜及新環境的適應性。
二、鬆綁學生學習壓力,延後學生到校時間
本部傾聽各界意見,並與各地方政府教育單位凝聚共識,於111年3月7日修正發布「教育部主管高級中等學校學生在校作息時間規劃注意事項」,其有關第一節課前時段的規定,重點包括作為全校集會活動之用最多一天,其餘均應由學生自主規劃運用,且不得實施任何學業成績評量,不得列出缺席紀錄。此外,也明定學生參與該時段活動學校可採行的管教措施,並增訂各地方政府準用此規定。
為督考各級學校落實執行,本部主管高中部分,已將學生在校作息規定執行情形列入平時到校視導項目;倘未依規辦理,將予以輔導,輔導後如仍未改善者,國、私立學校將各別依法處置。至各直轄市、縣(市)政府主管高中,業請各地方政府建立督導機制,並已納入中央對地方一般性補助考核項目。
三、強化教師管教知能,暢通學生申訴管道
依據「學校訂定教師輔導與管教學生辦法注意事項」第22點規定,教師基於導引學生發展之考量,衡酌學生身心狀況後,得視情形採取該點臚列之一般管教措施;另同注意事項第44點亦規定,學生對於教師或學校有關其個人之輔導與管教措施,認為違法或不當致損害其權益者,學生或其監護人、法定代理人,得依相關規定向學校提出申訴、再申訴。
換言之,學生對學校之懲處,認為違法或不當致損害其權益,得依「高級中等學校學生申訴及再申訴評議委員會組織及運作辦法」第4、5條規定辦理;本部國教署於111年5月2日修訂該辦法,強化救濟功能,以保障學生權利。另於同年9月14日加強宣導學生申訴及再申訴之宣導影片,將持續學生瞭解「知」的權利,避免憾事再度發生。
肆、針對兒少自殺死因回溯議題,本部全力配合辦理
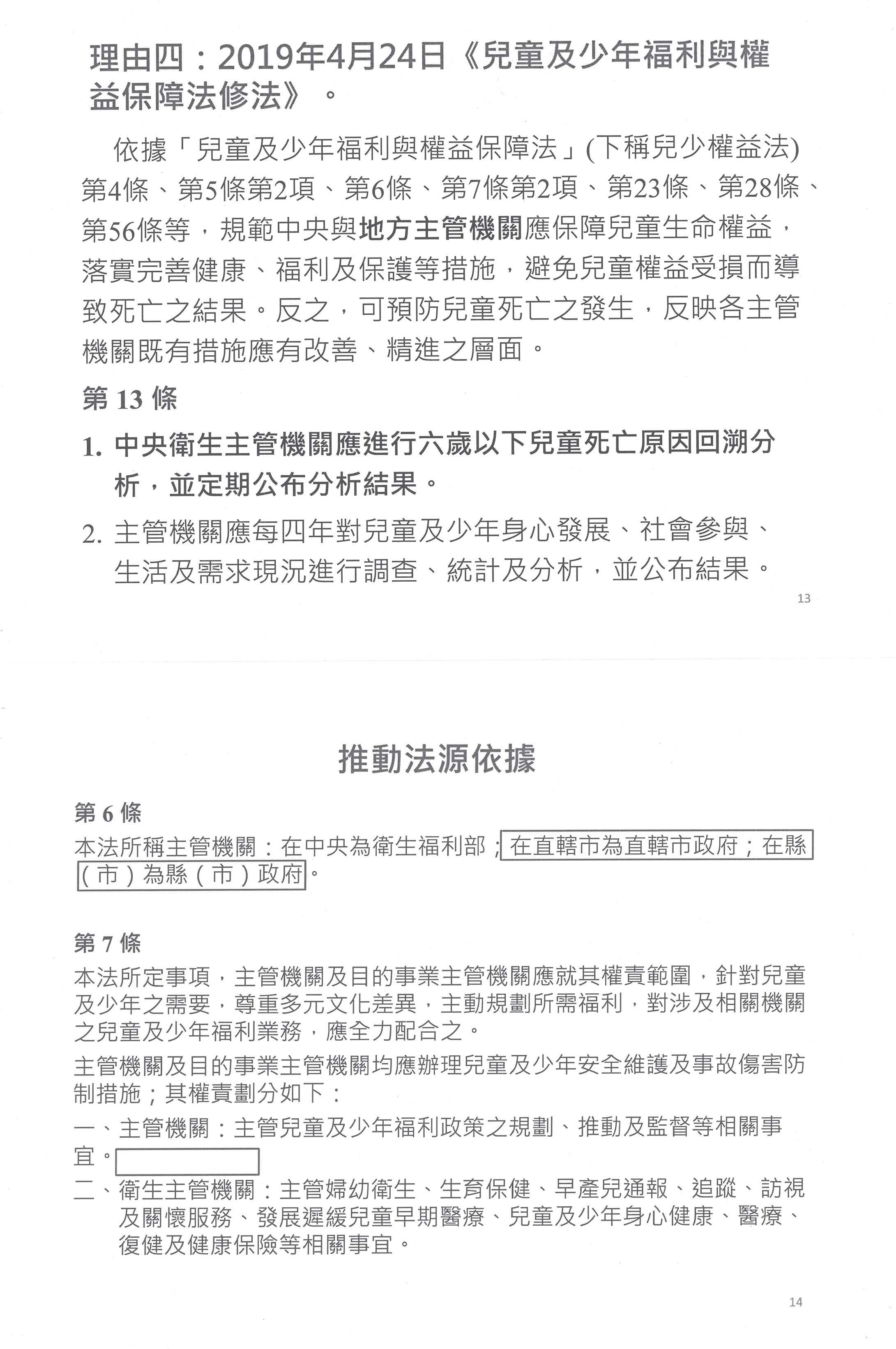
108年4月「兒童及少年福利與權益保障法」修正第13條規定:「中央衛生主管機關應進行六歲以下兒童死亡原因回溯分析,並定期公布分析結果。」爰衛生福利部針對0-6歲兒童死因回溯已逐年公布分析結果。雖去識別化後公開調查報告,有助於藉由兒少死亡事件,跨機關及專業領域共同研擬可預防的介入措施,降低青少年死亡率;惟兒少自殺死亡的因素是多重、複雜原因之結果,可能含括家庭、社區或學校等生態系統,本部將配合衛福部共同研議兒少自殺事件原因回溯調查機制,若調查機制涉及校園教育機關事務,將全力配合辦理。
伍、結語
兒童死亡事件僅是冰山一角,透過系統性的死亡回溯分析討論類似事件,可望勾勒出海面下冰山的輪廓,並歸納出應予正視的問題。本部將持續依據「校園學生自我傷害三級預防工作計畫」督導各級學校落實三級預防輔導工作,整合學生自殺自傷防治資源網絡及社區資源連結,強化學生自我傷害之防治,以完備學校輔導體制,健全學生身心之發展,營造友善校園的環境。
主席:請主管機關衛福部就現行規定、執行狀況、相關問題提出說明,時間6分鐘。
請衛福部心理健康司鄭副司長報告。
鄭副司長淑心:主席、各位委員女士、先生。今天大院第10屆第7會期教育及文化委員會召開「兒少自殺原因回溯調查機制」公聽會,本部承邀列席報告,深感榮幸。茲就「兒少自殺原因回溯調查機制」提出書面資料。敬請各位委員不吝惠予指教:
壹、前言
根據世界衛生組織(WHO)最新的統計,全球每年有逾70萬人死於自殺行為,且自殺已成為15至19歲青少年族群的第三大死因。我國近5年自殺死亡統計趨勢與各國相似,皆有微幅上升的趨勢。面對我國人口少子化及社會環境變遷的種種衝擊,兒少心理健康與自殺防治工作為本部重點工作項目。
貳、兒少人口群之自殺防治作為
根據本部自殺死亡統計,長期而言我國0至17歲兒少自死亡人數有微幅增加。另依據本部自殺通報資料顯示,兒少自殺原因,近年均依序以「憂鬱傾向、罹患憂鬱症或其他精神疾病」、「家庭成員問題」、「學校適應問題」為主;在自殺死亡方式部分,以高處跳下有明顯增加趨勢。為強化兒少自殺防治,本部近年持續強化以下作為:
一、將青少年心理健康促進納為112年衛教主軸,並推動青少年心理健康促進方案。
二、強化教師及家長對兒少心理健康識能(含精神疾病認知、自殺風險辨識與處置,以及教養與親子衝突處理)。
三、強化衛生與教育單位之溝通合作機制,建立校園自殺個案關懷訪視流程,並視需要即時協助就醫。
四、為提升家庭及校園憂鬱症及精神疾病知能,研議引入澳洲心理急救(Mental Health First Aid)訓練課程,以早期發現、早期介入有情緒困擾、精神疾病問題之個案。
五、持續推動網路與社群平臺自殺防治工作,針對有自殺行為之用戶及訊息,建立即時通報警方救援機制;另亦研議提升影視劇及藝文創作者之自殺防治敏感度。
六、在管制高致命性自殺方法方面,責請衛生局與轄內教育、建管、消防等單位合作,研議推動高樓防墜措施。
七、持續進行跨系統資料串連及統計分析,掌握風險因子,及針對自殺通報個案,強化關懷訪視與資源聯結。
八、持續提供24小時免費安心專線(1925)心理支持服務、設置心理諮商服務據點;布建社區心理衛生中心及充實訪視人力,以強化心理健康服務資源可近性及服務量能,提升學校三級輔導以外之求助管道及服務資源。
九、持續召開跨部會「自殺防治諮詢會」,並結合相關部會共同研議精進青少年心理健康促進及自殺防治作為。
參、兒少人口群自殺死因研究之辦理
本部自94年起委託設置全國自殺防治中心,並進行自殺相關統計資料分析及自殺實證研究,作為政策研擬之參考。109年起,也依據107年兒童權利公約首次國家報告審查結論性意見,每年針對青少年自殺通報及自殺死亡資料,進行研析(包括自殺死亡及通報個案之性別、年齡等基本人口學變項、特殊身分別變項,及通報之自殺方式、自殺原因等進行統計及交叉分析),俾掌握青少年自殺風險因子之變化情形,據以滾動檢討青少年自殺防治策略。
肆、結語
研究顯示,自殺原因涉及疾病、家庭、教育、社會福利、就業及經濟等多重因素及其交叉影響。有關兒少自殺死亡原因研究的方法亦很多,如死因回溯調查、跨系統資料串接等,以訪談、調查、蒐集、統計分析等。本部將持續針對兒少自殺通報及自殺死亡資料,進行跨系統資料串連及統計分析,並辦理自殺實證研究,以規劃因應作為,滾動調整防治措施,結合中央各部會、地方各機關(構)、非政府組織及網絡單位,共同強化兒少自殺防治綜效。
本部承大院各委員之指教及監督,在此敬致謝忱,並祈各位委員繼續予以支持。
主席:請國立成功大學公共衛生學科暨公共衛生研究所呂宗學教授發言。
呂宗學教授:謝謝各位。因為我有承接國民健康署兒童死因回溯分析專案辦公室,很多人認為今天這一套機制可不可以用在自殺防治,我先在前面講一點我的個人意見,後面再完整介紹兒童死因回溯分析目前的作法,但我可能沒有時間,我會點出幾個重點跟大家介紹。
我先澄清幾個觀念,第一個,在國際上Child Death Review的正確翻譯是兒童死亡回顧,可是我們現在都叫死因回溯分析(Retrocause of Death),這個字根本沒有死因,大家不要認為死因是很容易瞭解的,而且我們的整個討論也不是回溯,很多都不是針對死因,而是針對資料行政措施的改善,還有很多是主動關懷,還有他的家庭,已經有未來性,這是第一個先澄清的,而且我們也會建議未來修法一定不能再用兒童死因回溯分析這個概念,要回到很中性的兒童死亡回顧,這是第一個我要分享的觀點。
第二個,不是究責,我看到現在各位的一些意見,我覺得太強勢了,因為想要探討原因一定會揭隱私,而且會有非常多的故事是不太可告人,而且我們也不究責,我們也不會對個案的細節太深入討論,基本上,重點還是在可預防性。在美國剛開始比較是兒虐的一些專家,可是到後來就變成公共衛生專家,我們一直強調可預防性、未來性,那個個案只是我們對未來防治的一些啟發,在座很多都是專家,自殺也在重複、意外也在重複,大部分的死亡都在一直重複,不要急著在這個個案裡找到原因,下一個個案會跟你講,所以大家不要太急。目前臺灣與很多國家推動的CDR是以行政單位,不是派專人主動調查,我感覺目前看到很多資料,大家都想要深入調查,我實在不建議,因為行政單位都很忙,大家對隱私還有資料都非常保護,我等一下會說明,我們現在的作法是不會去收資料,就是各單位來口頭報告,再三強調口頭報告,不寫下來,以免個資流漏,也不增加大家的行政業務。很多個案就像我剛剛講的,其實在國外也是,很多就是資訊不足,這很正常,不要認為每個個案都可以找到非常詳細的資料,大家也不要急,因為這個個案所要講的話,可能下一個個案會跟你講,所以我說以時間換空間就是慢慢做,慢慢從簡單的作法做起,慢慢會調整、改善,換取空間,我相信知道的空間跟預防的空間就會改善。
提綱第一點講到結構因素,我自己在教書,我們當然非常重視結構因素,我們這5、6年來推動CDR的經驗也會討論到很多結構因素,但是我必須要說預防性相對困難,如果把重心放在這個會很沒有成就感,可預防性以自殺為例,越後端的可預防性方法的限制,反而是公共衛生比較重視的。我認為用回溯分析,就目前各單位的討論,警察是一個非常好的資料來源,警察都有很多鑑識資料,自殺防治法有列到警察也是一個非常重要的來源,所以如果裡面有教育、社福,我想都還滿完整的,學校的校園通報等等都還滿完整的,過去比較缺的大概就是警察現場的鑑識照片。我最後的建議是,衛生主管機關可以先試著起頭,但是就像等一下會介紹的,所有都要跨局處,因為每個單位都要分享該行政單位有的資料。
因為時間只剩下一點點,這些我都跳過,很重要要講的是可預防性,目前國際研究討論的比例大概是五分之一,我相信自殺會更低,等一下專家可以講講看,我覺得自殺的可預防性相對比意外事故的可預防性要低,我們還是要先認清這個想法。的確透過CDR的個案可以聽到非常多的脈絡訊息,我再三強調目前的作法還有國際很多國家的作法是用行政單位的資料,尤其臺灣每個單位行政資料的登錄系統到中央非常多、非常完整,只是大家都各自為一個穀倉,就像兒少是由衛生單位主管,但是大家不要忘記裡面的法源有提到縣市政府還有很多相關單位,所以開會也都是各相關單位來,並不會把事情全部丟給一個單位。
第三點講到公告,目前國健署主責的這個也有公告,裡面當然也有個案的簡單資料,也有稍微更詳細,就是大家報告完了,但是原則上不會公告到那兒,也是有一些摘要。再強調一次口頭報告,每一個單位都有它的紀錄,我們把它湊起來拼圖就可以看到大概的圖像,在它的流程中,我要特別提到這一點,就是我們會前不儲存,我們不先蒐集資料、會上也不留存,每個單位就帶回它原來的資料,或現在警察有一些照片,就是開會的時候有助理會紀錄,以我目前的觀察,這樣的方式已經非常足夠作為防治的一些策略建議。我的報告就到這裡,謝謝大家。
主席:請范委員雲發言。
范委員雲:謝謝主席。首先謝謝今天我們能夠在這邊討論兒少自殺原因的回溯調查機制,剛剛呂教授提到他覺得不要用兒少自殺原因回溯,雖然我不確定但我尊重專業的意見,我也要講一下,其實我是立法院首先要求衛福部要提出兒少自殺死因回溯調查的辦公室,這部分也要謝謝人本基金會跟兒少團體的建議跟提出,衛福部其實有在進行這個報告,我也在去年年底的預算案要求衛福部進行兒少自殺死因的回溯調查,也謝謝衛福部有提出這個應該是屬於衛福部的標案,為期1年的研究調查,所以應該是到今年年底,待會衛福部在新一輪回應的時候也可以講一下,今年年底是不是會得到這個1年期的研究調查結果?
我想要特別提一下,公聽會前我要求要有兒少學生代表參加,也謝謝今天的確有我推薦的2位到場,一位是目前已經到場的行政院兒少權益推動小組的學生代表聞英佐,他目前是高二的學生,也是我們CRC(兒童權利公約)國際審查的兒少小組,常常為兒少發聲;另一位是國中學生權益聯盟的學生代表陳易隆,他現在是土城國中國三的學生,他也是學生自治會的會長,成功推動成立國中學生會。為什麼我覺得我們這場要有兒少代表?因為事實上我們這些大人在講的事情不一定真正了解兒少的想法,我覺得當我們在討論跟兒少自身相關的議題時,就應該落實他們的表意權,我不知道這是不是立法院第一次讓他們用出席的身分不是列席的身分,如果是第一次的話,我想這是一個非常值得肯定的部分,教文委員會邀請了兒少代表出席為自己發聲。
再來就是剛剛有講到,不管我們講的CDR是兒童死亡回顧或者是死因回溯,這部分是專家學者的意見,我尊重他們,如果有共識的話。我想要講的是為什麼要做死因回溯?因為之前我們跟衛福部要資料了解的時候,發現我國的自殺成因,第一個我們先看現象,過去5年自殺,特別是由高處跳下自殺及自傷,提高了2.5倍,從原來的1,612人次到現在的4,034人次,真的讓大家光看這個數字就怵目驚心。衛福部的自殺原因統計會看到校園學生問題5年提高6倍,我們對此會有很多的不了解,到底是怎麼樣的校園學生問題?因為課業繁重、升學壓力,這是一種,就是剛剛所說的結構性問題;還是因為霸凌甚至暴力,這可能是校園的文化,也許待會人本的馮執行長可以說明,這是他們最了解的部分。如果我們不知道這個部分,光看校園學生問題,事實上我們沒有辦法真的預防,各位應該很有印象,前心理司司長諶立中講的高樓輕生說,在場的兒少代表非常不能接受,這個也根源於我不知道是衛福部或是公衛學,就像剛剛教授講的,結構性因素很難改變,所以要放在短期,防治致命工具就變成衛福部的唯一焦點,我並不是說這個焦點不重要,我覺得它非常重要,因為它的確是目前研究上看起來短期比較有效的,也許是剛剛教授說的有成就感,但是我作為一個教文委員,我覺得對於根本防治,我們是不是應該也要花心思?就是防治自殺一開始的意念跟動機,我覺得這個部分也必須要同等地重視,也許這個就是教育部能努力的,次長今天也在這裡,謝謝他今天親自來參加,這個可能就不是衛福部目前相關的小組和研究能夠告訴我們的。
我印象很深刻,我要用公聽會的時間講一下,去年事件發生後,有一位20歲作者寫的文章,其中一句話說「跳樓的人從來就不是衝動,而活著有時候也只是倖存。」我想我們作為大人,聽到這個話應該要非常謹記在心,當我們去努力這些工具的時候,固然短期有效,可是我們作為關心下一代教育的人,是不是應該要從根本面就能夠讓他在意念跟動機上不要有這樣的想法,如果就像兒少說的「這不是衝動」的話,我也希望今天這個公聽會能夠讓衛福部及教育部體會比較深層的感受。
接著也要再次提醒衛福部,我去年11月有質詢過次長,CRC的國際審查結論性意見指出,自殺率增加不該被歸因於個人因素,當然沒有人要去究責,我相信他們的家屬或老師非常傷痛,但是我們要做的的確是預防,CRC認為應該要歸因於心理健康的負面因素,到底是什麼事情造成他們的負面因素,更廣泛的結論性意見,這是CRC覺得我們沒有的。所以我去年才會向衛福部提出質詢跟預算案,要求進行兒少自殺死亡死因回溯的調查研究,希望著重結構性的因素,提出全面性的防治策略,這個部分就是我剛剛講的,今年3月衛福部已經有這個研究案出去,簡報上呈現的是它的需求說明書,一年內能夠得到結果。因為我覺得如果我們真正瞭解原因,特別是一些結構性的原因,作為相關公共衛生跟教育的政策,我想我們才能夠真正從原因開始就做到預防。因為時間有限,我沒有辦法再講更多,在這邊要再次感謝人本教育基金會、台少盟、CRC民間監督聯盟還有青少年代表,不斷地為這件事情倡議發聲,我們今天才有這樣的一個公聽會。謝謝大家。
主席:請財團法人人本教育文教基金會馮喬蘭執行長發言。
馮喬蘭執行長:委員以及各位與會的來賓,大家好,我是喬蘭。雖然時間非常緊迫,但我還是利用短短的時間表明兩位家長的心聲,這兩位家長的孩子在學校跳樓自殺,以及有上吊自殺的小孩,一個是在臺南的案子,他的孩子有活下來了,但是他說他的小孩的不幸就是他這輩子都必須穿著鐵甲,要成為一個鋼鐵人,另外他的幸運是在有生之年還可以聽到他的孩子喊他一聲媽媽,這位家長心裡面覺得雖然他人微言輕,但是有兩個點要講。第一個是我們到底怎麼看待校園安全這件事情?如何把校園安全當成第一要務?不管是結構或者是所謂軟體的照顧,軟體的照顧包括他的小孩的導師從一年級就被家長連署說是精神、情緒管控有狀況的老師,但是他的小孩是在國三的時候跳樓,也就是說國一到國三仍然是這位導師,那我們的防護系統到底在哪裡?第二位家長是臺中豐原高中的家長,也是前陣子大家都很關注的新聞,他覺得在整個過程當中,當他要求事情必須進行調查的時候,他似乎被當成是這個體制的加害者或破壞者,他作為一個家長,想要瞭解孩子發生什麼事情、該如何改善、要追究相關的責任以及如何防範下一件不幸的發生,但是整個過程當中,以及包括他拿到調查報告的過程,他從來沒有被好好地說明到底發生什麼事情,我們的處理機制當中給他一份調查報告,但是沒有直接跟他口頭說明是怎麼一回事以及將會做的任何處置。雖然我們今天是在討論整個回溯檢查的調查機制,但是這種相關處理確實也是我們可以去思考的事情。
以上是代轉兩位家長的心聲,接著我很快地用最短的時間,設法把我們的想法提供給大家參考,我們有準備一份文件,如果我沒有說完的部分,就拜託各位可以參考文件。第一個,我們在這次的文件當中有特別在第一部分談到關於校園文化的問題,我知道衛福部心健司也提出三大方向要做自殺防治,但是我們懇請自殺防治的相關單位,能夠把文化問題也納進整個自殺防治的思考裡頭,也就是如何把校園文化裡頭所帶來的問題,也可以成為我們在思考自殺防治相關的計畫、政策當中要面對的事情。
在今天的文件整理當中,我們舉了四個案子,其中三個案子有監察院調查報告,2015年臺南崇明國中案及2017年的民權國中案,這兩個案子都有監察院的調查報告,有調查出相關的一些行政上的問題;另外是板橋國中的案子,也上了新聞,因為幾乎是全場域監控的狀況,最後兩位小孩選擇跳樓自殺。還有一件是今年豐原高中的案子。在這四個案子當中我們都可以看到校園文化的問題,我們只能夠就目前有檢視的部分先把它列出來,不代表只有這幾個點。我們簡列的幾個點都提到自述書的問題,我們長期把自述書當成一種管教或管控的手法已經非常久了,而且在歷次的自殺案討論當中,自述書都被提出來本身就是個問題,尤其有小孩還被強迫改自述書。但是在這幾個案子當中,仍然都看到類似的問題,包括最近的豐中案,他說他沒有讓孩子寫自述書,可是從調查報告中可以看到,孩子因為五次自述書晚交而被記警告,所以這個確實是一個問題。還有所謂濫用懲處的問題,這個事情在整個豐中的校事調查報告當中很清楚,在他被記過的當中,經過這個調查之後,有非常多要被撤銷,也就是長期以來處於學校濫記過、濫記警告的壓力之下。
另外,關於整個輔導機制,當學生已經表明他有輕生念頭的時候,我們面對跟處理方式的問題,這邊先列出崇明國中的案子,在我們文件當中的四個案子都有簡列出來,包括板橋國中的案子,其實那個男孩已經有輕生念頭了,但導師跟輔導室說「我覺得他不需要輔導,我可以,我來就好。」然後就沒有進行相關的輔導。在這個狀況之下,輔導室雖然表明這個小孩需要輔導,但導師說不用的時候,竟然就沒有了!為什麼是這樣呢?這都值得我們去思考。
另外,監察院的報告確實也有提出,主管機關應該要去檢視這些事,它特別提到的是教育部,主要是因為這幾個案子都是屬於校園內的案子。接著我們來看現有的調查報告是怎麼一回事,崇明國中的案子,就是我們剛剛提到2015年小孩從高樓跳下來,但最後有活下來的案子,在崇明國中的調查報告裡頭可以看到,它雖然是來自於教育局一個專案小組的調查報告,它的名稱叫自我傷害事件,也沒有做任何的系統檢視,最後的結果就是導師沒有問題、學務處沒有問題,看到那個小孩坐在窗邊而沒有把他勸下來的老師也沒有問題,然後誰有問題?家長有問題。事實上崇明國中案在監察院的報告寫得非常清楚,這份調查報告是有問題的,以及導師、學務處還有看到小孩坐在窗邊卻沒有把他勸下來的老師也有問題,可是這些在相關的報告當中統統沒有列出來。
所以雖然我們現在有監察院、有校事會議,但是這些都沒有辦法真正做整個系統性的檢視,對於校園文化以及制度性的處理也不夠充分,所以我們有提出一個澳洲個案調查的案例作為大家的參考,在澳洲跟英國還會做年度的報告,這個也值得我們大家作參考。同時我們希望在整個自殺原因回溯調查機制應該要回答下列這些問題:包括充分瞭解他遇到的困難跟壓力,如果遇到系統性問題時,還要追問類似的問題。同時管考部分是非常重要的,剛剛劉律師也在跟我說,重點是在於學校看了報告之後會不會做,所以怎麼管考、怎麼落實,怎麼真正把已經造成悲劇而能夠進一步改善我們的制度、改善我們的環境,成為我們要去重要管考的內容。所以在制度上,我們覺得應該是要納入相關的專業人員,以及要做公開調查報告,同時我很快的講一句話,就是到底是哪個部會要負責做相關調查,其實澳洲的經驗當中,並沒有只有哪個部會要做調查,他們有一個死因調查法庭,但是同時各相關部會,像我們所舉的案例,在文件當中所舉的那個案例,它是牽扯到寄養機構,牽扯到兒童保護,牽扯到兒童虐待,還有牽扯到法庭等等的問題,甚至原住民的問題,每個部門都必須要提出相關的調查報告,然後由一個綜整的機構來做整體分析,也就是大家必須一起做,沒有是哪個部會的問題。以上就提供參考。
我特別再花一點點時間,在我們的附件當中有案例的介紹,這整個調查內容是非常完整的,大家可以參考。另外在做調查結論的時候,因為這個孩子是13歲自殺,他問了一個問題,這個孩子的死亡是可以避免的嗎?當時的法醫官說,我們不能夠說我們做完所有一切就可以百分之百避免,但這個案子無疑是安置系統當中各種疏失累積性效果所導致的不幸事件,所以如果我們可以把這些所調查出來、看到的累積性問題做相當的處理,我們有機會可以降低自殺的可能性。以上,謝謝。
主席:請高雄市甲仙區甲仙國民小學陳姚如校長發言。
陳姚如校長:主席、各位與會的先進,大家好!我是甲仙國小的校長,我很榮幸被推薦來參加這一次的公聽會,我在甲仙國小服務8年,我之前擔任過6年高雄市學生輔導諮商中心的主任。在輔諮中心的6年期間,因為我本身也是一個諮商心理師,我在輔諮中心服務的過程中,跟在學校服務的過程中,都有遇到疑似憂鬱自傷,或者是真正發生自殺的事件。剛剛前位委員的發言讓我覺得滿沉重的,其實我剛看到這個公聽會議程的時候,我也是覺得滿沉重的,因為身為一個校長、身為一個教育工作者,如果在你的學校發生過一件這樣的事件,不只是對一個家庭,對於他們的班導師,以及教過他的課程老師,跟他認識的所有的師長及同學,包括校長,都是一個滿大的傷害跟很沉重的事情。
我也要說,所有教育工作者的初衷,或者他們最大的願望,都是讓學生在學校可以有很好的學習,只要可以幫助學生的教學,或者是他生活的適應,我們都會很努力地去做,但是終究會有一些孩子是我們真的沒有辦法幫上忙的孩子,就如同前面委員所講的,可能是因為身體醫療的因素,或者是家庭的因素,或者很多是在學校學習適應的問題,甚至是導師的問題等等,就是他在學習的歷程中一定會發生一些困難,怎麼樣透過一個機制來幫助他,我覺得這很重要,所以我先講我的意見,其實我有提供書面,但不知道有沒有印出來。我是希望專家學者可以來幫助我們做這樣子的分析,在教學現場、在學校現場,其實老師是非常忙碌的,因為我們有我們固定的節奏,就是課程計畫,我們依照課程計畫去實施,像最近我們的學生在準備畢業考試,然後要準備畢業典禮等等,接下來就有暑假的活動,或者是準備下學年度的課程計畫等等,所以其實每個月份,我們都有既定的行程跟忙碌的事情。行政人員是更加忙碌的,像我們學校的主任、老師也是常常需要加班,因為我們想要給學生更好的學習環境、更好的機會,但是在我們的制度設計裡面,其實很多人不願意擔任行政,這是在教學現場上的困難,因為會非常的忙碌,行政工作又是很多人不願意去協助,所以當一個新的制度設計出來的時候,我希望可以幫助我們更加友善的去面對或處理。例如假設這個機制出來之後,我們需要做很多的通報、很多的資料撰寫、開很多的會議,其實對我們現場端來說也會有滿大的壓力,我會比較希望很多的宣導是從專家學者或是政府機關開始做起,就是他們先有很好的制度設計。我舉個例子,像我們學校常常會收到,不管是消防單位,或者是社會局、社福中心,或者是衛生局要來幫我們做一些宣導,因為我們的老師是教學、班級性的專家,可是他可能不是各領域的專家,未來如果有兒少的議題,我們希望是衛生福利的單位或是專家學者可以幫我們擬定一些策略方案,或者是教案等等,讓我們老師來實施,而不是發個公文來,就叫我們老師要去做,其實我們老師的背景知識都沒有像各位專家學者這麼多。我也很期待未來的衛生單位可以幫助我們,在這個議題上能有更多的協助,當未來有這樣子的機制報告出來。像現在衛生所常常來學校給我們幫忙,就是健康檢查、打疫苗,是比較屬於身體健康的部分,但關於心理健康的部分,目前真的是做得比較少,所以今天我聽到衛福部主管的一些報告,我會很期待,未來在心理健康的部分,可以給我們很多的協助跟幫忙。
另外一個部分是在我們國小端,尤其是我們中小學,其實很多學生發生自我傷害、自殺的起因都是家庭,所以我也很期待,現在有社安網等等,就是從家庭功能或是家庭教育做起,或者是在更早之前、0到6歲,這樣整個預防會做得更好。很多學生的問題其實是種因於家庭,學生在學校心理適應不良,可能在他成長過程中的經驗,也是有很多需要協助的部分。
另外,我也期待未來的調查報告,因為剛剛另外有講了一個去識別化的部分,因為還有一分鐘,我就再講一下,剛剛有講到,如果有一個個案其實就會對學校、家庭,或者班級都有滿大的傷害,所以未來在公開調查報告的部分,因為我們臺灣應該是比國外的地方小,人數可能比較少,其實大家都很容易知道是誰發生什麼事情,所以我會希望未來這個報告是以多案綜合性的報告,或是整合性的報告,報告不要針對個人有一些很容易識別的內容,剛剛提到幾個案例是是新聞已經出來,或是監察院已經調查報告出來,或者是家長很願意用他的例子,希望不要再次發生,希望用預防的方式,但有些家庭是很希望不要再受到二度傷害的,所以希望未來這些報告都是可以以更加保護當事人、保護學校的方式來處理上。以上是我的意見,謝謝大家。
主席:請王委員婉諭發言。
王委員婉諭:非常感謝召委在今天排了這場公聽會,我們從兒童權利公約第一次國家報告的結論性意見的第三十點就已經指出來,臺灣兒少的高自殺率以及自殺企圖的部分,其實是很亟待政府來做評估,並且來處理這些問題,及瞭解導致兒少自殺的因素,同時也應該要加強如何來降低兒少自殺的努力。但是根據目前的統計,這10年來,雖然我們很努力在做自殺防治,整體的自殺率好像有維持穩定,又或者是下降的趨勢,但是在兒童及少年的自殺通報案件,學生自殺通報在過去5年飆升了8倍,而死亡數是成長1.65倍,這顯示在自殺防治的部分,其實還有非常多我們必須要努力,而且是刻不容緩的部分。從實務的經驗上來看,青少年自殺的原因有很多,包括感情、家庭、校園生活、人際關係、霸凌、心理健康的狀態等等,都可能讓青少年萌生自殺的意圖,而自殺的原因從來不是一個單一的狀態,涉及家庭、學校及衛政系統,甚至整體勞動環境以及我們的社會文化,所以當我們在檢視青少年這些處境的時候,會發現不只有兒少當事人,家庭成員和學校工作者也常常面臨不知道如何理解孩子?如何協助孩子?也缺乏精神健康知能,或者專業人力極為不足的情況,讓兒少難以得到協助。
首先我們從家庭方面來看,臺灣過去的文化和我們的家庭教育,對於情感教育、情感支持其實都相當不足夠的。舉例來說,我們很常被教育有情緒、有不滿、有委屈的時候應該要自己忍耐,過一下就好了,應該不要表達我們自己的情緒,不應該有情緒的起伏,導致孩子們愈來愈壓抑自己的情緒,往往直到危機出現之後,大人們才會驚覺不對勁,一旦遺憾發生的時候,其實是來不及挽回了。又舉例來說,我們今天走在路上可能看到一個孩子因為買不到玩具或者不想吃飯而在路邊大吵大鬧,很多時候家長對於孩子的態度會是大聲斥責、要求他立刻閉嘴,甚至我們看到也有候選人表示,不打小孩如何教養小孩?像這些情況,其實都是在於小孩表達情緒之後就受到強力的指責及譴責,甚至是壓抑,逐漸形成他們潛意識當中形塑出來一種─我不能有需求、我不能表達情緒、我不能對事情有所感受,因為這是不對等的既定印象。久而久之孩子面對情緒無法被同理,甚至無法表達困難的情況之下,他更不知道該如何求助,而影響到後來有可能發生憾事。
同時我覺得作為一個家長,很多時候我們都是在成為家長之後,才在摸索當中學習如何成為一個家長,我們的確有家庭教育法,也的確有家庭教育中心,但是透過調查我們會知道,家長們對於家庭中心是否存在這件事情,其實有超過6成的家長並不知道有家庭教育中心。顯然我們即便通過了家庭教育法,即便有家庭教育中心,但如何讓家長們能夠有一個親職教育的資源,以及成為家長之後支持的服務,是相當匱乏甚至是非常貧乏的,我認為這部分也是我們應該要很重視而且去做調整的部分。
回到校園方面,校園是兒少另外一個生活中非常重要的場域,教育部雖然很努力在各級校園推動「校園學生自我傷害三級預防工作計畫」,有專業輔導人員的參與,在校園中提供學生諮商和輔導資源;但是我們也知道輔導資源、輔導人力是明顯不足,根據監察院的調查報告,從2018年到2019年學生自殺身亡的個案中,有7成是未曾接觸校內輔導資源的;顯然學校輔導資源與學生的需求之間有非常大的落差。依照法定專輔人力配置標準是應該要定期檢討的,這在「學生輔導法」當中就有提到,每五年必須檢討一次;所以我們也提出修法的草案,希望能夠讓人力的配置更貼近學生實際的需求;同時也要求來檢討我們專輔人力的制度,解決各地方政府學生輔導諮商中心無法聘滿專業人力的問題,其中包括大學部分,專輔人員我們之前就曾經點出來,在一校二制的情況下,其實會造成專輔人員可能沒有辦法久任,沒有辦法跟孩子建立一個比較深切、長遠的連結;學校自聘的部分和教育部補助的專輔人員有一些不對等情況的存在,所以導致這樣的落差。
而高中以下部分也是一樣,專輔人員的不足也必須來面對,同時我們也看到學生心理健康的議題愈來愈複雜,在學校裡面專任輔導老師的工作困難程度也愈來愈高,包括如何及時察覺孩子的狀況、和孩子晤談的專業,甚至跟家長溝通的技巧等等,都是非常大的困難。以國小輔導老師來說,各師培院校規劃的是將共26學分的輔導專長加註於課程中,沒有包含兒童青少年精神疾病的介紹,也沒有包含未來每年應該繼續進修的時數,雖然在學生輔導法當中有規定,輔導老師每年必須接受十八小時在職進修的課程,但是這十八小時涵蓋哪些課程內容?時數如何運用和訓練的方式,都是非常模糊和寬鬆的。
我們對心理健康的認知其實是逐年俱進的,而且是愈來愈加重視的情況,但我們在人力培育上面卻還有非常多必須克服、必須改變的部分,我認為在學生輔導法當中的這些輔導老師們,以及輔導老師們未來在職進修的部分,都應該要持續規劃,而且應該更加嚴謹,才有辦法來推動。
另外,我們也看到,包含學校其他行政人員、各科教師也都需要對輔導專長有基本的理解,才有可能在學生輔導工作上有整體地協力和交流,讓輔導老師能夠獲得足夠的支持,更精進充實他們的專業。所以我認為,教育部應該要會同衛福部訂定相關的辦法,建立完善的教育進修制度,包含我們剛才提到的時數、課程內容、訓練方式與實作的規劃,提升學校輔導專業的能力;同時教育部也應該檢視在三級制度裡面的不足,包含人力的聘用、專業人力尚未補足的部分,還有在輔導的空間、輔導的流程,其實都應該更加專業、更加往前推動。
再者,現狀我們還看到很多問題,像是有許多兒少在陷入情緒問題的時候,會擔心身邊的人沒有辦法接受這樣子的自己,又或者是害怕被貼上負面的標籤,而難以自助或求助;甚至我們也看到,即便孩子有時候已經提出這樣子的需求或這樣子呼喊的時候,仍然會被周遭的大人因為不理解、擔心被污名化的情況下,不讓他就醫就診,甚至不讓他去尋求協助,導致這樣子的情況─可能在沒有得到相應的資源或陪伴或是被理解之前,就選擇用自殺為自己的生命劃下句點。
因為兒少自殺是一個非常複雜的議題,可能是多重因素導致的,所以我很贊同兒少自殺的原因應該要有回溯調查的機制,找出兒少自殺事實背後的根本原因,也希望藉由找到根本原因,我們更能夠重視從前端來預防。譬如剛才提到在孩子方面,我們希望讓他們對於自己的心理健康、整體環境都能夠是比較舒適健康地成長;在學校方面,我們希望能夠加強學校裡面專業人力的培訓、專業人力的補足;在整體環境方面,我們也認為不是只有在小孩和家長而已,整體大環境必須對於心理健康的議題,對於兒少有更多的認識、更多的協力和更多的尊重,才有可能來處理。所以這部分不單單只是衛福部的保護司或者心理健康司的職責,我認為在國健署這邊也絕對有必要,讓大家對於心理健康的知能和整體對於心理健康是一個什麼樣的議題、是一個什麼樣的認知?都應該要努力,才有辦法透過不同單位的一起努力,這部分涵蓋了從孩子、從家長、從校園、從社會整體環境,都是我們應該要努力的方向。
最後,我認為應該要配置相對足夠的資源,至少從基本端,我們已經有資源的部分就讓它發揮專業,就像我們剛剛提到的家庭教育中心,已經有了如何發揮它的專業?心理衛生中心也已經開始大幅度建置了,未來能不能成為這些孩子們第一線可能求助的一個資源?我覺得也是大家必須要努力的。我們希望能夠透過學校單位、教育單位、衛生單位、社政單位大家橫向的連結,才有辦法更有機會協助在兒少心理健康部分的努力和希望孩子能夠平安成長。謝謝!
主席:請臺中市政府教育局學生輔導諮商中心劉貞芳督導發言。
劉貞芳督導:主席、各位先進,大家早安。我是臺中市學生輔導諮商中心的督導劉貞芳,今天很榮幸有機會一起來關心「兒少自殺回溯調查機制」的公聽會。其實我非常贊成,我們未來可以把這個機制建置起來,我自己在公部門工作這麼久,也是一位專業人士,在我工作經歷二十幾年的過程當中,尤其在從事學生輔導工作的經驗裡面,看到近幾年尤其近5年我們兒少自殺的樣態,還有在校安通報兒少自殺案件所呈現的件數其實是高的,但是我要給予肯定的就是,校園內師長們知能的敏感度是提升的。有很多孩子可能一開始有自殺的意念,當然我們在媒體裡面所看見的都是比較重大的事件,看到孩子已經怎麼樣的一個行為,甚至是已經離開了,這樣的遺憾事件。我站在教育行政的立場,還有輔導工作的經驗裡面,我發現校園內的師長們漸漸有警覺的意識,雖然在我們校安通報系統裡面通報量是多的,但是我同時也要說明將近有70%離開的孩子真的是所謂輔導工作還沒有來得及介入的時候,孩子就已經有一些比較激動性的狀況而離開了。我會建議未來如果真的要開始進行這樣的調查機制,可不可以把調查工作的範圍擴大一點,而不是只在公部門的什麼單位、學校單位、公部門機制的結構面或是制度面的調查工作而已?因為我發現剛剛有很多委員也提到家長的部分。我自己身在公部門,當事件發生的時候,其實我們最無能為力的地方就是家長那個區塊,因為我們不能對外說家長對孩子的管教長期以來發生了什麼事情,我們只能追溯過去有沒有針對孩子進行社安網一直提倡的及早介入脆弱家庭。當我們都沒有介入脆弱家庭,一旦孩子發生事件的時候,其實是我們最無力,公部門也常常被檢視我們的機制出了什麼漏洞、問題。同樣的,我建議調查工作能夠多一點、而且更全面。因為我在地方單位,所以我會比較期待執行工作可不可以避免疊床架屋?以免讓這個機制流於一種形式。分析完畢之後當然回到政策面,能做的就做,但是對於一個生命的預防工作,我們可不可以做更緊密的合作?比如說,我們在地方上有心理健康促進委員會及自殺防治委員會,在地方執行的時候,可不可以透過衛政單位主政?我們教育單位可以改善校安通報的一些細項,讓師長們在獲取足夠資訊的時候,就在系統裡面……
我非常贊成剛剛呂教授所說的,我們不做任何標記性的資訊公開或是針對某些人,但是追溯畢竟有它的意義存在,還是有某些資訊重要的部分,一定要在原本的工作裡面呈現。這個部分是我們在相關工作中可以補強的部分。同時在相關的工作裡面,剛剛也有提到一些我們可以預防的工作,這是在一般老師、師長的初級輔導工作裡面,我們可以增能。近幾年其實教育部的三級預防機制一直在補強這個區塊,尤其是回到專任輔導教師、專業輔導人員的知能,我們也儘速加快腳步,補強這些不足的地方。
今天集結這麼多先進跟專家學者在這邊,我們希望大家可以多聆聽意見,拼湊、討論出未來比較嚴謹的機制,甚至我都建議……。因為剛剛有委員提到學生輔導法,我非常贊成,同時我也非常建議我們落實兒童權利公約,為孩子表達他們的最佳利益。但是我們想一想,在執行工作的過程中,兒權法卻是以家長的權益為大。我自己在教育現場常常看到學校的通報,包括專業輔導諮商中心要對孩子提供三級輔導諮商資源的時候,家長是拒絕的。當然教育部也針對兒童權利公約(CRC)做了一些調整,希望我們以兒少的最佳利益、孩子的同意書為主。我們也研發出尊重家長,提供告知書,請他們一起來配合的方式,可是還是有一些家長拒絕。現在教育現場有很多霸凌事件,有很多家長,尤其是被霸凌孩子的家長拒絕我們的輔導工作介入,為什麼?因為他很害怕孩子經歷調查,我們的輔導工作介入的時候,會不會帶來改變而損及權益?我想要表達的是,在做回溯的工作中,我們可以再縝密的思考一下怎麼蒐整這些資料。我不耽誤大家的時間,期待執行面的部分可以再多一點討論。教育部還有地方政府非常期待能夠跟衛福部有更多合作。以上,謝謝。
主席:請行政院兒童及少年福利與權益推動小組聞英佐學生代表發言。
聞英佐學生代表:謝謝各位與會先進還有主席,我是兒少代表聞英佐。我想要先提一個點,我們會談到自傷者的手段或是動機。當然我們會覺得動機是重要的,因為自傷、自殺關乎兒少心理因素是怎麼影響他。我覺得非常重要的是,兒少不是只要活著就好,而是兒少要健康的活著,兒少不要苟延殘喘,或是背負巨大的心理壓力活在這個世界上。不知道大家還記不記得,我們兒少曾經因為這件事情,在去年的審查有到臺上。其實兒少也在表達,兒少們對於政府比較在意績效、自殺的情況或是數據是否減少,作為兒少的心理健康是不是有比較進步的依據,有一些質疑。
接下來想要談到回溯的部分,剛好有兩個單位,我們會談到教育相關部門和衛生福利相關部門。如果回溯從這兩個單位開始的話有一些困境,這是我自己看到的,一個是現在的三級輔導機制對於學生的掌握度很差。舉個例子,如果我今天自殺,學校可能沒有我的任何資料,因為我根本就沒有去過輔導處,而且我可能一天都不會見到我的老師一次,我的學校可能沒有辦法真正掌握我,包含自殺的動機、原因、曾經在自殺之前遭受什麼刺激或有什麼樣的因素。從衛生福利相關單位來講的話,其實衛生福利相關單位離兒少又更遠一些,他們只可能在出事之後才介入。
接下來我想談談兒少自殺的原因,其實剛才人本的執行長也有提到校園文化這件事情,我覺得非常重要。我自己也是雙北高中職學生權益陣線的理事長,我們昨天發了一篇新北市私立光仁中學不當管教的陳情,有學生來向我們陳情。其實這樣的私立學校非常多,他們通常都具有私立、住宿、宗教型、地區上比較偏遠的特性。這些學校會有很多可能是不人道或是違反人權的規定,而且這樣的文化已經積累許久。如果沒有外部或是教育單位支援,他們可能會非常絕望,因為他們會覺得這是長期的文化,可能沒有辦法改變,這是一個很重要的點。其次,很多人其實也會提到課業壓力和108課綱,108課綱出來之後,學生的學習壓力其實變得更大,因為我們除了原本該學的之外,還多很多課外的學習。國家期待我們有素養,這些素養都是我們所要承擔的,像是最近提到雙語教育,其實都是兒少要承擔這樣的期待或壓力。此外還有其他因素,包含家庭的照顧功能,我相信在社會變遷的情況下,家庭的照顧功能有明顯地下降,可能是雙薪家庭、小家庭的出現,導致沒有辦法照顧到孩子;也可能有一些比較特殊的情況是違反兒少法的,像是家內性侵、家內暴力,或是父母可能有藥癮、酒癮這些情況。也包含經濟壓力,因為不一定每個兒少都可以像……。我今天可以站在這邊,我是沒有特別的經濟壓力,可是不是每個兒少都是這樣子。也包含醫療,他過往有沒有身心相關疾病?還有網路,他以前有沒有在網路上遭受性暴力或是霸凌事件?
我想回去談一下三級輔導,其實現在的輔導機制就是透過三級輔導的架構去看這一件事情,可是三級輔導本身……。我想要提一下三級輔導的問題,第一級的發展性輔導,其實老師們對於學生的掌握度真的沒有特別高。根據我自己的經驗,我的老師可能不會知道我的心理狀態怎麼樣。二級的話,在調查會發現很多的兒少其實不相信專輔人員,包含可能是保密或者是一些專業倫理的問題,因為我們可能曾經就遭遇過到輔導室講一些事情,然後相關的老師知道了,老師可能在班級上公開講,例如他可能想要去究責,就造成這個同學的情況全班都知道了,這樣子很顯然是不符合輔導倫理的,兒少當然就會擔心或懼怕去使用這樣的機制,即使建立這樣的機制,也沒有意義,因為沒有兒少會去使用。三級的話,其實就是出事了,就是如果今天兒少有自殺的情況,才會去處理。
另外,我想要幫今天列席的一位兒少提一下他的想法,他主要想要談的是關於社會排除的部分,就是他想要談談今天如果是不在校園的兒少呢?因為我們剛剛好像談了很多都是校園的事情,但是今天他提到的是安置機構的情況,會進入安置機構的兒少他本身家庭的功能可能就是比較薄弱或是缺失的,他們在進入機構之後,大家可能也知道安置機構裡面一些對於兒少的處置或是處遇可能會有一些違反人權的地方,所以他們會對於安置機構的社工可能有一些不信任,在出機構之後,他們可能與後追社工斷了聯繫。其實我們的社安網有一個這樣子很大的漏洞,就是我們沒有辦法去找到這群兒少,甚至去接住這群兒少,也就是其實我覺得校園以外,就是沒有辦法被校園所掌握到的兒少,才是真正危急的,因為沒有人可以去掌握他的狀況。
這邊想要再重複一個觀點,就是兒少不是只要活著就好,我們的兒少需要健康的活著,謝謝大家!
主席:請財團法人台灣少年權益與福利促進聯盟林月琴理事長發言。
林月琴理事長:委員、各位先進,大家早安!剛剛前面已經講了很多,就自殺的通報人次,剛剛王婉諭委員也提到,目前我們大概整個來看的話,事實上,是一直攀升,近10年來從3,985,現在已經到12,316,而且在通報的數量裡面來看的話,事實上,也是占比四分之一之高。自殺的原因,我相信等一下後面大概也會有人提,而前面已有人特別提到,就是憂鬱傾向、精神疾病,還有家庭成員的問題與學校適應的問題。
今天談自殺,剛才馮執行長也談了很多在學校的體制,可是我覺得最主要我今天想來談的就是我們的自殺死因回溯。死因回溯目前的整個運作方式的確誠如剛剛呂教授談的,就是到底要調查到什麼程度,這個法律通過後,從108年到111年,目前大概就只有8個縣市在執行死因回溯,我們就不知道政府速度這麼樣的慢!而且我們的首善之區臺北市是沒有執行的,今年全部會執行,可是對我們來講,當初要成立這個就是希望知道孩子的死亡原因,因為所有的死亡只要知道原因就可以預防,至少有三成的預防效果,就像COVID-19,知道病毒在哪邊、病菌的狀態,發展疫苗之後,死亡就可以預防,其中有三個事實上預防效果很好,一個是事故傷害,一個是自殺,一個就是我們的兒虐。我們在修這個法的時候,當初是考慮第一線的量能與地方政府的自主性,所以這些作法裡邊就會看到,因為我有參與,大概每次我們去就是聽大家的報告,聽消防的報告、聽教育單位的報告,聽各方的報告,我們沒有看到書面的資料,目前我們也沒有特別針對死亡回顧訂定專用的填報表單,主要都還是透過不同單位各自部分的紀錄分享,可是我們參與會議的時候是沒有辦法看到這些分享的,也就是只能就報告的內容給予一些意見,所以我們也擔心這樣的效能到底如何,而且現在還停留在試辦計畫,這也是我們的一個隱憂,所以如果要做到今天要談的整個死因回溯,我覺得是不是可以先來支持死亡回顧程序的執行。
第一個、擴大年齡,是不是可以把兒權法的第十三條先做修正?也就是我們的中央衛生主管機關應進行18歲以下兒童死亡原因的回溯分析,要調整到18歲以下,不是6歲以下,即便我現在看到教育部6歲以下的校安中心通報自殺、自傷6歲以下的孩子還有6名,可是畢竟還是少數,所以我們會覺得今天如果要把這件事情做好,應該先年齡調高至18歲,然後明確授權,就誠如我剛剛前面談的,各地方在做,而且作法也不太一樣,每次參與各縣市會議的時候,我們都要因應各地方的作法,所以可不可以增加一項,也就是第十三條增加一項,死亡原因回溯分析的對象、項目、調查方式及管考等辦法都要由中央衛生主管機關訂定之。讓各地方能夠去行使,否則各地方做的方式不太一樣的話,得到的結果有時候往往也是不太一樣,甚至提供給我們現場委員去看的狀況也是不太一樣,這是我們會比較期待的。
第二個、我剛剛提到,就是我們的表單資料真的是非常不完備,是各個單位各自填各個單位的,消防填消防的,所以消防有現場受傷及生命跡象的資料,警政單位有現場鑑識的紀錄,醫療單位有傷害的程度與治療的紀錄,如果是兒少保,可能就會有他過去兒少保通報的紀錄,但是這些紀錄的方式和我們需要知道的東西不太一樣,所以第二個我就會建議是不是能夠制定專用的報告工具,有專用的表單、資料索引字典,或者是增補既有的表單內容?也就是如果要用原來的表單,就增補既有的表單內容,來提供現場做討論,當然未來我們會期待,如果有這樣子的報告工具,更好的話,能夠透過這些資料製作相關的教學課程模組來提供工作人員訓練,因為調查人員也必須要有相關的訓練,更好的話,當然就是定期辦理研討會來精進我們的相關措施。至於那個報告的內容要長什麼樣子,我們大概找了幾個,像美國國立兒童死亡回顧與預防中心,它大概擬出來的有用藥紀錄、心理健康紀錄,這是對自殺這個部分,還有物質使用的狀況、與同儕的訪談及過去學校的紀錄,還有工作紀錄,甚至社會關係是什麼,所有調查機構應該要提供的資料可能就是身分認同,還有傷病史,這個我就不續講,就是希望能夠讓我們可以參考這樣的東西,經過資料蒐集我們才可以有後續作為,因為的確不是要司法究責,事實上,是比較希望知道原因所在。在會議當中,通常也會去問一些關鍵的問題,譬如兒童如何取得用於自殺的手段、方法,還有與他人的關係良好嗎?這也是在會議當中討論的時候會去提到。
我覺得今天談的是一個很重要的生存發展權,當我們同仁講要拉到這麼高嗎?因為我同時也是靖娟基金會的執行長,我們一直在倡導政府可不可以給我們事故傷害監測的資料庫,既然事故傷害、自殺及兒虐知道原因的預防效果能這麼好的話,我覺得應該拉高層級,成立國家級的研究中心,去年我們升到13.9萬,而我們的兒童已經這麼少,我們今天討論自殺,可是事故傷害1到14歲是第一名,其中又以交通事故為第一名,在這種狀況底下不應該成立國家級的研究中心嗎?所以我也很贊同喬蘭執行長講的研究中心,就是你講哪一個部會都沒有用,我覺得最好是成立國家級的研究中心,所以美國有一個國立兒童死亡回顧與預防中心,過去我們要成立事故傷害監測資料庫的時候,跟我們講沒有問題,因為我們現在有死因回溯,可是現在死因回溯又只有8個縣市做,那怎麼能夠回應我們的需求來減少傷亡,更何況今天自殺的比例一直在飆高。
最後,我們希望能夠成立國家的資料庫來串接資料,以上。謝謝!
主席:請吳委員怡玎發言。
吳委員怡玎:我第一次發現我們的年輕人心理健康是一大問題的時候是我剛剛進立法院的第一年,我在找實習生,當時實習生來的時候,因為我對創業的議題很有興趣,我問他們,你們有沒有想過創業?如果想創業的話,你們想要做什麼性質的工作?我其實很驚訝,通常創業的題目會跟自己相關,是自己需要的,我的創業題目大概都跟吃的相關,我很訝異,這些大學剛畢業的小朋友,他們的創業題目八成以上都跟心理健康諮詢相關,我那時候其實有點嚇一跳。漸漸的我看到愈來愈多的數字,最近這幾年青少年自殺死亡率一直在上升,就像大家一樣,我們開始想要知道到底是什麼原因,所以今天才會有這個自殺原因回溯。
當然,資料庫建立很重要,但是有個東西我一直懷疑它是一個很大的原因,我看到一些報導也是點出這個方向,在英國金融時報上面的一篇專欄,SAPIEN LABS是一個專門做心理健康研究的機構,它調查了2萬8,000名18到24歲的青年,這是一個相當大的數據,他們把這個年紀的青年叫做Z世代,我們可以想像18歲以下更是跟他們一樣,他們從小就接觸網路、行動裝置(手機),這群孩子跟上一個世代相比,他們的心理健康程度很明顯地糟糕許多。他們更深入的研究,越早接觸手機,造成的傷害越大,尤其對女孩子的傷害更明顯,他們發現,如果6歲就開始擁有手機,孩子遭遇心理健康問題的比例非常高,高達74%,這是非常可怕的,如果有手機的年齡是18歲的話,則大幅降低到46%,男生也是一樣,越早接觸手機,有心理健康問題的比例就會比較高,當然會比女生要好一點。
其實小朋友用手機,我們關心到的不是只有他的眼睛問題、學業問題,還有當他在使用手機的時候,其實減少了他的社交,減少了他跟其他的小朋友、跟其他人互動的時間,這是非常重要的,一直以來有些家庭會有一些問題,有些小朋友會有課業上的壓力,也會有管教的問題,也會有校園的暴力,但是如果你的心理健康底子是完善的,如果你一直有好的社交的成長過程,你跟你的朋友出去聊天、玩耍,這其實對小朋友來說是非常重要的,但是當他沉溺在使用手機的時候,這些真正的社交,也就是真正在建立一個健康心理狀態的過程被剝奪了。其實手機本身是沒有害的,如果是拿來打電話,更是沒有害,但是現在的麻煩是手機上的app,這些app到底把我們的孩子帶到哪裡,到底讓他們接觸什麼,這真的是很難控制的。
我們大人都知道手機用久了會怎麼樣,尤其是睡覺前用手機,嚴重的影響睡眠品質,當這些小朋友的社交減少、睡眠品質又不好,整個身心就沒有辦法健康,所以今天討論很多怎麼溯源,但是我今天講的這個東西,老實說他們的研究也講了,現在支持手機就是影響兒童心理健康的最大原因之一的科學數據太少,但是就像香菸一樣,在上個世紀50年代,香菸公司萬寶路還可以大大的登廣告說萬寶路香菸不會對健康造成影響。就算是香菸這樣罪證確鑿的東西,都經過了50年才可以很科學的證明它對身體是有害的,更何況是手機、網路對心理的影響,當我們要證明以後才去防範的時候很有可能已經太晚了。
我們可以看到日本,日本的小朋友有一個置物櫃,他們規定可以帶手機到學校,但是你進教室之前要放在置物櫃裡面;美國德州現在也有一個「Wait Until 8th grade」行動,8th grade至少是國二的概念,這是家長一起發起的活動,他們希望學校禁止8th grade以下的學生帶手機到學校;我們查了一下,臺灣現在並沒有明文禁止攜帶手機,或許禁止攜帶手機,或是除了通勤之外,進入學校之後,我覺得使用手機應該是需要被禁止的。今天也謝謝大家到場關心這個議題,確實我們現在的小孩子已經夠少了,看到我們辛辛苦苦寶貝的小朋友長大,很多卻是愁眉苦臉,這樣大家真的都很難過,謝謝。
主席:請林口長庚醫院精神科主治醫師張家銘副教授發言。
張家銘副教授:主席、各位在場的先進、委員、官員,大家好。我目前在林口長庚精神科,我是精神科醫師,我目前也是台灣精神醫學會的理事、憂鬱症防治協會的常務理事跟自殺防治學會的理事。身為一個長期關心憂鬱症跟心理健康的精神科醫師,我必須說今天這個會議非常重要,特別是我們看到這些青少年自殺的增加,這幾年我覺得在我診間這樣的孩子也越來越常出現,我除了在醫院工作以外,也常去校園做一些協助演講或推廣,其實現在還是可以看到很多對於這方面不是很友善的一些校園跟處理。舉個例子而言,我最近有個案子是臺北私校的高中生,他因為情緒問題產生一些自我傷害,但學校要求他一定要到精神科住院,不住院就不讓他回學校,不管經過我們提出什麼診斷證明,希望給他一個機會證明不需要這個樣子,可是學校只要他有自我傷害的可能性跟風險,就拒絕他回學校。這是我看到的一個很大的問題,很多部分也許是在學校裡面老師的知能或是相關的處理,是不是對一些精神疾病不會自我傷害的學生能夠更友善,有更不一樣的處理?
我必須肯定很多單位都有在做精進跟處理,包括衛福部、教育部,包括像三級預防的處理,但我覺得很多的處理,例如剛剛有提到,很多學生不會用輔導中心,我覺得除了教師需要加強以外,學生這方面的知能也需要加強,除了他自己能夠幫助自己以外,我覺得另外一部分是同儕的支持跟幫忙非常重要,不管是我這幾年所接觸到的大學生、高中生,很多人都知道自己的同學有憂鬱症,自己的同學會自我傷害,他們也希望能夠學習到怎麼樣去陪伴跟支持自己的同伴、室友、閨蜜,所以我想同儕支持應該很重要,這邊我想特別強調。
今天的重點談到自殺死因回溯,在場像張書森教授或是呂宗學教授都是這方面的專家,我這邊想要提出的是在醫院的經驗,我在醫院是負責自殺防治,在醫院裡面我自己也是病安委員,在醫院裡面我們大概每一個月都會開mortality跟morbidity的conference,簡單說就是醫院裡面有死亡的或是醫院有併發症的,可能我們要檢討,各科都可以提出來,也會跨科做討論,因為我們希望從個案中學習到經驗,以避免事件再次發生,不管是任何的手術傷害或是任何的意外事故,甚至是自殺。自殺的部分通常是我主持的,一年大概會有一件或二件,林口長庚是很大的醫院,當發生類似自我傷害的事件,我們就會通報,也有可能會有病人在醫院裡面想自殺或自殺死亡的事件,此時我們就會做檢討。通常類似的情況,其實長期而言,這種病安文化就植基在醫院裡面,我們希望檢討避免事情再發生,但我們不是在檢討一個同仁,而是希望檢討一個系統事件,避免這樣的情況再出現。以自殺而言,我們會跨局處的討論,不管是照顧的醫師、照顧的護理人員、管理部同仁、警衛,甚至像我會做一些協助和評估,確認大概的情況,最後的紀錄其實都會上報病安委員會,最後作成統計及分析。事實上,這部分是長期處理有秩,也希望能夠避免事情再發生,所以我希望未來類似的情況,如果我們能夠建立一個相關的事後回溯,假設平常校園裡面有類似的事件發生,是不是馬上有一個檢討委員會做類似的報告和處理,作成相關整理,我覺得這樣才可以慢慢學習到一些東西,未來可以避免事情再發生,以上,謝謝。
主席:請臺大公共衛生學院健康行為與社區科學研究所張書森教授兼所長發言。
張書森所長:主席、各位先進。我是臺大公衛學院張書森,我的背景過去也是精神科醫師,不過在過去15年來是以自殺預防作為我主要的研究主題,目前也擔任衛福部的自殺防治諮詢會委員,以及一些地方縣市政府心理健康暨自殺防治會委員。
首先,我們先來瞭解一下這個問題的負擔及嚴重性,臺灣自殺的發生風險是隨年齡增加而增加,17歲以下的自殺事件是非常不幸、非常令人痛心的事情,一個都嫌多,不過也是一個相當罕見的事件。以101年到106年的數據加總,平均一年是25人左右,然而我們今天所重視的是趨勢變化,這是我們去年發表的研究結果,臺灣10歲至24歲年輕族群的自殺率,在過去10年當中,2013年至2015年之間有上升的情形,男生和女生都是,上升情況目前的水平大概回到1970年代、1980年代左右臺灣青少年族群的自殺率,也就是近年來有個讓我們非常關心的增加趨勢,不過長遠的趨勢而言,長年是有高高低低的變化,過去也有自殺率高的時代。
我們也進一步分析跟臺灣哪些近期的危險因素有關聯性,經濟狀況其實是相對穩定的,然而在家庭因素支持上面,在這個年齡層他們父母親的離婚率增加,導致家庭支持減少,同時間也有網路使用大量增加的情況。根據衛福部國民健康署調查,國高中生的自殺想法和心理健康可能有惡化情形,整體自殺通報率及自傷行為有增加。臺灣的數據大概可以來自於這些既有的統計,但是衛福部的死亡統計或自殺通報都是以一些基本特徵的描述為主,當然也包括簡單的自殺方法以及自殺的相關原因;另外,教育部針對學生也有校安通報。
今天的主題是死因回溯,就我所知,全世界對於兒童死亡回顧,我也非常同意呂教授的說法,應該是一個死亡回顧。全世界最完整且有發行全國自殺原因報告的應該是來自於英國,從2004年兒童法案成立之後,並非一蹴可幾,而是經過十多年的時間逐漸累積起來的具體調查或蒐集資料的流程,可以值得我們參考。從地區性的通報、調查到回顧會議,一直到全國性的資料彙整,它有建立一些完整的表格,譬如,每一個兒童死亡,不只是自殺而已,都有3個通報表格,另外,右邊又有20個表格是針對不同的主題進一步去蒐集資料,每一個死亡案例在48小時內都會有死亡通報表,包括10頁的基本資料,在開會之前會有死亡回顧報告,在開會的時候就已經去除可辨識化的個人資料,針對一些可預防因素去做資料蒐集,最後成果會寫成一個回顧分析表;在自我傷害自殺方面又有一個補充表,針對上面所提到的家庭等等因素去做進一步的資料蒐集。
英國在前年第一次公告兒童自殺主題報告,回顧一年裡面100個兒少的死亡案例,我是請報告撰寫人之一的英國教授提供這個報告,報告的結果就可以顯示很完整的全國資料狀況,哪些因素的盛行率大概是多少,從家庭、司法等等都有。所以這也再度強調了自殺原因是複雜的,沒有單一的因素可以解釋所有的自殺行為,我們要避免事情的過度簡化,即使在一個人身上也是多重因素交織的結果,所以我們過度簡化也會引發有同樣風險的危險族群對號入座,反而造成仿效情形,這就是國家報告所帶來的結果,作為自殺防治參考。
基於剛才的發現,它提出了九點預防報告,這是針對政策的改進方向,也列出相關的機關,它不是針對特定的個案去做調查、究責,並非如此,因為全世界都知道那樣的方式對於預防自殺是沒有幫助的,而是要從總體的圖像來瞭解。針對今天的提綱,我提出一些建議,死因回溯應該要用死亡回顧,且要有完整的資料蒐集,從各個層次蒐集完整一致可比較的資料蒐集來瞭解,呈現各方面的相關因素,提出審視既有的指引,給予改善與提升建議,以及列出相關單位進行積極改善。剛才有人提到死因裁判,事實上,那是另外一套系統,英國系統主要是源自於一千年前,那時候英國國王怕有些人死了之後逃避遺產稅,主要是要鑑定那一個人的身分,所以那是一個司法系統,跟我們今天所講的回溯比較無關。
我建議應該參考死亡回顧報告的方式,公布類似像這樣的報告,這涉及到臺灣兩個相關的法條,兒少法可以考慮修改為17歲以下;自殺防治法也提供資料蒐集的參考。最後,我要強調的是,應該從系統的觀點學習文化,這也是全世界自殺防治所認同的方式,謝謝。
主席:請世新大學社會心理系詹昭能副教授發言。
詹昭能副教授:大家好。我是三個孩子的爸爸,一個是今年大四畢業,另外老二今年大二,最小的今年小四,所以我現在正在學校教育發展的長期觀察過程當中。我的專業背景除了社會心理學以外,我還是臺師大教育系畢業的,所以對於這個議題,我會從兩個角度來跟大家分享。其實我在學校曾經擔任過學生輔導中心主任6年、學務長5年,我還在學校裡面開過自殺防治與行為研究課程,所以我長期在了解這個現象,其實剛剛大家所做的討論,你去網路上Google統統都有,可是為什麼大家討論這個現象討論這麼久,到目前為止還是言人人殊、擾攘不休。剛剛有委員提到,關心這個問題一定要從結構性的角度來看,可是有人說結構問題可能談不出什麼所以然來,可是它明明就是結構性問題,你偏偏要把它略過,怎麼會有結果呢?所以各位現在所看到的擾攘不休的現象就是這麼來的。
這是我剛剛臨時做的表格分析,各位在觀察自殺議題的時候,可以區分為一個是結構性因素、一個是非結構性因素,另外一個面向是事前、事情發展過程當中、事情發生以後該怎麼辦,結構性問題其實就是屬於社會性結構,這個范委員應該最清楚。另外一個從心理面的角度來看、從個人的角度來看,有生理面也有心理面,一樣有前因分析、過程還有結果的處置,這是個人因素,社會心理學關心的是社會的結構面,也關心個人的因素面,這兩個東西不可忽略,只看一個部分永遠都不會得到正確答案,而且要全面性,就好像全國自殺防治中心一直在強調要全面性地關心自殺議題才有辦法根治。
剛剛張教授提到自殺的成因,其實各位去review文獻時一定會提到兩個自殺非常關鍵性的因素,一個是人格因素,在我剛剛所做的分析裡面,到底它是屬於哪一個面向呢?其實就好像我們的身體健康跟我們的生理體質有關,體質不好,後天再怎麼努力可能都會受到一些限制;同樣的道理,你的心理素質如果不好,你再怎麼努力,也可能很容易就陷入憂鬱症、躁鬱症、精神疾病這類問題,所以人格成熟度、人格特質超重要,各位想想看為什麼有些人會去自殺、有些人不會去自殺?當然有結構性因素也有人格特質因素。另外,各位去看所有文獻,包括剛剛張教授也好,或者是各位委員所關心的問題也好,都提到人際關係,人際關係在自殺的發展過程當中扮演非常重要的因素,在自殺的演變過程當中也扮演非常重要的關鍵因素,包括自殺防治中心提到的1聽2問3轉介,這是不是跟人際關係有關?你只告訴人家1聽2問3轉介,可是你並沒有告訴人家人際關係要怎麼建立起來。關於治療的部分,我曾經有一個學生在陪伴一個憂鬱症患者,這個憂鬱症患者不敢走出家門,可是經過一年半的工讀陪伴之後,他可以到全聯福利中心買東西。我提出這樣的一則觀察給大家去思考,處理自殺問題的時候,個人因素、人格特質還有人際關係因素絕對不可或缺。
現在問題是大家都知道這個部分很重要,可是有沒有想過怎麼辦?其實是有的,教育部國民教育法第一條特別強調國民教育的基本任務就是要德智體群美五育均衡發展,「德」不是只是道德而已,包括人格養成教育。其實在今天公聽會的大綱裡面,教育部第2頁的心理健康就是人格養成教育,可是請問一下我們的小學、國中、高中在這個部分是怎麼落實的?人際關係是什麼東西?是德智體群美裡面的「群」,請問一下,現在的國民教育對「群」這個部分花了多少功夫?我們如果不把它當一回事,人格成熟度就會顯得比較弱,甚至會演變成人格異常,然後就變成自殺個案或其他犯罪個案,如果我們不重視人際關係,人際關係會很單薄,所以很多小孩就不做,就沉浸在網路世界裡面,就跟吳委員剛剛提到的一樣。所以我今天很沉重地再次提醒教育部,你一定要好好地落實國民教育法第一條,重新檢視現在各級學校對於這幾個部分花了多少心思,如果這個部分沒有落實,我告訴你,現在大家所做的所謂的自殺防治工作都會顯得有氣無力,我預測10年後我們還是一樣在討論這個議題,這個問題可能跟國際間所做的討論有一點點落差,臺灣教育本來很重視這個部分,只是這幾年來越來越淡薄,因為我們的政策轉向,讓這個問題顯得非常薄弱。以上的意見謹供大家參考,謝謝。
主席:請中華民國諮商心理師公會全國聯合會羅惠群理事發言。
羅惠群理事:主席、各位現場的先進,大家早。我是羅惠群心理師,我目前是諮商心理師公會全聯會的理事,我是一位諮商心理師,我也做家族治療,所以我的工作取向除了學生之外,還有他們的家庭,我同時也在臺北市政府的自殺防治委員會擔任委員,基本上對政府行政部門還有實務工作都有涉獵,因為在全聯會,也長期關心相關的政策發展,時間很少,我想我們就很簡短地開始說。前面幾位先進,其實我比較認同的部分,今天一個很大的重點是要能夠調查所謂的兒少自殺原因回溯,當然自殺的原因,大家很容易先想到的就是死亡事件,所以死亡的原因基本上好像就會變成大家關注的焦點。我想提醒大家的是,在我們的實務工作裡,人為什麼要自殺?兒少、青少年朋友到底為什麼要自殺?其實我們在談的過程當中他不會告訴你,他就是想死,死亡只是一個手段,死亡只是一個結果,死亡只是一個最後、最後發生,我們所看到的事情,像剛剛兒少代表講到的,在他們生活生存的過程、受教育的過程、在家庭生活的過程當中到底發生了什麼事,讓他們最後要選擇這麼激烈的手段離開世界,甚至也有很多兒少會用這樣的方法抗議,我想大家也聽過相關的故事,抗議什麼?抗議學校系統、抗議家庭系統、抗議整個大社會、大環境對於兒少、青少年所帶來的壓力。
所以我一定要先強調這個部分,我們在做回溯這件事情,千萬不要只鎖定死亡原因,甚至你要能夠調查為什麼他身上會背負那麼多痛苦?到底痛苦的來源是什麼?其實很簡單地講,我們國家每個人民的痛苦指數可不可以是一個代表?每一個人在這個國家生活,他有他自己的痛苦指數,這些東西都可能是影響到青少年朋友自殺的原因之一,當然前面也有很多學者提到,這是有很多、很多不同範疇的。我這邊舉幾個例子,我們常看到的,今天的主題是兒少、青少年,基本上跟家庭系統息息相關、跟學校系統息息相關,每個兒少每天所花的時間大部分就是在家庭跟學校,當然這過程當中還有一些人際關係、同儕的議題,還有社會大環境,例如剛才有講到課綱的問題,有講到社會上對於我們的小孩一定要成功,你一定要努力、你一定要加油!要不然你以後就不是一個人,這些基本上都是壓力來源之一。這邊有很多,例如剛剛講的家庭系統,包含家暴或是教養議題;在學校系統裡面,也常看到性平事件、霸凌事件,同儕之間也會有非常多各式各樣的暴力事件、還有各種欺凌。
在社會上,我們滿常看到污名化的狀況,我剛剛也有提到,無論是我們現在在做的輔導工作或是外部的醫療人員要針對18歲以下的未成年服務對象,其實有修法的必要性,常常他們在接受醫療的時候,他的家長不同意,輔導老師沒轍、醫生也沒轍,為什麼?因為他們沒有辦法先把兒少的權益放在最前面,這其實有違法的問題。
我剛剛也提到了,關於家長的勢力或家長對於兒少的態度到底需不需要接受相關的輔導跟治療,我昨天才在臺北市某一個學校聽到這樣的故事,有家長認為:我的孩子不需要輔導,因為去輔導室就是有病;我的孩子不需要看精神科,因為我的孩子沒有病,你們為什麼一直要把他變成有病,然後跟學校提出非常非常大的抗議。基本上,學校跟家長的關係很微妙,各位當過家長或在學校服務的應該都感覺得到,這非常非常微妙,很多時候為了家長、為了一些其他單位比較不一樣的看法,或者根本是錯誤的看法,犧牲掉孩子受輔導或受醫療的權利!我相信衛福部已經在討論這件事,其實案例很多啦,例如未滿18歲的孩子都沒有辦法接受戒菸的門診,這是一個問題!
我要再提到另外一個部分,也就是剛剛王婉諭委員有提的輔導機制,剛剛兒少的夥伴們也有提到這個部分,我們沒有辦法有一個體制是完美的,但我只能很明白的告訴大家,關於現有的輔導體制以及現有學校系統的運作狀態,很抱歉,因為今天是討論18歲以下,所以一定要針對學校系統。而在學校系統裡面,這些系統基本上非常老舊、非常固著,有一些狀況很多時候是因為學校系統的結構性問題、輔導系統裡的結構性問題,今天一直強調結構性問題!不是誰的錯,但是因為結構性的問題,讓大家心裡面開始發生什麼事?我好害怕被究責、我好害怕最後這個孩子死掉了,責任都是我的錯!這其實也是臺灣非常普遍的文化,大家可以想想看,究責文化、揹鍋文化其實在我們社會上很常見,大家在工作過程當中最怕遇到這樣的事情。我常會發現很多學校的老師出現一些狀況,老師有熱情沒有錯,但很多時候他的熱情會被消磨在這一些結構裡面,甚至害怕通報、怕出事,這些事情不就是我們應該要把這個結構性問題挑出來嘛!
所以這部分我先跳到今天的提綱裡面,到底要由哪一個部會來負責?對我來講,無論是教育部或衛福部,大概都很難有一個超然的單位,我覺得還是要有一個特殊的,像剛剛有先進們提到要特別成立一個更高層級的委員會,我非常同意。因為我們從公部門很多的調查報告中常常看不出個所以然,為什麼?裡面有太多的人情壓力、有太多結構性及來來往往的權力結構問題,這些沒有一次把它打破的話,就像剛剛前面一位先進所講的,再做10年,我們都看不出個所以然!所以這個結構性必須要打破。
還有另外一個部分,剛剛前面臺大的老師也提到,我們一定要去破除一個觀念,自殺這件事情或兒少死亡的事情絕對不是單一的因素,大家一定要有一個概念,為什麼這個小孩會發生這樣的事情?為什麼他會罹患憂鬱症?為什麼他會想自殺?絕對、絕對不要只看個人,你必須要去除腦袋裡面的理所當然,大家都會想:對啊,就是因為輔導老師不夠力、就是因為老師沒有怎麼樣、就是因為家長怎麼樣!我們今天到這邊作這樣的一個回溯,不是要究責;如果要究責,沒有人敢講真話,如果要抓戰犯,絕對沒有人會好好合作,即便我們有再好的調查系統都調查不出來!以上跟各位分享,謝謝。
主席:謝謝羅惠群心理師。等一下在陳易隆學生代表發言後,因為林政次要先離開,我們先讓林政次做回應,以上,謝謝。
請張委員其祿發言。
張委員其祿:謝謝主席。今天教文委員會以兒少自殺原因回溯調查這件事作為公聽會主題,這個題目至為重要。我想這些兒童自殺這些事件或者是死亡等相關事件,其實概念上都是可以預防的,重點就在於我們要怎麼知道真正的原因,所以才有這個死因回溯。之前我們也知道,衛福部國健署只針對6歲以下的兒童死因進行研究並做成分析報告,我們知道這是完全不夠的,其實國外也非常明確,不只針對兒童而是整體的青少年,也非常嚴重,等一下也有資料說明。
關於青少年自殺,以15到24歲占多數,尤其14歲以下的攀升速度非常快,等一下我們就可以看到一些資料。所以不只是兒童端,其實這部分一直延續,講白一點就是整體的青少年,尤其我們可以從目前的各種通報中發現,這其實相當、相當嚴重!比如從這幾年來看,12至17歲及15至24歲年齡層的自殺粗死亡率都一直在上升,看資料就很清楚!整體我們一直在做這件事,尤其是青少年端,這就代表現在青少年在整個社會、在整個教育現場所承受的問題可能更多,所以這確實是我們必須要做的事。
另外,大家從通報的案件也可以看得出來,這10年來成長了10倍,每1年都在增加!這部分不只是真的已經不幸過世的,還包含有企圖的都已經越來越多。當然我們可以理解,因為現在整個社會環境變遷,青少年不管在校園環境或其他等等的壓力,甚至講白了,還有更多社會上的隱憂問題。雖然我沒有呈現在簡報裡,比如我舉個例,之前像新北發生槍擊案,我們都可以看到那是黑幫份子去引誘青少年進行犯罪行為,其實整體社會環境也變得非常惡劣,黑幫知法玩法,找一個17歲的人做那種壞事,而且整體社會上的這種狀況很多。
一來,我們覺得這個死因回溯應該要擴展,連6到18歲都要有系統性的分析,而不是只是很純粹的針對兒童,當然6到18歲的生活圈比6歲以下的兒童寬廣許多,就是我剛剛跟各位報告的,包括學校、家庭及網際網路等全面性的,甚至這幾年整個社會的犯罪、引誘青少年等,因為用他們比較方便。這些樣態這麼多,所以應該正式、正規性、有制度性的把整體背後網絡進行比較重要的爬梳,甚至把各種影響因素都找出來。坦白說,要做這件事也不是臺灣首創,我這邊的資料也給各位參閱,不管是美國、香港,對於18歲以下的他們整體都做了這些事情,所以這個事情我們不是做不到,技術上也沒有那麼困難。
當然,如果擴大的範疇之後,我們也必須承認原因就會更複雜,就像我剛才講的,包含學校端、社群網路、社會面,甚至是資安犯罪等等這麼多!在範圍比較廣闊之後,過去只用健康主管機關來做這種事,說實話,並不見得是很夠的,所以今天我們召開公聽會也是集思廣益,就是從更多的部會來思考這件事,不要覺得這件事只不過是衛福部的事情、只是管兒童的事情;如果今天我們把這個層次拉高,說實話,應該要有更全面性的,所以未來不管是誰來主管,甚至是不是要有跨部會的委員會等等,這個當然也是今天我們希望來跟大家共同凝聚共識的部分。
另外,這邊只是舉兩個例子,像之前板橋國中很不幸的案例,這個地方很明顯就是教育嘛!在教育的場域或者是教育的行政主管機關,其實責任也都跑不掉。所以怎麼樣從更早的時候,譬如在學校這端,以前都只看最年輕的小朋友,現在往上,尤其像現在的青少年,我們自己家裡當然都有嘛!我們也必須承認其實有時候小朋友還比較好教,過去一些傷害的問題可能很多都真的只是因為安全;但是到青少年這個面向,涉及更多的可能是心理面,因為他正在轉大人的過程,可能在整體的心理成熟度方面也會改變很多,其實這個是更複雜的部分,所以更要做這些事情。總之,我們認為6到18歲這一端也是至為重要,其實我們做這個回溯本來就是一個review,要把這個拼圖有效的拼出來,他後來為什麼不幸這個整體的事情,各種相關的都應該要。你看,青少年的部分複雜多了,課業壓力、網路霸凌、校園霸凌等等,這些都是他們的大問題,所以這些更要在裡面。
當然今天其實也有討論到資訊的問題,資訊這部分我們可以更集思廣益來討論,以目前來看,現在多數都比較屬於摘要性質的,大家大概只知道是哪一類型的原因造成這個結果而已,比較不是那麼充分。我們覺得如果多一點,尤其對於我們要做這個研究或者是行政主管機關要更能掌控的話,當然是在保障個資為前提下的狀況,這個資訊是不是能夠更充分一點?當然自殺的防治非常地重要,其實說實話,像之前很多不幸的案例,他們都說大人不懂他們,這也是一個事實,我們也不能都用成人世界想當然耳的角度去理解青少年跟兒童,所以總體來講,今天討論的這件事確實至關重要,需要系統性地來把它做好。
最後,我做一個總結,我們希望研究範圍可以擴大到6至18歲,讓教育相關的單位納入權責機關,而且適度地揭露資訊,讓大眾更能理解這件事情,儘早擬定具體對應的政策,來真正有效防止不管是兒童或是青少年自殺的問題。以上,謝謝大家。
主席:請國中學生權益聯盟陳易隆學生代表說明。
陳易隆學生代表:各位在場與會的先進,大家好。我今天代表臺灣國中學生權益聯盟來出席這次的公聽會,首先,如果我們要談兒少死因回溯,除了針對制度以及各項因素的預防之外,我們還需要知道的是兩件事情,第一個,輔導室的去污名化,我們肯定行政機關推動輔導室去污名化的成果,但是在家長的層面,很多家長會對輔導室有一些既有的觀念,可能會說這個學生沒有病,所以不需要去輔導室,這是一個很嚴重的問題,所以我們認為應該要加強對於家長的輔導及教育。另一個是學生尋求輔導老師的部分,學生輔導法應該要保障心理師可以在不用取得家長同意書的同時,也能夠進行輔導的業務。近期學生輔導法修正草案第十二條之一,原則上還是需要家長同意書,所以我們也希望,當學生在尋求輔導室的協助時,能夠在不需要家長同意書的前提下直接介入,以免造成時間上的拖延而無法及時去預防一些自殺、自傷的可能。
現行的兒少死因回溯機制僅有0到6歲,我們希望將回溯的範圍拉至0到15歲,甚至是18歲以下,也就是說將回溯調查的機制拉大到高中以及高中以下的國中小,廣納所有國中、國小的自殺、自傷個案進行回溯調查。我們相信如果將國中、國小的兒少納入調查之後,除了能夠有效地去釐清個案的自殺動機之外,也可以清楚地知道自殺、自傷的原因,以及遏止校園霸凌事件的發生及後果。除了霸凌事件之外,我們也可以看到有許多教師浮濫使用懲處,以及不當管教學生而產生心理健康的問題,甚至自殺、自傷的事件發生,這種對於學生心理健康極為毒害以及不健康的校園環境下,讓校園學生的問題在5年之內提高了6倍。另外,我們大家都應該知道一件事情,就是有不當教師的退場機制,這一點我們肯定主管機關;但如果是不當的輔導人員或者是專輔人員,是否也有這種類似的退場機制?如果沒有,是不是應該要考慮去訂定輔導人員以及輔導教師的退場機制?我舉一個例子,在很久之前,有一位地方的兒少代表,他曾經因為被課業壓力壓到喘不過氣,去輔導室尋求協助時,卻被輔導人員冷漠地回了一句話,讓他只能獨自在走廊上面哭泣。對於這樣的行為,行政機關是不是應該要去思考,有沒有不當專輔、不當輔導老師的退場機制以及如何退場?
本會臺灣國中學生權益聯盟也接收到一位國三學生在校內的遭遇,該生在國三上學期時,因為情緒長期的累積以及無處抒發,所以產生了極大的自殺、自傷念頭,他有一定的病識感,而且十分勇敢去尋求校外心理師的輔導及介入協助;但是回到校內,學校有學務處學生生活教育組組長提出應該將該生提升至二級輔導,不過該生因為對於校內的師長及專輔的老師不夠信任,就是信任度不足,而拒絕了二級輔導。當然拒絕二級輔導是該生的選擇,但照理來說,在拒絕二級輔導之後,應該要繼續停留由班導師進行一級輔導;但該生卻向我們表明,他拒絕了二級輔導之後,學校就像是放生了這個孩子一樣,甚至沒有轉回一級輔導,他表示明顯感受不到班導師的任何輔導,以及一級輔導有持續進行的效果。除了同儕跟教師以外,三級輔導在教育現場落實也有十分嚴重的問題。
另外,國教署青少年諮詢會有兩位委員在上個月也進行了校內專任輔導教師人力配置的調查,將近六成的專任輔導老師有排課表,甚至是擔任行政人員,我們可以由以上的調查結果得知,教育現場的輔諮能力及輔諮資源是十分不足,且有很嚴重的問題。另外,現行三級輔導制度對學生掌握是非常非常的低,當校內輔諮資源無法有效地介入學生,在學校端完全沒有辦法接收到學生有自殺、自傷的意念時,輔諮資源沒有辦法及時去承接住有自殺、自傷意念的學生,這是一個非常嚴重的問題。所以我們除了希望能夠建置更完善的機制以外,也需要好好地審視現行機制,並解決現在所面對到的問題。謝謝大家。
主席(張委員其祿):請教育部林次長說明。
林次長明裕:主席、各位委員、參與公聽會的各界專業人士、兒少代表。本人代表教育部參與這一次公聽會,對於委員的提點及各界人士的建議我非常專注的聆聽,對涉及教育部門的部分,我們會更積極來研議有關於兒少自殺死因回顧系統的建立。教育部目前提送行政院正在審查中的學生輔導法裡面,基於兒童最佳利益的考量,在這個大前提之下,我們重新建構一個更優質的輔導環境,包含輔導人力的充實與輔導機制的調整。因為各位提出相關問題,我這邊簡單臚列,關於兒童管教問題、課綱實施的壓力、社會高度期待與家庭照顧功能的失衡、經濟壓力造成兒少的困境、網路霸凌、三級輔導相關的銜接、兒少遇到情緒困難未及接觸專業輔導人力、建置國家級的自殺防治中心等。同時,也有委員提出手機危害,如同萬寶路香菸之前廣告這樣的警示,總而言之,相關兒少自殺成因非單一因子所造成,有關於兒少人格的養成、人際關係的培養、五育均衡的發展,我們都希望能夠更加來省視。
記得在我們小時候,我教書30年所接觸的學生好幾萬人,我沒有聽過我的學生有自殺的情形,但是最近在教育部的校安通報頻頻出現「叮咚、叮咚」這樣的訊息通知。每每出現這樣的警鈴,我們都覺得大人應該對下一代多做一些什麼,對今天公聽會所提示相關的要點,我們會持續來研究,只要對兒童、對下一代有更好的幫助,我們都願意努力以赴,以上報告,謝謝。
主席:接著請雪谷南榕法律事務所劉繼蔚律師發言。
劉繼蔚律師:主席、各位先進。今天很感謝大家給我這個機會來學習,剛剛很多先進的發言也讓我學習到很多。那時看到這個題目,最開始我想到兒童權利公約第二次國際審查第21點、第22點關於自殺的點次,我本來一直很好奇為什麼國際審查委員會特別這樣去做結論性意見,直到我回頭去看新聞才發現原來有「高樓衝動型自殺」這樣的發言。如果特別講到委員在點次中的意見,其實就是自殺本身有結構性的因素,不能單純歸因於個人,如果考慮到兒少年紀的時候我們其實會發現,尤其在眾多個案裡面有一個很重要的環境因素是來自於教育系統,教育系統壓力是一個滿重要的原因。再講到溯因系統這件事情的時候,大家可能會想是統計的溯因,可是如果以律師的角度比較會看到的是,怎麼找到一個個案當中他所有的壓力性因子,以及最後個案之所以發生這種事件的原因。
大家聽到我是律師,可能會想到司法系統怎麼來處理?我們用司法系統一個例子,就是桃園某專校學生自殺的事件,這個是有經過法院判決的。該案的狀況是這樣,學生在校園內接受到來自於同儕的言語跟關係的霸凌,因為在整個學期當中,一直出現學生譬如曠課或者沒有出現在班級,甚至被排到特殊位置上,這些很不尋常的狀況,但是他多次尋求輔導,結果是學校都沒有進行校園霸凌事件的通報以及採取因應的措施。法院在認定這兩件事情之後,其實很快的就進入所謂到底要不要賠償的討論,也就是司法系統在討論的時候,它往往會切入一個很特定、侷限的責任面向,很難完全去還原這一個個案當時在壓力情境下所面臨到的所有因子。而且最重要的一件事情,由於最後結論是因為學校有一個違反義務的行為在先,所以法院認定學校應該負賠償責任。當然它也把部分的因素歸因於家庭,但是一旦出現賠償責任的情況,我想對整個系統裡的人都會產生非常大的壓力。
可是我們發現,這樣一個調查型態,特別是在一個不幸個案發生之後,走向司法究責或司法救濟的個案型態裡面,它有非常高度究責的指向性及非常片面的調查取向。在這類型的調查裡面,譬如說這個個案,最終是啟動了校園霸凌的調查,而且在調查後進入了司法系統,整個過程完全都是以一個失去子女的傷心父母要追究的心態來進行調查的發動與追蹤,所以這個調查給我們的線索是非常有侷限性的。但是問題是如果沒有這樣以個案為出發點的詳細調查,我們也很難從個案得到整體在統計上所反映出來背後系統性的因素是什麼,我必須要說,每一個個案會發生不幸的事件,都是系統中不幸的風險在個案實現的結果,所以我們也不太可能完全迴避掉個案的調查。但是其實我們會發現,如果以法院這樣的態度來說,大概都很難排除掉來自於學校的壓力,也就是最終都有可能指向對學校的究責。這件事情在個案調查中,是絕對無法避免的,也很難去否認或去淡化、模糊掉的一件事情。就溯源調查,我那時看到時覺得有點疑問,我們在自殺防治法甚至在細則裡面都已經規範了相關的自殺防治,而且都有提到自殺行為發生後的處置,在這樣的處置工作規範裡面,應該有機會去納入對於自殺個案的調查以及自殺原因的發掘,那為什麼有還是認為有所不足的情況?其實我是會有一點疑問的。
而我剛剛講到個案時想到了一些曾經發生的事情,讓我講一下小故事。之前臺中某中學的事件真的讓我很有既視感,一個學生在環境裡面發生適應摩擦的時候會產生一些偏差行為,而在學校其實就很容易出現「三部曲」,這個三部曲真的是一模一樣而讓我有既視感,就是記過、叫家長和休、退學,三件事情一件都不少。說真的,如果我們進入了教訓的系統之後,個案只會受到更大的壓力,我必須說我個人的經驗,我非常感謝我中學時期的導師,他幫我挺住了在升學班裡面出現一個奇葩學生的壓力。國文老師就帶著我讀小說、寫小說;美術老師帶著我畫畫,完全就是一個放牛吃草的狀態,讓學校成為我一個非常釋放壓力的空間,是我非常感謝的一個環境。可是其實有很多人會遇到像某些在人本或是其他個案裡會發生的情況,在進入學務系統之後,輔導系統就再也沒機會把這個小孩子拉進輔導的環境裡面,用其他方法做進一步處理,所以我個人是有一點小小的建議,如果從溯源機制來說的話,如果沒有個案的詳細調查,就不可能看出最終統合性的統計分析,但是問題是所有的個案調查幾乎都會指向究責,而且幾乎都會看到個案裡面的壓力,所以從校安通報開始就要發動外部的調查機制,而且調查結論應該要追蹤管考,調查報告本身,以個資法來講,這些壓力源都極度有隱私性和私密性,所以要以不公開、去識別為原則。我覺得更重要的事情是,壓力源因為是多面向的,需要跨部門的橫向連結,不單純是教育,也有可能是社政和衛政都須要一起發動的事情,以上是我一點點的建議,謝謝。
主席:請臺北市政府兒少福利促進委員會黃佩琪委員發言,因為是旁聽人員,發言時間為3分鐘。
黃佩琪委員:各位與會先進好,我是臺北市兒少諮詢代表,我自己過去是有安置經驗的兒少,當公聽會提綱出來的時候,我有特別找時間和過去在安置機構認識的朋友一起討論這個問題,我們都不約而同地有自殺的經驗。其實他們說得很含糊,但具體來說,安置機構的經驗對我們而言是一種有創傷的依附關係,我們在家庭裡面本來就已經受到創傷了,但離開原生家庭,斷掉原本的交友圈,進入安置機構後又會有新的創傷、不良的依附關係,以及童年的逆境經驗,這是創傷之前的概念。
其實童年的逆境經驗並不少見,甚至大家可能都有類似的經驗,只是或多或少而已。如果童年是生長在虐待、忽視或家庭關係失衡的惡性壓力之中的話,其實那種無力感和相對剝奪感是非常大的,你和他人的依附關係也會非常複雜,對自己也不會有認同,很難獨處但也很難與人共處,這就是為什麼特殊經驗兒少在輔導工作上會特別困難的原因之一。
有關兒少自殺原因的回溯,回溯並不是要為兒少自殺找藉口或卸責,而是要去找到原因和解方。其實早年的童年逆境經驗是會影響兒少的健康與社會功能的,所以我覺得兒少自殺死因回溯其實有一個很重要的觀念就是創傷知情,也就是這個孩子在生前發生過什麼事是一件很重要的事情,無論是對特殊境遇的兒少,又或者是在學校輔導機制裡,都不應該依照孩子的生理年齡和他們互動,而要依據他們真正發展階段的需求,找出他們在發育時錯過了什麼事,像是提早社會化,或因為家庭受創的經驗導致他們在與人的互動上遇到了什麼樣的困難,我覺得這一點是滿重要的。
我過去的一些朋友,問題的重點都是在不知道怎麼求助,因為他們很難與人建立穩定的關係,還有一個就是他們對於死亡這件事的看法是:既然活著不能更好,為什麼不能去死?有誰可以讓我比較不痛苦?我自己以兒少代表的角度,或是跟政府討論的角度來說,我們知道政府一直很想找出比較有效的政策接住這群小孩,但他們其實就是一群被漏接的小孩,而且是完全撈不到的那種,所以我在想兒少自殺原因的機制,有一個很重要的原因就是他發生過什麼事,而他發生過的事就是其交友網絡及其家庭因素等,這些都是很重要的事。
主席:請陳委員培瑜發言。
陳委員培瑜:謝謝主席,我就快速發言。在我們當時準備的內容裡面,今天有非常多專家學者和兒少代表,大家都講了很多,我只是想快速地附和佩琪和剛剛兩位兒少代表所說的。我自己長期在學校擔任志工,也身為家長以及很多課程的講師,我所看到的困境是,很多家長對於所謂升學壓力這件事,真的和108課綱有很大的關係。我非常佩服剛剛某位兒少代表所說的,你們大人把自己覺得重要的事情全都加在小孩身上,這樣公平嗎?所有這些素養,我們大人自己其實也很需要具備,但我們卻不斷地加在議題裡面、加在課綱裡面,變成孩子們在學校的壓力。
我不知道大家有沒有去認真地盤點過,孩子們在學校的壓力到底是什麼,我自己在當立法委員之前,現在當然也是,每天都要花很多時間跟孩子確保或討論在學校裡所受到的升學壓力。然而,當我身為一個家長,我所選擇的是不讓孩子去應對分數的壓力,但又有多少家長和孩子在過往的學習經驗裡不信任學校的系統,也不信任分數真的可以鬆綁,甚至不信任整個社會環境可以讓他們的孩子在一路學習的過程中持續發展和探索相關的天賦和自由。
大部分的家長都認為,孩子升上國中以後就什麼都不要再說了,所以我們也可以看到,目前很多自殺率數字的提高,其實都是從國中或是上了高中之後發生的。例如這兩天會考剛考完,我現在就讀高二的兒子在會考當天下午就跟我說,媽媽你知道國三生考完後,晚上都去哪裡了嗎?我說,不是應該要去happy或是跟同學去吃飯嗎?結果他說,沒有,他已經看到很多學弟妹在報補習班了。當場很多人在點頭對不對?我想問大人們、問教育部、問衛福部或是問所有關心這個議題的你們,我們到底是在為孩子創造什麼樣的學習環境和空間,導致所有家長在國中會考當天晚上,就要趕快去補習班報名?
我們當然知道這件事不是一個單位就可以解決的,也不是一個人去對抗這個體制就可以解決的,可是我要從長期花很多時間,陪伴很多家長和孩子的一個人(而不是立委)的角度告訴大家,我們所看到的困境就是這整體的結構必須被討論和檢討。這都不只是因為一再有孩子去自殺,其實我們可以想見還有很多孩子正處於身心焦躁的痛苦當中,他們不見得有能力、方法和管道可以求救。甚至我們還可以看到,很多孩子是上大學之後,覺得自己的人生可能可以用這個方法去過,所以我們也可以看到大學端有相當多問題。
今天真的要再次非常感謝召委召開這個公聽會,我們也希望能透過這些經驗分享和相關專家學者討論,讓這個議題不再只是停留在所謂的究責,而我們也沒有要究責。我們希望看見的是,如何把所有討論出來的東西再回饋到這個體制裡面,也就是所謂的國中、高中、國小和大學裡面,還有剛剛很多兒少代表提到的家庭教育,他們都知道自己的爸媽需要被教育。
我剛剛在聽的時候,強烈地寫著筆記,這個題目落在很多家長身上,他們真的也不知道該怎麼辦,但是剛剛有一位委員提到要管制手機這件事情,我個人是覺得關鍵不是手機,而是手機上的app或大人們對待手機的態度,大人們自己如何用這個東西,然後這給孩子造成了什麼效果,我覺得這一切的一切對大家來說都是新的課題,必須重新學習和討論。
我的同仁一定會說,我怎麼沒有按照談參發言,實在是因為太有感而發了。最後的談參是,要回到立法委員的角度,我真心地懇求教育部、衛福部和各個相關的主管機關,大家真的要坐下來一起好好想一想,這真的不是只有數字的問題,如果我們看到了逐年上升的數字,天天坐在辦公室裡面,是真的不會有感覺。如果你有機會聽到孩子們的故事,聽到家長們的心聲,甚至聽到學校裡面老師的無力,學校裡有非常多老師其實很認真,他們也很想幫忙孩子,但就誠如剛剛臺中市政府教育局學生輔導諮商中心的督導所言,老師們的行政量真的已經超過很多了,一旦要坐下來討論這件事,相信學校老師在第一線的抗議就是「又來了!」、「又是我們!」,所以我可以明白,大家對這整個體制或機制真的必須去想一個可能性,每一個人都在自己的本位工作上多想一點、多做一點,以促成合作和討論的可能,在此呼應剛剛那位教授所說的,也許我們真的可以期盼10年後不要再來討論這議題。10年後我們可以想像的是孩子們或者是大人們可以想像一個更美好的未來,當然前提是我們有一個民主自由的臺灣可以讓我們坐在這裡討論這個議題。
我最後還是回到談參,就是所有的這些複雜因素,其實我們剛剛都已經說了,也就是不管未來主管機關是誰,甚且它是一個國家級的研究中心、調查機構,我們都希望承接住這個議題,讓後續所有研究人員或者是在意這個議題的專家學者,不管是律師、心理師、醫師、輔導老師或者是民間團體或是兒少代表,都可以在這個議題上得到他們覺得最重要最重要的發言機制和討論機制建立。
最後我要分享一句話,就是早上出門的時候我的兒子告訴我的,我告訴他今天有這個公聽會,有一些悲傷的事件,我要講的是每一次我都不是看新聞,都是我的兒子會從房間衝出來說:媽,我們高中群組又貼出來什麼什麼人又出事了。我都還不用看新聞,也就是在孩子們的群組裡面,而且是跨校的群組裡面,馬上這些事情就流傳出來,包含之前北車的墜樓事件,當時行政機關有他們的回應,可是我是在第一時間就看到孩子告訴我這個事情了,學校當然也會快速啟動相關的回應機制,可是我要說的是不要再說孩子們都不知道身邊同學發生什麼事情了,其實他們都知道,他們可能也真的很想接住自己的同學,但是他們可能連自己的問題、自己的心理狀況都很需要大人的協助和幫忙,都很需要和同儕討論,所以在這一切一切這麼複雜的機制討論下,我真心期盼相關行政機關、主管單位可以趕快開啟這個討論及對話,以上。謝謝!
主席:請邱委員顯智發言。
邱委員顯智:謝謝主席,在場的二位委員,還有我們部會的同仁,還有各位專家學者,大家早安,大家好!剛剛聽了大家非常寶貴的意見。其實這個題目是非常沉重的,我過去在執業律師的時候,我處理過類似這樣的案件,也包括許多軍中的自殺等等,我必須要非常坦誠的跟大家講,我去提的國賠案件還沒有成功過,基本上,全部都失敗了,我當然會氣憤難平,我和家屬都覺得一條寶貴的生命竟然就這樣喪失了!其實自殺這個部分,就像剛剛劉繼蔚律師提到的,如果你要把它導向成一個究責的調查,它會是非常困難的,因為剛剛幾位專家學者也有提到,這個原因可能是多重的,但是我們法律上要求的就是要有一個非常明確的因果關係,非P則非Q,若P則Q,這個連結起來的結果在因果關係的歷程裡面就會顯得非常的困難,剛剛其實很多的專家學者都有提到,所以這個應該是側重在如何能夠把這個系統性的因素給找出來,並且去防免這樣的狀況,這才是我們今天公聽會要求希望能夠有兒少自殺原因回溯調查機制的主要因素。
我覺得第一個我們可以做的,時力黨團在這邊也跟大家報告,針對剛剛大家提到的兒少法第十三條,就是中央衛生主管機關應進行6歲以下兒童死亡原因回溯分析這個部分,其實幾位專家都有提到應該改為18歲,我覺得這個是非常合理的,所以我們至少能夠做的是先對這個部分來進行修法,也希望在場的委員,包括各黨團,都能夠來支持。
第二個就是關於主管機關的部分,我覺得這個應該是要很嚴肅去談的,因為現在的問題就是它通常是從校安的回報這邊來,自殺事實上分好多種類型,非常不幸的是他已經往生了,或者是他即使被救回來,但是他的狀況是有可能再度發生,所以直白的講,教育部恐怕不管是在適切度上面或者是為防免這個人將來又再度發生上面勢必無法去迴避這樣的權責。當然從自殺防治法來看的話,主管機關是衛福部或者是相關的機關,但是因為這個畢竟還是主要發生在國中、小學或是高中等等這樣的狀況,所以我自己會傾向認為由教育部來作為權責機關可能是比較妥適的,當然可以再蒐集更多的意見,至於內政部、社家署,乃至於衛福部,要一起來參與,這當然是自不待言。我覺得我們在立法院開公聽會或者是我們在討論一個issue的時候,就像幾位先進提到的,我們不可能10年之後再來討論這個issue,像剛剛有醫師提到英國的例子,都是非常成熟的、完整的,其實其他國家的例子也是可以借鏡的,我們不可能開完會,對權責機關的部分繼續再討論,10年之後繼續再討論,20年之後繼續再討論,然後我們連一個這樣的兒少自殺原因回溯調查機制的權責機關都沒辦法確定,這是不應該的,我覺得政治就是應該要做決定,並且勇敢做決定之後負起應該負的責任,這才是一個正確的態度。講回來,10年之後或是N年之後臺灣社會會不會又再度面對兒少自殺的這個問題?我相信大家都非常清楚。我今年46歲,以我在讀書的時候和現在我二個女兒在讀國小的時候,他們所承受的課業壓力基本上是沒什麼不同的,因為文化圈基本上就是這樣的學生教育養成等等,有很多的地方可能是隨著時間而改變,但是很多本質上的東西可能沒有什麼改變,譬如課業壓力,譬如考試壓力,譬如面對升學壓力,所以我們今天在這邊我覺得就是要真正面對問題,然後去學習在其他的法制度上面、其他的比較法上面有沒有比較好的、真的可以解決事情的方式來參考。
最後我要講的是除了衛福部、教育部和內政部之外,我看到今天來的也有國家人權委員會,我覺得其實這樣的議題基本上是非常適合國家人權委員會挑選去做為一個長期性的,不是個案性,不是究責性的,而是一個制度性、系統性的issue去處理,我在司法及法制委員會對國家人權委員會職權行使法乃至於監察法進行審查的時候有提到,像英國的國家人權委員會、澳洲的國家人權委員會都是非常好的例子,英國國家人權委員會會在一段時間之內挑選幾個非常重要的人權議題,譬如機構性侵的問題,譬如現在兒少自殺的這個問題,挑選出來之後,它甚至有非常多國家人權委員會的律師專注在打這些訴訟,之後它就會系統性的去把真正的原因找出來,在找出來之後,它在英國的國會有相應的委員會,其實在我們立法院也有,就是由相應的委員會會針對它所挑選出來的系統性的、制度性的問題透過制度性的努力去改善這樣的問題。今天其實很多的先進都提出來其他國家的例子,英國、澳洲等等許多先進國家的例子,他們也是一樣一點一滴的努力,一點一滴的去做制度性的完善,好讓兒少自殺的問題能夠相應地減輕。所以,我比較期待的是,我們做我們應該做的部分,另外一個部分就是,在場的機關也應該要嚴肅地、認真地面對這樣的問題。每一條生命都是寶貴的,我們不希望就像剛剛幾位先進提到的,一個還沒有長大的孩子,一個還沒有經過精彩人生的孩子,他的生命就在青少年時期,在他兒少的時期就已經終止了,這是大家所不樂見的。以上。謝謝大家。
主席:至此專家學者委員均已發言完畢,接下來請相關機關代表回應,剛才教育部已經回應過了,現在先請衛生福利部心理健康司鄭副司長回應。
鄭副司長淑心:謝謝召委今天安排這個公聽會,我們也非常感謝所有的委員,還有今天參加的學者專家的建議,我們衛生福利部會非常認真的來研議。還要再重申一點,就是自殺的原因是多面向的,不是單一個因素造成的,它是一個結構性的問題,因此,在兒少死因調查這部分,事實上也需要跨單位的合作。但是除了兒童的自殺防治這個問題本身之外,我們更關切的是如何預防於前端,我們更關切的是兒童、少年的心理健康,不只是在個人的心理健康適能的提升,事實上針對家庭教育、學校教育,以致於社會教育,都是非常具關鍵的因素之一。
至於整個制度面的改善,我們衛福部會虛心的來進行,今天各位委員的建議,我們也都虛心的做一些檢討,在此也要特別重申,兒少的心理健康促進還有自殺防治,必須透過所有的政府機關、學校、法人團體共同來投入資源,才能夠克竟其功,也謝謝專家委員給我們的意見,我們會持續的來努力。以上。謝謝。
主席:謝謝鄭副司長。其他相關的行政單位,有沒有要補充的?如果沒有的話,那就先這樣。
跟各位報告一下今天會議的結論,首先還是非常感謝,今天這個公聽會特別要感謝陳培瑜委員,因為是他長期非常關注的重要課題,今天有非常多的專家學者與會,我們也非常感謝,除了各黨派有推薦之外,也特別謝謝陳培瑜委員還有很多團體的相關的夥伴,大概很多都是陳委員所介紹。另外,我想今天這個討論還是有一些相關的共識,基本上包括所謂死因回溯分析的範疇、範圍應該予以更擴大到整體的、到18歲以下等等。當然在權責機關上,我們也請相關的包括衛福部、內政部、教育部等機關能夠儘速的,甚至也跟人權委員會有關,能夠把一個比較更高位或是跨部會整合性的機制能夠有效地建立起來。因為整體關乎兒少這件事,現在不只有兒童,它其實擴及整個青少年這一邊,現在它涉及的面向又非常的廣泛,因為你真的要溯因,要瞭解整個背後的問題,可能不只是單純的從過去一個健康主管機關,可能現在也要跨及整體的教育,甚至內政、治安等等這些,還有整體的人權面向的問題,這些都應該要有。另外,相關的資訊也應該在資安保障的前提下,讓大家能夠更為瞭解,也必須要知道就是,我們還是希望把原因真正找出來,預防勝於治療,這是比較關鍵的。以上是本次公聽會大體上專家學者相關的共識或是建言,到時候再請各行政主管機關進行研擬。
第二點,依據立法院職權行使法第五十八條規定,委員會應於公聽會終結後10日內,依出席者所提供之正反意見提出公聽會報告,送交本院全體委員及出席者;另外,按照第五十九條規定,公聽會報告作為審查該特定議案的參考,這是第二點結論。第三點結論是,我們會把各位發言的意見及所有書面資料綜合歸納彙編成冊,送交本院全體委員及所有出席的與會貴賓。第四,我們今天非常感謝各位專家學者出席今天的公聽會,各位所提供的寶貴意見我們也會審慎考量,做為未來重要修法的參考依據。
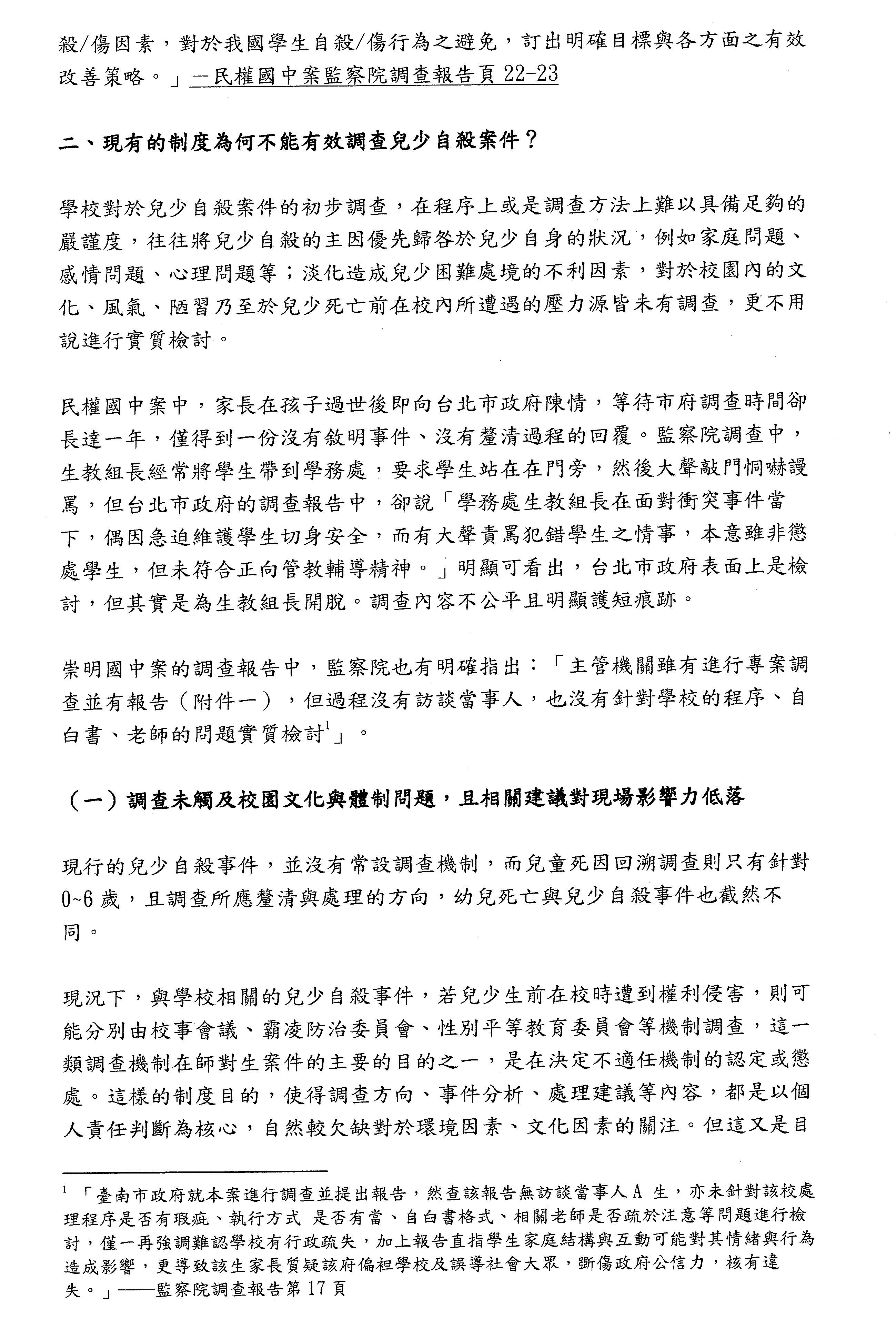
委員張其祿書面意見:

委員范雲書面意見:

委員吳怡玎書面意見:

劉繼蔚律師書面意見:

馮喬蘭執行長書面意見:


林月琴理事長書面意見:

呂宗學教授書面意見:

張書森教授書面意見:


教育部書面報告:

衛福部書面報告:

國家人權委員會書面報告:

主席:今天的公聽會到此結束,謝謝。
散會(11時45分)