主席:請召集委員吳委員玉琴補充說明。
吳委員無補充說明。
本案經審查會決議,須交由黨團協商。
本案現已完成協商,請宣讀協商結論。
立法院黨團協商結論
時間:112年7月26日(星期三)下午3時30分
地點:議場三樓會議室
協商主題:本院社會福利及衛生環境委員會報告併案審查行政院函請審議「性別工作平等法部分條文修正草案」等37案。
協商結論:
一、協商通過條文:第十二條、增訂第三十二條之二、增訂第三十八條之二,如附件。
二、照行政院提案通過:法案名稱、第二條、增訂第十三條之一、第三十四條、第四十條。
三、保留,送院會處理:第十三條、第三十八條之一。
四、其餘均照審查會通過之條文通過。
五、本案院會進行處理時,協商通過部分,宣讀後均予以通過,保留部分均暫保留;保留部分院會進行處理前,由各黨團推派1人,依時代力量黨團、台灣民眾黨黨團、國民黨黨團、民進黨黨團順序輪流發言,每人發言時間為3分鐘,發言完畢後,各該保留條文均不再發言,並依上開黨團順序進行各保留條文黨團版本之處理。
六、本案各黨團及委員提案及修正動議均列入公報紀錄。
七、檢附本案立法說明1份,如附件。
協商主持人:游錫堃 蔡其昌
協商代表:柯建銘 劉世芳 莊瑞雄 吳玉琴
曾銘宗 謝衣鳯(代) 林思銘(代) 游毓蘭
邱臣遠 賴香伶(代) 張其祿(代) 陳椒華
王婉諭

主席:請問院會,對以上協商結論有無異議?(無)無異議,本案進行逐條討論時,逕依協商結論處理。
現在進行逐條討論。
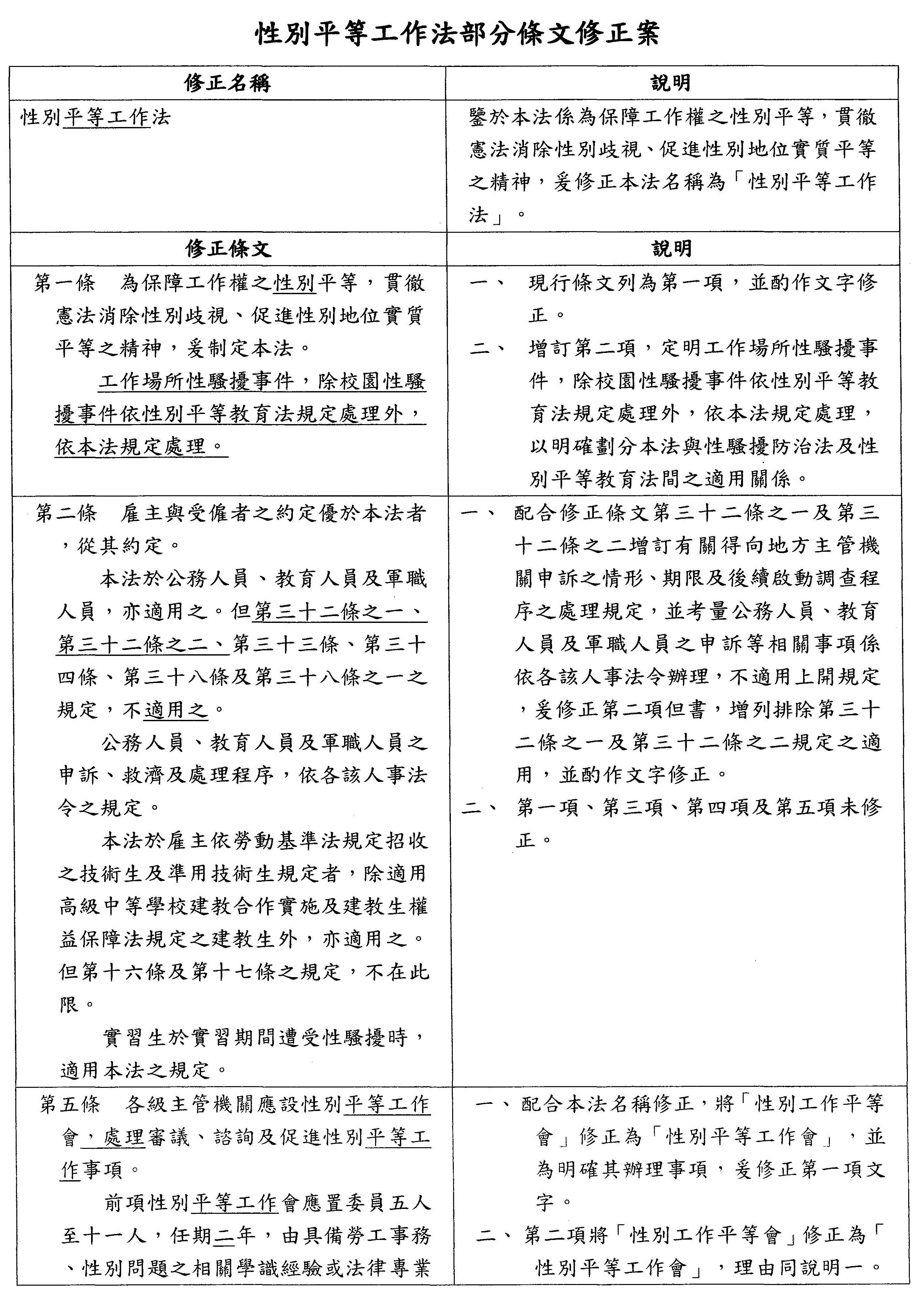
性別工作平等法部分條文修正草案(二讀)
主席:請宣讀名稱。
名稱 性別平等工作法
主席:照行政院提案名稱通過。
第一條。
第 一 條 為保障工作權之性別平等,貫徹憲法消除性別歧視、促進性別地位實質平等之精神,爰制定本法。
工作場所性騷擾事件,除校園性騷擾事件依性別平等教育法規定處理外,依本法規定處理。
主席:照審查會條文通過。
第二條。
第 二 條 雇主與受僱者之約定優於本法者,從其約定。
本法於公務人員、教育人員及軍職人員,亦適用之。但第三十二條之一、第三十二條之二、第三十三條、第三十四條、第三十八條及第三十八條之一之規定,不適用之。
公務人員、教育人員及軍職人員之申訴、救濟及處理程序,依各該人事法令之規定。
本法於雇主依勞動基準法規定招收之技術生及準用技術生規定者,除適用高級中等學校建教合作實施及建教生權益保障法規定之建教生外,亦適用之。但第十六條及第十七條之規定,不在此限。
實習生於實習期間遭受性騷擾時,適用本法之規定。
主席:照行政院提案條文通過。
第五條。
第 五 條 各級主管機關應設性別平等工作會,處理審議、諮詢及促進性別平等工作事項。
前項性別平等工作會應置委員五人至十一人,任期二年,由具備勞工事務、性別問題之相關學識經驗或法律專業人士擔任之;其中經勞工團體、性別團體推薦之委員各二人;女性委員人數應占全體委員人數二分之一以上;政府機關代表不得逾全體委員人數三分之一。
前二項性別平等工作會組織、會議及其他相關事項,由各級主管機關另定之。
地方主管機關設有就業歧視評議委員會者,第一項性別平等工作會得與該委員會合併設置,其組成仍應符合第二項規定。
主席:照審查會條文通過。
第十二條。
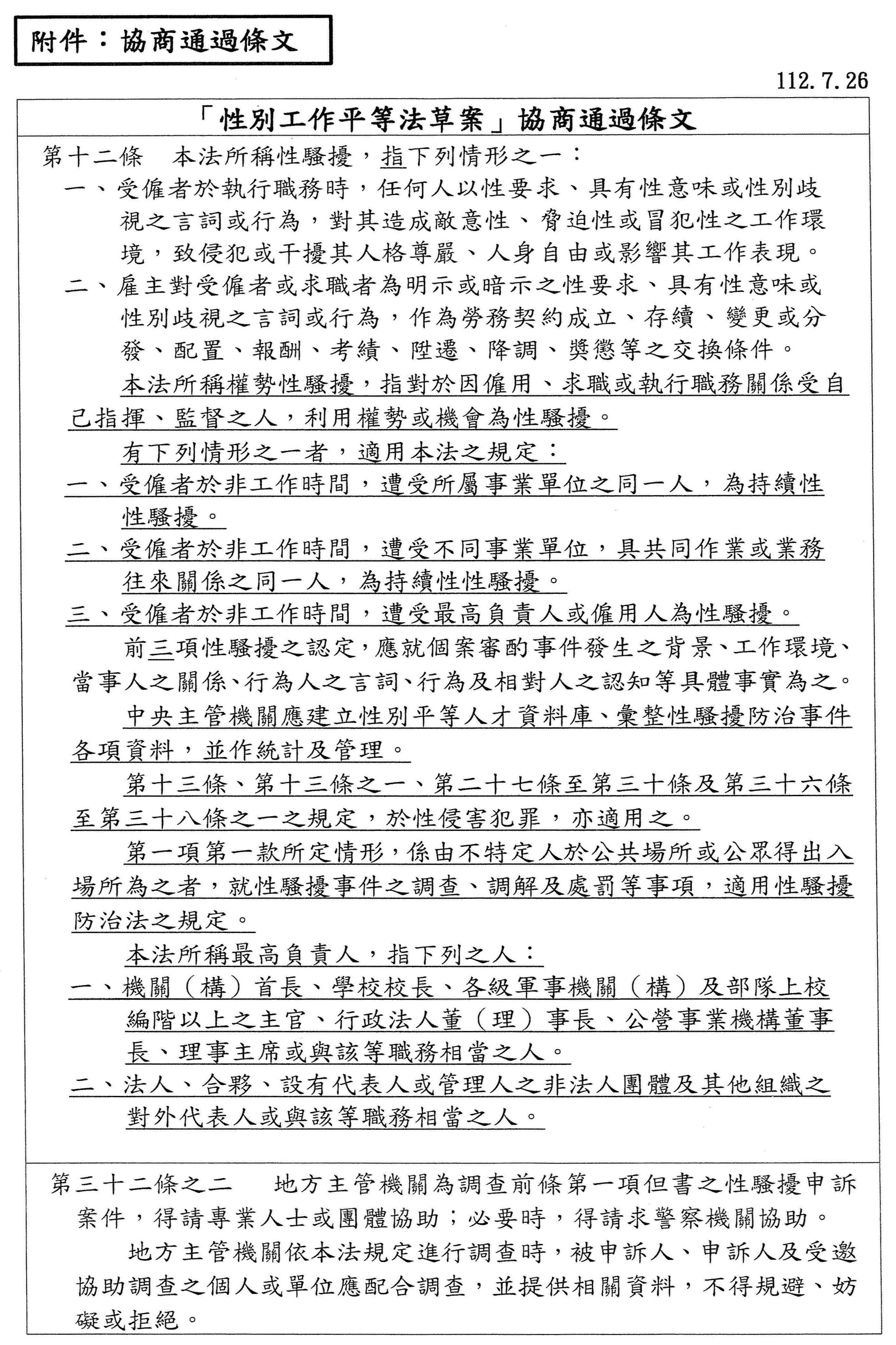
第十二條 本法所稱性騷擾,指下列情形之一:
一、受僱者於執行職務時,任何人以性要求、具有性意味或性別歧視之言詞或行為,對其造成敵意性、脅迫性或冒犯性之工作環境,致侵犯或干擾其人格尊嚴、人身自由或影響其工作表現。
二、雇主對受僱者或求職者為明示或暗示之性要求、具有性意味或性別歧視之言詞或行為,作為勞務契約成立、存續、變更或分發、配置、報酬、考績、陞遷、降調、獎懲等之交換條件。
本法所稱權勢性騷擾,指對於因僱用、求職或執行職務關係受自己指揮、監督之人,利用權勢或機會為性騷擾。
有下列情形之一者,適用本法之規定:
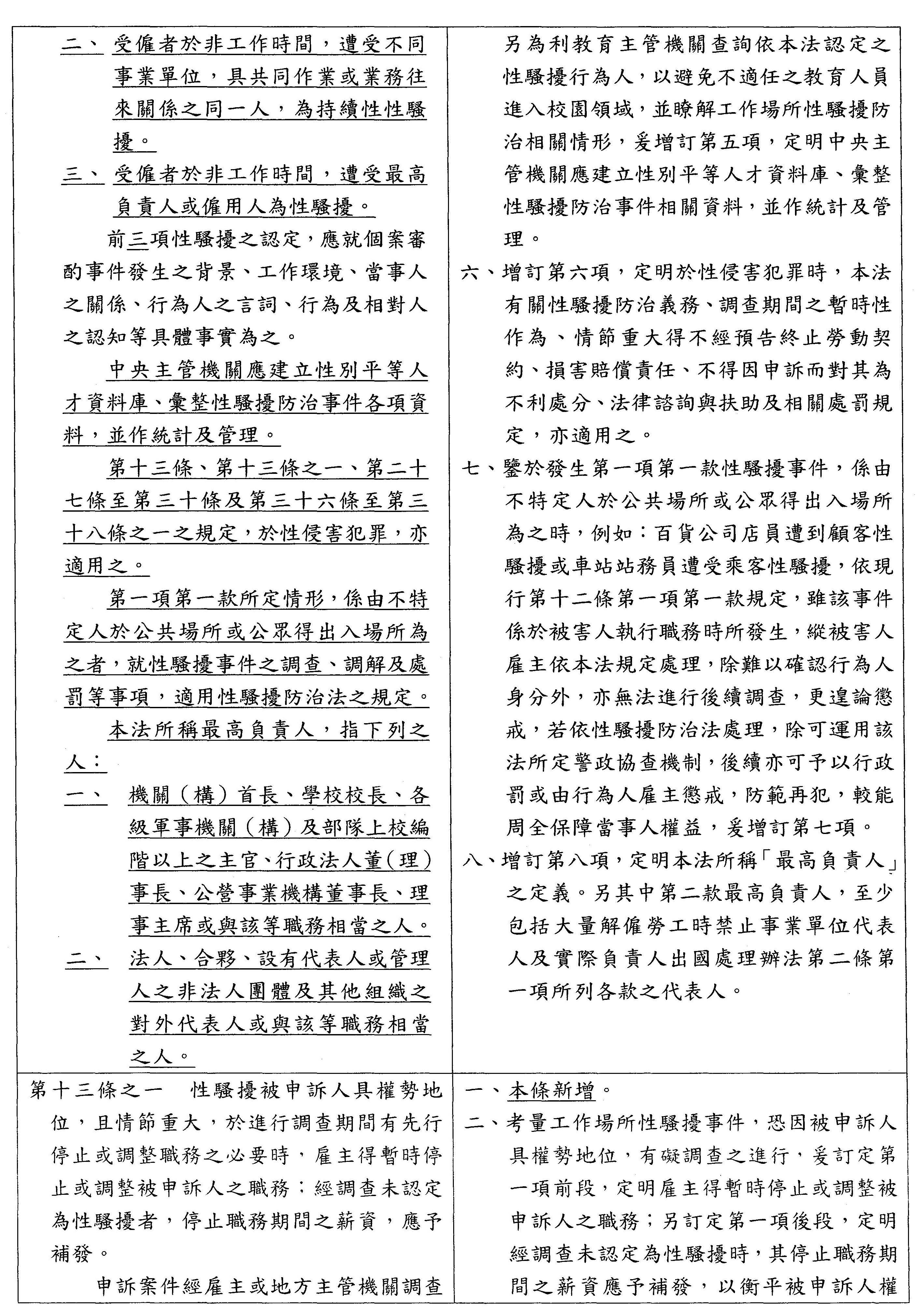
一、受僱者於非工作時間,遭受所屬事業單位之同一人,為持續性性騷擾。
二、受僱者於非工作時間,遭受不同事業單位,具共同作業或業務往來關係之同一人,為持續性性騷擾。
三、受僱者於非工作時間,遭受最高負責人或僱用人為性騷擾。
前三項性騷擾之認定,應就個案審酌事件發生之背景、工作環境、當事人之關係、行為人之言詞、行為及相對人之認知等具體事實為之。
中央主管機關應建立性別平等人才資料庫、彙整性騷擾防治事件各項資料,並作統計及管理。
第十三條、第十三條之一、第二十七條至第三十條及第三十六條至第三十八條之一之規定,於性侵害犯罪,亦適用之。
第一項第一款所定情形,係由不特定人於公共場所或公眾得出入場所為之者,就性騷擾事件之調查、調解及處罰等事項,適用性騷擾防治法之規定。
本法所稱最高負責人,指下列之人:
一、機關(構)首長、學校校長、各級軍事機關(構)及部隊上校編階以上之主官、行政法人董(理)事長、公營事業機構董事長、理事主席或與該等職務相當之人。
二、法人、合夥、設有代表人或管理人之非法人團體及其他組織之對外代表人或與該等職務相當之人。
主席:照協商條文通過。
第十三條保留。
增訂第十三條之一。
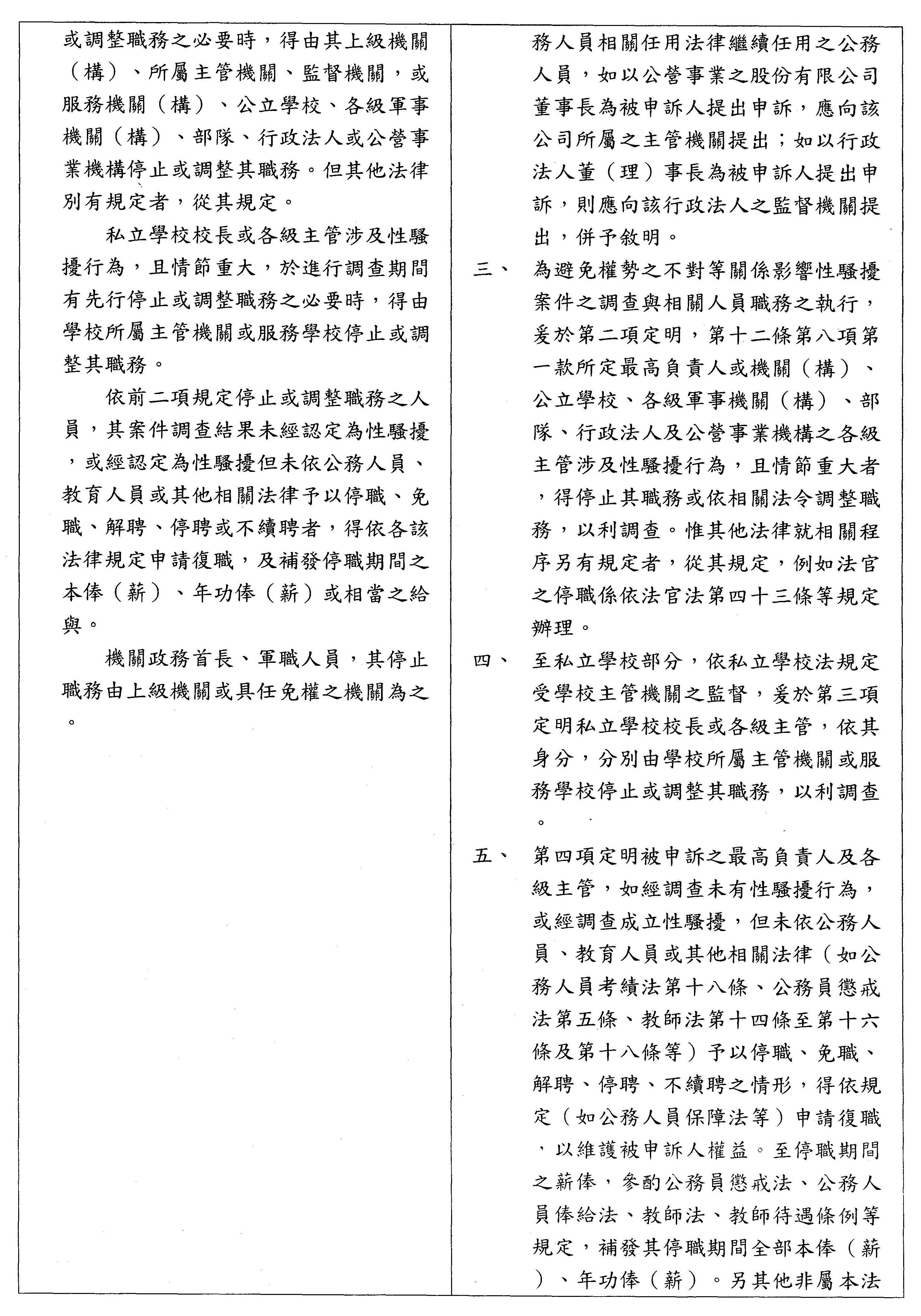
第十三條之一 性騷擾被申訴人具權勢地位,且情節重大,於進行調查期間有先行停止或調整職務之必要時,雇主得暫時停止或調整被申訴人之職務;經調查未認定為性騷擾者,停止職務期間之薪資,應予補發。
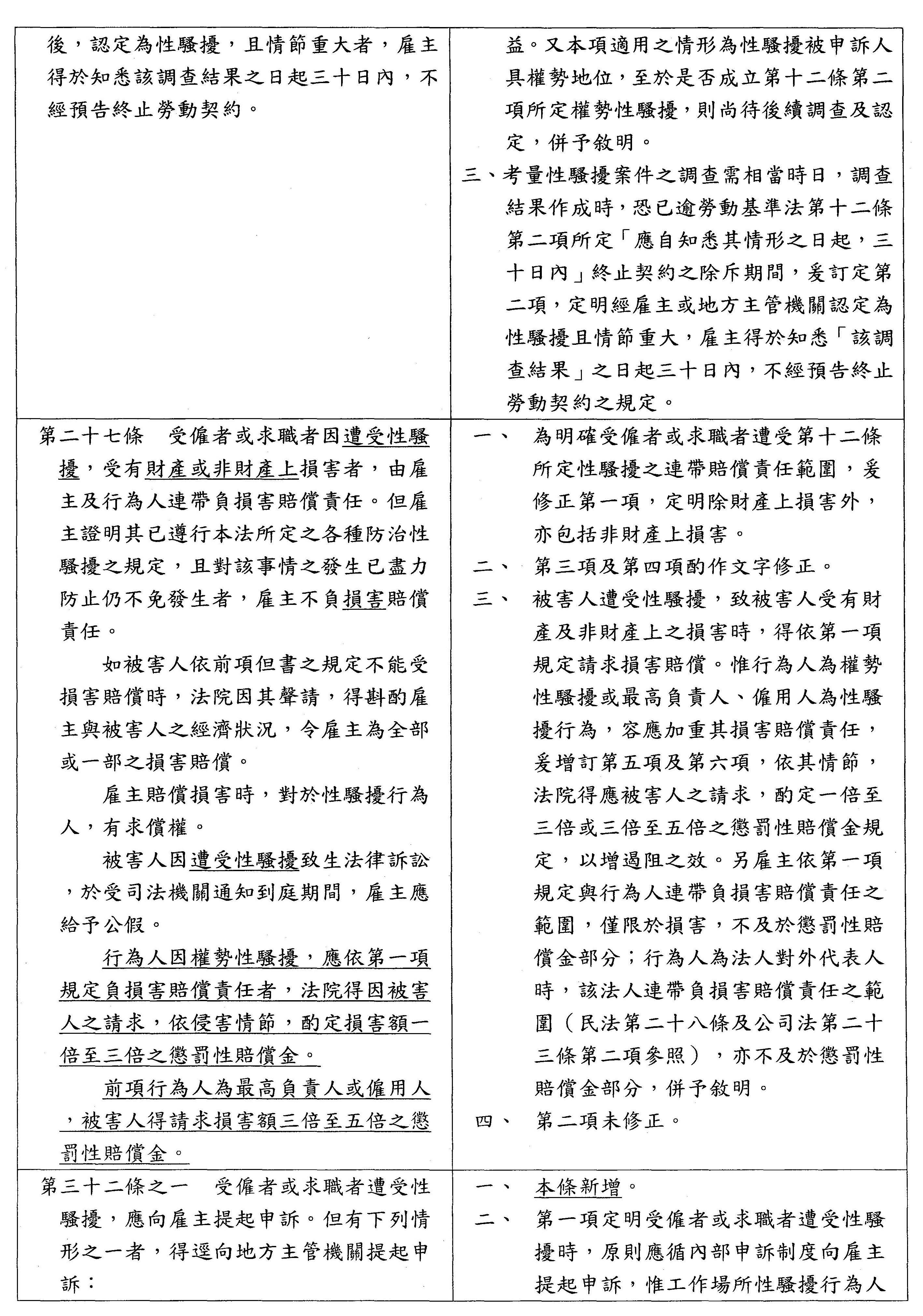
申訴案件經雇主或地方主管機關調查後,認定為性騷擾,且情節重大者,雇主得於知悉該調查結果之日起三十日內,不經預告終止勞動契約。
主席:照行政院提案條文通過。
第二十七條。
第二十七條 受僱者或求職者因遭受性騷擾,受有財產或非財產上損害者,由雇主及行為人連帶負損害賠償責任。但雇主證明其已遵行本法所定之各種防治性騷擾之規定,且對該事情之發生已盡力防止仍不免發生者,雇主不負損害賠償責任。
如被害人依前項但書之規定不能受損害賠償時,法院因其聲請,得斟酌雇主與被害人之經濟狀況,令雇主為全部或一部之損害賠償。
雇主賠償損害時,對於性騷擾行為人,有求償權。
被害人因遭受性騷擾致生法律訴訟,於受司法機關通知到庭期間,雇主應給予公假。
行為人因權勢性騷擾,應依第一項規定負損害賠償責任者,法院得因被害人之請求,依侵害情節,酌定損害額一倍至三倍之懲罰性賠償金。
前項行為人為最高負責人或僱用人,被害人得請求損害額三倍至五倍之懲罰性賠償金。
主席:照審查會條文通過。
增訂第三十二條之一。
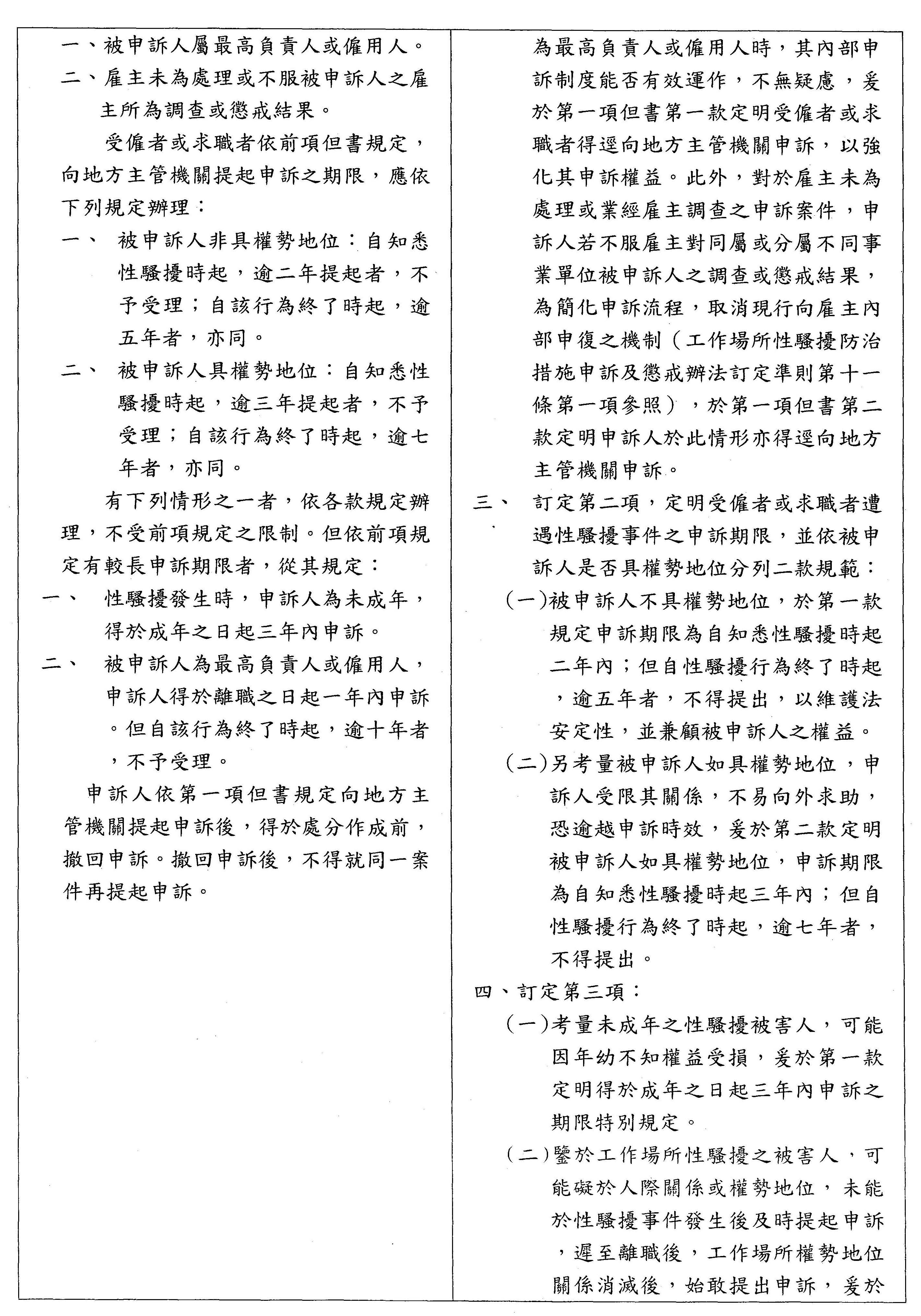
第三十二條之一 受僱者或求職者遭受性騷擾,應向雇主提起申訴。但有下列情形之一者,得逕向地方主管機關提起申訴:
一、被申訴人屬最高負責人或僱用人。
二、雇主未處理或不服被申訴人之雇主所為調查或懲戒結果。
受僱者或求職者依前項但書規定,向地方主管機關提起申訴之期限,應依下列規定辦理:
一、被申訴人非具權勢地位:自知悉性騷擾時起,逾二年提起者,不予受理;自該行為終了時起,逾五年者,亦同。
二、被申訴人具權勢地位:自知悉性騷擾時起,逾三年提起者,不予受理;自該行為終了時起,逾七年者,亦同。
有下列情形之一者,依各款規定辦理,不受前項規定之限制。但依前項規定有較長申訴期限者,從其規定:
一、性騷擾發生時,申訴人為未成年,得於成年之日起三年內申訴。
二、被申訴人為最高負責人或僱用人,申訴人得於離職之日起一年內申訴。但自該行為終了時起,逾十年者,不予受理。
申訴人依第一項但書規定向地方主管機關提起申訴後,得於處分作成前,撤回申訴。撤回申訴後,不得就同一案件再提起申訴。
主席:照審查會條文通過。
增訂第三十二條之二。
第三十二條之二 地方主管機關為調查前條第一項但書之性騷擾申訴案件,得請專業人士或團體協助;必要時,得請求警察機關協助。
地方主管機關依本法規定進行調查時,被申訴人、申訴人及受邀協助調查之個人或單位應配合調查,並提供相關資料,不得規避、妨礙或拒絕。
地方主管機關依前條第一項第二款受理之申訴,經認定性騷擾行為成立或原懲戒結果不當者,得令行為人之雇主於一定期限內採取必要之處置。
前條及前三項有關地方主管機關受理工作場所性騷擾申訴之範圍、處理程序、調查方式、必要處置及其他相關事項之辦法,由中央主管機關定之。
性騷擾之被申訴人為最高負責人或僱用人時,於地方主管機關調查期間,申訴人得向雇主申請調整職務或工作型態至調查結果送達雇主之日起三十日內,雇主不得拒絕。
主席:照協商條文通過。
增訂第三十二條之三。
第三十二條之三 公務人員、教育人員或軍職人員遭受性騷擾,且行為人為第十二條第八項第一款所定最高負責人者,應向上級機關(構)、所屬主管機關或監督機關申訴。
第十二條第八項第一款所定最高負責人或機關(構)、公立學校、各級軍事機關(構)、部隊、行政法人及公營事業機構各級主管涉及性騷擾行為,且情節重大,於進行調查期間有先行停止或調整職務之必要時,得由其上級機關(構)、所屬主管機關、監督機關,或服務機關(構)、公立學校、各級軍事機關(構)、部隊、行政法人或公營事業機構停止或調整其職務。但其他法律別有規定者,從其規定。
私立學校校長或各級主管涉及性騷擾行為,且情節重大,於進行調查期間有先行停止或調整職務之必要時,得由學校所屬主管機關或服務學校停止或調整其職務。
依前二項規定停止或調整職務之人員,其案件調查結果未經認定為性騷擾,或經認定為性騷擾但未依公務人員、教育人員或其他相關法律予以停職、免職、解聘、停聘或不續聘者,得依各該法律規定申請復職,及補發停職期間之本俸(薪)、年功俸(薪)或相當之給與。
機關政務首長、軍職人員,其停止職務由上級機關或具任免權之機關為之。
主席:照審查會條文通過。
第三十四條。
第三十四條 受僱者或求職者發現雇主違反第七條至第十一條、第十三條第二項、第二十一條或第三十六條規定時,得向地方主管機關提起申訴。
前項申訴,地方主管機關應經性別平等工作會審議。雇主、受僱者或求職者對於地方主管機關審議後所為之處分有異議時,得於十日內向中央主管機關性別平等工作會申請審議或逕行提起訴願;如有不服中央主管機關性別平等工作會之審定,得逕行提起行政訴訟。
地方主管機關對於第三十二條之一第一項但書所定申訴案件,經依第三十二條之二第一項及第二項規定調查後,除情節重大或經媒體報導揭露之特殊案件外,得不經性別平等工作會審議,逕為處分。如有不服,得提起訴願及進行行政訴訟。
第一項及第二項申訴審議處理辦法,由中央主管機關定之。
主席:照行政院提案條文通過。
第三十五條。
第三十五條 法院及主管機關對差別待遇事實之認定,應審酌性別平等工作會所為之調查報告、評議或處分。
主席:照審查會條文通過。
第三十七條。
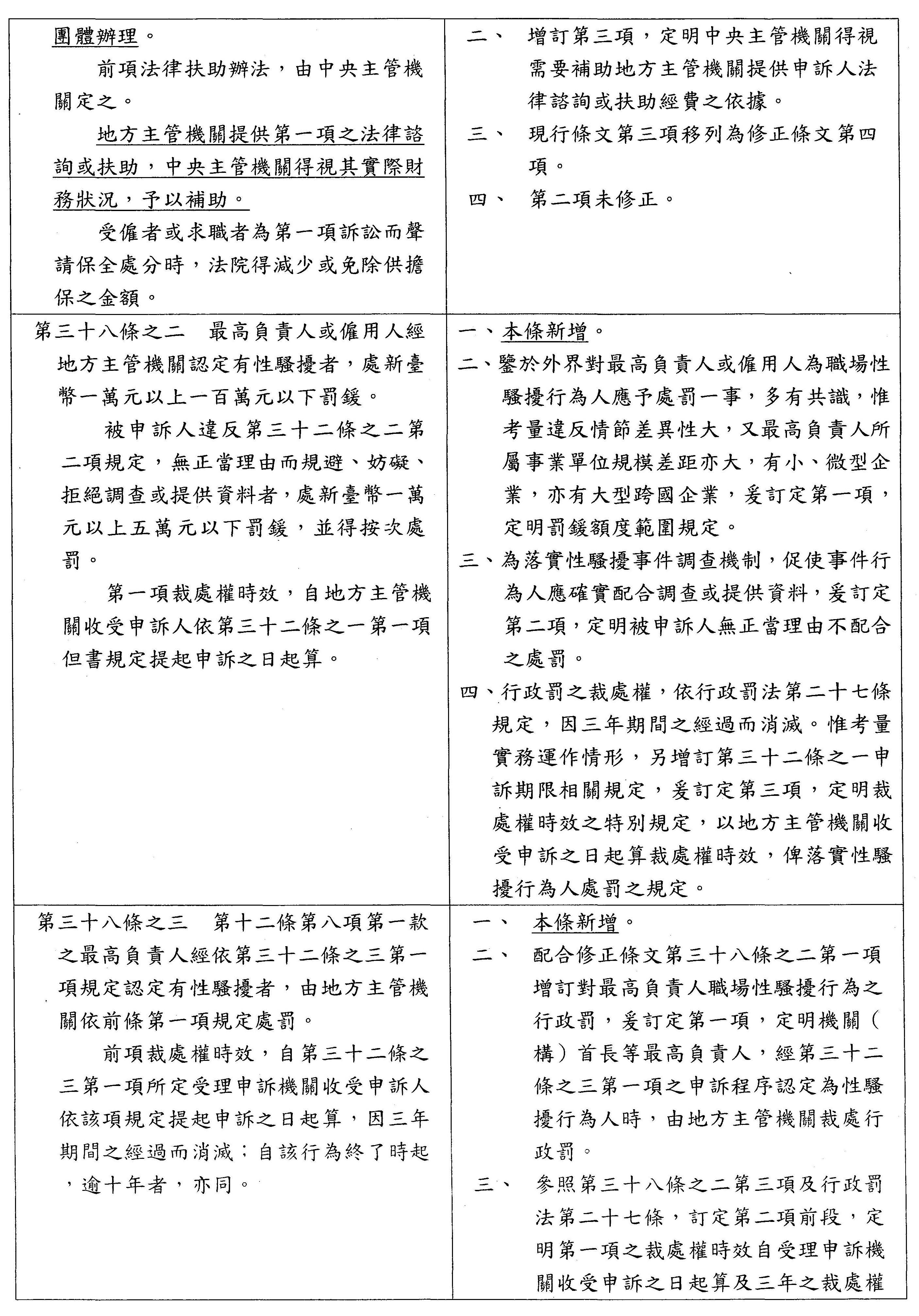
第三十七條 受僱者或求職者因雇主違反本法之規定,或遭受性騷擾,而向地方主管機關提起申訴,或向法院提出訴訟時,主管機關應提供必要之法律諮詢或扶助;其諮詢或扶助業務,得委託民間團體辦理。
前項法律扶助辦法,由中央主管機關定之。
地方主管機關提供第一項之法律諮詢或扶助,中央主管機關得視其實際財務狀況,予以補助。
受僱者或求職者為第一項訴訟而聲請保全處分時,法院得減少或免除供擔保之金額。
主席:照審查會條文通過。
第三十八條之一保留。
增訂第三十八條之二。
第三十八條之二 最高負責人或僱用人經地方主管機關認定有性騷擾者,處新臺幣一萬元以上一百萬元以下罰鍰。
被申訴人違反第三十二條之二第二項規定,無正當理由而規避、妨礙、拒絕調查或提供資料者,處新臺幣一萬元以上五萬元以下罰鍰,並得按次處罰。
第一項裁處權時效,自地方主管機關收受申訴人依第三十二條之一第一項但書規定提起申訴之日起算。
主席:照協商條文通過。
增訂第三十八條之三。
第三十八條之三 第十二條第八項第一款之最高負責人經依第三十二條之三第一項規定認定有性騷擾者,由地方主管機關依前條第一項規定處罰。
前項裁處權時效,自第三十二條之三第一項所定受理申訴機關收受申訴人依該項規定提起申訴之日起算,因三年期間之經過而消滅;自該行為終了時起,逾十年者,亦同。
主席:照審查會條文通過。
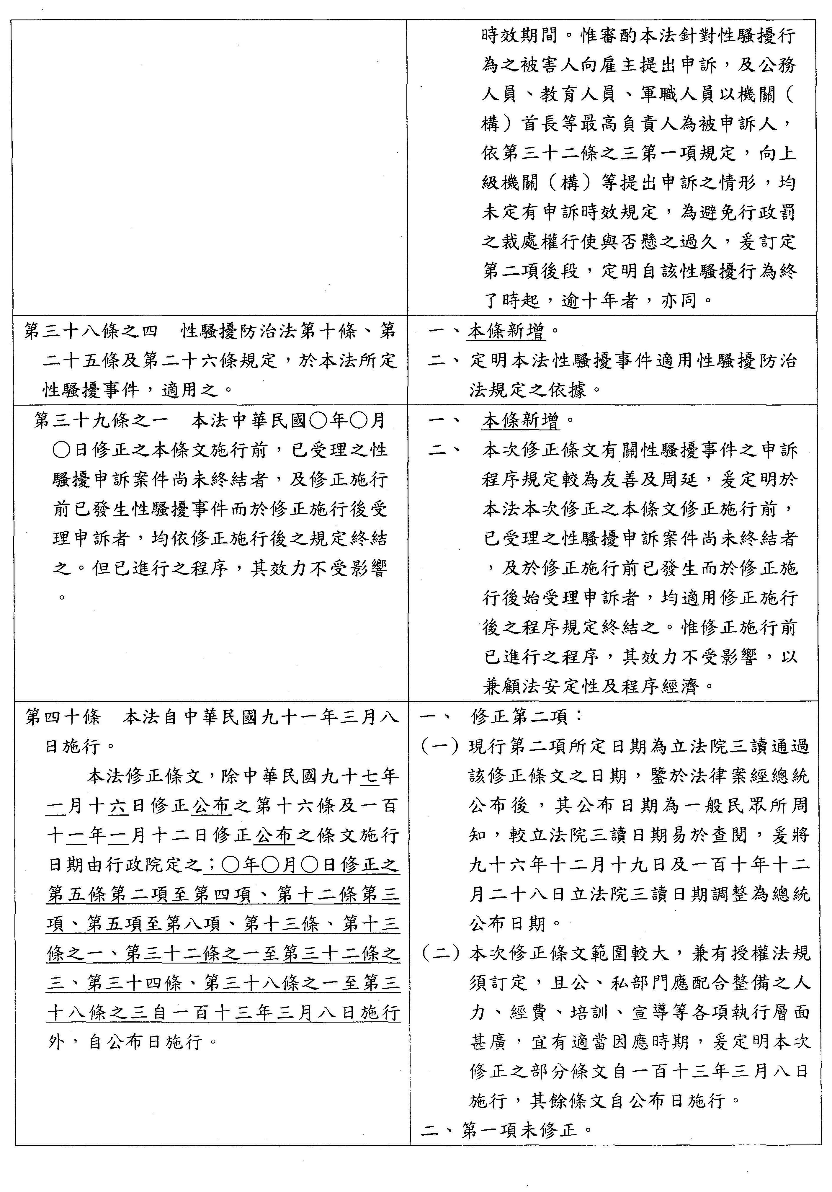
增訂第三十八條之四。
第三十八條之四 性騷擾防治法第十條、第二十五條及第二十六條規定,於本法所定性騷擾事件,適用之。
主席:照審查會條文通過。
增訂第三十九條之一。
第三十九條之一 本法中華民國○年○月○日修正之本條文施行前,已受理之性騷擾申訴案件尚未終結者,及修正施行前已發生性騷擾事件而於修正施行後受理申訴者,均依修正施行後之規定終結之。但已進行之程序,其效力不受影響。
主席:照審查會條文通過。
第四十條。
第四十條 本法自中華民國九十一年三月八日施行。
本法修正條文,除中華民國九十七年一月十六日修正公布之第十六條及一百十一年一月十二日修正公布之條文施行日期由行政院定之;○年○月○日修正之第五條第二項至第四項、第十二條第三項、第五項至第八項、第十三條、第十三條之一、第三十二條之一至第三十二條之三、第三十四條、第三十八條之一至第三十八條之三自一百十三年三月八日施行外,自公布日施行。
主席:照行政院提案條文通過。
報告院會,本案除保留條文外,均經過二讀,訂於7月31日下星期一上午繼續處理保留條文。