全院委員談話會紀錄
立法院第10屆第7會期全院委員談話會會議紀錄
時 間 中華民國112年7月17日(星期一)14時33分
地 點 本院議場
主 席 游院長錫堃
秘書長 林志嘉
主席:各位委員同仁,大家好!今天進行全院委員談話會,處理本院委員柯建銘等人、委員曾銘宗等人分別請求召開臨時會審議特定議案,請議事人員一併宣讀提案內容。
委員柯建銘等提案:
案由:本院委員柯建銘、劉世芳、莊瑞雄等62人,為周延性平法制,建立有效打擊加害人、友善保護被害人以及建立可信賴的調查機制與申訴制度;為均衡社會安全及受刑人於釋放前逐步適應社會之需求,爰依憲法第六十九條及立法院組織法第六條第一項提請召開臨時會審議「性別平等教育法修正草案」、「性別工作平等法部分條文修正草案」、「性騷擾防治法修正草案」及「外役監條例部分條文修正草案」,以及為台美經貿關係向前邁進關鍵一步,處理「駐美國台北經濟文化代表處與美國在台協會關於臺灣與美國間貿易協定」等案(詳如附表);並自112年7月17日(星期一)至7月31日(星期一)召開第七會期第二次臨時會,7月17日(星期一)下午舉行第一次會議,並與7月18日(星期二)及7月19日(星期三)為一次會,邀請行政院院長率相關部會首長於7月18日(星期二)列席報告「性騷擾防治相關事宜」,於7月19日(星期三)列席報告「駐美國台北經濟文化代表處與美國在台協會關於臺灣與美國間貿易協定」,並備質詢;7月20日(星期四)、7月21日(星期五)、7月24日(星期一)召開委員會;7月26日(星期三)、7月27日(星期四)、7月28日(星期五)及7月31日(星期一)為第二次會議。是否有當?敬請公決。
提案人:柯建銘 劉世芳 莊瑞雄
連署人:邱志偉 伍麗華Saidhai Tahovecahe 吳玉琴 何欣純 洪申翰 范 雲 吳思瑤 何志偉 王美惠 羅美玲 莊競程 邱議瑩 林俊憲 高嘉瑜 林宜瑾 吳琪銘 湯蕙禎 郭國文 賴惠員 黃世杰 鍾佳濱 鄭運鵬 余 天 羅致政 吳秉叡 林岱樺 陳秀寳 陳歐珀 江永昌 陳素月 邱泰源 陳亭妃 林楚茵 賴品妤 陳明文 王定宇 楊 曜 林靜儀 張廖萬堅 陳 瑩 劉建國 許智傑 蔡易餘 黃秀芳 陳靜敏 張宏陸 沈發惠 林淑芬 趙正宇 蔡適應 李昆澤 陳培瑜 劉櫂豪 蘇巧慧 蘇治芬 蘇震清 趙天麟 賴瑞隆 蔡培慧
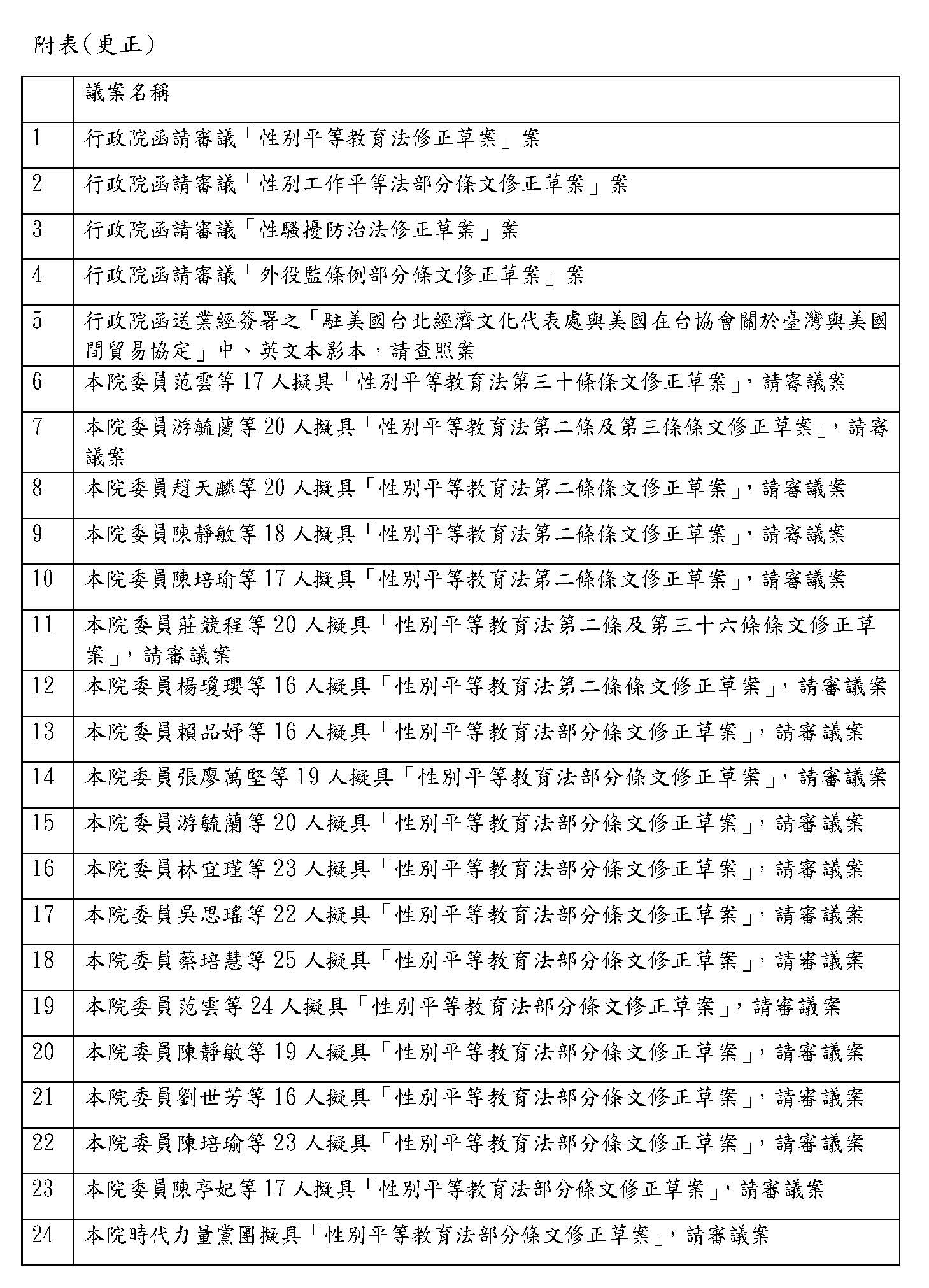
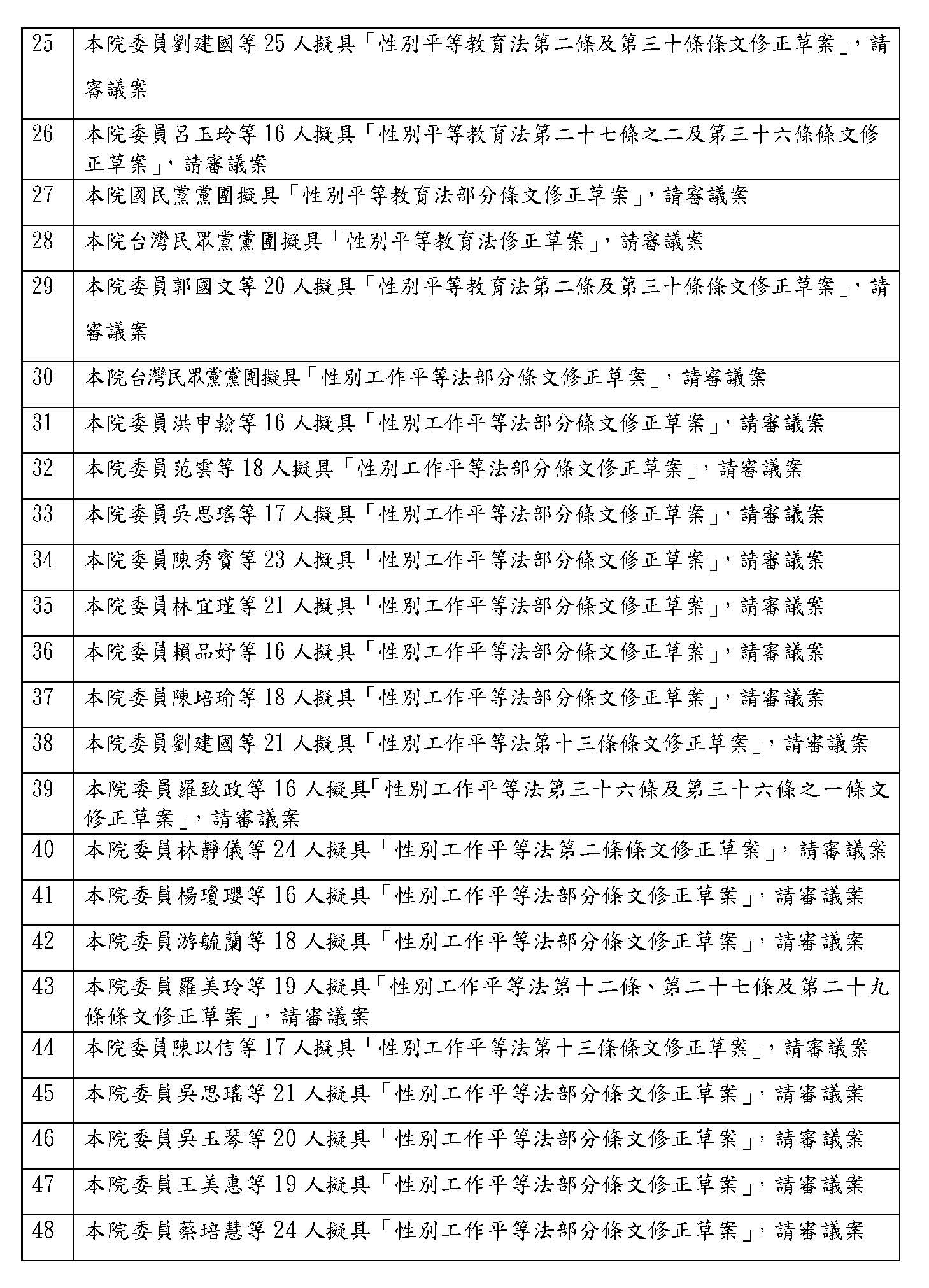
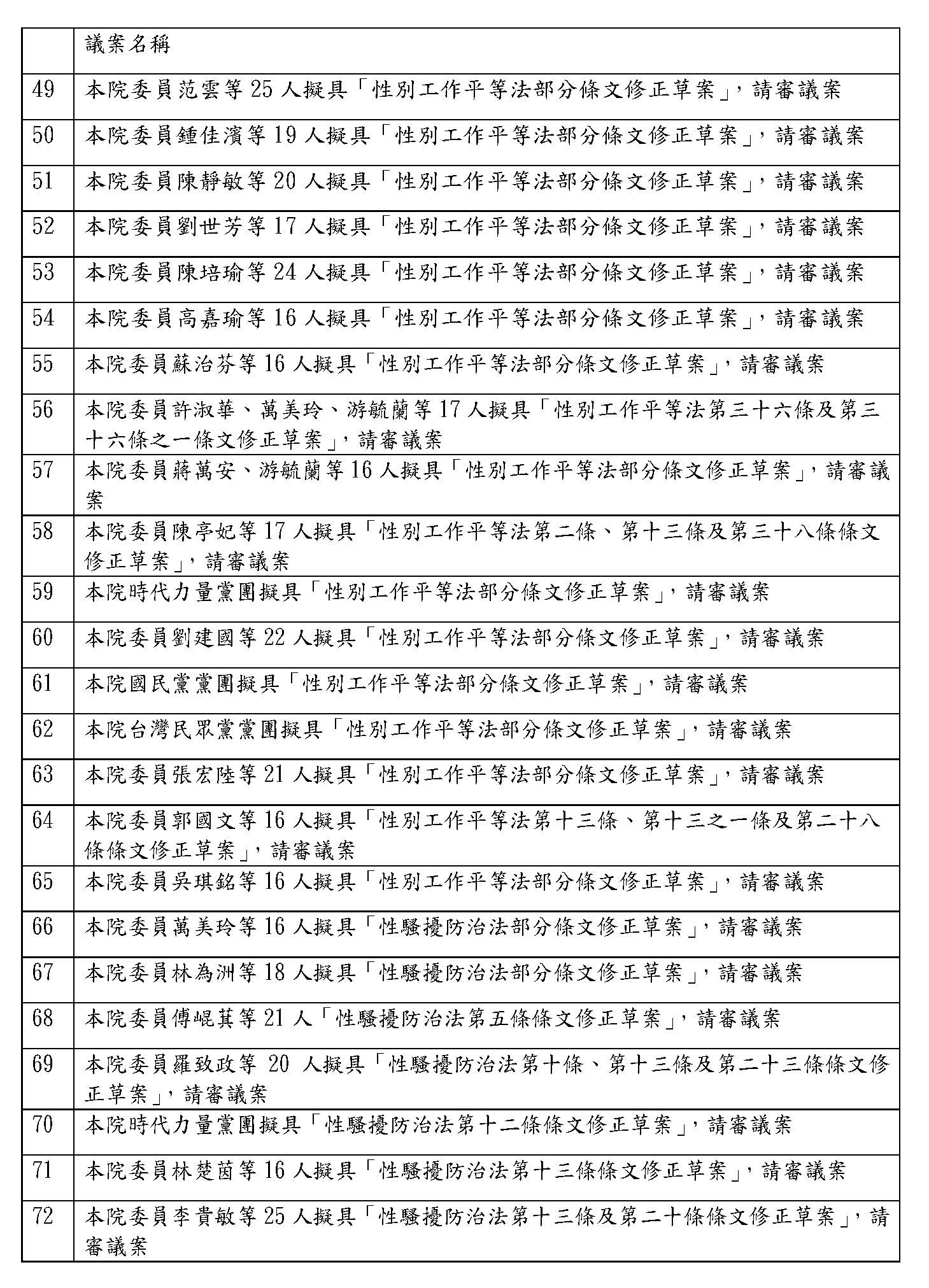
附表






委員曾銘宗等提案:
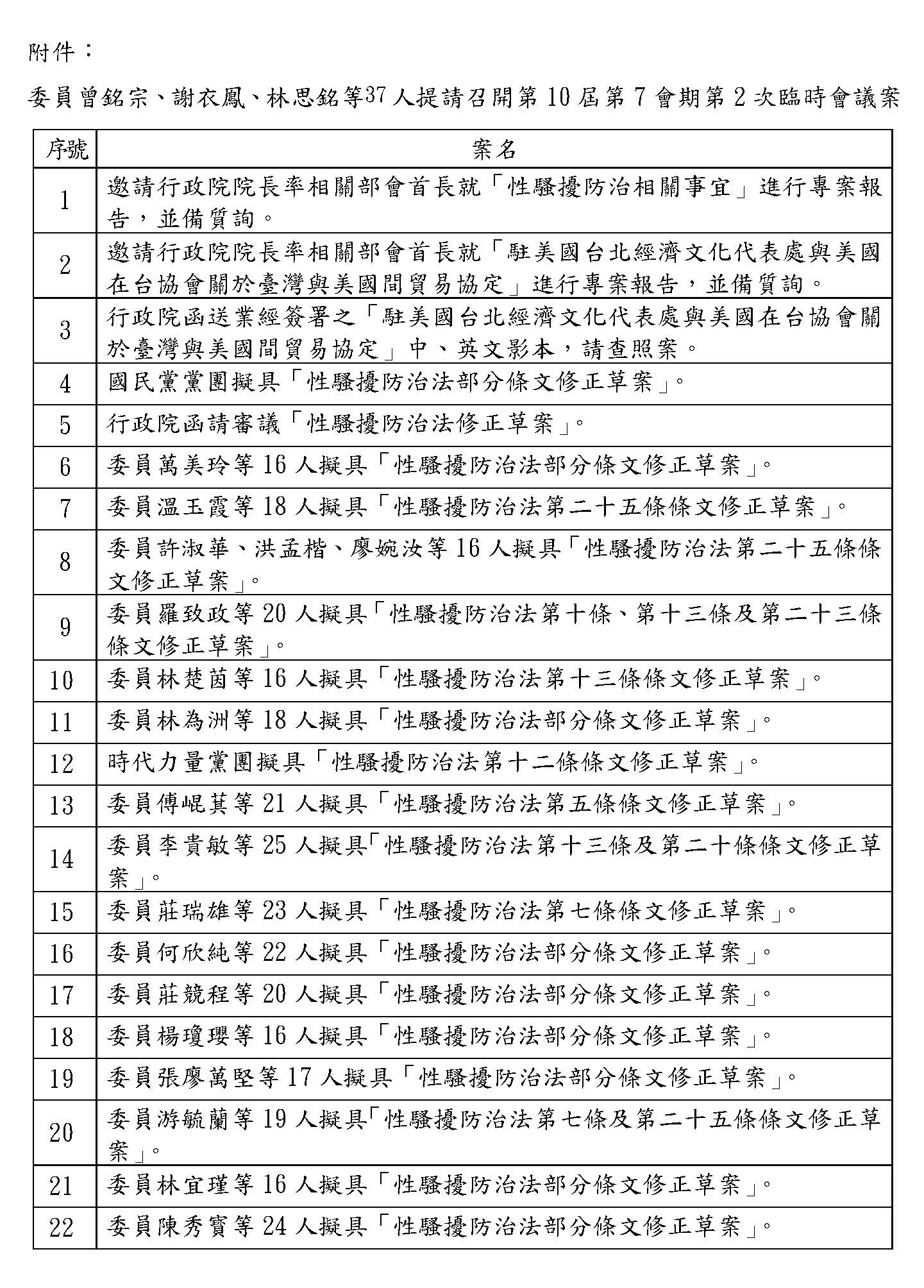
案由:本院委員曾銘宗、謝衣鳯、林思銘等37人,有鑑於近來陸續爆出性騷擾事件,引起社會譁然,顯見我國對於性平意識及現行性騷擾相關法律規範之嚴重不足。依據衛生福利部統計,2017年至2021年間,有高達7至8成職場性騷擾未進行申訴,可見職場對於性騷擾案件處理流程未能妥善處理,常使被害人在申訴過程中感到無助,亟需強化性別友善職場環境,確保身體自主權不受侵害;另現行「外役監條例」忽視受刑人再犯風險,致常發生受刑人脫逃情事,嚴重危害社會秩序,外役監受刑人遴選公平性屢遭各界質疑,有待檢討修正;又「台美21世紀貿易倡議協定」之簽署,各界質疑協定性質模糊且缺乏公開透明,該協定攸關國內經濟產業未來發展,影響重大,亟需送立法院進行實質審查,以完備國會監督。爰此,建請依憲法第六十九條及立法院組織法第六條規定,自112年7月17日(星期一)至112年7月31日(星期一)召開第10屆第7會期第2次臨時會,審議「性騷擾防治法修正草案」、「性別工作平等法部分條文修正草案」、「性別平等教育法修正草案」、「外役監條例部分條文修正草案」及「駐美國台北經濟文化代表處與美國在台協會關於臺灣與美國間貿易協定」等案(詳如附件)。是否有當?敬請公決。
提案人:曾銘宗 謝衣鳯 林思銘
連署人:孔文吉 江啟臣 吳怡玎 吳斯懷 呂玉玲 李貴敏 李德維 林文瑞 林德福 林為洲 洪孟楷 徐志榮 翁重鈞 馬文君 張育美 陳玉珍 陳超明 陳雪生 陳以信 費鴻泰 楊瓊瓔 溫玉霞 萬美玲 廖婉汝 廖國棟 鄭天財Sra Kacaw 鄭麗文 鄭正鈐 魯明哲 賴士葆 羅明才 傅崐萁 游毓蘭 王鴻薇




主席:現在請提案委員進行提案說明,說明時間為5分鐘。
請劉委員世芳說明。
劉委員世芳:(14時37分)院長、本院各位同仁。民進黨為了回應國內外重大時事,依據憲法第六十九條及立法院組織法第六條第一項規定,提請在7月17日到7月31日召開本會期第二次臨時會,審議三個部分的重大法案。首先是包括性騷擾防治法、性別工作平等法、性別平等教育法等性平三法的修正草案;第二個是處理臺美21世紀貿易倡議協定;第三個是審議外役監條例。
近日社會各領域發生的#MeToo運動,受到性騷擾乃至於遭受性侵害的被害人勇敢揭露過去受暴的經歷,令人感到痛心與不捨,身為負責任的執政黨,我們提出性平三法的修法,責無旁貸。性平三法修法的重要精神歸納為零容忍、不漏接,無論是工作場域、校園乃至於各領域,以保護被害人為核心重點,分別加重裁罰,抑制性騷擾加害人的惡行,完備、保障被害人的權益,以及建置專業且可信賴的防治性騷擾制度。
除此以外,今年6月1日臺美雙方簽署了21世紀貿易倡議的首批協定,內容包括關務行政及貿易便捷化、法制作業、服務業國內規章、反貪腐、中小企業等五項大議題,是1979年以來臺美間最具規模的貿易談判,也是臺美經貿關係的重大里程碑,證明執政黨希望臺灣未來與民主國家陣營的經貿能夠與世界接軌。這個臺美貿易協定,行政院送到立法院的案由由原列的查照案,但民進黨基於朝野共識,秉持開放的態度,同意改為審查案,除行政院院長報告並備質詢之外,並且交由經濟、外交及國防、財政、司法及法制、內政及衛環等六委員會聯席審查,期待以更公開透明的程序,讓首批協議的五項議題儘快上路,並做為後續協議的審議基礎,深化臺美經貿關係。
另外,執政黨黨團也提出了外役監制度,近日也備受社會關注,秉持回應社會的負責任態度,將臨時會議程也納入審議外役監條例。外役監條例的核心爭點在於遴選機制,因此包括惡性重大、10年以上的重罪、妨害公務致重傷、加重詐欺、強盜等重大暴力犯罪受刑人均應排除在遴選之外,也包括觸犯加重詐欺罪的詐欺集團首腦,期待朝野可以凝聚共識,共同完備獄政與矯正制度。
以上三大部分法案是民進黨黨團就本次臨時會所提出的議案,請朝野各黨團可以共同來支持,我們合力來打造一個更進步、更合宜、更尊重女性的性別平等三個法案;我們一起來加強臺灣跟美國的貿易法制化、透明化,更能夠接軌世界民主跟經濟;還有我們希望能夠建構完善的獄政規範,讓受刑人還有讓社會大眾能夠看到民主進步黨在司法改革正義上面更進一步深化的支持,以上報告,謝謝。
主席:謝謝劉委員。接下來請謝委員衣鳯說明。
謝委員衣鳯:(14時41分)院長、所有與會的同仁,大家午安、大家好。這次臨時會的召開是在一個月前民進黨提出大法官同意權審查時,國民黨就主張應該快速地回應社會對於臺版#MeToo運動的反思訴求,所以首先提出應該同時在當次臨時會完成性平三法的修法,而民進黨團卻希望等待7月17日行政院版本的性平相關八法送到立法院後,才召開第二次臨時會進行審理,而其間我國仍有臺美21世紀貿易倡議的實質審查以及外役監條例等社會關注焦點,國民黨團也優先發文請立法院游院長召開協商、併入此次臨時會討論。
目前臺灣社會關注的性平修法共有八法,國民黨主張此次是三加三的修法,除了性平三法以外,再加上兒少法、跟騷法以及性侵害防治法的修法,希望能讓涵蓋的範圍更廣、更完整。各黨團在上次協商的時候都同意在委員會詳實討論、放棄一個月的冷凍期,在此次的臨時會可以順利通過。
而臺美21世紀貿易倡議的實質審查,國民黨團也主張應該由8個委員會共同來審查,因為臺美貿易倡議目前是第一個階段,但是這個倡議會涉及到修法以及相關政策,其涵蓋的範圍非常廣、跨足了各部會,希望能夠讓國會事前的參與、完整的瞭解,也不會在未來臺美如果有進一步協定的時候,國會如果與行政院有不同意見時,會破壞臺美之間的互信。如果臺美相關的協議能夠真正協助臺灣對外的貿易環境,希望民進黨政府可以公開透明、逐條審查,也希望在損害國內的商業利益時,政府部門可以協助企業。
至於近日引發高度關注的外役監條例,外役監條例從上會期開始,排審的就是民進黨的召委,但是在審查的時候並沒有送出委員會到朝野協商,即使在此次臨時會排審,送出委員會後仍會遇到1個月的冷凍期,因此希望在這一次的臨時會期間可以共同來審查,讓這個社會高度關注,尤其蔡英文總統已經主張要修的外役監條例可以在臨時會順利通過。希望未來外役監的審查能夠公開透明,要全程錄音、錄影,最好是線上直播,讓大家知道每一個外役監審查的過程,就如同法務部蔡部長所說的,外役監不是爽監,而是一個能真正落實臺灣犯人的懲戒與教化制度的機構,希望在此次的臨時會中,朝野能夠共同來完成這3個相關的修法審查,希望我們能夠做出讓大家尊重的立法院審查制度。以上,謝謝。
主席:接下來依照黨團共識,由各黨團推派1人發言,每位委員發言3分鐘。
請邱委員臣遠發言。
邱委員臣遠:(14時46分)主席、各位立院同仁以及全體國人同胞。本次臨時會民眾黨團主張針對臺美21世紀貿易倡議、性平三法修法、外役監條例以及打詐跟個資安全保護的問題提出相關的修法訴求,也希望跨黨派能夠支持並且予以嚴審,回應民意的期待。
首先,對於行政院、民進黨團後來願意放下堅持,將臺美21世紀貿易倡議送到國會來做實質審查的立場,我們表達肯定,並且期許透過制度的建立、法制上的完善,針對內容涉及人民權利義務,包含國防、外交、財政或經濟上利益等對外的協定,都應該尊重國會,送到立法院審議,在這一次朝野協商中大家也達成共識,由6個委員會來聯席審查,做出最好的一個示範。
其次,對於這次社會非常關注的#MeToo事件,也就是我們這次所修法的性平三法,本黨團主張性別工作平等法應簡化申訴流程,包含性騷擾防治法,除了提高行政罰鍰及最高新臺幣60萬元外,性別平等教育法則應完善通報機制,事件發生後24小時內未通報將予以裁罰,也要儘速完成外役監條例的修法,落實公平正義。
針對外役監條例我們主張六大修法重點:第一、排除犯本刑7年以上之重大暴力犯罪;第二、排除重大經濟犯罪;第三、排除貪污犯罪;第四、刪除累犯但書;第五、有期徒刑執行逾二分之一,始得遴選;第六、逃逸者加重其刑至二分之一,針對相關外役監的遴選過程也應該要公開透明,從嚴審查。
最後,我們認為目前個資外洩造成詐騙集團的猖獗,已經嚴重影響到國人的生命財產,所以我們主張要納入資通安全管理法以及個人資料保護法的修法,對於政府目前打詐無力、資安防護漏洞百出,包含全國戶役政資料被發現在國外網站公開販售的情形,資安問題已經變成嚴重的國安問題,甚至變成詐騙集團的幫凶,因此我們強烈要求本次臨時會必須將這兩項修法的審議納入議程,以利儘速建構更堅實的資安管理機制,謝謝大家。
主席:請陳委員椒華發言。
陳委員椒華:(14時49分)院長、各位委員,大家好。昨天在凱道有好幾萬名,主要是年輕人,在參加716遊行,主要訴求是居住正義、司法正義。我想在立法院,#MeToo性平要修法,那保護吹哨者,守護環境、追究不法,應該也要有吹哨者保護法。蔡總統2016年承諾在司法國是會議之後要修揭弊者保護法、吹哨者保護法,很遺憾,第10屆立法委員任期到明年1月31日截止,如果不儘速修吹哨者保護法的話,我們這一屆,也就是在蔡總統任期內,就沒有依照承諾來修揭弊者保護法。我想柯總召應該也知道,這對於年輕人,對於總統對國人的承諾又要跳票,實在是非常遺憾的一件事情。
在過去三年多我擔任立法委員期間,揭發在臺南學甲、桃園觀音、屏東枋寮、花蓮吉安等許多國有地或者荒廢的農地、魚塭、山林,都有廢棄物掩埋的情形,這些不當地掩埋如果沒有吹哨者,其實是很難去追查的。另外,我在早上協商的時候,也提出目前有一些在掩埋場附近的污染,如果吹哨者檢舉的話,馬上就會有黑衣人敲門威脅、警告,嚇得大家都不敢去檢舉。除了廢棄物這些問題之外,其實還有許多包括以合法包裝違法的水土保持工程、水庫清淤工程,甚至我們看到屏東百里種樹工程,這些龐大的工程經費,也成了政黨、金主、掮客轉包賺取肥厚佣金,浪費公帑的大標的。
因此,在這裡呼籲執政黨民進黨,應該在立法院這個任期內,能夠在臨時會修吹哨者保護法,另外在囤房稅、刑法的部分,也希望能夠將時力提出來的修法版本納入,也希望未來能夠在這屆立法委員任期內完成以上的修法,謝謝。
主席:謝謝陳委員。接下來請游委員毓蘭發言。
游委員毓蘭:(14時53分)謝謝院長。各位同仁,大家午安。#MeToo運動引發全民對性別暴力的關切,我們這次在臨時會處理修法,就是為了能給被害人更完整的公平正義。我欣見行政院在社會各界不同的意見聲浪之中,仍能夠端出禁止師生戀的條款,在修法多處能夠處理到權勢性騷加害人的問題,但是也擔憂行政院版的性平三法,被司法院在11日的新聞稿中,拿去辯護李伯道案的處理沒有問題。這會不會讓我們本來已經運作成熟的,雇主在知悉性騷擾事件時的即時糾正跟補救義務反而退步了呢?
在今天上午的黨團協商,邱顯智委員提到未成年的性別暴力刑事犯罪,追訴權應該要拉長,這也是本席的主張。在#MeToo運動之中,社會除了支持被害者自我訴說跟療傷之外,是不是能夠藉由這次臨時會的修法來作制度性的解決?荷蘭已經取消了兒童性侵追訴期的上限,美國科羅拉多州、佛羅里達州、賓州等州也都是如此。因此,這次的臨時會,我提出的草案,我認為應該放寬到成年後的30年還可以追訴。
另外,我要呼籲#MeToo浪潮之中,真正保護被害人的也不只有性平三法。這一波的臺版#MeToo風潮中,有多少人必須要鼓足勇氣、承受風險,但是也沒有辦法去追討正義,因為比如位高權重的執政黨中央,對於性平法規都視若無睹,申訴機制完全失能,更可見能夠連結外部的揭弊者保護法其實是刻不容緩。如果我們早就能夠完成揭弊者保護法的立法,受害者在向職場主管反映無果的情況下向外界爆料,不但有免受遷調、懲處、扣薪等保障,也不必擔心被控誣告加害人等司法手段,這樣用外部的壓力逼使雇主重視時才有制度的保障。民進黨的調查定調,片面切割規定來護航前副秘有沒有吃案,這樣的處理卻被臺北市勞工局開罰90萬,更可見內部申訴管道是有極限的。我們需要外部監督!謝謝。
主席:謝謝游委員。接下來請邱委員顯智發言。
邱委員顯智:(14時56分)謝謝院長。各位同仁,時力黨團支持這個臨時會的議案,包括外役監條例、臺美21世紀貿易倡議、性平三法的修法。就像我早上在黨團協商時提到的,我們應該要當真的、認真的把這幾項事情做好。除此之外,像剛剛其實游毓蘭委員也有提到性平三法為什麼需要修,正是因為#MeToo運動,我國的性騷擾也好,這些性犯罪、性侵害,有許多被害人在經過這麼多年之後,終於能夠勇敢地站出來揭發當時受到的不法對待。就性侵害部分,尤其是兒童性侵害部分,我們希望澈底去檢討刑法第八十三條有關兒少性侵害的追訴權時效部分,因為根據澳洲的研究,一個小時候被性侵的人,平均要到24年後才能夠把他受害的經過講出來,所以在這個情況之下,追訴權時效是不是能夠去澈底的檢討其實是有必要的。其實剛剛提到的,包括荷蘭、加拿大、美國的佛羅里達州和賓州等等,基本上已經沒有性侵害的追訴權時效,因為我們知道,性侵害、性犯罪是一個非常特殊的犯罪,它有可能讓當事人受害之後,還是沒有辦法去把它講出來,所以追訴權時效事實上是有必要去進行調整的。我們也很遺憾,在民進黨團所提出的臨時會的版本裡面,並沒有刑法第八十三條的修法。
另外,針對囤房稅的部分,行政院總算能夠提出一個囤房稅的版本,去提升囤房者的持有稅率,我們也希望政府能夠展現出一個態度,在臨時會的時候能夠去處理囤房稅的部分。再來就是公益揭發保護法,這個從第9屆的時候一直到現在,行政院都沒有辦法把這個版本送進來,就公益揭發保護的部分,這個也是一個重中之重。
最後,不管是性平三法也好,外役監條例也好,我們都希望真的認真的來進行審查,尤其是外役監條例涉及的是權貴司法的部分,權貴司法重傷了外役監制度,所以我們希望審查能夠透明公開,針對貪污的貪污者,將犯罪所得繳回之後才能夠去適用這個遴選的標準,以上。
主席:現在委員都已經發言完畢。報告各位委員,現有朝野黨團協商結論,請議事人員宣讀。
立法院黨團協商結論
時間:112年7月17日(星期一)上午9時
地點:議場三樓會議室
決定事項:
一、各黨團同意自7月17日(星期一)下午至7月31日(星期一)召開第7會期第2次臨時會,7月17日(星期一)下午、18日(星期二)及19日(星期三)為第1次會議;7月20日(星期四)、21日(星期五)及24日(星期一)召開委員會;7月26日(星期三)、27日(星期四)、28日(星期五)及31日(星期一)為第2次會議。
二、定於7月18日(星期二)邀請行政院院長率同相關部會首長列席,提出性騷擾防治相關事宜專案報告並備質詢,質詢人數由民進黨黨團推派11人、國民黨黨團推派7人、台灣民眾黨黨團及時代力量黨團各推派1人進行,未參加黨團委員得優先發言,每位委員詢答時間15分鐘;質詢順序依例授權議事處辦理。名單請於7月17日(星期一)下午5時前送交議事處彙整,逾時視同放棄。
三、定於7月19日(星期三)邀請行政院院長率同相關部會首長列席,提出關於臺灣與美國間貿易協定專案報告並備質詢,質詢人數由民進黨黨團推派11人、國民黨黨團推派7人、台灣民眾黨黨團及時代力量黨團各推派1人進行,未參加黨團委員得優先發言,每位委員詢答時間15分鐘;質詢順序依例授權議事處辦理。名單請於7月18日(星期二)中午12時前送交議事處彙整,逾時視同放棄。「駐美國台北經濟文化代表處與美國在台協會關於臺灣與美國間貿易協定」案,於專案報告詢答完畢後,即交經濟、內政、外交及國防、財政、司法及法制、社會福利及衛生環境六委員會審查,並不提出復議。
四、本次臨時會所列特定議案尚未交付委員會審查者,各黨團同意不提出復議,函送委員會審查。
五、「駐美國台北經濟文化代表處與美國在台協會關於臺灣與美國間貿易協定」案,不受黨團協商期1個月之限制。
主 持 人:游錫堃 蔡其昌
協商代表:柯建銘 劉世芳 莊瑞雄 洪申翰
曾銘宗 謝衣鳯 林思銘(代) 邱臣遠
賴香伶 張其祿 邱顯智 陳椒華
王婉諭(代)
主席:請問各位委員,對以上朝野黨團協商結論有無異議?(無)無異議,通過。
112年7月17日朝野黨團協商結論,經決定如下:
一、各黨團同意自7月17日(星期一)下午至7月31日(星期一)召開第7會期第2次臨時會,7月17日(星期一)下午、18日(星期二)及19日(星期三)為第1次會議;7月20日(星期四)、21日(星期五)及24日(星期一)召開委員會;7月26日(星期三)、27日(星期四)、28日(星期五)及31日(星期一)為第2次會議。
二、定於7月18日(星期二)邀請行政院院長率同相關部會首長列席,提出性騷擾防治相關事宜專案報告並備質詢,質詢人數由民進黨黨團推派11人、國民黨黨團推派7人、台灣民眾黨黨團及時代力量黨團各推派1人進行,未參加黨團委員得優先發言,每位委員詢答時間15分鐘;質詢順序依例授權議事處辦理。名單請於7月17日(星期一)下午5時前送交議事處彙整,逾時視同放棄。
三、定於7月19日(星期三)邀請行政院院長率同相關部會首長列席,提出關於臺灣與美國間貿易協定專案報告並備質詢,質詢人數由民進黨黨團推派11人、國民黨黨團推派7人、台灣民眾黨黨團及時代力量黨團各推派1人進行,未參加黨團委員得優先發言,每位委員詢答時間15分鐘;質詢順序依例授權議事處辦理。名單請於7月18日(星期二)中午12時前送交議事處彙整,逾時視同放棄。「駐美國台北經濟文化代表處與美國在台協會關於臺灣與美國間貿易協定」案,於專案報告詢答完畢後,即交經濟、內政、外交及國防、財政、司法及法制、社會福利及衛生環境六委員會審查,並不提出復議。
四、本次臨時會所列特定議案尚未交付委員會審查者,各黨團同意不提出復議,函送委員會審查。
五、「駐美國台北經濟文化代表處與美國在台協會關於臺灣與美國間貿易協定」案,不受黨團協商期1個月之限制。
報告各位委員,我們繼續處理臨時會之特定議案,現在依提案先後順序進行處理,先處理柯委員建銘等提案所列之特定議案。請問各位委員,對柯委員建銘等提案有無異議?(有)有異議,進行表決。
按鈴7分鐘,並分發表決卡。
(按鈴)
主席:現在進行表決。針對柯委員建銘等提案,現有民進黨黨團、時代力量黨團要求記名表決。記名表決,時間1分鐘,現在開始。
(進行表決)
主席:報告表決結果:出席委員76人,贊成者59人,反對者15人,棄權者2人,贊成者多數,柯委員建銘等提案照案通過。
表決結果名單:
會議名稱:全院委員談話會 表決型態:記名表決
表決時間:中華民國112年7月17日 下午3時15分04秒
表決議題:臨時會之特定議案
委員柯建銘等提案
表決結果:出席人數:76 贊成人數:59 反對人數:15 棄權人數:2
贊成:
羅美玲 湯蕙禎 吳琪銘 柯建銘 鄭運鵬 蔡培慧 蔡適應 李昆澤 邱泰源 洪申翰 何欣純 林宜瑾 陳培瑜 趙天麟 鍾佳濱 劉櫂豪 林靜儀 莊競程 余 天 劉建國 吳玉琴 郭國文 林岱樺 楊 曜 陳秀寳 林楚茵 許智傑 賴品妤 黃秀芳 陳 瑩 江永昌 黃世杰 陳靜敏 王定宇 林淑芬 羅致政 陳歐珀 賴惠員 陳明文 陳亭妃 何志偉 劉世芳 張廖萬堅 伍麗華Saidhai Tahovecahe 陳素月 林俊憲 莊瑞雄 王美惠 張宏陸 吳思瑤 高嘉瑜 邱議瑩 沈發惠 吳秉叡 蘇巧慧 賴瑞隆 蘇治芬 邱志偉 蔡易餘
反對:
陳椒華 邱顯智 曾銘宗 謝衣鳯 吳怡玎 吳斯懷 廖婉汝 游毓蘭 鄭正鈐 林文瑞 王鴻薇 張育美 溫玉霞 翁重鈞 陳以信
棄權:
邱臣遠 賴香伶
主席:繼續處理曾委員銘宗等提案。請問各位委員,對曾委員銘宗等提案所列的特定議案有沒有異議?(有)有異議,進行表決。
現在進行表決。針對曾委員銘宗等提案,現有民進黨黨團要求記名表決。記名表決,時間1分鐘,現在開始。
(進行表決)
主席:報告表決結果:出席委員76人,贊成者13人,反對者59人,棄權者4人,贊成者少數,曾委員銘宗等提案不通過。
表決結果名單:
會議名稱:全院委員談話會 表決型態:記名表決
表決時間:中華民國112年7月17日 下午3時16分57秒
表決議題:臨時會之特定議案
委員曾銘宗等提案
表決結果:出席人數:76 贊成人數:13 反對人數:59 棄權人數:4
贊成:
曾銘宗 謝衣鳯 吳怡玎 吳斯懷 廖婉汝 游毓蘭 鄭正鈐 林文瑞 王鴻薇 張育美 溫玉霞 翁重鈞 陳以信
反對:
羅美玲 湯蕙禎 吳琪銘 柯建銘 鄭運鵬 蔡培慧 蔡適應 李昆澤 邱泰源 洪申翰 何欣純 林宜瑾 陳培瑜 趙天麟 鍾佳濱 劉櫂豪 林靜儀 莊競程 余 天 劉建國 吳玉琴 郭國文 林岱樺 楊 曜 陳秀寳 林楚茵 許智傑 賴品妤 黃秀芳 陳 瑩 江永昌 黃世杰 陳靜敏 王定宇 林淑芬 羅致政 陳歐珀 賴惠員 陳明文 陳亭妃 何志偉 劉世芳 張廖萬堅 伍麗華Saidhai Tahovecahe 陳素月 林俊憲 莊瑞雄 王美惠 張宏陸 吳思瑤 高嘉瑜 邱議瑩 沈發惠 吳秉叡 蘇巧慧 賴瑞隆 蘇治芬 邱志偉 蔡易餘
棄權:
陳椒華 邱顯智 邱臣遠 賴香伶
主席:報告各位委員,本次談話會處理事項均已經處理完畢。下午3時30分召開本會期第2次臨時會第1次會議。
現在談話會散會,謝謝大家。
散會(15時17分)