立法院第10屆第7會期黨團協商會議紀錄
時 間 中華民國112年7月26日(星期三)15時36分至17時53分
地 點 本院議場三樓會議室
主 席 游院長錫堃
協商主題 研商「性別工作平等法」、「性騷擾防治法」及「性別平等教育法」案相關事宜
主席:各位先進、各位部會首長、各位女士先生,現在開始開會。立法院黨團協商會議今天開會的事由是要研商「性別工作平等法」、「性騷擾防治法」及「性別平等教育法」案相關事宜。我在這邊先跟大家報告,今天的議程第三案「性別平等教育法修正草案」案已經於112年7月24日由召集委員張其祿先生召集黨團協商,協商結論各黨團代表都已經簽名,所以本案就不必再處理,與本案有關的教育部等各部會代表可以先行離席。
現在我先介紹列席部會首長,首先介紹勞動部部長許銘春女士,行政院人事行政總處人事長蘇俊榮先生。介紹完畢之後,在這邊先報告一下,在進行協商前,有關本次協商之「性別工作平等法部分條文修正草案」及「性騷擾防治法修正草案」等案,社會福利及衛生環境委員會分別於7月24日、25日完成審查,保留部分行政院提案及黨團與委員提案之條文,為爭取立法時效,本次協商本席擬援例從保留之行政院提案條文先進行討論,黨團與委員提案的條文均列入紀錄,刊登公報。各位協商代表對上述黨團及委員保留條文如仍有異議,我們於俟後討論時再進行處理。請問各位委員代表,以此方式處理,有沒有意見?(好)那就這樣處理。
現在就進行討論「性別工作平等法部分條文修正草案」保留之法案名稱。法案名稱……
柯委員建銘:是不是就照行政院提案名稱,就是性別平等工作法?
主席:針對法案名稱,大家的意見怎麼樣?是不是我們依照行政院版本通過?因為勞動部有建議。
游委員毓蘭:主席,我幫為洲發言一下。
主席:好,來。
游委員毓蘭:性別工作平等法在2002年的時候,一開始的名稱是叫做兩性工作平等法,後來因為這裡面涉及到第三性等等,所以正名為性別工作平等法。實施多年以來,在所謂的性平三法裡,我們非常清楚會講性平法,所有人大概都知道講的是性別平等教育法,至於在職場的部分,則叫做性工法,即性別工作平等法,再來是性騷法,這三法大概我們運作這十幾、二十年來都是這樣認定的。我認為林為洲委員的建議有道理的原因,我想人事長應該某部分也會同意我的看法,比如過去大概只有臺北市警察局稱為臺北市政府警察局,後來變成只要是六都警察局,都會加上「政府」兩字,可是後來有些縣市政府覺得好像加了「政府」感覺上比較高級、比較高尚,所以就會改,比如現在我們叫「屏東縣政府警察局」。可是這一改,其實警察局內部就會有人告訴我,他們的同仁就會跟我說:哇!老師,你知道他們改是改得很爽,只改這兩個字,可是我們要花多少錢!所有的臂章也要改,然後所有的文件、警車的標記全部都要重新再做。如果站在替政府省公帑的部分,而且我們運作多年,性別工作平等法好像也沒有窒礙難行的,只是內容我們利用這次加以修法,所以我是舉我們在警察單位裡面有很多警察局為了加這兩個字所造成的問題,還有在公帑上必須要花費,我覺得我必須要幫他發言,但是我不堅持,我只是把他的理由講出來,謝謝。
主席:好,那現在法案名稱大家有沒有意見?是不是法案名稱就先依勞動部建議照行政院版本通過,這樣好不好?好,那就通過。
第二條的部分,如果大家沒有意見也照行政院版本通過好不好?
請陳委員發言。
陳委員椒華:謝謝院長,因為這邊有接到陳情,譬如說如果是公務人員他們的申訴,申訴之後如果不滿意的話,就沒有辦法跟主管機關再去申訴,所以在第二條的部分,針對行政院提案版本第二項是不是可以把第三十八條及第三十八條之一的規定拿掉,這樣子他們後續就可以進行相關的一些申訴,可以嗎?
柯委員建銘:勞動部回答一下好不好?
主席:來,說明一下。
許部長銘春:跟主席及各位委員報告,其實軍公教體系歷來就是有一個很完整的體制,規定處理性騷方面的案子,我覺得因為目前的運作並沒有問題,如果說還要再把它拿掉,以後會變成我們的公務員、首長可能就是要到臺北市勞工局,如果回歸的話,變成要到臺北市勞工局去……
陳委員椒華:那可以再開一個門,讓他們如果遇到這樣的狀況,沒辦法申訴可以再進行申訴嗎?就是另外再開一個門。
許部長銘春:我覺得軍公教體系是這樣子啦,的確會覺得在這裡面被害人申訴以後似乎沒有參與的機制,這部分其實我也跟人事長討論過,未來他們可以在軍公教相關的規範裡面,譬如開會的時候讓被害人有參與開會陳述意見的機會,讓這部分填補,是不是可以請人事長來說明一下?
主席:是不是有堅持?如果有堅持的話,我們就保留一下好不好?
陳委員椒華:請人總說明一下。
蘇人事長俊榮:跟院長及各位委員報告一下,因為軍公教已經有很完整的體系,不過剛才陳委員提的也是一個事實,我想我們會把委員所提示的,也就是讓被害人對懲處程度有一個陳述意見的機會,而且要納入最終懲處決定的重要參考,我覺得大家care的是這一點,這部分我們會把它納進去,因為這樣才有一層保障,不然大家會怕官官相護或是怎麼樣的,這部分我們會把它納入。因為我們有罰款、申訴的機制,這部分我們會把它列入。
主席:這一條就照行政院版本通過好不好?好,那第二條就通過。
第十二條是不是也照……
吳委員欣盈:不好意思,關於第二條民眾黨有一項修正動議,可不可以考慮加上「在中華民國領域外違反本法者,適用行政法第六條第三項規定」,因為我們聽到的陳情是上次有提到空服員的工作場域不一定是在中華民國領域內,但性別工作平等的保護必須沒有落差,是這樣子的,為了空服員的原因,所以可以加這句話,請考慮一下,謝謝。
主席:這樣有沒有意見?
許部長銘春:我跟委員說明一下,其實性工法它規範了雇主的防治義務,雇主在訂定相關的懲處規範時,其實不管是在領域內,也就是在本國或是國外都一樣是可以訂定的,他們這次其實有處理,只是對那個處理不滿意啦!就是對於處分的輕重不滿意,但事實上是有的,所以沒有問題。
吳委員欣盈:好,瞭解,謝謝。
主席:好,那這樣就照行政院版本通過,謝謝。
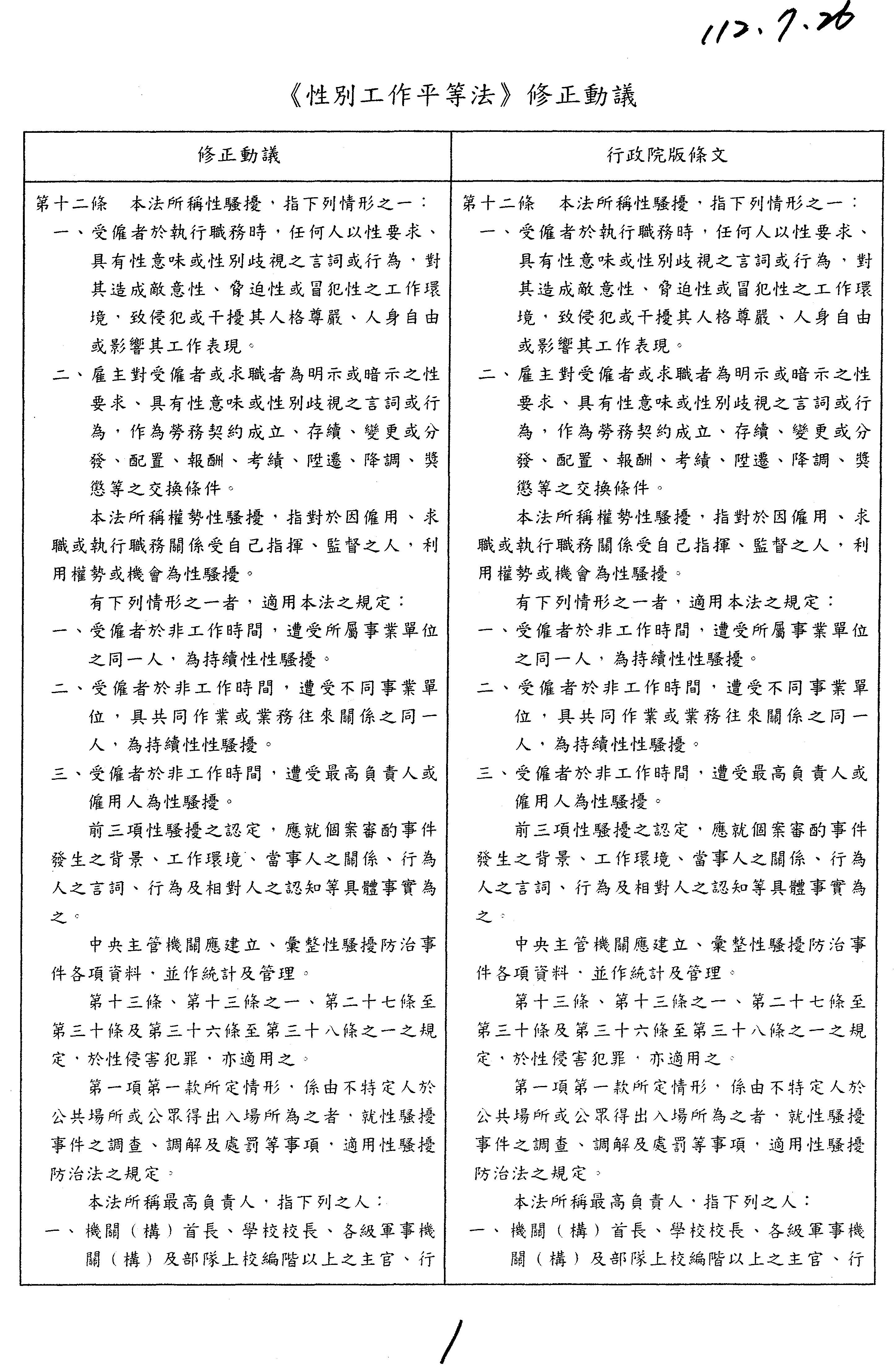
接下來請看第十二條,行政院版本有修正,依照勞動部的修正意見通過,好不好?請大家看一下第十二條。
許部長銘春:請各位委員看一下第十二條,就在第4頁,那時林為洲委員等人建議要建立性別平等人才資料庫,所以我們在第五項中間這裡有加了一句,中央主管機關應建立性別平等人才資料庫,就是加這個,其他就是都照原來的規定。
主席:可以嗎?
游委員毓蘭:可以。
許部長銘春:好,謝謝。
主席:請陳委員椒華發言。
陳委員椒華:時代力量在之前的委員會有提出在第八項第二款、第八款要加入這些機關的董事長、合夥人等等,不知道現在是不是可以把它納進來?
許部長銘春:是,報告委員,我們在委員會的時候,我們有說我們會把它納在立法理由欄把它說明清楚,委員那時候有同意,我現在在第5頁這邊已經有把你的意見在立法理由欄裡面做說明。
陳委員椒華:已經納進來了嗎?
許部長銘春:第5頁的第八點,最右邊這一欄的第八點,這個就是立法理由的說明,在第八點有把你那天主張的,希望最高負責人包括大解法禁止事業單位代表人、實際負責人……
陳委員椒華:好,謝謝。
主席:第十二條就照行政院版修正通過。
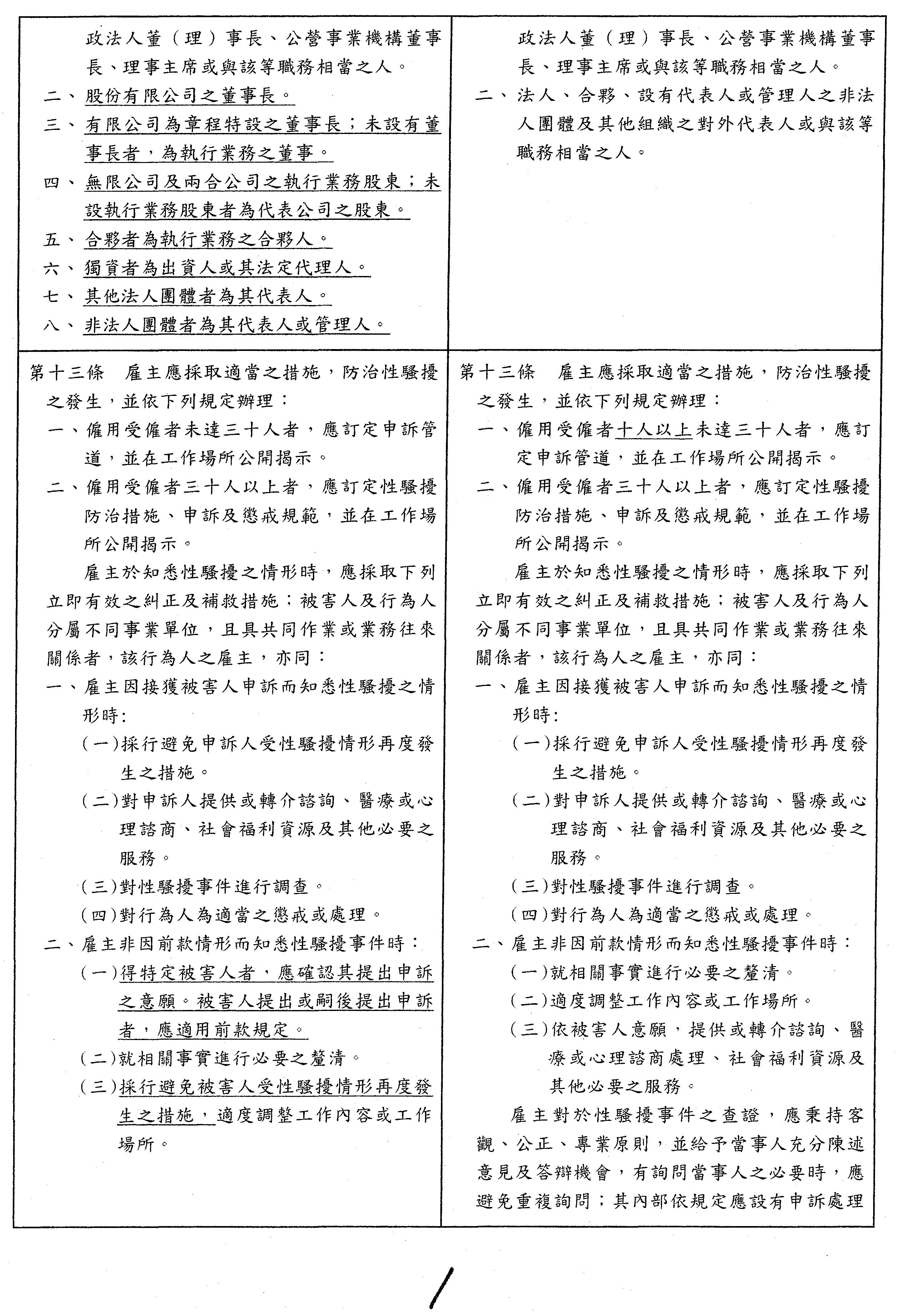
請看第十三條,是不是也照勞動部建議的……
請陳委員椒華發言。
陳委員椒華:謝謝院長,關於第十三條時力之前的修正意見,今天我們也有提修正動議,我們的意見不知道可不可以參採?主要包括第一項的部分,針對採取適當措施防治性騷擾發生,還有僱用受僱者十人以上,請問有修正了嗎?是不是都改成三十人以下?
主席:第十三條也請說明一下。
許部長銘春:跟主席和委員說明一下,我們目前的這個條文還是維持十人到二十九人要訂定申訴管道;不過十人以下的部分,我們未來在準則、子法裡面會把相關的規定全部都在裡面規定清楚,讓他們好遵循,所以這個委員放心。
另外,那時候委員有說,如果知悉而不是申訴喔,可能傳聞或聽別人說有人性騷擾A、性騷擾B,這時候雇主知悉以後要去瞭解、釐清這個經過,那時候委員有建議說,也要問一下被害人的意願,看他要不要申訴。所以我們在第二項第二款第二目,請各位委員看第12頁,第二項第二款第二目有加「依被害人意願,協助其提起申訴」,所以委員的意見我們有採納進來了。另外就是那時候委員也有提到,因為我們本來只有規定地方主管機關要規劃整合相關資源來協助雇主,辦理性騷擾防治措施,委員建議也應該要提供給被害人,所以我們在第13頁這裡,大家看一下第五項,這邊有加一個「地方主管機關應規劃整合相關資源」,後面按委員的意見加進「提供或轉介被害人運用,並協助雇主……」,加一個「並」,後面都一樣,所以委員的意見,希望地方主管機關要把資源給被害人,這個都有納進來了。
主席:這樣可以喔?請陳委員發言。
陳委員椒華:我們時力的修正動議有針對第一項第一款就是「僱用受僱者」,院版這邊是「十人以上未達三十人」,我們是把「十人以上」拿掉,這部分因為時力黨團認為這個非常重要,所以我們建議保留,謝謝。
主席:那本案就保留。第十三條保留。
請看第十三條之一,是不是也照行政院版本通過,有沒有意見?請蘇委員發言。
蘇委員巧慧:謝謝主席,部長,因為我在委員會審查的時候其實有就第十三條之一和第三十二條之一兩者連動,所謂被害人退避權的部分提出我的看法,因為上一次沒有機會和部長進行討論,所以我希望是不是有機會在這裡至少留個紀錄,可以瞭解一下並請問部內的意見,到底為什麼這一次還是照院版通過,因為大家現在有個共識,但我還是希望我的意見為什麼沒有被採納的部分可以留個紀錄。
許部長銘春:好。
主席:蘇委員這個部分沒有問題啦!
柯委員建銘:說明一下。
許部長銘春:要留紀錄。
柯委員建銘:等一下,還沒說明。
主席:等一下,請游委員發言。
游委員毓蘭:謝謝,對於這個條文,我沒有太大的意見,不過因為本席本來提第十一條修法的時候,有特別提到一個防搶退的條款,就是因為有太多案件,包括最近看到的懲戒法院的院長,他在性騷擾被申訴之後立刻搶退,這種情形現在在所有公部門幾乎比比皆是,過去我們在性平法,就是在教育機關裡面是有,可是教師法是弄得不錯的,但是這一條在審查的時候因為調平司的黃司長說這個跟這一次的性騷擾防治沒有直接關係,他實在是對實務瞭解地太不多了,反倒是我看到銓敘部其實滿支持本席的提案,說這個跟退撫法施行細則實務相符,雖然第十一條在當時委員會審查時並沒有把本席的重點放進去,我還是很希望勞動部在修法之後,能針對這一部分特別注意。
許部長銘春:是,好。
游委員毓蘭:因為過去真的很多都是直接先報、搶退休之後,這部分要拜託,我看到你們的第十三條還滿符合我自己想像中的流程,可是重點是在執行。
許部長銘春:是,好。
游委員毓蘭:我們法律修出來之後,在執行上千萬不要變成有漏洞,謝謝。
主席:請劉委員發言。
劉委員世芳:謝謝院長,我的提案當然在我們委員會裡面有審查過,但是我仍然有一些疑慮,請勞動部可以回應一下,就是第十三條之一和第三十四條裡面所提到的,其實我們也是希望能夠有多做一個補充性的救助管道,也就是說他在受僱的勞方或資方上面有這些沒有辦法獲得申訴的時候,可以尋求地方主管機關來協助,但是在尋求協助的過程當中,這一條路到底還存在不存在,也就是兩者都可以取捨,在工作場合裡面,如果沒有辦法有其他的申訴或救濟管道的時候,可不可以尋求地方主管機關來協助?這個部分最後我們在協商的時候有一些其他的考慮,但是是不是可以請勞動部再對外說明清楚,因為我已經提到他的身分別可能會因為時日境遷而改變,最後能夠協助是在公部門裡面的行政機關才能夠介入處理他的申訴跟其他的行政救濟或司法救濟的管道。這個部分如果有放在原來行政院的提案修正版本裡面的話,我就不會堅持,但是請勞動部多做說明一下,謝謝。
主席:就三位委員的意見都回應一下。先從蘇委員的意見。
許部長銘春:我先回應蘇委員的意見,在衛環委員會我們也曾經討論過,委員希望退避權能夠不管被申訴人……
蘇委員巧慧:就是不是只有具權勢的時候,被害人才有退避的權利。
許部長銘春:對,簡單說,一般的同事……
蘇委員巧慧:只要有發生狀況,就應該能夠有退避權的行使。
許部長銘春:對,基本上因為這一條是對工作權的暫時處置,其實對被申訴人也算是一個工作權的干預。我們為什麼這邊會限於具權勢者,而且要情節重大,在必要的時候我們賦予雇主有這樣的權限可以停職或調整職務,主要是認為退避權的行使在法律上,像職安法的退避權是要在有立即的危險下才能夠去發動,有生命危險才能發動。我們認為如果是一般的行為人,其實雇主本來就可以調整職務了,這一條的目的主要還是在保護被害人,讓他們能夠澈底分開,不會在同一個場域裡面繼續工作,造成他可能會有心理上的壓力。所以我們認為委員的意見很好,退避權要更擴張,但我們會考慮比較多,因為退避權的行使其實在勞基法或職安法的相關規定是比較嚴格的,這也算是一種工作權的侵犯,所以我們會比較認為要保守一點,謝謝委員。我們認為先就有權勢者這部分來做規範,其實也不是他有這樣的情事就一定可以停職,還要情節重大及必要時,讓雇主有更多衡酌的權利。
第二個,謝謝游委員的意見,我剛剛看了一下,其實現在對於公務人員、公教人員的部分,第三十二條之三就有可以停職的規定了,當然如果還有不足的部分,我們會再來檢視、檢討。
再來是劉委員的部分,其實我們那天已經在第三十二條之一加上雇主沒有處理,也就是雇主未為處理的規定,如果不是最高負責人的性騷,是一般人的性騷,基本上是內部要先處理,你對處理結果不滿可以再申訴,我們把它拉出來地方勞政機關。如果一般人去跟老闆申訴了,侵害的人是一般人,但是老闆不處理的話,也可以直接走地方勞政機關。
劉委員世芳:放在第三十二條之一?
許部長銘春:對,加進去了,那天在委員會已經加進去了,針對您擔心的部分,後來我們再加上雇主未為處理的時候,就直接可以請地方勞政機關處理。
主席:有加了?
許部長銘春:有加了,委員會也通過了。
游委員毓蘭:謝謝部長,我再追問一條,因為我們都是站在保護被害人的立場,可是我們看到過去在實務上有很多案例,有沒有讓被害人去申訴?沒有!很多都是沒有,甚至於有的是書面審查,有的是連性平會都沒有開,我以前年9月發生在嘉義縣警察局的偷拍案為例,因為申訴人一再要求召開性平會,沒開,然後他也向嘉義縣政府請求,一樣是沒開,所以他認為他的聲音不會被聽到,所以我很希望在你們未來的細則裡面一定要讓申訴人有機會去陳述,這個我覺得無論如何一定要放進去,好不好?
主席:部長,他講說一定要放進去,這個沒有問題吧?
許部長銘春:第三十二條之二,現在是有說性騷擾的申訴案件可以請專業人士或團體來協助調查,而且是實質調查,未來我們在準則裡面也會要求主管機關它要怎麼做,其實一些大原則都已經有按照委員討論時的意見列進去了。
主席:好,現在第十三條之一,3位委員都有說明了,是不是可以照行政院版通過?
柯委員建銘:好。
主席:好,那沒意見就照行政院版通過。
接下來就增訂第三十二條之二,是不是照行政院版修正意見通過,可以嗎?這個都有納入大家的意見了嘛!
許部長銘春:有。
主席:好,沒有意見就通過。
接下來看第三十四條,勞動部是建議照行政院版通過,有沒有意見?好,沒有意見,我們就通過。
柯委員建銘:第幾條?
主席:第三十四條。
接下來請大家看增訂第三十八條之一,勞動部建議照行政院版修正通過,有沒有意見?有意見來,陳委員。
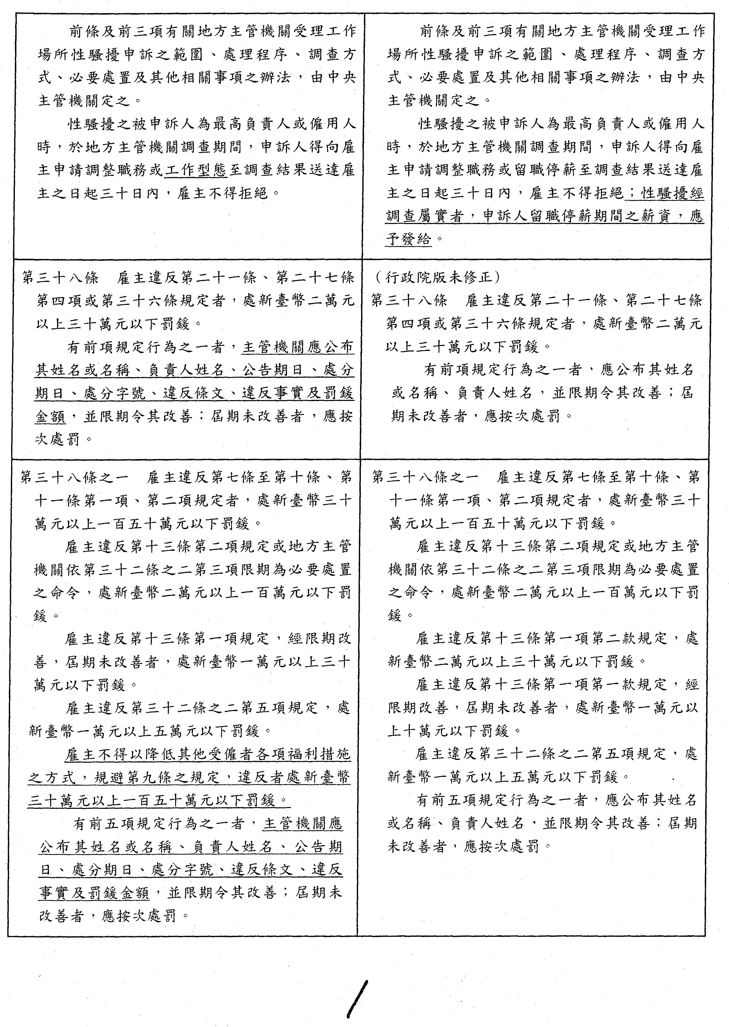
陳委員椒華:這一條在處罰的罰鍰裡面,我們認為還是應該要增加,時力提的修正動議包括我們有增加雇主不得以降低其他受僱者各項福利措施之方式,規避第九條規定,違反者處新臺幣,就是增加罰鍰到30萬元以上150萬元以下。另外主管機關在公布加害人的姓名、名稱、負責人姓名、公告日期等等,相關的規定我們也希望能夠入法,這條如果勞動部沒辦法接受,我們是建議要保留,以上。
主席:好,游委員。
游委員毓蘭:謝謝院長。其實我也認為在委員會的修正動議,就是本黨林為洲委員、溫玉霞委員跟王婉諭、陳椒華、賴香伶等5人所提的修正動議裡面有提到一個非常重要,就是雇主不得以降低其他受僱者各項福利措施之方式,規避第九條之規定,我覺得這個是很重要的,為什麼說很重要?我剛剛提的嘉義縣警察局的偷拍案,22個月來被害人科長被降調,他說是平階的叫做警務參,可是在警察的實務上面就會認為你從一個主管被降調為這個,然後就會蜚短流長,各種流言都會有了,所以那種就是各種形式,我就舉這樣子一個例子,是讓各位知道為什麼要把這個放進去,它是很重要的,用各種形式的,就對他要有保障。我是要請勞動部說明,因為大部分你們都採納了,但針對雇主用其他降低他的福利或權益的各種措施,這個部分為什麼不能放進去,能夠說明一下嗎?謝謝。
主席:王委員。
王委員婉諭:針對第三十八條之一我也想補充說明,第五項的部分,雇主不得以降低其他受僱者的各項福利措施的方式,主要就是來自於我們當時在審查的時候就有提到,像空服業當時在男性及女性的福利政策、在制服上面給予的費用其實是不同的,當時提出這樣子的反映之後,結果是把男性的費用降低跟女性一樣,但性平法其實是希望能夠推動讓大家一致地往前提升、一致地往前進步,而不是因為有不公平的待遇之後,我們來降級,希望大家都一樣地差,我覺得這其實是違反了我們的初衷,希望能夠推動性平的目的,所以我們還是希望,剛才提到這個部分其實不含在薪資裡面,因為薪資的定義比較清楚、比較嚴謹,所以當時是用福利金的方式補充的,但我們會認為這些福利措施也應該要衡平,也應該要兼顧我們所謂性別平等的原則,當時其實部長也覺得這應該是一個要思考的方式,也希望能夠瞭解為什麼最後還是覺得不應該採納。
主席:請部長說明一下。
許部長銘春:主席,我就剛剛3位委員的提問說明,其實剛剛3位委員關心性別歧視的問題,這我們也都認同,但是因為這次修法是性騷擾防治,性別歧視這個,因為他們剛剛講的是第九條,第九條是在性工法的第二章,性別歧視的禁止這裡,我們這次修法範圍沒有……
游委員毓蘭:我講的完全是性騷擾,我跟他的出發點不同,但是我覺得被害人的權益……
許部長銘春:委員,我本來是想說,因為我們這次還是focus在第三章性騷擾的防治,有關於性別歧視的問題,我是認為下一次我們可能整體的性別歧視再來做整體的考量,這樣也會比較……
游委員毓蘭:部長,我剛剛舉的那個完全是,他是因為偷拍案的被害人,這個就在性別工作平等法裡面,他是在職場,他在警察局裡面被偷拍了兩年多,媒體也報導了。
許部長銘春:委員,如果是性騷擾的案子,其實在現行的第三十六條就有寫說雇主不得因受僱者提出本法之申訴或協助他人申訴,而予以解僱、調職或其他不利之處分。而且也有罰則,在第三十八條,如果違反這個規定的話,會處2萬元到30萬元的罰鍰。
游委員毓蘭:我會提請那個申訴人再去做……
許部長銘春:委員,個案的部分我們再來了解,可以幫忙。
主席:王委員。
王委員婉諭:有一個地方我想要澄清一下,所謂這次是針對性騷擾的性平法來修法,我覺得這定義有點奇怪,當然是因為有很多性騷擾的案件,我們希望能夠修,但是並不代表修法的時候,我們只能處理性騷擾的部分吧!我們在提修法版本的時候,好像沒有限定說只能修性騷擾相關的,其他性平法不能修。既然我們遇到這次修法,這部分我們又認同的話,為什麼不能一併修,而是必須要堅持到下次如果要針對性別歧視來修性工法的時候,我們才能修這個部分?我覺得我們修法其實一直都是針對法案修法,不適合的部分、應該要修正的部分就來修正,怎麼會是先有一個只能修某部法案裡面的某個部分,這是有明文規定的嗎?我自己是不清楚這個狀況。
主席:劉委員。
劉委員世芳:我來請教一下,剛剛部長所提到的第三十六條,它真正的原旨、原意是什麼,是不是可以請部長再說明一下?因為在我們的瞭解,其實性騷擾也是屬於性別歧視的一環,兩個是沒有辦法完全脫離的,如果要對雇主牽涉到性別工作的不平等,或者是牽涉到性騷擾的部分,當然應該受到同樣的處罰,甚至要加重,所以是不是請部長再說明一下?因為剛剛部長在第一次說明的時候,針對有一些委員提到不得降低其他受僱者各項福利措施,在第三十六條裡面已經有規範了,那你規範的方式是不是可以再說明一下?如果能夠涵蓋你剛剛所說的,就是不得降低其他受僱者各項福利措施,包括要調職、轉職或降職,或是減薪等等這些,如果可以涵蓋在內的話,我認為一條條文就可以處理好,不用再多說、多做一些條文,會有點畫蛇添足,是不是再請部長多做補充說明?謝謝。
柯委員建銘:部長,我先問你一個事情,有關於不得降低其他受僱者各項福利措施,在勞基法上面就有規定得很嚴格了嘛!是不是這樣?在勞基法上面。
許部長銘春:對。
柯委員建銘:本來你要降低各種福利措施……
許部長銘春:這個不行,對。
柯委員建銘:這個很嚴格……
許部長銘春:任何勞動條件的更動一定要經過當事人同意。
柯委員建銘:那很嚴格啦!
許部長銘春:對。
柯委員建銘:他講的和勞基法那邊比較相似,就是空服員那次嘛!
許部長銘春:剛剛委員在講的是歧視的問題……
柯委員建銘:不同的東西放在這個地方,我是覺得立法例上有問題。
主席:好,那就請你綜合說明一下,我們就來處理。
許部長銘春:好,其實我們剛剛講的如果是因為性騷、跟性騷相關而有這些對申訴者為不利的對待的時候,其實在目前第三十六條的規定就很清楚,其規定「雇主不得因受僱者提出本法之申訴或協助他人申訴,而予以解僱、調職或其他不利之處分。」我的意思是說,如果各位所講的案子是跟性騷有關的會在這裡。如果只是性別歧視,因為第九條主要是性別歧視的部分,我們也認為若覺得有疑義,我認為是不是下一次,因為我們這次說真的,時間比較不是那麼充裕,我們為了跟其他處罰要平衡的話,其實要整體來看,如果單修這一條,而且是修到跟性別歧視相關的,那會不會整個會有失衡的問題?
柯委員建銘:哪有什麼還有下一次的,第三十六條規定得很清楚,你怎麼講下一次?勞基法規定得很清楚,第三十六條也規定得很清楚。
吳委員玉琴:我要補充一下部長的說明,其實第九條,我們第三十八條之一第一項沒有動它,好像是規定雇主違反第七條到第十條,所以第九條就有罰了啦!所以不是沒罰,而且罰滿重的,是30萬到150萬,所以是有處理的,不是沒處理的,我要先說明這個部分是有處理的,第九條有處理的,所以王委員的意見應該是不用擔心,我們在第一項就有處理了,這次沒有動它。
主席:這樣是不是大家同意通過?還是要保留?
陳委員椒華:就保留。
主席:增訂第三十八條之一就保留。
接下來請看增訂第三十八條之二,是不是照勞動部的建議,照行政院版修正通過?
請陳椒華委員發言。
陳委員椒華:時力的修正動議在增訂的部分有增訂最後一項─第三項「主管機關依前二條、第一項及第二項規定裁處罰鍰,應審酌與違反行為有關之人數、違反情節、累計違法次數之金額,為量罰輕重之標準。」希望能夠將這個部分把它加進來,以上。
主席:還有沒有其他意見?沒有,請部長說明一下。
許部長銘春:其實委員所提,在裁處罰鍰的時候應該審酌的這些情節,一般行政機關在裁處時都會審酌,其實不用特別再規定。
主席:這樣可以嗎?椒華委員,已經有說明了,好,這樣沒有意見,這一條就通過。好,謝謝,增訂第三十八條之二就照行政院版修正通過。
接下來第四十條,是不是照勞動部建議,照行政院版通過?沒意見就通過。
我就宣讀一下協商結論,有意見再隨時提出來修正,好不好?
「協商主題:本院社會福利及衛生環境委員會報告併案審查行政院函請審議「性別工作平等法部分條文修正草案」等37案。
協商結論:
一、協商通過條文第十二條、增訂第三十二條之二、增訂第三十八條之二,如附件。
二、照行政院提案通過法案名稱、第二條、增訂第十三條之一、第三十四條、第四十條。
三、保留送院會處理第十三條、第三十八條之一。
四、其餘均照審查會通過之條文通過。
五、本案院會進行處理時,協商通過部分,宣讀後均予以通過,保留部分均暫保留;保留部分院會進行處理前,由各黨團推派1人,依時代力量黨團、台灣民眾黨黨團、國民黨黨團、民進黨黨團順序輪流發言,每人發言時間為3分鐘,發言完畢後,各該保留條文均不再發言,並依上開黨團順序進行各保留條文黨團版本之處理。
六、本案各黨團及委員提案及修正動議,均列入公報紀錄。
七、檢附本案立法說明1份如附件。」
有沒有意見?沒有,我就簽名。
劉委員世芳:要換場。
主席:要換場,要換資料。
許部長銘春:謝謝院長、謝謝各位委員,謝謝。
主席:我們等一下馬上繼續,休息3分鐘,有需要去洗手間的就去一下,休息5分鐘啦,不要太不人道。
休息(16時16分)
繼續開會(16時19分)
主席:現在繼續開會,請大家就座。
接下來要協商的是性騷擾防治法修正草案。我先介紹列席的正副首長,首先介紹衛生福利部部長薛瑞元先生,再來介紹行政院人事行政總處副人事長懷敍先生,介紹完畢。
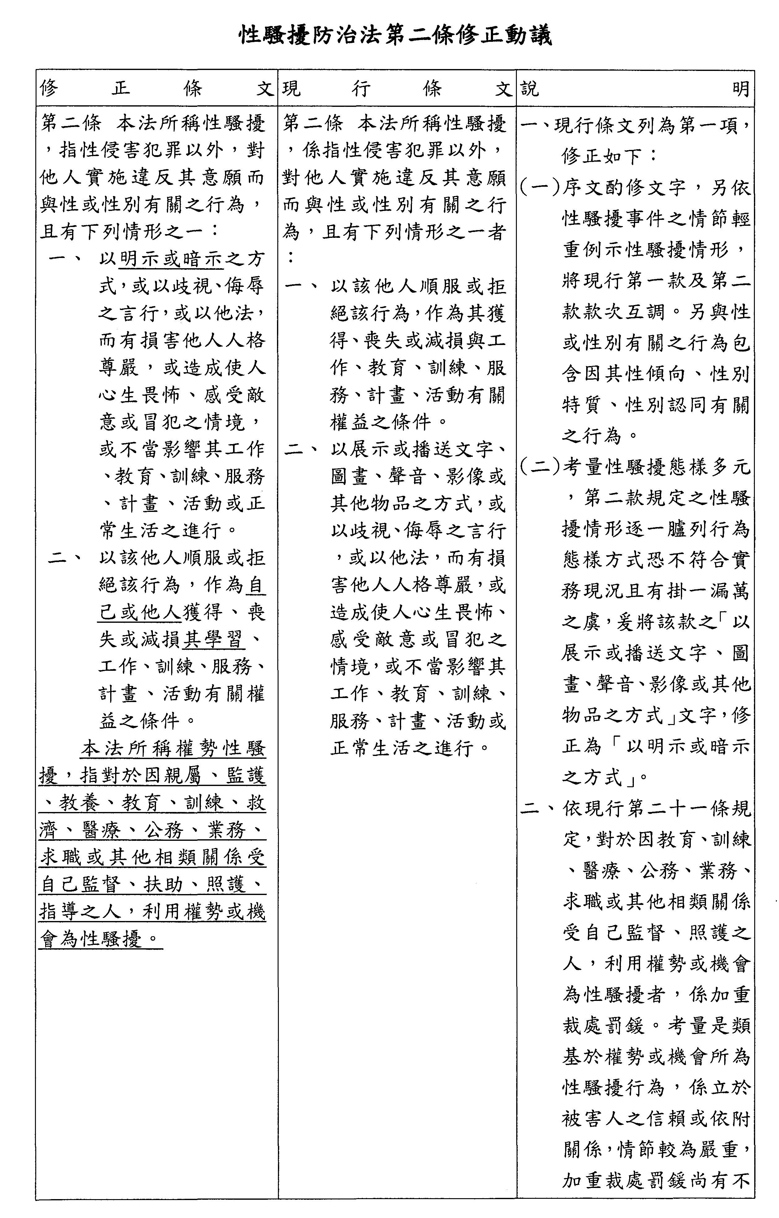
現在開始看保留條文,請大家看第二條,大家意見如何?是不是照衛福部建議,依照行政院版修正通過?
請游委員發言。
游委員毓蘭:院長、各位同仁。因為我們前天在衛環委員會其實討論了很多,基本上幾乎是朝野不分黨派委員都認為,臺灣過去幾十年來很多因為宗教信仰或是假宗教之名行性侵或性騷之實的,就是因為宗教的部分大家平常都會給予完全的信任,而去尋求宗教的協助,邱泰源召委也特別提到那時候是身心狀況特別脆弱的,所以我們當時所有朝野的委員統統建議在「本法所稱權勢性騷擾,指對於因教育、訓練、醫療、公務、業務、求職」後面再加「、宗教」,再接原本的「或其他相類關係」。好像只有衛福部是堅決反對,認為「其他相類關係」就可以涵蓋在這裡面,但就是因為宗教在我們的社會上是比較特殊的,我們希望在這裡列舉出來,也可以保護那些真正正派的宗教。如果照衛福部這樣的說法,那就只要講「指對於因教育、訓練」,後面連醫療部分都不要,直接接「或其他相類關係」就可以了,但沒有嘛!你們的條文前面也列舉滿多的,那就在這裡加上一個「宗教」,我不知道他們為什麼這麼堅持。
主席:好,來來來,柯總召。
柯委員建銘:針對本條文大概有三個地方可能我們要討論一下,第一個是一開始的時候,「本法所稱性騷擾,指性侵害犯罪以外,對其他人實施違反其意願而與性或性別有關……」,范雲委員有做一些文字調整,寫在說明欄裡面,這一點我們等一下再討論一下。
第二點有關於宗教問題等其他相關的,我們在說明欄也改了,請大家看一下「其中其他相類關係如因演藝活動、政治活動、政黨、宗教、信仰、偶像崇拜等,利用權勢或機會對其為性騷擾」,把這個範圍再擴大一點、解釋清楚一點,你只有講到宗教,而其他的也是有,在說明欄寫清楚。
另外司法院對於最後一項倒數第二行「監督、照護、指導之人」,可能有不同意見而要增加一些文字,等一下請司法院說明一下。大概是這三個問題。
主席:好,請衛福部先說明一下,司法院也說明一下。
薛部長瑞元:衛福部報告,針對剛剛柯總召所提出來的三個問題,第一個,所謂與性或性別有關的行為,包括性傾向、性別特質、性別認同的相關行為,這部分我們就把它放在說明欄,如果又要寫到法條文字裡面的話,其實就會變成非常冗長。
第二個,剛剛有委員提出光是把宗教列進來,在這一次我們提出來修正的相類關係部分,其實也包括像演藝活動、政治活動、政黨等,這些其實也應該都算在裡面,但是如果這樣子再列下去的話……
柯委員建銘:列不完啊!
薛部長瑞元:越列會越多,現在司法院這邊也有意見,想要增加列進來的東西,到後來真的會越列越多,列舉不完,會有這樣子的問題。
主席:接下來請司法院少年及家事廳謝廳長。
謝廳長靜慧:謝謝剛剛部長的看法,我們要從整個刑罰體系,尤其是現在性騷擾防治法第二十五條其實是一個特別刑法,如果要看這個特別刑法要回到我們刑法的第二百二十八條有個權勢性侵害;關於刑法第二百二十八條,各位如果手上有資料的話,會看到是比照現在的性騷法第二條,就會發現它對於權勢性侵、權勢猥褻有親屬、監護、教養,但是在我們的性騷法第二條並沒有。這個在我們的罪刑法定還有這樣一個犯罪行為的行為態樣當中,如果沒有透過法律保留的方式,尤其是在特別刑法的時候把它明確規範,將來可能會在事實認定跟構成要件的類型上產生一些不一致。
所以我們其實對性騷法的第二條有一個建議的第二項,可能要去參考刑法第二百二十八條第一項各類型權勢產生的性侵害,因為我們知道性騷擾其實是在猥褻行為之下、情節是比較輕的,所以我們有一個修正動議是關於第二條的;等一下法務部應該也有一個關於第二十五條的部分,跟第二條是連動的。接著也可以請刑事廳的文法官再做一點刑法法理的補充,謝謝。
文法官家倩:委員們大家好,我是司法院刑事廳文家倩,今天主要針對第二條的部分希望提出一些修正,主要是昨天有跟法務部再溝通過,今天有再跟法務部溝通過,因為第二條跟第二十五條的權勢性騷擾罪是連動的,所以就是說第二條的構成要件要夠明確,我們才能夠適用到第二十五條的刑法處遇,才能夠有法律明確性原則,否則構成要件不夠明確的話,到底這樣子的行為態樣要不要受到處罰可能會有一點疑義,所以為什麼後來我們會希望在第二條的態樣加上因親屬、監護、教養、救濟,最後還有加一個扶助,為什麼要加這個?主要是因為在刑法的體系上,在刑法第二百二十八條權勢性交、猥褻是有這些犯罪態樣的,如果今天權勢性騷擾沒有這些犯罪態樣,這樣是表示這些犯罪態樣不需要被處罰嗎?當然衛福部可能會解釋可以利用相類關係去解釋,可是因為刑法第二百二十八條它也有一個相類關係,但是刑法第二百二十八條在有相類關係的前提下,它還是有列舉了親屬、監護、教養、救濟、扶助,也就是說,如果今天我們的性騷擾防治法裡面的權勢性騷擾沒有這些態樣的時候,有可能會被理解成為是不是有意的排除,如果是有意排除掉這些,親屬、監護、教養、救濟、扶助等這種狀況,不會列入權勢性騷擾的範圍的話,可能會導致權勢性騷擾的處罰範圍過窄,因為權勢性交、猥褻其實是比較嚴重的犯罪態樣,如果比較嚴重的犯罪態樣都處罰這些類型的話,為什麼比較輕的權勢性騷擾,舉重以明輕,理論上比較輕的權勢性騷擾的處罰範圍應該是更廣泛的才對,我們是基於法律明確性原則,所以希望能夠規範清楚,因為剛好法務部等一下會提到第二十五條的部分,他們提出的修正動議就是把第二十五條修正為利用第二條第二項之權勢或機會而犯之,所以關鍵會在於第二條第二項到底要怎麼解釋的問題,所以我們的意見如同剛才所述,謝謝。
主席:我們現在馬上請法務部來講,請法務部說明一下。
李委員貴敏:院長,不好意思,我請問一下……
主席:讓它說明一下,接下來再換你……
李委員貴敏:我知道,我不是針對內容,我是要講程序的部分……
主席:先讓它講完。
李委員貴敏:因為剛才司法院有解釋過它的意思了,我的建議是,它所謂的動議部分,因為我這邊沒看到,因為要等拿到了之後它再講,然後我們對照它的建議,我們才可以知道它在講什麼嘛!我們現在手頭上沒有資料,它在講東西的時候……
柯委員建銘:等印出來再說好嗎?先印出來再講,好不好?
李委員貴敏:對,不然我們不知道它在講什麼東西,好不好?
柯委員建銘:請司法院馬上把文字意見印出來。
主席:這樣第二條是不是就暫時保留下來,先討論後面的,好不好?等一下回頭啦!
接下來請看第三條。第三條衛福部建議照行政院版通過,大家有沒有意見?好,沒有意見就通過,好不好?好,通過。
現在看第六條。第六條衛福部也建議照行政院版通過,有沒有意見?好,沒有意見,我們也通過,好不好?好,通過。
接下來請大家看第七條。第七條衛福部也建議照行政院版修正意見通過,有沒有意見?
請邱委員臣遠發言。
邱委員臣遠:謝謝院長跟各黨團代表。第七條的部分我們認為人數門檻的問題還是不應該讓機構獨自承擔,主管機構也要主動去協助,就是有一些所謂中小型的,有人數上的限制,這個部分應該還是需要相關的配套,還有申訴的管道能夠具體地落實,因為臺灣還是以中小企業居多,所以這個部分我們希望行政單位還是就他們現在的修正再說明清楚,好不好?
柯委員建銘:你的意思是怎麼樣?要怎麼改?
邱委員臣遠:我們的提案是第七條的部分,就是政府機關、機構、部隊、學校、機構或僱用人應該防治性騷擾行為的發生,於知悉有性騷擾的情形,要採取立即有效的糾正跟補救措施,尤其前項措施應該設立申訴管道協調處理,且訂定性騷擾防治措施,並公開揭示之,尤其為了預防處理性騷擾事件,中央主管機關應訂定性騷擾防治的準則,其內容應該包括性騷擾防治原則、申訴管道跟懲處辦法,還有教育訓練的方案跟相關措施。
之前跟主管機關溝通的時候好像有談到,就是他們的版本是在相關組織人數的部分有受限,就是三十人以上跟十人以上的部分,他們有一個相關的規範。這個部分我們認為,對於這些中小型企業的保護還有申訴管道應該要把它明確化,在上位法的部分不要去做這個人數上的限制,這是我們的意見。
主席:衛福部要不要說明一下?
薛部長瑞元:再說明一下,第七條主要是在講場所的主人,就是這一個場所的主人要做什麼,所以這裡會變成是除了組織的成員之外,還有受僱人、受服務人員,加起來十人以上才需要這樣。我打個比方,因為它是公眾可以出入的場所,比如一間麵店……
柯委員建銘:麵攤。
薛部長瑞元:一間麵攤,就是夫妻兩個人,也沒有受僱人,就是兩個成員,來吃麵的頂多就五個人、六個人,只有兩個桌子這樣子,加起來不到十個人,你也要他設申訴管道,恐怕會做不到啦!所以現在是受服務的加起來……
邱委員臣遠:那還是應該要有配套啊!
薛部長瑞元:對啊,配套……
邱委員臣遠:比如說地方政府,還是用什麼樣的方式,讓他有一個申訴的管道可以去依循嘛,你不能說十個人以上,五個人、六個人的就不算數,那很多中小型企業怎麼辦?
薛部長瑞元:企業是用它裡面的成員……
邱委員臣遠:不管是企業或是組織,你不能因為人數的限制就沒有把它納入管理,否則很多五個人、六個人的,你說九個人的,可能他本身就已經相對弱勢,可能對於老闆或是在他組織裡面也有從屬關係的,他就不敢去反映。這個部分如果你沒有辦法這樣去規定的話,有沒有相關的配套措施?我們是認為在上位法上不應該去把它做人數上的限制。
主席:稍等一下,還有人要發表意見,等一下一併說明好不好?再來請林為洲委員。
林委員為洲:大家看一下保留條文第二項第一款「協助被害人申訴及保全相關證據。」原來行政院版本的條文是有一個「於必要時保全相關證據」,我們在委員會開會的時候就把這個「於必要時」去掉,就是說他不能有空間讓主管機關或是機構說他可以決定什麼是必要時,什麼是不必要,那時候大家有討論,所以把這個「於必要時」去掉,就是說你就是要協助被害人申訴及保全相關證據,所以才會有這個保留條文寫在這裡。所以我們希望是按照這個保留條文這樣的修改來通過,而不是按照原來行政院的提案條文。這個是我們委員會有討論過的,所以不是原條文。
主席:接下來請王婉諭委員。
王委員婉諭:其實時代力量黨團的版本也是比較類似民眾黨的說法,剛才部長有提到如果它是一個麵攤,只有兩個人在上班,可能一個是洗碗的,如果遇到這樣的情況難道我們就說「不管你了,不好意思,抱歉」,是這樣嗎?當然不是嘛!既然是三個人、五個人,其實我們也應該要處理。當然我可以理解在人數少的情況下,他可能沒有辦法成立什麼委員會等等,申訴委員會或處理委員會等等,的確是有困難的,但我們還是得要給他有一個處理的機制,或者是協助的機制。所以時代力量黨團版本的寫法是會希望能夠在這些公眾得以出入的場所,應該設立申訴管道協調處理。這管道有可能是在我們的公部門,有可能是在市政府、縣政府的情況下,但是也要採取適當的措施來協助,在十人以下假設發生這樣的事情的時候,我們仍然必須要給協助。
我想大家應該理解的是,我們並不是說十人以下發生的就不好意思,你倒楣,你自己要在小公司工作,絕對不是這樣的意旨,所以我們會認為10人以下也應該要,不論幾個人其實都應該有這樣的管道或是這樣的處理機制,當然並不是強制說10人以下也要有一個很清楚的委員會成立等等的部分,但是這個處理的機制和適當的措施我覺得是絕對必要的,而且跟人數是沒有相關性的,謝謝。
主席:請劉委員發言。
劉委員世芳:我想請衛福部再說明一下,像剛剛邱臣遠委員在問的時候,我就直接想到我們在上一場處理有關性別平等工作法,那個時候所規範的部分是屬於受僱者跟勞雇關係的時候它當然準用,包括有勞基法在內,然後特別處理到性別平等工作法,衛福部所處理的部分,尤其是這一條所要處理的部分,是特別指公眾出入的場所跟公共場所,所以它在內的這些族群的人不一定是屬於老闆或僱員,或者是有一些不是剛才部長所說的,兩位夫妻在一起洗碗、路邊攤的那一種,但是如果你要處理這樣的預防措施的時候,在原來行政院所提的修正版本裡面有提到,中央主管機關也就是衛福部要訂定相關的準則,訂定相關準則的時候,大概就不會像有所謂的10人以上或30人以上這樣子必須要有公開的防治措施,然後必須要有協調的管道,你必須要訂定準則是因為這裡面也包括要通知主管機關或是通知警察機關到場,也就是說你要設立一個如果確實是公共場所,譬如三更半夜兩位夫妻在那邊吃飯、吃麵、吃點心而真的有性騷擾事情發生的時候可以找誰幫忙,但是你把它訂死的時候,就會跟原來的性別平等工作法裡面的非常相像。所以我要跟各位委員講的部分是要給它弄清楚,它這個是屬於公共出入的場所,而不是屬於中小企業的企業機構裡面的部分,所以它處置的方法本來就不一樣,有的是雇主、有的是該地的主管機關是屬於地方政府或者是衛生局或者是警察局,你要把它說清楚、講明白,你只要說清楚、講明白一個是性騷擾防治法適用、一個是性別工作平等法適用就可以了,而不必要把所有的文字全部都放進去。
主席:現在是不是就請相關部門來說明一下?看誰要先說都沒關係。
請衛福部說明。
薛部長瑞元:我還是再強調一下,這個就是所謂的場所主人,即公共場所或公眾可以出入的場所,所以在計算人數的時候是包括它的內部人員跟外部顧客加起來10人以上,至於如果它的規模小,不會有到10個人的話,還是會有一些配套措施,比方在那個地方如果發生性騷擾事件的時候,可以通報到哪一個專線、哪一個機關,但是要在那邊設立申訴管道來協調處理恐怕就做不到啦!所以它頂多是可以做到這樣,因為出出入入的人加起來就不到10個人,若要設立一個管道來處理,大概是做不到啦!所以會有配套措施,就是由主管機關,比方我們可以印個貼紙貼在它那邊,如果真的有發生性騷擾的時候,馬上處理可以打110報警;如果不是馬上,事後可以打給社會局或者是113來做諮詢,那也可以找社會局來做這個案件的處理。
主席:司法院有沒有意見、有沒有要說明?
謝廳長靜慧:這個部分,就是剛剛……
柯委員建銘:那是第二條。
主席:法務部有沒有意見?
洪司長家原:沒有。
主席:好,沒有。現在大家的意見是怎麼樣?
柯委員建銘:林為洲委員剛才提的「必要時」。
林委員為洲:對啊!「必要時」要去掉啊!
柯委員建銘:拿掉了啊!
主席:拿掉可以嗎?
薛部長瑞元:這一次……
柯委員建銘:一定要保全證據啦!
邱委員臣遠:「必要時」要去掉啦!
林委員為洲:「必要時」要去掉啦!
薛部長瑞元:「必要時」要去掉。
主席:「必要時」拿掉可以嗎?
薛部長瑞元:對。
游委員毓蘭:他已經拿掉了。
林委員為洲:就不是照原來的院版。
薛部長瑞元:保全相關證據的部分,前面……
柯委員建銘:保全相關證據是一定要的吧!沒有那種「必要的時候。」
薛部長瑞元:但是通知警察機關還是需要有「必要時」。
林委員為洲:他們剛剛唸「照行政院版通過好不好」,那就不是行政院版啊!
游委員毓蘭:照修正版。
柯委員建銘:照修正案啦!
主席:好,照修正案。
請邱總召發言。
邱委員臣遠:謝謝院長。剛剛聽了衛福部的說明,針對公共場所的這個部分,我們當然也沒有說在這個比例上一定要去設立管道的協調機制,這個我們也理解,但是我覺得重點還是在政策的落實,也就是你們的配套措施,不管你是要貼貼紙還是加強宣導,或是跟地方政府連結,我希望你們還是要定期去盤點到時候這個申訴案件的數量跟實際發生的比例,定時地去追蹤,因為問題常常都是藏在小角落裡面、在黑暗的角落裡面,人數少的時候確實這種問題會比較多,但是如果是一般的中小企業或小型的受僱,有其他的法律去訂定,我覺得那個執行上還是要定期地去管控和盤點,好不好?這個部分我們同意。
柯委員建銘:OK。
主席:請王婉諭委員發言。
王委員婉諭:我想請教一下,這個所謂的公共場所,假設是像貼貼紙這件事情,它不算是所謂的協調處理的申訴管道嘛,因為就我們之前的理解,它只要有處理、有貼了,就算是它已經有設立了。
第二個部分,如果現在認為10人以上才必要,10人以下我們也覺得應該要有,或用配套措施來做,但是這個配套措施在哪裡?以及它的強制性在哪裡?其實我是沒有看到的。剛剛提到的這個公共場所,當然是包含了服務的人員,比如說在很多情況下,里民活動中心可能就會只有一、兩個志工在現場,管理人員可能也只有民政課裡面的幾個人而已,這樣算不算10人以下?發生類似這樣的情況時,我們仍然必須給他一個協調的空間或是一個管道,而這個管道就如同我剛剛說的,我打110、打相關的申訴專線,或是縣、市政府的申訴專線,算不算是屬於這個協調處理機制?如果不是,它叫做什麼?規範在哪邊?
主席:好,說明一下。
薛部長瑞元:那應該不叫設立一個申訴管道來協調處理,因為這裡有一個設立的機制,現在10人以上的是要設立這個管道,但是10人以下的只有一個警示,這個還是不太一樣,所以我想這個文字的寫法是這樣。至於我剛剛提到的這些配套措施要怎麼樣落實、在10人以下的要怎麼樣落實的話,的確不是很好寫,寫在說明欄也可以,就會變成在說明欄的部分我們再去補述一下,未滿10人的在這些公共場所的情形該怎麼樣處理,這個我想在說明欄也可以處理。
里民活動中心不可能只有10人以下,如果是這樣,那個活動中心就不要用了。
主席:現在本案要怎麼樣?要通過還是……
王委員婉諭:既然都要再調整一下文字,不好寫就是再想想要怎麼寫,就先保留吧!
主席:那就先保留嗎?
王委員婉諭:好。
主席:先保留,你們再說明還是怎麼樣,再補充一下。
柯委員建銘:寫個附帶決議吧?
主席:在說明欄補充一下。
王委員婉諭:我還是希望文字在本文裡面應該要有,因為不能只有談到10人、30人而已,10人以下的不處理啦!
柯委員建銘:10人以上的就有法律強制規定。
主席:好,沒關係,就先保留,你們大家再溝通一下,文字看要怎麼拿捏,看是要在說明欄還是要在條文裡面,你們再協調一下,本條就暫時保留。
柯委員建銘:附帶決議也可以。
主席:用附帶決議也可以,只要溝通好就好。好,保留。
請看第八條,如果大家沒意見,照衛福部的建議,照行政院版通過,看怎麼樣?
劉委員世芳:第八條我可不可請教一下?所說的「政府機關(構)、部隊、學校、機構或僱用人」這個部分有沒有包括所謂的幼兒園?托兒所、幼兒園算不算?怎麼沒聲音了?麻煩回應一下好嗎?
主席:第八條,請說明一下。
劉委員世芳:因為性別平等教育法裡面的學校好像沒有包括幼兒園跟托兒所,所以這個部分包不包括?因為性騷擾在這種機構裡面發生的可能性也是有的。
主席:請教育部說明。
吳司長林輝:教育部補充說明,性別平等教育法的適用範圍是各級學校,所以從國小、國中、高中到大專以上都算。不過幼兒園的部分,它不屬於性平法的適用範圍,它如果發生性騷擾事件的話會先從性騷法來處理。
劉委員世芳:也就是由衛福部來當主管機關對不對?
吳司長林輝:我們幼兒教育照顧法裡頭有規範處理的機制。
劉委員世芳:但是幼兒教育法裡面有寫到性騷擾這幾個字嗎?如果沒有的話,應該移由原來的主管機關衛福部來主管有關性騷擾相關的議題吧!是不是請衛福部來回應一下,好不好?我們不想把它漏掉。
主席:好,請說明一下。
張司長秀鴛:是,在幼照法裡頭有特別包括他在幼兒園發生的性騷,是幼照法可以處理的。
柯委員建銘:幼教法,是不是?
吳委員玉琴:幼照法,幼兒……
主席:好,那沒有意見的話,第八條就照行政院版通過。
請看第十四條,如果沒有意見,也照行政院版通過。有沒有意見?
請林為洲委員。
林委員為洲:第十四條嗎?
主席:對,第十四條。
林委員為洲:這一條是最核心的條文,就是要如何申訴、要向誰申訴,大家都知道這一次我們在處理性平三法,主要就是針對這一次的#MeToo風潮,然後那麼多例子裡面,其實我們最主要要修法解決的就是吃案的問題,以及內部自我包庇、機構自我包庇的問題。按照這個紀錄,百分之八十以上被性騷的人都沒有去申訴,為什麼?因為認為申訴都無效,所以我們才要修法,表示之前的法都沒有辦法保護到被性騷的人,你看過去這些案子這麼多,申訴無門啊!或是申訴無效,不會開會,外部委員幾個、內部委員幾個,但就不會開會,委員怎麼排也沒有用!百分之八十都是這種例子耶!所以我們要解決這個核心問題,要讓被騷擾者能夠去申訴、願意去申訴,然後申訴之後不會被吃案,所以我說這一條是最核心的條文。
好,我們來看一下,在委員會討論的時候,事實上我們是反對這樣的版本,因為那個跟原來舊的條文沒有什麼差別。你看,要申訴的話要向誰申訴?如果行為人是機關,就只能向那個機關申訴,那跟現在不是一樣嗎?譬如行為人是一個教授,我現在隨便舉例子,就只能對學校提申訴,沒有外部的申訴管道,然後學校再去開會,跟現在的法律不是一樣?將來還是會有這種問題啊!吃案啊!或是內部怕損傷機構名譽或利益而不處理,然後造成吃案,所以都沒有改啦!現在這個條文還是對機構來提,所以那時候我們是反對,我等一下有第十七條希望可以一併來處理,但是我覺得困難啦!你們如果覺得這樣就好了的話,將來被性騷還是在內部去申訴,只是把年限延長,一年變成幾年,然後申訴的對象還是同樣向現在法律的對象,內部如果不開會,那就還是不成案!這樣有效嗎?不要打假球啦!如果要處理,就要處理這個啦!
主席:好,接下來請李委員。
李委員貴敏:謝謝院長。我想拜託衛福部還有今天與會的不管是司法院也好,或是其他相關的部會,說明一下你們修正的、現在堅持的第十四條,其實你是併入原來第十三條的部分,把它也併入嘛!是不是?對嘛!對不對?為什麼都沒有人有反應?是原來第十三條也把它併進去了嗎?對啊!就講一聲,好不好?不然我想說奇怪,為什麼大家都沒有反應,是什麼狀況?好,那我就要請教,第一個,原來我們在提修正的時候,是對於他們這些……
因為有些人不願意提出來,就是因為擔心他的訊息會外漏,所以對於他們的識別性,我們講要保密、要去識別性,而主管機關是什麼原因而反對?拜託說明一下,為什麼反對?
第二個,我也想請司法院跟法務部回應一下,性騷擾請求的部分,條文第十三條講「除可依相關法律請求協助」,其實我是覺得協助是不必要的啦,因為按照侵權行為的話,你可以主張損害賠償、林林總總的,這個本來就可以主張,它不應該只是協助而已。可是現在把它加上去之後,我要請教司法院跟法務部的態度,你講「自性騷擾事件發生之日起逾五年者,不得提出」,這跟原來侵權行為相比,顯然把法律上面他原來可以主張權利的地方給限縮了。所以你將我們一般說的侵權行為的10年,把它縮短的原因是在哪裡?我們都知道司法院刑法的專家在這裡,簡單來講,修正之後從新從輕,修正之後性騷擾的部分可以減免以及可以主張的人次,這是你們已經知道了?還是不知道?會不會有人本來是可以主張的,因為你這樣的規定之後沒有辦法了,這我不知道啦!
所以這個是請教你的問題,也就是說今天我們在這邊討論性騷是因應#MeToo事件民怨沸騰,但是今天的修法究竟是解決民怨,究竟是針對這些不當的行做導正,還是說今天的修法,是讓有問題的人可以很容易透過新修訂的法令而跳脫他原來應該有的責任,有沒有這個顧慮?我並不是說一定有,我只是請教你,有沒有這樣的顧慮?如果有,今天我們這樣的修法是不是真的能夠解決問題,還是虛晃一招?
第三個問題,這也是請教司法院跟法務部,因為都是你們都是法律人,一般如果我們向法院請求的事情、提起訴訟,我們撤回之後可以再提,對不對?司法院,這問題很簡單,你就先回答是不是就好了,我們撤回了之後,可不可以再提?
謝廳長靜慧:是看那個法律的效果。
李委員貴敏:對,撤回之後可不可以再提?我今天到法院去提起一個……
還是我剛剛講的時候你沒有在聽?
謝廳長靜慧:不同的程序可能會有不同的效果,有些是會限制再提出……
李委員貴敏:好,譬如說我請求一個侵權行為的案子,然後我撤回之後,我可不可以再提?
謝廳長靜慧:如果他還沒有經過時效……
李委員貴敏:還沒經過時效的部分,他可不可以再提?
謝廳長靜慧:可以啊!
李委員貴敏:可以!對,你講得很理直氣壯,我就是等你講這句話。那為什麼在性騷擾的事件裡面規定他撤回之後就不可以再提?理由是什麼?我們也要拜託薛部長講一下,我剛剛提的三個問題,究竟今天修法把它修成這樣的目的在哪裡,拜託回應一下,以上,謝謝。
主席:好,就請說明一下,看誰先說。
薛部長瑞元:首先是林為洲委員所提出來的修正動議……
林委員為洲:我們有修正動議……不行就表決……
柯委員建銘:沒有啦!還沒講到那邊去,你們的是第十七條嘛!你那個寫法和跟騷一樣嘛!
薛部長瑞元:林為洲委員今天提出來的修正動議跟原來的不太一樣,完全不一樣的結構,現在把它結合在一起了,所以前面的跟院版是一樣啦,後面接下來多了一個警察機關受理的時候要進行調查,然後可以有一個所謂的書面告誡,要有這樣的一個程序。不過因為這個條文裡面寫「案件經調查有性騷擾行為之犯罪嫌疑者」,這部分就有一點要去思考了,就是說他經調查有犯罪嫌疑的話,自然就會進入到刑事偵查的程序,刑事偵查程序的過程當中,都可能會有像羈押或交保等等,這些是可以來做的,但是如果經調查有性騷行為成立的可能,但是還不到犯罪行為的時候,也要用這個方法嗎?如果要用的話,則這個文字就不太一樣,這是第一點。
第二點,一般的性騷擾案件,的確他如果報警之後,警察要比照跟騷法的規定去給一個書面告誡,因為跟騷法的書面告誡後面會有它的效果,即後面如果他還有這類行為的時候,會有保護令這樣一個效果,但是在我們的性騷法裡面,後面沒有保護令這樣一個效果,所以開立這個書面告誡的效果就不是那麼明顯,所以這部分也請委員再酌。
另外,李委員剛剛提到的有一部分是有關於司法院跟法務部他們的一個態度……
李委員貴敏:那你就按照順序……
薛部長瑞元:對!
李委員貴敏:第一個保密的部分,你不願意保密的理由在哪裡?
薛部長瑞元:這個保密的規定是在第十條,第十條我們並沒有反對,而且第十條的部分已經通過了。
另外就是有關程序的部分,我想侵權行為的部分是屬於民事訴訟的範圍,我們今天這邊所訂定的是在行政上面的申訴,這兩個所謂它的時效,其實是可以有不一樣的處理。
李委員貴敏:它有不一樣的處理,所以我的問題是,為什麼民事的部分,你當然可以有不同的期限,你今天規定的就是因為怕它不同,但我的問題是,為什麼你要把它縮短?你一定有你的理由嘛!但那個理由是什麼?
薛部長瑞元:那個知悉後兩年的部分是一樣的,跟侵權行為的知悉後兩年的部分是一樣的,只是它最長的時效,就是發生之後在侵權行為是規定10年,在這邊我們把它縮短成5年,主要是因為性騷擾的行為要成立的這個證據,事實上要保存是非常困難的,所以如果時間拉太長的話,事實上我們當然對於被害人也許就是說他可以有比較長的時間可以提出,但是拉長到那麼長的時間要去舉證,本來就有一些困難,但是對行為人來講,他所受的不利益就會非常大,因為這……
李委員貴敏:對不起,我打個岔。你應該逆向思考,為什麼呢?因為性騷擾的被害人,他有心理的創傷,他跟一般的侵權行為反而是不一樣的,他可能要在他的心理創傷撫平之後,他才會想到他要怎麼樣主張他的權利,你單純的因為他沒有辦法舉證,所以就封殺他的這個請求,我覺得這是不對的,他能不能夠舉證,那個是當事人的問題,他不是因為你行政單位認為時間長了他舉證不可能,所以我就直接封殺你。因為他在受傷害之後,他是需要一段時間來撫平的,在那段的時間裡,他腦筋裡面都是那個心理創傷的畫面,你要他很理智地去想,我在法律上面,我有什麼可以主張的權利,他不會去想那些的,所以你不但沒有把它延長,你反而因為你認為他很難舉證,但能不能夠舉證成立,那是被害人的問題,你不能夠因為他舉證困難,你就直接封殺他。
薛部長瑞元:我想這是兩個方面,第一個,如果他還在心理上還沒有辦法平復的情形,表示說他已經知悉了,知悉的話,本來就是二年,這個部分……
李委員貴敏:你很殘酷耶!
薛部長瑞元:這個部分本來是一年,侵權行為也是這個樣子……
李委員貴敏:站在一個客觀的人所講的情形來講,因為你知道他有一個心理的創傷,你完全沒有考慮到他心理的創傷,你能不能不要用這麼冷酷、這麼客觀的一個情況,你要想到一個人,他會想到主張他自己的權利時,他必須已經回復到平常的狀態,現在只是問你為什麼你不能夠回到一般的情形,然後你要把它縮短?你的理由就是說因為他舉證困難,他舉證困難是他的問題,現在是不是所有相關的規定,只要是有舉證困難的,就全部都把時效縮短?你自己聽聽看,你這樣說有沒有道理?
薛部長瑞元:事實上我們在處理這種性騷案件的時候,也必須兩造都要取得平衡,首先是本來的時限只有1年,我們把它延長為自知悉後兩年,這已經算是延長了,再加上行為之後的5年,所以並不是把它縮短,而是延長只是剛剛委員提到是跟侵權行為做比較,但是侵權行為……
柯委員建銘:兩邊都有延長……
薛部長瑞元:侵權行為10年,其實在我們性騷法裡面並沒有做規範,所以他仍然在10年之內的話,還是可以提出損害賠償的要求,這部分並沒有……,這邊所規範的只有申訴。
李委員貴敏:等一下,我的第三個問題還沒有回答。
主席:司法院跟法務部有沒有要說明的?
李委員貴敏:第三個問題沒回答。
洪司長家原:院長,還有各位委員,法務部這邊的意見是這樣,針對剛剛李委員的意見,應該是說不同的責任,譬如說民事責任、行政責任跟刑事責任,他本來就有各該的要件,這個修法是針對行政申訴程序,所以他其實是延長,而不是縮短了,他也沒有阻礙民事侵權行為損害賠償10年的限制。在另外一個行政院版大家通過的法條裡頭,懲罰性的違約金都可以在2年跟10年請求權時效範圍內來請求,所以沒有縮短他權利的問題。那這個案子裡頭應該是說已經延長本來的行政程序,因為本來的程序是申訴期間只有1年,現在放寬成2年,特別的情況之下,他還有一些特別的規定,都是往後延長的情況,這個是我必須先做說明的,當然就法務部所屬而言,我們主要主管的只有刑事責任的部分,剛剛講的那個民事,或行政程序不歸我們法務部這邊,但是委員這邊提到的,那個應該是就時效來講的話,對於時效,我們一般來講會有針對時效停止,或者是要不要特別的情況去做一個考量,但是這跟剛剛委員所提的情況又不一樣,所以應該這樣講,在這裡頭針對民事、行政的部分,民事的部分是維持原狀,行政的程序部分拉長了時效的情況,那刑事部分,因為法定刑的提高也延長了他的追訴權時效,所以整體而言,從修法的狀況而言,都有保護到被害人的權益,這是法務部的說明。
柯委員建銘:性侵追訴權是20年嘛!性騷是10年。
林委員為洲:我們再補充說明,本來第十四條就是在規範,你要如何提出申訴、向誰提出申訴以及申訴的有效期限,關於有效期限,國民黨黨團這邊都把它延長,我們都表示支持,你在幾年內可以提出申訴,將原來一年提高到兩年我們都支持,現在只是針對申訴的管道,簡單講要不要給他一個雙軌的機會,就是除了對機構、學校、公司行號,你被性騷擾,你只能對你自己的機構、學校跟行號去提申訴,然後他不處理呢?像現在的狀況不處理,而不處理就吃案,沒有外部申訴機會!到底這次修法是只要跨這一點點,把申訴期延長一點點,罰則把它提高一點點?還是要跨大步一點,讓將來的性騷擾案件真的被遏止,解決問題?但是我們在委員會提案,行政院和衛福部都沒有想要大力改革的意圖,所以我們這條條文才會保留申訴對象,等到院會的時候,我們還會提出更完整的修正動議。本來我們是寫在第十七條,也就是說如果不知道案件加害人屬於哪一個單位的話,就可以向外部、向警察機關申訴,因為你不知道他屬於哪一個單位!只有那種情況才能向警察機關申訴!原來條文只有在那種狀況,也就是不知道加害人,譬如陌生人,我不知道他屬於哪個學校、哪個機關、哪個機構,所以只能向主管機關或警察機關申訴,這是第三款規定的部分。但我們覺得不夠,即使是在機構內、學校內、機關內受到性騷擾,我們也要有機會,即除了內部申訴之外,有沒有機會可以在外部也有申訴管道?所以我們把第十七條,原來我們修正動議的第十七條併到第十四條來。部長剛剛講的我有聽到,讓警察機關開書面告誡,到底意義是……如果是在跟騷法的話,只要有嫌疑即可。但跟騷法也不是判定後才開書面告誡,跟騷法是警察經過調查,認為有跟騷行為,即有比較重的嫌疑時就開書面告誡了!為什麼要這樣做?而且沒經過法院判定?因為要制止這種行為!大家都知道不管跟騷或性騷都有慣性,很多都是慣犯,也就是一種習慣!如果在調查的時候沒有介入的時機點,通通要等到法院審判確定的話,那已經發生很多次了!所以跟騷法修法時,才會有書面告誡!當警察接受報案、經過調查後,認為這個非常可疑或嫌疑重大,就開書面告誡!當然,書面告誡到最後如果再不遵守,才會到法院開保護令,屆時就有限制人身自由等的法律效益。但書面告誡最主要就是要制止繼續有這種行為,這是跟騷法的制度!我們希望把跟騷法的精神納入,因為跟騷法通過之後,依據警察單位、警政署所給我們的資料來看,制止效果非常好,80%的人經過書面告誡後,都不再發生跟騷行為,這是警政署給我們的資料。
如果性騷法也能夠用這樣的精神,當有書面告誡或給予什麼樣的警告時,我們希望也可以像跟騷法一樣,不會再有這樣的行為發生!好,第十七條我們就去掉了,就沒有第十七條,併到第十四條。我們會再提出更完整的修正動議……
柯委員建銘:我請教一下,就體例來說,你們把跟騷全部搬到性騷來,還要告誡,但其實性騷擾就直接報警,直接處理了,還要什麼告誡?難道你認為這樣比較好嗎?
林委員為洲:性騷現在沒有報警察處理的條……
柯委員建銘:有啦!
吳委員玉琴:有啦!
林委員為洲:你說哪一種?哪一種?
柯委員建銘:你在幹什麼?
主席:不然你講一下。
柯委員建銘:請部會回答。
林委員為洲:好啦,你說明一下,性騷的程度,有言語性騷還有一些……
吳委員玉琴:行為人不明,還有前二款之外,也就是第十四條的修正……
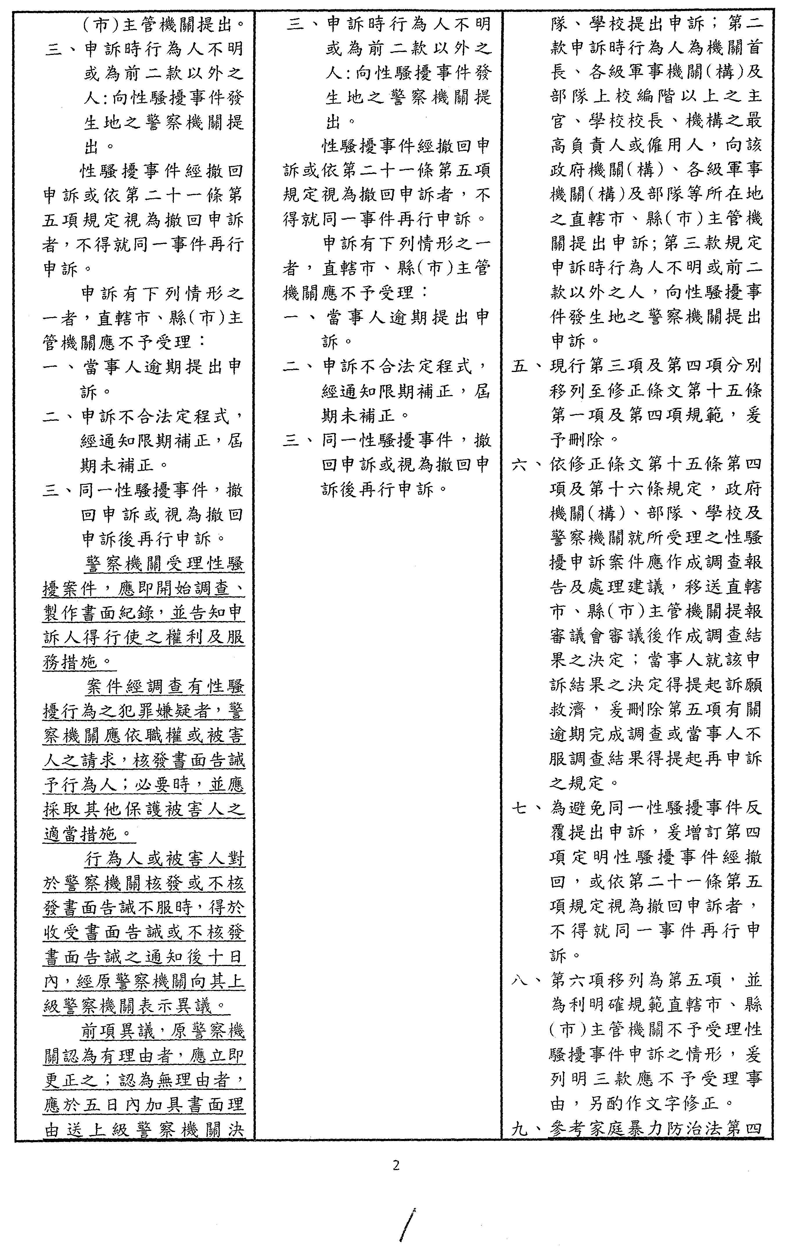
林委員為洲:我知道啊!只有行為人不明才能夠去報警。
吳委員玉琴:前二款以外的人全部都到警察機關。
林委員為洲:前二款的能不能報警?
主席:我們讓部長說明一下。
柯委員建銘:我們先對焦一下,好不好?
林委員為洲:最多數的那一部分不能報警啦!
吳委員玉琴:沒有啦!
林委員為洲:只有最少數的行為人不明才能報警,不是嗎?把它講清楚。
柯委員建銘:我們先對焦一下。
莊委員瑞雄:請部長說明一下就好了。
主席:我們就讓部長來說明一下。
柯委員建銘:性騷跟跟騷不一樣的,跟騷要到法院去!
薛部長瑞元:第一點來講的話,其實林委員今天提出來的修正動議的文字,前面你說只有行為人不明,其實你這個條文寫得跟院版的是完全一樣啦!
林委員為洲:我知道,所以我們會再修正。
薛部長瑞元:我是從文字來做對照,所以第一個部分的話,林委員剛剛講的並沒有在你的修正動議條文裡面顯現出來,這是第一點。
第二點,把跟騷跟性騷這兩個去做比較,有一點不一樣,跟騷是因為他在有這些跟蹤騷擾的行為之後,可能會有更嚴重的侵害行為,所以要提前把它遏止掉,所以會有書面告誡之後保護令的作法,但性騷是做了就做了,騷擾就騷擾了,所以是進入到申訴,馬上就要去做處理了。我們沒有辦法去假定說他這次性騷之後一定會有下一次,所以書面告誡的用意在做預防性處理的時候其實是效果比要弱的,因為他做了一次這樣的行為我們就要去進行評價,要去確認是不是成立,然後要給他處罰了……
柯委員建銘:立即處理了。
林委員為洲:現在法律就是這樣子啊,沒有修法也是像你講的一樣啊,你修法以後有改變嗎?
薛部長瑞元:有啦!
林委員為洲:也是向內部申訴,成立委員會啊……
薛部長瑞元:沒有,這是兩件事情……
柯委員建銘:你把這次修法的整個完整性都講清楚。
薛部長瑞元:這是兩件事情,不一樣的事情啦!
林委員為洲:你再繼續說明。
薛部長瑞元:所以我們認為在這裡書面告誡的效果……
林委員為洲:那我只問一個問題,現在第十四條第三項第一款是行為人有所屬機關,也就是你知道他在哪些機關,包括政府、學校、機構啦,你就向那些機構、政府機關來提申訴嘛,對不對?跟現在沒有修法的法律是一模一樣嘛!不然現在的法是什麼?向誰申訴?就是一樣向機構提出,機構再去開會啊,現在問題是機構就不開會啊,不是這樣嗎?現在現實就是這樣,#MeToo不都是這樣嗎?有申訴但是沒開會啊!
陳委員椒華:環保署就不開會啊!環保署我們今天檢舉的就是不開會啊……
林委員為洲:對啊,你今天開了記者會有沒有申訴……
陳委員椒華:張子敬吃案啊!
林委員為洲:有開會嗎?
陳委員椒華:對啊!到現在張子敬還要升環境部長啊!
林委員為洲:向原機構去申訴,結果機構都沒開會,我們要解決的就是這個問題啊,所以才會希望說有沒有辦法可以向警察機關申訴。
柯委員建銘:那個是被害人沒有申訴啦,被害人有申訴哪有不開會的道理!
林委員為洲:唉,這麼多,民進黨內就是這樣處理的,你忘了嗎?
陳委員椒華:有申訴,但申訴被吃案啊!
柯委員建銘:不要扯到這裡來,鬼扯半天扯到這裡來,國民黨更嚴重……
林委員為洲:民進黨內有申訴,你們就沒開會啊,不是嗎?不是嗎?
劉委員世芳:你們更糟糕啊。
林委員為洲:國民黨的是沒有向國民黨內申訴,是最近他才報出來,民進黨內是你們內部有申訴,黨內沒開會!
柯委員建銘:我們已經改了,你不要扯到這裡來,很多觀念你搞不清楚,你自己在混淆,對法律不了解,然後自己發明一套,鬼扯半天,講什麼東西……
林委員為洲:我很清楚……
主席:我看這樣啦,本案就保留,好不好?
林委員為洲:我很清楚……
柯委員建銘:搞不清楚狀況,法律條文搞不清楚……
林委員為洲:申訴要向誰申訴?
柯委員建銘:搬一個跟騷法來這裡賣弄!
林委員為洲:你要向誰申訴?還是向機構申訴啊,不是嗎?
主席:第十四條保留,請大家看第十七條。
李委員貴敏:主席,我有個問題,這一條可以保留,但是我有個問題要請衛福部回答。對於第十四條,你現在願意接受的條文裡面是怎麼樣看出來你的這一些,就是包括剛才提出來的譬如說民進黨黨團等這些的,怎麼樣子確保那一些都是含在你這次修法的範圍之內?
主席:好,說明一下。
薛部長瑞元:因為我記得從第一條開始就有一個處理的順序,如果是在性別平等教育法裡面的話,就依性別平等教育法的規定去做處理,如果是屬於工作場域的,就是依照現在修正名稱為性別平等工作法的規定去做處理,其他的部分就是在性騷法這邊來處理。也就是說,衛福部這邊的性騷法是作為最後的一道防線,前面都不符合了,那就是由性騷法來做處理,衛福部這邊做最後的一個網羅的機制,讓他不會被漏接,所以大概是這樣子的先後次序。
主席:好,我們就保留。
請大家看第十七條,第十七條衛福部是建議照行政院版通過,有沒有意見?好,沒有意見就通過。
請大家看第二十五條。
吳委員玉琴:第二十五條跟第二條連動。
主席:好,第二十五條跟第二條連動,第二條有沒有文字出來了?有了。
請李委員發言。
李委員貴敏:我很快啦,只是要釐清一下用語而已。剛才我們收到的這個條文是按照司法院的版本,司法院的版本裡面有一個建議是要把第二條第二項的部分予以修正嘛,然後你的用語是「受自己監督」啦,你那個「自己」指的是行為人嗎?「自己」是誰?司法院的版本裡面寫「受自己監督」,這個「自己」是誰?
謝廳長靜慧:就是刑法第二百二十八條的法文的原來文字。
李委員貴敏:所以我請教你,你直接把刑法的條文搬過來,但是這個「自己」指的是誰?是被害人還是行為人?
謝廳長靜慧:行為人。
李委員貴敏:好,既然是行為人的話,你在性騷法第十七條的規定裡面所使用的名詞是行為人,性騷法第十七條用的名詞是行為人,你要讓它一致呢還是怎麼樣?
謝廳長靜慧:第十七條這邊規範的可能要……
李委員貴敏:我不是講它的規範,我是講你用的名詞啦!你現在把刑法的東西一字不漏的直接搬過來,但問題是你在性騷法用的名詞是不一樣的嘛!我只是舉例說第十七條,可不可以拜託司法院,我們在問題的時候專心一下好不好?所以你現在是堅持不改,還是你會把那個名詞跟性騷法裡面的名詞讓它一致性?我現在問的是司法院的態度啦!
謝廳長靜慧:委員,第二條第二項這邊是定義,是定義何謂權勢性騷,可能跟第十七條的行為人不一樣……
李委員貴敏:對啦,所以我的意思,他沒有在聽我講話啦!
柯總召,你有聽到我的意思,就是說他現在把它定義成「受自己監督」嘛,我剛剛的問題是這個「自己」是誰,他說是行為人,那就把它跟性騷的規定一樣是行為人,還是說你不要,不要的理由是什麼?因為第十七條裡面所用的名詞就是行為人嘛!怎麼樣?到底結論是怎麼樣?
邱委員泰源:請教一下,這個「自己」是不是行為人?
李委員貴敏:他說是啦!他剛才說是行為人。
邱委員泰源:我們如果換成行為人,恐怕不一定完全能夠符合,所以要確認一下!
李委員貴敏:所以我們才請他講啊!
邱委員泰源:要確認一下,要確認一下。
李委員貴敏:對啊,請他講,因為他剛才的回答,我問他說「自己」是誰,司法院的回答是「自己」是行為人嘛,對不對?所以我才講說,那我們在讀的時候,我們都知道「自己」到底是誰了,如果是行為人你就寫「行為人」嘛,如果不是行為人,除了行為人之外,還有其他的人,你就說行為人或什麼東西,我不知道啦!就是說你原來的你的意思,你現在要把刑法的規定直接搬過來我沒意見,但問題是名詞上面的使用還是要一致嘛,不是嗎?
謝廳長靜慧:委員,這部分其實是一個選擇,如果從特別刑法的規定來看,要盡可能跟普通刑法是一致的,因為這個部分是罪刑法定的要求,而且刑事不法在證明程度上必須是最嚴格的。那當然會有像委員剛剛提到的第十七條,在對於政府機關(構)的規避跟相關的責任用行為人,這其實是一個法律跟法律之間怎麼樣去詮釋的問題,只要不妨礙解釋,我們會建議還是配合刑法的第二百二十八條,這樣的法明確性是比較合適的。以上補充,謝謝。
柯委員建銘:你要不要寫清楚?第二百二十八條還差幾個要加?第二條怎麼改?
謝廳長靜慧:我們建議不要改。
李委員貴敏:我是說現在的名詞不一致啦!你知道,跟法條上面的名詞不一致,但是他的理由就是他要跟刑法一致,他不要跟性騷的規定一致。
主席:「行為人」是第十七條;這裡是寫「自己」。怎麼樣?
邱委員泰源:不好意思,因為我是審這一條的召委,我還是要請教一下,因為我們之前已經討論那麼久,都是用原來的,司法院又提出這樣的一個論述,它的周全性,可能要跟大家講一下它的必要性。謝謝。
李委員貴敏:不好意思,司法院講的我聽得懂,因為的確按照司法院講的其實是有它的道理,只是因為現在的名詞不一致,他是講說因為這個是特別法,所以必須要,還有那個法務部也有,他的版本也出來了,就是說什麼叫做權勢性騷擾,他在講的時候,我覺得他是有他的顧慮,但問題只是說,既然你在定義權勢性騷擾,對吧,那你現在又搞一個要透過解釋,然後又不用一致的名詞,我是覺得這個是比較怪的地方啦!行為人啊,因為他剛剛也講是行為人嘛!
劉委員世芳:院長,我講一下好不好。在第二條跟第十七條裡面,就是李貴敏委員比較主張把所謂的「自己」改成「行為人」,這是整合的問題,就是司法院跟我們的行政系統,包括衛福部,他們同不同意把它全部一律改成「行為人」,那這樣對於性騷擾防治法裡面,從開始的定義到最後的各項申訴管道的話,看起來會比較一致,但是如果司法院跟衛福部不一樣的話,那這部法律要修正通過會有困擾,所以現在是要請求我們的行政單位,你們覺得剛剛李貴敏的建議你們能不能接受?還是你們很堅持主張要各自做自己的?如果各自要做自己的,怕會影響到其他法律在衡平性處理的時候,那我會建議在後面的說明欄裡面把它說明清楚,以後在適用的時候才不會碰到困擾。所以,這有兩種選擇,可能要趕快做個決定,如果沒辦法的話,第二條這樣一個所謂定義的話就會出現非常大的困擾。
主席:好,怎麼樣?對於李委員的建議,有沒有問題?
薛部長瑞元:報告院長,其實剛剛李委員講的把「自己」改成「行為人」,對於衛福部來講沒有什麼差別,因為在解釋上面並不會有太大的差異。現在當然就是說司法院和法務部這邊在考慮的是,刑法的部分在第二百二十八條的時候是用「自己所……之人」,那在第二百二十八條是已經這樣子,然後現在到性騷法第二十五條,第二十五條也是成立犯罪的行為,他們希望性騷法第二十五條的寫法跟刑法第二百二十八條的寫法是一致的,那假設說這樣子是一致的話,那顯然性騷法第二十五條就仍然要維持「自己或他人」這樣的寫法,如果說第二十五條要維持這樣的寫法,那恐怕第二條就不宜去把它改變,因為這個在第二條的權勢性騷擾會跟後面第二十五條其實是有連動的,如果寫法不同的話,反而不好,所以司法院的意見大概主要是這樣子,對司法院來講的話,它有體系完整性的一個問題。那衛福部這邊其實並沒有太大的差異,因為我們在處理行政的違法的部分的話,用「自己」或者是用「行為人」,我們都可以理解,都可以解釋得通。
主席:李委員,現在碰到困難,是不是……
李委員貴敏:沒有,我的意見就是這樣子,就是衛福部說他們沒有困難,在執行上面來講,他們沒有困難,那這個我們尊重。但是我們只是覺得,既然你要制定一部法律,尤其今天經過立法院的這個修正的討論,你可以把它規定清楚,為什麼你還要說所用的名詞要再透過解釋的方式去做?這個我已經不太能夠理解,就是說你在這個時間點你講的是行為人,他其實就是行為人嘛!你可以把別的法律的概念納入,我是OK的,所以剛才司法院前面在解釋的時候,然後我看了他的用語之後,我也可以理解為什麼司法院會有這樣的主張,但是如果你堅持就是要把一個不同的法律,你記不記得剛剛衛福部薛部長在之前一直強調這個談的是行政,這個談的不是刑事的,或者談的不是民事,剛才我們在討論的時候,衛福部一再強調的就是我們今天是在討論行政的部分。好,那你現在才講了這個前提,然後自己又給自己打了一巴掌,那我也覺得很奇怪,司法院如果有這個意見,為什麼會是今天提呢?難道不是在委員會裡面審查的時候就應該提,怎麼會到朝野協商的時候再提呢?對不對?那我會建議是這樣子,因為基本上來講,我們還是尊重司法院,為什麼?因為它是人民的最後一道防線,是司法公平正義的最後一道防線,但是在這個地方,我們作為一個民意代表,我們也懇求,既然是司法的最後一道防線,已經有疑義的地方,是不是我們在立法院立法的時候就直接讓它很清楚了,就不要再經過還要授權相關的單位去解釋,然後將來雙方的律師在攻防時或者是相關的人還要去解釋、各自主張,然後讓整個程序拖延,這是我站在民意代表的立場一些很卑微的要求,請行政單位考慮,謝謝。
劉委員世芳:院長,我想針對剛剛李貴敏委員所提的部分,如果是司法院所提的部分,是沒有牽涉到剛剛所提的刑法第二百二十八條嘛!也就是說,我們在處理性騷擾防治法的時候,其實有很多是屬於行政調查的範圍,就比較不受司法院所謂的刑法或是你所謂的特別刑法的規範,那你一定要把「自己」放進去,不願意做任何修改的話,我不曉得有沒有這樣的用法,就是在「自己」後面加一個括號寫行為人,表示都可以適用?
李委員貴敏:法條沒有這樣寫的。
劉委員世芳:不是,可是我們如果沒有協調清楚的話,會有困擾。
李委員貴敏:因為剛才司法院已經講得很清楚,所謂的「自己」,因為我在前面有先問,司法院也講得很清楚,所謂的「自己」就是行為人,我剛剛前面先確定這是誰,他講是行為人,只是他不願意改用語,他講的原因就是因為刑法裡面的條文就是用「自己」,所以他要把它直接搬過來。但是問題就是,我們可以理解概念,但是刑法是刑法,你今天已經知道人家有疑義,像我今天會提出來,因為在有疑義的情況之下,為什麼你不把它釐清,你還要讓它變成一個需要去問、需要去解釋,為什麼需要呢?
主席:現在這樣碰到困難,那碰到困難,一個是保留,一個就是大家折衷啦!是不是這樣,就是第二條照司法院的意見通過;第二十五條就照法務部的意見,這樣好不好?
李委員貴敏:沒有啦!司法院的意見是在今天朝野協商才提出來,原來在委員會的時候沒有提,而司法院的意見,我提出來的問題是,你已經知道人家對於所謂的「自己」是誰有問題了嘛!而我們性騷的部分,你的用語沒有「自己」這個用語,你的條文裡面只有「行為人」的用語,沒有「自己」嘛!現在他在解釋的時候,他說「自己」就是「行為人」,但問題是將來在適用這個條文的人,他沒有看過今天的朝野協商呢?所以我才說,你就把「自己」改成「行為人」,不是很明確嗎?
主席:司法院有沒有意見?「自己」改為「行為人」,有沒有意見?
邱委員泰源:如果改成「行為人」會不會覺得很奇怪?我覺得,我的中文程度不是太好,但是我認為「自己監督、扶助……」這也許在法律的文字裡面就這樣比較順,因為後面還有「之人」,你如果又再寫「行為人」的話,會不會「之人」又要拿掉了?我個人是覺得,看起來這樣也是有它的意義。
謝廳長靜慧:主席,我可不可以補充一下?現行的跟騷法,請大家看現行跟騷法的罰則,第二十一條,行政裁罰,就有一個是「受自己監督、照護之人,利用權勢或機會為性騷擾者,得加重科處罰鍰至二分之一。」性騷法現行法其實就用「自己」,就是在第二十一條,本來就有這樣的文字。
李委員貴敏:我跟你講,院長,你要用什麼名詞,基本上來講我沒意見,因為司法院要堅持,為了自己的就主張一定要堅持,我沒意見,但你如果說你一定要用「自己」的話,那第十七條是不是要把它改成「自己」呢?因為你現在又在講了,我們現在在討論性騷的時候,你前面用了一個「自己」,你先拉出來說,那個是刑法的規定,好,你現在在解釋說性騷法的時候,你又說因為跟騷法裡面,但那二個都不是這個條文啊!所以我才講說,你的名詞應該一致性嘛,如果你喜歡「自己」,OK啊!那第十七條就改成「自己」,我也沒有意見啊!我的意見只是在於說,你要用什麼名詞,通常來講,它都會有一致性,對不對?你那麼喜歡用「自己」,為什麼第十七條不用「自己」,對不對?你為什麼第十七條又要用一個「行為人」?也就是說,當你用不同的名詞的時候,的確會在日後發生爭議的時候,讓大家有各自主張的一個依據。今天我們既然在立法院裡面審查,外界對於立法院的審查已經有諸多的批評了,我的建議就是,當問題發生的時候,為什麼不能夠在這個時間檢查,然後把它解決掉,然後把它丟出去之後,然後將來讓行政單位或者讓司法單位,或者法務單位他們再解決呢?可以解決的事情為什麼現在不解決?
主席:好,如果第十七條也改為一樣可以嗎?
柯委員建銘:不行。
主席:不行嘛。
柯委員建銘:那個完全不一樣!
主席:如果不行,那就……
柯委員建銘:等一下……
主席:本案大家沒有共識就保留了啦!
柯委員建銘:等一下,我講一下就好了。
主席:好,你講一下。
柯委員建銘:第十七條講的「行為人」和第二條,兩個是不一樣的人,怎麼可以兩個把它同樣都用「自己」?被調查人當然有行為人嘛,對不對?行為人包括像加害者嘛,所以這個和那個,權勢是自己用權勢,兩個規範不一樣,怎麼可能名詞要改一致呢?這樣反而會發生問題,是不是這樣?我是覺得照……
李委員貴敏:等一下,那這樣很好,因為你提出來,那也講清楚,第十七條的行為人,你指的是誰?加害人嗎?
柯委員建銘:當然有加害人。
李委員貴敏:好,那你的第二條修正的「自己」是指誰?加害人嗎?
柯委員建銘:權勢性的,那個權勢性……
李委員貴敏:不是,他是不是加害人嘛!
林委員為洲:也是加害人嘛。
李委員貴敏:是啊!那不是就是,你現在……
林委員為洲:自己監督的……
李委員貴敏:他不是加害人嗎?你怎麼會為了要達到你堅持的目的,然後你去扭曲它的意義,我覺得它就沒有意思了嘛,你就不是在誠心討論了嘛!
柯委員建銘:不是,等一下,不見得是這樣,來,回答清楚。
李委員貴敏:簡單來講,第十七條除了加害人之外,有誰嘛!這可以很簡單講得很清楚的東西,你堅持可以,但是你就是講理由嘛!對不對?
主席:沒有共識,我看就保留啦!好不好?
柯委員建銘:給他回答一下嘛!
主席:好,回答,來!
柯委員建銘:回答清楚嘛!
陳參事信誠:這一條在處理的不僅僅是權勢性騷的行為。
柯委員建銘:對啊!
陳參事信誠:它還包括一般性騷的行為。
李委員貴敏:是啦!但是不管是權勢性也好,還是一般,他都是加害人。
柯委員建銘:李委員,你給他講清楚,你不要插嘴,這樣我們沒辦法對焦。
主席:好,請說明。
柯委員建銘:請說明。
陳參事信誠:所以那個行為人不是自己單獨在處理那個權勢性騷的,第十七條。如果把它改成自己的話,一般的性騷就進不去第十七條的程序裡面。
李委員貴敏:所以我才講說行為人就是行為人嘛,對不對?你硬要把那個……薛部長還在偷笑,我覺得真的不要啦!就是不需要你們都要當好人,然後我們為民眾希望能夠很釐清的人當壞人。
柯委員建銘:這個沒有好人、壞人的問題,這是講清楚的問題。
李委員貴敏:就是有好人、有……
柯委員建銘:不要講這個,我們在講話不是好人、壞人的問題,不作任何評價。
李委員貴敏:柯總召,我跟你講,你今天講一個東西,你剛剛講說第二條跟第十七條處理的事情是不一樣,誰不知道它不一樣啊?第二條就是在講權勢,誰不知道?如果都一樣還要第十七條幹嘛呢?不是這樣子嗎?所以你是講它處理的東西不一樣,當然是不一樣,不然你為什麼需要兩個法條?就是因為它處理的不一樣,可是你今天講的人是不是在指加害人?
柯委員建銘:處理的東西不一樣,你把名詞窄化的時候……
李委員貴敏:沒有把名詞窄化啊!他明明講的,我剛才才在前面問他。「自己」是誰。
主席:好啦!大家還有考慮的時間。
柯委員建銘:等一下,法務部回答一下。
李委員貴敏:柯總召,我在第一個時間問的時候,我在主張之前,我是先請教司法院說你的「自己」指的是誰喔!我是先請教喔!我沒有自己決定喔!所以司法院的回答是說所謂的自己就是行為人,我現在是回復剛才詢問的過程。既然它指的是行為人……
柯委員建銘:涵攝的範圍不一樣嘛!
李委員貴敏:沒有嘛!它就一模一樣嘛!
柯委員建銘:涵攝範圍不一樣。
李委員貴敏:現在是名詞又不一樣。
柯委員建銘:一個是權勢,一個是性騷,回答清楚嘛!
主席:來、來、來。
柯委員建銘:法務部講清楚。
洪司長家原:院長,還有各位委員,不好意思,法務部因為是對刑法,剛剛這邊來講,其實當然所指的是行為人或加害人,有時候我們在法條用語時是要看前後文,這裡來講,主要是強調那個相對性,也就是說,它的權勢性騷寫得很清楚,是對於因什麼樣的關係「受自己」,這個時候是一個相對性的介紹,所以其實從第二條的定義裡頭,我們也可以看到前後文裡頭都有出現所謂自己或他人這樣的一個介紹詞,這個跟後面我們在申訴的對象叫行為人這個的界定,雖然是同一個人,但是用語不同,其實有時候有前後文的關係,是用語的問題而已。
主席:好。
李委員貴敏:所以嘛!就是因為用語的問題,我們才講說把用語的部分讓它清楚。
主席:好啦!保留啦,好不好?
莊委員瑞雄:這個我是覺得這樣啦!
主席:請發表意見。
莊委員瑞雄:我表示一下看法。
柯委員建銘:律師講一下。
莊委員瑞雄:其實在第十四條和第十七條,都有行為人,這個地方在講行為人是像一般在講,比如說我是政府機關,或者我是警察機關、調查機關,行為人就要受邀請來做協助調查,第十四條和第十七條都在說這個。第二條其實大家看一下,它是在看第二條的本文裡面說對於他人,底下這個在自己監督是相對於前面提到,對他人來實施違反他的意願,我們在說性騷擾就是指性侵害犯罪以外的,對他人實施違反他的意願這些等等的行為。所以,最後你看那個第二項才會去講到其他相類關係受自己監督,是這個原因啦!大家講得其實都有點道理,但是有一點誤會了,這個條文跟其他的條文真的是無涉,這個條文純粹就是在講第一項跟第二項,它在做定義性,第一項在做定義,就是什麼叫做性騷擾,然後第二項裡面才去提到,相對於這個性騷擾的定義是對他人實施違反他意願與性或性別相關的行為,是在講說受到自己監督啦!以上做這樣的協助說明。
主席:那這樣就保留啦!第二條沒有共識,保留。
第二十五條就依照法務部的建議意見通過,好不好?
林委員為洲:改「行為人」意思會跑掉……
李委員貴敏:現在就是說它其實一點都不會跑掉……
主席:現在就保留啦!討論那麼久了,討論快一個鐘頭了!
柯委員建銘:莊瑞雄講得最清楚啦!
主席:我再宣布一下,第二條就保留。
第二十五條就照法務部建議的修正通過。
第十四條本來就保留。
李委員貴敏:報告院長,我有一個程序問題。如果第二條保留的話,第二十五條也要保留啦!為什麼你知道嗎?因為第二十五條講的是利用第二條第二項,現在第二項的內容都不知道是什麼內容啊!現在第二條保留,第二條的內容……
主席:法務部說明一下。
洪司長家原:法務部這邊做說明:其實當初就是為免第二條的討論,所以我們很簡言地就是依第二條第二項,無論將來大院這邊怎麼樣做決定,第二十五條不會受影響。
主席:好,那就第二十五條還是照法務部的建議修正通過。
請大家看第二十七條。
第二十七條如果沒有意見,照院版通過好不好?好。
請大家看第三十四條。
第三十四條如果大家沒有意見,也照院版的意見通過,好不好?
好,通過。
向大家報告一下,有意見就隨時提出來:
「協商主題:
本院社會福利及衛生環境委員會報告併案審查行政院函請審議「性騷擾防治法修正草案」等40案。
協商結論:
一、協商通過條文:第二十五條,如附件。
二、照行政院提案通過:第三條、第六條、第八條、第十七條、第二十七條、第三十四條。
三、保留,送院會處理:第二條、第七條、第十四條。
四、其餘均照審查會通過之各章章名及條文通過。
五、本案院會進行處理時,非保留部分,宣讀後均予以通過,保留部分均暫保留;保留部分院會進行處理前,由各黨團推派1人,依時代力量黨團、台灣民眾黨黨團、國民黨黨團、民進黨黨團順序輪流發言,每人發言時間為3分鐘,發言完畢後,各該保留條文均不再發言,並依上開黨團順序進行各保留條文黨團版本之處理。
六、本案各黨團、委員提案及修正動議均列入公報紀錄。
七、檢附本案立法說明1份,如附件。」看有沒有意見?
莊委員瑞雄:好啦!沒意見啦!
林秘書長志嘉:大家簽一下。
主席:跟大家報告一下,一方面大家在簽、各黨團在簽的時候,我現在想要請教大家,今天協商的性平三法已經有相關的結論了,因為有保留條文要發言,各黨團也要草擬保留條文的版本,也有附帶決議要處理,所以現在要跟各黨鞭、各黨團來請教一下,各黨團要星期幾?就是要這個禮拜五,還是下週一動員來院會進行表決跟處理?補充報告一下,性平法三法無須表決之無爭議條文,宣讀共需三個半小時左右,就是說宣讀就要三個半小時了,需要半天的院會來進行宣讀。這是不用表決的部分,如果要表決,還要很多時間。你來說一下。
柯委員建銘:早上有跟曾總召溝通過,今天我們面對的一個問題就是說,性別平等教育法必須協商的原因大家都無異議,至於這些要唸的部分在禮拜五就處理掉,因為明天有颱風大家要動員也……禮拜五就先處理性別平等教育法以及宣讀條文,下禮拜一颱風過了再來表決。
邱委員臣遠:禮拜一表決?
柯委員建銘:禮拜一表決,本來我們就是要到7月底。
邱委員臣遠:最後一天了……
柯委員建銘:最後一天了,也沒幾條了。
林委員為洲:外役監條例沒有要處理就對了?
柯委員建銘:外役監條例要怎麼處理?
劉委員世芳:政黨還沒有協商。
柯委員建銘:政黨沒有協商。
林委員為洲:你們有承諾,說要臨時會處理外役監條例,現在又不處理!又不要處理了!
柯委員建銘:你是在講什麼!你有沒有來參加一開始的……
林委員為洲:不然我們明天再來協商啊!
柯委員建銘:有押日期的就是這兩個。
林委員為洲:外役監條例已經出委員會了,為什麼不協商?院長,為什麼不協商?
劉委員世芳:委員會的政黨協商還沒有完成。
林委員為洲:直接院長協商,我們同意。
柯委員建銘:也可以,但是坦白講,外役監條例現在法務部……
林委員為洲:是怎樣?
柯委員建銘:法務部大概還要整理版本。要怎麼樣,一定會處理的,你免驚啦!誰敢打假球?
林委員為洲:不是,你承諾臨時會處理。
柯委員建銘:沒有人承……
林委員為洲:你有對媒體講。
柯委員建銘:對啊!臨時會……
林委員為洲:結果臨時會不處理!
柯委員建銘:臨時會當然有委員會的審查,而且臨時會一開始朝野有協商,朝野協商的時候就簽過。
林委員為洲:委員會審查,早就有審查過了。
柯委員建銘:沒有、沒有、沒有。
林委員為洲:上個會期就委員會審查過了。
柯委員建銘:沒有、沒有、沒有,沒有逐條。
莊委員瑞雄:沒有啦!沒有逐條啦!
林委員為洲:有唸條文了啊!
柯委員建銘:沒有。
莊委員瑞雄:沒有逐條。
陳委員椒華:有逐條啊!
柯委員建銘:朝野協商時有談,這兩個法一定要在7月31日……
陳委員椒華:外役監條例有逐條啊!
柯委員建銘:至於外役監條例沒有定時間。
陳委員椒華:院長,我們還是可以來做協商。
主席:我隨時可以,我隨時待命,你們講好就好。
陳委員椒華:院長,那什麼時候呢?協商明天或後天?
主席:沒有,你們要提出啊!
林秘書長志嘉:你們要提出。
陳委員椒華:好,那我們來提。
林委員為洲:是不是禮拜五來協商?
陳委員椒華:好啊!好啊!
林委員為洲:要處理的就趕快處理完,再過來協商。晚一點也沒關係。
主席:我看協商的部分,只要你們有提出來,我都隨時處理,我這邊時間都會保留的啦!這個部分就是大家知道一下,就是這個沒有不同意見的,就是說有共識的,我們就禮拜五把它宣讀完畢,要表決的就禮拜一啦!單單有共識要宣讀的就要三個半小時,讓大家知道一下。
林委員為洲:禮拜五會宣讀嘛!
主席:對啦!
林委員為洲:禮拜五宣讀,我們再來協商外役監條例,禮拜一一起表決。
林秘書長志嘉:對啊!但你們要提出啦!你們提出要求啊!
主席:好,其他沒問題了嗎?現在在簽字,請大家儘量……大家沒有其他意見,今天協商會議就到此告一段落,謝謝大家,散會。










































































散會(17時53分)