Shape1

立法院公報 第112卷 第62期 委員會紀錄


委員會紀

立法院第10屆第7會期第2次臨時會社會福利及衛生環境委員會第1次全體委員會議紀錄

時  間 中華民國112720日(星期四)91分至1726

地  點 本院群賢樓801會議室

主  席 吳委員玉琴

主席:出席委員已足法定人數,現在開會。

進行今日議程。

討 論 事 項

一、審查:

()行政院函請審議「性別工作平等法部分條文修正草案」案。

()台灣民眾黨黨團擬具「性別工作平等法部分條文修正草案」案。

()委員洪申翰等16人擬具「性別工作平等法部分條文修正草案」案。

()委員羅致政等16人擬具「性別工作平等法第三十六條及第三十六條之一條文修正草案」案。

()委員范雲等18人擬具「性別工作平等法部分條文修正草案」案。

()委員劉建國等21人擬具「性別工作平等法第十三條條文修正草案」案。

()委員許淑華、萬美玲、游毓蘭等17人擬具「性別工作平等法第三十六條及第三十六條之一條文修正草案」案。

()委員吳思瑤等17人擬具「性別工作平等法部分條文修正草案」案。

()委員陳秀寳等23人擬具「性別工作平等法部分條文修正草案」案。

()委員蔣萬安、游毓蘭等16人擬具「性別工作平等法部分條文修正草案」案。

(十一)委員林宜瑾等21人擬具「性別工作平等法部分條文修正草案」案。

(十二)委員賴品妤等16人擬具「性別工作平等法部分條文修正草案」案。

(十三)委員陳培瑜等18人擬具「性別工作平等法部分條文修正草案」案。

(十四)委員楊瓊瓔等16人擬具「性別工作平等法部分條文修正草案」案。

(十五)委員林靜儀等24人擬具「性別工作平等法第二條條文修正草案」案。

(十六)委員游毓蘭等18人擬具「性別工作平等法部分條文修正草案」案。

(十七)委員羅美玲等19人擬具「性別工作平等法第十二條、第二十七條及第二十九條條文修正草案」案。

(十八)委員陳以信等17人擬具「性別工作平等法第十三條條文修正草案」案。

(十九)委員吳思瑤等21人擬具「性別工作平等法部分條文修正草案」案。

(二十)委員吳玉琴等20人擬具「性別工作平等法部分條文修正草案」案。

(二十一)委員王美惠等19人擬具「性別工作平等法部分條文修正草案」案。

(二十二)委員蔡培慧等24人擬具「性別工作平等法部分條文修正草案」案。

(二十三)委員范雲等25人擬具「性別工作平等法部分條文修正草案」案。

(二十四)委員鍾佳濱等19人擬具「性別工作平等法部分條文修正草案」案。

(二十五)委員陳培瑜等24人擬具「性別工作平等法部分條文修正草案」案。

(二十六)委員高嘉瑜等16人擬具「性別工作平等法部分條文修正草案」案。

(二十七)委員陳靜敏等20人擬具「性別工作平等法部分條文修正草案」案。

(二十八)委員劉世芳等17人擬具「性別工作平等法部分條文修正草案」案。

(二十九)委員蘇治芬等16人擬具「性別工作平等法部分條文修正草案」案。

(三十)委員陳亭妃等17人擬具「性別工作平等法第二條、第十三條及第三十八條條文修正草案」案。

(三十一)時代力量黨團擬具「性別工作平等法部分條文修正草案」案。

(三十二)委員劉建國等22人擬具「性別工作平等法部分條文修正草案」案。

(三十三)國民黨黨團擬具「性別工作平等法部分條文修正草案」案。

(三十四)台灣民眾黨黨團擬具「性別工作平等法部分條文修正草案」案。

(三十五)委員張宏陸等21人擬具「性別工作平等法部分條文修正草案」案。

(三十六)委員郭國文等16人擬具「性別工作平等法第十三條、第十三之一條及第二十八條條文修正草案」案。

(三十七)委員吳琪銘等16人擬具「性別工作平等法部分條文修正草案」案。

二、審查:

()行政院函請審議「性騷擾防治法修正草案」案。

()委員溫玉霞等18人擬具「性騷擾防治法第二十五條條文修正草案」案。

()委員萬美玲等16人擬具「性騷擾防治法部分條文修正草案」案。

()委員許淑華、洪孟楷、廖婉汝等16人擬具「性騷擾防治法第二十五條條文修正草案」案。

()委員林楚茵等16人擬具「性騷擾防治法第十三條條文修正草案」案。

()委員羅致政等20人擬具「性騷擾防治法第十條、第十三條及第二十三條條文修正草案」案。

()委員林為洲等18人擬具「性騷擾防治法部分條文修正草案」案。

()時代力量黨團擬具「性騷擾防治法第十二條條文修正草案」案。

()委員傅崐萁等21人擬具「性騷擾防治法第五條條文修正草案」案。

()委員李貴敏等25人擬具「性騷擾防治法第十三條及第二十條條文修正草案」案。

(十一)委員莊瑞雄等23人擬具「性騷擾防治法第七條條文修正草案」案。

(十二)委員莊競程等20人擬具「性騷擾防治法部分條文修正草案」案。

(十三)委員楊瓊瓔等16人擬具「性騷擾防治法部分條文修正草案」案。

(十四)委員何欣純等22人擬具「性騷擾防治法部分條文修正草案」案。

(十五)委員張廖萬堅等17人擬具「性騷擾防治法部分條文修正草案」案。

(十六)委員游毓蘭等19人擬具「性騷擾防治法第七條及第二十五條條文修正草案」案。

(十七)委員林宜瑾等21人擬具「性騷擾防治法部分條文修正草案」案。

(十八)委員吳思瑤等22人擬具「性騷擾防治法部分條文修正草案」案。

(十九)委員陳秀寳等26人擬具「性騷擾防治法部分條文修正草案」案。

(二十)委員許智傑等25人擬具「性騷擾防治法部分條文修正草案」案。

(二十一)委員賴品妤等16人擬具「性騷擾防治法部分條文修正草案」案。

(二十二)委員吳玉琴等20人擬具「性騷擾防治法部分條文修正草案」案。

(二十三)委員王美惠等19人擬具「性騷擾防治法部分條文修正草案」案。

(二十四)委員蔡培慧等21人擬具「性騷擾防治法部分條文修正草案」案。

(二十五)委員范雲等25人擬具「性騷擾防治法部分條文修正草案」案。

(二十六)委員鍾佳濱等19人擬具「性騷擾防治法部分條文修正草案」案。

(二十七)委員陳培瑜等24人擬具「性騷擾防治法部分條文修正草案」案。

(二十八)委員陳靜敏等19人擬具「性騷擾防治法部分條文修正草案」案。

(二十九)委員劉世芳等17人擬具「性騷擾防治法部分條文修正草案」案。

(三十)委員蘇治芬等16人擬具「性騷擾防治法部分條文修正草案」案。

(三十一)委員陳亭妃等16人擬具「性騷擾防治法部分條文修正草案」案。

(三十二)時代力量黨團擬具「性騷擾防治法部分條文修正草案」案。

(三十三)委員劉建國等20人擬具「性騷擾防治法部分條文修正草案」案。

(三十四)委員呂玉玲等16人擬具「性騷擾防治法第十三條條文修正草案」案。

(三十五)委員呂玉玲等17人擬具「性騷擾防治法第二十條、第二十一條條文修正草案」案。

(三十六)國民黨黨團擬具「性騷擾防治法部分條文修正草案」案。

(三十七)台灣民眾黨黨團擬具「性騷擾防治法部分條文修正草案」案。

(三十八)委員林靜儀等16人擬具「性騷擾防治法部分條文修正草案」案。

(三十九)委員郭國文等19人擬具「性騷擾防治法部分條文修正草案」案。

(四十)委員吳琪銘等18人擬具「性騷擾防治法部分條文修正草案」案。

主席:因為今天不需要做會議的確認,所以我們直接進入到今天會議的議程。今天是針對行政院函送的性別工作平等法部分條文的修正,連委員的提案總共有37案,還有行政院函請審議的性騷擾防治法的全文修正,含委員的提案有40案,我想大家這段期間也都感受到整個社會對於性騷擾被害人揭露了過去受暴的經驗,我們的#MeToo運動也在這個過程中,大家都感同身受,政府也立即有了因應的措施,所以713日行政院也提出了性平三法,其中兩個法幾乎是全文修正,而性別工作平等法有部分條文的修正,也希望能夠全面來檢視、檢討現行法制的不足,我們立法院也非常積極地因應,剛剛也提到了,我們除了行政院版之外還有36個版本,就是委員們的關心,這是性工法的部分,性騷擾的部分委員也有39個版本,大家都共同來關心這個重要的法案,在衛環委員會我們就處理性工法跟性騷法這兩個法案。

因為提案非常的多,我今天可能就照委員來的先後順序請大家做提案說明,要跟大家抱歉,因為今天法案非常的多,所以如果只有單獨1個提案,可能只能說明2分鐘,如果是2個到3個提案的部分,說明時間請在3分鐘內,請各位委員把握時間,我就照委員來的順序來發言。

請第一位范委員雲進行提案說明,你有3個案子。

范委員雲:謝謝主席。因為今天提案非常多,我就節省時間,我的版本是跟婦女團體一起倡議多年,譬如雇主性騷擾的部分,勞動部知道我們倡議了3年,也在這個質詢臺上講過很多次,尤其是我個人經歷了性騷擾申訴,從地方到中央,非常能夠體會制度需要改革,我們的公聽會也跟婦女團體共同提出了版本,很謝謝行政院版本已經有部分採納,我等一下的重點是我整體的部分,其中包含行政院有採納的部分,也包含行政院還沒採納的部分,希望這幾天可以繼續爭取。

先回到第一個重點,第一個,其實我們這一次就是要補足三法有身分適用上的漏洞,譬如說剛剛講到的,過去雇主和最高負責人這種球員兼裁判的性騷擾,應該直接由地方主管機關受理申訴跟調查,這是關於性工法的部分;第二個是身分上,當被害人跟行為人不同公司的時候,由對行為人有管理權限的雇主進行調查,被害人才不會束手無策,這是關於性工法的部分,這是第一個重點。

第二個重點是目前各界抱怨非常多的,就是申訴制度目前沒辦法有公正的調查,我們是希望能夠強化公正調查,尤其是外部的部分,這點目前勞動部沒有採納,即30人以下的中小企業因為雇主可能能力不足無法調查,或是內部人事糾葛,我們認為應該由主管機關另設專責單位調查,這部分還要跟勞動部繼續討論,至於30人以上的部分,我們認為調查時應該明確規範要有外部委員,這是關於性工法的部分;另外關於性騷法的部分,我們知道性騷法有八成都是由警察機關調查,雖然警察機關這幾年都有進步,可是我們還是認為不是每個地方,所以應該要明定調查小組的女性委員有二分之一,要有婦幼警察隊的成員,必要時得邀請外部專家,這是第二個重點。

第三個重點就是被害人協助,目前被害人的心理輔導、諮商、社福、法律等協助應該明定由地方主管機關或者是百人以上要由企業提供,這部分性騷法跟性工法都應該明定,目前的規定還是不夠明確;性騷法的申訴期限應該要由1年延長到2年,這部分院版已經有納入,可是我們認為未成年跟權勢性騷被害人應該要有特殊條款不受到限制,這是跟性騷法有關的。

最後,我們認為要加強行為人的裁罰,杜絕包庇、吃案,也應該要提高性騷法裡明定的行為人的行政罰,目前最高只有罰10萬元,行政院版本還是維持10萬元,我認為應該要提高到50萬元,雖然行政院告訴我們平均只罰2萬元,可是對於一些特別的權勢加害人,我們認為應該把上限門檻拉高才有作用,也應該杜絕公司輕放或包庇還有明定懲處的樣態,這部分我知道勞動部希望放到未來的行政規範中,但我認為還是應該放到法條中。最後,對被害人處不利對待、延誤調查、吃案、違反保密規定等,我的版本都有罰則,也希望勞動部可以一起討論,謝謝。

主席:細節的部分在逐條討論的時候來進行。

請第二位高委員嘉瑜進行提案說明。高委員是1個提案,所以說明時間為2分鐘。

高委員嘉瑜:謝謝主席還有各位對於#MeToo運動的關心,因為這些受害者勇敢站出來,所以促成了這次的修法,我們提出來的版本特別注重三個面向,第一個是雇主的調查責任,現在性工法雖然有規定雇主要善盡職場性騷擾的責任,但是實務上我們從民團的案例來看,在接到被害人申訴後,主責單位往往不能做適當的調查跟處理,甚至連公務機關也不例外,上個月我們接到一位宜蘭的女性消防員在職場上受到性騷擾,當時他的長官說別拿情緒當擋箭牌、同仁不會給你好臉色等等,類似這樣的話語在我們公務機關也發生,對受害者也造成二次的傷害,因此如何透過法規協助,讓雇主有一個公平、公正、客觀、專業的團隊調查性騷擾事件非常重要。所以本席的版本就在於對於剛剛所說受僱者十人以下的事業單位,必須要明確地規定有申訴的機制,三十人以上的大型事業單位也應該要強制設置申訴處理委員會,另外引進專業調查的人才協助做性平的調查跟處理。

其次是加害人身分的漏洞,常常也會發現性騷擾行為人就是受害者的雇主,因此剛剛所說球員兼裁判的情況,或者加害人跟被害人分屬不同事業單位的時候,如何去申訴?這次的院版雖然有明定不同事業單位的職場性騷納入雇主的責任,但是後續的糾補措施如何明確,我們也希望能夠進一步的規範,所以我們建議不同事業單位的被害人可以直接向地方主管機關提出申訴。

最後就是被害人的協助跟再救濟,往往在申訴的時候,沒有辦法得到被害人的明確處理,我們也建議能夠有一個明確的再救濟機制,同時也要求雇主必須要提供心理諮商、法律協助、社福資源的轉介,協助受害者能夠從恐懼中走出來。謝謝大家。

主席:謝謝高委員。接下來請陳委員秀寳進行提案說明,您有兩個提案,所以時間是3分鐘。謝謝。

陳委員秀寳:謝謝主席。不論是在各個領域,領有政府的獎補助往往是一個優秀的象徵,可是卻有性騷擾的加害人會透過這樣自身優秀的事蹟,以權力不對等的關係,向受害人伸出魔掌。因此我的提案是參考美國跟南韓等相關國家他們立法的例子增列性平條款,若是加害人有領受政府提供的相關獎補助,且經過調查確定有性騷擾的情事,其獎補助應全數撤銷、廢止,並追回所領受的獎補助經費,並得視情節輕重對加害人停止補助三到五年,且辦理各項補助的中央主管機關或是直轄市、縣市政府,應該將前述加害人列明在拒絕受理名單,就等於是黑名單,並刊登於機關網站或公報至少三年。

在這邊我也要感謝文化部在717日已經優先作出表率,檢討所屬單位總計有130項的獎補助要點增列獎補助撤回的這個機制,並且主動要求所屬單位要主動地檢視已經受獎補助對象是否有涉及性平的情事。

在這次的修法,不僅要強化我們性騷擾事件這些被害者的權利,也要讓被害者獲得有必要的專業資源協助,更要落實國家對於性騷擾零容忍的原則,強化對被害人的權利保障,讓被害人在案件申訴調查乃至於訴訟過程,能夠獲得他們必要的支持。因此我也提案明定政府應該提供被害者相關的協助資源,包含有醫療、驗傷、採證、心理復健、訴訟等相關必要的費用補助,也請各位可以一起支持我的提案版本。

任何人都不該淪為性騷擾的受害者,也不該承擔性騷擾過後龐大的壓力。希望透過本次的修法,可以讓性騷擾事件降低,陪伴這些受害者們走過他們最傷痛的時光,也提供這些受害者們妥善的制度保障,溫柔的接住每一位受害者,以上。謝謝。

主席:謝謝陳委員。接下來請林委員靜儀進行提案說明。

林委員靜儀:謝謝主席。我們辦公室有兩個提案,分別是性工法第二條條文修正草案跟性騷擾防治法部分條文修正草案。

性工法這邊其實很單純,就是在第二條,過去的條文裡面是公務人員、教育人員及軍職人員申訴、救濟跟處理程序是到人事法令的這個規定,但是這個部分事實上也就造成公務人員、教育人員、軍職人員的相關救濟處置出現另外一個漏洞。我們原來認為的性別工作平等法,原來的勞工保障現在都還認為略顯不足,結果這邊還是這種方式的話,這個部分他會受到很明確的一些在權益上的受損,所以我們在這個部分把這個公務人員、教育人員及軍職人員申訴救濟等等抽掉,讓他也一樣是能夠用性別工作平等法第二條來做相關的保障。

在性騷擾防治法部分條文修正草案的部分,我跟前面幾位委員的精神跟立場一樣,也就是說第一、在很多這樣子的單位裡頭,他的調查因為沒有引入外界或公正人士、甚至是有公權力的單位,也就是變成這個調查淪為形式,即使受害者好不容易進入到他的單位內部的調查,最終可能會沒有辦法得到一個合理的結果。所以我們在第七條規定前項申訴之調查應該交由社會公正人士、民間團體代表、學者專家或警察機關進行,也就是把機構外的裁量能量放進去。

另外在第十三條,我們也跟前面的委員類似,就是我們在性騷擾事件,它的事件發生,我們把原來的一年內得予提出申訴的部分延長為三年。因為很多時候這一個受害人他可能還在相關權力不對等的情況之下,他很困難在發生事件的一年之內提出這個說法、提出這些要求,所以我們把它延長。當然我知道法界會認為延長之後證據力的困難等等,但是這個也要在修法過程我們一起來酌量,受害者在當時的情況之下,一年內他可能很困難。像最近我們看到很多#MeToo事件都是發生了很久之後,他脫離了原來的環境,甚至身心的狀況能夠得到一定程度的恢復之後,才能夠提出申訴的,所以我們把這個申訴時限往後延長為3年。

當然另外一個事情也在我們的第二十條跟第二十五條,我們把罰鍰的部分、刑責的部分延長跟加高。主要的原因就是很多人會認為性騷擾沒有造成實質的身體傷害,但是事實上你沒有辦法去評估實質身體傷害,對於受害者來講反而是長期的心理傷害,這個實質的心理傷害,甚至對於他整個人格、整個人生的傷害是難以估計的。我們遇到、甚至有看到受害者在受到性騷擾事件之後,整整20年沒有辦法走出那個陰霾,他身體沒有任何的傷害,可是他整個人已經受傷了。所以我想在這裡加重刑責的部分,主要的精神也是我們不希望發生這些事情,希望讓要做這些動作的人能夠考量我們有這麼大的刑,因為你所造成的對這個人性騷擾,你一時的動作,對於這些性騷擾受害者很有可能是終生的人格上的抹失、人格上的受害,或對自己自信心的傷害。

所以我們在整個性騷擾防治法部分條文修正草案裡面,主要的精神就是把它加入外部審查、加入制度裡面的更加保障、以及拉長他的申訴年限跟增加相關加害者的刑責,以上請大家一起來討論。謝謝。

主席:謝謝林委員。接下來請何委員欣純進行提案說明,時間2分鐘。

何委員欣純:謝謝召委。我們不能就這樣算了!我想最近臺灣一連串的性平事件,不論性別,只要聽到一件又一件性霸凌、性騷擾甚至性侵害的消息,我想現場有很多身為女性也是身為媽媽的我們,心中都非常的生氣,甚至有更多的不捨,我想不僅我,還有整個臺灣社會更是高度的關注以及憤慨。

臺灣社會的#MeToo運動至今還在持續進行,我想無非就是希望那些加害人都能夠受到應有的懲罰,非常感謝各位給我們重新檢視性平三法的機會。性別工作平等法、性別平等教育法、性騷擾防治法,我想這三法之間的適用範圍要釐清,並且要加重罰則,受害者、加害人以及政府間的法律關係與責任,希望能夠接住所有的受害者。

我們不能就這樣算了!我們不能就這樣算了!這是我們這次召開臨時會最主要的目的。我們看到受害者對於加害人的控訴,透過網路社群媒體,不惜以公開具名、自述景況等各種方式公諸於世,期待能夠獲得社會各界的重視,並能藉此揪出利用權勢地位的不對等、慣性違法的性騷擾情事加害者。所以,除了要給警惕、教訓外,在法律上我們更希望能藉由修法,讓加害人得到適當,甚至更嚴厲的罰責!但目前法令上的不足,尤其是行政申訴時效以及相關罰則過輕,我想這是此次修法過程中我們要進一步討論並修正的。

我手上有個數據。根據衛福部統計,一般性騷擾事件中,有高達六、七成都是陌生人所為。但近幾年來,甚至最近臺灣社會發起的#MeToo運動中受害者的陳述,加害人大多都是親近、熟識,或者是職權居上位者,在他的職場環境裡,因為生活環境、職場生態之故,對於申訴的顧慮比較大,所以在受害人成長過程中,因為這些性騷擾、性霸凌或者性平事件等所受到的影響更是深遠。所以我們應該透過這次修法接住受害人!我們應該給予更多的支持!

這次我所提出的性騷擾防治法修正草案有二個重點:第一個,究責到底;第二個,嚴懲不貸!尤其目前性騷法受害人提起行政申訴的期限僅只有一年,但性騷擾證據蒐集不易,這點剛剛其他委員都有提到。就是因為證據蒐集不易,所以我們更需要時間,我們更需要重視!而且我們發現很多加害者都是累犯,甚至是慣犯!因此,希望透過我的正式提案:若加害人經一名以上性騷擾事件被害人提出申訴,得不受一年內提出申訴之限制。我們把這點納入修正文字,就是要集結更多的力量,不再受制於一年的申訴或者是再申訴期限。希望可以透過這次修法,把累犯、慣犯徹底揪出來!

此外,我還提案將罰則大幅提高,對於性騷擾加害人、沒有建構友善的申訴環境、怠惰推動,或者是執行性騷擾防治措施等等不健全、不友善的環境,我們希望提高相關的罰則!藉由多管齊下來深化性平觀念,防止性騷擾案件的發生,同時更嚴厲地防範性騷擾吃案的狀況!

感謝這麼多跨黨派的委員、好同事們提出不同版本,我們共同來思考,我們共同來盡全力,用最快的速度完成三讀,讓臺灣的性平環境、措施,還有整個社會氛圍、社會觀念、意識,能夠再往前推進更大的一步!謝謝!

主席:接下來請賴委員香伶代表民眾黨黨團進行提案說明,共三個提案,請合併說明,時間3分鐘,謝謝。

賴委員香伶:有關性別平等運動,從9138日性工法實施到現在已經二十幾年了!近二十幾年有很多修法,但沒有像這次來得這麼快、這麼急,而且這麼需要!在性工法、性騷法與性別教育法裡有個必須快速處理的問題,也就是行政單位到底有沒有辦法接住受害者?行政單位有沒有權力立即採取有效措施來遏阻這樣的犯行?所以我們在修法裡強化,希望把對於行為人的裁罰,也可以授予性工法、性別教育法!我們希望能夠比照性騷擾防治概念,進行比較快速的處理,讓行政單位可以做有效性的遏阻。

第二,大家都說要接住受害者,但是誰來接?怎麼接?接的人有沒有專業?受訓之後的這些專業者有沒有發揮效能?所以我們希望比照家庭暴力防治法,讓地方政府可以依法設置性騷擾防治中心,取代現行113等專人專線,因為沒有辦法發揮橫向協助。

第三,我們希望能夠讓吹哨者入法!現在勞基法第七十四條對吹哨者受到不利的差別待遇時該如何處理有所規定,所以這部分我們比照勞基法第七十四條規定來入法。

大家都知道透過勞動檢查能夠讓職場平權提升,所以我們民眾黨版本特別針對一定的企業來進行性別平等標章的專責方式,透過一部分企業的鼓勵,透過一部分地方政府的強制性,用推跟拉的方式,讓職場平權能夠獲得一定程度的鼓勵,並成為社會通念的概念之下往前邁進。

這次三法一起修,大家都希望能將所謂的權勢性騷這個新樣態入法,但相關認定及如何有效確認何為權勢性騷,並加重相關罰則,以及主管機關的外部調查,以發揮遏阻性效用,確實在這次修法過程中需要各黨派共同來完成這個新態樣,同時也建置我們所講的職場平權,包括各種友善措施,期能透過政府相關預算資源,讓企業也可以得到一定的協助。

最後我們還是要重申,透過此次諸多事件可知,職場範圍並不是只有我們一般所看到的職場,包括藝術文化界、政治圈,甚至校園等等。整體而言,對於職場的性別友善運動,我們要以非政治性的方式來理解問題,同時真正以改善職場平權的人權概念為先。

以上,謝謝。

主席:謝謝賴香伶委員代表民眾黨黨團做說明。

請林委員為洲進行提案說明。

林委員為洲:很高興大家都把法案提出來了!針對這一次的#MeToo風波,各黨團及很多委員都提出版本,我覺得這是一個很重要的契機!也就是我們這一次能不能用很大的決心,透過修法劃出一條紅線?讓這樣性騷行為,尤其是機構內、機關內的權勢性騷行為能夠被遏止?然後變成一種內化,用法律訂定更嚴格的標準,讓大家都內化,尊重別人,不能有性騷擾行為!然後徹底變成習慣,所以要劃出這一條線!

我認為在這次修法裡,我們希望能達到這樣的目的!其實這就是一種習慣,尤其是機構內的權勢性騷!所以大家要慢慢養成尊重別人的習慣!

針對內容,我們剛剛聽到各個版本,不外乎就是加強罰則,不管對機構或是對行為人;另外就是申訴期的延長,以及外部委員加入委員會。不過最後我要強調,看了目前這些版本,其實我並不是那麼滿意。以跟蹤騷擾法來說,如果沒有外部介入,則很難避免官官相護!也就是說,你在機構裡面申訴,結果是你的上司在上面幫你做調查,事實上常常都會被和稀泥!或為了機構的利益而不外宣,然後就變成被吃案,這個是目前最需要解決的問題,所以我們希望將來能夠像跟騷法一樣,啟動的時機及外部介入可以提早,然後形成一種警戒線,這樣才能真正達到我們剛剛所提的立法要畫出一條紅線,建立這種彼此尊重的平權習慣。以上先簡單做這樣的說明,修法時我們會繼續深入做討論,謝謝。

主席:請劉委員世芳進行提案說明,時間3分鐘。

劉委員世芳:謝謝主席。在這一次性騷擾防治法、性別工作平等法於衛環委員會做修正的時候,我們同時也要討論到在教育委員會要修正的性別教育法的部分,本席所提的提案大概就是根據這三個法案,也根據在所謂5年前,於美國及國外開始吹起的#MeToo運動裡面的二個重要核心價值,就是零容忍跟不漏接。既然是零容忍跟不漏接的時候,我們就不能單從這三個法律案裡面所提到只有身分別,還有場域別、時間別的部分來做處理。譬如說,我舉個例子,2022年的時候,在臺灣有在工作場域裡面提出性騷擾申訴的大概有20萬人次左右,但只有二成的人進入申訴,能不能成案還不知道,所以我在性騷擾防治法,還有性別平等工作法裡面,特別提了修正案,在性騷法裡面提出的修正案是第一條第二項,但是要增訂第十三條之一,在性別平等工作法裡面則是增訂第十三條之二及第十三條之三,最主要就是說,除了我們原來在工作場合,還有在教育場合裡面所提的申訴管道以外,我們更要有其他的公設申訴管道,也就是成立比較多的、多軌的管道來接住每一位有遇到性騷擾案例的人,為什麼呢?很多人都知道權勢性騷,當你是別人的雇員或者是別人學生的時候,你不敢對上級申訴,而且上級有包庇跟隱匿的現象是相當多的,但是如果你脫離了學生的身分,或脫離了原來受僱者身分的時候,有沒有其他的管道可以讓你在隔一段時間以後提出所謂的性騷擾防治?所以不管是加強中央、地方的權責,譬如說,我認為公設的申訴管道就能夠跟我們現在所謂的113專線或是1999的專線來合併,讓他們還可以成立類似專案調查小組的二個方向來處理,讓真正脫離了原來受到性騷擾壓迫,然後不太敢出來做申訴的這些人,都有一個可供申訴的管道。最後要成案或者最後成案與否,有沒有其他的處罰機制,或是延長追訴的期限,我就尊重這三個法裡面所提到的規定,因為我們的行政單位,包括衛環委員會、教育及文化委員會裡面的這些行政單位,他們在追訴或者是進行其他的申訴過程當中,關於加強管制的力道,還有加強處罰的期限,都已經放進去了,這個部分我是尊重我們主管機關的作法,因為我們需要考慮到法律的衡平性,所以我主要修正的重點在於公設申訴管道需要能夠建立,讓大家在脫離原來的身分後,或者職場別裡面受到不同程度的權勢壓迫,也能夠受到處理謝謝。

主席:請楊委員瓊瓔進行提案說明,也是3分鐘,楊委員有二個提案。

楊委員瓊瓔:謝謝主席。楊瓊瓔等16人,有鑑於性騷擾案件層出不窮,嚴重的性騷擾行為可能對被害人造成他的生理、心理創傷,影響了被害人的日常生活,導致沒有辦法專心地來上班、上課,甚至人際關係會變成疏離的這種情況。根據衛福部的統計,近年性騷擾申訴案件是更加的增加,尤其它的罰金金額又是非常的低,恐難以產生遏阻作用,所以我們就提出性騷擾防治法部分條文修正,特別針對第二十條、第二十一條、第二十二條、第二十三條及第二十四條做修正,我們希望將金額提高,能夠真正的具有遏阻作用,到時候我們針對整個條文在做實質討論的時候,我們希望能夠以最高的標準來完成這個法律,這個目的也就是真正希望能夠有遏阻的作用,這個部分也敬請各位同仁以及行政部門來支持。

另外,本席另外一個提案,也就是楊瓊瓔等16人,鑑於性別工作平等法的部分,我們已經超過20年未做修正,但是現行職場性騷擾的規範以及處置,還有很多不足的地方,近期更是爆出了多起的性騷擾案件,部分的案件為職場性騷擾事件,但是目前我們對於職場性騷擾事件的行為人為公司最高負責人,或者是雇主為主辦的時候,他的申訴、調查機制,以及罰則還沒有明確,尚未明確,對於被害人以及申訴者的保障是非常的不足,所以我們特別提出了性別工作平等法的部分條文修正,特別明定規範雇主防治職場性騷擾案件的責任,並完備性騷擾被害人的申訴、調查機制,特別在本條文裡頭,增訂了第十三條之一,這個目的也就是目前為止我們缺少了職場性騷擾的行為人為單位最高負責人或者是雇主的時候,他的申訴調查程序的相關規範,為了要保障受僱者的申訴權益,希望增訂第一項規定,為了要使調查權更加的順利進行,所以明定雇主必須負協助義務,這部分是規定在第二項,也就是在本席所提的增訂第十三條之一的條文裡頭。換句話說,我們希望能夠更加的完善,讓所有的被害者可以得到應有的申訴管道,不管他是雇主或者是最高的主管都必須接受這樣的調查,也希望各位同仁以及行政部門能夠來支持,我們希望這樣的事件能夠盡快地來消失,以保障所有的被害人,讓工作職場都能夠更加的順心,這樣它的產能、它的效能才會產生。以上建言,謝謝。

主席:請洪委員申翰進行提案說明。(不在場)洪委員不在場。

請羅委員致政進行提案說明。(不在場)羅委員不在場。

請劉委員建國進行提案說明。(不在場)劉委員不在場。

請許委員淑華、萬委員美玲、游委員毓蘭進行提案說明。(不在場)許委員、萬委員及游委員均不在場。

請吳委員思瑤進行提案說明。(不在場)吳委員不在場。

請蔣委員萬安、游委員毓蘭進行提案說明。(不在場)蔣委員、游委員均不在場。

請林委員宜瑾進行提案說明。(不在場)林委員不在場。

請賴委員品妤進行提案說明。(不在場)賴委員不在場。

請陳委員培瑜進行提案說明。(不在場)陳委員不在場。

請游委員毓蘭進行提案說明。(不在場)游委員不在場。

請羅委員美玲進行提案說明。(不在場)羅委員不在場。

請陳委員以信進行提案說明。(不在場)陳委員不在場。

吳委員玉琴的提案說明改以書面提出。

請王委員美惠進行提案說明。(不在場)王委員不在場。

請蔡委員培慧進行提案說明。(不在場)蔡委員不在場。

請鍾委員佳濱進行提案說明。(不在場)鍾委員不在場。

請蘇委員治芬進行提案說明。(不在場)蘇委員不在場。

請陳委員亭妃進行提案說明。(不在場)陳委員不在場。

請時代力量黨團代表進行提案說明。(不在場)時代力量黨團代表不在場。

請國民黨黨團代表進行提案說明。剛才的發言就是代表了嗎?好,謝謝。

請張委員宏陸進行提案說明。(不在場)張委員不在場。

請郭委員國文進行提案說明。(不在場)郭委員不在場。

請吳委員琪銘進行提案說明。(不在場)吳委員不在場。

請溫委員玉霞進行提案說明。(不在場)溫委員不在場。

請萬委員美玲進行提案說明。(不在場)萬委員不在場。

請許委員淑華、洪委員孟楷、廖委員婉汝進行提案說明。(不在場)許委員、洪委員及廖委員均不在場。

請林委員楚茵進行提案說明。(不在場)林委員不在場。

請傅委員崐萁進行提案說明。(不在場)傅委員不在場。

請李委員貴敏進行提案說明。(不在場)李委員不在場。

請莊委員瑞雄進行提案說明。(不在場)莊委員不在場。

請莊委員競程進行提案說明。(不在場)莊委員不在場。

請張廖委員萬堅進行提案說明。(不在場)張廖委員不在場。

請許委員智傑進行提案說明。(不在場)許委員不在場。

請呂委員玉玲進行提案說明。(不在場)呂委員不在場。

請陳委員靜敏進行提案說明,時間3分鐘。

陳委員靜敏:有關於性平,現在這個法條上面沒有包括在場域上可能會含括其他的人員,包括實習生、志願服務者跟外部承攬人員,雖然實習生現在有包括在裡面,但是我們會發覺有一些短期實習的很難在場域上面有相關的含括,所以這個部分就要提醒勞動部,在性平法上面要把這個部分做一個充分的說明。

另外就是,因為我們在醫療照顧場域,常常會有一些證據在收集上面的一個困難,所以像雇主有沒有辦法賦予在受害者離職了以後還能夠有證據的保全?賦予雇主的一個責任,這個是在我們的提案說明裡面特別要去關注的。

另外就是在性騷法的部分,現在對於10人以下的場域,這個也是在性平工作法裡面我們特別關注的部分,就以上3點說明。謝謝!

主席:謝謝陳靜敏委員的說明!接下來就要邀請行政部門來就性別工作平等法以及性騷法來說明。請勞動部許部長報告,報告時間衛福部跟勞動部各10分鐘好不好?先請許部長銘春就性別工作平等法的部分報告。

其他部會的書面資料會列入公報紀錄,不再上臺報告。

請勞動部許部長報告。

許部長銘春:主席、各位委員先進、各位記者女士先生。感謝貴委員會的邀請,由本人向各位進行性別工作平等法部分修正條文的修正草案相關報告,敬請各位委員給予指教。

首先考量性別工作平等法是為了保障工作權的性別平等,行政院草案版本修正法案名稱為「性別平等工作法」,除此之外,針對各黨團、委員及行政院版修正草案重要內容報告如下:

一、有關性別平等工作會代表比例部分,為廣納學者專家意見,行政院草案版本增訂政府機關代表人數比例上限至多為三分之一;至於各地方政府的性別平等工作委員會人數是否要再增加,考量本次修法新增行為人裁處機制已有分流,現行地方性別平等工作會機制尚可運作,建議暫不修正。

二、有關雇主防治義務部分,現行雇主知悉性騷擾情形時,應採取立即有效的糾正及補救措施。各黨團及委員所提,行政院草案版本大部分都已經採納,除了要求雇主有相關通報義務外,並分項定明「因接獲申訴」或「非因接獲申訴」而知悉性騷擾之應有作為。另僱用受僱者10人以上未達30人的雇主應設置申訴管道並公開揭示;為了強化雇主防治作為,由地方主管機關整合相關資源協助雇主,中央主管機關得予補助。至於雇主調查單位代表的組成、防治性騷擾教育訓練的提案,將考量雇主規模,並以子法詳為規範。

三、有關建立外部的性騷擾行為申訴調查及處罰機制部分,性別工作平等法原來沒有外部性騷擾行為人調查處罰的規定。行政院版本已經訂定,若是最高負責人或僱用人為性騷,及不符雇主內部調查結果,被害人得向外軌及地方主管機關提起申訴,並經由專業團體人士之協助查明相關事實,並對於最高負責人性騷擾行為予以處罰。各黨團委員所提,所有案件均可向外軌申訴或一律經過性別平等工作會審議的提案,可能有案件量過大,處理時日過久的擔心,也有可能架空雇主的防治義務,建議參考行政院版來訂定。

四、有關被害人保護部分,現行雇主知悉性騷擾情形所應採取立即有效糾正及補救措施,雖已包括引介被害人輔導或醫療,但未強化被害人保護;行政院版本定明雇主應提供或轉介諮詢、醫療或心理諮商、社會福利資源等服務,應可涵蓋各黨團、委員提案的主要內容。

五、有關相關人配合調查義務及保密部分,行政院草案版本已經定明,地方主管機關調查的時候,被申訴人等相關人員應有配合調查或提供資料的義務,不得規避、妨礙或拒絕,如果被申訴人沒有正當理由而不配合者,我們定有處罰。至於雇主處理申訴案件本應負保密義務,現行子法已有規範,未來亦將併同修正調整。

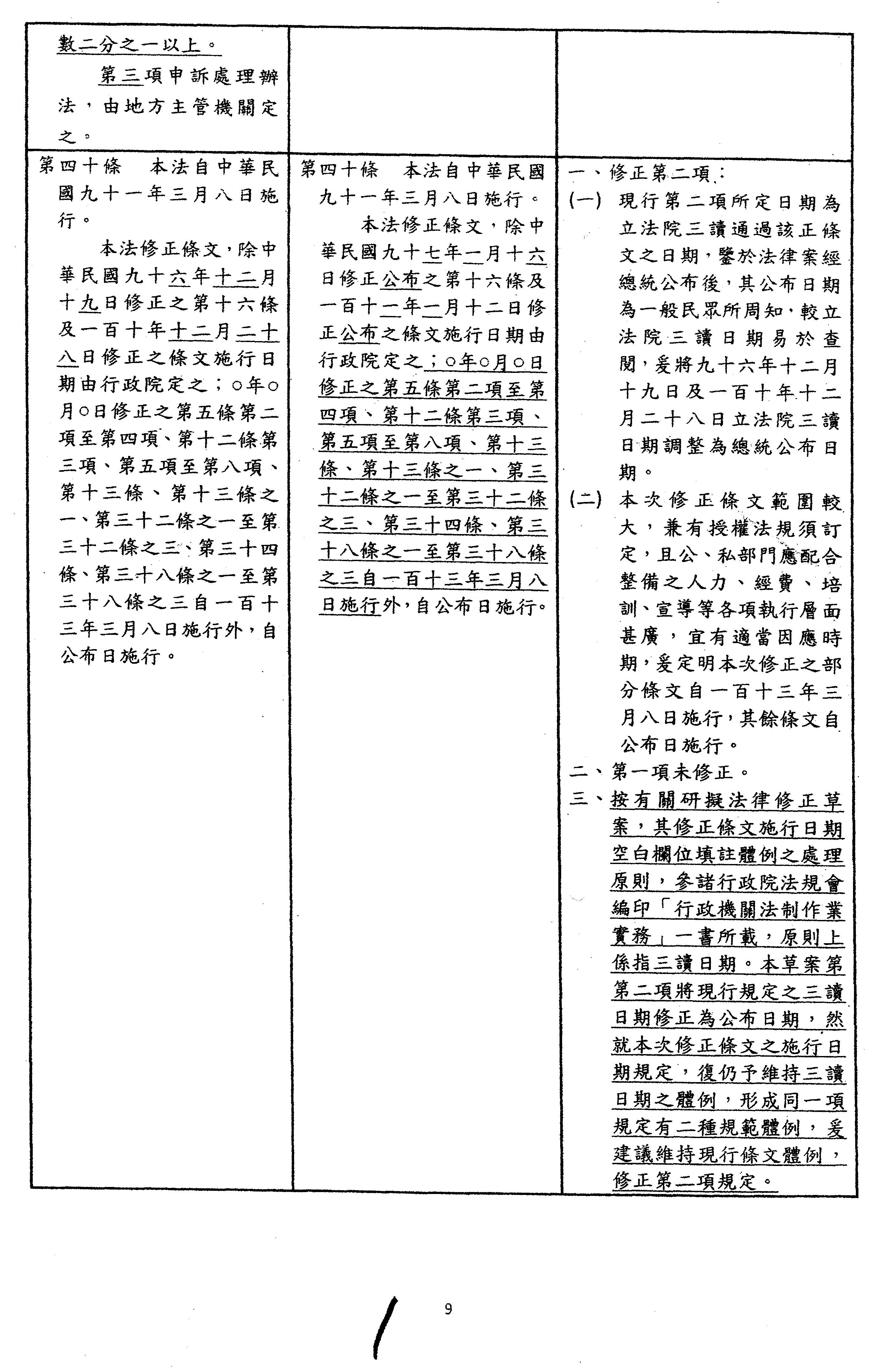
六、針對第四十條施行日期部分,為使公私部門因應所需的人力、經費、培訓、宣導整備等可以完整到位,行政院版本定明本次修正條文施行日期為11338日,希望委員們可以支持。

本次會議排審的相關條文都是為了不漏接每一個被害人,勞動部也積極配合修法,但勞工政策必須多方考量職場的現況、務實推進,才能使勞雇雙方都能有安心、安全的工作環境。以上報告懇請各位委員先進不吝指教,謝謝!

主席:接下來請衛福部薛部長報告。

薛部長瑞元:主席、各位委員女士、先生。今天大院第10屆第7會期第2次臨時會社會福利及衛生環境委員會第1次全體委員會議,審查行政院函請審議「性騷擾防治法」修正草案,以及各委員與黨團提案等40案,本部承邀列席報告,敬請各位委員不吝指教。

以上各委員及黨團擬具「性騷擾防治法」修正草案,本部參採納入修正部分說明如下:

一、健全各機關性騷擾防治組織,督導直轄市、縣(市)主管機關辦理被害人保護扶助:委員林宜瑾、邱志偉等21人、委員范雲、陳秀寳、劉建國、林俊憲、高嘉瑜等25人、委員劉建國、楊曜等20人、時代力量黨團、國民黨黨團、台灣民眾黨黨團提案、委員賴品妤、林昶佐等16人提案,本部已參採委員意見納入修正。

二、定明場所主人性騷擾防治、糾正及補救措施,並調高違反者罰鍰:委員游毓蘭等19人、委員楊瓊瓔等16人、國民黨黨團、委員林為洲、游毓蘭等18人、委員萬美玲等16人、時代力量黨團、委員鍾佳濱、邱志偉、陳素月等19人、委員陳培瑜等24人、台灣民眾黨黨團、委員何欣純、邱志偉、陳素月等22人、委員莊競程等20人、委員賴品妤、林昶佐等16人、委員范雲、陳秀寳、劉建國、林俊憲、高嘉瑜等25人、委員陳靜敏等19人、委員劉世芳等17人、委員陳培瑜等24人、委員劉建國、楊曜等20人提案,本部已參採委員意見納入修正。

三、被害人資訊嚴加保密,調高違反者之罰鍰:委員陳培瑜等24人、國民黨黨團、台灣民眾黨黨團,委員莊競程等20人、委員王美惠、蔡易餘等19人、委員鍾佳濱、邱志偉、陳素月等19人、委員陳靜敏等19人、委員陳亭妃、吳琪銘、蔡適應等16人、委員劉建國、楊曜等20人、委員楊瓊瓔等16人、委員林為洲、游毓蘭等18人、委員萬美玲等16人提案,本部已參採委員意見納入修正。

四、調查過程中,提供被害人保護扶助服務:時代力量黨團、委員郭國文等19人、委員許智傑、莊瑞雄、邱志偉等25人、委員陳秀寳、黃秀芳、張廖萬堅、邱志偉等26人提案,本部已參採委員意見納入修正。

五、建立可信賴的申訴調查程序,並延長申訴期限:委員張廖萬堅、賴瑞隆、林俊憲等17人、委員陳秀寳、黃秀芳、張廖萬堅、邱志偉等26人、委員吳思瑤、賴瑞隆等22人、委員許智傑、莊瑞雄、邱志偉等25人、委員賴品妤、林昶佐等16人、委員吳玉琴、賴瑞隆等20人、委員王美惠、蔡易餘等19人、委員蔡培慧、王美惠等21人、委員范雲、陳秀寳、劉建國、林俊憲、高嘉瑜等25人、委員鍾佳濱、邱志偉、陳素月等19人、委員陳靜敏等19人、委員陳培瑜等24人、委員陳亭妃、吳琪銘、蔡適應等16人、委員林靜儀等16人、委員郭國文等19人、委員吳琪銘、邱志偉等18人、時代力量黨團、國民黨黨團、台灣民眾黨黨團提案,本部已參採委員意見納入修正。

六、直轄市、縣市主管機關組成性騷擾申訴調查小組之女性比例,與性騷擾事件調查之客觀及公正性:委員范雲、陳秀寳、劉建國、林俊憲、高嘉瑜等25人、國民黨黨團提案,本部已參採委員意見納入修正。

七、以嚴懲有效遏止權勢性騷擾:委員何欣純、邱志偉、陳素月等22人、委員莊競程等20人、委員張廖萬堅、賴瑞隆、林俊憲等17人、委員陳秀寳、黃秀芳、張廖萬堅、邱志偉等26人提案、委員吳思瑤、賴瑞隆等22人、委員許智傑、莊瑞雄、邱志偉等25人、委員賴品妤、林昶佐等16人、委員王美惠、蔡易餘等19人、委員蔡培慧、王美惠等21人、委員范雲、陳秀寳、劉建國、林俊憲、高嘉瑜等25人、委員鍾佳濱、邱志偉、陳素月等19人、委員陳靜敏等19人、委員陳培瑜等24人、委員蘇治芬、邱志偉等16人、委員陳亭妃、吳琪銘、蔡適應等16人、委員劉建國、楊曜等20人、委員林靜儀等16人、委員郭國文等19人、委員吳琪銘、邱志偉等18人、委員委員楊瓊瓔等16人、委員呂玉玲等17人、國民黨黨團、台灣民眾黨黨團、委員林為洲、游毓蘭等18人、委員李貴敏等25人、委員萬美玲等16人、委員吳玉琴、賴瑞隆等20人提案,本部已參採委員意見納入修正。

另部分修正草案,本部建議再予審酌,說明如下:

一、性騷擾之積極同意權:委員林宜瑾、邱志偉等21人、委員賴品妤、林昶佐等16人、委員范雲、陳秀寳、劉建國、林俊憲、高嘉瑜等25人、委員劉建國、楊曜等20人提案,建議修正本法所稱性騷擾之定義,係指性侵害犯罪以外,未經他人同意而對他人實施與性或性別有關之行為,惟依近年統計性騷擾樣態多屬言語性騷擾,渠等行為恐於徵求他人同意之同時就已構成性騷擾,建議允宜再酌。

二、於本法訂定性騷擾事件電子資料庫,供學校查閱性侵、性騷及兒虐行為:國民黨黨團、委員傅崐萁、游毓蘭等21人提案,建議中央主管機關應建立及管理性騷擾事件電子資料庫,供學校、教育機構、教育團體查閱性侵害、性騷擾或虐待兒童行為,經判刑確定或通緝有案尚未結案者,或行為不檢損害兒童與青少年權益,經有關機關查證屬實者,以及經學校性別平等教育委員會調查確認有性侵害、性騷擾行為者,惟查上開犯罪行為除性騷擾行為為本法權管外,其餘皆非本法所規範之犯罪行為,不宜由本法規範收集相關犯罪資料。

三、十人以下組織,由主管機關成立專責申訴管道:委員莊競程等20人、委員賴品妤、林昶佐等16人、委員陳靜敏等19人、委員蘇治芬、邱志偉等16人、委員莊瑞雄、陳培瑜等23人提案,建議組織成員、受僱人或受服務人員人數未達十人者,主管機關應成立專責申訴管道協調處理,惟考量公共場所,其組織成員、受僱人或受服務人員人數多逾十人以上,是否須由主管機關成立專責申訴管道協調處理,建議允宜再酌。

四、組織之負責人每年應接受一定時數性騷擾防治教育:委員賴品妤、林昶佐等16人、委員陳培瑜等24人提案,建議定明組織之負責人每年應接受一定時數性騷擾防治教育,其教育訓練辦理方式另定之,惟本法修正草案第8條業已規定政府機關(構)、部隊、學校、機構或僱用人應定期舉辦或鼓勵所屬人員參與防治性騷擾之相關教育訓練,所屬人員即已含涉機關、部隊、學校、機構或僱用人之首長、負責人、所屬主管人員、代表雇主行使管理權之人;又相關教育訓練方案,本部亦納入於準則明訂,已供相關單位遵循辦理,建議允宜再酌。

五、定明不當之差別待遇定義:委員陳靜敏等19人、委員陳培瑜等24人、委員羅致政、何志偉、吳思瑤、陳秀寳、莊瑞雄、蔡易餘、邱志偉等20人、台灣民眾黨黨團提案,建議定明不當之差別待遇定義,惟有關不當之差別待遇,業已概括解僱、降調、減薪、損害其依法令、契約或習慣上所應享有之權益,或其他不利之處分,建議再予審酌。

六、建立財團法人性質之申訴調查機構:委員陳培瑜等24人提案,建議定明相關申訴管轄分工,新增成立財團法人亦可受理申訴調查,因恐導致申訴調查雙軌化,另生處理調查結果不一致之疑義,爰建議不予參採。

七、跟蹤騷擾視為犯性騷擾罪:國民黨黨團、委員溫玉霞等18人提案,建議意圖性騷擾,持續跟追經警察機關書面告誡後,仍持續跟追者,視為犯性騷擾罪,惟現行跟蹤騷擾防制法就上開行為已加以範定,是否需於本法重複規範,建請再予審酌。

有鑒於近期性騷擾事件頻傳,為展現社會對於性騷擾零容忍的共識,及支持、保護受害者,建立有效、友善、可信賴的性騷擾防治處理機制,本次修法,在維護被害人申訴權益上,有幾大重要變革,包括健全各機關性騷擾防治組織、場所主人應做有效改善措施、建立可信賴的申訴調查程序、增訂保護專章提供友善服務以及嚴懲有效遏止權勢性騷擾。為防治性騷擾犯罪,此次行政院跨部會同步修法,合作建構防護網,本部承大院各委員之指教及監督,在此敬致謝忱,並祈各位委員繼續予以支持。

主席:兩個部會都報告完成,本次會議部會所提供的書面資料均列入紀錄、刊登公報。

勞動部書面報告:

主席、各位委員、女士、先生:

今天大院召開社會福利及衛生環境委員會第2次臨時會第1次會議,審查行政院及各黨團、委員所提「性別工作平等法部分條文修正草案」,謹就各提案及涉及行政院所提修正草案內容,提出報告,請各位委員不吝指教。

壹、行政院提案版本說明

為強化職場性騷擾防治相關機制,保障被害人權益,本部與相關部會共同檢討並依循「有效性」、「友善性」及「可信賴」三大原則,擬具本法部分條文修正草案共計19條。除考量性別工作平等法係為保障工作權之性別平等,修正本法名稱為「性別平等工作法」外,另明確規範職場性騷擾管轄範圍、建立外部公權力申訴調查機制、增訂處罰規定、簡化申訴流程及提供相關協助資源,遏阻職場性騷擾事件發生,並完善被害人保護及扶助。

貳、行政院修正條文及各委員有關提案條文

一、修正條文第一條(性騷擾防治之適用)

台灣民眾黨黨團所提工作場所性騷擾事件,除校園性騷擾事件依性別平等教育法規定處理外,依本法規定處理,與行政院版本一致,本部敬表同意。

二、修正條文第二條(軍公教適用之但書)

()行政院版本重點

定明修正條文第32條之1及第32條之2規定,於軍公教人員不適用之。

()委員提案重點(委員林靜儀等24人、游毓蘭等18人、陳培瑜等24人、陳靜敏等20人、陳亭妃等17人、台灣民眾黨黨團)

1.委員林靜儀等24人、陳培瑜等24人所提軍、公、教之申訴、救濟程序回歸適用本法:軍公教人員之申訴、救濟及處理原有各該人事法令所定之程序,行之有年。另本次已新增機關(構)首長經認定為性騷擾行為人時,亦可裁處行政罰,相關規定尚稱妥適,建議依行政院版本通過。

2.委員游毓蘭等18人所提公部門人員涉有性侵害犯罪或性騷擾之退休(伍)資遣審酌原則:行政院版本已於第32條之3增訂軍公教人員調查期間停止職務之相關規定。

3.委員陳靜敏等20人、陳亭妃等17人所提志工、承攬人員、協力廠商於服務或合作期間遭受性騷擾者,適用本法規定:行政院版本已部分採納,於第13條第2項明定被害人及性騷擾行為人分屬不同事業單位,且具共同作業或業務往來關係,行為人雇主同負防治責任。但因「志工」非屬本法所定受僱者或求職者,其服務期間遭受性騷擾,應適用性騷擾防治法規定處理。

4.台灣民眾黨黨團提案內容,與行政院版本一致,敬表同意。

三、修正條文第五條(性別平等工作會之組成)

()行政院版本重點

為使各級性別平等工作會運作時,得廣納相關學者專家意見,增訂政府機關代表不得逾全體委員人數三分之一。

()委員提案重點(委員吳思瑤等17人、賴品妤等16人、陳培瑜等18人、吳玉琴等20人、王美惠等19人、蔡培慧等24人、范雲等25人、高嘉瑜等16人、陳靜敏等20人、劉世芳等17人、蘇治芬等16人、時代力量黨團、劉建國等22人、國民黨黨團、台灣民眾黨黨團)

1.委員吳玉琴等20人所提性別工作平等會應置委員9人至23人,勞工團體、女性團體推薦委員應占委員總數三分之二以上;委員劉世芳等17人所提性別工作平等會應置委員15人至21人;委員高嘉瑜等16人所提具備勞工事務、性別平等學識經驗之委員應占全體委員人數三分之二以上;委員劉建國等22人所提單一性別人數不得低於三分之一,具備勞工事務、性別平等學識經驗之委員應占全體委員人數三分之二以上;國民黨黨團所提外部委員須占二分之一以上;委員王美惠等19人、范雲等25人、陳靜敏等20人所提由性別工作平等會調查及處理性騷擾申訴及再申訴案件等:行政院版本已參採,於本條增訂政府機關代表不得逾全體委員人數三分之一,但有關委員人數,建議維持現行規定;另第34條已訂有性別平等工作會調查及處理性騷擾申訴案件之相關規定,並依案件性質分流處理避免處理時日過久。

2.委員吳思瑤等17人所提「女性」團體修正為「性別」團體:因女性遭受性別歧視或性騷擾仍屬多數,建議維持原規定。

3.委員賴品妤等16人、陳培瑜等18人、蔡培慧等24人、蘇治芬等16人、時代力量黨團所提政府機關代表不得逾全體委員人數三分之一,與行政院版本一致,本部敬表同意。另,行政院版本就地方主管機關設有就業歧視評議委員會者,性別平等工作會得與該委員會合併設置之原則,台灣民眾黨黨團亦採相同意見,敬表同意。

四、修正條文第十二條(性騷擾定義)

()行政院版本重點

增訂「權勢性騷擾」及「最高負責人」之定義;擴大適用本法之三種類型,並定明行為人若為公共場所或公眾得出入場所之不特定之人,則適用性騷擾防治法。另定明中央主管機關應建立、彙整性騷擾防治事件資料,並作統計及管理。

()委員提案重點(委員吳思瑤等17人、羅美玲等19人、蔡培慧等24人、鍾佳濱等19人、高嘉瑜等16人、陳靜敏等20人、時代力量黨團、劉建國等22人、台灣民眾黨黨團)

1.委員羅美玲等19人、蔡培慧等24人、鍾佳濱等19人所提增訂受僱者於執行職務時性騷擾他人,亦為本法所稱性騷擾:行政院版本已參採,第13條有關雇主防治性騷擾之義務,包含防止受僱者性騷擾他人之情形。

2.委員陳靜敏等20人所提與勞工執行職務具有關聯性或職場權力關係延伸之場合,亦適用本法:行政院版本已參採,將受僱者於非上班時間、非工作場所,但遭受與工作場所之人、事有緊密關聯之持續性性騷擾,納入本法適用類型。

3.委員高嘉瑜等16人、劉建國等22人所提受僱者執行職務時,遭受無論是否為同一事業單位行為人性騷擾,亦為本法所稱性騷擾:行政院版本已參採,並於第13條第2項明定,被害人及性騷擾行為人分屬不同事業單位,且具共同作業或業務往來關係者,行為人雇主同負防治責任。

4.委員吳思瑤等17人所提增訂「有管理權責之主管」所為性騷擾亦為本法所稱性騷擾:因本法第3條已明定「代表雇主行使管理權之人」視同雇主,建議維持現行規定。

5.台灣民眾黨黨團提案內容,與行政院版本一致,本部敬表同意。時代力量黨團所提增訂亦適用本法之三種類型,與行政院版本之立法意旨相近,建議依行政院版本。

五、修正條文第十三條(雇主性騷擾防治義務)

()行政院版本重點

定明雇主「因接獲申訴」或「非因接獲申訴」而知悉性騷擾之「立即有效之糾正及補救措施」,另增訂僱用受僱者10人以上未達30人之雇主應設置處理性騷擾申訴管道並公開揭示;雇主接獲被害人申訴及調查認定屬性騷擾者,均應通知地方主管機關;地方主管機關應規劃整合相關資源協助雇主辦理防治措施,中央主管機關得予以補助。

()委員提案重點(台灣民眾黨黨團、委員洪申翰等16人、范雲等18人、劉建國等21人、吳思瑤等17人、陳秀寳等23人、蔣萬安等16人、林宜瑾等21人、賴品妤等16人、陳培瑜等18人、楊瓊瓔等16人、游毓蘭等18人、陳以信等17人、吳思瑤等21人、吳玉琴等20人、王美惠等19人、蔡培慧等24人、范雲等25人、鍾佳濱等19人、陳培瑜等24人、高嘉瑜等16人、陳靜敏等20人、劉世芳等17人、蘇治芬等16人、陳亭妃等17人、時代力量黨團、劉建國等22人、國民黨黨團、張宏陸等21人、郭國文等16人)

1.委員陳以信等17人、陳亭妃等17人所提下修性騷擾防治措施、申訴及懲戒辦法之法定雇主規模門檻為10人;王美惠等19人所提雇主僱用10人以上者,應負擔性騷擾事件之申訴受理、調查、懲戒之義務等:行政院版本已參採,明定10人以上未達30人之雇主應訂定申訴管道並公開揭示。

2.台灣民眾黨黨團、委員洪申翰等16人、范雲等18人、劉建國等21人、吳思瑤等17人、蔣萬安等16人、林宜瑾等21人、賴品妤等16人、陳培瑜等18人、楊瓊瓔等16人、游毓蘭等18人、吳思瑤等21人、吳玉琴等20人、范雲等25人、鍾佳濱等19人、陳培瑜等24人、陳靜敏等20人、劉世芳等17人、蘇治芬等16人、時代力量黨團、國民黨黨團所提「立即有效之糾正及補救措施」相關內容:行政院版本已參採,於第13條分項釐定雇主採行「立即有效之糾正及補救措施」之作法,並應進行必要之調查或查證,並給當事人充分陳述意見及答辯機會。另已定明10人以上未達30人之雇主應訂定申訴管道並公開揭示。

3.委員蔡培慧等24人、高嘉瑜等16人、劉建國等22人所提雇主申訴處理委員會之組成原則:行政院版本已參採,於第13條定明雇主申訴處理單位之組成原則,由子法詳為規範。

4.國民黨黨團所提單位主管與雇主同負防治及通報義務,無故不作為時,被害人得向地方主管機關提起申訴;陳秀寳等23人所提雇主應將性騷擾申訴案件通報主管機關、中央主管機關應定期調查性騷擾防治情形:行政院版本已參採,現行條文第3條已就「視同雇主」有相關定義,另於第32條之1定明不服雇主所為調查得向地方主管機關申訴。此外,於第12條明定中央主管機關應彙整性騷擾防治資料;第13條明定雇主接獲申訴應通知地方主管機關。

5.委員張宏陸等21人、郭國文等16人所提文字修正,敬表支持,惟建議依行政院提案版本;台灣民眾黨黨團提案內容,與行政院版本一致,敬表同意。

六、修正條文第十三條之一(停止被申訴人職務或終止勞動契約)

()行政院版本重點

增訂性騷擾被申訴人具權勢地位,且案件情節重大,雇主於調查期間得採取之暫時性作為;經認定性騷擾情節重大,雇主得不經預告終止勞動契約。

()委員提案重點及本部意見(委員洪申翰等16人、范雲等18人、吳思瑤等17人、陳秀寳等23人、蔣萬安等16人、林宜瑾等21人、賴品妤等16人、陳培瑜等18人、楊瓊瓔等16人、吳思瑤等21人、吳玉琴等20人、王美惠等19人、蔡培慧等24人、范雲等25人、高嘉瑜等16人、陳靜敏等20人、劉世芳等17人、蘇治芬等16人、時代力量黨團、劉建國等22人、國民黨黨團、台灣民眾黨黨團、郭國文等16人、吳琪銘等16人)

1.有關所提性騷擾之行為人為最高負責人或雇主時,被害人得向當地主管機關提出申訴,由地方主管機關性別工作平等會或相關委員會進行調查部分:行政院版本已參採,於第32條之1增訂受僱者或求職者遇有最高負責人性騷擾情形,得向地方主管機關申訴。

2.有關所提行為人應配合調查,並提供必要相關資料或資訊部分:行政院版本已參採,於第32條之2定明被申訴人配合調查或提供資料義務,併訂罰則。

3.有關所提雇主應停止調查,並將調查資料移請地方主管機關續行部分:行政院版本已參採,於第32條之1增訂受僱者或求職者遇有最高負責人或僱用人性騷擾,得向地方主管機關申訴。

4.有關所提性騷擾行為非屬同一事業單位之人時,得向地方主管機關提出申訴處理及調查:行政院版本已參採,於第13條定明被害人與行為人分屬不同事業單位,且具共同作業或業務往來關係者,行為人雇主同負防治責任。

5.有關所提雇主應定期為主管級以上員工舉辦性騷擾防治相關教育訓練,雇主及全體主管級以上員工均應參加部分:行政院版本已參採,於第13條明定雇主性騷擾防治措施,包括教育訓練,並另由子法規範。

6.有關所提雇主受理性騷擾申訴之保密規定及申訴處理委員會之組成原則:現行「工作場所性騷擾防治措施申訴及懲戒辦法訂定準則」已規定雇主應以保密方式處理申訴;雇主如未以保密處理,涉有違反性騷擾防治義務,有罰則相繩,建議免予增訂,另第13條已定明雇主申訴處理單位之組成原則,將由子法詳為規範。

6.台灣民眾黨黨團提案內容,與行政院版本一致,敬表同意。

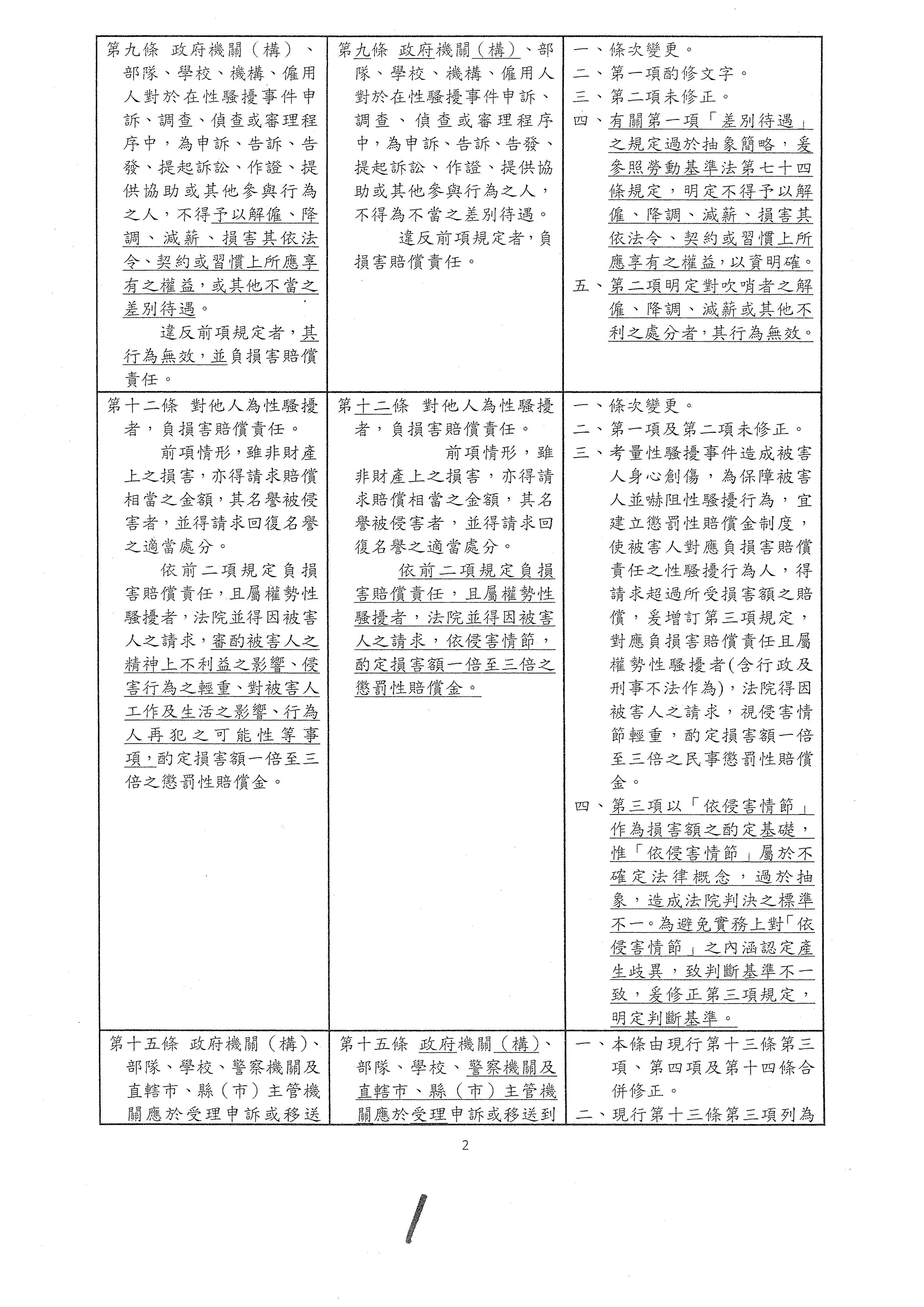
七、修正條文第二十七條(懲罰性損害賠償金)

()行政院版本重點

增訂利用權勢為性騷擾,被害人得請求損害額1倍至3倍之懲罰性賠償金;最高負責人為性騷擾,被害人得請求損害額3倍至5倍之懲罰性賠償金。

()委員提案重點及本部意見(委員羅美玲等19人、蔡培慧等24人、范雲等25人、台灣民眾黨黨團)

1.委員羅美玲等19人、蔡培慧等24人所提增列「任何人」遭受性騷擾,雇主及行為人連帶負損害賠償責任部分:建議依行政院版本。

2.委員范雲等25人所提雇主為被害人提供心理輔導諮商、保護措施、法律或其他協助時,可向性騷擾行為人有求償部分:行政院版本已於第13條定明由地方主管機關規劃整合相關資源,協助雇主辦理各項防治措施,建議依行政院版本。

3.台灣民眾黨黨團所提「權勢性騷擾,1倍至5倍之懲罰性賠償金;最高負責人為性騷擾,5倍至10倍之懲罰性賠償金」:本次已增訂1倍至3倍、3倍至5倍之懲罰性賠償金,建議依行政院版本。

八、修正條文第三十二條之一(向地方主管機關申訴)

台灣民眾黨黨團提案增訂被申訴人為最高負責人或僱用人、不服雇主所為之調查或懲戒結果者,得逕向地方主管機關申訴,並定明向地方主管機關申訴之特別期限規定,與行政院版本一致,本部敬表同意。

九、修正條文第三十二條之二(地方主管機關調查、處理)

台灣民眾黨黨團所提地方主管機關調查時,得請專業人士協助,且被申訴人有應配合調查義務;對於不服雇主所為調查或懲戒結果之申訴案件,就地方主管機關認定性騷擾成立或原懲戒不當之後續處理原則;另定明性騷擾被申訴人為最高負責人或僱用人,申訴人得申請調整職務或留職停薪相關規定,與行政院版本一致,敬表同意。

十、修正條文第三十二條之三(軍公教最高負責人性騷擾之申訴)

台灣民眾黨黨團所提增訂軍公教人員之申訴、停止或調整職務規定,與行政院版本一致,敬表同意。

十一、修正條文第三十四條(地方性別平等工作會審議暨救濟)

()行政院版本重點

定明雇主違反性別歧視之禁止、職場性騷擾防治義務或促進工作平等措施規定之申訴管道及救濟程序。

()委員提案重點及本部意見(委員陳培瑜等18人、楊瓊瓔等16人、游毓蘭等18人、蔡培慧等24人、范雲等25人、劉世芳等17人、張宏陸等21人)

1.委員陳培瑜等18人、楊瓊瓔等16人、蔡培慧等24人、范雲等25人所提性騷擾行為人為最高負責人或雇主之申訴救濟程序部分:行政院版本已參採,於第32條之1及第34條訂有得向地方主管機關申訴及後續救濟程序。

2.委員游毓蘭等18人所提對於違反第13條之申訴,得請求合併審議處理部分:行政院版本已參採,於第34條訂有地方主管機關處理審議處理程序。

3.委員劉世芳等17人、張宏陸等21人所提向中央主管機關性別工作平等會申請審議期限,由10日修正為20日或30日:行政院版本已將地方主管機關受理性騷擾行為人申訴案件,分流處理原則,避免處理時日過久,建議維持現行規定。

十二、修正條文第三十五條(審酌性別工作平等會)

本次配合本法名稱,修正為「性別平等工作會」,無委員提案,建議按行政院版本。

十三、修正條文第三十七條(性騷擾之法律諮詢)

台灣民眾黨黨團所提增訂受僱者或求職者因遭受性騷擾向地方主管機關申訴,主管機關之法律諮詢或扶助業務,得委託民間團體辦理;中央主管機關視需要予以補助,與行政院版本一致,敬表同意。

十四、修正條文第三十八條之一(雇主違反規定之處罰)

()行政院版本重點

修正違反雇主防治義務相關罰鍰額度;另增訂違反訂定申訴管道公開揭示及違反申訴人調整職務或留職停薪申請之罰鍰。

()委員提案重點及本部意見

1.委員楊瓊瓔等16人、吳思瑤等21人、吳玉琴等20人、王美惠等19人、蔡培慧等24人、范雲等25人、陳培瑜等24人、劉世芳等17人、時代力量黨團、劉建國等22人、國民黨黨團、台灣民眾黨黨團、張宏陸等21人、吳琪銘等16人所提調整罰鍰額度:行政院版本已參採,並考量情節差異,修正罰鍰下限,但同時提高上限至100萬元。

2.委員吳思瑤等17人、陳秀寳等23人、蔣萬安等16人、陳培瑜等18人所提雇主違反「立即有效之糾正及補救措施」防治義務應受處罰所涉法條項次部分:因本次防治義務之項次未變更,建議依行政院版本。

十五、修正條文第三十八條之二、第三十八條之三(行為人之處罰)

()行政院版本重點

增訂最高負責人(包括軍公教)或僱用人為性騷擾之處罰規定;及被申訴人無正當理由不配合之處罰。另定明裁處權時效之特別規定。

()委員提案重點及本部意見:

委員洪申翰等16人、范雲等18人、吳思瑤等17人、陳秀寳等23人、蔣萬安等16人、林宜瑾等21人、賴品妤等16人、陳培瑜等18人、楊瓊瓔等16人、吳思瑤等21人、吳玉琴等20人、蔡培慧等24人、范雲等25人、鍾佳濱等19人、蘇治芬等16人、時代力量黨團、國民黨黨團、台灣民眾黨黨團、張宏陸等21人所提調整罰鍰額度;台灣民眾黨黨團、洪申翰等16人、范雲等18人、林宜瑾等21人、陳培瑜等18人所提增訂裁處權時效:行政院版本已參採,除增訂最高負責人或僱用人為行為人之處罰,另已增訂較長之申訴時效,並訂處罰裁處權,自地方主管機關收受申訴日起算之特別規定。

十六、修正條文第三十八條之四(性騷擾防治法之適用)

台灣民眾黨黨團所提本法性騷擾事件適用性騷擾防治法第10條、第25條及第26條規定,與行政院版本一致,敬表同意;委員吳玉琴等20人所提違反雇主之裁處權時效,自處分確定之日起算部分:宜依行政罰法規定。

十七、修正條文第三十九條之一(新、舊規定之適用)

台灣民眾黨黨團所提本次修正條文施行前後之申訴處理程序,與行政院版本一致,敬表同意。

十八、修正條文第四十條(修正條文施行日期)

台灣民眾黨黨團所提本次修正條文,除部分自11338日施行外,其餘自公布日施行,與行政院版本一致,敬表同意;委員劉世芳等17人所提施行日期由行政院定之,建議依行政院版本。

參、有關委員其他修正條文及本部意見

一、修正條文第三條(委員劉世芳等17人、時代力量黨團)

委員劉世芳等17人、時代力量黨團所提因應提案內容,新增與雇主定義相關之條文項次,建議免予修正。

二、修正條文第六條(委員王美惠等19人、范雲等25人)

委員王美惠等19人、范雲等25人所提中央主管機關應建立職場性別平等人才資料庫,供事業單位建立性騷擾防治申訴及懲戒機制:行政院版本已參採,於第13條明定由地方主管機關規劃整合相關資源,協助雇主辦理防治措施;中央主管機關得予以補助。

三、修正條文第六條之一(國民黨黨團、委員張宏陸等21人)

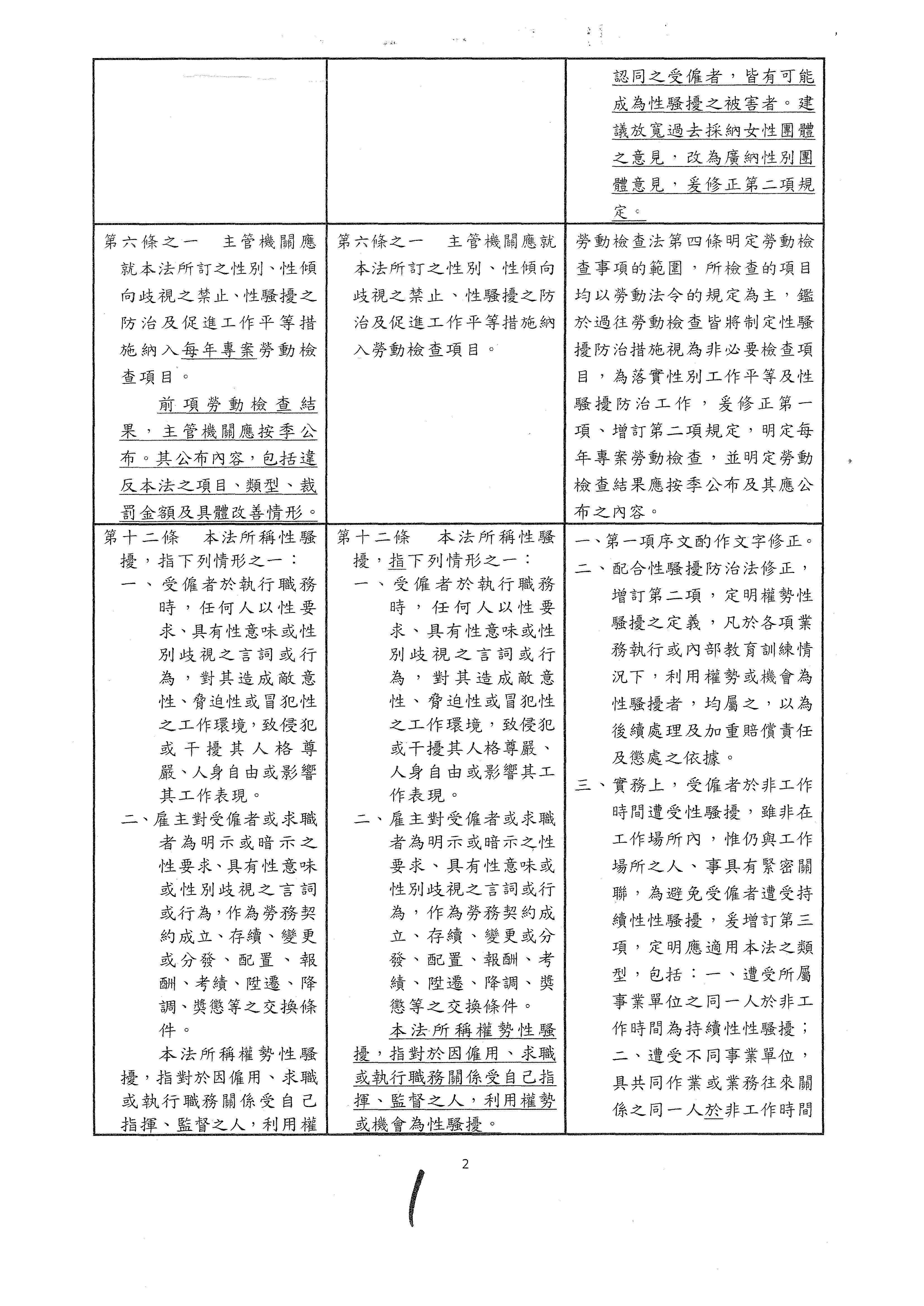
委員張宏陸等21人所提將訂定性騷擾申訴及懲戒辦法納入勞動檢查項目、國民黨黨團所提將本法納入專案勞動檢查項目,並按季公布違反之項目、類型、裁罰金額及具體改善情形:因「性騷擾之防治」依本條已納入勞動檢查項目,包括訂定性騷擾申訴及懲戒辦法,另本部已於「違反勞動法令事業單位(雇主)查詢系統」定期公布違反本法之事業單位名稱(負責人)、違反法條、罰鍰金額、處分日期及字號等,建議維持現行規定。

四、修正條文第十一條(游毓蘭等18人)

游毓蘭等18人所提公部門人員涉有性侵害犯罪或性騷擾時,其退休(伍)或資遣審酌原則:行政院版本已採參採,於第32條之3增訂軍公教人員調查期間停止職務之規定。

五、修正條文第十三條之二(委員吳思瑤等17人、吳思瑤等21人、吳玉琴等20人、范雲等25人、高嘉瑜等16人、陳靜敏等20人、劉世芳等17人、時代力量黨團、吳琪銘等16人)

()委員吳思瑤等17人、吳思瑤等21人所提將性騷擾防治措施定為勞動檢查項目,並定期公布違反事業單位名單部分:現行條文第6條之1已將「性騷擾防治」納入勞動檢查項目,另「定期公布違反名單」已有相關機制運作,建議不另修正。

()委員吳玉琴等20人所提地方主管機關受理性騷擾申訴時,其性別工作平等會之組成及調查原則:行政院版本已參採,於第5條增訂政府機關代表人數比例上限。

()委員范雲等25人所提對性騷擾行為人之懲處或解僱原則或命道歉:行政院版本已參採,於第13條、第13條之1訂有對行為人之懲處處置及解僱規定;但命令行為人道歉等,建議慎酌。

()委員陳靜敏等20人所提雇主應定期舉辦性騷擾防治相關教育訓練,雇主及主管級以上員工均應參加:行政院版本已參採,於第13條明定雇主性騷擾防治措施,包括教育訓練,另將以子法詳為規範。

()委員劉世芳等17人所提受僱者或求職者亦得不經事業單位內部,逕向地方主管機關性別工作平等會提出申訴:行政院版本已參採,於第32條之1定明得向地方主管機關申訴之規定。

()委員高嘉瑜等16人所提雇主應引介性騷擾案件之當事人專業輔導或醫療機構;吳琪銘等16人所提雇主應提供或轉介被害人醫療、心理諮商、法律協助及其他工作時間調整或職業災害補償等:行政院版本已參採,於第13條明定雇主應採取之立即有效之糾正及補救措施,包括對申訴人提供或轉介諮詢、醫療或心理諮商,社會福利資源及其他必要之服務,地方政府並應規劃整合相關資源,協助雇主辦理相關事項;中央主管機關適時給予地方機關補助。

()時代力量黨團所提雇主申訴處理委員會之委員組成原則:行政院版本已參採,於第13條定明雇主申訴處理單位之組成原則,由子法規範。

六、修正條文第十三條之三(委員吳思瑤等21人、吳玉琴等20人、范雲等25人、劉世芳等17人、時代力量黨團)

()委員吳思瑤等21人所提事業單位應定期舉辦或鼓勵雇主及受僱者參與防治性騷擾相關教育訓練,辦理績效良好者,各級主管機關得給予獎勵:行政院版本已參採,於第13條明定雇主性騷擾防治措施,包括教育訓練,另將以子法詳為規範。

()委員吳玉琴等20人所提當事人不服調查結果,得向地方主管機關提出再申訴,及地方主管機關性別工作平等會之組成原則:行政院版本已參採,於第32條之1定明得向地方主管關提起再申訴;另於第5條增訂政府機關代表人數比例上限。

()委員范雲等25人所提雇主處理性騷擾時,應告知被害人得主張之權益及救濟或轉介相關機構處理:行政院版本已參採,於第13條定明雇主應依被害人意願,提供或轉介諮詢、醫療或心理諮商處理、社會福利資源及其他必要之服務。

()委員劉世芳等17人所提主管機關性別工作平等會之調查及組成原則:行政院版本已參採,於第5條增訂政府機關代表人數比例上限。

()時代力量黨團所提雇主應以保密方式處理申訴:現行「工作場所性騷擾防治措施申訴及懲戒辦法訂定準則」已規定雇主應以保密方式處理申訴;雇主如未以保密處理,涉有違反性騷擾防治義務,有罰則相繩,建議免予增訂。

七、修正條文第十三條之四(委員范雲等25人、劉世芳等17人、時代力量黨團)

()委員范雲等25人所提地方主管機關應編列經費提供或轉介被害人心理輔導諮商或法律服務,中央主管機關得予補助部分;時代力量黨團所提中央主管機關訂定相關指引、被害人保護及雇主處理相關資源、諮詢保護專線:行政院版本已參採,於第13條定明雇主應提供被害人相關協助,並由地方主管機關規劃整合相關資源,協助雇主辦理。

()委員劉世芳等17人所提增訂中央或地方主管機關性別工作平等會審議期限:目前以子法規範,現行執行上無窒礙,建議維持現行規定。

八、修正條文第十三條之五(委員范雲等25人)

委員范雲等25人所提性騷擾事件被害人向雇主提出申訴及申復之處理,及向地方主管機關提出再申訴之處置原則等部分:行政院版本已參採,於第13條明定由地方主管機關規劃整合相關資源,協助雇主辦理防治措施;中央主管機關得視地方主管機關實際財務狀況,予以補助。

九、修正條文第十三條之六(委員范雲等25人)

委員范雲等25人所提性騷擾之行為人與被害人不同雇主時,得向行為人雇主申訴;被害人之雇主應協助被害人提出申訴或報警部分:行政院版本已參採,於第13條定明被害人與行為人分屬不同事業單位,但具共同作業或業務上往來關係者,行為人雇主應同負防治義務。

十、修正條文第十三條之七(委員范雲等25人)

委員范雲等25人所提雇主接獲申訴時,其調查小組處理及組成之原則部分:行政院版本已參採,於第13條定明雇主申訴處理單位之組成原則,由子法規範。

十一、修正條文第十三條之八(委員范雲等25人)

委員范雲等25人所提地方主管機關逾期未完成調查或當事人不服調查結果者,當事人得向中央主管機關提出再申訴;主管機關處理相關準則,由中央主管機關定之:行政院版本已參採,於第34條定明當事人對地方主管機關處分有異議之救濟程序。

十二、修正條文第十三條之九(委員范雲等25人)

委員范雲等25人所提地方主管機關應設置專責單位或委託相關團體,代僱用受僱者未滿30人之雇主受理性騷擾之申訴、調查之原則部分:行政院版本已參採,於第13條明定地方主管機關規劃整合相關資源,協助雇主辦理防治措施;中央主管機關得予補助。

十三、修正條文第十三條之十(委員范雲等25人)

委員范雲等25人所提處理性騷擾事件所有人員,應對當事人資料保密,負有保密義務者洩密時,應依法處罰部分:現行「工作場所性騷擾防治措施申訴及懲戒辦法訂定準則」已規定雇主應以保密方式處理申訴;雇主如未以保密處理,涉有違反性騷擾防治義務,有罰則相繩,建議免予增訂。

十四、修正條文第二十一條

台灣民眾黨黨團、委員洪申翰等16人、范雲等18人、蔣萬安等16人、賴品妤等16人、陳培瑜等18人、楊瓊瓔等16人、范雲等25人、陳靜敏等20人、蘇治芬等16人、時代力量黨團、國民黨黨團所提增訂雇主不得「有不利益對待」部分:因現行條文「不利之處分」與「不利益之對待」相當,目前執行並無窒礙,建議維持現行條文。

十五、修正條文第二十五條之一

台灣民眾黨黨團所提主管機關對雇主建立性別平等機制,並應給予經費補助相關辦法部分:行政院版本已參採,於第13條明定地方主管機關規劃整合相關資源,協助雇主辦理防治措施;中央主管機關得予補助。

十六、修正條文第二十八條(委員范雲等18人、吳思瑤等17人、蔣萬安等16人、賴品妤等16人、陳培瑜等18人、楊瓊瓔等16人、吳思瑤等21人、吳玉琴等20人、范雲等25人、高嘉瑜等16人、劉世芳等17人、蘇治芬等16人、時代力量黨團、劉建國等22人、國民黨黨團、郭國文等16人、吳琪銘等16人)

()委員范雲等18人、吳思瑤等17人、蔣萬安等16人、賴品妤等16人、陳培瑜等18人、楊瓊瓔等16人、吳思瑤等21人、吳玉琴等20人、范雲等25人、高嘉瑜等16人、劉世芳等17人、蘇治芬等16人、時代力量黨團、劉建國等22人、郭國文等16人所提雇主違反「立即有效之糾正及補救措施」防治義務應負賠償責任所涉法條項次部分:因本次防治義務之項次未變更,建議依行政院版本。

()委員吳琪銘等16人所提受僱者或求職者因雇主違反第13條防治義務而提起訴訟,得請求損害額10倍以下之懲罰性賠償金;國民黨黨團所提增訂單位主管違反第13條防治義務亦應負賠償責任,受僱者或求職者因此提起訴訟,得請求損害額5倍以下之懲罰性賠償金部分及免徵裁判費:本次已就行為人為最高負責人或權勢性騷擾訂定懲罰性賠償;另定明「立即有效糾正及補救之措施」及違反相關規定之罰則,爰有關增加雇主因違反防治義務亦應負懲罰性賠償責任,以及將「單位主管」列入性騷擾防治義務連帶賠償對象一節,仍須審酌。至有關免徵裁判費一節,事屬司法院權責,仍應尊重該院意見。

十七、修正條文第二十九條(委員洪申翰等16人、范雲等18人、賴品妤等16人、陳培瑜等18人、羅美玲等19人、范雲等25人、鍾佳濱等19人、蘇治芬等16人、時代力量黨團、國民黨黨團)

()委員羅美玲等19人、鍾佳濱等19人所提將「受僱者或求職者」修正為「被害人」或「受害人」部分:建議依行政院版本。

()委員洪申翰等16人、范雲等18人、賴品妤等16人、陳培瑜等18人、范雲等25人、蘇治芬等16人、時代力量黨團、國民黨黨團所提賠償相當之金額,應審酌被害人之精神上不利益之影響、損害及侵害行為之輕重、對被害人工作與生活之影響、行為人再犯之可能性或其雇主義務違反之輕重部分:行政院版本已參採,於第27條訂定相關懲罰性損害賠償金,可由法院審酌。

十八、修正條文第三十條(委員范雲等25人、國民黨黨團)委員范雲等25人、國民黨黨團所提損害賠償請求權,由2年修正為5年;自有性騷擾行為起逾10年,修正為15年或20年部分:建議維持民法第197條規定。

十九、修正條文第三十二條(委員鍾佳濱等19人、陳培瑜等24人、台灣民眾黨黨團、張宏陸等21人)

()委員鍾佳濱等19人所提當性騷擾事件涉及兩個以上單位時,雇主應建立共同協調處理機制部分:行政院版本已參採,於第13條定明被害人及行為人分屬不同事業單位,且具共同作業或業務往來關係者,該行為人之雇主亦同負防治義務。

()委員陳培瑜等24人所提受僱者遇性騷擾時,應向性騷擾防治法之申訴調查機構申訴,不受該法第13條第1項限制部分:行政院版本已參採,於第32條之1增訂最高負責人或僱用人為性騷擾,或不服被申訴人之雇主所為調查或懲戒結果,得向地方主管機關申訴。

()台灣民眾黨黨團所提雇主申訴處理委員會之組成原則,及將處理結果報請地方主管機關備查部分:行政院版本已參採,於第13條定明雇主申訴處理單位之組成原則,由子法詳為規範;另雇主接獲被害人申訴及調查認定屬性騷擾之處理結果,均應通知地方主管機關。

()委員張宏陸等21人所提雇主為性騷擾行為人時,受僱者或求職者得向地方主管機關申訴部分:行政院版本已參採,於第32條之1增訂受僱者或求職者遇有最高負責人或僱用人性騷擾情形,得向地方主管機關申訴。

二十、修正條文第三十三條(委員陳培瑜等24人、台灣民眾黨黨團)

()委員陳培瑜等24人所提增訂受僱者發現雇主違反性騷擾防治規定時,亦得向地方主管機關申訴部分:行政院版本已參採,於第34條訂有相關規定。

()台灣民眾黨黨團所提增訂地方主管機關調查期限及通知當事人規定部分:現行性別工作平等申訴審議處理辦法第7條規定,中央或地方主管機關性別工作平等會應自收到申請書3個月內為審議之決定。因涉及調查及開會審議多項任務,爰不建議縮短處理時間。

二十一、修正條文第三十六條(委員羅致正等16人、范雲等18人、許淑華等17人、賴品妤等16人、陳培瑜等18人、楊瓊瓔等16人、吳玉琴等20人、范雲等25人、陳培瑜等24人、蘇治芬等16人、時代力量黨團、國民黨黨團、張宏陸等21人)

()委員范雲等18人、賴品妤等16人、陳培瑜等18人、楊瓊瓔等16人、吳玉琴等20人、范雲等25人、蘇治芬等16人、時代力量黨團、國民黨黨團、張宏陸等21人所提增訂雇主不得「有不利益對待」或「差別待遇」部分:因現行條文「不利之處分」與「不利益之對待」或「差別待遇」相當,目前執行並無窒礙,建議維持現行規定。

()委員羅致政等16人、許淑華等17人、陳培瑜等24人、國民黨黨團所提主管機關接獲第36條申訴後,應於30日內或60日內將處理情形書面通知受僱者:地方主管機關就本條申訴案之調查,須參酌、審議相關事項,爰不建議縮短處理時間。

二十二、修正條文第三十六條之一

委員羅致政等16人、許淑華等17人、陳培瑜等24人、國民黨黨團所提受僱者因雇主違反揭弊者保護規定致有損害,得不經預告終止契約及相關補償規定部分:有關本法第36條已明定雇主不得對受僱者協助他人申訴,予以不利處分;雇主違反規定者,受僱者可向地方主管機關提出申訴,爰現行已有相關保障規定,建議無須修正。

二十三、修正條文第三十八條(委員陳培瑜等18人、楊瓊瓔等16人、蔡培慧等24人、范雲等25人、陳亭妃等17人、時代力量黨團、國民黨黨團、張宏陸等21人、吳琪銘等16人)

()委員陳培瑜等18人、楊瓊瓔等16人、蔡培慧等24人所提增訂雇主拒絕、規避或阻撓調查之罰鍰部分:行政院版本已參採,於第38條之2增訂行為人無正當理由不配合調查或提供資料之處罰。

()范雲等25人所提雇主違反保密規定之處罰:現行「工作場所性騷擾防治措施申訴及懲戒辦法訂定準則」已規定雇主應以保密方式處理申訴;雇主如未以保密處理,涉有違反性騷擾防治義務,有罰則相繩,建議免予增訂。

()陳亭妃等17人、國民黨黨團、張宏陸等21人、吳琪銘等16人所提提高違反規定之罰鍰額度部分:因我國事業單位以中小企業居多,為免造成小微型企業過度負擔,建議維持現行規定。

()時代力量黨團所提刪除公布違反者姓名或名稱、負責人姓名等規定,建議維持現行規定。

肆、結語

本部檢討性別工作平等法性騷擾規定,透過公私協力,不漏接每一個被害人,讓每個受僱者都能有安心、安全的工作環境。以上報告,敬請指教,並祝主席、各位委員身體健康,萬事如意。謝謝!

司法院書面報告:

主席、各位委員、各位先進:

今天貴院社會福利與衛生環境委員會審議性騷擾防治法等40案,本院奉邀前來列席,首先對各位委員長期關注性別平權及性騷擾防治相關議題,表示由衷的敬佩與謝意。謹就涉及本院權責相關之部分,報告如下,敬請指教。

壹、關於行政院函請審議「性騷擾防治法修正草案」部分:

針對行政院為強化「有效」打擊加害人的裁罰處置、完備「友善」被害人的權益保障及服務、建立專業.可信賴」的性騷擾防治制度,架構以被害人保護為中心的性騷擾防治網絡,建立更友善、完整及可信賴的制度,同步修正性騷擾防治法、性別平等工作法及性別平等教育法等性平三法,並依性騷擾事件發生之場域及當事人身分關係,決定相關事件應適用之法律,本院對於主管機關強化性騷擾防治政策、優化保護服務,以期更周全保障被害人等修正方向,敬表贊同並尊重權責機關及大院之立法決定,期待全國民眾均將擁有更安全友善且平等之生活與職場工作環境。

貳、針對各委員提案版本之部分:

一、委員溫玉霞等18人擬具「性騷擾防治法第二十五條條文修正草案」及委員許淑華、洪孟楷、廖婉汝等16人擬具「性騷擾防治法第二十五條條文修正草案」

此兩版本第25條第2項將跟追行為採取先行政管制後刑事制裁之方式。惟對照跟蹤騷擾防制法(下稱跟騷法)第4條、第5條規定,對於跟騷行為(含跟追行為)採取書面告誡先行之方式,行為人經書面告誡後2年內,再為跟騷行為者,被害人得聲請保護令;此外,依跟騷法第18條規定,跟騷行為亦同時成立刑事犯罪。故此版本第25條第2項之規範與跟騷法之規範並不一致,則就跟追行為之書面告誡先行及刑事處罰,直接適用跟騷法之規定即可,毋庸再規定第25條第2項。

二、委員游毓蘭等19人擬具「性騷擾防治法第七條及第二十五條條文修正草案」

草案第25

1.此版本第25條第3項規定對未滿18歲之人犯性騷擾罪及妨害性自主罪者,追訴權時效自被害人滿18歲後逾30年消滅。蓋追訴權係指國家刑罰權係因犯罪行為的發生而被觸動,惟刑罰權是否存在,必須經過認定的程序,此即所謂追訴的意義,此一程序包括偵查機關之偵查,檢察官之起訴,以及法院之審判。追訴權乃是檢察官或犯罪被害人,對於犯罪,向法院提起確認國家刑罰權的存在與否及其範圍的權利。

2.現代民主法治國不允許私刑,犯罪行為的訴追及刑罰權專屬於國家,國家的刑事追訴權有效行使為犯罪行為人受刑事處罰的前提,若遲不發動,相關物證不僅流失,證人的記憶也將逐漸模糊,即便欲進行審判,也可能造成訴訟障礙,為防止國家訴追的怠惰,須有追訴權時效的設計,以督促國家積極行使追訴權。

3.依刑法第80條第1項規定,追訴權因一定期間未起訴而消滅,指追訴機關於法定期間內,怠於行使追訴權,即生時效完成,而消滅追訴權之效果,故追訴權消滅時效之發生,以不行使追訴權為前提要件。又所謂追訴權,係對行刑權而言,指形式的刑罰權,包括偵查、起訴及審判權在內,若已實施偵查,此時追訴權既無不行使之情形,自不生時效進行之問題。

4.刑法第80條係以罪名刑度輕重,而有不同追訴權時效規定,且追訴權期間均自犯罪成立之日起算,但犯罪行為繼續者,自行為終了之日起算,並未就特定罪名排除追訴權時效之適用或延長追訴權期間。

5.比較法立法例上有就特定重罪排除追訴權時效之適用,例如德國刑法第78條第2項規定犯第211條第1項謀殺罪,或第2項謀殺犯有出於謀殺之樂趣,或為滿足性欲、貪婪、或其他卑劣之動機;以陰險的、或殘忍的、或帶有公共危險的手段;或為了促成或隱匿其他犯罪者,均無追訴權時效。美國法典第18章第3281條刑罰為死刑之重罪、第3283條未成年性侵罪、第3286條恐怖分子犯罪導致可預見重傷或死亡者,均無追訴權時效;美國許多州規定謀殺、一級重罪亦無追訴權時效限制。日本刑事訴訟法第250條規定以死亡為犯罪構成要件,且法定最重本刑為死刑之犯罪,將不再受追訴權時效之限制;以死亡為犯罪構成要件,且法定最重本刑屬有期徒刑以上之刑者,時效期間皆延長為原來之兩倍。奧地利刑法、丹麥刑法、義大利刑法則就最重本刑為死刑、無期徒刑之罪,排除追訴權時效之規定。

6.鑑於追訴權時效規定之旨,雖在避免刑罰權行使怠墮,防止國家刑罰權可無期間之恣意發動,以維人權。然近年來美、德、日等國家針對特定重罪,均有廢除或延長追訴權時效之規定,以免變相淪為犯罪者之保護傘。就此版本第25條第3項所提出追訴權時效延長之規定,考量刑罰謙抑原則,並參照上開比較法立法例,就延長追訴權期間之罪名,建請限於特定重罪。

三、委員林宜瑾等21人擬具「性騷擾防治法部分條文修正草案」

此版本第2條第2項列舉非積極同意之情形,然參照刑法妨害性自主罪之規定,未經積極同意者包括第221條之強暴、脅迫、恐嚇、催眠術或其他違反其意願之方法;第225條之利用精神、身體障礙、心智缺陷或其他相類之情形,不能或不知抗拒;第228條之因親屬、監護、教養、教育、訓練、救濟、醫療、公務、業務或其他相類關係,利用權勢或機會;第229條之以詐術使男女誤信為自己配偶而聽從之。故非積極同意之情形繁多,此版本第2條第2項所列舉之情形顯然不足以涵蓋所有非積極同意之態樣,建議採行政院版第2條關於性騷擾之定義即可。

四、委員陳秀寳等26人擬具「性騷擾防治法部分條文修正草案」

()此版本第25條第1項提高性騷擾罪之法定刑為3年以下有期徒刑。由於最近權勢性騷擾事件頻傳,權勢性騷擾係加害人利用權力不對等之地位或機會,對被害人為性騷擾行為,使被害人難以脫離遭到性騷擾之風險,且被害人遭到性騷擾後,通常因畏懼行為人之權勢,出於利益權衡後,迫於無奈而隱忍不發。因此,相較於一般性騷擾係「乘人不及抗拒」而為之,權勢性騷擾之犯罪情節更為嚴重,此由現行性騷法第21條對於權勢性騷擾加重罰鍰之規定,即可得知。

()立法政策上,就犯罪情節較嚴重之權勢性騷擾與犯罪情節較輕微之一般性騷擾,係以犯罪態樣之不同而為不同罪名及法定刑之規範(如行政院版第25條第1項),或提高一般性騷擾罪之法定刑,由法院依照犯罪情節之輕重,在法定刑之範圍內為妥適之量刑(如此版本第25條第1項),係屬立法形成之範疇,本院予以尊重。

五、委員許智傑等25人擬具「性騷擾防治法部分條文修正草案」

()此版本第25條第1項提高性騷擾罪之法定刑為6月以上3年以下有期徒刑、拘役或科或併科罰金。由於最近權勢性騷擾事件頻傳,權勢性騷擾係加害人利用權力不對等之地位或機會,對被害人為性騷擾行為,使被害人難以脫離遭到性騷擾之風險,且被害人遭到性騷擾後,通常因畏懼行為人之權勢,出於利益權衡後,迫於無奈而隱忍不發。因此,相較於一般性騷擾係「乘人不及抗拒」而為之,權勢性騷擾之犯罪情節更為嚴重,此由現行性騷法第21條對於權勢性騷擾加重罰鍰之規定,即可得知。

()立法政策上,就犯罪情節較嚴重之權勢性騷擾與犯罪情節較輕微之一般性騷擾,係以犯罪態樣之不同而為不同罪名及法定刑之規範(如行政院版第25條第1項),或提高一般性騷擾罪之法定刑,由法院依照犯罪情節之輕重,在法定刑之範圍內為妥適之量刑(如此版本第25條第1項),本屬立法形成之範疇。

()然而,性騷擾之犯罪情節不一,倘非權勢性騷擾,部分一般性騷擾之情節較為輕微。惟此版本之法定刑為6月以上3年以下有期徒刑,則不論犯罪情節輕重,倘判處有期徒刑,至少需量處有期徒刑6月,恐與比例原則有違。又此版本之法定刑除有期徒刑外,亦可拘役或單科罰金,則倘判處有期徒刑,至少需量處有期徒刑6月,然倘判處拘役,又可量處拘役59日以下,卻無法量處有期徒刑2月至5月之刑度,其刑度設計顯不合理,建請刪除最低法定本刑6月以上有期徒刑之規定。

六、委員吳玉琴等20人擬具「性騷擾防治法部分條文修正草案」

()依此版本第25條第3項規定,一般性騷擾罪為告訴乃論,權勢性騷擾罪為非告訴乃論。蓋告訴乃論係指須經被害人提出告訴,國家才會追究被告之刑責;非告訴乃論係指刑事偵查是由偵查機關主動發起,起訴與否是基於檢察官之偵查結果,而非在於被害人是否提出告訴。一般而言,告訴乃論係對於僅涉及個人利益而不涉及社會或國家法益,且犯罪情節較為輕微之犯罪,以尊重被害人之意思決定為原則;非告訴乃論係對於涉及社會或國家法益,或雖涉及個人利益但犯罪情節較為嚴重之犯罪,則不以被害人之意思決定為必要。

()性騷擾罪涉及個人法益,且相較於妨害性自主罪之性交、猥褻罪,性騷擾罪之犯罪情節較為輕微,故性騷擾罪是否進行訴追,以尊重被害人之意思決定為原則,此由現行性騷法第25條第2項規定,一般性騷擾罪為告訴乃論之罪,可見一班。權勢性騷擾罪之本質與一般性騷擾罪相同,僅係加害人利用權勢或機會對被害人為性騷擾行為,考量性騷擾罪(包括一般性騷擾罪及權勢性騷擾罪)涉及被害人隱私,且權勢性騷擾罪之犯罪情節未若權勢性交、猥褻罪為重,故是否進行訴追,自應以尊重被害人之意思決定為原則。蓋一旦開啟追訴程序,進入刑事訴訟後,偵審機關會調查證據、傳喚證人,於審理程序中,需遵守嚴格證明法則,為保障被告之對質詰問權,可能會對被害人進行交互詰問,倘被害人已與加害人達成和解、原諒加害人,或無意追究加害人之行為,卻被迫進入偵審程序,甚至必須接受交互詰問,對於被害人而言不啻是二度傷害,此與性騷法第1條所揭示保護被害人權益之立法目的,顯然有悖。

()刑法妨害性自主罪之性交、猥褻罪,其犯罪情節較重,固屬非告訴乃論之罪,惟依刑法第229條之1規定,對配偶犯強制性交、猥褻罪,或未滿18歲之人犯與未成年人性交、猥褻罪,則屬告訴乃論之罪。故縱使妨害性自主罪之性交、猥褻罪之犯罪情節較重,於被害人與加害人有特殊關係,或考量犯罪原因等因素時,仍有尊重被害人意思決定之必要。衡諸權勢性騷擾罪之被害人與加害人間具有教育、訓練、醫療、公務、業務、求職或其他相類關係,時有往來互動之機會,倘被害人已與加害人達成和解、原諒加害人,或無意追究加害人之行為,自應確保被害人日後與加害人接觸時,能有正常之互動環境,若不尊重被害人不願訴追之意願,迫使被害人進入訟爭對立之狀態,將斲傷被害人與加害人日後正常互動之機會,更使被害人與加害人間之關係更趨惡劣,核與修復式司法在於修復被害人與加害人間之關係,徹底弭平被害人與加害人間之紛爭之立法目的有所扞格。

()或有認為權勢性騷擾罪之被害人因畏懼加害人之權勢,不敢提告,故有規範為非告訴乃論罪之必要。然觀諸刑法第277條第1項之傷害罪(包括家庭暴力之傷害罪),係屬告訴乃論之罪,縱被害人與加害人間為配偶、男女朋友、同居伴侶、家長家屬或長官下屬關係,是否進行追訴,仍需尊重被害人之意思決定。倘考量權勢性騷擾罪之被害人因畏懼加害人之權勢而不敢提告,則傷害罪之被害人亦可能因與加害人間有特殊關係而不敢提告,為何傷害罪係告訴乃論之罪,但權勢性騷擾罪卻屬非告訴乃論之罪?此一差別待遇並無任何正當理由,已與平等原則有違。質言之,告訴乃論與非告訴乃論之差異,應考量保護法益是否涉及公共利益及犯罪情節是否嚴重,以為判斷,至於被害人是否因畏懼而不敢提告,並非考量因素。

()跟蹤騷擾防制法第18條規定,一般跟蹤騷擾罪為告訴乃論之罪,攜帶凶器跟蹤騷擾罪為非告訴乃論之罪,似與性騷法規範一般性騷擾罪為告訴乃論之罪,權勢性騷擾罪為非告訴乃論之罪,有所雷同。惟攜帶凶器跟蹤騷擾罪之法定刑較權勢性騷擾罪之法定刑為重,且攜帶凶器跟蹤騷擾罪因加害人攜帶凶器而具有高度危險性,故權勢性騷擾罪之犯罪情節未若攜帶凶器跟蹤騷擾罪為重,似不宜如同攜帶凶器跟蹤騷擾罪規範為非告訴乃論之罪。

()綜上,考量權勢性騷擾罪之本質及犯罪情節,建請如同一般性騷擾罪規範為告訴乃論之罪,維持現行性騷法第25條第2項之規定「前項之罪(包括一般性騷擾罪及權勢性騷擾罪),須告訴乃論。」

七、委員王美惠等19人擬具「性騷擾防治法部分條文修正草案」

此版本第25條第1項後段規定累犯加重其刑至二分之一,然刑法第47條已有累犯加重其刑之規定,該規定適用於所有犯罪類型,自當適用於性騷擾罪,故性騷擾罪之累犯直接適用刑法第47條之規定即可,毋庸再規定第25條第1項後段。

八、委員陳培瑜等24人擬具「性騷擾防治法部分條文修正草案」

此版本草案第12條「(第1項)廣告物、出版品、廣播、電視、電子訊號、電腦網路或其他媒體,不得報導或記載被害人之姓名或其他足資識別被害人身分之資訊。但經有行為能力之被害人同意或犯罪偵查機關依法認為有必要者,不在此限。(第2項)前項以外之任何人不得以前項方法公開或揭露被害人之姓名及其他足資識別身分之資訊。」建請參考「兒童及少年性剝削防制條例」第14條規定「(第1項)宣傳品、出版品、廣播、電視、網際網路或其他媒體不得報導或記載有被害人之姓名、出生年月日、住居所、學籍或其他足資識別身分之資訊。……(第3項)行政及司法機關所公示之文書,不得揭露足資識別被害人身分之資訊。但法律另有規定者,不在此限。……」及「性侵害犯罪防治法」第15條、第16條之規定,釐清是否有意排除規範「行政機關及司法機關所公示之文書」。

九、委員陳靜敏等19人擬具「性騷擾防治法部分條文修正草案」

()草案第2

本法之立法意旨在於防治性騷擾之發生及保護被害人之權益,其被害人之身分並無限制,可能來自各個行業,非僅勞工可能為被害人,公務人員亦可能為被害人,故此版本第2條區別他人及勞工之文字,似無必要。

()草案第25條之1

1.此版本第20條、第22條、第23條、第24條均為行政罰,第25條始為刑罰,而累犯係刑事法用語,僅適用於刑事犯罪,不適用於行政罰,建請刪除此版本第25條之1之違反第20條、第22條、第23條、第24條而為累犯者之規定。

2.此版本第25條之1規定違反第25條之累犯加重其刑至二分之一,然刑法第47條已有累犯加重其刑之規定,該規定適用於所有犯罪類型,自當適用於性騷擾罪,故性騷擾罪之累犯直接適用刑法第47條之規定即可,毋庸再規定第25條之1

十、委員陳亭妃等16人擬具「性騷擾防治法部分條文修正草案」

()此版本第25條第1項後段規定累犯加重其刑至二分之一,然刑法第47條已有累犯加重其刑之規定,該規定適用於所有犯罪類型,自當適用於性騷擾罪,故性騷擾罪之累犯直接適用刑法第47條之規定即可,毋庸再規定第25條第1項後段。

()此版本第25條第3項延長性騷擾罪之告訴期間為2年,惟一般告訴乃論之罪之告訴期間為6個月,該期間一體適用於所有告訴乃論之犯罪類型。考量刑法第277條第1項傷害罪之法定刑較性騷擾罪之法定刑為重,然傷害罪之告訴期間仍為6個月,倘延長性騷擾罪之告訴期間,恐有輕重失衡之情,亦有違平等原則,建請維持性騷擾罪之告訴期間為6個月。

十一、委員劉建國等20人擬具「性騷擾防治法部分條文修正草案」

()此版本第25條第1項提高性騷擾罪之法定刑為6月以上5年以下有期徒刑、拘役或科或併科罰金。由於最近權勢性騷擾事件頻傳,權勢性騷擾係加害人利用權力不對等之地位或機會,對被害人為性騷擾行為,使被害人難以脫離遭到性騷擾之風險,且被害人遭到性騷擾後,通常因畏懼行為人之權勢,出於利益權衡後,迫於無奈而隱忍不發。因此,相較於一般性騷擾係「乘人不及抗拒」而為之,權勢性騷擾之犯罪情節更為嚴重,此由現行性騷法第21條對於權勢性騷擾加重罰鍰之規定,即可得知。

()立法政策上,就犯罪情節較嚴重之權勢性騷擾與犯罪情節較輕微之一般性騷擾,係以犯罪態樣之不同而為不同罪名及法定刑之規範(如行政院版第25條第1項),或提高一般性騷擾罪之法定刑,由法院依照犯罪情節之輕重,在法定刑之範圍內為妥適之量刑(如此版本第25條第1項),本屬立法形成之範疇。

()然而,性騷擾之犯罪情節不一,倘非權勢性騷擾,部分一般性騷擾之情節較為輕微。惟此版本之法定刑為6月以上5年以下有期徒刑,則不論犯罪情節輕重,倘判處有期徒刑,至少需量處有期徒刑6月,恐與比例原則有違。又此版本之法定刑除有期徒刑外,亦可拘役或單科罰金,則倘判處有期徒刑,至少需量處有期徒刑6月,然倘判處拘役,又可量處拘役59日以下,卻無法量處有期徒刑2月至5月之刑度,其刑度設計顯不合理,建請刪除最低法定本刑6月以上有期徒刑之規定,並降低最高法定本刑5年以下有期徒刑之規定。

()25條第1項既已提高性騷擾罪之法定刑,已足以包含情節較重之權勢性騷擾之犯罪型態,然第25條第2項又就權勢性騷擾更為加重其刑之規定,且加重其刑至三分之二,則權勢性騷擾之法定刑範圍為7月以上84月以下。而刑法第228條之權勢性交猥褻罪之犯罪情節本較權勢性騷擾罪為重,然權勢性騷擾罪之法定刑卻重於權勢性交猥褻罪,其法定刑輕重失衡,顯已逾越比例原則,建請刪除第25條第2項之規定。

十二、國民黨黨團擬具「性騷擾防治法部分條文修正草案」

()草案第21

1.此版本第21條規定權勢性騷擾罪,其法定刑為3年以下有期徒刑。由於最近權勢性騷擾事件頻傳,權勢性騷擾係加害人利用權力不對等之地位或機會,對被害人為性騷擾行為,使被害人難以脫離遭到性騷擾之風險,且被害人遭到性騷擾後,通常因畏懼行為人之權勢,出於利益權衡後,迫於無奈而隱忍不發。因此,相較於一般性騷擾係「乘人不及抗拒」而為之,權勢性騷擾之犯罪情節更為嚴重,此由現行性騷法第21條對於權勢性騷擾加重罰鍰之規定,即可得知。

2.立法政策上,就犯罪情節較嚴重之權勢性騷擾與犯罪情節較輕微之一般性騷擾,係以犯罪態樣之不同而為不同罪名及法定刑之規範(如此版本第21條),或提高一般性騷擾罪之法定刑,由法院依照犯罪情節之輕重,在法定刑之範圍內為妥適之量刑,係屬立法形成之範疇,本院予以尊重。

()草案第25條第2

此版本第25條第2項將跟追行為採取先行政管制後刑事制裁之方式。惟對照跟蹤騷擾防制法(下稱跟騷法)第4條、第5條規定,對於跟騷行為(含跟追行為)採取書面告誡先行之方式,行為人經書面告誡後2年內,再為跟騷行為者,被害人得聲請保護令;此外,依跟騷法第18條規定,跟騷行為亦同時成立刑事犯罪。故此版本第25條第2項之規範與跟騷法之規範並不一致,則就跟追行為之書面告誡先行及刑事處罰,直接適用跟騷法之規定即可,毋庸再規定第25條第2項。

()刪除現行條文第25條第2項部分

1.此版本刪除現行條文第25條第2項告訴乃論之規定,將性騷擾罪改為非告訴乃論。蓋告訴乃論係指須經被害人提出告訴,國家才會追究被告之刑責;非告訴乃論係指刑事偵查是由偵查機關主動發起,起訴與否是基於檢察官之偵查結果,而非在於被害人是否提出告訴。一般而言,告訴乃論係對於僅涉及個人利益而不涉及社會或國家法益,且犯罪情節較為輕微之犯罪,以尊重被害人之意思決定為原則;非告訴乃論係對於涉及社會或國家法益,或雖涉及個人利益但犯罪情節較為嚴重之犯罪,則不以被害人之意思決定為必要。

2.性騷擾罪涉及個人法益,且相較於妨害性自主罪之性交、猥褻罪,性騷擾罪之犯罪情節較為輕微,故性騷擾罪是否進行訴追,以尊重被害人之意思決定為原則,此由現行性騷法第25條第2項規定,性騷擾罪為告訴乃論之罪,可見一班。又性騷擾罪之本質及犯罪情節與跟蹤騷擾罪近似,依跟蹤騷擾防制法第18條規定,一般跟蹤騷擾罪為告訴乃論之罪,故性騷擾罪自應與一般跟蹤騷擾罪一般,規範為告訴乃論之罪,始符合平等原則。

3.蓋一旦開啟追訴程序,進入刑事訴訟後,偵審機關會調查證據、傳喚證人,於審理程序中,需遵守嚴格證明法則,為保障被告之對質詰問權,可能會對被害人進行交互詰問,倘被害人已與加害人達成和解、原諒加害人,或無意追究加害人之行為,卻被迫進入偵審程序,甚至必須接受交互詰問,對於被害人而言不啻是二度傷害,此與性騷法第1條所揭示保護被害人權益之立法目的,顯然有悖。又倘被害人已原諒加害人,或無意追究加害人之行為,自應確保被害人日後與加害人接觸時,能有正常之互動環境,若不尊重被害人不願訴追之意願,迫使被害人進入訟爭對立之狀態,將斲傷被害人與加害人日後正常互動之機會,更使被害人與加害人間之關係更趨惡劣,核與修復式司法在於修復被害人與加害人間之關係,徹底弭平被害人與加害人間之紛爭之立法目的有所扞格,故性騷擾罪是否進行訴追,自應以尊重被害人之意思決定為原則。

4.綜上,考量性騷擾罪之本質及犯罪情節,建請規範為告訴乃論之罪,維持現行性騷法第25條第2項之規定「前項之罪,須告訴乃論。」

十三、委員林靜儀等16人擬具「性騷擾防治法部分條文修正草案」

()此版本第25條第1項提高性騷擾罪之法定刑為3年以下有期徒刑。由於最近權勢性騷擾事件頻傳,權勢性騷擾係加害人利用權力不對等之地位或機會,對被害人為性騷擾行為,使被害人難以脫離遭到性騷擾之風險,且被害人遭到性騷擾後,通常因畏懼行為人之權勢,出於利益權衡後,迫於無奈而隱忍不發。因此,相較於一般性騷擾係「乘人不及抗拒」而為之,權勢性騷擾之犯罪情節更為嚴重,此由現行性騷法第21條對於權勢性騷擾加重罰鍰之規定,即可得知。

()立法政策上,就犯罪情節較嚴重之權勢性騷擾與犯罪情節較輕微之一般性騷擾,係以犯罪態樣之不同而為不同罪名及法定刑之規範(如行政院版第25條第1項),或提高一般性騷擾罪之法定刑,由法院依照犯罪情節之輕重,在法定刑之範圍內為妥適之量刑(如此版本第25條第1項),係屬立法形成之範疇,本院予以尊重。

十四、委員郭國文等19人擬具「性騷擾防治法部分條文修正草案」

()此版本第25條第1項提高性騷擾罪之法定刑為6月以上5年以下有期徒刑、拘役或科或併科罰金。由於最近權勢性騷擾事件頻傳,權勢性騷擾係加害人利用權力不對等之地位或機會,對被害人為性騷擾行為,使被害人難以脫離遭到性騷擾之風險,且被害人遭到性騷擾後,通常因畏懼行為人之權勢,出於利益權衡後,迫於無奈而隱忍不發。因此,相較於一般性騷擾係「乘人不及抗拒」而為之,權勢性騷擾之犯罪情節更為嚴重,此由現行性騷法第21條對於權勢性騷擾加重罰鍰之規定,即可得知。

()立法政策上,就犯罪情節較嚴重之權勢性騷擾與犯罪情節較輕微之一般性騷擾,係以犯罪態樣之不同而為不同罪名及法定刑之規範(如行政院版第25條第1項),或提高一般性騷擾罪之法定刑,由法院依照犯罪情節之輕重,在法定刑之範圍內為妥適之量刑(如此版本第25條第1項),本屬立法形成之範疇。

()然而,性騷擾之犯罪情節不一,倘非權勢性騷擾,部分一般性騷擾之情節較為輕微。惟此版本之法定刑為6月以上5年以下有期徒刑,則不論犯罪情節輕重,倘判處有期徒刑,至少需量處有期徒刑6月,恐與比例原則有違。又此版本之法定刑除有期徒刑外,亦可拘役或單科罰金,則倘判處有期徒刑,至少需量處有期徒刑6月,然倘判處拘役,又可量處拘役59日以下,卻無法量處有期徒刑2月至5月之刑度,其刑度設計顯不合理,建請刪除最低法定本刑6月以上有期徒刑之規定,並降低最高法定本刑5年以下有期徒刑之規定。

參、結語

本院對於貴院社會福利及衛生環境委員會關心性騷擾防、及性別平等、友善安全等議題,深感敬佩,亦期盼透過法律規範的增訂,使現行制度更加周延。以上報告,敬請各位委員指教,謝謝。

法務部書面報告:

主席、各位委員、各位女士、先生:

今天奉邀列席貴委員會,就一、審查()行政院函請審議「性別工作平等法部分條文修正草案」案。()台灣民眾黨黨團擬具「性別工作平等法部分條文修正草案」案。()委員洪申翰等16人擬具「性別工作平等法部分條文修正草案」案。()委員羅致政等16人擬具「性別工作平等法第三十六條及第三十六條之一條文修正草案」案。()委員范雲等18人擬具「性別工作平等法部分條文修正草案」案。()委員劉建國等21人擬具「性別工作平等法第十三條條文修正草案」案。()委員許淑華、萬美玲、游毓蘭等17人擬具「性別工作平等法第三十六條及第三十六條之一條文修正草案」案。()委員吳思瑤等17人擬具「性別工作平等法部分條文修正草案」案。()委員陳秀寳等23人擬具「性別工作平等法部分條文修正草案」案。()委員蔣萬安、游毓蘭等16人擬具「性別工作平等法部分條文修正草案」案。(十一)委員林宜瑾等21人擬具「性別工作平等法部分條文修正草案」案。(十二)委員賴品妤等16人擬具「性別工作平等法部分條文修正草案」案。(十三)委員陳培瑜等18人擬具「性別工作平等法部分條文修正草案」案。(十四)委員楊瓊瓔等16人擬具「性別工作平等法部分條文修正草案」案。(十五)委員林靜儀等24人擬具「性別工作平等法第二條條文修正草案」案。(十六)委員游毓蘭等18人擬具「性別工作平等法部分條文修正草案」案。(十七)委員羅美玲等19人擬具「性別工作平等法第十二條、第二十七條及第二十九條條文修正草案」案。(十八)委員陳以信等17人擬具「性別工作平等法第十三條條文修正草案」案。(十九)委員吳思瑤等21人擬具「性別工作平等法部分條文修正草案」案。(二十)委員吳玉琴等20人擬具「性別工作平等法部分條文修正草案」案。(二十一)委員王美惠等19人擬具「性別工作平等法部分條文修正草案」案。(二十二)委員蔡培慧等24人擬具「性別工作平等法部分條文修正草案」案。(二十三)委員范雲等25人擬具「性別工作平等法部分條文修正草案」案。(二十四)委員鍾佳濱等19人擬具「性別工作平等法部分條文修正草案」案。(二十五)委員陳培瑜等24人擬具「性別工作平等法部分條文修正草案」案。(二十六)委員高嘉瑜等16人擬具「性別工作平等法部分條文修正草案」案。(二十七)委員陳靜敏等20人擬具「性別工作平等法部分條文修正草案」案。(二十八)委員劉世芳等17人擬具「性別工作平等法部分條文修正草案」案。(二十九)委員蘇治芬等16人擬具「性別工作平等法部分條文修正草案」案。(三十)委員陳亭妃等17人擬具「性別工作平等法第二條、第十三條及第三十八條條文修正草案」案。(三十一)時代力量黨團擬具「性別工作平等法部分條文修正草案」案。(提案號10037708(三十二)委員劉建國等22人擬具「性別工作平等法部分條文修正草案」案。(三十三)國民黨黨團擬具「性別工作平等法部分條文修正草案」案。(三十四)台灣民眾黨黨團擬具「性別工作平等法部分條文修正草案」案。(提案號10037725(三十五)委員張宏陸等21人擬具「性別工作平等法部分條文修正草案」案。(三十六)委員郭國文等16人擬具「性別工作平等法第十三條、第十三之一條及第二十八條條文修正草案」案。(三十七)委員吳琪銘等16人擬具「性別工作平等法部分條文修正草案」案。二、審查()行政院函請審議「性騷擾防治法修正草案」案。()委員溫玉霞等18人擬具「性騷擾防治法第二十五條條文修正草案」案。()委員萬美玲等16人擬具「性騷擾防治法部分條文修正草案」案。()委員許淑華、洪孟楷、廖婉汝等16人擬具「性騷擾防治法第二十五條條文修正草案」案。()委員林楚茵等16人擬具「性騷擾防治法第十三條條文修正草案」案。()委員羅致政等20人擬具「性騷擾防治法第十條、第十三條及第二十三條條文修正草案」案。()委員林為洲等18人擬具「性騷擾防治法部分條文修正草案」案。()時代力量黨團擬具「性騷擾防治法第十二條條文修正草案」案。()委員傅崐萁等21人「性騷擾防治法第五條條文修正草案」案。()委員李貴敏等25人擬具「性騷擾防治法第十三條及第二十條條文修正草案」案。(十一)委員莊瑞雄等23人擬具「性騷擾防治法第七條條文修正草案」案。(十二)委員莊競程等20人擬具「性騷擾防治法部分條文修正草案」案。(十三)委員楊瓊瓔等16人擬具「性騷擾防治法部分條文修正草案」案。(十四)委員何欣純等22人擬具「性騷擾防治法部分條文修正草案」案。(十五)委員張廖萬堅等17人擬具「性騷擾防治法部分條文修正草案」案。(十六)委員游毓蘭等19人擬具「性騷擾防治法第七條及第二十五條條文修正草案」案。(十七)委員林宜瑾等21人擬具「性騷擾防治法部分條文修正草案」案。(十八)委員吳思瑤等22人擬具「性騷擾防治法部分條文修正草案」案。(十九)委員陳秀寳等26人擬具「性騷擾防治法部分條文修正草案」案。(二十)委員許智傑等25人擬具「性騷擾防治法部分條文修正草案」案。(二十一)委員賴品妤等16人擬具「性騷擾防治法部分條文修正草案」案。(二十二)委員吳玉琴等20人擬具「性騷擾防治法部分條文修正草案」案。(二十三)委員王美惠等19人擬具「性騷擾防治法部分條文修正草案」案。(二十四)委員蔡培慧等21人擬具「性騷擾防治法部分條文修正草案」案。(二十五)委員范雲等25人擬具「性騷擾防治法部分條文修正草案」案。(二十六)委員鍾佳濱等19人擬具「性騷擾防治法部分條文修正草案」案。(二十七)委員陳培瑜等24人擬具「性騷擾防治法部分條文修正草案」案。(二十八)委員陳靜敏等19人擬具「性騷擾防治法部分條文修正草案」案。(二十九)委員劉世芳等17人擬具「性騷擾防治法部分條文修正草案」案。(三十)委員蘇治芬等16人擬具「性騷擾防治法部分條文修正草案」案。(三十一)委員陳亭妃等16人擬具「性騷擾防治法部分條文修正草案」案。(三十二)時代力量黨團擬具「性騷擾防治法部分條文修正草案」案。(三十三)委員劉建國等20人擬具「性騷擾防治法部分條文修正草案」案。(三十四)委員呂玉玲等16人擬具「性騷擾防治法第十三條條文修正草案」案。(三十五)委員呂玉玲等17人擬具「性騷擾防治法第二十條、第二十一條條文修正草案」案。(三十六)國民黨黨團擬具「性騷擾防治法部分條文修正草案」案。(三十七)台灣民眾黨黨團擬具「性騷擾防治法部分條文修正草案」案。(三十八)委員林靜儀等16人擬具「性騷擾防治法部分條文修正草案」案。(三十九)委員郭國文等19人擬具「性騷擾防治法部分條文修正草案」案。(四十)委員吳琪銘等18人擬具「性騷擾防治法部分條文修正草案」案,謹代表法務部列席。茲就報告說明如下:

壹、審查「性別工作平等法部分條文修正草案」等37案部分:

一、為保障工作權之性別平等,貫徹憲法消除性別歧視,促進性別地位實質平等之精神,現制是依照勞動部「性別工作平等法」運作施行。

二、惟為提供所有受僱者及求職者更友善且安全工作環境,以保障工作權之性別平等,行政院版本「性別工作平等法部分條文修正草案」 明確規範工作場所性騷擾事件之適用範圍、增訂各級性別平等工作會政府機關代表人數之比例上限、增訂權勢性騷擾及最高負責人定義、保障受僱者「非工作時間」遭受性騷擾之適用範圍、增訂受僱者十人以上未滿三十人之雇主處理申訴管道及通知地方主管機關之義務、增訂權勢或最高負責人為性騷擾之懲罰性賠償規定、增訂受僱者及求職者之申訴機制及不服調查或懲戒結果之申訴機制、增訂未成年人及離職者之申訴規定、增訂公務人員、教育人員及軍職人員之申訴、停止或調整職務之規定、明定雇主違反性別歧視、職場性騷擾防治義務或促進工作平等措施之申訴管道及救濟程序、增訂罰則及裁處權時效規定、增訂被害人資訊保密及處罰規定等修法重點,就主管機關與大院之職權與決定,本部敬表尊重。

三、大院委員、黨團擬具之「性別工作平等法部分條文修正草案」等相關提案計36案,其內容主要涉及()工作場所性騷擾事件範圍;()各級性別平等工作會政府人數比例上限;()權勢性騷擾及最高負責人之定義及裁罰規定;()非工作時間及不同事業單位之保障;()雇主防治義務與補救措施;()受僱者十人以上未達三十人之性騷擾申訴管道;()被害人對雇主申訴、調查或懲戒結果不服之申訴管道;()被害人薪資補償及選擇職務調動之規定;()公務人員、教育人員及軍職人員之申訴及裁罰規定;()對雇主之連帶賠償責任及懲罰性賠償之規定;(十一)被害人精神上賠償之規定;(十二)增訂罰則及裁處權時效規定;(十三)性騷擾事件被害人資訊保密之規定及處罰規定等。

四、上開大院委員、黨團之提案,攸關被害人權益及保障事項,本部尊重主管機關之政策決定及大院審議結果。

貳、審查「性騷擾防治法修正草案」等40案部分:

一、有鑒於近期性騷擾事件頻傳,為建立有效、友善、可信賴的性騷擾防治處理機制,本次行政院版本特別強化中央主管機關推動性騷擾防治政策機制、明定場所主人應採取有效之糾正補救措施、增訂被害人保護專章以提供友善服務、建立可信賴的申訴調查及調解程序、嚴懲權勢性騷擾以遏止再犯,以期提供民眾更安全之生活環境等修法重點,就主管機關與大院之職權與決定,本部敬表尊重。

二、大院委員、黨團擬具之「性騷擾防治法部分條文修正草案」等相關提案計39案,其內容主要涉及權勢性騷擾之定義、增訂直轄市、縣(市)主管機關應辦理事項內容(例如提供被害人諮詢協談、心理輔導等服務、辦理性平教育訓練課程等)、強化對被害人身分資訊之保護、嚴懲權勢性騷擾行為人(含刑事及民事責任)、提高各項行政罰之罰鍰金額、對於被害人之保護機制內容、申訴調查機構以及調查單位、申訴期間等,另對於權勢性騷擾罪是否採取告訴乃論部分,本部意見略述如下:

()行政院版以及委員、黨團版草案,均注重對被害人之保護、申訴調查組織之組成方式、申訴權時效延長、提高相關罰鍰規定、增設權勢性騷擾罪等,用以抑制性騷擾事件;同時著力於提升性平意識與教育訓練等,期能提供民眾安全無虞之環境,修法方向係屬一致,對此本部尊重主管機關之政策決定及大院審議結果。

()另就刑事性騷擾罪是否告訴乃論部分,因本次修法最關鍵之處即在於「以被害人保護為中心」之核心思維,凡涉及被害人隱私保護事項,務須尊重被害人意願。故考量性騷擾罪之罪質與罪責,本部認是否告訴乃論一節,允宜尊重被害人提告之意願;況進入刑事調查程序,必須整體考量刑法體系之維持、證據保存難易影響事實認定及當事人權益,與偵查機關案件負荷等因素;是維持現行「告訴乃論」制度實有必要。建議維持行政院草案版本,尊重被害人意願,亦具體落實其權益之保護。以上報告,敬請主席及各位委員指教。

行政院人事行政總處書面報告:

主席、各位委員先進:

本總處應邀列席「審查行政院函請審議『性別工作平等法部分條文修正草案』及『性騷擾防治法修正草案』等二案」會議,謹就涉及本總處目前推動性騷擾防治情形、及本次配合性別工作平等法等修法作業研議部分,簡要說明如下:

一、積極推動性騷擾防治措施

本總處於修法前已運用法制宣導、教育訓練、考核機制等多元管道,推動性騷擾相關防治措施,包括:配合相關法制主管機關,函轉相關法令修正;辦理相關實體及數位課程,提升性騷擾防治意識及申訴處理知能;並將相關性別友善法定事項列入年度人事業務績效考核項目,由各主管機關人事機構督促所屬,確實辦理並適時提供協助。此外,行政院已於112213日通函中央各主管機關,各機關依性別工作平等法第13條規定所訂定之相關辦法,應納入機關首長涉及性騷擾事件由上級機關(構)受理申訴處理程序。

二、本總處配合性別工作平等法修法重點

本次性別工作平等法修法重點在於強化職場性騷擾相關防治機制,保障被害人權益,並以「有效、友善、可信賴」作為修法目標。其中涉及公部門職場性騷擾防治部分,修法納入包括新增性騷擾行為人為機關最高負責人時,被害人應向上級機關(構)提出申訴;增訂機關首長或各級主管涉及性騷擾行為,且情節重大,於進行調查期間得停止或調整其職務;另新增強化處罰機制,行為人為最高負責人時,經認定有性騷擾者,由地方主管機關裁處最高新台幣100萬元之罰鍰。

三、未來精進作為

配合本次修法,本總處後續將配合法制主管機關相關子法及指引之研議,並持續精進公部門性騷擾防治措施,除配合法制主管機關,利用多元管道進行法制宣導外,並將強化性騷擾防治教育訓練及滾動檢視未來性騷擾防治政策重點,修正人事業務績效考核項目,讓公部門性騷擾防治更為有效、周延、完善。

以上報告,敬請各位委員指教,謝謝!

國防部書面報告:

立法院社會福利及衛生環境委員會召開審查性別工作平等法、性騷擾防治法部分條文修正草案,國防部意見如下:

一、本部為防治、處理國防部與所屬機關(構)、部隊及學校性騷擾及性侵害事件,維護當事人權益,94年訂定「國軍人員性騷擾處理及性侵害預防實施規定」,曾經九次修正,最近一次修正生效日期為111913日,以落實性別工作平等法及性騷擾防治法規定。

二、為使性驗擾防治相關法規更臻完備,行政院於112617日至711日間邀集相關部會、性平委員、學者專家及民間團體代表,召開21場次「性別工作平等法」及「性騷擾防治法」部分條文研討及審查會議,本部均派員出席。

三、本次係以「以被害人保護為中心」,並以「周延性平法規、完善保護被害人、強化調查裁罰、有效打擊加害人」,建立有效、友善、可信賴防治策略,為修法核心精神。

四、為符合本次修法核心精神,本部將於大院審議「性別工作平等法」、「性騷擾防治法」部分條文修正三讀通過後,研修「國軍人員性騷擾處理及性侵害預防實施規定」,落實性別工作平等法及性騷擾防治法規定。

以上報告,敬請大院各位委員指導,並持續支持本部各項施政工作,謝謝。

銓敘部書面報告:

關於委員游毓蘭等18人擬具「性別工作平等法部分條文修正草案」案,其修正條文第11條第4項擬增訂涉及性侵害或性騷擾事件之公、教、軍人員,於其退休(伍)前,應經法令規定之有關委員會審酌後,始可同意其退休(伍)案、資遣案之機制,銓敘部意見如下:

()按公務人員辦理退休固為其法定權利,惟對於有違法失職行為之公務人員,基於貫徹公務人員服務官箴並考量國家整體利益,自得於踐行正當法律程序後,由法律加以限制,以符合退休制度建制目的。

()依現行公務人員退休資遣撫卹法(以下簡稱退撫法)第3條及第24條第1項規定,涉案公務人員如經停、免、撤、休職等未具現職身分之事由時,即不得辦理退休或資遣;公務人員因案經移送懲戒或送請監察院審查中或經監察院提出彈劾案而移送懲戒者,依退撫法及公務員懲戒法(以下簡稱懲戒法)規定,亦不得辦理退休或資遣。

()另查退撫法施行細則第44條規定:「(第1項)各機關受理涉案或涉有違失行為之所屬公務人員退休或資遣案時,應依下列規定辦理:一、召開考績委員會,就其涉案或違失情節,確實檢討其行政責任並詳慎審酌是否應依公務員懲戒法規定,移送懲戒或送請監察院審查,及應否依相關法律核予停職或免職。二、經召開考績委員會檢討後,仍同意受理其申請退休或資遣時,應於彙送審定機關之函內,敘明理由並檢同相關審查資料,以明責任。(第2項)前項所定各機關應召開考績委員會檢討行政責任之程序,於依公務人員考績法規定未設有考績委員會之機關,應送由上級機關考績委員會覈實辦理。但另有懲處規定者,從其規定之程序辦理。」上述規定之立法意旨,即係基於刑懲併行原則,為督促服務機關就涉案或涉有違失行為公務人員行政責任之有無予以檢討,是無論公務人員所涉案件之偵查或審理情形為何,任職機關受理所屬公務人員退休案時,如知悉當事人有涉案或涉有違失行為等情形,且所涉案件或違失情節確於行政處理過程中有違失責任,即應依上述規定之法定程序進行檢討,審酌是否移付懲戒或予以停(免)職後,再考量是否核轉其退休申請案,俾落實退撫法第24條第1項規定。

()前述規範係考量公務人員之停(免)職或應否移付懲戒,屬服務機關權責,爰對於是類涉案或涉有違失行為但尚未移付懲戒及停職等而申請退休之案件,本部均嚴格要求各機關依退撫法施行細則第44條規定辦理,以落實公務人員辦理退休之要件──符合「依公務人員任用法律任用」及「現職公務人員」二項要件;爰各該服務機關函送相關退休案件,必須經過內部檢討─即就是類人員之涉案或違失情節,先行檢討是否應依懲戒法規定移付懲戒,或查明是否應予停(免)職,再衡酌得否受理其申請退休案;如經受理,於依規定程序報送本部之函內應予敘明,以免造成責任規避情事。

()關於游立法委員毓蘭等18位委員擬具之「性別工作平等法部分條文修正草案」,其中修正條文第2條及第11條之規範意旨及重點,在於公部門之公、教、軍人員,倘若涉及性侵害或性騷擾,為避免其以提前退休(伍)規避責任與調查,爰規定凡涉有性侵害或性騷擾人員之退休(伍)、資遣案,須經法令規定之有關委員會審酌,始可同意退休(伍)、資遣。惟就公務人員退撫法制而言,為防杜公務人員在職期間之違失,對於涉案或涉有違失行為人員申請退休之案件,退撫法及其施行細則已定有上述涉案控管機制,以達維護公務人員官箴之目的。本提案擬針對涉有性侵害或性騷擾人員,特別規定各機關、學校、部隊應就是類人員申請退休或資遣之事前檢討機制,以免造成有類似違失行為者之責任規避情事,審酌其實務執行結果等同前開退撫法施行細則第44條之效果,爰性別工作平等法增訂此特別規定,擬予尊重。倘上述規定完成立法,屬法律位階,則涉及所定案件者,即應照該法程序辦理,無須再依退撫法施行細則第44條重為檢討。

()另修正條文第11條第4項所定相關委員會,審酌是否應依法令移送懲戒、送請監察院審查、停職、免職、解聘、停聘、退伍或其他終止進用運用,依各該程序報送權責機關……,此處規範性侵害或性騷擾人員應予退伍似與同項後段「如認為得同意所屬人員退休(伍)或資遣案……」規範重複,建請釐清;及其他終止進用運用所指範圍並不明確,建請於立法說明補充釐清。

內政部書面報告:

首先感謝大院各位委員對本部及所屬業務上的支持與指導,今天謹就行政院函請審議「性別工作平等法部分條文修正草案」案等37案及「性騷擾防治法修正草案」案等40案列席報告。

大院委員所提性騷擾防治法及性別工作平等法部分條文修正草案,本部謹就委員范雲等25人擬具「性騷擾防治法部分條文修正草案」、委員林靜儀等16人擬具「性騷擾防治法部分條文修正草案」、委員溫玉霞等18人擬具「性騷擾防治法第25條條文修正草案」、委員許淑華等16人擬具「性騷擾防治法第25條條文修正草案」及國民黨團擬具「性騷擾防治法部分條文修正草案」提案修法情形及本部意見說明如下:

一、委員范雲等25人擬具「性騷擾防治法部分條文修正草案」

為保障非職場、校園性騷擾被害人,於事件處理時,與職場及校園性騷擾有一致標準,增訂事件發生地警察機關處理性騷擾申訴時,應組成調查小組,且必要時,可協調社政機關調查委員協助之。

本部意見如下:

()委員版草案第13條之11項有關警察機關受理性騷擾申訴案件時,應組成三至五人之調查小組處理。調查小組成員應受過性騷擾防治之相關專業訓練,應有婦幼警察隊代表,並得邀請外部專家學者,且女性成員比例不得少於二分之一。

()建議參照「行政院性騷擾防治法修正草案」第15條規定修正,警察機關就所受理之性騷擾申訴案件作成調查報告及處理建議,移送直轄市、縣(市)主管機關提報審議會審議後作成調查結果之決定,申訴人及行為人對於該調查結果之決定不服者,得依法提起訴願。

二、委員林靜儀等16人擬具「性騷擾防治法部分條文修正草案」

有鑑於保障性騷擾被害人權益,並防制性騷擾行為,性騷擾防治法機關、部隊、學校、機構或僱用人之性騷擾調查應交由社會公正人士、民間團體代表、學者、專家或警察機關進行調查。

本部意見如下:

()委員版草案第7條第3項有關機關、部隊、學校、機構或僱用人之性騷擾申訴應交由社會公正人士、民間團體代表、學者、專家或警察機關進行調查。

()建議參照:

1.「行政院性騷擾防治法修正草案」第14條第3項及第15條規定修正,業依申訴時行為人身分或所屬單位區分受理申訴及調查之權責如下:

(1)申訴時行為人有所屬政府機關(構)、部隊、學校,由該政府機關(構)、部隊、學校受理申訴並調查。

(2)申訴時行為人為政府機關(構)首長、各級軍事機關(構)及部隊上校編階以上之主官、學校校長、機構之最高負責人或僱用人,由所在地之直轄市、縣(市)主管機關受理申訴並調查。

(3)申訴時行為人不明或為前二款以外之人,則由性騷擾事件發生地之警察機關受理申訴並調查。

2.「行政院性騷擾防治法修正草案」第7條規定修正,政府機關(構)、部隊、學校、機構或僱用人於所屬公共場所及公眾得出入之場所,應防治性騷擾行為之發生,於性騷擾事件發生當時知悉性騷擾情事,必要時協助通知警察機關到場處理。

三、委員溫玉霞等18人擬具「性騷擾防治法第25條條文修正草案」、委員許淑華等16人擬具「性騷擾防治法第25條條文修正草案」及國民黨團擬具「性騷擾防治法部分條文修正草案」

鑑於性騷擾案件逐年增加,依衛生福利部統計,106年至111年性騷擾事件申訴調查結果,成立案件合計從539件增至1,515件,成長181%,顯示我國性騷擾問題非常嚴重,並對被害人身心造成重大影響。為有效嚇阻性騷擾案件之發生及保護被害人權益,明定意圖性騷擾,持續跟追經警察機關書面告誡後,仍持續跟追者之刑責,已臻確實保障被害人權利,爰擬具「性騷擾防治法部分條文修正草案」。

本部意見如下:委員版草案第25條第2項對於跟追行為採取先行政管制後刑事制裁之方式,意即經由警方書面告誡後仍持續跟追者,處二年以下有期徒刑、拘役或併科新臺幣十萬元以下罰金;現行已有跟蹤騷擾防制法可處理此類案件,爰無須增訂。

以上報告,敬請指教,謝謝。

教育部書面報告:

主席、各位委員、各位女士、先生:大家好!

今天大院第10屆第7會期第2次臨時會社會福利及衛生環境委員會第1次全體委員會議審查行政院函請審議「性別工作平等法部分條文修正草案」、台灣民眾黨黨團、委員洪申翰等16人、委員羅致政等16人、委員范雲等18人、委員劉建國等21人、委員許淑華、萬美玲、游毓蘭等17人、委員吳思瑤等17人、委員陳秀寳等23人、委員蔣萬安、游毓蘭等16人、委員林宜瑾等21人、委員賴品妤等16人、委員陳培瑜等18人、委員楊瓊瓔等16人、委員林靜儀等24人、委員游毓蘭等18人、委員羅美玲等19人、委員陳以信等17人、委員吳思瑤等21人、委員吳玉琴等20人、委員王美惠等19人、委員蔡培慧等24人、委員范雲等25人、委員鍾佳濱等19人、委員陳培瑜等24人、委員高嘉瑜等16人、委員陳靜敏等20人、委員劉世芳等17人、委員蘇治芬等16人、委員陳亭妃等17人、時代力量黨團、委員劉建國等22人、國民黨黨團、台灣民眾黨黨團、委員張宏陸等21人、委員郭國文等16人、委員吳琪銘等16人擬具「性別工作平等法部分條文修正草案」案。

並審查行政院函請審議「性騷擾防治法修正草案」案、委員溫玉霞等18人、委員萬美玲等16人、委員許淑華、洪孟楷、廖婉汝等16人、委員林楚茵等16人、委員羅致政等20人、委員林為洲等18人、時代力量黨團、委員傅崐萁等21人、委員李貴敏等25人、委員莊瑞雄等23人、委員莊競程等20人、委員楊瓊瓔等16人、委員何欣純等22人擬具「性騷擾防治法部分條文修正草案」案、委員張廖萬堅等17人、委員游毓蘭等19人、委員林宜瑾等21人、委員吳思瑤等22人、委員陳秀寳等26人、委員許智傑等25人、委員賴品妤等16人、委員吳玉琴等20人、委員王美惠等19人、委員蔡培慧等21人、委員范雲等25人、委員鍾佳濱等19人、委員陳培瑜等24人、委員陳靜敏等19人、委員劉世芳等17人、委員蘇治芬等16人、委員陳亭妃等16人、時代力量黨團、委員劉建國等20人、委員呂玉玲等16人、委員呂玉玲等17人、國民黨黨團、台灣民眾黨黨團、委員林靜儀等16人、委員郭國文等19人、委員吳琪銘等18人擬具「性騷擾防治法部分條文修正草案」案,教育部(以下簡稱本部)承邀列席,至感榮幸。

壹、前言

以下謹針對本次性別工作平等法部分條文修正草案及性騷擾防治法修正草案,涉及教育部主管教育人員部分之相關規定,以及對各提案版本之相關意見,分別提出報告。

貳、性別工作平等法部分條文修正草案

一、本次行政院提案,涉及教育人員之相關規定,均係考量維護校園安全,保障校園工作者之目的而訂定,均屬必要修正,建請支持,主要內容包括:明定工作場所性騷擾事件,除校園性騷擾事件依性別平等教育法規定處理外,依本法規定處理;明定於各級學校以校長為本法所稱最高負責人;明定公務人員、教育人員或軍職人員遭受性騷擾,且行為人為本法所定最高負責人(於學校即校長),應交由具指揮監督權限之上級機關(構)、所屬主管機關或監督機關申訴;為避免權勢之不對等關係影響性騷擾案件之調查與相關人員職務之執行,明定本法所定最高負責人或機關(構)、學校、各級軍事機關(構)、部隊、行政法人及公營事業機構各級主管涉及性騷擾行為,且情節重大者,於進行調查期間,得停止其職務或依相關法令調整職務;明定本法所定最高負責人(於學校即校長)經認定為性騷擾行為人時,由地方主管機關裁處行政罰。

二、有關委員相關提案版本部分

()有關台灣民眾黨黨團提案修正第1條第2項,工作場所性騷擾事件,除校園性騷擾事件依性別平等教育法規定處理外,依本法規定處理,與行政院版本方向同,建請併同行政院版本審議。

()有關委員林靜儀等24人、委員陳培瑜等24人提案刪除第2條第2項但書規定,茲因公務人員、教育人員及軍職人員相關法令業就各該人員申訴、救濟及處理程序有完備規定,爰於但書規定本法部分條文上開人員不適用之,過去執行上亦無疑義,行政院版本已能涵括,建請併同行政院版本審議。

()有關委員游毓蘭等18人提案修正第2條及第11條,增訂涉有性騷擾情事之軍公教人員於相關調查程序完成前,不得申請退休或資遣之相關規定部分,建議參考現行公教人員退撫法律規定,於本法第2條增訂相關條文,惟上開規定涉及公務人員及軍職人員相關規定部分,建請亦併予考量參照各該主管機關銓敘部及國防部之意見。

()有關委員洪申翰等16人、委員范雲等18人、委員吳思瑤等17人、委員陳秀寳等23人、委員蔣萬安、游毓蘭等16人、委員賴品妤等16人、委員陳培瑜等18人、委員楊瓊瓔等16人、委員吳思瑤等21人、委員吳玉琴等20人、委員蔡培慧等24人、委員陳靜敏等20人、委員蘇治芬等16人、國民黨黨團提案涉及第13條之1規定,委員范雲等25人提案第13條之8規定,台灣民眾黨黨團提案之第32條之3等,均涉及軍公教人員遭受最高負責人性騷擾之申訴規定,茲因行政院提案版本業於第32條之31項明定上開情形應交由具指揮監督權限之機關決定,已能確保申訴調查處理之有效性,行政院版本已能涵括,建請併同行政院版本審議。

三、其餘條文本部尊重性別工作平等法主管機關之意見。

參、性騷擾防治法修正草案

一、行政院版本修正草案第14條第3項規定,申訴時行為人為政府機關(構)首長、各級軍事機關(構)及部隊上校編階以上之主官、學校校長、機構之最高負責人或僱用人,向該政府機關(構)、各級軍事機關(構)、部隊、學校、機構或僱用人所在地之直轄市、縣(市)主管機關提出申訴,明確規範校長涉犯性騷擾防治法之管轄權責,建請支持行政院版本審議。

二、有關委員委員陳培瑜等24人、委員劉世芳等17人、時代力量黨團、國民黨黨團、台灣民眾黨黨團提案修正第1條第2項及第3項,適用性別平等教育法之特別規定,與行政院版本方向同,建請併同行政院版本審議。

三、其餘條文本部尊重性騷擾防治法主管機關之意見。

肆、結語

為健全校園發生性騷擾事件時所應採取相關處置措施,需賴以完備性別平等教育法、性別工作平等法及性騷擾防治法,其中涉及教育人員及學校校長之相關規定,行政院版本已有明確完整規範:校園性別事件之一方為學校校長、教師、職員、工友或學生,他方為學生者,適用性別平等教育法;學校之受僱者於執行職務時,受任何人性騷擾、或於非工作時間受職場人員持續性騷擾,適用性別工作平等法;學校人員及學生受性騷擾惟非以上樣態者,適用性騷擾防治法。

本部希望藉由修訂健全的法令與機制,營造性別友善的校園環境,確保性騷擾防治得以落實,尚祈委員支持。

以上說明,敬請各位委員惠予指教。謝謝!

主席:現在就開始來進行詢答,作以下宣告:本會委員詢答時間6分鐘,得延長2分鐘,列席委員是4分鐘,得延長1分鐘;1030分截止發言登記;委員如有書面質詢,請於散會前提出,逾期不受理;暫定1030分休息10分鐘;依照往例審查法案的時候不處理臨時提案。因為今天登記發言的人數非常多,所以請大家要遵守6241時間,等一下如果有發言超過,我就一定會來積極提醒大家趕快結束發言。

接下來第一個請王委員婉諭發言。

王委員婉諭:955分)部長你好。依性工法雖然現在有公布違法的雇主,但是公布的內容主要是雇主以及負責人的姓名。時代力量黨團認為,應該把雇主違反的條文還有裁罰金額及事實一併公開。這麼做其實有兩個目的,第一個,這樣才能夠符合處罰的比例原則;第二個,希望能夠保障求職者還有勞工的資訊充分知情權。原因在於我們知道違反性平措施的樣態其實有非常多種,它可能有輕有重,比較重的部分像是雇主惡意包庇被重罰的情況,但是也有雇主是違反一些情節,比如說,因為行政作業等原因,可能處理的時間晚了幾天,我認為相形之下,它可能是比較輕微的。但如果我們只公布它的名稱和負責人姓名,感覺上好像都犯了這個部分,卻不知道情節輕重。在這樣的考量之下,為符合比例原則,同時也讓勞工有充分的知情權,是不是能夠把相關的細則以及裁罰的事實和金額都公布出來?這樣子才有辦法達到衡平。我們也希望違反情況比較輕微的人,有讓大家能夠釐清的機會;違反比較嚴重的情況之下,讓大家能夠更加警惕,知道問題出在哪裡,還有它多嚴重。我們看到這一次修法雖然大幅提升雇主防治的責任,但我們希望能夠針對公布的內容做細緻的討論。我想請教部長的看法如何。

主席:請勞動部許部長說明。

許部長銘春:王委員好。委員剛剛這樣的建議,我大致上認同。雇主的部分,有關您剛剛所提的,違反事實的記載要怎麼處理,我們在逐條討論的時候再聚焦一下。

王委員婉諭:好。

許部長銘春:您這樣的建議,我大致上認同。

王委員婉諭:記載處分的字號和違反的條文,其實從條文略為看得到情節輕重,這樣子能夠得到……

許部長銘春:對,但是事實的敘述怎麼處理……

王委員婉諭:是,要避免過度處罰或是嚴重程度沒有辦法被大家理解的情況,我們希望能夠比較細緻。

許部長銘春:好,這個原則我是認同的,我們是不是在討論條文的細部時,看怎麼把文字……

王委員婉諭:感謝部長支持,意思就是說,除了違反事實之外,其他應該比較沒有爭議。

許部長銘春:是。

王委員婉諭:我們希望能夠朝這個方向努力。

許部長銘春:好。

王委員婉諭:接下來想請教的是性騷擾防治法,性騷擾防治責任難道會因為組織規模不夠大就減少,不用建立申訴機制嗎?我們看到院版提到組織裡面受服務的人員達十人以上的時候,應該要有申訴管道;如果受服務人員、受僱者有三十人以上的話,應該訂定防治措施,並且公開揭示。但是我認為,我們在談性騷擾防治法,主要是希望能夠讓疑似受害人能夠有清楚的申訴管道,讓他有機會說出來,而不是依人數多寡處理。院版第七條只針對十人以上的組織,要求設立申訴協調機制,這裡碰到的問題是,到底我們如何定義十人或三十人、應該受到的保障為何,以及他建立暢通的管道有多努力,這部分都必須一起思考。

許部長銘春:對,雇主的性騷擾防治義務跟責任,不管它的規模大小都一定要遵守。

王委員婉諭:努力做,盡力做。

許部長銘春:一定要受理所有的申訴案件,只是我們會因為它的規模大小,看整個申訴到底要怎麼進行,以及調查要怎麼做,因為整個企業家數中,有79%都是十人以下,甚至也有一人雇主。在一人到十人之間的情況下,如果要求它成立一個委員會有困難。我要跟委員報告,我們修法增加十人到二十九人,它要把申訴的相關規範訂定好,然後要公開揭示,但是十人以下的部分,未來我們會在子法裡面細緻化,看針對十人以下的微小企業,要怎麼樣由政府協助,這個部分未來會在子法裡面處理,所以不是說他們不……

王委員婉諭:我想請教一下部長,在十人以下的情況下,申訴管道的協調機制怎麼處理?勞動部的想法是朝哪個部分努力,或者大概是用怎樣的方式訂定子法?

許部長銘春:它的人數少。這一次的修法主要在調查,調查的部分要有性別專業人士參與,十人到二十九人或三十人以上大概都沒什麼問題,但是如果是十人以下,對於如何讓這些人能夠得到協助,未來政府可能要提供協助,地方主管機關……

王委員婉諭:這也是我們的期待。

許部長銘春:但是我也必須跟委員講,這個部分以後執行面很多都會在地方政府,所以我們也必須跟地方政府做一些討論,看微小企業的部分要怎麼處理比較能夠運作……

王委員婉諭:部長的考量我們滿清楚的……

許部長銘春:能夠保障被害人的權益。

王委員婉諭:臺灣中小型的企業滿多的,我們希望當它未達十人的時候,也應該清楚地告訴員工可能會有哪些機制,即便是到地方政府或是需要透過中央政府來處理。假設它沒有辦法在自己內部有一個調查委員會,是不是也應該清楚地告訴員工處理機制是什麼?

許部長銘春:委員,這個沒有問題。

王委員婉諭:資訊透明和管道清楚,也算是申訴管道協調處理的其中一個可能性,所以並不是說我們希望一定要成立這樣的小組,而是即便是十人以下公司的員工也清楚他可以透過哪些申訴管道處理,這是第一個部分。

許部長銘春:這個沒有問題。

王委員婉諭:第二個,我們看到條文規定受服務人員及受僱者達三十人以上應訂定性騷擾防治措施,但這個性騷擾防治措施原本涵蓋的範圍比較大,可以做很多,也可以做一部分。比如說,目前性工法的實務是,即便他在工作場域中張貼一個申訴專線的貼紙,其實就算是某種程度有處理性騷擾防治措施。如果是這樣低度或是相對來說比較少的情況,我們仍然認為它是必要的,而且不應該受限在三十人以上才做這樣的協助或公告。我們還是希望針對性騷擾防治措施,因為措施涵蓋的範圍非常大,要做到哪個程度其實都可以討論。我認為不論人數其實都應該要有,包括我剛剛提到最基本的張貼,我們如何防止性侵害,這都是很重要的部分。

許部長銘春:對,將來在子法裡面,針對規模大小、怎麼樣建立申訴管道、調查過程、處理機制等等,我們會讓它分明、清楚,公開揭示一定是必需的……

王委員婉諭:是,這是第一點,現在談的是第二點。

許部長銘春:對,而且要告訴員工怎麼樣尋求協助,不管規模大小一定要告訴員工。委員的建議我們一定……

王委員婉諭:第二點也是,就是訂定性騷擾防治措施,這個防治措施其實會有很多種不同的層次,我也認為不應該限定在三十人以上。我剛剛提到光是現在的規範,他只要張貼出來,告訴大家應該如何對職場性騷擾有所警惕,或是有所警示,並且能夠更加有意識,這個知情的部分,貼一張貼紙其實就已經算是防治措施之一了。

許部長銘春:不應該是這樣,將來包括雇主自己或是員工的性騷擾防治教育訓練,這個都要做,未來我們在子法會很細緻的規定……

王委員婉諭:既然他要做,其實這邊就不用特別限定要三十人以上,而是應該要依照人數的不同而有不同的規範,我的意思是這樣。如果母法現在就只談三十人以上才要做,三十人以下極有可能不用做。

許部長銘春:沒有。

王委員婉諭:這是第二個……

許部長銘春:不是這個意思。

王委員婉諭:但是現在法規看起來就是這樣子。

許部長銘春:不會啦!

王委員婉諭:好,第三個部分在於所謂的受服務人員,我當然理解是希望將非直接受僱者包括過去我們談到的志工或服務對象都涵蓋進來,但是這個「受服務人員」,如果我們現在沒有清楚的定義,感覺上他的認定其實非常浮動,而且非常不明確。我們到底應該如何認定受服務人員的人數涵蓋到哪些,算十人或三十人以上?

許部長銘春:這個部分是衛福部的性騷法,可能要請衛福部長說明。

王委員婉諭:好,我們希望這部分等一下修法逐條討論的時候能夠一起討論,這幾個部分都應該一起看待,因為它其實涵蓋到職場,也涵蓋到性騷擾的範圍等等,所以應該一併處理。

許部長銘春:好。

王委員婉諭:謝謝。

主席:不好意思,因為還要讀條文,要三個小時,所以我必須嚴格管控時間。

請賴委員惠員發言。

賴委員惠員:104分)許部長、薛部長。請教二位部長,今天我們終於審查到性平和性騷,其實針對的就是這二部法,在這一次的修法,我想可以保障二性的平權,因為近期發生了許多被害人控訴當初性騷擾的情節,本席認為,在未來調查的機制裡頭,我們需要強化以外,這三部法規的適用範圍應該要去釐清,就誠如剛才王婉諭委員針對的,該是哪一部法都會弄錯了。

我在這裡請教二位部長,有一個案例,A是公務機關的人員,B是民間企業工作的員工,B在上班時間被A騷擾了,但是A不是業務往來的人員,那麼我們會是用什麼樣的法規來處理呢?被害人B應該到哪邊去申訴呢?是不是請許部長?許部長,你先講。

主席:請勞動部許部長說明。

許部長銘春:賴委員好!報告委員,這個案例要適用性騷擾防治法。

賴委員惠員:好,性騷擾。

許部長銘春:對。

賴委員惠員:這樣子B是民間企業的員工,他應該在哪邊申訴?就是他上班的地方,對不對?

許部長銘春:對。

賴委員惠員:他上班的直屬長官,是不是這樣子?還是警察機關?

許部長銘春:A機關啦!依照性騷法是A機關。

賴委員惠員:機關嘛!是,性騷就在警察機關嘛!

好。案例二,這個本來是要問勞動部長的,就再問一下勞動部長。

許部長銘春:是。

賴委員惠員:A是學生,B是民間企業的員工,AB的公司的實習生,如果在上班時間他被B騷擾了,請問被害人A應該要去哪邊申訴?

許部長銘春:報告委員,這個就是用性別工作平等法,性工法。

賴委員惠員:對,這是性平法了。

許部長銘春:所以這個他就是要向B的所屬公司、所屬企業來申訴。

賴委員惠員:是,好,我們現在把這二部法……

許部長銘春:但是學校也會幫忙,我們現在的性工法……

賴委員惠員:學校也會幫忙喔!

許部長銘春:性工法裡面就有規定。

賴委員惠員:好,我們今天提到了這二個案例對性平三法的適用範圍就是近期舊版的法規會產生疑慮或是爭議的地方,我們都針對這些狀況在新法規裡頭去討論清楚了,可是如果有法規適用不清楚的地方,在未來新法的法規之後,被害人也不知道自己應該求助哪一個單位的話,本席要問,被害人應該在第一時間找哪一個單位協助呢?

許部長銘春:報告委員,其實我們這三法的適用這次大家在討論的時候,有一個判斷的準則,第一個就是事件發生的場域,還有當事人的身分關係,如果它是發生在職場上,除非有一方是學生,這個是會按照性別平等教育法。

賴委員惠員:好,部長,我都知道……

許部長銘春:職場都是適用性工法。

賴委員惠員:好。

許部長銘春:非屬職場、非屬校園的就是性騷法,當然被害人可能不知道,但是他去申訴,譬如他搞不清楚,他向警察機關申訴,那可能就是這些警察、受理單位會幫他做判斷。

賴委員惠員:部長,好,謝謝你,你解釋得非常清楚。

我再請教衛福部長,在這一次修正了之後,有很多需要準備的地方,特別是本席剛剛提到法規適用的問題,勢必要有一定的準備期,我們在講這個被害人,因為我們是用中心主義去訂法,本來舊法是一年內要提出申訴,新法就是要看是否是權勢性的性騷擾案件,它可不可能有二、三年的申訴期?部長,因為我們現在講的是二年,對不對?

主席:請衛福部薛部長說明。

薛部長瑞元:對。

賴委員惠員:那是不是夠?我用一個案例來跟你做探討,就是我們的傅崐萁委員這一次在立法院也被提到利用他的權勢性騷擾我們的記者,你看這個被害人,記者其實也有一定的社會地位,被害人要經過這麼長時間的心理掙扎,才敢勇敢站出來,像這樣的案子,我們追訴期如果用新法的追訴期,是不是要延長?你看這是八年前發生的,今年才被爆料出來,這個案子如果照我們這個新法的方式,他申訴期間只有二、三年,部長,這個會不會太少?

薛部長瑞元:事實上,這個在行政院內部討論的時候都有考慮過啦!

賴委員惠員:你們有討論這個法嗎?

薛部長瑞元:有、有。

賴委員惠員:用這個案例去討論嗎?

薛部長瑞元:沒有針對個案去做討論。

賴委員惠員:沒有針對個案去做討論。

薛部長瑞元:但是對於這個申訴期間的延長,大家都認為原來的一年是不足的。

賴委員惠員:對。

薛部長瑞元:但是要延長到多久,其實有不同的考量。

賴委員惠員:是。

薛部長瑞元:因為如果時間太長,老實講,舉證會非常困難,包括要舉反證來推翻也很困難……

賴委員惠員:可是二、三年會不會太短呢?我們就講傅崐萁這個案子,你看經過了八年,那時候他是縣長,她是記者,她都要經過這麼長時間的掙扎,才敢提出來。

薛部長瑞元:我想過去的氛圍是那個樣子,所以大概馬上提出來會有社會壓力的問題,但是從我們這一次大規模的修法之後,事實上,也是整個社會氛圍出來了,所以或許在未來就不用被害人要隱忍那麼多年才敢提出來,這樣子做一些實際上的平衡考量的話,我們這次是訂二年到三年。

賴委員惠員:我想這個宣傳是非常重要的,尤其新法和舊法有一個空窗期,當然需要很多的宣導,讓很多人從被害人的角度去思考,還有受害人可能也需要有比較多的時間去喘息、去整理。好,謝謝。

接著我想問許銘春部長。

許部長銘春:好。

賴委員惠員:就是農業移工的放寬,這個放寬顯然就是看得到、吃不到,為什麼?因為農村人口老化及年輕勞動力減少這個問題非常的嚴重,所以勞動部從617日放寬了農業移工的聘僱標準,部長,我想我再找你私下討論。

許部長銘春:好。

賴委員惠員:接著我再請教薛部長,就是夏季大流行,登革熱延燒,事實上,登革熱都發生在7月到9月,每一年登革熱發生最嚴重的情形都是在本席的臺南市,部長,什麼時候南下坐鎮指揮?

薛部長瑞元:目前的規劃是下個禮拜二。

賴委員惠員:下個禮拜二。我們有沒有提供需要的經費?我想錢先行,部長,以後的……

薛部長瑞元:這個部分他們已經報上來了,因為它會動到災防準備金這個部分,必須要報行政院,所以我們……

賴委員惠員:所以我們希望進度快一點……

薛部長瑞元:對,我們會……

賴委員惠員:也希望部長同時去評估臺南市有沒有辦法做為登革熱疫苗的一個示範區。

再來再請教部長,可不可能買登革熱的疫苗?我們當然都知道,部長當初在回復媒體的時候,你說如果這個通過食藥署的審查,我們會去評估,我想你考慮到了這個病毒會變種,它的有效性,那是不是可以比照流感的疫苗一樣,你可以在採購上不斷的換?

薛部長瑞元:我簡單跟委員報告疫苗這個事情,登革熱疫苗和COVID-19或者是流感疫苗不太一樣……

賴委員惠員:對。

薛部長瑞元:可能委員也知道,因為登革熱如果感染一型了之後,又感染第二型,產生重症的比例就會增加。

賴委員惠員:是。

薛部長瑞元:原因就是感染一型之後,就會產生一型的抗體,之後你感染二型的時候,這二個……

賴委員惠員:對嘛!部長,所以就是你擔心它的變種,對不對?

薛部長瑞元:不是變種,是怕交互作用。

賴委員惠員:交互作用。

薛部長瑞元:所以你如果注射一型的疫苗,產生一型的抗體之後,你如果感染第二型,有可能會變成重症啦!所以現在要仔細去評估這個事情。

賴委員惠員:好,那我私下再跟部長再做討論,謝謝部長,謝謝主席。

薛部長瑞元:謝謝。

主席:我們待會到陳瑩委員質詢結束再休息10分鐘。

現在請張委員育美發言。

張委員育美:1015分)兩位部長早。職場一向是性騷擾的重災區,本席特別檢視了行政院的性別平等年報,有關職場性別平等部分,勞動部只談建構友善育兒的環境,卻對防治職場性騷擾的成效一個字都沒有提。首先請教許部長,勞動部112年投入職場性騷擾防治的預算有多少?

主席:請勞動部許部長說明。

許部長銘春:張委員好。職場性騷擾的預算,112年嗎?

張委員育美:對,今年過了一半。

許部長銘春:二百多萬。

張委員育美:這麼少啊!二百多萬。那有哪些具體成效?

許部長銘春:我們其實宣導會辦了非常多,因為性騷擾的防治教育很重要,要教育我們的雇主,還有我們的員工、民眾,使其知道性騷擾的樣態,還有萬一遇到性騷擾事件如何去尋求救濟,這是我們每年宣導會的重點。

張委員育美:你剛剛在講教導很重要,教導是一個觀念,在實際上實踐比較重要,如何防治嘛!因為我們可能投入得不夠多,所以針對防治職場性騷擾,首先我要建議政府要減少通報的黑數,就是很多人不敢通報,所以剛剛就講,雖然有觀念,可是你沒有管道讓他通報。我們看到性平會的騷擾案件統計系統,對於這次修法重點「其他利用權勢或機會性騷擾」的案件,居然在106年就沒有統計資料了。行政院說明該系統資料由衛福部負責,所以為什麼兩個部長在這裡?我們行政院說是由衛福部負責,那請薛部長說明沒有統計資料的原因是什麼?

主席:請衛福部薛部長說明。

薛部長瑞元:衛福部這邊是有做統計,1年大概在2,000件左右。

張委員育美:2,000件。我們之前沒有彙整這些資料,但現在說有2,000件,那麼過去有沒有很認真去調查這些性騷擾案件的樣態、原因等等?

薛部長瑞元:是有一些比較粗略的分類啦!

張委員育美:已經有分類了。

薛部長瑞元:但是可能分得比較粗一點。

張委員育美:所以現在有開始,因為我剛剛也有問勞動部經費多少,這些都是有相關的。我們政府一直在講說消除性騷擾、性騷擾應該是零,這樣說只是一個口號而已,最重要的要消滅黑數,就是說他敢通報,所以這個要由政府做起,政府要讓民眾勇於通報。

許部長銘春:報告委員,這一次的修法就有明定,我們的雇主接受性騷擾申訴的時候就一定要通報。

張委員育美:一定要通報。

許部長銘春:有通報就會有統計數據,所以未來這部分的黑數應該就會減少。

張委員育美:對,我很高興聽到黑數會減少,因為你有作法,就是一定要通報。勞動部公布2022年工作場所就業平等概況調查,全國受僱者當中有3.3%的女性、1.3%的男性曾經在工作場所中遭受到性騷擾,比例看起來不多,但是從人數來看,全國的受僱女性有431萬、男性486萬,就總共大約有20萬人曾經在職場中受害,更令人心驚的是,其中高達八成的人沒有提出申訴,也就是我講的黑數。我們看一下表格裡面有講到未提出申訴的原因,歷年都是「把它當作開玩笑、不予理會」居多,其次是擔心人家的閒言閒語,以及擔心失去工作。你看,被人性騷擾若講出來還擔心失去工作,政府真的要多注意啦!

這次修法行政院重點放在加重處罰,還有強化外部申訴,我們剛剛有講申訴,一定要申訴,還有監督機制,來確保事件調查過程獨立性,但是我認為如何發覺黑數,我再重新強調一下,要運用保護機制,所謂的保護機制是什麼?有民間團體提出,就是回應剛剛部長講的,一定規模以上人數的公司,性評調查至少要一部分外部委員,不能都是自己公司在調查時說沒有這回事,又變成黑數,所以要有外部委員參與。所以建議部長要給準則,按照性騷擾情節嚴重的程度,公司要採取不同程度的懲處,讓企業有依據。再請問許部長,勞動部對於減少職場性騷擾案件的黑數,對被害人運用保護機制有哪些具體措施?剛剛講說一定要通報,還有其他的措施嗎?

許部長銘春:報告委員,我們其實這次就是以被害人保護為中心。

張委員育美:對。

許部長銘春:要強化整個申訴、救濟的機制,讓我們的被害人能夠勇敢舉發出來。

張委員育美:case就一定要舉報。

許部長銘春:包括外部公權力的介入,還有就是我們要求,若有收到申訴案件,剛剛我們講他要通報,還有包括雇主知道有性騷擾申訴案件,對於這些被害的員工,他要提供心理諮商、醫療等等社會資源,雇主這部分也會給他法律協助,我們透過這些種種有效、友善、可信賴的完整機制建立,讓被害人能夠受到保障,然後能夠勇敢站出來。

張委員育美:我知道,友善的工作環境,所以在訂定子法的時候,就希望能夠參考剛剛部長你所提的建議。

許部長銘春:是,委員,這個部分很多都是在執行面。

張委員育美:就子法實際面。

許部長銘春:所以未來子法是非常重要的一塊,這部分我們也會參考各位委員,還有因為未來的執行會在地方政府的勞政機關相關,所以也會跟他們來做討論,把整個未來子法的部分訂明,讓雇主、讓被害人,還有包括地方政府能夠有效地去執行。

張委員育美:好,謝謝部長。

因為衛福部長薛部長在這邊,我要提到一下,在醫院裡面,在醫療院所、工作保健、醫療保健場所也都會碰到這種情況,護理人員受到性騷擾的比例大約42%57%2018年針對3,000個護理人員的研究還發現,遭受性騷擾的護理人員當中,有一半以上(53%)遭受過兩次以上的重複性騷擾事件,很多事件到最後都不了了之。所以我覺得,部長,我們都一樣是醫療人員出身,我知道部長在性別平等年報中提出的成果,主要著重在提高醫事人員性別教育課程的場次,強化醫事人員性別平等的觀念很重要,有必要一定要強化,但是我覺得預防勝於治療,任何的性騷擾案件防治,還有剛剛許部長講的,我們要有申訴的管道,還有申訴機制的規劃,部長,你覺得對嗎?我們醫療院所的。

薛部長瑞元:跟委員報告,這一次的修法,包括性工法跟性騷法的修正,醫療院所並沒有被排除在外,所以完全都適用。

張委員育美:所以這次一模一樣適用?

薛部長瑞元:對。

許部長銘春:報告委員,未來職場的部分,除了校園有一方是學生以外,所有職場的案件都要適用性工法,所以包括醫療場域都要適用。

張委員育美:醫療保健場域都適用性工法,一模一樣?

許部長銘春:對,一模一樣,所以剛剛我所講的那些受理、調查、處理的機制,都要適用。

張委員育美:同樣適用於醫療院所?

許部長銘春:對。

張委員育美:感謝兩位部長,剛剛有提到醫療院所一樣是這樣子適用,任何性騷擾的不法行為絕不能假借疾病或醫療需求予以正當性或者合法化,所以今天我們修法的目的就是要將建立所有的工作友善,很高興聽到包括醫療院所的友善工作環境,讓醫療人員免於性騷擾的恐懼,兩位部長,對嗎?

許部長銘春:對!

張委員育美:謝謝。

主席:請莊委員競程發言。

莊委員競程:1025分)謝謝主席。部長好!先問勞動部,勞動部統計每年大概有1%的男性勞工、3%的女性勞工遭遇職場性騷擾,用這樣的數據回推到勞工人口數,預估每年大概有25萬人遭受職場性騷擾。統計也告訴我們有八成選擇不申訴,剛剛張委員也有講,這些黑數變成我們應該要積極去處理的問題,這一次修正性平三法,就勞動部主管的性別工作平等法而言,這一次的修正能不能改善這樣的情況,讓這些原本不願意申訴的事件可以得到妥善的處理,勞動部針對這部分有做哪些精進的作為?

主席:請勞動部許部長說明。

許部長銘春:跟委員報告,我們這次修法主要就是以被害人保護為中心,就是要建立有效、友善、可信賴的機制,所以我們這次新的修法透過建立外部公權力的申訴調查機制,還有包括增訂處罰規定、簡化申訴流程、提供相關協助資源,一方面遏阻這些職場性騷擾的事件發生;另外一方面也讓真正發生的時候,被害人能夠勇於站出來尋求救濟,政府這邊不管是法律諮詢或者心理、醫療各方面的社會資源部分都會給予支持。

莊委員競程:所以這個法如果修正過後,勞動部認為申訴人會比較勇敢出來申訴嗎?

許部長銘春:報告委員,黑數要降低一定要有一個友善的機制讓他……

莊委員競程:敢出來嘛!

許部長銘春:容易、敢出來!第二個就是我們也會要求雇主接獲申訴的時候一定要通報,調查的結果也要通報,調查之後確實有性騷擾情事的時候一定要通報,我想這樣的話,建立一個通報系統也會讓我們的黑數降低。

莊委員競程:勞動部統計去年受理職場性騷擾申訴案件大概是163件,依現行的性別工作平等法以及相關的法令,勞工遇到職場性騷擾可以向公司申訴,公司也有義務要調查、要懲戒;但是如果當這個性騷擾行為人是老闆本人的時候,這樣的調查就會有球員兼裁判的嫌疑,也會讓人家害怕!這樣的情況應該依照性騷擾防治法還是性別工作平等法?衛福部跟勞動部過去常在這個議題上面要去做互相釐清的歸屬,那麼這次的性平三法修正過後,這樣的情況該如何處理?

許部長銘春:關於雇主、最高負責人就是性騷擾行為人的時候,就是直接由地方勞政機關來進行這些調查、處理程序。

莊委員競程:現在如果是企業雇主或是負責人在職場對員工性騷擾的時候,應該依現在正在修法的性別工作平等法,主責單位是勞動部,因為企業雇主發生性騷擾案件的時候不是只有罰錢的問題,而是由主管機關要負起監督的責任!

我另外想請教衛福部,依照新修正的性騷擾防治法來看,如果性騷擾的案件由性騷擾防治法處理,通常會由各縣市政府的社會局處理,過去衛福部也對外表示,因為社會局無法對企業負責人有所約束,如果相關涉案牽涉到雇主或是負責人的時候則應該由勞動部來介入、要求企業對於雇主權力的調整,並且持續監督、要求改善。

如果是這樣的情況的話,性騷擾防治法可以處理的樣態是什麼?以某政黨的性騷擾調查報告表示,因為政黨不是雇主而且發生在公共場所,但是他們認定是職場的延伸所以發函給臺北市政府勞動局來處理,就這樣的一個案例,臺北市政府應該是勞動局來介入還是社會局來介入處理?

主席:請衛福部薛部長說明。

薛部長瑞元:以目前來看的話,它是用勞動局介入,原因可能是因為這個被害人是跟他自己的雇主先做申訴,然後再投向行為人那邊去了,現在行為人這邊認為他非有勞雇關係,所以就移給勞動局,看起來現在這個案子是這樣子。

但是我想有一個原則,如果它是屬於執行職務的部分、執行職務發生的性騷擾,原則上還是用性工法,即性別工作平等法來做處理,就是由事業單位的負責人先去做調查以及釐清;但是如果行為人就是老闆本人、也就是雇主的話,那就直接跟勞動局處去處理;如果不是這個、也不是學校的關係的話,剩下的通通都是性騷法。

莊委員競程:性騷法。

薛部長瑞元:對,性騷法。也就是說,這個對象不是那麼確定,或是對象如果確定是某些機關(構)、部隊、學校等已經知道的,但它是在這個場域之外發生的性騷擾,這個被害人還是可以直接跟這一些部隊、學校、機關(構)的主管申訴。但如果是行為人不知的,這個就通通跟警察機關報警處理就對了,那就會通通落到性騷法的管轄範圍。

莊委員競程:我想行政院這次的修法其實都有特別加重權勢性騷的罰則,但是在相關部會其實都很難釐清歸屬的情況下,我們怎麼確定未來可以讓類似的事件不再發生?

薛部長瑞元:這一次的規定加倍裁罰,包括行政罰、民事處罰還有刑事處罰,對於權勢性騷都有加重,也把申訴的時間拉長,這個部分應該會對所謂的雇主或者是最高負責人有嚇阻的作用;尤其是他如果屬於行為人的話,那就直接跟主管機關去做申訴、跳入第二軌,不是由他本身的企業去做事實的調查跟認定,所以這對於權勢性騷一定會有部分的嚇阻作用。

我覺得現在這個性騷當然有一些是「靠勢」,但是有一些其實他未必知道他的行為就是構成性騷擾,所以在教育的部分,包括民眾教育、包括對於這些企業與職場員工等等的教育還是非常重要!

莊委員競程:是,我想這一次的性騷風波其實可以提供我們很多面向的思考,例如議員也都會遭受到性騷,而且如今加害者可以若無其事、連影音平臺都準備重啟,另外還有更多這種事件的加害人其實都若無其事,反而是勇敢的受害人要遭受到威脅恐嚇。政府應該建置性騷被害人保護的資源網絡,我們也有提出諮詢保護專線、有提供協助被害人的資源,但是目前看起來顯然不夠。

性騷擾案件的被害人因為性騷擾也需要醫療或是心理諮商,職場也應該要有相關的教育課程訓練安排,有團體在倡議這類的安排應給予有薪假,並且針對加害人報復的禁止規定應該要加倍裁罰,請問兩位部長是不是同意這樣的倡議?

許部長銘春:因為有薪假的部分牽涉到勞雇雙方的權益,所以我覺得這個恐怕還要再凝聚各界的共識,我知道有這個倡議,但我覺得這部分可能要再一些討論,再來是報復的部分,其實現在已經有在第三十六條明定雇主不可以為不利的處分,違反的話可以處罰,所以現行法對禁止報復就有相關規定,這個部分我覺得沒有問題。

主席:是不是在逐條的時候再來討論?因為這個需要時間。

莊委員競程:好,OK,謝謝部長。

主席:謝謝莊委員,因為時間的關係都沒有辦法讓大家暢所欲言,謝謝薛部長跟許部長。

接下來請蘇委員巧慧發言。

蘇委員巧慧:1036分)兩位部長好。兩位部長今天辛苦了,可能必須要一起回答,其實就跟部長必須一起上臺回答一樣,這一段時間的#MeToo風波其實帶給社會的衝擊很大,也讓我們來檢視現行的法規,現行針對性騷擾,我們確實規定在三個法律裡面,包括性平、性工法、性騷法俗稱「性平三法」,其實我們修法最大的目的之一就是希望未來受到性騷擾事件的受害者不會因為身分不同、場域不同而有不同的被對待,我想兩位部長應該都同意吧?這是這次修法要切齊三法最重要的一個因素、原因,在這樣的狀況下,我們去檢視了院版三個法規的修正狀況,我可以看得出來大部分在身分適用、申訴機制還有權勢性騷的情勢上面,其實院版在三個法當中都已經儘量的朝剛剛我們說的切齊的方式來做了,可是我今天在這裡讀完了之後,我認為還有一些疏漏之處,所以在這裡跟兩位部長就教,第一個是申訴機制的部分,可以看得出來現在性工法的部分也已經儘量的朝其他方式,儘量的明確化並把所有的場域都切齊,可是我們要討論的是內部申訴的單位,即申訴機制,先問薛部長好了,以現行法規來說,我是說現在,不是在說院版,以現行法規來講的話,臺灣大概有多少公司、單位機構需要內部申訴管道?你知道差不多有多少嗎?以比例來說。

主席:請衛福部薛部長說明。

薛部長瑞元:理論上是都需要的。

蘇委員巧慧:對,但如果是硬性規定,即法律規定的話,差不多是7%,以現行法規來講的話,內部要訂定申訴管道的比例大概是7%,如果依據我們修改之後的院版,會拉高到多少?因為我們現在規定十人以上的單位都要訂定申訴管道,如果以院版的狀況,大約會到多少?

薛部長瑞元:訂定申訴管道在概念上是有兩種不同的解釋,一種是內部要能夠有接受申訴的管道以及處理的管道……

蘇委員巧慧:對,剛剛我們其實也討論了滿多的。

薛部長瑞元:另外一個是它借用外部的調查機制,但它那邊仍然訂有一個申訴管道,讓被害人可以來申訴,申訴之後,也許是因為它的公司小或事業體小所以沒有辦法去成立或者沒有這些人力來做調查,所以就轉給其他的單位來幫忙。

蘇委員巧慧:沒有錯,我現在就要跟你討論的其實是下面這個,就是要再轉出去的,可是從文字上面來看的話,在我們還沒有轉介出去之前,就是剛剛大家在討論的,其實就是微型企業,剛剛許部長也講了很多,其實臺灣最多的就是這種微型企業,即十人以下的單位,我們在這裡用「單位」來稱呼,其實這比例是非常非常高的,所以如果純就文字上來說它因為新法通過之後,在內部要有一個申訴機制的規定,要明文寫下來這樣的狀況,比例從7%調到了22%這麼多,可是我們看22%的單位占比會影響到多少的就業人員?其實這個比例上還是85%,等於從業人口的最大部分其實是在這個範疇之內,我要用數據來跟你說的是如此,所以表示這件事情重要,既然重要的話,我們列了一張表單,就是我們剛剛一直在說切齊的部分,現在三法裡面,如果是政府機關、部隊、學校,甚至是我們轉出去的,如剛剛部長您說的,因為它規模太小了,所以它可以轉出去,或者是加害人就是那個有權勢的人,不管是雇主還是負責人,它都轉出去給地方政府,就如螢幕剛剛顯示的,確實院版的規定都很明確、清清楚楚,從接到申訴的時候開始調查的日期,要在多久之內要調查完成,甚至是調查如果沒有完成可以延長多久,其實真的都規定得很清楚,所以院版我們敬表支持了嘛,對不對?可是如果回到剛剛說到最微型的部分,剛剛許部長在前面答詢的時候有說你們還會利用子法再繼續進行細部的規定,我個人認為我們這樣讀完,包括現行子法的話,其實都有規定了,甚至都是一樣的,調查完成是二個月,可以延長,期限也是一個月,可是獨獨在這個地方它沒有明文規定,其實它沒有,所以所有的拼圖就差這一塊,我們這樣讀完以後,我們認為從文字上這一塊是還有疏漏的,如果是在切齊的部分來講的話,為什麼會這樣?因為現在等於是在三法,性平三法的母法中我們通通都包含了,但我們在修正院版的時候把「機構」這兩個字拿掉以後,就會造成那個微型的部分要用子法來規定,子法來規定以後那一塊就沒有規定到,所以看是要在母法來處理,還是要在子法來處理,這是我提供的第一個修法的參考建議。

主席:請勞動部許部長說明。

許部長銘春:委員,不好意思,我先講性工的部分,其實性工法目前是在子法,它對於公司受理申訴案件以後,不管規模大小,它受理申訴後都要在二個月內完成。

蘇委員巧慧:從開始調查時開始計算?

許部長銘春:對,就是受理申訴……

蘇委員巧慧:這樣也可以啊!我也接受。

許部長銘春:目前我們的性工法已經有規定了,二個月內完成,最多可以延長一個月……

蘇委員巧慧:對,你的文字寫法就是這樣嘛!調查完成是這裡嘛!

許部長銘春:是。

蘇委員巧慧:所以等於是它的文字會包含啟動,對不對?所以你的意思是這樣。

許部長銘春:是,沒錯。

蘇委員巧慧:好,而我的意思是,我們現在既然在切齊,我們就把它完備到文字的敘述讓大家可以理解,因為你現在等於是三法,母法部分是用三階段嘛?子法如果只有兩階段,然後你說其實有包含開始調查,那大家不就又看不懂了?所以這我覺得修法的時候可以來討論,這是第一個。

許部長銘春:好。

蘇委員巧慧:第二個其實剛剛大家也有講到,像學校的部分,因為未來人人都有機會成為被申訴機制、審查機制的成員之一,所以在學校的部分,學校有公假,甚至有津貼可以讓學校的各個成員不論身分都能接受性平教育學習如何來處置,這部分學校有,但如果未來公司有這麼高的比例都必須要學習處理性騷事件的話,譬如公司內部有人願意承擔、願意去學習這個知識,他不求津貼,那他至少是不是可以有公假?我覺得這也可以考慮啦!這是第二點切齊的部分。

第三個,我覺得很重要一個部分是被害人的退避權,以被害人的退避權這個部分來講,其實現在性別平等教育法在學校的部分,雖然它的文字上面只寫發生這件事情的時候,學校得採取必要之處置,以保障當事人的受教權或工作權,其實就是在說,假設受害者的身分是學生,他考試的狀態或者出缺勤的狀況都得以彈性調整,但是回到職場,如果是職場的時候,現在修正院版的第三十三條之三的部分,如果加害者是雇主或最高的負責人的時候,我們才可以考慮看要不要申請退避,我覺得這沒有什麼道理啊!因為你在工作場域上面受到性騷擾,會因為對方是最大的老闆,所以才不敢去上班嗎?不一定啊!我旁邊的同事如果就是加害人,我每天都要跟他坐在一起,這樣我去上班每天都會很不舒服、會感到很害怕啊!他坐在我旁邊,跟我是平等的,他不是負責人,難道就不會發生有退避權的問題嗎?所以我覺得第三十三條之三關於退避權的部分在修法的時候,我們可以認真來討論一下,到底什麼樣的情況下可以適用被害人應該有退避權。主席,你站得好快,我覺得別人你都沒有站得那麼快。好啦、好啦、好啦,等一下修法的時候我們再來討論。總之,這三個問題以切齊為方向,我們希望是可以討論,是不是可以再做進一步細緻化?謝謝。

許部長銘春:好。

主席:我們在逐條的時候再細部討論,謝謝蘇委員。

接下來請徐委員志榮發言。

徐委員志榮:1045分)部長好。部長,我們本次的修法,我相信所有的委員大家都是很支持的,在這邊我想請問一下,我們做這個修法有沒有做法案的評估?

主席:請勞動部許部長說明。

許部長銘春:徐委員好。有,其實……

徐委員志榮:有?是我們自己……

許部長銘春:對,我們其實這一次……

徐委員志榮:勞動部做,還是有關的部會?

許部長銘春:各部會、三個部會,其實這三個法……

徐委員志榮:銓敘部的是……

許部長銘春:修法期間是一起討論的,所以……

徐委員志榮:銓敘部、人事總處那些都有?

許部長銘春:銓敘部……

徐委員志榮:不見得有啦!

許部長銘春:他們有共同參與啦!

徐委員志榮:沒關係,我們不要把時間浪費在這邊,我之所以會這樣問,是有關下面的部分,像第三十二條之三的第四項,我覺得是我們這次修法有點爭議的一款,但是我的看法對不對,也不見得可以確定。就是第三十二條之三的第四項,依照條文內容,它是寫「案件調查結果未經認定為性騷擾」,當然,未經認定為性騷擾那是沒事,OK、沒事,但是它後面有寫到「或經認定為性騷擾」,或經認定為性騷擾就是有認定他性騷擾囉!「但未依公務人員、教育人員或其他相關法律予以停職、免職、解聘、停聘或不續聘者,得依該法律規定申請復職,及補發停薪期間之本俸(薪)、年功俸(薪)或相當之給與」。部長,都已經認定,前面那一段寫「未經認定為性騷擾」,那是沒事;「或經認定為」,又認定他為,但是他又可以申請復職、申請所有領的錢,你也知道公務人員有一定的保障,公務人員停職、免職、解聘都是屬於重大的處分,或者是有嚴重的被法院判決,不然根本就很難有那些處分。我的意思是說,前面有寫到「認定」,有認定他性騷擾,但他又可以申請所有的復職,薪水也可以請回去,什麼都可以請回去,那認定他性騷擾對他有什麼影響?

許部長銘春:報告委員,就是說如果他有被認定,但是他可能情節不是那麼重大,可能只是被記過或處分,那當然他是可以申請復職啊!除非把他停職或免職。

徐委員志榮:所以這會不會有點那個……

許部長銘春:應該是……

徐委員志榮:區別性騷的程度,到底是要怎麼樣去界定?會不會有點模糊?

許部長銘春:因為他們應該有另外的人事法規去對他的行為態樣做一些區別。

徐委員志榮:我們是覺得又被認定,我再一次重複說,前面是寫「未認定」,那就沒事,但若認定他性騷,但是沒有被免職,所有的權益又可以恢復,我覺得好像有點衝突、有點矛盾的味道在那邊。所以你說很輕微,很輕微說沒有什麼處分就記過啦!還是那些……

主席:徐委員,有需要銓敘部退撫司來幫忙嗎?

徐委員志榮:沒關係啦!那我們在討論的時候再來啦!不然等一下……

許部長銘春:討論的時候再請人事說明,因為法在修的時候人事也都在,人事還有我們法規會都在。

徐委員志榮:若再請銓敘部的人員上來,等一下主席又要站起來了,會不好意思啦!好啦!我只是提這個意見啦!然後還有關我們現行的性工法條文的第三條裡面,對於雇主,我們有明確的定義,但是這次行政院性工法的版本裡面有好幾條,如第十二條第三項第三款、第二十七條第六項、第三十二條之一第一項第一款,好幾個地方都有寫到「僱用人」,僱用人是什麼?僱用人跟雇主是一樣還是不一樣?

許部長銘春:報告委員,跟原來的僱用受僱之人的意思是一樣,現在改成僱用人,就是僱用受僱之人。

徐委員志榮:僱用人不是雇主的意思?

許部長銘春:雇主啊!僱用人也是雇主啦!

徐委員志榮:但沒有僱用人的定義啊!雇主有雇主的定義啊!雇主有定義,僱用人又是雇主,那你們就寫雇主就好了啊!還寫僱用人,這不知道是要做什麼,你們要寫僱用人也要有僱用人的定義啊!難道不是這樣嗎?

許部長銘春:對,其實原來的條文是雇主啦!

徐委員志榮:是啊!

許部長銘春:現在把它改成僱用人,其實這兩個意思是一樣的,只是當初討論的……

徐委員志榮:意思是一樣?

許部長銘春:對,是一樣。

徐委員志榮:我也覺得是意思一樣,但是你們有寫僱用人的話,是不是在法裡面用一個新的名詞也要有定義?是不是這樣?我是提出來給你們參考啦!

許部長銘春:僱用人也是雇主,其實在這邊可能要區別法人的雇主跟自然人的雇主。

徐委員志榮:意義是知道啦!是以法來講的話,雇主有雇主的定義,僱用人沒有特別列出僱用人的定義,這樣在法的裡面有一點瑕疵的意思。

許部長銘春:委員,是不是我們現場的時候再來看看,我再斟酌看看。

徐委員志榮:好啦!我也是提一個建議而已啦!

許部長銘春:好。

徐委員志榮:另外,在第十三條第三項的後段,你們有寫「其內部依規定應設有申訴處理單位者,其人員應有具備性別意識之專業人士」。我現在想請問,「其內部依規定」是依什麼規定?第一個問題是依什麼規定;「性別意識之專業人士」是誰?是有什麼證照嗎?你要怎樣認定他是性別意識的專業人士?什麼人是性別意識的專業人士?

許部長銘春:報告委員,你剛剛講的規定,未來我們還會訂準則啦!然後有關於具有性別意識的部分,那個是指外部專家學者,未來我們也會有人才庫。

徐委員志榮:好啦!我主要是說要務實啦!不然這個訂下去,到時候是不是每一家中小企業都會照著這樣子來做?可能實務上做不到也不一定,你要什麼性別意識的專業人士,這個界定是要證照嗎?是要考證照?以後我是性別意識的專業人士,我有資格就被公司請去當這個。

許部長銘春:不需要證照啦!應該是說他有這方面的專業,是學者專家……

徐委員志榮:誰認定他有這個專業呢?

許部長銘春:或者他曾經處理過相當案件的經驗,我們會考慮企業的規模來要求,不會訂得讓它沒有辦法去做……

徐委員志榮:對啦!有一些模糊的把它確定好。

許部長銘春:一定要在務實中推進啦!

徐委員志榮:OKOK,好,謝謝部長、謝謝主席。

許部長銘春:謝謝。

主席:感謝徐委員在8分鐘內,謝謝。

接下來請陳委員瑩發言,陳委員質詢之後我們休息10分鐘。

陳委員瑩:1053分)你好。我想請教,在這一次的性平三法,修法是很重要的,但是還有另外一件也很重要的事情,就是跟騷法的部分,跟騷法從202112月上路至今,到現在已經超過一年半了,您覺得在這個制度上有沒有什麼地方是需要被檢討的?

主席:請內政部警政署防治組斯副組長說明。

斯副組長儀仙:委員好。跟主席、委員及各位先進報告,我想跟騷法施行到目前為止是1年,因為我們是從去年(111年)61日開始施行,然後給我們有半年的準備時間,到目前為止,我想警察即時介入的書面告誡部分,我們確實有發揮一些相當的效益,因為經過我們的統計,大概有八成的案件,因為警察在第一時間及時介入,所以後面就沒有再有跟蹤騷擾的行為。

陳委員瑩:好,所以你是從比較正面去看待這個成效,但反過來看,另外兩成其實也是上百件,所以我們可能就這個兩成的部分來討論一下。我們來看一下簡報這張圖,這是跟騷行為構成要件,裡面可能是監視觀察或者是尾隨接近或者是不當追求等等很多的樣態,這些通常都是要行為反覆才會構成,就也就是反反覆覆很多次,跟騷行為才會成立,或者是說在這幾類的跟騷行為就一個接一個,那這也算成立。

我們再看一下,這是你們處理跟騷案件的流程,一般來說,被害人如果遇到跟騷行為的時候,他到警察局報案之後基本上會有兩種做法,一種是直接提告;如果不選擇直接提告的,則是向你們申請書面告誡,就由警方拿著核發的公文書去告訴跟騷行為人,警告他說:「你不要再這樣囉」!也警告他說被害人已經報案了,讓他知道,以這種方式達到警告的意涵,如果這位跟騷行為人在書面告誡送達之後兩年內對被害人再有跟騷行為,才可以向法院聲請保護令,是這樣嗎?

斯副組長儀仙:是!

陳委員瑩:我們自己有一個協助的案件,被害人是女性,她自己開一個小店做小生意,平常她通常都只有一個人在店裡面,有一天忽然就來了一個男的,這位男性進去消費之後,表示他要追求這位被害人,被害人也已經明確地告知說她有家庭有小孩,請不要這樣子騷擾她,結果這個男生幾乎每天每天都在這個店家的門口徘徊、在那邊站崗,或者他就會向這個被害人的鄰居左鄰右舍打聽她的這個名字、還問電話,甚至還問她住家的地址,所以每天她一開店就要面臨這位痴漢。

在這種恐懼的情況下,最後這個女生不堪其擾,所以來跟我們陳情,我們就陪同她一起去報案。當下這位女生並沒有直接選擇提告,但希望說可以制止這個男的很可怕的行為,而且她也完全不認識這位男性,後來警察局的家防官瞭解被害人的報案內容之後,也認定這個男生的確已經構成騷擾、跟騷的行為,所以筆錄做完之後警察局就順勢向這個男生送達書面告誡。現在問題來了,書面告誡雖然有警告的意涵,但是這個男生又上門了,這個女生在報案的時候才發現說不好!她根本就沒有保護令,因為你們的書面告誡要送達兩年內才可以依法再申請保護令。

另外還有一個就是我們檢視這個過程,你不覺得這個書面告誡送達之後兩年內再犯的這個規定,它等於是對加害人一種非常寬容的處置,等於也是給加害人機會,反過來講不就是這樣子嘛!而且還有一個狀況,如果這個加害人是在第3年的第1天再犯,而這個被害人沒有選擇直接告他的話,她也無法直接申請保護令,而是所有的流程都要從頭再來一次。

接下來看一下,螢幕上的數據是跟你們詢問的資料,跟騷法實施到今天大概是1年半的時間,你們受理的報案數是2,999件,其中直接提告的有1,546件,聲請書面告誡的有1,453件,等於有一半的人沒有直接提告。現在重點來了,這裡面聲請並核發保護令的有109件,實際的數據其實有可能是超過的,因為有些被害人並沒有透過警方,而是直接向法院提出聲請。我要講的是這109件代表什麼,也就是跟騷法實施到今天至少有109位以上的跟騷行為人根本就不理會、不甩你們的書面告誡,制度上我們給這些行為人機會,如果再犯的話,我們當然要給予更嚴重的處置,可是怎麼是在他無視公權力的情況下,我們還對這些人仁慈?所以我今天特別提出這一點。

有關這個制度,除了你們送達書面告誡的時候,你們不認為應該直接讓被害人可以聲請保護令,如果行為人再犯的話,就直接用刑度比較高的違反保護令的條文來直接移送法辦,這是本席在跟騷法實施之後的這段期間,我們接到實際案例所發現的問題。所以我想請教的就是,或許性平三法裡有些加害人跟被害人是相互認識,但是以跟騷的案件來看,有的是點頭之交,而我們那個是完全不認識的,所以我想請你們好好研議,就目前的狀況是不是應該要提出修法?是不是應該要提出修法,請你簡單回答。

斯副組長儀仙:謝謝委員的寶貴意見,我們會帶回去研議,跟騷法當時有附帶決議,我們在實施3年之後就會提出修法。

陳委員瑩:好,這一點要請你們特別再注意。謝謝。

斯副組長儀仙:謝謝委員。

主席:現在休息10分鐘。

休息112分)

繼續開會1113分)

主席:現在繼續開會,繼續進行詢答。

請邱委員泰源發言。

邱委員泰源:1114分)謝謝主席,本席想請二位部長都上台備詢。我先請教一下之前的題目,剛好最近這一、兩天有一些訊息,34月有關醫療方面的訊息說最近是不是可能又要談健保總額的成長率,新聞就有釋出一些醫療浪費、醫療人員A健保等等的訊息,這一、兩天在醫界又引起一些聲浪,這其實有點讓人覺得很冤枉啦,因為醫療人員真的很努力在有限的資源下提供人民最好的照顧,對於這個部分,我希望衛福部能夠關切一下,有必要的話能夠說明一下,我們全國的醫療人員都是很努力的。說實在的,各位要知道,以我們的醫療費用占GDP來講,在OECD算是比較後面的國家,但是我們能夠提供的健康照護在全世界的排行卻是名列前茅,這個應該給所有全國醫療團隊鼓勵才對,薛部長有沒有什麼指示?

主席:請衛福部薛部長說明。

薛部長瑞元:對啦,我們是非常感謝我們全國醫療同仁大家一起的努力,如果有少數的害群之馬就另外做處理。

邱委員泰源:對啊,當然啊,如果有不對的,我們也希望趕快有一個制度去做處理,但是也不要影響到我們整個醫病關係跟社會對醫療團隊的信任。謝謝。

接下來要請教今天所列議題的性平三法,我想所有政策在調整時大概都有三個方向,我們的目標當然就是要建立一個性別友善安全的社會,怎麼樣的有效預防,當然包括怎麼樣去教育,然後形成一個文化,不管是在職場或學校等等。一發生事情當然要即刻協助,然後後續怎麼給予完整的照顧制度,包括醫療、身心照顧、各種社會資源等,我想這次的性平三法應該也是以這種方式來處理的。請教許部長,就你的瞭解,性平三法對於有效預防的工作是著重在哪裡?有沒有做哪些強調?在你的認知裡面,或者是文化上的改變。

主席:請勞動部許部長說明。

許部長銘春:委員好。有關這個部分,我們目前的規範就是受僱者30人以上的就一定要做關於職場性騷擾的防治宣導等等,我們這次的修法是要求受僱者10人到30人之間的也要做一些性騷擾申訴的相關公開揭示,也要有一些措施。我們這個修法很重要的就是,其實企業不管大小,只要有申訴,公司一定要處理,如果公司不處理或者你對於這個處理的結果不服,都可以走到外部來申訴,我們的勞工局一定會來接手做公正處理。

我們這次的修法其實最主要的就是外部公權力的介入處理,還有增設處罰規定,另外就是讓申訴流程能夠比較簡化,還有把一些社會醫療相關的社會資源、法律扶助的協助統統放進去,讓我們整個職場性騷擾事件的發生能夠遏阻,也讓我們的被害人在遭受性騷擾的時候能夠勇敢站出來維護自己的權益。其實未來在企業裡面還有很多細則是我們要去訂定的,也就是子法的部分,讓他們在整個性騷擾的防治以及性騷擾的教育訓練方面能夠落實。

邱委員泰源:好,謝謝。我想未來還有很多配套需要處理,這個部分大概會周全的來處理。現在政府告訴我們,我們要做的是有效的打擊,並提供友善及可以值得信賴的法令等等的來執行,我想我們非常支持這次院版的修法,應該可以促進未來性別友善安全的社會。

因為時間的關係,我想請教一下薛部長,我們在性工法裡面都有提到對申訴人的醫療跟心理輔導,但性騷法裡面就比較沒有提到醫療照護這件事情,譬如在第六條第一項第四款「提供被害人諮詢協談、心理輔導」;然後第十一條也有提到一些,未來有沒有可能去了解一下性騷法的保護對象是不是有醫療照護方面的需求,去做一點著墨,我也不是說一定要「及」,也許「或」或怎麼樣,不曉得部長的看法怎麼樣?

薛部長瑞元:對啦,在醫療照顧方面如果有這個需求的時候,也應該是必須要提供,只不過我們在想像性騷擾各種態樣的時候,身體上面受到損害的機率相對是比較小,因為大部分都是在心理上,心理上除了這邊有提到心理輔導等等之外,其實有時候造成的傷害也滿大的,可能必須要有精神專科的介入,所以這個部分應該可以一起來做討論。

邱委員泰源:好,沒關係,我只是先提醒一下這個部分。另外一個重點是能不能像我們現在對於兒虐防治的規定,讓整個醫療體系很容易去找出有兒虐狀況的蛛絲馬跡,進而去了解他,我想這個目前全國都很努力在推,所以怎麼樣協助醫事人員更能夠專業的來發現或照顧被害者,也許這個部分可以思考一個機制,類似兒虐這樣的情況,這樣是不是更安全、更周全?

薛部長瑞元:跟委員報告,針對這個部分,如果是發生在學校的性平教育法的範疇,或者是性工法、工作平等法的範疇之內的話,那就各自去做處理,但是就性騷法的這個部分,第一個,性騷的被害者跟兒虐的被害人不太一樣,兒虐被害人是沒有辦法表達出來,小孩子嘛,但性騷的被害人是因為害怕而不敢表達,本質上還是有一些不太一樣。第二個,性騷沒有通報的機制,只有申訴的機制,也就是要被害人自己講,沒有第三者去講的。

邱委員泰源:我只是想要加強有可能的照顧啦,當然這個部分我覺得可以思考一下,未來再思考一下,可以編列一些相關預算去多care這個部分,我提醒這個部分也許可以去做一下。

最後,我們在100年跟110年都分別有頒布跟修正性別平等政策綱領,這個是我們在導引整個國內的一個政策目標,這個部分其實跟我們SDG是很合乎國際的潮流,我們在修改這些相關策略的時候,也不要忘記我們其實是跟著世界潮流在走,也可以對照那邊,看看有沒有更加周全的符合國際的需求,這個也提出來跟薛部長及許部長做個報告。因為時間的關係,我的質詢就到這邊,謝謝。

主席(邱委員泰源代):請吳委員玉琴發言。

吳委員玉琴:1123分)薛部長,因為今天時間很有限,所以我就很快的來跟您探討有關性騷擾法的議題。因為在這次的性平三法裡面,我們是先適用性平法,然後再適用性工法,再來是性騷擾法嘛,事實上我們這次很努力的想要依所謂當事人發生事件的場域或當事人的身分關係來區隔,可是我聽了早上很多委員詢問你很多個案的情況後發現這其實很難,有時候就是會面臨到要怎麼判斷,所以確實有它的困難。我們這一次是希望申訴人或是被害人可以被接住,所以我想要提給部裡面或是三個部會的建議,在我的版本裡面就是希望如果今天有一個申訴人到你那邊或是到任何單位提出申訴,因為警察在我們的性騷法已經有一個第一線的角色了,如果我們認可申訴人到直轄市、縣市政府當第一個窗口提出申訴,如果不符合性騷擾或是不符合哪一個,你可不可以內部自己轉?這個部分未來是不是能夠跟地方政府溝通,不要還讓被害人轉來轉去,還要被說這個他們不受理,其實這是過去所有申訴人在申訴的過程中都會碰到的問題,就是不知道要去哪裡投訴,所以大概都會到警察那邊,警察那邊如果有狀況,是不是你們內部可以幫他們轉?而不是讓申訴人這個碰、那個碰的,不知道到底要找誰,這可以嗎?你們會加強這方面的宣導跟教育嗎?

主席:請衛福部薛部長說明。

薛部長瑞元:這個當然還要做一些討論,因為這樣整個案件量會變成集中在單一窗口上面。

吳委員玉琴:不是耶,因為有時候如果真的是屬於性工法,你要轉,我的意思是說你們內部轉到勞工局去或是轉到社會局去,或是轉到教育局去,不要讓這個被害人被拒絕受理,然後還要轉向其他地方申訴,我的意思是這樣,就由內部去轉。

薛部長瑞元:對,流程的部分當然是可以來做討論,不過在法條上面……

吳委員玉琴:沒看到?

薛部長瑞元:可能不適合……

吳委員玉琴:我這樣寫下去,可是你們的法條都沒有這樣寫,所以我們也許在討論法條的時候可以再來討論,好嗎?

薛部長瑞元:好。

吳委員玉琴:好,謝謝薛部長。

接下來我要請教許部長,在性騷法過去的申訴過程,其實對於性工法我們大概都有一些疑慮,特別是對雇主為行為人的時候,我們沒有規範,雖然這個流程表有寫,但事實上在法裡面沒有訂,但是這次修法倒是把它寫得很完整了,所以我想我們確實是要來解決很多的問題。

有關於這個流程,我們辦公室稍微畫了一下這個流程圖,在這個流程裡面,對於被害人的申訴,現在還是由公司機關(構)先做處理,不管調查結果,申訴的時候就會通報了,調查結果成立的時候才通報,不成立就不用通報嗎?如果我要再申訴,我有什麼依據?所以這個在文字上面,不管成立或不成立,應該是有調查結果就要通報。

主席:請勞動部許部長說明。

許部長銘春:現在是受理就要通報,他來申訴……

吳委員玉琴:但是公司調查的結果怎麼樣……

許部長銘春:調查結果就是說有……

吳委員玉琴:有成立才通報……

許部長銘春:有成立才通報。

吳委員玉琴:不成立為什麼不通報?這個也是我感到疑惑的地方,不管成立跟不成立都應該要通報,不然申訴者如果果要再申訴的時候有什麼資料?如果不成立的情況下要再申訴,那你有資料嗎?沒有啊!地方政府可能沒有資料。

許部長銘春:沒關係,我……

吳委員玉琴:關於細部的部分,我們討論條文時……

許部長銘春:對,委員,我們細部再來討論,我是覺得這部分其實還有空間。

吳委員玉琴:好,在這個相關的調查裡面,還有一個是地方政府未來對於資料的管理會不會列案管理?也就是說會不會追蹤?你們有沒有賦予地方政府去追蹤?我的條文其實是有提到地方政府接到這個通報之後應該錄案列管,因為針對性騷法的部分,剛剛衛福部是都有相關的數字,但勞動部現在對性工法都沒有相關的數字,很難有數字。

許部長銘春:未來通報就有了。

吳委員玉琴:未來通報有,可是結果呢?成果啦什麼的,你們要不要追蹤?

許部長銘春:現在如果成立也會通報啊,所以未來依照現行的規定,申訴跟調查結果有了,未來都會有數字,會有統計數字。

吳委員玉琴:好啦,細部的部分我們之後再討論,但是我想要問的一個問題就是,如果沒有錄案列管的話,9人以下,本來我的主張是所有的事業單位都要有這樣的流程,可是因為你現在規定就是10人以上有申訴管道,但9人以下呢?我們如果有這樣的列管,包括通報,雇主通報,然後不管成立或不成立都要列管……

許部長銘春:報告委員,其實通報的部分,不管幾個人都一樣要通報喔。

吳委員玉琴:都一樣?所有的都要?所以更重要的是地方政府要列管。

許部長銘春:1人的雇主到100人的雇主統統一樣的。

吳委員玉琴:是,所以你更需要地方政府做這個列管,因為如果沒有這個動作,地方根本不知道到底9人以下事業單位到底發生了什麼事,好不好?沒關係,細節我們再討論。

許部長銘春:好。

吳委員玉琴:另外一個是第十三條,第十三條之一可能要跟部長再溝通的是,第十三條之一賦予雇主滿大的一個角色,就是被申訴人具有權勢,情節重大,然後認為有必要時,雇主可以用暫時停止或調整被申訴人職務這個工具。這個其實是給雇主處理的一個工具,可是也給雇主一個風險,就是雇主可能會被行為人告,因為在這個期間停止職務是不給薪的。這個部分給雇主這樣的權利,但是給雇主什麼工具?對於「情節重大」,未來勞動部會不會有一個樣態或是所謂的指引……

許部長銘春:會,會有一些性騷擾樣態……

吳委員玉琴:因為這個要動用到情節重大,然後有必要性,這個要有一些指引,不然雇主會陷入兩難,因為他也怕會被告。

許部長銘春:情節重大這個部分,我們到時候會有一些說明,樣態指引應該會有一些例示說明,但是「必要」可能就是雇主自由判斷。

吳委員玉琴:雇主要決定,因為雇主是「得」,所以在「得」的過程中……

許部長銘春:我們只是給他一個權利,就是可以去考量……

吳委員玉琴:但是他也要冒風險,因為在調查期間還沒有定案……

許部長銘春:風險是這樣,因為這是特別規定,如果他符合情節重大,而且你認為必要,其實你把他停職並不需要付任何損害賠償責任等等,因為你是依照法律的規範。我是覺得這個東西還好。

吳委員玉琴:好,這個部分就是把情節重大的樣態列舉出來,讓雇主比較能夠有所依歸。

最後,性騷法其實對行為人是有處罰的,性工法大部分都是對雇主為行為人的時候,還有雇主沒有做好防治工作的處罰。性工法對於性騷擾行為人不處罰嗎?

許部長銘春:對於性騷行為人有分一般的跟最高負責人及權勢性侵的……

吳委員玉琴:最高負責人已經有了。

許部長銘春:一般行為人到底要不要科以行政罰,有些婦女團體會有不同的意見,所以我們認為這部分可能要再斟酌看看。

吳委員玉琴:我們進入條文的時候再討論,本席有提了條文,是針對性騷擾行為人設了1萬到10萬的罰則,權勢性騷擾的部分有加重。我們再來討論,因為這個有細部要再討論。

主席(吳委員玉琴):請溫委員玉霞發言。

溫委員玉霞:1133分)部長早。請問一下,我們今天審查的是性騷法及性工法的修正草案,總共有三部法,我們今天要審查的是兩部。這兩部法已經實施這麼久了,但是還是累積了很多隱藏的性騷案,甚至還有性侵的個案,表示之前我們雖然修法,但是還是紙上談兵,沒有起很大的作用,甚至主管機關沒有強力的行政介入,受害者、當事人很無奈,只能忍氣吞聲而已,大部分都是等到社會發生更多、更大的個案,然後這些人才會跑出來說,我也這樣、我也那樣,就是#MeToo,才會引起社會的關注,所以要得到社會力量的支持是應該的嘛!這樣是不是比較有機會讓他們平反?我們今天要討論的就是性騷擾防治法非常需要社會力量的支持,才能夠發揮它的功能,對不對?部長同意嗎?

主席:請勞動部許部長說明。

許部長銘春:溫委員好。是,我同意。

溫委員玉霞:從這個角度來講,民間有一個修法版本,它的條文說要建議雇主處理申訴案件的時候,應該要跟工會或是受僱者的代表共同組成一個申訴處理委員會,並且聘請外部專家來協助,這就是一個可以發揮社會支持力的模式。可是我們今天看到修正的版本,政院的版本並沒有設計這個部分,請問部長支不支持社會支持力?

許部長銘春:以目前的法,我們的準則、子法裡面就有說,如果組申訴處理委員會,勞工代表是可以進來的,現在準則裡面就有。

溫委員玉霞:沒有,我現在是說利用社會的支持力量……

許部長銘春:對……

溫委員玉霞:因為現在都是事情發生才亡羊補牢、補救,如果能夠有一個更好的機制……

許部長銘春:我認同可以納入勞工代表,我認同這個概念,但是現在子法就有。其次,現在修法是不是像委員講的,要有一個申訴處理委員會,讓工會或受僱者代表來共組?因為企業規模大小有別,10人以下的企業占79%,很多只有幾個員工,甚至沒有工會,其實大多是非常微小的企業。未來我們要保障的就是,在整個處理調查有專業,讓被害者可以信任的人參與。針對10人以下企業,我們未來在相關的子法會再討論,因為這個會牽涉到勞雇雙方跟未來是地方勞政機關要執行,我們要讓他們可以有效執行。這個部分要如何細緻化,我們會再討論。第二十九條到第三十條有關申訴的部分,要怎麼申訴,這次有加進去。

溫委員玉霞:你們今天有談到,如果沒有公權力的介入的話,很多都要被害者向上級或是哪一個行政機關申訴,可是被害人怎麼知道上級機關或行政機關是哪一個?我在這個單位被欺負了,可是又說要跟另一個單位申訴。我現在談到的是,有一些單位因為他是不可或缺的,雇主可以把這個主管調到別的單位,然後兩個人還是同樣在一個職場裡面。如果有第一次就有第二次,大家會被嚇到,申訴後還是把他調到另外一個單位,結果我們還是在同一個職場,我到最後還是被職場霸凌。說一件最實在的,就像民進黨黨部一樣,就是把他調到別的單位,還是一樣在裡面工作,結果受害者都不敢講話,要不然就要求離職,你看事件越來越大,到最後發生好幾件才會爆出來,所以我們現在……

許部長銘春:我們現在也要解決這個問題,因為不管在政黨或企業裡面……

溫委員玉霞:我只是比喻,很多都有這種情形。

許部長銘春:統統有……

溫委員玉霞:要怎麼亡羊補牢?每次都亡羊補牢。

許部長銘春:因為要隔離、把他們分開,其實這是原來就應該有的要求,譬如隔離之後還是沒辦法解決他心理上的……

溫委員玉霞:權勢性騷……

許部長銘春:權勢性騷就可以把他停職。

溫委員玉霞:在風頭上就把他調去別的地方或暫時停職……

許部長銘春:停職……

溫委員玉霞:風頭過了又回來,這個受害者就更害怕了。

許部長銘春:事件如果發生主要是調查期間,我們不要讓被害人心裡有壓力,當然調查結果如果真的有性騷,公司或機關內部要懲處,相關的民刑事責任都有。

溫委員玉霞:是不是能讓人有更方便申訴的機會?因為你說上級機關或是什麼相關機關,為什麼不在衛福部或是在勞動部設立一個性騷擾的網站?比較簡單一點,如果真的發生什麼事情,就點進去性騷擾的網站,我就寫上我的名字、單位,然後公權力就直接來介入調查,這對於受害者是不是更簡單,讓他們可以直接申訴?不然等事情發生才要補救都來不及了,而且很多人不敢說。

許部長銘春:委員,其實這是受理申訴,當被害者不知道要跟什麼人申訴的時候,……

溫委員玉霞:所以是不是設立一個網站,讓人比較好處理,不會那麼驚惶。如果一個經理性騷擾下屬,這個公司說這個經理很重要,不能馬上把他辭退,只能把他調到另外一個單位,結果他還在這家公司。

許部長銘春:委員,像一般公司……

溫委員玉霞:因為有79%10人以下的公司,所以我說設立一個性騷擾網站,處理這79%公司的問題,這很簡單嘛。

許部長銘春:報告委員,如果民間公司對申訴案件不處理,最簡單的就是找勞工局。

溫委員玉霞:沒有,這樣處理就來不及了,你當然要預防嘛,只要有這個機制在的話,可以預防,很多人如果碰到這種事情,他不用到公司或上級主管機關,就直接到那個網站去申訴,這樣是不是比較快?我覺得不能每次都是事後補救,補救都來不及。

許部長銘春:委員,我知道你的意思,可能我們在逐條審查條文的時候再就細節跟你做說明。其實,簡單講現在民眾都不必擔心要跟誰申訴,縱使申訴錯了,我現在是說,如果向勞動部申訴,結果那是衛福部的事情,我們也不能給他踢回去啦!

溫委員玉霞:那我要請問你,是不是上班屬於勞動部,下班屬於衛福部,兩個單位分別負責嗎?

許部長銘春:不會,現在沒有,職場的……

溫委員玉霞:是不是職場上屬於勞動部,下班時間屬於衛福部?

許部長銘春:不是。

溫委員玉霞:那豈不是踢來踢去?

許部長銘春:沒有,這次有解決問題啦,委員,現在的條文裡面有,就是上班騷擾……

溫委員玉霞:我看條文,兩個版本寫的都不太一樣,拜託你們把版本統一一下。

許部長銘春:委員,性騷法和性工法當然不同啊!

溫委員玉霞:沒有,沒有,不是完全,不然你們要不要核對一下看看,真的不太一樣。

許部長銘春:接得起來啦!委員,細部討論的時候,因為這是三個法一起討論啦。

溫委員玉霞:拜託!拜託!從一年改成兩年,根據現行法規,一年內可以提起申訴,現在修正為一般案件兩年內可以提起申訴,超過五年不能提,兩年以後一直到五年之內是什麼說法?

許部長銘春:一個是知悉,一個是行為終了,所有的法律都是這樣規定的,一定有短期時效和長期時效。

溫委員玉霞:另外,權勢騷擾案件是三年到七年,第二就是未成年三年可以提出,萬一有一個國小高年級女生被性騷擾的話,你說三年,他到13歲可能還不敢講。

許部長銘春:委員,是成年後。

溫委員玉霞:未成年三年可以提出。

許部長銘春:現在18歲成年,成年之後三年內他都可以提,所以那個三年是從他成年開始算。

溫委員玉霞:好,那性騷三年到七年,為什麼是三年到七年?我的意思是兩年內到五年,為什麼不直接寫五年?兩年內這個「內」又是怎麼樣?

主席:溫委員,我們進入逐條討論的時候再細部討論。

許部長銘春:委員,我請主管去跟你說明,法時效一般都有短期時效和長期時效,所有法律規定都是這樣。

溫委員玉霞:我是說直接寫五年,不要兩年內。

主席:兩個法都這樣寫。

溫委員玉霞:既然要改就改到好。

主席:我先作預告,因為大家都很忙,我先說明一下議程安排,上午的質詢到林為洲委員發言結束,大概是12點半,休息30分鐘用餐,然後再繼續詢答,先作這樣的預告。

現在請黃委員秀芳發言。

黃委員秀芳:1144分)部長好。這個性騷擾防治法,我有一個表讓部長看一下,從101年到110年申訴的案件逐年在成長,尤其109年和110年都有上千件,甚至110年更高達一千七百多件,而#MeToo的事件也是在這一、兩個月被大量揭發,在民間或地方大家以前會覺得可能在職場就會碰到這樣騷擾的案件,也許當時沒有意識到,但目前性騷擾防治的意識抬頭,所以我們也希望能夠去補足這個機制不完整的部分。另外111年的性騷擾案件平均裁罰約一萬八千多元,這個裁罰的力度其實是有限的,甚至有的人在職場受到騷擾,還不敢去申訴。所以我們希望藉由這次的修法,能夠讓制度更完整,保護被害人。部長,我們從幾個方面來討論,第一是強化被害人的權利保障,我也有提出一個版本,希望未來被害人權利的部分有關醫療、驗傷、採證或心理復健甚至訴訟的必要的費用,能夠給予補助,請部長回應。

主席:請衛福部薛部長說明。

薛部長瑞元:原則上這個方向我們是同意的,但是實際上要怎麼樣補助,要有一些補助的辦法。

黃委員秀芳:那後續還會再作一個討論嗎?

薛部長瑞元:比方像訴訟的部分,是不是應該用法律扶助來處理,而不是補助訴訟費用,大家都可以再討論。

黃委員秀芳:好,再來就是我們也希望增加性騷擾的裁罰,不論是刑責,甚至有些領有政府獎補助的加害者,政府也應撤回、停止補助,我看到文化部特別針對這部分作處理,所以未來性騷擾防治的機制,對於領有政府獎補助的加害人,是不是都要規定撤回或追回曾經補助的費用?

薛部長瑞元:這個部分關於罰鍰金額提高和加重刑責,都有處理,至於說領有獎補助……

黃委員秀芳:甚至要追回曾經補助的金額。

薛部長瑞元:這就必須要考慮了,比方說我們最近有一個自殺防治中心的委託案,如果現在要停止補助或追回補助,以後可能就沒有人要做了,因為個人和團隊是兩回事,團體沒有錯,這是個人的事,所以這就必須要好好考慮一下。

黃委員秀芳:是,如果是針對個人的話,我覺得這方面應該沒問題。

薛部長瑞元:不過,以機關來講,很少去補助個人。

黃委員秀芳:個人提出的申請,譬如像文化部就有個人的……

薛部長瑞元:文化部比較有這種案例,像衛福部幾乎沒有補助個人。

黃委員秀芳:好。

接下來關於衛福部未來在性騷擾被害者保護或協助資源服務的量能,我想請教衛福部,你們有沒有開始想要怎麼去協助跟地方政府社會處或衛生局,或和他們協調?其實我們在地方常常碰到的狀況就是地方推給中央、中央推給地方,如果這個法開始實施之後,你要怎麼去跟地方溝通?

薛部長瑞元:跟委員報告,第一、六都的首長、副首長都有參加行政院院會,所以在上個禮拜行政院院會要把這個案子送到立法院的時候,他們都在,而且有作了某種程度的溝通,因為我們知道這個法一旦通過,不管是衛福部、勞動部或教育部,就一定要跟地方好好溝通,對法修正之後的新的精神、新的措施,一定要讓他們能夠理解,才能夠去執法,然後有一些配合的事項,也必須地方來配合,當然有一些經費和人力要下去的,也必須要讓他們知道,所以這個部分的話,大概程序上面我們先通過立法之後,接下來就是在預算的部分,明年度的預算就會反映出來……

黃委員秀芳:好、好。

薛部長瑞元:反映出來,然後我們就開始做這件事情。

黃委員秀芳:好,謝謝,我們希望中央與地方要互相配合啦……

薛部長瑞元:對。

黃委員秀芳:最後,部長,我問一個和今天的議程比較沒有關係的,就是地方這些中醫師都一直在反映中藥缺藥的問題,這個問題已經很嚴重了,我希望衛福部真的要去正視這個問題,因為醫師已經要買藥買不到,要開藥不知道要怎麼開,所以我拜託部長,這個部分你們是不是要去正視一下。

薛部長瑞元:中藥的部分比較麻煩,和西藥有一點不同,因為我們的中藥有很大一部分都是從中國進口的……

黃委員秀芳:是。

薛部長瑞元:如果供貨的貨源不穩定的話,我們很難去找到世界其他各國的……

黃委員秀芳:那怎麼處理?現在藥……

薛部長瑞元:所以現在這個就變成要用長期的方法去做處理,也就是臺灣有沒有辦法種植,如果是臺灣沒有辦法種植的東西,有沒有辦法找比方東南亞地區適合的地方去做契作……

黃委員秀芳:所以這是長期的,但是短期你們要怎麼去解決這個問題?

薛部長瑞元:短期的部分只有儘量調度看看,如果必要的話,就讓它專案進口,如果真的這個短缺是一個事實的話……

黃委員秀芳:現在短缺真的是很嚴重……

薛部長瑞元:是啊!

黃委員秀芳:部長,你應該聽到很多中醫師跟你反映,甚至公會應該也有跟你反映。

薛部長瑞元:是,現在問題是這個短缺有二種原因,一個就是原產地的產量減少,這就沒有辦法了,第二個就是價錢的問題……

黃委員秀芳:是。

薛部長瑞元:就是短缺不是真的短缺,是因為它的價格上漲,它的價格上漲,我們國內的廠商就不願意進口,造成短缺……

黃委員秀芳:是,所以這個部分是不是也要請衛福部和藥廠可能要溝通一下……

薛部長瑞元:對啦!對啦!

黃委員秀芳:要不然,真的,中醫師說開藥不知道怎麼開了……

薛部長瑞元:是啊!所以……

黃委員秀芳:單味藥已經缺到不知道要怎麼去開了。

薛部長瑞元:所以我們現在缺藥的通報中心也已經把中藥放進來,如果有這樣的情形,我們是鼓勵大家來通報,通報之後,我們的中醫藥司才能夠和藥廠再進一步去追查到底它的原因是在哪裡。

黃委員秀芳:部長,你應該知道這個嚴重性……

薛部長瑞元:我知道、我知道。

黃委員秀芳:你真的要趕快處理,真的,真的,然後中醫藥司這個部分,有時候我不知道它有沒有把資訊傳達到部長這邊,所以我希望你應該也要去瞭解一下。

薛部長瑞元:好,謝謝。

主席:請蔡委員培慧發言。

蔡委員培慧:1153分)部長好!基本上,性騷擾發生在各個年齡層,我們看澳洲的一個報告,它針對的比較是教會的,非常多的孩子們受傷的時候是在十幾歲的時候,在這個過程當中,他也遇到了壓力,這個壓力就是當他剛開始受傷,比如我處理的南投縣竹山學校的個案,他不敢講,他不知道怎麼講,然後我前幾天遇到一個受害者的媽媽,他說他的孩子第一次把一些細節具體描述是跟他的同學講的,然後他們才知道嚴重性比他們第一次聽到的更嚴重,性騷擾的防治,我知道現在你們針對未成年有說可以等他成年之後三年,可是三年夠不夠?或者是等他意識到他能講的時候,比如以我曾經處理的個案,當然我也都徵得他的同意,我也持續的問他,當時在記者會之前,我還問他你願意講嗎?這樣會不會受傷?他說他要保護他妹妹,他願意出來講,但是當他願意講出來,事情發生已經21年過去了,所以我的意思就是我們應該要給孩子們遇到傷害的時候有足夠的支持,這個足夠的支持也牽涉到法律的規範,我們如果來看行政院版和蔡培慧的版本,你就會發現,你會針對未成年要成年之後三年提出,我覺得成年的部分我不特別的主張,但是我認為針對未成年的,我們是不是應該把它延長?

第二個我要問的,我先請教部長,我們對家暴的受害者有哪一些協助?

主席:請衛福部薛部長說明。

薛部長瑞元:委員好!對於家暴受害者,當然目前有一些制度上,比方保護令等等這些,能夠即時去做處理,後面的話,當然對於被害人,除了保護他之外,可以給予一些暫時的庇護,然後精神上面、心理的支持這些。

蔡委員培慧:是,因為時間的關係,所以我來加速,你們有113的專線……

薛部長瑞元:對。

蔡委員培慧:除了社工來陪同他、瞭解他之外,還有安置、法律諮詢、醫療、經濟、心理諮商、就業輔導,是一個全面性的……

薛部長瑞元:對。

蔡委員培慧:但是我們對性騷擾比較情節重大的目前沒有,我並不是說一定要比照家暴……

薛部長瑞元:應該是有啦!

蔡委員培慧:沒有、沒有、沒有,我可以跟你們講,因為我知道,如果你去婦幼專區報案的時候,我們會覺得在跟警察報案的時候已經有婦幼這個機制了,但是在報案這裡頭有沒有相對應的社工、有沒有相對應的心理諮商師陪同?並沒有喔!這個是要支持的。

薛部長瑞元:好,這個部分我們可以來做加強……

蔡委員培慧:對,一定要加強。

薛部長瑞元:這要和警察機關來合作啦!

蔡委員培慧:是,好,我先跟你講到這裡就好,因為我還要針對性別工作平等法,謝謝薛部長。

薛部長瑞元:謝謝。

蔡委員培慧:麻煩請許部長。許部長,基本上,這件事情,我覺得我們是全面的覺得要來面對這些難題,但是在面對這個難題的過程裡頭有一些差異,比如如果今天是雇主或者是在職場內,或者是主管,就是比較有權勢的人,針對這個員工,那都很明確,可是我們知道現在的工作型態很多元,比如有調派的,是不同機關調派到同一個專案去協助的,A機關的類主管級,也不是大主管,就侵犯了B機關的受僱者,這怎麼辦呢?我必須要講,在我的第十二條我特別強調受僱者在執行任務的時候,如果對其他人也進行性騷擾的話,我們應該要給予規範,這一點,你的看法?

主席:請勞動部許部長說明。

許部長銘春:蔡委員好!對,就像剛剛委員講的,如果是二個不同機關的人,但是共同處理……

蔡委員培慧:在一個專案。

許部長銘春:對,專案裡面,這二個機關的主管都有義務要去做性騷擾防治及後續這些性騷擾事件的處理。

蔡委員培慧:對,今天我要強調的就是我特別在這裡講到受僱者在執行任務的時候對任何人有性騷擾都應該要給予規範,我的意思是我們要對受害者給予支持,然後對加害者一定要有足夠的規範和限制……

許部長銘春:是。

蔡委員培慧:我剛剛提的這個案例是具體的案例,結果後來的處理方法就是這個A機關的人就調回A機關,有處理不是沒處理,但是那樣子處理的強度相較於他當時的性騷擾或者是這個工作的歧視,坦白講,比例是不對稱的,所以我必須要特別強調,性別工作平等法,我們當然是希望任何一個在職場的人都是相互平等,我認為這件事情就是受僱者對其他任何人有性騷擾的時候,希望你在待會修法的時候要納入,然後給予足夠的限制。

許部長銘春:好,逐條討論的時候,我們再看個案的狀況來斟酌條文。

蔡委員培慧:好,謝謝。

許部長銘春:謝謝。

主席:請陳委員椒華發言。

陳委員椒華:1159分)部長,我這幾天有揭露在環保署的性騷案件,這個案件就是加害者兼任環保署公關室主任的時候,對委辦公司派駐女同仁性騷,相當就是藉由執行職務在對人進行性騷,這樣的情形從魏國彥前署長到李應元前署長、到現任的署長都有,因為我有接到新的陳情,那就表示有很多受害者可能都不敢申訴,深怕受到內部的壓力與不利益的對待,因此性別工作平等法的保密原則及禁止不利益的對待就相當重要嘛!請問部長,若多年來持續這樣的性騷情形,據說我們環保署的高層都知道,卻沒有送性平調查,這位加害人還一直升官,這樣子的慣犯一直升官,部長你認為會有什麼樣的問題呢?

主席:請勞動部許部長說明。

許部長銘春:報告委員,其實不管性工法有沒有修正之前,對於軍公教的職場都是要適用性工法的規定,這個都有很清楚的規範,只是說它在整個申訴的處理程序,可能依照他們個別的人事或者相關的申訴法規……

陳委員椒華:高層有沒有怠惰?

許部長銘春:如果說這個機關沒有善盡防治的義務……

陳委員椒華:很明顯看到,因為他們明知。

許部長銘春:這個就會有處罰,現在的性工法就有,就是說機關或者企業沒有善盡……

陳委員椒華:現行法律就有規範,所以沒有執行。

許部長銘春:那要看具體的個案情形。

陳委員椒華:好,這樣有權勢的人一直升官,而且是慣犯的話,其實也明顯就是讓他一直有這樣的加害行為,因為我們接到的檢舉就是已經有好幾任的署長。再用另一個案例來問,現在有郵政員工涉性騷,申訴之後郵局是有懲處,但是懲處只有小過,很輕,然後調職。受害者如果認為這樣的結果不合理或者無法接受,請問他可以再要求進行行政審查嗎?

許部長銘春:受害者如果是公務員的身分的話,當然就按照公務的相關規範來處理,如果沒有公務員身分,是一般勞工的話,對申訴調查結果不服,他就可以向地方勞政行政機關提起再申訴。

陳委員椒華:就是不需要走訴訟,可以跟地方的勞工局來提起要求再進行……

許部長銘春:再申訴,由地方勞工局來接手進行相關性騷擾事件的調查跟處理。

陳委員椒華:就不必一定要去訴訟的程序,就是走行政審查要求再申訴就可以了,是不是?

許部長銘春:是。

陳委員椒華:好,謝謝。現在時力黨團這邊提出,針對剛剛以上的案例,希望我們的修法版本能夠加強保密原則,還有禁止不利益的對待,在第十三條之三及第三十六條我們有這樣子的新增,也請勞動部能夠來支持。

第十三條之二有關申訴委員會的審查,因為現在的審查委員會可能都是公司自己的員工,這部分時力的版本就是希望能夠加入外部委員、外部專家,部長你覺得這個部分是不是可以來採納?

許部長銘春:報告委員,這個部分未來我們在準則裡面會來規定,看企業的規模大小會做一些不同的處理。

陳委員椒華:但是未來規定我們其實也是要在法裡面放進去,不是嗎?

許部長銘春:會授權,報告委員,我們就是授權,其實因為後面執行面細緻的部分很多,而且這部分未來因為會牽涉到地方勞政機關,其實執行面都在他們那裡,所以到時候也是要跟他們做討論,所以我們子法再做比較好的規範會比較有時間充分討論,我們一定是以保護被害人,然後有公正、專業的調查為主軸……

陳委員椒華:會再處理,這個部分當然還要在修法的時候再討論。

最後一個,如果有裁罰的話,我們在第三十八條之一也希望針對裁罰的結果要公告裁罰的資訊,這樣子才可以有效來嚇阻不肖雇主,敦促雇主落實職場的性平措施,部長可以支持嗎?

許部長銘春:報告委員,早上王婉諭委員也有問這一題,我就說這個基本上原則我都同意,但是針對違反事實的這個部分到底要怎麼記載,我們在條文細部再來說明。

陳委員椒華:好,謝謝。

主席:謝謝陳委員,我們細部再來討論。

請范委員雲發言。

范委員雲:126分)兩位部長好。首先要感謝兩位部長,行政院關於性工及性騷這兩個版本,謝謝你們有採納我們跟婦女團體之前開記者會用很多管道告訴大家的意見,簡報裡面這幾點,有的部分我就不再講了,包含身分、雇主、雇主責任、品質、被害人保護,這些都是有的,以下我想針對還沒有做到的部分希望可以藉這短短4分半說服兩位,是不是能夠在我們未來委員會討論的時候爭取到保障得更充分?

針對性工法的部分有三個重點,目前勞動部的版本中我覺得還不足,第一個我想部長很清楚,三十人以下的中小企業,我的版本是希望外部專責單位調查,部長也知道,主要就是三十人以下難度滿高的,若自主調查的話,內部人事糾葛就會難度很高。你們的說法是說,如果直接讓地方政府勞工局處理,量能不足,另外的原因好像是要訓練中小企業也要自己承擔這個責任。我是瞭解你們的考量,可是我覺得這個會有很多的擔憂,因為在你們的設計中只有申訴的時候才會到勞工局去處理,可是如果他根本提不出來或中小企業沒有做好的話,我想勞動部你們目前也沒有承諾說針對性工法什麼時候做勞檢,且做起來也是雞飛狗跳,所以三十人以下部分還是希望你們考量,是不是由外部,譬如說如果勞工局無法承擔,也可以外包給NGO,然後給他們一些資源來做,所以這部分如何讓大家更有信心,我覺得是第一個我想表達的重點。

第二個關於雇主責任,就是雇主的輕放、包庇、吃案,甚至讓申訴人、受害者有不利之待遇,我的版本是把這些東西,包含申訴調查、救濟程序、時限,還有雇主跟主管都應該受性騷擾防治訓練,還有列舉公司對性騷擾行為人懲處樣態,明定在母法中。我跟勞動部溝通的時候,你們都說在準則中會處理,可是這個部分很重要,我們看性別平等教育法就明定在母法中,所以我還是希望能夠盡可能的明定在這個裡面,除非有特別的理由,如何能夠參考性別平等教育法,因為它畢竟是做得比較好的,這部分還是希望勞動部考慮。

第三個關於如何提供被害人協助,我肯定勞動部其實是有一部分,特別是針對法律協助的部分已經說要提供,然後協助雇主,可是協助雇主有個問題,萬一雇主沒去申請、沒有去協調,或者是受害者就不信任雇主的時候,那你幾乎只剩下法律服務有可能直接提供,但我希望讓沒有意願使用公司資源的部分,地方政府也應該要接住他,特別是針對心理輔導跟其他的協助。這三點希望勞動部可以考慮,因為時間有限,我就不問部長意見。

我再請教衛福部長有關性騷擾防治法,我覺得這部分相對比起性工法是問題少一些,因為性騷法過去警察單位已經不斷在精進,可是這一波當中,我覺得還是有需要改善的部分。第一個就是關於延長申訴年限,你們的版本針對未成年跟權勢性騷被害人有延長,但我是希望不受限制。剛剛好幾位委員質詢都有講到,等到他出來講的時候,都已經十幾、二十年過去了,雖然你們說這個會不會有證據的問題,證據問題不用擔心嘛,反正他沒有證據,他也沒辦法處理,是不是能夠在門檻部分,尤其是這幾波,當這個文化還沒有改變的時候,能夠接住更多的受害人,所以我希望針對未成年被性騷的被害人,還有權勢性騷,因為他雖然在2年內,但那個在職場有重要權勢的人可能還在那個領域影響很大,所以這部分即使不是同一個性工法能夠適用的範圍,我的辦公室現在接了40個陳情案,還有已經退休的老師講他青少女時代的性騷案,受害者非常多,我們到現在都無法處理,我想這部分希望你們可以考量,在這一波文化還沒有改變前,先延長申訴年限,不需要擔憂證據的部分,特別是針對未成年跟權勢性騷的被害人。

第二個,我個人還是主張罰款過低,雖然性騷擾防治法規定是1萬到10萬,而且你們給我的數字是平均只罰2萬,我想對於一個比較弱勢的加害人而言,2萬也許就可以嚇到他,可是有很多權勢的加害人,你罰他10萬都太低,既然實質裁罰已經這麼低,為什麼不把門檻拉高一點,就是1萬到50萬?針對某些財力很糟糕的這種加害人,你有個空間,至少擺在那邊嚇一嚇他,看到10萬,很多有錢有勢的人,受害者已經到警察局花這麼多功夫,結果才罰他個幾萬,而且這是給國家的,不是給受害人的,是不是可以考慮把門檻拉高?

以上這幾點,請二位部長能夠慎重考慮,我希望能夠繼續爭取,在你們的基礎上,給受害人更多的保護,謝謝。

主席:謝謝范委員。

接下來請洪委員申翰發言。

洪委員申翰:1212分)部長好!從5月底到6月這一波社會上非常非常關注性騷擾事件裡面,大家看到這麼多的案例,我其實在看的時候,坦白說,我心裡認為勞動部的責任是很大的。當然這次行政院很快速的提出了性平三法的修法,但我想大家心裡都知道,在這三法裡面,問題最大、漏洞也最大的,其實是性工法的部分。我必須很嚴肅的說,這裡面我們看到很多的故事,包括受害者求助無門,也包括很多公司、企業主、雇主,他們不太知道該怎麼處理,主管不知道該怎麼處理才是一個正確的作法,其實這裡面有很大一部分是因為我們的性工法所造成的,包括一開始的設計,包括後續執行上都出了問題。

其實我在這一屆任期裡面,一直都有在跟部長及勞動部溝通,我想部長一定也有印象,你每次來我辦公室的時候,我都跟你講這件事情,最高負責人性騷擾的這個洞,其實是一直存在在那個地方,其實在3年前,當時許部長你就跟我坦承確實知道目前性工法是有漏洞上的疑慮,當時你是這樣說的,但部長一直說還在研擬法規,我跟部長報告,今年的3月,我跟吳思瑤委員、林宜瑾委員及范雲委員一起開了一場最高負責人職場性騷擾外部獨立調查機制的修法公聽會,部長,你知道勞動部的代表黃司長現場還說什麼話嗎?你知不知道?清不清楚?如果部長不知道,我再講一次給你聽。

黃司長這樣說:行為人是雇主,看起來性工法沒有規範懲處,所以應該要由性騷法來處理,現在就可以處理而無須修法。他又說:所有性騷擾行為都是一個樣,誰摸誰,這個行為評價不會因為兩造的關係是什麼而有不同的差異,所以應該統一在性騷法裡處理。黃司長再說:沒有必要開兩口灶,同樣都是性騷擾,同一行為,就應該同一評價。部長,當然我們現在要修法了,我表示感謝,我們知道現在行政院要修法了,可是如果我們的主管機關負責的主管是這樣的態度跟這樣的認知,到今年3月還認為職場性騷擾裡面的權勢關係,跟一般在捷運上面一個女性被坐旁邊的人給摸一下是一樣的事情,只要是性騷擾,同一行為就是同一評價,所以應該用性騷法處理,不用再用性工法處理,直到今年3月,勞動部的代表還是做這樣的說法,那我想請問,我們的企業主、我們的雇主,他會怎麼想?條平司司長在今年3月還是做這樣的認知,部長,請問雇主會怎麼想?

主席:請勞動部許部長說明。

許部長銘春:報告委員,其實這些……

洪委員申翰:這不是我說的喔!

許部長銘春:我知道,我知道,那……

洪委員申翰:這都有紀錄喔!

許部長銘春:對,這個發言後來司長也有道歉,可能在發言上,他覺得自己的用語或各方面……

洪委員申翰:這不是用語,這是認知上面根本的錯誤。

許部長銘春:報告委員,這件事情其實在政委的主持下,我們大家一直有一些討論,我覺得這都過去了,可能那時候大家有各自不同法理、學理的論述基礎,但是我覺得我們現在就是要解決事情,當初我們也不是要推諉,我們只是想說如何修法最快,能夠接住所有人,但是我覺得……

洪委員申翰:部長,我今天在這邊提這件事情的原因,是因為我想跟部長說我最無法接受的地方,我最無法接受的地方是就勞動專業來說,他應該對勞動關係裡面的權利關係要非常清楚,這是他本職的知能,今天這個事情不是大家看法不一而已,而是我覺得在這個看法下,幾乎是放棄了自己在勞動專業上面對於權利關係的知能,我覺得這是最可怕的地方,所以在這邊我想提醒部長,當然現在性騷擾的部分我們要修法了,我們好好來修法,這沒有問題,但是這個狀況真的不要再發生了,可以嗎?

許部長銘春:是,好。

洪委員申翰:部長,我想再請問下面一個問題,在這個法規上,其實有一個條文,就是第三十二條之二第五項,裡面提到如果加害者是最高負責人,被害者可以留職停薪,如果性騷擾經調查屬實,就應該發還留職停薪時間的薪資。部長,你覺得這個條文是在幫助受害者?還是為難受害者?還是在懲罰受害者?

許部長銘春:這個條文當初初擬的時候,用意是要幫忙受害者,沒有想到要為難……

洪委員申翰:但是部長我想問你,你覺得如果老闆騷擾員工,員工提出申訴,公司會叫老闆不要來上班?還是叫被騷擾的員工不要來上班?你覺得呢?會叫哪一位不要來上班?我知道這個用意是要把二者分開,不要讓他們接觸,但你覺得公司會叫老闆不要來上班?還是叫被騷擾的員工不要來上班?

許部長銘春:但是這個留職停薪是被害人的權益,不是公司說叫他……

洪委員申翰:部長,我們都很清楚知道,如果這個狀況發生,公司一定是叫受害者、被害的員工不要來上班,對不對?好,被害者不要來上班,然後開始調查,要調查多久呢?可能二個半月,可能三個月,也就是說在這二個半月到三個月的時間,這個受害者是沒有薪資的,所以他的戶頭裡可能要有一筆錢,如果估算在臺北的生活需求,可能最好戶頭裡要超過10萬以上,他才有辦法接受被調查期間的留職停薪,沒有薪水,連保險都會停喔!

許部長銘春:保險的部分,我是覺得社會保險部分可以比照那個……

洪委員申翰:部長,我現在跟你講的不只是保險的部分,我現在講的是如果今天戶頭裡沒有一個10萬塊,我怎麼敢去申訴?因為我去申訴以後,假設被要求留職停薪,我馬上就沒有薪資,而且要等到調查完以後才會發還我的薪資。部長,你覺得這是在幫助勞工,還是在懲罰受害的勞工?我覺得這反而是在懲罰。他在一開始申訴被要求說要留職停薪的時候,他就被懲罰了。

許部長銘春:報告委員,沒有任何人可以要求他,他不能被要求留職停薪,要不要留職停薪的選擇權在被害人,其實我們當初的設計只是想說因為這是外部申訴,最高負責人一定是走外部申訴,但怕說員工在專案期間還要去上班、每天還要面對雇主,可能會為難啦!所以我們是給他一個選擇權,而不是公司說因為申訴了所以你要回家,不能這樣子。

洪委員申翰:部長,我建議我們不一定是用留職停薪,其實政府可以有一個相關的救助津貼,如果他選擇留職停薪的話,可以讓他在這個休息的時間裡面還有一些生活上面的所得,還可以支應他生活的需求,他不用變成也許他的經濟條件特別差,所以他反而比別人更少了一個選項,因為他更沒有辦法來應付留職停薪期間的必須生活支出。甚至也有很多法律學者也提出來,留職停薪代表的是勞動契約的變更,其實這通常是在員工發生重大的錯誤或違反勞動契約工作規則,或者是受有期徒刑以上的罪刑的情況選擇不解僱員工的時候,才會有所謂用留職停薪的方法,多半留職停薪是用在有點類似處罰的概念的時候,所以我覺得在這個選項上面,我認為我們應該再把它弄得更細緻一點,讓這個選項就算勞工要選擇,但是他也可以得到充分的支持,而不是變成如果他的經濟條件差的話,反而是有點像變相的處罰啊!

許部長銘春:報告委員,我一定要澄清絕對沒有要懲罰被害人。

洪委員申翰:是,我知道,但我說的……

許部長銘春:這個我一定要一再釐清,我們其實是要保護他,但是如果有這樣的疑慮,我覺得有一些機制我們可以更細緻。

洪委員申翰:部長,我在講的不是你意圖懲罰被害人,不是這個意思,我的意思是說當我們的制度設計不夠周全的時候,最後的結果可能會變成有點像在懲罰申訴的被害人,我不希望變成是這樣,所以我們應該把我們的機制建立起來,對被害人的支持,尤其是在調查期間,可能兩個月、三個月、四個月都有可能,假如他真的沒有辦法在公司待下去,他必須留職停薪的話,我們可以給他什麼支持?是不是可能有一些性騷擾基金的救助,我覺得可以往這個方向來考慮,讓他可以來申請,至少可以幫助他這個時間,那可以把他分開,或者是有更多的方式可以幫助他,包括法規裡面有沒有可能讓他申請在家工作,類似在家工作,這也是達到分開的用意。我覺得我們在這個部分的設計應該更細膩,不然有可能就會達不到原本的意圖,甚至還造成好像開始懲罰,或者造成被害人更多負擔的狀況,這部分我們在逐條的時候,希望能夠再跟部長討論這些事情,好不好?

許部長銘春:好。

主席:謝謝,我們逐條的時候再細部討論,謝謝洪委員。

請吳委員思瑤發言。

吳委員思瑤:1223分)時間很短,只有5分鐘,我儘可能把我的觀點論述清楚。一個法律儘可能是就原則性來做釐清,但是針對不同的產業有相當的職場差異性,我們如何能夠讓預防勝於治療,我們在前端能夠防堵各種高風險的職場樣態,避免讓受害者明知山有虎被迫向前行,所以我認為勞動部應當協助分訂出各種職場的指引範本。

首先,這三年多來,在這個屆期當中,我必須很遺憾的說如同剛剛洪申翰委員所提,這幾年在性工法的修法、補破網,確實是立法走在行政之前,更不要說我們在今年3月針對雇主性騷的那一場不愉快的公聽會,剛剛部長您也說明了我們就往前看,不再因過去的立場不同而在此糾結,我希望你們從根本上的勞動部門負起責任。我跟范雲委員這三年多來,我們針對不同的職場樣態召開了多場公聽會,也就是希望針對不同職場的差異性來協助訂出一個職場性騷高風險的紅線,讓雇主有所限制,讓受害者有權利在某些場合可以say no。關於我的修法版本,我就不詳述,後續討論時我們再來商議。

舉例來講,我們召開了建築景觀設計業的座談會,我才能夠蒐集到這一個類別的高風險性騷情境是什麼,譬如說建築業設計界他們要比圖,就說明天有一個公共競圖好了,因為責任制,所以在截稿前老闆就要求員工晚上必須留下來改圖到半夜。或者是這一類的職場多少都有一些大師情結,所以學生們或實習生或者是當初仰慕大師本身的專業性來這裡求職,這些建築師會要求下面的小員工要陪他去看工地,或者是在任何建築設計之前要去看基地,很多都是「深山林內」。這是我們很用心在不同的業別蒐集到的高風險樣態,我這裡舉例的是建築景觀界。又譬如說我們召開了影視音行業的座談會,也就是最近被揭發的某一些導演或是藝術創作家以藝術為名要求拍裸照,或者是以我指導你演戲進入那個情境為由,然後藉機有一些不當的性騷行為。我在這裡舉例的就是針對特定的性別明顯失衡的職業樣態,或者是有上下及非常明確的權力結構,也就是我剛剛說的建築行業、醫療界、影視界或是體育界,這四大樣態就是我們很努力的逐一透過這些職場的從業人員蒐集到他們面臨的性騷高風險的樣態。我們蒐集了這些部分,照理講,這是你們勞動部要做的事,我們立委替你們一場一場去開,蒐集了這些資訊之後,如何預防在前端,劃出任何職場可能有高風險性騷的那個紅線?部長你可以怎麼做?

主席:請勞動部許部長說明。

許部長銘春:未來我們會在相關的子法指引裡面,針對這些不同的樣態去作不同的規範與處理。

吳委員思瑤:我已經揭露我的建議方案在這裡,請您接住球,應當針對我所說的不同業別的紅線把它劃出來,因為各個職場有不同的差異性,善用各個職業的公會或者是勞動部門自己在管理的工會,公會和工會一起來協力,訂出各產業防治措施的範本。我手上拿的是現行勞動部規範30人以上未滿500人中型事業單位工作場所性騷擾防治措施及懲戒辦法,這是一個公版,我建議的就是針對我剛剛提的不同業界的高風險的那個紅線,禁止什麼樣子的工作狀態,譬如女性員工可以拒絕晚上跟著建築師修圖到半夜,女性員工可以拒絕假日跟著建築師去視察工地,把一些可能的狀態很清楚的讓這些弱勢的員工知道在這種情境我有權利say no。我舉個例子,我在教育部門,大專的老師現在相對都有非常高的這樣子的sense,男老師指導女學生,都知道要在研究室把門打開,這就是一個樣態的蒐集,提醒雙方能夠自我保護,所以你們必須透過公會和工會,公會的部分你們要跟各部會合作,譬如建築業的建築師公會透過內政部,譬如影視行業透過文化部來跟這些業界對話,蒐集出樣態,清楚的劃出職場的高風險紅線,然後納入各產業別的防治措施範本,三個月內去做這件事情,可以嗎?這才能預防大於治療,這跟修法無涉,而是後續的公版能夠作為細緻的產業範本的依循。

許部長銘春:這件事情我們一定會做,但是時間我不敢承諾。

吳委員思瑤:就趕快去做吧!趕快去做,因為我們明年的劃定是希望行政院38日之後可以讓所有的上路,我就做這個提醒,因為我非常強調預防勝於治療,今天在講的修法都是後端的申訴調查,前端的預防非常重要,我後面還有很多議題沒有辦法提,我們在審議的時候再來討論。這件事情我叮嚀再叮嚀,我們立委都替你們去針對高風險行業座談過了,我們可以把我們獲得的結論提供給勞動部門參考,好嗎?

許部長銘春:好。

吳委員思瑤:謝謝。

許部長銘春:謝謝。

主席:請賴委員品妤發言。

賴委員品妤:1231分)兩位部長好。因為時間有限,不好意思!就請兩位一起上台,這種性騷擾等性平事件的防治一直都是我關心的重點,其實在這波#MeToo之前,我們就已經處理了非常多相關的議題及陳情,因為這類的事件真的常常發生在大家的生活中,尤其是女性。包含本席的選區汐止這幾年其實也有傳出好多起職場和公眾場所的性騷擾事件,包含有科技公司員工被雇主持續性騷擾,或是在某個產業被主管性騷擾,而且老闆知道後還不處理,也包含在馬路上遇到陌生人的性騷擾等等。其實性騷擾這件事情在整個臺灣都是很常見,也是需要被解決的問題,老實說,對被害人而言,在性騷擾事件發生的當下,首要除了維護自己的安全、權利之外,最重要的是希望知道如何求助及申訴,並讓自己不再遇到這類的犯行,或是事情已經發生了要如何處理。

首先,請問兩位部長,為了增進性騷擾防治,讓被害人立刻知道如何求助及申訴,讓雇主和機關處理人員有明確的指引可以立即依循及好好處置,職場、工作場所及民眾可以進出的場所是不是應該要公告明確,該場所的性騷擾防治措施、規範、申訴管道及相關資訊?兩位部長只要回答我是或否就好。

主席:請勞動部許部長說明。

許部長銘春:是。

主席:請衛福部薛部長說明。

薛部長瑞元:是。

賴委員品妤:你們都同意嘛,這其實就是我想溝通的重點,不論對被害人或是有心要處理性騷擾事件的場所人員來說,如果我們現在在宣傳上面有明確的指引公告,這就是最好、最立即的協助,所以我要請兩位部長幫忙重新思考,思考什麼?目前行政院版的性工法和性騷法草案,不管是受僱者人數或是還納入受服務人員人數等等,重點是以場所人數作為防治措施的門檻,以此區分是否要訂定公告性騷擾防治措施相關規範、申訴管道等,這件事情本質上是合理的嗎?不要忘了我剛剛就講了,其實社會上到處都有性騷擾事件,性騷擾不會因為場所人數比較少就消失,這一次修法大家都說,不只立法委員說,連機關也說,是以被害人保護為中心,為什麼這個更前置的防治措施、申訴管道不能普遍地去訂好、去宣傳好呢?

當然,我也要強調一件事情,這個建議的提出絕對不是要人數很少,可能沒有辦法做到各面向性騷擾防治的微型企業或機構獨自去扛起這個責任,我認為這反而是主管機關要主動協助的部分,包含是不是可以考慮以人數區分層級,擬定不同嚴格、詳細程度的規定範例,以供我們的企業、機構使用?而且這些防治措施的申訴處置也不是都要我剛剛講的這些微型企業或機構自行提供,公部門能夠提供的協助當然也可以放入,譬如撥打113或是請警察協助處理等等,這些事項我其實事前已經跟衛福部談過,有一些地方有嘗試在進行,所以它不是不能做,只是有沒有辦法全面去做的問題,所以我希望兩位部長可以重新思考全面納入、全面實施,這個部分能不能做到?

許部長銘春:可以。

薛部長瑞元:可以啦,性騷擾防治法第七條其實就在處理這個事情,未來不管是用貼紙或用各種方式讓這些場所的管理者去做這樣的警示,應該是沒有什麼問題。

賴委員品妤:是,我希望可以儘快看到我們有全面去做到這件事情。接下來請問許部長,既然這次性工法要修訂這麼多條,為什麼沒有納入禁止對被害人和協助者的不利益對待,還有對被害人非財產賠償審酌參考的部分?我的草案勞動部應該也有先看過,我的部分有提出不利益對待,因為你也知道在實務案例中,原條文的寫法其實常常被解釋成是一個概括的規定,常常被限縮適用範圍,只看到缺勤而影響其全勤獎金、考績,而且除了不利處分之外,雇主仍然可以用其他未達處分程度的不利益對待,實務上很多還是用這樣的方式去損害被害人的尊嚴或權益,去阻礙他來申訴。另外,我的草案會提出賠償審酌參考也是因為實務上非財產上的損害舉證非常困難,法院酌定賠償很多都是僅針對被害人精神上受到的不利對待影響,其實沒有辦法充分反映被害人真實受到的負面影響及損傷,而且這個酌定的金額其實很多都偏低,難以保障被害人的權益,這是現在法規上、實務上遇到的困擾,這兩個保障被害人權益修正的部分,我希望勞動部可以納入。

接下來我要提醒一件很重要的事情,接續這個議題,我的辦公室包含我自己看這個草案的內容,還有我的辦公室也不斷地收到很多民間團體及法律學者的提醒,就是這一次勞動部修正的第三十八條之二第一項後段有一個很大的問題,這個條目是針對最高負責人或僱用人作出性騷擾的處罰,最高負責人或僱用人與被害人之間權力不對等的狀況可以說是最嚴重的,勞動部一定也很清楚。可是這個條文的修正,我們認為看起來好像開了一道小門,去讓這些所謂的最高負責人或僱用人可以透過道歉去換取減輕或免除處罰。請問部長,在權力真的很明顯不對等的狀況下,我們到底要如何去期待這個道歉是真心悔改,而不是為了換取減輕或免除處罰而提出的廉價道歉?而且最重要的是,這個是誅心嘛!最重要的是,在法律上我們到底要怎麼有辦法去相信這個背後沒有任何權勢的影響?被害人不是為了保住他的工作,不是為了不被報復,在這種權力嚴重不對等之下,勉強去同意這件事情?我們要如何知道?因為前面他是不是真心,可能會質疑我們這樣是不是誅心,但是實際上就是有權力不對等的狀況,我們要怎麼知道?

許部長銘春:委員,我說明一下,關於這個條文,我們的用意只是讓情節輕微、真心道歉悔改的人,在被害人接受以後,讓他們有一個修復式正義可以繼續勞雇關係,所以如果是這樣子的話就可以減免,如果不是,當然不會。當然你也可以說這是不是開了一個小門,但是換一個立場,那是期待他們繼續,假設最高負責人真心悔改,而且被害人也真的認為他的道歉是真心的,而且是情節很輕微的情況,我們要不要給他們一些修復式正義,難道要一直讓他們這樣糾葛,然後一定要讓勞資關係這麼緊張嗎?這是一個思考,當然我覺得大家可能都有不同想法,但是我只是要告訴委員,我們當初的用意是這樣子。

賴委員品妤:我當然知道用意是什麼。

許部長銘春:如果你問我是真心或不是真心,我也沒辦法判斷。

賴委員品妤:因為時間有限,所以我非常簡短的講,我剛剛就說了,第一個,是不是真心誠意,或是要騙取減輕,我可以說也許這樣的說法會被挑戰是在誅心,但是我要提醒的是,在他本人的意圖以外,我們應該要看到的是在職場上,他們的權力事實上是非常不對等,我在討論的是權力的問題,所以我真的要說……

許部長銘春:所以這一次的……

賴委員品妤:這一次的修法核心還是以被害人為中心,這個是大家都同意的吧?

許部長銘春:對。

賴委員品妤:不管是立委或是部會這邊,所以我還是希望勞動部可以設身處地去想一下被害人的處境……

許部長銘春:我們完全是以被害人為出發點,但是……

賴委員品妤:難道實務上不會有很多被迫接受的可能嗎?所以這個部分我還是要再次強調,我認為勞動部真的要三思,不要因為這條的問題導致性平三法……

許部長銘春:報告委員,這都是內部討論之後大家有一些……

主席:品妤,我們進入到逐條的時候……

許部長銘春:因為也要兼顧職場等等才討論出來的。

主席:看能不能提出你的修正動議或是什麼?讓它可以更完整。

賴委員品妤:好,我同意到時後在逐條的時候再去討論這個問題,我只提出一個提醒啦!

主席:對、對、對。

賴委員品妤:因為時間的關係,最後短短結尾一下,衛福部這邊也是要再次溝通啦!在這次的草案裡面,衛福部其實沒有納入更多教育的部分,但其實很多專家學者、民間團體都有指出教育的深化非常重要,尤其是這個法案才實施20年,也就是說這20年以外的很多人沒有受到足夠的性平教育,所以這部分我也希望可以深思、更加深化我們的性平教育,包含法案到時候我們這邊要如何納入,逐條的時候我們可以再來討論,這個部分我就做一個提醒,也謝謝部長、謝謝主席。

薛部長瑞元:好,謝謝。

主席:不好意思!都不能讓大家暢所欲言,因為時間上實在是太多人要發言了。接下來,我們今天在林為洲委員發言完之後就會休息半小時。

請林委員為洲發言。

林委員為洲:1241分)許部長,我們這一次要來修法關於性平三法,過去很多年,勞動部都沒有提出修法的版本或主動提出修法,所以這一次碰到這樣的狀況、#MeToo風潮,讓大家覺得這個一定要修了,我個人當然也支持愈快,然後充分討論,讓法律能夠完備。我認為這次修法不要再重蹈以前原有的法律規定形同具文的這種狀態,一定要大幅度改善這個法制面,才有辦法真正遏止這些性騷行為,若小小的改,我認為結果不會好。我們看一下這個統計數據,我先請教你,因為時間的關係,718日我在院會要求勞動部跟衛福部都要提出影響評估,你要修法總是要先做影響評估,結果你們718日講半天提不出來,後來補給我了,修法之後想要達到什麼樣的政策目標、為什麼要修法,這些都要做政策影響評估,我知道你們這個都是後來補的,事實上你們沒有事先做這些影響評估,對吧?是我718日提,你們才趕快去寫的,是不是?

主席:請勞動部許部長說明。

許部長銘春:委員好。報告委員,不是、不是,這個法案的評估其實在討論過程就是一直在做,每個條文都經過很多的討論跟修正,每一次的討論、每一次的版本其實都有做過一些影響評估的。

林委員為洲:好啦、好啦!我知道,你事後趕快補來、亡羊補牢。看一下這個數據,以勞動部來講,過去從2017年一直到2021年雇主違反性騷擾防治申訴案件的數目是這樣的,其中最右邊的數字是職場受性騷不申訴的比例一直升高,也就是大家選擇不申訴,表示之前性騷的相關法制完全沒辦法遏止這樣的行為,大家都選擇不申訴,你看到2021年的不申訴比例達到81.9%,歷年最高,愈來愈多人不申訴,所以表示你們根本在宣導、各方面現有的法制都不足,然後你們也做得不好,這個數字是你們給我的。

許部長銘春:對、對、對,不過我要跟委員講原來的法條、現在的法條,它其實就是規範雇主的防治責任,所以所有的統計都是雇主的防治責任,它並沒有要求雇主做申訴案件的通報或等等,沒有這些規定,但是未來在修法以後,這個都已經加進去了。

林委員為洲:我看了你們的版本,我還是不樂觀,當然我們逐條的時候再來討論,現在提出來的修法版本有沒有辦法讓這些申訴比例提高?可以提高多少?不申訴的比例百分之八十幾,都不敢申訴啊!

許部長銘春:所以這一次修法希望……

林委員為洲:你認為會提高申訴比例嗎?

許部長銘春:我們希望藉由這樣一個以保護被害人為中心的法案……

林委員為洲:能提高多少?這個在影響評估裡面都沒有寫到,所以我們有一點不樂觀。

許部長銘春:我們當然要努力,我想大家的目標是一致的。

林委員為洲:好,到底要怎麼規範將來的這些性騷行為?我簡單講一個比喻,就是要讓他的手燙到,你知道嗎?才有效啦!隨便去碰觸別人的身體、不顧慮到別人的感受,你要讓他燙到才有效啦!在法制面不會燙到,都在內部調查到最後吃案,這種行為就會繼續,他沒有燙到嘛。

許部長銘春:這一次有增加外部調查的機制。

林委員為洲:外部調查我們逐條再來討論。再看下一張,其實你們這次是倉促修法,當然我們支持趕快啟動修法的腳步,但是我對勞動部實在很沒信心,因為過去怎麼樣呢?勞保年改以及最低工資法草案是民進黨七年多前提出的政策、政見,執政七年多了,你是在任最久的部長,你的最低工資法呢?你的勞保年金改革相關配套的法律呢?現在呢?

許部長銘春:最低工資法草案已經在108年就送進去行政院了,第二個勞保……

林委員為洲:好,現在你是怪罪行政院都沒有處理?

許部長銘春:我沒有怪罪行政院,當然這個還要經過……

林委員為洲:你要去督促啊!

許部長銘春:我們也有去瞭解到底……

林委員為洲:都一直躺在行政院嘛!

許部長銘春:沒有,行政院也有一些指示,因為這個牽涉到相關的參考準據,大家有意見……

林委員為洲:我對你很沒有信心。

許部長銘春:第二,我想我們……

林委員為洲:因為前兩個法,你永遠都在講同樣的一句話,講了快七年,尋求社會共識、持續蒐集意見,保障勞工的最低工資法以及年金改革,勞保年金改革……

許部長銘春:勞保年改我們也撥補了部分,過去沒有撥補的,我們也都做到了。

林委員為洲:講了七年多,整天就在撥補、撥補,沒有澈底解決問題。

許部長銘春:撥補也是很重要的一件事情,任何法案都有撥補的這一塊。

林委員為洲:現在這個性別平等工作法提出來了……

許部長銘春:性別平等工作法我們也完成修法了。

林委員為洲:我們要好好地檢視、好好地修。因為時間的關係,我看一下你們的修法版本,第一眼就看到什麼呢?你把名稱先改了,性別工作平等法改為性別平等工作法,現在是什麼情形?修改名稱就會讓這個法更具有法制的效果嗎?改名是什麼意思?這個名字比較好?

許部長銘春:因為我們認為這個法律應該強調性別在職場上的平等,所以就把名字做一個……

林委員為洲:我是看不出來有什麼差別,把原來的性別工作平等法改為性別平等工作法。

許部長銘春:強調職場上的性別平等,所以把那個平等放在這邊……

林委員為洲:重點不在這裡!

許部長銘春:內容當然也要符合。

林委員為洲:重點在於有沒有外部機制,這個我們逐條再來討論,我先提供意見,本席也有提出修正動議第十七條,將來碰到性騷要如何調查,最少一定要雙軌的內部調查跟外部介入,否則就像現在的法制一樣沒效,百分之八十幾的人都不敢申訴,都是長官耶!上面的委員也都是長官,搞不好會丟工作,還會被「點油做記號」,沒效!所以我的修正動議特別提出與跟騷法兩個法來做對照,由外部機制來處理,這樣才有效啦!性騷只要外部調查屬實,就會變成你的污點!人生的污點!手就會燙到啦!如果永遠在內部,給長官去成立委員會,你還去跟長官申訴,那會有效嗎?我們逐條的時候再來討論,我希望到時候你們可以支持我的修正動議,謝謝。

主席:現在先休息30分鐘,下午1320分繼續開會。我跟大家報告一下,因為今天有48位委員登記發言,我們今天會進行到登記發言結束,也會進行到條文的宣讀,條文宣讀聽說要3個小時,我們今天一定要把它完成。明天早上9時我們先審性工法,接下來再審性騷法,我們就照這個程序,跟大家預告,免得大家都一直在想說這兩天的程序會怎麼進行,我先做這樣的預告。我們先休息讓大家用餐30分鐘,謝謝。

休息1251分)

繼續開會1321分)

主席:現在繼續開會。

請李委員貴敏發言。

李委員貴敏:1322分)謝謝主席。主席,麻煩請兩位部長,勞動部許部長以及薛部長。兩位好。三個問題請教,針對自己的問題回答就好了。我第一個問題要請教的是關於新生兒的死亡率,新生兒的死亡率非常非常高,我們看到的數據,其實我們臺灣的少子化已經是非常嚴重的,全球倒數第一,可是我們看到死亡率的部分這麼高,他們講說這是來不及長大的新生兒。那我們看到同樣的是部長還是衛福部,在72日的時候曾經講說要進一步的分析,進一步的分析到今天為止已經半個月過去了,分析的結果是怎麼樣?

主席:請衛福部薛部長說明。

薛部長瑞元:這裡面當然在做死因歸類的時候,有一些部分會跟國外的統計方式不太一樣,比方說體重少於500公克或者是20週以下的,有些國家沒有算進去……

李委員貴敏:我現在沒有問你別的國家,我現在問你臺灣的死亡率高是什麼單位負責,然後是誰造成的,然後問題你現在已經掌控了,已經半個月過去了,你是知道了,還是72日回答之後就把它丟在一邊?

薛部長瑞元:沒有,問題我們都清楚啦,問題我們都清楚。

李委員貴敏:那死亡的原因,你解決了嗎?

薛部長瑞元:這個目前還沒有,我必須要坦白承認。

李委員貴敏:為什麼沒有辦法解決,你要放到什麼時候才解決呢?

薛部長瑞元:現在我們有一個計畫,行政院也快核下來了。

李委員貴敏:要多久才會核下來?所有的東西,臺灣來不及長大的新生兒……

薛部長瑞元:大概一個月的時間就會,一個月的時間,因為最多的……

李委員貴敏:所以現在只有兩個禮拜,你一個月會提出來真正的解決方案,就算行政院還沒有核,現在衛福部送到行政院,怎麼樣讓來不及長大的新生兒的這個……

薛部長瑞元:因為這裡面其實最重要的原因是在早產。

李委員貴敏:在早產?什麼原因造成早產呢?

薛部長瑞元:什麼原因造成早產?當然有很多的原因,其中一個當然就是高齡產婦的……

李委員貴敏:不,你現在回答的這個東西,你要在這邊作文嗎?

薛部長瑞元:我現在回答嘛。高齡產婦的比率高,所以早產比率就會比較高,這是一個。第二……

李委員貴敏:那怎麼樣解決呢?

薛部長瑞元:要處理早產這部分問題的話,就是不要讓產婦生下早產兒之後,再送小孩子去做新生兒的……

李委員貴敏:你的意思是不是因醫院有可歸責,因為它是等到生出來之後才再送到醫院去,所以中間沒有規劃?

薛部長瑞元:不是,我……

李委員貴敏:部長,我跟你講,我其實很樂意跟你慢慢談,但問題是我在質詢的時候有時間限制,所以請你原諒。

薛部長瑞元:好。是的,我了解。好。

李委員貴敏:我拜託你會後把真正的原因,你因應的方式、解決的方式提供給本辦公室,拜託。

薛部長瑞元:好,OK

李委員貴敏:我第二個問題要問勞動部部長,部長,你知道你上次沒來的時候,你的次長來,我們看到他鬧了一個大笑話,你知道嗎?我們問他現在年輕朋友低薪的問題怎麼辦,他怪這些年輕朋友,說因為他們要選擇服務業,如果不選擇服務業,到高科技產業就沒有低薪的問題啦!這個回答你認同嗎?部長。

主席:請勞動部許部長說明。

許部長銘春:李委員好。我想這樣的回答並不周延。

李委員貴敏:對啊!對不對?哪裡有把所有的東西都怪到別人身上。部長,我跟你報告一下,就是我們現在缺工的情形非常嚴重,部長您知道嗎?

許部長銘春:我知道。

李委員貴敏:你知道喔。尤其是各個產業都缺工,不只是服務業而已哦,因為上次李俊俋次長是講說年輕朋友自己要選擇服務業,整體的環境不難道就是你執政團隊應該要營造的,是執政團隊要解決的問題嘛,不然我們要行政官員幹嘛呢?對不對?我們ChatGPT,用AI解決就好,我們要行政官員幹嘛咧?好,那我跟你報告一下,現在缺工的海嘯,我們看到人力銀行提出來的資料,平均每個月缺才有三十八萬多,然後這林林總總的,您自己看投影片就好,我就不唸。

但是另外還有一種人才,本來,部長我跟您報告就是,我們本來希望專業的人才能夠到臺灣來,他可以帶動我們的服務業,他同樣的對於薪資的部分,你知道,就以我律師來講的話,國外的律師能夠到臺灣來,不是看到說他搶食國內的事業,不是,因為如果可以透過這樣跟國際接軌的話,你的收費的部分其實是比較高的,所以並不是當外人來的時候,他是搶食你的市場,不是這個樣子,我們應該要帶動,可是現在你知道衛福部對於專業的人士來臺的部分,每次都講說這個要放寬,這個要放寬,但實際上面的作業是限縮,你知道嗎?你現在規定一定要這個、一定要那個,要一缸子的東西他才能夠符合。我很快的講。就是民間已經提了解方,包括任用中高齡或者是放寬學科條件,多元任用,還有彈性工時、排班、遠距工作等等,部長,這些民間提出來的解方,你下面的人有跟您報告嗎?

許部長銘春:報告委員,這個也是我們自己的……

李委員貴敏:有跟您報告?那現在……

許部長銘春:像中高齡這些部分,還有彈性工作,都是我們在推的。

李委員貴敏:對,那你有給他們一些誘因?因為你不能夠所有的東西都是,所有國內的事情都要產業界自己負責。

許部長銘春:有。對。有。報告委員,我們有給予補助,還有進去輔導怎麼樣職務再設計或者怎麼排班……

李委員貴敏:有?那很好。因為我的時間到了,所以我很快再把那個問題講出來就好。我前兩天到南部去,南部的醫院反映說,現在醫護人員跟社工系統的人也全部都面臨缺工的海嘯,然後接下來我們不是講說,不管是那個,尤其是現在有很多因為民眾的健康問題,有很多緊急的狀態,如果醫護跟社工系統也缺工,然後政府並沒有提供這……您說。

許部長銘春:對不起,報告委員,我瞭解委員的意思,這些人能不能進來,就是外籍人士能不能進來,因為這個……

李委員貴敏:沒有,外籍人士跟我講的醫護社工是兩回事,這是不同的議題,我剛剛已經解決那個……

許部長銘春:那是本國專業人力的部分。

李委員貴敏:對,這是兩回事。

許部長銘春:這是衛福部的職掌,整體要由衛福部去規劃。

李委員貴敏:衛福部規劃了嗎?部長站旁邊,好不好?

薛部長瑞元:跟委員報告,護理人力的部分大概有一個季節的週期性的增長……

李委員貴敏:不是哦!不是哦!

薛部長瑞元:是。

李委員貴敏:不是哦!我跟你講,你是站在你的立場,我是前兩天直接到基層去問的,OK?所以拜託一下,官僚體系跟基層這兩邊真的不要脫鉤,好不好?你可以去問,你可以去瞭解一下,現在並不是像你說的。

因為主席站起來了,我再直接講另外一個問題,拜託你會後回答。登革熱的問題,它每一年都發生的,對不對?

薛部長瑞元:對。

李委員貴敏:你的藥品跟補助準備好了沒有?

薛部長瑞元:藥品的部分本來就沒有太大的問題,因為它所需要的藥品……

李委員貴敏:好。補助的部分解決的方式,你跟地方政府的協調溝通做好了沒有?

薛部長瑞元:今年的個案比較多,所以今年那幾個個案數比較多的縣市,他們的補助已經申請出來了……

李委員貴敏:就不要拖延嘛!然後你看看,不是,部長,我再跟您報告現在已經發生的狀況,噴藥的部分,高雄市的部分強制噴藥,然後讓民眾的財產受損,這樣的情形你們跟地方政府溝通解決了沒有?

薛部長瑞元:這個本來就是一個routine的工作,至於……

李委員貴敏:routine的工作,為什麼需要把人家的門鎖撬開呢?

薛部長瑞元:那不然呢?就讓蚊子在裡面……

李委員貴敏:哈!不然呢?你不能夠通知老百姓,然後居然你的回答是說那不然呢?

薛部長瑞元:對啊!因為只有在已經找不到房子的主人,但是它落在這個必須要噴灑殺蟲劑的範圍之內的話,他才會去把它撬開……

李委員貴敏:所以你是幫高雄市回答說在這個個案裡面,是找不到它的主人。

薛部長瑞元:對,本來的規定就是這個樣子。

李委員貴敏:沒有,我現在問你的是另外一件事情,這是每一年都發生的東西,然後要用這麼粗暴的方式去解決,然後讓民間因為這樣子他的配合……真的,時間到了,要不然我真的要跟你好好談一下,沒有什麼態度是跟老百姓講說你自己該做的事情不做,然後你的回答是:那不然呢?怎麼會有一個這樣的回答方式?以上,謝謝。

薛部長瑞元:因為……

李委員貴敏:請在會後提供所有的資料,謝謝。

薛部長瑞元:好。

主席:請在會後提供相關資料,謝謝。

因為時間的關係,請大家也都掌握一下,謝謝。

接下來請高委員嘉瑜發言。

高委員嘉瑜:1331分)部長好。因為今天大家關心的是性工法的修正,其中性工法院版的草案第二條裡面有提到,如果行政機關作為雇主而違反本法規定時,主管機關不得處罰。大家對這一點是非常有意見的,就是說你只處罰民間機構,但是州官放火應該跟百姓同罪,你怎麼不處罰行政機關啊?

主席:請勞動部許部長說明。

許部長銘春:委員好,其實那是行政機關的處罰……

高委員嘉瑜:性工法草案第二條裡面特別提到公務人員、教育人員也適用,但是特別排除了不適用的,其中就是針對行政機關作為雇主如果違反規定的時候,這個處罰的條文把它刪掉了。

許部長銘春:好,委員,沒關係,對這個部分我們再來思考一下,我瞭解你的意思。

高委員嘉瑜:好,我們希望把這個部分列入討論,就是說這部分應該是一樣的,就是雇主都應該要接受處罰,尤其是我們發現很多公務機關在性平上面並沒有做得比民間還要好。

另外,在第十三條我們也特別提到,關於被害人是否提出申訴這個部分,雇主的處理方式是不一樣的,所以我們認為,雇主如果非因申訴而知悉被害人身分的時候,也應該要先詢問被害人的意願、是否要提出申訴,因為兩者的結果是不一樣的,就這個部分,你們目前的方向是怎麼樣?

許部長銘春:其實我們是把它區分,就是說你有申訴的時候,雇主要怎麼做。

高委員嘉瑜:對。

許部長銘春:如果沒有申訴,但是你知悉,那你要去瞭解……

高委員嘉瑜:對,如果是屬於第二點不是因為被害人申訴的狀況之下,是因為其他的原因得知,那要不要去詢問被害人要不要提出申訴?因為這兩種狀況的結果是不一樣的。

許部長銘春:對,再加要不要詢問……

高委員嘉瑜:所以我們是認為無論如何都應該要先瞭解被害人的意願、是否願意提出申訴。

許部長銘春:報告委員,關於知悉之後的一些作為,我是覺得加上去瞭解他的申訴意願,我覺得這個是可以的。

高委員嘉瑜:這部分是大家有疑慮的,就是怕這個部分成為一個漏洞,那可以用其他的方式去規避被害人申訴的責任。

許部長銘春:瞭解。

高委員嘉瑜:另外,在第十三條,就是說這個行為人作為雇主的時候,被害人是否可以向不同事業單位的行為人雇主提出申訴?這個部分有疑慮,就是如果加害人跟被害人是在不同事業單位的時候,那到底是向哪個單位來申訴?或者是說由地方主管機關來主責?這個部分是我們建議的版本,如果加害人跟被害人是在不同單位的時候,希望能夠由地方主管機關作為主責機關。

許部長銘春:現在就是被害人直接跟我受僱的機關講,由我受僱的機關去對加害人的機關講有這個情形,請你們要做處理,兩邊共同來保護被害人的權益。

高委員嘉瑜:這個部分在執行上是有難度的,如何去溝通,然後你說被害人的公司直接打電話去另外一家加害人的公司說:你們公司的人涉及性騷擾,我們一起來處理,這樣子的溝通機制在哪裡?平臺在哪裡?或者是這個部分如何去執行?如果沒有一個比較細節或者是一個執行方式的話。

許部長銘春:報告委員,我們未來在子法會有比較細緻的規定,因為雇主還是有它防治的責任。

高委員嘉瑜:對,但是對方的負責單位到底是誰?有沒有一個負責人?這個就牽涉到這個事業、公司的人數,它如果是小型的,甚至不到30人,那它有沒有一個這樣的專責單位?如果沒有的話,那到底要找誰?難道找你們公司的老闆出來嗎?還是什麼?所以你對這個細節如果沒有辦法規定得非常清楚的話,那我們也認為說地方主管機關是不是應該做為一個申訴的單位。

許部長銘春:委員,我們在討論的時候可以再來思考看看,我們原先的想法是說未來就是在子法裡面把執行面規定得細緻一點。

高委員嘉瑜:對,所以這個部分就涉及到第十三條的另外一個部分,就是受僱者在10人以下的部分沒有規定到底要有什麼樣的申訴管道,尤其是30人以上的話,是不是應該設置所謂的申訴處理委員會來做處理,引入外部的專家來做協調,這部分在目前的版本裡面沒有明確的規範,我們也認為說如果30人以上的事業單位是要有常設的申訴處理委員會,那30人以下的也應該要有相關的性騷申訴管道來提供給受害者,目前對這個部分有沒有做相關的處理?因為在法令上並沒有非常的明確,依照我們現在對中小企業的統計,尤其是10人以下的公司占了八成,在這種情況之下,就會產生如你剛剛所說的,要向其他公司來申訴的時候,其他公司沒有一個這樣的申訴單位,到底要找誰?

許部長銘春:報告委員,我們對這個部分未來會按照企業的規模等等來做更細緻的討論,因為這個也會牽涉到未來勞雇雙方以及地方執行的時候能不能有效地去落實,所以這個後面對子法都還要做更細緻的討論。

高委員嘉瑜:對,就是說母法的部分因為沒有明確的規定要有申訴的委員會,所以導致後面無所適從,不知道如何去進行。甚至在第三十二條之二,我覺得比較離譜的就是說,在申訴人向雇主申請的時候有兩種方式,一個是調整職務或留職停薪,那會不會變相的導致雇主要求受害人留職停薪?受害人如果會因此受到留職停薪這種待遇的時候,他可能就會不想申訴,所以應該是要隔離申訴人跟被申訴人,而不是直接要求把留職停薪入法,讓雇主好像有一個留職停薪可以用,變成申訴人如果申訴之後可能會有一個不利益的對待,你們有考慮到這個部分嗎?

許部長銘春:報告委員,其實這個規範是要保護申訴人,所以這個留職停薪的選擇權是在申訴人,雇主不能叫他留職停薪啦!

高委員嘉瑜:對,雖然是這樣講,但是在職場上這個選擇權是不是在申訴人?還是變成公司可能變相的強迫說:要不然你就留職停薪啊!那請問申訴人該如何?你這個選擇權到底是真的可以做選擇還是被迫不得不?這就是我們所擔憂的。或者留職停薪可以是一個選項,但是不應該直接入法,就是說你可以選擇其他的方式,但是「停薪」這兩個字聽起來就是對受害者、對申訴人不利益的事情,那如何能夠去理解申訴人、受害者的處境?

許部長銘春:因為當初其實這個法條有它的用意,當然一般對留職停薪的認知好像是這樣,但是這一條當初的立意是……

高委員嘉瑜:對,立意良善,但是執行下來的後果……

許部長銘春:如果大家有所質疑,我覺得可以再討論。

高委員嘉瑜:對,如果我作為一個申訴人,我看到「停薪」兩個字,我就會覺得我提出申訴是不是就要被停薪,那誰願意呢?這個是一個問題。

最後,民團也有提出希望在勞檢裡面能夠把性騷、性平等等納入每年專案勞檢的項目,並且應該有相關的裁罰、公布等等,這個部分你們目前有要做嗎?

許部長銘春:報告委員,其實依現在的規定就是勞檢應該要做的,至於公布的部分也OK,早上我們說細節的部分等逐條討論的時候再來說。

高委員嘉瑜:好,就以上這些關於性工法的部分,我們也希望能夠在這一次討論並更加完善,好不好?謝謝。

許部長銘春:好,謝謝。

主席:接下來請陳委員靜敏發言。

陳委員靜敏:1339分)其實我在兩天前質詢院長的時候也有提到我大概的concern是什麼,主要就是我跟主席有共同召開一場「醫療與照顧場域性騷擾防治」公聽會,大家帶出來的幾個問題大概就是性別上面,我知道早上吳思瑤委員也有提到性別有很大差異的四大類型,要請許部長特別注意。在場域的特性上,當然衛福部都會知道,因為我們醫療跟照顧主要就是會有密切的身體接觸,所以對於這些人的教育或者是蒐證上面我們是有具體的建議。另外就是因為個案的特性,我們自己要怎麼樣改善,其實我在性平教育這邊也有提相關的建議。最後一個就是蒐證,我們提到怎麼樣透過行醫紀錄器,讓這一件事情更圓滿,這是我們主要想要提的一個訴求。

這一張投影片其實薛部長非常清楚,我們提出訴願以後被衛福部駁回,案例是對特定的職業團體已經有仇恨性言論。這一塊衛福部在2016年其實就說網路性騷擾應該要被規範,也因為這樣,所以我在第二條主張修法,是不是請部長考慮,對於能夠辨識的特別的職業類別應該有相關的保護?如果他有一些仇恨性言論的時候,我們應該要透過法律嚇阻他,不能夠繼續這樣的行為。

性騷擾防治法方面,我們發覺光是從這一些新聞事件就已經看到醫療跟照護場域的保護明顯不足。衛福部應該也有收到相關團體的要求,已經請衛福部解釋,如果十人以下的時候應該要怎麼樣預防?可能在性騷法第七條,我們是不是就提十人以下的時候,可以授權地方政府設立申訴管道?最後是提到十人到三十人之間,不是只有三十個人以上,雇主才有保護的義務,這幾條大概就是我們主要想提的。

性工法方面,很謝謝你們把外部的人員也放進來,但是志工可能沒有放進來,所以我們是不是在這一條就把志願服務者這一塊也加到這裡面?最後一個當然就是舉證困難的部分,這個我上次也提到了,這一塊我提出性工法第十三條之一跟第十三條之二,就是雇主應該配合調查,雇主刻意湮滅證據,特別是員工已經被迫離職的情況下,這些資料都調不到,所以在第十三條之一跟第十三條之二規範,我們特別請許部長要做。最後一個就是行醫紀錄器,我剛剛有跟薛部長報告,這幾條大概就是我想請兩個部會特別注意的。請兩個部會解答。

主席:請勞動部許部長說明。

許部長銘春:我直接說明志工的部分,志工沒有僱傭關係,這一塊不用擔心,以後性騷會處理。

陳委員靜敏:所以是在性騷那邊處理就是了,好,沒問題。

主席:請衛福部薛部長說明。

薛部長瑞元:它是非僱傭關係,剛剛委員也提到許多關於行醫紀錄器的問題,這個事情其實是雙向的,以目前來講,為了保護病人的隱私,不得對病人錄音、錄影,至於病人是否可以對醫師錄音、錄影,其實沒有規範。

陳委員靜敏:現在好像還是要得到他口頭的同意。

薛部長瑞元:對,所以這兩個來講,如果得到對方同意都可以。

陳委員靜敏:是,我的建議是,如果我們已經明確知道這些人……。譬如說北榮那個事件,他已經是刻意為之的慣犯,在這樣的情況下,我們可以在提供服務的時候,請他以書面同意嗎?

薛部長瑞元:當然要請對方同意,如果不是積極傷害對方身體的話,這種同意都可以。

陳委員靜敏:是嘛!所以部長也是支持的。

薛部長瑞元:原則上,你能夠得到對方同意就……

陳委員靜敏:對,現在在法條上有沒有辦法賦予我們這樣的工作職責,說我可以請對方同意這個部分?這個東西其實就是保護我們醫療照護人員。

薛部長瑞元:是啦!但是那個同意是不是真的可以取得?這個……

陳委員靜敏:沒有,我們現在就是說在條文裡面。

薛部長瑞元:對。

陳委員靜敏:譬如說,我們剛剛講的長服法第四十六條就說,如果怎樣可以透過書面同意,他可以做。

薛部長瑞元:不過這裡面會有一個問題,比方說,因為醫療照護產生的關係之下,如果照顧者對被照顧的人性騷擾的話,是被列到權勢性騷。

陳委員靜敏:權勢性騷。

薛部長瑞元:對,他會被認為兩個的……

陳委員靜敏:不對等。

薛部長瑞元:地位是不對等的。

陳委員靜敏:對。

薛部長瑞元:所以你要去取得同意的話,這個同意是否有效會變成有一些問題,因為你等於是上對下……

陳委員靜敏:我強迫你要讓我錄影。

薛部長瑞元:對,會有這樣的問題。

陳委員靜敏:所以現在是這個部分的考量。

薛部長瑞元:對。

陳委員靜敏:所以相關的子法或是保護措施上,衛福部可能要提出一些具體的……

薛部長瑞元:可能還要再好好地想一下。

陳委員靜敏:好,還有網路這一塊,可能也要一起……

薛部長瑞元:網路這個我看委員怎麼提出來,我們再來討論……

陳委員靜敏:好。

薛部長瑞元:因為這個目前沒有規範。

陳委員靜敏:對,可是現在已經看到很多這樣的案例。

薛部長瑞元:針對某個職業的人或者某一群特定對象的……

陳委員靜敏:仇恨言論。

薛部長瑞元:但是對非特定人的仇恨言……

陳委員靜敏:這個就是你們把我們駁回的,就是他人沒有特定,對不對?

薛部長瑞元:因為目前沒有……

陳委員靜敏:所以才需要修法。

薛部長瑞元:好。

陳委員靜敏:謝謝。

薛部長瑞元:謝謝。

主席:接下來登記質詢的鍾委員佳濱、張廖委員萬堅、陳委員秀寳、賴委員瑞隆、林委員楚茵及鄭委員正鈐均不在場。

請賴委員香伶發言。

賴委員香伶:1347分)部長好、辛苦了。我們要針對性工法或性騷法修法,大家當然期待勞動部還有地方主管機關能夠改善過去權責上不足,或是在執法上能力不足,專業上要提升的問題,這都要給地方政府更大的支持跟鼓勵,所以我看到我們在法制上已經做了一些調整。但是還是跟部長講,在勞動部自己的調查裡面,並沒有一個專責的數字可以呈現性騷擾案件,對不對?

主席:請勞動部許部長說明。

許部長銘春:賴委員好。對。

賴委員香伶:確實沒有吧?

許部長銘春:確實,因為現在並沒有規範通報的義務,所以沒有辦法……

賴委員香伶:是,我們有一個調查叫做僱用管理及工作場所就業平等概況,這個調查應該是抽樣的……

許部長銘春:那是抽樣。

賴委員香伶:然後由雇主自己主動回報。

許部長銘春:我們的對象是勞工。

賴委員香伶:所以由勞工個別回報?

許部長銘春:對,就是我們的對象,我們是抽查。

賴委員香伶:用這樣的方式可以確知勞動部在110年到111年,有關於職場未遭受性騷比例的資料,這個數字……

許部長銘春:這個都是用推……

賴委員香伶:是用推估?

許部長銘春:推估啦!

賴委員香伶:所以現在外面都在講,女性大概只有3.3%左右認為有被騷擾的經驗,男性大概只有1.3%,其實這個數字你也覺得過低吧?

許部長銘春:這就是一個推估的數字……

賴委員香伶:推估而已……

許部長銘春:我們只能夠這麼講。

賴委員香伶:所以不是全貌。但是另外一說是有八成的人都不願意,也不太敢來申訴,這個數字比較有把握一點嗎?

許部長銘春:比較有把握。

賴委員香伶:可能有把握。

許部長銘春:對。

賴委員香伶:其實都沒有把握,因為推估也好,或者說八成的人不敢出來也好,大概還是透過很多個案、很多的調處過程,發現一些職場上很多實際的困境,所以還是從這個數字來看,我們姑且認為大概有3%4%的比例有過性騷擾的經驗,他們會怎麼樣求助,以及如何讓這次修法能夠不漏接,能夠達到修法或立法的方向?上次質詢有跟你談到,有一些態樣會讓有些人敢出來申訴,有一些就不敢,甚至有一些他可能覺得到底是不是性騷擾,他也有點疑惑,比如說展示一些圖片,或是做不好的詢問,長輩圖裡面也有很多不能看的圖文,這一類到底算不算?是不是?可能很多人在觀念上都不這麼確知,但是在統計的數量裡面還算高。另外一個很直接,是身體上的,比如說擁抱、接觸、撫摸等等,這個數字我們看是有。

可是利用權勢性騷的態樣過去數字上一直沒有,我也不曉得行政院性平會怎麼處理,我那天也問了,說這個數字怎麼會是0?比如說我那一天講到外交部的駐外代表,他一定是那個單位的最高負責人,他也一定對相關的同仁有指揮監督或是照護的角色,所以利用權勢性騷,我認為統計上一定有,只是過去一直沒有這個數字。未來如果修法確認有的話,這部分就可以反映出來。如果還是沒有,我就覺得這個法案就白修了。

許部長銘春:我想我們這次修法很重要的就是通報,一有申訴的案件,一定要通報。

賴委員香伶:是,那通報的部分有沒有罰則?

許部長銘春:目前是沒有,因為性騷擾防治法有規定通報也沒有罰則。

賴委員香伶:所以暫時我們不以罰則作為基礎?

許部長銘春:因為我們認為這波修法以後應該先教育民眾,讓所有的雇主或員工都了解。

賴委員香伶:這我也理解。

許部長銘春:現在不罰並不代表以後不罰。

賴委員香伶:所以我也理解,就是怎麼樣讓職場性騷擾的防治一步一步變成是更大的共同性運動,不是說執法上。但有一個執法上的不足,就要請部長多研議一下,就是性騷法其實可以對行為人作裁罰,金額不高,大概有一個1萬元到10萬元的裁罰,那這次在性工法裡面是把雇主當作行為人的時候,就可以有行政上的裁罰1萬到100萬元,為什麼對於職場上相對是同事之間的行為人不能在性工法裡面處分,也無法用性騷法來處分?這好像是現代法制上一個不足的地方,所以我們民眾黨的版本有用排除適用讓性騷法有二條可以讓性工法適用,這會不會是現在行政上比較快的手段?

許部長銘春:是,報告委員,其實這個部分我們在內部有討論過,但是對於到底要不要罰也有很多不同意見。

賴委員香伶:人家說性騷法可以罰行為人,但是性工法就沒有了,是不是有一個漏洞?

許部長銘春:其實行政罰對行為人來講也是一種處罰,沒有錯,但是也有團體認為這應該……因為處罰……

賴委員香伶:職場上的行為人不能被罰,一般的行為人被罰,這個公平性、一致性就不足了。

許部長銘春:但是我們是用另外一個方式,如果是一般的性騷行為,像性騷法的,他其實沒有任何像公司那種的內部處罰。

賴委員香伶:沒有防治措施、沒有懲處概念,我懂啊,但是你現在分三層啊!

許部長銘春:這個部分變成像職場性騷擾,以一般的行為人來講,公司調查之後要對他作懲處,還有加重民事賠償。

賴委員香伶:但是我們講的是性騷行為,還是他工作權裁罰,讓他知所警惕,這是兩件不同的事。

許部長銘春:大家可以再討論,因為有各種不同的……

賴委員香伶:受到性騷就可以處罰,但是行為本身發生在職場上就免罰,這個我覺得在概念上已經不通了。第二、你是希望他不要成為累犯、慣犯,才會用行政手段趕快處分,才會有一般性騷法的處分,那在職場上他可能離開公司之後,公司就說跟公司無關了,但是你沒有讓行為人本身知覺到他性騷擾行為的問題。這部分是希望部長可以再思量。

許部長銘春:委員,我們在討論條文的時候再來思考看看,謝謝。

賴委員香伶:謝謝。

主席:接下來登記發言的楊委員瓊瓔及曾委員銘宗均不在場。

現在請陳委員培瑜發言。

陳委員培瑜:1354分)部長好。時間有限,我們就直接切入正題。我之前在質詢的時候也請教過部長關於第三十六條的部分,目前現行的性工法第三十六條規定,雇主不得因為受僱者提出相關的申訴,或者協助他人申訴的時候,予以解僱、調職或其他的不利處分,但這一次在修法的時候,勞動部並沒有針對這部分再進一步調修。我們自己有提出自己的版本,我們看了其他委員包含羅致政委員提出這個建議,我們認為在這部分如果要參考勞基法第七十四條第二項,我們跟勞動部討論過,我們希望這部分目前所規範的不利處分樣態可以更加完整,假設是參照勞基法第七十四條第三項,明定雇主對受僱者的不利處分的效果,這部分我們希望不要只有在勞動基準法的規範基礎上,也可以進一步在性工法第三十六條修正,讓雇主更明確的清楚意識到一旦受僱者依照性工法提出申訴的時候,雇主不能對他有報復式的不當利益對待。這個部分我們之前已經請教過部長,不知道您回去研究之後,你們的看法是什麼。

主席:請勞動部許部長說明。

許部長銘春:委員,就我們現在的瞭解,就是院版跟委員的版本其實是差不多的,我們認為內涵上差不多。

陳委員培瑜:好,如果您說的是內涵上差不多,那我們再往下看,如果我們現在在勞動部違反勞動法令事業單位雇主查詢系統當中查到系統上違反性工法第三十六條規定的有12件,其中有6件也就是有二分之一的比例涉及性騷擾時提出申訴,但是遭到不利處分,可是我們看到你們今天的報告,目前在這個部分沒有看到您說的修正,所以是否請部長再次確定?

許部長銘春:我看一下。

陳委員培瑜:是,這個版本部長您參考一下。因為我的時間有限,所以是不是之後再跟部長討論?

許部長銘春:好,進行逐條討論的時候再來討論。

陳委員培瑜:對,因為我們覺得如果沒有加上這部分,對於受僱者的保障是不足的。

再往下看,我們還提出了第三十六條之一的新增條文,我們辦公室之所以提出這個版本,就是希望當受僱者依照第三十六條提出申訴之後,如果遭受不利處分,如果他覺得對他的權益有所損害,受僱者可以不用經過預告就終止勞動契約,我們辦公室提出這個版本是希望可以讓受僱者依照他的意願順利的離開現職,而不至於讓受僱者一直處在敵意環境壓力過大的情況下繼續工作。我們之前也開了會前會,也跟勞動部條平司溝通過,我們知道勞動部有自己的考量,但是我們還是要提醒勞動部,在這部分,許多的職場現況可能會不利於身心俱疲的受僱者在這樣具有高度敵意的環境下工作,這個部分我們也希望在逐條討論的時候,可以跟勞動部再進一步討論第三十六條之一的新增條文。

許部長銘春:報告委員,因為這條應該是揭弊者保護法裡面的規定。

陳委員培瑜:是。

許部長銘春:我們現在三個法在修正的時候都沒有提到這個,主要是考慮以後到揭弊者保護法那邊去統一規範。

陳委員培瑜:其實我們之前也有聽到條平司這麼說,但是我們還是想要主張,也許我們在逐條討論的時候再來討論,好嗎?

許部長銘春:好。

陳委員培瑜:謝謝部長。

因為時間有限,最後一個我們要提到第三十八條之二,我之前也跟部長請教過,關於目前的寫法,我們看了真的覺得很恐怖,不知道部長清不清楚?

許部長銘春:早上有很多委員問我這一題,其實我們當初的想法是,如果是情節非常輕微,加害人已經很真心的道歉,而且被害人也願意接受,我們認為也給他們一個修復式正義的機會,主要他們還在職場,希望讓勞雇關係能夠因此改善然後永續,當然如果大家覺得這樣好像會造成……

陳委員培瑜:那我就跟部長說明好了,我相信部長也有你們的考量,確實我們昨天在跟勞動部討論的時候有提到情節輕微的部分,可是會不會讓受害者要和著血再吞第二次?因為一旦騷擾你的人是你的雇主或主管,難道沒有那個被迫的心情跟態樣,必須要吞下去嗎?如果我們知道職場的現實,還有到底是誰來認定情節輕微?我們知道在臺灣現在的職場當中,有可能很多人會覺得這聽起來好像沒什麼,可是關鍵是那個受害者,他聽起來的感覺到底是什麼。所以這個部分我們其實已經花了時間跟勞動部條平司開過會了,我們還是希望再度提出,請勞動部更加謹慎的考慮跟討論,不要讓性騷擾的被害人再次受到傷害,感覺上是要和著血吞下去,而且實務上在行政罰法第八條已經有給機關裁量空間,所以我們認為這條的但書真的沒有必要存在在目前這個版本中。那我們逐條討論的時候再討論,謝謝。

主席:接下來登記發言的廖委員婉汝、林委員靜儀、郭委員國文、王委員美惠及廖委員國棟均不在場。

現在請湯委員蕙禎發言。

湯委員蕙禎:14時)部長辛苦了!我想#MeToo風潮已經引起全國的重視,但是我們看到這一次都是由於有一些被害者勇敢的揭發,才會讓全國矚目,促使性平三法做了很大幅度的修正,也會看到,就是這個修法上會比較主動、比較積極、比較能夠面對問題。但是因為我們看到他揭發的,其實只是冰山的一角,我們還是認為它是冰山一角,還是很多人不敢,因為我們的民族性,或者我們的性平意識也還沒有很清楚,很多人受害以後,也只有噤聲、只有很低調地自己在痛苦。

我們認為說,面對這樣的一個問題,尤其是雙方權勢不對等,剛剛我們講到,如果是雇主、自己的長官,絕對是不敢聲張。我們剛剛看到很多職場裡面會有小三的發生,這也就是說,久了就沒有辦法了。這個不對等情況,而且在這個性平三法,我們給被害人什麼樣的一個鼓勵,當然我們可能要透過宣導,就是說,你如果不揭發,未來就只有縱容他,而且會讓他食髓知味,他的惡劣的習性還是會繼續,所以我想在職場上,很多女性是最後淪為小三,我想這個都改變了他人生一生的路。

職場上容易發生這樣的事件,有時候還是需要有一些正義感的人來給他借助,由正義感的人來幫他發聲,而不是一定要等到申訴人自己申訴。所以我們看到行政院提出這個性別工作平等法修正第十三條,雇主知悉有性騷擾事件,雖然被害人自己沒有提出申訴,但是雇主如果知悉,還是要積極採取有效糾正以及補救的措施,我覺得這非常好。雇主如果本身就是性騷擾的加害人,那我想第三十七條也有這樣的一個外部機制來補救這個措施。

我想這個問題,我們當然有看到進一步,只是說這個教育的部分、宣導的部分,還是要藉著這一次的#MeToo風波繼續加強,我想這個就是很難得,有這個時機點有大家來重視。那現在提出一個問題,就是航空業是需要長期跨國移動的產業,機組人員常常需要長時間待在國外,有不少#MeToo事件發生地也是在國外。但由於事發地不在國內,除了當事人回到國內,這個提申訴未必有結果,甚至沒有法律制度制裁加害者。如果以犯罪地作為依據的話,現行這個性平法很難讓空服員受到保障。

我想最近就是發生桃園這個空服員在外站服勤的時候遭到同事的性騷擾,那我想這個公司也調查過,也把這個結果通知了主管機關。其實我發現很多主管機關或受理的單位,對於如何受理、如何處理,常常是自己沒有一個主張,或者也是怕事,或者是對於這個事情怎麼處理不熟悉,所以往往他會拒絕,那我想這個部分,可能在我們勞動部這裡,可能也要借助於我們衛福部、借助於我們所有的其他單位一起來協助,看看未來受理的單位、受理的窗口,是怎麼樣能夠有效地來協助我們的受害人。請部長可以給與一點說明。

主席:請勞動部許部長說明。

許部長銘春:報告委員,其實像那種航空業的話,他們現在因為都是大型的公司,所以其實他目前對於他們那種性騷擾防治,他們都訂有相關的準則規範,課予這些員工應該要遵行的一些規定。其實不管是在國內、國外,我想他們都會在這裡面做一些規定,像性騷擾如何防治,或萬一出事要怎麼樣來申訴。所以我是覺得,對於內部的防治義務以及要求員工要遵守這部分,應該是可以跟所謂的犯罪地、一般我們對法律的犯罪地,其實可以有不一樣的處理。他內部的防治規範其實是可以……

湯委員蕙禎:可以受理。

許部長銘春:可以處理得更完整,所以未來其實我們,我是覺得這個部分,我們也會來……

湯委員蕙禎:對於受理的機關單位,可能都要給一些教育,讓他們能夠很成熟地去處理這些有關性平的工作,好不好?

許部長銘春:好,謝謝。

主席:謝謝湯委員,也謝謝許部長。

接下來登記發言的謝委員衣鳯、楊委員曜、邱委員臣遠、羅委員美玲、呂委員玉玲、何委員欣純、林委員德福、劉委員世芳、蔡委員易餘、張委員其祿及劉委員建國均不在場。

主席在這邊宣告,本日會議詢答全部結束,委員吳玉琴書面說明提案要旨及委員鄭正鈐、吳欣盈、楊瓊瓔、楊曜、張其祿、林楚茵所提書面質詢列入紀錄,刊登公報。

委員吳玉琴書面說明:

立法委員吳玉琴性騷擾防治法、性別工作平等法提案說明

性騷擾之申訴案件移送管轄機關規定係依據:是否受僱者於執行職務時遭受任何人之性騷擾事件(包含雇主本身為加害人)或雇主對求職者之性騷擾事件;是否性騷擾事件之一方為校長、教師、職員、工友或學生,他方為學生。分別適用《性別工作平等法》、《性別平等教育法》之規定。非屬前述兩類之性騷擾事件,則適用《性騷擾防治法》之規定。

現行《性騷擾防治法》規定,性騷擾事件發生後一年內,被害人得提出申訴。

確定申訴案件為本法之適用後,得逕行向犯涉性騷擾之當事人所屬之機關、部隊,學校、機構、僱用人或直轄市、縣(市)主管機關提出;或向直轄市、縣(市)主管機關提出後由,將案件移送至加害人之所屬;不知當事人所屬或當事人年籍不明,由事件發生地之警察機關受理。

所屬機關接獲案件後,即於法定期間內進行調查,調查程序完結,所屬機關應以書面將結果通知直轄市、縣(市)主管機關、及當事人。當事人對調查結果不服,得於接獲通知後於一定期間內向直轄市、縣(市)主管機關提出再申訴,後始由直轄市、縣(市)主管機關之性騷擾防治委員會主任委員指派委員若干成立調查小組進行再申訴之調查,逾期未提出再申訴者,得不受理。

該制度之於被害人,極不便利,以致性騷擾案件多受隱忍以為長期之身心負擔。基於現行制度所形成之申訴障礙,應予以修正,以完備申訴、調查之程序規定,該障礙包括:

一、申訴效期短。

二、性騷擾事件被害人向加害人所屬機關、部隊、學校、機構、僱用人提出申訴後,因直轄市,縣(市)主管機關不知,無進行錄案列管,以致調查是否確實,程序是否完備皆難以透過政府公權力之介入而確保。

三、機關、部隊、學校、機構之負責人或僱用人本身為加害人,則不宜向其所屬機關、部隊、學校、機構、僱用人提出申訴、並該所屬亦不宜負調查之責任,係因其具不公平之可預期性,然而法律就之未有合適之申訴與調查規定。

此外,因應政府組織改造,性騷擾防治業務已由內政部移交至衛生福利部主管,而法律修正為與時俱進。以及本法第二十五條規定之性騷擾罪,為考慮犯涉性騷擾之當事人,藉由權勢使犯行既遂之行為可責性,與加重處罰之需要。

基於上述理由,本席就《性騷擾防治法》提案修正,其要點如下:

一、修正第四條以因應政府組織改造將本法中央主管機關改為衛生福利部。

二、修正第十三條第一項以延長告訴效期,並增列警察機關為性騷擾事件被害人申訴之受理機關。

三、增列第十三條第二項,明定受理申訴之各機關應於受理申訴後即刻通報直轄市,縣(市)主管機關;直轄市、縣(市)主管機關接獲通報後,應即將該案件予錄案列管。

四、現行第十三條第二項移列第三項,明定縣(市)主管機關收到申訴案件後,得交付性騷擾防治委員會調查,如機關、部隊、學校、機構之負責人或僱用人本身為加害人時,應逕送性騷擾防治委員會調查。

五、增列第十三條第四項,明定直轄市、縣(市)主管機關接獲通報後,適用性別工作平等法及性別平等教育法者,應依據適用之法律規定,將案件通知該法律規定之主管機關,即目的事業主管機關辦理後續程序。

六、修正第十四條,明定性騷擾防治委員會調查程序調查。

七、修正第二十五條,明定職權性騷加重其刑1/2

進一步探究,《性別工作平等法》原來對於性騷擾防治的規定不足,僅於第十二條具文以規定性騷擾之定義、與第十三條規定雇主僱用受僱者三十人以上者,應訂定性騷擾防治措施、申訴及懲戒辦法,並針對性騷擾課予雇主防治性騷擾發生、與知悉性騷擾發生應採取立即有效之糾正及補救措施等義務而已。

至於原訂第五條規定各級主管機關應設之性別工作平等會欠缺調查職權,以致性騷擾事件申訴者之申訴管道狹隘,與《性別平等教育法》,《性騷擾防治法》之規定有落差,故擬修正,以臻完善。具體提案如下:

一、修正第五條第一項以增訂性別工作平等會具調查職權。並因應行使職權調查所需之人力,爰修正第二項性別工作平等會委員人數增至九至二十三人;並修正第二項以規定地方主管機關之性別工作平等會非政府機關代表比例,促進委員會專業多元性。

二、修正第十三條以課予雇主接獲性騷擾事件申訴後,有應立即通報地方主管機關之義務,並明定地方主管機關接獲通報應錄案列管;此外,亦明定雇主應設立申訴管道協調處理之機制。

三、新增第十三條之一以規定職場性騷擾行為人為單位最高負責人或雇主時之申訴及調查程序,爰參酌性騷擾防治準則第五條明定由所在地直轄市、縣(市)勞動主管機關受理申訴,並明定雇主之協助義務。

四、新增第十三條之二規定性別工作平等會指派委員成立調查小組之方法。

五、新增第十三條之三具文規定當事人因不服調查結果,或調查小組怠於職權,有提出再申訴之權。並明訂提出再申訴之期限、與勞動主管機關受理再申訴後應遵行之方法。

六、修正第三十六條,鑒於本法第十二條第一項規定之性騷擾定義包括歧視性言詞、行為所致之敵意環境樣態,以及權勢所致交換條件樣態;惟現行條文僅規定雇主不得將申訴人或協助申訴者予以解僱、調職或其他不利處分,並未就敵意環境之態樣予以防治。爰明定雇主對申訴人或協助申訴人不得有直接或間接不利對待。

七、新增第三十八條之二,參考性別平等教育法第三十六條第四項,明訂性騷擾行為人違反配合調查之罰則。

八、新增第三十八條之三,參酌性騷擾防治法第二十條之規定,明定性騷擾者處1萬至10萬;並參考性騷擾防治法第二十一條規定,明定職權性騷者,加重罰鍰至1/2

九、新增第三十八條之四,考量職場性騷擾、性別歧視等案件中,囿於勞雇關係之權利不對等,被害人常在離開職場多年後才敢提出申訴,後續歷經調查,反覆抗告等程序,最終裁定時,行政罰之裁處權常已逾三年期限,被害人權益因此嚴重受損。故排除行政罰法第二十七條第一項:「行政罰之裁處權,因三年期間之經過而消滅。」之規定,將裁處權時效明定自罰鍰處分確定之日起算。

綜上所述.惠請各位委員同仁酌參。

委員鄭正鈐書面質詢:

勞動部20204月修正「工作場所性騷擾防治措施申訴及懲戒辦法訂定準則」(下稱「職場性騷擾防治訂定準則」),其第2條第2項規定「前項辦法,應明定雇主為性騷擾行為人時,受僱者或求職者除依事業單位內部管道申訴外,亦得向地方主管機關提出申訴。」當性騷擾行為人為雇主,在現行行政流程中,被害人雖可直接越過雇主,向地方勞工局申訴,但《性別工作平等法》中卻沒有明文規定,此次修法補足此一缺口,給予受僱者或求職者保障。希望主管機關能多給予被害人保障。

依《性別工作平等法》第12條第1項規定,將性騷擾加害人區分為雇主以及雇主以外之人,但第27條及第28條卻將雇主責任放在是否已盡防治性騷擾之法律義務,對於雇主為性騷擾加害人時,此項規定要求雇主作為處理及認定性騷擾的防治義務人。然而,雇主為性騷擾行為人時,若仍由最高負責人組成性騷擾申訴處理委員會,形成「球員兼裁判」,能否中立客觀認定?

依《性別工作平等法》第13條第1項規定,要求僱用30人以上之雇主,應訂定並公開性騷擾防治措施、申訴及懲戒辦法。經查「30人以上企業」占全國企業比例不到1成,致使許多中小企業或微型企業皆未受前揭法律規範,法規應通盤檢討,要求所有企業均應建立友善職場基本義務,訂定並公開防治機制。惟考量企業規模差距甚大,因經營考量成本及法遵能力,要求中小企業或微型企業善盡雇主性騷擾防治義務,是否有調查機制難以啟動?亦難期待做出客觀公正之調查?是否由政府編列預算,委由第三方專業團體協助雇主處理性騷擾申訴、調查及提供被害人服務,包括社工、諮商、身心診療及法律諮詢等專業服務?

性騷擾事件大部分都發生在「弱」的一方,性別、年齡、社會資歷都可能是「強與弱」的一環,目前職場性騷擾求助系統並未提供相關資源,且缺乏專業人員的協助,使受害者孤立無援。職場上性騷擾被害人可能不願意和加害人徹底撕破臉,除了職場上的指揮隸屬關係,請問勞動部,有關商場上的合作關係,以及工作上的經濟與社會報酬等等,受害者該如何在體制內得到正義的伸張?

委員吳欣盈書面質詢:

委員楊瓊瓔書面質詢:

本席邀請勞動部。

一、遭遇職場性騷擾後,絕大多數的受害者選擇保持沉默,主要原因是舉證困難,擔心被吃案。在《遠見》針對職場性騷擾的一項網路調查中,1,516份回收問卷中,總計有393份填答「自身曾受到職場性騷擾」,26%的高比例,凸顯了職場性騷擾幾乎無所不在。若再針對這群受害者詢問「遭受職場性騷擾後,是否有通報給公司?」,結果竟有高達76%的人回答「沒有通報」,只有23%的受訪者選擇向公司通報了自己所經歷的性騷擾事件。這意味著,有許多職場性騷擾,可能被忽視或掩蓋。請問部長,從調查數據顯示民眾對於通報機制的不信任,政府應該如何協助改善?性別工作平等法修法大都針對行為人而非雇主責任的處理,政府如何介入輔導雇主落實性騷擾防治?是否可以藉由明定專案勞檢制度,督促雇主履行防治義務?週二的時候本席也在院會質詢陳院長有關勞檢人力增加的議題,院長也表示將會增加人力及經費,請問部長是否也會開始盤點所需要增加的人力有多少?並且盡快編列相關費用?

二、本次性工法修正,新增了公權力介入外部申訴管道及民事「懲罰性賠償責任」,但這個部分主要限於最高負責人或利用權勢為性騷行為人,但實際情況是多數職場性騷行為人並不是最高負責人,且性騷擾防治法的行政裁罰也不適用職場性騷行為人,這次修法重點擺在強化權勢性騷罪加重其刑或處罰,保障權勢性騷被害人絕對有其必要性.但所有的被害人都應該要被接住,請問部長,修法之後是否有訂定配套辦法保障非權勢性騷擾被害人?此外,是否有相關規範可以避免雇主對提出申訴的受僱者或求職者採取不利作為?

三、113專線承接與協助遭遇家暴、性侵害跟性騷擾的被害人,在修法完成以後,我們也期待可以有更多人勇於提出檢舉或申訴尋求幫忙,當然在此同時113專線可能也會面臨更大的挑戰,請問衛福部,末來將如何擴大113專線的量能.人力及預算的增加是否已經有完善規劃?針對性騷擾防治的部分,是否會加強培訓113專線人員?未來修法通過之後,相關單位是否會整合單一窗口接受申訴,政府可以如何協助受害者整合資源,讓他們可以在求助之後,後續可以受到轉介,得到應有的協助?

委員楊曜書面質詢:

壹、護理師離職率創十年新高,衛福部如何因應護理師人力不足問題?

問題:媒體報導,據衛福部照護司統計,2022年台灣護理師總離職率近12%,創下十年新高,台灣護理師執業率已降到58%,平均執業壽命只有6.5年,遠低於日本15年、美國20年、英國30年,又中華民國護理師全聯會統計,每年約一萬五千名護理師進入職場,但2022年護理師進入職場人數變少,還有超過一萬二千名離職,護理師人數不足,將直接衝擊第一線醫療現場,醫院必須減少病床數,以維持合法的護病比,此種狀況在離島地區發生的情形屢見不鮮,病患等待病床、接受診療的時間拉長,可能導致病況惡化,對護理師而言,長期處在感染、醫療暴力的高風險環境,以及低薪資、長工時的工作環境,上述因素皆是造成護理師離職的原因,針對護理師人力不足問題,衛福部短中長的因應措施為何?

貳、衛福部如何培訓性騷擾事件調查處理專業人才?

問題:綜觀過去性騷擾防治,過去著重於性平教育及確保申訴管道的建置,但對申訴期間如何調查,如何保護疑似被害人避免二次傷害卻著墨不深,因此,此次衛福部《性騷擾防治法》的修正草案中,有新增條文欲培訓性騷擾事件調查處理專業人才,這一類型人才,未來可望成為未來進行性騷擾調查,甚至是調解或進入司法程序,扮演重要之角色,未來衛福部如何建立培訓性騷擾事件調查處理專業人才?未來是否透過制訂子法或辦法來確立該調查處理專業人才在性騷擾調查或調解期間,有一定作用存在,要求調查或調解期間,必須要有性騷擾處理專業人才之參與,讓性騷擾處理專業人才能夠發揮其長才,確保性騷擾調查期間之公正性?最重要的,避免調查或調解期間,對於疑似被性騷擾者的二次傷害。

參、勞動部如何協助建立中小企業職場性騷擾申訴管道?

問題:此次勞動部所提出《性別平等工作法》的修正草案中,為加強雇主性騷擾防治責任,加強雇用受雇者十人以上未達三十人雇主之防治責任,而根據經濟部《2022年中小企業白皮書》資料顯示,2021年臺灣中小企業家數超過159萬家,占全體企業達98%以上,若按照勞動部的修法版本,多數中小企業都必須建立性騷擾申訴管道,有助於推展性騷擾防治,但對於中小企業主來說,多數是校長兼撞鐘,員工也可能一人身兼數職,在員工人力有限的情況下,勞動部要如何輔導中小企業職場建立性騷擾申訴管道?勞動部預計多久期間內,讓我國中小企業通通建立性騷擾防治的申訴管道?未來如透過勞動檢查等方式,確保雇主是否有建立性騷擾申訴管道,是否應同步增加我國勞檢人力,一來避免勞檢員業務量過大,二來以確保能落實稽查。

肆、當發生疑似職場性騷擾案件時,雇主消極處理時,勞動部如何維護被害人的勞工權益?

問題:在勵馨基金會2021年底完成的「性別暴力調查報告」,在職場性騷擾有25%曾提出申訴,而他們申訴的過程中,最大的困難是證據不足佔50%,其次是申訴單位反應消極佔37%,且從被害人自述的經驗可以看到,有些雇主認為提出申訴的被害人是麻煩人物,以消極的態度處理性騷擾事件,未能徹查事實,更沒有予以相當的懲處,甚至濫用職權報復被害人,被害人受到機構或職場背叛,造成二度傷害,請問勞動部,未來在被害者提出性騷擾申訴後,雇主消極處理,如不提供工作場域監視器畫面等,或是在調查結束後被害人工作不保,勞動部要如何維護被害人的勞工權益?

委員張其祿書面質詢:

一、過去性平三法彼此間在適用範圍及身分認定上並未有明確規範,在法規適用及管轄經常產生模糊空間。目前依照行政院修正之性平三法,雖將適用身分及範圍明確化,但仍有雙重身分如學生身分在學校委外店鋪打工等情事,性平三法之主管機關是否已有共識並討論細分標準?同時建立明確且保護當事人之法規轉換管道?後續如何完善跨單位聯繫機制?

二、本次修法源於近期多件性騷事件,且事件多源於內部上下科層關係明確之領域,該現象突顯內部啟動調查存在隱匿或淡化之問題,外界亦多有主張外部調查機制之引入。然而依據現行法規架構,在外部調查部分難以適用於所有身分關係之內部調查,相關法規主管機關是否支持性平三法將外部調查機制全面引進並導入現行法規?後續仍否納入研議?

委員林楚茵書面質詢:

為周全保護性騷擾被害人,政府應建立可信賴之申訴調查程序並提供保護被害人之友善服務並嚴懲權勢性騷擾以遏止再犯,期提供民眾更安全之生活環境,故本席於兩年前(立法院第10屆第3會期)就已提出性騷擾防治法修正草案,針對性騷擾防治法第十三條之規定「加害人所屬機關、部隊、學校、機構、僱用人」,明確規定本條所指之「加害人所屬機關」應對加害人有「考核、監督、懲戒或其他相類權限」者。

惟考量若該加害人所屬機關無法對加害人直接發生「約制」加害人之可能性,以發揮「約制加害人」之效果。且現行社會環境勞雇關係多元,有僱傭、承攬、委任等樣態,本席強調,現行性騷擾防治法中提及的「所屬機關」,尚未明確規範「所屬」的定義,若該加害人所屬機關無法對加害人直接發生「約制」加害人之可能性,難課以相關防治責任,與本法第十三條規定受理性驟擾申訴之加害人所屬單位立法意旨並不相符。請相關單位於一週內提交書面報告予本席及社會福利及衛生環境委員會。

主席:先作以下決定:說明及詢答完畢,委員質詢未及答復或請補充資料者,請相關機關於兩週內答復,委員另要求期限者,從其所定。

我們現在要進行討論事項,待會會請議事人員宣讀第一案跟第二案所有提案的內容,如果現在已經有收到修正動議的部分也請一併宣讀。

宣讀勞動部和衛福部法案時,請相關業務主責人員,也就是兩案的司長先留在現場,其餘人員可先行離開。我們今天會把所有條文宣讀後再休息,明天早上9點再繼續開會,各相關人員可以先離席,現在請議事人員開始宣讀,謝謝。

Shape3

一、提案條文:


二、修正動議:

()性別工作平等法部分

1

2

3

4

()性騷擾防治法部分

1

2

主席:謝謝宣讀。我們補宣告委員邱臣遠、劉建國及王美惠所提書面質詢,列入紀錄,刊登公報。

委員邱臣遠書面質詢:

審查「性別工作平等法部分條文修正草案」案、「性騷擾防治法修正草案」邱臣遠委員書面質詢

一、據勞動部調查,2022年約有20萬人在職場受到性騷擾,其中約14萬人為女性、6萬人為男性,但分別只有3萬及9,500人提出申訴;未提出申訴的主因皆為「當開玩笑,不予理會」,而短期內不申訴過了相當時間再申訴,也會造成事後調查的困難,顯示目前內部申訴制度,較難得到有效運作。這部分政府是否有改善的辦法?是否規劃建立外部公權力申訴調查機制?

二、根據勞動部2017年至2021年的「工作場所就業平等調查」,性騷擾受害人選擇忍氣吞聲的前兩名為「擔心別人閒言閒語」,以及「擔心失去工作」。據此,即便有完善的法規制度,還是難以接住所有的受害者。請問政府如何透過輔導的方式,協助各職場建構反性騷之職場文化?

三,針對雇主或最高負責人之權勢性騷擾,依目前性別工作平等法之處理流程為何?勞動部對於修正雇主或最高負責人性騷擾之修法方向為何?

四,針對「性別工作平等法」、「性騷擾防治法」之申訴期不統一,或者有申訴期太短的情形,對於統一申訴期或延長申訴期的修法倡議,請問主管機關內政部與勞動部態度為何?

委員劉建國書面質詢:

性騷擾求助方法?

1.根據中華民國勞動部2022年工作場所就業平等調查,約有20萬名勞工遭到職場性騷擾,其中約14萬名女性、6萬名男性。但提出申訴者的比例相當低,僅有3萬名女性、9,500名男性提出申訴。顯示不少人遇到這方面的問題不知道該如何處理。

2.根據勞動部的調查,職場性騷擾當事人大多數選擇低調處理,未申訴比率約在78成左右。不願申訴主要原因中,有49為「當開玩笑,不予理會」,其他依次為「擔心別人閒言閒語」(15.5%)、「擔心失去工作」(13.5%)、「擔心遭受二度傷害」(7.0%)、「不知申訴管道」(5.1%)、「擔心調離原工作」(4.4%)。

3.職場如此,在校園、家庭中,受害當事人更是不知道要如何來因應,尤其性騷擾的對象大多都是自己信任的師長、長輩等。

4.現在民眾最知道的求助方式,就是上FB,透過撰寫文章勇敢站出來發聲。拒絕性騷擾、幫助受害者這些都是今天委員會的共識,修法結束後,民眾仍然不知道如何求助。

5.目前「113保護專線」服務內容包含家庭暴力、性侵害、性騷擾。所以照理來講,這麼多的性騷擾案,其實民眾是可以撥打113進線尋求協助。

6.但過去113在內政部時期「婦幼保護專線」的宣導非常成功,但現在113在組改後移交給衛福部,名稱也從婦幼保護專線更改為113保護專線,但衛福部對於113保護專線的宣導,顯然是不足的。去年113共計96,521件諮詢電話,有關性騷擾的諮詢僅1,507件,佔總案件數1.5%左右。甚至是性侵害,也只有2,000件,佔2%左右。

7.因此,過去113在家暴宣導可以如此成功,現在113也有性騷、性侵的業務,雖然專線已經改名稱為「113保護專線」,很多民眾仍然停留在「婦幼保護」的觀念,今天一個男生他受到暴力或侵犯,可能會抗拒打113尋求協助。

8.面對這樣的問題,衛福部要如何來改善?如何推廣113保護專線,讓民眾對113保護專線可以有新的認識,請衛福部一個月內提出報告。

9.目前勞工受到職場上的性騷擾、性侵,他除了職場內部申訴外,還有什麼工具能使用?勞動部未來修法後必需來改善整合的,也請於一個月內提出報告。

性別工作平等法

1.根據新版的性別工作平等法,使職場員工們更加有保障,可以說是更加進步,也是新的挑戰要來面對。但有些地方還是存在疑慮,在這邊有幾個問題想問勞動部。

2.院版性別工作平等法第32條之2,「……有關地方主管機關受理工作場所性騷擾申訴之範圍、處理程序、調查方式、必要處置及其他相關事項之辦法,由中央主管機關定之。」

3.過去勞動部並未針對職場性騷擾事件作調查,未來新法通過上路之後,要來針對職場性騷事件做出相關調查。從接到通報、到調查,再到會議審議……等等,請問目前勞動部有沒有為新法研擬出方案?

4.是成立新單位,還是委外NGO團體?以現在勞動部的預算跟資源,是否有足夠量能來面對新法上路?

5.針對新法上路後的詳細處理措施,請勞動部這邊在一個月內研擬出施行辦法,來給勞工朋友們的疑慮儘快做出回應與答覆。

委員王美惠書面質詢:

案由:本院王委員美惠,就「性騷擾防治法及性別工作平等法修正草案」,特向衛生福利部提出質詢。

說明:

1.本席就性別工作平等法提出修正草案:

甲、明定各級主管機關性別工作會議之職責,工作會議應加入調查及處理與本法有關之性騷擾申訴案件。

乙、將雇主知悉性騷擾後應有作為,雇主有釐清與處置之責任,明定雇主所應負擔之責任。

丙、強制要求雇主及任管理職以上之受僱者等是類人員,應接受有關教育訓練。

丁、將雇主違反性騷擾防治、被人協助、性騷擾申訴流程等納入罰鍰。

2.本席就性騷擾防治法提出修正草案:

甲、修正主管機關為衛生福利部。並修正被害人於事件發生後之申訴年限延長為兩年。

乙,調整對他人為性騷擾者之罰鍰,調高至三萬元以上一百萬元以下。

丙、調整利用權勢性騷擾或其他機會者之罰鍰,調高至五十萬元以上五百萬元以下。

丁、報導或記載被害人姓名或其他資訊者,提高罰鍰自十萬元以上二百萬元以下。

戊、新增累犯加重其刑規定,將罰鍰自十萬元提高至一百萬元。

綜上,為使整體政策臻於完備,爰此要求衛生福利部,針對上開本席提案,於二周內,提出可行性及修正意見評估書面報告。

主席:條文還有修正動議也都宣讀完畢,明天我們9時繼續開會,我們依序先處理性工法,再來處理性騷法。明天9時繼續開會,現在休息。

休息1726分)



Shape2

61