立法院第10屆第8會期社會福利及衛生環境委員會第11次全體委員會議紀錄
時 間 中華民國112年11月15日(星期三)9時4分至12時53分
地 點 本院群賢樓801會議室
主 席 邱委員泰源
本日議程 邀請環境部部長列席報告業務概況,並備質詢。
邀請環境部、衛生福利部就「如何鼓勵協助醫療院所推動醫療ESG共同促進國家永續發展」進行專題報告,並備質詢。
討論事項
一、審查中華民國112年度中央政府總預算附屬單位預算決議有關衛生福利部主管預算凍結案1案。
(一)衛生福利部函,為112年度中央政府總預算附屬單位預算決議,檢送衛生福利特別收入基金決議第2項預算凍結書面報告。
二、審查中華民國112年度中央政府總預算附屬單位預算決議有關環境部主管預算凍結案4案。
(一)行政院環境保護署函,為112年度中央政府總預算附屬單位預算決議,檢送環境保護基金決議第11項「因應氣候變遷計畫」預算凍結百分之二書面報告。
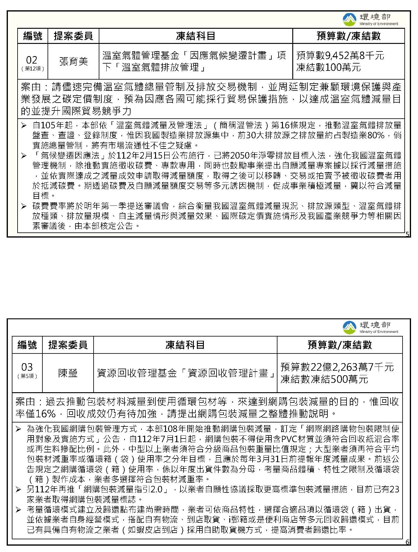
(二)行政院環境保護署函,為112年度中央政府總預算附屬單位預算決議,檢送環境保護基金決議第12項「溫室氣體排放管理」預算凍結100萬元專案報告。
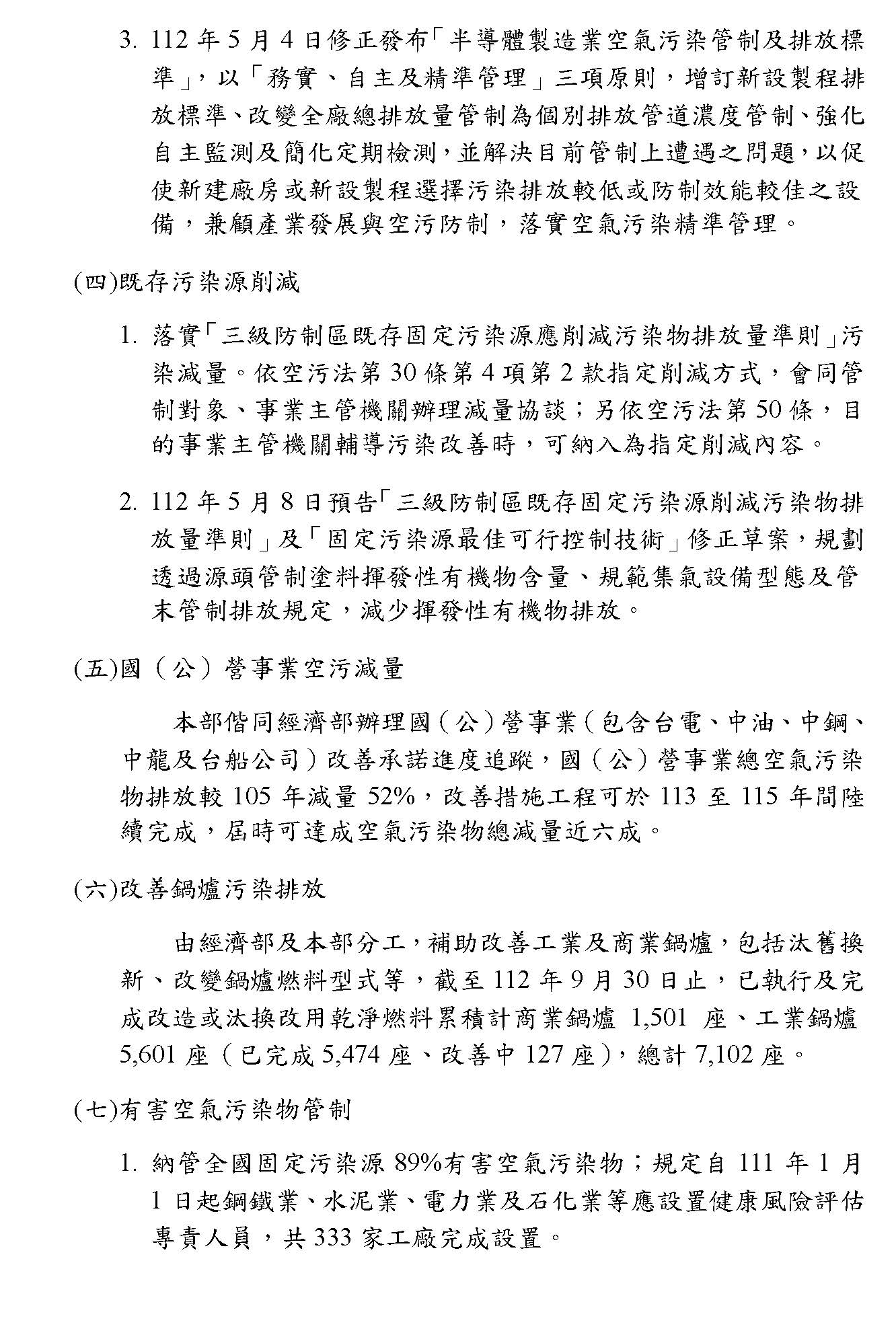
(三)行政院環境保護署函,為112年度中央政府總預算附屬單位預算決議,檢送環境保護基金決議第5項「資源回收管理計畫」預算凍結500萬元書面報告。
(四)行政院環境保護署函,為112年度中央政府總預算附屬單位預算決議,檢送環境保護基金決議第8項「土壤及地下水污染整治計畫」預算凍結200萬元書面報告。
【業務報告、專題報告及討論事項綜合詢答】
答詢官員 環境部部長薛富盛
環境部環境保護司司長劉宗勇
環境部大氣環境司司長蔡孟裕
環境部氣候變遷署署長蔡玲儀
環境部資源循環署署長賴瑩瑩
環境部化學物質管理署署長謝燕儒
環境部環境管理署署長顏旭明
衛生福利部部長薛瑞元
主席:出席委員已足法定人數,現在開會。
本日會議議程為:一、審查中華民國112年度中央政府總預算附屬單位預算決議有關衛生福利部主管預算凍結案1案,以及環境部主管預算凍結案4案;二、邀請環境部部長列席報告業務概況,並備質詢;三、邀請環境部、衛生福利部就「如何鼓勵協助醫療院所推動醫療ESG共同促進國家永續發展」進行專題報告,並備質詢;以上議程採綜合詢答。
本次會議由環境部及衛生福利部兩位部長上台報告,每人10分鐘綜合報告。首先請環境部薛部長就本次會議議程併案報告,時間10分鐘。
薛部長富盛:主席、各位委員,以及各位女士、各位先生。環境部就環境部業務作簡短報告,環境部在今年8月22號由環保署升格為環境部,包括蔡總統、包括陳院長,對環境部都有很高的期許,特別是針對三大重要的任務,包括氣候變遷的議題,臺灣要跟國際同步,另外就是在資源循環的部分,我們希望未來可以達到零廢棄的目的,也新增設了國家環境研究院,希望可以成為環境部未來推動整個臺灣環境治理的一個智庫。
接下來我就針對八個面向簡要報告,第一個我們要推動的大概就是現在全球非常關注的淨零減碳。我們在今年2月份也已經通過氣候變遷因應法,接下來有12個子法,目前環境部已經公告5個子法,有1個草案也在公告當中,另外還有5個跟碳費相關的子法今年年底以前會公布,並與各方討論。明年元月1號開始我們就徵收碳費,大家非常關心到底碳費多少,我們有一個碳費審議會,目前審議委員設置要點也已經公布出來,希望各界假如有意見可以提供給環境部做為整個草案修法的參考。同時我們第三期國家調適計畫也已經在今年10月4號經過行政院核定,未來我們跨部會合作,大家共同朝向2050淨零排碳的方向來努力。
第二個就是有關資源循環的部分。資源循環三大策略包括綠色設計源頭管理,以及能資源循環利用,還有廢棄物量能平衡及管理,這個管理是基於兩大驅動支柱,包括暢通循環網絡以及創新科技的部分。目前環境部積極草擬資源循環促進法,希望在明年上半年可以讓這個法案公告,讓大家共同推動資源循環。我們翻轉以往線性經濟的觀念,把循環經濟這個想法帶入到未來我們對資源的看待,我們希望跟縣市政府密切合作,各縣市的環保局以及環境部大家共同來推動,未來朝向零廢棄的方向。
第三個跟各位委員報告的就是有關垃圾處理的問題。這個是大家非常關切的,垃圾處理的問題主要是各縣市環保局主責,環境部透過在中央的高度來協調,幫助各個縣市處理全國的垃圾。目前我們全國總共有24部焚化爐,事實上它的處理量能是650萬噸,理論上是足夠來處理現在一般的家庭廢棄物490萬噸,但是因為在過去有一段時間焚化爐量能有餘,所以協助做事業廢棄物的處理,每年180萬公噸,反而使得我們現在每年大概有20萬噸的家戶垃圾必須用暫置的處理方式。目前環境部積極協助各個縣市,特別是沒有焚化爐的縣市在臺灣本島大概就剩下南投,當然外島的情況是比較特殊,環境部也積極協助各縣市處理垃圾的部分。垃圾的處理當然需要各個縣市有長遠的規劃,環境部絕對會盡全力來協助。
接下來跟各位報告的就是有關化學物質管制部分。我們希望推動健康無毒的家園,所以在化學管理署方面,我們現在也積極跨部會合作來充實化學雲的內容,這個化學雲是各個部會根據相關法規訂定每一種化學物質必須申報的包括時程、包括量能等等,由環境部來統整。今年明揚大火事實上給大家一個很大的教訓,我們也希望業者方面必須要能夠有自主管理的量能,同時它的資料必須隨時更新。也非常謝謝行政院政委吳政委作跨部會的協調,未來我們充實整個化學雲的資料,讓第一線救災人員隨時上網就可以得到最新的資料,這個對於未來在救災、防災方面可以產生很大的功能。
另外,國環院是將原本的環檢所跟環訓所整合,未來希望能夠充實國環院的研發能量,可以跟國內的學術界、研究界,甚至產業界合作,提供更先進有關環境知識的策略規劃。
第七點是有關強化溝通平台的部分。我上任到目前為止已經跟環團至少溝通6次以上,特別是在這個禮拜一跟中部地區環團大概將近三十幾位有非常好的溝通,未來也持續會強化溝通面。我覺得環境部應該跟公民團體、跟環保團體,跟社會大眾打開溝通之門,能夠讓我們的政策可以落實,也解決基層民眾的困擾。
最後當然就是我們在不管是淨零或者是資源回收方面,都必須跟全民一起推動,所以我們推動淨零綠生活,希望可以把整個環境部政策的推動落實到全民的日常生活,做生活的轉型。
接下來我要報告有關醫療院所推動醫療ESG,當初我們談到有關淨零排放的推動,在醫療院所這一塊的確沒有被納入,在上一次大院的會議當中,希望衛福部跟環境部能夠積極推動醫療院所ESG的服務,我們覺得現階段可以做的就是金管會要求上市櫃公司都一定要做永續報告書的部分,他們必須對於整個醫療院所能量的使用以及廢棄物的處理,在永續報告書中能夠做清楚的交代。我想這就是第一步,未來在醫療院所,環境部可以提供協助的部分,希望未來衛福部在這一塊也可以告知醫療院所,我們共同來推動永續報告書的撰寫,讓醫療院所可以對淨零排放這一塊有初步的盤點,接下來我們就可以按照國家整體的淨零排放路徑,大家共同來推動,朝向2050淨零排放的目的。
最後,針對環境部在今年度被大院凍結4個預算的部分簡單說明。第一案是吳玉琴、洪申翰及楊曜委員所提,有關燃料燃燒或工業製程溫室氣體降幅有限的問題,淨零排放事實上是一個跨部會的議題,不只是環境部,還包括其他相關部會,特別是委員所提到有關溫室氣體、氣候變遷研究方面的部分,由國科會來主責;有關森林碳匯部分,事實上是農業部規劃,我們也跟農業部在這方面有很密切的合作。另外,第二案是張育美委員所提,有關溫室氣體管理基金因應氣候變遷項下「溫室氣體排放管理」部分,剛剛我在業務報告也大概有跟委員提到,環境部現在就積極在做這一塊。第三案是陳瑩委員所提,有關資源回收的部分,的確網購是我們現在在努力的,目前已經跟23家業者已經有簽合作協議,他們積極推動減塑的工作。最後一個案子是吳玉琴委員所提,有關土壤及地下水污染整治基金的使用,我們非常謝謝吳委員對環境部業務瞭解的非常深入,也非常的專業,他提供我們很多相關的資訊,未來可以作為環境部的參考,至於他所建議有關擴大徵收的範圍,事實上環境部也經過內部的檢討,細節的部分也有跟吳委員報告過。
我簡單報告到這邊,再次謝謝大院的支持跟協助,謝謝各位。
主席:好,謝謝薛部長。
接下來請衛生福利部薛部長就本次會議議程併案報告,薛部長請。
薛部長瑞元:主席、各位委員女士、先生,今天是大院第10屆第8會期社會福利及衛生環境委員會召開第11次全體委員會議,本部承邀列席報告,深感榮幸。現在就衛生福利部主管112年度附屬單位預算凍結案及如何鼓勵協助醫療院所推動醫療ESG共同促進國家永續發展等議題,提出專案報告。敬請各位委員不吝惠予指教。
報告事項一,本部主管的112年度附屬單位預算凍結案,討論事項共有一案,這是凍結醫療發展基金所辦理的「居家失能個案家庭醫師照顧方案」,本部業將該方案與全民健康保險「居家醫療照護整合計畫」整合效益的書面資料函送貴委員會及各委員辦公室,鑑於所凍結的經費確為業務推動需要,敬請各位委員惠予支持,准予動支,俾利該基金依既定的業務計畫及內容來執行。
報告事項二,如何鼓勵協助醫療院所推動醫療ESG共同促進國家永續發展:
壹、背景
因應我國全面推動淨零碳排、溫室氣體減量之政策方向,醫療院所為用電消費之主要單位,面對醫療業務使用能源之必要性,協助醫療院所有效採取適當措施提升能源使用效率,發展並落實淨零工作,降低碳排放量,以朝向2030年減碳、2050年淨零排放之全國目標,衛生福利部責無旁貸。
貳、因應作為
一、協調公立醫療機構主管機關(教育部、退輔會、各縣巿政府、國防部軍醫局及本部醫福會),如擬新設或擴充所屬醫院,新建物部分應符合綠建築相關標準。
二、轉知各醫院依經濟部能源局提供之節約能源措施申請補助或獎勵。
三、將委託專業團體辦理推動醫療院所淨零碳排計畫,重點如下:
(一)輔導醫療院所推動淨零碳排工作:
1.輔導醫療院所進行碳盤查,並完成溫室氣體排放量報告。
2.輔導醫療院所盤點其能源設備及系統能源流向,研擬節能改善方案,完成節能減碳報告。
3.轉介並輔導醫療院所申請相關政府部門之淨零碳排補助或輔導資源。
(二)建立醫療院所淨零碳排指引及試算表工具,支援醫療院所執行碳盤查與淨零排放之日常管理。
(三)辦理醫療院所推動淨零碳排相關工作之種子人員訓練,及交流觀摩,以提升醫療院所人員相關知能。
(四)辦理推廣活動,促進全國醫療院所了解節能減碳之具體作法。
參、結語
為實現2050淨零排放之目標,本部將積極協助醫療機構展開相關因應作為,以降低氣候變遷對我國醫療體系及人民健康所帶來的衝擊。
本部承大院各委員之指教及監督,在此敬致謝忱,並祈各位委員繼續予以支持。
主席:好,謝謝薛部長的報告。
本次會議各項相關書面資料均列入紀錄,刊登公報。
環境部書面資料:
一、中華民國112年度環境部主管環境保護基金預算凍結案審查報告





二、環境部業務概況書面報告









































































三、環境部業務概況口頭報告:






































































四、如何鼓勵協助醫療院所推動醫療ESG共同促進國家永續發展書面報告

五、




衛福部書面資料:
一、衛生福利部主管112年度附屬單位預算凍結案(書面報告)




二、如何鼓勵協助醫療院所推動醫療ESG共同促進國家永續發展(書面報告)


主席:現在開始詢答,作以下宣告:本會委員詢答時間6分鐘,必要時得延長2分鐘;列席委員詢答時間4分鐘,必要時得延長1分鐘;委員發言登記於10時30分截止,委員如有書面質詢,請於散會前提出,逾期不受理。暫定10時30分休息10分鐘;本次會議不處理臨時提案。
現在請登記第一位的賴惠員發言。
賴委員惠員:(9時24分)謝謝主席,有請環境部薛部長,還有化學署謝署長。
薛部長富盛:賴委員早。
賴委員惠員:部長、署長早安。針對疫情的放寬以及國際旅遊的開始,跟部長、署長探討關於臭蟲,臭蟲有一個別名叫做床蝨,顯然就是有床的地方可能就會有這樣的蟲類發生。從2017年到2022年,法國超過一成的民眾家中有臭蟲,而韓國在首爾、仁川跟大邱有一個臭蟲消滅政策,可是相對地,我們知道2024年的奧運要在法國舉行,臭蟲對法國社會的干擾成為很大的問題,在奧運準備期間也變成他們國內政治攻防的一個問題。
我在這裡想特別請教署長跟部長,臭蟲的防治一定要儘早進行,我們從交通部統計的資料可以看到今年1月到9月國人的觀光旅遊目的地,這個觀光旅遊的問題是不是已經有比較好的準備?近五年來,我們看到臭蟲在臺灣已經慢慢形成比較嚴重的問題,但我們看到環境部的資料竟然還停留在以前,你們針對臭蟲的新聞稿停留在民國95年,這顯然跟現有的狀況有很大的距離,部長跟署長要怎麼樣回應這個問題呢?
薛部長富盛:謝謝賴委員的建議,的確最近這幾天媒體報導很多臭蟲的議題,所以才引起大眾的關注,事實上化學署已經有一些作法在推動,我請謝署長跟賴委員報告一下。
賴委員惠員:好,署長來。
謝署長燕儒:報告委員,這段期間臭蟲一直是我們的工作重點之一,所以我們對於環境用藥的宣導等等都會持續地宣導。不過第一個,因為解封之後的旅遊進出頻繁,所以我們已經把宣導資料跟交通部在機場這邊……
賴委員惠員:不斷地宣導,可是新聞稿還停留在95年。
謝署長燕儒:我們可以再更新……
賴委員惠員:大家沒有去注意到?
謝署長燕儒:有注意到,但內容大概就那個地方……
賴委員惠員:有注意到卻沒有改?
謝署長燕儒:內容是一樣。
賴委員惠員:所以趕快改。
謝署長燕儒:是、是。
賴委員惠員:除了宣導以外,你還有什麼比較積極的作為呢?
謝署長燕儒:我們在我們的網頁上有讓民眾知道怎麼防治它,還有在環境用藥的部分也會加強。
賴委員惠員:署長,我想除了宣傳以外,我希望有比較積極的作為,尤其是透過地方政府全面性及早預防,我希望聽到的是這樣的回答,會後請你把一些比較具體的作法提供給本席。
謝署長燕儒:好,是。
賴委員惠員:接著我要跟部長、大氣環境司司長還有氣候變遷署署長共同討論如何解決空氣品質的問題。部長,我們知道東北季風接力來臺,天氣也轉冷了,可能會帶來雨勢,也會帶來境外污染物進入臺灣,這會影響空氣的品質,我們從這一張圖片可以看到,整個臺灣的西北部幾乎都是紅橙燈、紅橙色,在竹苗跟高屏的西半部是紅色警戒,甚至在北部、雲嘉南跟金門是橘色的,季風帶來這麼多的懸浮微粒。我們都知道空氣品質的污染會影響到……
薛部長富盛:健康。
賴委員惠員:一些比較敏感的族群,甚至我們從臺大醫院的電子報也可以很清楚地知道,空氣污染的數據會影響孩童的呼吸道。
薛部長富盛:沒錯。
賴委員惠員:這樣子的話,要如何降低空品的問題?
薛部長富盛:我跟委員報告,事實上大氣司在季節轉換或者天氣要變的時候,都會把未來三天所預測的空氣品質在線上即時告知全國民眾。同時我們在109年就開始啟動,只要是因為外在因素的影響,我們就會要求台電,特別是臺中火力發電廠以及六輕,事實上他們會降載,燃煤的部分就會降低,所以用這個方式來彌補可能造成的……
賴委員惠員:部長,除了電廠的降載還有在網路上的宣告以外,有沒有比較積極的作為?在你們的報告裡頭,你特別講到空氣品質維護的區域,也就是……
薛部長富盛:空維區。
賴委員惠員:有關空維區的問題,你在19個縣市設計59個空維區,可是我們看到很多的空維區設置在風景區,59個空維區有22個放在風景區,6個在港口、8個在轉運站、2個在機場,小學跟醫院只有8個,如果19個縣市的小學跟醫院只有8個,這種分布顯然就是說……
這是依據什麼做分布呢?我總覺得醫院的分布是少的,請部長回答。
薛部長富盛:跟賴委員報告,事實上空維區的設定是縣市政府環保局啟動、發動的,再送來環境部審核,所以每個縣市會因地制宜,他們覺得哪些東西、哪些地方可能比較重要,基本上我們是尊重縣市政府。
賴委員惠員:部長,我針對這個問題特別請教你,地方政府送上來的這幾個區域,是不是這幾年一直都沒有改變?
薛部長富盛:事實上這幾年應該有增加。
賴委員惠員:因為你們是監督的啊!有沒有改變?
薛部長富盛:空維區應該……
蔡司長孟裕:跟委員報告,空維區的數量在這幾年持續增加,到現在是59處,空維區本身並不是針對改善,它主要是針對交通的影響。
賴委員惠員:是嘛!在源頭管理上,你讓重污染的交通機具不要進入,除了這樣的把關以外,你怎麼監督地方政府有比較積極的作為?你有什麼樣監督、輔導他們的機制呢?
蔡司長孟裕:跟委員報告,我們其實有對空維區制定SOP,另外對於地方政府在空維區的標示或是採用車型的車辨系統部分都有一些指引,給地方政府參考,目前就我所知,地方政府現在還有二十幾個空維區在研擬中,準備送到環境部來核定。
賴委員惠員:我會和司長討論這個問題就是我認為空維區在整個數字上的顯示是不夠好的,監督單位在源頭管理上是否能有比較積極的作為,我希望你可以提供給本席,因為你的回答有點空。謝謝部長、謝謝司長。
薛部長富盛:好,謝謝賴委員。
主席:謝謝賴委員,謝謝部長。
接下來請蘇巧慧委員發言,蘇委員,請。
蘇委員巧慧:(9時35分)謝謝主席,請環境部薛部長。
主席:好,部長。
薛部長富盛:蘇委員好。
蘇委員巧慧:部長早安。部長,今天想要跟你請教一個我昨天去參加的活動,我覺得滿新的。部長,這是我昨天去參加的一場記者會,是中研院跟台電共同舉辦的去碳燃氫發電技術發布會,我想部長對這個技術應該很熟悉吧?應該瞭解吧?
薛部長富盛:還可以。
蘇委員巧慧:你對它的評價怎麼樣?
薛部長富盛:我覺得很好。當很多人在挑戰2050淨零排放的時候,我一直持著正面的態度來看,我覺得科技終究會解決二氧化碳及溫室氣體的問題。昨天中研院跟台電這是一個非常好的……至少證明它可行,當甲烷在高溫的時候就裂解變成碳黑跟氫氣。
蘇委員巧慧:他超前嘛!
薛部長富盛:是,超前部署,沒錯。
蘇委員巧慧:因為我們當初都是在講已經生產、製造各式各樣狀況把碳產生出來以後,才在後端進行碳捕捉之類的技術,但他竟然是從前端開始。我們昨天看到中研院和台電的發布會,中研院提出的說明非常清楚,現在臺灣碳排竟然有50%是來自於發電,那麼我們的發電當中,其實有30%來自天然氣。如果我們用去碳燃氫的方式,有這麼多的優點,因為它產生的能量更高,而且在前端把它變成無碳發電,等於是前端就把它做出來了,這麼好的狀況,何況它還不改變運送天然氣的路線,所以等於是所有的運輸管道不變,只是在發電前端加上了這樣的技術、機組之後,把天然氣變成無碳的氫氣,變成用這樣來排放,哇!如果可以突破,還可以商轉的話,這是非常非常大的突破,而且是很好的技術,甚至可以獨步全球、領先全球吧!至少在前段班,沒有問題,對不對?
薛部長富盛:認同。
蘇委員巧慧:所以你會全力支持,對不對?
薛部長富盛:是,全力支持。
蘇委員巧慧:那環境部昨天怎麼沒有去?
薛部長富盛:跟蘇委員報告,昨天我們有派員去,但是我因為參加另外一個活動……
蘇委員巧慧:我想這麼大的活動,你們在做這麼大、這樣相關的業務,昨天看不到環境部的態度啊!
薛部長富盛:我們……
蘇委員巧慧:是副署長去?
薛部長富盛:氣候署副署長有去。
蘇委員巧慧:不是部長,也不是氣候署署長,是氣候署副署長去,我覺得有點可惜,對啊!因為你看今天整個國家永續體系的發動龍頭,現在看起來是環境部在處理嘛!如果是環境部,有這麼好的、可以大量減輕碳排這樣的工程和技術,我覺得環境部的角色應該可以加強,這也代表跟其他各部會的協調嘛!好,如果你說昨天是因為種種狀況,沒有去活動現場,那麼我想請問一下,有沒有研究過環境部在這件事情上,也就是所謂新技術的發展上面,環境部的角色可以扮演什麼?
薛部長富盛:事實上,在整個比較前瞻研發的這一塊,環境部變成是輔助的角色。
蘇委員巧慧:好,那你可以輔助什麼?
薛部長富盛:從整個預算的結構來看,事實上比較前瞻,比如整個年度的公務預算來講,環境部一年才80億左右,相較於……
蘇委員巧慧:對嘛!因為我們今天就在討論這個,對不對?
薛部長富盛:是,假如委員支持,我一直告訴我們同仁,事實上在比較前瞻的研究,環境部應該要扮演重要的角色。但是過往……
蘇委員巧慧:所以今年有編嗎?沒有嘛!
薛部長富盛:過往來講都沒有。
蘇委員巧慧:對啊!
薛部長富盛:都比較在做污染的防治。
蘇委員巧慧:可是現在我是委員,我只能刪,我不能夠加,部長,我是這樣覺得啦!其實在剛通過的氣候變遷因應法裡,昨天的去碳燃氫技術應該就等同於在氣候變遷因應法當中所定義的負排放技術,可以吧?這完全同意吧?對不對?
薛部長富盛:可以,認同。
蘇委員巧慧:這是一個非常符合標準的負排放技術,所以它應該可以值得獎勵啊!我現在看來看去只有在第二十九條「得提出自主減量計畫向中央主管機關申請核定優惠費率」,只有類似像這樣的狀況嘛!如果我們再往下看,部長也提到了,第一個就是預算的部分,其實已經有了溫室氣體管理基金,這已經有囉!這是一個已經有的狀況。
薛部長富盛:但是該基金的金額非常少,是不是由其他的基金來補助……
蘇委員巧慧:對,現在是5億而已……
薛部長富盛:因為還沒有開始收碳費……
蘇委員巧慧:因為公務預算是3億,政府撥3億,其他部分是2億,所以一共5億而已。
薛部長富盛:是。
蘇委員巧慧:我也還幫你查出來了,溫室氣體管理基金的部分,可以用的是一、二、三、四、五、六、七、八、九……
薛部長富盛:有13項。
蘇委員巧慧:在這樣的狀況下,第9項勉強可以用到你剛剛說研究的部分,可是這其實是一個已經很久的法律,所以除了你剛剛說的公務預算,公務預算可以支持研究,但你又說公務預算很少,只有80億,那我們就去找其他基金。我看到最明顯的、最符合的就是溫室氣體管理基金的部分,但它的用途又這麼限縮。從剛剛一開始到現在,大家都同意這是一個好技術,大家都同意環境部作為整個永續發展零碳的綜理機關,我們不要說主管機關,第一,應該跟各部會有更多的溝通,不要忘記,開什麼玩笑,環境部才是領頭,所以這個地方應該是能夠積極的參與、協調。第二,如果我們可以有更多的空間去改進,我覺得部長以你這麼新的觀念,可以整體的看一看啦!
薛部長富盛:可以。
蘇委員巧慧:好不好?
薛部長富盛:跟蘇委員報告,中研院這個比較先進的技術真的很棒,另外其他像是CCUS,還有很多技術,事實上我都滿認同。
蘇委員巧慧:是啊!我是舉例。部長就是因為有這麼新的觀念,所以才請你來做環境部的帶領者、領導者,我覺得應該可以更大開大合一點,這也是我給部長加油的部分。
薛部長富盛:好,未來會努力。
蘇委員巧慧:另外來看產業,部長,現在在說碳權的部分,第一,碳費根本就還沒有開始收。
薛部長富盛:對啊!
蘇委員巧慧:第二,碳權交易也明年才可能要上路,子法才剛公布,可是你看坊間已經開始產生什麼現象呢?第一,我們都是看到新聞報導,我也還沒有辦法去查核這樣的狀況……
薛部長富盛:瞭解。
蘇委員巧慧:但新聞報導已經非常具名指出,鋼鐵業者已經說從下一批出貨開始要加收碳費,多退少補,這個加收碳費是國內的加收碳費嗎?是因為政府有加收碳費,所以轉嫁嗎?是這樣嗎?不是吧!
薛部長富盛:不是。
蘇委員巧慧:因為我們還沒有啊!
薛部長富盛:都還沒有。
蘇委員巧慧:我們根本沒有,那它這樣合理嗎?這是第一個。
薛部長富盛:我覺得不合理,所以在新聞一出來,我們馬上有新聞稿就出去了……
蘇委員巧慧:是嘛!那這個只是……
薛部長富盛:這個是不合理的。
蘇委員巧慧:這不合理嘛!
薛部長富盛:對啊!
蘇委員巧慧:所以這是第一個而已嘛!
薛部長富盛:沒錯。
蘇委員巧慧:但會不會有其他的?所以你的態度、動作應該要大一點,才能讓其他人瞭解,這是第一個。如果這個直接加的,你覺得不合理,那我們來看看另外一個,兩天前的新聞,臺北藝博會藝文表演開始模仿歐美系統,在看表演的時候為了鼓勵大家減碳,所以把票價跟碳開始結合,甚至是藝術品的買賣,還把碳權交易也放下去,這合理嗎?
薛部長富盛:這個也不合理,現在很多……
蘇委員巧慧:這也不合理?這是創意、鼓勵大家,這不合理嗎?
薛部長富盛:假如它把這個費用將來捐給某些機構做減碳工作,我認為或許可以,就是基於共同減碳,假如變成增加收入,我個人覺得不合理,因為這對減碳完全沒有幫助,所以不應該這樣子。
蘇委員巧慧:現在的狀況是坐捷運來的話,票價是賣多少;如果開車來的話,票價又是另外一種計算方式。因為有碳費、碳權交易,對整個社會的各行各業、生活中的大小細節,都會產生影響。
薛部長富盛:是,沒錯。
蘇委員巧慧:尤其時間點,又有一個時間點是明年,甚至是不同的時間點,所以到底是讓大家發揮創意,鼓勵社會往好的方向減碳,這是創意該鼓勵,可以繼續做?還是時間還沒到,不應該這樣做?變成大家都需要有一個標準,部長現在怎麼面對這樣的產業?
薛部長富盛:給委員報告,事實上明年開徵,也只針對512家排碳大戶而已,其他包括中小企業跟一般民眾,我們當然希望他們能力行綠色生活,儘量選擇低碳產品,但不應該利用碳費這種概念想要去增加……
蘇委員巧慧:你現在講的是我剛剛舉的第一類型,就是直接在售價裡說我們要收碳費了,所以我跟你加錢、漲價,這個是你不合理!
薛部長富盛:不合理!
蘇委員巧慧:至於第二種是用鼓勵的態度,用創意的方式,但這個更難拿捏……
薛部長富盛:對,這的確有一些灰色地帶,假如鼓勵搭乘大眾捷運系統的話,對減碳是有幫助的。
蘇委員巧慧:我認為創意可以無限,但用詞需要精準,尤其涉及國家政策的用語……
薛部長富盛:認同。
蘇委員巧慧:行政院各部會還是必須要掌握!
薛部長富盛:是。
蘇委員巧慧:所以今天以兩個例子跟環境部討論,我希望下一次能看到對這個事件對各行各業的影響,你們能有更精準的說明和應對作為,謝謝部長。
薛部長富盛:謝謝蘇委員,謝謝。
主席:謝謝蘇委員,謝謝部長。接下來我們請溫玉霞委員發言。溫委員請。
溫委員玉霞:(9時46分)謝謝主席。我們有請衛福部薛部長。今天兩個都是薛部長。
薛部長瑞元:委員好。
溫委員玉霞:部長早。部長,我之前有拜託部長幫醫護人員加薪,你說不可能,說不過去。結果不到幾天,就在11月12日,總統說明年要挹注兩百億給健保,並提升醫護人員薪水。是不是因為五大醫事人員團體要上凱道,所以你們趕快處理這件事,趕快安撫他們?
薛部長瑞元:這是兩回事……
溫委員玉霞:難怪人家說最好每年選舉!
薛部長瑞元:這是兩個不同的事。明年的兩百億是早就編進來了……
溫委員玉霞:早就編了?但我們今年的預算裡有看到嗎?
薛部長瑞元:有看到。
溫委員玉霞:所以每年可以領就對了?
薛部長瑞元:在疫後特別預算裡有編兩百億,那就是明年要用的。
溫委員玉霞:所以這是本來就有的,為什麼每次問,每次你都說沒有辦法?
薛部長瑞元:現在講的……
溫委員玉霞:我就簡單一句話,明年他們就可以收到兩百億的……
薛部長瑞元:這個我們在規劃當中。
溫委員玉霞:還在規劃?你不是說已經編預算了,怎麼還在規劃?
薛部長瑞元:現在講的兩百億準備撥給安全準備,至於總統講的兩百億是從後年開始。
溫委員玉霞:後年?這兩百億是後年就對了?
薛部長瑞元:對。
溫委員玉霞:要讓他們知道錢何時才可以領到,是明年還是後年?等於是2024年就對了?
薛部長瑞元:對、對。
溫委員玉霞:我請問你,除了加薪以外,制度上有什麼改善嗎?譬如三班護病比,你們有討論過嗎?
薛部長瑞元:有……
溫委員玉霞:這也是賴清德候選人的政見,他說三班護病比……
薛部長瑞元:這個已經討論過兩輪了。
溫委員玉霞:討論過兩輪了?
薛部長瑞元:對、對,各層級的醫療院所……
溫委員玉霞:有什麼反彈的聲音嗎?還是大家都贊成?
薛部長瑞元:意見尚未一致。
溫委員玉霞:但是會儘量朝這方面去改善?
薛部長瑞元:對。
溫委員玉霞:我還有另外一個問題要請問你,之前我們說醫護人員不夠,一直在流失,所以你上次提到要增加考試次數,從兩次變成三次,考兩次變成考三次。我也跟你說,如果職場不友善、薪水不夠,就算考進來也不會繼續留在這裡,不到半年就走了!最近你又提出另外一點,要降低護理國考門檻,結果造成基層團體反彈,連護理師也很不滿!他們認為這樣是對專業形象在開玩笑!為了專業,他們很認真讀書,結果你要降低門檻?部長回應說,你們在吵什麼?你們有什麼理由?你不知道他們的邏輯在哪裡!部長,你現在要再講一次嗎?你不知道他們的邏輯嗎?你真的不知道嗎?
薛部長瑞元:報告委員,護理人力當然包括增加新進人員,但舊有人員應該要留任……
溫委員玉霞:對,就是要留任。
薛部長瑞元:這些都要處理。現在講的只有考試這部分……
溫委員玉霞:考試是最重要的。你說要降低基礎醫學……
薛部長瑞元:配分的比例……
溫委員玉霞:要把20%的門檻降低10%,對不對?
薛部長瑞元:對。
溫委員玉霞:難怪他們反彈!我這麼認真研究,而且基礎醫學是作為護理人員最重要的科目……
薛部長瑞元:沒有……
溫委員玉霞:結果你降低了……
薛部長瑞元:不是……
溫委員玉霞:不是?
薛部長瑞元:報告委員,雖說已經考過了,但現在在職場上執業的護理人員,有一半以上基礎醫學都沒有通過……
溫委員玉霞:話不能這樣說,要認真讀過基礎醫學,才能成為真正的護理人員或護理師……
薛部長瑞元:不能這樣說……
溫委員玉霞:這樣的話……
薛部長瑞元:檢討起來是題目真的太難……
溫委員玉霞:題目太難?
薛部長瑞元:那些沒通過的平均才三十幾分,有通過的平均也才四、五十分……
溫委員玉霞:20%的話,六十分就及格了……
薛部長瑞元:對、對。
溫委員玉霞:基礎醫學是醫護人員最重要的科目。
薛部長瑞元:但這樣會把平均分數往下拉……
溫委員玉霞:我請教部長,如果是外交官考試,因為招不到外交官,所以是不是就降低英語分數?還是說招考不到飛行員,所以就降低飛行技術,可不可以?
薛部長瑞元:不是這樣……
溫委員玉霞:這是最基本的,你卻要降低?
薛部長瑞元:報告委員,考試有兩種制度,一種叫基準制,六十分及格,如果題目容易的話,考過的就會比較多……
溫委員玉霞:這樣最起碼可以讓認真讀書的人覺得這就是專業啊!所以你不能說要降低專業科目……
薛部長瑞元:委員剛剛所舉的例子是容額制,譬如今年要錄取兩百個,所以大家照排名來,這種的題目難易影響沒那麼大,畢竟是照排名……
溫委員玉霞:沒有啦!其實說到最後,如果要留住這些醫護人員、護理師,最重要的,我從頭到尾就一直跟你說:薪水給夠,改善職場……
薛部長瑞元:這個我們會處理……
溫委員玉霞:薪水給夠,改善職場,這樣人才留得住!
薛部長瑞元:薪水的部分我們有在處理。
溫委員玉霞:我現在要說一句話,這是臺灣人說的:嘴齒痛,貼目眉;目睭痛,貼下巴,就是亂來亂弄!我們覺得我們要針對題目、針對困難來解決……
薛部長瑞元:沒錯!
溫委員玉霞:而不是講什麼開放!不然乾脆考到護理系的就發執照……
薛部長瑞元:當然不會這樣!
溫委員玉霞:當然不會這樣?但是你要降低門檻,人家說這樣做不對……
薛部長瑞元:考試有問題就要改考試,總不能都不改革、都不變?
溫委員玉霞:改革……我就說只要薪水給得夠,人就留……
薛部長瑞元:薪水歸薪水,這個我們一定會處理。
溫委員玉霞:護理師都說薪水給得夠就會留職,就不會走了!
薛部長瑞元:但是新進人員還是考不過啊!
溫委員玉霞:謝謝部長,我只是提醒你。
薛部長瑞元:我知道。
溫委員玉霞:改善的方式不是只有這種,其他還有很多,大家要互相協調……
薛部長瑞元:很多面向都需要。
溫委員玉霞:要和醫護人員協調。部長請回座。
薛部長瑞元:謝謝。
溫委員玉霞:請教另外一個薛部長,環境部薛部長。
主席:請薛部長。
溫委員玉霞:我請教你一下。
薛部長富盛:溫委員好。
溫委員玉霞:陳院長在院會詢答時說,核電是綠電。結果王美花、王部長說,我們的綠電不包括核電。請問部長,核電是不是綠電?
薛部長富盛:核能發電分兩種:一種是核融合,一種是核分裂,我當然不曉得說……現在都是核分裂……
溫委員玉霞:現在很多歐洲國家,有27個國家說核電是綠電,可是我們還在反核!也就是我們國家還在反……
薛部長富盛:是。
溫委員玉霞:我們繼續反核,即使別人說核電是綠電!既然反核,為什麼還要重啟核二廠二號機,為什麼?既然要反核就反到底了,為什麼還要重啟二號機?
薛部長富盛:其他國家會把核電列為綠電,是因為他們有辦法處理核廢料……
溫委員玉霞:別人有辦法的話,我們也要想辦法,對不對?
薛部長富盛:我們沒有辦法處理就沒有所謂綠能的概念……
溫委員玉霞:你是環境部,既然別人想辦法,我們也要想辦法,對不對?人家可以,難道我們不行嗎?我們會比人家差嗎?
薛部長富盛:沒辦法!不然看核廢料要放在哪一個縣市?我不知道哪一個縣長願意舉手說,核廢料放在我們的縣市!所以這個東西變成說……
溫委員玉霞:我們2025要達成非核家園,預計再生能源占比要占20%,燃煤占30%,天然氣占50%。請問現在我們再生能源占多少percent?
薛部長富盛:我們的再生能源已經達到10%。
溫委員玉霞:2025喔?
薛部長富盛:現在已經10%了……
溫委員玉霞:今年10%?
薛部長富盛:對……
溫委員玉霞:明年的20%要怎麼達到?
薛部長富盛:我們還有兩年的時間。
溫委員玉霞:2025啊!
薛部長富盛:24、25啊。
溫委員玉霞:明年是24,再來就是25,25要達到20%啊!
薛部長富盛:24跟25,以現在風力發電的速度,跟我們光電發電的速度,我個人覺得即使沒有到20%,應該也差距不遠,事實上我們要樂觀的來看待……
溫委員玉霞:你確定可以到20%?
薛部長富盛:我個人覺得應該是……
溫委員玉霞:2025耶!
薛部長富盛:2025占到……
溫委員玉霞:我們現在已經是火力全開耶,其中燃煤是占30%。
薛部長富盛:現在燃煤比天然氣還少了啦。
溫委員玉霞:沒有啊,我們現在這兩個加起來,燃煤跟火力現在總共占了80%,所以到時候真的有辦法達到綠色發電……
薛部長富盛:我們現階段就是用天然氣先來取代燃煤,剛剛事實上蘇委員也特別提到……
溫委員玉霞:現在天然氣是占38%耶!
薛部長富盛:現在我們在天然氣裡面要加氫,剛剛蘇委員……
溫委員玉霞:火力發電占42%,兩個加起來將近80%。
薛部長富盛:但是這個比以前來講已經進步很多,我覺得我們是看到我們持續有在往減煤的方向來推動,這個就是正面的,當然……
溫委員玉霞:我現在是要跟你說,我們國家的碳排都比別的國家還要高,以後就必須像剛剛蘇委員說的要課徵碳排稅,這不僅影響到我們的企業,將來我們的企業一定會受影響,也會影響到我們人民的健康問題。
薛部長富盛:我跟溫委員報告,你說我們的碳排比別的國家高,事實上這個數據是錯的,假如把碳排除以我們的GDP成長率,臺灣是一直往下降,我們算是在中段……
溫委員玉霞:我要請問一下,去年11月聯合國第二十七屆氣候峰會裡面,美國前副總統高爾點名說,臺中發電廠的碳排量排名全世界第19名,碳排量是3,419萬噸,比一個紐西蘭還要高,對不對?另外,麥寮發電廠的碳排量是全世界第36名,碳排量是2,599萬噸,等於是2,600萬噸,光是這兩個地方,不用說其他的什麼電廠,像興達、中鋼、林口都不用說了,光是這兩個地方就比兩個國家還要高,這樣有可能到2025年達到淨零碳排嗎?有可能嗎?這個目標、這塊餅畫得這麼大,有可能做到嗎?今天你是部長,所以我請教你這個問題。
薛部長富盛:我個人的看待是可以啦。
溫委員玉霞:可以?講話要負責任耶!
薛部長富盛:對,我個人的看法,我是基於從科技的角度,假如到2035年,科技上面仍然沒有辦法突破,那真的就沒有辦法了,但是在2035年到2040年,科技上的突破……
溫委員玉霞:2035年你已經不在這裡,我也不在這裡,大家都不知道在哪裡了,結果你們現在隨便畫一塊大餅。大家都可以來畫,是嗎?
薛部長富盛:到時候我雖然不在這裡,仍然會在學校,我應該可以證明……
溫委員玉霞:你乾脆畫一塊大餅說2027年就可以淨零算了!你現在的作法就是畫一塊大餅,怎麼可能做到?那是不可能的事情嘛!
薛部長富盛:不是我畫的。
溫委員玉霞:部長,我要強調的是,淨零碳排是不太可能做到的,我覺得不可能,但是我希望在你的任內可以向國民交代一下,必須要讓大家都能夠瞭解你怎麼做,這樣而已,我覺得這個餅不要畫得好大。
薛部長富盛:好。
溫委員玉霞:謝謝你。
薛部長富盛:謝謝溫委員。
溫委員玉霞:對國民有要有個交代,謝謝。
薛部長富盛:我們努力。
主席:接下來請吳玉琴委員發言。
吳委員玉琴:(9時58分)主席,我請環境部薛部長跟氣候變遷署蔡玲儀署長。
主席:兩位請。
薛部長富盛:吳委員好。
吳委員玉琴:薛部長早,我今天要跟您就碳定價怎麼樣維持一個合理的價格討論,這個部分應該是部裡面正在積極規劃中的業務。因為電腦故障的關係,我直接問好了啦,雖然有圖表可看會比較清楚。在氣候變遷法通過之後,在碳的額度上面,其實在臺灣接下來會有臺灣碳權交易所,會針對自願減量,還有增額抵換額度的部分來研議,而且會來定價。另外當然環環境部也會有碳費的定價,這兩個有些部分已經出來,但有些幾乎金額都還沒有非常清楚。
今天我其實是想跟部長及署長討論,自願減量的費用還有增量抵換的額度,以及碳費的定價,本身應該是連動的,甚至跟國際的碳費,或是國際間碳市場的定價,應該有相關的連動性。臺灣唯一有訂定出來的就是增量抵換額度,因為過去的環保署在談汽車、機車汰換Gogoro就算出Gogoro是2.3噸的排碳量,收購的價格是100元,所以我們就去把它換算,這個到底對不對?因為從概念上,大家就是做這個換算,環保署當時的收購是1,000元,環保局的收購是1,500元,竹科管理局是收2,000元,所以我們就換算,這樣是不是表示一噸就是435元到870元?我們是這樣換算的,但是當時我在質詢前任署長,他卻說不是這樣定價。因為有一個實際收購的價錢,所以我們就很容易把它反推回來,說所謂增量抵換的價格就是這樣。
再來,另外我看到自願減量的部分,其實它的難度是高的,就是政府要跟企業課碳稅的時候,要求它最好是自己減量……
薛部長富盛:對。
吳委員玉琴:所以自願減量的部分,它到時候是有優惠的,但它的難度也高,對企業來講,它的相對價格跟壓力是比較大的。增量抵換比較單純,就是換算而已。
薛部長富盛:是。
吳委員玉琴:關於這兩個部分,我要問部長的是,像這樣的自願減量,還有所謂的增量抵換,你覺得哪一個價格應該比較高?因為你們現在還在訂定中。
薛部長富盛:事實上,增量抵換的部分是可以交易的,就是碳權的那種概念。譬如你所舉Gogoro的例子,當初很多單位、部門都會有鼓勵措施,包括縣市政府,原因就是要減碳,從燃油變成電力,這樣子就可以去增量抵換。
吳委員玉琴:部長,因為增量抵換現在只限定放在環評的時候可以購買,應該說它並不是一個自由流通的方式,反而是自願減量的部分比較跟國際有一些相關可以連結,所以這兩個性質在臺灣訂的遊戲規則跟國際又不太一樣。當然這個部分,氣候變遷署應該已經在做相關的研議,是不是請蔡署長稍微回應一下?這兩個價格你認為哪一個應該比較高?
蔡署長玲儀:跟委員報告,因為我們過去在進行開發行為環境影響評估的時候,對於新開發案有要求一定比例必須要對區外進行增量抵換,所以過去的環保署才推出了機車汰換,就是剛剛委員所提出來的說明。機車汰換完成的減碳效益,其實只能供環評的增量抵換來使用,也就是這些開發案以協助民眾汰換機車來取得增量抵換的減碳抵換。至於我們現在正在推動的自願減量,也是屬於按照遵循國際間自願減量的作法,要有一定的方法學來取得減量額度。這個自願減量在國際間現在可以有的交易價格,會看自願減量專案的性質跟品質。其實國際間現在的自願減量市場也因為碳中和的需求,有一些價格很低,但是有一些因為有加上永續發展,價格會比較高,所以純粹是在自願減量市場上面去看專案的品質來決定。
吳委員玉琴:所以它應該是一個浮動的價格,看它的計畫和專案而定。
本席看到國內正在討論碳定價,因為我們的碳定價也還沒出來,現在環境部碳費費率委員會還在制定碳費,所以我只是用一個假設,如果公告碳費是10美元(約320臺幣),優惠碳費是4美元,我們的企業有五百多家2.5萬噸以上的排放大戶要被課徵碳費,所以我們就鼓勵他們自願減量,告訴環境部5年內自己要減到排放3萬噸,於是他們在這5年內的碳費就是優惠價格,只要繳4美元乘以3萬噸,預估是12萬美元,而5年到期時,它並沒有減到排放3萬噸,還是多排放了1萬噸,那麼這1萬噸就要繳差額。
薛部長富盛:對,它要……
吳委員玉琴:要來繳那個費用,所以這個部分就要繳6萬美元。
薛部長富盛:沒錯。
吳委員玉琴:所以我想這個廠商應該也會希望如果有機會就去買來抵自己超額的部分。為了減少補繳碳費差額,廠商就要去購買自願減碳額度,也就是別人減的,我去把它買回來。
薛部長富盛:是。
吳委員玉琴:所以要問的就是,這個自願額度的單價是不是一定要少於碳費的差額,不然廠商會有動機去買嗎?如果我繳了6萬塊給你,從外面買來的單價高於這個6萬塊,那我幹嘛買?我自己繳就好了啊!
請署長說明。
蔡署長玲儀:跟委員報告,目前我們國內在推的自願減量專案並不是碳費的徵收對象,所以它去執行譬如說這些中小企業或其他的住商,它自願減量之後,本來就有減碳的效果,甚至因為節電帶來的效益,但是它做的這個經過環境部許可,給它減量額度之後,現在氣候法給它一個額外的誘因,就是還可以提供給碳費徵收對象一部分來做碳費的扣減。我們也希望藉由這個多元的減量機制,讓減碳不是只有大的排放源要繳碳費,而是其他非碳費徵收對象也可以來執行自願減量專案,達到擴大減碳的效果。
吳委員玉琴:其實我要比較的是,在這些價格裡面,自願減量額度的價格也必須跟國際接軌,因為它是可以購買或交易的。國際黃金標準組織提供的自願減量碳額度價格,依計畫性質不同,大概在15美元到45美元之間,國內在定價的時候應該也會參考國際……
薛部長富盛:是,我們會參考。
吳委員玉琴:一定要參考國際,不可能置身事外。
薛部長富盛:沒錯。
吳委員玉琴:因為時間的關係,我要請你們再研議的就是:如果要跟國際接軌,那麼國內的自願減量額度價格也應該是落在15至45美元之間;要反映難度的話,增量抵換額度價格也不應該高於15至45美元,因為這樣比較容易;可是公告碳費與優惠碳費的價差應該要大於15至45美元;未來公告碳費則不應該低於15至45美元。我要提醒的是,這幾項費用其實有彼此連動和相互性,所以我才會在預算凍結案裡面建請氣候變遷署應該要橫向聯繫,因為各組都在討論,但是到底有沒有統整?因為它們的互相關聯性高,也要跟國際有所接軌,所以今天用這個時間來跟部長、署長溝通。因為現在是關鍵時刻,你們要定出價格的時候,一定要眼觀四面,耳聽八方,跟國際接軌,好不好?
薛部長富盛:好,感謝吳委員的建議,也謝謝吳委員長期以來對環境部的支持,給我們很多政策的建議都很深入。非常謝謝吳委員。
吳委員玉琴:謝謝部長。
主席:謝謝吳委員,謝謝部長。
宣告:等一下林為洲委員質詢結束,休息10分鐘。
現在請張育美委員發言。張委員,請。
張委員育美:(10時11分)謝謝主席。請環境部薛部長。
主席:薛部長,請。
薛部長富盛:張委員早。
張委員育美:部長早。上週總質詢的時候,我有談到醫療產業減碳的議題,特別要求醫療院所的減碳工作必須由熟悉醫療產業的衛福部來主導,當時部長在答詢台上表示,環境部會一同協助衛福部,推動醫療院所淨零碳排。本席對此深表認同。
今天環境部在書面報告當中除了建議衛福部參考金管會針對上市(櫃)公司所提出的揭露指標之外,看不出你們能夠從哪些面向實質協助衛福部,達成醫療院所淨零碳排的目標。請部長簡要說明一下,環境部預計如何協助衛福部,達成醫療院所淨零碳排。
薛部長富盛:跟張委員報告,事實上剛剛衛福部薛部長已經做了一個非常清楚的報告,所以衛福部都積極主動在推動,環境部基本上是一個協助的角度,包括氣候變遷法等等,這些都是環境部在訂定的,我們也在輔導,包括做碳盤查,這些環境部都有這個能量,所以未來假如衛福部有需要,包括人員訓練和政策法規面要如何來達成淨零排放或減碳、節電,這些部分我們都可以來做。
張委員育美:好,我知道。醫療產業的碳排包括水資源和廢棄物,你們在書面報告裡面提到要將它納入環境揭露指標。其實廢棄物源頭減量是環境部主導,你們升格之後成立資源循環署,擴大編制,以達到資源循環零廢棄的目標。根據環境部提供的資料,近5年來,醫療機構有害廢棄物的產生量一路從3萬5,000公噸增加到4萬6,000多公噸,成長率將近32%,一般廢棄物的產生量在111年達到近10年來最高,為9萬多公噸。即便環境部一再強調醫療廢棄物的再生利用率有成長,但從源頭減量的目標來看,政策是失敗的!我們現在講的是prevention,不是reuse啊!你剛剛講醫療廢棄物的再利用率有所成長,可是我們講的是前面的減少,先減少源頭的。以減量的目標來看,你就是失敗的!更何況明年度資源循環署只編列122萬元來辦理醫療廢棄物管理的策略檢討,請問部長,除了策略檢討之外,環境部是否能與衛福部再次合作,針對醫療產業的特性,因為醫療產業實在是特殊的產業,對不對?
薛部長富盛:是,沒錯。
張委員育美:你們有沒有提出相對的措施?
薛部長富盛:謝謝張委員的提醒。過去一段時間,我們在醫療產業這一塊,不管是減碳或者是廢棄物的資源循環再利用,的確著墨比較少,未來我們會強化這一塊,特別包括張委員提到的廢棄物如何再利用以及……
張委員育美:我不是講再利用,而是prevention,從源頭開始減量。
薛部長富盛:是,從源頭開始減量的這個部分,我想我們會來進行……
張委員育美:但是環保署一直在強調的是再利用,你又是recycle,不是!我覺得從源頭比較重要,是不是?
薛部長富盛:我請我們賴署長來補充一下。
賴署長瑩瑩:跟委員報告,今年因為我們有機會跟醫療界座談,我們有跟他們討論說我們可以源頭減量,譬如我們可以做循環採購,或者他們就是用以租代買的方式,這樣就可以讓物質一直使用,就不用產生廢棄。
張委員育美:好,謝謝。我現在接著請衛福部薛部長。
薛部長富盛:謝謝張委員。
張委員育美:謝謝薛部長,再請薛部長。
薛部長瑞元:委員好。
張委員育美:部長,這幾次總質詢以及衛福部預算審查時,我都一再強調醫療院所的減碳必須由最熟悉醫療產業的衛福部來主導,要邀集環境部與經濟部一起來協辦,但是衛福部明年度推動醫療院所淨零碳排的相關預算,一共只編了1,965萬,預計辦理減碳的教育。有關減碳的教育,我知道你對於醫療產業,依照行政院提出2050年淨零挑戰四大轉型路徑,四大轉型路徑就是能源、產業、生活及社會,衛福部主司社會轉型,也就是只針對社會轉型、公民參與與社會溝通。請教部長,針對醫療院所進行減碳教育之後,下一階段,衛福部打算在醫療產業的減碳上能夠扮演什麼樣角色呢?
薛部長瑞元:好,跟委員報告,我們目前的一些進度大概是這樣,第一個就是要先做碳盤查,各個醫院必須要知道它的基準在哪裡,才知道要怎麼樣減,減下來的結果是怎麼樣、是不是符合我們的目標?所以第一個要做這個部分。第二個就是我們……
張委員育美:不能只有開會、講一些教育或溝通而已吧?應該在醫療產業,剛剛講的這四大轉型路徑─能源、產業、生活、社會,所以不能只有針對社會而已,也要針對醫療產業。
薛部長瑞元:當然,但是現在如果有這一個工具,知道自我去監測,看看進展是怎麼樣,接下來要去處理的,就是實質上要怎麼樣來減碳。關於這個部分,老實講,我跟委員報告,可能委員也非常熟悉,非可操之在我的因素太多。
張委員育美:不是操之在你而已?
薛部長瑞元:對。
張委員育美:好,部長,我打岔一下。我要提醒部長,我們看看英國,英國NHS 2022提出這個策略,主導醫療院所的淨零碳排策略,NHS是主導,預計提早到2045年NHS將可影響碳排達到淨零,我們是2050年,它是2045年,所以衛福部積極介入就可以提早,並修正健康與照護法,將氣候變遷因應責任列為NHS的任務,所以衛福部要把它當作任務。白宮衛生及公共服務部HHS 2022年4月邀集61間的醫療體系,涵蓋六百多家醫院,共同簽署氣候變遷對應承諾,也都是衛福部在主導。世界先進國家的醫政主責機關,不僅沒有放棄醫療產業減碳的角色,反而利用他們對於醫療產業專業的瞭解,邀集跨部門合作,帶領著醫療產業訂定明確的目標,並制定策略一步一步的實踐。
我們看看我國,2010年衛福部國健署也曾經邀請國內的醫療體系代表環保署、經濟部結合民間專家成立健康照護與環境友善推動小組,當時有174家醫院響應,2010年訂出目標並承諾所有醫院的碳排量在2020年,將比2007年要降低13%碳排總量,相當於種植了445座大安森林公園。部長,所以經過了10年,衛福部有沒有拿出具體成效呢?碳排降低13%。
薛部長瑞元:所以我剛剛就跟委員解釋,第一個就是基準點我們要先抓得出來……
張委員育美:怎樣的基準點?
薛部長瑞元:也就是在過去,2020年要比2007年降低13%……
張委員育美:對,13%。
薛部長瑞元:以這個來講,你就要知道2007年到底是多少,13%才算得出來,但是過去的工具沒有那麼好,所以……
張委員育美:所以不知道2007年……
薛部長瑞元:所以個別的醫院沒有辦法量測到底它的碳排是多少,因為我們知道總體目標要減13%,但是個別的醫院是不是每家都減13%?這不一定,因為有一些用電大戶等等的這一種醫院,可能它要減的就會比較多一點,那就會cover掉那些小的醫院或者基層診所的負擔,所以這個部分,第一個,必須要先知道各醫院、各醫療院所基準點。
張委員育美:先知道基準點。
薛部長瑞元:再來就要有工具,怎麼樣去減?這些工具,我剛剛講很多是非可操之在我的意思是,這些先進的設備怎麼樣讓它做節能,比較有效節能的這一些設備,事實上,很多是需要有研發的量能,可能就是屬於經濟部,經濟部對這一些節能減碳有一些補助,所以衛福部本身沒有辦法去做這個事情,但是我們可以輔導這些醫療院所來申請經濟部這些方案。
張委員育美:就是要主動,跟NHS一樣、跟美國一樣,我們先主動嘛!甚至英國主動在2045年就能夠降低,提早達到淨零碳排。所以就衛福部部長說的,對啦!你就是要主動的介入、瞭解,醫療產業在減碳議題上就不會群龍無首,你要訂定一個目標。好,以前你說不知道目標,減碳十幾年來,你不知道到底13%的基準是什麼,可是現在科技發達,有了AI,所以現在我們就能夠抓到了,對不對?
薛部長瑞元:是,所以現在是一個好的機會……
張委員育美:現在是好的機會,而且要負責起來。
薛部長瑞元:我們要教導所有的醫療院所自己能夠盤查,然後自己評估,這是最基礎的工作。
張委員育美:用科技讓大家自動盤查。
薛部長瑞元:對。
張委員育美:我們在講節能減碳,全球氣候變遷威脅人類基礎健康的需求,節能減碳跟健康有關,所以衛福部對這方面責無旁貸,對嗎?
薛部長瑞元:是。
張委員育美:好,謝謝部長。
薛部長瑞元:謝謝委員。
主席:謝謝張委員、謝謝部長。
接下來我們請徐志榮委員發言,徐委員請。
徐委員志榮:(10時23分)謝謝主席。麻煩請環境部薛富盛部長。
薛部長富盛:徐委員早。
徐委員志榮:部長早。有關碳費,一個時間點,因為我們一開始就說2023年要開徵,後來我們又說到2024年下半年,幾乎是現在要開徵,最近一次是說到2025年開徵,當然可能有很多理由,我的意思是,我們既然決策沒有很確定,就不要講到2023年要開徵,又是2024年要開徵,又改到2025年要開徵,當然可能是有些什麼原因。
薛部長富盛:跟委員報告,我從上任到目前為止都沒有改變過講過的話……
徐委員志榮:你是沒有改變……
薛部長富盛:2024年1月1日開徵,從來沒有改變過,只是它的概念是跟所得稅的概念一樣,明年1月1月開徵,但是事實上是後年才繳費。
徐委員志榮:好啦!部長,我不是要跟你講你個人啦。
薛部長富盛:好。
徐委員志榮:這是就整個環境部、環保署裡面來講的,不知道是幾月幾號的聯合報還是什麼,那個報頭不是寫得滿大的,說延了三次?我不是跟你講這個啦。我的意思是這是整體性的,環保署、環境部是整體性的,我不是說部長改了什麼,並不是這樣子。
薛部長富盛:是,謝謝委員。
徐委員志榮:再來你說了,鄭副院長也講了,大概10美金左右嘛!現在匯率也差不多三十二點多,這個320訂下來大概應該是跟歐盟有什麼連動啦!我們一定有參考它大概會訂什麼,不然我們自己訂,到時候跟他們的價錢……我們太高也不是辦法、太低也不是辦法,大概有參考那邊會訂的價格吧!
薛部長富盛:跟委員報告,那個都是媒體以及社會各界的討論啦!事實上根據氣候變遷因應法的規定,碳費必須由費率審議委員會來決定,所以費率審核……
徐委員志榮:你講的是世界性的?
薛部長富盛:沒有、沒有,我們國家的……
徐委員志榮:我們自己的。
薛部長富盛:碳費必須由費率審議委員會,不是部長說了算。
徐委員志榮:那我們的審議委員會應該……譬如歐盟2026開始要開徵,它也會訂一個價錢,我們的價錢應該要跟它差不多吧?
薛部長富盛:跟徐委員報告,每個國家的情況也不太一樣啦!歐盟自己有很多細節的條件,我們外面所知道的都只是一個數字,事實上它裡面還有包括一些豁免的產業、各方面,當然我們可以參考歐盟,但並不代表歐盟每噸碳費徵收多少,臺灣就要用它的。
徐委員志榮:應該差不多,你不能說歐盟訂300,我們意思、意思對廠商收個1噸30,不可能的事情嘛!那個差價它還是要跟你要,對不對?所以我們會跟它訂得差不多,我們要繳給它的,他們不是就繳給我們自己國家這樣子就好,是這樣的意思嗎?
薛部長富盛:我跟徐委員報告,像新加坡,因為它是收碳稅,1噸才5元新加坡幣,但是因為它的機制完全跟歐盟不一樣,所以當我們只是在看數字而已,有時候會有一些迷思啦!至於臺灣,我想我們氣候變遷署事實上一直在蒐集各方面的資料……
徐委員志榮:好,那我簡單問。
薛部長富盛:好。
徐委員志榮:如果歐盟訂1噸300臺幣,我們假如訂1噸100臺幣,跟我們的廠商、有關碳排的事業單位要的話,那我們的東西輸到歐盟還要不要補300跟100的差價?
薛部長富盛:我們的東西出口到歐盟,假如我們比較便宜……
徐委員志榮:是啊!所以說……
薛部長富盛:我想就OK……歐盟要扣的碳稅,是同類的產品比較,譬如螺絲在歐洲、歐盟生產的排碳多少,在臺灣生產的排碳多少,假如我們排碳量比歐盟當地生產的排碳量高,則多餘的碳我們就要付碳費,最主要是這樣子。
徐委員志榮:好,OK,我們徵收到的碳費、碳稅,用途在哪裡?
薛部長富盛:我們根據氣候變遷因應法有13項,這裡面最重要的當然是……
徐委員志榮:就是要去消除……
薛部長富盛:對,減碳,請這些企業要實際去減碳。
徐委員志榮:我再請問一個問題,這個企業已經盡它的所能,現在所有世界上最先進的科技它都用上了,錢也投資下去了,它也改善了,畢竟還是有碳排,對於這樣的廠商我們是不是有什麼優惠?對這些已經盡力的,它再怎麼投資下去,已經盡力了就是這樣而已,對於這麼用心付出的這些公司行號或企業有沒有什麼比較優惠的?譬如320可以做一些什麼優惠?因為它也很盡心盡力了。
薛部長富盛:跟徐委員報告,有兩件事情可以做,第一個,從明年開徵之後,這些排碳大戶或者一般企業去自願減量,就是它訂一個標準,每年要減5%或10%。剛剛徐委員講的是幫廠商設想到,假如它已經完全都減到沒有辦法減,事實上不會啦!因為我們現在也在推動去碳的能源,譬如剛剛蘇委員就講到,昨天中研院跟台電已經有用天然氣在高溫裂解成為氫跟碳黑,當然沒有辦法一步馬上落實這種方法,所以現在台電好像已經找興達廠,在天然氣裡面要加5%的氫、要加10%的氫……
徐委員志榮:我們不會對台電徵碳費吧?
薛部長富盛:會。
徐委員志榮:也要徵?
薛部長富盛:台電是大戶。
徐委員志榮:那台電被徵了以後有可能又再轉嫁到電價嗎?
薛部長富盛:我想台電這些年……
徐委員志榮:台電現在已經賠到脫褲子了。
薛部長富盛:不過台電在減碳方面真的做得非常棒,像我剛剛講的那個案子事實上就是台電的。
徐委員志榮:所以是做得非常棒的,因此我說要不要優惠它嘛?好,部長,我們暫時先就這樣子啦!
薛部長富盛:好,謝謝。
徐委員志榮:我看了一個報導,不得不關心一下,就是有關化學物質,叫全氟烷基,或者是多氟烷基。
薛部長富盛:PFAS。
徐委員志榮:對,PFAS,它雖然是很好,很多用途都可以用,我們就不在這邊講。但是人家說有一好沒兩好,雖然很好用,因為它不容易被自然分解,所以會留在……
薛部長富盛:永久性的傷害。
徐委員志榮:比較擔心的是,像美國對飲用水都有訂健康公告數值為70ppt,也在去年11月公布了PFAS的策略藍圖,我們對這個區塊有沒有在關心?
薛部長富盛:有。
徐委員志榮:是不是我們的水也要訂什麼標準?這個看起來好像也有點……我也不敢講得太危言聳聽,這個報導裡面指出它不但會影響身體健康,甚至還建議飲用水要用逆滲透等等,我們都有關心到這個區塊了嗎?
薛部長富盛:謝謝徐委員,我們有。
徐委員志榮:我們是不是也會像美國針對PFAS的管理提出一套策略藍圖?
薛部長富盛:是,跟徐委員報告,我請化學署來做簡單的報告,已經有進展了。
謝署長燕儒:報告委員,我們已經有擬訂PFAS的推動方案,也在院長主持的國家化學物質管理會報提出這個草案的報告,院長也裁示我們將跨部會相關的工作擬定起來報院實施,現階段就有斯德哥爾摩公約的跨部會工作小組在推動。
徐委員志榮:對,斯德哥爾摩公約也是2009、2019、2022,他們陸續都有對這個……
謝署長燕儒:是,我們都follow這個。
徐委員志榮:好,有注意到就好,謝謝部長、謝謝主席。
薛部長富盛:謝謝徐委員。
主席:謝謝徐委員、謝謝部長。
修正宣告,王婉諭委員質詢結束後休息10分鐘。
現在請王婉諭委員發言。
王委員婉諭:(10時33分)主席,有請衛福部薛部長。
主席:請衛福部薛部長。
薛部長瑞元:委員好。
王委員婉諭:我們從2019年就看到行政院有核定衛福部來辦理偏鄉醫療精進計畫,改善我國偏鄉醫療資源不足的問題,當然我們覺得這件事情非常地重要,因為我們希望能夠持續改善偏鄉醫療資源。第一期的計畫其實是從2019年到2023年,但我們也知道,你們應該近期有在規劃下一期,就是第二期的計畫當中,當然就是希望能夠長期持久地繼續改善偏鄉離島醫療的可近性不足,我認為這是非常關鍵,也是非常重要的。
但是在今年10月下旬,我們也看到在醫生醫療界的社群當中,流傳著衛福部口腔司在10月26日所做的偏鄉醫療計畫,裡面有一項是針對充實在地牙醫醫療服務量能的規劃提出一些討論,其中對於參與學員資格有特別提到,不限定於我國學歷,而且持有國外學歷者僅需要通過一階的國考就可以報名這個計畫。當然我們也看到,其中還包含4年計畫,當中預計要提供240名牙醫生訓練的機會,這樣的情況引起了非常多的爭議和懷疑,就是過去在我們持續看到國外牙醫學歷已經有一些爭議的情形下,如何能夠放寬實習名額等等?我們又看到在這期的計畫裡面,特別提到針對牙醫師有一定資格的放寬,引起了非常多的爭議,所以首先我想請教部長,這份流傳的草案內容是不是確實為現在內部草案的具體規劃方向?
薛部長瑞元:這還在規劃當中,不過也跟委員報告,我們把口腔健康師獨立出來,有一個重要的任務就是要他去規劃整體牙科、牙醫師的醫療網,因為臺灣實在是太多……
王委員婉諭:部長,我想請教一下,先確認一下,這份草案仍然在規劃當中,沒有錯?
薛部長瑞元:對。
王委員婉諭:但這個方向是不是也是正在前進的具體方向?
薛部長瑞元:這是其中的一個部分,因為一定要把偏鄉顧好。
王委員婉諭:當然。
薛部長瑞元:我們現在還有一百五十幾個鄉鎮是沒有牙醫師的。
王委員婉諭:是的,沒錯。
薛部長瑞元:對啊!所有牙醫師都集中在都會區,這怎麼對偏鄉的民眾交代?所以的確是有往偏鄉去規劃、充實人力的計畫,但是未來誰去偏鄉,我們並沒有規定只有國外學歷的或者只有國內學歷的……
王委員婉諭:我想照顧偏鄉牙醫量能,的確是我們必須要努力的,待會兒我也會談到。另外一個部分是,即便這個草案在規劃當中,仍然沒有辦法回應到,包括臺灣基層牙醫師協會等等提出來的疑慮,就是在討論這些計畫內容的時候,我們如何來看待,在希望能夠讓偏鄉醫療資源增加的情況下,是不是有可能變相的為實習名額來解套?又或者是這樣的考量以及規劃是不是能夠真的解決到偏鄉的問題,而不是讓牙醫師有開放的可能性?原因在於剛才提到的,部長也有提到,現在有155個鄉鎮的確是沒有辦法有充足的牙醫師,尤其是像我們看到的,其中新竹縣有9個鄉鎮,牙醫師與服務人口的比例遠遠高於全國的1比1,485,這邊就列出來了,有9個鄉鎮都非常高,甚至有1比1萬2,000名,甚至是沒有牙醫的鄉鎮,所以我們認為這部分的確應該要具體來推動。
剛剛提到155個鄉鎮是屬於牙醫資源不足的情況,主要也是分布在山區及離島,包含像新竹縣的五峰、尖石、峨眉、橫山都是這樣的情況,所以我們也認為應該要來協助,尤其是這些地區可能都有交通量能不足等等的問題。過去在第一期裡面,我們也看到希望能夠朝著獎勵到醫療資源不足的地方來開業的內容,剛才提到的方向是開放的方向,但是有沒有用開業的方式來鼓勵,原因就在於不只是希望有人能夠進到裡面,更希望他在實習結束後是能夠待下來的,這件事情其實滿重要的。回應到這邊想請教部長的是,我們剛才提到的這個方向是具體開放有外國學歷者,而且只有經過一階的情況之下,就能夠讓他有這樣的機會。第二部分是我們如何有一個比較具體的方向,讓他們能夠在計畫結束之後,仍然繼續留在偏鄉服務,我想這件事情也是非常的重要。
薛部長瑞元:跟委員報告,沒有開放一階就讓他下鄉,這是一個錯誤的訊息,如果有要讓外國學歷的學生進來,他在一階就可以先報名,但是他仍然要完成基本的這些訓練才可以到……
王委員婉諭:所以意思就是他仍然需要經過實習完成之後。
薛部長瑞元:對。
王委員婉諭:而實習的名額如同之前所提到的,並沒有特別開放,而是用原本每一年定額的部分,不會因此而增加實習的名額。
薛部長瑞元:那個所謂的定額還要再討論,因為有這麼多的偏鄉必須要充實人力,從過去的經驗來講,本土的牙醫師並不會想去,但總不能自己不去,然後又不准別人去。
王委員婉諭:是,當然這個開放的部分希望能夠繼續來努力,但是應該回到說,這樣子的名額會不會影響到牙醫師的品質以及把關的可能性?第二個部分是回到剛才所提到的,我們如何能夠在計畫結束之後,讓他們願意留在偏鄉服務,這件事情其實滿重要的。第一期的計畫執行到現在三年多,實際上當時有獎勵、補助到醫療資源不足的地方來開業或者執業,如果單就牙醫來說,這部分實際上成效如何?有沒有可能是用來參考,然後在第二期繼續推動?
薛部長瑞元:牙醫部分的話,因為本來在第一期的計畫裡面,他的人數就不多了,所以大概比較沒有參考價值。不過我也跟委員報告,西醫的部分,我們這個偏鄉留任的計畫,也就是說……
王委員婉諭:部長,我想先確認一下,所以就牙醫的部分來說,第一期裡面即便是有鼓勵獎勵措施,仍然沒有幫助?
薛部長瑞元:對,沒有。
王委員婉諭:所以包括像這個循環醫療服務,牙醫師有19個單位來承接,大約有11萬的服務人次和21家診所參與執業的情況之下,仍然是非常少,而沒有辦法幫助到。
薛部長瑞元:對,因為它只有巡迴,大概不能夠滿足當地民眾的需求。
王委員婉諭:好,所以回到剛才第二期的部分,假設衛福部的方向是希望草案能夠讓更多的醫師進到偏鄉,有四年的履約期限,但是實際上時間到了之後,如何能夠讓這些參與計畫的醫生們願意繼續待下來在偏鄉執業,我覺得這部分還是要回應大家的擔心以及希望。
薛部長瑞元:對,這個部分當然在制度設計上面會再進一步規劃,不過可能要到第三期計畫才會有留任的問題。
王委員婉諭:這也就是為什麼基層牙醫師協會會擔心,現在已經擴大了名額,然後讓這些過去卡關的、過去大家所擔心的實習名額問題,一旦被大大地解封之後,會不會造成醫療量能及醫療品質沒有辦法平衡的現象?另外一個部分是,與其要擴大訓練辦理的計畫,是不是有可能考慮把這些經費直接用來挹注、獎勵醫師到偏鄉執業?這樣其實是一個比較有長遠效益的做法,針對這樣子的建議,部長的看法如何?
薛部長瑞元:這個我們都嘗試過了,事實上就是因為牙醫師現在開業收入也不壞,所以我們能夠提供多少誘因,吸引他們到偏鄉去執業,這個都是有困難的。
王委員婉諭:我覺得這就是大家所擔心的,剛才提到優化偏鄉醫療精進資源,第二期所引起的爭議,就是讓偏鄉牙醫不足的問題好像又變成回到了海外學歷牙醫訓練名額這個戰場,所以……
薛部長瑞元:不過,委員,我也必須特別提醒,海外牙醫師是醫師法修正之後、關門之後,要去處理那些剩餘的問題,所以並不是無限制地讓它開放,不是這個樣子,而是在信賴保護原則之下,我們必須要處理這些已經取得外國學歷的人。
王委員婉諭:是,去年11月,包括當時的行政院蘇貞昌院長還有您都有承諾,依照這樣的情況,希望能夠維持每年50名的實習名額。我也想請教,有沒有可能因為這樣的偏鄉計畫而調整名額?民間還是希望能夠維持國外學歷牙醫師臨床實作的訓練名額,能夠有50人這樣的承諾。
薛部長瑞元:委員,當時蘇院長的承諾,還有我的補充是這樣,今年維持50名,以後就回復到正常的管道進來,我們並沒有說50名就永永遠遠,祖宗之法不可廢,沒有這回事啦。
王委員婉諭:所以應該說在未來的長遠計畫上,需要多少名額,這部分是不是應該要更加具體地來評估?
薛部長瑞元:對,要看需求。
王委員婉諭:大家擔心的是,透過偏鄉牙醫的管道,開放了名額,其實就可能會影響……
薛部長瑞元:偏鄉牙醫有它的需要。
王委員婉諭:可以讓我先講完嗎?
薛部長瑞元:好。
王委員婉諭:是不是就有可能會影響到國內場域的訓練品質和量能?我想這是大家擔心的。
薛部長瑞元:對。
王委員婉諭:所以我覺得這是必須要能夠衡平的。
薛部長瑞元:對。
王委員婉諭:所以我們希望在這個衡平的基礎上,是不是能夠有一個具體的評估方向,又或者是能夠跟大家說明清楚?因為我們看到這個爭議,其實在最近的確是有越滾越大的情況,我們還是希望能夠充分溝通,並且就實際上的需求是多少、如何能夠平衡我們所擔心訓練品質下降的問題,又或者是對量能的影響來做個取捨。
薛部長瑞元:好,我們會衡量這個平衡。
王委員婉諭:相關的評估結果是不是也能夠同時讓我們知道?
薛部長瑞元:抱歉,因為現在還在規劃當中,大概沒有辦法給委員一個具體的……
王委員婉諭:我想在這個政策上路之前,當然是在規劃當中,而規劃當中更前面的部分就是要評估,應該要達到什麼樣的名額才是在一個衡平的狀況下,所以想請教你們在最先的階段如何能夠平衡開放量能,並兼顧品質以及訓練的可能性?是不是能夠早點出現?大家才有辦法進一步去討論要開放到什麼名額,所以像這個評估大概什麼時候會有?它一定是在方案出來之前就會有的嗎?
薛部長瑞元:時間上我可能沒有辦法跟委員promise一定是什麼時候之前,因為現在評估跟規劃的確是同時在進行。
王委員婉諭:所以評估的部分是不是可以先知道?就是大概能夠開放到什麼時候。
薛部長瑞元:大概沒有辦法用這樣去……
王委員婉諭:其實這就是到2023年,今年已經要接著第二期的計畫了。
薛部長瑞元:對。
王委員婉諭:所以草案預計在今年就一定會上路,其實現在已經到年底了。
薛部長瑞元:如果是要看這個草案內容,我們是確定送到行政院,準備要討論的時候才會出來,但是有一個東西是預算,我們必須要在上半年編列,預算編列仍然要有計畫來作基礎。
王委員婉諭:是,沒錯。
薛部長瑞元:所以應該在明年上半年之前,我們作為基礎的這些方案都會定案。
王委員婉諭:在這個會期內,我們希望能夠先就開放名額的評估,讓大家知道到底是怎麼樣。
薛部長瑞元:這個會期會有一點困難,我們儘量,好不好?
王委員婉諭:好,希望部長能夠繼續努力,我們希望能夠衡平,我覺得這才是大家所期望的。
薛部長瑞元:我知道。
王委員婉諭:而且能夠讓他們願意繼續留在偏鄉,我想這樣才有辦法解決長期以來偏鄉醫療量能不足的問題,謝謝部長。
薛部長瑞元:謝謝。
主席:謝謝王委員、謝謝部長。
我們現在休息10分鐘。
休息(10時45分)
繼續開會(10時56分)
主席:現在繼續開會。
接下來請林為洲委員發言,林委員請。
林委員為洲:(10時57分)謝謝召委。請環境部薛部長備詢。
薛部長富盛:林委員好。
林委員為洲:部長,你從學界到政府部門,以前你有沒有在學界以外的政府部門待過?
薛部長富盛:沒有,我從1993年回來臺灣,一直在中興大學服務。
林委員為洲:是,所以比較不瞭解立法院的一些相關規定。10月4號我有向部長質詢事業廢棄物亂倒的相關問題,比如加裝GPS,然後A車換B車,又如加裝了GPS,但是空車在那邊繞,實際上廢棄物是由其他沒有加裝GPS的車載走,環境部有什麼方法可以即時掌握這些非法的行為。當時我要求在一個月內,本來是要求兩週內要提出一些改善計畫的報告,後來你們要求一個月內,我也答應了,10月4日到現在11月15號,報告在哪裡?
薛部長富盛:報告林委員,我們同仁告訴我已經……
林委員為洲:沒有給我們辦公室,你寫好放在家裡啊?還是要做什麼?要給委員會,要給委員啊!看你不太習慣的樣子,不要隨便講一講,回去有做沒做都沒關係。
薛部長富盛:他應該不敢隨便講講,他講的……
林委員為洲:這個都會列入會議紀錄,我還給你們寬限一個月的時間,報告在哪裡?
賴署長瑩瑩:跟委員報告,我們馬上查,我們是有趕快查一下發文的單位,還有為什麼沒有在……
林委員為洲:到現在為止都沒有給委員會,也沒有給……
薛部長富盛:跟委員報告,他們已經去查了,待會兒應該會……
林委員為洲:好,我的意思是你在委員會承諾的事情……
薛部長富盛:有,是。
林委員為洲:你如果做不到,大家來討論,給你寬限的時間,你就要做。
薛部長富盛:好,謝謝委員指教。
林委員為洲:委員會裡面都是這樣處理的。
薛部長富盛:好,瞭解。
林委員為洲:好,我們今天來談一下空氣污染。
薛部長富盛:好。
林委員為洲:而且主要是關於室內空氣品質的規定。你知不知道我們臺灣是僅次於南韓在世界上第二個頒布室內空氣品質法的國家?你知道嗎?
薛部長富盛:我不知道。
林委員為洲:你不知道喔,好,叫比較知道的人上來。
薛部長富盛:來,我們大氣司蔡司長。
林委員為洲:環境部管的很多啦,這個我也理解,所以頒布了這個室內空氣品質法。我們最近也看到國健署頒布了2021年癌症報告,就是肺癌已經登上癌症的榜首。
薛部長富盛:是,最近媒體有報導。
林委員為洲:就是發生人數最多的癌症,超越大腸癌,你認為肺癌相關的病變主要是哪些因素造成的?
薛部長富盛:事實上根據包括國衛院的一些統計,的確環境的因素特別是空氣品質對於跟肺相關的疾病是有很大的關係。
林委員為洲:當然菸害、空氣污染、炒菜油煙、遺傳等等都有關係,不過我們要看的就是以臺灣的狀況發生肺腺癌、肺癌相關癌症的比率特別高,然後Nature期刊文獻有關於這個題目的跨國研究發現臺灣肺腺癌與空氣品質有關。
薛部長富盛:跟林委員報告,事實上這一塊我們非常地關注,就是說空氣品質跟健康,所以過去這些時間,以前環保署也跟國衛院都有合作計畫,到今年年底才結束,所以我們非常關注這一塊。第二、我想跟委員報告,經過衛福部的努力,現在我們國人接受LDCT這個檢驗的人數也急遽增加了。LDCT事實上是一個很好做screening的工具,所以在某個程度也因為我們的醫療水準提升,及早的偵測,才使得現在肺癌或肺腺癌相關的數目提高,因為衛福部有一個資料,零期加第一期的人數過去這些年來成長了37%,那就是及早偵測的一個效果。
林委員為洲:一般人都很容易聯想抽菸是得肺癌的主要原因之一,在這裡我要列出這樣的報告內容,在臺灣接受篩檢確診肺癌的人有多少不是吸菸者,你知道嗎?
薛部長富盛:搞不好比率應該還滿高的,因為現在吸菸……
林委員為洲:三分之二不是吸菸者,所以我的意思就是說我們不要只是看到一個面,你要從統計數字看到空氣品質可能造成肺癌急速增加的原因。
薛部長富盛:認同。
林委員為洲:我們談一談室內,室外當然大家知道火力發電、空氣污染、工業的空氣污染、汽車空氣污染等等因素,我們今天特別來談一下室內空氣品質。我們看一下當時公布空氣品質法規相關的規定,就是要檢測室內空氣品質,其實可能它的影響不下於室外的空氣品質,所以當時就公布了這些室內空氣品質要檢測的項目,大概有9項,但是我們實際去看,我們現在針對第一類、第二類公共場所,先從公共場所人多的地方做檢測,然後要公告含量狀況是不是超標,作為警示。比如你到車站,你知道目前的室內空氣品質如何,再決定要不要進去或是要戴口罩。就是你要有這些數據,民眾才知道如何去防範。我們看一下現在的狀況,各公共場所要檢測的一些項目,比如醫療機構,剛剛我們說有9大項要檢測的,法律上規定是這樣,但實際上執行,像醫療機構檢測了5項,鐵路車站檢測了4項,大眾運輸捷運站這個還滿奇怪的,只檢測3項,再往下看,政府機關場所檢測3項,民間的商場百貨檢測了4項,那你們的標準是什麼?法律上公布的是說9項都可能危害室內空氣品質,但實際在檢測的,有的只有3項、有的4項,也不是9項都檢測,都隨便他們,你們現在怎麼執行這個所謂第一類、第二類公共場所應該要檢測的項目?是怎麼樣規定的?因為時間的關係,我不想耽誤其他委員的時間,還是要給我書面報告,因為你們檢測的標準不一樣。
我們再看下一頁,我在大賣場看到的狀況是這樣,這個是屬於第一類、第二類的公共場所要檢測的項目,結果我們只看到CO2合格,其他的不知道,這一些公共場所你們現在到底如何去監督他們一定要檢測,然後要公告數據讓民眾知道?到底你們現在怎麼做的?空有其法,就是有空氣品質管理的辦法跟法律的依據,但是實際作為?檢測項目也不一,隨便它自主管理啦,然後它就公告一個CO2,那其他的呢?甲醛呢?不知道。所以你們現在到底是怎麼在執行法律的?會後還是請你們提報告,說明到底現在依據法令,針對這些第一類、第二類公共場所、政府機關、醫療機構,你們檢測的項目為什麼選擇哪一些項目?然後現在實際執行狀況如何?要多久給報告?一個禮拜?我們下禮拜會再見面,好,謝謝。
薛部長富盛:好,謝謝林委員。
主席:謝謝林委員,謝謝部長。
接下來請吳欣盈召委發言。
吳委員欣盈:(11時8分)謝謝主席,有請兩位薛部長。
主席:好,兩位薛部長。
吳委員欣盈:兩位部長早。
薛部長富盛:委員早。
吳委員欣盈:COP28地球冷氣承諾是2050年的冷氣減碳要七成,主席國阿拉伯聯合共和國率先支持全球集體關注製冷部門的能源碳排問題,我想請問兩位薛部長,是否有掌握相關的訊息?然後有沒有瞭解一下對臺灣的衝擊跟影響評估?
薛部長富盛:跟吳委員報告,我想COP28這次在杜拜舉行,當然我們臺灣真的很期待可以參與得更多,可以做更多的貢獻,特別是我們可以分享臺灣已經把2050淨零排放也列入我們的法律位階了,我想這也展現我們蔡總統希望跟國際接軌的這一塊。我們環境部現在積極在做的就是趕快完成12個子法,也跟國際接軌一樣,開始徵收碳費,讓我們可以在實質的減碳方面做一些貢獻。
吳委員欣盈:好,謝謝。
請問一下薛部長,對於臺灣受到的衝擊和影響,有沒有做相關的評估?
薛部長瑞元:其實這些節能減碳的目標對於我們醫療產業的衝擊其實是滿大的,因為從統計上來看的話,醫院事實上算是比較容易有這些污染或者是空污……不是空污,就是節能比較困難的一些地方啦!
吳委員欣盈:對。
薛部長瑞元:我們目前大概就是儘量來輔導醫療院所。
吳委員欣盈:好,謝謝。其實簡單說,如果醫療體系是一個國家的話,跟兩位部長們分享,變成會是第五大國的碳排量,所以臺灣的醫療耗能是一個所謂「非生產性質行業」的第一名,比學校、百貨公司、辦公室大樓、旅館都還要多,其實裡頭的空調設備就占了六成,想問一下兩位部長是否有對應政策?
薛部長富盛:跟吳委員報告,在減碳的這一塊我們也很清楚瞭解能源所占的比例就非常、非常高,所以第一個基本上就是說,我們希望鼓勵大家使用再生能源,當然進一步假如隨著科技的發展,能夠到綠能包括氫能等等,事實上今天早上蘇巧慧委員也特別提到昨天中研院跟台電所發布的成果,就是把甲烷做高溫裂解,直接變成產氫跟碳黑,這兩個都可以利用,這個氫氣甚至還可以繼續再做使用。
吳委員欣盈:好。
薛部長富盛:那未來……現在就是天然氣大概加5%的氫氣來嘗試、來使用。
吳委員欣盈:謝謝。還有就是,我今天想跟衛福部薛部長討論,因為今天衛福部提供的書面報告沒有具體的數字,因為2021年永續發展的目標裡頭的五大目標、八大主軸,其實醫院在做的是助人的產業,但是ESG的部分不能只是做S,也就是sustainability,而environment那一塊我覺得還不夠清楚,我現在是想說,可不可以麻煩您在兩週之內提出書面報告,把相關我提的這幾個數字釐清。譬如說,我不知道您現在……因為報告上沒有嘛!你有沒有大概瞭解醫院的480家裡頭,多少家現在有碳排?
薛部長瑞元:這個部分的話我們會再整理一下資料,不過現在其實在處理碳盤查,事實上已經完成的可能也不多啦!我們目前有編列預算要去輔導的,包括有一些工具可以引進來的話,我們也必須承認應該家數不會很多啦!可能只有……
吳委員欣盈:因為報告上面沒有剛剛講的,像480間裡的碳排幾間、能源管理系統幾間、永續報告書有幾家,還有SBTi幾家的部分。
薛部長瑞元:像永續報告書的話,大概在17家。
吳委員欣盈:所以是480間裡頭有17間有永續報告書?
薛部長瑞元:對。但是因為這480家的醫院,其實它的差異性滿大的,有一些也真的是大戶,那就是我們要先去處理的。
吳委員欣盈:好,謝謝。麻煩您就是把更完整的數字在兩週……您能承諾提供可以提供給我嗎?
薛部長瑞元:可以。
吳委員欣盈:好,謝謝。麻煩請衛生福利部的薛部長可以休息了,我就跟……沒有我要跟衛環的薛醫師……不好意思,要換人、要換人。請另外一位,你先休息,多謝,不好意思。
薛部長瑞元:這樣很困擾。
吳委員欣盈:還有就是,10月20號的時候我有參加經濟部主辦的歐盟經辦的ETTO會議,那時候其實有討論到智慧醫療以及淨零碳排,臺灣當然是比歐盟晚幾年提出這些數位十年跟綠色新政的大政策。其實我也想強調AI不只是更耗電或是能節能,我相信這個重要點是在透明度。
還有就是說,也是因為為什麼我覺得第一步就是醫療體系的數位轉型,透過醫療體系的數位化,也可以有效整合醫院所有的資訊平台,之前我也跟部長交流過相關的議題。從數據利用分析的效益,因為畢竟at the end of the day,data就是所謂AI的bloodline、blood flow,以後的數位時代,沒有data的話就沒辦法把這個做得很完整。
還有我想瞭解,數位醫療不只是有效利用,可以建構以人為核心的醫療照護環境,同時進行精準有效預防跟治療的部分。同時數位醫療的科技應該運用在協助診斷效果的提升,透過遠距醫療這一塊也可以把日常的醫療照護做得更完整。我想問說,通訊診療公告本來是這一週要出來,請問部長是什麼時候呢?
薛部長瑞元:可能會到禮拜五。
吳委員欣盈:禮拜五,好。因為今天是禮拜三,想問說……可能是Friday的話,OK,瞭解,多謝。
然後再來就是說,推動數位醫療的部分,可以減低醫療所造成的碳排放跟其他的效應,我想跟部長快速地分享一下,就是舉例來說,遠距醫療是近年來的趨勢,如此將可以節省醫療的人力,來減輕照護重症病人,同時也能減輕病患在交通過程中所產生的碳足跡。
另外一面,透過數位醫材的補助,也可以讓診斷跟治療更加地精確,減少不必要的醫療資源的消耗,同時也降低因為醫材使用過程中產生的碳排放。其實透過數位醫療提升醫療品質,降低醫護人員的工作負擔,同時也可以建立患者的核心醫療架構,並減輕醫療部門的碳排放。
最後就是,也是因為這樣子,我很積極想推動數位醫療發展條例,能加速臺灣的醫療淨零轉型,我也呼籲臺灣要透過數位醫療發展,能達到醫療部門的環保減碳、產業提升,還有社會公平正義的三種效益,並與國際接軌,謝謝部長。
薛部長瑞元:好,謝謝委員。大概是這樣子的,目前的醫院管理,使用到數位的方式去監測,整個直接的能源使用,讓它能夠節能的話,這個部分很多大的醫院都已經做到了。剛剛委員提到的就是,藉由像這種遠距醫療等等這些,減少一些碳足跡,這個部分的話,要去看它的效果,這個可能不是那麼容易評斷的,因為它等於就是間接地使用,在評估方面的話,可能還是要有一些技術上能夠來克服,以上,謝謝。
主席:謝謝吳召委,謝謝部長。
接下來我們請洪申翰委員發言,洪委員請。
洪委員申翰:(11時18分)請環境部薛部長。
薛部長富盛:洪委員早。
洪委員申翰:部長,你平常吃飯會有廚餘嗎?
薛部長富盛:還不少。
洪委員申翰:還不少啊?部長,我這邊想要問你,你覺得……你煮飯嗎?
薛部長富盛:很少啦!我太太煮飯給我吃。
洪委員申翰:你講這個話要小心一點。部長,你覺得平常,尤其是很多餐廳做菜有沒有可能做到都不會有廚餘?
薛部長富盛:Almost impossible,說真的,我雖然自己不煮飯,但是我還滿喜歡做點心的,所以剛剛洪委員提的那個問題應該還OK,我跟我太太是互補。
洪委員申翰:所以部長,我們看到有一位前直轄市市長,前一段時間跟大家說,因為他吃飯都不會有廚餘,所以他就把環保局建議要蓋廚餘處理場的這個提案給否決掉了。請問部長,從一個公共政策的角度,你覺得鼓勵大家儘量把廚餘吃乾淨,有沒有辦法取代具體的廚餘處理廠,你覺得有沒有辦法取代?我要強調的事情是我們當然都希望大家減少廚餘,這都是期待的事情,可是從公共政策的角度,我們有沒有辦法要求大家吃飯都不可以留廚餘,去取代一個明確的廚餘處理廠,部長,你覺得呢?
薛部長富盛:關於這個個案或個人,我們就不comment。
洪委員申翰:我現在不是要你評論他的說法,而是我剛才問你的問題。
薛部長富盛:從公共政策的角度來看,一定都會有廚餘,我們如何去善用這些廚餘,這是站在公共部門、政府部門,我們應該去思考的,如何把它當作一個資源可以再去利用。
洪委員申翰:部長,我們看一下這個表格,你知道全臺灣一年有多少廚餘嗎?
薛部長富盛:好像將近五、六十萬公噸。
洪委員申翰:部長,以我們這邊的數字來看,全臺灣一年可能會產出134萬公噸廚餘,其中大概有60萬公噸會因為民眾的習慣被混在垃圾裡面,沒有被區分出去。這134萬公噸廚餘大概是60萬台垃圾車可以載運的噸數,所以如果沒有規劃處理方式的話,其實我們很難想像這麼多的廚餘會跑到什麼地方去。尤其大家也知道之前有很多廚餘是用在養豬,然而在非洲豬瘟發生以後,我們都已經知道把廚餘拿去養豬可能會讓疫情有更高的風險,所以我們都希望能夠降低拿去養豬的數量。這時候這些沒有去處的廚餘可能就會增加,尤其是這些沒有去化管道的廚餘如果被丟到焚化爐,部長應該也知道,廚餘的水分、鹽分都比較高,所以很可能會降低焚化爐的燃值,甚至會影響焚化爐造成爐體損壞。我想這都不是大家想看到的事情,所以負責任的態度,尤其是以公共政策負責任的態度來說的話,我們除了鼓勵大家一定要珍惜食物之外,沒有辦法取代一個符合循環經濟和淨零方向的廚餘資源循環系統,部長,這部分同意嗎?
薛部長富盛:同意,我們應該好好善用這些廚餘。
洪委員申翰:部長,我給你看幾個數字,現在有四成廚餘用於養豬、五成廚餘用於堆肥,目前只有一成不到,大概只有8%是透過生質能源的方式去去化,不到8%,其實這個數字是相當低的。這也是為什麼我們其實一直希望要求臺灣各地各區域都要有更多的廚餘處理設施,尤其是能夠有能資源化的方向是很重要的事情,但很遺憾,這麼重要符合淨零方向的措施卻被某前直轄市市長用個人很會吃廚餘而否決了,大家都覺得很可惜。
我要跟部長討論的是,我們從2017年就開始編列多元化垃圾處理計畫,就是希望在北中南人口比較集中的區域,廚餘量比較大的縣市,希望都能夠規劃一個廚餘生質能能源廠,部長知不知道現在的結果是什麼?
薛部長富盛:現在好像有2個廠。
洪委員申翰:在哪裡?
薛部長富盛:臺中有一個。
顏署長旭明:臺中和桃園。
洪委員申翰:所以其實當時我們的推動看起來都還要再加把勁,對不對?
顏署長旭明:是。
洪委員申翰:當然地方政府的態度很重要,我們過去都認為臺北、雙北是人口密集的地方,應該都要有相關的廚餘處理設施來消化和去化自己的廚餘,總不能都送到焚化爐,即便我們都知道臺北市的焚化量是比其他來得大,但是不能都送到焚化爐,因為這可能都有戴奧辛的問題,甚至影響爐體的問題。所以我要請中央或部長還是要大力推動,因為廚餘再利用或能資源化其實是符合淨零方向非常非常重要的政策,不應該因為少數的地方首長,我認為這其實有點反智了,這種反智的想法會讓我們在處理廚餘及能資源化的腳步放緩,部長,你同意嗎?
薛部長富盛:我同意,剛剛洪委員提到包括利用黑水虻這一塊,事實上也是很大的空間。
洪委員申翰:但是現在我們只有0.1%。
薛部長富盛:是啊!這個真的是很可惜。
洪委員申翰:所以我現在要麻煩部長,我這次有提出預算的提案,環境部應該要提出一份廚餘生質能源化推動的進程,包括各區域的規劃,還有預計消化的噸數和時間進程,一個月內可不可以提供給我辦公室?
薛部長富盛:可以。
洪委員申翰:其實我不是等到那個前直轄市市長講,我才講這件事情,這件事情我已經講了兩、三年了,這就是符合永續、淨零及循環經濟的方向,我們應該大力去做。
薛部長富盛:對,我支持。
洪委員申翰:坦白說,我認為過去環保署的動作也太慢了,現在改制為環境部,我認為動作應該要加速,甚至我們要讓社會大眾知道光靠少數人很會吃廚餘是解決不了廚餘問題的,就是要靠明確的廚餘處理設施才有辦法,這是一個解決廚餘問題的永續方向,甚至還能夠能資源化,這個部分要麻煩部長加速。
薛部長富盛:好,感謝洪委員。
洪委員申翰:部長,最後一點時間,我要跟你討論一件事情,這幾年我們看到國內外包括淨零ESG的趨勢很明確,變化也很快,其實企業與民間都發展出不少淨零相關知識及教育課程,但是部長有沒有發現這些課程中有些有濫竽充數,或者是誇大不實的狀況,部長有沒有觀察到這個問題?
薛部長富盛:有,所以我也非常小心,因為被邀請到很多類似單位,包括致詞或簽合作協議,我一概……
洪委員申翰:部長,我現在非常非常擔心這件事情,因為我們看到有很多大學或研究所畢業生知道淨零是未來重要的趨勢,也想要進一步再去進修,包括考證照來獲得這方面的一技之長或是相關的專業。但我已經聽過不只一例,有年輕人支付30萬的高額學費,說實話,我都覺得這有詐騙的嫌疑,他付了30萬的高額學費參加課程,好像上幾堂課,卻發現他報名的機構根本就沒有經過國際組織的認證,甚至也沒有辦法核發 ISO相關的證照,所以還要把他轉到其他地方考證照。像這種事情我們現在在市面上看到越來越多,甚至還看到有些機構宣稱上完他們的課程就可以被推薦到企業擔任永續長。我們當然都希望企業可以設立永續長,可是像這種狀況我覺得就有誇大不實之嫌,年輕人去上完一個課程就能夠被推薦擔任永續長,我覺得這裡面有太多看起來誇大不實的部分,部長,從環境部的角度,你覺得該不該做一些相關的管理?
薛部長富盛:但是管理這些單位很可能不是環境部的權責,但是我們可以利用各個場合告訴大眾……
洪委員申翰:部長,我覺得你這個態度有點太消極了,我要告訴部長,現在已經有些民眾跟地方政府檢舉,這些學院課程甚至都有違反短期補習班設立及管理原則,因為他們是營利的,我建議部長,就像我們的環教有相關認證,所以我們過去並不是沒有管理相關的經驗。
薛部長富盛:有,國環院有在做。
洪委員申翰:在過去像環教認證裡面,尤其我們接下來會有所謂的環境研究院,是不是該對這些市面上的課程,包括其品質有沒有誇大不實,有沒有不實宣稱,尤其是對品質的部分是不是要有某個程度的管理,當然我不是認為接下來這些課程都要由環境部來辦,我不是這個意思,但如果這些誇大不實的宣傳一直在市面上、市場上的話,我覺得後面會影響很多,會讓大家覺得淨零是不是就是一堆學院,然後每個學院都跟你講這些誇大不實的狀況,我覺得這會引發大家對這些相關議題的不信任。
部長,是不是應該要有相關的管理機制,我覺得環境部應該來做規劃,而且我認為環境部也是最有資格來做這些規劃的,因為你交給地方政府,地方政府可能也不知道該怎麼管,因為它對這些相關的知識、資訊也不夠瞭解。你們過去其實有環教認證的經驗,我不是認為要完全移植,但是借用這個經驗來做相對應的管理,不要讓市面上這些參差不齊,會讓人覺得上了受騙,或者是花了幾十萬,結果根本只學到一點最基礎的,這些他在媒體上面就可以看到的事情,我覺得這就會讓人非常非常遺憾,我認為這恐怕不利於臺灣永續人才的培養,我們要培養永續人才,但現在有些方式是讓人有點擔心的,部長,你覺得呢?
薛部長富盛:我非常認同洪委員的看法,我們回去再來研究看看如何防止這種現象的持續擴大。
洪委員申翰:部長,我給環境部2個月時間,研究一下目前怎樣去管理相關的品質,但是也希望能夠繼續培養永續跟淨零人才,這些都是希望的。可是當你的品質做不好的時候,反而影響的是社會的信任,或者誇大不實的話,影響社會信任,這不是大家要的事情,好不好?2個月內提供我們一份你們相關管理機制的規劃報告,好不好?
薛部長富盛:好,OK。
洪委員申翰:好,謝謝。
薛部長富盛:謝謝洪委員。
主席:謝謝洪委員,謝謝部長。
接下來請楊瓊瓔委員發言,楊委員,請。
楊委員瓊瓔:(11時30分)感謝召委,本席想邀請環境部部長。
主席:薛部長,請。
薛部長富盛:楊委員好。
楊委員瓊瓔:部長你好。全球溫室氣體排放減量及確保歐盟廠商的競爭力,歐盟預計在2026年要實施碳邊境調整機制,也正式對於高碳排產品課徵關稅,換句話說,在2026年的時候,進口商必須要支付碳憑證費,進口商如果在原產國已經繳交碳訂價,那麼可用繳費證明申請減免CBAM的碳憑證費用。所以本席首先要請教部長,因為這個跟我們的經濟相關,而且大家都非常緊張,所以我國預計徵收的碳費是不是可以扣抵歐盟CBAM的碳憑證費用?
薛部長富盛:是的,跟委員報告,這一塊我們已經積極跟歐盟協商,應該是可以的。
楊委員瓊瓔:方向是OK的嗎?
薛部長富盛:是,可以。
楊委員瓊瓔:因為業者都很緊張,什麼時候可以告訴我們呢?
薛部長富盛:因為歐盟事實上內部也還在討論,為什麼他們會有緩衝期,事實上今年的10月份很多產品到歐洲去就要……
楊委員瓊瓔:就開始……
薛部長富盛:報告碳足跡。
楊委員瓊瓔:它兩年前講的,就是講了就做了。
薛部長富盛:對,2026年1月1日才要開始徵收這個算碳稅、關稅。
楊委員瓊瓔:所以我們目前的方向再確認一次,我們預計徵收的碳費是可以抵扣歐盟的CBAM。
薛部長富盛:是,從明年1月1日開始徵收碳費,將來就會有一個憑證給他們。
楊委員瓊瓔:有關我國碳費徵收的對象,你們什麼時候要公告相關的規定?
薛部長富盛:跟楊委員報告,事實上很早就公告,我們年排放量2.5萬噸以上的512家也都盤點出來了,所以這個是很清楚在第一波要被徵收碳費的對象,這個地方當然要跟委員報告,碳費只是一個經濟的手段,絕對不是一個財政的工具,不是說要收這個錢……
楊委員瓊瓔:這個經濟的手段就讓我們產業很緊張了,對不對?
薛部長富盛:透過徵收碳費讓它去實質減碳,最主要是這樣。
楊委員瓊瓔:所以現在碳費徵收的對象,你們還是會滾動式公告相關規定?
薛部長富盛:未來包括是不是把2.5萬噸要繼續往下,這個事實上是有納進去考量。
楊委員瓊瓔:會滾動式地一個檢討嘛!
薛部長富盛:是。
楊委員瓊瓔:因為產業界也很緊張這一點,現在沒有,那未來到底會不會?所以產業界也緊張,我們總是希望資訊是公開透明,讓業者都有所依歸,因為也不是只有我國,我們要跟世界接軌,所以本席也鼓勵與世界接軌的時候,要怎麼樣能夠保障產業界,這也非常重要,才能夠達到三全其美。
薛部長富盛:是,謝謝楊委員。
楊委員瓊瓔:所以要怎麼樣加強跟歐盟研商交流,能夠掌控整個CBAM影響我們的業者,這個方向你們怎麼做?
薛部長富盛:跟楊委員報告,事實上行政院非常重視這一塊,所以我們幾乎每個月都會有一個跨部會在討論。
楊委員瓊瓔:每個月固定的跨部會會議?
薛部長富盛:是,在討論。
楊委員瓊瓔:我們也希望有任何的訊息,能夠給業者可以充分去掌控,不要讓業者不知所措,好不好?
薛部長富盛:是,我們瞭解,不過也請楊委員幫忙,明年開始碳有價的時代已經來了,雖然或許前幾年這個產業沒有被扣到碳費,但是長遠來講一定是要,所以可能要開始準備,包括前置……
楊委員瓊瓔:就未來嘛!所以你要給業者越透明的資訊,他們才有辦法去應對,那政府要怎麼協助他們,我想在整個外交比較困窘的情況之下,我們整個經濟體系沒有加入的情況之下,政府第一個,當然碳排很重要;第二個,也就是怎麼樣協助產業還可以屹立不搖,這個也是政府的責任,我們一起去努力。
薛部長富盛:是,謝謝楊委員提醒。
楊委員瓊瓔:接下來本席要請教非生產性質行業的能源消費當中,用電耗電量最高的,也就是24小時最辛苦的醫院,所以在這樣的情況之下,包括衛福部也在這裡,部長也在這邊,我們要怎麼樣在保證醫療品質跟病人安全的情況之下,達到醫療院所減碳的成果?因為這個是24小時,主席,請衛福部。
本席一再強調,醫療品質跟病人安全是務必必要的,你們兩位剛好是不同方向的,同樣是一個政府,橫向你們要怎麼樣調解,重點是在於保證醫療品質跟病人安全的情況之下,環境部要怎麼樣去宣導,還是有什麼樣的技術,請作說明。
薛部長富盛:給楊委員報告,人命關天,人命還是最重要,我們絕對不要因為減碳而影響醫療品質,我想這個是應該很清楚。
楊委員瓊瓔:薛部長,這樣你就放心了,我們現在也都很緊張,對不對?所有醫療院所都很緊張,24小時,尤其ICU開刀房……
薛部長富盛:但是跟楊委員報告……
楊委員瓊瓔:現在連長照中心呼吸器都不能停,對不對?所以我們要得到保障,病人要保障,還好環境部部長這樣說,我們就比較放心喔!不然你們兩個打架,會不會打架?
薛部長富盛:不會,放心好了。
楊委員瓊瓔:放心,不會打架!
薛部長瑞元:不會啦!因為指引要出來,有一些是不能省的,還是不可以省。
薛部長富盛:對。
楊委員瓊瓔:對,這樣就對了啦!
薛部長瑞元:要調整的還是要調整。
楊委員瓊瓔:對,所以你們二個要好好討論,不然醫療院所會緊張,現在連長照中心呼吸器都不能停,他們都很緊張,無預警的停電讓他們也很緊張,當然醫院有不斷電,可是家裡沒有、小型的也沒有,對不對?所以病人的安全、病人的品質一定要得到保障,剛好兩位部長都在這邊,環境部也同意,衛福部,我們自己要把我們的安全顧好,這是民眾所需,好不好?這非常重要。
最後一個議題,化學雲的問題,部長,上次屏東發生了這樣的事情,國內每一年大概有400件以上環境事故,在這樣的情況之下,本席要求怎麼樣把化學雲的資料建構得更完整,你看我們的人員到門口,沒有資訊就崩潰了,心痛耶!這些孩子、這些消防人員,我心痛耶!我們怎麼辦呢?化學雲要怎麼精進呢?
薛部長富盛:跟楊委員報告,事實上,陳院長責成吳澤成委員,我們已經召開過3次的跨部會會議,裡面都有一些精進措施,未來化學雲的資料會更豐富、更立體。
楊委員瓊瓔:朝這個方向嘛?
薛部長富盛:而且讓救災人員可以及時取得。
楊委員瓊瓔:好,你們已經開過3次會,什麼時候可以跟社會大眾說明化學雲第一線的資料是安全的,請大家放心,要不然救災的家屬也很緊張。
薛部長富盛:給楊委員報告,明揚的事故其直接的原因絕對不是化學雲的問題,而是那家公司本來就沒有按照職業安全規範去做。
楊委員瓊瓔:都有相關,因為沒有按照,誰也不知道裡面存那麼多,對不對?
薛部長富盛:對,他們沒有自主……
楊委員瓊瓔:因為你們整個,包括內政部,要橫向去聯繫,對不對?
薛部長富盛:有,是。
楊委員瓊瓔:所以多久?你們大概開第3次會……
薛部長富盛:這塊已經都持續在進行了,公布化學雲的內容……
楊委員瓊瓔:有沒有一個時間點?針對化學雲的部分可以怎麼樣精進,告訴社會大眾大概多久時間?
薛部長富盛:假如楊委員要的話,我們可以給一些書面資料,裡面都非常完整。
楊委員瓊瓔:不是啦,是行政院開會完整的方向嘛,好不好?完整方向出來就給社會大眾說明清楚。
薛部長富盛:好,謝謝。
楊委員瓊瓔:書面資料也給本席,好嗎?謝謝。
薛部長富盛:謝謝楊委員,謝謝。
主席:好,謝謝。謝謝楊委員、謝謝薛部長。
接下來我們請黃秀芳委員發言,黃委員請。
黃委員秀芳:謝謝主席,我們請環境部部長。
主席:薛部長。
薛部長富盛:黃委員好。
黃委員秀芳:部長好。部長,我先請教,明年開始有一些企業要開始實施碳費。
薛部長富盛:碳費,Yeah。
黃委員秀芳:碳費,我想請教目前還有一些子法還沒有定,我想請教,你這樣可以有辦法因應到明年要徵收碳費的整個期程嗎?
薛部長富盛:跟委員報告,可以,因為我們現在有12個子法,有5個已經完成了,都已經公告了;有1個子法現在是草案,也已經公布,在召開研商會議;另外有1個是這個月草案就會公布;剩下那5個都是跟碳費徵收有關,在今年底以前就會草案整個出去……
黃委員秀芳:現在已經11月中了,所以你這樣來得及嗎?
薛部長富盛:不過給委員報告,也應該還OK啦,因為明年1月要開始我們所謂的徵收,是它使用的碳排就算入要繳費的,所以在明年上半年費率也就會出來了。因為費率是由費率審議委員會來決定的,委員會的組成要點現在草案也公布出去了,所以雖然稍微緩了一點,但是對整個徵收費用應該不會有關係。
黃委員秀芳:所以是來得及?
薛部長富盛:是來得及。
黃委員秀芳:是來得及。
薛部長富盛:而且是接軌歐盟的2026,事實上我們還有將近兩年的時間,所以這個跟收費以及我們開始算它要繳費,兩個是可以脫鉤。
黃委員秀芳:好。其實我記得我在這個質詢台也曾經質詢過部長,像彰化的中小企業很多,全臺灣這麼多萬家的中小企業,其實他們也都想要先自己計算一下,像一般的中小企業自己本身公司裡面可能也沒有這樣的人才,尤其是公司小規模的,所以我希望的是,環境部目前有查驗的人員還有盤查機構,像這樣子的話,全臺灣有這麼多的中小企業,我看到你們溫室氣體盤查查驗合格的機構14家,總共有145位的查驗人員,可以驗證的、自願減量專案計畫的合格查驗機構就只有3個,只有13名的查驗人員。我想請教,未來要因應這麼大量的中小企業有這個需求,我不知道你們這樣的查驗人員跟這樣的查驗機構,到底可不可以來因應這麼多家的中小企業的需求?
薛部長富盛:好,謝謝黃委員的關心。基本上是這樣子,明年第一波要徵收碳費的才500家……
黃委員秀芳:500家。
薛部長富盛:大戶,中小企業事實上不會列為第一波,所以說真的他們是可以放心。
黃委員秀芳:所以再接下來是……
薛部長富盛:但是他們應該要做一個……
黃委員秀芳:第一波是500家是明年,那這些中小企業是預計什麼時候?
薛部長富盛:可能會在後面階段,不過黃委員提到一個重點,中小企業應該開始進行盤查,就是它應該知道公司一年包括直接用的電以及其他跟碳相關會排放二氧化碳的量,到底情況怎麼樣,第一個它要先瞭解,這個叫盤查。盤查會比較容易,盤查有一些方法告訴你生產什麼東西大概排的碳多少,這個都有方法。所以現在經濟部跟環境部積極來協助中小企業,希望透過包括各個工業區……
黃委員秀芳:那你們是怎麼協助啊?
薛部長富盛:黃委員也可以跟……
黃委員秀芳:你們是怎麼協助?你們是怎麼協助?你們是怎麼協助這些?
薛部長富盛:包括我們的氣候署跟國環院事實上也在做人才的培訓、做企業的輔導,所以這塊應該是可以。黃委員假如有機會,也幫我們跟中小企業廠家他們講說,碳費是未來一個趨勢,但是他們還不至於在前幾波裡面,但是它應該瞭解它的公司生產過程當中排碳的情況是怎麼樣,一定要先做盤查,不必查驗。查驗剛剛黃委員講的那些大概是針對那512……
黃委員秀芳:500家。
薛部長富盛:因為它報過來,我們要去查驗看到底是不是屬實,還沒有進行盤查之前大概不會做查驗,我們陸陸續續還在培養很多人。
黃委員秀芳:所以前面是500家嘛,五百多家嘛!
薛部長富盛:512家,對,是。
黃委員秀芳:那後面這些你們是預計什麼時候?總是有一個期程吧!
薛部長富盛:給黃委員報告,那512間已經占了我們排碳量的三分之二左右、七成到七成五了,所以說真的我們只要能夠先來協助這些大戶去做減碳,接著再去中小企業。所以中小企業事實上真的要去瞭解,這個也是他們在做ESG裡面很重要的,永續報告書就是在講這家公司一年排碳多少,否則它將來供應鏈會失去優勢。蘋果、amazon這些國際大廠都已經要求供應鏈要有永續報告書了、要是低碳,所以委員可以的話,也協助我們有機會跟這些老闆……
黃委員秀芳:當然我也非常樂意啊!那因為有一些中小企業他們以前從來沒有碰過這樣的問題,所以現在要開始來做,當然會希望就是政府部門要有一些協助啊!
薛部長富盛:是,我們知道,沒錯,所以我們跟經濟部事實上就這一塊都有積極在做,工業區假如有需要我們,黃委員假如知道哪一個工業區還是什麼需要環境部來協助輔導,我們會很樂意。
黃委員秀芳:部長,我可不可以問一下,目前自願減量專案計畫有多少的廠商是自己申請?就是說你們有自願減量的這個計畫,目前有多少人來申請?
薛部長富盛:我們蔡署長來回答一下。
蔡署長玲儀:跟委員報告,按照氣候變遷因應法的話,我們新訂了一個溫室氣體自願減量專案管理辦法,這個辦法我們在10月12號已經公布了,所以如果企業按照現在新的辦法,就是按照我們定的方法學,譬如說它要去汰換它的設備燈具,就可以按照這個方法來跟環境部註冊,執行以後可以取得減量額度。在這個辦法之前其實我們在過去104年開始也有溫室氣體管理辦法的抵換專案,過去是有91個案子已經註冊,也來取得,所以這一些案子也可以繼續執行。
黃委員秀芳:所以是直接跟環境部這邊申請嗎?還是還要透過地方政府?
蔡署長玲儀:都直接跟環境部來提出申請。
黃委員秀芳:是,所以不需要再透過地方政府?
蔡署長玲儀:不用。
黃委員秀芳:好,所以我希望因為這個議題其實很多中小企業是蠻關心的,第一個它也是關心未來出口的話,如果它沒有做,可能會受到影響,也讓它失去競爭力。當然我希望環境部跟經濟部這邊能夠有一個協助中小企業來做的計畫,最重要可能是像工業區,或者是地方有很多的工業會,就是類似這樣的……
薛部長富盛:工協會。
黃委員秀芳:對,工業會,很多中小企業都會加入這樣的一個工會嘛!所以我希望你們也有機會到地方向這些工業會也好或者是工業區廠商聯誼會直接說明,好讓這些廠商能夠更加地知道未來他們要怎麼做,好不好?
薛部長富盛:好,謝謝。
黃委員秀芳:好,謝謝。
薛部長富盛:謝謝黃委員,謝謝。
主席:好,謝謝,謝謝黃委員、謝謝薛部長。
接下來我們請鄭天財委員發言,鄭委員請。
鄭天財Sra Kacaw委員:(11時49分)主席、各位委員。請環境部部長。
主席:薛部長。
薛部長富盛:鄭委員好。
鄭天財Sra Kacaw委員:部長好,辛苦了!
薛部長富盛:不會。
鄭天財Sra Kacaw委員:我們衛福部部長也辛苦了。飲用水管理條例第一條,「為確保飲用水水源水質,提升公眾飲用水品質,維護國民健康」,所以訂了這個條例。飲用水管理條例第三條,飲用水包含了自來水、社區,最主要是第四款,今天要跟部長談的是第四款「其他經中央主管機關指定之水」,這個飲用水可能部長不是那麼清楚,大家在喝的,在場大部分喝的大概都是自來水,都沒有問題,有自來水公司,政府投入。
我們原鄉就不一樣,很多地方要接自來水是有困難的,因為戶數少,然後距離長、坡度大,所以不得不用簡易自來水,那這幾年你們公告了,按照剛才的「其他經中央主管機關指定之水」,你把簡易自來水放進去。當然,飲用水一定要符合飲用水的標準,這是當然,應該的,但是政府做不到!重點是政府做不到,我從臺灣省政府當公務員,一直到中央現在當立法委員,政府就是做不到!自來水的普及率做不到,所以不得不用簡易自來水。
簡易自來水的經費也是經濟部水利署,但是經費還是有限,所以這些設施設備就不是那麼好,然後是由部落自己組成管理委員會,不是政府去管理哦!是部落自己組成管理委員會,所以在這樣的情形之下,你們要去抽驗,我也歡迎去抽驗,但是不要馬上就說要處罰啦!要罰多少錢?6萬到15萬。管理委員會一收到這個文,你們去抽驗,抽驗當然要抽驗,水要更好,這個管理委員會收到文,寫了很多長篇大論,它說怎麼應該罰我?怎麼可以罰我?是這樣的一個長篇大論。
事實上,這是政府本來應該要做的,因為做不到才弄了簡易自來水,所以這個部分怎麼樣去協助輔導,尤其這個地方正好之前發生什麼呢?發生918地震,我們要去改善還不是那麼容易,因為經濟部水利署的錢還是有限啊!所以就產生這些飲用水的問題,我也發文啊!我也開過協調會,要趕快改善啊!但是還是有限,所以要請環境部不要直接就跟縣政府講,直接就講飲用水管理條例第二十四條,不符合的話就罰6萬到60萬,因為這畢竟是政府的財力有限。
雖然我們一直努力希望能夠改善飲用水,但是事實上是政府的財力有限,所以這個部分怎麼樣去輔導,讓它符合飲用水水質標準,這個是我們一定要要求的。但是怎麼樣去輔導,事實上是政府,對管理委員會來講,我是幫你管理,本來應該是政府要做的,部長,對不對?
薛部長富盛:剛剛聽鄭委員的一席話,我也才瞭解有這個情況發生,站在環境部的立場,因為它的職責就是確保民眾飲用水符合我們的標準,所以它才依法去裁處罰鍰,但是的確,特別是在比較偏鄉的地方,它沒有自來水可以到,必須用簡易的自來水,這部分是不是可以在某一個程度以協助輔導的方式而不是直接裁罰,我想回去我們再跟水保司來思考一下。
鄭天財Sra Kacaw委員:好,就請環境部去協助,這也不能怪縣政府,因為它看到條文就是這樣嘛!我自己是老公務員,所以我知道要怎麼樣去把它做更完善的處理,好不好?
薛部長富盛:好,我們來考慮。
鄭天財Sra Kacaw委員:謝謝。
薛部長富盛:謝謝鄭委員。
主席(黃委員秀芳代):接下來請邱泰源委員。
邱委員泰源:(11時56分)謝謝主席。先請衛福部薛部長好了。
主席:請薛部長。
薛部長瑞元:委員好。
邱委員泰源:因為我會比較傾向於醫療體系,所以先請教衛福部薛部長。
世界衛生組織預測,2030到2050年之間,氣候變遷將導致每年增加25萬人死於營養不良、瘧疾、腹瀉與高溫,所以面對氣候變遷的風險,各國醫療體系應該積極面對跟提出對策,那秉持我們今天所講的一個主題,要秉持低碳與資源高效的思維,確保量能與強化韌性,領導治理階層要擘劃永續發展的藍圖,進而整備醫療人力,強化醫療資訊系統。
當然,在這當中我們還是要注意到有一些弱勢團體,譬如說我們要協助弱勢族群與偏遠地區,如果我們一直做下去,到時候相差得更多這樣就不行,還有改善所得分配公平、照顧老年人口與重症病人等等。我在醫師公會全國聯合會與周麗芳教授有一篇我個人還算滿經典的文章,「醫療體系淨零排放的趨勢與策略」這裡面有提到,然後簡單勾畫出今天這個主題,我們當時希望談的一個重點。
部長,我們來談醫院這個部分,看起來我們的確要趕快來規劃,想要迎接世界的趨勢,動作要快啦!所以我們現在來講一下醫療院所好了,醫院裡面的衛生環境、檢體及藥物保存需要大量的空調、鍋爐、保存設備等等,還有耗材用品,碳排放的結構相當複雜,所以剛剛部長也一直提到要來做一個盤查,這個部分當然要趕快積極來做,但是我們在做當中又要維持醫院的穩定,它也不能停下來不做,在這當中,部長,你有沒有什麼規劃的期程或是預算來讓大家有一個方向?請說。
薛部長瑞元:預算的部分,明年度我們是有1,900萬的預算打算做這件事情,但是這個預算規模還是小,所以可能還是先找一些指標性的醫院來做示範,輔導他們怎麼樣來做。
第二個,事實上就醫院來講,有關於節能減碳這個部分是直接的節能方式,現在這些大型醫院都有一些方法去監測,但是在接下來的那一些,包括它的能源購買是否可以採用比較綠能的部分,這個不是醫療院所自己能夠去處理的,因為必須要有這樣子的一個電網等等,他們要怎麼樣申請才能夠連到,這部分的話,就變成我們要去輔導這些醫院,怎麼樣去購買這種綠能,然後才能夠接受一些補助或輔導,補助和輔導的單位也是在經濟部。
第三個更難的就是相關衍生性的這些,像委員剛剛提到的藥品、醫材等等這些東西,在製造的過程當中,使用的是不是耗能的或非耗能的,老實講,醫療院所很難用這種標準去做為採購的條件,有幾個原因,第一個就是這些藥品或醫材的使用,優先考慮的還是品質能不能符合在醫療上使用的條件,沒有辦法單純以是否耗能或碳足跡來做為採購的標準。所以,不同層次的問題,可能要用不同的指引來處理。
邱委員泰源:我瞭解。很敬佩部長,講得非常完整,勾勒出整個大致的方向,也瞭解到其中可能會碰到的問題。
接下來我要分三個部分來探討,一個是國家制度方面,一個是專業團體,一個是個人層面。在國家制度的層面,針對這個部分,未來我可能會時常跟不管是環境部或衛福部,大家來討論,因為這都是我們臺灣的資產,有人願意投入,我們醫界很多優秀的人也願意投入到這個領域,也一直吸收世界很多的經驗,也代表臺灣過去在健康、醫院等各方面的努力,在國外爭取很多光彩,這樣一個經驗的累積,所以未來我們可以多做討論。在國家的部分,在健康政策方面的方向,在法案和預算,我們整個來檢討一下。預算的分配,如果沒有分配多一點,似乎要做更全面性的瞭解,未來是不是可以請環境部跟衛福部考慮把這個項目弄進去,早一點來處理,我們馬上明年就要編未來的預算,針對這個部分,讓大家能夠動起來。
因為時間的關係,黃主席等一下還有事情,我們先來下一張圖片。在專業的組織裡面,可能也要檢討一下,我要請衛福部幫忙,雖然我們今天沒有請教育部來。現在世界上很流行談climate medicine,在醫學教育或者是繼續教育裡面有沒有相關的課程?可不可以請衛福部去幫我們查一下,好不好?
薛部長瑞元:好,我們再來研究。
邱委員泰源:因為這個就牽涉到這裡也很注重的問題,健保方面,在這個部分裡面,有沒有什麼鼓勵的措施?這個可能也是要努力的。怎麼樣在相關的健康照護機構裡面,變成日常生活的一個綠色行動的落實,這個部分大概是這三個部分要努力的方向,部長是不是可以做一個簡要的comment?
薛部長瑞元:剛剛提到的大概就是屬於機構的部分,個人層次的部分的話,當然是有一些可以來努力的方向,比方說在都會區,如果搭乘大眾運輸系統方便的話,那我們可以請機構裡面相關人員上下班儘量採用公共運輸的工具,或者是步行、騎腳踏車等等節能減碳的方式。
另外,在日常執行業務的過程當中要做到節能,像隨手關燈等等,但是呼吸器就不能為了節能就把電源關掉。就是說在整個業務的過程當中,哪一些可以來做,哪些不可以做,這些部分要好好去做一些指引,我是覺得在個人部分的話,可能也是需要有一些教育訓練。
邱委員泰源:好,對於這兩張提出來的,衛福部有沒有什麼規劃?也可以給我一點點回報,好不好?
薛部長瑞元:好,我儘量。
邱委員泰源:你整理一下,回報一下。
最後一個就是說,在努力的過程中,醫療院所也需要滿多的幫忙,環境部或衛福部在推動相關計畫時,多關心一點,在醫療院所轉型當中,給予一些需要的幫忙,好不好?
薛部長瑞元:好。
邱委員泰源:好,就拜託了。謝謝。
薛部長瑞元:謝謝委員,謝謝。
主席(邱委員泰源):接下來請廖國棟委員。廖國棟委員、廖國棟委員不在。
接下來請李德維委員。李德維委員、李德維委員不在。
接下來請蔡易餘委員。蔡易餘委員、蔡易餘委員不在。
接下來請陳椒華委員。
陳委員椒華:(12時6分)謝謝主席,我請環境部部長。
主席:好,薛部長,請。
薛部長富盛:陳委員好。
陳委員椒華:部長好。部長上任以後,跟很多環團互動了嘛?
薛部長富盛:是。
陳委員椒華:對談了,所以部長對環境部的業務現在應該很熟悉了?
薛部長富盛:應該還可以,但是有很多細節還有待……
陳委員椒華:我可以考一題嗎?燒塑膠發電是不是再生能源?燒塑膠會不會排碳?
薛部長富盛:當然會排碳。
陳委員椒華:會不會增加排碳?
薛部長富盛:當然會排碳,但是比生煤排的碳更少,這個是重點。
陳委員椒華:會排碳,那算不算再生能源?國際有認為它是再生能源嗎?
薛部長富盛:事實上,定義的問題,我必須跟陳委員……
陳委員椒華:部長顯然不知道答案,不是定義,你答錯了。
薛部長富盛:沒有,沒有,沒有。只是從科學的角度來看……
陳委員椒華:沒關係,部長,你可以再瞭解。我沒有要求你一定要馬上給我答案,如果你現在還不知道。
我現在要告訴部長,不過如果你不瞭解的話,你有可能會被告,可能是上台後第一個被告,因為我們現在環評有一個沃旭能源的離岸風電,它的裝置容量從570增加到1,000百萬瓦,增加的產能有10%,這個部分違反環評法,本席接到陳情,指出該做環評卻只有做環差,所以這個部分要拜託部長瞭解一下,可以嗎?因為這家公司目前的狀況不是很好,像美國紐澤西州長就質疑它的信用跟專業,我們中華信評也將沃旭列入信用觀察負向的名單,這個部分因為還在環差中,經濟部跟環境部顯然對這個案子的把關有問題,所以也希望部長瞭解。
再請教部長,之前本席開過很多次記者會,針對李健育的性騷調查,請問部長,什麼時候會對外說明結果?
薛部長富盛:等我們考績會,關於這件事,非常謝謝陳委員把這件事情舉發出來,環境部就積極地去調查。
陳委員椒華:本席一直接到陳情人問什麼時候有調查結果,這個加害人已經辭職,所以……
薛部長富盛:跟陳委員報告,不管是性平案或者是我在大學裡學術倫理的案子,是需要兩到三個月的時間處理。
陳委員椒華:沒關係,部長什麼時候可以告訴我們調查的結果?
薛部長富盛:是,等考績會開完會,因為我們調查報告都出來了,委員有確認,現在就送考績會。
陳委員椒華:但是他要規避調查,你們有報告嗎?
薛部長富盛:可是事涉公務人員保護法,事實上他有提出辭呈,我沒有批,但是依照公務員保護法,自動生效……
陳委員椒華:那本席也提出他的主管(前署長)也要受到懲罰,因為他沒有依法盡到督導責任。
薛部長富盛:給陳委員報告,那個是政風有關主管有沒有報……
陳委員椒華:是行政院調查嗎?還是你們環境部要調查?
薛部長富盛:環境部的政風處有調查行政疏失的部分。
陳委員椒華:主管的部分。
薛部長富盛:那部分會送監察院,那當事人……
陳委員椒華:會公布嗎?會公布你們的調查結果嗎?針對主管的這個部分。
薛部長富盛:不會,那個是監察院的權責。
陳委員椒華:不敢公開嗎?是不敢公開嗎?
薛部長富盛:不是不敢公開,這個是按照行政……
陳委員椒華:所以你還沒有決定要不要公開,還是已經決定不公開了?
薛部長富盛:這個不是我們能夠決定的。
陳委員椒華:依什麼法可以不公開?
薛部長富盛:這個應該是監察院的權責。
陳委員椒華:沒關係,我是請部長也要瞭解,很多案如果你處理不當,你也會惹麻煩,好嗎?
薛部長富盛:是。
陳委員椒華:剛剛我有問部長SRF是不是綠能,國際是認定它不是綠能,因為它要燒塑膠,會排碳,我昨天有開公聽會,希望經濟部的收購價能從每度3.9元降低,降低就可以省卻,現在到處在蓋,為了要賺發電的費用,昨天公聽會的結果,大氣司和資源循環署相關的規定都沒有訂得很嚴謹,所以還在繼續檢討,但是部長,這個已經有很多廠在製造了,很多在使用了,譬如說,我也可以拿SRF到你的環境部去燒,也不會違法,我可以拿去那邊燒,燒出塑膠,而且因為不用環評,所以整年都不用監測,所以目前問題是很多的。
薛部長富盛:給陳委員報告,有一點誤解,國際的趨勢也是把SRF拿來使用。
陳委員椒華:國際的趨勢是SRF可以用,但是人家訂得有嚴謹,我們還沒有很嚴謹。部長,你知道訂的單位是誰嗎?
薛部長富盛:假如委員……
陳委員椒華:不是,部長,沒關係,國際用了很多,我知道,你講得沒錯,但是訂定製造跟使用的規定的部會是誰,你知道嗎?在你們啊。
薛部長富盛:在臺灣當然是環境部。
陳委員椒華:對啊,我知道,你也知道,所以我是說,昨天公聽會也講了好幾個小時,希望你們訂嚴謹,好嗎?
薛部長富盛:好。
陳委員椒華:譬如說環境部不能燒,哪裡可以燒,要怎麼做監測,訂清楚,好嗎?我的意思是這樣。
薛部長富盛:好,我們會來精進。
陳委員椒華:我知道部長很有心要把環境做好,也聽了很多環保人士,我希望部長能夠真正解決問題。
最後一個問題,我請教環管署跟環保司,現在很嚴重的這個案子,就是81年送的環評跟81年送的區域計畫版本是不一樣的,然後區域計畫通過之後,變更也沒有重做環評,然後我們的環保署把責任丟給地方政府了,那地方環評單位就是地方政府,那我要請問部長,監督地方環評,像這種老丙建是環保司還是環管署在管?考你這一題。
薛部長富盛:跟陳委員報告,環評的部分當然是我們環保司,地方政府本來就有環評的能量。
陳委員椒華:之前督察總隊是監督環評結論,所以督察總隊現在的環管署就不用監督了嗎?司長先回答我一下,像這樣子的案子,現在環評到地方去了,現在有違法,環境該不該重做環評,是環保司要去監督地方……
劉司長宗勇:跟陳委員報告一下,我們的分工就是,現在的權責假如是地方負全責,監督還是他們做。
陳委員椒華:還是環管署嘛?
劉司長宗勇:沒有,環管署負責現在環管署權責範圍的案子,地方是負責地方權責範圍的案子,這是依照分工原則已經確定好的。
陳委員椒華:中央監督誰去監督?
劉司長宗勇:一樣,中央的部分的計畫,由中央監督,地方負責計畫的部分,地方監督。這個案子是地方的案子,所以要地方去監督。
陳委員椒華:地方怎麼監督?它自己都違法了。該重做環評它沒有做,地方要監督沒錯,那中央誰去監督地方要監督的部分?我剛剛的問題是這樣。
劉司長宗勇:在業務權責上,我們平常就去督導他們有沒有要依法執行,就是要確定……
陳委員椒華:就是環保司嗎?
劉司長宗勇:就是看權責,應該說,這個事情跟環管署也有關係,就是涉及監督的權責。
陳委員椒華:沒關係,司長,我是要請你們確認一下,因為我下禮拜就要去現勘了,現在我接到的訊息是你們權責還沒有分清楚,所以兩個單位我都會通知。部長,麻煩你關心一下,因為這個沒有重做環評。
主席:因為時間的關係……
薛部長富盛:跟陳委員報告,事實上中央跟地方有權責的分際,屬於地方的,地方也要去監督,而不是推給中央,我個人覺得是這樣。
陳委員椒華:地方就違法了,該做環評沒有做,就發建照了,你要叫地方怎麼監督?它就違法了,所以中央要管這個事情,因為原來的環評是你們中央通過的,部長你再瞭解一下。
薛部長富盛:好,瞭解。謝謝陳委員。
陳委員椒華:好,謝謝。
主席:好,謝謝陳委員,謝謝部長,謝謝。
好,接下來我們請陳瑩委員發言。陳委員,請。
陳委員瑩:(12時16分)謝謝召委,我們請一下環境部的薛部長跟氣候變遷署的蔡署長。
主席:薛部長請,蔡署長請。
薛部長富盛:陳委員好。
陳委員瑩:部長好,先請教一下,部長是什麼時候上任的?
薛部長富盛:8月22日。
陳委員瑩:8月22日,好日子。我想,今天就碳交易和碳排放的問題跟部長和署長請教。首先,有關碳費徵收的期程,從原來的2024年延後一年到2025年,徵收的基準也是從2023年改為2024年,請教部長,這個決定是您決定的,還是您旁邊的署長決定的?
薛部長富盛:報告陳委員,外面報章媒體有時候報導事實上都是錯誤的,我從上任到現在,都是對外宣布說2023年1月1日開徵碳費,因為碳費要收,我們的概念就是跟所得稅一樣,所以明年1月1日開徵明年1月1日到明年12月31日的碳費,要繳的費用是後年繳交,就跟所得稅一樣,否則明年怎麼收?明年收的話,就變成是收今年排的碳費,所以並沒有延後的概念,完全沒有。
陳委員瑩:沒有延後的概念?
薛部長富盛:沒有,沒有,沒有,都如期進行。
陳委員瑩:我先請教,您上任第一天就這樣公布,未來整個碳費的徵收的調整或計算,在決策上,應該是由哪一位首長來作決定跟對外公布?
薛部長富盛:根據氣候變遷因應法的規定,碳費的決定是費率審議委員會,所以也不是部長說了算,也不是任何……
陳委員瑩:對,我現在問的是決策上應該由哪個首長來決定對外發布。
薛部長富盛:委員會審完碳費之後,會按照行政程序,由部長這邊……我們再送到行政院,由行政院……
陳委員瑩:好,雖然有一定的程序,但是這個決策至少對外發布是部長嘛?
薛部長富盛:是,對,沒錯。
陳委員瑩:我想碳費徵收其實對我國的產業競爭力有很大的影響。
薛部長富盛:是,很重要。
陳委員瑩:署長是臺大公共衛生學系及環境所畢業的,署長,能不能請您跟大家講一下正面的影響有哪些,負面的影響有哪些?
蔡署長玲儀:跟委員說明,因為碳費徵收,我們在氣候變遷因應法,它賦予的就是我們期待藉由碳定價、碳費徵收去加大、加速這些排放源減量的力道,所以它對我們國家的溫室氣體排放是正面的。負面的影響,在碳費徵收的過程當中,因為給予了碳定價,所以我們也要去評估它對於總體經濟及對國家的供應鏈造成的影響,所以在做費率審議的時候都必須把這些納進來考量。
陳委員瑩:所以起碼成本是增加的。當初為什麼一開始決定從2024年開始徵收?當時還是在環保署的時代,現在環保署升格成為環境部了,你們也升格成為署了,署長在接任署長第一天接受媒體訪問就做出這樣子的宣布,理由是7月份你們跟工商團體開會,以子法還沒有修訂完成,我覺得以這樣的理由延後是有一點牽強,因為在你們還是環保署的時代,你們都沒有考慮過工商團體的意見,也沒有想到子法還有沒有修訂完成的問題,我不曉得署長的回應是什麼。
蔡署長玲儀:跟委員說明,因為氣候變遷因應法是2023年2月15日公布施行,當時環保署在規劃碳費的徵收就須是明年,因為今年才有辦法把子法定出來,就是明年開徵,所以其實這個並沒有去做任何的更動跟改變。
陳委員瑩:時間上都沒有做任何的改變,那為什麼你們7月份跟工商團體討論後,又有子法還沒有修訂完成這樣的理由?
蔡署長玲儀:跟委員說明,其實我們跟工商團體在討論的時候,是說子法會在今年下半年陸續推出來,費率的部分的話,因為……
陳委員瑩:所以現在就是全部都完成了?
蔡署長玲儀:到12月底會有子法的預告,那費率必須要到明年……
陳委員瑩:就是全部你們都會預告,都完成?
蔡署長玲儀:碳費的部分的話,費率要到明年的費率審議會討論,所以子法的部分會包括徵收辦法還有自主減量計畫辦法的這些草案,今年年底會一個草案出來。
陳委員瑩:年底有一個草案出來?
蔡署長玲儀:是。
陳委員瑩:好,我想是這樣子,因為剛剛部長也是講得很清楚,就是說,在重大的政策決定公布的時候,其實是由部長這邊來統一公布,但是在部長上任的第一天,署長就自行做了這樣子的一個宣布,這整個重大政策的決定這樣子公布是很奇怪的。
再來,這邊有一個重要的問題,就是說,以一年期的橫斷性排放作為徵收的基準,如果2024年產業界的排放剛好增加很多,之後的排放又減少了,那是不是他們就可以減少一筆可觀的碳費?我的問題是說,為什麼不是以比較長的年限,例如3年或5年的平均碳排量作為基準?這種短期1年的基準,會不會造成外界的困擾跟衝擊?不曉得兩位的看法是怎麼樣?
薛部長富盛:給陳委員報告,這個應該是每一年,因為我們碳費徵收就是每一年為一個基準,所以不應該再用過去3年去平均那種概念,這個是比較不太合適的,我們覺得每一年、每一年就這樣子,增加沒有關係,接下來就往……
陳委員瑩:部長,你可不可以再解釋一下?你是說以一年……
薛部長富盛:我們明年1月1號要開始算,512家公司是碳排放達2.5萬噸的大戶,這512家明年1月1日開始所排的碳都要繳交碳費,一直到12月31日,我們會在後年收明年的錢,就跟所得稅一樣。
陳委員瑩:我講的是,你的基準是以前一年為基準,如果前一年忽然很多,隔年又少了,那為什麼不是以幾年的平均值為基準?
薛部長富盛:陳委員,不要擔心,我們國家在2021年的經濟發展率為6.34%,超高,表現很好,所以相對地,我們的碳排也跟著增加,可是這個對整個臺灣經濟的發展是好事,所以對公司來講,假如它那一年在正常的情況下突然碳排增加,也可能代表它的營業額跟利潤有增加,那它多付一點碳費,我覺得很好啊。當它生意變得不好了,碳排就減少,所以對企業來講,我們的重點是希望它去減碳。
陳委員瑩:好,沒關係,我希望你們舉例試算,可以算給我們看。我現在提一個很重要的問題,就是說,是否會影響臺灣企業被歐盟根據碳邊境調整機制(CBAM)課徵碳費,署長指出,根據歐盟目前訂定的CBAM,將在2026年之後正式徵收碳費,要申報的產品,如果在生產國已經實際繳交,碳費就可以折抵,那我要請教,臺灣徵收的碳費可以在CBAM全額折抵,還是部分折抵?
蔡署長玲儀:跟委員報告,歐盟公布的CBAM條文裡面,產品生產國碳價的形式,我們的碳費就是屬於條文所列的一種,在臺灣已經繳付,是可以被扣減的。
陳委員瑩:就是全額?
蔡署長玲儀:對。
陳委員瑩:到那邊就全額折抵?
蔡署長玲儀:對,它的意思是叫扣減。
陳委員瑩:好,所以未來其他國家的產品進口到我們這邊,我們會收碳費或碳稅嗎?
薛部長富盛:陳委員想問的是我們臺灣是不是也要推出類似CBAM的概念,也就是說,我們的產品送到歐盟去要繳碳邊境費,將來別人的產品到我們這邊是不是也要繳?
陳委員瑩:對,因為我們的很少。
薛部長富盛:我覺得這個真的是可以去思考。
陳委員瑩:對啊,互惠嘛。
薛部長富盛:是。
陳委員瑩:但是到歐盟是一噸3,000元臺幣,美金100元,我們這邊一噸臺幣100元,其實有落差。你好好算一算,我只是覺得我們去有繳,人家來……
薛部長富盛:基於公平貿易的原則,我是支持。
陳委員瑩:能不能做到這樣子,我是不曉得。
召委站起來了,我要作一下我的結論,今天這些重要的問題,我都沒有在你們的預算書裡面看到相關的規劃跟計畫,過去我曾經提醒以前的張署長,要多進用懂產業經濟和循環經濟的人才,進到環保署來服務,我相信他是沒有聽進去的,但是我更相信現在的薛部長跟以前的署長大不同,你就聽陳瑩的嘴,你就會大富貴,好不好?臺大經濟系裡面有專門的環境經濟學教授,我建議部長也應該就影響經濟發展的環境議題,多跟外部經濟領域的專家來請教。
薛部長富盛:好。
陳委員瑩:不能只靠環保領域工程或公衛背景的文官來規劃,因為你們想到的可能只是如何管制,但是其他人想到的都是如何建立誘因,大家互補一下,思考如何因勢利導,如果你們思維不改變,環境部跟過去環保署一樣的話,升格就沒有什麼意義了。以上跟大家勉勵。
薛部長富盛:好,謝謝陳委員的建議。
陳委員瑩:謝謝。
主席:希望大家大富貴。
我急著站起來的原因是要恭賀陳委員今天生日快樂,來,鼓掌一下,祝心想事成,要吃蛋糕的話,他辦公室應該很多,大家可以去那邊分享,再度恭喜、恭賀。
好,謝謝大家的祝福,我們接下來請楊曜委員發言,楊委員,請。
楊委員曜:(12時29分)謝謝主席。主席,請一下薛部長。
主席:哪一位薛部長?
楊委員曜:環境部薛部長。
主席:請薛部長。
楊委員曜:我今天還沒注意到薛瑞元部長也在,不好意思。
薛部長富盛:楊委員好。
楊委員曜:部長好。我現在老花實在很嚴重。
部長,根據你們所提供的資料,今年6月底,全臺灣大概有107場營運中的垃圾場,有36場已經飽和了,所以沒有很大的容量;到7月底,24座營運中垃圾場的場齡全數超過15年。我們的垃圾掩埋容量本來就不足,焚化廠老舊、效能偏低,所以垃圾去化產生了危機。環境部一項資料顯示,近5年一般廢棄物的期末暫存量逐年上升;妥善率大概也下降,這5年之內,一般廢棄物的暫存量從21萬公噸增加到75萬公噸,妥善率下降了4%。部長怎麼因應?這是很大的問題喔!
薛部長富盛:是的,給楊委員報告,事實上,現在24座焚化爐的量能是650萬噸,每一年啦!雖然家戶垃圾是490萬噸,但是650萬噸裡面有180萬噸是協助事業廢棄物的處理,因為四、五年前還有餘量,既然餘量空在那邊,所以那時就用來幫助事業廢棄物處理了180萬噸,但事業廢棄物處理可獲得的單價好像比較高,沒辦法把那180萬噸拿來協助一般廢棄物,所以在過去幾年,每一年都累積將近24萬噸沒辦法去化。我剛才也講,家戶垃圾是490萬噸,可以透過焚化爐處理470萬噸,所以每一年就有20萬噸,累積到目前為止是165萬噸有待去化。不過現在新竹縣跟花蓮縣馬上要啟用他們自己的焚化設施,現在臺灣本島唯一沒有焚化設施的就是南投縣。當然在外島,包括澎湖、金門跟馬祖也都需要環境部這邊極力協助,在過去這幾年來,環境部事實上也幫助澎湖作篩分跟打包。
楊委員曜:所以,假如這些焚化爐不處理事業廢棄物是夠的?
薛部長富盛:是夠的、是夠的。
楊委員曜:那還有另外一個問題。一般焚化爐不處理事業廢棄物,那事業廢棄物要怎麼處理?它總是我們環境的一部分嘛!對不對?
薛部長富盛:是。事業廢棄物這一塊是由每一個園區處理。事實上,我們當初在作環評的時候都要求設置環保用地,就由該園區本身處理。所以,事業廢棄物的處理狀況在過去事實上應該也還算不錯,有滿高的回收率。
楊委員曜:那就表示他們是可以不用進來用到這24座的?
薛部長富盛:對,理論上是這樣。
我請賴署長補充一下。
楊委員曜:好,就是說他們的廢棄物就算不送進這24座焚化爐,本身也可以處理?
賴署長瑩瑩:對,因為現在我們要要求……
楊委員曜:前提要是這樣嘛!因為他還是要處理嘛!
薛部長富盛:沒錯。
賴署長瑩瑩:所以行政院有核定一項方案,該方案裡針對一般事業可燃廢棄物就要求新設園區要預留環保設施用地興建焚化設施,現有部分也要加強興建。
楊委員曜:那有在興建嗎?
賴署長瑩瑩:目前有幾座在興建中。
楊委員曜:喔!所以目前也還沒有,只是要求它們要興建啦!
賴署長瑩瑩:對,現在還在興建中。
楊委員曜:那恐怕速度也要快一點啊!因為不管是一般廢棄物或事業廢棄物,總是廢棄物啦!它總是會留在臺灣這塊土地啦!
薛部長富盛:是。
楊委員曜:觀念上是這樣子嘛!對不對?針對廢棄物的處理,剛剛部長講了,就是只剩下南投跟3個離島縣沒有焚化爐。
薛部長富盛:是。
楊委員曜:那澎湖呢?澎湖長期以來是載運回到臺灣本島來作處理,假如說在政策的決定上,是繼續保持海運回臺或在地興建焚化爐?這樣的政策決定是部裡面決定還是地方政府決定?
薛部長富盛:地方政府決定。
楊委員曜:地方政府決定?
薛部長富盛:所以我們也謝謝楊委員的提醒。事實上,地方政府要負擔自己對垃圾處理的規劃,中央這邊會協助。我舉剛才那個例子,事實上在四、五年前,包括新竹縣、花蓮跟南投,都站在同一個起跑線上,結果我們現在看到新竹縣明年馬上有自己的焚化爐了,花蓮縣也已經處理了,但南投縣到目前為止也遭遇到澎湖這個問題,所以我們一直很期待南投縣政府真的要負起它中長程的規劃,我們現在也在積極協助南投縣政府。
同樣地,我們也積極協助澎湖縣。澎湖縣因為量能的確較少,所以現階段的作法是先篩分打包,楊委員也都知道,也謝謝楊委員爭取很多經費,讓澎湖縣處理篩分、打包。昨天以及上個禮拜發生的掩埋場火燒事件的確就是因為廢棄物堆積在那邊產生沼氣。
楊委員曜:好幾次了啦!
薛部長富盛:對,假如東北季風一吹,裡面又有一些廢棄物溫度比較高就會發生這種事情。
楊委員曜:部長講到垃圾在那邊飛,那我就直接問你一個問題,澎湖縣很奇怪,就是反而是在冬季時,垃圾的妥善處理率比較會下降。澎湖夏天有觀光客來,所以垃圾的量比較大,但反而是冬天的垃圾處理妥善率比較低,這是不是跟海運有關係?因為縱使打包好了,可能也送不出去。
薛部長富盛:喔!因為船就沒辦法出去。
楊委員曜:對,這點可能也要跟縣政府溝通一下。
薛部長富盛:的確是這樣。
楊委員曜:對嘛!可是我覺得應該分兩個觀念來看,送不離開澎湖是一回事,要不要分揀打包是另外一回事。
薛部長富盛:是。
楊委員曜:因為總是要打包起來。我是每天搭飛機上下班的嘛!有的時候會經過紅羅垃圾場,看到一大堆垃圾,也容易起火,對於環境也不好,所以有關打包的部分,請縣政府注意。夏天和冬天步驟都一樣,寧願打包好放著,縱使載不走,也要先打包好嘛!總是垃圾處理的第一步嘛!對不對?
薛部長富盛:是。
楊委員曜:這點再麻煩一下。
薛部長富盛:好,謝謝楊委員。
楊委員曜:我最後再講一點。中央推動向海致敬政策,這是一個很好的構想,可是我發現向海致敬的內涵深度不足,就是海岸維護占比太高。海底才是問題啊!向海致敬要打從心裡致敬起,就是要打撈海底的沉網跟垃圾。我先前一直要求的就是海底覆網的經費,但是畢竟有限,因為你們一開始設定的占比差太多,海底的部分太少。所有海底工作不應該是一個研究案,應該直接僱工打撈,因為海底沉網沒什麼可研究的啦!就是網子到哪裡、在哪裡碰到珊瑚礁就直接割掉啦!才會有海底覆網。縣政府剛提了一項三年計畫,就是僱工,我覺得這是正確的方向,以後我們就是全部僱工,而所有研究都可以停止,因為已經研究……澎湖的海底沉網在向海致敬計畫啟動之前,我們就開始做了,已經研究好幾年了,沒有什麼好研究的,就是全部僱工,好不好?
薛部長富盛:了解。
楊委員曜:把錢花在刀口上。謝謝部長,謝謝主席。
薛部長富盛:謝謝楊委員。
主席:謝謝楊委員,謝謝部長。
接下來請張其祿委員發言,張委員請。
張委員其祿:(12時40分)謝謝召委。有請環境部薛部長。
主席:薛部長請。
薛部長富盛:張委員好。
張委員其祿:部長好。時間非常有限,但其實我的問題大概就是一個比較核心。當然我們知道,我國現在要準備徵收碳費,至於重點產業,像鋼鐵就是核心。但現在碳費還沒有真的在收,但鋼鐵業已經在漲價了。
薛部長富盛:對啊!
張委員其祿:其實部裡面也不希望他們先這樣做。碳費當然對於產業有衝擊,這是一定的,也有媒體報導,鋼鐵業會因為明年起新訂單都要附徵。反正現在剛有個消息,他們就已經要先做這件事了,變成這樣子。
往下就是核心問題!部長,碳費附加於定價是不是可以?到底能不能這樣做?我就直說了,業者當然認為羊毛出在羊身上,就是要轉嫁。那到底可不可以轉嫁?部裡面是不是要有個政策方向?因為他們實際上就是這樣做,而且搞不好連有沒有聯合行為都要考究一下。坦白講,現在制度都還沒有出發呢!
薛部長富盛:對啊!
張委員其祿:但是價格已經先漲了。而且,到時候他們要是再玩轉嫁這個遊戲,這樣子行不行啊?整體來講,部長要不要說明一下?
薛部長富盛:謝謝張委員的提問。我們覺得任何以碳費為理由增加收入,甚至想把碳費轉嫁給消費者的做法都不應該、也不合理。我們訂定碳費的目標是要配合整個國家在2050年達到淨零,所以我們有配套措施,希望這些被徵收碳費的企業提出自主減量,把這些錢用在減少碳的排放,譬如說買一些生產設備,更有效率、更能夠節能,應該是這樣。所以對於這家鋼鐵廠,我們覺得非常不合理,我們也發布了新聞稿,對於業者完全沒有任何理由,只說明年開始,是下個月跟他簽合約之後馬上就要每噸增加150元,這是完全沒有辦法接受的。
張委員其祿:謝謝部長。部長,對於這個政策方向,我覺得要說得很清楚啦!也謝謝部長直接把它說得清楚。為什麼會有碳費?講白了,從環境經濟的概念來看很簡單嘛!就是負的外部性,就是因為有負的外部性,而且既然它是製造這件事的人,就是應該承擔這個責任的。
薛部長富盛:沒錯,解鈴還是要繫鈴人。
張委員其祿:結果它現在又把這個再轉出去,這才奇怪了,變成它自己製造了環境負的外部性,結果又把它轉嫁,搞不好它中間還倒賺一筆都有可能。這點是我們覺得不是很能接受的啦!
薛部長富盛:是,我認同。
張委員其祿:我必須這樣講,部長,對於這種稅金或罰金,其實應該直接訂有禁止轉嫁這個規定。甚至應該這樣講,不瞞您說,其他部會也碰到類似情況,比如說租賃這件事,對於房東,政府是不是有租金補貼給他們?結果房東補貼要拿,房租又漲價以轉嫁。其實這個真的很不好,政府縱使有美意,最後都被打折。我們這樣講,部長,既然剛剛您的政策說明也把它講得很清楚,那是否只要廠商涉及這些事,就應該更主動地把它移請偵辦?而且甚至搞不好還要抓出幾個大的來殺雞儆猴一下?真的要變成這樣,不然的話,哇!老百姓可慘了,你知道嗎?永遠都會在瘦鵝身上拔毛,部長是不是能再解釋一下?
薛部長富盛:好,謝謝張委員的建議,我們來研究,我覺得這樣應該是可以啦!
張委員其祿:好,謝謝。
部長,轉嫁這個動作真的是有問題的,我還是必須說,負的外部性是他們自己製造出來的,因為他們排碳嘛!
薛部長富盛:對。
張委員其祿:所以對於這件事情,業者必須自己處理,就是外部成本的內部化啦!這是要它自己吸收、內部化,而不是就這個內部化的成本找消費者再買單一次。哇!這真的是……我覺得天下沒有這種道理,所以我覺得主管機關當然應該要很明確。
薛部長富盛:好。
張委員其祿:另外我也建議一點,您可能要跟公平交易委員會有個連絡,甚至若有聯合哄抬或轉嫁的情形,都應該有制止的作為。
薛部長富盛:好。
張委員其祿:那以上就麻煩部長了。
薛部長富盛:好,謝謝張委員的建議。
主席:謝謝張委員、謝謝部長。
本日會議詢答全部結束。
委員莊競程所提書面質詢列入紀錄,並刊登公報。
委員莊競程書面質詢:
(一)審查中華民國112年度中央政府總預算附屬單位預算決議有關衛生福利部主管預算凍結案1案(討論事項)。(二)審查中華民國112年度中央政府總預算附屬單位預算決議有關環境部主管預算凍結案4案(討論事項)。二、邀請環境部部長列席報告業務概況,並備質詢。三、邀請環境部、衛生福利部就「如何鼓勵協助醫療院所推動醫療ESG共同促進國家永續發展」進行專題報告,並備質詢。
【第一、二、三案綜合詢答】【11月15日及16日二天一次會】。
氣候法於今年2月15日公布,環境部10月27日預告「氣候變遷因應法施行細則」,日前也舉辦氣候法施行細則草案研商會,會議中環團認為應加強2040、2050年碳排放的總量管制、成果報告應與預算編列期程配合,以及將氣候變遷因應推動會轉型為審議單位。
問題一:環境部對外表示,目前已訂有5年一期階段管制目標。但對於加強2040、2050年碳排放的總量管制想法,這樣兩者的條件有相衝突嗎?兩者之間的關聯以及環境部對外表示要避免有逾越母法的疑慮,能否簡單說明相關的考量是什麼?成果報告及預算編列的期程配合,如果都能配合得上,這樣有推動的困難嗎?
環境部提出施行細則修正草案共24條,其中包括明定各綱領、計畫與方案架構內容及期程,踐行公民參與;闡明氣候變遷調適目的及原則,結合國家與地方調適行動;確立氣候治理成果定期提報及檢核機制,落實資訊公開等3大項。
問題二:我們都知道其中強化氣候治理是修法重點之一,相關的方案與預算執行應該要能夠相互搭配得上,那麼,草案訂定中央目的事業主管機關應於每年8月31日前,將所屬部門行動方案成果報告報請行政院核定後公開,但是,各部會的預算編列期程6月底就提報了,若成果報告能與預算期程配合,屆時就能依照實施成果來增減預算,因此,將行動方案成果報告提早至6月底會不會是一個較好的做法?執行上是否有困難?
過去地方政府多將永續發展委員會(氣候變遷因應推動會前身)作為「諮詢」單位,並無審議功能,缺乏把關、評議、駁回等權力,淪為地方政府永續政策的背書團體,氣候法修法後,雖明定縣市政府需將減量執行方案、減量執行方案成果報告等,送進推動會。
問題三:實際上,除規範會議內容及必要會議資料外,氣候變遷因應推動會與過去永續會功能幾乎沒有不同,怎麼樣才能讓推動會不會淪落為背書委員會?是否明定推動會決議全責,將其轉型為審議單位?
「環保團體溝通交流會議」,11月13日於臺中市舉行,感謝環境部對於中市環保議題的重視,與30個環保相關團體做意見交換。有學者提出長期觀察工業界污水處理廠或民生污水處理廠,都是非常「耗電」的水處理系統,應嚴格訂定污水單位體積處理用電量,目標可節能省電20%以上,以此看全國污水處理系統,成績是相當可觀。
問題四:因此學者建議,政府應推動污水排放系統的能源回收政策,廣設污水處理廠排放系統小水力發電設備,如此,還可產電供污水處理廠使用,節省原有用電量。就這樣的部分環境部的意見如何?中部有許多工業發展的地區,環境部如何協助中部這些企業的污水排放能源回收?有沒有具體的作法?
主席:現在作以下決定與決議:
一、報告及詢答完畢。
二、委員質詢未及答復或請補充資料者,請相關機關於2周內以書面答復。委員另要求期限者,從其所定。
接下來進行本日議程討論事項。
審查中華民國112年度中央政府總預算附屬單位預算決議。有關衛生福利部主管預算凍結案1案以及環境部主管預算凍結案4案,請一併宣讀。
|
行政院環境保護署112年度中央政府總預算附屬單位預算凍結案明細表(討論事項) | |||
|
序號 |
案 由 |
院會付委日期及會次 |
提案委員/黨團 |
|
1 |
行政院環境保護署函,為112年度中央政府總預算附屬單位預算決議,檢送環境保護基金決議第11項「因應氣候變遷計畫」預算凍結百分之二書面報告。 |
112.10.13 (10-8-3) |
楊 曜 洪申翰 賴惠員 邱泰源 吳玉琴 |
|
2 |
行政院環境保護署函,為112年度中央政府總預算附屬單位預算決議,檢送環境保護基金決議第12項「溫室氣體排放管理」預算凍結100萬元專案報告。 |
112.10.13 (10-8-3) |
張育美 |
|
3 |
行政院環境保護署函,為112年度中央政府總預算附屬單位預算決議,檢送環境保護基金決議第5項「資源回收管理計畫」預算凍結500萬元書面報告。 |
112.10.13 (10-8-3) |
陳 瑩 |
|
4 |
行政院環境保護署函,為112年度中央政府總預算附屬單位預算決議,檢送環境保護基金決議第8項「土壤及地下水污染整治計畫」預算凍結200萬元書面報告。 |
112.10.13 (10-8-3) |
吳玉琴 |
|
衛生福利部112年度中央政府總預算附屬單位預算凍結案明細表(討論事項) | |||
|
序號 |
案 由 |
院會付委日期及會次 |
提案委員/黨團 |
|
1 |
衛生福利部函,為112年度中央政府總預算附屬單位預算決議,檢送衛生福利特別收入基金決議第2項預算凍結書面報告。 |
112.10.13 (10-8-3) |
吳玉琴 |
主席:有關衛生福利部主管預算凍結案報告1案以及環境部主管預算凍結案報告4案,有無異議?
吳委員玉琴:我說明一下,沒有異議啦!衛福部這一案是我的提案,而我看到衛福部已經做了非常多措施跟改善,所以我同意解凍。
是不是可以連環境部相關提案一起發言?
主席:好,你把它講完。
吳委員玉琴:針對環境部預算我有2案。對於環境部這邊的4案,當然我覺得解凍沒有問題,但是有兩個部分還是要請環境部持續關注。針對113年預算農林自然增匯部分,希望與農業部有更好的配套措施。針對這部分,之前我跟部長討論的時候應該也都有談到,所以我想這部分就持續追蹤,但對於這部分預算我同意解凍。
再來就是關於土污基金的部分,其實在我的提案裡希望能夠研議的不是只有這些物質的污染風險,應該還要考慮的是整治工程所需的費用,因為你們現在課徵的有點偏低,都只考慮污染物質的風險而已,沒有考慮到後面還要再做施工跟整治工法所需的費用,所以也請你們持續研議像這樣的土污基金徵收費率,這部分就交給環境部再研議,但我也都同意解凍。謝謝。
主席:好,謝謝。
楊委員曜:所以我也有一項解凍案嘛!我問一下,現在是11月中,我們當初跟洪申翰委員、賴惠員委員、邱泰源委員、吳玉琴委員針對有關因應氣候變遷計畫有一項凍結案。部長,你們的報告這邊講的是凍結、不解凍會影響你們的政策規劃跟執行相關工作,為了讓行政機關順利推動政務,我們通常會同意解凍啦!吳玉琴委員跟召委也都在,所以同意解凍。但我想請問一下,解凍案已經排到11月份才解凍,那會影響多少啦?懂我的意思嗎?因為年度執行只剩下一個半月嘛!或者是說,對於解凍案,以行政機關的立場,會不會傾向以後希望委員會能夠再早一點排?因為衛環的業務太多,這是一個事實啊!解凍案是不是應該早一點排?感覺起來,若我們要同意解凍,底氣比較夠啦!若是排到這時候,已剩不到兩個月,只剩一個半月。
薛部長富盛:感謝兩位委員剛剛的提醒啦!的確,金額比較大的是不是以後可以早一點審查解凍?氣候變遷這一塊因為也包括一些跨部會部分,所以的確需要一些時間,假如楊委員這邊許可,以及吳委員、邱委員,主席也在……
楊委員曜:我們會同意啦!我也相信在明年度審查預算跟處理解凍案的時候,兩位部長也都還在啦!所以及早跟委員會溝通、及早提出,好不好?
薛部長富盛:好,謝謝。
楊委員曜:你們兩位下一屆不在,我知道啦!只剩我還在拚命啦!
主席:要院會交下來才能排啦!那就去處理一下好了,謝謝。
先作以下決議:經同意動支並提報院會。
不好意思開到現在,讓大家餓著肚子。本日會議到此結束,現在休息,星期四上午9時繼續開會,謝謝。
休息(12時53分)