立法院第11屆第2會期內政委員會「國土計畫法修正草案」第一次初步審查會議紀錄

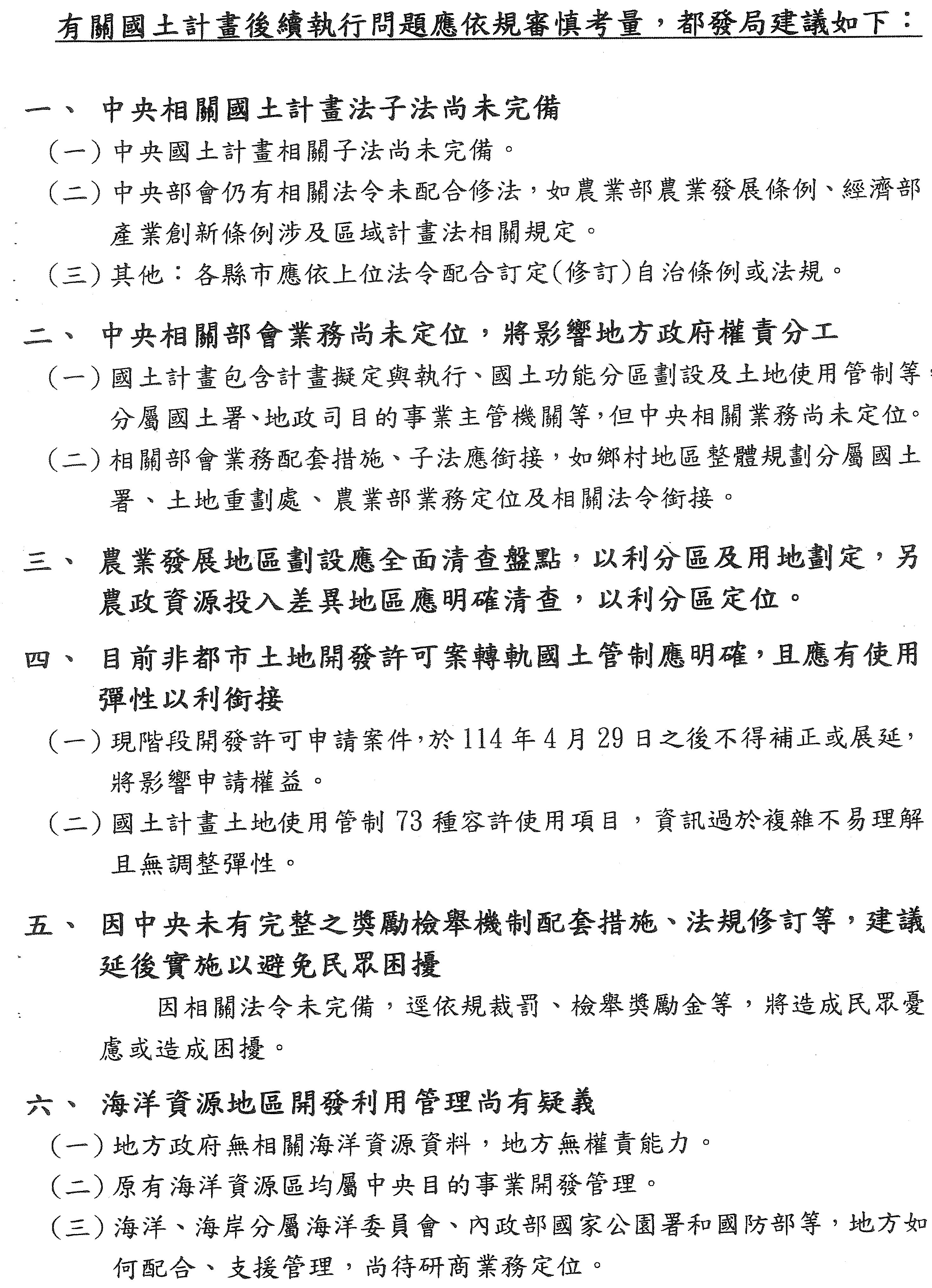
時  間 中華民國113117日(星期四)92分至1146

地  點 本院紅樓202會議室

主  席 徐委員欣瑩

本日議程 「國土計畫法修正草案」第一次初步審查會議

答詢官員 內政部部長劉世芳

內政部國土管理署署長吳欣修

原住民族委員會政務副主任委員杜張梅莊

農業部部長陳駿季

經濟部產業園區管理局副局長曾琡芬

臺北市政府都市發展局綜合企劃科科長江中信

新北市政府城鄉發展局主任秘書謝登武

桃園市政府都市發展局國土計畫科科長湯靜文

臺中市政府都市發展局局長李正偉

臺南市政府都市發展局副總工程司楊佳明

高雄市政府都市發展局副總工程司薛淵仁

新竹縣政府地政處地用科科長鄒怡明

苗栗縣政府工商發展處產業發展科科長蘇櫻莉

南投縣政府地政處副處長張惠瓊

彰化縣政府建設處副處長陳銘男

雲林縣政府副縣長謝淑亞

嘉義縣政府經濟發展處國土計畫科科長鄭欣怡

屏東縣政府地政處副處長林皓純

宜蘭縣政府建設處處長潘亮宇

花蓮縣政府地政處地用科科長劉宏邦

臺東縣政府建設處都市計畫科科長陳鼎融

金門縣政府參議張瑞心

連江縣政府秘書長張龍德

基隆市政府國土計畫科科長凌家斌

新竹市政府參議陳永源

嘉義市政府都市發展處處長許懷群

主席:請主任秘書報告出席人數。

鄭主任秘書雪梅:報告委員會,出席委員8人,已足法定人數。

主席:好,現在開始開會。

請議事人員宣讀今日議程。

「國土計畫法修正草案」第一次初步審查會議

主席:針對「國土計畫法修正草案」,計有本院委員丁學忠委員等人提出的19個版本的提案。有鑑於國土計畫將於明年5月正式啟動,相關的影響、效應及紛擾漸次顯現,所以本席除了在1131024日舉辦公聽會之外,今天也特別針對各直轄市及縣市政府所遭遇的困難與問題,來聽取與會各單位的意見。我們希望這一部保育國土而且讓國家永續發展的國土計畫法的實施能夠兼顧理想與現實,同時也希望法制能夠保障受害者,所以我們特別請地方各直轄市及各縣市來表達意見,今天也非常感謝部長們都親自出席,希望中央跟地方有一個公開的互動平台,讓整個決策跟立法公開透明,所以我們會聽取與會各單位的意見,同時會翔實記錄各位的高見,並列入立法院的公報紀錄中,做為法案討論時的參考。

本日會議程序宣告如下:我們會先請部會簡短報告之後,再請各直轄市及縣市政府的代表依出席簽到順序為原則,每位發言時間6分鐘;如果還有需要再發言的,我們可以有第二輪。本院委員要發言的,請至主席台登記,我們會在兩位直轄市及縣市代表發言後,安排一位委員發言,每位委員發言時間是5分鐘。最後再由與會的機關代表回應說明。但是本席因為看今天各縣市、各直轄市的代表出席踴躍,如果有相同的問題出現在各位的反映當中,比如說兩、三次,甚至出現更多次,我們會優先請行政單位來回應,以免後面同樣的問題大家都花時間反映,所以這個部分本席會在會議過程中視大家反映的情況來安排,這樣可以讓我們的互動跟討論更有效率。

跟各位介紹,發言台正前方的燈號是倒數計時,發言時間結束前1分鐘會按鈴一聲,發言時間結束則按鈴兩聲。

現在進行部會報告。首先請內政部劉部長世芳報告。

王委員美惠:主席,我有一個問題,你剛剛這樣報告的意思是要各縣市的代表來質詢內政部嗎?

主席:沒有、沒有,你誤會了。

李委員柏毅:我們都有一樣的問題。

王委員美惠:我的意思是,剛剛聽你這樣說,我很高興,覺得你比昨天的召委還明理,說要讓地方政府……

主席:不要誤會。

王委員美惠:可是聽到後來,好像是如果地方有問題,是不是可以請部長或什麼人來說明……

主席:我知道你的意思啦!容我……

王委員美惠:主席,我剛剛的意思就是,我們不要把自己的立場搞亂了。因為我剛剛聽主席在說的時候,我覺得好明理,讓地方說明做得不夠或是要怎麼補充的,可是聽到後來又像是地方所有縣市長要來質詢官員,這樣就不對了啊!

主席:你誤會了啦!沒關係,等李柏毅委員也先發言完,我再統一回應好了。

李委員柏毅:我會議詢問一下,首先我先肯定主席,今天有這麼多縣市的都發局、甚至有副縣長來到這裡,比起昨天的財委會,陳其邁市長本人來到財委會,連講話的機會都沒有,我覺得要先肯定主席。但是主席,你在接下來的安排裡面,包含讓縣市出席的人、這麼難得的機會,有機會可以表示一下意見之後,你要內政部回應,這感覺很奇怪啦!

主席:我來說明好不好?

李委員柏毅:我建議主席一下,我們是不是可以做一個交流?我知道國土署跟縣市政府也都有很多的交流,我們是不是透過今天的交流有更進一步的對話,而不是去質詢內政部?我覺得這個部分主席還是要做一下裁示。

主席:謝謝王美惠委員跟李柏毅委員的憂心,但是你們誤會了,因為我們在之前的公聽會也好,包含今天讓中央跟地方可以有互相對話,而且讓中央瞭解地方的疑慮跟困境的時候,我們有發現,同樣一個問題,每一個人都上來講,假設同樣的問題,有七、八個縣市都有類似的問題,因為沒有得到解答,所以可能比如在第三個講完以後,第四個、第五個,他還是會講一樣的問題,我們只是想讓整個會議時間更有效率,所以不是質詢。地方政府當然是沒有權利質詢我們的中央部會官員,所以這是讓部會首長可以把共同的疑慮做了說明之後,後面同樣的問題,他就不用再花時間。因為部長今天願意親自來,本席也給予內政部劉部長、農業部陳部長最高度的肯定跟讚許,表示他們也很重視地方的聲音。所以我們也是因為部長的時間也很寶貴,大家的時間都很寶貴,所以我們希望是更有效率的把問題提出來,讓中央聽到,中央很快的釋疑,後面有類似的問題,其實就可以略過,你可以談其他的問題,我不知道這樣的說明,委員們是不是還是有疑慮?

王委員美惠:主席,在你的解釋裡面,我是覺得你說的三、四個或兩、三個講完,一樣的不用再講,可是你怎麼知道最後的四、五個或五、六個是說一樣的?所以他們來就讓他們問到飽,講每一個縣市他們所遇到的問題,因為他們一定會有他們的立場,我是想既然主席這麼用心邀請他們來,也給他們機會,大家再繼續討論才對啦!不然等一下第四個要說的時候,我們怎麼知道第四個跟第一個說一樣?不然當他要說的時候,你跟他說,不用說了,因為他跟第一個說一樣的嗎?謝謝。

主席:好,謝謝王委員寶貴的意見。本席會視情況裁決,好不好?謝謝。

我們接下來請部會報告,首先我們請內政部劉部長世芳報告。

劉部長世芳:謝謝各位委員。主席、各位委員女士、先生,大家早。首先對於各位委員對內政部國土計畫業務推動的關注與指導,表示由衷的感謝之意。今天貴委員會召開「國土計畫法修正草案」第一次初步審查會議,本部應邀列席報告,深感榮幸。謹就國土計畫法法定工作辦理情形,以及地方政府關切議題之處理情形,依序說明如下:

壹、國土計畫法(以下簡稱本法)立法說明

98年莫拉克颱風(八八風災)及歷年颱風侵襲,造成國土崩塌、土石流等複合性災難,喚醒國人對於國土保育之重視。為因應氣候變遷、確保國土安全、保育自然環境與人文資產、促進資源與產業合理配置,以追求國家永續發展,行政院及大院朝野黨團分別提案訂定本法,經大院於1041218日三讀通過,由總統於10516日公布,並經行政院定自10551日施行。

本法最主要目的,在維護國土空間秩序、永續合理發展。其後依行政院核定全國國土計畫指示事項,為給予直轄市、縣(市)政府合理作業期程,以妥善完成法定工作,本部研提「國土計畫法部分條文修正草案」,行政院於109年送請大院審查,經大院109417日三讀通過,於109421日由總統公布施行。

貳、國土計畫法定工作辦理情形

一、國土功能分區圖審議作業

各地方政府係依本法、國土功能分區圖及使用地繪製作業辦法等規定,以及107年公告實施之全國國土計畫、110年公告實施之直轄市、縣(市)國土計畫等計畫指導,辦理國土功能分區圖繪製作業。

截至1131031日,已有14個地方政府提報國土功能分區圖至本部(詳附表1),其中連江縣、金門縣、花蓮縣、新竹市等4個縣市業經本部國土計畫審議會審議通過,其餘縣市也持續由本部國土署陸續查核及辦理國審會專案小組會議審查中,相關進度也臚列在給各位委員的書面報告中。

二、相關子法訂定及目的事業法律修正

依本法應訂定之子法計有23項,已發布15項,其中外界最關切的國土計畫土地使用管制規則(草案)亦已經本部法規會完成審議,其餘子法亦已辦理法制作業中,將於113年底前陸續完成(詳附表2)。

涉及其他部會部分,本部已協助盤點需配合修正之目的事業法律條文,並由各部會依業務需求自行評估優先修正順序提報行政院,並經行政院於11399日召開會議審查(詳附表3)。

三、地方政府溝通及協助

本部透過各項行政作為,包括針對國土功能分區圖繪製作業,本部國土管理署研擬「國土功能分區及其分類與使用地劃設作業手冊」及成立「國土功能分區分類及使用地劃設輔導服務團」,每年至各直轄市、縣(市)政府辦理到府諮詢會議,並已召開46場次研商會議,追蹤列管辦理進度同時協助解決各項實務劃設議題。

此外,本部均積極參與地方政府辦理之公聽會、國土計畫審議會超過100場次,並拜會地方首長溝通說明(詳附表4、附表5、附表6),本部亦透過國土永續發展基金逐年編列經費,補助地方政府辦理本法相關工作(詳附表7)。本部將持續與尚未提報之8個縣市政府溝通並提供必要協助。

另為強化宣導本法,本部業分別於113820日辦理「國土計畫政策說明研討會」(北區場次)及11394日辦理「國土計畫政策溝通說明會」(中區場次),邀請跨部會及地方機關代表、專家學者、公民團體參與,共同討論各界關心議題,獲致各界相關意見反饋,本部業就各界意見逐項回應並將處理情形置於本部國土管理署網站「國土計畫政策溝通專區」供大眾查閱。

參、本法推動優勢

一、透過國土計畫實施,將可解決過去數十年現行區域計畫非都市土地全國一致管制標準、無主動檢討機制之課題,賦予地方政府規劃權及主導權,透過直轄市、縣(市)國土計畫及鄉村地區整體規劃,務實回應地方需求。

二、已依土地適宜性劃設國土功能分區及其分類,反映土地環境條件,並採容許使用方式,循應經申請同意(小面積)或使用許可(大面積)等程序申請土地使用,毋須再辦理土地變更,降低開發案件申請時間及費用成本。

三、同時得訂定計畫來處理外界長年關心的議題如原住民住宅、國有林班地暫准建地、宗教寺廟等,得透過計畫或擬訂土地使用管制規定等方式提供輔導機制。

肆、地方關切重要議題處理情形

一、農業發展地區劃設及使用

依本法規定,地方政府應依照全國國土計畫及直轄市、縣(市)國土計畫指導內容,劃設農業發展地區適當分類,並得符合計畫指導下,調整劃設範圍。如經地方農業單位檢核未符合前開計畫農1、農2之劃設條件及原則,自得依計畫指導進行調整,並於本部國土計畫審議會審議階段共同討論。

且農業發展地區即係提供農業生產及其產銷設施與產業價值鏈發展所需設施之使用,劃設農業發展地區並非限制農地利用,本部於國土計畫土地使用管制規則(草案),已明定農業產、製、儲、銷、休閒農業、農舍等設施,未來均得於農業發展地區使用,毋須辦理土地變更,促進農地多元農業利用。

又地方政府如有產業、聚落發展需要,或是有地方特殊管理需求,應於國土計畫上路後,依本法第15條規定即時啟動直轄市、縣(市)國土計畫通盤檢討,或依全國國土計畫指導辦理鄉村地區整體規劃,於完成法定程序後據以調整國土功能分區劃設情形及另訂適宜之土地使用管制規定。

二、原住民族土地

為維護原住民族傳統慣俗及族人居住權,並滿足永續發展所需之生活、生產及公共設施等空間需求,國土計畫透過下列方式分階段、滾動式的檢討、調整,以多元工具處理:

()劃設適當國土功能分區,滿足聚落生活需求。

()與原住民族委員會共同訂定原住民族土地使用管制規則,保障既有居住權利及傳統慣俗使用。

()因應部落長期發展需要,已補助7個直轄市、縣(市)共21個原住民鄉(鎮、市、區)辦理鄉村地區整體規劃,補助經費共新臺幣9,870萬元。另由本部國土管理署(城鄉發展分署)辦理新竹縣五峰鄉、臺東縣金峰鄉等2示範案。

又本部已於110112年度補助直轄市、縣(市)政府辦理「部落環境基本調查、部落溝通及國土功能分區劃設作業」共約新臺幣22,000萬元,作業成果將作為國土功能分區劃設及原住民10551日前既有住宅所在土地合法化之佐證文件。

三、國土保育地區參考圖資精度疑義

針對國土保育地區劃設需參考之環境敏感地區圖資,除已提供地方政府得配合地形、地籍調整界線之通案原則外,本部已有圖資定期更新機制,本部國土管理署亦定期(每年2次)向各該主管機關確認圖資更新情形,並適時提供最新圖資予地方政府辦理國土規劃相關作業。

另依據行政院11341日會議指示,本部國土管理署已於 113424日再次函請有關目的事業主管機關確實辦理權管之環境敏感地區範圍檢討作業,並應定期更新該等範圍圖資。如有更新資料亦將即時提供地方政府配合調整國土功能分區圖繪製成果。

四、既有合法土地使用權益維護

針對現行區域計畫法編定之建築用地或農業用地(如農牧用地、養殖用地),經依照所在區域環境條件劃入國土保育地區或農業發展地區,依國土計畫土地使用管制規則(草案)規定,仍得繼續從事住、商等建築使用,以及農業生產、加工等相關使用,且從事免經申請同意使用項目者,得適度維持原有之容積率、建蔽率規定,降低制度轉換衝擊。

五、土地使用違規查處及檢舉獎勵

對於一般小面積違規,國土計畫法之罰則與現行規定相同,罰6萬元至30萬元;大型開發案件(2公頃以上)造成國土的重大破壞才會視違規情節,適用較高罰則,罰30萬元至500萬元。

至於檢舉獎勵機制,檢舉獎金係為促使地方政府加強稽查違規,考量本部近年推動衛星監測已達立法目的,且配合每年補助地方政府查處經費等相關精進作為,也配合各位委員的建議,已取消小面積違規檢舉案件之獎勵機制,就一般小面積違規檢舉案件(罰鍰金額30萬元以下),不發給檢舉獎金,只有重大違規、檢舉案件才發給獎勵金,並已納入國土計畫土地違規使用檢舉獎勵辦法訂定。

伍、結語

查現階段大院已有包括吳琪銘委員等共22個提案修正本法第45條國土功能分區圖公告期限,因各委員提案修正版本及延長之期限、方式各有不同,本部原則仍以現行條文所定期程積極推動,並尊重大院審查決議;另有部分委員提案涉及本法其他條文(第7233540條)部分,本部將於大院進行條文審查時配合說明。

綜上,本部將賡續辦理及協助地方政府完成法定工作事項,並持續與地方政府、有關部會及各界及委員溝通協調,以利國土計畫制度如期上路,進一步促進國家永續發展。

以上說明,敬請各位委員指教,謝謝!

主席:謝謝劉部長。

接下來請原民會政務副主委杜張梅莊副主委。

杜副主任委員張梅莊:主席,各位委員,以及參與本次審查會議的中央機關代表、地方政府代表大家好,大家平安。今天本會應邀到委員會列席就「國土計畫法修正草案」第一次初步審查會議進行報告,承蒙各委員對此議題的關心,敬請各位委員先進惠予指導。

區域計畫法公布的時候,二十六萬多公頃的原住民保地中有將近七成都編為林業用地,導致部落族人面臨土地受限的問題,造成今天部落建地不足、耕地不足及公共設施不足等問題,也間接造成文化傳承、經濟產業發展、生計受影響等困境。

國土計畫法預定明年51日全面上路,本會在內政部研擬國土計畫法立法階段時,即積極爭取應納入尊重及保障原住民族土地相關條文,因此才有後來國土計畫法第二十三條明定,由內政部會同本會共同訂定原住民族土地使用規則,並應依原住民族基本法第二十一條規定,法令涉及限制原住民族利用原住民族土地及自然資源時,應與部落諮商說明,聽取族人的意見。又依全國國土計畫原住民族土地使用指導原則,國土規劃應尊重原住民族傳統慣習及土地利用方式,滿足原住民族部落生活、社會、經濟之需求,建立和諧的土地使用管制與原住民族傳統慣習為目標等面向。

本會自1099月迄今已經送了5次「原住民族土地使用規則(草案)」版本予內政部,最後一次是在今年814日。內政部也在今年107日、22日召開「原住民族土地使用規則(草案)」機關研商會議,後續本會將持續配合相關單位的機關研商會議之進行。

接下來針對這次委員所提各項提案涉及本會權責的部分做簡要說明:

()有關鄭天財Sra Kacaw委員等提出「國土計畫法修正草案」第七條第四項及第二十三條涉及「部落及部落周邊一定範圍」,本會意見如下:

1.本會研擬「原住民族土地使用規則(草案)」,適用土地範圍為原住民族土地,法令適用範圍皆已涵蓋部落及部落周邊一定範圍之土地。

2.原住民族基本法第二十一條第一項規定:「政府或私人於原住民族土地或部落及其周邊一定範圍內之公有土地從事土地開發、資源利用、生態保育及學術研究,應諮商並取得原住民族或部落同意或參與,原住民得分享相關利益。」該條之規範主體已明列「部落及其周邊一定範圍」。

3.綜上,本會建議本草案第七條第四項的文字「前二項審議事項,涉及原住民族土地、部落及部落周邊一定範圍者,應有原住民族代表一人。」建議能夠修正成「前二項審議事項,涉及原住民族土地,應有原住民族代表一人」。第二十三條第三項的文字「前項規則中涉及原住民族土地、海域、部落及部落周邊一定範圍之使用管制者」應維持現行條文規定。

()有關鄭天財Sra Kacaw委員等提出草案第三十五條涉及新增「國土復育促進地區之劃定涉及原住民族土地或部落者,應經中央原住民族主管機關同意,始得劃定。」本會意見如下:查國土計畫法第三十六條第一項業已明定國土復育促進地區經劃定者,應以保育和禁止開發行為及設施之設置為原則,並由劃定機關擬定復育計畫,報請中央目的事業主管機關核定後實施。如涉及原住民族土地,劃定機關應邀請原住民族部落參與計畫之擬定、執行與管理。所以建議本草案第三十五條新增第四項應參照原住民族基本法第二十一條第二項文字內容及適用對象,文字修正為「第一項國土復育促進地區之劃定涉及原住民族土地,應經部落同意,始得劃定」。

()各委員提出草案第四十五條涉及「公告國土功能分區圖之日期延長」的部分,本會尊重大院審查結果並配合辦理。

最後,國土計畫將有助於輔導原住民族土地使用取得合法,對原住民族是一個轉變的契機,本會業已完成研擬「原住民族土地使用規則(草案)」,將與內政部如期共同會銜公告,完成法制作業。本會將持續依循國土計畫法第二十三條規定及全國國土計畫原住民族土地使用指導原則,以尊重及保存原住民族傳統文化、領域及智慧,保育自然環境與人文資產,建立永續利用原住民族土地的機制,以上報告。

主席:謝謝原民會的報告。

接著我們請農業部陳部長駿季報告。

陳部長駿季:主席,各位委員,大家好。今天奉邀到大院內政委員會就「國土計畫法修正草案」第一次初步審查會議進行報告,以下謹就農業部門的部分說明,請各位委員不吝指教。

誠如剛才內政部部長所說的,國土計畫法於10516日制定公布,51日施行以後,歷經109421日進行了一次修正公告,目前進到國土功能分區的第三階段。有關國土計畫與農業部門有關者為農業發展區相關作為,以下分幾點跟各位說明:

第一個部分,農業發展區的劃設其最主要的目的就是確保農業的永續經營,也希望經過確保農地資源,避免農地破碎化,達到農業的持續經營。本部將依循後續的農業部門空間規劃、農村發展政策,協調國土計畫下有關於農地容許使用項目及規定,並推動各類農產業空間布建,同時配合農田水利相關建設與管理,穩固農業生產區域基盤整備,促進農地資源永續利用與發展。

第二個部分,在這邊要特別說明的是,農地劃入農業發展區最主要是保障農民既有權益,不會增加額外的管制。農業發展區將充分提供經營這片土地的農民所需,不會增加農業使用管制及犧牲農民權益,同時並充分考量農業經營實際需要,針對產、製、儲、銷相關設施或設備均可在農業發展區申請使用,農業設施容許之興建面積及高度,仍予維持,沒有所謂限縮的問題。

第三個部分,有關於農地資源投入立基於農民對於農業經營,並維護農業環境來思考的。本部將持續研議各種獎勵措施,所有的獎勵措施基本上是針對農民的耕作模式及品項,以及農民耕作模式對生態環境的影響、對於糧食安全所做的貢獻所提出來的這些所有作為,我們給予獎勵,本質上並不是補償作為。農業堆疊式給付現在正在規劃,在內部已經規劃完成,堆疊式給付包括農地對生產給付、確保糧食安全給付、生態環境給付、農業設施設備補助、農業金融支持及農業公共基礎建設等六大面向。針對各面向我們已經開始啟動到各地召開相關的說明會,希望透過這些說明會、座談會蒐集更多的意見,針對後續實施有關於農業對地的堆疊式給付能有更好的完備措施。

第四個部分,我們農業部所投入的所有政策或是獎勵作為,基本上並不會因為國土計畫是不是如期實施而改變;換句話說,國土計畫的實施跟我們農業的一些相關政策推動並沒有直接的關連性,事實上我們農業部在農業發展區的推動,未來的農業發展區不只是一個農業的生產基地,更是在配合我們國家希望工程之下,我們希望透過整體鄉村發展規劃,未來將會打造成一個以農村為發展中心的永續農業發展體系。在這樣的思維之下,我們和地方政府未來一定會持續努力,共同建構穩定的農業生產、永續的農業生態以及幸福農村生活的整個農業的大願景。

第五個部分,在這邊要特別強調,因應國土計畫在114430日全面實施,我們部內的相關法律,包括區域計畫法停止適用以後,本部刻針對農業用地、耕地還有林地的範圍及農業使用的認定以及涉及區域計畫法相關的規範,進行法制作業的調整。

最後,我要跟各位委員說明,國土計畫所帶來的影響,牽涉到農業在整體國土空間的發展方向。本部將以國土計畫農業發展區為基礎,來建構優良的農業生產環境,促進農村及農地資源永續利用與發展,以農業部門空間的規劃,加上農村發展引導農地使用管制的思維,來進行農業施政資源的合理配置,同時會加強農業發展重點方向與區域發展的鏈結,適地輔導建立區域加工、農業物流體系以及農產品加值體系;對於國土保育,則在維護國土山林保育的前提之下,我們一定會保障既有農民合法耕作的權益,並加強推動友善的耕作措施。以上報告,敬請各位委員指導。

主席:謝謝農業部陳部長的報告。

其他單位的報告,請自行參閱,並刊登公報。

經濟部書面資料:

「國土計畫法修正草案」書面報告

主席、各位委員先進,大家好:

今天承蒙貴委員會邀請,列席國土計畫法修正草案第一次初步審查會議,以下謹就涉本部業務部分提出說明,敬請各位委員不吝指教。

為因應氣候變遷,促進資源與產業合理配置,強化國土整合管理機制,內政部特制定「國土計畫法」,並於10551日施行,「全國國土計畫」後於107430日公告實施。

本部於107年「全國國土計畫」提出國土空間發展及成長管理策略,推估102年至125年新增產業用地需求,並透過國土功能分區之適當劃設,保留產業發展需用土地,以適性、適地調控用地供給,同時降低環境衝擊,以因應產業與環境變遷之彈性需求。

為配合國內土地使用管理制度大幅調整,本部除全面盤點及評估產業用地需求外,持續與國土部門研商溝通,以降低產業部門因制度轉換所受到的影響,確保國內產業穩定發展。

依據國土計畫法第45條規定期程,國土計畫即將於明(114)年430日全面實施,為確保國內產業及能源政策等順利推行,本部持續密切參與內政部國土計畫法項下各子法訂定,以及縣市政府國土功能分區圖草案審查等相關會議討論,亦全面盤點及修正本部業管應配合修正之法律,以因應政策施行。

以上報告,敬請各位委員指正賜教,敬祝各位委員身體健康,諸事順利。

財政部書面資料:

「國土計畫法修正草案」第一次初步審查會議之說明

主席、各位委員先進,大家好:

今日貴委員會就「國土計畫法修正草案」召開第一次初步審查會議,本部承邀列席,僅就大院委員提案涉本部業務部分,說明如下:

一、蔡委員易餘等16人提案新增國土計畫法(下稱國土法)第45條第3項規定,中央主管機關應配合國土法修正財政收支劃分法,檢討中央統籌分配稅款(下稱統籌稅款)依一定比例,優先分配於劃設國土保育區、農業發展區限制開發區域之直轄市、縣(市)及鄉(鎮、市),平衡國土法劃設限制開發土地,造成直轄市、縣(市)及鄉(鎮、市)區域整體發展受限,以達公平性原則一節,本部規劃財政收支劃分法修法原則,將擴大統籌稅款規模,優先滿足各地方政府基準財政收支差額,對於農業縣(市)相對有利,另在公式指標方面,經本部11381日及94日兩次就統籌稅款分配指標邀集會商,凝聚修法共識,已有初步成果,其中「農林漁牧業就業人口」與「農林漁牧業產值」將併同考量,照顧農業縣市需求,上開條文建議免予增列。

二、大院委員提案修正國土法第45條規定,直轄市、縣(市)國土計畫公告實施後4年內應公告國土功能分區圖,延長為5年、6年、8年,或暫緩實施一節,本部尊重內政部意見。

以上說明,敬請各位委員惠予指教,謝謝。


法務部書面資料:

「國土計畫法修正草案」第一次初步審查會議書面報告

主席、各位委員、各位女士、先生:

今天奉邀列席 貴委員會「國土計畫法修正草案」第一次初步審查會議,謹代表法務部列席,茲說明如下:

本次會議審議大院委員擬具「國土計畫法修正草案」等案,草案內容分別規範國土計畫審議會辦理事項範圍及程序〈第7條〉、國土功能分區土地管制事項規則〈第23條〉、國土復育促進地區劃定程序〈第35條〉及直轄市、縣〈市〉國土計畫、國土功能分區圖實施公告時程〈第45條〉等事宜,事涉主管機關與大院之職權與決定,本部敬表尊重。

以上報告,敬請

主席及各位委員指教。

主席:接著我們要請各直轄市及縣市政府代表發言,按照出席簽到的順序,第一位請南投縣政府地政處張惠瓊副處長。

張副處長惠瓊:主席、各位委員女士、先生,以及參與本次審查會議的中央機關代表,還有各地方政府首長及各代表,大家早、大家好。今天我們南投縣政府就是由我來代表說明,感謝大會給我們這個機會來進行說明。

本次國土計畫法修正草案第一次審查會議,相關部分我們都有提報到大會這邊,在我們的公聽會報告裡面從245頁到264頁都有詳細的說明,這次我們最主要是來說明本府的疑慮跟困境,本縣辦理國土功能分區劃設作業期程,於劃設作業期間,我們也開了52場次的公聽會,還有諮詢會、專案小組等大小會議,在113118號完成國土功能分區圖草案的審議,但在辦理國土分區功能劃設過程中,有兩百多個人陳情,議會也要求在中央未就本府所提出的疑義研擬妥適處理方案前,暫不報送我們的國土功能分區圖草案予中央,這部分是我們議會有這樣的決議。

再來,我們的疑慮就是,有關我們國土功能分區圖草案暫緩報部審查作業的相關原因,在113816號的時候,內政部董政次也有率隊到本府訪談,我們有充分跟他說明,但我們仍有相關問題,我們已再彙整,跟大會報告,第一個就是有關國土保育區內的農業使用土地應改劃農業發展地區第三類之訴求,國土署僅表示,國土保育區第二類範圍內的農牧用地如屬農業主管機關提供,不影響國土保安、水源保護必要之農業經營專區,面積在2公頃以上者得優先劃設為農3,其餘國土保育地區範圍內的土地僅能以既有權利保障的方式來做農業使用。

第二個部分,國土保育區內作農業使用的土地比照農業發展地區,納入農政資源投入部分,這個部分農業部針對相關作業方式仍未規劃,未充分保障農民權。

再來是原住民保留地約七成劃設為國土保育區第一類,將造成原鄉部落無法興建或更新公共設施,長期將造成原鄉地區公共設施的缺乏。

再來,國土署已持續更新相關圖資,惟對於圖資之主管機關有關圖資的公告程序、更新頻率以及座標系統與精度之要求仍未統一規範。

接下來,國土保育地區第一類尚屬公有森林區,且具備聚落型態的原住民保留地,如劃設條件與農4競合,功能分區應優先劃為農4一節,國土署表示仍應優先劃為國土保育區第一類。

再來就是我們鄉村地區整體規劃作業所遭遇的疑義,國土署僅表示仍需累積足夠案例後,適時研議訂定相關規範。

接下來,相關子法仍未完成訂定或修正,因涉及民眾權益甚鉅,我們地方政府面對民眾的詢問時,僅能就條文草案規定或政策的方向跟民眾說明,國土署歷年已數次滾動檢討條文草案或修正政策方向,這部分也造成我們地方政府遭質疑前後說法不一,造成解釋的地方第一線人員常常被民眾質疑。所以我們希望國土署與相關的目的事業主管機關應儘速訂定或修正相關法令。

所以我們對於第一次審查會議的主要修法部分,主要歸納如下,社會各界對於國土計畫仍未有共識,基於繪製功能分區圖年代久遠,精度與座標系統應予更新,子法尚未修成的部分,導致配套措施不足,為平衡地方發展,應配合修正財劃法撥付一定比例中央統籌與受影響的縣市。

因此本府建議國土功能分區圖仍應暫緩報部作業,待上開疑義獲得解決,並取得我們南投縣議會同意後,我們再行辦理報部審議作業。南投縣作以上報告,謝謝。

主席:謝謝張副處長。

接下來請嘉義縣政府經發處國土計畫科鄭欣怡科長。

鄭科長欣怡:主席、各位委員、各位部會的主管,以及各位縣市的代表,大家早安。有關於今天會議所涉及國土計畫法修正草案裡面所修正的條文之中,其中有關於第七條、第二十三條、第三十五條的部分,我們縣府的部分就是配合修正辦理。有關於第四十五條涉及到國土功能分區圖作業期程的部分,目前我們嘉義縣政府的國土的三階,已經在我們今年的911日報到內政部來做審議,那我們縣府是尊重立法院審議的結果,這個期程就是配合修法的狀況來做一個執行,我們也希望內政部儘速來協助針對我們三階案件來進行審議,畢竟明年的430日就要去執行了,所以就希望能儘快將三階案件來做一個審議,以上是縣府的意見,謝謝。

主席:好,謝謝鄭科長。

接下來我們請新竹市政府陳永源參議。

陳參議永源:主席、各位委員女士、先生,還有中央部會的首長,以及各縣市的代表,大家早安。我想目前有4個縣市已經通過了國土功能分區的審議,所以我們新竹市的意見比較單純,以下我就2個意見來提出我們的說法,第一個就是我們提案有關原住民族土地及聚落的議題,因為新竹市轄內的原住民部落,譬如說那魯灣聚落,已於都市計畫內劃設為原住民文化產業專用區了,所以我們沒有原住民族保留地跟國土復育促進地區的劃設,所以針對修法內容裡面有關原住民的這些修法意見,我們沒有其他建議的意見。

這二點就是有關提案修法涉及國土功能分區公告實施時間延後的議題,因為新竹市的國土功能分區已經在今年113924日內政部召開的國土計畫審議會第31次的會議審議通過了,因為我們人民團體的陳情意見較為單純,而且沒有涉及重要的敏感議題,所以針對委員提案修正內容,我們尊重,新竹市後續也將依照中央所訂的時程來配合辦理,以上是新竹市的意見,謝謝。

主席:好,謝謝陳參議。

接著請臺南市政府都發局楊副總工程司。

楊副總工程司佳明:主席、各位委員先進,大家好。臺南市政府在國土功能分區圖的部分,已經在今年的8月份報部來進行審議,當然市政府還是希望中央能加快審議的程序,後續會配合中央的政策方向依規定辦理。這次有關立委提出國土法修正的部分,臺南市政府沒有特別意見,以上補充,謝謝。

主席:好,謝謝楊副總工程司。

接著請新北市政府城鄉發展局謝登武主任秘書。

謝主任秘書登武:主席好,各位立委,以及我們中央各位長官,還有我們各縣市政府、直轄市政府同仁,大家好,新北市政府城鄉局代表報告。我們的意見大概可能是全臺灣意見最多的,大概一千三百多件陳情案,當然我們會儘量在處理,目前己經開過1次大會、8次小組,接著還預備開2次小組,再1次大會,我們會按照剛剛部長的列表,預定在今年12月底把國土功能分區圖送到部裡來進行後續的程序。

我們總結開了很多地方說明會以及委員的小組會後得出三個意見,第一個就是希望相關子法能儘快落實,因為一般民眾最喜歡問這個法發布實施之後,到底他的權益前後有什麼分別?到底他的原來土地適用容許的項目、內容有什麼變化?這是他們最關心的,但是因為子法裡面重要的使用管制規則,10月份已經完成部內的法制手續,但那個時候的內容跟426日預告的好像又有一點不一像,所以我們同仁在講的時候可能會比較保守一點,希望這部分能趕快確定,還有其他相關的子法。

第二個就是現在非都市開發許可案的轉軌機制,按照國土計畫法的規定,國土功能分區公告實施之後一切就按照新的法規,已經在程序中的申請案到底要怎麼處理?這是個問題;第二個問題就是說,因為規定區域計畫法就不再適用而非直接失效,而在法制上、名詞上好像我們府內有些單位有疑義,它不是用「廢止」而是用「失效」,那我們到底能不能用「不再適用」這樣的字眼,就駁回人民的申請案?有這樣子的問題,這個也可能希望中央政府來幫我們說明。

第三個是國土功能分區劃設的疑義,當然有一部分說是圖資有些問題,剛剛劉部長已經在他的報告中解釋了,要謝謝內政部的努力。另外最大的就是,人陳案件絕大多數是針對國土功能分區劃設原則存有疑義,簡單講,沒有人願意劃入國土保育地區,所以原則可能還是要確定一點,以後我們說明會比較清楚。另外就是農業發展地區的劃設疑義,這部分可能還是很多非都市土地的土地所有權人最有意見的部分。綜合上述,就是希望儘快就這個規則,不能講遊戲規則,就是以後土地分區使用的相關規定能儘快清楚定案,然後我們在說明的時候會比較能夠清楚,給民眾一個完整的答覆,謝謝各位長官。

主席:好,謝謝謝主秘。

接下來請基隆市政府國土計畫科凌家斌科長。凌科長家斌不發言,等於出席但沒有要報告。

接下來請高雄市政府都發局薛淵仁副總工程司。

薛副總工程司淵仁:主席、各位委員,還有各位與會的先進。高雄市政府這邊來做一個說明,依據國土計畫法第四十五條的規定,直轄市、縣(市)國土計畫公告實施之後4年內,必須依照中央主管機關指定的日期一併來公告直轄市、縣(市)國土功能分區圖,因為高雄市的國土功能分區圖已經在今年87日報內政部審議,有關國土計畫功能分區圖是不是要來修法展延這個部分,高雄市政府支持,配合中央主管機關內政部目前規劃的政策方向跟期程,這第一點。

第二點就是因為國土計畫法缺乏國土功能分區變更開發負擔回饋的機制,以及整體開發的原則,因為後續各個地方政府都會去辦理國土計畫的通盤檢討跟鄉村地區的整體規劃,後續如果有些農業發展區變更為城鄉發展區,或是農業發展區第二類要調整為農業發展區的第四類,如果沒有這個變更回饋的機制跟整體開發的一些法源依據的話,這個部分如果地方政府要把農地變成建地,其實地方政府也沒辦法這樣直接變。因為這部分涉及到人民的權利義務,依照規定應該用法律來訂定。所以高雄市政府建議內政部,國土計畫法要修法的時候,能夠比照都市計畫法第二十七條之一去訂定一些相關負擔回饋的機制,讓地方政府在做通盤檢討或是鄉村地區整體規劃的時候,可以有一個辦理的依據,然後去取得一些公共設施的用地,讓整個變更負擔的利益由全民來共享,以上是高雄市政府的說明。

主席:好,謝謝薛副總工程司。

接著請金門縣政府張瑞心參議。

張參議瑞心:主席、各位委員女士、先生,還有部會首長跟各縣市先進,大家早安,大家好。本縣針對這次國土計畫法的修正,因為我們也已經完成國土計畫功能分區圖的報部,而且審議通過,在這裡我們表示支持部裡的決議,我們也會依照中央發布的期程來配合辦理,對於本次大院的修法,我們表示尊重,沒有其他意見,謝謝。

主席:謝謝張參議。

接著我們請苗栗縣政府工商發展處產發科蘇櫻莉科長。

蘇科長櫻莉:主席、各位委員,還有與會單位,大家好。本縣的國土計畫三階審查會議已經審議完畢,現在正在修正階段,我們有提出一些突破劃設原則的調整,在此,希望國土署可以依照每次下鄉跟我們長官所承諾的,讓各縣市政府可以因地制宜或視人民需求與需要做一些調整。在此前提下,我們會在今年底之前把我們的國土計畫報部,以上說明,謝謝。

主席:謝謝蘇科長。

我們接著請臺中市政府都發局李正偉李局長。

李局長正偉:主席、各位委員,還有今天與會的各位縣市代表、中央的劉部長及署長。感謝部長與署長下鄉開了很多場公聽會與說明會,也獲得很多指導及受益。我有個主要簡要大綱大概一頁左右,可不可以現在發下去?

我們主要分成兩部分:第一部分是屬於臺中市政府,亦屬於針對法令的部分……

主席:現在可以發。

李局長正偉:及修正意見,一個是屬於主要大綱,不曉得主席可不可以准許發下去?如果可以的話,我就來報告。

主席:可以,我已經指示可以發了。

李局長正偉:就國土計畫來說,臺中市或各縣市目前大概遇到九大問題:第一個,有關中央相關國土計畫法子法尚未完備,而子法尚未完備會造成兩個問題。由於法令配合關乎各部會的權責與分工,惟因法令尚未完備,以致無法明確分工,所以到底是國土署還是地政司?因為尚未分工,無法權責明確。而在分工尚未明確的狀況下,地方配合的相關自治法令或相關辦法就無法訂定。所以明年直接上路、公告發布實施後,但地方的自治條例還沒完成修訂,相關辦法也沒有時間修訂,我想這是第一個問題。

第二個,中央相關子法尚未訂定,所以部會的定位、業務的定位影響地方權責與分工。以前都發局對的是國土署,地政局對地政司,可是分工之後,有些部分挪到國土署去了,這樣的業務分工會受到法令限制,會受到權責分工的限制,也會受目前還在研議中的法令相關時間的限制,這是第2個部分。所以相關部會的配套措施與子法銜接,我們希望有些部分能儘快明確,例如鄉鎮地區的整體規劃分屬國土署、土地重劃處與農業部,但今天法令還沒修好,相關機關卻同時在進行,請問要分給誰?不知道!配套措施在誰?不知道!以上是第二點意見。

第三個,在清查盤點農業發展地區後,農地的總量管制雖各縣市確定了,可是農1、農2的權責分工卻造成各縣市的混淆,尤其農一特農區的民眾十分憂心,憂心原因就是國土分區的功能分區使用辦法還沒出來,即使分區劃定了,但怎麼用?不知道!因為子法還在修,所以農1、農2的爭議會出來。其次,我們在清查盤點過程中也發現很多以前劃為農1特農區要轉為農2時,受到地質貧瘠、現況破壞或邊際海岸地區,像臺中大安地區、外埔地區等海岸地區的限制,農1、農2的標準限定會影響到未來農1、農2的爭議、發展、定位及分區劃定,這是第三點。

第四個意見,剛才也有提到,非都市土地開發許可轉軌為國土制時,要有明確使用的彈性以利銜接。因為非都開發許可牽涉到很多,有興辦事業第二階段、小組審查階段、公展階段、公聽會階段,還有大會審查修正階段,明年43日國土計畫公告發布實施,所以展延期限到43日就終止了,有很多事項就有如何轉軌跟展延的問題。另外,國土使用分區管制有73種使用項目,其中有無調整彈性?否則將面臨公告發布後,因調整彈性之故而無法銜接與轉換,從而影響到地方的發展跟需求,這是第四點意見。

第五個,謝謝部長對小面積檢舉問題的回應,國土署也做了修正,因為有檢舉獎金,所以我們當初是擔心人人都變成檢舉人。如何限定小面積部分不會引起民眾的互相檢舉,造成互相不信任,應該有相關的配套措施,我們認為檢舉獎勵機制也應該有相關配套措施,這是第五點意見。

第六點意見,以臺中市來說,有一半的土地屬於海洋地區。以海洋地區這部分而言,以前是中央在管,臺中市政府或各地方政府完全沒有海洋地區的任何圖資與資料。陸地有環境敏感地區、土地易崩塌地區、斷層帶地區,還有潛勢崩塌區、易淹水地區,但與海洋地區相關的我們通通沒有,且當初是由國家公園與國防部、海洋署管制,以後海洋地區交地方政府管,但怎麼管?權責在哪裡?我們連圖資都沒有,我們不知道怎麼管,也不知道要用什麼管!因為沒有相關資料,又受到國防或相關海岸的管制限制。我們的第六點意見是,以後地方政府在海洋資源區的開發利用與管理會面臨問題。

第七點意見,產業用地的需求會受到農地總量管制。如同我剛才所報告的,產業用地的需求分別有兩個部分:地方發展產業區及科學園區的需求用地。如果在明年之前沒有完成相關法令的話,就會變成農業區,如此就會影響地方發展。甚至我們有產業園區仍屬於違章工廠登記用地,這部分在明年如果無法全部完成相關法令程序的話,將恢復為農業區,屆時試問違章工廠如何安置?怎麼辦?

再給我兩分鐘。第八點,有關原住民基本法的部落範圍與國土計畫功能分區的劃設原則產生競合,中央原住民委員會應該加速協調相關原民部落及原住民保留地之認定,與地方實際發展的關連。目前在圖資套繪過程中,原民部落、原住民保留地還有實際發展部分,就發生圖資無法重疊,甚至是競合的情形,以致無法整合重疊,造成我們在做分區與用地劃定時,無法符合地方發展需求或實際發展需要。其次,原住民地區土地時常會有原漢爭地問題,也因原漢爭地,致使用情形混雜,也造成農4、農3跟國保2的爭議,這是第八點意見。

第九點,原區域計畫非都市土地轉換為國土計畫功能分區用地之資訊化尚未完成,所以我必須向委員會報告,國土計畫之城鄉發展都市計畫是在都發局的非都市土地區域計畫,這兩個圖資部分有賴地政司與城鄉發展署做圖資整合,我們也建議應趕快整合。

以上建議,謝謝。

主席:非常感謝臺中市政府都發局的李局長。到目前為止,有10位發言,本席特別提醒一下中央部會,這發言的10位提到很多共同問題,如子法的訂定尚未完備,這是他們的疑慮;還有非都市土地轉換國土計畫功能分區的用地資訊,不管是進度、座標或系統尚未更新等等問題,以及國土署與地政司等相關單位的權責,都讓地方產生很多疑慮。在此我要特別提醒,等一下統一回應時,希望中央單位能有具體的回應。

接下來請嘉義市政府都發處許懷群處長。

許處長懷群:主席、各位委員,以及各位與會代表,嘉義市政府報告。嘉義市的國土功能分區已經在今年的1015日報部,內政部定於1112日召開國土計畫審議會審議,目前依進度執行,我們也尊重立法院的審議結果,謝謝。

主席:謝謝許處長。

接著請花蓮縣政府地政處地用科劉宏邦科長。

劉科長宏邦:主席、各位與會代表,大家好,花蓮縣政府報告。花蓮縣政府去年12月已經辦理花蓮縣國土功能分區審議,今年2月已經報部送審,今年9月跟新竹市一樣,在第31次會議審議完成。目前花蓮縣政府正在積極辦理鄉村地區整體規劃,因為花蓮縣的太巴塱部落想要做全臺示範的一個部落。所以針對10551日,如果國土功能分區沒有辦法在430日、51日正式實施的話,將來我們後續城鄉、鄉村規劃的部分,是不是分區沒有辦法確定,造成我們將來在做規劃的時候,有一些制度跟一些法律上的疑義?針對立院這邊修法的部分,花蓮縣政府沒有意見,也很感謝國土署在這段期間的一些資源與輔導,以上,謝謝。

主席:謝謝劉科長。

接著請彰化縣政府建設處陳銘男副處長。

陳副處長銘男:主席、各位委員、各位先進,大家早安。彰化縣政府兩點發言,第一個,我們配合明年的國土計畫法上路,目前累積審議的陳情案件有319件,正在積極安排縣的專案小組審議,預計在年底會將國土功能分區報部。第二個部分就是今天國土計畫法修法的部分,本府尊重立法院的決議辦理,以上。

主席:謝謝陳副處長。

接著請屏東縣政府地政處林皓純副處長。

林副處長皓純:主席、各位委員、與會的各位長官,還有先進。屏東縣政府報告,屏東縣政府的功能分區三階的部分,已經在今年7月報到部裡面排審了,有關這一次大院接受一些民眾陳情,希望能夠展延整個公告實施日期,屏東縣是予以尊重,我們也會配合修法的結果來辦理。以上。

主席:謝謝林副處長。

接著請新竹縣政府地用科鄒怡明科長。

鄒科長怡明:主席、各位委員、各位與會的長官、貴賓,大家好。新竹縣代表在這邊發言,基本上我們新竹縣政府在1017日的時候,整個新竹縣的國土計畫已經經過內政部國審會的專案小組會議審議核定,目前我們的進度上,原則上我們是配合法定的規定來做相關的配套跟施行,但是因為我們自11112月開始開公聽會至今,我們大概有接受到大概745封以上的民眾陳情案件,我們內部的研議是,針對民眾的幾個疑義,我們地方政府在執行上會有一些需要中央來就法令配套措施裡面給予適當工具的部分,來做一個適當的反映。第一個是針對我們新竹縣原住民部落的泰雅族部落,原則上他是散居,而且跨了很多是在我們國土保育區的範圍裡面,他們傳統生活領域就在這邊,按照我們現在的功能分區劃設原則,要把他畫在一個集中發展區裡面,有戶數的限制、距離的限制,對於原住民鄉親朋友來講,他們是很難達到這個部分,所以他們一直會主張他們是以他們傳統的領域來做指認。因此在法令的配套上面需要,我們需要有一些說帖跟對策。

第二個,最大的問題是,民眾常在問他的農地、他的耕地在哪裡?有關耕地的部分攸關民眾的土地增值稅跟遺產稅,可以有免稅的優惠,但是我們目前看不到,民眾在問他的農地到底是不是耕地,而我們地方在執行上,我們沒有辦法做一個很明確的回答。再者,農地裡面可以蓋農舍,農舍裡面,我們畫了農業發展區123類,那都是所謂農業的發展區域,這些發展區域能不能蓋農舍?我們目前的管制草案裡面又說農舍只限在區域計畫裡面的農牧用地等等項目裡面,說法是說為了要保障民眾的權利,但是民眾的質疑就是他既然是在農業發展區域裡面,那麼蓋農舍是跟農業發展不可分離的一部分,但又限縮在原來區域計畫法裡面的編定類別才可以蓋,這樣的話,為什麼要廢止區域計畫法、為什麼要推國土計畫法?這個部分是我們比較沒有辦法回答的。

再者,長期以來,我們的土地在非都市土地使用的部分是因為在日據時期的時候,我們就已經有地目跟等則的編定,長期以來,我們在非都市都是以現況編定的方式,所以才會有很多的土地是散居在各種分區裡面,加上在七十年代跟包含在最近我們有特定工廠跟臨時工廠的登記,所以我們有很多的產業用地是散居在各種分區裡面,新竹縣又有科學園區,又有工業區,還有這些非常零散的工業用地,散布在各種分區裡面,這些分區目前的制度是還保留它有擴廠的一個機制,可是目前看到未來國土計畫上線之後,它沒有可以擴廠的機制,只要它不是劃在適合的發展區域,而是劃在農業發展區裡面,基本上它沒有擴廠的可能性,如果它要退縮、不做工廠,不在農業區裡面做工廠,要轉做其他使用的時候,那麼它的建蔽容積會有大量的限縮,現在做丁建,有70%300%的建蔽率跟容積率,可是將來在農業區裡面,做工廠可以享有這個,不做工廠就會退到變成可能類似只有30%90%,所以沒有辦法往前進。進,沒有辦法擴廠;退,沒有利益可圖,這些小型的工業用者,他的一句話就是,是不是政府在逼我們違法繼續做違規工廠的一個擴張使用?所以綜合以上的意見,新竹縣代表是認為民眾在擔心的是他既有的權利如何來保障?第二個,我們國土計畫雖然是一個主要計畫,相關的配套措施、相關部會的法令依據、相關的說帖能不能配合實施、支持我們這個國土計畫法,那是我們的擔憂,也是我們縣市政府在執行上需要有這些說帖跟工具來消弭民眾的疑慮。好,以上報告,謝謝。

主席:謝謝鄒科長。

接著請臺東縣政府建設處都市計畫科陳鼎融科長。

陳科長鼎融:謝謝主席、謝謝各位長官。臺東縣政府報告,臺東縣政府和國土署共同推動國土計畫,我們在113109日第10次和第11次臺東縣國委會已經將國土三階的課題跟人民陳情全部討論完畢,預計在1131129日第12次臺東縣國委會會將功能分區圖做全案確認,然後就會準備做報部的作業。考量國土計畫事關重大,會影響臺東縣的民眾和原住民族的權益比較大,所以臺東縣是希望中央儘快協助完成相關配套的子法,比如國土計畫的土地使用管制規則跟原住民族土地使用管制規則,以利本府向民眾第一線做說明,以及後續執行遂行。以上報告。

主席:好,謝謝陳科長。

因為我們相關行政單位很早就來了,所以我們現在先休息5分鐘,讓大家用洗手間,現在休息。

休息1014分)

繼續開會1022分)

主席:現在繼續開會。

接著我們請臺北市政府都發局綜合企劃科江中信科長。

江科長中信:主席、各位先進,大家早安。臺北市由於全市都是都市土地,所以在劃設國土功能分區的作業上相對比較單純。

楊委員瓊瓔:主席,很吵耶!

主席:請大家安靜,我們尊重發言者,謝謝楊委員。

江科長中信:臺北市的國土功能分區草案已在今年815日提請內政部審議,也承蒙內政部很快地排在下個禮拜二,我們會跟嘉義市一起做審議,如經內政部審議通過,應該可以配合指定時程辦理公告作業,對於修法部分本身沒有意見,謝謝。

主席:謝謝江科長。

接下來請立法委員楊瓊瓔委員。

楊委員瓊瓔:謝謝我們英明的主席,今天排定這個議程也邀請地方首長、各縣市代表,以及專家學者一起來討論。因為這個法對整個國家來講是非常重要的,尤其昨天國際間的盛事,也就是美國總統的選舉已經底定,是由川普當選。我們的產業、我們的土地要怎麼去保護、要怎麼樣發揮其效能,這是我們務必要做的。我也勉勵行政部門,內政部長也來自民意的洗禮,也有行政部門非常的歷練,所以我真的非常希望整個國家的大家團結一致。

臺灣最寶貴的就是我們的土地,這非常地重要,沒有土地連國家都不能成立,所以這個是國家必要的三大元素之一。以下我要說明的,也敬請行政部門以及與會的各位人士一起來參酌,我們的目標就是真正的配套完成,能夠好好地落實,同時本席首先要提出之前,我個人也跟我們的委員同仁已正式提案,也進入委員會審查,也就是公告的時間,由原先的4年延長到公告6年。換句話說,把明年430日要倉促上路,完全沒有配套的,要等行政部門將配套做好,我們一起好好地努力落實,這是我希望得到院會裡不分黨派、藍綠白的委員大家一起來支持的,真正照顧我們的民眾、保護我們的土地。

我要針對幾項特別說明:第一項,整個國土計畫法裡頭的子項根本沒有完竣,我們也非常清楚,以我臺中市這個直轄市來講,我們有自治條例,這個自治條例不是你中央政府一紙令下就得以去執行,還要經過我臺中市議會的審查,三讀通過送請市政府辦理,所以自治條例不只臺中市,而是所有22個縣市都必須要這麼做,有關這個時間點,請問內政部相關單位是要把時間點放在哪裡?所以第一個就是沒有子項就根本沒有辦法去落實。

第二個,我特別要說的是,中央部會自己本身……今天我看到陳駿季部長也都在這裡,中央所有的相關部會要怎麼去分工?因為你中央還沒有分工完,我的子項也沒有好,地方政府要怎樣去執行?請問,我要怎麼去執行?

第三個,我要特別說的是,在農地方面,農1、農2、特農這些條件,每一個區塊的型態不一,我臺中市有清泉崗國際機場,更有臺中港這個國際港口,我們的地形、地物通通都不一樣,非常豐盛。譬如我大安區風呼呼的吹,你要全部歸在這邊,怎麼能夠讓地方有所發展呢?在整個特農、農1、農2這方面,你要怎麼去做一個具整體性、公平性分區分布的定位,這個你必須去釐清,因為你不可能用一個制度去完成所有面向,這是不可能的。我要再次強調,22個縣市包括你自己本身的那個縣市,你的情境條件就不一樣。就誠如臺中市有29個區,這29個區的型態也都不一樣,所以必須要好好地審視之。這個是就整個分區的定位而言。

接下來我還要討論的是,目前你所謂的都市計畫,你的開發許可,你的轉軌機制要怎麼轉?以我現在,我們現在整個產業園區的土地是貴得不得了,而且一地難求,但是我們臺灣人很努力,我們這些產業累積了經驗、智慧,可以跟世界接軌,可以跟世界競爭,在這樣的條件之下,你的接軌機制要怎麼做呢?我在這邊說明,以我們臺中的豐洲工業區二期,現在它已經在執行審議中,如果到明年430日沒有答案的時候,你要回歸原分區,整個臺灣怎麼辦?你所有22個縣市,你預計要做整個縣市的發展,全部都會受到影響,這點我要請中央單位務必探討清楚。譬如一個殯葬業者已經跟你申請,申請你在執行中,是你政府的速度還沒審議完畢,到了明年430日,如果照你的法通過之後,430日就會全部回歸原使用分區,這怎麼辦?沒有政府是這麼沒有誠信的!不可以如此!所以我要特別提出這一點。

接下來我要說,也就是你的接軌、轉軌的制度、你的時間、你的方式要怎麼做?所有的縣市政府沒有一個知道啊!我相信連中央政府你有嗎?你的接軌制度要怎麼接?你的接軌時間要多久?能不能告訴我們?連配套你都完全沒有,你要怎麼去執行啊?

接下來我還有更要說的,你中央在條文裡頭還設一個獎勵金,我記得本席在內政委員會,我也感謝部長,當時你說這個獎勵金最高上限500萬耶!檢舉的最高上限是500萬,當時本席提出的時候,部長也非常瞭解我們的民情,我說你這樣子會鼓勵大家不要工作,就帶一個GPS一天到晚在地方上轉,就領這個檢舉金,部長也說,這的確要討論,但到目前為止,我還不知道討論的結果,到底你們要怎麼改,制度、金額要怎麼做,我們通通都不知道。

接下來我還要講一個很嚴肅的議題,我臺中、高雄都有海港,我們中央政府本來就有海洋單位,但是我們地方政府,包括高雄、桃園、基隆和我們臺中,要怎樣有海洋的資源?你沒有這些資料,要怎麼審查?就誠如郭部長說的,要在菲律賓做電廠,從菲律賓接電纜線接到臺灣來供電。當然這個議題他已經說只是講講而已還不成形,但是如果真的成形,你叫縣市政府經辦的人怎麼審啊?你有沒有這些海洋的資源?有沒有?你有沒有海洋的資料?有沒有?沒有!現在都在中央政府,到時候是誰核發?既然地方政府都沒有資料,怎麼審啊?高雄怎麼審啊?基隆怎麼審啊?臺中怎麼審啊?你怎麼審?你怎麼審?根本連資料都沒有,你怎麼審?不可能的。所以這一些的配套,到時候是中央來審,還是地方來審,不知道,不知道,如果依照目前行政部門所提出的,是由地方政府必須要去負全責審查,但我沒有資料要怎麼審?中央單位,請問我沒有資料要怎麼審?我有沒有足夠的這些人力來審,這個對於國家都是非常重大,譬如說現在的風力發電,在海洋中的誰審?現在是中央審,到時候如果依照法令通過,要由地方來審,高雄必須要自己審,你怎麼審?臺中自己審,雲林自己審,彰化自己審,你怎麼審啊?你怎麼審?到底是誰要審?這個邏輯本席覺得很奇怪,我們希望大家冷靜下來,好好的去討論,這非常非常的重要。

接下來,我要再次的說明,農地目前在臺灣占了72%,當然農地包括原、包括山都是,但是我們明明白白需要的不管是產業或民生,我們所需要的用地都是不夠的。所以如果這個法通過,沒有去做一個整體性的規劃,農地的總量管制它的標準訂定到底是在哪裡?這個國家有土地,土地上面有人民,人民有他的經濟、有他的休閒、有他的育樂需求,但政府必須要怎麼樣去研討這一個土地的面積,農地的總量管制到底是怎麼樣?請你告訴我們。如果依照目前我們的所需,我們的農地到底是需要多少?我們現在還看不到這個答案。

接下來,我要為我們原住民朋友說一句話,因為本席擔任過省議員,我們臺中有和平,當民國100年升格為直轄市的時候,我們本來鄉鎮公所要選鄉鎮長,要選鄉民代表,但是剛好本席在擔任書記長的時候,有一個原住民的朋友告訴我一句話,我很感動,他告訴我說:「你們派來的人,九職等的人,我要什麼他不知道;他給我的我不要。」,我聽到這一句話,我真的要流淚。一個民主國家的資源,竟然對接不上來,所以我開始提案,直轄市的區長還是有選的,而且直轄市的區長是由原住民鄉、原鄉區長的身分必須是原住民。既然用選的,我們就要有代表會,有代表會就有代表就要產生主席,所以我們另外原漢合一,也就是代表會的主席,不需要有原住民的身分就可以成為代表會主席,這個是我們整個國家原漢合一。

所以我要請問我們的中央單位,到底到目前為止,我們一直在推動這樣的一個方向,原住民的部落還有原住民的保留地,還有原漢合一之後,原住民的保留地也有一些大家一起進入,大家一起合作去發展我們這一些的重要文化資產,以及我們的土地,好好的去保護,這樣的一個情況之下,在中央跟地方,誰決定?誰管?我要發展的地區到底要怎麼去做?到目前為止,還沒有一個制度,也還沒有一個配套,以我們臺中來講,我非常的珍惜我們整個和平區、谷關這一塊寶貝的地,我相信在高雄阿蓮、那瑪夏都是非常寶貴好的土地,能夠好好的去開發,能夠好好的去推展,讓世界看到臺灣的美。如果沒有相關的配套,那我們要怎麼樣去執行之呢?

所以我再一次的強調,再一次的強調,在整個區域發展的都市計畫跟非都市計畫,它本來就隸屬在兩個不同體系的行政單位裡頭,不管在地方政府的都發局或者是地政局,或者是在中央的國土署,這一些它都隸屬在不相同的機關單位,到底要怎麼樣,誰決定,要怎麼樣去管控?你的SOP流程、制度到底要怎麼樣?所以,以上我所做的說明,我真的仍舊非常非常的希望,依照目前現行的法規,地方政府必須要依照國土計畫使用,許可公開展覽與公聽會跟陳述意見的處理辦法,跟我們的民眾來溝通,再次召開公聽會,這一些相關的你們有做,但是分歧非常的大,不僅讓地方政府無所適從,沒有辦法如期的去完成它土地功能的分區劃分,到目前為止還有什麼農1、農2、特農,還沒有辦法訂出來,因為民眾的抗議聲太大了,不是地方政府不做,而是民眾的抗議聲太大了!

因此我們現在看到國土計畫法面臨到不少的困難,當然要推動一個政策、一個法律,不是那麼簡單,我們不怕困難,我們只要求政府必須要跟民眾對話,我們也要求政府必須要有相關的配套,才能夠來執行之。所以本席在這邊具體建議,提案的內容就是:將現行4年內公告國土功能分區圖期限延長至6年,也就是緩衝2年。相關的配套,你趕快去做,因為我們最終的目標是要執行實踐土地資源的合理運用,以及我們非常願意的永續發展。以上是我的建議,雖然這個激動了一點,因為我們服務處每一天接到的電話,哇!真的是打爆了!所以我願意將這一些的資料以及面向,提供給與會的人士來做參考,拜託請支持4年延長至6年,謝謝。

主席:謝謝楊瓊瓔委員,非常詳細的做了很多的說明跟提問。本席在這裡要請我們的行政單位,在行政單位等一下最後統一回應之前,是不是能夠先把目前國土計畫法相關的子法,你們預計要提出來的子法,條列式的列出,你有哪些子法,我不是要子法的詳細內容。而是你們列出有哪些相關子法,國土計畫法明年就要上路的話,你有哪些相關子法是應該要提出的,請給出期程,譬如說你已經完成了,還是你什麼時候會提出來。行政單位等一下,我們現在大概還有5位、6位說明之後,請行政單位要回應之前,能夠給我們一個列表喔!

再來我們楊瓊瓔委員剛剛提到很多轉軌機制,還有過渡階段的條款,我們希望等一下行政單位回應的時候,可以具體的給予回應。

我們接著邀請雲林縣政府謝淑亞副縣長。

謝副縣長淑亞:謝謝委員,還有與會各位先進,大家好。雲林縣政府有三項意見,第一個,就是針對我們的農業權;第二個,就是針對農業權,我們希望也可以成立特別的基金;第三個,就是針對我們鄉村地區的整體規劃應該入法。我想花一點點時間,稍微再做一個補充的說明,我想國土計畫法對於特別犧牲的農民,應該給予特別的補償,為了保障我們農民的權利,尤其雲林縣我們有50%是農友,其實早在110年,雲林縣政府發布的雲林縣國土計畫中,就已經提出農業權的這個主張。從近程,要將農業的貢獻度要納入我們財政劃分的權重內;包括到中程,應該要納入農業移轉權的概念;還有遠程,我們希望是可以推動農業發展權入法。這些計畫內容早就經中央核定在案,但是到現在為止,其實中央對國土計畫法,提出農業權這樣子一個完整的配套措施,還是沒有。所以我們還是希望中央可以正視我們農業權跟農業補償,可以把農業權相關的內容納入國土計畫當中,這是大家殷殷期待的。然後,我們剛剛提到的,因為國土計畫法造成農地的特別犧牲,除了在國土計畫法中要明定補償的制度之外,也應該由中央統一規劃農業發展移轉的制度,透過中央農業部會,我們可以依照人口或者是其他發展指標來推估各個縣市應該負擔的國家糧食安全之農地面積需求。比如說像剛剛我們看到的臺北市,它是沒有農地的,再比如說雲林,哇!那真的是一個農業大縣,所以基礎點是不一樣的,也透過這樣的面積盤點,盤整各個縣市對農地供給的數量,由農地不足之縣市向農地面積過度負擔之縣市購買,以補足應該負擔的面積。我想,透過這樣的動態調整,我們可以解決因為糧食安全所產生之農業縣市特別犧牲的課題,可以達到土地正義的精神。

第二個,剛剛提到因應國土計畫的農業權,我們希望成立特別基金,土地是屬於人民的私人財產,人民的土地或是財產因為法規不完備而受到特別犧牲,已經超越了社會責任所可以忍受的範圍的話,我們國家應該給予特別的補償,這是在憲法第十五條有提到的範圍,但是現在我們看到在國土計畫法的架構之下,它限制了農民對土地的使用方式,強迫農民承擔國家糧食安全責任,使農民犧牲他的財產權,卻沒有給予農民一個合理的補償。縣政府主張特別的犧牲,特別的補償,應該給予配合國家糧食安全政策而有所犧牲的農民補償,我們主張每年每公頃40萬的基本補償,給予農民因為國土計畫法限制所產生的經濟損失,避免農業人口的流失,確保國家糧食安全。我想在這樣確保國家糧食安全的目標之下,雲林縣跟其他農業縣市因為配合國家安全政策而發生農地財產限制的特別犧牲,從全國公平負擔的觀點,為了調整雲林縣跟其他農業縣市的犧牲,應該給予他們財產的特別補償,所以中央行政機關應該針對農民、農地農用,這是屬於特別犧牲,應該在法律或者是判決補償這個事情上面提出因應作為,並應該在國土計畫法當中明定,針對農業權成立特別基金,對於農民、農地農用特別犧牲要給予法律或者是判決補償之經費來源,這個部分就是我們主張的論述。

第三個,剛剛提到鄉村地區整體規劃應該明定,不管是在國土計畫法或者是相關的子法當中應該敘明法令的位階,還有應該辦理的內容。其實從109年頒布的國土計畫法裡面,鄉村地區整體規劃並沒有相關的條文,在108年時有修訂一個施行細則,其中第六條有說,對於直轄市或者是縣(市)空間發展計畫應明載,直轄市、縣(市)城鄉空間發展構想及鄉村地區的整體規劃。國土計畫法也載明要求直轄市、縣(市)政府應該辦理鄉村地區的整體規劃,來改善公共空間的設施,或者是建築土地的不足,甚至農村環境的破壞等課題,但是這些法規都是要求事項,所以並沒有明確的定義跟法定的位階,當然也談不上其他的相關配套。

我們看到113年國土管理署也開始補助聚落規劃,或者是法定書件製作及法定程序,但是一樣都沒有示範的範例,也沒有具體的作業規範供各縣市參考,所以還是建請中央應該要將農村的鄉規在國土計畫跟相關的子法裡面都要敘明法令的位階以及應辦理的內容。以上是雲林縣政府的意見,謝謝。

主席:非常感謝謝副縣長親自出席。

接下來請桃園市政府都發局國土計畫科湯靜文科長。

湯科長靜文:主席、各部會長官及相關與會單位大家好。桃園市府在這邊要鄭重的表示,我們從來沒有反對國土計畫制度的實施,桃園市府到現在還沒有交國土功能分區圖,是因為我們發現原本110年公告的縣市國土計畫已經不符合現在桃園的發展,新制度的實施是書和圖一起發生效力的,包含去年新竹科管局要推動的龍科擴,以及今年9月行政院國科會核定的桃竹苗大矽谷,都不在110年桃園市國土計畫留設的產業儲備用地區位。

今年下半年我們已經啟動了專案通盤檢討,初步的成果已經完成,11月將啟動專家學者及各機關的研商會議,12月開始啟動13區的公聽會,待通檢成果完成後,我們會連同桃園市的第三階段國土功能分區圖一併報送內政部。

我們現在遇到民眾最擔心的問題是,現在國土功能分區分類扣除都市計畫土地、海域、國土、國家公園只剩10種國土功能分區分類,而現行區域計畫在陸域是10種分區、18種用地,現在的國土功能分區分類沒有辦法對接現行區域計畫陸域的18種編定,每一種功能分區分類中都可能有18種用地,民眾擔憂自己的土地不知道要怎麼使用。法令、政策的不確定跟一再的變動,讓我們地方政府下鄉溝通困難,雖然內政部不斷強調既有權益的保障,但大家可以看看現在最新國土計畫的圖管草案,在國土計畫國土保育地區跟農業發展地區裡面,原區域計畫的甲建是不可以做停車場的,我想就教大家,合理嗎?甚至未來政府機關想要新設據點,在農業發展地區內也只能找甲建、乙建、丙建、遊憩特目,不像現在政府機關有需要還可以辦理開發許可或是小面積的變更編定。

110年桃園市的國土計畫也只留設了產業類型的儲備用地區位,如果桃園市現在不檢討自己的國土計畫,我們直接交國土功能分區圖,我們市府將面臨自己要推動的捷運建設都沒有辦法推動。同時,我們地政局也面臨了民眾恐慌新制度的推動,土地剛性的無法利用,今年接收了爆量的開發許可、變更編定、更正編定的案件,現在有將近20件的開發許可在排審,今年收了300件的變更編定案,幾乎癱瘓了我們地政局,而這些所有送進來的案件都沒有在110年縣(市)國土計畫的未來發展地區。一個新制度的推動,卻沒有辦法阻止舊制度的爆量案件,這真的是我們想要的嗎?

最後我想跟大家說,我們可不可以不要只是討論要不要延期,而是真的好好來推動一個新的制度,相關部會的農發條例、森林法、地籍測量實施規則的土地分割、合併標準、土地稅法等等的配套法令要一併修正到位,這不是內政部的國土計畫,也不是國土署的國土計畫,這是臺灣的國土計畫,謝謝。

主席:好,謝謝湯科長。

接下來請連江縣政府張龍德秘書長。

張秘書長龍德:主席、各位委員、各位與會貴賓,連江縣是全國土地面積最小,因為我們島嶼的脆弱性高,所以我們在幾十年前就已經公告全縣都是都市計畫區,沒有非都的問題,所以我們的國土分區圖應該是全國第一個送內政部審議,而且去年925號已經通過了。對於這一次的修法,我們也沒有意見,謝謝。

主席:好,謝謝張秘書長。

接下來請許宇甄委員發言。

許委員宇甄:謝謝主席。我想剛剛聽完各縣市的代表來發表有關國土計畫法目前的進度跟看法,我們可以聽到,其實還有很多大家共同的一些問題,跟一些相關的子法、未來的措施要怎麼施行,其實大家都還有很多的疑慮。當然,我們知道子法現在可能很多都已經訂定完成,但是有些可能在106年、107年、108年制訂的,是不是能夠符合現在的需求?這個部分可能也都需要再檢討。

當然我們都知道國土計畫法是百年大計,我相信大家也都很希望能夠好好來推動國土計畫法,但是因為在國土計畫法現有的限制之下,未來這些農地沒有辦法隨意的變更,損害農民的權益甚鉅,當然也影響到直轄市、縣市未來的發展。所以從全國公平負擔的觀點來看,國土計畫法制定時有所疏漏,關於農業權這個概念的保障,農民農地農用特別犧牲的補償,還有鄉村地區整體規劃的作業規範,跟相關的子法敘明跟它的法令位階,以及相關的配套措施,其實都還沒有完善。所以到現在為止,我相信各縣市政府也都收到很多民眾的陳情,大家都還有很多疑慮跟反對的聲音,所以國土計畫法即將在明年要正式上路,但是到目前為止,大概還有8個縣市沒有辦法提報功能分區圖。其實之所以無法提報,跟中央政府現在還沒能制定完整的配套措施,以及民眾對於國土分區的權益都還有疑問,所以這些縣市政府才不敢貿然提報,加上所有的民眾對國土分區的權益還有疑慮,所以為了保障農業縣跟農民的權益,現在我們立法院不分朝野共有20個修法的提案要求展延日期。當然國土計畫法在施行前會面對很多的挑戰,我們也希望國土計畫法上路之後,能夠非常順利地推動。因此,如果能夠在這個展延的日期中,中央政府能夠有更多的時間跟各部會進行跨部會的通盤檢討,以修正現行法制不足之處,也能夠強化縣市政府跟民眾的溝通機制,以確保我們法律能夠順利地推動。

當然,以現行的法制來看,我們農業發展地區的管制過高,一旦經劃設為農地,確實會影響地方的稅收跟地方的發展,但地方政府卻未能獲得更合理的財政調配收入,也沒有獲得補償經費的挹注,對於特別犧牲的縣市跟民眾來說是非常不公平。剛剛也有一些縣市提到,針對農1、農2差異性的問題,這個部分事實上都還有很多的民眾有疑慮,特別是農民,所以大家也都收到很多陳情案件,而國土計畫法上路之後,每五年才能做通盤的檢討,農民的權益受到嚴重損害,加上農業部需配合修正的子法目前還沒全部完成,補償的機制也還沒有下文,所以目前全國有99%的農會也反對國土計畫法倉促上路。農業發展地區的農地幾乎都劃設在中南部縣市,農業縣市也要負擔全國的糧食安全重擔,所以特別的犧牲應給予特別的補償,不管是在我們憲法第十五條或是釋字第440號都特別指出,特別的犧牲應該要特別的補償,但是目前為止,還沒有看到相關的配套作法跟補償的措施,所以農民對於即將上路的國土計畫法都感到憂慮。因此,本席在國土計畫法第四十五條的修正案有提案,要求施行日期能夠展延兩年,讓中央政府可以利用這兩年的時間制定完整的配套措施,訂定完整的補償計畫,能夠真正的幫助所有不管是地方政府或者是中央政府,能夠有更充足的時間準備進行相關的工作,讓這個真正攸關百年大計的國土計畫法能夠好好的來推行,謝謝。

主席:謝謝許宇甄委員。

接著我們請宜蘭縣政府建設處潘亮宇處長。

潘處長亮宇:主席、各位與會先進,大家好。今天針對國土計畫法修正草案,我們宜蘭縣政府有兩點意見:第一個,針對中央機關國土功能分區的劃設標準,我們希望要有一致性跟公平性,因為這個劃設標準在110年其實就已經提出來,所以我們宜蘭縣政府針對農1、農2的劃設標準都是依照中央的標準來做劃設。但是就目前為止,有某些縣市針對這個劃設標準並沒有依照中央的標準來做劃設,這樣子會不會導致其他已經繳交國土功能分區的縣市,會有不公平的一個現象?我也希望,中央應該要明確告知各縣市政府劃設的標準到底是一定要遵守,還是有怎樣因地制宜的方式就可以做調整?是不是還是有後續能夠調整的機會或方向,希望中央能夠給各縣市一個明確的方向跟答案,這是第一點。

針對第二個,民眾跟議員也跟我們反映,目前能夠調整的時機就是五年的通盤檢討,大家也知道像目前都市計畫的通盤檢討,三到五年就要檢討一次,但是其實通盤檢討都花費非常長的時間,所以到時候民眾如果真的要循著通盤檢討的方式來做調整的話,中央是不是有一個更積極性還有即時性的制度面落實?能夠讓五年的通盤檢討真正達到實質的效益,能夠讓民眾的權益受到保障,這是我們宜蘭縣政府的意見,以上報告。

主席:好,謝謝潘處長。我們今天登記發言的各直轄市及縣市機關代表、還有委員目前第一輪都已發言完畢。

現在請今天列席的與會機關代表回應說明,首先,我們請國土署吳署長。

吳署長欣修:感謝召集人,還有各縣市政府、我們的工作夥伴。其實我們各縣市的同仁陪著國土署在過去這六年,大家都是一起在努力,也一起在協調這一些相關的事務,所以我們才能走到目前有14個縣市政府都已經有提交,我們也在審查當中,但是也了解各縣市政府在執行過程當中,同樣會面對來自過去使用40年區域計畫的習慣,要轉軌到新的國土計畫的確會存在很多疑慮,因為舊有的區域計畫是依現況編定,而且只能依現況使用,後來才有非都市土地的管制規則,並且是以附表四的方式逐一做核對,相對的彈性比較小。所以國土計畫在訂定的時候,我們在過程當中也了解民眾的一些期待,因此在土地使用管制的部分都有做一些彈性調整。也跟大會報告,我們在23項子法裡面,目前已經完成者有15項,在部法規會審竣者也有6項,現在部會協商者還有3項,我們預計在今年年底之前全部都可以發布。但是在這過程當中,各縣市政府其實都有提供一些修正建議,所以就這個部分,我們都有參採大家的建議做一些修正。

第二個,在中央部會的部分,我們跟農業部、原民會其實都有保持非常順暢的溝通,至於過去的國土計畫部門與地政部門的整合,我們去年就已經完成整合,原來地政司地用科現在都已經移到國土署國土組裡面,所以業務上我們盡力做這樣分工,但是我們也知道地方政府或許在業務分工上還不是那麼容易,不過我們也鼓勵大家在過程當中儘可能及早來做一些業務上的調整跟修正。所以在地用的部分包含土地變更編定作業,還有一些更正編定作業,現在都移過來。但是因為這些都屬於地方政府的權限,國土計畫在地方政府也是屬於縣市政府而不是單一局處,所以這個部分原則上是尊重縣市政府內部的權責分工。

在非都市土地使用的轉軌,我們都有找各縣市政府開過會,因為各縣市政府的受理期在會中表達其實是不太一致的,當然都是希望能夠提早結束,但是國土署這邊原則是尊重大家的制度,因為各縣市政府也考量他們自己的量能,有些覺得他可以受理期晚一點,有些認為人力不足,不希望受理期再延後,所以這一點我們是尊重。在明年430日國土法實施之後改以國土功能分區的時候,如果已取得開發許可的案件,當然這個部分都是續行;未取得的部分但是有取得相關條件的機關文件,譬如說環評、水保這些已經有完成者一樣是可以沿用,而且許可條件變成相對簡化,也就是說可能只是程序上重新跑,但是許可條件的部分會更簡化,因為前面很多作業都已經完成了,就不需要再做重複性太多的部分。

那大家會有另外一個比較尷尬的部分,過去地方政府也有提出,興辦事業已經核准,使用地尚未完成變更,經過申請人提出應經申請同意獲准的話,還是依照原有的計畫內容使用,所以這一點變成你不需要一定最後要走完國土計畫的程序,但是你原有興辦事業計畫已經核准項目的部分,還是可以繼續沿用,所以這一點都是儘可能在過程當中協助大家在轉軌的部分減少這樣的疑慮,也讓申請人能夠充分獲得保障。但是我們也理解過去的作法有些縣市政府因為受理比較大型的案件,或是本來條件比較特殊可能很難以成就的這些案件,都有可能在這過程當中還是持續在提,這些其實也相對印證在區計時代本來就可能不會過的,它當然還是希望提出來,但是相對有一些環境敏感條件或是在需求上並未達成這樣條件的部分,我想不管它在區計的時代、在國土計畫的時代,都還是不會有這樣的條件可以通過。所以在這過程當中,地方政府也會感受到壓力,但是這一點,我想我們應該還是秉持同樣的審查條件及基準,不管今天它在哪一段,其實都用同樣的標準來做受理及審查。

在獎勵檢舉機制配套的部分,其實各縣市政府都有陸續提出希望跟原來的區域計畫時代不要落差太大,因為原來的母法的確是有高額獎金的部分,所以我們就把它做一個清楚的界定,原來在區計時代所沿用的項目仍然維持在630萬的部分,但是如果有情節比較重大未依許可進行使用,或是符合國土功能分區分類而且屬應經申請使用,但是沒有申請,甚至是屬於完全沒有申請就進行破壞的大規模開發,或是大型土地破壞、農地破壞或污染事件的時候,就會提高罰款,但是獎金制度的部分,就是原有區計時代沒有630萬獎金者一樣是沒有,但是大型的才會視情節給予檢舉獎勵制度,所以我們在這過程當中其實儘可能的來協助。

當然在海洋資源的部分,因為中央跟地方本來在海洋資源的部分都各自有各自的法規,這一點我們只是重新做一個統整,其實地方政府本身也對於海洋資源,包含野保法的部分,都自己有一些相關的法規,這部分我們一樣沒有動,因為國土審查機關其本身是一個彙總且做最後查核的機關,並不是屬於最後把所有權限一把抓的機關,這個部分仍然還是沿用原來的架構,這一點在執行上保持原來的作業,但是詳細的作業如果地方政府還是有一些疑慮的話,我們願意再來重新協調這樣的作業機制,這就是我們在這部分的修正。

當然我知道各縣市政府現在的進度不一,也包含了像桃園現在已經面臨必須要再進行通盤檢討,因為它這幾年的產業變化需求特別大,所以我們是鼓勵它儘速把第一版完成以後,我們同時開始受理它的通盤檢討申請,也加速在產業用地上面的整合,我想這都可以給各縣市做一個很好的參考。其實我們對於通盤檢討這件事情是保持非常開放而且鼓勵的作法,希望能夠讓通盤檢討的作業加速進行,這部分我們會再來努力,因為110年縣市版國土計畫就已經發布實施,所以照法規115年就可以再提出,但是115年以前是可以準備通盤檢討作業的,包含進行相關的規劃及意見的蒐集都是可以進行的,所以這個部分如果縣市政府覺得因應產業的變化有通盤檢討的需要,這個部分我們一樣會來協助,但是可能就是要在第一版的部分還是要先審議完成,審議完成以後,我們就會受理地方政府這樣的作法,我想我們在這過程當中儘可能的來提供一些作業上的彈性,如果未來還有一些行政制度或是整合的方式有需要我們協助的話,我們會再來做充分的溝通跟努力。

至於有關農民跟原住民的部分,待會就請兩個部會的長官再來做補充,以上報告。

主席:謝謝吳署長。因為內政部是主導機關,所以待會先請三個單位,就是原民會、農業部還有經濟部先回應完之後,再請部長做最後的回應。但是在原民會及農業部回應之前,你們兩個單位相關子法的部分,你們有準備嗎?因為內政部的好像在報告裡面就有列,所以剛剛有疑慮的可以參照、參考一下,如果還有疑慮,等一下第二輪發言你們可以再把你們的疑慮提出來。我不知道原民會跟農業部……

有嗎?印好了嗎?是不是印了以後發給大家?

好,接著先請原民會副主委。

杜副主任委員張梅莊:謝謝各位委員跟先進的指導,針對今天楊瓊瓔委員,還有新竹縣、南投縣、臺中市跟臺中縣代表有提到原住民族土地使用的問題,在這裡做一個說明。剛剛主席也特別強調子法的部分,在國土計畫法第二十三條是有明定要原民會跟內政部會銜發布原住民族土地使用的規則,目前的進度我們預計是在12月底以前會跟內政部會銜預告這個法令的內容,讓全國民眾、原住民族來審視並提供相關的意見。如果這個法制作業完成以後,接下來我們會按照既定期程,一定要在明年430日以前會銜內政部公布實施。所以在法案的部分,事實上目前都按照進度在進行,很多有爭議的部分,也都有跟內政部國土署達成相關的共識。

第二個部分是有提到原住民族土地適用的範圍不是很明確,我想這邊要說明的是,部落及其周邊範圍大家一直講公有土地不太明確,實際上在原基法裡面,對原住民族土地的定義是原住民族傳統領域土地及原住民保留地。原住民保留地有非常明確的地籍界址,傳統領域土地事實上原民會從民國91年就開始做調查,有相關的圖資在我們的網站,就是官網有特別去做公告。剛剛有提到部落周遭一定範圍內之公有土地,其實它都在原住民族土地的範圍以內,所以這個範圍的界定事實上在相關的圖資跟我們會裡面所做的一些調查都有,所以這個範圍並不會不明確,如果有需要的話,我們也可以提供給縣市政府參考,看這個範圍、界址到底到哪裡。

另外就是提到原住民保留地很多都劃進國保1跟國保2的問題,我們和內政部國土署在國土使用規則的草案裡面,針對這個部分都有做處理。剛剛新竹也有提到泰雅族散居的問題,其實這些都已經在去年底到今年不斷協調,在使用管制的草案裡面,事實上都有做處理,像泰雅族散居的部分,他的土地使用性質是比照農4的使用規範,因此事實上並沒有特別去說因為它沒有劃入農4,所以它的管制會特別嚴格,劃到國保1以後會有什麼樣的問題。這個我們都有在配套措施、使用管制的規則裡面做處理。

另外就是針對非原住民也在原住民的土地範圍內有一些使用的問題,我們會裡面近期也會提出一個原住民保留地管理條例,目前正在進行法制作業,我們是希望年底前能夠送到行政院,甚至能夠送到立法院來審議。這個部分是關係到地權的部分。非原在原住民土地使用上最大的問題就是地權,地權該如何處理?我想,在那個法律的條文內會有一些處理。

今天所談到的是這個地用的問題。地用的問題事實上只要是合法的承租、使用原住民保留地,其實他的權益是不會被剝奪的,我想這次國土計畫法很大的一個主要的宗旨就是,既有權利的保障是不會被限制的。所以一樣,在原保地上非原住民使用土地的部分,只要是合法的權益,我們都會保障,在土地利用上,它會回歸到我們這個通案的土地使用規範,就是國土署所訂的規範裡面去處理,當然,原民會也會針對原保地的部分給予適當的協助。

最後還是要強調,可能在很多訊息上,因為原民會在這個當中已經辦了很多說明會、跟相關部會的討論,還有跟地方政府的研商會議,我們已經開了非常多的場次。我上次也有報告,光是部落的說明應該有將近1,500場,其他的教育訓練、專家學者的討論、地方政府的協商會議也開了數十場,所以這些對我們來講已經是窮盡各種方式去做說明。但是我發覺到,可能對於原住民這個區塊裡面的很多訊息,今天很多與會的部會代表並沒有那麼清楚,所以有時候你們在講的問題,事實上我們之前都有去處理和協調,在很多配套措施上面也和國土署達成一些協議。

也謝謝內政部的支持啦!我希望這個使用管制的草案能夠依照我們剛剛所訂的那樣的期程來進行和完成。以上報告,辛苦了,謝謝!

主席:謝謝副主委,但是您的回應有一點讓本席滿疑惑的,您說都溝通了,但他們還是不知道,那這是有溝沒有通啊!

杜副主任委員張梅莊:不是,是因為我們在溝通的系統都是地方的原住民單位,比方說原民處,那個系統在……

主席:但是他們會這樣反映,一定是原民處或原民相關單位……

杜副主任委員張梅莊:對、對、對,可能沒有……

主席:還是有意見上來,他們才會代為反映。

杜副主任委員張梅莊:我們再持續請原民單位也跟他們單位反映,因為……

主席:對,要再持續……

杜副主任委員張梅莊:因為我們有一些草案的條文已經很明確了,所以那些疑慮事實上當時都有處理。我會請他們再持續溝通,或者我們本身來溝通。

主席:很大的問題應該就是我們中央很多的情況已經有做或者是已經有什麼,可是地方不清楚,這個部分是不是可以再加強溝通?

杜副主任委員張梅莊:好,這個我們再加強。謝謝主席的指導。

主席:謝謝。接著請農業部長。

要列印給大家的是不是已經發下來了?好。

陳部長駿季:針對法條的部分,因為法條的內容我們剛好正在行政院審議……

主席:不用內容。

陳部長駿季:好,不用。那我這邊先說明一下,就是我們農業部因應國土計畫法必須修正的大概有六個條例,第一個就是農發條例,農發條例最重要的是它會跟……

主席:您要說的這六個有沒有書面?包括名稱、包括目前的進度,有沒有?

陳部長駿季:有,我把……

主席:沒關係,如果現在沒有,三天內送來內政委員會。

陳部長駿季:好。

我順便回應,就是剛才也非常謝謝我們的委員還有各地方政府提出的一些建議跟疑慮,我在這邊一併說明。首先針對剛才提到農業部門針對國土計畫要配套修正的子法,子法裡面有六條,其中最重要的一條就是農發條例,其他包括森林法、水保法、山坡地保育利用條例、漁港法還有農產品市場交易法,都是配合區域計畫法不適用以後的修正,相對單純,農發條例最重要就是農地範圍的界定還有耕地範圍的界定,這部分剛才各地方政府都有提出來。農地範圍的界定、耕地範圍的界定,還有一些就是原來在農牧用地,後來劃在國保或者是劃在城鄉區的時候,他的權益問題,因為以前的地目不見了,農民會有一些擔心,所以我們在農發條例裡面會重新去界定農地的範圍、耕地的範圍,然後相對的就是,如果農地非農業使用的時候,回饋金的繳交,還有一些非農業使用,你原來在從事的時候還是享有一些賦稅的優惠,這個部分我們都會去保障,都會援引原來的區域計畫法,所以這個部分我想請大家都放心。我們這個法條已經送到行政院了,經過審議以後,會儘快送到立法院來。

第二個部分就是剛才有一些地方政府提到的,第一個就是大家在討論,特別是有一些縣市政府因為整個國土計畫裡面分為國土保育區、農業發展區還有城鄉發展區,如果地方政府因為地方的發展開始在做這個區位之間的移動,移動的時候,在農業發展區是不是可能會變少,這個部分會不會有總量管制的範圍?我在這邊跟各位報告,其實就農業部門來講,針對糧食安全所必須的這些農地大概7481萬公頃,這個部分是有一個範圍的,這也是針對糧食安全必要的部分,相對的,我們農地本身相關還有一些坡地果樹的部分並沒有納到7481萬公頃之中,所以它總量的部分有一定的彈性。其實地方政府現在在劃農1到農5的時候,你們累計出來的也有一個總量的概念在那邊,我想未來在調整的時候,一定是地方通盤檢討以後,你們覺得某個地區可能適合做城鄉發展區位的時候,就有可能把它劃出去,在劃出去的時候,我想內政部、農業部一定會就這個部分來討論。原則上它不是一旦劃入農1到農5就一輩子都不能動,它還是有可以彈性調整的部分,我們還是會透過總量大概7481這個範圍之內,然後各縣市再針對未來因應重大建設計劃去做產業園區或其他園區而加以調整,所以這個部分我們會這樣處理。

剛才還有提到農舍,這也是大家非常關心的部分,我在這邊很明確的跟各位說明,農舍的興建一定是從事農業使用,目前農業使用所界定的就是在農業發展區,同樣的,農舍有農舍的興建辦法去規範,它不會因為國土計劃而改變。針對這個部分,只要是在農業發展區,我想你都不用擔心,因為農業發展區從事農業的相關生產需要一些農舍,這個部分是絕對沒有問題的,這個我要特別在這邊說明。針對農舍的部分,因為在國土計劃當中,從事農業的那個地目不見了,所以未來在農業發展區裡面的農地的範圍、耕地的範圍,它一旦界定了以後,我相信農民就會比較清楚,也比較知道後續該怎麼做。

第三個部分是有一些國保2希望劃成農3,這個剛才有特別提到,在第一次各縣市公展的這些版本裡面,我們也發現有一些縣市國保2劃得比較多,農3劃得比較少,其實在那個時間點,農業部已經主動的跟內政部協調,針對原來縣市政府劃在國保2的部分,如果可以劃為農3,我們就把它移出來,所以我們已經有做這個動作了。相對的,針對國保2,如果縣市覺得還有一些可以調動為農3的部分,我們一定會跟縣市政府討論一下,看看用什麼樣的方式是最好的,這是我們持續在做的部分。同樣的,很多縣市政府也提到國保區裡面有原來的農牧用地,針對這些農牧用地,如果你原來的農牧用地還是持續在做農業生產,那麼它相關的農保資格、優惠資格都還是確保的,不會因為劃在國保區的國保地,所以你的農保就不見了、你的優惠都不見了,這個不會的,因為我們是保障原來在從事農業行為的人。

另外還有一個重點就是有很多縣市政府也擔心,甚至於是農民的反映,就是原來在農保地裡面從事農業耕種的部分,可不可以持續獲得政府資源的投入?針對這個部分,我想整個農業資源是有限的,以農業部來講,目前我們的農業資源主要都是投入在農業發展區,但是針對現在在國保區或者是在城鄉發展區就原來的農牧用地持續做農業使用的這些農民,我們也不會說以後就不管他,我們還是會從事持續的輔導及一些基本的相關協助,但是重大的農業建設就不會再投入在那個區位了。我舉個例子,因為那個區位已經被縣市劃為城鄉發展區,我沒有道理再投入重大的農業建設,所以我們重大的農業建設是投入在農業發展區,但是在原來的國保跟城鄉發展區裡面持續農業的話,我們會用個案的方式持續輔導並做支持性的協助,不會用重大農業建設的方式,這是國保區原來的農業生產部分,這個是大家比較擔心的。

接下來就是比較大的深水區的部分,很多縣市政府一直針對要劃農2、不劃農1這個議題,我在這邊非常清楚的跟各位說明。就農業部來講,農1、農2都是優良的農地,都是從事農業生產非常重要的生產基地,針對農1跟農2,雖然說它有劃設的指引,劃設的指引可能跟它的面積集中度是有關的,但是農1跟農2的劃設指引,除了中央的一些指引外,有一個非常重要的就是地方可以依照地方的發展,還有周遭相關的地形、地貌去做調整。目前有些縣市有做一些調整,有些縣市好像沒有,就是針對中央的指引直接劃上去了。我在這邊再次強調,農1跟農2本身的劃設除了中央指引以外,它可以依據地方政府對於整個用地的發展規劃,還有它的地形、地貌去做一些調整。我舉個例子,如果純粹靠中央指引的話,農1有一個部分可能是「風頭水尾」,「風頭水尾」對於耕作可能不是那麼好,相關的它可能可以劃為農2,這個部分我們都會尊重。所以未來針對農1跟農2,大家不要太過於拘謹在唯一的劃設指引,我還是要強調它只是一個劃設的原則跟指引而已,它不是一個一致性的統一而絕對的標準,如果是絕對標準的話,那地方政府就不用劃了,我們在圖裡面劃完就結束了嘛!所以也請各地方政府根據你們地方的發展去做適度的調整,在調整的過程中,農業部願意協助地方政府,並討論怎麼樣劃設是比較好的。未來農1和農2唯一的一個差異,就是後續政府資源的投入會有一些差別,因為農1本身的集中度會比較高,在集中度比較高的時候,我們有很多農水路的設施會比較優先去做處理;相對的,農2的部分它比較沒有那麼集中,當然我們還是會去處理,但是它的優先次序會有一些差異性。但是對農民來講都是從事農業經營,我們後面的這些獎勵措施都是一致的,不會因為你是農1就比較高,農2就比較低,沒有這樣子,只要是農1、農2,我們都是一視同仁,就農民來講,他的權利都是一視同仁的,但是後面的資源投入是有差別的,這是在農1、農2的部分。

接下來我可能要花一點點的時間去談農業權的問題,我想農業權本身是一個概念式的名詞,農業權本身在不同國家可能它的概念是不大一樣的,像美國因為有不同的州,所以它有它的想法,包括澳洲的部分也是。農業權本身基本上是在處理農地跟周遭土地產生紛爭的時候,去確保農業經營避免訴訟的權利。我舉個例子,如果你在農地養雞,可能會有一些噪音,這些噪音可能影響到隔壁非農地的土地,那個時候可能會造成一些訴訟,會去抗議要你搬遷,但是他們的農業權基本上是准許農業在這裡做的時候,避免了對於其他周遭土地抗爭的行為,在美國通用的農業權是針對農地跟周遭土地用地有紛爭的時候加以處理。第二個觀念就是農地本身的土地開發權,誠如剛才委員及縣市政府有提到的,所謂的土地它是一個私人財產,但是我想要跟各位提到的是,其實全臺灣的土地開發,它是隨著經濟發展而慢慢地形成相關的聚落。以我小時候在臺北市來講,其實臺北市一大部分都是農地,但是因為經濟的開發,慢慢地成為一個都會區,是逐步地形成。所以臺灣各地從南到北,也絕對不是臺北市或北部地區就一定是都會區、南部地區就一定是鄉村區或是農業區,它會隨著人口的聚集,隨著土地的開發、經濟的發展而調整。沒有錯,土地是一個私人財產,但是全世界沒有一個國家,包括我們國內,不是說私人財產你想要做什麼就做什麼,你這塊地你想要百分之百蓋房子,你就可以蓋房子,你想要做什麼都可以,我們還是有一定的法律的規範,當你要去蓋房子的時候,你可能有相關容積率的限制;當你要蓋農舍的時候,我們有農舍的規範,那個部分就是要確保整個土地的最大利用價值。

以農業部來講,就農地來講,我們關心的是,當你去守護這片農地,當你用這片農地做經營的時候,我們用什麼樣的方式去支持,這是第三種農業權的概念。我想各位都知道,農業部本身每一年提供的農保78塊的優惠,然後相對的三保一金的政府補貼,還有所有保險的補助,甚至於後續跟農業經營有關的補助措施,其實也是在支持農民,也是一種農業權的概念。

所以我剛才說農業權的概念有3種,一種是去彰顯農民本身在農業經營,我強調是農業經營上的一些協助,包括相關的保險、健保這些東西、保險的給付,還有一些設施的補助。第二個部分是針對農地跟周遭土地產生紛爭的時候,去確保農業可以繼續在這邊生存,像養雞舍受到隔壁抗爭的時候,我們還是可以確保不能因為一抗爭就被迫搬走。第三種是所謂的土地的開發權,基本上,我們農業部沒辦法去處理土地的開發,因為土地的價值本來就會因為不同的區位、因為經濟發展而有不同的價值,我們沒辦法直接納入農業裡面去算它的價值,這是在農業權裡面我們要去做闡述的部分。

最後的總結就是,整個的國土計畫,各縣市不管有的交了、有的沒交,有的審完了、有的沒審完,農業部都願意跟地方政府去做討論跟協助,特別是你們有疑慮的部分,有一些可能是對法規命令不是那麼了解,有些部分是因為我們還沒有公布子法,可能造成大家疑慮,很抱歉,我們會儘快地讓各位了解。

至於劃設的問題,我覺得農業部可以更積極地跟縣市政府合作,特別是農1、農2的部分,還有一些跨區位轉移的部分,包括國保區要怎麼轉農3的部分,我想我們都會來協助。原則上,以現在的農地管制跟未來國土計畫的管制,對農業的使用來講是一模一樣的,不會有任何的改變,絕對不會有任何改變,這個部分也請各位放心,我想我們大家都是有一致的目標,希望我們重新國土規劃以後,能夠讓我們的農業永續經營,讓我們的農地資源能夠被確保,這是我們非常重要的想法,謝謝各位。

主席:部長,請留步一下。您的回應裡面,特別您剛剛對農業權講了很多,就本席這樣聽公聽會到今天各縣市政府的回應,我們發現大家對農業權的概念大概就是您講的第三項有關對農民的補償,因為我想我們有很大一部分是糧食安全,糧食安全是國家要一起來承擔的,不是丟給農民。現在整個國土計畫法上路之後,農民有很多的擔憂跟疑慮,好像有關相關的配套補償,我們還是沒有聽到您的回應。

陳部長駿季:我跟召委報告,其實就農業部來講,我們關注的是你用這片農地去從事農業的經營,然後我們做資源的投入。剛才包括委員、包括一些縣市提到的,它是屬於土地的開發權,我剛才提到的就是土地的開發權,農業部門是沒辦法去處理的,因為……

主席:除了土地的開發權,跟農業部有關的是,他們覺得照現行國土計畫法這樣劃設下去之後,對農民有沒有更多的補償措施?我們這樣多次聽下來,應該你也有聽到,還是你們也正在研議?

陳部長駿季:我剛才特別提到的就是,其實我們農業資源的設計跟規劃、還有最後的投入,不會因為國土計畫的實施與否而改變,這是我們一貫的政策。換句話說,農業資源的投入,包括我們的給付跟獎勵的措施,它跟國土計畫不是對價關係,不是我一定要做什麼樣的設計以後,國土計畫才能做。就像我剛才說的,現在農業土地的管制跟未來國土計畫的土地管制,對農業的經營來講,是完全沒有影響的,我們只會有更多為了確保這片土地的永續經營,所以在所謂的堆疊式給付裡面,我們強化了非常多的生態給付。特別是過去在國保區裡面沒有所謂的生態給付,因為過去的生態給付可能都是針對保育類的動物而已,但我們很多生態給付,包括友善環境的耕作模式,包括節水的模式,然後不會影響周遭生態環境的給付,所以未來在國保區反而會有機會拿到比較多的生態給付,因此我們用不同的給付的概念。我還是強調,我們的給付概念是一個獎勵,就是我鼓勵你做這樣的農業行為而給你獎勵,而不是一個補償。

主席:部長,是不是北中南區很多的農民他們仍然有的疑慮,我們還是持續地溝通,把這些疑慮想辦法來化解,好不好?

陳部長駿季:這個沒問題。

主席:還有他們的需求,請您詳細去了解,好不好?

陳部長駿季:了解。我跟委員、召委報告,我在一開始報告也講了,我們的堆疊式給付可能是一個簡單的名詞而已,但裡面有一些內涵,這個內涵在內部我們已經規劃好了,但是我不願意我們自己想了以後就公布,我希望聽更多農民的聲音,所以我們已經啟動各地方的座談會,而不是去說明,是座談會。然後在座談會中,我們會從不同的對象,包括有些青農組織他們的想法,或者是有一些集團栽培的,或一般的農民,甚至於學者,我們都願意跟他溝通,我們會做這樣子的座談,然後再蒐集我們有沒有忽略了什麼樣子的獎勵跟貢獻。我還是強調,我們做的任何獎勵是要去凸顯農民對這片土地守護的貢獻,這個部分如果有更多的意見的話,我們都願意納入來參考。

主席:所以可見對於堆疊式給付,大多數的農民或是地方政府還是不清楚。

陳部長駿季:其實農民大部分都知道。

主席:他們都很清楚了嗎?

陳部長駿季:大部分都知道,只是我們支持性的部分,包括我剛才說的,我們有金融性的金融支持,這個金融支持我們還會優化;然後我們還有設施、設備補助的支持,也會做優化。

主席:除了金融性的,還有設備性的支持跟補助……

陳部長駿季:對。

主席:儘快,好不好?農業部儘快。

陳部長駿季:會,我們已經在做了。

主席:因為明年要實施……

陳部長駿季:我知道,我們已經在做了。

主席:目前希望把這些疑慮,還有該知道的,讓大多數的農民都能夠知道。

陳部長駿季:了解,我們會努力。

主席:部長還有農業部加油,辛苦了。

陳部長駿季:謝謝。

主席:謝謝。我們請農業部3天內將相關配套、修訂子法的名稱,以及預定的進度,能夠行文給內政委員會的所有委員,還有副知內政委員會。

接著我們請經濟部來回應。

曾副局長琡芬:主席、各位委員先進,大家好,經濟部代表說明。為配合國內這次土地使用管制大幅度的調整,本部除了全面盤點跟評估產業用地需求之外,其實我們也持續跟國土部門做研商、溝通,以降低整個產業部門因為制度轉換而受到的影響。另外,本部已經也盤點了需要配合修正的法律條文,目前都在研修中,我們預計在年底以前可以送到行政院。以上說明。

主席:謝謝。關於你們那個法,是不是經濟部也是相關的法條及預訂進度也能夠行文給我們內政委員會的委員,還有副本給內政委員會?

曾副局長琡芬:好。

主席:謝謝。是不是請內政部劉部長來做最後的整體回應?

劉部長世芳:謝謝召委,謝謝各位委員,還有感謝各地方政府派代表來出席今天由內政委員會所召集的會議。我要非常感謝的是剛剛有一位縣市地方代表同仁跟我講,他今天早上4點就起床,就為了趕到立法院參加這個會議,所以其實每個縣市地方政府尤其在處理國土計畫法、或是以前的都市計畫或是區域計畫法的同仁,都非常地辛苦。針對幾位委員所提到的一些疑慮,剛剛國土署已經有跟大院的委員提到,我再做一下綜合的整理。

第一個,我們這次的國土計畫法,在全國的國土計畫法已經公布,然後各縣市的國土計畫法也已經公布,現在是第三階段的國土計畫功能分區圖,目前已經完成報部的部分有三分之二個縣市,另外三分之一的縣市確實會有一些困擾,但是今天我聽了其他縣市的部分,我來綜合整理,就是包括新北市、桃園市、臺中市、苗栗縣還有臺東縣,他們在下個月之前會儘量完成,送到我們部裡頭來做審議,非常謝謝,但是這個當中,如果有一些困擾的話,我們願意站在不管是統整或是協調溝通上面的角度,儘量予以協助。

再來就是剛剛召委提到相關子法的部分,在我們今天的報告裡面,從第10頁、第11頁跟第12頁都有提到,跟國土計畫法相關子法訂定的情形,從已經發布的105年到113年上個月底的時候已經完成15項,另外的8項部分,剛剛我在報告的時候有跟大院的委員說,在今年年底之前一定會完成發布,請召委可以放心。

同時,各個部會包括內政部、交通部、教育部、環境部、通傳會、財政部、經濟部、農業部,他們的法律名稱的修正都已經完成,有關於農業部提到的6部要修法的部分,其他的漁港法、農產品市場交易法、水土保持法、山坡地保育利用條例等4部法早就已經完成報院,沒有問題,但剛剛陳部長有特別提到農業發展條例、森林法由行政院在審查當中,就我們所了解,其實進度也是相當地快。陳部長也跟各位委員回應有關於農業權的部分,我們也會再協調溝通,有需要我們再去幫忙說明土地開發或者是土地利用的部分,只要跟國土相關的,我們都願意兩個部會一起來合作。

召委也特別提到,在今年的部分,農地在有農用或是有農業發展的時候,比較適合是農業權的概念,但是農地如果轉成已經是其他的工業用地或是其他非農業使用的時候,就會轉到不管是區域計畫或是都市計畫,我想這樣的簡單的概念,在座很多縣市地方政府的代表,不管是都發局或是地政處,都非常清楚。

再來是有關轉軌的部分,剛剛國土署的署長已經講得非常清楚了,第一個,子法已經公布,還有我們會擇優,也就是說,在地方政府提出他們認為這樣的發展比較適合縣市地方發展的時候,我們在委員審查會的時候也會提出,希望委員會再通過,不要說哪一天截止,好像區域計畫法已經不見了,然後國土計畫法就馬上做斷崖式的整理,我想中華民國不管是中央政府或是地方政府,大概沒有用這麼粗暴的方式來處理事情。

所以我還是一樣要說,國土計畫法從發布到現在其實已經歷經相當久的時間,也已經延長過了,很多委員因為有地方民意代表的聲音,不管是農會或是農民的,我們也都聽到了,怎麼樣做比較好的統整或是協調溝通,我們會跟相關單位,不管是原民會、農業部、經濟部或是其他的單位,我們會一起加油,無論怎麼樣,這部國土計畫法包括召委你也是提案委員,所以不管是國土保育、經濟發展、農業發展,還有多元文化的保存上面,我們都希望達到多贏的策略,希望它能夠如期地上路,如果有任何其他不當的部分,必須要再多做協調溝通的話,我們願意一起來努力。以上報告。

主席:謝謝劉部長,接下來真的要辛苦您進行跨部會協調,還有我們中央跟地方能夠有更多的溝通跟協調,解決疑慮是非常重要的。

接著我們想請問各直轄市及縣市政府代表有沒有要第二輪發言的?(無)沒有。

我們非常感謝各直轄市以及縣市政府代表提供的寶貴意見,所有出列席人員的發言與提供的書面資料,以及高雄市政府在1131024日公聽會當天提供的書面資料,均刊登公報。


新北市政府書面資料:

桃園市政府書面資料:

113117日國土計畫法修正草案第一次初步審查會議

桃園市政府書面意見

一、國土計畫制度現行執行困難與相關爭議

()因應國土計畫法1145月上路,國土計畫子法計23項,其中14項已公告,另有9項尚在研訂中,包含土地使用管制規則,相關子法仍未完備,如中央各部會法令競合未解決、相關目的事業法令未修法、國土計畫相關子法未全部公告等,且地方政府所涉行政規則需俟子法公告後據以訂定,造成民眾難以了解國土計畫制度具體影響,各縣市政府亦難以就制度轉軌後之相關業務調整預為準備,若在法制配套未完備之情況下上路,恐造成民眾恐慌及諸多執行疑義。

()因應國土計畫法上路,區域計畫法將不再適用,針對「農業發展條例」之「農業用地」、「耕地」定義尚未修正;另有關「森林法」之「林業用地」尚未完成修正,目前編定農3之林業用地,未來土地使用管制情形不明確;有關「土地稅法」第22條之「非都市土地依法編定之農業用地」定義亦尚未修正。另依據「非都市土地使用管制規則」訂定之農業興辦事業計畫審查作業要點(如非都市土地申請變更作為興建農產食品加工場所及設施使用事業計畫審查作業要點等),於國土計畫法上路後無依據(區域計畫法不再適用)可依循,後續法規修正方向不明確。

()110年公告實施之各直轄市、縣(市)國土計畫距今甚久,其內容待功能分區圖正式實施時可能已與現況發展不符。例如本市近年重大建設及產業區位與本市國土計畫已產生落差,故本市已啟動專案通盤檢討,以確保國土計畫正式全面實施時本市國土計畫內容符合現況發展。

()現行區域計畫制度轉軌至國土計畫制度未有緩衝機制(落日條款),造成非都市土地變更及開發許可案件申請遽增,衝擊各縣市政府相關業務。如本市近3年來變更編定案件大幅增長,自110年至112年,案件量成長率達41%113年依目前(截至113930日)收件數推估成長率更高達99%,達倍數成長,案件量明顯逐年大幅增長,未來國土計畫倘確定延期,預期可能衍生下列問題:

1.目前因各界預期新法即將上路,某種程度發揮抑制搶送申請案之效果,以本市近2年開發許可申請案數量為例,開發許可為大規模開發,審議程序較嚴謹,法規規定多,審議時間長,本市近3年申請案數量逐年遞減,然倘申請人若已知國土計畫確定延後上路,除去對新法上路之不確定性及為規避未來更為嚴峻的土管規定,變更編定及開發許可案件勢必持續增長,甚至瘋狂暴增,將造成土地無秩序的恣意發展,與國土計畫原本欲追求之依土地資源特性落實分區管制及整體規劃,避免土地零星變更使用之規劃原意背道而馳。

2.依非都市土地使用管制規則第30條及第54條規定擬具興辦事業計畫辦理變更編定案件,依前開規定申請變更編定之土地,其使用管制及開發建築應以核定興辦事業計畫管制使用,並由目的事業主管機關隨時檢查使用情形。惟近年來因應變更編定案件大增,地方目的事業主管機關已投入大量人力趕辦審查日益增長之變更編定及開發許可案件,主管機關已無人力執行檢查此類案件經核准後是否確依原核定計畫使用之工作,爰造成大量開發案件浮濫申請,亦無法覈實管制之困境。

3.開發許可案件為較大規模之土地開發,改制前內政部營建署為落實國土計畫相關指導事項,提供「申請開發許可案件符合各級國土計畫審議原則」於開發許可案件審議時參照辦理。惟實務執行經驗觀之,該審議原則多為指導性原則,其審查機制仍無法避免土地無秩序變更使用,審議作業似淪於紙上作業,無實質管制效益。

()農業部原預計1139月底公告研擬既有堆疊式給付轉化為農業發展地區補助之配套措施,迄今尚未公布,在地農民無法體認農業施政資源未來投入情形。

二、本府建議

()建議中央提升國土計畫推動層級,盡速完備各中央部會政策配套、協調相關法令競合問題、修正相關目的事業法令及公告國土計畫所有子法,並妥適研議有條件延期上路,俟相關法規皆完成修正及訂定後,再行全面實施國土計畫,方能確保新舊制度順利轉軌。

()建議中央落實宣導溝通,以減少目前民眾因對新法的土管規定不理解而產生恐懼心理。

()針對依區域計畫法申請非都市土地變更及開發許可案件,建議研擬過渡至國土計畫制度之配套機制:

1.建議配合修正非都市土地使用管制規則,訂定現行非都市土地變更案件受理截止日(落日條款),或依國土功能分區劃設原則限制得申請條件,以利新舊制度順利銜接,避免非都市土地變更及開發許可案件持續遽增,造成直轄市、縣(市)政府相關業務衝擊甚至加速國土失序發展。

2.若為保障民眾申請權益,未便訂定區域計畫法申請案落日條款者,亦請中央考量研擬相關配套措施或審查條件,有條件的保障相關申請案件(如審議至一定進度之開發計畫),納入縣市國土計畫規劃,以利於區域計畫法廢止,而未辦結之案件得於國土計畫上路後依據國土相關規定續辦。

3.另建請變更編定案及開發許可案件之各目的事業主管機關亦應對各部門事業進行總量管制,確實審查事業計畫之必要性及合理性,避免無底限核准事業興辦及土地蛙躍式變更開發,缺乏計畫式總量管理概念,與國土計畫劃設原則不符。

()建議中央同意各直轄市、縣(市)政府依政策及實際需求辦理各該直轄市、縣(市)國土計畫通盤檢討,並將檢討後直轄市、縣(市)國土計畫併同國土分區功能分區圖送內政部審議後同步公告實施。

()國土計畫土地使用管制規則(草案),產業用地建蔽率及容積率大幅由原本70%300%下調為60%120%。開發強度調幅太大,恐不利未來招商及不符合產業開發需求,且依目前產業缺地,使用強度降低,將需要開發更多土地以滿足用地需求,建議土地使用強度,應不低於鄰近之都市計畫工業區。



DrawObject1



臺中市政府



高雄市政府書面資料:

會議名稱:立法院內政委員會「國土計畫法修正草案」公聽會

會議時間:1131024(星期四)上午9

高雄市政府(都市發展局)書面意見:

討論事項一、現行法執行所遭遇(或發現)的困難與問題?中央相關配套法制是否已經完備?是否有增訂暫時停止或延緩適用條款必要及其期限?

【意見】

一、國土計畫法第45條規定,直轄市、縣(市)國土計畫公告實施後4年內,依中央主管機關指定之日期,一併公告國土功能分區圖。然目前因各直轄市、縣(市)政府辦理進度不一且部分立委提案建議再延長時限,因其涉及國土計畫法修法,本府將配合中央政策方向依規定辦理

二、國土計畫法缺乏國土功能分區變更開發負擔回饋機制,如農業發展地區變更為城鄉發展地區、或農業發展地區第二類變更為農業發展地區第四類,惟未有變更負擔回饋的法源依據,因其涉及人民之權利、義務,依規定應以法律定之,建議比照都市計畫法第27條之1訂定相關負擔回饋規定,以供地方政府辦理依循


南投縣政府書面資料:

雲林縣政府書面資料:

嘉義縣政府書面資料:

宜籣縣政府書面資料:

宜籣縣政府書面意見:

一、爰本縣國土計畫功能分區圖已於11372日提送內政部審議。

二、大院第11屆第2會期內政委員會「國土計畫法修正草案」公聽會所列國土計畫法修正草案公聽會題綱內容,本府提2點意見如後供大院鑑察:

()中央機關受理各縣市提交國土計畫功能分區圖程序應

具備一致性原則及公平性原則,並依通案各功能分區之劃設原則辦理,倘有縣市未依劃設原則辦理,應另知會各縣市政府可撤回重提之機制以示公平性。

()對於縣市與全國通盤檢討之時限規定無意見,建議各縣市與全國通盤檢討時限應落實各級審議之即時性與制度面落實,俾利5年通檢能在期限內發揮功效。

三、綜上所述,建請大院將本府書面意見納入本次公聽會會議紀錄,俾供「國土計畫法修正草案」參照。

主席:本次初步審查會開會到此,本次會議議事錄授權由本席核定後確定,請問各位委員有無異議?(無)沒有異議,通過。

再次感謝各位的參與,今天中午有準備便當,謝謝大家。今天的會議到此結束,現在散會。

散會1146分)