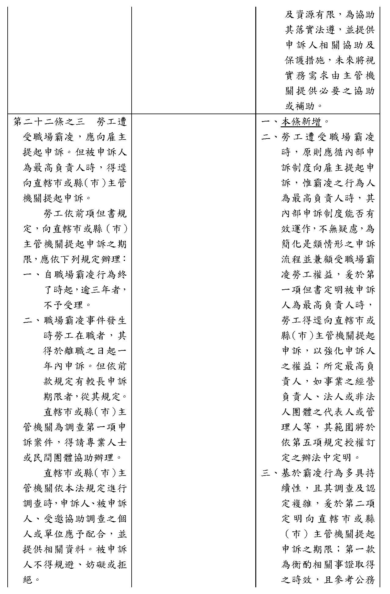
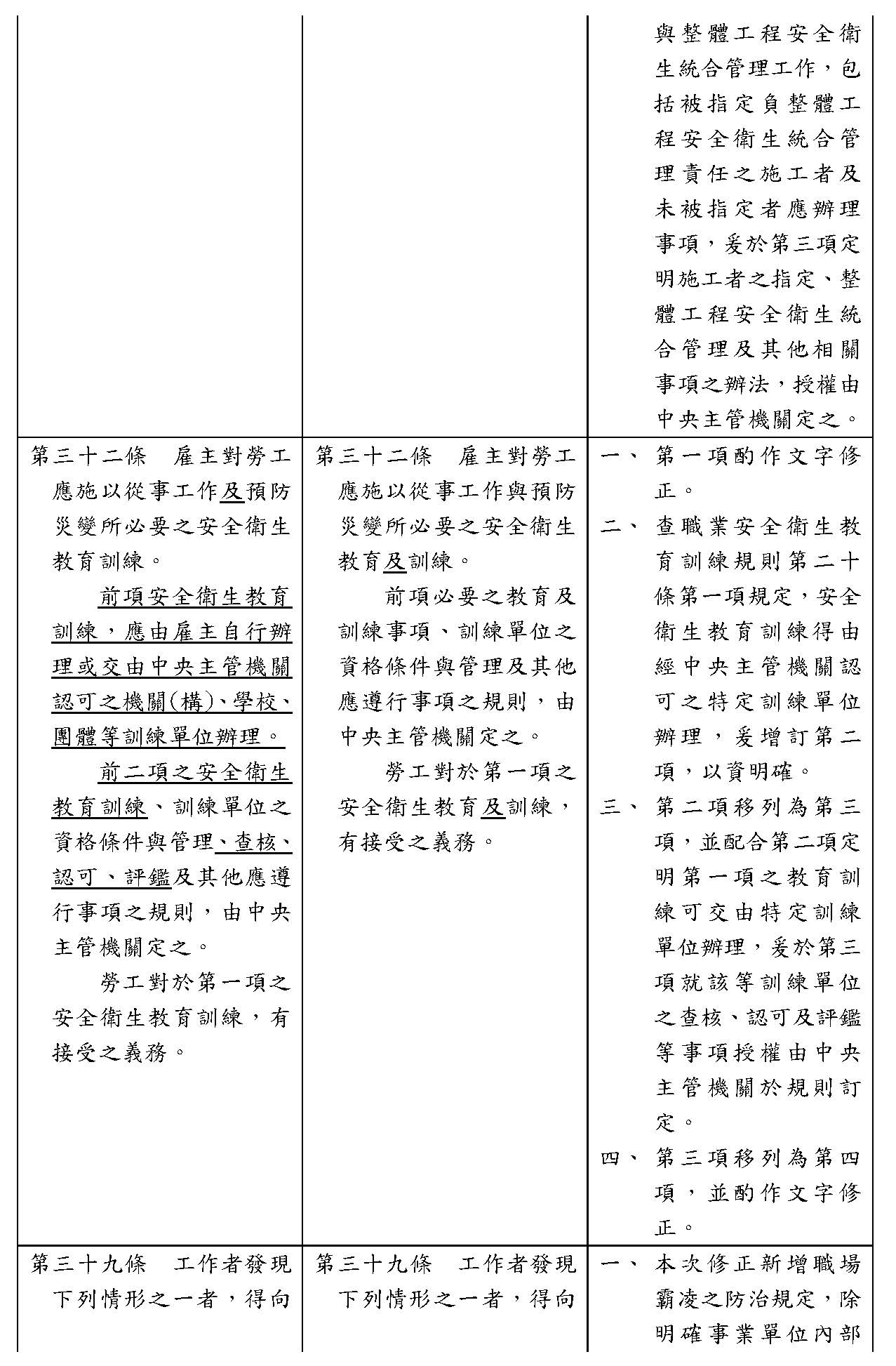
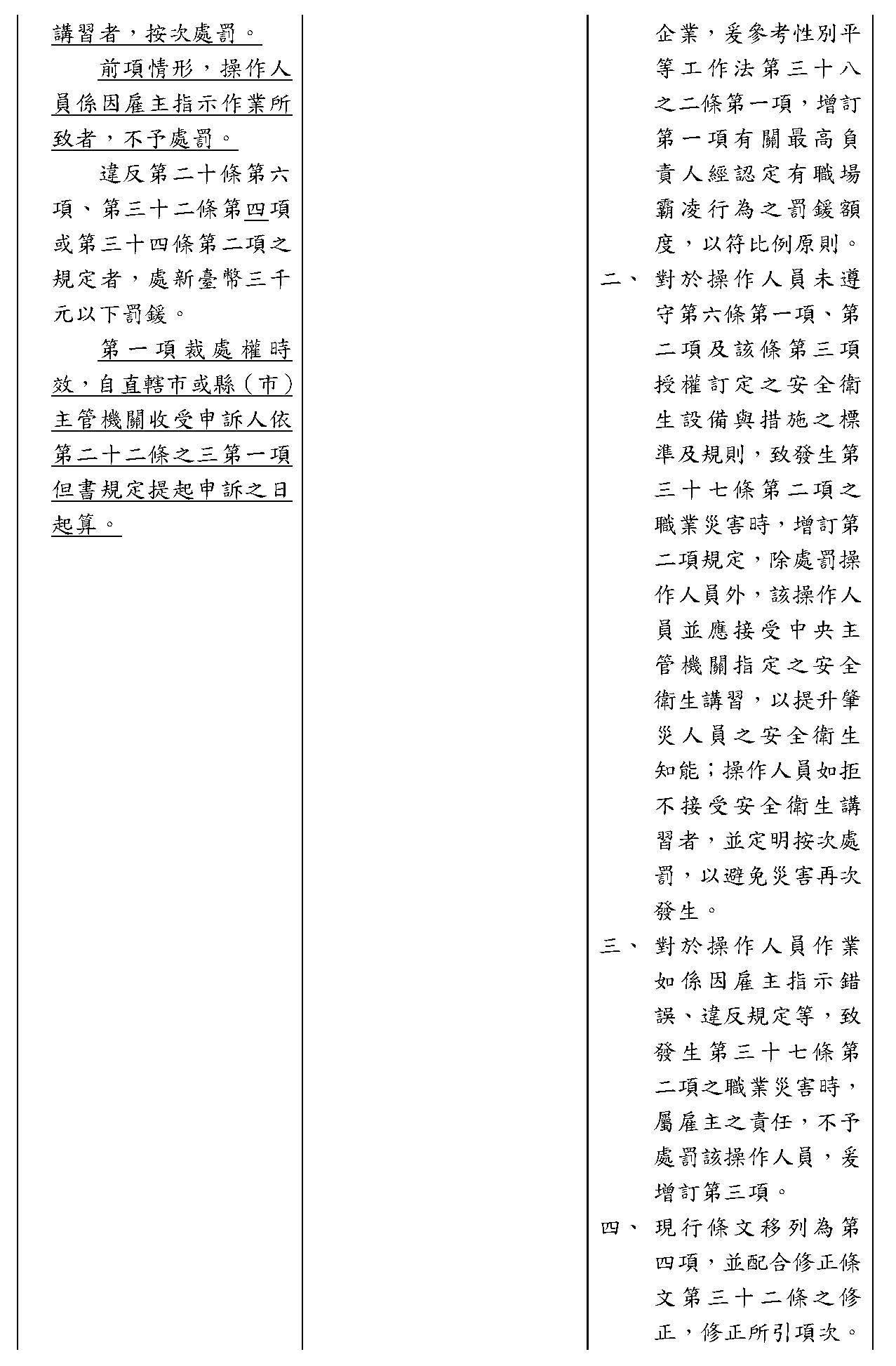
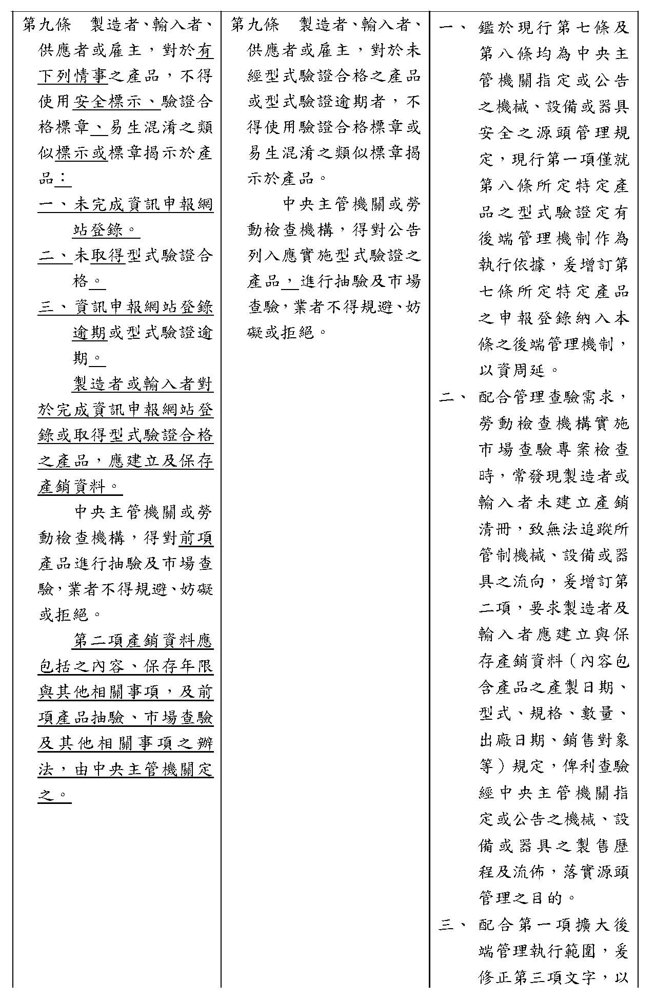
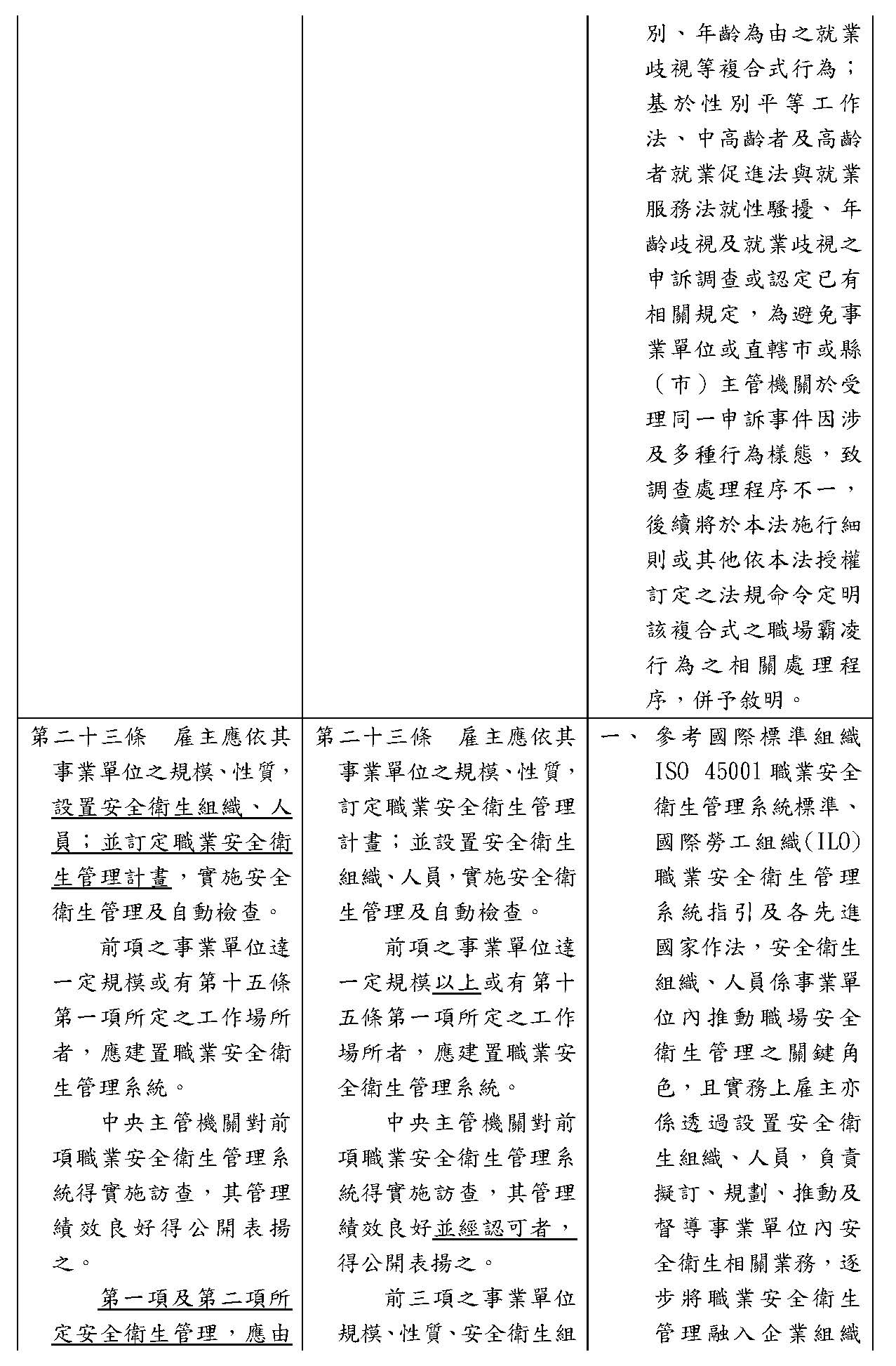
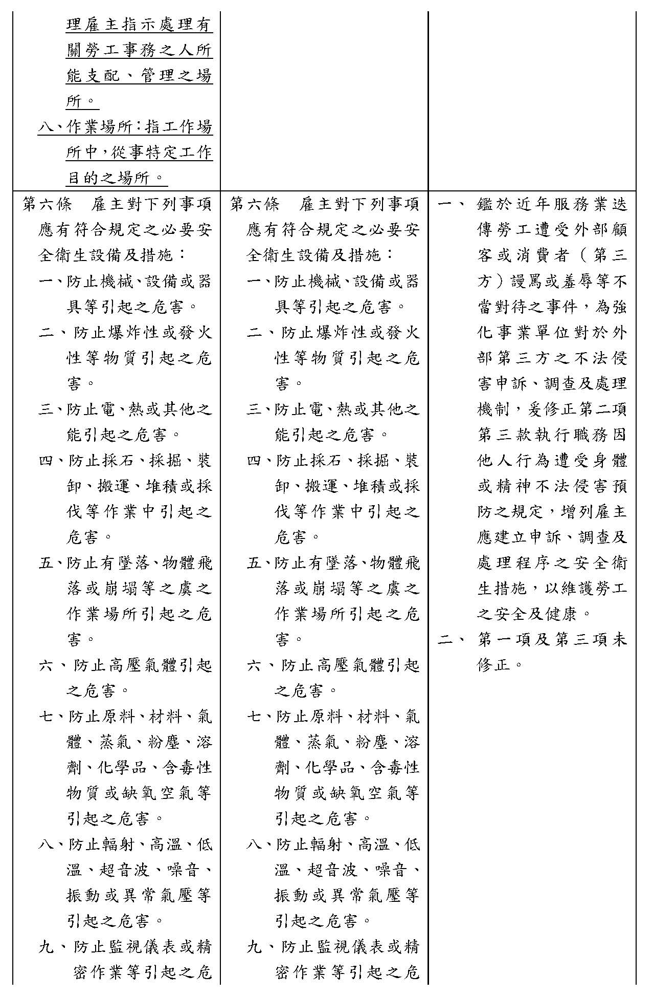
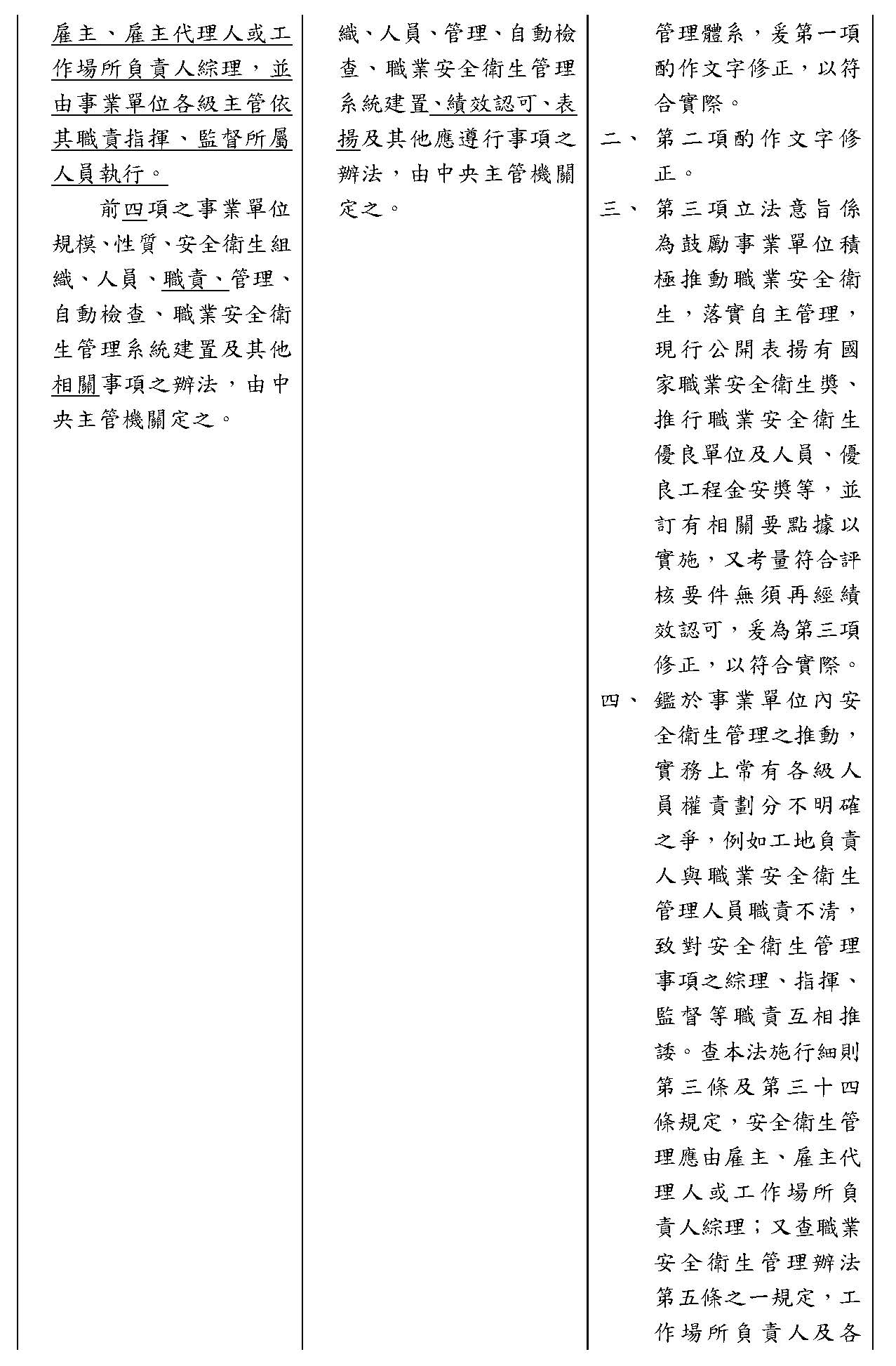
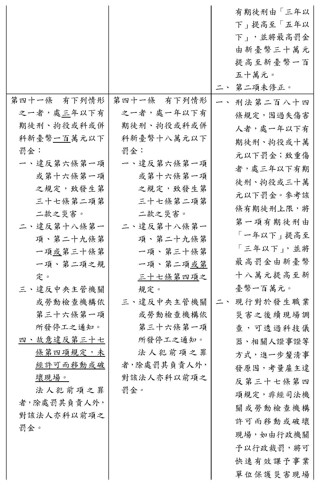
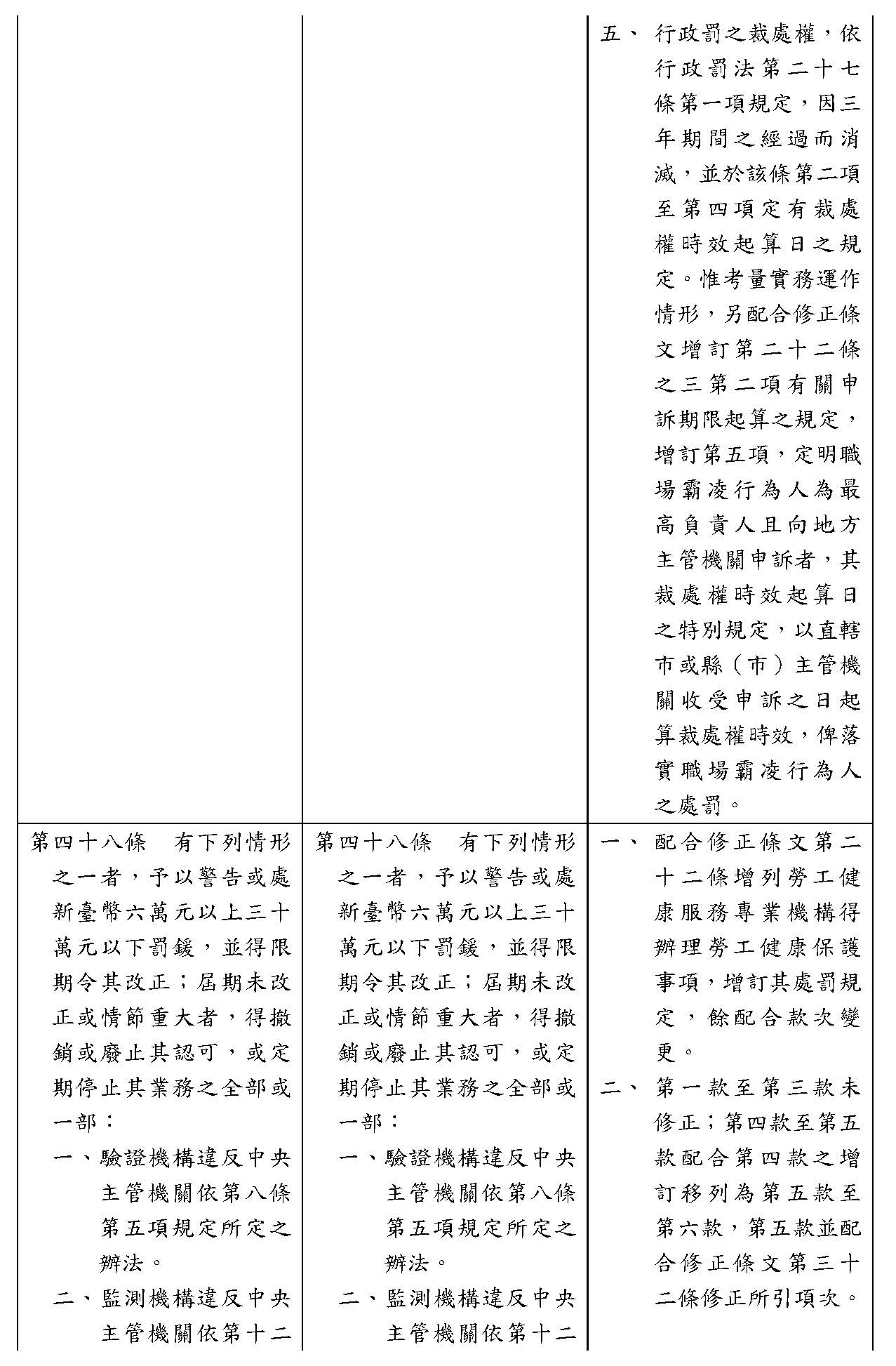
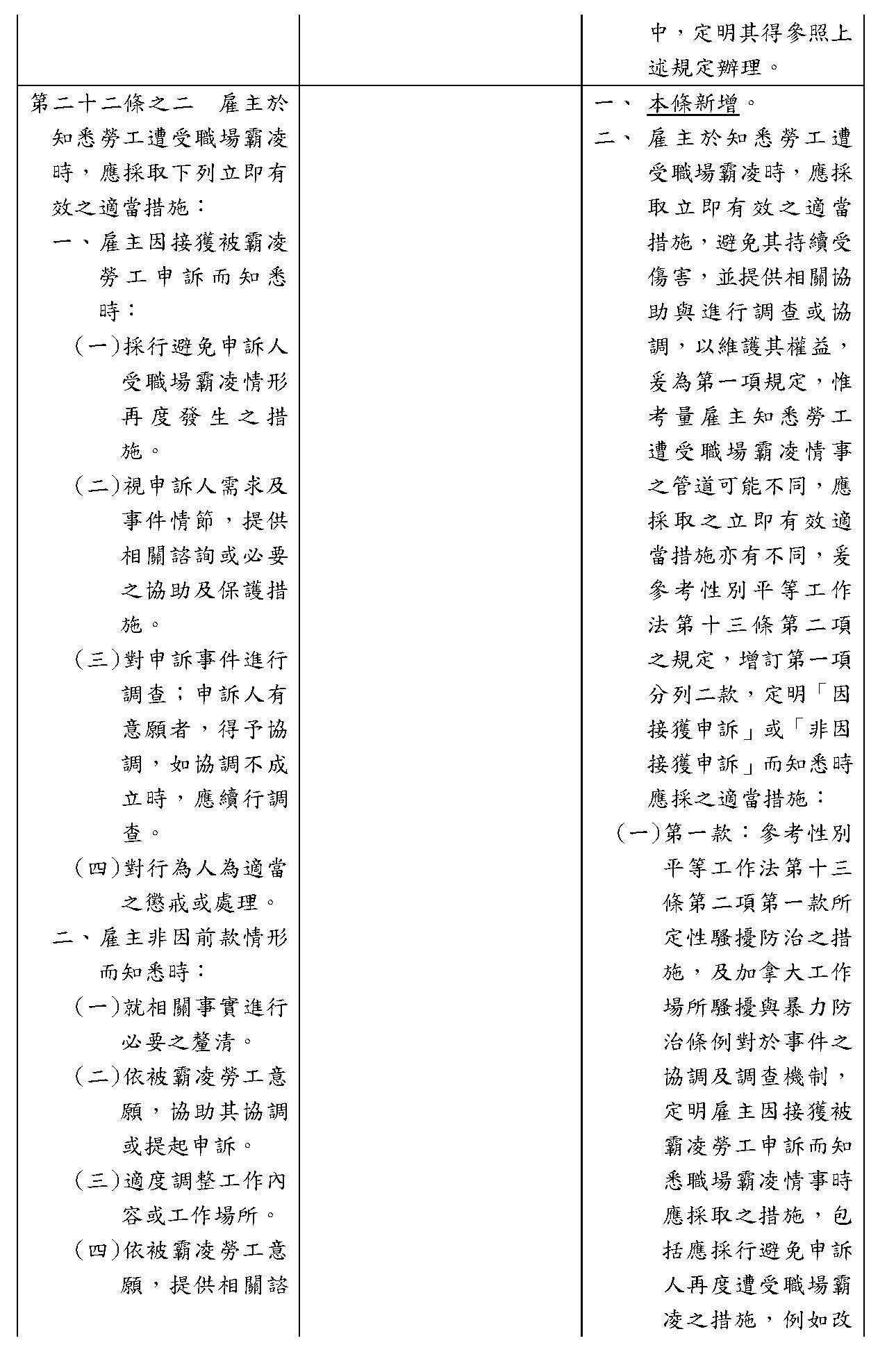
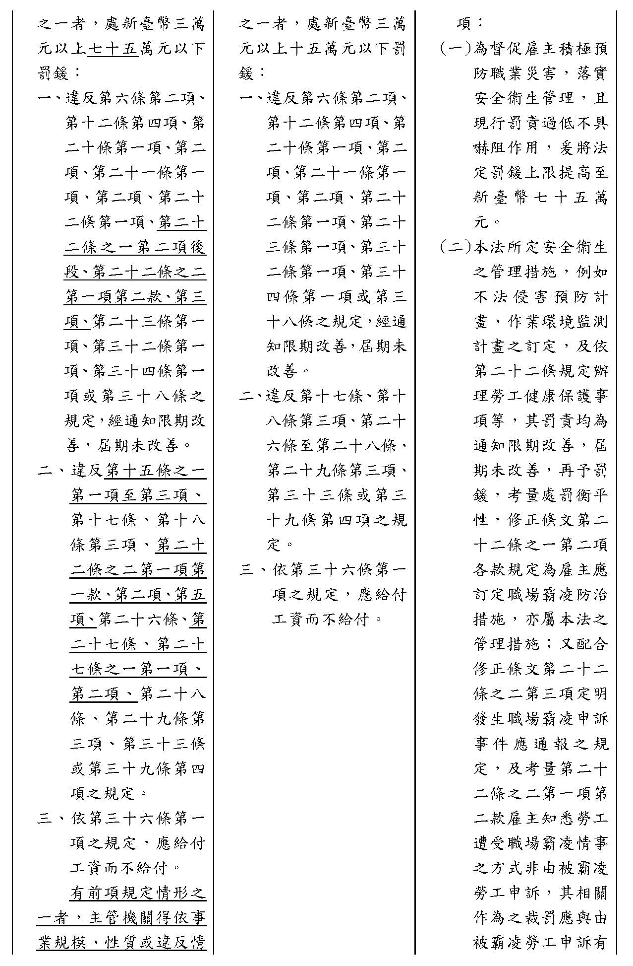
DrawObject1