主席:請召集委員陳亭妃委員補充說明。

沒有補充說明。

本案經審查會決議,不須再交由黨團協商,請問院會,有無異議?(無)沒有異議,本案逕依審查會意見進行處理。

現在進行逐條討論。

自來水法第三條、第十六條之一及第九十七條之一條文修正草案(二讀)

主席:第三條維持現行條文。

賴瑞隆委員等提案第十六條之一不予增訂。

請宣讀第九十七條之一。

第九十七條之一  以竊取、毀壞或其他非法方法危害自來水事業之海底送水管線、與公共安全有關之自來水事業取水、貯水、導水、淨水、送水、配水必要設施或設備之功能正常運作者,處一年以上七年以下有期徒刑,得併科新臺幣一千萬元以下罰金。

意圖危害國家安全或社會安定,而犯前項之罪者,處三年以上十年以下有期徒刑,得併科新臺幣五千萬元以下罰金。

前二項情形致釀成災害者,加重其刑至二分之一;因而致人於死者,處無期徒刑或七年以上有期徒刑,得併科新臺幣一億元以下罰金;致重傷者,處五年以上十二年以下有期徒刑,得併科新臺幣八千萬元以下罰金。

因過失毀壞或以其他非法方法危害自來水事業之海底送水管線之功能正常運作者,處六月以下有期徒刑、拘役或科新臺幣二百萬元以下罰金。

第一項及第二項之未遂犯罰之。

供第一項至第三項及前項犯罪所用之工具、船舶或其他機械設備,不問屬於犯罪行為人與否,沒收之;其經裁判沒收確定者,得視個案情節需要拍賣或變賣,或專案報准依下列方式之一處置之:

一、無償留供公用。

二、廢棄。

三、為其他適當之處置。

第一項所定與公共安全有關之自來水事業取水、貯水、導水、淨水、送水、配水之必要設施、設備,由中央主管機關會商相關機關及自來水事業,衡酌其規模、供水量、所在地區、影響民眾生命、身體、財產安全程度及影響經濟產業程度等因素公告之;其異動時,亦同。

主席:照審查會條文通過。

全案已經經過二讀,現有民進黨黨團、台灣民眾黨黨團提議繼續進行三讀。請問院會,有無異議?(無)無異議。請宣讀經過二讀之條文。

自來水法修正第九十七條之一條文(三讀)

與經過二讀內容同,略─

主席:報告院會,三讀條文已經宣讀完畢,請問有無文字修正?(無)沒有文字修正。

現在作以下決議:自來水法第九十七條之一條文修正通過。

進入討論事項第七案。

七、本院社會福利及衛生環境委員會報告併案審查委員賴瑞隆等16人、委員陳亭妃等16人、委員張智倫等17人、委員王育敏等24人、台灣民眾黨黨團、委員黃健豪等19人分別擬具「噪音管制法第二十六條及第二十八條條文修正草案」、委員牛煦庭等25人擬具「噪音管制法第二條及第二十六條條文修正草案」、委員羅明才等20人、委員羅廷瑋等17人、委員林倩綺等16人、委員洪孟楷等16人分別擬具「噪音管制法第二十六條及第二十八條條文修正草案」及委員廖偉翔等16人擬具「噪音管制法第二條、第二十六條及第二十八條條文修正草案」案。(本案經提本院第11屆第111111223444會期第351316182211613477次會議報告決定:交社會福利及衛生環境委員會審查。茲接報告,爰於本次會議提出討論。)

主席:請宣讀審查報告。

立法院社會福利及衛生環境委員會函

受文者:議事處

發文日期:中華民國1141119

發文字號:台立社字第1144502654

速別:普通件

密等及解密條件或保密期限:

附件:審查報告(含條文對照表及相關立法說明)

主旨:院會交付本會審查委員賴瑞隆等16人、委員陳亭妃等16人、委員張智倫等17人、委員王育敏等24人、台灣民眾黨黨團、委員黃健豪等19人分別擬具「噪音管制法第二十六條及第二十八條條文修正草案」、委員牛煦庭等25人擬具「噪音管制法第二條及第二十六條條文修正草案」、委員羅明才等20人、委員羅廷瑋等17人、委員林倩綺等16人、委員洪孟楷等16人分別擬具「噪音管制法第二十六條及第二十八條條文修正草案」、委員廖偉翔等16人擬具「噪音管制法第二條、第二十六條及第二十八條條文修正草案」等12案,業經併案審查完竣,不須黨團協商,復請查照,提報院會公決。

說明:

一、復貴處113313日台立議字第1130700238號、113327日台立議字第1130700442號、113523日台立議字第1130701988號、113612日台立議字第1130702219號、113625日台立議字第1130702410號、113925日台立議字第1130702971號、113104日台立議字第1130702966號、114114日台立議字第1140700126號、11464日台立議字第1140701848號、1141022日台立議字第1140703140號、114113日台立議字第1140703536號、第1140703538號函。

二、檢附審查報告(含條文對照表及相關立法說明)1份。

正本:議事處

副本:

併案審查委員賴瑞隆等16人、委員陳亭妃等16人、委員張智倫等17人、委員王育敏等24人、台灣民眾黨黨團、委員黃健豪等19人分別擬具「噪音管制法第二十六條及第二十八條條文修正草案」、委員牛煦庭等25人擬具「噪音管制法第二條及第二十六條條文修正草案」、委員羅明才等20人、委員羅廷瑋等17人、委員林倩綺等16人、委員洪孟楷等16人分別擬具「噪音管制法第二十六條及第二十八條條文修正草案」、委員廖偉翔等16人擬具「噪音管制法第二條、第二十六條及第二十八條條文修正草案」審查報告

壹、委員賴瑞隆等16人、委員陳亭妃等16人、委員張智倫等17人、委員王育敏等24人、台灣民眾黨黨團、委員黃健豪等19人、委員牛煦庭等25人、委員羅明才等20人、委員羅廷瑋等17人、委員林倩綺等16人、委員洪孟楷等16人、委員廖偉翔等16人提案共12案,經分別提本院第11屆第1會期第3次、第5次、第13次、第16次、第18次、第22次會議、第2會期第1次、第16次會議、第3會期第13次會議、第4會期第4次、第7次會議報告後,均決定:「交社會福利及衛生環境委員會審查。」

貳、社會福利及衛生環境委員會分別於1141020日、同年115日舉行第11屆第4會期第5次、第8次全體委員會議審查上開草案。除於第5次會議審查委員賴瑞隆等16人、委員陳亭妃等16人、委員張智倫等17人、委員王育敏等24人、台灣民眾黨黨團、委員黃健豪等19人、委員牛煦庭等25人、委員羅明才等20人、委員羅廷瑋等17人提案,復於第8次會議繼續審查前揭草案並審查委員林倩綺等16人、委員洪孟楷等16人、委員廖偉翔等16人提案,已全部審查完竣。會議均由廖召集委員偉翔擔任主席,邀請提案委員說明提案要旨,環境部部長彭啓明回應委員提案並備質詢,交通部、經濟部、內政部警政署、法務部亦應邀列席備詢。茲將相關說明摘述如下:

一、委員賴瑞隆等16人提案說明

鑑於機動車改裝車輛日益增多,導致民眾與社會常受改裝車輛高分貝噪音影響,而且現行罰則無法有效嚇阻及改善目前情況。因此,爰擬具「噪音管制法第二十六條及第二十八條條文修正草案」,提高機動車輛噪音管制標準及其罰則,並於五年內再犯者或於夜間違反者,以及車輛檢驗不符合標準者則加重罰鍰,以此有效嚇阻改裝情況日益猖獗。

二、委員陳亭妃等16人提案說明

有鑑於噪音公害檢舉案件數單就112年截至9月底止就逾6.5萬件,其中住宅區又尤以機動車輛噪音汙染情形影響最為嚴重且難以追蹤查緝。爰擬具「噪音管制法第二十六條及第二十八條條文修正草案」,提高違反噪音管制標準之機動車輛所有人或使用人罰則;另針對要求限期改善或依規定檢驗,仍未符合噪音管制標準者,增訂得處加重二分之一之法源依據,以杜絕致妨害他人生活環境安寧之行為,並實踐大法官釋字第709號解釋之精神。

三、委員張智倫等17人提案說明

鑒於對於改裝車及飆車噪音擾寧問題,尤其是在晚間街道上惱人的汽機車噪音已嚴重影響民眾居住、睡眠的生活安寧;然過去各縣市政府環保局與警方配合執行防飆專案,雖對於有噪音污染之虞的改裝或老舊汽機車進行路邊攔檢,惟仍屬例行業務,無法全面阻絕噪音情形嚴重的汽機車。為擴大遏止汽機車於夜間及需要特別安寧地區(包含住宅區、學校、醫療機構)製造噪音行為,爰擬具「噪音管制法第二十六條及第二十八條條文修正草案」,除加重其相關罰則外,針對累犯情節嚴重者,亦應吊扣(銷)牌照。

四、委員王育敏等24人提案說明

有鑑於近年來我國民眾對於道路噪音公害容忍度大幅下降,各地方縣市亦陸續推動「靜城專案」,透過環、警、監機關聯合稽查及聲音照相科技執法,加強取締噪音車輛。另交通部業已修正《道路交通安全規則》,要求使用中機車如欲改裝排氣管,應確實採用經環境部認證合格之排氣管產品,或再行環保檢測。惟若機動車輛違反現行《噪音管制法》關於噪音管制標準,或受人民檢舉並經主管機關通知,卻未於指定期限及地點接受檢驗之罰鍰,皆低於《道路交通管理處罰條例》第四十三條第一項第五款規定,容有環保主管機關對於噪音處罰之威嚇性不如交通主管機關之疑問,爰擬具「噪音管制法第二十六條及第二十八條條文修正草案」。

五、台灣民眾黨黨團提案說明

鑑於機動車輛噪音公害陳情案件數量龐大,道路噪音公害已引發重大民怨,嚴重影響國人生活之安寧。而目前政府以抓吵不抓改為政策方向,推動改裝排氣管檢測認證機制,對於違法發出超標噪音之機動車輛應加重處罰,以維護民眾生活安寧品質,爰擬具「噪音管制法第二十六條及第二十八條條文修正草案」。

六、委員黃健豪等19人提案說明

鑑於改裝車製造噪音擾民案件頻傳,第一線執法人員針對噪音車取締開罰除依照《噪音管制法》外,尚可依《道路交通管理處罰條例》處六千至三萬六千元罰鍰,民國110年修法時新增「於一年內再度違反者,並吊扣其駕駛執照六個月」,然實務執行面上噪音車多半僅能依噪音管制法裁處,《道路交通管理處罰條例》之規定依照交通部之擴張解釋需同時具備危險駕駛行為方得裁處,對於單純噪音車的管制顯然過於寬鬆,爰擬具「噪音管制法第二十六條及第二十八條條文修正草案」,將違反本法標準之噪音車輛罰鍰提高,並比照《道路交通管理處罰條例》規定,於一年內再度違反者,應移送監理機關吊扣駕駛執照六個月。

七、委員牛煦庭等25人提案說明

有鑑於改裝排氣管氾濫造成噪音污染問題日益嚴重,對人民之生活品質造成極大困擾,然現僅針對違反噪音標準者處以機動車輛所有人或使用人罰鍰並通知限期改善,為有效嚇阻非法改裝排氣管噪音污染情事一再發生,爰擬具「噪音管制法第二條及第二十六條條文修正草案」。

八、委員羅明才等20人提案說明

鑑於部分不當改裝車輛行駛過程中製造高分貝噪音,若於深夜或清晨時,既不易檢舉取締,影響民眾又更為顯著。又實務上的經驗多是許多噪音車車主在地方環保局通知接受噪音檢測時,到驗前會先改回原廠設備以通過檢驗,在通過檢驗後卻又馬上改用未經檢驗的高噪音配備,讓民眾持續承受機動車輛行進的噪音困擾。參酌「道路交通管理處罰條例」第四十三條,汽車駕駛人拆除消音器,或以其他方式造成噪音,可處新臺幣六千元以上三萬六千元以下罰鍰。相較之下「噪音管制法」的罰則未免太輕,起不了嚇阻效果,爰擬具「噪音管制法第二十六條及第二十八條條文修正草案」,提高機動車輛違反噪音管制標準之罰則,處機動車輛所有人或使用人新臺幣三千六百元以上三萬六千元以下罰鍰,並於一年內再度違反者,得移請公路監理機關吊扣其牌照六個月。

九、委員羅廷瑋等17人提案說明

鑑於噪音車輛長期以來對環境安寧造成嚴重干擾,不僅擾亂居民休息,也影響學生學習與民眾的生活品質,因此各縣(市)政府陸續推動「靜城專案」,透過聯合稽查與科技執法加強取締噪音車輛,改善噪音車輛帶來之危害,惟現行《噪音管制法》關於噪音管制標準,或受人民檢舉並經主管機關通知,卻未於指定期限及地點接受檢驗之罰鍰,皆低於《道路交通管理處罰條例》第四十三條第一項第五款規定,爰擬具「噪音管制法第二十六條及第二十八條條文修正草案」。

十、委員林倩綺等16人提案說明

鑒於交通噪音長期為民眾生活品質之重大干擾,尤其機動車輛因排氣系統改裝或維修不良所致之噪音,已引發各地民怨並危害健康。現行罰鍰額度偏低,無法有效嚇阻,致部分駕駛人反覆違規僅視罰鍰為使用成本,造成管制失靈。為強化執法效能並維護社會安寧與公共健康,有必要調高罰鍰額度,並增訂吊扣駕駛執照或車輛牌照之處分,爰擬具「噪音管制法第二十六條及第二十八條條文修正草案」。

十一、委員洪孟楷等16人提案說明

有鑑於民眾飽受改裝車輛、危險駕車所導致高分貝噪音之困擾,為強化噪音車嚇阻效果、回應人民對於寧靜生活品質的期待,爰擬具「噪音管制法第二十六條及第二十八條條文修正草案」,針對違反機動車輛噪音標準者,除提高現行罰鍰額度外,並增訂主管機關對於夜間違規之車輛所有人或使用人,得加重處罰;且針對一年內違反二次者,明定應移送監理機關吊扣駕駛執照一年,以杜絕噪音車擾民情事,維護社會安寧與生活品質。

十二、委員廖偉翔等16人提案說明

鑒於機動車輛導致道路噪音公害問題日益嚴重,已成影響國人生活安寧與公共環境品質之重大民怨。又各地方政府陸續推動靜城專案,並運用聲音照相等科技執法,加強取締噪音車輛,但仍難有效遏止超標噪音行為。為提升噪音防制法制之實效,並與修正主管機關與相關法規一致,爰擬具「噪音管制法第二條、第二十六條及第二十八條條文修正草案」。

十三、環境部書面報告(1141020日)

()前言

近年來國人對環境品質要求日益殷切,特別關心車輛噪音對環境安寧的影響,由於車輛噪音具移動性且有不定時產生特性,容易影響民眾生活,本部採取源頭管理及末端管制等多元方式推動噪音改善,並於1126月修正裁罰基準,對於夜間時段或特定區域,汽機車噪音有違反車輛噪音管制標準者採加倍裁罰,期讓車輛噪音製造者心生警惕,以達嚇阻效果,有效維護生活環境安寧。

()噪音管制法搭配勤查重罰多元推動

1.機動車輛噪音管制規定

噪音管制法第11條規定,機動車輛、民用航空器所發出之聲音,不得超過機動車輛、民用航空器噪音管制標準;其標準,由中央主管機關會同交通部定之。違反者,將依同法第26條規定,處新臺幣(下同)1,800元以上3,600元以下罰鍰,並通知限期改善;屆期仍未完成改善者,按次處罰。

此外,同法第13條,人民得向主管機關檢舉使用中機動車輛噪音妨害安寧情形,被檢舉之車輛經主管機關通知者,應於指定期限內至指定地點接受檢驗,違反者,依同法第28條規定,處1,800元以上3,600元以下罰鍰,並通知限期改善。

2.勤查重罰

本部已於112630日修正「違反噪音管制法案件裁罰基準」,對於夜間時段或特定區域(包含學校、圖書館、醫療機構)加倍處罰,經攔查檢測或聲音照相確認超過車輛噪音管制標準,最高處罰3,600元,從噪音車輛出沒熱點區域及時段加強執行勤查重罰,讓車輛噪音製造者心生警惕,達嚇阻效果。

()委員提案版本重點及本部意見說明

1.台灣民眾黨團與委員提案方向,本部敬表支持

各黨團與委員所提草案規劃方向及立法精神,均為加重噪音車輛違規罰鍰範圍及吊扣牌照、駕照規定,以嚇阻車輛持續製造高噪音之行為,有效維護環境安寧。

2.總則部分

2條修正草案:

委員牛煦庭等25人修正中央主管機關組織名稱,敬表同意。

3.罰則部分

(1)26條修正草案:

委員賴瑞隆等16人、委員陳亭妃等16人、委員張智倫等17人、委員王育敏等24人、台灣民眾黨黨團4人、委員黃健豪等19人、委員牛煦庭等25人、委員羅明才等19人、委員羅廷瑋等17人分別提具修正草案提高車輛超過噪音管制標準罰鍰,並針對累犯之情形納入吊扣車輛牌照、駕駛執照規定,本部敬表支持。

(2)28條修正草案

委員賴瑞隆等16人、委員陳亭妃等16人、委員張智倫等17人、委員王育敏等24人、台灣民眾黨黨團4人、委員黃健豪等19人、委員羅明才等19人、委員羅廷瑋等17人提具修正草案提高未依規定接受噪音檢驗之罰鍰,本部敬表支持。

()結語

本部對車輛噪音管制,除加強夜間時段進行環警監聯合稽查,也透過聲音照相科技執法加強取締,更與交通部進行跨部會合作,委員提案修法提高噪音車輛或未依規定接受噪音檢驗等違規罰則,預期可達明顯成效,提昇生活環境品質。

參、與會委員於聽取說明及詢答完畢後,進行充分討論,完成本案審查。審查結果如下:

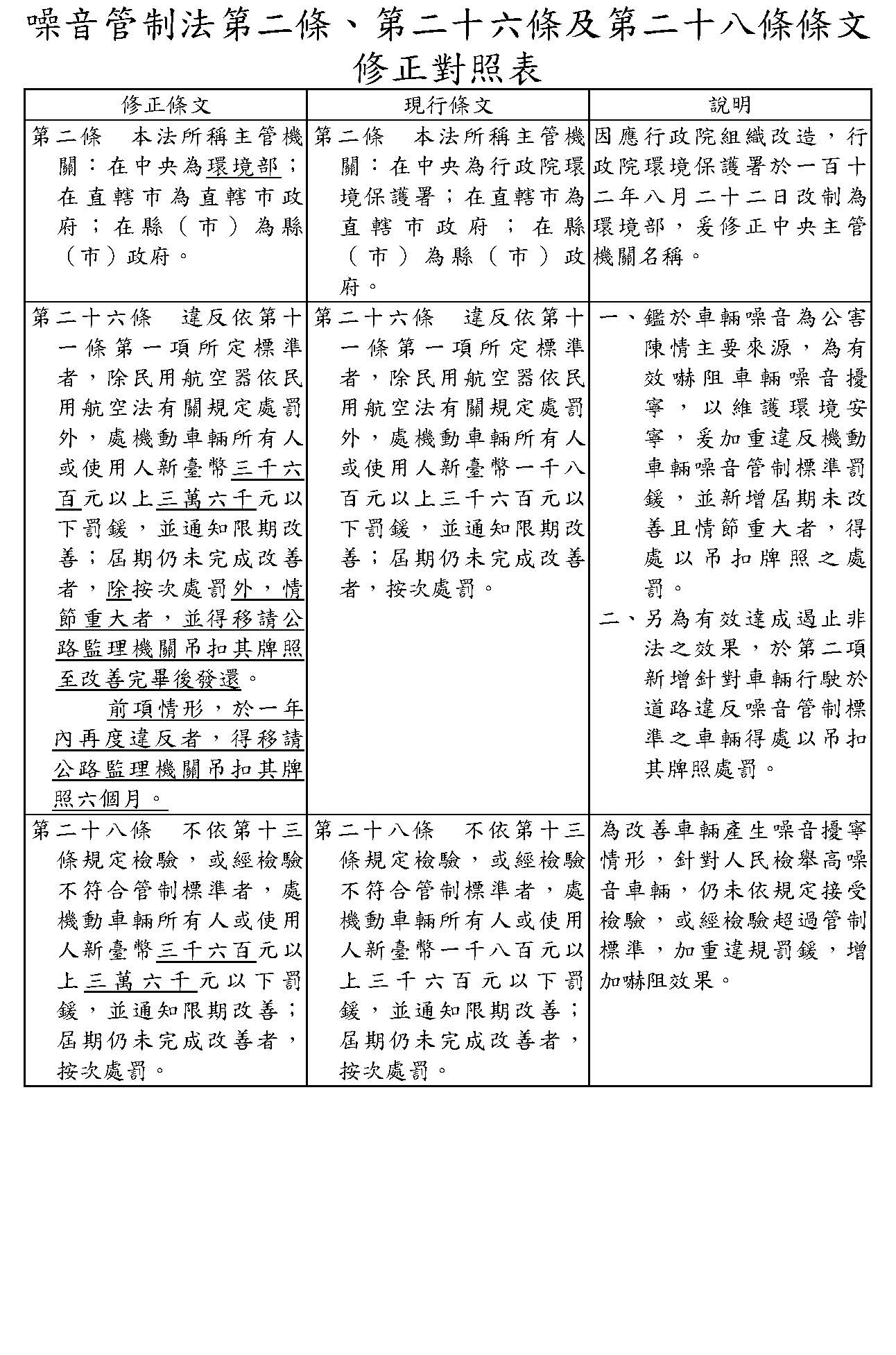
一、第二條,照委員牛煦庭等25人、委員廖偉翔等16人提案通過。

二、第二十六條,照委員羅明才等20人提案及委員盧縣一、陳昭姿、廖偉翔(牛煦庭)等4人所提修正動議修正通過如下:

「第二十六條 違反依第十一條第一項所定標準者,除民用航空器依民用航空法有關規定處罰外,處機動車輛所有人或使用人新臺幣三千六百元以上三萬六千元以下罰鍰,並通知限期改善;屆期仍未完成改善者,除按次處罰外,情節重大者,並得移請公路監理機關吊扣其牌照至改善完畢後發還。

前項情形,於一年內再度違反者,得移請公路監理機關吊扣其牌照六個月。」

三、第二十八條,照委員羅廷瑋等17人提案修正通過如下:

「第二十八條 不依第十三條規定檢驗,或經檢驗不符合管制標準者,處機動車輛所有人或使用人新臺幣三千六百元以上三萬六千元以下罰鍰,並通知限期改善;屆期仍未完成改善者,按次處罰。」

四、通過附帶決議1項:

有鑑於移動噪音源稽查難度較高,環境部自20211月開始推動聲音照相科技執法,目前全台設置211套,從2021年起,已開罰14千多件,累積罰鍰達3,482萬元,2025年將增至331套,請環境部加強設置聲音照相,透過科技執法取締噪音車及改裝排氣管源頭管理。另科技執法尚難以涵蓋噪音車出沒熱點,民眾陳情噪音車案例仍持續發生,而聲音照相仍有風速5米以上不能裁罰以及3秒內車輛噪音測值需相差≧6dB之限制條件,國家環境研究院應儘速研發更新技術,並盤點地方政府需求,持續推動聲音照相設備,以降低噪音提升生活品質。

提案人:王正旭  

連署人:林月琴  盧縣一  

肆、決議

一、併案擬具審查報告,提報院會討論。

二、本案於院會進行二讀前,不須交黨團協商。

三、院會討論本案時,由廖召集委員偉翔補充說明。

伍、檢附條文對照表及相關立法說明各1份。


主席:現在請召集委員廖偉翔委員補充說明。

沒有補充說明。

報告院會,本案經審查會決議,不須再交由黨團協商,請問院會,有無異議?(無)沒有異議,本案逕依審查會意見處理。

現在進行逐條討論。

噪音管制法第二條、第二十六條及第二十八條條文修正草案(二讀)

主席:請宣讀第二條。

第 二 條  本法所稱主管機關:在中央為環境部;在直轄市為直轄市政府;在縣(市)為縣(市)政府。

主席:照審查會條文通過。

請宣讀第二十六條。

第二十六條  違反依第十一條第一項所定標準者,除民用航空器依民用航空法有關規定處罰外,處機動車輛所有人或使用人新臺幣三千六百元以上三萬六千元以下罰鍰,並通知限期改善;屆期仍未完成改善者,除按次處罰外,情節重大者,並得移請公路監理機關吊扣其牌照至改善完畢後發還。

前項情形,於一年內再度違反者,得移請公路監理機關吊扣其牌照六個月。

主席:照審查會條文通過。

請宣讀第二十八條。

第二十八條  不依第十三條規定檢驗,或經檢驗不符合管制標準者,處機動車輛所有人或使用人新臺幣三千六百元以上三萬六千元以下罰鍰,並通知限期改善;屆期仍未完成改善者,按次處罰。

主席:照審查會條文通過。

報告院會,全案經過二讀,現在有民進黨黨團提議繼續進行三讀。請問院會,有無異議?(無)沒有異議。請宣讀經過二讀之條文。

噪音管制法修正第二條、第二十六條及第二十八條條文(三讀)

與經過二讀內容同,略─

主席:報告院會,三讀條文已經宣讀完畢,請問院會,有無文字修正?(無)沒有文字修正。

現在作以下決議:噪音管制法第二條、第二十六條及第二十八條條文修正通過。

繼續處理審查會所作之附帶決議,請議事人員宣讀附帶決議之內容。

附帶決議:

有鑑於移動噪音源稽查難度較高,環境部自20211月開始推動聲音照相科技執法,目前全台設置211套,從2021年起,已開罰14千多件,累積罰鍰達3,482萬元,2025年將增至331套,請環境部加強設置聲音照相,透過科技執法取締噪音車及改裝排氣管源頭管理。另科技執法尚難以涵蓋噪音車出沒熱點,民眾陳情噪音車案例仍持續發生,而聲音照相仍有風速5米以上不能裁罰以及3秒內車輛噪音測值需相差≧6dB之限制條件,國家環境研究院應儘速研發更新技術,並盤點地方政府需求,持續推動聲音照相設備,以降低噪音提升生活品質。

主席:報告院會,現在議場2樓來了一批活潑可愛的高中生,來自桃園大園國際高中的同學,我們掌聲歡迎各位同學。

請問院會,有無異議?(無)沒有異議,決定:照案通過。

現在進行完成立法程序後之委員發言,並截止登記。

首先請廖偉翔委員發言。

廖委員偉翔:945分)主席、各位同仁以及媒體先生、朋友,還有今天來到現場的所有同學、貴賓們,大家早安、大家好。長期以來非法改裝車、炸街車的轟隆聲是很多家庭深夜的夢魘,尤其在地方上也民怨四起,常常接到很多投訴,晚上有許多人的睡眠品質不好,一被吵起來,一整晚都沒辦法睡,導致他們精神耗弱。過去臺中市政府也積極推動靜城專案,要求加強稽查,然而第一線的執法人員卻面臨一個無奈的現實,就是現行的法規是沒牙的老虎,舊法的罰鍰僅僅1,800元起跳,最高也才3,600元,這對於很多非法改裝車的車主來講是不痛不癢,甚至把它當成是繳交保護費,繳完罰單繼續吵,讓公權力淪為笑柄。更憤怒的是,居然有人因為勸阻車輛炸街者,反倒被痛毆,讓我們對於這些打擾安寧、造成一般民眾治安威脅的人深惡痛絕。

因此在這一次的修法中,我們堅持兩大重點,很高興能夠獲得支持,首先是提高罰鍰,嚇阻這些違規事件,我們將罰鍰下限與上限都大幅提升,從3,60036,000,修正了過去環保法規開罰低於道路交通管理處罰條例的荒謬現象,讓罰金真正具有痛感;再者,針對這些重大情節或是一年內再犯者、累犯者可以直接吊扣牌照,從根本讓製造噪音的車輛因無法使勁而解決問題,並且按次處罰。這部法的通過,我們希望是還給人民安寧居住權的第一步,未來我們也會持續地監督,感謝大家的支持,謝謝。

主席:謝謝廖偉翔委員的發言。

報告院會,牛煦庭委員對本案完成三讀後之書面意見,列入公報紀錄。

委員牛煦庭書面意見:

主席、各位委員同仁,以及關心生活品質的民眾,大家好:

改裝車輛深夜「炸街」產生的高分貝噪音,長期以來是許多市民朋友深夜的惡夢,更是民眾投訴最多、也最反感的環境公害第一名。根據環境部統計,每年的噪音陳情案件更高達9萬多件。

面對這個老問題,我們不能只有口頭上的關心,必須要有「系統性」的解決方案。因此,本席進入立法院後,提出「還靜於民」的策略,也就是「遏止噪音車的三支箭」。

第一支箭,我們督促環境部,一同促成今年初正式上路的「改裝排氣管認證制度」,從源頭控管,讓不合格的排氣管無法隨意安裝。

第二支箭,是先前1029日三讀通過的《道路交通管理處罰條例》修正案,針對那些不遵守排氣管認證制度、違規改管的車輛加倍處罰,並縮短責令改善期間,讓非法改裝無所遁形。

而今天,我們完成了最後、也是最關鍵的第三支箭─《噪音管制法》的修正三讀!過去舊法罰鍰過低(僅1,800元至3,600元),對違規者來說不痛不癢。因此,本席針對第26條及第28條提案修正,將罰鍰下限從1,800元提高到3,600元,最高可罰36千元,讓處罰更有感。

此外,最有力的一擊是針對「屆期未改善」、「情節重大」,或是「一年內累犯」的違規者,新增「吊扣牌照」的處分,且依據《環境教育法》第23條,違規者若遭裁罰超過5,000元,更須接受環境講習,不僅傷荷包還得付出時間成本。

唯有讓罰則真正具有嚇阻力,才能讓執法單位手中的公權力不再是紙老虎。從源頭認證、交通違規處罰,到今日噪音超標的重罰與扣牌,這「三支箭」如今終於全數到位。

感謝廖偉翔委員積極排案與耐心溝通、也感謝朝野委員的支持以及行政部門的配合。我們補上了法制的漏洞,這不只是修法,更是為了還給人民一個能夠安穩入睡、不受打擾的寧靜生活

以上,感謝各位委員同仁的支持,謝謝!

主席:報告院會,議程所列討論事項均已經處理完畢,並依照協商結論,本次會議不處理臨時提案

繼續處理復議案,本院民進黨黨團針對第11次會議報告事項第59案之決定提出復議,請公決案。

民進黨黨團提案:

案由:本院民進黨黨團針對立法院第11屆第4會期第11次會議報告事項第59案委員傅崐萁等16人擬具「國籍法第一條條文修正草案」案,院會所作之決定,提出復議。

提案人:民主進步黨立法院黨團 柯建銘

主席:現作以下決定:另定期處理。

報告院會,本次會議進行到此為止。謝謝范雲委員、羅美玲委員、林月琴委員、廖偉翔委員、林倩綺委員還有徐巧芯委員,陪同我們一起參與今天的法案審查,也謝謝大園國際高中的同學們一起來院參觀。

現在散會。

散會948分)