立法院第11屆第4會期內政委員會「國籍法」修法公聽會紀錄

時  間 中華民國114123日(星期三)14時至1615

地  點 本院紅樓202會議室

主  席 王委員美惠

發言學者專家及機關團體代表

中央警察大學國境警察學系助理教授王智盛

台灣安保協會理事宋承恩

國立成功大學法律學系副教授陳怡凱

律師廖國翔

立法院法制局前局長陳清雲

雲林科技大學科技法律研究所教授吳威志

金石法律事務所律師陳東晟

國立臺灣大學政治學系教授(退休)黃錦堂

內政部常務次長吳堂安

大陸委員會副主任委員梁文傑

主席:我們今天123日禮拜三召開國籍法修法公聽會,現在開會。

公職人員負有國家忠誠的義務,在世界各國對於歸化取得國籍或雙重國籍者擔任公職人員的規範是怎麼規劃,這就看得出對國家的忠誠。就雙重國籍跟擔任公職相關的規劃,是不是適合在臺灣中華民國等等相關的議題,我們特別舉辦公聽會,聽取專家學者的意見,我們會詳細記錄各位的高見,並列入立法院公報紀錄,作為國籍法修法討論時的參考。

今天公聽會程序如下:先請部會簡單報告之後,我們再請學者專家發言,依簽到出席的前後順序,每一位發言8分鐘;本院委員要發言請到主席臺登記,2位專家學者發言之後,再安排1個委員發言,每位委員發言時間為5分鐘;最後我們再請機關代表回應跟說明。發言臺前有一個燈,倒數1分鐘的時候,會按鈴1聲,發言時間結束的時候,會按鈴2聲。

現在請內政部吳常務次長報告,其他單位的報告,請自行參閱並刊登公報。

請吳次長報告。

吳次長堂安:主席、各位委員女士、先生大家好。首先感謝各位委員對國籍議題的關心與支持,並表示最大的謝忱。今天貴委員會召開國籍法修法公聽會,本部應邀列席報告,深感榮幸。

有關今日公聽會所列的討論題綱,謹將本部意見依序說明如下,敬請各位委員指教。

壹、公職人員負有國家忠誠義務,世界各國對於歸化取得國籍或雙重國籍者擔任其公職人員之規範為何?

一、公職人員代表國家履行公共任務,與國家之間恆處於特別緊密的忠誠與信任關係,此為維繫國家安全與運作之基石。世界各國對於雙重國籍或歸化者擔任公職之規範,部分國家採取嚴格單一國籍制,如印尼、馬來西亞等國家,僅限於具備該國國籍者得擔任公職;部分國家則採對機敏職務設限制度,如美國針對國家安全情報等職位,原為雙重國籍嗣後放棄他國國籍者,亦可能因未通過安全調查而無法擔任機敏性質之公職;澳洲憲法更明文禁止雙重國籍者擔任國會議員。各國就其國家利益和憲政體制之標準,及維護國家與公務人員間之忠誠與信任關係之考量,訂有任公職者之資格及忠誠度之審查標準,是以公職人員負有對國家之忠誠義務,此為普世認同之價值。

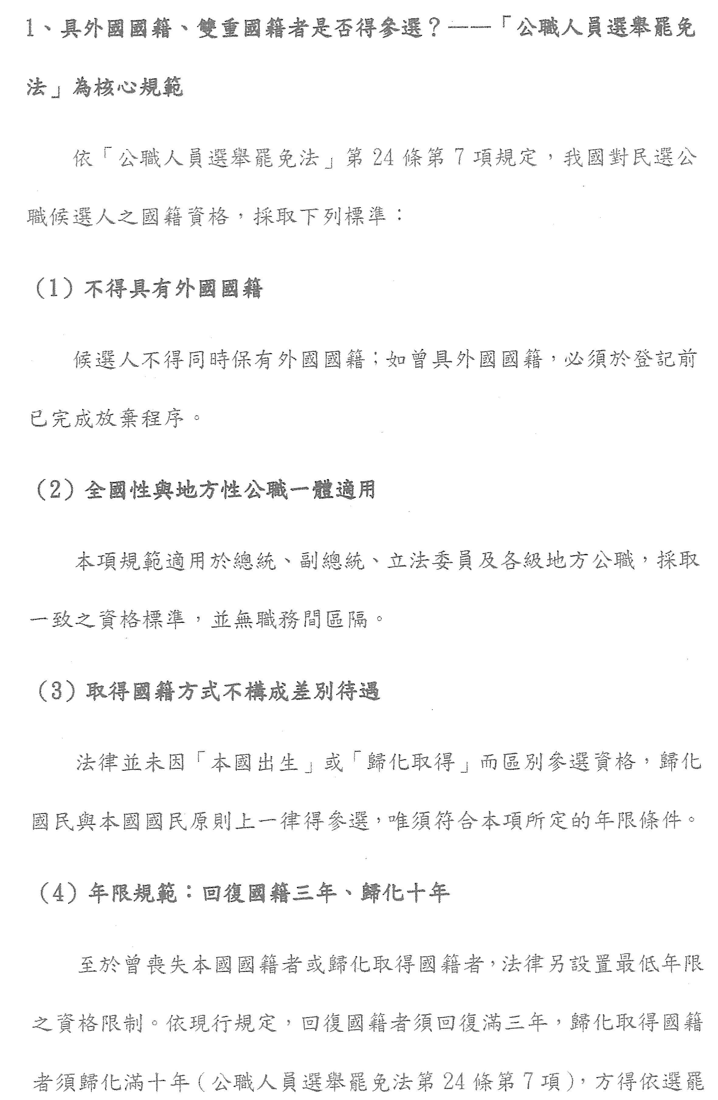
二、我國國籍法於8929日增訂第20條規定,將原國籍法施行條例有關雙重國籍者擔任公職之解除及免除規定納入,明文禁止具有雙重國籍之國民擔任公職,並明確規範民選公職人員解除公職之權責機關,究其立法意旨係自制度上避免忠誠義務衝突之發生;復於90620日修正,新增兼具外國國籍者擬任公職時應於就職前辦理放棄國籍,並於1年內完成喪失國籍程序,該次修正係因放棄外國國籍程序需時,爰給予1年之緩衝時間。雙重國籍之國人擬任公職,必須於就(到)職前辦理放棄外國國籍,此係針對全體國民之一致要求,無論為原生我國籍者或歸化取得我國身分之新住民,皆須於擔任公職前放棄他國國籍,以表達對我國家之唯一效忠。

三、民選公職具有民意代表性及高度政治性,並享有一定之決策權力,為國家權力與人民意志的直接體現,必須積極考量國家整體利益,並採取一切有利於國家之行為與決策,具雙重國籍者對其所兼具國籍身分之國家,亦另負有忠誠義務,倘容許雙重國籍者擔任民選公職,將產生雙重效忠所致的利益衝突,國籍法第20條規定,係從制度上排除發生忠誠義務衝突情形之預防性作法,旨在維護我國國家利益。

貳、現行具外國國籍者、歸化者或雙重國籍者擔任公職相關規範是否妥適?

一、國籍法第20條規定國民兼具外國國籍者欲任公職,應於就(到)職前辦理放棄外國國籍,係為確保國民擔任公職之國家忠誠義務,爰欲任公職者凡具有我國國籍以外之國籍,均應放棄。按司法院釋字第768號解釋理由,國籍法第20條規定限制兼具外國國籍者擔任公務人員,有維護國家與公務人員間之忠誠與信任關係之考量,目的洵屬正當,且其手段與目的之達成間具有合理關聯。

二、民選公職人員之決定具有不同程度的法律效力及社會影響力,其是否作出「唯一有利於我國」之決定,殊值商榷,不應以廣納人才為由加以開放。另我國國籍法要求歸化者應放棄原有國籍,法制上完成對國家的單一效忠程序,渠等擔任民選公職應無疑義。至兼具雙重國籍者,避免雙重效忠產生之利益衝突,亦不宜開放此等身分之人擔任民選公職。

參、中國大陸人民取得臺灣人民身分後任公職之思考

一、中共政權多年來對臺進行文攻武嚇、統戰滲透,已嚴重危害我國家主權與安全,屬境外敵對勢力。

二、行政院秘書長112524日函,中國大陸人民不具我國國籍,非屬我國國民。又依1930412日在海牙簽訂之「關於國籍法衝突的若干問題公約」中宣示國籍必有原則,則渠等取得臺灣人民身分前,當具有中國大陸之國籍。

三、渠等於取得臺灣人民身分後,身分固已轉換為我國國民,惟依上開公約規定是否具有某一特定國家國籍的問題,應依照該國的法律予以斷定;凡具有兩個以上國籍的人,得被他所具有國籍的每一個國家視為各該國家的國民,則渠等如未放棄中國大陸國籍,則仍具有其國籍。

四、按臺灣地區與大陸地區人民關係條例(下稱兩岸條例)第1條後段明定:「本條例未規定者,適用其他有關法令之規定。」原中國大陸人民身分轉換後,如欲登記參選公職,須符合兩岸條例第21條在臺設籍滿10年之規定,當選後就(到)職前,亦與一般國人相同,須符合國籍法第20條禁止具有雙重國籍者擔任我國公職之資格規定。渠等擔任民選公職,倘就職後仍具中國國籍,將同時負有向我國及中共效忠之義務,致生雙重效忠情形,顯與國籍法所欲規範之公職人員忠誠義務有嚴重衝突。

五、原中國大陸人民在未放棄該國國籍前,比如據中共國家安全法、國家情報法及反間諜法等法律,負有配合該國情報單位要求提供情報義務。倘原中國大陸人民在臺擔任民選公職,同時擁有中華民國國籍和該國國籍,即會因此面臨法律義務上之衝突,亦可能因擔任我國民選公職而遭中共政權要求提供相關線索及證據,嚴重影響國家安全。爰國籍法第20條規定,除維護我國國家利益外,亦保護渠等擔任民選公職可能面臨之矛盾及風險。

六、取得我國民身分之新住民,除有法律特別規定外,既與國人同享權利保障,亦承擔相同法律義務。要求原中國大陸人民遵守相同規範,並非歧視,僅係確保每位公職人員都只忠誠於一個國家,避免利益衝突和效忠矛盾。倘只為原中國大陸人民修法免除單一忠誠責任,除徒增我國社會對於來自中國大陸之新住民忠誠疑慮,亦使原中國大陸之民選公職人員蒙受有特殊待遇之標籤,此舉對臺灣社會之和諧進步並無助益。

綜上所述,為堅守民選公職人員肩負國家忠誠義務之基本原則及維護國家利益,仍應維持現行雙重國籍者不得擔任公職作法,自制度上排除發生忠誠義務衝突之情形。

以上說明,敬請各位委員及各位專家學者指教,謝謝!

主席:感謝吳常次的報告。

國立成功大學法律學系陳副教授,歡迎你來。

現在請專家學者發言,請第一位雲林科技大學吳教授。

吳教授威志:感謝主席、各位專家學者、各位政府機關代表、各位記者。我有提供書面的資料,所以也請大家可以看吳威志提供的書面資料。

我是雲林科技大學科技法律研究所教授,也是中華人權協會副理事長。我所提供的資料裡面,第一個部分,海牙國籍法公約是不是接受或者是容忍雙重國籍的存在?我們看到1930年的國籍公約,雖然是主張國籍單一原則,但是許多國家實質上容忍雙重國籍的存在,而且這種容忍雙重國籍的存在是以規劃取得公民的身分為主,所以雙重國籍在我們國家並沒有違反海牙國籍法公約。

第二個,從公民與政治權利國際公約來看,公民權是不是應該擁有這樣的一個權利?我們看到聯合國在公民與政治權利國際公約第二十五條裡面特別規定,凡屬公民,注意是公民權喔!無分任何的身分,不受無理的限制,均應有他的權利跟機會。同時,在該條裡面規定有三種權利:第一個就是直接或經由自由選舉的代表參與政事,第二個權利是實施選舉投票跟被選舉權,第三個是以一般平等的條件,服本國之公職。所以事實上,我們國家在民國98年的時候,已經訂立了國際人權兩公約施行法,已經把這個國際公約放到我們國內作為法律,所以公民權,尤其是參政的公民權,是不該被剝奪的,而且他只要是公民,任何人都該被保障。我們看到司法院釋字329號的解釋跟最高行政法院103年的決議,它同時有規定這個是有公民權的保障,政府要實施這個公約,因此,我認為無論是今天在講要修改國籍法,或者修改兩岸人民關係條例,其實它都在保障公民權。

第三個部分,我們從兩岸人民關係條例來看它的法制,它的法制在憲法增修條文已經規定了,它說可以訂立特別法來規範,事實上在憲法裡面就把兩岸人民關係條例定為特別法,而這個特別法就代表了如果中國大陸人民歸屬來臺的時候,他就適用這個特別法來做規範,所以只要沒有修憲,沒有修改這個法律,它仍然還是特別法,因此這個特別法把如何參選、如何從事公職都已經完整地規範了。

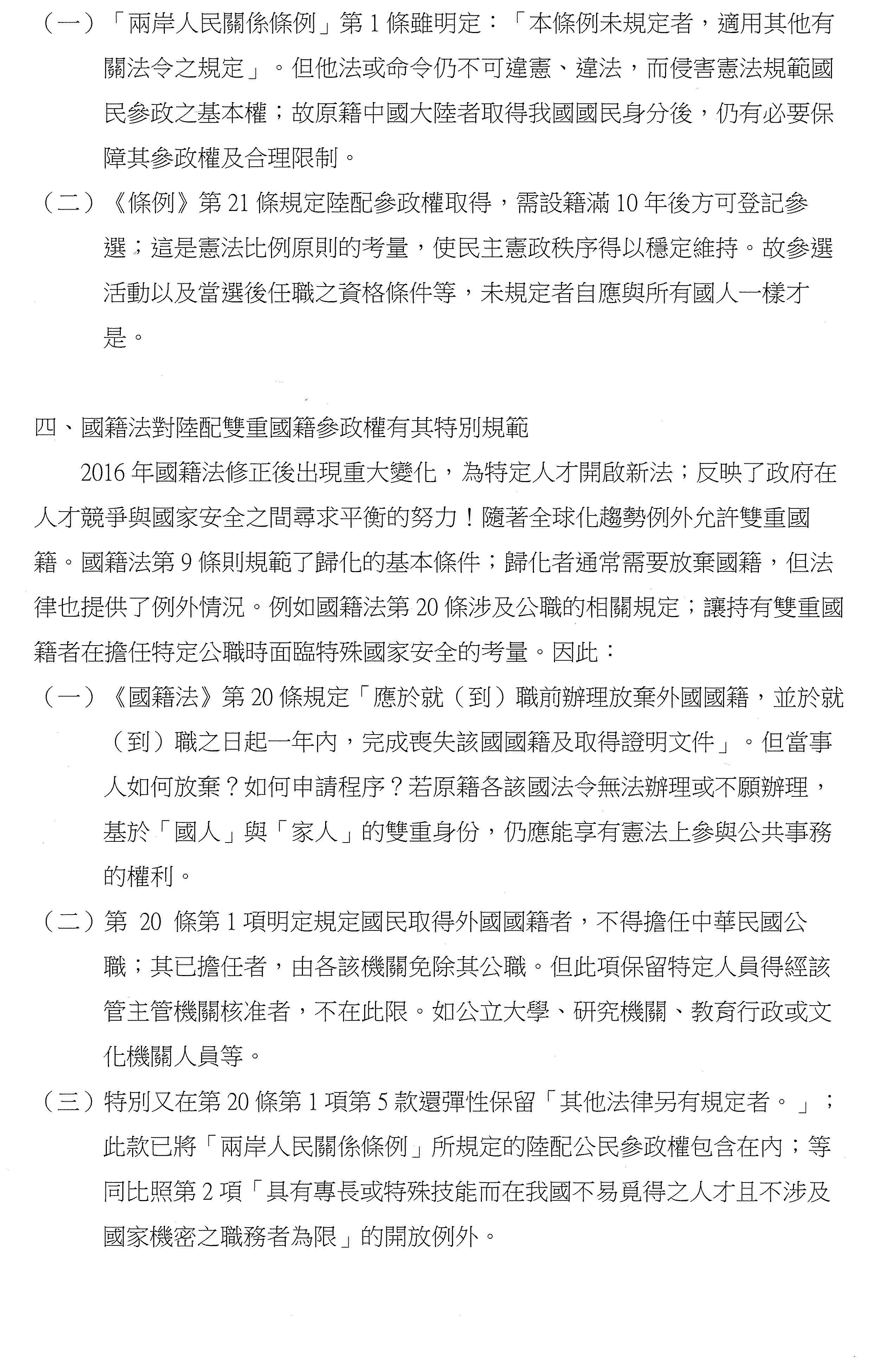
當然有幾點要注意的,第一點我就提出來,是不是曾經有改過憲法或改過法律嗎?都沒有啊!都沒有的情況當中,你只能保障他這個權利,你只能合理地限制,可是合理地限制不能限制到沒有這個權利啊!如果沒有這個權利就是違憲、違法了。第二點,我們看到條例裡面,第二十一條也規範了陸配的參政權,也就是說,設籍滿10年他就有參政權,這是憲法比例原則的考量,也是歸於穩定的考量,事實上公民權確實可以這樣地考量,但是你只能把它嚴謹地縮小,你不可以沒有啊!沒有就是違憲了。

接下來,我們從國籍法來看,國籍法我有分析八點,我們在2016年國籍法就修正了,這個國籍法的修正已經接納了雙重國籍,甚至雙重國籍可以從公職了,我們看著這是一個全球化的國際社會,所以在國籍法第九條就允許了雙重國籍,在它的二十條裡面就涉及了公職的相關規範。

那麼我們就來看公職的相關規範,國籍法第二十條告訴你,到職一年內要取得相關的證明文件,不然就會喪失,各位,從這裡面你可以看得出來,原則上我就是接納了雙重國籍的公職,那麼再從嚴來規定,但是這個原則你不能丟掉啊!原則是可以的啊!這個必須要說,因此我們現在想要立法院修法來補足有一些完全給人家剝奪的部分,是不是應該把憲法公民權的保障給人家?所以這個修法是應該,是正確的。

第二個,我們也看到了,第二十條第一項說已擔任者還可以由主管機關的核准來不在此限,雖然目前沒有規範陸配的問題,但是並不代表立法院就沒有這個權力來把陸配規範在裡面,所以事實上可以修法來使得內政部也作為主管允許的核准機關,當然,我認為也不用內政部啦!為什麼?因為你看到二十條第一項第五款,它告訴你還有「其他法律另有規定者」,哇!那等於告訴你其實不用修第一款,因為為什麼?因為它第五款已經保留了,把兩岸人民關係條例的陸配公民參政權放在裡面了,所以從第四項可以看得出來,它的第四項其實是正面肯定的,先給你有這樣一個公職服務權,然後再來討論如何加嚴。

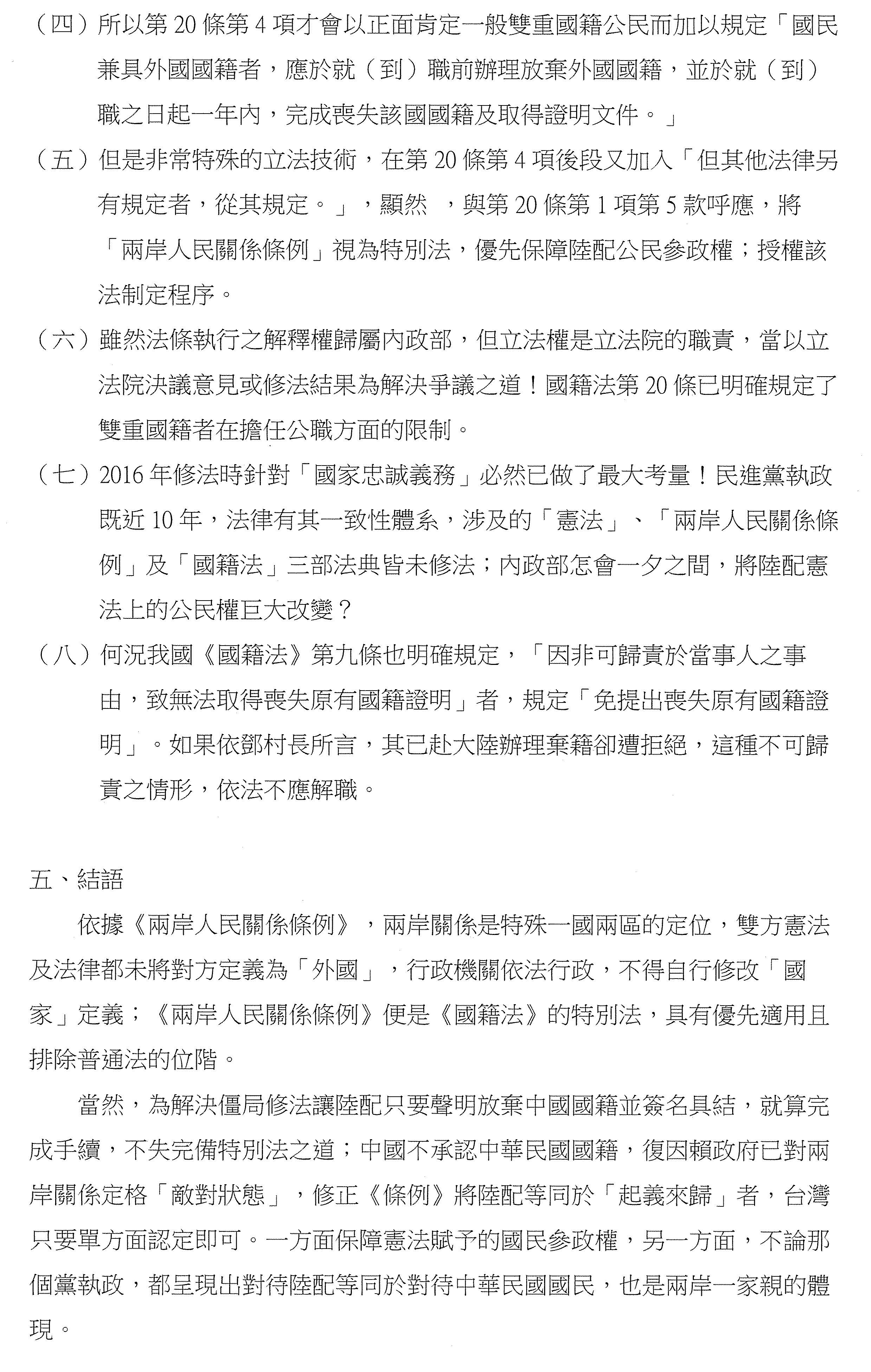
因此第五項,我文章裡面的第五項可以看得出來,這是一個非常特殊的立法技術,在106年的時候,在第二十條第四項後段加入「但其他法律另有規定者,從其規定」,所以這個基本上就是跟它的第一項第五款相互呼應嘛!為什麼?因為國籍法就尊重兩岸人民關係條例為特別法,國籍法本身就變成了普通法,因此它在第二十條第一項第五款以及後面的第四項給了這樣一個彈性,所以我認為目前立法院作成決議意見也好,修法意見也好,都應該保障公民的參政權

甚至我認為這10年來法律是一致性的,憲法、兩岸人民關係條例、國籍法,三部法律都沒有在修了,同樣一個執政的政府這10年來,怎麼會一夕之間做這麼大的轉變?怎麼會對公民權做這麼大的轉變?難道陸配民意代表已經違反很多法律了嗎?到底案例在哪裡?所以我認為最好的方法還是比照,例如總統已經講說敵對狀態了,那麼我們就允許類似起義來歸的反共義士一樣,其實只要我們國家政府片面的允許,就能夠保障他的公民參政權的權利,這是我個人的意見,謝謝。

主席:謝謝。

請中央警察大學王助理教授。

王助理教授智盛:主席、在座各位委員、各位機關長官跟代表、與會的各位學者專家。我是警大國境系助理教授王智盛,雖然我平常在節目上不是用這個名字,不過正式場合我們還是用警大的名義。我的專業在警大,因為國境系主要就是兩岸條例、移民法、國籍法這些相關的東西,以下就今天委員會所要求的幾個題目來做相關的說明。

第一,公職人員負有國家忠誠義務,世界各國對於歸化取得國籍或雙重國籍者擔任其公職人員之規範為何?根據我們相關的研究與綜整,後面幾位先進也會提到,剛才看到像陳局長相關的資料也都有提到,不過我們基本上分成兩種類型,第一種類型我把它叫做全面平等模式,也就是不管你是歸化的,你是有雙重國籍的,還是原生國籍的,都可以享有同等的公民權。基本上最著名的幾個國家大概包括了英國、法國、紐西蘭還有加拿大等等,然後這些國家有一個共同的特色,它有它特殊的歷史因素,以當時比較強調整個移民融合的過程,恐怕那些都是以歐陸國家為主。

但是另外一種,我這邊會跟大家做比較多介紹的是所謂的嚴格單一忠誠模式的國家,這種國家大概更強調公民對於國家的排他性忠誠,它通常不承認雙重國籍,或者是說它即便接受公民有雙重國籍,但是並不接受有雙重國籍的公民來進行參政,這些國家我可以跟各位做簡單的介紹,從介紹當中你就會發現它其實有一個共同的特色。第一個,韓國,韓國基本上對於雙重國籍是非常非常審慎的,甚至在公職的部分,不管是憲法、選罷法等等之類的,都要求它的總統、國會議員必須是純韓國籍,不能有其他國家的國籍。新加坡,新加坡是直接嚴禁雙重國籍,它要求新加坡的民眾在21歲如果有雙重國籍的話,必須選擇單一國籍,既然選擇單一國籍,後面的參政也很清楚,就是只有一個國籍,只有純新加坡的人才能夠擔任公職。再來,以色列,它鼓勵全球的猶太人回歸到以色列,所以它其實在雙重國籍上面本來是沒有做太多的限制,但是對參政是有嚴格限制的,按照以色列的基本法,國會議員在就職的時候不得保有外國國籍等等。

還有我們一些熟悉的北歐以及波羅的海國家,包括挪威、芬蘭等等國家,這幾年雖然開始慢慢承認雙重國籍,譬如說芬蘭是2003年才開始承認雙重國籍,可是對於擔任公職或雙重國籍者要擔任公職或軍職是有嚴格的規範,因為芬蘭一直擔心它的俄羅斯移民芬蘭化所造成的影響。至於波羅的海三小國,愛沙尼亞、拉脫維亞這些波羅的海國家也是因為有相同的狀況,有相當比例的俄羅斯族群,還有當時與俄羅斯之間的關係,所以它對於雙重國籍來擔任公職也是採取禁止的態度。剛剛最後有提到,像澳洲,澳洲是比較特殊的案例,它承認雙重國籍,但是它的憲法是明確禁止雙重國籍人士擔任聯邦的議員,甚至有要求說如果你要擔任參眾議員,必須先放棄其他的國籍。

以上我所提到的這一些嚴格單一忠誠模式的國家,它有幾個共同的特色:第一個,它的國家的size,國家的基本結構都比較小,不管是南韓、以色列、波羅的海三小國等等等等。第二個,它都有特殊的歷史淵源,也就是說,它其實有面對到外在的敵對壓力,或者是擔心透過這種方式,因為小國寡民,透過其他國家這種大量的移民,可能讓這些人參任公職的時候造成這個國家本身的安全或忠誠產生轉變,造成衝擊,所以例如新加坡,例如以色列,例如韓國,還有波羅的海三小國等等,這些也都是在世界民主國家評比當中相當先進的國家,而這些國家採取的是所謂的單一忠誠模式這樣子的限制,不管是限制雙重國籍或者是沒有放棄原有國籍的人來進行參政。在這樣的情況之下,大家就可以看得到在這個問題上面,世界各國對於歸化國籍或雙重國籍者擔任公職人員的規範雖然有兩大不同的類型,一種看起來像英國、法國、加拿大、紐西蘭這些鼓勵移民國家當中,它的歷史淵源是可以讓雙重國籍擔任公職,可是與臺灣更接近更相像的南韓、新加坡、以色列、波羅的海三小國、北歐國家等等這些先進民主國家,也都是採取嚴格的單一國籍來進行公職的擔任,這是從國際比較的角度來看,所以這就回到第二個問題

第二個問題討論到現行具外國國籍者、歸化者或雙重國籍者擔任公職相關規範是否妥適?那就是我們現在討論的國籍法第二十條的部分,我相信如果同樣的比較剛剛提到這些國家的規範的時候,就會發現臺灣的國籍法當中,我們一般是講說漠視雙重國籍,我們並沒有刻意地去排除或者是明文地說你可以有或可以沒有,因為這是屬人跟屬地主義之間造成的一個模糊空間。但是國籍法第二十條,剛剛吳威志老師也很清楚地強調,它其實很清楚地要求說如果你是有雙重國籍身分的人要擔任公職的話,必須先放棄,或者說必須放棄這個國籍,也就是現在的相關規範和剛剛我們所提到的這些小型先進民主國家的規範是完全一致的,這樣的規範當然我們整體來看是妥適的狀況,因為國籍會牽扯到國家認同與忠誠義務,我完全贊成應該要用平等權來看待所有成為臺灣國民相關的公民權,但是如果今天只為了中國籍人士去做例外排除的話,請問新住民怎麼辦?其他的新住民怎麼辦?所有的新住民應該是要一致、平等的狀況來進行這樣子的適用,如果只為了陸配去取消或者是在國籍法作排除,請問其他的新住民放棄國籍,這情何以堪?

這個平等權是要一體適用的情況,而參政權它本來就應該是一個因為國家忠誠可以做相關硬限制的基本權利,這個部分其實也沒有太大的問題,所以整個來看,不論是從國際上整個先進民主國家相關的規範,或者是現有國籍法對於所有新住民平等參政權的要求,乃至於因為這樣子,所以可以讓所有新住民在參政的時候確保他的國家忠誠義務,當然包括中配在內,我覺得這一系列的過程其實是非常非常完整的,所以因此國籍法並沒有修正的必要,謝謝。

主席:謝謝。

請范雲委員。

范委員雲:首先謝謝王美惠召委安排這個非常重要的國籍法修法公聽會,我看到本院國民黨籍的立委傅崐萁想要修國籍法第一條的條文,我認為如果這個條文真的修正通過了,造成的傷害會非常地大,為什麼?任何一個民主國家它對於原生的國民跟境外人士參與民主機制都會有不同的設計,另外,我們也知道參政權其實是一個光譜非常廣的概念,從投票到被選舉權,包含參選到任職,事實上都會有不同的設計,如果傅崐萁委員想要修正國籍法第一條,之後造成的傷害,我覺得第一個,它影響了國籍法的核心理念。如果我們看一下國籍法,它內容非常地多,它針對擔任公職的要求是單一忠誠,如果國籍法被傅崐萁委員這樣一修之後,它排除掉大陸地區人民的公職參選及任職資格的話,造成的傷害就是未來可能跟沈伯洋委員一起在外交及國防委員會的立委,他甚至是有雙重的政治認同,這樣子對我們的傷害難道不是非常大嗎?因為它破壞了國籍法的精神,今天國籍法就是中華民國國籍的國民擔任公職要單一忠誠,這個國籍法的核心精神就被它破壞了,所以一個修法的條文破壞了國籍法的核心精神,我認為是非常地不能接受。

第二點是公平性,這次修法宣稱是要對特定對象的參政權鬆綁,事實上我們來看一下,所有的外國移民來到臺灣,要參政都要放棄原國籍,臺灣人自己也要滿20歲才有完整的參政權,譬如說18歲只能夠有公投的權利,可是來自大陸地區的人民卻能夠保留中國戶籍擔任公職,而臺灣人就算是僑屬的,擔任公職都必須要放棄他的雙重國籍,這難道不是在臺灣人、在我們的國民當中創造一個新的不公平嗎?有人宣稱這是要降低特定族群的參政阻礙,我認為這個修法反而是傷害了我們社會內部的信任跟制度的公平,所以在此呼籲朝野不分黨派的立委,要守護中華民國國民的參政公平。

最後,關於參政權是不是被剝奪、被阻礙,我想國民黨委員一直聲稱修法是要為維護中國籍配偶的參政權,就像我剛剛講的,參政權是選舉、罷免、創制、複決,選舉權又包含被選舉跟選舉他人,在兩岸人民關係條例中,如果我們仔細來看,它是一個特別法,它有談到的基本上是參選,可是國籍法講的是當選,大家都知道參選的人可能只有10%不到,對不對?王美惠召委非常地知道,會當選,所以參選跟當選,當選公職又有民選的跟政治任命的,是非常不一樣的,那既然是中華民國的國民,都應該適用這個普通法──國籍法,怎麼能夠隨意排除呢?

最後,我也要提到一個國安風險跟保障我們自己的國民,剛剛提到愛沙尼亞、拉脫維亞跟俄羅斯的關係,PRC對我們的敵意我們都非常地瞭解,我們務實地從政治實務和邊境管理,臺灣跟中國互不隸屬,或者你要說ROCPRC互不隸屬,這是客觀的事實。這個PRC中國政權對我們有高度的敵意,一旦擔任公職之後,如果我們允許我們的國民不放棄另一個國家,或者你要說另外一個政治實體的戶籍,你不就是在傷害他,讓他可能會在執行公務的時候受到政治威脅嗎?這樣子其實是傷害中華民國國民歸化後,來自PRC的國民行使他完整的參政權,我認為對所有歸化中華民國的外籍配偶,包含中國籍配偶,這樣的修法才是傷害他們完整的參政權,以上。

主席:謝謝。

請台灣安保協會宋理事。

宋理事承恩:主席、各位委員、各位行政部門的長官、各位學者先進女士、先生,大家好。臺灣安保協會理事宋承恩報告,我以下報告是基於針對一個法律研究者作分析,跟我任職的單位或是跟我來往的單位無關。

有下面四點報告:第一點,參政權是一個公民權,而非基本人權,並沒有現行法制在原則上剝奪了某一個背景人員參與中華民國政治的權利,這個其實是不存在的。第二點,目前的修法建議說要對於大陸人民取得臺灣身分之後,如果要任職或是參政必須要放棄原國籍不適用於大陸人民,這樣的修法建議我認為是有問題的,並非一個好的方式,也不是負責任政府或是負責任國會、或是政黨應該要採取的態度。第三點,現在涉及的議題非關修憲,也並不是法律衝突。目前國籍法第二十條適用於大陸地區取得臺灣身分的人民,並不會因為憲法規定或是因為兩岸人民關係條例之規定而有排除適用。第四點,跟各位探討一下可行的替代模式,當然第四點要尊重主管機關的意見。

我們先探討一下現在的參政權大概是什麼樣的性質,我會認為它其實不是基本人權,而是公民權。如果依照國際人權的標準,特別是公政公約第二十五條,它規定人民有投票權、參政權、被選舉權,那麼它也包括服公職的權利或是參政、競選的權利;基本上會認為它是一個依照國家憲法、法律及制度所賦予的,而不是基本人權。因此只要有正當的理由、有合理的標準,不會過苛,而有客觀的標準,例如規定某一個年齡以上,或是居住某一個時間,或是要取得某一種資格,例如說語言的能力,才能夠服公職或是才能夠參政,這些只要是國家認為是合理的,並且它沒有歧視的問題,比如說對於特定族群適用、對於其他特定族群不適用,沒有歧視的問題的話,國家是有裁量空間的、是有一定的形成空間。

就我國而言,我國向來的制度包括國籍法第二十條、包括兩岸人民關係條例關於大陸地區取得臺灣戶籍之人民服公職之權利,例如在大法官釋字第618號解釋,因為國家有他的考慮;例如因為任公職,立刻跟國家產生公法上之義務,並且有忠誠之義務的要求,因此對於他取得戶籍10年之後才能夠服公職,大法官認為是合憲的,並沒有限制。這就明顯表示,依照國家的制度,在一定的合理的標準之下可以限制,並且採取符合國際人權公約的標準。

因此我跟前面先進不太一樣的是,我認為現行不管是兩岸人民關係條例或國籍法第二十條,並沒有違反基本人權保障或是剝奪參政權,或是違反國際人權的情形,這是第一點。第二點,目前修法的建議會有問題,是有以下幾個問題,第一,就如范雲委員剛剛所說的,它其實是一個差別待遇,它是針對特定的中國大陸人民取得臺灣戶籍的人才排除適用,那麼對於其他原本受國籍法第二十條適用,所謂兼具其他外國國籍的人,立刻就產生一個差別待遇,雖然說它並不是剝奪性,但它是一個差別待遇,所以有平等權的問題。因此我們會問,為什麼要對於特定的族群有不同待遇?這個不同待遇表面上是有利的,但是實際上是一個差別,而實際上的差別就會有一個標籤,或是把它相隔對待的問題,因此是不是符合我國憲法上平等權的保障,深有疑義!

第二是國際上觀瞻也會問,公義到底何在?如果我們這樣採取,似乎就是認為目前的狀況就是有剝奪他參政權的情形,但是正如我剛剛第一點的分析,其實並沒有!所以立法院萬一通過這樣的法律,國際上會認為原來中國大陸人民在臺灣的參政權是受到歧視、受到限制。如果各位結合中國現在在國際上的宣傳,他一直說中國大陸的人民在臺灣受到歧視,事實上我們都知道這個東西是有嚴格的標準,如果它有系統性的被排除或是被不利的對待,那我們可以說有歧視,但是在國外這種假訊息一直宣傳有這樣的情形的時候,有可能造成我國內部的分裂或是造成國際上的關切,這件事情並不好!結合目前在立法院中種種議案,國際上會請問到底怎麼了?臺灣為什麼會在某些行為上,臺灣的國會會採取這樣的立場?那似乎跟國際上面觀點非常、非常不一樣,所以我認為目前的這個修法建議不是一個負責任的好方法。

第三,這件事情並非修憲。如果我說錯了,請陸委會官員糾正我。依照我國的制度,其實中國大陸人民是一個非常特殊的,他並非本國人、並非外國人,而是中國大陸人民,所以並不一定有所謂兼具國籍或是要放棄國籍的問題,現在他的參政是因為我們在一體的要求之下,因為中國特別的情形造成他無法放棄國籍,或是依照中國的國籍認定,他會依照他的出生地、他的血緣,濫用性地把其他國家認為他有國籍的人,套以中國的國籍。問題在中國北京政府,而不是在我國法律!這件事情非常重要!所以並不是一定要修憲,而兩岸人民關係條例的規定也沒有排除國籍法第二十條的適用。

最後是替代方案,我們來做一些探討。我們會認為既然現行法是合憲、符合國際人權條約,也沒有剝奪人權的問題,因此我們必須要尊重現行法既有的秩序。國籍法第二十條行之有年,而且已經成為我國法秩序的一部分,並且主管機關今天在國會中聽證證實這件事情對於主管機關認為是有價值、有法益、必要的,那我會認為要尊重主管行政機關的意見,這是第一個可行方案。第二個可行方案是第二十條的解釋,國籍法第二十條第一項規定中華民國人民取得外國國籍者,這件事情通常我們會認為原本就有中華民國國籍,只是他另外取得了一個國籍,明顯中國大陸人民並不是這個樣子,所以中國大陸人民比較像是第四項所謂兼具的情形、他必須要放棄的情形,那麼我們是不是對於他的放棄在肯認到中國大陸給他的困難中間,採取一些務實的替代方案,是不是有這樣的可能?第三個就是修兩岸人民關係條例把戶籍跟國籍同一化,但是這要尊重主管機關的意見,謝謝大家。

主席:謝謝。請立法院法制局陳前局長。

陳前局長清雲:主席、各位委員、各位學者專家、各位先進,大家好。我是立法院法制局局長退休,今天很榮幸能夠應邀來參加這個公聽會,也提供一些意見給各位作為國籍法修正的參考。內政委員會這次非常重視這個法律的修改,特地舉辦這個公聽會。

本次公聽會有兩個提綱,依據提綱綜合主要民主國家制度,並從我國現行法律體系、制度設計與實務運作三方面提出分析與建議,以作為後續修法參考。簡報就請各位參考。一般來講,公務人員對國家負有忠誠義務,一定不能有雙重國籍,我想這都是有必要的,主要民主國家對於歸化國民也並非全面禁止。

陸配的身分定位源於憲法增修條文第十一條的規定,還有兩岸人民關係條例,因為兩岸事權互不隸屬,所以不適用國籍法第二十條。另外一個有關修法的建議,我的報告會再提出來。

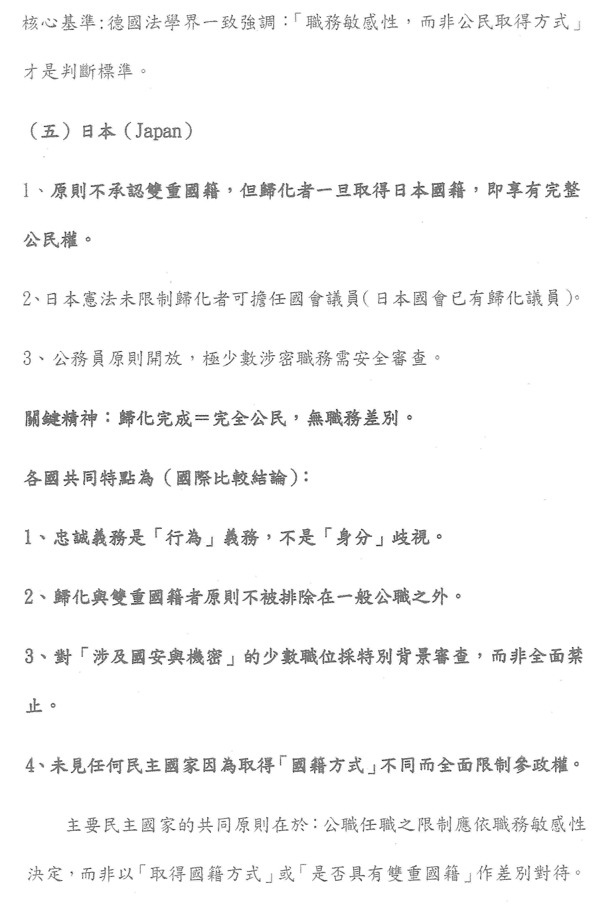
首先就國外法制來講,英國、美國和法國都可以承認雙重國籍,德國和日本原則上是不贊成的,但如果經過歸化之後對國家表示忠誠,我想就比較沒有限制。但是一般來講,針對敏感性的職務都會有安全審查,但不是對歸化身分全面禁止。

我國公職任用之法律體系第一個是選罷法,公務人員任用則是依公務人員任用法第二十八條規定,還有一個是特殊職務,當然就有一個特別的規定還有安全審查。目前體系已經相當完整,對於考試資格都有限制,都適用我們本國國民,所以一定要是我們的國民才具備任用資格。

至於核心的爭議,我想也是這次辦公聽會的一個主要目的,陸配到底是不是外國人?當然這可能會有一個不同的看法。我剛剛跟各位報告過了,憲法增修條文第十一條特別授權制定兩岸人民關係條例,所以目前來講,大陸地區人民不是一般的外國人,其權利義務屬特別法體系,外國人必須要透過歸化取得國籍,適用國籍法;而陸配則是要先定居,取得戶籍之後才能做個轉換,這是屬於兩岸人民關係條例的規定。

有關行政函釋的謬誤,國籍法第二十條並不適用於大陸地區人民,該條文僅規範外國人歸化,因為國籍法是解決外國人歸化取得國籍的問題,按照現行規定要取得放棄中國國籍證明可能也是完成不可能的任務,比較不容易,因為他不願意,所以才會發生目前幾個要解除村里長,或者其他民意代表公職的案例。對於這個規定,我們認為也不得以行政函釋限制憲法保障的公民參政權,因為公民參政權是憲法第十七條所保障的,這樣限制可能比較不妥當。我們的國民參政權一定都要有,但是在身分取得轉換方面可能必須要有更周延的配套。

目前兩岸人民關係條例第二十一條、第二十二條對於陸配參政已經有做一個相當的規定,例如取得身分證滿10年之後可以參選、任公職,滿20年可以擔任特定職務,關於這個規定,我剛剛有補充一份資料是針對任職規定的說明。

兩岸人民關係條例第二十一條有規定一些項目,我現在簡單跟各位報告,有關任職的限制,它只是措辭不用「任職」兩個字,但第二十一條表面上是寫:不得登記為公職候選人、不得擔任公教或公營事業機關(構)人員、不得擔任情報機關(構)人員,或國防機關某些職務等等,這些內容本質上都是任職必須具備的一個基本門檻,只是在立法技術上的使用。公職候選人必須取得參政的資格,因為沒有登記參選就不可能當選,而當選後才能任職;擔任公教、公營事業機關(構)人員就等於是直接任職;特殊國安敏感職務就是任職敏感職務的限制。所以我們在第二十一條裡面規範所謂的參選資格就是規範任職的資格,而且任職限制非常明確,只是條文因為立法技術上的關係,並沒有列出「任職」這兩個字,但是效果完全相同。

再來是登記為公職候選人與任職的法律關係。參選資格登記是一定要登記,我剛剛有報告過,必須要先登記之後才有參選資格,所以這個是任職的部分。

另外我引用司法院大法官釋字第385號解釋:法律所定之事項若權利義務相關聯者,本於法律適用之整體性及權利義務之平衡,當不得任意割裂適用;既然相關制度在兩岸人民關係條例第二十一條、第二十二條都有規定,已經就大陸地區人民建立完整的特別法秩序,就必須要依兩岸人民關係條例統一適用,而不得再以國籍法第二十條另設限制割裂的規定。另外針對立法建議方向就是:第一,明確界定國籍法第二十條適用對象。第二,陸配參政規範應優先回歸兩岸人民關係條例。

最後期待本次修法能在委員跟行政部門理性對話中,釐清體系適用的界限,形成兼顧國家安全與基本權保障之共識性方案,為未來制度奠定一致、合憲且可長久運作的法制基礎。以上報告,敬請各位指教,謝謝。

主席:謝謝。

請沈伯洋委員。

沈委員伯洋:謝謝主席。謝謝召委安排這樣一個公聽會,我覺得滿重要的。

因為國民黨提出國籍法的修正的確造成國安危機,很可惜,我看國民黨的立委還沒有來,所以不知道是不是要放生,總之這是一個重要議題。

我們要先從廣一點的維度來看,這整件事情,就是中國的配偶如果要參政其實有很多階段,第一個階段就是要先取得身分證,沒有身分證的話接下來就都沒有了,所以第一個階段是取得身分證。第二個階段是要去登記參選,然後第三個階段,如果當選了,當選之後還要任職,這三個是不同的階段,而這三個在法律上都是有不同效果的規定,所以絕對不能夠混為一談,否則這些不同的法律針對剛剛講的不同事項做規定就變成沒有意義了!

我們先來看第一個階段,第一個階段叫取得身分證。針對取得身分證,國民黨日前提出的中配六改四就是針對取得身分證,想要讓中國的配偶更快取得身分證,當時的理由是說想要對齊其他外國配偶的規定,其實這是個假議題,為什麼呢?因為今天不管是用323142等等之類的,大家要知道,一般不是中國的外國配偶因為在這個階段就要回去做國籍的處理,而這個時候,在每個國家都需要很長的一段時間,所以真正所需要的時間絕對不是4年那麼簡單,不是法律規定的4年,還必須要加上他在自己國家去處理他的國籍、戶籍,所以時間會拉到6年、7年,而中國的配偶反而在取得身分證上沒有這個問題,所以中配六改四取得身分證實質上就是讓他取得身分證的時間縮短,這是第一個階段。

第二個階段叫登記參選。登記參選不論是哪一個國家的配偶都一樣,都是10年,這其實是很公平的,沒有任何差異。

在第三個階段,就是這一次修法會出現疑義的部分,就是任職。如果他當選了,在就任的時候他必須要放棄原來的國籍,要提出證明,且在一年之內要確保真的有放棄國籍。在這件事情上面,我們是按照國籍法的規定,現在的爭議是什麼呢?現在的爭議是中國配偶要適用兩岸人民關係條例的規定,但很抱歉,兩岸人民關係條例就是沒有規定,兩岸人民關係條例規定的就只有登記第二階段的部分,它不包含第三階段的部分,這個法律是割裂的。

所以如果它不適用的話,那我們就要去參照國籍法原本的精神,如果參照國籍法原本的精神,他必須要放棄原本的國籍,那中國是不是也要放棄?這個理由其實根本也不需要上綱到憲法,我們只要看境外敵對勢力,很多人會說是因為賴總統宣布了中國是境外敵對勢力,搞錯了!中國一直都是境外敵對勢力,刑法都已經修幾年了?反滲透法都已經修幾年了?境外敵對勢力就已經貼在法條上面啦!中國的反分裂法就是把臺灣當作敵對國家,他就是可以武力進攻犯臺,他當然是境外敵對勢力啊!不用講,他就是境外敵對勢力!請問,針對境外敵對勢力,我們對於他們任職要更嚴格,還是更寬鬆?想也知道要更嚴格嘛!每一個國家、每一個人、任何法律學者,都應該可以很輕鬆得出這樣一個結論才對。

更不要說中國有國家情報法,國家情報法是針對具有中國國籍的國民可以協助、必須要協助中國蒐集情報。請問,如果他不用放棄他自己國家國籍的話,他不就可以在這邊蒐集情報嗎?能夠在臺灣蒐集情報,然後他又是一個要進攻、要占領、要併吞我們的國家,這聽起來怎麼樣都沒有道理吧!我們現在已經沒有把它變嚴格,我們現在是參照原本國籍法的精神,就是比照一般的狀況來處理而已,我覺得沒有變嚴格就已經是一個很大的問題了,結果現在還要把它變得更寬鬆,這樣不就是把國家安全的門戶洞開嗎?

所以我必須要講,在這個議題上面,在每一個階段都想要去鬆綁這件事情,絕對會造成國家安全毀滅性的打擊。不要忘記,就算按照兩岸人民關係條例,跟情報有關、跟機密有關要20年,請問,立法委員、民意代表能夠接觸國家機密會更少嗎?還是更多?有沒有機密的會議?能不能夠調機密的資料?這個不就是我們的立法委員在為人民做監督的時候能夠取得的嗎?所以如果在這個方面甚至沒有到20年以上、甚至不能夠來做利益衝突相關的這些規定都付之闕如的狀況之下,就用國籍法的方式去做修正,這個絕對是臺灣重大的國家安全危機,謝謝。

主席:請金石法律事務所陳律師。

陳律師東晟:謝謝主席,還有貴委員會的邀請。今天本人以比較資淺的新進律師角度從法律的角度分析,以下這些分析跟本人政治傾向並沒有關聯。

本人是金石國際法律事務所的律師,前面幾位專家學者和委員對於世界各國針對提綱的問題已經有非常多擘劃,還有很多說明,本人認為如果要成就好的修法,恐怕是需要再把這個爭議的基礎加以釐清。

本次的修法爭議其實就是針對內政部對於國籍法「外國國籍」這四個字的解讀,我們可以看到內政部是怎麼說明的,內政部是說,依照現在兩岸人民關係條例第二十一條規定,設籍滿10年可以登記為公職候選人,一旦當選公職以後,就必須回到國籍法第二十條的規定,必須放棄中華民國以外的國籍;而這邊的中華民國以外的國籍在相關部會的闡釋上,好像是包含了中華人民共和國國籍,對於大陸地區政府來說,我們國家的政府好像持著一種雖然討厭,但不得不承認其存在的立場。

這次的邏輯是什麼?主管機關的邏輯就是大陸地區人民依照兩岸人民關係條例第二十一條登記為候選人,並當選以後就必須依照國籍法第二十條第四項規定,必須放棄外國國籍。也就是說,依照現在主管機關的認定,認為是兩岸人民關係條例似乎就只管到所謂的登記階段,根據我的分析,我認為這樣子的看法或許值得商榷。

所以本人認為本次的爭議點大概有這三個,第一個,兩岸人民關係條例第二十一條第一項規定的擔任公教是否內含國籍法第二十條第四項限制的意思?以及第二跟第三,所謂外國國籍是否包含中華人民共和國國籍?還有我國是否肯認這個國籍的存在?我們看到兩岸人民關係條例,陸委會和內政部在解讀上就是只針對不得登記為公職候選人去加以闡釋,至於後面四個字「擔任公教」,就目前為止是看不出有進一步的闡釋。我們可以看得出來,兩岸人民關係條例第二十一條第一項跟國籍法第二十條第一項規定的立法體例與文意是相同的。在這種情況下,可不可以說這是一個兩岸人民關係條例沒有規定的情況,而必須依照同條例第一條後段的規定去適用國籍法第二十條第一項以及第四項呢?在這種情況下恐怕有所疑問!

再者,或許可以說在這個情況下,國籍法第二十條第四項仍舊是兩岸人民關係條例沒有規範到的情況,所以依照同條例第一條後段,仍然需要回歸適用國籍法第二十條第四項,但是國籍法第二十條第一項與第四項規定的前提都一致。誠如剛剛陳局長所說的,可不可以這樣子割裂、抽離去做解釋?恐怕也有所疑慮!而且陸委會過往的函釋也有提到兩岸人民是以戶籍為標準,並沒有所謂的中華人民共和國國籍可言,而且也有提到對兩岸人民關係條例第二十一條的解讀,它是說只要滿10年就可以登記為公職候選人,以及擔任公教;這邊的擔任公教應該要跟國籍法第二十條第一項做相同的闡釋,而這邊的擔任公教難道又有內含著第二十條第四項的限制嗎?所以這邊的擔任公教難道是指有條件的擔任嗎?也就是說,依照這一條是可以擔任的,但還是要放棄國籍嗎?另外,與國籍法第二十條第一項的適用關係又為何?這恐怕也是本次修法需要了解、需要去釐清的。

依照我國憲法增修條文前言,還有我國憲法增修條文第十一條的規定,明確揭示對於對岸地區,我們是用大陸地區做為法定用語,並沒有所謂的中華人民共和國的存在。而且在法律上,我國的國家安全法第二條,還有公職人員選舉罷免法第五十六條第四款,還有戶籍法、新住民基本法,都把外國跟大陸地區加以區分,顯見立法者也認為外國人與大陸地區的人民是不同的人。

再者,公務人員任用法第二十八條第一項第二款以及第十款的修法緣由也可以請大家看一下,公務人員任用法第二十八條第一項第二款跟國籍法第二十條第一項是有相似的規範、是有相似的文意。但是我們可以看到上次的修法理由,提及增訂第十款的理由是為了兩岸人民關係條例的限制所特別規定的。如果我們今天認為內政部的這個說法,中華人民共和國國籍為外國國籍的話,如果肯認中華人民共和國國籍的存在,那為什麼我們在上次修公務人員任用法時必須增訂第十款呢?恐怕也需要加以去闡釋、釐清。

大法官釋字第708號解釋與釋字第710號解釋是針對邊境管制中的收容以及人身自由保障作解釋,我們也可以看得出來,大法官在針對外國人的收容制度與人身自由的保障,採取了不同的解釋去作闡釋,用釋字第710號解釋針對大陸地區人民解釋,我們也可以看得出來這就是在公法學上所謂的事務本質上不同,所以予以不同待遇的一種闡釋方式。

再來,就反滲透法第二條第一款的解讀,我國臺灣高等法院也有提到馬治薇案件,我們也可以看到司法實務上對於中華人民共和國這個疑似是國家的概念,他們認為是反滲透法第二條第一款所謂的政治實體或團體,也就是它並不是一個國家。再來,最高法院對於在大陸地區犯罪的情況,一向認為在大陸地區犯罪仍應受我國法律的處罰,因為大陸地區有屬於我國的領域,而且在刑事司法實務上就大陸地區人民犯罪後是否依照刑法第九十五條宣告驅逐出境的問題,多數法院也都認為並非外國人,不能由法院宣告驅逐出境。在這樣的情況下,內政部這樣的看法是否要根本性的挑戰最高法院的穩定見解呢?

因此,小結的結論是無論基於憲法、其他現行法規、抑或司法解釋等等,我國法制並沒有肯認中華人民共和國國籍的空間或可能性,當然也就不可能把外國國籍解釋為包含中華人民共和國國籍。

再者,我們雖然討厭但不得不承認的中華人民共和國也有一些其他的規定,請注意,這不是本人肯認中華人民共和國的憲法或法律,而是在肯認大陸地區人民擁有中華人民共和國國籍的邏輯下,我們如果肯認大陸地區人民依照中華人民共和國國籍法擁有中華人民共和國國籍,似乎全體臺灣人民依照他們的規範也都有中華人民共和國國籍,在如此的解釋下,請問何人可以符合國籍法第二十條的限制?再來,依照他們的國籍法第四條規定也會有這兩個修法的疑義,請問臺商子女如果在大陸地區出生,依照我國法制的解讀下,是否永遠無法擔任中華民國的公職、軍職及教職?況且,日前的報章雜誌也提到,我國高階將領有1980年後出生於或居住於大陸地區的情況,目前也擔任了中華民國的軍職或教職之一,是否必須依照我國國籍法第二十條第四項去放棄中華人民共和國國籍,否則就必須免職呢?

因此,我的結論很簡單,在我國的法制下並沒有肯認中華人民共和國國籍存在之可能,更何況肯認其為外國國籍。當然,拉回到這次的修法,我認為修法意旨或許立意良善,但是在解釋上,可能會有「修法後才不適用於大陸地區人民,但修法前可以適用於大陸地區人民」的解讀空間,也就是說,本次修法反而是肯認了原本國籍法第二十條的外國國籍包含中華人民共和國國籍的可能性。因此,大院若予以修法,恐怕需要審慎為之,謝謝。

主席:謝謝。

請國立臺灣大學政治學系黃教授。

黃教授(退休)錦堂:主席、各位官員、各位媒體界的朋友、各位先進,大家好。很高興能參加這次的討論,我有一份書面意見,現在就照著這份書面意見來講。

第一個提綱,世界各國對於具有雙重國籍者或歸化取得國籍者像是陸配之類的擔任公職規範為何?我認為在學理上涉及到外籍人士基本權的保障、憲法基本權的保障,通說都是認為他們還是受到基本權的保障,但應該依照各該領域或按行公共利益的需要來做必要的限制,這樣才是合於比例原則與平等原則。就我們今天講的服公職而言,到底所涉及的公職職位層次,譬如總統這個職位,當然就是根本的不一樣,或是立委、或是地方層級的行政首長、或是議員,也就是依照公職的層次及屬性所涉及的政治忠誠性高低,另一方面是當事人所屬的群體及所在地國與我們中華民國的關係,以此來做兩邊的相關衡量。

我在這邊要特別舉出德國的例子,事實上,我們的兩岸人民關係條例也是參考了德國的立法例。在二次大戰後西德首先否定東德具有根本的國家屬性,認為東德是一個叛亂團體,而東德的人民就是西德的人民,當然就享有基本權。在1973年的東進政策之後,它還是一樣認為東德是整體德國的一部分,所以它給予東德人民的待遇幾乎沒有任何限制,東德人民就與西德人民一樣享有各式各樣自由權的保障,包括居住、旅行、選舉權、被選舉權及工作權等等。

現在我就趕快講到第二段,現行對陸配的規定是否妥當?我認為現行的規定還是要講到憲法,包括國內聯合報及中國時報等等的評論意見都是這樣講,我也是這樣講,在憲法增修條文的前言提到,為因應國家統一前之需要,以及憲法增修條文第十一條也提到,就大陸地區人民之權利義務關係及其他的事由,得以法律為特別之規定,因此,我們是在現行的憲法架構下因應統一前的需要,對大陸人民是授權以法律來做特別的規定。

我可以告訴各位,這個規定與西德版本不一樣的是我們更小心,西德幾乎是全面性的,處理東德人民的部分,無論是1973年之前或是1973年基礎條約簽訂之後,也就是東進政策之後,它認為東德人民就是他們的人民,享有完全相同的權利,甚至還制定相關輔助或補助等等的法律來協助他們融入。我國也有一個相近的例子,根據釋字第618號解釋,有一位陸配居住未滿10年就考上我們的高普考,後來分發到一所國民學校擔任幹事,但是銓敘部依照任用法的規定沒有讓他任職。當時大家都沒有爭議,信奉一切就是依照兩岸人民關係條例,相關的10年設籍規定是在第二十一條第一項,對於大法官作出的第618號解釋,大家也都沒有爭議。

因此,我們今天是突然、突襲啊!我們今天是突然改變要用國籍法,我認為主要的理由大概有兩個,一個就是今天內政部及沈伯洋委員所講的,大陸文攻武嚇、統戰滲透、謀我日亟等等,相較於當初修憲的情況,現在我們面臨到更大的危險,所以要做更嚴格的管制。這是一個宏觀的判斷,大法官也說對於這種宏觀的判斷,如果立法院做出相關的規定,大法官也都會接受,這樣就會降低違憲審查的密度,這是在第618號解釋的理由書清楚講到的。因此,我認為假設民進黨團或我們的高層,認為因應當前兩岸情勢發展的需要必須做出比較強悍的管制規定,應該是在兩岸人民關係條例去落實,而不是突然轉了一個調,說我們是兩個國家,甚至改用國籍法,沒有經過任何的修憲、修法就要做這樣的動作。我認為是突襲,是違反向來人民對增修條文及兩岸人民關係條例的確信,況且長年以來已經實行這麼久了。

最後,我認為今天對於陸配的參政權應該要從兩岸人民關係條例去管制,現行的管制規定是只要設籍滿10年就可以參政、就可以服公職,這個規定是不是過於寬鬆?事實上,國籍法第十條有規定哪些職位是外國人不能擔任的,因此,我認為陸配或大陸居民在臺灣合法取得居留之後,其服公職的權利應該做如何的管制,這是涉及宏觀的判斷,也許各個主要政黨有不同的判斷,應該從這邊來做相關的管制規定,這才是正辦,而不是突然就換了一個軌道、一套論述。

最後,我還是要講回來,現行的兩岸人民關係條例用設籍滿10年作為要件,最近主要比較大的爭執是針對立委的就任,這個當然是見仁見智,但我認為10年是足夠的,因為我們的社會變動非常激烈,他們在臺灣待滿10年應該已是相當融入,不再那麼受到大陸的教條或是方方面面的指揮監督。我的報告到此,謝謝。

主席:謝謝。

現在請鍾佳濱委員。

鍾委員佳濱:今天我們在這裡討論的是國籍法還是國民的參政權?其實沒有那麼複雜,請回歸中華民國憲法第二條、第三條就很清楚。

中華民國憲法第二條,中華民國之主權屬全體國民所有,是國民,不是人民。第三條,有中華民國國籍者為中華民國國民。在憲法中出現一些關於國民、人民及民族的描述,當我們講人民的權利義務時,它包含了在中華民國領域中不是本國的人民,也同樣享有宗教自由、也同樣享有憲法保障的基本人權,但你必須是國民,某個程度上來講是公民,國民有依法納稅、服兵役的義務,依法、依法!但是外國人在中華民國境內享有普遍的人權,這是不爭的事實。因此,當我們談中華民國人民的時候,它在哪裡出現?它在增修條文的第十一條,自由地區與大陸地區間人民權利義務關係及其他事務,另訂法律特別訂定之。人民之間,大陸地區與自由地區,這個就有趣啦!中華民國什麼時候分成大陸地區與自由地區?增修條文的前言寫著,為因應國家統一前之需要,因此,才會在第一條很清楚的規定,增修條文的第一條規定什麼?中華民國最重要的主權表現在兩個地方:第一個是修改憲法、第二個是變更領土,必須由自由地區的人民行使,自由地區的選舉人,抱歉!不是寫人民,而是自由地區的選舉人,表示什麼?儘管在國家統一前為因應國家統一前之需要,當年的時空背景,我們被迫把臺灣有效的治權範圍臺澎金馬稱之為自由地區,其他的地區稱之為大陸地區,但是大陸地區的人民享有中華民國的國家主權嗎?沒有!因為他不具備憲法第三條規定的具有中華民國國籍者為中華民國國民。

第二條講什麼?講總統的選舉,一樣是由自由地區的選舉人選舉產生。再來看第四條,立法委員由誰選舉產生?這裡就比較有趣了,在它的第一款寫的是自由地區的直轄市及縣市,也就是我們俗稱的區域立委,第二款寫的是自由地區的原住民,包括山地原住民及平地原住民,第三款是不分區及僑居海外之國民。僑居國外的國民也可以參選立委耶!怎麼回事呢?為什麼?因為憲法增修條文第十條明白的寫著,國家對於僑居國外國民之政治參與應予保障,因此,在中華民國地區有中華民國國籍的國民才享有國家的主權,才得以選舉總統、才得以選舉立法委員、才得以變更領土、才得以修憲,與其他下位法律的不同是寫在這裡啊!

因此,要談國籍法、要談兩岸人民關係條例,請先回到憲法本文及增修條文。兩岸人民關係條例規範的是什麼?兩岸自由地區與大陸地區間人民的權利義務,大陸地區的人民能夠擁有中華民國國民享有的中華民國主權嗎?沒有啊!甚至連原本是中華民國國民卻因為僑居國外超過時間失去了國內的戶籍,連這樣的僑居國外之中華民國國民都還是因為憲法規定要保障其參政權,才得以在總統大選前六個月返國恢復戶籍,對不起!修正一下,他從國外要返國投票必須循法律的規定才能投票選舉總統。請問,僑居國外的僑民回到國內可以投票選舉立法委員嗎?不行!根據法律的規定,他必須先恢復戶籍,而且在戶籍地停留滿4個月以上。我們知道連僑居國外的中華民國國民都受到這麼嚴格的規範,因此,當我們在這裡提出大陸地區人民如何行使中華民國的主權,包括很明顯的參政權、變更領土、修憲、選舉總統、選舉立法委員,當然要予以規定。

我在這裡不得不花點時間批判一下,有一位前局長說所謂的登記為公職候選人是什麼意思?因為中華民國是允許雙重國籍,人民可以是雙重國籍,但公職人員必須是單一國籍,包括誰?包括僑民。針對所謂的僑選不分區立法委員,如果你是僑民擁有僑居地的國籍,就算被列為不分區的立法委員,當選後的一年內必須放棄臺灣以外的國籍,連僑民這麼明顯強烈的自由地區居住的原國民,在僑居之後要回來參選,有沒有要求他參選前就先放棄?沒有啊!我們有要求擔任不分區僑選立法委員先放棄在僑居地的國籍嗎?沒有!因為他會不會當選,不知道啊!他只是先排名在不分區名單之內,如果因為他被登記在不分區名單中就要放棄僑居地的國籍,這是對國家容許保障其雙重國籍的一種剝削。同樣的,大陸地區的人民來到臺灣之後,在他取得臺灣地區國籍的同時,仍然可以保留對岸的護照、對岸的國籍,因為臺灣是容許雙重國籍的。雖然容許你參選必須要設籍10年以上,但是你落選了還是可以維持你的雙重國籍啊!這個與僑民並沒有什麼兩樣,只是我們對於來自大陸地區的人民有兩個規定,第一個,要擔任公職、要參選必須設籍10年以上,要擔任軍職人員必須設籍20年以上,為什麼?因為大陸地區目前是由敵對勢力控制。

大陸地區的人民來臺灣可以擁有雙重國籍,但是他要擔任公職必須設籍10年以上才能參選,沒當選還是可以保留。如果你想要擔任軍職、想要從軍擔任志願役的軍人,你必須設籍滿20年以上,這個規定有不合理嗎?我們中華民國憲法第一百三十條規定國民年滿20歲有選舉權、年滿23歲有被選舉權,這是一個普通的規定。至於特別規定是規定什麼?總統,憲法第四十五條規定中華民國國民年滿40歲得選舉總統,縱使是國民,我們的選舉權也會有特別的規定,因此,當我們在國籍法中對於歸化的國民,外國人可以歸化為臺灣的國民,他在歸化的時候,已經放棄了雙重國籍,所以歸化的國民有沒有辦法參選公職?可以啊!但是大陸地區的人民取得臺灣的戶籍跟身分證,他有在歸化的時候放棄國籍嗎?沒有啊!

先不談參政,我們來談健保,僑民過去在國內使用健保很普遍,但是從今年開始改變了,過去你只要回來臺灣,健保繳費滿半年以上,就可以使用健保,現在規定如果戶籍遷出臺灣,必須持續繳健保費,然後你回到臺灣來才能繼續使用健保,如果中間有斷掉,對不起,請你補齊了才能參加健保。健保跟民主制度都是臺灣的驕傲,連本國的僑民因為僑居海外,他要回來使用健保,都必須接受這樣的權利義務對等規定,但是我們對大陸地區的人民,他取得臺灣的戶籍之後,當然可以享受健保,連他的家人依親也可以,請問歸化臺灣的外國人,他不具有臺灣國籍的家人可以這樣子嗎?不可以啊!所以今天再說我們的法律制度歧視大陸地區的人民,這是絕對錯的,因為我們與大陸地區人民之間是特別的權利義務關係,李前總統說過,臺灣自由地區跟大陸地區是特殊的國與國關係,聽好!是「國與國」,所以他們是不是本國人?其實他們是特殊的外國人,而他們這種特殊的外國人身分優於其他普通的外國人。

所以當我們今天談國籍法、談兩岸人民關係條例,請看清楚憲法第二條、第三條以及憲法增修條文第十一條的規定,憲法增修條文第一條、第二條、第四條都清楚規定中華民國的主權屬於全體國民所有,有中華民國國籍者為中華民國國民。選舉總統、選舉立委、變更領土、修改憲法必須由自由地區的選舉人為之,連僑民要行使在臺灣的參政權,都必須循相關特殊法律的規定,我們並沒有對不起來自大陸地區的人民,我們歡迎他加入自由地區,這是自由地區,那邊是不自由的地區,你從不自由的地區來到自由地區,我們歡迎你接受這裡的民主、自由、法治。

主席:謝謝,接下來請廖律師。

廖律師國翔:主席、各位先進,大家好。我是廖國翔律師,今天分四點來跟大家說明這個修法的議題:

第一點,請大家不要混淆人權及公民權的概念,我們最近很常聽到不管是支持修法的人士或者立委,常常在喊說這是在保障人權,防止對於中國籍配偶的人權侵害,但這個說法顯然過於沒有憲法常識,因為參政權雖然是規定在憲法的基本權裡面,但並不是人權,它是公民權,公民權是以國民身分為前提,而且並不是唯一的前提,可以以法律加以限制。舉例來說,投票年齡是不是一種限制?參政年齡是不是一種限制?對於不允許雙重國籍或者是避免忠誠衝突,這當然也具有法律上面限制的可能性,甚至是必要性。

第二點,對於參政權的限制,其實核心問題點就在於忠誠義務是否會產生衝突,為什麼我們要求擔任公職者必須放棄原國籍?這是因為我們要確保他對於我們的國家有絕對而且單一的忠誠,而且我們沒有辦法在個案裡面,對於每一個要來擔任民選公職的人去做思想檢查、去做忠誠測驗,因此我們必須要從制度上面去防免,這就是這個法律規範的必要性。剛才很多人也提到了大法官釋字第618號解釋,講得很清楚,裡面提到因為兩岸特殊的對立狀態,為了臺灣的安全跟自由民主憲政秩序的維繫,對於大陸地區人民擔任公務員,其實在法律上也設下了限制,它是合理而且正當的,並且肯認它是合憲的。最後解釋的是,對於大陸地區人民參與臺灣應考試、服公職權的限制,大家想想看,如果連擔任依法行政的公務員都必須要以法律加以限制,去防止他們可能忠誠衝突的違反之外,那權力更大、可能影響到國家政策走向,甚至能夠接觸到國防、外交機密的民選公職人員,這樣的參政權難道不能用法律加以限制嗎?當然不是這個樣子!再說別的,兩岸關係條例裡面就連包含繼承遺產的總額,關於財產權都是有限制的,那哪有參政權不能限制的道理?所以說只要是限制就是侵害人權,這樣的說法過於跳躍。

第三點,現在的國籍法規定只要有其他國家國籍身分者,不管你是美國籍、日本籍或是其他國籍,如果要擔任臺灣的民選公職的話,都必須提出放棄國籍證明文件,這是一個一視同仁的標準,並沒有歧視任何一個國家或是地區的人民,如果今天我們單獨為中華人民共和國的國籍開了這個後門,允許他們不用放棄原國籍就能擔任民選公職的話,這其實是創造出一個顯然不合理的差別待遇,反而會違反憲法上面的平等原則。更何況中國籍配偶沒有辦法提出放棄他們原國籍的證明文件,是因為我們中華民國法律的限制嗎?不是啊!是因為中華人民共和國不願意承認中華民國的存在,所以中國不承認他們的人民取得中華民國的國籍之後,會自動喪失原中華人民共和國的國籍,所以他們無法取得證明文件,這顯然是來自於對岸不管是政治上或者是法律上面的因素,並不是因為我們的法律對他們加以什麼樣的限制,為什麼現在是我們要討論怎麼修法幫他們解套呢?

最後一點也是最重要的一點,我們不能無視於法律上忠誠義務的衝突,這個不是政治意識型態的問題,而是法律事實的問題,中華人民共和國的國家情報法第七條就規定,凡是中國的公民都有支持、協助、配合國家情報工作的義務,什麼是國家情報工作?講白話一點就是間諜工作啊!一旦我們允許沒有放棄中國國籍的人民進入立法院或進入其他民選公職,他在法律上一定會陷入兩難,就是他到底要遵守中華民國的憲法忠誠,還是要去履行他身為中華人民共和國國籍者法律上所賦予的支持、配合國家情報工作的義務呢?這是一個客觀存在的法律上的風險,不能用什麼以保障人權為名,然後將這個忠誠衝突甚至法律上面的衝突視若無睹,我們不說別的,一位差點成為民眾黨不分區立委的人叫徐春鶯,他前陣子才因為涉及到反滲透法而被收押,這是現實上面可能存在的風險。根本不需要扯什麼憲法一中或憲法不一中,其實重點一直都在於忠誠義務的衝突,我在這邊就問一句話,你們讓擁有中華人民共和國國籍的人擔任民選公職,跟讓擁有美、日國籍的人擔任民選公職,哪一個對臺灣的安全危害比較大?哪一個的忠誠義務影響以及對國家安全的威脅比較大?這才是重點啊!如果什麼都是用斷章取義的憲法、一中憲法架構就全部去合理化、正當化的話,那要不要乾脆請解放軍直接登島就好了?因為根據一中憲法,全部都是中國軍,是不是那樣?這是非常荒謬的說法,謝謝大家。

主席:謝謝,接下來請國立成功大學法律學系陳副教授。

陳副教授怡凱:主席、各位先進,大家好。我是成功大學法律系副教授陳怡凱,剛剛聆聽在座許多先進的發言,我想要澄清一個觀念,當然也有很多人同時都澄清了,因為我們彼此必須要有一些對話。這裡有一個問題就是剛剛吳教授有援引公政公約第二十五條,他認為這是人權,然後也不能……但是這裡的條文是說不能任意或不合理的限制,也就是合理的差別待遇是可以的,而且並沒有所謂各國都允許外國人通通可以毫無條件、無限制的參與公民權或是投票權。1990年德國的漢堡邦和Schleswig-Holstein邦都有提出要引進外國人的投票權,但是這個法通通被德國聯邦憲法法院宣告違憲,他的理由是根據基本法第二十條,所有國家權力來自於人民,所謂人民指的是德國國民,而不是外國人,就是說他已經……但是德國因為受到歐盟條約的拘束,而歐盟條約在馬斯垂克條約的時候就已經引進所謂的歐盟盟籍或是歐盟公民權籍,它的意思是凡取得會員國國籍者,就通通都是歐盟的公民者,也就是歐盟的盟籍。因此他就引進歐盟國家境內鄉鎮地區的選舉權與被選舉權,也因此歐盟國家在這個限度內就例外的容許,比如義大利人到德國的杜賓根市,他可以去投票,也可以被選為杜賓根市的市長,以及他也可以投票去選歐洲議會的議員,他不必回國,在德國就可以投票了。但這是因為有一個前提,你必須是歐盟國家,然後都是信守民主、自由、法治、人權的這些歐盟國家,也就是說,他會篩選出跟他的理念、共同價值是相近的,為什麼會這樣子呢?因為國籍的涵義是來自國際法,而國際法是含有國民對國家負擔忠誠義務,國家對國民負擔保護義務的相互權利義務關係,所以不是我們自己可以隨便解釋。

剛剛在座的陳律師也講到因為我們有兩岸人民關係條例,然後又說我們沒有把中國大陸地區……不承認中華人民共和國的國籍,以及不承認……而且他還援引大法官釋字第710號解釋的措辭,第710號解釋是針對大陸地區人民,第708號解釋是針對外國人民,他認為這裡就是我們沒有去承認,但是大家忘記了第710號解釋及第708號解釋都是把大陸人民驅逐出境的才會去收容,誰可以把自己的本國國民驅逐出境呢?不可能啊!對於本國國民,你只能把他科處徒刑、有期徒刑或處罰,你不可能把本國國民趕出去,從第710號及第708號的解釋,就可以證明他就是外國人。針對大法官的解釋,剛剛已經有很多先進提到第618號解釋,我再提另外一個解釋──第497號解釋,第497號解釋是說大陸地區人民非經主管機關許可不能入境,也就是不能進入臺灣地區,這個也被大法官解釋為是合憲的。假設大陸地區人民是我國的國民的話,我們不可能規定一定要經過許可他才能夠入境,你不能阻止本國國民回國,這是國際法,所以你不可能去做這樣的限制。

另外,關於公約,不是只有1930年的海牙公約已經明定單一國籍的原則,但是這裡並不是說他忍受外國國籍,不是這個意思,而是說你能不能去取消他的國籍,以及能不能授予他的國籍,這個要按照國際公法。依照國際公法,從Nottebohm的判決,你要跟這個國家有genuine link,也就是要有真正的聯繫。陸配在中國出生,他的父母都是中華人民共和國的國籍,那麼他就跟中華人民共和國有真正的聯繫,跟我國是沒有聯繫的,所以他要成為我國的國民就只能歸化而已,不論我們用的措辭是什麼。要不然的話,我們設限他要居留幾年才能夠取得身分證,假設他真的是我國的國民的話,我們這樣做就是違反國際法。另外,陸配沒有辦法回國取得證明說他的國籍被取消,關於這個問題,聯合國世界人權宣言第十五條肯認人民有變更國籍的權利跟自由,其實世界各國都是這樣,人民如果要換國籍的話,各國都會同意的,但是中國他自己不同意,我們沒有辦法去幫他同意,那我們可不可以說我們就直接把中國大陸的人民視為我國國民?這也不可以,為什麼?因為他跟我國沒有任何聯繫因素,我們如果這麼做的話,就等於是違反了國際公法。我們不可能無視於他跟中國的聯繫,我們通通都不承認,所以這不是我國承不承認的問題,而是我國在國際公法上不能越俎代庖,然後去撤銷或是幫中國(PRC)把他自己國民的國籍廢除,我們是沒有辦法這麼做的。

今天的問題就是忠誠義務,其實大法官第618號解釋已經肯認了,公務人員還要更進一步的加強他的忠誠度,我們想想如果我們把這個取消的話,舉一個例子,假設陸配現在又被我們說是共諜,我們要起訴他,然後他就說:我對中華人民共和國也有忠誠義務,這裡是忠誠義務的衝突,所以這裡是不可抗力的,所以我阻卻違法。這樣子我們要怎麼處理呢?謝謝。

主席:謝謝,接下來請陳培瑜委員。

陳委員培瑜:謝謝主席。我非常開心剛剛到現場聽了廖律師及陳老師的發言,我想關鍵真的就在於忠誠度的問題,如果忠誠度的問題沒有解決,要賣弄法律文字,我認為臺灣人民會看得非常清楚,但我還是要主張在我們跟在野黨的攻防當中,我想要提出幾個關鍵性的問題,也要拜託在野黨委員一併考慮。我不確定今天有多少國民黨提案的委員或者是民眾黨的委員會來參加公聽會,但是我要說,既然你們敢提出修法,就請你們公開跟臺灣人民說清楚你們到底為什麼要修這樣的版本?很荒謬的是由國民黨提出,但現在是民眾黨委員坐在這邊。

第一個,行政院在112年就已經明確指出兩岸互不隸屬是既成事實,但這樣的事實可能不為在野黨委員所接受,行政院的函其實已經寫得非常清楚,而且我要談的是臺灣走過民主化,政黨輪替、憲政深化,兩岸互不隸屬早就是事實,但是有人不願意見到這個事實,也不願意認清這個現實,還要繼續用三十多年前的法律精神、剛解嚴不久的制度來宣稱中國人民也是我國國民,真的顯得非常荒謬,剛剛陳老師也說得非常清楚了,這種論述跟現實脫節,更是在直接否定、打臉臺灣這三十多年來的民主進化,因此我認為這件事情非常不可取。

第二個,臺灣目前的社會共識非常簡單,要在臺灣擔任公職就應該捨棄雙重國籍,這個原則用在蕭美琴副總統身上是如此,用在過去的李慶安委員身上也是如此,一直以來都沒有例外,我不知道為什麼現在中國國民黨要提出這個親中的法案,要讓中國籍的配偶到臺灣來參政卻不適用這個規定,非常非常的奇怪。而這個奇怪的邏輯背後,其實我認為是在為中國造橋鋪路,為中國的什麼造橋鋪路呢?為中國的滲透、統戰、侵略和併吞臺灣的心造橋鋪路,我認為大家看得非常清楚,因為中國並不是一般的民主友邦,在陳老師的簡報裡面,雖然剛剛大家沒有看到,但在我桌上我有看到,他提到非常多民主國家還是敵對國家,對臺灣的姿態、對臺灣所表現出來的友善程度,中國絕對不是一般民主國家所表現出來的樣態,而是一個時時刻刻想要併吞、威脅、恐嚇、共機繞臺的國家在對待臺灣這樣的政權,而中國國民黨現在的修法正是在幫中國降低滲透統戰侵略的成本,所以我要說,這是在自我削弱這個制度,讓臺灣所有的人民處在一個共同的國安困境之中。

再來我要說,兩岸不是也不可以是內政的問題,如果按照現在國民黨的修法版本,在法律上中國人民跟臺灣人民會被認定是同一個國家,但剛剛有非常多律師和老師也說了,我們就不是同一個國家。再說一次,臺灣跟中國就不是同一個國家,如果在這個框架底下,未來任何問題都會被視為是內政問題,就讓臺灣的主體性消失了,而我們目前所有國際民主友人,還有所有在國際上為臺灣發聲的臺灣人也好,不同國家的人也好,要如何看待臺灣這個奇怪的位置?所以我想,根據聯合國的憲章,不干涉內政的情況下,只要臺灣問題被視為是中國的家務事,任何國家在未來都沒有介入的空間,那我們是如何辜負現在全世界民主國家對於民主發展的想望與期待?而這也就是為什麼中國不斷地推動一中敘事,拉著臺灣所有親中舔共的政治人物一起喊「兩岸同屬一個國家」這個荒謬的說法,現在如果臺灣內部有任何一點點的聲音持續承認,並且一起繼續大聲地喊出這一點,其實是讓中國犯臺的成本降到最低,甚至是零成本,這是我們想要看見的嗎?反之,如果兩岸的問題可以被視為區域安全的問題,國際介入就有正當性,中國動武就必須付出巨大代價,我認為這件事情國民黨跟民眾黨也要說清楚。

再來,我想國際友人為臺灣發聲已經有非常多案例,我就不再舉例,可是我要繼續說,如果你們要繼續主張兩岸是同一國,是內政問題,就是在為中國武力犯臺找藉口鋪路,合理化正當性,甚至是欺騙、矇騙臺灣國人,所以我要說,我自己陳培瑜身為立法委員,雖然過去我從來沒有過雙重國籍,但是站在為臺灣效忠的前提之下,我認為在臺灣要擔任公職就是必須要捨棄雙重國籍。今天我們要反對的不是中配,而是國籍法修法背後的國安破口,還有在國際戰略局勢中,絕對不要傳達出錯誤的訊號給國際民主友人。

我要再說一次,國民黨的委員、民眾黨的委員如果沒有看臺灣的民主發展故事,不願意看過去臺灣戒嚴時期有多少民主前輩流血流汗種下臺灣現在的民主成果,你們今天不會坐在這裡,你們不會成為一個人民票選出來的立法委員,請對臺灣的民主歷史發展做出負責任的說法還有修法,因為臺灣需要的是清晰堅定的法律邊界,還有對臺灣人民效忠的立法委員,而不是對中華人民共和國北京政府效忠的立法委員,謝謝。

主席:謝謝。

請劉書彬委員。

劉委員書彬:感謝主席今天安排這個會議來討論國籍法的修訂,這個修訂最主要是因應陸配的問題,本席這邊要跟大家說明的是,現在在場所有的立委都是中華民國的立委,因此你必須要遵守的是中華民國憲法上面的位階,它是最高的,在增修條文的前言裡面就已經講了,中華民國在特殊的情形之下,針對兩岸的特殊關係有一個兩岸人民關係條例,在後來的憲法增修條文當中已經訂定了這樣的規定。我們的特殊情況,雖然在1991年,但是不要忘記了,憲法是長治久安的,因此即使是三十幾年,1991年訂定的,現在是2025年,但是在三十幾年的歷程當中,就是保證了一個長治久安,中華民國就是一個長治久安的基礎,這是重要的第一點。

另外,最近的陸配參政問題,社會討論非常多,大家也看到內政部的劉世芳部長說陸配因為有外國的國籍,所以要適用國籍法第二十條,但是本席要很清楚地說一句話,在我們現行的法律體系裡面,陸配不是依照外國人來處理的,這是依據中華民國憲法增修條文而來的,所以用國籍法在處理陸配的問題不是解方。這不是政治立場,這是法律上面的事實,我們是一個法治國家,絕對是要堅守憲法、法律、法規、行政命令這樣的位階,不然怎麼叫做法治國?中華民國立法委員不遵守法治,這算什麼立法委員?另外,依照憲法增修條文跟兩岸人民關係條例,大陸地區人民不是外國人,陸配取得身分證之後就是中華民國的國民,這個在東西德的例子上面就有看到了。

兩岸人民關係條例第二十一條也寫得很清楚,設籍未滿10年不能夠擔任公職,滿10年就可以,所以今天的問題不是國籍法有漏洞,而是民進黨政府錯用了錯誤的法律,想想看,在蔡英文總統時期有出現這個問題嗎?沒有啊!賴清德總統上臺的時候才出問題,他自己在競選辯論的時候說,他當選臺灣不會發生戰爭,但是現在就是一直在兵凶戰危的情況,所以是民進黨政府造成了政府整個制度的大混亂。

我想要直接說明三點,說明為何要修的是兩岸人民關係條例,而不是要修國籍法。第一,國籍法不是適用陸配的,國籍法本來就是要處理外國人,但陸配是大陸地區人民,是兩岸人民關係條例處理的對象,這是憲法授權,法律明定,沒有模糊的空間。第二,要陸配提出放棄大陸籍證明根本做不到,中國對我國並沒有配套制度,這份文件也不存在,但政府卻要陸配拿出不存在的文件來證明,這就變成是有人會被撤銷戶籍但有人沒事,在我們國內完全沒有一致性,社會因此造成更多的對立。第三,真正的漏洞是在兩岸人民關係條例,現行的第二十一條只規範不能夠參選,它規範的是如果沒有放棄戶籍的話不能夠參選,但是並沒有規範當選後的忠誠義務,也沒有明確國安程序的國安考量,這部分才會造成了行政機關自由心證、法院判決不一致、陸配家庭非常地焦慮,造成社會的緊張。

現在民眾黨所要提出來的,就是要補救兩岸人民關係條例,而不是國籍法,這個是我們跟國民黨不一樣的地方,我必須講清楚,是要把兩岸人民關係條例的制度補強,補到完整,我們主張的方向非常清楚,是什麼呢?第一,不要剝奪陸配的權利,尤其是參政權,為什麼?因為他們是領中華民國身分證的國民,也是公民,而且他們也是10年之後才能夠參選,才能夠登記,陸配在臺生活10年以上,他們納稅、工作、養小孩,是社會的一分子,是制度要給他們一條清楚的路,而不是讓他活在不確定裡面。第二個,我們的方法就是用公開忠誠宣誓取代不可能取得的文件,既然放棄大陸籍的證明拿不到,那就不應該再用這個標準,改成公開宣誓效忠中華民國、遵守憲法體制、不受境外指揮,這是大家做得到,也能夠維護公職的正當性。大家會說這個有沒有國際的案例呢?有喔!這個是有國際案例的,有宣誓制度的國家包括美國、加拿大、澳洲、英國、德國等,對於成為公職或者是加入國籍者都要宣誓忠誠,這個地方就是本黨未來要提出的方向、在思考的方向,這不是臺灣獨創,而是民主國家的共同做法。

最後,本席要反映出來,很多的陸配家庭真的很焦慮,因為制度很不清楚、標準不一致,而陸配不是外國人,國籍法本來就不是處理他們的法律,但是現在如果內政部部長劉世芳自己都錯用法律,他是不是適任內政部部長?還在製造很多社會的問題!正確的方向就是把兩岸人民關係條例的漏洞補起來,補到每一個人都知道該怎麼做、怎麼樣的方向去進行,陸配的參政權、擔任公職的權利,不應該讓行政機關隨意地解釋,法律明文有的就要去進行,該補的,從兩岸人民關係條例去修法就可以就達成了。我們需要的不是對立,而是制度清楚,這樣才能保障所有跟我們一樣的,已經成為我們國民,甚至是10年之後擁有公民權的陸配的權利,這樣臺灣才是一個融合,可以一起為大家共同的目標在努力的社會,也能維護到我們國家安全。忠誠的制度靠宣誓,公開地宣誓,在正式就職之前到選舉單位去宣誓這一部分,多一個宣誓,公開呈現,可能就是一個方向,好,謝謝。

主席:謝謝。

最後請今天列席的與會機關代表回應說明,首先請內政部吳常務次長回應說明。

吳次長堂安:主席,還有今天與會的各位學者及各位委員。我們內政部大概簡單作幾點回應,有關修正國籍法第二十條的規定,第一個,我們還是要重申,擔任公職負有國家忠誠的義務,這是全體國人一致適用的規定,所以只要欲擔任公職者,我國國籍以外之國籍均應放棄,並不會因為他是陸配或是新住民,我們對他就有所差別,因為只要成為我中華民國的國民,就要恪遵我中華民國的法令,這是第一個。

第二個部分,行政院秘書長在112524日的函釋就已經一再強調,中國大陸人民並不具有我國國籍,非屬我國民,一旦取得我中華民國的身分之後,既然轉化為我國的國民,擔任公職就一定要恪遵我國國籍法第二十條之規定。

另外,有關取得切結書的部分,我這邊也簡單做說明,第一個,在國籍法第二十條規定,我們並沒有以切結書替代的規定,這個並沒有解釋的空間,而且大陸能不能放棄它的國籍,這是中華人民共和國的權利跟義務,它要不要出具證明給放棄資格的原中國大陸地區人民,那個是由中華人民共和國自行決定,我們也沒有修法的必要。以上先簡單就剛剛委員提到的幾個重點部分,我們內政部把我們的立場做一個說明。以上。

主席:謝謝。我們接下來請大陸委員會梁副主委說明。

梁副主任委員文傑:主席好,各位大家好。剛剛聽到各位學者及立委的意見,我想我們要稍微說明一下:第一個,我們之所以這一次會談到國籍法第二十條,是因為很多人思考到底大陸人適不適用國籍法,對於這個問題,大家的看法南轅北轍,我們說明一下,因為國籍法第二十條這個規定其實原來是規定在選罷法裡面,後來才被移過來到國籍法,如果今天這個條文還在選罷法裡面的話,我覺得這個爭議會比較少一點,因為大家就不會再去爭議說國籍法到底適不適用大陸地區人民,這是第一點要澄清的。

第二點,我們陸委會的立場還是一樣,就是說,基本上,我們尊重內政部的解釋,所謂的外國籍就是中華民國以外的國籍,不管這個國家我們承認還是不承認,或者是說我們只是認為他是一個政治實體,或是一個武裝團體等等,都是一樣的。譬如說,北賽普勒斯共和國,他在全世界只有土耳其承認,但是如果一個人同時擁有中華民國國籍及北賽普勒斯共和國的國籍,我們還是會要求他必須要放棄北賽普勒斯的國籍,才能夠擔任中華民國的公職人員,以上這兩個,我跟大家釐清一下。

最近有一些說法,就是說用宣誓效忠等等,但是在我們的相關法律裡面其實並沒有任何這樣的規定,而且宣誓之後的法律效力到底是什麼,其實並不清楚,如果有學者或實務界的人士可以把宣誓的法律效力定義清楚的話,我覺得這個也許可以討論。謝謝。

主席:感謝。以上是回應說明,請問各位專家學者,有需要第二輪發言嗎?

好,我們請廖律師。

廖律師國翔:謝謝主席。我只回應一句話。大家都同意忠誠義務是很重要的,那我要強調一點,忠誠義務不是用嘴巴宣誓的,就像是那一種會提名接納涉犯反滲透法的中配擔任不分區立委或黨職的政黨,這種再怎麼宣誓可能都沒有用,都是講「嘐潲」而已。謝謝。

主席:請問我們的學者專家要不要發言?來,吳教授。

吳教授威志:謝謝。我只是要說明憲法第二章的基本權,在第十七條規定人民有選舉權,大法官會議釋字第290號就指出選舉權包含被選舉權;憲法第十八條就是服公職權,這些參政權都是基本權。

再來,在公民與政治權利國際公約也闡明公民權就是基本權,事實上有包含被選舉權跟選舉權,更重要的是,合理的限制是可以,但是不可以限制到沒有這個權利,所以這個是人民、也是國民、也是公民非常重要的權利。

今天我們事實上也在講國民權跟公民權,為什麼這麼講呢?因為某一個立委特別講到,中國大陸地區人民享有中華民國的主權嗎?可是事實上我們今天講的是已經歸化我國的國民,領有身分證,甚至設籍10年的公民權,不要扯太多,因為扯太多的話,我們甚至都要討論中國大陸人民到底可不可以歸化為我們的國民,還有是不是歸化為我國國民後可不可以有選舉權?連這些都要討論了,那我們是不是也要討論古巴或伊朗的移民可不可以歸化為美國公民?因為美國所有歸化的人都可以擔任國會議員。我們看到了局長的資料,我也非常佩服,他說包含英國、美國,甚至德國、法國、日本,都可以擔任國會議員。

當然我非常贊成的是,我們可以去討論忠誠義務,但是這個忠誠義務,在2016年的時候,我們就已經討論非常多了,而且這個忠誠義務已經做了考量,甚至於我們法都沒修,10年了,10年都沒有修,怎麼會在一夕之間陸配的憲法公民權變化這麼大?所以我站在法律的立場,法律有一致性,要注意它的一致性非常重要,謝謝。

主席:謝謝。我們請專家學者發言。

請王助理教授。

王助理教授智盛:謝謝主席,很快地回應幾點。

第一個,剛剛吳老師說到的公民權部分,不管是外國人或中國大陸人,都一樣,在國籍法第十條也有規定,就算是外國人,他也要10年,所以基本上是一律……公民權就歸化者、繼受國籍取得者的這個權利是一致的,並沒有特別針對陸配做特殊的規定。

第二個,為什麼會用國籍法?剛剛劉委員提到了,兩岸條例規定滿10年才取得參政權,但是兩岸條例第一條也告訴你了,兩岸條例當中如果沒有規定的話,適用其他法律之規定,取得參政權之後,你就要回來看,當你真的當選了,你要放棄國籍的那個部分,就回到國籍法,所以這個邏輯是這樣子的,因為兩岸條例沒有規定,這樣子就都銜接上了,也符合法律的穩定性。

第三個,在這樣子的過程中,有提到中國是不是沒有辦法拿到放棄國籍的證明?我告訴各位,是可以的,但我不展開相關的研究,有些國家是用宣誓取代,有些國家就是要你拿到這個證明,但是中國的政策是曠日廢時,你可能要幾個月、幾年,要很長一段時間,但是國外的法庭裡是有這樣子,拿到放棄中國國籍證明之後,加入這個國籍,而且去參政的,這是第三個。

最後一個就是說,基本上,現在整套的法體例當中,其實重點是在於我們希望兩個部分,一個是維持所有的歸化者,不管是外配或中配,所有的新住民都是一致性的參政平等,今天為了中配特別拉出來說不需要取得放棄國籍證明,那其他國家的配偶呢?其他國家的新住民呢?這樣是不是反而破壞了平等權?忠誠義務這部分我就不提了,忠誠義務的問題很多人都提過了,我就不提了。

最後一點,剛剛吳老師提到美國、英國、法國的例子,方才我報告也提到了,我們要考慮的是不同類型的民主國家所面臨到的整體參政制度應該怎麼安排。你可以考慮美國的,沒有問題,但是你也可以考慮波羅的海三小國的。你可以考慮英國的,沒有問題,但是你也可以考慮澳洲的。這是國際上兩種不同的趨勢,我們應該共同審慎地來考慮,特別是當我們面對中國這麼強大的敵對的壓力的時候,我們應該更審慎地來思考怎麼樣維持參政權的公平性,維持參政權對於國家安全跟忠誠的保障性,我覺得這個東西可能是要衡平一起來思考的,謝謝。

主席:謝謝。我們請陳副教授發言。

陳副教授怡凱:幾點快速補充一下,就是剛剛提到的,可不可以用宣誓來作為一個替代方案?我必須講說,目前我們沒有國際法上的權限去幫中華人民共和國產生真正效力的撤銷國籍或終止國籍。

國際法是這樣,授予國籍是一個主權的行使,撤銷國籍也是主權的行使,所以各國只要是合乎真正聯繫的話,還有合乎公約裡面的規定,比如說,公約裡規定,歸化為他國國民,或是去他國當兵、擔任他國公務人員、從事外國間諜、去外國從事恐怖活動,有從事以上這些活動的話,可以撤銷國籍,因為1963年有防止無國籍的公約,以及歐洲國籍公約裡面有規定,所以要合乎那個規定才能夠撤銷國籍,但是那個撤銷是他們原來的國家才有辦法撤銷。

假設我們用自我宣誓的方式,那對不起,你沒有辦法達到消滅對方國籍的效果,而是你開了例外,變成他可以是雙重國籍,然後留在臺灣,繼續從事公職,只有這樣的效果而已,沒有產生一個國際法的效果,亦即他的國籍已經取消了,他還是維持住我們單一國籍的公務人員,但是並沒有這樣的效果。

另外,關於撤銷國籍,公約裡面可以被承認的,就是你不可以去他國擔任公務人員或是去當兵,這個是特別嚴重的違反忠誠義務的衝突,這裡面有特別點出來,所以對於國民可不可以有外國國籍,同時又擔任公務人員這件事情,公約認為特別的不相容,我們在這裡必須要特別的謹慎。

就算是承認雙重國籍的國家,目前也慢慢地增加、討論引進撤銷雙重國籍的規定。今年德國總理就說,在德國反猶太極端主義者,因反猶太而犯了刑事犯罪,要考慮撤銷他的國籍。對於不符合德國的自由民主基本秩序的人,在內政部的報告裡面說,德國國籍法第十七條的法定喪失國籍的構成要件應該要擴充,那些拒絕德國與歐盟基本價值的人,也要考慮撤銷國籍,還有芬蘭也都有這樣的討論,比如說要引進……對不起,我時間到了,我最後一句話就是說,申請歸化,對於從有疑問的國家來的人,要調高他的時限,而不是降低他的時限,他們會區分你是不是從歐盟國家、民主法治國家要過來移民的,還是從極權國家過來的。謝謝。

主席:謝謝。我們請陳前局長。

陳前局長清雲:主席、各位專家學者、部會首長。剛剛聆聽了很多意見,覺得大家講的各有觀點。我還是要強調,釋字第385號解釋提到,權利義務相關聯的話,法律不能割裂適用。因為憲法增修條文第十一條有特別規定,所以有兩岸關係條例,兩岸關係條例第二十一條其實有規定任職相關的事項,所以我們應該還是回歸到兩岸關係條例第二十一條或第二十二條的相關規定,這樣可能就不會違反釋字第385號解釋,所謂不能割裂適用法律規定。以上補充,敬請各位指教。謝謝。

主席:謝謝。專家學者還有什麼意見嗎?沒有。我們感謝各位專家學者提供的寶貴意見,所有出席人員的發言和提供的書面資料,除刊登公報以外,我們會另外製作公聽會報告,送交本院全體委員及所有出席人員做參考。

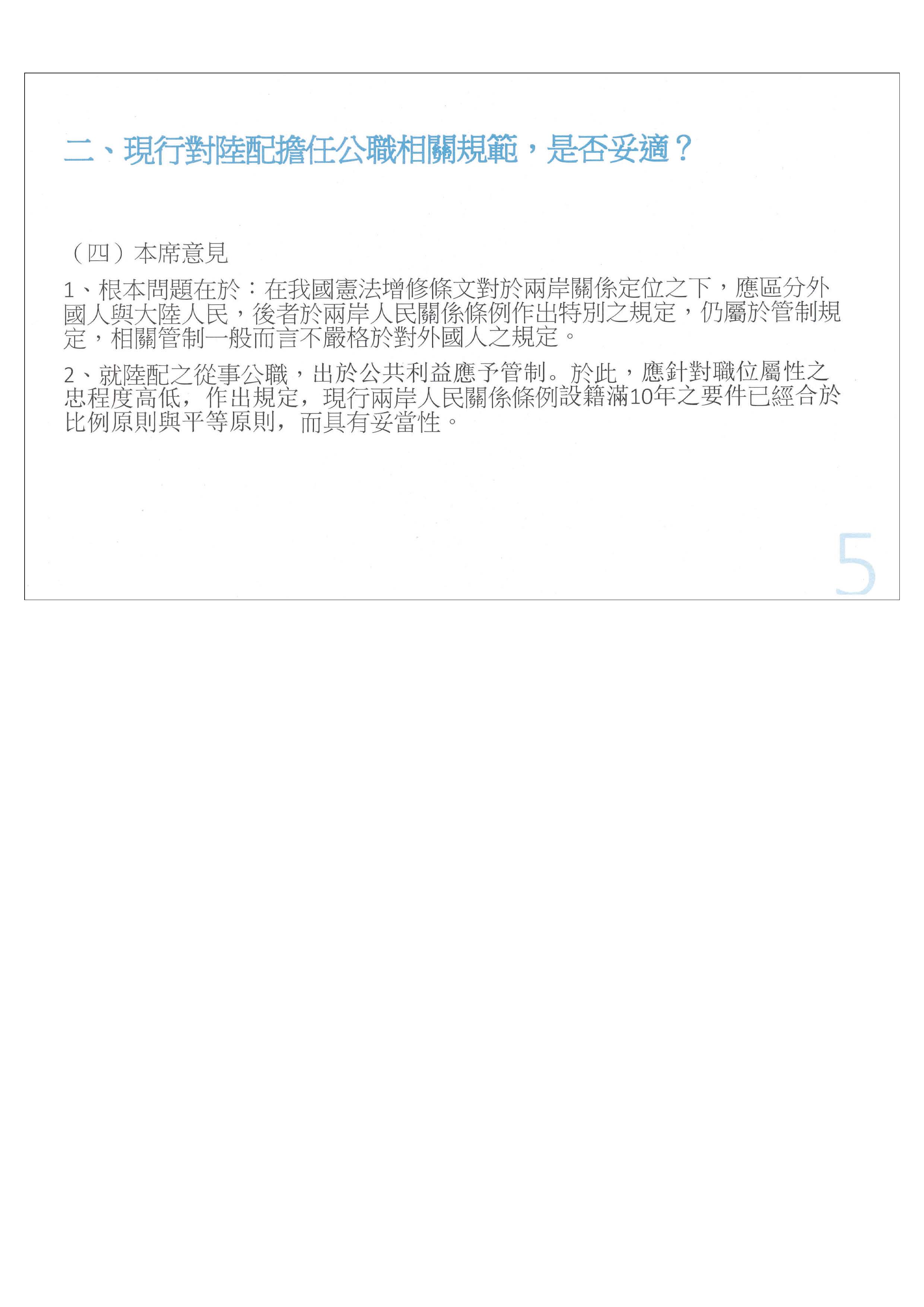
副教授陳怡凱書面資料:

律師廖國翔書面資料:

前局長陳清雲書面資料:

教授吳威志書面資料:

律師陳東晟書面資料:


教授(退休)黃錦堂書面資料:


內政部書面資料:

大陸委員會書面資料:

中央選舉委員會書面資料:

外交部書面資料:

銓敘部書面資料:

主席:再次感謝各位的參與,謝謝大家。今天的公聽會到這裡結束,現在散會,謝謝大家。

散會1615分)