主席:現在請召集委員翁曉玲委員補充說明。

沒有補充說明。

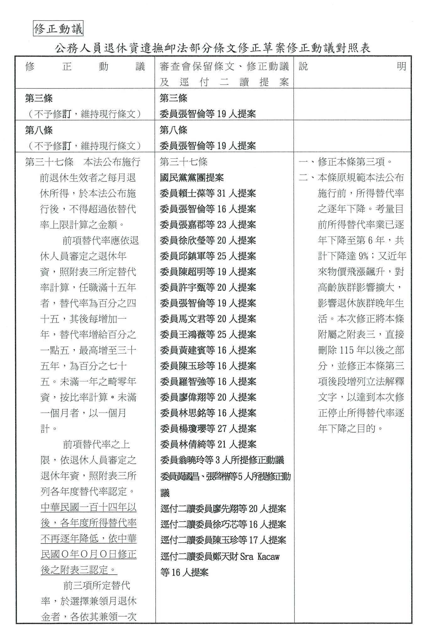
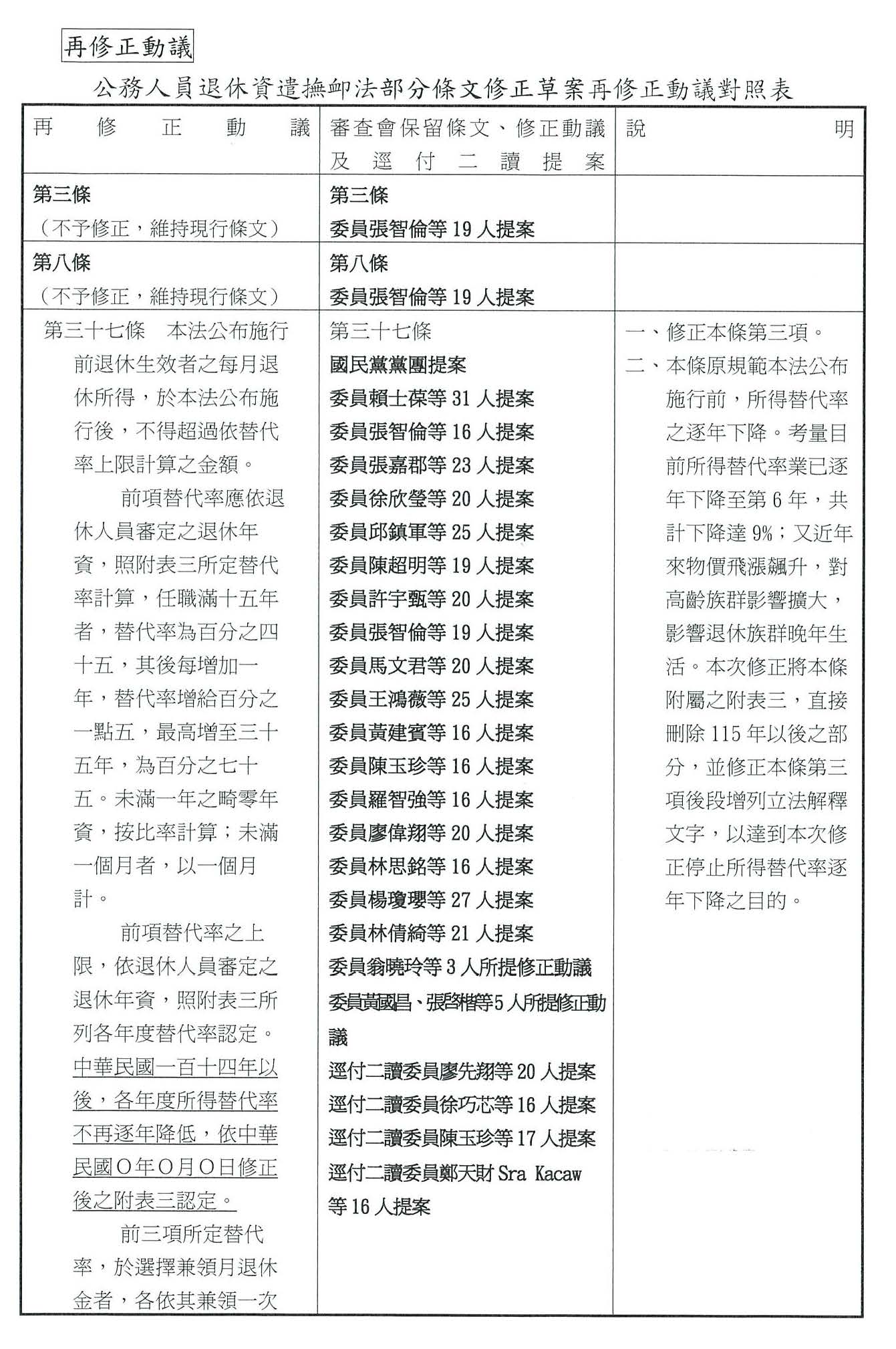
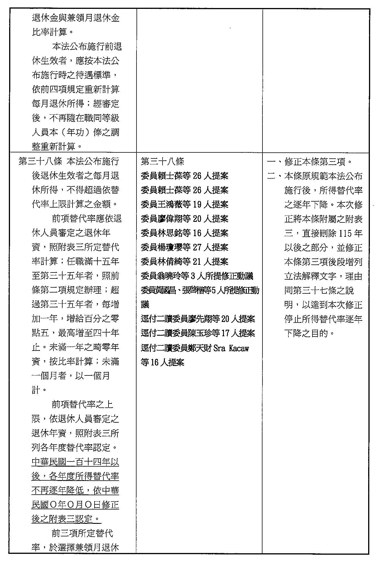
本案經審查會決議,須交由黨團協商。另外,羅廷瑋委員等、廖先翔委員等、徐巧芯委員等、陳玉珍委員等、鄭天財委員等分別提案,經第4會期第9次、第10次會議決定,逕付二讀,與相關提案併案協商。

委員羅廷瑋等提案:

案由:本院委員羅廷瑋、黃健豪、廖偉翔、林沛祥、游顥、徐巧芯等22人,為維護公務人員退休權益,加強保障退休公務人員所領之退休給付不因通貨膨脹而實質受損,應比照勞工保險條例第六十五條之四及國民年金法第五十四條之一之規定,即退休金額隨物價指數成長而調整,於中央主計機關發布之消費者物價指數累計成長率達正、負百分之五時,即依該成長率調整之,爰擬具「公務人員退休資遣撫卹法第六十七條條文修正草案」。是否有當?敬請公決。

提案人:羅廷瑋  黃健豪  廖偉翔  林沛祥  游 顥  徐巧芯  

連署人:羅智強  張智倫  黃建賓  張嘉郡  邱鎮軍  徐欣瑩  鄭正鈐  王鴻薇  謝龍介  楊瓊瓔  林倩綺  李彥秀  翁曉玲  馬文君  邱若華  陳雪生  

公務人員退休資遣撫卹法第六十七條條文修正草案對照表

DW4561818 正條文

現行條文

說明

第六十七條 公務人員退休後所領月退休金,或遺族所領之月撫卹金或遺屬年金給付金額,於中央主計機關發布之消費者物價指數累計成長率達正、負百分之五時,應即依該成長率調整之。但成長率為零或負數時,不予調整。

公務人員退休後所領月退休金,或遺族所領之月撫卹金或遺屬年金,依規定調整後之給付金額低於原領給付金額時,不予調整

第六十七條 公務人員退休後所領月退休金,或遺族所領之月撫卹金或遺屬年金給付金額,於中央主計機關發布之消費者物價指數累計成長率達正、負百分之五時,應予調整,其調整比率由考試院會同行政院,考量國家經濟環境、政府財政與退撫基金準備率定之;或至少每四年應予檢討;其相關執行規定,於本法施行細則定之。

公務人員退休後所領月退休金,或遺族所領之月撫卹金或遺屬年金,依前項規定調整後之給付金額超過原領給付金額之百分之五或低於原領給付金額時,應經立法院同意

一、本條自一百十一年七月一日施行以來,退休金給付調整比率,遠不及勞工保險條例第六十五條之四、國民年金法第五十四條之一所規定之內容,為加強保障公務人員,不致因行政院等機關被動處理調整事宜,致影響退休人員生活所需,茲比照勞工保險條例及國民年金法之規定修正之,也方能符合大法官釋字第782號解釋中所述意旨:「國家自有維持依系爭條例重新審定之退撫給與之財產上價值,不隨時間經過而產生實質減少之義務。」及「對相關機關課以依消費者物價指數調整月退休金、月撫卹金或遺屬年金之義務。」

二、勞工保險條例第六十五條之四:「本保險之年金給付金額,於中央主計機關發布之消費者物價指數累計成長率達正負百分之五時,即依該成長率調整之。」另國民年金法第五十四條之一亦規定老年年金給付「其後每四年調整一次,由中央主管機關參照中央主計機關發布之最近一年消費者物價指數較前次調整之前一年消費者物價指數成長率公告調整之,但成長率為零或負數時,不予調整。」

三、老年農民福利津貼暫行條例第四條第一項:「符合前條資格條件之老年農民,得申請發給福利津貼,自中華民國一百零一年一月一日起調整為每月新臺幣七千元,發放至本人死亡當月止;其後每四年調整一次,由中央主管機關參照中央主計機關發布之最近一年消費者物價指數較前次調整之前一年消費者物價指數成長率公告調整之,但成長率為零或負數時,不予調整。」

DW369640 、為保障公務人員退休後所領月退休金,或遺族所領之月撫卹金或遺屬年金之權益,比照國民年金法第五十四條之一體例,修正第一項文字,並刪除第二項依前項規定調整後之給付金額「超過原領給付金額之百分之五或」、「應經立法院同意」之文字。

委員廖先翔等提案:

案由:本院委員廖先翔、游顥、林沛祥、鄭天財Sra Kacaw20人,鑑於現行公務人員退休資遣撫卹法之規定,已大幅減少依法審定年金之所得替代率,且連續十年內每年再減少百分之一點五之所得替代率,更規定年金不再隨在職人員薪俸調整我國近年物價指數持續上升,公教人員退休金實質購買力逐年下降,影響其退休後生活安定與尊嚴,並削弱公職之整體吸引力與行政效能。為維護退休給付之實質價值,故應於消費者物價指數達正負百分之三時予以調整,且調整比率不得低於物價成長率之二分之一,以確保退休俸隨物價變動合理調整,俾使公教退撫制度能兼顧公平、永續與信任,爰擬具「公務人員退休資遣撫卹法第三十七條、第三十八條及第六十七條條文修正草案」。是否有當?敬請公決。

說明:

一、按司法院大法官釋字第782號指出:「第六十七條第一項前段規定與系爭法律改革初衷不盡一致,相關機關應依本解釋意旨儘速修正,於消費者物價指數變動累積達一定百分比時,適時調整月退休金、月撫卹金或遺屬年金,俾符憲法上體系正義之要求」、「國家自有維持依系爭法律重新審定之退撫給與之財產上價值,不隨時間經過而產生實質減少之義務」,而現行法下,公務人員僅得被動由行政院等機關調整其月退休金,致其生活所需受到影響,難謂符合憲法之要求。

二、根OECD(經濟合作暨發展組織)與IMF(國際貨幣基金)的長期建議,理想通膨率(Inflation Rate)約為2%±1%,包含美國聯準會(FED)、歐洲央行(ECB)及日本央行(BOJ)都設定目標通膨率2%,主要為避免通縮風險、實質利率保持正值,讓政府債務在通膨中實質縮水,另根據中華民國主計總處統計之消費者物價基本分類指數年增率顯示103年至110年均低於2%標準,僅104年、109年呈現通貨緊縮狀況,然111年至113年分別為2.95%2.49%2.18%,尤其食物類物價指數年增率呈現5.66%4.03%3.69%,顯高於2%國際通膨標準,造成人民生活成本大幅提升。

三、按現行退休金等給付金額須待消費者物價指數累計成長率達正、負百分之五始得調整,依近年物價波動情況,至少須二至三年始符該要件,加上檢討調整之程序,正式推行恐耗時三至四年,已緩不濟急,爰基於維護公務人員退休生活,同時完善公務體系薪資與保障,並考量近年來消費者物價指數年年上漲,對於以退休者生活產生實質影響,爰將第三十七條、第三十八條明「不再」隨在職人員予以修正,第六十七條檢討時機改為消費者物價指數累計成長率達正百分之三時應予調整,且為避免調整比率與通貨膨脹落差過大,規定其調整比率不得低於消費者物價指數累計成長率之二分之一,俾符制度目的,以維護退休之高齡者生活。

提案人:廖先翔  游 顥  林沛祥  鄭天財Sra Kacaw          

連署人:陳玉珍  賴士葆  黃健豪  林倩綺  牛煦庭  羅智強  翁曉玲  陳雪生  邱鎮軍  謝龍介  林德福  張啓楷  徐巧芯  王育敏  羅廷瑋  顏DW6558300 寬恒        

公務人員退休資遣撫卹法第三十七條、第三十八條及第六十七條條文修正草案對照表

DW6558300 正條文

現行條文

說明

第三十七條 本法公布施行前退休生效者之每月退休所得,於本法公布施行後,不得超過依替代率上限計算之金額。

前項替代率應依退休人員審定之退休年資,照附表三所定替代率計算,任職滿十五年者,替代率為百分之四十五,其後每增加一年,替代率增給百分之一點五,最高增至三十五年,為百分之七十五。未滿一年之畸零年資,按比率計算;未滿一個月者,以一個月計。

前項替代率之上限,依退休人員審定之退休年資,照附表三所列各年度替代率認定。

前三項所定替代率,於選擇兼領月退休金者,各依其兼領一次退休金與兼領月退休金比率計算。

本法公布施行前退休生效者,應按本法公布施行時之待遇標準,依前四項規定重新計算每月退休所得;經審定後,隨在職同等級人員本(年功)俸之調整重新計算。

本條附表三有關自中華民國一百十三年一月一日起,逐年下降所得替代率之部分,不適用之。

第三十七條 本法公布施行前退休生效者之每月退休所得,於本法公布施行後,不得超過依替代率上限計算之金額。

前項替代率應依退休人員審定之退休年資,照附表三所定替代率計算,任職滿十五年者,替代率為百分之四十五,其後每增加一年,替代率增給百分之一點五,最高增至三十五年,為百分之七十五。未滿一年之畸零年資,按比率計算;未滿一個月者,以一個月計。

前項替代率之上限,依退休人員審定之退休年資,照附表三所列各年度替代率認定。

前三項所定替代率,於選擇兼領月退休金者,各依其兼領一次退休金與兼領月退休金比率計算。

本法公布施行前退休生效者,應按本法公布施行時之待遇標準,依前四項規定重新計算每月退休所得;經審定後,不再隨在職同等級人員本(年功)俸之調整重新計算。

一、修正本條第五項,增訂本條第六項。

二、基於維護公務人員退休生活,同時完善公務體系薪資與保障,並考量近年來消費者物價指數年年上漲,對於以退休者生活產生實質影響,原將本條明「不再」隨在職人員予以修正,維護以退休之高齡者生活。

三、另綜合本條各項規定,使退休公務人員年金逐年減少共十年,直到所得替代率變為最高60%、最低30%,基於上述維持老年生活之同一原因,亦有修正之必要。爰增訂第六項,規定附表三有關於所得替代率之部分,於一百十三年一月一日之後 部分均不適用,停止所得替代之逐年降低。

DW6558300 三十八條 本法公布施行後退休生效者之每月退休所得,不得超過依替代率上限計算之金額。

前項替代率應依退休人員審定之退休年資,照附表三所定替代率計算;任職滿十五年至第三十五年者,照前條第二項規定辦理;超過第三十五年者,每增加一年,增給百分之零點五,最高增至四十年止。未滿一年之畸零年資,按比率計算;未滿一個月者,以一個月計。

前項替代率之上限,依退休人員審定之退休年資,照附表三所列各年度替代率認定。

前三項所定替代率,於選擇兼領月退休金者,各依其兼領一次退休金與兼領月退休金比率計算。

本法公布施行後退休生效者,應按退休生效時之待遇標準,依前四項規定計算每月退休所得;經審定後,隨在職同等級人員本(年功)俸之調整重新計算。

本條附表三有關中華民國一百十三年一月一日之後,逐年下降所得替代率之部分,不適用之。

第三十八條 本法公布施行後退休生效者之每月退休所得,不得超過依替代率上限計算之金額。

前項替代率應依退休人員審定之退休年資,照附表三所定替代率計算;任職滿十五年至第三十五年者,照前條第二項規定辦理;超過第三十五年者,每增加一年,增給百分之零點五,最高增至四十年止。未滿一年之畸零年資,按比率計算;未滿一個月者,以一個月計。

前項替代率之上限,依退休人員審定之退休年資,照附表三所列各年度替代率認定。

前三項所定替代率,於選擇兼領月退休金者,各依其兼領一次退休金與兼領月退休金比率計算。

本法公布施行後退休生效者,應按退休生效時之待遇標準,依前四項規定計算每月退休所得;經審定後,不再隨在職同等級人員本(年功)俸之調整重新計算。

一、修正本條第五項,增訂本條第六項。

二、本條原本規定本法施行後退休公務人員之所得替代率事宜,本次修正明定規定附表三有關於所得替代率之部分,一百十三年一月一日之後部分均不適用,停止所得替代率之逐年降低。修正此二點,理由與本次修正第三十七條說明欄相同。

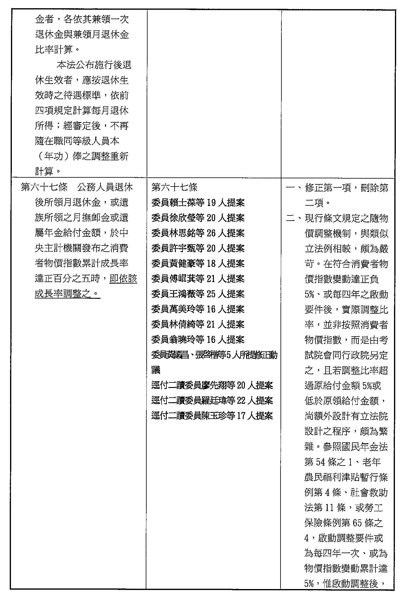
第六十七條 公務人員退休後所領月退休金,或遺族所領之月撫卹金或遺屬年金給付金額,於中央主計機關發布之消費者物價指數累計成長率達正、負百分之時,應予調整,其調整比率由考試院會同行政院,考量國家經濟環境、政府財政與退撫基金準備率定之;調整比率不得低於消費者物價指數累計成長率之二分之一,或至少每四年應予檢討;其相關執行規定,於本法施行細則定之。

公務人員退休後所領月退休金,或遺族所領之月撫卹金或遺屬年金,依前項規定調整後之給付金額超過原領給付金額之百分之或低於原領給付金額時,應經立法院同意。

第六十七條 公務人員退休後所領月退休金,或遺族所領之月撫卹金或遺屬年金給付金額,於中央主計機關發布之消費者物價指數累計成長率達正、負百分之時,應予調整,其調整比率由考試院會同行政院,考量國家經濟環境、政府財政與退撫基金準備率定之;或至少每四年應予檢討;其相關執行規定,於本法施行細則定之。

公務人員退休後所領月退休金,或遺族所領之月撫卹金或遺屬年金,依前項規定調整後之給付金額超過原領給付金額之百分之或低於原領給付金額時,應經立法院同意。

一、修正第一項。

二、有鑑於退休給付機制依現行消費者物價指數變動5%之啟動調整機制過高,爰本次明定啟動調整機制之參考指標,修正為消費者物價指數。

三、根據OECD(經濟合作暨發展組織)與IMF(國際貨幣基金)的長期建議,理想通膨率(Inflation Rate)約為2%±1%,包含美國聯準會(FED)、歐洲央行(ECB)及日本央行(BOJ)都設定目標通膨率2%,主要為避免通縮風險、實質利率保持正值,讓政府債務在通膨中實質縮水。

四、根據中華民國主計總處統計之消費者物價基本分類指數年增率顯示103年至110年均低於2%標準,僅104年、109年呈現通貨緊縮狀況,然111年至113年分別為2.95%2.49%2.18%,尤其食物類物價指數年增率呈現5.66%4.03%3.69%,顯高於國際通膨標準,造成人民生活成本大幅提升。

五、爰本次明定啟動調整機制之參考指標,修正為消費者物價指數,從變化情形來看,一般定義超過3%為通貨膨脹,超過5%就是嚴重通貨膨脹。CPI往往是市場經濟活動與政府貨幣政策的一個重要參考指標,現行規定5%始啟動調整機制,過於嚴苛,應以3%為宜,爰予修正。

六、另按現行退休金等給付金額須待消費者物價指數累計成長率達正、負百分之五始得調整,依近年物價波動情況,至少須二至三年始符該要件,加上檢討調整之程序,正式推行恐耗時三至四年,已緩不濟急,爰將檢討時機改為消費者物價指數累計成長率達正百分之三時應予調整。且為避免調整比率與通貨膨脹落差過大,爰規定其調整比率不得低於消費者物價指數累計成長率之二分之一,俾符制度目的。

DW9553338 員徐巧芯等提案:

案由:本院委員徐巧芯等16人,鑑於現行公務人員退休資遣撫卹法之規定,已大幅減少依法審定年金之所得替代率,且連續十年內每年再減少百分之一點五之所得替代率,更規定年金不再隨在職人員薪俸調整。然鑑於近年物價飛漲,消費者物價指數年年升高,依據主計總處發布之「高齡家庭消費者物價指數」,發現物價成長對高齡者影響更為嚴重,對已退休之公務人員生活產生極大壓力,爰擬具「公務人員退休資遣撫卹法第三十七條條文修正草案」。是否有當?敬請公決。

說明:

一、公務人員退休資遣撫卹法自10771日施行,其中第三十七條規定已退休人員年金之所得替代率,最高70%、最低45%,且自10911日起每年再減少1.5%,逐年連續減少十年,直到所得替代率變為最高60%、最低30%,更規定年金自10771日起,與在職人員薪俸調整脫鉤。

二、根據行政院主計總處報告指出,112年之消費者物價指數年增率高達2.5%,但高齡家庭的消費者物價指數年增率高達2.8%,連同107年起試編結果也顯示高齡家庭年增率連續五年都高於全體年增率,顯然物價上漲對高齡者影響極大。

提案人:徐巧芯  

連署人:蘇清泉  許宇甄  柯志恩  鄭天財Sra Kacaw   高金素梅 陳玉珍  賴士葆  王鴻薇  羅智強  吳宗憲  林沛祥  張智倫  楊瓊瓔  羅廷瑋  洪孟楷  

公務人員退休資遣撫卹法第三十七條條文修正草案對照表

DW5628915 正條文

現行條文

說明

DW2335413 三十七條 本法公布施行前退休生效者之每月退休所得,於本法公布施行後,不得超過依替代率上限計算之金額。

前項替代率應依退休人員審定之退休年資,照附表三所定替代率計算,任職滿十五年者,替代率為百分之四十五,其後每增加一年,替代率增給百分之一點五,最高增至三十五年,為百分之七十五。未滿一年之畸零年資,按比率計算;未滿一個月者,以一個月計。

前項替代率之上限,依退休人員審定之退休年資,照附表三所列各年度替代率認定。

前三項所定替代率,於選擇兼領月退休金者,各依其兼領一次退休金與兼領月退休金比率計算。

本法公布施行前退休生效者,應按本法公布施行時之待遇標準,依前四項規定重新計算每月退休所得;經審定後,隨在職同等級人員本(年功)俸之調整重新計算。

本條附表三有關自中華民國一百十四年一月一日起,逐年下降所得替代率之部分,不適用之。




第三十七條 本法公布施行前退休生效者之每月退休所得,於本法公布施行後,不得超過依替代率上限計算之金額。

前項替代率應依退休人員審定之退休年資,照附表三所定替代率計算,任職滿十五年者,替代率為百分之四十五,其後每增加一年,替代率增給百分之一點五,最高增至三十五年,為百分之七十五。未滿一年之畸零年資,按比率計算;未滿一個月者,以一個月計。

前項替代率之上限,依退休人員審定之退休年資,照附表三所列各年度替代率認定。

前三項所定替代率,於選擇兼領月退休金者,各依其兼領一次退休金與兼領月退休金比率計算。

本法公布施行前退休生效者,應按本法公布施行時之待遇標準,依前四項規定重新計算每月退休所得;經審定後,不再隨在職同等級人員本(年功)俸之調整重新計算。

一、基於維護公務人員退休生活,同時完善公務體系薪資與保障,並考量近年來消費者物價指數年年上漲,對於以退休者生活產生實質影響,原將本條明「不再」隨在職人員予以修正,維護以退休之高齡者生活。

二、另綜合本條各項規定,使退休公務人員年金逐年減少共十年,直到所得替代率變為最高60%、最低30%,基於上述維持老年生活之同一原因,亦有修正之必要。爰增訂第六項,規定附表三有關於所得替代率之部分,於一百十四年一月一日之後部分均不適用,停止所得替代之逐年降低。

DW5628915 員陳玉珍等提案:

案由:本院委員陳玉珍等17人,有鑑於現行公務人員退休資遣撫卹法之規定,大幅減少已依法審定年金之所得替代率,且連續十年內每年減少百分之一點五之所得替代率,更規定年金不再隨在職人員薪俸調整。有鑑於近年通貨膨脹、物價指數飛漲,逐年減少所得替代率將使退休公務人員生活條件逐年陷入不利,而有違公平正義、信賴保護原則之嫌,且調整、定期檢討規定有所不足,無法及時因應金融環境、物價波動調整本法各類年金之給付金額。爰擬具「公務人員退休資遣撫卹法第三十七條、第三十八條及第六十七條條文修正草案」,以保障退休公務人員之生活。是否有當?敬請公決。

提案人:陳玉珍  

連署人:廖偉翔  牛煦庭  許宇甄  鄭天財Sra Kacaw  黃健豪  呂玉玲  張智倫  黃建賓  陳菁徽  羅智強  盧縣一  王鴻薇  涂權吉  萬美玲  洪孟楷  林沛祥          

公務人員退休資遣撫卹法第三十七條、第三十八條及第六十七條條文修正草案對照表

DW6734081 正條文

現行條文

說明

第三十七條 本法公布施行前退休生效者之每月退休所得,於本法公布施行後,不得超過依替代率上限計算之金額。

前項替代率應依退休人員審定之退休年資,照附表三所定替代率計算,任職滿十五年者,替代率為百分之四十五,其後每增加一年,替代率增給百分之一點五,最高增至三十五年,為百分之七十五。未滿一年之畸零年資,按比率計算;未滿一個月者,以一個月計。

前項替代率之上限,依退休人員審定之退休年資,照附表三所列各年度替代率認定。

前三項所定替代率,於選擇兼領月退休金者,各依其兼領一次退休金與兼領月退休金比率計算。

本法公布施行前退休生效者,應按本法公布施行時之待遇標準,依前四項規定重新計算每月退休所得;經審定後,隨在職同等級人員本(年功)俸之調整重新計算。

本條附表三有關自中華民國一百十三年一月一日之後,逐年下降所得替代率之部分,停止適用之。

第三十七條 本法公布施行前退休生效者之每月退休所得,於本法公布施行後,不得超過依替代率上限計算之金額。

前項替代率應依退休人員審定之退休年資,照附表三所定替代率計算,任職滿十五年者,替代率為百分之四十五,其後每增加一年,替代率增給百分之一點五,最高增至三十五年,為百分之七十五。未滿一年之畸零年資,按比率計算;未滿一個月者,以一個月計。

前項替代率之上限,依退休人員審定之退休年資,照附表三所列各年度替代率認定。

前三項所定替代率,於選擇兼領月退休金者,各依其兼領一次退休金與兼領月退休金比率計算。

本法公布施行前退休生效者,應按本法公布施行時之待遇標準,依前四項規定重新計算每月退休所得;經審定後,不再隨在職同等級人員本(年功)俸之調整重新計算。

一、本條第五項原定「不再」隨在職人員調整,考量近年通貨膨脹影響物價甚鉅,勢將影響退休公務人員之老年生活,爰修正第五項。

二、增訂第六項,規定附表三有關於所得替代率逐年降低之部分,為因應近年國內經濟狀況,一百十三年一月一日之後部分均停止適用,使所得替代率不再降低,維持退休公務人員之老年生活條件,以符公平正義及信賴保護原則。

第三十八條 本法公布施行後退休生效者之每月退休所得,不得超過依替代率上限計算之金額。

前項替代率應依退休人員審定之退休年資,照附表三所定替代率計算;任職滿十五年至第三十五年者,照前條第二項規定辦理;超過第三十五年者,每增加一年,增給百分之零點五,最高增至四十年止。未滿一年之畸零年資,按比率計算;未滿一個月者,以一個月計。

前項替代率之上限,依退休人員審定之退休年資,照附表三所列各年度替代率認定。

前三項所定替代率,於選擇兼領月退休金者,各依其兼領一次退休金與兼領月退休金比率計算。

本法公布施行後退休生效者,應按退休生效時之待遇標準,依前四項規定計算每月退休所得;經審定後,隨在職同等級人員本(年功)俸之調整重新計算。

本條附表三有關自中華民國一百十三年一月一日之後,逐年下降所得替代率之部分,停止適用之。

第三十八條 本法公布施行後退休生效者之每月退休所得,不得超過依替代率上限計算之金額。

前項替代率應依退休人員審定之退休年資,照附表三所定替代率計算;任職滿十五年至第三十五年者,照前條第二項規定辦理;超過第三十五年者,每增加一年,增給百分之零點五,最高增至四十年止。未滿一年之畸零年資,按比率計算;未滿一個月者,以一個月計。

前項替代率之上限,依退休人員審定之退休年資,照附表三所列各年度替代率認定。

前三項所定替代率,於選擇兼領月退休金者,各依其兼領一次退休金與兼領月退休金比率計算。

本法公布施行後退休生效者,應按退休生效時之待遇標準,依前四項規定計算每月退休所得;經審定後,不再隨在職同等級人員本(年功)俸之調整重新計算

一、本條第五項原定「不再」隨在職人員調整,考量近年通貨膨脹影響物價甚鉅,勢將影響退休公務人員之老年生活,爰修正第五項。

二、增訂第六項,規定附表三有關於所得替代率逐年降低之部分,為因應近年國內經濟狀況,一百十三年一月一日之後部分均停止適用,使所得替代率不再降低,維持退休公務人員之老年生活條件,以符公平正義及信賴保護原則。

三、考量尚未退休但可能適用附表三之未來退休公務人員亦將受此所得替代率減少之衝擊,爰比照第三十七條修正本條。

第六十七條 公務人員退休後所領月退休金,或遺族所領之月撫卹金或遺屬年金給付金額,於中央主計機關發布之消費者物價指數累計成長率達正、負百分之二時,或重要民生物資指數累計成長率達正、負百分之二時,應予調整,其調整比率由考試院會同行政院,考量國家經濟環境、政府財政與退撫基金準備率定之;或至少每年應予檢討;其相關執行規定,於本法施行細則定之。

公務人員退休後所領月退休金,或遺族所領之月撫卹金或遺屬年金,依前項規定調整後之給付金額超過原領給付金額之百分之五或低於原領給付金額時,應經立法院同意。

第六十七條 公務人員退休後所領月退休金,或遺族所領之月撫卹金或遺屬年金給付金額,於中央主計機關發布之消費者物價指數累計成長率達正、負百分之五時,應予調整,其調整比率由考試院會同行政院,考量國家經濟環境、政府財政與退撫基金準備率定之;或至少每四年應予檢討;其相關執行規定,於本法施行細則定之。

公務人員退休後所領月退休金,或遺族所領之月撫卹金或遺屬年金,依前項規定調整後之給付金額超過原領給付金額之百分之五或低於原領給付金額時,應經立法院同意。

一、按現行法以正負百分之五做為年金給付金額調整門檻之設計,於以年增率計算之消費者物價指數有過高而無法適時調整之嫌,爰修正為正負百分之二即須調整給付金額,以符司法院大法官解釋第782號意旨要求,使年金給付金額得因應物價波動適時主動調整之;另增加以重要民生物資指數為兼採之標準,以使調整門檻更加貼近整體社會經濟環境。

二、另修正至少每四年與檢討之門檻為至少三年一次,以確保該給付金額定期檢討頻率足夠,以貼近整體民生經濟環境。

DW3660547 員鄭天財Sra Kacaw等提案:

案由:本院委員鄭天財Sra Kacaw16人,有鑑於現行《公務人員退休資遣撫卹法》,並非以國家年金改革委員會召開20次會議之共識條文。且近年來物價飛漲飆升,通膨問題嚴峻,根據行政院主計總處數據顯示物價成長對高齡者影響更為嚴重,已退休之公務人員同樣也受到極大的影響,為強化退休之公務人員權益,爰擬具「公務人員退休資遣撫卹法第三十七條及第三十八條條文修正草案」。是否有當?敬請公決。

說明:

一、蔡英文總統105520日上任後成立「國家年金改革委員會」,由陳建仁副總統主持,邀集專家學者及考試院與行政院各部會代表,召開多達20次會議,形成行政院與考試院提出的《公立學校教職員退休資遣撫卹條例草案》及《公務人員退休撫卹法草案》。然而在106年立法院審查時,民進黨團憑藉絕對多數通過民進黨委員版本,未依循「國家年金改革委員會」、行政院及考試院的專業版本,反而進一步「大幅刪減」退休金。

以公務人員為例:

四十年年資:考試院版本第十一年替代率為75.0%,民進黨修正後降為62.5%

三十年年資:考試院版本第十一年替代率為64.0%,民進黨修正後降為52.5%

這樣的立法,完全忽視「國家年金改革委員會」的專業意見,嚴重消減合理的退休金!

二、近年來物價飛漲飆升,就行政院主計總處公布之消費者物價指數(CPI),110年年增率為1.97%111年為2.95%112年為2.49%113年為2.18%,又行政院主計總處,針對113年高齡家庭(戶內人口皆為65歲以上)全年消費者物價指數(CPI)年增率為2.37%,高於整體平均值,顯見物價高漲對65歲以上高齡人士影響極大,已危及其基本生活。

三、為強化政府對已退休公務人員之權益,爰提案修正公務人員退休資遣撫卹法第三十七條及第三十八條,保障退休人員面臨逐年攀升之物價仍得維持基本生存權益。

提案人:鄭天財Sra Kacaw

連署人:徐欣瑩  廖偉翔  王育敏  賴士葆  馬文君  王鴻薇  林倩綺  林沛祥  邱鎮軍  謝龍介  葉元之  陳雪生  牛煦庭  李彥秀  黃建賓  

公務人員退休資遣撫卹法第三十七條及第三十八條條文修正草案對照表

DW3247731 正條文

現行條文

說明

第三十七條 本法公布施行前退休生效者之每月退休所得,於本法公布施行後,不得超過依替代率上限計算之金額。

前項替代率應依退休人員審定之退休年資,照附表三所定替代率計算,任職滿十五年者,替代率為百分之四十五,其後每增加一年,替代率增給百分之一點五,最高增至三十五年,為百分之七十五。未滿一年之畸零年資,按比率計算;未滿一個月者,以一個月計。

前項替代率之上限,依退休人員審定之退休年資,照附表三所列各年度替代率認定。

前三項所定替代率,於選擇兼領月退休金者,各依其兼領一次退休金與兼領月退休金比率計算。

本法公布施行前退休生效者,應按本法公布施行時之待遇標準,依前四項規定重新計算每月退休所得;經審定後,隨在職同等級人員本(年功)俸之調整重新計算。

第二項附表三所定之替代率計算方式,自中華民國一百十四年一月一日之後,停止適用。

第三十七條 本法公布施行前退休生效者之每月退休所得,於本法公布施行後,不得超過依替代率上限計算之金額。

前項替代率應依退休人員審定之退休年資,照附表三所定替代率計算,任職滿十五年者,替代率為百分之四十五,其後每增加一年,替代率增給百分之一點五,最高增至三十五年,為百分之七十五。未滿一年之畸零年資,按比率計算;未滿一個月者,以一個月計。

前項替代率之上限,依退休人員審定之退休年資,照附表三所列各年度替代率認定。

前三項所定替代率,於選擇兼領月退休金者,各依其兼領一次退休金與兼領月退休金比率計算。

本法公布施行前退休生效者,應按本法公布施行時之待遇標準,依前四項規定重新計算每月退休所得;經審定後,不再隨在職同等級人員本(年功)俸之調整重新計算。

一、我國預估到2025年底,65歲以上人口占比將達20.8%,正式進入超高齡社會。因此,公務人員退休後之生活經濟影響因素,除物價通膨因素外,老年退休後之醫療與長照費用,也將會是生活的主要支出項目。然現行公務人員退休所得替代率之規定,除明顯影響公務人員退休之生活經濟需求外,也規定年金不再隨在職人員薪俸調整,加上依法五年才需檢討制度設計一次,將可能讓公務人員退休後,更難以維持基本的生活品質。

二、爰提案新增本條第六項,以維持公務人員退休後之生活經濟需求。

第三十八條 本法公布施行後退休生效者之每月退休所得,不得超過依替代率上限計算之金額。

前項替代率應依退休人員審定之退休年資,照附表三所定替代率計算;任職滿十五年至第三十五年者,照前條第二項規定辦理;超過第三十五年者,每增加一年,增給百分之零點五,最高增至四十年止。未滿一年之畸零年資,按比率計算;未滿一個月者,以一個月計。

前項替代率之上限,依退休人員審定之退休年資,照附表三所列各年度替代率認定。

前三項所定替代率,於選擇兼領月退休金者,各依其兼領一次退休金與兼領月退休金比率計算。

本法公布施行後退休生效者,應按退休生效時之待遇標準,依前四項規定計算每月退休所得;經審定後,隨在職同等級人員本年功)俸之調整重新計算

第二項附表三所定之替代率計算方式,自中華民國一百十四年一月一日之後,停止適用。

第三十八條 本法公布施行後退休生效者之每月退休所得,不得超過依替代率上限計算之金額。

前項替代率應依退休人員審定之退休年資,照附表三所定替代率計算;任職滿十五年至第三十五年者,照前條第二項規定辦理;超過第三十五年者,每增加一年,增給百分之零點五,最高增至四十年止。未滿一年之畸零年資,按比率計算;未滿一個月者,以一個月計。

前項替代率之上限,依退休人員審定之退休年資,照附表三所列各年度替代率認定。

前三項所定替代率,於選擇兼領月退休金者,各依其兼領一次退休金與兼領月退休金比率計算。

本法公布施行後退休生效者,應按退休生效時之待遇標準,依前四項規定計算每月退休所得;經審定後,不再隨在職同等級人員本年功)俸之調整重新計算。

一、提案原由同前條。

二、爰提案新增本條第六項,以維持公務人員退休後之生活經濟需求。

DW4827190 席:報告院會,本案已經協商超過一個月,沒有辦法達成共識,依照立法院職權行使法第七十一條之一規定,由院會定期處理,爰於本次會議提出討論。

現在開始進行廣泛討論。依黨團共識,請各黨團推派代表發言。

首先請張啓楷委員發言,吳思瑤委員請準備。

張委員啓楷:1432分)今天我們要向我們敬愛的公教人員致上敬意,也要撥亂反正,把已經被砍過頭、砍太多的公教退休金導正回來。台灣民眾黨黨團提出的修正案不是要「倒退嚕」,我們沒有回溯既往,而是從今年開始不要再砍下去了,因為已經砍過頭了!我們的主管機關是考試院,考試院本來提出的改革方案是從八成開始,每一年逐年降1%,可是民進黨用了段宜康的版本,竟然從75%開始砍,一年砍了1.5%,到今年底為止,已經嚴重超出了之前主管機關設定的標準,砍太多了,該停下來了,讓我們的公教人員可以好好地、有尊嚴地、有保障地過他們的退休生活。啓楷要特別強調,這段時間有非常多現職的公教人員也拉著啓楷說:這個不是只有幫助退休的,這對現職的也是有幫助的。所以今天案子是現職的跟退休的人員全部都幫助到。

另外,我們增訂了物價條款,現行規定累計超過物價指數5%以後開始調整,結果每次調的都不到5%。我們今天明確要求以後修正完之後,累計物價指數超過5%,如果已經漲到6%,那就調6%;到7%就調7%,依照實際的趴數,讓大家是依照實際的,不是每次打折再打折。

另外,我們要提出兩個非常嚴正的聲明。今天早上沈伯洋突然說今天三讀過後,我們要10年多撥7,000億給退休的公教,根本是一派胡言!因為個人專戶實施的時候,就已經造成了一個缺口,是3,370億,你怎麼會把那個東西算進來呢?而且依照台灣民眾黨黨團提出的版本,我們希望缺口10年就撥補完,但民進黨一直要用20年,多造成750億元,結果你們自己造成的缺口,怎麼拿來歸罪給公教人員?這樣是太不應該了。

依照台灣民眾黨黨團今天提出的版本,我們要求的是今年開始停砍,沒有回溯到以前,照顧到現職和以後卸任的人員,用10年撥補計畫,那麼每年我們需要多多少錢呢?只有253億元,這占我們的人事費用不到2%,一方面可以彌補過去已經砍得太多、該停下來的年改,一方面讓我們的老師跟公教人員可以有一個尊嚴、有一個保障的退休晚年。

主席:謝謝張啓楷委員的發言。

接下來請吳思瑤委員發言,羅智強委員請準備。

吳委員思瑤:1436分)主席、各位同仁。這屆立法院是最對不起年輕世代的一屆。今天一早,年輕世代的國會助理自主串聯,就算承受再大的壓力,也要挺身而出捍衛自己的工作權、勞動權,抗議、反對陳玉珍的助理費除罪化的惡修,這是今天早上的場景。而在議場內,今天下午、稍後就要強行表決的反年改法案,讓世代不正義回來了、讓不公不義回來了,所以我說這一屆立法院是史上最對不起年輕世代的一屆國會。

同時,這一屆國會也是最不討論、只會表決的國會。2017年臺灣社會用了一整年的時間討論年金改革,讓改革穩健上路,但是2025年的此時此刻,委員會各只花了一天時間就強行送出版本;討論的時候,還被強制要求一位立委只有3分鐘,請問3分鐘要如何能夠充分論述年改法案的荒謬無理?這不只是民主的縮水,更是民主的破產。

我們就以院會表決前的二、三讀來看,2017年表決的現場,總共花了整整6天時間,一個議案是公務人員退休資遣撫卹法,第二個議案是公立學校教職員退撫條例,總共花了6天的時間,能夠站上這裡論述法案內容的委員,總共272人次,但是今天各黨只有14位立委同仁可以在這裡發表意見,27214,這不是民主破產的一屆國會嗎?

整個反年改、年改喊卡造成三大不公,我已經多次論述,重退休輕現職、重公教輕勞工,而且年金破產要全民買單,藍白委員只是為了討好鐵票的族群,就來慷全民之慨嗎?我不知道民眾黨的委員今夕是何夕,過去黃國昌說年金砍得不夠快、不夠多,今天張啓楷居然說砍過頭、要停砍,而民眾黨所謂的沒有回溯只是喊卡,更是一個虛偽矯情的作為。藍白的本質一致,就是踐踏世代正義。

主席:謝謝吳思瑤委員的發言。

接下來請羅智強委員發言,鍾佳濱委員請準備。

羅委員智強:1439分)停砍年金才是真改革。在民進黨欺負公務員、欺負老師的政策之下,臺灣現在已經出現一個巨大的灰犀牛,文官崩壞、人才崩解。我要告訴民進黨,臺灣科技的教父,也被張忠謀稱為沒有李國鼎就沒有台積電的科技教父李國鼎曾經說,如果一流的人才不進到政府,由二流、三流的人才來領導一流人才的話,這個國家沒有未來。我想要請教我們的民進黨,偉大的民進黨,你要不要把眼睛張大來看,當國考人數從10年前50萬、40萬、30萬,到去年16萬,今年不到12萬,你沒有看到我們的文官已經到大家不願意來考了嗎?如果今天你不能吸納優秀的人才進到政府體系,請問你如何推出像當年的十大建設?如何推出像當年的新竹科學園區?如何去創造所謂的台積電?你把公務員踩在腳底下,國家焉有未來啊!同樣地,老師也是啊!今天如果沒有優秀的老師培養我們的下一代,培養國家的棟梁跟人才,臺灣哪有未來可言。

民進黨口口聲聲喊窮,然後遇到勞保,他就說撥補就是改革。撥補啊!但是遇到公務員、老師,他說什麼?公教你不值得,你們不值得!不配!遇到今天1.25兆龐大、天價的軍費,總統連來立法院報告的勇氣都沒有,但是遇到了公教,民進黨可有勇氣啊!砍、砍、砍,踩、踩、踩,我不知道今天民進黨到底跟我們的公教人員是結了什麼血海深仇,我真的不知道,遇到軍公教警消,民進黨就是砍、就是污名化他們。但是沒關係,今天國民黨我們就站在軍公教警消這一邊,為我們國家爭取真正的未來、為我們爭取真正的尊嚴、為公教爭取真正的福利,謝謝。

主席:謝謝羅智強委員的發言。

我們接下來請鍾佳濱委員發言,翁曉玲委員請準備。

鍾委員佳濱:1442分)主席、各位同仁先進。年金改革在2016年開始啟動之後,它的社會共識就是社會上不論軍公教勞農,大家對社會都有同等的貢獻,所以剛剛國民黨的羅委員說,有人否定公教人員的社會貢獻嗎?沒有。但是有人去考慮到勞工朋友的貢獻嗎?有的。其實過去公教保險和勞工保險因為物價、給付、設算的公式而有大量的虧損,因此從88年開始,政府就陸續對公教保險的不足,前後提撥了5,141億撥補,這當中造福了58萬的公教退休人員;同一個時間,勞工有超過1,048萬,他得到了5,170億的撥補。看起來同樣五千多億的金額分別照顧了勞工跟公教,但是他們之間一個是1,048萬、一個是58萬,看得出政府的確有對公教人員更多的照顧。

但是今天公教保險已經沒有虧損的問題,勞工的保險還在岌岌可危,然而我們現在看到的是公教退撫……勞動的退撫、勞工的退休金,其實目前是自給自足的,但是公教的退休金、公教的退撫,卻在政府已經投入了3,102億之後,要求挹注跟撥補還要持續。今天在野黨所提出來的議案,就是要持續讓退休的人的所得替代率維持一個超過合理的標準,然後造成的虧空要全民的納稅錢來填補,這一點我就不再贅述了。

今天很可笑的是,國、眾的合作是爾虞我詐。國民黨說我們只是停砍年金,年金改革沒有「倒退嚕」,民團說你們是倒改年金,國民黨說沒有!難道沒有嗎?你們版本的所得替代率不是到114年為止,而是倒退回112年的標準,這不是「倒退嚕」、這不是倒扣是什麼?這不是倒改年金是什麼?相對地,民眾黨也很虛偽,他們說他們版本的年金替代率是到114年為止,明年開始不要再往下修了。既然你們認為年金砍過頭,為什麼不彌補呢?

兩個政黨一藍、一白合作唱雙簧,都在說謊!待會的表決我們看得到,民眾黨的提議國民黨不支持,但是國民黨「倒退嚕」的年改民眾黨會支持,根本就是偽君子!

主席:謝謝鍾佳濱委員的發言。

接下來請翁曉玲委員發言,陳培瑜委員請準備。

翁委員曉玲:1446分)大家好。我們很高興看到公教人員退休金停砍法案,今天可以排入院會二讀跟三讀的議程。本席認為軍公教退休金的改革制度不是不能檢討、改進,但是7年前這種踩在現職和退休公教人員身上的錯誤,犧牲、剝削公教人員既有權益的錯誤改法,實在是不公不義,而且實施7年後的今天,我們看到錯誤的政策帶來了嚴重的後果。逐年砍減公教退休金的作法不僅讓基層的公教人員面臨生活、經濟的困窘,對在職公教人員也嚴重打擊士氣,更恐怖的是,造成整個軍公教人才體系的崩壞。

看看臺灣現在是軍隊找不到阿兵哥,政府找不到公務員,學校找不到老師,我們整個國家都快聘不到公僕了,更不用說是要聘到優質的公僕。這次公教人員退休金制度的再改革其實是亡羊補牢,是個最小幅度的改革,是個止血、停損的改革,所以公教退休金根本沒有回復到7年前的水準,只是往後5年不再繼續扣減,不再讓這些可憐的公教人員多損失9%的退休金。

大家不用擔心公教退撫基金會不會破產,因為政府作為雇主本來就負有足額提撥退休金,還負有最後支付責任的保證,這本來就是天經地義的事情。民進黨政府有錢花1.25兆去買看不到的武器,有錢撥補台電四千多億的虧損,有錢編列好幾個8,800億的前瞻預算,竟然沒有錢支付退休金給退休公教人員,還哭窮說經濟會破產。這就好比一個有錢的富豪,他有錢蓋房子、有錢買跑車,但是卻不願意支付退休員工足額的退休金,這樣合理嗎?這種事相信是大家都無法接受的。

7年來,全國公教朋友們大家辛苦了、委屈了,國民黨的立委們為各位討回尊嚴、討回公道,不再讓一輩子為國家犧牲奉獻、盡忠職守、作育英才的公教人員們,繼續被這個違反誠信原則、違反法律公平正義的民進黨政府剝削、踐踏。

最後,本席也請社會各界支持這個修法,與公教朋友們站在一起,唯有我們相互體諒、攜手同心,臺灣才會有更好的未來,謝謝。

主席:謝謝翁曉玲委員的發言。

接下來請陳培瑜委員發言,林德福委員請準備。

陳委員培瑜:1449分)我想剛剛所有在野黨委員所有的發言都是在胡說八道,我要再說一次,都是在胡說八道!就是在為特定族群謀福利,而不顧全民納稅人必須共同承擔這個財政的破口。我要說,你們都忘記了馬英九總統告訴你們,就算再困難,年金改革也一定要做?我知道你們都忘光了!因為就連現場的黃國昌委員自己在當年年金改革的時候,也曾經說要全力支持年金改革,他還說現在不做,下一代就會遭殃。我要說,現在下一代真的要遭殃了!因為國民黨和民眾黨聯手推出的年金倒退改革法案馬上在今天就要三讀通過,我們看到非常多荒謬的版本等一下就會一一表決三讀通過。而這個遭殃的狀況會造成國家財政將近7,000億元的負擔,而這7,000億元,我要再次強調,是用全民納稅人的錢去補特定族群的相關福利,我要說,這不是正當的福利,這不是符合公平正義世代想像的福利!

我要拜託藍白,在三讀表決之前,你們還有機會踩下煞車,不然,我們可以看見未來的財政破口其實是大家一起承擔。而且我要說,藍白一直說,在每一個會期都要推出所謂的福國利民法案,可是很可惜,我們看到藍白一再推出的是自肥法案,就連今天早上助理工會的抗議都再再顯示出,藍白立委只會想著為自己想要照顧的族群自肥,只會為自己的口袋自肥,不斷推出自肥法案。我想這一年半以來,大家已經看清楚藍白立法委員到底是在為誰謀福利、為誰立重要的法案。我要再次強調,這絕對不是福國利民的法案,請藍白懸崖勒馬,全國人民都在看!

我最後要說,現行的制度並沒有虧待退休的人,按照114年的統計,教育人員平均月退休所得是57,973元。我再說一次,57,973元,其中68%還領超過5.7萬元,而公務人員平均月退休所得來到五萬多塊,而且還有CPI調整機制,保障實質購買力。改革之後,不但沒有削弱基本生活保障,對於早期退休的人,也已經有最低保障,以及118年保障條款的保護。如果在這個時候按照藍白的法案通過,只會增加不同退休世代之間的不公不義,所以要拜託藍白,還有機會懸崖勒馬,停止表決這個法案,謝謝!

主席:謝謝陳培瑜委員發言。

接下來最後1位發言的委員林德福委員,請發言。

林委員德福:1452分)大會主席韓院長。對於年金改革,國民黨不反對,但年金改革必須要有公平性,過去民進黨蔡政府到現在的民進黨賴政府高喊改革,卻只找軍公教來下重手,污名化軍公教,製造職業的對立,對於勞保改革卻不敢有動作,年金改革只做半套!最新的勞保精算報告指出,勞保的潛藏債務有13兆,勞保基金將在2031年用光、破產。面對勞保破產的問題,民進黨執政的勞動部部長曾經說,撥補就是改革,沒有砍勞保給付的規劃。這些話聽在退休軍公教民眾的耳裡,格外的諷刺。

過去8年,民進黨政府破壞整個信賴保護原則,毀棄了政府對軍公教人員退休年金的承諾,惡意強砍退休年金,許多一生為國奉獻的基層公教人員晚年生活陷入了經濟困頓。過去每年至少有35萬人來報考公教國考,今年僅剩下16萬人,主因就是看到政府大砍公教的退休年金,民眾不願意再投身公職。民進黨政府如果繼續帶頭來製造職業的對立、世代的衝突,只會撕裂臺灣社會,無助於整個國家的團結。

為退休軍公教人員找回基本的公平正義,不只是國會的責任,更是政府的義務。政府除了對勞保年金逐年撥補外,公教退撫基金也應該比照辦理,由政府來撥補,本席希望政府必須扛起責任,照顧軍公教人員退休的生活。國民黨團提出停止逐年降低公教年金所得替代率的修法,停砍公教退休年金,希望讓公教未來退休生活能夠有所保障。我相信大家都看在眼裡,因為當初要改革是軍公教勞,結果現在只針對軍公教,勞擱一邊,而且剛剛我看到民進黨所有發言的委員大家都不敢提勞,為什麼不敢提?你有愧疚嘛!你說撥補也是改革,那麼軍公教撥補也是改革啊!大家比照辦理,以上。

主席:謝謝林德福委員的發言。

報告院會,本案請宣讀院會所收再修正動議黨團版本,其餘提案內容均列入公報紀錄。

台灣民眾黨黨團再修正動議提案:

國民黨黨團再修正動議提案:

台灣民眾黨黨團修正動議提案:

國民黨黨團修正動議提案:

主席:我們進行處理時,依序進行表決,如果其中有一案通過,不再處理其他案。

現在進行逐條討論。

公務人員退休資遣撫卹法部分條文修正草案(二讀)

主席:第三條,請宣讀。

台灣民眾黨黨團再修正動議:

第 三 條  (不予修正,維持現行條文)

國民黨黨團再修正動議:

第 三 條  維持現行條文,不予修正。

主席:報告院會,台灣民眾黨黨團、國民黨黨團分別所提第三條再修正動議維持現行條文相同,所以我們一併進行處理。

請問院會,對國民黨黨團、台灣民眾黨黨團所提再修正動議通過,有無異議?(無)沒有異議,第三條照台灣民眾黨黨團、國民黨黨團再修正動議通過,維持現行條文,不予修正。

報告院會,我們現在進行第八條,請宣讀。

台灣民眾黨黨團再修正動議:

第 八 條  (不予修正,維持現行條文)

國民黨黨團再修正動議:

第 八 條  維持現行條文,不予修正。

主席:報告院會,台灣民眾黨黨團、國民黨黨團分別所提第八條再修正動議維持現行條文相同,所以一併處理。

請問院會,對國民黨黨團、台灣民眾黨黨團再修正動議通過,有無異議?(無)沒有異議,本案第八條照台灣民眾黨黨團、國民黨黨團再修正動議通過,維持現行條文,不予修正。

我們現在進入第三十七條,請宣讀。

台灣民眾黨黨團再修正動議:

第三十七條  本法公布施行前退休生效者之每月退休所得,於本法公布施行後,不得超過依替代率上限計算之金額。

前項替代率應依退休人員審定之退休年資,照附表三所定替代率計算,任職滿十五年者,替代率為百分之四十五,其後每增加一年,替代率增給百分之一點五,最高增至三十五年,為百分之七十五。未滿一年之畸零年資,按比率計算;未滿一個月者,以一個月計。

前項替代率之上限,依退休人員審定之退休年資,照附表三所列各年度替代率認定。中華民國一百十四年以後,各年度所得替代率不再逐年降低,依中華民國一百十四年十二月十二日修正後之附表三認定。

前三項所定替代率,於選擇兼領月退休金者,各依其兼領一次退休金與兼領月退休金比率計算。

本法公布施行前退休生效者,應按本法公布施行時之待遇標準,依前四項規定重新計算每月退休所得;經審定後,不再隨在職同等級人員本(年功)俸之調整重新計算。

國民黨黨團再修正動議:

第三十七條  本法公布施行前退休生效者之每月退休所得,於本法公布施行後,不得超過依替代率上限計算之金額。

前項替代率應依退休人員審定之退休年資,照附表三所定替代率計算,任職滿十五年者,替代率為百分之四十五,其後每增加一年,替代率增給百分之一點五,最高增至三十五年,為百分之七十五。未滿一年之畸零年資,按比率計算;未滿一個月者,以一個月計。

前項替代率之上限,依退休人員審定之退休年資,照附表三所列各年度替代率認定。

前三項所定替代率,於選擇兼領月退休金者,各依其兼領一次退休金與兼領月退休金比率計算。

本法公布施行前退休生效者,應按本法公布施行時之待遇標準,依前四項規定重新計算每月退休所得;經審定後,不再隨在職同等級人員本(年功)俸之調整重新計算。

本法於中華民國一百十四年十二月十二日修正公布前或後退休生效者,一律以附表三所定中華民國一百十二年一月一日至一百十二年十二月三十一日之退休所得替代率上限認定之;附表三有關自中華民國一百十三年一月一日以後,逐年下降所得替代率之部分,不適用之。

主席:報告院會,我們依照黨團共識要開始進行表決,我們現在開始按鈴7分鐘,並分發表決卡。

(按鈴)

主席:報告院會,我們現在開始表決台灣民眾黨黨團再修正動議條文。現在有民進黨黨團、台灣民眾黨黨團要求記名表決,我們開始記名表決,時間1分鐘,贊成台灣民眾黨黨團再修正動議請按贊成,反對請按反對,現在開始。

(進行表決)

主席:報告院會,報告表決結果:出席58位,贊成8位,反對50位,贊成者少數,台灣民眾黨黨團再修正動議條文不通過。

表決結果名單:

會議名稱:立法院第11屆第4會期第13次會議  表決型態:記名表決

表決時間:中華民國1141212日 下午31625

表決議題:討論事項第三案第三十七條

     台灣民眾黨黨團再修正動議

表決結果:出席人數:58  贊成人數:8  反對人數:50  棄權人數:0

贊成:

林憶君  麥玉珍  劉書彬  林國成  陳昭姿  黃國昌  黃珊珊  張啓楷

反對:

張雅琳  林月琴  陳培瑜  柯建銘  鍾佳濱  伍麗華Saidhai Tahovecahe    郭昱晴  吳思瑤  沈伯洋  范 雲  邱志偉  黃秀芳  何欣純  林俊憲  李坤城  王義川  陳秀寳  徐富癸  王世堅  羅美玲  蔡易餘  莊瑞雄  郭國文  陳俊宇  吳沛憶  賴瑞隆  陳素月  李柏毅  陳 瑩  陳冠廷  陳亭妃  王美惠  劉建國  林岱樺  賴惠員  黃 捷  林淑芬  王正旭  林楚茵  王定宇  吳琪銘  許智傑  張宏陸  吳秉叡  李昆澤  蔡其昌  邱議瑩  林宜瑾  蘇巧慧  沈發惠

棄權:

主席:報告院會,現在開始表決國民黨黨團再修正動議條文。現在有民進黨黨團、國民黨黨團要求記名表決,我們開始記名表決,贊成請按贊成,反對請按反對,時間1分鐘,現在開始。

(進行表決)

主席:報告院會,報告表決結果:出席102位委員,贊成52位,反對50位,贊成者多數,第三十七條照國民黨黨團再修正動議條文通過。

表決結果名單:

會議名稱:立法院第11屆第4會期第13次會議  表決型態:記名表決

表決時間:中華民國1141212日 下午31820

表決議題:討論事項第三案第三十七條

     國民黨黨團再修正動議

表決結果:出席人數:102  贊成人數:52  反對人數:50  棄權人數:0

贊成:

傅崐萁  羅智強  林沛祥  謝龍介  涂權吉  馬文君  高金素梅 林思銘  邱若華  鄭天財Sra Kacaw   鄭正鈐  謝衣鳯  張嘉郡  洪孟楷  王鴻薇  呂玉玲  陳雪生  黃建賓  黃健豪  葉元之  陳永康  賴士葆  陳菁徽  萬美玲  廖偉翔  蘇清泉  黃 仁  魯明哲  李彥秀  吳宗憲  邱鎮軍  徐欣瑩  盧縣一  廖先翔  陳玉珍  林德福  楊瓊瓔  丁學忠  陳超明  林倩綺  顏寬恒  羅明才  翁曉玲  葛如鈞  張智倫  羅廷瑋  徐巧芯  許宇甄  柯志恩  牛煦庭  王育敏  游 顥

反對:

張雅琳  林月琴  陳培瑜  柯建銘  鍾佳濱  伍麗華Saidhai Tahovecahe    郭昱晴  吳思瑤  沈伯洋  范 雲  邱志偉  黃秀芳  何欣純  林俊憲  李坤城  王義川  陳秀寳  徐富癸  王世堅  羅美玲  蔡易餘  莊瑞雄  郭國文  陳俊宇  吳沛憶  賴瑞隆  陳素月  李柏毅  陳 瑩  陳冠廷  陳亭妃  王美惠  劉建國  林岱樺  賴惠員  黃 捷  林淑芬  王正旭  林楚茵  王定宇  吳琪銘  許智傑  張宏陸  吳秉叡  李昆澤  蔡其昌  邱議瑩  林宜瑾  蘇巧慧  沈發惠

棄權:

主席:報告院會,我們現在進行第三十八條,請宣讀。

台灣民眾黨黨團再修正動議:

第三十八條  本法公布施行後退休生效者之每月退休 所得,不得超過依替代率上限計算之金額。

前項替代率應依退休人員審定之退休年資,照附表三所定替代率計算;任職滿十五年至第三十五年者,照前條第二項規定辦理;超過第三十五年者,每增加一年,增給百分之零點五,最高增至四十年止。未滿一年之畸零年資,按比率計算。未滿一個月者,以一個月計。

前項替代率之上限,依退休人員審定之退休年資,照附表三所列各年度替代率認定。中華民國一百十四年以後,各年度所得替代率不再逐年降低,依中華民國一百十四年十二月十二日修正後之附表三認定。

前三項所定替代率,於選擇兼領月退休金者,各依其兼領一次退休金與兼領月退休金比率計算。

本法公布施行後退休生效者,應按退休生效時之待遇標準,依前四項規定計算每月退休所得;經審定後,不再隨在職同等級人員本(年功)俸之調整重新計算。

國民黨黨團再修正動議:

第三十八條  本法公布施行後退休生效者之每月退休所得,不得超過依替代率上限計算之金額。

前項替代率應依退休人員審定之退休年資,照附表三所定替代率計算;任職滿十五年至第三十五年者,照前條第二項規定辦理;超過第三十五年者,每增加一年,增給百分之零點五,最高增至四十年止。未滿一年之畸零年資,按比率計算;未滿一個月者,以一個月計。

前項替代率之上限,依退休人員審定之退休年資,照附表三所列各年度替代率認定。前三項所定替代率,於選擇兼領月退休金者,各依其兼領一次退休金與兼領月退休金比率計算。

本法公布施行後退休生效者,應按退休生效時之待遇標準,依前四項規定計算每月退休所得;經審定後,不再隨在職同等級人員本(年功)俸之調整重新計算。

本法於中華民國一百十四年十二月十二日修正公布前或後退休生效者,一律以附表三所定中華民國一百十二年一月一日至一百十二年十二月三十一日之退休所得替代率上限認定之;附表三有關自中華民國一百十三年一月一日以後,逐年下降所得替代率之部分,不適用之。

主席:報告院會,我們開始表決台灣民眾黨團再修正動議條文。

現在有民進黨黨團、台灣民眾黨黨團要求記名表決。

我們開始進行記名表決,時間1分鐘,贊成台灣民眾黨黨團再修正動議請按贊成,反對請按反對,現在開始。

(進行表決)

主席:報告院會,出席委員58位,贊成者8位,反對50位,贊成者少數,台灣民眾黨黨團再修正動議條文不通過。

表決結果名單:

會議名稱:立法院第11屆第4會期第13次會議  表決型態:記名表決

表決時間:中華民國1141212日 下午32302

表決議題:討論事項第三案第三十八條

     台灣民眾黨黨團再修正動議

表決結果:出席人數:58  贊成人數:8  反對人數:50  棄權人數:0

贊成:

林憶君  麥玉珍  劉書彬  林國成  陳昭姿  黃國昌  黃珊珊  張啓楷

反對:

張雅琳  林月琴  陳培瑜  柯建銘  鍾佳濱  伍麗華Saidhai Tahovecahe    郭昱晴  吳思瑤  沈伯洋  范 雲  邱志偉  黃秀芳  何欣純  林俊憲  李坤城  王義川  陳秀寳  徐富癸  王世堅  羅美玲  蔡易餘  莊瑞雄  郭國文  陳俊宇  吳沛憶  賴瑞隆  陳素月  李柏毅  陳 瑩  陳冠廷  陳亭妃  王美惠  劉建國  林岱樺  賴惠員  黃 捷  林淑芬  王正旭  林楚茵  王定宇  吳琪銘  許智傑  張宏陸  吳秉叡  李昆澤  蔡其昌  邱議瑩  林宜瑾  蘇巧慧  沈發惠

棄權:

主席:我們現在開始進行表決國民黨黨團再修正動議條文。

現在有民進黨黨團、國民黨黨團要求記名表決。

我們記名表決,贊成按贊成,反對按反對,時間1分鐘,現在開始。

(進行表決)

主席:報告表決結果:出席102位委員,贊成52位,反對50位,贊成者多數,第三十八條照國民黨黨團再修正動議條文通過。

表決結果名單:

會議名稱:立法院第11屆第4會期第13次會議  表決型態:記名表決

表決時間:中華民國1141212日 下午32437

表決議題:討論事項第三案第三十八條

     國民黨黨團再修正動議

表決結果:出席人數:102  贊成人數:52  反對人數:50  棄權人數:0

贊成:

傅崐萁  羅智強  林沛祥  謝龍介  涂權吉  馬文君  高金素梅 林思銘  邱若華  鄭天財Sra Kacaw   鄭正鈐  謝衣鳯  張嘉郡  洪孟楷  王鴻薇  呂玉玲  陳雪生  黃建賓  黃健豪  葉元之  陳永康  賴士葆  陳菁徽  萬美玲  廖偉翔  蘇清泉  黃 仁  魯明哲  李彥秀  吳宗憲  邱鎮軍  徐欣瑩  盧縣一  廖先翔  陳玉珍  林德福  楊瓊瓔  丁學忠  陳超明  林倩綺  顏寬恒  羅明才  翁曉玲  葛如鈞  張智倫  羅廷瑋  徐巧芯  許宇甄  柯志恩  牛煦庭  王育敏  游 顥

反對:

張雅琳  林月琴  陳培瑜  柯建銘  鍾佳濱  伍麗華Saidhai Tahovecahe    郭昱晴  吳思瑤  沈伯洋  范 雲  邱志偉  黃秀芳  何欣純  林俊憲  李坤城  王義川  陳秀寳  徐富癸  王世堅  羅美玲  蔡易餘  莊瑞雄  郭國文  陳俊宇  吳沛憶  賴瑞隆  陳素月  李柏毅  陳 瑩  陳冠廷  陳亭妃  王美惠  劉建國  林岱樺  賴惠員  黃 捷  林淑芬  王正旭  林楚茵  王定宇  吳琪銘  許智傑  張宏陸  吳秉叡  李昆澤  蔡其昌  邱議瑩  林宜瑾  蘇巧慧  沈發惠

棄權:

主席:我們現在進行第六十七條,請宣讀。

台灣民眾黨黨團再修正動議:

第六十七條  公務人員退休後所領月退休金,或遺族所領之月撫卹金或遺屬年金給付金額,於中央主計機關發布之消費者物價指數累計成長率達正百分之五時,即依該成長率調整之。

國民黨黨團再修正動議:

第六十七條  公務人員退休後所領月退休金,或遺族所領之月撫卹金或遺屬年金給付金額,於中央主計機關發布之消費者物價指數累計成長率達正百分之五時,應依該成長率調整之;或至少每四年應予檢討,適當調整,但成長率為零或負數時,不予調整;其相關執行規定,於本法施行細則定之。

主席:報告院會,我們進行表決台灣民眾黨黨團再修正動議條文。

現在有民進黨黨團、台灣民眾黨黨團要求記名表決。

我們開始記名表決,贊成台灣民眾黨黨團再修正動議條文請按贊成,反對請按反對,時間1分鐘,現在開始。

(進行表決)

主席:報告表決結果:出席58位,贊成8位委員,反對50位委員,贊成者少數,台灣民眾黨黨團再修正動議條文不通過。

表決結果名單:

會議名稱:立法院第11屆第4會期第13次會議  表決型態:記名表決

表決時間:中華民國1141212日 下午32720

表決議題:討論事項第三案第六十七條

     台灣民眾黨黨團再修正動議

表決結果:出席人數:58  贊成人數:8  反對人數:50  棄權人數:0

贊成:

林憶君  麥玉珍  劉書彬  林國成  陳昭姿  黃國昌  黃珊珊  張啓楷

反對:

張雅琳  林月琴  陳培瑜  柯建銘  鍾佳濱  伍麗華Saidhai Tahovecahe    郭昱晴  吳思瑤  沈伯洋  范 雲  邱志偉  黃秀芳  何欣純  林俊憲  李坤城  王義川  陳秀寳  徐富癸  王世堅  羅美玲  蔡易餘  莊瑞雄  郭國文  陳俊宇  吳沛憶  賴瑞隆  陳素月  李柏毅  陳 瑩  陳冠廷  陳亭妃  王美惠  劉建國  林岱樺  賴惠員  黃 捷  林淑芬  王正旭  林楚茵  王定宇  吳琪銘  許智傑  張宏陸  吳秉叡  李昆澤  蔡其昌  邱議瑩  林宜瑾  蘇巧慧  沈發惠

棄權:

主席:我們開始進行表決國民黨黨團再修正動議條文。

現在有民進黨黨團、國民黨黨團要求記名表決。

我們開始記名表決,贊成國民黨黨團再修正動議條文請按贊成,反對請按反對,時間1分鐘,現在開始。

(進行表決)

主席:報告表決結果:出席102位,贊成52位委員,反對50位委員,贊成者多數,第六十七條照國民黨黨團再修正動議條文通過。

表決結果名單:

會議名稱:立法院第11屆第4會期第13次會議  表決型態:記名表決

表決時間:中華民國1141212日 下午32859

表決議題:討論事項第三案第六十七條

     國民黨黨團再修正動議

表決結果:出席人數:102  贊成人數:52  反對人數:50  棄權人數:0

贊成:

傅崐萁  羅智強  林沛祥  謝龍介  涂權吉  馬文君  高金素梅 林思銘  邱若華  鄭天財Sra Kacaw   鄭正鈐  謝衣鳯  張嘉郡  洪孟楷  王鴻薇  呂玉玲  陳雪生  黃建賓  黃健豪  葉元之  陳永康  賴士葆  陳菁徽  萬美玲  廖偉翔  蘇清泉  黃 仁  魯明哲  李彥秀  吳宗憲  邱鎮軍  徐欣瑩  盧縣一  廖先翔  陳玉珍  林德福  楊瓊瓔  丁學忠  陳超明  林倩綺  顏寬恒  羅明才  翁曉玲  葛如鈞  張智倫  羅廷瑋  徐巧芯  許宇甄  柯志恩  牛煦庭  王育敏  游 顥

反對:

張雅琳  林月琴  陳培瑜  柯建銘  鍾佳濱  伍麗華Saidhai Tahovecahe    郭昱晴  吳思瑤  沈伯洋  范 雲  邱志偉  黃秀芳  何欣純  林俊憲  李坤城  王義川  陳秀寳  徐富癸  王世堅  羅美玲  蔡易餘  莊瑞雄  郭國文  陳俊宇  吳沛憶  賴瑞隆  陳素月  李柏毅  陳 瑩  陳冠廷  陳亭妃  王美惠  劉建國  林岱樺  賴惠員  黃 捷  林淑芬  王正旭  林楚茵  王定宇  吳琪銘  許智傑  張宏陸  吳秉叡  李昆澤  蔡其昌  邱議瑩  林宜瑾  蘇巧慧  沈發惠

棄權:

主席:報告院會,全案經過二讀,現在有國民黨黨團、台灣民眾黨黨團要求提議繼續進行三讀。請問院會,有無異議?(無)沒有異議,請宣讀經過二讀之條文。

公務人員退休資遣撫卹法修正第三十七條、第三十八條及第六十七條條文(三讀)

與經過二讀內容同,略─

主席:報告院會,三讀條文已經宣讀完畢,請問院會,有無文字修正?(無)沒有文字修正。

報告院會,現有國民黨黨團、台灣民眾黨黨團分別依據立法院職權行使法第十一條規定,提請將全案付表決。

國民黨黨團提案:

案由:本院國民黨黨團依據立法院職權行使法第十一條規定,提請將本案「全案付表決」。

提案人:中國國民黨立法院黨團 羅智強

台灣民眾黨黨團提案:

案由:本院台灣民眾黨黨團,依據立法院職權行使法第十一條規定,提請將本案「全案付表決」。

提案人:台灣民眾黨立法院黨團

黃國昌  陳昭姿  

主席:現在開始進行全案表決,贊成全案通過者請按贊成,反對者請按反對,棄權者請按棄權。

民進黨黨團、台灣民眾黨黨團、國民黨黨團要求記名表決。

開始進行記名表決,贊成按贊成,反對按反對,時間1分鐘,現在開始。

(進行表決)

主席:報告院會,報告表決結果:出席108位,贊成60位,反對48位,贊成者多數,全案表決通過。

表決結果名單:

會議名稱:立法院第11屆第4會期第13次會議  表決型態:記名表決

表決時間:中華民國1141212日 下午33501

表決議題:討論事項第三案

     全案表決

表決結果:出席人數:108  贊成人數:60  反對人數:48  棄權人數:0

贊成:

傅崐萁  羅智強  林沛祥  謝龍介  涂權吉  馬文君  林憶君  麥玉珍  劉書彬  林國成  陳昭姿  黃國昌  黃珊珊  張啓楷  高金素梅 林思銘  邱若華  鄭天財Sra Kacaw   鄭正鈐  謝衣鳯  張嘉郡  洪孟楷  王鴻薇  呂玉玲  陳雪生  黃建賓  黃健豪  葉元之  陳永康  賴士葆  陳菁徽  萬美玲  廖偉翔  蘇清泉  黃 仁  魯明哲  李彥秀  吳宗憲  邱鎮軍  徐欣瑩  盧縣一  廖先翔  陳玉珍  林德福  楊瓊瓔  丁學忠  陳超明  林倩綺  顏寬恒  羅明才  翁曉玲  葛如鈞  張智倫  羅廷瑋  徐巧芯  許宇甄  柯志恩  牛煦庭  王育敏  游 顥

反對:

張雅琳  林月琴  陳培瑜  柯建銘  鍾佳濱  伍麗華Saidhai Tahovecahe    郭昱晴  吳思瑤  沈伯洋  范 雲  邱志偉  黃秀芳  何欣純  林俊憲  王義川  陳秀寳  徐富癸  羅美玲  蔡易餘  莊瑞雄  郭國文  陳俊宇  吳沛憶  賴瑞隆  陳素月  李柏毅  陳 瑩  陳冠廷  陳亭妃  王美惠  劉建國  林岱樺  賴惠員  黃 捷  林淑芬  王正旭  林楚茵  王定宇  吳琪銘  許智傑  張宏陸  吳秉叡  李昆澤  蔡其昌  邱議瑩  林宜瑾  蘇巧慧  沈發惠

棄權:

主席:現在作以下決議:公務人員退休資遣撫卹法第三十七條、第三十八條及第六十七條條文修正通過。

報告院會,本院傅崐萁委員等針對本案三讀之決議提出復議,並請院會隨即表決處理。

委員傅崐萁等提案:

案由:本院委員傅崐萁等35人針對本院第11屆第4會期第13次會議「公務人員退休資遣撫卹法修正案」全案經過三讀之決議提出復議,並請立即處理。是否有當?敬請公決。

提案人:傅崐萁  羅智強  林沛祥  謝龍介  羅明才  丁學忠  黃 仁  徐巧芯  牛煦庭  涂權吉  陳永康  盧縣一  翁曉玲  顏寬恒  葛如鈞  林倩綺  陳菁徽  陳玉珍  王育敏  蘇清泉  謝衣鳯  鄭天財Sra Kacaw   張嘉郡  呂玉玲  鄭正鈐  馬文君  邱鎮軍  黃建賓  游 顥  黃健豪  陳雪生  魯明哲  洪孟楷  林德福  吳宗憲  

主席:報告院會,現在進行處理本件復議案。

現在進行表決傅崐萁委員所提復議案。

現有民進黨黨團、國民黨黨團要求記名表決,記名表決,時間1分鐘,現在開始。

(進行表決)

主席:報告表決結果:出席108位,贊成48位,反對60位,贊成者少數。現在作以下決議:復議案不通過。

表決結果名單:

會議名稱:立法院第11屆第4會期第13次會議  表決型態:記名表決

表決時間:中華民國1141212日 下午33714

表決議題:討論事項第三案委員傅崐萁等

     針對本案三讀之決議提出復議

表決結果:出席人數:108  贊成人數:48  反對人數:60  棄權人數:0

贊成:

張雅琳  林月琴  陳培瑜  柯建銘  鍾佳濱  伍麗華Saidhai Tahovecahe    郭昱晴  吳思瑤  沈伯洋  范 雲  邱志偉  黃秀芳  何欣純  林俊憲  王義川  陳秀寳  徐富癸  羅美玲  蔡易餘  莊瑞雄  郭國文  陳俊宇  吳沛憶  賴瑞隆  陳素月  李柏毅  陳 瑩  陳冠廷  陳亭妃  王美惠  劉建國  林岱樺  賴惠員  黃 捷  林淑芬  王正旭  林楚茵  王定宇  吳琪銘  許智傑  張宏陸  吳秉叡  李昆澤  蔡其昌  邱議瑩  林宜瑾  蘇巧慧  沈發惠

反對:

傅崐萁  羅智強  林沛祥  謝龍介  涂權吉  馬文君  林憶君  麥玉珍  劉書彬  林國成  陳昭姿  黃國昌  黃珊珊  張啓楷  高金素梅 林思銘  邱若華  鄭天財Sra Kacaw   鄭正鈐  謝衣鳯  張嘉郡  洪孟楷  王鴻薇  呂玉玲  陳雪生  黃建賓  黃健豪  葉元之  陳永康  賴士葆  陳菁徽  萬美玲  廖偉翔  蘇清泉  黃 仁  魯明哲  李彥秀  吳宗憲  邱鎮軍  徐欣瑩  盧縣一  廖先翔  陳玉珍  林德福  楊瓊瓔  丁學忠  陳超明  林倩綺  顏寬恒  羅明才  翁曉玲  葛如鈞  張智倫  羅廷瑋  徐巧芯  許宇甄  柯志恩  牛煦庭  王育敏  游 顥

棄權:

主席:報告院會,進入討論事項第四案。

四、(一)本院司法及法制、教育及文化兩委員會報告併案審查委員賴士葆等20人擬具「公立學校教職員退休資遣撫卹條例第六十七條條文修正草案」、國民黨黨團擬具「公立學校教職員退休資遣撫卹條例第三十七條條文修正草案」、委員賴士葆等29人擬具「公立學校教職員退休資遣撫卹條例第三十七條及第三十八條條文修正草案」、委員柯志恩等18人擬具「公立學校教職員退休資遣撫卹條例第六十七條條文修正草案」、委員許宇甄等21人擬具「公立學校教職員退休資遣撫卹條例第三十七條及第六十七條條文修正草案」、委員黃健豪等20人擬具「公立學校教職員退休資遣撫卹條例第六十七條條文修正草案」、委員張智倫等19人擬具「公立學校教職員退休資遣撫卹條例部分條文修正草案」、委員葉元之等20人擬具「公立學校教職員退休資遣撫卹條例第六十七條條文修正草案」、委員翁曉玲等18人擬具「公立學校教職員退休資遣撫卹條例第三十七條條文修正草案」、委員翁曉玲等16人擬具「公立學校教職員退休資遣撫卹條例第六十七條條文修正草案」、委員黃建賓等16人擬具「公立學校教職員退休資遣撫卹條例第三十七條、第三十八條及第六十七條條文修正草案」及委員萬美玲等16人擬具「公立學校教職員退休資遣撫卹條例第三十七條及第六十七條條文修正草案」案。(本案經提本院第11屆第111111113344會期第567788111321666次會議報告決定:交司法及法制、教育及文化兩委員會審查。茲接報告,爰於本次會議提出討論。)

(二)本院委員廖先翔等22人擬具「公立學校教職員退休資遣撫卹條例第三十七條、第三十八條及第六十七條條文修正草案」,請審議案。

(三)本院委員徐巧芯等18人擬具「公立學校教職員退休資遣撫卹條例第三十七條、第三十八條及第六十七條條文修正草案」,請審議案。

(四)本院委員丁學忠等19人擬具「公立學校教職員退休資遣撫卹條例第三十七條條文修正草案」,請審議案。

(五)本院委員陳玉珍等17人擬具「公立學校教職員退休資遣撫卹條例第三十七條及第三十八條條文修正草案」,請審議案。

(六)本院委員徐欣瑩等26人擬具「公立學校教職員退休資遣撫卹條例第三十七條、第三十八條及第六十七條條文修正草案」,請審議案。(以上五案經提本院第11屆第4會期第9次會議報告決定:逕付二讀,與相關提案併案協商。爰於本次會議提出討論。)

(七)本院委員鄭天財Sra Kacaw16人擬具「公立學校教職員退休資遣撫卹條例第三十七條、第三十八條及第六十七條條文修正草案」,請審議案。(本案經提本院第11屆第4會期第10次會議報告決定:逕付二讀,與相關提案併案協商。爰於本次會議提出討論。)

(八)本院委員羅廷瑋等17人擬具「公立學校教職員退休資遣撫卹條例第三十七條、第三十八條及第六十七條條文修正草案」,請審議案。(本案經提本院第11屆第4會期第11次會議決定:自司法及法制、教育及文化兩委員會抽出逕付二讀,與相關提案併案協商。爰於本次會議提出討論。)

主席:請宣讀審查報告。

立法院司法及法制、教育及文化委員會函

受文者:議事處

發文日期:中華民國1141110

發文字號:台立司字第1144301506

速別:最速件

密等及解密條件或保密期限:

附件:如說明二

主旨:院會交付審查委員賴士葆等20人擬具「公立學校教職員退休資遣撫卹條例第六十七條條文修正草案」、國民黨黨團擬具「公立學校教職員退休資遣撫卹條例第三十七條條文修正草案」、委員賴士葆等29人擬具「公立學校教職員退休資遣撫卹條例第三十七條及第三十八條條文修正草案」、委員柯志恩等18人擬具「公立學校教職員退休資遣撫卹條例第六十七條條文修正草案」、委員許宇甄等21人擬具「公立學校教職員退休資遣撫卹條例第三十七條及第六十七條條文修正草案」、委員黃健豪等20人擬具「公立學校教職員退休資遣撫卹條例第六十七條條文修正草案」、委員張智倫等19人擬具「公立學校教職員退休資遣撫卹條例部分條文修正草案」、委員葉元之等20人擬具「公立學校教職員退休資遣撫卹條例第六十七條條文修正草案」、委員翁曉玲等18人擬具「公立學校教職員退休資遣撫卹條例第三十七條條文修正草案」、委員翁曉玲等16人擬具「公立學校教職員退休資遣撫卹條例第六十七條條文修正草案」、委員黃建賓等16人擬具「公立學校教職員退休資遣撫卹條例第三十七條、第三十八條及第六十七條條文修正草案」、委員萬美玲等16人擬具「公立學校教職員退休資遣撫卹條例第三十七條及第六十七條條文修正草案」等12案,業經併案審查完竣,須經黨團協商,復請查照,提報院會公決。

說明:

一、復貴處113422日台立議字第1130700390號、113416日台立議字第1130700574號、113418日台立議字第1130700783號、113416日台立議字第1130700748號、113424日台立議字第1130701023號、第1130700980號、11357日台立議字第1130701583號、113523日台立議字第1130701967號、114102日台立議字第1140700352號、114624日台立議字第1140702163號、114115日台立議字第1140703437號、第1140703438號函。

二、檢附審查報告(含條文對照表)乙份。

正本:議事處

副本:司法及法制委員會、教育及文化委員會

併案審查委員賴士葆等20人擬具「公立學校教職員退休資遣撫卹條例第六十七條條文修正草案」、國民黨黨團擬具「公立學校教職員退休資遣撫卹條例第三十七條條文修正草案」、委員賴士葆等29人擬具「公立學校教職員退休資遣撫卹條例第三十七條及第三十八條條文修正草案」、委員柯志恩等18人擬具「公立學校教職員退休資遣撫卹條例第六十七條條文修正草案」、委員許宇甄等21人擬具「公立學校教職員退休資遣撫卹條例第三十七條及第六十七條條文修正草案」、委員黃健豪等20人擬具「公立學校教職員退休資遣撫卹條例第六十七條條文修正草案」、委員張智倫等19人擬具「公立學校教職員退休資遣撫卹條例部分條文修正草案」、委員葉元之等20人擬具「公立學校教職員退休資遣撫卹條例第六十七條條文修正草案」、委員翁曉玲等18人擬具「公立學校教職員退休資遣撫卹條例第三十七條條文修正草案」、委員翁曉玲等16人擬具「公立學校教職員退休資遣撫卹條例第六十七條條文修正草案」、委員黃建賓等16人擬具「公立學校教職員退休資遣撫卹條例第三十七條、第三十八條及第六十七條條文修正草案」、委員萬美玲等16人擬具「公立學校教職員退休資遣撫卹條例第三十七條及第六十七條條文修正草案」等12案審查報告

壹、本院司法及法制委員會、教育及文化委員會於1141020日(星期一)、116日(星期四)分別召開第11屆第4會期第1次、第2次聯席會議審查上開草案,由翁召集委員曉玲擔任主席,除邀請提案委員及黨團說明提案要旨外,教育部及相關機關亦應邀指派代表列席說明及答復委員詢問。

貳、委員及黨團提案要旨說明

一、委員賴士葆等20人提案要旨(參閱議案關係文書)

本院委員賴士葆、顏寬恒、王鴻薇等20人,鑑於民國113年行政院主計總處將公布今年112月之平均消費者物價指數年度年增率,倘與111年度累計計算達到百分之五時,銓敘部始啟動調整程序,然此等調整方式似未及使教職員退休後所領月退休金,或遺族所領之月撫卹金或遺屬年金給付金額,反映物價變動,而不足達成照料退休教職員或遺族之目的。另由於近年物價指數上升速度較以往快速,每4年定期檢討似緩不濟急,而未能及時反映退休教職員退休金及遺族撫卹、遺屬年金之需求。有鑑於此,爰擬具「公立學校教職員退休資遣撫卹條例第六十七條條文修正草案」以調降門檻,修訂為於中央主計機關發布之消費者物價指數累計成長率達正百分之三,即應予以調整;另將原定4年之定期檢討之年限縮短為2年,以保障領受人權益。

二、國民黨黨團提案要旨(參閱議案關係文書)

本院國民黨黨團,鑑於現行公立學校教職員退休資遣撫卹條例之規定,大幅減少已依法審定年金之所得替代率,且連續十年內每年再減少百分之一點五之所得替代率,更規定年金不再隨在職人員薪俸調整。然近年物價飆漲,對退休高齡者影響極為嚴重,為保障退休公立學校教職員權利,維繫其基本生活品質,爰擬具「公立學校教職員退休資遣撫卹條例第三十七條條文修正草案」。

三、委員賴士葆等29人提案要旨(參閱議案關係文書)

本院委員賴士葆、林德福、蘇清泉、陳玉珍、顏寬恒、羅廷瑋、王鴻薇、徐巧芯、游顥、翁曉玲、柯志恩、林倩綺等29人,有鑑於現行公立學校教職員退休資遣撫卹條例之規定,大幅減少已依法審定年金之所得替代率,且連續十年內每年再減少百分之一點五之所得替代率,更規定年金不再隨在職人員薪俸調整。有鑑於近年物價飛漲,行政院主計總處亦編算高齡家庭消費者物價指數,發現物價成長對高齡者影響更為嚴重。爰擬具「公立學校教職員退休資遣撫卹條例第三十七條及第三十八條條文修正草案」,以符民需。

四、委員柯志恩等18人提案要旨(參閱議案關係文書)

本院委員柯志恩、羅廷瑋等18人,為維護教師退休權益,加強保障退休教職員所領之退休給付不因通貨膨脹而實質受損,應比照勞工保險條例第65條之4及國民年金法第54條之1之規定,即退休金額隨物價指數成長而調整,於中央主計機關發布之消費者物價指數累計成長率達正、負百分之五時,即依該成長率調整之,爰擬具「公立學校教職員退休資遣撫卹條例第六十七條條文修正草案」。

五、委員許宇甄等21人提案要旨(參閱議案關係文書)

本院委員許宇甄、游顥、羅廷瑋等21人,鑑於近年消費者物價指數屢屢超過主計總處等相關單位認定的2%通膨警戒線,市場上物價飛漲,對高齡者生活影響甚鉅。如持續依照現行公立學校教職員退休資遣撫卹條例之規定,恐使支領定期退撫給付金額之退休教職員或遺族,生活困難,無法達成照料退休教職員及遺族之目的。爰擬具「公立學校教職員退休資遣撫卹條例第三十七條及第六十七條條文修正草案」,以保障領受人權益。

六、委員黃健豪等20人提案要旨(參閱議案關係文書)

本院委員黃健豪、林倩綺等20人,鑑於近年來物價膨脹嚴重,基本工資調漲4%以上,現職軍公教調薪4%、國民年金調整超過7%,顯示物價波動對國人之影響。然而這波調整中,卻獨缺退休軍公教人員,尤其政府於選前已公開表示退休金調漲於法有據,選後卻遲遲未定,形成差別待遇。爰擬具「公立學校教職員退休資遣撫卹條例第六十七條條文修正草案」,修訂中央主計機關發布之消費者物價指數累計成長率達正、負百分之五時,應於發布日起3個月內予以調整,其調整比率由考試院會同行政院制定公式定之;或隨軍公教加薪比例調整。

七、委員張智倫等19人提案要旨(參閱議案關係文書)

本院委員張智倫、林沛祥、鄭天財Sra Kacaw、黃健豪、廖先翔、許宇甄、游顥等19人,有鑑於現行公立學校教職員退休資遣撫卹條例之規定,該法所規範公立學校教職員之退休所得替代率需自10771日起連續十年逐年減少百分之一點五之替代率(即退休金),使退休人員所領退休金年年減少;又因該法同時規定退休人員所領之退休金不得再隨在職人員調薪而同步調整,致造成退休金被雙重削減;再者,面對近年各項民生物資物價節節上漲,通貨膨脹結果亦導致退休金之實質購買力下降,復加以高齡者其醫療照顧之支出亦係逐年攀高,故於層層盤剝之後,恐將使退休公立學校教職員之晚年生活堪慮,進而造成嚴重社會問題。爰擬具「公立學校教職員退休資遣撫卹條例部分條文修正草案」,以符民需。

八、委員葉元之等20人提案要旨(參閱議案關係文書)

本院委員葉元之、陳玉珍、顏寬恒、蘇清泉、林沛祥、羅廷瑋等20人,鑑於我國近年物價膨脹嚴重,若電價調漲恐再次帶動通貨膨脹,造成實質經常性薪資下降,反觀近年勞工基本工資調漲4%以上,現職軍公教調薪4%、國民年金調整超過7%,然而這波調整中,卻獨缺退休軍公教人員,爰擬具「公立學校教職員退休資遣撫卹條例第六十七條條文修正草案」,修訂中央主計機關發布之消費者物價指數累計成長率達正、負百分之五時,應於發布日起3個月內予以調整,或隨軍公教加薪比例調整。

九、委員翁曉玲等18人提案要旨(參閱議案關係文書)

本院委員翁曉玲等18人,鑑於現行公立學校教職員退休資遣撫卹條例之規定,自10771日施行,其中第37條規定已退休人員年金之所得替代率,最高77.5%、最低45%,且自10911日起每年再減少1.5%,逐年連續減少十年,直到所得替代率變為最高62.5%、最低30%。惟近年來物價飛漲飆升,通膨問題嚴峻,根據行政院主計總處數據顯示物價成長對高齡者影響更為嚴重,本法規定逐年降低所得替代率,造成退休教職員不堪負荷,難以因應生活支出,國家也因此未善盡照顧晚年生活之義務,應均有待修法改善。因此為保障公立學校教職員生計,原逐年連續減少十年之規定,應於11311日起停止,維持所得替代率最高70.0%、最低37.5%,爰擬具「公立學校教職員退休資遣撫卹條例第三十七條條文修正草案」。

十、委員翁曉玲等16人提案要旨(參閱議案關係文書)

本院委員翁曉玲、鄭天財Sra Kacaw16人,為維護教師退休權益之保障,應避免因通貨膨脹而不及調整或下修其月退休金及月撫卹金與遺囑年金之給付金額,致教師退休給付實質減少而受損,故應於消費者物價指數達正百分之三時予以調整,且調整比率不得低於物價成長率之二分之一,又成長率為零或負數時,不予調整,爰擬具「公立學校教職員退休資遣撫卹條例第六十七條條文修正草案」。

十一、委員黃建賓等16人提案要旨(參閱議案關係文書)

本院委員黃建賓、游顥等16人,鑑於近年來物價飛漲飆升,通膨問題嚴峻,根據行政院主計總處數據顯示物價成長對高齡者影響更為嚴重,已退休之公立學校教職員同樣也受到極大的影響,甚至不堪負荷,難以因應生活支出,為強化退休之公立學校教職員照顧,爰擬具「公立學校教職員退休資遣撫卹條例第三十七條、第三十八條及第六十七條條文修正草案」,自中華民國114年後,各年度所得替代率不再逐年降低,藉此強化國家對公立學校退休人員的照顧。

十二、委員萬美玲等16人提案要旨(參閱議案關係文書)

本院委員萬美玲、葛如鈞等16人,鑑於我國當前「公立學校教職員退休資遣撫卹條例第三十七條」規定,退休所得替代率將逐年下調至118年,然近年來,我國通貨膨脹嚴重,該法雖有定期檢討機制,惟其彈性不足,不夠貼近當前社會經濟環境,且持續下調退休所得替代率,將影響教職員退休生活,為保障退休教職員之權益。爰擬具「公立學校教職員退休資遣撫卹條例第三十七條及第六十七條條文修正草案」,停止適用教職員退休所得替代率逐年下降之規定,並規定消費者物價指數累計成長率達正百分之二時,應調整之,以保障教職員退休生活。

參、教育部報告:

1141020日)

教育部部長鄭英耀報告如次:

主席、各位委員、各位女士、先生:

今天大院第11屆第4會期司法及法制、教育及文化委員會第1次聯席會議,承蒙安排併案審查委員賴士葆等20人、國民黨黨團、委員賴士葆等29人、委員柯志恩等18人、委員許宇甄等21人、委員黃健豪等20人、委員張智倫等19人、委員葉元之等20人、委員翁曉玲等18人、委員翁曉玲等16人提案「公立學校教職員退休資遣撫卹條例」(以下簡稱退撫條例)相關條文修正草案等10案。以下謹就委員所提修正草案提出報告,敬請各位委員不吝惠予指教。

()黨團及委員提案之回應說明

一、國民黨黨團、翁委員曉玲等18人、許委員宇甄等21人提案修正第37條,賴委員士葆等29人及張委員智倫等19人提案修正第37條及第38條,修正退休所得替代率自11311日起不再調降或終止適用,或於114年後不再調降,且審定退休所得隨在職人員調薪重新計算或按消費者物價指數(以下簡稱CPI)累計成長率調整,建議維持現行條文:

()關於自11311日起(或114年後)停止退休所得替代率再逐年降低的提案,影響評估分析如下:

1.退撫基金用罄年度將提早3-4年發生:

(1)107年至113年教育人員節省經費累積應挹注退撫基金達約1,321億元,如提前停止替代率逐年調降,未來50年節省退撫經費挹注基金的收入,預計將減少約1,652億;又退撫基金因可運用投資金額減少,投資收益亦將隨之減損。

(2)又倘提前停止替代率逐年調降,教育人員部分退撫基金用罄年度將再提前3-4年,衝擊原規劃達成退撫基金一個世代30年財務安全之目標,基金財務不足的問題轉由下一世代承擔。

2.現行規定下退休教職員每月實支退休所得應足以保障退休生活:

經本部統計,1149月仍有約85%退休教職員實支月退休所得超過5萬元,平均每月支領金額約5.8萬元,高於行政院主計總處公告之113年民間平均月經常性薪資(約4.64萬元)。

3.依現行規定繼續調降所得替代率至118年,35年年資者的月退休金仍約是本薪和學術研究加給的7成,並非是退撫條例附表360%替代率:

所得替代率是用本薪2倍計算給付和繳費,由於大多數教職員每月本薪和學術研究加給合計後的月薪資,約僅為本薪的1.6-1.7倍,亦即目前各年度替代率需再乘上約1.18,才是真正的替代率。因此,35年年資者,到118年的實際替代率約是月薪資的70.8%

4.月退休金之調整不受退休所得替代率上限限制:

月退休金依退撫條例第67條規定調整後,不再受到退撫條例第37條及第38條附表三所定替代率上限的限制,將高於退休時原核定金額,因此法定退休所得替代率對月退休金實際的影響有限。

()關於恢復退休人員月退休所得隨現職人員待遇調整的提案,影響評估分析如下:

1.查現行月退休金調整制度配合司法院釋字第783號解釋意旨,已於法律位階明訂,於CPI累計成長率達正、負5%之啟動條件時,應予調整,或至少每4年應予檢討。又退撫條例施行後,退休教職員及遺族所領定期退撫給與給付金額,前已分別於1117月及11312次調整合計6%在案。

2.現職工作者待遇是對其工作付出和貢獻的報償,與退休所得保障退休後基本生活保障的本質不同,除了CPI外,尚須綜合考量工作辛勞成果、民間薪資水準變動及政府財政等因素,調整頻率和幅度都均有別於退休教職員,以激勵現職人員。又現職待遇之調整尚須考量前述因素,不確定因素較高,爰現行依CPI成長情形啟動檢討機制,應對退休教職員較有保障。

二、許委員宇甄等21人、賴委員士葆等20人、柯委員志恩等18人、黃委員健豪等20人、葉委員元之等20人及翁委員曉玲等16人提案修正第67條,修正定期退撫給與調整機制啟動條件、調整比率考量因素及辦理時程等,及張委員智倫等19人提案刪除第67條,建議維持現行條文:

()查現行退休教職員或遺族所領定期退撫給與給付金額之調整,已不再與現職待遇調整連動,而係明定於中央主計機關發布之CPI累計成長率達正、負5%時即應啟動調整,另為避免CPI累計成長率達5%以上需時甚久,亦定有至少每4年啟動檢討之機制,調整比率則須綜合考量國家經濟環境、政府財政與退撫基金準備率等因素定之。

()至於並未直接以CPI累計成長率為調整比率或制定公式調整,係考量退撫給與為職業年金,尚須考量退休所得整體之合理性、與現職待遇間之衡平及合理差距,以及退撫基金財務安全及政府財政等因素,爰不宜逕以CPI之累計成長率為調整比率或制定公式調整。

()有關許委員、賴委員提案於CPI累計成長率達2%3%時即應啟動調整機制、縮短定期檢討期程為2年考量勞工保險及公教人員保險等社會保險年金,其定期給付調整之啟動機制均係以CPI累計成長率達5%為基礎,且退撫條例另訂有4年檢討機制,現行機制應可適度保障退休教職員及其遺族之權利。

()另黃委員及葉委員提案建議定期退撫給與之調整應於CPI發布日起3個月內予以調整部分,考量定期退撫給與之調整尚須評估相關法定因子並經專業評估小組討論,最後再由行政院及考試院兩院會同核定公告,相關流程非能立即完成,基於實務作業需要,建議維持現行條文規定。

三、張委員智倫等19人提案修正第9條,增訂中央政府應每年應編列不低於各級政府所節省退撫經費之2倍數額挹注退撫基金,建議維持現行條文:

查退撫條例第8條及公務人員退休撫卹基金管理條例第8條已明定退撫基金由政府負最後支付保證責任,且退撫條例第98條亦明定相關退撫基金財務缺口應由政府分年編列預算撥補之,基於國家資源分配規劃彈性,建議維持現行規定。

四、張委員智倫等19人提案修正第3條,增訂84年前已退休人員之退休、資遣、撫卹事項仍依原規定辦理,建議維持現行條文:

教育人員退撫制度目的在給予退休人員合理老年生活保障,須衡酌國家財政負擔、整體經濟環境及社會發展趨勢,與時俱進作合理的調整,俾使制度長遠施行。查10771日施行之退撫條例,係因當時公立學校教職員退休制度,存有退休所得替代率過高造成與現職人員待遇所得相近之不合理現象,並參酌當前世界先進國家公部門退休年金改革經驗,妥慎規劃教職員退撫制度改革方案,並釐訂合理之退休所得替代率,爰似不宜單獨排除特定年度以前退休之教職員,以為衡平。

()結語

現行公立學校教職員之退休制度,係本於兼顧退休人員權益及社會整體資源公平分配之原則,妥慎規劃教職員退撫制度改革方案,並釐訂公立學校教職員合理之退休所得替代率(按:相關措施已受大法官肯認符合相關憲法原則及欲達成之改革目標),爰如退休所得替代率提前至113年起不再調降,則尚未達合理之階段,且在定期退撫給與給付金額未來仍隨CPI累計成長率或每4年檢討調整的情況下,將形成退休所得不再繼續逐年調降至合理水準,惟仍隨物價指數成長而調整之不合理情形。

考量退撫基金財務之穩健發展,且定期退撫給與給付金額已有相關調整機制,應可適度確保退休教職員所領定期退撫給與之財產價值,爰宜維持現行規定。未來本部將秉持維護教職員權益之目標,持續依退撫條例所定定期檢討機制審慎評估。

以上報告,敬請 委員指教,並祝主席、各位委員身體健康,萬事如意。謝謝!

114116日)

教育部書面報告:

主席、各位委員、各位女士、先生:

今天大院第11屆第4會期司法及法制、教育及文化委員會第2次聯席會議,繼續併案審查委員賴士葆等20人、國民黨黨團、委員賴士葆等29人、委員柯志恩等18人、委員許宇甄等21人、委員黃健豪等20人、委員張智倫等19人、委員葉元之等20人、委員翁曉玲等18人、委員翁曉玲等16人、委員黃建賓等16人、委員萬美玲等16人提案「公立學校教職員退休資遣撫卹條例」(以下簡稱退撫條例)相關條文修正草案等12案。以下謹就委員所提修正草案提出補充說明,敬請各位委員不吝惠予指教。

一、提案修正第3

茲年金改革後所釐定之合理退休所得應係全體教職員一致適用,倘排除特定年度前退休者恐有公平性爭議。又現行退撫條例已有照顧早期退休者的特別配套機制,維持其基本生活所需,其一為任何調降後的月退休所得都不得低於公務人員委任第一職等本俸最高級者的月俸給總額(最低保障金額);其二為年改調降後的月退休所得,如低於118年(最末年)月退休所得上限金額者,改以該金額為最低保障,建議維持現行規定。

二、提案修正第9

現行已明定退撫基金由政府負最後保證責任,且亦定有退撫基金財務缺口由政府分年編列預算撥補之規定,基於國家資源分配規劃彈性,建議維持現行規定。

三、提案修正第37條及第38

()退撫基金財務面:依退撫基金第9次精算結果,因112年初任人員個人專戶新制之實施,教育人員退撫基金用罄年度將從134年提早至131年,倘退休所得替代率提前停止逐年下降,對退撫基金財務影響如下:

DW4807032 前停止替代

率調降年度

112

為最末年

113

為最末年

114

為最末年

用罄年度

128

(提前3)

129

(提前2)

129

(提前2)

挹注金額減少

1,653億元

1,455億元

1,242億元

DW533606910年撥補

每年撥補數額

160億元

142億元

122億元

()政府撥補加重:前述因11271日以後初任人員實施個人專戶制致退撫基金用罄年度提早發生的財務缺口,依退撫條例已明定由政府分年撥補,若要維持在原來134年不用罄,須由政府預算撥補金額,照精算結果分10年撥補方案估算,教育人員總計1,360億元;若修法自11311日起停止調降退休所得,10年須再增加撥補1,600億元,全部轉嫁由全民稅收負擔。此外,在退撫基金用罄歸零後,在政府負最後支付責任規範下,屆時政府仍需尋找其他財源籌措鉅額撥補經費。

()現行替代率相較OECD國家:2023OECD國家平均強制性年金毛所得替代率約為50.7%,鄰近國家中,如日本為32.4%、韓國為31.6%;依現行規定調降退休所得替代率至118年,其實際薪資所得替代率仍達53%74%之間(服務年資介於25年至40年之間),仍高於OECD國家平均值。

()實領金額適足性:經統計11491日退休教育人員月退休所得總平均約為5.8萬元,其中約85%每月支領數額高於5萬元;如依現行規定調降至118年,且不考量CPI調整情形,平均約為5.3萬元,其中仍有69%每月支領數額高於5萬元;倘納入未來CPI調整,估算平均約為5.7萬元,爰現行制度應足以保障退休生活。

()綜上,建議維持現行規定。

四、提案修正第67

()調整機制:現行退休教職員或遺族所領定期退撫給與給付金額之調整,已不再與現職待遇調整連動,而係明定於中央主計機關發布之CPI累計成長率達正、負5%時即應啟動調整,此與各類政府年金調整機制相同,另為避免CPI累計成長率達5%以上需時甚久,亦定有至少每4年啟動檢討之機制。

()調整比率:目前係綜合考量國家經濟環境、政府財政與退撫基金準備率等因素定之。因退撫給與調整須考量退休所得整體之合理性、與現職待遇間之衡平及合理差距,以及退撫基金財務安全及政府財政等因素,不宜逕以消費者物價指數之累計成長率為調整比率或制定公式調整。

()107年迄今已2度調整月退休金,合計調整6%,現行制度應可提供適度保障,爰建議維持現行規定。

五、結論

()10771日公布施行之退撫條例,係因當時公立學校教職員退休制度,存有月退休金起支年齡偏低、退休所得替代率過高及退休金準備不足等問題,又為因應社會人口結構高齡化及少子女化之發展趨勢,爰前經年改推動委員會及各界充分討論後,規劃教職員退撫制度改革方案,釐訂合理之退休所得替代率,以兼顧退休所得合理性並維持退撫基金財務之穩健,如再調整恐使年金改革效益難以達成,衝擊原規劃達成退撫基金一個世代30年財務安全之目標。

()現行替代率規範業經大法官釋字第783號解釋肯認符合相關憲法原則及欲達成之改革目標,爰建請維持現行規定。

()本案另彙整相關數據參考資料,敬請主席及各位委員參考指教。

以上說明,敬請 委員指教,並祝主席、各位委員身體健康,萬事如意。謝謝!

肆、銓敘部政務次長懷敍報告如次:(1141020日)

召集人和各位委員:

貴會今天審議大院國民黨黨團及部分立法委員等所提公立學校教職員退休資遣撫卹條例(以下簡稱退撫條例)第37條、第38條及第67條條文修正草案等10案。因各委員所提修正草案,於公務人員退休資遣撫卹法均有類似提案,且均涉及退撫基金財務安全,爰基於退撫基金主管機關立場及公教人員一致性規範部分,提出相關意見如下:

一、有關提案第37條及第38條自11311日起停止逐年降低退休所得替代率,以及恢復退休人員月退休所得隨現職人員待遇調整部分:

()有關增訂第6項,本條文附表三關於所得替代率逐年下降之規定,自11311日起不再適用一節,不宜採行,理由如下:

1.收支再度失衡:退撫基金建置初始即採不足額提撥,年改前「整體退撫基金支出佔當年度收繳收入比」於106年已攀升到最高點145.05%(其中教育人員為141.94%)。10771日實施年改後,退撫支出比率大幅降低,計至113年整體退撫基金收支比已降至83.82%(其中教育人員為84.07%),收支漸趨於平衡。所以,若修法停止退休所得替代率之逐年降低,勢必使退撫基金收支再度失衡,嚴重影響財務安全。

2.挹注經費減少:年改後,各級政府年金改革節省經費依法全額挹注退撫基金。自107年下半年計至113年,軍公教人員合計可挹注退撫基金計2,590.84億元,加上國軍配合政府精簡政策挹注款每年100億元,至今累計8800億元,總計可挹注退撫基金3,390.84億元。若修法自113年停止調降退休所得替代率,未來公教人員因年改節省經費可挹注退撫基金金額將大幅減少達2,782億元(已折現,其中教育人員為1,455億元),致退撫基金用罄年度提早發生(如下)。

3.基金提前用罄:年改後,教育人員退撫基金用罄年度從119年延後至134年,因11271日以後初任人員個人專戶制之實施,用罄年度提前至131年,若修法自11311起停止調降退休所得,將使用罄年度再提前至129年,受影響的是所有現職人員及已退人員的退休權益保障。

4.政府撥補加重:若要使教育人員退撫基金維持在原來134年不用罄,須由政府預算撥補金額,照精算結果分10年撥補方案估算,其中因實施個人專戶制財務缺口,總計1,360億元(未折現);若修法自11311日起停止調降退休所得,10年須再撥補1,420億元(未折現),合計2,780億元(未折現),全部轉嫁由全民稅收負擔。此外,在退撫基金用罄歸零後,在政府負最後支付責任規範下,屆時政府仍需尋找其他財源籌措鉅額撥補經費。

5.退休所得合理:依照11491日退休公教人員實支月退休所得統計結果,公務人員平均月退所得為50,395元,約有31%退休人員領超過5.5萬元;退休教育人員平均月退所得為57,973元,約有68%退休人員,領超過5.7萬元。未來若再加上按消費者物價指數累積成長率公布調整方案,實領月退所得會再提高,使其維持退休基本經濟生活保障。

()關於恢復退休人員月退休所得隨現職人員待遇調整的提案,影響評估分析如下,建議不採用:

1.退休所得隨CPI調整,且明定入法,對退休者具有保障機制:

退休人員已非在職工作者,實施確定給付制為確保退休所得能保有實質購買力,就是採用CPI作為調整其金額的重要參考指標。年改後,公教退休人員月退休所得調整方式依照大法官釋字第782號及第783號解釋諭示,改為CPI累計成長率達正負5%的啟動條件時,應予調整,或至少每4年應予檢討,對退休者退休生活具保障性。年改後循此法定機制,已分別自11171日起調高2%、於113年度再調高4%,未來亦會持續照此機制進行調整。

2.現職待遇和退休所得的本質完全不同,其調整頻率和考量因素,並非單純是CPI

現職工作者待遇是對其工作付出和貢獻的報償,其待遇調整考量因素,除了CPI外,自然還會綜合考量民間薪資水準變動、政府財政、工作辛勞成果、經濟成長等因素,調整頻率和幅度都應當有別於已退休人員,方符合激勵現職人員的原理。

3.退休所得調整恢復為隨現職待遇調整,調整方式不確定性較高:

現職人員待遇調整時機和幅度,必定受到政府財政狀況和經濟成長等的影響,有時CPI即使已累增不降,仍未調整或調幅低,恢復連動調整方式對退休者未必有利。

4.退休所得調整恢復為隨現職待遇調整,也會增加現職工作者及早退離誘因:

兩者的調整時間和幅度完全連動,退休俸點和現職俸點相同者的退休所得與現職法定俸給的差距因相當固定且差距不大,這並非合理現象,也會增加現職人員離退誘因,不利於政府人力運用。此外,恢復連動做法,退休者過去所盡繳費義務與退休後累計給付間會更不對等,對持續繳費者並不公平。更不適合的修正方案是,不僅和現職人員連動調整,遇有CPI累計成長率達法定啟動條件時還可再調整,對基金財務產生雙重負擔。

二、有關提案第67條涉及降低CPI累計成長率即可調整退休人員月退休所得部分:

()現行法律明定退休人員月退休所得(第二層職業年金)調整,採用CPI累計成長正負5%的啟動條件,是和國民年金保險、勞工保險及公教人員保險等第一層社會保險基礎年金的調整,使用相同標準。第一層各社會保險年金給付調整機制如沒有變動,退休所得調整機制即降低至2%3%,對政府財政衝擊需做更深入評估。

()國內物價近年確實波動大,但長期平均值仍屬穩定,將調整指標降為2%3%,調整必然變得更頻繁。目前法定機制中,除了CPI5%必須調整外,尚有「至少每4年」要定期檢討機制,足可因應CPI未達5%時的處理,不亞於修正提案的方法。

三、有關提案第3條涉及排除84年前已退休人員適用退撫條例扣減退休金部分:

()退撫條例10771日施行前已退休教育人員,本就非第3條適用對象,其退休事項仍依原退休法令規定,因此,增訂第3條第3項,此修正於法制上並無實益。

()又依本項提案立法說明觀之,係為排除84年前已退人員適用退撫條例扣減退休金之規定,則應於退撫條例第37條(退撫條例公布施行前已退休人員每月退休所得替代率上限及調降事宜規定)增訂排除條款。

()年改調降所得替代率上限是一體適用所有已退休者和未來退休者,這是維持改革公平性的必要做法。如單獨排除84年前已退休人員適用,對其他時間退休生效人員都是不公平,也會要求比照。

()現行公教人員退撫法律已有照顧早期退休者的特別配套機制,維持其基本生活所需。第一,任何調降後的月退休所得都不得低於公務人員委任第一職等本俸最高級者的月俸給(本俸加專業加給數額),稱為最低保障所得。第二,年改調降後的月退休所得,如低於118年(最末年)月退休所得金額者,就改以該金額為最低保障。因此,本提案所關心的現象,現有退撫法律中都已設計。

四、有關提案第9條涉及中央政府應逐年編列預算挹注退撫基金,其預算金額不得低於各級政府因年金改革所節省退撫經費支出之二倍部分:

審酌本項提案係增加政府預算撥補退撫基金,因涉及政府整體財政事項,宜通盤考量,此部分尊重行政院(財主單位)權責。

綜上所述,公教人員退撫基金在經過年改後,達到年改所定維持一個世代財務穩健的目標,退撫基金累積淨值從5,602億元(107年),大幅成長至11,050億元(計至1148月),給公教人員退休權益穩固保障,一旦修法停止調降退休所得,將大大減損年改效益,況且年改後,退撫基金亦尚未達永續,依照退撫基金第9次精算結果,仍有2.96兆元的未提存精算負債,未來都須要面對。據此,就退撫基金主管機關立場及公教人員權益一致性原則,公教人員年金改革各項措施仍宜予維持,從而前述相關提案之修法,仍應再充分討論並審慎考量。

伍、行政院人事行政總處副人事長張秋元報告如次:(1141020日)

主席、各位委員、女士、先生:

今天大院第11屆第4會期司法及法制、教育及文化委員會召開第1次聯席會議,併案審查委員賴士葆等20人擬具「公立學校教職員退休資遣撫卹條例第六十七條條文修正草案」等10案,邀請本總處列席,深感榮幸。

今日併案審查之委員提案,係修正公立學校教職員退休資遣撫卹條例(以下簡稱退撫條例)第3條、第9條、第37條、38條、第67條之條文。修正重點為「停止調降退休教職員所得替代率」、「退撫給與調整門檻和機制」、「增訂84年前已退休人員退休、資遣或撫卹之辦理,從其原法令」及「增列中央政府應逐年編列預算挹注退撫基金,其預算金額不得低於各級政府每年所節省之退撫經費支出之二倍」等規定。謹說明如下:

一、年金改革旨在強化基金財務永續,確保老年經濟生活無虞,目前已有初步成果

107年政府推動年金改革,係為健全年金財務,達成世代互助,並實現退撫基金與國家永續發展之目標。自年金改革推動至113年底止,教育人員累積節省退休金挹注退撫基金已達新臺幣約1,3207千萬元,改革前原預估將於119年用罄的教育人員退撫基金,改革後用罄年度可延後至131年。

又考試院及行政院業依退撫條例第97條規定建立年金制度監控機制,並於該條例公布施行後5年(112年)完成首次定期檢討,依檢討結果,考量現行退撫基金財務於一個世代30年內仍有用罄風險,且配合11271日以後初任公教人員實施個人專戶制退撫制度,致衍生退撫基金財務缺口仍須由政府編列預算撥補,為維持現有改革成果,現行各項措施允宜繼續維持,之後每5年定期進行檢視。

二、如停止所得替代率遞減、退休給與隨現職人員調整或調降退休給與調整門檻,將衝擊基金財務及改革成果,影響基金永續發展

近年挹注退撫基金金額已有逐年增加之趨勢,且預估將於118年達最高峰,如停止逐年調降退休所得替代率,將導致挹注退撫基金金額減少,因而提前退撫基金用罄年度,減損教育人員共同努力達成的改革成果,並使基金用罄年度再度提前。

三、為使教育人員退休給與更能因應社會經濟變動,保障退休人員老年經濟安全,已設計退撫給與調整機制

政府參考公保、勞保年金給付,明定教育人員退撫給與調整機制於消費者物價指數(CPI)累計成長率達正、負5%時應予調整,或至少每4年應予檢討,使調整機制更能應對各項社會變遷。10771日以後,考試院、行政院業會同核定調高定期退撫給與2次,分別於11171日調高2%11311日調高4%,以維持退休人員及其遺族的經濟生活安排,無後顧之憂。

四、政府推動公教人員年金改革,主要重點是要建立一個「世世代代領得到,長長久久領到老」的年金制度,為確保基金財務永續性,保障下一個世代的公教人員退撫基金長治久安,建議維持現行規定,並宜尊重退撫業務主管機關教育部及銓敘部意見。

以上報告,敬請各位委員參考指教,謝謝!

陸、國防部書面報告:(1141020日)

立法院司法及法制、教育及文化委員會第1次聯席會議併案審查「公立學校教職員退休資遣撫卹條例第六十七條條文修正草案」等10案,國防部意見如下:

一、軍人因限齡及限役因素,普遍存在「役期短、風險高、退除早」的特性,故其退除給與起支俸率及所得替代率計算方式,與公教人員並不相同。

二、國軍志願役退役人員或遺族所領退休俸、贍養金或遺屬年金(併稱定期退除給與)之給付金額,依「陸海空軍軍官士官服役條例」第39條規定,於「消費者物價指數累計成長率達正、負5%時」或「至少每4年」應予檢討,其調整比率由行政院會同考試院,考量國家經濟環境、政府財政與退撫基金準備率定之。

三、有關定期退除給與調整機制,軍、公、教均為一致規範,本部依行政院政策辦理。

柒、勞動部書面報告:(1141020日)

主席、各位委員女士、先生:

貴委員會本日召開審查委員所提「公立學校教職員退休資遣撫卹條例條文修正草案」等10案之會議,本部應邀列席報告,並得親聆各位委員的教益,深感榮幸,謹就涉及本部業務相關部分,說明如下:

()勞工保險制度

勞工保險於98年實施年金制度時,為維持年金給付實質購買力,勞工保險條例已明定年金給付之金額依照消費者物價指數累計成長率達正負5%時,應予調整之機制。本部依上開調整機制,分別於103年、104年、106年、108年、111年至113年調整勞工保險年金金額,受惠人次共計2355千餘人。

()勞工退休金制度

947月起,施行勞工退休金條例之退休金制度(勞退新制),採確定提撥制,由雇主按月提繳不低於每月工資6%之退休金,勞工亦得於6%範圍內自願提繳退休金,共同儲存於勞工保險局之「勞工退休金個人專戶」,性質屬勞工個人財產,勞工符合年滿60歲,得請領退休金為專戶內所累積之本金與收益,與保險之確定給付性質有別。至提繳年資滿15年者,可選擇請領月退休金或一次領回。另自勞工開始申領月退休金開始至平均餘命為止,專戶內尚未請領之金額,仍會持續參與投資收益分配,並享有最低保證收益。

以上報告,敬請各位委員及先進指教,並祝主席、各位委員及先進身體健康,萬事如意。謝謝!

捌、農業部書面報告:(1141020日)

主席、各位委員女士、先生:

今天應邀列席第11屆第4會期貴委員會第1次聯席會議,就貴委員會審查大院委員賴士葆等20人擬具「公立學校教職員退休資遣撫卹條例第六十七條條文修正草案」案、國民黨黨團擬具「公立學校教職員退休資遣撫卹條例第三十七條條文修正草案」案、委員賴士葆等29人擬具「公立學校教職員退休資遣撫卹條例第三十七條及第三十八條條文修正草案」案、委員柯志恩等18人擬具「公立學校教職員退休資遣撫卹條例第六十七條條文修正草案」案、委員許宇甄等21人擬具「公立學校教職員退休資遣撫卹條例第三十七條及第六十七條條文修正草案」案、委員黃健豪等20人擬具「公立學校教職員退休資遣撫卹條例第六十七條條文修正草案」案、委員張智倫等19人擬具「公立學校教職員退休資遣撫卹條例部分條文修正草案」案、委員葉元之等20人擬具「公立學校教職員退休資遣撫卹條例第六十七條條文修正草案」案、委員翁曉玲等18人擬具「公立學校教職員退休資遣撫卹條例第三十七條條文修正草案」案、委員翁曉玲等16人擬具「公立學校教職員退休資遣撫卹條例第六十七條條文修正草案」案等10案,至感榮幸。以下謹就條文修正草案涉及本部部分,簡要說明如下,敬請委員參考

經檢視上開修正草案,提案調整退休所得替代率及退休給付金額調整機制,其中有關委員柯志恩等18人擬具「公立學校教職員退休資遣撫卹條例第六十七條條文修正草案」案,係參酌老年農民福利津貼暫行條例第4條第1項規定,修正教職員退休後所領月退休金,或遺族所領之月撫卹金或遺屬年金給付金額之調整機制,增訂依消費者物價指數累計成長率調整,但成長率為零或負數時,或調整後之給付金額低於原領給付金額時,不予調整。由於上開給付金額之調整,屬教育部執掌,本部尊重該部意見及委員會審查結果。

以上報告,敬請

主席及各位委員指教,謝謝!

玖、衛生福利部書面報告:(1141020日)

主席、各位委員女士、先生:

今天應邀大院第11屆第4會期司法及法制委員會暨教育及文化委員會第1次聯席會議,深感榮幸。本次審查「公立學校教職員退休資遣撫卹條例修正草案」(下稱本修正案)等10案,因其中3案修正之第67條均提及係參考國民年金法第54條之1規定,本部爰提出書面報告,敬請惠予指教。

為加強照顧社會弱勢民眾,避免因通貨膨脹或物價波動影響基本經濟生活,行政院前於1001020日第3269次院會決議,將老年農民福利津貼及國民年金等八項社福津貼,自101年起建立與「消費者物價指數」(CPI)連動之每4年制度化調整機制,以符合公平正義原則。

本部爰於1001221日配合增訂國民年金法第54條之1條條文,明定6項具津貼性質之年金給付(含老年年金給付加計金額、老年基本保證年金、遺屬年金、身心障礙年金基本保障、身心障礙基本保證年金、原住民給付),自101年起定額調整;其後每4年參照最近一年CPI較前次調整之前一年CPI成長率調整之,但成長率為零或負數時,不予調整。本部業依上開規定辦理3次給付調整作業(105年調增3.65%109年調增3.97%113年度調增7.34%),以增進民眾基本經濟安全保障。

本部尊重大院委員會對於本修正案之討論結果。

以上報告,敬請各位委員指教,謝謝。

拾、行政院主計總處書面報告:(1141020日)

主席、各位委員女士、先生,大家好:

今天應邀列席第11屆第4會期貴委員會與教育及文化委員會第1次聯席會議,對於「公立學校教職員退休資遣撫卹條例第三十七條、三十八條及六十七條條文修正草案」提出報告,至感榮幸。謹簡要說明如下:

一、公務人員退休撫卹基金(以下簡稱退撫基金)屬信託基金,依相關條例規定,由政府與軍公教人員共同撥繳款項至退撫基金,作為未來支付軍公教人員退休金之財源。

二、退撫基金收繳及財務狀況:退撫基金近年收繳數均大於給付數,收支互抵淨額113年度決算數243億元;114115年度預算案數為332億元及221億元。年金改革後,軍公教人員107年至113年節省退撫經費全數挹注退撫基金合計2,591億元(其中教育人員1,321億元);113年底基金餘額1136億元(其中教育人員3,354億元)。又依第9次精算報告結果,教育人員退撫基金用罄年度為134年。

三、此次「公立學校教職員退休資遣撫卹條例第三十七條、三十八條及六十七條條文修正草案」修正重點係停止所得替代率逐年調降及修正依消費者物價指數累計成長率調整退休金額。

四、有關停止所得替代率逐年調降,將減少節省經費挹注退撫基金收入,擴大財務缺口,致基金用罄年度更為提前,加重退撫基金財務負擔;另有關修正依消費者物價指數累計成長率調整退休金額部分,年改之後退休公務人員給付已於11171日起調高2%11311日起調高4%,尚可適度保障退休人員及其遺族之權利。上開條文修正及財務配套規劃仍宜由教育部及銓敘部妥適處理。

以上報告,敬請各位委員女士、先生惠予指教。祝福大家健康快樂,萬事如意。謝謝!

拾壹、與會委員於1141020日併案審查委員賴士葆等20人擬具「公立學校教職員退休資遣撫卹條例第六十七條條文修正草案」、國民黨黨團擬具「公立學校教職員退休資遣撫卹條例第三十七條條文修正草案」、委員賴士葆等29人擬具「公立學校教職員退休資遣撫卹條例第三十七條及第三十八條條文修正草案」、委員柯志恩等18人擬具「公立學校教職員退休資遣撫卹條例第六十七條條文修正草案」、委員許宇甄等21人擬具「公立學校教職員退休資遣撫卹條例第三十七條及第六十七條條文修正草案」、委員黃健豪等20人擬具「公立學校教職員退休資遣撫卹條例第六十七條條文修正草案」、委員張智倫等19人擬具「公立學校教職員退休資遣撫卹條例部分條文修正草案」、委員葉元之等20人擬具「公立學校教職員退休資遣撫卹條例第六十七條條文修正草案」、委員翁曉玲等18人擬具「公立學校教職員退休資遣撫卹條例第三十七條條文修正草案」、委員翁曉玲等16人擬具「公立學校教職員退休資遣撫卹條例第六十七條條文修正草案」等提案10案,聽取報告並經詢答完畢後,另於1023日召開「公立學校教職員退休資遣撫卹條例部分條文修正草案」公聽會,嗣於116日併入委員黃建賓等16人擬具「公立學校教職員退休資遣撫卹條例第三十七條、第三十八條及第六十七條條文修正草案」、委員萬美玲等16人擬具「公立學校教職員退休資遣撫卹條例第三十七條及第六十七條條文修正草案」等提案2案,共計12案繼續併案審查,大體討論完畢,進行逐條審查,並將全案審查完竣。審查結果:第三條、第九條、第三十七條及附表三(含委員黃國昌、張啓楷等6人所提修正動議)、第三十八條(含委員黃國昌、張啓楷等6人、委員翁曉玲等3人所提修正動議)、第六十七條(含委員黃國昌、張啓楷等6人所提修正動議),均保留,送院會處理。

拾貳、爰經決議:

一、本案審查完竣,擬具審查報告,提請院會公決。

二、須交由黨團協商。

三、院會討論時,由翁召集委員曉玲出席說明。

拾參、檢附條文對照表1份。