主席:請召集委員翁曉玲委員補充說明。

沒有補充說明。

本案經審查會決議,須交由黨團協商。

另外,廖先翔委員等、徐巧芯委員等、丁學忠委員等、陳玉珍委員等、徐欣瑩委員等、鄭天財委員等分別提案,經第4會期第9次、第10次會議決定,逕付二讀,與相關提案併案協商。另外,羅廷瑋委員等提案經第4會期第11次會議決定,自委員會抽出逕付二讀,與相關提案併案協商。

委員廖先翔等提案:

案由:本院委員廖先翔、游顥、鄭天財Sra Kacaw、林沛祥、廖偉翔等22人,鑑於現行公立學校教職員退休資遣撫卹條例之規定,已大幅減少依法審定年金之所得替代率,且連續十年內每年再減少百分之一點五之所得替代率,更規定年金不再隨在職人員薪俸調整我國近年物價指數持續上升,公教人員退休金實質購買力逐年下降,影響其退休後生活安定與尊嚴,並削弱公職之整體吸引力與行政效能。為維護退休給付之實質價值,故應於消費者物價指數達正負百分之三時予以調整,且調整比率不得低於物價成長率之二分之一,以確保退休俸隨物價變動合理調整,俾使公教退撫制度能兼顧公平、永續與信任,爰擬具「公立學校教職員退休資遣撫卹條例第三十七條、第三十八條及第六十七條條文修正草案」。是否有當?敬請公決。

說明:

一、按司法院大法官釋字第783號指出:「第六十七條第一項前段規定與系爭條例改革初衷不盡一致,相關機關應依本解釋意旨儘速修正,於消費者物價指數變動累積達一定百分比時,適時調整月退休金、月撫卹金或遺屬年金,俾符憲法上體系正義之要求」、「國家自有維持依系爭條例重新審定之退撫給與之財產上價值,不隨時間經過而產生實質減少之義務」,而現行法下,公立學校退休教職人員僅得被動由行政院等機關調整其月退休金,致其生活所需受到影響,難謂符合憲法之要求。

二、根OECD(經濟合作暨發展組織)與IMF(國際貨幣基金)的長期建議,理想通膨率Inflation Rate)約為2%±1%包含美國聯準會(FED)、歐洲央行(ECB)及日本央行BOJ)都設定目標通膨率2%,主要為避免通縮風險、實質利率保持正值,讓政府債務在通膨中實質縮水,另根據中華民國主計總處統計之消費者物價基本分類指數年增率顯示103年至110年均低於2%標準,僅104年、109年呈現通貨緊縮狀況,然111年至113年分別為2.95%2.49%2.18%,尤其食物類物價指數年增率呈現5.66%4.03%3.69%,顯高於2%國際通膨標準,造成人民生活成本大幅提升。

三、按現行退休金等給付金額須待消費者物價指數累計成長率達正、負百分之五始得調整,依近年物價波動情況,至少須二至三年始符該要件,加上檢討調整之程序,正式推行恐耗時三至四年,已緩不濟急,爰基於維護公務人員退休生活,同時完善公務體系薪資與保障,並考量近年來消費者物價指數年年上漲,對於以退休者生活產生實質影響,爰將第三十七條、第三十八條明「不再」隨在職人員予以修正,第六十七條檢討時機改為消費者物價指數累計成長率達正百分之三時應予調整,且為避免調整比率與通貨膨脹落差過大,規定其調整比率不得低於消費者物價指數累計成長率之二分之一,俾符制度目的,以維護退休之高齡者生活。

提案人:廖先翔  游 顥  鄭天財Sra Kacaw   林沛祥  廖偉翔  

連署人:賴士葆  黃健豪  陳玉珍  牛煦庭  陳永康  翁曉玲  陳雪生  邱鎮軍  謝龍介  林德福  林倩綺  張啓楷  洪孟楷  徐巧芯  王育敏  羅廷瑋  顏寬恒    

立學校教職員退休資遣撫卹條例第三十七條、第三十八條及第六十七條條文修正草案對照表

DW8983255 正條文

現行條文

說明

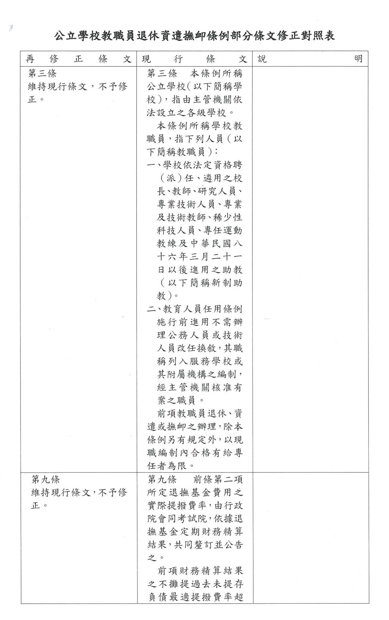
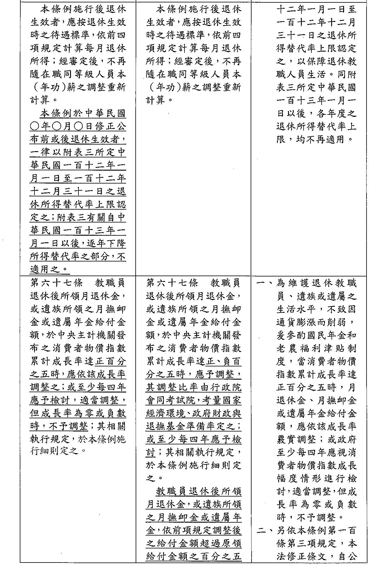
第三十七條 本條例施行前退休生效者之每月退休所得,於本條例施行後,不得超過依替代率上限計算之金額。

前項替代率應依退休教職員審定之退休年資,照附表三所定替代率計算,任職滿十五年者,替代率為百分之四十五,其後每增加一年,替代率增給百分之一點五,最高增至三十五年,為百分之七十五。自第三十六年起,每增加一年,增給百分之零點五,最高增至四十年止。未滿一年之畸零年資,按比率計算;未滿一個月者,以一個月計。

前項替代率之上限,依退休教職員審定之退休年資,照附表三所列各年度替代率認定。

前三項所定替代率,於選擇兼領月退休金者,各依其兼領一次退休金與兼領月退休金比率計算。

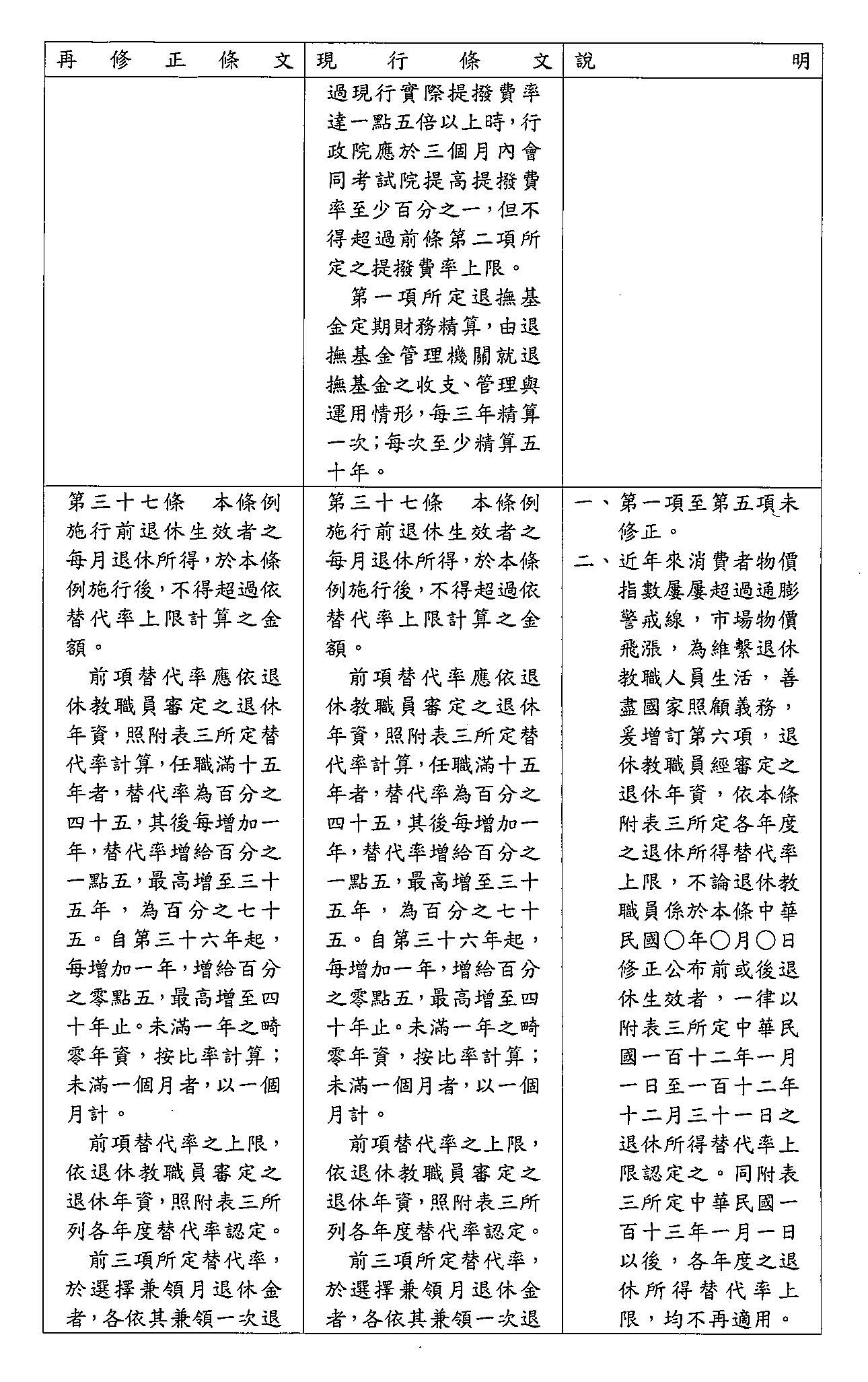
本條例施行前退休生效者,應按本條例施行時之待遇標準,依前四項規定重新計算每月退休所得;經審定後,隨在職同等級人員本(年功)薪之調整重新計算。

本條附表三有關自中華民國一百十三年一月一日之後,逐年下降所得替代率之部分,停止適用之。

第三十七條 本條例施行前退休生效者之每月退休所得,於本條例施行後,不得超過依替代率上限計算之金額。

前項替代率應依退休教職員審定之退休年資,照附表三所定替代率計算,任職滿十五年者,替代率為百分之四十五,其後每增加一年,替代率增給百分之一點五,最高增至三十五年,為百分之七十五。自第三十六年起,每增加一年,增給百分之零點五,最高增至四十年止。未滿一年之畸零年資,按比率計算;未滿一個月者,以一個月計。

前項替代率之上限,依退休教職員審定之退休年資,照附表三所列各年度替代率認定。

前三項所定替代率,於選擇兼領月退休金者,各依其兼領一次退休金與兼領月退休金比率計算。

本條例施行前退休生效者,應按本條例施行時之待遇標準,依前四項規定重新計算每月退休所得;經審定後,不再隨在職同等級人員本(年功)薪之調整重新計算。

一、修正本條第五項,增訂本條第六項。

二、基於維護公教人員退休生活,同時完善公務體系薪資與保障,並考量近年來消費者物價指數年年上漲,對於以退休者生活產生實質影響,原將本條明「不再」隨在職人員予以修正,維護以退休之高齡者生活。

三、另綜合本條各項規定,使退休公教人員年金逐年減少共十年,直到所得替代率變為最高60%、最低30%,基於上述維持老年生活之同一原因,亦有修正之必要。爰增訂第六項,規定附表三有關於所得替代率之部分,於一百十三年一月一日之後部分均不適用,停止所得替代之逐年降低。

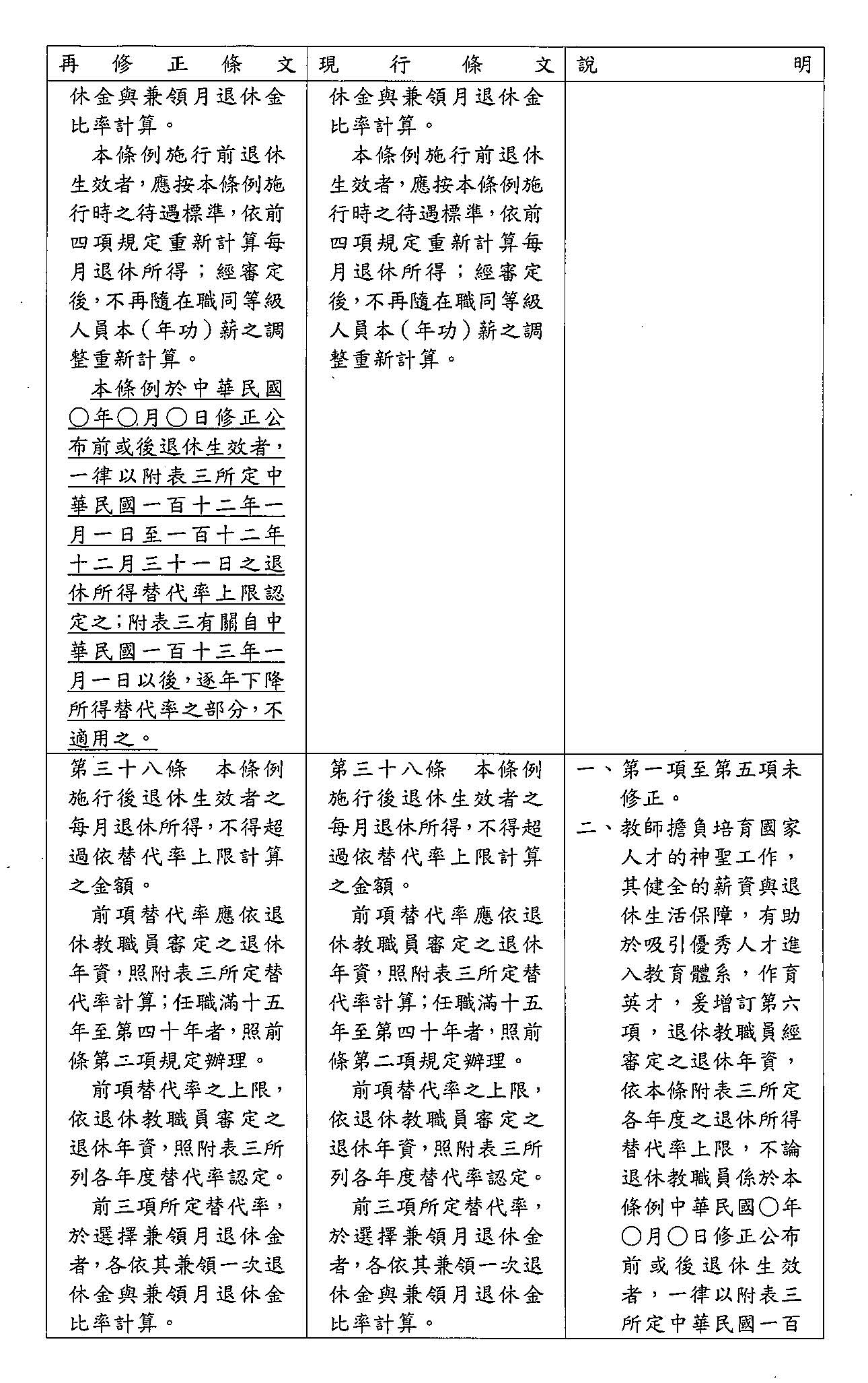
第三十八條 本條例施行後退休生效者之每月退休所得,不得超過依替代率上限計算之金額。

前項替代率應依退休教職員審定之退休年資,照附表三所定替代率計算;任職滿十五年至第四十年者,照前條第二項規定辦理。

前項替代率之上限,依退休教職員審定之退休年資,照附表三所列各年度替代率認定。

前三項所定替代率,於選擇兼領月退休金者,各依其兼領一次退休金與兼領月退休金比率計算。

本條例施行後退休生效者,應按退休生效時之待遇標準,依前四項規定計算每月退休所得;經審定後,隨在職同等級人員本(年功)薪之調整重新計算。

本條附表三有關自中華民國一百十三年一月一日之後,逐年下降所得替代率之部分,停止適用之。

第三十八條 本條例施行後退休生效者之每月退休所得,不得超過依替代率上限計算之金額。

前項替代率應依退休教職員審定之退休年資,照附表三所定替代率計算;任職滿十五年至第四十年者,照前條第二項規定辦理。

前項替代率之上限,依退休教職員審定之退休年資,照附表三所列各年度替代率認定。

前三項所定替代率,於選擇兼領月退休金者,各依其兼領一次退休金與兼領月退休金比率計算。

本條例施行後退休生效者,應按退休生效時之待遇標準,依前四項規定計算每月退休所得;經審定後,不再隨在職同等級人員本(年功)薪之調整重新計算。

一、修正本條第五項,增訂本條第六項。

二、本條原本規定本法施行後退休公教人員之所得替代率事宜,本次修正明定規定附表三有關於所得替代率之部分,一百十三年一月一日之後部分均不適用,停止所得替代率之逐年降低。修正此二點,理由與本次修正第三十七條說明欄相同。

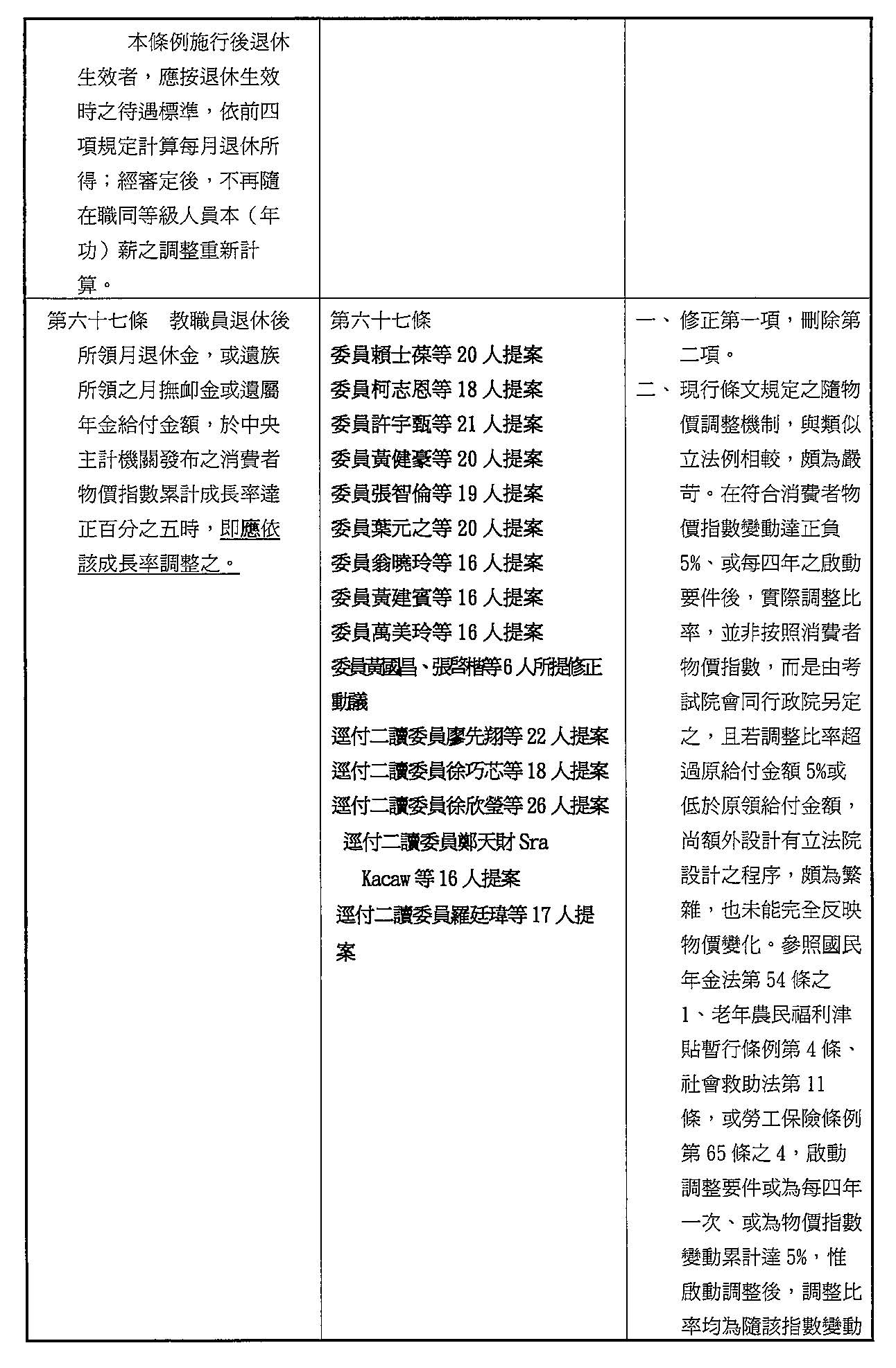
第六十七條 教職員退休後所領月退休金,或遺族所領之月撫卹金或遺屬年金給付金額,於中央主計機關發布之消費者物價指數累計成長率達正、負百分之時,應予調整,其調整比率由行政院會同考試院,考量國家經濟環境、政府財政與退撫基金準備率定之;調整比率不得低於消費者物價指數累計成長率之二分之一,或至少每四年應予檢討;其相關執行規定,於本條例施行細則定之。

教職員退休後所領月退休金,或遺族所領之月撫卹金或遺屬年金,依前項規定調整後之給付金額超過原領給付金額之百分之或低於原領給付金額時,應經立法院同意。

第六十七條 教職員退休後所領月退休金,或遺族所領之月撫卹金或遺屬年金給付金額,於中央主計機關發布之消費者物價指數累計成長率達正、負百分之時,應予調整,其調整比率由行政院會同考試院,考量國家經濟環境、政府財政與退撫基金準備率定之;或至少每四年應予檢討;其相關執行規定,於本條例施行細則定之。

教職員退休後所領月退休金,或遺族所領之月撫卹金或遺屬年金,依前項規定調整後之給付金額超過原領給付金額之百分之或低於原領給付金額時,應經立法院同意。

一、修正第一項。

二、有鑑於退休給付機制依現行消費者物價指數變動5%之啟動調整機制過高,爰本次明定啟動調整機制之參考指標,修正為消費者物價指數。

三、根據OECD(經濟合作暨發展組織)與IMF(國際貨幣基金)的長期建議,理想通膨率(Inflation Rate)約為2%±1%,包含美國聯準會(FED)、歐洲央行(ECB)及日本央行(BOJ)都設定目標通膨率2%,主要為避免通縮風險、實質利率保持正值,讓政府債務在通膨中實質縮水。

四、根據中華民國主計總處統計之消費者物價基本分類指數年增率顯示103年至110年均低於2%標準,僅104年、109年呈現通貨緊縮狀況,然111年至113年分別為2.95%2.49%2.18%,尤其食物類物價指數年增率呈現5.66%4.03%3.69%,顯高於國際通膨標準,造成人民生活成本大幅提升。

五、爰本次明定啟動調整機制之參考指標,修正為消費者物價指數,從變化情形來看,一般定義超過3%為通貨膨脹,超過5%就是嚴重通貨膨脹。CPI往往是市場經濟活動與政府貨幣政策的一個重要參考指標,現行規定5%始啟動調整機制,過於嚴苛,應以3%為宜,爰予修正。

六、另按現行退休金等給付金額須待消費者物價指數累計成長率達正、負百分之五始得調整,依近年物價波動情況,至少須二至三年始符該要件,加上檢討調整之程序,正式推行恐耗時三至四年,已緩不濟急,爰將檢討時機改為消費者物價指數累計成長率達正百分之三時應予調整。且為避免調整比率與通貨膨脹落差過大,爰規定其調整比率不得低於消費者物價指數累計成長率之二分之一,俾符制度目的。

DW5689753 員徐巧芯等提案:

案由:本院委員徐巧芯、林沛祥、游顥等18人,為維護退休教職員基本生活,減輕物價上漲衝擊,並落實釋字第783號「應適時調整退休給付以維持實質價值」之意旨,爰擬具「公立學校教職員退休資遣撫卹條例第三十七條、第三十八條及第六十七條條文修正草案」,透過停止逐年降低所得替代率,以確保退休人員生活安定。是否有當?敬請公決。

說明:

一、公立學校教職員退休資遣撫卹條例自107年施行後,規定退休人員年金所得替代率自109年起每年下降1.5%,連續十年,將最高由77.5%降至62.5%、最低由45%降至30%。惟近年物價持續上漲,高齡退休族生活壓力倍增,年金逐年減少,已難維持基本生活,亦有違國家照顧退休人員之初衷。為減輕物價上升衝擊,保障退休教職員生活安定,爰修正第三十七條、第三十八條,增訂第六項,規定自11311日起,停止所得替代率逐年降低之規定,維持最高70%、最低37.5%

二、依據釋字第783號意旨,國家應確保退休金等給付之實質價值不因時間而減少,並應於物價上漲時適時調整,以符憲法體系正義。然而現行制度須待消費者物價指數累計變動達正負5%方得調整,程序冗長,致退休人員生活受影響。為提升制度即時性與保障性,爰修正第六十七條,規定當消費者物價指數累計成長率達正3%時即應調整,且調整比率不得低於成長率之二分之一。另參酌國民年金及老農津貼規定,成長率為零或負數時不予調整,並刪除重複條文,使制度更為合理完善。

提案人:徐巧芯  林沛祥  游 顥  

連署人:張智倫  廖先翔  葛如鈞  洪孟楷  陳雪生  翁曉玲  羅智強  邱鎮軍  林倩綺  林思銘  牛煦庭  楊瓊瓔  謝龍介  羅廷瑋  廖偉翔      

立學校教職員退休資遣撫卹條例第三十七條、第三十八條及第六十七條條文修正草案對照表

DW4150003 正條文

現行條文

說明

第三十七條 本條例施行前退休生效者之每月退休所得,於本條例施行後,不得超過依替代率上限計算之金額。

前項替代率應依退休教職員審定之退休年資,照附表三所定替代率計算,任職滿十五年者,替代率為百分之四十五,其後每增加一年,替代率增給百分之一點五,最高增至三十五年,為百分之七十五。自第三十六年起,每增加一年,增給百分之零點五,最高增至四十年止。未滿一年之畸零年資,按比率計算;未滿一個月者,以一個月計。

前項替代率之上限,依退休教職員審定之退休年資,照附表三所列各年度替代率認定。

前三項所定替代率,於選擇兼領月退休金者,各依其兼領一次退休金與兼領月退休金比率計算。

本條例施行前退休生效者,應按本條例施行時之待遇標準,依前四項規定重新計算每月退休所得;經審定後,不再隨在職同等級人員本(年功)薪之調整重新計算。

本條附表三有關自中華民國一百十三年一月一日以後,逐年下降所得替代率之部分,不適用之。

第三十七條 本條例施行前退休生效者之每月退休所得,於本條例施行後,不得超過依替代率上限計算之金額。

前項替代率應依退休教職員審定之退休年資,照附表三所定替代率計算,任職滿十五年者,替代率為百分之四十五,其後每增加一年,替代率增給百分之一點五,最高增至三十五年,為百分之七十五。自第三十六年起,每增加一年,增給百分之零點五,最高增至四十年止。未滿一年之畸零年資,按比率計算;未滿一個月者,以一個月計。

前項替代率之上限,依退休教職員審定之退休年資,照附表三所列各年度替代率認定。

前三項所定替代率,於選擇兼領月退休金者,各依其兼領一次退休金與兼領月退休金比率計算。

本條例施行前退休生效者,應按本條例施行時之待遇標準,依前四項規定重新計算每月退休所得;經審定後,不再隨在職同等級人員本(年功)薪之調整重新計算。

一、增訂第六項。

二、國家設立公立學校教職員退休撫卹制度,旨在保障退休教職員之基本生活,落實國家照顧老年生活之責。然而近年物價持續上漲,對高齡族群生活造成重大影響。現行規定自民國一百零七年起,退休教職員年金所得替代率每年下降1.5%,連續十年,至一百十八年止,導致退休所得逐年減少,最高僅達60%、最低30%。為維持退休教職員生活穩定,減輕物價上漲衝擊,爰增訂第六項,明定附表三關於所得替代率逐年降低之規定,自一百十三年一月一日起停止適用,暫緩年金再度調降,以確保高齡退休教職員之基本生活保障。

第三十八條 本條例施行後退休生效者之每月退休所得,不得超過依替代率上限計算之金額。

前項替代率應依退休教職員審定之退休年資,照附表三所定替代率計算;任職滿十五年至第四十年者,照前條第二項規定辦理。

前項替代率之上限,依退休教職員審定之退休年資,照附表三所列各年度替代率認定。

前三項所定替代率,於選擇兼領月退休金者,各依其兼領一次退休金與兼領月退休金比率計算。

本條例施行後退休生效者,應按退休生效時之待遇標準,依前四項規定計算每月退休所得;經審定後,不再隨在職同等級人員本(年功)薪之調整重新計算。

本條附表三有關自中華民國一百十三年一月一日之後,逐年下降所得替代率之部分,不適用之。

第三十八條 本條例施行後退休生效者之每月退休所得,不得超過依替代率上限計算之金額。

前項替代率應依退休教職員審定之退休年資,照附表三所定替代率計算;任職滿十五年至第四十年者,照前條第二項規定辦理。

前項替代率之上限,依退休教職員審定之退休年資,照附表三所列各年度替代率認定。

前三項所定替代率,於選擇兼領月退休金者,各依其兼領一次退休金與兼領月退休金比率計算。

本條例施行後退休生效者,應按退休生效時之待遇標準,依前四項規定計算每月退休所得;經審定後,不再隨在職同等級人員本(年功)薪之調整重新計算。

一、增訂第六項。

二、國家設立公立學校教職員退休撫卹制度,旨在保障退休教職員之基本生活,落實國家照顧老年生活之責。然而近年物價持續上漲,對高齡族群生活造成重大影響。現行規定自民國一百零七年起,退休教職員年金所得替代率每年下降1.5%,連續十年,至一百十八年止,導致退休所得逐年減少,最高僅達62.5%、最低30%。為維持退休教職員生活穩定,減輕物價上漲衝擊,爰增訂第六項,明定附表三關於所得替代率逐年降低之規定,自一百十三年一月一日起停止適用,暫緩年金再度調降,以確保高齡退休教職員之基本生活保障。

第六十七條 教職員退休後所領月退休金,或遺族所領之月撫卹金或遺屬年金給付金額,於中央主計機關發布之消費者物價指數累計成長率達正百分之三時應予調整,或至少每四年應予檢討,其調整比率由考試院會同行政院,考量國家經濟環境、政府財政與退撫基金準備率定之;調整比率不得低於消費者物價指數累計成長率之二分之一,但成長率為零或負數時,不予調整。

前項相關執行規定,於本條例施行細則定之。

第六十七條 教職員退休後所領月退休金,或遺族所領之月撫卹金或遺屬年金給付金額,於中央主計機關發布之消費者物價指數累計成長率達正、負百分之五時,應予調整,其調整比率由行政院會同考試院,考量國家經濟環境、政府財政與退撫基金準備率定之;或至少每四年應予檢討;其相關執行規定,於本條例施行細則定之。

教職員退休後所領月退休金,或遺族所領之月撫卹金或遺屬年金,依前項規定調整後之給付金額超過原領給付金額之百分之五或低於原領給付金額時,應經立法院同意。

依據釋字第783號解釋,國家應確保退休金等給付之實質價值不因時間而減少,並應於物價上漲時適時調整,以符體系正義。現行規定須待物價指數累計成長率達正負5%方可調整,程序冗長,無法即時反映物價變動,影響退休教職員生活。為改善此情況,修正為當物價指數累計成長率達正3%即應調整,且調整比率不得低於其成長率之二分之一,以縮小通膨落差。另參酌國民年金與老農津貼規定,成長率為零或負數時不調整;並刪除不必要條文,使制度更具即時性與保障性。

DW6487630 員丁學忠等提案:

案由:本院委員丁學忠、張嘉郡、翁曉玲等19人,鑑於退休高齡家庭承受比一般家庭更高的通膨壓力,爰擬具「公立學校教職員退休資遣撫卹條例第三十七條條文修正草案」,刪減自民國一百十三年一月一日之後,逐年下降所得替代率之部分。是否有當?敬請公決。

說明:近年物價飛漲,行政院主計總處首度於民國一百十三年發布「高齡家庭消費者物價指數」顯示,民國一百十二年高齡家庭CPI年漲2.80%,較全體家庭CPI年增率2.50%0.3個百分點。而自2018年起試編結果顯示,高齡家庭CPI漲幅連五年均高於全體家庭,意味退休高齡家庭承受比一般家庭更高的通膨壓力,爰擬具「公立學校教職員退休資遣撫卹條例第三十七條附表三修正草案」,刪減自民國一百十三年一月一日之後,逐年下降所得替代率之部分。

提案人:丁學忠  張嘉郡  翁曉玲            

連署人:鄭天財Sra Kacaw   陳菁徽  許宇甄  黃 仁  陳雪生  張智倫  黃健豪  陳玉珍  王鴻薇  徐巧芯  林沛祥  黃建賓  洪孟楷  楊瓊瓔  林思銘  邱鎮軍            

公立學校教職員退休資遣撫卹條例第三十七條條文修正草案對照表

DW7496393 正條文

現行條文

說明

DW2713846 三十七條 本條例施行前退休生效者之每月退休所得,於本條例施行後,不得超過依替代率上限計算之金額。

前項替代率應依退休教職員審定之退休年資,照附表三所定替代率計算,任職滿十五年者,替代率為百分之四十五,其後每增加一年,替代率增給百分之一點五,最高增至三十五年,為百分之七十五。自第三十六年起,每增加一年,增給百分之零點五,最高增至四十年止。未滿一年之畸零年資,按比率計算;未滿一個月者,以一個月計。

前項替代率之上限,依退休教職員審定之退休年資,照附表三所列各年度替代率認定。

前三項所定替代率,於選擇兼領月退休金者,各依其兼領一次退休金與兼領月退休金比率計算。

DW7496393 條例施行前退休生效者,應按本條例施行時之待遇標準,依前四項規定重新計算每月退休所得;經審定後,隨在職同等級人員本(年功)薪之調整重新計算。

第三十七條 本條例施行前退休生效者之每月退休所得,於本條例施行後,不得超過依替代率上限計算之金額。

前項替代率應依退休教職員審定之退休年資,照附表三所定替代率計算,任職滿十五年者,替代率為百分之四十五,其後每增加一年,替代率增給百分之一點五,最高增至三十五年,為百分之七十五。自第三十六年起,每增加一年,增給百分之零點五,最高增至四十年止。未滿一年之畸零年資,按比率計算;未滿一個月者,以一個月計。

前項替代率之上限,依退休教職員審定之退休年資,照附表三所列各年度替代率認定。

前三項所定替代率,於選擇兼領月退休金者,各依其兼領一次退休金與兼領月退休金比率計算。

本條例施行前退休生效者,應按本條例施行時之待遇標準,依前四項規定重新計算每月退休所得;經審定後,不再隨在職同等級人員本(年功)薪之調整重新計算。

行政院主計總處首度於民國一百十三年發布「高齡家庭消費者物價指數」顯示,民國一百十二年高齡家庭CPI年漲2.80%,較全體家庭CPI年增率2.50%0.3個百分點。而自2018年起試編結果顯示,高齡家庭CPI漲幅連五年均高於全體家庭,意味退休高齡家庭承受比一般家庭更高的通膨壓力,爰擬具「公務人員退休資遣撫卹法第三十七條附表三修正草案」,刪減自民國一百十三年一月一日之後,逐年下降所得替代率之部分。

委員陳玉珍等提案:

案由:本院委員陳玉珍等17人,有鑑於現行公立學校教職員退休資遣撫卹條例之規定,大幅減少依法審定年金之所得替代率,且連續十年內每年再減少百分之一點五之所得替代率,更規定年金不再隨在職人員薪俸調整。有鑑於近年面臨疫情後經濟蕭條、通貨膨脹嚴重等問題,上開規定勢將影響退休公立學校教職員之老年生活,有違公平正義及信賴保護原則之嫌。爰擬具「公立學校教職員退休資遣撫卹條例第三十七條及第三十八條條文修正草案」,保障退休教職員之老年生活。是否有當?敬請公決。

提案人:陳玉珍  

連署人:黃健豪  牛煦庭  許宇甄  鄭天財Sra Kacaw   萬美玲  張智倫  黃建賓  涂權吉  王鴻薇  林沛祥  呂玉玲  陳菁徽  廖偉翔  羅智強  盧縣一  洪孟楷  

公立學校教職員退休資遣撫卹條例第三十七條及第三十八條條文修正草案對照表

DW2604794 正條文

現行條文

說明

DW9785670 三十七條 本條例施行前退休生效者之每月退休所得,於本條例施行後,不得超過依替代率上限計算之金額。

前項替代率應依退休教職員審定之退休年資,照附表三所定替代率計算,任職滿十五年者,替代率為百分之四十五,其後每增加一年,替代率增給百分之一點五,最高增至三十五年,為百分之七十五。自第三十六年起,每增加一年,增給百分之零點五,最高增至四十年止。未滿一年之畸零年資,按比率計算;未滿一個月者,以一個月計。

前項替代率之上限,依退休教職員審定之退休年資,照附表三所列各年度替代率認定。

前三項所定替代率,於選擇兼領月退休金者,各依其兼領一次退休金與兼領月退休金比率計算。

條例施行前退休生效者,應按本條例施行時之待遇標準,依前四項規定重新計算每月退休所得;經審定後,隨在職同等級人員本(年功)薪之調整重新計算。

本條附表三有關自中華民國一百十三年一月一日之後,逐年下降所得替代率之部分,停止適用之。

第三十七條 本條例施行前退休生效者之每月退休所得,於本條例施行後,不得超過依替代率上限計算之金額。

前項替代率應依退休教職員審定之退休年資,照附表三所定替代率計算,任職滿十五年者,替代率為百分之四十五,其後每增加一年,替代率增給百分之一點五,最高增至三十五年,為百分之七十五。自第三十六年起,每增加一年,增給百分之零點五,最高增至四十年止。未滿一年之畸零年資,按比率計算;未滿一個月者,以一個月計。

前項替代率之上限,依退休教職員審定之退休年資,照附表三所列各年度替代率認定。

前三項所定替代率,於選擇兼領月退休金者,各依其兼領一次退休金與兼領月退休金比率計算。

本條例施行前退休生效者,應按本條例施行時之待遇標準,依前四項規定重新計算每月退休所得;經審定後,不再隨在職同等級人員本(年功)薪之調整重新計算。

一、本條原明定「不再」隨在職人員調整,影響退休公立學校教職員之生活,且近年受國際通貨膨脹及國內物價影響,將對退休公立學校教職員之老年生活影響甚鉅,爰修正第五項。

二、增訂第六項,規定附表三有關於所得替代率逐年降低之部分,為因應近年國內經濟狀況,一百十三年一月一日之後部分均停止適用,使所得替代率不再降低,維持退休公立學校教職員之老年生活條件,以符公平正義及信賴保護原則。

DW3075022 三十八條 本條例施行後退休生效者之每月退休所得,不得超過依替代率上限計算之金額。

前項替代率應依退休教職員審定之退休年資,照附表三所定替代率計算;任職滿十五年至第四十年者,照前條第二項規定辦理。

前項替代率之上限,依退休教職員審定之退休年資,照附表三所列各年度替代率認定。

前三項所定替代率,於選擇兼領月退休金者,各依其兼領一次退休金與兼領月退休金比率計算。

條例施行後退休生效者,應按退休生效時之待遇標準,依前四項規定計算每月退休所得;經審定後,隨在職同等級人員本(年功)薪之調整重新計算

本條附表三有關自中華民國一百十三年一月一日之後,逐年下降所得替代率之部分,停止適用之。

第三十八條 本條例施行後退休生效者之每月退休所得,不得超過依替代率上限計算之金額。

前項替代率應依退休教職員審定之退休年資,照附表三所定替代率計算;任職滿十五年至第四十年者,照前條第二項規定辦理。

前項替代率之上限,依退休教職員審定之退休年資,照附表三所列各年度替代率認定。

前三項所定替代率,於選擇兼領月退休金者,各依其兼領一次退休金與兼領月退休金比率計算。

條例施行後退休生效者,應按退休生效時之待遇標準,依前四項規定計算每月退休所得;經審定後,不再隨在職同等級人員本(年功)薪之調整重新計算。

一、本條原明定「不再」隨在職人員調整,影響退休公立學校教職員之生活,且近年受國際通貨膨脹及國內物價影響,將對退休公立學校教職員之老年生活影響甚鉅,爰修正第五項。

二、增訂第六項,規定附表三有關於所得替代率逐年降低之部分,為因應近年國內經濟狀況,一百十三年一月一日之後部分均停止適用,使所得替代率不再降低,維持退休公立學校教職員之老年生活條件,以符公平正義及信賴保護原則。

三、考量尚未退休但可能適用附表三之未來退休公立學校教職員亦將受此所得替代率減少之衝擊,爰比照第三十七條修正本條。

DW4028573 員徐欣瑩等提案:

案由:本院委員徐欣瑩、林沛祥、游顥、羅廷瑋、蘇清泉、呂玉玲、廖偉翔等26人,有鑑於政府應善盡照顧退休公立學校教職員晚年生活之義務,惟年金改革後,退休公立學校教職員所得替代率逐年下降1.5%,就此而言應予修正,於民國114年停止逐年下降。另外,近年物價飛漲,而有鑑於行政院主計總處於113年,開始編算高齡家庭消費者物價指數並公布,原年改法律通過後之退休給付調整機制,應一併配合修正。綜上,應修正現行規定以謀求改善,爰擬具「公立學校教職員退休資遣撫卹條例第三十七條、第三十八條及第六十七條條文修正草案」。是否有當?敬請公決。

說明:經查,公立學校教職員退休資遣撫卹條例(以下稱本條例)自10771日施行,其中第三十七條以及第三十八條,規定退休教職員年金之所得替代率自10911日起每年再減少1.5%,逐年連續減少十年,直到所得替代率變為最高62.5%、最低30%,更規定年金自10771日起,與在職人員薪俸調整脫鉤。

惟近年來物價飛漲飆升,就行政院主計總處公布之消費者物價指數(CPI),110年年增率為1.97%111年為2.95%112年為2.49%。另外,在立法院監督下,審議112年中央政府總預算,通過行政院主計總處主管第(四十四)項決議(參見中華民國112年度中央政府總預算案審查總報告(修正本)第三冊),要求該總處需針對高齡族群編製CPI。查該總處業於112818日發布新聞稿稱「自113年起按年編布我國高齡家庭消費者物價指數」,當中試編108年至111年,發現高齡家庭之CPI年增率確實相較一般家庭高,108年至111CPI年增率平均全體家庭為1.3%,高齡家庭則為1.55%,該總處後續並將於113年按年公布高齡家庭CPI

綜上,近年物價飛漲,對高齡族群影響又更大,本法規定逐年降低所得替代率,並與現職軍公教之調整機制脫鉤,調整退休給付機制又未採納高齡家庭消費者物價指數,且現行消費者物價指數變動5%之啟動調整機制過高,實在讓退休族不堪負荷,難以因應生活支出,國家也因此未善盡照顧晚年生活之義務,均有待修法改善。爰此,擬具「公立學校教職員退休資遣撫卹條例第三十七條、第三十八條及第六十七條條文修正草案」。

提案人:徐欣瑩  林沛祥  游 顥  羅廷瑋  蘇清泉  呂玉玲  廖偉翔  

連署人:牛煦庭  林德福  魯明哲  涂權吉  張智倫  廖先翔  洪孟楷  楊瓊瓔  馬文君  高金素梅 陳永康  陳菁徽  羅明才  邱鎮軍  謝龍介  翁曉玲  傅崐萁  林倩綺  萬美玲      

立學校教職員退休資遣撫卹條例第三十七條、第三十八條及第六十七條條文修正草案對照表

DW8660808 正條文

現行條文

說明

第三十七條 本條例施行前退休生效者之每月退休所得,於本條例施行後,不得超過依替代率上限計算之金額。

前項替代率應依退休教職員審定之退休年資,照附表三所定替代率計算,任職滿十五年者,替代率為百分之四十五,其後每增加一年,替代率增給百分之一點五,最高增至三十五年,為百分之七十五。自第三十六年起,每增加一年,增給百分之零點五,最高增至四十年止。未滿一年之畸零年資,按比率計算;未滿一個月者,以一個月計。

前項替代率之上限,依退休教職員審定之退休年資,照附表三所列各年度替代率認定。中華民國一百十四年後,各年度所得替代率不再逐年降低,依中華民國○年○月○日修正後之附表三認定。

前三項所定替代率,於選擇兼領月退休金者,各依其兼領一次退休金與兼領月退休金比率計算。

本條例施行前退休生效者,應按本條例施行時之待遇標準,依前四項規定重新計算每月退休所得;經審定後,隨在職同等級人員本(年功)薪之調整重新計算。

第三十七條 本條例施行前退休生效者之每月退休所得,於本條例施行後,不得超過依替代率上限計算之金額。

前項替代率應依退休教職員審定之退休年資,照附表三所定替代率計算,任職滿十五年者,替代率為百分之四十五,其後每增加一年,替代率增給百分之一點五,最高增至三十五年,為百分之七十五。自第三十六年起,每增加一年,增給百分之零點五,最高增至四十年止。未滿一年之畸零年資,按比率計算;未滿一個月者,以一個月計。

前項替代率之上限,依退休教職員審定之退休年資,照附表三所列各年度替代率認定。

前三項所定替代率,於選擇兼領月退休金者,各依其兼領一次退休金與兼領月退休金比率計算。

本條例施行前退休生效者,應按本條例施行時之待遇標準,依前四項規定重新計算每月退休所得;經審定後,不再隨在職同等級人員本(年功)薪之調整重新計算。

一、修正本條第三項及第五項

二、國家建立退休撫卹制度,旨在維持退休人員晚年基本生活,善盡國家照顧退休人員老年生活之義務,惟近年來物價飛漲飆升,對高齡族群影響擴大。本條第三項原本規定,本法施行前之退休公立學校教職員,其所得替代率自民國一百零九年開始,每年下降1.5%,逐年連續減少十年,至民國一百十八年。為減緩物價攀升對高齡族群的衝擊,本次修正本條第三項及附表三,明定所得替代率之逐年下降,到民國一百十四年即停止。

三、本條第五項原規定本法公布施行前退休之公務人員,其退休所得不再隨同在職同等級人員本(年功)俸重新調整計算,本項規定致使退休教職員難以承擔物價攀升之風險,爰修正該項,刪除「不再」二字。

第三十八條 本條例施行後退休生效者之每月退休所得,不得超過依替代率上限計算之金額。

前項替代率應依退休教職員審定之退休年資,照附表三所定替代率計算;任職滿十五年至第四十年者,照前條第二項規定辦理。

前項替代率之上限,依退休教職員審定之退休年資,照附表三所列各年度替代率認定。中華民國一百十四年後,各年度所得替代率不再逐年降低,依中華民國○年○月○日修正之後附表三認定。

前三項所定替代率,於選擇兼領月退休金者,各依其兼領一次退休金與兼領月退休金比率計算。

本條例施行後退休生效者,應按退休生效時之待遇標準,依前四項規定計算每月退休所得;經審定後,隨在職同等級人員本(年功)薪之調整重新計算。

第三十八條 本條例施行後退休生效者之每月退休所得,不得超過依替代率上限計算之金額。

前項替代率應依退休教職員審定之退休年資,照附表三所定替代率計算;任職滿十五年至第四十年者,照前條第二項規定辦理。

前項替代率之上限,依退休教職員審定之退休年資,照附表三所列各年度替代率認定。

前三項所定替代率,於選擇兼領月退休金者,各依其兼領一次退休金與兼領月退休金比率計算。

本條例施行後退休生效者,應按退休生效時之待遇標準,依前四項規定計算每月退休所得;經審定後,不再隨在職同等級人員本(年功)薪之調整重新計算。

一、修正本條第三項及第五項

二、本條原本規定本法施行後退休公立學校教職員之所得替代率事宜,本次修正明定逐年緩降至民國一百十四年停止、退休給付仍應隨同現職同等級人員本(年功)俸調整。修正此二點,理由與本次修正第三十七條說明欄相同。

第六十七條 教職員退休後所領月退休金,或遺族所領之月撫卹金或遺屬年金給付金額,於中央主計機關發布之高齡家庭消費者物價指數累計成長率達正、負百分之時,應予調整,其調整比率由行政院會同考試院,考量國家經濟環境、政府財政與退撫基金準備率定之;或至少每四年應予檢討;其相關執行規定,於本條例施行細則定之。

DW8660808 職員退休後所領月退休金,或遺族所領之月撫卹金或遺屬年金,依前項規定調整後之給付金額超過原領給付金額之百分之五或低於原領給付金額時,應經立法院同意。

第六十七條 教職員退休後所領月退休金,或遺族所領之月撫卹金或遺屬年金給付金額,於中央主計機關發布之消費者物價指數累計成長率達正、負百分之五時,應予調整,其調整比率由行政院會同考試院,考量國家經濟環境、政府財政與退撫基金準備率定之;或至少每四年應予檢討;其相關執行規定,於本條例施行細則定之。

教職員退休後所領月退休金,或遺族所領之月撫卹金或遺屬年金,依前項規定調整後之給付金額超過原領給付金額之百分之五或低於原領給付金額時,應經立法院同意。

一、修正第一項。

二、有鑑於近年來物價攀升,行政院主計總處又將於民國113年開始編算、公布高齡家庭消費者物價指數,爰本次明定啟動調整機制之參考指標,修正為高齡家庭消費者物價指數。

三、另外,一般而言均將2%視作通貨膨脹警戒線,又羅昌發大法官於司法院大法官釋字第783號解釋之協同意見書,指出從物價指數實際變化情形來看,現行規定5%始啟動調整機制,過於嚴苛,應以2%為宜,爰予修正。



委員鄭天財Sra Kacaw等提案:

案由:本院委員鄭天財Sra Kacaw16人,有鑑於現行《公立學校教職員退休資遣撫卹條例》,並非以國家年金改革委員會召開20次會議之共識條文。且近年來物價飛漲飆升,通膨問題嚴峻,根據行政院主計總處數據顯示物價成長對高齡者影響更為嚴重,已退休之公立學校教職員同樣也受到極大的影響,為強化退休之公立學校教職員權益,爰擬具「公立學校教職員退休資遣撫卹條例第三十七條、第三十八條及第六十七條條文修正草案」,自中華民國一百十四年後,各年度所得替代率不再逐年降低。是否有當?敬請公決。

說明:

一、蔡英文總統105520日上任後成立「國家年金改革委員會」,由陳建仁副總統主持,邀集專家學者及考試院與行政院各部會代表,召開多達20次會議,形成行政院與考試院提出的《公立學校教職員退休資遣撫卹條例草案》及《公務人員退休撫卹法草案》。然而在106年立法院審查時,民進黨團憑藉絕對多數通過民進黨委員版本,未依循「國家年金改革委員會」、行政院及考試院的專業版本,反而進一步「大幅刪減」退休金。

以公立學校教職員為例:

四十年年資:行政院版本第十一年替代率為67.5%,民進黨修正後降為62.5%

三十年年資:行政院版本第十一年替代率為57.5%,民進黨修正後降為52.5%

這樣的立法,完全忽視「國家年金改革委員會」的專業意見,嚴重消減合理的退休金!

二、公立學校教職員退休資遣撫卹條例(以下稱本條例)自10771日施行,其中第三十七條以及第三十八條,規定退休教職員年金之所得替代率自10911日起每年再減少1.5%逐年連續減少十年,直到所得替代率變為最高62.5%、最低30%,更規定年金自10771日起,與在職人員薪俸調整脫鉤。

三、近年來物價飛漲飆升,就行政院主計總處公布之消費者物價指數(CPI),110年年增率為1.97%111年為2.95%112年為2.49%113年為2.18%,又行政院主計總處,針對113年高齡家庭(戶內人口皆為65歲以上)全年消費者物價指數(CPI)年增率為2.37%,高於整體平均值,顯見物價高漲對65歲以上高齡人士影響極大,已危及其基本生活。

四、為強化政府對已退休公立學校教職員之權益,爰提案修正公立學校教職員退休資遣撫卹條例第三十七條、第三十八條及第六十七條,明定自中華民國一百十四年後,各年度所得替代率不再逐年降低,並調整物價指數參考數值正、負百分之二時,應予調整,保障退休人員面臨逐年攀升之物價仍得維持基本生存權益。

提案人:鄭天財Sra Kacaw

連署人:徐欣瑩  廖偉翔  邱鎮軍  王育敏  陳雪生  賴士葆  牛煦庭  黃建賓  李彥秀  馬文君  王鴻薇  謝龍介  林倩綺  葉元之  林沛祥  

立學校教職員退休資遣撫卹條例第三十七條、第三十八條及第六十七條條文修正草案對照表

DW5809071 正條文

現行條文

說明

第三十七條 本條例施行前退休生效者之每月退休所得,於本條例施行後,不得超過依替代率上限計算之金額。

前項替代率應依退休教職員審定之退休年資,照附表三所定替代率計算,任職滿十五年者,替代率為百分之四十五,其後每增加一年,替代率增給百分之一點五,最高增至三十五年,為百分之七十五。自第三十六年起,每增加一年,增給百分之零點五,最高增至四十年止。未滿一年之畸零年資,按比率計算;未滿一個月者,以一個月計。

前項替代率之上限,依退休教職員審定之退休年資,照附表三所列各年度替代率認定。

前三項所定替代率,於選擇兼領月退休金者,各依其兼領一次退休金與兼領月退休金比率計算。

本條例施行前退休生效者,應按本條例施行時之待遇標準,依前四項規定重新計算每月退休所得;經審定後,隨在職同等級人員本(年功)薪之調整重新計算。

本條附表三有關自中華民國一百十四年一月一日之後,逐年下降所得替代率之部分,不適用之。

第三十七條 本條例施行前退休生效者之每月退休所得,於本條例施行後,不得超過依替代率上限計算之金額。

前項替代率應依退休教職員審定之退休年資,照附表三所定替代率計算,任職滿十五年者,替代率為百分之四十五,其後每增加一年,替代率增給百分之一點五,最高增至三十五年,為百分之七十五。自第三十六年起,每增加一年,增給百分之零點五,最高增至四十年止。未滿一年之畸零年資,按比率計算;未滿一個月者,以一個月計。

前項替代率之上限,依退休教職員審定之退休年資,照附表三所列各年度替代率認定。

前三項所定替代率,於選擇兼領月退休金者,各依其兼領一次退休金與兼領月退休金比率計算。

本條例施行前退休生效者,應按本條例施行時之待遇標準,依前四項規定重新計算每月退休所得;經審定後,不再隨在職同等級人員本(年功)薪之調整重新計算。

一、修正本條第三項及第五項。

二、公立學校教職人員退休撫卹制度,旨在維持退休人員晚年基本生活,由國家負起照顧退休人員老年生活之責任,惟近年來物價飛漲飆升,111年物價指數年增率更達2.95,其中交通及通訊類更高達6.08,對高齡族群影響擴大。為照顧已退休之公立學校教職員,提案修正本條第三項,原規範所得替代率自民國一百零九年開始,每年下降1.5%,至民國一百十八年。修正到民國一百十四年即停止。

三、修正第五項,原規定退休所得不再隨同在職同等級人員本(年功)俸重新調整計算,恐致使退休教職員難以承擔物價攀升之生活,爰修正該項,刪除「不再」二字。

第三十八條 本條例施行後退休生效者之每月退休所得,不得超過依替代率上限計算之金額。

前項替代率應依退休教職員審定之退休年資,照附表三所定替代率計算;任職滿十五年至第四十年者,照前條第二項規定辦理。

前項替代率之上限,依退休教職員審定之退休年資,照附表三所列各年度替代率認定。

前三項所定替代率,於選擇兼領月退休金者,各依其兼領一次退休金與兼領月退休金比率計算。

本條例施行後退休生效者,應按退休生效時之待遇標準,依前四項規定計算每月退休所得;經審定後,隨在職同等級人員本(年功)薪之調整重新計算。

本條附表三有關自中華民國一百十四年一月一日之後,逐年下降所得替代率之部分,不適用之。

第三十八條 本條例施行後退休生效者之每月退休所得,不得超過依替代率上限計算之金額。

前項替代率應依退休教職員審定之退休年資,照附表三所定替代率計算;任職滿十五年至第四十年者,照前條第二項規定辦理。

前項替代率之上限,依退休教職員審定之退休年資,照附表三所列各年度替代率認定。

前三項所定替代率,於選擇兼領月退休金者,各依其兼領一次退休金與兼領月退休金比率計算。

本條例施行後退休生效者,應按退休生效時之待遇標準,依前四項規定計算每月退休所得;經審定後,不再隨在職同等級人員本(年功)薪之調整重新計算。

同第三十七條說明二。

第六十七條 教職員退休後所領月退休金,或遺族所領之月撫卹金或遺屬年金給付金額,於中央主計機關發布之消費者物價指數累計成長率達正、負百分之時,應予調整,其調整比率由行政院會同考試院,考量國家經濟環境、政府財政與退撫基金準備率定之;或至少每四年應予檢討;其相關執行規定,於本條例施行細則定之。

DW7388530 職員退休後所領月退休金,或遺族所領之月撫卹金或遺屬年金,依前項規定調整後之給付金額超過原領給付金額之百分之五或低於原領給付金額時,應經立法院同意。

第六十七條 教職員退休後所領月退休金,或遺族所領之月撫卹金或遺屬年金給付金額,於中央主計機關發布之消費者物價指數累計成長率達正、負百分之五時,應予調整,其調整比率由行政院會同考試院,考量國家經濟環境、政府財政與退撫基金準備率定之;或至少每四年應予檢討;其相關執行規定,於本條例施行細則定之。

教職員退休後所領月退休金,或遺族所領之月撫卹金或遺屬年金,依前項規定調整後之給付金額超過原領給付金額之百分之五或低於原領給付金額時,應經立法院同意。

一、依據財政部統計物價指數年增率,自111年年增率均高於2

二、又行政院主計總處,針對113年高齡家庭(戶內人口皆為65歲以上)全年消費者物價指數(CPI)年增率為2.37%,高於整體平均值,而且是自110年以來連續四年破二,顯示高齡家庭較一般人承受更重物價之苦,為保障退休人員基本生活,爰調整機制之參考指標,強化對退休人員之照顧。

委員羅廷瑋等提案:

案由:本院委員羅廷瑋、游顥等17人,有鑑於近年國內物價持續上漲,通膨壓力顯著,以消費者物價指數累計成長率達正、負百分之五為退休給付調整門檻,已難即時反映物價變動,影響退休教職員及其遺族之生活安定與基本保障。爰擬具「公立學校教職員退休資遣撫卹條例第三十七條、第三十八條及第六十七條條文修正草案」,以調整門檻,強化制度彈性,維護退休人員之基本生活。是否有當?敬請公決。

提案人:羅廷瑋  游 顥  

連署人:廖偉翔  張智倫  黃 仁  盧縣一  廖先翔  馬文君  林沛祥  謝龍介  陳雪生  陳永康  羅智強  翁曉玲  林倩綺  邱鎮軍  洪孟楷  

立學校教職員退休資遣撫卹條例第三十七條、第三十八條及第六十七條條文修正草案對照表

DW2175409 正條文

現行條文

說明

DW5708233 三十七條 本條例施行前退休生效者之每月退休所得,於本條例施行後,不得超過依替代率上限計算之金額。

前項替代率應依退休教職員審定之退休年資,照附表三所定替代率計算,任職滿十五年者,替代率為百分之四十五,其後每增加一年,替代率增給百分之一點五,最高增至三十五年,為百分之七十五。自第三十六年起,每增加一年,增給百分之零點五,最高增至四十年止。未滿一年之畸零年資,按比率計算;未滿一個月者,以一個月計。

前項替代率之上限,依退休教職員審定之退休年資,照附表三所列各年度替代率認定。

前三項所定替代率,於選擇兼領月退休金者,各依其兼領一次退休金與兼領月退休金比率計算。

本條例施行前退休生效者,應按本條例施行時之待遇標準,依前四項規定重新計算每月退休所得;經審定後,隨在職同等級人員本(年功)薪之調整重新計算。

本條附表三有關自中華民國一百十三年一月一日之後,逐年下降所得替代率之部分,停止適用。

第三十七條 本條例施行前退休生效者之每月退休所得,於本條例施行後,不得超過依替代率上限計算之金額。

前項替代率應依退休教職員審定之退休年資,照附表三所定替代率計算,任職滿十五年者,替代率為百分之四十五,其後每增加一年,替代率增給百分之一點五,最高增至三十五年,為百分之七十五。自第三十六年起,每增加一年,增給百分之零點五,最高增至四十年止。未滿一年之畸零年資,按比率計算;未滿一個月者,以一個月計。

前項替代率之上限,依退休教職員審定之退休年資,照附表三所列各年度替代率認定。

前三項所定替代率,於選擇兼領月退休金者,各依其兼領一次退休金與兼領月退休金比率計算。

本條例施行前退休生效者,應按本條例施行時之待遇標準,依前四項規定重新計算每月退休所得;經審定後,不再隨在職同等級人員本(年功)薪之調整重新計算。

一、現行第五項規定退休給與「不再」隨在職人員薪俸調整,已使退休公立學校教職員實質所得未能反映物價變動,生活水準逐年下降。近年國際通貨膨脹與國內物價上漲幅度明顯,民生支出持續攀升,對高齡退休教職員之生活造成重大影響,顯已不符本法保障退休後基本生活之立法目的。爰修正第五項,恢復與在職人員薪俸調整之連動性,使退休給付能隨物價與薪資變化適度調整,以維持退休人員合理之生活品質,並體現國家照顧公教人員晚年生活之責任。

二、另現行附表三規定,自民國一百零七年起,每年調降所得替代率百分之一點五,連續十年,至一百十八年止。然隨經濟情勢變化與物價波動,若持續依附表規定逐年調降,將導致退休教職員所得實質價值不斷縮水,削弱其生活保障,亦違背信賴保護及公平正義原則。爰增訂第六項,明定附表三關於所得替代率逐年降低之規定,自民國一百十三年一月一日起停止適用,使所得替代率得以穩定,確保退休公立學校教職員不因制度性調降而陷入經濟困境,並兼顧制度之安定性與社會之整體公平。

第三十八條 本條例施行後退休生效者之每月退休所得,不得超過依替代率上限計算之金額。

前項替代率應依退休教職員審定之退休年資,照附表三所定替代率計算;任職滿十五年至第四十年者,照前條第二項規定辦理。

前項替代率之上限,依退休教職員審定之退休年資,照附表三所列各年度替代率認定。

前三項所定替代率,於選擇兼領月退休金者,各依其兼領一次退休金與兼領月退休金比率計算。

本條例施行後退休生效者,應按退休生效時之待遇標準,依前四項規定計算每月退休所得;經審定後,隨在職同等級人員本(年功)薪之調整重新計算。

本條附表三有關自中華民國一百十三年一月一日之後,逐年下降所得替代率之部分,停止適用。

第三十八條 本條例施行後退休生效者之每月退休所得,不得超過依替代率上限計算之金額。

前項替代率應依退休教職員審定之退休年資,照附表三所定替代率計算;任職滿十五年至第四十年者,照前條第二項規定辦理。

前項替代率之上限,依退休教職員審定之退休年資,照附表三所列各年度替代率認定。

前三項所定替代率,於選擇兼領月退休金者,各依其兼領一次退休金與兼領月退休金比率計算。

本條例施行後退休生效者,應按退休生效時之待遇標準,依前四項規定計算每月退休所得;經審定後,不再隨在職同等級人員本(年功)薪之調整重新計算。

一、現行第五項規定退休給與「不再」隨在職人員薪俸調整,未能反映通膨與物價變動,致退休公立學校教職員生活水準下降。為維護退休後基本生活,並落實國家照顧責任,爰修正第五項,使退休給與得隨經濟情勢及薪俸調整。

二、比照本法第三十七條增訂第六項,明定附表三關於所得替代率逐年調降之規定,自一百十三年一月一日起停止適用,以因應物價波動,維持退休人員生活條件,符合公平正義及信賴保護原則。

第六十七條 教職員退休後所領月退休金,或遺族所領之月撫卹金或遺屬年金給付金額,於中央主計機關發布之消費者物價指數累計成長率達正、負百分之時,應於發布日起三個月內予以調整;或至少每三年應予檢討。其調整比率由行政院會同考試院,考量國家經濟環境、政府財政與退撫基金準備率定之;其相關執行規定,於本條例施行細則定之。

教職員退休後所領月退休金,或遺族所領之月撫卹金或遺屬年金,依前項規定調整後之給付金額超過原領給付金額之百分之五或低於原領給付金額時,應經立法院同意。

第六十七條 教職員退休後所領月退休金,或遺族所領之月撫卹金或遺屬年金給付金額,於中央主計機關發布之消費者物價指數累計成長率達正、負百分之五時,應予調整,其調整比率由行政院會同考試院,考量國家經濟環境、政府財政與退撫基金準備率定之;或至少每四年應予檢討;其相關執行規定,於本條例施行細則定之。

教職員退休後所領月退休金,或遺族所領之月撫卹金或遺屬年金,依前項規定調整後之給付金額超過原領給付金額之百分之五或低於原領給付金額時,應經立法院同意。

現行條文規定,教職員退休後所領月退休金、遺族所領之月撫卹金或遺屬年金給付金額,須待中央主計機關發布之消費者物價指數累計成長率達正、負百分之五時方得調整。惟近年物價上漲速度加快,該門檻過高,難以及時反映物價變動,致退休教職員及其遺族之生活水準受到影響,與本條例照顧退休人員之立法目的不符。為使制度更能即時反映物價變動,爰將調整門檻由「正、負百分之五」修正為「正、負百分之三」,並增訂自中央主計機關發布日起三個月內應予調整之時限,以確保執行具明確時效,維護退休人員生活安定。同時,為使調整機制得以適時檢討,將原定每四年定期檢討一次之週期縮短為每三年,以因應物價波動與經濟變化,確保制度之彈性與持續性,爰修正本條第一項,保障退休教職員及其遺族之生活品質。

DW6487630 席:報告院會,本案因協商超過一個月,沒有辦法達成共識,依照立法院職權行使法第七十一條之一規定,由院會定期處理,因此於本次會議提出討論。

現在進行廣泛討論,依照黨團共識,請各黨團推派代表發言。首先,我們請郭昱晴委員發言,牛煦庭委員請準備……

更正:民進黨團提出……

報告院會,王世堅委員、李坤城委員分別提出,對討論事項第三案表決與民進黨黨團意見一致,我們列入公報紀錄。

郭昱晴委員請發言,牛煦庭委員請準備。

郭委員昱晴:1540分)主席、各位同仁。在1020號以及116號,司法、教文聯席會其實我就已經說過了;在124號我又再講一次,替代率逐年下降,這不是政治決定,而是精算過後基金到底能不能夠活下去的一個安全防線。但是現在全臺各類的退休基金,我們潛藏的債務已經高達了20兆,這20兆不是我們要面對而已,還包含我們所有、連同我們的下一代,大家要一起面對的歷史共業。但是現在我們看到在野黨主張要把安全防線給剪斷,把替代率鎖死在高點,這看似非常照顧公教,事實上會造成什麼樣的結果呢?第一,基金會提前破產,公務人員的退撫基金2041年會破產;教育人員的部分更會提前在2038年到2039年破產。

第二,政府撥補全民買單,很多人在講:不會啦!不會破產!政府會撥補啦!各位,政府會撥補,就是要從我們納稅人的口袋再拿錢出來繳稅!上一次用的是112年度的繳稅總人口數697萬人去算,但現在最新11471號的數據統計出來,以618萬的繳稅人口來計算,銓敘部算過,未來的20年將會多撥補4,460億,如果用11471號的618萬繳稅人口來算,平均每一個繳稅的人就要多負擔七萬兩千多元,這比我上一次講到的數據還要更多;上次算出來的本來是六萬多,但現在已經增加到了72,168元!

我就要問大家,你願不願意拿自己多繳的稅金去填補別人的退休金?再來,你願不願意讓你的下一代、讓你的孩子去扛別人破掉的基金?這是完全不負責任的世代剝奪。我們改革不是要少給,而是要讓制度能夠走得長、走得久,我們沒有理由把這份歷史共業丟給下一代去承擔。再講一次,看起來好像技術性的文字修法而已,事實上卻產生重大影響,讓現職的人員提前受到波及。我再講一次,全民撥補是什麼意思?就是從所有老百姓的口袋都要拿出來的稅金啦!

主席:謝謝郭昱晴委員的發言。

接下來我們請牛煦庭委員發言,劉書彬委員請準備。

牛委員煦庭:1543分)謝謝主席、各位同仁。年金改革最終之所以被挑戰、被要求要檢討,是因為這不只是關乎對公教人員的照顧,而是這樣子的改革方案其實動搖了公共事務最重要的核心,也就是政府的承諾與社會的信任。今天這些被砍年金的退休老師還有公務員,在過去他們任職的時代,剛好是臺灣經濟起飛、臺灣錢淹腳目最好的時代。在那樣的時代,公教人員選擇投入政府體系,並不是因為薪水待遇特別優渥。大家都知道當時公教人員的薪水待遇是普遍低於民間業界水準的,這些人還願意承擔當時相對的低薪,就是因為相信政府未來在退休制度上有相對優渥的待遇跟保障。他們相信這一生努力穩定奉獻服務,會在退休後換來較好的照顧,所以這不是特別的優待,而是政府跟公教人員之間最基本的信賴。然而2017年啟動的年金改革打破了這份信任、動搖了公務與教育體系的穩定,很多現職的公教人員因此質疑,政府答應的,未來還算數嗎?我們還能夠再相信制度嗎?這樣的不安並不是金錢數字造成的,而是信賴被破壞所帶來的長期後遺症,一個缺乏信賴保護的公務體系是難以穩定運作的,政府如果連自己的員工都可以不照顧、不守承諾,又怎麼能說服社會,政府能照顧人民呢?

今天推動停砍年金,不是回到年改前的制度,公教人員都沒有要求要回到過去,重新討論所有細節,遑論要求推倒重來,停砍年金已經是眾多方案中最溫和、相對務實,也比較容易達成共識的妥協方案。

公教人員願意承擔國家的需要,也願意顧慮後進公務人員的保障,因此沒有將制度重設,沒有要求全面恢復,他們做了退讓與妥協,只希望在多年的奉獻之後,能夠找回一點點基本的尊嚴,因此我們要呼籲社會各界,這樣的議題請不要再讓它落入族群的標籤或是世代的對立。退休軍公教確實是少數,但是有保障這些少數權利的必要,他們也有資格爭取自己的尊嚴。如果這群人連這麼基本的要求都做不到,那麼制度的可預測性和政府的公信力將會進一步破壞,受到更深的傷害。

因此,今天不是衝突而是修補,不是對立而是討回尊嚴,告訴所有的退休軍公教,我們都沒有忘記大家當年的付出,謝謝大家。

主席:謝謝牛煦庭委員的發言。

接下來我們請劉書彬委員發言,吳思瑤委員請準備。

劉委員書彬:1547分)主席、各位委員。早上有位民進黨委員說,107,000億是給退休的公教,這數字是怎麼算出來的呢?請民進黨不要再拿數字恐嚇和欺騙人民,也不要一直用不同的議題相互比較,更何況民進黨政府為什麼不拿20年撥補計畫的金額來說呢?當銓敘部認為最好的撥補計畫是10年就補齊,行政院卻要採取多花10年的時間,用20年的時間,選擇多花750億的經費來補同樣的缺口,造成更多制度性的動盪與不確定。

近年來,臺灣的教育現場正面臨著明顯的環境惡化,教師除了承擔教學工作、應付行政負擔之外,家長的壓力、校園衝突及學生多元的需求,教師長期處於高壓、高責任卻是低薪的狀況

更嚴重的是,退休與退撫制度不斷的變動,已經動搖了信賴保護原則,當政府一再的調整、曲解原先承諾的退休條件,不僅影響現職教師的職涯規劃,也讓師培生對未來缺乏安全感。據調查,近3年的師培生拿到合格教師證後,有七成不願進入校園現場教書,當年輕世代不願進入校園,他們提早離開校園現場,將動搖臺灣的國本啊!

民眾黨對於公立教師退撫條例的改革秉持著3項原則,制度要穩定、世代要公正及退休的尊嚴要保護,我們主張停止114年以來逐年調降退休所得替代率,改革過去對現職、已退休教師產生重大影響的制度;第二,民眾黨支持建立與物價指數連動的調整機制,當KPI指數累積成長達到百分之五的時候,退休金就應該依法調整,注意!這不是加碼,而是維持實質購買力,也和目前的勞保、農保、國保維持同樣的標準,才能夠維護社會正義。

最後,我們呼籲政府跟各黨團重視教師退休制度的社會功能,讓改革回到保障基本生活、維持信任制度的初衷,民眾黨將繼續為教育工作者的尊嚴跟國家制度的穩定把關。

主席:謝謝劉委員。

下一位請吳思瑤委員發言。

吳委員思瑤:1550分)主席、各位同仁。我剛剛赫然聽到民眾黨委員的發言,連CPIKPI都搞不清楚!在這裡面對嚴肅的年改議題,年金喊卡又藍白合,國民黨對不起馬英九、民眾黨對不起柯文哲。馬英九曾經說年金不改,今天不做,明天就會後悔;而柯文哲也曾經痛罵反年改的團體是王八蛋。但是今天藍白合謀都成了柯文哲口中的那些王八蛋嗎?藍白自我打臉,翻臉比翻書快,是為了政治利益,什麼都可以出賣,我們今天又看到再一次上演了藍白彼此丟包彼此的版本,事實上是進行完美的互相掩護,你們以為丟包的是彼此的版本嗎?不,你們丟包的是一整個年輕世代。

我們來一一澄清藍白的謬論,年金改革全世界都在做,而各國在檢討年金的制度上是越改越嚴、越來越緊縮,因為各國都在面對少子化、高齡化的社會變遷,而OECD國家的所得替代率平均數是50.7%,臺灣遠遠高於這個數字,而藍白提出的反改革版本,就是一個劫貧濟富的版本。藍白執意要對領最多的族群錦上添花,卻對領最少的族群視而不見,這個表格大家都非常熟悉,公務員最低保障金額38,130元,勞保、老農、國民年金的保護,完全都看不到它的車尾燈,所以誰在污名化軍公教?沒有!我們是要擴大各個行業間的退休保障,而我們也更要說,今天在這裡再一次透過強行表決來通過反年改的法案,我已經提醒過,今天只有14位各黨代表可以在這裡論述跟發言,2017年有272位立委可以在這裡發表高見,這一屆立法院不只踐踏了世代正義,更是讓我們的民主瀕臨破產。

主席:謝謝吳思瑤委員的發言。

我們接下來請登記第5號葉元之委員發言,范雲委員請準備。

葉委員元之:1553分)剛剛吳思瑤委員又在提馬英九了,又在馬維拉,馬英九都已經卸任那麼久了,還在提馬英九,我覺得非常訝異,馬英九說:年金要改革。請問一下,我們改革了沒有?改了啊!現在是怎麼樣?現在是因為改革了一段時間,所以需要重新停下來檢討的時候,我不知道這個時候扯馬英九背書是怎麼樣?是心虛到非要馬英九出來講,自己講話才比較理直氣壯嗎?我覺得沒有必要這樣。

今天這個案子非常清楚,就是針對實施年金改革這麼多年以來的檢討,讓這個所得替代率先停止扣,然後大家來討論接下來應該要怎麼走,這其實是對老師這個職業的尊重,而且不是只有對退休老師,也是對現職老師的尊重。就退休老師而言,當初政府怎麼承諾老師們的?跟他們講:你現在來當老師,也許薪資比較低一點,但是你退休後可以得到比較好的保障。所以當時有非常多青年才俊投入老師這個行業,教育英才無數,結果等到他們退休的時候,政府忽然跟他講:不好意思,因為沒有錢了,所以你們就委屈一點,你們就少領一點。這麼多年來,他們是不是也少領很多?所以現在重新檢討一下,有那麼不可以嗎?

現職老師也是一樣啊!剛剛吳思瑤委員又在操作世代對立,實際上很多現職老師還沒有退休,等幾年退休後,同樣也是適用我們今天通過版本的所得替代率,對他們而言,退休金一樣會比停扣的錢拿得多,對現職老師也是一樣的。更何況現在政府怎麼對退休老師,現職老師也在看。我有跟現職老師聊過,我跟他說我們這個版本通過之後,他們退休會領比較多,他們怎麼說?他說:我們對這個政府不信任,因為他們會對過去的退休老師這樣,難保幾年後不會這樣對我們啊!所以這就是對體制信任的崩壞的警訊,如果政府沒有辦法給這些公教人員一個信任的保障,會造成社會體制各方面系統的崩壞,我覺得這個才是最嚴重的一件事情。所以基於對老師的尊重,不管是對退休老師或現職老師的尊重,我覺得原本要給人家的東西都應該要給、都應該要停扣,更何況我們也不是恢復到之前的水準,所以不要再去扯世代對立了!給老師尊重,讓我們的教育環境更好!謝謝。

主席:謝謝葉元之委員的發言。

接下來請范雲委員發言,張智倫委員請準備。

范委員雲:1557分)這一次我們能夠為反對這個法案發言的時機真的非常少,有很多話想說,但是今天時間有限,我只講四點。第一個,程序正當性,目前執行中的年改制度,除了剛剛吳思瑤委員講的,上上屆經過立法院冗長、非常多立委的發言外,我提醒大家,這是經過年改國是會議、全國跨職業、跨世代代表共同討論出來的共識與方向,而且更被憲法法庭宣告違憲。如果你說它沒有程序正當性,有民意正當性,我們看看最新的民調,28%支持停止年改,但是有55%的人不支持停止年改,不支持年改倒退,這是最重要的,缺乏程序正當性,也缺乏民意正當性。

剛剛非常多藍、白委員都有很多錯誤的說法,我們在委員會的時候、在協商的時候不斷地指出,可是他們繼續在講,退撫基金會用完是個假議題,已經說了非常多次。2017年的年改是政府讓現職者增加提撥,已退者減少月退,用緩降的方式才能確保年金永續。如果今天國民黨的法案通過的話,政府要撥補多少錢?6,970億,接近七千億,這只是以10年當時的關口來算,以這樣子全民平均起來,依照銓敘部的說法,每個國人要負擔多少錢?29,900元,為什麼農民,為什麼勞工,為什麼領國民年金的人得不到好處,卻要一起支出這29,900元呢?

最後,藍、白委員,包含葉元之委員,口口聲聲都是為教師權益,我就是教師出身,我跟教師講過的話,也比葉元之多很多。現在的教師荒,請你去看一下數字,以臺北市來講,基本上缺的是輔導、自然、資訊跟雙語,報考及應徵的人數仍然非常多,是全國競爭下部分的老師,所以教師、民團的共識是增加現職教師的行政加給,補助鐘點費,減少不當的行政負擔,這是我們民進黨教文委員不斷努力,也是教育部正在努力的。

最後我要講,不要加深現職老師跟退休老師之間的不平等,不要加深不同職業別之間的不平等,讓退休老師跟現職老師甚至高齡老師面對年金要破產的不穩定,這才是對所有教師、所有退休者最大的傷害。

基於這些理由,我呼籲全民一起譴責拿全民稅金討好特定選民的藍白倒改年金、惡改年金。

主席:謝謝范雲委員的發言。

接下來,登記第7號最後一位張智倫委員,請發言。

張委員智倫:16時)院長、各位媒體朋友、各位同仁,大家好。稍後就要表決公立學校教職員退休資遣撫卹條例,要透過修法,為辛苦的教育工作者擋下退休金持續縮水的大刀,這一步不僅是遲來的正義,而且是國家挽救教育制度關鍵的一步。

教育是國家永續的根本,這些教師在講臺上奉獻數十年青春,如今卻因為制度設計錯誤,退休後比上班時過得更辛苦,本次修法就是要讓制度回歸公平,讓照顧真正到位。我們必須強調,今天通過的法案並不是要走回頭路,也不是要讓老師發大財,我們只是要求立即停止所得替代率持續往下砍,因為退休金絕非政府的賞賜,而是勞動者工資的延後給付,政府不應該用財政壓力當作藉口,單方面違約,犧牲退休族群的生活。

近年來物價飆漲,從便當到水電費樣樣通通漲,如果退休金像死水一灘,甚至逐年縮水,實質購買力早就被通膨吃光了,所以我們今天爭取的不是加薪,而是還給這些教師們一個公道,讓退休老師的生活不再被通膨吞食,也不會因為預算赤字被犧牲,給退休教師應有的尊嚴與安定。

更嚴重的是,這個錯誤的制度已經造成教育職場的崩壞,根據調查,現在高達四成取得教師證的年輕人選擇跳船,不願意投入教職,這也顯示曾經人人稱羨的鐵飯碗早已生鏽,更深沉的原因是,年輕人也發現現在的制度出現了大問題。現在的年輕人非常聰明,他們都在看,他們看到政府是怎麼樣對待這些奉獻一輩子的教師,當然心裡會發涼啦!政府一邊享受教師年輕時的付出,卻一邊在他們老了之後,帶頭違約砍退休金,這種用完就丟的態度,誰還願意把青春賣給國家、奉獻給教育呢?

所以本席要在這裡強烈呼籲行政部門,請尊重今天的立法結果,停止對公教人員的剝削,不要再把公教人員當成財政自治的提款機,唯有給予穩定的待遇跟有尊嚴的退休生活,我們才能留住優秀人才,確保未來學子教育品質的永續發展,謝謝大家。

主席:謝謝張智倫委員的發言。

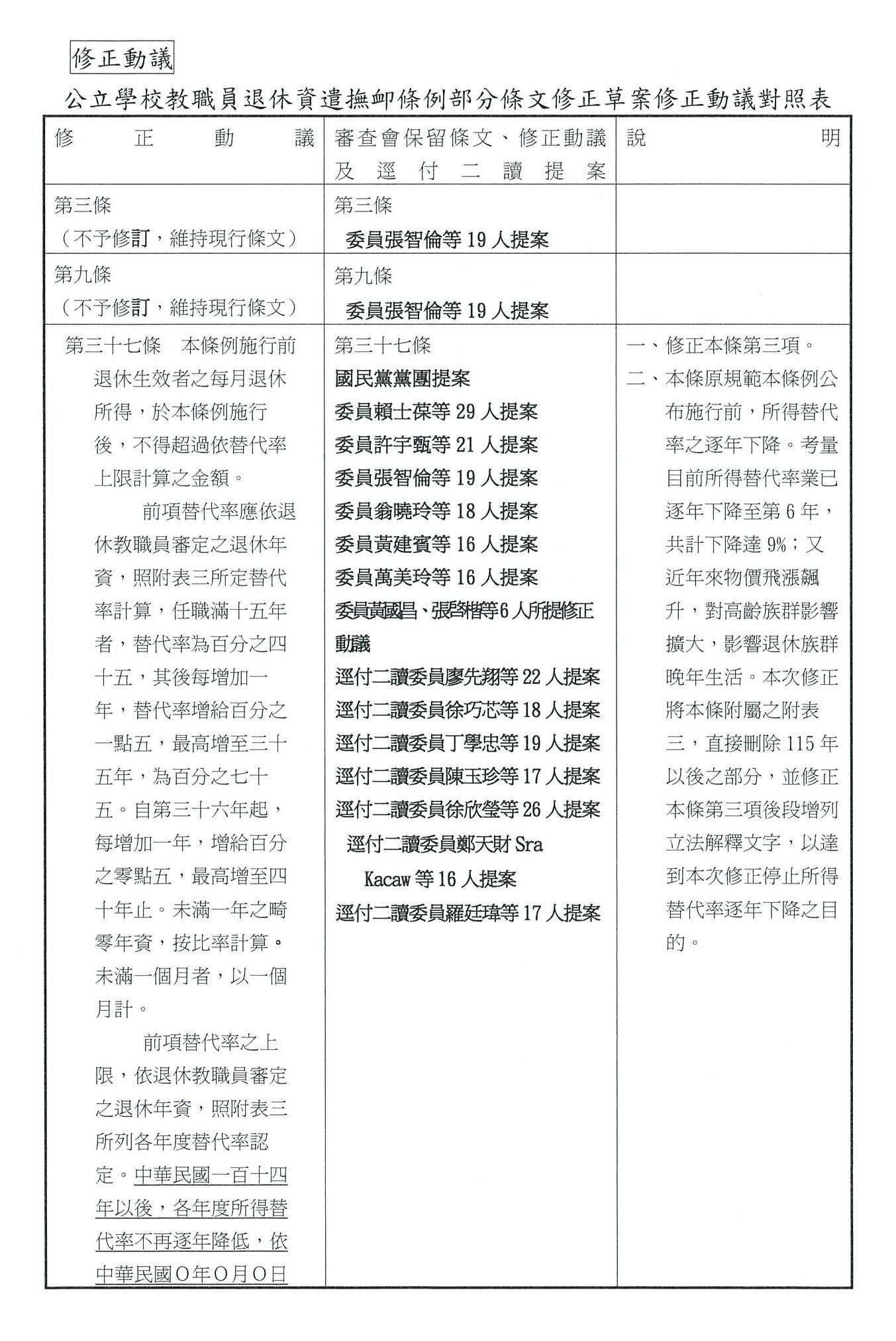
報告院會,本案請宣讀院會所收再修正動議之黨團版本,其餘提案內容,均列入公報紀錄。

台灣民眾黨黨團再修正動議提案:

國民黨黨團再修正動議提案:

台灣民眾黨黨團修正動議提案:

國民黨黨團修正動議提案:


主席:我們進行處理時,依序進行表決,其中一案通過,我們不再處理其他案。

現在進行逐條討論。

公立學校教職員退休資遣撫卹條例部分條文修正草案(二讀)

主席:第三條,請宣讀。

台灣民眾黨黨團再修正動議:

第 三 條  (不予修正,維持現行條文)

國民黨黨團再修正動議:

第 三 條  維持現行條文,不予修正。

主席:報告院會,台灣民眾黨黨團、國民黨黨團分別所提第三條再修正動議維持現行條文相同,所以一併進行處理。

請問院會,對台灣民眾黨黨團、國民黨黨團再修正動議通過,有無異議?(無)沒有異議,第三條照台灣民眾黨黨團、國民黨黨團再修正動議通過,維持現行條文,不予修正。

報告院會,我們現在進行第九條,請宣讀。

台灣民眾黨黨團再修正動議:

第 九 條  (不予修正,維持現行條文)

國民黨黨團再修正動議:

第 九 條  維持現行條文,不予修正。

主席:報告院會,台灣民眾黨黨團、國民黨黨團分別所提第九條再修正動議維持現行條文相同,我們一併進行處理。

請問院會,針對台灣民眾黨黨團、國民黨黨團再修正動議通過,有無異議?(無)沒有異議,第九條照台灣民眾黨黨團、國民黨黨團再修正動議通過,維持現行條文,不予修正。

現在進行第三十七條,請宣讀。

台灣民眾黨黨團再修正動議:

第三十七條  本條例施行前退休生效者之每月退休所得,於本條例施行後,不得超過依替代率上限計算之金額。

前項替代率應依退休教職員審定之退休年資,照附表三所定替代率計算,任職滿十五年者,替代率為百分之四十五,其後每增加一年,替代率增給百分之一點五,最高增至三十五年,為百分之七十五。自第三十六年起,每增加一年,增給百分之零點五,最高增至四十年止。未滿一年之畸零年資,按比率計算;未滿一個月者,以一個月計。

前項替代率之上限,依退休教職員審定之退休年資,照附表三所列各年度替代率認定。中華民國一百十四年以後,各年度所得替代率不再逐年降低,依中華民國一百十四年十二月十二日修正後之附表三認定。

前三項所定替代率,於選擇兼領月退休金者,各依其兼領一次退休金與兼領月退休金比率計算。

本條例施行前退休生效者,應按本條例施行時之待遇標準,依前四項規定重新計算每月退休所得;經審定後,不再隨在職同等級人員本(年功)薪之調整重新計算。

國民黨黨團再修正動議:

第三十七條  本條例施行前退休生效者之每月退休所得,於本條例施行後,不得超過依替代率上限計算之金額。

前項替代率應依退休教職員審定之退休年資,照附表三所定替代率計算,任職滿十五年者,替代率為百分之四十五,其後每增加一年,替代率增給百分之一點五,最高增至三十五年,為百分之七十五。自第三十六年起,每增加一年,增給百分之零點五,最高增至四十年止。未滿一年之畸零年資,按比率計算;未滿一個月者,以一個月計。

前項替代率之上限,依退休教職員審定之退休年資,照附表三所列各年度替代率認定。

前三項所定替代率,於選擇兼領月退休金者,各依其兼領一次退休金與兼領月退休金比率計算。

本條例施行前退休生效者,應按本條例施行時之待遇標準,依前四項規定重新計算每月退休所得;經審定後,不再隨在職同等級人員本(年功)薪之調整重新計算。

本條例於中華民國一百十四年十二月十二日修正公布前或後退休生效者,一律以附表三所定中華民國一百十二年一月一日至一百十二年十二月三十一日之退休所得替代率上限認定之;附表三有關自中華民國一百十三年一月一日以後,逐年下降所得替代率之部分,不適用之。

主席:我們現在開始進行表決台灣民眾黨黨團再修正動議條文。

現有民進黨黨團、台灣民眾黨黨團要求記名表決。

我們記名表決,贊成台灣民眾黨黨團再修正動議條文請按贊成,反對請按反對,時間1分鐘,現在開始。

(進行表決)

主席:報告院會,報告表決結果:出席57位,贊成8位,反對49位,贊成者少數,台灣民眾黨黨團再修正動議條文不通過。

表決結果名單:

會議名稱:立法院第11屆第4會期第13次會議  表決型態:記名表決

表決時間:中華民國1141212日 下午41537

表決議題:討論事項第四案第三十七條

     台灣民眾黨黨團再修正動議

表決結果:出席人數:57  贊成人數:8  反對人數:49  棄權人數:0

贊成:

林憶君  麥玉珍  劉書彬  林國成  陳昭姿  黃國昌  黃珊珊  張啓楷

反對:

張雅琳  林月琴  陳培瑜  柯建銘  鍾佳濱  伍麗華Saidhai Tahovecahe    郭昱晴  吳思瑤  沈伯洋  范 雲  邱志偉  黃秀芳  何欣純  林俊憲  李坤城  王義川  陳秀寳  徐富癸  王世堅  羅美玲  蔡易餘  莊瑞雄  郭國文  陳俊宇  吳沛憶  賴瑞隆  陳素月  李柏毅  陳 瑩  陳冠廷  陳亭妃  王美惠  劉建國  林岱樺  黃 捷  林淑芬  王正旭  林楚茵  王定宇  吳琪銘  許智傑  張宏陸  吳秉叡  李昆澤  蔡其昌  邱議瑩  林宜瑾  蘇巧慧  沈發惠

棄權:

主席:現在開始進行表決國民黨黨團再修正動議條文。

現在有民進黨黨團、國民黨黨團要求記名表決。

我們記名表決,贊成國民黨黨團再修正動議條文按贊成,反對按反對,時間1分鐘,現在開始。

(進行表決)

主席:報告院會,賴惠員委員發表聲明,剛才表決與民進黨黨團意見一致,列入公報紀錄。

報告表決結果:出席102位委員,贊成52位,反對50位,贊成者多數,第三十七條照國民黨黨團再修正動議條文通過。

表決結果名單:

會議名稱:立法院第11屆第4會期第13次會議  表決型態:記名表決

表決時間:中華民國1141212日 下午41719

表決議題:討論事項第四案第三十七條

     國民黨黨團再修正動議

表決結果:出席人數:102  贊成人數:52  反對人數:50  棄權人數:0

贊成:

傅崐萁  羅智強  林沛祥  謝龍介  涂權吉  馬文君  高金素梅 林思銘  邱若華  鄭天財Sra Kacaw   鄭正鈐  謝衣鳯  張嘉郡  洪孟楷  王鴻薇  呂玉玲  陳雪生  黃建賓  黃健豪  葉元之  陳永康  賴士葆  陳菁徽  萬美玲  廖偉翔  蘇清泉  黃 仁  魯明哲  李彥秀  吳宗憲  邱鎮軍  徐欣瑩  盧縣一  廖先翔  陳玉珍  林德福  楊瓊瓔  丁學忠  陳超明  林倩綺  顏寬恒  羅明才  翁曉玲  葛如鈞  張智倫  羅廷瑋  徐巧芯  許宇甄  柯志恩  牛煦庭  王育敏  游 顥

反對:

張雅琳  林月琴  陳培瑜  柯建銘  鍾佳濱  伍麗華Saidhai Tahovecahe    郭昱晴  吳思瑤  沈伯洋  范 雲  邱志偉  黃秀芳  何欣純  林俊憲  李坤城  王義川  陳秀寳  徐富癸  王世堅  羅美玲  蔡易餘  莊瑞雄  郭國文  陳俊宇  吳沛憶  賴瑞隆  陳素月  李柏毅  陳 瑩  陳冠廷  陳亭妃  王美惠  劉建國  林岱樺  賴惠員  黃 捷  林淑芬  王正旭  林楚茵  王定宇  吳琪銘  許智傑  張宏陸  吳秉叡  李昆澤  蔡其昌  邱議瑩  林宜瑾  蘇巧慧  沈發惠

棄權:

主席:進行第三十八條,請宣讀。

台灣民眾黨黨團再修正動議:

第三十八條  本條例施行後退休生效者之每月退休所得,不得超過依替代率上限計算之金額。

前項替代率應依退休教職員審定之退休年資,照附表三所定替代率計算;任職滿十五年至第四十年者,照前條第二項規定辦理。

前項替代率之上限,依退休教職員審定之退休年資,照附表三所列各年度替代率認定。中華民國一百十四年以後,各年度所得替代率不再逐年降低,依中華民國一百十四年十二月十二日修正後之附表三認定。

前三項所定替代率,於選擇兼領月退休金者,各依其兼領一次退休金與兼領月退休金比率計算。

本條例施行後退休生效者,應按退休生效時之待遇標準,依前四項規定計算每月退休所得;經審定後,不再隨在職同等級人員本(年功)薪之調整重新計算。

國民黨黨團再修正動議:

第三十八條  本條例施行後退休生效者之每月退休所得,不得超過依替代率上限計算之金額。

前項替代率應依退休教職員審定之退休年資,照附表三所定替代率計算;任職滿十五年至第四十年者,照前條第二項規定辦理。

前項替代率之上限,依退休教職員審定之退休年資,照附表三所列各年度替代率認定。

前三項所定替代率,於選擇兼領月退休金者,各依其兼領一次退休金與兼領月退休金比率計算。

本條例施行後退休生效者,應按退休生效時之待遇標準,依前四項規定計算每月退休所得;經審定後,不再隨在職同等級人員本(年功)薪之調整重新計算。

本條例於中華民國一百十四年十二月十二日修正公布前或後退休生效者,一律以附表三所定中華民國一百十二年一月一日至一百十二年十二月三十一日之退休所得替代率上限認定之;附表三有關自中華民國一百十三年一月一日以後,逐年下降所得替代率之部分,不適用之。

主席:現在開始進行表決台灣民眾黨黨團再修正動議條文。

現有民進黨黨團、台灣民眾黨黨團要求記名表決。

我們記名表決,時間1分鐘,贊成按贊成,反對按反對,現在開始。

(進行表決)

主席:報告表決結果:出席58位,贊成8位,反對50位,贊成者少數,台灣民眾黨黨團再修正動議條文不通過。

表決結果名單:

會議名稱:立法院第11屆第4會期第13次會議  表決型態:記名表決

表決時間:中華民國1141212日 下午42124

表決議題:討論事項第四案第三十八條

     台灣民眾黨黨團再修正動議

表決結果:出席人數:58  贊成人數:8  反對人數:50  棄權人數:0

贊成:

林憶君  麥玉珍  劉書彬  林國成  陳昭姿  黃國昌  黃珊珊  張啓楷

反對:

張雅琳  林月琴  陳培瑜  柯建銘  鍾佳濱  伍麗華Saidhai Tahovecahe    郭昱晴  吳思瑤  沈伯洋  范 雲  邱志偉  黃秀芳  何欣純  林俊憲  李坤城  王義川  陳秀寳  徐富癸  王世堅  羅美玲  蔡易餘  莊瑞雄  郭國文  陳俊宇  吳沛憶  賴瑞隆  陳素月  李柏毅  陳 瑩  陳冠廷  陳亭妃  王美惠  劉建國  林岱樺  賴惠員  黃 捷  林淑芬  王正旭  林楚茵  王定宇  吳琪銘  許智傑  張宏陸  吳秉叡  李昆澤  蔡其昌  邱議瑩  林宜瑾  蘇巧慧  沈發惠

棄權:

主席:現在表決國民黨黨團再修正動議條文。

現在有民進黨黨團、國民黨黨團要求記名表決。

我們記名表決,贊成國民黨黨團再修正動議按贊成,反對按反對,時間1分鐘,現在開始。

(進行表決)

主席:報告表決結果:出席102位,贊成52位,反對50位,贊成者多數,第三十八條照國民黨黨團再修正動議條文通過。

表決結果名單:

會議名稱:立法院第11屆第4會期第13次會議  表決型態:記名表決

表決時間:中華民國1141212日 下午42301

表決議題:討論事項第四案第三十八條

     國民黨黨團再修正動議

表決結果:出席人數:102  贊成人數:52  反對人數:50  棄權人數:0

贊成:

傅崐萁  羅智強  林沛祥  謝龍介  涂權吉  馬文君  高金素梅 林思銘  邱若華  鄭天財Sra Kacaw   鄭正鈐  謝衣鳯  張嘉郡  洪孟楷  王鴻薇  呂玉玲  陳雪生  黃建賓  黃健豪  葉元之  陳永康  賴士葆  陳菁徽  萬美玲  廖偉翔  蘇清泉  黃 仁  魯明哲  李彥秀  吳宗憲  邱鎮軍  徐欣瑩  盧縣一  廖先翔  陳玉珍  林德福  楊瓊瓔  丁學忠  陳超明  林倩綺  顏寬恒  羅明才  翁曉玲  葛如鈞  張智倫  羅廷瑋  徐巧芯  許宇甄  柯志恩  牛煦庭  王育敏  游 顥

反對:

張雅琳  林月琴  陳培瑜  柯建銘  鍾佳濱  伍麗華Saidhai Tahovecahe    郭昱晴  吳思瑤  沈伯洋  范 雲  邱志偉  黃秀芳  何欣純  林俊憲  李坤城  王義川  陳秀寳  徐富癸  王世堅  羅美玲  蔡易餘  莊瑞雄  郭國文  陳俊宇  吳沛憶  賴瑞隆  陳素月  李柏毅  陳 瑩  陳冠廷  陳亭妃  王美惠  劉建國  林岱樺  賴惠員  黃 捷  林淑芬  王正旭  林楚茵  王定宇  吳琪銘  許智傑  張宏陸  吳秉叡  李昆澤  蔡其昌  邱議瑩  林宜瑾  蘇巧慧  沈發惠

棄權:

主席:現在進行第六十七條,請宣讀。

台灣民眾黨黨團再修正動議:

第六十七條  教職員退休後所領月退休金,或遺族所領之月撫卹金或遺屬年金給付金額,於中央主計機關發布之消費者物價指數累計成長率達正百分之五時,即依該成長率調整之。

國民黨黨團再修正動議:

第六十七條  教職員退休後所領月退休金,或遺族所領之月撫卹金或遺屬年金給付金額,於中央主計機關發布之消費者物價指數累計成長率達正百分之五時,應依該成長率調整之;或至少每四年應予檢討,適當調整,但成長率為零或負數時,不予調整;其相關執行規定,於本條例施行細則定之。

主席:現在表決台灣民眾黨黨團再修正動議條文。

現有民進黨黨團、台灣民眾黨黨團要求記名表決。

我們記名表決,贊成台灣民眾黨黨團再修正動議請按贊成,反對按反對,時間1分鐘,現在開始。

(進行表決)

主席:報告表決結果:出席58位委員,贊成8位委員,反對50位委員,贊成者少數,台灣民眾黨黨團再修正動議條文不通過。

表決結果名單:

會議名稱:立法院第11屆第4會期第13次會議  表決型態:記名表決

表決時間:中華民國1141212日 下午42536

表決議題:討論事項第四案第六十七條

     台灣民眾黨黨團再修正動議

表決結果:出席人數:58  贊成人數:8  反對人數:50  棄權人數:0

贊成:

林憶君  麥玉珍  劉書彬  林國成  陳昭姿  黃國昌  黃珊珊  張啓楷

反對:

張雅琳  林月琴  陳培瑜  柯建銘  鍾佳濱  伍麗華Saidhai Tahovecahe    郭昱晴  吳思瑤  沈伯洋  范 雲  邱志偉  黃秀芳  何欣純  林俊憲  李坤城  王義川  陳秀寳  徐富癸  王世堅  羅美玲  蔡易餘  莊瑞雄  郭國文  陳俊宇  吳沛憶  賴瑞隆  陳素月  李柏毅  陳 瑩  陳冠廷  陳亭妃  王美惠  劉建國  林岱樺  賴惠員  黃 捷  林淑芬  王正旭  林楚茵  王定宇  吳琪銘  許智傑  張宏陸  吳秉叡  李昆澤  蔡其昌  邱議瑩  林宜瑾  蘇巧慧  沈發惠

棄權:

主席:現在進行表決國民黨黨團再修正動議條文,現有民進黨黨團、國民黨黨團要求記名表決。

我們開始記名表決,贊成國民黨黨團再修正動議條文請按贊成,反對請按反對,時間1分鐘,現在開始。

(進行表決)

主席:報告表決結果:出席102位,贊成52位委員,反對50位委員,贊成者多數,第六十七條照國民黨黨團再修正動議條文通過。

表決結果名單:

會議名稱:立法院第11屆第4會期第13次會議  表決型態:記名表決

表決時間:中華民國1141212日 下午42715

表決議題:討論事項第四案第六十七條

     國民黨黨團再修正動議

表決結果:出席人數:102  贊成人數:52  反對人數:50  棄權人數:0

贊成:

傅崐萁  羅智強  林沛祥  謝龍介  涂權吉  馬文君  高金素梅 林思銘  邱若華  鄭天財Sra Kacaw   鄭正鈐  謝衣鳯  張嘉郡  洪孟楷  王鴻薇  呂玉玲  陳雪生  黃建賓  黃健豪  葉元之  陳永康  賴士葆  陳菁徽  萬美玲  廖偉翔  蘇清泉  黃 仁  魯明哲  李彥秀  吳宗憲  邱鎮軍  徐欣瑩  盧縣一  廖先翔  陳玉珍  林德福  楊瓊瓔  丁學忠  陳超明  林倩綺  顏寬恒  羅明才  翁曉玲  葛如鈞  張智倫  羅廷瑋  徐巧芯  許宇甄  柯志恩  牛煦庭  王育敏  游 顥

反對:

張雅琳  林月琴  陳培瑜  柯建銘  鍾佳濱  伍麗華Saidhai Tahovecahe    郭昱晴  吳思瑤  沈伯洋  范 雲  邱志偉  黃秀芳  何欣純  林俊憲  李坤城  王義川  陳秀寳  徐富癸  王世堅  羅美玲  蔡易餘  莊瑞雄  郭國文  陳俊宇  吳沛憶  賴瑞隆  陳素月  李柏毅  陳 瑩  陳冠廷  陳亭妃  王美惠  劉建國  林岱樺  賴惠員  黃 捷  林淑芬  王正旭  林楚茵  王定宇  吳琪銘  許智傑  張宏陸  吳秉叡  李昆澤  蔡其昌  邱議瑩  林宜瑾  蘇巧慧  沈發惠

棄權:

主席:報告院會,全案已經經過二讀,現有國民黨黨團、台灣民眾黨黨團提議繼續進行三讀,請問院會,有無異議?(無)沒有異議,請宣讀經過二讀之條文。

公立學校教職員退休資遣撫卹條例修正第三十七條、第三十八條及第六十七條條文(三讀)

與經過二讀內容同,略─

主席:報告院會,三讀條文已經宣讀完畢,請問院會,有無文字修正?(無)沒有文字修正。

我們現在有國民黨黨團、台灣民眾黨黨團分別依據立法院職權行使法第十一條規定,提請將全案付表決。

國民黨黨團提案:

案由:本院國民黨黨團依據立法院職權行使法第十一條規定,提請將本案「全案付表決」。

提案人:中國國民黨立法院黨團 羅智強

台灣民眾黨黨團提案:

案由:本院台灣民眾黨黨團,依據立法院職權行使法第十一條規定,提請將本案「全案付表決」。

提案人:台灣民眾黨立法院黨團 陳昭姿

主席:我們現在進行全案表決,贊成全案通過者請按贊成,反對請按反對,棄權請按棄權。

民進黨黨團、國民黨黨團、台灣民眾黨黨團要求記名表決。

我們開始進行記名表決,時間1分鐘,現在開始。

(進行表決)

主席:報告院會,報告表決結果:在場委員110位,贊成60位,反對50位,贊成者多數,全案表決通過。

表決結果名單:

會議名稱:立法院第11屆第4會期第13次會議  表決型態:記名表決

表決時間:中華民國1141212日 下午43242

表決議題:討論事項第四案

     全案表決

表決結果:出席人數:110  贊成人數:60  反對人數:50  棄權人數:0

贊成:

傅崐萁  羅智強  林沛祥  謝龍介  涂權吉  馬文君  林憶君  麥玉珍  劉書彬  林國成  陳昭姿  黃國昌  黃珊珊  張啓楷  高金素梅 林思銘  邱若華  鄭天財Sra Kacaw   鄭正鈐  謝衣鳯  張嘉郡  洪孟楷  王鴻薇  呂玉玲  陳雪生  黃建賓  黃健豪  葉元之  陳永康  賴士葆  陳菁徽  萬美玲  廖偉翔  蘇清泉  黃 仁  魯明哲  李彥秀  吳宗憲  邱鎮軍  徐欣瑩  盧縣一  廖先翔  陳玉珍  林德福  楊瓊瓔  丁學忠  陳超明  林倩綺  顏寬恒  羅明才  翁曉玲  葛如鈞  張智倫  羅廷瑋  徐巧芯  許宇甄  柯志恩  牛煦庭  王育敏  游 顥

反對:

張雅琳  林月琴  陳培瑜  柯建銘  鍾佳濱  伍麗華Saidhai Tahovecahe    郭昱晴  吳思瑤  沈伯洋  范 雲  邱志偉  黃秀芳  何欣純  林俊憲  李坤城  王義川  陳秀寳  徐富癸  王世堅  羅美玲  蔡易餘  莊瑞雄  郭國文  陳俊宇  吳沛憶  賴瑞隆  陳素月  李柏毅  陳 瑩  陳冠廷  陳亭妃  王美惠  劉建國  林岱樺  賴惠員  黃 捷  林淑芬  王正旭  林楚茵  王定宇  吳琪銘  許智傑  張宏陸  吳秉叡  李昆澤  蔡其昌  邱議瑩  林宜瑾  蘇巧慧  沈發惠

棄權:

主席:我們現在作以下決議:公立學校教職員退休資遣撫卹條例第三十七條、第三十八條及第六十七條條文修正通過。

報告院會,本院傅崐萁委員等針對本案三讀之決議提出復議,並請院會隨即進行表決處理。

委員傅崐萁等提案:

案由:本院委員傅崐萁等35人針對本院第11屆第4會期第13次會議「公立教職員退休資遣撫卹條例修正案」全案經過三讀之決議提出復議,並請立即處理。是否有當?敬請公決。

提案人:傅崐萁  羅智強  林沛祥  牛煦庭  謝龍介  徐巧芯  黃 仁  羅明才  丁學忠  涂權吉  陳永康  盧縣一  翁曉玲  顏寬恒  葛如鈞  林倩綺  陳菁徽  陳玉珍  王育敏  蘇清泉  鄭天財Sra Kacaw   謝衣鳯  張嘉郡  呂玉玲  林德福  馬文君  邱鎮軍  黃建賓  游 顥  鄭正鈐  陳雪生  魯明哲  洪孟楷  黃健豪  吳宗憲

主席:報告院會,我們進行處理本件復議案。

現在進行表決,針對傅崐萁委員等所提復議案,現在有民進黨黨團、國民黨黨團要求記名表決。

我們開始記名表決,時間1分鐘,現在開始。

(進行表決)

主席:謝謝。

報告表決結果:出席110位,贊成50位,反對60位,贊成者少數。我們現在作以下決議:復議案不通過。

表決結果名單:

會議名稱:立法院第11屆第4會期第13次會議  表決型態:記名表決

表決時間:中華民國1141212日 下午43448

表決議題:討論事項第四案委員傅崐萁等

     針對本案三讀之決議提出復議

表決結果:出席人數:110  贊成人數:50  反對人數:60  棄權人數:0

贊成:

張雅琳  林月琴  陳培瑜  柯建銘  鍾佳濱  伍麗華Saidhai Tahovecahe    郭昱晴  吳思瑤  沈伯洋  范 雲  邱志偉  黃秀芳  何欣純  林俊憲  李坤城  王義川  陳秀寳  徐富癸  王世堅  羅美玲  蔡易餘  莊瑞雄  郭國文  陳俊宇  吳沛憶  賴瑞隆  陳素月  李柏毅  陳 瑩  陳冠廷  陳亭妃  王美惠  劉建國  林岱樺  賴惠員  黃 捷  林淑芬  王正旭  林楚茵  王定宇  吳琪銘  許智傑  張宏陸  吳秉叡  李昆澤  蔡其昌  邱議瑩  林宜瑾  蘇巧慧  沈發惠

反對:

傅崐萁  羅智強  林沛祥  謝龍介  涂權吉  馬文君  林憶君  麥玉珍  劉書彬  林國成  陳昭姿  黃國昌  黃珊珊  張啓楷  高金素梅 林思銘  邱若華  鄭天財Sra Kacaw   鄭正鈐  謝衣鳯  張嘉郡  洪孟楷  王鴻薇  呂玉玲  陳雪生  黃建賓  黃健豪  葉元之  陳永康  賴士葆  陳菁徽  萬美玲  廖偉翔  蘇清泉  黃 仁  魯明哲  李彥秀  吳宗憲  邱鎮軍  徐欣瑩  盧縣一  廖先翔  陳玉珍  林德福  楊瓊瓔  丁學忠  陳超明  林倩綺  顏寬恒  羅明才  翁曉玲  葛如鈞  張智倫  羅廷瑋  徐巧芯  許宇甄  柯志恩  牛煦庭  王育敏  游 顥

棄權:

主席:報告院會,今天會議進行到此為止,非常感謝各位委員踴躍出席,1216號星期二上午9點繼續開會,進行後續討論事項。

我們現在休息。

休息1635分)