法院第11屆第4會期司法及法制委員會「健全中央及地方民意代表聘用助理制度」公聽會紀錄

時  間 中華民國1141217日(星期三)91分至1212

地  點 本院紅樓302會議室

主  席 翁委員曉玲

發言學者專家及機關團體代表

開南大學法律學院兼任副教授仉桂美

恆業法律事務所律師吳佳霖

前高雄市議員前議員吳益政

國防大學管理學院法律學系兼任助理教授李瑞典

政治大學法學院副教授李聖傑

金石國際法律事務所所長林石猛

陽明交通大學科技法律學院特聘教授林志潔

紀凱峰律師事務所主持律師紀凱峰

社團法人中華人權協會理事長高思博

中國文化大學政治學系特聘講座教授楊泰順

有澤法律事務所律師廖國翔

臺北大學法律學系副教授顏榕

前立法院法制局局長教授羅傳賢

東吳大學政治學系教授蘇子喬

立法院副秘書長張裕榮

銓敘部法規司專門委員蕭麗蓉

勞動部勞動關係司專門委員劉政彥

主席:各位專家學者,各位先進,還有在座的媒體朋友、線上的觀眾朋友們,大家早安。首先我要代表立法院司法及法制委員會,在這裡很歡迎今天所有人來參加我們「健全中央及地方民意代表聘用助理制度」公聽會的討論,也謝謝你們放下手邊的工作,因為我們的公聽會通知都是在比較短的時間內通知,所以非常感謝你們撥冗來到我們委員會,大家一起關心有關立法委員聘用助理的這個重要議題。

大家都知道,民意代表是由人民所選出的、為民喉舌,民意代表的工作基本上相當繁重,所以非常需要有很好的助理可以幫忙委員們來審查法案、監督政府,還有地方上的服務、問政、處理大大小小的陳情案,因此助理可以說是立法委員們最好的夥伴。對於助理的辛勤付出,我想我們立法委員都應該善待,而且要非常支持助理的各項權益,才能夠讓整個議事運作順暢、讓整個選民服務周到,政策監督也能夠深入。所以就立法委員聘用助理的這個議題來說,它其實不僅僅是涉及到助理的權利義務,同時當然和立法委員的問政還有辦公室的運作順暢這些都是息息相關的

我們今天這場公聽會最主要的目標,當然就是希望能夠聆聽大家的意見,對於目前制度上面的問題、預算使用,還有對於跟助理的聘僱關係,我們到底要怎麼樣從法律上面去釐清,這是我們這次舉辦公聽會的最主要目的。所以在接下來的時間裡面,我們會請各位分享你們的觀察還有研究的觀點以及認為最好的解決方案。讓我們一起努力,為打造一個健全、優質的立法委員的助理聘用制度而努力,謝謝大家。

那我們現在就開始進入今天正式的會議。首先我要介紹出席的學者專家,我們就按照簽到的順序來介紹。首先介紹的是陽明交通大學林志潔特聘教授,謝謝;第2位是東吳大學政治系蘇子喬教授;第3位是開南大學仉桂美教授;第4位是恆業法律事務所吳佳霖律師;第5位是文化大學楊泰順教授;第6位是政治大學李聖傑副教授;第7位是有澤法律事務所廖國翔律師;第8位是金石國際法律事務所林石猛所長;第9位是前高雄市議員吳益政議員;第10位是紀凱峰律師事務所的紀凱峰律師。陸續還會有專家學者抵達,我們到時候再一一介紹。

現在再介紹到場的委員,到場的是林月琴委員,謝謝。

接著我再介紹列席的政府機關代表,首先是立法院張裕榮副秘書長,還有司法院刑事廳呂煜仁法官、銓敘部法規司蕭麗蓉專門委員、審計部陳建仲副廳長、內政部民政司鄭英弘司長、法務部謝志明參事、勞動部勞動關係司劉政彥專委,還有行政院主計總處黃叔娟主任。其餘列席的機關代表就請參閱名單,不再逐一介紹,並且列入公報紀錄。

「健全中央及地方民意代表聘用助理制度」公聽會

出(列)席人員名單

一、出席學者專家

仉桂美兼任副教授

開南大學法律學院

吳佳霖律師

恆業法律事務所

吳益政前議員

前高雄市議員

李瑞典兼任助理教授

國防大學管理學院法律學系

李聖傑副教授

政治大學法學院

林石猛所長

金石國際法律事務所

林志潔特聘教授

陽明交通大學科技法律學院

紀凱峰主持律師

紀凱峰律師事務所

高思博理事長

社團法人中華人權協會

楊泰順特聘講座教授

中國文化大學政治學系

廖國翔律師

有澤法律事務所

顏榕副教授

臺北大學法律學系

羅傳賢教授

前立法院法制局局長

蘇子喬教授

東吳大學政治學系

(以上依姓名筆畫順序排列)

二、列席政府機關代表

立法院副秘書長 張裕榮

司法院刑事廳法官 呂煜仁

銓敘部法規司專門委員 蕭麗蓉

銓審司科長 程景琦

審計部第一廳副廳長 陳建仲

內政部民政司司長 鄭英弘

法務部參事 謝志明

勞動部勞動關係司專門委員 劉政彥

勞動條件及就業平等司科長 李佳佩

行政院主計總處內部審核研究小組主任 黃叔娟

公務預算處專門委員 黃子菡

主席:補充介紹剛剛才抵達的臺北大學法律系顏榕副教授,謝謝。

現在我們就先請議事人員宣讀公聽會的討論提綱。

公聽會討論提綱

助理係協助民意代表行使職權之重要幕僚,其聘用制度涉及助理權益保障,且攸關民意代表實際行使職權之有效運作,惟我國實務上迭生爭議,且各國情形仍有不同,爰就助理制度相關爭議議題召開公聽會,予以凝聚共識,俾供立法政策之檢視與省思。

一、民意代表聘用公費助理之法律定位(法律關係)。

二、政府機關編列預算支給助理費用及其他相關費用之性質。

三、外國國會助理制度與我國現行規定之利弊分析及執行狀況。

四、未來改革方向或修法建議。

主席:在邀請各位發言之前,我先就公聽會程序進行說明。首先會先請專家學者發言,發言的順序,我們依照簽到的先後順序進行;本院委員會按照登記先後順序發言,如果陸續到場的話,本席會穿插安排請委員發言,原則上是在2位專家學者發言之後就會穿插1位委員發言。但是如果登記發言的委員人數比較多,在1030分以後登記的委員,會安排在所有的學者專家都發言完畢之後,再按照登記順序發言;如果需要協調提前發言的話,請來前面告訴主席,我們視狀況進行調整。最後我們會再請機關代表發言,針對專家學者以及委員的意見加以回應。

與會學者請到發言臺發言,在主席的右手邊為學者專家、列席機關代表的發言臺;左手邊則是委員的發言臺。

由於公聽會主要是在聽取學者專家、各界的意見,所以每位專家學者發言時間為10分鐘;本院委員發言時間為5分鐘。

那麼我們現在就按照順序邀請專家學者發言。第1位先請林志潔教授發言,謝謝。

林特聘教授志潔:召委,還有各位先進及今天與會的幕僚同仁、各位媒體朋友,大家早安、大家好。很感謝今天立法院召開這個公聽會來討論一個重要的議題,也就是中央與地方民意代表聘用助理制度健全化的問題,我的發言將就下列幾個部分來進行討論。

第一個,到底中央與地方民意代表的助理費,它的性質、定性是什麼?當然我們可以看到目前的幾個提案,陳玉珍委員提案是認為,助理費是屬於民意代表薪資的一部分,所引的大概是1980年時某一個修法的理由見解。首先我要講,我個人是不同意這樣子的一個觀點,因為助理費並不是民意代表的薪資,它可以說是國家補助給民意代表去做研究跟服務、進行他的事務,能夠讓事務更順暢的一種補助,但這個補助並不是他的薪資。我們可以對照比如國科會、科技部的計畫,所有老師都可以去申請科技部、國科會的研究經費,這個研究經費當然是對於我個人研究的一種補助跟支持,讓我們可以完成這個研究,但這個研究計畫中的助理費,一定是助理個人的薪資,而不會變成我實質薪資的一部分。所以絕對不可能因為國家希望你完成特定的任務,給了你助理費的薪資補助,因此就讓你變成薪資提高。因此在定性上,首先,我個人認為助理費,基本上它的定性就是公費助理的薪水,而不可能是中央或地方民意代表的薪水。

第二個,我們看到草案裡面提到的,如果你認為它是薪水的一部分,這樣子的立法也是可以理解,因為他認為所有的請領可以不必檢據核銷,這個是很自然的。如果今天是你個人的薪水,你去請領你個人的薪水,怎麼可能會需要檢具單據呢?但是反過來說,如果今天它是公款,你認為今天公款的使用部分,是推動公務之行使,那公款一定會是公用。這樣子的想法多年來也受到實務見解的肯定,我們可以看到,如果說實務見解有什麼問題……我想除了昨天比較特殊的這個實務見解,新竹市市長高虹安的助理費案,用了一個跟過往實務完全不一樣的見解。

我們可以看過去實務的見解。包括大法庭110年度台上字第5217號裁定,都肯認助理的這個費用,其實是公務人員或者民意代表在實質上有能力運用其職務或身分得到的某些利益。所以過去也有多個民意代表或者是中央的立法委員,因為低薪高報助理費,或者是有詐領財務、不實登載的狀況,被判以貪污治罪條例的刑度,所以其實我們從過往的司法實務見解跟目前的立法上,都看不出來公款可以私用,或者是公款在請領的時候可以不用檢具單據。所以就陳玉珍委員的提案,個人在這兩點上面是持反對的意見。

但是回過頭來說,持反對意見是不是就代表我不贊同健全助理費的修法?恰恰相反。我認為在這個時候,用一個比較明確的法制去規範助理的權利義務,其實是對助理某種程度的保障,也是劃出一條不得逾越的紅線。怎麼說呢?比如說對於許智傑委員和郭國文委員的提案,我個人就表示贊同,因為它裡面不只對於助理的身分保障、薪資核發有所規定,同時也說明比如雇主和僱傭契約制定時的一些必要事項,還有助理應該恪守的義務。

我們可以參考外國的立法例,不管是立法委員或者是地方民意代表,他的助理最重要的工作是協助民意代表精進問政跟監督行政的品質,甚至在中央還有草擬法案的需求,所以助理的資格是非常非常重要的,如果我們未來能在助理的相關規範上面,除了就他的學歷有所規範以外,義務上也能劃定一定的紅線,要求助理必須遵守保密義務,或者是某些,比如說避免滲透或者是對當事人的隱私要恪遵注意,或者是助理之間,像我們現在也有公益揭弊者保護法,他如果發現有什麼弊案,要揭弊的時候應行進行的程序,我覺得這也是對助理一個相對很好的保障。以上是第二部分。

第三,也許有民意代表(不管是中央或者是地方)提出現行立法院組織法的制度可能比較僵化,對於這一點,我個人觀察確實也有可能,比如說前一陣子修的地方民意代表助理聘用的規則,我們就可以看到其實法規上給地方民意代表相對多的彈性,比如他可以有日支制的助理,這其實是一個工讀金的概念,那他可不可以不要一次聘任一年或半年,而是用每一天、甚至是以小時的方式來計算?我覺得這個工讀金的方式是一個非常好的制度,但是可能目前組織法並沒有這樣的規範,而必須以私人來聘任,如果未來可以制度化立法,我覺得是一個非常好的事。其次,我覺得要區隔的是不分區立委跟區域立委,也許在助理聘任的功能性和彈性也必須有所調整。為什麼這麼說呢?比如說不分區立委很主要的可能是要就中央法案或各種制度進行研析,同時要對政策提出說明,可是地方的區域立委有選區選民服務的需要,所以對於他的駐地助理,他所需要的彈性可能更大。

簡單來講,如果今天提出來的是認為目前立法委員相關的助理費彈性不足,那我個人也非常支持從彈性上面去予以酌調。舉例來講,比如過去的國科會、科技部,大家如果還有印象,因為召委和我都在大學教書,我們應該有印象,在十多年前曾經發生過國科會的報帳案,當時有非常多教授因為報帳的問題(當時有關經費使用的制度不夠彈性)而遭到起訴。這件事情在當時引發很多討論,後來解決的方式是什麼呢?是去修改整個國科會的報帳方法,比如說出國,當時所有出國都必須依照申請時的出國地點和研討會,結果後來發現這個研討會根本就沒有舉辦或者是改變了它舉行的地點,那你要怎麼辦呢?以前的國科會完全沒有這樣的彈性。其次就是流用,比如說如果我們今年的項目還有一些餘額,而明年的計畫事實上是一個接續的計畫,那麼我可不可以把今年的某些設備、材料流用到明年?以前這樣的彈性也是沒有的。後來因為十多年前曾經發生過這樣的狀況,所以給予老師彈性,因為研究是一個proposal,它是一個接續的過程、具有流動性,不是立刻實現,或者今天申請時提出的,到2年以後就會完全實現,而是可能有各種變化,所以給予經費運用者比較多的彈性,但公款公用和檢據核銷是兩個非常重要的基本原則。

回來講今天這個關於立法院還有地方民代聘用助理的法制化,我個人認為,好的制度應該是要給予主事者更多的彈性,但是這個彈性絕對不是把助理的費用變成自己的薪資,更不是在請款的時候可以不必檢據核銷,我覺得最好的參考應該就是國立大學或私立大學在當時國科會的研究助理,我覺得這個研究助理的制度值得參考,是因為它給予老師和過去相較更多的彈性。此外,我也贊同不太適合再把公費助理放在立法院組織法裡面,因為我覺得它是值得另外拉出來,用一個專法或者是用一個辦法來規定,而不是夾在組織法裡頭,然後細部的規則不清楚,這也很容易讓不清楚的立委或者是不清楚的助理去踩到紅線。

最後要講的有兩點一定要堅守:第一,助理費的定性是國家給予公費助理的薪資,絕對不是國家給予民意代表的薪水。第二,所有公費的請領一定要檢據核銷,絕對不可能變成立法委員或地方民意代表因為自己錢不夠而流用,把這個薪水動到助理費頭上,無須檢據核銷而中飽私囊,這樣的做法非但不合於法律,同時也是不合於現在司法實務規範的。

以上幾點建議,敬供卓參。謝謝。

主席:謝謝林教授的寶貴意見。確實,我們在大學的話,十幾年前曾經有發生過助理經費浮報的一些問題,後來也是透過制度去改革,所以剛剛也很贊同林教授的一些意見。

接下來請蘇子喬教授發言。謝謝。

蘇教授子喬:主席、各位委員、各位機關長官,還有在座先進,大家好。今天非常榮幸能夠受邀參加這個公聽會,就「健全中央及地方民意代表聘用助理制度」這個重要的議題提供一些個人的淺見,我會把焦點放在中央,也就是國會助理制度的部分。

個人做為一個長期觀察國會運作的研究者,事實上我很能體會或瞭解立法委員在問政和選區服務之間的工作辛勞,還有立法委員助理工作的辛苦,特別是這幾年,關於助理費核銷的司法爭議頻傳,我相信這會造成很多立委跟助理的困擾,甚至會產生一種不安全感。

我看到今天這個公聽會所列的討論提綱,也看到陳玉珍委員和其他委員不同的修法版本,我認為所有委員的初衷其實都是一樣的,就是雖然目前的討論引發了一些社會爭議,不過大家的初衷都是希望能夠建立一套明確、好用,而且能夠讓大家安心,不會容易入人於罪的制度,所以我今天的發言主要會從如何讓國會助理制度成為立法委員行使職權的堅實後盾這樣的一個角度,提供以下一些修法的參考及建議。

第一個是關於討論提綱當中提到國會助理費用的性質及法律定位的問題,我注意到陳玉珍委員的提案版本,關於這個問題他是建議修改立法院組織法,傾向把助理費定義為委員的實質薪資及補助,賦予委員統籌運用的權利。我能夠理解這樣的提案背後的用意,是希望讓立委有比較大的用人彈性,不過站在法制研究的角度,我還是要提醒,這樣的設計雖然能夠解決眼前的一些核銷手續的問題或是擴大彈性,不過未來也很可能會為立法委員帶來一些意想不到的風險:第一個風險是稅務認定的風險,如果我們在法律上將這些經費定位為委員的實質薪資或是個人補助的話,根據稅法的原理,其實這筆錢極可能會被視為委員個人的綜合所得,這樣一來,委員不僅可能會面臨稅負暴增的問題,未來在支付助理薪水的時候,也可能會引發關於贈與稅或是比較複雜的扣繳責任。第二個風險在於將來如果採取前面這樣的修法方向的話,委員必須要概括承受所有的雇主責任,因為目前公費助理雇主的定義,其實在法律上還是有點模糊的,如果我們修法將這些經費完全交由立委來統籌運用的話,這在法律上等同是宣告委員就是唯一的雇主,未來如果發生勞資糾紛、職災補償這樣的一些爭議的話,立法院作為機關的角色幾乎就完全退場了,所有的法律責任及賠償的壓力都會是由委員個人來獨自承擔,這是第二個風險。因此我個人的淺見會認為維持助理費是公款的性質,由立法院來編列預算支應,透過制度化來解決核銷繁瑣的程序,這或許是一個比較穩健,而且相對來講也可以比較保護委員的作法。

其次我想要談的是關於本次修法的另外一個核心,這也是我個人特別關注的,也就是關於國會助理勞動權益保障的部分。國會助理是協助委員行使職權的重要幕僚,雖然立法院組織法有規定,但是長期以來,我們看到國會助理的法律地位其實並不是非常明確,所以國會助理常常會被視為是委員個人的隨從,而不完全是國會制度的一環。如果我們採取把助理費視為立委的實質薪資、由委員來統籌運用這樣的修法方向的話,那助理的薪資結構將會完全取決於個別委員本身的財務調度,這對國會助理明確的法律保障底線是不夠的,我覺得這對於國會助理人才的久任,其實是不利的。相對的,如果我們朝向制定專法這樣的方向去努力的話,我覺得是比較可以更進一步去思考的方向,因為透過專法來規範的話,我們可以比較完整的在法律當中明確去規定或寫入關於助理的實質保障。例如在目前的草案資料當中,我們看到有一些其實蠻值得參考的制度設計方向,第一個是我看到草案當中有提到關於助理的職業安全以及健康保險的一些規定,還有關於明確的離職權益,另外還有一個我也特別關注到,就是有規定到建立資深的專業加給制度,在這邊我想特別強調,這樣的規定我覺得確實是蠻值得參考的,因為我們都希望國會有專業的幕僚,如果有法源的依據,能夠允許立法院在編列預算的時候,給予資深助理額外的專業加給,而這筆錢不計入原本的薪資總額上限的話,這能夠極大化地幫助委員留住好的人才,另一方面甚至可以讓國會助理這份工作成為年輕朋友或是有志於從政的人一輩子的志業,而不是過渡性的工作。以上是我想強調的第二點,也就是說,我認為資深制不僅是國會議員的期待,其實對助理我們也有這樣的期待。

第三點是我要進一步提醒,我們都知道臺灣的選舉文化跟國外不一樣,其實國會助理協助立委(尤其是區域立委)跑行程、處理地方事務是常態,而且是必要的,過去爭議往往會是在於我們會很嚴格的用「公務」這兩字的定義去檢視在地化立委選區的服務行為,我認為在解決這個問題的方法上,不應該把這些錢當成是私房錢讓立委來使用,而是應該誠實面對國會助理工作的一些真實型態。我的想法是認為或許我們在未來法制化的過程中,能夠更寬廣的定義助理職務的範圍,肯定或肯認選民服務及地方連結也是協助立法委員行使職權的一環。同時針對純粹屬於行政庶務的開銷,我們應該可以檢討現行立委辦公事務費這部分的額度是否足夠,如果經費不足的話,應該直接調整預算的項目,也就是確立人事費及業務費這兩部分是採明確分流的原則,以避免助理費被迫流於行政支出。這部分雖然是比較庶務性的討論,不過我覺得這是目前許多實務運作上的灰色地帶及困擾。

最後一點時間,我要提的是面對不同的修法方向及途徑,其實每個方案的背後都代表著不同的價值取捨,我們可以選擇一條看似比較簡單、比較方便的路,可是可能要承擔稅務以及法律責任不清的風險;我們也可以選擇一個相對規則比較明確、比較可以保障助理勞動權益的修法方向,這樣的修法方向雖然初期的適應會相對比較辛苦,但是長遠來看,其實透過一套比較清楚的遊戲規則,反而可以讓各位委員在行使職權的時候,能夠更有安全感、有更堅實的後盾。

有關這次國會助理的爭議,事實上剛好可以藉由這樣的時機,把國會助理制度進一步完善化,我覺得這是一個很好的機會。總結而言,我認為改善當前的制度困境,確保權責相符及制度透明是很重要的。以上淺見提供給各位參考,謝謝大家。

主席:謝謝蘇老師。我們現在補充介紹到場的委員還有陳培瑜委員,剛剛鍾佳濱委員也有到,只是我一時還沒有來得及介紹,相信他待會兒還會回來。另外再補充介紹剛剛到場的專家學者──國防大學李瑞典老師。

接下來我們邀請林月琴委員發言,謝謝。

林委員月琴:主席、各位在座的專家學者及委員,大家早安。今天我除了以立法委員的角色來參與公聽會以外,也要為這些辛苦在立院工作的助理們代為發聲,我必須站出來捍衛他們的權利。首先我必須嚴正的聲明及抗議,公款專用是助理費制度不能退縮的底線,如果我們把助理費說成是立委薪資的一部分,那公款私用當然就被合理化,甚至被洗白,只要一句「問政補助」,界線就不見了。昨天高虹安的案件、甚至之前所有無罪判決的案件,都是因為把助理費的薪資定位為立委的問政補助,等於告訴社會:助理不是人,是工具;助理費不是公費,是零用錢。我要嚴正地提醒,這不是在幫任何人解套,而是把國會推向制度的崩壞,當公費跟私用的界線一旦退縮,受傷的不只是一個案子,而是整個民主制度的信任,所以我必須站出來捍衛辛苦助理們的權益。

為了避免這樣的狀況發生,我今天要討論的是對於助理勞權的保障。身為助理,他們要寫法案、要寫預算、要研究議題,甚至還要研究如何當小編。有時候可能會每天都全天候on call,甚至立法院通過的各項民生、國防等等任何重大法案,都一定會經過助理之手,由他們按照立委的想法,一個字、一個字地寫出來,由此可見,助理是一個高度專業化的職業。既然是高度專業化的職業,理應就要有相對應的聘用考核制度、福利、薪資、待遇,我們應該用制度來穩固這樣的專業性。

但是用待遇來吸引人才,就應該像大法官助理及檢察官助理一樣,有相對應的組織法、授權依據及聘用辦法。我們來看看國會助理到底有什麼樣的明文保障,首先是立法院組織法第三十二條及第三十三條,當然也適用勞基法,然後,然後就沒有然後了。因為第三十二條裡面只講說每位委員可以聘用814人為公費助理,如果我們以最低的8人來計算,全院113位委員都聘的話,就有900位助理,是立法院人數最多的員工,但是大家看到了嗎?身為最高立法機關,我們卻對國會助理沒有任何的聘用制度、升遷考核及福利待遇的保障。依照目前的聘用制度,待遇都由立法委員個人判斷,助理相當於處在被動、弱勢,也沒有完整的監督機制要求立法委員。

所以我們應該要先討論的是如何讓國會公費助理法制化、建立待遇考核制度,而非擴大立法委員的決定權,卻沒有任何約束立法委員的辦法,這會讓多年來辛苦打造、碩果僅存的法制化基礎統統不見,因為依照現行的規定,至少錢是從立法院直接匯入助理的帳戶,如果變成由立法委員統籌運用的話,誰來保障助理的薪水會全額給付?難道這些為國家奉獻時間、奉獻心血的助理,連最基本的保障都不應該有嗎?所以我的助理就在問我,立法院除了助理,還有其他的同仁,其他同仁有子女教育補助、結婚補助、喪葬補助、生育補助,甚至還有會期津貼(連司機都有),大家明明都在同一個屋簷下工作,為什麼國會助理什麼福利都沒有呢?

我們期待真的要解決這「三個沒有」的窘境來留住人才,所以我將會提案提升國會助理的相關待遇及福利,明文寫在立法院組織法裡面。第二個,我們也看到其他國家助理費的制度,像日本有審查認定委員會的模式,很值得借鏡,就是先建立資格審定,再依照能力給予相同待遇的薪資,才有辦法留住人才。所以我們認為,在沒有監督、沒有制度、沒有保障等問題尚未解決的時候,都不宜擴大立法委員的統籌權,否則將使助理的保障受到破壞。

謝謝我的每一位助理,這次換我為你們發聲。謝謝。

主席:謝謝林委員。

接下來邀請仉桂美教授發言。

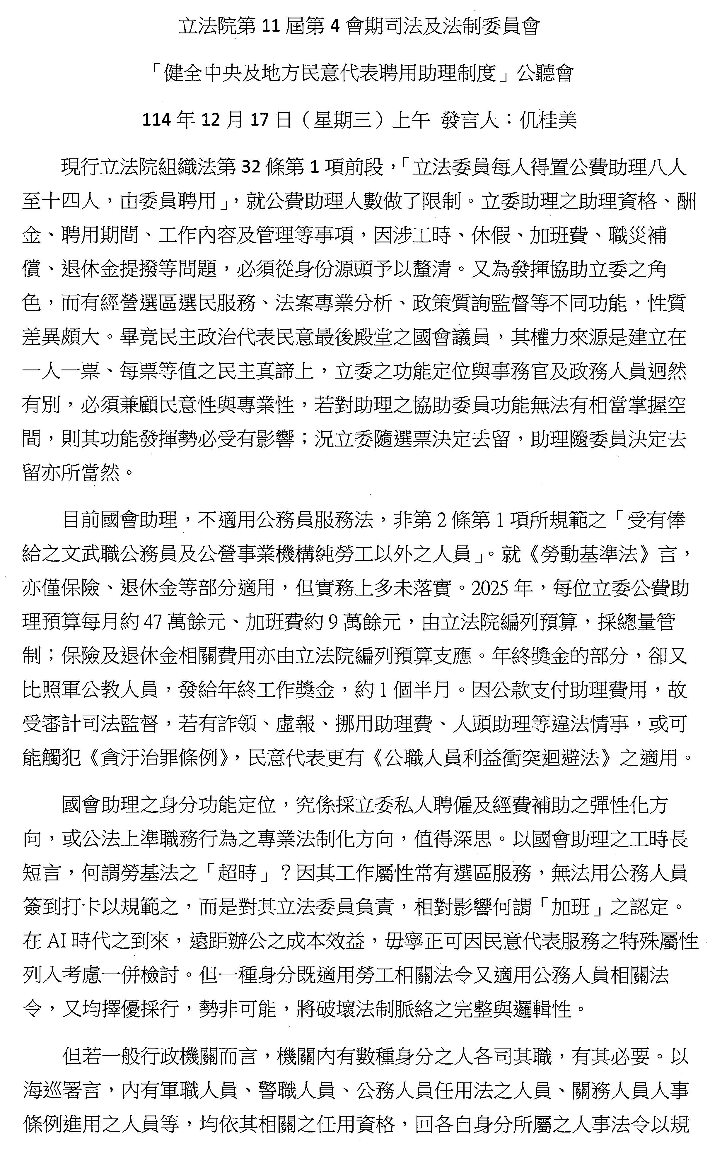
仉兼任副教授桂美:主席、各位在場的公務人員跟好朋友,大家好。因為時間非常有限,所以我很快切入重點。我覺得針對這個問題大家爭議到各說各話是沒有意思的,為什麼呢?因為這不是一個非常複雜的問題,譬如我請問在座各位,公務人員行政中立法,助理適不適用?回到中立法第十七條準用的部分,他準不準用?大家就要開始思考,助理是隨委員同進退的,組織法裡面明定隨委員同進退,如果要遵守行政中立法,拜託,你就留著,問題是你的身分呢?

所以這個問題要從源頭開始談。立法委員不是一般公務員服務法裡面的對象,監察院彈劾文武百官,但是不包含立委,過去我在監察院服務,這個是非常清楚的。為什麼不包含立委?因為他為民喉舌,不是官員,這是非常清楚的定位。我相信每一個委員為了跟助理建立友善關係,都可以跟助理說:大家非常專業。請問誰來定位什麼叫專業?立委助理裡面有的是服務選區,我覺得服務選區不見得要博士吧,有的是法案助理,有的是監督政府的政策、寫質詢稿,分了非常多的功能,但是我們把它一以貫之。最近某一個黨提了一個草案,叫做「立法院公費助理任用法」草案,我看了快昏倒,「任用」這兩個字是不能亂用的,因為我們有公務人員任用法,任用法裡面必須是有職稱、職等、有考試資格的,一個中華民國的法律裡面出現了同樣的字,但是完全不同的定義,請問誰分得清楚?到了法院,連法官都分不清楚。所以身分要繫屬於機關,而以機關來講,立法院是全國最高的立法機關,立委不是官員,所以其助理的角色就隨著國會的民意代表同進退,這是國會自律的精神,在組織法裡面定得非常清楚,叫國會自律。我們去看別的國家,民意代表的助理也幾乎都是跟民意代表同進退,否則沒有辦法解決他身分上的問題,他怎麼去適用公務員相關法令?公務員服務法是不能用的,這個是一清二楚的。

公務員服務法不能適用,你說他適用勞基法嗎?請大家去看,今天不曉得有沒有考試院代表,我在考試院也服務了很久。考試院在112年、兩年前的1214日有一個院會紀錄,請大家參看,不過我剛剛看銓敘部的書面,跟那個院會紀錄顯然是不大一樣的,哪裡不一樣呢?考試院在1121214日院會裡面最主要談的是什麼?考試院一直要訂契約人員人事條例,從我在考試院二、三十年前到現在還是訂不出來。這個契約人員人力裡面就包含了聘用的、僱用的,大家都知道,聘用的部分是考試院的業管,僱用的部分是誰的業管?是行政院人事總處的業管。僱用適用的對象是什麼人?是行政院及其所屬中央地方行政機關,這兩個條文出來的人,他們的權益是完全不一樣的,對不對?聘用條例裡面非常清楚,有進用的比例,不是可以隨便用的;僱用的條文裡面也非常清楚,僱用的權益跟聘用不一樣。所以當每一個組織都在拚命談自己權益的時候,我們為什麼不回到法的源頭去釐清這些問題?這才是民主國家知識分子該做的事。我有很多其他東西在書面裡面去處理了。

第二個問題,大家從剛才到現在談的都是助理「費」,沒有人用「薪資」這個名詞,它到底是個費用還是薪資?我遍查了所有的條文,中華民國的法不是只有一個,法條之間會有扞格、會有競合,當立委是非常辛苦的,這些東西勢必要把它clear掉,所以它是「費」。但考試院院會也一直在討論,既然是「費」,那麼納入勞保、納入保險是跟著什麼走?大家要去看保險法。今天勞動部好像也有人來,是跟著什麼走?如果單獨一個機關認為是「薪資」,於是掛著薪資去保險,可是其實在科目裡面卻是費用,不是薪資。可見機關與機關之間的整合顯然出了問題!

既然助理隨著立委同進退,現在立委還要再弄專法?我覺得完全沒有必要弄專法,因為中華民國什麼都不多,就是法律太多了,而且法律還可以不公布!法律已經這麼多了,還要再搞一個專法?然後在專法名稱用任用,請問他是公務人員嗎?其實連公務員服務法的公務員都不是,怎麼會是公務人員?我覺得在這些基礎之下來談權益會談得比較清楚。

我在paper裡有提到要包含工作性質,現在是AI時代,所以法院也要跟著有彈性。我說的彈性並不是審判彈性,而是觀念要彈性調整。現在有很多工作不見得要在早上8點塞車到辦公室打卡,然後5點前趕回辦公室再打個卡,這什麼時代了,太多的東西都可以在網路解決,所以工作時數請問怎麼訂?

我看了一下今年的預算,加班費大概九萬左右,然後公費助理的部分,我比較驚訝的是……在座有很多政府官員,請問政府官員當主管的領不領加班費?大家不用回答我,自己摸著良心問!我在公家機關十多年,從來沒有領過加班費,從來沒有!所以政務官領加班費……請問你有打卡紀錄嗎?沒有!做那些假帳有什麼意思?證明你有來加班?我覺得沒有意思!法律玩成這樣太沒意思了!還有,遠距辦公算不算?對不對?難道不承認遠距辦公有辦公的事實嗎?現在已經走向績效制了,然後偏偏要用過去的思維!大家談了很多過去的標準,而且我們一直用過去的思維來看今天發生的事。

其實我們在學校也要因應,因為學生交的報告全是AI生成的,老師要有功力看得出來,畢竟都是AI,大家都可以上網抓,所以為什麼還要追究所謂的加班有沒有超時?超時要給多少?人不在辦公室?有沒有圖利某某人?我覺得源頭一定要釐清,這並非只有司法的問題,也包含了人事的專業。所以,沒有一個機關可以認為自己的觀點是金科玉律,但我相信原理只有一個,且邏輯一定要釐清!

另外,在現行法裡因為人員的種類實在太多了,尤其是契約人力。所以,所謂的非典人力我覺得應該納入助理範圍。換句話說,不見得一定要滿八小時,他有很多功能,有的人兩小時可以做六小時的事,你偏偏讓他做八小時?有的人就算超時,十小時也做不出來,然後還要領加班費?這就叫非典人力,為什麼不可以納進來?

再來是核心觀念。有關國會自律我在書面寫得非常清楚,包含德國的制度。在德國,助理全部隨委員同進退,這點在聯邦議會議員法律關係法訂得非常清楚,由委員決定,就像立法院97年的函一樣。所以我覺得要尊重委員的專業自律。

最後,有關公費部分,一旦入帳,但後來發現有問題時,我覺得可以參考當年的國務機要費來處理。我們不希望這變歷史共業,謝謝。

主席:接下來請恆業法律事務所吳佳霖律師發言。

吳律師佳霖:主席、各位在場先進,大家好,我是吳佳霖律師。我先前在司法實務工作了一段時間,我覺得這個議題很特別,也滿有趣的,特別是昨天竟然有了另外一種法院見解,而且是從不同角度來看助理費問題。

剛才前面的先進已經點出一個很重要的問題,也就是我們很容易以詞害意!譬如提到費用時,大家就會覺得費用不是就不是薪資嗎?若以這個為前提、以費用的前提來看,這問題就會變得很複雜。

我先直接進入議題。以立法院組織法第三十二條第一項規定來說,其實我個人覺得滿明確的,即立法院公費助理採用的是聘用制,所以雇主應該是委員本身,且享有勞動基準法的保障。

在我當律師當了一陣子之後突然發現,由於我服務很多國外公司,國外公司在諮詢臺灣的勞動法制時讓我滿驚訝的,臺灣的勞動基準法,如果不講實務運作常態,全部都用自願或用什麼方式的話。以勞動基準法本身的保障來說,臺灣相對於其他國家其實是非常好的,如果嚴格執行的話。我老實講,如果按照現行立法院組織法嚴格落實,那麼助理就是勞工,雇主就是委員,當每一個委員都嚴格依照勞動基準法來履行時,助理其實受到非常完整的保障。如同剛剛先進所講的,到底有沒有需要再去另外立法來保障助理的法律保障?我覺得這可以打一個大大的問號。

當然,剛剛大家也有提到委員的職務其實很複雜,需要各種不一樣的助理來應付各種不一樣的業務範圍。我自己覺得這其實應該交由委員來判斷要花多少錢來請助理,該名助理的職務是什麼。所以這應該要回到市場機制來決定這名助理依照其專業能力,到底應該領多少的薪水,並依此薪水來適用勞動基準法對於該名助理的保障。只要大家都依照現行的法律來保障助理,我覺得本質上就不會有太大的問題,這是第一個問題,講的是法律定位。簡單來講,只要回歸勞動基準法的保障,那麼我覺得委員跟助理之間都依循勞動基準法的保障來做,對助理的保障範圍應該不會有太大問題。

再來是第二個問題,這就是大哉問了。當年立法院組織法第三十二條修法時,如果我的理解沒錯的話,當時的用語使用的是「助理研究補助費」。如果是這六個字的話,其實好像又逸脫了這筆費用是要拿來支付助理薪資。誠如剛剛有老師提到類似國科會的研究補助費,如果是以這個概念去看的話,其實用途是很多元的,只要是為了助理研究而給予的補助,都應該是該筆費用所使用的範圍,而助理薪資只會是這筆費用的其中一個支出項目。

現在大家好像都專注在討論公費助理的薪資應該怎麼處理,我自己覺得公款公用應該是一個普世價值。亦即你的用途就是要用來支付助理薪資的話,那麼當然就應該拿來支付助理薪資,畢竟薪資才會跟勞動基準法的薪資掛鉤,如此才會依照勞動基準法讓助理享有應該有的保障。但這不代表委員在使用助理研究補助費時,就只限於給助理薪資,它應該要有其他用途嘛,剛剛林教授提到國科會的教授在做研究的時候其實會有很多其他的費用要支出,所以我覺得大家反而應該關注在薪資以外,其實還有很多項目是委員在執行職務的時候所必須要支出的,然後這個也是為了研究而該有的費用,這個我覺得就是應該要給委員一個彈性,因為如果你不給這個彈性的時候,就會變成委員逼不得已只能從助理那邊挖錢嘛,老實講,嚴格來講就會變這樣,所以與其把這兩個界線分清楚,不如讓它的使用彈性化,但是薪資明確化,這樣才能真正的保障到助理的權利,同時也讓委員在行使職權的時候有更多的彈性啦。

當然,另外一個大問題應該是檢據核銷嘛,檢據核銷就是個大問題啦,我可以理解有部分委員主張是不是以免檢據核銷來提高行政的效率,讓大家在運用上能更加有彈性,但我覺得這個會有一個很大的問題,就是當委員不再用單據去做核銷的時候,反而很難解釋這個特定費用到底做何用途,因為如果照我剛剛的邏輯,就是分清楚薪資是薪資、支出的其他研究費用是其他研究費用,嚴格來講,這個時候那個檢據核銷的概念我個人覺得不是很大的問題啦,因為公款公用嘛,你應該拿到該有的單據,至於這個單據在實務運作上到底要怎麼樣給予彈性,到底單據本身的形式如何,那個我覺得都是可以再談的,因為那個只是執行面上如何去給予委員彈性的問題。

所以嚴格來講,如果歸類為三個我覺得可以提醒的是,我自己覺得助理薪資還是不應該去定性成委員的個人薪資,因為就我的理解,當年在修法的時候為什麼會直接劃撥到助理的帳戶,就是因為有人顧慮到會變成委員的、會有委員的所得稅問題嘛,其實在實質上也不是這樣嘛,因為實際上是拿去支付了薪資嘛,所以當年才會說不要直接入到委員的帳戶裡面,因為入到帳戶再去統籌運用就變成反而會有稅負的問題,到時候解釋上又會有一個很大的問題,所以第一點,我覺得把它認定成是委員的薪資在其他法規、稅務面會有很大的問題。

第二點,我覺得其實是可以放寬檢核的程序,就是在程序上來講,因為委員日理萬機嘛,其實只要你的名冊本身,每一個助理跟每一筆費用的支出是公開的、透明的,制度的透明讓選民可以去做監督,薪資透明的結果就會讓助理本身的薪資是固定的嘛,薪資固定,該有的勞動基準保障就應該要給他,這個其實也間接保障了助理依照勞動基準法享有的權限啦。

第三點,當然,我覺得改革是非常重要的,因為昨天的這個判決又讓大家發現其實法院在解釋個案、在解釋法律的時候,確實會因為現行法律的規定而有很多文義解釋跟立法目的解釋間出現了差距嘛,只是每一個解釋者要從哪一個角度去看,所以我覺得改革的目的應該是去除形式的違法,而不是去除監督。也就是說,讓形式上都是很明確的,該什麼用途就是什麼用途,在這個前提下,又讓委員本身有很大的彈性,同時又保障了助理依照勞動基準法所應該享有的保障,我覺得這才是一個改革應該有的方向。

以上是我的淺見,謝謝各位。

主席:謝謝吳律師。

接下來請陳培瑜委員發言。

陳委員培瑜:謝謝主席今天召開這個公聽會,也非常謝謝今天所有出席的專家學者,我要說很可惜的是,我們每次在舉辦相關法案的公聽會時,都有關係人會出席,但是我們今天在談助理制度的聘用時,卻沒有助理被邀請出席,我覺得非常遺憾,所以我們找了一位同仁,我們幫他去識別化,他此時此刻正是委員辦公室的國會公費助理,我們來聽一聽他怎麼說。

(播放影片)

陳委員培瑜:好,謝謝這位助理現身發聲。

剛剛有教授談到他在監察院待過,我們來看一下現在相關的助理費用在立法院的預算裡面到底是怎麼被定義的呢?預算書中公費助理的實施內容是「1.按月撥付委員公費助理酬金,協助委員處理各項問政、服務選民。2.按月撥付黨(政)團公費助理酬金,協助各黨(政)團辦理政黨運作相關事項。」什麼叫做酬金?我們來看一下,所謂酬金就是指僱傭契約的薪資或者是承攬契約、委任契約的報酬,所以當然就是現在所謂的人事費用,而不是什麼助理費三個字可以解決,所以我想立法院已經說得很清楚了,而且這是立法院的預算書。總共在113位立法委員身上會花掉多少錢呢?我們即將變成千萬立委的情況下,國庫要支出八億多,每一位立法委員會拿到將近1,000萬,就是快要800萬的這個數字,我不知道人民怎麼看,我們所選出來的這113位立法委員即將變成千萬收入的人,我覺得非常的荒謬!

剛剛有非常多專家學者提到幾個重要的關鍵,包括公款公用、專款專用、檢據核銷,還有勞權保障,這個原則上我絕對是贊成,所以我想先說結論,第一個,我主張應當保障所有公費助理的勞動權益,剛剛林志潔老師也有提到了,我也支持所有的公費助理站出來為自己的權益發聲,跟這些不當的法案對抗,請不要再聽陳玉珍瞎扯說我們可以提出再修正動議,結論就是到了禮拜五的院會我們根本不知道會收到什麼樣的再修正動議,我堅決反對,因此我呼籲陳玉珍直接撤案,重點要說三次,陳玉珍直接撤案!直接撤案!直接撤案就對了,沒有什麼可以談的

我要說這一次關於制度的問題、良知的問題,可能是陳玉珍、傅崐萁等人不想談的,韓國瑜也不敢面對的,到了助理工會的協商會議上,他連簽名都不敢簽名,他只說了一段不知道在說什麼的廢話!所以我要說,當陳玉珍提案要把助理費變成民代薪資一部分的時候,就是把助理費變成立法委員自己的小金庫,這麼簡單明白的道理,但是他卻迴避回答。

再來,如果委員不聘請助理,請問立法院還要把這筆錢撥給立法委員嗎?上個禮拜的質詢,立法院已經回答了,答案是「是的」。我再說一次,上禮拜質詢的時候王義川委員問立法院相關單位,如果立法委員沒有請助理,請問這800萬一樣會入到立法委員的戶頭嗎?答案是「是的」,所以這當然就是小金庫。

陳玉珍的提案助理費要民代統籌分配,不用檢據核銷,說這是外國先進國家的先例。錯!大錯特錯!以美國的案例來說,就是要檢據核銷、公開透明上網,而且沒有用完還要繳回去。我再說一次,國外相關制度非常清楚地說明,但陳玉珍只說他要說的、只聽他要聽的。更荒謬的是,當我們把這些錢送進民代口袋的時候,如果不用檢據核銷、不用公開透明上網、剩餘款項也不用繳回去,那就是放任所有民意代表愛怎麼花就怎麼花、愛怎麼用就怎麼用;對於助理,你要怎麼對待就可以怎麼對待。

上個禮拜質詢的時候,我親口問法制局局長怎麼看自己寫出來的報告,他被我問完之後說,他也坦承現在對於國會公費助理的保障確實不夠,他心中最深的聲音叫做他也認同對公費助理的保障應該要更進一步。那我就問他為什麼要寫出這樣的報告?是誰授意他寫出這樣的報告?過往從來沒有一個法制局局長自己掛第一作者出一份報告的,為什麼他要做這個事情?他當然沒有辦法回答。我們不為難相關公務人員,但我們要問,如果是長官授意,這個長官到底是誰?而這樣的作法,真的可以照顧所謂的公費助理嗎?還有人說這叫做進步,我不知道進步到哪裡去了!我要說陳玉珍的這個提案,就是讓每一個民意代表每一年爽爽領數百萬的自肥提案、是一個創造貪污破口的提案、是一個踐踏公費助理勞動權益的提案。

剛剛還有人說公費助理沒有一定要博士才可以當,但是有助理告訴我們,這個工作對他們來說,不僅有專業性,還有神聖感,就以我辦公室為例,我們曾經有各式各樣的法案助理,不管是卸職的還是在職的,他們不是只有熱情,也不是只有專業,甚至有很多國會公費助理是有律師資格的、是有相關高考資格的,但他們基於對立法的熱情,選擇在這個工作上持續付出;持續付出不代表要被持續踐踏。我再說一次,他們持續的付出,不代表他們要被持續踐踏,當你們口口聲聲說要照顧年輕人的時候,卻在糟蹋這一群在立法院跟我們一起工作的年輕人,請問這樣對誰可以交代得過去?

以前我們在公民課上告訴國中生、告訴小學五、六年級的孩子們說,法律是道德的底線,但很可惜,我看到陳玉珍的提案到目前為止不撤案,這根本不是所謂法律是道德底線的體現,而根本是道德淪喪、毫無底線。我再說一次,道德淪喪、毫無底線,才會提出這種破爛法案。

我要感謝所有為自己站出來的助理工會的助理們,其實已經有很多助理是表達不滿的,所以我希望相關幹部可以站在協助公費助理的權益上持續發聲,我相信有非常多的立法委員會願意跟大家站在一起。我也要再度呼籲所有提案連署的委員們可以撤案、撤簽,陳玉珍、林思銘、蘇清泉、盧縣一、鄭正鈐、丁學忠、高金素梅、陳雪生、邱鎮軍、洪孟楷、黃仁、鄭天財、馬文君、謝龍介、呂玉玲、邱若華、陳超明、許宇甄、游顥、葛如鈞、翁曉玲、廖先翔、羅明才、林倩綺、徐欣瑩、楊瓊瓔、林德福、張嘉郡,請撤案。再次謝謝每一位辛苦的公費助理。

主席:好,謝謝陳委員的發言。

我在這邊稍微做一點點補充說明,應該是去年的經費稽核委員會,當時曾經有一個提案,然後也做過決議,希望法制局能夠研析立法委員和助理之間的聘僱關係,所以立法院法制局後來也做出了這份報告,當時同時也要求整份報告必須在立法院的官網上公告。在這裡做以上補充說明。

接下來,我們再邀請楊泰順教授發言。

楊特聘講座教授泰順:主席、各位在場先進、媒體朋友,大家好。我是楊泰順、中國文化大學政治學系教授,今天受邀參加有關助理制度的討論,也是感慨良深,因為我自己以前也曾經是立法委員助理,而且我又擔任過省議員;我當省議員的時候,助理經費的使用就跟今天陳玉珍委員訴求改革的方向可以說是一致的,那時候每個月撥給我們24萬,由省議員自己運用。我印象很深刻,有一次我去省議會上班時,遇到一位省議會的先進、資深省議員,他問我用了幾個助理?我說24萬就用6個;他說你瘋了,哪有人這樣用助理!他說他只用一個助理,那個助理就是他的司機,然後他領走所有的24萬,至於他是怎麼運作的,當然不會很詳細跟我講,不過反正基本上錢就是轉到他的帳戶裡。今天我們討論陳玉珍委員的這個提案,讓我感觸良深,因為我現在講的這個事情是30年前的經歷,沒想到現在立法院又要走回頭路,走到當年把這個錢全部撥到立法委員私人帳戶,由立法委員來統籌運用,我覺得這個對助理的尊嚴跟助理的獨立性來講,都是相當不恰當的,可以說是一個走回頭路的作法。

助理的重要性,前面已經有很多人提過了,包括主持人在發言時也特別強調助理對國會問政的品質非常重要,擔任過四十幾年參議員的美國愛德華甘迺迪就曾經講過,他們國會所提出來的法案,95%以上都必須經過助理潤飾,有些學者就因此表示,在民主政治國會運作的情況之下,實際上是助理治國,助理的重要性不言可喻,所以對於助理制度的變革,我的重點是放在如何使助理得以穩定,讓他們的專業能夠襄助委員提出更優質的法案。我認為我們的重點應該放在這上面,不管是立專法也好,或者放在立法院組織法的專章也好,只要能達到這個目的,我個人都能夠認同。

助理為什麼重要呢?民意代表的身分、興趣、出身各不相同,長久以來,助理必須隨著民意代表同進退,接受民意代表的指揮和命令來做事,這樣就產生一個矛盾現象,即一方面我們希望助理具有專業,一方面我們又希望民意代表能夠保有任用的彈性,使得助理的工作,甚至助理的忠誠度能夠符合他的需求,可是如果助理一直跟著這個民意代表,那他的工作是處於一種不穩定的狀態之下,那我們所期待的助理能夠培養他的專業,提供民意代表在問政上的一些見解,恐怕就會被打折。為了處理這個困境,我們參考其他民主國家的作法,在這裡我不想太詳細講裡面的內容,不過我們整理英國、德國、美國、日本這幾個國家對助理的處理方式,得到幾個結論,第一個,這些國家的助理經費大概都是由國會撥出來,在助理制度上比較完整的,可能就是美國的制度,而美國這種行政立法分立的狀況,也比較符合我們目前的國情,所以我認為美國的制度是比較可以拿來參考的。美國的制度,就是每年由國會撥出專款,叫做MRA,所有助理的經費都是從MRA支出,由各個議員領取,議員可以決定他要聘僱什麼樣的助理,也可以決定這些助理的薪俸,可是跟我們現在這個提案很重要的差別是,第一,他必須公布在網站上,在國會相關的預算書上清楚陳列出來,包括助理的背景、人事背景,還有助理能夠領多少錢等等,這樣的一個透明度,使得委員在處理助理的薪俸上受到一定制衡。根據美國的紀錄,差不多2020年的資料,最高薪的助理一年大概可以領到17萬美金左右,最低薪的因為美國還有兼任助理,這個是所謂的實習生制度等等,大概只有三千多塊一年,因為這是給實習生的,不能列入我們的這個討論。一般平均來講,大概也在3萬塊左右,所以在16萬到3萬之間就讓助理有一個很大的迴轉空間。

日本的作法有些也值得我們參考,因為日本是內閣制的國家,所以在問政上面、政策的擬定上面,主要就是由政黨來做,個人助理對於政策的決定權就比較少,所以日本就把助理分成兩部分,一個議員大概也只有3個助理,一個是政策助理,另外一個就是一般性的助理。

為什麼我會特別談到日本的這種作法?因為我們都知道民意代表要跑選舉,會有很多地方選區要經營,而這方面的工作其實並不需要太多的專業知識,所以就可以由所謂的一般助理來做。至於在國會裡面的問政、對於這個政府的監督等等,可能就必須要有一些專業性的背景,所以日本就有設置政策秘書的這種安排,而政策秘書並不是任何人都可以去做的,他必須通過日本有關政策秘書的考試,這是個特別的考試,而錄取率大概也只有百分之五到十左右而已,所以錄取率可以說是相當低。

我們臺灣在立法院的運作上面,一方面我們對政策的監督、朝野之間的對立情況很嚴重,在這樣的情況下,我覺得我們也應該給予助理這樣子的專業背景來協助議員問政。可是為兼顧地方選區的經營,我是建議也應該在助理內部再來做政策秘書或是一般助理這樣一個簡單的分類

西方國家的助理是隨著民意代表同進退,這可能也會造成我剛剛所擔憂的這種助理不穩定的狀況,亦即沒有辦法培養專業的狀況。可是以美國為例來講,美國助理的工作重點並不是在做議員的個人助理,而是在做國會助理跟委員會助理,所以我們如果要去看美國助理制度的話,研究者大概都會把注意力放在比如像美國的國會研究處,像是這類直屬於國會的助理,還有就是委員會的助理。委員會的助理也是比較資深的,可是我們在這一方面就比較不會配合議員、配合立法委員,所以臺灣還是把重心都放在立法委員助理的這個運作上面,這當然就使得我們必須要為立法委員助理的穩定性提供更大的保障。

最後我要很簡單的來講一下我對這個修法的幾個看法,我認為在修法上面,有些在國外實行多年的例子、經驗,在新的草案裡面都沒有包括進來,甚至把它排斥掉。比如說有關親人的任用上,從我剛剛舉的這幾個先進民主國家國會的例子來看,幾乎是一致不准用親屬或配偶來擔任國會助理。尤其美國還特別列出了27種親屬的身分,明列這些是不能夠擔任國會助理的工作

另外就是我剛剛提到的薪資透明度,如果是美國的話,甚至在臺灣上網就可以查到個別助理的薪俸。另外一個就是兼差,在這個草案裡面還有允許經營商業,甚至在不同的團體領有薪俸的也可以擔任助理,我覺得這個是相當離譜的一個想法。因為以美國來講,他們沒有規定你能不能兼差,可是卻明白地規定了你在國會外的收入不能超過你在國會所領薪水的10%,這裡還包括你的稿費、你的演講費等等這些收入,所以是以這樣子的方式來保證助理的專業性。

另外就是他的聘僱單位應該是議會而不是委員個人,經由議會來聘任,除了剛剛幾位先進所提到的,可在工作上面提供比較大的保障之外,另外也可以讓議會變成一個人才庫,將來在委員的轉換過程當中,也可以從議會的人才庫裡面選用適合他的一些助理。以上,謝謝。

主席:非常謝謝楊教授的發言。補充介紹剛剛到場的專家學者,高思博教授以及羅傳賢教授,謝謝

接下來我們再請李聖傑老師發言,謝謝。

李副教授聖傑:主席、召委,還有與會的各位先進。我針對今天的公聽會基本上會用三個面向來跟大家談談這個問題,一開始會跟各位報告關於目前在實務運作上,有關使用助理費如果不符合相關行政報銷的規定,具體實務評價的方式。接下來要跟各位說明,在挪用助理費上的刑法評價。就刑法評價而言,會說明目前實務的狀況跟我們在學說上所整理出來各種類型的回應,最後我想從外國的立法例,尤其是德國的來跟各位說明,我們如果要對助理費做細緻的規範以及未來可能修法的相關展望。

首先要跟大家說明,關於立法委員助理費的使用狀況,在使用性質上確實是比較沒有疑問的,就相關機關的行政函釋,還有以前也同時涉及到的「地方民意代表費用支給及村里長事務補助費補助條例」都有規範到。它很具體,它是一個屬於私法上的僱傭契約。就立法院而言,基本上助理跟議員是在這樣的一個僱傭關係下,只是說他的薪資是由議會來編列,而且是由國家支出的,以目前……

主席:能不能請李老師離麥克風近一點?不然您的聲音太小聲了,謝謝您。

李副教授聖傑:謝謝主席的提醒。接下來,在我們學說所整理的一個實證研究,從2015年以來全臺灣大概有超過百餘名包含地方議會的助理,因為涉嫌詐領所謂的助理費而經過司法機關的偵查、審判,然後這整體的數量在實證研究的統計數字上甚至高達整體議會助理的八分之一,這個數字其實是相當地驚人,但我們的議員真的都是要中飽私囊嗎?這可能需要再去就相關的行為類型做具體的分類研究。

基本上我就大概把現在所看到的、真正在實務判決所呈現出來的,亦即所謂的濫用助理費,然後有被做刑法評價,而且遭受判刑的歸類成幾個類型。首先第一個就是用人頭帳戶私吞,這個基本上就是公費私用了,這裡的私吞譬如是用作自己住屋的裝潢,甚至是自己去買車子,這個大概就是比較沒有很多爭議的狀況。當然這邊也表現了,從這個角度來看,就直接牴觸了助理費就是國會議員的實質補貼,因為如果是實質補貼,基本上就不需要有任何報銷的可能。

接下來我們再來看一看,曾經有一個案子是將公費助理款項用於增聘私聘助理,因為聘請助理的員額不足,自己私聘了比較多人,這時候做了人頭的移轉,有人曾經因此被判過刑。接下來的案子是公費助理款項並非用於私用,在整個使用處理的多元方向上,仍然可以被歸類為屬於公共事務的使用,例如辦公室的支出,或者作為民意代表跑紅白帖的支出。

繼續我想說明挪用助理費的刑法評價。在做實務判決的時候,都是援用貪污治罪條例第五條第一項第二款利用職務詐取財物罪,學理上也比較多從利用職務詐取財物的涵攝解釋去做說明。在我提供給大院的資料上整理了國內刑法學者的意見,我簡單做口頭說明。所謂利用職務詐取財物罪,基本上就貪污治罪條例而言,法定刑規範的算是重罪,屬於七年以上有期徒刑的罪

就構成要件(職務上之機會),刑法學者對於利用職務上之機會確實有不同主張的涵攝。有學者認為僅限於職務行為,做比較狹義的解釋,就是必須做具體的職務規定,才能被涵攝到所謂利用職務之機會;當然,也有做比較廣義的解釋,認為所謂的職務上之機會包含了職務上所衍生的一切機會,這個時候就有可能把挪用助理費的涵攝經由利用職務詐取、利用職務的語意,做比較擴大的適用。

最後,因為時間的關係,談到貪污治罪條例在處理利用職務詐取財物罪,回到刑法的解釋,我們很在乎規範的目的,過往比較沒有問題的是公務員違背職務的公正性,不過違背職務的公正性是比較抽象的內涵,近來針對這個行為類型分別狹義地表現為呈現一個行為規範、呈現公務員的不可收買性。我想不可收買是一個行為類型,所謂的不可收買,我們一定更在乎的就是為什麼公務員不可收買,如果從聯合國反貪腐公約的精神,所謂的不可收買,其實就聯合國反貪腐公約而言,已經包含私部門的行為,我們國家現在還沒有,但聯合國反貪腐公約已經在公約內容裡面做了很明確的定罪建議,就是希望有商業賄賂罪。所以就聯合國反貪腐公約的精神來講,所謂不可收買的更上位思考,可以連結到社會資源公平分配的期待。

如果從資源公平分配的期待來看,既然我們現在的助理費是屬於立委跟助理之間私的聘僱關係下國家撥給的薪資,我們就要去思考在這樣的撥給前提下,希望達成的目的是什麼?誠如前面幾位先進都有提到這個問題,我認為由國家撥給的主要目的基本上就是為了提升問政品質,我想國會議員做助理費支出的時候,如果它只是一個私人契約的話,為什麼國家要參與?因為我們希望提升問政品質,達到公共利益,所以最高法院的判決曾經提到,在總額不變、多元應用的前提下,比較彈性去適用或者解釋助理費運用的狀況。剛剛幾位先進都有提到外國的立法例,尤其像日本及德國都有具體規定,聘任助理的時候,費用是由國家支出,可是在經費核銷上面,就具體的規定而言,很明顯他不能夠聘任自己的親戚,如果從助理的實質補貼來講,聘任自己的親戚其實是不會受規範的,由此更可以了解到基於問政的需要,國家對於聘任助理的規範,謝謝。

主席:謝謝李教授的發言。

接下來請廖國翔律師發言。

廖律師國翔:主席、各位先進,大家好,我是廖國翔律師。今天這場公聽會名目上要談健全中央及地方民意代表聘用助理制度,如果要健全這個制度,當然是可以討論的,但是如果很單純地是因為這個原因的話,其實過去兩週也不會引發那麼多的爭議、討論及不滿,甚至連國會助理都跳出來炸鍋了,為什麼呢?因為有奇怪的提案混進來了。

具體來說,國民黨的陳玉珍委員提案修改立法院組織法,主張把原本應該專款專用的公費助理經費改成讓立委可以統籌運用,而且免檢附單據核銷,這個跟立法院回復給特定個案法院承審法官的時候,說助理費本來就是給立委彈性運用的說法,好像如出一轍。雖然提案的理由說得冠冕堂皇、很好聽,是為了給立委彈性、解決制度的僵化,但是如果我們仔細看,不論是法條的結構、還是實質的影響,這個修法的問題都非常大,而且不僅混淆了指定用途的補助跟立委薪水之間法律上面的界限,還有諸多的疑慮,我分4點跟大家報告為什麼我們不應該支持這樣的修法。

第一點,我們先從法律的定性來看,立法院給法院的個案公函說,助理費本來就是給立委的實質補助、實質津貼,所以可以彈性運用,但我要強調,就算認為是補助,助理費也是公法上面指定用途的補助,用途就是聘任公費的助理,絕對不是說它是立法委員的實質薪資,我想大家都可以接受這樣的結論。以地方民代所適用的「地方民意代表費用支給及村里長事務補助費補助條例」來說,它的名目也叫做議員助理補助費,但是並不是叫做補助費,就全部都是立委個人的私產,絕對不是這個樣子。依照現行的法律制度及長期的司法實務見解來看,這樣的補助費,其性質就是公法上面的指定用途補助。剛才跟大家報告過了,為什麼國家要編列這筆錢、這筆預算?目的就是考量到民代或者立委行使職權的時候,需要專業的幕僚協助,所以由國家直接支付薪水給助理。換句話說,這筆錢的處分權從來都不屬於立委、不屬於民代個人,立委只有幫忙找人去申報的行政上權限,而沒有這筆錢的實質所有權,如果修法變成免檢據核銷,意味著立委可以把這筆錢當作是個人的私產自由支配,不用跟國家交代錢花到哪裡去了,導致公款跟私款的界線完全在法律上面被抹消、被消失了,原本應該進到助理戶頭的薪水變成了立委個人的私房錢或者小金庫,這個絕對不是大家所樂見的,換句話說,這筆錢在法律的性質上,會因為這樣子的修法,變成個人的待遇或定額津貼,可是這個跟憲法增修條文第八條的規定也不一樣,憲法增修條文第八條規定,立法委員之報酬或待遇,應以法律定之。這樣子的立法精神,其實就是要讓立法委員的薪酬待遇受到嚴謹的法律保留以及社會的監督,防止立委隨便的利用職權幫自己加薪。然後立法委員行為法第十三條規定,立法委員待遇之支給,比照中央部會首長之標準。

今天這樣的提案,不去走正常的修法路線,不去針對立法委員薪酬待遇做公開辯論,進而調整他自己的待遇,反而想要透過修正立法院組織法的手段,把原本應該屬於公費補助性質的助理薪資,經挪用變成了立委個人可以支配的隱形薪資或者是小金庫,這樣的手段在法律評價上,無異是假借改革之名,假借保護助理制度之名、假借健全治理制度之名,行變相自肥之實。這不只是立法技術極端的拙劣、粗糙,在政治倫理上,更是辜負了選民的付託,這是第一點。

第二點,我們要談的是,這個其實也會有相關的國安風險,廢除核銷制度等於是廢除可追蹤性,這可能會變成一個滲透的破口,因為立法院是國家最高的立法機關,職權涉及國防、外交的機密預算等等,這裡面的人員進出跟資訊接觸的權限,直接關乎到國家安全。現行的檢據核銷制度,雖然行政程序上可能會有一些比較繁瑣的地方,但也實質發揮了人員實名制,或者是可追蹤性的控管功能,如果廢除這樣的核銷制度,會造成什麼樣的結果呢?第一個,它會造成幽靈助理或人力黑箱,一旦立法院允許了免檢具單據然後統籌運用,立法委員就有一個不受監督、不受監管的資金池,立法委員可以利用這筆錢私下去聘用沒有列在立法院正式名冊的人員,這一些人就變成國會的幽靈人口,他們在立法院委員辦公室參與實際的工作、參與法案的起草,甚至陪同立法委員出席相關的會議,但是他們的姓名、背景、國籍以及資金來源,完全脫離立法院甚至整體的監控,這就是人為的製造了一個巨大的國會人力黑箱。

第二個,這會開啟境外勢力滲透的方便大門,在資金流向跟人員名單雙重不透明的情況下,等於是為敵對勢力或者特定的利益團體開大門。首先是資金的斷鏈,外部勢力可以透過代付薪資、掛名贊助的方式,安插人力、助理進到國會辦公室,也因為立委採取統籌的方式去發薪水,檢調就難以區分這個助理的薪水到底是來自於國庫,還是混入了境外的不明資金。

再來是責任的斷鏈,一旦發生洩密、共諜案或者是非法遊說事件,因為這些人都是編制外的,沒有官方的聘用紀錄,沒有資金可溯源性,所以立法委員可以輕易的推卸責任,說這個人只是志工、只是訪客,導致法律責任難以追究,讓國會的保密防諜機制形同虛設,在地緣政治如此緊張之下,在資訊戰、滲透戰如此激烈之下,廢除助理費的實質核銷機制,無疑是給予滲透來源更多上下其手的空間。

第三個,這會造成立委助理的勞動條件完全崩壞,如果將助理費的經費澈底變成立法委員私有化,澈底變成立法委員可支配財產的話,其實就是把助理法定的薪資保障權讓渡給立法委員個人的恣意裁量。在現行制度下,立法委員必須要申報薪資,然後立法院直接匯入助理的帳戶裡面,這至少確保了金流的透明性跟專款專用的性質,如果改由立委去統籌分配,在缺乏監督的機制下,很有可能立法委員會把大多數的資金拿去做個人用途和其他公關用途,可能會澈底的壓榨立法委員助理們的工資,這樣子不只是造成勞動權益的倒退,更會讓國會的人才劣幣驅逐良幣。

最後一點,這是對司法正義跟立法正義一個極大的破壞,為什麼?因為這個法案很多人在質疑是不是變相的為助理費貪污去做特赦、去做個案的立法?目前司法機關正在偵辦的很多立法委員或是民代詐領助理費的案件,其核心爭點是什麼?核心爭點就是你的公款是不是私用,是不是虛報人頭去領這一筆公款、領這一筆經費,如果立法院通過這個修法,確定助理費可以由立委或者是地方民代統籌運用的話,等同於在立法上面、在法律上面承認,這一筆錢本來就是立法委員或者是民代可以自由支配的款項,自然就不會有貪污的問題了。而且無論是否明文規定溯及既往,在法律的適用上,譬如說我是律師,在遇到當事人來找我後,我會打什麼?打的一定是從輕原則,能不能適用是一回事,但是總歸他會變成一個法律上面的爭議,這會讓過往的違法行為是否得以除罪化,都變成一個爭議,這樣形同是對於涉貪立委、涉貪民代進行個案立法跟自我特赦,立法者如果透過修法來為自己的違法行為去脫責的話,這會澈底摧毀人民對立法權的信任。雖然我們昨天也發現,好像也不用那麼麻煩,只要遇到對的法官就好了,但那又是另外一回事了。

所以總結來說,所謂的制度彈性不能建立在犧牲制度的透明性、犧牲法治原則跟國家安全之上。如果以改革之名行貪污除罪化之實,這是全民都沒辦法接受的,以上,謝謝大家。

主席:謝謝廖律師。接下來我們再請林石猛林大律師。

林所長石猛:主席、在場各位先進好。我是林石猛律師,今天很榮幸應邀出席這場公聽會,來表示一些個人長期以來的法律意見,昨天剛好有高虹安前立委的判決出來,事實上,就確定的部分,我們先不要提;就已經確定的部分,那是用刑法第二百十四條,跟以往的其他案例一樣,都有使公務員登載不實判處他六個月徒刑確定,但是我們有沒有考慮到這條是人民使公務員登載不實,所以這當中的意涵是什麼,就是我今天要介紹的,我們要釐清國會助理跟立法院、跟立法委員,還有民意代表之間的法律關係是什麼。

我今天提出一個在我三十幾年前到現在也是做相同的見解,就是國庫行政私經濟行為的看法給各位做參考。如果是用第二百十四條來判,就表示這是人民使公務員登載不實,如果貪污罪適用的前提都是所謂的公務員,這樣長期以來實務的見解是不是都錯了?是應該要用刑法第二百十三條跟第二百十六條行使偽造私文書罪嗎?因為如果立法院申報助理薪資費用這件事又是站在公務員的身分來做的話,是不是就是公務員登載不實?再交給立法院去審查,那是不是就是構成公務員行使不實之文書罪呢?

長久以來,實務上都一直在用貪污罪跟第二百十四條來判所謂議員或國會助理的待遇費問題,恐怕他有一個潛在原因,那是什麼呢?立法委員或民意代表在這時候是站在人民的地位,為什麼?我詳細分析給各位聽,昨天的高虹安案判決,事實上是從幾個角度就貪污罪來判決無罪的,第一個,從立法沿革跟預算編定方式,還有主計單位的意見,還有立法院的意見,認為它是實質補貼,但是實質補貼是不是就應該要除罪呢?我提供一個吳庚教授的看法,縱使是屬於國庫行政裡面用私法方式來達到行政目的的國庫行政私經濟行為或所謂行政私法,這在吳庚老師的書也都講得很清楚,我今天報告裡面的附件也有提到,這都還是要受公法的某種拘束。

所以今天我個人的見解是,除罪不是除全部的罪,只負政治責任,而是要除貪污罪校正回歸到普通刑法,事實上,哪天真的實務見解都統一或是我們修法把它定性為實質補貼,他既然是用公費來補助助理,當然還是要受到公法上的監督。吳庚老師的書在國庫行政跟私經濟行為的部分都講得很清楚,我個人在民國82年到84年之間,就台電、台糖、中油公司員工涉嫌貪污罪,我都用國庫行政行為來判業務侵占或詐欺,其中有一個比較有名的案子,甚至後來變成修法的參考,這個判決就是最高法院90年度台上字第4858號判決,事實上,這個判決是我基於84629號高雄地院84年度訴字第1721號,一個退輔會的員工,基於退輔會跟台電公司簽約來收電費,結果侵占了電費一百五十幾萬,我個人用業務侵占罪判他,但因為他已經把錢還了,所以判他緩刑,結果這個案子,只是這樣一個單純的法律事實而已,卻到更六審之後上訴最高法院,最高法院才維持以貪污罪來判,這判決對不對是另外一回事,但這就表示,民國94年公務員法公務員的立法定義修法之前,的確造成一個很大問題,所以後來才有刑法第十條第二項的修正,包括第二項的授權公務員。

但是我們來看,今天大家普遍的說法是,國會助理並不是立法院的職員,是跟議員、跟立法委員同進退的,所以其法律關係存在於議員跟助理之間,而且適用勞動基準法,所以並不是沒有保障,而是適用勞動基準法的保障,在這個時候,如果把它解讀成國庫行政,也就是私經濟行政裡面的一種類型,是以私法方式來達到行政目的,以公費補助議員有能力聘請助理,來達成其行政目的,因為立法本身就是多元的,因為我們現在環境多元,像現在AI的問題,你問立法委員,有哪個能夠對AI的議題全部都答復的,恐怕很難,所以當然就需要這方面的助理,如果哪天要推動這方面的法案,除了公聽會以外,恐怕就需要有這方面專業的助理才有辦法,所以助理對國會的問政是不可或缺的,大家都知道。但其法律關係的定性,我這三十多年來,以前當法官,現在當律師,我始終都認為國會助理的法律關係事實上是一種行政私法的問題,或是以私法方式來達到行政目的,因為立法院組織法第三十二條講得很清楚,立法委員助理適用勞基法,既然是適用勞基法,就是私法關係,是以公費來補助,所以基本上所謂的除罪,不應該是把貪污罪除掉,我也不贊成除掉貪污罪,而是要校正回歸到刑法。至於要不要檢據核銷,既然要受公法的拘束,當然要透明,所以全世界各國對公費補助都有透明化的制度,是有它的道理所在,所以個人的見解是這樣。

而事實上,在實務上,公務員的國民旅遊卡,他是公務員,但他卻拿國民旅遊卡去詐欺,根本沒有消費,甚至去換金條,再兌回現金,就是拿國民旅遊卡去兌換現金回來,根本沒有真的消費,為什麼多數的判決都認為他只是普通詐欺罪?還有大學教授當時的研究經費,最高法院認為第一個,他不具公務員身分,而且他在決議裡面提出一個很重要的觀點,貪污罪成立必須要有兩個要件,第一個是內部性,就是要有公務員身分;第二個是外部性,要是行使公權力,所以若國會議員或各地方議員就補助費有涉嫌舞弊的情形,包括幽靈助理或是根本不存在的這種情況應該怎麼處理?他是議員的身分,利用國家補助,在私法關係的過程中,以刑法第一百三十四條來看,他就是利用公務員身分的機會來獲取不當利益、來牟利,這種情況我們認為他頂多成立刑法的瀆職罪,就是第一百三十四條加第三百三十九條,或是單純第三百三十九條的犯罪。昨天高虹安案的判決,高院認為他沒有詐欺的故意,所以他沒有貪污的問題,也沒有刑法詐欺的問題。

所以我個人的看法是,從實務上來看,為什麼上述提到的國民旅遊卡案例,他有公務員身分,卻不構成貪污罪;我在報告裡面也有提到,我以前辦過的案子,警察當議員的隨扈人員,他冒領了超勤津貼,高等法院的判決直接說這跟執行職務無關,跟執行職務無關也就是欠缺外部性。剛才有講到最高法院對大學教授研究費的那個案子,他說要看內部性跟外部性,為什麼超勤津貼的案子,警察同樣也是公務人員,為什麼會判普通詐欺罪而已?因為臺灣高等法院的確定判決說,這時候他不是在行使公權力,跟職務無關。

今天因為時間限制,我既然有提出書面報告,現在我就做一個簡單結論,我個人主張,如果要除罪不是整個罪都除掉,因為本來國庫行政,就像政府採購法也要受到公權力的拘束、要受到公法拘束一樣,所以應該校正回歸,可以修法明定不適用貪污罪,而回歸刑法的適用,這是可以接受的。第二個,剛才蘇子喬教授有提到,薪水如果納入立法委員的帳戶裡面會有稅的問題,這是因為立法委員是個人所得,會有報稅問題,這個部分在修法的時候可以明定把它排除,就是經由立法院來補助助理薪水的部分,實際付出以後可以扣除,這樣就沒有稅的問題,所以個人以上的建議,除罪並不是真的把貪污罪除掉,而是校正回歸到刑法的適用,檢據核銷基本上也是有監督的作用,我建議是不需要取消的。謝謝。

主席:謝謝林律師的發言。

接下來我們請鍾佳濱委員發言。

在鍾佳濱委員發言之後,我們休息5分鐘,讓大家上個洗手間,我們再繼續。

鍾委員佳濱:謝謝主席。在場的學者專家、各界代表,還有我們立法院的副秘書長。我們先問一個問題,今天的題目是中央民代跟地方民代,奇怪了,中央民代跟地方民代難道是同樣的東西嗎?立法委員領誰的薪水、地方縣市議員領誰的薪水,大家有沒有想過他到底是不是領薪水?我們來看一下,其實立法委員是有領待遇,算是薪水,過去曾經有過的立法委員監察委員,過去的監察委員也是國會議員,他是間接選舉出來的,根據立法委員監察委員歲費公費支給暫行條例,曾經短暫地規範過這些國會議員是有支領酬勞待遇的。另外,根據地方制度法,地方的民意代表就不太一樣,我們比較一下,我們中央民意代表過去領的薪水叫做歲費、公費,地方民意代表是研究費,研究費是薪水嗎?再來看投保,我們的職業保險,立法委員一定是比照公保,但是地方民代可以選擇參加勞保,尤其是本來就有勞保的人,他根本不參加公保。再來是執業限制,在憲法裡面規定立法委員不得兼任官吏,在立法委員行為法裡面規定不得執行業務,而且不得支領國營企業的薪資;如果是地方的民代,大概只有利益迴避原則的適用,他沒有辦法兼任公務員跟老師。所以你會發現很多地方的議員原來是教師,他選上之後就把他的教師資格保留,去當議員。

我們往下看,最近影響到我們今天討論的這個助理費到底是什麼?我們看到高虹安案出爐了,高院判決撤銷他的貪污部分,無罪,但是有公務人員登載不實。奇怪了,助理費跟貪污治罪條例無關嗎?我們來看一下,最近陳玉珍委員很紅,他有一個被認為是自肥除罪的法案,但是法務部馬上打臉,在上週的時候,法務部說根據釋字第499號,若是對於自己有利的修法,必須於次屆實施,如果真的要幫有些貪污助理費的人除罪,就算現在修法了,就算這個法可以除罪,也是到下屆才能適用。

但是有沒有辦法除罪呢?我們往下看,我們問了法務部,法務部說這沒有改變貪污治罪條例的構成要件,立法院組織法第三十二條就算修法過了,也不適用刑法第二條,除罪無效。那我們就很好奇啦,沒有用、本屆不能用也沒有效果的法案,還有需要維持嗎?我們再往下看,其實高虹安案的二審法官曾經聲請釋憲,他在12號時提出,他在審理高虹安案的時候認為立法院組織法第三十二條第一項違反法規範明確性,可是憲法法庭裁定不受理,為什麼不受理?這跟我們二審法官審高虹安案有關聯嗎?憲法法庭第154號裁定說,系爭規定非本聲請人就原因案件……他認為該立法委員依系爭規定聘任公費助理是否構成系爭犯罪處罰規定之構成要件事實,是法院審判權核心所在之個案認事用法之範疇,所以與立法院組織法無關。大法官都這樣講啦!所以有三個問題,第一,導致被告受刑罰的法律是貪污治罪條例,不是立法院組織法。第二,該案挪用助理費是不是違反貪污治罪條例?大法官說,由法官自己判斷。最後,事實認定、法律解釋適用,是二審法官要做的事情。

而高院的見解是什麼?這次法官判的見解是,它是實質補助,可以彈性勻支,是委員以雇主身分統籌管理,它是屬於補助費性質。講得非常好聽啊!所以只要沒有放進自己的口袋,花掉就是合理的嗎?就是合法的嗎?我們來看一下,助理費可以去支付瑪莎拉蒂的費用嗎?之前還有詐助理費買貓砂遭羈押的,這是地方的議員;可以購買禮品贊助里民活動嗎?曾經有人還拿11萬助理費去繳信用卡。如果是實質補貼,拿來買飼料、繳車費、繳卡費、跑紅白場,那都可以嗎?我們來問這個問題,助理費,不管它的名目怎麼稱、歸誰支配,它是公款,縱使沒有貪污、沒有私吞,沒有私吞也不等於沒有私用,也分不出是不是有公用。關於高虹安案,法官只證明了他沒有私吞、不構成貪污,但是這個錢用到哪裡去?法官不論,法官只說,他讓公務員登載不實,公務員登載的是助理的薪資費,你沒有用在薪資費,所以登載不實。至於你用在哪裡?我就不管。所以拿去買雙眼皮貼、去洗頭、去美甲,沒有把公款私吞,不等於沒有拿來私用,更不等於公款公用。所以立法院組織法第三十二條就辦公等費用在附表有規定,難道這個規定不足,你就可以拿來私用嗎?

所以公費助理法制化,公款公用最透明,就算它被認定為實質補助、彈性運用,但它跟立委的酬金和加班費、以雇主身分統籌管理還是有區別,這些概念我們還是要回歸到目前的立法院公費助理任用法草案當中,它把他的任用、資訊揭露、訓練都訂出來了,名冊、限制也都寫出來了,這樣經費來源才確定、明顯,所以規定明確、專業,也納入任人不能為親等的照妖鏡。

最後,我個人的主張是,助理費法制化應該討論的是立法院公費助理任用法草案,而且我們也支持民眾黨總召黃國昌委員說的公款公用,但是在這裡也要請黃國昌總召回去想一想,高虹安本身在立委期間是民眾黨的公職,他的私用,就算是實質補助他,算不算是公款公用,還是公款私用?我想這留下一個大問號,讓我們繼續觀察後面的發展。

主席:謝謝鍾委員。

接下來先休息5分鐘之後,我們再繼續。

休息1053分)

繼續開會1059分)

主席:謝謝,現在會議繼續。

接下來我們有請吳益政議員發言。

吳前議員益政:主席、各位學者專家、各位女士先生。我是吳益政前議員,我擔任高雄市議員20年,這20年之前,我是擔任國會助理10年,所以人家在比較我當國會助理時的工作、生活,就是人家說的沒日、沒夜、沒過年,但是做得很快樂,因為你的熱情、你的理想在那邊可以充分表現。現在的空污費,當年我很年輕,大學剛畢業,提了一個在預算審查的附帶決議,必須要課徵空污費,到現在,當然整個使用標準跟我們的理想還有很多變化,但我講的是助理的影響力,專業的助理可以影響國家政策是非常深遠,也非常有意義。我擔任議員20年,我的同仁還有記者每次看到我都說:奇怪?你對助理怎麼那麼客氣,怎麼那麼好?我說我當過助理10年,我知道助理的辛苦,而且在地方,給助理的待遇非常不夠,所以我們都一直體諒、用歹勢的心理,所以整個實務上我們有一些經驗來跟大家分享。

在這裡我要講的是,我擔任議員的第一年還是第二年就接到高雄市所有校長的陳情,他們說什麼?說我們行政院要追查,因為國民旅遊卡有違規使用。你想想看,校長是我們所有職業裡面,包括國內外、天下雜誌曾經做過的,這是最受人家尊重的一個職業,連他們都會擔心這個問題,因為法律不明確,那時候我跟謝長廷市長,他是學法律的,我們是學政治的,政治上我們常常講一個正當性,當一個正當性沒有得到大家的一個……這麼多人,連校長都會違反的法律,表示你對一個明確性不夠明確,是不是可以做一些……怎麼去面對這個問題?後來謝前市長從善如流,他也是學法律的,所以把這樣一個所謂的……透過這樣的解釋就沒有調查,這個案子在那個時候大家就比較安心了。後來又有行政特別費,行政首長特支費也是討論很久,到最後當然也是透過修法來完成。

這些就是國民旅遊卡、行政特別費、國務機要費、民代助理費,幾乎這20年,我就看這些新聞跑來跑去,前三個都解決了,不管它是有些人不同意還是怎麼樣,但至少社會都可以接受、認可,就是從刑事風險到性質釐清,到制度化、除罪化共同的脈絡,我們大家來討論。

再來,這些是國民旅遊卡的本質、核心用途,但是它有一個共通點:都不是「為國家代管、代付的公款」,而是制度上交付給特定職務人員自行裁量的資源。另外,立法跟司法的共同轉折點的邏輯上,我想國民旅遊卡,大家已經知道了,行政特別費也除罪了,國務機要費也是一樣,民代助理費的部分到現在,其實它在兩次釋憲案已經定案了,在國民大會代表的時候,那時候擔任立法委員的陳水扁、陳前總統,他們提出一個釋憲案,前提也是說民代的研究費跟助理補助費視為報酬以外,其他什麼交通等等都必須檢具單據,這個意思前提就是說,研究費跟助理補助費都是所謂民代報酬的一部分,這個定性是定在這裡,但是細節都沒有定,修法也沒有講清楚,以致於造成現在很多的爭議,所以到現在……而且行政特支費也曾經要修,可是到最後也不曉得為什麼,無緣無故又不見了,還有跟大學的研究費也要一起修,後來又覆議,因為大家、社會大眾只是對其中某一個人,可能大家的社會印象不好,就整個覆議,都沒有很認真,該剔除的剔除,可是該保留的保留,大家都沒有理性,社會大眾就是這樣互相對立,結果受傷害的還是那些無辜的,該要釐清的要釐清,不是說無辜,有些真的是很惡劣,當然要處理,不可以除罪,所以說目前修法整個制度的斷點在這裡。

至於它的相似性,這四個有其相似性跟差異性,都是制度授權先於會計審查;用途具彈性,無法逐筆對價;重在職務功能,而非私人侵利;它是政治責任大於刑事責任。但是為何助理費到現在還沒解套?還沒有講清楚?第一個,因為助理費的特殊困境,還有它是非行政體系,屬於民意代表。我當議員的時候代表高雄市議會到內政部,前後5年不知道開了多少次的修正助理費相關會議,講一講、講一講,領個補助費就回去了,領個車馬補助費就回去了,根本就沒有結果、不予理會。第三個是法源,它是補助辦法,但是沒有明確的一個母法。第四個,社會、大家對民代高度的不信任,我那時候當民意代表,我只有一個標準,就是希望小孩在學校不要讓人家知道他爸爸當民代,萬一知道是吳益政,會覺得他還算一個好議員,這是我的一個最低標準,包括我們自己對民代的不信任。第五個是制度,就是未即時立法承接釋憲案後面的整個立法工作,所以今天立法院願意來討論,當然會有很多不同的意見,我覺得講撤案對一個助理也好,對民意代表都不是最好的選擇,應該要提出你相對理想的修法方式,所有的公共討論、所有的意見,到最後都要回歸立法或修法,這樣才能夠完成,而不是很多討論的意見非常好,但最後都是要放到所謂的立法或修法具體的一個法條,才能真正整個改革。

關於結論,我想這四大項,其中國民旅遊卡、特支費、國務機要費都已經完成,性質也釐清了,也制度化了,也排除貪污刑責,但是其他罪並沒有,包括剛剛講的,很多學者專家所提的,有犯其他法,還是有刑法,還是有刑責。所以我們尚缺立法接軌,造成今天的一個立法爭議

到最後,所有的爭議還是要談到具體的,我認為第一個要修正的就是,按照司法院大法官會議解釋,它是屬於民代執行職務的報酬,但是即使直接支付給助理,它的所有權還是屬於民代,但是不是他想要怎麼樣就怎麼樣,不是說這樣子除罪化,不要誤會,所以這是第一個,定位是他的報酬;第二個,現在出現很多問題的是,這是叫做助理補助費,「助理」就只想到人員,但沒有想到,你是要他在馬路上辦公嗎?他都不用交通費,不用其他行政資源嗎?所以變成大家會誤用或者挪用都是發生在這裡,因此我們建議,在助理補助費總額不變,部分彈性可運用在臨時人員,剛剛講的日薪、服務處、民代辦公室、研究室相關支出,但是支出有一個限制,現在是不得超過前項助理總費用的四分之一。這個也是我們在內政部55次開會的一個重點,大家也都是認知到這個問題,所以希望是不是能夠一部分彈性運用?「一部分」是二分之一、三分之一、四分之一,還沒有共識,就卡在那裡。

我在這裡,因為今年立法院好不容易把24萬加8萬,這是很好的,因為20年都沒有變,當助理非常辛苦,但是這8萬,我認為如果能夠修成……當然最好是行政費直接合理。我問過其他委員,包括小黨的,一般小黨是跟我們一樣,服務處基本開支平均是10萬,是小月哦!如果是大月,可能就是14萬、15萬、16萬。我們的薪水,每個月就是只要會計不跟我講,這個月不夠多少錢就好了,我的薪水不領都沒關係,只要服務處夠用就好了。所以我想的是,這樣的一個彈性運用,就可以解決大部分合法、守法的民意代表的問題,而不會碰到所謂違法的問題,碰到了之後就變成不只是所謂的登載不實而已,甚至是所謂的貪污治罪條例,到底是貪污還是登載不實?法官這麼專業都見解不一樣,那麼不管是普通的民代或者是老百姓怎麼辦?我想這是最大的問題,所以立法院這次是不是能夠把各種不同的意見,包括助理的權益,都在這一次立法來解決,這是我們的期盼。最後要談的跟剛剛前面幾位的學者專家談的都一樣,還是必須要透明、可檢核,如果有違法,還是有使公務員登載不實之刑責。

以上是我的建議,我們希望這次不要退卻,該提的、不同意見的、利害關係人、助理到地方民代都能夠提出來,一起修法來解決這個問題。謝謝。

主席:謝謝吳議員。

接下來請紀凱峰律師。

紀律師凱峰:主席、委員、各位我的老朋友們,還有各位學者專家先進,大家早安。我是紀凱峰律師,今天很高興有這個機會以學者專家的身分針對陳玉珍委員等人擬具的立法院組織法第三十二條等條文修正草案來這邊發表意見,我以前是當法官的,去年辭職了,像這種案件以前大概也有碰過一些,今天來這邊以學者專家的身分提供一點淺見,請大院參考。

陳玉珍委員等人擬具立法院組織法第三十二條等條文修正草案,看起來最主要的目標是把助理費定性為對民意代表的補助款,而且要把它定性為可以由立法委員自己本身統籌運用,免檢據核銷。本人在此大概會從以下幾個角度來說明我的意見,先講結論,我是持反對意見,就如同之前幾位專家學者的意見一樣,我簡單的說明一下。

第一個,剛才我們討論那麼多,我們其實可以來看一下這個修正條文,以一個司法機關的立場或是一個法律人的立場來講,第一步要想的問題是這筆費用或這筆錢在法律上的定性是什麼?我們先看一下修正條文第三十二條,修正條文中明確規定「立法院應每年編列每一立法委員一定數額之助理費及其辦公事務預算,補助各委員。」從這個條文看起來是助理費,這筆錢的用途應該是要給助理的助理費用,但是又說是要補助各委員,坦白講,我就看不太懂了!就如同昨天高院宣判的高虹安案,法官也要先去追究這筆費用的法律定性到底是什麼,要追究法律定性的第一步就是先看文意,文意上面既然是寫「助理費」,應該就是要給助理的錢。

我們繼續往下看,除了文意之外,我們也不能偏廢修正說明、立法理由,立法理由就很有趣了,立法理由寫的是為彰顯相關費用屬「補助」性質,刪除「公費」二字;還提到這筆錢其實是「彌補其財力不足,而為對立法委員之補貼」;接下來又提到「助理費性質屬立法委員薪資實質薪資之一部分,立法委員對此一補助費之運用自有完全處分權限,其運用範圍亦不以助理費為限」;修正理由還特別提到「近期司法實務認為公費助理費用並非實質補助立法委員之費用,而屬公費助理之薪資,已背離立法原意」,就是要先去說明這筆錢其實是要給立法委員的錢喔,那怎麼條文裡面又說是助理費?就有點搞不清了!修正理由下面還寫到「至於立法委員就所有權歸屬於其之補助費,如何運用以及運用妥當與否,僅對選民負政治責任,非屬貪污治罪條例及刑法之規範範圍」,這裡就直接寫這筆錢就是要給立法委員,所有權是歸屬立法委員的耶!我看了之後真的是:哇!這個到底是要給助理的錢還是給立法委員的錢啊?假設是後者,也就是要給立法委員自己的錢,大院其實可以修法增加我們立法委員的薪資就好了嘛,不用這麼迂迴啊;假設是要給助理的錢,為什麼修正理由又這樣寫?

這裡面會涉及到一個根本的問題,假設這筆錢就是要給助理的助理費用,撥到立法委員的口袋裡面去,立法委員請助理沒有付那麼多錢,剩餘的款項要不要繳回?我就問一個問題,要不要繳回?不繳回,就是立法委員自己口袋裡面費用,那不就自肥嗎?假如要繳回而你沒有繳回,你隨便亂報,這樣有沒有犯罪?假如要繳回,就定性成是助理費,本來就要給助理的費用,你沒有繳回,而是放到自己口袋裡面,無論如何還是會構成犯罪嘛!在我看來,免檢據核銷只是增加檢察官的偵查成本而已啊,頂多就是偵查的時候再傳那些助理來問到底有沒有領那麼多錢,就這樣子而已啊!這個在定性上面其實非常紊亂,所以有點搞不太清楚,到底是自肥還是其實要繳回,應繳回又不繳回,這會變成什麼?這還是會構成犯罪啊!

回過頭來,我們就看昨天高虹安的那個判決,我看了高院的新聞稿,我是覺得有點有趣啦!最後法院的判決是認為高虹安的那筆助理費用其實應該是屬於他的薪資實質補貼,也就是應該歸屬於高虹安的,大概跟我們這次的修正理由差不多,所以後來不是判他公務員詐取財物罪,也不是按照原審判他利用職務詐取財物罪,不是,而是判他使公務員登載不實,為什麼?因為你給的比較少,可是你報的比較多,所以認為這個部分是使公務員登載不實。

請各位不要忘記,使公務員登載不實罪裡面有一個非常重要的要件,雖然是使公務員登載不實,客觀上面有個使公務員登載不實的行為,但是必須要足生損害於公眾或他人,假如你認為這筆錢就應該歸屬於高虹安,或是像我們這個修法提案的理由,說實在的,他放到自己口袋裡面,只是少報、只是亂報而已,亂寫雖然客觀上面有使公務員登載不實的客觀行為,但是不能說這足生損害於公眾或他人啊!因為那筆錢就是他的嘛,他只是愛怎麼寫就怎麼寫就好了啊!所以我是覺得這個的法律定性非常不明確,這點我覺得司法機關大概沒辦法接受啦,更不用講向來司法實務在定性上都否定這筆錢其實屬是於立法委員自己的薪資實質補貼,也排斥所謂大水庫理論。

更不用講,就如同剛才前面幾位專家學者都有提到,這會造成以下幾個問題:第一個,會計制度跟預算執行的嚴重衝擊,最主要的原因就是改由民意代表統籌運用,而且免檢據核銷,也就是不用單據了,所以第一個是違反了公帑用途明確原則,這不就是等同於把這筆錢列入民意代表的個人私庫嗎?這會導致會計憑證制度全面失靈,而且這個支出性質跟科目也不符,草案明定運用項目不限於助理費,也可以包含什麼紅白帖、婚喪喜慶的服務支出,這在會計帳目上面就會導致人事費用科目被挪用於其他,譬如說立法委員個人的私人社交或政治活動,這個會產生嚴重科目錯亂跟帳務不合規的問題。至於這個法律定性就會有等於是立法委員變相加薪的疑慮,這個剛才我說過了。

另外,接下來假如都免檢據核銷,剛才大家是說沒有啊!是保障助理,對不對?可是我想到一個問題,助理怎麼報稅?助理好像也不用報所得稅了吧,是不是?因為免檢據嘛,我發錢就拿現金給他,我也不用檢附任何單據,這個助理也不用報稅,這對助理來講好像是好事情,這是開玩笑的。可是事實上因為你免檢據的關係,譬如說,你要為助理提撥勞健保、勞退基金,這從源頭上面就根本失去了控制,所以會導致勞動權益的保障空洞化。基於以上理由,我在這裡的看法是認為這個提案是完全不可採,請大院再縝密的思考,謝謝。

主席:好,謝謝紀律師。

接下來我們再請顏榕教授發言。

顏副教授榕:主席、在場的先進,還有所有立法院的工作人員,大家好。我是臺北大學的顏榕,我的專業是刑事訴訟法,所以針對這個議題我等一下會稍微從程序面的觀點來談一下我對這個議題的想法。首先就是昨天高虹安女士非常著名的判決出現了,也引起大家諸多討論,我不知道這是對司法信賴度的提升還是下降,提升面可能是各黨各派的人都會遭到有利或不利的判決,好像不錯,但是司法信賴度的下降是指這麼奇特、這麼奇怪的判決、說理有很多問題的判決也會在我們的高等法院出現,所以這對於一個曾經的實務工作者,我在十年前當過律師,到現在在臺北大學教授刑事訴訟法的我而言,這個是一個很值得討論的社會現象,那我們靜待最高法院的表態。

從這個判決也可以看得出來,立院助理的薪資在定性上會引起非常多不同的解釋,它引起的層面很廣,包含像先前的幾位學者專家提到的,甚至有討論到免稅的問題,加薪又免稅,這點剛剛讓我很shock,也涉及到在場很多委員、很多先進都很關心的貪污治罪條例以及刑法的適用,所以其實誠如剛剛紀律師所說的,我們在定性上是一個必須要去面對的問題,這個定性的問題當然會有不同意見,法律上有不同的解釋、不同意見很正常,但是我們回歸最原始的目的,這個錢是國家的錢,是在座大家繳稅、全民繳稅,然後拿出來的錢,它的目的是什麼?是讓立法委員在行使立法權的時候,有專業的助理來幫他們尋找外國法、來尋找配套措施,所以這個錢的目的就是要讓立委可以聘助理來輔助他行使立院的職權,它不是要幫立委加薪吧!如果是要幫立委加薪,誠如紀律師所說,我們不用討論這個法,我們直接把它納入立委的薪水就可以,也不要再去說外界罵自肥,因為這就是自肥。如果不是立委的薪水,這個是要給助理的,那我們就要讓這筆錢在制度上可以讓助理得到保障,可以讓助理實質的來使用,而不是透過迂迴的先進入委員的薪資當中,再由委員不附單據,任意使用。

在我的理解,這是一個很脫法行為的立法模式,我們在司法實務上有一種鑽法律漏洞,就是法律定得再怎麼好,還是有些人很厲害,這在實務上我們叫脫法行為,它包裝得很好,如果我們今天說這不是委員的薪水,這是要給助理的費用,因為助理是我們工作中不可或缺的一環,因為助理是某些委員所說的,是我的家人、是我們的朋友、我們重要的夥伴,如果你承認這件事情的話,我們要把這筆錢,用合法、用程序規格高的方式進入立委助理的口袋裡面,不要讓它經過一個曲折的過程,這個曲折的過程除了對助理實質領到薪水這件事產生損害之外,它對助理有任何好處嗎?如果有,我想今天新聞不會鬧這麼大,因為對於第一線的人來說,領到他工作所得的薪資,這個在近50年來,不管是勞動基準法或是各個程序面的保障,我們是越拉越高,怎麼會反而走回頭路,讓它變成一個低度保障呢?這個低度保障換來是什麼?可能連動的是貪污治罪的除罪化,等一下我後面用一分鐘提,那個問題是另外在刑法上來解決,而不是去動到這個錢跟制度的根本,這個錢就是要給助理的,這件事情不能被變更,如果大家承認這個錢就是要給助理的話。當然,如果這是要給立委加薪,就不用這麼複雜了,今天這場公聽會也不用開這麼久,講得那麼複雜,召委還要辛苦來舉行這麼有意義的公聽會,這些就不用了。

如果我們今天討論的是如何健全助理薪資,那麼首先是要建立制度,讓這筆錢直接進入助理口袋,這才是現在甚或將來的改革方向,而不是去走一條迂迴的路徑,那根本是一種脫法行為。也就是自己立法去做一個脫法行為,把明明要給助理的錢先放到立委口袋裡,再讓立委去統合運用,這是第一個定性部分,我覺得非常重要。這就是國家的預算,不要忘記這是國家的錢,不是私人企業的錢,所以拉高程序保障是理所當然的,這是我們大家的錢,這是我第一個要強調的。

再來,第二個部分,我要談的是程序保障,也就是程序的重要性。剛才幾位先進都有提到核銷,以及為什麼會計制度上有人事費、業務費之分。不好意思,身為國立大學教師,就刑法而言,其實我不是刑法上的公務員,也沒有兼任何的行政職,我在這裡回應剛剛林律師的問題,我不是刑法上的公務員,如果我犯法的話適用的是侵佔罪,而非貪污治罪條例。但在國科會的核銷上我們要附單據,並說明使用目的,其實國科會從去年、甚至前年就開始了,亦即我們的助理一個月薪資不得低於6,000塊。我的國科會計畫助理一個月大概領8,0001萬,整個package一年的總額大概50萬到70萬,如果我有申請到的話。連這種金額遠低於立法院助理費用的錢,在國立大學老師身上就是每一筆單據都要核銷,助理費就是助理費,不可能沒有核銷單據、任意使用!如果這個法案通過的話,那麼我也很想爭取讓國科會的50萬到70萬研究費從一開始就進入我的口袋,讓我全權運用,而且還不用附單據!我的研究也需要彈性使用,所以就全部給我。我已經想好了,我年初拿到70萬就all in00878005600919,至於助理薪水就是看配息,而且可以簽一個條約,助理費看配息,接下來就是保佑今年index市場好一點,這樣就可以多拿一點,然後我完全拿本金,還可以給助理,沒事我還能請他吃個飯說:一日為師,終身為父、為母,我待他如小孩。我們可以這樣操作嗎?我們連金額這麼低的研究案研究助理費用都需要檢核單據,為什麼?因為那是國科會給我的錢,是政府給我的錢,所以要確保且不能用在研究目的以外!

回來這個議題。今天要改的是什麼?剛剛的林志潔老師、翁委員都是大學教授,我們都知道十年前有大學曾發生這樣的案子,有教授因為報帳而產生了刑事案件。該案發生時我還是律師,是第一線的陪偵律師,看到很多報帳上的困境。舉例來說,那時有個案件是因為不能核銷電風扇,因為主計無法理解電風扇跟研究有什麼關係?老師感覺很無辜,因為做理工的電腦很熱,要降溫、要電風扇去吹,可是主計不能理解。今天如果立委在核銷上,在業務費、在各項使用上有困難,那麼應該在區分人事費的前提下,於業務費的範圍內去符合立委工作需求上所應該使用的花費,這才是根本之道,並解決核銷問題,而不是動到最根本的助理費,所以這部分有點本末倒置。

在剩下的一分二十秒我最後提兩點,首先是刑事罰的部分。第一,不管是核銷制度或核銷前的各種程序,其實都是讓我們大家、讓人民可以監督這項費用是不是合於公用使用?倘若無需任何核銷,不用任何單據,那就是沒有人監督,連立法理由說的、陳委員的立法理由說對選民負政治責任,選民根本就不知道你錢怎麼用,請問他怎麼樣去判斷你有沒有亂用?怎麼負政治責任啊?你連最基本的公開都沒有,連政治責任都負不了。所以強調核銷制度或是任何程序保障,其實有強烈的監督作用,包含先前的先進也有提到,可以透過聘用、核銷程序來檢視助理的資格以及有沒有危害國安的問題,這個是程序所不可欠缺的,是非常重要的。

最後是這個修法茲事體大,在比較法的部分,其實日本的國會助理、國會秘書都是公務員,但是國會議員侵占或用他們當人頭來領這個錢,犯的是詐欺罪,所以這個刑事罰跟現行第三十二條連動必然有它的關係。如果今天大家認為貪污治罪條例不合時宜,這個1960年代開始到1990年代修的貪污治罪條例不合時宜,應該通盤檢討貪污治罪條例,而不是動到助理費這件根本的事情。我覺得這次修法有一些本末倒置,也希望修法能夠有更多的公聽會。再次感謝召委開這次公聽會,讓大家有意見發表跟交換的一個機會。謝謝。

主席:謝謝顏老師。

接下來,請國防大學李瑞典教授發言。

李兼任助理教授瑞典:主席、在場關心本次公聽會的先進朋友,大家好,我是李瑞典。很榮幸今天受邀就中央及地方民意代表聘用助理制度,提出我的一些觀察和建議。剛才我看到有委員找了一個匿名的助理,拍了一段影片放給大家聽,裡面的內容是如此針對性的對在野黨跟法案批判,然後告訴大家,這是助理的心聲。很可惜,這樣以偏概全的說法讓今天這麼有意義的公聽會,充滿了非理性的討論,這是我很遺憾的。我曾經擔任過助理,我助理,我驕傲!我完全不同意剛才那位匿名助理的說法。我相信我待會兒的報告可以把這一次這麼有意義的公聽會,拉回比較有理性的討論。

據我了解,這次公聽會主要是委員提案有關國會助理的修法,本屆目前有三個版本,整個公聽會的主題設定了國會和地方民代助理制度的討論。對於本次召開公聽會議題的設計,不單單只談國會助理,而且談到了地方民意代表的助理,能夠全面性兼顧到助理的問題一併提出,展現出立法院身為國會殿堂的高度跟思維,本人在此表達由衷的敬佩。助理制度牽涉到的層面非常廣,包含勞動關係、人事管理、問政專業和預算的使用,但是今天我的報告會依照簡報的順序聚焦在一個核心的議題,也就是助理在現行制度下,為什麼會反覆、大量的捲入刑事責任,特別是貪污治罪條例的問題。

首先請各位看簡報,我們透過司法院裁判書查詢系統輸入「民意代表」,其中刑事案件大概有5,220件,我再用「助理」這個關鍵字檢索,也有高達1,306件,剛才也有一些學者提到,大概有一百多件還在法院審理當中。昨天新聞有報導,說大概還有兩百多件。如果今天是一個單一個案,我們可以說是個人操守或者行為偏差,但同樣類型的案件反覆出現,而且涉及到這麼多助理跟民意代表的時候,這已經不是個案,顯示了制度本身存在一種結構性的風險。我想這樣的現象在國內並不是第一次出現,像之前有很多的學者專家所提到的國務機要費、首長特別費,以及後來教授不實核銷研究費,還有大家沒提到的公立醫院醫師開立不實的巴氏量表,我想這些都是在制度設計不合理的情況之下,導致大量的人員被刑事追訴,最後國家選擇回過頭來修法,調整制度。昨天媒體有報導,多年來因為公費助理有兩百多筆判決,昨天我們也看到剛剛二審宣判的高虹安和助理涉犯貪污案,我想這就是其中的一件,但是我們現在似乎可以暫時的評價,他是偽造文書,不是貪污案。助理費出現這麼多的爭議案件,所以我們今天在這裡就助理制度的問題應該用同樣的高度來看待,而不只是停留在道德譴責或個案究責而已。

接下來,我要進入本次報告的核心問題,也就是我的簡報裡面所提到的,本來是王子犯罪與庶民同罪,它是談公平性的問題,但是我們現在變成王子犯罪,庶民與其同罪,而這個同罪還是一個重罪,不是輕罪,顯然存在一種不公平性。助理在法律上並不是公務員,這一點在立法院組織法跟所謂的地方民意代表費用支給補助條例都非常清楚,因為貪污治罪條例第三條規定,非公務員只要和公務員共犯,就一體適用貪污治罪條例,結果是什麼?結果就是助理拿不到公務員的保障,卻要承擔公務員最嚴厲的刑事責任,更嚴重的是,助理在實務上對民意代表有高度的依存關係和高度的服從義務。助理的聘用、解聘、工作內容幾乎完全取決於民意代表的意志,但是在司法審查上,我們卻看不到這樣的高度服從關係有任何責任在評價上面的差異,我想這就是制度不公平的來源。

接下來,我要簡要說明助理在法律上的整個定位。從立法院組織法的立法理由可以清楚看到,設立公費助理的目的就是為了提升立法委員的問政能力,助理由委員聘用,跟委員同進退,適用勞基法,我想這一點歷次修法都沒有改變,也因為如此,助理在現實當中,對於委員形成高度的依附關係。理論上,雖然有勞基法保障,但實務上,委員只要認為助理沒有辦法配合,或沒有辦法提升問政能力,就有可能解聘助理。再來就是地方民意代表的助理,依照補助條例的修法歷程,其實越來越強調彈性跟補助性質,甚至於在最新的修法當中,已經刪除了「公費」兩個字,明確指出議員和助理是僱傭關係,但問題是這次刪除「公費」這兩個字以後,這筆錢的法律性質到底是公款,還是已經轉為由民意代表統籌運用的補助款?我想在刑事責任上、實務上還是很模糊的。

接下來,我們來談助理費和相關費用性質,在實務上,案件大概可以分成兩類:第一類是公款公用;第二類是公款私用。什麼叫公款公用?我想指的是帳目不實,但實際上仍然用於助理或者問政的相關支出,對於這一類案件,實務上跟學說存在很大的分歧,一派認為只要虛報就構成貪污罪;另外一派則認為,既然沒有納入私人的口袋,就欠缺為自己不法所有的犯意,不應該用貪污罪來論。相對的,公款私用也就是將補助款放到自己的口袋裡面,實務跟學界幾乎沒有什麼爭議,都認為構成貪污。即便如此,很多學者仍然提醒,比如剛才也有一些學者特別提到,貪污治罪條例是治亂世用重典的產物,是不是應該在今天的民主法治國家繼續無限擴張適用,真的值得大家討論。

接下來,我們簡單看一下國外有關助理的制度,我們從日本、美國、英國、德國到韓國,可以發現有幾個共同的特點:第一個,助理都是由議員聘用;第二個,幾乎所有的國家都禁止聘用親屬;第三個,對助理經費和聘用的情形會有資訊公開和獨立的審查機制。我想這是一種用制度透明取代刑事高壓的模式,非常值得參考。

最後,我們來談一談未來的改革方向:第一、助理不應該一體適用貪污治罪條例的重刑,在修法之前,如果這次修法能夠通過或是貪污治罪條例能夠修法,至少在司法實務上的職務關聯性認定,司法應該採取比較低的審查密度;第二,我們應該建立助理和經費使用的揭露原則,用透明來取代刑罰,讓選民來評價民意代表;第三,我們要保留多元彈性的聘用方式,比如說專案型、日薪型的助理;第四,我們要明確規範消極資格,禁止聘用親屬。這樣在修法的路徑上面,不論是修正立法院組織法或者制定專法、或者調整貪污治罪條例,關鍵不在於條文形式,而在於是不是能夠真正的解決助理這種制度性的入罪,入什麼罪?貪污治罪條例這種重罪的問題。

最後,我大概用1分鐘的時間簡要說明,目前立法院三位立法委員提出的不同版本,提出我個人的觀察。有關於賴瑞隆委員所提到的修法方向,只有立法院組織法第三十二條進行方向性的修正,強調公費助理制度應該法制化,但是他交由立法、行政、考試三院來會商,這個版本並沒有具體處理助理的法律定位、經費性質或者是刑事責任的問題,對於目前助理大量入罪的結構性風險,我的回應仍然有限。第二個是有關於許智傑委員提出的立法院公費助理任用法草案,剛剛有一些大律師一直在推崇這樣的草案,這個專法來全面性的規範,強調分級給薪、資訊公開跟勞動保障,我想在制度的完整性上面,確實有參考的價值,但是從刑事法的角度來看,它完全沒有正面處理貪污治罪條例第三條所造成的結構性失衡,也就是助理不是公務員,卻承擔了公務員的貪污重罪。最後,有關於陳玉珍委員提出的補助費用由立法院撥予立法委員統籌運用的修法方向,我想這個設計才是真正的切中問題核心,有助於從源頭來降低助理因為帳務的刑事入罪風險,但是因為搭配了免檢據核銷文字,社會對於監督不足疑慮就會存在。因此,比較理想方式是保留統籌運用,同時以支出、聘用必須公開,由全民監督方式來取代刑事羈押。

總結來說,不論是哪一種修法,我認為關鍵不在條文的多寡,而是在能夠真正避免一個制度不斷的製造刑事被告,如果可以用透明、合理跟比例原則來取代原來的刑法,個人認為會比較保障助理的權益,落實民意代表的職責,以及維護我們的民主法治,以上報告。另我有提供12頁比較完整的書面給大家參考,謝謝各位指教。

主席:謝謝李瑞典教授。

接下來我們請羅傳賢教授發言。

羅教授傳賢:主席、各位來賓,還有各位教授。剛剛聽到很多的大律師也好,或者是來發言的委員,還有很多老師、教授也有提到,不過我看起來,他們都缺乏一個論述。這一次的爭議要從另外一個角度來看,因為這是國會自治的問題,公費助理是立法院行使職權的延伸,國會自治的這一點沒有人談到,因為我以前在立法院服務過,所以我有寫過這個著作,國會是民意機關,它跟行政權、立法權的性質完全不同,它是民意機關組成的,所以其適用都是要在國會自治的原則之下,大法官已經好多次的解釋都是尊重國會自治,連司法院大法官都要尊重國會自治,因為它是國會內部事項,由國會議員根據黨派的協商等等,做了自主決定,不受司法權及行政權干涉。所以我們在行政程序法制定時也是一樣,在第三條就把民意機關全部排除適用,立法院是被排除的機關,是另外、另類的思考。

另外也有一個角度,我們要從立法原意來看,因為有爭議,所以要用立法原意觀之,為什麼公報處要寫公報?為什麼很多提案要寫立法說明?這個就是探求其立法原意跟歷史研究,行政權解釋或司法解釋都有歷史的解釋法,為什麼立法沿革要登出來?這個東西要探求到根源,在立法原意的時候,就知道這是一個補貼的問題。幾年前,金門籍的吳成典委員,他們夫妻第一審被判12年,在被判完以後,法治斌基金會曾經找我跟前人事處長黃臺生教授,我們兩個都被應邀就司法案的議題提出一些看法,我們兩個都是同聲說,助理費的立法來源根本就起源於補貼,原來就是研究補助款,當初立法者的原意就是補助款、是贈與的性質,當然這個手續要怎麼辦得公平、公正、公開,這個是法制要去解決,不能用法律或命令去解決內部依法的問題。在法治斌基金會的座談會開完以後,後來發現可能會有一點效果,前委員吳成典在第二審被判無罪,跟這一次高虹安的情況是一樣的,被判無罪。所以變成這個爭議假如從國會自治的事項去看,可能被判無罪,可是從行政權、司法權的角度去看是有罪的,這個是因為性質不同,不要把它混在一起講。

剛才也有很多委員提到法制局長寫的研究報告有發表過,但我沒有看過,不過,我是說法制局長本來就是應該做這個工作,組織法明定法案的諮詢案,就是由法制局提供的,不論是因為有爭議問題主動提供,或者應委員、黨團的要求提出報告,這是合理的,從世界各國的比較,他們才知道立法院運作,包括國會自治的事項去發展一份報告出來,才給各位參考,這是很有價值的,我認為有很多委員對他指責是不合理的。

今天我就第一個主題公費助理的法律關係,我認為這個法律關係是公法、私法並存的,舉例來講,健保署跟人民之間是公法關係,但是它跟醫事事業機構之間是一個公法契約關係,老百姓到醫院、診所看病,那個是私法關係,關係是多重的,一定不要把它單一想成是公務員或什麼的,這個是不對的。我第一次在省政府機構服務,考上省政府公費留學,第二度在立法院服務,我也考上人事總處辦的專題研究,我也到英國倫敦政經學院,第一次我是到杜蘭大學法律系。在兩次的專題研究裡面,我們都發現我們也有公法關係,這個關係是存在的,我們跟學校之間,大學是我自己去申請,那是私法關係,申請到以後,選課選完以後要繳多少錢,像杜蘭大學是很貴的學校,那時候我繳不起,但要繳給杜蘭大學的錢從哪裡領到?向我們的代表處領啊!我是國家公費生,公費生就從代表處領,英國就是英國代表處,我在政經學院研究國會制度的時候,這是一個私法契約關係;我們跟國家關係,我們是公務員,當然跟國家是公法關係,這要在法律定位以後,才可以分析這個案子。

第一個,我認為立法院跟委員之間,因為這是補助,有贈與性質,所以這是一個補助契約,當然這個契約不是說一定要訂甲方、乙方,現在最高法院的解釋,契約只要你有登記、有書信來往、有文書來往就是了。像我以前讀的是公費學校,我們去註冊,就是契約關係成立,那一段是公法契約。第二個就是私法關係,委員與公費助理之間是私法關係,為什麼是私法關係呢?因為它是民法的僱傭契約,我們知道勞動部,我也在勞動部當委員,勞動部經常在講是不是勞工、僱傭關係有沒有成立?他們的解釋是人格上、經濟上、組織上的從屬性就是僱傭關係成立,所以在公費助理與委員之間是完全成立的,這是僱傭關係。而與委員同進退,法律的規定是依勞基法來辦理相關事情,這個沒問題。

第三個,助理與立法院之間是公營造物的利用關係及事實行為,為什麼是公營造物呢?立法院內的公用設備,助理也可以使用,依照立法院的內規來使用它的設備,包括裡面的福利社等等。針對錢的問題、薪資的問題,每個月都會匯入助理的帳號裡面,這個是一個事實關係,是行政法裡面的事實行為,發生了事實效果,沒有直接對外發生法律效果。所以公費助理假如不服公營造物利用關係的事實行為,他就只有提起行政訴訟裡面的一般給付訴訟,而不是用訴願那條路。

有關政府機關編列預算及其他相關費用的性質,第一點,我認為研究費是補貼,但是這個補貼是因為有手續要辦理,所以它不是立法委員薪資的範圍。第二點,它要編列預算,預算要執行,我也當過行政官,預算執行是一個措施性法律,所以要執行。

最後來講修法,因為這次看見好幾個委員有提修法的提案,許委員提的是立法院公費助理任用法,我是認為這個有出現法制調和問題,他沒有說明為什麼要立新法,不修舊法(現行法),他要說明現行法是不是有什麼不可用的地方,有規範問題才可以定。第二個,他的名稱用公費助理任用法,因為我有研究立法技術,我在各部會擔任委員已經有三十多年的歷史,名稱要名實相符,但是委員的提案很多都用聘用、聘僱單位、聘期等用語,都是勞基法的用語,所以這一點不應該使用任用法。

最後,陳玉珍委員的提案我認為他也要說明為什麼現行法規範功能不佳。再來,我建議要明定公費助理的工作範圍,他要做什麼事?不是屬於私法契約的公費助理。公費助理的性質剛剛我們也談過了,我們不再談,就是要有明確性,為使權力行使公正化、確保法律秩序的安定,還有避免法律漏洞,我認為要修,但是不能原來確定的,比如幾年到幾年,現在改成若干年,反而不確定,這個我認為不太好。

以上因為時間的關係,我報告到這裡,請指教,謝謝。

主席:謝謝羅教授的發言。

最後一位請中華人權協會高思博理事長,也是前立委,高委員請發言。

高理事長思博:主席、翁委員,在場的學者專家,還有立法院的同仁、各位媒體的好朋友。今天我有點事,報到比較晚,所以最後一個講,但是我認為這個問題非常重要,尤其今天我是以中華人權協會理事長的身分來這邊發言,我們作為一個非常長期關注貪污治罪條例的組織,相關案件的個案有好幾個都有來中華人權協會進行陳情,我們也幫助過不少相關個案,作為這樣的NGO,我今天覺得這個議題非常重要,雖然最後一個發言,我還是要非常簡要,但是為了能夠完整的論述,我就分四個點非常簡要來報告。

作為關切人權法治的NGO,第一點,我們認為立法委員的助理費是補助費用的性質,這一點從民國74年到現在就已經見諸於立法院的各種文書,已經確立,所以對於最近社會上針對好幾個相關法案版本的爭議,基本上我們認為一定要公款公用,但是只要公款公用就絕對沒有刑罰的問題,尤其不應該令人無辜的背上貪污的惡名。我們這邊要非常清楚的說明,對於貪污治罪條例,我們非常有意見,有意見的原因是因為它存在非常多的法律陷阱,說它是一個惡法亦不為過。最近有兩個案子我們人權協會都有關心,而且都為它出力發聲。首先提醒大家最近的一個案子叫電鍋案,那個案子我還在聯合報寫過文章,大家有興趣可以參閱;另外一個案子就是在前幾年,大家如果還記得的話,有一位姓韓的少將,因為加菜金的關係,他拿加菜金四千多塊去請了軍眷大家一同用餐,結果一樣用貪污治罪條例侍候,他被判了四年多,我們還陪他去國家人權委員會,最後是勞動蔡英文總統特赦他。

所以我們首先要跟大家提出來,貪污治罪條例是一個非常有問題的法律,不但它的刑度只要一犯貪污治罪條例就是重刑,而且造成非常多情輕法重的狀況,更嚴重的,如果就社會的角度,它很容易讓一個公眾人物一下子變成「社死」,「社死」這兩個字大家聽得懂嘛!因為只要你被這個條例起訴,先不要管有罪無罪,就像昨天的那起重大案件一樣,你就已經被認定是貪污的惡名。

貪污治罪條例其實在司法界大家都非常知道,法官、檢察官都非常清楚它的構成要件非常容易入人於罪,所以他們凡是對於涉及貪污治罪條例者,很多都是要求要有十足的證據才會使用那個條例,但是仍然沒有辦法挽救,這個法律基本上有非常多的法律陷阱,說它是惡法也不為過,大家看看電鍋案就知道了,捐一個被廢棄價值32塊的電鍋,就我們社會上的倫理道德來講,大家都認為這是做好人、做好事的一件事情,結果法官只能用盡洪荒之力去幫這位黃姓清潔隊員,想辦法幫他減刑、再減刑,到最後還是得判他有罪緩刑。我想今天這位黃姓清潔隊員,當然大家站在現實的立場,民不與官鬥、民不與法鬥,所以最後如果他不用真的去關,也許他就算了,但是如果一個真的視自己的名聲是第二生命,如果是這樣的情況,你想想看,這個人最重要的一件事情是,他要問一件事情:我做這個倫理道德值得稱讚的事情,到最後被認為有罪,你們這個社會跟法治到底要認為我是有罪,還是無罪?所以貪污治罪條例講一句很直白的話,已經太容易變成是政治攻防的工具。

因此我們第一點首先就要指出,貪污治罪條例如果在我們現在談助理費這樣的場合,剛好來做全盤的檢討,貪污治罪條例如果繼續在我們社會是發揮這樣的作用,我們要跟立法院的各位委員建議,這完全是惡法無疑,所以必須要做全盤的檢討。

第二點,我們也先跟大家報告,公款公用的原則之下,應該要顧及立法委員是探詢民意、代表民意的代議士,所以對於是否公款公用,我們建議是要做合目的性的合理解釋。比方說,立法委員上政論節目是不是可以當作是他在民主過程裡面一個重要的部分?這樣的話,上政論節目的妝髮費到底可不可以算是公用?立法委員常常要去進行國會外交,我們也不能假設每立法委員都有一套高級西裝,他們如果出國訪問要製辦西裝,請問如果這樣的情況到底算不算是公款公用?但是我們認為的底線是,絕對不能把會計科目能不能認列當成是犯罪行為的要件,也就是說,會計上能不能認列,導致的頂多是行政責任、要不要對於相關公款予以返還的問題,而不應該把它當作是犯罪的一個行為要件,我想這個是第二點,我們認為公款公用應該要做非常合目的性的一個解釋。所以以立法委員,他既然本身是民意代表,你說用在他自己身上,這到底算不算是公用?我覺得這個事情要非常仔細地去探究,像我剛剛講這兩個例子,你說他是公用,還是用在自己身上,也許都可以。

第三點,昨天司法判決有個金句叫做「實質補助,彈性允用」,所以我們認為對相關助理費的法案,如果要進行相關的改革,我們認為應該對於立法院組織法第三十二條要予以落實,這是從74年開始就是這樣。第三十二條特別提到立法委員的補助,包括人事費跟辦公事務費兩類。基本上我們認為配合委員不同的問政型態,有些委員是不分區,有些人是選區選出來的立法委員,他們在政治上的經營很多也不一定是相同的狀態,我們特別建議消除這個法律陷阱,把助理費跟事務費,只要他在科目上都有明文記載,基本上我們建議是不是容許他們能夠流用?但是流用的把關就是它必須要實報實銷,也就是如果今天有的立法委員認為他地方的服務處必須要大一點,因為每天都有人來這邊做選民服務,這個部分應該要給予他相當的彈性。

最後一點,我們贊成對於助理應該要有所保障,所以現在的修法,我們建議助理的類別應該要學習西方先進的國家,應該要有合理的區分,也就是要有專(兼)職的區分,當然我們也同時贊成他們的最低薪資可以有法律來予以保障,也就是把助理區分成專職、兼職,但是同時可以保障他們的最低薪資,讓立法委員可以按照他們不同的工作性質給予彈性的運用。當然,既然有最低薪資的保障、有專(兼)職的區分,至於他要僱多少人數,我們反而認為可以彈性來處理,因為反正他有最低必須要給人家的薪資,那一筆錢用是固定的,所以到最後他能夠僱多少人,就看他自己問政的重點何在,我們在這邊謹做以上的建議,謝謝。

主席:謝謝高理事長的發言。

現在專家學者的發言都已經發言完畢。接著我們就請政府機關代表發言,因為今天所提的書面資料有好幾個不同的機關,所以我就謹邀請立法院副秘書長,還有銓敘部的專委以及勞動部的專委待會請到臺前報告,其餘機關的報告,我們就列入書面紀錄。

現在請張副秘書長進行報告,謝謝。

張副秘書長裕榮:主席、各位委員、各位學者專家、各位女士、各位先生,大家好。剛才聆聽了各位學者專家所提供非常寶貴的意見,我想可以作為修法時候的重要參考,在此表示感謝的意思。以下謹就本次公聽會所涉議題,簡要說明如下:

立法院公費助理是輔助立法委員專業問政、處理行政庶務及選民服務的主要成員,也是國會運作不可或缺的重要夥伴,這是我必須要再一次強調的。立法院在民國74年經過院會決議,增列政府公費補助每位委員助理研究補助費每月新臺幣15,000元,以公費補助立法委員研究之用,彌補委員財力的不足。

現行依立法院組織法第三十二條第一項規定,立法委員每人得置公費助理八人至十四人,由委員聘用,立法院應每年編列每位立法委員一定數額的助理費及其辦公事務預算。公費助理與委員同進退,其依勞動基準法所規定的相關費用,均由立法院編列預算支應之。有關立法院公費助理相關預算均由立法院來編列,並依各委員辦公室提供委員親筆簽名之聘書及遴聘異動表等資料代為辦理其所屬公費助理薪資核撥及勞健保加退保等相關事宜。

至於今日討論的四個提綱,基於行政幕僚的立場,尊重貴委員會舉辦公聽會以及就相關議案審查結果的意見,也會依最終院會決議的內容配合處理相關行政支援工作,以使本院職權行使更為順遂。

最後,誠摯感謝每位國會助理同仁的付出,默默協助委員蒐集資料、溝通民意,支撐議事運作,讓每一項法案、質詢以及民眾的聲音,能在國會裡被看見、被理解、被落實,讓臺灣的民主治理更加成熟,穩健推進。以上報告,敬請指教,謝謝。

主席:謝謝張副秘書長的報告。

接下來我們再請銓敘部蕭專委。

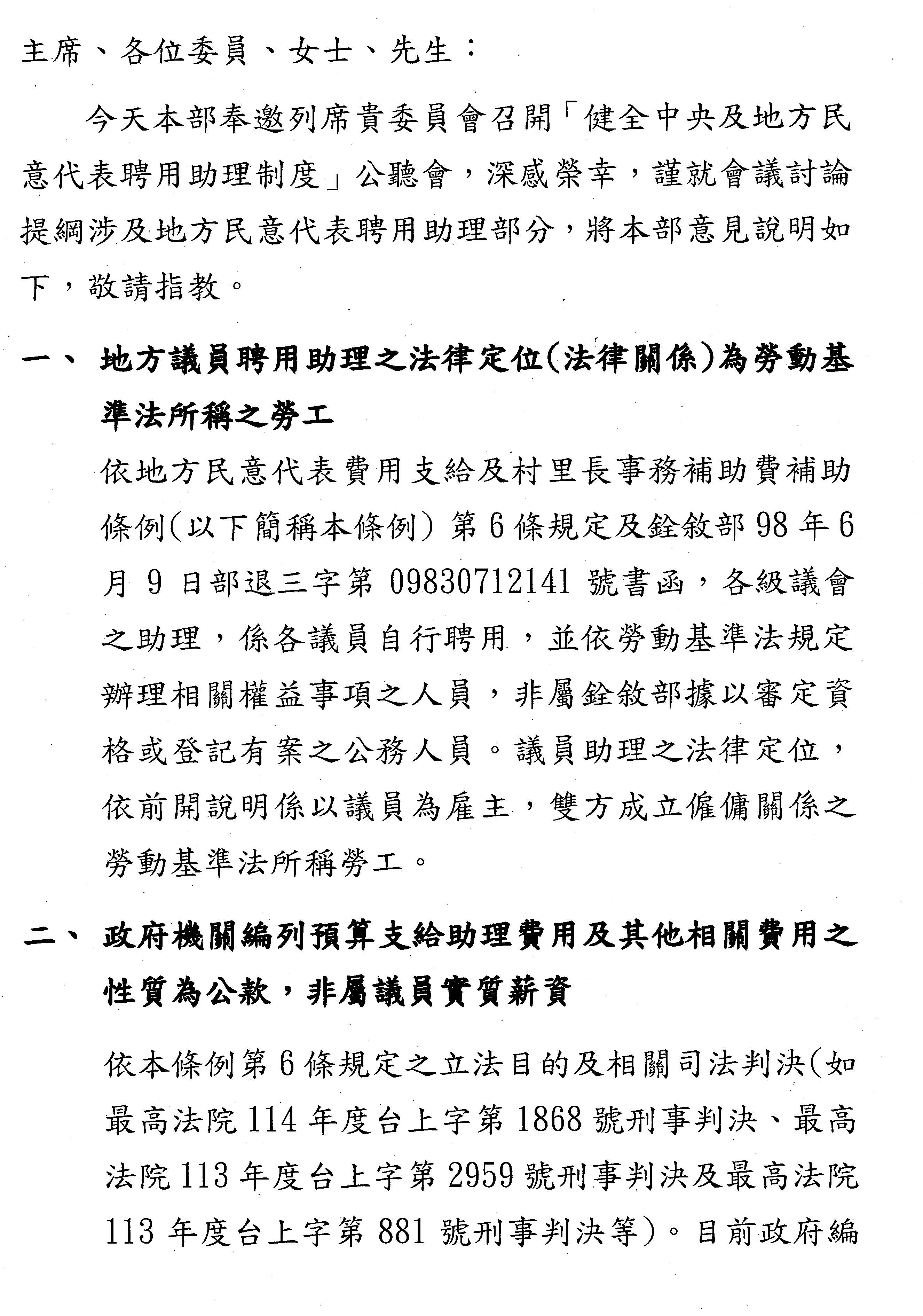
蕭專門委員麗蓉:主席、各位委員、各位女士、先生、各位好。本次公聽會針對有關於民意代表聘用公費助理的法律關係跟修法意見等部分提出相關的說明。按照現行立法院組織法第三十二條、第三十三條,以及地方民意代表費用支給及村里長事務補助費補助條例第六條規定,這些相關的費用是分別由立法院、直轄市議會、縣(市)議會編列預算支應或補助。公費助理與各級民意代表是同進退的,其依照勞動基準法所規定的相關費用,也是依照立法院及各議會編列相關預算支應。

因此,有關於中央及地方民意代表聘用助理,依照前開規定是由立法院各黨團或議員所聘用的人員,因為他們均屬於適用勞動基準法的規定,所以雙方所簽訂的契約是屬於私法勞動契約,也就是說,它並不是依照我們現行考試院主管聘用人員聘用條例聘用的人員,所以也就不適用公務人員相關的法令。因此有關於助理費用以及國會助理制度等相關的改革方向,考試院及銓敘部是尊重相關權責機關的意見,以及立法院審議的結果,以上說明,謝謝。

主席:謝謝銓敘部。

接下來我們再請勞動部的劉專委進行報告,謝謝。

劉專門委員政彥:主席、各位委員、在座的專家學者及各位先進女士先生,大家好。本部謹就今天的討論提綱所涉及的業務簡要說明:

保障與維護勞工的勞動權益,向來是勞動部關切與施政的重點,特別是在國會助理及地方民意代表助理的相關勞動權益部分。國會助理在勞工委員會的時期已經指定公告適用勞基法;地方民意代表所僱用的助理也是在8939號指定適用勞基法,所以這些助理的相關勞動權益,包括工資、工時、休假、請假,以及契約終止等等事項,都應該依據勞基法辦理,同時有關委員跟助理之間約定的契約內容,都不可以低於法定的最低標準。此外,依立法院組織法第三十二條第一項,以及地方民意代表費用支給及村里長事務補助費補助條例第六條第二項,分別有明定助理是跟委員及議員同進退,因為這些助理的業務具有特定期間及目的,可以依照勞基法第九條及施行細則第六條去約定特定性的定期契約,不過勞基法第十條特別有規定就算是定期契約,他的工作年資如果是在三個月以內另訂新約,這個年資是要前後併計來保障這些助理的勞動權益。

本部向來重視各類工作者的勞動權益,國會助理與地方民意代表的助理現階段均已適用勞動基準法,所以本部會持續跟地方政府來共同維護他的法定權益。關於這些助理各項權益促進制度的建立,本部將會配合大院討論相關制度的時候,提供法制意見,謝謝。

主席:謝謝勞動部的代表發言。

今天公聽會的發言就到此告一段落,我們在此感謝所有與會者,從不同面向提供諸多的寶貴意見。今天各位所有的發言內容、書面意見,以及沈發惠委員、莊瑞雄委員所提書面資料都會列入紀錄,刊登公報,並且製作為今天公聽會的報告,送交本院全體委員以及本日列席的人員參考。

兼任副教授仉桂美書面資料:




教授羅傳賢書面資料:

律師廖國翔書面資料:

前議員吳益政書面資料:

兼任助理教授李瑞典書面資料:

特聘講座教授楊泰順書面資料:

所長林石猛書面資料:

副教授李聖傑書面資料:

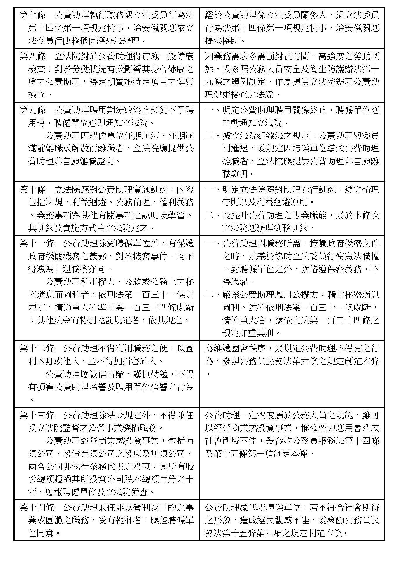
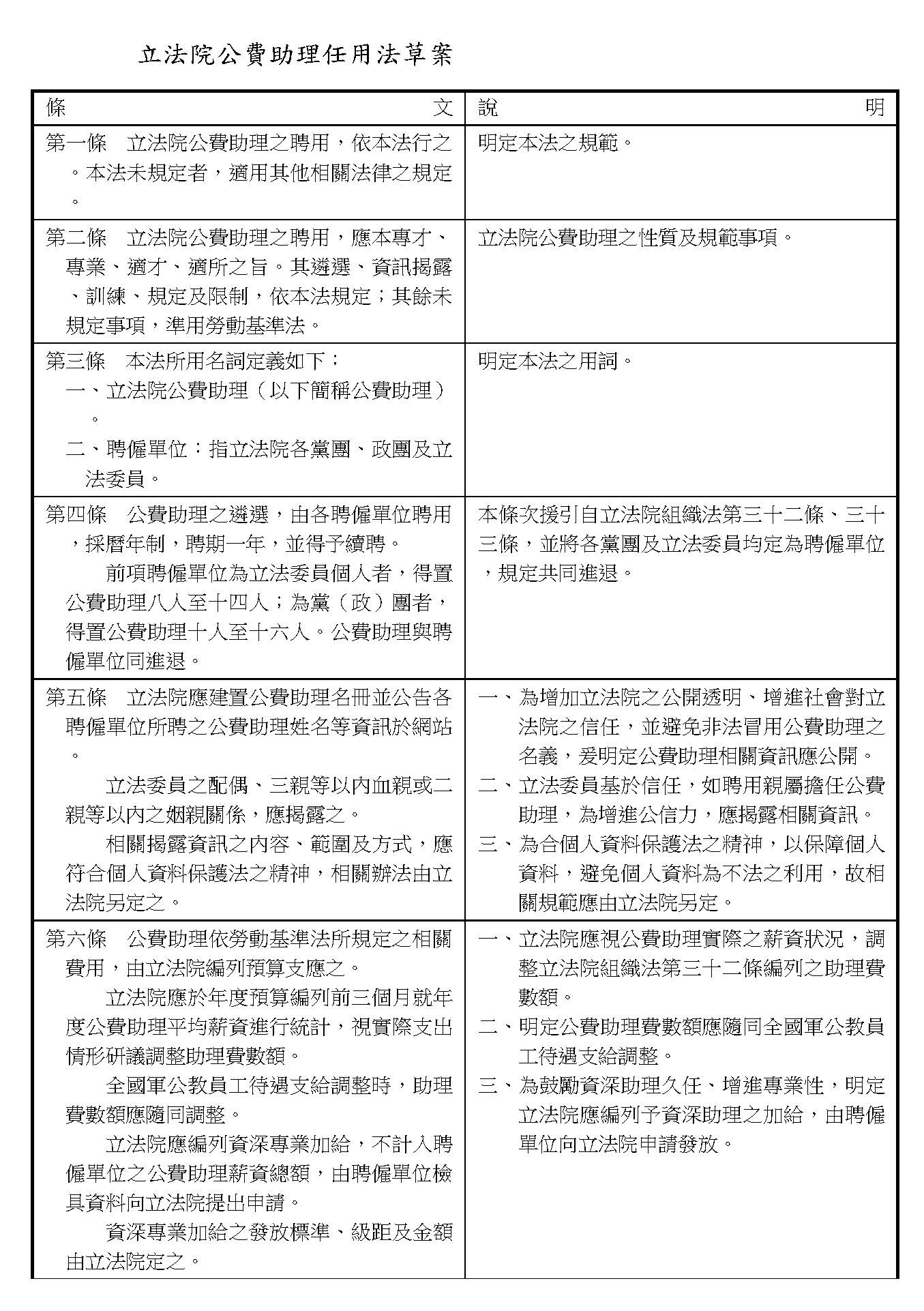
委員許智傑等23人擬具「立法院公費助理任用法草案」案:

委員沈發惠書面資料:




委員莊瑞雄書面資料:






立法院書面資料:

「健全中央及地方民意代表聘用助理制度公聽會」書面報告

司法院書面資料:

「健全中央及地方民意代表聘用助理制度」公聽會

司法院報告






銓敘部書面資料:

「健全中央及地方民意代表聘用助理制度」公聽會書面資料

審計部書面資料:

「健全中央及地方民意代表聘用助理制度」公聽會書面報告

內政部書面資料:

「健全中央及地方民意代表聘用助理制度」公聽會報告

法務部書面資料:

「健全中央及地方民意代表聘用助理制度」公聽會書面報告

勞動部書面資料:

「健全中央及地方民意代表聘用助理制度」公聽會書面報告

行政院主計總處書面資料:

「健全中央及地方民意代表聘用助理制度」公聽會書面報告

主席:今天本次的公聽會就到此結束,謝謝大家。現在散會。

散會1212分)