立法院公報 第114卷 第13期 委員會紀錄


立法院第11屆第2會期教育及文化委員會第14次全體委員會議紀錄

(前接第一冊)

2.教育部主管非營業基金:

3.國家運動訓練中心:

4.國家運動科學中心:

三、新增或修正文字之主決議:







主席:謝謝教育部,他們有準備聖誕節巧克力,大家邊吃的時候可能心情比較好,這是教育部準備的,不是我們準備的,因為大家聖誕節還在審預算,邊吃巧克力,大家可能體力更好,搞不好戰鬥更久。

我們現在開始,先處理教育部的歲入,因為這邊有三項是分別的,我們就分開一個、一個處理。

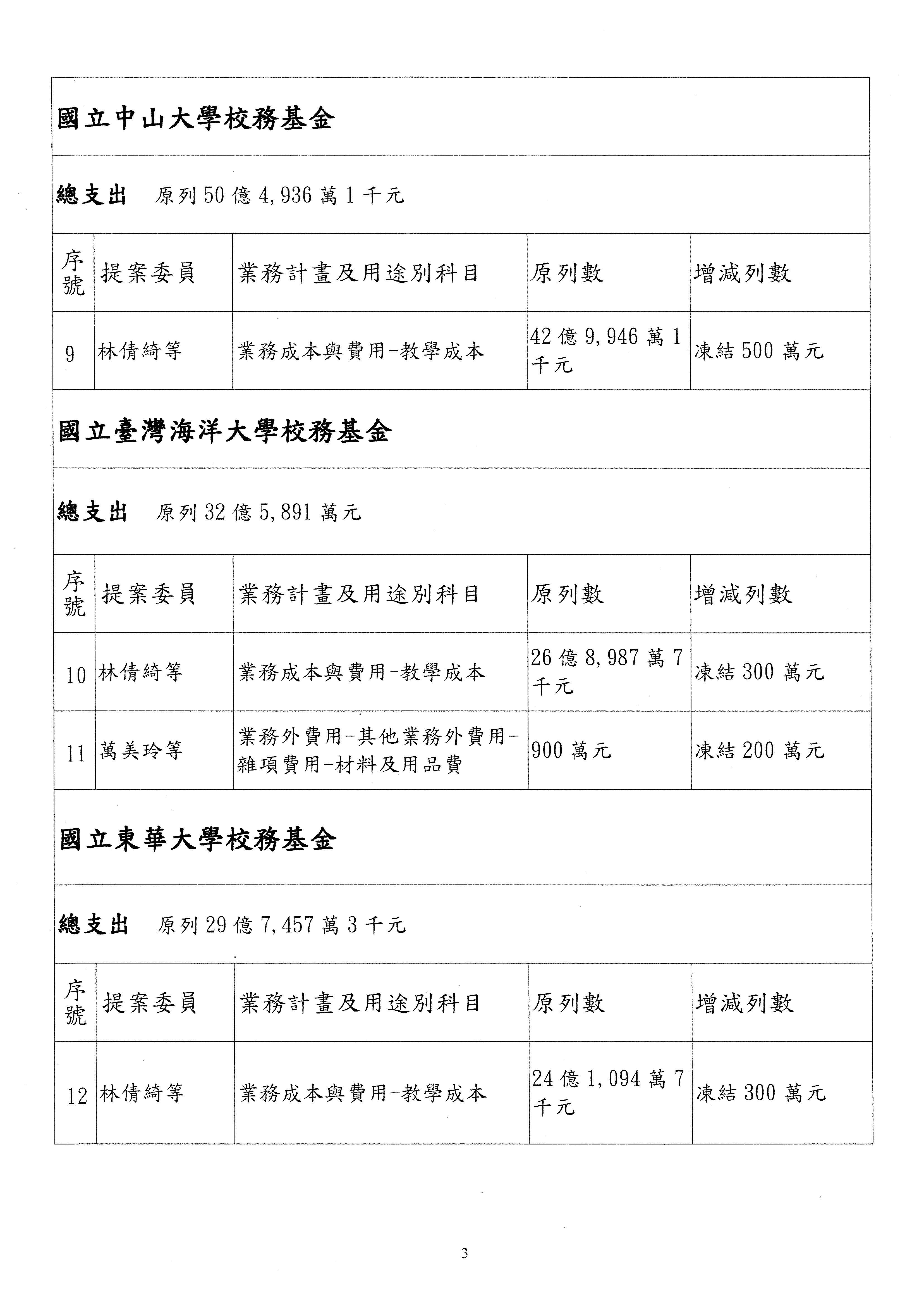
1案是萬美玲的案子,要增列百分之十。

萬委員美玲:我先來講一下,其實我在說明上面跟教育部有溝通過,也說得很清楚,我們看到編列在這個預算的項下有一個地方是本席很在意的,就是現在所謂的「臺灣台語語言能力認證考試」,我們可以很清楚看到,在114年的報名人數有一萬四,在之前112年辦理「閩南語語言能力認證」的時候,扣掉19歲以下不用報名費的人,整個加一加人數大概有二萬二,所以我覺得這個成績其實是非常需要檢討的,因為明顯跟現在114年的預估報名人數相差了將近8,500人。保存或是發展本土語言大家一直非常重視,教育部也一直說很積極在做,不過我想在預定目標上面的成效不彰,所以在編列的預算上面,我認為應該再增列百分之十,這也是我們重視台語的認證、保存的一個看法,同時,我覺得也是給教育部一個激勵,所以我們希望在這個部分能夠增列10%

主席:萬美玲希望增列10%,教育部這邊是不是要表達一下?

梁司長學政:謝謝主席、各位委員,謝謝萬委員對這個案子的關心,跟委員簡單報告兩點,第一個,有關這部分歲入的部分其實不是只有台語認證,還有其他項目,不過因為萬委員期許我們能夠增加百分之十,那我們會配合辦理,朝這個方向來努力,謝謝。

主席:所以你們就接受是不是?好,第1目第2節增列百分之十。

2案是柯志恩委員的案子。

柯委員志恩:2案、第3案一起講好了,好不好?

主席:好。

柯委員志恩:因為都是屬於我的提案,大家可以看得出來,因為教育部的財產孳息112年的決算是2,829萬,113年編列的是兩千九百多萬,但是114年只編351萬,比上年度減少了2,591萬。教育部應該善用資產,當然你們來這邊告訴我,過去都可以到兩千多萬,今年只有351萬,我覺得我問的結果讓我有點驚訝,各位,我們才發現原來這筆歲入預算是香港荃灣校產的租金收入,部長,不錯耶!教育部的財產連香港都有。這是以前人的貢獻,我們查出來為什麼有這筆收入,你的解釋是因為你們把香港浸會大學當作停車場來使用,對不對?因為未來可能整個租金收入在明(114)年1月就屆滿了,這樣你們的收入就會大幅減少,那畢竟是我們的資產,減少完之後該怎麼辦?因為我們過去都還有兩千八百多萬的收入,這塊是屬於我們的資產,即使遠在香港,我們要怎麼做處理?要告訴我們啊,否則你就只是把它減了,讓教育部少了兩千多萬,但這個要怎麼處理?

李司長毓娟:報告委員,國際司這邊說明。荃灣校產目前是租給香港浸會大學,但租期是到明年1月,當時歲入預算的編列,我們是依照實際租金收入的情況,以預計只有一個月的租金收入來做編列,當然我們會積極的洽覓下一個租賃的對象,但因為目前還不確定會不會有下一個租客,據了解,目前香港房地產的情況是下跌的……

柯委員志恩:你那個也是黃金地段,你應該去拜訪過吧?

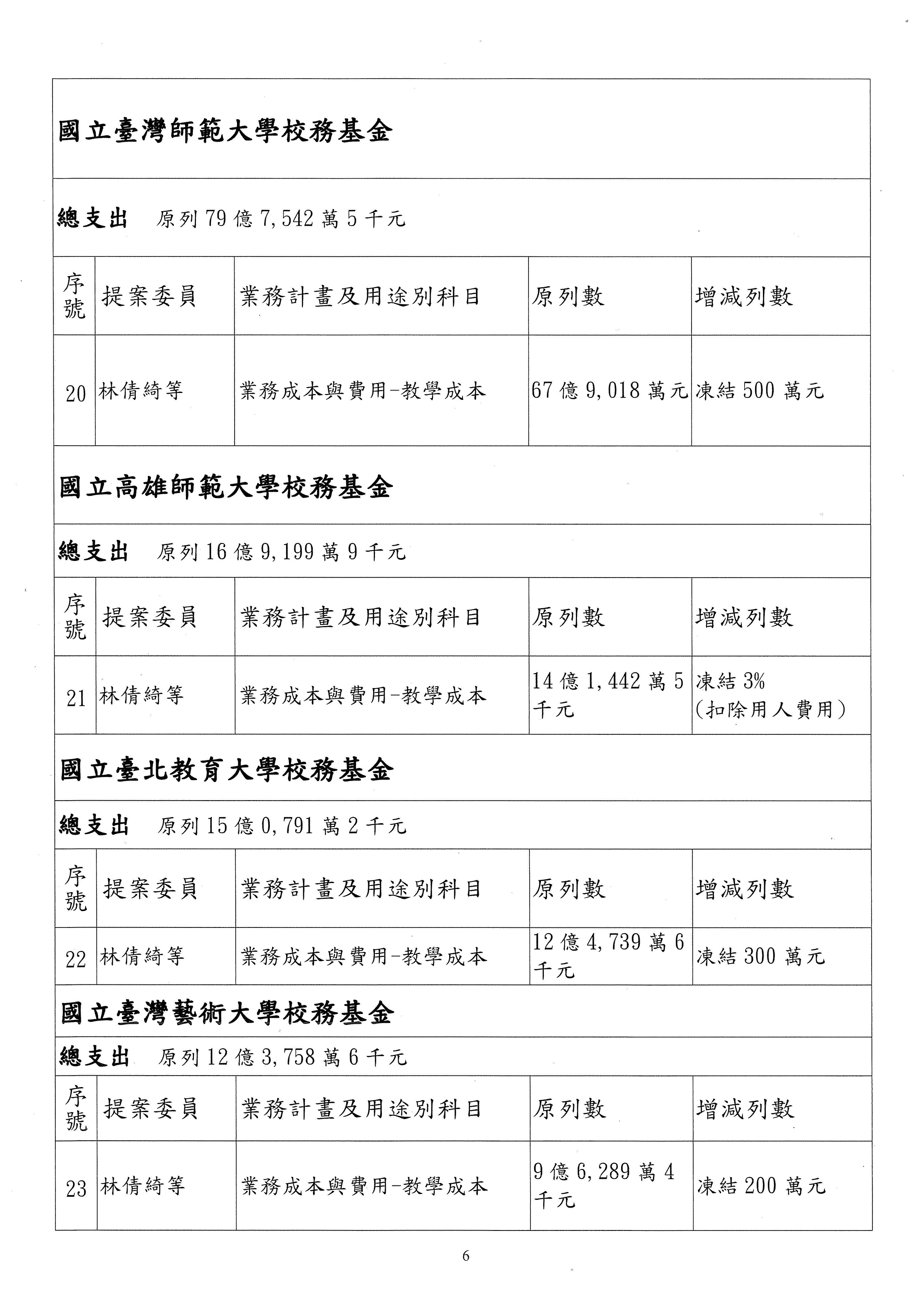
李司長毓娟:對,我們會努力,希望能夠找下一個租賃的對象,但是不確定能不能達到以往那樣的租金水準,但如果委員有這樣的期許的話,我們也願意配合辦理,我們積極來處理。

柯委員志恩:我覺得教育部不用太擔心,因為長期以來這一塊都是一個熱門的地段,即使香港的房地產完全往下跌,但是這一塊,你要是去看過的話,它還是一個相當好且完整的土地,應該是沒有問題啦!

我額外問一下,我們挖出來有個香港的部分,請問教育部在全球各地、世界各地還有哪個地方有我們的資產?

李司長毓娟:其他沒有了。

柯委員志恩:其他沒有了,就只有香港?你確定嗎?

李司長毓娟:對,其他外館都是外交部統一……

柯委員志恩:沒有,我是說教育部,你就只有在香港有嗎?還是你要再回去查一下?

李司長毓娟:對,我們只有香港的校產租金而已,沒有其他國家的。

柯委員志恩:說不定其他有校產,但是不知道該怎麼使用,搞不好就在那邊沒有給它活化。所以你覺得2,000萬沒有問題嘛?

李司長毓娟:我們努力。

柯委員志恩:好。

主席:2項增列2,000萬,教育部同意。

柯委員志恩:3案,因為教育部有來解釋過,因為他完全是用廢棄物的方式,然後每年需要變賣,報廢的非常少,所以這一塊我可以不用增列,好不好?

主席:3案就照列。

我們再確定一下,第1案增列534萬,第2案增列2,000萬,第3案照列。

沒有問題的話,現在我們就進入教育部歲出的部分。

歲出的部分,我們先處理第4案到第9案,序號第4案到第9案,就是總體的部分。

萬委員美玲:召委,我先提一下,教育部的預算其實很重要,教育及文化委員會的委員都非常支持教育預算,但是因為這攸關到我們的教育,所以我們要非常仔細跟嚴謹。我是在想,因為召委也很用心排了2天的時間,我們能不能按照科目別,如果真的很相近,我們就把它列在一塊;如果其實有一些比較不相干的,我們是不是可以把它拆開來審查?

主席:所以你是覺得第4案到第9案太少,要從第420……

萬委員美玲:太多。

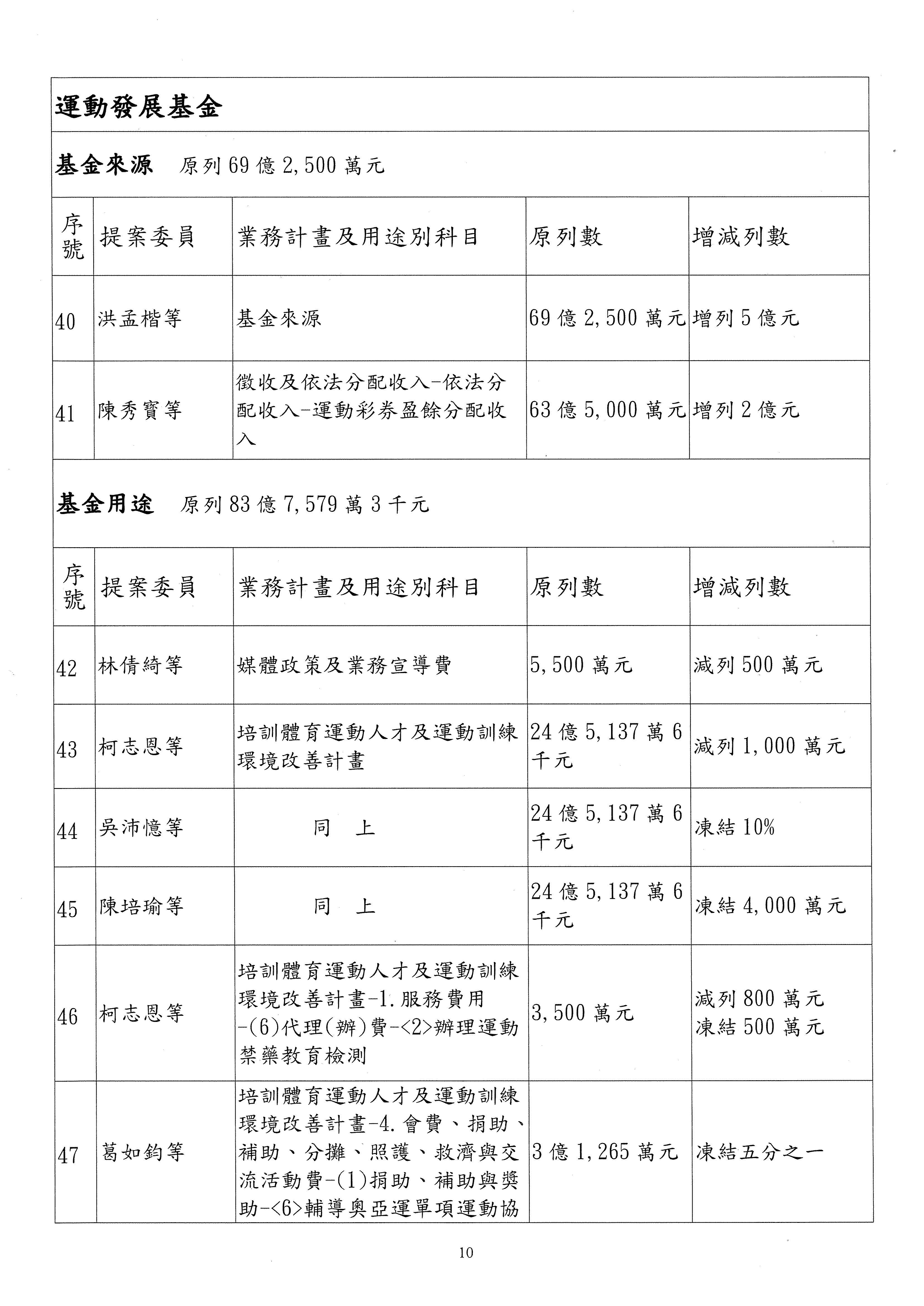
主席:太多?第4案到第9案太多?不是只有5案嗎?

萬委員美玲:對,但是我的意思是,是不是可以把比較類似的科目放在一起來審查?如果真的是差距很遠的,這樣談起來可能沒辦法聚焦。

主席:不是,你具體的建議是,以第4案到第9案來說,你希望怎麼調?

萬委員美玲:如果以這個來看的話,第4案到第7案其實就差不多了,因為它可能案子都不太一樣,看看大家啦!我是覺得說大家仔細、用心一點審查,因為召委也很用心排了2天嘛!

主席:4案到第7案,我想我們就不用糾結在這邊浪費時間,那就第4案到第7案,然後再第8案到第9案,待會看召委覺得……因為很多委員要講的時候,也許我們就一起處理。

萬委員美玲:尊重召委,您可以隨時去做一些調整,看後面的案子……

主席:好,我們就先處理第4案到第7案,然後第8案、第9案一起。

萬委員美玲:好,謝謝。可以發言嗎?

主席:可以。

萬委員美玲:我的案子是第4案跟第7案。第4案我來簡單說一下,我們看到教育部這麼多年下來,陸陸續續都有很多委辦的案子或是補助的經費,我個人覺得那都是必須、需要的,為什麼?第一個,我們沒有那麼多人手,第二個,我們要推一些計畫或政策的時候,也許我們沒有比委出去的對象來得專業,所以我們必須借重人力跟專業來做,所以這個我都沒有問題。當然有一些案子我們採用補助的方式,我也覺得它是必須要的。但是問題就在於,其實從上一屆開始我就一直在講,所謂的委辦、委外,最重要的是我們委出去以後,我們的監督責任還在不在、我們把關的機制還在不在?但是我們從過去到現在看到,大的案子、小的案子狀況不斷,我這邊也舉了幾個例子,其實我本來不願意舉的,因為我覺得那都是教育部同仁在很用心之餘,但還是發生這樣遺憾的事情,包括之前我們遺失了學生的學習歷程檔案的事情,那時候鬧得沸沸揚揚,後來沒多久,這個事情其實都還沒有完,大家還餘悸猶存,我們又發生了校務行政系統被駭客入侵,有7個高中,也包括本席選區桃園的學校,這些都是委辦出去的。不管是學習歷程檔案或是學生的個資,在委辦的過程當中,我們沒有做很好的監督,同時我們也看到,我們現在有一些委辦或是補助的案子,我們都沒有去稽核我們委辦跟補助的對象到底有沒有認真執行我們給他這個錢當初的目的跟意義,甚至於還有偽造跟假造主辦單位跟承辦單位,然後拿著教育部的錢就下去做了,這樣的事情,從大的案子、小的案子不斷,所以我在想,對於委辦這件事情,我們是不是應該要有一個機制,才能夠好好的去掌控我們經費的支出以及我們希望收到的收益?

所以在第4案的部分,我覺得我們應該要提出一些相關的辦法,也要做一些檢討,所以我希望能夠減列一些,不要委辦的案子到達這麼大,同時我也希望能夠凍結5%的預算,然後我們是不是可以請教育部說明一下,這麼大筆經費、38億,到底要委哪些東西?過去有什麼東西是委出去的?

主席:教育部有哪位要說明?請。

吳司長穎沺:召委、各位委員。關於萬委員所關心的委辦案,由我來稍微先做說明。首先針對教育部114年的委辦費,主要是配合行政院的重要政策以及推動108課綱所增加的新興業務。委辦費增加的主要有幾個部分,在資科司的部分,大概是數位學習精進方案以及中小學AI教育的推動,這個部分大概增加6.2億;在高教司的部分,主要是高教深耕、雙語化以及大學的AI聯盟,相較於110年,高教司大概增加了4億;技職司主要是有高教深耕、職涯的探索以及產學聯盟;學務司主要是無障礙環境的專業盤點、身障生的轉銜輔導以及特殊需求學生的支持輔導系統;國際司主要有國際生的就業輔導專業化以及華語文教育的推廣;師資司主要是美感教育推動的部分。

第二個是有關於教育部委辦費的控管機制。原則上我們會根據委外計畫的性質,採三期的督導、管考,然後分別是先期的規劃、計畫推動,還有後續的追蹤。在計畫的先期規劃的時候,我們會遴選專家學者,按照程序來幫我們確定委辦的目標,還有選定對象,也會制定工作報告以及分期付款的機制。在計畫推動的時候,我們通常會有定期的工作、督導的會議,還有期中、期末審查,還有實地訪視。在後續追蹤方面,主要是計畫結束之後,我們會妥善交接計畫所有相關的資料及成果,並且透過蒐集一些反饋來決定計畫的成效,以及是否需要有這樣子的退場,以上做簡單的說明。

至於委員所提到的學習歷程檔案的部分,這個是我們國教署的業務,的確在委辦發生這樣一個事件之後,整個教育部跟國教署都積極的做全盤的調整跟控管,所以從資安方面相關的改善,包含機房的管理,我們都去做了這樣的調整。

萬委員美玲:好,我再請教一下副司長,您剛剛其實有說、資料也有,洋洋灑灑很多在各司裡面委外的案子,從歷年委辦的預算跟經費看起來,11019億、11122億、11229億、11332億,明年又高達三十八億多將近39億,這5年來委辦費成長高達100%,如果我沒有算錯,據我看連續2年的委辦費占業務費73%,我覺得這樣的數字有檢討的必要,這是第一件事。

第二件事情是,您剛剛說的這些,有哪些是過去已經在做、哪些是新的?因為你增加這麼多嘛!增加這麼多到底哪些是新的?造成要增加這麼多預算,也要說清楚。

彭署長富源:我先補充一下。剛剛委員垂詢國教署的部分因為占其中滿大的部分,簡要的說明一下。民國109年委辦費其中的整體經費占29億,占業務費中94.94%,現在逐年減、減了8億,現在的委辦費是21億,占業務費的64%,我們減了三成。

萬委員美玲:你說國教署?

彭署長富源:國教署的部分減了三成。但也不瞞委員,這2年間比起去年,因為委員會修了特教法、國教法、幼照法還有相關的子法,有一些老師的研習進修要強化,所以在幼教的部分比去年加了1,600萬,但整體5年內降了三成、降了8億,這是國教署的部分,作一點簡要的回饋,剛才……

萬委員美玲:這樣問題更大,國教署其實可以說得很清楚。我們修這些法令通過之後,有很多不管要研習還是相關的計畫、政策都要委辦費,如果國教署降了二、三成,整體卻增加73%,到底是什麼業務增加這麼多委外的費用呢?

吳司長穎沺:好。跟委員說明一下,以資科司的部分最主要是111年開始……

萬委員美玲:不、不、不,我覺得這個是不是要部長來答一下?因為資科司只能講資科司的事情嘛,剛剛國教署講得很清楚,我就更納悶,整體增加73%、總經費委辦費成長高達100%,國教署其實是跟我們國教端最有關係的,這麼多的業務跟計畫,卻下降2030%,到底錢都用到哪裡去了?部長是不是能夠整合地說一下。

鄭部長英耀:謝謝委員,非常感謝委員剛才特別提到,教育經費本來就是用來支持臺灣新世代人才培育,大家都非常重視。我們也配合國家的政策,積極從108課綱,包括數位學習、高教深耕、國際產學聯盟等,但是我們在數位執行上確實也有一些疏漏,或者委員覺得我們還可以再精進,委員對我們還存有一些疑慮,我們應該虛心接受、應該要積極的建立監控的機制、管考的機制,才能夠獲得委員的信任,我們來改善品質,這部分懇請委員,羅廷瑋委員也在關心這部分,是不是減列的部分遵照羅委員的建議,然後凍結的部分能夠具體凍結,我們來改善、精進我們的作法,希望委員能夠支持,以上。

主席:不是,部長,你的意思是說……柯志恩委員要先發言。

柯委員志恩:部長,你真的不應該那麼早就下結論,我剛剛本來難得想幫教育部說一下話,萬美玲委員非常關心委辦費到底增加哪些業務,剛剛本來想幫你講一下話,因為以前淡江大學長期承攬你們身心障礙的部分,對不對?大家都一直點頭,所以我幫你們講一下話。身心障礙的部分其實對學校來說,是給不同的學校去做,大家承攬一個特殊的項目,長期以來都已經很有經驗,無可否認也給學校增加小小的行政費用,所以對大學來說,如果彼此之間配合得很好,大家這部分的委辦沒有問題,彼此都是雙贏,因為以教育部目前的人力是沒有辦法,這是幫教育部講一下話。

但是剛剛委員所關切的,是因為中間發生太多委辦出去的學習歷程,特別是關係到國教的這一塊、關係到全國家長所關切的,大學的部分是我自己親身瞭解,所以可以幫教育部講一下話,可是我的辦公室也收到非常多有關學習歷程檔案在資科部分家長的抱怨,所以監督如果能夠做得更完整、講清楚暴增的東西是哪些額外的?以委辦來說,如果監督得當,對彼此來說,特別是對學校單位跟教育部是好的,但是不行的地方你們就看要如何處理,好不好?

主席:那你一句話,因為剛剛吳沛憶委員舉手了,好,那吳沛憶委員先,等一下再請萬美玲委員。

吳委員沛憶:學習歷程個案的資安問題,教育部一定要深切檢討而且提出具體的方案,要讓大家可以安心未來不會有再一次的事件發生。委員現在在討論的其實有兩點,第一,到底是新增哪些業務導致預算要提升?第二,有關委辦的比例是提高或下降,理由或原因是什麼?因為在新興業務裡面有好幾項也是過去我要求跟關心的,像特教生、身障生的轉銜輔導,AI除了希望大學要加強之外,從基礎的國小也要開始實施,所以這個新興的業務我希望在預算上面還是要支持,委辦其實委員關切的是管理跟督導、管考要讓大家能夠安心,專業性要讓大家可以信任。謝謝。

主席:好。萬美玲委員。

萬委員美玲:謝謝召委,我再說得清楚一點。剛才在提這一案的時候開宗明義講得很清楚,不管是要因應教育部人力的不足以及在該項企畫當中借重更重要的專業,不論在國教、大學端都一定要有委辦的案子出去,才能讓我們的計畫達到目標,這沒有問題,我們一定全力支持,但是我們希望委辦出去以後監督的功能還是要在。

剛才有一個問題,如果我們這幾年委辦的費用已經成長100%,又占業務費用的73%73%這個我也沒有意見,如果大家認為真的有這個需要,不過成長100%的部分,國教署又下降,在國教的部分所有委員也很重視,國教的部分將來看你們怎麼分配,我認為該增加的還是要增加,如果國教已經降二成甚至三成多,其他案子現在不明,我覺得需要把它列出來,當然我知道現在還沒有發包出去也不能細列,但是能不能稍微分一下,我們把它分一下,在各司裡面到底委辦的費用增加在什麼地方讓我們知道,所以我個人把減列的部分取消,不要減列,這個經費還是給大家使用,不過為了讓大家可以去檢討,怎麼樣在委辦的過程當中有更好的機制,我覺得凍結數可以討論一下,凍結的部分是必須。謝謝。

主席:好。萬美玲委員說凍結可以討論,教育部要不要自己講你們可以接受的……次長先發言,待會部長再講。

葉次長丙成:凍結等一下請部長說,我先回應一下萬美玲委員提到之前可能出的狀況,幾年前偏資安的問題,這2年教育部在資安這一塊非常地重視、投入非常多,一直在稽核各單位,如果是過去提到委辦的資安威脅部分,委員可以放心,特別在今年,我們做了非常多。

主席:剛剛吳沛憶委員的意見好像是希望不要凍嘛,是不是?萬美玲委員說凍可以討論。教育部部長要不要表達一下意見?

鄭部長英耀:謝謝委員的關心。我們確實有許多的評估機制,大家都在做事,這個也不是放口袋的,所以我具體回應委員所憂慮的、擔心的,我們來改進。是不是能夠凍結1億,用書面報告來……

主席:部長,你很慷慨,你一喊就凍1億喔!我們教育部過去沒有凍那麼高。

萬委員美玲:不是、不是,我覺得我們這樣講啦,就是我覺得……

鄭部長英耀:不是,因為委員要凍結5%……

萬委員美玲:對不起,部長,先讓我發言一下,好不好?我想我們今天才剛剛開始審,歲入不算,歲出的部分才剛開始第1案,我覺得我們要這樣看,就是我覺得非到真的有很大的問題要來減列教育部的預算,其實我們委員大家都捨不得,我們其實希望教育預算能夠多,但是凍結是做什麼?我覺得我們今天在這裡再次說明,第一個,整個原列數38億,你們要委外出去,也不是明年一開始38億就全部委光了,其實我剛剛本來是5%5%大概在17,000萬、18,000萬左右,我心裡也是在想,就是我們大概也凍結1億,凍結1億其實是分散讓你們自行去調整,我覺得其實並不會影響,如果在明年5月的時候,大概45月吧,解凍案來的時候,或者是你們把這個書面報告寫地清清楚楚,那解凍是很簡單的事情,而且是大家都會支持的事情,所以我覺得這個數字不是重點,而是這個背後的意義,所以我也是建議1億啦!

主席:其他委員的意見呢?因為我們過去教育部好像沒有凍過那麼多。林宜瑾委員先,然後等一下是洪孟楷委員。

林委員宜瑾:就如同萬委員所說的,教育部的預算大家其實都真的很捨不得減列,當然,凍結都是為了要督促整個業務的推廣,可是這個高等深耕計畫或者這些……其實都是非常非常重要的高等教育業務,而且是各大學殷殷期盼的經費,當然我知道如果提出書面報告,解凍其實也不是難事,可是解凍要排時間啦,所以有時候就是我們需要用到這筆經費的時候,還要再排解凍的時間,有時候會有一些耽擱,所以我覺得如果數目太大的話,對於整個高等教育深耕計畫確實推動上會有一點卡卡的,所以我建議……

柯委員志恩:不會有影響啦,這是委辦啦!

萬委員美玲:對,現在沒有在講……

林委員宜瑾:委辦、委辦,是,好,無論如何,我是覺得凍結1億確實這個數目太大了,因為過去我們在審教育部的預算,其實在凍結數真的沒有到那麼大的數字,剛剛部長可能還沒有進入狀況,我建議不然3,000萬,好不好?大家來討論看看。

林次長騰蛟:跟委員報告,我可不可以補充一下?

主席:好。

林次長騰蛟:這個委辦費的部分,為了讓一整年能夠去做一些運作,所以通常可能在前一年差不多這個時間就要開始規劃下一年度的委辦,甚至就已經開始在啟動這個作業,最慢的話也大概年初的時候就要去處理這件事情。

萬委員美玲:次長,我插話一下,我覺得次長剛剛講得很好,我們如果是前一年,也就是現在,已經在開始規劃了,但是你們預算都已經來辦公室討論過了,我卻沒有看到剛才我所說的,如果國教署的預算減少30%33%,其實是相對增加了,本來是百分之百嘛,你看國教署都減少了,你們其他的部分增加這麼多,可是誠如次長說的,現在已經在規劃,可是你並沒有送上來讓所有的委員看到,對不對?你這樣怎麼能讓我們知道你們這個案子是明年一開始38億統統要委出去?如果會耽擱到……我們沒有任何一個委員會去耽擱到這個時程,因為每一項計畫對孩子都很重要,所以我認為如果在我們凍1億的情況之下,明年提出來要解凍,召委趕快排案,其實教育部我想我們大家都是支持的,可是我們希望這個機制要出來,至少讓我們知道,因為是委出去嘛,委出去不是我們在監督而已,是你們大家都有責任,委出去以後要怎麼樣去把這個監督責任做好。

主席:好,我想我們就具體討論凍結的數字,因為萬美玲委員是提1億,然後林宜瑾委員提3,000萬。林騰蛟次長,你還要不要再發言?

林次長騰蛟:是,我是說因為很多大概都是年初或是前一年就已經要去做一些相關規劃,到底應該多少錢要委外出去,都是……

萬委員美玲:但你計畫沒來啊!你說你現在就在做了,但你什麼東西都沒有來啊!

林次長騰蛟:我們可以把……

主席:萬美玲委員,你等次長講完再講。

萬委員美玲:不是,因為他講的是錯的,我一定要講他,因為他的意思是說現在已經在做了,但是我們討論了這麼久,他東西都沒有出來嘛。

主席:好啦!我們先不要……我們讓次長……

林次長騰蛟:跟委員報告,我不是說現在已經在做了,它是會先期做一些相關規劃,到底要委辦哪些東西,一定是前一年,可能你到年中的時候才給,它只剩下半年的時間,沒辦法執行。

萬委員美玲:那要給我啊!

林次長騰蛟:對,我們可以整理。

萬委員美玲:你今天補得出來,我們再來討論。

林次長騰蛟:我們可以整理要做委辦的一些相關資料提供委員做參考。我具體建議,是不是能夠凍1,000萬就好了?請委員支持。

主席:次長希望凍1,000萬,剛剛洪孟楷委員有舉手,你現在要不要發言呢?

洪委員孟楷:召委,我請教,現在是第4案到第7案,對不對?

主席:對,第4案到第7案。

洪委員孟楷:好,那這樣子,次長,去年的委辦費這一筆有多少錢?去年這一個項目下面,今年是38億……

萬委員美玲:11019億,11122億,11229億,11332億,然後現在三十八億多。

洪委員孟楷:好,所以你看……

萬委員美玲:就是增加了百分之百,這五年來。

洪委員孟楷:一直增加嘛!第一是一直增加;第二,次長剛剛講的是,你們現在已經在預備明年的狀況,但是我們預算還沒有審查完畢啊,我覺得這樣子我沒有辦法接受,如果你現在講的是你已經在做明年委辦的一個狀況,你不就是先斬後奏嗎?

林次長騰蛟:跟委員報告……

洪委員孟楷:你先把我的話聽完,萬美玲委員剛剛也講了,就是你有計畫來,我們來看到底38億要用在哪邊,這是一個,你現在可以評估出來。第二,你也講說沒有,你們只是預先來做準備,那預先來做準備一定還是有priority,就是說你之前,假設你以去年的32億可以做到多少的部分,那我們一樣先行啊,你現在即便是凍結1億,也不過就是38億變37億,你還有37億可以運用,你也比去年的32億又多了4億元,所以再怎麼講我覺得沒有所謂的因為我現在凍結,你大多數的事情都不能做,沒有這樣子。我再強調,你去年是32億,你可能覺得有不足的地方,所以你們今年才編到38億,可是到底計畫是什麼,到目前為止我們沒有辦法看到,即便到最後通過的是凍結1億元,你們也比去年增加了4億,照理講,你們也比去年增加了4億,有4億元的經費可以來做合理地運用,也比去年可以來做更多的事情。

萬委員美玲:48,000萬嘛?

洪委員孟楷:是,將近5億,48,000萬將近5億,所以你們也比去年32億多,我們等於是去年32億沒有砍以外,還多給你5億元,讓你們能夠去做事情,所以我覺得這個部分在預算審查的時候,剛剛我們都已經開宗明義講得很清楚,教育經費大家都會面對,所以我們以鼓勵、以督促、以push來代替,真的有必要刪減的當然要刪減,但是我們更多的時候是希望用凍結的方式來督促教育部做事,所以如果這樣的話,在這一個部分我也支持我們凍結1億元,因為已經比去年多增加了48,000萬。以上,謝謝。

主席:好,吳沛憶委員要發言。

吳委員沛憶:剛剛萬美玲委員其實就是希望你們可以趕快提供資料,因為大家確實關心這些業務,剛剛提到的這個資料,你們今天有辦法提供嗎?讓委員可以了解初步的規畫,可不可以?可以啦!

林次長騰蛟:可以。

吳委員沛憶:我是覺得資料請趕快提供,因為其實剛剛每一位委員都是支持你們的業務內容,大家關心的是管考跟督導,我覺得凍結一億多,當然這些業務都是可以進行的,但是會讓業務進行得比較沒有那麼順暢。明年度因為我關切的很多是新興的業務,像我剛剛講的,AI的培訓,還有我們剛剛說因應我們修法,所以很多師資的研習計畫要增加,然後還有我們的身障生、特教生等等,這是新興業務,有些你是延續性的,那就還好,新興業務我真的會比較擔心如果凍結的金額過大,在他們前期的規劃,時間會有所延宕,所以我還是建議,是不是我們就凍結1,000萬?請教育部趕快提供資料,確實我們今天要審查,你們資料應該要提供得充足一點,趕快提供給委員,讓大家可以了解清楚。

主席:好,謝謝吳沛憶委員的發言,吳沛憶委員是主張凍1,000萬,林宜瑾委員主張凍3,000萬,萬美玲、洪孟楷主張凍1億,可是教育部林次長主張1,000萬,我建議我們休息5分鐘。

萬委員美玲:召委,你要宣告的話,連剛剛部長講的你也要講啊!

洪委員孟楷:對啊!

主席:部長剛剛是勉予同意凍1億。

萬委員美玲:1億啊,對啊。

主席:我想因為數字差異很大,我們休息5分鐘。

休息952分)

繼續開會957分)

主席:好,等一下,因為羅廷瑋委員剛剛是不是還沒有發言?他講完我們就確定數字了。

羅委員廷瑋:好,謝謝,再麻煩大家確定數字前讓我補充發言。我是第4案,我想大家對委辦費都滿有意見的,我願意跟大家一起統凍。

5案的部分,我對於到大陸的旅遊費用……到第4案而已,好,謝謝。

主席:好,我們是不是就確定一下數字?因為剛剛有1,000萬、3,000萬,然後也有1億的,對不對?

萬美玲委員要先發言嗎?

萬委員美玲:好,謝謝召委。我想我再來重申一下,委辦的部分,依過去的經驗跟未來我們想要達到的目標值,在委出去的時候,第一個,要非常地嚴謹;第二個,委出去以後,中間的監督跟成果的驗收,我們過去有一些失敗的經驗,那未來要再更仔細,這幾點我想是前提。

剛才我本來的意思是要把這整個委辦的原列數三十八億多凍結5%,其實5%是高達一億七,後來我心裡也是想1億,部長其實當時也有同意1億。不過我是這樣想,第一個,我希望在今天你要補給我一個,國教署是我們所有教育的最根本,你知道,所有的都在國教這一塊,它的整個委辦費用竟然會少了將近三成,我覺得這個部分部長也要調整一下,國教如果有需求,該支持的要去支持,但是這部分卻少了,而我們整體的預算到今年多增加了5億,到底增加在什麼地方?我也跟召委報告,我希望能夠同意今天這個數字必須要給我們,因為我不知道數學是不是要這樣加?那邊減少了,總體增加百分之百,那麼你在其他的地方,是不是可以這麼想,就是增加133%的這種概念?所以這個資料要提供給我們。因為我們很支持教育預算,我這樣子啦,現在因為整體預算增加了,比去年增加了快5億,我們就用5億的一成,凍5,000萬,好不好?

主席:好,那就是凍5,000萬,我們就確定了,你們今天就把詳細的資料給萬美玲委員跟所有的委員。我們是第4案到第7案一起凍5,000萬喔,好,書面報告之後解凍。

柯委員志恩:沒有,第7案他要講啊!

主席:7案你還沒講是不是?好,羅廷瑋委員,你一起講嘛,可以再給你補一下。

羅委員廷瑋:沒有,因為我剛剛要講又被阻止啊。沒關係,你要一起處理就對了?

主席:不是我阻止的,是別人。第4案到第7案。

羅委員廷瑋:好,沒關係,有釐清就好。但我覺得講真的啦,旅遊的費用我們還是很為教育部擔心,但教育部現階段又跟我們講說要處理所謂的臺商的學校、要去看,但是我們看到,到底陸生要不要來臺,我們沒有看到實際的具體作為教育部有其他的努力,因為我上次就有跟教育部長建議,現在陸方不同意的情況之下,你有沒有其他的作為?包括能夠對於旅外的這些陸生來做建議,是不是建議他們的陸生僑胞能夠來到臺灣就讀?這個部分你也沒有回應,我想這個部分,我覺得你在編大陸地區旅費,我沒辦法接受,我是提議要全數刪除。

主席:因為這個部分我們剛剛就說不減列了,而且那個錢不多,我們就一起凍5,000萬,針對陸生的部分,教育部是不是簡短回應,我們這邊就一起處理完?我們就一起凍5,000萬。

羅委員廷瑋:我是說要刪耶,刪75萬不行喔?

鄭部長英耀:跟羅委員報告,我想我們還是保留一個良善的彈性啦,其實羅委員所指導的,我們內部有在研議,也就是說怎麼透過第三地來臺灣讀書,這個部分事實上我們是有在研議的,也希望不要減列。是不是請李司長說明一下?

萬委員美玲:對不起,在說明之前,我可不可以一起發言?然後他可以統一說明,這樣比較好,不然等一下還要再來一次。

主席:好,那也請簡短發言。

萬委員美玲:好,我們儘量簡短。這個部分必須要說明一下,如果我們不要刪,把它留著,將來如果兩岸真的春暖花開,我們要來做互訪的時候就有這個經費在。不過在溝通兩岸教育交流議題的部分,你只有寫了一個說要去北京,然後工作內容只有說訪問相關教育單位,其他什麼都沒有,固然相關經費只有75萬,但是這樣也稍嫌草率。

李司長毓娟:國際司這邊跟委員報告,剛剛羅委員跟萬委員都有關心有關大陸地區旅費的部分,剛剛部長也說明,就是希望保持一個彈性,未來如果雙方可以有善意的回應的時候,我們還是可以到對岸去談有關陸生招生的部分,因為過往幾年,大概會談的主談單位會有所不同,我們不確定到時候我們要談的、對口的單位會是哪一個單位,所以我們就先以相關教育單位作為……

萬委員美玲:過去有哪些單位呢?

李司長毓娟:過去的單位可能有對臺灣的陸生招生服務中心。

廖司長高賢:各位委員,這邊跟委員報告,我們過去有到大陸的教育部去談,也有到大陸教育部轄下的招生服務中心、訊息服務中心,這都是屬於他們高等教育整個學歷證或是學位證採認的地方,但是對方常常是比如可能會約在上海或是約在北京,所以這個部分請容許我們有一個彈性,不要寫死這個談判的地點,這個談判的地點通常都是當天,比如舉例我99年去談的時候,可能是禮拜一提出來,我禮拜三就要去了……

柯委員志恩:最近幾年有沒有?

廖司長高賢:最近幾年,我們在疫情之前還是有去。

柯委員志恩:那現在沒有了?

廖司長高賢:因為109年之後受到疫情管制,他們對對方的控管也比較嚴格一點,所以在雙方的層級上面大概只有科長級。以上說明。

柯委員志恩:對不起……

主席:等一下,陳培瑜委員剛剛一直舉手要發言,陳培瑜委員先,再來是吳沛憶。

陳委員培瑜:謝謝主席,雖然這個部分我沒有提案,但是我認為如果兩岸的溝通來自於雙方都是善意的話,我相信以教育部的積極,絕對可以有所作為,我認為如果要惡意的全部減列,那我們要問的是,假如我今天是大雄,我面對小夫每天都來霸凌我,我還要對他釋出善意,我實在是沒有辦法接受這種說法。所以我比較支持萬美玲委員說的,如果我們不要減列,我們併凍,保留給教育部一些彈性,在相關業務的推進上我相信絕對可以有進度。以上,謝謝。

主席:謝謝。剛剛吳沛憶委員要發言,之後是柯志恩,再來是羅廷瑋。

吳委員沛憶:這個部分我是滿支持羅廷瑋跟萬美玲委員,現階段的情況來看,其實在赴中國訪問的可行性跟必要性上面,我認為是需要思考的,但是我認為我們還是要持續的保持善意,還是希望未來可以有機會交流,所以我具體建議全數凍結。

主席:好,吳沛憶委員。剛剛柯志恩委員是不是要講話?然後再羅廷瑋。

柯委員志恩:我剛剛只是先確定一下,所以應該是中國大陸跟教育部一些相關單位在疫情之前都還是保有這樣的過程;但是疫情之後,這幾年來都沒有任何往中國大陸的機會嘛,目前都沒有嘛,官方都沒有,你是說私下還是會用到這筆錢嗎?我們要很確定嘛!我們只要先確定最近兩、三年來,不管是哪個層級,就是你會用到這筆旅費到中國大陸去談有關於陸生彼此交流,有沒有過這樣子的活動?我只想確定這部分。

葉次長丙成:報告委員,這個還包括我們在港澳的招生。

柯委員志恩:是,所以你們有嘛,你們有用到這筆錢嘛!

葉次長丙成:有,港澳招生還有服務臺商學校。

李司長毓娟:對,還有三所臺校。

柯委員志恩:臺商學校、東莞臺商學校這些,你們都還是有到中國大陸去做這樣的交流,只是到他們某一個層級,就還是有嘛,如果還是有的話,那就可以考慮去用一些凍結的方式,因為你畢竟還是談到這個條件,好,那我贊成用凍結,因為畢竟你們是有這樣子的交流,到目前為止都還有?

葉次長丙成:有!

李司長毓娟:因為香港、澳門目前還是有在持續招生。

柯委員志恩:然後東莞臺商學校你們還是有做這樣的層級?

李司長毓娟:對,三所臺商學校。

柯委員志恩:好,了解,我現在是要了解這個狀況。

主席:最後請羅廷瑋委員發言,我們就處理了。

羅委員廷瑋:謝謝。我想大家都很熱烈討論,大家對這個部分……我覺得就像萬美玲委員一開始所說的,你寫得這麼的簡單,我們不要用粗糙這種字眼去批評,寫得這麼簡單當然我們會擔憂嘛,直接到北京然後也沒有特別說明要從事哪個業務,初期我們會擔憂,所以在配合現階段民進黨政府所頒布的橙色警報,甚至是比較不建議到大陸地區,這樣子的話,我們當然會希望一開始就不要編列這個費用、應該要刪除。但是面對有其他的委員開口就直接貼標籤說我們是惡意刪除,我覺得我承擔不起,我也希望不需要用這樣子的字眼在教育及文化委員會互相攻擊;我也很感謝沛憶委員有稍微提到、比較中肯的說明,我們都可以溝通,我們不會是鐵板一塊,因為教育的部分,只要你講清楚,我們都願意支持。

但現階段,我最後呼應剛剛柯志恩委員所說的,既然這樣子的話,我們就凍結,我希望凍結5,075萬,謝謝。

主席:因為剛剛大家是說,這整個第4案到第7案一起併凍5,000萬嘛……

羅委員廷瑋:統凍啊!我現在是說統凍啊!我當然知道這個東西是75萬,不可能有5,075萬,我是說這一個全部統凍,希望新增到5,075萬。

主席:因為我們剛剛的處理方式是第4案到第75,000萬,然後大家都接受。

羅委員廷瑋:就第4案到第75,075萬。

主席:你又要再加75萬,是不是?

羅委員廷瑋:是啊,解凍的時候我想了解他們到底去了哪裡?他為什麼要去?

主席:應該是一起吧,我們也不要糾結太久,看部長要不要接受,好不好?

羅委員廷瑋:部長,原來是1億耶!

主席:我們第4案到第7案還是一起併凍,就是5,000啦……

羅委員廷瑋:一樣一定併凍啊,我現在講的是併凍喔,第4案到第7案,我們都是在討論第4案到第7案。

主席:4案到第7案,本來剛剛5,000萬大家有共識了,現在羅廷瑋主張要加75萬,就看部長,如果覺得不行,我們繼續討論。

鄭部長英耀:跟委員報告,我們是不是5,000萬含這一個部分,然後我們在書面報告的時候也會把這一個註明清楚,是不是可以這樣子?

主席:對啦,好啦!就在這裡面一起,好不好?羅廷瑋委員,我們就這樣。

羅委員廷瑋:因為剛剛我要發言的時候就跟我講說這一個不算、不要發言,等到召委在講5,000的時候,後續才說我可以發言,你沒有阻止我,可能是誤會一場,沒關係,我都尊重召委。現在我要講的是,如果是要這樣第4案到第7案一起併案處理,5,075萬,部長,您一開始是講1億都可以凍結,現在大家溝通,我覺得這個部分特別擔憂的就是,你們赴大陸地區的旅費使用到底有沒有更精確?我希望你們能夠充分、清楚的交代,避免你們被統戰,這部分我們當然都擔憂。

主席:羅廷瑋委員,因為第4案到第7案其實就是併凍5,000萬,然後都要書面報告之後才能一起全部解凍。

羅委員廷瑋:對呀,沒關係,我就想多75萬。

主席:所以其實多75萬是沒有差別的,我的意思就是說,因為剛剛大家已經講了5,000萬,他那個書面報告裡面的說明一定會有針對大陸地區旅費的,就是一起這樣子。

吳沛憶委員。

吳委員沛憶:這部分因為剛剛前面已經有說,就是第4案到第7案一起併凍,但是我也支持第6案跟第7案,因為看起來明年度的執行度不會高,所以是不是第4案到第7案併凍5,000萬,但是其中有關於755,000的大陸地區旅費就是全數凍結,但是這755,000含在第4案到第7案的5,000萬之內,是不是這樣子大家可以接受呢?

主席:我們以前好像比較沒有這樣處理,就是其中又有兩項要特別凍這個75,我們剛剛是說……

洪委員孟楷:如果多這75萬教育部就不能做了,那我們當然要討論……

主席:不是,部長,您表達一下好嗎?我們看怎麼處理。

林次長騰蛟:我來補充一下,各位委員,我做這樣的建議,針對剛剛提到那個75萬,因為剛剛講的是,如果是對於大陸高校招生的部分,這個確實會有變數,但是我們也有臺商學校,還有包含了香港、港澳地區,包含國中會考5月份就開始進行了,這個凍結就會影響到我們後面的進行。對!因為這個是公務人員,所以我是建議,讓我們可以執行的可以執行……

羅委員廷瑋:次長,你編列的是旅費!

林次長騰蛟:對,我知道!對,這個是……

羅委員廷瑋:不要把旅費跟另外一個拿來扣我們帽子。

林次長騰蛟:對,我知道!但這邊是公務員的旅費,他出差就是用旅費支出……

主席:好,我們聽一下……

林次長騰蛟:所以我的建議,這個部分是不是75萬裡面凍20萬,加上那5,000萬就變5,020萬。

萬委員美玲:召委,不好意思,我有意見。次長沒有發言之前,我是沒有意見的,其實我覺得就是併凍,然後看怎麼尊重羅廷瑋委員;但次長講完以後,我真的就有點意見了,為什麼?因為你編列上面寫得很清楚,你要去北京,然後只是詳細的不能講,你現在又跟我說要去什麼東莞臺商學校這樣、這樣、這樣!你明明就是還沒有設定,為什麼還沒有設定?因為有很多的變數,兩岸的狀況現在不明,所以我覺得次長是越解釋越複雜,以上。

主席:我是建議這樣子啦,因為我認為再把這兩個拉出來特別凍有點奇怪,我們還是一起,不然部長就接受5,075一起整體併凍,好不好?象徵性的大家知道這個意思了,是不是?我們就不用再討論了。

羅委員廷瑋:可以。

主席:好,部長OK,第4案到第75,075萬,大家知道這個意思了,科目自行調整。所以第4案、第5案凍5,000,第6案、第7案要分開處理,是這樣嗎?第4案、第5案凍5,000,可是剛剛第6案、第7案次長說……

羅委員廷瑋:不是又跟我講的一樣?

主席:不是,因為原本議事人員跟我說可以一起處理,但是現在教育部的人說不能這樣處理。

洪委員孟楷:這是歲出所有1,800億裡面……

萬委員美玲:我明確的建議召委,我覺得我們後面還有好多要審查的,因為教育部的人也有來提醒,我們就很簡單啦,不要再糾結了,第4案、第5案凍5,000,然後第6案、第7案凍75就好了啦,我們……

主席:剛剛第6案、第7案林次長說不能凍75,他希望凍20還是25,就凍個25吧,象徵性的意思,這樣好不好?羅廷瑋委員點頭了,是不是?

羅委員廷瑋:好,我們可以尊重,但是我真的還是要講,我們沒有所謂的惡意,用這樣子的字眼去貼任何一個委員都是不對的,我們是要保護所有教育部的官員避免被統戰,赴大陸地區應該要經過更審慎的評估。

主席:大家聽到了,第4案、第5案凍5,000萬,第6案、第7案凍25萬,我們就這樣子,書面報告後解凍。

我們現在一起進行第8案、第9案,那第8案單獨,教育部說這個要單獨,第8案單獨,洪孟楷委員。

洪委員孟楷:沒關係,第8案我後面再討論,好不好?

主席:好,第8案後面再討論。

洪委員孟楷:因為歲出這個是我們提出來,但是我必須先利用這個機會再次強調,部長,我們之前在九樓大禮堂詢答、所有大學校長都來的時候,當時我就已經有在質詢的時候請教過您,就是有臺大校長帶頭說是不是有可能有所謂的高等教育的前瞻計畫,能夠更積極的由大家來推廣,因為我們看到大學的排行持續地往後退,這個也是不爭的事實。您過去是從學界過來,我在那時候也有講過,可是因為那時候已經在審理現在的預算了,所以你說可能來不及,但是你們有沒有那個雄心壯志在明年為高等教育多發聲?並不是只有我們高等教育深耕計畫第2期,這個200億從過去到現在都一直有在做,我們講的其實是一個更超前的部分,所以我現在先提出來,對這一個部分我先不糾結,我們等到後面討論到高等教育計畫的時候再講,但是我還是一樣要發言來留下紀錄,就是要一而再、再而三的強調,其實現在臺灣教育部對於高等教育、對於大學的支持還是不夠力的,以上,謝謝。

主席:好,謝謝。第8案就待會併高等教育處理,那第9案教育部這邊是要現在處理嗎?

萬委員美玲:9案當然要啊!為什麼不處理?不處理的原因是什麼?

主席:因為剛剛有一個可以併後面。

萬委員美玲:OK。第9案是我的案子,我們看到這個案子是「媒體政策及業務宣導費」,我們來看,在114年的時候我們所有相關的公務預算、非營業基金及特別預算之宣導費用高達13,280萬,部的部分就占了一半以上。好,我們再來看,在111年的媒體宣傳費用是五千七百多萬,3年成長了131%,那我比較不理解的是有什麼事情需要到媒體宣傳然後費用還成長了131%。我們再來看,在發包給媒體的時候,本席發現其實有很多都是用限制性招標來做,然後在這3年當中大概就非常集中在某10家媒體,那我比較希望教育部能夠說明一下,第一個,為什麼我們的媒體宣傳費用成長了131%這麼多?第二個,既然是媒體宣傳,我們就希望廣一點,但是我們卻發現我們是用限制性招標,而且窄,所以這個好像不太符合宣傳的目標。再者,我想我們要做宣傳,恐怕就是因為我們有很多的計畫,我們有很多新的政策,我們要讓大家知道,這當然很重要,可是就我自己對教育上的了解,其實從部訂定一個政策或一個計畫,下面從各司出去了、從署出去了,然後來到各縣市的教育局處,那局長也好、處長也好,他們了解了,透過公文系統、透過開會說明,然後再到學校裡面去,老師做有溫度的,甚至於我們還有過去這麼多的輔導團,這都是一種宣傳,而且我覺得其實更有效。那往上也一樣,我們有一些在大學端的政策,像葉次也來自大學端,我覺得其實有很多的機制是可以透過這樣的方式做,所以是不是能夠說明一下編這麼多的媒體宣傳費用是為什麼?

主席:好,是體育署長要說明嗎?

鄭署長世忠:是,報告召委和各位委員,感謝萬委員的垂詢,這個部分容許我體育署這邊先來做一個初步的回應。我分幾個部分,第一個,這整體的採購雖然是限制性招標,但它應該是公開評選,所以我想大家都是依照政府採購法來辦理。那為什麼在114年會增加這麼多的媒體宣傳費用,主要是因為我們希望在明年大力的去推廣整個身心障礙者適應體育、適應運動,還有落實運動平權,特別還有針對我們全民運動這一塊,包括所有企業推展職工運動,以及提升整個社區跟全民辦理一些賽事和規律運動觀念的宣導等部分,當然在技職的部分有一些技職教育及職業探索的活動,這部分也是有蠻多的成長,還有一個就是青年署的青年海外圓夢計畫等等的宣傳,這幾個部分都是導致費用大量成長的因素。還有另外一個,就是我們在112年把原本編列在基金預算的一些費用移列到公務預算去了,這個部分也是占了蠻多的比例。以上先做初步的說明,謝謝。

主席:好,謝謝鄭署長的說明,就是有一些身心障礙者體適能還有各方面的新興業務需要宣傳。這部分如果萬委員同意的話,我們是不是移到後面各科目再討論?因為這個只是整體的加總。

萬委員美玲:好,我同意。

鄭署長世忠:謝謝委員。

主席:好,那就併後面科目處理。好,謝謝。

柯委員志恩:要記住等一下要回頭來看要凍多少。

主席:你們計算一下再告訴我們,好不好?你們算一下再告訴我們,因為後面也會有凍嘛!

好,我們現在進入第2頁,我們討論第1目第10案到第23案。提案委員有葛如鈞、葉元之、柯志恩和萬美玲。

葛委員如鈞:謝謝召委。本席第14案的提案內容是關於教育部的水電費,本席特別去查了一下教育部的法定預算,在112年的水電費是652萬,在113年度漲到818萬,114年度預算中的水電費變成了1,365萬,和2023年(112年)相比,成長率是108%,和今年相比是成長了67%,遠遠高於台電1134月調整的漲幅14.5%。我想我作為阿宅,我們是非常用心節電,我們也非常在意電到底去哪裡了,那怎麼教育部自己不以身作則?大家都省電省得要命,結果教育部自己漲了100%,教導各級學校如何有效用水電,結果教育部自己是用2倍的經費在做,那有沒有給各級學校都2倍的電費呢?因此在預算上,我提出第14案,本席堅持要減列教育部的水電費,減列的幅度可以和其他委員併案處理。

19案則是關於教育部政策溝通的預算,針對最近幾個比較有爭議的教育議題,我想我還是必須要提出為什麼我們在這裡要這樣凍結的想法,那我們是沒有減列,我們有一個凍結數,為什麼呢?其實我們看到「班班有鮮奶」這5個字算是很成功推出去了,花了多少的行銷預算,有多少的公協會、教師團體開了一堆記者會,我們委員也投入了我們辦公室同仁的心力去督促,在711號我是立法院第一個委員提出這個政策非常難以推行,你們一定要三思,你們拚命說一定可以、一定可以、一定可以,結果在施行3個月以後,現在大轉彎了,真的不做了,直接由院長喊停,朝令夕改,這是一件事,你花出去的行政溝通成本就丟到水裡去了,那明年會不會又有一個什麼「班班有……」?2億、3億就這樣花掉了,大手大腳,我覺得錢還是很重要,然後老師、學生手忙腳亂,去跟你溝通、傳訊息,這又是投下無形的成本,當然這還只是一個例子,但是這是最可怕的例子。然後雙語政策到底推不推?講了那麼久,到底要不要做?學習歷程檔案商品化,我們也一再的質詢,結果教育部單位好像活在平行時空,說沒有這個問題,我們辦公室一天到晚接到學生的陳情,他們說買不起、做不了、傳不上。你編了政策溝通5億做的東西,我是不知道到底做了哪些事,有一些東西做了,結果3個月就撤回,有一些東西做了,大家根本沒看到,你是活在平行時空。我想對這個我們是堅持希望要能夠予以凍結,我們需要看到更完整的報告,否則這個溝通費用花出去都是像掉到水溝裡面。

另外,我還要詢問現在你們編印文教書刊的方法,數位跟實體的比例現在是多少?如果有數字的話,請提供一下,否則你花了一堆錢去編印這些東西,像「班班有鮮奶」的傳單發出去,3個月後全部丟垃圾桶,這還不只是錢的問題,還有ESG、環保的問題,謝謝。

主席:好,謝謝葛如鈞委員。再來請葉元之委員。

葉委員元之:好,我是提第17案,第17案是特別費,特別費是幹嘛的呢?特別費就是拿來請客吃飯,然後做一些婚喪喜慶、公關用的。那為什麼我這邊主張要凍結50%?因為其他的預算,剛剛很多委員都講了,如果凍結了、減列了,大家都會很小心或者是很不希望去刪掉真正用在教育的經費,但是這個特別費是官員們吃喝玩樂的,在今天早上高雄還被爆出來有官員把特別費拿來做自己日常生活的用度。我非常同意剛剛葛如鈞委員講的,我們平常在立法院質詢教育部的時候提出非常多的建議,教育部也一直說要改善,但是一直都沒有,像剛剛講的那個「班班喝鮮奶」,我在上一次質詢的時候就跟部長講,到時候不要忽然間就終止,然後一副好像是因為學校不想喝,所以我們就不要,不勉強學校喝,不是這樣!是你們從頭到尾這個政策規劃就非常粗糙,造成學校非常大的困擾,那你要去解決這個問題,而不是你們不想喝,我就不給你喝了!把學生當什麼?把學校當什麼?需要你們喝鮮奶的時候就來班班喝鮮奶,做不下去了就說那我們不要了!把大家搞得人仰馬翻,教育政策可以這樣推動嗎?上次這樣跟部長建議,部長好像也沒有跟農業部反映,忽然間,幾天之後戛然而止這個政策,我們看到簡直嚇一跳!

再來就是校園安全的問題,現在50年以上的老舊校舍超過2,200棟,如果30年以上校舍超過1萬棟,大概有數以萬計的學生在危險的校舍裡面上課,這個部分的預算,我不知道為什麼,這一次教育部編列,跟之前的馬政府和蔡政府比起來就差非常多,導致我們在地方希望爭取校舍改建的時候,常常就會用經費不足、經費不足、經費不足這種理由一直拒絕、拒絕、拒絕,或者是人家明明需要500萬的預算去改建,你說只給100萬,把學校當作好像在跟你們乞討一樣,我不知道為什麼像這個校園安全的問題也不願意解決。

另外,我們一直針對國中的校安問題,希望有專職的校安人員,因為現在很多輔導組長都是兼任的,又要備課、又要面對這些學生,壓力很大,希望有專職校安人員,也不願意!講了半天都不願意,那你們這些教育政策都不改善的情況之下,我不知道你們有什麼臉面可以拿這個特別費,然後去花、去請客、吃飯、做公關,所以這個我主張凍結50萬,這部分不會影響到任何小朋友的教育支出,希望你們可以針對我剛剛講的這些問題提出書面報告,我們也沒有刪,就是要求你們去改善,然後才能解凍,謝謝。凍結50%

主席:柯志恩、萬美玲,然後再來吳春城。

葉委員元之:它總共是117萬。

柯委員志恩:我這個部分是一般行政,雖然是裡面比較少的,但是我還是跟葛如鈞委員一樣,呼應一下,水電費真的是暴增太多了!你真的要給我們一個解釋,因為你看113年是漲11%,以行政院來說,你剛剛說電費是呼應漲電價的關係,可是我怎麼樣去算,還是算不出來,為什麼1134月電價是漲11%,然後11310月電價是漲14%,你這種算法來看的話,它還不足以變成現在暴增到1,365萬,我覺得這個基底還是要算清楚。特別是我們也很呼應卓榮泰院長強調的全民節約用電,所以這個是怎麼樣的算法,我覺得這個算法沒有辦法說服我,所以這一項我認為應該減列400萬。

主席:再來是萬美玲委員。

萬委員美玲:謝謝。在第1目,我的案子稍微多一點,第11案、第13案、第16案、第18案、第22案跟第23案,我想第11案、第13案其實是一樣的,我也是必須要說明一下,就是一般行政的經費都一直在暴增,但是我們看到例行事務並沒有增加,這是第一個要說明。第二個,就是我們大家今天都很關心的水電費,因為大家都知道,現在整個台電的漲幅總共加一加23%左右,但你們卻可以漲到66%,剛才葛如鈞委員在問電到哪裡去了?我真的也很想問,到底是什麼可以增加到這麼多?所以這個必須要說明,這是第11案、第13案。第16案的部分等一下讓教育部說明就可以。

我們來看第18案,我想我特別在這個部分講一下,我們在質詢的時候也好,平時我們也很關心校園菸害防制工作,我跟教育部其實談過很多次,可是我們每一次在談這個議題的時候都提到這是衛福部的事情!事實上,我們就是在教育現場,衛福部現在有調查,我們還有9.5萬名青少年在使用電子煙、加熱菸等等,不要再去強調它的戕害有多大了,我們都知道!可是看起來我們相關政策的宣導,怎麼樣讓這些孩子遠離毒品,好像沒有做得很好,所以我希望能夠在這個預算項下,待會能夠再做一些說明。然後是第22案的部分,我們看這筆預算要做什麼用呢?我們是要辦理精進教育人事制度、法規、人員訓練、研習法治觀念等等,可是我覺得非常諷刺的是,教育部今年自己所屬的一些相關機關,卻遭到媒體爆料出來,不管是海科館、國教署,都有一些霸凌的事件或者對人員不合理的對待,或相關的訓練其實不到位,出了很多狀況,造成很多教育部相關所屬員工長期都有一些精神上的壓迫,以及莫大的工作壓力,所以編了這樣的預算,可是看起來卻沒有做得很好。所以我想相關的減列或者凍結,等一下併案來處理。

主席:謝謝萬美玲委員。再來是吳春城,等一下是陳培瑜、洪孟楷。

吳委員春城:我的是第20案,我是針對營養午餐,剛才是在談班班有鮮奶,奇怪,教育部只要碰到吃的都會出問題,我覺得這是一個思維的方式,不是缺錢的問題。教育部是一個經費非常龐大的部會,三千多億,這20年來,教育預算成長了3倍,從一千多億膨脹到三千多億,這麼多的錢在硬體建設上面投入了龐大的經費,而且做得是不錯,但是遇到這些這麼簡單的班班有鮮奶、營養午餐,營養午餐和韓國、日本相比,我們已經落後30年了,人家早就有了,我們現在才做,然後還窒礙難行,各部會、地方政府權責不一,難以協調,我覺得這都不是問題,這個問題就在於決心不足,教育部沒有把這個問題當作重點業務、當作重點任務,都是應付一下、推託一下,所以每樣事情都會出問題。在這裡,對於營養午餐這部分,我還是提出要凍結100萬,請教育部積極改善這個問題,謝謝。

主席:好,謝謝吳春城委員。再來是陳培瑜委員。

陳委員培瑜:謝謝主席。我的案子是第21案,關於青年服勤同意書,之前有非常多我認為是政策溝通的問題,還有教育部其實對於自己相關的法規,我認為之前在回應所有委員質詢的時候,真的可以聽得出來你們其實是不熟悉,到底青年服勤這件事情,在現階段學校的工作範圍,同時要搭配災防法、民防法、全動法的部分,我也認為你們的溝通有很大的問題,導致於非常多錯誤的資訊在家長群組當中流傳。所以這件事情,我們希望教育部可以持續地溝通,同時要把自己相關的法規範確認清楚,預算凍結的部分,我們不堅持,可以跟其他委員的案子併凍。

另外,在第21案我們提到將閩南語改為臺灣台語的部分,我知道教育部有回應跟課綱無關,都做了更正,但是我們辦公室還是有找出,例如很多教學計畫、行政命令、課程原則,其實還有很多都沒有改,這個部分要請教育部持續精進。最後提到關於公共出借權的部分,其實出版這件事有非常多事情可以做,在教育部這邊,我們去年在修國教法的時候,我們修了第十三條,教育部應編列相關預算給學校購買圖書,如果把這個法規範一起合進來看,未來還有圖書館法這件事情,我認為公共出借權這件事情雖然是文化部的政策,可是因為教育部其實有相關工作角色,也要請教育部持續精進;以上,謝謝。

主席:謝謝陳培瑜委員。再來洪孟楷委員發言。

洪委員孟楷:謝謝。本席提出第12案,其實我的重點在於校園裡面的標線,尤其是像大專院校,或者是一般學校,其實都一樣,那就是沒有做相關的道路維護品質計畫,經過教育部來本席這邊溝通、了解,要加強標線、人孔蓋施工的標準跟作業程序。我們的重點在於要減少,未來如果校園內部的道路施工要有一致性的標準,避免學生在校園裡面發生道安,不管是摔車等等的狀況,教育部也同意要針對道路維護管理品質計畫提供給教育委員會,所以本席同意這個第12案可以改列為主決議,但是剛剛很多委員已經提到在「一般行政」裡面所謂的班班有鮮奶,我想在這邊我一定要先提一下兩個部分:第一,剛剛我們討論到的宣傳費用,說實在話,教育如果做好本職業務的話,真的不太需要什麼宣傳費用;如果沒有做好本職業務又做了一個倉促、草率上路的錯誤政策,一個錯誤政策會把我們一整年的宣傳努力全部都過去,所以班班有鮮奶的這個政策可以說是一個最不好的示範。

再者,剛剛我們委員有提到,說是決心不足,就我自己實地去跟選區的國中、小瞭解,我真的認為教育部的官員不只是決心不足,更重要的是委屈,讓我們的國中、小的學生都變得委屈。我們知道在這個政策裡面,其實主導的是農業部,農業部為什麼?它可能是因為有鮮乳過剩或是有照顧酪農的部分,於是就來找國中、小配合來買單,卻完全沒有瞭解第一線的需求,到底我們有沒有冰箱、有沒有冷鏈設備、沒有足夠的時間去讓它做合理的分配,所以才會造成學生、家長、老師大家全部人仰馬翻。

過去這兩、三個月,尤其是學校有很多這種家長會交接,我們每跑一次,聽老師罵一次,每跑一次,聽家長抱怨一次,現在終於從善如流地說「先喊卡」,我想這個部分真的要引以為鑑,但是之前有講到今年的預算有七億多,是由農業部來編列,明年的預算有15億,本來之前答詢時是講教育部編一半、農業部編一半,我剛剛先私下請教次長,次長是講行政院會再有補助計畫。我現在提出來,因為既然班班有鮮乳這個政策你現在已經喊卡了,明年的預算就用不到了,那七億多到底要編在哪一個項目裡要讓我們知道,我想這個部分,我們就合理地要求要先拿掉。本來我有請同仁來問,是說要編在國教署還是編在哪邊,還是編在相關的費用,還是在行政院?

彭署長富源:一般性補助,沒有編在……

洪委員孟楷:好,要確認。如果是一般性補助的話,我們就會追行政院,這一筆就要先拿掉,因為15億是一個龐大的數目,你今年10月的時候答詢還在講明年要編列15億,農業部一半、教育部一半,既然現在你政策喊卡的話,這15億不使用的話,我們就必須要求拿掉,但還是要再次跟部長說,要focus在本業,而不是委屈……有些時候教育部那麼大的一個部會,要照顧那麼多的國小、國中、高中、家長、學生,其他部會也好,或真的上頭有這種政策導向,如果真的讓我們的學生、家長、老師有窒礙難行的地方,該勇敢說不的,部長是大家長就應該要勇敢說不。以上,謝謝。

主席:謝謝洪孟楷委員。再來是羅廷瑋委員。

羅委員廷瑋:謝謝。我想班班有鮮奶大家都非常關注,但我要跟所有在座的委員特別再補充一下,我想最近有一些報導也說,當鮮奶來到了學校,老師如同空襲警報,我想這個行政相關的作為,造成第一線的老師都非常地困擾。

我另外也要補充一個事情,我們現階段有遇到許多家長跟我們抱怨,這不是班班有鮮奶,而是班班有保久乳。我很納悶,我說奇怪!家長們不是選「鮮奶」嗎?他說「沒有啊!來的就直接是保久乳,也沒得選,所以這樣的政策,現階段到底是遇到了什麼問題?講得震天響、講得非常好,結果實際面、操作面不只造成老師的困擾,也造成家長的困擾,小孩實際上也不喜歡喝保久乳,全部喝一個月、兩個禮拜下來,有四、五瓶都丟給家長自己去處理,變成家長的困擾。我講真的,這一次大家為什麼會這麼重視這個議題,就一併來處理,謝謝。

主席:剛剛也有委員反映,這邊並沒有班班有鮮奶,如果有興趣,大家可以另外再排一個報告或檢討。我想大家都發言完了,我們第1目是不是請教育部的哪位回應一下剛剛大家的意見?

杜處長國正:主席、葛如鈞委員、柯志恩委員還有萬美玲委員,剛剛有關心到水電費有增加的部分,跟3位委員報告,水電費的部分其實從107年到現在112年決算數的部分,我們的用電度數,其實這6年來,我們減少了22%。雖然我們的費用有增加,可是是因為台電有漲,還有我們之前預算有編列不足的部分,我們去做挪用。

也跟委員報告,其實112年決算數的電費是1,4335,000,我們在114年編列的時候是編到一千三百多萬,其實我們自己也是希望用電數能夠持續減少,所以我們也是希望委員可以支持。

柯委員志恩:你還是要告訴我,你這樣算……

葉次長丙成:委員,不好意思,我補充一下,我們在科技大樓那邊,以前管委會的費用是包含電費,現在科技大樓把我們拆出來,叫我們電費要另外出,所以這是一個多出來的支出。以前是交管理費的時候就把……

柯委員志恩:是要你們出多少錢?

葉次長丙成:現在科技大樓那邊的電費全部都是我們出的,可能要請秘書處補充這個資料。

柯委員志恩:秘書處,你們出多少錢?

主席:次長要請秘書處補充是不是?

葉次長丙成:是。

主席:杜處長……

柯委員志恩:如果是由科技大樓拆解出來,你要告訴我多少錢,因為照你們這種說法,你們剛剛講了老半天,我還是算出來……你生出來……113年不過是漲11%114年是14%,這樣算我還是算不出為什麼要暴增到一千三百六十幾萬啊!如果你說跟科技大樓有關,那是多多少?這樣數字才有辦法兜得攏嘛!我們還是要把數字兜攏啊,對不對?

主席:剛剛葉次長是希望秘書處說明一下,是不是?杜處長。

杜處長國正:報告主席跟委員,有關科技大樓的部分,我們這邊上手沒有數據,不過我會後可以補充。

柯委員志恩:大概是多少?因為你暴增很多,所以我們要知道你們是用什麼辦法把數字弄出來的。你暴增了非常多,引發委員的注意,除了因為調漲電價,這是大家都知道的,也都承受這樣的辛苦,我們還是要知道……因為這個數字要兜攏,我們才知道這筆費用需不需要被減列,好不好?趕快調出來。

主席:剛剛杜處長說會後補充,或者等一下中午休息的時候可以準備一下。

再來是署長要發言嗎?彭署長。

彭署長富源:剛剛葛委員提到幾個政策,我簡單地跟委員回報一下。113年教育部沒有編班班有鮮奶等等的預算,宣導也如萬委員、洪委員所提,不會用電視廣告或什麼廣告去講,它通常都是用公文告知農業部有這個政策,大家一起合作之下,請大家在工作的過程中可以上網點選,大概就只有這樣,不會有那個預算去做宣傳。

新的政策會變成農業部的錢去輔導酪農,因為原來就是酪農需要協助,所以會去針對他來協助,至於孩子鈣不足的問題,我們可以從教育部公布的學校午餐食物內容及營養基準讓孩子取得鈣的方法更多元,以及在午餐內可以處理,不一定只用喝牛乳的方式,所以……

柯委員志恩:這個不是現在在討論的吧!

彭署長富源:對,這不是現在在討論的,我是直接……剛剛有說到宣傳,我們會用公文,不是用到這個錢。

主席:請彭署長簡短回應就好。

彭署長富源:至於其他像剛剛講到的,50年老舊教室的這個部分,已經跟行政院爭取350億,這樣的處理我們會持續跟地方一起努力。至於剛剛葉委員垂詢到的校安經費大概這兩週內就會確定了,已經跟地方政府開過兩次會,部長在方向上也已經拍板確定,我們會跟地方政府一起協助,尤其……

葉委員元之:校安……

彭署長富源:就是剛剛你講的國中校安專職人員的部分,這兩週就會確定,部長已經在整體方向都拍板了,我們把那個細節簽清楚,也已經跟地方開過兩次會。

另外,剛才萬委員有提到電子煙的部分,新的方法會由分齡教材以及入班(入每班)去做宣導,會更有效,至於源頭,上一次已經有決議,五個部會的平臺,衛福部會去建立,大家一起來配合,從源頭一直到最後宣導面,甚至稽查,稽查也回到源頭,我們會多做分齡教材及入班宣導,讓孩子更直接知道這件事的壞處及可怖。

再者,吳委員剛才有提到午餐專法的事情,基本而言,我們把這個事列為很重要的事項,已經跟地方政府完成三項事項的討論,有關偏鄉地方的部分已經改善了,所以這個入法比較沒有問題,至於人力、經費及午餐的相關設算基準,的確地方政府還有很多意見,在跟他溝通中。

最後一點是有關剛才洪委員提到班班相關114年的錢,農業部的錢會用於輔導酪農,教育部的錢沒有編列,它原來就會由行政院做一些處置,以上補充完畢,謝謝。

主席:好,教育部還有沒有什麼要說明的?好,請。

王處長崇斌:跟委員報告,人事處做說明,就是剛剛萬委員有提到職場霸凌這個精進措施的部分,事實上,相關的這些事件,包括目前行政院也有相關的指示,所以教育部已經完成檢討「教育部員工職場霸凌防治與處理作業要點」,我們已經完成修訂了,包括相關的機制都有強化……

萬委員美玲:所以之前沒有這個要點?

王處長崇斌:本來就有這個要點,我們再精進,包括把調查的期程縮短到一個月為原則,另外,也明定有關調查委員一定要有外部的委員來參與,還有相關對於申訴人的保護措施,我們都已經訂在我們的職場霸凌防治作業要點裡面,也已經完成修正。

現在有關相關的這些調查案件,不管是跟我們部裡面提出的申訴,或者是從人事行政總處這個通報平臺收到的案子,我們都會就案件的性質根據我們的作業要點來做相關的調查,還有相關的處置措施,以上。

柯委員志恩:你越講我就越糊塗了,你說外部委員,身為教育部,你們現在才有外部委員啊?

王處長崇斌:那個本來就有,我們現在是規定……

柯委員志恩:然後你的精進在哪裡?

王處長崇斌:我們現在是有明定我們的外部委員一定是要占多數,一定是要占多數……

萬委員美玲:什麼叫多數?

王處長崇斌:就是一定要占所有的……

柯委員志恩:向來都是,外部委員絕對都是多數,在過去學校的性平裡面,外部委員全部是……

王處長崇斌:是、是,那……

柯委員志恩:而且教育部是利益相關單位,本來就不會是委員……

王處長崇斌:是。

柯委員志恩:所以你們教育部在說什麼?你這樣一講,我很驚訝!那你們以前怎麼調查霸凌的?

王處長崇斌:過去其實我們也都是以外部委員為主,都有外部委員的參與。

柯委員志恩:那你現在精進在哪裡?

王處長崇斌:我們是在要點裡面把它做一個更詳細的……

柯委員志恩:你給我看一下,你給我看一下你們的要點,好不好?

王處長崇斌:是。

柯委員志恩:你們本來不講還好,這樣一講,我又開始有點問題了。把那個要點給我一下。

主席:因為原來人事總處的沒有講得那麼清楚,說外部要過半,但是性平的都是有要求,所以教育部剛剛的意思是他們本來就已經有外部委員了。這樣OK……

萬委員美玲:不好意思!我提的第22案的地方,剛剛的回答,我覺得不清不楚,因為我看不出來,這個要點如果是更精進地修訂,我不知道跟以前的有什麼差別,第二個是在這一案當中,我特別舉出了兩個例子,但是教育部其實還沒有回答這兩個例子到底現在調查的結果是什麼情況,也沒有講後續是什麼,能不能說明一下?

主席:好,人事請再說明,王處長。

王處長崇斌:是、是,跟委員報告,有關海科館館長職場霸凌的這個部分,我們已經完成了調查,已經有成立,包括館長的部分,已經調任非主管職務,已經調離現職。另外,懲處的部分,我們也根據調查小組的建議,已經有記一大過處分,這個也已經核定了。相關的對於館裡面同仁的輔導,包括員工協助方案的協助,還有提供諮商的資源,我們也都持續跟海科館同仁宣導,還有提供相關資源來協助。至於國教署的部分,事實上,相關的部分也已經在進行調查中,以上。

主席:好……

柯委員志恩:不好意思!我還是要強調,你剛剛說海科館,還有包括高雄科工館的這個部分,為什麼大家會怨聲連連?因為你們調查的時間太長,而且說到一個最重要的部分,我現在才發現,你們現在所精進的部分裡面有外部人員占二分之一以上,之前沒有,難怪!之前沒有到這個層面以上,這樣才占二分之一耶!一般來說,外部學者專家都應該占全數,內部完全不應該有的,也難怪過去這幾個案子拖延這麼久,你調查得到的結論都沒有辦法說服真正被霸凌的當事者,這已經鬧到社會版面的時候,我覺得真的讓教育部有點蒙羞!結果我今天看到你的這個修正要點裡面,外部學者專家應占二分之一以上。天啊!那以前沒有占二分之一以上嗎?以前是占多少?

王處長崇斌:跟委員報告,在我們修訂之前,海科館案子的3個調查委員都是外聘委員,我們實際上就是這樣做的,沒有錯。

柯委員志恩:對啊!那你幹嘛要二分之一?你就全部啊!你告訴我這是精進版,然後精進版是應占二分之一以上。沒有人是外部委員占二分之一以上的,我不曉得教育部是根據哪一條來做,這是教育部耶!拜託!為什麼會引起我的抗議?就是因為教育部應該是率頭做起的,你的這個標準、這個門檻比一般學校的性平委員還要低耶!還要低耶!

萬委員美玲:我這裡補充一下,真的是越講越模糊!因為剛才針對我提的第22案這個部分,您的意思是我們已經有修正相關職場上的霸凌防治作業要點,更精進地去修訂了,所以我們拿來看,這一看,第一個,沒有精進,所以你交出來的資料其實是不對的,第二個,不管是哪一個單位,在教育部底下發生這樣霸凌的事件,你們自己是事件當事人,你還說外部委員占二分之一以上,等於越修越回去,哪裡來的精進,對不對?所以我想這個部分我們不太接受這樣的說法,好不好?

主席:不好意思!因為這題我也研究過,教育部真的有精進,要是人事總處的霸凌相關規定的話,沒有規定要二分之一,就算性平的話,其實也會希望還是有校內人,跟所謂的行為人沒有利害相關性的,因為他要瞭解那個內部的脈絡,所以教育部這個跟人事總處的比起來是有精進,不然,大家等一下休息時間找出來比對一下。

萬委員美玲:報告召委,我覺得是這樣子,因為現在我們是在審教育部的預算,所以他是要跟他自己去做比較,對不對?教育部發生了這樣的事情,他說他有精進這個要點,所以他是要跟他自己做比較,這樣子的比較才是對的,對不對?但是其實沒有精進,不但沒有精進,他說上一次海科館的事情3個調查委員全部都是外部的,結果送出來的東西還倒退,要改二分之一,那也就是說如果再發生這樣的事情,3個只要有2個這樣的意思嗎?

主席:超過二分之一吧!

萬委員美玲:以上嘛!但是這一次海科館的事件,他是說全部,所以其實這個要點沒有精進,我是覺得教育部要跟教育部自己來做比較。

林次長騰蛟:是、是、是,謝謝委員的指教……

主席:請林次講。

林次長騰蛟:我補充一下,我們專案小組的部分大概就是3位,因為被申訴的霸凌人可能是基層同仁,也可能是主管,對於主管以上,包含館長的部分,目前我們都採取最嚴格的標準,所以3位全部都是外聘,但是可能也會針對到基層同仁或是基層主管,那樣的話,基本上,二分之一,如果以3個來講,就是3個裡面一定要有2個是外聘的,所以基本上是三分之二,那個文字的部分我們可以再修,可以修成三分之二,我剛剛講……

萬委員美玲:一下講二分之一,一下講三分之二,現在到底是……

林次長騰蛟:不是,他講的是二分之一以上,當然也包含了3個全部都外聘……

萬委員美玲:講清楚,我們在這裡審預算,要講清楚。

林次長騰蛟:是、是、是。

萬委員美玲:全部叫做百分之百……

林次長騰蛟:對。

萬委員美玲:三分之二是三分之二、二分之一是二分之一。

林次長騰蛟:是、是、是,我剛剛講的,我們調查小組的部分就是3位,我剛剛提到,針對主管的部分,二分之一以上,目前我們3個全部都是外聘,百分之百,這也符合二分之一以上……

萬委員美玲:我們說清楚,好不好?把這個要點就在這裡說清楚……

林次長騰蛟:對。

萬委員美玲:以後類似這樣的事情,到底是百分之百還是三分之二?還是二分之一?我覺得要點都拿出來了,我們確認一下,好不好?數字的東西不會有模糊空間嘛!

林次長騰蛟:這個部分我們再精進,我想我們可以再做調整、修正,謝謝。

萬委員美玲:數字要出來啊!

主席:吳沛憶委員先,再葛如鈞委員。

吳委員沛憶:謝謝召委。我要關心的也是第17案葉元之委員的提案,因為之前我也跟教育部反映過,就是你們補助地方政府補強或者是拆建老舊校舍,我覺得這個進度都太慢了,尤其是我們臺北市,因為臺北市50年以上老舊校舍的數量是全臺灣最多的,過去我們在議會甚至統計過,如果全部要完成的話,可能要超過40年,所以我要問的是過去6年一般性補助總共大概是500億的經費,未來如果我們希望你們加快速度,除了一般性補助給地方政府之外,你們有沒有另外去跟行政院申請公建,這個有沒有?總共經費大約多少?因為現在很多家長跟我們在關注的是擔心財劃法修正之後,中央的預算如果減少三千多億元,會不會影響到老舊校舍改建?這個部分其實只是中央和地方劃分比例的問題,我希望未來教育部要去跟行政院爭取,針對老舊校舍改建,總體的補助經費不能減少!比如說地方政府如果未來劃分是增加了多一點,就是你們配合比例的問題,中央跟地方加起來,老舊校舍改建的經費絕對不能減少,因為我們速度只能加快。這一點我希望等會兒教育部可以來回應。

就預算方面,我的建議是因為這一目的項目非常多,我們是不是就用併凍的方式,等會兒請召委一起來處理?謝謝。

主席:好,葛如鈞委員。

葛委員如鈞:謝謝。非常感謝教育部的官員在聖誕節來這邊,但我想我還是必須為民眾表達非常嚴正的抗議:我覺得教育部做為教育整體環境的主管機關,你們的預算也真的不低,但是從剛剛的很多對話裡面,我們感覺到的是教育部的官員只說、沒有很用心地在聽。電費的問題其實你們自己也講了,我們所有人都知道,台積電這麼努力、這麼多工程師,從7奈米、5奈米、3奈米到2奈米,所有的電器就是越來越省電,當然它的效能會提高,會一直往更好的方向走,我們還有這種新的power bank、一個電池的機制,教育部其實大可以把錢花在如何節電上面,結果你們是把錢花在如何用電上面!這一點我希望教育部自己要弄清楚,電去哪裡了?這是第一件事。

第二件事我還是要再提一次,我自己這個第19案是你們政策溝通的預算,溝通不只是單向的傳播,不只是講,也要聽!也許教育部的官員過去有很多教學、教育的經驗,可是就算在第一線教學,我們也要聽學生的反饋,而我的感覺是,教育部所有官員來到這邊,好像是只講。比如說剛剛我們在講「班班有鮮奶」,我講的是這個教育政策推行了3個月,你們花了多少溝通成本?其實這個東西對於民脂民膏來講就是一種浪費,應該要予以檢討。結果我們得到的回應竟然是:「班班有鮮奶」沒有花到溝通的費用,只用一紙公文來通知,所以沒有花到溝通的費用,我們沒有浪費,請大家不用擔心。真的是這樣嗎?然後講到「班班有鮮奶」的執行成效,我們沒有人要管……這根本就已經是一個取消的政策了!

所以我想這是一定要讓我們瞭解清楚的,我們認為溝通就是必須要雙向,如果教育部官員平常執行是這樣的態度,對於一線的學校也是這樣的態度,到預算審查時還是這樣的態度,我真的不知道我們今天要審到什麼狀況!很可能是我們就都不要凍了,乾脆全部刪掉好了。你們既然都是用一紙公文嘛!對於「班班有鮮奶」令人這麼人仰馬翻的政策,你跟我說一紙公文!針對這一點,我們要為全民表達非常嚴正的抗議!即便我現在在這裡大聲疾呼的時候,我都不確定有多少官員在聽!謝謝。

主席:召委提醒大家,「班班有鮮奶」大家很關心,但是現在因為這裡的預算沒有直接相關,大家改天可以質詢的時候或者什麼再來大檢討,好不好?要不然我們會講不完……

葛委員如鈞:明年是不是又要來一個什麼班班有跑鞋?

葉次長丙成:電費這件事情……

葛委員如鈞:這是溝通的問題嘛!

主席:電費的部分……

葛委員如鈞:這是溝通文宣啊!

主席:請杜處長。

杜處長國正:主席、各位委員。剛剛委員有質詢到科技大樓部分的電費,今年度的電費是676萬,113年到114年我們是增編了578萬,其實剛好填補了科技大樓的這個缺,我們自己還有減列啦!

葉次長丙成:應該是說,本來676萬是在管理費裡面,現在分離變成電費,所以電費支出我們增加676萬,但是我們增列預算只有578萬,也就是我們因為還有更省電,所以才從676萬只增加578萬,我想這個地方可能讓委員知道,我們不是多用電,這是這個原因。

葛委員如鈞:謝謝次長說明。我補充一下,我想既然是科技大樓,我們希望持續精進,用更科技的方式來節電,不是只是電一直發出去啦!現在有很多新的作法,好不好?謝謝。

葉次長丙成:我們整體的電是往下降的。

主席:我們在第1目已經討論很久了,大家看一下,現在11點鐘,第10案到第23案還沒有討論完,我想大家並不希望今天討論到晚上12點,或是明天討論到晚上12點嘛!所以是不是第1目我們就……

洪委員孟楷:聖誕節跟大家一起過啊!還好啊!

主席:我晚上有留下來,但是其他委員,我就不確定大家的意願了。第1目,第10案到第23案我們一起處理,好嗎?如果有個別的議題,晚一點還可以再回應,現在是「一般行政」,有沒有哪位委員要提議?林宜瑾委員,你有要提的?

柯委員志恩:在哪裡?

主席:現在是「一般行政」,第1目,第10案到第23案我們一起處理,好嗎?整個第1目一起處理。

洪委員孟楷:我支持葛博第19案啦!

主席:林宜瑾委員提議凍1,000萬,第10案到第23案,有沒有其他委員提議?沒有的話,我們就1,000萬囉!羅廷瑋委員,你要提多少?第10案到第23案,林宜瑾委員提議凍1,000萬……

柯委員志恩:一起凍,是嗎?

主席:對,我們整個一起併凍。

葛委員如鈞:報告召委,剛剛洪孟楷委員有支持我的部分是凍結五分之一,謝謝,第19案。

萬委員美玲:19案,多少?

葛委員如鈞:19案,凍結五分之一。

主席:1億耶!

柯委員志恩:可是現在不是整個一起凍嗎?

主席:我們是整個一起啊!

葛委員如鈞:現在是整個一起嘛!

主席:所以第10案到第23案……

葛委員如鈞:所以第19案……

主席:你要提議凍1億的意思嗎?

葛委員如鈞:我剛剛……

主席:你就直接說數字。

葛委員如鈞:對,我剛剛有說啊!

主席:所以葛如鈞委員建議整個併凍1億,林宜瑾委員提1,000萬,有沒有人有其他的意見?沒有的話,教育部是不是可以表達一下?

葉委員元之:召委。

主席:好,請。

葉委員元之:我那個凍結50萬可不可以加上去?

主席:我們就一起,整個一起併凍。

葉委員元之:不要一起啦!我知道併凍,但問題是其實他們都不怕啊!我覺得凍特別費比較有用啊!

主席:沒有,因為書面報告若不滿意,你整個都可以不要解凍。

葉委員元之:不是,我跟你講,他到時候會把那個凍結的分到其他項目,特別費他們用好用滿啦!我現在就是針對特別費的部分,吃喝玩樂那麼開心,然後教育政策都不處理。

主席:沒有,教育部沒有什麼吃喝玩樂特別開心啊!

葉委員元之:不是,你看班班喝鮮奶,這個大家在立法院質詢過多少次,有沒有改善?最後無疾而終耶!這樣大家能夠接受嗎?

主席:葉次長要回應嗎?沒有。好,請林次長。

林次長騰蛟:我是建議啦!謝謝各位委員的指教,該改進的部分我們會去做一些持續的精進,針對這個科目,往例大概都是以科目為單位去凍,我們建議是不是就凍1,000萬?給各位委員做參考,謝謝。

主席:林次長還是希望凍1,000萬,好不好?

葉委員元之:沒有,召委,他還是沒有解決我的問題嘛!我的邏輯就是,剛剛大家都有很多批評,不然不會討論那麼久嘛!可是你批評他,他還是一樣啊!公關照吃,然後搞不好在那邊亂用…

主席:沒有、沒有,教育部沒有什麼公關照吃啦!

葉委員元之:他不會痛啦!特別費就是嘛!所以他不會痛嘛!

主席:部長一直搖頭……

葉委員元之:他不會痛……

主席:我們現在在錄影,不要講成他在亂吃啦!

葉委員元之:不是,我跟你講,如果統凍的話,他一定就把凍的項目分到別的項目去了,我現在統凍OK,但是我這一項,我要求他凍的時候必須要有金額在這邊,50萬。

主席:因為我們……

葉委員元之:不然每次都一皮天下無難事。

主席:因為這樣我們待會會很難處理,每個委員都要針對自己的……

葉委員元之:不是,我支持你的數字嘛,對不對?但是你剛剛也講了,到時候要解凍的時候他會說明每一個項目,我只是說數字裡面,他要把我那個項目特別說這個部分要凍多少,這沒有超過你的金額……

主席:因為這樣子我們有四百多案,現在才到第23案,如果每個委員都要表達他對某一樣特別堅持的話,我們真的今天、明天都要到晚上12點了。

葉委員元之:沒有、沒有、沒有,我沒有堅持,就是比如你剛剛講1,000萬,或者是3,000萬,3,000萬裡面,現在是1億,比如葛如鈞講的1億嘛!還有1,000萬的、有3,000萬的,我只是說……

主席:林宜瑾委員要發言,我們先讓他講。

葉委員元之:不是,我都還沒講完,為什麼剛剛大家講半天都可以,我講一下就說別人要講了!

主席:好,你繼續講。

葉委員元之:為什麼?召委。

主席:好,你繼續講。

葉委員元之:我是比較「細漢」,是不是?

主席:沒有。

張委員雅琳:我在後面也舉手了啊!

主席:因為後面也有人舉手。

葉委員元之:不是,剛剛我舉手,大家講半天,我也是讓大家講完……

張委員雅琳:我都還沒講,所以我舉手。

葉委員元之:為什麼到我講你就說他也舉手、他也舉手,那剛剛其他委員講的時間是我幾百倍,你為什麼不講?

主席:好,你現在繼續講。

葉委員元之:不是,我覺得你要公平啦!

主席:我很公平,因為我剛看到他舉手。

葉委員元之:我跟你講,上次我還稱讚你,我說你是最認真審預算的,我還稱讚你,對啊!

主席:繼續、繼續。

葉委員元之:所以我堅持的點是說,因為我的邏輯是,我覺得他們這些東西每次在質詢的時候,建議什麼都給你打馬虎眼、愛理不理的,然後審預算的時候他們又情緒勒索,就說這個預算很重要、那個預算很重要,這個用在學校、那個用在學校,都不能夠凍、不能夠刪,OK,那特別費可以吧!所以我堅持啦!你統凍OK1,000OK,但是其中一定要把我的這項列出來,比如這項50萬要列出來,到時候要怎麼解凍,要提出一個整體的書面報告出來,可不可以?羅廷瑋支持一下……

主席:等一下……

葉委員元之:葛如鈞支持一下。

主席:林宜瑾先,然後等一下是張雅琳。

張委員雅琳:尊重召委好嗎?我剛剛已經舉手了。

主席:林宜瑾委員之後,然後是張雅琳委員。

林委員宜瑾:我想是這樣啦!每個單位都有一些首長的特別費,你看像這個,就我了解,應該是部長跟次長一起的特別費,部長跟兩個次長一起的特別費一年其實也才一百出頭萬,這個數字其實不多啦!這些我覺得也不能這樣純粹說他們就什麼吃喝玩樂用,一定有一些特別的費用需要去處理,不然貴市(新北市)市長就沒有特別費嗎?對不對?每個縣市首長都有特別費,所以我覺得不要在這個枝枝節節去堅持,教育部預算要就學生的受教權、就教育預算的分配來做處理可能會比較妥適,我覺得堅持這個沒有意思啦,好不好?

主席:請張雅琳委員,待會兒洪孟楷、吳沛憶。

張委員雅琳:抱歉,因為葉元之委員非常糾結在這個特別費,我想可不可以請部長跟次長來說明一下,到底特別費是用在哪些地方?因為他一直說這個是要拿來吃喝玩樂,但我想可不可以說明一下,到底是不是這樣子?因為我怕大家看直播的時候會有一些誤會。

主席:好,等他們兩位發言完之後,再請部長、次長說明。再來是洪孟楷,等一下是吳沛憶。

洪委員孟楷:主席,每一個委員提案都是辦公室已經做過研究跟討論,我相信每個委員也都有給時間給教育部的同仁來說明,所以只要合理的說明,我們聽過覺得合理,也解決我們的疑慮,我們該減少凍結或是改主決議,我們委員也都有處理。但是就因為有一些說明完畢之後,確實還是有癥結點、沒有解決到這個問題,或者是真的有窒礙難行之處,或是真的答詢不清之處,所以我們才在這邊再來做討論。每一個委員的意見也都非常的寶貴,因為這是各辦公室大家共同集結的,所以沒有什麼之前慣例一個目大家統一處理,然後就統一處理,如果今天個別委員有個別委員的堅持或個別委員的意見的話,那當然要尊重,如果真的沒有辦法的話,那就保留送協商,就這麼簡單。我覺得如果我們教育及文化委員會過去到現在也講說不常來表決,那沒有問題,不用表決,就保留送協商,但是不要癥結到一個委員提出來意見之後,其他委員互相好像在做政治攻防,我覺得沒有意思。

葉元之委員提的有沒有道理?我覺得某種程度上有道理啊!特別費的部分,既然是特別費,就是給部長來做使用,那部長應該要說明的是,過去用在哪些項目,明細拿出來,如果你說三節送禮,可以啊!本來也就有這種往例嘛!如果其他部會有這樣做的話,我們不會說教育部特別不能用,但是你說明清楚,我們再來做後續的作法。

我比較不支持,到最後你還要做一個所謂的全部凍結,結果報告裡面寫出來給葉元之委員。元之,我跟你說,他們會怎麼操作我都已經想到了,明年要解凍的時候,它還是寫得不清不楚,或者這個部分你還是沒有辦法滿意,你這一筆只有一百多萬,你只凍結50%,只有50萬,但是你如果不滿意這個報告的話,幾千、幾億的案子,幾千萬的凍結,全都算在你頭上,就說葉元之一個人又擋了幾千萬、又擋了幾億,這絕對承擔不起,我覺得這也沒有必要這樣子做,所以如果有委員要求,他個別的部分應該要獨立出來凍結的話,我覺得某種程度上也應該要考慮,如果真的沒有辦法的話,那統刪、統凍、個別刪、個別凍,這本來就是每個委員的權利。如果教育部門可以說明清楚,我覺得就說明清楚,如果真的沒有辦法,在現場沒有辦法接受的話,我們也是保留送協商,就這麼簡單。所以葉元之委員剛剛提到的,如果說真的有個別的部分,請部長等一下說明,如果葉元之委員真的還是沒有辦法接受的話,該個別處理的,請個別處理,我們也不用糾結在這邊,其實大家時間也都很寶貴,沒有必要糾結一個一百多萬的預算,教育部今天光歲出總共就1,800億,我後面還有好多案子,我也需要再討論。以上,謝謝。

主席:好,吳沛憶委員。

吳委員沛憶:剛剛前面委員的發言,其實我都沒有什麼太大的意見,只是我會希望說因為剛剛在前一目討論預算的時候,原先我也是主張第6案大陸地區旅費應該要獨立出來凍結,但是後來大家的共識是說,沒有這樣單獨一案凍結的,所以在前面的結論是總共5,000萬再加上755,000元。確實,會議不是說什麼去年、過去慣例如何,現在就要如何,但是就我們單一次會議,每一目的原則是不是應該要統一?不然我們有這麼多的案子,後面我會覺得說前面我也是這樣子要求,但是最後大家的共識是說不要獨立出來,所以我會希望原則可以保持它的一致性,大家是不是可以這樣,讓後面的會議比較可以進行下去?

主席:好,謝謝吳沛憶委員。再來是不是請部長跟次長簡單說明一下特別費的部分?

鄭部長英耀:非常感謝葉委員的提醒,我想特支費就我520進入到教育部後,我所理解的,我也非常感謝,潘部長是有溫度的人,部長的特支費1個月三萬多、32,000元,然後這裡邊就每個月固定,我蕭規曹隨,我覺得潘部長是有溫度的,他對2位司機很支持,因為公務,他們有時候晚上晚下班,所以固定每個月給2,500,算是額外給他們的支持,然後我們的服務員,一個我們稱的服務員或者所謂的工友,每個月額外再給他加2,500,也就是說,3個人每個月7,500,用來支持我們這些基層的同仁,其他大概就是各位所理解的,逢年過節或者有退休的同仁。

我想一路來,難免許多好朋友會有餐敘,大概到目前為止,許多的餐敘,我個人跟部裡面的同仁,我其實不太願意回應的是,大部分是我自己掏腰包,連我現在所有的公務行程,工作費什麼的,都沒有,我只有報高鐵票,所以其實各位也可以去看,在中山大學,我一路來到臺北開會,我基本上只有報高鐵票,所以我其實不太願意去講,那是我個人的處事風格,我希望在我個人的操守方面是不容人家挑戰的。所以吃吃喝喝的部分,特別這個年頭很多人已經夠忙了,其實吃喝還得要看人家面子願不願意賣給你,所以基本上,吃喝的一個文化,我認為在當下已經越來越少了,都是來自於工作上、業務上必須的,包含有一些大學校長到部裡面洽公,我們簡單的用餐,甚至有時候我們就直接在部長室裡面吃便當,所以我在想,很多在座的各位也都在大學裡面,我們當然有好朋友的情誼,一定有的,但是吃喝的文化,據我的觀察,在臺灣其實慢慢地在式微,也感謝葉委員的提醒,我覺得這對我們來講是有一個提醒跟鞭策的作用,我們會努力來督促自己,謝謝。

主席:好,謝謝部長的說明。次長是不是簡要說明?

葉次長丙成:也跟葉委員報告,基本上我的特支費1個月19,000,我也是給司機1個人2,000的費用,其他的錢通常都用在,因為我自己這邊是做高教還有直接跟外面連結的一些政策,其實我們需要找很多業界的專家,通常業界的專家在上班的時間沒有辦法過來,我們通常就只能約吃飯的時候諮商他的意見,其實我最常吃就是臺大蘇杭,你可以去看,那個發票都是臺大蘇杭,那個都是很便宜的餐廳,所以如果這個特支費凍結的話,對我們來講,大概就是以後我們自己出錢跟專家談事情,但是我自己是覺得,我們跟專家徵詢意見這件事情是滿重要的,然後我們確實是沒有用在吃喝玩樂,請委員明察,因為這年頭我們隨時都在被檢驗,隨時也被我們的同仁檢驗,其實我們都不敢把它用在吃喝玩樂。

主席:林次長。

林次長騰蛟:我報告比較精確的數字,我印象所及,我的特支費1年大概是20萬出頭,剛剛提到,我跟部長和幾位次長都一樣,2個司機1個月給2,000,所以1年大概就是5萬塊給司機,這是第一個。

第二個,就以到現在為止,我現在結存下來的,到今年年底大概還有結餘5萬塊錢,那因為教育部單位多,剛好要尾牙,所以每一次大概就會提供摸彩品,每一個同仁1,000塊,每一個單位大概都2,0003,000,甚至不夠的部分還要再貼,那個大概也要56萬,其他的剩下大概10萬塊左右,大概就是紅白帖的部分,有時候同仁的紅白帖要2,6003,600,事實上有另外再加的部分,我另外再加,我最多大概也是包2,6003,600,大概是這樣,所以事實上特支費是不夠的,跟各位委員做一個說明。

主席:好,謝謝三位的說明。羅廷瑋委員先,等一下再葛如鈞委員。

羅委員廷瑋:其實我想葉委員所提的特別費部分,就是因為剛剛聽到,不管是有關司機的2,500,或者是你們的服務員,也就是工友的部分2,500,所以自始至終他沒有說刪除,他說凍結50%,目的也是希望能夠更加督促教育部,最重要的是所有的經費,我們現在看到的是,每一次我們在爭取,不管是老舊校舍,還是所謂廁所老舊的一些問題,我們要爭取的時候都說沒有經費,所以我們希望透過這一案來做督促,當然它不叫做玩樂,但是的確從項目上來說,它有關係到吃喝,並不會直接去影響到學生,在凍結的過程,我們更擔心會不會影響到學生的權益,但目前看到的是,它所使用到的是婚喪喜慶、獎犒賞、慰勞、餐敘的部分,所以我覺得還是再一次強調,凍結不是洪水猛獸,你可以做一個報告,讓我們能夠清楚它用在哪裡,每一筆錢讓我們安心以後就始得動支嘛,所以我想這個部分不需要去糾結,我們還有更多的選項、更重要的事要去探討。

主席:好,葉元之委員,我們就最後一位發言,等一下就處理了。

葛委員如鈞:報告召委……

主席:葛如鈞,對不起,我講錯了。

葛委員如鈞:我是來打圓場的啦!因為我們剛剛看到部長今天其實滿累的,剛剛又很心疼,就是看到部長這樣,又解釋這麼多,我們也不想要聽到部長這樣掏腰包,我們立院辦公室是沒有特別費的,所以真的是掏腰包,這個給部長好好地打起精神來啦,好好地思考一下,我想剛剛委員們講的都有道理,希望您好好考慮一下,1,800億的案子,我們是不是該編進預算的就編進預算,如果凍結,趕快解釋,就可以過了,是不是就可以讓部長早點休息?我們不要太晚,我是來打圓場的,謝謝。

主席:好,我們針對第1目討論,剛剛我記得林宜瑾委員說要凍1,000萬,我們還是就整目吧,沒有別的委員提議,我們就凍……

羅委員廷瑋:剛剛葛委員有提議啊!

葛委員如鈞:我打圓場的。

主席:他打圓場的。好,那就凍1,000萬,第1目提出書面報告之後解凍。第1目第10案到第23案。

葉委員元之:召委,我覺得我們可以讓步沒有關係,但其實我們只是要反映,就是這一年每次跟教育部建議什麼,他們答應了什麼,最後都不了了之,而且不做到,我覺得教育部如果是這樣態度的話,我們今天可以說尊重,但是如果他們還是這樣態度,我覺得召委你必須……

主席:好,等一下對高教,或是對哪一個,大家再繼續處理,好不好?

葉委員元之:沒有,沒有,其他就會落入我剛剛講的困境嘛,就是說這個錢是用在學校、這個錢是用在哪裡。

主席:葉元之委員,我們剛剛都說1,000萬了,除非你要提不同的數字,不然我們就1,000萬了,好不好?OK,那就凍結1,000萬。

葛委員如鈞:我剛剛打的是葉元之委員的圓場,不是我的部分啊!對啊,我的部分是1億喔!

主席:所以我們現在不是1,000萬要……

葛委員如鈞:沒有、沒有,我從頭到尾都是說1億,而且我要跟召委報告,也跟各位報告、分享,我們剛剛講政策的溝通,明明就是有花錢在這些政策推廣上,什麼公民素養啦、數位素養啦、雙語政策啦、班班有鮮奶,什麼只有一紙公文?大家信嗎?民眾會相信嗎?

主席:好……

葛委員如鈞:我剛剛是打50萬的圓場,不是從1億變1,000萬的圓場好嗎?謝謝,我表達不清楚,我認錯。

主席:謝謝,了解,謝謝葛如鈞委員的說明。主席建議就凍3,000萬,我們就到這了要不要?不要討論了,很多人說好,沒有其他意見的話,請萬美玲委員。

萬委員美玲:我的第18案,剛才國教署也有說明得很清楚,我這一案改主決議。

主席:好,第12案改主決議,剛剛洪孟楷的第12案也有,現在是第18案。

萬委員美玲:對。

主席:12案跟第18案都改主決議。

1目就凍3,000萬,書面報告之後解凍。

我們休息10分鐘再繼續第2目「高等教育」,大家走動一下、休息一下。

休息1122分)

繼續開會1136分)

主席:我們現在繼續處理第2目「高等教育」。

我們先從第1節第24案到第75案一起處理。這個部分因為大家幾乎都有提案,我們就按照順序,先從郭昱晴那邊倒過來好嗎?如果沒有的就跳過去,這樣就不用記了。好,郭昱晴委員先。

郭委員昱晴:2目的部分,我的是第40案、第51案、第83案跟第85案。

40案的部分主要是108課綱在推行的時候,仍然缺乏跟社會的溝通,導致不管是學生也好、校方也好,或者是家長也好,其實都有一些焦慮,對弱勢的學生其實更是支持不夠。在特殊選才的部分,他的名額只占了1.5%,這個比例真的是非常嚴重偏低,所以也不能夠完全展現適才適性的理念。

還有今年3月校務系統遭到駭客入侵,面臨個資的資安風險,我想這個部分還是需要完善的策略。雖然我凍結的金額不堅持,但我是希望資源的分配及落實的配套,還是要符合現在教育現場的需求,這是第40案。

在第51案的部分,我沒有特別堅持,但是之前說到臺大太子學舍宿舍租金提高的問題,很多學生也是喊吃不消,所以這個部分,我想還是要特別避免,就是要支持學生的住宿需求,避免高教資源分散,影響發展,但這個部分我是可以改成主決議。

83案……

主席:我們先到第75案,其他待會再講。

郭委員昱晴:OK,沒問題。

主席:謝謝。再來陳秀寳委員。

陳委員秀寳:謝謝主席。在這部分裡面,我有5個案子,分別是第33案、第39案、第44案、第52案跟第74案。

33案是關於高教的行政督導,因為在11310月的時候,英國泰晤士高等教育特刊有公布世界大學排名,臺灣大學的排名在第172,比上個年度退步了20名,雖然世界大學排名不是大學辦學的主要業務,但是如果我們排名降低的話,比較不利於大學吸引這些優秀的國際人才,所以這邊也希望教育部你們要通盤檢討我國大學排名衰退的原因,大學的排名指標會以國際期刊發表數量、研究聲量,以及平均被引用次數及師生比做為相關的指標,這些指標都有助於大學提升參與國際學術活動,以及提高學術研究的專業,教育部有說明臺灣大學世界排名下降,但是入榜的校數是有增加的趨勢,這個部分本席還是希望教育部在我們可以努力的項目上,例如在師生比的部分做改善,盡可能加強我國大學在世界排名的評比,有助於吸引國際人才。這個部分本來我提凍的金額是500萬,我沒有堅持要這個金額,可以跟其他委員一起討論,但是我是很堅持這個要凍。

39案一樣也是高等教育的行政及督導,這部分是推動及改進大學招生制度,這幾年其實我們的學測辦理狀況不好,屢有傳出影響考生的情事發生,也影響考生的權益,甚至影響他們的心情,現在考生他們要考試之前都擔心今年的考試會不會又有什麼樣的狀況,所以也希望教育部這邊要監督大考中心,謹慎辦理相關考試事宜,而且要落實通盤檢討,尤其是監試人員的培訓也很重要。教育部雖然有說明,將來會精進命題的方向,而且會強化這些相關事務的作業流程標準。但是因為學測時間快到了,我也希望教育部再盯緊一點,這個案子一樣,本來提凍金額是500萬,我沒有堅持一定要凍到500,但是跟其他案子一起討論,也希望明年學測的辦理狀況應該要針對相關落實辦理的部分做一個指標。

接下來第44案、第52案、第74案,教育部都有來溝通過,這3個案子我改成主決議,但是我要要求,對於我們的AI科技人才智慧學程聯盟這個業務,我是希望在督促大專校院學生要具備基本AI素養的部分,教育部你們等一下簡單說明一下,現在有沒有規劃相關的基礎AI課程讓學生選讀?第52案是對於我們的國際人才培育這個業務,我也希望你們提供我們辦公室一份報告。還有第74案,這個案子本席在質詢的時候有質詢過,我是希望教育部這邊要積極辦理關於AI學程聯盟的部分,也希望你們要提供未來關於AI學程聯盟的規劃,以及參與校數、預計選修學生人數的一份資料給本席;以上,謝謝。

主席:好,謝謝,再來請張雅琳委員。

張委員雅琳:我的案是第61案跟第68案。

61案我簡單說明一下,教育部推動新世代學生住宿環境提升計畫,雖然編列7800萬的預算,卻面臨執行效果不彰的問題,到112年底,執行率只有29.22%,特別是校外興辦學生社會住宅空床補助執行率只有到1.68%,就變成政策和需求是脫節的,學校宿舍供需失衡的狀況,部分學校住宿比率甚至低於五成,其實是非常需要床位的供應,雖然教育部有來我們辦公室溝通,提到會持續的、不定期的辦理全島講習,並透過大型主管會議來進行宣導;但我認為這樣還是遠遠不足,教育部必須正視執行的問題。所以,我要求教育部三個月內提交報告,明確地告訴我們這個改善計畫和具體的時程,同時也要納入學生代表的意見,確保我們的住宿費用合理,保障學生權益。我同意這一案在這個科目之下,和其他委員的提案併案處理。

至於第68案係針對教育部114年的「引導學校多元發展及提升教學品質」專案,它編列了一百五十五億多的預算,說是要形塑具備明確定位及特色之大學,培育符合未來需求及國家發展的人才;但因為資源分配不均、跨領域發展不足,以及執行效率的問題,部分學校在資訊科學、人文連結及國際化支持等領域上面,還是有發展延遲的問題,所以我們才提出這樣子的案子。雖然教育部說他們會納入高等教育深耕計畫來持續推動,但實際的作法和未來訂立的目標值還是沒有清楚的說明。本席發現教育部在訂這個作法的時候,不僅是這個案子,有些通案也都沒有明確的目標,所以,我們有時候真的很難去監督,希望教育部可以針對這一點來做說明。本案清楚說明之後,也可以跟其他委員的案子併案處理。謝謝。

主席:謝謝張雅琳委員。請吳沛憶委員。

吳委員沛憶:我的第24案因為教育部已經來跟我說明,所以我就不減列,凍結金額改成併凍;但我要再次地提醒教育部高教司跟技職司,有關大專院校開設性別議題相關的課程,目前計算的關鍵字只有兩性、性別、男性、女性及性教育,未來一定要加入更多元的指標,包括親密關係、情感教育、多元平權、酷兒、LGBTQ等等,這其實是很簡單的統計,教育部也承諾會改善。這是第24案的說明。

25案是關於大學的社會責任(USR),本席希望我們跟社區的連結可以再增加;在教育部給我的說明裡面,你們過去推動的成效其實是很不錯的,但大多集中在地方創生的優先區,本席要再次提醒,因為這個USR其實有三個指標,包括在地連結、人才培育跟國際鏈結,並不僅限於地方創生,希望你們可以再提升,每個區域都要來增加大學的USR計畫。這個部分我也改成主決議。

31案也改成主決議,因為教育部已經來跟我說明。我也要再次提醒,我們現在的大學裡面,彈性薪資的教授數量偏多,助理教授數量比較少,希望教育部對於年輕、新進,還有女性學者,在實質面上增加具體的支持計畫,讓高教的整體環境可以再更多元、更友善。

37案有關推動跟改進大學招生制度的部分,在跟教育部討論過程當中,有達成一個共識,就是在大學裡面,教授的意見調查非常重要,我們的招生制度不要只有教育部自己來討論。對於這個部分,教育部已承諾要來做教授的意見調查,所以這一案我也同意併凍。

49案有關於學生宿舍的「新世代學生住宿環境提升計畫」,我關心的是它的執行率不佳,跟雅琳委員剛剛所提的內容其實是相同的,我就不再複述,這個部分我改成主決議,有關預算的凍結,剛剛雅琳委員建議的金額是1,000萬,我想等一會可以大家併案來討論。以上是我的提案說明。

主席:謝謝吳沛憶委員。再來請葛如鈞委員。

葛委員如鈞:謝謝召委。本席有幾個提案,內容分三大項。

第一個部分,前些日子臺大校長曾公開呼籲,近來各大專院校的人事、水電費調漲,大學的一般性經常支出捉襟見肘。剛剛我們在討論教育部自己的電費時,很多委員是高高舉起,後來又輕輕放下;如果教育部對自己是己所欲的話,我想也要施於人,也就是能不能夠提升高教整體的基礎設施?有教育部的官員說臺大自己很有錢,但我認為臺大校長講這些話,是為了高教的整體環境,不是為了他自己。本席這邊準備了一些資料,待會希望給部長看看。大專院校裡面很多設備都非常老舊,數位講桌應該要很有智慧的,現在卻變得有點不智慧,都是一些拼接車──聲音用旋鈕把它加裝上去,按了也沒反應,電力通不了,昨天我還聽到有老師說他到一個學校,那個講桌已經舊到連本校的老師都不會用,也用不了,情況非常多,我就不一一舉例,待會兒再一併送上;還有投影幕已經裝了十年,天花板的蓋板都還沒蓋回去。這些都是我們教學品質的基礎環境,如果我們沒辦法編列足夠的資源給他們,幫他們去爭取的話,那麼我們的學生每天就在這樣一個拼裝的環境下上學。我相信很多人都當過老師,那個講桌沒有音源線、沒有VGA線、沒有HDMI線,全部都要老師大包小包的帶過去,我每天的裝備就是一大袋,我覺得應該讓部長去了解一下,大學第一線、高教體系第一線,所面臨到的困擾。如果我們的基礎設施環境沒有辦法準備好,怎麼可能發好的論文、排名怎麼可能往上升,這些都是隱性但又很重要的基底。部長來自大學校園,希望您一定要聆聽,這是大學校長們心中的痛。所以,我這邊凍結的目的是希望我們可以存一塊、賺兩塊;希望部長待會能承諾,您可以向行政院爭取高教前瞻基礎設施計畫,來改善我們剛剛提到的這些問題,我們就來解凍,這是我們的想法。

第二個,有關人才培育部分,我希望大學跟行政院及各部會三方一定要做好對接的溝通。我知道1216日召開的第十二次全國科學技術會議,裡面提到對接產業需求、文化創意與科技的結合發展、人文科學人才、前瞻科技、國際延攬、人才培育支出、產學提高誘因等等。教育部有派人前去,甚至參加了兩次,我這邊先給葉次長當時的這個AI跨校計畫肯定,也一直都在精進,這個我們也都肯定;但接下來一個更大範圍的人才培育,到底要怎麼做,希望能夠聽到具體的回應跟作法。

第三個部分,就是剛剛很多委員也都提到的薪資問題,我們的排名正逐漸下降,跟人才誘因不足,絕對有關係。臺灣所有大學教授的待遇是落後先進國家的。之前我們很感謝教育部各單位提出彈薪、玉山等等,其他有些是跟國科會一起,但是高教的整體環境還是要努力地來讓教授的誘因增加,要有競爭力。據悉現在還有44%的私校是沒有調升待遇的,甚至有積欠教師薪資的,我們也接受到很多的陳情指出,教育部只是發函鼓勵大家要處理這個問題,這樣積極嗎?這樣能夠吸引優秀人才來任教嗎?如果我們沒有正面的回應,這些預算再編下去,其實也沒有花在刀口上,我們也會質疑它的執行效率,所以我們才會提出這樣的建言,跟一些凍結預算的想法。謝謝。

主席:謝謝葛如鈞委員。再來請柯志恩委員。

柯委員志恩:我大概有七個提案,這個範圍非常的大。謝謝次長跟司長到辦公室來做了一些溝通,根據你們所提出來的回應,我就簡短的再一次請教。

我們先看第34案有關彈性薪資補助的部分,雖然有增加,但我必須說:這個彈性薪資的補助就是讓強者越強,弱者越弱。因為你看這個數據,半數以上是教授,我身為教授,也覺得很好,因為可以從過去的研究成就裡面,比較有機會可以拿到比較多的彈性補助,但是你看以111年為例,補助教授的比率高達51.38%、副教授是26.56%,最需要被提升的助理教授是18.11%,我覺得這應該要做滾動式的檢討,對於青壯年,特別是現在少子化,還包括年改之後其實有非常多的人都不太願意投入高等教育的教職,如果可以給予年輕的助理教授更多的補助的話,我個人覺得這對我們高等教育的留才會非常的好,這是第34案。

我講完之後,我再說我希望怎麼樣統一的來處理。第41案的部分,教育部有特別的來提醒我,因為我個人認為,STEM領域學生數及畢業生的占比雖有增加,但重點產業人才供不應求,而且有學用落差,這個我們大家都很清楚,說實在的,大學老師唸完書之後,二十年來也很少出國去update他的部分,其實產業的連結非常重要,但是產業要不要跟大學老師合作?除了臺清交之外,其他學校其實有很大的問題,大家在學校待過都很清楚,所以我覺得這個部分,以你們的層面,你們辦了這麼多,我還是要問一下,你們整個成效到底是如何?面對現實的狀況,到底成效如何?然後葉次長有特別提到,你們會補助一些所謂的太空系統,而且要連結12所學校,對不對?10所學校,那我要知道有多少學生?這個我在上面沒有看到,14所?4所?對,太空系統,4所,那我還要知道這4所有多少學生?還有113年辦理促進國際學生留臺的計畫,你們是擇定12所,到底可以成就多少學生?對我來說,我比較想要知道這個學生數。

我都是根據你們給我的回復,我是在重複我自己所寫的。

48案也是一樣,拜託!這個提到有關媒體政策跟業務宣導,然後你們這邊有提到法規要彙編等書刊,現在有人在看法規彙編的書刊嗎?現在不是都電子化了嗎!然後,你看,你們還有編列辦理學年度大學校長、教務與校務主管會議座談經費,你們現在都已經要推動電子化了,所以你們應該有減少編印書刊的費用,如果政府的宣傳費用列出這麼多是用於編輯書刊的話,那我當然認為這還有減列的空間,除非你們有更好的媒體宣傳方式,這個等一下可以提供說明,好不好?

65案的大學評鑑也是,我自己承受過大學評鑑的辛苦,我們全部的人都為了這個評鑑在做很多的paper work,然後不斷的開會。我同意要有評鑑,但是是不是要維持這樣的方式?像評鑑結果,你看,現在第一週期的大學校務評鑑已經超過10年而卸載,而且評鑑的結果還需個別點閱各校的報告,缺乏綜合的分析。我同意要有評鑑,但是這個評鑑的結果真的能讓社會大眾和大學理解?還有這個評鑑的種類和報告,我個人覺得真的有再一次檢討的必要。每次到評鑑,不管是醫院評鑑或是任何的評鑑或是教師的評鑑,我覺得都要徹底的檢討,但是這一目我們只針對高等教育的評鑑,我覺得這個應該要有更好的空間,因為這已經執行這麼久了,好不好?

67案,推動新南向的部分,僑外畢業生實際就讀的領域跟我國的重點產業人才需求不太相符,你也看到,雖然目前人數增加,但是休學和退學的比率也是增加的,而且部分學校招收外籍學生卻沒有要求英文門檻,這個部分葉次也有特別的關注,這個部分我可以接受,好不好?這個部分他非常關注,當初我也有提出一些缺失,很多人見招拆招,但是這一塊葉次已經有保證,他們會非常的強調入學門檻,這個部分我接受,所以這個部分我凍結的比率可以降低一下。

70案的部分還是一樣,說實在的,EMI的成效不是只有我在講,其實有非常多的英語系教授、外語系的教授都特別提到了全英文的授課,大家來看一下,九成的老師具有專業能力,但是很多時候師生完全缺乏用雙語來互動,而且我老實的說一句話,如果你真的有在大學教過課的話,我們光是講中文學生都不想要聽了,還聽你講英文,對不對?而且很多時候,你強調的是在課堂裡面說的,在你們的評鑑標準裡面,你只強調在課堂裡面講了幾成的英文,這個根本是畫錯重點,因為EMI的定義不是這樣子,但是很多時候,學校認定EMI只看語言,所以這個東西完全畫錯重點,而且你會看到有很多教授就直接將原文的中文改用英文來敘述,這是很輕鬆的方法,但是教學的模式根本沒有改變,而且就像剛剛我所說的,你們的教學模式沒有改變,你用中文都沒有人要聽了,你還把它改成英文。EMI的部分不是只有把它翻成英文來說,我想在場有在大學教書的人應該都知道,那你的教學模式要怎麼改變?你的教學模式要如何讓更多的學生來做雙語的互動?這點我完全沒有看到,這些都是顯見的問題,所以我們要面對這個問題,對不對?

最後一個,第72案有關玉山學者加薪的部分,到目前為止,玉山計畫已經耗費了16億元,但是從比例上來看,我還是不忍心說,這些都是短期的計畫,當初我們找玉山學者來是希望能夠跟本土學者透過團隊(team)彼此交流,其實我們最大的希望是,未來他們能夠給予臺灣的學術領域增加更多的亮點,可是你看,他們全部都是短期的計畫,他們弄完就走人。當然,我也同意國際的學術交流都有這樣的狀況,但是為什麼我們花了16億元的經費,申請的件數卻越來越少?聘任的學者人數也越來越少,而且五成以上都是短期的交流人員,這完全不利學術量能的累積。我已經在大學教書二十幾年,今天身為委員坐在這裡,我真的很誠摯的希望玉山經費可以提供更好的作法,而且我面對的,不管是鄭校長或是葉教授,我們大家共同的來為高等教育找一個出路,真的,好不好?

主席:謝謝柯志恩委員。

再來萬美玲委員。

萬委員美玲:謝謝召委。這一目到目前為止,我也有4個案子。

30案,我就直接先講了,我們要談的是高教人才斷層,因為高教人才很重要,不過我在這案中發現,有關大專教師資格相關審查跟聘用,在教育部的監督這部分,我覺得沒有善盡監督之責,明顯有漏洞在,為什麼?我特別提出2個案子2個學校。第一個學校,其實你們也都知道國防大學教授升等審查不公這件事情,當然,當時媒體也報導得沸沸揚揚,這中間的過程我就不再贅述,不過這個狀況跟問題真的是漏洞百出。今年8月又有一所國立大學出現問題,這位校長在他退休之前,他企圖要護航他的女兒來應聘專案教授,當然,後來未果,但是為什麼未果?因為這件事情曝光之後,反對的聲浪很大。所以從這2個案例中就可以看到,對於國立大學是否有遵守大學法、教師法或是專科以上學校教師資格審定辦法,教育部到底有多少的監督能力?在這2件事件之後,我們做了什麼樣的措施?我覺得這個可能要再多說明一下。

再來看我的第35案,第35案一樣,本席也非常關心,我們都知道,其實分發入學已經是大部分的大學最後一個招生管道,我們也有相關的規定,只要繁星、申請入學沒有足額錄取,名額都應該要納入當學年的分發入學招生,可是今年卻爆發了4所私立大學沒有確實將名額回流,為什麼?因為它要用這樣子來美化、營造它高招生率的假象,而且其中2所大學甚至還是累犯。當然,教育部對於短報入學缺額這個狀況有祭出一些懲處,其實懲處是我們最不樂見的,我們不希望每一件事情前面沒有辦法預防,中間不能監督,到最後我們都用懲處,所以對於教育部只能懲處而督導不周,針對大學招生名額回流跟名額寄存的這個部分,等一下我想要聽一聽教育部是怎麼檢討的?

再來看第42案,第42案是講高等教育的預算,我們來看,相關的預算113年是編列76,969萬元,114年則是要編列85,337萬元,增加了8,400萬元左右,成長的幅度是10.8%。不過,相關的計畫業務並沒有很明顯的差異,我也沒有看到有特別增加的內容。同時,業務費、委辦費,或是對私校的獎助,金額都是減少的,可是設備和投資卻是大幅的增加,從113年的4,896萬元,114年你們預計是一億六千多萬元,這個成長率很可怕,成長了331%。預算成長這麼多,我們也希望它的設備和相關的投資都可以變得更好,不過按照剛才葛如鈞委員所提出來的,還有他所秀出來的照片,我們都可以看到,這個錢好像沒有看到有什麼成果,現在我們的設備跟不上我們所需求的,或是沒有更新,或是簡陋,好像都沒有反映在我們提升的預算上,所以這個部分我們希望等一下也能夠做一個說明。

最後是第63案,這一案我真的要特別的問一下,這裡面有一筆預算是針對國家重點領域校際研教園區先導計畫,這個計畫的金額很大,有97,000萬元,這個計畫是高雄市政府提的案子,我們在113415(也就是今年415)核定了,不過它要有一些補充說明和釐清相關的事項後,我們才會納入公建審議,這個計畫是跨年期的,而且要配合國家重大政策長期發展,也要依照行政院所屬各機關中長程個案計畫編審要點,不過我們應該要做的相關事情好像還沒有完成,現在教育部也還沒有函陳行政院審議,也沒有評估這個研教園區主要的工作項目、分年執行策略,還有它的績效目標,以及產學合作的機制等等,這些內容好像都沒有,我們就編列這樣的預算,我認為跟規定會不符,所以以上,我想等一下我們就看要怎麼樣併案來凍結,好不好?

主席:謝謝萬美玲。

林宜瑾委員。

萬委員美玲:因為第63案是高雄的,等一下部長特別講一下。

林委員宜瑾:謝謝主席。我有3個案子。第28案是談校園生理用品的問題,大家都很清楚,月經是大部分生理女性一輩子都會歷經數十年的週期性自然生理現象,當然,購買生理用品是一筆不小的費用,有部分的女性因為經濟困難,沒有辦法取得充足的生理用品,所以會面臨所謂的月經貧窮問題。上一屆教文委員會的委員就有提案要求教育部要研議各級學校免費提供生理用品給有需要的學生來使用,不管是經濟弱勢或是急用,教育部也從善如流的開始辦理,不過有學生團體反映,大學校園內執行時有不少的狀況,像是學校不會主動通知哪裡有提供,或是領取的程序很繁瑣,或是領取的點很少,造成學生領取量跟意願都相對較低。目前大學端的部分,教育部是有把生理用品納入大專院校弱勢學生助學計畫的生活助學金補助範圍內,弱勢學生是有照顧到,可是急用的學生呢?之前就有學生團體說,有大學宣稱因為教育部沒有提供設置及提供免費生理用品的專用經費,可是後來教育部來本辦說明時有提到,其實他們有給大學這筆錢,這含在高教深耕計畫的補助裡面。本席希望教育部可以把生理用品這筆錢明確的寫在大學的補助範圍裡面,這樣學校就會知道生理用品可以用這筆補助款,而不會說因為沒有這筆錢而難以達成等等,就是不要給它理由和藉口,所以這個案子我要凍結是這個原因,至於要凍多少,再跟大家一起處理。

另外是第46案,第46案是談女性研發人才培育計畫的問題,教育部從2021年就有推動STEM領域及女性研發人才培育計畫,其實我們就是要好好的友善女性的學習研發環境。有關這項計畫,教育部2021年有核定28個學校55個案子,隔年也核定了38個學校92個案子,可是到了2023年卻降到24個學校43個案子,到了今年也只有11個學校15個案子,所以在預算這方面,前幾個年度的預算大約都是二億多元,可是明年度的預算卻上升到三億二千四百多萬元,我好奇的是,核定的案數變少,為什麼預算會增加?教育部的說明是,因為還會新增其他的活動,可是預算書上的說明跟前幾年的說明一模一樣,也沒有特別的寫到會新增什麼樣的活動,所以等一下是不是請教育部特別的說明一下,到底是新增哪些活動項目需要新增經費,一下子新增到1億元?

另外是第47案,這一案也是關注STEM人才的培養,我剛才有提到,教育部從2023年推出STEM領域學士後專班,去年核定933班,但是只有4個學校6班有開班;今年核定17個學校32班,可是9月開始的秋季班也只有5個學校6班開班,看起來成班率都不是很理想,教育部是說已經有放寬報名專班的資格,也有持續在宣傳這個訊息,可是我認為應該還是要再多多加強,教育部要思考如何調整專班或是加強宣傳,這部分再請教育部做說明,以上。

主席:謝謝林宜瑾委員。

再來是羅廷瑋委員。

羅委員廷瑋:好,高等教育這一節大家都非常的關注,第32案我就簡單的說明,我們人才流失的原因已經講過很多次了,流浪博士找出路、留洋博士被攔截、在職教師找舞臺,這些困境我們希望教育部真的要深切的去檢討這個問題。

38案我所提到的是EdYouth的調查結果,對於生涯探索,大家都希望能夠幫上忙,但是目前用學習歷程讓很多人詬病,就是花錢享受代筆的服務,蝦皮購物平臺有備審代製、從零到好、不限科系,須提供素材(獎狀和經歷),這些問題我們在質詢時都說過了,所以第38案是提到這個部分。

另外第43案是針對強化人才培育及產學合作的機制,目前我們國內航太工程相關學系都是著重在航空領域,而沒有太空領域,相關的太空人才培育仍有加強的空間,所以我先不講凍結數,我們待會一起來統凍,這個可以配合大家,但是我一定要跟大家講目前這幾案我所重視的問題。

再來是第71案,對於高等教育所編列的金額,我們編列的再高,我們都一定會支持,但是有沒有到位?有沒有花在刀口上?這是我們現在很擔憂的。昔日教育部在高等教育推動的頂尖計畫,2005年到2017年花費了5500億元的這個頂尖計畫,經費執行的結果臺灣並沒有世界百大。目前高教的政策有許多措施,比如頂大計畫、高教深耕、玉山計畫以及優先教師加薪等等,教育部在這個部分用了很多的計畫花了很多錢,但是高等教育目前所面臨的問題都沒有解決:教師出走、聘不到教師、大學世界排名直直落等,我們希望還是要深切的去做檢討。以上是我所提的這幾案,凍結數待會兒大家一起討論。謝謝!

主席:謝謝羅廷瑋委員。請問吳春城委員有沒有要發言?沒有的話,我就先講我的提案部分,因為我在高教的部分也提出了5案。

我的第45案是針對私校產學合作涉及的土地建物利用,教育部應該要有規定,不管是修法或者是規範,比照國有財產訂定最低租金跟利用費,以符合公益性,也避免一些不當的利益輸送。教育部來溝通說你們會將私校產學合作涉及土地及建物比照國有財產訂定原則,我是覺得原則還不夠清楚,希望能夠更有強制力一些,這個部分我希望跟大家一起併凍,這是第45案。

我的第54案是針對現在高教有不少亂象,教育部事實上是無法可管,因為大學法目前的架構是內部監督有些機制失靈而外部課責性又不夠,所以希望教育部能夠評估並蒐集各大學校長跟教職員生的意見。教育部現在跟我報告說大學法修法已經在蒐集意見中,籌辦專案小組會議也都有在進行,預計明年5月可將修法草案送行政院審議,7月會針對產學合作涉及土地建物的部分納入產學合作實施辦法,我想你們的確是滿努力的,為了表達我的態度,這部分我跟大家一起併凍,這是我的第54案。

55案是針對大學宿舍,因為之前我做宿舍調查的時候,發現有些學校對居住標準、特別是私立大學的宿舍就非常的誇張,連學生要走的通道都小到不知道是怎麼蓋出來的,因為不管公私立大學都有拿到教育部很多補助,大學宿舍現在有點兩極化,好的很好,差的很差,所以我覺得教育部應該要訂一個最低標準,檢討自償性的機制,當然我們是希望教育部給予合理的財務支持。教育部這邊有回應,擔心學校會跟不上,但我還是覺得你們應該要努力訂一個最低居住標準,譬如說一個學生要有多少坪或是什麼樣的空間、走道等等,達不到的部分應該要請他們儘早改善,這個部分我還是希望跟大家一起併凍。

我的第56案是很多高教的老師、校長反映希望教育部召開全國高教會議,教育部表達說你們有在辦各種專案小組座談,我是希望不然你們就等部版草案出來之後舉辦有這樣高教會議精神的會議,這部分看教育部可以怎麼做我們再處理。

57案也是有大學教師陳情說很多人不瞭解兼職的這些規定,誤觸公務員服務法,你們的說明是已經制訂國立各級學校兼任行政職務教師兼職處理辦法,也已經在妥善宣傳,所以我的第57案可以改成主決議。

吳春城委員還沒說明,請吳委員說明。

吳委員春城:針對第2目,我提的是第73案和第97案……

主席:我們先處理到第75案。

吳委員春城:好,到第75案。主要是針對僑生的招生還有留才的整個計畫,因為我們現在面臨少子化還有產業人才的不足,所以不斷的鼓勵生育,但這個緩不濟急,所以招收僑生、外國學生、港澳學生來臺學習甚至留才的整個計畫應該是重點工作,包括結合僑委會來積極進行這些事情,不過現在看起來,這個部分的成效還是有待加強,所以我在提案中建議凍結1,000萬元,請教育部提出具體的書面計畫。

主席:謝謝吳春城委員。針對剛剛大家的意見,教育部哪一位要先說明?

廖司長高賢:召委還有各位委員,大家好。我是教育部廖高賢,針對剛才各位委員提到有關高教行政與督導的幾個問題,我這邊綜整說明一下。

第一個是郭委員關心的有關學習歷程檔案資安疑慮的部分,我們現在已經做到資安的向上集中管理以及第三方的稽核措施,使學習歷程檔案在資安上面的疑慮能夠做到零缺失。另外,有關羅委員提到的代寫事項,我們除了跟電商這邊發函請他們撤掉相關的廣告之外,從目前我們針對高中老師以及高中學生所做的四千多份問卷來看,高中老師發現學生真正有代做狀況的可能低於5%,以上就是我們目前學習歷程檔案的部分。

各位委員包括召委都很關心住宿問題,第一個就是所謂的社會住宅,在當時我們的新宿舍運動方案裡,社會住宅是要提供學校以代替學生整體的方式跟它周遭的民宅來租賃,但我們發現在執行的過程當中,其實屋主比較不願意跟學校來合作,或者是學校租到的地點可能離校太遠,學生不願意去,或者是離學校很近的地方屋主就提高了租金,造成有這樣子的狀況產生,所以我們在社會住宅的部分,新宿舍運動2.0現在改成三個:第一個就是由學校既有宿舍改建,第二個是由校舍來改建,也就是學校可能在教學空間上可以改建為宿舍使用,我們這邊也會來補助學校,第三個就是學校如果有新建宿舍,需要借貸,在1億元的狀況之下,我們可以補助全額的利息補貼,所以我們現在漸漸地把社會住宅當成是剛剛所講這三個方案在有要安置學生部分的一個支撐方案,漸漸地把這個部分的重心移到剛剛所說的利息補貼、校舍改建以及宿舍的改建。剛才范雲委員也有提到合理的住宅空間,因為我們在新宿舍運動2.0有委託專案的團隊,他們在提供學校宿舍最低需求的時候,依據我們目前的統計,大概都有高於內政部所定個人住宅12平方米的規定,大概都有達到1215平方米,這個部分我們會在未來輔導學校改建宿舍的時候納入,請學校考量都有一個合理空間的規範。

第三個議題就是秀寳委員提出來的有關於世界排名的部分,現在我們去綜整整個QSTimes的國內學校排名狀況,發現我們確實在國際合作、國際競爭力以及研究這兩塊是比較弱的,在國際競爭力部分,我們除了有聯合國內12所大學提出了所謂的UAAT這個大學聯盟計畫跟國外來進行合作之外,我們也希望透過高教深耕或者是相關的研究中心的案子做到我們國內的學校能夠跟國外學校來co-advise我們的學生,然後共同的研究共同的發表論文,來增加我們整個國際的能見度。這個是有關世界排名的部分,我們會爭取更多跟國際著名大學合作的機會。

在人才培育的部分,剛才葛委員還有各位委員都關心到是不是要爭取所謂的前瞻高教預算以及組成跨部會的一個人才培育小組,在這個部分,其實每年都是由國發會針對人才的產業需求告知我們,再由我們提供給各個學校做為該校系所規劃的參考,除了這個之外,我們也跟經濟部、國科會針對國家重要產業的發展,比如說現在的AI、半導體以及太空,都是我們跟相關的部會所研討出來的,然後我們就會在相關系所的培育當中去增列相關的系所,給予學校不管是開班費或者是師資或者是學生員額,以這樣子的一個方式來增加人才培育。所以在太空領域部分,剛才柯委員跟羅委員都有關心到,我們目前有補助4所學校,他們著重在太空,我們要他們不能再著重於過去的航太,要以太空系所這樣的研究所來設置,所以他們的系所名稱原則上都是以太空系統工程為主,那我們每年都是給15名外加1個師資的作法來補助這4所學校,也以外加名額的方式提供學校招生,這是屬於太空領域的部分。

剛才也有委員提到所謂的跨域學習的部分,我們在113學年度第2學期開始會有一個跨領域的學程方案,邀請了8個學校來參與,同樣的,我們在高教深耕中也把跨域學習當成是學生重要的六大學習指標,同時也有資訊與人文能力的一個結合,這些都是我們在跨域學習部分的努力。在研究中心的部分,我們現在補助24個學校76個研究中心,現在我們也要求學校能夠做所謂的跨校合作,這是屬於跨域學習或合作的部分。

剛才柯委員有特別提到所謂的EMI課程,就是學生跟老師之間用英語來互動,根據我們委託BC的現場觀課瞭解確實有這樣的一個現象,所以我們現在是希望能夠引導學校做所謂的大一英文課程改革,把過去的那個general English變成是academic或者是special purpose這樣子的EAPESP,讓他們在大一的英文能力就能基本的在專業科目上具備一定的專業英語能力跟老師互動,這個部分我們也有做EMI課程目標的改革了。

再來就是教師資格審查的部分,根據教師法還有教育人員任用條例,其實教師資格的複審權是在教育部,我們現在是授權學校,有71個學校可以複審教師資格,以下的等級都可以:教授、副教授、助理教授,所以國防大學或者是國立勤益科大現在是我們授權自審的學校,如果他們有這樣的缺失,我們會考慮把它的複審權收回部裡直接做委代審,這會影響學校的reputation,因為學校都滿重視這個教師資格審查的部分。那我們在113學年度也會開始去訪視學校教師資格的審查作業,預計會列入113114的訪視,在113會把它優先納入去訪視的對象,這部分我們已經在規劃了。就是先訪視,如果嚴重的話,原則上是已經違反了我們的教師資格審查的精神,這個我們會來做處理,會在訪視完之後來做一個決議。

剛才范雲委員關心的大學法的部分,我們目前都有在研議修法當中。

至於性平跟生理用品的部分,我們會在高教深耕相關的支用用途上面去明定。

有關玉山學者彈性薪資還有青壯學者聘用部分,專任教師的部分,在玉山學者裡頭還是有達到百分之七十六,我們也在今年8月修改了相關規範,希望能夠輔導副教授跟助理教授等級的青壯學者。以上是針對委員問題所做回應,謝謝。

主席:謝謝高教司司長針對第2目第24案到第75案的回應,還有沒有人要再說明?

萬委員美玲:召委,不是說明,他還有兩個案子沒有回覆。

主席:是哪兩個案子?請教育部再回應。

萬委員美玲:42案剛剛有仔細說明過嗎?再來就是我剛剛提的國家重點領域校際研教園區計畫也完全沒有說明,這個案子現在要9.7億元,後面拖出來的整體預算是132億元,我覺得有必要在這裡說清楚。

主席:請高教司廖高賢司長繼續補充說明。

廖司長高賢針對有關STEM領域還有女性科學研人才的培育部分,現在因為賴總統有提出來…

萬委員美玲:現在是講第42案嗎?

廖司長高賢:是第42案,是STEM領域跟所謂的相關領域有增加的部分,我們會做一些改進的機制,這個案子會在114年再重新call件一次,過去的幾年,我們是一次call件之後就核定三年,114年會再做新一次call件的部分,所以我們預期114年這個部分經費的需求會上升,那再根據賴總統的幾個重要政策比如說太空、科技或者是相關的這些,都是在我們這個部分。

至於9.7億元這個研教園區,是高雄市政府為了要整合整個產業還有教學能量所提出來的一個公建計畫,教育部就幫忙提到行政院審議,目前這個計畫還在編列中長程計畫,現在預算書中的是所謂的先導計畫,也就是高雄市政府針對它現有的10棟建築物以及3塊園區預定地做一些整地還有新建築以及舊建築的改善,這是先導計畫,已經獲得行政院同意,所以這個跟後面要提的中長程整體計畫是分開的,就是說等這個先導計畫完成,把相關的基礎設施以及建築物建設好之後,他們就會去引進相關的產業以及學校來入駐,以上補充說明。

主席:萬美玲委員。

萬委員美玲:對不起!這個部分能不能再說清楚一點?因為我想在你說明之後,不只是我,在座的委員應該都還是聽不懂。我先把我的問題講出來,第一個是任何一個有助於教育的案子我們都支持,高雄市政府把這個案子提出來,有一個園區好像是在舊的左營國中,對不對?現在你們跟我回覆的是說他要做半導體、人工智慧、淨零碳排、智慧城市科技四大領域的高階專業人才,看起來是培育還是什麼?我不知道。然後你們說教育部會協助引進優質大學進駐合作,第一個是什麼優質大學?進駐合作什麼?看起來這個園區能做的非常廣耶!包括半導體、人工智慧、淨零碳排、智慧城市,但我覺得沒有一個細目,當然行政院之前先導計畫已經有一個18,000萬元了,可是我們現在要開始去編列這個97,000萬元讓他去修繕,不管是相關的館舍、大樓等等,但是後來帶出來整個計畫的總經費是132億元,我認為現在就只有一個很rough的計畫在那裡,所以我們是不是應該要更詳細了解,才能夠動支、才能夠使用9.7億元的預算經費,因為剛剛的說明完全不清楚。

主席:再來是郭昱晴、張雅琳、洪孟楷、林宜瑾、柯志恩、林倩綺及羅廷瑋。

郭委員昱晴:剛剛對於我的第40案好像只回應了一半而已,只回應我關於資安的部分而已,另外,其實我比較關心的是特殊選才的比例只有1.5%,這個部分沒有具體的說明、近期的明確目標及討論的機制,是否能針對這個部分再詳細說明一下?

主席:是不是等大家這一輪都講完之後再一起說明?好嗎?因為剛剛有舉手的委員已經舉了好久了!

萬委員美玲:這個能不能爭取召委同意,無論是我現在提的園區計畫或是剛剛郭昱晴委員提的部分其實都很重要,是不是能夠一個案子一個案子說明清楚?不然,等一下又是很大概的回復,然後我們又要再重複問一次,好不好?

柯委員志恩:你就是說第63案嘛!這個部分是9億耶!

萬委員美玲:對,第63案處理完,我們再處理第40案的部分,這樣可以說明得更清楚一些,不然,我們會變成有很多輪的發言。

主席:如果你們要這樣的話,等一下一個講完一個說明,今天我們真的會run很久喔!

萬委員美玲:我向召委建議一下,因為如果等一下他再回頭說明時又占用了一點點時間,而且我會再問一次第63案,大家又會再問一次第63案,等一下第40案的說明如果不清楚,又再一次,因此,我覺得我們是不是可以聚焦討論,看看大家的意見,這是我的建議啦!

洪委員孟楷:召委。

主席:你現在是程序的意見,是不是?

洪委員孟楷:對。

主席:好。

洪委員孟楷:2目總共有1,288億元,是1,288億元,不是1,288萬元。在這筆1,288億元中的預算科目,像第25案到第28案就有243億元,如果我們依照預算科目的部分去做細部的討論,我覺得這樣反而比較容易聚焦。如果第25案到第28案的4位提案委員個別提出疑問,再由行政單位直接說明,也許這4個案子的委員理解之後,這個部分就能夠快速地直接過去。因為它是高等教育的行政督導,在行政督導的業務費裡就有0102等等的相關,我們現在是建議針對預算科目中同項的預算,而且是有委員提案的,進行個別的說明,反而會比較容易聚焦。否則,我們現在討論第2目的……

主席:1節。

洪委員孟楷:1節,到第75案嘛!

主席:到第75案,總數是243億元。

洪委員孟楷:是啊!針對這筆243億元,其實大家的問題就已經發散啦!這筆243億元裡面,等一下本席也要針對我的第59案及第69案,其實也有不同面向的問題,包括新南向的產學合作國際專班等相關的問題,我也要提出來請行政部門回答。現在我提出程序問題是說二百多億元的預算不要這樣發散,到最後變成大家對於有回答問題或沒回答問題好像也沒辦法有一個聚焦的方向。

主席:大家都知道教育部的預算額度都很高,不是只針對這筆二百多億元,我只是在想今天要如何做才能比較有效率。剛剛萬美玲委員是第63案,是不是?針對第63案的部分,如果委員也有與第63案相關的問題,是不是現在就一起發言完,等一下再一起回應,好不好?接下來就按照剛剛所講的順序,先請柯志恩委員。

柯委員志恩:因為第63案牽涉到高雄,現在幾乎只要講到「高雄」2個字,就會把砲火往我這邊,所以我還是要問清楚。當然對於高雄任何產業的發展絕對是支持,這是完全無庸置疑的,而且我們的部長也是來自於高雄,長期以來他都很清楚這樣的環境。我記得剛開始聽到這樣的訊息,因為左營國中本來是要變成公園用地,現在有這樣更好的計畫,如果能解釋清楚,我們當然是樂觀其成。但是我剛開始向教育部要這樣的資料時,在你們還未編9億元之前,你們告訴我這是機密,我不知道機密在哪裡,這一點你們必須要給我說清楚。

第二個,目前為止引進更好的學校進來,大家知道一定是陽明交大與清大,我的這點認知應該是沒有錯,清交嘛!說到這裡,有時候我也要為部長抱怨一下,中山大學也很棒耶!為什麼要清交從新竹來到我們高雄,卻放著中山不用、成大不用?部長,你也要為你們中山講一下,難道你沒有任何的怨嗎?現在你是把你們中山看成什麼!中山是那麼好的,而且還成立半導體學院,對我們高雄的產業多好!現在有這樣的經費卻找了清交,當然清交也是很好,我老公就是清交畢業的,我也要為他講話,但是為什麼是這樣的處理?

在這裡面有太多太多的想法,而且就像萬美玲委員所提,剛開始行政院核定是9億元,但未來是132億元,這裡面有很多的細節,到底未來是做哪項的處理?說實在的,一開始我向你們要資料時,你們告訴我這是機密,但是其他委員都能要得到,為什麼獨獨對我說是機密,我不知道機密在哪裡啊!如果如你所說的是機密,剛開始只是1.8億元的時候,向你要資料,說是機密,突然間冒出一個9億元,就不是機密,之前1.8億元就是機密,為什麼我要不到資料?部長,關於這一點,你一定要給我一個說法。我們只是要求很細節的知道每一個過程、監督每一個過程,因為這個錢一花下去,茲事體大啊!針對這個部分,我還是強力的要求,為什麼對我就是機密,其他人卻都可以?而且突然間變成9億元之後,誠如萬美玲委員所言,還是沒有很清楚!因此,我還是要再次強調、我不要又被扭曲了,對於任何高雄產業的發展、人才的培育、半導體的發展,絕對全力支持,但是站在監督的角色,一定要問清楚、說明白。

主席:高教司是不是要回應一下?

柯委員志恩:請部長回應吧!第63案。

主席:司長有沒有要回應?之後再請部長回應,好不好?

廖司長高賢:根據我們整個流程,高雄市政府確實誠如剛才萬召委所提,他們針對半導體、人工智慧、淨零排碳與智慧城市的四大國家重點領域向行政院提出這樣一個園區的規劃,因為園區的規劃在後續需要配合整個產業的進駐,所以它是分階段進行,在113年度的時候,我們就開始了所謂的先導計畫,後來因為行政院確定核定之後,剛剛幾位委員關心這個議題的時候,我們都有把行政院核定的公文提供給委員參考。至於計畫書的內容是由高雄市政府撰寫,我們必須轉給高雄市政府,看他們是否願意提供,這個部分我們會確實去做。也就是說如果委員……

萬委員美玲:可以提供這個計畫書給我們嗎?

廖司長高賢:因為計畫書是由高雄市政府撰寫,根據過去的慣例,只要計畫書不是教育部本身主筆撰寫,我們都會先詢問它願不願意提供。

萬委員美玲:你們詢問了嗎?

廖司長高賢:有關於9.7億元的部分,我們會詢問高雄市政府……

萬委員美玲:關於這個地方,我來了解一下,好不好?

廖司長高賢:是。

萬委員美玲:關於這個計畫,你說要去詢問,第一個,你詢問了沒?不知道。第二個,它有權力決定要不要讓我們知道這個計畫,但是經費預算卻要我們編給它、審核同意給它……

洪委員孟楷:經費預算是編列在教育部下面。

萬委員美玲:你不覺得在預算精神上這有一點怪怪的嗎?我看不到計畫,但我又必須把錢給它?

廖司長高賢:計畫書的部分,是不是容許我們再請高雄市政府那邊提供,也就是說,如果委員有需求的話,我們會與高雄市政府溝通,請他們提供。

萬委員美玲:我再補充一下,本於預算監督的精神,該給的錢,只要有助於地方發展,無論它是落腳在哪裡,我們都會全力支持,何況地方政府如果有心要做,中央當然要給予支持。但是身為立法委員,在我們審查預算時,不可能什麼都沒有,只告訴我們有這項計畫,我們就把9.7億元給你,因此,如果這個計畫沒有送來,今天我會主張9.7億元全數凍結。

洪委員孟楷:主席。

主席:等一下,因為剛剛那個……

洪委員孟楷:我的第59案也是9.7億元的部分。

主席:你的第59案與它是一起的嗎?

洪委員孟楷:對,一模一樣,我是不是也說明一下,好不好?

主席:其他委員有沒有?因為剛剛那個……

洪委員孟楷:針對這個案啦!

主席:針對這個案,好,請洪孟楷委員。

洪委員孟楷:59案也是一樣針對9.7億元的部分,我想先確認一下,我們看到這筆預算時有詢問過教育部,那時教育部說行政院還未審議,剛剛依照司長的講法,到底行政院是什麼時候審議的?本席辦公室詢問的時候,都是直接回答說還沒有審議完畢。難道是這一、二個禮拜行政院突然間審議通過嗎?如果不是在這一、二個禮拜審議通過,就是當初本席辦公室詢問時,故意不給我們資料。

再者,之前我們講過,前瞻計畫2張紙要8,800億元,至少還有2張紙,現在這筆9.7億元是連紙都沒有!有1張是不是?「計畫」2個字要9.7億元,但計畫內容是什麼,我們到目前為止並不知道。本席也是一樣的立場,而且我是高雄女婿,無論是為高雄或為所有縣市爭取,我也都支持,但是對於這項計畫,我想先確認一下,當初它是競爭型或是限制,各縣市政府有沒有了解或是獨厚特定縣市?否則,當初如果知道有這個計畫,我相信其他縣市也會想要爭取啊!怎麼會都是秘密,連中央民意代表都不知道這個計畫,結果今天審預算就突然說9.7億元要給高雄,但是高雄的計畫在哪裡,我們也看不到,我覺得這個怎麼想都奇怪!如果是這樣的程序,乾脆你也不要編到教育部的本預算,現在你編到教育部的本預算,我們沒有過問的權力、沒有看的權力,結果還要我們來背書,不可能啦!你乾脆就編到行政院啊!你編到行政院的預算,行政院要怎麼樣直接給,如同我們剛剛講的班班有鮮乳,在行政院的補助計畫中,只是請教育部、請農業部代辦,很奇怪嘛!

主席:剛剛沒有說是祕密啦!只是依照慣例,你們要去詢問地方政府嘛!主席裁決,現在是1245分,我們休息到145分,因為這題大概沒辦法很快結束,所以就休息到145分,你們先處理一下計畫的部分,我們再繼續討論。

洪委員孟楷:145分回來可以看到相關資料嗎?

主席:教育部自己努力,或是你們與委員溝通,好不好?

洪委員孟楷:還是只是主席現在想讓大家吃個飯,然後……

主席:因為也已經太晚了,我們不能讓公務員撐那麼久。

洪委員孟楷:沒有,這個要處理也是很快啊!剛剛美玲召委也已經講了,如果今天真的沒辦法看到計畫,我們是不是……

主席:因為這個部分還有很多委員尚未發言,我們就先休息到145分,之後再來討論。

洪委員孟楷:剛剛你不是說要針對個案一案一案來?

主席:不是,讓他們去找一下,也許可以聯絡到這個計畫吧!主席裁決,原本我們預計12點半休息,到現在已經拖了15分鐘,所以我們就從1245分休息1小時到145分,再針對這個部分繼續討論,還沒發言的委員,剛剛我都有記錄下來了。

休息1245分)

繼續開會1345分)

主席:好,我們繼續。

2目第1節,就是第24案到第75案。柯志恩委員要不要先發言?

柯委員志恩:好,現在開始開會了,對不對?第63案我們是尊重召委,因為是萬美玲委員所提出來的。我還是強調,剛剛我們是希望能夠看清楚,在發展這一塊的園區當中,有沒有辦法看到更細緻的,像高雄市政府,剛剛司長已經特別提到,跟高雄市政府討論,他們給了嘛,對不對?好,那這個部分,我還是希望透過一些小小的凍結,因為說實在的,身為非常注重高雄發展的人,我也不希望預算全部凍結,我還是必須承認,我不希望全部凍結,因為會讓整個產業發展面臨很大的影響,但是該給的資料、該詳細說明的,我覺得這是有必要的,所以第一個,我們已經有高雄市政府給我們的一些詳細報告和計畫書,可以給每個委員看。第二個,誠如我剛剛所提到的,產業帶動發展,人才的培育和人才的進駐很重要,剛剛雖然沒有明講,說是有一些更優質的大學進來,其實我明講就是清交嘛,對不對?但是為什麼不是中山?為什麼不是成大?為什麼要選擇比較遠的地區,而不是成大跟中山?他們的工學院,其實向來就是發展得非常好。鄭部長,你實在不好意思說,我告訴你,你們的成大和你們的中山在你帶領之下,工學院、半導體學院都很好啊,為什麼這個部分沒有他們?所以我強烈地要求,解凍的計畫當中,一定要要求列出這兩個學校有多少教授、多少人進駐這個園區、每一天有多少時數、做了哪些的事情,我不要到時候看到所有的硬體設備全部還在新竹,然後這裡只是一些人,就是一個上課的小教室,做一些我們完全不知道的事情。所以我強烈要求,在整個解凍報告當中,一定要有他們的commitment,承諾如何在我們這個地方深深耕耘,誠如他們所說的,這個東西一定要涵蓋在項目裡面。

主席:謝謝柯志恩委員,教育部有聽到?

請洪孟楷委員。

洪委員孟楷:好,剛剛有講說高雄市政府的計畫,那麼在哪邊呢?第一個是已經有提供計畫,所以不是不能提供,是需要push才能提供。我們還是強調,預算審查其實就是要看到東西,有做事,我們給予肯定,有做事,我們不會讓大家又要馬兒好、又要馬兒不吃草,但是真的,在事先的詢答以及在書面資料事先出來的時候,能夠先主動提供的話,會減少大家的時間,這是第一個,開宗明義講。

接下來,這97,000萬還是屬於先導計畫,因為未來可能還會有上百億的預算,對不對?所以我想,秉於督導的權責,現在這個計畫,你說剛開始給我們看,然後這個計畫看起來也有上百頁,我們現在還沒有看計畫的內容,所以97,000萬的部分,如果全部凍結,可能也會有窒礙難行之處,那是不是折衷一下?本席這邊有提出凍結3,000萬的提案,但是我希望能夠督促這個至少97,000萬計畫合理去運作、往前。所以,召委,我具體建議,關於這一案,美玲召委有美玲召委的建議,但我就是說,如果說這樣的話,我提3,000萬凍結,是針對97,000萬的部分。以上,謝謝。

主席:請萬美玲委員。

萬委員美玲:謝謝。我拿到一本國家重點領域校際研教園區先導計畫,因為我們真的還沒有時間看,現在才拿來,這一本有一百多頁,然後價值9.7億,是不是這樣子?如果有這個計畫在,為什麼不能早一點拿來,讓我們看清楚,即便有這一百多億,但是到底有沒有這個價值?是不是能夠做到?還是只是一個很好的文書工作?這是第一個。

第二個,現在已經送行政院嘛,對不對?是嗎?

廖司長高賢:對,第二階段的公建計畫。

萬委員美玲:已經送了嘛,那行政院這邊審核的結果是什麼?

廖司長高賢:還沒審核完。

萬委員美玲:還沒有,既然還沒有,那為什麼我們要急著編預算?

廖司長高賢:這個是先導計畫。

萬委員美玲:先導的?

廖司長高賢:先導的計畫,就是113……

萬委員美玲:是。但是我有一個疑問,因為說真的,這個案子你們到現在才讓我們知道,所以我也沒有辦法瞭解得很清楚以後再來這裡問你,只能就我現在的疑問來說。如果說今天這個先導計畫9.7億下去以後,其實這個計畫就是要開始做了,一百多億,可是如果現在的先導計畫,或者是現在拿來這一百多億高雄市政府做出來的計畫,跟後面審議出來的結果有極大的出入的時候,又怎麼辦?這個是我比較擔心的。

我再重申一次,我剛剛看到這個計畫這麼大,這個園區要做半導體、人工智慧、淨零碳排、智慧城市,這四大領域每一個領域都非常專業,而且非常大,要把這四個集中在一個園區做,當然我支持地方政府,支持高雄市政府,它願意做這件事情,我們當然要支持它,可是正因為這個計畫這麼大,能不能產生效果?不要後來淪為一個觀光區,這是我們做立法委員必須把關的。所以我認為,現在這一百多頁的書面報告,其實我們真的還沒看,我們真的不知道要怎麼去審這9.7億,所以在還不清楚的情況之下,我覺得這9.7億可能還是應該要凍結。

主席:剛剛陳培瑜委員在休息前有登記,是不是現在要發言?因為其他委員已經發言了。沒有,是不是?好,部長或次長是不是要表達一下?表達之後,如果沒有其他人要表達,再請葉元之委員,好嗎?

鄭部長英耀:謝謝委員關心高雄這個城市的發展,就我所理解,當時確實是因為台積電進駐大高雄,市政府也在推動智慧城市,希望引進更多優秀的學者及半導體產業的人才,當然清華跟陽明交大一直都是臺灣非常有品牌的大學,所以希望借重清華、交大的師資能量、科研能量。在這個計畫裡面有一個先導計畫,剛才柯委員也特別提到,就是原來的左營國中校地及蓮潭會館校地,大概是這樣。所以我想是不是能夠酌予凍結,要求陽明交大跟清華能夠真正有一些commitment,願意來投入師資能量跟許多人才來支持城市的發展。以上。謝謝。

主席:所以你要先針對部長的這個部分,是不是?

好,請萬美玲委員。

萬委員美玲:好,OK,謝謝召委。部長講的我都能接受,而且我也覺得這個方向很好,但是還是一樣,早上的時候我們有在講說,這個預算怎麼審查,我們就端賴看這個計畫,這是我們的天職。早上是因為連計畫都沒有,就要我們同意這9.7億,現在有這麼多委員在這裡,你就印了一本來,我真的手都還沒有碰熱,大家都在傳閱,那我不曉得這樣子這9.7億我們要怎麼審?我覺得這個很公平,今天在這裡談,我們不分朝野的委員都在這,誰碰到過這個計畫了?我們也在直播,我相信高雄市政府也很關心,我覺得我這樣提出來是非常公允的。

第二個,早上我有提到說要協助引進優質大學進駐合作,這個優質大學今天已經揭曉了,叫做清華大學跟陽明交大,但我又有一點點擔心,因為各位也知道,清華大學和陽明交大是真的很棒的學校,但最近看起來,承攬的業務其實不少,包括在我們桃園要做醫療專區,然後還要做一些科技園區這一類的,MOU也是過期了,現在也做不出來,我不理解,這麼大的案子進駐以後,他們有這樣的人力跟實力可以拿來做,我也會有一點擔心。這些所有的擔心跟今天的監督,我們都是希望這個計畫如果通過要做,能夠做得更好,但是本於我監督的天職,我必須要更詳實知道一點,好嗎?

主席:還有沒有委員要發言的?

柯委員志恩:部長,你要凍多少,你期望多少,你給我們一個數字。

主席:凍多少可能還沒有,因為還有一些委員的案子,剛剛都沒有回應。

柯委員志恩:我們先把第63案解決,好不好?今天解決嘛。

洪委員孟楷:先處理第63案、9.7億嘛。

主席:不是,因為剛剛早上已經說,還是整節一起凍。

柯委員志恩:63案先另外處理,因為九億多。

主席:還是可以到第75案決定一起要凍多少,好不好?我們就依照剛剛的原則。

洪委員孟楷:召委,我們就是討論出來,然後之後加總嘛。如果沒有的話,到最後一個大帽子下來,假設我們這樣子處理第2目,然後你一個大帽子下來,說兩億很多,但是這是相對值,不是絕對值,這一目有二百多億,那我們現在就針對第63案的部分,大家先討論出來一個概念,之後最終加總起來也一樣啊。

羅委員廷瑋:附議,附議。

主席:部長有意見,我們讓他表達一下,針對這個預算處理方式。

鄭部長英耀:主席,我覺得清華跟陽明交大的承諾是很重要的,所以剛才洪委員也特別具體建議凍結3,000萬,但是這個部分就是抽出來,就這個案子,其他的是不是再另外通案來考量?

主席:既然部長要求,我們就尊重部長……

萬委員美玲:我一定還要再補充一下,好不好?因為這麼大的案子,這一本……

主席:現在教育部發給大家了,需要的人拿一下。

萬委員美玲:對,這一本現在在我手上,熱的,真的,不是它剛上來熱騰騰的,它是熱的,剛剛從影印機出來。我覺得9.7億的預算,我們身為立法委員,手上拿的是剛從影印機出來這麼熱的東西,內容是什麼都不知道,我不知道我要怎麼為這9.7億來背書。再加上剛才還有一點,部長又提到,陽明交大跟清大能夠承諾把這個計畫做好,事關9.7億,豈能讓它說一個承諾就夠,總要有一些計畫出來。我講這兩點,應該沒有委員會反對,或是覺得我們是惡意杯葛。

主席:柯志恩委員要發言。

柯委員志恩:謝謝。我現在是姊妹鬩牆,不好意思。真的是,這是高雄的女婿,就是高雄的。我們同意萬委員真的從頭到尾對這件事情都非常在乎,不過我剛剛看了一下我剛拿到的計畫,不管是在各層樓的規劃,還是在舊左營中心、南區兒童之家、蓮潭會館,這都是我非常熟悉的地方,他們的確做出了一些規劃,但是同樣地,這只是在硬體的部分,我們比較在乎的,特別是陽明和清交這兩個學校到底未來能夠投注多少的人力,還有多少部分,這是我們所concern的。還有,有沒有機會能夠再跟我們在地的學校,不管是中山還是成大,能夠更擴大,有更好的空間,這是我們希望預算裡面要看到的。所以酌請提案委員讓我們用凍3,000萬的方法,就是洪孟楷的方法,然後讓他們提出更完整的計畫,這是我認為在目前所看到的計畫當中,酌請我們的委員可以用這樣的方法,讓他們提出更完整的計畫,但是一切尊重召委,好不好?

主席:柯志恩委員希望針對第63案,因為剛剛部長同意,他覺得這一案單獨處理比較好,凍3,000萬。

萬委員美玲:我不同意,我不同意。我覺得應該這樣講,我們不要說要全數凍,因為雖然它還在熱,還沒散掉,但是我回去會仔細看,我們不要把它全凍,因為的確有一本計畫在這裡,但是那個比例上面,9.7億後面要拉出一百多億,我們如果用9.7億,各位,今天所有的委員連看到內容都沒有,我們要凍3,000萬,我們摸摸自己的良心,過得去嗎?所以9.7億我可以不堅持,但是凍3,000萬我是絕對不同意。剛剛柯志恩委員一直在跟我講、一直在跟我講,說這個對高雄很重要,我有跟柯志恩委員表示,我知道,其實這個不管落腳在哪裡,我都沒有意見,不會因為有政黨這種問題而有意見,高雄要提出一個地點,在舊的左營國中,我覺得很棒,那高雄市相對也要付出很多的心力跟人力,我們願意促成這件事情,可是真的審預算沒有人這樣審的。

主席:因為每個都一大本,像USR也都一大本,如果沒有狀況,大家都是簡要描述,所以我想教育部也不是故意的。

吳沛憶委員要發言。

吳委員沛憶:有高雄的委員委託我,希望我可以幫這個計畫爭取預算,因為清大也是我的母校,尤其科技產業是現在國家重點發展的方向,這個教育計畫同時跟產業有很高度的關聯,所以我甚至認為凍結3,000萬都還是太多了。委員如果對於這個計畫裡面哪一些具體的項目有意見,其實都是可以提出來監督跟討論的,但是若要以在審查之前沒有拿到完整的計畫書版本為由來凍結的話,那恐怕今天所有的案子也不是每一案大家手邊都有完整的、一百多頁的計畫書,那是不是我們要先暫停審查?是不是每一案的計畫書完整版統統先拿來,我們才能夠繼續後面的討論?我還是希望召委對於這個標準能夠維持一致性。謝謝。

主席:謝謝吳沛憶委員。有沒有其他委員針對這個部分要發言?

請林委員。

林委員倩綺:召委、各位委員。這一案我沒有提,但是其他委員在提的時候,我就發現裡面有一些東西跟我有一些關係,因為我也在高雄,所以我要講的是,第一個,剛才萬委員一直提的是說,在今年編的明年度預算,這個部分有九億多,將近十億,然後接下來還有一百多億,所以總額是多的,這是第一個。第二個,如果這件事情這麼重要,而且它的整個預算那麼高,教育部自己要知道它的重要性,所以為什麼我們在會前都沒有拿到相關資料?我覺得這對提出來的委員們是重要的。

雖然你們現在給我們一本熱騰騰的內容,可是我必須跟教育部提出來,裡面還關係到蓮潭會館的部分,我經常在那邊出入,我家的動線也是在那邊,其實我對於蓮潭會館為什麼現在圍起來,然後都沒有在動,我有很多的問號,所以你們在進行這件事情的時候,相對地,可能你們也秘密進行,然後在地的政府也秘密進行,但是在市民心裡,包括我本身,其實是有很多問號的。所以現在拿到這一本,我心裡更大的問號是,中間這些園區或這些地點,在整個高雄市市民的記憶裡面,跟整個計畫在進行,我不知道你們有沒有充分的溝通,不僅這邊是秘密,對市民來講也是秘密。或許你們覺得要進行下去的東西,未來跟在地的連結也可能產生很大的問題,那現在是我自己本身就碰到這個問題,因為今天我才知道,蓮潭會館也是在這個範圍裏面,如果連我都有問題的話,其他的高雄市民可能也有不同的、多元的問題。所以我覺得萬委員講的有他的道理,因為就這個數額跟凍結的%數,我們當然希望教育文化所有的經費投注下去,這是我們樂見的,可是在樂見的過程當中,不是只有錢的問題,跟在地的溝通,然後大家的共同記憶,還有未來延伸出來的問題,還有未來這些經費額度也是高的,所以錢的問題和在地的溝通,在這個剛拿到的案子中,在這個計畫當中,有太多的問題了,所以我覺得那個凍結數兩造相差太多,雖然在本黨的委員裡面。

主席:謝謝林委員。

因為張雅琳委員還沒有發言過,我們先給還沒發言過的委員講,待會兒再請萬美玲委員發言。

張委員雅琳:關於這個案子,其實左營國中這個地已經討論非常久了,我之前在做一些公園跟地方溝通的時候,這個案子大家有非常多的爭議,到最後在這個議題上面,大家總算有一個共識。因為這個地方很需要一些發展,這個可以帶來一些新的活水,現在其實有一些詳盡的具體方案,我還是希望我們是不是可以不要凍到這麼多?讓地方等待那麼久了,又要不知道未來在哪裡,可以讓它實際地去引入活水,不管是城市的更新,或者是讓更多智慧的開發、科技等等可以引到這個地方。謝謝。

主席:好。請萬美玲委員發言,接下來是洪孟楷委員、葛如鈞委員。

萬委員美玲:謝謝召委。我又再一次補充。說真的,今天在這裡討論這個,我是真的「心驚驚」,因為不知道等一下我的臉書或我辦公室的電話,會不會有人惡意來打爆,然後又要來做一些比較不真實的攻擊。但是我從頭到尾都是在講說,其實我是讚許高雄市政府的,錢下去,高雄市政府要真的把它做好。柯志恩委員跟張雅琳委員都在講,說這個在地方上討論了很久,也在爭議很久以後才拍板定案,中央能夠支持,我們樂觀其成,我們也不會說為什麼不在哪個縣市、要在哪個縣市,不要,大家都在這個國家裡面。不過,我覺得要提醒一下,現在全國各地有多少蚊子館?非常多。如果今天9.7億下去,好,在這一百多億當中,9.7億占的比例你可能覺得小,但是錢下去以後,就不可能中止,因為中止的話,這9.7億等於打水漂。再來,如果後面行政院審查出來的方向,或者是高雄市政府可以執行的力道打了折扣,或者是有不一樣的結果出來的時候,會不會淪為一整座蚊子館?這是我今天想提醒的。

我再重申一次,拜託,今天不要再有任何側翼或哪裡來的什麼社團,再來我的臉書粉專做什麼。我是支持的,但是我真的覺得,早上沒有任何的東西,要叫我們同意這9.7億,其實我一頭霧水,下午有了以後,我覺得我們可以支持。尤其我們有三位委員對高雄都很熟悉,不管是柯志恩委員、張雅琳委員,還是林倩綺委員,都是對高雄很熟悉的,我想我可以不要凍這麼多,但是我覺得必須凍著,以利我們後面來做一個監督,好不好?

主席:萬美玲委員要講個數字嗎?

張委員雅琳:對啊,要不要講個數字啊?

主席:對啊,不然我們很難討論。

萬委員美玲:我本來的想法是,就是這97,000萬,不然至少要凍一成。但是我說凍一成,你看看柯志恩委員的手,再看看張雅琳委員的手。

洪委員孟楷:要不要先聽我講完,我們再來決定?因為媒體朋友也在現場,然後現在也在直播。我剛剛很快速地用10分鐘翻閱了這一次提供的這個計畫,幾個部分講出來之後,我再請所有朝野委員大家一起來思考,我們國家做事這樣子合理嗎?我還是先強調,各縣市爭取預算,只要對臺灣有利,我不會反對,但是這件事情有幾個部分,第一,大家看第7頁,這個國家重點區域園區不管是現在9.7億的計畫或是之後的123億,建完之後的主管機關是誰?是教育部還是高雄市政府?看起來是高雄市政府,是高雄市政府規劃國家重點的園區。好,是高雄市政府,可是它所用的每一筆預算,全都是我們中央部會教育部要編列,跟以往我們在說的,各縣市爭取中央預算的時候也要有相對配合款,在這個案子高雄市政府完全沒有出任何一毛錢,可是花了一百多億做建設之後,高雄市政府可以直接把這個園區拿去妥善運用。中央跟地方,除了這個案件以外,有其他縣市有那麼好的條件嗎?現在大家一直在討論財劃法,不就是希望能夠撇開獨厚哪一個縣市的情形?沒有這樣,而是用公平的公式來去計算每個縣市政府分配的預算,但是在這個計畫裡面,未來一百多億用來建設完之後,結果教育部只負責出錢,但是這個園區全都是高雄市政府的,這樣合理嗎?這是第一個。在第7頁,大家可以看到。

再來,大家看第66頁,這個計畫已經開始動了,這個計畫已經在走了,我們雖然在討論9.7億的先導計畫,但這個計畫已經在動了,因為113年度下半年就用二備金來支應本園區的先期工程,已經在整修了,行政院已經用二備金在整修這個地方了,所以換言之,中央已經決定要做了,現在送給我們這個計畫,我們是在審假的,我們不能有任何意見,因為二備金已經在支應了。在第66頁寫,先行二備金支應整修現有的建物,所以已經在蓋了嘛。明年(114)年上半年度完成,之後才開始要興建,我想請教,這個計畫是不是如脫韁野馬,我們拉都拉不住了?

再來看第80頁財務規劃跟經費來源,這才是最重要的。先導計畫9.7億是這個園區的實質建設計畫,高雄市政府提案,總工程經費是123億,將近124億,要興建6個場館,裡面還包括運動中心,要整修4個場館,然後再加上有15億元的設備費用去購買,所以我剛剛看到,整個園區加起來,總工程經費是一百三十幾億元。5年的計畫,5年的工程,現在9.7億的計畫已經在跑了,計畫現在才要給我們審核,但是已經在做了,然後5年過後,一百三十幾億中央的錢全部給高雄,建設完畢之後,高雄市政府直接拿去使用。我想請教,我們22個縣市,還有哪一個縣市有高雄那麼得天獨厚的條件?這樣對嗎?這樣對嗎?我看到這個計畫,剛剛我用10分鐘看完這個計畫之後,我才覺得,這樣子大家能不能接受?部長,真的就是要告訴我們,教育部在這個園區扮演什麼樣的角色?你們只負責出錢,未來一百三十幾億出完之後,也沒有任何的監督、督導、管理的機制,高雄市政府想怎麼用就怎麼用,它是完全主導、百分百主導。

所以看完這樣的計畫,凸顯什麼問題?凸顯兩個部分,第一,我們在審這9.7億的時候,我們一直要求計畫,但是計畫一直都沒有拿到我們辦公室,所以我們沒有辦法細究這個計畫。第二,這是一個一百三十幾億的計畫,9.7億只是建設計畫,可能要畫工程、可能要做細部設計等等,但是真正這個計畫是一百三十幾億。第三,中央出完錢之後,是地方政府所有資產,我不知道還有沒有其他的預算有這樣子使用。所以這個部分我覺得我們必須要非常嚴謹地再來做後續的把關,我們今天除了提凍結以外,我覺得是不是也要討論未來這些工程的部分中央要怎麼樣有合理的控管、督導機制?以上。

主席:請吳沛憶委員發言。

吳委員沛憶:好,召委,抱歉,本席二次發言。因為剛剛洪孟楷委員問說有沒有其他案例是中央出錢、地方來營運,新北市我不大熟,但是像臺北市有文化部的臺北流行音樂中心,這個完全就是中央文化部的預算,蓋完之後交給臺北市政府來營運,所以這樣子的案例,其實在各個部會都是多數,並不是一個特例。剛剛前面委員的討論,我真的不是很理解,像萬美玲委員剛剛講說,行政院到底同意了沒有都不確定,他怕教育部預算給了之後,萬一斷尾了,這個變成蚊子館怎麼辦。但是洪孟楷委員是說,行政院根本就已經先同意了,現在才要拿來給我們審。兩個人的意見完全是相反的,所以我真的不得不認為這是不是在針對特定的縣市。

我要跟召委講一下,我真的很抱歉,早上到現在我都非常平和,但我需要小抗議一下,因為如果我們有一些評論,剛剛就有委員說不要說他是惡意的,但是剛剛國民黨委員發言的時候,又要說別人對他的評論是惡意的,我想大家應該標準一致,互相尊重,評論都是可以基於事實,大家來表達意見,不用互相講對方是惡意,因為我們也沒有這樣子去評論。

所以我還是希望可以回到這個計畫的本身,究竟是對於裡面的哪一點有所意見呢?如果還是要一直說在今天審預算前沒有給完整的計畫書,所以不願意來支持預算,那我請問各位,現在桌上除了這一本計畫書以外,還有另外哪一個案子現在是有完整的計畫書的?那我們是不是真的要暫停審查?所有的計畫統統都要拿來才能審嗎?不是只有今天,在各個委員會都沒有這樣子的狀況,為什麼特別針對這一案要這樣子?我真的不得不認為是在刁難。所以我要再次表達我的意見,我認為凍結3,000萬太多了,我覺得最多就是凍結1,000萬,這是我的堅持。

主席:好,謝謝吳沛憶委員。

再來是葛如鈞委員,然後等一下是陳培瑜委員、萬美玲委員。

葛委員如鈞:好,謝謝。我想,做一個崇尚科技的人,也非常感念臺灣在科技產業的發展,跟這麼多的人一起貢獻進來,其實我進來之後,希望我們的政府部會把每一分錢都集中來做科技預算跟建設的擘劃。國科會也喊了很多建設,當時我們就說希望是一個集中性的,不要各自做一些東西,結果又湊不起來,但是現在這個例子裡面,其實我們還是感覺到中央部會的整合性真的是不太夠,可是這個計畫書又冠上了「國家重點領域」的名稱,然後又是教研,我先問一個問題,在座的這一排長官,跟這個案子有關的有看過這一本的舉手,好不好?我肯定葉次長,我相信葉次長可能沒看過,部長因為比較累,我今天不說。

這一本計畫書我不知道能不能公開,如果公開出去,讓我們全臺灣大專院校的老師看到這樣的內容是預算9億,我跟你講,所有的人都會來抗議,所有人都會來抗議的喔!

我想要先講一下其中的幾個點,我一開始看到第3頁的時候,我很興奮啊,我想:「哇!這個是最先進的。」結果,我翻到後面才發現原來是在講比利時的,前面就是一個reference,然後我繼續翻,翻到第11頁了,還是在作文比賽,我們現在教師就是最痛恨作文比賽了,結果看到第17頁、第18頁,又在講CoWoS、台積電封裝技術最先進的製程,然後在第23頁講到ToF(time of flight)Computer vision,全部是在講名詞解釋,臺灣中研院有一個最好的YOLO系統,也沒寫,然後全世界現在在用哪一套解決方案,也沒寫,這完全就是一個名詞解釋啊。然後在第53頁講說要有4,050人進駐,臺灣光是在講產業人才就已經不知道從哪裡來了,你裡面也沒有提到什麼樣的資源,讓我們有信心可以有4,050人,人哪裡來?是哪一家大學?哪一間公司?哪一個國家?哪一些設備既有的東西?我看到後面,再來看這些設備,哪一個設備是跟CoWoS有關?哪一些東西?

我們再看第92頁,從我進來第一天,我就不斷地請求各部會,科技的預算一定要提前擘劃,今年是要審明年的預算,明年可能就要去預購後面的科技產品,結果我一看第92頁,要用3億去買上上一個世代的產品,就是NVIDIA V100V100是我們放在國網中心,已經快要被淘汰了,老實說,現在已經是H100馬上要出貨,已經是B200了,你還在編3億要去買人家舊的東西。然後在第39項有一個資料中心,第31項還是買一樣的V100H100版,這怎麼編的?加起來一共有15億,你要去買這些貴的儀器和設備,你現在編,明年買,你後年拿到的時候,人家可能已經出到第四代、第五代了,我們是這樣編的嗎?但是我先講回來,對於這一份,待會能不能回應我?能不能公開?既然可以這樣寫,可以這樣印出來,熱騰騰、溫熱熱的,我們願不願意面對全臺灣的大學教授?他們現在都在寫月底的計畫申請,他們看到這個,我真的不知道他們會不會吐血。

但我還是回過頭來講,預算上面,我個人提出來的,我願意予以酌凍,因為我理解科技的發展要均衡,但是我真的不知道,各位官員、各個政黨的委員,你們是不是真的看過這一份?我是覺得真的要好好地來審議一下,待會兒回答我能不能公開。謝謝。

主席:好,謝謝葛如鈞委員。

陳培瑜委員要發言。

陳委員培瑜:好,謝謝主席。其實剛剛我很努力地聽了萬美玲委員和洪孟楷委員的論述,我想要知道,就你們剛剛說到快速拿到這個案子裡面大概有的問題,因為你們一邊在說,我也一邊在看,但是我其實真的聽不出來太明顯的缺陷的問題,反倒是剛剛葛如鈞委員用您的科技專長,您所指出新產品跟舊產品之間的區隔,我相信這個也許待會部會可以說明:一、到底這份計畫是否能如同他剛剛問的,可不可以公開?二、針對相關產品的規劃或設備的購買、你們原本的發想,你們如何跟高雄市政府溝通?如何跟當地的大學溝通?如何創造更多的社會溝通對話,讓這件事情真的是實質可行的?

剛剛沛憶委員也說了,我們真的希望不要是針對特定縣市所做的操作,因為我在看萬美玲委員所提第63案的內容,其實我也看不大出來你所擔心的事情,如果現在你已經看到這個案子,你從這裡面還有看到哪些問題,其實我也看不出來。還有您剛剛一直說我們是到此時此刻才看見這個案子,如果要用這樣的雙標,那我們是不是也可以回憶一下禮拜五發生了什麼事情?我們在修那三法,我們就不要再說了,因為早上我被人家說我惡意地貼標籤,我們也是在審查前兩個小時才看到啊,那尚且都沒有討論,所有的法案就這樣過了,我相信在教育及文化委員會大家都願意平和地討論,但是我們要提醒自己,不要有雙標來看待類似的事情。以上,謝謝。

主席:謝謝陳培瑜委員。

萬委員,你就簡短補充,好不好?

萬委員美玲:可能也沒辦法太簡短,真的對不起召委。我想第一個是這樣子,我跟培瑜回復一下,您說從我的案子上面其實看不出來問題在哪裡,我真的已經非常努力,發現這個案子有問題,之所以沒有辦法寫得很詳盡,是因為根本沒有計畫,什麼都沒有,我真的不知道要怎麼去把細節的問題一個一個抓出來,所以我們才會希望把計畫拿出來看嘛。這是第一件事情。

第二個,我也回應一下沛憶剛剛說的,我不是講說行政院不通過,我的講法,請看一下,教育部有給我一個理由說明表,我唸給大家聽,內容說,本部目前已經循中長程個案計畫編審要點,在1131030日轉了這個計畫給行政院審議,總經費調增至130.35億,好,重點來了,最後這一句,後續將配合各部會審議意見再進行修正。所以我跟沛憶解釋一下,我跟孟楷講的其實沒有違背,不是兩個方向,是說如果這整個案子其實都是未定的,即便今天報了,但是後面如果整個方向上做了大幅修正的時候,會有執行的問題。

再來就是我剛剛特別提到但也沒有人跟我回復的,就是說,現在我們要跟優質大學合作,因為這個案子一定要跟優質大學合作,就是陽明交大跟清大這兩所學校,其實就只找這兩所學校,第一個,我也還在想,這個計畫如果真的成行,兩所學校會不會太少?第二個,陽明交大跟清大目前有沒有能力這樣做?因為他們除了自己的校務之外,現在其實在外面也接了很多計畫,所以這也是我擔心的。

所以我再重申,我個人不跟任何縣市去做比較,我覺得它落腳在哪裡都好,只要那個縣市政府願意做,可以釋出一些配合的資源,但是審查預算,我覺得還是必須要很清楚知道。所以我認為這個案子還是必須要去凍結一下預算,我們更清楚了以後再來解凍。

主席:好,這一題還有沒有委員要發言?

請吳沛憶委員先發言,再來是洪孟楷委員。

吳委員沛憶:主席,這個我覺得要討論一下,如果說是要以已經報院的公建計畫,但是還沒有審查完成,後續確實可能會有需要調整的,這個未來如果有調整,在執行上面有沒有問題,等一會兒教育部可以來回應,但是倘若是要以院還沒有審核,所以我們預算就要先凍結,光是我自己知道,以大學而言,臺灣大學在我的選區內有北護分院正在改建,這個也是教育部要報給行政院的,也都在審議當中。我們如果現在說還沒有核定,全部的預算都要凍結的話,這樣子的影響真的會非常茲事體大,所以我是希望這個審查的標準大家應該要統一,究竟會不會因為之後核定給你們一些修正的意見,導致這個個案之後會有執行上的困難,委員的這個疑問確實是需要擔心的,等一下請教育部好好來回答。但是如果要說因為院還沒有核定這個公建計畫,統統都要凍結的話,這樣恐怕要凍結的預算會非常非常多,真的茲事體大,謝謝。

主席:謝謝吳沛憶委員。

再來是洪孟楷委員。

洪委員孟楷:我想我們都是立法委員,為選民負責,民意代表的天職就是監督預算、把關預算,並且督促行政部門好好地做事,這個標準要一致。有委員剛剛先拿這個案跟臺北流行音樂中心來比較,兩者完全不同。臺北流行音樂中心是文化部籌建,它是行政院文建會為了扶植臺灣音樂產業所提出來的計畫,換言之是由上而下。行政院文化部有計畫去找相關的土地,然後編列預算去做,並且跟臺北市政府簽訂代辦協議,由臺北市文化局負責籌備以及未來的營運,談妥之後去運行;這個計畫自始至終從頭到尾看起來就是由下而上,地方政府報計畫來,教育部編列預算然後給與,而且沒有任何所謂中央付多少、地方付多少,地方的所謂配合款沒有,這就完全不同嘛!那你教育部在這裡面的角色是什麼?我們看即便到目前為止,臺北流行音樂中心的所有人(所有者)是文化部跟臺北市政府,那我請教,未來這個所謂的國家重點領域研教園區的所有者,除了高雄市政府以外,我們教育部的角色在哪邊?這是第一個。這就是為什麼我講這個案子其實是完全不同,而且過去我幾乎沒有看過有類似的案例是由下而上,上面只負責出錢,沒有任何的前期計畫、規劃,然後地方政府報出來,我們完全全額買單就給與,這是第一個。

第二個部分,不要倒因為果。我們很多的計畫……其實坐在這邊審查預算當然都要做功課,有很多預算可能是長年性的編列,我們已經了解了,我就不需要每一個案子都要請教育部門或行政部門提供相關的計畫,不然照理講,本來就應該啊!今天我們能夠坐在這邊審查,就是因為我們都了解各個特定項目預算的編列,而其中這個案9.7億只是建設計畫,真正硬體的施工、施作連同設備購買高達138億,在第93頁,高達138億。而這一些數字在一個半小時前我們都不知道,我們當然應該要針對這些計畫好好地討論。

所以本席也說得很明確,一開始我是講說9.7億,我沒有要阻止任何縣市做建設,因為我覺得只要根留臺灣,在我們臺灣所有各縣市都好。只是你教育部門要說明,為什麼只有這個案子那麼特別,還有你能不能真的做到位,你未來有什麼樣的管控機制、督導機制、監理機制,要求高雄市政府拿了138億之後做到當初計畫上的目標方向,所以我才會提出凍結3,000萬,請教育部門回去針對我剛剛講的這些東西……我想大家都是公務人員,很明白清楚我現在講的東西吧!

未來教育部5年之後對這個園區一點辦法都沒有,這個園區做得好、做得不好、有沒有做到位,我們教育部如果沒有任何督導能力的話,大家可以接受嗎?我還是維持凍結3,000萬,我希望主席這邊能夠……剛剛部長也已經說可以接受,所以我希望部長真的接受。還有就是未來當然也有委員……我的部分是這樣,但是我更希望看到的是,你們之後做的報告是怎麼樣加強管理、督導、督促這個園區,這才是教育部應該要有的角色。以上,謝謝。

主席:謝謝洪孟楷委員。針對這個案子,洪孟楷委員希望凍3,000萬,剛剛柯志恩委員也是3,000萬,那教育部這邊應該也同意這個案子凍3,000萬嘛,那這樣……

葛委員如鈞:我是五分之一喔。

主席:你是五分之一?因為剛剛也有吳沛憶委員覺得1,000萬都太多……

葛委員如鈞:萬美玲委員是全額。

主席:所以是不是這樣子,我是建議要不然我們就97,000萬這個案子,也就是第59案、第63案、第64案就凍3,000萬,這樣我們就處理完……

萬委員美玲:召委,我不同意,真的。

主席:你不同意?

萬委員美玲:這個我真的對我在審查這個案子,我自己良心過不去,如果說凍結3,000萬,這個案子就過去的話。我們剛剛討論到這麼多的問題點,甚至於在場所有人都沒有看過這樣的計畫內容。

主席:陳培瑜委員要發言。

陳委員培瑜:主席,那我是不是非常冒昧地建議──因為我們這個案子討論了很久,是不是這一題可以保留,或是待會休息再溝通?

主席:好。

萬委員美玲:我也具體建議一下,好不好?我覺得這樣好不好,徵求大家的意見,不然就是這一題,因為其實也茲事體大,是不是我們乾脆就保留送協商好了,好不好?我們大家也各自回去更了解這個計畫。

主席:好,那3,000萬不能解決的話,我想大家都同意我們就這一案,就是涉及97,000萬的第59案、第63案、第64案,97,000萬這個我們保留送協商。

葉委員元之:召委,我簡短補充一下,因為我們現在要保留嘛,對不對?到時候教育部來的時候,可不可以請他具體說明這個案子的來龍去脈到底是什麼,因為現在看起來是高雄市政府去申請的……

主席:好,那個……

葉委員元之:1分鐘就好。然後教育部是基於什麼樣的條件、標準,在這麼rough的情況之下,直接核定準備要給一百多億,我覺得大家想要知道的是這個,同時就是各縣市可不可以比照這樣標準?因為我來自新北市,國教署以前有一個新興人口成長區公立高中以下的興建工程計畫,沒有通知我們新北市,就是說我們被漠視成這樣,但是高雄可以提計畫然後就直接可以核定,我認為教育部應該說明清楚,各縣市在跟教育部申請預算的時候,它到底是根據什麼樣的標準來核定。

主席:好,謝謝,我想到時候有興趣的人都可以去參加政黨協商,教育部會說明的。

主席剛剛都沒有針對這部分發言,這個第1頁我覺得講得很清楚,報告我也常寫,雖然這個預算高達上億元,但這個領域跟人文社會領域其實不一樣,不代表這個上億就要1,000頁。它第1頁就寫主要是台積電要在中油高雄煉油廠設置7奈米跟28奈米製程的晶圓廠,象徵著南部半導體產業聚落的新興發展,與臺南科學園區、路竹科學園區及橋頭科學園區等等等,形成南部半導體S廊帶核心,我想它這部分就有解釋地理的原因。剩下的部分,因為我們已經決定送協商了,那我們就不再討論了,好不好?

好,我們就回來針對第1節的第24案到第75案,我們整體要凍多少來討論,好嗎?

先羅廷瑋委員,然後張雅琳委員,因為前面大家有發言過一回合。

羅委員廷瑋:上半段對於我的第38案學習歷程這部分,好像有回答我是說有請蝦皮下架,是這樣嗎?

廖司長高賢:我們有通知電商。

羅委員廷瑋:有通知蝦皮?

廖司長高賢:對。

羅委員廷瑋:那請問一下,有通知那個幫忙提供這個服務的業者,請他不要再做這個服務行為嗎?

廖司長高賢:跟委員報告,我們目前是通函電商,如果有遇到這樣的狀況可以下架。

羅委員廷瑋:聽不出來我的建議就對了,就是說我們遇到問題應該解決問題,現階段看到學習歷程造成很大的困擾,而且服務範圍內容就po在蝦皮,你沒辦法根絕,怎麼處理學習歷程所帶來的困擾、學習的困境、孩童的不同意?甚至有委員做過簡單的民調去問學生,學習歷程對他們來說是很大的困擾,而今天我在這邊提出這個案子,你直接回答我有通知蝦皮下架了,那你有辦法通知提供這個服務的所有人,請他們不要提供服務嗎?答案是不可能嘛!既然不可能,你就應該要回到重新來檢討,學習歷程這個政策到底執行哪裡出了問題,為什麼大家都不喜歡,學生反應不佳,而不只是告訴我一句話──通知蝦皮下架了,那還會不會有人再上架?除了蝦皮呢,FB會不會有這樣的服務?IG會不會有這樣的連結?我想針對問題應該回到源頭,所以我剛剛就是在故意用這樣子的問題來問你,你有辦法去下架每一個提供服務的人嗎?

主席:好,葉次長要回應,然後待會陳培瑜委員要發言。

葉次長丙成:跟羅委員報告,關於學習歷程這件事情,其實在新的年度我們會做很多事情,第一個,剛才提到在蝦皮上面賣服務,其實我們現在最重要、更重要的源頭是讓學生知道,這是沒有用的。事實上我們新政府上任之後,這段時間我們幾乎每個周末去很多高中宣講,也跟家長宣講,家長都理解這件事情,就是你今天買別人幫你做的,我們提供很多教授面談的狀況讓家長知道,教授一問,發現這個不是你做的,很容易就出包了,這樣他們的分數會很低。所以我要讓孩子知道,這件事情這樣做其實對他是有傷害的。

在這一個部分,我們新的年度要做更多的事情。比如說過去以來學習歷程這件事情,我們一直沒有一個課本、沒有一本書來教孩子怎麼做學習歷程。之前我們做了一個手冊,其實做得蠻不錯的,民意調查學生說,有看到這個手冊都覺得對他很有幫助,可是我們以前的做法,一個班只有印三本,我們在新的年度開始要做的是,包括把書印出來,讓每個學生有一本,還要跟課諮師一起合作完成整個配套,學校的課諮師要帶著孩子從這本學習歷程手冊去學習要怎麼做學習歷程。

所以,跟委員報告一下,我們新的年度在這一塊,包括演講,包括做學習手冊,還有包括學校的整體課程跟課諮師、跟導師的整體連動這部分,還有增能,這是我們在新的學年度會做的,我相信整個做下來,跟以往的成效會很不一樣,跟委員做個報告。謝謝。

主席:再來請陳培瑜委員發言。

陳委員培瑜:謝謝主席。剛剛聽到關於學習歷程的部分,我想回應一下剛剛次長您說的,如果按照您剛剛的說法,相關的老師或者是學生都會受到你們的協助,那我就額外提醒,我們要改變預算的部分,就是家長的部分其實也很需要協助,因為有的時候,孩子們很多的焦慮跟恐慌其實是來自於家長的過度教養。我想我們不能只有看到學習歷程的困境,我會說它是一個比較新的時代的作法,其實我們大人跟小孩都還在適應當中。以上先給教育部一個鼓勵,希望你們後續在相關業務上,真的可以讓家長、老師、學生都更有感。謝謝。

主席:好,萬美玲委員要發言,等一下是葉元之。

萬委員美玲:謝謝,我其實就是補充一下。我想培瑜剛剛講的我非常認同,我相信除了次長剛剛所報告的,我們現在朝這個方向做,我覺得非常對,那家長這一塊,其實你可能也要透過什麼樣的方式,像我知道你現在假日在好多地方做演講,但是你一己之力其實有限,那要怎麼做?我在想是不是能夠思考一下,有什麼樣好的想法也可以告訴我們。為了鼓勵你們這麼棒,我決定第30案改成主決議。

主席:好,第30案改成主決議。再來有沒有委員要發言?葉元之,抱歉,葉元之先,再林倩綺。

葉委員元之:針對學習歷程,我有提出第36案,我覺得學習歷程當然理想很豐滿,但常常落實到執行面就變得現實很骨感,實際上經濟弱勢學生的未提交比例是上升的,從24.6642.25,代表說教育部一直希望推廣多元表現,可是在執行面上面沒有辦法達到效果。然後教育部回復的理由是說尊重每個學生,尊重,可是實際上就沒有達到你們要的效果,所以我們不是要聽到答案是尊重他們,如果是尊重的話,那你根本不必要訂那麼多教育政策嘛。你應該要思考如何提出解決方案,導引他們做到你想要的政策目標,我覺得這是教育部必須要回應的。

然後,我這邊還有一個第27案是有關於玉山學者,因為蠻多不同的教育團體都有反映這個玉山學者計畫,不是說只要聘了一些學者或青年學者回臺灣之後,好像就可以真正讓我們的學術環境有所提升,應該要考量的是整體整個環境對於學術的貢獻。所以我希望教育部能夠做一個評估,到底我們延攬的這些玉山學者,實際上對於我們的學術到底造成哪些真正的效果,不能以人數來當作一個指標。而且在科別方面,譬如說有沒有特別偏重哪些領域,然後有些領域就比較被忽略?像我這邊得到數據是六成的學者通通聘在理工科,但是相對來講,人文科的大概就只有占大概四點多%,這樣的比例是你們教育部覺得可以接受的嗎?你們就是想要導引重理工、輕人文嗎?還是怎麼樣?

然後再來我這邊還有一個是第53案,第53案跟後面的第62案我就併案一起講,最主要就是執行率的問題,所以希望教育部能夠說明一下,這個執行率要怎麼提升。謝謝。

主席:好,請林倩綺委員,然後是郭昱晴,然後張雅琳。

林委員倩綺:洪委員也舉手了。謝謝召委還有各位同仁。我這邊提了第26案,這一案當然教育部次長協同相關單位,我們有做了一些溝通,最主要是你們在原住民族的教育這個部分進行了多年,目前在110114年你們做完了之後,112年審計部也有一個調查很清楚地顯示,原住民族在受了你們這樣教育的整體投入之後,但是在社會上的薪資還是有一段差距,所以我們這一案最主要是針對怎麼樣從這樣一個差距,還有原住民在教育的這個部分,能夠慢慢減輕它的差距。我原先有提一個建議說,是不是在整個國家政策的這樣一個政策目標裡面,讓原住民在現代性這部分也有更多的參與?這部分我們當然有一些未來的規劃可以再努力。

另外,在我們談到ROTC這樣一個模組,可能後來在談的狀況當中,我們比較傾向領域導向,然後在所謂頂尖優質的大學裡面去透過這樣一個主題的規劃,來做未來課程還有未來人才培育的方向,這個部分我們有一些共識,所以我是可以同意做一個主決議。但是在主決議裡面我還是要強調兩點:第一個就是在110114年在教育這個部分的成果;另外在未來我們要進行的這幾個方向當中,我們要做追蹤調查。所以我同意把它變成主決議,但是我們還是試圖要從未來的方向去調整一下原先的落差。謝謝,以上。

主席:葉次長現在希望先回應一下。

葉次長丙成:林委員這部分,因為我們上次有談過,我們就遵照辦理。剛才葉元之委員對玉山計畫比較關心,跟委員報告,玉山計畫現在最重要的重點其實是要幫助大學去攬才,特別很多是國外優秀的學者回來。目前其實我們並沒有重理工、輕人文,只要學校覺得這個是世界級的人才,在他們領域他們覺得是重要的,都可以報上來。我們在新的年度也做很多改變,因為過去其實都要到三級三審,都要學校確定了要聘這個人,我們才開始來審。我們現在為了要幫助學校能夠更有效地去國際爭搶人才,所以我們在這一塊就變成學校的系教評會通過後,院教評會也覺得OK了,就可以來申請。所以我們在新的年度也是有很多的變革,但是我跟委員保證,我們其實並沒有重理工、輕人文,並沒有規定只有理工領域可以聘,各個領域的學校只要覺得是世界級的人才都可以送上來,只是我們就是讓學門召集人……我們有分五個領域,包含人文的、理工的都有,他們各自去審,主要是召集人跟委員覺得這個是不是世界級的人才,其實我們並沒有以領域去區分,我想跟委員報告一下。

主席:好,再來請郭昱晴委員,等一下是張雅琳。

郭委員昱晴:我剛剛一直在講第40案,到現在我還沒有聽到我要的……

葉次長丙成:40案,跟郭委員報告一下特殊選才這個事情,在113學年度我們大概全年度是1.5%,然後學生數大概是1,500人;114學年度大學報上來之後,現在114學年度招生的總人數大概快2,000人,所以這個percentage已經越來越接近,差不多是2%,所以我們現在的作法是,因為越來越多學校認為這些學生比較知道自己要什麼,真的是要很投入的,所以學校報上來的名額越來越多,就我們教育部現在的趨勢,今年他們報上來的我們幾乎都核定了,我們在看這個趨勢,明年他們報少來的應該會更多。所以我跟委員報告,教育部目前在這一塊是採取比較開放的立場,今年已經比去年增加快四分之一了……

郭委員昱晴:好,我們是希望它的percentage還是可以再往上,因為要成就每一個孩子他們的願景,我想特殊選才對於資源比較不足的孩子,其實是給他們一個比較穩定的支持,我想這個部分可能還要再加油,雖然到2%,對我來講我覺得還是很少。

葉次長丙成:我們現在接下來還會跟青年領航計畫做連結,然後還會有另外一批外加名額在那邊,所以人數會再更多。

郭委員昱晴:了解、了解。

主席:謝謝郭昱晴委員。

再來是張雅琳委員。

張委員雅琳:我的案子是第68案,但是我剛剛一直沒有聽到關於我想要的KPI的部分,其實這個跟葉元之委員剛剛問的問題有點像,就是你們提了一些計畫,可是好像看不出來你們到底有沒有去review之前的一些計畫,然後在未來的目標上要怎麼去設定一個目標,讓自己可以去改善。像這個部分就是針對特色領域研究中心,我們雖然把它放進高等教育深耕補助計畫中,現在是延續第1期的計畫,但第1期到底執行成效好不好?到第2期我們的目標設定上,要多少學校可以做跨域學校呢?多少學校可以進行跨國合作呢?這些目前我都還沒有聽到一個比較明確的數字,謝謝。

主席:請葉次長回應。

葉次長丙成:跟張委員報告,特色領域中心這一塊確實也是我們教育部現在開始很關注的,大概明年3月我們會就他們來做全部的review,在新的一期當中,我們會要求他們跟國際有更多的連結,像第1期的時候,我們這部分就比較沒有要求;但第2期開始,我們會做這些要求,比如說,你是一個特色領域中心,應該在這3年內要搶到一些會議的召開,像韓國他們這些大學,能夠在國際上有比較多的能見度,就是因為他們都在搶國際一流conference的召開,即搶到第一、最高等級的學術會議在臺灣召開,所以我們會要求這些特色領域中心,要把他們領域當中,在全世界最重要的學術會議爭取來臺灣舉辦,就是要有first tier conferencesecond tier conference,這是我們會要求的。

再來,過去特色領域中心有另外一個弊病,就是常常給這個中心資源後,因為他們裡面會放太多的教授,有幾十個教授,3,000萬一分下去,每個人的資源就分到很少,其實很難成就什麼大事,所以我們認為,既然是特色領域中心,你的協同主持人不能超過8個人,人太多的話,大家分到的少少,其實就沒有辦法成就什麼大事。所以在這個部分,在第2期我們會做很多比較嚴格的控管,特別是國際化這一塊,還有它預算執行的成效,明年3月我們會做review,結果出來之後,表現不好的,我們會讓它退場;然後做得比較沒有那麼好,還沒有到退場的程度,我們會把它的預算減下來;但是第1期做得比較好的,我們會把錢都加上去,所以我們在第2期會有相當大的變革。

張委員雅琳:我聽起來,應該是明年3月會有一個檢討報告,對不對?這部分到時候可不可以一起送書面報告到教育及文化委員會?

葉次長丙成:是,沒問題、沒問題,謝謝。

主席:好,謝謝張雅琳委員。

再來是洪孟楷委員,剛剛有表示要發言。

洪委員孟楷:謝謝召委。我的是第69案,其實也是過去大家都很關心的一個議題,就是所謂新南向政策造成有很多國外的學生來到臺灣,但是過去也發生過學工的狀況。最近也有很多民眾反映,同時我們也看到一個現象,就是很多大飯店或是飯店,早上6點多、7點多會看到有一群穿著學校制服的人走往飯店,為什麼?他還是穿著學校制服,但是他走往飯店,然後去飯店裡面去實習,到了飯店之後,換成飯店的制服,然後去做相關的實習,結束之後、下課之後再換成制服從飯店離開,這個是服務業的部分,那有沒有工廠的部分,我想可能也會有。

我們過去也詢問過,不管是我們現在相關的評鑑,雖然有評量的措施,可是都比較屬於是擇定校外實習機構相關的程序規定,但是我們現在到底有沒有掌握目前在臺灣有多少外籍學生?有多少外籍學生在做實習?他做的是什麼樣的實習工作以及他實習的狀況是不是真的名副其實?而不是讓外國學生也覺得,到最後來到臺灣並沒有真真正正地學習到華語能力、專業技術、知識,而是變成廉價的學工。就這一個部分,目前我也想要知道我們教育部現在掌握的狀況,以及這樣一個亂象,或是說因為缺工也很嚴重,針對我們缺工的部分,應該還有其他的政策來協助,而不只是單單利用那些因新南向政策來到臺灣的外籍學生,來到臺灣卻變成是學工,我想這也不應該。所以是不是能夠再給我補充一下,包括現在我們掌握狀況以及在外實習,然後還有各領域的部分,到底現況是有多少位?以上,謝謝。

主席:請葉次長回應。

葉次長丙成:感謝洪委員。跟委員報告,在實習這一塊,其實我們非常重視,所以目前像這些實習生,我們都要求學校要幫他們投保商業保險,這是我們非常重視的。至於剛才提到外籍生在臺灣這一塊,自從之前發生中州科大一事之後,我們教育部在這件事情上就管得非常非常嚴格,他們的權益也是我們非常重視的,這部分我請楊司長幫忙做個補充。

楊司長玉惠:技職司在此補充。剛剛委員提到了穿制服去實習一事,應該是僑生產攜,僑生產攜因為是在技高階段,所以有可能穿制服。跟委員報告,實習一定是課程的一部分,今天你念機械系,你的實習場域就不會是到餐廳,不會是到飯店,實習場域一定跟你系所要培養的核心能力的訓練是有關的。所以針對我們的大專課程,它來跟我們申請開班,我們都還要看課程內容、要看他的實習場域,所以這一塊一定是我們非常重視的。

另外,我們也要求學生的華語能力,你既然在臺灣留學,不能說念4年大學畢業卻連華語都不行,所以我們現在有要求,大一結束,你的華測沒有到A2,我們就勒令退學,所以我們也督促學生在華語上面去做一個精進,這一塊也跟委員做一個報告。

主席:提醒大家,現在251分,我們如果每個題目都要在這邊質詢,然後都要詳細回答的話,今天召委的目標是至少要到第350案,因為我們總共有六百多案,所以今天如果處理不到第350案的話,明天會處理不完。請大家節省時間,有些問題想要詳細問的話,請以後質詢再問,這裡就請針對自己的提案,然後也請教育部簡答,好不好?

洪委員孟楷:召委,那我剛剛那個部分是不是可以提供本席資料?因為本席問的是到底現在臺灣有多少外籍學生以及他們分配在哪些實習的領域等等,請給我資料,這個部分我不堅持,就跟大家一起併凍,謝謝。

葉委員元之:我簡單講一下。

主席:好,葉元之,請簡單講。

葉委員元之:因為我講太久都會被你打斷。第一個,宿舍的部分你們好像沒有回答到,包括怎麼提高執行率,這是第一件事情。第二件事情是關於國外旅費,那時候你們說因為要去捷克、要去一些地方,為什麼要去捷克?可不可以說明一下你們出國交流的計畫是什麼?

廖司長高賢:跟葉委員報告,早上有談到我們學生宿舍的問題,在我們新宿舍運動裡頭有三支計畫,第一個是協助學校老舊宿舍進行改建;第二個部分是既有校舍如果教學空間能夠改建為宿舍的話,我們也會予以補助;第三個,如果要新建宿舍向銀行貸款,有1億元的利息補貼。另外一個就是社會住宅的部分,主要是學校去幫忙學生跟校外的……因為學校通常租到的宿舍,學生覺得太遠了,不願意去住,所以我們現在有檢討我們的比重,將來會放在前三項當中;有關於社會住宅,我們的床位數也已經向下調,在114年度會往下調。所以我們的檢討方式會著重在前三項工作目標的執行上,主要是要達到10萬床學生宿舍的改建。

葉委員元之:還有出國的部分。

廖司長高賢:出國的部分,因為我們國內有一個12個大學的大學學術聯盟,現在分別有跟美國、捷克、日本這幾個國家的大學聯盟進行簽約,所以這個部分是我們配合我們大學聯盟簽約的國家,像捷克是ICU13個成員之一,所以我們有安排去捷克的學校做參訪。

主席:好,第2目第24案到第75案討論很久了,我們現在具體討論凍結的數字,好嗎?

洪委員孟楷:程序問題。

主席:有什麼程序問題?

洪委員孟楷:你剛剛有提到,希望今天進行到第350案?

主席:我個人希望啦!

洪委員孟楷:但第350案其實不是一個中間點。

主席:沒關係,我的意思就是處理到那個附近。

洪委員孟楷:召委,我提這個程序問題,也是讓大家好做事,因為我看了一下,第413案是關於國前署,要不要譬如說我們就審到……

主席:這個是召委的權力,到時候我會斟酌,好嗎?

洪委員孟楷:這是程序問題,我就先提嘛!您不要那麼緊張!

主席:有人附議你的程序問題嗎?

羅委員廷瑋:附議。

主席:好啦!

洪委員孟楷:我本來是說,如果審到第413案的話,因為今天早上我看到體育署有來,要不要體育署這些後面才會審到的單位,就是第413案之後相關的官員就可以先回去辦公,也許今天我們就是審到第413案,明天我們從第413案開始進行,這也是一個辦法,我覺得這樣子大家會比較有效率,我一定是完全配合我們今天的審查,謝謝。

主席:今天審到第幾案是召委的權力,但是第414案之後相關的單位可以先回去,這個我可以同意,若沒有委員反對的話……

吳委員沛憶:附議。

主席:好,有委員附議,第414案以後體育署的部分,今天應該都沒有希望了,請你們先回去上班、休息,既然沒有希望被討論,大家就回去做別的業務,好嗎?

我們回來討論第24案到第75案,剛剛有委員提議3,000萬……

羅委員廷瑋:全部嗎?

主席:對,因為已經有一個拉出來要去政黨協商,保留了。

葉次長丙成:63案已經拉出來。

主席:63案關於高雄的部分,那個已經拉出來,保留了。

羅委員廷瑋:我知道。

主席:24案到第75案剛剛有人提案凍結3,000萬。

羅委員美玲:次長說3,000萬。

主席:羅廷瑋,你就直接講個數字,如果你不滿意的話,好不好?這樣會比較快。

請陳培瑜委員。

陳委員培瑜:主席,不好意思,程序問題。因為我的第106案跟體育有關,還是等一下讓我問一下,體育署你們再走?我的第106案是與體育有關,不好意思。

主席:沒關係,等一下部長也可以回答,好不好?

陳委員培瑜:好,OK,謝謝。

主席:羅廷瑋委員,你有意見要表達嗎?請針對凍結的數字,好嗎?

羅委員廷瑋:不夠,學習歷程的部分我沒辦法接受。

主席:那你直接說一個數字,這樣我們才會比較有效率處理,好不好?因為大家若不滿意,到時候處理解凍案時就不會讓它解凍。

萬委員美玲:現在那個9.7億的部分已經拉掉了,對不對?所以在第75案之前,次長意思是說3,000萬嗎?我是可以接受啦!

張委員雅琳:我也可以接受,因為後面還有一半的案子要處理。

主席:羅廷瑋委員,現在好多委員都接受3,000萬了,好不好?如果你不滿意的話,到時候可以不讓它解凍,好嗎?

萬委員美玲:可以啦,可以啦。

羅委員廷瑋:3,500萬,我要再多一個抱怨,抱怨完我就接受3,500萬。

主席:教育部是不是就接受了?我們節省時間,就是3,500萬。

葉次長丙成:好,3,500OK

主席:好,3,500萬。

羅委員廷瑋:我可以抱怨嗎?

主席:剛剛你已經抱怨得差不多了吧!

羅委員廷瑋:給我30秒抱怨!

主席:因為我們現在談到數字的時候,就不要再針對實質議題發言了,好不好?

羅委員廷瑋:學習歷程,我要抱怨。

主席:我們聽到了!好,第24案到第75案書面報告,然後凍3,500萬,書面報告之後再處理。

我們現在進入第76案到第116案,因為可能有滿多委員提案的,剛剛的順序是從後面過來,現在就從萬美玲這邊過來,我就不用記順位了,沒有提案的就跳過去。

萬委員美玲:好,謝謝。現在是處理第2節,我的是第80案、第84案、第88案跟第93案。第80案的部分,其實本席最關心的也是現在很重要的技職教育,我們現在一直希望能夠強化技職教育的學制特色等等,現在這個預算有八億多,但是我們看到,現在都說少子女化,一般大學跟技職的招生其實都非常不容易,所以我們看到停招的15所學校當中,有13校就是技職學校,已經高達將近九成了。上次我在質詢完畢以後,教育部好像也沒有特別提出有什麼更積極的作為,提出的案子就是3+2,後來再+2的新五專模式,可是,既然現在這個3+2+2新五專模式之於技職教育是這麼重要,不曉得我有沒有漏看了,等一下教育部可以回復一下,我看到在預算書裡面,只有第5頁兩行字提到3+2新五專模式,其他相關計畫完全都沒有。如果新五專這件事情教育部覺得是很重要的計畫,可是你也沒有編列相關的經費,然後從早上到現在,我們也一直在講相關的媒合平臺、機制,或者是應該怎麼做,難道通通都不用經費就可以做了?這讓人滿好奇的。

再來,我記得開過一場公聽會,那場公聽會是談少子女化加劇私校退場,很多的專家學者其實都認同3+2新五專模式,可是,我跟部長、次長說過很多次了,不管今天是3+23+2+21+4等等好多的模式,現在我們技職生本人、學校的老師跟家長,其實是霧煞煞,所以你如果有好的政策,但是家長或者學生不會採用,我覺得那就非常可惜了。所以我希望應該要有一些輔導團,上次我有提到,就是所謂的技職教育輔導團,就像以前我們十二年國教輔導團跟學習歷程檔案說明會一樣,能夠從教育部開始下到各縣市的教育局處室去,短時間把這個輔導團成立起來,趕快去宣傳你的3+2模式,好不好?

再來是第84案,我就直接講,因為質詢時也講過,就是大漢技術學院,我們都知道,其實在它決定要停招的那個時候,也沒有財務惡化,也沒有師資不足,但是它就片面決定要停招,當然教育部說那是它董事會的決定,就是學校他們的決定,不過這個無預警的片面停招,其實爆發很多爭議,而且我非常擔心會引起連鎖效應,因為不管是私校法裡面有對私校做一些相關的規範,或者是私校退場條例,今天如果大漢技術學院這樣的模式讓其他的私校看到了,以後會不會有可能私立學校就想循著私校法有另外的考量、打算?或是不想走到最後依私校退場條例讓校產被沒收,所以在此之前就片面停辦了?我覺得這樣對學生的受教權、還有老師的工作權,影響非常大,所以我也希望聽到,以這個個案,就私校法跟私校退場條例的適用跟競合以及漏洞,能夠做一個說明。

88案,一樣的,我們看到這筆高等教育預算112年跟113年編列的是28,000萬,但是114年的預算卻要來到99,000萬,今天我看很多預算成長的幅度都很高,成長了240%,但是我要特別提到,就是裡面相關的計畫內容還是必須要讓我們知道一下。同時現在我們都在講要避免學用落差,要產學合作,可是這幾年的產學合作有很多的爭議、有很多的批評,我相信部長、次長跟司長都知道,不管這是不是為了企業客製化,又或者是像有時候要產學合作的時候,明明說好要去這家公司或這個工廠,結果它倒閉了,這時我們其實好像也沒有辦法規範它,但它這個倒閉就會造成學生整個生涯規劃大亂,甚至還有在企業跟學校的配合當中,有沒有去干擾到校園的治理,又或者是在校產上面的不清不楚等等。這一些我也認為部裡面還沒有做出一個很好的規範跟方式去監督,所以這個部分是不是待會再給我做一個說明?

再來,我還有一個案子,就是第93案,其實這個是剛才司長有回復洪孟楷委員,但我覺得還不夠詳盡。我特別講一下,現在反正就是少子女,使得招生不足,所以其實我們有很多案子也吸收了僑外生來臺留學,可是我們看到幾個現象,就是僑外生來這邊就讀的領域,跟我們自己國家裡面重點產業的人才需求,感覺有很大的落差,這是第一件事情。

第二個,關於產學合作專班,學生華語文能力的證明跟他們華語文能力程度的這件事情,這是第二個部分。

第三個,其實不要說我們在這裡提了,連監察院都有針對國際留學生來臺當中很多的亂象都把它提出來了。簡而言之,結論就是之前也曾經發生過假留學、真打工,甚至於假留學、真打工之後,也造成我們在勞動市場上面很多的亂象出來。以上這一些其實都是我們積極推動新南向政策的過程中或者是僑生招生當中沒有去注意到的,所以我們的感覺是,人來了、學校有學生了,可是衍生出來的問題其實變得更多了。所以以上這些案子當中,我有提了一些凍結,不過等一下我們可以來討論併案凍結。

主席:好,謝謝萬美玲。我順便講一下剛剛變成主決議的有第25案、第26案、第30案、第31案、第44案、第49案、第51案、第52案、第57案及第74案,先講一下,讓他們可以作業。

再來是林倩綺委員要發言。

林委員倩綺:好,這個部分我提了第78案,我在質詢時,一直對教育部所提出的國際產業人才教育專班很關心,這其實有點技職導向,除因企業需求,也是配合我們的人口政策,畢竟少子化,所以在產業需求上需要一些外籍的……不管是臺僑也好,或是從新南向到現在,我們所規劃針對一些國家的政策。這是臺灣產業的需求,但臺灣產業也在國際間布局,需要相關人才遍布全球,這跟我們一直在討論的STEM領域相關。目前所產生的問題,剛才討論其他部分時也有委員提到,我相信這問題會變得很普遍,也就是黑工問題!我相信過去在新南向產學合作的國際專班裡,就有產生外籍學工、黑工的爭議,教育部應該都登記有案。我們每次都說教育部督導不週,但每一所學校在你們所謂的多元管理下,好像也真的無法完全顧及,所以這部分到底該怎麼處理?另外,會產生這種現象的變數在於很多廠商在媒合上會產生一些問題,傳出去也許就是一班、兩班的失敗,卻讓我們的國際聲譽受到很大影響。但這種問題層出不窮,不管是新南向或現在的國際專班,問題一直都很一致。

第二個部分,STEM立意良好,可是錄取率不足。本席之前因原住民之故所以關心這系列,後來卻發現你們其實在執行上有困難,也就是錄取率不足。你們回復給我辦公室的資料中提到,今年秋季的達成率很低。當然,每一個計畫剛開始不免會有過渡期,但這個低看起來……我是把list做了簡單分析,包括國家產業發展方向、全球布局、我們能夠招到的人以及能夠接收我們網絡然後出去的人,我覺得有很大落差,這中間的know-how導致出現這種效應。我知道大家都做得很辛苦,當然你們也有一些回應,就是如果要達到錄取率,可以增加在臺就學的國際生。不過在臺就學的國際生原本來臺灣時,就有他們想唸的科系,以及為什麼來臺灣的原因,所以我不知道這部分會不會有點疊床架屋?甚或變成我們自己在國內不同的領域在找人?如此,找的是不是原本設定目標所需要的人,比如STEM所需要的人?結果他們來臺灣原本可能唸的是其他科系,因為STEM要找人,所以請他們一起來,等於你們擴大了數額。可是因此被擠壓到的,或者他原本所在領域要怎麼辦?因此,中間細節很多,也就是達成率很重要,但若中間的know-how只是為了達成率的話,會導致其他問題發生。我覺得經常是政策有方向,但大家都把know-how想得太簡單,如同我們剛才所討論的一些問題,其實是需要一些時間去規劃、醞釀,也要先模擬一下實際操作的狀況,不然大家都累,又達不到效果!每個人都為了要數字、要達到額度,產生了其他零零總總的問題,結果不是你們累,就是其他部會累,要不然就是公部門累,也讓其他的私部門不知道該怎麼辦,這是我現在看到的一些現象。

我要提醒的是,第一個是黑工問題,再來是錄取率不足,但我希望你們在做的時候,不要只為了達到政策目標,結果裡面要不很空洞,要不然就是有更多問題存在裡面。

最後我要提醒一下,你們這些計畫都跟國際生有關,不管是他們來或我們去招生都是,所以你們跟其他部會的整合很重要,而且其他部會怎麼執行你們也要注意一下。我們知道有一些個案,可能某些部會裡有一些關鍵人物,而這個關鍵人物會導致那個國家一定量的人來,或一個人可能會影響到很多人。所以在執行上跟其他部會相關的業務人員、個案上會有一些問題。

我做一個整體的提醒,不管僑生或外籍生,我看你們在這部分的界定是為了達到目標,現在看起來有點模糊。所以,除了我剛剛講的那幾項外,我也希望教育部要把在臺灣的僑生目前在什麼領域、人數大約有多少做個統計。另外,外籍生在臺灣又是什麼領域?人數多少?我再做一個交叉比對,幫你們抓know-how,把它做好。

主席:我建議有些細節問題以後質詢時再問。今天就講跟預算凍結有關的就好,好嗎?

林委員倩綺:這是一個很大的主題,我就提這一案,而這一案所包含的層面很廣。以上。

主席:謝謝林倩綺委員。

葛如鈞委員要發言嗎?

葛委員如鈞:稍早我有提過,1216日召開第12次全國科學技術會議,由於科技很重要,所以我們要如何明確地從現在講清楚未來的發展,這樣我們才跟得上科技的變化。對於第101案引導學校發展多元特色及教學創新我們也非常重視,因為歐美或其他先進國家的每一個學校都有它的特色,但我想葉次長或其他的官員同仁大概都有經驗,也就是我們一直在講大學排名,結果排到最後,變成各校所追逐的KPI或指標變得趨向一致!他要比賽,我也要比賽;他要寫論文,我也要寫論文;他要產學合作,我也要產學合作;他要科技,我也要科技,就變成沒有特色,我認為這是其中一個原因。當然,我不是這方面的專業,也許我是錯的,但這可能是其中一個原因,導致現在的整體排名……明明教師都很努力,教育部也很努力,可是我們排名一直在下降!所以特色跟多元很重要,此外還有科技,到底我們要怎麼樣去運用我們的強項?這個我剛剛還沒有聽到答復,如果可以的話,能不能予以補充?謝謝。

主席:謝謝。這目葉元之委員有沒有要發言?

葉委員元之:91案、第92案併案,主要是針對外籍學生來臺灣卻頻頻被爆出假留學、真工作。我記得之前聯合報曾對此做了兩大版的深度報導,但教育部好像沒有針對這件事情做具體檢討,也就是到底要怎麼解決這問題?只說要成立什麼專班,然後會去檢查什麼之類的,卻並沒有決心把問題解決。所以我建議先凍結22,000萬,等到真的針對這問題提出解決方案時再解凍,謝謝。

主席:吳沛憶委員。

吳委員沛憶:我也是關心外籍學生在臺灣求學期間實習環境的問題,教育部有來跟我討論,因為我關注的是黎明技術學院越南學生這一案。未來教育部跟勞動部針對高風險實習場所會進行聯合稽查,另外也會訂定產學合作實施辦法,加上監察院也有給我們報告,所以我就不減列。但我還是要提醒教育部,稽查跟剛剛講的實施辦法務必要落實,因為技職教育是政府非常重視的,這幾年品質有提升,社會的career也正在增加,所以我們務必把安全性顧好。

另外,我的第108案因為有來進行說明,所以這案我要撤案,謝謝。

主席:謝謝。再來是陳培瑜委員。

陳委員培瑜:我的案子可能比較困難,但因為教育部之前有來溝通,所以是不是待會再確認一下?即針對臺師大之前的抽血案及事後的不當回應、研究倫理問題;臺體大更誇張,他們縱容教練把球隊聯賽參賽資格送出去、賣出去,然後還有舞蹈系教室問題;而臺中科技大學也有相關問題,我相信這些教育部應該都很清楚。我想請問,除了國體大我可以堅持不凍結之外,其他我剛剛講的相關大學的案子,我都希望能提改善與檢討報告,尤其是臺體大。臺體大面對港資(也許是中資),把大專球隊參賽資格巧取豪奪,這件事情我們一直建議高教司應該要送監察院,並要求臺體大進行救濟。簡短發言,以上。

另外,伍麗華委員請我提的案子,我就不代替他發言,但是他要求凍結的部分待會可以跟其他的案子一起併凍,謝謝。

主席:請張雅琳委員。

張委員雅琳:我的案子是第77案,跟大家一樣,都是關注這些假留學、真打工的問題。基本上,教育部雖然有來做一些說明,但是我認為他們現在跟我說明的都是已經有在做的事情,雖然已經有在做,問題卻持續發生,顯然效果不大,所以我想要再請教育部具體說明有哪些防弊措施?有哪些是新增的?以及監察院過去調查相關學工案的時候,已經請教育部就研擬中的專科以上學校校外實習教育法草案儘快完成相關法制作業,所以草案進度的部分也請教育部一併說明。這個案子我可以跟其他的提案一起併案處理。謝謝。

主席:再來請陳秀寳委員。

陳委員秀寳:謝謝主席。我這邊先講第90案及第104案,第90案跟第104案主要是有關人才培育的業務,關於區域產業人才的培育,我一直很care的就是,因為在我的選區中有非常多的中小企業反映有人才的需求,但是我們發現不管是產業人才培訓或者是相關的計畫,好像在我們彰化都沒有相關業務的開辦,像我們的大專院校或技職教育好像都沒有開辦相關課程的計畫,以及相關的規劃跟配套。

還有,我在審查國科會預算的時候一直要求要積極辦理百工百業導入AI的座談會,以教育部這邊所說的實作場域設備精進計畫,補助學校跟企業合作發展的技職體系學生修習且符合產業需求的應用課程,但是我們選區好像也沒有技職校院有辦理相關課程的計畫,教育部這邊有沒有要媒合我們就近的這些技職校院來合作?請教育部等一下給我一個說明。這兩個案子我本來各自提凍的金額是500萬,我沒有一定堅持這個金額,但是我是還滿堅持要凍結,等一下可以跟其他委員的提案一起討論。

另外,第82案、第86案、第99案、第111案還有第115案,我都可以改成主決議,但是我還是要提醒一下,第82案的部分是說我們在114學年度要試辦技職教育的群類招生,預計有9所學校要開辦,但是其實家長、學生跟國中端的教師都還不了解相關的規劃,也有技職學校的校長擔憂這樣是不是會造成人才培育的失焦,我們一些所謂的冷門科系是不是會逐步的消失,所以這個部分我會希望教育部還是要妥善處理招生管道相關的這些溝通與宣傳。

86案的部分也是關於技專校院的課程要如何吸引學生來修讀,其實現在高中生選擇修讀技專校院的比例是越來越高,所以我們在如何引導學生正確學習選讀對他們有利而且真的在日後可以銜接的這個部分,所以我會希望教育部這邊要如何協助高中生來銜接技職教育的課程,你們所說的暑期、學期初的這些課程應該要再追蹤學生修讀的狀況。

再來,第99案的部分就是我一直非常關心的學測跟統測相關事務的問題,過去統測也有出現過題目抄襲的事件,當然你們有說明未來如有這樣的參考文章的話,會用引註的方式來註記,如果有抄襲的狀況,未來抄襲者就不可以再參加命題,這個說法我可以接受,但我們還是希望相關的考試可以更嚴謹地來維護我們學生的權益。

111案的部分是現在有報導指出許多私立大學要調漲學雜費,並且建議教育部採取統一訂定漲幅,而不是現行大學個別申請制。關於大學學費調漲的問題,本席提醒教育部,我們要審慎地聽取學生以及家長的意見,而且因為教育部去年有開辦拉近公私立學校學費差距的方案,如果現在馬上就核准私校學雜費調漲的話,是不是會讓我們民眾的觀感不佳?所以針對這個部分,請你們一定要進行溝通,謹慎地來處理。

115案的部分是所謂輔導工作相關的業務,據教育部校園自殺通報件數統計顯示是一直在成長,顯見學生的相關輔導問題是亟待改善,我們已經修正通過了學生輔導法,輔導教師的配置比例也調為每900人設置一位輔導教師,補足輔導的人力,為了落實相關諮商管道的推廣,希望教育部這邊一定要督促各學校。教育部說明有透過導師會議來強化導師跟學生之間的互動,一定會協助學校來落實相關的宣導。本席也希望我們應該要繼續強化大專校院的職員、教師、學生的相關知能,建立緊密的關係網,減少憾事的發生。以上。

主席:再來請郭昱晴委員,之後是羅廷瑋委員。

郭委員昱晴:這個部分我只有第83案跟第85案。第83案部分,因為我們一直講到強化技職教育的部分,但是高職的新生從106學年度的九萬九千多人下降到112年的七萬五千多人,下降的比率高達了23.79%,但是普通科跟一般綜合高中的下降比率是9.66%,雖然是因為少子化的關係,所以我們也開始擔心重學術、輕技職的價值觀會影響到學生的選擇,也會衝擊到所謂技職人才的培育。所以我想,儘管我們一直強調技職教育需要加強,但是技職新生的人數是持續下降,怎麼樣能夠宣導適性入學,辦理職涯探索的課程,擴大跟產業的合作,提供技職生的升學管道暢通以及就業管道暢通,這個其實是我們一直想要請教育部幫助大家的部分。對於金額的部分,我其實沒有特別的要求,等一下可以跟大家的提案一起討論。

另外,在第85案的部分,其實剛剛萬美玲委員也有特別提到,就是關於私校退場的部分,大漢技職學院自行決定停辦,我們也擔心會有其他的學校、私校可能也會突然宣布要比照辦理,將會嚴重影響到師生的權益,我想我們要確保教育的穩定跟公平,還有師生的權益不要受到損害,這個部分怎麼樣能夠守護教育核心的價值是我比較關心的。這個部分我是凍500萬,等一下可以跟大家的提案一起併案來處理。以上。

主席:請羅廷瑋委員。

羅委員廷瑋:我的提案是第87案。有關推動產學合作人才培育與技術研發,教育部自20174月研擬專科以上學校校外實習教育法草案,到現在都還沒有立法,雖稱在專法施行前,為保障實習生的權益,現在已採取相關措施;但調查發現,學校對校外實習機構的選擇幾乎未有門檻及要求,怠於保障實習生的權益,漠視實習生的生命安全,我覺得這個部分應該要更具體地有一個作為。

學生團體EdYouth也有提出,接獲北科大產學合作的學生陳情,在大一時需要步行20分鐘到山上的職訓地點,大二則被分派到與正職員工相同的事務,然而薪資卻遠低於正職員工,對於這個部分,我們應該要好好重視這一類的事情,了解到底為什麼會一而再、再而三地發生。

另外,第98案的部分,我也是要求凍結,但是我要講的是,目前赴大陸及港澳地區的教育交流會議,強化技職教育輸出編有相關經費,但現在兩岸交流停擺,也沒有辦理計畫的可行性。教育部好像有來跟我說有要選擇去加拿大,我當然尊重,但是我覺得國際上公認技職教育推動較成功的國家是瑞士,瑞士的技職教育採雙軌制,我覺得在技職的交流上,我也滿推薦應該要去瑞士了解技職成功的原因,我想這個部分也希望如果要使用這個費用的話,今後應該要有一個書面報告,讓我們了解一下。

還有第103案,剛剛都有講到,這個五年五百億頂尖大學計畫終止以後,教育部改推動高教深耕計畫,我想這是很龐大的一筆經費,我們都支持,但是到底能不能用得更好,或者真的用在刀口上?我們看到現在有的大學拿著補助後就退場了,像環球科大、東方設計大學、大漢技術學院,我們都很擔心錢到底有沒有真正被落實。所以這個部分我也提出凍結,希望能夠落實更具體的審核過程,還有如何動支,再請提供我們一個書面報告。謝謝。

主席:謝謝羅廷瑋委員。

再來,我自己有2個案子,我就簡要說一下。第96案也跟大家一樣關心新南向產學合作國際專班的一些弊端,我是希望教育部能夠事前就讓這些學校提報僑外生華語課程以外師資、實習要求和畢業輔導規劃,並建立事後能對應的查核項目。教育部有說明,但還是沒有規劃怎麼納入,所以我希望如果可行的話,跟大家一起併凍。

112案是針對私校董事會到現在都沒有勞工董事,我們知道我們的國家國營事業就有規範勞工董事,一般民營企業沒有。考察私校不論是財產或者補助都有公共性質,教育部應該研議是不是能夠比照國營事業,讓教職員工能夠有董事會的代表?當然這個部分教育部需要評估,我希望你們可以評估,所以我跟大家一起併案。

剛剛大家都講完,請楊司長。

楊司長玉惠:召委還有各位委員。技職司針對委員關注的幾個點加以說明。萬委員期待我們的新五專之宣導,不只是新五專,各種多元入學方案都要讓家長、學生能夠很清楚他的適性發展可以走哪一條升學的路,我們已經有規劃一個所謂的輔導團,在下學期就會密切在各縣市去推動。剛剛委員也提到可以幫忙協助,我想我們都會到各縣市、一定會走遍,這個一定會做。

另外,針對退場條例跟私校法之間的扞格,也跟各位委員報告,因為私校法是訂在之前,退場條例是111年才經總統公布,退場條例針對的是它被列為專輔學校,假如這個學校不是被列專輔學校,它就是走私校法。目前私校法是給予私立學校有轉型改辦的這樣一個條文,但它要停辦學校、改辦其他的,還是要經過私校諮詢會、經過大學變更審議委員會,這都有老師代表、工會代表,所以我們會透過這樣的委員會審慎地審核學校的計畫。當然就部裡面來講,我們關注的是它對於要退場之後老師的權益如何保障和補償、學生的就學如何讓他完成該有的學習,這個是教育部關注的,我們一定會審慎評估。

另外,很多位委員提到僑外生是不是有假留學、真打工,也跟各位委員報告,從106年的新南向產專,那時候大家為了衝量,所以有很多亂象,不管是立法院或監察院都給我們非常多建議。所以我們從108年就是重質不重量,我不追求量,對於學生,剛才提到語言、華語能力,假如第2年開始沒有達到A2,就是退學。

再來,我們對於學校招生是不是有透過仲介,也不瞞各位委員,現在有幾所退場的大學就是因為招生找仲介,被我們處分了。現在我們在核新的學年度,有些學校的人力輔導不夠、宿舍不夠、課程不好,我們都要求學校要提改善計畫。其實最近我也收到很多委員在幫一些學校關注,但這個是我們堅持的,因為高教的品牌不應該被這些學校在國際上把我們的品牌打亂,新南向產專是我們部裡面的重中之重,應該跟各位委員做個說明。

再來就是如何引導我們技職校院的特色,也謝謝大院從106年起給技職司非常多經費,讓技職校院在整個特色領域去建置其特色。其實不瞞各位委員,現在幾個私立科大能夠抬出檯面的非常多,龍華已經可以跟泰國的朱拉隆功簽約,這都是我們在做的,讓學校有一些特色。

秀寳委員提到彰化地區的產業人才培育,我們會輔導,因為彰化目前就只剩建國,這個我們會協助。

而統測品質,還有學雜費調整這些,委員給我們的一些建議,我們會處理。至於實習權益、實習專法,我們會儘速,因為實習專法已經送到行政院,我們會跟行政院了解還有哪一些我們需要再加強修整,會儘快送到立法院。以上簡要補充。

主席:為了加速,我建議我們就直接講凍結的數字,好嗎?因為到時候大家不滿意他們的報告的話,可以不要解凍。

萬委員美玲:報告召委,我可以補充一下嗎?因為技職教育今天最重要其實就是這個輔導團,剛剛我得到一個訊息,很重要,就是3月開始這個輔導團會到全國,我不知道這一份是不是各位委員手上都有?就是技職專案輔導團,因為這個是我提的案子,那時候我要求而拿到的。我也講一下,這個輔導團會成立,成立以後,會先對學校裡頭有150場技職宣導,後面也有對於家長、對於學生,就是國中生有8場、高中生40場。但我要講,這150場怎麼規劃我沒有意見,可是面對家長,我們明明有23個縣市,但你在全國只辦8場,這個我覺得要加強。

第二個,你針對高一至高三的學生和家長,他們已經是在升學路上的關係人,那你全國辦40場,其實一個縣市連2場都辦不到,我覺得可能要再增加。這個非常重要,所以是不是能夠說明清楚以後,我們看看怎麼凍結?

主席:這個部分楊司長能不能簡短回應?

楊司長玉惠好。委員,我們其實是多面向的,不只是部裡面的輔導團下去,像家長協會也都有…

萬委員美玲:不是,我來簡單講,這樣比較快,因為召委也要趕一下時間。

楊司長玉惠:好,那我們再增加一些場次。

萬委員美玲:我認為,你們那150場,針對學校部分的話你們自己去做,但是針對國一至國三的家長,還有針對高一至高三的學生和家長,至少每一個縣市都要有2場以上,我覺得這是最基本的。如果額外要再增加,我們到時候看狀況,可是能不能允諾至少2場?

楊司長玉惠:好。

主席:教育部OK嘛!

楊司長玉惠:可以。

主席:這樣子我們就具體討論,第76116案,大家要併凍多少,有沒有委員提議?

萬委員美玲:召委,我的第80案,因為輔導團現在已經要做了,所以我的第80案就改主決議。

主席:好,第80案改主決議。

我們先討論數字之後再處理改主決議的案子。陳培瑜委員要提議嗎?你要提議數字,是不是?

陳委員培瑜:因為我剛剛明明有講到體育部分,那幾所大學你們真的都沒有積極處理,學生權益受到影響,相關的事情……

主席:哪一位補回應一下,剛剛陳培瑜委員的提議,說明一下好嗎?

陳委員培瑜:你們其實都知道是什麼案子,我們都有來溝通過。

廖司長高賢:臺師大的部分,我們這邊會請學校趕快把檢討報告提報到部裡頭,如果它確實改善不善的話,我們就會透過這一節國立大學校務基金的基本需求部分,扣減它相關的基本需求。

陳委員培瑜:不是只有臺師大,還有。

廖司長高賢:對,還有那個,是不是請體育……

陳委員培瑜:臺體大。

廖司長高賢:臺體大的部分,請體育署。

主席:好,這樣OK了嗎?

房副署長瑞文:有跟陳培瑜委員報告,第106案提到的臺師大這個案子其實分成兩個,臺體大的部分是,他們把足球隊的權益轉讓。

陳委員培瑜:它把那個參賽資格,你講「轉讓」真的太客氣了!

房副署長瑞文:對。

陳委員培瑜:它是賤賣。

房副署長瑞文:這個部分……

陳委員培瑜:而且是不法的,我們一直跟你們說,你們要去跟監察院提起。我知道教育部對相關大學的管制方法有限,其實范委員之前也一直提醒。

房副署長瑞文:是。

陳委員培瑜:大學法沒有修之前,確實看起來你們有些窒礙難行的部分,但是我覺得這個事情它就這樣輕輕鬆鬆地賣掉,這真的太誇張了!你們不是不知道。

房副署長瑞文:企甲聯賽我們這邊也會來管控啦!

陳委員培瑜:對於已經發生的案子,我們提醒你們要不要去找監察院幫忙,就是去提起檢舉?

房副署長瑞文:這部分是不是後面我們這邊再來做一個處理?

陳委員培瑜:沒關係,我先尊重主席的推進,但我還是要講出來。以上。

主席:好,你們就跟陳培瑜委員討論看看是不是能夠送監察院,好嗎?他有提議相關弊端希望能送監察院。

葛如鈞委員,你要發言嗎?

葛委員如鈞:我是有提案減列,因為剛剛有提到技職的,我在技職院校裡專職任教了應該有七、八年,所以有好的地方我都有看到,非常謝謝,但是有一些需要改進的地方,我們也都非常清楚。

我們剛剛有幾個問題,第一個問題是技職院校的特色,你剛剛就舉一個龍華,然後我們就:喔,好、好、好!我覺得也不是這樣子啦!我自己或其他技職院校師生都非常清楚啊,明明技職院校應該要有它的特色,結果為什麼它跟大學院校的評比機制幾乎是一樣的?每一間技職院校都在搶著寫論文,每一間技職院校在評比老師、師生的時候,都在搶著跟大學用一樣的標準,然後自己在開校務會議的時候也在說要超越哪一間大學。這當然有它的精神所在,但我覺得這裡面的問題是很根深柢固的,至少我剛剛沒有聽到很完整的回應。這是第一個。

第二個,我自己的案子在第101案,為什麼我凍結的金額比較多?其實還有一個是我們在科技方面有沒有要指定哪幾所大學或技職院校,不管是在AI、機器人,有沒有要做一些什麼樣的規劃?然後我們有提到,在1216日的全國科技會議,教育部應該是去了兩次,到底接下來的策略是什麼?這是第二件事。

第三件事,我echo一下羅廷瑋委員提到的實習的事情,技職院校常常有這種很模糊的地帶,老師對學生說:你就來幫我工作,這算是一種學習。但實際上我們都很清楚,同工不同酬的狀況非常嚴重,我們現在要重新審視的勞動條件和環境應該不只是成熟的勞動,還包含學生在學習時的勞動,這一塊應該要再予以簡要說明,不然我覺得我們剛剛好像都很nice,都沒有減列,到這邊然後就好吧,我們就凍結,然後說明。我覺得全國的師生、家長不一定同意我們這樣做。謝謝。

主席:好,葉次長要回應。

葉次長丙成:回應一下剛才葛委員提到的,其實技職的特色我們有一個非常重要的計畫,就是「建置區域產業人才及技術培育基地」,這個基地目前我們已經核了20個,其中18個已經做了,我自己親自去看,他們已經做得非常、非常好,更重要的是,它做得非常、非常好是怎麼看的?就是它產學的金額。我們給他們的設備都是現在業界最先進的設備,這些設備是真的有讓學生用,而且這些學生出來以後,很多上市、上櫃公司解決不了的問題都找這些科大來解決,所以我們覺得他們已經積極做出特色了。這是第一個。

第二個是剛才提到的AI這一塊,其實我們就是因為他們這些基地做得很不錯,現在也找林一平教授、張進福教授幾位來幫我們規劃AI復能的計畫,所以這些基地他們本來在百工百業有幾個不同的產業,我們要他們從這些產業再發展跟AI的聯結,我們最近也跟台灣人工智慧學校的蔡明順在談,說我們要選一批大概50100個技職的教授送去給他們做training,要他們做為未來科大去幫百工百業做AI轉型的consultant,所以這一塊其實就是未來的特色,我想接下來這兩、三年之內應該可以發展得出來。以上跟委員報告。實習的部分我再請楊司長簡要說明。

楊次長玉惠:好。針對學生的勞動權,在我們現行的實習裡面就有提到,假如你的實習是比較屬於工作型的,就是剛才提到的同工是不是有不同酬,假如是工作型的,就一定要比照勞基法,給學生相對的保障,不管是實習津貼、權益保障等等,是要跟他的員工相似的。這個在我們目前的實習裡面,都已經跟各校做這樣的規劃,所以學生在簽這個三方合約的時候,就已經明白自己可以拿到多少實習津貼等等,這個是我們目前都已經有規劃的。

葛委員如鈞:對不起,司長,我補充一下。

楊次長玉惠:是。

葛委員如鈞:您剛剛提到的是表面上、檯面上的實習,現在技職院校有一種檯面下的實習,比方我是教師,我來上課,同學做設計,我給你一個公仔,結果公仔是企業提供的,對學生就說你們來練習怎麼畫畫,公仔就把它畫完了,全部就是企業的成果。這種是屬於課堂的,對於這種模糊地帶,我必須提醒你們要關注一下,就是教跟學和產之間有一個模糊的空間,其實學生也搞不清楚啊!他搞不清楚自己在寫程式、在做東西,可是老師出的功課剛好跟產業的需求一樣,請問這是不是實習?我覺得這個再麻煩之後……

葉次長丙成:好,我們再密切關注。

主席:有些問題大家以後可以在質詢的時候再深入討論,我們現在就儘量針對我們的凍結案,大家把握時間。

我們現在是不是討論一下第76案到第116案?剛剛教育部希望凍結2,500萬元,有沒有委員要提出不同的數字?

羅委員廷瑋:2,500萬元?

主席:教育部希望凍2,500萬元。

林委員宜瑾:2,000萬元就好了啦!

主席:林宜瑾委員希望凍2,000萬元。

趕快做個決定,好嗎?

請萬美玲委員。

萬委員美玲:我覺得技職教育我們一定要很支持,尤其是現在技職生相對在學習的路上是稍微弱勢,因為葉次長就任之後對技職教育其實也滿有想法的,我們希望能夠落實,所以在這個部分我是會支持的啦!我本來還想講2,000萬元,那你2,500萬元我就2,500萬元。看大家。

主席:那就2,500萬元,書面報告後解凍。這是第76案到第116案。

108案撤案。以下改成主決議:第80案、第82案、第86案、第99案、第111案、第115案改成主決議。

葛委員如鈞:沒有、沒有,現在是第幾案到第幾案?

主席:76案到第116案。

葛委員如鈞:到第116案嘛!

萬委員美玲:2節。

葛委員如鈞:我先講,非常謝謝官員的回應,我也同意技職我們支持,而且葉次長來了以後有很多的整合,還有司長大家一起配合,我這邊就不減列了,希望我們支持,但是計畫跟瞭解現在的需求還是很重要。我本來凍結十分之一是6億元,現在就是10%,好不好?這樣也是6,000萬元喔!

主席:剛剛我們這邊已經討論到2,500萬元了。

葛委員如鈞:不是啊!我沒有表達意見啊!

主席:所以你希望多少?你說個數字。

葛委員如鈞:我說1%的話是6,000萬元啊!

主席:6,000萬元?我們有2,000,然後6,0002,500……

葛委員如鈞:我要套一句羅廷瑋委員講過的名言,不要把凍結視為洪水猛獸,這其實是一個溝通的機會跟過程,1%……

主席:葛如鈞委員,我知道你表達了。本席做個裁決,我們就3,000萬元好嗎?我們就不要再討論了,就是大家做個妥協。

好,3,000萬元,書面報告後解凍。

林委員倩綺:不好意思,因為我也是提凍結數1%,剛才葛委員也是講1%1%應該是差不多6,000萬元嘛!

主席:對。

林委員倩綺:那我們就在6,000萬元跟3,000萬元之間取一個中間值,好不好?

主席:剛剛已經有人提2,000萬元、2,000萬元,好幾位都提2,000萬元,教育部希望2,500……

葉次長丙成:拜託委員,3,000萬元啦!

林委員倩綺:4,500萬元啦!好不好?

主席:好不好?就3,000萬元啦!

林委員倩綺:4,500萬元啦!好不好?

葉次長丙成:拜託啦!3,000萬元。

林委員倩綺:是不是可以提議就4,500萬元?

葉次長丙成:因為我們真的……

吳委員沛憶:是不是可以提,就尊重召委……

主席:這樣子後面的人也沒講話。以後大家是不是要講數字就快一點?因為後面每個人都要講個數字,我們就處理不完了。是不是剛剛召委已經說就3,000萬元,我們就3,000萬元?

吳委員沛憶:就尊重召委說的3,000萬元啦!

主席:後面希望尊重召委說的3,000萬元。我已經考慮葛如鈞委員說的了。

好,那就3,000萬元,書面報告後解凍。

我們休息10分鐘後進入第3目中等教育,讓大家走動一下。

休息1544分)

繼續開會1553分)

主席:我們繼續開會。召委提醒大家今天進度嚴重落後,現在353分,這裡真的不是質詢的場域,教育部都有回給大家,是不是能針對教育部所回復不滿意的地方發言,讓教育部回應一次就好,如果還不滿意就用凍結的數字,之後看看書面報告滿不滿意,好不好?這樣是不是能夠加速一下?沒有異議的話我們就這樣。

3目從第117案到第131案,現在倒過來從郭昱晴委員開始,沒有的人就跳過,好嗎?郭昱晴委員有案子。第117案到第131案我們從後面開始。大家就針對教育部回復的看哪裡不滿意。

郭委員昱晴:這個部分我是第119案跟第131案,第119案的部分,關於師資招生實際招收的比例已經下降超過10%,核定跟實招的落差越來越擴大,加劇教師短缺的問題,教育部應該要針對退休潮還有師資的培育提出比較確實的配套方案,找出這些職缺的解方、提供師培的誘因,這個部分是不是在提出比較明確的方案跟配套之後予以解凍,金額我沒有特別一定要堅持。

再來是第131案,今年EdYouth舉辦108課綱高中職的論壇當中,高中生反映教育現場的一些問題,包含教師的教學落差、沒有辦法適應新的課綱及課綱與考試衝突等等,他們陸續提出一些問題,也希望能夠持續督促教師專業發展的重要性,確保108課綱的目標能夠實現,我想教育部應該要滾動作討論,推動素養導向跟數位的素養,並支持教師專業的社群跟課程的創新,才能確保108課綱目標能夠實踐,這個部分等一下可以跟大家一起做併凍的處理,以上。

主席:再來是陳秀寳委員。

陳委員秀寳:謝謝主席。在這一目我的案子有3個,第121案的部分是關於獎勵優良教師的業務,日前有傳出,獲師鐸獎推薦的教官多次帶未成年學生到不良場所,但師鐸獎評選及表揚活動實施要點只有規定獲獎人員資格之撤銷及廢止,沒有經推薦未獲獎者的獎狀及獎勵撤銷機制,這個部分我之前也有關心過,關於涉入性平事件的優良教師等獎項追回的事項,這次是關於師鐸獎的部分,師鐸獎的獲獎人已經有獎項的撤銷機制,但是經推薦未獲獎的部分則沒有,經推薦未獲獎的人也是可以收到教育部長的獎狀及嘉獎2次,我希望教育部在確定該人員有涉入性平事件之後也要有撤銷的機制,教育部有說明已經在檢討及修正相關的內容,這個案子可以改成主決議,但是請教育部儘快地提出。

124案是關於師資的職前培育,目前現場教師指出,師培教學是著重在本科教學,缺乏課程設計、跨領域設計、協同課程設計及教學能力的培養,因為目前國中小的課程很多都是多元課程,如果師培科目是以傳統科目為主,培育方式沒有與時俱進的話,其實老師會跟不上這些課程的規劃,教育部說明現在透過37座中小學研究基地學校研發AI教案,協助教師在課程上應用AI提升學生學習成效,但是我會希望你們研議提升師培課程辦理的場次,因為這樣子效率有點差,如何快速提升教師的知能?請你們能夠提供師培課程結合AI相關的規劃給本辦公室,這一案也可以改成主決議。

129案是本席長期關心青少年沉迷短影音的問題,教育部有說從108年起,每年有辦3場的中小學媒體素養教師研習,研議新興傳播科技與社群的網站等主題,結合實作課程帶領教師發展相關教案,目前總共辦理11場,有838位教師參加,本席認為人數過低,很難有效的培育教師相關的知能,短影音的沉迷對兒少的影響其實很多調查都證實有相當多的危害,如何透過教育教導孩子正確使用網路的習慣是刻不容緩的,我沒有堅持一定要凍300萬這個金額,可以跟其他的委員一起處理,我是希望教育部提出更積極、更精進的措施,以上。

主席:好,謝謝。張雅琳委員。

張委員雅琳:我的是第118案,針對特教老師的培育還有怎麼提供現場老師知能的研習課程,我的提案是關於這2個內容。最主要是說,因為特教生越來越多,我知道114年教育部有編列師資培育與藝術教育行政及督導的21億元,我想知道這個金額投入之後,會增加多少的特教老師,以及在知能研習課程之後,這個課程裡是不是可以再增加一些個案研討的時段,讓這些老師們可以彼此互相討論現場的突發狀況,待會請教育部多作點說明,我沒有堅持,可以跟其他委員一起併案處理,謝謝。

主席:好,謝謝。吳沛憶委員。

吳委員沛憶:我提的第117案是針對臺北市培諾米達幼兒園狼師案的後續,因為有跟教育部一直在討論,必須對地方政府還有所有老師師培的通報部分要加強,因為以這個臺北市的個案來說,老師是有通報的,但是園長就是加害者的母親,導致最後被隱匿,把家長矇在其中,現在的通報規定在教保人員條例跟性別平等教育法當中也不妥,所以有請教育部要加強,已經有來跟我作說明,所以改成主決議。謝謝。

主席:好,謝謝。再來萬美玲委員。

萬委員美玲:好,謝謝召委。我的案子是第123案,第123案其實非常的簡單,就是我們從111年開始實施很多相關本土語言課程的教學,包括閩南語、客語、原住民語、閩東語還有臺灣手語,我們看到要推這樣的教學最重要的是什麼?最重要的是師資,可是我們的老師人數夠嗎?我們還看到除了閩南語跟客語,閩南語大概有將近15,000位老師、客語大概5,300位老師之外,其他不管是原住民語2,000、臺灣台語1,233位、閩東語還只有69位,所以很多學校即便想要落實教育部的政策作本土語言的課程,但沒有老師,也就是巧婦難為無米之炊嘛!所以有關本土語的師資培訓要加強這件事,教育部要同步跟上,不要一個勁的在前面要推本土語言,但後面其實沒有老師作支援。

主席:好,謝謝。再來林宜瑾委員。

林委員宜瑾:謝謝主席。本席是第120案,一樣關心本土語言的傳承跟保存工作,上次質詢就有提到,現場的師資真的非常難尋,特別是很多部分的語種,排課也難排,衍生出學習成效的問題,我理解現在採用直播共學來解決師資不足的問題,可是直播共學的成效其實也沒有面對面的教學來的好,針對教學資源老師的鐘點費,一直有呼籲要調升,現在有一個公共政策網路平台,他們有一個提案希望教學資源工作的鐘點費要調升,調升成國小380元、國中420元、高中460元,這個連署好像也已經在1217號過這個平台的門檻了,所以我想請教育部針對這個問題來做回復,看是不是要研議這個方案來因應調升的價格,好不好?以上,謝謝。

主席:提案人都表達完了,教育部是哪位說明一下?

武司長曉霞:是,召集委員、各位委員,還有部、次長,師資司武曉霞在這邊跟各位委員報告。首先感謝各位委員的垂詢,郭昱晴委員提到我們近年的師資穩定跟招生率,這個部分我們會針對後續員額進行多元的培育,事實上我們對於學士後的管道,還有提升老師加入教育志業的誘因,也都在強化當中。第二個部分,委員關心EdYouth對於108課綱的意見,還有怎麼樣提升素養教學,除了我們觀察到近年剛進入職場的新進老師量比較多,我們也拉長了,尤其在偏遠地區服務的初任老師,使他們有比較長的Mentor制度,另外,我們也會跟國教署持續強化輔導團還有學科中心,努力來往108課綱的方向邁進。

陳秀寳委員所關心的師鐸獎這個很崇高的獎項,相關的修法,我們已經跟縣市開完會,目前就在加速當中,我們會把這個法規訂得更完整,讓它在表彰的部分能夠更周延。此外,陳秀寳委員也關心我們在師資培育方面對於老師的AIPACK能力,或者是協同跨領域的部分,我們會來增加AI的場次,我們在職前現在也在建置師資生數位能力的檢測平台,明年也會增加師資生的檢測數量,希望師資生對於未來的挑戰能夠更為的match。委員也關心短影音的部分,這個部分不論是資科司或國教署,會擴大辦理相關的教師數位素養研習,或家長的數位學習宣導。

張雅琳委員關心特教的部分,近年來的確不論是學前特或一般特教老師的需求是我們非常看重的,因此,我們一年大概有800位的特教老師,且近年來正在擴大學士後班的部分,114學年度會有3所師培大學來辦理學士後班,希望能夠在學前特教的部分增加名額,還有學前身障的部分,我們也會用公費來加以補足,所以在數量上是有具體做一個反應。

吳沛憶委員所關心的教保部分,如果有一些狼師出現,除了目前在教育部性平委員會有一個18小時的課程,我們希望在他進入職場前,對於通報的知能,除了一定要來上相關的研習之外,署裡也會在114年把通報的相關規定再做更進一步的修法。

萬委員所關心的本土語言師資的問題,除了我們跟署密切合作之外,相關的數字看起來,113學年度跟112學年度培育的人數增加了6,730人,但是面對教學現場廣大的需求,我們對教支人員或師培人員甚至原民會也進行相關的拜會,希望相關的培育能夠有合理的標準,然後我們持續往前邁進。至於教支鐘點費的部分,署這邊經過長久的努力,接下來會視情況來予以爭取。關於師資司部分,因為師資司的預算比較少,也很珍貴,謝謝委員的支持,我們一定會在委員的督導底下往前邁進,懇請委員支持。

主席:好,謝謝。

針對第3目,大家希望一起併凍多少錢?教育部有沒有提案?或是委員有沒有提案?我看一下大家的提案,就是有2,000萬、100萬、200萬,高的也有1億的,但只有一個,其他還有300萬、500萬的,張雅琳委員要發言嗎?你要提個數字嗎?

張委員雅琳:我提個數字好了,我提500萬。

主席:好,張雅琳委員提500萬。

陳培瑜委員。

陳委員培瑜:因為這一目裡面有伍麗華委員請我代簽,就是提案人的部分,但是因為他的金額很大,我想就尊重其他委員的提案,一起併凍就可以了,謝謝。

主席:萬美玲委員。

萬委員美玲:我覺得這樣好了,大家稍微平均一下,就1,000萬,好不好?

主席:好,沒有異議的話,中等教育就凍1,000萬元,書面報告後解凍。

以下是改成主決議的提案:第117案、第121案、第124案,有沒有漏掉的?沒有的話,就進入第4目終身教育。

剛剛我們是這樣倒過來,所以現在我們從這兒過去。林宜瑾委員沒有案子,那是不是從萬美玲委員開始?第4目終身教育第132案到第153案,第11頁、第12頁跟第13頁。

萬委員美玲:好,謝謝召委,我的是第149案,其實跟早上我提的一個案子一樣,因為這裡在講終身學習,而且是強化社教機構的終身學習功能,並且我們要加強社教機構推展性平等等的社會教育計畫跟服務,但是還是一樣,我們很遺憾看到這一次鬧得沸沸揚揚的海科館職場霸凌事件,海科館不斷產生職場霸凌事件,而且這個機關的首長當時人前道歉、人後繼續秋後算帳,雖然這個事件教育部已經有做處理了,但是社教機構要做終身學習還要談性平,卻發生了這樣的事情,我認為除了懲處之外,要怎麼樣讓大家更深刻記得而且引以為戒,我想還是要請教育部不厭其煩的,以這個案子為例來說明一下到底後面還可以怎麼樣做得更嚴謹,以防再度發生這樣的憾事。

主席:再來請林倩綺委員。

林委員倩綺:謝謝召委,我這個主題其實在許多業務單位都有,我先提醒一下,剛才其實在其他業務單位也講到有關於師資的部分,所以兩個是連通的,我這邊還是幫原住民的師資再做一下提醒,也就是中、高級師資人才的培育,跟中、高級人才能夠來教導原住民語言這個部分,我覺得請終身司還是要跟相關的業務單位來做一個溝通。其次,今年比較沸沸揚揚的是你們的溝通不足,導致很多相關的認證,還有在學校的比賽出現許多聲音,這個部分我希望教育部能夠在政策上的配合或更動,有一些大家已經習以為常而且很接受的相關語詞,你們必須要先做個溝通,讓大家普遍有機會知道,然後再去執行,而不會在你們配合政策但地方有很多聲音的情況下,導致你們推行政策的阻力,我先做以上的補充,我的提案就跟其他提案一起處理,好不好?

主席:好,謝謝。

請吳沛憶委員。

吳委員沛憶:我的提案是第133案,是有關於終身教育司其中一項業務推廣閱讀計畫,因為過去比較集中在圖書館,我希望教育部可以用圖書館來跟學校、社區、醫療院所等機構一起合作,讓閱讀計畫可以往公共場域來擴大推動,這一點因為已經跟教育部有多次討論了,所以我就改成主決議,謝謝。

主席:好。

再來是陳培瑜委員。

陳委員培瑜:謝謝主席,這一目我的提案是第137案,終身司關於嬰幼兒閱讀起步走的禮袋,禮袋的相關機制辦法,我們認為有很多還可以再精進,已經溝通過,我就不再贅述。另外是關於「親子共學母語實施計畫」給各縣市的補助以及執行狀態,因為現在也沒有監督機制,各縣市的狀況其實落差很大,所以這個部分我們也希望教育部可以積極提出改善報告。

138案是關於終身教育,每次看到我,教育部都應該知道我要講終身教育,還有「嬰幼兒閱讀禮袋」。很多事情我們都一直討論,我相信教育部應該也開始清楚知道,其實有很多創新作法,我們還是希望這些作法可以引入公部門,讓更多民眾受惠於相關政策及資源。

4目最後一個是第142案,也是關於家庭教育,我知道終身司真的很可憐,相關教育經費真的很少,可是又要分到22個縣市。我想今年已經來不及,也許我們來年真的要拜託部長,這邊就是要跟部長喊話,關於終身教育,家庭教育部分真的拜託教育部,要開始把這件事情納入非常重要的政策想像。以上,謝謝。

主席:謝謝。張雅琳委員。

張委員雅琳:我的提案第134案,最主要是在教育、休憩及文化活動中,依據「兒童權利公約」要符合應享有公平與充分的參與權利。在部分教育場館已經有一些初步提升,但我還是希望有一些改善。教育部承諾明年會規劃兒少為主的諮詢會議,之後再請提供我詳細的規劃時間表,那我不堅持,我可以跟其他委員併案處理,謝謝。

主席:陳秀寳委員。

陳委員秀寳:在這一目我有4個案子,第140案關於「推動終身教育及網路學習」,現在的網路世代之下資訊流通很快,兒少無時無刻都可能接觸到網路,除了校園教育之外,其實家庭教育也非常重要,因為除了老師,家長是最快、最能夠即時發現兒少有不尋常表現的,所以相關的親職教育非常重要,也攸關家長與兒少的互動。教育部是說明目前補助各縣市政府推展家庭教育的這個實施計畫,也優先要求投注於親職教育。社會上兒少遭受不當對待的家庭事件還是很多,所以我希望教育部也要持續加強推廣相關的親職教育。

而且我要提一下,那時候培瑜委員建議設置的立法院兒童日,小朋友來院參訪時,在我們跟他互動的座談當中,孩子們有許願提出提案,希望教育部能夠有親職教育,孩子們要學習,家長也要學習,這是孩子的願望清單。所以我覺得,這一案我是可以改主決議,但我希望教育部要提出親職教育的推動計畫給本席。

141案是關於社區教育,我要說,辦理社區教育,除了一般就長者或孩子們,教育內容就是跟生活相關的,我非常注重的一點就是交通安全訓練的教育。臺灣行人發生道路交通事故的比例居高不下,除了交通部要檢討友善行人的道路之硬體設施外,我也希望教育部在學校端要加強孩子的交通安全意識,除了海報、圖卡這種宣傳方式,如果我們有比較活潑、生動,甚至實境表演的方式,讓孩子們知道如何在道路上安全行走以保護自己,有這樣的意識的話,我想對於孩子行的教育之安全意識才會提高。這個部分我沒有堅持一定要凍結多少,但是我希望跟其他的委員一起併凍處理。我只希望教育部積極研議相關措施,不要老是只用圖卡的方式宣傳。

147案是「本國語言文字標準訂定與推廣」業務,教育部有來說明目前在辦理台語能力認證,112年、113年總報名人數已超過35,000人,這部分我也肯定教育部的努力。但關於教育部在設置臺灣語言資料庫以及臺灣語言辭典的編輯相關工作,我也希望能夠更積極,等一下你們回答,你們目前將資料更新給TAIDE的頻率多高、你們多久提供一次?因為現在TAIDE已經開始應用到台語教學部分,所以我希望教育部跟國科會要密切合作,讓後續的台語教學事宜更順利。這個案子我可以改主決議,但是請教育部要很積極地跟國科會共同研議。

150案是「建立終身學習推動組織」業務,關於社教機構辦理多元之科學普及、數位化教育展示活動,現在外面很多用餐的點餐系統是用自動點餐系統,不管是用掃描QR-Code或平板點餐,長者會面臨到出去餐廳吃飯他沒有辦法自己點餐,因為他們不會上網,也不會使用,會有一些數位生活上落差的困境。我希望教育部推動這些終身教育以及數位化教育時,也要從日常生活所需的訊息涵養出發。教育部是說明你們在各縣市有建立樂齡學習中心,並且也跟數位部合作推動縮短樂齡長者數位學習落差的計畫,你們在5個縣市設置示範體驗場域。在本席的選區6個鄉鎮,福興、秀水、鹿港、和美、線西及伸港也都設置樂齡學習中心,但是我們彰化縣還沒有數位示範體驗場域。我希望教育部研議在本席選區設置這樣子的示範體驗場域,協助彰化的長者熟悉科技設備,希望教育部辦理縮短長輩數位學習落差的這部分不要獨漏彰化縣。這個案子我沒有堅持一定要凍結多少,跟其他委員的一起處理。

主席:郭昱晴委員。

郭委員昱晴:這一目我是第144案,去年1224日平安夜剴剴走了,他被凌虐114天之後離開了我們,剛好今天1225日我們審查預算的同時,他們現在正在開準備程序庭,也許已經開完了或者還沒開,我也不知道,但這是全臺灣都矚目的焦點。為什麼我會特別提到這個?因為在兒福聯盟改隸之前,教育部也是它的主管機關,我針對剴剴案已經連續質詢了至少8次以上。為什麼特別針對這個?第144案,因為我們輔導的教育基金會底下還是有很多機構,主管機關還是得負起責任,針對剴剴案,衛福部和教育部,之前對於兒福聯盟,他們發現內部控管不實,包含他們的董事未明顯地利益迴避,還包含他們的整個組織架構,其實內部控管是嚴重失格,也有失職。教育部之前給我的回應,針對剴剴案的判決出爐之後,會針對如果他們本身的一些督導,為卸責所以臨時改了所謂群組的對話,去更改他們……篡改工作紀錄的部分,你們是持續地還是會追究兒福聯盟的責任?在這邊我是堅持全數凍結,但如果這個金額其實沒有特別……五百多萬,如果之後我們要嚴加控管底下的一些基金會或財團法人,我想教育部的確應該拿出點魄力,所以這個部分我是堅持的。謝謝,以上。

主席:謝謝。羅廷瑋委員。

羅委員廷瑋:我是第146案,還是要再次強調,這一目這一節關於這個案子,我看到有其他委員凍結30%,我只有意思、意思凍結1,000萬。我要講的是,國家語言發展法第三條、第四條已經明確告知大家,我們母語的地位,臺灣各族群使用的母語之地位應一律平等。本土語言課綱對本土語言的分類(包括閩南語、客語、原住民語),這個定義已經清楚地規範,如果真的只是將政治意識形態放入到這邊的話,我覺得大可不必。但是我強烈支持,要講台語的這件事情一定更要推,推得越多越好。我們看到後面第147案有委員提到,「國家語言發展報告」顯示,40歲以下使用閩南語在溝通的,聽跟寫是越來越少。我要跟大家講的是,我們的課綱有沒有被檢討?我們有沒有好好地讓孩子更容易去學習到本土語言?這才是回到教育端的源頭去處理。

我要再講一個案例,我剛剛有稍微測驗一下,我寫了這一句話,問現場官員「司奶」是什麼意思,很多人沒辦法說明這是什麼台語,答案是「撒嬌」。但我要講的是,這種用字出現在課本裡面,讓孩子在學習的過程面臨了更大的困境,很多人說不如去看八點檔。

我們的課綱出現了問題,所以我要再次強調,網路上甚至有人說我們凍結預算是想要剪掉臺灣人的舌頭。哇!這是非常大的指控跟標籤化!我們支持讓更多人開始講台語,這個我們一定,而且我們希望國家語言報告可以顯現出來的是數據持續攀升、提升,讓更多國人來使用這樣的語言,所以我這邊凍結1,000萬元,希望好好地提出一個具體的作為,讓課綱也好、教材也好,讓整個學習過程更加順利,讓使用人數、聽跟寫的程度持續攀升,再來予以解凍,讓你們使用這一筆錢。謝謝。

主席:謝謝。現在請教育部簡短說明。

林委員倩綺:對不起,我要幫吳春城委員講一下他的第143案有關終身教育的提案要改成主決議。還有我的第135案也是改成主決議。謝謝。

主席:請教育部簡短說明。

梁司長學政:謝謝召委和各位委員,我重點回復各位委員:第一,有關委員提到「閩南語」改成「臺灣台語」,這個部分我們真的是根據行政一體,因為行政院在111年就已經確定6種國家語言的名稱,把「閩南語」變成「臺灣台語」,另外,主管機關文化部在113年也正式發函給各部會,要求我們這樣更改,所以教育部完全是配合政策來進行的。以上跟委員做個報告。

有關陳培瑜委員提到嬰幼兒的閱讀和親子共學這個部分,我們後續會陸續加強,還包括閱讀的部分。

另外,有關家庭教育,我們今年家庭教育雖然增加4,000萬元,但是到了各縣市,因為它是落到各縣市的家庭教育中心去,22個縣市分一分,其實真的是少,但是家庭教育很重要,該做的事情又很多,這部分我們也是會儘量努力,希望在有限的預算之下,可以讓他們多跟學校、社區、民間來做結合,這樣才能發揮作用。

有關委員提到第134案對兒少比較友善的部分,也跟委員報告,針對科學類,像科博館、科工館,我們現在已經讓他們包括展場的高度都要考慮到兒少的親近,同時也要多一些觸控式、沉浸式的規劃,這部分科博館、科工館目前已經在做了,後續像一些展場的設計或是一些規劃等等的,我們也會納入兒少代表的機制,讓他們來表達意見,像臺圖跟國資圖都已經開始準備要這樣來進行了。

有關陳秀寳委員針對親職教育提出的第140案,謝謝委員讓我們改成主決議,親職教育的部分我們後續會繼續加強。

141案是有關交通教育的部分,交通安全其實目前比較多會發生狀況的都是在高齡和兒少這兩塊,所以交通安全方面我們現在會儘量針對禮讓的文化,包括讓用路人都去注意整個交通的情況,特別是針對兒少的部分,我們目前其實有5套相關的課程,包括國小低年級、中年級、高年級、國中、高中,各個階段都有他們應該注意的事項,用這樣的方法來提醒和落實在教育上面。

147案是有關台語認證和辨識率的部分,我們108年發展出來的語料庫已經提供給TAIDE參考,目前正在進行的是從111年到115年陸續蒐集的、可能會有高達2,000萬字和3,000小時口語的語料庫,預計115年會提供給TAIDE做進一步的辨識。同時也要跟委員報告,我們明年就會發展一個現在正在進行招標的有關臺灣台語語音輸入的app,像剛剛有講到長者,他們會講,但是不知道那個字的寫法,我們希望他講的時候可以出現臺灣台語的字或華語的字,這樣他後續在使用上面就會有好處,這個app甚至也可以從這個字回過頭來發音,這樣就可以達到教育的效果,這是我們明年的發展重點。

150案有關樂齡學習中心的部分,謝謝委員,現在彰化縣的學習中心確實比較多,後續我們會再考慮到包括彰化市和其他縣市,另外也會導入有關樂齡的科技應用示範場域,以提高高齡者對於數位的親近。

再來是郭昱晴委員有關兒福的案子,跟委員報告,我們得到的消息是今天下午兩點半確實有開準備庭,也跟委員報告,我們有在注意這個案子。上次有跟委員報告過,就是這個案子開過準備庭之後,還要去釐清相關的爭點和證據,後續還會開言詞辯論庭等等,到最後刑事判決出來以後,我們會針對裡面的違法事實認定來做後續的處理。

有關羅廷瑋委員講到的第146案,剛才談到臺灣台語,現在部裡面是分成兩個部分,一個是跟108課綱無關的,我們在今年9月大概都已經配合行政院跟文化部的政策,完成所有名稱的改變,跟108課綱有關的,後續會進入108課綱的討論。

剛剛委員有提到40歲以下的人是不是比較少,這個要跟委員報告,因為過去5年來,我們統計參加臺灣台語認證的對象有高達百分之四十八點多是學生,老師大概高達百分之三十幾,也就是說,臺灣台語現在這樣配合我們進行所謂的電腦化測試,年輕的學生越來越願意來參加、來進行認證。我們相信在這樣的推動之下,後續對於年輕人使用國家語言特別是臺灣台語應該會有幫助。

以上先這樣簡要跟各位做重點報告,因為終身教育這一塊的預算其實不多,它都推到各地方,包括長者、年輕人和家庭上面,希望委員可以支持這樣的預算執行。謝謝。

主席:好,我們就直接處理凍結數,如果大家不滿意的話,可以反對解凍。剛剛有委員提議凍結1,000萬元。陳培瑜委員,OK嗎?

陳委員培瑜:好!謝謝主席做出明快的決定。不過剛剛已經有很多委員提到家庭教育,我覺得你們現在的困境真的就是錢太少,這件事情我們剛剛有喊話部長,我們就再一次喊話部長,明年度編列預算的時候,家庭教育這一塊真的要編列更多,謝謝部長,謝謝主席。

主席:好,到時候沒做好的話,我們就反對解凍。

郭昱晴委員。

郭委員昱晴:針對底下這些財團法人的內控問題,我覺得還是沒有給我一個比較詳細的說明跟報告,如果有說明跟報告,我這一塊可不可以獨立凍?

主席:獨立凍?我們特別註明到那時候沒有處理好,我們這邊就反對解凍,好不好?郭昱晴委員?

郭委員昱晴:可以。

主席:羅廷瑋委員。

羅委員廷瑋:雖然我知道郭委員的用意是真的很關注這一個案子,我們大家都應該要支持,當然可能看起來召委又覺得獨立凍有違早上的慣例,我對這個課綱也非常的重視,包括如何讓孩子能夠在學習本土語言更加的輕鬆,那是不是這樣子,我們就是統凍嘛!那就1,500萬。

主席:現在你要把數字變1,500萬?

羅委員廷瑋:就是總共1,000,加那……因為我真的覺得他這個是非常有意義的事情,不是要特別怎麼樣……

主席:我想我們就不要浪費時間了,主席裁示1,200萬元,我們就這樣好不好?

郭委員昱晴:好,可以接受。

羅委員廷瑋:好,可以接受,謝謝。

主席:到時候沒有做好,譬如基金,大家就反對解凍。

羅委員廷瑋:好。

主席:書面報告後解凍,第4目終身教育。

以下改成主決議:第133案、第135案、第140案、第143案、第147案。沒有漏掉的話,我們就進入第5目學務與輔導。

5目是第154案到第192案,大家加油!剛剛我們是從羅廷瑋委員開始嘛!這次就從……

吳委員沛憶:召委抱歉,因為剛剛已經過的,我的第153案也是要改主決議,我剛剛口頭沒有說到,抱歉。

主席:沒有關係,第153案也改主決議。然後第133案是不是也改主決議,吳沛憶委員?好,第133案也是改主決議,補一下。

5目學務與輔導就從前面開始,林宜瑾委員先發言。

林委員宜瑾:好,謝謝。

主席:不想發言的可以跳過,沒關係。

林委員宜瑾:對、對。

羅委員廷瑋:5目全部嗎?

主席:對,第5目全部。

林委員宜瑾:我的是第172案,有關於性平教育的部分,因為之前我質詢的時候有提到在政大校內性別友善廁所發生偷拍的事件,學生有向性平委員會申訴,發生承辦人應答的態度有失專業的問題,政大的性平委員就有點出其實他們學校的性平會本來要設置兩個承辦人員,可是一直找不到第二個,所以就一個處理那麼多的事情,其實他真的就是沒有辦法來承接,所以應答態度不好,好像也可以理解。所以我覺得要正視這個問題,因為性平意識抬頭,各級學校通報的性平事件會逐漸上升,我覺得我們要有充足的人力去處理這些事情。所以我覺得是不是教育部要來輔導各個學校,增聘學校承辦這些業務的承辦人員?我覺得也不要用所謂兼職的部分,要用專職的來處理這些事情,讓學生有信賴感,所以本席提這個案子,就是希望教育部要積極監督各級學校性平委員會的運作狀況,盤點專責人力是否充足,以上。

主席:好,再來是萬美玲委員。

萬委員美玲:好,謝謝。我也想要快,但是我的案子有第158案、第168案、第176案、第183案、第186案,第一個是第158案的部分,我們這個預算是要來談人權教育、法治教育跟品德教育的,但是我覺得很可惜的是,我們看到警政署自己給我們的資料,上面可以看得到從103年到112年少年犯罪的人數,這數字很可怕,平均每年1萬人,而且近10年少年犯罪的案類,不管是竊盜、詐欺、毒品、傷害,這四樣其實都是很可怕的犯行,光這四樣就已經超過大概五成五了,其他大概是一些細瑣的。所以我們可能可以看到,好像竊盜案子是下降的,可是很恐怖的是,現在最流行、最夯的就是詐欺,年輕人都投入到這一塊來了,我覺得這是非常不得了的一件事情。我們看到詐欺的案件,尤其是年輕人都在當車手,每次第一個抓就抓年輕人,然後背後的組織抓不到,犯案的人數其實也是大大的增加,而且你看112年的時候就兩千多人。所以我想在這個部分看起來,我們的法治教育在校園裡面好像成效不彰,所以這個預算等一下也是要凍結。

168案,我們來看性平,這幾年我們很重視性平,性平的預算都有提升,但是執行的成效,我覺得還有很大要改善的空間,我特別注意到一件事,我們來看一下,在112年大專院校學生性別比例的統計,你會發現一個很特別的地方,在學科領域,男生幾乎都是集中在「資訊通訊科技」及「工程、製造及營建」,這個部分就占到七成到快八成了,女生都集中在「醫藥衛生及社福」、「教育」等等,這個部分也占了大概七成多,快八成。所以我發現其實我們大專院校學生在學科的領域存在著滿嚴重的性別隔離的現象,所以如果從在學校的時候,其實他們就是被分配集中在不同的領域,看起來有性別失衡的狀況,所以我想這個預算等一下也是要來凍結。

我們再看第176案,第176案學輔,這個項下叫做校園安全維護與防制學生藥物濫用,說真的,這預算我都不知道該怎麼給你才好,因為我們現在不管是……校園安全,我們就在講霸凌,但是你看我們自從公告新的霸凌準則之後,我覺得還有很多在教育現場的人不是太了解,家長也不知道,我們開過的說明會也就是開一開,走個過場,也沒有強制要參加,數量也只有3場。我覺得從4月份到現在了,這麼長的時間,我們只開了3場說明會,參加的人恐怕是寥寥可數,所以大部分對這個應該怎麼處理、流程怎麼做都不曉得。另外,我想也因此霸凌案件非常的多,從108年到現在,我們看到成長了3.3倍,沒有下降,還成長了3.3倍,但是你們可能會沾沾自喜認為確認數稍微算平盤,只有微幅成長1.3倍,可是我們要知道,因為當初我們加了一個條件,霸凌要持續性才叫霸凌,我們把它限縮了嚴格的條件,當然就是我們報的數量是大的,但確認數是低的,所以我覺得這一項叫做校園安全。至於學生藥物濫用,我覺得這就讓人家比較失望,電子煙現在氾濫成這樣,剛剛在前面的案子我也有提過,電子煙不但有傷學生的健康,同時現在不肖的業者,我們都知道喪屍煙彈,三級毒品的依托咪酯加在裡面,你知道如果電子煙這件事我們在校園裡頭沒有辦法好好宣導、沒有辦法杜絕,這引發來的,不管是孩子的身心狀況以及整個社會問題都會非常大,所以我有主張凍結預算。

再來是第183案,這就是我們上一次非常爭議的,我認為教育部沒有那個意思,但是沒有把關好,在高中發放「戰時狀態青年服勤同意書」,那時候引起非常大的恐慌跟非常大的反彈,教育部自己函文到各個地方教育局、學校,他們都收到要去統計意願、要造冊,所以當時就引發議論,哇!我們現在是要16歲學生上戰場,你們一直說沒有,不會讓學生上戰場。那麼統計這個做什麼呢?可是在這麼強大的壓力之後,結果你們承諾絕對不會讓孩子上戰場,同時就是這個動作,1017日你們停止青年服勤同意書,這代表什麼?這代表你們經過輿論跟反彈的聲浪,你知道這個是不對、是錯的,所以我覺得到底這件事情以後還會不會再繼續,怎麼跟家長保證我們的孩子、16歲的小孩不會上戰場這件事情?說清楚講明白,要不然預算也是要來凍結。

我最後一案是第186案,這一案比較單純一點,也就是我希望大專院校的無障礙設施,講了很多年了,但是未見顯著的改善,我光講一個重點,我們看到從112年開始,盤點這151個學校,這個數字也很可怕,總共應該要設置無障礙空間有37,370處,可是完全沒有設置的高達212處,而剩下有4,713處亟待改善,搞不好是不符合規定的。所以我想這個要趕快解決來服務身心障礙的孩子或者是教職員,如果這個沒有辦法說明得很清楚,一樣,我要凍結預算。以上。

主席:好,林倩綺委員。

林委員倩綺:謝謝召委和各位同仁。這一項下面我的是第167案,主要是針對學校在辦理人權、法制、品德,這是我幫徐欣瑩委員提出來的,但是這個概念我也非常認同,所以在……它這邊最主要是……個案是關於陣頭會被黑幫慫恿,然後就產生了很多不是正常的一些行為,但是這個部分在學校相關的教育裡面,希望教育部能更深入一點而且很實質地做一些處理。也因為這樣,我其實也把情緒教育提供跟建議教育部做參考,我覺得現階段整個社會好像對於情緒的掌控,我們每一個人都要學習。

在此做個提醒,在人權上、法治上還有品德教育上,某種程度你可能要……比如人權,假設是兒少,你不要只針對兒少,而是家長或者是成年人,大家在整個社會的進程當中都有一些要學習的部分,所以我這邊要特別提醒。但是對於宮廟、黑幫等對學校的滲透,教育部應該要更積極地處理。以上,謝謝。

主席:葉元之委員。

葉委員元之:我這邊是第181案跟第184案,第181案是我幫徐巧芯跟廖偉翔提的;第184案是我自己的案子,但是其實是同一件事情。有關「學生全民國防教育推展」這個項下有全民防衛動員準備工作,那個時候我曾經修了一個法,就是讓學生可以免加入學校防護團,結果被內政部還有很多人批評為「弱化國防」,甚至內政部當時還舉了一個例子,說學生如果在捷運上面遇到有人拿美工刀,就會失去自我防衛的能力。我是不知道為什麼學校防護團不加入會影響到這些,所以今天要就教教育部,而且我希望教育部可以說清楚,因為我曾經跟教育部調資料,詢問教育部哪個學校有學校防護團?結果教育部說,你們沒有這個資料,叫我們找內政部。結果我們找了內政部,內政部說,不好意思,有關大專跟高中學校防護團要請問教育部。所以這個學校防護團就跟天地會一樣神祕,教育部不知道、內政部也不知道,根本就沒有這個學校防護團。

我就問,沒有這個學校防護團,我們修法讓學生不要加入學校防護團到底是弱化了什麼國防?本來就沒有的東西啊!而且我們到底影響了什麼學生的自我防衛能力?如果今天你要針對學生,教他們自我防衛,我們有說不要嗎?你就教啊!你本來就可以教啊!這跟學校防護團有什麼關係?國防的東西你們本來就可以去推,有叫你不要推嗎?現在的問題是,剛剛好像萬美玲委員也有提到,是因為你們連續兩年都在學校發青年服勤同意書,發到家長恐慌、發到後來教育部都說不要再發了、發到後來國防部長說,這個東西沒意義,那為什麼要去發這個東西?就是因為民防法、全動法裡面有規定,一定要組學校防護團,可是你又組不起來,因為你只要一組、一發同意書,就會造成學校恐慌、造成家長恐慌,所以對於沒有的東西,我就想請問一下教育部,這件事情到底要怎麼去阻礙國防?到底要怎麼去阻礙自我防衛能力?請教育部說明清楚,現在哪些學校有學校防護團,請你在今天一定要說明清楚,如果沒有的話我們就減列2,000萬。

主席:吳沛憶委員。

吳委員沛憶:我的提案是第154案,也是關於校園反毒,特別是依托咪酯,因為這個是行政院有專案列管的,所以務必要讓家長看見我們改善的成效,這一案我改成主決議。

主席:謝謝。

陳培瑜委員。

陳委員培瑜:謝謝主席。第162案的特教師生比,我知道教育部真的已經很努力了,我想未來我們一起努力,不只是師生比,要有人又有錢,因為我覺得現場的大家真的是非常辛苦。至於合理調整的指引,因為還是有一點慢,但我知道還是有在進行,我們就一起努力。

接下來的第192案是學生輔導法關於學生自殺的部分,我想相關的數字教育部都有掌握,我們期待學輔法通過之後,相關子法可以儘速修訂完成,希望在6個月內。謝謝。

主席:謝謝。

張雅琳委員。

張委員雅琳:我的提案是第155案,這也是針對學輔法的部分,就是說因為我們其實在114年有針對「學生事務與特殊教育行政及督導」編列了28億,其中要說明如何增加人力,會透過月薪制的學生助理人員進用,所以就變成會採取月薪制和時薪制並行的狀況。同時針對時薪制達到800小時的時候,會有考核增加5%,最高為20%,所以我這邊是想知道,人力補足規劃的時間表,以及我們檢討這些專輔人員薪資的時候,明年有沒有可能召開相關會議的討論?謝謝。

主席:謝謝。

陳秀寳委員。

陳委員秀寳:謝謝主席,我在這一目裡面有4個案子:第159案的部分是關於兒少犯罪率上升的議題,這個本席在之前質詢的時候就有質詢過教育部,但是我們從數據上來看,警政署的統計,112年的少年嫌疑犯就較上年度增加了1,000人,增幅高達12.94%,所以這個兒少嫌疑犯人數持續增加,而且裡面比較多的類型是詐欺以及兒少性剝削的增幅暴增許多。我希望教育部能夠檢討在法治教育及品德教育方面是不是需要精進,而且要以不同年齡層兒少可以接受的方式,還要調查兒少涉案的原因。因為很多時候他們可能不知道這是在從事詐騙,或是他不知道這樣的行為是犯法、是觸法的,我們必須做宣導,並且調整法治及品德教育的內容,避免兒少誤入歧途,這個部分我還滿堅持這一案要凍結的,可以跟其他委員一起討論金額。

170案的部分是關於性平教育的業務,其實我們各學校的校務人員如果涉入校園性平案件的時候,我們家長會很焦慮,學生其實也會很焦慮。我們擔心會對學生有不良影響,我們在處理的時候常常是針對當事人,但是之前本席的選區有發生一個案件是校長傳出性平案件之後,造成家長跟學生的焦慮。在性平案件中,如果我們只處理當事人的話,其實對在校的學生也會造成不良的影響,所以本席希望教育部再研議,如果學校發生性平事件,對於在校的學生,也就是當事人以外的其餘學生,也必須予以關心,因為他們在很焦慮的狀況下就會討論,可是愈討論這個事情好像就會渲染得更嚴重,他們在補習班或安親班也都會一直不停地被詢問,然後學生就會怕到不敢去上課,因為其他學校的學生會一直在問這個事情。如果學校老師對他們的心理給予比較大的安撫的話,其實他們有時候會焦慮到不想去上課,所以對於這個部分,我希望教育部要提出後續相關輔導機制的評估報告。

177案是關於校園維護與防制學生藥物濫用的部分,我相信我在質詢的時候也對這個部分質詢過,關於校園防護跟學生藥物濫用要如何防制,對於不同的年齡層,藥物濫用的種類我們也要去瞭解相關的。另外,我在這裡面要提到,關於我們教育的心理輔導、諮商管道這個部分,教師經由這個管道尋求協助的人數也是有增加的,可見我的教師們也承受了很大的壓力,我希望相關的機制能夠更健全。但是有一些縣市,他們從112年到11311月底有兩年的時間沒有教師使用過專業輔導的諮詢及輔導服務,這個現象並不表示這些教師們不需要,可能是他們沒有這樣的管道去尋求協助,所以教育局所辦的這些教師的相關輔導機制夠不夠完善?為什麼沒有人去使用?真正的原因到底是什麼?我希望教育部這邊也要督促落實相關的機制。

189案是關於身心障礙學生升學的部分,教育部是有來說明,說是已經有修正公告身心障礙學生升學輔導辦法,明定各大專校院必須提供相關的名額參與身障甄試。114學年度的招生名額也已經增加了102名,我是可以接受你們的說明,但是其實是因為有家長反映,各障別的名額分配不均,雖然他們有開出名額,但是各種身心障礙類別所分配到的名額不公平,所以這個部分我也希望你們要持續地關心,保障身心障礙學生的權益。這一案我是可以改主決議,以上。

主席:謝謝。請郭昱晴委員。

郭委員昱晴:這個部分,我的是第174案、第180案及第205案。

174案主要是校園的性別事件從102年到111年數量是急遽增加當中,我想性平教育應該要強化實際的應用,怎麼樣夠設立一些輔導支持的機制,並提升處理程序的透明度與嚴謹度還有速度,這個部分我們教育部可能還是要再更加地努力。

另外,第180案,其實剛剛很多委員有提到了,就是校園詐騙的案件是越來越多,層出不窮,現在詐騙的樣貌更多,顯示防詐教育及求助機制可能還要再更加地完善,來加強學生所謂辨識詐騙的能力及求助的管道。

在第205案,就是學習載具的部分,我想112學年度的學習載具總共是六十八萬五千多臺,使用率其實高達90%,但是有些地區因為使用率……

主席:那個好像超過了。

郭委員昱晴:超過了,對不起!

主席:沒關係!

郭委員昱晴:以上,可以跟大家一起併凍,謝謝。

主席:好,謝謝。主席這邊也有4個案子,我講很快速。

我的第160案是剛剛很多委員關心的生理用品,希望教育部能夠有個調查,而且研擬改善方式及補助機制,如果教育部待會承諾可以的話,我這個可以改成主決議。

我的第161案是希望教育部可以跟學生團體研商,改善目前的學權調查,教育部的說明是12月中已經跟學生團體開會,會持續研商修正,所以第161案我覺得就可以直接改成主決議。

169案也是跟性平調查有關,非常多學校的師生陳情,很多學校的性平調查超出時限,可是教育部沒有任何罰則。所以我希望教育部可以調查各大學性別事件的調查情況是不是超出時限,如果你們表達要修法才能處理,我覺得是不是可以放進各大學的評鑑考核?另外,有些大學經費不足,對於性別事件,就不希望成案,是不是能夠針對支出情況比較多的學校考慮給予補助?這個部分待會如果你們覺得OK,我也可以改成主決議。

最後一案,第171案也是滿多師生反映的,我們經過瞭解之後,發現性平事件很多律師用一般刑事案件的證據法則,其實這是行政調查,其證據法則的相關要求不用像刑事案件這麼的高,所以是不是請教育部針對證據法則這個部分能夠函釋?你們表達會研議函釋,也會把這個部分納入未來調查專業人員的培訓,以處理未來新個案的狀況。如果在會期結束前你們就能夠發函的話,我也可以考慮改成主決議,以上。

羅廷瑋委員要發言。請羅廷瑋委員。

羅委員廷瑋:謝謝召委。召委,我的是第164案,簡單講,教育部鼓勵公私立大專及民間團體運用多元形式傳遞轉型正義的價值文化,但是該獎補助細項不清楚,我真的不知道這個補助的用途,你要我們支持,我們可以支持,但是問題是要讓我們清楚瞭解這個獎補助相關的細項及用途。所以這邊我是提全數凍結,但沒關係,待會我們可以跟大家一起凍結。

再來是第175案,這一案有關校園安全維護與防制學生藥物濫用,我想大家非常關注,我也多次質詢。去年有大學生稱系上半數學生都曾吸食大麻的案件出現,教育部指出,有關學生藥物濫用統計,我就不細數了,他們給的這個數據是在下降,說這個顯見有逐年下降趨勢,但是這個和警方實際查獲的大麻量、活株數成反比。以刑事局的數據顯示,近年來大麻的查獲量是逐年在攀升,已經暴增8倍餘,成品、半成品也暴增5倍,我想校園毒品防制這個政策應該要檢討,尤其我們前陣子一直對新興毒品「依托咪酯」特別重視。我再提到,關於校園毒品防制,我們與教育部部長所實際面臨到的數據是有落差,也被我點出來真的有黑數的問題,甚至對於所謂的搜書包,也沒有明確的規範,如何保障老師與學生該有的權益,我想這個部分都應該一併檢討。所以我提出第175案,也是凍結1,000萬。

再來,第185案,對於戰時狀態青年服勤同意書,之前大家都議論紛紛,尤其還上了媒體,引發家長恐慌,後來因為媒體曝光才暫停,顯示這個政策在推行的過程的確有溝通不周,讓大眾真的是人心惶惶,所以這邊我也提出凍結1,000萬。

最後是第191案,關於推動學生輔導工作,近年來自殺率上升,尤其是青年這個族群非常顯著,所以我們還是希望能夠有一個具體防治自殺的政策,這有檢討的空間,教育部是不是能夠提出對於學生輔導的相關策略?也因應未來的學生輔導法,這個部分都已經要上線,我們是不是可以因應這樣的法案?有什麼具體的作為,讓自殺數能夠下降?我們都非常關心,所以提第191案,跟大家一起討論統凍的部分。

主席:謝謝。是不是請吳林輝司長說明?

吳司長林輝:好,我盡可能簡要。

第一個,張雅琳委員所提案的第155案,學生輔導法的修法雖然今年底才公布實施,不過其實我們113年的補助要點已經提早作業了,各大專院校有50%的學校在今年就已經提早達到9001,另外還有30%已經到1,0001,只剩20%的學校還是1,2001。目前我們在研提114年的計畫,其實各校都已經做足了準備,人力一定可以準時到位。另外,為了提高招募的吸引力,對於專輔人員的薪資,薪點折合率也從135調整提升到140.3,同時明年11日以後,配合軍公教調薪3%會做調整。為了減輕學校自籌經費的負擔,對於每一個專業輔導人員的進用,我們也調整增加補助,1個人增加10萬元,並且要求建立晉薪制度,我們希望透過這個方式可以讓輔導法以及人力的到位都能夠發揮預期的效果。

第二個部分說明的是有關於陳秀寳委員所關心的第189案,有關於身障生升大學部分提供各障礙類別的名額不均衡的問題,目前確實知道自閉症以及其他(含括情緒障礙在內)這兩類學生是學校在輔導上面比較擔心量能不足、人力不夠的部分,現在我們已經在規劃,13個特教中心會來就近提供轄區內的專業支持及服務,當學校有碰到這樣個案的時候,他們可以專業人力進駐學校,來提供專業上的協助,並且召開個案研討會,幫助他們克服問題,也就是不要讓學校獨自去面對,將來這個支援教師的輔導人員人力,我們也可以提供不用自籌經費10%負擔的人力補助,每40個自閉症或精障學生,就可以增加1位免自籌經費的人力,透過這個方式來鼓勵學校能夠放心地開缺,這是第189案。

第三個部分是有關於剛剛提到的毒品問題,先說明第175案羅委員所關心的大麻問題,施用大麻的人數在減少是從比較長時間的角度來看,事實上,從去年到今年,人數是維持在一個平平的狀態,沒有增加,也沒有減少,我想大麻的宣導我們會持續來進行。至於依托咪酯的部分確實是非常需要令人擔心的事情,因為在今年85號公告為三級毒品以後,開始列入通報,就發現各校通報的人數還不少,很令人憂心,所以後續法務部也很快在今年1127號已經把依托咪酯從三級毒品改列為二級毒品,原本被查獲施用只有罰鍰的問題,現在一旦被查獲就會涉及到刑責,而且是三年以下有期徒刑,這挺嚴重的。我們已經立刻做了一個更新的電子懶人包的宣導素材,提供給中小學跟大專院校作為入班、入校宣導的使用。另外,毒品的宣導防制需要持續地做,我們會儘量用創新的方法,不是只是講授的方式,包括微電影、戲劇或者體驗互動的特展等等,也鼓勵各縣市成立春暉輔導團、志工團,同時跟民間團體合作,來加強宣導的力道。也請大家放心,針對依托咪酯這部分,我們已經跟警政系統建立一個聯繫的機制,有一個標準的作業流程跟通報單,一旦有查獲疑似的情況,我們就可以透過通報單把相關不明的煙油移送警方來進行化驗,做後續的處理。

再來是范雲委員的第160案,剛才講到多元生理用品的部分,在學生團體反映之後,其實我們在12月中已經開過檢討會,由林常次親自主持,大家關心的是希望登記不要這麼繁瑣,然後到底在哪裡可以定點取用可以很清楚讓大家知道,同時點也要更多一點點,這些部分我們目前已經根據大家所提供的意見,而且經過討論有形成共識,目前已根據這些內容進行指引的研修,應該這兩天就會發函來實施。我想後續就會追蹤學校落實的情況,同時針對各校發放時面對的困難或者問題會加強經驗交流,幫助大家可以提升品質。

再來是范雲委員的第161案,有關學權調查的部分,我們會依照目前跟學生團體討論的研商方式持續來進行,後續對調查之前的優化,以及調查完之後的解讀跟提供精進建議,我想都會充分針對這些少數的學生,請他們來參與,提供更細緻的意見,幫助學校可以有效地來改進。

再來是徐巧芯委員還有羅廷瑋委員的第163案,有關轉型正義的部分以及人權教育的相關補助方案,先說明,我們目前在補助計畫或者補助要點裡,對於相關的補助內容跟作法,還有我們的行動綱領都訂得蠻清楚,我想我們會後會再提供資料給徐巧芯委員跟羅廷瑋委員,加強溝通跟說明。

另外,第158案萬美玲委員跟第159案陳秀寳委員有關於詐騙的這一塊,確實做為車手以及提供帳戶成為人頭帳戶,這兩件事情是目前學生涉及到變成共犯很大的一個問題,我想是因為這些犯罪集團用比較高酬勞的報酬吸引這些學生,而且告訴他們,因為少事法修改之後,12歲以下是免責的,15歲以下也會減輕其刑,用這種方式來誘騙學生擔任工作。我想後續相關宣導的素材以及短影音的部分,我們會加強製作,提供給各校來加強宣導,讓學生知道這個很嚴重,不只是涉及刑責會有很辛苦的審理過程,而且也會影響他以後的個人信用,以後辦信用卡或者借貸都可能會產生困難。在法治教育這個部分,跟各位說明,我們也會結合各地的地檢署,還有各地警察局的少年隊,加強入校來協助,經由他們來講述實際的案例分享,我想會更讓學生有更親身的感受。

再來有關第162案陳培瑜委員所關心的合理調整指引的部分,其實草案已經研擬出來了,他們在明年13月份會擇定各教育階段的學校以及幼兒園,各選擇12所針對目前訂出來的指引進行適用,會根據他們實踐的結果蒐集回饋,並進行修訂。我相信在5月份提出來的時候,可能是已經經過回饋、修正,接近成熟的狀態,我們會提到特諮會裡面廣徵民意,凝聚達成共識之後,確認有共識而且務實可行,會儘快讓它付諸實現,保障學生的權益。

168案有關萬委員所關心的性別平等教育,有關於不同領域性別隔離的問題,早上在處理有關於高教深耕相關計畫的時候高教司已經有說明了,因為林宜瑾委員的提案第46案其實有提到同樣的問題,就是高教司會持續補助大專STEM領域跟女性研發人才的培育計畫,高教深耕的第二期也會把性別平等工作坊都納入工作範圍,114年度它會辦理新的增建,同時一期就是以三年為期提報計畫,希望能夠把產生的影響力發揮得更大一點點。

范雲委員的第169案有提到性別事件處理時間過長的問題,我們會進行盤點,因為我們目前性別事件處理已經有做系統管制,將來是不是都有如期完成調查,跟把報告提給當事人,我們會進行盤點,同時現在其實已經把這個列入我們的書面審查,審查分數會作為高教司跟技職司獎補助評分的重要依據,會影響學校的補助款,透過這個方式來律定學校可以加強處理的時效。

至於學校性平會人力跟經費不足的問題,先說明經費的部分,目前部裡頭補助私立學校的學輔經費補助其實已經有把性別平等教育的經費列入補助的範圍,所以學校可以善用這筆經費。有委員擔心會不會對其他造成排擠的效應,先說明,我們有另外幾個是競爭型的,像人權教育或者心理健康計畫,學校也可以另外提計畫案來申請經費,如果申請得到,它的額度就可以釋放出來給性別平等教育。至於人力的部分,目前教官離退之後所進用的學務創新人力有七類,其中第七類其他的部分就包括性別平等教育的專責人員,我們希望學校可以善用這個人力來專責、專職處理,能熟悉法規,同時累積實務的經驗。郭昱晴委員的第174案也有提到學校人員異動的問題,還有性別平等教育怎麼落實的問題,跟委員報告,我們114年度性別平等教育增加2,000萬的預算,很大一塊就是我們成立四區大專院校的性別平等教育推廣中心,即目前性平運作非常棒的,我們覺得它有餘力可以來協助其他學校的,包括世新大學、清華大學、彰師大以及高雄醫學大學,這四個學校會分四區來協助支持,作為學校性平會運作的一個專業支持系統,有任何的問題他們可以就近提供協助,也可以提供更多實務經驗給他們分享,同時這四區將來會扮演經驗交流的平臺,讓各校知道如何更輕鬆省力可以處理好,並且有效率地來執行。當然我們也會透過這個,因為我們目前已經訂定每年420號是性別平等教育日,除了透過通識教育課程以外,也希望透過結合性別平等教育日活動的方式,呈現更生活化的題材,不管日常生活起居、食、衣、住、行等等,能夠透過活動的規劃跟辦理讓學生更有感受,並且能夠體驗實際上性別平等教育的意涵。

主席:司長,可以簡短說明重點就好嗎?

吳司長林輝:好,羅廷瑋委員的第175案安全檢查簡化的部分,我們已經有著手在蒐集各校的實施經驗,將來會適時做檢討修訂,讓各校有更大的彈性。

176案萬美玲委員所關心的霸凌的部分,先說明,場次很少那個大概是之前剛實施不久,截至目前為止,我們在全國各地包括中小學、大專院校辦理的說明會跟培訓的場次已經超過20個場次,這是教育部跟國教署共同辦的部分,此外我們有責成各縣市針對他們轄下的所有學校也都全面性地辦理,而且這個是強制性要參加的,已經上路半年,目前看起來大家對這個法規以及運作都已經相當程度熟悉,我們會持續觀察,如果在運作上還有任何需要再加強的部分,我們會來做努力。然後剛才講到持續性的定義的部分,我們這次準則修改已經增加了一個,就是故意傷害這一塊,他即使不符合持續性,學校仍然應該準用霸凌防制準則來進行調查跟處理。同時在這次修法當中很重要一件事情是,並不是只有成立之後才需要做輔導,在過程當中涉及到學生對學生的不當行為,或者經過調和已經不進行調查的部分,過程當中仍然可以做成輔導管教的決議,仍然是生效,對學生仍起輔導的作用。再來談到的是郭昱晴委員的第180案詐騙的部分,我們針對不同的教育階段有不同的樣態,警政署提供給我們很詳細的資料,其實我們分別針對不同的樣態都已經有製作入班宣導的懶人包,會結合反毒教育的入班宣導一併來做實施。同時,國教署目前在研發反詐教育的課程模組,有跟警政署來合作,等實施完之後就來加強推廣。

最後一塊是有關於服勤同意書的部分,先說明,我們誠懇、虛心的認錯,因為過程當中,我們當初設計同意書只是為了要讓學生清楚他到底有無意願,不要強迫人家,但當初確實沒有設想到這個同意書的填寫可能會引起家長的恐慌。所以我們經過討論之後,認為同意書沒有實質上的效益,所以就取消了,而且不只是取消同意書,我們對於青年服勤的計畫也邀集了各縣市跟內政部、國防部討論了,已經刪除了學校校內所需要採取任何調查、統計、編組,都不用了!他只要回歸全民國防教育課程以及健康與護理的課程,還有防災演習、防空避難演習,該做的課程、該做的演習都落實,培養好學生的能力就夠了。

至於葉委員所關心的學校防護團,先說明,學校防護團的成立主要在自救……

有,所有的學校一定都有……

葉委員元之:你們說沒有!為什麼我問你們的時候,你們回文說要問內政部?

吳司長林輝:跟委員報告,因為這個部分的法是內政部主管……

葉委員元之:但現在預算的編列在你們這邊,我們現在在審預算了,你還在騙!

吳司長林輝:沒有、沒有。

葉委員元之:我發文給你,你回文就說要問內政部,現在你就回答,哪個學校有學校防護團?

吳司長林輝:都有。

葉委員元之:都有?

吳司長林輝:對,而且依法它必須要陳報他們的……

葉委員元之:哪些學生有……

主席:葉元之委員,可不可以尊重召委?等他講完,你等一下有不同的意見,待會再回應好嗎?

吳司長林輝:先說明一下,都有。接著,有關第186案萬委員以及第190案葛委員關心的無障礙環境的部分,先說明,我們過去因為每年的預算有限,所以大專院校的改善都會比較是點狀的,沒有辦法有系統的做。在監察院提出糾正報告之後,其實我們已經全面性的做盤點,在112年,所有大專院校已經全部完成盤點,同時我們也依照監察院的建議來建立複核的機制,目前已經委託財團法人台灣建築中心來協助我們複核,學校提報經費需求,都要經過建築中心審核圖說,確定符合法規也符合學生的需要,我們才會核給經費。關於這個部分,教育部長官也很支持,我們本來每年只有0.8億,113年增加了2.67億,114年再增加2億,我們會加快速度來做盤點,同時對於執行的情況,我們也會透過通報系統來加以列管。

對於身障生升學比例比較低的問題,陳秀寳委員在第189案有關心到,因為身心障礙學生中有一部分是屬於心智障礙類的,這些孩子其實對大學就讀是很辛苦的,容易遭遇挫折,所以如果在高中職加強職涯輔導,然後在高中職畢業之後去就業,其實是一個好的方式,我們也看到他的就業比例確實是提升的,未升學並沒有讓未就業比例因此而增加,我想這是一個好的發展,我們會持續來做努力。

最後,羅委員在第191案關心兒童自殺的問題,先說明,我們目前在研擬社會情緒學習(SEL)中長程計畫,我想會有系統的從小開始一直到終身教育,包括對家長推廣的部分,加強對情緒的覺察、壓力的調適等等,也會加強親職教育。我們心理健康的促進計畫其實也會結合精神科醫師入校來提供諮詢,對於如果有精神疾患的學生,可以去除污名化,讓他們願意去就醫。

最後一塊是有關於陳培瑜委員關心的學生輔導法子法的修訂,我們後續一定會邀請學生、家長、老師、專業輔導人員及專業輔導老師共同參與討論,請大家放心。

再來,剛才林倩綺委員、徐欣瑩委員關心的法治教育跟品德教育,孩子EL的部分,不僅及於學生,也擴及到家長,後續我們在做相關規劃的時候,都會納入做處理,所以建議大家是不是可以併凍?謝謝,以上報告。

主席:好,我們就用剛剛的原則,如果不滿意的部分,我們就直接凍數字,要不然我們……

萬委員美玲:還是要了解一下,我覺得他的回答沒有……

葉委員元之:他的回答都隨便亂回答啊!

萬委員美玲:對啊,我覺得他的回答沒有……

葉委員元之:來這邊欺騙大家啊!

主席:那是哪一位……

葉委員元之:我先。

主席:好,葉元之委員。

葉委員元之:針對我的案子,因為我們發文給教育部,我問他有沒有學校防護團?他說主管機關是內政部,所以本部無調查及相關名冊。他們沒有調查,但是他剛剛斬釘截鐵的說:一定有,這是第一件事情,所以這就是在欺騙了嘛!第二個,剛剛我問的問題是,學校防護團跟你推廣全民國防有沒有關聯性?是不是學生沒有加入學校防護團,你就沒有辦法教他自我防禦能力,還是就會弱化國防,是嗎?不是的話,為什麼我們修法叫學生不要加入學校防護團,你們政府就說我們弱化國防,甚至內政部還說他們在捷運上面會失去自我防衛的能力?那你們就是在欺騙大家啊!所以如果學校防護團不是推廣全民國防或是教大家自我防衛的必要組織,我不知道這個團體到底是在幹什麼的?你到底編了多少經費在這個組織的運作?如果這個組織沒有在運作,那當然都要全部刪掉,因為這個不會影響到國防或自我防衛,也不需要強迫學生加入,就是這麼簡單嘛!所以請你補充一下,到底學校防護團需要多少經費?然後有成立,是成立在哪裡、到底怎麼運作?可不可以說明一下?

主席:先暫停一下,我們先處理延會好嗎?主席提議我們今天處理到第413案或者是延會到7點鐘,看哪一個先到,要不然這樣明天會剩太多案子。

萬委員美玲:跟召委報告,如果你要到7點,我建議今天可以直接審到10點,因為其實大家也就不用回選區或去做其他的事情了,我們就乾脆在這邊好好審到晚上10點。

葉委員元之:是啊!

萬委員美玲:我建議如果5點半就5點半,不然就是6點以前,你要到7點,我覺得我們乾脆今天就到10點,我可以留下來。

洪委員孟楷:主席,我們也建議啦,既然剛剛已經說到第413案,很多行政官員也都已經留下來,如果今天留一天,到最後沒有審到,然後明天還要再來,我覺得這樣子反而讓大家沒有效率,所以我們願意今天就是到第413案,把它審完,我們也不要說時間上有這種壓力,好像我們就被迫一定要趕鴨子上架。

主席:那我們就審到第413案,好嗎?我們可以加快。

萬委員美玲:召委,我還是要講一下,這也是程序問題。如果要審到第413案的話,我覺得後面真的就不要催我們大家,我們就是放心下來好好的審每一條、每一案,我就做好今天要坐到晚上10點的心理準備。

主席:好,召委不會催。

羅委員廷瑋:反對10點,我要到11點,我有新鮮的肝,因為真的拜託……

主席:我們剛剛就說到第413案好嗎?

萬委員美玲:召委,現在其實才一百多案,當然我跟洪孟楷委員有不一樣的看法,大家就是討論啦!你看現在才一百多案,你要到第413案,當然我覺得我們審查預算還是要細緻,可是明明我們明天就還有一整天的時間,難道明天是要趕中午以前結束嗎?

主席:因為待會中間有主決議,速度會比較快,我是這樣估計。

萬委員美玲:其實不會啦!我是覺得今天是不是可以請召委宣布到6點?因為其實部長也非常累了,你看看部長,其實他也非常的累。

主席:你剛剛一下子說到第413案,一下子又說到6點。

萬委員美玲:我沒有說到第413案,第413案是洪孟楷委員說的,我是主張說要嘛你今天乾脆就審到晚上10點,要不然的話,其實我是覺得就到6點,我覺得部長今天也非常非常的累,明天我們還有一整天的時間要審查。

吳委員沛憶:召委,要不要休息5分鐘讓大家討論一下?

主席:好,我們先休息5分鐘,協商一下,先休息5分鐘。

休息1722分)

繼續開會1727分)

主席:主席裁決:我們今天延會到6點,因為部長有醫生約。請大家再來儘量趕一下,要不然明天也審不完。

我們繼續開會。針對第5目,是不是直接討論凍結數目?洪孟楷委員。

洪委員孟楷:5目,有一個部分我一定要再提一下,詐騙真的是非常嚴重,尤其是最近大家都有看到令人譁然的新聞,麥當勞女員工被性侵,性侵之後壓垮他的最後一根稻草,大家看到媒體報導的是,他在最後這半年裡面,可能因為有家庭經濟的壓力,所以他又被詐騙集團從戶頭騙9萬元。你剛剛有提到,要有親身經驗等等的相關宣導,這一些真的要落實,我們一而再、再而三強調,不要真的流於只是表面文章或表面功夫。看到這樣活生生的案例,真的拜託、請一定要記住。但是我提的第178案,我也很堅持凍結300萬元,為什麼?部長,之前在質詢的時候,我就有跟你講過,源頭管理非常重要,所有的老師、所有的教職員都跟我們說校園裡面電子煙的氾濫程度。電子煙到目前為止,在臺灣就是沒有合法,但它的氾濫程度是只要Google搜尋電子煙,就會看到販賣的網站。我此時此刻又搜尋了,甚至離譜、誇張到什麼程度?它告訴我們,加LINE好友,可省50塊,1,500塊免運費,你可以讓這種違法的東西持續在Google上,兩個月前我質詢的時候,你也講……

主席:孟楷委員,我們剛剛已經說,第二回合就針對不滿意的,直接提出凍結的數字,好嗎?

洪委員孟楷:我現在不滿意,我已經講了。

主席:你可不可以提一個數字?我們就……

洪委員孟楷:不要這樣趕!這樣連立法品質都沒有辦法……部長有針對問題解決嗎?我兩個月前的質詢,說實在話,那時候部長承諾是要找相關部會研議,現在呢?到目前為止,在Google上面,只要打「電子煙」三個字就可以搜尋得到,然後可以直接下單,三天之後到便利商店領,不用任何的身分查核,就可以直接購買,我們有辦法接受這樣的狀況嗎?我現在提出我的第178案會堅持要凍結300萬,而且這一案要單獨出來凍結300萬,要求教育部要找相關部會一起研商,從源頭管理。什麼時候Google上面真的查不到,我們就什麼時候來解凍。

另外還有一個是第187案,這個是針對身心障礙者升學的部分,教育部有來跟我說明,我也可以接受,所以這一案改成主決議,希望教育部針對大專院校身心障礙學生輔導來支持,並且給我們書面報告。以上,謝謝。

主席:吳沛憶委員先,待會兒是葛如鈞委員。

吳委員沛憶:之前我有質詢過新興菸品控管,所以我支持洪孟楷委員凍結300萬,請教育部精進。

主席:葛如鈞委員。

葛委員如鈞:我發言儘量縮短。第173案性平教育,還有在教育上的性別隔離問題,我覺得還是要提出來一下,因為我作為一個阿宅。我一直都說阿宅,而不是說宅男,是因為阿宅有男也有女,資訊人員、文科人員的性別都應該要流動,在我們自己提出第四次的國家報告裡面,其實國際非常關切我們教育系統當中的性別區隔非常嚴重,就是在非常多領域,女性可能都不到30%,如果我們能夠把這塊做好、更有計畫地去做,我相信葉次的AI人才、培育人才的部分,結果一定會非常excellent。我是可以不減列,但我凍結的目的是希望有具體的計畫,我們要看到一個卓越的因應AI科技發展,反而讓人才的性別流動率更高,這是我們想看到的。

再來第182案,我也echo一下,好像農業部想要來弄一個什麼,教育部就要來幫忙;全民國防要來弄一個什麼,教育部就要來幫忙,可是細節都沒有搞清楚。我希望這個還是予以凍結,我本來就沒有減列,但我還是希望凍結五分之一。謝謝。

主席:萬美玲委員。

萬委員美玲:我想是不是請司長還是很快速的回應?因為剛才我跟葛如鈞委員都提了性別隔離,但是這個部分在剛剛他所有的回復當中完全沒有提到,能不能再講一下重點?

主席:吳司長。

吳司長林輝:因為在前面審高教預算的時候,林宜瑾委員……

萬委員美玲:您剛剛的回答,都是說高教司要怎麼做,但這個不是說高教司從它那一端做起就會有成效的,我覺得這個地方應該有一些屬於你的責任。

吳司長林輝:我們的部分當然會透過性別平等教育去除性別刻板印象,鼓勵學生依照自己的……我就不多說,那一塊我們透過四區性平中心的成立,將來可以加強這個部分的培訓跟宣導。以上先說明。

第二個部分,我再跟葉委員說一下,這次我們真的有很認真在檢討,檢討之後就提到,青年服勤的計畫會把學校原本規劃的部分全部都刪除,學校的部分刪除。我想重點會放在地方政府在緊急狀況需要人力支援的時候,如何跟高中以上的大專院校建立緊急聯絡網,重點會放在緊急聯絡網。那學校要做什麼呢?學校就回到剛才講的,依照他的課綱該上全民國防教育課、該上健康護理課,落實正常的課程,培養學生所需要的緊急應變、自己安全的防護跟健康救護的專業能力。當然學校也會有防災演練、防空避難演練等等綜合性演練,培養學生實作的能力,這個是學校的部分,已經跟青年服勤切開來了。

有關民防法跟全民防衛動員準備法,分別是內政部跟國防部主管的法令,在教育部的立場,我們只會要求需要人力支援,應該先找民防團,當民防的人力都不夠了,需要青年服勤的時候,才向學校請求人力支援。那塊也僅止於避難引導、社區關懷、公共服務跟行政支持,絕對不會涉及到軍警的勤務。這個部分是教育部的底線,以上說明。

主席:主席要講一下,因為剛剛有委員不在,其實有些說明剛剛都講過了,委員不在,回來的時候重問一次,又重講一次,這樣也蠻浪費在場委員的時間,好嗎?因為現在已經是第二回合了,我們是不是就針對第5目要凍多少錢,直接討論?

林委員宜瑾:好。

主席:林宜瑾委員,你剛剛是不是要提凍的數字?

林委員宜瑾:因為上一目凍了1,200萬,上一目的預算數36億,這一目的預算數是28億,反正有個比例原則,大家也都有提一些意見,因為也要有讓我們滿意的書面報告才能解凍,所以我想是不是就先凍個500萬?好不好?

主席:林宜瑾委員提議凍500萬。

洪孟楷委員。

洪委員孟楷:我堅持第5目沒有要併凍,所以我要在第5目第1節裡面的分支預算04校園安全維護與防治學生藥物濫用的這一個科目一億七千多萬,凍結300萬,謝謝。

主席:我們今天……

洪委員孟楷:就是第175案到第179案。

主席:我們剛剛的原則就是一起併凍,好嗎?

洪委員孟楷:沒有,我沒有要併凍,我已經講了,我沒有要併凍,併凍與否是委員的權利,我沒有要併凍,就是第175案到第179案的這個項目,分支項目4「校園安全維護與防制學生藥物濫用」一億七千八百多萬的預算科目裡面,凍結300萬,謝謝。

主席:部長可以接受嗎?好,部長接受,我們就節省時間。

葉委員元之:我還沒講耶!

羅委員廷瑋:等一下,我剛剛有舉手。

主席:對不起,我沒看到你舉手。

葉委員元之:我也還沒講。

主席:你先,好嗎?羅廷瑋委員。

羅委員廷瑋:我是第175案,我覺得應該呼應一下附議,但是我覺得300萬真的太少,這一案凍結500萬。

葉委員元之:你是往上加,是不是?

羅委員廷瑋:對啊、對啊!

葉委員元之:往上加嘛?

羅委員廷瑋:因為毒品太嚴重了。另外我想臨時動議,是不是可以大家決議一下讓教育部長眼睛閉起來?我覺得他好像真的不是很舒服,我鼓勵他可以眼睛閉起來,因為我覺得他真的眼睛不太舒服,謝謝。

葉委員元之:我覺得全民國防的部分,司長還是講得不清不楚,而且之前給的資料也是錯的,如果這樣混過去,我們就也沒有在監督啦!巧芯的案子是減列2,000萬,我覺得不要減列,我給他一個機會,我們凍結2,000萬,請他給一個清楚的說明,到底哪些學校有學校防護團?學校防護團跟全民國防有什麼關係?會不會影響到我們的國防?會不會影響到我們小朋友的自我防衛能力?只要提出一個完整的計畫就解凍。

主席:有委員搖頭不同意,主席裁決我們第5目整個送協商,好嗎?保留送協商,我們節省時間,我們第5目整目送協商。

洪委員孟楷:等一下,主席,剛剛我的部分,部長不是已經同意了嗎?就凍結300萬。

主席:因為你剛剛說300萬,他又喊到500萬,我怕等一下就處理不完了。

萬委員美玲:可是為什麼要整目送?

洪委員孟楷:對啊!為什麼要整目送?

主席:因為剛剛又有針對……

洪委員孟楷:因為要趕時間、趕6點下班?

主席:並不是這樣,6點是大家講定的。

洪委員孟楷:不是的話,現在大家就在討論這個部分,然後你突然說整目送,這樣也很奇怪啊!我說實在話,第175案到第179案,主席要不要再請教一下部長?我凍300萬,你可以,如果再多凍200萬變500萬,這是羅廷瑋委員提的,我沒有跟他串通好,但這是羅廷瑋委員的意思,那你是不是再請教一下部長能不能接受?如果可以接受,是不是一億七千多萬凍結500萬?我覺得這都是處理的方式。

萬委員美玲:召委,我覺得以這一筆來講,因為有它的重要性,其實羅廷瑋委員也不過再多加200萬,我覺得我們不要再糾結這個部分,其實500萬就好。

主席:尊重部長,部長您覺得呢?

鄭部長英耀:尊重委員。

洪委員孟楷:大家辛苦了,凍結500萬。

主席:好,那個部分就凍結500萬元,針對書面報告之後解凍,針對剛剛那個……

葉委員元之:175案是500萬……

主席:剛剛誰主張幾千萬的?是羅廷瑋委員嗎?

羅委員廷瑋:不是我。

主席:是哪一位?葉元之委員,那部分我想就送政黨協商,好嗎?保留,因為這個政治性比較高,我們就不在這邊再辯論了。

葉委員元之:我沒有刪喔!原本的提案是要刪,我們是叫他說明清楚。

主席:因為剛剛很多委員都同意了,好不好?我們就……

羅委員廷瑋:可以問一下部長。

萬委員美玲:召委,現在葉元之委員的意思是這整目他不要減列了,變成凍2,000萬,現在處理的方式應該是說,我們剛才前面是1,200萬,林宜瑾委員的意思是按照比例想要少一點,不過其實我們的用意講好多次了,凍結只是為了要你把它說得更清楚明白,我覺得是不是不用再送了?

主席:所以是整目凍2,000萬嗎?

葉委員元之:可以啊!

主席:部長覺得OK還是覺得太高?

葉委員元之:部長現在還要……

主席:次長希望凍1,500萬,如果大家同意1,500萬,我們就不送協商了,好嗎?

林委員宜瑾:500萬加1,000萬,1,500萬啦!好不好?

郭委員昱晴:不然就2,000萬,把你們併在裡面……

林委員宜瑾:1,500萬啦!大家……

萬委員美玲:對不起,我發言一下,召委,不好意思!

主席:OK

萬委員美玲:剛才洪孟楷委員跟羅廷瑋委員的部分已經處理好了。

洪委員孟楷:對,單獨列出來。

萬委員美玲:我們就不要再回頭了,但是我們今天已經這麼辛苦,大家把第5目審成這樣,我覺得真的沒有送協商的必要,現在只在於我們的凍結數是多少,明年解凍的時候提出說明,書面報告就可以,是不是請召委來做一個裁示?

主席:剛剛你們有人講2,000萬,然後這邊1,500萬……

陳委員秀寳:不是,我們尊重洪委員跟羅委員你們要單獨出來凍,但是這個2,000萬如果我們覺得還是有意見的話,那就只能送協商,因為你們覺得2,000萬可以,但我們覺得太多了,所以這樣「喬」不來的時候只能送協商啊!

羅委員廷瑋:秀寳委員,你要不要問一下部長,2,000萬可不可以?

萬委員美玲:對不起!召委,我再徵求發言一下,好不好?正式徵求發言一下。

主席:萬美玲是最後發言,接著就主席裁決。

萬委員美玲:我徵求發言一下,因為我們教文會還有很多預算要審查,如果我們只是討論到一半,然後就要送協商,也不過就是幾百萬的差距,我個人覺得其實不好啦!我覺得我們再花時間討論一下,我認為這沒有必要送協商,如果按照這樣就送協商,我們教文會幾乎就全部送出去了,那今天我們委員在這邊幹麼呢?

主席:剛剛大家都在認真討論,因為這一題已經討論滿久了,請吳沛憶委員發言。

吳委員沛憶:我是不是可以建議一下?因為大家主要是針對學校青年服勤同意書這一件事,這件事我也認為根本不需要發這個同意書,教育部也檢討了。原先葉元之委員的提案是凍結200萬,我剛剛也說支持。羅廷瑋委員的提案是凍結1,000萬,所以如果現在你們要講2,000萬,我確實覺得太高了,是不是就凍結1,000萬?大家如果可以同意的話,是不是就凍結1,000萬?就不要送協商了,好不好?

葉委員元之:好。

主席:好,教育部同意,我們都同意凍結1,000萬元,書面報告後解凍,我們就不送協商了。

羅委員廷瑋:對,書面報告後解凍,這要講清楚喔!

主席:前面的500萬剛剛已經同意了,好不好?好。

洪委員孟楷:講清楚喔!謝謝。

羅委員廷瑋:這一目就處理完了。

主席:對,這一目處理完了。以下是改成主決議的部分,大家聽一下:第154案、第160案、第161案、第167案、第187案、第189案改成主決議。

我們現在進入第6目,第193案到第228案。從羅廷瑋委員這邊,要發言的人就發言,沒有要發言,我們就跳過,好嗎?

羅委員廷瑋:好,第193案。

葛委員如鈞:你要先嗎?

羅委員廷瑋:我先。

主席:193案到第228案。

羅委員廷瑋:我是第202案,我們對於這個精進計畫,有關數位資訊科技融入教學,有些學校的開機率真的偏低,偏鄉開機率不到五成,有些沒辦法上網、3G網路訊號這些問題,我們的平板教學、遠距教學也沒辦法穩定上課,我想有些校內大型顯示設備老舊,這部分應該要重視,所以我凍結1,000萬,請教育部提出相關的具體計畫,始得動支。再來是第211案,這個部分是針對國際及兩岸教育交流,目前來臺入學管道唯一只能透過陸聯會,今天我想問一下教育部部長,你說同意從第三地引入陸生對嗎?如果是正在研議中的話,這部分也是提出書面資料始得動支,讓我能夠確切知道你們的具體作為,謝謝。

主席:請郭昱晴委員。

郭委員昱晴:針對這一目,我的提案是第205案,剛剛有提到學習載具在不同地區使用的狀況其實還是有些落差,112年度是六十八萬五千多臺,使用率高達90%,但是有些地區的使用率其實是蠻低的,再加上報廢或者是需要汰舊換新的一些機具,我想應該要強化品質的控管。這一目我並沒有特別堅持凍結的金額,等一下可以一併討論,謝謝。

主席:再來是陳秀寳委員。

陳委員秀寳:針對這一目我的案子是第203案及第206案,都改主決議。

主席:請張雅琳委員。

張委員雅琳:我的案子是第200案及第221案,針對第200案及第221案都有來做說明,所以第200案可以改主決議,第221案可以併案凍結。

主席:謝謝,請吳沛憶委員。

吳委員沛憶:我的案子第212案是有文書錯誤重複提案,所以撤案。第213案是關於全球的華語教學,因為我們非常肯定臺美教育倡議的成果,我希望可以增加華語教學在全球交流的國家,這個部分已經有所討論,我改主決議。

主席:請葛如鈞委員。

葛委員如鈞:因為這一目真的蠻窄的,窄度很高,所以我提了很多案子,其實也是基於關心,包括第194案、第195案、第196案、第197案、第204案、第207案,有一些在質詢時講過,我就不再重講了,但我必須要強調教育部在114年度的預算裡面,只有編1.4億新臺幣作為資通訊安全管理及防護的經費,大家沒有聽錯,只有新臺幣1.4億,資訊服務基礎維運的經費加起來不到4.6億。各位要知道,臺灣一天平均被詐騙金額超過4.4億,而我們整年度用在資安的預算只有4.6億,這個規模要協助全國四千多所學校做資安防護,請問部長、次長、各位官員及同仁們,你們真的覺得夠嗎?我們在很多地方都講過,現在各大專院校的電腦機房已經出現被詐團利用作為跳板的問題,這個問題解了嗎?所以我們希望認知到在這個計畫上到底有沒有缺漏。

另外,為什麼我們要做一些凍結的原因是因為我們發現這個report line不清楚,大學資安發生事件以後,通報流程到底是要通報高教司還是資科司?結果答案是高教司!本席認為現在整個教育的資安系統當中,有一個很大的問題是資安系統跟report line定位不明,在定位不明的情況之下,你編再多預算下去都沒有用,所以減列的部分我們可以不堅持,因為我們希望資安預算要充足,但是凍結不是洪水猛獸,我們還是希望要凍結,希望你們去做更完整的防護。以上,謝謝。

主席:請洪孟楷委員。

洪委員孟楷:本席的提案是第201案,主要是針對我們已經有推動的數位校園環境的計畫,現在也已經推動幾年了,針對學生或老師的數位能力,是不是能夠請教育部等一下說明一下,我們有沒有相關的指標或是相關的評測,來確認之前推動的都有達到績效?

另外,針對第210案,在學校用電管理的部分,是不是只有針對公立大學,私立大專院校其實並沒有含括進來?當然私立大學他們是自己辦學,可是對於教育部身為主管機關來講,希望還是能夠以節約用電、節約用水的原則來推動,因此針對這個部分是不是也再說明一下,未來針對公私立大學有相關一致的作法來提高用電效率及降低浪費的狀況。

針對第201案及第210案,我等會兒看一下教育部的回應,然後我再考慮是不是跟大家一起併凍。以上,謝謝。

主席:請柯志恩委員。

柯委員志恩:我的提案是第198案、第216案、第222案、第225案。基本上這裡面是有減列,但是我看了一下教育部的回應,我等一下可以跟大家一起併凍,就不再減列了,但我還是要提出來,特別是在第198案的部分,有很多人也都有提到,我還是非常關切執行率的問題,因為現在執行發生的部分都是量化的執行要項等等之類的,實在是沒有太大的關聯性,而且目標值訂得蠻寬鬆的,再加上對於培訓老師的數位能力也沒有含括到編制外老師,我覺得今天要考慮到教學的整體能量,我希望在指標的部分,能夠給我一個比較清楚而明確的回應。

216案我本來是要減列,但我現在可以用凍結的方式,雖然我也認為國際華語文教育是非常重要的,但還是一句話,關於補助來臺研習的項目跟基準,我覺得還是缺乏學習的指標,而且教育部的華語數位平臺,說實在的,「學華語到臺灣youtube」項下的「Learn Mandarin in Taiwan」觀看的次數真的不高,成效真的很有限,針對這個部分,是否可以看看如何提高成效?你看其中還有很多的問題,像「跟著youtuber學華語」的觀看數只有533次,這其實是非常少的,而「臺灣觀光學華語」裡面的八部影片觀看次數最高也不過318次,所以我覺得成效部分有待加強。本來是覺得應該要減列,我現在願意用凍結的方式,希望看看用什麼樣的方法能夠讓這個平臺的使用率提升一點,這部分等一下可能也要一併說明。

還有就是第222案,有部分計畫錄取的人數是低於你所預估的,我們都給預算了,為什麼每一次的報名人數都逐漸下滑?你看還有在很多主要國家的我國留學生也不多,我覺得很驚訝,這跟我以前那個年代是不一樣的,很多公費留學考試的報名人數是下降的,以前大家是爭得要死,我也不曉得這個理由是什麼?所以剛剛看到這個東西是有點驚訝。

最後是第225案,相關經費在高等教育和技職教育都有編列,關於你們要吸引國際學生來臺是不是有重複編列的問題?還有補助財團法人高教國際合作基金會及大專院校赴國外舉辦來臺留學教育展的宣傳費編列775.8萬元,到底在哪裡宣傳?為什麼要這樣的宣傳費?我覺得這個部分是需要解釋得更清楚的,謝謝。

主席:請萬美玲委員。

萬委員美玲:我這裡有兩案,分別是第199案及第214案。針對第199案,比較簡要來講,我們現在「班班有網路、生生用平板」,雖然在硬體上面我們編列很多經費,讓孩子都有資源,可是我們看到部分量化目標的執行要項,竟然是跟數位教學程度提升沒有明顯關聯性,而且目標值還蠻寬鬆的,我希望等一下教育部可以說明一下。再者是第一線老師的基本數位教學能力有沒有同步提升上來?有沒有給他們足夠的支持跟支援?我希望等一下也能夠說明。

針對第214案,這一案其實是在「教育推展」項下的「國際及兩岸教育交流」,我們分兩塊來看,第一個,我們希望大專院校孩子們的國際視野都能夠增加,所以我們也創造很多研修機會,以114年跟113年的預算來看,從29億增加了6億,成長21%,不過有一個很弔詭的數字,根據教育部提供各項出國公費獎學金計畫的辦理情形,竟然有部分計畫錄取人數低於預計名額,這還蠻奇怪的,同時報名的人數也一直下降,所以看起來在國際這一項的政策執行上不是很好。講到兩岸,我們都知道我們希望陸生來臺,不過兩岸現在這樣的氛圍,對岸就是已讀不回,加上我們今天一直在講的,目前我們也把中國大陸、港澳的旅遊警示燈號調成橙色警戒,所以我很納悶也很懷疑兩岸教育交流要怎麼做,也希望教育部能夠再說明。

主席:請林宜瑾委員。

林委員宜瑾:謝謝主席。我有三個案子,簡單來講,第219案就是針對華語文教學,因為現在中國的孔子學院逐漸式微,臺灣的華語文教學就要趁這個機會搶下國際華語學習的版圖,可是現在華語教學人員的待遇非常不一致,以我們國內的華語中心來講,大部分是兼任,然後三個月一聘,甚至沒有勞健保;海外的華語教學人員更是薪資待遇很不一致,因為時間關係就不說明了。教育部也承認他們很清楚這回事。只有維護華語教學人員的工作權益,才能把人才留住,我想教育部必須要好好檢討及加強。

下一案是第223案,主要是提到公費留學生的名額雖然逐年在增加,可是報名人數卻逐年在降低,而且這兩個年度錄取的人數只有5人,沒有足額。教育部來說明時表示,現在留學獎學金的甄試跟世界百大合作設置獎學金的名額是有增加,不過新南向的部分就還要再多著力。希望教育部可以更加積極宣傳,吸引學生來報名,這部分要請教育部想想該怎麼樣去宣傳、怎麼樣強化。因為我們的新南向就是鼓勵孩子去有發展性的新南向國家留學,究竟怎麼樣鼓勵孩子去,我想教育部要多著力。

下一個案子是第227案,主要是針對怎麼吸引國際學生來臺就學的問題,不過現在有很多不肖分子在扭曲原本立意良善的國際生來臺就學的政策,利用留學生的名義,變相輸入勞動力並從中獲利,等於是假留學、真打工,所以教育部要怎麼樣查核外國留學生來臺,不要讓人口販運成為事實,這部分教育部一定要來精進、檢討及努力,以上。

主席:是不是請教育部重點說明?

吳司長穎沺:召委及各位委員好,我是資科司司長吳穎沺。以下就委員所關切資科司相關的議題作簡要說明。

首先是羅廷瑋委員提到有關於載具的使用率低,跟委員報告,目前載具每個月的平均使用率已經達94%,而且每個縣市有載具管理跟調撥的機制。第二個委員關切的是有關於山區訊號不穩的部分,目前中小學都有高速網路跟智慧網管系統,所以只要是網路有問題,哪個地方不通或網速有問題,基本上我們都可以知道。此外,我們也補助各縣市網路維運的經費跟人力,所以只要縣市反映有這樣的問題,我們都會以最快的時間做處理,這是針對羅委員的部分。

接著是郭昱晴委員所提第205案有關於載具的部分,跟委員特別報告,除了載具使用率的提升之外,其實載具的保固是到20268月,根據我們跟廠商所訂定的契約,廠商須在使用機關報修4小時內回復,8小時內要派員到校協助,12小時內要排除問題。基本上,我們會想辦法確保這些載具都能夠符合老師的教學及學生的學習使用。

接著是葛如鈞委員關切的第195案,就是有關於資安預算的部分,非常謝謝委員支持資安預算,我們在這兩年積極跟數發部資安署及資安院進行相關合作,在未來預算方面的編列,我們也會特別再加強。第二個是有關於委員所垂詢的資安事件report,資安事件的report會分成法定的通報及向上的回報,我們目前有一套這樣的系統,會後我們再把相關文件給委員辦公室,然後我們也會隨時做滾動修正。

有關於張雅琳委員、洪孟楷委員、萬美玲委員等委員關切有關數位學習精進方案的部分,首先在指標的訂定,其實子計畫一是有關於數位內容,這個數位內容是用來幫助老師教學以及學生自主學習。子計畫二是有關於載具跟網路,基本上,這是數位教學重要的媒介。子計畫三是有關教育大數據的部分,主要是希望未來能夠協助老師分析學生學習的困難,然後回饋老師的教學模式。有關於目標值的部分,除了量化的指標之外,我們也有配套的一些措施,這些指標會依整個計畫執行再做滾動修正。關於洪孟楷委員提及數位學習精進方案的部分,目前我們有透過縣市學力的檢測及學習扶助的分析來了解整個方案的成效。此外,關於委員所提有關於公私立大專院校一致節能的目標,這個部分我們會採納委員的建議並配合辦理,把公私立學校一併納入並一致推動。以上做簡短的回復。

主席:好,我們現在就直接處理第6目的凍結數字,哪位委員要提議?請林宜瑾委員。

林委員宜瑾:800萬好了。

主席:林宜瑾委員提議凍800萬,第6目的提案是從第193案到第228案,如果大家覺得不滿意就直接提數字,這樣子比較好討論。有沒有委員要提議?如果沒有的話,我們就凍結800萬。針對各項教育推展,後面的委員都同意凍結800萬,提出書面報告後解凍,如果大家都覺得這樣差不多的話……

萬委員美玲:我個人提議至少凍結1,000萬比較好看,好不好?800萬實在不好看啦!

主席:6目凍結1,000萬,書面報告後解凍。

212案撤案。然後要改成主決議的包括第200案、第203案、第206案、第213案,有沒有漏掉誰的?如果沒有的話……雖然主席覺得進度不太滿意,但是看部長真的很辛苦,他本來有醫生約的。

我再唸一下前面要改主決議的部分:第12案、第18案、第25案、第26案、第30案、第31案、第44案、第49案、第51案、第52案、第57案、第74案、第80案、第82案、第86案、第99案、第111案、第115案、第117案、第121案、第124案、第133案、第135案、第140案、第143案、第147案、第153案、第154案、第160案、第161案、第167案、第187案、第189案,以上都改成主決議,照案通過。

主席宣布我們今天到這兒休息,明天早上9點繼續開會,大家辛苦了!委員跟部長、次長及教育部的大家都辛苦了,部長趕快去休息、看醫生。

休息183分)

431