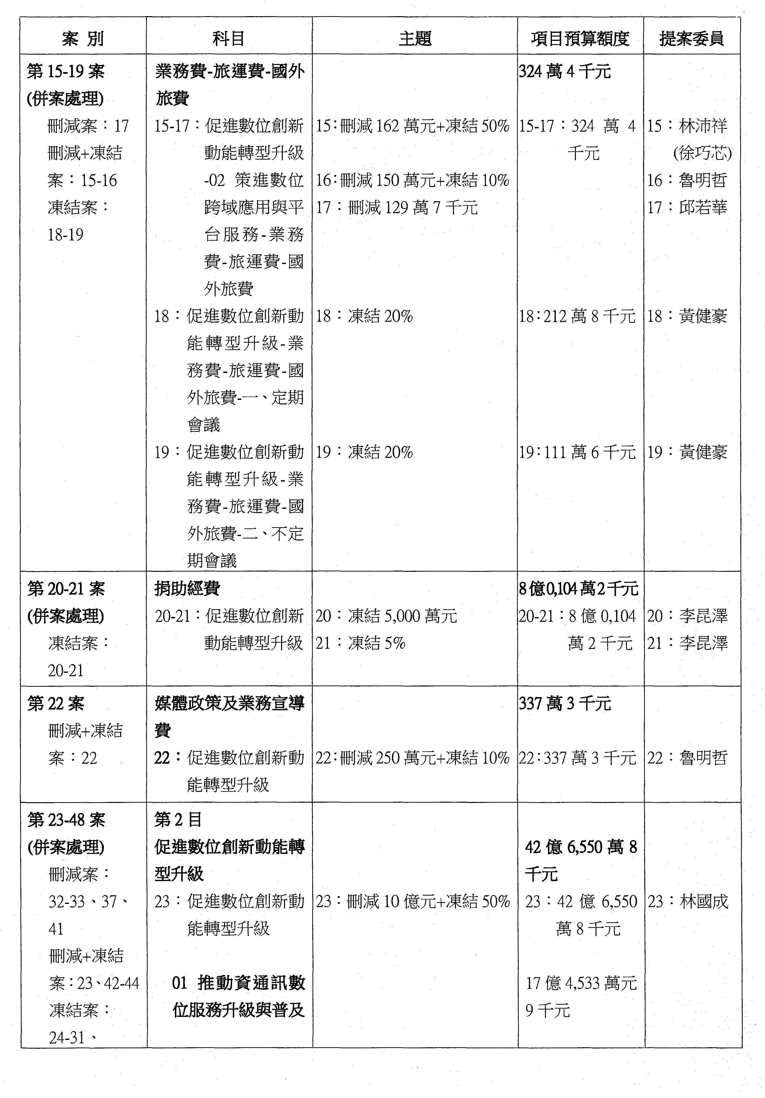
立法院第11屆第2會期交通委員會第17次全體委員會議紀錄

(前接第一冊)

4.

5.

主席:現在開始針對交通部的預算進行審查,按照科目,我們先從歲入「規費收入」第1案至第6案開始進行審查。針對歲入的規費收入有6位委員提案,這個部分提案委員有沒有要補充的?

請林俊憲委員。

林委員俊憲:謝謝主席,本席提案第5案是關於使用規費收入的汽燃費,我看過去幾年汽燃費每一年都超收,甚至有超收兩位數,超收超過10%的情形,我覺得明年的編列還是有一點保守,建議增加該項收入,增列10億元,也請翔實撥用,以上。

主席:謝謝林俊憲委員。

請魯明哲召委。接下來是林國成委員。

魯委員明哲:謝謝主席,這個預算增列的部分跟林俊憲委員的方向一樣,每一年都增加二十幾億,我想編列預算總是有一些技術問題,你們給我的一些數字總是沒有意義,歲出到底是用到哪裡,因為這個已經經過多年的實驗,如果你們再不覈實編列的話,我覺得這個預算只是給我們一些數字,變成沒有意義、變成技術性編列,但是我們希望能夠盡量覈實編列,所以我同意林俊憲委員增列10億,我沒有意見。

主席:請議事人員換一下麥克風,謝謝。

接下來是林國成委員,再接下來是李昆澤委員。

林委員國成:謝謝主席,本席的提案是第2案,我在這裡特別跟大家抱歉一下,減列200億是錯誤的,應該是20億,不是200億。

主席:是增列。

林委員國成:對,增列20億,不是200億。另外,我的理由就是因為每一年都會增加28億到30億,所以基本上本席主張增列20億,以上跟各位報告。

主席:謝謝林國成委員。接下來是李昆澤委員。

李委員昆澤:謝謝召委。「規費收入」項下編列的預算是287億,我們看到112年度該項目的決算比112年度的預算增加了26億,誠如剛才林俊憲等委員所提的這種狀況,預算編列過於保守,為符合預算實際執行狀況,應該要增加該項預算,我的提議是1億,以上。

主席:謝謝李昆澤委員。還有沒有其他委員要補充說明?如果沒有,現在就請交通部這邊做一個回復,謝謝。

林司長福山:針對汽燃費歲入編列的部分,大概跟各位委員報告一下,從112年到114年,其實在114年我們自己增加了8.75億,所以歲入從112年到114年這三年都有增加,總共增列32.25億。第二個部分,因為現行電動車與電動機車免徵汽燃費,隨著國內充電樁的布設越來越普及,而且明年電動車也有所成長,所以再扣掉這些相關電動車輛的部分也有相當的免徵數量,所以是不是建議增列1億元作為明年的預算,以上做一個簡單的報告。

主席:交通部的說明是因為電動車的數量有在增加,是不是造成原來傳統的車輛數量會有下降,比例上有消長,所以建議在這個部分增列1億元,不曉得各位委員有沒有什麼意見?還是我們就照交通部的建議,「使用規費收入─汽車燃料使用費」增列1億元,各位委員有沒有意見?

林委員國成:這個20億,也有10億的、也有5億的,現在他們每一年徵收是28億以上耶!所以預算當然啦!因為如果增列的話,因為它是28億到32億左右,如果是取得一個……剛剛不是俊憲講5億是吧?你5億啊?不然2億啦!好不好?

李委員昆澤:報告召委……

林委員國成:那比例才百分之幾而已,部長,2億啦!不要1億啦!1億難看啦!

主席:昆澤委員。

李委員昆澤:謝謝。在過去交通委員會,我們一般都會尊重召委的裁示,當然要增加相關的規費收入,大家有不同的意見,請交通部再說明一下,讓召委做最後的裁示。

林司長福山:這個部分我再跟委員報告一下,剛剛講說除了明年電動車量會大幅增加之外,其實包括市場的預測都一樣。另外我再跟委員報告一個重點,其實每年應徵未徵,就是還要放到隔年去徵的,就是民眾不繳的部分,其實一年大概有15億元,所以剛剛才跟各位委員報告說,最近3年已經徵了32.5,才建議說是不是增加這1億元,因為這裡面還有包括每一年大概有15億大概都徵不到,都要去後面做追繳的動作,以上大概做個補充。

主席:剛剛你說要再追繳部分也是算在它增加的部分是不是?

林司長福山:因為編列預算之後,站在公路局的同仁,編多少就希望把這些錢一定要……

主席:一定要入庫、一定要徵到。

林司長福山:一定要徵收到,其實大家也可以看到就是說,這幾年誠如剛剛委員所提到的部分,預算編列已經增加了32.5,但是公路總局的同仁戮力而為,每年都還達到這個目標,但是這裡面確實就是還有隱含15億這個再怎麼追,民眾當年度大概都不會繳,都還要在下年度再來做追繳,所以才想說是不是預算的部分建議像剛剛提的建議。

主席:好。

林委員國成:去年是編多少?去年是編280嘛!

林司長福山:278.88

林委員國成:今年你已經增加出來了有多少?

林司長福山:有增加8.75

林委員國成:你重點都不講,要人家代替你說,是啊,你就有增加出來,所以就希望1億,因為你已經自動增加了,所以你要解釋清楚嘛!

林司長福山:是、是、是、是。

林委員國成:是啊!

主席:他沒有說得很清楚。

林委員國成:你要講清楚。

主席:那就是說原則上目前明年度的、114年針對使用規費收入─汽車燃料使用費的部分,交通部這邊已經有增列了8.75億了,所以我們針對委員提案的部分,我們還是做成決議,就是增列1億元,好,第1案跟第6案我們就做這樣子的決議,謝謝。

好,我們接下來處理第7案有關歲出通案,交通部歲出預算的部分,是賴惠員跟林俊憲委員的提案,賴惠員委員這邊溝通之後,他已經同意改為主決議了,這個部分交通部這邊就遵照辦理,好,我們這邊就做這樣的處理,謝謝。

接下來我們處理第8案有關歲出通案業務費─水電費的部分,這邊是我們魯明哲召委的提案,是不是請魯召委說明一下?謝謝。

魯委員明哲:好,謝謝主席。針對於歲出項下的水電費,事實上在我上個禮拜的審議過程,因為我知道整個政府各部會、很多的部會都大幅去增加水電費,事實上對民眾我覺得有一點剝奪感,當然因為每一筆錢都是民眾的納稅錢,所以我們希望還是能夠以比較省的方式,我這個部分的提案是減列100萬元,我想這個部分可以看需求減列2050萬這個方案來處理,以上。

主席:好,請交通部這邊說明。

黃處長定環:這邊跟委員報告,我們交通部部本部在過去10年一直是部會的節電資優生,我們到現在為止還是維持在104年的EUI值,這兩年我們在電費調漲上面,因為沒辦法去扣合我們的預算編列,像112年,我們是高壓用戶,漲幅達26%,那一年我們的預算又被統刪,所以我們到了9月份的時候電費就已經出現了缺口,今年41號又漲了16%,我們現在編的也不過是比去年多一百二十幾萬,再加上我們還有組改,增加了將近八十幾位同仁,所以用電在今年是勢必會增加的,所以我這邊也懇請委員能夠讓我們維持這個編列,以上,謝謝。

主席:好,有關水電費的支出,本席在這邊是認為水電費都是實支實付,就是照台電公司開給我們的單據多少就是要繳多少,當然就是說我們還是希望公務單位要節約能源、儘量節電,剛剛交通部也有報告說他們在節電方面是部會的資優生,是不是我們可以這樣子還是給予不要刪減這個經費?好,那我們這邊就是感謝魯明哲召委,有關歲出通案業務費─水電費的部分,我們做成決議,就是不予刪減,好,謝謝。

接下來我們處理第913案,有關歲出通案業務費─委辦費的部分,這邊總共有……昆澤,第10案……對啊!第913案我還沒講完,我們現在就是第913案來處理,好,這部分我們請提案委員是不是有補充說明的部分?昆澤委員,謝謝。

李委員昆澤:謝謝召委。這個委辦經費它是編列了4億,過去我們立法院交通委員會其實多次大家都有表達意見或是提案強調,就是說各單位的委辦費應該要力行撙節,減少非必要的委辦計畫,這講很多年了,對於相關委辦的規劃重要性及未來預計的成果都應該要清楚說明,這個部分我是提案刪減1,000萬,另外凍結10%,提出書面後解凍,以上。

主席:好,謝謝李昆澤委員,還有沒有其他委員?魯明哲召委,謝謝。

魯委員明哲:謝謝主席,我一直針對於委辦費,因為在今年度、113年的法定預算是2.28億,看到新的一年變成4.1億,漲幅高達82%,我們有請教相關的到底要做什麼樣一個比較重大的委託別人來做的這個部分,其實因為感覺也很複雜,說不太清楚,但是你這個部分漲幅到接近1倍、82%,我是覺得這個要非常非常清晰,當然你們跟我們回復的部分,不知道誰回答的,主要是人力不足,許多計畫都需要協辦,因為人力不足,我覺得目前很多的單位大概最嚴重應該是數位部,就是透過委辦費來增加人力,我覺得這個是完全不認同的,我們這麼多年來精簡公務人力,然後很有成效,人事行政總處也是說自己怎麼不得了,結果弄了半天用委辦費,而且規定要駐場人員,像交通部可能還算少的,不要書記,請你來13人來幫忙,變成我們承辦人員的小秘書,這個部分在很多部會很明顯,那我相信交通部委辦費增加82%,我覺得沒有說得很清楚,所以這邊的提案是刪減1.5億、凍結10%,然後提專案報告始得動支,謝謝。

主席:謝謝魯召委。好,我們邱若華委員。

邱委員若華:謝謝主席。本席提的是第13案,因為看到交通部已經在「道路交通安全」中的「一般事務費」編列宣傳費,現在又在「業務費」中的「委辦費」編列宣傳費,本席認為宣傳費不宜編列太多,所以要求減列300萬,以上。

主席:謝謝邱若華委員。廖先翔委員有提案,要不要說明?不用,好,謝謝。

針對委辦費這個部分,我們來作併案的處理。是不是先請交通部說明,為什麼明年度這個預算數大幅增列?

黃司長新薰:召委及委員。簡單跟各位委員報告,剛剛委員提到,這個委辦費是增加人力,事實上在交通部不是,就以智慧運輸系統這個計畫來說,因為科技日新月異,所以需要透過這樣的計畫去找到在科技鏈更多元的人才,幫助我們做前瞻的研究等等,制定標準還有相關的政策和法制。以114年來說,我們除了要做現在整個跨部門、跨部會都非常清楚的運輸資料整合流通服務,TDX這個平臺,我們收了公共運輸等等包括Google旅運規劃的公共運輸,各位委員可能有用到,都是來介接我們部裡面的TDX

另外在114年,我們還要做車聯網的實證部分,透過AI這些先進技術降低入口衝突的部分。此外我們非常重視人本,部長非常重視人本,所以我們在114年會營造弱勢用路人包括視障同胞搭公車、過馬路這一塊,還有保護學童、用AI偵測學區學生通勤需要。也透過綠色里程的登錄平臺,響應政府2050淨零排放這件事情,讓民眾做行為的改變,在通勤部分,用綠色運輸通勤。

再者,邱若華委員所關心的,在智慧運輸這一塊,是推廣我們在智慧運輸的創新服務,用這樣的方式跟民眾溝通,讓民眾接受之外,讓我們的政策推動更為順遂,跟您所關心的所謂道路交通安全這一塊強調宣導用路人風險意識和法規用路知能有所不同,以上說明。

主席:謝謝交通部說明。

有關第913案,有委員提刪減15,000萬,凍結10%,還有李委員刪減1,000萬加凍結10%,以及廖委員提刪減1,000萬加凍結870萬、邱若華委員提刪減300萬。那我們就併案處理,本席在這邊是不是建議我們就刪減500萬,然後凍結10%,提書面報告後,始得動支?魯召委有要補充?

魯委員明哲:謝謝主席、召委。像一般的案子,我們最後討論完都會尊重召委,但因為這個案子是這樣,一個是我跟昆澤委員是針對於整體的委辦費,它的基數是4.15億,當然後面項下,幾位委員針對的是下面的分項,所以它的基數%數有時候不太一樣。我還是針對於整體來說,4.15億,那麼這樣子,真的,我個人針對於減列的部分可以改成減列5,000萬。本來提一億五,減列5,000萬。我看了一下,減列5,000萬之後,你們今年的增幅也達到60%,我覺得不是說沒有讓你們去做新的計畫,那我減列5,000萬,然後凍結10%;這個部分我還是希望提專案報告,你到底做了什麼、有多少人力移作駐場人員……這個我一定要非常清楚地知道,那我就要減列這5,000萬,看各位委員能不能支持。

主席:是不是還有司長這邊再做補充?你要講詳細一點。

林司長福山:是,這個項目裡面,我特別報告裡面有一個新車安全評等計畫,裡面明年增加0.91億元,這部分編列是1.87億,因為以前新車評等計畫核定是每年要做8個車型,但今年預算編列不足,只有做4個車型;另外一個部分,我們鼓勵業者做2個車型,所以是6個車型。但是公費出的部分只有4個車型,明年回歸到8個車型,所以這裡面就增加了這0.91億的部分。

這部分我跟委員報告,這個錢基本上都是實支實付的錢,就是一個車型做碰撞完要4輛車,而ARTC做一個車型的TNCAP部分大概要一千多萬,裡面光是這部分就增加0.91億。剛剛委員如果刪除這5,000萬的話,真的在這個計畫裡面就會實質受到影響。所以我們建議,是不是如果按照剛剛召委提的,就是減列這5,000萬,科目再……

主席:減列500萬元。

林司長福山:500萬,科目自行調整,以上建議。

主席:就是這3個委辦費的委辦計畫是新增的,是新車安全評等的計畫,那你們增列的82%,經費增加最多的是這個計畫嗎?是嘛!好,你要說明清楚。

林俊憲委員要補充的部分。

林委員俊憲:是,主席,剛剛魯委員關心那個部分,如果按照交通部的說明,主要是新業務那個車輛碰撞試驗,你原本做4項,變為做8項。我知道,如果這樣的話算是屬於新增業務,本席是可以接受,但你這樣跟車安中心那邊會不會重複編列、他們那邊有沒有編這樣的預算?

林司長福山:車安中心只是執行單位而已,錢都是……

林委員俊憲:所以錢是編在這裡。

林司長福山:是。

林委員俊憲:所以它那邊我待會看,它那個預算就不會再編列買這種碰撞……這樣的錢?

林司長福山:不會。

林委員俊憲:你應該說明清楚,讓我們知道,因為你突然間增加那麼多錢,光這個部分就會增加9,000萬嘛!只是你那個碰撞不要像以前一樣作弊。

林司長福山:不會,上次那……

林委員俊憲:上次車子還沒有撞,他就知道它五顆星。

林司長福山:上次那個誤會的部分,後面已經有檢討。

林委員俊憲:現在不會作弊了嘛!

林司長福山:從來就沒有作弊。

林委員俊憲:沒有嘛!好。

主席:有關交通部114年「業務費」之「委辦費」這個部分,總預算是41,5913,000元,項下還有3個委辦計畫。那我們做一個通案,就是科目的處理,根據剛剛交通部的說明,因為有新增計畫,尤其是針對新車安全評等,這個涉及到車輛安全,也攸關每一個用車人的安全問題。ARTC,我記得好像是前年才成立的一個測試嘛?

林司長福山:112年開始做這個評等的作業。

主席:評等嘛!112年,我記得好像開始營運的那時候,我有出席那個典禮,所以這是蠻重要的一個計畫。本席在這邊還是作一個決議,在這個科目我們就決議還是刪減500萬元,然後凍結10%,科目自行調整;魯召委要求做專案報告。書面報告,那是不是魯召委可以同意?

魯委員明哲:這樣子,謝謝主席,我想每一個人的想法不一樣,我相信你們要去努力,但是這樣的一個成長幅度,尤其在委辦費這件事情,委辦費在很多單位都是失控的,委辦給誰不知道,有些寫完變藏經閣、藏在那邊也沒辦法用,很多單位都有。所以我是覺得,你說這個東西,砍這個的空間,因為我提的,雖然減列一億五可能過多,把你原計畫的都減掉,所以我自己也調整了,這樣好不好?是不是建議──主席,至少刪除2,000萬,然後做專案報告,好不好?不然就一一徵求大家的意見,謝謝。

主席:因為他有一個新增計畫,就是安全評等要做碰撞的測試,剛剛司長說明這是要實支實付。不然這樣子,魯召委,不然就是……

林委員國成:召委,說實在話,我是有發現這個問題,但是新增預算是未知數的東西,所以我還是建議,15,000萬當然多,我還是建議最少要刪1,000萬,刪1,000萬,這是合理的。

陳部長世凱:報告召委,1,000萬可以……

林委員國成:如果500萬,這個講不過去啦!

何委員欣純:好啦!好啦!刪1,000萬啦!

主席:好,交通部這邊同意刪減1,000萬,我們決議就是刪減1,000萬,然後專案報告好不好?

何委員欣純:書面報告就好了啦!

主席:沒關係,就是看下個會期的召委排了啦,可是要解凍,要解凍沒有專案也沒辦法解凍,不然就是書面好了啦?

何委員欣純:書面好了啦!

主席:還是書面報告啦!

何委員欣純:書面啦!

主席:不要凍結排專案,還是凍結就是書面,不然就是書面啦!

何委員欣純:書面啦!

主席:那書面啦!好,那就是刪減1,000萬,凍結10%,然後提書面報告。這個部分其實我可以建議,就是下個會期的召委,如果可以,我們可以排考察,因為那時候開幕,我有去參觀,他們有做實際碰撞的測試,讓我們整體的參觀,我是可以做這樣的建議,謝謝。好,科目就自行調整,第9案至第13案刪減1,000萬,凍結10%,提書面報告,科目自行調整。第11案,我們改主決議,謝謝。

接下來我們處理第14案到第19案有關業務費─一般事務費的部分,第14案到第19案我們有6位委員有提案,提案委員有沒有要做說明的?好,我們請林俊憲委員,謝謝。

林委員俊憲:好,感謝主席。本席提第19案,是我們交通部的道路交通安全業務費─一般事務費,這裡面有一個媒體政策和業務宣導費,其實你明年整體道安經費是減少,減少15%,你整體經費減少,但是其中有一項就是本席提的媒體政策和業務宣導費,卻反而增加,而且增加超過一倍,你原本今年是編4,725萬,明年編了超過1億,增加了5,325萬,整個科目的預算都減少了,為什麼媒體政策和業務宣導費用增加,你明年要宣導什麼?道路交通安全,你看那個死亡人數也沒有減少,你靠這種宣導?要達到交通安全不是靠廣告宣傳而已,為什麼會增加那麼多?請說明一下。

主席:還有沒有委員要補充提案說明?等委員說明完,我們再做統一的回復。

我們請魯召委,謝謝。

魯委員明哲:謝謝主席。針對一般事務費,第一個,我們跟前一年比較,113年的預算大概1.46億,今年我們現在正在審議的預算大概2.2億,直接比較就增加了7,357萬,增幅高達50%,所以增加的也不少。我們特別觀察這一般事務費項下,因為涵蓋了媒體宣傳、政策宣傳等等宣傳費,其實不瞞交通部,我們事實上滿關心這樣的宣傳情況,所以在這樣的顧慮之下,我個人的提案是第14案,我這邊減列3,000萬,凍結10%,以上。

主席:謝謝。還有沒有提案委員要做說明?廖先翔委員,再邱若華委員,謝謝。

廖委員先翔:謝謝。我個人提刪減6,000萬,科目跟剛剛林俊憲委員講的是一樣的,預算的增幅超過了100%,有點浮編的情況,所以才會提出這樣的建議,謝謝。

主席:謝謝。接下來請邱若華委員。

邱委員若華:謝謝主席。因為本席提的是第18案,因為看到該宣傳費在113年的時候是4,725萬,可是114年的時候,編列150萬,增列5,325萬,占道安經費的比率,從113年度的7.81%,提高至19.44%,本席認為過多的宣傳費恐有移做其他用途之疑慮,所以這邊提案減列2,6625,000元,以上。

主席:謝謝邱委員。我們現在是不是請交通部這邊做一個說明?謝謝。

黃司長運貴:召委還有各位委員,大家早安。剛才委員關心的有關前面幾個案子,事實上在第29案到第35案,也是會談媒體政策跟業務宣導費,是不是建議到時候併那個案子來談?不過我這邊先跟委員報告,為什麼我們的媒體政策跟業務宣導費增加5,325萬的原因,我想大家都知道,從112年到113年,事實上我們整體30日死亡人數是有持續下降,但是經過我們分析以後,在這裡面,我們的防制重點,機車占了六成,高齡者占了四成。另外大家很關心的就是行人跟兒少這些弱勢用路人死亡或是受傷的情況。基於這樣一個考量,我們雖然從工程面,目前有400億的案子繼續推動,但畢竟我們經過分析發現,在國內有些道路交通事故主要還是來自於用路人的駕駛行為,或是用路行為不當所造成的,但是要改變我們駕駛人的行為,或是我們要塑造優質道路安全的文化,需要時間去投入,所以在這樣的考量上,我們基本上在明年度會從四個面向來加強宣導,最主要是針對我們的高齡長輩。我們都知道高齡長輩在接觸相關的媒體,主要都是來自於電視或者是廣播,尤其是電視的中午或者是8點熱門時段,所以我們明年是希望能夠增加電視的宣導,讓大家能夠更多層面的接觸這樣的宣導。第二個,當然機車的部分,我們希望透過網路的宣傳,讓機車使用者,尤其是年輕族群,他可能能夠接受到一些正確使用機車的風險資訊,此外對一些兒少,我們也會加強。最重要的,還有一個是停讓文化的塑造,我們很希望透過這樣的宣導,不管是汽機車使用人能夠停讓行人,我們也同時會宣導行人也要有正確的守法觀念,來減少事故。基於以上的考量,建議免予刪減,然後凍結十分之一,改書面報告,始得動支,以上。

主席:針對剛剛交通部的說明,不曉得委員還有沒有要詢問的?好,魯召委。

魯委員明哲:謝謝主席。剛剛司長特別有說明了,事實上,你剛剛做一個統合的說明,就是政策宣導媒宣費大概用在什麼方面,滿多的項目,但是你沒有特別說老人宣導是放在哪一個項目下,這代表我們在擔心的是很多的庫房,很多文宣庫房是事實,ABCD都可以拿出來用,同樣一件事,我可以用放在A的預算去宣導這件事,我也可以用到B,所以這個部分,當然後面還有一個通案討論,我們看到第29案至第35案,現在討論案子也放在後面,針對於媒體政策跟業務宣導費用。不過這邊針對於在這一part的宣導費用,我覺得也可以先來做處理,我個人覺得,說真的,因為沒有信任感,我覺得先要取得信任感之後,未來在信任感上面再來做增加,我個人還是堅持刪減3,000萬,凍結10%,以上。

主席:好,交通部這邊要不要再說明?

好,廖先翔委員。

廖委員先翔:謝謝召委。其實交通部當然每年就已經有例行編列他們的媒體宣導的預算,這些部分都是新編的,我想他們過去也都有許多宣導業務,只是說我就認為任何的宣導一定是它本身的宣導能夠讓民眾留下深刻的印象才是最重要的,而不是說去花錢買時段、買管道等等的啦,我想一個有趣的廣告,你有趣的話,民眾甚至都會幫你轉傳,你根本不用花錢去做新聞露出嘛!你應該是在製作上面要花多一點的心思,讓這個廣告能夠深植人心才是更重要的啦!我想這個部分應該是過去的成效就已經不是很好了,我們如何能相信增加的預算能夠得到我們的目的?所以說我會建議就是維持大概跟去年差不多規模的預算去執行,如果說成效良好的話,需要再增加的話,那往後年度再來講,以上。

主席:好,謝謝,如果沒有其他委員有意見的話……邱若華委員。

邱委員若華:主席,本席提的是第20案還有第23案,本席這兩案的意見是依照目前兩岸情勢,雙方的官方交流成效有限……

主席:現在還在第1419案。

邱委員若華:抱歉、抱歉。

主席:好,如果沒有其他委員要再徵詢的部分,我們是不是就來做一個處理?有關業務費─一般事務費裡面,明年度增列了5,325萬,這個科目的執行內容跟之後我們要討論的第2935案,媒體政策及業務宣導費是一樣的嗎?是一樣的,可是不同的科目嘛!增列5,325萬,如果是魯召委提刪減3,000萬的話,我覺得這樣幅度是有比較大,因為有不同的科目,我們還是要做分別處理啦,是不是看交通部這邊你們覺得可以在這裡刪減多少?你們自己……

黃司長運貴:如果委員是真的在第1419案的話,我們是建議就刪500萬。

主席:500萬。

黃司長運貴:然後科目我們自行調整。

主席:刪減500萬,交通部這邊,魯召委。

魯委員明哲:好,謝謝主席。我想針對於這個案子,因為政策宣傳、媒體這個部分,某種程度也許不在交通部,因為畢竟我們長期也滿辛苦的,政府很多錢跟民間有通啦,常常變成很奇怪的功能,我就不在這邊講得很清楚啦!因為不一定是交通部,但是你這個部分因為真的是增加,剛剛包括委員講說你的宣傳費有增加1倍嘛,所以我們今天砍完之後你還是增加,你知道嗎?你還是增加,你沒有減少,我們已經沒有做到……因為我覺得交通相關的建設需要宣導,也沒有說整個去把它弄掉、不理性嘛!我們現在刪3,000萬,你比去年還是增加,逐步讓我們來看看你這樣的宣傳費用具體用在什麼,成果出來的時候,我相信明年一定會比較好來說明啦!所以我這邊是不是真的,還是堅持刪除3,000萬,然後就針對政策媒宣費用好不好?也不要什麼流用啦!就針對這一條,以上說明。

主席:好,李昆澤委員。

李委員昆澤:謝謝召委,有關於相關的宣導費用,在過去我一再提醒交通部門,就是對於相關的重大交通規則或者是交通政策,必須要提出明確而有效的宣傳,在過去也一再提醒你們,在日本相關的重大交通政策或者是規則要公布的時候,至少都要有半年以上的公關行動,他們所謂的交通公關行動,就是交通的宣導。其實本委員會所有的委員一再質疑的就是你們相關的宣傳效果不彰,所以對相關的預算大家就會有相當的質疑,必須提出更明確、有效的作為,就好像剛才應該是健豪委員所提的,或者是明哲、沛祥他們所提的,你必須是要有效的宣導,有時候你形式上花個200萬、300萬,但是它一點效果都沒有,你必須要有更精準的宣傳投入。其實重大的交通規則宣導或是政策宣導是非常重要的,有時候交通委員會很認真地修訂一些交通規則,因為交通部的宣導不力、效率不彰、宣導不夠的時候,讓民眾對交通規則一時的改變無所適從、怨聲載道,這就是你們宣傳做得不好以及做得不夠。我的具體建議是這樣,我建議刪1,000萬,凍結10%,然後要提專案報告,這就不是書面報告了。接下來的召委,我們就等到他們有提出具體的一些規劃或是施行的初步效果之後,我們再來決定凍結的10%是不是要給予解凍,這是我以上的建議,以上。

主席:好,謝謝李昆澤委員的建議。在這邊做處理,本席先建議,事實上有關交通安全都是每個委員,甚至是每個鄉親都非常關注的議題,尤其對於我們國內這幾年的意外死傷人數竟然比日本還高,這個我們真的都覺得是沒有辦法接受的,所以有關交通安全的改善,我們也知道要從四個面向去處理,就是教育、宣傳、工程還有法規,從法制面來處理,那這四個面向相信我們每位委員在委員會裡面都有做過關心跟質詢,也都強力地要求。當然就是有關宣傳的話,宣傳你要做到什麼程度,這個真的是可大可小,你錢如果少,他們可能可以做的就有限,錢多的話也不能亂花,因為每個委員也都基於監督,希望為百姓的納稅錢把關,也希望你們要把這個錢花在刀口上、花在該花的上面,所以在這邊本席做一個處理,因為後面還有一個政宣費,我們那邊還可以再做處理,所以這裡有關第1419案的業務費─一般事務費,我們就刪減1,000萬,然後凍結10%,提專案報告後始得動支……

陳部長世凱:書面報告。

主席:專案報告,因為其實道安的議題相信每個召委都會排專案。

黃司長運貴:跟委員報告,這個我不知道可不可以說明?

主席:好,那魯召委先,再……

魯委員明哲:你確定你還要說明嗎?我都快不想說,你確定你要說明,你自己想一下。我再補充一點,這個部分這樣,我尊重昆澤委員剛剛最後的動議,但是就是針對這個項目,媒體政策及業務宣導費用這個項下減列1,000萬元,不要再流用,把一般事務費流過來,我們在這邊費這麼多的口舌、費這麼多勁,玩假的沒有意義啦!好不好?以上說明,如果確定這樣可以的話,那我就接受,謝謝。

主席:好,那科目自行調整,提……

張處長信一:直接刪。

主席:直接刪?好,那就直接刪1,000萬元,凍結10%,提書面報告後始得動支。許智傑委員有要補充?

許委員智傑:主席、大家好。我講另外一個案子,第16案,我看這個調查其實有很多不同的項目,事實上是調查不完,所以你們本來編五百多萬變成1,000萬,基本上如果有增加調查的項目,對交通有幫助的都是好事,但是我看你們這五百多萬到一千多萬,結果調查的項目好像沒有增加,那到底是有增加調查項目還是沒有?對交通有什麼好的調查方向可以再提供,是不是請說明一下?

陳處長惠欣:好的,有關委員提到的部分,這邊做個說明,我們這次114年編的預算調查項目是5項,上次就是今年度的部分是7項,不過不能用項數來看,要看調查的規模。今年的調查規模項數雖然比較多,但是規模比較小,譬如說我們查的計程車、遊覽車,其中計程車的部分母體數大概3萬,遊覽車大概九百多家,但是我們今年查的機車跟自小客的話,像一般機車大概有一千四百多萬的母體,然後自小客大概七百多萬,加起來就兩千多萬,所以它們母體規模很龐大,比計程車的母體大很多,我們這次增加是因為平常為了撙節經費,調查是輪流辦,不可能每年辦,所以這次114年的調查規模比113年的規模大很多,因此預算增加在這裡。

許委員智傑:OK

陳處長惠欣:不好意思,至於委員剛剛提到的,就是我們調查在做什麼用?最主要當然就是交通基礎建設,我們的調查譬如說像通勤、通學的狀況,然後機車或汽車使用人行為的改變,再來譬如說公共運輸,他有沒有改用公共運輸的一些狀況、情形等等,大概這樣,以上補充。

主席:謝謝。有關第14案到第19案,剛剛本席有做一個處理,我們這個部分的決議還是刪減1,000萬元,凍結10%提書面報告後,始得動支。

魯委員明哲:可是昆澤委員說要專案,我也說要專案。

主席:剛剛昆澤說尊重主席。

魯委員明哲:1,000萬確定是政策宣導費用的話,這個不要變,謝謝。

主席:政策宣導1,000萬元,交通部可以接受。

魯委員明哲:好,那我不堅持。

主席:好,那就這樣的決議。

接下來我們處理第20案到第23案,有關歲出通案,大陸地區旅費編列了362,000元,這邊有4個案,提案委員有沒有要做補充說明?

林沛祥委員,謝謝。

林委員沛祥:主席、各位同仁。剛剛主席講那句話「錢多,不能亂花」,這句話我很認同,所以我覺得務實的編列預算是很重要的,當我們看到第21案的時候,其實去大陸地區的旅費雖然只有編列區區的25萬,但是相對來講,第一點,兩岸現在的關係我們大家都心知肚明,其實跟大陸之間沒有什麼好交流的。第二點就是說,以目前的國際會議來講,如果不是第一次的破冰會議或是最後一次的結論會議,基本上,中間的所有會議有關細節的討論都是透過視訊會議的方式來做決定比較多,我記得好像是上次跟Google的大中華經理他們談到這個事情,所以這邊直接編列25萬預算,我認為我們交通委員會有必要了解這筆到大陸的預算,凍結50%是我想了解有什麼樣的業務需要特別編列到大陸的地區旅費25萬,以上。

主席:謝謝林沛祥委員。還有沒有委員要提問?

邱若華委員。

邱委員若華:謝謝主席。本席提的是第20案、第23案,剛剛也有提到,因為目前依照兩岸的情勢,雙方的官方交流成效有限,所以認為這兩項項目沒有辦法發揮成效,所以提減列,這邊本席想要改凍結50%

主席:就是改凍結案嘛!

邱委員若華:改凍結。

主席:凍結50%

接下來陳雪生委員。

陳委員雪生:交通部最近有去大陸訪問嗎?沒有吧!你們交通部有去大陸訪問嗎?或是次團體?沒有嗎?交通部觀光署有編相關的預算嗎?

韓司長振華:報告委員,這個大陸旅費是有含港澳地區,所以它是大陸跟港澳。

陳委員雪生:港澳也不准進去啦!它不讓你進去,你一定要次團體嘛!

韓司長振華:是。

陳委員雪生:所以這個錢你編了我覺得剛才林俊憲委員講得很有道理,保留……昆澤委員講的還是欣純委員?保留1,000就好了嘛!

何委員欣純:好,保留1,000……

韓司長振華:報告委員,可以先容我說明一下大概它的用途?

陳委員雪生:不是,你保留1,000,我跟你講,我是很支持交通部去大陸訪問,但是你們進不去啊!我支持你們去喔!但你們進不去,現在兩岸這個樣子……

韓司長振華:報告委員……

何委員欣純:好啦!保留2,000

陳委員雪生:我那天還跟部長質詢的時候講,你們要找次團體進去嘛!我鼓勵你們去,真的!因為要緩和了,但是你們現在沒辦法,你保留1,000塊嘛!到時候勻支嘛!

韓司長振華:報告委員,跟委員報告一下,就是說這筆預算主要是海跟空,目前海運的小三通其實都還在……

陳委員雪生:你不要再講了,司長。

韓司長振華:是。

陳委員雪生:會計處長在這裡,勻支嘛!流用嘛!都可以用。

張處長信一:跟委員報告一下,依照行政院的規定,我們的國外旅費、大陸地區的旅費基本上不可以由別的地方流進來,它有限制,所以我們編的規模其實是跟去年一樣,我們並沒有加碼,再加上每年大概大院都會通刪,所以它的規模是越來越小,重點是剛剛我們航政司長講了,它基本上是海、空的兩岸溝通,因為這是國際……

陳委員雪生:你們要去的話也是次團體去啦!不可能部長或是你們局長、司長去,不可能的,一定是次團體,他們現在目前來的也是這樣。

韓司長振華:報告委員,因為現在像兩岸小三通來講的話,因為現在金門的航班其實已經不太夠用了,所以目前金門縣政府大概也有提出來希望金門的小三通能夠增班的議題。

陳委員雪生:這個要靠國民黨去談,你們談什麼?

韓司長振華:對,但是這個議題可能還是需要兩邊的相關主管機關要溝通……

陳委員雪生:這個一定要跟國民黨去談,我跟你講,他一定作球給陳玉珍,或是給……不可能作球給你民進黨嘛!怎麼可能呢,是不是?這個預算要不就全刪,既然不能流用,也不能勻支,要不然就不要刪。

韓司長振華:是不是建議委員可以用凍結的方式,讓我們提書面報告?

陳委員雪生:所以多少錢?二十幾萬是不是?

張處長信一:三十六萬二而已,跟去年的規模一樣。

陳委員雪生:給他10萬好不好?因為萬一要用怎麼辦?

林委員沛祥:凍結就好了。

陳委員雪生:那就凍結好了嘛。

韓司長振華:可不可以用凍結、書面報告的方式?

陳委員雪生:好,以上。

主席:林沛祥委員有要說嗎?

林委員沛祥:我從頭到尾不是要……你如果仔細看,我是凍結50%,我並不是要全部刪除,但是我想知道現在你們去大陸要有什麼樣的目的,然後會有什麼樣的成果,我覺得交通委員會必須很務實的知道這一筆預算有什麼樣的功用,因此我要求凍結50%加上專案報告,以上。

主席:再請交通部補充說明針對這個科目的執行,去年度的執行狀況大概如何?是不是可以說明一下?

陳司長進生:報告委員,我這邊是產業國際司,目前交通部確實是兩岸還有在互動的少數部會之一,剛剛海、空已經有講了,以今年來看的話,郵政的部分,他們有要求我們兩岸的貨物要透過郵政來互動,甚至於專案,所以他們有提出來像廣東希望小農這些貨物能夠互通,目前還跟北京有談過,所以今年有去,可能如果抬高層級的話,部裡面也會去,所以我們希望是,因為經費確實沒有增加,有發生我們就會支用,我建議是不是能夠改書面報告。

魯委員明哲:這樣子啦!我在這邊建議一下,雖然我沒有提案,但聽了這麼久,其實他們今年也沒有怎麼用嘛!第二個,目前為止只有小三通,雪生委員在這裡,小三通一個人過去,飛到馬祖、金門坐船過去的費用,雪生委員非常清楚,所以我是覺得就把它刪減一半,刪減一半剩下18萬,其實你們可以去蠻多人,走小三通的話真的可以去蠻多次,好不好?我們就刪減一半,好不好?好,刪減一半,凍結10%提專案……

何委員欣純:刪減就不要專案了啦!

魯委員明哲:好啦!就看他出國後面的報告就好了。

主席:針對大陸地區旅費編列了362,000元,我們的委員都非常的關心,其實這個預算數是很小的規模,因為委員都非常的關心,我在這邊就做一個處理,我們就凍結50%,提專案報告這樣好不好?我們就不要刪,好不好?

林委員國成:對啦!好啦!

主席:凍結50%,然後提專案報告,謝謝。

接下來處理第24案到第28案,有關派員出國計畫、國外旅費的部分,共計編列4566,000元。

在場提案委員有沒有要做詢問?

請林沛祥委員,謝謝。

林委員沛祥:都是同樣的理由,就是說,因為在疫情之後,我們國際會議的模式已經有改變,不管是去大陸,還是去歐洲、去Vienna,哪裡都一樣。通常以國際商務來講,除了剛開始的破冰見面跟談判之外,就只有最後面的結尾談判是需要人飛到國外去的,中間的部分,因為疫情的關係,在疫情之後,所有的細項不是用email去做資料上的輸送,不然就直接做視訊會議。交通部身為天下三大部之一,你們的視訊會議設備應該會比較不錯,所以針對這一點,我所提第25案跟第28案都是針對國外出差的部分,這個部分我都會覺得應該要務實的來看待我們的預算,因此我分別在第25案刪減35萬元、凍結50%加專案報告,以及第28案刪減100萬、凍結50%,也都是因為認為我們要務實瞭解目前我們的出國旅費,不管是去哪個國家、有什麼目的,我們必須知道你們怎麼樣用這筆錢。以上。

主席:接下來請翁曉玲委員。

翁委員曉玲:我這裡的提案理由跟林沛祥委員的意見是一樣的,我們看到交通部今年的出國預算比去年增加,主要也是在於國外旅費的增幅及計畫內容欠缺必要性跟妥適性,而且資訊公開的部分也沒有做得很好,譬如在預算書裡面也沒有表明清楚到底要開什麼樣的定期會議以及參與的人數、天數為什麼要比往年的費用增加,這個部分都沒有講清楚。我們基於各單位對於經費應該要撙節開支,透過減少出國人數、天數等等手段節省一些非必要的支出,所以我這裡提案刪減100萬。

主席:好,謝謝。

接下來請林倩綺委員。

林委員倩綺:召委、各位同仁,大家好。我這邊的提案也是關於出國旅費的部分,在第24案到第28案中我提了二案,業務單位也有來說明。我這邊的提案其實是凍結案,為什麼要凍結呢?第一,最主要是你們在內容上沒有寫清楚,但是你們來說明之後,我知道你們目前大概的規劃方向,在第26案這邊,你們規劃的方向是因為現在可能有了道路交通安全的問題,所以規劃要去西班牙,如果我印象中沒錯的話,對不對?雖然主題的部分你們現在有一些規劃,但是整體還沒有很確定,所以我想我的凍結應該那時候……我的預測也是其來有自啦,不過交通部這邊是有說明,但是在撙節開支跟嚴審預算的狀況下,我還是希望凍結的部分,等到你們很確定,就是這個會議跟道安有關的主題已經是確定的,而且就如你們所講的,這個有可能會在西班牙,然後整個的內容很詳實之後,再去做處理,如果在整個程序時間上可以的話,因為這樣相對會比較清楚。你們來說明的時候我其實有跟你們說過,就是當用則用,可是該省則省,你們編的這個預算,我覺得也有點尷尬啦,因為你們這是去歐洲的部分,我們知道疫情之後有通貨膨脹,因此在整個狀況上,你們是不是需要整體考量一下,這個是第26案西班牙的部分。

後面第27案,你們要去荷蘭(尼德蘭)的阿姆斯特丹嘛,因為尼德蘭也經常是臺灣效法的對象,但是我這邊還是要提醒,雖然這個主題相對上比較清楚,你們也知道你們究竟要去哪裡。第26案是因為今年開案,也讓大家有一點不太確定跟質疑,第27案你們可以派的人相對比較足夠,不過我這邊呼應一下剛才沛祥委員這邊講的,就是我們實際參與國際會議的真正目的是什麼?如果是學習的目的,是不是透過視訊會更完整、更詳細,更加清楚?如果是宣示的目的,那你要派多少人?這些人的真正目標及使命是不是能夠完成?情願派一個很清楚的人去把我們需要的connection或者是我們需要claim、宣告的東西把它講清楚,與其派很多人,結果錢又不夠,到最後省這個省那個,然後真正要達到的目的跟效益沒有辦法達到,大家整個的出國品質也很糟,結果學習上也沒有辦法像相對用視訊或者是再更進一步其他的方式來得細緻,因為這不是出國進修啦,所以這個部分應該先清楚會議的主軸是什麼,臺灣的定位在這裡面要怎麼被提及,再來是中間你們要有哪些connection,誰能夠做這件事情等等,這個效度上,我覺得應該整體都要做重新的審視跟處理,所以我這邊也呼應沛祥委員,剛才翁委員講得也很實在,原先你們其實內容都寫不清楚,我也是問了很久,你們才大概解釋,我們需要花很多時間溝通,所以在這個凍結數上大家就會有一定的額度,我們還是希望事情能夠做得更好,要撙節開支,要當用則用、該省則省。以上,謝謝。

主席:好,謝謝。

我們現在就請交通部這邊做說明。

黃司長運貴:剛剛林委員所提示的第26案,就是我們明年度會新編一個有關道路安全的會議,也跟各位委員報告,事實上,我們這一、兩年在推動道安的過程中,其實一直要求我們要跟國際接軌,瞭解國際一些主要國家辦理道安的相關政策,所以我們明年就開始編列有關道安的一個出國案。

林委員沛祥:我的是第25案,不是第26案。

黃司長運貴:我現在是針對林倩綺委員的部分,抱歉。我想就是基於這個原因,所以我們明年就編了這樣一個參與國際會議的經費。其實剛剛很多委員說是不是用視訊就可以,目前就我所了解,很多的國際會議事實上已經是沒有視訊,可能要到現場去參加,最主要是到現場可以跟相關國家面對面的建立一個溝通管道,所以這邊也請委員能夠支持,畢竟現在道路安全是我們國家目前重要的施政重點,透過參加國外相關會議的話,更可以清楚地掌握到國際,尤其是歐洲地區各國在執行道安的一些相關政策內容,是不是可以建議凍結十分之一,提書面報告後始得動支?謝謝。

主席:我們這個科目就是有包括出國計畫跟國外旅費,我們的出國計畫是指會議,是嗎?出席……

陳部長世凱:國際研討會跟訓練……

主席:國際研討會跟訓練,這部分還要繳什麼註冊費之類的嗎?

陳部長世凱:有些要。

主席:有需要註冊費嗎?是,如果說是必要的,就是如果沒有那個註冊費,出國也是沒用嘛,就沒有辦法去出席那個研討會嘛,所以這是有連帶關係啦。

現在委員的提案有刪減100萬的、有刪減35萬的,如果這樣子刪減,對你們的執行有沒有影響?

張處長信一:跟委員報告一下,因為我們這整個科目今年只增加二十幾萬,這二十幾萬如同剛剛路安司司長所講的,他們6個出國計畫有4個計畫是增加的,當然有些是因為點的問題比較貴,至於其他航政、交通產業發展,還有我們固定要派員到國外去訓練比較長時間的,這些都沒有變,所以我們是建議最多是凍結,不要刪減,因為規模我們其實一直在撙節、一直在撙節的支用,因為特殊有需要,所以我們必須要派人出去學一些新的東西,跟國外有一些新的交流。所以我們建議是不是能夠儘量用凍結的方式,我們來提書面報告,讓委員了解我們在做些什麼,而不要用刪減的,因為規模實在很小,其實最後立法院這邊大概也會有通刪,那通刪的話,又會使它的規模縮減,因為每年都在逐年下降,以上懇請……

主席:好,那出國計畫已經有確定的計畫嗎?這裡可以先做一個說明嗎?都有了喔?

張處長信一:地點有些地方是需要選擇的,然後還有時間,還要看國外的安排。

主席:好,開會地點不限定啦?

陳處長焜元:不確定。

主席:不確定,就是要看……

陳處長焜元:時間到的時候才有辦法確定。

主席:是。那這邊的話,是不是我這邊就建議我們用凍結來處理,好不好?就是有關出國計畫跟國外旅費的部分。請林沛祥委員。

林委員沛祥:我說實在話,我需要看到專案報告。我需要看到專案報告,而且你們最好報告清楚一點,因為不是只有我一個委員有這樣的疑問,凍結百分之五十是我的底線,甚至……

主席:好,那如果是專案報告的話,我們就是凍結百分之十……

林委員沛祥:百分之五十,百分之五十,sorry,百分之五十是我的底線。

主席:可是這樣子的話就是說,在新年度如果召委沒有馬上排,他們可能都沒辦法出國,就是他只有遇到有計畫需執行……

林委員沛祥:其實說真的,如果講國際會議這件事情,不好意思,我在民主基金會任職過,我也在港務公司任職過,我常常在出國,我也知道有些時候這些報告怎麼樣浮濫運用,我很清楚,所以拜託、拜託、拜託,不要糊弄我們交通委員會,好嗎?凍結百分之五十。

黃司長運貴:是說要專案報告,也不知道專案報告什麼時候會排上,有些會議搞不好會在……在專案報告之前搞不好就已經有會議,可能會有這種情況,是不是建議還是用書面報告。

陳委員雪生:主席,我這裡有刪減100萬,你沒有提喔?

主席:有,我剛剛有提。那就是說因為這個出國計畫如果是固定的話,就是說它的支出的費用是固定的……

陳委員雪生:你們的出國計畫比去年多啦。你們的決算是多少,用完了嗎?

主席:比去年增多二十幾萬啦。

陳委員雪生:你決算用完了沒有?決算,處長,你們錢用光了嗎?好啦,沛祥委員那個五十就五十嘛,凍結……他凍結百分之五十,比我這個砍100萬好欸。

林委員國成:不是啦!不、不,召委,召委,人家幾個委員已經說凍結專案報告,錢不多,如果你們繼續這樣去做預算說明,我可以跟你們講,你們這個很小的事,人家不刪你預算,要凍結百分之五十,然後只是要專案報告。其實你們自己也講不清楚,你們編這些預算到底要到哪邊去你們也不講清楚,後面寫的模稜兩可,你叫人家怎麼支持?欸呀,部長,我跟你說,你如果要這樣審,到最後我跟你說,人家……對啊!

主席:還有沒有委員要補充說明?如果沒有的話,我們就是……

林委員國成:給你們專案報告呢!

主席:事實上是這樣子,如果要專案報告,因為我剛剛發現這樣子我們會有很多專案報告,怕下一個會期的召委,如果沒有辦法排的話,他們等於就是沒辦法動啊,所以如果凍結數高,我們是不是就用書面報告這樣子,好不好?就是做一個折衷啦,如果我們凍結百分之五十,我們就是用書面報告;如果你說要專案報告的話,我們就凍結10%

林委員沛祥:報告召委,我看過太多書面報告,我以前是專門寫書面報告的人,好不好?這些都是copy and print出來的。

陳部長世凱:那就凍結10%,做專案報告。

主席:好,凍結10%,專案報告,好不好?我們做一個折衷。

林委員沛祥:凍結20%

主席:好,那就凍結20%,專案報告,就是國外旅費這個科目專案報告,然後凍結20%。好,謝謝。

接下來我們處理第29案到第35案,就是歲出通案「媒體政策及業務宣導費」,這個科目編列了13606,000元,這邊我們有7個提案,請提案委員說明,首先請翁曉玲委員。

翁委員曉玲:謝謝主席。我們知道現在政府財政負擔過大,但交通部的媒體宣傳經費卻逐年增加,交通部114年編了一億多的媒體宣傳費,比113年還多增加了六千多萬,六千七百多萬,喔,對不起,比113年多增加了3,646萬。本席認為交通部這裡編的媒體宣傳費用過高,而且宣傳費用委託的廠商只有集中在少數的四、五家,就是交通部連續三年的得標廠商有五家,金額就高達了四千六百多萬,這部分可能會有獨厚特定廠商之嫌,因此本席提案刪減預算項目5,000萬。

主席:接下來請黃健豪委員。

黃委員健豪:謝謝召委。我也是針對媒體政策宣傳這部分提案刪減5,000萬,我的原因在提案裡面寫得非常清楚,大家也能看到我們都很支持,當然道路交通安全非常重要,但是也可以看到今年編列的道安經費大概6億元,媒體的宣傳費用大概只有4,725萬,約占比百分之七點八,這是今年的狀況。那明年呢?一樣是道安的預算,結果道安整體少編,從本來今年的6億然後明年降到5億,剩下5億之後,其中的媒體宣傳經費高達150萬元,占比達到將近百分之二十,我想這個比例原則很奇怪啦!

我們希望你能夠把更多的道安經費拿去做實質的,比如可能路口改善也好,或是各項的工程也好,在整體經費下降的情況下,你的宣傳經費還增加這麼多錢,還增加了一倍。增加一倍這部分有來說明沒錯,說是新增一些高齡者的安全用路知能,然後增強機車駕駛的風險宣傳等等。第一個,剛剛講的這些事情,說你要來新增什麼高齡駕駛人,然後新增機車駕駛人等等這部分,在剛剛你們的說明裡面,你們說一般業務費裡面就已經要編相關的預算了,結果在這邊又重複出現,這是第一件事情。

第二件事情,這個是新增的,那你本來的5,000萬在做什麼事情?你本來的5,000萬裡面難道就沒有要去幫助高齡者以增加他的安全用路知能嗎?本來就沒有要去宣傳機車的安全駕駛嗎?所以,本來的預算在做什麼,為什麼突然要增加這5,000萬?而且你是在整體道安經費減少的情況下,卻把宣傳經費增加,我想這個是比較說不過去也不太合理的,所以我才提刪5,000萬。刪減5,000萬,其實講白了,從整體來講你的預算還是增加了,跟去年來比你還是增加了,而且也不影響到你本來的業務。以上,謝謝。

主席:謝謝黃健豪委員。接下來邀請林倩綺委員。

林委員倩綺:謝謝主席和各位同仁。在這一案我這邊提的也是減列5,000萬,刪減的原因我這邊已經有提了,今年你們還是整體增加。我這邊要提兩件很重要的事情,第一個是溝通的效度。我們不要講說這個是宣傳,而是說你如何跟民眾溝通,這個是最主要的,而不是說針對我們的業務做得多好的宣傳,而是究竟我們希望民眾在道路安全上,或者是現階段比較複雜的空間行為上,怎麼樣能夠保持大家的安全,這是很重要的,所以要重視效度這個部分。

第二個是公平性,公平性就跟你們在招標的部分有關,因為我就發現交通部在這個招標上,你們雖然採公開招標,但是限制性招標的方式那麼高,難道這些東西就只能是這樣做嗎?只有幾個媒體可以這樣子做嗎?這一點讓人家有點疑竇,所以我希望交通部就這部分在未來也應該要做一個改善。

我們再回到剛才我們講的效度,所以據我所知,你們應該拍影片,你們說增加的部分是針對高齡族群還有一些行人安全,但是基本上形式跟網絡是差不多的,就是你們網路平台看起來跟過往是差不多的,只是族群上有一些調整;我不知道你這個族群上的調整,在你們原有的結構平台,也就是網路宣傳的結構平台上,做了哪些處理?比如是託播、做廣播,或許有小部分做到了地方的電台,這個好像是有增加的部分,但主要的人口基本上還是在高齡族群,然後增加一些行人道路安全。我覺得你們想要增加的族群跟原先的結構,差異並沒有那麼大,這是我提出來最主要的一個原因。當然你們對這部分也做一些說明,但就整體來講,這個限制性招標的招標方式,跟你們原先平台結構上的調整,在今年多編的部分,似乎有比較多讓人有疑竇的地方跟問題。以上是針對業務單位補充之後,我這邊所看到的幾個問題。謝謝。

主席:謝謝林倩綺委員,接下來請陳雪生委員。

陳委員雪生:謝謝召委。媒體政策增加3,600萬,交通運輸規劃增加5,326萬,交通運輸規劃還有產業發展增加了一倍以上,你們去年三億多的宣傳費,現在增加了一億多,這是做什麼用的?還有,你們的決算是怎麼樣,請你們說明一下,為什麼明年度的宣傳預算較今年度增加一億多?所以我們委員才會砍個5,000萬、6,000萬,這樣的一個砍法!第二項,剛才倩綺委員也講了,你們用限制性招標還是公開招標?是不是最低價得標?還有最近這三年是不是都由同一家媒體得標?這裡面會鬧鬼喔!所以請部長尤其要注意!當然大家依法行政,公開招標時候有的就跟鐵路一樣會有什麼區段,可是全臺各段都是同一家!真的很奇怪,難道是他祖宗有德還是有什麼遺傳的?沒有這個道理嘛!調查局也不去看一看是怎麼回事,都是同一家媒體標到,這就有問題了好不好?我想你們有會計處、有政風處,針對這方面,你們要說明一下。謝謝。

主席:請交通部說明。

張處長信一:我先跟各位委員報告,第一個,其實我們的道安經費並沒有減少,預算書上看起來減少,事實上我們是把公路駕駛訓練這個部分直接編到公路局裡面,編了1.2億。剛剛委員說我們整個規模下降,導致我們的政令宣導預算,好像比例變高,其實沒有,我們是將公路局舉辦的訓練直接編在公路局,這是第一個說明。第二個是我們整個預算只編了一億多,並沒有增加一億多,是今年編了一億多,比去年的確有增加,增加的部分,剛剛在第14案到第19案,我們主要就增加在道安這一部分,這個地方的政令宣導全部都增加在前面道安的項目……

陳委員雪生:29案、第30案、第31案到第34案,增加了一億多,幹什麼要用那麼多的宣傳經費?

張處長信一:宣傳經費其實就是為了道安,我們……

陳委員雪生:公路局的部分就回歸公路局去,你把公路局的部分放進來幹什麼?

張處長信一:那個有編過去,所以看起來我們部裡面的預算減少……

陳委員雪生:你這裡多了一億多出來!

張處長信一:沒有。

陳委員雪生:怎麼會沒有?

林委員國成:九千多萬啦!什麼沒有?

張處長信一:政令宣導沒有多出那麼多,只剩下3,600萬而已。

陳委員雪生:不只,不只。你講的是第29案,我連第30案都講進去了。第31案到第34案呢?第30案是不是增加五千多萬,第29案增加3,600萬,所以第31案到第34案增加一倍,你們有那麼龐大的業務嗎?道安的部分就編到道安預算裡面,你就寫道安嘛!如果是道安的話,今年也是道安,明年也是道安,後年也是道安,你在跟我扯道安幹什麼?你的道安就在這裡面,今年度就在這個裡面啊!

張處長信一:我可以送明細資料給委員。

陳委員雪生:你道安就在這個裡面啊。

陳部長世凱:跟各位委員報告,為什麼今年道安會提高比較多,大家都知道我們為了道安在硬體建設部分,增加很多的預算;但是要完成道路安全,除了硬體建設之外,用路人的觀念非常重要,所以我們今年特別用多一些預算,在用路人的觀念上面去做宣導。另外一方面,我們剛提到今年會比較針對老人家跟幼兒的部分,因為我們有研究過,交通部過去比較沒有針對電視媒體去投放廣告,我們的一些老人家不太看手機,所以我們今年會用一些電視廣告,希望老人家能夠看到我們在道安上面的宣導跟宣傳。所以在這個部分,我們在今年……

陳委員雪生:部長,老人家反而很尊重法律。

陳部長世凱:我知道他們很尊重法律……

陳委員雪生:他們知道綠燈的時候要趕快通過,倒是年輕人一邊走路,一邊打手機、一邊談戀愛、一邊打啵,像甚麼話嘛!

陳部長世凱:網路上面的宣導也都有,但是對於老人家……

陳委員雪生:開車的都氣死了,尤其滑手機最嚴重。

陳部長世凱:因為我們從數據上面看起來,其實老人家……

陳委員雪生:你們就訂一個行人穿越法嘛!

陳部長世凱:在事故上面的傷亡人數蠻多的。

陳委員雪生:我們要等兩個紅燈才過得了。

陳部長世凱:是,是。

陳委員雪生:都在等行人,哪有這樣子走的?

陳部長世凱:所以跟各位委員報告,道安在明年度的重點,我們希望在道路安全教育跟宣導……

陳委員雪生:你這樣講是可以,而不是處長講的道安放在裡面,難道道安以前沒有放在裡面嗎?

陳部長世凱:除了硬體面之外……

陳委員雪生:去年、前年、大前年也都放在裡面啊!要扯個鬼理由出來啊!

陳部長世凱:教育面也很重要,教育面的部分,我們會放在媒體宣導的部分,跟各位委員報告。

陳委員雪生:太多了,太多了,你們自己斟酌看看要減掉多少,我是很袒護你們的。

陳部長世凱:報告委員,剛剛已經減1,000萬了。

陳委員雪生:什麼減1,000萬?

陳部長世凱:我們在前面的案子……

陳委員雪生:你說第29案嗎?

陳部長世凱:在討論第14案有關道安的部分,已經指定減1,000萬了。

陳委員雪生:不是這樣減,你要總的來算,你不能說道安的……

主席:黃健豪委員……

林委員國成:處長,你們不要把所有東西都講成是老人的宣傳;我要提醒部長,你們自己都講不清楚,在你們預算書裡面,老人的宣導部分只有1,200萬,你不要當所有委員都是「癮頭」,所以你們不要把1,200萬推到這裡來,重新再說明。

主席:接下來請黃健豪委員。

黃委員健豪:謝謝召委。我還是要跟交通部這邊溝通一下,如果是工程面的部分,我想大家都沒有什麼太大意見,但是今天講到宣傳費用增加的部分,光這個項下,從今年的4,725萬,你要增加到一億多。剛剛國成委員也提到,你們說明高齡者的安全用路只增加1,200萬,然後在機車駕駛是1,000萬、車輛停讓行人用路安全觀念1,675萬,兒少的宣導費1,400萬,其他增加安全入口網站、社群媒體行銷50萬,所以你們在增加的部分的確有說明。本席要問的是,現在你編的4,725萬要做什麼事情?這4,725萬做不到這些事情嗎?還是你承認交通部過去對於剛剛所提到的老人的部分也好,行人安全也好,都沒有宣傳,請問過去的4,725都花到哪裡了?如果過去宣傳績效不好,那麼你現在又要增加,我怎麼有辦法同意給你呢?所以我們要求講清楚,第一個,為什麼要增加這麼多錢?整體經費你要怎麼使用?而且就像剛剛講的,其實你們自己不小心也漏了口風,前面在講業務費的時候,你們也用一樣的理由來跟我們講說:「這個東西要做這個、這個」,現在進到這個項目之後,你又說:「我們一樣要做這個、這個」。兩個不同的科目,卻做一樣的事情,我覺得這樣很奇怪!就像剛剛召委講的,你把錢放在不同的部門裡面勻支來、勻支去,所以我們希望今天要把這個問題講清楚。

主席:接下來請魯明哲委員。

魯委員明哲:謝謝主席。針對通案第29案到第35案,其中第31案到第34案,因為之前有討論過,剛剛這個部分是刪減1,000萬。第二個,事實上這個通案處理,後面有些是項下的,總數大概是13606,000元,其他項下有時候不一,跟各位委員來做報告。

同時,我也真的要跟交通部建議一下,就我們預算中心對整個行政院,有關政策宣導跟媒宣費一些通案的問題,我覺得其中有兩點最重要,第一個就是KPI,有部分太集中化,就是那個公司不斷的得標,當然也有些新的;不斷得標的公司,它的KPI到底是什麼,我覺得這是你們應該要知道的,我們也想知道它屬於優秀?還是一般?還是不達標?你的標準是什麼?對於這個部分,你們真的要很具體的跟我們說明,有些公司不斷的得標,它的KPI是不是很棒?有幾分?你們的標準是什麼?第二個問題就是過於集中。不管是顧問公司或媒體,如果都一直在特定部分,因為民眾看的媒體不一樣,就固定在一些他比較熟悉的電視台或者平台,你若太過集中,他就看不到你的宣導,這是事實,你們真的要去注意這個問題;對於一些不同平台的人,他其實很難看到或看到的次數很少。所以,就專業的考量,你們對於KPI的建立,對於你們下廣告是不是普遍性的一個平台,要去研究。所以我的第35案刪除300萬的原因是針對這項預算,你們112年的執行率只有25%,你們說已經透過參與大型活動等等的理由,又說113年的執行率比較高,我在想這樣一下有、一下沒有。對於宣傳費用,是不是請各位委員集中討論──剛剛已經刪了1,000萬,針對一億多的預算,我們還要追加刪減多少?以上。

主席:謝謝魯明哲委員,接下來請李昆澤委員。

李委員昆澤:我先簡單跟大家說明一下,我們剛才刪的一般事務費裡面就有相關的項目是1,000萬,這是屬於一級的類別;我們現在討論的是媒體政策及業務宣導費,很多委員提案說要刪5,000萬,我要提醒大家這個屬於三級的類別,其實媒體政策及業務宣導費包含在一般事務費裡面,這個部分要先跟大家說明。

另外,對於臺灣交通的意外事故造成嚴重傷亡,這是國人最關注的議題,所以在過去這段時間,交通委員會嚴厲要求交通部針對交通改善工程、交通規則的補全、相關交通安全文化的重新推廣,以及對交通號誌、標線等等予以重要的檢視,以及重新的規劃。這一些包括改善的工程、交通文化的推廣及相關安全標線、號誌的改善,都必須向民眾做正確有效,而且重要的宣導。就如同我剛才所說的,這種重要的交通規則及政策推動,在日本至少都是半年以上重大的公關宣傳行動。現在本委員會的委員對交通部的這個預算,剛才都已經有初步的說明,交通部有責任將相關的作為明確具體的說出來,預計道安改善宣傳的重要方向是什麼,具體內容是什麼。

本席再次向大家說明,我們剛才已經在一般事務費刪了1,000萬,現在討論的媒體政策及業務宣導費,其實就包含在一般事務費裡面。以上向大家說明。

主席:接下來請翁曉玲委員。

翁委員曉玲:剛剛聽部長說你們打算要把媒體業務宣導費放在電視廣告上;其實這幾年來,已經看到民進黨政府投入在電視廣告的媒體宣傳費,都集中在特定的電視台,這個問題是很嚴重的。再者,有關道安交通等業務宣導,不是都已經做了很多年,是不是就代表之前做的都沒有成效?你們媒體業務宣導的政策規劃方向,也都沒有進行檢討,然後做一些沒有效果、沒有意義的宣導,浪費人民的納稅錢。本席認為你們應該重新檢討你們現在所做的媒體業務宣導規劃;同時,就像魯委員剛剛所說的,KPI很重要,它的點閱率或收視率,成效究竟如何,都要很清楚地列出來,實在沒有必要花一億多的經費再去做這個媒宣,更何況媒宣的經費,我記得是另外編列的,它跟一般業務費應該是分開來的。所以本席還是認為至少刪減一半,我們這邊還比較客氣,就刪減5,000萬,希望委員都能夠堅持,看看這部分的錢少一點,他們會不會做得更好。

主席:請陳雪生委員。

陳委員雪生:剛才李昆澤委員已經講了,道安會報就少砍1,000萬嘛,這個我們接受;但是你明年的預算比今年要多出快1億……

主席:沒有啦!。

陳部長世凱:就多出5,000萬。

主席:5,000萬已經刪1,000萬了。

魯委員明哲:再刪1,000萬啦!

翁委員曉玲:我們認為要刪5,000萬。

陳委員雪生:已經刪1,000萬,就1,000萬扣掉,再刪4,000萬就好了。部長自己講要刪多少?

主席:針對委員們剛剛的意見,請交通部再做詳細的說明。

陳委員雪生:等一下,還有我很在意的,請你們把最近三年是哪些廠商得標的,請做一個報告給我們交通委員會,我要……

主席:等一下,如果決議要書面報告,他們就要……

陳委員雪生:最近三年是不是同樣的廠商得標,我很在意這個。

翁委員曉玲:近四年。

陳委員雪生:也給翁曉玲委員一份,我也要。

主席:如果有書面報告就是給全體委員。

陳委員雪生:給全體說明,以上。

主席:我們請交通部說明。

黃司長運貴:我想再跟委員報告,剛剛大家說我們的道路安全費用,明年是編51,700萬;業務費用差不多15,000萬,下面有一個一般事務費,一般事務費裡面又有剛剛大家所關心的媒體政策跟業務宣導編了1500萬。現在大家關心的是這1500萬,剛才在討論一般事務費的時候,已經刪減1,000萬,它是在細項科目裡面。我在這邊跟各位委員報告,我們跟內政部推動的路口安全改善四年400億計畫,現在正在進行;但交通事故最大的主因,還是來自於用路人他的駕駛行為不當所造成的,我們希望透過教育宣導,看看是不是可以引導我們的用路人有一個正確的駕駛行為,來塑造良好的道路安全文化,這個部分需要日積月累,花時間、經費去執行,所以我們才有明年增加的經費。沒錯,我們現在是高齡、機車,還有兒少,剛剛李昆澤委員也特別強調,當一些相關的法令在修正的時候,我們也要透過媒體來進行宣導。尤其是高齡者,我們初步的了解是這些高齡者目前接觸到的媒體,主要還是來自於電視跟廣播,我們之前在媒體上也有做廣播,但是發現數量可能不夠,所以我們明年希望能夠增加電視的檔次。大家很關心我們是不是集中在某一個特定媒體?基本上交通部在採購的時候,是限制性招標之下的公開評選準用最有利標。也就是說,相關招標文件公告以後,有興趣投標的業者會來投標,我們會成立評選委員會做公平、公正的評選。

陳委員雪生:打斷你一下,你們不要用最有利標好不好?改用公開招標的方式,可以嗎?

黃司長運貴:公開評選就是有點類似公開招標的意思,只是我們可能要有一個……

陳委員雪生:不一樣啦!因為本席當過縣市長,所以本席知道,如果是最有利標,你們說誰得標,大概就是誰了啦!

黃司長運貴:通常公開招標就是用最低價格標啦!但事實上我們是希望……

陳委員雪生:最有利標就包含價格的因素,價格只是其中一項分數啦!

黃司長運貴:沒錯,對,委員說的是。

陳委員雪生:就是占比而已啦!你們可以通通用價格標,也可以公開招標,就用……

黃司長運貴:其實在我們的公開評選裡面,價格就是其中一個項目,我們希望做整體性的考量。

陳委員雪生:價格占5%嘛!只是其中一個項目,但你們想要誰,還是誰得標啊!

黃司長運貴:但我們還是希望考慮其他因素啦!而且這也是由專家學者組成的,所以……

陳委員雪生:專家學者喔?

黃司長運貴:對。

陳委員雪生:那才好笑咧!專家學者不聽你們的才有鬼,這方面本席最清楚啦!

林委員國成:專家學者和你們選價格標有什麼關係?

陳委員雪生:你們用價格標有什麼關係?你們就公開招標嘛!請問你,公開招標有什麼困難?因為這裡面有鬼,你聽懂了沒有?本席是在幫你抓鬼耶!搞不好的話,萬一出了什麼事該怎麼辦?不只你要負責,連部長都要負責。

黃司長運貴:剛剛委員有指示我們要提書面報告嘛!

陳委員雪生:不只是提書面報告的問題。

黃司長運貴:我們是把這幾年到底是哪些業者來投標的資料,寫成書面報告提供給委員參考。

陳委員雪生:其實對於預算的增減,本席不是很堅持,本席只是覺得你們得標的這個媒體有鬼。

主席:謝謝雪生委員。林俊憲委員還要補充嗎?

林委員俊憲:沒有。

主席:沒有了?事實上政府採購法都有一定的規範,公部門進行招標的時候,一定都是遵守這樣的規則,所以他們只要符合法令,應該都是可以的。剛剛經過充分的討論,各位委員都有充分表達意見,本席也要先感謝魯明哲召委,還有前召委李昆澤委員做補充說明。

因為預算的編列有二級和三級的區別,第31案到第34案,剛剛已經刪減1,000萬元。第29案到第35案的部分,我們現在就進行處理,本席建議參照魯明哲召委的提案,刪減300萬元,凍結300萬元。第35案就凍結10%,刪減300萬元,好不好?提書面報告後始得動支,書面報告的內容就是針對剛剛委員的要求。交通部有沒有聽到?剛剛委員要求這個書面報告的內容,要有之前得標廠商的詳細資料,好不好?

陳部長世凱:好。

主席:請沛祥委員發言。

林委員沛祥:抱歉。本席認為第35案和第31案到第34案,這兩者不太一樣,所以本席認為,如果第35案是遵照魯明哲委員的提案,第32案也應該遵照魯明哲委員的提案,本席和魯明哲委員是一樣的想法。本席的第30案是刪減6,000萬元,凍結30%,因為這次增加的預算差不多就是6,000萬元。

至於凍結30%,如果只說明這關係到行人安全、宣導,其實並不是那麼有利,但是我們尊重主席,也尊重委員會的和諧,所以本席退而求其次,希望第31案到第34案遵照魯明哲委員的提案,刪減3,000萬元,凍結10%,謝謝。

主席:這個部分剛剛已經處理了。

魯委員明哲:前面討論的前帳已結清,但因為現在第29案到第35案又重新開放讓委員討論,所以這個部分還是要尊重所有委員的提案。等於是同樣的項目,但是大家要再刪減,這就等於追加,除了之前的1,000萬元基底,再追加多少的概念。

沛祥剛才是說多少?再追加3,000萬元嗎?本席知道,就是要多刪啦!等於再多刪2,000萬元的意思。說的精確一點,就是處理第29案到第35案,再追加刪減2,000萬元,這是沛祥的意見。

主席:剛剛已經刪1,000萬元了。林俊憲委員要補充說明。

林委員俊憲:謝謝主席。各位同仁,交通部連這個預算明年比今年增加多少都說不清楚。

黃司長運貴:5,325萬元。

林委員俊憲:明年的預算只有增加5,325萬元?對啦!所以不是一億多元啦!剛才一直解釋不清楚。如果委員對這筆預算有質疑,我們砍一半好不好?五千三百多萬元砍一半,就是2,500萬元,剛才已經砍掉1,000萬元,對不對?所以本席覺得再刪1,000萬元應該是可以接受的,這樣等於砍掉一半,所以最多再刪1,000萬元啦!

陳委員雪生:本席來說比較快啦!刪1,500萬元啦!好不好?如果再聊下去,可能會砍2,000萬元到3,000萬元。部長,砍1,500萬元啦!這樣處理比較快啦!

林委員俊憲:1,000萬元啦!你讓他們做做看嘛!

陳委員雪生:不是!他們這個預算增加三、四千萬元耶!

主席:增加5,325萬元。

陳委員雪生:總共增加五千多萬元,我們把道安的1,000萬元刪掉了,剩下的就是增加4,000萬元。

主席:請何欣純委員發言。

何委員欣純:謝謝召委。本席是請求各位委員再深思熟慮啦!因為我們去年和今年都有交通法規的大變革,很多新修正後的法令,事實上民眾大多還是一知半解,有的甚至不知道,所以本席覺得宣導這件事情很重要。尤其是宣導正確的交通規則,給予正確的資訊、形塑正確的觀念,讓人民遵守交通規則,甚至是將法規制度融入文化中,而且這個文化還必須內化,在生活習慣上能夠自然而然的遵守,這些都需要時間,也必須投入大量的宣傳。

本席舉一個例子,剛剛也有其他委員說到,老人家都很遵守交通法規,本席承認大部分的人,其實不分年齡都很遵守法規,但是我們在實務上也接到很多陳情,就是他不知道交通法規改變,甚至一些比較年長的,或者比較少接觸的人,他不知道交通法規已經改變,所以會誤觸。他們都是因為不小心或者不知道而觸法,但是法規已經修改了,你也不能因為不知道而不受罰。

本席覺得不教而殺謂之虐,所以要開罰之前,政府必須要做很多宣傳,讓人民對現行交通法規的認知到位,而且要知道法的底線在哪裡,這個部分很重要,要讓民眾知道那一條紅線。第二個,我們現在除了交通法規的變革之外,也在大力推行行人交通安全,或者不管是腳踏車、機車、汽車,很多道路系統也有改變。

本席舉一個例子啦!光是一個人行道,現行為了行人的交通安全,各大城市、各地都在施行人行道的更新和改建,但很多人不知道、不了解,為什麼人行道要做那麼寬?為什麼人行道為了行人安全要做庇護島?為什麼那個直角、圓圈要畫那麼大?其實這些都應該透過宣導,告訴大家為什麼要這麼做,消弭大家的誤解、不信任或者是對立,所以這個部分真的很重要。

拜託委員支持交通部,關於交通部執行的成效,他們說明的不夠好,或者不精準,或者沒有辦法說服我們,我們以後就繼續強力要求,甚至要求做KPI,還有後續的報告,我們甚至可以要求他們來仔細說清楚。但預算是不是酌減就好啦?刪1,000萬元啦!好不好?謝謝。

林委員國成:召委,這樣啦!本席提一個建議,部長也不要堅持1,500萬元,其實國民黨黨團已經放的非常寬鬆,如果委員會沒有共識,送到黨團協商會更慘啦!所以本席建議,大家是不是折衷一下刪1,200萬元。不要再說了,你們再說的話就麻煩了。

陳委員雪生:好啦!1,200萬元。但是有但書,你們要公開招標喔!

主席:好,那就不要再說了,我們就刪1,200萬元。一定是公開招標啊!

何委員欣純:本來按照採購法就是要公開招標啊!

陳委員雪生:本席告訴你啦!召委說要依法行政,其實大家都是依法行政,被抓到調查局的才是違法的啦!你懂了沒有?

主席:採購法一定是公開招標啦!

陳委員雪生:固定都是那一家得標,這是怎麼回事?

林委員國成:部長,這個就是固定用公開招標的方式,但它是價格標啦!你們不要用評選標,如果是評選標就會比較容易作弊啦!既然這樣,本席就順著委員會的意思去做啦!

主席:好,謝謝林國成委員。經過大家熱烈、充分的討論,我們現在做成決議,有關第29案到第35案,媒體政策及業務宣導費,刪減1,200萬元,凍結10%

何委員欣純:不用凍結了啊!都刪減了還要凍結?

主席:不用凍結了嗎?所以就不凍結。好,刪減1,200萬元,科目自行處理,也要提書面報告。

何委員欣純:好啦!

主席:現在休息10分鐘,謝謝。

休息1056分)

繼續開會117分)

主席:現在繼續開會。在開會之前本席先作以下宣告:等一下中午我們在交通部本部的預算案處理完畢之後,休息半個小時用餐,所以請接下來的單位先去用餐,我們等一下在本部的預算案處理結束之後,才休息半個小時用餐,做以上宣告。

我們現在繼續處理預算提案,第36案至第42案,有關交通科技研究發展這個科目,預算數是1,6512,000元。我們現在是不是請提案的委員,有沒有要做提問的?

請徐富癸委員,謝謝。

徐委員富癸:謝謝主席,本席提出第38案,交通部在辦理所謂交通領域關鍵基礎設施資安整備計畫裡面,本席目前掌握到的資料,截至今年8月,針對交通部應該取得資安職能課程證書的人有680個,但實際上取得證照的人只有318位,還沒有過半。交通部在這一年裡,也沒有去盤點應該取得相關證照人數的基本數據,本席要求先凍結100萬,要求交通部針對主管機關適用人員持續取證的部分,應該要加強資安的管控,確保我們交通運輸的穩定運作,謝謝。

主席:謝謝徐富癸委員。接下來邀請林國成委員,林國成委員之後請林俊憲委員,謝謝。

林委員國成:本席提的是第39案跟第40案,第39案的部分,我主張減列200萬,這個部分為什麼要減列?第一、過去成績真的是不佳,提供出來的說明根本讓人無法接受,這個部分也請再說明一下。第40案的部分,因為他說明我們就較為清楚了,我覺得減列的部分,可以改為凍結的方式來處理,以上報告。

主席:謝謝林國成委員。接下來邀請林俊憲委員,謝謝。

林委員俊憲:謝謝主席,各位同仁,本席提第37案,是交通科技研究發展的經費。我們在2023年,就是去年修訂交通處罰條例,把嚴重超速規範,原本是超速60公里算嚴重超速,2023年把它改為超速40公里就算嚴重超速。這麼一改,嚴重超速案件增加4倍,那嚴重超速要怎麼樣?要吊扣車牌,車牌要拔掉,我覺得這個是連動的,所以也造成被吊扣車牌的人成長4倍,造成偽造車牌的數量成長6倍。

那這個偽造車牌,在我們委員會專案報告討論的時候,對於這點,很多委員非常關心,所以我覺得交通部在交通科技研究發展,其實應該要跟地方政府配合,第一、各地的道路速限是否合理?有些地方還有四線道,還有速限50,隨便一開也超速。速限這個部分應該要檢討,因為有些道交單位很保守,40公里算超速,50公里算超速。你一超速,40就算嚴重超速,這個一改,變成吊牌的增加了4倍,這個是否合理?

另外,當然是要嚴加取締偽造車牌,交通部說要推動數位車牌管理資訊系統,這個事情已經造成很大的民怨,整體事件讓很多民眾怨聲載道。本席提案凍結預算10%,請交通部就這個事情如何處理,3個月內提一個報告,始得動支,謝謝。

主席:謝謝林俊憲委員。接下來請魯明哲召委。

魯委員明哲:謝謝主席,第41案是我提的,簡單說明一下。針對交通領域工業控制系統資安整備計畫,你們有說明,我們瞭解是一個從明年度開始的4年的計畫。當然我們委員也希望用很多新的方法、新的作為,能夠去解決交通大數據的問題,讓不管是開車這一方或用路人都能夠更安全。不過我們覺得你在新計畫說明的時候,感覺不夠詳盡,還是自己有點心虛,不太清楚。

再來,這個計畫要跟經濟部或者誰去合作,執行的預計方式是如何?我希望你們能夠再說明。畢竟我們過去看到很多3年度、4年度的計畫,有些確實有落實,變執行,變一個實體有用的東西,但有一些根本沒有執行,計畫做完,它就是一個paperwork,做完之後就變成空話,所以我覺得新計畫應該再解釋清楚一點。當然我們還是希望你們能夠有機會來做,所以我這邊提的是凍結10%

主席:謝謝魯明哲召委。本席也有提第42案,也是凍結預算10%,請交通部提出有關交通資安職能證照評估及交通領域資安整備計畫的具體措施說明,提出書面報告後始得動支。這樣提案委員都有提問了,請交通部說明,謝謝。

黃司長新薰:謝謝召委,我精簡跟各位報告,剛剛委員所提對於取證的這個部分,事實上我們部裡面考量各機關在工業控制系統,每年大概都會有增減,所以我們是在每年的12月盤點各機關去取證的部分,而這個取證的人數,會作為第二年考照的人數。我們每年會請這些專業的資安維護人員,大概會分四次讓他們來考照。對於這些人數,到今年的上個月11月為止,我們工業控制資安概論的取證,已經提高到352人,所以累計已到401人。那也跟各位委員報告,之後確定每年12月會做這樣取證的統計,以上是第38案。

39案的部分,跟林國成委員報告,對於114年的交通科技這一塊,事實上是因為科技日新月異,所以我們透過這個計畫,能夠拿到這個專業技術的顧問跟它的專責人力,所以這一塊的人事費用稍微高一點。但是114年尤其重要的是要配合行政院人工智慧AI基本法的法制作業,部裡面在參照數發部的AI風險分類框架之後,我們部裡面要訂AI的風險分類指引等等,提供部屬機關,也要幫忙部屬機關做人才培育,這是第39案,也懇請委員支持。

40案的部分,跟各位委員報告,也報告剛剛魯委員所提點的,對於114年到117年,事實上我們是根據國家資通安全發展方案,明年開始確實到了第7期,這是新的計畫,可能沒有寫清楚,到時候跟魯委員報告,這個會再補充更清楚一點。這個計畫延續前面的110113年第6期的方案,我們要做的工作非常重要而且必須持續,包括資安的情資分享、資安的通報以及應變,還有資安的監控等等。另外,我們也要做關鍵基礎設施,像一些軌道系統等等,這些關鍵基礎設施的攻防演練,而且每年必須辦理資安的稽核,才能夠跨部會的來維持資安聯防這件事情。

41案就是魯召委剛剛說的這一塊,也跟魯召委這邊報告,事實上您剛剛說這個計畫我們在報告裡面要說清楚一點,這個其實跟經濟部大概沒有關係,就是只有交通部,不好意思,這個可能再跟您做報告。關於陳召委剛剛提點的,我們在前面大概有說明過,就是取證的這一塊,我們在固定的時間會做這樣的一個處理,以上說明。

主席:好,說明完畢,請司長補充。

林司長福山:針對林俊憲委員提案第37案的部分,去年630號施行處罰條例第43條,危險駕駛由超速60降到40之後,確實這個危險駕駛的吊扣案件數有增加。以最近5年整體吊扣駕照的部分,危險駕駛是占25%,大概是四分之一,酒駕的部分大概占15%。另外一個最大宗的部分,大概就是車輛逾期檢驗被吊銷牌照的部分,這個大概占20%。針對剛剛委員的指導,就是相關速限合理性的檢討,另外一個部分包括號牌防偽的部分,我想我們會遵照辦理。

主席:謝謝司長的補充說明。針對交通部114年度交通科技研究發展項下,新增交通領域工業控制系統資安整備計畫,明年度預算是1,651萬。這個預算數事實上也沒有很大,目前我們知道,國家交通安全建設的資安風險也是非常的重要,所以這個部分,第36案到第42案,本席在這邊做一個處理,建議我們是不是就採凍結10%,然後提書面報告後,始得動支。這樣好不好?好,謝謝。

我們接下來處理第43案到第46案,第2目一般行政部分,預算數是94542,000元,提案委員是不是有要詢問的部分?

請徐富癸委員,謝謝。接下來是林沛祥委員。

徐委員富癸:本席提了第43案,針對一般行政的部分,我們提案凍結300萬,是因為交通部目前在反霸凌專區部分,還沒有完整揭示如何保障員工的隱密申訴,造成還有臺鐵員工透過媒體管道,進行職場霸凌的案件揭露。我們也要求交通部針對霸凌申訴管道的部分,應該做一個完善的處理,確保申訴的隱密性。

主席:接下來請林沛祥委員。

林委員沛祥:謝謝召委,基本上本席的意見跟之前有關出國考察、開會一樣,這個是林倩綺委員希望我能夠提的,他剛剛也在這邊做出很多說明。我還是維持原意,建議刪減100萬,凍結10%,並在專案報告之後,始得動支。

主席:謝謝林沛祥委員,接下來請林國成委員。

林委員國成:本席是第46案,我們是提減列200萬,但是看主席最後怎麼裁決。

主席:好,請許智傑委員。好,許委員不在現場,如果沒有其他委員要詢問,我們現在就請交通部說明、回復,謝謝。

陳處長焜元:剛剛徐富癸委員提到交通部職場霸凌的申訴問題,關於員工透過媒體的方式來處理。要跟委員特別報告的是,其實現在在部會裡面,我們算是少數有在網路上設反霸凌專區的,這是我們查過的。除了反霸凌專區之外,員工還可以透過書面等等方式,向部裡面來申訴。當然有些員工選擇透過媒體的方式,我們表示尊重,但是我們當然不希望內部的申訴管道是不暢通的。我想暢通這個部分,絕對請委員放心,這個絕對不會有問題的。

第二個就是林沛祥委員提到有關出國進修的部分。交通部的所屬機關真的是非常多,我們這筆出國預算其實大部分都是我們所屬機關在用的。以114年來講,事實上這筆預算我們已經完成審查的動作,也就是說,我們大概有四個案子現在準備要出去。這四個案子分別是鐵道局的,有關鐵路系統的淨零案;還有兩個是氣象署的,包括地震、海嘯,以及海象等等的預警措施;另外一個是航港局的,有關航安的部分。

這四個案子經過我們內部,次長召集相關機關單位一起審查以後,當然提案的非常多,我們經過篩選以後,篩了這四個案子,所以這邊要特別請求委員,刪100萬的部分是不是可以不要刪?因為這樣子對大家在執行後續的很多研究案,甚至很多對老百姓在平常運用資訊的這一塊,會產生某些影響。

這整個案子,事實上我們不是讓它執行完以後就束之高閣,回來以後相關機關必須再確認所提出來的建議到底有沒有效。甚至有沒有效還要經過檢測,我們內部相關部門看過這個建議,以及執行情形以後,才會解除列管。所以交通部在做這件事情,事實上是用比較嚴謹的態度來面對的,所以希望委員能夠支持,100萬不要刪減,如果需要瞭解,書面報告的部分我們會來配合,以上。

主席:請林沛祥委員。

林委員沛祥:這邊的解凍條件是,三個月內提出專案報告,並經同意之後,始得動支。我可以理解剛剛交通部的回答,如果刪減預算不行的話,那我就改提議凍結20%,在三個月內提出專案報告,並經同意之後,始得動支,謝謝。

陳處長焜元:報告委員,因為我們是在年初就執行,凍結有的人可能就出不去,就會有這種問題,書面報告我們可以來配合,可不可以用這種方式?

林委員沛祥:不好意思,我還是堅持我的態度,我們寫的東西就是這樣,三個月內專案報告,經同意後,始得動支,謝謝。

主席:交通部這邊處長有沒有要再說明?

張處長信一:跟委員報告一下,因為我們這個科目,其實基本上人事費占了大宗,今年增加的錢也是人事費最多。再來就是我們的辦公室,因為上次地震有一些毀損,然後有一些機房設施,因為年久失修需要汰換,所以大概主要增加的錢在這裡。所以第一個懇請委員不要刪減,因為基本上我們這個科目是非常撙節在編列的。第二,假使是用專案報告,因為所有的施作都會影響我們辦公的過程,這樣的話,這個施作期間就會很難掌控,因為專案沒有過的話就沒辦法啟動。所以要懇請委員,是不是能夠以書面報告的方式來處理?

主席:好,委員還有沒有要詢問的?如果沒有的話,我們就來做一個處理。剛剛交通部有回復,就是在一般行政的部分,這個大部分是人事費占大宗。其他的部分,因為可能涉及執行有時間性的問題,所以我們是不是採凍結20%,然後書面報告,好不好?因為他們如果有工程就沒辦法,會來不及,我們就書面報告啦!

林委員沛祥:我針對的是教育訓練費,哪裡有什麼設備?我是針對教育訓練費,三百多萬,我是凍結20%。本來是刪減100萬,凍結10%3181,000元。現在我沒有刪減,變成凍結20%,再專案報告。

主席:凍結20%

林委員沛祥:對啊!凍結20%,可是要專案報告。

主席:書面報告,因為真的太多專案報告,下個會期的召委可能在時間上會比較不好排案。

林委員沛祥:好,20%

魯委員明哲:你們跟他口頭報告一下。

林委員沛祥:這是林倩綺委員的,你們要再跟他溝通一下。

陳部長世凱:好。

主席:好,謝謝林沛祥委員。在一般行政的這個科目,我們就是凍結20%,然後提書面報告後,始得動支,謝謝。

接下來我們處理第47案到第108案,有關交通運輸規劃及產業發展,預算數是154,0205,000元。

52案改主決議,在這邊先做說明。

其他第47案到第108案的提案委員,是不是有要做詢問的部分?請林沛祥委員,謝謝。

林委員沛祥:針對65案,主要是因為提案的徐欣瑩委員,認為這幾年來的交通事故,雖然我們編列很多預算在這方面,其實成效不彰,所以在這上面來講是凍結2億元。基本上也是因為這個案子茲事體大,全國都在關心這方面的議題,所以我建議還是一樣,凍結2億元,針對行人死傷道路安全的案子,提出專案報告,以上。

主席:謝謝,接下來請黃健豪委員,再來游顥委員、林國成委員,謝謝。

黃委員健豪:謝謝召委,我是第69案,也是針對道路交通安全的部分。51,700萬,我是提凍結10%,提專案報告。這邊我要請交通部不要再argue是專案報告還是書面報告,因為這個行人零死亡願景應該是很重要的事件,所以不管誰當召委,我想明年的會期一開始,想必這一定都是以專案報告的形式來處理。所以我覺得這個專案報告應該是必要的過程,因為我們要知道花了這麼多錢,到底怎麼樣才能夠降低行人死亡的人數,要用什麼樣的政策。這其實也包含前面講的媒體行銷的預算,就是在整個國家政策裡,不管是硬體設備也好,還是行銷預算也好,到時候你要來做個專案報告,我們才能知道到底要怎麼樣降低。所以這個部分,10%不是太多的數字,我想你們來溝通的時候,10%你們也接受,只是說是書面還是專案。我認為這個部分用專案來講,因為這個案子非常非常多,尤其行人零死亡願景不是一個隨便的事情,理論上應該是交通部最重大的政策之一,所以我想做專案報告應該是一個合理的狀況,我們希望要堅持,謝謝。

主席:好,我再宣告一下我們發言的順序,就是游顥委員、林國成委員、林俊憲委員、何欣純委員,謝謝。

接下來邀請游顥委員,謝謝。

游委員顥:本席提案的部分,最主要還是因為大型車,不管是貨運或是遊覽車,現在交通事故的死亡人數還是持續的增加,這個部分的監督機制,目前還沒有辦法有一個有效的成果。所以本席還是希望,相關的單位能夠針對這樣子的改善拿到具體的成績,因為現在確實還是在逐年增加,尤其是相關的預算,包括宣導上、成效上確實值得再加強。本席提的部分主要是希望能夠拿到有效的辦法,這個預算才有使用意義,謝謝。

主席:接下來請林國成委員發言。

林委員國成:謝謝主席,本席提的是第60案,第60案我主張刪減1億,因為他編列預算……原因是「路老師」成績非常不好,然後要你們提出「路老師」過去所做的,因為「路老師」已經連續幾年都是同一家公司承包,所以這個部分本席非常重視,我主張要刪減1億。另外一個是第84案,我也希望可以凍結,第92案我同意等一下看主席如何裁定凍結,還有第93案的部分,我們黨團非常重視,所以我還是主張一定要刪減,這裡不刪減,到了黨團可能也會面臨很大的堅持。最後就是我這幾個案,有些主席如果裁定凍結,那我們就裁定凍結,但是第90案的部分一定堅持要刪。

主席:接下來請林俊憲委員發言。

林委員俊憲:謝謝主席、各位同仁,本席提第56案,首先我們來關心一下無照駕駛。我國每年三十幾萬件的交通事故,大概有五萬件是無照駕駛,造成六百多人死亡,六萬多人受傷,肇事原因都是無照駕駛。無照駕駛造成的死傷人數,是酒駕的五到六倍。我們社會對酒駕零容忍,國家用了很大的力量在打擊酒駕,跨部會像交通部跟警政署的合作。但對於死傷人數是酒駕五到六倍的無照駕駛,我們卻放任每年違規人數成長,最近三年來,從18萬、203,000,到204,000

無照駕駛裡面最嚴重的就是累犯,因為無照駕駛被抓到就沒有駕照,他使用車輛便立刻成為累犯,那累犯也罰不怕,人數從12萬、13萬、14萬,每一年都增加。所以無照駕駛人數每年增加,無照駕駛累犯的人數也每年都增加,這一點請交通部應該要去想個對策吧!所以本席的第56案,針對的是交通運輸規劃及產業發展裡面的路政業務,本席是提凍結案,凍結十分之一。

另外,國人關心的大型車輛肇事,每年因為大卡車、大貨車等大型車輛肇事,一年大概要有8,000件,一年死在大車輪下的超過300人,受傷將近萬人,死亡306人,受傷9,664人。那時候交通部就推一個計畫,從2022年起,大車都要強制裝視野輔助預警系統。那第一期應該也執行完畢了,為什麼反而大車的肇事件數、造成的死傷人數,仍然每年都增加,為什麼?請交通部要提出檢討報告。我們每天看到新聞,大車肇事都是很慘烈的,交通部為什麼放任?提的對策也都沒有用。過去的視野輔助系統,政府也花了那麼多錢,為什麼沒有辦法降低大車的肇事和死傷人數?請提個報告,我也提凍結10%,這是第71案。

72案,我現在發現很多的危險路口,其實最危險的就是斑馬線,因為行人會走斑馬線,但是你守法不一定安全,因為我們的斑馬線都沒有照明,政府法規有規定斑馬線的照明亮度,但是都沒有在執行。這個大部分應該都是地方政府要執行,地方政府如果沒有執行這一塊……所以我們發現,肇事的案件,尤其死亡車禍,幾乎都是在晚上。

照理講,晚上車輛應該比較少,但反而A1的死傷車禍是白天的兩倍,其中最主要的原因都是照明不明顯。如果沒有規定就算了,那有法規結果也不受到重視,造成夜間車禍的死亡率大幅提升。因此我們交通部應該要跟地方政府檢討,行人穿越道,就是斑馬線的照明問題,應該要把它列為地方政府交通考核評比的一個重要項目。本席就本預算,即交通運輸規劃及產業發展,凍結10%,請交通部三個月內提報告,謝謝。

主席:謝謝林俊憲委員。接下來請何欣純委員發言。

何委員欣純:謝謝召委,本席提的是第76案,除了剛剛其他委員在講的,有關大型車輛或是行人安全,用路交通安全的宣導跟執行,我想交通部也一定要做到位。關於道交基本法,還有我們上次修的整個道交管理條例,在在都是希望,整個交通安全能夠受到最高度的重視,確保所有用路人的安全。

我在第76案裡,特別有提到高齡者的安全問題,目前交通部現有的資料,是以65歲以上跟以下為界,65歲以上的高齡者,領有汽機車駕照的比例,約占整體的15%。但是在113年度的1月到8月,65歲以上高齡者負擔主要肇事責任的事故死傷人數,卻達整體的16.7%,而且其中屬於機車事故者,高達17%,意思就是說,同樣汽車、機車,大家所認知的高齡者的肇事或是死傷人數,還是差不多有五分之一,其中機車也是高齡者最主要產生事故的運具。這部分我們對於高齡駕駛的道安教育,現在的作為除了社區宣講,還有媒體宣傳,媒體宣傳到底是怎麼宣傳?有沒有打到高齡者的對象?另外社區宣傳,我們在社區宣講,又有多少人次在各地參加?達到什麼樣的績效?這個東西我們到目前為止,都沒有看到交通部給予詳細的資料。

剛剛游委員說,要寫KPI很簡單,因為就是數字遊戲,但是我真的不希望是這個樣子,我們設定KPI是希望能夠達到政策目標,以及宣導人民交通安全跟守法的重要性。我希望交通部給我們一個更好的書面報告,除了你們設定的KPI之外,從量跟質,你們到底是怎麼做的?這個質性的報告,事實上是更重要的,因為從質性的報告裡面,我們才能夠知道你們是用什麼方式在做宣導,宣導到底正不正確?有沒有投注到需要宣導的對象?我覺得這個東西,其實很多委員是很care的,我們不希望你們的報告是一個數字遊戲,或是寫來應付交通委員會,這是第一點要求,希望要實際的、質性的,好好的告訴我們,你們的宣傳到底有沒有到位。

第二、從人本交通的推動觀念裡,我們現在又要改善標線、標誌、號誌、行人措施,包括我剛剛講的人行道,都跟以前的觀念和設計模式是不一樣的,但是我們人民的觀念有沒有跟上?譬如我們現在在地方上,做了很多的人行道,但是備受質疑。為什麼被質疑?交通部要去說給大家聽啊!要去告訴一般的民眾,為什麼要這樣子設計,我們要保護行人安全,同樣地我們也要保護用路人,包括腳踏車、機車、汽車等等,我們在道路的標誌、標線,還有所有號誌的設計上,我們是如何衡平設計,我們的設計規範跟理念又是什麼?我覺得這些都必須要在宣導裡面告訴大家,因為只有全民都能在一個好的、友善的交通環境裡面,才能夠真正的第一、守規守法,第二、保護所有用路人的安全,包括我剛剛在講的高齡駕駛者的安全。

另外,我必須要提到一個,請交通部真的要好好去研議,最近有幾個個案,都是75歲以上的高齡駕駛者肇事,這些肇事發生之後,我們到底有沒有精準的掌握大數據?就是說除了量的掌握之外,有沒有好好認知到質?就是說為什麼會發生?發生的主要因素?這些高齡駕駛者到底是為什麼?雖然我們現在有實行一個高齡者駕照必須要換照的制度,但是要請部長清楚知道,我們是從換照制度開始實施之後,才要求75歲以上要換照,在換照制度之前,75歲已經領有駕照的人不用換照,而這一群人到目前為止,交通部並沒有精準的掌握,這些人的交通習性、對於交通用路認知的程度,還有他的身體狀況,那這些人可能就是我們剛剛在講的,比較可能是高危險肇事的族群。前陣子媒體也有對這個做專題報告,這些肇事之後死傷者的家屬,心情是非常悲痛沉重的。這個東西我們該如何就制度面、法規面,好好的把這個漏洞補起來?或者是說,我們可以透過什麼樣的精進措施,來宣導讓高齡駕駛者的用路法規,還有他的身體狀況、認知等等,都能夠確實的跟得上時代跟法規的腳步,能夠好好的確保自己跟其他人的安全,我覺得這是我們政府的責任啦!就這兩大部分。

所以我在這個提案裡面,有要求凍結3,000萬的預算,凍結的數額多少我覺得可以討論,但是希望真的要做到,我剛剛提醒的這兩大部分的訴求,謝謝。

主席:謝謝何欣純委員,接下來林俊憲委員第二次發言,再接下來魯明哲召委,謝謝。

林委員俊憲:謝謝主席、各位同仁。本席另有提第87案,是關於我們臺灣新車安全評等精進計畫。臺灣以前國產車是沒有在做安全評等,沒有做碰撞測試,所以過去幾年,在本席跟很多同仁們的推動之下,現在臺灣的新車,就是我們的國產車也納入了碰撞的安全評等。

但是計畫執行起來,像今年度的預算到202410月,只有66.5,還有兩款新車沒有公布評測結果。因為過去國產車碰撞的安全測試,它只公布通過、不通過,沒有評等,所以各廠牌之間的差異,你根本看不出來。那我們現在要求,國產車要有一個安全的評比測試,尤其碰撞測試,讓業者之間,彼此可以產生一個良性的競爭,你的安全係數如果輸別人,你就會想加投資,否則你就要賣便宜。

這樣一個國產車的安全評等計畫,為什麼執行率那麼差?還有,它的覆蓋率也沒有達到標準。當然剛剛預算審查有提到,你說明年要變成到八款車型,今年因為你只有執行六款,另外兩款業者是自費受測,所以其實國產車有碰撞測試的覆蓋率也不到四成。所以我們未來如何持續的推動,國產車的安全評比,讓消費者可以在買車的時候,能很清楚的瞭解車子的安全評等?應該要全面推動以外,也要持續鼓勵業者投入自費的評等,來提高覆蓋率。

所以本席建議,交通運輸規劃及產業發展項下的臺灣新車安全評等精進計畫,凍結十分之一,請交通部三個月內提計畫,針對如何提升評等的覆蓋率,以及如何增加業者自費評等,提出書面報告後始得動支,謝謝。

主席:謝林俊憲委員。接下來請魯明哲召委發言。

魯委員明哲:謝謝主席,我的提案是第83案,主要的標的跟剛剛俊憲委員講的是一樣的案子。所謂的TNCAP,臺灣新車安全評定,我覺得對未來買車的人,是一個非常重要的訊息。但是因為在過去,我們前兩年在做的時候,效益沒有產生,到底評定得如何也不知道,而且在評定的過程中,居然產生了類似洩密的情況。

之前林委員也質詢過,就是車子陸續在測試,突然Toyota公司宣布它已經在車安中心拿到五星了,我們都還沒宣布它拿到五星,所以第一、我覺得很離譜,車安中心當然要一些專業技術人員,專業技術人員也許很多來自業界,但是來到車安中心做車輛測試評比,因為有跨車種,評比有公信力,這個是非常重要的,有點像以前大學聯考入闈那種感覺,如果入闈老師出來亂洩題的話,是減損車安中心自己的公信力。

第二、我們這樣的一個安全評定,我個人是支持,但是經費我們要去研究一下。112年當時也是列八款,但是編的預算是九千兩百多萬,今年是編了1.87億,將近112年的一倍,那你們回報也是八款,跟112年都是一樣。我們要安全測試八款,為什麼多這麼多錢?你們把它放在裡面,是要給車安中心?或是給誰去用?你要講清楚。不然大家……你還有什麼設備要買?我覺得這都要講清楚,不然數字不對。你們也說114年編的這個錢預計要購買8輛檢測車,目前已有2家車廠自願送驗,所以按理說你們只要自費購買6輛車,這個錢為什麼會增加,我實在是看不懂!不過,還是要提醒一下,因為車輛測試必須公平,自己送來的車是不是會引狼入室啊?特殊裝備、特殊強度,這個你們都要去考量,雖然它自己送驗是一件好事,可以節省國家的經費,但是,它送來的車如果加強了特殊結構或按照我們的測試標準改造,只要欺騙過一次就應該要打入地獄。

最後我要說,在2023年,也就是去年,我們做了一個測試、檢測、評定,在評定的過程中,我看到Toyota公布它的Cross車種是五星級,到底為什麼會洩密,你們要講清楚喔!問題是同一時間的新聞是什麼,你知道嗎?同一時間發現Toyota 10款車從2014年到2020年的撞擊測試全面造假,不是只有騙臺灣人,而是騙了世界的人,這個新聞的報導很大,但是在同樣的類似時間,我們居然也測試了它的同樣車種,因此,它之所以會趕快po文,其實就是因為它一邊已經被爆了造假新聞,所以另一邊就想讓我們幫它洗白,說它的車種很棒、五顆星。既然國際新聞已經報導它有問題,指出它的車種設備是假的、不合格,但我們卻給了它五顆星,整體看起來很奇怪!

我支持車安中心做車輛的檢測,但問題是它的專業度、它的守密程度,最後它評比出來的KPI以及對於民眾的價值,我覺得要顯現出來,哪個好、哪個壞,真的在市場上要有價值。不然你明明在那邊做,兄弟,你這個車做得不好,可以再改善一下,我們的預算不是要做這個事情。我們覺得過去對於這個車輛的預算稍微編多了,再來就是執行的方面,守密度也真的不夠,有很多需要配合改善的部分,所以我在這邊直接提出刪減3,000萬元,以上報告。

主席:好,謝謝魯明哲召委。

徐富癸委員,謝謝。

徐委員富癸:謝謝主席。本席提出了第48案至第51案及第53案,共計5個案子。第48案是針對交通部及運研所提出的營造深度減碳運輸計畫,截至目前交通部還未報請行政院核定,請交通部儘快研議整合運研所相關單位的計畫,我想這是推動引導整個低碳交通區很重要的計畫,請交通部加快辦理。第49案是針對道路行人交通安全的部分,我們希望有效降低交通事故的死亡人數,也請交通部能夠儘快提出整體的評估精進計畫。第50案是針對智慧運輸的部分,目前的執行進度有明顯的落差,請交通部研議督促地方政府強化對於補助案件的審查及管控。第51案誠如剛剛俊憲委員所言,TNCAP這個部分的做法要研議,本席要求凍結交通運輸規劃及產業發展5,000萬元的預算。針對第53案的部分,關於屏東縣偏鄉的交通問題,希望交通部能夠支持,包含幸福巴士與小黃公車的部分,能夠有效解決大眾運輸不足的問題。尤其我們屏東縣很多交通事故的因素是大眾運輸不足,很多鄉親都以機車為交通工具,尤其是一些長輩,因而導致事故死亡的比例偏高,所以我們希望交通部針對偏鄉運輸的部分,包含幸福巴士及小黃公車,能夠強化補助的改善方案。本席提案要求這個部分凍結500萬元,請交通部提出書面報告後始得動支,謝謝。

主席:謝謝徐富癸委員。

林俊憲委員要再發言嗎?

林委員俊憲:謝謝主席。本席提的是第107案,為什麼今年的執行率那麼差,請交通部說明一下。因為這是要訂定一個規則,讓地方政府執行規劃低碳交通區以及交通場域設施節能減碳,你要將規則先訂出來,未來地方政府才有機會爭取相關的獎補助費用。如果你的相關要點及推動指引都訂不出來,未來的獎補助費要如何執行?因此,本席的第107案要求凍結十分之一,也就是針對營造深度減碳計畫的6,000萬元凍結十分之一,請交通部在3個月內提出計畫再解凍,謝謝。

主席:謝謝林俊憲委員。還有沒有提案委員要詢問?如果沒有,本席在這個部分也有5個提案,第73案是針對道路交通安全細目的預算數,我們知道臺灣整體交通事故死亡人數的比例相對於人口數的比例是偏高,因此,這幾年在整個社會的觀感上,大家也都希望能在這個部分努力降低死亡人數,交通部這邊也都有在努力。我們知道汽車燃料使用費及交通違規罰鍰的徵收收入主要是分配給道路主管機關運用,包括地方的縣市政府,到底這個部分是不是在經費運用上都有專款專用?本席是就這個部分提案建請交通部研議汽車燃料使用費及交通違規罰鍰的部分能夠比照道安綱要計畫的五大面向,訂定運用的比例,設計相關查察機制,以精準聚焦道安經費的使用情形,所以我提出凍結10%,希望交通部能夠提出書面報告後始得動支。

再來,第88案一樣也是針對新車安全評等精進的部分,我的意見與剛剛多位委員都是一致的,希望在新車評等的部分能夠確實的落實,所以我針對這個部分提出凍結預算的10%,希望交通部在3個月內提出書面報告後始得動支。

再來,第91案是關於航政業務的預算數,本席也是提案凍結10%,希望交通部能夠積極協調民航局、桃機公司及各航空公司之間的溝通,強化機場內智慧化設備的運用,以增進整個服務的水準,謝謝。

再來,第96案是關於交通運輸規劃及產業發展項下的智慧運輸系統發展建設計畫,這個部分是從114年開始第三期計畫,一直到117年為止,預算數編列了72,800萬元。目前我們是執行第二期的部分,也就是110年到113年,預算數是243,0716,000元。第二期的部分是到今年為止,執行率到底怎麼樣,我覺得這個都需要再檢討。

以我們彰化縣為例,彰化縣提出了一個案子──彰化縣動態停車資訊導引系統擴充建置計畫,根據了解,它的執行率是0,在這樣預算執行績效不彰的情況下,我們是不是還有需要再檢討改進的部分?交通部對於這類獎補助案件的管控,我覺得有很大的強化空間,所以本席針對這個部分提出凍結預算數10%,希望交通部可以針對目前的執行計畫檢討需要更加精進的部分、也希望針對未來第三期的執行能夠提供參考的部分,包括控管及審核等等各個面向,要求交通部提出書面報告後始得動支。

最後一案是關於營造深度減碳運輸環境暨打造低耗能交通場域計畫,這個部分在明年度編列了6,000萬元的經費,也是獎補助費,用於補助直轄市及各縣市政府建立低碳交通示範區。但本席比較質疑一點,針對整個法制規範的部分都還沒有公告,明年度要怎麼樣進行?我覺得有很大的存疑,因此,本席針對這個部分提案凍結10%的預算,建請交通部訂定低碳交通區補助作業要點與推動指引的時程,權責劃分之通案性指導原則,希望交通部提出書面報告後始得動支,以上。

是不是請交通部針對剛剛所有委員提案詢問的部分做一個完整的說明,謝謝。

林司長福山:報告召委及各位委員,就公運司相關業務的部分,我先做一個報告,綜整剛剛委員提案及垂詢的部分,大概有四大課題。第一大課題是包括游顥委員與俊憲委員關切的大型車安全問題,首先是大型客車的部分,包括市區客運、公路客運以及遊覽車客運,基本上,全部都要裝設GPS動態系統,公司在上下半年都要有教育訓練。針對委員關切的大型貨運車的部分,雖然法規並沒有明文規定上下半年都要有教育訓練,但現在公路局針對這個部分透過EIS風險控管,每家貨運公司每個月的駕駛人及車輛違規紀錄都會進行綜整,只要超過預警的部分就會調訓來處理,因此大型貨車的部分是有處理的機制。

第二大塊是關於TNCAP的部分,在此向魯委員及林委員報告,確實在去年,TNCAP車輛的採購是委託消費者保護基金會員工以秘密客的方式購買,去年購買Toyota一款測試車輛的時候,其實那位sales都不知道,一直到最後車子要送去ARTC,那位sales才知道這款車是TNCAP要進行測試,於是就很高興的在他的FB po文,說他賣了一輛準備要送往TNCAP進行試驗的車輛,所以這個……

魯委員明哲:還沒測啊?

林司長福山:對,那是剛交車要送去的時候,可能這位消基會的員工認為車子已經上車準備送往彰濱區,後面就提到這件事,所以這位sales認為很榮幸,賣到要送去試驗的車輛。

魯委員明哲:不能跟他講嗎?

林司長福山:這個部分在上個會期俊憲委員已經做了關切,所以我們把整個採購程序全部做了調整,車子全部送到之後,才回過頭與經銷商處理契約及付款的事情,所以在車輛送到彰濱之前,經銷商完全都不知道,因為消基會的人都是秘密客的身分,而且都要先到監理機關領牌繳稅,與一般車輛都一樣。第二個部分,剛好也在那個時間點,Toyota同一款車在歐盟送測得到五顆星,所以他們認為同一款車導入國產化,在國內測試的成績應該也是不錯,所以他們的業代訓練是講歐盟的部分,剛好一個禮拜後國內發布那款車也是五顆星,中間才會產生這樣的誤解,包括部裡面、包括和泰那邊都有對外說明。

第三個部分,剛剛委員提到,112年同樣8個車型,與明年要回復到8個車型,兩者之間的預算有點差異,我在此向委員報告。因為檢測一型車必須要買4輛車,譬如明年要測試特斯拉的電動車Model Y,但它的車價會有不一樣。另外一個部分,112ARTC每一款的檢測費用應該是要1,100萬元,但是112年報院只有核定800萬元,所以就只能自己吸收了。現在113年到117年的部分,每型車的檢測費用是核定1,100萬元,回復到正常,所以預算的編列會有點不一樣。關於這個部分,建請委員同意免予刪減,因為這些都是屬於實支實付,增加1.87億元基本上是要購買8個車型共計32輛車,進行8款車型的測試,基本上,這個部分就是買車的錢以及測試的費用,以上是關於TNCAP的部分。最後,請各位委員放心,相關執行的部分都是保密的,至於整個覆蓋率的部分,基本上,一定是從銷售量最多的逐一進行測試,希望用最短的時間達到覆蓋率最大的目標。

第三個部分,包括徐富癸委員、俊憲委員及素月委員關心的低碳交通區,其實前兩年俊憲委員關切的預算執行,這個部分是運研所做前置的規劃,前置規劃是要完成提供地方政府建置低碳交通區的支應,另外一個是透過委外研究提出補助作業要點的草案。目前他們已經完成這個案子的期末報告,在期末報告的最後一筆款項付出去之後,這筆預算的執行應該就會符合規定。再來就是司裡面開始接手,現在預算編列的6,000萬元,部裡會把運研所提出來的指引草案及補助作業要點草案在這個月及明年1月完成訂頒,提供給地方政府做為參考。在目前整個過程當中,我們也與各縣市地方政府,包括高雄、包括臺南,他們有意願在未來推出示範低碳交通區,目前也都有進行接洽。我們預計整個補助作業規定等等大概在明年1月底會完成,整個相關期程也會在明年開始辦理。

第四個部分,剛剛素月委員提到汽燃費及罰鍰分配的部分,我在這邊提出報告。現行分配給六都的汽燃費,每年要提的工作計畫書現在是與道安綱要計畫扣合在一起,另外,罰鍰分配辦法也是剛完成討論,增加有關扣合道安綱要計畫道路交通安全改善的經費,將它列入可以使用的範圍,所以這個部分都是持續在辦理當中,以上是大概的重點報告。

主席:智慧運輸的部分,你好像沒有說明?

黃司長新薰:報告召委及各位委員,關於智慧運輸的部分,包括剛剛徐富癸委員垂詢關心的兩個部分,第一個是執行率、第二個是KPI。事實上,我們補助地方執行ITS計畫的時候,年初是辦採購、年底的時候陸續結案,所以在整個預算執行率的部分有先緩後快的特性。也向召委及徐委員報告,事實上,根據我們統計的結果,到年底我們的進度已經趕上,超過百分之九十。另外,我們後續還是會持續強化對於補助案件的審議,尤其是剛剛召委特別提點的部分,我們已經建立了所謂管考督導的機制,除了我們自己把關之外,也會邀請外部的專家委員進行審查及把關。另外,我們也會在適當的時候,實地訪視地方的辦理情況,掌握它的整個內容。

至於召委關切的彰化縣這一塊,我們的專案輔導已經確定它在114年會把前期計畫做完,我們也會確實輔導它在114年的下半年提出115年之後有關於ITS的計畫。另外,林國成委員關心的部分,特別向你報告,在智慧運輸這一塊,我們在110年到113年的第二期也完成了相當多,以幾項重要的例子向你做口頭的說明。第一個,我們完成了非號誌化路口風險警示系統的指引,也在174處的路口建置了這樣的警示,由臺中市政府交通局的資料顯示,它的肇事率降低了63%,我們確定在114年這一塊會透過這個預算擴散到其他各縣市,希望能夠有好的成效。另外,我們在各縣市也推動了智慧交通中心,甚至是更大的所謂戰情室,除了改善各個智慧廊道的交通壅塞,現在包括各縣市辦跨年等等活動的輸運、包括高雄演唱會的經濟等等、也包括屏東墾丁這一塊的路廊改善都有很好的成效,我們會在114年持續提供這樣的補助。

另外就是在交通數據流通這一塊,TDX除了過往公共運輸資料的提供,114年我們也會在這個平台上擴充電樁、交通事件以及路測設施的資訊,在這些資訊到了TDX的平台之後,各位委員以及民眾使用導航機的時候會更加便利。最後一個,舉例,我們在114年會有一個營造弱勢用路人交通改善的環境,希望透過這樣的科技能夠開發視障人士搭乘公車及安全通過馬路的方案。我們也為了保護學童、學生的通行安全,透過AI辨識的方式,在學區附近偵測學生的通行安全,讓他們的通學更加有保障,以上。

主席:處長。

張處長信一:報告委員,因為這個科目是交通運輸規劃及產業發展,它是一個業務計畫,在業務計畫之下編列了3種用途別,包含業務費、包含設備投資及獎補助。在業務費之下,正好有委辦費及政令宣導費,剛剛委員已經決定刪減委辦費1,000萬元、政令宣導費2,200萬元,因此,能否懇請委員不要再刪減,採用凍結的方式處理,因為前面已經刪掉3,200萬元了,謝謝。

主席:還有沒有委員要提出徵詢的部分?垂詢的部分?

陳委員雪生:休息,12點多了。

主席:如果沒有的話,我們就開始處理。因為委員在這個部分的提案比較多,從第47案到第108案,針對交通運輸規劃及產業發展的部分,因為下面又分了很多的細目,事實上,有些預算的編列是獎補助費,所謂的獎補助費是補助地方政府的執行,這邊包括林國成委員針對智慧運輸系統要刪減2億元的部分,本席在這邊做一個補充說明。因為這個部分應該有一半,60%是獎補助費,這是要給地方執行的經費,包括臺北市政府或新北市政府如果有案要申請,一旦你把2億元都刪掉之後,他們要來申請就沒錢給他們了。包括我剛剛提到彰化縣的送案也是一樣,經過審核之後就會給予補助。因此,我們建議這個部分是不是就改凍結,不要刪減?這個科目是不是就併案處理?

林國成委員要再補充,謝謝。

林委員國成:我提的其他案子,主席要如何裁定,我都予以尊重,但是我對第60案滿堅持,因為「路老師」這個部分,我認為要稍微……這個部分可以用凍結來解決。

93案,你們講了老半天、講得天花亂墜,事實上,真正的問題是裡面的弊案重重,你們都不談!不談!所以我特別向你們報告,黨團已經發現這個問題,如果你不讓我刪,我也同意就送黨團協商,好不好?我先告訴你,會更慘!我對這個部分是滿堅持的,希望能讓我刪,這樣就不需送交黨團協商,可能後座力會比較小一點,但是如果你們堅持要這樣,因為沒有共識,所以我也同意送黨團協商,我的底線就是這樣,好不好?

陳部長世凱:500萬元……

主席:剛剛林委員提到第60案可以改凍結,等一下我們再併案處理。針對第93案的部分,既然你堅持要刪減,我們就針對智慧運輸這個部分刪減500萬元,再加上凍結,好不好?

林委員國成:不要啦!坦白講,這種東西不要這樣交差了事的刪,我刪2億元一定是有它的根據,如果他們覺得有困難,那就送黨團協商,這樣我的責任已了、責任已了!因為黨團對這件事很有意見,至於其他部分,主席要怎麼裁示,我都沒有意見,好不好?

陳委員雪生:國成兄,商量一下!

主席:陳雪生委員。

陳委員雪生:他說補助地方政府60%是哪一個部分?

主席:獎補助費啦!

陳委員雪生:就是獎補助嗎?60%

主席:對啊!事實上,大部分都是給地方政府去執行啊!

陳委員雪生:60%的部分給它嘛!60%的部分給它,不然給縣市政府的刪減之後就沒有了。

林委員國成:給縣市政府就是良莠不齊,弊端重重。

陳委員雪生:給縣市政府是沒辦法的事,非給不可啊!

林委員國成:對啦!但是,最起碼刪了之後,地方政府是有限啦!

陳委員雪生:獎補助是多少錢?是2億元的或是1億元的?

主席:司長說明一下。

陳委員雪生:2億元嗎?

黃司長新薰:4.53億元。

陳委員雪生:4.53億元喔!60%是多少?你的獎補助是多少?

主席:獎補助都是給地方政府的啦!

陳委員雪生:你扣掉60%還剩多少?因為國成委員主張刪2億元,對不對?我認為就把2億的60%先給你們嘛!

黃司長新薰:我誠摯地向各位委員報告,事實上……

陳委員雪生:你講快一點、講快一點!

黃司長新薰:2.75億元是要做前瞻這些東西,這一塊一直從106年做到現在,有這樣的成就……

陳委員雪生:因為你們的預算有增加,這裡增加很多嘛!

黃司長新薰:其實有些設備或是要布設的,各縣市政府以前針對這些交通警示號誌做POCPOS只是試驗,現在大家都覺得效果不錯,從雙北、桃園一直到各縣市都要……

陳委員雪生:不要講這個、不要講這個!我問你的數字,你就回答我嘛!

黃司長新薰:是,2.75億元是用於前瞻的這些政策研究,做好之後到各地方去……

陳委員雪生:國成委員要砍2億元,你怎麼說明?要刪減2億嗎?

黃司長新薰:如果委員真正與去年相比的話,我們只增加了1.5億元,但是這1.5億元……

陳委員雪生:只增加1.5億元?

黃司長新薰:對,實際上,與去年相比是增加了1.5億元,這1.5億元就是剛剛說的,我要布設的點又更多了,不是……

陳委員雪生:國成兄,不然就刪減5,000萬元嘛!

何委員欣純:不是啦!我可不可以補充一下?

主席:何欣純委員補充一下。

何委員欣純:謝謝雪生,我很尊重你喔!但是我們可以再商量……

陳委員雪生:我也很尊重你。

何委員欣純:對啊!我們互相是好朋友。

陳委員雪生:要講道理啊!

何委員欣純:好,講道理。請問一下,關於智慧系統的部分,你說比去年增加了1.5億元,到底這筆1.5億元是要給誰的,你趕快講清楚!如果是給地方政府……

陳委員雪生:1.5億元是要給誰?

何委員欣純:對啊!你要講清楚啦!講清楚,如果是必須、必要的,我們當然要支持啊!

黃司長新薰:這個部分就是在年底審完之後,我們審完各縣市政府提的案子,這筆1.5億元……

何委員欣純:目前有哪些地方政府提啊?

主席:提案了嗎?縣市政府有提案了嗎?

黃司長新薰:有。

何委員欣純:有提案了啊!

黃司長新薰:有啦!22個縣市。

何委員欣純:22個縣市都有提嗎?

黃司長新薰:是。

何委員欣純:每個縣市都有嗎?

黃司長新薰:有一個……

何委員欣純:這裡是有錄音錄影的,你要講清楚啦!

黃司長新薰:對不起、對不起!是。

陳委員雪生:現在這個1.5億元,在我們預算通過後,它才開始分啦!你懂了沒有?我分多少、你分多少,這樣子嘛!對不對?

何委員欣純:所以你要講清楚啦!

主席:黃健豪委員。

黃委員健豪:召委,本來我是很溫和的要求凍結300萬元而已,但是他這樣講不清楚,所以我就來問一下。你說智慧運輸系統發展建設計畫是要給地方政府,我就問有哪些地方政府真的有明確提出需求?你這個多的一點多億元是給哪個縣市政府?大概就是這樣子啦!來回就是要問這個問題而已,這個部分就講清楚,這樣才會知道這筆錢到底去哪裡了。

黃司長新薰:報告委員,每個縣市都有,分成基礎型、政策型與競爭型,現階段在部裡審議,年底之前我們會把審議結果呈到部長這邊,接下來就開始執行。

陳委員雪生:不是已經有了嗎?

黃司長新薰:在部裡作業當中。

何委員欣純:對啊!

陳委員雪生:你這個其實是增加了。

黃委員健豪:你的審議結果還沒出來就已經把錢編出來了,審議還沒有完成嗎?

何委員欣純:我是請求各位委員支持啦!但是你要說清楚,因為你增加1.5億元,分為兩個部分,過去已經執行的是哪些縣市?這些執行的縣市是不是也有提出第一期、第二期、第三期,延續性的?就我個人來講、以臺中市來講,我一直非常支持臺中市要發展更多的智慧交通,包括運輸系統,我也鼓勵臺中市政府要提出來向中央申請,如果臺中市政府在去年之前有申請第一期,我認為就要延續性的申請第二期。現在我們正在審的預算比去年增加了1.5億元,你要告訴我,如果是依照我剛剛的說法,臺中市政府要提出第二期、第三期、第四期,延續性的,你要不要支持?到底有沒有、需不需要這筆1.5億元嘛!你要講清楚,不要含糊,好不好?我們都在幫忙你,希望這筆預算能夠留下來,不要被刪,但是你要講清楚,拜託!

主席:接下來請魯明哲召委。

魯委員明哲:謝謝主席。我並沒有提這個案子,但是站在旁邊看的路人都生氣了。這樣好不好?我就拜託你一下,因為所有委員都聽得很清楚,7.28億元,你們編列預算一定有來源,從金額最大的唸出10條給我們,這樣我們就知道桃園是哪一條嘛!麻煩你唸一下,這樣就好了。7.28億元,譬如3億元是什麼名稱就唸出來,基本上都是你們交通部用的嘛!你們的整體規劃、你們自駕巴士現在很多的問題,怎麼用,你就講一下!如果唸出來的都是地方政府使用,這一條就沒人刪啦!

何委員欣純:對啊!

魯委員明哲:我就直接說啦!你唸一下,前面十大唸一下,多少錢?哪個單位?

何委員欣純:你去年執行過的也可以唸啊!

黃司長新薰:我們之前做的主要是像各縣市政府的智慧號控及智慧戰情中心……

主席:可以明確說出是哪些縣市政府?

黃司長新薰:臺北市、苗栗縣、高雄市……

黃委員健豪:多少錢?

林委員沛祥:How much

陳委員雪生:講國語啦!

林委員沛祥:多少啦?臺北市多少、苗栗縣多少、高雄市多少。

黃司長新薰:以臺北市來說,基本上,112年我們核定了2,200萬元,至於高雄的部分是1,400萬元、苗栗的部分是1,100萬元、彰化是800萬元、屏東是1,900萬元、花蓮是1,200萬元、臺東是3,600萬元,以及澎湖是2,300萬元等等,這是有關交通號誌的部分。

游委員顥:剛才他是指桃園的部分列出來、唸出來,對啊!在你唸出的各縣市也沒有剛才魯明哲委員提的桃園啊!而且剛才你唸的部分也沒有南投縣啊!

何委員欣純:部長,我是不是建議,關於這一條,第一個,你趕快把資料先找出來,針對過去已經執行的預算數到底是怎麼執行的,所有的細目與計畫內容,準備一份給我們交通委員會。現在審的明年度預算,你又打算怎麼執行?是不是要有更詳細的計畫內容,並且將要執行的計畫告訴我們,請各位委員來支持,這是給地方的預算,我們希望能夠酌凍,趕快把資料給我們啦!好不好?不然,在這裡拖著也不是辦法啊!

黃司長新薰:是。

主席:李昆澤委員。

李委員昆澤:其實我們要了解一個重點,這筆預算裡有4.5億元是對地方政府獎補助的主要經費來源,六都大概是1.9億元,其他各縣市有2.5億元,這是這筆4.5億元經費中很重要的比例。剛才何欣純委員已經講出重點,你們趕快去整理過去對於各縣市的相關補助,再提供給交通委員會的各個委員。另外一個重點,剛才何欣純委員也有講到,這筆獎勵補助地方的項目是什麼?這個部分要讓大家知道。其實這是獎勵各縣市政府建置地方區域或廊道協同的智慧交通管理系統,這個要清楚地讓大家知道。此外,都市智慧道路安全系統、智慧交通的行動服務、共享運具的平台建置、跨運具無縫交通服務整合,更重要的還有偏鄉或弱勢者的公共運輸服務推廣,及運用大數據進行運輸的整合規劃等等,這個智慧交通在這幾任交通部長任內都被視為重要推動的交通政策,對於相關各縣市政府的補助達到4.5億元,包含六都及各縣市。剛才我也向大家報告,這些針對各縣市要補助的項目是什麼,所以我認為應該要讓這筆預算通過、應該要讓它通過。講到重點,對於過去你們所做的相關補助是如何,也應該要清楚地說明。

我在這邊再提示一下交通部,過去無論是在藍綠時期的交通部長或交通部,對於交通委員會所提的相關預算審核,以往各局處都會積極地向各委員提出說明,所以在審查預算之前委員大概都會知道這個預算的問題在哪裡、這個預算的用途及編列到底是怎麼樣,經過交通部的說明之後,委員都會參酌實際狀況針對預算的刪減做一個重新的思考。但這次我看你們部本部搞了一個早上都是搞一些基本觀念的問題、基本觀念的問題啦!我坦白說,真的要請交通部長好好的督促,各局處對於各委員的提案要加強溝通及說明,以上。

何委員欣純:保留,其他先處理。

林委員國成:保留。

主席:好,謝謝。針對智慧運輸系統發展建設計畫的細目,我們就先保留,等下再回來處理。至於其他的,我們是不是就作成決議,凍結10%,提書面報告?好不好?這個部分我們就等下再回來處理。

接下來繼續處理第109案到第118案,有關營業基金的部分,是不是請提案委員做一個徵詢?

請林沛祥委員,謝謝。

林委員沛祥:針對桃園機場這個部分,其實桃園機場不只是第三航廈的工程有延宕,我記得我曾經質詢過,包括一、二航廈差不多每半年就會發生一次漏水或一些實質上的缺陷,為了確保預算能有效使用,撙節政府預算,以利開源節流,所以我建議凍結50%,然後要提專案報告,在6個月之內。而且部長,桃園機場的事情我們每個人都關心,不論哪個黨派都關心,我們的國家門戶,一天到晚出狀況,那我們先凍結50%,重點是說,總是要知道有什麼樣的改善。不是說針對桃園機場還是針對什麼,而是說國人也想知道,總不能出個國,然後一天到晚有人從天上掉下來,還是一天到晚漏水,還是一天到晚出現一些狀況,那這個我們總是要知道。而且我記得沒有錯的話,明年好像桃園機場的旅客量會大增到4,500萬人以上,我記得好像有這個數字,好像是4,700萬或4,500萬人以上,我上次質詢過,那如果是這樣的話,第三航廈什麼時候使用?使用的話,會不會造成一樣的狀況?那怎麼樣去彌補第一、第二航廈的缺陷?關於這件事情,6個月之內提專案報告,我想這個是不為過的。以上。

主席:好,謝謝。那還有沒有提案委員要徵詢?請何欣純委員,謝謝。

何委員欣純:好,謝謝。本席提的是第118案,同樣的,我也很關心桃園國際機場很多的問題,包括現行的第一、第二航廈的問題,那當然還有第三航廈,整個計畫是不是能夠如預期在2027年啟用?還有現在土建的過程當中,不管是這個建築的進度,還有移工的核配比例,包括核配之後移工的逃跑率非常高,針對這個,到底有沒有對策?對工程的進度影響又是如何?我們希望桃機在這一方面,尤其董事長是工程出身,是不是能夠更專業地去督導、要求,從源頭管理?然後還有各項建築進度的追蹤,還有影響建築工程進度的移工問題如何改善,這些問題,需要桃機再給我們更好的詳細報告,所以我只提案凍結5,000萬,這個凍結數大家可以討論,但是我希望桃機能夠提出更精進的管理措施書面報告。以上,謝謝。

主席:好,謝謝何欣純委員。請魯明哲召委。謝謝。

魯委員明哲:好,謝謝主席。我的提案是第110案,主要針對臺鐵公司。當然這個是要給臺鐵公司的錢,總共是二百零九億餘元,我提凍結1億元的原因,是因為一年已經過去了,臺鐵公司,之前交通部長、行政院長,甚至臺鐵當時的局長,現在變成杜董事長,大家都提出很多安全的數據,我們希望能夠快點出來,因為按照113年第三季臺鐵總體檢所列優先跟一般後續改善事項改善辦理情形的資料顯示,現在仍然有17項安全改革的事項,還有組織改革1項及營運改革1項,尚未解除,當然這只是書面報告,一直沒有得到一個解決的方案,那具體上面我們也發覺,在民營化之後,包括將近十一個多月來,也發生了大大小小的工安事件,包含人員處理不善,很多奇奇怪怪的事件,我在這裡希望能夠先凍結1億,對於這些安全事項,以及今年度的個案如何改善,提出專案報告,再來解除列管。以上報告。

主席:謝謝魯明哲召委。請翁曉玲委員。翁委員不發言。

針對第4目營業基金這個部分,本席也是提了第115案,就是針對臺鐵公司營業所需基礎設施重置計畫這個部分,我也是提案凍結預算數5,000萬元,之前臺北車站更新設置試行新型的列車站務資訊看板,民眾反映,新的比起原來舊的版本,沒有那麼詳細,所以就這個部分,我們希望交通部針對臺鐵公司未來全臺的新式列車資訊看板設置工程以及TIDS字體設計與改善進度等等,提出書面報告後始得動支。

針對第4目營業基金這個部分,委員的提案都是凍結案,那凍結案的話,有提案凍結1億的,還有凍結5,000萬的,然後還有提案凍結50%的,那我們是不是併案處理?我們就凍結10%,提書面報告後始得動支,因為10%就將近27億了,已經接近林沛祥委員提案的50%。那我們就是凍結10%,提書面報告後始得動支。27億很高了。

何委員欣純:好啦,好啦,凍結啦。

魯委員明哲:還有250億可以以用。

何委員欣純:對啦,凍結啦,好啦,好啦。

主席:好,那第4目就做這樣子的處理。

何委員欣純:好,就不要發言了。

主席:謝謝。好,接下來我們處理第5目,就是第119案到第120案,有關非營業特種基金交通作業基金這個部分,我們這邊有兩個提案委員,廖先翔委員有沒有要徵詢?好,請廖委員。

廖委員先翔:謝謝主席。國道基金的部分,最主要是數位韌性的部分,就是網路電纜管道的部分,那當然交通部有單位來溝通過,但是還是沒有辦法說服我為什麼數位韌性這件事情不是數發部做,這應該是數發部要做的,為什麼要動到我們交通部的預算,來給這些業者設置它的光纜?這是我沒辦法理解的。假設真的要由我們交通部來花錢設置的話,我之前也有提出我的建議,就是說,必須要是一個有償的收益,透過後續業者設置租金的部分,來讓當初建設的經費回到交通部,那這樣我才可以接受。否則的話,未來如果說各個地方的管線,比如說,現在很多地方都在做共同管線,那是不是也都能夠要求交通部出錢來加強我們國家的數位韌性?我覺得這個是不合理的。那是不是能夠再請交通部說明後續的收費基準,包括回收年限等等,我的目標就只有一個,不能讓我們的交通部來當冤大頭,幫數發部花這一筆錢。

主席:好,我們請交通部說明。

趙局長興華:是,跟委員會報告,數位韌性的部分,主要是在藉由國五路網的範圍,來建設一個共同管道,那我們只建管道,未來的光纜部分是數位部再做處理和出租,但是那個出租的費用是我們在收益,未來的話,只要有光纜進來的時候,我們會來收租金,回饋到我們建設的費用。

廖委員先翔:你們這個租金辦法出來了沒?有沒有辦法回本?

趙局長興華:回本倒是比較難,因為這個主要的部分……

廖委員先翔:對啊,那就是我們在……

趙局長興華:我們是依照公路用地使用費的規定。

廖委員先翔:那以後所有地方政府要做共同管線的時候,是不是都可以請交通部幫忙出錢?

趙局長興華:跟委員報告,這個是比較特殊的,因為要往宜蘭的部分,就是國五的一個廊帶,這個比較特別,現有的管道……

廖委員先翔:這沒有辦法說服我,到哪裡這不是重點,重點是主責機關應該是誰啊。

趙局長興華:我們會儘量來檢討費率的部分,儘量能夠……

廖委員先翔:20年回本可不可以?你們訂的費率,可不可以在20年回本?

趙局長興華:我們來試試看。

廖委員先翔:那我希望這個部分能夠作成決議,之後交通部有關這個東西的收費標準是要能夠20年內回本。

主席:改主決議好了。

廖委員先翔:可以,那不然他們擬一下。

主席:好啊。

廖委員先翔:好。

主席:改主決議好了,就是針對國道公路建設基金的數位韌性這個部分的提案,廖委員同意改主決議,那是不是你們擬一下內容,改一下內容,好不好?

趙局長興華:是,好。

主席:好,那第120案就不予處理。

接下來我們處理第6目相關提案,就是第121案到第123案,有關都市大眾捷運系統建設計畫的部分。在這邊先說明,第122案跟第123案撤案,現在處理第121案,提案委員……

何委員欣純:他不在現場,你幫他講。

林委員沛祥:他不在現場。

主席:請林沛祥委員發言。

林委員沛祥:提案委員其實是林倩綺委員,他拜託我跟游顥來提的,這個案子主要是針對高雄環狀輕軌捷運設計的時候,在大順路那一段動線規劃可能有一些不足的地方,而且安全性可能有一些疑慮,所以我們請交通部在3個月內提出專案報告,然後再同意繼續動支,主要是因為大順路這一段有動線規劃跟安全性的問題。以上。

主席:好,謝謝。那是不是請交通部做一個說明?

黃司長運貴:跟委員報告,林委員非常關心高雄輕軌成環以後大順路路口的問題,我們跟高雄市政府相關單位聯繫,事實上他們現在也積極地去改善各個路口的一些動線的規劃跟標誌、標線、號誌的設置,其實已經有一些成效,但我們會再跟高雄市政府相關單位聯繫,畢竟這個是他們主管的業務,我們會持續地去瞭解高雄市政府改善的情形,很重要的也是要對民眾加強宣導,讓他們知道經過路口的時候要注意哪些事情,那我們是不是具體建議凍結10%,提書面報告?以上。

林委員沛祥:其實你們應該跟林倩綺委員解釋,因為他是高雄那邊的立委。

黃司長運貴:跟您報告,我們有跟委員說明過了。

林委員沛祥:可是他剛剛來的時候跟我講說他還是堅持需要一個專案報告,所以說,這方面可能要說服林倩綺委員,而不是我。

黃司長運貴:是、是、是,我已經跟林委員報告過了。

林委員沛祥:而且主提案人其實是游顥委員,基本上來講,林倩綺委員是擔心說有什麼狀況,所以特地要我留下來,再去瞭解這個狀況,所以這點來講,我是堅持的,好嗎?

黃司長運貴:我們再好好跟委員報告。

主席:接下來邀請李昆澤委員。

李委員昆澤:謝謝各位關心三民區大順路有關輕軌交通的議題,謝謝大家。有關大順路輕軌違規左轉這個議題,其實高雄市交通的改善,輕軌行經的大順路是重要的交通幹道,在輕軌運行之後,交通幹道其實我們參酌台北市的交通,如果要左轉,在下一個路口會先右轉,再迴轉回來,避免直接左轉造成交通事故,目前這種交通事故,2024年到8月有21起。第一個,我們要請地方政府高雄市政府加強相關的交通宣導,這也就是我剛才一再向各位提起的,有關於重大的交通建設及改善工程,以及相關的交通號誌,相關規則的宣導是非常重要的,所以現在民眾也漸漸熟悉哪些路段是不能左轉的,哪些路段是要先右轉再迴轉回來,才能形同左轉的方式,那這個部分,我是建議請高雄市政府來做,因為我們終究不是高雄市議員,我們是立法委員,我們針對相關的大眾捷運系統建設計畫,違規左轉的議題怎麼會提到交通委員會來做討論呢?針對這個部分,我做以上的說明。

主席:好,謝謝李昆澤委員。

接下來邀請游顥委員。

游委員顥:謝謝。延續剛才林沛祥委員跟李昆澤委員所提到的,這一案的話,也是林倩綺委員特別關心當地的交通設施,包括整個輕軌的部分、大眾捷運的部分,去做一個討論。當然,在這個部分來講,除了剛才講的交通號誌跟宣導的部分,也因為林倩綺委員有提到,他認為那個部分還是要做整體的改善,或者是相關的規劃,才有助於那個地方。包括李昆澤委員,也很關心高雄市的交通問題,所以本席還是希望,林倩綺委員有提到要凍結10%,以及希望交通部的單位就提出報告的部分,能夠儘量協助完成,謝謝。

主席:好,謝謝游顥委員。

李昆澤委員要再第二次發言。

李委員昆澤:那就尊重召委的裁示。我再一次說明,違規左轉,交通違規的議題,在交通委員會來討論,然後要凍結相關的預算,還要提專案報告,我們必須要瞭解我們的職位到底是什麼,要明白我們對於交通政策所扮演的角色是什麼,因為民眾違規左轉,要在這裡提相關預算的凍結,還要專案報告……謝謝大家啦,謝謝啦。

主席:謝謝。

魯委員明哲:尊重在地立委,好不好?提書面報告就好了。

主席:好,那我們……

游委員顥:等一下。因為這個部分只是其中的一個環節,然後問題是裡面是包含整個總體規劃,那我是覺得,如果這樣子沒有共識,是不是就保留好了?

主席:我在這邊就做一個處理,我們是不是建議凍結10%,然後提書面報告,好不好?

剛剛李昆澤委員的補充,當然那個違規左轉的部分……

陳委員雪生:提書面報告……

游委員顥:那這樣子好了,折衷啦。

主席:折衷就是提書面報告,我們還是同意凍結10%

游委員顥:可以。

主席:10%是針對……

游委員顥:那就10%,提書面報告OK,但是最主要是也要跟林倩綺委員及交通委員會的委員一併說明。OK

主席:是。好,在這邊要再說明,這個提案是針對68,540萬元這個預算數的10%,這個科目就是高雄都會區輕軌運輸系統高雄環狀輕軌捷運建設計畫,這一個科目凍結10%,提書面報告後始得動支。

好,謝謝。那接下來我們就處理主決議案。

何委員欣純:剛剛保留的那個部分可以了嗎?

主席:要先處理?好,我們剛剛保留的有關智慧運輸的部分,現在可以處理了。請交通部做一個充分的說明。謝謝。

陳部長世凱:好,我說明一下,跟各位委員報告,其實各縣市申請的金額都還滿高的,我們也有提供資料給大家來看,差不多是十億多,目前我們也還沒核定,也還沒有過預算,所以我們希望至少要核六億多。

再來,我也知道有一些委員其實比較關心的是自駕車的部分,當然我們實際上在智慧運輸系統的發展,整體來說,各地也有很多研究案,自駕車其實只有占很小的一個部分,所以拜託各位委員,這個部分還是要支持,因為這個跟所有地方政府的一些智慧交通運輸,其實相當有關係,拜託大家能夠支持。也拜託國成委員,我知道你一定要對黨團有交代,是不是我們刪個2,000萬,好不好?2,000萬,拜託。

林委員國成:3,000啦!因為你們委辦還有一億多。

陳部長世凱:那這樣就不要凍結了啦,好不好?就不要凍結。

主席:那我們就做一個處理,我們……

何委員欣純:我建議一下,國成委員,因為這個都是要補助給各地方政府的,你聽我講完,讓我建議一下。就是說,因為是給地方政府,而且地方政府提出的需求,遠比我們現在在審的預算數高。

陳部長世凱:超過很多。

何委員欣純:所以為了這個,請求各政黨所有的委員支持,我們可以酌減,但是不要到3,000萬那麼多,是不是酌減2,000萬,也不要凍結,好不好?就這樣子啦,好不好?

陳部長世凱:請國成委員跟其他委員大家幫忙一下。

李委員昆澤:對啦,因為這些補助,你看我們編的預算才4.5億,各縣市政府現在送來的就有10億了。

主席:對。好,魯召委再做一個補充。

魯委員明哲:謝謝主席。這個案子,我是覺得,針對這7.28億,剛剛有給一個表,地方政府要的金額事實上是超過10億,目前核定補助的金額是6.21億,那這個部分我覺得很奇怪,如果核定以後錢不夠,是用去年預算嗎?

陳部長世凱:報告委員,因為預算還沒有過,我們也不敢先核,有些是一次要核兩年,所以就會拉長……

魯委員明哲:所以這個還是不一定的,是不是?不一定核定?完全不一定的,就只是研究?

陳部長世凱:要看我們這邊預算過多少。

魯委員明哲:那我現在有兩個問題啦!既然還不確定,那委員大家來幫忙地方一下好了。第一,7.28億元裡面,現在地方需求這麼殷切,你們卻只撥出四點五億多元來,那我們現在來講一件事啦!就是你們總共多了大概1.5億元,而地方需求這麼殷切,但是在這7.28億元中,你們給地方政府的只比去年多四千多萬元!人家要10億元,你們在預算編列上卻只比去年同樣項目多挪4,000萬元出來給地方,剩下1億呢?你們一直用要給地方政府這個理由當我們的遮眼布,可是每位委員眼睛都很亮啊!剩下的不就是委辦費?我真的很計較委辦費。委辦費去年是9,100萬元,今年編1.94億元啊!這樣說得過去嗎?委辦費不要再扯地方政府了啦!好不好?我知道,不管是給傳說中的交通幫或者一些學者做研究,我們都恭喜嘛!問題是這筆錢多了一億多!如果拿過來編給地方政府,我就建議大家一毛都不要刪,細節部分,給地方的要從4.5億元變成5.5億元,委辦計畫則只能比去年再多一點點而已,我的想法就這樣。如果不行的話,委辦費從9,100萬元double,多出110%,但地方政府才多4,000萬元,這樣說不過去啦!如果要刪,我們當然是指定刪委辦費,不刪地方政府的經費,好不好?

何委員欣純:好啊!

林委員國成:本來就是這樣啊!

魯委員明哲:你們能不能從預算明細部分調整,給地方政府5.5億?其他部分我們就來討論。可不可以?你們說明一下。

主席:請部長說明。

陳部長世凱:好啦!應該是可以吧!

李委員昆澤:來啦!說明清楚啦!

林委員國成:就是額度給你們,你們去調啦!應該可以啦!

何委員欣純:對啦!

黃司長新薰:好,那我們就科目自行調整。

李委員昆澤:自行調整啦!

何委員欣純:不是自行調整,這個自行調整必須是從委辦費裡面刪2,000萬元啦!對地方的獎補助不刪啦!

陳部長世凱:好。

主席:OK

經過討論,大致上有了共識啦!針對智慧運輸系統發展建設計畫,委辦費刪減2,000萬元,獎補助部分不凍、不刪,就這樣決議,不凍結了。我們就做這樣的處理,謝謝各位委員。

再來就是廖先翔委員的提案改為主決議。請交通部先唸一下第119案所改的主決議。

張處長信一:跟各位委員報告,第119案的原提案從倒數第2行開始,「其妥適性」起改為「未來使用收費費率應以20年能回收成本辦理」。

主席:OK?好,廖先翔委員同意,那就請交通部遵照辦理。

接下來處理主決議。

張處長信一:124案遵照辦理。

主席:124案?好。

張處長信一:125案,委員已經同意我們酌作文字修正,在倒數第2行加上「之可行性」,也就是改為「補貼電費之可行性」。

主席:好。

張處長信一:委員有同意。

主席:125案有喔?好。

126案。

張處長信一:我們建議把「專案」改成「書面」。

邱委員若華:請交通部先說明目前針對這18起霸凌事件是否有做出檢討機制以及實際上的作為,可以再提供書面資料嗎?

陳部長世凱:可以。

邱委員若華:還有,可不可以再提供書面資料,還有這18起的調查內容?你們有做調查嗎?

陳部長世凱:都有。

邱委員若華:有做調查?那請再提供。OK,改為書面報告。

主席:好,第126案改為書面報告。

127案。

張處長信一:遵照辦理。

主席:好。

128案。

張處長信一:也是建議改為「書面」,委員同意了。

主席:邱若華委員同意喔?

邱委員若華:128案同意改為「書面」。

主席:好。

再來是第129案。

張處長信一:也一樣,委員同意改為「書面」。

邱委員若華:我在交通委員會曾向交通部提出要求,希望這部分可以盤點,請問後續有沒有再做盤點?

林司長福山:跟委員報告一下,在桃園部分,針對高鐵站區,高鐵公司已經同意相關要求。其他縣市的話,我們也在跟地方政府表達,就是針對外送臨停的部分,希望能夠盡可能規劃機車停車格位出來。

邱委員若華:你們做盤點了嗎?

林司長福山:有發文給各地方政府,我們後續會……

邱委員若華:什麼時候可以提供?

林司長福山:跟委員報告,我們回去以後再發個文,蒐羅所有地方政府目前的辦理情況。

邱委員若華:3個月內可以提供嗎?

林司長福山:可以、好。

邱委員若華:OK3個月內請再提供給本席,謝謝。

主席:好。

接下來是第130案。

張處長信一:這一案也是一樣,委員同意把「專案」改成「書面」。

主席:好,改為書面報告。

131案。

張處長信一:一樣,也是「專案」改成「書面」。

主席:好,改為書面報告。

132案。

張處長信一:遵照辦理。

主席:好。

133案。

張處長信一:遵照辦理。

主席:134案。

張處長信一:遵照辦理。

主席:135案。

張處長信一:建議文字修正為「請交通部研議針對通行民眾提供補助措施」。

主席:好,陳瑩委員有同意吧?

張處長信一:對。

主席:好。

136案。

張處長信一:遵照辦理。

主席:好。

137案。

張處長信一:遵照辦理。

主席:好。

138案。

張處長信一:遵照辦理。

主席:139案。

張處長信一:遵照辦理。

主席:140案。

張處長信一:也是一樣,建議把「專案」改成「書面」。

主席:好,第140案改為書面報告,謝謝。

再來是第141案。

張處長信一:遵照辦理。

主席:好,謝謝。

再來是第142案。

張處長信一:遵照辦理。

主席:好。

143案。

張處長信一:遵照辦理。

主席:144案。

張處長信一:遵照辦理。

主席:145案。

張處長信一:遵照辦理。

主席:146案。

張處長信一:也是一樣,建議把「專案」改成「書面」。

主席:廖委員同意嗎?好,就改為書面報告。

147案。

張處長信一:一樣,建議把「專案」改成「書面」。

主席:好,廖委員同意,改為書面報告。

148案。

張處長信一:一樣是把「專案」改成「書面」。

主席:「專案」改成「書面」,魯委員?OK,魯召委同意。

接下來是第149案。

張處長信一:遵照辦理。

主席:遵照辦理,好。

150案。

張處長信一:遵照辦理。

主席:好。

151案。

張處長信一:遵照辦理。

主席:152案。

張處長信一:遵照辦理。

主席:好。

153案。

張處長信一:遵照辦理。

主席:好。

154案。

張處長信一:遵照辦理。

主席:155案。

張處長信一:遵照辦理。

主席:156案。

張處長信一:遵照辦理。

主席:157案。

張處長信一:遵照辦理。

主席:還有一案,就是陳雪生委員的提案,這是第157-1案。針對這一案,交通部有沒有要說明?第157-1案是陳雪生委員的案子,他早上才送。遵照辦理?好,第157-1案遵照辦理。

陳委員雪生:哪一案?

主席:你的主決議啊!你早上提的啊!

本席在這邊作補充宣告:針對智慧運輸系統發展建設計畫這個科目,決議是刪減2,000萬元,科目自行調整。

交通部本部預算暫時處理結束,先休息半個小時用餐,130分繼續開會,謝謝。

休息1256分)

繼續開會1330分)

主席:我們現在繼續開會。

接下來處理交通部公路局及所屬114年度單位預算,我們先處理第1案,有關歲入「規費收入─公路局及所屬─使用規費收入」,提案委員林俊憲委員是不是要說明?

請林俊憲委員。

林委員俊憲:謝謝主席、各位同仁。我主要是說我們使用規費收入的服務費編列125,000萬,雖然比上一年度,就是比今年還多了將近1億,但是你看過去3年都是135%139%148%,所以我覺得是不是可以再積極一點?建議此項收入明年增列1億元,以上,謝謝。

主席:是不是請交通部說明。

陳局長文瑞:跟委員報告,因為歲入的部分,有一些主要是來自標牌的發售,所以它有一點不確定性啦!不過委員給我們的建議,我想我們會來努力,也跟委員報告,因為有跟委員辦公室提到,就是增列1億元的部分,我們是不是努力把它增列5,000萬?

林委員俊憲:好,可以,謝謝。

主席:林俊憲委員同意,針對第1案「規費收入─公路局及所屬─使用規費收入」,決議服務費增列5,000萬元。

2案提案委員不在現場,先保留。

我們先處理第3案至第7案業務費及委辦費。其中第4案許智傑跟伍麗華委員提案,還有第5案許智傑跟伍麗華委員提案,還有第7案許智傑跟伍麗華委員提案,同意改主決議。好,我們尊重提案委員,這裡也先保留啦!

先往下處理第8案至第9案,媒體政策及業務宣導費,提案委員廖先翔委員有沒有要做徵詢的?

廖委員先翔:讓他們簡單說明一下。

主席:請交通部這邊做一個說明。

陳局長文瑞:跟委員報告,第8案我們做相關的宣導,其實主要是因為公路局掌管公路,所以有新闢的公路或者是公路受到損害的時候,都要做相關的改道或者是封閉的一個說明,在我們全國各地區的五區養護工程分局主要都是跟警廣在合作,所以相關的計畫都是屬於道路的宣導作用。

廖委員先翔:我的沒意見。

主席:你沒有意見,那我們就凍結好不好?媒體政策及業務宣導費凍結10%,十分之一,提書面報告後始得動支。

陳局長文瑞:是,謝謝。

主席:8案至第9案就做這樣子的處理。

接下來處理第10案至第11案。

陳局長文瑞:10案到第11案已經都改主決議了。

主席:10案至第11案都改主決議。

接下來處理第2目「公路及監理業務管理」,第12案至第70案,是不是請提案委員來提問?

林俊憲委員。

林委員俊憲:主席、各位同仁。本席提第32案,這個我在跟部長質詢的時候也有特別提出來,我們發現航空業者進出機場,他去載運航空燃料油時,第一個,他沒有申請臨時通行證;第二個,他沒有使用符合裝載危險物品像航空燃油的那種罐槽車載體,我們發現他用那種小貨車啦!用那種白鐵桶就在機場載運航空用油這種危險物品,而且是經過媒體報導踢爆以後,才讓外界知道已經用這種危險的方式載運有很長一段時間了,可見管理有很大的缺失,因為臨時通行證是向公路局所申請的,所以本席在第32案是凍結十分之一,這是關於公路監理業務的一般事務費,公路局應該要針對載運危險物品的載重上限,還有檢討載運危險物品的車輛是否有申請臨時通行證,要有一個查核機制,而且同樣是部裡面的單位,像民航局根本就是交通部自己的單位,這個橫向聯繫也做得不好,所以本席提案凍結十分之一。

另外,本席也有提第33案,因為這筆錢增加很多,增加一倍以上,也是我們公路監理業務的獎補助費,原本是編列1.2億,明年再增加幾乎一倍,主要是編列其他補助及捐助1億元,我發現這1億元是要補助駕駛人考照前的道路駕駛訓練還有機車考照。根據交通部公布的數字,只要機車考照有去上那種機車駕訓班課程的,他的違規率和肇事率都降很低,有很明顯的差異,可見這種機車考照前的駕駛訓練是有幫忙,但是我們也查到全國機車駕訓班是嚴重不足,例如臺東縣只有1家,那有的地方是分布很不平均,像臺南只有5家,但全部集中在溪南地區,溪北地區都沒有。全國的駕訓班有87家,主要都集中在都會區,像新北、桃園、臺中市,這樣就會降低民眾考照的意願,因為有的地方是根本沒有,有的是很不方便,所以這個獎補助費補助民眾去上機車駕訓班考機車駕照,用不完,都會剩下啦!執行率就沒有辦法達成,像去年的執行率只有七成多,今年我看也沒有辦法完全達成,雖然有好一點,破了九成,所以希望公路局這個地方能夠加強,比如說像駕訓班的設立,或者如何增加民眾願意去上這種課的誘因,有沒有辦法3個月內提出一個報告?本席先建議凍結十分之一。

另外,本席也提了第36案,就是大型車輛的肇事啦!大型車輛肇事的死傷人數現在是逐年增加,從1418人一直成長到去年的14,000人,其中大貨車啦!大卡車啦!都是占前124位,我們有要求大客車駕駛如果有肇事要回去受訓,但是為什麼大貨車或者曳引車,這些大型的載貨車輛卻沒有相關規定?他們也是道路使用人啊!他們也是在道路上分別占有肇事位置的前124位耶!大客車載人的要回去受訓,我認為載貨的如果有肇事也應該要回去受訓,以保障用路人的安全,所以本席建議在本科目,就是公路及監理業務的汽車技術訓練這裡,凍結十分之一,提報告後再動支,謝謝。

主席:謝謝林俊憲委員的發言。

剛剛林沛祥委員有舉手嗎?林沛祥,再來林國成委員,再來魯明哲召委,再來黃健豪委員。

林委員沛祥:這幾個案子裡面,我提的是第28案跟第37案,其實第28案是徐欣瑩委員拜託我提的,不過我也深感認同,因為國道客運是跨縣市的公車,那國道客運是跨縣市公車的時候,不是只有基隆,包括新竹、包括很多地方都有這個狀況,就是說入不敷出啦!或班次、路線無法符合民眾期待,所以本案是凍結該項預算50%,希望交通部督促公路局全面盤點跨縣市以及偏鄉大眾運輸班次等,讓民眾可以把他們迫切的交通需求來解決,而且提出通案檢討改善方案,於落實執行後,向本委員會提出專案報告並同意。

37案與剛剛林俊憲委員講的也有相似的地方,不過針對的是大客車駕駛造成行人傷亡,這件事情我們常常聽到,在過去這幾年其實是累積上升的,包括臺中市最近有學生遭沒有禮讓行人的客運駕駛撞上,而臺北市也發生這種公車追撞的車禍,所以本席認為交通部公路局在駕駛訓練及考照考核制度上面,似乎有制度上的設計不足跟審查失當的地方,所以在這邊凍結預算2,000萬,以上。

主席:謝謝林沛祥委員。

接下來邀請林國成委員。

林委員國成:謝謝主席。本席是提第20案、第21案及第22案,這個重點看起來,因為我刪得很兇,就是要刪2億,主要的原因是交通部車輛行車鑑定覆議以及鑑定的流程非常粗糙,然後不經偵實啊!舉例,有一個泰國移工,然後他們只是相片看一看就做出兩種,一種是嚴重,一種是不嚴重,我也感覺到很奇怪,你在鑑定業務裡面本來就是依照職權以事實來認定,用專業來認定,結果他們敷衍了事,所以我對這一筆預算,尤其是車禍鑑定委員會這個預算,我滿有意見,這個我是建議一定要刪,給他們一個警惕,至於刪多少可以考慮。

另外,我的第21案可以用凍結之方式。

22案的部分,剛才我跟俊憲也已經談過,那個槽罐車,給你們這麼多預算你們也是做不好,車禍一年七十幾件,死傷非常嚴重!給你們這麼多去做這些預防的工作、宣導的工作、管理的工作等等,效果也不彰,所以我這裡是提刪減5,000萬,但是在這個部分大家還可以來商討一下,一定要刪,以上這3個案子請各位委員能夠支持,謝謝。

主席:謝謝林國成委員。

接下來邀請魯明哲召委。

魯委員明哲:謝謝主席。因為下午要審的案子很多,我就大綱式的說明,我提了3個案子,第一個是第25案,最主要還是偽變造車牌,因為那一天已經開了專案報告,我就不在這邊再說明啦!持續浮濫的增加,真的是治安、交通重大的議題,那我們現在還在等交通部修法的一個方向,我預計在1月中有可能要去審,畢竟很多的委員陸續都提案來,還是拜託交通部這個案子能夠快一點,目前為止,這個案子我提議凍結10%

接下來是第56案,第56案最主要是你的新興的「公路公共運輸永續及交通平權計畫」,是為期4年的一個計畫,我們希望你還是要說明得更詳盡一點,尤其是對於偏遠路線的虧損,永續經營這個很有趣啦!因為現在不管是客運、公車業者不斷地退場,我看到快要斷頭了,所以你們要怎麼樣阻止這樣的頹勢,我這邊也是提凍結10%

最後一個是第61案,第61案最主要是「客運車輛電動化推動計畫」,現在看起來有部分的縣市是落後不少,當然公路局也說確實有這樣的一個事實,其中的原因是因為欠缺相關設備維修的廠商,所以在這裡要如何協助客運業與車廠設備配合,這樣才能夠全面地加速進度,這一案我可以改成主決議,以上說明。

主席:謝謝魯明哲召委。

接下來邀請黃健豪委員。

黃委員健豪:謝謝召委。在這個項下我有4個案子都是屬於凍結,當然凍結是希望你們把事情可能做好一點。第一個,偽造車牌的部分跟魯明哲委員一樣,其實之前已經排了一些相關的審查,這一次我提了凍結5,000萬,希望你們能夠儘快地來立法,因為一直提說要提出相關修法,那我們希望這個進度,透過預算凍結的方式來督促交通部能夠儘快提出相關的修法版本,然後趕快來處理。因為我剛剛在午餐時間剛好看到一個新聞很有趣啊!又是一個偽造車牌的事情,他的車子,車款、車色跟車牌一模一樣的複製車,出現在同一個停車場裡面,我想這個比例、這個機率來講,相對比較低,但是表示說浮濫的狀況非常嚴重,所以我們希望儘快地提出偽造車牌的修法,不管是交通部也好,還是你們要跟警政署怎麼樣協調,那個要儘快來提出。

再來是第29案,第29案是指出你們在郵寄費用上面,其實花了滿多錢在郵寄,我想以現在很多的政策業務面來講,應該都能夠電子化,所以有沒有必要花這麼多錢去郵寄,我覺得這是你們需要去檢討的,如果是法令的話,法令可不可以修改?因為以現在的社會來講,很多人你寄給他,反而對他是個困擾,因為他的居住地跟他的工作地或他的戶籍地可能都不一樣,所以如果能夠透過電子的方式,可能手機簡訊也好,或是email或是其他各種形式讓他能夠去繳交費用,或是通知他牌照稅、汽燃費等等的,不一定要郵寄,所以我覺得在電子化政府的部分,希望在這個項目下你們能夠來增進一點。

再來是提到公車的部分,這個在先前的質詢也有提到,臺灣每年有這麼多人有大客車職業駕照,但是從公路客運也好,國道客運也好,到市區客運也好,一直都發生這種司機缺員的問題,所以有一個可能性就是他們的薪資待遇,對不起,我剛剛忘記跟你們講這是第54案,我在講公車司機的部分,交通部有沒有辦法跟地方政府去協調要怎麼樣去改善這個人力缺口?會不會是薪資結構的問題,還是有什麼樣其他的狀況導致我們的公車業,雖然說大客車駕駛每年有89萬人去考照,但是現階段正在就業的大概只有三千多人,這是一個非常懸殊的比例,所以我們希望把這個人力缺口補上,不然如果國道客運公車業者一直在減班、在砍的話,我想對於推動臺灣整個大眾運輸是一個很大的傷害。

最後一個是第60案,第60案也是在電動車的補助上面,我是提凍結105,000萬,當然公路局來溝通,這個數字大家可以討論一下,不一定要這麼多,我這個105,000萬的數字是來自於臺中市退出營運的業者,電動車退出的營運業者的數量、數字,到底補助多少錢是合理的?因為電動巴士現階段就是比柴油巴士來得貴,但是我們在政策上又希望業者能夠多採購電動巴士,在政策有這樣的方向來講的話,等於業者被迫必須買電動車,當他買不起時他就乾脆倒閉不做了,我想這個對於市區公車來講也是一個很大的傷害,所以補助多少錢或是政策上要怎麼調整,或是說去鼓勵更多的國產業者能夠來產出,把產能跟上,讓它的價格能夠相對合理一點,讓這些公車業者能夠買得起或他願意去買電動車,我想這才是政策本身的核心目的,而不是說我規範下去之後,你買不買得到是你家的事情,我們希望在整個通知、整個政策上面要有一個完整性,以上,謝謝。

主席:謝謝黃健豪委員。

接下來邀請林俊憲委員,林俊憲之後,邀請徐富癸委員。

林委員俊憲:感謝主席、各位同仁。本席提的第50案是公路和監理業務裡面的公路公共運輸,這筆預算有53億,主要是補助各縣市的市區汽車客運業的補貼,這個補助大概分幾個原則,第一個就是你地方政府的財力,分345級,例如臺南市就分配在第3級,可能直轄市嘛!第二個就是金額上限,補助上限,每一個縣市上限是2億,但是它裡面有一個規則,我覺得很不合理,就是補助金額不能超過前一年核定的金額,所以它開始實施的那一年就變為永遠不變的基準,因為不能超過它嘛。結果那一年是哪一年呢?已經是11年前了,2013年。它的補助金額,像臺南市,我用臺南市為例,臺南市2013年做基準,因為它每年的補助又不能超過前一年,2013年補助臺南市1.12億,到現在根本就是地方政府要大虧,因為十幾年前的物價指數還有勞工的薪資跟現在都差很多了,所以這樣一個基準是不是應該要來改變了,這是第一個。

第二個,就是中央移撥給地方的,公總移撥給地方的路線,像你移撥給臺南市,2021年移撥三條路線,那你也是以移撥那一年的補助為上限,當時2021年移撥時的補助是1.28億,結果現在發現,這個部分被你騙了,現在一年要3.3億元,其中的落差有2億,地方政府根本沒有能力負擔。所以你公總不能說,這個是當時各直轄市大家的共識,以移撥前一年度的補貼金額為基準,但是這個你也應該要有一個調整,應該要規定每三年或五年要調整一次,否則,中央移撥以後就放任不管,地方財力根本就很難負擔。而且你看你補貼1.28億,實際虧損是3.3億,跟你移撥當時已經差距一倍以上了,這個顯不合理,所以我請公總應該要提出一個計畫,三個月內提出計畫,凍結十分之一。感謝。

主席:謝謝。接下來邀請徐富癸委員發言,徐富癸委員發言之後請陳雪生委員。謝謝。

徐委員富癸:謝謝主席。本席提的是第12案到第15案共4案,第12案是針對我們要達成2050年淨零排放的目標,公路局推動電動公車的政策,但截至今年8月分,我們目前電動大客車的數量是1,846輛,距離我們今年底的計畫目標3,400輛還有一個落差,也沒辦法滿足市場的需求。而且截至今年8月分,我們購車的補助款四億一千多萬,占全年預算的執行率大概只有17%,執行率偏低,本席要求交通部要檢討一下這個補助的目標跟執行的方式。

13案是針對下鄉考照的部分,因為屏東縣幅員遼闊,我們目前推動的下鄉考照的政策還不夠落實,所以造成鄉親的不便。另外,針對監理站在身障朋友考照的時候,沒有準備身障的特製車,這部分我們也要幫身障朋友來爭取,所以本席也要求交通部,針對偏鄉考照服務這部分要再加強,以落實交通平權。

14案是針對汽車運輸業的運價準則,交通部預告的草案因為沒有跟相關的工會、消費者進行溝通,引起外界的反彈,且依據公路法第四十二條汽車運輸業客貨運運價準則,我們也要求交通部應該積極確保,未來的運價調整應將消費者的意見納入參考,避免把運價轉嫁給消費者,造成消費者減少消費的頻率,進而影響到外送的產業。上述這三個案子,本席提議凍結5,000萬。

15案是依據「2050年淨零排碳路徑」規劃,我國預計於2030年達成市售電動機車占比35%2035年要達到70%,並於2040年要達成100%新售機車電動化的目標。目前以屏東縣來講,我們有33個鄉鎮,但是全縣僅有22個電動機車掛牌的據點,其中10個位於屏東市,有很多鄉鎮都沒有設相關的掛牌據點,造成民眾的不便,所以這部分本席也要求先凍結500萬,請公路局針對偏鄉電動機車掛牌據點的計畫能夠予以改善。以上。

主席:謝謝徐富癸委員。接下來邀請陳雪生委員發言,陳雪生委員發言之後請李昆澤委員,然後接續是何欣純委員。謝謝。

陳委員雪生:我的案子是58案到68案「客運車輛電動化推動計畫」還有一些業務費。馬祖大橋大概已經六年到七年了,從可行性評估,然後交通部也編列了一億五千多萬做綜合規劃,一直到現在也到了國發會,國發會那邊也把它送到英國去做第三方技術認證,也都同意了。此案是蔡英文總統的時候答應的,賴清德總統當行政院院長的時候,還快馬加鞭的把這個綜合計畫案送出去,至今已經六、七年了,到現在沒有任何的回應。

我在交通委員會的質詢臺上面大聲的疾呼,每一次幾乎都有提到馬祖大橋,所以我覺得效率非常的低落,效率非常的低落。行或是不行,起碼有個交代嘛,不要吊在半空中,活不活,死不死,讓我很難過啦。所以,這一個計畫5868,我主張刪減一半(二分之一),二分之一總共是18.8億。當然保留一點彈性,如果交通部長沒辦法處理的話,我們願意送政黨協商,好不好?主要就是馬祖大橋要給我一個回應,好不好?謝謝,以上。

主席:謝謝陳雪生委員。接下來邀請李昆澤委員發言。

李委員昆澤:我的第43案是「公路公共運輸計畫」,編列預算達53億元。該計畫是114年度的新興計畫,期程是從114年到117年,計畫總經費是200億元,我們應該就計畫目標、預計成效以及過往相類似計畫的辦理成效,請交通部等一下說明清楚。

另外是第59案「客運車輛電動化推動計畫」,編列的預算是37億。客運車輛電動化是一個重要的政策沒錯,但是以往各地方政府推動的速率不一,2030年是不是能達到全面汰換其實尚未可知,應加強協助各地方政府推動汰換,等一下也請一併說明。以上。

主席:接下來請何欣純委員。

何委員欣純:謝謝召委。本席提出第26案等數案,等一下再一一說明,先講第26案。第26案的科目是「公路及監理業務管理─監理業務」,總共預算數十六億多,本人提案凍結3,000萬,為什麼呢?其實還是關係到我上午所關心的高齡駕駛的問題,尤其針對75歲以上高齡者的換照制度,我們施行到現在是不是應該要再重新來檢討調整。

尤其有人在質疑,換照的當下要去考試,考試裡面的認知等等,還有一些細節應該還要再酌予調整或是檢討,意思就是到底我們針對高齡駕駛者換照的實質效用還有實質要求,能否讓高齡駕駛者實質的認知到必須遵守交通法規,還有他的體能、體力、身體健康以及道路規則等法規制度變革之後,他到底有沒有認知到這樣的變革,這個都會牽涉到高齡駕駛者在道路上行駛時的安全,不僅僅是危及自己的安全,也危及他人的安全,所以這個部分是不是真的請交通部要認真的、好好的來考量?這是第一部分。

第二部分我再強調一次,因為換照制度沒有溯及既往,在換照制度實施前已年滿75歲領有駕照的高齡駕駛人,現在交通部到底有沒有掌握?所謂的掌握就是database的盤點,還有這些駕高齡駕駛者的行為、駕駛能力是否可靠,還有我們有沒有大數據去盤點他們肇事的因素跟意外事故的肇事發生率等等,我覺得這些都必須要好好的掌握,才能夠作為我們未來調整跟修正這個政策的依據,所以我在這裡提案建議酌減3,000萬。

接著是第30案,此案是幫鍾佳濱委員,同時本席我自己在交通委員會也質疑過,我們很多國人跟媒體也關心偽造、變造汽車牌照的問題,現在我們交通部對於此事到底有何對策?能不能有效的防止?這部分我們建議減列該筆預算1,000萬,但是我提案裡面的數額都可以再討論。

接著我的第46案基本上也是對於公路公共運輸計畫,我提出凍結1,000萬,最主要是我們都關心公共運輸計畫補助給各地方政府,以臺中市來講,對不起,我必須要再補充說明,臺中市最近幾年常常發生公車的問題,公車公共運輸裡面第一個是偏鄉路線的問題,關於偏鄉路線的問題,因為臺中市公車現行的運作,有很多客運公司倒閉的倒閉,發生問題的發生問題,所以導致很多的路線縮減班次、調整班次甚至拖班,出現很多狀況,也間接、直接的影響到偏鄉路線公共運輸的行駛問題。因為中央有補助給地方政府相關的計畫預算,所以我希望能夠酌減一部分,然後請交通部提供書面報告。

第二個部分在於,我們要改善整個公共運輸,其實最大的因素之一是要推動減碳還有綠色運輸,所以我也希望陸陸續續我們有很多的方式,包括新近的科技可以來推動公共運輸以落實綠色運輸以及人本交通平權等等的理念,也希望在交通部給我的書面報告裡面能夠提到。

最後一個是第65案,也是有關客運車輛電動化推動計畫,我希望能夠酌予凍結,數額我們可以再討論。以上,謝謝。

主席:謝謝何欣純委員。那還有沒有委員要詢問的?沒有的話,本席就「公路及監理業務管理」這邊也有提出5案。其中第31案主要也是針對加強車牌防偽設計這部分,希望交通部研擬一個更有效的辦法以減少假車牌的氾濫,所以此案本席提凍結百分之十的預算,請交通部提出書面報告後始得動支。

34案也是針對「公路及監理業務管理」中的監理業務,就是有關機車考照的部分。有關外籍人士的考照,看起來比例還是偏低,我們也希望請交通部公路局研析,外籍人士報考機車駕照所在區域及未參加駕訓班的原因,並提出提高外籍考照者參加駕訓班計畫的有效措施。本席提案凍結百分之十,請交通部提出書面報告後始得動支。

57案是有關「公路及監理業務管理」項下公路公共運輸計畫獎補助費這部分,因為我們知道,現在很多偏鄉地區的大巴士或者是客運路線一直在減少,然後也減班,所以偏鄉的交通真的非常不便。基於交通平權,我們希望能請交通部公路局提出有關幸福巴士轉型服務、鄉鄉有公車、偏鄉客貨服務等短中長期交通平權目標的具體內容。本席是提凍結預算百分之十,希望交通部提出書面報告後始得動支。

再來第67案也是針對「公路及監理業務管理」項下的客運車輛電動化推動計畫這個部分,本席提凍結百分之十的預算,請交通部公路局研擬有關運具電動化政策的鼓勵措施,以提升執行的績效,請交通部提出書面報告後始得動支。

再來第70案也是這個科目項下的「公路監理資料庫暨基礎建設升級計畫」,我們希望交通部公路局能夠研擬,如何加強宣導並優化更新資訊查詢服務及「監理服務APP」的UI(使用者介面)設計,以減少後續的紛爭,希望能夠提出具體的檢討報告。本席也是提百分之十的預算凍結案,希望交通部提出書面報告後始得動支。

如果沒有其他委員要再提出徵詢的話,我們就請交通部統一做個回復。

陳局長文瑞:是。跟委員報告,我就依據大家的提案順序做一個說明,從第12案開始。第12案徐富癸委員提的是電巴的案子,今年掛牌的電巴大概接近一千九,我們核定出去的也有大概兩千八百多輛,當然因為購車跟掛牌之間大概會有一點時間上的落差,整個掛牌數其實大概年底到明年,我想我們會追上整個執行進度。

13案徐委員也提到要加強下鄉考照的服務,這部分我想我們一定會來加強。

14案我們修正運輸業管理規則及運價準則這部分,其實後來的幾次會議都有邀請消基會,也有跟相關的外送業者以及工會做過溝通,所以目前大概都依照大家的一些共識在研修法規。

15案有關電動機車的掛牌,基本上因為一般電動機車掛牌是由當地的經銷商來幫民眾掛牌,所以如果有一些地方的據點不夠的話,我會請當地的監理機關來做相關的處理。

20案林國成委員有提到覆議鑑定會,我想覆議鑑定會這邊確實我們人力雖然比較精簡,不過整個覆議鑑定的流程,譬如說一些相關的法規或是法理見解,我們也是要跟這個委員會,雖然是委員會,不過我覺得個案有些部分確實要做一些檢討,我們在每年的上下半年,都會將全國各地的鑑定會、覆議會,縱使是委員,我們大概也會做相關案例的檢討,整個流程委員也提到說要做一個檢討,我們會來檢討。不過跟委員報告,就是因為覆議會的經費真的很少,其實只有給委員出席費而已,所以這邊如果預算刪減太多的話,它的運作其實就會有一些困難。

22案林國成委員提到槽罐車罐槽體檢驗的部分,實際上有相關的檢驗規定,這個部分我想我們會來要求各地區的檢驗機關跟我們的監理機關要落實。

後面有關偽造車牌,第25案魯明哲委員所提到的,因為偽、變造車牌的部分其實是跨部會的,包括進入的海關,然後還有經濟部國貿署整個輸入的案號,還有內政部警政署相關的處理等。修法的部分我們已經在做研議了,我想等一下再請司長說明。跨部會的部分還包括數位部整個,就是網路上面的下架,其實我們自己都有查,要跟委員報告,因為行政院在9月、10月特別針對偽、變造車牌有開過兩次的專案會議,要求跨部會的負起責任,所以根據統計,8月分我們查緝到的是高峰,達到261件,可是910月之後,因為各部會通力合作,9月下降到186件,10月下降到151件,11月下降到121件,其實對偽、變造車牌也有一些相關的嚇阻作用。

26案是何欣純委員的提案,何委員所提到的是高齡換照的部分,我想包括認知測驗是不是要再做檢討,還有當初是106年實施的,到現在過了7年,那些當初沒有的其實也82歲了,有些人我們查了是沒有在開車,不過有違規的就是要換照,所以這個部分我想我們提出整個實施的成效給委員瞭解,其實大部分的高齡者大概不是換照就是可能駕照要繳回。

另外,第28案是林沛祥委員的提案,林委員所提到的是國道客運的跨縣市路線的班次一定要足夠,這個部分我們都跟各地方政府合作,有不足的部分其實也都會加強,比如說有些是尖峰時間要做增加,或是尖峰時間可能某些站點要加班,這個部分,尤其是像基隆、桃園的部分,其實都有做相關的要求。

29案是黃健豪委員的提案,有關我們的郵寄通知,因為有一些部分要有法定的效力,所以有法定郵寄的一些規定,不過現在電子化政府e化,我們有些能夠用e化通知的就會用e化方式來通知,不會完全都是用郵寄的。

30案跟第31案分別是何欣純委員及陳素月委員的提案,都是有關偽、變造車牌的部分,這個我們都會來努力。

32案是林俊憲委員的提案,林委員所提到的是有關航空用油的部分,其實我們有特別再跟民航局講,因為民航業者沒有依照規定來申請我們的臨時通行證或者是它的載運部分有問題,我都有請我們監理機關跟民航局要直接去跟業者做相關的宣導跟要求,在路檢的部分我們也會來要求。

另外,第33案有關駕訓班的部分,機車的駕訓從開始時全國只有24家到現在94家,其實有一直在增加,相關的縣市有些可能分布的不夠平衡,像臺南的溪北沒有的話,這個部分我們會再來跟溪北地區的駕訓班做相關的輔導,讓他們能夠加入機車的駕訓。

34案是陳素月委員的提案,陳委員所提到的是外籍人士考照前為什麼沒有參加駕訓班,這個部分我們會再跟相關地方主管外籍人士的單位進行瞭解,也來輔導他們能夠來參加我們的駕訓班。

36案及第37案分別是林俊憲委員跟林沛祥委員的提案,大概都有提到大型車的肇事部分,其實包括大客車,我們現在有做相關的要求,至於大貨車,現在我們也有相關自主管理的要求,另外包括違規率、事故率不好的部分,其實我們都會去業者那邊做督導,對於大貨車駕駛違規比較高的部分,我們會開專案的相關駕訓班。

黃健豪委員也有提到偽、變造車牌的部分,這個我們也一起處理。

在公運計畫部分,包括李昆澤委員的第43案、何欣純委員的第46案、林俊憲委員的第50案及林沛祥委員的第52案,大概都是提到公運計畫,公運計畫其實已經分好幾期了,114年是新一期,每一期都是4年,每一期的4年計畫大概都會有一些相關的成效,所以要求我們提出這個成效說明的報告。另外,在偏鄉之間,比如在偏鄉我們幸福巴士的執行成效,以及偏鄉有些拖班的部分,有些部分會涉及到地方政府。

53案是林俊憲委員的提案,林委員所提到的是移撥路線的補助款,針對這個部分,我跟委員報告,是不是我們去做個檢討,因為相關的補助大概都會有一些資源的分配,這邊分配多的話,有些項目分配的可能就少,不過委員有提到每隔幾年應該做一些檢討,這個是不是我們檢討一下整個資源的分布、預算的經費,然後來提出一個檢討報告。

54案是黃健豪委員的提案,黃委員所提到的是司機的缺口,這個部分我們已經調整了客運的營運成本,這個成本增加的話,要讓業者反映到薪資。另外,我們這幾年也辦理招募駕駛人員,這幾年已經招募了三千多位,我想我們在114年會持續來辦理。

另外,包括魯明哲委員的第56案、陳素月委員的第57案都有提到整個公運計畫,包括國道客運的支持、偏鄉的幸福巴士,這個我們都會提出書面報告。

58案是陳雪生委員的提案,陳委員所提到的是馬祖大橋的部分,因為院秘書長在1128月有給我們一些相關的意見,包括北竿機場已經有一個相關的核定計畫,可是還有一些調查,因為這個部分公路局是受連江縣政府的委辦,所以我們會跟連江縣政府一起就行政院所提出的相關建議看怎麼樣回應來做一個研議,能夠儘速做回復。

另外,李昆澤委員也有提到電巴的部分,包括未來怎麼樣來加強協助,關於電巴,因為我們有相關的宣導期、普及期跟輔導期,因為現在的電巴本來只有兩家車廠,現在已經核定四家,第五家也在處理,所以電巴的部分,我想後面會走得更快速。有關電巴的部分,包括魯明哲委員的第61案、何欣純委員的第65案、陳素月委員的第67案,都有提到電巴的協助、鼓勵,目前補助的部分,交通部是補助670萬,還有一些加碼的部分,至於環境部的部分,維運部分有160萬。針對這個部分,如果有更多業者進來的話,選擇性多,我想包括地方政府跟客運業者的選擇就會更多。

70案是陳素月委員的提案,陳委員所提到的是監理的電腦化,還有宣導業務app的加強,我們都會來相關的處理。

以上大概做這樣補充。

主席:好,謝謝。交通部這邊還有要補充嗎?司長?

林司長福山:跟召委還有各位委員報告,有委員關切到偽造號牌修法的部分,上次在專案會議有跟委員會報告部裡面針對處罰條例的修正重點,這個草案已經送到行政院,行政院上禮拜也召開過第一次審查會議,有些條文我們再細部微調一下,會趕快送行政院召開第二次審查會,確認之後就會趕快送立法院做併案的審查。以上補充報告。

主席:好,我們委員都已經充分徵詢及表達意見,是不是我們就試著來併案處理,這個部分的經費預算數滿龐大的,下面的科目也很多,委員的提案也很多,從第12案到第70案,有凍結5,000萬的、有刪減2億的,還有凍結二分之一的……

陳委員雪生:刪減啦,不是凍結。

主席:喔,刪減二分之一。陳雪生委員這邊好像沒有討論的空間,你好像沒有討論的空間?

陳委員雪生:毫不妥協!

主席:毫不妥協,那就保留喔?

陳委員雪生:保留政黨協商。

李委員昆澤:好啦,就保留。

主席:好,那就是陳雪生委員的部分……

陳委員雪生:李昆澤委員都OK了!

李委員昆澤:保留啦!保留啦!

主席:只有第44案跟第58案,就是只有針對陳雪生委員的部分,第44案跟第58案……

陳委員雪生:我的部分保留嘛!送政黨協商。

主席:好,就保留送院會政黨協商。

林委員國成:我的刪減部分呢?

主席:你的刪減部分就是第21案,第21案你是同意改凍結嘛,是不是?

林委員國成:對,第21案改凍結。

主席:20案是要……

林委員國成:刪一下嘛!

主席:那我們是不是併案刪減?好不好?不要針對你這一案刪,好不好?併案,就是這個科目「公路及監理業務管理」的部分……

林委員國成:刪一下啦!刪1億啦!你們自己去調啦!監理業務有16億耶!

魯委員明哲:總數118億耶!

陳局長文瑞:對,跟委員報告,118億是所有的監理所站開門的監理業務所需,還有……

主席:所有全國各縣市。

陳局長文瑞:還有要下鄉服務,要做寄送……

魯委員明哲:那不要1億,1%就好。

主席:1%1億啊!

陳局長文瑞:跟委員報告,還有很多是公共運輸補助跟電巴補助,因為補助地方很多,所以看起來多喔……

林委員國成:好啦、好啦,我的第205,000萬啦,好不好?

主席:好,那是不是……

陳局長文瑞:可不可以1,000萬?跟委員報告,那個覆議會沒錢,覆議會都是付出席費而已,如果把它刪了,它就沒辦法……

何委員欣純:1,000萬啦,科目自行調整啦。

陳局長文瑞:1,000萬啦,1,000萬讓我科目自行調整,可不可以?

陳委員雪生:局長,你如果把它改做馬祖大橋的建設計畫,我全部負責幫你恢復。

何委員欣純:都全部通通通過。

陳局長文瑞:我努力、努力。

主席:好,針對「公路及監理業務管理」刪減1,000萬,然後凍結十分之一,因為林委員要凍結。

何委員欣純:不用凍啦!

林委員國成:凍沒有關係,凍寫報告而已啊。

林委員沛祥:跟各位委員報告,因為針對第27案有關公路局的這個通案,我想你們那邊也要知道,臺中一樣也有,新竹也有,基隆也有,到處都有嘛。

主席:好,那我們就書面,好不好?書面……

陳局長文瑞:凍結,我們報告會寫,書面報告會寫。

何委員欣純:書面凍結啦,好不好?凍結十分之一,書面報告。

林委員國成:我還有一個刪3億咧,召集人。

主席:我們就全部併案,併案處理啦。

何委員欣純:對啦,併案處理了啦。

林委員沛祥:凍結十分之一?

主席:對,凍結十分之一。

林委員沛祥:好。

何委員欣純:你要講科目自行調整。

陳局長文瑞:對、對、對,刪減1,000萬,科目我們自行調整。

主席:林委員,我們已經做了併案處理,針對第2目「公路及監理業務管理」我們就是刪減1,000萬,然後凍結十分之一,科目自行調整;然後第44案及第58案陳雪生的案子就保留送院會協商。

何委員欣純:好。

主席:然後在這裡補充宣告:這一目委員的提案之中,第17案、第18案、第19案、第28案、第30案、第37案、第39案、第52案、第61案及第69案改主決議,他們有跟提案委員溝通過了,提案委員同意改主決議。好,那我們第2目就做這樣的處理,謝謝。

然後我們先回頭處理一下前面的,這樣比較快啦,因為剛剛召委的提案,你不在場就先保留,就是第2案有關歲出業務費─水電費,魯召委提案的部分,您要不要徵詢,還是就直接請他們說明?

魯委員明哲:可以減多少?

主席:好,你們說明一下。

陳局長文瑞:是。跟委員報告,水電費中電費增加這部分,因為在今年年底,我們要從高公局那邊接收四條以前就是我們的快速公路,包括台78線、台82線、台84線以及台86線,這幾條快速公路,因為那時候是請高公局幫我們管理,今年年底要收回四條,然後明年6月底前還要再收回另外四條,包括台72線、台74線、台76線以及台88線。整個快速公路的路燈,包括隧道的照明還有機電的維修等等都會讓用電增加,我們的電費增加是因為明年會增加八條快速公路的用電,所以其實我們的電費已經儘可能的節省。

也跟委員報告,我們現在監理所(站)為了省電,有時候還不敢開空調,因為它都是為民服務的場所,如果電費一直減列的話,民眾來洽公的話,其實也會對我們有一些影響。這個部分其實我們已經有做整體的節電,包括我們要求各機關用電的契約容量可以減就減,然後採用省電的設備,電費增加是因為要接回八條快速公路,這部分是不是不要減列?因為沒有電真的是沒有辦法工作。

魯委員明哲:好,那就刪減500萬,好不好?因為電費這部分,就鼓勵一下大家節能減碳,不要減列1億元,就減列500萬啦。

主席:好。林國成委員還要發言嗎?

林委員國成:主席,我要特別提醒一下第55案啦。

主席:我們已經處理完了。

林委員國成:我知道。第55案我拜託你要做專案報告,好不好?

陳局長文瑞:好,第55案。

林委員國成:對,那個要做專案報告,那是補助地方,我不給你刪了,我也不給你凍,但是你要做一個專案報告。因為你這個是補助地方嘛,你總是要報告一下,讓我們交通委員會都知道這個事情嘛,有困難嗎?

陳局長文瑞:沒有困難,就是不凍嘛?

主席:不凍,做專案報告,好。

林委員國成:不給你凍了啦,主席已經裁定說凍十分之一,你們自己去調了。我不凍你,但是你要做一個專案報告,好嗎?

陳局長文瑞:好,我們來報告。

林委員國成:讓大家了解你如何補助,這樣才有公平性嘛。

主席:OK,好,可以啦,交通部這邊同意,那我們……

陳局長文瑞:電費減列500萬會不夠,是不是可以減列100萬?這樣也有減了。

魯委員明哲:這個不要耽誤審議預算的時間啦,那二百五,好不好?這樣好喔?

陳局長文瑞:不是,因為那個電其實都是分下來……

主席:公共區域啦。

魯委員明哲:好啦,那我們不耽誤時間,就這樣,250萬。

主席:好,第2案業務費─水電費部分就決議刪減250萬,謝謝。

接下來處理第3案到第7案,魯召委的提案是第3案跟第6案,因為第3案到第7案有關業務費─委辦費的提案當中,第4案、第5案及第7案剛剛已經改主決議,就剩下魯召委的第3案跟第6案……

魯委員明哲:3案跟第6案?

主席:是,尊重您所以保留。

魯委員明哲:因為這邊又是委辦費,有三億六,我想委辦費這個部分,我們都覺得要稍微調整一下,所以這邊刪減1,500;後面第6案改主決議我沒問題,第3案這個委辦費刪1,500,好不好?並凍結10個百分點,要委辦什麼請說明。

陳局長文瑞:跟委員報告,委辦費這部分,因為公路局的業務包括監理、運輸、公路工程,所以像我們監理運輸的部分其實就包括汽車運輸業,我們要委託辦理像,比如說臺鐵跟民航,其實他們業者裡面都有一個系統安全管理制度(SMS),雖然我們運輸業的規模比較小,可是我們也希望運輸業本身要建立自己的系統安全管理制度,所以這個部分我們大概就是希望做一個研究案,也來輔導各運輸業者要來建立。

另外像永續提升人行安全計畫,就是各縣市政府所提的路口改善,所謂路口改善,比如說路口要做什麼樣的退縮啦、槽化啦、號誌標誌等等,因為那個部分要做一些專案管理的審查,不然的話他們有時候做的成效不好,所以大概這個部分也會做委辦。

另外比如說,我們的省道公路全國有五千多公里,十年要做一次清查,這一次今年也會特別再做一個清查,所以委辦費有比往年大概增加一點點,委員是不是不要刪那麼多,讓我們可以做相關的處理,這部分可不可以不要刪,然後讓我們……因為它的委辦其實是好幾項……

魯委員明哲:不是啦,我知道啦,今年的委辦費到目前為止你的執行率多少嘛?

陳局長文瑞:跟委員報告,今年我們有一個生活圈的委辦費確實只執行一半,生活圈的委辦在年中的時候只執行一半的原因是因為,今年下半年我們的地震跟颱風……

魯委員明哲:欸呦,好啦,你不要再講下去了,我怕待會路人又站起來砍了啦。

陳局長文瑞:那部分我們有移緩濟急,我們移緩濟急到災害的……

魯委員明哲:這個刪除500萬,好不好?真的不要耽誤大家的時間。

陳局長文瑞:好啦。

主席:好,那針對業務費─委辦費的部分,我們就刪除500萬。

陳局長文瑞:對,500萬,是不是我們科目自行來做調整?

主席:好,自行調整,那我們就不凍結,第6案改主決議。

陳局長文瑞:好。水電也是科目自行調整。

主席:好。謝謝。業務費─委辦費部分處理完畢,我們接下來繼續處理第3目「公路建設及改善計畫」,提案第71案到第96案,是不是請提案委員做徵詢,還是說完全不用,我們就直接請公路局?好,請林國成委員。

林委員國成:我們到第幾案?

主席:71案到第96案。

林委員國成:我的提案是第75案還有第95案,針對道路改善跟養護部分,部長還有局長都在這裡,我必須要特別提出來,我們同事不要製造混亂,哪一個委員爭取的東西,請你們不要把所有責任移到別的委員去,這個是不好的,這個叫做壞習慣!給你們錢,你們說要快一點去造橋、鋪路,我們理當應該要支持,但是你不要製造我們同事之間……明明就是林沛祥爭取的,你就要說是林國成,你何必呢?做事情是為老百姓而做事,為什麼我會針對你這個有意見?就是應該要坦白,你們要約束你們所有的所屬不要發生這些事情,這是對委員不敬,對立法院不敬,當然就會影響,因為錢當然要給你們啊!本來對造橋、鋪路就理應要支持,那你為什麼要製造同事之間……明明是召集委員陳素月爭取的,你偏偏又要講是謝衣鳯,這樣怎麼可以呢?這個是對委員非常不敬的,這一點雖然是小問題,但是會製造整個……爭取預算是每一個立法委員應該做的,可是你們一定要去注意這些,你們要訓練別人,要編訓練經費,你們就要先訓練自己如何去面對,尤其是交通委員爭取的東西,你就說這個是哪一個委員的,他是其他委員會的委員,在審預算的時候他有辦法幫你嗎?所以對這些東西你們要約束你們的人。對於預算,基本上我的第75案是建議要刪減5,000萬,還有第95案我是建議刪減100萬。至於這些,就看局長、部長有什麼看法。

主席:好,請黃健豪委員。

黃委員健豪:謝謝召委,我是提第88案跟第89案,那其實核心問題還是一樣,就是行人安全的部分,重點還是希望「行人零死亡」願景這件事情能夠確實的執行。第88案主要是提到我們現在的確編列了非常多的預算在各地方來做人行道或新的道路工程,但是這兩天我想大家有看到新聞,都還是有那種在進行施工,但就是因為在施工導致行人沒有地方可以走,所以有人走到快車道上然後被車撞死的狀況發生,所以我們希望未來這個部分在要求地方政府的時候,不管合約或廠商等等,都能夠確實的執行,所以我們是提凍結,我不是提刪除而是凍結,希望你們能夠去執行。包含之前在質詢時也有提到這種人行道上的電箱問題,我們認為既然要推人本交通,我們就把這個上位的原則拉高一點,交通部這邊在做工程時不要只有單純做工程而已,包含道路上的各種障礙也要把它整併在這個更新計畫裡面,而不是認為把人行道鋪完之後就沒有我的事了,應該是說,既然我要鋪,那我就把周邊所有的障礙一次排除掉,這樣這個錢花下去才有意義,要不然人行道是新的,結果在上面的電箱或是其他障礙物一樣是舊的,我想這樣跟預算本身的精神是背道而馳的,所以我們提出這個凍結案,主要是希望你們能夠去確實的執行,以上。

主席:好,李昆澤委員有沒有要說明?

李委員昆澤:關於林俊憲委員提的第87案,他基本上不刪除了,他說就是改為凍2,000萬,然後提書面報告後解凍,以上。

主席:那您所提的提案有沒有要再徵詢的?就是您提的第74案、第80案、第81案。

李委員昆澤:今天我在這邊還是再重申一次,部長還是要督促各局處在相關委員提案出來以後就要跟委員來溝通、對話、說明,以前交通委員會不管是在國民黨或民進黨的行政院院長時代,審預算很少超過中午的,到現在還在那邊討論這個要凍多少,就好像在菜市場喊價一樣,在以前都是已經講清楚了,也會尊重委員的意見,該刪多少就刪多少,該凍結多少,全部都已經都講好了,所以速度很快,以前部長也很少在審查預算的時候來,在詢答的時候會來備詢,但是在審預算的時候都是次長來比較多,不過現在這個文化也漸漸改變了,時代都會改變,我們也尊重這個時代的改變。我最主要還是想建議大家,相關的交通預算其實都跟各縣市政府有關係,所以我們在斟酌的時候要先了解自己同黨執政的縣市政府有沒有去爭取這個預算,不然你砍得很開心,我們看了也是一頭霧水,因為很多都是地方政府的相關經費。關於公路系統的維護,剛才局長也提到,我們相關的省道就將近有5,000公里,那各縣市政府重要的、比較偏鄉的省道要做相關的維護,或是興建新的公路,這些經費在各地縣市政府是交通發展的重要基礎,所以請大家多多三思,以上。

主席:好,謝謝。接下來邀請徐富癸委員,之後再請魯明哲召委。

徐委員富癸:好,謝謝主席。本席是提出第71案跟第76案,關於第71案,在委員會有很多委員都特別提到對邊坡災害預防的部分,我們後續也是要求交通部加強監測的廣度跟深度,對防範能夠做一個比較有效的SOP措施,尤其是針對颱風也好,或是豪雨也好,對於深層的土石是否會鬆動而崩塌,應該提早發現並進行改善,這部分本席是提案凍結1%的預算,請交通部能夠來加以研議。

針對第76案,我想屏東縣總共有1,187座橋梁,因為過去這個檢測跟維修的費用都是由縣市政府來負擔,一年大概要六、七千萬,對屏東縣政府也形成一個很大的財政負擔,後續我們也是要求交通部,因為畢竟橋梁的安全很重要,尤其我們超過40年以上的老舊橋梁有大概50座,後續針對這個部分是不是請交通部可以來協助補助經費,讓縣政府來進行橋梁檢測的業務,以維護橋梁的安全。這個案子本席是提案凍結500萬,請公路局提出相關的計畫來說明,謝謝。

主席:好,謝謝徐富癸委員。

接下來邀請魯明哲召委。

魯委員明哲:好,謝謝主席。我先講第96案,公路局對第96案有說明,因為過去台電有補助50%,現在沒有補助,你勢必要自己編足,所以我這個部分是改主決議,當然第一個是希望你們除了能夠節能減碳之外,我們上次在交委會質詢的時候,特別是部長也覺得還不錯,就是在路口的斑馬線透過色差來改善,我們希望在做了這個主決議之後,你們未來在說明的時候能夠講一下你們的作法跟進度。

我提的另外一個案子是第86案,第86案主要是針對你一個長期的計畫,就是從113年到116年的「自行車專案管理委託技術服務」這個部分,可是113年的經費你到目前的執行率大概是六成五,才只有六成五,到底是遇到什麼問題?經費用不完,尤其有一些專案管理的部分是屬於比較軟體的部分,假設是工程類,你要做自行車道,這是硬體的,已經發包了,要把錢編足,這個我懂,可是你們特別來說明這是對於自行車的據點進行委託研究,以開發新的路線,問題是委託研究在去年是編了950萬,就是專案管理,那今年要編1,750萬,雖然跟剛剛的幾億、幾百億比起來金額不多,不過這個之前推的、在去年編了9億的部分,到底實體的路線如何?那113年預算的執行率又不佳。我提這個案子最主要是因為對於你的執行率跟研究據點需要這麼多錢我不太認同,所以我這邊是減列800萬,以上說明。

主席:好,謝謝魯明哲召委。

我們現在就請交通部來說明。

陳局長文瑞:是,有關第71案徐富癸委員所提到的邊坡這個部分,其實公路局有做相關的分級,然後對不同的災害都有監測的計畫,我們有自我檢討,也有一些精進的計畫,我想我們會提出一個書面的報告。

另外,關於第76案,徐富癸委員有提到屏東縣的橋梁檢測,跟委員報告,橋梁檢測的費用其實沒有很多,大部分在汽燃費分配給各縣市政府的養護費用上面,其實各縣市政府能夠自己來處理,反而是我們要求他們一定要百分之百做檢測,在檢測完之後,如果要做修理的話,那個錢才花得多,修理的錢花得多,如果說有些部分包括中央裡面,包括交通部公路局或內政部國土署,其實會給他協助,所以我想這個部分,其實我們跟地方政府在這方面的合作關係都是非常好的。

再者,關於林國成委員所提到的,我來要求我們各地區的工務段,對於委員的建議案,屬於哪個委員建議的,我想這個一定是非常清楚的,我一定會來做相關的要求。

關於第86案,魯明哲委員有提到自行車的升級,因為它是第二期計畫,大概從以前的主線跟分支線,後來發現其實臺灣各區域有一些斷鏈,而斷鏈以後,就是說怎麼樣去針對斷鏈的部分,比如說是要做專屬的道路,還是在其他的省縣道再外掛還是要怎麼樣,因為有些也會涉及到用地的取得。至於執行比較慢,其實大概就是因為這個大部分都是補助地方政府,對於斷鏈的部分,其實我們是補助他們把它做好、把自行車道做好,還有去年的執行有一部分還沒核銷,這部分我們會請地方政府趕快核銷。而專案管理的話,其實就是來督導、協助我們,比如說地方政府一些案子的審查,或是路型的一些協助。

黃健豪委員所提的第88案、第89案是關於我們永續提升人行安全,這個部分地方政府在做的時候、在施工的時候,施工的交維要做好,因為你把人行道拆了以後,其實行人、大家可能就是要靠邊,所以你要做交通錐的處理,施工的交維一定要做好,這個部分我想我們未來在補助地方政府的時候,在整個地方施工的部分,包括會同地方的道安會報,大家來做相關的督導。

此外,整個人行道要做的話,還包括上面的電箱,可能是台電的或電信的電信箱,其實我們在核定計畫的時候都有告知台電跟中華電信等單位,跟他們說我們這邊要做,請他們要把他們的計畫跟預算一起來做,只是說這個地方在協調的時候,其實他們當初有些部分,據我的了解,就是他們那個電箱,有些地方就是下地或者是要去找地方,可能沒地方擺,不過,各地方政府在做人行安全的部分,這個是在檢核上面是一定要檢核的,不會是不處理,在處理上,有可能就是台電跟中華電信還是找不到地方去擺。我跟委員報告,這個在我們整個人行道改善的部分是必要的檢核措施,大概就是這樣,謝謝。

主席:好,說明完畢,還有沒有要補充的?沒有了。好,這個部分我們現在就來做一個處理,就是有關公路建設及改善計畫這個預算的執行,事實上不是補助地方去執行就是做在地方,所以我想這個部分應該每個地方、縣市都是有很大的需求,因此我們在這邊是不是就酌刪,好不好?我們酌刪1,000萬,好不好?然後凍結十分之一,提書面報告後始得動支,好不好?

陳局長文瑞:可以,然後1,000萬的部分就讓我們科目自行調整。

主席:好,科目自行調整。在這個科目裡面,有關委員的提案,其中有第78案、第83案、第84案、第96案改主決議,就是委員有同意改主決議,以上。

接下來我們來處理第97案,第4目「一般建築及設備」營建工程,這個部分許智傑委員不在現場,那我們就不予處理。

陳局長文瑞:跟委員報告,我們有跟許智傑委員整個報告了……

主席:有溝通好了?

陳局長文瑞:對,溝通了,委員是說改凍500萬,就是本來是要凍結3,000萬,那我們……

林國成委員:說不予處理了……凍500萬……人家說不要處理你就硬要處理。

主席:好,我們就不予處理。

接下來處理決議案。主決議第98案,交通部這邊?

陳局長文瑞:這個部分就是專案改書面,委員也已經簽名了。

主席:好,改書面報告。

99案……

陳局長文瑞:98案還有一個是4個月改1個月,就是有修正兩個位置。

主席:好,邱委員有同意?

陳局長文瑞:有,他已經簽名,委員已經簽名了。

主席:有同意,那就是1個月內提出書面報告。

陳局長文瑞:是。

主席:99案。

陳局長文瑞:99案有做文字修正,包括把「是否」刪掉,還有就是重新體檢修正為辦理邊坡監測計畫,委員也已經簽名了。

主席:好,那就是照修正辦理。

100案。

陳局長文瑞:100案就是114年度每季改成3個月,委員也簽名了。

主席:好,就是改為3個月內提書面報告,謝謝。

陳局長文瑞:是。

主席:101案。

陳局長文瑞:101案就是3個月改1個月,委員也簽名了。

主席:好,3個月改1個月。

102案。

陳局長文瑞:102案就是在交通部這邊增加一個公路局,然後後面的1個月改3個月,委員也簽名了。

主席:好,改3個月內提出書面報告。

103案。

陳局長文瑞:103案遵照辦理。

主席:好,遵照辦理。

104案。

陳局長文瑞:遵照辦理。

主席:好,第105案。

陳局長文瑞:遵照辦理。

主席:106案。

陳局長文瑞:106案就是專案報告改成書面報告,委員也簽名了。

主席:好,改書面報告。

107案。

陳局長文瑞:遵照辦理。

主席:好,第108案。

陳局長文瑞:遵照辦理。

主席:109案。

陳局長文瑞:109案是文字做相關的修正,就是在第二段倒數第三行這邊有加一個轄管省道公路、系統橋梁,然後將專案報告改成書面報告,這個部分委員也簽名了。

主席:好,那就是同意修正文字後辦理。

再來,第110案。

陳局長文瑞:遵照辦理。

主席:好,第111案。

陳局長文瑞:111案就是專案報告改成書面報告,委員也簽名了。

主席:好,改書面報告。

112案。

陳局長文瑞:112案,我們有跟委員報告,2個月內改成3個月,然後專案報告改成書面報告。

主席:好,3個月內提出書面報告。

陳局長文瑞:委員也簽名了。

主席:廖委員有簽名?好,第113案。

陳局長文瑞:113案就是專案報告改書面報告,委員也簽名了。

主席:好,專案報告改書面報告。

再來,第114案。

陳局長文瑞:114案也是專案報告改書面報告,委員也簽名了。

主席:好,專案報告改書面報告。

115案。

陳局長文瑞:遵照辦理。

主席:好,第116案。

陳局長文瑞:遵照辦理。

主席:117案。

陳局長文瑞:遵照辦理。

主席:118案。

陳局長文瑞:遵照辦理。

主席:119案。

陳局長文瑞:遵照辦理。

主席:120案。

陳局長文瑞:120案就是將1個月改3個月,有跟委員報告,不過委員還沒簽。

主席:好,1個月改3個月。

再來,第121案。

陳局長文瑞:遵照辦理。

主席:好,第122案。

陳局長文瑞:遵照辦理。

主席:123案。

陳局長文瑞:遵照辦理。

主席:124案。

陳局長文瑞:遵照辦理。

主席:好,第125案。

陳局長文瑞:125案就是在最後一行,綜合規劃改成可行性評估,然後報交通部並同臺南市政府積極溝通。這個部分委員也簽名了。

主席:好,就是照文字修正後辦理。

有關交通部公路局及所屬114年度單位預算,委員的提案審查完竣。接下來我們處理國道公路建設管理基金。好,那我們先休息5分鐘好了,讓我們的官員換場一下。

休息1449分)

繼續開會1453分)

主席:我們繼續開會。

現在針對國道公路建設管理基金進行處理,我們先處理第1案跟第2案,有關服務費用─水電費的部分,這部分提案委員要不要徵詢及說明?請魯召委。

魯委員明哲:謝謝主席。我提的是第1案,一樣,針對於水電費,我們希望政府能夠帶頭,但是我們也知道,高公局要照明,還有各方面部分,我就把我的案子同意林俊憲的刪減2,000萬就好。林俊憲不在,我們就這樣……

趙局長興華:有跟林委員溝通過了,我們是建議免刪、免凍,因為這裡面我們的七億一千多萬幾乎都是隧道照明,還有交控設備……

魯委員明哲:我知道,那就刪500萬,跟公路總局一樣,就不要再講了。下一案。

主席:趙局長,就同意啦?

趙局長興華:科目我們自己調整。

主席:好,有關服務費用─水電費,我們酌刪500萬,科目自行調整。謝謝。

接下來我們處理第3案到第7案勞務成本─維護成本的部分。請提案委員說明,請林沛祥委員。

林委員沛祥:不好意思,我是第5案的主提案人,但是真正主提案的其實是徐欣瑩委員,他是針對隔音牆,因為隔音牆好像很多時候並不是用平均聲音去測的,所以如果忽然之間很大聲的時候,隔音牆的設備還是有需要的,然後我也認同,尤其在基隆市中山區那邊,已經有議員跟我反映過,雖然不同黨,但是跟我反映過,那邊也需要裝隔音牆,所以這方面來講,我還是維持原意凍結3,000萬,我是第5案的部分。不過徐欣瑩委員特地要求要送政黨協商,所以這個可能要跟徐欣瑩委員再溝通,不過凍結3,000萬是一定的。

主席:林國成委員。

林委員國成:7案的部分,我是建議以凍結來處理,基金當然有它基本的,但是我在看有很多公務預算都編到基金來,所以我還是希望這裡可以用凍結處理,以上。

主席:謝謝林國成委員。林俊憲委員的提案,你們有跟他溝通嗎?

趙局長興華:有,有跟他溝通過。

主席:他同意怎麼樣?

趙局長興華:同意我們併案處理。

主席:同意併案處理?

趙局長興華:是。

主席:好,這樣子我們就來進行處理,剛剛林沛祥委員有提到徐欣瑩委員要送政黨協商?

趙局長興華:我們就照徐欣瑩委員建議凍結3,000萬的方式來處理,好不好?

主席:同意凍結就好了啦,就照他的提案,好,這樣子第3案到第7案就是併案處理,凍結……

趙局長興華:3,000萬。

主席:應該是指第5案的49,620萬,凍結3,000萬吧?

趙局長興華:是。

主席:好,凍結3,000萬,提書面報告後,始得動支。有關勞務成本─維護成本─服務費用─修理保養及保固費─土地改良物修護費─道路維護作業─交通設施改善工程這個細目凍結3,000萬,這樣林國成委員的案子就全部併案處理……

趙局長興華:是,林國成委員是關心橋梁邊坡,我們就是可以併案處理。

主席:併案處理,也是一樣凍結……這個科目凍結30%的話是1,200……

趙局長興華:是不是凍少一點就好了?4,630萬這一項……

主席:這個4,630萬,是不是……

林委員國成:1億。

趙局長興華:10%啦!

主席:針對4,630……

林委員國成:凍個百分之十啦!

趙局長興華:是。

主席:好,百分之十,就是勞務成本─維護成本─服務費用─專業服務費凍結百分之十,然後提書面報告後,始得動支。第3案、第4案林俊憲委員的部分有溝通過了,我們就不予處理。謝謝。

接下來我們就處理第8案到第17案勞務成本─管理成本的部分。提案委員有沒有要提問的?魯明哲召委,謝謝。

魯委員明哲:謝謝主席。針對第9案,我有提案凍結百分之十,希望能夠提出專案報告。其實那個情況我們大概都知道,因為這麼多年來,你們對於易塞車路段的疏運、改善、優化相關的交通資訊,其實我們確實也有看到這些資訊,但是實際的狀況,我們覺得改變的非常非常少,所以它是用鼓勵的性質想方設法,像壅塞的路段,在我們編預算的前提,這個方法,你拿到預算就是希望能夠真正做到改善。這樣好不好,專案報告我就不堅持,書面報告可以,待會看整體怎麼凍結,以上。

主席:林國成委員。

林委員國成:我這個部分特別要提醒趙局長外包過高的問題,很奇怪,為什麼你們每一項都是外包滿高的,所以我是認為在這個部分要稍微凍一下,然後書面報告才知道它的進行是怎麼樣,所以我還是主張要把預算稍微凍一下。另外第16案的部分,我是認為還是要稍微小刪一下,好不好?

主席:好,謝謝林國成委員。還有沒有委員要針對這一個項目來提問的?沒有的話就請交通部說明。

趙局長興華:原則上,魯召委提示的部分,我們確實有在改善,有幾個路段都已經有處理,有些是比較長期的,像新竹或是臺北圓山的部分,目前都有計畫要在執行當中了,是不是給我們時間,我們會把它處理完?剛剛林委員所提的外包費用增加,因為整個高速公路從82年二高陸續通車以來,行政院那邊只給收費員的員額,並沒有給我們工程的人力,所以這裡面很多都依賴外包,包括我們交控中心也都是外包人員在處理。所以這裡面來講,確實是有它的外包費用,外包費用增加的部分也都是在薪資部分。另外一個就是駕駛,駕駛退休以後遇缺不能補,所以也是用外包來處理,是不是我們再用書面報告說明?委員刪減1,000萬這部分有點高,是不是改刪100萬,我們儘量來辦理。

林委員國成:還有社群的部分也刪一下吧?因為你們那個社群根本對你們沒有什麼幫助,所以我還是建議刪個100萬,好不好?就是社群的部分。

趙局長興華:是不是刪100萬,我們科目自行調整這樣?

林委員國成:因為我有兩筆,一筆是刪1,000萬,你說太多了,但如果要刪的話,你們的基金範圍應該很大啦,所以社群的部分刪個100萬,如果1,000萬這個……

趙局長興華:委員,是不是可以容許合併起來200萬,科目我們自己調整?

林委員國成:那就300萬啦!好不好?300萬你們自行調整,這樣好不好?比較簡單一點啦,好不好?

主席:好,如果沒有其他委員有意見的話,我們就來處理,針對第8案到第17案勞務成本─管理成本的部分,我們就併案處理,酌刪300萬,科目自行調整。謝謝。

我在這邊再重新更正宣告一下,針對第3案到第7案,有關第3案跟第4案的部分,我們就併第5案處理,就是凍結3,000萬,謝謝。

我們現在處理第18案到第22案,有關管理及總務費用的部分,預算數是296,0507,000元,這部分提案委員有沒有要做徵詢的?林國成委員。

林委員國成:謝謝主席,我提的是第20案,這裡本來是刪減,可以改為凍結。

主席:好,第22案的部分呢?林國成委員第20案改凍結,那您的提案第22案呢?

趙局長興華:22案,委員,已經併到剛剛那邊去了,你剛剛講的社群的部分是併在這裡。

林委員國成:沒有,這個不一樣。

趙局長興華:前面那個沒有社群的那個案子,社群臉書的部分是在這裡。

林委員國成:好,刪個100萬,好不好?已經很少了,好不好?

趙局長興華:是。

主席:好,委員應該是小刪,就同意,好不好?我們就來做一個處理,因為這裡提案案數比較少,我們就針對第18案到第22案管理及總務費用,酌刪100萬,科目自行調整。

接下來處理第23案到第24案業務外費用,預算數是212,968萬元。提案委員有沒有要做徵詢的?請徐富癸委員。

徐委員富癸:謝謝主席,本席提出的第23案主要是針對每逢假期或連假的時候,高速公路壅塞的情形相當嚴重,根據高公局的統計,以今年來講,上半年平日就有75個壅塞路段,春節期間更是高達155個,所以本席要求交通部應該針對這樣一個明確的交通資訊,要提醒用路人避開尖峰路段,改善措施應該更要強化,尤其交通疏導跟管制措施更應該具體讓鄉親能夠了解,所以本席提出凍結1,000萬,請交通部提出書面報告,始得動支。以上說明,謝謝。

主席:好,謝謝徐富癸委員。

請李昆澤委員。

李委員昆澤:我簡單請教一下,這是比較特別的一個項目,就是回數票,很多年輕人沒看過回數票長什麼樣子,這個預算編列150萬元,就是用於回數票的回收之用,現在這種回收日益減少了,其實也難以增加回收數,局長,你們簡單說明一下,以2024年來說你們回收了多少?

趙局長興華:今年到目前將近120萬左右。

李委員昆澤:今年整年回收票有收到一百一十幾萬件,那你們明年是編150萬,其實它有一個曲線一直下來,我建議刪減20萬,應該可以吧?

主席:交通部可以接受?

趙局長興華:是。

主席:好,那我們就凍1,000萬,然後刪減20萬,提書面報告,就是徐富癸委員要求提書面報告。

李委員昆澤:沒有,沒有,我沒有要求。

主席:不用了,徐富癸委員要書面報告嗎?不用了?

李委員昆澤:沒有,他的案子裡面也沒有提要書面報告。

主席:有啦,因為凍結要解凍要書面報告,那還是要書面報告。

我們就做一個處理,第2324案業務外費用凍結1,000萬,刪減20萬,然後提書面報告後,始得動支,謝謝。

接下來處理第25案到第29案固定資產建設改良擴充,預算數是3463,9079,000元,請提案委員做徵詢。請李昆澤委員。

李委員昆澤:我們來看114年度的固定資產建設改良擴充,預算編列了346億元,比113年度的預算增加了164億元,相關工程的推動如果能如期如質完成,這是全民大家所想要看到的,但是我們就碰到很嚴重的問題,就是近期國內的民間投資與公共工程建設大幅增加,所以營建市場其實是飽和的,各營造工程的建築技術、人力、機具、物料,民間投資在搶,公共工程也需要這些,也在搶,這樣就會影響到廠商參與公共工程建設的投標意願,其實國內有很多公共工程都受到影響,我想這兩年來我們一直都在討論這個議題,也造成我們很多公共工程流標的狀況,缺工、缺料,然後又要跟民間的營造、民間的投資競爭,景氣好也是一個問題。我是提案刪減10億元,因為相關工程有一定的執行率跟進度,我們的確出現很多這種經費編下去但執行率達不到的問題,我提案刪減10億元,讓它比較符合我們的執行率。

主席:好,謝謝李昆澤委員。

請魯明哲召委。

魯委員明哲:謝謝主席,我提了第27案和第29案,心情都是一樣,本來不想要這樣急,急得要死,第27案的部分最主要針對耐震補強的工程到今年11月底還有144座橋梁在施工中,112座還在設計招標,我說真的,誠如剛剛昆澤委員講的缺工、缺料,可是這種安全結構的問題非常非常急,所以我當時提凍結10%,是希望很清楚的來了解分布在哪個縣市,當然我相信東部應該是最多,是不是?不是,因為高速公路都在西部,所以整個西部的幾條高速公路,不是像公路一樣,那這個橋梁為什麼需要這麼久的時間?我們都很急。第29案的部分,那我們急的是第一、國道1號楊梅到頭份的拓寬工程,希望它快點有進度;第二、之前一直承諾的中豐北路交流道南向部分,要隨著延長的拓寬工程繼續來做,這個部分,事實上,我們感覺進度過於緩慢。這兩個部分我都提凍結10%,以上說明。

主席:好,提案委員都有詢問了,請交通部說明。

趙局長興華:跟委員報告,有關我們這一項的計畫,經費確實比去年多了一百六十幾億,經費有大增,也確實誠如李委員剛剛所提的,我們招標的部分有一些……尤其是國道旁邊的部分不好做,它的交通維持非常難,這裡面有它的難度,所以有一些都是幾次流標後才能夠招標出去,這個部分,原則上我們是同意刪10億。剛剛魯委員所提的耐震補強部分,因為我們現在橋梁的耐震設計規範從1985年到現在有5次的規範,1985年然後是2008年、2009年、2019年這幾個規範,我們是按照橋梁建造的年份來做處理,就是說越老舊的橋梁,當然國1的部分是早年在民國92年、93年曾經做第一次的耐震補強,但是現在規範已經到2019了,所以我們就按照那些規範來檢討橋梁的優先次序來做,橋梁的部分至少要符合2009年以上的版本,那2019年那個剛修的部分也應該都沒有問題,因為它修的幅度比較小,所以耐震補強的部分,我們會來提供書面的報告資料給委員會參考,看看我們還有哪些橋梁,全部都設計完了,後面分四個標陸續在發包當中,也在執行中了。委員剛剛所提的楊梅、頭份段的拓寬,目前在辦用地說明會,兩梯次、24場的地方說明會都已經開完了,我們會陸續趕快整理之後,辦理用地徵收,公聽會的部分,用地部分公聽會已經辦完了,那我們後續儘快辦理用地徵收,然後辦理發包的作業。

而委員所關心的中豐南向部分,目前我們在辦可行性評估當中,明年會有好消息,我們會把整個計畫會報院,這個部分跟委員先做報告。是不是容許我們就是刪10億提……

主席:就是刪減,然後不要凍結,這樣好不好?

趙局長興華:不要凍結,我們到時候還是……

魯委員明哲:書面報告,凍結……

趙局長興華:我們單獨給委員一個公文來說明,好……

主席:那我們就來作處理,針對固定資產建設改良擴充,就刪減10億元,不予凍結。針對魯召委關心的部分,我們請公路局要提書面報告,好不好?好,謝謝。魯召委有同意了。

接下來處理第30案,媒體政策及業務宣導費部分,現場有沒有要問的?沒有的話,我們就請公路局說明好了。

趙局長興華:是,這邊報告,這個案子是我們做工程的部分,像我有183個交流道,每一個交流道至少有4支匝道,如果在施工的時候都是半夜,就要封路施工,這個情形之下我們就要做宣導。過去我們都是直接在工程管理費裡面支,目前來講,主計總處要求我們,你只要有宣導的這些東西,你就要單獨明列出來它的預算。所以我們5個分局,每個分局編50萬的宣導費用,都是在工程管理費用項下,以上報告。

魯委員明哲:好啦!我看沒有意見,因為只剩骨頭、250萬。

主席:你有跟廖委員溝通嗎?

趙局長興華:有,他同意不刪。

主席:他有同意不刪嘛!好,同意不刪,這個部分我們就是不予刪減。作成決議,就不予刪減。

接下來處理主決議案,從第31案來處理。第31案。

趙局長興華:遵照辦理。

主席:好。那第32案。

趙局長興華:遵照辦理。

主席:33案。

趙局長興華:遵照辦理。

主席:34案。

趙局長興華:遵照辦理。

主席:35案。

趙局長興華:遵照辦理。

主席:36案。

趙局長興華:遵照辦理。

主席:37案。

趙局長興華:遵照辦理。

主席:38案。

趙局長興華:這個部分有跟邱委員報告,改書面報告……

主席:改書面報告嘛!邱委員。

趙局長興華:這裡面我們要跟桃機協商,因為那條路的聯外是桃機的,主要是桃機的。

邱委員若華:……

趙局長興華:是。

主席:好,那改書面報告。

39案。

趙局長興華:遵照辦理。

主席:40案。

趙局長興華:遵照辦理。

主席:41案。

趙局長興華:遵照辦理。

主席:42案。

趙局長興華:42案,跟魯召委報告,是不是給書面報告?

主席:魯召委,同意改書面報告?好。

43案。

趙局長興華:遵照辦理。

主席:44案。

趙局長興華:遵照辦理。

主席:45案。林國成委員的。

趙局長興華:45案,他一直關心待遇部分,那我們可不可以提書面報告,是不是來跟……

主席:提書面報告,林國成委員?

林委員國成:希望改成書面……

趙局長興華:是,可以啊!支持我們改書面報告,我們會處理。

主席:好,那就是同意改書面報告。

趙局長興華:是。

主席:那第46案。

趙局長興華:遵照辦理。

主席:47案。

趙局長興華:遵照辦理。

主席:48案。

趙局長興華:遵照辦理。

主席:49案。

趙局長興華:遵照辦理。

主席:等一下,那我再宣告,你26案嘛!好,不好意思,交通部這邊,我在這邊補充宣告一下:第26案我們就不予處理,提案委員許智傑委員同意,就不予處理,好。

交通部部分預算案全部處理完竣,謝謝交通部官員。

接下來處理數發部資安署預算案。休息5分鐘,換場。

休息1517分)

繼續開會1521分)

主席:我們現在繼續開會。

現在針對數位部資通安全署來處理,先處理第1目,有7案,第1案至第7案。一般行政部分,我們現在是不是請提案委員先做徵詢?提案委員有林國成委員。第1目的一般行政。

林委員國成:因為上一次我已經質詢過了,這個部分我是比較建議,像這類東西,應該在整個年度還是希望要把它編足,也就是人員及人事費部分,我還是建議把它編足,但我還是建議凍結一下,才知道他們有沒有在做,以上。

主席:1目部分,如果沒有其他委員有意見的話,我們就請數發部資安署先說明好了。

謝署長翠娟:是,謝謝主席。謝謝委員,我覺得委員非常支持我們的人事預算,我們也儘量在努力爭取。因為之前可能主計認為我們人沒有補、還沒有齊,所以他就砍了一些,這個我們會努力爭取,今年也會努力把它補齊,我們有各種訓練員工及轉職系的方式。所以非常謝謝委員,我們願意寫一份報告給委員了解。

主席:那凍結可以嗎?因為你要寫書面,要書面報告就是凍結啊!凍結,然後書面報告後就可以動支啦!凍1,000萬……

林委員國成:……然後你報告來的時候,就可以解凍……

主席:但是凍結……

林委員國成:沒有來專案……

主席:好,那……

林委員國成:……我很重視這個人數,一定要補齊嘛!

謝署長翠娟:是。

主席:好,這個部分我們作成決議,就是凍結1,000萬,然後提出書面報告後,始得動支,謝謝。

接下來處理第2目資通安全業務。在這邊是不是建議我們就比照剛剛交通部本部預算的處理方式,一目一目來處理?因為第2目的話如果又分細項處理,可能會造成重複刪或者凍的狀況。所以第2目部分,第8案至第64案,資通安全業務部分我們一併處理。好,這部分是不是請提案的委員做徵詢?請林國成委員。

林委員國成:這裡的部分我是主張要刪2億,我是認為在這部分一定要刪,因為我看那裡面編的預算是蠻浮編的,以上是我個人的看法。

主席:林國成委員發言完畢。還有其他委員嗎?那我們請資安署先說明好了。

謝署長翠娟:好,謝謝主席。然後謝謝委員,委員您提的案子是說,我們在好幾個地方,你有看到相關的會議,那我先快速跟您報告一下我們這些會議為什麼會編會議費,就是會議的審查費,第一個,我們必須要開資通安全會報,也有跟各個部會分享N-ISAC的會議,然後我們要跟國際分享資安探索會議。另外,因為危害國家資通訊產品未來可能必須要審查,所以有審議會議,而我們也有補助給地方政府,所以地方政府的每個計畫都要審查,那個也會有20場;因為我們要辦資安的職能訓練,也要審教材,所以那個教材部分我們也有16場;因為正在推資安法,所以資安法子法的說明會,我們也會將近有10場;因為還會有資安鑑識,所以鑑識會議和稽核委員的訓練就會有22場;績效評核和科技計畫的審查也有30場。所以跟委員報告,其實我們沒有重複編列,拜託請委員支持。

主席:謝署長有做說明了。

提案委員還有邱若華委員。

邱委員若華:謝謝主席。本席這邊是提第12案,因為本案是新設計畫,相關的成效就……有浮編之疑慮,希望能夠做滾動式修正,所以這邊要求凍結20%,也要求資安署提出成效報告。

主席:12案你是提凍結10%

邱委員若華:10%……

主席:對,好。還有葛如鈞委員,您要說明或者……我們第2目一併處理,因為下面分細目的話會變成重複。

葛委員如鈞:好,謝謝。

主席:您的提案部分。

葛委員如鈞:感謝主席。本席的第28案是關於電子簽章法三讀過後,數發部推行智慧化政府,電子簽章在政府部門……我看部長好像還有一點沒有wake up,現在第2目……

林委員沛祥:報告主席,我……

主席:林委員沛祥。

林委員沛祥:報告主席,我這邊先整理一下,好不好?抱歉。第30案跟第……我記得是第37案,第39案……

主席:3439案。

林委員沛祥:303954……

主席:41案。

林委員沛祥:沒有,上面有主決議……

主席:你要改主決議?

林委員沛祥:那個上面……不是,對不起,第303954案及第60案,這4個案子請一併請葛如鈞委員解說。

林委員國成:主席,我建議,真的,因為我們只有2目,你這樣就等於一包你這樣就等於一包,有時候會亂掉,所以我們建議像剛才這樣,沒有意見的就很迅速,要砍的就大家協調一下,像你剛才這樣,第1目很快就可以解決,因為我們只有第1目和第2目,所以應該要照我們委員會這裡所規劃出來的,我是建議這樣,給主席做參考,不然太亂,我們只有2目而已。

主席:好,那我們就照這個表,我們就照這個表……

葛委員如鈞:我們這邊沒有問題。

主席:8案到第14案就先處理,第8案到第14案,剛剛邱若華委員凍結10%,林國成委員是要……

林委員國成:這裡刪一下,好不好?你們自己講,刪一下……

主席:要刪喔!

林委員國成:刪一下,我也不要堅持一定要給你刪多少,我跟你講,我看到我們魯召委和陳召委也很關心你們,所以這個資通安全的,我本來是主張要刪2億,現在你們自己講,讓我刪多少?

魯委員明哲:2,000萬就好。

林委員國成:可以不可以?部長,看你們怎麼樣,如果要……

黃部長彥男:因為明年資通安全管理法修法可能會過,這個……

林委員國成:我知道,科目你們自行去調整啦!

黃部長彥男:2,000萬喔!我們在作戰耶!

主席:1,000萬啦!

黃部長彥男:不然,1,000萬,刪1,000萬啦!

林委員國成:明哲,因為召集人在說1,000萬啦!

黃部長彥男:我們真的也需要資金來作戰啦!

林委員國成:好啦!好啦!

主席:那我們就刪減1,000萬,不予凍結,科目自行調整,第8案到第14案就做這樣的處理。

接下來處理第15案到第31案。

魯委員明哲:不好意思!剛剛先翔委員有交代,他的案子都改主決議,好不好?免得你宣告……

主席:好,第11案改主決議。

現在處理第15案到第21案,有關「綜合規劃管理」的部分。

不好意思!我更正一下,現在處理第15案到第31案,就是「資通安全業務」下的「綜合規劃管理」,謝謝。

林沛祥委員之後,葛如鈞委員,謝謝。

林委員沛祥:我主要是針對第22案、第27案及第28案等三案。

22案主要是針對所謂的「委辦費」,老實說,我會覺得綜合規劃委辦的成效其實不是很好,所以我在這邊是提議委辦費減列400萬。另外,第27案是有關整個設備費,記得我當初在質詢的時候有提過,第27案是針對軟體設備費,那個時候部長也在,我是說email防制系統及各方面的系統是不是真的需要那麼多,而且這方面所謂防詐各方面的費用,你們夯不啷噹一次就直接編了將近12,000萬,我會覺得這個方面我們需要一個專題報告,讓我們知道到底這個錢是怎麼用的,畢竟是12,000萬,當然我們也知道資安系統的攻擊是一直不停過來的,所以我在這邊是提議凍結50%,而且要6個月之內提出專案報告。

另外,第28案其實也是一樣,「綜合規劃管理」上面,雖然你們有說要打造堅韌、安全、可信賴的智慧國家政策,但是我們知道目前我國詐騙是相對猖獗的,其中虛擬貨幣詐騙53億,所以我在這邊也是希望有個專案報告,針對資通安全業務這方面,凍結50%6個月內給我們專案報告之後才能解凍。

主席:謝謝林沛祥委員。請葛如鈞委員。

葛委員如鈞:謝謝主席。本席這邊關注第30案,是關於整體政府資通安全防禦的強化。根據數發部提供的資料,113年度截至9月份為止,資安事件的通報件數高達1,329件,是108年以來史上最高,比108年的通報數708件成長87%

其實令本席最擔憂的是三級資安事件的通報數,本來在過去幾年是有控制的,從108年的33件;111年稍微提起來,到64件;11263件;但是113年只統計到8月就有157件,這個很可能是百分之二百、百分之三百,甚至是百分之四百的暴增,是一個非常需要擔心的警訊,為什麼?因為再往上一級,我相信部長應該很清楚,四級資安事件就是動搖國本了!資安署往往可能會用一句,就是鼓勵各部會進行資安通報,或者查無不法,或者沒有資安的問題等等。其實我們真的是希望應該要好好地來檢討及協作,政府部門的資安防護到底有什麼根本的問題?不然,只到8月份,就有231件的三級資安事件,發生四級資安事件(包括公務機密、敏感資訊或涉及關鍵基礎設施維運之核心業務資訊遭嚴重洩漏,或國家機密遭洩漏)可能是時間早晚的問題,或甚至已經發生,我們可能沒有發現,因為我在非常多次質詢數發部的時候,我們都問了,台電、台水這些所謂基礎設施的資訊為什麼好像有疑似外洩的問題?因為民眾會接到詐騙水費或電費的這些資訊,有沒有這樣的洩漏?如果是這樣,則關鍵基礎設施維運的資訊有更多洩漏或者有漏洞的狀況,其實是非常嚴重的!所以我想這個預算不是只是編了就好,這個預算的部分我希望你們能夠注意一下,不管接下來是怎麼樣,都應該要做更仔細地規劃,把民脂民膏花在讓我們的資通更安全上面,謝謝。

主席:謝謝葛如鈞委員。還有沒有委員要提問?魯明哲召委先,再來林國成委員,謝謝。

魯委員明哲:我這邊有提了三個案子。第一個案子是第16案,第16案主要是針對於從我們數位部成立之後,連續好幾年,到今年我們看到了國安單位的資訊外洩、國防部單位的資訊外洩,而且有很多是非常機敏性的資料,我們就發覺努力了幾年的相關資安,而且資安就是國安,但是在我們各部會裡面,國安單位又是重中之重,類似的疏失還是發生,到底資安的觀念有沒有深化到承辦人或者基層的組織,讓我們非常懷疑,在這個部分我們希望能夠有具體的改善措施,所以這個部分我是凍結25%

第二個案子是第24案,第24案又是「委辦費」,針對「委辦費」,其實我們通常都比較有意見,委辦費有它的必要性,但是你的委辦費比去年增加了一倍多,雖然我們也是希望你們內部要補人、補齊,但是署長也好,部長也說,你們補到的人才都是有限定的、都有專業的、都有能力的,有這麼多專業能力的人才去研判相關的資料給予政策的建議,居然還要花不少錢去委外,這個我是不同意,所以我這邊是減列300萬,另外凍結30%

最後一個是第29案,第29案是針對於政府資通安全防禦計畫的補助,對國內團體的補助指的是補助資安院嗎?全部的錢都他的,是嗎?全部都資安院的,院長有來嗎?

主席:今天沒有。

魯委員明哲:沒來,就是沒事,準備領錢,我們審預算的時候,他是不受監督的啊?去年用的錢我們要問的時候,他們總要講一下,資安院今天有人來嗎?

林委員國成:都沒有人來。

魯委員明哲:那不好意思!真的啦!全部給他的錢,我們要問一下都不行,這個部分我們就保留協商,好不好?

主席:看資安署能不能回答?

謝署長翠娟:我來說明……

主席:好。

林委員國成:不是啦!他用到我們的補助……

魯委員明哲:不要啦!抱歉!我就講,你補助給其他單位,我們去問你怎麼補助的或者補助多少錢有什麼意義,你補助給他,我們要問院長,好不好?我覺得他應該要來,要來支持你們在審預算的過程,不然他拿完,然後你們在這邊被罵,我覺得這絕對不是權責政治的一個方式,沒關係,因為還沒有做決議,既然院長問不清楚,那這個要補助款的話,我建議我們就是保留協商嘛!就這樣。

主席:林國成委員剛剛有先舉手,你要現在問嗎?那再請葛如鈞委員,謝謝。

林委員國成:本席有第15案、第22案、第23案、第25案,基本上我都是主張刪減預算,但是在這裡我特別提醒署長跟部長,當初你們來說明的時候,有些我們是了解,有些我們是不了解,但是我們有要求你,因為數位部成立不久,所以在這個部分我們有要求,針對整體政府安全的防禦系統跟強韌的計畫、政策等等是否有侵犯到民主之疑慮。我要你們說明,你們也不說明,說明得越清楚,我們越會支持預算,不是這樣嗎?所以在這個部分,本席有第15案、第22案、第23案、第25案,通通都是刪除預算,我認為這裡很簡單,節省時間,也就是刪預算,一定要刪,我本來主張刪一億一千萬左右,現在就是看你如何讓我去刪,我是主張一定要刪,你們自己講要刪多少,可以的話就迅速把案子解決掉,好不好?

主席:謝謝林國成委員,接下來邀請葛如鈞委員。

葛委員如鈞:謝謝主席,我這邊補充一下,本席的第30案也是與資安有關的議題,但是資安院沒有來,我想這個對資安的重視程度會讓人非常憂心,資安即國安,但是你們却是這樣的方式,我本來是考量整體資安預算,公務加上前瞻也只有12.5億,本來本席是說不刪減,予以凍結,但是我也希望待會的說明能夠有點誠意,否則我會希望支持有刪減想法的其他委員。

另外,我們也在預算提案的說明資料當中感覺到「資安即國安」變成只是口號的狀況,我們在提案的時候就有說,請資安署應該用公私協力的方式來辦理資安稽核、攻防等業務,結果我們得到的回復是,你們相關這些所謂的外部人員的協力,其實只是協力在看哪裡有問題,並提供建議。第一,你們這個外部委員的遴選機制也是非常隨機的,誰有空誰就來,10個人,來了以後說哪裡、哪裡有問題,提出來了以後,到底有沒有解決?結果竟然是你們找中央目的事業主管機關,也就是你們自己資安署來看有沒有解決。我想這個可能跟我們過去或者是在業界,對於資安問題的相關處理機制大相徑庭,所以我希望在這些部分都應該要很仔細的說明跟規劃,否則我想這個資安的狀況真的會變成只是一個口號,謝謝。

主席:謝謝,我們剛剛有請資安院院長趕過來,現在要過來了嘛!我們請署長先說明,謝謝。

謝署長翠娟:非常謝謝各位委員的支持,因為這個科目有第15案到第31案,我就順著講下來,這樣可以嗎?首先是第15案,我要跟委員報告,因為我們的工作是資安署要帶7,650個附屬單位,應該說7,650個政府機關是資安法納管的,所以這些政府機關跟特非機關,我們所有開發的系統跟軟體都必須是大家共用,所以跟委員一個一個報告下來,第一個是第15案,其實我們做的檢測跟防禦機制都是全部7,650個機關共用的。

我快速地講,如果補充得不夠清楚,再請委員指正,第16案委員有講到我們宣傳那麼久了,為什麼國防部還有一個這樣子的案子?跟委員報告,第一個,我們現在在做機敏資料傳輸的機制,所以假設是機敏資料,它應該加密,這個在資安法也有要求,第二個,針對機關本身,我們也看到國防部有做防外洩、防滲透的DLP機制了,所以它如果在內部傳有個資的東西其實也會被偵測到,另外也是有訓練的問題,委員也知道永遠都有新人必須訓練,所以我們永遠都必須一直講,有個資的資料不能拿到網路上傳,也請委員支持,讓新人進來後我們也必須繼續訓練他。

在第17案有人才缺口的這個部分,我也快速地跟委員報告一下……

魯委員明哲:我建議一下,因為你是口頭報告,能不能跟在場的委員報告就好?不在的委員以書面報告完整給他,否則沒辦法溝通。

謝署長翠娟:是,了解。剛剛林委員有問到第22案,這個部分要跟委員報告,不是我們自己的人而已,因為我們一直發現有新的議題發生,譬如說AI產生了,那麼在AI上面我要怎麼防禦,人家用AI攻擊我,那我得要知道我要怎麼防禦,這一段我們得要教所有7,650個機關,譬如說雲端,現在又跑到雲了,雲也不是自己維護,那我應該要怎麼防禦才能讓我的資料夠安全,譬如說IoT,以前沒有用那麼多,可是現在幾乎所有的設備都是IoT,所以跟委員報告,為什麼有一個新的出來我們必須要做研析,因為我們也要看各國的作法,然後來決定我們應該可以怎麼加強。也拜託委員支持,剛剛林國成委員也是問到同一題,我一起回答,魯委員,您也問到了同一題,跟委員報告,因為有新的服務跟新的技術出來,以資安署的角色,我還是得要知道各國怎麼做,我也要找出真正的防禦機制,倒不是運用這個技術去發展新的服務,但是如果它上面有漏洞,我也得要想辦法做防禦。

另外第25案林委員有問到我們有編策略會議的經費,我要跟委員報告為什麼第25案這一部分的錢會變多,因為我們在資安法修法之後要開始做危害國家資安產品的審議,這個審議不是資安署或者任何人隨便說這個可以用或不可以用,我們一定要有情資分享,也一定要合理的經過外部的討論跟專業機關的討論機制,這個審議我們預估會非常多場,所以這一部分的經費就是我們為了要做這件事必須要有相對的經費。

剛剛林沛祥委員有問到第27案,第27案要跟委員特別報告,委員有關心這個錢增加很多,要跟委員報告我們在做什麼,簡單講,因為我們以前只要負責訓練資安人員,但是不用管他的學習歷程、需不需要實戰的學習、要不要實際的演練,但現在我們會把資安人員做一個整理,這些人的調訓我們會一致的做,所以有評量機制跟測評平臺,我們因為要推零信任,所以會有零信任的測評平臺跟零信任的license需要採購。

另外,因為從機關自己做防護是不夠的,我必須要從外部看有沒有外洩或者是有沒有人去踩到惡意中繼站,所以這個監控機制跟情資分享機制是在這裡我們會做主動防禦平臺跟惡意偵測平臺,有任何惡意的中繼站或者是有任何的漏洞,我們除了要求機關自己要修補之外,我必須要在整個GSN那邊去做偵測,有沒有人其實沒修補好,我從外部才可以看得到,所以這一段資安署也必須做相對的工作,這個真的要請委員支持,因為我們現在有7,650個機關被納管,這些工作如果不做的話,會有資安的破口,所以真的是拜託委員支持。

另外第28案,林沛祥委員也有特別問到支持社會重大事件是什麼?報告委員,其實社會重大事件有非常多,但是就今年來說,我們有遭受國家級的攻擊,我們也必須要防禦,還有三級的資安事件,這個剛剛委員有特別講到,還有重大的駭侵事件,我也必須要把這個情資趕快跟大家分享,而且也必須立刻做防禦,所以這一塊是在做這一方面支持的工作。

另外第29案,魯委員有特別問到考試只有11名,為什麼高考只有11名?我要跟委員報告,我們是在11314日請用人機關列職缺,但是他119日就必須完成填報,所以今年的時間真的有點短,機關反應不及,我們有發現到這個狀況,也已經積極改善,然後我們也會做全國的宣導,讓大家知道如果需要資安人員,他可以開資安職系來招考。

另外,剛剛葛如鈞委員跟林沛祥委員有特別問到資安稽核這一塊,謝謝委員的指正,資安稽核這一塊我們會用公私協力,我們的實戰聯防也會用外部的力量,不是只有政府自己做,我們聘請的委員都會先報到行政院,也會公開讓大家來檢視。此外,委員所發現的問題,我們也會回頭問所有的稽核委員說,他這樣子改OK嗎?另外,我們也有個列管系統會管到他改完為止。我已經報告到第31案了。

魯委員明哲:嚇一跳,你要報告到下一頁了。沒有吧!

主席:剛剛謝署長的說明,本席聽起來是非常詳細,所以我們應該可以來做處理。大家都知道資安就是國安,其實在委員會裡面,針對各種議題大家也都有質詢、關心,我覺得確實資安的部分涉及高度專業性,所以這個部分我們是不是就准予凍結?好不好?就是凍結案,然後提書面報告,就不要刪了啦!

林委員國成:主席,我刪一億多。

主席:刪一億多的話,可能很多事情他會窒礙難行。

林委員國成:我跟你講,沒有錯,資安就是國安,但是請大家也不要忘了,因為數位部所有東西,本來資安的東西是比較籠統,像這有四億多,說實在我們刪這個預算是不多的,我們也應該要支持他。

主席:四億多,你刪一億就已經很緊了……

林委員國成:對啦,所以主席要裁決啊!你不要都沒有刪,他們編出來你就照單全收。

主席:如果要刪減案,我們就不予凍結,好不好?

林委員國成:不是啦,刪減案,我就跟你說我有4案,我統一,你看要怎麼處理,讓他們去調。

主席:全部併案處理。

林委員國成:如果你要這樣處理,我就一筆一筆來……

李委員昆澤:是四億多的經費嘛?我想資安、道安都是很重要且國人關切的議題,不管資安或道安都是,這個經費看能不能刪減1,000萬,凍結10%,然後提書面報告?錢也不多,才四億多而已,要顧國家的資安,我們還擔心他只有4億是要顧什麼,不要再刪到一億多了啦!

主席:好,那就是針對這個細目……

林委員國成:如果不要,就送政黨協商,這樣你們會更慘,我不會騙你們。真的啦,我也同意嘛!

魯委員明哲:不好意思,補充一下,其他你們同意,我沒有意見,但是要剔除掉獎補助費對國內團體的補助,這個部分送協商啦,好不好?到時候請院長再來報告一下。

沒辦法,這樣子啦,做個決議!

主席:獎補助的部分還是等資安院來說明,至於其他的部分我們就先處理,就是刪減1,000萬。

林委員沛祥:獎補助送協商啦!

主席:獎補助的部分,我們等院長說明之後再來處理,因為他快到了。

李委員昆澤:在路上?在哪裡?再幾分鐘?

林委員沛祥:所以意思就是,獎補助送政黨協商,然後減1,000萬、凍10%,這點我們認同,因為現在人沒有來嘛,而且說真的,獎補助基本上就是很複雜的事情。

李委員昆澤:好啦,我們叫他,他就趕過來了,他說15分鐘內趕到。

主席:好,不然就先保留,我們接續處理,等一下院長來我們再做統一的處理。

接下來處理第32案到第48案,就是資通安全業務項下的輔導培訓業務。提案委員要不要提問?請提案委員徐富癸委員。

徐委員富癸:謝謝主席。本席提出第33案,針對資安人力的缺口問題,我們希望相關的數位部應該提出一個檢討,原本我是提出要凍結25%,我們改為10%,但是請數位部提出一個書面報告再來解凍,謝謝。

主席:謝謝徐富癸委員。

魯明哲召委有要提問嗎?

魯委員明哲:我的第42案主要是委辦費項下一個相關的內容,現在對於委辦費,包括人力的配置是約聘僱還是正職的公務人員?坦白講,我們都尊重數位部、尊重資安署,但是整體我們在外面所平均聽到的效率跟民眾的期待,感覺沒有很好,政府機關的資安防護也沒有達到預期,所以我的提案是針對5,000萬刪減2,500萬,凍結百分之五十,那就全部沒有了,謝謝。

主席:好,請林國成委員。

林委員國成:我的第32案也是關於委辦以及人員訓練的部分,我覺得人員訓練的太少了,這個我們在質詢的時候都質詢了老半天,結果你們在說明的時候也不把它說明清楚,所以本席主張這個部分還是要刪,我是較有理性的刪500萬。

主席:這個細目7,490萬要刪500萬,這樣他們要怎麼工作?你說他們訓練太少了,這樣他們就更沒辦法訓練了啊!我們等一下就併案處理,好不好?還有沒有委員要提問?如果沒有,我們就先請資安署署長來說明。

謝署長翠娟:非常謝謝委員關心人員訓練這一塊,我要跟委員報告,這個委辦費就是資安署今年特別新接的工作,因為我們的訓練是育才、留才、攬才,育才是資安職能訓練,這本來資安署就有在做,我們的資安長或者是資安職能的訓練或者是資安趨勢的說明,這本來就有在做。至於留才的部分,我們今年會想要……育才是延續性的,但這個是新的、是新接的工作。留才的部分,我們會做一些部會的表現,所以我們會希望能夠開始給他們做績效的記點。然後是攬才,攬才我們分成兩塊,第一個,我們增加了考試類科,這一定要宣傳;第二個,我們發現全國有1,300個公務員,他想要、有興趣而且有意願,他的機關也缺人,希望我們幫他訓練資安的能力跟資訊的能力,讓他可以轉職系,這真的是新接的工作,所以我們得到了科技計畫5,000萬。這一塊工作的經費其實都是給他們當學分補助,所以是給各大學校,我們委託給學校幫我們辦訓練。

魯委員明哲:坐高鐵來回嗎?

謝署長翠娟:不是!對不起,學生自己就近北、中、南選學校上課,只要他拿到學分、審查合格,轉成資訊職系的話,就可以得到學分的補助,但是有條件的,所以這一塊要跟委員報告,因為資安人才真的非常少,所以我們新接了一個轉職系的工作,希望跟全國的大專院校合作,請他們在各地幫我們栽培。因為大家分散在全國,所以不可能來臺北,他就近在那邊上課,取得學分。至於學分,只要他考試及格,有交報告,經過銓敘部認可,我們會補助他學分費。這個部分是給各大學校的學分補助,訓練一個人20個學分,因為轉職系必須要20個學分或360個小時,我們算過訓練一個人的成本平均大概是六萬多到8萬,真的需要委員的支持。每一筆經費都不是花在資安署,也不是花在資安署要聘的人身上,而是要給全國那些想要轉職系的人,可以就近去大學修相關學分,但是要經過合格、學校認給學分,而且要銓敘部認可,我們才會讓他可以轉職系。

林委員國成:謝署長,我再度請教你一下,這1,000人看起來叫做畫餅政策,雖然可以做,但是你如何去做?你從來沒有說你們應該怎麼做,魯召集人已經說補助他們坐高鐵嗎?我跟你講,這個叫做空洞。我坦白講,剛開始你們也不曉得,其實說服委員預算就簡單,你們不能說服委員,說實在,我們就有疑慮,就會有砍預算的這種作法。我還是建議比較簡單一點,讓召集人處理事情可以比較簡單化,我希望有委員在問如何做的時候,你們針對問題答復,不要提那種畫餅充飢的政策,這樣不好!我還是建議該刪的刪,其他的部分就讓他們去做,該支持的我們去支持,這樣可能會比較好。

主席:魯召委。

魯委員明哲:再問一下,因為你剛剛的解釋真的很精彩,你們補助學生就是同學去修資訊方面、資安的學分,對不對?

謝署長翠娟:資訊、資安至少有兩學分以上。

魯委員明哲:就補助他們去修這兩個學分?

謝署長翠娟:不是!轉職系需要20學分,但是我們要求資安至少要兩學分。

魯委員明哲:他修了這兩個學分,然後呢?

謝署長翠娟:總共要修20個學分,他必須在各大學修學分,就是報名上課、修學分、交報告並考試及格。

魯委員明哲:我知道,很棒!你幫忙學生職涯規劃,不錯,但這個學生會來資安署嗎?

謝署長翠娟:不會,他會是全國的資安人員……

魯委員明哲:你在做教育部的事嗎?

謝署長翠娟:是訓練資安轉職系……

魯委員明哲:我的天啊!

謝署長翠娟:他們必須可以轉成資訊、資安職系。

魯委員明哲:一個學生8萬?

謝署長翠娟:68萬。

魯委員明哲:68萬,然後這個學生修兩個資安學分,然後他去做自己的事情?

謝署長翠娟:首先,他必須是公務人員,我們已經調查過,有1,300個公務人員希望能夠參加轉職系訓練,轉成資訊或資安人員,而全國都缺乏資訊、資安人員,所以我們讓機關首長推薦他們的人,若願意去學習的話,我們就給適當的補助。

魯委員明哲:好,所以先決條件是公務人員,對不對?

謝署長翠娟:是。

魯委員明哲:公務人員去某個學校報名,至少要學兩個資安的學分?

謝署長翠娟:總共要20個學分,20個學分裡面包含兩個……

魯委員明哲:明年度預計多少人?

謝署長翠娟:因為現在經費有點不足,我希望訓練1,000人,可是有點不太夠,就儘量努力。委員,我們有精算,有一些人本身已經有3個學分、4個學分了,所以他不用到20個學分這麼多。我們正在努力!

魯委員明哲:署長,那這樣我建議,我知道細部政策了,因為去年這個項下的預算編了3,273萬,今年你編了七千……就是多了不少,這樣好了,談了這麼久,可能我提2,500萬比較不理性,我們就用500萬,比較理性的刪減,然後凍結。這個東西你一定要說清楚,到底未來的貢獻是什麼?他回到各單位,總是要有一些束縛,學了這個之後回去貢獻,得願意接資安單位的資安工作,他願意嗎?

謝署長翠娟:他要願意接資安工作,才能拿到最後的補助款。錢是自己先付。

林委員沛祥:主席,我建議刪減500萬,凍結20%。不然的話,我們就把這個提到大院去,請他們政黨協商好了,因為老實說,越聽我越迷糊。

主席:不會啦!我來處理,這個部分就請各位委員尊重主席好了,好不好?因為剛剛聽了謝署長的說明,我覺得他的說明後來有比較清楚,就是針對全國機關的公務人員,要加強資安人員的培訓,也就是轉職系的培訓。目前因為我也有接觸到,有些機關的資訊人員確實不足,這個是針對公務人員,不是針對體制外的一般人,確實有需求,所以我們也尊重委員的提案,就刪減500萬,凍結10%,好不好?提書面報告後,始得動支,這樣好不好?好,科目自行調整,就是針對第2目資通安全業務─輔導培訓業務,這個部分我們就這樣處理。這個細目裡面……

林委員沛祥:主席,不好意思!我們剛剛講的是輔導培訓業務,不包括委辦費,委辦費不一樣。

主席:就是這個細目全部啊!

謝署長翠娟:那就是委辦費。

主席:就是這個細目一併處理。因為都是針對機關內的公務人員,在這邊針對這個細目的提案,第45案跟第46案改主決議。好,這個部分就這樣處理,一併併案處理,科目自行調整。

林委員國成:院長總是講個話吧?召集人。

主席:不是!我們要回到前面那個細目,才是院長的部分。因為我們現在是處理第32案到第40案,已經有一個明確的決議。

我們現在再回到第15案到第31案,剛剛謝署長已經有說明,因為大家還希望再更詳細了解,我們是不是請資安院院長來補充說明?就是有關獎補助費的部分,他們希望知道資安院相關的執行計畫或者是成效。

何院長全德:謝謝召集人,還有各位委員。資安院是一個行政法人,所以是以執行政府交付的任務為最主要的部分。目前我們跟資安署是工作夥伴的關係,資安署負責是整個政府的政策、法規及相關制度的推動,有關資安技術相關的研發,還有一些資安事件的通報、應變、處理、攻防、演練等等,一系列有關資訊技術的應用,全部應由資安署編列相關的補助費用來協助推動,所以成立兩年以來,在國內招募資安人才相當困難的情況之下,我們延攬大概有250個專業人才。專業人才一方面除了執行國家重要政策的技術研發、通報、應變以外,我們也幫企業,要特別講幫企業,包括中央跟地方相關的資安技術,還有執行一些攻防演練、每年的資安檢測,還有資安服務團,都是由資安院依靠這個補助款來推動,所以懇請各個委員能夠支持這樣的工作,讓資安院在目前的人力編制下,從中央到地方,還有公私部門,幫助國家推動資安,能夠強化數位韌性的安全。以上補充,謝謝。

主席:針對院長的說明,魯明哲召委還要再詢問。

魯委員明哲:好,謝謝院長趕過來簡要說明,資安院現在250人是滿編嗎?不好意思,我問一下。

何院長全德:報告委員,因為行政法人並沒有像政府有所謂的編制員額和預算員額……

魯委員明哲:所以你們現在大概有多少人力?

何院長全德:我們大概是250人,是根據數發部還有資安署的委辦計畫能夠容納的人事經費裡面來處理。

魯委員明哲:現在我們資安署編的所有委辦費是委第三方還是委託給你?

何院長全德:它分成兩個部分,一個是補助,因為所有的行政法人就直接由……

魯委員明哲:對啊,補助,我們現在在處理補助,委辦又是其他人?

何院長全德:委辦的話就是公開啦,就是除了資安院以外,因為包括交通委員會過去也有決議,希望我們資安院能夠自籌,所以目前分成兩類,一個是資安署用委辦的部分;有些是公開的部分,我們去競標,可能除了資安院以外,還有其他的法人跟學校也可以去競標,以上補充,謝謝。

魯委員明哲:好,可是你們現在兩百多人,資安院是一個幕僚單位,你們還委託一大堆出去,不是講你啦,我是講署內。最後一個問題,這兩百多人有多少在數位部、資安署、產業署這個工作場域工作的?

何院長全德:沒有。

魯委員明哲:完全沒有?

何院長全德:完全沒有……

魯委員明哲:都完全是你自己的嗎?

何院長全德:完全是我們自己的人員,而且我們有關技術核心的部分,跟委員報告,是國內非常難得的、有經驗的工程師,我們in-house自己做,所以並沒有支援駐點。

魯委員明哲:他們就很強啊,所有第三方的都應該要給他們啊!

林委員國成:還有,部長,我特別要提醒一下,行政法人只要接受政府之補助通通一定要來列席,你接受我政府的補助,說實在,這跟專案、標案無關耶!

主席:好,這部分之後再注意一下。

林委員國成:你知道嗎?所以我坦白跟部長講,因為你們剛成立不久,體制上可能自設混亂,本來立法院只要用到補助也好,預算一定有關,當然一定要來列席,有時候我們審到這個部分,有關你的補助應該要怎麼補助,我們要了解這些情況,所以我還是建議行政法人還是一定要這樣,舉例像高鐵,我們在審預算有時候請他來,他也要來,不是嗎?所以我還是建議我們大院長,這個特別的觀念要互相,這是對立法院一個尊重,幫助署裡面尊重立法院,對整個預算是有幫助的,不是行政法人就不需要來列席,不是這樣,好不好?

主席:好,謝謝林國成委員的提醒跟建議。我們這裡就來做一個處理,我們也感謝院長趕過來。針對第15案到第31案資通安全業務─綜合規劃管理這一個細目,我們作成決議:刪減1,000萬,凍結10%,提書面報告後,始得動支,謝謝。

我們接下來處理第49案到第56案資通安全業務─稽核檢查業務這部分的細目。我們就請提案委員提問。

魯委員明哲:是不是請召委把大家的提案直接處理一下?

主席:好,我們請數發部這邊來做一個說明,好不好?針對我們委員提案的部分,你們去溝通的狀況。

魯委員明哲:自己講比較快一點,不要越解釋越麻煩。

林委員國成:不要越解釋越麻煩……

謝署長翠娟:委員,拜託,我們今年想在稽核的部分增加範圍,而且因為在114年我必須要稽核五院,就是行政院之外跟地方政府,真的懇請委員能夠儘量支持我們,我們可不可以交報告就好?

魯委員明哲:給你講了啊!

林委員國成:給你講了。

謝署長翠娟:200萬?

主席:刪減200萬?好,那就不予凍結,我們在資通安全業務─稽核檢查業務這邊就做成決議……

林委員沛祥:這之前成效就不彰了,現在要刪200萬而已?我是要刪一半耶!

魯委員明哲:給他抱怨一聲……

主席:請林沛祥。

林委員沛祥:因為之前就成效不彰,你們才刪200萬,這個未免……

主席:好,我們決議就是刪減200萬元,就不予凍結,好,謝謝,科目自行調整。

接下來我們處理資通安全業務─法規及國際合作業務第57案到第64案,這邊有委員要提問嗎?好,魯明哲委員。

魯委員明哲:好,這個簡短講一下,國外旅費講真的,因為我發覺包括科技辦還是什麼單位,他們很多的出國方案,後面都發覺我們數位部的同仁有去,我們也接到一些內部的訊息,因為部長上任的時候,針對於出國的部分有特別說了一些,也有調整,我們希望還是再幫你調整一下,針對於國外的旅費7616,000元,我個人在這裡提案刪減50%,凍結20%

主席:好,還有委員要提問嗎?沒有,我們就請資安署謝署長說明。

謝署長翠娟:委員,拜託,因為我們資安署參加國際攻防的合作,大概很難從線上來做,因為有些國家我必須去那邊實際參與,比如藍軍、紅軍的攻打,所以我一定要派人出去,這一塊資安署所有的預算都是同仁,也沒有……我們都是參加國際合作的情資交流或者攻防演練,他們也有來臺灣參加我們的CI攻防演練,所以這種在合作的狀況下,我們必須去。今年部長有特別說我們一律刪,所以其實以今年資安署的預算,本來我就是覈實編列,任何國家願意邀請我,它又願意來,我們在互助的情況下,願意做國際的聯防,他們的技術可以分享給我們……

魯委員明哲:那這樣刪減20%,這部分就不要再講了,刪減一百多萬……

謝署長翠娟:我已經刪減20%了。

魯委員明哲:因為四點多了,還有剛才前面一段法務的部分。

林委員沛祥:其實我記得前幾年我們對於出國,尤其在前部長的時候,我們對於這些案子非常非常反感,社會觀感是非常非常差的,所以在這個案子上來講,還有出國跟這方面的業務,我們都一向覺得很奇怪的是,我們是數發部、是資安署,你現在講說一定要到現場去做這個事情,那這些設備買來幹嘛?我覺得這個邏輯上有點怪怪的,數發部資安署針對這些國際會議的東西,不能用線上會議,我們還要到那邊去?這跟數位發展部成立的意義不就背道而馳了嗎?而且老實講,社會觀感不佳!我就講這句話,社會觀感不佳!之前剛剛召委直接略過去,第一個有關租金的事情,就是一年租十幾萬,我們之前知道唐鳳部長那時候租個大樓租了十幾萬,大家罵得亂七八糟,後來新聞過了可能就沒了,可是事實上來講,我們現在就要再重新再審一次這個預算了,所以也是這個原因,我這邊也有列出刪減400萬的原因在這裡,因為說真的,你出國旅費一堆,如果是其他地方,我不敢講,你們數位發展部應該是全臺灣最先進科技的公部門,但你們跟我講說一定要出國,我不知道該怎麼去解釋。

主席:好,我們接下來請李昆澤委員。

李委員昆澤:剛才委員的一些建議也很有建設性,不過我要具體地請教署長,它這個會議是視訊的,我們當然就不用去嘛!如果沒有視訊,當然這種技術的交流是很重要的經驗,其實疫情的衝擊是我們一個很不好的感受記憶,但是視訊會議又是一個特別的記憶了,當然在疫情期間是不得不的一種作為,但是實際上現在這種會議有它的必要性,如果可以視訊的,當然你就不用去;如果它是沒有視訊的,相關的這種設備或是這種的流程,你們要具體的說明。

主席:好,還要說明嗎?

謝署長翠娟:要,要,我要來拜託,謝謝委員給我機會說明。其實國際有一些演練是視訊的,我們就是視訊參加,譬如Cyberstone,我們就真的是線上參加兵推,這是的確,但是有一些關鍵基礎設施,他們不可能讓你線上可以碰得到,必須是實地打,像這一種他跟我們交換攻防技術,就算我們辦的CI攻防,我們也會請他實地來,我們也不接受線上,因為線上很容易東西整個被搬走,所以這個部分要拜託委員,就是資安署根本沒有其他什麼訪問的,真的沒有,我們就是去稽核,要不然就是參加攻防演練,要不然就是國際情資交換,這一塊有一些是機密的案件,他也不願意線上告訴我們,所以我們必須去認識他,然後跟他講是怎麼攻防的,這真的請委員……

李委員昆澤:好,你已經說得很清楚了,好了,好了,謝謝。

主席:好,那我們就來處理。事實上,有關國外旅費部分,黃部長之前就有說他們已經先自宮了,就是先砍了一大半,你剛剛都沒有講你們自己先刪了多少……

謝署長翠娟:有,有,刪減20%了。

主席:不是啦!之前……

謝署長翠娟:20%

主席:對啦!20%,就是較去年度出國旅費有先砍20%,如果這邊又再砍20%,可能會造成他們的業務比較難於執行,是不是我們就併案處理,酌刪100萬,好不好?酌刪100萬,然後不予凍結,好不好?就是法規及國際合作業務……

李委員昆澤:這出手已經很重了,他們的預算七百多萬,刪減100萬,出手是滿重的。

謝署長翠娟:真的,我們總共只有七百多萬而已。

主席:科目你們自己調整,你再講下去,可能會越說越停不了。好,我們就決議刪100萬,科目自行調整,不予凍結。

接下來處理主決議。第65案?

謝署長翠娟:尊重委員的……

主席:遵照辦理嗎?

謝署長翠娟:是,遵照辦理。

主席:66案?

謝署長翠娟:遵照辦理。

主席:67案?

謝署長翠娟:遵照辦理。

主席:68案?

謝署長翠娟:遵照辦理。

主席:69案?

謝署長翠娟:遵照辦理。

主席:70案?

謝署長翠娟:遵照辦理。

主席:71案?

謝署長翠娟:遵照辦理。

主席:72案?

謝署長翠娟:72案可不可以改成書面報告?

主席:之前有沒有跟魯召委溝通?

謝署長翠娟:有,有,我們1217號有去拜託,有啦!

主席:好,召委同意改書面報告。

73案?

謝署長翠娟:可不可以改成書面報告?

主席:改書面報告,魯召委同意?

謝署長翠娟:召委有同意。

主席:好。有關數發部資通安全署114年度單位預算,委員提案處理完畢。好,謝謝。

接下來處理數位產業署的部分。數位產業署官員請趕快就位,我們要開始處理了。

李委員昆澤:趕快就位,好不好?該離開的離開,該就位的就位。

主席:剛剛資安署的可以先離開,我們現在要開始處理數位產業署部分。

針對歲出第1目「一般行政」,總共有6案,提案委員有沒有要提問?

請林國成委員。

林委員國成:謝謝召委。因為時間關係,我還是主張減列495,000元。

主席:其他委員還有沒有要說明?請林沛祥委員。

林委員沛祥:我主要針對第3案跟第4案,第3案是有關水電費部分,基本上來講,電價不斷上漲,為確保預算有效使用,撙節政府預算以利開源節流,建議凍結50%。另外,我一直很好奇,一年2,113萬的「其他業務租金」,我個人認為經費未免太高了一點,所以希望凍結50%,而且要專案報告。

主席:好,請林代理署長說明。

林代理署長俊秀:主席、各位委員好。跟委員報告,林委員垂詢有關495,000元部分,這包括三個部分,第一個部分是公務車的導航跟環景設備,這是因為臺銀共同供應契約,我們當初購買車輛時並沒有相關設備,為了安全考量,增購這部分是12萬元。另一個部分是本署會議空間有限,我們用大廳當作會議空間,所以需要採購投影機12萬、電子白板15萬,以及擴音器10萬,大概就這兩大部分,才構成495,000元,因為這是為了安全跟擴增會議空間使用,都是為了公共使用,希望委員能夠支持。

主席:租金的部分呢?

林代理署長俊秀:租金的部分,感謝委員垂詢。我先講水電費好了,水電費委員應該知道,電價調漲,還有其實這兩年來,數位產業署每年都新增不少業務,所以會有相對的支出。另外租金的部分,2,113萬其實是包含三個部分,一個是辦公室租金1,713萬,這個部分跟委員補充說明,我們每一季都會函請國產署提供辦公空間,但是他們目前的辦公空間相對有限。我們也去比對看看附近的租金有沒有比較貴,因為附近沒有500坪以上的空間,所以我們比較的是200300坪的租金,平均算來是沒有比較貴。另外我們在中壢有一個檔案庫房65萬,又AED其他設備三百多萬等等,包括影印機跟其他設備,這些構成整個「其他業務租金」部分,以上跟委員報告。

主席:魯召委還要再詢問嗎?沒有,那我們就來處理。你們這個租金部分都有契約嗎?都是實支實付?因為一般行政的水電費這些應該都是實支實付,那我們是不是就用凍結案處理,不予刪減好不好?凍結10%,提書面報告後,始得動支。

林委員沛祥:凍結20%啦……

主席:這個他們有契約,有契約的話就是實支實付。好,這1目是不是就凍結20%……

林委員國成:不是啦!其實……

主席:20%,然後書面報告啦!

林委員國成:召委,我這個四十幾萬而已,其實它是沒有急迫性,我刪的這些東西是沒有急迫性的。

好啦!好啦!20%,速戰速決。

主席:我們就凍結20%,提書面報告後,始得動支。報告的部分,是不是請你們就租金契約部分,有契約書的就附上,看看是不是有偏高的情形,你們也可以做詳細的比較。好,謝謝。

林代理署長俊秀:我們也會比較一下……

主席:再來,針對第7案跟第8案「設備及投資」部分,請提案委員說明。

魯委員明哲:好,謝謝主席。簡單說明,這是新增的計畫,明年第一年是6,000萬,但是在整個預算書裡面講的……不是,是根本沒有講,不清不楚就要拿6,000萬,我覺得產業署很多預算編列的過程都出現這樣的問題,很含混的就想要拿預算,針對這個部分,我個人是建議刪減2,000萬、凍結20%,希望你們以後編預算的時候把它寫清楚,以上。

主席:如果林沛祥委員沒有要發言的話,那我們就請林署長說明一下。

林代理署長俊秀:跟召委及各位委員報告,這個計畫是我們的數位公共建設,就是虛擬世界的造橋鋪路,除了實體設計的造橋鋪路讓各個企業使用,在數位的公共空間也希望能夠做公共建設,各國也在做數位空間的公共建設,像日本就有虛擬澀谷,還有巴黎的巴黎聖母院,對於數位空間的使用,很多企業都很期盼。國內的國際大廠其實也投入數位雙生、元宇宙等等,我們在明年會建兩個示範案例,這個示範案例是因為我們沒有做過,所以做完之後……在這當中也會找地方政府來一起參與,因為後年開始就是地方政府要來參加,也就是相關經費會下放到地方政府,所以後年開始就由地方政府來申請,明年我們也算是培訓地方政府能夠開案、能夠運用數位空間來創造價值,這個部分可以用到電商、觀光、數位學習等等,我覺得這是數位空間裡面……希望委員能夠支持,因為它是一個新的藍海,謝謝。

主席:請魯召委。

魯委員明哲:好像聽懂了,但是也不太懂。那這樣好不好──這個部分刪減1,000萬元?因為它是第一年嘛,就是5,000萬你們做一個新的計畫,看看到底怎麼跟地方配合,如果到明年的預算確實跟哪一個縣、哪一個市、哪一個案子連結的時候,我想大家就會覺得比較具象一點。

主席:我想有刪減就不要再凍了啦!

魯委員明哲:我建議刪減1,000萬,不過還是要提供報告。

主席:好啦,就報告好了。

黃部長彥男:能否刪減500萬就好?

主席:500萬?那要看魯召委同不同意?

目前魯召委表示同意,那就是刪減500萬,然後凍結10%,提書面報告後始得動支。

接下來處理第9案到第14案,就是業務費當中的委辦費,預算數總共是317528,000元,現在請提案委員魯明哲召委說明。

魯委員明哲:謝謝主席。外面都在說數位部家大業大、財大氣也粗,其實家大業大是大在產業署,錢幾乎都在你這裡,針對委辦費的部分,113年編了21.7億,我們看到114年的預算變成31億,也就是增加了92,000萬,成長幅度大概是42%,是為數幾億這樣的成長,如果是幾百萬的成長那就算了,數位產業署成立到今天,說真的,你們可能覺得自己有很大的成就,但我覺得你們應該是為民服務、為產業服務,而民眾或產業界都感覺還是非常有限,尤其委辦費用要增加這麼多,我是真的沒有辦法接受。而且根據我們接到的訊息,經過查證之後,發現你們有一大堆案子,第一個有重複性,案子的內容跟其他的有重複性;第二個是廠商有重複性;第三個是標出去的委辦的廠商,你們要求它要有駐廠人員,有沒有駐在你們署裡面的?這是我們接到的函件,如果真的沒有變成你們的小秘書……但這些委辦費一下子多出10億,我個人是沒辦法接受的,所以我就把這10億調整回來,我在這裡提出來的意見是刪減10億、凍結10%,以上。

主席:提案委員都已經提問了,在此先說明第11案、第12案、第13案、第14案提案委員都同意改為主決議。

在我們處理之前,是不是請林署長先說明?

林代理署長俊秀:跟陳召委及魯召委報告,因為數位產業署在性質上就等同過去我在經濟部工業局一樣,它是個產業輔導單位,所以它大部分都是協助產業的,這一點我先跟委員報告。

有關增加9億的部分,其實我也可以跟委員再報告一下:第一個,其實它是5G專頻專網的部分,這是我們的法定職掌,就是我們必須核發5G專頻專網的執照,包括做一些是否有頻譜干擾的評估。另外一個是新的業務,也就是生成式AI,我想委員也都知道生成式AI幾乎是下一次的工業革命,所以這個也應該是我們要關注的。再來就是剛剛講的城鄉建模,這是數位的公共建設。再來是我們有地方的數位公建,這個部分等一下會cover到。最後,因為現在資安很重要,但是量子電腦一出來之後,現在的密碼都無效,所以我們需要做一些後量子密碼的研發。這些都是新的業務,懇請委員支持,並不是我們要增加,而是因為太多新的業務下放到數位產業署這邊來,數位產業署為了達成任務,需要一些資金來推動,而且這些都相當重要,對於臺灣未來的發展、產業的發展都相當的重要,以上簡單跟委員及召委報告。

主席:這個項目的預算是新的嗎?

林代理署長俊秀:是。

主席:所以增加10億?

林代理署長俊秀:是,都是一些新的科技或者是我們的法定職掌。

主席:這有沒有可能逐年去進行?

林代理署長俊秀:其實委員都很關注這個議題,因為業務增加,我們就真的沒有辦法。如果讓我們維持在114年的水準,以後即使有業務增加,我們看能不能再同樣維持114年的水準,這是我們可以嘗試看看的,但是把它逐年下降,而我們的業務又一直增加,我們可能會有困難,因為數位產業署還是會有很多新的任務,新的科技要研發、新的產業要發展,這可能是我們比較困難的地方。

主席:謝謝林署長的說明,請問魯召委還有意見嗎?

魯委員明哲:我簡單補充一下,第一個,如果是增加你們自己內部的一些業務,那也就罷啦,因為這是委辦費,也就是我給你這些錢,你會委託給別人、會把它委託出去,至於委託給誰,你們心裡大概都知道是哪一些人。坦白講,我們並沒有很信任,包括這個人是誰、他有沒有在招標的過程……甚至他的成果未來能不能達標,如果是實驗的性質,我可以接受你逐步慢慢向上提升,但你這樣直接編預算多編了9.2億,就是說這已經是一個成熟的案子,標出去到底有沒有也不知道。第二個,我滿在意你們現在連署長都沒有,我們在跟你這樣對話,講了半天,還是說副署長要真除?還是現在要宣布?有沒有要公布人選?你現在跟我講了半天,會不會新的署長來的時候說:「歹勢,不是這樣」?所以我建議減列10%好不好?因為它增加九億多,我就減掉3億好不好?

主席:他們覺得3億太多了,不然就再折衷一下,我們刪減1億好不好?

魯委員明哲:召委,這個部分不要耽誤大家的時間,就送政黨協商好不好?就是委辦費的部分,可以嗎?

主席:送政黨協商也還要花很多時間。

林委員國成:政黨協商說不定刪更多,部長,我要先跟你講一下。我們這裡看起來……

主席:是這樣子,因為剛剛數位產業署林代理署長有說明,確實他們的責任也非常重大,關係到整個產業的輔導也好,或者是之後的專頻專網等等相關先進的業務。

黃部長彥男:報告委員們,有一個重要的工作就是很多AI的推動忽然間需要這個署特別去進行,因為我們要發展AI產業、產業AI化,所以還是希望委員支持,因為這個東西確實需要發展,我想可以刪一點,但是不要刪太多……

主席:我們就刪一點,好不好?

魯委員明哲:我覺得這樣好了,部長,你們也說得這麼努力,說真的,AI有兩種,就是世界上看到那種超越的,包括輝達那種讓我們驕傲的AI,但臺灣公部門「會唉」,每一個出去都唉唉叫,然後沒什麼東西,這種廠商很多、很會寫。我只是說不光是數位部,我們看到很多扯東扯西,弄的東西連點閱率根本都沒有。我是說真的,你們要去實驗,但是不能你要增多少億就多少億。這樣好不好──5%1.5億,好不好?就這樣。

主席:好啦,我們就尊重魯召委,刪減1.5億,就不予凍結,好不好?讓他們比較好做事,好不好?我們也希望產業署能夠有具體的績效跟成績,謝謝。

針對第9案到第14案業務費─委辦費的部分,就作成決議,刪減1.5億,不予凍結,謝謝。

接下來處理第15案到第19案業務費─旅運費─國外旅費部分,總預算數才3244,000元,提案委員是不是有要垂詢的部分?

魯委員明哲:謝謝主席。簡單來說,這兩本預算書都在我這邊,我想拜託部長品質保證一下,還是你們兩邊的財主單位守護神不太一樣。說真的,剛剛資安署雖然被刪100萬、刪了一點,但是人家寫得規規矩矩,我唸一下它的出國費用:一、美國:美國資訊安全大會;二、美國:網域名稱……;三、美國、南韓:亞太經濟合作會議……小組;四、美國、新加坡:黑客松……我跟你講產發署三百多萬怎麼編的:一、參加國際會議、論壇或研討會或國際展覽或……。你在做什麼?你在玩我們,是不是?然後地點是歐美亞太,你不如畫個地球,我比較懂耶!這樣沒有意思啦!講真的,我是說真的,你寫這個報告的時候稍微也要尊重一點。不好意思,是哪一位寫的?是主計室還是……誰負責寫的?寫這樣不好啦。我講真的,你要去對一下,你們數位部有預算、資安署有預算,你們不能這樣寫,然後我說明年你們要去玩,你們又不高興,對不對?下一個也是一樣,也是都一樣,七種可能,猜不到,地區又是歐美亞太等地區,我就講到這樣。拜託,我這個提案寫刪減150萬,真的以後不能這樣寫,你們也不要再護航了。謝謝。

主席:謝謝魯明哲召委。林沛祥委員要說嗎?沒有。

我們就請邱若華委員。

邱委員若華:謝謝主席,本席再簡短補充一點。這兩項計畫總共派了20人以上,所以我提出要求刪減一半。以上。

主席:刪減一半是一百……

邱委員若華:1297,000元。

主席:好。請署長說明。

林代理署長俊秀:首先跟委員抱歉,這個的確是過去的陋規,我們應該會改善。最主要是因為我們數位產業署的業務比較雜一點,所以老實說,就會保留一點彈性,不過我們未來一定會改善,跟召委致歉。我們一定會調整,這個是過去為了保留彈性,因為業務實在太多,臨時都會有一些交辦,所以會保持一點彈性,但是我們其實還是有帶領廠商拓銷,這個是主要工作。我們從112427萬、113398萬到明年324萬,已經逐年下降,但因為我們還要帶產業去做拓銷,我們要參加國際的會議,所以希望不要刪減這麼多。

魯委員明哲:你不要再說了,這樣太草率了,刪100萬。

主席:100萬,可以嗎?

魯委員明哲:我本來要刪150萬。

主席:好,我們就做一個處理,業務費─旅運費─國外旅費部分就刪減100萬,不予凍結。

林代理署長俊秀:科目是不是讓我們自行調整?

主席:好,科目自行調整。

李委員昆澤:300萬刪100萬,這個很嚴重,不過你們寫的這些,不管是旅遊或是地點,真的是匪夷所思,自己還說這個是過去的陋規。

主席:這有點太籠統了。

李委員昆澤:這是工業局的陋規,還是現在數位產業署的陋規呢?他們就是從工業局轉生過來的、分業務過來的。

林代理署長俊秀:就是因為業務比較複雜、比較難以預料……

李委員昆澤:複雜?三百多萬,又不是30億,你說很複雜,然後自己要開什麼會……我看資安署剛才那個預算要把它補回去、要誇獎它,真的,他們要開什麼會都講得清清楚楚……

主席:它很詳細。

李委員昆澤:你們明年要去哪裡開會,你們現在不知道嗎?

林代理署長俊秀:我們初步的都知道,像RSAWCIT等等的。

李委員昆澤:好,我就給你時間,你趕快……報告召委……

林代理署長俊秀:我是不是可以補充,然後請委員再考量一下?

李委員昆澤:好,給他們3分鐘講一下。

主席:剛剛你不說明……

林代理署長俊秀:我們至少有3個項目,第一個是帶廠商去拓銷,我們會參加剛剛資安署……

主席:地點有嗎?

林代理署長俊秀:有,RSA在美國。WCIT是美國跟其他國家輪流舉辦,八十幾個國家,明年我們可能要確定它在哪一個國家,它有八十幾國。至於智慧城市分論壇,我們會到印尼、馬來西亞、泰國、越南等等去推廣我們智慧城鄉的solution。再來是參與國際標準,我們有參加FIDO聯盟,也參加歐盟的eIDAS,我們需要去跟它談國際標準……

李委員昆澤:這個都很明確。

林代理署長俊秀:另外是國際展會,我們會參加MWC,也會參加AODP(亞洲開放資料聯盟),這些我們都會列舉在……

李委員昆澤:我不得不講,這些都很明確的會議,你們自己寫在預算書裡面的說明卻是如此,不只是看不起交通委員會,你們也看不起你們自己,這種基本的預算說明如此不周全。我建議324萬……

主席:已經處理了,不然這樣,就刪減100萬。

李委員昆澤:好啦,也尊重。

主席:剛剛他們自己也同意了,所以我也覺得很離譜。好,那就你們自己去自行調整。

再來,我們處理第20案到第21案捐助經費的部分,總預算數是81042,000元。請問提案委員李昆澤有沒有要垂詢的部分?

李委員昆澤:沒有。

主席:請林代理署長說明。這部分是提凍結案。

林委員國成:捐贈誰,講一下啦。

主席:如果你同意,我們就照提案……

林代理署長俊秀:捐贈應該有兩個對象,一個是直接補助研發法人,像工研院、資策會之類的研發法人;另一個是給企業的,就是企業來申請我們的補助款,我們請專家學者審查通過後……

李委員昆澤:好啦。

主席:OK,我們就照提案委員李昆澤委員的提案,凍結5,000萬元,好不好?

林代理署長俊秀:上次有跟委員會辦公室溝通,他是說凍結1,000萬,看能不能……

李委員昆澤:好啦,凍結1,000萬。

主席:凍結1,000萬元,提書面報告後始得動支,謝謝。

林代理署長俊秀:好。

主席:接下來處理第22案媒體政策及業務宣導費。這一案的預算數是3373,000元,提案委員為魯明哲委員。

請林沛祥委員發言。

林委員沛祥:主要是針對媒體政策,這次又多出來一百多萬元,增幅達54%,所以我們建議刪除250萬之外,再凍結10%

主席:請林署長說明。

林代理署長俊秀:跟委員報告,我們如果可以用本署的網站、本署的臉書或公開的新聞稿或者參加一些活動,我們就會儘量撙節媒體的支出,但是因為媒體的預算是不能流用的,而且我們明年又有生成式AI,又有一些5G專頻專網,也有一些新的科技、新的措施要去推廣,所以我們懇求委員能夠刪減或凍結少一點,讓我們這邊可以推展一些業務,以上。

主席:請問這一案你有跟魯明哲召委溝通嗎?

林委員沛祥:召委叫我決定,我可以不刪減,但是我建議凍結25%,專案報告。

主席:書面報告啦。

林代理署長俊秀:我們會提書面報告。

主席:書面報告後,始得動支,因為太多專案報告了,好不好?

林委員國成:金額很少啦!

林委員沛祥:好,書面報告。

主席:凍結25%,提書面報告後,始得動支。

接下來處理第23案到第48案有關「促進數位創新動能轉型升級」,這一個科目的預算數是426,5508,000元,這個部分的提案委員要不要垂詢?

請葛如鈞委員。

葛委員如鈞:謝謝主席,本席的第28案是關於電子簽章法,電子簽章法三讀通過以後,數發部推行智慧化政府,當然我們予以肯定,電子簽章在政府部門當中施行的成效,其實還是一直都有增進的空間。本席在電子簽章法審查過程當中,除了持續地帶領推動之外,也曾多次提到22年、23年沒有修正,而且有多達26個政府部門排除適用電子簽章,也造成我們民眾進行各種公務申辦,甚至是民間企業或者是申請各種政府服務,其實都還需要臨櫃,甚至需要實體簽名、蓋章等等。本次修法總算通過了,我們希望能夠加速趕上世界的潮流,剛剛代理署長也講了世界變得很快,還有AI等還有一大堆東西,23年沒有修的電子簽章法總算修過了,我們這次給予一年的緩衝期,一年之後除了有特殊的理由之外,理論上,政府應該全體適用電子簽章。

請問數發部,目前有沒有哪一個部會向數發部申請要展延緩衝期到一年以上或兩年?我希望待會能夠說明一下,因為我有做了一個板子,它已經多次出現在我們立法院內,我怕部長看不清楚,還有多達26個政府部門明文排除適用電子簽章,但電子簽章法的修法已經通過了,515日前總統蔡英文公布施行,到現在已經超過半年了,26個中央部會裡面,我們的理解是還是有17個排除電子簽章適用,數發部有沒有積極協助各部會排除適應的困難呢?扣除農曆年,我們可能只剩下不到五個月的時間,請問數發部,你們編列預算要促進數位創新功能轉型升級,這個升級也要升級,普及也要普及,電子簽章法算是2223年來最重要的一次修法,數發部預算編了,你有沒有信心能夠達成目標?我們剛剛的問題很具體,現在還有17個排除適用,也就是不到10個、只有個位數的部門決定要不排除,所以數發部有沒有掌握?這個部分我希望可以很明確地來說明,謝謝。

主席:謝謝葛如鈞委員。

請林國成委員。

林委員國成:本席的提案是第23案和第42案,第23案是關於促進數位創新轉型升級這個部分,本席主張刪減10億,凍結50%。另外,針對第42案,我要特別跟各位報告,我們黨團非常注意、非常重視,所以我希望這兩筆預算一定要刪,以上跟各位報告。

主席:謝謝林國成委員。

請林沛祥委員。

林委員沛祥:我的案子基本上跟其他兩位有重複,我就不提了,主要是針對第29案「數位共融及培力計畫」,我剛好看到召委也有一樣的疑惑,這個數位共融及培力計畫包山包海,又是衛福部、文化部,又要產業人才培訓,又要落實偏鄉及非山非市地區數位平權,計畫內容包山包海,我覺得這些東西需要說明清楚,我的提案是凍結50%,在六個月內提出專案報告,不過還是要看所有委員的建議以及部裡面的回答。

主席:謝謝林沛祥委員。還有委員要提問徵詢的嗎?

請李昆澤委員。

李委員昆澤:林國成委員提案刪減10億,凍結50%,第一個,我們等一下請署長清楚說明相關預算42億主要編列的理由及項目,42億砍10億是很嚴重,好像一個人的四肢,你要砍掉他一肢,這是很嚴重的事情。至於凍結50%,我們在凍結預算一般警告的大概就是5%10%,這是一般警告;15%20%是嚴重警告,你必須要提出明確的說明,始得解凍,我們不要提到50%,不管是10%20%,大家都可以討論,50%這樣的提法他們就沒辦法運作,以往立法院在審查預算的過程裡面,也不會到50%20%就很嚴重了,就出事了、出人命了。刪減10億的部分,我們還是要聽數發部尤其是署長清楚的說明。

主席:謝謝李昆澤委員。還有委員要提問嗎?沒有我們就請林署長說明。

林代理署長俊秀:謝謝委員的指導,我們先就葛委員的問題,首先感謝葛委員過去對電簽法的支持,所以本法很順利的就通過了,也跟葛委員報告,其實我們自認半年推動下來目前成效還可以,在電簽法通過之前,有33個機關和2,456項排除,在電簽法通過的時候,其中有2個機關排除適用,也就是司法院及法務部,總共有669項不適用電簽法,這個在法律上已經規定,所以還剩下31個機關和1,787項排除適用。我們經過半年的努力,現在只剩下21個機關和894項排除,總共績效是10個機關和893項已經符合要採用電簽法,我們會繼續推動。

另外,剛剛委員垂詢我們有沒有協助各部會的工具,有的,我們數政司有一些IT費用,現在各部會如果要推動電簽法需要一些資訊採購,都可以納入數政司相關的IT審查當中,所以在協助各部會的部分也有。另外,其實我們也跟部會一直在召開電簽法相關適用排除的會議,我們來協助它,甚至請其他沒有排除的機關來做一些經驗分享,所以先跟葛委員這邊報告。

再來,就林委員垂詢的獎補助經費17億,再加上另外的19億等等,也跟委員報告,身為數位產業的主管機關,幾乎從數位產業出生到死亡都要協助,大、中、小都要協助,包括人才培訓、產業輔導、新科技的導入都要培訓。我跟委員舉例說明,在人才培訓的部分,因為資通訊的人才不足,所以我們要培訓非資通訊的人才來到資通訊領域;此外,國內人才不足,我們跟AIT合作,去培訓國外的人才來臺灣就業;另外,我們也核發就業金卡,現在已經核發五百多張了。在產業輔導上面,我們要輔導電子商務,我們要輔導第三方支付,我們要輔導數位遊戲,我們要輔導資安產業,我們要輔導AI產業,我們要輔導資訊服務業等等,他們從出生到死亡,通通都是數位產業署要負責的;另外,對於我們的法定職掌──5G專頻專網,我們要核發執照,我們要去審查,現在已經核發了一百多張;新科技的導入更是不遺餘力,包括各位現在看到的AI、資安,剛剛講的後量子密碼、big data、區塊鏈、智慧城鄉、運動科技,再加上雲端的一些solution,我想各位委員上次也去參加區塊鏈愛好者年會,那個我們也參與很深。其實數位產業署真的背負未來數位產業發展的重責大任,我們真的希望委員能寬列經費,因為過去我們是用硬體為主,未來是軟體跟服務的世界,所以也希望對數位產業署相關的措施,除了鞭策以外,能夠再給予一些寬列,讓我們能夠真的去輔導數位產業。

再來是林沛祥委員這邊的提案,即我們的數位共融是不是跟其他有重複的部分,我跟林委員報告,因為我們現在的對象是非山非市,不是山區,也不是市區,這些以前夾在中間都沒有人照顧,總共有161個行政區,在教育部的帶領之下,我們其實是分工又合作,因為數位產業署還是在產業能量部分比較有著力,他們相對需要借重我們這方面,所以我們把資訊服務業去協助地方企業發展,也培訓地方的種子人才,讓他在地方能夠擴散,我們甚至把國際的資源導入,包括各位看到的三大雲端──AWSGoogleMicrosoft都有協助我們的人才在非山非市裡面去做擴散,所以我們覺得這部分是沒有重複,而且是相輔相成的。

還有第二個林委員提到像AgePass的部分,跟委員報告,因為去年的高齡SRB會議主要有很多部會在協助,主要是照顧者跟被照顧者,被照顧者又分為亞健康跟長照者,數位產業署就要協助照顧者增加生產力、增加效率;針對亞健康的人,我們要讓他能夠走出他的家庭,變得更健康,所以我們會有AgePass,有四千多個課程跟活動,我們也會協助地方培訓相關的人才,來教這些亞健康的國民去使用數位學習的題材,總共有四千多個。另外,我們會幫助照顧者去衛福部相關的照護機構協助做長照,比如說,我們會有一個失智症老人的偵測,他如果有危險行為的話,我們會用AI技術去偵測,及早反映給照顧者;過去在照顧臥病的這些老人同胞,因為我們會協助這些照顧者,我們有一個叫AMANI阿嬤妮的人偶,他要怎麼學習去翻身,他要怎麼學習去照顧這些臥床的國民同胞,這個部分也是有,所以我們覺得在協助各部會的發展上,數位產業署真的也竭盡心力在協助,以上就先跟委員這樣報告。

主席:好,沒關係。剛剛是邱若華委員先舉手,接下來才是徐富癸委員。在邱若華委員發言之前,我先作一下宣告:今日開會時間我們延長至數位產業署預算處理完畢為止,謝謝。接下來請邱若華委員發言。

邱委員若華:謝謝主席。本席提的是第32案、第33案及第43案,針對剛剛數位人才、5GAgePass樂齡好幫手,本席在這邊再做一些補充。數位創新人才暨學習產業賦能計畫及數位服務普及暨人才深耕計畫,這兩個計畫目的都是要培養數位人才,一個目的編列多項計畫,本席覺得不合理,所以這邊有提出減列500萬。

再來是針對5G專頻的部分,次世代行動創新應用賦能發展計畫,目的為提升業者5G專頻專網整合技術,同時又提出行動寬頻專用電信網路治理精進與產業創新應用推動計畫,辦理5G專網相關的業務,本案就跟第32案一樣,同樣都是5G的業務,幾乎都是一樣的東西,數產署還是分開來編列,也有重複編列的疑慮,所以這邊減列1,500萬。

43案,「樂齡好幫手AgePass」分享的部分文章,之前本席也有提過點擊率過低,數產署還刻意隱藏、遮蔽點閱率,代表執行的成效不彰,所以要求減列2,000萬,並凍結30%。以上補充說明,謝謝。

主席:謝謝邱若華委員。接下來邀請徐富癸委員。

徐委員富癸:謝謝主席。我剛剛有聽到數位發展署代理署長在講,我覺得他有一點在亡羊補牢啦!我覺得跟剛剛國外旅費問題一樣,其實你們都知道未來要做什麼,但是在文書作業上面都沒有呈現出來,才會造成我們幾位委員的質疑,如果你們在預算書可以呈現你剛才說的做那麼多項工作,包含我們過去一直在強調高齡數位學習環境的強化裡面,我想我們應該要給你們更多資源來做這些,包含老人的關懷據點,還有一些數位學習中心,我們應該提供更多打詐相關的資訊才對啊!你們應該要強化這樣的服務,尤其在一些偏鄉的部分,應該更深入偏鄉來做數位學習資訊的強化。所以我建議跟幾位委員商量,能夠給數位發展署一些機會、能夠給他們一些資源,我覺得不要一下刪那麼多,應該給他們補充說明的機會啦!因為我覺得未來對於偏鄉的數位學習,還有樂齡、高齡的社會學習參與部分,應該要深入地加強與社會鏈接,讓這些老人家能夠有更多新的資訊來源,謝謝。

主席:謝謝徐富癸委員。我們接下來邀請葛如鈞委員。

葛委員如鈞:謝謝代理署長的回復。電簽法真的太重要了,臺灣作為科技之島,是目前僅存在電子簽章適用上真的還不夠先進的地方,請容我再明確地瞭解一下,剛剛代理署長有提到有兩個部會,還是……

林代理署長俊秀:司法院跟法務部。

葛委員如鈞:法務部跟什麼?

林代理署長俊秀:司法院。

葛委員如鈞:司法院跟法務部喔!因為我們這一次在審電簽法的時候,我們非常仔細用心的不希望有任何一個部會自我排除,到最後在非常多的討論之下,連執政黨的蔡其昌委員都加入同意,如果有部會要排除的話,是需要經由一個程序,它必須提出它困難窒礙的點在哪裡,要提到數發部這裡,數發部審核通過以後,才可以免除這個所謂的落日條款。代理署長,我想確認一下這個流程有沒有做完?資料有提供什麼樣的審查程序?誰來審查,確定了嗎?公告了嗎?這一點很重要。

另外一點,我想要提一下,剛剛您提了很多的專有名詞,也許對大家來講都看過、都聽過,但是因為我比較宅,所以我整個人就活在那些專有名詞裡面,我特別在意你說數位產業,當你講產業的時候,但是你們數位產業署真的有在跟這些產業站在一起嗎?我還是看到非常多的資安、資通這些系統都是你們又包給自己的法人啊!我們政府的相關單位啊!我剛剛已經唸了,也是中央主管機關在查核啊!所以我覺得代理署長未來希望你們在這個預算或計畫的安排上面,公私協力也不能是口號,不然每次等到要預算的時候,都講了很多,說這些產業嗷嗷待哺,那你們真的「哺」了他們嗎?我是說哺育的「哺」。針對剛剛電簽法的部分待會回應一下,不然我覺得大家狀況不明的情況,你編這個預算,我們真的可以在1年之後,民眾可以享受到所謂的電子簽章的便利嗎?謝謝。

主席:好,謝謝,我們請林代理署長說明。

林代理署長俊秀:我們就從邱委員開始,邱委員的3個提案,第一個是我們剛剛數位共融跟數位學習產業賦能計畫的重複性,跟委員報告,我剛剛也提到數位共融這個部分是教育部主持的,我們在非山非市,而且我們是把資服業能量帶入、地方的人才培訓、國際資源帶入等等,但是我們在數位學習其實是另外一個,我們是以輸出……我們到目前為止,越南跟印尼應該是我們數位學習輸出的兩個大市場,我們甚至在印尼有一整棟都是我們數位學習廠商在那邊幫忙印尼的廠商去培訓,數位學習這個計畫其實跟剛剛委員所提的數位共融是不一樣,也許是我們真的詞不達意,讓委員誤解。

另外就是次世代行動,目前我們有4個重點,就是因為過去對專頻專網,因為導入的門檻很高,因為企業可能不太熟悉,我們在次世代通訊有4個領域,而且都經營得還不錯,第一個是智慧農業,我們在臺中有黑木耳還有香菇,甚至我們還有蘭花的使用;智慧教育的部分,我們在苗栗、南投瑞竹都有一些導入,協助偏鄉的小孩去做數位學習;在智慧醫療的部分,我們跟馬偕有合作做腹部超音波、心臟超音波,這個在偏鄉也有導入。

李委員昆澤:好,署長,我請問一下,你們之前有沒有跟林國成委員來做專程的說明?

林代理署長俊秀:我們有拜訪辦公室的主任。

李委員昆澤:這個要親自跟林委員來做說明,我想促進數位創新動能的轉型升級,我想葛委員在這邊,他也非常專業,他也知道這是國家未來數位產業發展的重要趨勢跟基礎,42億刪10億元其實是很嚴重的,葛委員,你也清楚。

主席:好,就是針對……

林代理署長俊秀:這個我能不能補充?不好意思我可能還是因為……

主席:署長……

李委員昆澤:沒有、沒有。

林委員國成:不用說了啦!署長,我跟你說,不用說了,主席做裁決,不然你們如果認為這樣不行就送政黨協商,我就跟你講我們黨團注意這件事,我不得不堅持,就主席裁決了,我就說人家主席就這樣裁,對不對?昆澤召委也說,如果認為10億太多,你們就看一下怎麼樣處理,我想我們交委會該談的、該刪的我們會刪,但是該通融的我們還是會通融嘛!對不對?不要再說那麼多了啦,你講半天,你都不寫在預算書裡面,在這裡說,你在說給誰聽?

林委員沛祥:我們尊重委員會中心,所以說我們看召委怎麼裁示,我們再來協調,因為目前來講,代署長您講的東西,說真的委員們心裡面都覺得怪怪的啦,好不好?不是很受尊重,先讓召委做裁示。

主席:我想很多委員都對這部分滿注重的,我先請教一下我們針對這一個細目的部分跟剛剛我們刪減的預算數是有關係的嗎?重複的嗎?是重疊?前面刪1.5億了,我們酌刪好不好?還是酌刪5,000萬好了,好不好?酌刪5,000萬,然後凍結,對啊!再酌刪5,0002億了,酌刪5,000萬,然後凍結十分之一,提書面報告後始得動支,我們希望你這個書面報告針對剛剛葛如鈞委員關心的電子簽章的部分,你能夠做詳細的書面說明,好不好?讓所有的委員都可以知道……

林委員國成:我建議這樣,刪個1億!凍結……

主席:我剛才……這是重疊的,因為剛剛已經刪了15了……

林委員國成:沒有啦,沒有重疊啦!業務項目不重疊啦!

主席:它是同科目的。

林委員國成:沒有啦,同科目但是項目不一樣。

主席:不然請主計人員說明一下好了,主計。

吳處長浚郁:因為前面委辦費……可是因為第9案到第10案已經是把後面這些委辦費的數字已經拉到最前面,所以是包在一起了。

主席:是包在一起啦!

吳處長浚郁:確定。

主席:因為他們是專業的會計……

李委員昆澤:那這樣就2億了嘛!

主席:對啊!就2億了啦!

李委員昆澤:前面15,0005,000萬,好啦,2億啦!

主席:好不好?科目讓他們自行調整。

吳處長浚郁:因為這裡42億裡面就是有包了31億……

主席:包了前面的。

吳處長浚郁:因為委員他在提案的時候只針對42億裡面的31億特別挑出來詢問這樣。

主席:對,這是會計專業的呈現啦!有的人比較不清楚。

李委員昆澤:好啦,前面就15,000了嘛!

主席:因為這是重疊的啦!

吳處長浚郁:因為委員就針對這個部分裡面的31億特別提出詢問。

李委員昆澤:好啦!

主席:好,我們這個部分,這個細目我們就是刪5,000萬元,凍結10%,書面報告……要書面報告……對,就凍十分之一,書面報告,好,5,000萬元,就是科目自行調整。

好,那我們接下來處理第4996案,策進數位跨域應用與平台服務,這個預算數是252,0169,000元,好,我們請提案委員提問、垂詢,林國成委員。

林委員國成:本席第59案、第62案、第65案、第85案統統都是刪,可是這次刪的幅度不是那麼大了,所以我還是主張等一下主席去做協調、做裁定嘛!好不好?我第59案、第62案、第65案、第85案,因為我審過幾個部會的預算,數位部的預算講得最不清楚,但是數據是最多的,所以特別建議黃部長,我們不希望明年度還是這樣,講清楚事端少,講不清楚事端就會多。

主席:林沛祥委員。

林委員沛祥:我是主要針對第61案、第68案、第69案還有第74案,基本上來講,我附議林國成委員的講法,而且包括晶片驅動臺灣產業創新這件事情,好像跟很多部會都有重疊的狀況;而有關智慧防詐通報查詢這方面來講,本席個人認為其實做得是很失敗的,因為是這樣子,我們必須以務實的角度來審視預算的時候,我是建議說……我們當然尊重主席,這是委員會中心,尊重主席的裁示,但是我會建議先做出一定程度的刪減加凍結預算以保證未來我們可以知道整個案子的進度。

主席:好,葛如鈞委員。

葛委員如鈞:謝謝主席。本席提案預算的部分是第75案,關於打詐通查網,我不知道部會官員聽到「通查網」3個字會不會覺得自己也感覺到沒有做好,113年度整體花費1,350萬,做出來的版本不只是本席沒辦法接受,全民都沒有辦法接受,我相信部長也是不滿意,我相信代署長也是不滿意,整個操作的流程不夠直捷、不易使用通報的功能也就算了,我們之前一直在提,裡面的這些內容全數收錄了詐騙集團的廣告不實消息,甚至還有連結,甚至還有圖片,甚至還有盜用名人的肖像等等的問題,甚至被收羅在政府官方的數位產業署的網域底下,某種程度也算是在幫詐騙集團內容的SEO抬轎,我想這些問題全民都無法接受。根據數發部你們預算提出的內容還有你們提供的資料,預計12月底要完成2.0版本的修正,請問一下目前的進度怎麼樣?打詐通查網2.0什麼時候會上線?2.0是不是就是正式的版本呢?不要到時候又說2.0又是一個內部測試的版本,明年度的預算在這塊編列了5,8063,000元,會不會最後又用5,000萬來測試變成測試版?搞半天變成全民花大錢。

我這邊想要提醒一下部長,你們數位信任這邊大概編了3億,我不知道部長跟代署長知不知道11月我們又破紀錄啦!一個月的被詐騙金額124億,一天平均4.2億喔!所以我們一年打詐信任的預算在數發部這裡,你們是主管單位,尤其在電子通訊這一塊是三點多億,我是真的替你們叫屈,你們真的是這樣,然後做又做得不夠好,你們用精兵政策當然也沒有不行,但是要做好,所以我想接下來應該要非常注意執行的狀況,那執行裡面還有一點,依據資通安全法第三條規定,資通系統是用以蒐集、控制、傳輸、儲存、流通、刪除資訊或對資訊為其他處理、使用或分享之系統,所以打詐通查網完全符合法規上面資通系統的定義,打詐通查網是由電腦公會和工研院得標,這個就是我剛剛講的,你們說要公私協力,公私協力的結果就是自己發給相關單位,那就算了,你們又沒有明定不能轉包,那他又再轉包出去了,轉包的外包商人員,你說3億,已經比人家一天詐騙的金額少了,你如果又沒有很好的監督去使用這個預算,結果就是會大家都不滿意嘛!你層層轉包,轉包的外包商要不要適任性查核?我們這邊有索資,數產署回復說數發部辦理人員資安適任性查核是依據涉及國家安全或重大利益公務人員特殊查核辦法,因此外包人員不適用資安適任性查核。在場資安署的列席官員可不可以舉手站起來答復一下,資安系統外包人員的適任性查核是依據哪一條規定?如果你們連這種自己的法規都搞不清楚,你們編這個預算有什麼用、你們知道自己在做什麼嗎?這麼離譜的情況之下,我是不知道部長要怎麼解釋,之前通查網我們也講,到底有沒有白名單也講不清楚,這個不解釋清楚的話,本席堅持數產署本項預算凍結5,000萬,而且要專案報告,不要只是書面,謝謝。

主席:謝謝葛如鈞委員。部長要說明嗎?還是署長?

葛委員如鈞:我們講打詐,資安署不用在嗎?你外包的系統有沒有資安的議題呢?

主席:因為資安署的預算處理完畢,他們離開了,我們現在是產業署的預算。

黃部長彥男:我知道葛委員對這個問題很關心,這邊簡單的回答,基本上我們在做的工作就是跟所謂的詐騙集團在打仗,打仗我們當然需要工具,所以那時候才想說我們需要一個網路前端,尤其是針對網路廣告平台像Facebook這種平台來做所謂的偵測,所以才會發展網路詐騙通報查詢網。這就好像你在打仗需要一個武器,當外面買不到武器的時候就自己做,那我們做完以後確實在使用的介面上有改進的空間,但是在效果上的確看到,我大概舉個例說明,以目前1212號拿到的數字給委員參考,這個通報查詢網還在run,就是當初下載12,000人還在run。他到1212號已經舉出……就是民眾用打詐查詢網已經通報了七萬七千多個詐騙網頁,我們用自己本身發展的AI技術去掃描了六萬多個網頁,兩個加起來有十三萬多個所謂的詐騙網頁被我們在臉書或者是像LINE上面偵測到,要求他們下架,所以這個效果是有。但是剛剛委員講的沒有錯,因為使用介面還是有些需要改進的空間,所以我們正在進行改進,預計12月底,就是現在差不多已經ready,我們現在的作法是要根據行政院的要求,讓行政院先測試,測試過以後才能夠上到公版讓大家做測試,所以現在在做內部的測試中,12月底他們已經有給我一版了;除此之外,我們現在因為還在處理所謂的零障礙,就是任何人都可以使用,所以這個還在做一些介面的改善。不過,應該是在1月會到行政院測試,然後再來會公告,讓大家下載來測試,還是先從alpha開始到beta,然後到那個……不過,我跟委員報告,因為這個關係,我們在臉書上目前看到所謂的詐騙廣告下降了百分之九十幾,大家現在都會發現在臉書上面,尤其是在假名人的廣告或者是這種投資方面的詐騙廣告,確實有大量下降,但是還是沒有完全杜絕,我們希望1月底推動實名制以後可以完完全全達到一個很低的地步,那個就會影響到……就是至少被詐騙的人會少很多,這個委員放心,我們已經看到效果,但是那個介面不好用,3個月做出來的東西確實有可以改進的空間,所以我們還在努力中,已經有一個版本,目前是有改進,但是還在做內部的測試,跟委員說明關於打詐通報查詢網目前的狀況。

李委員昆澤:好,召委。

主席:好,要處理了。

林委員國成:處理啦、處理啦。

主席:好,我們就來做處理,針對策進數位跨域應用與平台服務這個部分,提案委員案子很多,也都非常關心,然後也有提刪減案跟凍結案,我們還是給予酌刪2,000萬,然後凍結10%提書面報告後,始得動支,好不好?

林委員國成:太少了啦!

主席:因為這個是同目,我們這邊討論的都是……

林委員沛祥:主席,2,000萬實在太少,因為這方面的案子,我們看到都是……不是說故意要影響他們的業務,而是說這個案子我會提議至少刪到5,000萬以上,然後凍結15%,因為這個案子其實他最了解,我老實講,整個立法院113個人,應該他最了解。

葛委員如鈞:沒有、沒有、沒有,大家都很了解。

林委員沛祥:應該他最了解,但是變成說如果他無法解開疑惑的話,變成我們在這個產業上面的專業度還有瞭解度,我們沒有辦法很公平、公開地幫國人解釋,這個跟政黨政治無關,這是跟國家的整個系統有關,所以我在這邊會提議刪減5,000萬之外,然後凍結預算15%,而且一定要專案報告,他的疑問要有專案報告來處理,不然的話,其實他的問題是國人的問題,打詐為什麼會失敗?為什麼會有這麼多?不只是說一般民眾被詐,公部門也被詐到了,那為什麼會這樣子?

主席:葛如鈞委員。

葛委員如鈞:我想不只是我了解,大家都了解啦!也不只是我痛心,大家都很痛心,我相信部長也很痛心啦!看到詐騙的數字節節升高,一個月124億,部長,您在產業待過,您知道這124億的來源是只有一萬多件的案件嗎?你從產業的角度來看,月營業額一百二十幾億,月營業額喔!年營業額上千億,然後每個月用戶只有一萬多人。你覺得這……我理解3億真的不多,但是我們就是在跟他們做非對稱的戰爭嘛!可是執行上有這麼多的問題,你說凍結2,000萬,然後做個書面報告,我認為這個不行。首先我還是要請教部長,第一個,在試用期間,您有沒有自己去用這個通查網?有沒有真的得到回饋?第二個,新的2.0,您有沒有自己去測?然後你有沒有得到回饋?第三個,剛剛我提到的,因為你們有一些專案就像您所說的,外界沒有,你們要自己做,那你自己做是誰來做?這件事情非常重要,我一再的提醒你不要轉包再轉包,包出去的結果是那些集團的外包商在做,那還得了,我們不願意做過多臆測,但是哪一條法條要去做適用性查核,部長要很清楚,而且我一再的講,通查網1.0的問題不是介面的問題,是裡面對於使用者的肖像權、對於資料儲存隱私的問題、個資法的問題,這不是介面UIUX好不好用,所以部長,我希望您真切的了解這個問題,才會理解我們為什麼對於您的預算執行有這麼多的不安心,好不好?謝謝。

黃部長彥男:委員,您剛講的一些問題都已經處理掉了,那現在我講的是,當然沒有錯,我們剛出來的時候確實有些地方沒有完全……比如剛剛講說有人會上傳色情圖片,那個完全沒有在我們預期……

葛委員如鈞:關於那個的問題,您有沒有用1.0?您有沒有用2.0

李委員昆澤:你們兩位找時間好好談,好不好?

葛委員如鈞:您有沒有用?

黃部長彥男:絕對有用。

李委員昆澤:現在審理預算。

黃部長彥男:好,這部分委員放心,這個我有用,然後也在測試、也看它在進步,所以我想……

李委員昆澤:你們兩位都很專業,我們都很清楚,你們找個時間好好對話,好不好?

林委員國成:部長、部長,不要再講了啦。所以沛祥講的就是5,000萬,凍15%,其實我必須……坦白講,所有的黨對於你們的預算是最有意見的,我們凍了以後去到那邊政黨協商,對於你們是比較有幫助,如果我們完完全全通通不刪,我跟你講,去到那邊會刪得更厲害,這個我不是在……我是良心的建議,我們已經很和諧、取得共識……

主席:好,我們就來處理,好不好?

林委員國成:主席裁定的我們也都尊重,所以5,000萬我認為不多啦……

主席:好,那我們就來作成決議,我們就刪減5,000萬元,凍結十分之一、10%就好了,提專案報告。

李委員昆澤:好,提專案報告。

主席:因為打詐的部分我想很多人都關心,今天資安署跟產業署就一個專案報告而已,科目自行調整,這樣好不好?好。

我們再來處理主決議,剛剛的提案在這邊作一個宣告:第53案、第77案、第78案、第89案、第95案改主決議,謝謝。

我們現在來處理主決議案,第97案,產業署這邊。

林代理署長俊秀:我們遵照辦理。

主席:98案。

林代理署長俊秀:98案也是遵照辦理。

主席:99案。

林委員國成:你們事先都不看……

林代理署長俊秀:對,都遵照辦理。

主席:100案。

林代理署長俊秀:遵照辦理。

主席:101案。

林代理署長俊秀:遵照辦理。

主席:102案。

林代理署長俊秀:我們建議改成一個月內向交委會提書面報告。

主席:你的麥克風,你沒有用麥克風。

林代理署長俊秀:我們這邊是不是能建議,請改為一個月向交委會這邊提出書面報告?

邱委員若華:同意改一個月書面報告。

主席:好,邱委員同意。

102案。

林代理署長俊秀:遵照辦理。

主席:103案。

林代理署長俊秀:我們建議修改為:執行成效於114年結束後一個月向立法院交委會提出書面報告。

主席:你的麥克風有沒有開?再重複一次。

林代理署長俊秀:我們建議修改為:要求數位產業署將委辦及補助計畫之執行成效於114年結束後一個月內向立法院交委會提出書面報告。

主席:好,我們就照修正文字,要送主席臺。

林代理署長俊秀:好。

主席:103案就照修正文字通過,修正文字送主席臺。

104案。

邱委員若華:不好意思,這樣是一個月內嗎?你說114

林代理署長俊秀:對。

邱委員若華:OK,好。

主席:104案。

林委員國成:你又在那邊看!

林代理署長俊秀:104案剛剛跟委員報告,就是於執行成效……

主席:麥克風又關掉了!

林代理署長俊秀:執行成效於114年結束後一個月內向立法院交通委員會提出書面報告,我們是…

林委員國成:現在是第104案,你看到哪裡了?

主席:剛剛是第103案還是第104案?

林代理署長俊秀:103案……

林委員國成:你是改到第103案的啦,現在是第104案,這個是作文比賽的東西,你還有什麼意見?

林代理署長俊秀:對,就是林委員這邊提的。

林委員國成:你就遵照辦理,還是要改什麼?你也說一下。

104案耶!

林代理署長俊秀:對啊,我們會將委辦跟捐助的執行成效於114年結束後一個月內向立法院交委會提出,這是林委員這邊。

林委員國成:你們修正什麼?你們自己修,你們也不講,你修了之後,我同不同意……

林代理署長俊秀:這部分我們再請示委員。

林委員國成:對啊,你們就是……這種東西你也不拿給我看!

林代理署長俊秀:不好意思!

林委員國成:召委,不是我們風度壞,我們風度已經有夠好了,你要修改也不照會我!

主席:你之前沒有去溝通?都沒有去溝通?

黃部長彥男:有溝通啦。

主席:有溝通……

林委員國成:有溝通是跟誰溝通?來,跟誰溝通?

在場人員:這一題沒有。

林委員國成:什麼?部長,跟誰溝通?

黃部長彥男:說有去溝通。

林委員國成:你們就很喜歡這樣,對你們的預算本來就支持,看到你們這種態度,實在有時候就……誰跟你們溝通的?誰?誰跟我們溝通的?

主席:好,那就是……

林代理署長俊秀:有拜訪,但是這個案子我們還要確認一下,這個跟委員抱歉!

林委員國成:不是啊,你們要修改也要尊重……

主席:可能有疏忽……

林委員國成:尊重委員一下……

林代理署長俊秀:應該的!

林委員國成:我們那些都是作文比賽,要你們做的東西!

林代理署長俊秀:不好意思,委員,這是我們的疏失。

主席:好,第104案就是林國成委員同意修正文字啦,謝謝。

邱若華委員。

邱委員若華:主席,不好意思,剛剛的第103案也請再提供修正文字過後的……

主席:103案,我們修正……

林代理署長俊秀:103案我們遵照辦理。

邱委員若華:遵照辦理?

主席:遵照辦理,沒有修改。

林代理署長俊秀:是。

主席:那第103案就……

林委員國成:修改是修改我的!

主席:104案啦。

林委員國成:你的案子他講成我的修改。

主席:好,在這邊補充宣告:第7案到第8案減列500萬元,科目自行調整;第20案到第21案,凍結1,000萬元,科目名稱為獎補助費,謝謝。

協商完成,作以下宣告:今日協商結論免予宣讀,授權議事人員整理,作為決議列入紀錄;委員要求提供之書面報告及相關資料請相關機關盡速以書面答復;如有委員對於提案補簽,列入紀錄,並刊登公報。

針對本日的會議作如下決議:本日預算審查結果照列或照協商結論通過;本日通過之決議,文字授權主席及議事人員調整;114年度交通部公路局及所屬、國道公路建設管理基金、資安署、數位產業署預算均審查完畢。請問各位委員對以上決議有無異議?(無)沒有,通過。

我們現在休息,星期三上午9點繼續開會,謝謝。謝謝各位委員,辛苦你們,謝謝配合,謝謝。

休息1737分)