立法院第11屆第2會期內政委員會第19次全體委員會議紀錄

(前接第二冊)

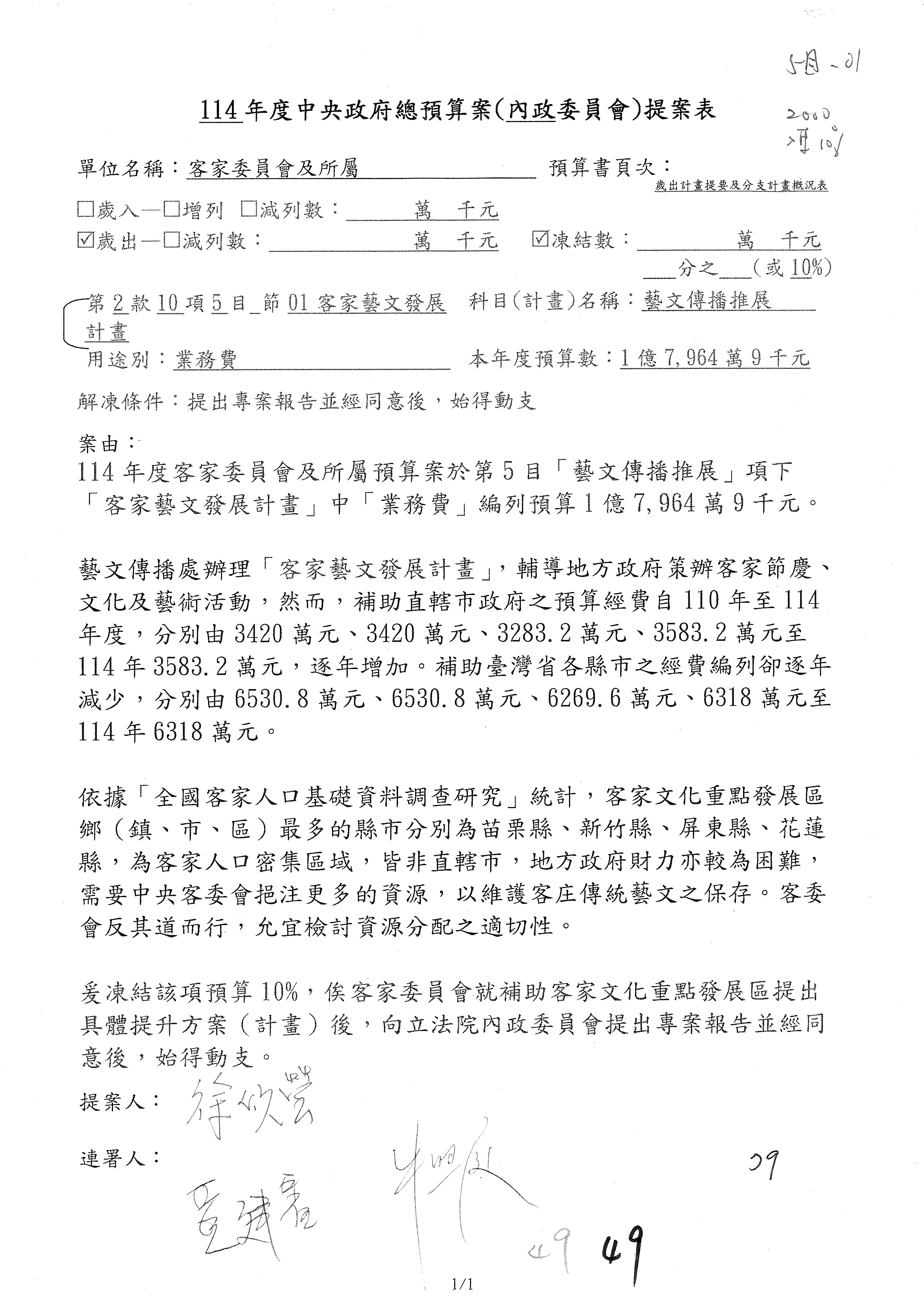
一、預算數:

客家委員會主管財團法人客家公共傳播基金會114年度預算

一、工作計畫部分:應依據收入與支出審查結果,隨同調整。

二、總收入、總支出及餘絀部分:參閱第32頁本年度預算概要。

()收入:22,730萬元。

()支出:23,6413千元。

()本期短絀:9113千元。

二、委員提案:

1.

2.

主席:我們現在進行協商。

我想開始進行協商,行政單位好像比較沒有時間跟委員針對提案溝通,有溝通過了嗎?好像還沒喔!好,沒關係,本席也是客家人,所以希望委員多支持客家相關預算、多協助客家相關預算,但比較政治性的部分、有些黨團立場的,我想我也不干涉。所以,針對客家相關預算,我希望大家多支持,這是第一個原則。第二個原則,本席看到各委員會召委都很尊重每一個委員的提案,所以我們也請各委員就您的提案考量,如果你覺得行政單位的說明OK,那就直接表達,比如說照主決議或直接撤案都可以。但是需要行政單位說明跟溝通的,也請行政單位務必好好地說明跟溝通。

因為我們要審的很多,就開始進行協商。在協商前,本席有12案,我就直接講了。我這12案中,歲入部分有2案。我希望增列,但不多啦!就是希望該賺錢的還是要賺錢,所以第1案與第2案我要求維持。關於第7案、第8案,就算我撤案,到了第二輪,大概也還會減列得比我要求的更多,所以第7案、第8案我也維持。至於其他提案,我請行政單位給我好的主決議,我全部保留,只要主決議OK……我所謂的保留是保留上去,只要你們的主決議OK,我就會全部照你們的。我的12案都講完了,好不好?

王委員美惠:這樣有聽懂嗎?

主席:有聽懂喔?

對不起,我說錯了、我說錯了。除了第1案、第2案之外,第45案跟第49案我要維持,還有第62案,這3案維持。其他提案就看行政單位,只要你們給我的主決議寫得OK,我全部支持我們客家所有預算,OK

接下來在座委員可以表達跟發言,請行政單位務必嚴陣以待。

請黃捷委員。如果你覺得OK,就全部一起講,我的是講完了。

黃委員捷:OK,好。

蘇委員巧慧:整本全部一起講嗎?

主席:我是說我的啦!但你們要慢慢來也可以啊!我配合所有委員好不好?

黃委員捷:OK啊!我認為這樣很好啊!很有效率,我OK

我有3案,但我要特別講一案,我剛剛本來要質詢但是來不及講的,就是客語為通行語實施辦法這件事情。其實之前在客家語言深植計畫裡面就一直提到要讓通過客語認證公務員的比例跟在地客家人口比例一致這件事,關於這個目標,在上會期其實也都討論過,好像一直都跟目標有一點落差,所以這部分我還是希望客委會想一些辦法處理啦!是不是你們給予公務員的誘因不夠,還是有其他原因?我聽到一些反映,是說他們連去參加認證考試都要自己請假,沒有公假或是沒有額外鼓勵他們的措施,導致願意去考客語認證的公務員比例一直拉不上來。是不是有這樣的情況?如果有的話,我覺得真的要趕快協助他們,給他們更多誘因,像是給他們一些獎勵,或者至少讓他們不用擔心要請假這件事情。

主席:等一下,要不要行政單位回應?

黃委員捷:好,讓他們回應。

主席:那行政單位要回應的到這邊來,請說明。應該這樣,因為黃捷委員只談1案,有沒有委員也要針對相關提案一併發言?也就是一樣的問題一併問,他們可以一併回答。沒有?好,那請你回答。

王委員美惠:我一樣,也併她的……

主席:是一樣的嗎?好,那請王美惠委員。

王委員美惠:主委,現在承辦人員要解釋,但我覺得問題在於你們要怎麼做,才能讓更多人去考試?因為你們的誘因都沒有提出,年輕人也會懷疑考了之後對他有什麼幫助、有什麼獎勵沒有?這方面完全不到位。你看通過考試的人年紀都很大,差不多是長輩了,所以我覺得應該要有比較先進的想法來鼓勵年輕人啦!那就針對這個問題一起說明。以上。

主席:請回答。

孫處長于卿:主席、委員,大家好。我先針對黃委員所提出的客語認證公教人員在客庄地區依法應該符合客家人口比例這個部分。過去這幾年來,我們是分年訂定目標,預計115年達成這樣的目標。我們也傾聽了地方公教人員的聲音,所以這幾年包括報名費都由客委會補助,考試的時候,我們也發函給各單位,請他們給予公教人員休假……

黃委員捷:是請公假嗎?

王委員美惠:是公假嗎?

孫處長于卿:給予……

王委員美惠:是可以請假而已?

孫處長于卿:是的。因為關於這一天,應該說……我這麼說明,由於我們的考試都在假日舉辦,所以希望各單位可以給考試的公教人員補休。這部分我們都請各個機關給予補休,因為我們的考試都在假日舉辦,所以不會有當天要請假的問題,但希望各機關可以讓他們事後補休。另外,我們已經納進通行語的評核,就是對於表現優良的地方政府,這幾年來都給予獎勵,這樣的獎勵包括公開表揚還有發予獎金。我們也都發函請各機關對通過認證的公教人員給予敘獎,就是希望可以給公教人員一些鼓勵。當然,對於他們有部分雖然通過認證,但原本的客語能力不是那麼好,我們也給予各地方政府開班、協助公教人員通過認證的經費,只要地方政府提出來,我們大概都予以全額補助,就是都按照財力級次予以補助。

關於剛剛王委員所提出來的,就是針對青少年鼓勵他們多參與認證這個部分,除了中小學生只要通過認證我們都會頒發獎狀跟獎品,也發函所有學校,請他們公開表揚,讓所有通過的學生有這樣的尊榮感。另外,所有19歲以下青少年是免報名費的。再來,為了鼓勵學生在學校多多參與認證,我們也推出到校認證服務這樣的措施,學校只要有40位以上師生報名,我們就直接到這一所學校開設考場;同時,校方也不需要提計畫,我們就直接補助來協助教學部分的經費。另外,我們也開發了一個模擬考系統,只要學校提出來,我們就裝設這樣的模擬考系統,讓學校可以用更多元的方式協助學生通過認證。

除此之外,大家可能很關心的就是通過認證到底對於學生的未來升學有什麼樣的影響。目前包括桃園區、竹苗區,還有高雄、屏東、花蓮……

主席:你講重點好了,好不好?

孫處長于卿:都已經納進超額比序的加分項目,希望用這樣的方式鼓勵。

王委員美惠:好,我幫你補充一下。你剛才說只要40個孩子報考,你們可以到校,那麼比如說嘉義市,嘉大附小本來就在教,但是再怎麼學,一班也不可能有40個學生。標準是不是可以低一點?因為再怎麼樣,加一加也不可能有40個人學嘛!所以是不是可以改為只要一個班全班學習,要考的時候,你們就提供這個服務?這才重要啦!不然要怎麼找?怎麼可能一班有40人?你們就這點研議一下好不好?以上。

孫處長于卿:好。

主席:你是針對這個喔?

張委員宏陸:一樣的。

我跟你講,學校有客語等很多領域認證的老師,所以你們要跟教育部配合,只要是有客語認證的老師就可以在學校直接辦理這項認證,這不就是很簡單的事情嗎?為什麼你們還要另外處理?如果像王委員這樣講,既然學校的客語認證老師等資源都有,那就用這些學校老師去辦考試認證就好了啊!你們要跟教育部配合處理這件事啊!

主席:請蘇巧慧委員。

蘇委員巧慧:雖然主席說我們可以用快問快答的方式,不過因為一答之後大家都開始……我本來也心想,針對考試語言這一案,既然有回應了就不用特別說,不過聽完回答之後,現在我也想要說兩句啊!

主席:說一下、說一下。

蘇委員巧慧:我想大家都是為了讓客語文化可以保存,那就不外乎兩種途徑,一種是增加誘因嘛!就是講這個語言能夠有實際……坦白講,比較符合公益上的目的,一是這個。另外一個就是增加興趣。所以增加興趣跟增加誘因是唯二的方式,坦白講,年輕人一開始不可能會有什麼文化跟歷史的包袱,如果沒有先給他們文化和歷史的認識,他們將來就不可能因為這些原因回去傳,一定是因為有誘因、一定是因為有興趣,就是這兩個而已,沒什麼其他原因啦!所以要嘛就是對升學考試有幫忙,而你剛剛就說──在特定客家庄超額比序的時候有列入計分。這是我們很清楚聽到的狀況嘛!那成效怎麼樣?是否因此有了大幅增加?這是第一個問題。

第二個就是如何增加興趣嘛!要增加興趣的話,其實最簡單的一種方式就是跟流行文化產生關連性啊!也只有這個是最夯的。你看大家要嘛就去學韓語、學泰語,對不對?我們部落這邊也有人號稱學「美語」──阿美語啦!所以我們也都是講美語的啊!就是讓歌手紅了、歌星紅了、偶像紅了,自然而然就帶動每個人都會講兩句話。客委會有沒有辦法跟金曲獎或Rap等流行文化相關的產業人士連結,去校園吸引青年學子?其實我一直想看的是類似這樣的計畫嘛!那可能跟客、臺等相關單位有關連性、有連動的部分。所以我的建議是針對這兩個部分,你們到底做了什麼、成效多少,請具體回答。

主席:請回答。

孫處長于卿:關於剛剛張委員所提出的,我們後續會向教育部提出這樣的方式。至於蘇委員提問列入超額比序之後的成果,比較明顯的是近年列進去的地區,包括臺南、屏東,報考人數有很明顯的增長。

至於流行文化的部分,因為這是另外一個處的業務,能不能請另外一處針對這個部分說明?謝謝。

蘇委員巧慧:既然有明顯的趨勢,可不可以把資料送來我們辦公室?謝謝。

主席:麻煩你們說明的時候表明一下是什麼單位、哪一位,謝謝。

廖處長美玲:客家委員會藝文傳播處,感謝……

主席:不是要說客家委員會,你們都是客家委員會官員。我是說你的一級單位。

廖處長美玲:是藝文傳播處廖美玲。剛剛蘇巧慧委員關心到利用流行趨勢、流行文化結合推廣客家語言,目前客家委員會已透過流行音樂走入校園,且每一年都進入校園,除了中小學,也包含高中、大學,透過音樂融入教育現場,讓大家透過音樂接觸客語,這是一個部分。另外,我們也透過演唱會、結合重要大型音樂節,包含大港這一類音樂節、PARK PARK這樣的音樂節等年輕人喜好的音樂節,把客家歌手送到活動場域裡面,跟年輕人接觸。客委會也嘗試結合流行音樂歌手、大家喜歡的歌手舉辦大型演唱會,且受到大家的矚目跟喜愛,這裡面也包含很流行的男團、流行樂團歌手演唱客家音樂,目前我先稍微補充。同時,我們透過一些很熱門的影視內容、音樂類型節目推廣客家音樂,結合音樂跟大眾接觸,像是過往我們跟《聲林之王》結合,將客家音樂作普及性的推廣,成效也相當地好。以上作補充。

主席:等一下!因為你講了,我也剛好想到。我記得你們好像有預算給客家歌手可以到小學去,對不對?像是在禮堂跟小朋友唱客家歌嘛!但我記得那時候他們要找學校,你們還設定一定要到什麼樣的客家小學。其實,你們既然要推廣,假設同樣在一個鄉鎮,可能有些學校沒有場地,但另一所學校有,你們的推廣卻針對……好像限制太多了,不普及啊!

廖處長美玲:謝謝主席的關心。對於客家歌手到校園去,我們其實沒有太嚴格的限制,當然鼓勵他深入客家庄,因為孩子有接觸客家流行歌手的機會,也才會有機會進行第一類接觸,包含學習音樂、聽客家歌,同時可能激發他們在藝術上的學養跟素養。

主席:沒有喔?那我要去查。因為我們得知就發生在同一個鄉鎮,奇怪!為什麼這個學校可以、那個學校不行,明年不會有這種情況吧?

廖處長美玲:如果委員覺得有學校很希望歌手去的話,可以把資訊提供給我們。

主席:好。我要特別講一下,對於內政委員會所有委員所關心的,你們就多支持一下,好不好?包括新北啊!高雄啊!嘉義、臺東,還有雲林,對不對?多幫忙一下。還有新竹啦!

蘇委員巧慧:對不起,主席,剛剛處長回答那個部分的資料我們要,也就是我的辦公室。

主席:好,請提供資料。

接下來我想請問:如果是整體意見,委員可以一併說明,但也還是可以一目一目照順序來。剛剛黃捷委員說她只談一個提案,所以她先講,那我也是整體把我要講的表達完。如果委員不是要針對整體講的話,那們就一目一目進行,我也請大家表達,希望行政單位能夠儘量解決所有委員的疑惑。

3款「規費收入」只有本席的提案嘛!應該是吧?對啊!第1案、第2案嘛!如果沒有意見,就麻煩照我的提案通過啦!

接著是歲出部分,第10項……不用說明……

何主任金樑:主席,歲入部分加220萬是嗎?我想整個這樣比較……

主席:你是說不要分第3款、第4款是嗎?

何主任金樑:整目加220萬元,就是整目照主席的意思加220萬元。

主席:好啦!好啦!可以、可以!

沒有針對目啦!是針對第3款、第4款,也就是整個歲入啦!跟目沒有關係啦!

何主任金樑:可以200萬元嗎?

主席:只能220萬元,就是增列220萬元。

接著進入第10項客家委員會及所屬的預算,只有2案。

請黃建賓委員。

黃委員建賓:謝謝主席,本席在第10項這邊提出2個提案,一個是第3案,就是針對客委會的媒體宣傳這部分。我記得我在上會期比較過客委會跟原民會兩個委員會的宣導,客委會做的影片確實都比較精緻、也很用心,不過觸及率還是不夠啦!我覺得觸及率不夠,所以真的要請客委會檢討一下,未來也要滾動式檢討怎麼樣讓宣傳達到效果。另外,其實我們也希望不要浪費啊!所以針對這部分,本席是提案減列200萬元,這是第3案的部分。第4案是針對水電費,這部分我也是因為希望撙節使用,所以提案減掉預算319,000元。但關於這兩部分,主席特別在一開始就說希望我們支持客委會,臺東的客家族群其實也占了五分之一,那我就配合主席的意見,沒有再做堅持,按照主席的意思。以上,謝謝。

主席:OK。你們有沒有主決議?有的話,我們都已經……

王委員美惠:我們很支持你吔!

主席:主委,我們全部支持你們,可以嗎?好。

古主任委員秀妃:謝謝,感謝委員。

主席:這樣啦!只要委員說支持,我們就先用保留的方式處理,要是你們的主決議給委員看過,委員認為OK,保留就等於自動……

黃委員建賓:主席,我要反映一下啦!雖然很忙,不過還是要為我的辦公室說明一下。其實我們不是這麼難溝通啦!但你們都沒有來說明,所以我們也不知道要凍還是不要凍啊!

古主任委員秀妃:很抱歉,因為……

主席:你說國語啦!不然現在很難溝通吔!你要溝通清楚一點啦!

古主任委員秀妃:我們禮拜五才收到啦!我有請同事要去跟委員們說明,書面資料出來之後也給委員辦公室,但是禮拜六、禮拜天就沒有上班,所以這部分不好意思啦!那我請同仁現在跟委員……

主席:這樣好了,我徵求各位委員的意見。確實啦!這場會議本來安排在禮拜四,結果後來陰錯陽差排在禮拜一嘛!那我們現在是不是先開放時間,由你們就全案先跟全部委員溝通,溝通完就尊重委員最後的決議,這樣好不好?我先開放時間啦!我要徵求在座委員的意見看看可不可以……你們先等一下啦!我要徵求一下意見,也要委員點頭啊!可以嗎?委員有沒有不同意見?還是要怎麼處理?

我先詢問一下。這一邊的委員都OK,那我們先溝通一段時間,再開始給委員發言,你們覺得這樣會不會比較好?好不好?對於哪些案要堅持、要做主決議,還是要撤,至少還有一點時間。等一下,我還是要先尊重一下,要等到所有委員都認為OK才進行。請問一下丁委員,可以嗎?張委員?

張委員智倫:我還是聽不太懂是什麼意思。

主席:他們現在先就每個委員的提案做溝通,溝通完,你們可以判定,我們也給大家長一點時間,委員判定完,最後決定哪些要堅持、哪些願意改為主決議,我們就可以直接宣告……就是請委員表達啦!不是宣告,是請委員表達,可以嗎?我下來講好了。

OK,現在要請行政單位回座了,因為委員們還是希望一目一目來。張智倫委員,我們要開會還是要溝通?

張委員智倫:開會。

主席:開會啦!請行政單位回座。第10項保留,那你們趕快送主決議,好不好?

張委員宏陸:他好像不用保留啊!

主席:有啊!他說保留。

王委員美惠:不用啊!他支持你啦!

黃委員建賓:看主席的意見啦!

主席:不是啦!你不是說要改主決議嗎?主決議你要看過嗎?不用啊?直接改?那這樣吧!針對第10項,第3案、第4案改為主決議,但黃建賓委員說一定要專案報告,是不是?是書面報告,還是?好,是書面報告,改為主決議,須提書面報告,第3案、第4案就這樣。

接著進行第1目。針對第1目,有沒有要發言的委員?

請張智倫委員,接著請許宇甄委員。

張委員智倫:謝謝主席。我針對第1目提出第5案,我會快速表達,因為今天時間寶貴。我想請教在一般行政部分,文書、客服及管理檔案為什麼會委外340萬元?這些業務應該不需要委外。另外,有些費用,例如資訊服務費、軟硬體支出、防火牆為重複編列,所以我提案減列500萬元,請行政單位趕快解釋,謝謝。

主席:請許宇甄委員,等一下你們一併回答。

許委員宇甄:我提出第7案,是針對這次客家委員會一般行政下的正副首長特別費945,000元。主要是因為之前客委會主委針對財政收支劃分法修正之後於公開活動跟媒體頻頻發表不當言論,影響民眾的情緒,也造成民眾的誤解,為釐清並避免誤解擴大,所以先凍結該預算,等客委會及所屬在1個月內向本院內政委員會提出專案報告並經同意後,始得動支。

主席:這樣只有張智倫委員的提案要說明,請說明並只針對張智倫委員的提案說明,請。

雷主任耀龍:我是客委會秘書室雷耀龍主任。針對張委員的提案提及文書、客服及檔案管理委外事務,由於本會的編制實在很小,文書科、事務科,秘書室總共只有9位編制內同仁,但文書檔案是每年不斷增加,當然,預算增加、人員增加、業務增加,文書檔案自然就增加了,以現有人力很難負荷這麼大的庶務性工作,而且為了辦理客服、接電話等服務,我們還聘請專門的客語人員做電話服務,這一大堆事務事實上並非本會的核心業務,而且人事行政總局每年都很希望非核心業務儘量委外辦理,不要增加編制內人員,基於種種考量,我們才會從幾年前開始把相關業務委外處理。此外,因應明年基本工資調高,還有軍公教人員也調薪,相對地,我們對委外人員的薪資結構也相應提高,在114年較113年增加了13萬元。所以這個部分也是因為業務上需要處理這麼龐大的業務,而這些都屬於事務性的工作,並非本會的核心業務,加上相應調整薪資結構,稍微增加13萬元,這是關於文書、客服的部分。另外則是資訊部分……

陳處長瑞榮:委員你好,我是綜合規劃處的陳瑞榮處長。關於委員垂詢一般行政費用下的資訊服務費跟資訊軟硬體費用重複編列,我在這邊跟委員報告,資訊服務費其實是業務費啦!我們大概編列1,900萬元,主要是配合行政院整體資安措施,我們要租賃雲端資料中心主機,另外是因為現在數發部對於資安要求得很嚴格,所以這部分經費其實並沒有增加啦!另外有一筆500萬元資訊設備費,那是屬於設備費,也就是全會同仁可能在明年度會有一些個人電腦、主機、印表機或個人伺服器到期,一定要汰換,否則會影響到公務同仁服務民眾的公務品質,所以兩者在使用上的用途、方向跟編列的內容其實是完全不一樣的。以上做這樣的說明,謝謝委員。

主席:1目剛好有3案,因為許宇甄委員這邊已經凍結了,那就請在未來做出報告之後再解凍。至於張智倫委員是維持提案還是……請您最後做個決定。

張委員智倫:好,我可以調整一下啦!不過我還是質疑文書、客服、檔案管理事務這樣委外會不會有資安問題。而且我剛才聽到連客服、講客語的人都要委外,真的覺得不太能接受,客委會找以客語對外接電話的人員還要委外喔?那是發生什麼事情?第二,我剛剛在預算書裡還是看到「防火牆」這3個字重複編列。不過我可以減列少一點,大家可以討論一下。

主席:不!你直接講了。

張委員智倫:100萬元。

主席:好,減列100萬元啦!好不好?

王委員美惠:主席!

主席:請王美惠委員。

王委員美惠:對於第1目我沒有提案,不過我認為特別費凍結100%是不是……

主席:我們尊重每個委員嘛!

王委員美惠:對、對、對,我尊重,做得不好、需要改進的,本來就該改進,可是如果凍結100%,可能……

主席:不是啦!也會解凍啦!可能……

王委員美惠:我知道會解凍啦!我是問可以這樣嗎?適不適合這樣啦!對我來說是沒差啦!因為凍結100%……我是尊重,但是不是要留一點讓他們比較好做事?就一點點?

許委員宇甄:謝謝王美惠委員啦!我想,那就凍結50%啦!好不好?

王委員美惠:不好意思啦!不好意思啦!

主席:請李柏毅委員。

李委員柏毅:沒什麼時間可以讓主委再找許委員溝通一下……主委,趕快找許委員再溝通一下好不好?現在凍結50%,再努力一下好不好?謝謝。

陳處長瑞榮:針對第5案減列100萬元,我跟委員報告,減列100萬元真的影響太大,因為現在資安真的太重要了,要是1,900萬元減列100萬元的話,由於設備費是用在同仁,大家一定要用的電腦這些設備,如果主機等已經壞掉,我們又沒辦法汰換,真的會影響公務的推行,所以我斗膽建議,是不是可以凍結100萬元,讓我們提出書面報告?

主席:他剛剛說接電話業務要委外的原因是什麼?

陳處長瑞榮:不是、不是,那個……

主席:這個說明一下。

雷主任耀龍:跟委員報告,因為名稱叫客服嘛!我們是放在服務櫃檯窗口那邊。不單是接聽電話,同時也包括直接在第一線櫃檯為民服務,有任何諮詢……

主席:不,重點不是說明這個,他是說為什麼一定要委外,難道客委會自己沒有人是不是?這是張委員剛剛的意思啊!

雷主任耀龍:因為其他同仁都有辦理自己份內工作,至於這些屬於對外服務的、門面櫃檯的、需要接待訪客的工作,都需要庶務人員接引,甚至訪客須要找會內長官或業務同仁的話,也由他們指引訪客過去。他們當然也是坐櫃檯的,等於是為民服務的櫃檯。

主席:你們沒有找志工喔?

雷主任耀龍:沒有,我們會裡沒有志工。我們所在大樓裡是有大樓的服務志工啦!但是各部會裡面並沒有志工。

主席:張委員,您看呢?是要減列100萬元,還是要怎麼處理?

王委員美惠:不要再刪了啦!

張委員智倫:好,我是因為支持召委徐欣瑩委員,所以改凍100萬元啦!好不好?

主席:好啦!凍啦!不減列好不好?

張委員智倫:我們都很支持客家,所以凍結100萬元。

主席:謝謝、謝謝。

張委員智倫:未來真的要多請一些會講客語的公務人員啦!

雷主任耀龍:其實他們會說客語,只不過我們會特別要求為民服務時要說客語。

主席:好啦!凍結是提書面報告還是專案報告?

張委員智倫:書面啦!經同意……

主席:好,書面報告。你看,改成凍結,而且是提書面報告。

蘇委員巧慧:這實在是太客氣了。你們不是應該說明客委會的預算有多少、員額有多少?因為我們的業務量這麼多,以致於這些比較基本的工作,只好委請什麼樣的人來做。對不對?

主席:好好學一下,好不好?

蘇委員巧慧:所以不要再凍預算啦!

主席:蘇大律師出面教學,10分鐘要收1萬元。

張委員智倫:就改凍結,提書面報告經同意後,始得動支。

主席:新北的委員要多支持客委會的預算。好,提書面報告,但是要經過同意,好不好?

特別費的最後結論,怎麼樣?好,第7案先保留。第6案不予處理,因為和第7案是一樣的。

接著進入第2目。有委員要表達意見嗎?

請王美惠委員發言。

王委員美惠:主席,早上質詢的時候,本席有提到伯公照護站的計畫,本席覺得他們要改進這個部分,要進行不定期的檢查啦!要對你們規劃的內容有所掌握,尤其是要多協助嘉義市。雖然本席不是客家人,可是本席很支持客家人,因為客家人是一個值得臺灣學習的族群,他們節儉、勤勞,還把族群、社區等方面都處理得很好,預算也很節省的在規劃,以上。

主席:王美惠委員說的伯公照護站是誰的業務?不是要你回答,你在那邊聽就好,等於是接受王委員的指導。再來就是客委會要多支持嘉義市的部分,好不好?

陳處長瑞榮:是,當然。

主席:接下來請張智倫委員發言,然後是許宇甄委員。

張委員智倫:謝謝主席。本席提的是第2目的第9案,剛才本席質詢的時候也特別請古主委說明。客委會每3年、4年都有一個國家客家發展計畫,上次的計畫是1106月核定,110年到112年執行,但113年卻整個空白。剛剛有問過主委,最新的國家客家發展計畫114年度才會正式開始,所以113年度國家客家發展計畫是空白的。

客家發展計畫包含預算、執行層面以及執行結果,在113年完全空白的情況下,本席是希望政府的部分要加快腳步,尤其是行政院,所以在國家的開展計畫還沒有公布實行之前,本席會先凍結該筆預算1,5428,000元。希望這個計畫提出以後,讓全臺灣的客家人都了解,為什麼這筆會被凍結?這到底是什麼樣的計畫?因為已經延了一整年,如果再不提出的話,本席相信很多人都不能接受。

也請客委會一個月內向內政委員會提出書面報告,提供最新一期的國家客家發展計畫給所有內政委員會的委員,經同意後始得動支,以上,謝謝。

主席:你凍結多少?

張委員智倫:1,5428,000元。

主席:還是堅持維持這樣的金額,是不是?

張委員智倫:因為這個計畫沒有向內政委員會所有委員報告,本席覺得這是對所有內政委員會委員的不尊重。而且113年整個空白,之前111年執行的計畫是同年6月份就要公告,但是113年沒有公告、沒有計畫,要等到114年才會提出。如果沒有計畫,本席不知道什麼是國家客家發展?謝謝。

主席:剛好,第8案到第13案都是針對同一個計畫,你們要好好說明。至於本席的提案,這個部分本席不堅持,就按照張智倫委員的意見。所以你們先好好說明,好不好?你是同一個案嗎?李柏毅委員。

李委員柏毅:同一目。

主席:不是同一目,只是智倫剛好問到第13案。現在是處理第8案到第13案,剛好都是針對同樣的計畫,而且經費是一億多元。乾脆等你報告完,最後在第13案做一個結論,接著再讓你們說明後面的案子。

李委員柏毅:同一目。沒關係,等你們說完,本席再說,是同一目的事。

主席:好。

張委員宏陸:本席要說的是第13案。

主席:對,你也有提案啊!只是你提案的金額很少啦!只有10萬元,人家是一千多萬元。你請說。

張委員宏陸:不是啦!這個部分不是不支持你們,只是本席覺得你們都沒有和其他部會互相協調,這樣才能把這個部分做得更好一點。這部分也不是只關係到你們,其實還有很多可以和其他部會協調的地方,本席希望你們以後和各個部會要多多協調,這樣才能夠執行得更順利。

主席:請行政單位說明。

陳處長瑞榮:剛剛委員垂詢的部分,確實在客家基本法有規定,每4年要研定國家客家發展計畫,但今年最特別的是,113520日新政府上任,我們上個計畫是去年年底到期,原則上應該是從今年開始執行新計畫,不過現在碰到一個問題,就是行政院同步在指導全國的行政機關研定一個國家發展計畫,它是4年期,從114年到117年。

所以當時我們內部研議,為了行政一體的統一性,我們參考行政院815日報院核定的國家發展計畫綱要架構,再納入賴總統的6支箭,以及國家希望工程的內容,9月份會請各部會表示意見,1011月完成內部的草案修正,目前是12月,已經報院審議中。所以這個部分是不是懇請大院支持?因為我們確實有積極在進行,但我們也必須基於新政府上任,提出一些新的客家措施和政見。

在年期的部分,因為是4年,所以我們讓它和行政院的國家發展計畫時間一致,目前計畫都已經提出。至於剛剛張委員提示的,希望能夠看到全貌和說明,這部分客委會可以全力配合,沒有問題,以上。

主席:可以全力配合什麼?他們就是沒看到……

陳處長瑞榮:一個月提書面報告,就是針對國家計畫發展向內委會提出計畫內容,以上。

主席:好。張委員,就這樣囉?就是凍結。

張委員智倫:好,可以。

主席:他說可以在一個月內提出書面報告,所以最後要凍結多少?第8案到第13案以張委員的提案為主,你剛才說……

張委員宏陸:召委,是第8案到第13案一起處理,還是等一下整目處理?本席覺得這樣比較快,好不好?

主席:沒有啦!每個委員我們都要尊重嘛!

張委員宏陸:是啊!

主席:只是因為第8案到第13案剛好只有張委員在場,最大筆的就是張委員的提案,其實本席的也很大筆,但本席支持客委會啦!所以就看張智倫的意見。等一下,第14案到第17案馬上就可以讓你們說明。

智倫委員,怎麼樣?你要凍結多少?一樣嗎?就是凍結,提書面報告經同意就解凍,好不好?

張委員宏陸:不是啊!那……

主席:他還是一樣凍結1,5428,000元。

張委員宏陸:不是,主席,這樣子……

主席:1,000萬元?

張委員智倫:1,500萬元

主席:1,500萬元就好?

張委員宏陸:那我們的案子呢?是全部併案嗎?

主席:沒有,就是第8案到第13案一起處理。

王委員美惠:14案到第17案呢?

主席:這是接下來要討論的。

王委員美惠:應該是整目一起處理。

主席:沒有啦!我們現在就是一個、一個案子往下處理,好不好?

王委員美惠:整目一起凍結是不是會比較清楚?

主席:不會啦!因為內容不一樣。

張委員宏陸:所以是第8案到第13案併案處理,是不是?

主席:8案到第13案,最後以張智倫委員的案子為主,而且他同意凍結1,500萬元就好,其他的併案。

張委員宏陸:對啊!本席就是要問清楚這個部分。

主席:好啦!其他的都併到張委員這一案。

張委員宏陸:不是併案,是所有的案子併在一起,凍結1,500萬元,這樣才對啦!

主席:對啦!第8案到第13案,所有的案子併在一起,凍結1,500萬。

張委員宏陸:要凍結到1,500萬元嗎?張委員,1,000萬元啦!

陳處長瑞榮:建議只凍結1,000萬元就好了。

張委員宏陸:什麼叫只要凍結1,000萬元就好了?

陳處長瑞榮:建議是不是凍結1,000萬元?請委員能夠支持。

主席:書面報告,經同意始得動支。好啦!我們就尊重張委員,凍結1,500萬元。

接著處理第14案、第15案、第16案、第17案。第15案、第16案、第17案的提案委員剛好不在喔!你要說嗎?不然要跳過去了。

李委員柏毅:本席有連署第17案。

主席:好,請李委員發言。

李委員柏毅:針對伯公照護站這筆經費,希望客委會可以和衛福部做比較密切的聯繫。因為本席在地方推動長照C據點,以高雄市為例,長照C據點一開始推案量非常多,接下來就是管理的問題,本席認為客委會一樣會碰到這個問題。其實我們是希望把量做大,最主要的目的是鼓勵長輩出門,而不是去管理這個站有幾個長輩出來參與,本席是希望鼓勵客委會把特色做出來。

所以第17案以及本席提的第73案主決議,希望客委會可以針對伯公照護站這個計畫和衛福部好好聯繫,把特色做出來,這筆預算就給予支持。剛剛主席雖然是裁示到第13案,但我們希望到第17案為止,一併凍結1,000萬元就好,第14案到第17案就不要再凍結了,謝謝。

主席:是凍結1,500萬元啦!就是到第13案,張委員是要凍結1,500萬元。第14案到第17案,本席剛剛已經宣告,本席不堅持的案子都是保留,讓你們寫主決議,只要提主決議就會支持你們,所以本席只是保留,並不是撤案,是保留等你們送主決議。所以第14案保留,第15案不處理,第16案也不處理,第17案的提案委員不在,所以就不處理,好不好?委員有連署,所以要併案嗎?第17案就併到前面的第8案到第13案,是嗎?李柏毅委員,因為這是你連署的案子。

王委員美惠:沒有,他是支持。

主席:他是支持,所以不處理啊!本席是說不處理。

王委員美惠:不要併了。

主席:對,不要併,就是不處理。

進入第3目,處理第18案到第27案。

請張智倫委員發言,然後是許宇甄委員。

張委員智倫:謝謝主席。我們現在討論到第3目,本席提出第24案,就是有關第3目客家文化產業發展的部分。這一目編列12億元經費,其中辦理客庄特色產業及國際觀光行銷推廣等事項編列6,100萬元,較去年的5,300萬元增加751萬元左右。我們都希望客家的活動能推廣到全世界,針對國際觀光行銷推廣,之前客委會也有辦理國際自由車環臺公路大賽之浪漫台3線站。今年的預算增加750萬元左右,為什麼增加這麼多預算?如果是同樣的浪漫台3線站活動,其實對國際觀光來說,人數並不會大幅增加。剛剛你們有過來溝通,所以你們等一下可以再解釋一下,還要增加哪一個站?以及國際觀光旅客未來是否可以增加?這些都應該提出目標。如果可以的話,本席就願意改成主決議,以上,謝謝。

主席:接著請許宇甄委員發言。

許委員宇甄:謝謝主席。本席在這一目提出的是第20案和第26案。第20案主要是針對客庄創生及環境營造計畫這個部分,其實我們了解,客委會補助地方辦理客庄創生和環境營造計畫的相關工程,到1131225日為止,還有7項工程沒有完工,各位可以看一下這個計畫的時程,其實大部分都是110年就要完成,甚至有的是109年,有的是111年要完工,可是目前這7個案子都還沒有完工。就目前看起來,114年度的補助預算不減反增,還增加25.23%

就這個部分看起來,針對目前這些工程,客委會應該有督導不周的狀況,也請客委會說明為什麼管考不力。尤其是業務單位應該積極追蹤並督促地方政府,要求廠商加速辦理。為避免後續問題加重,本席提出凍結10%,請客委會所屬在一個月內向立法院內政委會提出專案報告,並經同意始得動支。

26案是針對國外的旅費,這個部分是客委會要到英國考察社區推動模式與發展計畫。針對這個部分,本席覺得到英國的社區考察經濟發展模式,要怎麼做才能夠導入客庄社區的經濟發展?目前本席看不出來這兩者的關聯性,是不是能夠說明一下?以上。

主席:還有沒有委員要針對第3目的第18案到第27案說明?如果沒……

張委員宏陸:其實只剩召委和本席而已啊!

主席:那你來發言。本席的部分已經說過,就是保留送協商,但是只要你們送主決議,協商的時候本席就不處理。因為送協商的時候,第一個,如果本席有意見,院長還是會……可以啦!

張委員宏陸:所以如果……

主席:除了剛剛併案的,因為那些都已經併案處理了。

張委員宏陸:對。所以整個第3目,本席建議啦!因為……

主席:等一下,第3目還沒有處理,他們要先回應,我們還要聽聽他們針對剛剛幾個委員提出的問題如何說明。本來以為你要發言,所以本席想問你是不是要先提出問題。

張委員宏陸:那你們先回應。

主席:來,先回應。

江處長志成:有關剛剛許委員垂詢的問題,我先從最後面的問題說明,就是有關出國經費的部分。因為全世界最先開始進行社區營造的國家就是英國,日本是後來去英國學習,然後我們再向日本學習。因為英國是社區營造、創生發展的先驅國家,所以我們從社區總體營造開始,一直到現在的社區創生,在這個過程裡面,現在社區碰到的問題就是經濟要怎麼留在社區?不要讓政府資源投資進去,促使社區發展之後,將來卻是觀光客或是外面的人把社區的錢賺走,錢沒有留在社區。

這個部分不管是在倫敦或者是曼徹斯特,因為他們有些社區針對這個部分已經發現一些問題,而且也有解決的方案,包括社會企業的植入,還有在地產業怎麼做內經濟循環模式,當然,這裡面也有一些社區創意的投入。所以我們這次大概會挑兩個倫敦的社區,一個是有關生態永續的社區,還有一個是在倫敦的城市農場社區進行觀摩,希望將來能運用在客庄的發展方面。我們希望能夠把相關經驗帶回客庄,也將這種比較先進、有創意的創生發展引到客庄,將來政府資源投注的時候,也能夠把經濟留在客庄的社區裡面,這是有關出國計畫的部分。

另外,許委員垂詢到有關工程的部分,當然早上主委也有說過,因為工程進度都是地方政府報過來的,我們就是依照他們的進度列管。在這些提案裡面,目前會跨到明年的部分只有新竹市的香山,因為建照的關係,所以必須到明年4月才能夠完工。至於其他的案子,12月底以前都會來向我們報結案。

許委員宇甄:像屏東的麟洛鄉公所不是還在招標作業中嗎?

江處長志成:那個部分我們會撤案。

許委員宇甄:還有高樹鄉公所,就是109年……

江處長志成:麟洛鄉公所的部分只有設計,他們的設計案今年會完成,沒有問題,因為不是全部都是工程案。

許委員宇甄:本來應該是110年完成,對不對?本席的意思是說,這個部分看起來,很多工程都有延宕,而且就目前的狀況看起來,有些計畫不曉得是督導不周,還是怎麼樣的狀況,所以針對這個部分,本席建議還是要凍結啦!第26案,本席同意改主決議。

江處長志成:工程的部分是不是可以改用書面報告的方式?關於進度的部分,當然客委會有自己的督導團,但是整個進度的管控,因為我們是補助地方政府,所以是由地方政府自己管控進度。

許委員宇甄:去年的進度已經嚴重落後,今年又增加27,657萬元,增加30%。如果以這樣的狀況來看,你們今年都已經是這樣,如果明年度再增加30%,會不會到最後還是沒有辦法把這些工程如期完成?

江處長志成:就我們執行那麼多年來的經驗,這個部分審計部也有向我們提醒過,所以在管控的部分,我們現在是對地方政府管控,從他們提案一直到設計規劃、工程執行,甚至到營運管理,我們現在在研考的部分,每一個關卡都有比較嚴謹的管控。

這個問題不能說完全不會發生,因為有些地方政府還是會因為一些特別的因素產生延宕,但大部分會按照計畫完成。現在針對他們提案之後兩、三年的工程進度,我們大概都能夠比較精準的掌握,所以這個部分請委員放心,改讓我們提書面說明就予以解凍。是不是可以用這樣的方式處理?

主席:請問許委員,怎麼樣?他剛剛有詢問,是不是改書面報告或專案報告?第26案已經改為主決議。

許委員宇甄:對,改主決議。這個部分就是提出書面報告,經同意後始得動支,好嗎?

主席:好,提書面報告,好不好?經同意始得動支。凍結多少?是10%嗎?好,凍結10%。第3目還有沒有其他案要特別提出來?

江處長志成:針對張委員的部分,我還沒有回復。

主席:好。

江處長志成:針對張委員的部分,我們也做一個說明。因為這個自行車賽一直以來都是在浪漫台3線舉辦,而且浪漫台3線這個路線現在已經變成自由車國際賽很重要的一條路線,但是我們也有接收到南部客家鄉親和東部客家鄉親的反映,希望這種國際賽事也能夠到六堆地區和台9線地區舉辦,所以我們從明年開始,除了浪漫台3線這條路線之外,在六堆也要舉辦,所以才會增加這個部分的經費。至於推向國際化的部分,除了舉辦自由車賽之外,包括國際旅展、美食展,我們也有編列相關經費投入。

張委員智倫:好,謝謝處長,本席改主決議,謝謝。

主席:24案改主決議,是不是?

張委員宏陸:召委,本席的案子併在一起處理就好了。

主席:好。所以第19案、第20案、第21案都是嗎?本席的案子保留。第22案、第23案是黃捷委員的提案,牛委員的提案可以和大家的併案。好,第22案改主決議。你的都改主決議嗎?好。張智倫委員的案子也改主決議。請專委宣告一下。

王專門委員俊傑:3目部分,第18案不予處理。第19案、第20案、第23案和第27案併案凍結10%,書面報告經同意後始得動支。第21案保留。第22案改主決議。第24案改主決議。第26案改主決議。第25案不予處理。

主席:對,第25案不予處理。OK,現在進入第4目,處理第28案到第41案。

請丁學忠委員發言。

丁委員學忠:4目,本席提案的第35案是針對客家語言深植計畫,這個計畫是希望推動客家語言普及,從小學習客語,執行4年來已經編列二十幾億元,但參加的幼兒園數量和學童成長數都很有限,這些小朋友通過客委會認證的比例也很低,所以提案凍結1,000萬元,希望能提出改進的專案報告,讓客語推動能更加有效。

主席:請許宇甄委員發言。接著是張智倫委員、蘇巧慧委員。

許委員宇甄:謝謝主席。本席在這一目提出的是第39案,也是有關國外旅費的部分。在客家語言發展的部分,今年要編列42萬元到芬蘭考察雙語教育和少數語言保存的計畫。不過芬蘭當地原住民曾經被禁止說族語,但我們從來沒有禁止說客語,所以本席不曉得你們要到芬蘭考察什麼。另外,雙語教育和臺灣的教育模式可能有極大的落差,所以客委會為什麼要到芬蘭考察?是不是也請提出說明。

主席:接下來請張智倫委員發言。

張委員智倫:謝謝主席。本席提出的是第29案,其實剛剛很多委員都有提到,針對臺灣的客語發展業務,每年編列七億多元的預算,主要就是推動客語通行及獎勵,有編列業務費2,300萬元,獎補助費7,400萬元,總共是九千七百多萬元,可是剛剛很多委員都在說,客語能力認證應符合在地客家人口比例。另外,行政院及各部會,以客語為通行語地區之公務人員通過客語能力認證比例是很低的。所以顧名思義,依據各縣市的客家人口數,希望公務單位通過客語認證的公務人員也要有相對應的比例。

不過從過去到現在,尤其是預算書裡面也有一直建議,針對六都及各縣市,其實公教人員客語通過的比例和客家人占整個縣市的比例有非常大地差異,以新北市為例,新北市公教人員通過客語認證的比例只有1.75%,而新北市的客家人口比例是16%,將近17%,整個比例相差非常大,這是地方政府的部分。

中央政府也一樣,以111年和112年的比例來看,人數的部分也是少了將近4,000人,所以代表以客語為通行語地區的公務人員通過客語能力認證的表現是非常差的。這部分本席希望客委會提出具體措施,所以提案凍結10%的預算,希望客委會研議政府機關客語認證提升之精進計畫,本來是向立法院內政委員會提出書面報告,現在改成專案報告,就這樣,謝謝。

主席:所以是從書面報告改成專案報告。

接著請蘇巧慧委員發言。

蘇委員巧慧:謝謝。本席提出的案子有第33案和第34案,其實第33案剛剛已經有做討論。所以針對學習客語的部分,是不是能夠用政策引導客家語言的學習?考試的部分,剛剛已經說了,所以第33案確定改主決議。第34案的部分,本席重新看了一下,因為部會也有給我們一張紙本的回應說明。本席再重申一次,其實和今天早上的質詢差不多,只是因為這兩個部分比較相關,所以我們只能放在這一目討論。看起來現在是由這個處回應我們,但本席比較想得到的答案,應該是從主委的高度回復。

現在客家事務有分客庄和非客庄,從一開始就分成兩個不同的系統,他們得到的補助和對應計畫也有區分。以新北市為例,因為我們沒有客庄,所以我們能夠對應的都是非客庄的計畫。非客庄計畫執行之後,我們覺得最能夠聚合大家一起做客家文化事務的就是社團,這個邏輯是這樣推演下來的。因為我們沒有客庄,最重要的就是客家社團,因為它可以凝聚最多人,所以本席認為應該要把資源放在客家社團,而且是能夠推動青年和兒少事務的客家社團應該得到更多補助,這是本席的邏輯。

所以本席想要請主委,甚至是請客委會回應本席,客委會現在的相關計畫,不管是一般型或者是這種計畫型的補助或相關業務,哪一些能夠回應本席這個訴求?本席想要的是這樣的資料。今天早上主委已經回應部分,本席相信您知道的應該相當多,是不是能夠以書面回應本席?因為本席要留存。

如果主委等一下的回應,確定我們彼此理解的是一樣的,這個案子本席就同意改主決議,不再凍結,但是本席希望以主委的高度就客委會的業務,給本席一個全面性、完整的說明,謝謝。

主席:主委是不是先回復?因為有的提案不用說明。

請主委回復。

古主任委員秀妃:謝謝委員。確實,都市的客家事務不容易推動,因為它是分散的,特別是青年和兒少更不容易。因為都是個別化,我們要把他群體化需要有方法,那個方法分散在我們每一個計畫中,因為客委會幾乎都是單獨的計畫,它不是一般性的,所以……

蘇委員巧慧:對不起,主委,本席再打岔一下,等於是補充說明。像這次給我們的6個回應,這6項計畫當中,其實有4項是在學校推動,一項是由地方政府推動,只有第6項推動客語社區營造計畫才和社團有關係,這和本席要的答案不是那麼接近,所以才會特別請您上台回答,謝謝。

古主任委員秀妃:是。因為都是落在計畫中,其實很多計畫可以對應到這個部分,比方剛剛說的客語社區,還有藝文活動也是,這些都會跨越我們的處室和計畫,所以藝文活動也是可以提出來的。再來是產業經濟的部分,我們會推動青年的組織和發展,這部分也可以對應到。其實我們每一個處都有啦!只是看地方的青年或社團有沒有提出來,如果有提出來,我們就會支持,以上簡單說明。

蘇委員巧慧:那就請客委會指派相對應的人員,帶資料來我們辦公室說明,謝謝主委。

古主任委員秀妃:好,謝謝。

主席:好,改主決議。第4目……

古主任委員秀妃:剛剛幾位委員提到的問題,處長是不是要說明?

孫處長于卿:首先,剛剛委員提到的幼兒園沉浸式教學部分,我們是從106學年度開辦這個計畫,從當時的61個園所,到113年已經增加到81個園所加入。當然,因為這幾年少子化的問題,園所的幼兒人數可能會有一些變動。這個部分我們會持續努力,參與的園所也在逐年提升當中,這是幼兒園的部分。

剛剛許委員提到的芬蘭出國計畫,其實芬蘭的國家語言包括芬蘭語和瑞典語,使用瑞典語的人口大概只占總人口的5.5%,但是就芬蘭人來說,這兩種語言他們都會使用,在學校都會學習到這兩種語言。另外就是關於它的原住民薩米人,有一個薩米區域可以使用薩米語,在都會地區的薩米人,也會保障他們的學習。我們這個出國計畫是針對明年客語教學的績優人員,我們會帶團到芬蘭去做真人的學習。

主要會有兩個部分,就是少數民族如何保存他們的語言,還有怎麼讓雙語教學可以被普遍接受,去學習這樣的教學方式。因為這個部分和客語目前遇到的困境有一點點雷同,客語雖然同為國家語言,但是在學校要怎麼同時使用客語做為教學語言,這個部分是我們要學習的。

許委員宇甄:你剛剛提到有一點點雷同,那你們去那邊可以學習到什麼?

孫處長于卿:就是他們整個制度的規範,另外還有他們教學的模式,它如何讓雙語……

許委員宇甄:既然只有一點點雷同,學習可能也有限吧?是不是可以改到其他地方?就是針對有雙語教學的地方,或是針對族語保存比較有經驗的地方,甚至跟我們比較相似的地方,這樣會不會比較適當?

孫處長于卿:其實各個國家大概都各不相同,要跟臺灣的情況比較大幅度雷同的大概也有限。過去客委會讓客語績優人員到紐西蘭的毛利語,去年跟今年也到英國的威爾斯語去做學習。我們希望明年可以再擴增,到世界各地看更多國家如何推動雙語教學的模式。

許委員宇甄:原則上我可以改主決議,但是我覺得到什麼地方還是一定要有效果,好不好?

孫處長于卿:這部分我們一定會讓它的效果可以符合計畫的目的。

許委員宇甄:好,謝謝。

孫處長于卿:剛剛張智倫委員有提到公教人員通過客語能力認證,我們從109年開始推動通行語的辦法,全國公教人員的符合度從當年度的13%,到目前有17.4%。客庄公教人員的符合度,從109年的29%112年有45%。其實我們每年都一直在進步當中,也會持續請各縣市和客庄地區,加強這部分的提升。

張委員智倫:好,謝謝處長。

孫處長于卿:我是語言發展處處長。

張委員智倫:處長的回應我不能接受,因為我剛才有特別提到,預算中心的報告有寫執行狀況不好,很多的解讀都不一樣,你用別的方式去解讀,可是跟預算中心提出來的內容大相逕庭。本席希望你們好好改善,有改善計畫比這些冷冰冰的數字更有幫助,謝謝。

主席:好,本席這邊可能也要提一下,我是第38案,我本來保留,我看我可能可以跟張智倫併案,因為他那邊凍結7,000萬,專案報告。本席特別提出來,你們要發展客家語言而且希望推廣,獎補助費為什麼明(114)年比今年減少3,000萬?你的獎補助費減少3,000萬,直轄市少1,000萬,其他非直轄市少2,000萬,可是這3,000萬增加在業務費,為什麼?業務費3,000萬做什麼?然後獎補助變少,剛剛大家都覺得要多鼓勵,多鼓勵啊!是不是請處長說明一下?

孫處長于卿:跟委員報告,主要有兩個部分,第一個部分,目前我們對學校的補助是以學年度補助,所以等於是113學年補助了之後,會一直到114年的7月。這個部分會做保留,但是我們通常會遇到一個狀況,到了114學年會有很多的學校、地方政府,將錢還回來客委會。還回來之後因為是保留款,我們其實沒有辦法再做利用,所以我們依據前幾年……

主席:他們為什麼還?

孫處長于卿:他們當然就是在執行上面,過去……

主席:不好落實?

孫處長于卿:客委會其實對於學校計畫都非常支持,我們幾乎是提出來都盡量支持,但對於學校來說,他可能會有各種的原因,各校可能都不一而足。那還回來之後,這個錢我們無法再應用,因為是前一年度的保留款,所以我們經過檢討之後就是把這個業務費跟補助款依照過去的實際支用情形做了一些調整。我們會強化主動的推動……

主席:所以業務費是主動推動?

孫處長于卿:主動推動,因為有些縣市比方說他覺得他的自籌款不足,或者是有些縣市覺得對於師資的部分,可能沒有這麼多足夠的量能可以去做培育,那這些部分就由客委會主動來做,所以我們做了這樣的調整,並不是對於地方的支持有降低。

主席:那這樣子好了,因為今天時間的關係,我們張委員有一個專案,你在專案的時候再詳細的把學校的困難,還有你們的業務費怎麼樣把它變成一個推動費用,你在專案報告的時候讓我們詳細的了解,好不好?

我就併案了,我就不保留,直接併案到張委員這裡。

王委員美惠:主席,我的第30案也併案處理。

主席:我看我們是不是就併他那一案,其他就這樣……

張委員宏陸:我的也併。

主席:是不是我們第42案到……

孫處長于卿:報告主席,這個部分原來是希望我們用書面報告,是不是可以維持我們用書面報告……

主席:沒有,他是專案。

孫處長于卿:就是原本提案是希望用書面報告,我們會儘速提出這樣的一個書面報告,是不是可以維持原來的書面報告?

張委員智倫:大家討論完以後覺得專案比較實在,大家才能了解。

主席:專案好了,專案然後少凍一點好不好?少凍3,500萬,然後專案好不好?專案好了啦!沒關係,我們那個專案不用單一案,可以跟其他的案一起併案。你就一起來報告,至少讓委員可以了解,先看你們的內容,然後可以詢答。

張委員宏陸:跟業務報告一起。

主席:看召委排,好不好?召委排業務報告,他把專案放進去也可以啦!好不好?那我們少凍3,500萬。

古主任委員秀妃:是不是可以少一點?

主席:再少一點?

古主任委員秀妃:預算本來就很少了。

主席:好,2,000再砍一半好不好?

古主任委員秀妃:其實凍結上千萬對我們來說真的很多了,我們的預算本來就少了,凍結50萬其實超多了。

主席:3,500萬降到一半,再減一點──1,000?一半是1,750萬,我再把750萬砍掉,剩1,000萬。張委員好不好?

王委員美惠:同意啦!好啦!

主席:7,0001,000耶,這真的是剩下十來%而已,就原本7,00010%多一點,好不好?

古主任委員秀妃:好,謝謝委員。

主席:好,專案報告,那我們請專委宣告一下第4目。

王專門委員俊傑:4目的部分:第33案、第34案、第39案、第40案、第41案,改主決議;第28案、第29案、第30案、第31案、第32案、第35案、第36案、第37案、第38案併案,凍結1,000萬元,提專案報告經同意後,始得動支。

主席:好,那我們進入第5目。第5目請丁學忠委員,然後張智倫委員、許宇甄委員。

丁委員學忠:感謝主席,第5目是客家藝文傳播推展,我提出的第51案和第54案,這項目是近年來成長最多的預算科目。最主要是新增了拍攝影視作品來推廣客家形象和語言,在客委會預算比例越來越高,像是躍進主流文化要拍旗艦級影視作品,明年預算增加了快1倍,像這麼高的預算作品的效益有多少?讓人家感到懷疑,應該請客委會提出說明,所以這個項目凍結1億,請客委會提出專案報告。

另外,第57案也有一個計畫是增加族群行銷社會議題實驗經費三千多萬,相比明年度新增了兩千多萬,內容是推動線上行銷專案,要提升客家能見度,只有2,000萬應該要去全臺各地做更有效的實地推廣。這一點經費在網路的通路買廣告,一下子就沒有了,這裡也提案凍結1,000萬,希望客委會提出專案報告。

主席:好,接著請張智倫委員。

張委員智倫:好,謝謝主席,也要跟主委及各位委員報告,就是現在在討論第5目的第46案,就是藝文傳播推展編列了16億的經費。本席有提議減列2,300萬,原因剛剛有特別在質詢的時候提到,其中媒體政策宣導費在114年編列了九千兩百多萬,相較113年的6,900萬增加了兩千三百多萬,以及我剛剛在質詢的時候才發現,我們113年到11月,執行的媒體業務及宣導費只執行到三千多萬,在11312月要再執行三千多萬。剛剛也特別跟主委講,這樣子的預算編列跟使用執行的狀況非常奇怪,114年還要再增加兩千三百多萬。我剛剛也拜託主委,不能再這樣子的做法,從1月到11月花預算花不到50%,最後一個月,馬上大筆一揮,什麼都簽、什麼都過、什麼都花。這都是人民的納稅錢,所以我才會提議114年增列的這些媒體宣傳費不能再增加,因為代表過去一直以來都沒有好好的去做使用,去做核准人民的納稅錢,而且客家人數使用依然一直下降,所以媒宣費沒有達到效果。114年也沒有世界客家博覽會的大型活動的媒體需求,所以應撙節政府支出,提議減列2,300萬元,以上。

主席:我們接著請許宇甄委員。

許委員宇甄:謝謝主席,本席在這一目提出的是有關藝文傳播推展的部分,今年編列的預算是161,2867,000,然後作為媒體政策跟業務宣導費的是9,2045,000元。其實我們現在發覺,從109113年第三季的招標情形,都有過度集中於特定媒體的狀況。其中大概最多就是民視,得標12次,還有貝立德股份有限公司得標5次,金額總共有14,688萬。從媒體宣導的得標廠商來看,我覺得有過度集中在特定媒體的問題。我們也希望宣導的受眾對象,希望能夠全部都涵蓋到,而不要受到限制,所以本席提出凍結該項預算的10%,請客委會及所屬一個月內向立法院內政委員會提出專案報告,並經同意後始得動支,謝謝。

主席:好,請問還有沒有其他委員?本席在第5目也是有幾個案──45案、第49案,還有第52案。本席的第45案跟第49案要保留,這兩案保留。請許宇甄委員。

許委員宇甄:謝謝主席,本席還有提出第59案,就是有關客家躍進主流文化多元內容產業合作推廣計畫,今年度總共編列33,844萬,較113年增加大概八成。其中獎補助費大概編列2501萬,也比今年度113年度的預算數9,025萬增加了11,476萬,增幅高達127.16%。其實早上質詢我也特別提到,以現在客委會的執行率,明年編列多了127%的預算,可能會加重該計畫執行率低落的問題,所以我提出該項預算數凍結10%,也是等客委會一個月內向內政委員提出專案報告之後,始得動支,謝謝。

主席:請丁學忠委員。

丁委員學忠:55案沒有說到,第55案藝文傳播推廣客家傳播行銷的客家躍進3億,這是一樣的,這個和第54案一樣,這樣OK!講過了。

主席:好,本席在說明前也提一下,就是客家傳播行銷第45案這裡,提升客語聲望相關政策宣導費用好像重複編列,所以我們對客家的所有活動,還有各種推廣都非常的支持,但是有關大內宣的費用,這個部分感覺好像太高了。再來就是提升客語聲望,我們希望很落實的來做,不要大家都不想來考,還有對客語都沒有興趣,所以要提高聲望要先讓大家有興趣,也有一些誘因。所以本席的案是希望這個要嘛通過,要嘛保留,因為好像跟張智倫委員一樣,同一個項目。張智倫委員最後決議怎麼樣?還是先聽他們說明?

張委員智倫:可以。

主席:好,請說明。

古主任委員秀妃:我先跟主席還有委員說明,其實客委會會有這個預算,我來了之後有很深的感觸。那個感觸是說,在中央還沒有成立客委會之前,確實客家族群的自卑感非常的重,客委會成立之後,花了很多的預算在重建這個族群的信心。那也是因為透過這樣子的藝文活動或者媒體的宣傳,不斷的在講客家的好跟美,所以讓這個族群恢復了自信,也比較敢走出來,敢講我是客家人。不然真的二十幾年前不敢講的,大家是躲起來,所以我早上有說客家比較隱形就是這樣。一方面客家族群是比較能夠自我認同了,能夠有信心了,那非客家族群因為看到原來客家也有這個美跟好,所以非客家族群也開始認識跟欣賞客家的文化,否則那是很安靜的一個社會,所以我為什麼現在先來這裡說這個的原因是這樣。我過去在地方完全是沒有宣傳經費的,完全是沒有,來到中央看中央這二十幾年來花的預算,在這裡是有這個效益,所以才會有這樣的計畫下來。我比較能夠理解,同時我接了之後,也是肯定這樣的做法,會延續在媒體聲量上去提高。當然還不夠啦!我覺得還不夠,我認為是還不夠啦!這個都要持續進行的,我想大的原則是這樣,跟委員們說明。其他細項是不是請我們處長來補充?

廖處長美玲:針對宣傳費用增加的部分,特別在這裡跟委員做一個說明。客委會所做的宣傳,剛剛有提到語言聲望,語言聲望就是比如我們今年有特別結合新光三越、全聯跟家樂福等,有6大通路的賣場,透過他們的商場可以讓客語在商場進入到生活的商業空間。這個合作其實透過的就是與我們的宣傳計畫來做結合,所以宣傳並不是只有客委會個別部會的形象做宣傳這件事情,也沒有大內宣。

另外,宣傳的一部分會結合客庄經濟的宣傳,比如最近我們這一波主打的是回鄉的青年,他們回鄉創業,投入老屋的修繕,還有回鄉協助經營,青農協助小農等等,一個辛苦認真在客庄打拚的青年,透過客委會的宣傳計畫,讓他們可以把他們的辛苦跟他們的努力,還有他們在客庄產業的經營,可以讓大家看到或者支持,所以政策宣導有需要增加是因為客委會除了在節慶相關活動,像桐花祭的宣傳以外,還包含像語言的推廣,以及像輸入法app的推廣……

張委員智倫:不好意思,我要稍微打斷一下,我們都非常支持客家的媒體宣廣,可是剛剛不管是主委或處長的回答都沒有回答到問題,雖然我們都非常支持,可是你們完全沒有回答到委員的問題。第一個是為什麼今年到11月花了三千多萬,到12月再花50%,然後明年還要再增加2,000萬的原因完全都沒有回答到。第二個是許宇甄委員提出來的,我跟主委及各位處長報告,要調這些資料非常不簡單,也非常辛苦,雖然我們都支持客家的預算,可是針對獨厚特定媒體的部分完全沒有回應,我的意思是只要主委能同意未來這樣的作法能加以改善,其實我相信每個委員都同意,你不能只用嘴巴講你們沒有大內宣,可是這些得標的情形讓人家很難覺得沒有大內宣,好不好?就是針對問題回答,委員的時間都很寶貴,謝謝。

古主任委員秀妃:我們所有的標案都會上網公告,也經過公開程序來招標,所以來提案的其實是超過一家以上,而且有評選委員會的組成,我們當然是要尊重評選的結果,評選結果出來,我們不能去否定委員們評選的結果,因為這個是照著程序來的,所以我們絕對不會獨厚一家廠商,請委員放心,因為這是照著公開、公平、公正的方式選出來的,這是第一個。第二個是到12月用了50%,這個問題是因為我們是依照活動由廠商執行做宣傳,所以活動會……比方最後一場是到1228號,而前一場是在11月,因為我們要推出青年政策,11月底才再推出,像這兩個大型的活動執行完之後他才會來請款,所以會因為這樣子而把預算留在後面尾款來支付,主要是因為跟著項目而走。我們看到桐花季是在4月,那他當然就可以請一些款,有了什麼樣的活動他才會來請款,所以會因為我們的活動而跟著走,跟委員說明。

許委員宇甄:因為剛剛主委有特別提到,我們絕對相信程序是沒有問題的、公開招標是沒有問題的,可是因為這是限制性招標,所以就會有很多空間可以去運作成為給特定媒體。針對這個部分,我們希望在114年度能夠用比較公開、公正、公平的方式,讓大家都能夠來招標。

古主任委員秀妃:我們一向都是秉持這樣子,一定是公開的,而且來的可能是媒體,也可能是整合行銷公司,這些都有可能。其實我們都是公開的,沒有限制給哪一些廠商。

主席:本席補充一下,本席在第49案是凍結10%,大概是1,800萬左右,為什麼我這樣提呢?主要是因為本席發現在非直轄市的各縣市,關於客家藝文發展計畫中的經費逐年減少,我相信主委一定知道有很多客家重點區,當然直轄市有,但是非直轄市也非常多,但是為什麼經費逐年減少?本席凍結的原因是希望專案報告後才能動支,這個我要在這邊特別說明。再來就是有一個凍結特別多、凍了4億的,這個是有關拍電影的。針對剛剛那個部分本席要講一下,是不是請客委會準備一下你們最新發表的客家形象影片,好像才3分鐘,你等一下播給大家看,看大家看不看得懂?剛剛一直講要把我們的客家文化推廣,然後我們過去很自卑,現在要讓大家……我看了都看不懂,所以我建議等一下3分鐘播出來給大家看一下。我現在講的是拍電影,我們發現拍電影,如果你拍一些讓大家更認識客家,看完電影之後,哇!有不同的感受也就算了,結果沒想到拍的是具有白色恐怖背景的政治犯生活或是以中壢事件為時空的這些電影,雖然它裡面有部分客家語言,但是對整個客家文化著墨甚少,所以我們會感覺到客委會出資,但是作品內容沒有仔細地審查,以及跟我們客家文化能夠有高度的關聯,感覺審查有失職之虞,所以我們才會凍結4億。我們希望對於你補助的影視作品,還有客家文化關聯的程度,整個衡量的基準一定要改善,不要把客家弄得太政治,我們客家是文化,還有要軟性一點,讓人家感受到客家這種精神或者是文化,所以這一塊本席要特別提出來。

因為第5目我們發現好像凍結案很多,包含丁學忠委員有凍結15,000萬,許宇甄委員凍結10%也有1.6億,包含張智倫委員的,所以現在看各個委員的意見怎麼樣?本席在這邊的就保留,除非有一樣的、有要凍的我才併案,我就先保留。其他你們3位,還有這邊民進黨的委員也看一下,看最後決定怎麼樣?

丁委員學忠:照我們提案。

張委員智倫:照提案凍。

主席:要照提案,那有沒有一樣的?一樣的要不要併?有沒有一樣的?我們現在先確認。

古主任委員秀妃:是不是可以讓我們跟委員們說明一下?因為如果這樣的話,哇!那影響很大。

主席:剛好我們也已經兩小時了,休息10分鐘,說明還有用洗手間,好不好?我們315分再回來,先休息。

休息152分)

繼續開會1529分)

主席:現在繼續開會。

我們剛剛溝通的結果,第5目除了個別保留的之外,第45案、第52案保留,第53案改主決議,其他就併案凍結3,000萬元,那是專案還是書面?

張委員智倫:書面,經同意始得動支。

主席:書面報告經同意後始得動支,好,這是第5目。

接著第6目,請各位委員表達。

張委員智倫:謝謝主席。我簡單講第63案,主要就是客家博物館及生態博物館的營運,在第6目編列了大概四億多的經費,可是從今年度1月到9月的入園人數有比較少,才一百多萬人次,跟疫情前的一百八十多萬人次相去甚遠,所以希望客委會要加油,達成全球客家博物館及生態博物館的目標,所以我提議凍結5%,以上,謝謝。

主席:還有沒有?

請王美惠委員。

王委員美惠:在這裡我要跟主委講,早上質詢的時候有提到,我們全臺灣才兩個客家文化園區,入園人數從疫情之前到現在,你要如何帶動到疫情之前的入園人數?你們是不是要做什麼改變,要做什麼處理?不然我覺得你沒有吸引力,大家會說那個去看過了,他可能不會再去第二次,是不是要有一個改變的做法?以上。

主席:王美惠委員說得太好了,確實是如此,本席在這裡也有2個案,我們就特別地強調營運要提高績效,那也是呼應王美惠委員,讓大家會願意再去,還想再去,但是本席這2個案可以併案或者是……

王委員美惠:併案好了。

主席:對,那就看各位委員的意見。

張委員智倫:併案,他要提書面報告。

主席:那我們併案,第6目主要……我看在場還有張宏陸委員,有沒有要表達?

張委員宏陸:沒有,就全部併案啦!

主席:好,全部併案。

張委員宏陸:大家都是為了他們好,這個客家文化還存在,你們那些博物館不要把它當成歷史博物館在經營。

王委員美惠:這樣會很慘。

張委員智倫:是世界博物館,不是歷史博物館。

張委員宏陸:對啊!這個好像在講過去的事情,我覺得這是不應該的,我們是活生生的,講過很多次了啦!我是覺得如果大家都併案,第6目大家就稍微凍一下好了。

張委員智倫:5%

張委員宏陸:不要,太多了!

主席:這樣子,我尊重你們,本席就保留第62案,其他的跟委員併,看在場委員希望多少。

張委員智倫:因為我覺得這是我們內政委員會的委員都非常關心的事情,本來本席提議凍結5%,不過我們各位委員對客家事務、客家文化都很支持,所以我提議凍結400萬就好,謝謝。

主席:那就照張智倫,解凍條件是專案還是書面?

張委員智倫:書面。

張委員宏陸:書面就好。

主席:書面,要同意嗎?

張委員智倫:要。

主席:書面報告經同意後始得動支。

請專委宣告一下第6目。

王專門委員俊傑:6目第62案保留,其餘委員提案合併處理,凍結400萬元,向本會提出書面報告經同意後始得動支。

主席:最後我們進入第7目,第7目只有1案,請張召委。

張委員宏陸:7目簡單說明一下。

何主任金樑:謝謝各位委員跟主席。第7目是這樣,我們是三級機關,但是我們只有一臺10年的公務車,那公務車已經二十七萬七千多公里了,按照程序,我們跟行政院申請就可以再購買一臺,然後這次因為是首長的,三級機關可以有首長座車,我們是用首長座車的名義直接購買,然後另外一部當作一般公用,以上簡單報告。

主席:好啦!本席替客委會說,27年的車了。

張委員宏陸:我改主決議。

主席:對,主決議啦!

張委員宏陸:我改主決議。

主席:趕快買,27年了,趕快買。

何主任金樑:二十七萬多公里。

主席:是走27萬公里,10年、10年,我聽錯了。

7目請宣告。

王專門委員俊傑:7目第68案改主決議。

主席:最後主決議的部分,行政單位怎麼樣?是不是都照案通過?

先請王美惠委員。

王委員美惠:主席,在第69案、第70案、第71案,我都有寫1個月,他們有來溝通說可能時間不夠充足,我改3個月給他們,以上。

主席:好,改3個月。

王委員美惠:對。

主席:其他委員或者是行政單位,是不是主決議就照案通過?除了第69案、第70案、第711個月改3個月之外。

張委員宏陸:他們如果沒問題就……

主席:我看他們好像還在確認。

王委員美惠:主席,因為主決議裡面也有別人提議說1個月,是不是不在場的還是要跟他溝通一下?因為我們最主要就是剛才張智倫委員說的,要讓他們做得更好,不是說來刪預算讓他們綁手綁腳,是讓他們可以做得更好,不然說實在,審客委會的預算我覺得很辛苦,因為他們的錢很少,又聽到主委講的,我真的有感受到以前的同學,他從來沒有表態說他是客家人,可是這一、兩年我看嘉義的表演,有客家活動的時候,他都會跟我講「美惠,你不知道我是客家人」,我覺得很感動,所以我認為錢不能亂花,我們要有感動的力量,但是說實在,他們也是很用心把客家事務做得更好,讓全世界、全臺灣看到客委會的努力,以上。

主席:剛剛王美惠委員提的,對於不在場的委員,李柏毅委員有在,您的提案要不要改3個月?還是就1個月?

李委員柏毅:3個月。

主席:好,改3個月,第73案、第75案、第76案。

至於其他不在的,是不是就照他的案給他通過?其他都沒有日期,好,其他沒有日期就OK,所以行政單位如果沒意見,我們就照案通過,可以嗎?可以,好,那我們是不是……

王專門委員俊傑:7案沒有處理。

主席:7案剛剛許宇甄委員好像有跟你們溝通好,凍結30%,主委,是吧?許宇甄委員有跟我講,你的特別費,30%嘛?他跟你溝通好了。

古主任委員秀妃:他講30萬。

主席:差不多啦!差不多。

鄭主任秘書雪梅:30%比較少。

主席:30萬是不是?好,那就30萬。

張委員宏陸:30%,對啊!

主席:30%還是30萬?等一下,會不會是我搞錯?

廖主任秘書育珮:30%啦!

主席:30%嘛!對,他也有跟我講,然後是……

廖主任秘書育珮:書面。

主席:他是說書面啦!書面,然後凍結30%

現在請宣讀協商結論。

王專門委員俊傑:114年度中央政府總預算案客家委員會及所屬預算協商結論:

歲入部分:第1案增列20萬元,第2案增列200萬元。

歲出部分:第10項第3案、第4案改主決議;第1目第6案不予處理,第5案凍結100萬元,向本會提出書面報告經同意後始得動支,第7案凍結30%,向本會提書面報告後始得動支;第2目「綜合規劃發展」第14案保留,第15案、第16案、第17案不予處理,第8案至第13案合併處理,凍結1,500萬元,向本會提出書面報告經同意後始得動支;第3目「客家文化產業發展」第21案保留,第18案、第25案不予處理,第22案、第24案、第26案改主決議,第19案、第20案、第23案、第27案委員提案合併處理,凍結10%,向本會提出書面報告經同意後始得動支;第4目「客家語言發展」第33案、第34案、第39案、第40案、第41案改主決議,第28案、第29案、第30案、第31案、第32案、第35案、第36案、第37案、第38案委員提案合併處理,凍結1,000萬元,向本會提出專案報告經同意後始得動支;第5目「藝文傳播推展」第45案、第52案保留,第53案改主決議,其餘委員提案合併處理,凍結3,000萬元,向本會提出書面報告經同意後始得動支;第6目「客家文化發展中心規劃與營運」第62案保留,其餘委員提案合併處理,凍結400萬元,向本會提出書面報告經同意後始得動支;第7目「一般建築及設備」第68案改主決議;第8目「第一預備金」預算照列。

主決議第69案、第70案、第71案、第73案、第75案、第76案修正文字通過,第72案、第74案、第77案、第78案、第79案照案通過。

主席:請問各位委員,討論事項所列有關114年度中央政府總預算案關於客家委員會及其所屬部分及財團法人客家公共……

古主任委員秀妃:還沒審。

主席:還沒、還沒。

張委員宏陸:召委,歲入部分第3款、第4款,剛剛是整個一起處理220萬,還是……

王委員美惠:對啦!一起啦!

張委員宏陸:應該是一起吧!我們剛剛……

主席:沒有、沒有,他本來是說第3款、第4款合起來220萬,但是第3款、第4款沒辦法,他們說沒辦法,要到第7款,所以我就個別好了,我就個別了。

張委員宏陸:沒辦法?

主席:沒辦法第3款、第4款,所以就個別了。本來你第3款、第4款可以,我是認同的,但是……

何主任金樑:議事同仁說不行,所以要改到……

主席:他說要改到第7款,那就不要,還是照原列,第3款、第4款。

何主任金樑:改到第7目才會比較合理。

主席:不是,沒關係啦!那就第3款、第4款好不好?第3款、第4款,就這樣。

王委員美惠:可是要合理合法,不要亂搞欸!主席,要合情合法,不要亂搞欸!

主席:好啦!我看一下。

王委員美惠:這是全臺灣最高的地方欸!

主席:不是啦!我這是第3款、第4款,你說你要併到哪裡?

何主任金樑:7目第7款。

王委員美惠:趕快去跟主席講一下!

王專門委員俊傑:7款的其他收入。

主席:7款,你是到第7款。

王委員美惠:趕快去跟主席講一下!

主席:好啦!給你們方便,支持一下,就到第7款,好不好?第7款一起增加220萬。

我們先做個小結論,我再唸一次:討論事項所列有關114年度中央政府總預算案關於客家委員會及所屬部分,有委員提案的部分就照剛才專委宣讀的協商結論通過,沒有提案的部分預算均照列,請問有無異議?(無)無異議,通過。

本次通過之決議,文字授權主席以及議事人員整理。

114年度中央政府總預算案關於客家委員會及所屬部分審查完竣,擬具審查報告函復財政委員會,提報院會。

我們接下來審財團法人客家公共傳播基金會預算,不多嘛!只剩智倫,來,你表達一下。

張委員智倫:我稍微講一下,謝謝主席,不要耽誤太多時間。針對客家公共傳播基金會,它114年度的自籌預算是1,500萬,自籌支出1,300萬,可是過去112年的決算數,自籌收入還低於自籌支出495萬。接下來我要請各位委員看一下,客家傳播基金會最近這幾年歲入、歲出,收入跟支出的部分每一年都虧錢,每一年都虧錢,虧很大,前年虧1,900萬,去年預算虧1,600萬,今年預算數虧900萬,所以我有兩個問題,第一個,這個自籌支出,我們大家籌錢的時候,怎麼會自籌支出比自籌收入還大?那不要自籌比較快啊!越籌越沒錢。第二個問題,為什麼基金會這3年連續都虧損?是不是應該有人出來解釋一下?基金會是用來虧錢的嗎?以上,謝謝。

主席:來,是不是請董事長出來說明一下?

陳董事長邦畛:主席、各位委員,我是基金會的董事長陳邦畛。剛剛委員所指導的那個數字恐怕有一點點落差,我們的自籌收入114年編列是1,500,自籌支出是1,300,我們現在這邊所列出來的,112年的自籌其實是有到720萬,事實上比我們的支出多了很多;到113年的時候,我們的自籌提高到1,381萬,事實上這個數字都有在增加,所以可能它原來那個數字,就是委員手上的數字,可能有一些要調整,不好意思,我想我們是有在增加。

張委員智倫:董事長,你看一下預算書第58頁,自籌收入是490萬,自籌支出是495萬,自籌支出大於自籌收入,所以請您再幫我看一下。第二個,為什麼3年連續虧損?我有看到你的自籌收入計畫,在第30頁裡面有什麼國際合作業務,我想請教你們真的有在執行嗎?

陳董事長邦畛:有。

張委員智倫:我沒有什麼意見,就是疑惑為何連3年虧損,請你會後提一個書面報告給我們本委員會的委員,到底為什麼連續3年虧損?還有你自籌支出的部分明明就大於自籌收入,拜託你們再努力一下。謝謝。

陳董事長邦畛:好,謝謝。

王委員美惠:不要凍結,改主決議好了。改主決議,他要改主決議啦。我都可以,尊重你。

張委員智倫:好,因為時間的關係,我本來提案凍結1,300萬,現在改凍結100萬,提出書面報告後始得動支,好不好?

主席:陳董事長加油,好不好?好,本案凍結100萬,書面報告後始得動支。

1案至第4案麥委員不在場,連署的委員也不在場,所以就不予處理。

這部分已審查完竣,財團法人客家公共傳播基金會114年預算書案,有委員提案的部分,照剛才宣讀的協商結論通過;沒有提案的部分,預算均照列,請問各位,有無異議?(無)無異議,通過。本次通過的決議,文字授權主席以及議事人員整理。

財團法人客家公共傳播基金會114年預算書案已審查完竣,擬具審查報告,提報院會公決,不須交由黨團協商,並推請本席於院會討論時做補充說明。

客家委員會及所屬預算已審竣,相關人員可以離席。

跟委員會報告,現在我們休息,15分鐘後繼續處理中央選舉委員會及所屬單位預算。好,有委員提議10分鐘,那我們就休息10分鐘,4點整我們來繼續處理中央選舉委員會及所屬單位預算。現在休息。

休息1550分)

繼續開會168分)

主席:現在繼續開會。

我們現在要審查114年度中央政府總預算案關於中央選舉委員會及所屬部分,請宣讀預算數及委員提案,宣讀完畢之後再進行協商。請宣讀。

一、預算數:

二、委員提案:


主席:現在進行協商,照內政委員會替我們整理出來的,首先進入歲出部分第11項,第11項只有一個本席的提案。這部分就是我們發現,中選會出國報告的內容似乎對選務工作的提升並無效益,目前網路通訊科技發達,也可以網路索取相關資料,沒有實體參與會議的必要性,所以我們提案凍結這部分的預算1298,000元,請中選會就出國參訪如何提升選務工作效益及實體參與會議之必要性,向內政委員會提出專案報告並經同意後,始得動支。

本席在此特別說明,我們查了一下你們出國參訪過的國家,你們參訪過的很多國家,他們的國會議員都沒有罷免制度,你們知道嗎?誰要回答?就是之前一些詢答,你們有回復很多意見,但是我發覺你們出國之後都沒有發現,世界上先進的民主國家,他們地方議員有罷免機制,可是國會議員的部分,要嘛罷免的門檻很高,要嘛是沒有罷免的。這個部分,我看你們一直出國好像也沒有學到什麼精髓,所以本席就提案凍結。

李主任委員進勇:可以說明一下嗎?

主席:可以說明,請副主委。

陳副主任委員朝建:召委、各位委員,大家午安。召委所問的問題大約有二個:第一個部分是有關出國的相關費用,除了進行相關的考察之外,因為我們在外交上屬於弱勢地位,中選會肩負兩個以國家主體參與的國際組織,包括A-WEB(世界選舉機關協會)還有AAEA(亞洲選舉官署協會),所以相關的費用還是有其必要。第二個,主席剛剛所關心的問題是各國的罷免制度,選舉跟罷免的一致性在各國的發展歷程略有不同,我國的罷免制度是因為我們的憲法有特別規定,迄今為止我們還保留罷免制度,各國對於官員或是對於民代的罷免制度,各國的情形略有不同,尚無法一概而論。以上補充。

主席:很好,我沒有要一概而論,只是說就我們的了解,而且我們在臺灣罷免制度是OK的,沒有不OK,所以不要誤解。說明完畢了?好,那是不是就照我們這個案通過?

高金委員素梅:按照召委提的案……

主席:就剛剛副主委講的第一點,本席可以參酌略減一點,你說有參與兩個跟選舉有關的國際組織,既然這部分負有外交的任務,是不是跟外交部拿經費就好了,外交部沒有補助嗎?

李主任委員進勇:外交部我們……

主席:你們去的時候,他們是不是也有人去?好,請補充。

李主任委員進勇:主席、各位委員。因為我們臺灣的國際外交處境的確非常困難,非常珍貴的就是中選會竟然可以以臺灣、以中華民國的名義,參加兩個國際性的選舉組織,一個就是世界性的A-WEB,另外一個是亞洲的AAEA。我們雖然主要是辦選務,但是對於能夠為國家以選務外交來跟各國往來,我們非常珍惜,我們也認為這是我們的責任,所以,這幾年以來,我們都非常積極的參與兩個國際組織,及相關的國際選務機構所辦理的各項的活動,所以這個經費有它的必要性,我們也請主席以及各位委員能夠支持我們這個經費。謝謝。

主席:請問一下,你所說的A-WEB大概有幾個國家參加?

李主任委員進勇:A-WEB有一百多個國家,一百三十幾個國家。

主席:那亞洲的AAEA呢?

李主任委員進勇:AAEA20個國家。

主席:20個國家?

李主任委員進勇:是的、是的,我們今年主辦……

主席:每年一次是嗎?

李主任委員進勇:我們今年是AAEA的主席國,所以在今年……

主席:來臺灣?

李主任委員進勇:今年9月在臺灣辦大會,我們也辦得相當的成功。

主席:所以是113年在臺灣?

李主任委員進勇:在臺灣辦的,是。今年我也到哥倫比亞參加A-WEB的世界年會,在這個年會上,我們成功的保住了可能對我們的會籍產生影響的一個提案,我們的發言得到與會各國的支持,所以我們的會籍今年是保住了,我們是碰到挑戰,但是我們如果不積極參與的話,很可能就會被邊緣化。

主席:那明年到哪裡參加?

李主任委員進勇:它的大會是兩年舉辦一次。

主席:你是指A-WEB還是AAEA

李主任委員進勇:A-WEBAAEA都是兩年舉辦一次年會。

主席:喔,兩年一次。

李主任委員進勇:但是除了年會之外,還有……

主席:那這樣剛好,兩年一次,今年辦完不就是後年了?

李主任委員進勇:還有執委會,執行委員會是每年都要辦……

主席:還有執委會?

李主任委員進勇:對。還有一些專案性的會議,因為這幾年包括錯假訊息,包括深偽影音,還有包括資安的攻擊,這是全世界各國選務機關共同面對的挑戰,所以國際性的研討會也相當多,我們自己也辦了,我們今年也到新加坡,也到馬來西亞去參加別的國際組織所舉辦的會議,所以經費這部分請主席是不是可以再斟酌?

主席:請張召委。

張委員宏陸:我覺得這個部分要給他們,有一些會費還有出國的費用都是必要的,不然到時候如果被除名的話就不好了。

主席:因為我的提案不是刪除,是凍結,不然這樣好了,我凍20萬,然後你們專案報告之後再動支這20萬,那你還有一百多萬可以用嘛。

李主任委員進勇:報告主席,是不是可以用書面報告,這樣比較單純一點。

主席:專案啦,反正你總是要來進行業務報告,屆時就一起嘛,好不好?專案報告。

好,本案凍結20萬,專案報告後始得動支。

我們接著進入第1目第2案、第3案、第4案共3個案子,請在場的張智倫委員。

張委員智倫:謝謝主席。現在討論的是中選會第1目「一般行政」的部分,我先提一下第2案,第2案是許宇甄委員特別請我提出來,有關於「一般行政」項下的「基本行政工作維持費」部分,經費是7594,000元,包含辦公大樓的維護費500萬以及印刷費、清潔費、環境教育等費用258萬。我們的提案認為,114年的施政計畫較113年減少一項就是總統副總統跟立法委員選舉,但預算卻不減反增,所以請敘明增列理由,避免無盡的浪費、消化預算,所以本案許宇甄委員提議減列100萬並凍結10%,請中選會在1個月內向立法院內政委員會提出書面報告後,始得動支。

接下來是我提的第3案,第3案是本席之前質詢李進勇主委的部分。我們都很尊重罷免團體的權益,可是對於一年內罷免團體可不可以請一般民眾連署罷免書這個部分,李進勇主委之前的回應非常的不確定。所以,第一個重點我想要請教主委的是,現在三讀通過的選罷法規定,罷免連署要附身分證正反面影本,就像之前總統的選舉連署跟很多的公投連署,這個部分你認同嗎?你有要提覆議嗎?第二個,現在很多罷免團體已經在各處設點連署了,我請教一下,選罷法已三讀通過,現在這些罷免團體在收的罷免連署書,有沒有需要附身分證影本,您的看法是什麼?第三個我要請教主委的是,現在罷免團體在還未滿一年時就開始蒐集罷免連署書,如果這些罷免連署書都沒有填日期而是後來由罷免團體的人去填寫連署日期,這樣子算是願意簽署罷免連署書的人的自由意識嗎?這樣的做法是否可以?到底有沒有需要收身分證影本?

我們都希望中選會是一個獨立機關,而且我之前一直在問主委一年內到底能不能罷免的時候,你說「沒有,哪裡有罷免團體,我也沒有看到啊」,後來我又請教你到底有沒有人在罷免?你看新聞、看很多雜誌,甚至現在還有罷免團體對本黨的委員說──第一階段連署都已經達標了,還上了新聞,結果主委你跟我說「因為沒有人跟我檢舉啊」,你這樣的回應本席非常不能認同。

我不希望你成為歷史的罪人,不希望你成為影子主委,本席要提醒你,過去其實有慣例。開放萊豬進口的時候,很多人民也想罷免當時投票支持開放萊豬的立委,可是大家都很守規矩,等到當選完一年以後,這些罷免團體才正式的啟動罷免。我希望主委,你要有一個明確的態度,不然我跟你報告,國民黨也會有人罷免,民進黨也會有人罷免,所有立委、議員、里長都會有人罷免,如果你沒有一個明確的態度的話,明年烽火連天,你只會成為歷史的罪人。我希望你不要成為影子主委,本席也提案針對你的特別費71萬元全數減列,代表本席對你的抗議以及對你的不信任。以上。

主席:請問行政單位有沒有要說明?

李主任委員進勇:謝謝張委員的指教。第一點我要特別呼應張委員的論點,就是說今天你罷免我,明天換我罷免你,臺灣話說「罷免來罷免去」,所以我們選務機關或者是貴院(大院),你們在訂定選務的相關法令,或者我們選務機關在辦理相關的選務時,如果不是秉持中立的立場的話,今天去傷到你,明天也會去傷到另外一方,就是會傷來傷去,彼此傷來傷去。中選會作為獨立機關,一定依法行政,我們對於選務的主張,絕對是站在中立的立場,因為我沒有辦法,即便是有人想去單獨的偏袒任何一方,也是做不到的,因為同一套法律、同一個遊戲規則兩邊都會適用,所以我呼應委員的論點,我也是這樣的看法,這是第一點。

第二點要跟委員報告,有關於大院所通過的選罷法修正案,這個案子大院已經三讀通過了,如果完成整個法制程序,依法公布施行的話,那我們當然就是按照通過的、生效的法律來執行,生效的法律該附什麼文件,我們就會要求附什麼文件,依照這樣子的規定來進行審查。

第三點,因為現行的選罷法只是規定罷免必須在任期滿一年以後才提出,所以罷免案的審查時間點,我們是以罷免提出時為準,至於在任職滿一年之前,有一些人採取一些動作,不管是宣傳的動作,或是實際上去收取文件,這個在選罷法沒有做規範,我們也沒有法律的根據可以去執行,所以這一點務必請委員能夠諒解,我們就這部分並沒有辦法去執行審查。以上。

張委員智倫:好,主委,你的意思我簡單幫你統整一下,你擔任主委,你尊重選罷法,對於選罷法修正三讀後規定罷免要蒐集身分證影本的部分,你不會提出覆議。

李主任委員進勇:我沒有權利提出覆議,這個是行政院的事情,生效的法律怎麼規定,我們就按照那個規定來執行。

張委員智倫:那請問你,針對一年內可不可以簽署連署書,你認為法無明文規定?

李主任委員進勇:法無明文,我們無法執行,我們無法執行。

張委員智倫:請問主委,你擔任了將近8年的中選會主委……

李主任委員進勇:6年。

張委員智倫:6年的中選會主委,這個問題你有要處理嗎?

李主任委員進勇:這個是法律規定,我就是照法律規定來執行。

張委員智倫:那沒有法律的話……

李主任委員進勇:照法律來執行。

張委員智倫:其實行政單位可以提出相關的法律規定。為什麼本席會提出這個問題?一個人當選以後,隔天馬上就可以連署罷免,這個問題中選會如果不處理的話,未來將烽火連天,我不是針對哪一個政黨,是中選會主委你聽到我們的建議以後,你完全沒有作為,就像本席現在跟你討論,你也說無法,沒有法令,那中選會不應該處理嗎?

李主任委員進勇:我認為在這個……

張委員智倫:第三個。

李主任委員進勇:任職滿一年之前,有人主張罷免,這個是屬於個人的自由,他要去怎麼說,屬於言論自由,他要去做怎麼樣的一個動作,只要不要求送到選委會來,選委會是無權去加以干涉的。

張委員智倫:好,主委,今天我尊重您的講法,因為您是中選會的主委。

最後一個要問你的點,就是說,當這些連署書日期是空白的時候,一般人在填的時候不會先填日期,如果後來這些罷免團體幫這些連署人填日期的時候,這份連署書是……

李主任委員進勇:連署書的格式上面沒有日期,是提出的時候領銜人必須押日期。

張委員智倫:領銜人幫所有連署人押日期?

李主任委員進勇:對,領銜人自己押他提出的日期。

張委員智倫:所以連署書上不用填日期?

李主任委員進勇:連署書上沒有日期。

張委員智倫:好,以上,謝謝。

李主任委員進勇:好,謝謝。

主席:好,請麥玉珍委員。

麥委員玉珍:好,我在第1目的部分有第4案,我建議一般行政費全凍33萬,因為在開委員會的時候,討論關於電子連署系統長期延宕,顯示執行效能和中立性不完善,所以這個部分我建議凍100%,在3個月內以書面提出說明的話就解凍,我來溝通的時候,我也是要求這樣。以上,謝謝。

主席:請蘇巧慧委員。

蘇委員巧慧:好,謝謝主席。我想我們在立法院就是都就事論事,然後一碼歸一碼,雖然我也不贊成國民黨提出的選罷法,不過上上禮拜這個法律目前在程序上面確實經過了三讀,當然我們對這個過程有相當的質疑,不過程序上現在走到這裡,那我們今天在做的是中選會預算審查這樣的工作,剛剛其實張智倫委員也提出了相當多意見,現在麥委員也提出了要凍結百分之百的意見,不過我想根據剛剛主委的回答,主委也很清楚地表示,如果法律經過立法院三讀通過之後,他就是會遵守這個法律,他已經在這裡公開的承諾──他表達法律通過了,作為中華民國的選務主管機關首長,他就是照著通過的法律來走。所以我想一碼歸一碼,我們現在既然討論的是中選會的預算,我們是不是就不要連結到其他的狀況?因為我相信國民黨委員通過了選罷法,一定就是希望施行這個版本的選罷法嘛,如果到時候通過了,結果中選會反而不能夠動作,什麼都不能做,那這樣不是也沒有辦法去執行你想要做的選務工作嗎?我覺得這樣也不是太理想。所以如果大家還有意見的話,是不是考慮看看用什麼樣的方式給中選會提醒或要求?但就不要用到減列全數或者是凍結百分之百,因為主要是主委剛剛有表示他會遵守已三讀通過的法律,因為臺灣就是一個法治的社會,你不滿意,但是還是必須接受結果。好,那是不是可以請國民黨委員考慮一下?

張委員宏陸:是不是請他們說明?是不是說明一下?

主席:好,行政單位有想說明的,那就請說明。

李主任委員進勇:謝謝召委、各位委員。有關麥委員所提的問題,做幾點補充:第一點,是因為中央選舉委員會的委員會議每個月至少要開會一次,這是法律所定,所以如果全數凍結,會導致選舉的業務窒礙難行,更何況大大小小的選舉業務,其實是隨時會存在的,包括遞補、補選等等。第二個,委員提到有關電子連署的部分,我們在今年410日的公投電子連署已經上線了,委員所提的這個部分也做一個釐清。

主席:好,那我們就請張智倫委員和麥玉珍委員可以做個決定,我們就依據你們的意見。

麥委員玉珍:因為剛才補充的是說選舉時要開會、要用錢,現在又沒有選舉啊,對不對?我只要凍3個月,所以說你可以提書面報告後就解凍,我沒有說提專案報告,你書面報告給我,我同意後就解凍了。因為沒有選舉啊,所以不會影響到選務工作。還有,因為上一次我在質詢的時候也問到,就是電子連署系統也沒有在進行,現在也還沒有在進行應用,我們也是覺得這個一直在延宕,所以我們也希望說你要講的你就書面說明,之後就解凍,我沒有要減列你的費用啊,對不對?所以這個是沒有影響的,因為現在也沒有選舉啊。你覺得3個月太久,你就1個月嘛,對不對?1個月也不會影響到你的作業啊。

主席:主委有要說明嗎?好,請主委。

李主任委員進勇:報告委員、各位委員,其實不是選舉年才有選舉,像現在各種補選,我們現在還在辦補選,也有很多地方還在辦補選,所以大大小小的選務平常都會辦理,如果沒有一些經費來支持的話,根本辦不下去。而且選舉辦理的期限都是法定的期限、都是法定的期限,所以你全部都凍結的話,那我們真的是選務就動不了,這一點請委員能夠諒解,謝謝。

主席:好,請張召委。

張委員宏陸:麥委員,中選會是委員制的,如果我沒記錯,是每個月都要開會。如果你現在凍了他們的預算,他們1月的會馬上就不能開了。我是建議這樣,我們是不是整目處理看要凍多少,讓他們可以調整一下。

主席:我尊重個別提案委員,那看你們的想法怎麼樣?

張委員智倫:主席,我還是要請教主委,主委剛剛的解釋,我大概有一半能聽得進去,其實主委也是很辛苦,可是我針對您剛剛最後有提到說:還沒任職滿一年,是可以進行罷免的連署,都是個人的自由意願。這句話我覺得中選會還是沒有講得很清楚,其實我的提案裡面有特別提到一點,過去基隆的罷免案,有疑義的連署書,資料填錯或沒有本人簽名的話,應該以雙掛號來由本人回復,那基隆市長的罷免,當時選委會認為,如果當事人拒領、未回復或查無此人,或沒有回復也沒有簽名的話,有偽造或代簽的情事,應該被認定為無效的連署書。無效連署書應該要淘汰,可是當時中選會卻要求,如果沒有回復,即認定為合格。所以當時其實李進勇主委親自到場來指揮拆樑行動,有違中選會的地位,所以本席還是針對這裡,我沒有要減那麼多特別費,我就減大概一半,30萬特別費。以上。

主席:好,請高金委員。

高金委員素梅:報告主席及在場的委員們,我對於許宇甄委員的提案是支持的,就是在整個原列數1,1406,000元中減列100萬,凍結10%,為什麼是這樣子呢?我記得在基隆罷免案的時候,我先講,我是無黨籍的,本席辦公室接到非常多的投訴,指出連署的部分有非常多的瑕疵,然後我們也請中選會到我的辦公室來做說明,他們的說明是說,的確有一些法他們要修,可是到目前為止都還沒有修啊。所以我覺得中選會有違你們的職責,尤其是主委,你剛剛說已經六年多了,快7年了,在你擔任主委這六年多來,難道你都沒有看到這些問題嗎?這不是黨政的問題,而是浪費公帑的問題,你們這一次光是罷免基隆市長就花了多少錢?這可是人民的納稅錢耶!你們在審查的時候不好好審查,你們也清楚知道有一些東西是有漏洞的,但是這將近7年來,你們都沒有試圖要去解決這個問題。所以徐宇甄委員的提案我非常支持,就是減列100萬、凍結10%,然後請你們提出專案報告以後才可以解凍。請告訴我們有哪些法是有漏洞的?雖然現在選罷法修法已經通過了,也沒有說加許宇甄的那個版本,立法院都打成這樣子了,然後民進黨立委還破窗進去,那只不過是跟民進黨委員以前的提案,包括吳秉叡委員提案的部分,是相同的,就是要提出身分證影印本,對於這個部分,我覺得中選會你們的確是應該站在中立的角度,雖然剛剛你有表態,你說你絕對依法執行,但是你站在中立的角度,你就應該清楚知道,這已經是在立法院完成三讀通過的了,所以你必須要跟行政院提議,千萬不可以再提覆議案,否則的話,大家未來對中選會會有什麼樣的態度跟看法?你的表態雖然是很中立,可是事實上你不中立,而且你不專業,你引起了社會的動盪,引起了非常多人民覺得……我們好不容易把選舉變少,以前是每年都要選舉,對不對?現在是兩年選一次,立法委員跟總統一起選,縣市首長跟民代一起選,已經改了兩次了,好不容易減少,但現在是動不動就罷免、動不動就罷免,你認為這不是浪費公帑嗎?你認為這不是造成社會的動盪不安嗎?不管是哪一黨執政,這個都不是非常好的例子啊。而且剛剛還說你們出國去參加了這麼多的歐盟會議、亞洲會議,全世界有哪幾個國家是罷免立法委員的?你們應該很清楚啊!為什麼你們參加了這麼多的國際會議,你們難道連這些資訊都沒有嗎?你剛剛說是憲法,那7年來你為什麼不建議我們的總統或在野黨修一下?你有中立嗎?我們毫無看到你的中立。謝謝。

主席:好,本席有發現許宇甄委員的提案連署人是高金委員跟張智倫委員,所以第2案是不是按照高金委員的提議通過?

李主任委員進勇:我再說明一下。

主席:好,你再說明一下。

李主任委員進勇:主席、各位委員。我們對於委員對中選會的指教是非常非常在乎的,尤其如果是指教說中選會辦選務不中立、有偏袒,那對我們來講是打擊非常的大,那這樣子的打擊,我們用什麼態度來面對呢?第一個,如果有誤會的話,我們要說明。第二個,我們真的有錯的話,我們要檢討、我們要改進。針對罷免、尤其是基隆市市長罷免的這個案子,其實在選務的初期階段,鬧得是風風雨雨,我知道這個案子被提出來之後,一定是引起雙方陣營非常尖銳的對抗,彼此的對立會非常、非常的嚴重,所以中選會務必要非常謹慎,就各項選務的辦理,一定要嚴格地遵守中立,而且是有憑有據、是要有憑有據的,因此在還沒有開始進行連署之前,我就已經邀集基隆市選委會到中選會來,大家要開一個選前的協調會,這個選前的協調會,就是要把一些相關的選務法令規定、選務實際運作的程序,要跟基隆市選委會一致,才能夠採取共同的立場,才不會引發外界的質疑和擔心。這個案子這樣走下來,再查對的階段,在提議跟連署查對的階段,「走鐘」了,出了一些狀況,這個是我們選委會內部應該要檢討的。出了狀況的話,怎麼辦呢?我不能讓它破局啊,還好我們根據選罷法等相關法令的規定,對於基隆市的選委會,我們行使監督指揮的權力,我們把法令以及過去我們對於查對相關的解釋,彙集成冊,都跟基隆市選委會講得清清楚楚,還好最後把它導正過來了。

我舉一個最簡單的例子,為什麼基隆市選委會向基隆市政府提出查對費用的件數竟然會達到25,000份,總共連署的案子也不過是34萬,為什麼寄發查詢函要發25,000份?我不講他什麼背景,我光這講一點,對選委會來講,就是讓外界看笑話,說你們完全沒有選務的專業,一個專業的選務單位,根據過去大大小小罷免案件查詢的件數,一定可以知道,不必編到25,000份,為什麼要這樣子編呢?其中必有緣故。所以我舉這麼一個簡單的例子,你就可以知道裡面有很多問題,所以我把這些問題公開了,我們的調查報告在我們的網站公開了,歡迎各位委員去給我們指教。對不起,因為牽涉到中選會務必嚴守中立的立場,所以我多說幾句話,請大家諒解,謝謝。

高金委員素梅:召委,我們就處理了好不好?因為我們都看得非常清楚,中選會的主委並不中立,我們希望他按照……

主席:那第2案照高金委員的提議。

高金委員素梅:對,謝謝。

主席:2案就直接減列100萬,凍結10%

3案直接減列10%,本來71萬改成減列10%

麥玉珍委員,你的案……

麥委員玉珍:現在是整目嗎?

主席:沒有、沒有,你的案是第4案,你的意見是?

麥委員玉珍:如果他們認為會影響選務工作,我就……

主席:好,凍結50%。好,第2案減列100萬,凍結10%。第3案減列10%。第4案就直接凍結50%。好,第1目就到這邊。

接著我們進入第2目。主要是第2目,所以現在各位委員可以表達意見。

高金委員素梅:對不起,剛剛那個是書面報告經同意始得動支,對不對?

主席:原本是寫書面報告,你要改專案報告嗎?

高金委員素梅:我認為應該是要一個專案報告吧。

主席:好,那就改成專案報告。

高金委員素梅:剛剛主委也說,的確有非常多的疏失,然後中選會就直接介入了選委會啊,很顯然中選會主委的權責很大,他可以決定一切啊。

主席:所以我們第2案減列100萬,凍結10%,請提出專案報告。

王委員美惠:主席,剛才主委說的不是這樣的意思吧?這樣越解釋越覺得誤會越來越深……

主席:專案報告後好好說明,好不好?一問一答來說明,專案報告,專案報告。

高金委員素梅:主委剛剛就這樣說啊,我相信大家都知道啦。

王委員美惠:主席,我再請主委說一下。

主席:主委說一下。簡潔扼要,拜託一下。

李主任委員進勇:這也是外界,甚至於包括基隆市選委會辦理這個罷免案,市府派來的兼任人員錯誤的觀念,他以為中選會是第三者,其實不是,這個罷免案,根據選罷法的規定,是由中央選舉委員會指揮監督地方選舉委員會來辦理。

高金委員素梅:對嘛,所以你是指揮監督嘛。

李主任委員進勇:我們是一體的,我們跟地方選委會是一體的,外界……

高金委員素梅:對,很好,你記得你講的這句話,你們是一體的。

李主任委員進勇:外界刻意地把它解釋為中選會介入……

高金委員素梅:主委,你今天吃了誠實豆沙包。

李主任委員進勇:這本來就是我的事情,我當然可以介入。

高金委員素梅:很好,待會我們有幾個案子,也希望你能夠同意。你記得你剛剛講的這句話,中央跟地方是一體的。

李主任委員進勇:講道理,中央跟地方……

高金委員素梅:中央跟地方是一體的啊,你剛剛是這樣說啊。

李主任委員進勇:我們的選委會是整體的一個單位。

高金委員素梅:對啊,是整體的一個單位嘛,對不對?

王委員美惠:沒有,他現在說的意思是,選罷法裡面中央選舉委員會跟地方選委會要辦罷免時,兩個選舉委員會一起做的工作,是不是這樣?以上。

主席:沒有,第1目已經確定了,現在進入第2目,所以現在可以請各位委員發言。首先,請吳琪銘委員。

吳委員琪銘:好,主席,關於第2目的第18案和第39案,因為中選會有來溝通,我都列入我們的主決議。好,謝謝。

主席:好,接著請張智倫委員,後面請麥玉珍委員。

張委員智倫:好,謝謝主席。我今天有提3個案,主要是第22案,就是有關於選舉業務─綜合規劃及選務資訊化─資訊服務費的部分,凍結50萬,現在有一個罷免及公投電子連署系統,從107年建置完成,罷免跟公投的電子連署系統建置經費分別是403萬跟250萬,可是還有很多的系統沒有上線,所以從107年到現在……我建議凍結50萬的經費,這個比較少。

2個案子是我之前有在質詢時特別請教主委的,就是第24案,選舉業務─綜合規劃及選務資訊化的部分,這個部分我是針對公投案及連署的名冊查對費505萬,因為大家都知道,最後一次公投的連署是110年,111年、112年、113年都沒有公投的連署,也沒有查對,可是每年都編好編滿,都編500600萬的經費,統統花光光,都不知道勻支到哪裡去了。上次我有問過李進勇主委,沒有公投綁大選,所以公投案都不能成案,結果公投的查對費用還編好編滿,而且500600萬都這樣花光光,那這個部分我也是建議要減列505萬。以及最後國外旅費的部分,在第46案的部分,剛剛我們很多委員都提出,現在沒有選舉,中選會還一直出國去考察,比如說,最近又要提國外的旅費,到加拿大聯邦考察大選實務,那到底考察出來什麼東西?剛剛我們很多委員也提出來,我們認為中選會主委對政黨政治公平性的核心價值顯有不足,而且中選會對選務早已非常嫻熟了,只是缺乏革新,以及缺乏提出新的法令的勇氣,還花了大筆的預算出國考察,中選會說因為其他國國情不足採納,一直出國去旅遊,可是回到臺灣來都說國情不同而不採納國外的一些建議,我們認為這些出國考察費用大可不要,所以提議減列國外旅費50萬。以上。

主席:好,接著請麥玉珍委員,然後是高金委員,接著是黃捷委員。

麥委員玉珍:謝謝主席,我的提案是第17案,就是因為媒體宣傳不足,來溝通了,還是講得不清楚,所以這個部分我提案減列全部。

在第19案的部分,就是關於不在籍投票,全球有127個國家都有不在籍投票,但是我們這邊到現在連投票的範圍都還沒有辦法去改善。

還有第30案,我也是提案減列百分之百,因為多國語言的公報是沒有的,所以有很多人都沒有辦法瞭解我們的選舉方法及公報的內容。

還有第12案,這部分是有關選務人員的督導責任,這個部分看起來也是「霧嗄嗄」,所以這個我也是提案全減。

還有第45案,雖然中選會有來溝通,說這個是要出國的旅費,本來我是提案全減,但是現在就改主決議。

還有第48案,因為很多人在講中選會的時候,就是要去檢舉,又要告,到最後就是濫用司法,所以這個部分我也是提案減列,還有第49案也是一樣,這樣就變成是不具體,這個案我也是提案全減。以上報告。

主席:好。接著請高金委員。

高金委員素梅:我在第2目裡面的第6案、第7案、第31案就是分別對於選舉業務3,0141,000元,我原來是提案凍結1,000萬,那現在他們來溝通之後,我是同意凍結500萬,我要講一下我為什麼要凍結它的預算,也就是說,原住民的選舉權益長期以來遭受侵害,如主委剛剛講的,他在任已經快要7年了,我們回顧8年的預算審查過程,都有立法委員提出秘密投票、不在籍投票,還有原住民投票率過低、原住民投票選務疏失的問題,我們要求中選會改善,你剛剛講中選會中央跟地方是一體的,為什麼我們原住民在投票的時候,還是可以碰到非常多的問題?更何況監察院早就在10879日有正式的公告,要糾正中央選舉委員會,然後糾正案是說你們沒有督促各地方選舉委員會,確實依照所訂的標準設置投開票所,所以我們看到113年度平地跟山地原住民立法委員的選舉,僅1人的投票所數量──分別是9661,069,家戶仍然是偏多的。113年度平地和山地原住民立委選舉人,僅3人的投票所,平地有5個縣市增加,山地有4個縣市增加,這真的是影響了原住民選舉人投票秘密的問題,這是在都會區,因此我們會看到,在都會區裡面,因為是秘密投票,所以有非常多的族人不敢出來投立法委員的選票,因為會非常清楚顯示他是投給誰,這是長久以來的問題,你們一直沒有辦法解決。

再來就是,原住民離鄉工作的人非常的多,因為交通不便和距離遙遠,他們經常無法返鄉投票,尤其是原住民籍的立法委員選舉更是明顯,如果是縣市議員或鄉長的選舉,因為那是短兵相接,所以大家都會回去投票,但是總統跟立法委員的選舉,你會看到歷年來的數據都非常低,也都跟這個有關係,所以我們在說,連菲律賓或印尼的外傭在臺灣都可以選擇不在籍投票了,而你們參加了那麼多的會議,跟那麼多的國家交流,臺灣已經是號稱先進的國家、民主的國家,你們卻一再阻擋不在籍投票,我覺得這是很讓人不解的部分。所以,主委,你到底是站在中立的角度,還是要剝奪人民投票的權利?這我覺得也很重要。

然後再來就是,非常多地方的投開票所,因為不熟悉原住民的選票作業流程,我好幾次收到我們族人的檢舉,就是說,我們原住民的選票根本沒有放在桌子上,是放在抽屜裡面的,如果選舉人沒有說我是原住民的話,選務人員就不拿選票出來,有一些人就是因為這樣子生氣不投票,我們辦公室收到非常多的投訴,所以我在第6案、第7案第31案同意凍結500萬,然後請你們在3個月內提出具體的解決方案,這些解決方案就是針對以下幾項:第一、秘密投票。第二、公投法脫鉤原住民不在籍。第三、原住民投票率過低的問題。第四、原住民投票選務疏失的改進。以上是我跟大家做這樣的說明。謝謝。

主席:好。接著請黃捷委員。

黃委員捷:好,謝謝。那我講一下我的提案,是關於身心障礙的部分,因為我有接到一些身心障礙的民眾來跟我反映,說現在我們投開票所的身心障礙環境並沒有那麼友善,我有看了一下,目前全臺灣所有16,653個投開票所裡面,符合無障礙設施規定的大概是93%,就是還沒有完全百分之百,可能有一些民眾使用到沒有那麼完善的,包括說有一些沒有在1樓,有的是雖然在1樓,但是並沒有無障礙坡道,導致他們要去投票的時候,造成非常大的不便。所以希望中選會再跟地方的選委會協調,在布置投開票所的時候,要把這些部分一併考慮進去,最好是可以達到百分之百,這個我一定要替身心障礙者來請命。謝謝。

主席:好。接著請牛煦庭委員。

牛委員煦庭:好,謝謝主席。第23案是有關罷免案跟公投的電子連署,之前有講,現在執行的進度到底是怎麼樣?公投的已經可以使用了,是不是?那罷免的是要用一樣的系統嗎?還是要用不一樣的系統?因為一個是人,一個是事,有沒有一些差異?現在打算怎麼處理?是不是請中選會做一下說明?第一個是這個。好,我一次問,待會一次回答。

27案的部分,剛剛應該大家都有談到,就是說到底查對的那個估值的標準是什麼?因為你估,然後前幾年最多也只有用到352萬,那你編五百多萬,是不是有寬列的嫌疑?這要怎麼來處理?待會大家一起討論。

關於第28案跟第34案,前面有來說明,所以我們可以改主決議。

35案和第36案雖然談的是原住民,但是這個是老問題,就是說一個票箱只有一張票、兩張票,這個就違背了所謂的無記名投票這樣的原則,那是老問題,也不太好處理,本席的建議是這樣,其實這些東西不在籍投票或許可以解決一大部分的問題。其實第一個會期剛開始的時候,我們有花點時間去討論不在籍投票,那我們現在想瞭解,中選會後來繼續做研究和方案的研擬有沒有特別的進展?所以我們凍結一部分,希望可以換到一個清楚的說明和報告,這是我提的幾個案子,以上做說明,謝謝。這個請中選會回答一下,就是剛剛那些問題,謝謝。

主席:等一下一併回答。接著請高金委員。

高金委員素梅:好,我剛剛講到的是第2案,就是有4個。然後第7案是原住民立委缺額立即補選的問題,因為原住民的委員,我們總共有山地原住民3席、平地原住民3席,如果缺額的話,你們就不補,我覺得這有違一般的選舉,而且這個已經剝奪了人民選舉的權利,還有我們原民被服務的權利。

然後第31案是原住民可以參選一般選區的公職人員選舉,因為一般的公職人員選舉,如果原住民要參選的話,還要我們放棄原住民的身分才能夠參選,這也是相對的剝奪了我們的參政權。所以待會也請主委一併說明一下第6案、第7案和第31案,謝謝。還有剛剛牛委員提到的不在籍投票,謝謝。

主席:好,還有沒有?沒有的話,本席也提幾個。第一個,第20案本席發現,最近這兩次的公投選舉,選務滿意度調查中,110年有39%111年有51%的民眾表示,他們都沒有聽過公投案,也沒有看過公投案,這表示中選會對於公投案的宣傳工作有非常大的努力空間,所以本席這一案凍結500萬元,希望專案報告後,經過同意後再解凍。

再來是第26案,這個剛剛大家也有講,等一下你也好好的說明一下,就是提案人、連署人名冊的查對費,本席覺得這有浮編預算之虞,所以減列300萬元。

再來是第29案,第29案就是,我們有召開過有關公投綁大選的法案審查,但是主委一直都說公投綁大選難如登天,所以本席凍結這項預算581,000元,希望中選會能就公投綁大選如何合併執行提出專案改進方案,在專案報告後,經同意始得動支。

接著是第43案,第43案是針對中選會對於候選人的假訊息沒有積極的查核,以及沒有協助澄清不實的訊息,對監察和維護選舉公正性有失職之處,所以凍結這項預算300萬元,也是專案報告後,經同意始得動支。

最後是第44案,第44案是有關一個大家都在討論的議題,那就是選舉前多久不可以發布民調?這個也牽扯到……因為你們也常出國嘛!剛剛也有很多委員提到,因為我們發現,美國對於民調沒有限制、丹麥也沒有限制、荷蘭沒有限制、奧地利沒有限制、愛爾蘭沒有限制;南韓是投票前6天不得發布;德國是投票日當日不能做出口民調;加拿大是只有投票日當天不行;法國是投票前一天不行;西班牙是前5天不行。針對這筆預算,本席凍結150萬元,這也是專案報告後,經同意始得動支。以上請行政單位就剛剛所有委員的提案詢問陸續做說明。

陳副主任委員朝建:謝謝召委。各位委員大家午安!針對剛剛各位委員所提的問題,一一說明如下。第一個,有關選舉業務費這個部分,如果這個是採減列,而且是全部減列的話,會導致業務無法推動,這個部分請務必審慎處理。

第二個,有委員提到要尊重原住民的投票秘密和原住民投票意願的這個部分,我們都有在做細部的設計跟調整,我們也會持續的來完備相關的選務。至於委員所關心的,就是有關原住民委員出缺補選的這個部分,我們中選會原則上是支持,是採贊成的立場,我們也會把相關的意見轉給選罷法的主管機關內政部來參酌。委員提到有關身心障礙者投票檢核的這個部分,我們是有循序漸進的讓選舉年這個部分能夠提高檢核率,這個部分我們依序來處理。

委員還有提到各式各樣的問題,雖然我們沒有辦法一一的來回答,但是在剛剛的說明中,有一些我們已經有跟大家做過報告,第一個,有關不在籍投票的問題,選務機關的立場是先公投不在籍,等到公投不在籍成熟之後,再來辦理選舉不在籍。至於全國性公民投票不在籍的投票法案,中選會有送過來給立法院審議過,後來因為屆期不連續的原則,所以沒有續審,這個也跟大家做一個報告。

其他各式各樣的問題,包括民調禁制期的問題,各國的規範、制度略有不同,考量到我國的國情跟選舉競爭的激烈程度,保留現在10天的冷卻期,因為禁制期還是有它的必要。相關問題沒辦法一一回答的部分,也請各位委員能夠瞭解。

高金委員素梅:對不起!可不可以請問一下?為什麼不在籍投票要公投先行,不能一併呢?你講個理由。

陳副主任委員朝建:跟委員報告一下,不在籍投票這個制度涉及社會信任的問題。

高金委員素梅:公投就沒有社會信任嗎?

陳副主任委員朝建:因為我們現在的投票制度具有高度的社會信任基礎,社會信任共識的取得可以先藉由公投試行後,等社會信任度提高之後,再擴大到選舉,而不適合一次就進入選舉的不在籍投票。

高金委員素梅:我不同意你的說法,很抱歉!我不接受。

主席:還有沒有要說明的?都說明完了,好。選舉業務的部分,從第5案到第15案,現在、每個委員……

高金委員素梅:它也包括國外旅遊啦!

主席:對。

高金委員素梅:看一下黃建賓委員提的第126案國外旅遊,還有召委你的也是。

主席:對,剛剛麥玉珍委員也有提到。

張委員宏陸:召委,我是建議,因為大家都有提案,其實整目的預算也只有3,000萬元而已,我是覺得,我們是不是就整目凍結500萬元?他們要減列,我覺得減列個100萬元或150萬元,就整目來處理,併案來處理。

主席:張召委有提案,我們聽聽其他委員的意見。張召委提案凍結500萬元、減列150萬元,有其他意見的請說。

麥委員玉珍:我剛才有跟召委說要減列500萬元,像我所提的第48案,就是有中選會將21名民眾移送法辦的這件是情,這一案是在「法政業務工作」項下,但是現在沒有在選舉,所以法政這個工作也不用編列兩百多萬元的預算,2個就要兩百多萬元的預算。我覺得明年沒有要用到的預算,就不必要編列,每年的編列,有選舉時工作業務比較多,編列得比較多,這個我們覺得合理;沒有選舉時還編列這麼多,不相關的我覺得就不必要再編列,這樣才是編列預算的工作過程,我覺得很多預算都不必要,所以我就減列,如果要統……

主席:整目一起就減列500萬元。

麥委員玉珍:對。

主席:你建議減列500萬元?

麥委員玉珍:對,謝謝。

李主任委員進勇:請法政處說明一下。

主席:沒有,他現在是整個講。麥委員有需要說明嗎?

麥委員玉珍:不用。

主席:他說不用,他不需要。現在是減列500萬元,凍結呢?

張委員宏陸:讓他們說明一下啦!

高金委員素梅:我再提醒一下,我剛剛講的這3個案子是具體可行的改善專案報告,不要到時候給我們的專案報告又是剛剛副主委講的公投先行,然後什麼人民信任案。原住民的不在籍投票很重要,我剛剛說了,我們的投票率非常的低,然後還有秘密投票等等的問題,如果你可以跟公投一起先行的話,或是不在籍投票就整個一起施行,你要把這幾個的具體改善專案報告提過來,而不是又是你剛剛的那一番說法,謝謝。

主席:好,高金委員說的具體改善方案要專案報告,即便我們這邊統凍和統刪,但是我們還是要有專案報告。剛剛高金委員是凍500萬元嘛!我記得,所以麥委員是統刪500萬元,高金委員是統凍500萬元,有沒有意見?沒意見的話這一目是不是就這樣?

王委員美惠:有意見啦!主席。

張委員宏陸:請主委說明一下這樣業務可不可以運作?說明一下。

李主任委員進勇:報告主席跟各位委員,其實中選會是一個很小的部會,我們整個歲出預算也不過是四億八千多萬元,扣掉法定的支出,只剩下一億出頭而已。其實明年是公投年,雖然到目前為止還沒有公投案成立,但是難保不知道什麼時候它一下子就進來了,而且我們還有很多的選務、大大小小的選務必須要進行,所以剩下這麼一點點錢,然後又給我們刪500萬元,這對中選會來講,的確這塊肉是很大的一塊肉,切得我們很痛。我們要經費不是要來亂花,而是我們辦事情一定要有經費來做支援,所以這點還請麥委員及各位委員多多體諒我們中選會的難處,讓我們可以順利的來推動各項選務,謝謝。

主席:本席在這邊先說明,其實所有的委員都希望預算OK,但是中選會有很多事情常常都不夠努力,譬如像是主委,答詢的時候,人家做得到的,但是對你來說卻難如登天,能力不夠就要加緊努力。所以這個預算再怎麼樣,我們都希望大家加緊努力,我們現在還是徵詢所有委員的意見,麥委員,我們刪減500萬元?

牛委員煦庭:300萬元。

主席:刪減300萬元,麥委員可以嗎?

麥委員玉珍:好啦!大家都300萬元。

主席:統刪300萬元。整目減列300萬元,統凍500萬元,要專案報告,但是專案報告剛剛高金委員已經有特別的說了,你們的專案報告內容還是要注意一下。

高金委員素梅:具體可行改善的專案報告,「具體可行」,不要再把你們一般跟大家說的那個又再來說一遍。

主席:好,如果沒有意見,我們請專門委員幫我們宣讀,還有嗎?

牛委員煦庭:還有主決議。

主席:沒有,我是說這一目、第2目。

王專門委員俊傑:2目「選舉業務」,第18案、第28案、第34案、第39案、第40案、第41案和第45案改主決議。其餘委員提案合併處理,減列300萬元,凍結500萬元,向本會提出專案報告,經同意後始得動支。

主席:好,接著主決議的部分,委員或行政單位有沒有特別的意見或是要特別說明的?有沒有?好,第50案和第51案是文字修正。

高金委員素梅:召委。

主席:我們請高金委員。

高金委員素梅:我有第52案,這個主決議我上面寫的是:為利各年度的預算審查,中央選舉委員會要有擬具各所屬的細部計畫說明表,就各個分支細部計畫的計畫目標、主要工作項目、預期效益及往年度相同或是類似委辦、獎補助或者是補助計畫的具體成效,提供相關書面資料,作為立法委員審查預算時的參考。當然我也考量中央選舉委員會預算所轄的工作非常的廣泛,而預算書僅僅概括說明,沒有辦法細究個別細部計畫的執行情況,所以我在這邊提案,是不是要求中央選舉委員會去跟農業部討論一下,因為農業部就是這樣,它是擬具相類似的各年度預算細部計畫說明表,然後隨著年度預算書一併送到立法院各內政委員辦公室,以利我們審議你們相關的預算,我不知道你們對這個主決議有沒有什麼意見?謝謝。

主席:沒有意見喔?我看你們沒有要表達,有沒有意見?有沒有問題?

高金委員素梅:你們到我的辦公室來說明時說沒有問題,現在又有什麼問題嗎?

主席:好,主委說沒問題。

高金委員素梅:好,謝謝。

主席:所以整個主決議行政單位都沒問題,委員們也沒問題了,那我們就都照案通過囉!好,現在請宣讀協商結論。

協商結論:

114年度中央政府總預算案中央選舉委員會及所屬預算協商結論:歲入部分預算照列,歲出部分第11項第1案凍結20萬元,向本會提出專案報告,經同意後始得動支。第1目「一般行政」,第2案減列100萬元,凍結10%,向本會提出專案報告,經同意後始得動支;第3案減列10%;第4案凍結50%,向本會提出書面報告後始得動支。第2目「選舉業務」,第18案、第28案、第34案、第39案、第40案、第41案和第45案改主決議,其餘委員提案合併處理,減列300萬元,凍結500萬元,向本會提出專案報告,經同意後始得動支。第3目、第4目和第5目,預算照列。

主決議:第50案和第51案兩案修正文字通過;第52案至第57案照案通過。

主席:好,請問各位委員,討論事項所列有關114年度中央政府總預算案關於中央選舉委員會及所屬部分,有委員提案的部分,照剛才宣讀的協商結論通過;沒有提案的部分,預算均照列,請問有無異議?(無)無異議,通過。本次通過之決議,文字授權主席及議事人員整理。114年度中央政府總預算案有關中央選舉委員會及所屬部分審查完竣,擬具審查報告函復財政委員會提報院會。

本日議程處理完畢,現在散會,感謝大家,謝謝。

散會1719分)