立法院第11屆第2會期交通委員會第18次全體委員會議紀錄

時  間 中華民國11412日(星期四)93分至1453

地  點 本院紅樓201會議室

主  席 魯委員明哲

本日議程 討論事項

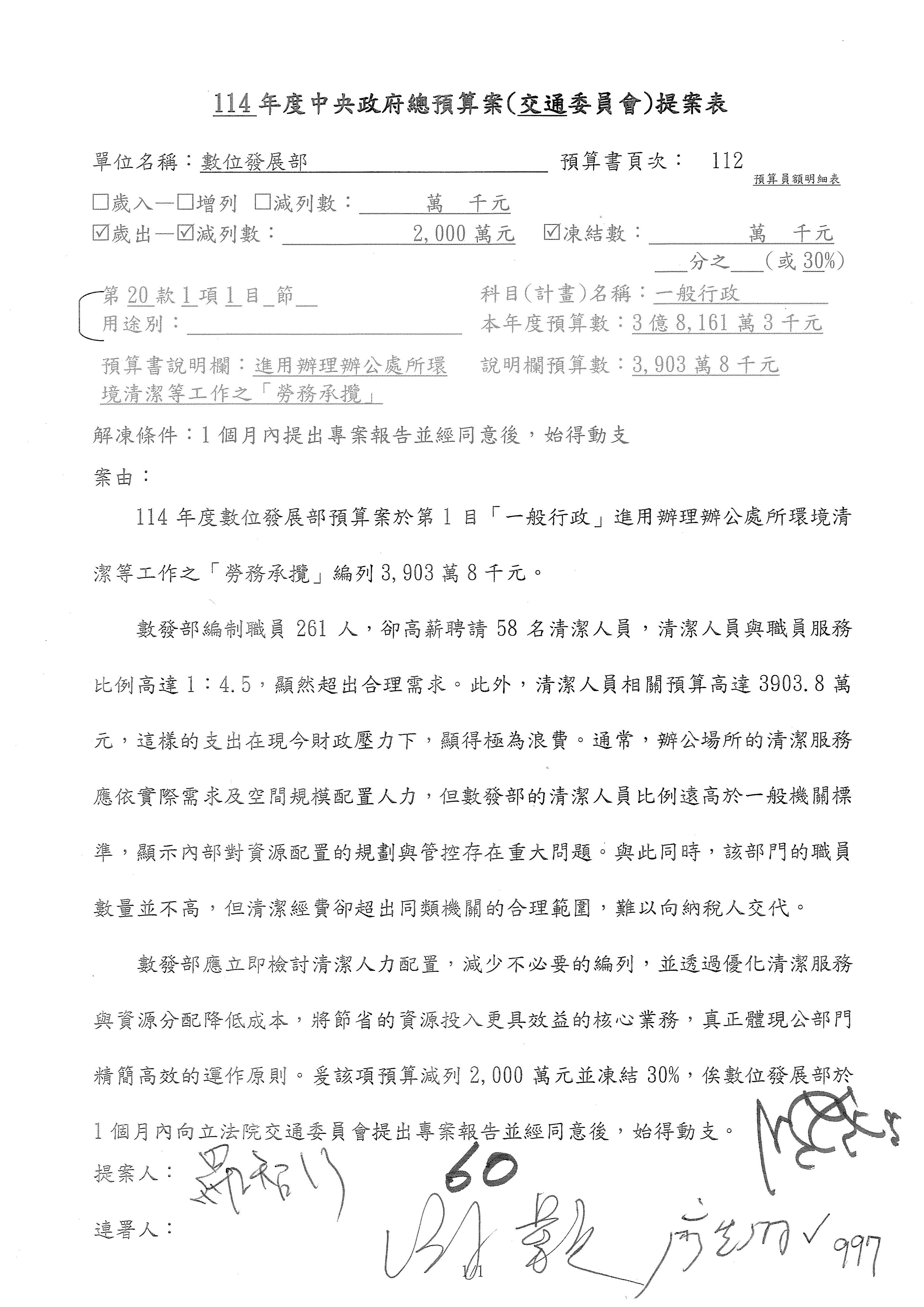
一、繼續審查114年度中央政府總預算案關於數位發展部單位預算。

二、繼續審查114年度中央政府總預算案附屬單位預算營業部分關於交通部主管中華郵政股份有限公司營業預算。

三、繼續審查114年度中央政府總預算案關於交通部觀光署及所屬單位預算。

四、繼續審查114年度中央政府總預算案附屬單位預算非營業部分關於交通部主管交通作業基金─觀光發展基金分預算。

(以上各案均詢答完畢,本次會議進行處理)

繼續開會

主席:謝謝各位,我們繼續開會。

今天進行討論事項114年度數位發展部、中華郵政公司、觀光署及所屬以及觀光發展基金預算的處理。

謝謝數位發展部相關單位可以都來,如果各位委員待會有什麼就教的部分,要詳細回答。

現在進行協商,同時請議事人員宣讀預算數及委員提案。我們今天協商的順序是:一、數位發展部;二、中華郵政公司;三、觀光署及所屬;四、觀光發展基金。請相關列席官員大概注意一下順序。

壹、數位發展部單位預算

一、預算數:

數位發展部歲入來源別預算數

2款 罰款及賠收入

207項 數位發展部,無列數。

3款 規費收入

171項 數位發展部245,6587千元。

4款 則產收入

217項 數位發展部3365千元。

7款 其他收入

216項 數位發展部29千元。

數位發展部歲出機關別預算數

20款 數位發展部主管

1項 數位發展部333,2549千元。

1目 一般行政64,7459千元。

2目 建立全民數位韌性,連結民主網路166,2946千元。

3目 創新數位跨域協作,奠定智慧應用基礎100,3484千元。

4目 第一預備金1,866萬元。

二、委員提案:

貳、中華郵政股份有限公司營業預算

一、預算數:

一、業務計畫:第917頁業務計畫。如有修正,除註明修正意見外,應另加敘「並依據營業收支、服務成本、轉投資、重大之建設事業及資金運用等項之審查結果,隨同調整。」;如無修正,應敘明「應依據營業收支、服務成本、轉投資、重大之建設事業及資金運用等項之審查結果,隨同調整。」。

二、營業收支:第1819頁營業收支及損益之預計(詳見第3339頁損益預計表及其說明、第4392頁各損益科目明細表)。

()營業總收入:24747411萬元。

()營業總支出(不含所得稅費用):2,4307,1509千元。

()稅前淨利:4402601千元。

三、服務成本:詳見第3339頁損益預計表及其說明、第5377 頁成本科目明細表。如個別項目有修正,除註明修正意見外,另加敘「營業總支出應隨同調整。」;如無個別項目修正,即敘明「隨同營業總支出審查結果調整。」。

四、轉投資計畫:無列數,第1617頁資金之轉投資及其盈虧之估計(詳見第102103頁資金轉投資及其盈虧明細表)。

五、重大之建設事業:478925萬元,第1216頁固定資產之建設、改良、擴充與其資金來源及其投資計畫之成本與效益分析(詳見第9397頁固定資產建設改良擴充相關明細表)。

六、資金運用:第2021頁現金流量之預計(詳見第41頁現金流量預計表)。如有修正,除註明修正意見外,另加敘「並依據營業收支、服務成本、盈虧撥補、轉投資及重大之建設事業等項之審查結果,隨同調整。」;如無修正,應敘明「應依據營業收支、服務成本、盈虧撥補、轉投資及重大之建設事業等項 之審查結果,隨同調整。」。

七、補辦預算:增加「臺北郵局公辦都市更新案」937萬元,第21頁補辦預算事項(詳見第132頁補辦預算明細表)。




二、委員提案:



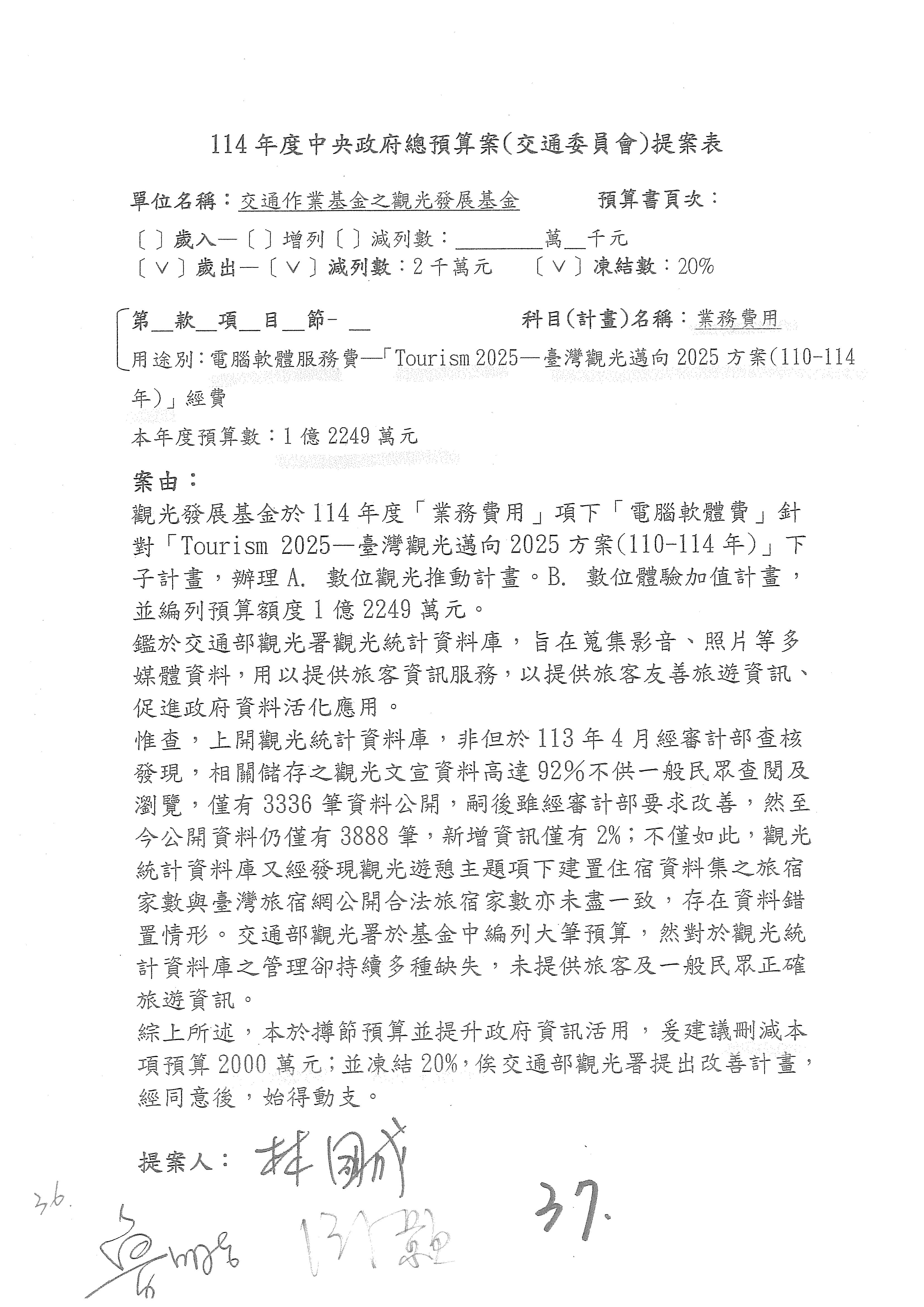
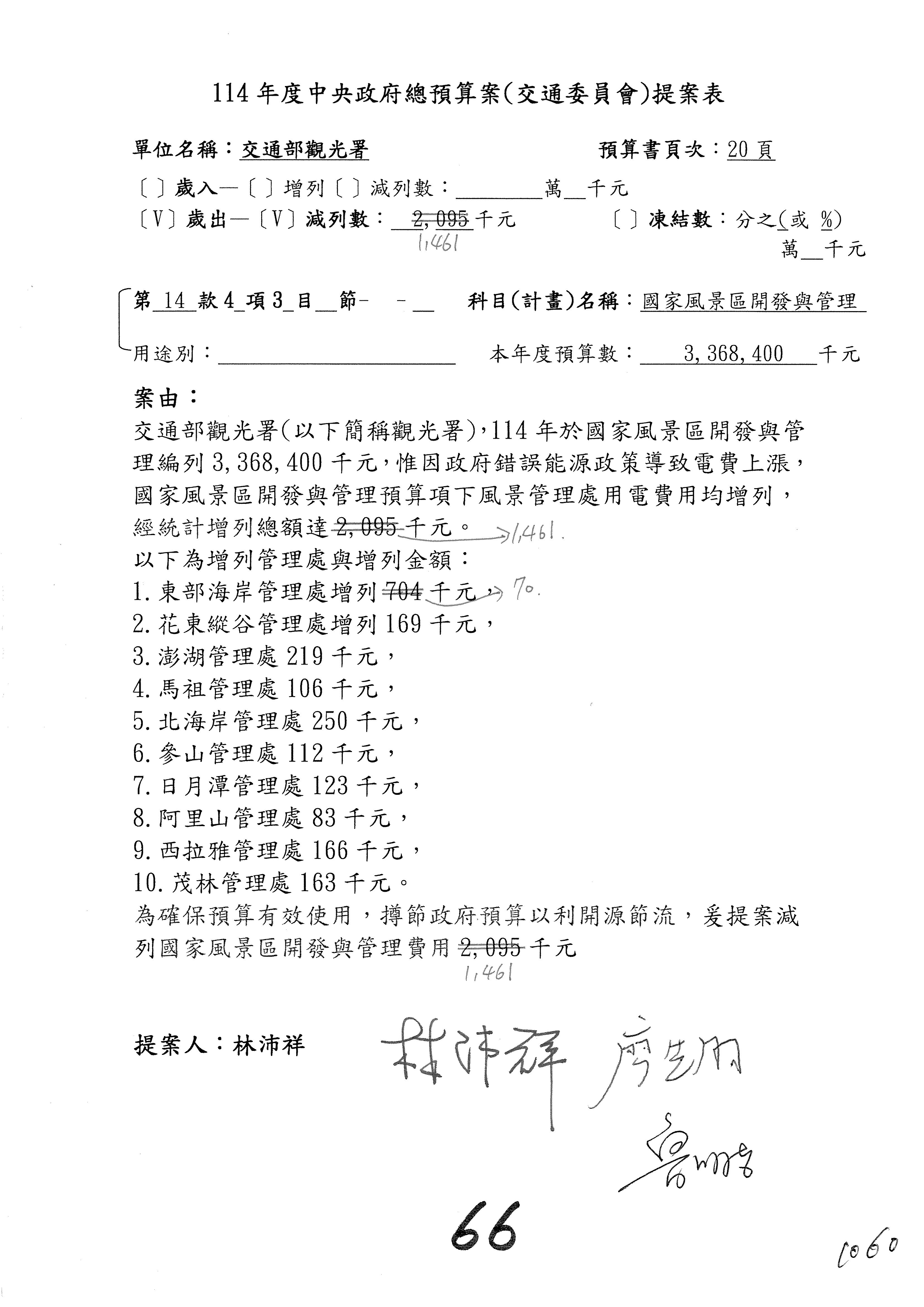
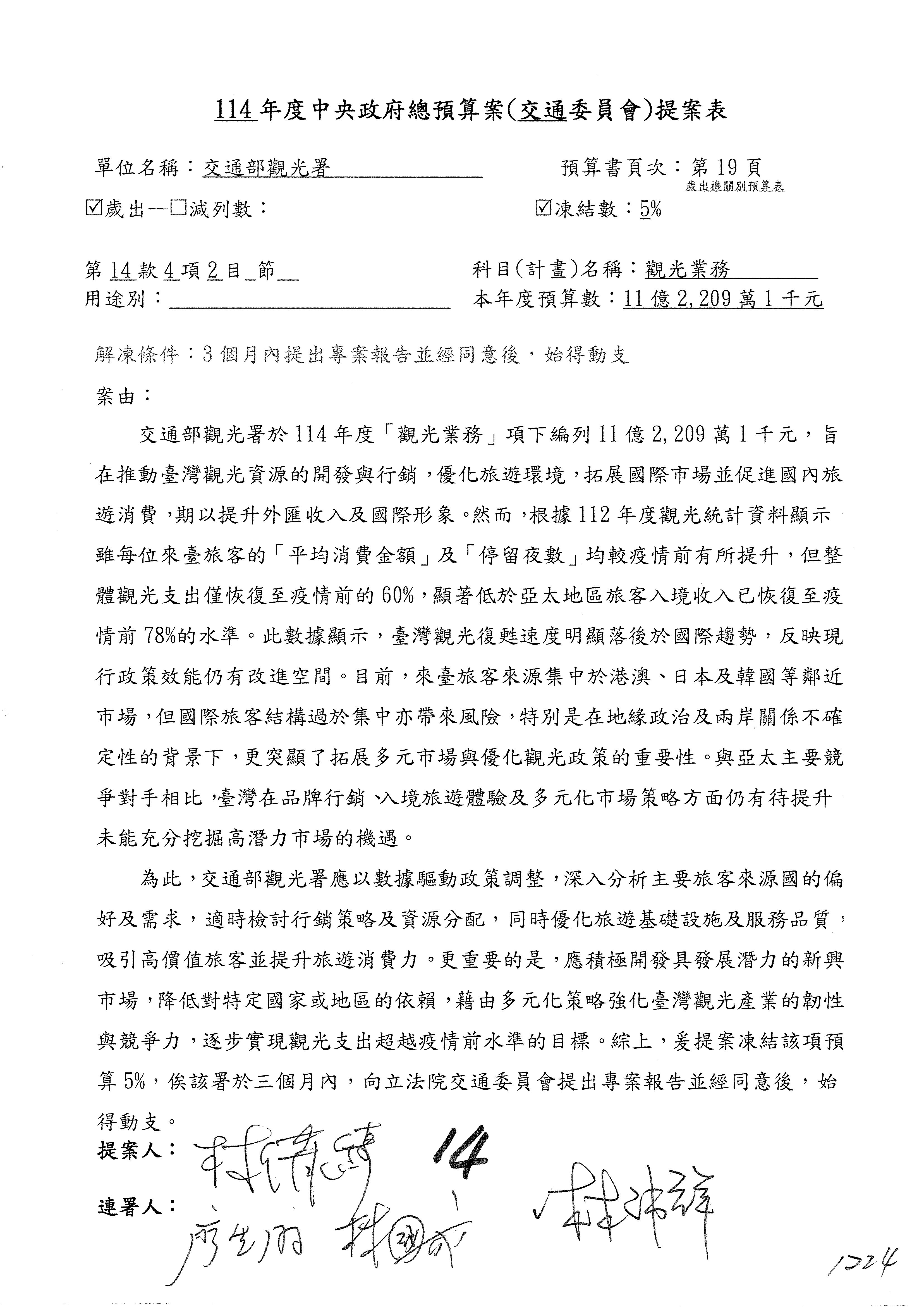
叁、交通部觀光署及所屬單位預算

一、預算數

交通部觀光署及所屬歲入來源別預算數

2款 罰款及賠償收入

147項 觀光署及所屬3,3103千元。

3款 規費收入

120項 觀光署及所屬3465千元。

4款 財產收入

160項 觀光署及所屬3057千元。

7款 其他收入

158項 觀光署及所屬1,0053千元。

交通部主管─觀光署及所屬歲出機關別預算數

14款 交通部主管

4項 觀光署及所屬551,6369千元。

1目 一般行政101,8928千元。

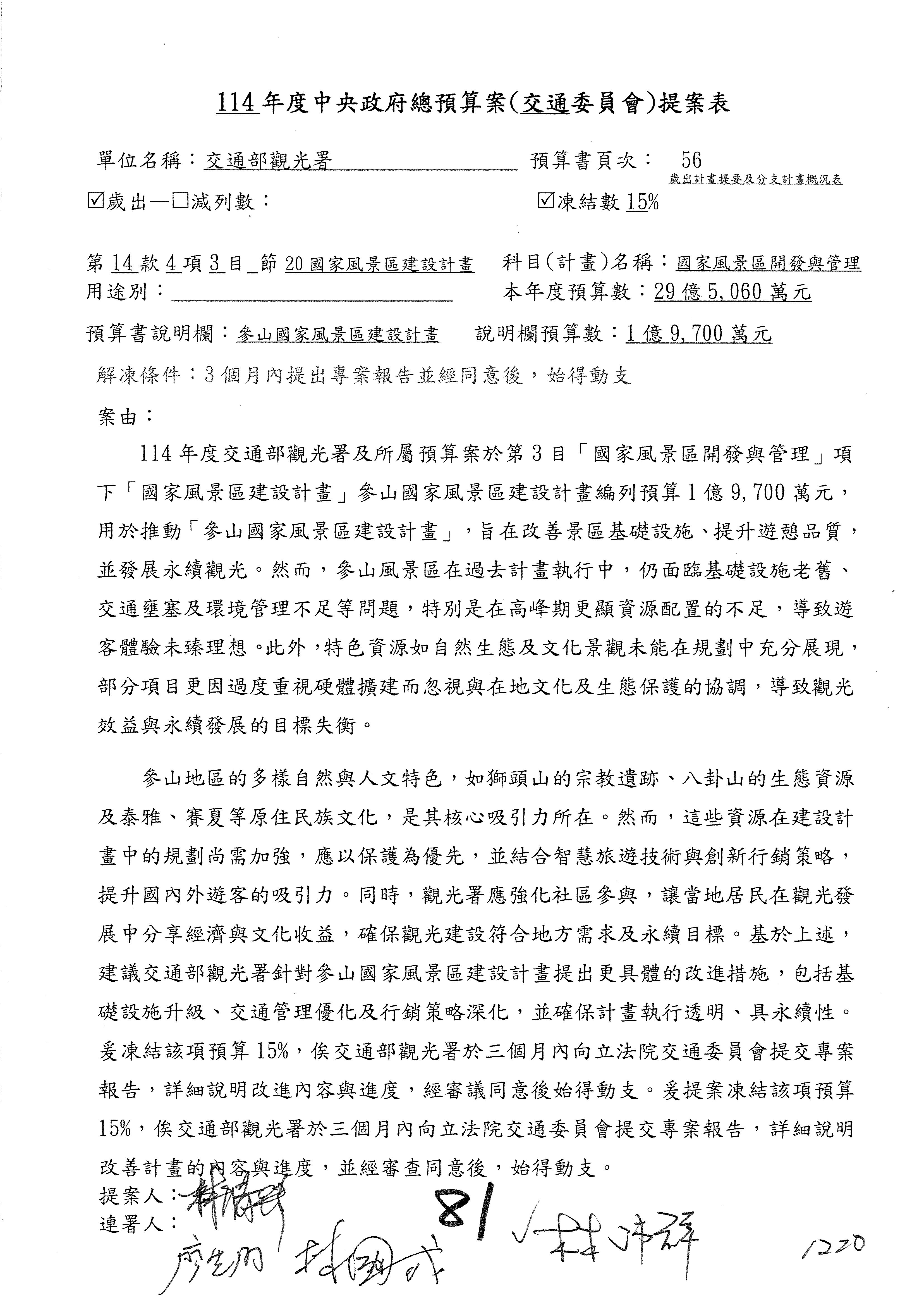
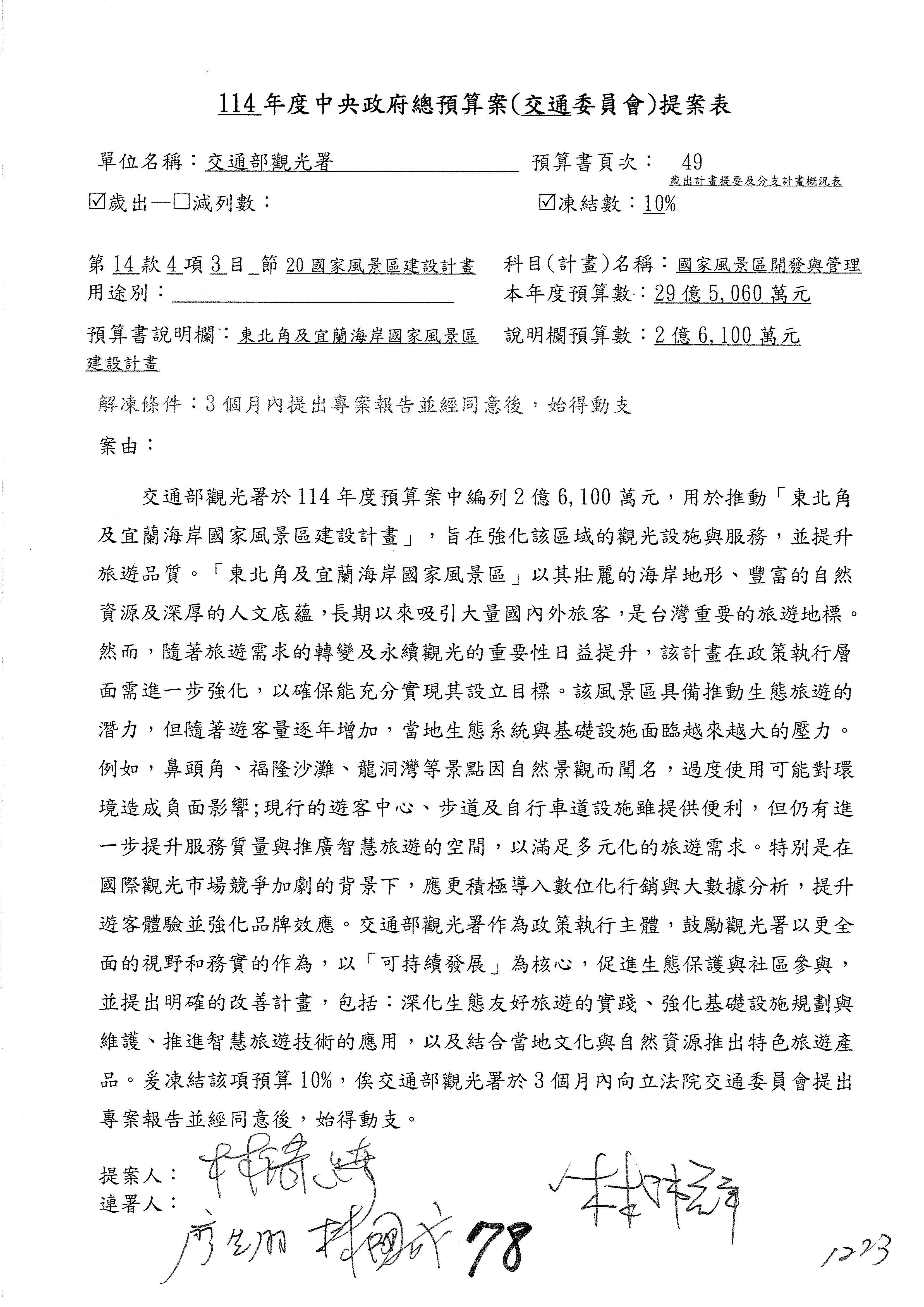
2目 觀光業務112,2091千元。

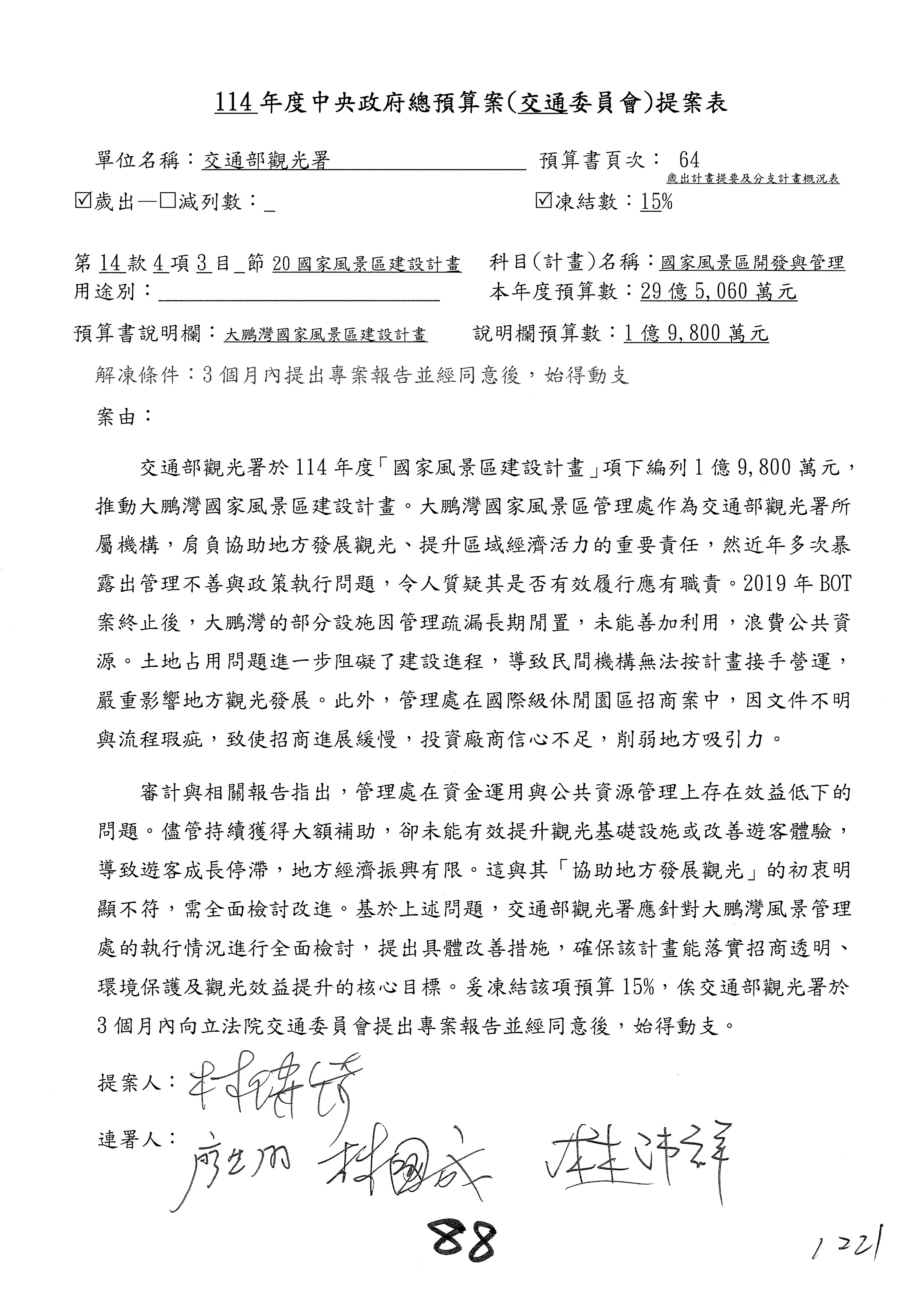
3目 國家風景區開發與管理336,840萬元。

4目 非營業特種基金,無列數。

5目 一般建築及設備185萬元。

6目 第一預備金510萬元。




二、委員提案:

肆、交通作業基金(觀光發展基金)

一、預算數:

()業務計畫:第4-34-5頁業務計畫。如有修正,除註明修正意見外,應另加敘「並依據業務收支、轉投資、固定資產建設改良擴充及資金運用等項之審查結果,隨同調整。」;如無修正,應敘明「應依據業務收支、轉投資、固定資產建設改良擴充及資金運用等項之審查結果,隨同調整。」。

()業務收支:

1.業務總收入:908,6186千元。

2.業務總支出:786,5075千元。

3.本期賸餘:122,1111千元。

()解繳公庫淨額:無列數。

()轉投資計畫:無列數。

()固定資產建設改良擴充:65,2334千元。

()國庫增撥基金額:無列數。



二、委員提案:

主席:現在開始進行協商。

謝謝各位委員,現在請拿出最大本的,這應該算是今天最厚的,也請各位翻開數位發展部114年度單位預算─建議併案及預算表,待會審理預算按照這個併案審理的順序來審理。

先看第1案,歲入,「使用規費收入─頻率及電信號碼使用費」。

黃委員健豪:主席,我有提案。

主席:好,請黃健豪委員。

黃委員健豪:主席,數位部的預算,可以看到這個建議併案及預算表,其實大家提案非常多,刪的數量也非常高,當然爭議也滿多的,最高的大概2億、3億,都有在刪。因為過去這兩週我們交通委員會審預算都是比較和諧,很多提案委員提的數字很高,但大家到最後為了委員會和氣,就沒有刪,或是直接凍結而已。我想大家都在提案,不管朝野政黨,對數位部的爭議或對數位部的想法,都非常非常多,提案也非常多,所以我就建議,是不是節省大家時間,我們後續直接送政黨協商?不然,我看今天光數位部的預算可能弄一整天弄不完,目前光每一個項目的數字這樣來來回回,大家討論來討論去、討價還價,我想可能今天都審不完。所以我就提議,如果我們委員會沒有意見的話,是不是直接送到政黨協商?請主席裁示,謝謝。

主席:謝謝黃健豪委員,請陳素月召委。

陳委員素月:我想立法院是委員會中心主義,審預算也是委員的權利,所以我是希望我們還是逐案來審查,也讓數位部有充分說明的機會,謝謝。

主席:請林國成委員。

林委員國成:看來看去,審預算審到交通委員會這裡,覺得數位部被刪的比例算滿高的,代表大家對數位部的了解度不夠,或者你們編列的預算較為「唬爛」,當然要先釐清這個,也要尊重部長。黃健豪委員提的也是有理由,看起來刪減預算這麼多,就代表所有委員對這些是有疑慮,當然還是要聽聽部長的意見,我想黃健豪委員提的不是沒有理由,但是大家可以商量一下。

你們認為送到那邊去也比較簡單,但是如果你們希望我們審,不希望送到大會,你要講出一個理由,為什麼比率這麼高?這是我個人的看法。我也贊成送大會來審查,因為現在數位部編列的所有預算成長幅度各方面是非常高的,送到大會去,讓三黨所有立委共同來討論,也是一件好事,所以基本上黃健豪委員的建議,我是支持的。

主席:好的,謝謝幾位委員的發言。黃委員的建議是數位發展部整本預算就保留送院會。我們委員還有沒有要發言的?

請林俊憲委員。

林委員俊憲:謝謝主席。各位同仁,如果我們送到院會去,院會沒有時間審查,都是統刪,統刪的比率都不會太高。各位同仁可以自己考量一下,如果大家對數發部的預算有意見,其實應該要審,才可以逐條去了解它的業務到底在幹什麼,才可以去知道它未來的預算增加是要做哪些事情。我覺得如果整本都送到大會去,其實是我們交委會沒有盡到責任,各位知道它這個單位預算要幹嘛嗎?我認為在場的立委也不一定都知道,沒人知道,我們必須要審,才會知道,審下去,才有機會更進一步去了解,不清楚的,我們就問他。其實把它送到大會去反而好,部長,你會比較輕鬆,對不對?你反而好,送到大會去,數發部的官員也不會比較痛苦,好不好?大家考量一下,各位如果真的是對預算有意見,反而應該要審,這是我的意見、看法,好不好?主席,尊重你的裁示。

主席:請徐富癸委員。

徐委員富癸:謝謝主席。我想過去委員會在質詢的時候,很多委員對數發部的業務也都很關心,尤其社會大眾對數發部未來打詐的功能也寄予厚望。所以本席還是認為,我們對預算應該要把關,也應該要好好地審查,尤其針對一些重點的業務項目,也應該要給予數發部一個說明的機會,避免到院會去統刪的時候,有些重點項目的經費被刪掉,使得未來在打詐還有一些相關數位發展的業務上面受到這個衝擊就不好了。所以我建議我們還是好好地來把關審查,謝謝。

主席:部長有什麼想法嗎?

黃部長彥男:召委、各位委員。我希望有機會給我們進一步說明,我想很多業務可能要說明後會比較清楚,所以如果有機會,我是希望能夠在這邊說明以後再來決定怎麼進行。

主席:黃健豪委員、各位委員,我想大家雖然有不同的意見,其實只有一個目標,就是針對於數位發展部,不管是執行的效率或者預算的編列,大家有蠻多疑問的。這樣好不好?我在這裡裁示,我們就開始來審預算,好不好?盡我們交通委員會的責任。

我們審查第1案,歲入「使用規費收入」項下的頻率及電信號碼使用費,提案委員為林國成委員。

林委員國成:這個部分原本我想說增列1億,經過溝通他們所有的作法,我在這裡是有要求,數位部也原則性同意,三個月以內向立法院交通委員會提出書面報告,我也同意不增列,這點特別跟召集人說明跟報告。

主席:1案是改主決議的意思嗎?好的,現在第1案改主決議,三個月內提供報告,沒問題吧?主決議要押這樣的時程。

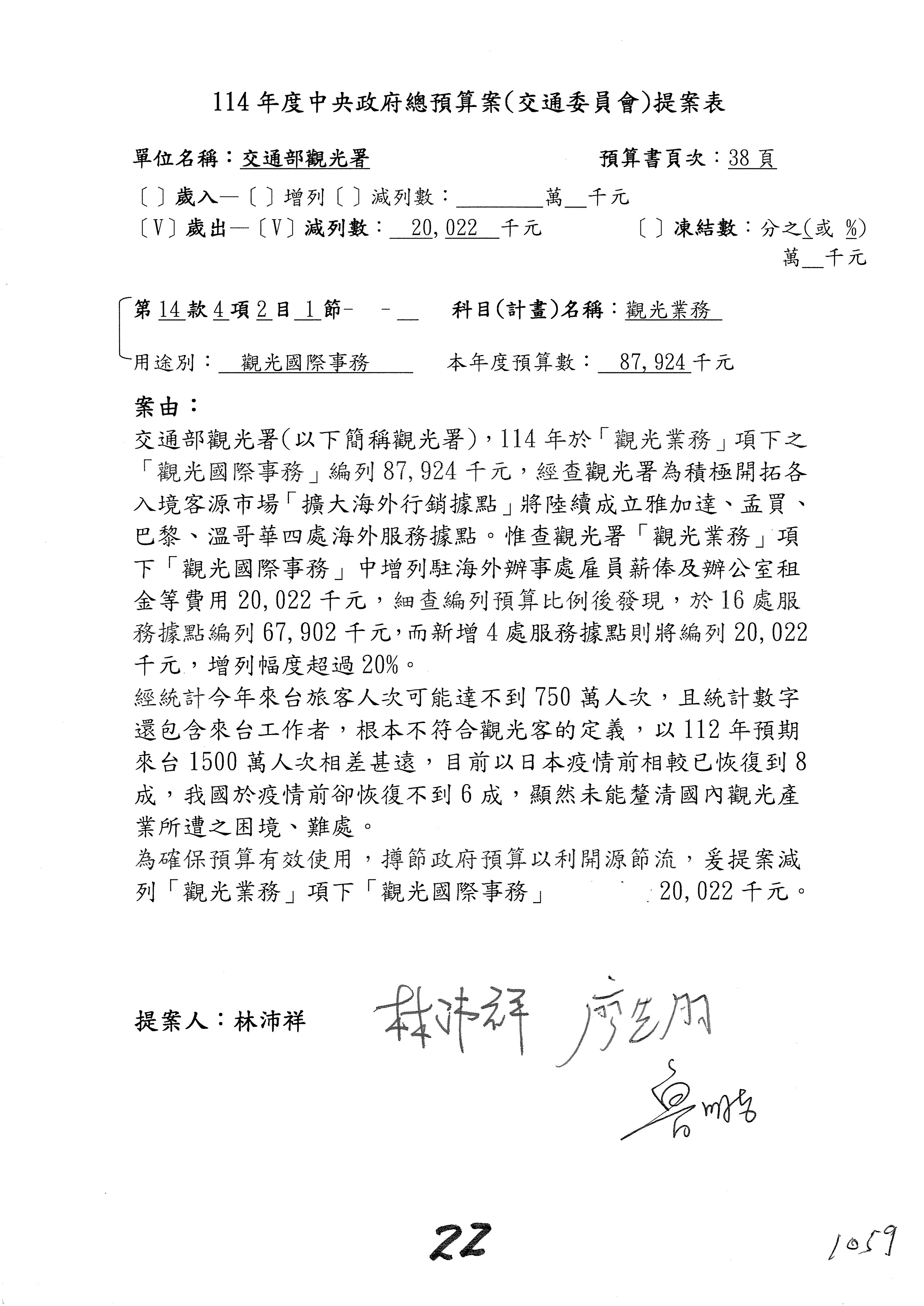
接下來第2案至第3案開始審查歲出,這是整體的通案,有2位委員提案,有游委員以及廖先翔委員、葛如鈞委員,提案委員有沒有補充說明?葛委員。

葛委員如鈞:謝謝召委。本席在這邊提案的第3案是關於數發部114年度業務費的預算案,在這個案子上面業務費總共編列12億,我不知道數發部的官員還有我們的同仁知不知道12億是什麼樣的規模?我們詐騙集團單日最高詐騙金額一天就是5.5億,所以詐騙集團2天的收入,數發部要花一年去跟它對抗。當然,我們理解數發部的同仁應該是非常辛苦,就是我們的資源有限,我們是在做不對稱的戰爭。雖然資源有限,我們也希望能夠可以給數發部的同仁資源來做打詐,但是編的每一筆錢也都是民脂民膏,所以我們一定要好好的來監督,就算只有這些資源,我們能不能把這些資源最大化?在這個業務費的使用上面,我們看到數發部的預算書裡面有清楚的列出,積極推動打詐工作是你們的施政主軸,但是我們可以看到,從數據上來說,我不知道部長理不理解,「越打越詐」已經不只是民間的傳言,而是數據上的真相。112年全臺詐欺件數37,000件,到了113年,年還沒過完的統計,110月的詐欺件數是七萬多件。我們看打詐儀表板加起來,現在已經到2025年了,所以很可能是將近十萬,甚至突破十萬件,財損總金額應該是已經突破了幾百億臺幣。我們本來看到10月份數據是稍微下降到單月108億,但是到了11月又回來到126億,我們本來還期待12月會不會因為數發部的打詐行為有相關的作為,所以又下降,結果沒有,只下降2億,12月又是124億。現在是12號,我讓官員還有同仁都了解最新的數據,單日財損5.5億,平均每日超過四億多。我想這個數據每一位官員一定都要背在心裡,因為這都是民眾的痛。

數發部每一年花納稅人這麼多的錢,我們今天講的12億還只是業務費,卻沒有成效,又有很多粉專上架、下架、封鎖,可能有一些資訊不公開、不透明!甚至這些詐騙橫行的事件一再頻傳,數發部應該比國人感到更生氣、更緊張!但是我們在整個過程當中看到數發部相對消極,如果這麼消極,你們又把它列為你們的主軸工作,這是不是有所扞格?到底數發部能不能一肩扛起,能不能承諾明年的成效是不是有什麼樣的一個數據,可以讓我們看到很明確的下降?同時我們也看到很多的案例,詐騙的作法已經開始轉型了,變成是用所謂的扮演角色以資訊落差來做詐騙,利用民眾的正義感,開始有很多人假扮警察、假扮檢察官去欺騙,有非常多民眾,甚至名人都受騙,他們說資訊落差造成了這些詐騙橫行。

本席在此案建議,透過雙重認證的機制(2FA),讓檢警跟民眾接觸的時候,這一些官方代表應該要出示一個rotating6碼,讓民眾將這些數碼傳到政府的官方頻道,並收到確認說他到底是哪一個檢察官、到底是哪一個辦案的人員、到底是不是中央政府。甚至我們都看到網紅說,收到數發部的人來蒐集白名單,數發部說,沒有。這些身分的驗證,我相信數發部應該要一肩扛起,去減低這個資訊的落差。對此我們有溝通,數發部有說,這個作法希望能跟警政署做實務程序的研議,去共同評估,甚至做技術的提供,希望部長說明一下,數發部要花多久的時間才能夠評估完成?你們評估每多一天,社會就被多騙四、五億臺幣,所以能不能快一點?

另外,這個打詐LINE貼圖,先不講我不知道為什麼它叫「寶寶不說」,當然這是一個網紅、是一個創作者,但我想應該要叫「寶寶要說嘛!」因為被騙了就應該要說啊!結果你這個貼圖系列叫寶寶不說,其實我不太理解為什麼是這樣,但是我也有下載,我覺得蠻可愛的。但是這裡面的內容跟策略,就打詐來說到底是不是數發部希望民眾看到的東西?難道希望民眾只看到貼圖嗎?貼圖就能夠降低詐騙率嗎?明年度的預算我們今天一定會嚴正的來審核,我們在這個案子酌予凍結500萬,希望數發部能夠藉由這樣的一個專案來提出對於剛剛幾點的回復之外,也希望能夠有相關的作法,讓我們更清楚,我們再予以解凍,謝謝。

主席:好,謝謝葛委員。這樣好不好?部長要不要說明一下、回應一下,大概時程怎麼樣?因為我看這個部分只有凍結,你就回應一下什麼時候給書面報告。

黃部長彥男:謝謝委員。我們有協商過,我是不是請署長再說明一下協商的結果?

林代理署長俊秀:謝謝召委、謝謝委員。這個協商的結果,感謝葛委員同意把文字改為提出書面報告等等,也順便跟召委及委員報告目前的一些成效。在假投資方面,因為我們每天都會去掃這些網路廣告平臺的廣告,假投資已經從七萬多下降到數千而已,名人詐騙也下降了蠻多的,從三萬多下降到四千多,所以我們觀察趨勢也發現它會轉移,比如說在三支虛擬帳號的那個部分,它其實轉移到超商的條代碼,我們也跟經濟部找四大超商來聯防,讓超商條代碼不要成為詐騙的工具,這個我們也一直在進行。至於剛剛委員垂詢的雙重認證機制,我們覺得蠻好的,不過現在我們會有政府的「111」當作是政府的部分。另外,其實165一直廣宣,如果你有疑慮的話希望打165,讓165來幫你,我們大概是這樣。

葛委員如鈞:不好意思……

主席:稍等一下,我這邊先建議一下,我們今天主要是審預算,大家如果對於詐騙或……到時候會有專案報告或另外排流程,我們還是針對預算。

葛如鈞委員第二次發言。

葛委員如鈞:沒關係,但在作法上並沒有得到相應的答復,因為剛剛講了很多數字,這些其實一般上網都可以看得到。有這樣子的預算就是希望能夠知道具體的時程,這樣我們才能夠知道在預算上面要如何做,但我剛剛是沒有得到明確的答復,謝謝。

王司長誠明:我這邊是不是可以再補充一下?就是剛才委員這邊提到與警政署協調的部分,我們數政司這邊會來處理,希望可以在兩個月內跟委員提出書面報告,是不是書面報告之後就可以動支預算?

主席:林國成委員。

林委員國成:你們在審預算怎麼那麼不乾脆?十二億多給你們,葛如鈞委員凍結500萬,你們還在談什麼理由?凍結以後,一個是專案報告,一個是書面報告,十二億多凍結500萬,你們還有什麼意見呢?所以我是覺得你們在審預算該凍的,凍預算本來就是最輕微的,給你們一個警惕,十二億多耶!如果我是你們,老早就答應說好,這本來就用書面報告,你就爭取書面報告跟專案報告,這樣跟委員溝通,委員同意,這個案子就好了啊!你們為什麼要講老半天呢?

王司長誠明:是,委員講的沒有錯,就是我們……提書面報告。

林委員國成:對啦!講那麼多理由幹嘛?

主席:你們在菜市場聊天是不是?你要講話也稍微舉手發言一下好不好?不管誰做主席,拜託各位,你們誰要講話都沒有關係,但發言要舉手,好歹讓我們知道哪位發言!突然一個聲音冒出來,委員也搞不清楚!抱歉!不是對你不禮貌,但是拜託,你們現在人這麼多,誰要舉手發言沒問題,你要補充說明請舉個手,至於委員這邊我會自己來看。

李昆澤委員。

李委員昆澤:謝謝召委。數位部的官員請注意,剛才召委很明確的宣告,這是會議的一個基本原則,不是說你們要講話,麥克風拿起來就講,都要徵詢過主席的同意。我也贊成葛如鈞委員跟林國成委員的提案,就凍結500萬,提書面報告。

主席:針對於第2案及第3案,如果各位沒有其他意見作以下處理,歲出因為這可能是通案,待會如果有堆疊累積的部分,麻煩數位部自己去了解,我們不會幫你去了解堆疊到這邊可能多少百分比、累積起來多少百分比,到時候你們自己要去估算。因為這邊有游顥委員跟葛如鈞委員的提案,還有廖先翔委員,所以這部分整體凍結5%,提書面報告,始得動支,全部33億元的部分。

接下來,如果各位沒有意見,我們接下來處理第4案至第11案,通案「業務費」項下的委辦費總共兩億八千萬餘元,這個部分有沒有提案委員要補充說明?

林沛祥委員,再來林國成委員。

林委員沛祥:謝謝召委。本席主要提的是第6案、第8案、第10案跟第11案,為什麼提出這些案子,而且我刪減加凍結的金額都不小?最主要的原因是因為上一屆,也就是上個部長唐鳳的時候用所謂的民主網絡連結,本席曾經在外交部臺灣民主基金會待過,民主網絡的連結似乎都比較是外交上面的事情,比較不會在數位上面用民主網絡連結,本席實在百思不得其解。所以對於民主網絡的連結與創新這方面來講的話,我會認為這個預算應該要酌情很審慎的使用,因此本席做出刪減跟凍結。

另外一方面來講,有關委辦費跟所謂數位韌性之應用,老實講對於韌性委員會的五大主軸:民力訓練暨運用、戰略物資盤整暨維生配送、能源及關鍵基礎設施維運等包山包海的東西,然後這邊講的委辦費也不清楚、說明也不清楚,所以本席還是堅持上面所列的刪除數跟凍結的預算數,以上。

主席:待會發言順序是林國成委員、李昆澤委員,還有黃健豪委員。

請林國成委員。

林委員國成:本席提的是第9案。因為我看強化通傳網路韌性委辦的部分,我認為跟去年也都差不多,但是有一半是講不清楚,我相信連立法委員都看不清楚,這個預算就代表是有問題的。所以本席是建議酌刪,本來是把1,400萬委辦的部分全刪,但是經過解釋、補充理由以後,我建議是由主席這裡小刪,如何刪就由主席做裁決,以上。

主席:接下來請李昆澤委員。

李委員昆澤:謝謝召委。委辦經費總共編列預算28,253萬元,其實立法院的交通委員會曾經多次提案強調,各單位的委辦費應該要力行撙節,減少非必要的委辦計畫;相關的委辦計畫其未來的預計成果都應該要說明清楚,等一下就看數位部的說明,我們再來決定刪減的金額,或者是凍結預算,以上。

主席:黃健豪委員。

黃委員健豪:謝謝主席。這次我提的是第6案、第8案、第10案及第11案,針對委辦費的部分。因為這個項下有提到這個名稱很大,就是「建立全民數位韌性,連結民生網絡」,都是在這項下裡面在刪減,第一個,這個委辦費到底要委辦給誰、要做什麼事情、這個經費未來要做什麼,就是有什麼樣的成果,因為在預算說明裡面都沒有講清楚,就要拿好幾億走,大家關心的點就是到底為什麼要花這個錢?這個委辦是你們部內做不到的事情嗎?還是很多業務其實是各部會要做,然後全部丟給數位部?這也是我覺得各部會也要把權責講清楚,所以我們提這幾個刪減案跟凍結案,就是希望待會請數位部要講一下委辦費的後續要怎麼處理,好不好?以上,謝謝。

主席:謝謝各位委員。我個人提的是第5案,也是一樣,對於委辦費是比較反感的。當然有一些是必要的,可是你們在委辦費每年大概編了兩億七、兩億八左右,這個部分我們發覺很多民眾,包括各位委員都覺得,數位部在這幾年成立了,我們對你們的期待是很高的,但是呈現出來的成果,我個人覺得不如預期!到底研究這麼多的計畫、委辦這麼多計畫,為什麼沒有帶動民眾或者委員的感受?這個部分我覺得是你們要去說明、檢討的,所以我提出來是刪減350萬,凍結10%

請數位部說明。部長,你總要先說一下吧!我們這麼多委員提案,你先說一下,你再找誰幫你補充。

黃部長彥男:謝謝召委,還有謝謝各位委員的指導。這個因為牽涉到好幾個司,是不是我們就個別說明?先請韌性司回答,因為大部分是關於數位韌性的部分。

主席:好,幫部長補充發言。

吳代理司長銘仁:謝謝召委。數發部感謝立委對我們委辦案這樣的關切,今(114)年度大概有15個委辦案,我以韌性建設司這邊的委辦案為例。其實我們的委辦案基本上都是很實質的,就是對於消費者權益的部分做這樣的檢視。例如剛才林委員有關切到像5GNSA/SA量測,基本上我們每年度會針對整個國家各地區,定點的話大概7,760個點,還有對於22條省道、國道、高速公路等,三鐵就是高鐵、臺鐵還有捷運等這些,民眾在通訊上面的品質進行量測、把關,讓消費者能夠有參考依據。此外,我們也針對民眾在無線電視的收視方面,尤其是偏遠地區不容易收視到5家電視臺的無線電視訊號,所以我們就透過衛星商店這樣的計畫,將無線電視臺23個頻道能夠透過衛星來發射,到偏遠地區再透過改善站來改善偏遠地區民眾收視無線電視臺的品質。

另外,為了要促進智慧國家的基盤發展,我們這邊的委辦基本上有的是財團法人電信技術中心,有的是相關的,比如以中華電信公司為例,衛星商店的部分,它就透過中華電信公司的衛星商店來提供。所以我們的主要經費,以韌性司為例,大概一億多的費用有七成都是屬於無線電視改善的委辦計畫。以上報告。

黃部長彥男:是不是再請資源司簡單說明一下?

主席:好,請說明,稍微精簡一點,謝謝。

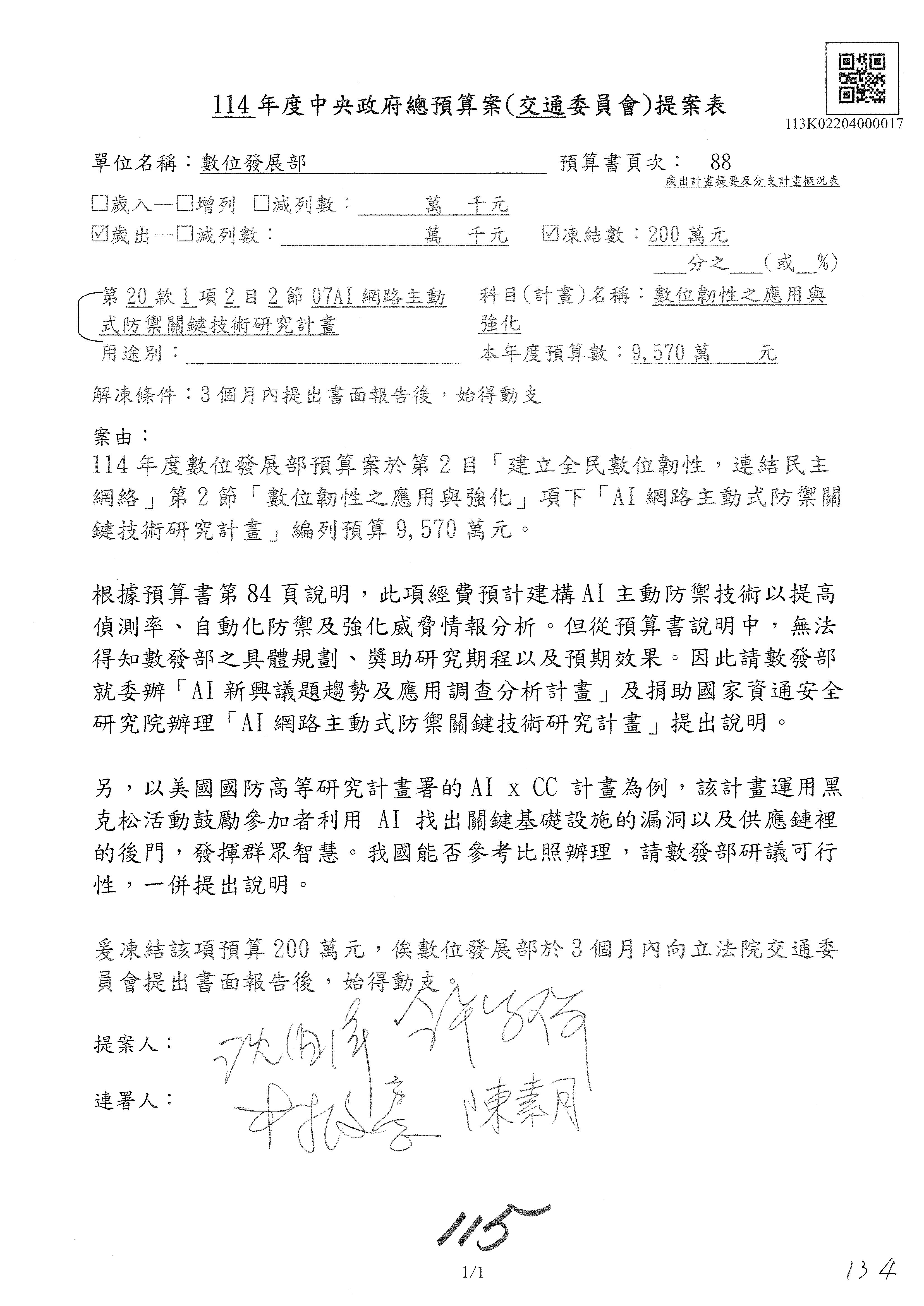
牛司長信仁:是,報告召委,針對您提案第5案新增的委辦部分做個簡要的說明。第一個,我們新增的是重耕屆期頻譜的規劃計畫,大概是針對7009001,8004G頻率馬上就要屆期,必須去做一些評估來做後續的更迭。另外一個是數位創新關鍵基礎設施的計畫,最主要是打造我國的公共程式跟跨機關的數位流通平臺,來輔導地方政府與中央政府推動公共程式碼。另外一個是5家無線電視的數位頻道及公視HiHD頻道衛星上鏈計畫,最主要是提供偏遠地區民眾的收視權益。另外是AI新議題的趨勢及應用調查分析計畫,這是為了建立我國AI治理框架的一個重要參考,強化我國整體技術發展的國際接軌。以上報告。

主席:好。請廖先翔委員。

廖委員先翔:好,謝謝數位部的同仁的大概說明。其實有一些細項好像跟主標民主網絡的落差還滿大的,把民主網絡灌上去,好像什麼經費上面灌了民主兩個字,如果立法院來動,好像就是反民主,我覺得好像有扣一個帽子在我們委員會頭上!好像有民主兩個字,我們就不能動這樣。其實在委員會有一直講,數發部的人員其實一直都不夠,也有請數發部來增加、編足足夠人力,並減少委辦,這兩個應該是相對應的,我們希望在增加人力的同時,委辦費應該也要適度地精簡,否則如果數發部什麼事情都用發包來委辦辦理的話,乾脆就改名叫數位採購中心、數位發包部就好了,就變採購中心就好啦!我剛剛看了一下各個委員單項的刪減動議,如果以同樣的項次不重複,即各項以最大額來加的話,大概是1億的數額。我是建議主席,委辦費這個大項就統刪1億,然後再由他們自己去調節。以上。

主席:謝謝廖委員。好,我想這個部分差不多了,針對通案「業務費─委辦費」的部分,我剛剛看了一下,我們還是以委員提案為基礎來處理。整體來講兩億八千兩百五十三萬餘元的部分,有提案刪除的委員,從我的350萬、1,000萬,林沛祥委員這邊的提案其實是總刪8,000萬,因為你是分在各個項下累積的。我想這樣好不好?針對這個通案「業務費─委辦費」刪減2,000萬,凍結10%,提書面報告始得動支。各位委員有沒有不同意見?

黃委員健豪:8,000萬。

主席:8,000萬?

請李昆澤委員。

李委員昆澤:謝謝召委。剛才數位部有初步的說明,當然我們委員會在過去也都一直要求相關的委辦計畫應該要力行撙節,除非能夠清楚說明相關計畫的必要性以及未來預期的相關效果。但數位部比較不一樣的地方就是,因為數位部成立不久,很多都是各部會來支援成立的一個部會,所以在相關數位產業的部分,這些公務員對他們自己的公務行政是很熟悉,但是對數位產業的發展還是有他先天能力上的一些限制。所以這些委辦的計畫,因為數位是非常專業的,我們說白了,數位產業是很專業的,所以他們委辦的計畫會比較多一點,這個我們倒也是可以有限度地接受一定經費的編列。所以我具體建議是刪除1,000萬,凍結10%,書面報告後解凍。以上。

主席:好。黃健豪委員。

黃委員健豪:謝謝召委。上一輪提問的時候我就問說,到底今天數位部這個預算項目下的民主網路之連結跟民主韌性的關聯性是什麼?剛剛說明裡面一直沒有提到,這個項目編了,然後你的標題是這個,但是內容好像跟這個都沒有關係,你們剛剛的說明裡面也跟這件事情沒有關係,這是第一件事情。第二件事情是,這整個委辦費編了兩億八千多萬,我覺得過去的執行率也不是很高,我具體建議就是刪零頭,留2億給你們,8,000萬就刪掉。以上。

主席:好,謝謝黃健豪委員。

請葉次長再補充說明一下。

葉次長寧:謝謝。跟各位委員報告,首先,我們編在民主網絡的創新發展,基本的概念大概就是我們要維持我們社會最基本的通訊以及網路的連結,所以這個項下有兩個重點,第一個是通訊網路的維持,這部分非常專業,原因是這有很多技術的部分,並不是一般公務機關……所以就像司長剛剛報告的,大部分是中華電信或是電信技術中心;另外一個是前瞻性的規劃,包括未來的頻譜要怎麼重整,包括未來AI要怎麼樣運用到通訊網路上面,這個其實是非常專業性、學術性的,所以我們的確需要委辦的費用來支持,也正如剛才林俊憲委員提的,很多產業的發展我們要追上,但並不是光靠公務機關的同仁就可以做到的。所以跟各位委員懇請,是委辦費我們實在需要,但是我們也理解各位委員對我們的鞭策,是不是可以按照林俊憲委員的提示、鞭策,我們就刪減1,000萬,凍結10%,然後提書面報告後動支?對不起,是李昆澤委員,跟李委員致歉。

主席:昆澤,你看,你的用心人家沒注意到。

請林沛祥委員。

林委員沛祥:主席,老實講,我還是對這個答案一點都不滿意,我建議保留。

主席:好,謝謝。我們接下來就是針對這個部分來處理,其實我的問題跟滿多委員擔心的一樣,第一個是實務上你們需要兩億八的委辦費,可是看起來到今年為止,現在已經跨年了,已經114年了,所以你們113年的預算到目前為止的執行率大概才58%,我不知道這個月再請款會不會到60%70%,我不清楚啦。到目前為止多少?司長,你講一下。

王司長誠明:我們禮拜二的時候才整個統整,我們現在已經到98%了,就是2.8億的部分。

主席:已經到98%了,那為什麼給我們的數字是58%

王司長誠明:因為這筆經費是34個機關在執行的……

主席:你上次給我們的58%是什麼意思?就是事實上10天或20天以內就可以執行到40%?也是不簡單。沒關係,到98%是好事。

第二個是你們要增加的委辦費其中有一個叫AI,現在很多東西掛AI,我們都先除掉,看後面的字,叫做新興議題趨勢及應用調查分析。部長,現在新興議題是什麼?

黃部長彥男:報告召委,比如說怎麼用AI打詐,怎麼用AI來增加我們政府的效率,像這些議題。

主席:你們打詐的費用很多,確定是這一條嗎?新興議題是開放性的,你丟什麼到新興議題,比如說採購法、財劃法,把民眾的反應分析之後……坦白講,我們是蠻困擾的。整個政府的機器,你要丟什麼議題,今天可能把「羅智強」三個字丟進去變成一個新興的議題,然後要怎麼樣去分析,我覺得這個東西太過抽象,而且有點讓人害怕。這樣好不好,針對這個我來處理一下,就是刪減2,000萬好不好?太少?那我們就保留送院會協商。

接下來處理第12案到第15案,也是通案,業務費─一般事務費,提案委員有沒有要補充說明的?林沛祥委員。

林委員沛祥:基本上來講,我認為這575萬的預算,如果以去年的功效來講,老實講在表現的平台上成效很有限。像YT的訂閱數只有3,500人不到,臉書的貼文平均互動數只有雙位數,IG追蹤數可能比現在每個委員的還要少。所以我認為一般事務費基於撙節政府預算,以利開源節流,我主張刪減340萬。

主席:還有沒有委員要補充發言?沒有發言,請你們說明一下,因為我的書面寫得很清楚了,你們一併說明。

黃部長彥男:我們請數政司說明一下。

主席:數位政府司,來。

王司長誠明:謝謝委員。針對第12案,一般事務費從600萬增加了四百多萬,其實這裡面大部分都是因為我們之前的預算編列都是按件計酬,那個預算科目我們覺得編到一般事務費比較合理,所以我們把它移過來,其實並沒有做大幅增加,整個這一塊的經費,還從9,122萬降到了7,547萬,其實並沒有增加。

主席:林國成委員。

林委員國成:我沒有提案,抱歉!我看錯了。

主席:針對第12案到第15案通案,一般事務費項下是6,458萬,各委員的提案有刪減1,800萬的、200萬的、340萬的、50萬的,我們就刪減500萬,凍結10%,提書面報告後始得動支,各位委員有沒有其他意見?折衷一下,500萬。我們把所有提案的金額稍微balance一下,沒有意見,我們往下處理。

吳處長浚郁:科目可否自行調整?

主席:科目自行調整。

接下來處理第16案到第31案,一樣是通案。我再提醒一下,現在是處理通案,等於第幾目還沒開始審,所以待會審到各目的時候,可能還會有凍結、有刪減,這是累加的,你們的財主單位要自己去計算,我不會幫你計算的。

16案到第31案通案,業務費─國外旅費,這個部分提案委員滿多的,有沒有要補充說明的?林國成委員、林沛祥委員、羅智強委員、翁曉玲委員、邱若華委員。

林委員國成:本席提的是第17案,我主張刪減1,500萬,為什麼要刪1,500萬?主要是其中出國有些寫得非常明確,例如到德國漢諾威工業等等,很清楚的,那當然我們一定會支持,但有一部分寫得不清楚,所以在這裡我還是建議不一定要刪到1,500萬,但是適度的刪是有必要的,以上建議主席。

主席:林沛祥委員。

林委員沛祥:對不起,還是因為我以前在民主基金會,看到「民主」這兩個字就覺得貓膩很多。因為民主網路,然後你說去漢諾威?我剛才問去漢諾威幹嘛?結果是去看電腦展,我就覺得這個錢是不是亂花?國外旅費尤其是民主網絡的連結,那乾脆把這兩千多萬全部編給民主基金會就好了,民主基金會的預算才不到三億耶!我們這邊動不動就兩千多萬不見了,老實講民主基金還要補助其他地方,那乾脆把數發部的經費直接轉給外交部民主基金會去還比較實在一點。所以,我覺得民主網絡,如果你們仔細去看這個所謂的電腦展,那其實有很多其他的科目你們應該要編,而不是編在這個民主網絡,說什麼強化通傳網路韌性,這點我覺得這個預算編列太浮濫了。

主席:接下來請羅智強委員。

羅委員智強:我覺得數發部過去有一個民間大家非常熟悉的別名叫做出國發展部。為了找出國的理由,真的是都非常有創意,連民主網絡都編出來了。今天數位發展部到底跟民主網絡什麼關係啊?你數位發展部就應該專注於數位發展的本務,那什麼灌到民主以後,就堂而皇之的變成有正當性了嗎?我今天講最根本的問題,國人對於數發部所期待的打詐業務,數發部交出了多少成績?你不專注於本業,一天到晚搞一些所謂唐鳳式的這種虛晃、奢華的作法,說真的,我們今天為了來幫助人民、監督人民納稅錢的使用,同時也勉勵數發部今天一洗唐鳳門風,不要再繼續用唐鳳這種所謂出國發展部的精神去揮霍政府預算。所以在這邊我們覺得應該要督促數發部少浪費力氣在一些非本務的事務上,多集中心力在數發部的本務、本業,以及人民最期待的打詐工作,把它做好。在這部分,數發部在114年出國預算就高達2,220萬,在34個中央機關中排名第5名,出國計畫高達20項,超越外交部的15項,因此才博得了出國發展部的美名,所以我在這裡幫你們把這個美名摘下來,我的提案是減列1,000萬元,凍結80%,謝謝。

主席:接下來請翁曉玲委員發言。

翁委員曉玲:剛剛羅智強委員說得很好,數位發展部的工作重點已經不是在發展數位技術,而是以出國聞名!本席看到數發部所列舉的國際會議計畫,發現有些計畫根本不需要數發部去參加,譬如涉及數位經貿議題、臺美安全對話會議等等出國考察,這個部分其實經濟部或其他單位就可以參加了。尤其臺美安全對話會議可能由國安會或外交部他們去談就可以了,不曉得為什麼數發部還要出席類似這樣的會議?此外,涉及像網路民主等等的一些出國考察計畫其實也非常多,但是這個跟數發部的本業並無關係。因此本席在這裡提出,針對2,220萬的出國經費刪減2,000萬,認為經費還是要用在刀口上,不該出國考察,亂花人民公帑的經費應該予以刪除。

主席:接下來請邱若華委員。

邱委員若華:謝謝主席。本席提的是第16案,一樣是針對國外旅費。數發部112年的旅費是1,408萬,113年的時候編列了3,133萬,114年編了2,220萬,雖然跟去年比起來少了913萬,可是依舊高達2,220萬。還有數發部跟資產署編列的方式是一樣的,19項出國的會議,其中有10項的地點都只有敘述歐洲、北美、亞太地區,超過50%,本席是認為如果出國的計畫都只是這樣敘述的話,我們要怎麼把預算交給你們來執行?所以本席這邊提案減列500萬,以上說明。

主席:請許智傑委員。

許委員智傑:謝謝主席。雖說現在網路很興盛,用視訊也很方便;但很多事情本來還是要碰面談。出國經費酌減或酌凍,我是可以同意,不過數量還是要少一點,因為有一些跟世界各國的串聯,還是要見面談,才會比較有效果。所以我建議還是要多保留一點,謝謝。

主席:請陳素月召委。

陳委員素月:謝謝主席。數發部是新成立的一個單位,成立之初在出國旅費的編列上,確實是有被外界所詬病;但就我所知,明年度在國外旅費的部分,黃部長在盤整之後,也做了一些減列,等一下是不是請黃部長針對明年度的這些出國計畫,它的一個必要性,做充分的說明,讓各位委員了解。另外,許多委員對於民主網絡之連結與創新這個名詞有很大的意見,本席認為這應該是這個部門成立之初的一個預算科目,就這樣子定調了,如果大家覺得這個名詞太廣泛,有意見,不曉得會計部門之後是否可以對這個科目做適當的修正,讓大家可以更具體的了解,這是我的一個建議。謝謝。

主席:謝謝陳素月召委。請林俊憲委員。

林委員俊憲:謝謝主席、各位同仁。可見大家對數發部出國預算很有意見,其實,數發部的出國預算今年原本編了3,700萬,在委員會審查時被刪了600萬,變成3,133萬;新部長上任後,明年的預算是2,220萬,已經又比今年減少30%。我認為數發部的出國預算在委員會這邊,每次都受到委員很強烈的批判,所以明年的預算比起今年,自己已經砍掉30%。但是你今年的執行,坦白講也不是很好,有好幾項計畫不知道有沒有執行,不知道今年的執行率可以達到多少,待會也請部長說明一下,尤其是明年出國預算相關部分,更應該事先就讓委員有所了解才對。所以,是不是請部長就未來幾項出國計畫重點來做說明,讓委員會了解一下。以上。謝謝。

主席:請李昆澤委員。

李委員昆澤:謝謝召委。我認為數發部最認真的是他們的國會聯絡人,真的很努力,部長要稱讚他一下;其他針對預算的溝通能力以及勤奮的程度,還要多多的檢討。部長很認真,上任之後,針對出國預算就自己主動減了20%,少了九百多萬;也就是說,數發部針對出國的預算,自己已經有了一個初步的檢討。

第二,在說明的部分也不夠清楚,你們現在還有民主網絡司嗎?不是改稱數位國際司嗎?你們有跟委員說明嗎?大家一直在罵民主網絡之連結與創新這個名稱,你們現在已經改為數位國際司了,它所扮演的角色、內涵跟原則,應該要更清楚的跟委員來做說明。我在這裡跟各位委員說明,他們已經自行減列了九百多萬,減少了20%,所以他們現在的預算是2,220萬,部長及相關官員應清楚說明相關預算編列的必要性及其詳細內容。其實這也是我們預算書編列的一個問題,因為預算說明欄的格子空間沒有那麼大,沒辦法一一將相關計畫都清楚說明。但是官員在委員針對預算內容提出相關質詢的時候,就必須清楚的說明,尤其是部長以下這些負責的局處首長,應該都有能力來說明,如果沒有能力,為什麼你們可以坐在這個職位上?以上。

主席:我們先請數位部說明。

黃部長彥男:謝謝召委及各位委員。的確就像剛剛委員提到的,我上任之後的第一件事,就是檢討我們的出國預算,我要求各司處把他們未來的出國計畫報告給我知道,經過討論之後,今年的出國預算我自己刪掉了30%。保留下來的預算,有一些其實滿重要的,因為我們很多的會議牽涉到機敏問題,比如資安的演練、資安情資的討論,或是一些數位經濟的發展等等,主辦單位不接受視訊,所以我們只好現場參加。另外,很多時候這是一種外交,如果對方邀請的是部長級或次長級的一個討論,我們也只好派出部長或次長去參加,所以有幾個會是由次長參加,我自己參加了一個FOC是部長級的會議,包括跟美國國務卿這樣的一個研討會。所以,這種會議有時候是一種國際外交關係,我們用數位的理由去參加國際間這樣的外交會議,現在有很多這樣的活動,我們需要保留一些經費。第一個是在剛剛講的AI數位經濟或是資安韌性上面的交流;另外就是在數位外交上面,現在我們部裡面扮演一個很重要的角色。至於民主網絡這個名稱我們可以拿掉,科目也可以改,事實上在我上任之後,即決定將其名稱改為數位國際司,它就是負責跟國際連結,就是以它實際工作內容,稱為數位國際司,這個部分在行政院有經過申請。以上是我簡單扼要的說明,是不是再請國際司做簡單的補充?

主席:請國際司補充。

莊司長盈志:謝謝召委,謝謝委員。委員提案有關出國預算編列部分,的確如委員剛剛所說的,目前的科技發展非常先進,就數位發展部而言,如果對方的國際會議可以線上參與,我們基本上就是線上參與,就像WTO的一些工作會議,我們都是線上出席;可是有部分會議,必須看會議主辦國、主辦對方的一個安排,有些是沒有辦法用線上會議,比如APEC亞太經濟合作組織,還有自由線上聯盟FOC,還有我們非常重要的ICANN,就是網際網路名稱與號碼指配組織,這些會議都必須實體參與,親自出席,所以我們才編列預算。另外,剛剛也有委員提到,數位經濟跟數位發展部有什麼關係?在這邊跟委員報告,因為在疫情發展過程中,各個國家都發現數位發展對整個經濟幫助是非常重要的,所以各國也在積極推動數位經濟相關的談判,包含我們跟英國在談的ETP協議,現在已經談到一個初步階段;後續還有臺美21世紀貿易倡議也有數位相關議題在裡面;其他還有非常多是其他部會主政,希望我們能夠去談的數位經濟相關議題。第三個部分是有些業務屬於比較機敏的,像部長剛剛說明的資安合作相關的議題,這些東西在還沒有真正談成之前,我們沒有辦法對外去做宣告。所以,有些預算在編列上,我們就比較沒有很直接的去指明我要跟哪一個國家去談。以上說明。

主席:我先請教一個簡單的問題,我們上個禮拜已經處理過的資安署,在資安署署內的預算裡面,國外旅費編列多少錢?因為你們是堆疊的,你現在講了半天說我們資安要怎麼樣、要出國,但它已經編了,你們已經通過的是多少錢?這個不用猜吧?資安署,上個禮拜通過的國外旅費是多少錢?不知道?就一個數字而已,因為已經審過了,沒有要你講內容,我們有小刪,但是多少錢?

謝署長翠娟:我們是761萬,但是刪掉500萬。

主席:你們總共是多少?

謝署長翠娟:7616,000塊,然後刪掉500萬。

主席:刪掉500萬?剩兩百多萬嗎?是這樣嗎?不要亂講!你想一下,好好想一下。

產業署,你們的出國預算我知道也有刪,因為你們編得比較混,你們目前剩下多少?講一下。

林代理署長俊秀:我們編324萬,被委員會刪除100萬,所以我們變224萬。

主席:OK,好。其實包括兩個署……

來,算出來多少?剩下多少?

謝署長翠娟:100萬。

主席:剩下六百多?這是一個背景,就是剛剛談到資安署、產業署有很多的業務都要出國開會,我們理解,但事實上我們在審兩個署的預算時,也都有留一些出國的費用,不是沒留,這樣好不好?我們是不是先嘗試著處理一下,好不好?請羅委員。

羅委員智強:我剛剛聽完我們出國發展部的補充說明之後,我突然有點後悔,我要道歉一下,我覺得減列得還不夠多,我支持林國成委員的減列案,或是翁曉玲委員的減列案。搞了半天,我們在這邊都是瞎忙什麼啊?你跟我講民主網絡,現在又說民主網絡不重要了!你全部以民主網絡來搞出國的正當性到底在哪裡?你賣的是羊頭還是狗肉我都沒搞清楚的時候,叫我們怎麼去審你的出國預算啊?因為你連方向都搞錯了嘛!就是我們講的,就是莫名其妙的一個單位!我要先跟大家講,為什麼今天數發部會變成出國發展部?因為在過去唐鳳的時候,當然也不能完全怪你們,但沿襲唐鳳之風,我覺得是大大不可!所以在這邊我就支持林國成委員的提案,減列1,000萬還太少,你今天好好把你們數發部的本業做好,來年我們看到你的業績之後,再去斟酌什麼樣是必要的出國費用。剛剛主席也講了,有些包括資安署或其他底下的各個部門,事實上出國預算仍然是在。我待會還要講一個,連資安維護費都搞了一堆出國交流的項目在裡面,你們真的就是出國發展部,不砍你們真的有點對不起我們全國老百姓,謝謝。

主席:好。廖先翔委員,再來林俊憲委員。

廖委員先翔:謝謝,簡短發言。剛剛有委員說數發部跟去年2024年比起來,已經自己砍了大概30%,但是我提供另外一個思考。去年浮編比較嚴重,所以社會譁然,如果以112年度,其實數發部的出國預算決算數才1,3429,000元,這個數字也給主席參考一下,因為這個數字其實跟2025年編列的預算落差也是滿大的,給主席參考。

主席:好。林俊憲委員。

林委員俊憲:好,謝謝主席。剛剛部長的說明,部長,你要講清楚,因為我剛剛聽羅智強委員在質疑民主網絡司的部分,你剛剛說明的意思是現在改名為數位國際司,所以你編列預算的時候單位名稱還是舊的名稱,名稱還沒改,那時候叫做民主網絡司。現在已經把名稱改為數位國際司,你剛剛講的意思是這樣,所以不是什麼民主網絡重不重要,其實主要就是名稱,那名稱的這個部分你應該讓我們搞清楚啦。

再來第二個,過去在數發部就主張刪預算了,本席也是,今年為什麼會刪了600萬?那時候就是在委員會我們沒有處理掉。坦白講,黃部長你算比較老實,在編預算送到委員會來以前,你自己又刪了900萬,對不對?其實部長如果要,他也可以照今年的預算送進來,然後讓你砍。但他已經自己先砍了30%,這點我們在審預算的時候,大家要考量進來。也就是說他已經把自己的出國預算先減列了900萬,如果他預期會被刪,他就灌水進來就好了,是不是這樣?所以部長也算是比較務實啦。另外,更早以前幾年度是因為那時候有疫情,所以那時候編的出國預算都很少。因為他自己就已經減列了900萬,這點我們應該在預算審查的時候也要納入考量,好不好?

主席:謝謝林委員。請何欣純委員。

何委員欣純:謝謝召委。今年度的預算在去年審的時候,我跟林俊憲委員事實上對於數位發展部的出國預算這麼多早就有意見了。所以去年在審今年度的預算時,我們是要求要刪減;刪減了之後,今年看到明年度的預算,第一個,我覺得數位發展部沒有說明清楚的是,應該在審預算之前要拜會各個委員,要讓各個委員知道你在這個出國預算,因為去年已經備受質疑,今年你有自知之明,你已經非常衡平而且很紮實地去盤點過哪些是必要的出國計畫跟預算,所以不必要的你已經自砍了900萬,第一個,這個部分你沒有說明清楚,所以大家會誤解,也不知道。第二個,你自己刪減了900萬之後,現在看起來又編了這兩千多萬出來,預計在明年度使用,但你也沒有到各個委員會,包括我的辦公室,你也沒有來跟大家說明清楚,你編在明年度的這兩千多萬,哪些是在盤點過後必須要去的國際會議,所以才會有這些旅費、國外旅費!這每一項計畫、每一個出國的項目、每一個預算的細目,我覺得都是可以公開透明攤給大家看的,而且必須讓國人知道,這樣大家才能夠支持你的預算。這兩點你都沒有說明清楚,難怪現在現場所有的委員有所質疑,包括我也有質疑啊!你剛剛說已經改名叫做什麼民主……以前叫做什麼忘記了,現在叫做數位國際司,數位國際司司長剛剛在說明的時候,也沒有說明清楚明年編了這兩千多萬,到底哪幾個部分是屬於我的,那我明年又打算去哪幾個會議,所以我需要哪些錢,講不清楚啦!你講不清楚,人家要支持你就很困難,包括剛剛很多人都有提出要刪減的數額嘛,你其實誠實地,拜託,公開透明一一攤開告訴大家,明年度到底有哪幾項國際會議是必須要出國的、必須要到場的,而且是重要的,是讓臺灣可以跟國際連結,不管是資訊的互相交換或是資安系統互相的國際連結建置等等,這些必要的、重要性的,你就要講清楚啦,好不好?不然我也會支持其他委員說的酌減,好不好?謝謝。

主席:好。這筆預算數是兩千兩百二十萬餘元,但是我們所有的委員已經很激烈地討論了快大半圈了。我覺得第一個,說真的,數位部,其實你們的業務很抽象,因為很高端,我們可以理解。可是事實上包括司長、署長,能不跟立委拜會、能不來解釋、能閃、能躲,我坦白講,就交通部跟你們數位部來講,我跟你們是真的不熟悉,我是不知道有沒有委員跟他們很熟的?但我真的不熟悉,所以對很多部分沒有信心的原因就是因為:你們儘量不跟委員去談、去審視,因此事情肯定會比較複雜一點。這樣好不好,這個部分再統一說明一次、我們來處理,好不好?你們還要再補充說明嗎?還是剛剛都說過了?不要重複喔!這樣好了,你們說明一下,你們已經改了司,可是你們的預算根本沒有改,一樣是民主網絡之連結,為什麼裡面的內容不是數位國際之連結呢?還是改假的,怎麼回事啊?還是明年會改?請發言。

莊司長盈志:跟召委及委員報告說明。的確之前的預算書比較早期就已經送進來,我們數位國際司的司名是在去年11月發布改過來的,所以會有時間落差。第二個,剛剛委員有詢問數位國際司的業務有哪些會議是必須要出席的?剛剛有跟委員……包含我們自己主政的APEC還有經貿相關的會議,還有包含FOC相關、ICANN,這些都是整個數位發展領域裡面大家非常關切而且必須要實際去參與的會議,所以這些會議也就是當初在籌編的時候,部長重新再審視過一些不需要的我們就全刪了,那目前所留下來的部分都是為了整體數位發展而必須出席的會議,還請各位委員。

主席:準備處理了,林國成委員有什麼建議?

林委員國成:黃部長,你是老實人,這個民主兩個字、歷史淵源你們就要檢討,這個是蘇貞昌院長的時候,民主!你們用這種東西來闖關?以前一黨獨大的時候是可以這樣,好不好?你們難道就把這個拿來貼一貼,主計人員認為名字可以改,項目不能改,所以你就拿來貼一貼,這個問題不是解決了嗎?你們還送來什麼民主,難怪人家……說實在的,難怪人家有意見!什麼叫做民主跟整個資訊有關?所以你們就很喜歡這樣,不要再越說越多。

依我看來,我是同情部長的,這部長根本都不知道!你們這些幕僚就很喜歡在那邊拐彎抹角,對不對?剛剛給你們凍結500萬,你們還在那邊囉哩八唆!所以什麼叫做民主?你們都解釋不清楚!所以我還是建議,真的,我還是建議,要改你們就盡快改,不要假民主去做這些預算的闖關,這一點說實在的,我是看不過去,我只刪一條對你們都很通融了!但是我還是要建議部長,這個預算你真的要好好去研究一下,這些人過去預算都浮編得很厲害,你如果要整理就整理一下,我相信數位部不是今年就結束,明年還是會有,明年再把民主送出來,我也主張全部都刪,真的!

主席:林沛祥委員。

林委員沛祥:主席,我們討論這麼久,本席建議我們直接刪減800萬元,凍結20%,以上。

主席:我們針對於第16案到第31案的通案「業務費─國外旅費」,這樣好不好,因為我們看到裡面的刪減從500萬到2,000萬都有,我們是不是就刪減800萬元,凍結20%,提供去(113)年的具體成果跟明年的計畫,始得動支。來,各位……等一下,我問委員好不好?各位委員有沒有……刪太少了是不是?陳召委。

陳委員素月:我覺得我們還是持平來檢討,因為我覺得刪了800萬對他們在一些業務執行上可能會有一些窒礙難行,我建議我們是不是就小刪200萬,因為他們已經自刪30%了,我想黃部長已經很務實了,如果他照去年的數字送進來,當然讓你刪800萬是綽綽有餘,我是覺得我們就小刪200萬,讓他們明年度能夠表現,我們應該下次還是有機會再審到,做一個持平的建議。

主席:謝謝陳素月召委。來,羅智強委員,針對刪減數。

羅委員智強:我覺得主席已經很客氣了,我覺得刪800萬很客氣。如果主席刪800萬的客氣仍然無法讓數發部接受的話,那就保留,到政黨協商你就看會刪多少!所以在這邊我是支持主席刪800萬,我覺得已經很合理了,不然就保留,謝謝。

陳委員素月:保留。

林委員俊憲:保留。

主席:你還有什麼補充說明嗎?沒有,這一條可以處理。

黃部長彥男:報告主席,我剛剛特別強調,我們已經自己刪了900萬,去年是刪600萬,我們今年自己已經先刪900萬,所以如果再加800萬,就變成刪了1,700萬,那就真的……

主席:這樣好不好?折衷一下,因為二輪其他委員可能還有要提,他們後面再提,這個部分能處理的我們還是處理一下。針對於國外旅費,我們這邊就刪減500萬,凍結20%,書面報告始得動支,就不要再說了,好不好?因為二輪的部分,林沛祥委員,你們如果有意見,二輪你們可以再提,好不好?我們這樣處理,科目自行調整使用。

各位待會發言就稍微針對於重點,感覺有點舉步維艱、走不太動的感覺。接下來審查第32案到第41案,第32案到第41案有10位委員提案,林沛祥委員。

林委員沛祥:謝謝主席。本席在這邊提議的案子比較多一點,不過我想針對第37案跟第40案做進一步的說明。基本上來講,獎補助金真的過高,你們這邊補助到56,000萬在「民主網絡之連結與創新」上面;另外一方面在強化AI網路主動式防禦到8,600萬;甚至我們這邊看到從這38案開始,第37案、第38案、第39案基本上都是相對很驚人的數字,而全部都是獎補助費,本席認為這是過於浮濫,所以本席認為應該做出一定程度的刪減,以上。

主席:接下來發言順序為林俊憲委員、李昆澤委員、黃健豪委員,請林俊憲委員。

林委員俊憲:謝謝主席。我延續剛剛林沛祥委員的意見,你編那麼多的預算,而且是獎補助費,但是我看了你的捐助計畫裡面並沒有杜絕詐騙犯罪問題的相關研究,我覺得這個應該是目前民怨最深的部分,我認為重點應該是在這個地方,關於這個部分的問題研究請問是沒有納入還是在在別的地方?待會請你說明一下,因為國人關心的是,到底能不能有效的處理打詐的問題,因此本席也有提減列,我是提減列5,000萬,凍結10%,再請你送報告,謝謝。

主席:李昆澤委員。

李委員昆澤:謝謝召委。捐助的金額總共編列預算13億元,用途為捐助團體辦理第三代互聯網分散式數位驗證推動架構還有無線電頻率核配相關干擾評估計畫,也包含強化我國網際網路技術社群參與及觀測稀缺資源發展計畫等等。捐助的對象包含財團法人電信技術中心、財團法人台灣網路資訊中心等等,這個部分數位部有來跟我做說明,我同意改凍預算5,000萬,一個月內提書面報告。

34案的補助經費預算是6,092萬,這個部分數位部有來做說明,就是過去黑客松實際成果的應用,包括建置全民參與街道改善平台、導入建立高齡長輩為中心的照顧模式等等,我看到他們也有補助地方政府的部分,來協助地方政府啟動數位轉型。我原本是提案凍結預算500萬,數位部來說明之後,可不予凍結。以上。

主席:接下來是黃健豪委員,再來是葛如鈞委員。

黃委員健豪:謝謝召委。我想獎補助費的部分,大家對於補助地方政府是比較沒有意見的,但是我們看到各項的獎補助費,光是我們共提的第37案、第38案這兩項就高達了8億、9億,包含「運用MOCN技術建置雲端核網提升行動通信網路韌性計畫」,還有第39案的「晶片驅動產業創新再升級」的獎補助費裡面,大家想知道到底數位部的政策目標是什麼?你提的這個計畫是你們的本職學能、是你們的部內業務,還是必須要交給別人來處理?還有像「晶片驅動產業創新再升級」這部分,這是你們的業務,還是經濟部的業務?其實之前就有講過,數位部的業務好像包山包海,什麼都丟到你這邊來,然後什麼都用這種獎補助費包在裡面。我要講的是,其實前面包含委辦費已經給你們了,結果你們現在又放了這麼多獎補助的東西,這個獎補助費你們是要補助哪些團體、哪些公司或哪些計畫,想要達到什麼成效,過去做得好不好?另外,剛剛其他委員也提到,我們提了這麼多凍結或刪減的提案也是因為大家最關注的是你們對於詐騙集團的技術要怎麼樣去遏止、要怎麼樣去控制?在這些獎補助費裡面,你花了好幾億在做這個事情,但好像還是沒有成效。

回到核心的問題,大家對數位部最核心的目的還是希望你們能夠在網路詐騙、在數位詐騙上能夠有一些成效,但是如果這個計畫經費真的給你們且做下去了,能夠達成嗎?還是不行?還是這個錢是要做別的事情?這是我覺得大家提了這麼多凍結案或提了這麼多刪減的最主要原因。所以在刪減部分,我覺得我們還是滿堅持的,希望數位部能夠撙節,然後把這個項目說明清楚。以上。

主席:請葛委員。

葛委員如鈞:謝謝召委。這邊我echo一下第37案,這個MOCN的技術,做多網路的連結,其實我在質詢的時候就有提過,現在全世界都在做近地軌道衛星,但是為什麼我們多網路連結的預算竟然比近地軌道衛星計畫的預算還高?遇到這種極端狀態或者是極端事件的時候,近地軌道衛星的安全性跟韌性應該更強啊,為什麼我們的韌性計畫竟然是擴張上一個世代或既有世代的東西,而不是做下一個世代,或者是各國都已經在增列的近地軌道衛星的計畫呢?這個是我也希望了解的,這裡面獎補助預算的費用甚至高達5億,所以這個應該要說明一下。

40案是有關「AI網路主動式防禦關鍵技術研究計畫」的獎補助費,提出這樣的計畫我覺得還是要予以肯定啦,因為在HITCONM,還有一些資安會議上都有看到部長親自出席,很多官員也親自出席。人工智慧運用在資安的防禦,或者主動式或被動式的策略上,其實各國在這一塊已經開始做了,我們在民間或者在政府相關部會單位裡面也有接觸。但是這個計畫書在我們跟相關單位索要來仔細研讀了以後,我們也認為有不夠清楚的地方。首先是在於KPI或者是目標、目的的設定,到底偵測的準確率要達到幾percent、攻擊回應的時間應該要縮短到多少時間等等的具體目標,我們是沒有看到的。甚至裡面還是有購買一些硬體,比如說,NVIDIA H100等等這些顯示的運算,但是這個運算就我們的理解,政府應該在中央要有一個整體的編列,而不是這裡買一組、那裡買一組,到時候大家實際上的算力反而是更分化的,這樣的作法是不是有經過更細緻的評估跟需求,這個要了解一下。

另外,我們做AI網路的資安技術,不管你是Sentence-BERT或者是Graph Neural Networks,到底你這個用的主要是哪一個技術?成熟度如何?有沒有最小可行性的驗證已經在執行了?或者國際上的成功案例有沒有佐證?我們在這個計畫書可能也還沒看到。另外,在人力配置的部分,還有我們剛剛提到的獎補助的部分,到底有沒有第三方來協助進行評估驗證,這個也是我們非常關注的。因為資安跟數位本身是黑盒子啦,或者說它是程式碼也好,或者是看不到、摸不到的東西也好,我們認為在這裡面的研發跟預算都應該要跟外界的單位,不管是開放透明的組織也好,或者是這些像g0v,或者一些資安協會等等,我們應該要跟外界有更透明的連結,藉由第三方的協作,我們才能夠確保這樣的人力或者獎助的分配是合理的。否則的話,如果我們是政府內部自己來評估、自己來分配,我們怎麼能夠確定會不會到時候出現重南輕北、重北輕南,或者是有可能怎麼樣不平均的劃分,這個也希望能夠予以說明。

我想對於數位我們都強調transparency、強調open;但如果我們在預算上沒有看到這樣的transparencyopenness,我想對於這樣的預算,可能我們也是會有非常多的意見。謝謝。

主席:謝謝葛委員。

現在請數位部說明。

黃部長彥男:謝謝召委,還有各位委員的指導。我簡單的說明一下,有關這個獎補助費,主要是我們下面有三個重要的法人,包括TTCTWNIC及資安院,有一些剛剛講的問題研發都是這三個單位要幫忙執行,這個獎補助費主要是讓這三個法人能夠幫整個數發部,甚至幫整個政府在做這方面的,不管是政策推薦或技術的研發。

至於細節部分,因為這裡面牽扯到好幾個單位,我請韌性司、數政司及資源司來做扼要說明。

吳代理司長銘仁:韌性司就立委關切的補助案來做說明。基本上跟委員報告,以韌性司這邊來講的話,我們著重在陸海空通訊韌性這樣的一個建置,主要的計畫裡面有10個補助案,基本上都像剛才我們部長所講的,也是李昆澤委員所提示的,就是我們都補助轄下的財團法人來強化在通訊韌性方面的能量。至於葛委員有關切到MOCN網路行動5GC的這一塊,跟委員報告,基本上確實,當前、未來的趨勢是低軌衛星,但是低軌衛星基本上目前還是只有少數業者在提供,我們會有這樣一個雲端5GC,基本上它就是一個因應極端氣候下能夠提供給我們的政經級機關能夠強化它的通訊韌性,而且這個雲端將來在極端的情況下有可能會把這個5G的行動網路,透過海外的雲端核心系統來support我們國內的行動通訊,所以這兩個其實是扣在一起的。也就是說,它有用到低軌衛星,也有用到雲端的5G網路通訊,來強化我們整個國家的通訊韌性。這中間的補助案比較多,就是因為明年要著重在實體的建置。以上報告。

主席:請林沛祥委員。

林委員沛祥:我記得沒有錯,上禮拜在審查資安署的預算時,資安署已經有一筆很大的補助款給資安院了,為什麼這邊要重複編列?為什麼這邊重複編列?記得嗎?我記得那一次審查的時候,還請資安院院長過來解釋到底做什麼業務,後來那天我們就讓資安署的那筆補助款經費通過了。這邊剛剛部長也說是要補助資安院,為什麼要這樣做?這會不會重複編列?是同一個科目嗎?是同一筆預算嗎?

主席:這個部分補助資安院的獎補助有多少錢?

蔡司長壽洤:部裡這一塊是補助給資安院進行AI主動式防禦,那個部分是8,600萬。

主席:8,600萬?

蔡司長壽洤:對,跟資安署補助它的部分,這兩個是不同的,這是一個4年期的科技計畫,今年是第一年。

主席:麻煩資安院說明一下,整體的從產業署、資安署到數位部這三個單位,你到底接收了多少資源,讓我們知道一下。

何院長全德:謝謝召委,還有各位委員,我們資安院是行政法人,所以不像政府機關有預算員額的經常基本需求,所以從112年我們掛牌到成立第二年,每一年的補助費,像113年大概是4.5億左右,我們大概是用4.5億來支持相關的工作。要跟委員報告的是,在當時候立法院通過的條例裡面,資安院有幾個重要的任務,除了協助政府的資安以外,第一個很重要的,列在第一條的就是一些有關比較前瞻的資安技術研發,那部分並沒有在剛剛委員講的資安署補助計畫裡面。除了這個以外,我們還協助一些產業。所以剛剛委員關心資安院的部分,包括AI相關技術的研發,葛委員也給我們很多指導,因為這是全世界的趨勢,商業性已經有的,我們不會去研究,但是部長認為我們國內不管是一般的產業資安或資安產業,大部分都是比較屬於中小型的企業,所以資安院由內部人員自行委外來開發出來以後,除了協助政府以外,也可以協助產業,也可以做技術移轉,我想從這個角度希望委員能夠支持這樣的計畫。謝謝。

主席:誰知道資安院4.5億的組成來自三個單位的各有多少?資安署謝署長,你補助多少?你們三個單位要把4.5億湊齊,讓我們知道在哪裡。請問你這邊給它多少?不管透過計畫或透過什麼。

謝署長翠娟:我給它的補助款是12,1048,000元。

主席:就這樣?有沒有什麼透過其他計畫的?

謝署長翠娟:有委外案,但委外案是公開招標,所以資安院也可以來競標。

主席:好,產業署有沒有?

林代理署長俊秀:跟召委及委員報告,我們目前也是招標,是2,500萬。也是用招標的方式,資安院……

主席:用招標的方式,會固定給它嗎?

林代理署長俊秀:不會,那要看是誰得標。

主席:但是每一年剛好它標到,是不是這樣?

林代理署長俊秀:對,它跟工研院……

主席:好,我知道、我知道,技術不錯、技術不錯!

林代理署長俊秀:不是,就是它跟工研院合作來承包的。

主席:你們目前為止只說明了大概1.5億,還有3億在哪裡,誰說明一下?不是啊,錢到底在哪裡?誰要說?等一下,這麼多人舉手,錢都藏在你們幾個司裡面,是不是?來,你統一說明一下,還剩下3億在哪裡?

吳處長浚郁:報告主席,我們本部裡面全部在114年捐助給資安院的是3.4億元。

主席:好,這樣說明完畢,後面不用舉手了,這邊有三億多。可是我覺得今天預算送來這邊,說真的,不分黨派啦,講一個預算的特性,你們其實已經固定要給這個行政法人多少錢,可是有一些是藏在,譬如說具體的補助款給它行政費用;有一些藏在計畫裡面。你的獎補助理論上是招標的,可是你每一年其實已經變成就由你來,我覺得這個對我、對委員來說,這個東西要不然你就編個4.5億,乾乾脆脆的給它,它業務這麼多,你要不然就給它嘛,反正預算是這樣。可是你藏東藏西,說是標什麼案子、標什麼案子,後面呢,大家所有的溪流都是流向那裡,我是覺得對我們來講,常常講說藏預算或者不清楚,你這樣做其實……我覺得對我們委員認真在看預算的時候,因為其他預算根本看不出來有到你這邊來,我個人是這樣建議啦。

各位委員,我們來處理一下,好不好?其實就我個人的看法,因為委辦費2.8億,就委託別人做,獎補助事實上比委辦費更放鬆的,就是丟給別人去做的,這邊是十三億多。這樣子好不好,因為我剛剛看到提案要求刪減幾百萬、幾千萬到2億的都有,我這邊是不是嘗試著做這樣的處理:對於整體的預算刪減1億元,凍結10%,但是刪減及凍結部分要把給直轄市政府跟縣市政府的補助除外,這6,092萬不凍、不刪,其他部分你項目去移。各位委員的意見如何?

請黃健豪委員。

黃委員健豪:召委,不好意思,光第38案跟第37案合計起來就刪了46,000萬,這是總total,這是個別的案子,不是說什麼這一案他刪兩億多、我刪一億多,是這兩案合計起來就刪了4.6億,再加上其他的案子,合計起來金額是滿高的,所以我覺得如果要以統刪的方向的話,我覺得1億有點太少了,至少要再1億啊!

主席:好,黃健豪委員有提出具體建議。

接下來請林沛祥委員,再來是林俊憲委員。

林委員沛祥:我本來是講3億、凍結30%,健豪都講了,我支持健豪的想法。我本來是刪3億再凍結30%,因為老實講,動不動講補助金,動不動什麼數位韌性的東西,這種解釋說真的,所有人都一堆疑問。如果這13億我們就這樣輕輕鬆鬆給它出去的話,我們不知道該怎麼跟大家交代,你知道嗎?不知道怎麼跟選民交代,人家會說為什麼他們可以十三億多花在這上面。你們也知道這是黑盒子,剛剛葛委員也講是黑盒子,既然是黑盒子而你們又沒有辦法說服我們的時候,那我們該怎麼做?獎補助十三億多,然後所有人都相信我們會嚴格把關,所以其實他講刪2億,我本來想說要砍3億並凍結30%。以上。

主席:請林俊憲委員。

林委員俊憲:謝謝主席。部長,待會也請主計回答一下。主席剛才有說,你們既然有四億多是要補助給資安院嘛,但其實在主計法律上是不能在編列預算時就直接指定要給它,這邊相關的法律規定你們要跟委員說明一下,你們可以這樣編嗎?

第二個,這13億裡面,其實你給各地方政府就有六億多了,是不是這樣?主席,你剛說這個部分就不動……

主席:6,000萬。

林委員俊憲:6,000萬?那其他的,你的主要業務大部分都是委託給資安院嗎?四億多嘛!

黃部長彥男:有三個單位,有TTCTWNIC……

林委員俊憲:對。

黃部長彥男:TWNIC就是負責網路的。

林委員俊憲:所以你對這個部分其實也應該要講清楚,因為這種委託基本上也等於是政府單位之間的互相委託。所以就它業務的執行,我想我們應該算那個比例啦,你給它砍個2億,我們委員會從來沒有刪那麼高的比例,主席,你這樣一砍,它的業務還能推嗎?對不對?基本上,我們當然希望你們不要浪費,不要亂做事情;但我們如果刪到讓他們連基本業務都沒有辦法推動,你還要求它能夠做出什麼樣的績效來嗎?所以我是覺得第一個,你先就主席剛剛裁定的,如果刪1億的話,部裡面的意見是怎麼樣,你可以接受嗎?你要先講這個部分,好不好?謝謝。

主席:請何欣純委員。

何委員欣純:謝謝主席,大家好。其實對於數位臺灣未來的建置,大家對數位發展部實在是期待很深;因為期待深就會有要求,也會嚴格檢視。我覺得數位發展部真的要更積極,而且要更詳細跟各位委員說明,如何來爭取大家支持你的預算。像這一個預算,就如同剛剛其他幾位委員所講的,第一個,我們保留給各直轄市、縣市政府的補助預算不動,這個我們當然OK,一定要全力支持。第二個,一開始你們也沒有明確的說明其中有多少錢是給資安院。其實你可以非常公開地說,因為資安院本來就是我們政府資助捐助成立的行政法人,它的位置、它要做什麼事情,其實是很必要而且重要的,尤其現在我們在數位臺灣裡面,又非常重視所謂的資安。在委員會質詢的時候我也一直很強調,第一個資安,全臺灣從中央政府到地方政府,各行政機關資安體系的建置,如何能夠有效地防禦不管是所謂駭客的攻擊或者是境外勢力的惡意攻擊等等,這些都需要人、需要經費!我們要人之前也要有經費,我覺得你要先講清楚為什麼那麼一大筆錢必須要去獎補助給資安院或者是其他各行政機關,這是第一個。

第二個,這個預算裡面的各個項目、計畫、內容是不是有說明清楚?包括我剛剛講的資安以外,我們有很多的部分需要去建置資訊體系,尤其我們現在正在分時程進階式的布建臺灣全國性的資訊脈絡,在你們的計畫裡面,我覺得這個資訊脈絡還是沿用過去的民主網絡或是其他的。你們覺得這個跟現在的計畫、預算或是發展的方向,如果有需要微調的地方,我覺得這個現場就要講出來,就是未來這個預算編進去之後,執行面會怎麼樣微調和精進來符合預算執行的效益?這樣大家就會支持你的預算。像剛剛主席裁示要刪減1億元,如果這個預算被刪減1億元,那你們將如何運作?影響的程度又是如何?是不是會讓一些業務、計畫和資安的問題都窒礙難行?我希望這個部長和相關單位的首長是不是可以趕快講清楚?好不好?我們一定會支持,好不好?

主席:好,葛如鈞委員。

葛委員如鈞:我想我還是很欽佩執政黨的委員,他們也都是非常公正、公允的在看,尤其這個預算大家都盯著,也希望可以說明清楚。我這邊只有2點要補充,我也希望公允,如果這2點能夠說清楚的話,我當然也可以跟本黨的委員說,是不是可以少刪一些?第一個,這13億元發出去給這3個單位,他們能不能再轉發?它能不能再轉發?不然你發出去了,它再轉發、它再轉發、再轉發、再轉發,發到哪裡我們都不知道,這個可不可以講清楚,這是第一個。

第二個,轉發給這些單位,對他們的人員有沒有做適任性的查核?因為資通安全計畫,執行的人力跟單位都應該要有適任性的查核,這一點會不會做?就這2點問題,謝謝。

主席:好,林沛祥委員。

林委員沛祥:好,既然何欣純委員也特地講了一句話,那我也特定講了,為了保持委員會的衷心和委員會的和諧,本席願意改成15,000萬元,但凍結10%

主席:好,這樣好不好?因為這個已經討論滿久了。針對本案,通案獎補助費十三億六千七百八十一萬餘元,我們就刪減15,000萬元,凍結10%,但是其中對直轄市政府的補助、對各縣市政府的補助、政府機關相關的補助六千零九十二萬餘元除外,都沒有問題吧?

何委員欣純:召委,給部長回應一下好不好?剛剛大家的問題部長回應一下,講清楚啦!部長。

主席:好,給部長講一下。

黃部長彥男:報告召委,其實這個工作,剛講3個單位,我先回答葛委員的問題。第一個,這個經費撥下去是3個單位自己執行。第二個,有關查核,我們資安院的資通工作人員是會查核的。另外,獎補助……

葛委員如鈞:他說不能轉包,確定嗎?不要到時候計畫又可以轉包?

主席:針對委員的疑問,誰來回答一下?

葛委員如鈞:他們有那個量能可以執行嗎?

何院長全德:跟葛委員還有各位委員報告,資安院的所有同仁全部都有經過安全查核,我身為院長更是要做特殊、更嚴格的查核,主要還是因為我們有執行一些敏感的東西。第二個,在專案成立以後,交委會的各位委員都很關心要我們一定要培養自己的能力,所以我們所有的計畫都是我們的同仁、很優秀的同仁、年輕人自己研發和開發的。這個部分剛剛葛委員也特別的關心,我就這2點做說明,謝謝。

主席:好,翁委員。

翁委員曉玲:剛剛聽了院長的說明,其實還是不清不楚!基本上,現在這個錢是給資安院,所以資安院自己要有研發的能力,你現在變成你們內部又有各個不同的計畫,這個計畫怎麼可能會是用補助的方式去做?未來你們會不會把撥給資安院的錢,其中又分了其他的子計畫給其他的研究單位去做?或是給其他的民間團體去做?我想剛剛葛委員想要問的是這個部分。

何院長全德:我再說明一下。資安院有一批非常優秀的年輕工程師,我剛剛講過了,因為我們不是政府單位,我們不能編列公務預算,也沒有基本需求,所以就靠每一年部跟署給我們補助計畫,或是我們需要去公開競標。另外跟委員報告,所有的計畫,由部裡面撥到資安院的計畫,全部都是由資安院的前瞻技術工程師自行研發和開發,不會再轉包給其他的法人,這個部分很清楚,我利用這個機會再做個說明,希望委員能夠支持。我們希望能夠透過技術的開發來協助政府機關和中小企業把資安產業的安全做好,謝謝。

主席:所有的委員可能未來都要你資安院的KPI,否則就是我很強、我很壯、我很棒,但是一切都不能檢驗?這樣就沒有辦法給45,000萬元!你說你才剛開始,那我問你,11345,000萬元的經費你們具體的成果是什麼?能夠發展什麼?如果你要說明可能就是書面說明。我剛剛已經說了,你的預算來源有正面的補助、有標案,雖然是公開招標,但一定是你得標,像這種就可以納入每一年的收入。我覺得這個值得研究,既然你們要補助一個單位就明著去補助,讓他們去做就好了,好不好?

我們再折衷一次,刪減12,000萬元,好不好?刪減12,000萬元,凍結10%,請資安院提出具體的說明後始得動支,好不好?各位委員,先這樣好不好?

翁委員曉玲:剛剛本來不是講要刪減3億元?剛剛主席已經英明的說改刪減15,000萬元,我們大家都有好多的埋怨。

主席:沒關係,再讓我裁示一下,好不好?好,就刪減12,000萬元,凍結10%,提書面報告後始得動支。但是一樣,補助地方政府的六千零九十二萬餘元除外,這個沒有凍、也沒有刪,科目挪移不准動這個。其他科目自行調整,但是不准動六千零九十二萬餘元給地方政府的這個,好不好?

我們接續處理,繼續往下走,現在先休息5分鐘。

休息1053分)

繼續開會11時)

主席:請各位就座。我們繼續處理預算。第42案到第45案也是通案,「業務費─一般事務費」項下「媒體政策及業務宣導費」,經費不多,但是我們有幾位委員提案。

請林國成委員。

林委員國成:我要請教一下部長,這個媒體政策及業務宣導費你要編就編多一點,這樣上不上、下不下,265萬是要做什麼?是養網軍嗎?或者要做廣告?你們要做什麼廣告?所以這個部分我認為沒有必要,因為你們要好好去做一下,編這個預算也不是要做電視廣告、也不是要做什麼,而且你們也沒有必要去做廣告,所以本席認為這是沒有必要的經費,雖然是通案,但是你們這個經費是要做什麼?所以我主張要全部刪除。

主席:我本身也有提案,第44案的部分,我提案最主要也是要幫你們,這個預算你們在113年編了175萬,我們在審查114年的時候,你大概增加了90萬變成265萬,有增加,你增加的部分要做什麼?要增加編列預算的起心動念是今年或者去年編的實在不夠用,所以你要增加一些預算做新的計畫。可是倒過來看,112年你們編列預算的執行率只有25%,那一年就作廢了,大概只花了四、五十萬,只需要四、五十萬,當然我是肯定,有要用的就用。113年度目前到11月以前的執行率是28%,所以我個人覺得我們要幫你調整一下預算,第一個,你連續兩年的預算大概都只用不到三成,所以你只需要這麼多,在用不完的情況之下,編預算的時候又多編了90萬,這個編法我是不認同的,所以我雖然是刪減100萬,待會大家統一再來考慮。

請數位部說明。

黃部長彥男:我們請蔡司長說明。

蔡司長壽洤:委員,我們今年編列265萬,最主要召委剛剛說明112113114年,因為112年數位部成立的時候,我們是編在一般行政、秘書處的項下,經過這兩年,我們就編到數位策略司裡面的公關科,真的專責用,但是覈實編列265萬,主要是由資料司、國際司、數政司跟策略司四個司使用。我們114年要去做政策宣導和科普說明,這些都是拍一些簡單的公關工具,並不是給特定媒體的補助或怎麼樣,所以這個部分委員能不能支持,讓我們提書面報告之後來運用?

主席:你的意思我不太懂,政策宣導與一些觀念的科普都OK,但你們今年到目前為止只執行28%,所以今年不用政策宣導、今年不用科普?我覺得這個部分還是有一點奇怪,因為連續兩年都只用了百分之二十幾,你又要增加90萬,所以我只是幫你調整。

請林國成委員。

林委員國成:我在這裡請問一下,你們來溝通的時候,我要你們提供去年的細目,為什麼你們不提供?為什麼不提供?不提供就是沒有必要啊!我要你們提出說明,你也知道我在審預算是非常理性的,只要提出來有理由的,我們基本上都支持。但是我請教一下,我要你們提供去年的細目,為什麼會提供不出來?

蔡司長壽洤:報告委員,我們的資料沒有提供這個部分要跟委員道歉,最主要我們112113年的執行率大概是25%28%左右,因為這分在四個司,有的編15、有的編20,我們會提供這個資料,所以我才會拜託委員,這個部分以後這四個司114年要朝向265萬統一去發包。

林委員國成:我知道,所以這是怎麼一回事,經過你的解釋,原來是編在其他地方,你們現在把它統一編在這個地方,這個我們知道,你怎麼編沒有關係,細目為什麼不給我?所以我才會全刪,因為你不給我就是見不得人,不是嗎?

蔡司長壽洤:沒有,委員,這個部分可不可以凍結50%,細目我再提供?

林委員國成:我審預算為什麼要聽你的呢?很簡單,給我資料我就會放行,我也會支持,你們為什麼不給?你們就是壞習慣嘛!委員向你們要資料好像是要你們什麼東西耶!基本上,給我們資料,讓我們瞭解的越多,我們就會越支持你們,我們交通委員會在審預算,三黨在審預算是非常理性的。我請教部長,為什麼不提供給我,是你交代的,還是他們自己的主張?

蔡司長壽洤:沒有,這個是我這邊的疏忽。

林委員國成:是啊,你要解釋為什麼不給我。

蔡司長壽洤:這個資料我大概給慢了,委員,不好意思!

林委員國成:給慢了,那你什麼時候給?那就剩第二輪的大會來討論,好不好?

蔡司長壽洤:好。

林委員國成:好,那就送到大會。

主席:我覺得這樣很不行喔!每一位委員跟你要資料,說真的,你的人看不到就算了,跟你要資料,這是我們的權利,為了通過預算、資訊公開或對你們的質詢,怎麼會不給資料,今天已經箭在弦上了,你才說要給?

請林俊憲委員。

林委員俊憲:謝謝主席。這個預算全部只有兩百多萬,送協商實在有一點……

林委員國成:他說好啊!

林委員俊憲:你不要隨便亂答應,兩百多萬是要送什麼協商啦,你就在這邊跟林國成委員報告詳細,人家跟你要資料,你也沒給人家。

蔡司長壽洤:我現在立刻給委員。

主席:請部長再說明一下。

黃部長彥男:這個是我們的疏忽,我們道歉,我們資料有了是不是就……

主席:你們的團隊聽一下部長的話,以後資料要怎麼弄,部長再說一遍。

黃部長彥男:我要先跟委員道歉,因為這個確實是我們疏忽的地方,我們的資料是有,是不是現在當場給委員看一下?

主席:真的有點尷尬,每一位委員跟你們要調合法的預算處理資料,你要最快、第一時間就給委員辦公室,這個是基本的,看到你的資料再瞭解預算要怎麼處理,這個部分我覺得是基本的。我來處理一下,265萬就刪減100萬,好不好?刪減100萬,凍結10%,提供書面報告,始得動支。部長,我已經說了,你們也講了112年給你們的錢,你們只執行到四分之一、25%113年已經結束了,你們只執行到28%,但是你還要比去年再多90萬、51%,我覺得在預算的編列上面有不合理性,你們去年的錢都用不完了,還要再多90萬,所以我只是幫你們調整一下,你們去年只用了28%,都用不完,你們再努力去用,我沒有要把你們整個刪減,好不好?這個比較小條的要不要快一點?

請林俊憲委員。

林委員俊憲:部長,如果你在發言說明的時候知道預算會刪減,你也可以提出一個你認為就部裡面希望委員會刪減的數字,你也可以主動提出來,不然我們的主席有時候會比較狠,會砍比較多,比如,你希望這個預算刪50萬,你也可以主動提出來。

林委員國成:部長,一個立法委員要瞭解你們的錢到底花在那裡,像你們剛剛就有資料,你們有9項啊!去執行這些啊!我感覺現在真的是一個不瞭解的狀況,要你們提供資料,你們就是粗心大意,不讓委員知道,我刪掉是剛好而已,你聽得懂嗎?我會認為你們提不出來,你們只有二十幾%,我要的是執行情形。我坦白跟你講,我堅持這些最基本的,就是我們立法委員審預算基本的尊嚴,你們不要以為這樣混著就過去了,立法委員有立法委員的職責,我最討厭這樣,就像你們上一次行政法人不來,我也很不滿啊!其實審預算本來就是我們理性,你們盡心把它說清楚,這樣的預算很快就會取得共識啊!我跟你講,明明你們都有資料,為什麼不給?不給就是什麼?對立法委員一點尊重都沒有,不是要刪這兩百多萬,不是!總是要瞭解一下吧!所以部長,我是這樣跟你建議,像這種東西你們都不把它放在心裡面,對委員所質疑的東西,你們都把它當作隨便,反正有人會幫你們護航。我坦白跟你講,民進黨的委員也是理性的啦!對就對,不對就不對啦!所以我原則上,我也不一定要堅持全刪,主席如何去裁定,我也尊重。

主席:請何欣純委員。

何委員欣純:謝謝主席。主席,我還是請求,是不是可以再討論一下剛剛你裁示刪減的數額,可以再少一點,有兩個原因。第一個原因是在於,我們一直要求數位發展部必須要對於現在民間最深惡痛絕的詐騙,我們要怎麼阻詐、怎麼防詐、怎麼反詐,如果數位發展部有研發出一些阻詐、反詐的系統,他們必須要宣導、要講,有做的就要說,如果你沒說、沒宣導、沒宣傳的時候,大家又會誤會,而且也會不知道,也許就對你們的阻詐、反詐,讓民間深惡痛絕的詐騙行為可能又更氾濫,這是第一個啦!我覺得宣傳費用有時候是必要的,因為之前我們一直要求數位發展部必須要好好地告知國人,你們到底在幹什麼?你們為國人做了什麼?你們對大家最恨的詐騙所做的反詐、識詐、阻詐的系統軟體開發,又開發了什麼?這個要講,這是第一個;如果你們願意講,講得清楚,那要做什麼樣的宣傳?預算當然我們支持你。第二個是剛剛主席已經給數位發展部同仁一個很好的機會,你就把這個265萬為什麼過去的執行率那麼低?第一個,你要講清楚嘛!到底是基於什麼原因?第二個,執行率低是真的、還是假的?後來最終決算時的執行率到底又是多少?還有你今年要為明年度的宣傳費用增加90萬,那又是為了什麼要增加90萬?也許部長你有你的思考跟想法,你也要講清楚,大家才能夠去知道這筆預算到底要做什麼?該不該支持你?如果該支持,我們當然要全力地支持,所以以上,謝謝。

主席:請徐富癸委員。

徐委員富癸:謝謝主席。我個人覺得對數位部,我很贊成剛剛何欣純委員的講法,尤其偏鄉,我一直跟部長也反映打詐在偏鄉,因為資訊的落差,很多老人家不曉得詐騙的手法跟如何去防範,我反而覺得數位部編得太少,應該多編一點,針對宣傳的部分應該要加強,我想還是請我們的委員審慎思考一下,尤其剛剛提到今年增加90萬,到底要做什麼?未來在媒體的行銷上面,應該有不一樣的宣傳手法跟不一樣的媒體項目,應該要說明得更清楚,讓所有委員能夠支持你們的預算案,謝謝。

主席:好,謝謝。其實我跟所有委員都一樣,我們現在審這筆預算是恨鐵不成鋼啊!我們隨便講這麼多,在你們新的軟體上,包括在偏鄉,你們要去宣傳,結果你剛剛講政策的宣導,甚至民眾不知道怎麼科普詐騙這個部分,今年給你175萬,113年只用了49萬,問題點是在這裡,你知道嗎?是恨鐵不成鋼啊!以編預算的邏輯來看,你都用不完,為什麼要再多一點?我一直在講的是這個,再讓你們說明一次,來。

蔡司長壽洤:跟召委及各位委員報告,因為我剛剛有說明,就是過去媒體宣導要分編列在四個司,114年我們有去檢討過會統一發包,把這265萬會好好地做,我是說這個部分,讓我們不管在宣導上面能夠為部宣導,希望委員支持。這邊可不可以懇請委員跟召委,就讓我們凍結50%,提書面報告之後始得動支,不要給我們刪減,以上。

主席:請黃健豪委員。

黃委員健豪:好,謝謝召委。我剛剛拿到提供給國成委員的資料,大家想說你們要來宣導詐騙,而你們在112年前十名廠商資料裡面,真的在宣傳詐騙、反詐騙的就是兩個項目,兩筆都不到15萬,合計大概不到30萬,其他都是一些有的、沒的,就是別的項目,應該是這樣講啦!剛剛主席裁示刪100萬,對不對?一開始裁示刪100萬,其他的凍結,再提相關的書面報告,我覺得合理啊!其實大家對數位部的期待不是你們去宣傳反詐,因為反詐宣傳是別的單位的事情,對你們的期待是在技術面上去阻止詐騙,不是去跟大家講你們不要被騙,我想這是對不同的單位,期待是不一樣的,所以你們112年才會編不到30萬的數字去做反詐騙的行為。我覺得預算編列的合理性,因為講真的,260萬確實也不多,沒錯,但是合不合理咧?就是我剛剛提到的,你們只編30萬而已,所以還是留滿多錢給你們花的,以上。

主席:好。大家充分討論,針對第42案到第45案通案的部分,我就在這邊調整一下,尾數刪掉啦!刪65萬,凍結10%,請你詳細說明為什麼效率這麼差,提供書面報告,始得動支,好不好?各位有沒有其他意見?(無)沒有意見,我們繼續。

跟各位委員稍微報告一下,也徵求同意一下,因為今天總共有4本的預算要審理,剛剛在這個部分,我們每次發言,我的立場一定是讓每位委員講到有飽足感,可是因為有4本預算要審,這樣好不好?各位委員如果要發言,我們就精簡,控制在1分鐘以內為原則,但是沒有人按鈴啦!就這樣拜託一下。

好,接下來我們處理第46案到第66案。剛剛處理的都是通案,現在開始第1目一般行政,徵求委員補充說明。請林國成委員,再來葛如鈞委員。

林委員國成:本席提的是第49案、第55案、第61案及第65案,在這裡提這些,租金的問題也希望部長要去注意。另外一個就是績效好像也不太明顯,這個部分是第61案,也請部長要瞭解一下。第65案,我也建議這個部分小刪,在這裡比較敏感的一個問題,部長,可能你要瞭解,因為這跟人事費有關,基本上如何去刪,我沒有意見,雖然我堅持刪的金額很大,但是大家如果討論以後,也可以適度地刪,我也不堅持。

第二,我要請教部長,你們有一個單位上班在睡覺的這個人,這個人不是只有睡一次喔!行銷中心在上班時吵醒他,行銷中心還被他「嗆注」,部長,這要怎麼處理,是不是可以談一下?這是風氣的問題,聽說這個人背後很有勢力啦!但是我也不為難你,跟你正式檢舉,一定要趕快處理,叫他不要睡覺就好了,好不好?睡覺要晚上才回去睡,真的喝酒喝了受不了,請他請假去睡覺,不要在辦公室裡面睡覺,因為睡覺會有傳染性,他可以睡,我不能睡,感覺很不好,所以不要在霸凌之後,還有一個睡覺的事情。部長,我是好意,我也不是跟你檢舉,雖然這個跟預算沒有直接關係,但還是有一個監督不周的問題,好不好?

主席:葛如鈞委員。

葛委員如鈞:好,謝謝召委,本席提第47案是關心人員人力,我自己是阿宅,我知道阿宅很常熬夜,確實白天可能會睡覺,但是這個就應該要正規化嘛,你要輪班的輪班,尤其我們的工作的環境是應該要更加照護的。這一次數發部爆發三起霸凌案件,最終是兩成立、一不成立,調查結果其實相對比較草率,其他部會對於這樣的事件其實都有比較詳細的報告,但是數發部相對比較不夠完整。

人才真的太重要了,那我們就很快跳過,其實我們資安法有規定,應該要配備1,500位以上的專職人力,但是目前看到只有898位,所以只要能夠進來的,我們都希望能夠全力留住,尤其剛剛又提到資安的專案,資安或資通訊的專業人才攬才實屬不易,讓他們進來了,一定要照顧好他們,尤其他們面臨工時超長,24小時待命,很可能日夜還要輪班,相對的高壓,所以對於霸凌一定要特別重視,尤其是相關的資安人才、資通人才的工作情形,要去建造一個健康友善的環境,我希望部長能夠就剛剛我提到的幾件事,尤其是相關霸凌的案件,能不能簡要的說明,希望能夠營造健康的環境,否則我想行政上面應該予以凍結,同時也希望了解高壓合理的環境。這其實也可能會影響到高階的管理人才,我們看到數產署的署長,我來這邊到現在幾乎看到的都是代理署長,都還是在代理,也有聽聞先前的呂署長待的壓力有點大,好像也不是很愉快,到底新任署長什麼時候要上呢?正式人員能不能補上呢?這個都是我們對人才的關懷,是不是可以請回復一下,謝謝。

主席:接下來是林俊憲委員,再來徐富癸委員。

林委員俊憲:好,感謝主席,本席提第62案,在數發部114年度預算一般行政項下的數位策略規劃及管理,我想請教數發部,關於數位平臺,因為大家之前在委員會也討論過很多次,針對新聞有價的部分,因為有一些平臺都免費使用新聞,廣告收入當然屬於平臺,導致新聞產業目前都面臨到一些狀況,這個部分有很多國家注意到了,所以各國都有一些相關的法規,不知道我們未來要怎麼做?我記得在委員會也討論過很多次新聞媒體議價草案,數發部目前的態度如何,這個草案一推這麼多年,數發部未來要如何規劃?所以本席提凍結案10%3個月內請數發部提報告再動支,謝謝。

主席:接下來是徐富癸委員。

徐委員富癸:謝謝主席。我提出的是第50案,針對現在很頻繁的名人粉絲專頁的詐騙,還有時事案件的詐騙行為,尤其現在投資理財影響非常非常的巨大,當然數發部目前有提出很多的因應對策,不過我們還是應該要求加強各部會的打詐溝通平臺,尤其針對電商業者的資安維護能力,還有第三方支付的防制作為,甚至現在年輕人很盛行的網路遊戲點數詐騙,我想這些案子,數發部應該要認真思考怎麼樣加強防制。所以經過溝通,我提案凍結基本行政工作維持費的10%,請提出書面報告,始得解凍,謝謝。

主席:謝謝。

請林沛祥委員。

林委員沛祥:謝謝主席。本席提的是第64案,有關資訊管理,經過溝通之後已經要改為減列1,000萬,凍結10%,然後改書面報告,不過中間也要特別強調,我要求中間這個科目裡面要列500萬去做雲端防火牆的措施,以上。

主席:好的,我這邊提了兩案,其中第52案改主決議好了,因為我對於每個單位的水電費都希望政府節能省碳,你們提供的資料說,目前為止,你們的水電費執行率已經112%,感覺好像不夠,那我就改成主決議,希望你們再提供說明,具體節能省碳的方式。

59案是針對部長的特別費,這大概是我所有的預算中第一個針對於特別費的部分,錢不多,但最重要的意義在哪裡呢?因為124號我在主持會議時,那時候行政院很多部會都在講霸凌,特別有一個空間在請教你們,那時候謝署長站起來針對霸凌跟所有的交通委員,不是我喔!他透過麥克風說明,這是有紀錄的你們針對霸凌事件已經做過訪談跟匿名的問卷,是人事主任,還是人事處長?你們兩個在那邊演得讓我沒話講,一個點頭、搖頭也看不清楚,但是錄影非常清楚,謝署長說:已經做過訪談跟匿名的問卷。後面我們講到匿名問卷的樣張,我們不知道結果,你們既然是匿名,就把樣張提供給我們,我們正式跟你們調,結果卻調不出來,沒有這回事。你們來這邊說明,因為謝署長是當事人之一,他並沒有參加調查霸凌申訴事件,所以當天在交通委員會的表達純屬口誤,我的天啊!純屬口誤!我今天跟你講刪1億,隔天講純屬口誤,是10億!在交通委員會,我們在談一個非常重要的事情,因為你們這樣的說,所以我們點頭,所有委員不質詢是因為你們有處理了,結果後面告訴我「歹勢」啦,講錯了、說錯了!可是在講錯的過程中,部長你也在現場,這樣的處理之下,我覺得你們的管理機制是真的有問題,署長可以在你面前講一件不是事實的事情。

第二個,他本身能不能參加霸凌的審議小組,你可能也不清楚,其實當時人事處長點頭、搖頭我也看不清楚,我看了錄影帶,我覺得真的是莫名其妙。最後一個,我們在各個部會的預算審議,部長,我個人良心的建議,你是講話最少的,很多事情你都叫司長、叫其他人來說,可是因為我們真的……我知道你是好人,但你是當一個數位部部長,也不是選好人好事代表,這真的沒有辦法,我覺得你壓不住,讓這些你管的官員可以在那邊隨便亂說話,我是真的沒辦法接受,所以我這邊提案在你的特別費刪減50%,請你講到底什麼情況,請數位部說明。

黃部長彥男:謝謝召委還有各位委員的指導,我先簡單針對剛剛幾個委員提的內容,關於第一個葛委員講的署長人選,我們現在有送給院長一個名單,等院長批了以後就會正式上任,希望近期就能夠確認。

人力的部分,我們會特別強調,包括人員培訓跟人員進用,我們會讓資訊人員足夠來執行未來的資訊,因為資訊真的很繁重,這確實是一個問題,是整個政府的問題,資訊人員不夠是整個的問題,我們會特別來關注。

其他很多委員所提,包括剛剛講媒體議價法等,我想我們就寫書面報告再跟委員報告。

至於剛剛召委講的,關於那一天質詢所提的問題,因為細節及整個調查委員會的主席是次長,他有經過一些法律專家的考量,聽取一些建議以後才採取了一個辦法,這是不是請次長在這邊進一步簡單的說明?

主席:不是,我不是要問你後段。謝署長當天說已經做過匿名問卷了,那你現在自己說一下,你當天在交通委員會講的是誤會嗎?你要幫他講嗎?

葉次長寧:是,我可以幫他。

主席:我只是要講這個事件而已……

葉次長寧:是,沒錯。

主席:當天你在交通委員會跟所有委員講的,為什麼講不是事實的話?

葉次長寧:第一件事情,謝署長本身是當事人,所以他完全迴避這個程序;第二件事情,我們當然有通知謝署長說他是當事人,而且可能會對於署裡面採取一些調查措施,其中包括問卷,但是後來在實際調查的時候,主持調查的律師認為他有具體事項要調查的時候,用匿名問卷的方式會干擾他的調查,所以實際上並沒有採取,因為謝署長沒有參與這個過程,所以後面這一段他是不清楚的,所以當時在交通委員會跟召委報告的時候,的確是有發生一些失誤,我們非常抱歉,對召委非常抱歉,實際上那時在調查的時候,問卷是沒有做的,這個先跟召委致歉,整個案子也如剛才葛如鈞委員所提的,特別是針對資安人才培育跟友善職場環境,我們是願意來提專案報告的,以上。

主席:好,謝謝次長的說明。莫處長,你當時是證人,他沒有辦法參加,他在那邊說已經做過匿名問卷,你是人事處處處長,你跟著點頭是什麼意思?莫處長,你回應一下。

莫處長永榮:報告召委,當天我們是透過人事跟國會系統會後再來跟召委辦公室做說明。

主席:你跟我說明什麼?我跟你講,當天我們在開委員會,委員不在現場的,也是本人、秘書透過視訊系統參與這個會議。我要再次的說,來到立法院,甚至你們自己怎麼可以這樣!有就有、沒有就沒有,當天說已經做過匿名問卷了,但你知道嗎?很多員工說他沒有做這個事情,搞得我們跟豬頭一樣,我們說有,他說沒有,所以你們跟我講這是口誤!

好,我們針對這個預算來作處理。針對第46案到第66案,第1目一般行政的費用總共是64,745萬餘元,這個部分各委員提了刪減的數字,最高是到6,000萬,但是有互相累加的機制,葛委員,你有什麼建議?

葛委員如鈞:謝謝召委,關於我提的第47案,其實數發部葉次長有來這邊溝通,他們有答應就這三起霸凌案件一個月內提供交通委員會完整的補充說明,也同意本席的要求,就該部以及所屬機關的資通訊資安人才的培育、健康友善職場環境,向交通委員會提出專案報告。因此,我自己的第47案是同意改為主決議。不過,剛剛部長有提到署長的人選是什麼時候送出的,我希望能夠知道一下,謝謝。

主席:好,第47案改為主決議,謝謝葛委員。

針對於一般行政的部分,我們就是統一處理,兩個部分,第一個,針對於六億多的預算,我們刪減2,000萬;針對於單一特別費的部分,刪減50%,其他整體凍結10%,各位有沒有不同意見?對此,你們已經講過了,你現在要談當天為什麼要騙我們委員嗎?

吳處長浚郁:我不是要講那個,報告委員,我是說這個科目因為跟前面的一般事務費有重複的情況,所以可不可以減少一點?

主席:好,各位委員,我剛剛針對64,000萬處理的也不多,我們就刪減2,000萬,針對於特支費的部分,個別刪減50%,整體凍結10%,提供書面報告,始得動支,各位有沒有不同意見?好,科目自行調整……

林委員國成:等一下……睡覺的問題……

葉次長寧:我們發生的事讓部長承擔……

主席:沒關係啦!他特支費的部分,就借用一點嘛!沒有多少錢啦!

葉次長寧:報告委員,這個是我們幕僚發生的失誤,所以讓部長……

主席:64,000萬才刪2,000萬,還有六億兩千多萬……

葉次長寧:部長的特別費就還是請……

主席:不過我剛剛真的是一個提醒,不要都狀況外,這樣不行啦!

葉次長寧:我道歉!

主席:這樣真的不行,好不好?特別費的部分我們就是做個提醒,整體的部分刪減2,000萬,凍結10%,有凍啊!整體凍10%,提供具體的書面報告,始得動支,各位有沒有不同意見?好,科目自行調整,就這樣;然後其中第47案、第52案改成主決議。

接下來處理第2目建立全民數位韌性連結民主網絡,我覺得「民主」是沒有問題,但是你這樣改來改去,事實上裡面的內容物,我現在跟你扯這個沒有用,但明年度如果你們覺得需要改的話,你們就去調整一下,不要在這邊找額外的麻煩。

葉次長寧:我們檢討。

主席:總經費是166,294萬餘元,這部分提案滿多的,有沒有提案委員要補充說明?林國成委員、陳素月召委、徐富癸委員。

林委員國成:我的是第69案、第80案、第94案,刪的預算也是不少,即5,000萬、3,000萬跟3,000萬,這裡面就是計畫書寫得不太清楚,即第69案,這給部長去做參考。

另外,我的第80案可以改為凍結案;第94案是績效不明,所以這個部分還是要刪一下,當然尊重主席如何去刪減,這個部分尊重主席的決定,以上。

主席:請陳素月召委。

陳委員素月:謝謝主席。本席針對第2目建立全民數位韌性連結民主網絡的經費,我提了3個凍結案,就是第76案、第84案跟第109案,我大概總和講一下,事實上,我們知道在委員會裡面,每個委員都非常關心資安的問題,包括一般社會,民眾也都非常的關心,因為我們知道,臺灣可以說是全球駭客攻擊的熱點,每秒被攻擊的次數就達到1.5萬次。而整個網路的使用,不僅是關係到國家的安全,也是關係整個民生的問題。

我在委員會質詢的時候,也有質詢過幾次,就是跟民生息息相關的包括肉品市場拍賣也好,或是果菜市場拍賣也好,或者是電力、電信等等的使用,都跟民生有很大的關係。所以對於建立整個全民數位韌性,包括關鍵基礎建設的加強,我覺得這個都很必要,本席也會支持,我們也希望在預算的編列跟執行上,數位部要更積極跟用心,包括我提案裡面有提到數位皮夾的問題等等,針對這幾個議題,我們希望數位部要提出書面說明;在政策的執行上,我們也希望能夠更明確,然後讓民眾能夠更清楚地了解,謝謝。

主席:待會發言順序是徐富癸委員、林沛祥委員、葛如鈞委員、邱若華委員、羅智強委員。

請徐富癸委員發言。

徐委員富癸:謝謝主席。本席提出第74案、第75案、第82案跟第107案。首先,第74案、第75案主要還是針對我們屏東縣數位基礎建設不足的部分,尤其是我們偏鄉數位資源的落差、缺乏,甚至未來希望數位部跟NCC針對我們一些沿海鄉鎮防災地區高抗災基地臺的設置,能夠強化相關基本的建置。

針對第82案的部分,我們還是要求關於數位創新關鍵基礎建設,能夠給予屏東縣更多的支持。在第107案的部分,我們還是要求數位部在運用AI技術建立威脅情資自主智慧分析部分,能夠有效提升政府機關的資安防護跟監控預警系統效能,最重要的是要有緊急應變的能力,針對這幾個部分,經過溝通之後,我想我們還是凍結10%,提出書面報告後始得動支,謝謝。

主席:謝謝徐委員。

羅委員。

羅委員智強:我想為什麼一直在強調數發部變成出國發展部?就看我的第71案,科目的計畫名稱叫民主網絡之連結與創新,用途是業務費、資訊服務費,預算說明欄是資訊操作維護費,但是你會發現數發部是用資訊操作維護費為由,在114年度編列高達4,580萬元,但是其中細項很多筆跟資訊操作維護毫不相干,我舉個例子,辦理國際組織與其他機關資通訊技術合作,請問跟資訊操作維護是什麼關係?還有跨國民主技術研發推動,這又跟資訊操作維護什麼關係?參與全球分散式自治組織活動技術交流又跟資訊操作維護有什麼關係?非常多啦,還包括什麼公民科技倫理規範、跨國數位技術實證作業。我要特別說,資訊操作維護應該是跟資訊系統運作有直接關連的,可是數發部的資訊操作維護費卻有很多的國際交流、政策推廣、技術合作的用途,我不是說這些不能做,但是我覺得不應該用技術資訊操作維護的名義來做,那不就是掛羊頭賣狗肉,然後把你想要過的東西藏在一些覺得我們可能看不到的地方嗎?這樣的預算編列名實不相符,請問我們要怎麼樣審查你的預算?所以在這部分,我的提案是主張針對這個4,580萬元,減列3,000萬,凍結80%,請數發部一個月內向立法院交通委員會提出專案報告,經同意後始得動支。

主席:謝謝羅委員。

林沛祥委員。

林委員沛祥:謝謝主席,本席提的是第89案、第101案跟第104案,這三個案裡面尤其是第89案,其實又是跟剛剛智強委員講的差不多,有關民主網絡之連結及創新,還有什麼數位創新關鍵計畫,請具體說明所謂的分散式認證跟授權系統,老實說,我還是認為這筆錢除了解釋不清楚之外,而且會讓人覺得我們是在浪費納稅人的錢。再來,在第101案裡面,數位韌性之應用與強化,然後項目6G產業發展先期研發計畫,其實也是一樣是委辦費,委辦費是不是太高了一點?我們看到這邊委辦費高達將近4,500萬,其實應該檢討其必要性,並具體說明到底6G產業發展先期研發計畫是什麼,是有關IoT的再應用,還是什麼樣的項目?我們這邊都不清楚。另外,有關Hackathon,我剛剛才在想你們知道什麼總統盃黑客松應用創新推動,請問是為期幾天?辦幾場?有什麼樣的內容?想要達到什麼樣的目標?Hackathon不是只有寫code而已,有時候是一些idea的發想,可是你們夯不啷噹就直接2,850萬出去,我覺得獎助經費還是過高,有浮濫編用之嫌,應該檢討其必要性。

主席:葛如鈞委員。

葛委員如鈞:謝謝召委,本席第2目的第88案是關於數位創新關鍵基礎建設計畫,這也是在所謂的民主網絡之連結與創新,我們就先不講這個名稱,這裡面有很多專有名詞,我也算是大概理解,就是分散式驗證、數位工具入口等等,但是這筆預算執行率到8月底,其實執行率只有14%,當然我們一直在溝通,後來數發部有跟本席辦公室了解跟表達,下半年20場座談會就加速辦理,到11月底突然就從8月底的14%變成111%了。當然我想執行完成可以肯定,但是到底做了什麼事情?20場就消化了多少預算呢?這中間還是希望了解一下,如果了解清楚的話,這一案凍結500萬本席可以併案處理。第2目的第90案是關於數位皮夾的建置案,本席也是非常關注,這筆預算近2億元,是2年期的計畫,這個編列的方式數發部有跟本席辦公室說明,但是我想要釐清的就是,因為數位皮夾全世界都在推,它需要做到隱私的保護跟加密的機制,但是就本席的理解,這個專案最終是由有官股的電信公司得標,這家電信公司在過去已經開始有一些民眾,甚至是跨黨派的都有疑慮,說他們可能有一些個資的風險,甚至掌握或分析了人流群眾的資料。現在我們的數位皮夾連金流、錢的流向,都要由這家公司來做,這樣子的作法可能會讓民眾猶豫,懷疑有沒有可能去搞監控、搞後台大數據分析。請部長說明一下數發部怎麼來跟第三方來協作,去做到公正、公開、透明,緩解民眾的疑慮?否則的話,我想預算上本席是希望予以凍結,來追蹤數位皮夾在研發跟推廣上受到信任這部分的成效,謝謝。

主席:請邱若華委員。

邱委員若華:謝謝主席。本席提的是第70案、第72案、第105案、第106案,針對第70案和第72案,第72案的計畫名稱叫跨國民主之技術研發推動等資訊服務,請問數發部什麼叫做跨國民主技術研發?民主可以技術研發嗎?民主的技術要怎麼來研發?本席很好奇,為什麼數發部拿一大堆社會學的名詞跟理工用語合併,讓大家摸不著頭緒?所以針對第70案和第72案,本席提各刪減50萬。再來第105案的部分,就本席了解,這個計畫的名稱叫數位跨域創新淨零先期計畫,編列了335.8萬,有關淨零相關的計畫,數發部另外就有編推動部級所屬單位淨零機制及技術研發,編列280萬,還有數位發展淨零典範之國際技術合作與技術輸出,編列了300萬,這三項的計畫主要是先導研發和輸出,光是一個淨零就分了三項計畫,本席認為有重複編列的疑慮,所以這邊提刪減150萬。

主席:謝謝邱委員。

我自己在這一目有提5個案子,那就統一,不要一一說了,其中委員提到的包括數位皮夾,因為你們已經做了一部分,到底進度如何、大家擔心的資安的問題要如何說明,我這5個案子基本上都是提凍結,希望你們再具體說明,其中包括新的114年到117年的計畫,創建主動式聯防並具韌性的國家關鍵通傳網路計畫,這是一個新的四年計畫,可能要再具體說明一下。包括低軌衛星的部分,因為當時有感覺要組低軌衛星國家隊,但現在是國家去租用國外的低軌衛星,到底未來要怎麼去發展,要具體說明一下,不然現在弄了半天的預算,說我們要自己作相關的研發,但你們現在是資安的預算,到時候又不自己做,有沒有這種可能?接下來是6G的未來式可能要清楚。最後一個是第112案,也是一個新的四年計畫,你們用網路主動式防禦就好了,為什麼要加個「AI」?是因為比較容易過還是怎麼樣?我以上提的幾個案子都是以凍結為主,請數位部說明。

黃部長彥男:謝謝召委還有各位委員的指導。首先我要講的就是,這個案子在前面通案已經刪了1.2億,包括出國經費又刪了500萬,所以我想這邊很多案子是不是可以改成以凍結為主,我們再提報告?剛剛有提到幾件事情,因為很多是跟國際司跟韌性司相關,我是不是請國際司跟韌性司扼要說明就好?

莊司長盈志:召委、各位委員,國際司的部分說明如下,第69案到第72案,還有第79案一直到第91案,在網路政策發展部分,對於這個案子,其實我們在編列預算的時候就已經重新盤點過,所以去年的部分已經減少了649萬元的經費支出。然後在它的預算編列裡面,剛剛有委員詢問到資訊服務費、操作費的部分。跟委員報告,我們在整個專案計畫執行過程中,包含跟臺南、屏東,還有桃園等地方政府,去開發他們所需要的一些公托的系統,還有兒童相關的為民服務系統,這些系統開發出來,後續它必須要有相關的操作維護經費。另外因為我們這邊是國際司,也需要跟國際的一些組織合作,會有一些系統操作的使用情形,所以費用的部分是這樣的編列。

剛剛委員特別關切到數位皮夾的部分,我跟委員報告,我們專案的執行原則,大概都會是在年底,也就是12月的時候,因為它是建置案,分階段建置,一般都會在年底(12月)的時候核銷,所以委員發現前期是14%,後期就整個追上,因為到後期開始在驗收。

座談會的部分,主要是因為數位皮夾的開發這件事情,不管是公民也好,產業也好,或者是政府官員也好,它必須取得大家的認同,所以我們大概開了十幾、二十場的座談會議,主要是要取得這樣的共識。委員也特別關切到保密這一塊怎麼處理?跟委員報告,因為整個數位皮夾的開發,所有的程式碼都會是public,就是整個都會是公開,讓大家去共同檢視,所以在開發的過程中,甚至整個開發完,全部都會釋出,讓全民公視,全民都能夠一起了解。

另外委員也在詢問進度的部分。有關進度的部分,我們今年年底開發出來的是雛形的系統,我們現在已經開始跟經濟部,還有內政部、衛福部等部會討論他們內部系統的介接,如何能夠產生憑證在數位皮夾內。原則上是明年6月會先做完內部測試,明年的下半年會release第一版的公測版本。以上說明。

主席:還有說明?請說明。

吳代理司長銘仁:剛才召委有關切到我們創建主動式聯防並具韌性的國家關鍵通傳網路計畫,這個計畫主要是補助資安院,幫我們做國家通訊與網際安全中心NCSC的維運,以確保我們通傳網路的資安防護。以上報告。

主席:針對第2目,我們先處理預算刪減的部分,委員提案刪減從幾十萬到林國成委員的3億,這樣好不好,很多委員提的是有些計畫正在施行中,有一部分是不清楚的,我們折衷一下,就按照陳雪生委員提案刪減3,000萬,凍結10%,給雪生委員一個面子?

林委員國成:這跟雪生有什麼關係?

主席:我看他提3,000萬,沒關係,各位有沒有不同意見?其實剛剛通案已經有刪了。

請葛委員。

葛委員如鈞:我尊重召委,但是數發部有一些說明要再講清楚,剛剛很奇怪的是一下講private code、一下又說公開檢視,到底是private還是public,請講清楚。如果又是口誤,那麼我們現在趕快校正,不然要刪或凍,我們會搞不清楚。數位皮夾的部分,剛剛說年底,已經有驗收項目了嗎?謝謝主席。

主席:我們刪減3,000萬,凍結百分之十,針對很多項目,大家提出的疑問,請提出書面……

吳處長浚郁:科目可以自行調整嗎?

主席:我講完,你再講,我講話講到一半,你一直跟我搶話講,不然麥克風給你。

我再宣告一次──第67案到第115案,有關第2目建立全民數位韌性連結民主網絡項下十六億六千兩百九十四萬餘元作以下處理:刪減3,000萬元,凍結10%,科目可以自行調整,提供書面報告後,始得動支;另外第115案改主決議。還有不同意見嗎?我們大概中午之前先把數位部處理到一個階段,大家簡單吃個午飯,休息半個小時之後,再來審後面三個單位,如果沒有不同意見,就接續往下審。

接下來處理第116案到第142案──第3目「創新數位跨域協作,奠定智慧應用基礎」,你們寫的那個目都很文學,很有文青感,真的不錯,給你們嘉獎一下。針對這部分,有沒有委員要補充說明?請葛如鈞委員。

葛委員如鈞:謝謝主席。本席的第129案是針對地方政府數位服務品質提升計畫當中的資訊服務費,相較去年多編了三百多萬;可是預算書對於這個資訊服務費說明欄的描述卻完全一樣。我們想資訊數位服務品質每年都在變,現在技術又有巨大的變革,你們連資安計畫都灌了「AI」這個詞進去,到底增加了什麼新的東西,要多編334萬?但是說明欄又沒有講清楚,所以這個AI工具到底是怎麼樣導入?有什麼新的作法?怎麼用AI技術來幫助地方政府執行公務?這個部分是不是也應該要說明?不然的話,我想相關的預算應予以酌凍。

140案是有關數發部正在研擬的促進資料創新利用發展條例,根據數發部提供的資料,有做一些溝通,擬定一些框架。本席想要特別提醒,這個條例的立法目的是希望能夠提升開放資料的品質,創造一個促進政府跟民間資料共享的利他環境,如果做得好,也有可能協助到目前我們生成式AI資料缺乏的問題。本席想請部長說明一下,因為這個預算已經編了,接下來溝通機制的規劃是什麼?先前的座談會有邀請政府部門列席,但是像主管文化內容產業的文化部,以及主管勞動權益的勞動部,都沒有在所謂的資料創新利用發展條例相關會議的受邀名單中,因為本席是在教文委員會,我們也認為在教育文化,甚至是勞動部,應該都有非常多的數據要開放公開,為什麼這樣的一些作法跟會議,竟然有所謂的排他?到底是什麼原因?這個利他的機制要用什麼作為獎勵措施?本席想請相關的同仁做簡要說明。謝謝。

主席:接下來請黃健豪委員。

黃委員健豪:謝謝召委。我的提案是第133案、第141案,主要都是針對所謂的MyData平台,MyData平台這個概念是很好,本來我們期待數位部做的就是政府跟民眾之間很重要的平台連結;但是我們從過去的績效看起來,你們不管跟地方政府也好,還是跟中央政府各部會也好,還是跟民眾之間的連結性,我講真的,可能多數民眾,臺灣2,350萬人裡面使用MyData平台的人真的少之又少,所以我提出刪減跟凍結,這個東西概念是沒問題的,可是問題是你們怎麼好像光是跟政府之間的連結都做得這麼差,那當然沒辦法讓民眾去使用,大家希望數位政府,講那麼多年但是一直成效做得這麼差,你的比例這麼低,跟地方政府的連結也這麼差,那為什麼我們還要給你這麼多的經費做這個事情呢?所以這部分我覺得數發部要講清楚,因為這很單純,這個還比剛剛什麼民主網絡有的沒有的都還單純,單純就是你們跟各級政府連結性的問題而已,然後你們連政府部門的協調都做不好的情況下,民眾怎麼能夠使用這平台呢?以上。

主席:好,委員在發言的時候拜託相關單位要仔細聽,千萬不要在裡面聊天。

請陳素月召委。

陳委員素月:謝謝主席,本席在這個部分有提了第120案、第128案跟第137案,其中第120案針對「健全政府數位服務基礎環境及人才培力」項下有一個「機關資料傳輸韌性強化暨發放共用基礎平台建置計畫」的科目預算950萬元,我們知道機關資料的傳輸韌性強化很重要,因為這個涉及到資安的安全,我們也看到去年10月中發生國防部政風室在辦理所屬人員財產申報的時候把很多高級將官包括國防部長的個資都外洩,這個也引起很大的爭議,所以在這部分本席是提凍結案,要求數發部要針對如何提供跨機關更為安全快速之訊息傳輸服務,增加國人對於跨機關資料傳輸的安全性,盤點各機關系統建置提出規劃的時程,提出書面報告後始得動支。

128案部分,數發部編列了「深化政府資通訊應用建設」項下「強化智慧政府數位發展計畫」,我看到這個計畫的用途是用於辦理政府資訊職系人員的法定訓練、泛資訊人員數位治理素養訓練等等,本席想要請教一下,因為我們上個禮拜在審資安署預算的時候,看到資安署也同樣有編列這個預算,就是針對培訓公務人員資訊專業課程,我不曉得這樣兩筆預算的編列跟執行對象有沒有重複、內容上是不是要請數發部做說明,所以這部分我也是提凍結預算300萬元,然後希望提出相關的書面報告之後始得動支,謝謝。

主席:好,請徐富癸委員。

徐委員富癸:謝謝主席,本席提出第131案,剛剛我們聽到數位部有提到針對「賦權個人打造自主數位運用計畫」,這個很難唸,這個計畫今年是最後一年的預算,從110年總共5年的計畫,數位部編了一億一千七百多萬,但是我們看到的是截至去年7月底,MyData平臺上線超過1年的資料蒐集有七百多項,但是使用次數10次以下的也有高達277項,所以這個占比高達三成六左右,尤其是在臨櫃檢核服務使用次數偏低,比例也高達67%。尤其地方政府的經費有限,資安人力也有限,未來怎麼樣去協助地方政府能夠適時運用這一個平台服務的推廣,我想是有優化的空間,所以希望數位部能夠在促進政府業務數位化的部分應該要加強去輔導,讓民眾數位服務的使用意願能夠提升,所以我還是提案凍結10%,然後提出書面報告後始得動支,謝謝。

主席:好,謝謝徐委員。

在這個階段我個人也有提兩案,第124案主要是針對你們在113年,現在已經變成去年了,提出來的「網路詐騙通報查詢網」,當然在整個過程中間大家有不同的建議,還有也察覺不同的問題,現在我覺得最大的問題是你通報給其他機關之後,很多機關在一定的期限之內根本不理你,但是目前看到這個業務是屬於署級的產業署來主導,你要產業署跟內政部或是衛福部去協調,我覺得是更不可行的,目前看到防詐騙國家隊,我真的覺得不夠合作,是不是成績過低還是怎麼樣,我覺得部長要介入。

接下來第142案,最主要是對於政府專屬短碼簡訊111,被2G簡單的技術去傳送給一些老舊手機,用老舊手機的很多長輩或剛好是比較容易受騙的族群,會不會未來持續向上發展?或是有其他可能性?所以針對這兩案我都是提凍結案,請數位部說明。

黃部長彥男:謝謝召委還有各位委員的指導,這一目主要是我們要建立一個digital infrastructure,幫助政府跟產業做數位轉型,所以很多工作是在奠定基礎的一些技術或者是環境,這裡面很多委員有提建議,很多都是需要再進一步澄清,做書面報告來說明,我是不是可以個別請創新司跟數政司,因為很多工作是跟他們有關,我先請資料創新司跟數位政府司說明,因為這一部分可能牽涉到國家digital infrastructure的建立,所以用凍結之後再做更進一步的說明,我覺得是一個方向。不過關於剛剛一些問題,我先請創新司,因為這牽涉到MyDataOpen Data的問題,還有剛剛關於數位政府司的一些問題,我們是不是請創新司先扼要說明,然後數位政府司也做個扼要說明。

主席:兩位司長,針對於整個凍結案待會兒都會有機會,如果是要很詳細的,短時間是說不清楚所有委員的質疑,但是書面說明的時候提供,所以現在是簡要的回應,好,請。

莊司長明芬:謝謝召委跟各位委員的指教。我先回答一下MyData這個問題,MyData目前使用人次大概已經達到276萬人次,使用率其實節節高升,我們的一些亮點的服務,包括有條件式的換發護照,現在民眾不用去排隊就可以有條件式的換發護照,這也是我們跟外交部合作,以及良民證、身心障礙停車證,都可以有利於民眾來做線上的申請。未來我們都會持續跟地方政府還有中央機關一起合作,召開工作會議以及技術輔導的方式來提供這些亮眼的服務,後續也會加強推廣,讓地方政府以及中央機關都能夠提供好的服務,讓民眾使用。

第二個部分是有關於委員詢問的促進資料創新發展條例這個部分,我們在年底已經完成條例的草案,未來我們的溝通方式就是會在明年的第一季召集相關部會以及專家對這個草案給予一些建議,這個部分我們當然也可以提供給委員來給我們一些建議,以上是我的補充說明。

主席:好,下一位。

王司長誠明:好,針對剛剛委員有提到T-Road或是零信任這個部分的機關導入,我們現在針對A級機關都有協助它們導入,針對B級跟C級機關,我們是把整個安控模組的軟體免費提供B級、C級機關使用,而且我們有一些輔導的資源,所以B級、C級機關如果想要導入的話,我們都會用技術的方式來協助它們做導入。第二個就是針對剛才委員提到的第128案有關教育訓練的部分跟資安署有沒有重複,跟委員報告是沒有重複的,因為資安署的教育訓練是針對資安,包括資安的技術、資安的稽核;我們這邊的教育訓練是針對資訊系統的建置,就好像稽核人員跟建置的工程師一樣,兩個是分開的,而且我們這邊的一些教育訓練其實跟人事總處等等有相關的合作,所以跟其他機關也不會有重複。第三個是針對第129案提到經費是不是有增加,但是功能上面沒有提到,這個部分是因為以前在協助地方政府的網站讓它做得更好,我們是用人工的方式,用一些工具去做一些檢測,讓它們檢測出網站是不是有符合UIUX的一些設計,但是因為這樣子的方式比較慢,所以我們現在想要用AI的方式自動化檢測,讓檢測量能可以提升,所以在這邊我們就有增加300萬,是針對AI的導入,然後檢測的能量。以上簡單報告,謝謝。

主席:謝謝數位部的說明。

我們現在來處理,針對第116案到第142案第3目「創新數位跨域協作,奠定智慧應用基礎」,這個目別總共是十億多的預算,因為剛剛通案也有刪掉,我看到所有提案委員有兩位委員提了3案是刪除,但是剛剛健豪委員也有做一個調整,先翔委員不在,我就幫他做決定了。現在就是刪減200萬、凍結20%,提供書面報告始得動支。各位有沒有意見?沒有意見,項目你們自行調整。

118案改主決議。

好,就按照剛剛的宣告處理。

接下來處理決議案,主決議案第143案到第159案,請各位翻開,第143案。

吳處長浚郁:143案……

主席:我還沒講話,你……我還沒有宣告處理哪一案,你要等我的進度。

來,第143案。數位部。

吳處長浚郁:報告委員,第143案的提案委員已經同意修正文字。

林委員國成:那你就遵照辦理就好……

主席:好,委員有簽字了,沒關係,第143案修正文字後通過。

144案。

吳處長浚郁:遵照辦理。

主席:144案照案通過。

145案。

吳處長浚郁:委員已經同意修正文字。

主席:145案修正文字後通過。

146案。

吳處長浚郁:146案遵照辦理。

主席:146案照案通過。

147案。

吳處長浚郁:147案遵照辦理。

主席:147案照案通過。

148案。

吳處長浚郁:148案遵照辦理。

主席:148案照案通過。

149案。

吳處長浚郁:149案遵照辦理。

主席:149案照案通過。

150案。

吳處長浚郁:150案遵照辦理。

主席:150案照案通過。

151案。

吳處長浚郁:151案可不可以請各位委員把「專案報告」改成「書面報告」?

主席:來,請邱委員。

你們有沒有跟邱委員辦公室溝通?

葉次長寧:1027日有拜會……因為牽涉到通傳會……

主席:溝通如何?因為邱委員人在這裡,你們直接面對。

吳代理司長銘仁:委員,不好意思,我要請同仁確定,不好意思,這個案子基本上我們就是建議改書面報告……

林委員國成:你們提專案報告有沒有什麼困難?

葉次長寧:我們有拜會委員辦公室,那天委員應該是不在?

主席:委員在這裡啊!拜託,你看著委員說明。

葉次長寧:對、對、對,報告委員,我們有拜會過,但是那天好像委員不在,對不對?所以沒有親自跟委員報告,但是委員提這件事情比較複雜,是我們跟通傳會之間的事,不是我們單獨可以決定的,所以我們可以提書面報告,就我們的觀點來報告,但是專案報告我們也沒有能力代表行政院來做這個決定。而且跟委員報告,有一個最基本的概念就是電信管理法的部分沒有問題,因為行政院已經有公告,哪一條是屬於通傳會或是數發部的,行政院已經做成決定了,這個公告資料我們可以馬上提供給委員,沒有問題。

主席:同意嘛?第151案修正文字後通過。

152案。

吳處長浚郁:152案遵照辦理。

主席:152案照案通過。

153案。

吳處長浚郁:153案遵照辦理。

主席:153案照案通過。

154案。

吳處長浚郁:154案遵照辦理。

主席:154案照案通過。

155案。

吳處長浚郁:155案遵照辦理。

主席:155案照案通過。

156案。

吳處長浚郁:156案遵照辦理。

主席:156案照案通過。

157案。

吳處長浚郁:157案遵照辦理。

主席:157案照案通過。

158案。

吳處長浚郁:158案委員同意修正文字。

主席:好,第158案修正文字後通過。

159案。

吳處長浚郁:159案委員同意修正文字。

主席:好,第159案修正文字後通過。

好,今天數位部的預算處理完畢,謝謝大家。

現在中午休息一下到45分……

林委員沛祥:12點半。

主席:12點半來不及,那就40分,1240分我們再開會,請下個單位注意,謝謝。

休息1216分)

繼續開會1243分)

主席:好,我們繼續開會。

接下來處理中華郵政股份有限公司114年度附屬單位預算,請各位翻開建議併案及預算表。

請各位看預算,我們依序來處理。第一個是第1案到第4案營業收入部分。

林俊憲委員,不在。

我這邊是提了3案,總而言之是對你們有信心,所以增加200萬、5,000萬、5,000萬,總共3個加起來是1億左右的預算,希望能夠增列,可以嘛?通過了嘛?通過了是不是?

江總經理瑞堂:沒有、沒有!

主席:沒有?好,來,請總經理。

江總經理瑞堂:報告召委……

主席:總經理怎麼沒有在名單上?來,我們請總經理。

江總經理瑞堂:報告召委,這四個案子裡面第一個案子是銷售收入,銷售收入這個部分因為環保所以我們鼓勵封裝材料重複使用,例如我們的i郵箱、便利箱、便利袋,如果你重複使用可以節省3元到12元。另外因為現在電商其實自己都有自己的包材,所以在封裝材料跟信箱這一些的業績量比較衰退了,不過我們114年的預算數還是比113年的決算數多了1,343萬,然後比113年全年的預估多了1,821萬,也就是說,114年第1案編列的三千六百多萬元也是合理的。第2案是有關整體郵政收入下跌,這主要是因為現在物流配送的潮流、趨勢改變,也就是說物流配送慢慢傾向於超商取貨或是蝦皮的店到店,因為到超商取貨或是蝦皮店到店,所以到宅配送這部分就會比較少,而且店到店的單價也比較便宜,所以要達到277.24億可能比較不容易,而且如果跟112年決算相比,我們還增加了4.66億,然後跟113年整年度的預估數比起來,261.8億還會增加15億元,所以這個部分希望召委這邊能不能夠體諒一下?

第三個是保費收入這個部分,因為金管會對於保險傾向於保障型,不鼓勵儲蓄型。另外,還有一個最主要的原因就是,這一、二年金融投資交易熱絡,投資報酬率很高,很多人的投保意願也跟著降低。我們希望114年的預算數能夠跟113年一樣就好,大概是這樣子,謝謝。

主席:好,聽到說明,那我們就增列1%好不好?看起來比較少一點。

江總經理瑞堂:1%很大,像保險八百多億元,1%的金額就滿大的。

主席:對啊!所以我是說,1億元的話是趴在地下,不知道是千分之幾%?這樣好不好?我們就增列5,000萬元。2,473億元的營業收入預算,我們就增列5,000萬元,好不好?給你們鼓勵,因為你們的勞務收入自己減編了,比113年減少了將近2億元嘛!19,000萬元,我們希望能夠再增加一點,要有信心啦!

江總經理瑞堂:報告召委,可不可以增列2,000萬元就好?因為去年我們的郵務虧損,今年各項業務也都不太容易達成既定的盈餘目標。

主席:這就不要再討論了,就增列3,000萬元好不好?給你們鼓勵啦!收入增加一點是給你們鼓勵。增列3,000萬元,各位有沒有不同的意見?

江總經理瑞堂:報告召委,科目讓我們自行調整。

主席:自行調整,你是希望調整到哪裡?就是心中知道哪裡會賺錢,突然想到的,對不對?OK

江總經理瑞堂:謝謝召委。

主席:好,接下來處理第5案到第26案,服務費用的部分,總金額是1075,564萬元。有沒有提案委員要補充說明的?林國成委員。

林委員國成:本席是提第18案和第25案,預算數一百多億元我建議刪減1,000萬元,以上這些由主席來做決定。

主席:好,謝謝林委員。接下來陳素月召委。

陳委員素月:好,謝謝主席。本席在這個科目提了第11案、第20案和第23案。第11案是針對郵政公司在郵件運輸費的棧儲包裝代理及加工費這個預算科目。我們可以看到中華郵政公司處理郵件業務逐年在衰退,114年度的預估數較112年減少了4.59%,但是預算數卻增加了,所以這個部分,本席希望中華郵政公司可以針對郵政單位的數位平臺跟郵務系統的缺失提出一個說明、一個書面報告,本席是提案凍結預算1,000萬元。

再來第20案的部分,我也是提案凍結預算數1,000萬元,就是針對業務費用─服務費用─專業服務費─電腦軟體服務費這個部分,因為我們看到中華郵政公司數位化的程度較民間物流公司還是有待加強。我們也有看到之前董事長有指示要求資訊處要盤點郵政單位的app跟網路問題,要彙整出郵政數位發展藍圖,可是所謂數位發展藍圖的具體內容是什麼?我們希望郵政公司這邊提出書面報告後始得動支。

再來是第23案,第23案就是郵政公司研究發展費用─專業服務費這個部分,這個部分明年度編列了600萬元,相較112年度的決算數僅執行了1755,000元,所以這個部分我們也希望郵政公司在預算上能夠確實落實執行,不要浮編,所以我是提案刪減預算數100萬元,然後凍結100萬元,請郵政公司提出書面報告後始得動支,謝謝。

主席:好,謝謝。接下來林沛祥委員。

林委員沛祥:好,謝謝主席。本席提的是第16案推展費,本來是刪減200萬元,凍結40%,經過溝通後改為刪減100萬元,凍結10%,以上,改成書面報告。

主席:好,李昆澤委員。

李委員昆澤:好,謝謝。有關外包費預算編列了146,674萬元,這個主要是做為進用勞務承攬人力的經費,其實這幾年來,郵政公司對於郵政公司員工的權益,其實努力的成績應該要給予肯定,不管是直接人員轉為進用人員或是相關權益的保障,或是考績乙等做調整等等,王國材董事長都有在第一線努力的為郵政勞工來爭取權益。但是我們交通委員會不分黨派的委員對於外包費,有關勞務承攬人力的勞工權益,我們都認為保障不足,應該要加強督促承攬公司對於外包人力的權益保障。我是建議不要刪減,因為他們對於郵政勞工或是外包這些,對於郵政公司編制內的勞工權益,這幾年的努力成績都看得見。對於外包的部分,我們應該要給予督促,請郵政公司必須要保障外包勞務承攬勞工的權益。我是建議凍結預算1,000萬元,提出書面報告後解凍,以上。

主席:好,謝謝李委員。這個部分我個人提了2案,第一個是第5案,第5案最主要是凍結10億元,也就是十分之一左右,主要的原因是我們發覺最近網間的詐騙集團利用中華郵政為名,因為中華郵政是我們一般小市民非常信賴和依賴的單位,而且不管是郵儲或是保險或是相關的業務,郵寄的業務跟你們接觸最多,你們最值得信賴,可是我們發現,除了釣魚郵件、釣魚簡訊,或是透過email等等,最近甚至有在通知單上留下郵務專員的手機號碼等等,這也造成詐騙得逞,因為我們才剛審過數位部的預算,其實他們也在努力,但是講了半天,他們也講不清楚。除了他們要努力,我覺得各個單位也要自立自強,因為你們的分支點是最深入各個鄉鎮和脈絡的,你們在微血管這個部分,我覺得你們自己應該要有更積極的作為,所以凍結是希望你們可以想一些方法,因為那不光是打詐國家隊的事,跟我們沒關係。

再來是第24案,我這邊希望能夠全數減列的最主要原因是,113年你們編列了600萬元,目前執行率是27%,所以說,這個研究發展費用好像無法可研,感覺就是可有可無,然後大家也不希望進步,或是沒有什麼議題可以創新,或者你們覺得創新了,可能團隊接受的比例也比較低,我不清楚原因是什麼,至少我們看到113年用不到三分之一的經費,但是你們今年又編列了600萬元,這個部分我覺得很奇怪,尤其112年你們原本編列了600萬元,5項計畫只完成3項,另外2項根本沒有辦理;113年包括2項計畫更改內容,3項暫緩。我覺得這就好像每年600萬元先匡在那裡,然後回去再想,想到再用一下,可是我們審查預算時似乎不能這樣,開張支票,想用就用,不想用就算了。每一年度的檢討,到底你該用多少?能用多少?我們委員在審查預算時給你該用的,那我覺得就足夠了,所以我在這裡要提,如果這個預算你們今年都用不完,那我就要全數減列。請中華郵政說明。

江總經理瑞堂:首先針對林國成委員所提的研究發展費這個部分,事實上,研究發展費600萬元,114年我們有編列3案要執行,這3案剛好是300萬元。另外,有關陳素月委員所提的,113600萬元的研究發展費執行率偏低,只有一百多萬元,不過,我們12月驗收付款後,目前執行率已經達到581萬元。在114年我們還是有編列3個案子,例如說:物流業者的訂價策略跟作業流程、人工智慧,還有我們的資料治理導入方案,這3個案子共需600萬元,所以114年這600萬元還是用得到。

另外,針對調漲工資這個部分,雖然我們的棧儲包裝代理及加工費的預算數有比113年調漲了5.73%。不過,因為公告勞工基本工資就調整了4.08%,調漲基本工資後的勞健保費及提繳的勞工退休金也相對提高了,所以調漲5.73%這個數字應該也是合理的。另外,李昆澤委員有提供勞工權益的部分,事實上,我們的工會都有依照工程會的契約範本來訂定,相關勞工的勞健保以及剛才講到的勞動退休金,還有職災保險等等,我們都會覈實給付,所以在勞工權益這方面,我們也是非常用心的。

另外,針對林沛祥委員減列100萬元的部分,事實上,114年的集郵收入,因為我們的數字跟113年一樣,雖然比112年還高,但是如果跟113年全年的預估數56,890萬元相比,這部分我們還要努力去達成,因為今(113)年我們大概沒有辦法達成,但我們會努力來達成,希望推展費這個部分不要減列100萬元。另外,魯明哲委員提的也是研究發展費這個部分,這個剛才有提到,事實上,113年我們有達到581萬元,114年我們有編列3個案子,這也要600萬元。另外,有關沒有積極防詐的這個部分,其實113年我們有阻詐2,030件,阻詐的金額也達到8.2億元。112年的執行率偏低,最主要是因為我們有一些112年的案子是到113年才驗收付款,所以造成了延誤,以上報告,謝謝。

主席:所以112年偏低的原因是有些案子到113年才驗收付款?

江總經理瑞堂:112年偏低是部分到113年才付款,但是113年我們到目前……

主席:可是你113年偏低的原因呢?

江總經理瑞堂:113年到11月是一百多萬,但是到12月的時候,我們已經執行到581萬。

主席:就快用完了。

江總經理瑞堂:對。

主席:這樣好不好?大家有討論過了,「服務費用」的部分總共是1075,564萬,事實上整體預算比去年少了1.1億,那各位委員有提案刪除的,從幾十萬到1,000萬、2,000萬,堆疊加起來大概有2,000萬,這個部分統一處理,我們刪減500萬元,凍結5%,針對各委員提供說明,始得動支。因為他們分散到各個郵局,全臺灣這麼多的郵局。

500萬還舉手?不用舉手了吧!5%而已啊!

江總經理瑞堂:凍結改成1億,好不好?因為107億的5%……

主席:我感覺5%比較少欸!

李委員昆澤:書面報告啦!

江總經理瑞堂:好,謝謝,那改書面報告。

主席:因為沒差啦!凍結5%你就提供書面報告,也沒叫你專案報告,好不好?

江總經理瑞堂:好,謝謝。

主席:凍結的部分不要再引發爭議,我們就做這樣的處理,刪減500萬元,凍結5%,書面報告始得動支。

江總經理瑞堂:謝謝委員。

主席:科目自行調整。

好,各位沒有問題,我們接下來處理第27案至第40案,有沒有委員要補充說明的?

請徐富癸委員。

徐委員富癸:謝謝主席。我提出第27案、第28案、第29案、第30案、第39案、第40案,共6個案子,其中第27案至第30案是針對中華郵政公司在112年度決算淨虧損十六億多,較預算數更是大幅減少一百零五億多,檢視主要的營業項目,其中包含郵件、匯兌及簡易壽險這3項,營運減少的金額非常多,從5,900萬到475億之間,針對這個部分,未來我們要求中華郵政應該要檢討整個提升收入的對策。

那這個連動就是在於第28案的部分,因為這樣的虧損造成中華郵政公司在招考人力的部分減少,很多地方遇缺不補或是沒辦法解決人力的缺口,導致同仁的工作負擔加重或是無法做調動的處理,所以這部分我們希望提出檢討。

29案的部分,中華郵政為了要提供客戶更便利多元的開戶方式,滿足現在的數位客群需求,應該要去檢視數位存款帳戶的狀況,要持續進行優化服務。

30案的部分,有鑑於郵政專用信箱的時空背景,目前我們檢視之後,發現從110年到1137月出租的情形有減少,從十三萬六千多個減少了二千五百多個,出租數更是大幅減少五千多個,剩下八萬四千多個,我想中華郵政公司為了避免信箱空置,出租率過低,也應該逐步檢討這個業務的需求,所以這4個案子我們提出凍結「勞務成本」各1億元,提出書面說明。

39案的部分,有鑑於中華郵政公司最近幾年的壽險收入投保率跟普及率都有下降的狀況,我們現在看到壽險新契約被保險人還是偏重在中高齡的部分,所以中華郵政公司應該積極開拓年輕族群的保險市場,增加壽險的收益。

40案的部分,有鑑於電子網路的投保業務,我想其他的壽險公司大家都蓬勃發展啦!但是中華郵政公司成長的比率偏低,到目前為止只有增加1.69%,尤其又是以員工電子保單的契約為主,可見中華郵政公司在推廣網路投保及保單電子化的部分有加強的空間,所以針對「金融保險成本」的部分,我們提出凍結1億元,請中華郵政公司提出相關的書面報告始得動支,謝謝。

主席:接下來請陳素月召委,再來是林國成委員。

陳委員素月:謝謝主席。本席針對中華郵政公司在114年度預算編列「其他郵務成本─材料及用品費」,有編列23,2881,000元的預算來辦理規劃、設計及開發製作集郵商品等費用,我們也看到中華郵政公司這一次搭上了棒球的熱潮,針對中華職棒臺灣英雄奪下12強賽的冠軍,有發行相關的紀念郵票、紀念郵摺,然後也引發搶購的熱潮,這個我們給予肯定啦!所以本席這個提案主要是希望中華郵政公司能夠多有這樣子創新行銷的思維,然後創造更多營業的收益,我這個提案改成主決議,謝謝。

主席:好,謝謝。

接下來請林國成委員。

林委員國成:我想郵政公司基本上也已經按部就班行之有年了,雖然我提了第31案及第34案,我希望還是要凍結一下提書面報告,我是建議凍結20%,然後提出書面報告,以上。

主席:請中華郵政來說明一下。

江總經理瑞堂:針對徐委員所提的,112年虧16.55億,其實最主要就是我們海外投資的避險成本造成的,我們在海外投資大概有12,600億,因為都是外幣計價,以美金為主,因為兩國的利差造成我們避險成本在前年虧損了294億,去年應該也是接近這個數字,並沒有減少。

另外,招考人員遇缺不補,其實並沒有遇缺不補的情形,主要是因為郵務造成的虧損,我們前年虧了三億多,去年大概要虧16億,虧損表示你的郵件量減少,那你收入減少然後支出又不變的話,整個虧損就會擴大,所以並不是遇缺不補,最主要是郵件量下跌,所以我們必須要撙節一些人手,不然郵務的虧損沒有辦法去改變。

另外,數位存款帳戶的推動確實沒有達到我們預期的效果,最主要就是數位存款帳戶是增加一個帳戶,但是它很多的功能慢慢地在我們實體存簿帳戶裡面的app也可以去達成,所以迫切性沒有那麼足夠,不過我們還是會努力提供一些獎勵措施來推升數位存款帳戶。

至於專用信箱確實也是衰退,信箱數跟租用數確實是衰退,我們會積極地來研議看看,到底專用信箱衰退的原因,或者必須用什麼手段來獎勵,引起各局積極來促銷專用信箱。

壽險收入減少,保單還是在中高齡人,最主要是因為年輕人的經濟,他的收入、收益並沒有那麼高,另外就是剛才有提到,金融投資的收益性比較高,很多年輕人認為我賺這麼多錢可能就是來買一些金融商品,或者我根本沒有閒餘的錢來繳付壽險收入,那我們會透過一些行銷活動來鼓勵、招攬一些年輕人。

另外就是網路投保的部分,事實上我們在去年有推動一個新的88定期壽險,我們希望透過這個新的壽險,能夠在網路投保或者電子保單這方面有所助益。

另外,陳素月委員提到我們的材料用品,還有提到棒球12強,就是鼓勵我們多做一些集郵的行銷部分,確實在去年1124日取得棒球12強世界賽冠軍的時候,我們有推出了明信片及郵摺,還有個人化郵票,那這一組最近看起來,郵摺的部分大概賣了兩萬三千多本,明信片賣了十幾萬張,整個加起來有大概有1,200萬左右的收入。

另外,林國成委員的第31案及第34案,提到窗口裁了兩百多人,最主要是因為現在臨櫃的成分,一般年輕人都不臨櫃,大部分臨櫃都是60歲以上,所以整體的業務量是衰退,如果你業務量衰退,然後你沒有人員適度撙節的話,要達成公司的盈餘是不容易啦!所以按照我們的人數評給標準應該是要裁兩百多個,但是事實上我們也沒有裁那麼多,只有裁一百多個。因為現在網路那麼發達,很多事情都是網路上可以完成,其實另一方面也顯現郵局有做了一些改變,方便儲戶有很多的業務不必到郵局來辦理,在網路上就可以完成,希望各位委員儘量支持我們郵局的預算,謝謝。

主席:請王董事長補充說明。

王董事長國材:各位委員大家好。我想大家很關心我們112年的決算,就是郵政公司首度虧了16億,我跟各位委員報告,經過去年下半年大家的努力,去年已經轉虧為盈,大概可以賺25億。的確在郵局這邊,郵政公司是面臨到很大的挑戰,郵件減少、包裹競爭,包括我們的壽險和儲匯都面臨銀行和壽險公司的競爭。事實上剛剛幾位委員所提的很好,比如說郵政專用信箱,現在使用率是六成,但是我們的i郵箱大概五成多,我們現在不管是i郵箱把它轉成寄取店,還有包括數量,因為櫃臺來的人少以後,我們有一些櫃臺也會把它變成比如說i郵箱或是這方面的一部分,也就是說郵務轉型是現在最重要的一件事情,是郵政公司最重要的一件事情,現在也都按照我們的步伐,包括數位轉型,還有包括我們客戶關係的維持,都持續在進行中,很謝謝各位委員的支持,謝謝。

主席:謝謝中華郵政的說明。

提案委員大致已經補充說明完畢,我們看一下刪減的部分,現在是到第40案嘛!從幾百萬到一億多,廖先翔委員,對刪減有沒有什麼堅持?沒有堅持。我想這樣,因為這個項目的費用滿多的,但是第一線郵務人員的人事費用也在這裡,為了避免錯誤傳達訊息,我覺得這個部分就採凍結,給他們說明,各位委員有沒有其他的想法?

陳委員雪生:沒有。

主席:沒問題啦?就不刪,我們凍結10%,請你們提供書面報告,各委員提的方向不一樣,請你針對各委員提書面報告後,始得動支。

江總經理瑞堂:謝謝召委。

主席:各位如果沒有意見,我們就接續往下。

林委員國成:好。

主席:等一下,第37案改主決議。

我們接續處理第41案至第46案,李昆澤委員要不要說明一下?

李委員昆澤:謝謝召委。有關於第43案「管理費用」的預算,編列了316,587萬,依據違反勞動法令事業單位(雇主)查詢系統資訊,中華郵政公司在113年度發生了2件違反勞動基準法的違規狀態,違反的內容包括延長工時未依規定加給工資、未依法給付休息日工作之工資、未依規定每7日中給予勞工1日例假及1日休息日,嚴重影響郵政勞工的權益,應該要檢討改善。郵政公司這幾年對於勞工權益的保障有在努力,但是還是有這些事情,應該要檢討改善,有來做說明啦!我可以同意改凍結1,000萬,提書面報告後解凍,以上。

主席:請林國成委員。

林委員國成:我是第44案,我是提凍結啦!本來是20%,可是在這個部分由主席來做裁定。

主席:我的提案如書面說明,請中華郵政來說明。

陳委員雪生:簡短一點好不好?

江總經理瑞堂:簡短,好。李昆澤委員所提的2件違反勞基法這個部分,第一案是因為他認為我們沒有給他工資,最主要是這個員工沒有上班,然後戶頭結清了,雖然我們有到法院去提存,不過後來還是被裁罰,我們有提起訴願,訴願被駁回,但是我們還是提起行政訴訟。第二個,有關勞基法這個部分,可能是我們的主管訓練不足啦!代班主管沒有注意到這個,我們也會去做改善。

另外,林國成委員重視交通車輛違規的案件,事實上我們113年確實比112年還要多啦!我們已經要求各局去加強注意,尤其現在是科技執法,所以一些違規會比較嚴格,我們已經……

陳委員雪生:可以了,不要再講了。

江總經理瑞堂:謝謝。

林委員國成:總經理,我跟你講,我當議員16年都幫你們開了很多協調會,確確實實在這個部分,在交通法規裡面,它是不把你們納入緊急人員,都是市警局,我幫你們開了好多協調會,節省了好多單子,我認為這個也要把它當成問題來研究,是不是請求警察局或者交通法規要把你們納進去,或者你們應該要怎麼約束,這個部分我還是建議一定要做啦!

主席:這個階段因為所有委員提案的方向不一,但是都是凍結10%20%,我們就採凍結10%,請提書面說明始得動支。

陳委員雪生:好。

主席:各位有沒有不同意見?沒有不同意見,對,就整體啦!

好,各位沒有問題,我們接續處理第47案至第49案。

陳委員雪生:5,000萬。

主席:刪除的部分,可能李昆澤委員要發言一下。

李委員昆澤:謝謝。「固定資產建設及改良」,這個預算是478,925萬元,相關的預算包含了專案計畫、一般建築及設備等等,考量過去部分專案執行狀況不佳,所以我建議刪減預算5,000萬,凍結5,000萬,提書面報告後解凍,以上。

陳委員雪生:好,同意啦!刪減5,000萬。

林委員國成:刪減5,000萬嘛?

李委員昆澤:讓郵政公司說明一下。

主席:請中華郵政說明,執行不佳的情況說明一下。

江總經理瑞堂:最主要是因為我們臺北郵局都更是一個很大的工程,但是臺北郵局的北門博物館是市定古蹟,市定古蹟你要去翻建可能必須要經過文資審議,最主要就是文資審議這邊卡到了,所以影響到我們後續工程的執行。這個沒有辦法,因為文資審議是獨立的,我們沒有辦法去影響它所做的決定,謝謝。

主席:請林國成委員。

林委員國成:我請問一下,不管是董事長或總經理都可以回答,我們郵儲現在投入股市的投資,報酬率有多少?金額有多少?請說明一下,好不好?

江總經理瑞堂:投資股市大概2,500億左右,有分儲匯跟壽險,儲匯大概七點多,壽險應該十點多。

林委員國成:報酬率?

江總經理瑞堂:對,報酬率,因為……

林委員國成:七點多哦?

江總經理瑞堂:當然是比較少,因為郵局……

林委員國成:用功啊!

江總經理瑞堂:不是,平均16%,到目前16%,最主要……

林委員國成:不然你跟我說7,你是怎麼樣?

江總經理瑞堂:我是看11月的數字。

林委員國成:到底多少?報酬率多少?

呂處長文偉:整個年度報酬率是16%

林委員國成:對啊!總經理,你要「暗槓」哦?

江總經理瑞堂:不是,我是算到11月,我的資料是到11月。

主席:哇!你12月一下賺8%啊?

林委員國成:不可能!總經理,我跟你講……

主席:不要再講了,不要再講了。

林委員國成:我會問這些東西就是我多少也略知一二,所以不要這樣啦!總經理,我們說實在的,到底多少?

呂處長文偉:12月底的話是16%

林委員國成:對嘛!還要加強一下啦!人家都賺爆了,你們還只有十%多,好啦!

主席:請陳雪生委員。

陳委員雪生:昆澤委員,部長剛剛上臺,你刪人家5,000萬幹什麼?

李委員昆澤:剛才總經理已經說明得很清楚,因為它是屬於文資審議,所以行政程序繁瑣,它沒有辦法去執行,就是說它的執行率會不佳……

陳委員雪生:那你要刪不刪?

李委員昆澤:5,000萬,然後凍結5,000萬。

陳委員雪生:還是刪5,000萬啊?

李委員昆澤:這符合他們的執行率……

陳委員雪生:董事長,還要刪5,000萬嗎?

主席:差不多啦!可以啦!沒問題。

王董事長國材:是不是2,500萬好了?因為我想……

陳委員雪生:2,500萬是不是?召委,你裁示好了,不要講了。

王董事長國材:因為我們北門的都更,我現在也在催他們啦!不要說好像認為執行不到,我覺得編預算要……

李委員昆澤:不過我要提醒郵政公司,都更是很重要,但是文資的保護更是重要的工作,以上。

主席:這樣好不好?大家已經討論到一定的階段,我也請中華郵政能夠瞭解,委員在審預算不管是凍結、刪,有他的一個背景跟意義啦!就是說你做得很慢或者你困難沒有辦法解決,我們什麼都不說就這樣過了,這個委員會很奇怪,我們是不是就刪減3,000萬元?好不好?刪減3,000萬元,凍結5,000萬元,提供書面報告始得動支。

陳委員雪生:給部長一個面子,2,500萬啦!

主席:沒有,他不差500萬,你知道嗎?

陳委員雪生:我知道,他開口2,500萬了,幹嘛咧?

主席:我在看昆澤委員啊!

李委員昆澤:尊重召委,尊重召委。

主席:那我們就刪減2,500萬元,凍結5,000萬元,提供書面報告始得動支,科目自行調整,但是要拜託中華郵政,很多案子不是放在那邊,每一年審預算基本上都沒什麼動作,這樣是不行的。

好,大家沒有意見,我們接續處理主決議,決議案第50案至第62案,請各位翻開第50案。

50案,中華郵政有問題嗎?

江總經理瑞堂:遵照辦理。

主席:50案照案通過。

51案。

江總經理瑞堂:遵照辦理。

主席:51案照案通過,

52案。

江總經理瑞堂:遵照辦理。

主席:52案照案通過。

53案。

江總經理瑞堂:遵照辦理。

主席:53案照案通過。

54案。

江總經理瑞堂:遵照辦理。

主席:54案照案通過。

55案。

江總經理瑞堂:遵照辦理。

主席:55案照案通過。

56案。

江總經理瑞堂:遵照辦理。

主席:56案照案通過。

57案。

江總經理瑞堂:遵照辦理。

主席:57案照案通過。

58案。

江總經理瑞堂:遵照辦理。

主席:58案照案通過。

59案。

江總經理瑞堂:遵照辦理。

主席:59案照案通過。

60案。

江總經理瑞堂:遵照辦理。

主席:60案照案通過。

61案。

江總經理瑞堂:遵照辦理。

主席:61案照案通過。

62案。

江總經理瑞堂:遵照辦理。

主席:62案照案通過。

各部會要學你這樣,速度就快啊!中華郵政股份有限公司預算處理完畢。

我們換場,休息5分鐘。

休息1323分)

繼續開會1329分)

主席:各位委員,我們繼續開會。

接下來要處理觀光署相關的預算,我們補充介紹,觀光署周永暉署長,還有主計室杜曉縈主任,剩下都是團隊嘛?好,請各位委員翻開交通部觀光署及所屬114年度……

林委員國成:主席,可否……

主席:要退回啊?

林委員國成:不是,可否讓我說幾句話?

主席:請。

林委員國成:我原本是要把基金跟觀光署的預算退回去,我是替立法委員爭取尊嚴的問題,我要拜託次長、拜託署長,立法委員反映給你們,有兩個問題我極為不滿,第一,在大鵬灣發生車禍之後,圍欄以及電線桿損壞,我反映請他們儘快去修,結果拖了老半天,還騙委員說修好,結果我叫人去看,根本沒有修,這個是對立法院非常不尊重,這是第一點。

第二點,人民的請願案我反映給署長,署長也答應要處理,我認為公務人員依法行政這是OK的。人民有請願案,立法委員要提出這些陳情案,那大家可以來協調溝通,本來就是這樣,但是署長你知道,可以放縱你的處長都不處理,搞了半年都不處理,所以本來我對於這些預算是非常有意見的,不過經過昨天,署長你也答應我,但是現在在開會有錄音,請問你,我現在那個陳情案件,人家是有理由的,你看了也認為不行的,你們到底要不要處理?我要你答復,要不要處理?

次長,你知道這件事情,我坦白跟你講,找署長以後沒有用,我才去找部長,可是找部長還是一個月沒有下文啊!部長跟我講說他有交代啦!為什麼會產生這個問題?這是對立法委員非常的不尊重,不是只有我的問題,有可能發生到所有委員的身上,所以我坦白跟次長講,也要跟署長講,屬下所做的事情你們無法去監督他就代表你們領導有問題,所以你預算如果要審,請問第一個,這個人民請願案要不要解決?你只要說要解決,今天大家來審預算我沒意見,如果做不到,那很簡單,我們就等事情解決以後再來審預算,第一個。第二個,如果做不到,我也贊成送大會再來審,以上是我身為一個立法委員被公務機關欺負的心聲,我希望各位委員能夠體諒我並非是找麻煩,我只是把一個立法委員遇到的事情提出來給次長、給署長瞭解,這件事情如何去處理?

主席:謝謝林委員廣泛討論的概念,一個委員跟你們講那麼多,也講到部長,處理到這樣我覺得真的怪怪的,這樣好不好?你真的要回應一下。

周署長永暉:跟召委及各位委員報告一下,委員有提示這兩個案子,我們也確實覺得處理得不夠積極,第一個案子可能大家也都有碰到,譬如說我們的公共設施有違規的車輛駕駛人把它撞壞了,撞壞以後本來就是要賠償,這個賠償的部分通常有幾種處理模式,我們管理處當時是援例啦!就是撞壞的要賠,所以撞壞去修好,可是撞壞的人並沒有把它修好,那當然就是我們自己要先修,安全優先,然後我們再去求償,所以方法要善巧,我利用這個機會表達,那個也處理完。

第二個是因為山陀兒颱風,山陀兒颱風也是一樣,有些民眾的陳情我們也希望能夠更圓滿,這個方式我們都已經協調好了,請委員放心,也按照協議的部分,達成協議,特別利用這個機會跟大家報告說明一下,謝謝。

主席:好,我們希望……

林委員國成:沒有哦!

周署長永暉:有錄音錄影為憑啦!

林委員國成:次長,你知道這件事情,部長是答應我,但是效果也是不彰。

主席:用麥克風,要記錄一下。

林委員國成:其實部長我跟他反映以後,他也覺得不可思議,這麼小的事情,牽涉到人民權利,為什麼處理成這樣?部長也覺得很怪,所以部長當然也有答應我說這個一定要處理,次長你也知道這件事,當然我不是針對署長,因為我被他們騙過一次了,所以為什麼要在開會的時候請你承諾要處理就審預算、不處理就擇日再審?這個很簡單,好不好?

周署長永暉:都處理好了。

陳委員雪生:召委,昨天晚上國成委員跟我有溝通協調,我們也找署長,在電話上也溝通協調,我想署長你講的話也算話,好不好?

周署長永暉:一定算話。

陳委員雪生:我也是掛個人頭、保證人在那邊,好不好?國成委員受到那麼不尊重的待遇,聽說你們處長也換人了,是不是?

周署長永暉:對,16日。

陳委員雪生:處長有換掉了,請國成委員就息怒一下,好不好?畢竟他們……

林委員國成:等一下可以刪預算吧?

陳委員雪生:刪預算是你的權責,我干涉不了你。

林委員國成:但是你還是……

陳委員雪生:好不好?謝謝啦!

林委員國成:講開就好。

主席:今天其實也建議署長啦!當然次長也在這裡,很多這樣的損害,我想你一定要用代位求償的概念,像路燈被撞斷了橫在路邊,你說我要找那個撞的人賠完之後再修路燈?拜託以後遇到這種事情不要再由民意代表或者人民提醒你,你修好再代位求償,好不好?這個部分希望未來朝這樣做。

我們現在繼續處理預算。首先第1案,「歲入─罰款及賠償收入─罰金罰鍰及怠金─罰金罰鍰」,提案委員林國成委員。

林委員國成:本席提第1案是想增列100萬,因為我看現在觀光的業務也慢慢地業績回籠,所以應該增列100萬,這個有經過溝通,他們也認為OK

周署長永暉:我們遵照辦理。

主席:1案,「歲入─罰款及賠償收入─罰金罰鍰及怠金─罰金罰鍰」,增列100萬元,好,沒有意見。

繼續審理第2案,第2案是「歲出通案─業務費─水電費」,這個部分我個人有提案,在水電費的部分我們看到你增加92萬,比例上面不高,不過我們還是希望能夠節能省碳,尤其節電的部分政府率先來做,我的第2案就改成主決議,好不好?

周署長永暉:感謝,謝謝委員。

主席:希望你們來說明一下,你們用什麼方法去做好節能省碳,作為民眾的一個示範。

周署長永暉:是。

主席:2案改為主決議。

接下來處理第3案至第7案。

請林國成委員。

林委員國成:本席提了第4案跟第7案,本來我是要求刪列500萬,然後凍結20%,經過溝通及充分瞭解之後,預算的部分就不刪,兩個都希望凍結10%,以上。

主席:邱若華委員有要補充說明嗎?沒有,那我們就直接來處理,現在處理第3案至第7案,第1目「一般行政」的部分,總經費是十億一千八百九十二萬餘元。

何委員欣純:好啦!就凍結啦!

主席:有沒有委員堅持要刪?沒有嗎?好,「一般行政」的部分,凍結10%,提供書面報告始得動支。

何委員欣純:好。

主席:好,沒有意見。

接續處理第8案至第61案,這個案量非常多,總共十一億兩千兩百零九萬餘元。

請黃健豪委員,再來是何欣純委員、林沛祥委員、陳素月召委。

黃委員健豪:謝謝召委。我提的是第12案、第26案、第43案跟第54案,其實第12案跟第26案類似的部分就是跟觀光客的人次有關係,一個是進來,一個是出去,進來的部分當然他們有來說明,他們有解釋說現在要來行銷,針對東南亞國家、針對亞洲國家來行銷,因為來臺旅客人次的確一直沒有達成目標,所以到底後續要怎麼做,我們是希望你們提出書面報告來解釋到底要怎麼達成這個目標,這是第一件事情。

26案是針對我們赴陸組團的禁令,因為觀光署也是屬於執行單位啦!這個可能不是你們直接能夠管轄的政策,這是整個政府的上位政策要這樣做,那我還是要幫旅行業說點話,就是這件事情等於對整個客群影響非常大,所以我也是提出凍結,讓你們來說明。

其實第43案也是類似,也是幫旅行業說話,其實我們看到現在出團的比例,因為現在不能去大陸了,所以世界各國去出團,旅行業自己的營收相對是比較低的,但是航空公司的稅後純益是很高的,這很有趣啊!今天航空公司跟旅行業之間應該是一個共生的、談判的問題,觀光署的角色應該是去協助旅行業業者跟航空業來談判溝通,因為既然都是放在交通部底下的相關單位,我想它也是有原因的,就是說你要觀光跟交通有必然的關係,那觀光業已經這麼慘澹了,也不能去大陸,大陸也不能進來,他們變成要去開發其他的旅遊航線,那出國旅遊航線最主要的工具當然就是機票嘛!結果我們看到旅行業為了東省西省,然後自己搞得這麼辛苦,但是航空公司的稅後純益反而更高,所以我們希望在這一部分,觀光署能夠去協助旅行業者來跟航空公司談判票價的部分,讓業者有利可圖啦!坦白說是這樣子,讓民眾也能夠有比較好的出國消費動機。

再來是第54案,針對違法旅宿的部分,這個你們有來說明了,這部分沒關係,因為你們有來說明這不是你們的主要業務,變成是地方政府在管轄,但是我們希望觀光署還是要扮演好把關的角色,地方政府怎麼樣去管理違規的民宿、違規的旅館業,你們要提供什麼樣的準則,甚至你們應該去協調數位部來幫你們偵測,他們現在有說AI工具嘛!打詐有AI工具,抓違法的民宿跟旅館是不是也有相關的工具可以使用,我希望你們能夠做一個整合,以上,謝謝。

主席:請何欣純委員。

何委員欣純:謝謝。本人在這個項下有提3個案子,我先講第30案,第30案我關心的是Taiwan PASS的問題,因為觀光署要推觀光,在觀光裡面我們分北、中、南、東,過去我記得曾經在交通委員會裡面有提醒,觀光署應該把中央跟地方各種的PASS要整合,譬如說我們也經常去日本去韓國,他們也都會以城市為中心去推一些PASS,那這個PASS裡面一定會包含什麼?包含交通,各式各樣的交通運具,還有觀光景點,甚至還有地方商圈的消費折扣等等,把這個整合起來,讓人家手上一卡,一個PASS是非常好用的,才能夠促進國際觀光客來臺的意願,甚至有深入到每一個城市的意願。

我現在看到的是,第一個,Taiwan PASS之前的台灣好玩卡成效到底怎麼樣?我想署長等一下可以講一下,起碼就我現在手上有的資料,好像都著重在北北基跟南部,中臺灣好像有的縣市沒有涵蓋在裡面,就我知道的是,好像臺中市現在就沒有在Taiwan PASS裡面,那這個對整個臺灣國際的觀光旅遊,還有我們城市間的觀光旅遊,尤其對我臺中市來講,我覺得是一個缺憾,那原因是什麼?可以如何再整合、精進,希望涵蓋到全臺灣,能夠去推動這樣子的Taiwan PASS,台灣好玩卡?這是第一個。

第二個,現在我看到Taiwan PASS有一個高鐵版,你們又有進階版,我剛剛有講到,本來這種PASS就必須要有交通運具跟其他的配套,那交通運具以臺灣現在來講,就是高鐵、臺鐵,接著還有各個公路系統、客運巴士等等,我請教一下,現在高鐵這樣子的一個Taiwan PASS,成效如何?未來我們要如何精進?因為我手上拿到「Taiwan PASS高鐵版」到今年1219日發行量勉強可以,其實數字也不怎麼好,這個原因到底在哪裡,是因為不符合國際觀光客的需求?還是它不好用?還是怎樣?我的提案只是稍微凍結500萬元,但我希望能夠給我們觀光署一個要求,是不是可以好好的來告訴我們如何行銷臺灣,在國際觀光旅客進來臺灣之後,我們如何讓他們覺得方便、好用又好玩,而且又可以認識臺灣,覺得臺灣是一個No.1的旅遊首選,這個部分我希望書面報告之後始得動支。

39案我比較關心國內現在露營的人口非常多,甚至露營產業的產值預計是年年攀升,我記得有一個數字說全臺灣大概超過200萬人以上是熱衷於露營,露營除了有場地的合法問題要解決以外,我覺得觀光署在要求業者是否投保公共意外責任險這個部分是不是可以要求,因為去露營我們都希望平安、不要發生任何意外,但是一旦發生意外,如果我們沒有強制業者投保義務、負擔起責任的話,國人露營的權益和安全會受到很大的影響,這個影響不只是消費者和民宿或跟場地業者之間的糾紛問題,我覺得影響的還是對政府管理露營產業的信任度,到底我們有沒有能力管、能不能管、能不能管得好,我覺得這是信任的問題,我也凍結十分之一的預算,希望觀光署給我詳盡的對策和書面報告,然後才可以動支。

最後一個提案是有關於我關心管理旅行業業務部分的資安,我們所有國人個資的問題,我可以跟大家講,我曾經在我的手機上收到一個簡訊,那是東南還是哪個旅行社通知我的,通知我說疑似個資外洩,提醒我要有警覺,但是我收到這個簡訊的時候跟我跟你調到資料的時候,這中間的時間差已經差了很久,我們現在要討論的是什麼?我們在2022年、甚至幾乎每一年,我們很多上市櫃的大型旅行社都有發生客戶個資外洩事件,有可能是被駭客攻擊,可能有很多的不明原因我不知道,個資外洩現在的管理是要求旅行業者第一時間要通報,通報之後,它要怎麼趕快去查明原因和改善,有沒有要求期限內要改進、要說明原因。第二個,我們有沒有要求它要用最快的速度來告知它的客戶有沒有個資外洩,像我手上這個簡訊離你們給我的資料那個旅行社通報個資外洩疑慮的通報時間點已經有一個多月的時間差,而在這一個多月以來,我都不知道原來我的個資被外洩,這個要怎麼解決?到目前為止,你們給我的報告裡面都沒有談到這個,如果這一個多月的時間差,我因為個資被外洩而有一些權益上的損失,誰來負責任?政府在這一端有沒有對旅行業者要求和罰則?或者有沒有其他的精進和補救措施?我覺得這個事情很嚴重,所以我也是酌凍,希望能夠檢討精進,然後給我們書面報告後,始得動支。以上,謝謝。

主席:請林沛祥委員,接下來陳素月召委,再來徐富癸委員。

林委員沛祥:謝謝主席,本席提的是第8案、第14案、第22案、第25案、第40案和第42案。基本上來講,其他的幾個案子我們都有跟觀光署協調過,只是針對第8案,本席建議刪除76,000萬元,經過溝通之後,改為刪除2,000萬元。另外,第22案改為凍結10%,改書面報告;第40案也改成書面報告,換成主決議。

主席:請陳素月召委。

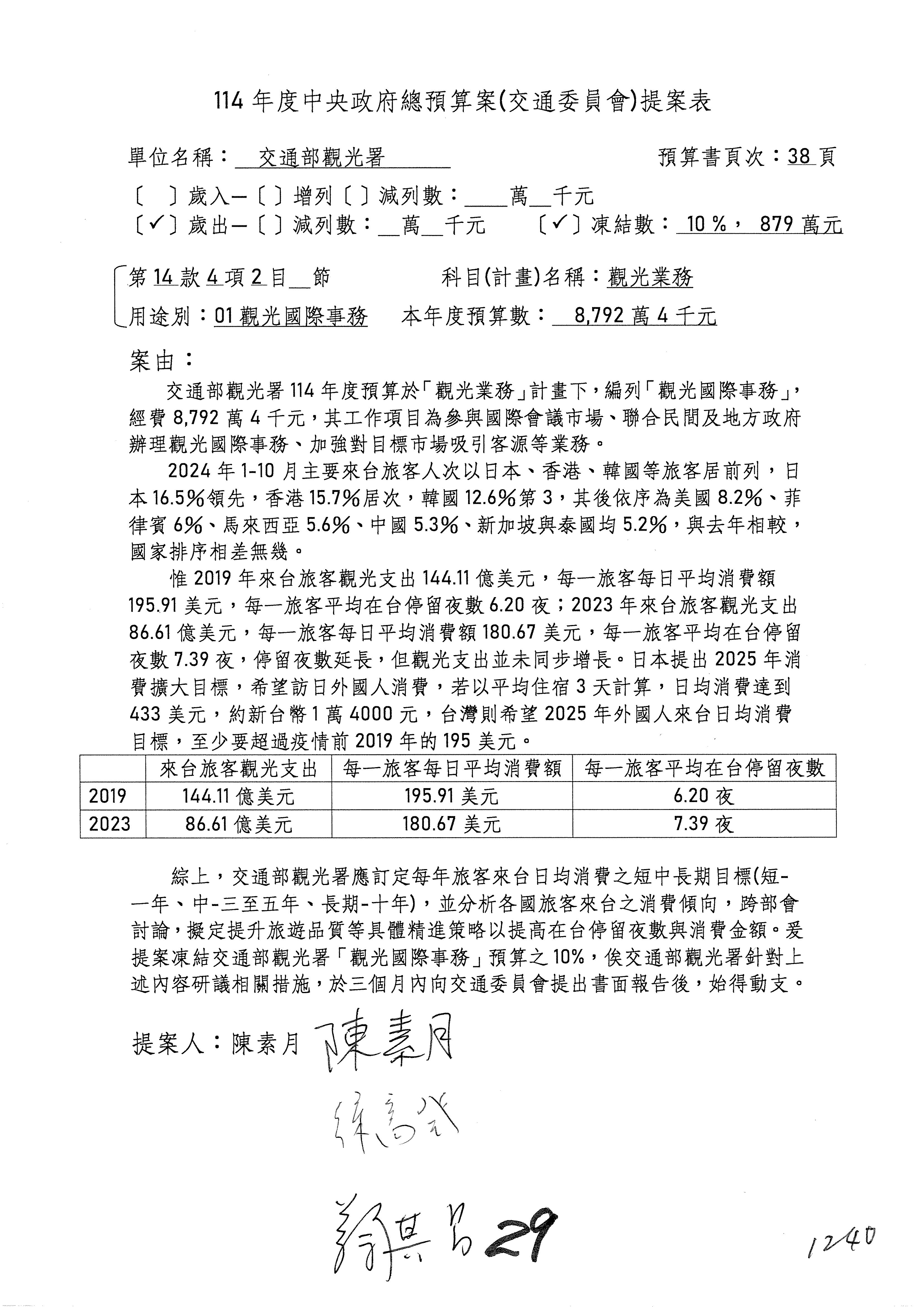
陳委員素月:謝謝主席,在「觀光業務」項下「觀光國際事務」明年度的預算數是8,7924,000元,我是提凍結10%,我們知道這個科目的預算是希望辦理國際觀光事務,加強對目標市場吸引客源等業務,我們希望在吸引客源之外,也希望來臺觀光的旅客能夠增加消費的額度,這樣才能確實讓國內經濟受益,我們也看到疫情前的2019年每一個旅客來臺平均消費額是195.91美元,在疫情後的2023年來臺停留的夜數比疫情前多了一天的時間,我們看到他的平均消費額度反而減少為180.67美元,所以我們希望交通部觀光署針對來臺旅客的平均日消費額度要有具體的策略,能夠提高來臺旅客停留的夜數和消費金額,本席希望觀光署提出書面報告後始得動支。

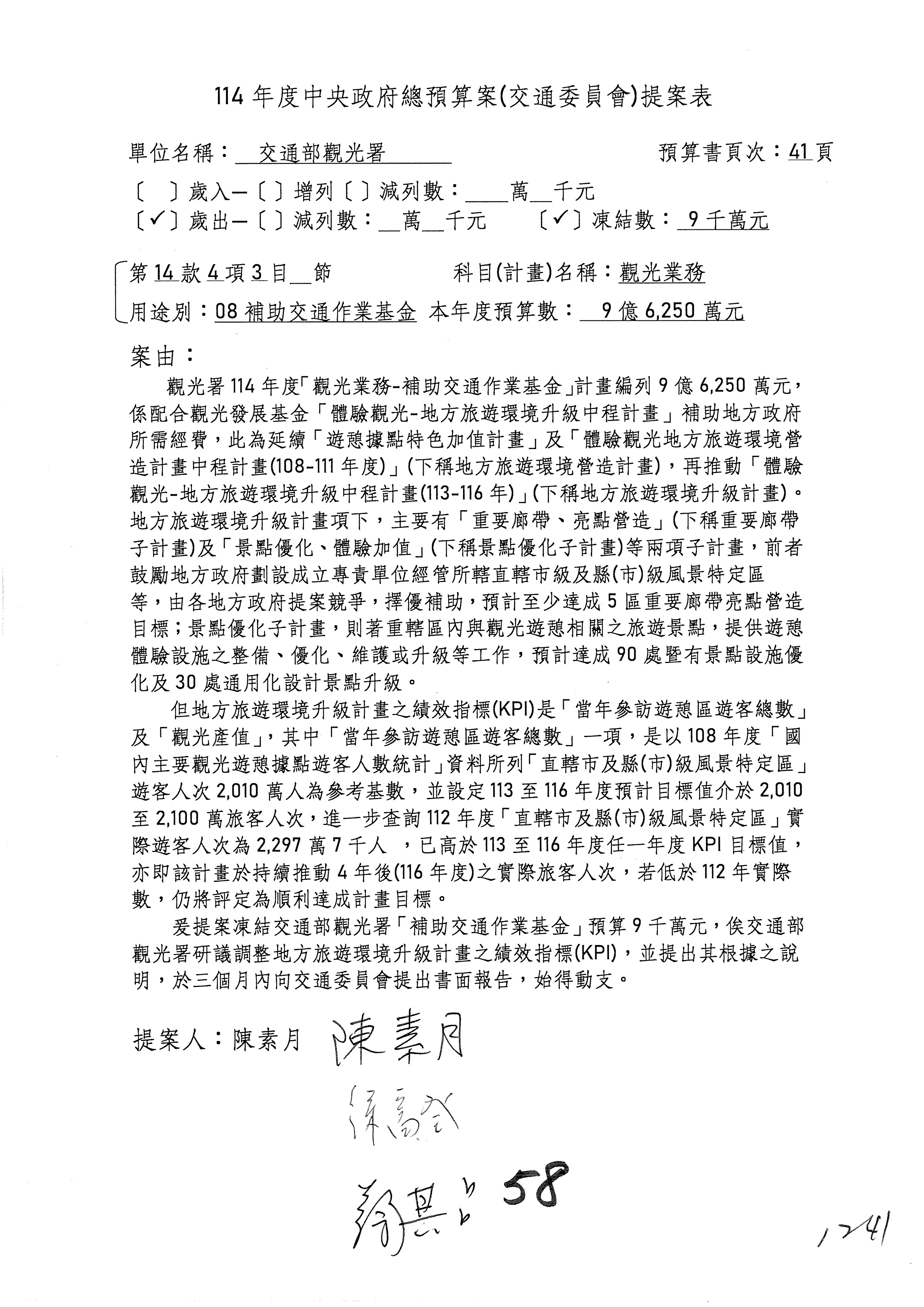
58案是「觀光業務」項下的「補助交通作業基金」96,250萬元,我們知道這個預算主要也是在補助地方政府,透過提案競爭型的計畫來補助地方做一些優化或提升地方旅遊環境,我們看到這個計畫也有績效指標,以當年參訪遊憩區遊客總數來作績效的指標,在108年度,我們看到資料統計直轄市及縣(市)級風景特定區的遊客人次是2,010萬人,這是參考基數,目前我們設定113年到116年的預計目標值是在2,010萬到2,100萬旅客人次,可是我們看到統計的人數在112年度直轄市及縣(市)級風景特定區實際遊客人次就已經達到2,2977,000人,你們設定的績效指標低於112年度,我覺得這樣是不合理的,所以本席提凍結預算9,000萬元,希望交通部觀光署能夠研議調整地方旅遊環境升級計畫的績效指標,提出具體的說明,提出書面報告後,始得動支。

主席:請徐富癸委員,接下來林國成委員。

徐委員富癸:謝謝主席,我提出第16案到第21案,以及第56案,我們對於觀光署業務的推動都寄予厚望,尤其希望國外更多的遊客到臺灣來觀光消費,國旅市場也能夠突飛猛進,但是我們看到努力的過程也有幾點的憂慮,所以希望觀光署能夠改善。

第一個,第16案的部分,針對旅宿和民宿住宿的營收去年還是呈現衰退的狀況,尤其疫情之後我們希望所有的旅宿業能夠恢復營運,針對這部分,我想因為許多的國人對於旅宿業的房價跟服務部分還是有一些負面的評價,針對交通部訂定星級旅館評鑑的要點,我們希望能夠再做一個檢視。

17案的部分,我們進入超高齡社會之後,針對退休長者旅遊觀光服務的部分,我們希望觀光署能夠提出一些因應對策,畢竟這是一個很重要的市場。

18案的部分,誠如剛剛何欣純委員所講的,臺灣最近露營的活動興起,全臺目前有一千六百多家的露營場,交通部在111年公布露營區的管理要點,輔導業者能夠合法營運,但是截至目前只有五百多家能夠申請到合法化,還有大概一千多家沒有提出申請或是不能合法營運,我想這對未來露營遊憩的品質非常重要,也希望觀光署能夠加強輔導。

19案部分,對於地方旅遊環境的提升計畫,我們也是希望風景區參考基數的KPI應該重新來檢視。

20案的部分,國外旅客的部分,雖然亞太地區的入境收入已經達到疫情前的78%,但是相較於日韓,我們回復的速度還是比較緩慢,觀光署也應該要積極開發其他國家的旅客來源,提升旅遊績效。

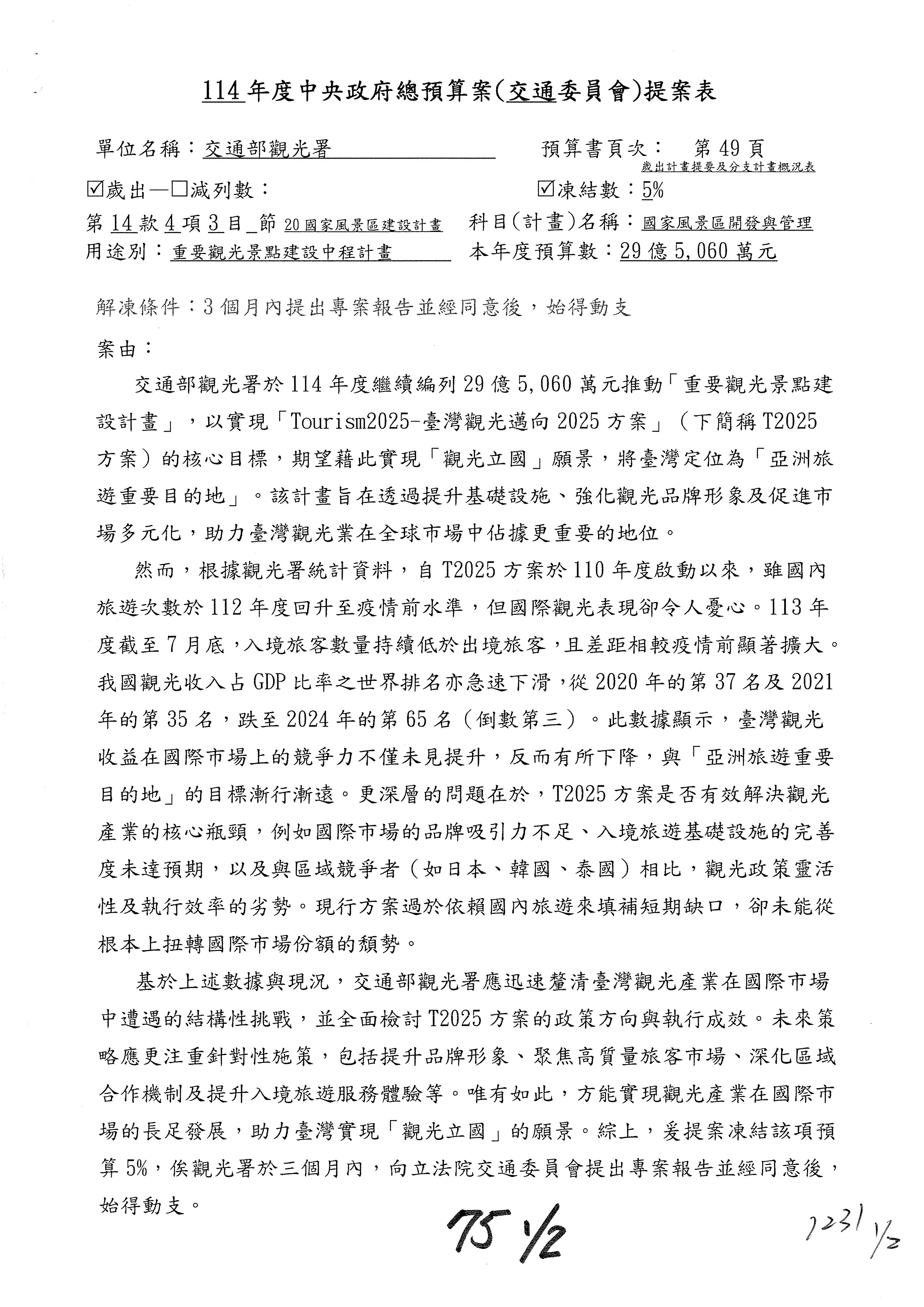
21案一樣是針對臺灣觀光政策白皮書的落實,希望未來打造臺灣成為一個亞洲旅遊最重要的目的地,截至目前,包含瑞士洛桑管理學院提出的報告,我們觀光收入占GDP的排名,我們從2022年的56名持續下滑到2024年的第65名,這在委員會也有很多委員提出希望觀光署要有精進作為。

以上幾個案子我提出針對觀光業務,經過溝通,凍結500萬元,提出書面報告。

56案的部分,國內旅遊業缺工的現象連帶影響到國旅住宿和服務的品質,觀光署也應該積極跟相關部會溝通協調,針對怎樣的旅遊作為提出因應措施,尤其是很多舊景點吸引力不足,怎樣開發新景點,結合我們的風景區管理處,做出一些新的生態旅遊的部分,我希望能夠提出精進作為,所以這部分我也提案凍結「補助交通作業基金」10%,一樣提出書面報告之後,始得動支,謝謝。

主席:謝謝徐委員。接下來請林國成委員。

林委員國成:本席提了第23案、第47案、第53案、第55案,除了第23案刪1,000萬元以外,其他第47案、第53案、第55案都是希望凍結10%,至於刪多少,建議由主席裁定,我希望最少要刪500萬元,以上報告。

主席:請李昆澤委員。

李委員昆澤:其實我們對交通部各部門都要求經費要謹慎編列,而且要力行撙節,但是我們針對氣象署和觀光署,就是去年我提案升格的兩個重要部門,因為氣象署是關係到人民生命財產安全的保障,面對極端氣候的衝擊;觀光署在過去我一直要求政府,尤其是交通部,必須編列更充足的經費,在疫情期間在相關國內外旅遊的資源和經費必須要充足彈藥支援補助,但是可惜仍稍嫌不足,我們看到韓國的觀光公社、韓國觀光計畫的推動以及日本現在二線、三線城市,不只一線城市的觀光,二線、三線也如火如荼的展開,它們觀光客的復甦也明顯可見,我們的力道就是差那麼一點,我們的經費一直不足,我一直要求交通部的部長和署長必須再爭取更多的資源、經費來補足,我們在國際競爭之間,我們的經費、資源是明顯不足,我希望各位在刪減預算的時候必須考慮到國家觀光旅遊發展以及觀光署對於各地方縣市政府補助的重要性。

我們來看第8案至第21案,第8案至第21案其實就很重要,第8案至第21案是「觀光業務」,主要的編列是要補助地方政府環境旅遊建設計畫96,000萬元左右,還有地方創生也是補助地方政府3,950萬元,補助地方政府的經費就高達10億元以上,而且這些相關的駐外雇員薪資、辦公室租金、基本運作經費8,400萬元,這些經費要補助地方的,我們還要刪嗎?各縣市政府呢!

另外,第22案和第23案是「觀光國際事務」,其實經費編列都很詳實,因為這項經費主要是駐外人力的雇員薪資、辦公室租金及運作的經費,我們看他們113年度的預算是全數執行,年度增加主要是因為缺額要補實、匯率的成長、國外的雇員因為通膨配合外交部調升駐外雇員薪資的標準等等,當然也新增加了孟買、雅加達辦事處等經費,大家都要確實的考量。

另外,第34案到第36案是「觀光國際事務」的「大陸地區旅費」,這個都有詳實的人員要去多少人或機票是多少錢,都有詳實的編列,大家也都可以確實來審視。

42案到第46案也有相關的凍結,等一下觀光署也要做明確的說明,以上先簡單報告。

主席:在陳雪生委員發言之前,我先把我的講一講,不然你結論一講,我就沒辦法講了。

我有提4個案子,第45案和第51案就參照我們的說明,在口頭補充說明的部分,針對第24案,我提出刪減1,000萬元、凍結10%,專案報告,最主要的原因是疫後的國際旅客(就是外來旅客)復甦的情況,看起來今年並不如預期,感覺沒有非常具體的方法,在這種情況下,我們也看到預算的部分比113年增加了差不多2,000萬元,我覺得還是要拿出具體的數字出來再增加,所以我們希望只增加1,000萬元,所以幫你們調整,刪減1,000萬元,這是我的用意。

36案最主要是你們「大陸地區旅費」的部分,我一直不解的是你們這邊特別說是針對駐陸,因為觀光署有在大陸地區辦事處人員相關的費用,主要是北京辦事處2人、上海3人、福州1人,這些人來往相關的經費是有必要的,如果是這些人來來去去的經費有必要,勢必要顯現在113年剛結束的年度,我沒辦法理解的是113年給你72萬元,其實經費比較少,你們現在編了108萬元,你們說經費不夠,希望能夠給他們來回更多的彈性,我可以理解,如果這樣的說法落實,我是可以支持,可是去年給你們72萬元,你們針對這6個人到11月底只用了9.7%!我的意思是這筆預算到底是不是如你所說的,用在這6位很辛苦的駐陸人員來來去去?如果是,去年都到了11月,絕對不會還只用10%而已、只用七、八萬元!這表示這些人主要用的其實根本不是這些錢啊!那你現在講的就跟做的不一樣嘛!我不知道你聽得懂我的意思嗎?如果不是他們用的,是你們想到兩邊要溝通或怎麼樣,那現在看來溝通管道比較少,所以我提出只是調整啦!幫你們減20萬元、凍結10%。我就針對這兩案說明。

請陳雪生委員。

陳委員雪生:我想觀光署對於這次審今年度預算是非常緊張的,各組室都充分地跟我們委員討論了,當然還沒討論得非常清楚。其實我們刪減預算是個手段、不是目的喔!我們是希望中華民國的觀光能夠發展得更好,這很重要。我這兩天聽賴清德總統提到你們應該做一些交旅的談判等等,你們都可以嘗試啊!是不是?關於大陸,雖然以前馬英九總統時代是一國兩制嘛!不是一國兩制,是什麼?它有名稱,是兩岸共識啦!是兩岸共識嘛!對不對?九二共識啦!對啦!是九二共識。九二共識是個很模糊的空間,所以在這個模糊的空間裡面,兩邊有交流。而現在大陸講一個中國,臺灣又講臺灣是臺灣、中國是中國,這裡面就觸礁了嘛!所以談不下去了啊!老共講九二共識、我們是一家人,但現在是兩家人,既然是兩家人,他幹嘛要跟你談?所以你們要循這個方向去看看怎麼解套。還有出團部分,我記得王國材當部長的時候曾把團給放了,也就是團禁解開了。後來當然很冒險啊!又收回來了。我們就放嘛!有什麼關係呢?大陸是大國啊!他們會覺得沒有面子啊!是不是?不要為了面子在那邊扯啦!

在預算方面,署長跟署長底下這些組長也拜託我跟我們國民黨黨內同仁說明,我也幫你們出力了啦!我們是針對什麼呢?是對你們宣傳的部分有意見,也就是文宣部分。還有,你們去越南、泰國、香港招人來,也就是花錢請人家到我們這裡來觀光,那不如把這筆錢放在國內,促銷到金、馬、澎、花蓮啊!臺東啊!尤其是各災區嘛!對不對?或者去高雄、從高雄到臺北來啊!你應該在這方面促銷、得把錢拿去買這類觀光嘛!主要問題在這裡面,我們也希望我國的觀光做得很好啊!當然,在這十一億多元裡面,駐外單位,比如說在大陸有北京、上海、福州嘛!我們還有3個辦事處在外嘛!預算中除了這些人的薪水,還有日本、越南這些雇員的薪水也都在這裡面。如果把這筆錢刪掉,將來這些雇員勢必就裁員了嘛!北京、上海這些人員就要裁回來了,而且裡面還要一些費用。

另外還有大概九億多元,你看,十一億多元裡面有九億多元是要補助各縣市發展觀光的,所以你們在這部分要講清楚啊!11億元中包含了九億多元是給各縣市發展觀光的,但有些委員不了解,都混在裡面嘛!比起混在裡面,應該加以區隔、分開,讓委員看得更清楚。我將這件事情向林沛祥委員報告以後,林沛祥委員就了解啦!了解以後,你看,他今天就說砍掉2,000萬元,不然是要刪減七億多元啊!對不對?他了解以後也考量了。所以你們跟委員之間的互動,林國成委員剛剛講了很久,你們要尊重各個委員啊!我們委員大家都是一樣大的,沒有年齡大小之分。他們說我來這邊讓他們壓力很大,其實每個委員都有他的職權嘛!我哪能干涉他們呢?對不對?只是我在這邊比較資深一點啊!就像李昆澤委員,我們在這邊比較資深一點,我們去跟其他委員講道理,可能比較講得通一點啦!

針對建築及設備預算,觀光署不能把建築及設備預算放到各縣市的風景管理處裡去喔!署長,你要是把這筆錢放到各縣市風景管理處,讓他們蓋建築、弄設備從原來的舊有經費去弄的話,那這種風景管理處在縣市裡有什麼作用?只是養了一批人員號稱是風景管理處,卻忙著蓋房子,對各縣市政府、對各縣市觀光景點毫無幫助嘛!所以,署長,我提醒你!當然我不會指名哪個縣市政府啦!但是你特別注意一下好不好?比如說預算只有3億元,光是建築設備經費就擺了一億多元在裡面、人事費去了一億多元,就沒錢了嘛!那處長在那邊幹什麼,是不是?對於這個預算,我也呼籲我們國民黨黨內同仁儘量宅心仁厚啦!放下小手嘛!但該刪的也要刪,像是剛剛林沛祥委員說要刪2,000萬元等等,我覺得這都是很講道理的啦!好不好?以上。

主席:請觀光署說明。

周署長永暉:非常謝謝各位委員的指教,我也特別利用這個機會跟大家報告一下。今年(114年)度的預算是觀光署成立以來的第一項預算,我們在113年度執行的預算是112年度編列的預算,而112年度編列預算那時候還是觀光局,所以今年是一個新的開始,請各位委員幫忙。為什麼我們很緊張?其實是因為我們真的很想做一點事情。我們的預算是各國裡面最少的,在這些觀光強國裡面幾乎算是,所以我們很希望各位委員能夠支持我們。我簡單說一句話,就是預算中有幾個大的項目,譬如說在這個科目的11億元裡面,確實有九億多元是要補助地方政府。我們希望地方政府的亮點能夠更好,所以也希望透過預算支持地方政府,地方政府也有做KPI

對於剛剛魯召委特別提到的,我利用簡短時間針對其中幾項併在一起簡單說明一下。關於我們的川裝費,我們在大陸是這樣,在大陸有2個辦事處,就是北京跟上海,還有1個管理站在福州。福州的同仁屆齡退休,12月就回臺灣,那我們就要派1個人到福州去,導致這筆川裝費預算在12月就執行到將近72%,所以剛剛召委提的數字跟我們12月的資料有出入。有很多費用是放在第四季,我很簡單地跟大家報告一下。

黃委員特別關心幾個旅行社跟航空業相關問題,我們確實也跟民航局、航空公司不斷地溝通。還有非法旅宿問題大家很關心,我們也希望能夠獎優汰劣,對合法的業者能夠全力支持。

何委員關心的有3件事,我也利用這個機會跟大家報告一下。我們原本是推好玩卡,後來覺得好玩卡應該改成區域卡,而不是城市卡。在轉型的過程中,我們也發現在地方上有些競合關係,例如高雄市覺得做得很好,就希望把高雄市的好玩卡加以擴充、區域卡能夠持續,所以仍然叫做南部的好玩卡。中部的好玩卡則因為臺中不願意做莊,那就由南投做莊。由於它的英文名字叫Taiwan PASS,所以這次我們這次就將Taiwan PASS轉型,以英文名字作為重要的聯票。我們也將高鐵和臺鐵分開,臺鐵聯票已經賣得很好,賣了將近18,000張,高鐵聯票是將近8,000張,套票部分也提供勾選,希望能夠促進國旅。委員也很關心一點,就是透過AI智慧化之後,我們也希望將Taiwan PASSTPASS做結合,不過公路局的2.0TPASS涉及一些侵紛。

何委員跟徐委員都特別提到露營活動,這部分我們也希望能夠改善老問題、杜絕新問題,陳政次曾特別召開一次會議,主要是針對水源保護區還有農林牧地部分予以解套,保險部分我們也會持續來做。

關於林委員的建議,我們真的是用來補助地方政府啦!所以還是希望林委員可以不要刪除,刪了預算對我們來講,在很多業務推動上就確實有點為難。陳召委希望我們有更好的KPI,我們也確實重新檢討了,尤其是針對地方景區、景點有做微調,譬如說範圍變大,或者縣市如果覺得有新的景點,我們也同意他們做微調,這部分我們也會滾動式檢討。徐委員特別提醒星級旅館部分,對於星級旅館和好客民宿我們還是會繼續推,所以這件事情會加大力道處理。

關於地方景區跟國際旅客的開源,非常謝謝大家的指教,我們就按照各位委員的意見逐步擴大,尤其就景點的不足,我們確實希望重新整頓。我們也配合,像去年在臺南的話,我們就配合臺南作一些改變,包括他們的運河。今年是在桃園,我們希望桃園這些景點、海岸線能作一些改變,所以我們也透過競爭型計畫支持他們。

我再次表達,非常謝謝李昆澤委員的支持。確實,去年我跟泰國觀光總局局長談的時候,得知他們的預算幾乎快達到我們的7倍了,所以我們就預算上來講是非常撙節的,希望各位委員能夠併案,並讓我們補充說明,預算用凍結的方式。也拜託召委,謝謝。

主席:好,這個部分因為案量大,所以討論滿久的。剛剛主張刪除的委員凝聚一下意見了,認為不要刪那麼多,大概刪除2,000萬元左右啦!可以接受嘛!差不多嘛!那這樣好不好?因為這是觀光署第一年的預算啦!各縣市的補助也都有啦!所以這個部分這樣處理。但是我要拜託啦!我們委員其實一路支持你們,是你們觀光署的工作夥伴,但是你們在地方上辦理許多觀光活動時好像跟委員都沒有連結、也不必通知。你知道嗎?我們一回到地方,都是議員做的,跟委員沒有關係。所以我覺得第一點是你們對地方做的觀光補助真的要讓在地委員知道,大家共榮,你們做得好,也是我們的榮耀。現在好像都跟我們沒有關係,我覺得你們補助地方時,一定要通知各區在地委員。委員有一些特色活動,觀光部分要你們協助推動的時候,我也希望你們優先幫忙,好不好?那我們就刪減1,000萬元啦!

周署長永暉:謝謝委員。

主席:基隆的活動要稍微注意一下喔!

周署長永暉:是、是,我們來調整,我們所有處長都在、組長都在。

主席:整體刪減1,000萬元嘛!科目自行調整。

陳委員雪生:召委,林沛祥委員有意見啊!

主席:好,林沛祥委員,你說一下。

林委員沛祥:其實剛剛陳雪生委員跟我溝通,他從昨天開始跟我溝通這個案子,不然今天我會堅持刪減76,000萬元,我會堅持七億六。因為老實說,當國內旅遊大家都叫苦連天的時候,觀光署還花錢補助國外、東南亞的人進來,東南亞我也不想去講那麼多細節,說他們到底花多少錢、歐美遊客花多少錢、日本遊客花多少錢,我們都不要去談那些,光談這一點就好。後來陳雪生委員一直跟我講,這112,000萬元裡面有差不多九億六是要補助地方政府的,中間他們真正能夠動的只有8,000萬元。好,那我說我先刪到2,000萬元。若要到1,000萬元,我覺得真的,不好意思啊!我很堅持。

陳委員雪生:署長,2,000萬元有沒有問題?我們幾個也聊了很久,因為召委是主席嘛!我們在檯面下聊很久了。包括林沛祥委員、黃健豪委員,我們幾個,還有邱若華委員,因為這裡本來要刪很多嘛!最後是說2,000萬元。召委,對不起啦!雖然你剛才已經宣布了,但是我們……

主席:不會,尊重!尊重委員。

陳委員雪生:因為林沛祥委員剛才有表示意見,你沒有聽到,可不可以處理一下?

林委員沛祥:給我1分鐘。如果看到我本來要刪除的預算,其實不只七億六,加起來可能到9億元左右、是整個科目的9億元左右,因為我覺得有很多東西我無法了解,就是這樣,我無法了解為什麼會這樣編。後來你們辦公室跟我們辦公室解釋過很多,所以很多最後是凍結10%、很多凍結5%、很多變成主決議,都OK,最後變成刪七億六的時候,後來陳雪生委員跟我解釋很久,好!我決定從8,000萬元裡面、也就是你們業務上真正會用的8,000萬元裡面減列2,000萬元。

陳委員雪生:署長,應該可以吧?

周署長永暉:尊重。

主席:這樣好不好?精準刪除啦!大家都挺國內的補助嘛!那麼刪除的項目是第22案到第32案,在「觀光國際事務」費用8,792萬元這個項目下刪減2,000萬元。

周署長永暉:報告召委,這樣我們沒辦法執行。

主席:什麼?

周署長永暉:沒辦法執行。

主席:不是啊!因為你正好比去年增加2,000萬元。

周署長永暉:沒辦法執行、沒辦法執行。

李委員昆澤:就在「觀光業務」部分讓他們自行調整啦!國際觀光經費都已經不夠了,自行調整啦!

陳委員雪生:你們自行調整。

主席:你們希望科目能自行調整,是不是?好。

那我按照委員的建議,就第8案到第61案關於第2目「觀光業務」相關費用十一億二千二百零九萬餘元,處理方式如下:刪減2,000萬元、凍結10%,提供書面說明始得動支,科目自行調整,可以嗎?好。

另外,第2目部分,第27案撤案。改為主決議的有下列各案:第40案、第42案、第49案、第52案、第54案、第57案、第60案等案改為主決議。各位委員有沒有不同意見?好。

那我們繼續處理第62案到第90案。針對第3目「國家風景區開發與管理」業務,總金額336,840萬元,有沒有提案委員要補充說明的?請陳素月召委、徐富癸委員。

陳委員素月:謝謝主席,我的比較簡單啦!第76案就改為主決議,謝謝。

主席:謝謝。

請徐富癸委員。

徐委員富癸:謝謝主席,我提出第64案。剛剛大家很熱烈地討論觀光署的業務,就我個人而言,因為我們屏東縣這邊有大鵬灣管理處跟茂林管理處,就我自己的感覺,過去國家風景管理區的責任當然是推廣觀光,但事實上在他們的轄區內,現在面臨很多生態保育跟觀光推展要並重的項目,觀光署的同仁也應該體認這種時代不一樣的變遷。尤其像小琉球也好、墾丁也好,隨著時代變遷,現在小琉球非常地夯,但是在垃圾、污水處理上,我們也希望鵬管處積極跟相關部會協調,超前部署、處理這些問題。在茂林部分,我也希望未來針對原民文化以及產業輔導部分給予更多資源挹注。所以我提案凍結國家風景區開發與管理費預算的1%,也是希望觀光署所有同仁能夠有更精進的作為,尤其是對整體觀光與生態推廣部分給予更多力道。謝謝。

主席:好。

我個人也有提案啦!我的提案是第74案,最主要是針對我們桃園這邊的北橫國家風景區,其實已經談了非常久了啦!但你們的回應大致上一直沒有進度嘛!另外,新北市還有一個區塊也想成立國家風景區,但我覺得這個案子還是要併案討論啦!因為是跨縣市、兩個直轄市,你們總要開個會,看看大家的意願、有沒有共同的方向,然後你們協助處理。我們是希望傳遞一些委員關心的聲音,好不好?

請陳雪生委員。

陳委員雪生:現在時間是224分,剛才我們在底下也做過協商,這部分大概就不發言了,沛祥委員和林國成委員刪減的部分,我們就不刪了,好不好?

主席:好。

陳委員雪生:因為前面已經刪了嘛!而且剛才已經廣泛討論,署長也做了充分的說明。節省時間,好不好?民進黨委員有沒有意見?沒有。召委,請你裁示。

主席:好,沛祥委員也沒有意見?OK啦!那這邊就不用討論了,就是你書面說明好了,好不好?因為我們一直希望國家風景區能做的更好,吸引不管是國內、國外的旅客,都希望你們能做的更好,所以這部分就不刪除,改用凍結的方式。第62案到第90案,第3目,「國家風景區開發與管理」,我們處理的方式是凍結10%,請針對委員的意見提書面說明。可以嗎?

周署長永暉:謝謝。

主席:好。接下來一樣是第3目,先宣告一下,以下各案改主決議:第63案、第66案、第67案、第68案、第69案、第70案、第71案、第72案、第81案、第82案、第83案、第84案、第85案、第86案、第88案、第90案等案改主決議。

陳委員素月:還有第76案。

主席:抱歉,第76案沒唸到,也是改主決議。

如果沒有問題,接下來處理主決議案,第91案到第106案,請各位委員翻開第91案。第91案。觀光署。

周署長永暉:遵照辦理。

主席:91案照案通過。第92案。

周署長永暉:遵照辦理。

主席:92案照案通過。第93案。

周署長永暉:遵照辦理。

主席:93案照案通過。第94案。

周署長永暉:文字修正,提書面報告,委員已經同意了,謝謝昆澤委員。

主席:好,委員有同意,修正文字通過。第95案。

周署長永暉:遵照辦理。

主席:95案照案通過。第96案。

周署長永暉:感謝若華委員,改成書面報告,謝謝。

主席:好,修正文字後通過。第97案。

周署長永暉:遵照辦理。

主席:97案照案通過。第98案。

周署長永暉:遵照辦理。

主席:98案照案通過。第99案。

周署長永暉:遵照辦理。

主席:99案照案通過。第100案。

周署長永暉:遵照辦理。

主席:100案照案通過。第101案。

周署長永暉:遵照辦理。

主席:101照案通過。第102案。

周署長永暉:謝謝游委員,他也同意改成書面報告,「專案」改成「書面」。

主席:102案修正文字後通過。第103案。

周署長永暉:遵照辦理。

主席:103案照案通過。第104案。

周署長永暉:遵照辦理。

主席:104案照案通過。第105案。

周署長永暉:謝謝召委,改書面報告。

主席:好,文字修正後通過。第106案。

周署長永暉:遵照辦理。

主席:106案照案通過。觀光署及所屬單位預算處理完畢,接下來處理觀光發展基金。休息3分鐘。

休息1429分)

繼續開會1432分)

主席:大家請就座。剛剛那2,000萬元自行調整有宣告了。

接下來處理交通部觀光發展基金114年度附屬單位預算,請各位參照建議併案及預算表。開始處理第1案。第1案林國成委員已經改主決議,沒問題吧?

周署長永暉:謝謝。

主席:接下來處理第2案至第5案。何委員批發4案,有和何委員協調嗎?

周署長永暉:都已經向何委員報告了,就是併案。

主席:因為都是凍結案啦!請你們提供詳細的說明。第2案到第5案「業務成本與費用」,凍結10%,提供書面報告始得動支。沒問題吧?

周署長永暉:是,遵照辦理。

主席:剛剛第1案還是要宣告一下,第1案「勞務收入」改主決議。

沒問題的話,接下來處理第6案到第15案「勞務成本」。「勞務成本」的部分有沒有委員要補充說明?徐富癸委員?李昆澤委員?有沒有?如果大家都不用說明,本席就直接處理了。徐富癸委員要補充說明嗎?

徐委員富癸:本席改凍結1,000萬元。

主席:改凍結1,000萬元?好。

請李昆澤委員發言,接下來是陳雪生委員。

李委員昆澤:謝謝。有關「勞務成本」,它主要是辦理各風景區的清潔維護、保全、場域的巡查人力、遊覽解說、連續假日交通維運,還有設備折舊、補助地方政府環境旅遊建設升級計畫。是不是包含這些?

周署長永暉:對。其實我們景區的部分還包括補助地方的4.97億元。

李委員昆澤:本席看你們112年度的執行數是31.33億元,114年度有增加,因為你們要補助地方政府的環境旅遊建設升級計畫,要增加3.24億元。

周署長永暉:對,是。

李委員昆澤:補助地方政府很重要,以上。

周署長永暉:謝謝委員。剛剛國成委員那一案就是免刪嘛!

陳委員雪生:沒有。本席代表國成委員改凍結500萬元。召委,請你裁示吧!

主席:好,我們來處理一下第6案到第15案「勞務成本」的部分,凍結10%,提供書面報告始得動支。有沒有問題?哪裡?前面有通案嗎?就是「勞務成本」的部分。

杜主任曉縈:2案到第5案其實是整個勞務成本和業務費用加總,整案……

主席:那這邊再凍結5%

杜主任曉縈:是,謝謝。

主席:凍結5%,提書面報告始得動支。

接下來處理第16案到第48案。有沒有提案委員要補充說明?

請徐富癸委員發言。

徐委員富癸:謝謝主席。本席是提第16案到第18案,第16案星級旅館部分,請觀光署再研議辦理。第17案改主決議。第18案的部分,國內執業的導遊和領隊人數有下降的趨勢,我們也擔心後續旅遊產業人才的供需狀況,避免產業缺工的情形,所以經過溝通,提案凍結業務費用1,000萬元,請觀光署針對旅行產業人才培育誘因提升的部分提出相關書面報告始得動支,謝謝。

主席:謝謝徐委員。接下來還有提案委員要補充說明嗎?

本席有提幾個案子,第20案主要是去大陸地區的旅費,你們這邊也放了嘛!再加上之前的經費,火力要這麼強啊!兩邊加起來也不少。其實剛剛並沒有怎麼刪減,有沒有需要這麼多啦?因為現在兩岸並不怎麼聯絡。

陳委員雪生:有。

主席:有聯絡?

陳委員雪生:他們有單位在大陸。

主席:本席知道,剛剛已經編列一筆預算。

陳委員雪生:其實還是不夠。這個部分不要碰它啦!本席建議不要碰它,因為他們真的有需要。

主席:本席為什麼提這個案子?雖然他們很需要,可是很奇怪的是,112年的執行率是2.5%。你們不要辜負委員的期待,因為你們的錢根本就沒有動用,這樣是非常需要嗎?而且113年到目前為止只執行4.1%。簡單來說就是委員在這邊講,把錢給你們了,不管是兩百萬元或幾百萬元,結果你們卻用不到10萬元,然後今年又繼續編列。

不要讓支持你們的委員失望啦!因為剛剛審的那筆預算跟這筆預算,其實你們的執行率都沒有很高啦!你們應該要說明。本席後面還有兩案,請參閱本席的書面說明。還有沒有補充意見?觀光署要不要補充說明?針對要刪除的部分,要不要說明一下?

周署長永暉:這個部分要拜託委員,因為都是核實執行。我們現在也希望能夠促進一些交流,所以這些費用還是麻煩讓我們能夠如實編列,是不是允許改用凍結的方式,提書面報告?

主席:請黃健豪委員發言。

黃委員健豪:謝謝召委。本席是提第38案,和之前的觀光署本部預算類似,也是一樣的事情,就是你們要促進來臺旅客人次,不管是在本署的預算裡面,還是在這個基金裡面。本席只是提凍結,並沒有刪預算,但是本席想要知道,本來是預計1,200萬人,結果現在下修,所以本席想問一下,2025年開始了,如果這些錢給你們運用,你們的目標數是多少?這樣我們才有辦法審今年的預算。

因為你剛才說了,今年是第一年嘛!那過去的我們就不算,現在是第一年,你們也送了預算進來,今年做完之後,不管是本署預算還是基金預算,你們花了這麼多錢去推展,去各地擺攤、攬客,不管是補助也好,或是怎麼樣也好,你們希望2025年的目標是多少?

周署長永暉:我們的規劃是1,000萬元,它有分兩個部分,一個是自由行,一個是團客旅遊。因為在疫情之後,自由行非常興盛,所以2025年這一年,我們在歐洲的阿姆斯特丹和美國的西雅圖,優先設臺灣觀光旅客的服務分處,也就是所謂的TTIC,就是Taiwan Tourism Information Center,我們也希望能夠把握住澳洲,所以明年上半年在澳洲雪梨也會設臺灣觀光的遊客中心。還有,我們預估在9月份設孟買辦事處,就是印度的辦事處。

這個部分要達標,還是需要擴大所謂的隱客圈,所以我們的目標是除了既定的固本之外,希望能夠擴大北美市場,以及48小時航行範圍的國家,所以還是會透過旅展行銷,或者提出相關的優惠措施,譬如鼓勵包機降落到我們其他的航廈。還有,我們會有海外的宣傳、推廣會,還有社群網站的行銷,以上簡單向委員報告。

主席:好,包括委員和觀光署都已經說明了,但本席對你們星級旅館的評鑑有意見,歷年來你們訂的目標都是90100間,但是現在的評鑑,像今年大概只有39間,並沒有達標,是否需要這麼多錢?這部分本席覺得很奇怪。第二個,你們有這麼多研究計畫,這是第32案的部分,但是你們的計畫有沒有落實在觀光旅遊改善方面?本席個人覺得關聯性很低啦!

不斷的分析、不斷的研究,這些觀光政策研究每年就要花一千多萬元,是不是有固定的單位在等著接這個案子,然後研究一下、統計一下就丟出來?本席的感覺是這樣。所以針對委託計畫這個部分,我們來做一個刪減好了,好不好?第32案的部分。

周署長永暉:我們要精準投放的話,需要做一些調查分析,所以調查分析的經費還是希望委員能夠支持。可能這部分平常委員感受不到,我可以簡單說明,如果對國外的分析不夠到位,我們沒辦法做精準投放,而且說實在的,在疫情之後,我們希望能夠掌握更多資訊,就是遊客來到臺灣,或者是國內旅遊的部分,我們都希望能夠掌握更多資訊來回饋,這就是我們做調研、觀光分析一個非常重要的要件,所以這個部分還是麻煩委員支持。

主席:請李昆澤委員發言。

李委員昆澤:謝謝召委。這些相關的委託調查、研究計畫,其實是很重要的,尤其是觀光旅遊的推動。我們知道生病去看醫生時,醫生很重要,護理師很重要,但是醫檢師提供的數據,是醫病最重要的參考依據。

有關國際觀光及相關旅遊產業的推動,誠如周署長剛才所言,不管是旅遊狀況的調查、分析,或者是市場的趨勢研究,或是產業人才的供需調查,或者是數位觀光加值的未來發展,各種資訊系統、資安的研究等等,這些都像醫檢師所提供的數據,這樣才知道你的三酸甘油酯高不高,這些都是很重要的。觀光旅遊的數據分析,是投注資源時很重要的參考依據,本席建議不要刪啦!

主席:好的。現在處理第16案到第48案的部分,當然,各位委員提出的相關議題,你們需要提出書面報告。業務費用四十四億五百三十六萬餘元,這個部分綜合所有委員的提案,金額從幾百萬元到兩億元不等,我們折衷一下啦!刪減5,000萬元,凍結10%,提供書面報告始得動支。各位有沒有其他意見?沒意見吧?

周署長永暉:委員,不行啦!

主席:署長有意見?你再說明一下。

周署長永暉:這樣沒辦法推動業務。

主席:這樣好了啦!因為委員刪減的數字這麼多,我們來處理一下,刪減2,000萬元啦!科目自行調整,好不好?凍結10%,每位委員問的問題,你們還是要給專業回答,好不好?他們同意了,沒問題啦!

周署長永暉:謝謝召委,謝謝各位委員。

主席:本席再宣告一下,針對第16案到第48案「業務費用」,處理方式如下,刪減2,000萬元,凍結10%,科目自行調整,提供書面報告始得動支。好,沒問題的話,我們繼續處理。這個階段改主決議的有兩案,第17案和第22案改為主決議。

邱委員若華:主席,還有本席的第46案也是改為主決議。

主席:好,第46案也改為主決議。審完了嗎?接下來處理主決議,請各位委員翻到第49案。第49案。有沒有問題?

周署長永暉:遵照辦理。

主席:照案通過。第50案。

周署長永暉:遵照辦理。

主席:50案照案通過。第51案。

周署長永暉:謝謝素月召委,文字修正,提書面報告。

主席:51案修正文字後通過。文字怎麼修正?

周署長永暉:加書面報告。

主席:就是「專案」改「書面」,是不是?加兩個字。好。第52案。

周署長永暉:遵照辦理。

主席:52案照案通過。第53案。

周署長永暉:請召委協助改書面報告。

主席:好,同意。第53案修正文字後通過。

周署長永暉:謝謝召委。

主席:交通作業基金處理完畢,我們做後續宣告。

周署長永暉:謝謝召委,謝謝各位委員。

主席:謝謝各位委員,今天協商完成,作以下宣告:一、今日協商結論免予宣讀,授權議事人員整理做為決議,列入紀錄。二、委員要求提供之書面報告及相關資料,請相關機關儘速以書面答復。三、如有委員對提案補簽,列入紀錄並刊登公報。

我們先確認一下,這樣才能稍微精確一點,提案的邱若華委員也在現場。因為助理有特別說明,剛剛審議的觀光發展基金,你提案的第46案撤案,直接改成第49案的主決議,沒問題吧?

邱委員若華:是。

主席:好。另外,針對本日會議作以下決議:一、本日預算審查結果,照列、暫照列或照協商結論通過。二、本日通過的決議,文字授權主席及議事人員調整。三、114年度數位發展部、中華郵政公司、觀光署及所屬、觀光發展基金預算案均審查完畢。四、本會主審之「114年度中央政府總預算案」關於公務預算、附屬單位預算營業及非營業部分,均已審查完竣,並決議如下:

一、有關公務預算政事歲出預算,隨同以上機關別審查結果調整。二、分別擬具公務預算、附屬單位預算營業及非營業部分審查報告,函復財政委員會,提報院會討論。三、院會討論前,須交由政黨協商。院會討論時,由本會魯召集委員明哲及陳召集委員素月出席說明。請問各位委員對於以上決議,有無異議?(無)沒有異議,通過。

大家辛苦了,本次會議到此結束,現在散會,謝謝大家。

散會1453分)