立法院第11屆第2會期經濟、財政兩委員會第1次聯席會議紀錄

時  間 中華民國114115日(星期三)9時至1518

地  點 本院紅樓101會議室

主  席 邱委員志偉

本日議程 討論事項

審查:

一、行政院函請審議「產業創新條例部分條文修正草案」案。

二、本院委員葛如鈞等16人擬具「產業創新條例第十條之一及第十七條之一條文修正草案」案。

三、本院委員林岱樺等18人擬具「產業創新條例第十條之一及第十七條之一條文修正草案」案。

四、本院委員楊瓊瓔等29人擬具「產業創新條例第十條之一及第七十二條條文修正草案」案。

五、本院委員何欣純等23人擬具「產業創新條例第十條之一條文修正草案」案。

六、本院委員邱議瑩等16人擬具「產業創新條例第十條之一及第七十二條條文修正草案」案。

七、本院委員蔡其昌等18人擬具「產業創新條例第十條之一及第七十二條條文修正草案」案。

八、本院台灣民眾黨黨團擬具「產業創新條例第十條之一條文修正草案」案。

九、本院委員謝衣鳯等16人擬具「產業創新條例第十條之一及第七十二條條文修正草案」案。

十、本院委員邱志偉等20人擬具「產業創新條例部分條文修正草案」案。

十一、本院委員鄭正鈐等19人擬具「產業創新條例第十條之一條文修正草案」案。

(第一案及第十一案如未接獲議事處來函,則不予審查)

答詢官員 經濟部常務次長連錦漳

經濟部投資審議司司長楊淑玲

經濟部中小及新創企業署副署長吳佳穎

經濟部國際貿易署副署長劉威廉

國家發展委員會副主任委員高仙桂

數位發展部數位產業署副署長黃雅萍

財政部政務次長李慶華

台灣電力公司副總經理蔡志孟

主席:現在請主秘報告出席人數。

程主任秘書谷川:報告聯席會,出席委員18人,已足法定人數。

主席:我們現在開會。

進行討論事項,請宣讀。

審查:

一、行政院函請審議「產業創新條例部分條文修正草案」案。

二、本院委員葛如鈞等16人擬具「產業創新條例第十條之一及第十七條之一條文修正草案」案。

三、本院委員林岱樺等18人擬具「產業創新條例第十條之一及第十七條之一條文修正草案」案。

四、本院委員楊瓊瓔等29人擬具「產業創新條例第十條之一及第七十二條條文修正草案」案。

五、本院委員何欣純等23人擬具「產業創新條例第十條之一條文修正草案」案。

六、本院委員邱議瑩等16人擬具「產業創新條例第十條之一及第七十二條條文修正草案」案。

七、本院委員蔡其昌等18人擬具「產業創新條例第十條之一及第七十二條條文修正草案」案。

八、本院台灣民眾黨黨團擬具「產業創新條例第十條之一條文修正草案」案。

九、本院委員謝衣鳯等16人擬具「產業創新條例第十條之一及第七十二條條文修正草案」案。

十、本院委員邱志偉等20人擬具「產業創新條例部分條文修正草案」案。

十一、本院委員鄭正鈐等19人擬具「產業創新條例第十條之一條文修正草案」案。

主席:本日議程所列討論事項是產業創新條例部分條文修正草案,一共有11個版本。現在進行委員的提案說明,在場的有葛如鈞委員。

請葛如鈞委員做提案說明,時間3分鐘。

葛委員如鈞:主席、在場的各位同仁,大家早安。本席的提案是修正產業創新條例第十條之一以及第十七條之一,主要是針對人工智慧的技術以及之後更先進的科技,希望能夠給予營利事業所得稅的投資抵減,並且將原條文在100萬元以上、10億元以下的支出金額天花板取消。

大家都知道,AI訓練需要極高的訓練成本,假設AI模型每年都強大10倍,合理的推論,訓練的成本將會指數的成長。市場傳聞ChatGPT需要超過3萬顆的繪圖處理器,OpenAI的執行長Sam Altman也說,ChatGPT-4的訓練成本是1億美元。Anthropic的聯合創始人Amodei日前也說開發AI模型要花費10億美元以上,估計2025年、2026年、2027年訓練的成本會膨脹到100億美元,甚至1,000億美元。

相較於本席的版本,行政院的版本僅將支出抵稅的上限由10億元臺幣提高至18億元新臺幣,也就是6,000萬美元,跟我們剛剛所聽到這些10億美元、100億美元,甚至1,000億美元比起來有不小的落差,也跟未來的AI訓練還有相關產業的實際支出有非常顯著的距離。所以希望今天列席的部會代表以及在場的各位委員,都能夠支持本席的版本,讓我們為AI產業的發展做最強而有力的推進器。

另外一方面,本席的版本也提到關於產業創新技術、相關技術人才的培育支出,應該要給予營利事業所得稅的抵減。本席的版本特別強調,有關巨量資料、人工智慧、物聯網、機器人以及區塊鏈等等相關領域、相關的訓練活動以及人形機器人等等新興的產業,這些支出的成本,都希望政府給予相關的租稅優惠,這跟現行條文第十條侷限於研究發展相關支出才能抵稅是有所不同的。

人才培育的相關訓練所涵蓋的樣態更廣,我們的AI內閣喊出5年要培育出20萬名的AI人才,經濟部也是主責單位之一,如果空有口號而不能給予產業實質的誘因,那麼5年一到,政府的20萬名AI人才恐怕淪為空頭支票。經濟部的郭部長,還有相關的部會官員,如果決心要培育AI的人才,希望能夠大膽勇敢支持本席的版本。前面講的租稅優惠,希望能夠將天花板提高,而人才的培育,也應該做相關的租稅抵減,我們一起為提升臺灣AI產業的競爭力而努力,懇請支持。謝謝。

主席:謝謝。下一位提案說明請楊瓊瓔委員。

楊委員瓊瓔:謝謝主席,楊瓊瓔發言。本會委員楊瓊瓔、鄭正鈐、翁曉玲、廖偉翔等29人,有鑑於產業創新條例的租稅優惠措施,是為了要優化產業的結構,達到智慧升級轉型,並鼓勵多元創新的效能,原訂租稅優惠的時間將於1131231號屆滿,但是我們考慮到智慧機械可以協助產業建立創新、彈性、高效的生產以及服務的優勢,國內的企業雖然已經逐步進行智慧化,但是整個結構性的調整必須要有一段時間,所以仍有促進產業投資應用的必要性。所以,我們擬具產業創新條例第十條之一以及第七十二條條文修正草案。

其中第十條之一,也就是規範投資至使用之全新智慧機械、第五代行動通訊系統、資通安全產品或服務、人工智慧產品或服務、節能減碳之相關全新的硬體、軟體技術或是技術服務,比照的金額還是維持原來條文,也就是在課稅年度內合計達到新臺幣100萬以上、最高10億元以下的範圍,也就是在整個投減的應納營利事業所得稅額當中,這是第十條之一。

第七十二條銜接的部分我們增訂了第七十二條第七項,也就是本條例自中華民國某年某月某日修正之第十條之一施行期間,自11411日起至1181231日止,希望能夠延續支持我們的產業。

主席:謝謝。下一位提案說明委員請台灣民眾黨團張啓楷委員。

張委員啓楷:為了促進產業發展,我們台灣民眾黨特別提出產業創新條例部分條文的修正案。首先,我們針對第十條之一,本來租稅優惠已經達到落日條款的時間了,我們的條文裡面特別把它延長到118年的1231號,延長落日期限,讓太陽重新再升起來,把租稅優惠延長到1181231號。

另外,針對項目的部分,這段時間看起來有很多新興科技,有需要將其再列入法條中,所以我們這次的修正條文擴大優惠的投資項目,特別增加把人工智慧還有節能減碳納入這次的修法內容中,這是呼應當前重大政策2050年淨零排碳還有整個AI的發展。

另外,在第十條之一第三項,為了考量整個AI科技的發展以及巨量資料資訊化,所以我們在這個條文裡面把人工智慧相關產品還有服務的範圍做文字的整併跟調整。

另外,在第四項,針對最近推廣的5G行動系統,我們也做了文字修正,讓法規可以符合當前的定義。

另外在增設第六項這部分,最主要我們是把行動通訊明定要人工智慧的技術跟它涵蓋的範圍,要把它做更明確的定義,讓法規用語能夠更與時俱進、接地氣,其餘條款移列,希望各位支持台灣民眾黨提出的版本,謝謝。

今天除了經濟部次長在這邊,財政部也在,每次在修法過程中間我們進行討論的時候,財政部都說不要修太大、優惠不要太多,然後項目不要太多,不過我相信照台灣民眾黨這個項目看起來,增加的幅度應該不會很大,對產業的創新有很大的幫助,所以我們今天也呼籲財政部可以支持台灣民眾黨的版本,謝謝。

主席:好,謝謝。下一位做提案說明的委員是邱議瑩委員。

邱委員議瑩:謝謝主席。主席、各位同仁,今天本席提出產業創新條例第十條之一及第七十二條的修正案,這是一項針對我國產業發展需求跟全球趨勢所量身訂製的法案,修正的目的是為了持續推動產業智慧升級轉型,鼓勵多元創新應用,並因應淨零排放的全球趨勢,協助國內產業在國際競爭中立於不敗之地。

針對現行的條例裡頭,我們對包括智慧機械、第五代行動通訊系統及資通安全產品或服務提供租稅優惠,但是適用的期間已經在113年底屆滿了。為了延續對國內企業創新發展的支持,本席建議延長適用期間至2029年,也就是從114年到118年。同時也希望新增投資抵減項目,包括人工智慧產品或服務及節能減碳措施。這些新增的項目符合當前科技快速發展的脈動,尤其是生成式人工智慧技術的應用及低碳轉型將帶來深遠的影響跟經濟的效益。此外,本席也認為為了降低企業投資的門檻,提升創新誘因,有必要進一步提高投資抵減的支出金額上限,行政院版本提議的是18億元,我們的版本提出將上限提高到20億元,希望能夠更有效促進企業投入資本密集的智慧化與綠色轉型,此舉將減輕企業對高額設備汰換的負擔,並加速推動產業升級的進程。修法當中還對智慧機械、人工智慧及節能減碳的項目進行更精準的定義,確保優惠措施能聚焦於對產業升級有重大效益的核心技術跟應用。

本次的修法不只是為了延續現有的政策,更是為了回應企業未來需求與國際發展的挑戰,我們希望透過這些措施能夠吸引更多的企業持續投資於智慧化與永續化的創新應用,推動臺灣邁向綠色智慧經濟的領導地位。以上是本席對提案的簡要說明,敬請支持,謝謝。

主席:好,謝謝。

接著請經濟部連錦漳次長做報告。

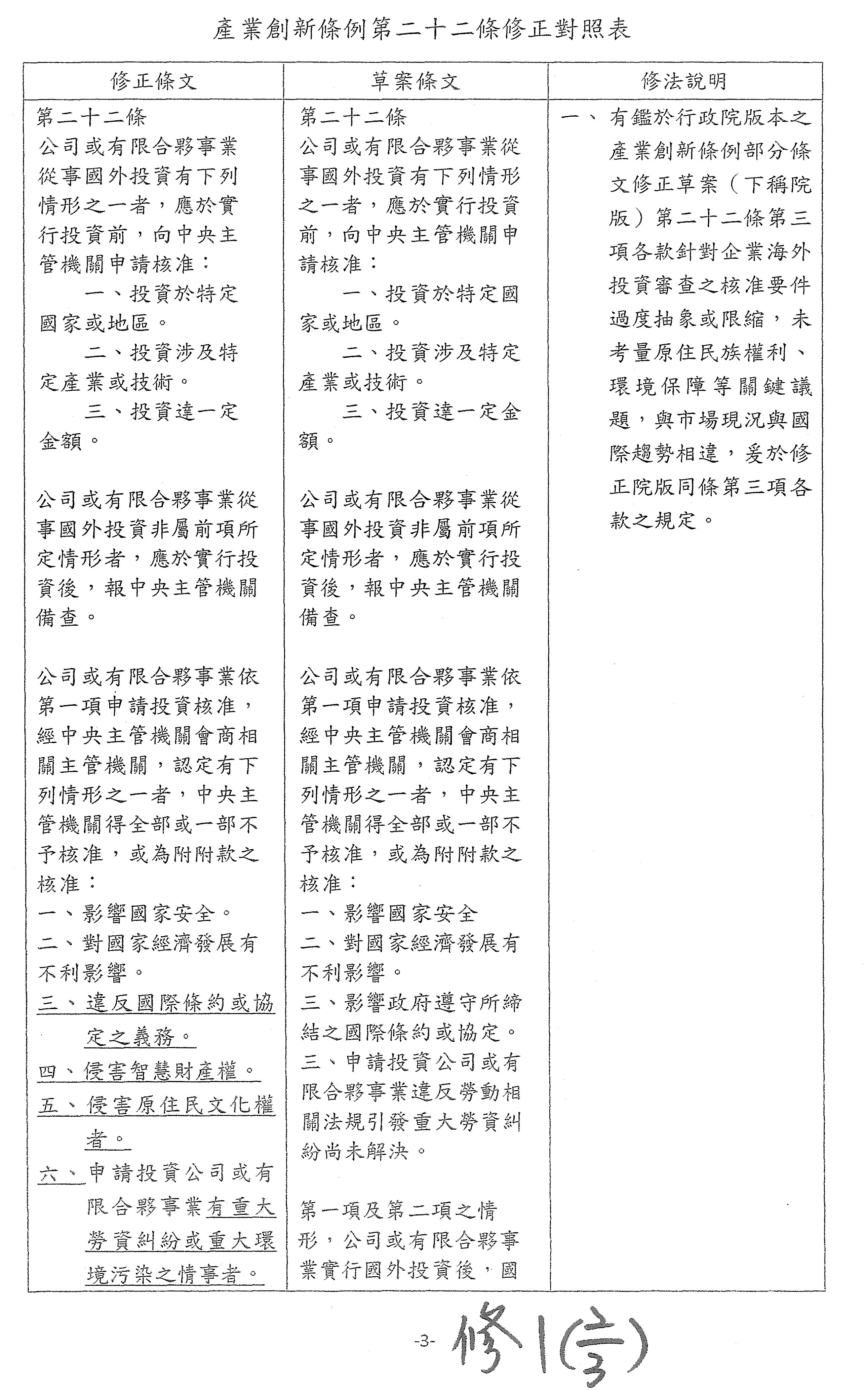
連次長錦漳:主席、各位委員,今天感謝貴委員會讓本部在此向委員進行產創條例部分條文修正草案的專案報告。剛剛各位委員都有提到,近年國際經濟情勢的變化快速,產業常常面臨新的趨勢跟挑戰,尤其是淨零排放跟數位轉型等議題。而且產創條例第十條之一投資抵減辦法也在去年底屆期,所以本部擬具了產創條例部分條文修正草案,主要的修正方向有三大構面。第一個,我們在產創條例第十條之一擴大設備投資抵減的適用範圍,除了保留現行的智慧機械項目,並提高智慧化層次之外,對5G系統跟資安項目我們也保留下來,並新增人工智慧跟節能減碳項目。同時把申請適用金額由現行的10億元提高到18億元,施行期間從11411號到1181231號。

在第二十三條之一有限合夥創投事業投資新創租稅優惠,我們把出資的門檻由3億調降為1.5億元。在第二十三條之二的個人投資新創租稅優惠部分,我們將新創適用的範圍由現在設立未滿2年放寬到未滿5年;個人投資門檻由現行的100萬調降為50萬。同時,如果新創投資屬國家重點產業者,其所得減除上限可提高到500萬元。

另外,在對外投資管理機制上,也就是第二十二條,我們對於從事國外投資於特定國家或地區者增訂了特定產業或技術或達一定金額以上情形者,要事先向中央主管機關申請核准;同時增訂罰則的配套措施。

以上是我們整個修訂的方向,建請大院朝野黨團支持行政院的版本並通過,以便早日完成修法程序,讓業者在114年得以適用優惠。以上報告,敬請各位委員指教。

主席:好,謝謝經濟部連次長的報告。

接下來請國發會高仙桂副主委報告。

高副主任委員仙桂:主席、各位委員,大家早安。今天很榮幸承邀就產創條例修正草案進行報告,我想剛剛次長已經有談過,這次產創條例的修正有三大重點,對臺灣產業結構的調整、企業競爭力的提升還有國家經濟安全的保障可以發揮極大的效用。第一個,新增了人工智慧跟節能減碳的項目為設備投資抵減的適用範圍,這個修正將可帶動臺灣淨零跟數位的雙軸轉型,因應全球AI創新跟淨零碳排的挑戰跟機會。第二個,鬆綁了有限合夥的創投事業還有天使投資人適用租稅抵減的門檻及條件,這個修正將有助於引導更多的資金投注在新創的事業,對臺灣創新創業將發揮積極的效應。第三個,調整對外投資管制的機構,將有助於臺灣關鍵技術的保護以及產業競爭力的提升,尤其是目前臺灣面臨全球地緣政治風險的升高,這個修正將更為重要。我想基於這個修正,可以確保臺灣將來競爭力的提升、產業結構的調整跟經濟安全的保障,然後我們建請大院能支持這個法案的修正。以上報告。

主席:好,謝謝國發會高仙桂副主委的報告。

現在請財政部李慶華次長做報告。

李次長慶華:主席、各位委員先進,大家好。今天貴委員會跟財政委員會聯席審查行政院函請審議的產創條例相關修正草案,還有大院各委員以及黨團所提議的修正草案,總共有11案。有關行政院版本的修正重點,經濟部剛才已經詳予說明了,我們就不再重複說明,只針對有關大院各委員及黨團提案的部分簡要說明。

關於本條例第十條之一提高支出的金額上限以及擴大適用範圍、延長施行期間,其實跟行政院的版本大致相同,因為行政院版本已經充分考量產業的需求以及未來科技發展的趨勢,並且針對產業的需要來檢討相關的內容,所以建議能夠支持行政院的版本。

有關委員提案增訂本條例第十七條之一規定人才培訓支出投資抵減的部分,考量企業人才培育大多是基於自身經營的需求,而且現行國際上已經多無類似的租稅優惠,我們建議能夠維持現行的規定。

另外,研發投資抵減部分是在於提高抵減率及適用範圍,這個部分也是考量我國現行營利事業所得稅的稅率跟鄰近產業結構類似的國家相較已經是偏低的,而且我們所提供的租稅優惠其實跟鄰近國家也都相當類似,所以我們對這個部分也建議維持現行的條文。

至於還有委員提案放寬第二十三條之一適用門檻、第二十三條之二適用主體,以及增訂第二十三條之四創業投資事業的股東投資抵減的部分,主要是因為現行我國稅法已經對投資業者提供多項的輕稅規定,對於獲利部分提供了頗為優惠的課稅規定,如果再提高投資成本的減稅優惠,可能會有重複抵減的問題,而且造成享有多重的所得稅優惠,跟納稅者權利保護法第六條租稅優惠不得過度的規定有些不符,所以我們建議能夠審慎考量。

今天這個行政院的版本其實已經通盤對產業發展的趨勢以及需求進行適度修正,擴大了相關的租稅優惠措施,所以我們也建請支持行政院的版本。以上報告及說明,敬請各位委員指教與支持,謝謝。

主席:好,謝謝財政部李慶華次長的報告。

有關於數位發展部跟環境部的書面報告,請委員自行參閱,並刊登公報。

數位發展部書面資料:

產業創新條例部分條文修正草案書面報告

主席、各位委員、各位女士、先生,大家好:

今天 貴委員會召開會議,審查經濟部擬具之「產業創新條例部分條文修正草案」,感謝貴委員會給予本部機會向各委員說明前開條例修正草案涉及數位產業發展之條文內容與對產業之助益,並聆聽各委員意見與指教,深感榮幸。

產業創新條例(以下簡稱產創條例)於99512日制定,係我國協助產業發展之重要法律之一。數位發展部自111827日成立以來,亦肩負資訊服務相關產業之輔導與發展任務,故本部也依據產創條例規定,針對轄下軟體、資訊服務、電商、第三方支付、電信等業者,推動補助、輔導措施,同時善用租稅優惠政策工具協助產業發展。

壹、本次修法與數位發展部業務推動相關條文說明

本次行政院版與各委員關切重點包括「併購新創納入研發投資抵減」、「智慧機械投資抵減」、「公司或有限合夥事業赴海外投資」、「有限合夥創投事業適用穿透式課稅」、「天使投資人租稅優惠」、「創業投資事業股東資金適用規範」,以及「本次修法相關罰則配套」等。

本次修正條文中,與數位產業發展較相關之條文為第10條之1「智慧機械投資抵減」及第23條之2「天使投資人租稅優惠」,本部擬就前述條文推動成效與修法效益進行說明:

一、現行條文數位產業適用情形說明

()智慧機械與第五代行動通訊系統及資通安全產品或服務投資抵減(以下簡稱智慧機械投資抵減)

智慧機械投資抵減有助於引導各行各業投資智慧化、5G與資安相關產品和技術服務,透過相關設備和軟體服務升級,可有效提升企業服務能量及韌性。本部自成立以來,兩年間已協助約120家業者,投資金額超過新台幣70億元,購置超過1,400項智慧機械、5G、資安產品或服務,其中有7成投資項目為資安相關,對於維繫產業競爭力與提高產業資安有實際帶動效果。

()天使投資人租稅優惠

為加強國內創業動能,扶植新創事業發展,鑑於新創事業公司初創期亟需資金,卻囿於其經營風險高,不易取得資金協助,為鼓勵個人投資該等高風險新創事業,本部自成立以來,兩年間已核定超過20家數位產業相關新創企業為高風險新創事業,協助具創新性、發展性或具市場化潛力之新創企業吸引天使人投資。

二、本次修法重點與未來預期效益簡述

()智慧機械投資抵減

1.擴大適用範圍─納入人工智慧產品與服務

本次修正將人工智慧(AI)產品與服務納入投資抵減適用項目,其適用範圍涵蓋如機器學習演算法、深度學習演算法、大型語言模型或自然語言處理之技術元素,仿人類智慧進行認知、學習及推論,能大規模利用各類數據類型,形成產業所需之辨識、分類或生成等各式應用,優化企業營運或生產製造效能之硬體、軟體、技術或技術服務。

此一調整主要係順應AI在產業發展之應用漸趨成熟,且市場與產業持續有各類應用AI技術之產品及服務,透過相關租稅優惠政策配套,鼓勵產業購置AI產品與服務,可加速帶動產業數位轉型及維持競爭力。

2.適用租稅優惠投資金額

數位時代的到來,各行各業不論企業規模大小,對於AI或資安投資都已成為剛性需求,本次修法將適用租稅優惠上限自新台幣10億元上修為18億元,可擴大各行各業投入智慧機械、5G、資安、AI及節能減碳相關投資。

此外,由於各行各業提高導入AI、資安產品和服務的同時,除了加速各行各業加速數位轉型,進而提高產業自身競爭力外,也因為AI和資安服務市場擴大,帶動資訊服務和資安產業有意願擴大研發和聘用相關人才,帶動數位產業正向循環。

()天使投資人投資高風險新創事業定義及投資金額鬆綁

本次修法將高風險新創事業定義自成立未滿2年,鬆綁為成立未滿5年,且對單一公司投資金額自新臺幣100萬元下修為50萬元,有助於讓更多初創期的高風險新創事業,都有機會吸引天使投資人資金支持。

此外,天使投資人投資於中央目的事業主管機關認定屬「國家認定重點產業」者,個人每年所得減除額自新臺幣300萬元提升至500萬元,並將持股期間自2年延長至3年,透過更長時間的股份持有規定,確保對新創事業注資穩定。

近年來,新創企業以數位新創為大宗,各式電子商務、MartechFintech、智慧醫療、AI、資安等新興應用相關新創如雨後春筍般出現,透過本次修法有助於在初創期吸引更多天使投資人參與,搭配現有政府各式投融資工具,可協助新創事業站穩腳步。

參、結語

投資是產業競爭力的關鍵投入,而資金更是支持新創企業成長的養分。近年來,AI、資安及數位轉型成為各行各業關注重點,也是本部推動數位經濟產業發展的重要動能。透過將AI投資納入智慧機械投資抵減範疇,將可帶動各行各業擴大投資於產業發展和數位轉型相關之AI產品與應用,加速國內AI產業生態系成形。

此外,針對天使投資人租稅優惠,將高風險新創鬆綁為設立未滿5年,並降低適用門檻至投資50萬元,旨在提高天使投資意願,支持更多數位新創發展。本次產業創新條例修正草案預期對軟體及資訊服務業長期發展有正面助益,本部將與經濟部共同合作推動,懇請委員予以支持。

環境部書面資料:

審查行政院函請審議「產業創新條例部分條文修正草案」等11案書面報告

主席、各位委員、各位女士、先生:

今天大院第11屆第2會期貴委員會及財政委員會第1次聯席委員會議,審查行政院函請審議「產業創新條例部分條文修正草案」等11案,承貴委員會邀請列席,敬請各位委員指教。

壹、我國2050淨零目標之推動

面對氣候變遷的挑戰日趨嚴峻,為加速減碳行動,強化因應氣候變遷的能力,112215日經總統令公布「溫室氣體減量及管理法」修正為「氣候變遷因應法」(下稱氣候法),納入西元2050年淨零排放目標。

總統113年揭示「國家希望工程」明定「綠色成長與2050淨零轉型」施政目標,推動「建構智慧共享的綠能戰略」、「推動數位與綠色的產業雙軸轉型」、「形塑淨零永續的綠生活」、「政府建立法規調適、輔導團隊及行動指引」及「不遺落任何人的公正轉型」等淨零轉型5大策略,其中包括鼓勵產業積極進行低碳轉型。

依據氣候法第28條規定,為達成國家溫室氣體長期減量目標及各期階段管制目標,得分階段對排放溫室氣體之排放源徵收碳費,至於碳費徵收費率,則由本部所設之費率審議會審議,送本部核定公告並定期檢討。本部已於113829日訂定「碳費收費辦法」、「自主減量計畫管理辦法」及「碳費徵收對象溫室氣體減量指定目標」,另於1131021日公告「碳費徵收費率」(一般費率300/公噸CO2e、優惠費率B100/公噸CO2e、優惠費率A50/公噸CO2e),並訂於今(114)年11日生效。

另依氣候法第29條規定,碳費收費對象因轉換低碳燃料、採行負排放技術、提升能源效率、使用再生能源或製程改善等溫室氣體減量措施,能有效減少溫室氣體排放量並達中央主管機關「指定目標」者,可提出「自主減量計畫」申請核定「優惠費率」。

()減量指定目標:以119年為目標年,訂定二種指定目標的計算方式,適用不同優惠費率:

1.行業別指定削減率:以110年為基準年,此目標參酌國際間科學基礎減量目標(SBT)訂定,適用優惠費率A50/公噸CO2e)。

2.技術標竿指定削減率:以107~111年為基準年,以國內外排放技術標竿及119年國家自定貢獻規劃,考量各排放源排放型式,包括燃料種類、製程、電力使用等訂定指定削減率,適用優惠費率B100/公噸CO2e)。

()自主減量計畫:收費對象如欲適用優惠費率,必須選擇指定目標中「行業別指定削減率」或「技術標竿指定削減率」,並據此計算至119年需達標之目標年溫室氣體排放量作為指定目標,規劃至119年每年的減碳路徑(含逐年減量措施執行進度及溫室氣體排放量)後,提出自主減量計畫的申請,並經中央主管機關審查通過方可適用。

()定期檢視成效:

1.自主減量計畫經本部審查核定後,事業須每年依核定之年度指定目標(全廠每年減量措施執行進度及須達標之溫室氣體排放量)執行並於每年4月底提交前一年度的自主減量計畫執行進度報告,符合指定目標者,才能適用優惠費率。

2.若經中央主管機關查核事業未依內容執行,將依法追繳該年度一般費率及優惠費率之差額,並限期其完成改善,若未於期限內改善,將廢止其自主減量計畫。

為協助收費對象順利銜接碳費制度,本部除辦理4場次的碳費子法說明會外,也協同經濟部辦理8場次自主減量計畫申請說明會,同時經濟部也於11418日公告「製造業因應氣候變遷輔導計畫」自主減量計畫輔導申請須知,提供產業專業技術諮詢及輔導,協助產業來申請自主減量計畫,爭取適用優惠費率,以達成溫室氣體實質減量,同時降低業者的經濟負擔。

貳、「產業創新條例」修正條文第十條之一

本次「產業創新條例」係因應產業發展需求、科技進展及淨零排放趨勢,於本次修正條文第十條之一第一項增訂節能減碳之投資抵減適用項目,並於同條第七項明訂節能減碳係指運用公用節能或製程改善之低碳技術元素,以提升能源使用效率、減少能源或資源耗用,進而降低溫室氣體排放,並考量節能減碳相關系統設備之支出高昂,為減輕產業投資負擔,提高汰換設備意願,提高適用投資抵減之支出金額上限以強化投資誘因,將有助於產業投入自主減量計畫執行及指定目標之達成,引領我國產業朝低碳淨零方向轉型。

以上說明,敬請各位委員惠予指教,並祝各位委員身體健康,萬事如意。謝謝!

主席:我們進行合併詢答。委員詢答之前,主席援例作以下宣告:每位委員發言時間,本聯席會為5分鐘,必要時,延長1分鐘,非本會委員4分鐘;上午10時截止發言登記。為了要讓會議能夠順利進行,也兼顧每位委員發言的公平性,以及盡可能不要影響下一位委員的發言權益,在每一位委員質詢時間結束之後,主席會立即請質詢委員停止質詢,還請各位委員能夠配合,感謝!

第一位質詢請邱議瑩委員。

邱委員議瑩:920分)謝謝主席。我先請一下經濟部。

主席:請經濟部連次長。

連次長錦漳:委員早。

邱委員議瑩:次長早。次長,很高興今天還可以在這裡看到你。首先我想要先請教一個時事題,馬上就要過年了,經濟部在日前有宣布春節的油價方案是只跌不漲,對不對?

連次長錦漳:對。

邱委員議瑩:所以你們會在這個時候,把油品的價格控制在一定的……

連次長錦漳:油、氣都不會調。

邱委員議瑩:油、氣都不會調,那水電呢?

連次長錦漳:水在春節不會……

邱委員議瑩:因為我看到卓院長說水價應該要適度的調整,開始就有媒體在寫卓榮泰指示水價要上漲,所以你們可能會上漲四成,很多人開始人心惶惶,我是不是利用這個機會讓經濟部也說明一下好不好?我們現在水電有沒有調整的方案,如果有,什麼時候會做?次長。

連次長錦漳:我跟委員報告,其實水、電是不是要漲,這都有一個審議委員會,而且審議委員會在調的時候,也會通盤考量到國內的整個經濟情況,還有民生消費狀況,不會貿然去調整,所以一定會經過一個深思熟慮的情況再來調整。院長講的只是我們可以去討論,但是討論不一定會去做調整,也要等到一個……不是討論就一定是調整……

邱委員議瑩:你還是要等到你們的審議委員會討論完之後才會確定嘛,對不對?

連次長錦漳:一定要經過審議委員會,審議委員會一定會經過通盤完整的考量,才會去做一些決定。

邱委員議瑩:好。對於媒體這樣的報導,我覺得可能你們也應該要去跟媒體做一些澄清,因為第一個,還沒有經過討論,也不知道它到底會不會漲,即使會漲,也不一定是像媒體講的……

連次長錦漳:也不一定像媒體講的這樣子。

邱委員議瑩:對啊!媒體馬上就給你寫「漲四成」。所以我認為這樣的一個報導,其實對於大家覺得要過年了,經濟部在處理……

連次長錦漳:是有點會讓人心惶惶。

邱委員議瑩:是,所以我想這個經濟部可能還是要再去做一些澄清,再去做一些說明。

連次長錦漳:好,我們有適時對外澄清說明這個部分。

邱委員議瑩:好,接下來,我還是要請教一下次長,我們今天討論產創條例,大概整理了一下,這個是你們行政院的幾個版本嘛,我現在大概幾個問題要請教,其實大家都覺得抵減金額到底應該要多少會比較好?行政院的版本是18億,本席提出的版本是20億,我這個版本20億的數字,其實是跟郭智輝部長希望的20億是一樣的,可是我剛剛聽了財政部的報導說他們已經通盤考量過了,他們覺得這樣已經很好了,所以他希望大院支持你們18億。次長,你們怎麼看?

連次長錦漳:因為我們這是行政院版本,我們在內部……

邱委員議瑩:我知道,所以你現在還是必須要支持行政院版本,你還是只能講18億,對不對?

連次長錦漳:因為我們有稍微考慮……

邱委員議瑩:如果到20億會不會比較好一點?你覺得到了20億是不是對企業的誘因會更增強一點?18億跟20億差兩億而已,政府怎麼不能大方一點給他們大一點的誘因?

連次長錦漳:內部討論時,有考慮到一些衡平性,還有租稅方面衡平性的問題。

邱委員議瑩:衡平性跟租稅方面?好,財政部次長,我請教一下,讓您回答一下,我想經濟部也不方便回答。

李次長慶華:委員好,是。

邱委員議瑩:18億跟20億只有差一點點,到底你們有沒有去精算過?差兩億,你們的稅損會差多少,如果不是太多的話,為什麼不能變成20億?

李次長慶華:報告委員,因為這18億也是我們跟經濟部在行政院充分討論,大家獲得的共識……

邱委員議瑩:但我了解是財政部堅持喔!郭部長他希望的是20億。

李次長慶華:沒有、沒有,因為我們……

邱委員議瑩:所以部長現在還是在對外講他希望能夠去爭取到20億,如果有差一點點或者是有超過20億,他還要想辦法去幫他們爭取一些優惠。

李次長慶華:跟委員報告,其實我們有參考以往年度我們提供第十條之一智機投抵的金額,大家適用的狀況,其實看起來,大部分的企業都是符合規定的,都在我們10億的金額以下,只是少部分的產業,當然有一部分會超過,但是這次我們也配合加入人工智慧還有節能減碳,我們也把金額提高了。其實這個金額,我們也是考慮到因為企業其實購置機器設備,它不會一次全部買足,因為它是分年或者是分批、分階段購置,所以基本上每一年只要在這個金額範圍內,它都可以適用投資抵減優惠。大家也知道,一個設備如果金額很龐大,勢必是要分階段、分年來購置的,所以我們覺得18億的金額,其實也是我們在行政院跟經濟部有討價還價的結果才決定了這個金額。

邱委員議瑩:我剛剛問你們稅損會差多少,你們有沒有算過?

李次長慶華:稅損20億的部分,因為我們……

邱委員議瑩:你當然這樣講,你當然說因為設備購置不會一次購足,它會分年……

李次長慶華:是,它會分年購置。

邱委員議瑩:我當然知道它會分年,但是如果政府能夠更大方一點、提供更好的租稅優惠及更好的這些條件,我覺得其實它是會創造更多的誘因、創造更多的投資,而且你現在講的人工智慧,很多、很多的設備費用是跟往年的這一些設備費用其實是天差地別的,所以你現在講往年只有10億也達不到這個,而現在提高到18億,你們覺得已經對他們很好了。我認為如果是這樣的思維,其實這個不叫創新,你們還是在講「我已經有給你了,這樣已經夠了」,而且您剛剛的報告,其實跟各國來比較,你就覺得我們沒有比人家差,但是你沒有告訴我,你有沒有比人家好,這就是我們最大的問題,你知道嗎?你都告訴我人家也有這樣、人家也沒有那樣,所以我們不會比人家差,但是你沒有告訴我,你提的這些東西有沒有比人家好?所以我想這一點,我認為你們應該要換一個角度去思考,你提出來的東西有沒有比人家好,有沒有比其他國家好,有沒有比其他國家更優惠,這才是創造誘因最大的立基點。

因為主席已經站起來,我就不再多說了,但是我覺得可能你們還要再去思考一下,謝謝。

李次長慶華:謝謝委員指教。

主席:謝謝邱議瑩委員。

下一位質詢請陳亭妃委員。

陳委員亭妃:927分)謝謝主席,我們請次長。

主席:哪一位次長?連次長?

陳委員亭妃:連次長。

連次長錦漳:委員早。

陳委員亭妃:次長早。其實我們每次在談我們的新創或是中小企業,現在增加了我們昨天剛公布而今天早上馬上可以上線申請的中小微企業。

連次長錦漳:對,中小微。

陳委員亭妃:其實我們爭取很久,我們過去所看到都是中小企業,但是幾乎都忘了,最有底氣在基底為我們打、創造經濟奇蹟的很多都是30人以下的,包括零售業、製造業,還有服務業。可是往往我們在龐大的一些協助轉型的預算當中,都忘了他們的存在,所以我們談了好久、爭取好久,終於我們的中小微企業,也就是30人以下的多元振興發展計畫正式上路,就在今天。

連次長錦漳:這也謝謝委員的支持。

陳委員亭妃:可是我們在談的,我們現在就是三個策略,數位轉型、淨零轉型、通路發展,這是我們在這一次中小微企業多元振興發展計畫的三策略,然後有三配套,也就是30人以下企業優惠貸款、租稅優惠,還有為員工加薪,納入信保審核機制,這叫三配套一窗口馬上辦服務中心。在我們馬上辦服務中心,其中有90線,有90線喔!這是創了過去的歷史,我們一直在提醒,每一次我們的專案一出來,響叮噹,大家講得很大聲,可是實質真正受眾群,搞不清楚!因為受眾群沒有辦法完全得到我們的資訊,結果最後為了要考績、業績,趕快隨便找幾個人說你趕快來申請,沒有辦法真正達到受眾群需要的人身上。這在過去是專案計畫當中非常重要的問題,而且當他們知道時就來不及了,因為整個專案預算已經申請光。所以在這一次,從一開始我特別安排了部長還有我們各單位去到市商會……

連次長錦漳:也到南部、臺南。

陳委員亭妃:去跟所有最重要的受眾群,也就是工會,百工百業對於在這一個中小微企業,其實是最直接、最重要的受眾群。所以當那一天說完之後,他們有很多的開心,終於、終於,所以我們好不容易撥了這一筆預算,我們怎麼能夠到位?沒錯,我們現在有馬上辦服務中心,可是馬上辦服務中心能夠真的到位嗎?我還特別請了我的辦公室做了圖卡,最直接的圖卡最接地氣,而且最跟人民聲音接近,用人家聽得懂的一些圖卡趕快來做散播,因為我們希望這麼好的東西真正能夠協助我們中小微企業來做轉型。所以次長,到底在這一次你預期……今天開始登記嘛!開始可以申請嘛!你們認為你們在前面宣傳的夠嗎?

連次長錦漳:因為我們部長今天下午要召開專案會議,委員也邀請他到臺南去嘛!然後他聽完之後,他覺得就像委員講的,我們一定要把這個訊息廣泛的讓所有人知道。

陳委員亭妃:你要對著受眾群啊!

連次長錦漳:對,所以他今天下午針對這些,已經要開專案會議來盯這件事情,所以這個事情部長已經是列為我們專案,而且每個禮拜要跟他做報告。

陳委員亭妃:我們當時候第一時間就趕快給所有百工百業,還有給所有的……

連次長錦漳:有,我們現在已經全面散出去了。

陳委員亭妃:我們的理事長或各工業區的理事長。

連次長錦漳:有。

陳委員亭妃:所以我們認為你的受眾群……而且受眾群你不是單一窗口馬上辦服務中心,請問這90線他們都完完全全知道怎麼申請?怎麼去協助嗎?

連次長錦漳:我請副署長說明一下。

吳副署長佳穎:我們之前有把這90線的人加強訓練,然後把所有的QA放在上面,當然我們的網頁上面也有一些智能的回答。我們會主動……

陳委員亭妃:他們可以幫忙做盤點、做診斷嗎?

吳副署長佳穎:沒有,他們會把它的需求立刻給……

陳委員亭妃:還是他們就是把需求登錄下來,再轉接給相關單位?

吳副署長佳穎:我們會立刻幫它對接,因為中小企業並不知道要對接誰,所以就是由我們這個單一窗口立刻把它對接到應該服務的……

連次長錦漳:等於說我們會有一個服務團,就是這個案子來對……

陳委員亭妃:所以案子如果打進來,我們的馬上辦服務中心,你們會馬上對接給服務團……是輔導團啦!對不對?

連次長錦漳:對。

陳委員亭妃:由輔導團去做直接的協助,盤點、診斷他適合哪一個區塊,是數位轉型,還是淨零轉型,還是通路發展,對不對?

連次長錦漳:對。

陳委員亭妃:這很重要喔!次長,我今天會再利用這個時間,因為我很重視,因為這是我們從過去一直爭取、一直爭取,好不容易看到曙光,也好不容易看到整個案子能夠真正的推出,雖然經費不大,可是起碼可以有一個契機。還有另外一個部分就是在我們銀行端,我們現在有一個問題,現在給大家很多的期待,可是銀行端是不是最後又會站在他們自己立場的考量,然後以高標來做限制,這個你們要去處理耶!

連次長錦漳:這個我們會注意,會透過聯服中心跟信保這一塊來協助處理。

陳委員亭妃:這個很重要,再拜託,不要我們提出來說哇!你看喔!你可以申請3,500萬,這範圍當中都可以!結果講得很大聲,事實上可以核准的,這些30人以下的都完全得不到真正政府的協助,拜託,一定要每一個點都盤整到底,而且都協助到底,再拜託,謝謝。

連次長錦漳:好,我們部裡都已經釘在牆上管考了。

主席:好,釘在牆上,請回座,謝謝。

下一位質詢請郭國文委員。

郭委員國文:935分)謝謝主席,有請經濟部的連次,還有財政部的李次。

主席:請經濟部連次長、財政部李次長。

郭委員國文:先請連次。

連次長錦漳:委員好。

郭委員國文:連次,你這麼早退休是國家的損失啊!

連次長錦漳:沒有啦!謝謝委員關心。

郭委員國文:連次,今天這一個主題當中稅式支出的報告,我看到誘發的投資金額,智慧機械還占440億,但是新增部分的AI只占了72億,老實講我是覺得很誇張,因為國發會跟國科會已經投入百億的研發經費,預計要帶動產業的發展,再加上行政院說要推動大南方的新矽谷計畫,也在臺南的沙崙建立了AI產業園區,賴總統甚至說要打造成一個人工智慧島,要成為全球AI的影響力中心。我請教一下次長,72億可以達到這種效果嗎?

連次長錦漳:跟委員報告,你講的72億是購置設備啦!

郭委員國文:是硬體?

連次長錦漳:但是設備它誘發出來的效果不是72億,只是購置設備而已。

郭委員國文:設備而已?

連次長錦漳:對。

郭委員國文:所以基本上後面potential的部分大概有多少?

連次長錦漳:potential不一樣,搞不好會有10倍、20倍左右。

郭委員國文:對啊!你們要寫清楚啊!這要寫出來才有感覺嘛!不然你花那麼多國家經費下去,然後喊了口號又震天響,結果導致的結果就72億,還跟傳統智慧機械的部分440億差那麼多。另外一個部分,川普120號要上任,川普要上任的時候,拜登時代我們跟他談了21世紀貿易協議,基本上是要走向自由化,可是川普你也知道,他現在對外關稅已經成立一個專責機構,也就是說他拉高關稅,基本上兩個是相牴觸的。我就問你一個問題,這21世紀貿易協議我們已經要進入第二階段的深水區,包括勞工、環保、農業的部分,還走得下去嗎?

連次長錦漳:報告委員,這部分我沒有涉獵到……

郭委員國文:你沒有涉獵到,但是你們國貿局底下也是有參與啊!你們經濟部會沒有參與嗎?會不清楚嗎?

連次長錦漳:貿易署可不可以來說明一下。

郭委員國文:應該要清楚才對啊!怎麼會不知道,我查過你們是小組之一嘛!回答一下。

連次長錦漳:我請貿易署的副署長……

郭委員國文:run得下去嗎?

劉副署長威廉:委員好,這個部分我們要等川普政府上來之後……

郭委員國文:你等他上任?你現在都沒有評估?不會吧?還在等?就預期到人家的政策方向是這樣子啦!你們現在ing進行中,有沒有可能繼續,你居然沒有辦法回答本席,沒有做一個評估,我有點訝異耶!

連次長錦漳:跟委員報告,針對川普的團隊要研議提升關稅,我們是有在研議有哪一些廠商或哪一些……

郭委員國文:一個是自由化,一個是要提高關稅壁壘;一個是走經濟民族主義,一個是採取自由化的方式,完全是不一樣的,你怎麼會沒有一個政策判斷呢?這是第一個。第二個,它的關稅如果提高的話,我就問你一個,關稅之所以提高的原因是在哪裡?是為了平衡順逆差的部分嘛!對不對?

連次長錦漳:對。

郭委員國文:他認為是美國國家的損失嘛!那我就問你,常次,我們再來算,2024年我們對美國的出超,你知道多少嗎?

連次長錦漳:超過500……

郭委員國文:649億,我現在這邊的數字是649億,然後你比2023的部分成長了83.5%,大幅成長,大幅成長喔!之前大概三百多億而已,你看看我們有沒有可能會成為被針對的對象,有沒有可能?

連次長錦漳:我們是列在第十幾個。

劉副署長威廉:報告委員,這個其實是所謂……像我們對中國的出口……

郭委員國文:這我知道啦!我們廠商撤回來,從我們這邊出口就算我們的啦!但是事實上就增加了嘛!

劉副署長威廉:是。報告委員,我們出口到美國的產品,基本上都是中間品,其實對他的經濟發展是非常有利的,我們會從這個方面對美方訴求……

郭委員國文:所以你不認為我們會被制裁、關稅不會被提高?你很樂觀,很有把握?

劉副署長威廉:我們會儘量跟美方去溝通。

郭委員國文:去溝通?我跟你講,我們之前在財政委員會,央行都有具體的作法,它說要平衡貿易順逆差的部分,第一個,買武器;第二個,買農產品;第三個,買它的天然能源,也就是天然氣。你們有沒有做?你們連有沒有做都不曉得,我都查出來了!

連次長錦漳:跟委員報告,能源合作……

郭委員國文:你們之前是跟澳洲、卡達……

連次長錦漳:對。

郭委員國文:最近跟美國已經買到10%了。

連次長錦漳:跟美國能源合作這一塊我們有在研議。

郭委員國文:也在研擬。我想要請教你,央行都提出具體主張,我請問一下,經濟部對於這種現象有沒有什麼具體主張?你已經快退休了,我問你這個問題實在很沒有意思,但是你現在還是官員。

連次長錦漳:跟委員報告,尤其應該是4月份的SelectUSA……

郭委員國文:有沒有什麼具體做法嘛?

連次長錦漳:有。

郭委員國文:你總不能又告訴我120號上任再來說。

連次長錦漳:5月份美國的SelectUSA我們會擴大,整個投資團會過去,那個就是……

郭委員國文:具體一點,擴大投資團隊是怎麼擴大?就是買美國的東西買更多一點嘛!

連次長錦漳:除了有購買、有投資之外,尤其是ICT產業或電動車產業怎麼在美國跟美墨之間去投資、怎麼balance,這個我們有在做。

郭委員國文:你投資設廠當然就不用算出口的金額。

連次長錦漳:對、對。

郭委員國文:這是就地的好方式,就是減除我們貿易順差的數字,這個我理解,但是問題是你直接跟美國買的部分,它還比較開心一點,你可以跟它買什麼?武器不是你管的,農業不是你管的,但經濟部是你管的,可以管什麼?你就直接具體跟我講嘛。

連次長錦漳:能源我們有在研議。

郭委員國文:能源就是我剛剛說的天然氣,你能不能透露一下除了本席說的以外的東西,還有沒有其他的?天然氣在我們整個能源的占比是50%,天然氣當然重要。

連次長錦漳:對。

郭委員國文:買這個本來就符合我們的能源政策。你還有沒有其他的方式?我問了這麼久了。

連次長錦漳:目前沒有。

郭委員國文:都沒有?目前都沒有?目前都沒有?我建議次長退休之前跟部長講一下,我知道部長很忙,這個問題是最重要的,我們很有可能會被鎖定。

連次長錦漳:好。

郭委員國文:謝謝。

主席:謝謝郭國文委員。兩位次長先回座。

下一位質詢請鄭天財委員。

鄭天財Sra Kacaw委員:942分)主席、各位委員。有請次長,還有國發會副主委。

主席:應該是連次長。請連次長、國發會高副主委。

鄭天財Sra Kacaw委員:兩位好。

連次長錦漳:委員早。

高副主任委員仙桂:委員好。

鄭天財Sra Kacaw委員:今天產業創新條例的修正,行政院版本有特別提到第十條之一,新增人工智慧及節能減碳項目。人工智慧的部分,如果未來三讀通過這個修正條文,產業創新條例是第一個有「人工智慧」這4個字用詞的法律。

國科會在113715日預告「人工智慧基本法」草案,從去年的715日預告60天,後來並沒有送到行政院,行政院也還沒有送到立法院。人工智慧基本法裡面當然有人工智慧的定義,現在產業創新條例沒有定義,所以這是一個需要考量的部分。為什麼人工智慧基本法預告,然後沒有送行政院?我不知道行政院有沒有審查,我不清楚,至少沒有送到立法院。

台灣人權促進會特別針對人工智慧基本法的草案發表了一篇文章,而且是在預告之前就提出了這樣的疑慮,有很多的疑慮,我只是摘錄了部分台灣人權促進會針對人工智慧基本法所關心的,是不是因為這個,所以後來行政院沒有送來,我不清楚。我要說的是,因為今天並沒有國科會的官員在這邊,所以國發會或是經濟部對於把人工智慧納進去,基本上是要擴大、增加它的項目,然後要給予相關的協助。當然,這個部分是我們的法律沒有跟上,事實上人工智慧在相關的推動上都在做,國發會知道你們有相關人工智慧的法規嗎?

高副主任委員仙桂:跟委員報告,我想人工智慧是五大信賴產業之一,當然,基本法的話……

鄭天財Sra Kacaw委員:我想說你們有沒有這個法規?

高副主任委員仙桂:我們沒有,基本上……

鄭天財Sra Kacaw委員:有!

高副主任委員仙桂:有人工……沒有,就是……

鄭天財Sra Kacaw委員:有!我告訴你有。

高副主任委員仙桂:有?OK

鄭天財Sra Kacaw委員:也是依產業創新條例第九條第二項授權你們訂的那個辦法,那個辦法裡面有提到,你們法規名稱就有提到人工智慧。

高副主任委員仙桂:我想人工智慧是一個名詞,它可以出現在不同的法令裡面,剛才委員問的是人工智慧的法規……

鄭天財Sra Kacaw委員:現在是第一個,法律是第一個。

高副主任委員仙桂:對,人工智慧基本法應該是第一個。

鄭天財Sra Kacaw委員:法規裡面你們是第一個有的。我只不過是把這個讓你們瞭解,當然,我們立法院審查法案、條文,法務部也提供相關的資訊,看看……或者在審查之前,你們也跟國科會瞭解一下到底問題出在哪裡,這樣好不好?

高副主任委員仙桂:好。

鄭天財Sra Kacaw委員:這樣我們對法律的審查會有所幫助,這是一個部分。

這次條文的修正也有增加自然語言,對不對?

連次長錦漳:沒有……

鄭天財Sra Kacaw委員:如果只有寫「自然語言」,我不知道原來經濟部你們修正產業創新條例把自然語言放進去,到底是全世界的自然語言,還是只有臺灣的自然語言?因為只有寫「自然語言」4個字。

連次長錦漳:跟委員報告,這個「自然語言」跟簡報上的「自然語言」是不一樣的。

鄭天財Sra Kacaw委員:不一樣?

連次長錦漳:這是屬於人工智慧專有名詞在用的,因為他們有通用的code或是程式,跟我們現在講的語言發展法講的……不是說英文、中文或是……

鄭天財Sra Kacaw委員:是全世界的自然語言就對了?

連次長錦漳:對,那個是通用型人工智慧技術上的專有名詞。

鄭天財Sra Kacaw委員:好,也提供給法務部,看怎麼樣去考量這個部分,因為自然語言我們法律有啊,對不對?我們自己國家的法律有自然語言的定義,我只是沒有列進簡報裡面而已。

連次長錦漳:好,我們把它弄得清楚一點。

鄭天財Sra Kacaw委員:因為你只有寫「自然語言」,到底是哪個範圍?好不好?

連次長錦漳:好。

主席:謝謝鄭天財委員。請回座。

下一位質詢請謝衣鳯委員。

謝委員衣鳯:948分)謝謝主席,我想要請連次長跟高副主委。

主席:請經濟部連次長、國發會高副主委。

連次長錦漳:委員早。

高副主任委員仙桂:委員早。

謝委員衣鳯:連次長,我想請問一下,去年台電停掉了桃園以北5MW以上資料中心的申請,因為不要南電北送的緣故,未來輝達如果設總部在臺北的時候,這個怎麼處理?

連次長錦漳:台電不是說要停掉,那個是說要因地制宜,然後要去做一些調配。

謝委員衣鳯:對呀,它就說什麼……

連次長錦漳:所以才要要求地方政府如果真的產業要發展、要用電的時候,也可以支持在地有一些電源的設置。

謝委員衣鳯:所以如果輝達總部要設在臺北,用電是沒有問題嗎?

連次長錦漳:我們會充分供應。

謝委員衣鳯:會充分供應嗎?但是就算沒有輝達,目前臺北地區的用電供需有高達200億度的gap,對不對?有這樣子的差距耶!這怎麼解決?

連次長錦漳:所以這個要透過電網的調度。

謝委員衣鳯:要怎麼調度?

連次長錦漳:我請台電說明一下。

蔡副總經理志孟:報告委員,整體來講,現在北部的供電確實是小於需求,也就是用電端比較大,所以如果要解決有兩個方法,一個是區域要平衡,再來要讓北部的電源增加。

謝委員衣鳯:是不是要用核電?

蔡副總經理志孟:核電還是要考慮到那幾個問題。

謝委員衣鳯:是不是要用核電?

蔡副總經理志孟:關於核電,其實委員也知道就是法令要更改,再來就是核安的……

謝委員衣鳯:因為你有研發中心,又有總部,未來在沙崙還要設置超微,未來臺灣的整體用電是不是要用核電?

蔡副總經理志孟:還是要跟委員報告,核電的問題一個是要解決法令,一個是核能安全,還有現在核廢料的處理以及全民的共識。目前以整個臺灣來看,全島的電其實是足夠的,是沒問題的,所以委員剛才提到北部現在的區域限制,就是必須要靠中南部的電送上來,確實是有電網上的限制,所以台電為什麼要去做強韌計畫,就是希望能夠強化電網的韌性,讓電能夠北送,還有加上北部區域電網的增加,讓未來北部的電會越來越穩當。

謝委員衣鳯:次長,要不要用核電?

連次長錦漳:核電就是要……

謝委員衣鳯:反正你都要退休了,你可以講實話啊!

連次長錦漳:沒有,核電還是要依法行政,因為現在法令是這樣規定,再來就是剛才講的……

謝委員衣鳯:200億度gap差距怎麼處理?

連次長錦漳:這個就是剛才我們副總講的,要透過整個電網的韌性來調度,還有增加區域性的電源。

謝委員衣鳯:區域性的電源怎麼增加?

連次長錦漳:因為現在我們在談四接,這個部分也希望大家能夠支持。

謝委員衣鳯:還有它說要一萬坪以上的土地,對不對?

連次長錦漳:土地當然就是要看需求。

謝委員衣鳯:臺灣所有的土地你最清楚,可以作為工業園區、產業園區使用的土地,你最清楚,臺北哪裡有?南港?還是什麼?一殯?一殯,可以嗎?不夠?還是可以往上發展啊,是不是?

連次長錦漳:因為它有設廠的設置條件。

謝委員衣鳯:一殯可以往上發展啊,是不是?反正只是總部而已,不一定需要很大的基地,對不對?

連次長錦漳:這個就要看輝達的需求。

謝委員衣鳯:一殯有沒有辦法?

連次長錦漳:因為我沒辦法幫它去作決定。

謝委員衣鳯:還是新北?

連次長錦漳:這個還是要由公司自己來宣布。

謝委員衣鳯:好,我們請高副主委。如果輝達、超微等這些相關公司要來設廠,就輝達而言就需要2,500位員工,對於徵才部分要怎麼樣處理,我們臺灣大專院校的STEM人才培養有沒有辦法支應這2,500位?只有輝達就需要2,500位,那其他的如超微或台積電等等的高科技產業呢?

高副主任委員仙桂:跟委員報告,其實我們吸引這些國際大廠來臺灣設廠,都有同步要求它要招攬國外人才一定的比重,我們有要求。第二個,我們會要求它要附帶訓練國內的相關科技人才,當然我們也認為某個程度上會排擠我們國內其他大廠的人才運用,可是我們覺得這些國際大廠來的話也有助於訓練我國具有國際性科技人才的效應。委員也知道現在我們全力做攬才,包括我們在東南亞有很多產學專班、新型專班,其實就是要吸引東南亞以及全球前800大學校的人才,我們全力攬才,希望它來設廠也帶人才進來,同時訓練本國的科技人才,也就是,我們還是傾向採多管齊下的方式,同時兼顧科技大廠可以來臺,我們人才也不會流失的相關問題,我們會全力來做。

謝委員衣鳯:它大概會帶多少國外人才進來?

高副主任委員仙桂:我們要求它25%

謝委員衣鳯:就是2,500位的25%

高副主任委員仙桂:是的。

謝委員衣鳯:其他的部分就由東南亞或者是我們國內高科技人才的相關培訓。

高副主任委員仙桂:對,也要求它要同時提供訓練我們本國人才的一些相關規劃,我們都有很多方面去要求它。

謝委員衣鳯:謝謝。召委,再給我1分鐘。最後我要問李慶華次長。

主席:請李次長。

李次長慶華:委員好。

謝委員衣鳯:次長,財政部對於產創相關的租稅優惠,我們既然要協助產業,也要扶植國內的相關產業因應國際情勢,為什麼你們都是很保守、抵抗,好像也不積極。你也看到了,實施當沖降稅反而增加了超多稅收,為國家增加超多的稅收,而且讓大型投顧和金控可以做相關的槓桿運用,當然我們也要避免小型投資人過度使用當沖,造成他們的投資風險,這個部分財政部到底有沒有辦法做到相關的控管,以及對於產業的租稅優惠有沒有辦法提供?

李次長慶華:報告委員,其實我們這一次真的是積極配合經濟部研議提供租稅優惠的措施,財政部在行政院討論過程當中都是充分支持的。

謝委員衣鳯:所以你們會充分支持嗎?

李次長慶華:對。

謝委員衣鳯:你們不會再過度的保守?

李次長慶華:不會,行政院這個版本就是我們兩個部會在行政院充分討論的結果,大家提出來的一個共識。

謝委員衣鳯:好,謝謝。

李次長慶華:謝謝委員。

主席:下一位請張啓楷委員質詢。

張委員啓楷:957分)請連次長。

主席:請經濟部連次長。

連次長錦漳:委員好。

張委員啓楷:次長,要過年了,讓大家好過年一點,現在在傳水電都要漲。

連次長錦漳:沒有,我們沒有要漲。

張委員啓楷:你們有明確講不會,有確定了嗎?

連次長錦漳:有確定,過年前不會漲。

張委員啓楷:過年前不會漲,過年後也不能馬上漲喔!

連次長錦漳:那個一定要經過審慎評估之後,再經過審議委員會的充分檢討,並考慮國內的經濟情勢……

張委員啓楷:過年前不會漲,過年後也不能馬上漲,要讓大家好過年,好不好?

連次長錦漳:會啦!會啦!

張委員啓楷:老實講,尤其是電,只要電一漲就萬物齊漲,過去3年已經漲了5次了,人民真的太苦了,想辦法不要漲,好不好?你要退休了,今天我們一起來找不要漲電價的方法。

連次長錦漳:好。

張委員啓楷:我們一起來找,我幫你找到一個很重要的方法,蔡英文總統有提到電價在10年內不會大漲,他講了3個理由,我們來看一下,第一個,只要落實節能、省電,使用效率增加就不需要多繳電費,這個你們做了嗎?

連次長錦漳:落實節能方面我們現在在推深度節能,已經在推了。

張委員啓楷:深度節能省了多少電,等一下給我一個報告。

連次長錦漳:我們今年從8月到現在省了差不多將近……

張委員啓楷:次長,你退休前給我,你們省了多少電的報告。

連次長錦漳:好。

張委員啓楷:第二個,綠能現階段價格雖高,這是他在2016年說的,不過他有說到兩個重點,只要科技是會進步的,規模擴大以後成本自然就下降了,奇怪!科技真的有進步,你們買綠電的規模也擴大了,可是價格沒有降。我統計從民國110年至115年的再生能源購電價格,110年的購電度數是90.79,那時候平均單價是4.69,到了113年的價格反而從4.69跳到5.46,你買綠電的錢從426億到113年跳到1,311億欸,跟蔡英文講的完全不一樣耶!第一個,科技有進步嘛!對不對?第二個,量確實有像蔡英文講的,你們買的量是有增加嘛!對不對?可是價格一直在漲啊,這出什麼事情?

連次長錦漳:因為前面是光電,後面是離岸風電,所以兩個是不太一樣的。

張委員啓楷:所以第一個,人民看到就是弊案嘛!第二個就是你們整個設計上為什麼會越來越高,沒有達到他說的嘛!第三個,他又講了一個理由,說未來會修改電業法,讓廠跟網提高,並且提高台電的經營績效,讓電價更為合理,這個你們沒有做嘛!沒做對不對?

連次長錦漳:因為現在我們有提一個電業法要來修正,因為整個經濟情況改變還有能源結構改變,如果要讓……

張委員啓楷:所以你看人家蔡英文以前就說電不會大漲,對不對?你們就是三點,看起來第一點可能做了一部分,可是做得也不夠啦,像去年水電費,中央政府就花80億,今年編101啊,你哪裡有省電,對不對?所以看起來三個都跳票喔!所以……

連次長錦漳:沒有啦。

張委員啓楷:你現在要退休,拜託一下,你要去想辦法去把這三個……第三個可能你們已經做不到了,你們又要修法又要「倒退嚕」,可是你要去想一想,當初為什麼當總統的會提出這樣一個讓電不要漲,可以參考嘛!好不好?

連次長錦漳:好。

張委員啓楷:好,來,我們再繼續來想辦法,我相信經濟部跟台電一定做了很多改善的報告,對不對?我問你一下,從2016年到現在,台電有幾年它的歲末盈虧是呈現虧損的?2016年開始幾乎每年都虧損,對不對?剛開始2016可能還好一點點……

連次長錦漳:沒有啦……

張委員啓楷:後來洞越來越大。

連次長錦漳:中間有盈餘啦!

蔡副總經理志孟:報告委員,其實在俄烏戰爭之前,台電還是有盈餘的。

張委員啓楷:所以烏俄戰爭之前是有盈餘的嘛!後來我們也三度撥補,讓你漲了電價該漲的啊,到今天還在虧,其實不是烏俄戰爭啦!基本上,我相信臺灣人民的稅率這麼高,第一個就是最廉價的核能你不用嘛!第二你去買綠電的時候買得太貴跟弊案嘛!這兩大漏洞把它補起來,你就會賺錢了啦!好,進一步問,台電從2016年開始寫過幾次改善公司體質還有營運績效的有關報告?

蔡副總經理志孟:報告委員,這個大院這邊都有要求啦,這個可能要回去查,幾次這邊……

張委員啓楷:可能有100次了吧!其實第三點最重要,你寫了100次以上的報告,你主要的改善項目是哪些、有哪些是重複的?看後面這裡,有哪些是有改善的、有具體成效?其實你只要從裡面去看你以前提出來的計畫真的有改善、有績效,你就不會賠錢了啊,你怎麼會從金雞母變敗家子又上不來?對不對?好,所以今天我明確地要求,請台電提出一個全面性具體的改革計畫書,其實不困難,就是我剛才說的那幾點,你從106年到現在至少拿過100次了,去把以前真正你覺得要做沒有做的,或者是你做了有績效的,把它整理出來好不好?

連次長錦漳:好。

張委員啓楷:當初世界金融風暴的時候,那時候美國聯準會說這一句話,它說像花旗銀行那種大到不能倒的公司,台電也是一樣,大到不能倒的,我們會給你,我們可以救你一次,可是不能夠給你再犯的機會。我們人民跟立法院已經給台電多少次的機會了,至少撥補3次了嘛,3,000億了,你現在又要來拿1,000億,沒有了啦,台灣民眾黨做的決定,不會有這1,000億了。好,更重要的,所以不只要提出一個通盤檢討,我們進一步談怎麼避免虧損再次出現,現在發電、輸電、配電跟售電的這四大部門,請四大部門每個部門都把它列出來,第一個,當前的虧損情況是怎麼樣子;第二個,你要去追虧損的原因;第三個,未來預期虧損會在什麼地方;第四個,基於整個能源開始在轉型,有開始做一些重大建設,你的影響是什麼?這四個,另外在四大部門裡面,要分別針對目前的虧損原因跟未來可能虧損,要擬定一個對策出來,然後一個具體改善的里程碑,包括什麼?台電你本身還有供給面、需求面跟市場面四個面向,要做一個檢討。另外最後,相關的報告跟作法請3個月內,好不好?

主席:好。

張委員啓楷:送到立法院來,老實講,要趕快去做,我剛才從蔡英文開始,蔡英文提的這三個點,你們作一個參考。第二個,我今天提的都是非常具體的,從整個通盤的檢討到怎麼避免虧損好不好?

主席:好,謝謝。

張委員啓楷:而且每季要做成檢討,做成一個具體的成效,我們分期來達成這個目標,好不好?

連次長錦漳:好,謝謝委員。

張委員啓楷:次長,恭喜你要退休了,你之前建立那個綠電平臺,大家是給掌聲,你有歷史上的定位、有貢獻。台電這幾年從一個金雞母、國營事業的模範生,變每年都要去撥補、要漲價,已經是民怨非常深的,我希望你最後還有機會,人在公門好修行、多幫他們,台電的員工們,我知道台電的員工是辛苦的,水準也是高的,好不好?我們會給你掌聲跟支持,可是我剛剛講的、我剛剛提的都是非常具體的,好不好?

主席:好,謝謝。

張委員啓楷:我們這兩部分包括不要再虧損,還有整個計畫,3個月內要給我好不好?我們一起努力,希望又回到以後的模範生、金雞母,不要再一直只有撥補跟浪費,一直在漲電價,謝謝。

主席:模範生可以講3分鐘,模範中的模範,謝謝。

下一位質詢請鄭正鈐委員。

鄭委員正鈐:106分)謝謝主席,我想請一下經濟部常務次長連錦漳連次長。

主席:經濟部連次長。

連次長錦漳:委員好。

鄭委員正鈐:次長好。我特別珍惜跟你在經濟委員會詢答對話的機會,我想因為我們今天是針對產創條例的修正案,所以我這邊大概有三個點,針對這次我們產創條例要修正的三個點,我特別把它給列出來,一個是第十條之一的部分,一個是第二十三條之一,一個是第二十三條之二的部分。針對第十條之一,因為我們這一次的院版當中,很清楚地把AI智慧產品或服務,然後節能減碳相關的全新硬體、軟體、技術服務都把它給包含在這裡頭。剛剛其實好多好多委員也都特別提到電的問題,所以事實上,本席在這一次的產創條例修正當中,我也提出了自己的版本,就是我希望說能夠把創新的發電設備跟儲能設備也納在這一次第十條之一當中,你覺得這樣可不可行?

連次長錦漳:因為我們現在母法有把節能減碳,剛才講儲能跟創新,這個都是在子法裡面,我們可以來做一些檢討。

鄭委員正鈐:所以可以在子法當中把它納入嘛!對不對?

連次長錦漳:因為母法沒辦法寫得……涵蓋的部分沒辦法寫到那麼多。

鄭委員正鈐:理解,所以在子法當中的時候會很明確地把我們創新發電的設備跟儲能設備都把它納入進去?

連次長錦漳:因為我們要考慮到整個技術的情況,還有整個……

鄭委員正鈐:可是在子法當中會把這兩個領域把它納入對不對?

連次長錦漳:我們來討論。

鄭委員正鈐:OK,這個部分沒問題,因為我想不管是在產創條例或子法當中,把它納入進去,只要實務上面可運作,本席其實也會支持,這是針對第十條之一的部分。針對第二十三條之一,我們目前是把現行3億降到1.5億,其實創投公會對這部分覺得目前整個產業變動非常迅速,他們直接提出希望能夠下修到5,000萬,然後原本我們把30%修到50%,他們希望能夠維持原本的30%,針對這兩個數據,次長有沒有具體的回應?

連次長錦漳:因為我們也是經過好幾次的討論才從3億調降,因為這個東西還是要有一定的門檻……

鄭委員正鈐:理解。

連次長錦漳:如果太小的,你說去投資,應該效益不是那麼高,所以我們還是考慮到一些效益上的問題,因為門檻降得太低,誰都進來的話,我覺得這個東西其實有失我們要把這個資金引到主要產業、要去投資的那個目的。

鄭委員正鈐:所以是希望說資金引到主要產業當中去,所以你們認為如果5,000萬的規模,可能不是你們想要引進去的一個方向。

連次長錦漳:因為那個門檻太低。

鄭委員正鈐:理解,這部分本席也尊重,不過我覺得創投公會他們提出來的方向,我覺得也是很值得去思考的一個部分。

連次長錦漳:有。

鄭委員正鈐:針對第二十三條之二,本席要特別提出,因為事實上我們經濟部有訂定一個具創新能力之新創事業認定原則,提到多次我們新創產業的時間都是以8年為一個限度,可是為什麼我們在產創條例當中的時候還是以5年為一個限度?可不可以請次長做個回應?

連次長錦漳:我們是有做參考,因為那時候是有提到8年,即本來是2年、3年,後來我們修改到5年,而這是有參考國科會目前關於新創的一些相關規定;至於8年的部分,因為5年的時間一般投資差不多都到成熟期了,所以後面3年我們後來就沒有去做調整,但是我們裡面有增加了一項,就是如果是投資一些目前所謂的國家重要策略性產業的話,我們可以把抵減的額度提高到500萬,等於是相對在那一邊去做了一點調整。

鄭委員正鈐:理解。不過,既然經濟部訂定的具創新能力之新創事業認定原則很清楚是以8年為標準的時候,我們也希望產創條例也能夠一起符合這8年的標準,我覺得搞不好會更一致,好不好?

剛剛你提到行政院、國發會針對新創產業投資的部分,有另外一個標準……

連次長錦漳:就是創業天使基金。

鄭委員正鈐:對,創業天使基金那邊有另外一個標準,本席理解這個狀態,不過,既然經濟部本身就有一個原則的時候,我們希望能夠一致,好不好?

另外,我這邊也要特別提到,在112年的時候,也就是2023年的時候,我們那時候有針對產創條例修了第十條之二,當時大家都覺得這就是所謂的臺版晶片法,且租稅獎勵也被稱為是史上最大,而當時很多主要的公司,包括新竹的聯發科,就被認為會非常的適用,即它會從這一次臺版晶片法當中得到很大的獲益,結果開始推動之後,聯發科直接表示說,他們其實並沒有得到任何租稅的優惠,因為我們產創條例基本上都是在支持、提供硬體投資的優惠,或者是軟體設備的優惠,對於整個人力投資的部分,其實沒有特別的優惠。對於聯發科這樣一個全球級的IC晶片公司來講,他們很多的投入都是在人力的部分,所以針對這個部分,我們是不是在整個產創條例當中會有所調整?未來在整個產創條例當中關於投資的方向,不僅限於硬體或者是資訊軟體的領域?

連次長錦漳:當然這個可以檢討,但是現在有關人培這部分是列為費用在處理。另外政府也有一些相對的補助措施,比例都已經是一半了,所以如果在租稅優惠這邊又有補助,有點像是重複去做一些補助……

鄭委員正鈐:事實上,我們看到美國商務部跟國家科學基金會(NSF),他們在整個半導體人力投入的部分有所合作,而美國商務部就像我們經濟部的角色一樣,所以我們希望經濟部就這個部分,也能夠大力去支持。

連次長錦漳:有!有!有!在人才培訓這部分,我們有大力在支持。

鄭委員正鈐:最後,因為現在全球都在爭取國際勞動力,107年的時候,我們有一個企業及法人申請外國籍學生來中華民國實習的要點,當中最長期限只給6個月,實習6個月對於整個成效來說基本上是不太夠的,我們有沒有可能把它延展到一年?

連次長錦漳:這個我們可能還要再跟相關單位來討論。

鄭委員正鈐:因為現在全球都在爭取國際勞動力,韓國跟日本他們也都在不斷的調整,而且還提高他們的薪水,所以如果臺灣要有足夠的勞動力,在這個部分可能也必須要一起進行修正,好不好?

連次長錦漳:我們再來跟勞動部協調一下。

鄭委員正鈐:OK,謝謝。

主席:謝謝,請回座。在楊瓊瓔委員質詢完之後,我們會休息,下一位請呂玉玲委員質詢。

呂委員玉玲:1014分)謝謝主席,請連次長。

主席:請經濟部連次長。

連次長錦漳:委員好。

呂委員玉玲:次長辛苦了。您也即將要退休,在這邊先恭喜您。

連次長錦漳:謝謝委員關心。

呂委員玉玲:至少現在可以過個好年。今天我們經濟委員會特別排審產創條例的修正,我們現在的產創條例規定的相關稅金優惠是在202412月屆期……

連次長錦漳:對,就第十條之一。

呂委員玉玲:現在打算要延長到2029年,即延長5年的時間,當然也還要增加其他一些項目,包括人工智慧、節能減碳部分;但是上限的部分,金額從10億提高到18億,則我們整個國外投資相關管理機制就要加強了,即整個配套都要加強了。

連次長錦漳:對!對!對!

呂委員玉玲:所以我們就直接進入主題,就是產創條例的修正,本席看了行政院版本的第二十二條,包括投資特定國家地區、投資特定的產業跟技術,還有投資達一定金額,這個部分完全沒有明確規範出來,即在我們的母法裡面並沒有看到,這樣子的話,產業又如何去依循你們的規定?如果不小心觸犯這個界線的話,又會被重罰,這部分你們有沒有統整相關的意見,進而提出一個統整的子法呢?

楊司長淑玲:跟委員報告,我們在修正草案第二十二條第五項,有把特定地區、特定的產業或技術,還有一定的金額,都授權在子法裡面來明定。

呂委員玉玲:子法訂了嗎?

楊司長淑玲:子法的部分,行政院現在的規定是要在母法修正以後6個月之內,我們一定要完成。

呂委員玉玲:所以你們要趕快,包括哪個國家可以去投資、哪個區域不能去或者是投資金額的上限,甚至最重要的技術問題,關鍵技術還是要留在臺灣,這個是很重要的。

連次長錦漳:我們也會再跟外界好好溝通一下。

呂委員玉玲:是,所以這整個配套都要做好,收納大家的意見,俟有共識之後,把子法、施行細則等規範通通都要提出來,要趕快提出來,要不然我們產業界沒有依循的方向,很容易讓你們經濟部任意來羅織產業的罪名,這樣就不好了。

另外在第二十二條第四項的部分,產創條例裡面有講到,如果會影響國家安全或者是對我們的經濟有影響,「重大情節」的話,你就會要求產業撤資回來,請問什麼是重大情節?你們重大情節是包括什麼情形?這完全都沒有定義、定義都沒有出來啊!

楊司長淑玲:跟委員報告,如果廠商對外投資有影響到國安,或者是對經濟有不利影響……

呂委員玉玲:怎麼樣叫做影響到國安?這要有因應配套提出來啊!

楊司長淑玲:是!是!這個其實個案……

呂委員玉玲:還是今天修正過後,6個月內再提出來?6個月的時間非常長,所有的產業要到國外去投資,它一定會沙盤推演、市場評估等等,通通都會出來,但你這樣子規定「重大情節」,就是你們可以任意的羅織罪名了?

楊司長淑玲:不會,撤資一定是最後手段,我們一定是符合比例原則跟最後手段性的原則下來進行。

呂委員玉玲:這方面可不可以定義得更明顯?

楊司長淑玲:其他國家其實也都有相同的規定,比如說美國最近12號施行的……

呂委員玉玲:比如說它的重大情節指的是什麼?

楊司長淑玲:他們也有相關撤資的規定。

呂委員玉玲:我知道有撤資規定,可是重大情節的規範在哪裡?要規定明顯一點,產業才不會去越線!

連次長錦漳:委員,我們條文裡面要核准的,都是有依據一定的審查標準,比如說,影響整個國家安全或對國家經濟發展有不利,或是跟一些國際條約相關的……

呂委員玉玲:這些我都知道,但我覺得還是要更加明確……

連次長錦漳:是因為有一些個案……

呂委員玉玲:要更加的明確,好不好?

連次長錦漳:對!到時候我們會很明確地把它……

呂委員玉玲:讓產業可以依循這些規範,好不好?

連次長錦漳:好。

呂委員玉玲:接下來我想請教的是,川普在120號就要上任了,他的主張是要增加關稅,我相信經濟部應該是嚴陣以待,也應該有個配套的措施來協助產業……

連次長錦漳:有,我們有在研議。

呂委員玉玲:尤其我們國家是出口導向的,而且我們的出口值年年增加,到現在是1,113億美元,如果川普關稅要提高10%20%的話,這是會影響到整個產業的。對此,我們經濟部的講法是,你會協助他們,像如果是出口到美國的產業,你們會協助它到國外去投資,如此一來,我們的企業、產業不就完全出走了嗎?我們的關鍵技術能夠根留臺灣嗎?這都是非常重要的,所以連次長,這方面你們有沒有因應的措施?

連次長錦漳:跟委員報告,有分兩個面向來講,第一個,我們的出口過去大部分是中間原材料,中間原材料其實對美國發展是有利的,這一塊我們還會再跟美國協調。第二個,誠如剛才講的,針對美墨邊境的這些廠商,他們當時是因為這些品牌商要求在美墨邊境增加投資,像ICT產業、資通訊產業跟電動車產業等等,而這些東西怎麼從墨西哥再往美國邊境這邊來移動。

呂委員玉玲:可是我們出口美國大概都是機械用具跟電機的設備,尤其是以半導體為主,如果產業大量外移的話,人才也會跟著外流,你就看台積電好了,多少人才、工程師出去,所以我國半導體產業的優勢,我擔心的是恐怕會被美國掏空。

連次長錦漳:這個我們會嚴密的去監控。

呂委員玉玲:你怎麼嚴密監控呢?我們看到現在很多重要產業都有這個問題,不只是半導體方面,所以我們希望對於整個產業的人才問題、我們怎麼制定的規範問題以及投資的方向等各項,我們都要嚴陣以待,而且一定要有共識做一個明確的定義,好不好?才不會讓我們的人才外流,要保護我們的產業,讓我們的經濟不受影響。

連次長錦漳:好。

呂委員玉玲:好,謝謝。

主席:謝謝呂玉玲委員。

下一位質詢請李坤城委員。

李委員坤城:1020分)謝謝主席,請經濟部連次長。

主席:請經濟部連次長。

連次長錦漳:委員早。

李委員坤城:次長好。今天在談產業創新條例,剛剛上一位呂委員也有提到,剛好也是我想要就教連次長的。這次產業創新條例有一個重要的主軸,就是提供事業投資智慧機械、5G、節能減碳等租稅減免,這是一項,我也認為這個修法具備了國安及社會安全的意識。另外一項就是在第二十二條,你們第二十二條裡面有提到,為保護關鍵技術及維持產業競爭力,你們有做一個修正,從事國外投資於特定國家或地區,特定產業或技術或達一定金額以上情形者,應事前向中央主管機關申請核准。沒有申請核准就實行投資者,會處罰;屆期未改正或停止或撤回投資,都有啦!所以一樣請教一下,因為我認為這一點寫得明確是非常重要的,既然我們有產業創新條例,我們是要鼓勵企業來投資,但是有一些具有關鍵性的產業或是技術,你就沒有辦法讓它流到特定的國家或地區,尤其是對臺灣有敵對、有敵意的國家或地區。這一點能不能請次長再說清楚一點,就是「投資於特定國家或地區」是指怎麼樣的國家或地區?比如說是指中國嗎?還是指哪裡?

連次長錦漳:其實我們現在主要是從「非紅供應鏈」的方式去著手,尤其是有一些我們的先進技術,我們絕對不能流到對我們不友善的國家,而且我們剛才講了,這些先進的技術也要跟國際的規範去做接軌。

李委員坤城:對啊,現在美國,尤其是川普總統也對於一些關鍵的技術、高階的晶片……就是不能流向美國去嘛!所以請教一下,這些特定的國家跟地區有沒有包含中國?

連次長錦漳:因為兩岸條例有做一些規範,所以這個我們會另外再跟兩岸條例那邊去做一些區隔。

李委員坤城:你們第二十二條的規範是怎麼樣?

楊司長淑玲:跟委員報告,關於特定地區,我們目前最主要的考量是有關於在戰略性高科技貨品管制出口的一些地區,包括伊朗、伊拉克等等,還有有關於聯合國對於特定國家制裁的一些管制令,譬如說北韓等這些國家。

李委員坤城:那中國呢?

楊司長淑玲:關於赴大陸投資的部分,依照兩岸條例第三十五條的規定,我們有另外訂定一個赴大陸投資的許可辦法,都有相關的規定。

李委員坤城:對,所以這一條跟你剛才講的兩岸投資條例……

連次長錦漳:會搭在一起。

李委員坤城:是會搭在一起,還是……

楊司長淑玲:赴大陸投資的部分要優先適用……

李委員坤城:是搭在一起還是怎樣?我看你搖頭。

楊司長淑玲:不同的規範。

李委員坤城:不同的規範?那次長講搭在一起的意思是什麼?

連次長錦漳:我說兩邊會一起看,如果你要走兩岸的,就是兩岸這邊來處理;其他非兩岸的,就是另外再來處理。

李委員坤城:兩岸規範有比你這個更嚴格嗎?

連次長錦漳:有,更嚴格。

李委員坤城:好。再請教一下,現在在審查中央政府的總預算,下午也會針對追加預算來做協商,有關於台電有兩筆,一筆是去年度的追加預算1,000億,另外一個是今年度在總預算裡面的1,000億,這1,000億追加預算,我認為朝野協商大概很難過,因為現在朝野協商都是過水,不論是國民黨或在野黨,都說了追加預算不會讓你們過、1,000億不會讓你們過。另外一個還在今年預算裡面的1,000億,我剛剛聽了民眾黨的說法,他們的提案是全數都刪除。我看了一下,針對台電今年1,000億的預算,9個提案裡面就有5個說要全部刪除,次長怎麼看?如果這追加預算1,000億沒有了,今年度的這1,000億也沒有了,等於是2,000億都沒有了,那台電怎麼辦?

連次長錦漳:所以我們還是希望大家能夠支持……

李委員坤城:我跟你講已經不可能了,我在這邊可以跟你斷言,不可能了!朝野協商不會讓你過,現在朝小野大,藍白就講白了,這1,000億今年度也不會讓你過,等於是2,000億就沒了,你怎麼辦?你要用最壞的方式去想,你不要再說希望在野黨能夠通過,沒有啦!他們堅壁清野,就是不會讓你過了,不要存有這種幻想了!

連次長錦漳:這個我們內部會好好再來思考一下。

李委員坤城:這個還要再思考?

連次長錦漳:尤其是剛才委員有提到台電也要去改善……

李委員坤城:你們早就應該要思考好了,這應該在你們沙盤推演裡面。2,000億沒有了會怎麼樣?第一個,電費會調漲嗎?第二個,要舉債嗎?

連次長錦漳:這個都是一個方向,但是因為電費調漲事關重大,再來台電也舉債得差不多了,所以這一塊如果真的是碰到這個狀況,我們會審密的去思考看後續要怎麼來進行。

李委員坤城:那怎麼辦?台電會不會倒?

連次長錦漳:我們不可能讓台電倒啦!

李委員坤城:你們的財務改善計畫有出來是不是?

連次長錦漳:有。

李委員坤城:有出來了?給本席一份。

連次長錦漳:好。

李委員坤城:改善報告出來後,你們要怎麼去做改善?

連次長錦漳:裡面提到,第一個我們是從燃料那邊去做一些調整……

李委員坤城:燃料你們說會降嘛?

連次長錦漳:我們是預期如果川普上來的話,他針對這一塊是不是有降的空間?再來還有從行政效率上去調整,還有一些資產的重估來處理。

李委員坤城:好,沒關係,因為主席站起來了,這個資料再給我一份好不好?

連次長錦漳:好。

李委員坤城:好,謝謝,謝謝主席。

主席:謝謝李委員。

下一位質詢請楊瓊瓔委員。

楊委員瓊瓔:1027分)謝謝主席,楊瓊瓔發言,邀請次長。

主席:請連次長。

連次長錦漳:委員好。

楊委員瓊瓔:次長好。針對今天產業創新條例,因為本席非常非常關心我們的產業,這個租稅優惠措施是為了要優化整個產業結構,達到智慧升級轉型,並且鼓勵多元性創新應用。而原本的租稅優惠條例已於1131231日屆滿,考量到智慧機械的部分可協助產業建立更彈性、更高效的生產跟服務優勢,國內雖然已經有進步到整個智慧化,但是調整結構需要較長的時間,因此促進產業投資還是有其非常重要的必要性。在這樣的情況之下,請問次長是否同意創新條例對提升我國產業競爭力的關鍵重要性?

連次長錦漳:這個本來就是……

楊委員瓊瓔:關鍵重要?

連次長錦漳:對。

楊委員瓊瓔:所以請你支持本席的提案,也就是第十條之一跟第七十二條,把時間延續下來到118年,你是否同意?

連次長錦漳:這是我們的方向。

楊委員瓊瓔:你們也是同意,所以我們非常高興朝野大家意見一致,我也建議主席,今天詢答完就加速處理,讓我們的產業可以安心,能夠今天來出委員會。

連次長錦漳:謝謝。

楊委員瓊瓔:因此本席要特別提出,延長智慧機械、第五代行動通訊系統、資訊安全產品或服務投資抵減租稅優惠期間,新增人工智慧產品或服務,將節能減碳也能夠列為投資抵減的項目。

連次長錦漳:這個是我們現在在研擬的方向。

楊委員瓊瓔:一直要研擬、一直要推動?

連次長錦漳:對。

楊委員瓊瓔:所以我們還是有默契。我再次強調,新增人工智慧產品或服務、節能減碳等投資可作為抵減的項目?

連次長錦漳:對。

楊委員瓊瓔:是認同的?

連次長錦漳:對,我們新增的方向……

楊委員瓊瓔:我們也希望今天詢答完可以直接來處理。

連次長錦漳:好。

楊委員瓊瓔:我們一起加油,為產業來加油。

連次長錦漳:謝謝委員支持。

楊委員瓊瓔:也請所有的產業在過年的時候能夠放心,我們一起來支持產業。

連次長錦漳:好,謝謝委員。

楊委員瓊瓔:而且讓整個產業智慧優化、多元性,讓他們都能夠安心,也就是投資抵減最低就是100萬以上、最高到10億的這個範圍內,就個案來協助。

連次長錦漳:10億有調到18億了。

楊委員瓊瓔:對,這個非常重要,所以我們一直希望能夠把它提升上來,就是從100萬一直到18億,大家達成一個整體性的共識來協助產業。

接下來。本席要請教你水費的問題,因為卓院長有提到漏水率,預計未來8年要投資807.7億改善,也就是10年計畫,121年漏水率要降到10%。本席不斷的在說,水這麼寶貴,但是讓它在管子裡面漏掉太可惜了,所以我們不斷的在抓漏、汰管。在這樣的情況之下,目前是所謂的4級制,如果依照目前我們得到的方案,未來計畫會調整到7級制,增加200度、1,000度以及4,000度的級距。因為目前為止,10度以下的是7.35,第211度到30度的是9.45,第331度到50度這個range11.55,第450度以上的拉到12.07。照目前我們得到的訊息要改制為7級,換句話說,漲幅會從25%漲到90%;平均值會從10.7拉到15,平均漲幅是四成,所以請教次長,水費真的會漲嗎?

連次長錦漳:因為31年沒漲,院長說去研究看是要……但是這種研究……這裡講的都是空穴來風。

楊委員瓊瓔:空穴來風?

連次長錦漳:對,現在說漲四成……

楊委員瓊瓔:那我要拜託媒體……

連次長錦漳:我是說……

楊委員瓊瓔:我非常感謝你……

連次長錦漳:這裡說漲四成,因為……

楊委員瓊瓔:我先插斷你的話,我非常感謝你,我們質詢的目的就是不要讓民眾憂心,把事實還原,請說。

連次長錦漳:因為要調整的話,一定要審慎的去規劃、檢討。

楊委員瓊瓔:對。

連次長錦漳:再經過審議委員會討論。

楊委員瓊瓔:這樣就對了。

連次長錦漳:外面都直接說要漲到四成,這個都是外面在臆測的。

楊委員瓊瓔:不是你的目標?

連次長錦漳:還有剛才委員說要從幾級怎麼調、怎麼調……

楊委員瓊瓔:4級到7級,有沒有這回事?

連次長錦漳:這個東西都在檢討當中。

楊委員瓊瓔:研議中嘛?

連次長錦漳:沒有像外界……我剛才講空穴來風,外界直接就把它引到說要漲到多少……

楊委員瓊瓔:讓大家安心過年。

連次長錦漳:這對於民心的穩定是沒有幫助的。

楊委員瓊瓔:所以本席要請教經濟部的態度是什麼?會不會漲?

連次長錦漳:我們會審慎來研議,因為31年沒漲。我們要來檢討,檢討的時候也要依據當時整個環境、情況,還有民生物價的狀況再來說。

楊委員瓊瓔:次長,你的確要探求民瘼,你要注意,因為現在民眾的日子苦哈哈。

連次長錦漳:對。

楊委員瓊瓔:尤其我們要審慎避免因為調漲,而影響到物價高漲,這個非常重要。

連次長錦漳:這個我們都會考慮到。

楊委員瓊瓔:你有沒有一個時間點?你們研議的時間點?到底多久時間會告訴民眾?那個時間點,請告訴民眾,我們還是要有所本,請說。你的研議是無限期的研議,還是半年,還是一年?

連次長錦漳:水公司3個月會提方案出來,方案提出來不是就可行,還要再經過跟外界溝通。

楊委員瓊瓔:對,雖然3個月會提方案出來,但我還是再次強調,你一定要審慎考量。

連次長錦漳:會。

楊委員瓊瓔:不要因為調漲水費引起物價高漲。

連次長錦漳:因為茲事體大,我們會很審慎考量。

楊委員瓊瓔:對,這一句「茲事體大」,我要謝謝你,真的要注意。

連次長錦漳:但是沒有說一下就到四成,外面這樣臆測……

楊委員瓊瓔:好,沒有。

連次長錦漳:我覺得對整個社會不好。

楊委員瓊瓔:最後一個議題,我給你功課,謝謝。媒體報導經濟部所屬的事業機構,包括台電、台水、台糖、中油,13號舉辦的考試,全國有21,000人報考,但是第一節的考試只有11,238人到考。換句話,錄取率從3.81%提升到7.35%,因為幾乎一半的人沒有來考,創下了近3年的新低。在這樣的情況之下,5年來報考的人數越來越少,國營事業單位缺工,本席非常希望你們要檢討,對不對?

連次長錦漳:有。

楊委員瓊瓔:你要檢討怎麼樣能夠確保人才永續。

連次長錦漳:好。

楊委員瓊瓔:有沒有要檢討?

連次長錦漳:有。我們現在也要把新進人員的薪資再往上提升。

楊委員瓊瓔:你把你們確保人才所研擬的方案給本席。

連次長錦漳:好,我們會提供報告。

楊委員瓊瓔:一定要確保人才,是不是?

連次長錦漳:好。

主席:謝謝楊委員,請回座。

現在休息5分鐘,必要時延長2分鐘。

休息1036分)

繼續開會1043分)

主席:現在繼續開會。

下一位請陳超明委員質詢。

陳委員超明:1044分)主席好。首先有請經濟部連次長。

主席:請經濟部連次長。

連次長錦漳:委員好。

陳委員超明:連次長好。認識你很久了,2月底要退休,苗栗縣正要發展,請你多多下來苗栗縣,我親自來招待你,跟我們指點一下,好不好?

連次長錦漳:好,謝謝。

陳委員超明:今天我們是討論產創條例的修正及延長,根據經濟部的報告,說加速產業雙軸的轉型,再來就是增加新創募資的機會,第三項是避免關鍵技術外流,原先的投資抵減項目裡面有智慧機械、5G、資通的安全,現在又新增了AI產品及它的服務範圍,還有節能減碳。這裡面對於加速產業雙軸的轉型,還有增加新創募資的機會,原則上本席非常支持及贊成,但是避免關鍵技術的外流這一點,工業總會對這一點也都抱持著懷疑。次長,你從工業局、產業發展署這一路過來,應該很了解臺灣的產業,你們談到為了保護關鍵的技術及維持產業的競爭力,第二十二條修正的重點聚焦對外投資的管理範圍,除了投資達一定的額度應事先申請核准外,也增列了投資於特定國家或地區及特定產業或技術等情形須事先申請,如果經主管機關認定影響國家安全、影響國家經濟發展,得令其撤回投資,這樣就嚴重了,我不知道我們現在那麼偉大,臺灣像川普一樣了,可以發布國家經濟緊急狀況!美國是大國家,他們掌握世界,他們軟體技術很好,什麼東西都一直在限制;臺灣是小企業,除了台積電,現在聯發科自己打拚出來可以跟高通相比了,幾個企業有這樣的實力自己研發出來?我現在不知道,他們請我來問什麼叫作特定國家、什麼叫作特定地區域,你們如何界定,跟我們講清楚,什麼是特定產業或技術?技術是我自己發明的,如果照你們這樣,我曉得這個在講地緣政治,臺灣是小的地方,大家要去賺錢還要達一定金額,我希望你要定義得很清楚,什麼樣的產業才會影響國家安全?你們要跟我們講清楚……

連次長錦漳:會,這個……

陳委員超明:不然很多工商業真的人心惶惶,要投資也不敢去投資,世界的生意那麼大,我講真話,歐美都有偏見,覺得他們技術都比臺灣好,臺灣的價格又賣不高,到那邊又賣不高,歐美的技術價格非常高,臺灣是靠到特定地區去打拚、去賺錢,我相信你很了解這個流程,但是這幾個定義,你能不能解釋清楚?

連次長錦漳:跟委員報告,相關的我們會在子法裡面處理,授權子法來定。所謂的特定國家地區,其實因為戰略性高科技……

陳委員超明:講明白,就是中國大陸嘛!

連次長錦漳:中國大陸是兩岸條例。

陳委員超明:那日本呢?美國跟你要,你敢不給它?台積電那麼大的公司乖乖就要去報到了,我們不要講得那麼好聽,現實的狀況嘛!

連次長錦漳:跟委員報告,特定地區在戰略性高科技貨品管制這樣的……

陳委員超明:這裡面又有特定……什麼叫作特定產業不能過去?

連次長錦漳:因為這個有國際規範。

陳委員超明:什麼叫特定的?慎重為之。

連次長錦漳:會,會,會。

陳委員超明:你們設這個定義應該要再送出來給立法院再討論,跟工商業再來討論一下,好不好?

連次長錦漳:我們在訂定子法的時候會跟這些工商業者密集來討論。

陳委員超明:在訂定以前也送到經濟委員會讓我們看一下。

連次長錦漳:好。

陳委員超明:我希望這個真的要慎重。

連次長錦漳:好,會。

陳委員超明:臺灣人很可憐、很努力,是遊牧民族耶!

連次長錦漳:這個我們會審慎來處理。

陳委員超明:要賺那些錢是辛辛苦苦的。

連次長錦漳:我知道、我知道。

陳委員超明:好不好?

連次長錦漳:好。

陳委員超明:再來,我請數位部,還有國發會。

主席:數位部,還有國發會高副主委。

高副主任委員仙桂:委員好。

陳委員超明:我相信你們增加了產品,新增加的就是智慧AI產品及服務,還有節能減碳,我今天為什麼把三個叫出來?你看,經濟部裡面有技術司、工研院、產業發展署,現在叫作數位產業署,怎麼會突然把它調到數位部去?其實數位產業跟所有產業息息相關,所以我今天為什麼請國發會高副主委,你也在國發會很久,我是大膽建議,不然這樣摸不著頭緒,要找哪一個單位搞到最後迷迷糊糊,我是講真的,會變成多頭馬車。所以我今天大膽建議國發會真的要有作為,把數位部的數位產業署含括到經濟部裡面再成立一個署,這樣產業發展署、數位發展署、技術司、工研院等剛好結為一體,大破大立,不要依循於傳統,當然數位部你不要抵制,數位產業署納到這邊才能真正的發揮。當然,未來的AI產業所發展的各種跟文化什麼都會改變很多,這是關鍵性的時刻,我們不要依循傳統,不然現在企業界要來,等一下要找數位部、等一下又找數位發展署、又技術司,我是建議回去也轉達一下,國發會要大膽作為,你們的劉主委我覺得頭腦很新,在國外管理單位、顧問公司當過董事長,算非常有經驗,我是今天看到這樣,大家說得很高興、很高興,你沒有統一的領導、沒有這樣系統治理,會做不好。尤其AI智慧產品、硬體的時候,以後都會變成紅海市場,經濟部包括國發會,說要發揮我們AI邊緣運算產業,等於是我們的軟體,臺灣在這個時候要加強軟體才能永久立於不敗之地,考慮一下,對我的看法怎麼樣?國發會你講一下。

高副主任委員仙桂:好。

陳委員超明:數位部,要不要講?你不好意思講,對不對?你實在很想過來經濟部這邊才覺得做起來有power、有行動力。來,國發會副主委,你的看法怎麼樣?

高副主任委員仙桂:第一個,謝謝委員的建議,您的建議等主委回國,我一定會向他轉知。不過,AI的技術其實進展得非常快,它適用的範疇跟領域也變動得非常大,當然我們各部會的職掌必須要因應新的時代技術的轉變,再來做調適,我想委員的意見,我們一定會審慎的考慮跟考量,務必要發揮跨部會協調的綜效,不要因為有時候分工不明確導致有一些事情延宕,我想我們會注意。

陳委員超明:所以我對於你們這樣的想法,我不敢苟同,官官相衛,我覺得統一的話,在一個地方聯絡、開會也方便,部門跨部會等講得很好聽,你們國發會是做協調真的要改變啦!好啦!謝謝啦!你們不去改變,我們也沒有關係啦!我跟你說,真的為臺灣好,該改變的要改變,我們把它改變好,要讓這些企業、這些人家要研發創新的,都有一個統一的窗口,找對象比較好找,謝謝。

高副主任委員仙桂:謝謝委員。

主席:謝謝陳超明委員,非常守時,謝謝,請回座。

下一位質詢,請賴士葆委員。

賴委員士葆:1053分)謝謝主席,有請經濟部的連次長,以及財政部的李次長。

主席:請經濟部連次長,財政部李次長。

連次長錦漳:委員好。

賴委員士葆:先問一下財政部的李次長。

李次長慶華:委員好。

賴委員士葆:因為剛才看了很少人問你,請你講一下話。

李次長慶華:謝謝委員。

賴委員士葆:今天審的是產創條例,其實最早從開始的獎勵投資、促產,然後落日就一直改、一直改,一直給它減、減、減。到目前為止,經濟部所推動的所謂獎投也好,促產也好,產創也好等等的總共稅損多少,算過了沒有?

李次長慶華:委員要從促產到……

賴委員士葆:從獎投開始,你們有沒有這個數字?

李次長慶華:我們現在手邊沒有這個數據。

賴委員士葆:什麼?

李次長慶華:手邊現在沒有這個數據,因為我們沒有想到委員……

賴委員士葆:好,我就跟你講,經濟部粗估產創大概800億,這個不要讓你回答,2023年就在前年的時候,總共核准了777件,減免214億,集中在電子業,包括台積電、聯發科、聯詠、聯電、日月光、旺宏,南亞科等,就是這些很會賺錢的、有錢的,你拚命在給他啦!用國家的肉拚命割給他們,這樣對嗎?這樣好嗎?經濟部這樣老是拿我們老百姓的錢這樣剁、剁、剁、剁,剁給這些賺大錢的,台積電賺那麼多錢,聯電賺那麼多錢,還要揩政府的油,還揩了700億,就從產創來的,800億裡面幾乎都是給這些,李次長,你要不要講兩句?從租稅公平的角度來講,這等於是劫貧濟富啦!

李次長慶華:是,謝謝委員,基本上……

賴委員士葆:這個產創條例就是劫貧濟富條例啦!

李次長慶華:報告委員,基本上因為我們從獎投時代到現在的促產,然後經過10年、這麼多年的發展,到現在的產業創新條例,基本上它的租稅獎勵的工具還有獎勵的範圍,其實一直有因應我們整個國家經濟發展的需求……

賴委員士葆:好,我今天的重點不是要問你,我是跟你強調,今天所有的委員、立委提出來,當然我知道這個是為行政院排的啦,今天主席都排……你看立委都是排第十條之一,增加AI進來了、增加節能,那個沒有人反對啦,可是真的重點在第二十二條,剛才陳超明委員講得非常好,第二十二條等於類似晶片法案、臺灣晶片法案,這是配合美國的……李次長請回座。請問連次長,這是不是配合美國進一步的管制我們投資到中國大陸去、技術到中國大陸去?是不是?

連次長錦漳:跟委員報告,投資大陸有兩岸關係條例在處理,那個會比這個更嚴格,這個是因應整個國際情勢的變動……

賴委員士葆:就是因應美國的要求嘛。

連次長錦漳:這是國際規範……

賴委員士葆:國際規範,沒錯嘛,國際就是美國嘛!

連次長錦漳:再來就是說,跟委員報告……

賴委員士葆:重點在這裡啊!各位,整本法案重點在第二十二條這裡啦,就是管制!前面第十條之一的部分都給你,說得有多好,讓你以為有甜頭,其實稅損只有一點點,重點在管制!沒有一個立委提出這個啦,你們的重點在這個地方啦!

連次長錦漳:我跟你補充報告,我們在執行的過程中,確實有碰到一些案子,因為我們現在的法制不是很周全,所以發生了一些案子,而這些案子,我們現在是15億以上才會去審查,它透過一些漏洞,對我們臺灣真的是有一些影響……

賴委員士葆:譬如說、舉一個例、to name a few

連次長錦漳:譬如說有一些是用技術授權……

賴委員士葆:哪一個嘛,你要講出名字啊!

連次長錦漳:跟委員報告,公司的名字我們不能……

賴委員士葆:怎麼不能講?「畫唬爛」!這個道道地地就是跟著美國屁股後面走的法案啦!第二十二條藏在這裡啦,今天這麼厚一本,第二十二條就是進一步管制我們的對外投資。你看,特定國家指的是中國大陸嘛,特定地區就是中國大陸,還有哪些地方?你告訴我還有哪些地方,「特定」後面還寫什麼?這些都是你們中央主管機關來訂定的,變成你們要讓他過就讓他過,不讓他過就不讓他過,這個地方老實講是投資戒嚴啦!是這樣子啦!次長,人之將去,我沒有說你是……你好好的啦,很健康,你要離開了,其言也善,其言也真,其言也美啦!

連次長錦漳:我還是要遵守體制啊!

賴委員士葆:我跟你說,其言也真,其言也善,其言也美,我希望你講真話啦!對於這個條例,以你的專業,還是認為工業界、風電圈都是不要限制的?你會不會覺得違背你的內心深處?你的專業會不會違背?第二十二條會這樣嗎?

連次長錦漳:我們在制定子法的時候,一定會跟業界充分的溝通。

賴委員士葆:請問你會不會有這種感覺?就是違和的感覺,沒有嗎?

連次長錦漳:這個在我們目前國際的情勢或國家的發展……

賴委員士葆:國家的發展就是配合美國。我再請問你,你年紀輕輕的,為什麼要離開?

連次長錦漳:報告委員,我六十幾歲了。

賴委員士葆:六十幾歲還沒到65啊!年紀輕輕,小毛頭一個啊!

連次長錦漳:因為身體承受不了。

賴委員士葆:身體承受不了喔?

連次長錦漳:對!

賴委員士葆:還是長官太兇?

連次長錦漳:我一天只睡不到4小時。

賴委員士葆:長官太兇?

連次長錦漳:什麼?

賴委員士葆:長官太兇?

連次長錦漳:沒有,是我個人的因素。

賴委員士葆:他對你不好?

連次長錦漳:你們大家都誤會他,是我個人的因素。

賴委員士葆:他對你不好,是不是?

連次長錦漳:沒有,這絕對沒有,是我個人的因素。

賴委員士葆:他有沒有挽留?

連次長錦漳:有,有挽留我。

賴委員士葆:挽留幾次?

連次長錦漳:挽留好幾次。

賴委員士葆:好幾次,123456,幾次?挽留幾次?

連次長錦漳:N次啦!

賴委員士葆:N小於3

連次長錦漳:我們部長一直跟我說:留下來打拚。但是我真的身體承受不了,如果我身體承受不了……

賴委員士葆:不是這樣啦!

連次長錦漳:我的妻兒會替我受苦啊,雖然要為國家打拚,但我還是要照顧家庭。

賴委員士葆:不然你當初就不要接,結果你接多久,請問你接多久?

連次長錦漳:如果到2月是到8個月啦。

賴委員士葆:8個月,你接這個是假的啊!

連次長錦漳:不是……

賴委員士葆:這根本就是過個水,就很清楚的……主席……

連次長錦漳:我擔任公務人員……

賴委員士葆:主席,剛才主席讓其他委員都多講一、兩分鐘,今天主席比較仁慈,今天我看到志偉主席很仁慈,讓我多講一分鐘。

連次長錦漳:我擔任公務人員36年了。

賴委員士葆:我知道啦!但是如果你真的這麼想退,你不會待8個月就走掉,這其中必有鬼啦!

連次長錦漳:沒有,完全沒有!

賴委員士葆:啊!大家都知道啦,對不對?大家都是內行的啦,這一看就知道!

連次長錦漳:委員,我不能做到倒下,你們再來靈前燒香、再來跟我說早知道就讓你退休就好了,不能這樣啊!

賴委員士葆:沒有,你身體好得很啊。

連次長錦漳:我就要趁現在還沒倒先退,這樣才對,這樣才是為我好啦!

賴委員士葆:8個月這麼短的時間。

最後一點是你的專業,川普馬上要接總統了,他說風電是垃圾!你怎麼講?你同不同意?你是風電專家!你講話很有……

連次長錦漳:川普會講這句話……

賴委員士葆:郭智輝講的叫做亂講,他根本就不懂!他說川普只做4年、影響有限,川普說這是垃圾又怎麼講?

連次長錦漳:我只能說再生能源現在是國際的趨勢,每一個國家都在推動……

賴委員士葆:他講風電是垃圾,你怎麼回?

連次長錦漳:那是他個人的見解。

賴委員士葆:你尊重,你不敢批評他。

連次長錦漳:他個人的意見。

賴委員士葆:最後一點,我明確的跟你講,關於台電1,000億的增資,我已經寫提案砍掉、全砍,這個是沒有意義的,你們部長已經講他可以借錢,就去借吧,好不好?順從你們部長,回去跟他講,我意志非常堅定,1,000億一定要砍,否則表決!

主席(伍麗華Saidhai Tahovecahe委員代):謝謝賴士葆委員,也請經濟部、財政部兩位次長回座。

現在有請邱志偉委員。

邱委員志偉:謝謝主席,有請連次長跟國發會高副主委。

主席:請連次長、高副主委。

連次長錦漳:委員好。

邱委員志偉:保險業有很多資金受到相關的規定限制,沒有辦法有效投入新創產業,在國內的相關投資標的比較少,大部分放在國外,國外又會有很多匯兌損失,所以怎麼樣能夠充分運用這些保險資金,特別是導入新創事業,這部分國發會或者經濟部有沒有具體看法?

高副主任委員仙桂:報告委員,其實保險業要投入到新創大概是從VCPE,關於VC這一塊,其實我們國發基金有匡列給不同的部會,今年增加了兩個百億基金,一個是AI、一個是……

邱委員志偉:那是特定產業嘛?

高副主任委員仙桂:對,特定產業,那還有一般性的產業,就是我們長期已經匡列給中小企業處,還有一些策略性製造業跟策略性服務業,基本上這已經滿多年了,然後我們還有綠色成長基金,這也是綠色的新創。

邱委員志偉:我的問題是說,以目前的這個金額來看,我們有30兆的保險資金,但只有350億投資國內創投,跟國外的水準差很遠,所以你怎麼樣用制度性、用政策把這些保險業的資金提高,能夠達到1,000億投資到創投市場?

高副主任委員仙桂:是!基本上我們還是要借重VCPE,那VC這一塊我們除了鼓勵保險業,因為保險業有很多自己……

邱委員志偉:我認為太過保守啦!

高副主任委員仙桂:對。

邱委員志偉:因為政策太保守,你沒有辦法開放,他只能去投資國外的這些債券。

高副主任委員仙桂:所以我們這次產創條例裡面有增加對於VC這一塊。

邱委員志偉:對,我是針對保險業這些資金。

高副主任委員仙桂:我知道!

邱委員志偉:所以這部分很可惜,資金那麼多卻沒有辦法好好地使用。

高副主任委員仙桂:我想委員有提醒我們,我們到時候再來跟金管會看看有什麼獎勵措施。

邱委員志偉:特別用在新創嘛。

高副主任委員仙桂:是。

邱委員志偉:第二個問題請教我們對新創的定義,國發會引用創業天使投資方案是未滿5年;如果按照經濟部中企署的新創事業登記原則是未滿8年;那最後的院版是用國發會的版本。我想請教次長,你覺得用5年還是8年比較好?你看8年是最多的家數,58年的新創家數最多,將近快2,600家,是所有新創族群裡面最大的比例,所以你規範5年,對他們而言沒有實際的幫助。

連次長錦漳:跟委員報告,我們就是要鼓勵他去做投資新創,我們是從投資面去看,所以我們那時候才會引用國發會的5年,其實……

邱委員志偉:你自己中企署也有新創事業認定啊。

連次長錦漳:對啦,因為新創後面到第8年一般來講比較趨於穩定成熟,我們是鼓勵他投在比較前面的階段。

邱委員志偉:所以8年你們能不能接受?用8年的話,你看,你用日本、英國的經驗來看,只有日本是未滿5年、還有未滿10年,它有不同的新創標準,所以折衷8年我覺得是可行、可以去思考,業界也這樣期待。這個部分如果下午要審查法案的時候,我們希望能夠用這個版本、折衷用這個版本,我想國發會應該也可以同意吧,高副主委?

高副主任委員仙桂:基本上VC8年就會出場,所以58年就像次長說的,是比較成熟期的階段,那我們這個立法的本意應該是鼓勵……

邱委員志偉:你那時候制定是2年,對不對?

高副主任委員仙桂:對。

邱委員志偉:新創產業的環境有很大的變化,存活率是很低的,對他們支持的年限必須要增加。

高副主任委員仙桂:是,所以這次已經調整到5年了,因為立法的本意啦。

邱委員志偉:我覺得不要兩、三年之後又要修法變成8年,所以一步到位我還是覺得比較好。

高副主任委員仙桂:好,OK

邱委員志偉:第三點,關於投資門檻的部分,我的修正版本是個人維持50萬;如果是法人股東的話,可以到300萬。這部分高副主委或者是連次長的看法怎麼樣?

連次長錦漳:這部分我們內部跟財政部有再討論,如果是法人的話,其實我們現在有很多……

邱委員志偉:那是要李次長來回答嗎?

連次長錦漳:是!

邱委員志偉:李次長,如果增加一個法人到300萬,這個可以嗎?

李次長慶華:報告委員,其實法人現在已經很多優惠了,他有投資所得不用計入所得課稅;他如果處分的話,還有證券交易所得免稅;另外,我們現在營利事業所得稅的稅率只有20%,而且實質有效稅率只有14%

邱委員志偉:所以你們還是覺得……

李次長慶華:對,所以我們是覺得法人部分……

邱委員志偉:不要再增加法人?

李次長慶華:對,法人部分似乎不需要再額外給他多餘的獎勵,因為事實上已經足夠了。

邱委員志偉:另外,關於抵減的上限,個人如果到800萬的話,對稅會不會有什麼影響?

李次長慶華:報告委員,這次我們修正也把300萬提高到500萬了,其實也是有呼應創投的……

邱委員志偉:500萬是重點產業啊,不是所有。

李次長慶華:對,畢竟……委員也知道,如果把金額提高,真正適用、享受到這個租稅優惠的就是所得非常高的人,因為我們一般的所得稅率最高40%,如果現在提高,對他來講,節稅的效益太大。

邱委員志偉:對稅會不會有影響?

李次長慶華:會有影響啊!因為個人的所得稅負馬上就降低了,而且降低的幅度是相對比較大的。

邱委員志偉:沒關係,其他問題我們下午逐條審查的時候再來討論,謝謝。

李次長慶華:謝謝委員,謝謝。

主席:謝謝邱志偉委員,也請次長回座。

主席(邱委員志偉):下一位質詢請伍麗華委員。

伍麗華Saidhai Tahovecahe委員:1110分)謝謝主席,有請經濟部次長。

主席:經濟部連次長。

連次長錦漳:委員好。

伍麗華Saidhai Tahovecahe委員:次長好。次長,我的簡報上有一張照片,這個是在印尼的蘇拉威西省,他們正在進行開採的是做電動車電池很重要的鎳礦,這個照片當中有一個背影是當地的原住民,我看了這張照片其實很有感,也很感慨,為什麼呢?因為這就是全世界原住民的一個縮影,在這個開採案裡面也有很多的臺灣企業投入,我們看到這樣的場景總是會想到,國家的法律其實限制了或者不承認原住民他們既有的謀生方式、開墾方式,有很多的法令處處限制,可是我們卻看到國家把森林收為國有,而且允許企業進來開採,我想這樣的一個情景其實是全世界原住民的縮影,變成原住民在自己的土地當工人,而沒有辦法在自己的土地去經營這塊土地,那個是非常令人感到遺憾的。

為什麼我這樣談?因為今天委員會排了產業創新條例,我自己也提出了第二十二條的修正動議,基本上,我想我們肯定在這一次的條例當中,可能是基於一些企業,像是之前新聞很大的,就是台塑他們的鋼鐵在越南造成一些污染,我們發現國內、國外都無法可制裁,而且嚴重破壞了我們的國際形象,所以在這樣的一個條例當中,我也很肯定,但是我希望能夠具體化,把要件更具體化,有哪一些要件,就是我增加了原住民的權利、環境的污染、智慧財產權等等,希望能夠在事前事後做一個很重要具體的審查要件,不曉得次長覺得如何?

連次長錦漳:委員的提議立意非常良好,但是因為這個是對外去投資的,關於對外投資,其實我們首先要顧的是有沒有違反國際的相關規定,另外關於有一些制裁或是當地原住民的這些文化,其實應該是要回到當地的相關法令這邊來規範,因為這是屬於屬地主義,所以這一部分如果是列在我們國內的法令,其實相對是……

伍麗華Saidhai Tahovecahe委員:次長,這個事前事後的審查是不是在經濟部的手上?

連次長錦漳:對,但是……

伍麗華Saidhai Tahovecahe委員:我們剛剛也講了,其實是因為我們發覺到不要到國外、國內都無法制裁,而且是嚴重影響我們的國際形象。所以在事前事後的審查,照理說,我們的政府應該要去做審核、把關。

連次長錦漳:確實這一部分,如果說要列到……目前這樣規定在審查上其實是有點、比較……

伍麗華Saidhai Tahovecahe委員:你的意思說行為還沒有發生,無法審查?

連次長錦漳:對,因為它要到當地去,有產生一些行為之後它才會發生,所以是屬於屬地主義,如果它違反了當地的相關的規定,它就應該要受到當地的法律規範……

伍麗華Saidhai Tahovecahe委員:那至少我們是不是也可以在我們的……

連次長錦漳:我們可以在審查規定中去加註,去提醒它要去注意這些東西。

伍麗華Saidhai Tahovecahe委員:好,謝謝,我覺得要把它列入,好不好?

連次長錦漳:我們提醒它要善盡責任。

伍麗華Saidhai Tahovecahe委員:謝謝次長。那我們回過頭來看我們國內,現在大家都在做地熱的開發,根據經濟部地礦中心的資料,這是公開的資料,我們可以看到在原住民族地區的地熱大概占了開發的67%,也就是說,很多的地熱開發區都在原住民的地區,我在這邊想要特別請教一下,因為過去在礦業法修法的時候,在我跟洪申翰委員的努力之下,也成功的把諮商同意的指引納進去了,您應該很清楚。

連次長錦漳:對,我知道。

伍麗華Saidhai Tahovecahe委員:現在我要講的是地熱,你看一下這張圖,這個是在花蓮萬榮鄉的紅葉部落,看起來就是在抗議,但是我想說,有時候並不是部落不願意做開發,而是有一些問題,像這個,他們是因為它在私有地上開發,結果說不需要進行諮商同意,引起譁然,次長你將心比心,今天來到你的家、你的部落要進行這樣的開發,但是它說因為是私有地,不需要跟你們部落的人來談,我覺得這是相當不尊重的行為,也不會受歡迎啦!再來這個是臺東金峰鄉的金崙,這一個小小的地方有4個地熱開發廠,有的鑽探中、有的開發中、有的已經發電,次長,重點是也不用進行諮商同意,因為全部都是在私有地,也就是說,現在廠商很聰明,就專門找私有地,我相信很多的事慢慢做比較快,像這樣子強行進入,其實也造成地方很重大的一個反彈。

第二個問題,你看看,這是你們能源署20241231日公告出來的,你看,你們也在亂,你們竟然把取得原住民諮商同意放在探勘之後、鑽探之後,那鑽探期間的噪音、廢水,甚至很多是在公墓的底下,難道不需要取得部落的人的同意,跟他們來做說明嗎?又或者像是這個,前置的行政作業要鄉公所認定,那就很奇怪,因為這個是要部落同意的,為什麼要經由鄉公所?那經由鄉公所,你看,像原基法部落諮商同意辦法,當然它也開了一個後門,明明礦產或土石之鑽探是需要進行諮商同意辦法,可是在另外的地方又說主管機關可以認定,如果無侵害之虞或促進原住民土地利用,可是鄉公所如果援引說促進原住民土地利用所以可以,那怎麼辦呢?它就會函釋排除諮商同意,所以我現在只是想要問經濟部的態度,您認為整個地熱探勘,從一開始的探勘鑽探階段,需不需要經過部落的諮商同意?次長你認為呢?

連次長錦漳:這個我們正在研議,我們也會跟原民會再來討論,看要怎麼把這樣的一個探勘,以後如果要設置開發,要怎麼跟當地的部落還有當地的居民,達到一個很和諧的共識,這個我們目前正在研議,我們會來檢討。

伍麗華Saidhai Tahovecahe委員:我上次參加地熱的論壇,你們能源署副署長有參加。

連次長錦漳:有。

伍麗華Saidhai Tahovecahe委員:我也有表達,因為時間的關係,主席再給我1分鐘,我直接講結論。這個淨零碳排2050的目標,世界都在走,我們對再生能源的需求我們都知道,其實部落也不是不願意去做這樣的能源開發,只是需要尊重,像這些歐盟都會開始做一些許可指南,加速這個許可流程,簡化這些框架,我希望要去做一個行政指引,如同我們上次的礦業法一樣,好不好?讓它更清楚。

連次長錦漳:好。

伍麗華Saidhai Tahovecahe委員:然後我也希望成立地熱專區的示範點,以這個金崙,你看現在有4個案場,能夠做一個地熱專區的示範點,我相信未來要做地熱開發的,都可以來到這個地方參觀,我其他的部分因為時間的關係沒有辦法談,我可能也會在3月份,應大家的要求,來辦一個地熱的公聽會,我希望很多的問題到時候我們一起來討論,一起來促成政府的政策目標,讓它能夠達成,好不好?

連次長錦漳:好。

伍麗華Saidhai Tahovecahe委員:我也希望原住民能夠成為我們土地的一個主人,能夠讓資源的共享,今天包括財政部、甚至國發會也都有來,我也希望一併的來提醒,因為我也有盤點,像金管會的經費或者是財政部的兆元國家方案,我都希望到時候我們一直要求的那些資源、能源開發的辦法也都有經費,我們一同來促成,看看如何能讓部落參與,次長好不好?

連次長錦漳:好,謝謝委員。

伍麗華Saidhai Tahovecahe委員:謝謝您、謝謝主席。

主席:下會期我連任召委的話我幫你排公聽會。

伍麗華Saidhai Tahovecahe委員:謝謝。

主席:如果有連任的話。

下一位請賴瑞隆委員質詢。

賴委員瑞隆:1119分)謝謝邱召委,請國發會高副主委及經濟部連次長。

主席:請國發會高副主委、經濟部連次長。

賴委員瑞隆:我先請教副主委,對於輝達的總部跟研發中心,大家都高度關心,據聞總部在臺北、研發中心在高雄,是這樣嗎?副主委,請就你掌握到的訊息來說明。

高副主任委員仙桂:對,基本上輝達的總部會在哪裡,我們主委有說其實還是要由他們來做正式的宣布,基本上都在臺灣,其實對臺灣整體都會有利。

賴委員瑞隆:對臺灣整體當然好了,這個議題是大家高度關注的,但還是希望不要用電的都設在南部,然後總部都一直落在北部,這個長遠來說其實並不那麼公平。當然我們希望它整個在臺灣,但是也希望如果國發會、經濟部能夠溝通、說得上話的地方,還是要持續鼓勵啦,讓整個分散開來。因為這幾年其實從輝達到AMD,在高雄投資確實也相當多,我們也希望持續的思考,有時候也許他們的顧慮點是在於過去以來慣性都在臺北,但是我們還是希望思考一下,不要只有這種算力中心,當然我們也還是爭取啦,但不要只有算力中心這種耗電量大的設在高雄,我們希望總部這些也能夠往高雄來思考,好不好?讓南北有更好的平衡,而且現在很多的群聚也都在高雄,我們希望持續的溝通、持續的協調,好不好?

高副主任委員仙桂:委員放心,因為現在行政院施政的主軸就是均衡臺灣,所以我們在六大區域跟生活圈裡面其實全島都是衡平的,所以請放心。

賴委員瑞隆:這一點我倒是也要特別提醒,高雄的電力是充分供應的……

高副主任委員仙桂:是的。

賴委員瑞隆:包括邱志偉的選區興達到我的選區大林,到現在不管是燃氣電廠到七接都在進行,都快速在推,所以高雄的電力是可以充沛供應,這個一定要讓更多的業界知道,不要只是設在北部,但是南部供電……

高副主任委員仙桂:對,沒錯、沒錯。

賴委員瑞隆:我想這個並不是一個好的方案,長期來說,那個耗損跟風險都存在著,我們希望鼓勵更多的業者往南部去做投資,好不好?

高副主任委員仙桂:我想國際大廠的資訊應該……我們會給他們充分的資訊,他們也會做正確的評估,選擇最適的地點來做……

賴委員瑞隆:在我的印象中,那時候連松湖變電所都還不願意興建,然後還發生了很多的問題,不要說電廠,連變電所都不要!次長可以講……

連次長錦漳:現在已經在建了。

賴委員瑞隆:原本連變電所都不願意,後來發現真的沒電了,不是沒電、不是光要南部供電上來給你,問題是如果連變電所都沒有,電怎麼送出去?

連次長錦漳:所以我們還是要呼籲說,如果希望產業來的話,當地一定要能夠有充分的電力供應。

賴委員瑞隆:對,電是基本的,大家都要用電,產業要用電、民生要用電,大家都要用電,但是要支持電力的建設。

連次長錦漳:對,要支持電力建設。

賴委員瑞隆:次長,我也問一下,總部跟研發中心有沒有機會到高雄來?

連次長錦漳:這個還是像副主委所講的,這個還是要由他們來公布比較適當。

賴委員瑞隆:也希望經濟部持續的溝通,好不好?

連次長錦漳:好,我們會跟它溝通,我們會給它充分的訊息。

賴委員瑞隆:就是不要只有用電或一些部分在南部,還是要持續爭取,好不好?

連次長錦漳:我們會給它充分的訊息。

賴委員瑞隆:我再問一下次長,請問今年的水電會不會漲?

連次長錦漳:今年的水電,我們已經講在過年期間這個東西都不會去調整嘛,至於今年會不會漲,因為還是要經過兩個審議……

賴委員瑞隆:有一個機制在啦!

連次長錦漳:有一個機制在,會去充分討論,考慮到當下的整個經濟狀況,還有民生、物價的狀況。

賴委員瑞隆:對,因為水電漲其實是一個大的問題,要很謹慎。

連次長錦漳:對,是一個大的問題,我們會審慎的來跟社會溝通。

賴委員瑞隆:包括我們的物價及我們的各項指數能控制的很好,其實是有很大的關係啦!

連次長錦漳:對。

賴委員瑞隆:有關台電的部分,政府的撥補聽說2,000億也不給了,現在看起來好像是這樣,2,000億也不給,也不讓你們漲電價,台電後續在經營上會不會出現問題?

連次長錦漳:這個應該有不同的可能性啦,因為這2,000億確實是台電以前為了壓低民生物價的時候去做出來的貢獻,當然我們是希望說……

賴委員瑞隆:他們等於是由政策去決定啦,照理說,國際原物料價格增加,就市場機制當然就是必須漲,但是國家要求你穩定住嘛,不讓你漲……

連次長錦漳:對,如果說真的最後沒有的話,我們還是會要求台電在一些經營方面好好再去檢討……

賴委員瑞隆:會不會產生經營上的壓力跟問題?會不會?

連次長錦漳:會。

賴委員瑞隆:內部有沒有評估過?

連次長錦漳:有、有。

賴委員瑞隆:會不會有問題?

連次長錦漳:應該在財務上會很困難啦!

賴委員瑞隆:財務上的困難會到什麼程度?

連次長錦漳:如果要舉債,他們的舉債上限應該剩下不多。我可以請副總稍微說明一下嗎?

賴委員瑞隆:舉債上限到了嗎?

連次長錦漳:再來,虧損的話,會再double上去。

賴委員瑞隆:台電要不要說明一下?請台電說明一下。

蔡副總經理志孟:是,跟賴委員報告,不但舉債會越來越多,利息也會相對增加,所以整個舉債成本也一定會相對的增加。

賴委員瑞隆:所以今年如果政府不撥補給你們,也不讓你們漲電價的話,你們只有不斷的繼續舉債?

蔡副總經理志孟:是。

賴委員瑞隆:會超過你們舉債上限嗎?

蔡副總經理志孟:其實我們現在在舉債的同時,來投標的已經越來越少,以前都兩、三倍以上,現在已經快接近一倍,也就是說,我們現在舉債的有可能額度都已經沒辦法,額滿了。

賴委員瑞隆:公司經營上會不會有問題?

蔡副總經理志孟:我們一直在努力維持台電的經營穩定。

賴委員瑞隆:好,我還是希望經濟部跟台電對於這些訊息,還是要讓大家更清楚,台電努力的……我覺得台電是很優秀,有很多優秀的同仁,這部分的問題其實在於整個國際能源,包括國家的一些政策,大家應該理性來討論,既不給它撥補,也不同意它調整,這樣的狀況要台電怎麼穩健經營?我覺得這部分,經濟部跟台電還是要不斷的對社會說明清楚。

連次長錦漳:好。

賴委員瑞隆:我覺得這樣才能理性來討論,我個人是認為應該要給予合理的撥補,讓整個經費能夠……

主席,再給我一點時間,我問一下,關於台水的部分,過去我曾經提過有關700億降低漏水率的部分,我也看到院長很支持,8800億,但這個漏水率減了之後,這些經費未來有沒有調漲水價的壓力?

連次長錦漳:這個跟水價比較無關,因為水價……

賴委員瑞隆:這個等於是由行政院支持整個經費。

連次長錦漳:對。因為水價是31年沒有調,這個東西如果要動的話,我們都會審慎。

賴委員瑞隆:但是漏水這一塊的改善是確定要做的?

連次長錦漳:對。

賴委員瑞隆:好。我們希望加速改善,因為要再開發新的水源越來越難,從漏水著手反倒是比較好的方法。

連次長錦漳:對。

賴委員瑞隆:次長,謝謝。

連次長錦漳:謝謝。

主席:謝謝,請回座。賴瑞隆今天表現不錯,時間控管可以,勉強接受。

下一位質詢請葉元之委員。

葉委員元之:1127分)麻煩請找次長。

主席:哪一個次長?

葉委員元之:連錦漳次長。

主席:連次長。

連次長錦漳:委員好。

葉委員元之:次長好。次長,您是預計年後退休嗎?

連次長錦漳:2月份。

葉委員元之:2月份退休,為什麼經濟部郭智輝部長來以後,次長相繼退休?

連次長錦漳:沒有、沒有……

葉委員元之:他上次說是因為立法院給你們壓力很大,真的是這樣子嗎?

連次長錦漳:沒有,這個是自己的人生規劃。

葉委員元之:立法院到底給你的壓力大不大?

連次長錦漳:當然啊!立法院會要求交一些東西,我們還是都要努力達成。

葉委員元之:喔!是因為這個原因,所以……

連次長錦漳:沒有、沒有,不是、不是。

葉委員元之:可是郭智輝講的啊!

連次長錦漳:沒有、沒有,這是個人因素。

葉委員元之:喔!那你打臉他?

連次長錦漳:沒有,沒有打臉。

葉委員元之:我先問一下,因為我看經濟部的記者會,部長特別提到有關於台積電,因為以前經濟部的政策是台積電如果要到其他國家投資的話要落後2個世代,就是N2政策,但是郭部長改口了,他的說法是說以後沒有所謂的N2,只要企業有賺錢就去,他說政府的目的就是讓企業可以賺錢;換言之,以後台積電是不是2奈米或幾奈米先進製程想要去哪個國家,經濟部投審會全部都放行?是這個意思嗎?

連次長錦漳:跟委員報告,我們還是有一個審查機制在。

葉委員元之:沒有、沒有,他的態度是說沒有N2了,所以以後就不是以N2當作一個標準了。

連次長錦漳:我們還是要經過技審會跟委員會這兩個門檻來審查。

葉委員元之:對,那是不是只要企業有賺錢,就是審查標準就是看企業有沒有賺錢?

連次長錦漳:沒有、沒有……

葉委員元之:這是他講的啊!

連次長錦漳:我們有規定。

葉委員元之:那是他講的啊,是部長講的欸!因為他今天沒來,我們只能問你們啊!

連次長錦漳:它最重要的先進製程一定要留在臺灣,而且要再持續在臺灣投資,這兩個一定是最大的……

葉委員元之:喔!那你今天跟部長講的第二個不一樣喔!

連次長錦漳:沒有、沒有。

葉委員元之:然後他還說,像美國台積電,要派台積電最好的大將王老闆去,美國才做得起來,所以如果我們沒有N2這樣一個政策,台積電想賺錢就可以去的話,那台積電很好的大將統統到各國去了,所以這是我們擔心的嘛!因為台積電在臺灣算是一個非常賺錢的公司。

連次長錦漳:跟委員報告,我們的遊戲規則現在還在!

葉委員元之:還在?

連次長錦漳:還是要按照遊戲規則。

葉委員元之:不是他講的那樣喔?

然後再請教一下,輝達亞洲總部現在已經確定在臺北了嘛!對不對?

連次長錦漳:這個要由他公布啦!我們不是……

葉委員元之:因為劉鏡清已經公布了,國發會主委劉鏡清已經公布了。我想問一下,你們郭部長之前都帶風向說輝達亞洲總部不會設在臺北,大家都猜錯,為什麼又要故意去講這個東西?真的很怪啊!好,不為難你,免得你又講得跟他不一樣。

接著我想關心一下水費,現在水價調整方案我們看不懂你知道嗎?之前說自來水公司要調漲水價,然後一次要漲四成。坦白說,水價如果三十幾年沒漲,你要漲一點,我覺得大家都可以接受,但是一下子漲到四成、漲這麼多,我覺得大家都會擔心會不會引起民生的問題,或者是物價通膨的問題。現在感覺又改口了,又說沒有這個規劃,說是沒有水價漲四成的規劃,然後計算合理水價也不代表漲價,我真的都看不懂!再來就是講如果要有調整方案的話,是不是採取分級銷售機制來落實照顧民生。我先講第一件事情,因為物價調漲這個東西非常敏感,你們一講話,很多店家會預先漲價,他說:我要因應之後水價漲價,我要預先漲價。物價一漲就跌不下來,所以講這種漲價的事情要非常謹慎小心,怎麼可能先拋出了調漲四成以後,又說沒有了,還說要有分級銷售機制,什麼叫分級銷售機制?

連次長錦漳:我首先要跟委員澄清,經濟部從來沒有拋出說要漲四成這樣的……

葉委員元之:那為什麼會有這個消息出來?

連次長錦漳:這是外面自己去算如果是31年沒漲,然後要調到什麼極致,這是他們自己算出來的,絕對沒有這一回事。

葉委員元之:所以不是你們講的?

連次長錦漳:不是。如果說要調漲的話,會經過……

葉委員元之:好,那什麼是分級銷售機制?

連次長錦漳:這個都還……因為這個東西也不是我們的資料……

葉委員元之:也不是你講的?

連次長錦漳:我們正在規劃……

葉委員元之:這上面寫的是「經濟部重申」耶!他說例如是否採取分級銷售機制……

連次長錦漳:那個只是說如果有調漲的話,可以朝這個方向,但是現在還在規劃……

葉委員元之:還在規劃?

連次長錦漳:我們三個月內會提出一個規劃方向,而且這個規劃有一個機制,它要調有一個機制,不是像外面講的說我要調就調,而且會考慮到民生相關的消費。

葉委員元之:好,謝謝。

主席:次長請回座。下一位質詢委員請黃珊珊委員。

黃委員珊珊:1132分)謝謝主席,我想請經濟部連次長。

主席:請經濟部連次長。

連次長錦漳:委員好。

黃委員珊珊:次長,我再確認一下,水電雙漲今年不知道會不會漲,為什麼要放這個消息呢?這個消息是哪裡來的?

連次長錦漳:我不知道這個消息從哪裡來。第一個,過年的時候我們是有發布一個新聞稿,就是水電、油氣這個東西……

黃委員珊珊:但就變成頭版頭啊!

連次長錦漳:至於水電要不要漲,因為它有一個機制在……

黃委員珊珊:沒錯,所以不要空口恫嚇人民,也不要讓大家覺得好像對經濟部不太滿意,就放一些消息來打你們,然後每次都是由你們來背黑鍋。

連次長錦漳:其實我們也有對外說明說沒有……

黃委員珊珊:沒有這回事就要講得很清楚,而不是讓別人來……我覺得這是與民生有關的,不可以隨意這樣子用放消息、測風向的方式,這是第一點。

第二個,在去年總統大選的時候,其實賴總統有說過,如果兩岸緊張,天然氣無法進口的時候,就會緊急使用核能,經濟部長王美花當時也說涉及相關核安法規,我想問一年過去了,所謂的緊急使用核能政策還是經濟部的政策之一嗎?

連次長錦漳:這個因為還是要依法……

黃委員珊珊:依法辦理,所以法規上面做不到嗎?還是做得到?還是次長不方便說?

連次長錦漳:因為……

黃委員珊珊:一年過去了,有沒有答案了?還是說反正非核家園已經確定了,也不太可能啟用了,所以去年說的所謂將核電作為緊急啟用是騙人的,回答我這樣就好。

連次長錦漳:我們的法令規定現在還是沒有改變。

黃委員珊珊:沒有改變,所以不太可能做緊急備用啦!該說清楚的說清楚,不要再讓大家覺得有誤解,或者是有可能還會緊急啟用,看起來是不會了,那就說清楚。

第二個部分,你可以看到像美國這麼先進的國家,它的大火還是讓整個國家面臨極端氣候的威脅,我們的問題是接下來的未雨綢繆,我們對於所謂的經濟穩定有沒有做過經濟兵推?經濟部跟國發會,或者是相關的企業家,因為今年我們看到日本共同社的報導,對114家日本主要的大型企業進行調查,有53%的日本企業,將近60家針對臺灣如果發生戰爭極端情境已經做好準備,而且正在考慮做好準備。也就是說,臺灣的大企業很多,行銷全世界,我們對於所謂臺灣碰到的戰爭、極端情境,曾經做過準備或有考慮做過準備嗎?經濟部。

連次長錦漳:因為我想這些國際大廠本身應該對這部分都會有一些準備……

黃委員珊珊:臺灣對我們自己國家的相關企業有做過這樣的規劃嗎?譬如說,緊急應變的手冊、人員疏散的計畫,還有所謂的撤離,當然國外的廠商會有撤僑,我們自己對於自己的企業有沒有相關的經濟兵推?

連次長錦漳:跟委員報告,因為這個業務我沒有涉入,我不便回答。

黃委員珊珊:好,所以對於我今天要講的,是不是請國發會一起上台?

主席:國發會高副主委。

高副主任委員仙桂:委員好。

黃委員珊珊:副主委,你認為臺灣有多少企業有做這樣的準備?還是從來沒有想過,也沒有想過要做兵推?

高副主任委員仙桂:我覺得地緣政治風險已經是現在各個國際……大型企業考慮的因素之一。

黃委員珊珊:所以緊急應變計畫,我覺得不單單是企業要考慮,而是我們國家在這麼重大的……我們臺灣算是非常重要的地緣政治核心地帶,其實我們國家應該做好經濟兵推的規劃。

高副主任委員仙桂:是,因為總統府也成立一個……

黃委員珊珊:很好,我希望能由國發會跟經濟部告訴我一下,我們對國內的企業有沒有類似相關的緊急應變計畫可提供給本席作個參考?

高副主任委員仙桂:好,因為這個屬於國安,我們再來洽詢。

黃委員珊珊:好。國發會請留步,經濟部先請回,我想請財政部以及數位產業署。

主席:財政部李次長,還有數發部。

李次長慶華:委員好。

黃委員珊珊:3位好。次長,我今天要問的是有關行動支付的普及率。行動支付在國發會主政,數位產業署在推動,它的目標本來在106年當時的行政院長賴清德說114年要達到90%,請問現在的普及率有多少?

李次長慶華:在財政部方面,我們推動的主要是對小規模企業的部分。

黃委員珊珊:你們是減稅嘛!

李次長慶華:對,我們是對小規模營利事業推動……

黃委員珊珊:數位產業署,你們現在的普及率大概是多少?

黃副署長雅萍:委員好。我們在112年的時候,普及率大概是80.7%

黃委員珊珊:所以114年要達到90%做不做得到?

黃副署長雅萍:我們目前在努力當中。

黃委員珊珊:努力當中?

黃副署長雅萍:是。

黃委員珊珊:今天請財政部的原因是因為,這個相關的優惠措施是到今年的年底。

李次長慶華:對。

黃委員珊珊:也就是說,它還沒有達到90%,可是你的優惠措施到年底可能就結束了,所以我的意思是說,行動支付重不重要?重要,我們希望小規模的營業人能夠進來,然後給他優惠,但是好像還是有一些成效不彰的狀況,將近80%是做不到的,這個部分有沒有檢討過?

李次長慶華:我想這個部分因為目前時間還沒到,我們還是請各地區國稅局很努力地跟……

黃委員珊珊:是,所以重點是國發會、數位產業署跟財政部,我覺得這件事情是國家的重大政策,它現在只有80%,我們到很多國家去,其實已經不太需要用到現金了,在臺灣很多地方可能還是需要用到現金,可是這部分行動支付的推廣,還有小規模營業人的部分,我希望這個政策能夠持續下去直到100%為止,可以嗎?

李次長慶華:我們會跟數位部和國發會一起考量,就是推動……

黃委員珊珊:目標至少達到90%以上,不能只以90%為目標。

李次長慶華:是,謝謝。

黃委員珊珊:第二個,如果可以的話,要給中小型規模的營業人租稅上的優惠,讓他願意參加所謂的行動支付,這樣會更有誘因,可以嗎?

李次長慶華:這個我們會配合相關部會,我們會……

黃委員珊珊:不管怎麼樣,我希望財政部一個月之內跟大家討論一下接下去的評估方案好嗎?因為到年底就要結束了,那年底以後呢?怎麼辦?

李次長慶華:好,我們財政部負責的部分會由我們來做,一個月內會給委員報告。

黃委員珊珊:好,那就請數位產業署跟國發會以及財政部一起就這個政策接下去的後續作業方式提供相關的報告給本席。

主席:好,謝謝,請回座。

賴惠員、賴惠員,賴惠員不在。

鍾佳濱、鍾佳濱,鍾佳濱不在。

林德福、林德福,林德福不在。

蘇清泉、蘇清泉,蘇清泉不在。

王鴻薇、王鴻薇,王鴻薇不在。

蔡易餘、蔡易餘,蔡易餘在,來。

蔡委員易餘:1140分)謝謝召委,有請國發會高副主委。

主席:國發會高副主委。

蔡委員易餘:以及經濟部連次長。

主席:經濟部連次長。

高副主任委員仙桂:委員好。

蔡委員易餘:好,副主委及次長。最近因為在討論半導體大南方計畫,也希望透過整個AI半導體的發展,可以把臺灣從高雄到屏東、臺南、嘉義的半導體產業鏈串在一起。當然嘉義目前有一個很大的優勢,台積電CoWoS廠目前把嘉義當作中心,CoWoS是先進的封裝技術,大概未來的AI晶片要到使用端是不是都要經過所謂的封裝,先進封裝也好,傳統封裝也好,都必須要先封裝,AI才有辦法被使用嘛!我想進一步請教,如果是日本,現在熊本的AI製造,這些AI晶片需不需要封裝?

連次長錦漳:有一部分可能要再送回臺灣這邊……

蔡委員易餘:要送回臺灣封裝,對不對?

連次長錦漳:連美國現在這一部分,除非它的供應鏈建立起來,不然這一部分都是……

蔡委員易餘:事實上在美國的也是要送回臺灣封裝。

連次長錦漳:一定要送。

蔡委員易餘:我們就這樣說認為臺灣會做成AI的日不落國,就是我們除了製造厲害之外……

連次長錦漳:現在AI的伺服器97%在臺灣這邊……

蔡委員易餘:對,整個製程在臺灣是很重要的,所以我要跟次長以及副主委說,未來的空運、貨運一定是臺灣整個經濟脈絡的主軸。就空運,高雄陳其邁市長認為,他們在高雄應該要填海造陸,創造臺灣的一個貨運國際機場,但畢竟填海造陸如果以規劃而言大概是1820年,而臺灣確實沒有辦法等1820年這麼久的時間。我們也知道現在臺灣整個貨運95%以上都在桃園機場,目前小港機場的貨運大概只占1.79%,呈現的就是,這些AI在南部製造好了之後,要運送到國際的情況之下,目前到桃園等於它的陸運成本是相對比較高的。所以要下降陸運成本,我們就必須要讓這些貨運在南部機場可以分流,副主委及次長是否贊成?

那我就具體建議,我剛剛講晶片,CoWoS要經過封裝,傳統封裝、先進封裝,而嘉義就是封裝的一個基地,未來不管是在世界各國,包括日本、美國生產的晶片,總是要運送回來臺灣。那我們嘉義水上機場,我覺得副主委可以去規劃,在高雄填海造陸未完成前的這段過渡時期,我們先把水上機場的貨運功能提升,因為水上現在就是國際機場,只是飛的班次不多、它的使用量不夠。所以就水上機場我們不要思考它會變成以客運為主,不用這樣,我們把它變成以貨運為主的一個機場,就是強化它在貨運來的時候要怎麼裝貨、貨機要怎麼有一個停機坪,可以節省國家在這個過渡期間、最少的資源之下,我們來發展水上的國際貨運機場。我想請教副主委和次長,這樣的看法你們是否可以支持,並且跟嘉義協助來提案?

連次長錦漳:當然,如果可以讓我們的貨運暢其流的話,我覺得這個方向都是可以考慮的。

蔡委員易餘:好,那我想聽副主委站在國發會的立場……

高副主任委員仙桂:報告委員,我們這一次六大產業及生活圈的規劃裡面,事實上都會考慮到當地發展的產業裡面所需要的一些基礎建設,我們會全盤考量。如果像委員所提的這個建議,我們會做評估,因為其實有不同的選擇。

蔡委員易餘:是啊!

高副主任委員仙桂:我們會選一個最有效率的方式,因為基本上一定是會支持在地產業的發展,就您說的,如果海運不足,貨運這些量能……

蔡委員易餘:晶片基本上都是空運。

高副主任委員仙桂:對,我們會全盤考量。

蔡委員易餘:對,全盤考量嘛!

高副主任委員仙桂:OK

蔡委員易餘:我要跟副主委再說一下,因為在高雄填海造陸完成前,這20年期間是整個晶片、整個AI非常重要的時刻。

高副主任委員仙桂:對。

蔡委員易餘:所以我們不能再等到20年後。

高副主任委員仙桂:了解。

蔡委員易餘:我們嘉義水上機場有一個優勢,這個優勢說起來我會心酸,不過我一定要說給你們聽,這叫落後的優勢。

高副主任委員仙桂:是。

蔡委員易餘:為什麼其他的機場,現在它的貨運難以發展?就是因為有宵禁的問題,過了11點飛機不能飛,宵禁的問題很嚴重。

高副主任委員仙桂:對。

蔡委員易餘:嘉義雖然一樣要面對宵禁,可是我們那邊的農地比較多,我們那邊都是「作穡」的,附近農地比較多。所以貨運要讓它貨暢其流,然後又有宵禁問題要面對的時候,我們嘉義這個地方就有這樣的優勢,可以在南部的一個大型國際機場完成前的這20年過渡期間,嘉義水上機場剛好補到這一塊,這樣好不好?

高副主任委員仙桂:謝謝委員提醒,因為這還是有牽涉到交通部的相關權責,我想國發會來……

蔡委員易餘:國發會規劃嘛!

高副主任委員仙桂:會來做協調。

蔡委員易餘:而且我再跟副主委、次長說一個很好的優勢,如果以後跟國際上的人說臺灣很強、我們水上也可以有機場,他說:哇!水上怎麼會有機場?我們就說:對,我們這個名字就叫做水上國際機場,貨運為主。國外的人聽到就說:臺灣強,水上也可以有機場,太厲害了!好不好?規劃一下。

高副主任委員仙桂:我們跟交通部再來做協調和協商,好不好?

蔡委員易餘:好,我們很期待,這一件事情我們這樣好好地來規劃,大南方的這個AI半導體聚落,除了台37線橋下的交通陸運要好之外,要怎麼樣讓臺灣接軌國際,南部的貨運國際機場非常重要,好不好?

高副主任委員仙桂:是,謝謝委員。

蔡委員易餘:好,謝謝。

主席:全力支持水上機場。

蔡委員易餘:召委一定要全力支持。

主席:全力支持,百分之百。

蔡委員易餘:我們也祝福你。

主席:謝謝。下一位質詢委員請洪孟楷。

洪委員孟楷:1147分)主席謝謝,麻煩請經濟部次長和國發會副主委。

主席:經濟部連次長、國發會高副主委。

洪委員孟楷:次長,我先請教,前兩天媒體報導,川普總統即將就任,世界的經濟、政治局勢,大家也都在看,當然川普總統有很多言論,其中講到風電的部分,那大家就去問我們經濟部郭智輝部長,郭智輝部長居然講他任期才4年,影響有限。次長,認同郭部長這樣講嗎?我本來想說今天是部長要來,我想請教他是用什麼樣的一個邏輯思考判斷,針對美國新上任的總統,他會直接說人家「任期4年,影響有限」?是看衰共和黨不會再繼續執政,還是認為美國總統的政策影響全球不大?臺灣身為全球的供應鏈也好,或者在產業的一環裡面,我們可以這樣子忽視嗎?次長。

連次長錦漳:我覺得任何的一個國際上的改變,我們身為國際的一環,都要戒慎恐懼地好好做評估。

洪委員孟楷:是,淨零碳排是全球的趨勢。

連次長錦漳:對。

洪委員孟楷:但是川普總統有川普總統的想法,我想……

連次長錦漳:他有他的想法,但是我們有我們的既定政策。

洪委員孟楷:是,可是我們會去跟人家講,人家總統的影響力有限,經濟部有做過評估川普總統的影響力達到多少?有嗎?

連次長錦漳:沒有。

洪委員孟楷:沒有,所以部長也沒有找次長討論?

連次長錦漳:我們只有說國際的情勢是怎麼走向,然後我們國內的政策是怎麼走向,我們要按照原來的步驟這樣往下走。

洪委員孟楷:所以次長,我真的還是誠摯呼籲,經濟部是我們國家經濟發展的火車頭,部長的話真的不要讓大家捏一把冷汗。我不知道次長跟部長的溝通到底順不順暢,但最重要的是,如果部長都這樣子脫韁野馬地,然後隨便說人家總統的任期影響有限,我真的會感到非常擔憂,這一點拜託帶話回去。

連次長錦漳:我再轉告我們部長。

洪委員孟楷:是,因為本來本席是很希望直接跟部長就教,到底什麼叫「影響有限」。

再來是國發會副主委。

高副主任委員仙桂:委員好。

洪委員孟楷:賴清德總統在選舉的時候就來到本席的選區淡海新市鎮,並且也講說淡海科學城、新北一二三,其中淡海科學城就是新市鎮二期一的計畫有150公頃的土地,我們也看到國土署現在在做相關的盤點,而國發會跟經濟部要來做產業的帶動。這兩天因為有預算協商的關係,也有請國發會的同仁來這邊說明,但都還沒有進度,連最基本的期程、先期計畫、可行性評估,甚至我們問到到底有沒有可行性計畫先去做研究,或是未來是要往AI的人才引進,比較偏向軟體的設備、還是硬體的方向,目前都沒有一個方向。

高副主任委員仙桂:跟委員報告,這不是我主管的業務,不過我大概知道其實六大區域的產業及生活圈裡面,的確有把您剛才說的……

洪委員孟楷:淡海科學城。

高副主任委員仙桂:對,放在裡面,可是因為北部有一個定位,我忘了那個名稱,這個科學城的確在那裡面,可是因為這個計畫上位的指導計畫剛剛才核定,接下來我記得應該是經濟部會做一個主導的單位,它會……

洪委員孟楷:又經濟部主導?

高副主任委員仙桂:對,然後它會規劃一些細部的內容,所以可能目前還沒有辦法那麼明確地跟委員報告,可是接下來一定會有一個具體的結果。

洪委員孟楷:副主委,我只提醒兩個部分,第一,賴清德總統來到新北,都講說新北一二三、淡海科學城;卓榮泰院長在淡江大橋視察的時候,也講說我們要把「後壁」變「頭前」,甚至提說北部最好的產業園區條件、擁有兩個空港(桃園空港及臺北港)的,就是淡海科學城。既然總統及院長都有這樣宣示的話,國發會及經濟部推動的速度不能慢吧?

高副主任委員仙桂:是。

洪委員孟楷:要跟上?

高副主任委員仙桂:對,的確是在那個規劃的範疇內,請委員放心,我們的腳步可能要加快。

洪委員孟楷:計畫有兩個部分,一個是期程,一個是經費。所以本席要求國發會要讓本席及地方看到你們計畫的期程在哪裡及逐年編列的經費,這一點是不是可以請副主委事後指示同仁再給本席相關報告?

高副主任委員仙桂:好,不過這個計畫基本上是……因為六個區域各有主政的部會,這個是經濟部主政,我們是負責上位規劃,我們會跟經濟部一起……

洪委員孟楷:次長,熟不熟悉?

連次長錦漳:委員,因為這個案子我沒有接觸到……

洪委員孟楷:我每一次問內政部國土署,國土署說是經濟部及國發會;問國發會,國發會說是經濟部。經濟部擔起來吧!

連次長錦漳:如果交給我們,我們就來規劃。

高副主任委員仙桂:確定啦,那個單位是他們。

洪委員孟楷:本席要的是一個進度。

連次長錦漳:好。

洪委員孟楷:地方期待很久,但是更重要的是地方要看到時程規劃,不用畫大餅,可是要讓我們知道未來每年逐步具體的時程,這才是我們地方真正需要的發展,好不好?

連次長錦漳:好,我們會搭配國發會一起來合作、來做規劃。

洪委員孟楷:請給本席相關的資料,好不好?

連次長錦漳:好。

洪委員孟楷:謝謝。

主席:謝謝,請回座。

黃國昌、黃國昌、黃國昌,黃國昌不在。

登記發言委員除不在場者之外,其餘均已發言完畢,詢答結束。委員林德福、林岱樺、顏寬恒所提書面質詢列入紀錄,刊登公報。書面質詢及未及答復部分,請相關單位於一週內以書面答復,並副知本會。

委員林德福書面質詢:

問題一

「輝達海外總部」選址議題各界高度關注,「新北市」也準備了幾個地點向輝達說明報告,不管最後「輝達」選擇落腳哪一個縣市,本席認為只要能來台灣設據點,本席都支持歡迎。

當然如果「輝達」最後選擇落腳「新北市」,本席希望「經濟部」、「國發會」都要全力支持,不要說風涼話扯後腿,或恐嚇業者雙北缺電,不過無論結果如何,都希望台灣的經濟,因為「輝達」帶來更多商機。

請問「經濟部」與「國發會」的看法為何?

問題二

本席關心外國人「來台灣投資」情況,1131-11月核准僑外投資金額部分,約計美金72億元,較112年同期減少32.78%

本席希望經濟部114年要好好加油,繼續吸引外資投資台灣,如果外資減少,外界可能認為,台海情勢緊繃,地緣政治風險升高!

如果,「輝達海外總部」真的落腳台灣,經濟部與國發會有無評估,可望帶來多少投資金額與就業機會?

問題三

財政部日前公布2024年全國賦稅收入為新台幣37,308億元,年增7.9%,較預算數高出4,972億元。

本席認為中央地方永遠是合作的,財劃法修正通過後,中央整個將給地方的金額約新台幣3,700多億元,但相較1年的超徵稅收就接近5,000億元,其實影響不大。政府不要老是恐嚇民眾,對在野黨扣帽子!

請問財政部,是否會提出行政院版的「財政收支劃分法」修法版本?

問題四

「娛樂稅」目前是地方政府重要稅收來源之一,多年來各界呼籲要廢除娛樂稅。

行政院20249月通過《娛樂稅法》部分條文修正草案,讓地方政府可自行決定停徵「藝文活動」與「競技比賽」娛樂稅。

過去,部分地方政府藉由減免娛樂稅或免收場地相關費用,藉以吸引知名歌手來台灣開演唱會。

請問「財政部」,「地方政府」娛樂稅稅收多寡,是否作為「特別統籌分配款」分配比例評估選項之一?當「地方政府」向中央爭取「特別統籌分配款」時,「財政部」是否會因為「地方政府」減收演唱會的娛樂稅與場地費,而故意刁難不給?

問題五

本席關心節能減碳議題,希望政府要提出「能源模擬器」,讓外界清楚知道發電的成本差異,各種發電的碳排放量,提供可能須面臨的風險與代價,讓外界有共同討論的基礎,嘗試去尋找適合的能源發展路徑。

這個議題,本席在去年1029日在立法院質詢卓榮泰院長時,環境部彭啟明部長,當時表示預計大概要3個月的時間,會努力把類似像「台灣2050能源供需情境模擬器」這個平臺的樣子做出來。

請問「環境部」是否有最新進度可以向本席說明?或後續提供書面資料向本席說明。

委員林岱樺書面質詢:

為推動百工百業產業創新及節能減碳產業升級目的,請說明以下具體做法:

1.針對產業創新升級及節能減碳目標,除相關租稅減免外,經濟部針對各級產業(含商業及餐飲服務)的具體策略為何(含預算規畫)?如何有效普及百萬家各級產業。

2.目前產創條例中包含AI深化及人才培育,據了解AI發展屬於數發部業務,而各級產業振興歸於經濟部,單就以科技專案輔導為例,可能涉及ERP(應用軟體)更新、專屬AI模組開發、製具及智慧機械導入與人才發展及培育等等,能否建立單一窗口給與產業協助,甚至跨部會跨計畫給予產業支持?請提供相關說明及見解。

委員顏寬恒書面質詢:

為了推動國內企業智慧轉型,政府於108年訂定的《產業創新條例》第10條之1,針對購置智慧機械或5G通訊系統相關全新硬體、軟體、技術或技術服務,提供金業投資抵減租稅優惠,已經在去年底到期。本席先前質詢時也非常關注這項法案延長的進程。在2050.淨零碳排以及數位轉型的雙重目標下,給予願意運用低碳設備的企業一定的誘因,是為了鼓勵更多企業與政府一同努力實現淨零碳排的目標。經濟部與財政部研議過後,將AI以及淨零低碳設備納入投資抵減項目,將支出上限拉高至18億元,抵減率維持不變,也就是說,企業最高可以9000萬元抵減當年度應納營利事業所得稅額。請問經濟部有無與環境部共同試算此法案的延長預計會為我國減少多少碳排量?

本席認為產創條例第10條之1對我國企業的智慧轉型具有深遠影響,並在多方面展現其重要性。透過提供投資抵減的租稅優惠,企業更有誘因將資金投入智慧機械與5G通訊系統相關的硬體、軟體、技術或技術服務。這不僅能推動產業邁向智慧化和高效化,提升整體競爭力,更能促進國內經濟的全面發展。這項法案已獲得不分黨派的支持,充分顯示了各界對其促進企業轉型、提升國家競爭力的高度共識。經濟部與相關部會應持續監督與完善相關措施,請問經濟部有無訂定關鍵績效指標用以評估該政策所欲達成之目標程度?

委員張嘉郡書面質詢:

經濟部長郭智輝日前透露,將正式檢討合理水價,同時台電評估2025年底累積虧損恐怕突破4,800億。近期傳出台電內部建議針對民生費率調整電價,如果以成本估算,漲幅約6%7%。雖經濟部昨(14)日宣稱目前水電未有調漲方案,社會各界仍相當擔憂。

一、卓榮泰院長表示,台灣水價已31年未調整,經濟部應適時檢討水價的合理性,惟台灣水價多年未漲,若水價評議委員會決議漲價,如何調整?

二、國內電價最近3年已調漲5次,央行因應電價調漲刺激通膨,於去年3月升息半碼。若今年水電雙漲,有學者表示,今年通膨率有可能超過2%的警戒線,請貴部提供本辦公室水電雙漲導致通膨相關評估報告。

委員李彥秀書面質詢:

案由:自來水、電力及汽油,為民生必需物資之一,該價格之變動會極大影響民眾生活之權益,亦會帶動物價之變化,近期又傳出台灣自來水公司正在進行調整之研議,然水價之調整應非僅影響水公司之獲利,亦與國人之基本生活息息相關,故於進行相關調整前,除評估相關成本及獲利外,亦應評估該調整對於通膨及民眾生活之影響,宜跨部會蒐集完整資料公布相關資訊後,聽取國人對於相關影響之看法後,再研議是否調整,特向經濟部提出質詢。

說明:

一、國際間對於通貨膨脹之年增率,多數設定年增率2%以下為目標,意即當通膨年增率突破2%時,應更加關注通膨現象,故稱通膨2%為警戒線,合先敘明。

二、查台灣自110年起,通膨年增率分別為1.97%2.95%2.49%2.18%,造成近幾年來實質性薪資反而倒退,10912月實質性薪資為43,539元,11312月實質性薪資為42,876元,而名目薪資確是不斷成長,顯見受薪階層之調薪仍追不上通膨成長速度,而主計總處估計114年之通膨年增率為1.93%,已在通膨警戒線之邊緣,若是水價進一步調漲,恐又再度突破2%,在實質薪資已經四年未成長之情況下,應更加考量通膨之危害。

三、另查台灣近幾年每人每日用水量,自107年至112年,多維持在271公升至281公升間,用水量雖有成長,但年增幅約為0.5%,而自來水水管之漏水率,至112年仍有12.54%,每年約漏水39,874萬立方公尺,漏水率既然遠高於用水量年增成長率,顯見當務之急應係降低漏水率,而非以提高價格抑制用水量,故經濟部應優先考量如何促使自來水公司強化相應整治,待漏水率降至一定標準後,方有說服國人調高水價之空間。

委員羅明才書面質詢:

請教經濟部次長,今年會「水電雙漲」嗎?日前有新聞媒體報導,今(2025)年四月電價預估要調漲6%7%,國內每度平均電價可能漲破4元,而且是住宅、小商店民生費率全調;其次,凍漲31年的水價也可能調漲,漲幅甚至一口氣上看四成。去(2024)年電價才漲,民眾已經苦不堪言,沒想到今年水電竟然要雙漲,民眾真的是無語問蒼天!主計總處日前公布去年消費者物價上漲率(CPI)為2.18%,已經連續3年通膨率突破2%警戒線,其中房租、外食的漲幅皆創新高,成為推升通膨的關鍵要素。如果今年水電雙漲,本席認為今年2%的通膨警戒線肯定是守不住了,民眾的痛苦絕對不是行政院長卓榮泰的一句「要勇於面對合理水價」可以輕鬆帶過的,因此本席要求經濟部,一定要通盤完整考量到國內經濟及民生消費狀況,絕對不可以貿然調整!尤其考量到對民生物價的影響,針對住宅、小商店民生費率一定要優先「凍漲」,否則對於薪水追不過物價的老百姓而言,水電雙漲真的簡直就是雪上加霜。

今年軍公教調薪3%,國營事業也會跟進調薪3%,而且經濟部長郭智輝日前表示,國營事業起薪也希望提高到4萬元,甚至2027年上市櫃公司基本薪目標拉高至5萬元。在這個薪水不夠用、物價漲更兇的年代,尤其是那些「薪資高於基本工資」的上班族,並無法受惠於基本工資調漲,更是殷殷期盼老闆可以調薪。再者,根據人力銀行去年的調查,竟有高達9成以上的上班族不滿意目前的薪資待遇,甚至創下調查六年以來新高,其中全國上班族最期盼政府必須正視解決的三大痛點,包括:長期薪資停滯不漲79.2%、抑制國內過高的房價/房租74.1%,以及不斷上升的物價/電價67.4%。所以本席請教經濟部次長,除了今年元旦生效的《中小企業發展條例》針對基層員工「加薪抵稅」條款,經濟部是否還有其他作為,可以說服企業主也替基層員工加薪?本席認為,上述三大痛點就有兩大痛點是經濟部應該要負責的,民眾在薪水調升前,荷包就已經因為物價先縮水了,所以希望經濟部可以體民所苦,提出積極作為,鼓勵企業幫基層員工加薪。

主席:討論事項今天所列的產業創新條例部分條文修正草案合併詢答結束。

現在進行廣泛討論。廣泛討論沒有人登記發言。

現在進行逐條討論。今天條文比較多,請議事人員宣讀所有條文,如果有修正動議及附帶決議,請一併宣讀。宣讀完畢之後休息到下午230分再繼續開會,請宣讀。

DrawObject1

二、修正動議:

1.委員伍麗華等3人所提第二十二條條文修正動議:

2.委員賴瑞隆等4人所提修正動議:

休息1244分)

繼續開會1431分)

主席:我們繼續開會。接下來進行協商。

第十條的部分請經濟部先說明一下,第十條是本席的提案。次長,經濟部的立場是怎麼樣?

連次長錦漳:是全部嗎?

主席:現在是處理第十條,請你針對我提的部分說明。

連次長錦漳:關於第十條,跟委員報告,那個是研發投抵,如果在這邊把併購那一塊放進來,其實跟原來的那個條例是比較不太……

主席:這樣嗎?

連次長錦漳:如果未來有需要,其實可以在企併法那邊來做。

主席:放在哪裡?

連次長錦漳:企併法。

主席:是企併法?

連次長錦漳:對,企業併購法。

主席:你們之前有跟我說過,我也可以接受,對第十條這個部分還有沒有要補充的?

連次長錦漳:還有一個抵減率,抵減率是租稅衡平的問題,如果你把它調到那麼高,因為我們還有一些其他的條例,像生技條例,還有後面第十條之一關於稅率的問題,如果調高的話,可能所有的都會牽動到。

主席:好,了解,你們有跟我說明過,我也可以理解,那我們對第十條就不予修正,維持原條文,大家有沒有意見?

陳委員亭妃:沒意見。

主席:好,我們繼續處理委員提案的部分,有葛如鈞、楊瓊瓔、邱議瑩、台灣民眾黨黨團、本席和鄭正鈐的提案。第十條之一的部分還有一個……

陳委員亭妃:是不是讓行政團隊先說明?

主席:對,讓行政部門先作說明,請經濟部說明。

連次長錦漳:因為第十條之一有很多委員都有提案……

陳委員亭妃:次長,可不可以拜託你?因為這些委員有提案,那你們去溝通完的結果跟你們現在的狀況,你要把……

連次長錦漳:我們有溝通。

陳委員亭妃:對啊!你要不要說明你們現在的想法還有你們的認知?

連次長錦漳:好。

主席:次長,你就說明跟院版最大的差別在哪裡,我有看了這些委員的版本,跟院版基本上都差不多。

連次長錦漳:好,我稍微講一下差異在哪裡。葛委員所提的是要把機械原來的9項全部保留,因為我們認為原來的那個有一些,譬如說物聯網、精實管理或感測器這些部分,其實現在都已經在一般的數位機械裡面,這麼多年來都已經有了,所以這個有一點像是基本配備。這一次我們有把這5項稍微調整,我們就只有保留4項,對這一塊我們是希望能不能照院版……

主席:照院版通過。

連次長錦漳:再來,他有更改第五代的名稱,我們是認為在國際上講「第五代行動通訊系統」就應該可以涵蓋,不用改為「第五代及後續更先進科技之行動通訊系統」。

主席:好。

連次長錦漳:再來,葛委員有講到人工智慧技術,因為不是只有技術,可能還有產品,有硬體、有軟體,我們行政院的版本是有把人工智慧的硬體、軟體涵蓋進來,葛委員他們這邊就只有談技術,所以比較模糊。葛委員的版本沒有把節能減碳納進來,我們有。再來就是葛委員要把支出的金額上限刪掉,那我們這邊是建議還是照行政院的版本,就是18億元以下。

主席:原本是10億元。

連次長錦漳:對。關於施行期間,葛委員他們有講自108年到118年是要投資智慧機械、5G人工智慧,那資安部分又另外規定自111年到118年,那我們是建議對這個時間是不是要有一致性,就是從114年到118年。

林岱樺委員講的第一個也是智慧機械要9項,那我們建議還是維持原來的4項。其次,他是把我們現在講的第五代稱為次世代,其實第五代都已經包含這一個部分。再來,他講的人工技術也是跟我前面講的一樣,我們是有包含軟硬體,他這邊講的涵蓋面比較沒有那麼大。再來,我們對節能減碳的定義是包含清潔能源,因為我們的定義包含公用節能跟製程改善這兩個,而且跟清潔能源不一樣,我們節能減碳跟這個是不一樣,所以這部分也是。

主席:了解。

連次長錦漳:林岱樺委員他們有講新增,所有人工智慧這邊要增加一個「積體電路設計軟體電子設計自動化」,這個東西其實是在我們在做IC設計的,沒有必要在這裡面,因為涵蓋在那軟體裡面。

陳委員亭妃:不是,次長,你只要說基本上現在我們院版的部分都有把這些委員所……

連次長錦漳:都有把它考慮進來。

主席:都有包含進去。

陳委員亭妃:都已經有包含進去,只是我們是大項,可是這裡面全部都有包含進去……

連次長錦漳:有,都包含進去。

陳委員亭妃:你這樣講就好了,好不好?

連次長錦漳:好。差別在支出金額他是30億,我們這邊是18億啦!

主席:因為其他委員版本有18億跟20億,18億跟20億差在哪裡?今天邱議瑩問的。

連次長錦漳:應該是差在應用家數的問題啦!

主席:也有人維持啦,我建議委員會是不是……

來,張啓楷委員。

張委員啓楷:抱歉,我是提30億嘛,我看了國民黨葛如鈞跟林岱樺案子是100萬以上,就等於沒有上限了啦,這個金額可以談,現在最主要我覺得這可能不是經濟部的意見吧?是不是財政部認為稅損太多?有精算過嗎?

連次長錦漳:有精算,要請財政部。

主席:財政部說明一下,李次長。

李次長慶華:其實我們是參考以往他們舊的、現行資金投抵的相關規定,大概只有不到2%的家數是會超限。現在因為我們把10億已經提高到18億,配合這次增加節能減碳跟人工智慧,我們是覺得應該已經符合企業的需求啦!而且這18億是我們跟經濟部在行政院討論以後最後決定的金額,以上報告。

主席:賴瑞隆委員。

張委員啓楷:抱歉,應該是兩部分啦,它一體兩面嘛,你本來是10億,然後現在很多委員有提182030,也有人提沒有上限嘛!它應該是一體兩面啦,一方面除了財稅上面的減少之外,你如果給它一些優惠,如果它做得好也增加稅收嘛,所以我才說一體兩面應該要精算過一個數目字出來。

李次長慶華:是,所以我們也大概估算了一下,其實這兩個如果是以18億跟20億來算的話,大概差到3億元左右稅損。

張委員啓楷:3億,所以財政部的立場是要堅持18億,還是如果20也可以接受?

李次長慶華:其實我們是覺得院版有充分討論啦,所以以財政部的立場是建議希望能夠支持院版。

主席:好,賴瑞隆委員。

賴委員瑞隆:我是建議一個整數啦,如果你是差3億的話,我不知道它怎麼樣……因為我覺得其實20億以下對於整體社會上……既然大家都在推廣這整件事情,我是希望看財政部能不能也接受啦!如果可以一個整數的話,我覺得這些都是我們希望鼓勵的產業、事業,我希望財政部能夠去接受。

另外我想再補充問一下:自用的再生能源發電跟儲能的部分,經濟部跟財政部的看法,是不是待會也一併說明一下?

連次長錦漳:因為再生能源跟儲能有一部分……因為我們這裡是講節約能源減碳,那一部分我建議是不是在子法那邊?因為還有涉及到一些是能源用電大戶再生能源相關的議題。我是說如果要討論,我們在子法那邊再來考慮它的適用範圍,一定要排除它法定義務上本身要要盡的義務……

主席:用子法比較好。

連次長錦漳:你不能再把它納到這裡。

賴委員瑞隆:次長,我問一下,如果放自用的話,這個部分你在子法放跟在母法放會有什麼差別?如果是自用再生能源,自用的不是……

連次長錦漳:因為那個是大項,大項如果這樣訂,我覺得比較……可能會跟再生能源它本身要盡的義務……

賴委員瑞隆:所以你們建議自用的再生能源發電跟儲能部分放在子法來訂,是不是?

連次長錦漳:而且要自用。

賴委員瑞隆:對啊,這個載明是自用的。

連次長錦漳:要限制它的……

賴委員瑞隆:所以你們是同意這個方向,只是希望放在子法,不要放在母法?

連次長錦漳:對,我們建議如果要討論,是不是在子法上面去做?

賴委員瑞隆:放在母法有什麼差別?

連次長錦漳:母法這樣訂我覺得範圍太寬了啦!

賴委員瑞隆:所以你們希望再訂,那如果你在這個部分把它訂得更清楚呢?

連次長錦漳:訂得更清楚,因為可能沒辦法避免……

主席:用子法搭配吧?

連次長錦漳:你沒辦法去搭配把哪一個條例排除掉。

賴委員瑞隆:OK,好,了解。

主席:好,現行條文是100萬元以上、10億元以下,而行政院版本已經增加了8億了,8億已經經過精算過,也跨部會協調討論過,所以它不是擲筊杯擲到18億,他們有精算過,這個部分是不是尊重行政部門跨部會協商的結果?本來是10億,現在增加80%,增加到18億。來,楊瓊瓔委員。

楊委員瓊瓔:我真的很感謝大家不分藍、綠、白,還有行政部門都支持,現在瞬息萬變,我們有提10億、20億、30億的,現在行政部門說18億,你說你是八成,那理由是什麼?因為我覺得它是一個上限,不一定每一個人都可以達到,它有一定的那個……對不對?如果是寬的,這樣對我們產業是不是幫助?因為你要修一個法……我想請我們……因為我原本也是提10億而已,但是我想提一個……也有人說沒有上限,當然不能沒有上限,但也有人提20億、30億,我倒是覺得應該寬列,因為要申請有其標準和條件,不可能隨便都可以達到上限,但是我們現在真的……

本席的提案,也就是增加的項目,本席的提案其實跟大家也都蠻雷同,我給主席臺一個建議,當大家用心提出項目時,如果項目有的應該都可以納入,這樣可以讓我們的產業更加多元去選擇。比如張啓楷提的我沒提,我提的可能也是別人沒提的。我認為,如果大家看過這個很重要的項目,項目如果有的應該都要納入,金額的部分再討論一下,你說你弄一個八成,我們要修一個法也沒那麼容易,我們的產業瞬息萬變,又要跟世界接軌,尤其是現在的情況,AI智慧、減碳什麼的……速度會很快,我倒是覺得應該要寬列一點,然後把條件設好,這樣子才能夠真正幫助產業,要不然可能半年、一年還不夠,那就麻煩了,這是我的建議。

主席:好,陳亭妃委員之後是賴瑞隆委員。

陳委員亭妃:關於剛剛所有的項目,次長已經有解釋過,其實我們委員提案的全部都納在裡面,都有!只是他們寫的是大範圍,沒有寫那麼詳細。

連次長錦漳:我們寫的項目比較寬,在子法那邊……

陳委員亭妃:對,他們的更寬,不是沒有納入,而是更寬。第二個部分,因為這是一個range、一個範圍,我覺得不用拘泥在所謂的18億,我覺得範圍就應該是100萬以上、20億以下,這我覺得沒有任何問題,不是說一次就一定是怎麼樣,它是一個範圍,所以我覺得我們反而……就像剛剛大家所認知的,其實要修一次法並沒有那麼簡單,如果隨著整個世代潮流趨勢,我們把這樣的range先拉開,讓大家都可以……如果有精進的部分,讓它有一個可以適用的範圍,我覺得這可能比較是大家的共識。所以我其實也認為應該要100萬元以上、20億元以下的範圍。

主席:因為這個是用租稅來鼓勵,租稅鼓勵要贊同,金額的部分,財政部的立場不要影響太大,這樣我可以理解,是這樣啦……

賴委員瑞隆:主席讓我講完……

主席:好,賴瑞隆委員。

賴委員瑞隆:大家其實都表達意見了,我看到兩位次長也都表達了看法,那我是建議這樣,其實大致上的意見都吸納進去了,剩下有些涉及到額度,我建議主席其實可以做決定了,我覺得應該是在大家都可以接受的範圍內。

主席:不然這樣好不好,我們就增加2億,金額到20億好不好?

陳委員亭妃:就這樣啦!

主席:18億到20億,說實在對稅收沒什麼影響,但是多這2億對他們有租稅鼓勵的效果。

張委員啓楷:而且人工智慧好好發展的話,稅收還有可能增加耶!

主席:硬體、軟體都很貴,而且他們對未來是有幫助的。財政部李次長……

李次長慶華:是。

主席:如果增加2億,應該對稅收影響不大吧?

李次長慶華:基本上當然是對稅收影響不是很大,其實當時我們為什麼會堅持希望用18億,主要就是因為會超限的都是一些大型的企業,而我們第十條之一當時的目的就是希望能夠鼓勵中小企業轉型、升級,結果會超額的大概就是少數那幾家大型企業,所以我們才會覺得,在我們現在評估的額度上面,也許已經比較適當了,不過這個當然我們還是尊重委員會最後審查的結果。

主席:比如超大型的公司才會適用20億,中小型的大都會在18億以下。

李次長慶華:對,一般都不會超限。

賴委員瑞隆:再問一下,現在會適用到這個的有哪些?

李次長慶華:目前就我們的統計資料來看,如果以112年度他們適用的狀況來看,總共有1,476家企業來申請,其中只有9家是超限的……

賴委員瑞隆:你是用18億……

主席:你是用10億還是……

李次長慶華:是用原來的10億。

賴委員瑞隆:如果改為18億的話,會有幾家呢?

李次長慶華:因為現在還不知道……

主席:可能會更少。

李次長慶華:因為我們增加了人工智慧……

連次長錦漳:我們增加了人工智慧等等……

主席:項目更多了。

連次長錦漳:那個費用還會再往上。

主席:請楊瓊瓔委員。

楊委員瓊瓔:我覺得我們不能用以往的10億、有一千多少家來申請、然後只有幾家超限等情況來看,因為我們現在所面臨的跟以往所面臨的條件跟挑戰是不一樣的,以前淨零碳排沒有那麼多,以前人工智慧也沒有那麼多,但是你也不要小看我們中小企業,我們中小企業現在有很多轉型成功的,我們其實應該幫助的是這個。我本來還想提一個修正動議,就是上限改成22億來去做協助,如果大家同意,我們就提一個修正動議,就是以20億為基準,因為我覺得這樣子OK,好不好?

主席:已經有修正動議了,賴瑞隆委員,你是不是有提修正動議?

賴委員瑞隆:我提的修正動議就是20億,看看大家要不要就一起簽好了!

主席:財政部提18億的立場我可以理解,但是項目已經擴大很多,你也不曉得會有多少家會來申請,所以狀況不一樣,如果項目沒有變,卻要提高這個金額,那也說不過去,若增加2億的話,大概對稅收影響不大,然後我覺得對於這些有需要的企業是有幫助的。請張啓楷委員。

張委員啓楷:抱歉,我覺得有一個基本概念要釐清一下,今天為什麼是經濟跟財政的聯席,現在財政部來列席,你不能只有看到稅損,其實稅增也是有可能。關於經濟發展、產創條例,為什麼大家都這麼重視,事實上,我們的產業是可以創新、可以發展的,我們把這個項目擴大之後,淨零碳排一方面是世界的趨勢,一方面對人體好,同時也有助永續發展,在經濟發展上面也有貢獻;人工智慧進來以後,也可以讓整個企業發展,屆時稅收就會增加,所以財政部次長,我覺得有一個基本概念要傳達,不是只有算稅損,你可能還要把稅增、增加的部分也要算進去,所以不要太堅持一定要在18億到20億,而且要讓民眾知道這對整體經濟發展是有幫助的,不是只有在稅損這一塊,稅收的增加也是有可能出現,應該從正面看這個事情,好不好?

李次長慶華:有啦!跟委員報告,經濟部有做稅評,也有把誘發效果都算出來,其實我們的18億……

張委員啓楷:有些地方會增加,同時對整個國家發展也是好的。

主席:但是我們30%的上限並沒有取消,並沒有更動,只是那個額度酌增2億,畢竟擴大項目那麼多,我覺得應該是可以增加2億……

楊委員瓊瓔:主席,早上我們在詢答的時候,連次長也說這個很重要,對產業的轉型發展很重要,我們就弄一個修正動議,上限改為20億。

主席:修正動議不是已經提了嗎?剛才都已經宣讀了嘛!

賴委員瑞隆:有!有!有!那個宣讀過了。

主席:你們再去連署。

賴委員瑞隆:連署也可以,或你們要加提也可以。

主席:金額的範圍就是100萬以上、20億以下,其他的都照院版通過。

賴委員瑞隆:好。

楊委員瓊瓔:好,那個項目都有納進來嗎?

陳委員亭妃:都有。

主席:都有。

楊委員瓊瓔:就是以院版的文字。

連次長錦漳:我們院版的範圍是比較大的。

陳委員亭妃:更大啦!

賴委員瑞隆:好啦!子法麻煩將來就納入……

連次長錦漳:好,我們會考慮。

主席:我們處理第12頁的第十七條之一。

連次長錦漳:第十七條之一是葛如鈞委員及林岱樺委員所提到的人才培育,其實我早上在答詢時就已經說明過,人才培育經費現在都列為費用,政府單位也都有在做人才培育,我們給予的輔導費用、補助費用也非常多,我們建議這裡是不是就不要適用租稅抵減?

主席:各位委員,我們就不予增訂。

繼續處理第18頁第二十二條,經濟部先說明一下。

連次長錦漳:第二十二條只有臨時動議,即伍麗華委員早上提到,對於影響原住民及智慧財產權……由於這部分屬於對外投資,如果要列這個的話……如果違反智慧財產權或影響當地原住民權益,應該要到當地國去,我們在審查時可以提醒他們……

主席:用附帶決議來處理?

連次長錦漳:對,用附帶決議來處理。

主席:用附帶決議來處理,好不好?因為伍委員很關心這個議題。

連次長錦漳:對,我們用附帶決議來處理。

主席:用附帶決議處理,你們寫一下。

第二十二條就照院版通過。至於伍麗華委員的修正動議再請你們提一下。

處理第二十三條之一。

連次長錦漳:第二十三條之一目前有幾個意見:一個就是何時成立的新創適用此次修法?依照我們之前提的,即行政院的新規定是從11411日開始,這樣界線才會清楚,不然就跟前面第十條之一一樣,如果時間涵蓋太長,界線會分不清楚。所以我們希望從11411日起新設立的創業投資事業才適用,這是第一個。第二個,有關實收出資額的門檻,本來是3億,現在降到1.5億,經過我們試算……

主席:有,你們有來跟我說明,我了解。

連次長錦漳:這部分是不是可以維持?

主席:這個是我的修正案,你們有沒有跟財政部做過精算?包括出資額1.5億的部分,包括第三年的實收出資額……

連次長錦漳:對,還有分幾年、分年出資的各個比例問題。

主席:都有確定過?

李次長慶華:有,我們都有精算過,而且我們也都把……因為這部分比原來條文寬鬆,原來是3億,現在降為1.5億。

主席:你們也跟我討論過。經過多次討論,我想我可以接受行政院版本。第二十三條之一是不是按照行政院版本通過?

第二十三條之二。

連次長錦漳:第二十三條之二與天使投資人年限有關,邱委員提到未滿5年、新創持股2年的投資金額減除比例50%……

主席:這點我早上我也質詢過你。新創企業最多是8年左右,但國外的立法例,包括日本、英國已經到10年了,所以我認為可以思考改為8年。其實5年……畢竟新創需要長時間投資,所以改為8年比較合理。

請楊瓊瓔委員。

楊委員瓊瓔:剛剛連次長說點要落在11411日起的新創,是不是?

連次長錦漳:跟委員報告,這跟前面第十條之一一樣有些改變,當有改變的時候……

楊委員瓊瓔:可是這樣會斷層!

連次長錦漳:可是之前成立的……因為已經投下去了,要再重新適用後面的會有點問題!

楊委員瓊瓔:我認為這會有一點問題,現在主要問題在於1131231日到期,但人家已經做一半了,且前5年有些項目是沒有的,我們都願意把它納進來,你才說114年要新的,這樣子你真的只會事倍功半而已啊,不是事半功倍啦!因為比如說我們現在有能力的,我講最實際的,現在中小企業真的是很辛苦,它現在已經有能力,比如說113年我真的配合政府的大投資,以往就是因為時間到了,它很多的項目沒有辦法申請,如果你不讓它納入在這個延續裡面,我們是希望1131231號到期的能夠嫁接過來114年到118年啊,我們的目的是這樣子嘛,你如果說114年要重新來,這樣會有很多的斷層啊,這樣就不是真正在幫助他們啊!

連次長錦漳:不會啦!

主席:你說明為什麼不會?為什麼不會斷層?

連次長錦漳:第十條之一是這樣,因為第一個,它的適用範圍不一樣,因為我們後來新增人工智慧跟節能減碳,如果把時間往前拉的話,它那時候沒有這個項目,所以為什麼我們後來要把時間點切清楚,因為以前我們在看是用交付或是什麼時候購買的,我們要算年度的投資,因為這個是新增的部分,所以那個時間點一定要切得一清二楚,不然的話,前面的人所買的,譬如說你是前兩年投資的,但是你這個投資期是3年,前面都已經弄完了,你後面這個是不應該去適用的啦!所以那個時間是有……

主席:因為項目的關係啦!

連次長錦漳:對、對,因為在投資都會有delay的。

主席:他這樣說明有聽懂嗎?因為有新的項目……

楊委員瓊瓔:對,但是現在我們還有一個考慮,臺灣目前經濟環境所碰到的中小企業,我們實在講,有能力做的,我想財政部跟經濟部都很清楚,這一些有一點基礎的,我們要怎麼協助它?要怎麼樣可以很平順的嫁接過來?要不然會變成你要強迫它在114年要重新……

連次長錦漳:沒有、沒有、沒有,沒有重新、沒有重新。

楊委員瓊瓔:不然要怎麼處理?

連次長錦漳:不會、不會……

楊委員瓊瓔:來,你再明清楚,因為你要切在11411號開始嘛,對不對?

李次長慶華:委員,我來說明一下好了。現在是這樣,因為我們原來第十條之一是在去年底落日嘛,就是1131231號落日,之前它適用的條件是原來的範圍,所以原來的範圍只要在1131231號以前已經訂購的,都可以再繼續適用……

楊委員瓊瓔:當然啊!

李次長慶華:對,因為我們114年以後是擴大適用範圍,但中小企業不會在113年就知道我們擴大適用的範圍是哪些,所以它一定是從114年以後才會新增人工智慧……

連次長錦漳:會從114年有這個項目之後才去投資。

李次長慶華:人工智慧跟節能減碳,新的項目,它就新增的項目就可以適用。

連次長錦漳:對,它就可以重新申請。

李次長慶華:對,它就可以適用。

楊委員瓊瓔:你要講清楚,因為你剛剛一直講要新創的公司,我聽了之後嚇到!

李次長慶華:不是,不是新創公司、不是新創公司。

楊委員瓊瓔:對啦,是要重新來申請,這樣就嫁接成功啦!

連次長錦漳:對啦,要重新來申請。

楊委員瓊瓔:對啦,不然你剛剛一直講新創的公司,我就說這樣怎麼可能!

連次長錦漳:就是說11411號……

李次長慶華:不是,它要適用新的範圍的話就要重新來申請。

楊委員瓊瓔:對啦,項目重新申請,而不是新公司啦!

連次長錦漳:對啦。

楊委員瓊瓔:好啦!OK

主席:好,你清楚了?瞭解了?這樣我也聽懂了。

楊委員瓊瓔:不是我不瞭解,是講話要講清楚!

主席:其實8年喔,產業環境一直在變化,孵化的時間一定會越來越長,如果只有5年作為標準的話,但5年之內就淘汰或者就經營不下去的很多啦,所以我覺得經濟部應該按照中企署「具創新能力之新創事業認定原則」規定的8年,其他的抵減上限我都尊重院版,次長,抵減總額上限我都尊重你,300萬、500萬,500萬是重點發展產業,這部分我支持啦,不是創投個人股東或者創投法人股東也沒有關係啦,可是你對一個新創事業的支持年限應該要拉長,因為按照這個數據來看,成立8年的公司是最多耶!

李署長冠志:8年相對穩定了。

李次長慶華:8年已經穩定投資了。

李署長冠志:穩定的我們用補助研發機制。

連次長錦漳:因為後面的比較成熟,我們是用其他方式在協助它去做發展啦,早上也有提到國發會那邊,一個是從投資的角度去看,一個是從新創產業要再往下延伸發展的情況去看,所以兩個條件……

主席:對新創要多一點關心,時間長久下來對我們是好的,中企署的「具創新能力之新創事業認定原則」跟國發基金的創業天使不一樣,所以我覺得你們經濟部主管的法令應該標準要一致,我不是擲筊說8年,我是按照你們中企署的那個原則來訂8年,至於其他的抵減上限,我不堅持,還是一樣個人300萬、500萬,因為目前個人是300萬嘛,你增加到500萬的是重點……

連次長錦漳:我們有另外增加一個500萬的。

主席:國家重點發展產業啦!

李次長慶華:委員,我可不可以說明一下為什麼我們覺得5年比較適當的原因?當然新創事業在經濟部中小企業署那邊的定義規定是8年,但是因為這一個條文是天使投資的概念,天使投資的概念就是希望這個公司在剛開始成立之前、剛開始草創的時候,就能夠吸引一些天使來幫這些新創事業成長,因為一般的新創事業,如果我們現在給它8年的話,其實68年的這些新創都已經進入成熟期了,本來這些天使投資人應該是投資前5年還在發展中的產業,現在如果我們把它放寬到8年的話,會變成把資金引導到成熟企業去,因為大家都知道成熟企業比較會獲利,天使投資人如果這樣的話就會扭曲了我們原來……

主席:你確定68年是已經成熟了嗎?

李次長慶華:對、對、對、對,如果我們今天把它放寬到68年……

主席:你們認為活得過6年就是……

李次長慶華:一般68年就是進入成熟期了,如果我們現在把它放寬,會變成扭曲了我們本來這條的立法目的,因為我們本來這條的立法目的就是希望在草創時期、新創時期能夠吸引到這些天使投資人。

主席:現行規定是2年耶!

李次長慶華:對,所以我們現在放寬到5年了,已經參考國發會的年數放寬到5年。

主席:請陳亭妃委員發言。

陳委員亭妃:我想我們過去所希望的那個扶植是有階段性的,剛剛所談的也是這樣階段性……

李次長慶華:是。

陳委員亭妃:是不是我們在立法意旨的部分要寫得更清楚?因為現在擔心的是萬一在你們扶植的過程中它沒有辦法有比較好的一些支持力量,還是它剛剛好在這個階段要往上了,結果我們的扶植停了,是不是應該確定它要進到哪一個階段或在我們哪個專案的部分?其實我們擔心的是這個啦,也就是說,如果它在你們5年的扶植下就可以往上衝,那最好,這是我們的期待,但是如果剛剛好在5年、6年,已經到了你們的年限,但是在第6年它剛好差了一個躍進的過程,結果……

連次長錦漳:其實跟委員報告,中企署那個新創事業就是在做這件事。

陳委員亭妃:對,所以是不是在我們的立法意旨當中把它寫清楚……

連次長錦漳:好,我們把它寫清楚說希望這個資金其實是引導在比較前面的這5年,然後……

陳委員亭妃:沒錯,我們希望在……

連次長錦漳:然後後面的我們透過其他方式再來協助它,維持它的發展。

陳委員亭妃:對,因為我們害怕的就是你們現在規定5年,但問題是剛剛好它在這個第5年、第6年可能就差那麼一點,因為我們的年限5年,結果它就這樣game over了,那完了,有可能它往下趴得會更快,好不容易扶植到這裡了,往下趴得更快,所以我覺得立法意旨把它寫清楚,這樣就沒有什麼問題了,好不好?

連次長錦漳:好。

主席:關於抵減上限的部分有沒有什麼意見?你對8年有意見……

連次長錦漳:500萬。

主席:為什麼不直接就訂500萬呢?還要分重點產業!行政院……

李次長慶華:還是要有差別。

連次長錦漳:如果要給它比較提高還是要有一些條件,才讓它往上……

主席:不是,你那個500萬須為國家重點產業嘛,請問重點產業是哪些重點產業?

連次長錦漳:5大信賴還有那些相關的,我們現在正在推的這些。

主席:你的重點產業會不會太籠統、太抽象?

連次長錦漳:不會啦。

主席:有明文哪些產業是重點產業?

連次長錦漳:這個我們在訂子法的時候會訂得很清楚。

楊委員瓊瓔:訂定子法的時候希望能讓產業很清楚,主席的意思是這樣子。

連次長錦漳:會。

楊委員瓊瓔:所以你們在訂定執法的時候,類別要寫清楚,不要只有一個「重大」,大家都嘛重大!

連次長錦漳:會,因為那個我們會公告,我們訂完之後一定會公告。

楊委員瓊瓔:對啦,子法要趕快訂好,把它明列清楚。

連次長錦漳:好。

主席:如果把個人的抵減上限增加的話,會增加他的投資意願啦!

李次長慶華:是。

主席:現在500萬只能是重點產業,其他個人的部分沒有改,如果個人部分增加一點,也提高到500萬,是不是個人拿錢去投資的意願會增加嘛!

連次長錦漳:召委,我們生技那邊也是跟這個一樣500萬。

李次長慶華:也是500萬。

主席:你們生技也是啊?

李次長慶華:對。

連次長錦漳:所以我們是建議兩邊……

主席:是要一致嗎?你們生技也是如此嗎?

李次長慶華:生技也是500萬。

連次長錦漳:因為這邊如果訂得太……到時候他如果又跑這邊,那邊又會跟我們……

主席:因為文化創意產業發展法,那個部分也是嗎?

李次長慶華:對,而且那個也是講說是行政院要同等重要……

主席:我希望要一致啦,我希望要一致。

連次長錦漳:而且文創那一邊的類別也是像這樣,就是它的行業別是由行政院這邊來公布的。

主席:OK

楊委員瓊瓔:我很贊同主席所說的,就是我們政府的橫向規範要一樣,如果生技也是這樣,藝術文化的也這樣,什麼都一樣,這樣人家才會信服嘛,他會自己去歸軌道……

連次長錦漳:對,我們也不要把資源做排擠……

楊委員瓊瓔:軌道歸屬正確才不會亂掉,才不會去做比較……

連次長錦漳:對、對、對。

楊委員瓊瓔:主席的意思應該是如此,我的解讀是這樣。

主席:對,我跟楊委員的看法完全一樣。

如果8年改成6年呢?也不通喔?

連次長錦漳:跟委員報告,真的……

謝委員衣鳯:多一年而已嘛,是不是?

主席:你是按照天使投資方案的那個定義啦?

連次長錦漳:因為這個真的是從投資面……

主席:法律的衡平性、一致性,我都接受,立法者一定要尊重這個基本原則,所以我才為什麼說8年跟5年的差別各有依據,你知道我的意思嗎?

連次長錦漳:我知道。

主席:我講8年也有我的依據,你們講國發基金的創業天使門檻5年,你們也有依據,如果大家沒有意見的話,那就用行政院的版本。各位委員,第二十三條之二就照行政院版本通過。

來,第二十三條之四。

連次長錦漳:因為這裡是講股東投抵,我們的建議是,其實在第二十三條之一,剛剛早上李次長也有提到,其實都有一些相關的……

主席:這部分你們跟我討論過很多次,好啦,這個我可以接受,那我們就不予增列。

接下來處理第六十七條……

連次長錦漳:第六十七條沒有提案。

主席:蛤?

連次長錦漳:喔,第六十七條之一就是那個……就配合那個……

主席:第六十七條之一只有院版喔?沒有其他委員的提案?

連次長錦漳:對,沒有。

主席:第六十七條之一就按照行政院版本通過。

第六十七條之二也沒有……

連次長錦漳:沒有其他委員的提案。

主席:也沒有其他委員的提案,只有行政院版本……

楊委員瓊瓔:第六十七條之一說明一下。

主席:請說明。

連次長錦漳:第六十七條之一是配合我們前面講的,在哪個年度裡面他要去申報,或是說要有一些申報的程序,或是說申報的時候遇到什麼狀況可以再展延,如果沒有據實申報或怎麼樣會有一些罰鍰這樣子。

楊委員瓊瓔:所以展延的條件也要寫明清楚……

連次長錦漳:對、對、對,還有申請的期限,什麼情況下他可以很清楚地去把他……

楊委員瓊瓔:原本在條文裡頭是沒有的嘛?

連次長錦漳:有。

楊委員瓊瓔:現行版本有,那你改什麼?

主席:罰鍰啦!你這個罰鍰的部分是……

楊委員瓊瓔:沒有講清楚啊!

李次長慶華:跟委員報告,因為我們的扣繳制度,所得稅法的扣繳制度在去年修正過,優化了它的扣繳制度,如果申報的期間剛好碰到過年或者是怎樣,我們就延長到那個……

楊委員瓊瓔:扣掉。

李次長慶華:對,延長5天,所以這是配合我們所得稅法優化扣繳制度做的版本。

楊委員瓊瓔:好,所以原本就有的條文,只是配合你的稅扣制度做的改變啦。

李次長慶華:對,原本就有的條文,只是配合我們所得稅法那邊的修正做修正啦。

楊委員瓊瓔:OK,具備一致性就好。

主席:好,第六十七條之一就按照行政版本通過。

第六十七條之二再說明一下。

連次長錦漳:你們要不要稍微說明一下,也是罰款的問題?也是一樣,也是一樣,那個也是配合所得稅法……

李次長慶華:第六十七條之二也是一樣,也是配合所得稅法扣繳制度的修正,有些罰鍰的調整……

主席:跟第六十七條之一是一樣的?

李次長慶華:是。

主席:好,那我們是不是建議委員會,第六十七條之二就按照行政版本通過。

接下來是第六十七之三。

連次長錦漳:那是配合第二十二條,我們現在有規定一定的金額、一定的技術或是一定的地區,如果違反這個規定,我們有罰則,以前是沒罰則,我們現在增訂罰則。

楊委員瓊瓔:因為第六十七條之三只有院版。

主席:這條新增的喔?

楊委員瓊瓔:對,就是規定:「按次處新臺幣五十萬元以上一千萬元以下罰鍰」,請說明一下,好嗎?

楊司長淑玲:跟委員報告,我們主要是參照我們現在赴大陸投資的處罰,那個也是處罰5萬元到2,500萬,因為這個是赴國外投資,所以我們的最低罰額一樣是5萬元,然後最高是到100萬。但是我們同時會命改正、停止或撤回投資,如果你不改正、停止或撤回投資的話,就會往上拉到50萬以上1,000萬以下。

楊委員瓊瓔:那我要請教的是,我們是依照赴大陸投資的部分,這個都一樣,那對赴大陸投資如果令停止或撤回投資,那個條文的方式也是按次處分嗎?金額也是一致嗎?

楊司長淑玲:沒有,對赴大陸投資是按次,一次是5萬到2,500萬,對赴大陸投資的處罰是比較高的,因為這個是赴國外投資,所以我們把金額調降了。

楊委員瓊瓔:所以這裡是50萬到1,000萬?

楊司長淑玲:對。

楊委員瓊瓔:那這個依據是什麼?

楊司長淑玲:我們是參考國外的立法例,像美國他們是處罰到35萬美金,金額大概也是新臺幣1,000萬。

楊委員瓊瓔:就是1,000萬出頭。

主席:好,第六十七條之三就按照行政院版本新增通過。

第七十條的部分只有院版,請說明一下。

連次長錦漳:第七十條就是把不得就同一事項享有的優惠、補助這個部分稍微做一點文字的調整而已。

主席:只是文字調整而已嗎?

連次長錦漳:對。

楊委員瓊瓔:第七十條的文字調整是內容有調整還是怎麼樣?

連次長錦漳:就是以前條文裡面寫得好像沒有那麼清楚,只有規定「獎勵或補助」,我們加了「租稅優惠」這幾個字,把它寫得比較清楚。

主席:本來沒有「租稅優惠」啦!

楊委員瓊瓔:內容沒有變,是不是?

連次長錦漳:沒有變。

楊委員瓊瓔:文字調整而已,內容沒變嘛?

連次長錦漳:內容都沒變。

主席:就是規定得更清楚一點。

好,第七十條按照行政院版本通過。

第七十二條是規定施行日期。

連次長錦漳:就是施行期限。

主席:各位委員的版本都一樣。

第七十二條就按照行政院版本通過。

楊委員瓊瓔:按照大家的版本。

主席:第七十二條按照行政院版本跟各委員提案的版本通過。

請議事人員宣讀協商結論。

協商結論:

第十條維持現行法條文,不予修正。

第十條之一第一項後段修正為「其支出金額在同一課稅年度內合計達新臺幣一百萬元以上、二十億元以下」,其餘均照行政院提案及與行政院提案相同的委員提案通過。

第十七條之一不予增訂。

第二十二條照行政院提案通過,另有附帶決議,待會再處理。

第二十三條之一、第二十三條之二均照行政院提案及與行政院提案相同的委員提案通過。

第二十三條之四不予增訂。

第六十七條之一、第六十七條之二、新增第六十七條之三、第七十條、第七十二條均照行政院提案及與行政院提案相同的委員提案通過。

主席:附帶決議呢?

楊委員瓊瓔:我們20億的那個修正動議有唸了嗎?

主席:有。現在要處理伍麗華委員提的那個附帶決議。

好,附帶決議已經寫完了,我先看一下,也請次長看一下。

楊委員瓊瓔:是剛剛那個嗎?

主席:對,就是不用放在法律條文修正,而是放在附帶決議裡面,經濟部OK嗎?這是保障原住民權益的部分啦!

投資審議司再去跟伍麗華委員說明一下,因為附帶決議沒有通過。

楊委員瓊瓔:沒有附帶決議啦!

主席:這個附帶決議沒有成立也沒有……

楊委員瓊瓔:沒有啦,那個拿掉就好了。

主席:好,請再跟伍麗華委員說明一下。

各位同仁,照剛才宣讀的協商結論通過,請問有無異議?(無)無異議,通過。

討論事項所列議案併案審查完竣,擬具審查報告提報院會討論,請問須不須交由黨團協商?好,不須交由黨團協商;院會討論時,由本席說明;通過之條文、相關法制用語授權本席及議事人員整理。

本日所列議程案處理完竣,現在散會。

散會1518分)