委員會紀

立法院第11屆第3會期經濟委員會第4次全體委員會議紀錄

時  間 中華民國114324日(星期一)9時至12

地  點 本院紅樓101會議室

主  席 蔡委員易餘

議  程 報告事項

宣讀上次會議議事錄。

討論事項

審查:

一、行政院函請審議「電業法部分條文修正草案」案。

二、本院委員賴士葆等17人擬具「電業法第七十四條條文修正草案」案。

三、本院委員林岱樺等18人擬具「電業法第六條條文修正草案」案。

四、本院委員楊瓊瓔等20人擬具「電業法第六條條文修正草案」案。

五、本院委員邱議瑩等16人擬具「電業法第六條條文修正草案」案。

六、本院委員邱志偉等20人擬具「電業法部分條文修正草案」案。

七、本院委員鄭正鈐等19人擬具「電業法第七十四條條文修正草案」案。

答詢官員 經濟部部長郭智輝

經濟部能源署代理署長李君禮

經濟部台灣電力公司董事長曾文生

經濟部台灣電力公司總經理王耀庭

主席:請主秘報告出席人數。

程主任秘書谷川:報告全體會,出席委員14人,已足法定人數。

主席:現在開會。

進行報告事項。請宣讀上次會議議事錄。

立法院第11屆第3會期經濟委員會第3次全體委員會議議事錄

時  間:114319日(星期三)9時至1257

114320日(星期四)91分至1312

地  點:紅樓101會議室

出席委員:林岱樺  邱議瑩  張啓楷  鄭正鈐  楊瓊瓔  陳亭妃  鄭天財Sra Kacaw   陳超明  張嘉郡  蔡易餘  謝衣鳯  呂玉玲  邱志偉  賴瑞隆  

   委員出席14人  

列席委員:陳培瑜  鍾佳濱  王鴻薇  林倩綺  伍麗華Saidhai Tahovecahe    謝龍介  黃建賓  邱鎮軍  馬文君  張雅琳  黃國昌  陳冠廷  蘇清泉  徐欣瑩  高金素梅 陳菁徽  葉元之  羅明才  賴士葆  郭國文  林德福  洪孟楷  顏寬恒  林月琴  李坤城  羅智強  陳昭姿  牛煦庭  王義川  林思銘  徐富癸  

   委員列席31

列席人員:114319日(星期三)

國家發展委員會主任委員劉鏡清暨相關人員

114320日(星期四)

經濟部部長郭智輝暨相關人員

主  席:謝召集委員衣鳯

專門委員:游千慧

主任秘書:程谷川

紀  錄:簡任秘書 吳人寬   簡任編審  蔡明汝

科  長 陳卉庭   專  員  余俊緯

114319日(星期三)

報 告 事 項

一、宣讀上次會議議事錄。

決定:確定。

二、邀請國家發展委員會主任委員列席報告業務概況,並備質詢。

(國家發展委員會主任委員劉鏡清報告後,委員林岱樺、邱議瑩、張啓楷、陳超明、楊瓊瓔、陳亭妃、鄭天財、鄭正鈐、謝衣鳯、呂玉玲、邱志偉、王鴻薇、賴瑞隆、蔡易餘、林倩綺、鍾佳濱、陳培瑜、張雅琳、伍麗華、黃建賓、徐欣瑩及陳冠廷等22人提出質詢,均由國家發展委員會主任委員劉鏡清暨相關人員即席答復。)

決定:

()登記發言委員除不在場者外,其餘均已發言完畢,詢答結束。

()委員張嘉郡所提書面質詢列入紀錄,刊登公報。

()書面質詢和未及答復部分請相關單位於1週內以書面答復並副知本會。

114320日(星期四)

報 告 事 項

邀請經濟部部長列席報告業務概況,並備質詢。

(經濟部部長郭智輝報告後,委員林岱樺、賴瑞隆、邱議瑩、張啓楷、鄭正鈐、楊瓊瓔、陳亭妃、鄭天財、邱志偉、張嘉郡、謝衣鳯、呂玉玲、賴士葆、洪孟楷、鍾佳濱、郭國文、陳昭姿、林月琴、李坤城、伍麗華、陳冠廷及徐富癸等22人提出質詢,均由經濟部部長郭智輝暨相關人員即席答復。)

決定:

()登記發言委員除不在場者外,其餘均已發言完畢,詢答結束。

()委員羅智強、陳超明、林德福、牛煦庭及蔡易餘所提書面質詢列入紀錄,刊登公報。

()書面質詢和未及答復部分請相關單位於1週內以書面答復並副知本會。

散會

主席:請問各位同仁,上次會議議事錄有無錯誤?(無)沒有,議事錄確定。

現在進行討論事項。請宣讀。

審查:

一、行政院函請審議「電業法部分條文修正草案」案。

二、本院委員賴士葆等17人擬具「電業法第七十四條條文修正草案」案。

三、本院委員林岱樺等18人擬具「電業法第六條條文修正草案」案。

四、本院委員楊瓊瓔等20人擬具「電業法第六條條文修正草案」案。

五、本院委員邱議瑩等16人擬具「電業法第六條條文修正草案」案。

六、本院委員邱志偉等20人擬具「電業法部分條文修正草案」案。

七、本院委員鄭正鈐等19人擬具「電業法第七十四條條文修正草案」案。

主席:本日議程討論事項是電業法部分條文和第六條以及第七十四條條文修正草案,總計有7個版本。

現在先請提案委員說明提案要旨,第一個請邱議瑩委員說明提案要旨。

邱委員議瑩:主席、各位同仁。今天本席提出電業法第六條修正草案,此次修正是因應台灣電力公司截至今年3月累計虧損高達4,301億元之現實狀況。

1061月修正公布的電業法增訂第六條第五項,明確要求台電公司要在法案公布後的六年內轉型為控股母公司,並且在202611日以前向下分割成立發電、輸配電、售電三家子公司。當初立法的目的是為了引入競爭,打破台電長期垂直整合壟斷的格局,落實多元參與的電業自由化目標。該條文並授權行政院視電力市場發展狀況延後實施,但是延後以兩次為限,第一次最長是2年,第二次最長是1年,行政院此後確實兩度核准台電延後分割時程,所以展延已經用罄。然而考量我國整體電力市場發展以及2050淨零碳排的趨勢,本席認為現階段應該透過發電、輸配電以及售電端的整合,有效協調與調度,方能維持電力供需平衡,以及達到穩定供電的目標。

這個修正案提出後,將允許輸配電業在經電業管制機關核准的情況下,兼營公用售電業,並維持輸配電業經營其他事業時,仍須以不影響業務經營以及公平競爭為原則。這項政策大轉變的背景在於近年國際能源危機和國內能源轉型的目標下,我們重新評估了電力市場結構的最佳模式,所以此次修法將協助建構安全強韌的電力系統,有助於我國在全球淨零排放的浪潮中保持競爭力與穩定性,並有效減緩現階段台電公司巨額虧損的問題,避免衝擊全民用電的安全及品質。

以上是本席提案的簡要說明,敬請支持,讓我們共同確保台灣電力公司系統的永續發展,謝謝!

主席:謝謝邱委員。

下一位請楊瓊瓔委員提案說明。

楊委員瓊瓔:謝謝主席。楊瓊瓔發言,本院委員楊瓊瓔、黃健豪等20人,有鑑於俄烏戰爭之後,能源價格高漲,包括英國、日本、新加坡等國都有民營電力公司倒閉,法國是讓法國電力公司買回民間股分,德國是把部分能源公司收歸國有,顯見全球趨勢已有所調整。而我國在2050年淨零碳排的政策目標下,需要大型的綜合電業執行綠電躉購以及新能源(如地熱)的開發及投資,若由民間小型公司執行,恐影響我國能源的安全與穩定,唯有透過台電將發電、電網以及售電端整合,方能有效維持電力的供需平衡,達到穩定供電之目標。

現行電業法第六條規定,台電最晚須於202611日轉型為控股母公司,且展延兩次為限之規定已用罄,所以本席提出電業法第六條條文修正草案,主要目的就是將第六條條文原先的「輸配電業不得兼營……」修正為「輸配電業兼營發電業、售電業及電業以外之其他事業」,我們希望能夠完整作業,讓我們的供電更加穩定,以及符合目前接軌全世界的2050年淨零碳排,也敬請各位委員、行政部門大家來支持,謝謝!

主席:謝謝楊瓊瓔委員。

下一位請林岱樺委員提案說明。

林委員岱樺:不用,我直接質詢。

主席:好。

現在請經濟部郭智輝部長就行政院版本以及委員的提案進行報告。

郭部長智輝:主席、各位委員、各位女士、各位先生。今天列席貴委員會,就審查行政院及立法院所提電業法部分條文修正草案共7案,代表本部進行報告,深感榮幸。本部謹就電業法研修政策及大院各委員所擬具草案內容,檢要報告如下,敬請各位委員、先進不吝賜教。

壹、電業法之研修政策說明

為持續健全電力市場環境,同時呼應2050淨零轉型及活絡綠電交易市場等目標,本部擬訂電業法部分條文修正草案,包含以下四大重點:

一、放寬再生能源售電交易限制:允許再生能源售電業互相交易,透過同行調貨方式活絡綠電市場,降低餘電量。

二、納管儲能及需量反應:將併網型儲能及需量反應等電力供應資源納入管理,透過法令確保市場秩序,降低業者風險。

三、強化電力交易市場中立性:規定電業管制機關應依市場發展檢討電力交易平台,強化其運作中立性,並設立具獨立性之交易單位,並新增對應罰則。

四、台電公司維持現行經營型態:考慮國際政治及疫情影響,強化電力系統穩定,台電公司將繼續整合發、輸、配、售資源,有助於確保電力系統穩定及維持供電目標。

貳、本次大院委員擬具之修正案,本部說明如下:

有關賴士葆委員及鄭正鈐委員提案修正電業法第七十四條,建議對未符合電力排碳係數基準之公用售電業,依提案之裁罰公式計算罰款數額。

本部認為現行電業法已訂有罰鍰範圍150萬至1,500萬,且委員提案之計算公式可能導致罰鍰金額過鉅,恐違反比例原則。以公用售電業113年度售電量計算,罰鍰金額高達7,170萬元,為現行上限4.7倍,恐對業者造成過重負擔。

有關林岱樺委員、楊瓊瓔委員、邱議瑩委員及邱志偉委員提案電業法部分條文修正草案,部分與本部修法方向相近,懇請委員支持本部所提修正案。

我國為實現2050淨零轉型,現行政策聚焦於提升再生能源占比、推動前瞻技術與電網升級,隨綠能交易成為市場主軸,電網調度將面臨極端氣候等挑戰。為此,政府推動電業法修法,排除綠電交易障礙、引進民間資源以強化電網韌性,並加強市場監管,確保穩定發展。同時維持台電公司現行經營模式以整合電力資源,達成淨零轉型。面對國際能源趨勢變化,政府將動態調整法規,強化監管,確保市場穩定與電業永續發展。

最後,感謝大院諸位委員對我國電業發展所提供之建言,敬請指教,並祝各位委員身體健康、萬事如意,謝謝!

主席:謝謝部長。

本日議程討論事項合併詢答,委員質詢前援例作以下宣告:每位委員發言時間,本會委員4分鐘,必要時得延長1分鐘,非本會委員3分鐘;上午10點截止發言登記。

現在請登記第1位林岱樺委員發言。

林委員岱樺:914分)有請部長。

主席:請部長。

郭部長智輝:委員早。

林委員岱樺:部長,本席一貫主張台電要以綜合電業的模式繼續經營,當然我們有一些修法背景,對綜合電業有疑慮的這些人士,我覺得還是要回歸一些歷史的爬梳。在106年的時候電業法修法,為了順應當時國際電業自由化,以「先開放綠電自由化,再開放火電自由化」為框架,所以第一階段我們開放了綠電自由化,來達成2025綠能發電占比提升至20%之目標。在目前來講,今年確實在高峰端,確實也能夠達成20%的綠能發電占比,這要給我們經濟部所有的同仁掌聲,真的是不容易的工作。第二階段再來開放火電自由化,也就開始了106年的修法,「廠網分離─分割台電」,為電力市場全面開放做準備。

但是有幾個重點,這也是本席要支持綜合電業的原因。第一、地緣政治與國際趨勢的轉變。在三年前的俄烏戰爭,地緣政治動盪,以及2050淨零轉型的目標,這也是在您的報告當中有提到,國際對電業經營的思維整個翻轉,由推動電力市場的自由競爭轉為強化管制與整合。我們來看這3個國家,第一個,核能大國法國,他們的法電已由政府持股達84%,俄烏戰爭之後,為了穩定法電的財務,前年(2023年)他們全部百分百國有化;英國是最早倡議電業自由化,所以他們根本就沒有這個國營事業了,國內電業全部都民營化。俄烏戰爭之後,竟然是人民跟政黨請願能源公司國有化,而在去年的時候,他們成立國營NESO,做綜合電業跟規劃設計,而且再另外成立了一家公司叫做「國有再生能源公司」,連再生能源都要統合來做一個整合的平台;新加坡長久以來就是以新加坡電力公司購買天然氣,過往他們購買天然氣就是這家新加坡電力公司自己去買,在去年他們修法,改為由中央政府來買,中央政府還成立了中央燃氣機構,統一為這個發電公司購買天然氣。

另外,本席會支持綜合電業的第二個原因,因為也只有綜合電業才能統整各種不同電力的效益,不管是風、光、水力、天然氣。我們再生能源的發電量其實已經達國家總用電的11.7%了,可以預估再生能源廠及裝置持續的投入,未來再生能源發電比只會持續升高,但是綠電的間歇特性,供電的穩定當然需要統整運用,所以唯有透過發電端、電網端、售電端整合,才能有效的維持電力供需平衡。如果我們的發電電網跟售電是分開的情況之下,本席很難想像在供電的部分,當這3家公司是以營利為主的時候,根本不會配合經濟部,不會配合國家政策去做統整的運用。

第三個本席會支持綜合電業的原因是,只有綜合電業才能支持國家的能源政策,穩定產業發展。我國產業的特性為出口導向型的製造業,勢必面臨低碳跟成本競爭力的要求,如何確保民生穩定、產業發展跟經濟成長,這是國家的首重課題,也唯有以綜合電業來存續的國營事業才會優先支持政策。當分割這3家的時候,政府說我們有哪些產業政策必須投入,譬如說電力韌性,那這家公司的輸配電要不要投入?它絕對不投入,因為太貴了。光是偏鄉地方,他們怎麼會用這些成本下去做投資?我們整個電力電網是花了千億,這家公司怎麼可能單獨花千億!所以為了支持我們的產業政策、民生穩定、經濟成長,本席是支持綜合電業的。

另外,在主責機關這個部分我要特別給能源署一個掌聲,但是我要課予它一些責任,這件事情需要經濟部給它一個靠山。由於我們是屬於高度能源進口需求的國家,過去能源署只要管2家公司就夠了,管台電、中油就可以掌握國家所有的能源供給,電業自由化所衍生的再生能源業者,能源署應該強化目的事業管理機制。但是我要提到,地方政府對能源的專業是相對欠缺,新科技對於環境、原生產業,乃至於區域發展、民間的宣達,都需要能源署在中央統籌執行。再精準的講,大部分的再生能源場域都是國家權力授予的,不管是離岸風電、光電廠,包括地熱,這都是大概到了20年或25年之後政府要續約,但是我們現在有沒有數據?完全沒數據喔!以現在國家授予的這些地區來講,包括風力、太陽,包括地震所產生的衝擊,這些看起來是誰該做?應該是環境部,可是環境部管不管電力效益?不管!有沒有針對這個場域當中這些天然資源所帶來的數據對於電力效益的綜合評估或是觀察?我為什麼說到地方政府也有關係?養殖場全部都是地方政府啊!養殖場周邊相關的數據為什麼要提供給你能源署呢?所以講到這個工作,當你已經預見25年之後需要再重新續約,或者現在的能源政策在未來5年或10年有沒有需要做一些調整,這些都需要數據的支持,所以我說經濟部需要多給能源署支持,而且要跨部會,跨農業部、跨環境部、跨地方政府,這個東西你叫能源署……當然能源署該做,因為這些東西都會影響電力的效益,但是它要由哪一個單位或機構特別來做?針對這個部分,部長你等一下可能要簡單回應一下。

最後本席具體主張台電是以綜合電業的方式繼續經營,我強烈要求能源署評估建立再生能源場域各級數據監理機制,並規劃台電場域先行試辦,到底是哪些台電的離岸風電或光電場,我們就先行試辦這些數據的整合,因為我剛才講它涉及跨部會跟中央、地方,才能夠有力要求未來民營電廠應該比照辦理。部長,您怎麼看呢?

郭部長智輝:謝謝委員指教,我們會在一個月裡面提供這些資料給委員參考。

林委員岱樺:謝謝部長,請加油,謝謝。

主席:謝謝林岱樺委員。

下一位請鄭正鈐委員發言。

鄭委員正鈐:922分)主席好。我想請教郭部長。

主席:請部長。

郭部長智輝:委員好。

鄭委員正鈐:部長好。今天主席特別安排電業法的修法,電業法在2017年修法的時候,大概提出了四個廠網分離的主要理由:第一個是打破台電壟斷,促進市場的競爭。第二個是促進綠能發展與再生能源的併網。第三個是要符合國際電力自由化的趨勢。第四個是要提升電力系統的效率與彈性。請問當時這四個廠網分離的理由,目前都還是台電整個發展過程當中的目標嗎?這四個還是目前的目標嗎?

郭部長智輝:報告委員,我想現在的環境有所改變,我是不是請能源署署長來跟你做詳細報告?

鄭委員正鈐:好。

李代理署長君禮:因為現在跟當初106年的環境是不一樣的,當時整個市場都是屬於台電公司一家公司,後來我們開放了綠電,當時綠電只有4%,今年應該會到15%,未來會越來越多,所以這個市場的綠電是越來越多。因為綠電本身不是太穩定,反而是希望有一個穩定、統一的電業來維持市場的穩定。

鄭委員正鈐:理解,其實2017年修法的時候,包括張麗善委員……當然現在張麗善是縣長,還有國民黨本來就主張不要拆分,現在走了8年之後又要回到原點,在這個過程當中,到底這8年當中有哪些具體的變化?坦白說,這個問題在網路上大家的討論也非常的多,他們提出一個狀態說現在電業法又要修,是不是因為當初要拆分的時候台電很賺錢,而最近連續三年下來台電都是持續虧損,所以現在當然就不需要拆分了,也因此要再把它回復到原本的狀態,針對網路上很多民眾這樣子的說法,部長可不可以簡單回答一下?

郭部長智輝:報告委員,針對您所指正的這個部分,台電分割是否……我們在看整個國際的趨勢都是往整合的方向在做,曾經分割過的國家,他們現在也在整合。剛才邱委員也有報告過,國際趨勢已經從開放自由競爭轉為強化管制的整合。第二個,各國都採取提供補貼、定價上限、開徵暴利稅等措施,以確保電價平穩,已經自由化的國家有修法整合及電力公司的管制案例,譬如英國2024年修法成立國營NESO整合電力調度、電力系統、天然氣跟氫CCUS的規劃,並將成立國有能源公司(GB Energy);法國在2023年完成政府完全持股的EDF2024年修法明定EDF的資本百分之百國營。

鄭委員正鈐:部長,這個部分到時候你再提供資料給我就好。你剛才講到英國,英國在1990年代也開始推動電力自由化,他們也成立國家電網公司負責輸配電,然後發電和售電他們也是把它分開來,所以它有各個不同的作法。本席想要特別提到的是在2017年的時候,坦白說,當時國民黨團就是反對拆分的狀態,如今8年走了一大段之後,我們的能源政策沒有改變,結果台電從獲利變成虧損的情況。我們認真來看待這個狀態的時候,就會覺得現在修電業法是修到原本國民黨的主張,我覺得我也沒有意見,其實我也支持不要去拆分它,我覺得這樣不只符合台電具體的發展,也符合我們對於臺灣整個電力供應政策的期待。只是我不得不特別提到一個狀態,因為你上來的時候,你也特別提到整個能源政策的相關問題,我們在修電業法的時候,對於能源政策會不會調整,可不可以請部長提出一個政策性的說法?

郭部長智輝:你說能源政策嗎?

鄭委員正鈐:能源政策的部分,因為我剛剛提到為什麼台電會持續從獲利變成虧損,我們認為它就是整個政策上面的問題,因為政策上面的問題讓台電的虧損增加,台電虧損增加的時候會出現的狀態,第一個是政府補貼,第二個是漲電費,包括企業和民眾的成本都持續增加。我們回到上一個部分,如果是漲電價的話,民眾被剝一次皮;如果是政府撥補的話,民眾還是被剝一次皮,只是用間接支出的方式。我們發現不管怎麼樣,當電價調漲,企業的成本和民眾的成本都不斷增加的時候,物價就會上升,然後再出現台電還會持續的虧損,台電虧損之後就會再出現一個狀態……我們要怎麼解決這個問題?你一上來的時候也提到電價自由化的部分,4月份馬上就要碰到是不是要調整電費的問題,所以我剛剛提出兩個問題:第一個是針對整個能源政策的部分,當我們在修電業法的時候,部長是不是也能同時針對能源政策做一個政策性的說明是不是會有所調整?第二個就是針對4月份的時候,電費是不是還會調整?

郭部長智輝:簡單報告委員,關於能源政策的部分,基本上是多元的能源都可以用,有關您剛才在談的核電部分,我想大家都很清楚三個原則,包括安全及核廢料可以處理,第三個則是社會有共識。我們的能源政策還是一樣,如果這些都可以解決,各種多元的能源都會使用。

至於4月份會不會調漲電價的部分,我還是再次跟您報告,電價的調漲是由電價審議委員會來決定,我們會尊重他們的決定來處理。

鄭委員正鈐:完全理解,我最後再丟一個狀態,因為之前你一直提到台電要如何讓它有效的經營,之前台電購電損失二百一十幾億,後來自己調降到92億,你知道這個案子嗎?就是台電跟九家IPP購電的相關合約問題。

郭部長智輝:這個部分我是不是請總經理跟您說明?

鄭委員正鈐:好,再請總經理之後到本席辦公室說明,好不好?

王總經理耀庭:是。

主席:謝謝鄭委員。我們等一下會處理條文,大家還是可以充分發言。

現在請邱議瑩委員質詢。

邱委員議瑩:930分)謝謝主席。是不是請一下部長跟台電董事長還是台電總經理,好嗎?

主席:請部長跟台電……

邱委員議瑩:今天是總經理列席嗎?

主席:總經理、董事長都有來。

邱委員議瑩:好。

郭部長智輝:委員早。

邱委員議瑩:早。部長,剛剛本席的提案說明其實也特別點到了幾個國際的局勢,包含我們一直在談電網的韌性這件事情,可是我還是想要給經濟部一點時間再去說明一下。其實在2017年(民國106年)我們的修法裡頭是希望依照電業法讓台電分家,分成3家子公司,以維持供電的穩定,不過隨著整個國際局勢的變化,這幾年下來,看起來分家已經不是一個好的選擇,但是我想在過去這幾年當中,台電應該有針對分家這件事情做了一些準備工作,對不對?所以這個準備工作做完之後,我們現在又要再回頭來修法,回到台電只維持1家母公司的狀態底下,當然就會有許多委員批評這個是不是浪費資源,如果是這樣,當時為什麼要修法,讓它分家?現在又要再改回來,變成只有1家公司,這個是不是讓台電說明一下,好不好?

郭部長智輝:是。

曾董事長文生:報告委員,這幾天台電當然針對電業法的相關規定做了一定程度的準備,最重要的準備就是台電針對業務功能成立了幾個不同的系統,比方發電一個系統、核能一個系統、輸電及配電都各自有系統,而這些系統的運營狀態、財務的狀況都有辦法獨立地統計出來,去評比經濟效益……

邱委員議瑩:所以你現在是說你們已經有這幾個獨立系統的運作底下,你們覺得還是在一個原來母公司整體的管理之下會是比較好運行的?

曾董事長文生:是的。跟委員報告,第一個事情是,把一個自然壟斷的產業透過法律的規範拆開,大家都知道這是當時英國保守黨主席柴契爾夫人提出來的政策……

邱委員議瑩:是。

曾董事長文生:這個影響全世界非常久,很多國家也都做了相應的政策,但最近連英國保守黨自己都開始反向,把過去電業拆開要走成整合,所以我覺得這個是國際的潮流。

邱委員議瑩:所以董事長,除了你們自己的運作以外,看到英國的狀況、看到法國的狀況,也是你們現在決定還是把它合併、維持一個母公司最主要的原因嗎?

曾董事長文生:以臺灣的狀況來講,這是一個比較合適的方式。

邱委員議瑩:好。部長,您覺得現在這樣的修法進度,對於臺灣未來整體的能源發展或者對於台電未來的整體發展,會不會有更大的幫助?大家現在一直在講台電的虧損問題,包括我們講到國際燃料大漲,甚至中油最近跟美國簽了一個LNG大單,對於臺美關係、對於臺灣整個能源政策、能源問題是否能夠得到有效的緩解呢?部長,我想聽一下您的意見。

郭部長智輝:謝謝委員垂詢。關於這個部分,如果不把它拆分的話,維持目前的運作方式對台電應該是最適合的,因為他們習慣這樣的運作模式,而且知道在過去那段日子發生過什麼樣的問題,以及要面對過去的問題,他們現在提出可以解決的方式。所以我們遵從委員剛才所提示的部分,我們認為委員所主張的這種不拆分方式應該是最好的方式。

邱委員議瑩:不拆分我是支持的,但是我其實想要看到更多台電對於強化電網這一塊所做的努力,因為我們都一直講說維持供電的穩定是一個很基本的需求,現在不拆分,讓台電還是一家完全壟斷的公司在處理這些輸配電業,所以台電就必須要擔負更重的責任。我們一直講要強化電網的韌性,但是你們要擔負更重的責任,甚至要投入更多的投資,才有辦法在電網的韌性這一塊強化起來。

郭部長智輝:是的。

邱委員議瑩:但是現在台電就虧損這麼多錢,你們怎麼還有錢去強化電網韌性?

郭部長智輝:我們現在大概會導入用AI的方法產生智慧電網,我想這個會強化整個韌性,透過算力來觀察未來有什麼樣的變化,所以新的科技導入讓我們對台電的營運更具信心。

邱委員議瑩:部長,新的科技導入也需要很多電。董事長,你好像有話要講,讓你說明一下。

曾董事長文生:報告委員,其實台電不分割,不代表台電就會維持既有壟斷的狀況。跟委員報告,民營發電業跟民間需要綠電的廠商可以直接交易,台電只負責做快遞,就是鼎泰豐可以賣給想要吃小籠包的人,台電就做foodpanda,我並沒有把小籠包壟斷下來。我要跟委員報告,以現在的狀況,台電只有在輸配電會自然壟斷這一塊由國家經營,而現在越來越多的發電、其實包括我們的機組是在配合著產業需要綠電在做調度……

邱委員議瑩:好,董事長,我的時間到了……

曾董事長文生:我要跟委員報告,這一塊不是台電……

邱委員議瑩:如果是你剛剛講的,你只負責當foodpanda、只負責當快遞的時候,其實你的快遞業務也要增加。

曾董事長文生:沒錯。

邱委員議瑩:你的輸配電工程供給量也要快速增加,才能達到您剛剛所講的這一塊。

曾董事長文生:這些有公共投資。

邱委員議瑩:這也是韌性電網的其中一環,對不對?

曾董事長文生:是的。這些是公共投資,尤其是維持韌性這件事情都是額外投資,所以需要國家支持。

邱委員議瑩:是,所以你們的公共投資還是要持續增加。即使現在電業法修完之後,我覺得你們的公共投資部分還是要持續增加。

曾董事長文生:是的。

邱委員議瑩:好,謝謝。

主席:謝謝邱議瑩委員。

下一位請張啓楷委員發言。

張委員啓楷:937分)請部長。

郭部長智輝:委員早。

張委員啓楷:部長,過去3年電價已經漲了4次,最近如果再漲,就是第5次了。如果再漲電價,對民生衝擊很大,包括小吃店、一些商家,甚至可能連便當都要大幅漲價了。對於工商業發展衝擊也會很大,包括一些企業,對不對?你從企業來,光是電價一上來,對很多企業影響就很大,所以真的要再漲第5次的電價嗎?

郭部長智輝:報告委員,如果我們用比較科學、理性的方法來討論的話,我們必須要知道電價對它所占的比率有多少,所以影響的變數有多少、影響的金額有多少,我想不至於……因為每一個產業不會一樣,我們當然會把這樣的狀況……因為這次的電價審議委員裡面有工業總會的代表,也有產業總會的代表,我想他們會充分地反映給所有的委員,就委員您所關注的命題,我想他們會去討論,但是經濟部只能夠按照審議委員會的結論來執行。

張委員啓楷:部長,最可憐的是人民、一般的民眾,以後整個物價一定是推升的,對不對?人民就等於受到很大的衝擊,尤其買東西就變貴了,等於是薪水沒有漲,可是薪水被物價上漲又吃掉、被電價吃掉了,也影響到我們的工商業。另外,你剛剛提到了一個點,所謂菩薩畏因,眾生畏果,漲電價這個惡果一直在漲,已經漲了4次,第5次要再漲這個惡果,應該去看那個原因在什麼地方。你剛剛講到經濟部,經濟部當然有責任,電價為什麼會漲?就是你的能源政策跟能源結構影響了電價。電價審議委員會在審的時候,每次最便宜的核電都不用,最貴的綠電拚命買,又出現一些弊案,買太貴,有這兩個原因,當然就會漲啊!所以經濟部很有責任,經濟部要想到菩薩畏因,要知道那個因,對不對?你要回過頭去想現在全世界人家為什麼都要重新用核電,最穩定、最便宜嘛!那你只要做了這個事情就不用漲電價啦!而且全世界都在做,連美國AIT的處長都跟你講,我們可以幫臺灣,那你不做,這個惡果當然人民就會覺得經濟部沒有盡到責任,或者賴清德總統沒有盡到責任,這是第一個嘛!

第二個,綠電,來,我們看一下,這個是電價審議委員會的一個成員,也是我們商總的理事長許舒博,開會的時候他應該就要在場,他說什麼?就是我剛剛講的,要去找那個原因出來嘛!對不對?你說原因把它處理好,就像生病一樣,如果是因為核電的問題、是因為綠電問題,你把它處理好,那就不用漲電價,搞不好還可以降喔!你看許舒博怎麼說?探究台電的成本結構,許舒博說就目前看起來的資料,台電今年大概虧損414億,主要來自於哪裡?加大對綠能的採購,增加了,因為綠電的問題,至少都增加了300億的虧損。所以部長,解決綠電的問題啊!綠電我已經提了好幾次啊!你買得太貴就是一個原因,你想辦法把價格降下來。更重要你現在馬上在做,你現在已經在賣RE30嘛!對不對?RE30你現在綠電開始賣啊,加快速度,現在不是漲電價,你只要加快賣綠電的速度,你是56塊買的,你現在都用髒電34塊賣出去,當然虧損300億、400億就出來了啊,你趕快把綠電如期賣出去,讓我們的企業可以買到綠電,台電不要虧損就不要漲電價,三贏啊!

郭部長智輝:報告委員,我想需求跟供應才是正相關啦!我想價格是決定於需求跟供應之間,我們當然希望供應RE30,但是如果需求沒有那麼大,我還是沒有辦法供應給它,因為它有需要這個電才會來跟我們購買。

張委員啓楷:本席上次不就開口說需要100億度的綠電嗎?

郭部長智輝:對不起,委員……

張委員啓楷:對不對?很多企業都來陳情說現在買不到。

郭部長智輝:請你找出100億度的客戶給我。

張委員啓楷:那些人需要綠電嘛!它回來也需要綠電嘛!對不對?

郭部長智輝:對、對、對,你找它來給我啊!我一定賣給它啊!

張委員啓楷:很多企業都來陳情,都需要綠電嘛!

郭部長智輝:但是問題是這個100億度是假的命題……

張委員啓楷:不過至少它需要綠電。

郭部長智輝:我們不用討論假命題……

張委員啓楷:沒有啦,部長,這是重點,就是很多企業確實需要綠電嘛!對不對?

郭部長智輝:我們一定會……

張委員啓楷:所以你要加快……

郭部長智輝:如果今天有綠電的需求而買不到我的綠電,麻煩委員直接告訴我,我一定拿去給它。

張委員啓楷:所以你要加速嘛!這也是你的責任。

郭部長智輝:當然、當然。

張委員啓楷:目前我統計你每年買300億度的綠電進來,你只賣出去10%,當然太少啊,你現在要賣就要趕快,我的意思就是你應該是加快賣綠電的速度,這個金額……你只要收入增加……

郭部長智輝:這個我是不是讓台電董事長跟你報告一下?

張委員啓楷:沒有,時間過了,來,只要收入增加,當然就不要漲人民的電費嘛!對不對?第二個,我問一下,這是不是一個很大的投資?台電是不是要挖另外一個洞出來了?看一下,我們最近跟美國阿拉斯加天然氣開發公司簽約,我看部長你在場嘛!對不對?照片上面有你嘛!

郭部長智輝:是。

張委員啓楷:說要合作啊,不只買他們的天然氣,合作要建造一條價值440億美金的輸油管管道,440億是多少錢?台電要出多少錢?

郭部長智輝:報告委員……

張委員啓楷:沒有啦,台電要出多少錢?

郭部長智輝:我們還沒有決定,我們是意向書。

張委員啓楷:意向書。

郭部長智輝:要投資多少要以後再算。

張委員啓楷:如果用440億的一半,220億美金就是6,600億喔,台電……

郭部長智輝:你想要買50%……

張委員啓楷:當然意向書,可是我現在提醒,台電挖了一個大黑洞……

郭部長智輝:不可能。

張委員啓楷:你看核電沒用,一年少1,000億……

郭部長智輝:報告委員,你這個基本假設……

張委員啓楷:綠電六百多億,這邊是……

郭部長智輝:這個基本假設又是不存在的。

張委員啓楷:這個意向書了,不是嗎?

郭部長智輝:我們簽意向書不是只有我買它50%,不可能嘛!這個是美國的東西,它要賣給日本、賣給臺灣,要賣給韓國,甚至賣到菲律賓,我怎麼可能占50%啦!

張委員啓楷:部長,我現在不是說賣天然氣啦!部長,天然氣的輸油管道,建造這一條要440億美金,我現在在提醒你……

郭部長智輝:不是啦,報告委員……

張委員啓楷:我在提醒你……

郭部長智輝:我的訊息,440億是挖天然氣而不是這個油管,所以您的資訊是不是要再correct一下?

張委員啓楷:這是非常親你們政府的媒體──自由時報寫的耶!自由時報的新聞有問題是不是?好,不管是輸油管或者你剛剛說的要去挖天然氣,我們要投資4,400億的多少錢?我現在只是提醒啦,投資當然是可以的,可是金額看起來很嚇人喔,如果是像這個440億裡面兩邊要合作對不對?如果一半就要220億的美金,就是6,600億喔!我們一年的總預算才3兆,我們台積電……

郭部長智輝:報告委員,你那個假設……

張委員啓楷:台積電已經去投資了1,000億美金……

郭部長智輝:你那個假設是過度的啦,不可能的事情啦!

張委員啓楷:所以差不多多少?

郭部長智輝:不可能50%

張委員啓楷:部長,你現在意向……

郭部長智輝:我們要投資多少也是要對方同意啊,而且這裡面牽扯到其他的鄰國,他們也都需要,所以不是說你要50%它就可以同意……

張委員啓楷:部長,那你意向書跟人家簽了裡面,不管是你剛剛在講的挖天然氣或者是輸油管,你到底要出多少錢?你都沒有一個比較細膩算過、沒有財務的算過就簽了啊?

郭部長智輝:報告委員,這一個案子是2030年以後才會發生的。

張委員啓楷:你簽個意向書,要簽之前都沒有先做財務評估嗎?

郭部長智輝:表示我們對這個是有興趣,我們可以支持它這個油井去開發,這個是我們現在的意向嘛!至於投資多少錢,不是契約,這個是意向書,所以我跟委員報告,就是契約跟意向書是不一樣的。

張委員啓楷:現在意向書先簽嘛!對不對?

郭部長智輝:我們現在是先簽意向書。

張委員啓楷:可是兩邊要進一步地談,然後要先做財務評估嘛!

郭部長智輝:對啊!你看看這個,你的圖片拍得非常好啊,上面寫投資意向書嘛!

張委員啓楷:對啊!

郭部長智輝:不是寫投資契約書嘛!

張委員啓楷:你在上面嘛!那你都已經簽了意向書,當然有一定的進度嘛!

郭部長智輝:上面沒有金額,我跟委員報告,就是沒有金額。

張委員啓楷:現在就是公布出來,美國在講說光是輸油管管道就要440億,那你講的又是另外的錢,我現在是在提醒,投資當然可以,不過金額都很大,好不好?不要又挖了一個大洞,不要挖了大洞以後賠錢,台電賠錢又要漲我們電價,好不好?

郭部長智輝:委員,這個是貿易條件嘛!你說我為什麼要付這些錢?我買的話還是到岸價啊!我們買的是到岸價。

張委員啓楷:部長,你現在簽了意向書,裡面有牽扯到可能要投資多少錢,你們經濟部已經開始有評估……

郭部長智輝:沒有啦!這個我們不方便……

張委員啓楷:那沒有的話,至少進一步的時候一定要做財務評估。

郭部長智輝:報告委員,我們不方便在這裡跟你報告這些巨細靡遺的事情啦,這個很抱歉,這裡面牽扯到……

張委員啓楷:這是我們人民的納稅錢,出去怎麼……

郭部長智輝:當然會,你如果要知道,麻煩你具結,我就跟你報告,好不好?

張委員啓楷:不只來報告啦,這個應該是公開的,要讓全民知道,好不好?

郭部長智輝:不是啦!還沒有發生……

張委員啓楷:我們希望這個投資是賺錢的,不要投資又賠錢。

郭部長智輝:發生以後一定會報告,好不好?

張委員啓楷:好,如果有進度隨時報告,不過我要提醒的是不要進去又花了很多錢……

主席:未來有進度再讓……

張委員啓楷:到時候又漲人民的電價,一定要慎重,好不好?投資是要賺錢的,要注意,好不好?好,謝謝。

主席:好,謝謝,謝謝張啓楷委員。

我們現在請陳亭妃委員質詢。

陳委員亭妃:947分)謝謝主席,我們是不是請部長?

主席:好,請部長。

陳委員亭妃:但是主席,在還沒開始之前,我想確認一件事情,因為我的提案也有第二條、第六條、第十一條、第十五條、第二十四條、第三十五條、第四十七條、第七十四條、第七十五條、第七十八條之一還有第八十條,我本身的提案也已經進到我們委員會了,只是我本身又多了一個第五十二條,比院版多了第五十二條,所以我是不是可以確認說我的部分跟我們這一次今天所討論的也應該要併進來?否則我的提案裡面也有第二條、第六條、第十一條、第十五條、第二十四條、第三十五條、第四十七條、第七十四條、第七十五條、第七十八條之一還有第八十條,所以這個部分可以麻煩主席,主席,我說我的提案,我自己本身電業法也有提案,我的提案也有第二條、第六條、第十一條、第十五條、第二十四條、第三十五條、第四十七條、第七十四條、第七十五條、第七十八條之一還有第八十條,都有,但是因為我多了一個第五十二條,有關於電價可能大家比較爭議的部分,所以這個不排進來,我沒有意見,但是前面這個跟院版一樣的是不是也應該併進來?這個部分再麻煩主席裁示一下……

主席:好,我們再看怎麼處理。

陳委員亭妃:對啊,要不然我的就在空中飛啊!我的案子就在空中飛,這個部分再拜託。

楊委員瓊瓔:付委進來了嗎?

程主任秘書谷川:付委了。

陳委員亭妃:付了。

程主任秘書谷川:這一次的審查是以院版為主。

陳委員亭妃:對,以院版為主啦!

程主任秘書谷川:陳委員還有第五十二條,跟院版不一樣,所以……

陳委員亭妃:對啊!院版的比較沒爭議,所以我不堅持啦,就是說院版沒有爭議,所以我的這一次沒有排進來那OK,就是院版的先處理,我的部分另外……就是說因為這裡面跟院版都沒有異議,所以也應該要併進來,謝謝。

主席:好,那我之後再看怎麼……

陳委員亭妃:對,因為我的已經都付委了,已經在我們委員會了,謝謝。

主席:好。

陳委員亭妃:謝謝主席。我要請教一下部長,現在媒體一直在吵說電價4月開始擬漲6%,而且這個6%是會影響到民生物價喔!部長,這怎麼辦?而且是904萬戶喔!非常嚴重喔!這怎麼辦?

郭部長智輝:報告委員,擬漲6%這個訊息應該是媒體報導啦!我們不知道他是從哪裡來的訊息。

陳委員亭妃:但是如果最後也是漲6%呢?

郭部長智輝:我們在內部的討論並沒有討論到這一條。

陳委員亭妃:沒有討論到這一條?

郭部長智輝:沒有討論到這一條,就我主持的會議裡面沒有6%這樣的案子。

陳委員亭妃:部長,因為我們要擔心的是,本來去年我們用追加,但是現在沒有過,在協商當中追加要做撥補,由政府來做撥補的動作,沒過1,000億;然後這次也一樣,1,000億我們是要編列預算的被直接刪掉,這樣的缺口2,000億耶!2,000億耶!當時候大家都沒有異議就是要政府來撥補,可是為什麼碰到政治議題又改變了?我一直強調電價是民生經濟議題,不是政治議題,所以現在面臨去年的追加1,000億沒有過,還在空中飛,今年的1,000億是直接被刪掉,這該怎麼辦?然後現在媒體又傳出馬上4月要漲6%,部長說沒有這個訊息。最後如果真的這個缺口沒辦法,電價審議委員會就大刀一砍,那怎麼辦?

郭部長智輝:報告委員,您剛才所指導2,000億的部分,事實上政府本來就是有準備嘛!在經濟委員會,各位委員也都非常睿智,只刪了我們30億,但是送到大院以後……

陳委員亭妃:我們委員會大家都沒有意見啊!

郭部長智輝:送到大院以後才被刪掉的,所以我們當然是非常難過啦!因為這個事情基本上補助2,000億的目的是讓台電舉債的金額……

陳委員亭妃:缺口。

郭部長智輝:能夠下降,我們現在是負債四千多億,下降2,000億大概利息就會差了差不多50億,這個部分對我們在財務上面有很大的補助,讓台電同仁也比較有信心,覺得政府有在照顧他們。不然的話你看看颱風來,他們半夜都要去救災,做得半死,結果政府的好意要來補助台電的財務情況……

陳委員亭妃:是啊!部長,這怎麼辦啦?如果這樣的話,大家擔心的是,後續如果真的漲了電價所影響的是物價喔!而且現在大家越講越明,連百分比都出來了,這怎麼辦?所影響的部分可能更多喔!

郭部長智輝:我個人是沒有收到這樣一個方向的資訊,那麼坊間大家在推論的部分我也不知道是從哪裡來的。

陳委員亭妃:部長,我真的要拜託,因為我們今天為了要審電業法,時間有限,我要拜託民生電價真的不能動,一動下去,所有物價就飛漲上去,我告訴你,漲上去之後就回不來了,民生物價真正關鍵在電的問題,所以真的民生電價不能漲。

郭部長智輝:是,謝謝委員。

陳委員亭妃:這個部分,部長,我要拜託!

郭部長智輝:這部分我們會充分的考慮。

陳委員亭妃:這個真的要拜託,還有你剛剛有講到一點就是台電員工的福利,就像你說的,颳風下雨、颱風天,人在休息,他們在第一線要去搶修、要去做危險的工作,但是他們的福利其實一直都沒有很大的增加,雖然部長有說國營事業明年也會隨著軍公教調薪3%,目前真的很久沒動了,國營事業起薪都是3萬出頭,這個部分其實已經有很大的gap,這部分要怎麼去調整?還有就是技術,有些我們看到有證照的這些技術工要怎麼增加他的福利,要不然技術工都是颳風下雨第一時間一定都要出去,因為那些都要技術工,如果斷電、沒電的時候、電線被吹落,要爬高、爬低,沒有技術工是沒辦法的,這個部分也應該給他們一個好的保障,包括他們的意外險等等都是我們應該來協助的。所以部長,我們通常看到他們這麼辛苦,都希望用很多撥補的動作來協助把這個gap、缺口弭平下來,可是我覺得這2,000億……我們不要管這2,000億了。第一點,民生電價不能漲。第二點,台電員工的薪水福利一定要兼顧,要照顧、要做好,謝謝。

郭部長智輝:是,我們會來努力。

陳委員亭妃:好,謝謝。

主席:謝謝亭妃委員,等一下再來跟委員討論法案怎麼處理。

下一位請楊瓊瓔委員質詢。

楊委員瓊瓔:956分)楊瓊瓔發言,主席,邀請部長。

主席:請部長。

郭部長智輝:委員早。

楊委員瓊瓔:部長好。早上本席在法案討論的時候,我特別提出電業法第六條的規定,台電也必須在202611日前完成廠網分離,轉型為控股母公司,並拆成發電、輸配電與售電3家公司。但是本席也說了,因為時事環境、社會的現象產生,俄烏戰爭之後,全球整個能源市場劇烈變動,許多國家選擇重新調整電業結構,而我國也要達成2050年淨零碳排政策目標,需要大型綜合電業執行綠電躉購及新能源,如地熱開發及投資,如果把台電拆分,恐導致我們整個供電穩定性下降,甚至影響國家能源安全。所以在這樣的條件之下,本席要請教部長,本席提案電業法第六條修正案,我也希望台電能夠維持整個綜合電業型態,請教部長你的看法?

郭部長智輝:委員支持綜合電業繼續走,這個跟我們院內的版本是完全一樣的。

楊委員瓊瓔:所以你是支持本席的提案?

郭部長智輝:我們支持委員的提案。

楊委員瓊瓔:好好地讓供電能夠穩定,同時也能夠跟世界接軌,這非常重要,也就是我們大家一定要好好地討論整個能源政策及經營方式。

接下來,本席要跟你討論的是,根據中研院永續中心評估,我國每年大概要2,800億度用電,到了2050年可能要5,000億度,即便我們的再生能源,據本席統計每年可以提供大概270億度,預估在2050年的時候可以上升到1,000億度,但是如果照這樣的數字,再生能源的部分仍尚缺4,000億度。可是我們馬上可用的無碳電力恐怕就是核二跟核三了,至於現在所推動的天然氣去碳、海洋能、生質能、地熱能等需要努力再找很多方法來產生,逐漸攀升的用電已經刻不容緩,我相信這是部長必須,也是政府必須要嚴肅地應對跟重視。所以在去年的時候,微軟率先擁抱核能,與美國能源公司簽署了為期20年的核電採購協議,亞馬遜、Google也都陸續拍板進行核電的採購,以確保電力的穩定供給,並給自家的AI資料中心使用。早在2013年,Google就已經在我們臺灣設立資料中心,目前正在布局設置第三座資料中心。微軟在我國所設置的資料中心於2024年開始使用,亞馬遜也在去年宣布在臺灣設置第三座資料中心。但我們的能源政策到目前為止仍舊是非核家園,是嗎?

郭部長智輝:非核家園是我們……

楊委員瓊瓔:到目前為止。

郭部長智輝:目前核管法上有規定……

楊委員瓊瓔:是非核家園?所以本席要請教部長……

郭部長智輝:目前一樣,我們對核電的觀點秉持三個基本原則:第一個安全無虞、第二個全民有共識、第三個核廢料必須要能夠處理。目前最大的問題在於核廢料可不可以處理,到目前為止,大家都口頭說可以處理,願意來協助處理,但是要在哪裡處理?這是一個非常大的問題,大家都不願意在住家附近來處理……

楊委員瓊瓔:部長,以你現在回答的三大原則來看,目前的結果我們的面向還是在非核家園。所以本席要請教,在非核家園的政策下,能夠填補這個龐大的供電缺口嗎?

郭部長智輝:我們正在努力往這個目標前進,我之前曾經有回答過委員,有可能透過買電的方式來作為備份……

楊委員瓊瓔:買電的方式是包括核電?還是備電包括核電?是嗎?

郭部長智輝:買來的電力裡面就是……

楊委員瓊瓔:包括核電?

郭部長智輝:基本上,市場上需求什麼電,我們哪個地方比較不足,我們會……

楊委員瓊瓔:所以包括你買的核電?

郭部長智輝:因為那是成本問題……

楊委員瓊瓔:成本最便宜啊!現在1.42元。

郭部長智輝:如果買貴一點的電,大家就說是圖利……

楊委員瓊瓔:所以部長剛才所說的,本席可以解讀為,你預估要備電的部分也包括購買核電?

郭部長智輝:購買核電應該在剛才所說的那三個條件不存在的情況之下,我們也可以買。

楊委員瓊瓔:購買核電不存在剛剛你講的三個原則?

郭部長智輝:核電的三個原則,核廢料可以處理,全民有共識,安全無虞……

楊委員瓊瓔:所以本席請教,核電研議、討論核電的占比,是不是就誠如童子賢董事長,也是你們的副召集人所說的,我們可以賺N個千億,這樣就不用來漲電價?亦即從你們整個能源政策配比做整體性的研討,釜底抽薪。如果沒有討論能源配比的布建……我也很高興聽到剛剛部長說,買的電包括核電備用,你點頭了?所以本席希望你們要好好去討論,同時切記,在科技巨頭爭相來臺灣投資時不要耽誤了產業的發展!

郭部長智輝:報告委員,我們都歡迎討論,也都可以討論,只要法修過,我們當然就是可以……

楊委員瓊瓔:朝野委員大家都聽到部長所說的了,法通過之後,他會循著這個方向去做!

郭部長智輝:我們一定尊重大院的決定。

楊委員瓊瓔:最後一個功課,一分鐘就好。美國計畫在42日提出對等關稅政策,即美國將徵收高關稅且是對美貿易最大的國家,並將這些國家稱為骯髒十五國。據路透社報導,美國前十五大貿易夥伴,如墨西哥、加拿大、中國、德國、日本,包括臺灣等。因為臺灣對美貿易量大,關稅也較高,所以被列入十五國之內。請教部長,我們如果真的被列入骯髒十五國之中,會對哪些產業造成重大影響?你的因應方案是怎麼樣?

郭部長智輝:我簡單跟委員報告。我們有做所有的情境分析,而根據這些情境我們都有對策。

楊委員瓊瓔:都有對策?所以確定我們是列在骯髒十五國之內?

郭部長智輝:不管有沒有在骯髒十五國之列,我們都有做狀況分析、情況分析,我們也有都有對策。

楊委員瓊瓔:你有對策?無論如何,我要敬請我們部長一定要嚴陣以待,因為產業都蠻緊張的。

郭部長智輝:當然、當然。

楊委員瓊瓔:針對關稅以及上次所提的匯率問題,務必請你一定要隨時了解最新的進度,協助我們的產業。

郭部長智輝:是。

楊委員瓊瓔:謝謝。

主席:謝謝楊瓊瓔委員。

下一位請張嘉郡委員質詢。

張委員嘉郡:105分)主席,雖然我們是四分鐘加一分鐘,但每個人都講十分鐘,下次就乾脆八分鐘好了,謝謝。

主席,請部長。

主席:請部長。

張委員嘉郡:部長,今天雖然是審電業法,但我想朝野所有委員大家最關心的就是要不要漲電價這件事情。本席想請問部長,如果加上這一次,這三年來是第幾次漲電價了,您知道嗎?您記得嗎?從2022年到現在。

郭部長智輝:有確定這次會漲電價嗎?

張委員嘉郡:報紙都在寫,還是你支持凍漲?

郭部長智輝:報告委員……

張委員嘉郡:我先問一下,部長支持凍漲嗎?

郭部長智輝:我們不是看報紙在做行政的……

張委員嘉郡:是!電價審議委員會28日即將舉行,這是不是……部長的態度呢?今天部長的態度是告訴我們,你支持凍漲嗎?

郭部長智輝:我已經報告過非常多次,電價是電價審議委員會所決定的……

張委員嘉郡:我先問你,從2022到現在,已經漲了幾次了?

郭部長智輝:從過去到現在,我的任內是兩次。

張委員嘉郡:反正總共是四次了。

郭部長智輝:四次是別人任內,你問我幾次,在我的任內我的印象只有兩次。

張委員嘉郡:本席再問你一個問題。假設二十八號真的漲了,就像現在報章、媒體、各大報都說,民生漲11%,總體6%。這幾次加起來,你知道漲多少percent嗎?漲多少?我算給你聽……

郭部長智輝:別人漲80%,我們到目前才漲40%……

張委員嘉郡:好,你先看一下。漲了48.9%!假設原本電費是一千塊一個月,現在要改繳一千五百塊一個月。本席要提醒部長,現在收到的消息是,連最基本的一百二十度以下的住宅用電都不放過,是不是?您的態度呢?我就問您的態度,一百二十度以下的住宅用電要不要放過?

郭部長智輝:有誰他們家用電可以用二十度以下……

張委員嘉郡:一百二十度!是一百二十度,不是二十度!所以我想請問部長,48.9%是將近一半,這是鋪天蓋地的大幅度!

郭部長智輝:一百二十度的電費只有1.68元,一度。

張委員嘉郡:錢啊!都是錢啊!

郭部長智輝:我的成本每一度電……

張委員嘉郡:你的成本你要講啊,你又不用核電,對不對?況且5月之後就全部沒有了,本來最便宜的1.41元的核電沒有了!再講到今天……

郭部長智輝:核電占所有發電不到10%……

張委員嘉郡:本席做一個建議,是不是三百三十一度以下的民生用電不要漲?

郭部長智輝:報告委員……

張委員嘉郡:是不是部長可以裁示一下?

郭部長智輝:發電只是其中的一部分,其實輸配電成本是很驚人的,你想一下……

張委員嘉郡:部長,你一直說韓國,還說如果跟韓國電價一樣台電就不會賠錢。但你要知道,韓國基本薪資比我們多1.46倍,按照平均物價指數來看,你這樣講不合理的,所以不能只拿韓國來比。

郭部長智輝:我非常希望能夠跟您討論經濟的問題。

張委員嘉郡:韓國現在還有百分之二十幾的核電,你怎麼不學呢?

郭部長智輝:這個才是我的本業。報告委員,我們來討論經濟的問題,我非常高興能夠……

張委員嘉郡:我再問你電業法。2017年民進黨修法要求台電在2025年前完成發電、輸配電、售電分離然後促進市場競爭,但這一次要再修回來,我也支持,以維持它的整體性,可是呢,我就不能理解,為什麼當初要拆的時候說得這麼冠冕堂皇,今天又不要拆?既然是這樣子的話,當初的決定是不是不專業?

郭部長智輝:報告委員,我20年前是拿Nokia的手機,現在拿的是iPhone 16……

張委員嘉郡:當初鐵了心要把它拆掉……

郭部長智輝:因為二者是不一樣的情境嘛。

張委員嘉郡:好,你這句話,我就想要等你這句話,你說是因為時空背景不一樣,現在臺灣面臨的是要漲電價,等於是所有的民生物價都要漲,這是小老百姓的痛苦耶,現在的時空背景是不是也跟以前不一樣呢?以前電價便宜,現在電價貴啊!既然電業法當初說要拆分,現在決定不拆分,那是不是你們過去說不要核能,現在為了我們民生電價要穩定,也可以改用核能,對不對?

郭部長智輝:報告委員,20年前民生的電價比現在還便宜。

張委員嘉郡:是啊,當然啦,所以你是不是應該要能夠重啟核能?

郭部長智輝:現在的電價比20年前的電價要便宜啊。

張委員嘉郡:330度以下,但是你現在還是要漲它呀!你現在還是要漲它,不是嗎?

郭部長智輝:成本已經變那麼多啦。

張委員嘉郡:所以你要降成本啊!核能最便宜你不用,到底是什麼原因嘛?

郭部長智輝:法令,法令規定嘛!法令如果在大院裡面可以解開,我們非常願意尊重大院的決定……

張委員嘉郡:所以我問你一個問題,本席就問你一句嘛,假設修法你支不支持,本席就問你一句,假設修法你支持嗎?

郭部長智輝:報告委員……

張委員嘉郡:修法你支持嗎?我也想要知道你的態度啊。

郭部長智輝:我們尊重立法院,我們尊重大院的決定。

張委員嘉郡:我就覺得這個是你打臉你自己,你知道嗎?當初2017年電業法我們也修過,立法院也修過了啊,你們到現在還是要翻盤啊,是不是?所以這是可以調整的,你的立場非常重要。

郭部長智輝:報告委員,您剛才所說的,與時俱進嘛,法令也應該是與時俱進。

張委員嘉郡:我們會與時俱進,那你這邊也要提出你的版本、你的態度啊!我們都希望支持,就是你如果是支持核能可以重啟的話,那大家一起來嘛,朝野大家一起來,讓我們全臺灣用便宜的電啊,好嗎?謝謝。

郭部長智輝:謝謝委員指導。

主席:好,張委員也是一樣說到欲罷不能,不過等一下審議的時候還可以再講,等一下我們處理條文時還可以再講。

下一位請呂玉玲委員質詢。

呂委員玉玲:1012分)謝謝主席,請郭部長。

主席:好,請郭部長。

郭部長智輝:委員好。

呂委員玉玲:部長,今天主席特別排了電業法的修法,就是要讓台電能夠在穩定的營運之下穩定供電,尤其是我們的民生跟產業。今天會針對電業法來進行修法,是因為在2017年修法的時候有要求台電在2025年要拆分為發電、輸配電跟售電,就是廠網分離啦。在廠網分離的情況下,最主要就是讓整個電業都能夠在自由的市場自由化,要讓他們自由化,在自由化的情況之下,才能夠讓整個……像現在已經在做的就是再生能源,整個售電業者他們之間都已經互相在做交易了。所以本席想請問一下,因為學者都在講說你們不做就是不要讓整個電業市場自由化嘛,部長,現在你要怎麼樣讓台電在穩定的營運之下,又可以做到電業市場能夠自由化,來減少台電對於整個產業及市場的衝擊,你怎麼做?

郭部長智輝:報告委員,事實上,我們是因為看到整個國際的趨勢,都已經開始由自由競爭轉為強化管制跟整合,因為畢竟臺灣就這麼小嘛,資源是有限的,你再把它拆開,我想這整個不管在營運上面或管理上面都會有一些問題。

呂委員玉玲:不拆開,要怎麼樣讓這個產業自由化?

郭部長智輝:過去各國都是採用補貼,或者設定價格上限啦,開徵暴利稅等來確保電價的平穩,但是我們要怎麼做?我們當然是參考其他國家、先進國家他們的作法,或者來比對臺灣自己本身的資源有多少,我想這個是比較快速的方法。但我們自己內部也有討論,認為拆開,可能那個時候的情境是適合拆開的,但是以現在來講,我面臨的是我現在必須要快速的讓台電更具有競爭力,所以我要用各種方法把過去在疫情期間應該拿到的補助……

呂委員玉玲:部長,在各種方法之下……

郭部長智輝:是不是可以請大院能夠幫我們再爭取,給我們這2,000億元……

呂委員玉玲:你不能一直靠補助啦,能源配比,我們的能源才是最重要的。

郭部長智輝:不是,我們是用凍漲來補助我們的國人,所以那個部分不是台電的責任,台電要變成一個好的公司,除了不拆開以外,它必須要有穩定的財政。

呂委員玉玲:部長,最重要的,我們要讓整個電業市場穩定的話,就是要有管理機制,對不對?要有好的管理,在106年時我們通過電業法修正之後,希望在一年後能夠開公聽會,來成立一個管理的機關,現在的管理機關,我們本身,我們的電力辦公室裡面就有請能源署來作為管理機關,而能源署的話,上下就是你們的所屬嘛,這樣子的話,有沒有球員兼裁判,沒有辦法讓整個獨立出來?

郭部長智輝:報告委員,我們在這一方面,管理的方面,我們是採取開放的態度。

呂委員玉玲:開放?可是能源署的話,未來的管理機關是不是就是能源署?

郭部長智輝:我們當然是要先……其實社會整個都在監管啊。

呂委員玉玲:整個監管,沒有錯,我們是希望由獨立在政府以外的機關來管理的話,才有公平性跟透明啊,才能夠適時的做好監督跟揭弊方面。

郭部長智輝:謝謝委員,這方面我們會來進行。

呂委員玉玲:可是我們現在看到的是整個電業市場沒有辦法分離的話,你們就要把一套管理機制做出來,才能夠讓整個電業市場穩定、自由化。

郭部長智輝:會的。

呂委員玉玲:你們會做到嗎?

郭部長智輝:會。

呂委員玉玲:部長,尤其是我們現在看到整個電價審議,你剛剛特別講到,如果要漲電價,這個是電價審議小組的事情,可是你要看到,剛剛幾個委員都提到了,我們不能每一次都拿韓國來相比,韓國現在他們的平均電價大概比我們多了一塊錢,相差一塊錢,可是我們的薪資所得,臺灣大概在37K,韓國則是在60K,也比我們高,在不一樣的水平之下,這樣子的比較是不對的。其實整個電價審議委員會會不會漲電價,完全還是要看上級長官,也就是部長你們這邊,可以妥善性的給他們建議。最重要的,還是要回歸一句話,不要漲民生電價,因為已經漲這麼多了,我們也給你補助了,補助了500億,還給你們增資了2,500億,加起來就3,000億了。所以歸本要處理、要解決的問題還是屬於能源政策的整個配比,才能幫助我們整個電能夠穩定的供應,才是最重要的,好不好?

郭部長智輝:謝謝委員的協助,但是我們在COVID-19那段期間一共花了6,000億。

呂委員玉玲:我們也補了3,000億給你啊。

郭部長智輝:所以我們還不足3,000億。

呂委員玉玲:不足的話,你們要想辦法解決這個問題,不是一直靠撥補啦!

郭部長智輝:是,我們都努力在想辦法解決這些問題。

呂委員玉玲:對,能源政策也是一個很重要的方式。

郭部長智輝:謝謝委員。

呂委員玉玲:你要解決這個配比的問題,好不好?

郭部長智輝:是,謝謝委員。

主席:好,謝謝呂玉玲委員。

下一位請賴瑞隆委員質詢。

賴委員瑞隆:1018分)謝謝主席,請郭部長。

主席:請部長。

賴委員瑞隆:郭部長,辛苦了!

郭部長智輝:委員早。

賴委員瑞隆:聽到前面質詢的這段時間,其實感覺到的就是對於台電是又要馬兒好,又要馬兒不吃草、不喝水,就是說整個條件上面,其實大家過往採用最多的大概都是用國家撥補的方式來支持台電,然後能夠穩住民生的電價,穩住整個物價。結果現在明明就很清楚,因為俄烏戰爭的關係,油料漲了,增加了6,000億的虧損,這個部分如果不做處理的話,當然要由國家撥補嘛,如果都不撥補的話,當然就有漲電價的壓力。結果現在是不准它漲,又不給它撥補,那又要台電能夠存活下去,這不是矛盾嗎?部長,同意這樣的看法嗎?

郭部長智輝:謝謝委員的指教,我們非常同意您的看法。

賴委員瑞隆:所以我認為如果老是要講核能的部分,環境基本法第二十三條講得非常清楚,即非核家園,政府當然依法行政、台電一定依法行政、環境部也依法行政,如果朝野對於核能安全、對核廢料的處理,整個國家能夠達成共識的話,當然也可以來面對,但是沒有人要啟動這樣的討論跟處理,你要台電怎麼去做這件事情。

郭部長智輝:我想這就是大院所有的委員,只要有一份心來考慮到我們的國人,應該都會啟動這樣的討論,至於是誰來發動這樣的一個修法,我想就看他對國人的照顧有多少,我想這點大概是我們的一個想法。

賴委員瑞隆:好,我想我們還是全力的支持台電。

郭部長智輝:謝謝委員。

賴委員瑞隆:因為就像現在這次修法的方向,國際局勢轉變了嘛!慢慢地特別是透過俄烏戰爭之後,發現很多民營公司倒閉了,最後還是國家要買回,因為電力一定是國家最終的責任。這個結構的改變,過去的局勢,大家希望分散看看能不能市場自由化,後來發現這一套模式恐怕是不可行,最後還是要國家承擔,人民也沒辦法接受電力出問題,所以這件事情還是要回到國家負起總責任,這也是修法的主要原因。

郭部長智輝:當然,我想因為極端氣候造成臺灣地緣政治的改變,過去的全球化已經結束了,現在來講,我們必須靠自己在這個區域上面去努力,電業對我們來講,臺灣這麼小,但是我們的受眾這麼多,我們當然一定只能有一家公司,不可能彼此再去競爭,因為要考慮到電跟我們的生命有正相關,所以安全、生命是台電服務國人不可或缺最重要的一個命題。

賴委員瑞隆:它涉及到很多人的基本需求、國家的安全、淨零碳排的目標,甚至於整個國家上的需要,有時候肩負著國家的任務,國家要你做,你就是必須做,所以說為什麼台電必須要由國家來……

郭部長智輝:是。

賴委員瑞隆:所以這個修法方向我們全力支持。

郭部長智輝:謝謝委員。

賴委員瑞隆:再來,其實各國面對這些也都是用補貼電業來做抗通膨的部分,唯獨臺灣最辛苦,其他的國家從五千多億、七千多億,只有臺灣給你500億,甚至在增資之後剩下的就不給你了,剩下3,000億要你想辦法,又不准你漲電價,我認為是個矛盾啦!就是要馬兒好,又要馬兒不吃草、不喝水,你要馬兒怎麼活下去,這完全是不合理的。其實整個電價、物價跟自由化也會相互連動,如果你要走向自由化的話,就要有心理準備可能會產生相關的電價問題,那我們希望穩定住物價又希望穩定住電價,所以當然就要朝這個方向來走。我再回到剛剛部長有稍微否認的,沒有所謂6%漲電價這件事情,沒有吧?

郭部長智輝:報告委員,6%8%12%,我確實沒有在我主持的會議裡面有這種討論;第二個,這個6%是怎麼計算來的,我也不清楚,不過,因為電價不是經濟部或經濟部長可以決定的事情,這個是由電價審議委員,他們根據當時的狀況,確定以後才能夠決定這個電價。電價審議委員裡面也有工業總會的代表、也有商業總會的代表、有各個民間企業的代表,所以基本上經濟部只能提供……

賴委員瑞隆:部長,我還希望經濟部表達出你們的態度,就像昨天,我看總統到臺東也講了,與其在野黨的訴求普發一萬元出去,跟用這些錢來支持台電,給台電的效益來得更大,對國家更有幫助,因為它能夠穩定住電價,同時間能夠讓台電永續經營,我們認為這是一個比較正確的方向,部長,也同意總統這個方向嗎?

郭部長智輝:謝謝委員,我們也很感謝總統能夠提示,如果大院願意給我們這1,000億的話,我相信這個對電價審議委員會有非常明確的提示。

賴委員瑞隆:所以我希望應該朝這個方向,除了既有的兩條路以外,第三條路其實就是支持增加補貼,我上次也提過新的民意有可能78月會再出現,因為你一旦調漲以後就回不來了,有些東西起來就回不來,現在很多蠢蠢欲動,電價幾乎是基本的。

郭部長智輝:是。

賴委員瑞隆:我還是希望這件事情在審議委員會裡面審慎的思考,就在這一段時間,當然也許有些方案算出來,但先不要動,等到新民意出來,不然萬一新民意出來之後,其實新民意是反對漲電價,支持用補貼的方式,結果你們已經漲上去了,物價波動造成影響了,已經來不及走回頭路了,好不好?

郭部長智輝:是、是。

賴委員瑞隆:是不是這一個也列入其中一個選項,好嗎?

郭部長智輝:我們會提供給審議委員,讓他們參考。

賴委員瑞隆:好,最後因為時間到了,我再問一下「骯髒15國」的部分,因為臺灣這幾年整個貿易順差增加相當快,現在成為幾乎第六大,臺灣有相當大的一個壓力要去處理,我們採購天然氣跟未來採購石油等等,這會是未來的方向嗎?除了軍購以外,採購這些石油、天然氣等等,會是我們減少順差的一個方向嗎?

郭部長智輝:報告委員,我們都有針對這些情境去做一些分析,然後研擬出對策。

賴委員瑞隆:所以這有可能是未來的方向嗎?還是要減少順差啦!這麼高的順差,當然川普現在的策略上面,他當然……

郭部長智輝:我們有各種研擬的情境,我想這是動態。

賴委員瑞隆:好,請部長就持續保持。最後一個,我上次在總質詢有提到大林蒲遷村的部分,我希望部長是不是能夠在年底啟動登記的程序,部長?

郭部長智輝:是,應該是可以。

賴委員瑞隆:好,朝這個方向可以啦!

郭部長智輝:好。

賴委員瑞隆:謝謝部長。

郭部長智輝:謝謝。

主席:好,謝謝賴瑞隆委員。

下一位請邱志偉委員質詢。

邱委員志偉:1026分)謝謝主席。是不是請經濟部郭部長?

主席:請郭部長。

邱委員志偉:請能源署李君禮代理署長。

主席:好,請代理署長。

郭部長智輝:委員早。

邱委員志偉:部長,今天排定審查電業法相關修正條文,我上會期就提出這個版本了,版本大概跟院版是差不多。

郭部長智輝:謝謝。

邱委員志偉:大概有11個條文裡面內容大致相同,我們覺得幾個重點都很重要,我都全力支持,希望看看今天的委員會能不能就作成決議,來送出委員會,我想跨黨派都可以支持。第一個問題,請教部長,台電的撥補如果能夠順利完成,如果在野黨沒有阻擋台電1,000億撥補的部分,是不是就不會有電價調漲?

郭部長智輝:報告委員,依照您剛才說明的這個部分,我們將會把具體的內容交給電價審議委員會……

邱委員志偉:有因就有果嘛!

郭部長智輝:由他們來參酌。

邱委員志偉:不是,有因就有果嘛!

郭部長智輝:對。

邱委員志偉:如果這個果是因為1,000億撥補沒有到位,產生必須要調漲電價,這個為什麼不能說呢?這個邏輯一般人都可以連結啊!

郭部長智輝:是,因為這個撥補是來改善我們財務的情況。

邱委員志偉:對,財務情況一旦改善,它就沒有急迫性跟必要性馬上要調整電價,對不對?

郭部長智輝:是的。

邱委員志偉:所以這部分是邏輯很清楚。

郭部長智輝:不是,調整電價的部分,完全由電價審議委員會他們來做判斷。

邱委員志偉:不能推給電價審議委員會,您是決策者,決策當然會影響到整個委員會相關的判斷,假設這1,000億能夠到位,我認為就不會有今天調漲的倡議或討論了啦!因為財務結構基本上已經改善了。

郭部長智輝:是,所以這是一個非常重要的變數。

邱委員志偉:不讓它撥補,然後又反對電價調漲,又覺得這個是你的能源政策錯誤所造成的,而能源政策,除了再生能源還沒有到位,然後又提到廢核,核能我們有幾個原則,核安、核廢處理、社會共識,對不對?

郭部長智輝:是。

邱委員志偉:國民黨有那麼多的執政縣市首長、那麼多的立法委員,還有原民立委,他們說要挺核,說因為你廢核所以才會造成電力失衡、電力供應不足。目前為止,有沒有哪個縣市首長或哪一個區域立委跟您提出,希望把核電廠、核能設施設在他的選區?

郭部長智輝:核廢料處理廠。報告委員,這個就像人都一樣,大家都想上天堂,但是沒有人想死。

邱委員志偉:沒有,不見得要上天堂,活得心安理得就好啦!

郭部長智輝:對啊!大家都想用電,但是都不想核廢料在你家附近做。

邱委員志偉:那要講道理嘛!

郭部長智輝:對。

邱委員志偉:我們要變成一個……穩定國家的力量應該是在立法院才對,因為要做福國利民的事情,結果福國利民沒有做好,錯誤的政策、決策會變成禍國殃民。

郭部長智輝:報告委員,您講得非常正確。

邱委員志偉:這是很嚴重的問題。

郭部長智輝:我們一定要解決,核廢料要可以處理,我們不排除用各種發電的方式。但是核廢料沒有辦法處理,我想這個是最大的命題。

邱委員志偉:人活著不是要去上天堂,但不要做到要下地獄。

郭部長智輝:不是,我的意思是說大家都想要上天堂,但是沒有人想死。

邱委員志偉:要做到心安理得,要讓他們覺得所有的事情都擺出來讓他去判斷,所以又要不能漲,又說核能政策的問題,所有的核一、核二、核三相關處理都按照法律相關的規定,對不對?

郭部長智輝:是,我們一定依法行事的,謝謝委員,當然我們……

邱委員志偉:他說台電的虧損是因為核能,又因為再生能源發電的成本太高,核能的處理提早。

郭部長智輝:不是,報告委員……

邱委員志偉:我當然知道不是嘛!

郭部長智輝:那個都是原料漲價的問題。

邱委員志偉:所以你要講清楚、要去說明白,爭取大家的理解,我覺得大家沒有深度去思考能源政策的嚴肅性。一些媒體斷章取義,把所有能源政策的錯誤說是核能的問題,我深深不以為然,所以在野黨是真的挺核還是假的挺核?

郭部長智輝:我沒有辦法判斷。

邱委員志偉:我覺得是假挺核,就是政治操作的議題嘛!非核家園不是任何一個政黨的目標,非核家園是法律規定的。

再來一個重要的問題,「封測白名單」效應,您怎麼判斷?美國的封測白名單,我們有幾個廠商在白名單裡面?

郭部長智輝:第一個會先了解到底美國在指的是哪一些管制的範圍,對安全的部分我們一定會全力去防止。

邱委員志偉:但有轉單效應,如果這樣激起中國加速對封測技術的發展,這不見得對我們……他們沒有能力,是不是?

郭部長智輝:他們沒有能力,這個部分我非常的專業。

邱委員志偉:因為你專業所以才問您。美國封測白名單的效應,對我們是短多也是長多,對不對?

郭部長智輝:是的。

邱委員志偉:這樣很好,相關的機會也伴隨著風險,把風險降到最低、機會升到最高,這是政府該做的事情。所以封測白名單,基本上是短多也是長多?

郭部長智輝:是的。

邱委員志偉:最後30秒鐘。興達海基目前要轉型,不再做製造,而是要做相關的顧問,興達海基目前的草案跟計畫要經過董事會同意、經過中鋼,興達海基我從它高樓起、訂單沒有、變成目前沒有人在那邊,我每天都在看,我覺得有點可惜,當初要執行國產化,現在虧損了六、七十億,走不下去要轉型,若轉型變成對未來營運有幫助,我贊成,但如果變成顧問公司、諮詢的功能,那我覺得大可不必。把興達海基的基地加起來,大概有四、五十公頃,可以闢建成產業園區,就像我爭取的北高雄產業園區,包括我爭取的路竹產業園區也已經開始在建廠、已經在規劃。最北邊的茄萣,我們不能不照顧茄萣產業,所以將茄萣產業闢建成經濟部主管的產業園區,啟動這個計畫之後,把一些海洋產業納進來,部長,你同意嗎?

郭部長智輝:好的,我們來……

邱委員志偉:腹地夠,可能要跟中鋼講一下,請中鋼也支持,可以開發整個工業區、產業園區,也可以招商進來,變成一個生產基地。

郭部長智輝:我們來評估。

邱委員志偉:評估是不是1個月之內把可行性評估做出來,好不好?還是3個月,好不好?針對興達海基目前的基地闢建成經濟部主管的產業園區,3個月提出規劃報告。

郭部長智輝:好,謝謝。

邱委員志偉:謝謝。

主席:謝謝邱志偉委員。

下一位請陳超明委員質詢。

陳委員超明:1035分)主席,首先有請部長。

郭部長智輝:委員好。

陳委員超明:部長好。剛剛接到一個消息說媒體在報導經濟部有開會討論電價,將要漲6%,部長說沒有,但是主計長剛剛在財委會裡面回答說,財政部有派員出席,但是這個會議並不是部長主持,會中提到平均調漲8%,有沒有這樣的事情?

郭部長智輝:報告委員,我剛才也有在這裡跟大家報告,我沒有主持過這樣的會議,所以大家所談的……

陳委員超明:我了解,到底漲價多少?我曉得你沒有去主持。

郭部長智輝:是啊,所以可以證明說……

陳委員超明:我現在是要問你,你不要故意閃避。

郭部長智輝:不會啦!

陳委員超明:到底漲價多少?馬上要決定了。

郭部長智輝:我不知道。

陳委員超明:你不曉得?

郭部長智輝:這個我沒有辦法決定,審議委員還沒開會。

陳委員超明:你真的愈來愈會做官。我看報紙在寫說,民生用電要漲11%、企業用電要漲5%,現在又有6%、又有8%,要漲價你們也要早有決斷,你搞得人心惶惶,我跟你講,你這個部長要小心。

郭部長智輝:報告委員,我都坦白跟你報告,我又沒有主持會議……

陳委員超明:你現在還不知道?

郭部長智輝:電價也不是我可以決定,電價是審查委員在決定的,所以你說我搞得人心惶惶,我不知道要怎麼辦,我說事實,你們說人心惶惶。

陳委員超明:部長,你是傑出的企業家,崇越以前是小小公司,現在變成一個大公司,但是你這個部長,手下有4家國營企業,第一個台電現在虧損累累,讓你白頭髮增加了很多;中油也是虧損累累,你又不敢講,中油被你們壓的聲音都發不出來,只有默默吃苦頭;自來水公司的時候勉強強強,還是在虧損之中,有一個基金在補助;台糖是來賣土地、租土地,勉強維生,拿出你企業家的精神這樣在做,這個國家在你這個經濟部長之下虧損累累,你有沒有什麼解決之道?簡單講一下。

郭部長智輝:有,我……

陳委員超明:調整電價、瓦斯價、水費,你的辦法我看只有這樣而已啦!

郭部長智輝:不一定。

陳委員超明:不一定喔?拭目以待啦!

郭部長智輝:我有7個構面可以來協助他們怎麼樣降低成本、提高效益。

陳委員超明:好,那你趕快提一個報告,不然我們現在每天心不安,鄉下的人說:唉唷,水電要漲了,我要怎麼辦?

郭部長智輝:我也很怕是這樣,三人成虎,沒有的事情說到變真的。

陳委員超明:沒有,你們常常沒有的事情說到變真的,我們有時候要替你辯護都很困難。

郭部長智輝:是,謝謝委員,一定要替我辯護。

陳委員超明:你剛剛說補貼2,000億,執政黨的立委在回答問題你都微笑,在野黨回答問題你面帶嚴肅。你說2,000億,為什麼要補貼2,000億?你說要50億利息。我教你,我雖然沒有你那麼專家,你就50億利息由國庫來補貼,不要搞到2,000億。頭腦稍微轉一下就會了,這樣事情就解決了。

郭部長智輝:是,謝謝委員。

陳委員超明:用這個思維,為了50億的利息,國庫補貼50億,大家不會說話,你拿2,000億出來。你知道嗎?現在國庫已經補貼3,000億,水電費漲價大概1,000億,4,000億已經給你們了,你現在還要拿2,000億,總共6,000億,難怪大家會懷疑。

郭部長智輝:當初在COVID-19的時候是凍漲,影響的是6,000億。

陳委員超明:我跟你講,這樣加一加就太多錢了!有能力的政府應該有應變的技巧,不要講那麼多理由,而是要找到解決困難的辦法。

郭部長智輝:是!

陳委員超明:好不好?

郭部長智輝:好!

陳委員超明:現在我回歸正題──電業法的修正。當初我提案,你們來拜託我說不要啦,還說中央的政策是一定要分家。106年以前民進黨執政的時候,台電都賺大錢,就像你說的,樹大分枝、要分家,也像國發會劉主委說的要攻城掠地,好像要成為國際型的公司一樣!但是天有不測風雲,人算不如天算,你們現在覺得這樣危險,因為台電虧損累累,又不敢分家、不敢分割財產、不敢掠奪財產了,所以就說要統一管理。這個政策裡面我是覺得有諸多問題存在!當時賺錢,覺得這隻羊好肥,準備要把牠殺了,現在賠錢,羊變瘦了,就說要國家來負擔。政府要有擔當一點,不應該這樣做!那你要怎麼解決這個問題?

郭部長智輝:報告委員,我們現在就是要修法,不再把它分割,維持原來綜合電業的方式。

陳委員超明:這裡面有一個問題,你們愛面子,該漲的時候不漲!大家每天都在罵馬英九,有什麼可罵的?他那個時候因為國際物價變動就漲電價,不只被罵得要死,還因此失掉政權。你們都不做、都不漲,搞到得現在台電員工苦不堪言!

時間到了嗎?沒有啦,代理主席,蔡召委當主席的話是10分鐘,你不要6分鐘就站起來了啦!唉喲,我們在質詢的時候,你們就怕我們多講話。邱志偉,你這樣怎麼是我的好朋友?

蔡委員易餘:他是想趕快讓我發言啦!

陳委員超明:你們鼓勵自己的神主牌,尤其邱志偉委員跟我很要好,他說我們在野黨是真的挺核,我們是支持核能,你們說要有幾個要件,但是我要提一個問題,核電最多的國家是法國,美國也有,日本也有,中國大陸也有,你們說有核安問題存在,其實是要做和不做而已,關鍵在你們的神主牌不能打破。你們說的那些問題絕對有辦法解決,看要怎麼找一個偏僻的地方去挖,把補助給他們,哪有什麼不能解決的!都是在找理由、找藉口,因為你們一旦失去反核意識、這個神主牌一旦沒有的話,政權就會不保。你們講得天花亂墜,其實裡面有一個最重要的問題,臺灣核能方面的人才在停用核電之後都被韓國挖走了,他們現在已經建立自己的產業,臺灣核能產業的人才都流失了,很嚴重!

剛剛主席站起來,臺灣在「骯髒的15國」裡面,要特別、特別小心,尤其中小企業、傳統產業受到的影響會更大,不管是到越南或是到哪個地方都不例外,部長,要提早因應!

郭部長智輝:是。

陳委員超明:你們要提一份報告給我們,好不好?

郭部長智輝:好。

陳委員超明:這是第一點。其次,張啓楷委員有問到中油和阿拉斯加的合作,你一直在講意向書,所謂意向書是表示你有意願才會叫做意向書。

郭部長智輝:是!

陳委員超明:唉喲,部長,你敢跟美國抗衡嗎?450億!我知道可能有好幾個國家都去參加了,但是最後不要買到高價的天然氣;我們的投資不要像是做牛做馬,最後還買到高價。美國國債36兆,一年的利息約1兆美金,不把你當成肥羊宰一宰是沒辦法解決問題的。我不是反對,但是不要買到高價,再給中油和台電增加困擾,如果你們能買到比澳洲、沙烏地阿拉伯便宜的價格再說,不然不要這樣啦!

你不要搖頭啦!好不好?

郭部長智輝:報告委員,我們從阿拉斯加買油10天就可以到臺灣,運送距離最短;第二是也最安全,我們走的是太平洋……

陳委員超明:那要買得最便宜喔!

郭部長智輝:什麼?

陳委員超明:你說運送距離最短啊!

郭部長智輝:我們是透過……

陳委員超明:澳洲幾天?中東幾天?既然要買,就要看成本。不要把我們的國營事業當成待宰的羔羊,好不好?謝謝。

郭部長智輝:是,謝謝委員指導。

主席(邱委員志偉代):陳委員,講完了嗎?

謝謝。請部長回座,謝謝陳超明委員質詢,非常精彩!

下一位質詢請蔡易餘委員。

蔡委員易餘:1045分)謝謝主席,有請部長。

主席:請經濟部郭部長。

蔡委員易餘:還要請台電董事長。

主席:請台電曾董事長。

郭部長智輝:委員好!

蔡委員易餘:部長,有關電業法的修法,早上我們有討論到整個台電的完整性,以及未來台電要面對的課題,當然,大家也都有討論到電價這件事情。電價部分就是因為我們之前要用1,000億來撥補台電,看來這個期待落空,所以台電馬上要面對的就是它的不足和短少可能要用其他的方式來處理。不過我要跟部長說,我覺得事實上還是有一些財政手段可以來解決台電的問題,因為如果行政院這次就是要用1,000億來面對台電的虧損,那我想要把台電一些負債的數據提供給部長參考一下。

台電從105年起,每年的利息支出大概是180億,到了111年,它每年的利息支出正式進入200億,到了114年的時候,它每年的利息支出已經是320億,所以你可以想像,每一年台電就要面對320億的利息,沒有還本,光是利息就這樣,嚇死人了!所以我要跟部長建議的就是,我們還是有財政手段啊!尤其部長本身就是一個企業家,你知道當企業面對虧損的時候,財政手段也是一個解決方式。談到財政手段,我們再看台電目前跟銀行舉借的未償還金額總共有5,997億元,這是欠銀行的,這部分的結構我再把它細分一下,其中臺銀就占了2,000億(約37%),土地銀行占430億,輸出入銀行占230億,其他是泛公股和民營銀行的部分,合庫占得比較多,是1,100億,所以我要跟部長說,關鍵就在財政手段可以解決這個問題耶!如果我們跟財政部大家一起坐下來談,用財政手段,難道不能用國庫舉債借給台電嗎?

郭部長智輝:報告委員……

蔡委員易餘:讓台電來跟國庫借,利息低,先消弭這些利息,部長?

郭部長智輝:是,這個命題委員上個會期就已經指正過了,我們也充分在考量,所以經濟部可能會就我們現在這些舉債來發永續債,如果我們發永續債,相信大概可以少掉40%的利息。

蔡委員易餘:可以少40%40%就很多了,一年就少了一百多億耶!

郭部長智輝:是,所以謝謝委員當時的提醒。

蔡委員易餘:然後你們再仔細去看,因為臺灣銀行、土地銀行和輸出入銀行這3家銀行是百分之百的官股,既然它是百分之百官股,我們可以由這3家銀行來主導跟其他民營銀行談判,請他們把利息降低,如果不降低利息的話,我們就把它還掉,還掉的話,這些民營銀行會很痛苦喔,因為利息沒有了,所以他們立刻就會同意降低利息。真的啊!

郭部長智輝:我們如果發永續債的話,可以降到40%

蔡委員易餘:好啊!我的期待是,因為有這些財政手段,而財政手段是可以解決的,尤其事實上我們也知道根據預算法第八十五條,營業基金預算之主要內容包括長期債務之舉借及償還,這應該就是部長所說的永續債。

郭部長智輝:是。

蔡委員易餘:如果這個長期債務由公股銀行來主導的話,利息可以談得很低,在利息最低的情況之下,把民營銀行相對利息高的沖掉,台電可以用財政手段來解決現在這個狀況,因為我們現在要面對的就是這1,000億的撥補,在野黨不要幫忙台電嘛!我們現在就不希望電價漲上去,百姓一定會罵執政黨,這是我們執政黨的原罪啊!可是我們還是得面對台電的這個狀況。所以我是覺得這個問題,部長應該帶回去,然後跟行政院好好的談,請他們把財政部找來。

郭部長智輝:報告委員,我們現在已經跟國發會就委員所指導的這個命題深入在檢討。

蔡委員易餘:好,我希望要把它持續下去。

郭部長智輝:是。

蔡委員易餘:我就很精準的5分鐘……

郭部長智輝:謝謝委員。

蔡委員易餘:5分鐘就完成我的質詢,但是我覺得這個真的可以用財政手段……

郭部長智輝:對我們的幫助非常大。

蔡委員易餘:部長,我相信這是你的專業,因為你來自民間,你知道民間遇到周轉不靈的時候,總是要有一些辦法嘛!

郭部長智輝:是的。

蔡委員易餘:部長,我們再一起加油,好不好?

郭部長智輝:謝謝委員。

蔡委員易餘:謝謝。

主席:謝謝蔡易餘委員。足堪楷模,令人敬佩!部長請回座。

主席(蔡委員易餘):下一位請謝衣鳯委員質詢。

謝委員衣鳯:1051分)謝謝主席。我想要請郭部長。

主席:請部長。

郭部長智輝:委員好。

謝委員衣鳯:部長好。你看到這是2024年我們主要機械設備出口的統計,我們看到第三名的工具機,當然以下都是傳產的類別,在出口的部分消退得非常多,就這個部分而言,如果4月開始,川普提出對等的關稅以及主要以稅收減免政策來保護他們本土的產業,減少貿易逆差,那麼這樣對於臺灣的機械產業跟相關的供應鏈,是不是要被迫離開?有可能去美國嗎?或是還有去哪一個地方呢?對於在臺灣的這些傳產業而言,勞工的權益以及這些生產的問題要怎麼解決呢?

郭部長智輝:報告委員,就工具機這一個產業來講,應該輸美的機會不大,因為美國的製造業其實是停滯很久了,所以這一次川普總統要讓美國恢復製造業,才可能有工具機的這個市場,這是首先跟你報告的部分。對於臺灣的工具機產業,我們是從兩個方面來輔導他們,第一個,提升它的技術力,現在在臺中已經有很多工具機的廠商導入AI智慧製造,這對他們來講,未來在製造領域的競爭力是提升非常多的。第二個,他們可能缺乏訂單,所以現在經濟部國貿署會針對幾個主要的市場,我們會用臺灣一個印象,然後去那個地方做推廣,希望能夠讓臺灣的工具機產業可以結合國家的力量,我們國貿署過去大概就是只有讓外貿協會在市場上面去做一些展覽,但展覽以後,大概就很少去follow up,因為它的目的不在於這個產業的follow up,不過從現在開始,我們有請國貿署的同仁,一定要在後續針對臺灣這幾個傳統產業給予協助,也就是我們在當地國可以找到通路商,然後來告訴他們,希望能夠取得通路商,那麼我們也去了解工具機公會需要政府什麼樣的協助,所以我們也不斷的跟這幾個產業公會在討論。現在對於供應鏈的部分,我們從今年開始改變,對供應鏈的部分,我們希望能夠扎根在臺灣,尤其是現在有很多的產業特別受美國的影響,它需要的是非紅供應鏈,也就是紅色的供應鏈過去在世界上面肆虐的部分會轉來臺灣,因為如果臺灣能夠替代,我們這個新的市場就產生了……

謝委員衣鳯:但是我要先講,你說到要協助他們導入AI,然後再打磨,或者是相關方面,其實目前中小企業都還沒有開始。

郭部長智輝:報告委員,所以從現在開始、從下個月開始,我們都已經內部溝通過了,我們所有的法人機構一定要把那個產業裡面所需要的AI的技術、AI的應用跟AI的應用場域,都要把它建設起來,然後讓中小微企業進來學習。

謝委員衣鳯:你不主張他們離開臺灣嘛,是不是?

郭部長智輝:沒有、沒有。我們有很多的方法,第一個,它接近市場,如果接近市場,我們輔導它到接近市場的地方,如果它是在臺灣才有這些resource,我們協助它在臺灣壯大,然後我們以大帶小,讓這些產業能夠集結,因為我們過去的問題是規模太小,難以因應中國大型企業的拓展。所以我們現在改變模式,把臺灣的中小微企業能夠整合的整合,那麼強化它的競爭力,我相信這樣子再加上非紅供應鏈,我們的機會是非常高的。

謝委員衣鳯:我必須要提醒部長,除了在臺灣以外,當然很多的臺商過去因為關稅的問題等等,都已經轉移到東南亞相關的國家去了,所以這一波美國對等的關稅,當然對於這些其他在東南亞的臺商也會造成了相當的影響,當然在過去以來,就是有臺灣接單、其他地製造,然後再輸美這樣的現象,當然這些問題也應該要注意到,我們要怎麼樣通盤的解決?

再來,因為我的時間到了,只是我要跟部長說,今天我們是在討論電業法的修法,其實從上一屆開始,對於電業法的第六條,輸配電就不該從台電分離,因為我們知道目前沒有分離都已經造成電價上漲的壓力這麼大了,如果分離以後,可能對於電價上漲的壓力會更大。你要看到外國的現象,他們在輸配電分離的情況下,會造成外國民眾的電價、電費費率是比臺灣高非常多的,所以如果今天第六條我們沒有把它修回來,可能對於我們電價未來的因應會有更大的問題產生,所以我的主張是支持楊瓊瓔委員等第六條的修正,希望經濟部可以來好好的面對,謝謝。

郭部長智輝:是,謝謝委員。

主席:謝謝謝衣鳯委員。

下一位請鄭天財委員質詢。

鄭天財Sra Kacaw委員:1059分)主席、各位委員。有請部長。

主席:請部長。

郭部長智輝:委員好。

鄭天財Sra Kacaw委員:部長好。大家還是非常關心電價調漲的部分,上次也跟部長提到了我們的電費漲價,除了在2015年的4月、10月,還有2016年的4月曾經降價,電費降價,一直到2022年開始連續上漲。雖然政府以人民的納稅錢分別在2023年對台電增資1,500億,2023年特別預算補貼500億,2024年再增資1,000億,總共是3,000億,但是台電調漲還是調漲,從2022年、2023年,到2024(今)年10月,去年就有兩次,所以這樣的一個情形就是我上次一再講的,如果我們看台電公司近10年的盈餘,從103年都賺錢,到110年總共加起來就是2,332億,這個是賺的錢。如果再加上政府把人民納稅錢撥補給台電的3,000億,總共就有五千三百多億了。

然後從111年度開始嚴重地虧損,當然這裡面有提到俄烏戰爭,大家不能否認俄烏戰爭是其中之一,但事實上很大的因素就是能源政策。上次跟部長提到的總統府氣候變遷委員會副召集人──和碩董事長童子賢在教育及文化委員會特別提到,核電可以年省N千億,這個N千億如果按照他的計算,其實是15個千億,按照童子賢的計算,最多可以到15個千億,所以政策也是一個很大的因素。對於這個部分,我一再地講,我不知道,我一直還沒有……你們也沒有提供數字給我,就是說,因為我們的政策,能源署針綠電編了很多經費,經濟部編了很多經費,對不對?要協助這些綠電,對不對?然後台電又用比較高的金額去買,所以這個部分……部長,如果你搖頭,請把數字提供給我,好不好?

郭部長智輝:好的。

鄭天財Sra Kacaw委員:如果已經從你第一次……不只是你們,還有能源署,包括……如果你從我第一次的質詢來講,對不對?我常說你是產業進來的,我們光看那個核四啊,核四花了多少個億,然後就擺在那邊,根本就不符合那個嘛!

重點來了,因為時間的關係,電價審議委員會預計28日之前登場,所以這個部分,當然部長一直說:我沒有參與、我沒有主持,沒有錯,但是很多的資料、很多的資訊必須要由台電、必須要由經濟部提供給電價審議委員會,讓所有委員能夠瞭解,而這個資訊、這個資料就會很重要,所以這個到底要不要漲?其實可以不漲。所以很多的……也許經濟部說,我們的核能政策,賴總統不會隨隨便便找和碩的童子賢去當總統府那個委員會的副召集人,對不對?一定是有他的……找你也是,總統請你當部長,一定也有他的考量啊!就是希望你勇敢地推動這個政策。

好,我們先提供一個,法律有明定,我們就先從法律,離島建設條例第十四條規定,「離島用水、用電,比照臺灣本島平均費率收取,其營運單位因依該項費率收費致產生之合理虧損,由中央目的事業主管機關審核後,編列預算撥補之。」所以法律有明定的,這幾年都是由台電去吸收,政府應該編列預算啊!但一千多億的預算都沒編,所以我們先從法律有的去做,可以嗎?部長。

郭部長智輝:好,我們當然是依法、遵法,法律有的我們來做。

鄭天財Sra Kacaw委員:對,這個沒有做的要做,有了這個,誰都不能擋啊,對不對?這是法律明定的,趕快編預算、追加預算嘛!可以辦追加預算。

郭部長智輝:謝謝。

鄭天財Sra Kacaw委員:以上,謝謝。

主席:謝謝鄭天財委員。

下一位請鍾佳濱委員。

鍾委員佳濱:116分)主席、在場委員先進、列席的政府機關首長官員、會場的工作夥伴、媒體記者女士先生。有請經濟部郭部長。

主席:好,請部長。

鍾委員佳濱:還有能源署的李代理署長,還有台電的曾董事長。

主席:李代理署長、台電曾董事長。

鍾委員佳濱:這次換個題目。部長好。

郭部長智輝:委員好。

鍾委員佳濱:署長好、董事長好。我今天的題目是「提升離散型光電區饋線覆蓋率,受電室設於地面發展虛擬電廠」,我們今天討論的主題是電業法。

電業法大家都講了、都支持,第六條當時把售電、供電跟發電都把它拆開來,但是我們看到,臺灣是能源進口國,所以我們想要透過市場競爭提高效率,讓我們的發電端有效率,讓我們的受電端能夠加強管理,是不是這樣子?部長。現在這些目標都達成了嘛,所以我們支持電業法修改。但是現在台電持續要加強的電網韌性,像我們台電輸配電網雖然是自然壟斷,但我覺得電網的效率相對是高的。

部長你也去過這個國家,你常常舉這個例子,我去過菲律賓,參觀過它的電力公司,它的綠電潛力充沛,成本不到4塊錢,但是人民終端的售價高達8塊錢,原因出在哪裡?

郭部長智輝:電網。

鍾委員佳濱:電網的效率差。所以現在台電,我們政府編列投入5,645億強化電網韌性,除了設備更新之外,要透過智慧化……還有一個電網韌性是災後的復電能力,部長支不支持?是不是這樣子?

郭部長智輝:是的。報告委員,這個上面所寫的,10年內投入5,645億已經修改為4年了。

鍾委員佳濱:4年了?很好,我們繼續支持。但是另外一個發電端,我們看看,現在臺灣陸上型的光電,大面積的、大規模的大概都已經開發得差不多了,這當中饋線跟升壓站161KV的廠商要自建,台電有這樣的要求,但是接下來會遇到什麼?董事長,請你過來。有關小面積的,跟離散型的,我舉例,檳榔廢園轉作成綠電,董事長、總經理比較清楚,其實在靠近鄉村聚落,未來的光電陸上開發只剩這些地區,但是這些地區缺乏22/11KV的……請問總經理,未來台電在饋線的分布上,這個部分的覆蓋率可不可以提升?

王總經理耀庭:這個部分,就跟委員這張圖上面一樣,大面積的部分就走上面那條路。

鍾委員佳濱:對。

王總經理耀庭:小面積的話,就是台電會去處理。

鍾委員佳濱:是。

王總經理耀庭:我們會努力在這方面……

鍾委員佳濱:所以部長剛剛講的五千多億是在4年內,我們希望部長指示台電,把這個部分強化可不可以?部長。可以啦,部長點頭了。

郭部長智輝:報告委員,可以。

鍾委員佳濱:好,接下來請部長督導台電董總做這幾件事情。有關電網的韌性,我舉例,因為我跟董事長一樣,都是台電子弟,我們很清楚,災後的復電能力,第一,淹水後的復電程序繁瑣,這是第三次講了,地下配電室在淹水之後要抽出積水,要清潔、要乾燥,要檢修之後才能復電,這要很久。然後還會遇到什麼問題?問題會出在我們台電的用戶配電場所設置及管理辦法第六條,本來配電室應該設置在地面層,但是「得」設於地下一層,這也在建築技術規則的建築設備編也有同樣的規定。一邊是台電、經濟部規定的,一邊是內政部規定的。這樣造成了什麼問題?我們往下看。現在台電在後面又新增設用戶配電場所設置規範,准許只要起造人切結,配電室、受電室就可以設在地下一樓。部長,問一個比較基本的問題,您覺得大樓的連續壁哪裡最容易漏水?考一下,知道嗎?不知道,往下看。連續壁就是要設管線、要洗洞的地方,要不是沒有補好,就是管太密,漏水之後,如果是在保固期間內,它就會打針,如果過了保固期,它就置之不理,起造人不理,管委會不修,配電室就會淹水,淹水會不會影響供電、影響電網韌性?會嘛!

郭部長智輝:是。

鍾委員佳濱:好,所以這些問題要怎麼解決?要修改規則,修改哪兩個規則?台電的用電規則及建築技術規範。部長,你要跟內政部協調,督導台電趕快去改,好不好?

郭部長智輝:好。

鍾委員佳濱:好。最後,因為時間到了,智慧化,我們都知道有智慧電錶才有時間電價,有時間電價,我們才能用電管理,對不對?但是同樣的,如果配電室設在地下,訊號不良,智慧電錶無用武之地,對不對?所以這個規則要不要趕快改?

郭部長智輝:我們來修正。

鍾委員佳濱:好,修正好。

第二個、電動車其實是會移動的儲能裝置,現在很多的室內停車場,我們希望有充電樁。我們也希望未來虛擬電廠能夠加上屋頂型光電,受電室設於地面層。這些建築規範調了之後,時間電價可以做,虛擬電廠可以做。部長,可不可以責成台電趕快進行相關的研議、研發?

郭部長智輝:是,我們來努力。

鍾委員佳濱:好,所以最後兩個東西就請你承諾,請研議離散型光電及鄉村聚落地區的饋線覆蓋率提升的方案,三個月內提出一個報告,可以嗎?

郭部長智輝:可以。

鍾委員佳濱:好。另外,也去進行法規的調適,讓台電的受電室設於地面,以利於發展虛擬電廠,也是一樣,三個月提出一個書面報告,可以嗎?

郭部長智輝:好的。

鍾委員佳濱:好,謝謝。謝謝主席。

郭部長智輝:謝謝委員。

主席:謝謝鍾佳濱委員。

下一位請黃健豪委員。

黃委員健豪:1111分)謝謝主席。主席,我們請經濟部部長。

主席:請部長。

郭部長智輝:委員好!

黃委員健豪:部長好!外委才3分鐘,我們把握時間。因為今天要修電業法,所以我們要確認一下,過去本來想要把發電、輸配電及售電拆成三個國營公司,我想確認一下,過去本來說修法後六到九年,就是2026年之前完成,但是此時此刻這個計畫還會繼續進行嗎?還是會全部都回歸到我們台電一間公司就好了?

郭部長智輝:報告委員,我們希望修為原來的綜合電業。

黃委員健豪:就是按照現行就好了,不用再切成三間公司了嘛!

郭部長智輝:是。

黃委員健豪:我是要跟部長確認這個事情,因為我想切成三家公司對很多台電基層員工的士氣會有一定程度的打擊,所以我們還是希望不要,既然部長這樣講,我想朝野應該是會有一定的共識,在這個部分,我想會有共識,電業法的修正進度會稍微快一點。

郭部長智輝:謝謝委員。

黃委員健豪:好,部長,再來就請教一下,在上禮拜總質詢的時候,部長回應我一件事情,你說我們現在推動很多綠電是因為我們希望我們企業在海外發展的時候有比較好的績效及成本。我想問一下,現在綠電的成本,你希望是由企業來承擔,一般民眾用的比較少,上禮拜是這樣講的,我不知道有沒有理解錯部長的意思?

郭部長智輝:我們的電基本上是多元來發電,綠電基本上是這樣,就是我們要符合2050年零碳的全球共識,但是綠電這個命題其實是歐洲國家、歐盟的規範,所以他們都在推動綠電,今天我們臺灣製造業賣的東西是全球都有,如果到比較符合歐盟、歐洲國家規範的地區,他們都要求要有綠電,2030年開始要百分之百綠電,所以我們必須要供這樣的綠電,輸出到歐盟國家的企業。如果今天是零碳的,可能是其他地區的需求……

黃委員健豪:部長,因為我時間不夠,我問直接一點。因為在台電現行的虧損裡面,有很大部分當然是綠電的採購……

郭部長智輝:沒有。

黃委員健豪:因為這禮拜又要開所謂的電價審議會,後續又要跟立法院提補貼案等等的,所以我今天要問的問題是這個所謂2,000億的補貼裡面有沒有包含因為外購綠電價格的虧損,所以也需要這樣的補貼?

郭部長智輝:不是,報告委員,我們補貼的部分是在補過去2019COVID-19時期因為烏俄戰爭的影響而導致於我們買的發電材料成本上漲,這三、四年期間大概一共漲了6,000億,我們因為凍漲,所以成本上漲6,000億,雖然謝謝大院補助我們大概加起來3,000億,不過我們還是差3,000億。

黃委員健豪:所以綠電的部分不是在這裡面嗎?

郭部長智輝:不在這裡。

黃委員健豪:好,部長,謝謝。

郭部長智輝:謝謝委員。

主席:謝謝黃健豪委員非常精準的使用3分鐘,謝謝。等一下我們審法案的時候,可以再來發言。

下一位請林思銘委員,林思銘委員,林思銘委員不在。

請羅明才委員,羅明才委員,羅明才委員不在。

請徐欣瑩委員,徐欣瑩委員,徐欣瑩委員不在。

下一位請陳培瑜委員發言。

陳委員培瑜:1115分)謝謝主席,有請台電董事長,謝謝。

曾董事長文生:委員早!

陳委員培瑜:董事長早安!我想問一下,俄烏戰爭造成能源價格上漲,世界其他國家到底都如何應對,是不是跟臺灣一樣,也有政府補貼的部分?可不可以請您回答,告訴我目前世界各國的趨勢?謝謝。

曾董事長文生:據我所了解,德國、日本、法國的補助金額都超過臺幣5,000億。

陳委員培瑜:是,那這個數字是去年與前年,也就是它是近幾年可參考很重要的數字嗎?

曾董事長文生:是。

陳委員培瑜:好,如果是這樣,聽起來……

曾董事長文生:還要跟委員補充報告,就是不只補貼,其實他們也漲價……

陳委員培瑜:又漲價……

曾董事長文生:又漲價、又補貼。

陳委員培瑜:又補貼,他們的補貼金額聽起來其實比臺灣高很多。

曾董事長文生:是的。

陳委員培瑜:好,那我問一下,這些補貼電價或者是漲電價的國家是不是也都使用核電、核電的占比比我們還高嗎?

曾董事長文生:日本和法國確實都使用核電,且法國的核電比例非常高。

陳委員培瑜:好,所以很多人在那邊喊這跟錯誤的能源政策有關,我認為聽起來沒有關係,而是這整個能源價格上漲的問題看起來是全世界所有國家在追求經濟發展兼顧民生福利的時候共同的難題,我可以下這個結論嗎?

曾董事長文生:能源價格上漲會造成通膨,通膨以後,國家的公共支出會更大,其實他們是先漲價,通膨以後,政府才補貼,這個造成的惡性循環其實後果是更嚴重;臺灣的狀況是台電沒有漲價,通膨的問題相對和緩,國家的支出也比較少,我們有了歲計賸餘,拿這個歲計賸餘來補貼原來承擔政策的台電,我覺得這個是一個正向循環。

陳委員培瑜:好,聽到您剛剛說承擔政策的台電,我來跟董事長分享一個,我目前在服務金門及連江縣,董事長一定清楚,這兩個縣長期發電成本都比較高,也因為發電成本高,所以長期以來台電都給予非常大的優惠價格,給予相關的撥補及補助,可不可以說一下這個現況?

曾董事長文生:我跟委員報告,就因為機組的關係,所以他們每一度電大概平均成本都超過10塊錢,委員這個簡報上面已經清楚的呈現,這兩個離島大概一年要補貼三十幾億。

陳委員培瑜:好,但是我現在身為要服務離島的委員,我很擔心,不管是陳雪生委員或是陳玉珍委員,他們藍白一起砍掉這個相關的預算,目前又拒絕任何的可能性,我想問一下,我們離島的居民怎麼辦?你也沒辦法?

曾董事長文生:報告委員,我們這樣講,台電還有一個很基本的任務,就是即使財務困難,我們也要充分供電……

陳委員培瑜:好,充分供電,並且確保合理的電價,讓離島的居民在享受便利發電的同時,跟臺灣本島的使用電價是一樣的,不然不公平,對不對?

曾董事長文生:是的。

陳委員培瑜:好,所以相關的政策困難後續我們再來討論……

曾董事長文生:也希望大院支持我們的補貼預算。

陳委員培瑜:我希望我的藍白同事們支持啦!好,謝謝董事長,謝謝主席。

主席:謝謝陳培瑜委員。

下一位請林德福委員,林德福委員,林德福委員不在。

下一位請黃國昌委員發言。

黃委員國昌:1118分)謝謝主席,麻煩有請部長。

主席:有請部長。

郭部長智輝:委員好!

黃委員國昌:部長好!時間的關係,直接切入主題。我們要發展地熱,經濟部之前有委託公司在馬槽地區,就是陽明山國家公園管理處辦地質的鑽探,去年年底的時候,有跟社會報告,地熱成果豐碩,馬槽地熱探勘井也有去現勘。但我要跟部長說的是最近一段時間我接到反映,在陽明山那邊,不管是居民還是旅客,他們一直反映,部長,你看一下照片,這些照片都是當地的居民或者是遊客看不下去所提供的,1216號的時候就發生井噴噪音的污染,1217號持續的井噴引發噪音。我把時間軸拉到現在,最近一次去看的時候,這個井噴的現場還是沒有處理,從去年12月到現在3月了,整整三個多月,這件事情部長有沒有掌握?

郭部長智輝:這個部分我不是那麼清楚,我可不可以請能源署署長來跟您說明?

黃委員國昌:可以,請。

李代理署長君禮:這口井是我們地礦中心做的實驗井,那它造成這樣的……

黃委員國昌:我的問題是從12月到3月都沒處理,現在是要幹嘛?

李代理署長君禮:他們現在已經先把這個井封掉了,後續地礦中心會再跟廠商來做處理……

黃委員國昌:要怎麼處理?

李代理署長君禮:先把這個井封掉……

黃委員國昌:現在井封了嗎?

李代理署長君禮:是。

黃委員國昌:你確定嗎?

李代理署長君禮:是。

黃委員國昌:什麼時候封的?

李代理署長君禮:現在就在封。

黃委員國昌:現在進行式嗎?

李代理署長君禮:是。

黃委員國昌:什麼時候會封完?

李代理署長君禮:我再跟地礦中心聯絡一下,看技術問題什麼時候……

黃委員國昌:我現在跟經濟部講,要探勘地熱這件事情大家都不反對,但施工施成這個樣子,對當地的居民、對旅客都造成相當大的負面衝擊,這件事情不是去年才發生,20234月的時候是不是就有發生過一次?是吧?

李代理署長君禮:是的,它……

黃委員國昌:我資料都調出來了,你們20234月的時候就放任他在那邊亂搞,沒有依照計畫執行,也沒有依照計畫通報,到2024年又發生。2023年只有發生過一次嗎?署長你知不知道?

李代理署長君禮:這個細節是不是請……

黃委員國昌:來,我跟你講細節,20237月再次噴發,硫化氫的濃度高達90ppm,知不知道硫化氫的法定標準是多少?知道嗎?10ppm!超過了九倍,這是2023年發生的事情。2023年沒有處理,繼續放任在那邊胡搞瞎搞,到2024年年底的時候又再度發生,搞到現在還沒有整個處理完畢。請教一下,什麼時候可以處理完?

李代理署長君禮:我們是不是請地礦中心整理一下,然後跟委員報告?因為這個案子是由地礦中心在執行。

黃委員國昌:可以,需要多久?

李代理署長君禮:我們請地礦中心在一個禮拜內先跟委員說明,然後看……

黃委員國昌:不用說明,就書面回復,再給你們一個禮拜的時間,因為那邊的居民還有很多旅客大家都受夠了。37號決定要封井回復原狀,這張照片是311號和12號拍的,現場沒有工作人員,繼續放在那邊,而你現在跟我說是現在進行式,正在做嘛!

李代理署長君禮:是,它……

黃委員國昌:一個禮拜之內書面回復,可以嗎?

李代理署長君禮:可以。

黃委員國昌:儘速把它處理完。

李代理署長君禮:是。

黃委員國昌:好,謝謝。

主席:請於一個禮拜之內回復質詢委員及本會。

李代理署長君禮:是。

主席:謝謝。

下一位請葉元之委員質詢。

葉委員元之:1123分)主席好,麻煩請經濟部長,謝謝。

主席:有請部長。

郭部長智輝:委員好。

葉委員元之:部長好。之前中鋼配合政策投資一個泛公股的售電平臺台智電,這個你應該知道嘛!我看到當時部長說台智電的目標應該是要提供小額綠電以及短期綠電需求,特別是以中小企業為主,不然的話,中小企業很難跟大企業去競爭綠電,因為綠電的風場應該都比較喜歡賣給大企業。此事立意良善,讓中小企業有綠電可以用。我先問一下,第一個,中鋼現在確定有出資1,000萬,另外中華電信及中油也都有投資,本來是說要進行第二階段的募資,主要是跟其他民營企業募資,請問現在募集的狀況怎麼樣?

郭部長智輝:目前還在募集的過程。

葉委員元之:你了解的狀況是怎麼樣?

郭部長智輝:我了解的狀況應該是……

葉委員元之:因為第二階段的資金如果沒到位的話,它6月就可能沒辦法開始售電,所以……

郭部長智輝:報告委員,民間的企業應該都已經到資了。

葉委員元之:都已經到資了?

郭部長智輝:對。

葉委員元之:所以確定6月可以開始售電?

郭部長智輝:是的。

葉委員元之:第二個,我看新聞報導說開始售電之後,第一波的買主還是以大型企業為主,如果行有餘力第二波才會再賣給中小企業,這個部分就跟部長你當初……

郭部長智輝:報告委員,我想您手邊的資料可能跟我們這邊有一點差異……

葉委員元之:沒關係,你說。

郭部長智輝:我們還是以中小企業為主。

葉委員元之:所以第一波還是會以中小企業為主?

郭部長智輝:我們還是……

葉委員元之:不會以大型企業為主?因為新聞報導是說……

郭部長智輝:小的部分,有一些小的需求,台電已經開始在賣RE30了。

葉委員元之:再來,部長你知道台智電的電價一度大概賣多少嗎?

郭部長智輝:這個我不清楚。

葉委員元之:大概是六塊多。

郭部長智輝:還沒賣啊!

葉委員元之:預計大概是六塊多啦!

郭部長智輝:預計的都不清楚。

葉委員元之:大概六塊多,它的成本會比較高啦!因為它還要把營運成本及其他部分疊加上去。如果它的售電電價比較貴的話,其實對中小企業來說也是一個負擔,不會嗎?所以它的電價大概是多少?

郭部長智輝:現在還沒賣。

葉委員元之:我知道啦!但是6月就要開始賣了,你是主管機關嘛!

郭部長智輝:價格應該在他們的董事會裡面決定,我不是董事。

葉委員元之:所以你會儘量讓它不要太貴是不是?因為你的目的是要幫中小企業嘛!

郭部長智輝:這個公司成立的目的是要幫助中小企業可以買到合理的價格,主要是這個樣子。因為市場上有很多綠電公司直接賣給客戶,小公司可能不符合它的要件……

葉委員元之:買不到嘛!

郭部長智輝:就是要簽20年固定的量,這個對小公司來講……

葉委員元之:我知道,我現在只是提醒啦!所以部長你還是會以中小企業為主?

郭部長智輝:是的。

葉委員元之:第二個,電價你們不會賣太貴……

郭部長智輝:不會。

葉委員元之:不會讓中小企業覺得買到太貴的電,否則成本提高也比較難經營啦!

郭部長智輝:是。

葉委員元之:好,謝謝。

郭部長智輝:謝謝委員。

主席:謝謝葉元之委員。

登記發言委員除不在場者外,其餘均已發言完畢,詢答結束。委員林德福所提書面質詢列入紀錄,刊登公報,書面質詢未及答復部分,請相關單位於一週內以書面答復並副知本會。

委員林德福書面質詢:

問題一

為了獲取「比特幣」等虛擬貨幣,「不法份子」為了讓大量建置的「挖礦機」運轉,需要龐大電力,為了節省挖礦成本,竊電新聞時有所聞。

媒體報導,在竊電集團橫行下,初估台電每年損失約四、五億元。

對於竊電處罰,「經濟部」是否認為需要提高刑責與罰金,以嚇阻竊電行為發生?

另外,請經濟部與台電,會後提供近3年竊電查獲件數,竊電損失金額,竊電追償成果,竊電呆帳金額給本席參考。

問題二

20142015年的時候,經濟部有推動「能源模擬器」,讓民眾透過「能源模擬器」,來了解「減碳」與「電價」之間的關聯。

本席希望經濟部重啟「台灣2050能源供需情境模擬器」,把資訊攤在陽光下讓大家來選擇,如何務實達到「2050淨零碳排」。

對於各種能源選項,政府應充分揭露資訊、釐清事實,建立共同且真實的資訊平台,以弭平資訊落差、避免社會分裂,讓台灣社會進一步理性討論,促進永續未來,達成社會共識。

請經濟部給本席一個時間,儘快提出,以利社會討論。

問題三

立法院法制局研究報告指出:「國際間儲能設備火災事故頻傳,包含韓國、美國、英國、中國大陸及澳洲等地均有電網級儲能系統運作時火災爆炸意外,目前全球已發生超過80起併網型儲能系統安全事故案件,我國亦有發生3起事故」。

近年來蓋儲能案場頻遭地方抗爭,居民憂慮儲能設備衍生之爆炸風險,反對設立儲能設借。

本席認為「儲能系統」是推動「再生能源」不可或缺的一環,為了降低民眾疑慮,經濟部應持續檢討儲能相關安全規範,透過第三方驗證機構進行安全檢查,確認儲能案場是否合乎安全規定,以降低儲能案場發生事故機率。

主席:現在審查電業法部分條文修正草案,現在進行廣泛討論。廣泛討論沒有人登記,現在請議事人員宣讀所有條文,若有修正動議及附帶決議請一併宣讀,宣讀完畢後再行協商。因為從早上開會到現在都沒有休息,官員可以在宣讀的時候先休息。

請宣讀。

DrawObject1

二、修正動議:

1.

2.

主席:已經宣讀完畢,我們現在要開始協商,協商前主席宣告:本會陳亭妃委員等17人提案電業法部分條文修正草案業經院會第3會期第2次會議交付本會,其內容除第五十二條條文之外,其餘條文與行政院版本相同,以上。另外新增徐欣瑩委員書面質詢。

委員徐欣瑩書面質詢:

《電業法》的修法表面上,這是一項能源政策的技術調整;但實際上,它是一場包裝得很漂亮的「改革危機」。這次修法包含四項重點包含(1)放寬再生能源售電業交易限制(2)納管儲能與需量反應(3)強化電力交易平台的中立性(4)台電不分拆,維持綜合電業模式。

然而,實際現況是台電仍然壟斷電網與交易平台、低壓用戶無選擇權、儲能業者被納管卻缺乏法源保障。

台灣98%能源依賴進口(能源局,2023年)、虧損高達新台幣1500億元,而再生能源卻只占9.5%,遠低於歐盟平均23.6%。政府不斷強調穩定供電與轉型成本,迴避台電改革,導致全體國民承受電價上漲帶來通膨、制度缺乏彈性導致民間投資綠能意願低落,以及高額補貼流向台電,而非投資創新與永續新能源。

台灣積極呼應國際RE100倡議,然而實際上多數企業找不到穩定的綠電供應,且缺乏法源保障、交易平台管道稀少。問題不在企業,在政府制度設計。

行政院不應一再以「因應極端氣候挑戰」為由,規避、推遲台電改革。台灣正站在一個關鍵十字路口,可以選擇维持現狀,用「穩定」當作不改革的藉口,讓台電繼續虧損、全民繼續漲電價;但我們也可以選擇面向陽光,讓市場、公平、創新與公民力量參與這場改革。

主席:現在進行協商。

先進行電業法第二條條文。請問針對第二條條文,行政院可不可以說明一下?

李代理署長君禮:報告,第二條條文主要是在名詞定義裡面增加了一個「特定電力供應業」,也就是說,我們現在實質上對於電力的供應,過去傳統的電業法大概只有定義發電機這種東西,但是未來真正在實行的時候,比如我們有電池儲能設備,但目前沒有在法令規範裡面;另外一方面,現在實際有在運作的像台電公司需量反應的制度。所以目前實際有在運作、但是在法裡面沒有法律基礎的部分,我們覺得目前實質參與市場運作的都應該納入電業法,納入電業法之後才能建立相關的管理機制。以上報告。

賴委員瑞隆:建議照行政院版本通過。

主席:好,如果沒有其他異議的話,就照行政院版本通過。

處理第六條。針對第六條,是不是也請能源局說明?

李代理署長君禮:第六條是剛才各位委員討論很多的,就是要維持台電原來的綜合電業型態,所以我們在法律裡面做一個調整,原來我們有把輸配電業及發電業這些東西分開,因為過去原來我們定電業法的時候是2017年,那時候我們的綠能也少,全世界的趨勢也是要走向自由化,但是這幾年的變化之後,世界趨勢已經慢慢走向要加強電業管理機構的功能。另外一方面,我們的綠能推動最近已經增加了很多,事實上在整個電力系統裡面也需要有一個穩定支持的力量,所以我們建議在第六條的部分做一個調整,能夠維持台電公司綜合電業的定位。

主席:剛剛在詢答的時候,看起來大家都意見……

賴委員瑞隆:照院版通過。

陳委員亭妃:沒有意見。

主席:就照院版。好,沒有意見的話,這一條就先照院版通過。

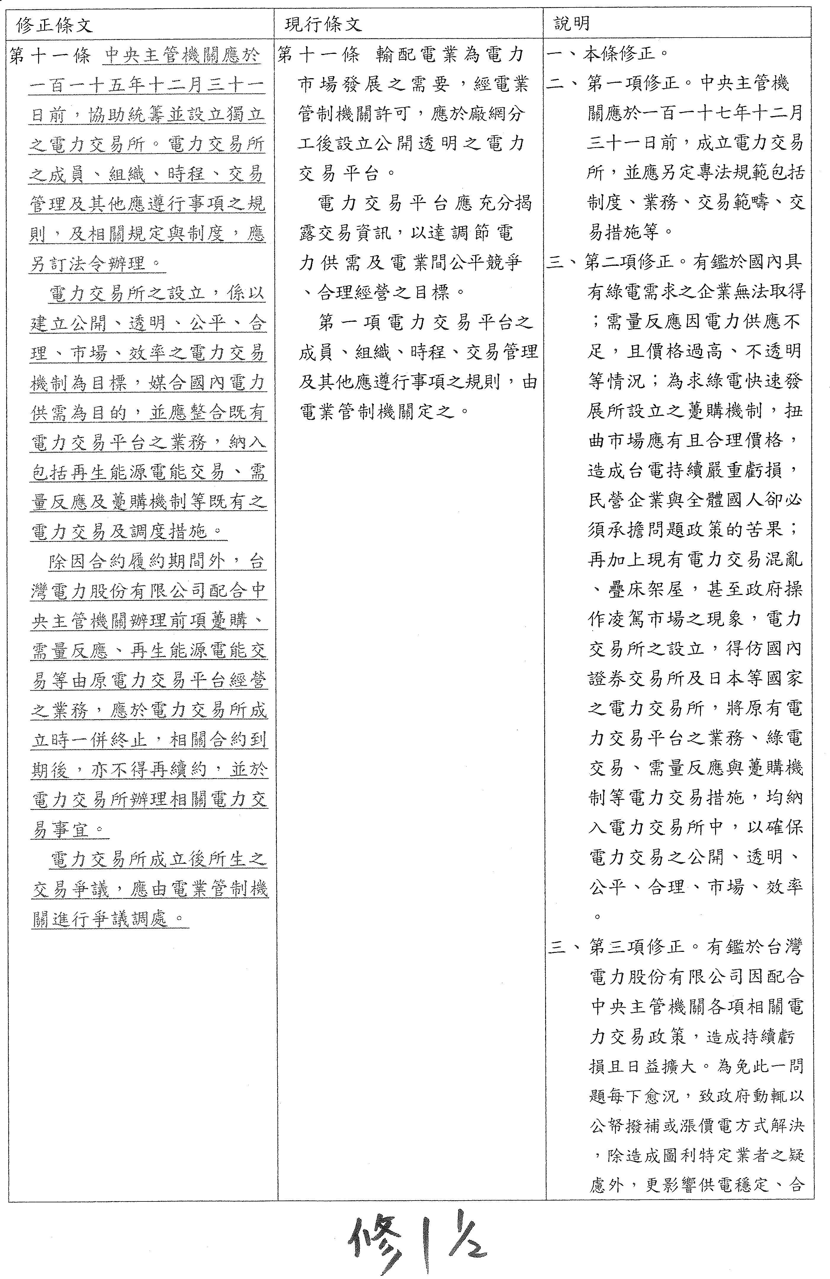
現在處理第十一條。

李代理署長君禮:第十一條是有關為了建立電力市場公平的調度機制,特別規定未來的電力調度要基於公平公正的原則,必要的時候可以設立一個公開透明的交易平臺,也就是說,目前由台電公司來進行,但是未來如果越來越蓬勃的時候,「得」設立一個獨立的交易平臺。

陳委員亭妃:沒有意見。

賴委員瑞隆:沒有意見,照院版通過。

主席:照院版啦。

賴委員瑞隆:好。

主席:剛剛有修正動議,都有宣讀,大家的意見是照院版通過。

賴委員瑞隆:好。

主席:第十五條。

李代理署長君禮:第十五條是有關剛才提到台電的電力供應業的經營,就是特定的電力供應業如果要成立的時候相關的法定程序,至於現在已經在經營的,未來必須在一年內取得相關的執照。

主席:針對這條條文,大家有沒有意見?

賴委員瑞隆:建議照院版通過。

陳委員亭妃:沒有意見。

主席:好,本條也是照院版的條文通過。

第十九條。請能源局說明。

李代理署長君禮:第十九條是剛才所謂的電力供應業停歇業的規定,也比照其他相關的電業一起處理。

賴委員瑞隆:建議照院版通過。

主席:好,沒有其他意見的話,照院版通過。

第二十四條。請能源局說明。

李代理署長君禮:這個就是配合剛才的特定電力業,增加同意備案,因為它有一個同意備案的程序,我們把它納入程序。

賴委員瑞隆:建議照院版通過。

陳委員亭妃:同意。

主席:好,也是照院版通過。

接下來處理第三十五條。

李代理署長君禮:第三十五條是對於新設的特定電力供應業有一些災害緊急通報的系統,我們也把它納入原來的通報系統。

賴委員瑞隆:好,建議照院版通過。

主席:好,照院版通過。

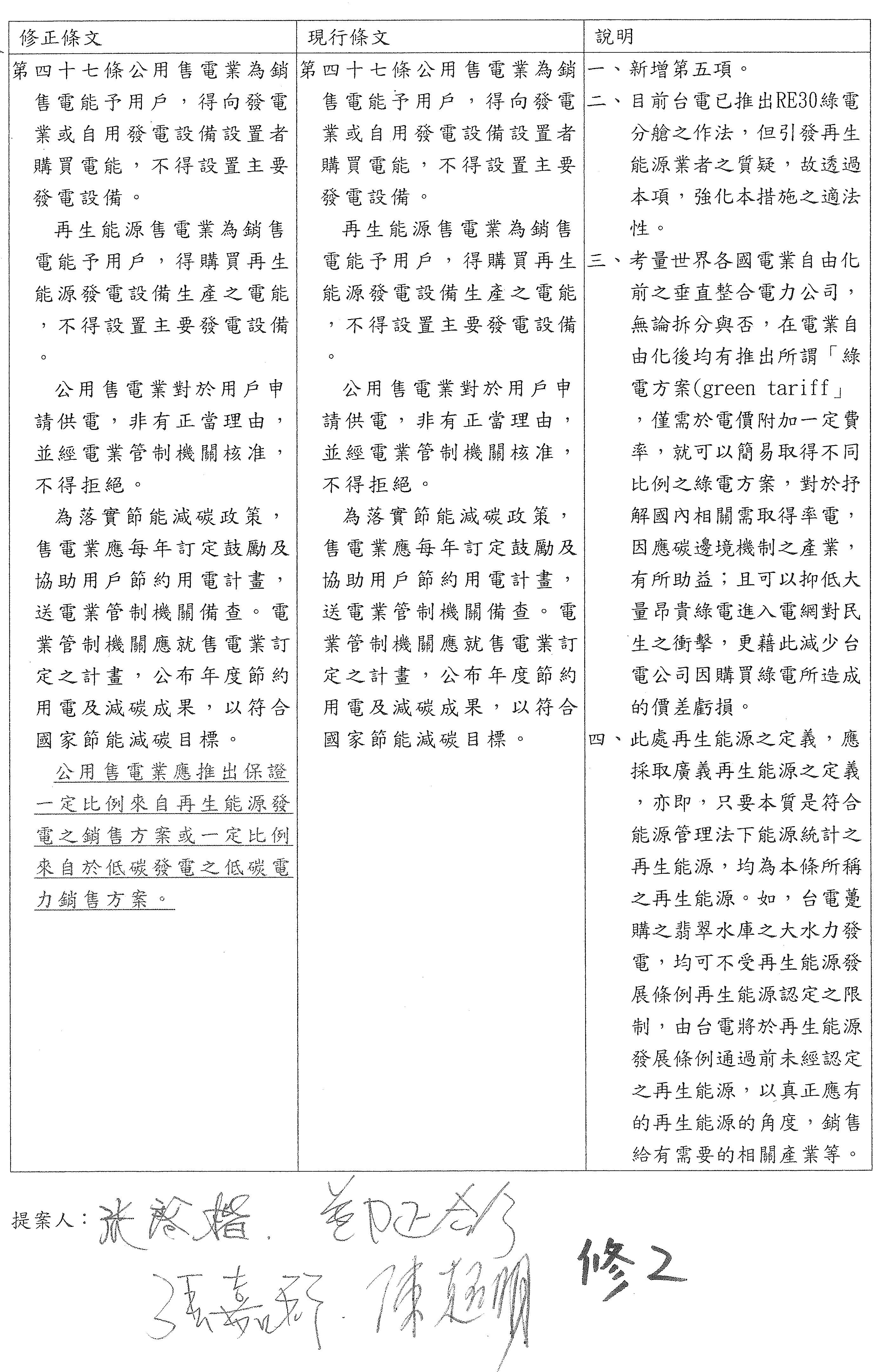
第四十七條。

李代理署長君禮:第四十七條是規範公用售電業或是剛才的特定供應業這些,也要依照我們電業目前既有的機制,定期地提供資料跟申報,非有特殊原因是不能夠進行停業的。

賴委員瑞隆:好,建議照院版通過。

主席:第四十七條有修正動議,不過大家討論如果同意的話,我們還是照院版通過。

賴委員瑞隆:好。

陳委員亭妃:通過。

主席:好,第四十七條就照院版。

處理第七十四條。

李代理署長君禮:第七十四條就是剛才新加入的行業的配套罰則,我們也在第七十四條裡面訂定出來。

主席:好,罰則的部分。

賴委員瑞隆:建議照院版通過。

主席:好,也照院版通過。

接下來處理第七十五條。

李代理署長君禮:有關第七十五條,未來我們電業雖然維持綜合電業,但是還是要有分別的會計制度,而且不能做交叉補貼,以維持電力市場的公平競爭。

陳委員亭妃:照院版通過。

賴委員瑞隆:建議照案通過。

主席:好,這一條也照院版通過。

現在有行政院的新增第七十八條之一,也請能源局說明。

李代理署長君禮:我們未來要建立電力交易平臺,這個電力交易平臺必須要能夠公正的操作,如果沒有公正的操作,本條新增會處以罰鍰的罰則。

主席:好,這一條新增條文,大家有什麼意見?

賴委員瑞隆:照院版通過。

陳委員亭妃:照院版通過。

主席:好,沒有其他意見的話,照院版通過。

接下來處理第八十條。

李代理署長君禮:第八十條是新增一個特定供應業,就像剛才報告的,這是一個新增的行業,所以我們特別在第八十條也把它加進來,就是除了發電業、配電業,我們增加一個特定電力供應業。

主席:好,各位委員有沒有什麼意見?

賴委員瑞隆:一樣,照院版通過。

陳委員亭妃:沒有意見。

主席:邱志偉委員的版本文字跟院版是一樣的。

賴委員瑞隆:好,照這兩個版本通過。

主席:好,那就照行政院版本跟邱志偉委員的版本。

邱委員議瑩:第六條我們的版本跟院版……

主席:第六條的部分……

李代理署長君禮:委員的版本跟院版的意旨是一樣的,我們建議是不是可以用院版……

主席:意旨一樣,不過文字上有不一樣,所以我們還是照院版。林岱樺委員版本跟邱議瑩委員版本的意旨是一樣的,但是可能在一些用字、用語有不同。

邱委員志偉:意思是一樣的。

主席:對。

邱委員志偉:意思一樣,可是內容不一樣。

主席:意思一樣,但是文字還是有不一樣的地方。邱志偉委員版本的文字跟行政院版是一樣的。

賴委員瑞隆:建議主席,如果文字一樣,就照著委員版本跟院版的通過,好不好?如果不一樣的,就照院版,好不好?文字有不同就照院版,謝謝。

主席:好。各位委員有其他意見嗎?

邱委員志偉:沒有。

陳委員亭妃:沒有。

主席:來,岱樺。

林委員岱樺:我想做一個附帶決議,就是針對我今天質詢的部分,我也謝謝部長願意正面回應。每一個再生能源的電廠都是公權力的賦予,所以他們在相關的資料蒐集跟電力發電的效益這件事情,需要長期、定期、甚至每日每時透過AI的系統去做彙整。它需要做到跨部會,像日照、風向、地震、颱風等等,可能可以來自環境部,但是對於電力當中的影響會是你們經濟部主責。甚至我也講到對於地方原生產業的衝擊,譬如做漁電共生、農電共生,到底對農業產地的衝擊是什麼?其實這是要做追蹤的,才有利於整個能源政策的5年、10年當中可以做一些調整。甚至未來在20年、25年的場域,可能還會有地熱,不是只有離岸風電,這些都是要由國家公權力去處理的;包括跟電力、相關的氣候、天災等等的關係;包括跟地方政府為什麼有些農地……我們不講私人的農地,就講公有的部分怎麼回饋給你們資料;包括養殖業的部分、對於原生產地的部分、農業土地的衝擊,農電共生、漁電共生的部分有哪些環境衝擊,可以回饋給你們。

我再講一個小細節,如果這樣的光電板,只要一片樹葉蓋在一片光電板上,可能整個系統的電力就少了20%,這會牽扯到什麼?清潔的頻率,以後是不是要規格化?以後綠電光是這樣的作業,只要沒有那一片葉子蓋住,發電量就百分百;被一片葉子蓋住,可能就只剩下20%。那所以這個東西要不要去建立一個操作、清潔的模式?包括每個電廠的維護,所以這個部分我是希望做一個附帶決議,那會講這個東西,未來電力公司要不要也納入在規劃裡面?因為你們連非公用的電力都要求台電變成一個整合平台了,對這樣的資料中心的彙整,我是不是要賦予……不管是經濟部能源署,它也應該要法制化,這樣子也保障你們,因為你們才有整合的權利,他們有義務提供給你們這個訊息,而且你們要怎麼產出有價值的數據。好,所以我希望能夠用文字以附帶決議提出,請能源署針對我剛才講的文字,能夠整理作為今天的附帶決議,評估作為……因為我現在也講試辦,試辦就是說由台電先先行試辦,它有光電廠、它有離岸風場,甚至未來的地熱也會是它要去做相關電力的饋電,這當中怎麼讓它有一個數據的整合之後,在你的督導之下有一個數據的整合,之後能夠回饋到我們未來的能源政策,以因應未來20年或25年到期之後要做什麼樣的重新發包,類似這樣子,請主席能夠裁示一下,讓能源署做成一份文字,把我剛才的意旨做成附帶決議,至於未來要不要評估,在我們試辦之後,未來評估是納入電業法裡面去處理,謝謝。

主席:我想岱樺委員是希望你們把一些發電的背景因素做一個研究,你們是不是草擬一下,看看文字怎樣?

李代理署長君禮:好。

主席:我們還是先回到處理條文本身。剛剛都已經協商完畢了,請宣讀協商結論。

電業法部分條文修正草案宣讀協商結論:第二條照行政院提案通過;第六條照行政院提案通過;第十一條照行政院提案通過;第十五條照行政院提案通過;第十九條照行政院提案通過;第二十四條照行政院提案通過;第三十五條照行政院提案通過;第四十七條照行政院提案通過;第七十四條照行政院提案通過;第七十五條照行政院提案通過;增訂第七十八條之一,照行政院提案通過;第八十條照行政院提案通過,宣讀完畢。

主席:請問各位同仁,照剛剛宣讀之協商結論通過,請問有無異議?

賴委員瑞隆:沒有。

主席:好,沒有異議,通過。

附帶決議是不是先給我們?麻煩寫一下。

主席再宣告一下,因為我們現在時間快要接近12點,所以我們中午不休息,延長開會時間,但是不會延長太久,大家放心。

好,我們現在有附帶決議1件,請宣讀附帶決議。

附帶決議

為掌握再生能源發電效益,請能源署評估建立再生能源場域各級數據監理機制,並規劃台電場域先行試辦,以利後續推動要求至民營電廠。

提案人:蔡易餘  林岱樺  陳亭妃  邱議瑩

主席:請問各位同仁,對於委員所提附帶決議有無異議?

林委員岱樺:沒有。

主席:好,沒有異議的話就通過,文字通過。

我們討論事項所列電業法部分條文第六條及第七十四條條文修正草案併案審查完竣,擬具審查報告,提報院會討論,請問需不需要交由黨團協商?

陳委員亭妃:不用。

主席:好,那不須交由黨團協商,院會討論時,由本席負責說明,通過之條文、相關法制用語授權主席及議事人員整理。

本日議程處理完竣,謝謝大家,現在散會。

散會12時)