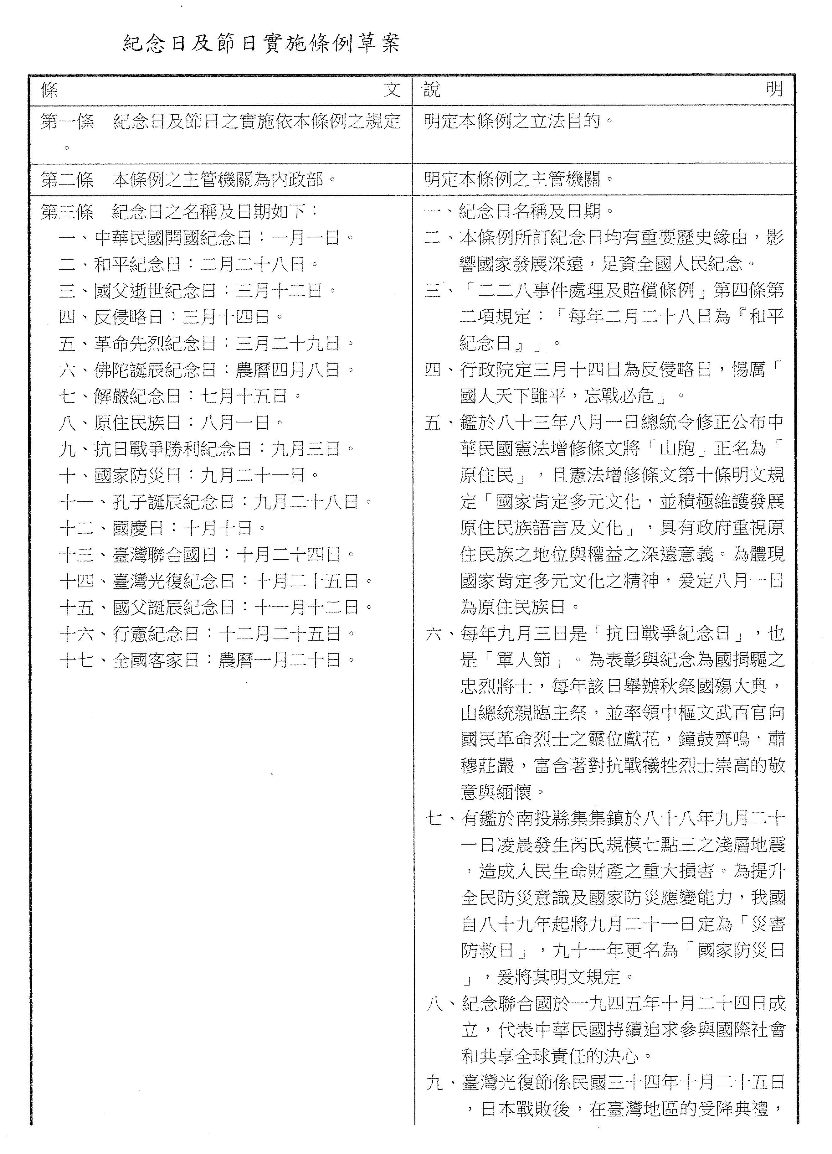
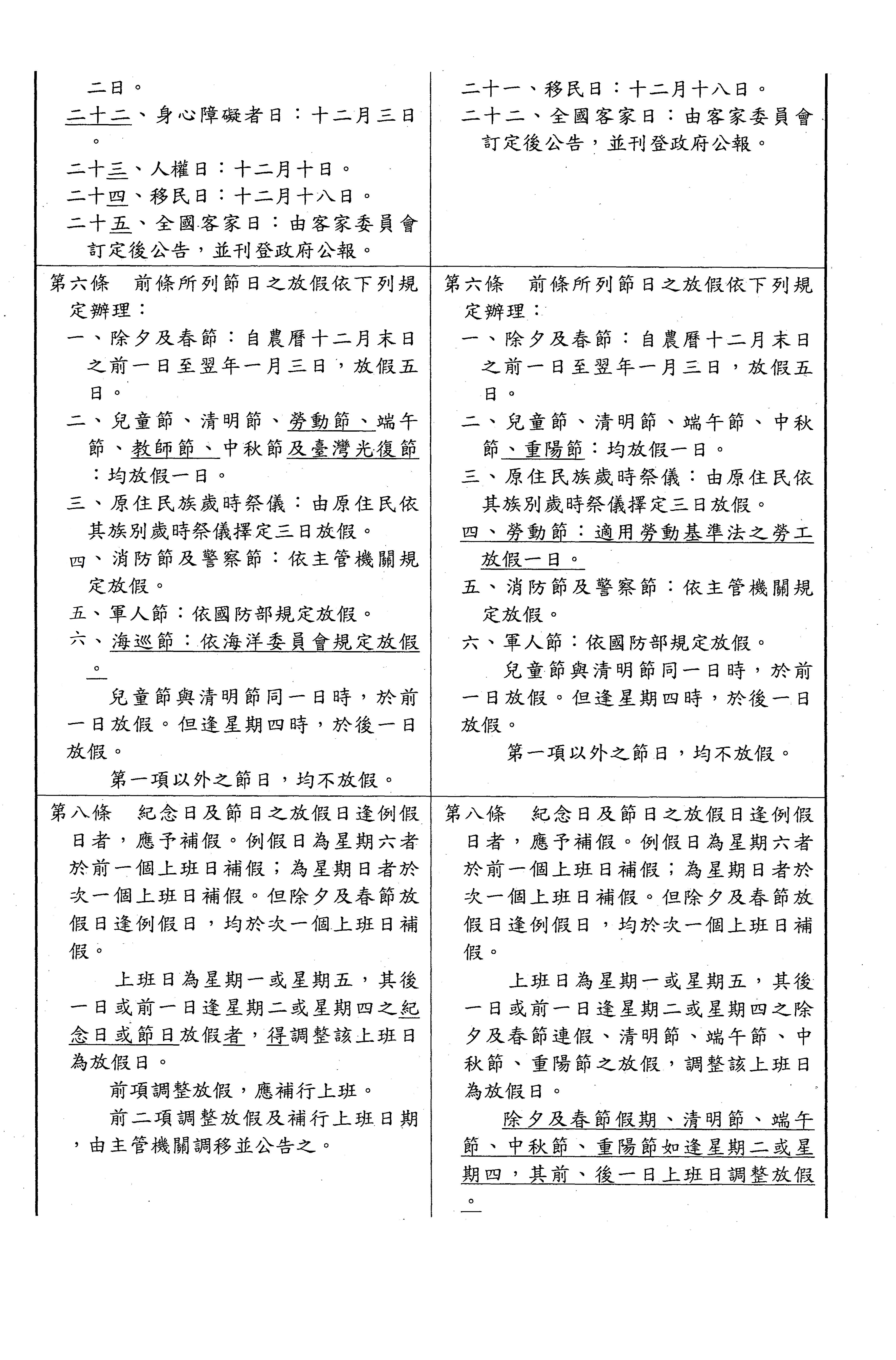
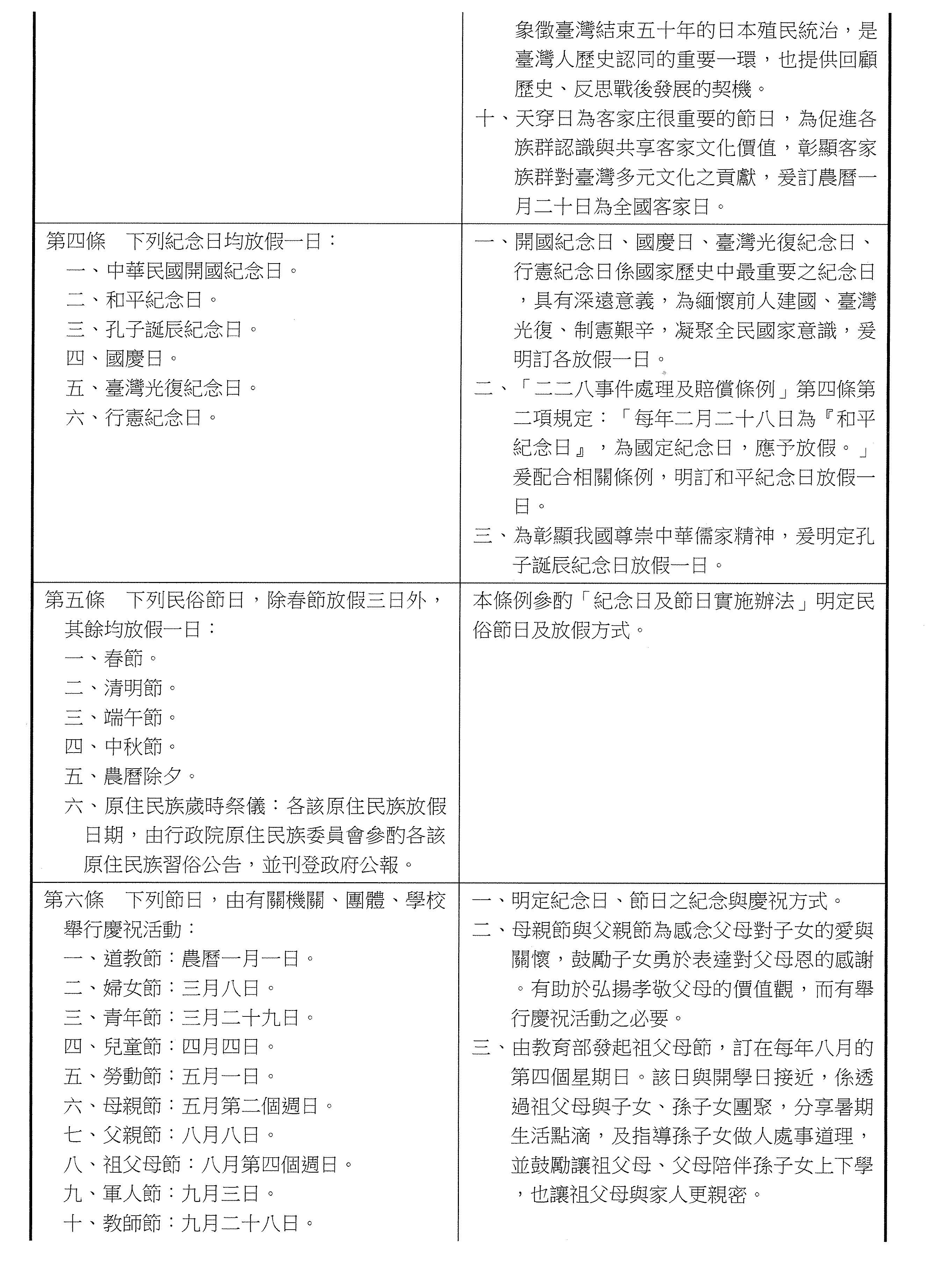
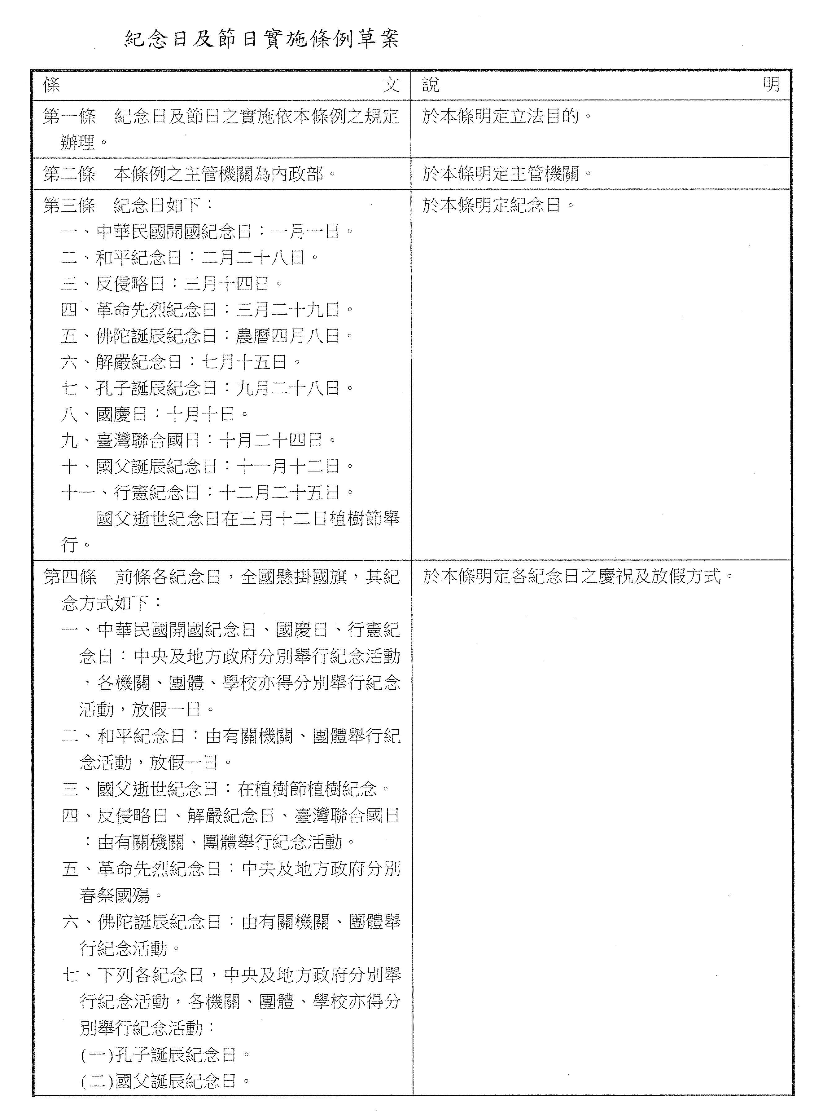
立法院第11屆第3會期內政委員會第6次全體委員會議紀錄

時  間 中華民國114326日(星期三)95分至1619

地  點 本院紅樓202會議室

主  席 牛委員煦庭

議  程 報告事項

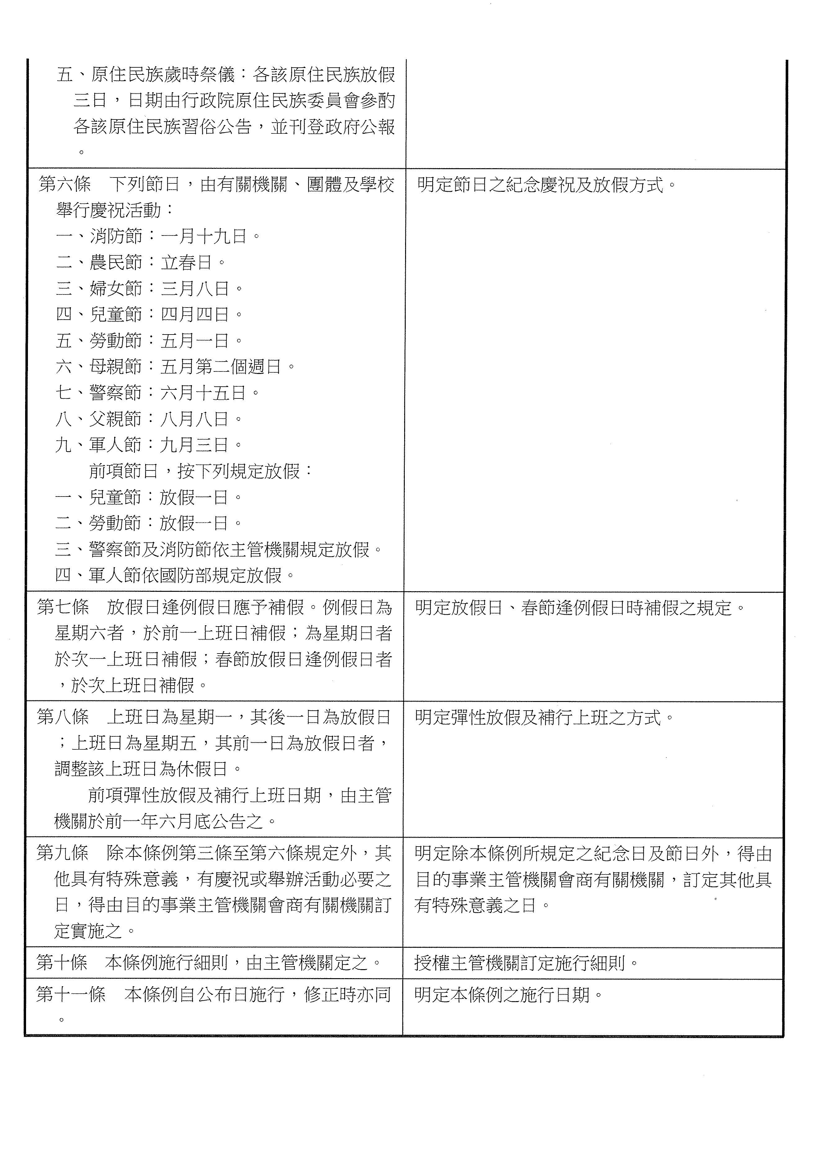
宣讀上次會議議事錄。

討論事項

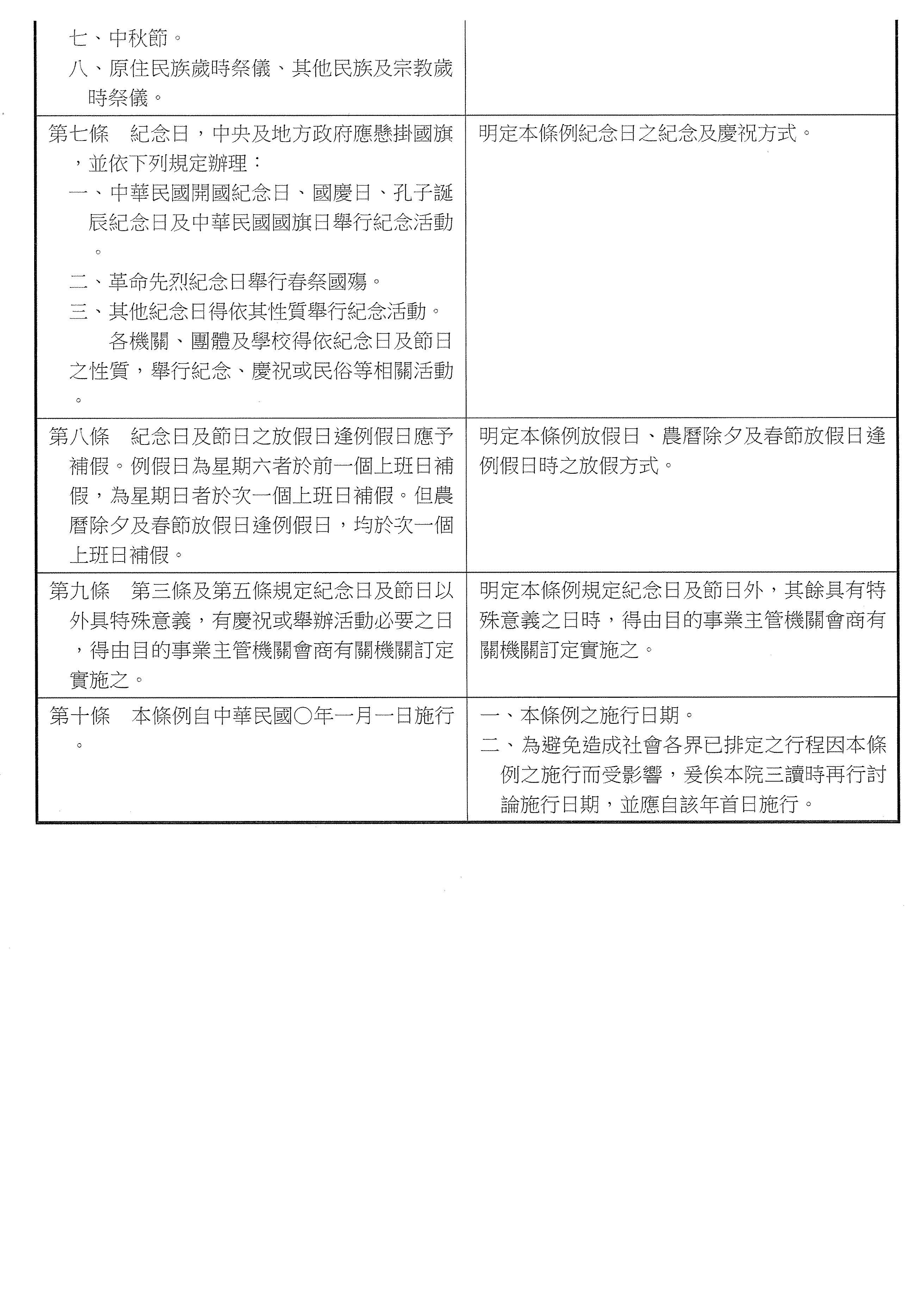
一、繼續審查委員賴士葆等22人擬具「紀念日及節日實施法草案」案。

二、繼續審查委員高金素梅等18人擬具「紀念日及節日實施條例草案」案。

三、繼續審查委員陳瑩等16人擬具「國假暨文化節日實施條例草案」案。

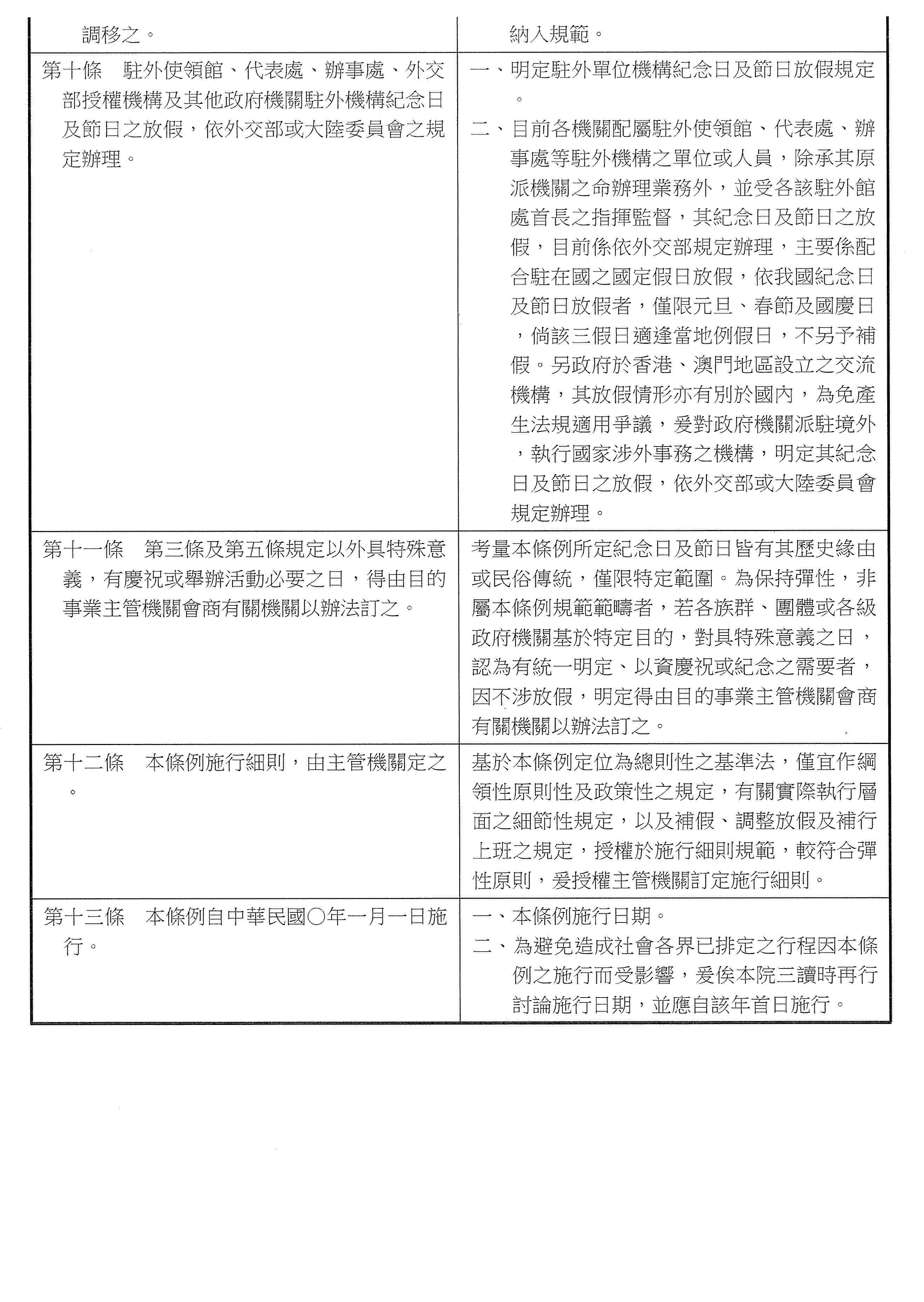
四、繼續審查委員伍麗華Saidhai Tahovecahe17人擬具「國家紀念日及節日實施法草案」案。

五、繼續審查委員牛煦庭等22人擬具「紀念日及節日實施條例草案」案。

六、繼續審查委員陳玉珍等16人擬具「中華民國國定紀念日與節日實施法草案」案。

七、繼續審查台灣民眾黨黨團擬具「紀念日及節日實施條例草案」案。

八、繼續審查委員鄭天財Sra Kacaw18人擬具「國家紀念日及節日實施法草案」案。

九、繼續審查委員王鴻薇等19人擬具「國家紀念日及節日實施法草案」案。

十、繼續審查委員許宇甄等19人擬具「紀念日及節日實施法草案」案。

十一、繼續審查委員楊瓊瓔等31人擬具「紀念日及節日實施條例草案」案。

十二、繼續審查委員林思銘等20人擬具「紀念日及節日實施條例草案」案。

十三、繼續審查委員翁曉玲等18人擬具「紀念日及節日實施條例草案」案。

十四、繼續審查委員葉元之等21人擬具「紀念日及節日實施條例草案」案。

十五、繼續審查委員林倩綺等20人擬具「國家紀念日及節日實施法草案」案。

十六、繼續審查委員魯明哲等16人擬具「紀念日及節日實施條例草案」案。

十七、繼續審查委員羅廷瑋等23人擬具「紀念日及節日實施條例草案」案。

十八、繼續審查委員洪孟楷等16人擬具「國定假日法草案」案。

十九、繼續審查委員張智倫等18人擬具「紀念日及節日實施條例草案」案。

二十、審查委員萬美玲等19人擬具「紀念日及節日實施條例草案」案。

二十一、審查委員黃健豪等16人擬具「紀念日及節日實施條例草案」案。

二十二、審查委員李彥秀等16人擬具「國定紀念日及節日實施條例草案」案。

二十三、審查委員廖偉翔等16人擬具「紀念日及節日實施條例草案」案。

二十四、審查委員高金素梅等29人擬具「紀念日及節日實施條例草案」案。

二十五、審查委員徐欣瑩等25人擬具「紀念日及節日實施條例草案」案。

二十六、繼續審查委員王育敏等17人擬具「中華民國國定紀念日與節日實施法草案」案。

【第二十六案如未經各黨團簽署不復議同意書不予審查。】

主席:大家早安!請主任秘書報告出席人數。

鄭主任秘書雪梅:報告委員會,出席委員8人,已足法定人數。

主席:現在開會。

進行報告事項。請宣讀上次會議議事錄。

立法院第11屆第3會期內政委員會第5次全體委員會議議事錄

時  間:114324日(星期一)上午92分至1239

地  點:紅樓202會議室

出席委員:蘇巧慧  張智倫  麥玉珍  張宏陸  王美惠  黃 捷  黃建賓  牛煦庭  許宇甄  李柏毅  吳琪銘  丁學忠  徐欣瑩  高金素梅

   委員出席14

列席委員:鍾佳濱  鄭天財Sra Kacaw   楊瓊瓔  鄭正鈐  張啓楷  邱志偉  黃健豪  黃珊珊  羅明才  謝龍介  蔡易餘  陳培瑜  葉元之  郭國文

   委員列席14

列席官員:內政部部長劉世芳暨相關人員

國家住宅及都市更新中心資產管理部主任曾淑英暨相關人員

行政院消費者保護處處長鍾瑞蘭

財政部賦稅署副署長倪麗心

法務部檢察官李芷琪

行政院主計總處綜合統計處專門委員曹志弘

個人資料保護委員會籌備處法制事務組科長陳瑾儀

主  席:牛召集委員煦庭

專門委員:王俊傑

主任秘書:鄭雪梅

紀  錄:簡任秘書 王珮瑛  簡任編審 葉淑婷

   科  長 林彥明  薦任科員 游秉睿

報 告 事 項

一、宣讀上次會議議事錄。

決定:確定。

二、邀請內政部部長、行政院消費者保護處處長、財政部就「租賃住宅市場透明化之現況及展望」進行專題報告,並備質詢。

(內政部部長劉世芳報告,委員蘇巧慧、張智倫、麥玉珍、王美惠、張宏陸、黃捷、黃建賓、丁學忠、牛煦庭、李柏毅、吳琪銘、許宇甄、張啓楷、邱志偉、楊瓊瓔、徐欣瑩、黃健豪、黃珊珊、鍾佳濱、郭國文等20人質詢,分別由內政部部長劉世芳暨相關人員、財政部賦稅署副署長倪麗心、行政院消費者保護處處長鍾瑞蘭答復說明。)

決定:

()登記發言委員除不在場者外,其餘均已發言完畢,詢答結束。

()委員高金素梅所提書面質詢列入紀錄,刊登公報。

()書面質詢及未及答復部分請相關機關於1週內另以書面答復,並副知本會。

散會


主席:謝謝。請問各位委員,上次會議議事錄有無錯誤或遺漏之處?(無)沒有,議事錄確定。

繼續進行討論事項。請宣讀。

繼續審查委員賴士葆等22人擬具「紀念日及節日實施法草案」案。

繼續審查委員高金素梅等18人擬具「紀念日及節日實施條例草案」案。

繼續審查委員陳瑩等16人擬具「國假暨文化節日實施條例草案」案。

繼續審查委員伍麗華Saidhai Tahovecahe17人擬具「國家紀念日及節日實施法草案」案。

繼續審查委員牛煦庭等22人擬具「紀念日及節日實施條例草案」案。

繼續審查委員陳玉珍等16人擬具「中華民國國定紀念日與節日實施法草案」案。

繼續審查台灣民眾黨黨團擬具「紀念日及節日實施條例草案」案。

繼續審查委員鄭天財Sra Kacaw18人擬具「國家紀念日及節日實施法草案」案。

繼續審查委員王鴻薇等19人擬具「國家紀念日及節日實施法草案」案。

繼續審查委員許宇甄等19人、委員楊瓊瓔等31人、委員林思銘等20人、委員翁曉玲等18人、委員葉元之等21人分別擬具「紀念日及節日實施條例草案」案。

繼續審查委員林倩綺等20人擬具「國家紀念日及節日實施法草案」案。

繼續審查委員魯明哲等16人、委員羅廷瑋等23人分別擬具「紀念日及節日實施條例草案」案。

繼續審查委員洪孟楷等16人擬具「國定假日法草案」案。

繼續審查委員張智倫等18人擬具「紀念日及節日實施條例草案」案。

審查委員萬美玲等19人、委員黃健豪等16人分別擬具「紀念日及節日實施條例草案」案。

審查委員李彥秀等16人擬具「國定紀念日及節日實施條例草案」案。

審查委員廖偉翔等16人、委員高金素梅等29人、委員徐欣瑩等25人分別擬具「紀念日及節日實施條例草案」案。

主席:謝謝。本日審查之法案業經本會於114317日第11屆第3會期第3次全體委員會議報告及詢答結束,並決議均另定期繼續審查,爰本次會議繼續進行審查。本次議程所列討論事項第二十六案因為沒有拿到不復議同意書,所以今天不予處理。

現在就本日議程新增之審查法案,請提案委員說明提案要旨。首先,請黃健豪委員進行提案說明。

黃委員健豪:謝謝主席。我就簡單說明,因為上禮拜已經有充分審查與討論,所以我今天簡單說明。

我想今天審的紀念日及節日實施條例主要是因應自2016年以來我們推動了一例一休,雖然當初經歷勞團一整年拒砍7天假的抗爭,但是我們依然在2016126日通過刪除7天假的決議,這個一例一休經過8年的實施,到現在來看,我們可以看到很多報導。

臺灣勞工的總工時基本上是全球排名第5名,前面的是墨西哥、新加坡、哥斯大黎加、智利,臺灣排名第5名;我國的週工時大約是40小時,如果乘以152週,扣除掉國定假日之後,基本上,全時工作者的全年總工時就達到2,000小時,再看到加班時數,我想我國勞工的全年度加班時數也一定超過20小時,所以整體來講,工時的統計,不管是基本工時,再加上加班工時,臺灣被稱為過勞之島真的是名副其實!

再來,過去在推動一例一休的過程裡面說要增加特休假來補齊所謂節日的部分,但是我們可以看到很多調查裡面,多數勞工基本上特休假是沒有用完的;曾經有一些人力銀行,包含一些雜誌,有做過調查,真正能夠把特休假用完的上班族只占所有勞工的六分之一,高達三成的人一整年都沒有休過1天假。

我們要面對現實,我想臺灣勞工的環境與現實面這樣,勞工要請特休假、要自己請假其實相對非常困難,所以我們才希望透過法律的位階來提供更多法定假期給更多勞工,當然我們的核心意旨就是增加休假的天數,要用什麼樣的名義、要用紀念哪一天,我想委員會充分討論之後,本席都能夠尊重,也能夠接受。總之,希望對民眾來講,最後就是增加每年的總休假時數,能夠有效的降低臺灣的工時,來解決臺灣這個過勞之島的罵名。以上,謝謝。

主席:謝謝黃健豪委員。再來請徐欣瑩委員進行提案說明。

徐委員欣瑩:主席、在座各位,大家好!我們今天要就假日制度的改革做討論,這個不只是單一的勞工權益問題,更關乎於政府治理、經濟效益,還有國際競爭力與社會價值的深度談話。

我們可以先問自己幾個問題,臺灣人是世界上最勤奮的勞工之一,那麼我們的幸福感呢?以及我們一直說要與國際接軌,那麼請問我們的假日制度為何卻遠遠落後?所以我們今天要討論的不是無限制的放假要求,而是回歸合理的標準,還假於民,讓人民真正享有應得的休息與尊嚴。

臺灣的工時在全球居高不下,休假制度嚴重落後!根據2023年的統計,臺灣勞工的年均工時超過2,020個小時,遠遠高於OECD國家的1,742個小時;我們再來看看鄰近國家的數據,韓國1,874小時,國定假日有15天,工作滿1年,特休有15天;日本年均工時有1,637小時,國定假日16天,特休起始就有10天;臺灣年均工時2,020小時,國定假日只有12天,特休起始是7天,所以臺灣人1年工作比日本多出將近400個小時,卻休得最少,這是政府應該驕傲的生產力嗎?還是對勞工權益的忽視與漠視!讓我們正視這個不合理的現象,讓臺灣的勞工不再是亞洲最廉價的齒輪!

我們假日的價值也不只是多休一天,更是決定我們要成為怎麼樣的國家,當一個國家連自己的歷史、民主、勞動權益都不願意給予法定的保障,我們還談什麼文化自信?

首先是勞動節,我們認為勞動不應有分別,休假不該有差異。目前臺灣的勞動節僅適用勞基法的勞工享有,軍公教與部分職業排除在外,但是國際間如德國、法國、日本等國,勞動節皆是全民放假,沒有職業別的歧視。目前有66.3%的臺灣民眾支持勞動節全民放假,這不只是一天假日的問題,而是對所有工作者的公平與尊重,為何我們的政府口口聲聲重視勞工,卻連最基本的平等假期都做不到?

針對教師節的部分,我們希望尊師重道不該只是口號,教育是國家的根基,然而在教師節這一天,老師依然要站在講臺上授課,這難道不是最大的諷刺嗎?反觀輔仁大學、東吳大學、靜宜等大學已經率先讓全校放假,真正的落實尊師重道。這說明什麼?這說明當政府猶豫不決的時候,民間已經用行動證明什麼才是正確的選擇。目前全國有64.3%的民眾支持教師節列為國定假日,這不只是對教育工作者的肯定,更是對整個社會價值觀的重新校準,當一個社會不願意用制度來表達對教育的尊重,我們又怎麼能期待下一代會重視學問,會敬重師長呢?

有關光復節,我們希望歷史不該被遺忘,國家認同不容淡化。有64.1%的臺灣民眾支持光復節為國定假日,這不只是一天假期的問題,更是臺灣歷史脈絡的存續與國家意識的維護,當我們自己都不願意紀念自己的歷史,怎麼能期待世界尊重我們的存在?

有關行憲紀念日,我們認為民主不該只是課本裡的概念,臺灣的行憲紀念日不僅沒有假日,甚至在公共討論中都被淡化。我們臺灣自詡為亞洲最成熟的民主國家,請問我們的憲法日在哪裡?日本的憲法日不僅是國定假日,當天國會議事堂開放參觀,全國舉辦憲政研討會,加深人民對民主與憲政的認識。有65.4%的民眾支持行憲紀念日列為國定假日,因為這代表的不僅是歷史,更是民主價值的象徵。我們總說要深化民主,為何連一個紀念日都不肯給予?這是政府的怠惰,還是對人民智慧的輕忽呢?

最後,我們希望還假於民,也還勞工尊嚴,還國家認同,今天我們的訴求很簡單,勞動節全民放假,落實勞動平權;教師節放假,讓尊師重道不只是口號;恢復光復節,確保歷史記憶與國家認同;行憲紀念日法定化,讓民主精神深入人心。這不只是假日的改革,而是關於我們希望臺灣成為什麼樣的社會。還假於民,還勞工尊嚴,讓臺灣人過好日子,這才是政府該做的事,謝謝。

主席:謝謝徐欣瑩委員提案說明。

接下來請高金素梅委員進行提案說明。

高金委員素梅:各位大家早安。上次我在這邊提案說明的時候是說明81號原住民族的紀念日,我也順道提了今天召委排入審查的另外的原住民日,雖然上一次把626號跟1031號這兩天的歷史背景跟大家說明了一下,但是今天我還要對這兩個日子再做補充說明。

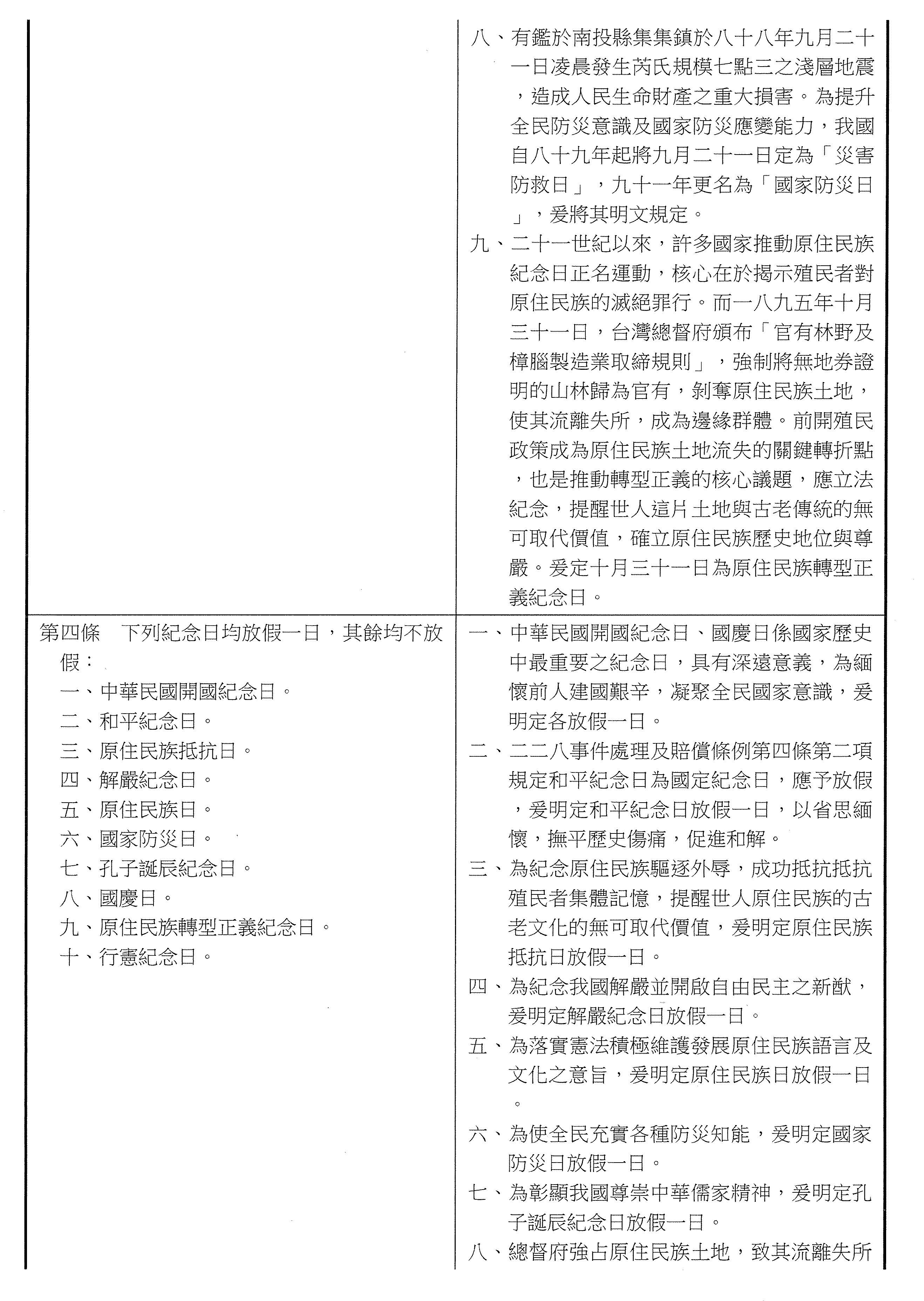
長期以來,原住民族的歷史在我們的課堂還有社會記憶中是被嚴重忽視的,學生在我們的歷史課本裡面認識原住民族的內容是寥寥無幾,對於現代歷史還有文化的教學更是少之又少,因為這樣子的比例,讓我們的學生很難真正的了解及認識原住民族的真實樣貌,更遑論要認同跟尊重。不僅僅只是篇幅少,角度也非常的偏頗,原住民的歷史往往只在電影上面看到霧社事件或者是太魯閣事件這一類反日、抗日的情節中出現,然而反抗清朝跟國民政府的歷史則被省略掉,這讓原住民族的抗爭成為他人敘事的陪襯,也失去了我們的主體性。為了要扭轉這樣的歷史失衡,本席在今天的新提案有增加626號是原住民族的抵抗日,以及1031號為原住民族的轉型正義紀念日,這不只是紀念,更是要承認原住民族的歷史跟傷痛,尤其在我們自己的土地上,這也是全社會要重新學習跟反省的契機。

我們透過紀念日有機會讓社會能夠了解原住民族的奮鬥還有犧牲,培養同理還有尊重,我們更能夠透過制度性的記憶來推動歷史教育改革,還有族群的和諧。紀念日它不僅僅只是假日,而是一種責任跟反省,讓我們的未來更公平,也讓這塊美麗的土地的歷史更完整。更何況我們來看看,委內瑞拉以前將1012號稱為哥倫布日,現在已經改為原住民的抵抗日;玻利維亞也將1012號訂為去殖民化日,全世界都已經是如此的潮流,臺灣自稱在世界上不能夠缺席,難道我們不該把臺灣這塊土地的主人──原住民族的歷史傷痛,在我們的節日當中被全國大眾、被學生了解嗎?這樣子這塊土地才有完整的歷史記憶。

最後,我希望各位委員跟相關機關能夠支持本席所提的法案,讓這個案子能夠順利的在委員會審查通過,然後進一步也在三讀後正式的立法,為原住民族的權益提供實質的保障,也讓全體國人有機會能夠更深入地了解原住民族的歷史跟貢獻,讓我們共同來推動更公平、更多元的臺灣社會,謝謝。

主席:謝謝高金素梅委員提案說明。

新增提案說明的部分到此為止,列席機關準備的書面報告請委員自行參閱,我們刊登公報。

內政部書面報告:

繼續審查委員賴士葆等22人擬具「紀念日及節日實施法草案」等共26案內政部報告

主席、各位委員女士、先生:

首先向各位委員對內政業務的關心與指導,表示由衷的感謝之意。今天貴委員會繼續審查賴士葆委員等22人、高金素梅委員等18人、陳瑩委員等16人、伍麗華Saidhai Tahovecahe委員等17人、牛煦庭委員等22人、陳玉珍委員等16人、台灣民眾黨黨團、鄭天財Sra Kacaw委員等18人、王鴻薇委員等19人、許宇甄委員等19人、楊瓊瓔委員等31人、林思銘委員等20人、翁曉玲委員等18人、葉元之委員等21人、林倩綺委員等20人、魯明哲委員等16人、羅廷瑋委員等23人、洪孟楷委員等16人、張智倫委員等18人、萬美玲委員等19人、黃健豪委員等16人、李彥秀委員等16人、廖偉翔委員等16人、高金素梅委員等29人、徐欣瑩委員等22人、王育敏委員等17人,所提草案,本部應邀前來報告並備詢,深感榮幸,並對委員關心紀念日及節日法制化議題表達敬佩。

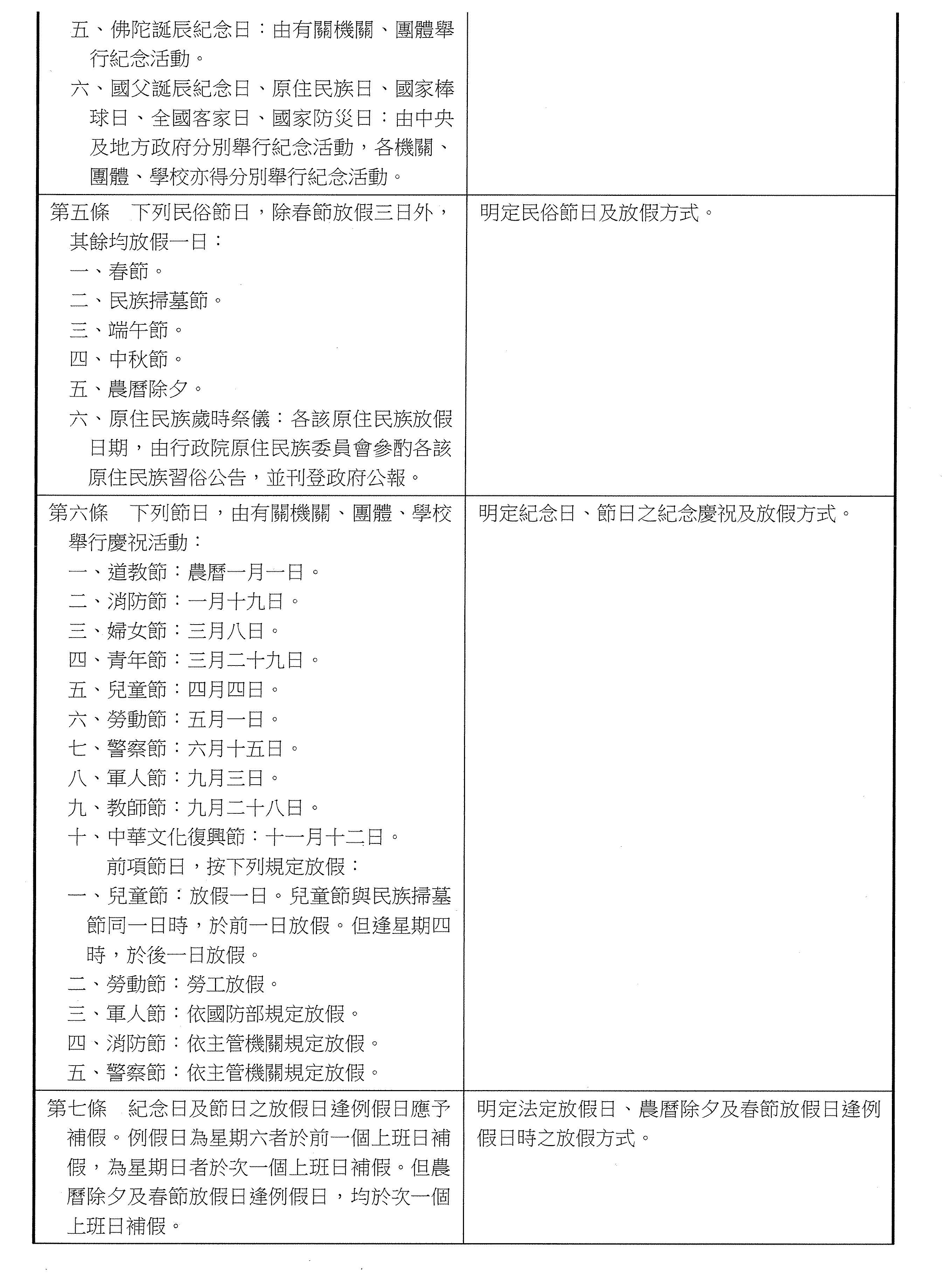
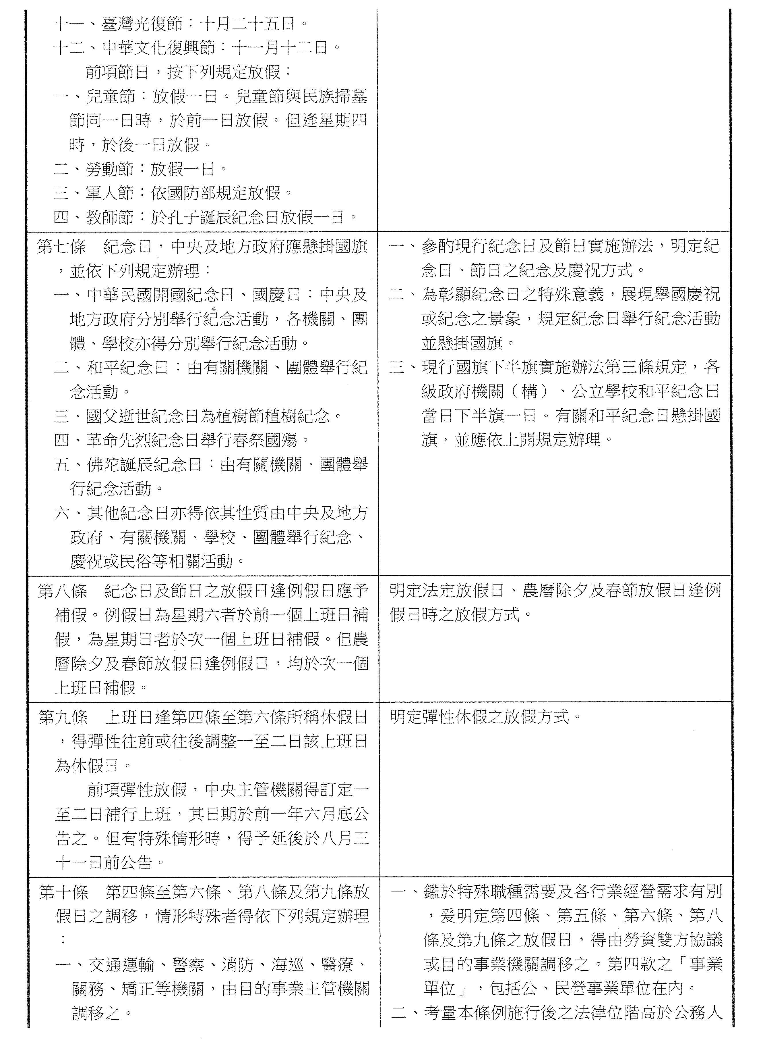
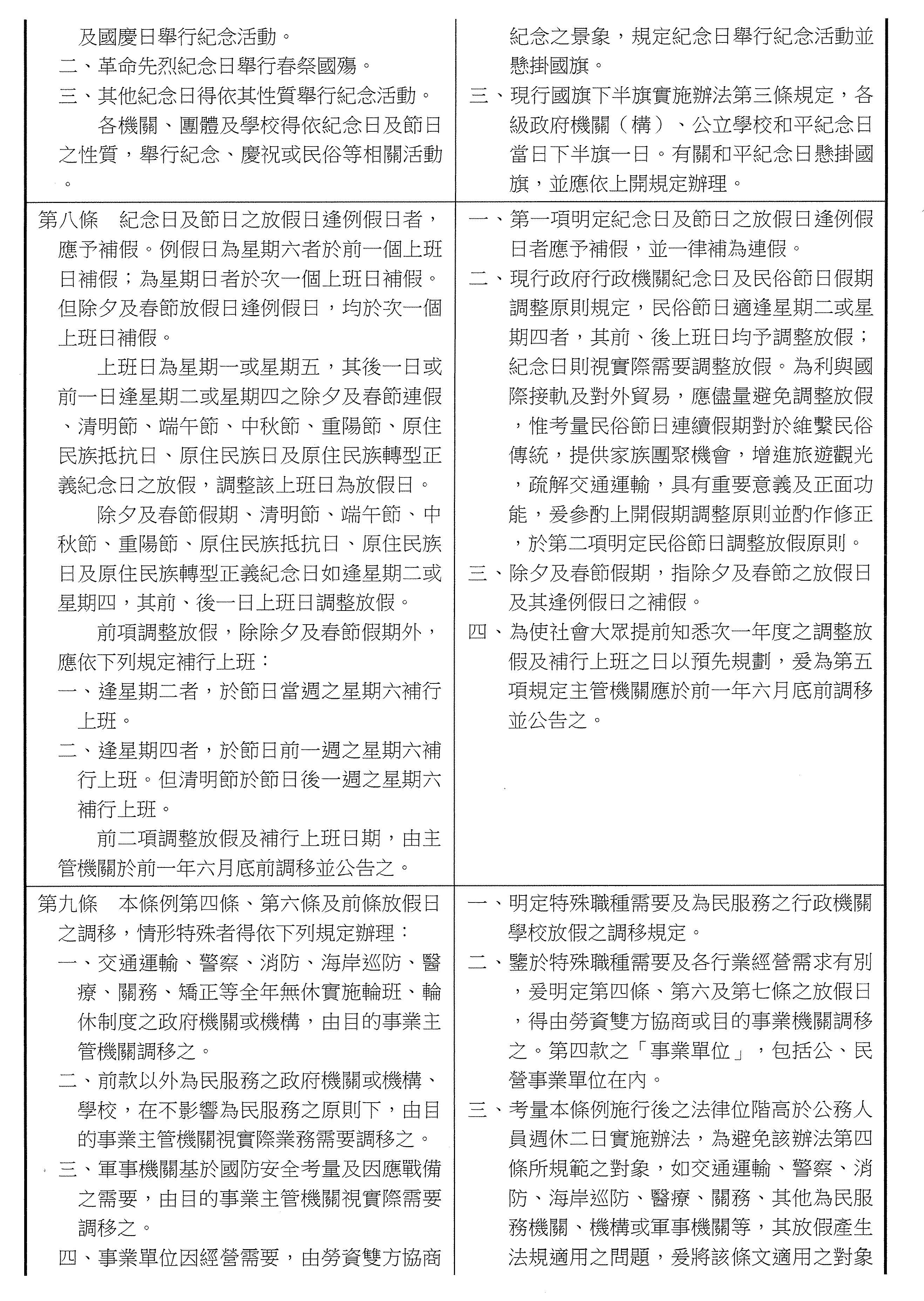
紀念日及節日其名稱、日期及放假規定等事宜,目前係依「紀念日及節日實施辦法」規定辦理,其訂有12個紀念日,6個民俗節日,9個特定節日。

今天會議審查大院黨團、委員所提草案,本部意見分項說明如次:

一、立法主軸及立法名稱之擇定

各版本草案之法案名稱達7種,立法主軸可概分為二種,一種以「國定假日」為主軸,僅明列放假之紀念日及節日;另一種以「紀念日及節日」為主軸,分別規定名稱、日期、慶祝或紀念方式,以及是否放假及補假規定等。

二、紀念日及節日之訂定

經統計目前各委員研提草案版本,計有紀念日34種,節日則多達38種,差異甚大,對於訂定或刪減各職業紀念日、國際性紀念日、民俗節日、宗教性節日等,見解多有不同。

三、紀念日及節日之放假日數

依大院89630日三讀通過公務員服務法第11條修正條文之附帶決議,要求本部檢討紀念日及節日之放假日,使全年總放假日數介於115日至116日;本部配合於89年修正實施辦法,規定自90年起中華民國開國紀念日次日等9個紀念日及節日調整為只紀念不放假;另為凸顯政府對兒童主體之重視,並利親子互動,於99年修正實施辦法規定兒童節放假1日。

現行全國性紀念日及節日之放假日,包括中華民國開國紀念日、和平紀念日、國慶日、春節、民族掃墓節、端午節、中秋節、農曆除夕及兒童節等,計11日,併計週休二日,全年總放假日數已達115日至116日。此外,尚有原住民族歲時祭儀、勞動節及軍人節等特定身分者放假1之規定。至此,全年總放假日數已符合大院附帶決議規定,且為歷年來本部會商各界之共識

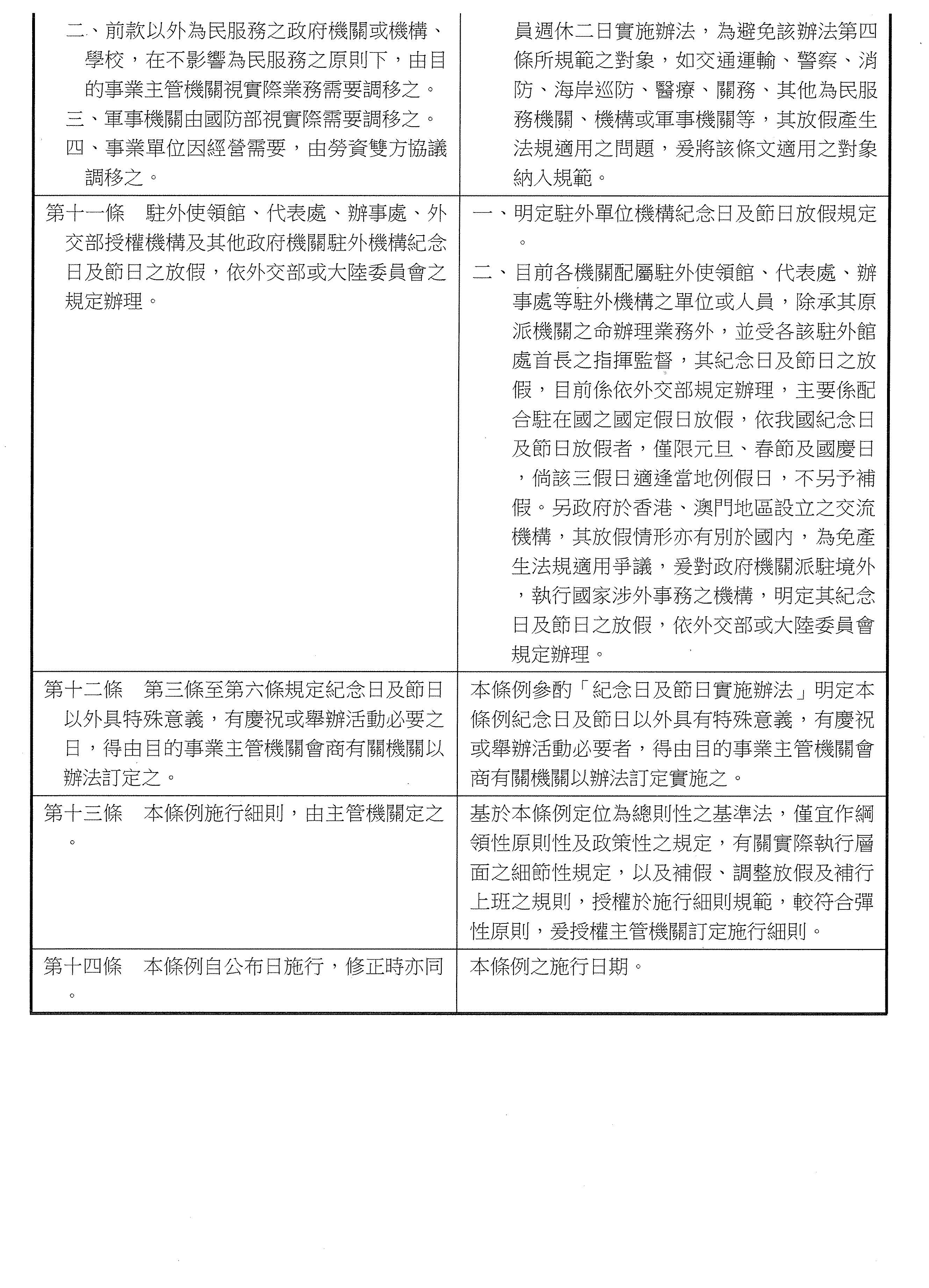
四、上班日配合放假日之調整

部分委員提案將上班日配合放假日調整,納入草案中規範,惟考量上班日涉及各行各業之運作需求,宜維持現況,公私部門分由行政院人事行政總處及勞動部依各該主管規定處理。

五、結語

現行「紀念日及節日實施辦法」係規範紀念日及節日之名稱、日期、紀念或慶祝方式及放假規定等事宜,於相關法律完成立法前,為全國所應遵循。另目前除勞動節、軍人節及原住民族歲時祭儀外,全國紀念日及節日放假日已趨一致。

紀念日及節日實施辦法所定之放假日為全國一體適用。有關公務員與勞工權益所涉工時、休息等勞動條件,公務員係依公務員服務法暨相關人事法令之規定辦理,勞工則依勞動基準法暨其施行細則相關規定辦理,其與紀念日及節日全國一致之性質,並不相同,但放假日多寡,影響甚鉅,仍應從國家整體利益綜合評估,做最適當之規範。

綜上說明,紀念日及節日之實施,因所涉層面甚廣,且各委員提案意見紛陳,建議凝聚社會共識後妥為規劃。

主席:現在進行法案處理。

這個是提案說明,等一下會有大體討論,還有發言的時間。麥委員上次在民眾黨提案時已經說明過,在質詢前有說明過了,我們是因為有些委員的案子是最近才進來的,像他們的案子,所以今天特別安排一點點時間做提案說明。

現在進行法案處理。

現在宣讀新增提案討論事項第二十至第二十五案之條文以及相關修正動議。請宣讀。

一、委員提案條文:

委員萬美玲等提案:

委員黃健豪等提案:

委員李彥秀等提案:

委員廖偉翔等提案:

委員高金素梅等29人提案:

委員徐欣瑩等提案:

二、修正動議:

1.

紀念日及節日實施條例草案第六條條文修正動議

2.

主席:由於提案條文已經宣讀完畢,我們現在開始進行討論。請問各位委員,我們要不要進行大體討論?要喔,好,謝謝,那麼我們就進行大體討論。因為本席這邊有提供大體討論的提綱,所以我們抓一點點時間,針對這四個問題大家可以充分發言,我們希望按照順序來,我會儘量讓每個黨團輪流發言,每個政黨的代表分別發言,不限輪次,沒有關係,大體討論就是不限前提,大家可以各抒己見。

為了保持彈性,也讓大家的時間好調度,我們就不特別做發言登記,好不好?我們待會就直接舉手,當然,原則上以輪流的方式,因為國民黨黨團提案的版本比較多,所以國民黨黨團、民進黨、民眾黨的代表跟行政機關,我們大家輪流來發言,每人每次自己抓時間大概5分鐘左右,我們儘量貼合題目來做有效,而且有效率的討論。

我們大體討論大概分四個部分:第一個,立法主軸跟法律名稱。第二,紀念日與節日的日期跟放假。第三,有關原住民歲時祭儀的配套措施。第四,有關調整放假及補班措施。我們現在先針對第一個立法主軸跟法律名稱的部分進行大體討論。簡單來說,因為現在有紀念日與節日實施辦法,它基本上有一套立法的邏輯跟主軸在這個地方,有一些委員的版本有參照,有一些委員的版本沒有參照,大家可以針對這件事情提出意見。第二個,有關法律的名稱,現在大部分委員提案的版本是叫做紀念日與節日實施條例,有一些叫國定假日法等等。那麼針對立法主軸跟法律名稱的部分,我們現在進行大體討論。請問各位委員,針對這個題目有沒有想法或意見要表達的?好,請許宇甄委員。

許委員宇甄:謝謝召委。本席所提出的是紀念日跟節日的實施法,基於這樣的初衷,我們希望將從民國43年以來一直沿用的紀念日及節日實施辦法,正式提升為法律的位階,將過去屬於行政命令的規範納入法制體系中,也讓臺灣未來的假期制度具備更高的穩定性、可預測性及法律正當性,所以本席是希望能夠真正把我們現在的實施辦法正式提升為法律位階。謝謝。

主席:好,謝謝許宇甄委員。

民進黨的委員針對立法主軸跟法律名稱的部分有什麼想法嗎?好,請黃捷委員。

黃委員捷:針對名稱的部分,因為每個委員條例的名稱都不太一樣,裡面有提到紀念日跟節日,其實有分成紀念日、節日、民俗節日,各個版本的法條看起來也不太知道這三種名稱的內涵有什麼實質的差異,等一下是不是也可以請部會來說明?如果要進入逐條討論的話,也比較明確知道到底什麼時候用節日、什麼時候用紀念日、什麼時候用民俗節日,這樣進到每一個大家想要討論的紀念日或者是節日的時候,才可以具體知道到底接下來要用什麼名稱。然後也看不出各自的法律效果在哪裡,有的是節日可以放假,還是紀念日可以放假,也不一定;有的是要辦紀念活動,要辦還是不辦,也不一定,所以如果分成這麼多種,是不是等一下進到討論的時候,反而會有點發散?在法律上面的實質效益又是什麼?這個是不是可以先來釐清?把這個定義釐清之後,等一下進到逐條討論的時候可能會比較清楚,這個是針對名稱的部分。

至於到底要不要立法這個事情,我當然是持保留態度,因為我會認為這個,當然,第一個是行政的權責,再加上會不會有侵犯行政權的疑慮。再來,其實如果大家是希望要有更多的假日,有更多可以放假的天數,是不是把它留在行政命令來修訂達成比較有彈性,而且比較有效率?就變成說每年只要行政部門重新調整,當年的放假天數可能就可以用更快的方式來決定,不然會變成我們每年都要再把這一部法拿出來修一次,每年都要再重新討論,經過大半個會期、大半年,可能半年、一年都還沒修完,又要進到下個年度了,是不是反而更沒有效率呢?以上。

主席:好,謝謝黃捷委員。

民眾黨麥玉珍委員有想法嗎?針對立法主軸跟……

我知道,等一下行政機關會一起回答,我想我們三個黨表達意見之後,再請行政機關來回答,好不好?

蘇委員巧慧:那其他人還可以再發言嗎?

主席:可以,沒有問題,我儘量讓大家有充分的時間表達,謝謝。好,麥委員暫時沒有意見,行政機關劉部長這邊有沒有想法?好,沒關係,我們儘量把各黨委員的意見蒐集完,再請行政機關一起回答,好不好?因為剛剛我們說希望各黨輪流,我們是不是先請徐欣瑩委員講一下?

徐委員欣瑩:好,謝謝。

主席:謝謝。

徐委員欣瑩:本席是提出用紀念日及節日實施條例來修法,主要是因為目前我們有關紀念日及節日的名稱、日期、紀念或慶祝的方式,以及放假規定,目前都是由內政部訂定紀念日及節日實施辦法,都是按照這個規定在辦理。但是我們覺得紀念日還有節日放假,涉及人民的權利義務,也影響民眾的休閒活動還有工商企業的運作,還有交通運輸調度以及政府為民服務的效率,所以為了提高穩定性以及法律效力,本席希望以法律定之,並研擬出這樣的一個草案,謝謝。

主席:好,謝謝徐欣瑩委員。

接下來請張宏陸委員。

張委員宏陸:我想大家應該都知道法、律、條例跟通則,雖然都是可以算作法,可是它的位階其實不大一樣。法比如說專利法或什麼的,這是全國一律通用的;如果是條例的話,它有可能比較……法律規定的事情,然後它有地區性、專門性、特殊性或臨時性的,是叫做條例,我覺得裡面這邊有法、有條例,這個位階就完全不一樣,我們應該要先確定這個,才能夠去討論,不然無法討論,這一點應該要先確定。

主席:好,謝謝張宏陸委員。

接下來我們請高金素梅委員。

高金委員素梅:召委早、在場的委員大家早。我們剛剛聽到黃捷委員的說法,或者是民進黨委員的說法,大家如果可以看立法院議案關係文書,在105511號,在我手上這個,你們手上可能沒有,大家可以回去翻一下。當時的提案人是林靜儀,也就是現在衛福部的次長,還有原住民的立委谷辣斯.尤達卡以及陳瑩、高潞.以用.巴魕剌,還有吳思瑤;連署人有鍾佳濱、賴瑞隆、劉建國、蔡易餘,現在都還是委員,還有當時的委員周春米,即現在的屏東縣縣長,以及我們的蕭美琴副總統,它提到什麼呢?現行規定我國紀念日及節日實施之「紀念日及節日實施辦法」,僅屬行政命令的層級,有違「中央法規標準法」第五條「舉凡有關人民的權利、義務者應以法律定之」,所規定「法律保留」原則。故,為健全我國紀念日及節日法制,提升相關規範之穩定性及效力,爰擬具「紀念日以及節日實施條例草案」。

有兩個層次,第一個層次他們的名稱也叫做紀念日以及節日實施條例草案;第二個,他們也認為,行政命令的層級是違背中央法規標準法第五條。所以我們可以看到在105511號民進黨的委員們,甚至現在的蕭美琴副總統,都認為這是應該要立法的,為什麼時空背景換了,然後民進黨團的立場又不一樣?所以我希望召委、在場的同仁們,以及相關的行政單位,能夠都有一致的標準,不要沒有一致的標準,這讓人覺得很奇怪。身為一個立法委員,本來就是希望立一個好的法律,讓我們的人民,或者是我們國家的行政單位,能夠依法來辦理很多事情,我這樣的資料,提供在場的立法委員同仁以及行政單位,以上,謝謝。

主席:好,謝謝高金素梅委員。其他委員還有想法嗎?我們先請行政機關做一下說明好了,我綜整一下,剛剛幾位委員特別希望行政機關說明的,第一個,希望了解修法的必要性及行政機關的立場;第二個,在各項名稱之間、法條例之間,會不會有實際上的差異,好不好?請行政機關針對這些問題進行說明跟回答。

劉部長,說明一下嗎?法律相關的,我們可以請法務部協助,原則上主管機關是內政部,所以我們還是先請劉部長,謝謝。

劉部長世芳:謝謝召委以及各位委員的關心,針對剛剛幾位委員所提的部分,我大概做幾項回應,因為我們在上一次有討論過,相關的部分可能就請先參照我們上次討論的內容,而今天所提出新的部分,我再做一下回應。第一個,有關於紀念日跟節日,紀念日我們粗淺的定義就是紀念日是具有國家歷史發展的日子;節日就是具有民俗傳統意義,或者是足供慶祝的特定日子。在現行我們的紀念日及節日實施辦法,上一次的修正跟施行是在104年,到目前為止我們在實施辦法的執行過程,我們認為它的運作對於很多公務機關,或者是相關隨著實施辦法的工商企業來講,還沒有太大的窒礙難行,而且它的穩定性也高,然後也有調整的彈性。再跟各位報告一下,外界雖然都集中在看是不是有放假,但是我們認為紀念日跟節日要怎麼樣來訂定,其實才是實施辦法裡面最核心的價值。所以有關紀念日的部分,我們有實施的大概是有11種,從中華民國的開國紀念日到行憲紀念日一共有11天,對於紀念日來講,就是全國都要懸掛國旗,因為它是值得紀念的日子。這些紀念的日子有的會有慶祝,但是有的其實它紀念的意義非常的大,譬如說和平紀念日是指228;還有國父逝世紀念日,也同時跟植樹節是同樣一天;還有革命先烈紀念日,也就是我們俗稱的青年節,這個部分大概就是中央跟地方政府的機關都有紀念活動,而且必須要懸掛國旗,這個是跟大家報告的部分。接著,如果屬於孔子誕辰紀念日、國父誕辰紀念日或行憲紀念日的話,也是可以舉辦紀念活動。

另外有關民俗節日,除了春節放假3天以外,其餘放假1天,所謂的節日的部分,分別在於春節、民族掃墓節、端午節、中秋節跟農曆除夕,還有原住民族的歲時祭儀,它是由原住民族委員會參酌各該原住民族習俗來公告。再來,有關節日是只有舉行慶祝活動,譬如說道教節、婦女節、青年節等等,這些也跟大家報告一下。如果在相關的節日裡面,會按照規定來放假的有三個節日,一個是兒童節,一個是勞動節,兒童節因為剛好跟民族掃墓節同一天,所以兒童節會在44號跟45號同時放假;勞動節是勞工放假;還有軍人節是按照國防部的規定來放假。我們的彈性是在於,如果紀念日跟節日的放假日逢例假日,應予補假,但是補假前後的上班日,就需要再補班,這個也是外界認為我們必須再多做討論的地方,因為很多人會覺得放假日回來以後要補班,對於不管是上班之後的心情,或者是勞動的效率來說,都不是太高,但是這個是訂定在實施辦法裡面,所以其實是可以調整的。所以外界對於我們在處理實施辦法裡面,有關紀念日的定義,還有節日的定義,就依照委員剛剛所垂詢的部分,先跟各位委員做一下初步的說明,謝謝。

主席:謝謝劉部長。我們是不是請法務部說明一下,條例、法等等命名的邏輯,是不是有一定的重要性跟差異性?來作為我們後面修法的參考,有請,謝謝。

廖參事江憲:主席、各位委員。關於剛才委員垂詢法跟條例的差別,依照中央法規標準法的規定,法跟條例都是法律位階,在法律的規定上是沒有明定什麼樣的事項一定要用法、什麼事項一定要用條例。只是剛剛如張委員也提到,在立法慣例上通常法會放在比較全國普遍性的,會取名為法;比較具體性、範圍再限縮一點點針對比較特殊事項的,會傾向比較是出現用條例的名稱,這個部分供委員參考。

另外,這一次的提案有實施條例跟實施法的部分,在我們的立法體例上,如果是用「實施」,在後面,現在立法體例上用「實施」看得到的就是搭配「條例」,像替代役的這個實施條例。至於「實施」再加「法」的,在目前我們的立法例上是沒有出現,這個提供委員參考。

主席:謝謝法務部的說明。

請張宏陸委員。

張委員宏陸:不是,法務部,我想要……

主席:廖參事,可能請你回答一下問題。

張委員宏陸:我想要請教一下,就我們所知道的,法跟條例像你說的沒有錯,可是如果以中央法規標準法裡面的規定,我不知道、我忘了在哪一條,但條例我記得它就是,凡法律與規定的事項屬於地區性、專門性、特殊性或臨時性,得定名為條例,對不對?海關緝私條例中……

廖參事江憲:中央法規標準法第二條是比較原則性的規定而已,就是法律的名稱,法跟條例都是法律位階,是……

張委員宏陸:對,是沒錯啊!

廖參事江憲:到底什麼樣的事項一定得用法或條例,這個目前……

張委員宏陸:這個沒有規定。

廖參事江憲:對。

張委員宏陸:這個沒有規定我知道。

廖參事江憲:但是我們的立法慣例上會看到,像委員剛剛舉的,就它規範的範圍事項大略上會有一點點歸類出來,會有一點點小差異,但這個不是法律明定的。

張委員宏陸:我知道法律沒有明定。好,那我請教一下,比如海關緝私條例,它是條例,對不對?

廖參事江憲:對。

張委員宏陸:而條例一般來講是比較屬於地區性、特殊性或什麼的,我們才會去定這個條例,對不對?法是全國一致的,對不對?

廖參事江憲:對,但就是說什麼事項是比較……

張委員宏陸:不,我知道,你說那個法律沒有規定,我現在只請教你,以現在臺灣的這個法律,條例……

廖參事江憲:條例也是法律位階。

張委員宏陸:也是法律位階……

廖參事江憲:跟法一樣都是法律位階。

張委員宏陸:但條例的規定,是比較屬於特殊性的事項我們會用條例吧!我剛剛講的土地法或什麼法,那個是全國一致的。

廖參事江憲:對。

張委員宏陸:海關緝私條例,這是不是屬於特定的?

廖參事江憲:就是海關……

張委員宏陸:是不是特定的?對不對?在海關裡面……

廖參事江憲:對,就適用海關緝私事項。

張委員宏陸:就只適用於海關,是不是這樣?

廖參事江憲:對,比如……

張委員宏陸:它就是有特殊性、地區性嘛!

廖參事江憲:比如公務員服務法、公務人員任用法,就是全部的公務員都適用。

張委員宏陸:對。

廖參事江憲:會出現的,舉例像教育人員任用條例,那它就適用在公務員,就是跟教育人員……

張委員宏陸:對啊!

廖參事江憲:對啦……

張委員宏陸:所以條例是特別指一地區的或特殊性的,才會用條例嘛!我剛剛舉的海關緝私條例,對不對?沒有錯嘛?

廖參事江憲:大概會有……

張委員宏陸:大概會有差別吧!法、律、條例跟通則都是法,對不對?

廖參事江憲:對……

張委員宏陸:對不對?但條例,我剛剛說的條例,我舉海關緝私條例,你剛剛講的教育人員任用條例什麼的,這就是指教育人員;海關緝私條例就是指在海關的,我特別要處理這些事。

廖參事江憲:從立法慣例上歸納出來會傾向有這兩個區別。

張委員宏陸:對嘛!我就是要你……還是有區別。

廖參事江憲:但它不是來自於法律的規定。

張委員宏陸:不,法律沒有規定,我剛剛已經講得很清楚,但還是有區別嘛!是不是有區別,你要講這一句啊!不是……我要你講,你講喔!是不是我說的這樣子是對的?

廖參事江憲:就是這兩者,從立法例的歸納上來看會有這樣的傾向,法通常會放在比較普遍性的、全國性的,那條例會放在比較局部性,或者比較具體於哪一些事項或哪一些人為規範對象的領域。

張委員宏陸:對嘛!所以就很清楚。

廖參事江憲:就是有這個傾向。

張委員宏陸:對,這很清楚。所以我說內政委員會不要在那邊亂定,然後出去被人家笑啊!我覺得這個是很重要的。

主席:謝謝張宏陸委員。沒有關係,因為待會兒我們進入逐條的時候還是會再討論名稱。

黃委員捷:他沒有回答我的問題。

主席:我看一下……

黃委員捷:不好意思,可不可以請法務部……

主席:好,再麻煩法務部。

剛剛黃捷委員的問題,因為你講修法的必要性,其實剛剛劉世芳部長有回答,對不對?現在各個條文的名稱,實際上會不會有什麼差異,對不對?我這樣解釋應該沒有問題啊!好……

黃委員捷:不好意思,法務部,我剛剛的問題你還沒有回答我。我的意思是,因為在大家的條例裡面,有的人會把不同的節日……

廖參事江憲:紀念日。

黃委員捷:對,放在不同的條次。例如有的人覺得勞動節是節日,有的人覺得勞動節是不是紀念日;也有人覺得哪一些是不是民俗節日,因為現在看起來大家的分類都是憑自己的感覺或判斷。再加上每個條次裡面,例如節日,大家會寫要有機關團體、學校舉行慶祝活動,那請問紀念日不用慶祝活動嗎?所以我的意思是,是不是要先大致釐清,到時候進入每一個節日的討論的時候,哪一些會定義是紀念日、哪一些定義是節日?就變成節日要不要舉行慶祝活動,要不要放假;哪一些會是民俗節日,然後民俗節日是不是也要有慶祝活動?我覺得等一下會變成大家放在哪一個條次裡面,會非常亂。

廖參事江憲:跟委員報告,就如剛剛部長這邊也有稍微提到,紀念日跟假日到底要怎麼樣規範、增加或者減少哪一些,我想這兩個是本次立法的一個定義問題,不是說現在有什麼法規定假日就是什麼樣的概念,或者節日一定就是什麼樣的定義,目前是沒有。所以這個部分大院還有主管機關這邊是認為,哪一些應該要把它列為是假日,因為現在的草案就是假日也好,紀念日也好,是用法律明定去列舉,那你認為哪一些應該歸類為假日、歸類為紀念日……

黃委員捷:在場我們自己想出來的覺得……

廖參事江憲:對,就是由……

黃委員捷:我認為這樣就可以了嘛!這麼憑直覺嗎?

廖參事江憲:大家立法的共識。至於要不要放假、用什麼方式慶祝……

黃委員捷:所以我在這邊是想先請你提供一些法律的基本參考,就是哪一些有沒有基本的法律效益上面的差別,然後有沒有哪一些節日是適合用紀念日這個名稱、哪一些日子是適合用節日這個名稱?先給一些參考的指引,才不會說我們到時候定下去這個條次可能會鬧笑話嘛!會變成很亂。

廖參事江憲:是。

黃委員捷:對,我覺得基本的法律建議是必要的,所以我才請法務部說明。如果法務部也覺得沒關係,你們覺得要怎麼定就怎麼定,可以這麼隨性的話,那等一下可能就會變成每一個節日的討論會更……大家的判斷會不太一樣。

廖參事江憲:跟委員報告,因為在法制上關於紀念日跟假日有去定義跟規範的,就是目前主管機關這邊的實施辦法,其他的法律並沒有特別去定義這兩個概念的內容,能夠參考的就是目前內政部的實施辦法。至於今天如果我們要把它立法,你在條文裡面要怎麼樣定義,或者它的效果是要不要放假、怎麼紀念,我想這是我們立法的一個共識形成的結果。

主席:好,謝謝部長。這就是為什麼我們今天要先有提綱,那主軸跟名稱大概問題釋疑得差不多了,因為我覺得其實大家比較關心的應該是紀念日、節日的定義,紀念日、節日是哪幾天?到底要放幾天?我想這才是這部法案的核心,也就是我們的第二題。我們進入第二題,好不好?我徵詢一下大家的意見。第一題,與名稱跟主軸相關的……

巧慧委員,可以,沒有問題。

蘇委員巧慧:我剛剛為什麼在等這個部分,我也想節省大家的時間,其實我的問題就是,我們今天要訂立一部法律,所有法律的第一條就是這個法律的主旨是什麼,再來就是名詞定義。所有法律在規定時的正式寫法就是這樣嘛!所以剛剛不管是黃捷委員或張宏陸委員,大家在提問的時候都說,我們今天既然要來討論一部新的法,雖然只是要提升位階,從「辦法」變成「法律」,但它確實就是一部新的法律了──紀念日及假日的實施條例,在這樣的狀況下,我們對紀念日跟假日的定義是什麼?這在目前的版本裡面都沒有寫到啊!如果要的話,是不是主管機關或各位委員的版本第一條就應該要先能夠決定好,或者至少在這裡有一個共識之後,才有辦法往下走?不然後面到底是什麼!我覺得這是很清楚的狀況,所以我也贊成召委剛剛列的一、二、三、四的大綱沒有問題,沒有問題!所以第一題確實是這個,但這一題要有一個處理結論,不然狀況就會變成,除非召委現在說這一題保留,因為這樣等於是沒有處理完。沒有定義出來的話,等於沒有處理啊!對不對?那後面要怎麼延續下去?下面只能開始說那我們……

我不曉得召委你要怎麼處理啦!我的想像是這部法律如果要定,一定要把這個定義寫出來。

主席:我跟蘇委員報告一下,因為現在是大體討論,所以我們其實是針對概念性的東西各自表述立場,真正……

蘇委員巧慧:可以、可以,那如果這樣的話……

主席:真正進入立法機制其實是逐條討論,好不好?

蘇委員巧慧:那如果這樣的話,召委,我可不可以確認你的意思等同是說,你現在要從提綱一進入到提綱二,但是等於提綱一有關主旨的第一個部分還沒有完成?是不是這樣?因為我的認知是這樣。

主席:大體討論本來就是讓各黨的委員表達意見、提出疑問,然後讓行政機關先做說明……

蘇委員巧慧:對啊!

主席:做為逐條討論的參考嘛!我們真正要處理、並且達成結論的是逐條的條文,好不好?跟委員解釋一下,我們用這樣的方式來處理。

蘇委員巧慧:好啊!如果你的意思是這樣,那等同於這個定義的部分還沒有被處理完成。

主席:沒關係,可以各抒己見啦!

蘇委員巧慧:OK,好,可以。

主席:謝謝。

柏毅委員還有想法嗎?

李委員柏毅:我第一次發言,給各位委員參考。召委提出這個大體討論的提綱一、二、三、四,我當然覺得非常好,但我也覺得我們現在卡在第一題,剛剛問完法務部的意見之後,如果要用「法」來繼續討論,大家討論不下去耶!好像現在「實施辦法」比較有彈性,而且要針對某些紀念日或假日來做定義、入法的話,大家感覺又沒有辦法討論下去。所以我有一個建議,第一個,剛剛巧慧委員講的立法主軸及法律名稱這個框架裡面的法律名稱,如果大家暫時不要討論、沒有共識的話,這個我們先不要討論嘛!那立法主軸是什麼?剛剛召委你有講,就是希望哪一天要放假對不對?那我就跳脫你這個大體討論的提綱來講好了,到底哪幾天要放假?這是我們今天要討論的內容……

主席:那是第二題的內容。

李委員柏毅:沒有、沒有,我跳脫這個框架。第二題的內容和第四題的內容也應該一起來談啊!就是這些紀念日、節日到底要紀念或者是要放假,或者是它遇到哪一個彈性放假的時間,或者是要不要補班,這個才是一體的啊!所以我是建議我們等一下的發言可以更跳脫一點,但是對於第一個提綱中的法律名稱,我們就採取保留的態度。謝謝。

主席:好,謝謝柏毅委員。

請麥玉珍委員。

麥委員玉珍:謝謝主席。關於名稱,我們是一致的。提案不一樣的委員今天也沒有來,既然一致,我們就用同樣的名稱。所以第一題我們就不用再討論,民眾黨和國民黨的名稱是一樣的。以上,謝謝。

主席:謝謝麥玉珍委員。

請高金素梅委員。

高金委員素梅:同樣的意思,比較不一樣的是伍麗華委員提的是「國家紀念日及節日」,鄭天財委員提的也是「國家紀念日及節日」,其他委員的版本其實都是一樣的,包括民眾黨的「紀念日及節日實施條例草案」。按照往例,對於不在場的委員,我們就不會處理他的提案,好嗎?以上,謝謝。

既然是大體討論,這也是我的意見啊!謝謝。

主席:沒關係,大體討論就是大家表達意見,然後列入紀錄,其實就是這樣!真正要處理的時候,當然是在逐條時看在不在場,然後我們大家商量的結果而定,好不好?好。因為我們還是要掌握時間,我們就是希望大家充分發言,但是我們要兼顧議事效率,所以第一個我們討論到此為止;第二,我們進入第二個主軸,叫紀念日跟節日的日期跟放假,我想這是很多人關心的題目,哪幾天、包含很多的定義問題,可以在這個時段裡面來做充分的釐清,那麼針對紀念日跟節日的日期到底是哪幾天、哪幾天希望放假,大家的想法跟立場是什麼、原因是什麼,都可以在這個時段來做表達。請問各位委員有意見嗎?我們先請黃健豪委員。

黃委員健豪:謝謝召委。各位委員,剛剛講不管叫紀念日或節日,後續如果要定義,大家對於紀念日或者是節日,法律文字上的定義要怎麼寫,我覺得這個的確是可以討論,大家做為立法者,當然也會想為什麼這叫紀念日、為什麼這叫節日。但是剛剛劉部長也稍微簡單說明,當初在辦法的時候,紀念日是什麼東西、節日是什麼意義,剛剛也說清楚了,如果按照剛剛部長的說明,把它放在法律的定義裡面,我想這個問題可能就解決了,這是第一件事情。那麼進入到我們現在要討論紀念日跟節日的日期跟放假,本席當然提了很多想法,我直接聚焦在放假的部分,包含我在第四條裡面提到的解嚴紀念日、臺灣光復紀念日、國父誕辰紀念日、中華民國國旗日跟行憲紀念日這幾條,我們希望這幾條紀念日能夠放假,這幾條我想大家也看到了,加上本來的開國紀念日跟和平紀念日,還有國慶日等等的,這幾個紀念日為什麼要放假,我想它的邏輯是很一致的,這是攸關中華民國也好,或是我們臺灣的近代史也好,開國以來到現在歷經了幾次重大的歷史事件,我想這個對於整個國家意識或對大家的愛國意識也好,我覺得非常重要,不管是發生歷史事件也好,或比如我提到的中華民國國旗日這件事情也好。因為我覺得我們出國會看到很多國家在他的國慶,或是在平常的時候,他會特別去放置他的國旗,讓本國人或外國人,能夠很清楚地認知這個國家。我想臺灣這幾年下來,雖然我們政黨對立的問題很嚴重,但是基於國家的立場,我想大家可能有一個共識是什麼?叫中華民國。所以中華民國怎麼來的,來臺灣之後,發生什麼樣的事情等等,以及中間有發生過戒嚴,後來解嚴,還有二二八事件等等,這些都是我們臺灣這塊土地上共同的記憶,所以我認為這些重要的紀念日,應該用放假的方式,讓多數的民眾除了紀念之外,因為放假本身也是一種價值,除了體現勞動價值之外,放假本身也是讓民眾知道臺灣這塊土地上,或是我們國家曾經發生過這些重大事件,所以我們透過放假來紀念這些日子,這是第一件事,就是紀念日的部分。

節日的部分,除了既有一些民俗的,像除夕、春節、兒童節、清明節、端午節、中秋節本來就有放假之外,我也提一個勞動節跟軍人節,勞動節的邏輯也是一樣,其實勞動節現在依法來講,勞工本來就該放假,但是實務上,很多勞工在這天是沒有放假的。以本院為例,或以很多政府機關為例,我想很多勞工在這天可能各辦公室會透過排休的方式、輪休的方式等等來處理。所以我覺得把勞動節放成國定假日本身也是一種方式,讓大家知道勞動節是為了勞動的價值等,這是第一件事情。第二個,在軍人節,其實軍人節本身跟我前面提到紀念日放假那幾天也是一樣的概念,我想軍人對國家來講非常重要,尤其是現在的狀況來講,兩岸兵兇戰危,大家也不能否認這件事情,軍人對於穩定整個國家安全或穩定的社會情勢來講,也非常重要,那麼也期待透過軍人節放假這件事情,提升大家對軍人的感念,也提升社會對軍人的尊重,讓軍人節這天也能夠放假一天。這是以上這幾天我特別挑出來的紀念日跟節日的放假日期,也請大家後續能夠一起來討論,也同樣的支持。以上,謝謝。

主席:謝謝黃健豪委員。

剛剛是美惠委員先舉手,對不對?我們先請王美惠委員。

王委員美惠:謝謝主席。主席,剛才我們所說的就是紀念日跟節日的問題,說實在,不知道我們是想要紀念不休息還是知道節日而已?這個定義也非常重要,因為每個人都希望紀念特別的日子,並更加重視,所以是不是可以放假,但要放假的話,就是希望全國一致,就像五一勞動節,不過五一勞動節如果放假,就會覺得說,若我是勞工本來就可以休假,如果是全國休假,公務人員跟勞工又沒關係,勞工是否會有多損失一天假的心態?有的老闆比較好,如果員工當天沒放假,就會多給員工兩天假,但是也不一定每個老闆都這樣,所以也希望在第一段法律的位階如果認定出來時,未來的補假或是認定就會更清楚、更明瞭,以上。

主席:好,謝謝王美惠委員,還有沒有委員有意見?來,請麥玉珍委員。

麥委員玉珍:好,謝謝主席。本次修法由台灣民眾黨立法院黨團提出,除了將紀念日及節日放假制度提升為法律層級以外,我們考慮民眾的權益,還有公私部門的運作,並有提升國家凝聚力及確保法制的完整,明確規定教師節、勞動節全國放假一天,為了減少行政命令變動導致爭議,因此我們提出這樣子的節日,希望大家支持。

第二個就是有關家庭照顧假,我們在性別平等這邊也會去提,還有新進員工特別休假,我們在勞基法也會再提。今天我臨時有提一個案,臺灣是一個共榮共好的移民社會,有友善移民政策、且為便利交通還有優質醫療的宜居城市,所以在2024年世界移民宜居城市,我們臺灣在10名內,而在今年我們的歐洲媒體票選,也是亞洲唯一入選的移民理想國家,所以顯示出我們臺灣除了是友善環境,還有優良的居住條件,更多的是臺灣社會的包容性。隨著全球的人口增加,聯合國在2000年也宣示將每年1218日訂為國際移民日,臺灣也將每年1218日也訂為我們國家的移民節,所以彰顯我們國家對移民的人權、多元、包容和重視。為了增進社會共榮、族群的包容,所以台灣民眾黨除了增加第六條國際移民節,可以有慶祝活動,我們更提倡增加放假一日,除了希望大家能更重視國際的移民,也是為辛苦的勞工爭取放假一天,這一天是要提高公眾對全球移民現象的認識,促進各國對移民權利的保護,並強調移民對社會、經濟和文化的貢獻,所以希望各位委員支持我們國際移民日可以全國放假,以上報告,謝謝。

主席:謝謝麥玉珍委員的意見。

下一位我們請許宇甄委員,蘇巧慧委員請準備。

許委員宇甄:謝謝召委,還有各位同仁,大家好。本席的提案是希望明訂51號勞工節為全民一致的放假日,因為目前的制度沒有辦法讓所有人一同放假,這不但是缺乏對勞工應有的尊重,也造成社會運作不一致,所以我們認為、也希望能夠讓全民一致在勞工節放假,不只是制度上的統整,也是對我們辛苦勞工的致敬。再來,本席也提出恢復1025號的臺灣光復節跟1225號的行憲紀念日為國定假日,因為光復節提醒我們臺灣走出殖民的統治,重回自由的家園,而行憲紀念日也象徵我國憲政民主的開始,這兩個節日不僅代表歷史,也代表我們集體的記憶跟價值的載體,所以恢復這兩天的國定假日,我覺得是文化傳承的具體行動,也是我們對歷史的一個致敬,以上,謝謝。

主席:謝謝許宇甄委員。

接著我們請蘇巧慧委員發言。

蘇委員巧慧:好,謝謝主席,雖然是在討論第二題,但是我覺得可以跟第一題延續來一起做討論。我們剛剛一開始的時候說,如果我們今天要把紀念日及節日實施辦法提升位階成為法制化的話,第一個就應該要把立法主旨講清楚,第二個要把名詞定義講清楚,而本條例其實最重要的就是什麼是紀念日?什麼是節日?這個定義方式還會牽涉到後面的執行方式,看要不要也列在名詞定義項目當中,這是在法條設計時,大家可以很認真討論的部分,就是名詞定義,而且包括定義的時候要不要把執行方式也放上去。

好,剛剛有委員提到說,既然之前有實施辦法,那就照辦法怎麼說,我們現在就怎麼訂,直接轉換文字就好了,不好意思,我想請大家實際的……大家現在都有手機,其實也可以直接打開看就好了,現行的紀念日及節日實施辦法total如果再加上第五條之一、第五條之二的話,一共就是八條條文,在這八條條文當中,其實對於紀念日及節日是完全沒有做名詞定義這樣的狀況,而且光是看它的條文,很有可能因為年代的關係、歷史的關係,坦白講就是時代走到哪裡,大家覺得應該要再做一點調整,因為那是行政機關可以彈性處理的狀況,所以先把它放上去,也就是說,在這個過程當中,我們可以看到第二條「紀念日如下:」寫了一堆;第三條就開始說紀念日的紀念方式是懸掛國旗,然後第一、二項有放假,第三項開始之後沒有放假,這是紀念日的狀況;第四條開始講民俗節日,這些節日有放假,可是到第五條的節日又不一定放假,所以到底是一個什麼狀況?其實在現行的辦法裡面是沒有辦法有確定文字的,所以我想表示的是,剛剛有委員表示現在的辦法是什麼就直接沿用,不好意思,我認為沒有辦法,大家必須重新凝聚共識研議出來,如果可以研議出來的話,我也覺得非常好,我也贊成,但我覺得應該要研議,這是第一點。

第二點,我想表示一下,按照主席設定的提綱討論紀念日及節日之日期及放假,大家可以聽到剛剛眾多版本裡面有這麼多、二十幾個版本,每個委員對他的版本當然都是深思熟慮之後很認真提出來的,都有他的道理,從我們剛剛聽到的就已經有原住民的節日也好、新住民的移民節日也都好,總之如果這些版本全部都要一起來討論,甚至執行的話,到底會有多少節日產生?多少紀念日產生?它都位在全年什麼樣的位置?我想請求主席,為了加速討論,有沒有可能有一張總表把每個委員到底要哪一些節日畫下來?我們就可以知道哪些是最高的,比如這一題怎樣或等等之類,如果要全部通過的話,到底會增加多少天,大家可能會更有概念,如果現在可以提出也是蠻好的啦,這樣可能可以增加討論的速度吧!

主席:好,謝謝蘇巧慧委員,我先回應一下啦,因為今天我們要進入逐條討論,當然會顧慮逐條討論的議事效率,剛剛我都有一直講,國民黨黨團其實已經有先進行法案的版本整合,稍後進到逐條討論的時候會用修正動議的方式來做呈現,我可以先跟您報告,大體討論其實是各抒己見,我們就是要留下紀錄而已,所以這一點我們待會可以提供相關資料給蘇巧慧委員。

好,下一位我們先請高金素梅委員發言,然後李柏毅委員請準備。

高金委員素梅:我必須要提醒大家一下,紀念日和節日的實施辦法,讓它用法律定之,在105年民進黨的委員就都提出來了,這是第一件事情。第二件事情,我們非常謝謝召委,在你做召委期間讓大家從105年就在討論的問題能夠繼續。第三個問題,我們可以看到沒有行政院的版本,而民進黨委員的版本也絕大部分都撤案了,如果今天大家在這邊進行大體討論,那麼重視這一個法案要讓它法律化的話,為什麼你們要撤案?為什麼行政院又沒有提出版本?今天好不容易那麼多委員的版本都在這裡,我們是不是就往前走,不要一直拘泥在這裡?當然我謝謝召委今天的排案體恤大家,所以你分了大體討論的提綱一、二、三、四,可是我發現絕大部分大家在討論的問題都已經在條例裡面了,我們能不能節省時間,把時間放在逐條的時候,大家有什麼意見就把它提出來,不然的話,我們好像都一直在這邊大體討論,然後討論到現在已經十點半了,我不是不願意浪費時間、不願意大家在這邊討論,但是我們能不能往前走?第二個,接著下來我要再明確的說,民進黨或者行政院你們到底有沒有版本?如果你們有版本的話,我們也可以要求我們的召委停一下,來看一看你們的版本是什麼,然後能夠按照大家的條例,剛剛蘇巧慧委員提了這麼多好的意見,我們也可以放在你們的版本,然後我們大家來討論,是不是更完善一點?重點是不要再停留,不給它法律位階,然後停留在105年時你們所說的只是行政命令。民進黨你們現在是執政黨,你們應該要負責任,不管是勞工,不管是全體國民,這是大家都非常在乎的法令好嗎?以上補充,謝謝。

主席:謝謝高金素梅委員。

接下來請李柏毅委員發言。

李委員柏毅:謝謝。這是很好的討論,就剛剛國民黨委員所提出來的,包含要趕快把它入法、到底紀念日要不要放假、是不是要多放哪一些節日的假期,我把它綜合整理一下,紀念日現在有一個問題,目前有11號元旦、和平紀念日、國慶日,但有一個問題,行憲紀念日我們要放在紀念日放假,還是要跟宗教禮俗的放假放在一起?宗教禮俗的放假要直接用Christmas,還是要用端午節、中秋節等等的這些問題,如果要把它變成法律位階的話會不一樣,所以必須要很完整的討論。包括很多委員的提案裡面也有對於族群文化的重視,包含原住民文化節,這我們會給予尊重,那客家文化我們要不要把它放進來?也有委員的版本有放進來,這要不要討論?再者,剛剛也有講到移民要不要放假來紀念,要紀念還是要放假,這個要不要討論?還有特殊的節日,警察、軍人要不要放假?這個關係就大了,這關係到現在目前包含國安的問題,包含整個治安的問題,總合加起來,整個人事總處以及整個勞動部到底有沒有辦法現在就統計出來?這樣整個放起來,到底要刪掉哪一些提案,或者是要採納哪一些提案,這就是我們今天要討論的重點。所以在進入逐條之前,大家還是先把紀念日、節日或者是對於族群或特殊身分,或者是對於……我這幾天有收到有人提出來為什麼母親節總是在假日?我們能不能訂一個母親節不是假日,讓母親節也可以多放一天?或者是八八節為什麼沒有放假、母親節有放假等等的很多問題,總之還是要回歸到剛剛我講的,勞動部統計出今天所有委員的提案,大家來做增減,臺灣社會可以負擔到大家可以放假的天數,以及勞資可以接受的這些天數有哪一些,這是大體討論大家可以講出來的東西,直接進入逐條就是要來刪減哪一些委員的提案的哪一些節日要不要放假、哪一些紀念日要不要放假的問題,這是我對大體討論的意見表述,謝謝。

主席:謝謝李柏毅委員。

下一位請黃建賓委員,黃捷委員請準備。

黃委員建賓:謝謝主席,各位同仁大家早。目前我們已經看到各個黨團的立委都有提出很多版本,執政黨也有,我想大家都有個初步的共識,就是希望能夠透過立法,讓我們國家的紀念日和節日都有明確的規範,讓我們各個紀念日及節日可以提升到法律的位階,我想這對於提升我國的形象,還有各個紀念日在各項歷史文化上都有非常深刻的意涵。本席要講的很簡單,這次立法其實就是希望能夠透過法律的保障,明定國定假日還給勞工應有的權益。我想放假對於勞工來說不只是小確幸,而且是具體維護及提升勞工的權益。目前臺灣的總工時已經是世界前幾名,還假於民是第一步而已,至於要放幾天假、哪幾天可以放假,我們都希望各黨團可以好好來討論一下,最重要的方向就是希望讓修法能夠持續推進,不要再停滯,趕快為我們的勞工減少工時、減少過勞。以上,謝謝。

主席:謝謝黃建賓委員的發言。

下一位請黃捷委員。

黃委員捷:謝謝主席。我覺得要提升勞工權益在座所有委員一定都支持,這個前提非常非常重要,大家都很支持勞工權益。我先提一下今天的這個版本,請問一下召委是說有幫大家整理26個版本的比較表嗎?如果有的話,是不是也提供給大家參考?當然我自己辦公室有整理,因為我必須要……

主席:對。

黃委員捷:我覺得應該是委員會的同仁要整理給大家,這樣子我們比較可以精確的進入到每一個人的版本比較,看看到底這一天哪幾個委員有版本,然後這一天……這樣才可以對焦。我就先從我自己整理的說起,但我整理的不一定是最精確的,我先講一下現在有26個版本,因為現行是113,就是全國皆放11天,然後部分放假3天。我大致整理了一下,版本從123127144142152156162187,甚至是208的都有,你看我講下來大家都亂掉了,也就是說,每個委員版本的放假天數、放假的日子、到底是部分人放還是所有人放都不一樣,我剛剛講的就已經有這麼多種放假日了,所以接下來要這麼高難度的討論到底要怎麼討論,我也希望等一下大家可以先有一個基本的共識,不然這麼多排列組合真的很難討論。

第二個我想要再呼應一下,就是我回到第一題的討論,其實剛剛蘇巧慧委員有補充了非常多,因為這原本是一個實施辦法,實施辦法裡面訂的算是滿簡單的,就是它沒有進到立法層次的規範裡面,所以變成我們現在要把它提升到立法層次,那是不是也要有一個基本的立法訂定的原則?所以我剛剛才會特別請法務部提出這些法律上的專業意見,很重要是因為接下來就要進到實質的討論,它都會是有法律效果的,既然有法律效果,如果連名詞定義都定義不好,要怎麼往下走?所以到底紀念日的定義是什麼、節日的定義是什麼、哪幾天會有實質上面的法律效果,包括原本實施辦法裡面有提到節日要有慶祝活動,紀念的就沒有寫到,當然它上面有另外的紀念方式,這個接下來大家到底要怎麼去操作、怎麼實質上去進行,這變得超級重要,不然會變成未來所有臺灣人民在看到紀念日的時候,他就會看到紀念日就等於放假,是這樣子嗎?還是節日等於放假?節日等於要有慶祝活動?然後哪一些機關必須要依照這個法令去進行慶祝活動?這其實都要非常明確的寫出來。包括其實實施辦法裡面原本就有提到哪一些機關要進行相關的慶祝活動,像是教師節要有教師節慶祝活動,然後兒童節要有兒童節的慶祝活動,軍人節也要依照國防部的一些相關規定,是這樣子嗎?如果是的話,等一下是不是這些都要根據以上的這些名詞定義才可以往下走?所以我還是認為這一點滿重要的,是不是大家可以先有一個基本的共識才能往下討論?以上意見,謝謝。

主席:好,謝謝黃捷委員。剛剛大家有看到,因為國民黨團這邊有一張總表,那個是國民黨團自己彙整的資料,我剛剛了解民進黨團應該也有彙整相關的資料啦,對,你們也有自己整理的資料,好不好?這是參考。第二個,我剛剛有說過嘛!就是說待會進入逐條的時候,我們已經有版本整合,所以這個問題應該不會太大,也希望到時候大家一起支持,就用討論版本整合跟修正動議的方式來做處理,這樣子就可以省去很多的時間,也可以充分來做聚焦。好,下一位我們請黃健豪委員發言,然後吳琪銘委員請準備。

黃委員健豪:好,謝謝召委讓我二次發言。我想第一個還是要討論一下大家對於要放哪天假或是紀念日或節日有這麼多的想法,當然就我個人看法來講,如果沒有提版本,那代表你沒有意見啦,所以我是希望說大家針對有版本的部分來討論,如果你有意見你就提。比如說我也回應一下柏毅委員剛剛提到說父親節跟母親節要不要放假,如果要放假,你也可以提父親節跟母親節放假,大家來討論嘛!就是如果覺得父親節跟母親節要放假的話,我想提出來,大家就進入逐條,當然就有這個版本,因為就是沒有這個版本,所以就沒得討論,所以這是第一件事情。

第二件事情是說剛剛有些委員主張說要不要放哪天假怎麼樣這個事情,紀念日要不要定成節日,這個交由行政機關來決定,這個部分我覺得大家可以討論一下,就是說你看光是這麼多委員的版本就這麼多種,這表示一件事情,就是說我們國人或是我們這些委員們,我們來自各自不同的選區,有不同的支持群眾,我們對於這個國家哪些紀念日、哪些節日對自己來講很重要,這件事情各自有各自的想法,把權力全部交給行政機關,我不認為這是正當的選擇啦!我認為這個是立法部門大家可以討論出來,擁有最多共識的那幾天,透過立法院的討論程序來把它定出來,那大家才比較有一致的標準,也不應該全部都交由行政機關來決定,過去是這樣子沒錯,但是未來是不是還是要這樣子,今天現在國會來講,三黨不過半表示說大家意見是非常多元的,在多元的情況下,如果能夠透過共識,然後透過討論來定出哪些紀念日、哪些節日很重要,我覺得這是很必要的過程。

當然最後我希望說,回到今天討論的核心,我想當然就法律層級來講,紀念日跟節日怎麼定當然很重要,但是我想民眾關心的是他到底一年能不能多放那幾天假,我想這個才是今天討論的重點,我也希望說不分朝野政黨,大家都能夠支持,讓我們勞工真的多放幾天假,因為就如同我剛剛提案說明所說的,我國勞工的工時是全球至少排名第5名,一年2,020個小時,我想這個真的是過勞之島的狀況,我們的收入也沒有特別高,講真的,我們平均薪資也沒特別高,做這麼多事情,薪水沒特別高,我想對勞工來講,大家可能現在都希望多放點假,對勞工的照顧才是比較實際的,以上,謝謝。

主席:好,謝謝黃健豪委員。再來我們請吳琪銘委員發言。

吳委員琪銘:好,召委,本席第一次發言,針對我們26個委員提出的版本有紀念日跟節日的不同,那總共有38個,其實我們現有的,像五一勞動節,本來勞工就有放假,是不是我們把它制定為全國統一的放假日?這是我過去所提出的。再來,因為你說我們現在要去看幾天假,比如說我們現在的紀念日跟節日,你要制定真的都有困難,你是不是……因為我們都有連假,有的還要再補假,我們是不是統籌一年有多少天由行政單位來作為補假,這樣應該對勞工、對所有的企業,大家都不會困擾,對公務人員當然也不會困擾,你說過年的連假,好,那我們連假本來制定一個禮拜或是幾天,剩餘的就把它歸類在連假,那這樣就是連續性,也是照顧到我們所有的勞工以及我們的公務人員,現在大體討論,這是本席的看法,也是本席提出,謝謝。

主席:好,謝謝吳琪銘委員。我先簡單做個結論,現在大家都針對紀念日跟節日,大概民進黨這邊的意見就是說希望定義上更明確一些,也提希望具備所謂的全國一致性,剛剛包含吳琪銘也提到說是不是有一定的授權機制,有沒有一定要用立法的方式來處理,這是目前民進黨黨團對於這個法案的一些想法,大部分大家還是擔心就是說版本太多會造成後面逐條的不容易嘛!對不對?我大概綜整一下,還有沒有什麼意見要補充?好,請張宏陸召委。

張委員宏陸:我覺得現在就算在大體討論,但我覺得每個人講的都是一個原則性的問題,所以不好意思,主席,你剛剛說這個大體討論就只是列入紀錄,我覺得大體討論的意思不應該只是列入紀錄,有些問題真的是要先解決,我們下面要走才可以走得順,剛剛我講的那個位階的問題,還有剛剛大家講的到底紀念日或節日或什麼,我覺得這個真的是要先解決才能處理。這個案子從有立法院以來,大概30年前就有委員有提過案,然後行政部門也有提過案,但就是都因為從來沒有辦法凝聚共識,所以30年來沒有辦法解決,但我的意思不是說我們不能解決,但我們要解決,我們要符合所有人民的期待,也要讓人家看出我們內政委員會立法的品質,我覺得這才是重要的。

主席:好,謝謝召委。其實我也認同,我們今天特別把大體討論做得比較細,然後希望大家多表達意見,其實我們就是希望討論的過程能夠確保大家的意見充分地來表達。剛剛我想包含民進黨很多委員有提出很多解決的方案,我們都非常歡迎,今天進逐條的時候可以提版本或者是提相關的修正動議,你如果要加入比如說節日的定義等等,讓法條的立法技術變得更好,我想大家都會用非常開放的心態來處理,所以大體討論先蒐羅方向性的意見,我想大家也可以開始先做準備,好不好?到時候逐條的時候我們就進行法條文字上面的一些討論。

因為時間的關係,我們要進第三個題目,第三個題目是有關於原住民族歲時祭儀的部分,因為現行的狀況,歲時祭儀的部分大概就是放1天,其實很多原住民的民意代表也好,或者地方的反映也好,都講這1天其實根本沒有辦法返鄉,特別是很多在花東地區等等,變得祭儀沒有辦法參加,不只勞工沒有被休息到,對文化也有些影響,所以我們這次很多的版本是希望提高歲時祭儀的假日天數,針對這樣子的方向,大家有沒有什麼想法或意見?請大家踴躍發言,首先我們請高金素梅委員發言。

高金委員素梅:好的,非常謝謝召委剛剛的說明,我非常贊同,就是民進黨如果有意見,逐條的時候可以提修正版本,因為目前來講我們沒有看到行政院版本,也沒有看到其他立法委員的版本,只有大概伍麗華委員跟陳瑩,而伍麗華委員跟陳瑩委員跟我提的都一樣,包括牛煦庭委員,就是陳瑩的第四條的第二項、伍麗華第六條的第四款,還有我的第五條,其實我們大概都在講原住民族歲時祭儀要不要放假,大家都講放假,那105年……現在已經不在的Kolas委員,包括以前的時代力量的高潞·以用,不分朝野,原住民族立法委員都希望在原住民的歲時祭儀能夠放假3天,包括因為它不是節日,它代表的是原住民族對歷史的敬意、對祖先的尊敬、對文化的延續,然後原住民族歲時祭儀納入法定節日,並且要放3天假,也是因為交通的問題,因為有非常多都會區的族人已經跟部落斷了線,趁這樣子的時間,他可以回去好好地接受文化洗禮、文化傳承,我們認為這是一個文化理解跟多元平等的具體行動,透過這樣的制度設計,我們不僅僅是在保護文化,我們更是在促進族群間的認識跟尊重,朝向一個多元共融的社會來前進,所以我們在這裡非常謝謝召委,也非常謝謝其他委員,不分朝野的委員都認為原住民的歲時祭儀是必須要放3天假,謝謝。

主席:謝謝高金素梅委員。

有沒有其他委員針對歲時祭儀部分有想法的?沒關係,待會兒,因為行政機關要說明,我們先把委員的意見做一個綜整,有沒有委員對於歲時祭儀有別的想法?

我們就先請原民會副主委針對這部分做一下說明,謝謝。

鍾副主任委員興華:謝謝各位委員對於原住民歲時祭儀的提案,當然歲時祭儀是民族文化在推動還有傳承上很重要的一個活動,所以從2010年開始,在內政部的紀念日及節日實施辦法第四條就已經明定有一天放假,因此族人就有這樣一個放假日,對自己部落的活動參加非常踴躍,而且對民族的認同更增強,我想這個是有正面的意義。

關於歲時祭儀這個部分,就我所知目前部落辦活動的情況,因為只有放一天,所以很多部落決定歲時祭儀的日期時大概都會放在禮拜五或者禮拜一,所以也希望能夠按照實際的需求,讓族人回到部落能夠有充裕的時間參與整體的活動。

因為有多位委員提議是不是增加到2天或3天,原民會有在思考,原民的放假日相較於一般人會不會影響到就業勞動市場上不利的情況,是不是也可以通盤再去考量、檢討研議看看?這部分我們也會尊重大院跟主管機關整體考量來通盤研議決定,以上說明。

主席:謝謝原民會副主委的說明。

針對歲時祭儀大家還有意見嗎?請王美惠委員。

王委員美惠:主席,不好意思,我問一下副主委,剛才他說大家都要休息那麼多天,因為參加活動又要坐車、又要回到當地,1天有一點太少。我現在要問的是,不同族有不同活動,那要怎麼去釐清現在1天太少要增加到2天?當然可以休1個禮拜更好,只是也要合情合理,因為有的很大族、有的是分出來的,大族的有3天或是一致性都要休幾天。我們要聽你們的意見,你卻只說尊重、尊重,這段期間你們研究了各族以及一般百姓、開公司的意見,綜合聽起來覺得幾天比較合理?如果是我的話,要是坐車去花蓮、去臺東那麼多天,當然休越多天越好,只是要合情合理,又不是在市場討價還價、越喊越誇張,以上。

主席:原民會副主委要補充嗎?

鍾副主任委員興華:我跟委員報告一下,歲時祭儀部分其實在每年的4月、5月,這個活動應該是從2010年就開始。

王委員美惠:為什麼是4月、5月?

鍾副主任委員興華:我再說明,我們每年都會調查每個部落或每個民族歲時祭儀大概的日期,因為我們每年都會公告一次,所以我們從2010年就開始做調查,然後徵詢部落的意見,因此現在關於各民族的歲時祭儀,各位看我們的公告大概都是一個期間,不是單一的某一天!所以我們的歲時祭儀裡面有半個月的、也有一個月或兩個月或三個月的,但是都回到各部落自己決定是哪一天來舉辦這樣一個活動,所以每一個人去參加自己的活動是回到自己的部落。比如以阿美族在東部來講,花蓮跟臺東自7月開始,從臺東一直往上到花蓮,所以各部落、各部落都是不同時間來舉辦他的歲時祭儀。

王委員美惠:你現在的意思就是說,你們每年都會調查。

鍾副主任委員興華:對!

王委員美惠:因為他們不固定,就是像我們迎媽祖這樣,媽祖生日有固定時間,但是他們的活動不一定以那天為準。

鍾副主任委員興華:不一定,那是一個期間。

王委員美惠:今年可能是6月初1,明年可能是615,是這樣的意思嗎?

鍾副主任委員興華:一般來講,回到部落自己決定。

王委員美惠:這樣請假日還要公告,更複雜!

鍾副主任委員興華:不會,目前已經實施十幾年都還蠻順暢的,因為我們都有在宣導。

王委員美惠:我覺得這要處理好,因為這種原住民的活動要保存下來。

鍾副主任委員興華:所以我剛剛有報告,只有1天誠如很多委員的建議,這是不是太少?所以部落在做決定的時候,有的活動像賽德克族跟撒奇萊雅族是半個月的時間,但是每一個部落舉辦的日期不一定,是在這個期間內,所以很多為了配合現實的需求,他會放在禮拜五或者禮拜一來配合放連假三天,目前很多實施是這樣在做來配合不足的部分。

王委員美惠:這樣就是每一族活動所需要的休息時間沒辦法統一。

鍾副主任委員興華:對,是期間,不是單一的某一……不像中秋節單一的815號,或者端午節在某一天。

王委員美惠:每一族的時間不一樣,不同族的活動就不同天。

鍾副主任委員興華:即使同一族,不同部落也一樣不同。

王委員美惠:部落不同,需要休息的活動時間又不同。

鍾副主任委員興華:是!所以我們每年會公告,然後會以行政院公報或各種宣傳,我們會在網站上處理。

王委員美惠:對啦。

主席:謝謝,請高金素梅委員。

高金委員素梅:非常謝謝美惠委員,透過你的疑問就可以清楚知道國人對原住民是多麼的不了解,所以為什麼我們希望原住民的紀念日或者是歲時祭儀也能夠讓它立法,因為立法之後大家就會更清楚。

我大概說明一下,副主委麻煩一下,有請副主委。

主席:副主委,可能要麻煩你做一下說明。

高金委員素梅:你剛剛雖然已經有說明了,第一個,原民會其實已經把我們各族的歲時祭儀相關資料、程序、流程與涉及天數都已經公告了,對吧?

鍾副主任委員興華:是!

高金委員素梅:如果大家對於原住民歲時祭儀的緣起、內容、程序、流程、涉及天數不了解,可以上原民會的網站,對吧?

鍾副主任委員興華:是,原民會的網站。

高金委員素梅:可以看一下。

鍾副主任委員興華:是。

高金委員素梅:第二個,我們目前是16個族,16個族還有分部落,也就是說,如果大家同意立法讓原住民的歲時祭儀能夠有3天,部落就可以討論他們要在哪一個月份的那3天對族人是最有利的,大家討論完了以後才會做最後的決定。為什麼原住民族要大家討論?在討論的過程就是學習彼此尊重,然後也讓部落的每一個人能夠參與、能夠有意見,所以參與是很重要的部分。原民會第一已經把緣起、內容、程序、涉及天數公告,所以各族群、各部落的族人就會依照這樣子的公告回去討論。

為什麼我們幾個委員,包括以前的委員都希望3天?就是因為我們希望這3天,第一,像阿美族有階級,有些人有階級必須提前回家討論;有一些在歲時祭儀就好像漢族的過年一樣,還要準備東西。所以我們統籌了大家的意見跟想法,你也會發現,以前105年的時候,雖然有一些立法委員不存在立法院了,他們也是提出3天;或者是現任的立法委員,我們也是提出3天。我們希望用3天為立法的依據,讓部落各族群能夠有依據,也讓原民會未來能夠公告我們其實有3天的假期,部落的族人可以依照這3天立法的規定好好來安排,各部落針對歲時祭儀可以好好討論應該是在幾號,幾月份大概是差不多的,但是幾號是不一定的,以上對不對?請問副主委,我這樣說明有沒有更清楚?

鍾副主任委員興華:對,都是一段期間,然後部落在當年才會決定是哪一天。

高金委員素梅:對,所以我們立法的時間很重要,如果大家認為原住民族的歲時祭儀不僅僅是我們的文化傳承,更是文化的多元性,我們希望大家能夠支持,好嗎?以上,謝謝。

主席:謝謝高金素梅委員。

請蘇巧慧委員發言。

蘇委員巧慧:謝謝高金委員剛剛也替我們委員會所有的委員再多做說明,確實原住民的歲時祭儀是各個族群在做文化傳承時非常、非常重要的項目,真的就是比擬成漢人的過年,沒有錯。像我自己的話,已經是每年在固定的……因為我的部落是固定日期舉行年祭,不好意思,不是豐年祭,大家要正確的理解,kiloma'an是年祭,真的就等同像漢族的過年一樣,所以我們固定的日期是7151617,至少正式的祭典時間就有3天,再加上前面的準備期及後面的收尾,事實上一個年祭的完成大概要57天,這還不包含如果你是青少年要入部落接受期前訓練pakarongay這樣的狀況,甚至會到將近兩個禮拜,像我的孩子固定每年暑假回去部落至少兩個禮拜。

所以在這樣的狀況下,我可以理解並且覺得,如果我們行之有年的原住民歲時祭日期能夠由1日再多增長,其實是一個可以考慮的作法,因為在7151617這個日期,自從我來到立法院以後,就常常在這個時間點加開臨時會而且還甲動,所以我常常被去頭掐尾、也沒有辦法回去參加,因此完全能夠理解如果我沒有假、不能回去就沒有辦法有完整的參與感,這個我們很清楚。

所以如果要提升、增加他的節日,我也不反對,但我們回過頭來,還是回到今天整部辦法要往上提一個位階的時候,它會變成彈性變少的狀況,所以在制定的時候就必須要更慎重,因為下一次能夠修法是什麼時間點、能不能真正能夠修過?這個彈性失去了之後就會差別很大!所以不得不把這個大家都覺得對原住民族還不錯的提案跟其他的放假日以及工作日一起搭配考量,因此我認為大家在討論這個的時候,原住民的歲時祭儀如果能夠提升為3日,是的,我相信對原住民的族人朋友是有利的,但必須放在我們其他委員提出這麼多種的幾十個版本當中,最後所影響的整體狀況就如同副主委剛剛說的,社會一開始在考慮就業狀況的時候,會不會反而有其他的隱形標籤、負面標籤產生?當然從我的角度也會認為這應該是要去做社會宣導的,不應該是這樣,但我們把好的和負擔的部分應該要一起考慮,我想在大體討論的部分先做這樣的說明,謝謝。

主席:謝謝蘇巧慧委員。

我們休息5分鐘,大家上個洗手間,待會繼續大體討論,謝謝。

休息118分)

繼續開會1116分)

主席:報告委員會,我們現在繼續開會。

現在到大體討論的最後一個主題,也就是有關於調整放假跟補班措施,因為現行的狀況基本上是由行政機關來做彈性調整,譬如放在禮拜二、禮拜四要不要彈性放假一天?然後補班怎麼補?這件事情要不要用法制化的方式來處理,還是維持一定的授權,或者是大家另有想法?我們借用這個時間點,大家可以表達一下意見,我們還是按照剛剛宣告的順序,先請許宇甄委員發言。

許委員宇甄:謝謝召委還有各位同仁。針對這個部分,我們也可以充分了解企業界對假期制度調整的關心,還有很多企業主也會問,假期變動是不是會打亂他們的生產排程、是不是會增加營運的壓力?在這邊我也要清楚地說明,我們都已經很認真的思考過,所以在這次的草案當中我們也特別明確地規定補假的制度,確定假日落在例假日時不會白白的流失。根據條文當紀念日或假日適逢例假日時,應予補假,所以若逢禮拜六則提前一天放假;若逢星期日則延後一天放假,這樣的設計一方面可以保障勞工不會因為週末而吃掉假日,另一方面也可以讓企業及早掌握年度假期的分布,提早規劃生產與人力的調度。至於連假期間是否補班的安排,本席也建議行政機關可以採取彈性原則,可以由行政院會同勞動部、經濟部等機關,根據每年的節日分配、產業實際需求與社會整體的運作情況來審慎的規劃,所以我們也不會強制要求一律補班,也不會臨時公告調整造成企業跟民眾措手不及。

所以我們是希望建立一套有彈性、可預測、能因應實況的假期制度,讓勞工能提早安排家庭生活,企業能穩定規劃生產節奏,謝謝。

主席:謝謝許宇甄委員。現在我們請王美惠委員發言。

王委員美惠:謝謝主席。我們現在要討論調整放假跟補假措施的問題,先說過年的時候,如果過年期間有一天要上班,我們就會用補假來繼續休9天,可是再過一、兩個禮拜來補上那天的時候,我覺得都沒有效率,大家不是請假,不然就是工作也沒有精神。所以我覺得公部門去研議一下過年的補假,是不是可以實施不要補假讓他們休假?可是這是我的想法,在這個先決條件下,希望承辦單位要去跟企業界協商講好,不然休了那麼多假,企業界沒辦法生存的時候,對它也不好,所以補假這個問題,有些真的補假了也沒有效果出來,我也希望在過年那幾天,如果要補假那一天是在星期六的時候,以我們的角度來看,銀行也好、公家機關也好,真的都沒有效率,希望大家等一下多多參考、討論,看未來怎麼樣可以更好,就像召委也覺得怎麼樣讓放假跟補班的條款可以更好,以上。

主席:謝謝王美惠委員。請丁學忠委員發言。

丁委員學忠:謝謝主席,各位委員大家好。勞動部之前也有回應我們用工時計算沒有過勞,但實際上的數字是勞工時數超過2,000個小時,在世界排名算是第五,亞洲國家第二,比起前兩年國際排名還升高,不用說其中有更多自動加班的狀況。我們社會勞工過勞跟勞基法的工時設計問題,我們要另外討論,但我國勞工不論工時和假日在條件上都低於鄰國是個事實。工時的部分,內政部說相比鄰國,日本、韓國都比我們國定假日的12天多了34天,所以國定假日增加是有空間的。

另外,內政部之前回復年資滿15年的勞工會有30天的特休假,相比鄰國就會有更多的假,但我們看政府的統計,最辛苦的年輕勞工年資未滿10年占93.2%,是非常高的比例,代表30天特休假是虛擬的,大家都看得到吃不到,大部分勞工得不到,我們要照顧勞工就應該回到實際面,讓大多數沒有那麼高年資的勞工可以真正和鄰國有相同的條件。假日要衡平勞資雙方有日數上限,這大家一定是同意的,但兩次一例一休的修法已經有許多勞工的聲音認為應該調整,而內政部說要傾聽社會意見,要什麼時候才會提出行政院的整合意見呢?上次修法就因為強推才會有給7天假的聲音,應該利用這次這麼多委員修法一起來調整,檢視整個放假的機制,以上,謝謝。

主席:謝謝丁學忠委員,還有委員有意見嗎?我們是不是請行政機關內政部說明一下?如果現行的狀況,我們現在在討論可能要把它變成條例、變成正式立法的方向,有關於調整放假跟補班的措施,行政機關有沒有什麼立場想要跟大家分享?可以,沒有關係,只要可以代表行政機關都OK

劉部長世芳:謝謝各位委員。我想我們今天在討論有關於紀念日跟節日法律的部分,每位委員有不同的提案,現在要討論的部分於原來的實施辦法是落在第五條之一,第五條之一就是紀念日及節日的放假日逢例假日,應予補假。但是這樣一個很簡單的方式,它的彈性在於現在的行政機關,尤其是政府的行政機關,它們所公布的日曆表雖然只有規範到行政機關的公務人員,但是現在的民間企業,或者是其他公司部門的團體,原則上都會比照辦理,尤其是過年的時間,我們紀念日跟節日的辦法裡面並沒有提到,譬如說以春節來講,春節要放假3日,並沒有提到春節所謂的除夕前一天,或者是碰到假日或碰到交通繁忙的時候要不要放假,這個部分也就是授權給人事行政機關,它可能會統合,譬如今年年假總共有9天假,但是比較大的部分在於9天連假之後的補班要放在什麼樣的日子、在哪一天補班會比較好,是要一次補班放在星期六,前一個星期六或後一個星期六,就會由人事行政機關統合各個行政機關的意見來做補充說明。

所以如果各位所提到的第五條之一的部分,變成授權給行政機關,包括內政部、人事行政總處或者是由勞動部來處理的話,它就會有不同的考量。關於這個不同的考量,把它寫成一個比較定型化文字的時候就很不容易處理,我所說的缺乏彈性就是在這個地方。對於剛剛幾個委員所提到的這個部分,包括國定假日或者紀念日等等,現在委員提案總共要紀念日有34種;節日有38種,各個委員的放假日數最少是12天,最多是20天,所以要把它定型放在一個法律案裡面的話,這樣子缺乏彈性,包括勞動部或人事行政總處在處理的時候,恐怕會有一些困擾,以上。

主席:謝謝部長的說明。我們請李柏毅委員發言。

李委員柏毅:在大體討論裡面,我還是比較傾向支持剛剛劉部長講的,這個比較有彈性的方向。我舉一個例子,各位可以看看每年2月份實際上班的天數,在2024年因為春節是在2月,所以2月份實際的上班日是16天;2025年農曆過年是從129號開始放,所以有3天落在1月,2025年放假是18天,當然很關鍵的228是在裡面,所以說有沒有要彈性放假,這一個彈性如果我們用法律把它定下來的話,很容易整個2月大家放到不知道下一個放假要怎麼辦,連放假的人都不知道過完年上個4天班,接下來又要放4天假,那中間這4天要不要請假?所以保持彈性,維持放假的……當然大家想要放假,我覺得如果能維持放假的彈性的話,會讓行政機關跟人民的感受會比較不一樣,所以在要不要補班、要不要強制入法部分,我覺得這一點是各位必須要拿2月份來做一個思考。謝謝。

主席:好,謝謝李柏毅委員。

下一位請徐欣瑩委員發言,張宏陸召委請準備。

徐委員欣瑩:謝謝。本席也表達一下,如果農曆除夕及春節的放假日碰到例假日,建議在次一個上班日補假,這個在本席所提的版本裡有相關規定,如果紀念日及節日的放假日逢例假日應予補假,例假日是星期六,就在前一個上班日補假,如果例假日是星期日,就在次一個上班日補假;上班日如果又逢所稱的休假日,可以彈性往前或往後調整12天該上班日為休假日。這邊所說的彈性放假,中央主管機關可以訂定12天補行上班,這個日期在前一年6月底公告,但如果有特殊情況的時候,可以延後到前一年831日前公告。以上是本席建議明定彈性休假的放假方式,謝謝。

主席:謝謝徐欣瑩委員。

接下來請張宏陸召委。

張委員宏陸:有關調整放假跟補班,如果把它訂定為法令的話,我覺得那一天就是要放假,也就沒有那個彈性了,完全沒有彈性。如果以現在的辦法來講,其實反而有彈性去調整,而大家最想要的就是可以彈性放假且不用補班,我想這是大家最想要的。有關於不補班的部分,一年如果差個一、兩天,如果我們沒有法律去定之的話,人事行政總處跟內政部主管機關反而有彈性去調節這個彈性放假,甚至不補班,甚至像春節什麼的,反而有彈性去處理,這一點我覺得大家要思考。這個部分是不是部長可以說明一下,以現在的方式來講,你們的彈性是不是反而比較大?

主席:我們請劉部長補充說明一下,謝謝。

劉部長世芳:其實這應該是人事行政總處來說明。

主席:好啊!

徐委員欣瑩:召委!召委!如果要回應,我可以就……

主席:你還要再補充一些問題,然後請他一併回答,是不是?

徐委員欣瑩:對。

主席:好,那我們請徐欣瑩委員。

徐委員欣瑩:就是在一些版本裡面,針對彈性放假的方式也已經有它的機制了,所以也不會沒有彈性,就包含可以怎麼調整等等,我在這裡做這樣的補充,你們等一下也可以回應啦!謝謝。

主席:張召委還有要補充嗎?

張委員宏陸:我覺得啦,這個應該請部長跟人事行政總處來說明。

主席:好,請人事行政總處李處長說明補充一下,謝謝。

李處長花書:目前人事總處是依據內政部訂定紀念日及節日實施辦法,全國一致性的放假日,以及我們總處有訂了政府機關調整上班日期處理要點,在不變更全國總放假日數的前提下,我們是會去規劃次一年度的政府行政機關辦公日曆表。

此外,剛剛委員有提到可能要有彈性等等諸如此類的,在我們調整上班的時候,前幾年在做處理的時候是有一個這樣的狀況,也就是說,因為在112年的時候補班日期比較多,所以我們在1125月把彈性調整補班的放假範疇現在僅限於兩個,一個是除夕的前一天,一個是兒童節及民族掃墓節,除特殊情形之外,是以當週或次一週的星期六補班上班為原則。誠如剛剛內政部劉部長以及各位委員提到的,2月分因為適逢春節連假,可能又適逢二二八假期,所以就是尊重委員會這邊的決議,看看所謂的補假跟補班這個部分在文字上面要怎麼樣做彈性的處理比較好。以上。

主席:謝謝。我們也請……

張委員宏陸:不是、不是!你沒有回答到我的問題,如果把它法律化、法條化,你們反而沒有彈性去處理啊,如果以現行的制度……

李處長花書:是、是、是,如果在法條裡面把它僵化……

張委員宏陸:不是啦,你先回答我的問題,如果現在訂定法令來講的話,你反而沒有調整的空間啊!

李處長花書:是。

張委員宏陸:是嘛?

徐委員欣瑩:沒有、沒有!我剛剛也有補充,你大概也沒聽到。我說把彈性的原則也入法,這樣還是有彈性啊,不是嗎?對啊,彈性的原則已經入法,委員的版本也在裡面啊,所以這樣還是有彈性啊!

主席:沒關係啦,其實大體討論也就是大家表達意見,因為其實寫入法條的方式應該有滿多種的,你也可以把彈性授權的規定寫進法條裡嘛,或者是說你可以寫得非常嚴格,比如哪幾天一定要彈性放假、一定要補假,因為各個版本裡面確實出現了這樣的落差,所以我把它變成大體討論的一個題目。

好,謝謝人事行政總處的說明。

勞動部陳常次有一些意見要補充,我們請陳常次補充。

陳次長明仁:謝謝召委、謝謝各位委員。有關於剛才提到彈性補假、補班或者是工時過長的問題,我代表勞動部簡單做幾點說明。第一個部分,我們的工時2,020個小時確實是有下降、調整、進步的空間,我們會努力,但是這是因為我們的計算主要是臺灣以全時工作者的角度上來做統計,我們非典的部分工時人數大概只有百分之三點幾,跟其他國家、OECD國家統計的百分之十幾、百分之二十幾有相當的差距,這個是一個基本的問題,是因為就業結構的狀況不同。所以我要跟各位委員再次澄清的就是,我們的年總工時是有下降的空間,但是我們並沒有說跟OECD國家相比,我們的全時勞動工作者有那麼的不堪,我們會努力的去下降工時、去尋求工作與生活平衡,讓我們的勞工朋友們有更多的機會可以去把工時降下來,這是第一點。

第二點是剛才大家所提到的有關於補假、補班的相關部分,我大概分兩個段落來看,第一個就是我們的國定假日如果碰到例假日的時候應該補假,這沒有問題,但是如果強制規定到碰到禮拜六往前補、碰到禮拜天往後補,這個在勞動現場會產生很大的問題,因為我們的勞動基準法裡面雖然有規定要有休息日、例假日,但是不當然是在禮拜六或禮拜天,這個部分如果我們硬性規定是在禮拜六或禮拜天,用這樣一個法律來強制規定的話,整個排班秩序或者整個勞資協商的空間就會大亂。所以我們的建議是,例假日碰到國定假日應該補假沒有問題,但是這個補假是不是仍然依照我們的勞動法令由勞資雙方來做一些協商,不當然所有勞工的例假日、休息日都在禮拜六或禮拜天,這是第一個部分。

第二個部分就是提到彈性調移讓勞工可以有一段比較長的時間去放假,其中一天本來不是假日,現在把它變成假日,然後另外一個假日也許禮拜六、禮拜天再挪移回來補班。在人事總處這邊,因為公務機關的特性,大概都是禮拜六、禮拜天休息,可能比較容易處理,但是勞工不當然是這樣子,我們的服務業其實每天都在開門,我們有很多行業是沒有中斷的,所以有關於要不要補班、要不要補假這部分,我們建議可以再做更多的思考,否則我們將假連成一串之後,不補班當然對有些勞工來講是好事,但是對其他的有些勞工,如果他的例假日、休息日不剛好在禮拜六、禮拜天或者不剛好在連假底下,會變成他反而少了一天的假日。所以,我只是跟各位委員報告,因為在勞動現場,例假日、休息日不當然都在禮拜六、禮拜天,這些有關於補班或者是國定假日遇到例假日要補假的問題,是不是可以在制度設計上多一點彈性,也保留更大的空間讓勞資雙方可以透過協商的方式來處理。以上。

主席:好,謝謝勞動部陳常次清楚的說明。請徐欣瑩委員發言。

徐委員欣瑩:不好意思,陳常次,剛剛您講OECD那個,我不是很懂,因為你說我們計算的不是很……跟那個什麼典型、非典型,這個可以說明清楚一點嗎?

陳次長明仁:我跟委員報告……

徐委員欣瑩:意思就是說我們高估了?

陳次長明仁:不是,不是高估,就是計算的基礎不同。基本上臺灣的非典工作者占大概8%左右,其中有一部分是派遣的,派遣的也在全時裡面;有一部分是部分工時的,部分工時的人占率目前大概百分之三點多。因為臺灣是以全時勞動者作為主要的就業型態,所以反映出來的工時就是全時的工時,但是OECD的國家也好,日本、韓國或其他相關的國家也好,他們的經濟型態不太一樣,他們部分工時的人數超過10%,甚至於都在20%左右或是超過20%。所以在做整個統計的時候並沒有分開調查是全時的或部分工時的,而是就全部的勞動者做統計,因為他們部分工時的人占率很高,所以全部平均的年總工時就會比較低。我們的勞工因為是以全時工作者為主,所以我們統計起來的工作時間就會比較高。如果換算成週工時,就是全時勞動者每週的工作時間,OECD的國家大概是4041小時左右,我們就是四十一點多,其實每週相差大概就差不多1小時左右,有的甚至比我們高一點,有些比我們低一點,所以從週工時的角度上來看,大家不會差距那麼大,這邊跟委員報告。

主席:好,謝謝清楚的說明。針對這個題目大家還有想法嗎?沒有,好,謝謝。

劉部長世芳:可以再補充嗎?

主席:好,請劉部長再補充。

劉部長世芳:謝謝召委。剛剛人事行政總處談到有關於我們所說的第五條之一,還有包括徐欣瑩委員有提到所謂的特殊情形,我可以用我們在去年6月底的時候,人事行政總處跟大家公布的今年的辦公日曆表來說明。今年的連續假期,農曆春節是9天,和平紀念日是3天,兒童跟民族掃墓節是4天、端午節3天、中秋節3天、國慶日3天,係考量到大家會覺得可不可以把假日掐頭截尾變成是一個長的假期,讓民眾不管是要安排親子活動或者是上班的時候會比較有彈性,其實這也是根據第五條之一的規定,可是把這些假期合在一起的時候,我們就會碰到需要補班的問題。

剛剛很多人都在講補假、補假、補假,那什麼時候去補班?現在大家會覺得比較有爭議性的是在補班的部分,放假大家都很高興,但是某一個禮拜六或是禮拜天要補班的時候,大家都比較會有抱怨,所以我們也是依照外界有不同爭議的聲音,儘量提早在前半年或是前一季就趕快對外公布,同時在對外公布的時候,勞動部也會去跟相關的勞動部門溝通,讓全年的放假日或是全年的補班日可以有一致性。譬如說父母是雙薪,可能有的爸爸是公務員,媽媽是勞工,或者可能媽媽是原住民,爸爸是非原住民,能夠就放假日提前來規劃他們放假跟補班的安排,所以如果把第五條之一完全提升變成法律位階的時候,它的彈性就會降低很多。

為什麼我們每一年在處理有關行政機關辦公日曆表的時候,其實它是一個很複雜的溝通程序,而不是一個法律案定下來,然後就按照這樣來定。最主要的還是一樣,我們認為全年的總放假日數應該界定在115天或是116天。如果是115天或116天的話,人事行政總處或是內政部所主管的紀念日跟節日實施辦法,或者是勞動部、國防部,還有其他的教育行政主管,他們才能夠依此來處理放假的規定。謝謝。

主席:好,謝謝劉世芳部長的補充說明。大家針對這些案子的大體討論就到此結束,好不好?謝謝大家的寶貴意見,這有利於我們下午繼續進行逐條討論時的意見協商。

我先在這邊徵詢一下委員會的意見,因為國民黨團已經做好版本整合,基本上我們的決議是由牛煦庭委員的版本,加上修正動議的方式,作為討論的母體,當然民進黨有提案,民眾黨也有提案,我們就一併討論,但原則上以這幾個版本為主,這樣子我們就不用看一大堆的版本,請問我們這樣安排好不好?因為這事涉我們待會要印哪些資料給大家。我徵詢委員會的同意,這樣可以嗎?

張委員宏陸:不是啦,委員會也要整理出一個版本來啊!

主席:對,委員會本來就有整理,但因為各版本數量很多,所以我的意思是因為我們也提了修正動議,我會請議事人員把相關的資料印好準備給大家,這樣我們下午的討論會比較有效率,好不好?我們先確定這件事,這樣他們就知道要怎麼準備。

張委員宏陸:可是你說以你的版本?

主席:加修正動議,對。

張委員宏陸:加修正動議?

主席:對。大家確定以這個為討論母體就會印發下去,待會下午開始逐條的時候,我們就討論這個事。

張委員宏陸:我的建議是民眾黨也有提。

主席:對啊!我剛剛講國民黨是以牛煦庭委員的版本為母體,還有民眾黨黨團有版本嘛,我也要問一下民進黨黨團。陳瑩委員跟伍麗華委員的版本要不要進來?

張委員宏陸:國民黨以你的為主體?

主席:對、對。

張委員宏陸:你不能把其他的黨團……

主席:對,我不能其他的不要,我知道,這樣太不公平了。

張委員宏陸:對啊!

主席:所以我也徵詢一下,陳瑩委員跟伍麗華委員的要不要討論?我問一下宏陸召委,好不好?也要齁,OK。因為我們國民黨的已經有整合,所以我們的可以不討論沒有關係,就以我的為母體就好,這有得到我們黨團的授權。

張委員宏陸:可是如果按照內政委員會的慣例是,提案委員沒有來就不討論他的版本。

主席:對啊!

張委員宏陸:對啊!我覺得各黨都應該有版本,但是沒有來的就不討論了……

主席:當然,當然不討論。

張委員宏陸:這個我們要講清楚。

主席:OK,好啊!這樣的安排也可以,好不好?

張委員宏陸:沒有來的就不要討論。

主席:我只是要表達我儘量都尊重各黨的意見,好不好?

張委員宏陸:不是、不是,我的意思是說,如果下午逐條討論時他沒有來的,內政委員會這邊……

主席:我們就不處理了,這樣比較有效率。

張委員宏陸:就先把它剔除了啦!有來的我們再討論,不然那麼多的版本討論不出來。好不好?

主席:好,沒錯,完全同意。

王委員美惠:對啦,同意啦!沒有來的就不討論。

主席:來,請高金委員,謝謝。

高金委員素梅:抱歉,國民黨是以牛煦庭委員的為主,然後……

主席:對,還有修正動議。

高金委員素梅:對,我的版本麻煩也要進來一下,好不好?

主席:好,沒有問題,我們要徵詢大家的同意。

高金委員素梅:謝謝。我當然下午也會來,如果伍麗華委員跟陳瑩不來的話,原住民的權益我會固守啦!

主席:謝謝。我再宣告一次,經過國民黨黨團決議以牛煦庭……

高金委員素梅:因為我不是國民黨黨團,我是……

主席:對、對、對,是無黨籍委員,所以我們都要充分尊重……

高金委員素梅:所以必須要放裡面,謝謝。

主席:我補充說明一下,不好意思,第一個,國民黨黨團以牛煦庭委員的版本加修正動議為討論主軸;第二,民眾黨黨團的版本也要作為討論主軸;第三,高金素梅委員的提案版本也要作為討論主軸;民進黨的版本就看陳瑩跟伍麗華委員有沒有來,有來的話當然就納入,好不好?

王委員美惠:沒有來就不討論。

主席:沒有來就不討論,我們就用這樣子的方向去準備,請問大家有沒有意見?好,謝謝,我們現在休息一個小時,大家用餐。還是大家要快點?沒有,我徵詢一下大家的意見,要快一點也可以,要速戰速決嗎?

王委員美惠:不要啦!

主席:對,要吃飯嘛,我想說要預留吃飯的時間。

王委員美惠:一個鐘頭啦。

張委員宏陸:現在已經12點了,如果預留一個小時,那就是一點半或是兩點,看大家的意見,至少要一點半,你也要讓議事人員整理一下。

高金委員素梅:好啦,一點半、一點半。

主席:好,那我們就休息到一點半開始逐條討論,大家可以嗎?好,謝謝,我們現在休息。

休息1147分)

繼續開會1336分)

主席:大家午安,大家辛苦了,我們現在開始進行紀念日及節日實施條例草案的逐條審查。我先跟大家確認,因為剛剛上午委員會的共識是我們進行版本的精簡,國民黨部分以牛煦庭委員的提案以及修正動議作為討論主軸,台灣民眾黨部分以台灣民眾黨黨團提案與修正動議作為討論主軸,以及無黨籍高金素梅委員的提案。現在精簡過後的版本在這邊,精簡過後的條文對照表在這邊,各位委員手上應該都有了,我們請議事人員協助一下,不管是媒體朋友或者是什麼人有需要,麻煩議事人員提供,待會如果陸陸續續有委員進來參與討論,也請議事人員在第一時間提供。

我們就從名稱開始,名稱的部分,牛委員的提案、台灣民眾黨黨團的提案以及高金素梅委員的提案基本上都一樣,叫做「紀念日及節日實施條例」,而且沒有相關的修正動議,對於名稱的部分大家有意見嗎?沒意見,好,對名稱沒意見,那我們就通過。

好,再來進入第一條,大家看一下第一條的內容,好不好?有的寫得比較完整,有的寫得比較簡單,大家對於條文的內容有沒有一些想法?麥委員有沒有什麼想法?我們要不要以比較完整的說法來做決議?因為如果今天這邊有共識的部分能夠先收束,未來就比較有效率,你的想法怎麼樣?

麥委員玉珍:沒意見,對第一條我們剛才已經有講了,我們就以牛委員的版本來做一個對照,第一條就以牛委員的版本為主,以上,謝謝。

主席:請李柏毅委員發言。

李委員柏毅:要不要請內政部發表一下意見?

主席:好,請劉世芳部長。

劉部長世芳:謝謝委員,我先跟委員報告一下,今天的版本大概就是以牛煦庭委員所代表的國民黨黨團的版本、台灣民眾黨黨團的版本還有高金素梅委員的版本為主,但是在台灣民眾黨黨團提出來的修正動議裡面,這個條例的名稱仍然叫做實施辦法,所以是不是要修正一下?這是第一個。第二個,我們還是一樣要表達希望名稱是實施辦法,但是現在已經進入討論,我先就第一條的討論跟大家報告一下,在牛煦庭委員所提的這個版本裡面,我們覺得第一項的列舉目的比較窄小一點,為什麼呢?第一個,就是我們要彰顯紀念日跟節日的特殊意義,那「規定放假日期及舉行慶祝或紀念活動」聽起來好像沒有問題,但是我們想要知道,這裡的「規定放假日期」是會變成最低限的放假日期還是最高限的放假日期?這是第一個。還有這裡規定「以紀念國家發展歷史、傳承中華傳統民俗及促進多元文化發展」,但是在高金素梅委員的版本裡面有特別提到「彰顯原住民族文化價值並促進多元文化發展」,所以這兩個提案第一條的內容需不需要做綜合的整理?在立法說明裡面又有特別提到對於傳統民俗、發展歷史還有各種社會文化的紀念、傳承或肯定,而且有工商發展在裡面,還有涉及人民的權利義務,所以要不要列進去裡面?也就是說,跟族群相關的部分必須要整合一個說法或是整合一個版本,這樣會比較好。綜合以上,我們認為因為它列舉的目的是只有國家發展歷史、中華傳統民俗還有促進多元文化發展,那這三個條件是不是能夠適合訂定在紀念日及節日的實施條例裡面呢?可能要提供給各委員參考。

同時也跟各位委員報告一下,我們剛剛綜合整理了各個目的事業主管機關所提出的所有節日,有很多的節日,每一個月最少有5個節日,最多高達11個,那要不要在我們這個實施條例草案裡面列為節日或是放假日,也請大家參考,譬如有營養師節、郵政節、警察節、消防節等等,提供給各位委員做參考。以上。

主席:好,因為在剛剛第一輪討論時,柏毅委員講過了,有沒有其他委員有什麼想法?好,請李柏毅委員繼續吧!

李委員柏毅:在我進來的時候,是不是已經沒有在討論名稱,都沒有意見了?

王委員育敏:對。

李委員柏毅:照剛剛劉部長的說法,好像名稱用辦法會比較好,是不是?所以我在這邊建議保留一下,那我們接下來再來聽大家對第一條的意見,謝謝。

主席:好,請王育敏委員。

王委員育敏:在剛剛的討論裡面,其實這三個版本的法案名稱都是一樣的,我不曉得剛剛李柏毅委員講的是什麼,是內政部有主張要變成辦法嗎?對啊!大家在名稱上面其實都沒有什麼不同的意見,那內政部是自己要提版本嗎?還是要提修正動議?因為如果有這樣的主張,我覺得就修法上面應該是以有提出版本或修正動議的為主要討論。內政部是要怎麼樣?請部長說明一下好不好?

主席:我先說明一下好不好?因為剛剛部長這樣講,他應該是看到台灣民眾黨黨團提的修正動議,他們寫的是辦法,但是其實是條例,這是筆誤,跟法條的內容其實沒有關係。在早上進行大體討論的時候,大家其實也都知道,就是是在法律位階上面,它當然就是法或者是條例,早上法務部在大體討論的時候也講了,就是在「實施」後面原則上是接「條例」,剛剛我們大家基本上已經沒有什麼意見,我們還是回到第一條好不好?針對第一條的部分來做處理,對第一條剛才有講各族群的部分要怎麼樣來做一個平衡,文字上大家可以先開始想一下。

好,我們請張宏陸召委。

張委員宏陸:所以大家的意思是名稱用「條例」就好了,不是「法」……

主席:用「條例」啊!沒有異議……

張委員宏陸:你讓我講完,我在講話啊!對不對?但我們今天是用這三個版本,目前是這樣去討論,對於其他委員的版本,除非是不討論,等一下他如果有來,他所提版本的名稱不一樣的話,那我們要怎麼處理?

主席:我跟委員會報告一下,因為這一次提案的主體大部分都是國民黨的委員提案,然後台灣民眾黨黨團有提案,高金素梅委員有提案,那國民黨黨團已經全部簽名,就是用牛煦庭的版本跟修正動議來處理,所以即便他們委員來,可以表達意見,但不影響我們討論的主軸,以上跟召委報告。

張委員宏陸:我現在看到的是鄭天財委員也在這裡,他有沒有同意?像伍麗華跟他的是一樣,陳瑩的又不一樣,我是要提醒,到時候如果有其他委員來,他如果有他的想法,我們要怎麼處理?

主席:我剛剛已經講了,國民黨黨團基本上我們都簽字完了,你看那個修正動議就知道嘛!第二個,我們稍早在吃飯之前不是有講嗎?原則上不來就不處理,這是內政委員會的慣例,好不好?好,我們針對第一條,因為高金委員的版本跟牛煦庭委員版本的文字有若干的落差,是不是請高金委員表達一下意見?

高金委員素梅:大家看一下那個對照,其實文字也沒有什麼不同,就是多了「彰顯原住民族文化價值」而已,對於這一點,因為裡面有原住民相關的條例,所以我建議台灣民眾黨黨團、國民黨黨團共同的版本是不是能夠再多加這個部分?

主席:我提一個建議給大家參考好不好?因為現在臺灣社會一直在變遷,族群也越來越多元,所以我們是不是取一個折衷,我們把它改成「以紀念國家發展歷史、傳承各族群傳統民俗及促進多元文化發展」,這樣是不是大家都有了?新住民也有了,原住民也有了,本來的中華文化也有了,我們用這樣的方式可以達成共識嗎?請問一下大家的意見?

高金委員素梅:我的版本按照召委剛剛的建議,我沒有意見,謝謝。

王委員美惠:再講一次。

主席:黃捷委員。

張委員宏陸:再講一次。

主席:好,我再唸一次我的建議,螢幕上如果可以秀就秀。第一條「為彰顯紀念日及節日之特殊意義,並規定放假日期及舉行慶祝或紀念活動,以紀念國家發展歷史、傳承各族群傳統民俗及促進多元文化發展,特制定本條例。紀念日及節日之實施,依本條例之規定。」這樣是不是比較平衡?各族群統統納在裡面。

請蘇巧慧委員。

蘇委員巧慧:我想確定一下,召委剛剛說的這些字句裡面,我覺得應該是大家比較慣用的,甚至是目前現有的法律文字當中有使用的文字會比較好一點,我特別針對一個地方有一點保留,就是「民俗」是什麼,我們有其他任何的法規、法條裡面已經使用到「民俗」這樣的字句、這個詞了嗎?我覺得這個地方原來是怎麼寫出來的?

主席:基本上,應該是按照辦法,這個是辦法的現行文字,當然辦法是比較早以前的,所以會有中華文化或什麼的。

蘇委員巧慧:中華文化是另外一件事情。

主席:對,另外一件事。

蘇委員巧慧:你剛剛說的可以考慮,但是我對「民俗」反而是比較有意見,我覺得如果要的話也可能是像高金委員剛剛……

主席:我們的法務部在不在?法務部,在法條文字上面有沒有比較好的建議?我們聽一下你的意見。

廖參事江憲:我建議參考內政部的實施辦法,畢竟這個實施辦法已經運作多年了,也有累積非常多的經驗,是不是參考這個實施辦法?

張委員宏陸:法務部的意思是用內政部的辦法就好,不用修是不是?

徐委員欣瑩:聽起來是……

主席:我這裡有找到一個資料,這是文化資產保存法,文化資產保存法第三條無形文化資產下面就有提到「民俗:指與國民生活有關之傳統並有特殊文化意義之風俗、儀式、祭典及節慶」,在文化資產保存法裡面對「民俗」有一些相關的定義,所以我想或有可參之處,這樣可不可以回答大家的問題?如果是用這樣子的文字修正,大家有沒有意見?

王委員美惠:主席,我看到部長在那邊皺著眉頭,不知道他是有意見還是有問題?我們再想一下,好不好?有什麼意見大家互相討論。

劉部長世芳:謝謝王委員給我機會,我要跟各位報告的部分是,關於「傳承各族群傳統民俗」的部分,事實上,我們有很多是非傳統民俗,我給各位的這一張表裡面,譬如,我第一次看到有房仲日、炬光節、戲劇節,這些東西的紀念不一定放假,並不是屬於傳統的民俗,這是目的事業主管機關在以前根據這個實施辦法對外公告的,只是這些有關的職業團體或是有關的部分作為紀念,所以看起來我們好像只有針對傳統民俗放假,和多元文化又不太一樣。現在我們的職業非常多,每個職業根據目的事業主管機關,我們也必須要把它列入目的事業主管機關核定的節日裡面,所以這樣子是不是也有一點點狹隘?

再來,還要跟各位委員報告的部分是,我們參考94年、95年、96年當時行政院有送一個版本,雖然後來沒有三讀通過,為什麼第一條寫得非常簡單,就是因為針對紀念日及節日,每個不同的單位、族群對時代變遷或歷史發展都有不同的想法,所以寫的文字會比較簡單扼要。因為簡單扼要的話,大家就各有不同的想像空間,就不會比較狹隘,這就是為什麼我剛剛有提到,第一條第一項列舉目的是不是不要過於狹隘,能夠比較寬廣來討論或是寬廣請各位委員來參考。

主席:第一個,部長今天有發另外一張表,裡面就是有很多節日,所以大家馬上都會討論這些要不要全部放在這個法條,但我要請大家先稍微往後翻一下,我們的版本第十一條和第十二條其實都有相關的授權條款。在現行的行政命令或辦法可以處理的細節部分,我們依然有保留,這是第一個。第二個,如果部裡面對於第一條的文字有一些想法,就請部裡面研擬一個比較四平八穩的版本,以大家可以同意為主,我們就先進入第二條的討論,這樣做好不好?要不然一直卡在這邊也沒意思,我們還是要把法條都跑一跑。

張委員宏陸:好,先保留啦!

主席:好,我們先暫時擱置,但是行政機關如果有想法,怎麼寫會比較好,是不是提一個版本出來,讓大家有討論的依據?我們先這樣,好不好?

第二條「本條例之主管機關為內政部。」三個版本都長得一樣,且沒有修正動議,請問大家對於這條有沒有問題?好,我們就照章通過,謝謝。

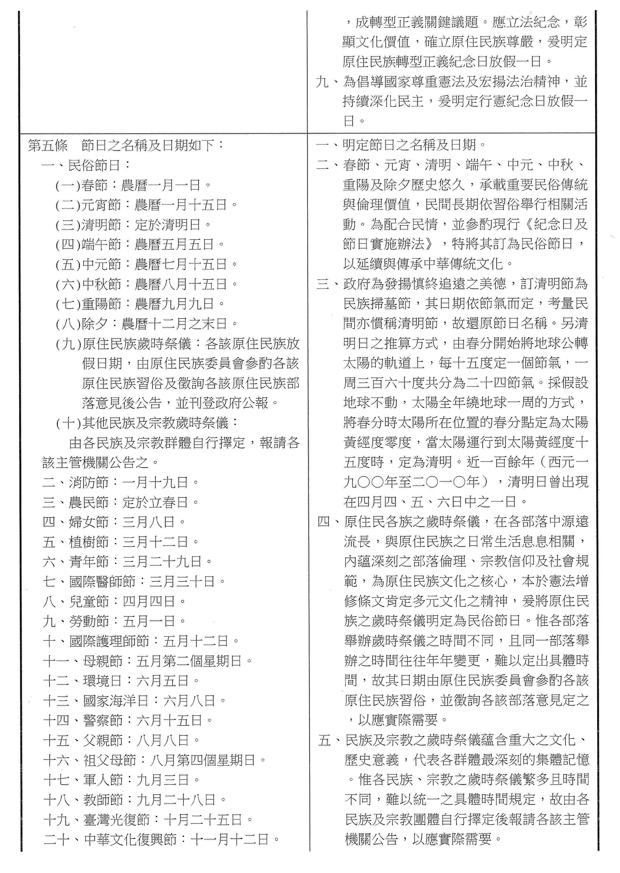
第三條是紀念日和節日的名稱,大家參酌一下,請看中間那三欄就好了,民眾黨黨團提案、高金素梅委員提案及牛煦庭委員版本的修正動議,請看中間這三欄,大家看一下內容有沒有需要補充,或者是一些想法,或是一些疑問,我們用一點點時間來做討論,謝謝。

蘇委員巧慧:召委,你要不要先就你的修正動議說明一下?

主席:我跟大家做一下說明,基本上,本來條列的一些節日,我們都按照本來的紀念日及節日實施辦法,就是把它寫上去,我提出修正的原因是我把我最早提出來的版本做了一些精簡,但是後來經過我們黨團的一些討論,既然本來辦法裡面都有,也沒有必要去做太多的精簡,還是把它保留。所以修正動議裡面看起來好像很多,但其實大部分都跟實施辦法是一樣的。

我特別說明有幾條新增的,第一個是「八二三紀念日」,離島的委員希望我們可以把它放在紀念日裡面,因為中華民國包含臺澎金馬,長久以來,我們大部分都居住在臺灣,討論上難免會出現以臺灣為主軸的一些思考,我們是不是可以酌參外島的意見,把外島重要的節日跟概念放進來,所以有「八二三紀念日」的新增。再來,「臺灣光復暨金門古寧頭大捷紀念日」其實概念也是一樣的,臺灣光復是一件很重要的事情,但臺灣光復其實跟金馬沒有直接關係,可是古寧頭大捷對中華民國發展歷史來講,也有一定的重要性和意義。我們反抗外敵侵略,打仗的時候,大家捍衛自己的國家安全,光復就是反對殖民等等,我想對國家是有正面價值,也涵蓋了離島的價值,所以我們把1225日訂為「臺灣光復暨金門古寧頭大捷紀念日」。當然也有「原住民族轉型正義紀念日」和「原住民抵抗日」,這是高金委員很重視的一個價值,他在上個禮拜的詢答有充分跟大家說明這幾個節日的背景。我簡單說明到這邊,看看大家有什麼想法跟意見,謝謝。

請蘇巧慧委員。

蘇委員巧慧:謝謝主席把大家的意見再做個綜整,我覺得今天討論這一部法律案的重中之重確實就是在這裡,這是過去大家這麼多年來,甚至最早,我們剛剛提到有105年的版本,到現在始終沒有辦法定下來的原因就是,哪一些紀念日、節日要放進法條裡面、它放進去的理由是什麼,大家沒有辦法達成一致的共識,這是過去的歷史。好,那麼我們今天既然要朝有共識的方向來說的話,那就很清楚的應該要把現在你提出的,不管任何人啦!你的意思只是說因為你現在是一個整合過的版本嘛!這些版本的日期、紀念日代表的意義到底是什麼?因為現在我們所有委員不分黨派都說,未來我們訂了這個紀念日的時候,是希望全國人民都能夠知道這個日子之所以被訂為紀念日,甚至是放假,到底是為什麼?不要就是一個什麼歡慶百貨節這樣子的概念啊!所以你看我舉個例子來講好了,現在有終戰紀念日、八二三紀念日、古寧頭大捷,光是這個寫法就不太一樣,然後又有反侵略法,又還有臺灣聯合國法。我們如果說有一個價值,我也希望我們今天朝著有共識的方向去走,光是要這樣走的共識版本的時候,我們的文字寫法、落款就應該要大家儘量朝向一致的狀況,未來後世的人在解讀這件事情的時候才不會偏頗。同時我也認為除了整合版本之外,主席,不好意思,真的是因為冠你的名字,就是以牛委員為主提出的版本,它的立法意旨是不是又有調整,我也希望應該要被拿出來檢視、一起看,我覺得這樣是一個很客觀的討論方式,然後我也覺得這是很誠意的討論方式,包括你看又有宗教在這裡面,要新增的佛陀誕辰,我也覺得很重要啊!但是其他的呢?民族平等是一個什麼樣的民族平等?我覺得這個都應該被列出來討論,尤其是它的立法說明意旨,因為也許你們又有調整等等,麻煩一下。

主席:我們手上的議案關係文書的立法說明可以參考一下,就是有被列進去的各個節日意義在哪裡,我剛剛有特別說明,宗教節日的部分,本來第一個版本裡面我是都拿掉,後來我覺得好像不太好,所以放回來,但是放回來其實是參照現在的辦法,這是我跟巧慧委員做一個簡單的回應。沒有關係,大家一定針對這件事情有很多的想法跟意見,我覺得我們比照剛剛這樣可以提出來,比如哪幾個要拿掉、哪幾個要新增,我是覺得大家要做一下思考,好不好?

蘇委員巧慧:對不起!我簡單補一句話就好。

主席:請。

蘇委員巧慧:一句話的意思是,我剛剛的意思是當然我們可以回過頭去參照原來的關係文書,可是因為你是整合版,所以我也不曉得你是參照哪一個委員版本的關係文書,所以我會覺得如果比較慎重一點的話,應該是你這個至少要告訴我們是用哪一個版本的立法說明在後面,我覺得這樣會比較正確一點、慎重一點。

主席:請高金素梅委員。

高金委員素梅:在我的版本裡面,比較跟大家不一樣的是多了一個原住民族626號的抵抗日,以及1031號的轉型正義紀念日。在提案說明的時候,我已經跟大家說明為什麼會有這兩個日子,現在我就為了節省時間就不再多講,還是需要再跟大家解釋一下?好,不用再解釋了。那我大概講一下,626號是因為佐久間左馬太當時理蕃戰爭,理蕃戰爭以後造成我們原住民族非常多的傷亡,甚至於是土地流失,所以626號那一天是佐久間左馬太在立霧溪,也就是太魯閣族那裡中箭落馬,所以我們為了要彰顯當時理蕃計畫是多麼慘烈,所以把626號訂為原住民族抵抗日。然後再來1031號是原住民面臨土地流失的開始,18951031號日本殖民政府發布了日令第26號宣稱蕃地就是無主地,也就是官有地,強行沒收了原住民族數千年以來的土地,所以1031號對原住民族來講正是一個土地流失的開始,我們希望在這一天讓大家都清楚知道,所以我們訂1031號是原住民轉型正義紀念日。至於81號大家都知道當時在憲法修正的時候,山胞改為山地原住民這個部分,所以我想這三個對原住民來講是非常有重要意義的日子,以上說明,謝謝。

主席:請宏陸委員。

張委員宏陸:這個是紀念日,我覺得很多都放進去了,像古寧頭大捷也都放進去了,我們看比如鄭成功誕辰紀念日,鄭成功對臺灣的影響也很大,沒有把它放進去的原因是什麼?再來,白色恐怖紀念日對臺灣也是一個很重要的議題,這個也沒有放進去,我也覺得怪怪的。另外,原住民族日有放進去,在紀念日;那客家為什麼放在節日?原住民族跟客家,一個放在紀念日,一個放在節日,這個好像就說不通了,我覺得大家要想一下。

蘇委員巧慧:然後它是不是要配著放假的部分?所以現在……

張委員宏陸:可是紀念日跟節日……

蘇委員巧慧:不是,它現在是抵抗日、民族日、轉型紀念日,原住民的3天都要放假,對不對?

主席:我們按照剛剛的順序,先請黃捷委員發言,然後徐巧芯委員,然後麥玉珍委員,好不好?

黃委員捷:好,謝謝主席。

主席:讓大家表達意見。

黃委員捷:我的疑問有兩個,一個還是延續我剛剛在早上大體討論的時候問的,就是說到底什麼要放在紀念日、什麼要放在節日,其實像剛剛宏陸委員已經有提到一個,為什麼原住民族是放在紀念日,客家要放在節日?然後大家可以看一下紀念日裡面,1025號有寫到臺灣光復暨金門古寧頭大捷紀念日,但是往後看,再看節日的1025號是臺灣光復節,也就是重複放了,然後兩個名字不一樣,到底你說它是紀念日還是節日,到底要寫臺灣光復節,還是要寫在紀念日裡面的文字?所以就是變成當你前面都還沒有把名詞定義到底什麼是紀念日、什麼是節日,就會造成現在這個問題,然後到底要怎麼往下走?所以我早上都一直說名詞的定義非常重要,你沒有好好定義,後面這些節日到底要怎麼歸類、怎麼審呢?就是1025號就有兩個名稱放在不同的條次裡面,然後紀念日裡面又是原住民族,又是客家,可是給它的名詞定義卻不一樣,這是第一個問題。

第二個問題就是,這個接下來會搭配著到底哪幾天要放假,所以我會覺得既然都牽涉到要不要實質放假了,那你的立法意旨跟每一個節日的意義一定要非常清楚,所以我也是贊成剛剛巧慧委員說的,每一個節日、每一個紀念日到底放在這裡面的意義,歷史意義也好,或者是你覺得對於臺灣的貢獻、背後任何的價值,還有就是你想要放進來的原因都一定要非常清楚,或者是說要放這個節日的是哪一個委員提的,他認為這樣的意義是什麼,是不是最好可以都在這邊讓所有的委員了解,至少大家都認同這個意義很重要,我們再來討論嘛!不然等一下下一個進到……哇!哪一個節日要放假、哪一個節日不放假就很麻煩了,為什麼這個節日可以放,那個節日不能放?這個節日比較沒有意義嗎?還是這個節日的重要性不如另外一個節日嗎?這個真的接下來會牽涉到更多複雜的問題,所以前面的共識非常重要,我還是回歸到早上大體討論的問題,紀念日意義為何?名詞定義為何?節日定義為何、意義為何?這個一定要先了解,謝謝。

主席:不好意思,我打斷,我先說明一下,剛剛很多人提到原住民族日跟客家日的定位差別,我剛剛講,議案關係文書大家可以先參考,當然有一些新增,不夠的我們可以現場討論,沒有關係,但是我們在立法說明裡面其實就有寫得很清楚,原住民族日是因為8381號總統令修正,把以前有歧視意味的山胞這個名字正名成為原住民,是有紀念意義的日子,所以它叫紀念日,不是節日,好不好?我在立法說明裡面大概都有寫,如果沒有或有疑問的,我們其實可以綜整出來。第二個,如果民進黨委員有些想法、有些意見,同樣我們也可以開始草擬修正動議跟文字的修正,好不好?我們都用開放的心態來討論。

好,我們按照剛剛的順序,剛剛是請徐巧芯委員,然後麥玉珍委員。請徐巧芯委員發言,然後麥玉珍委員後面是高金素梅委員,再來是李柏毅委員。謝謝。

徐委員巧芯:謝謝主席。剛才大家在講紀念日跟節日的差異性,其實在本法的第一條裡面就有去區分,所以有分成紀念日跟節日,另外就是放假的日期,總共有三項。但是我們如果回到關係文書裡面,其實有寫到所謂的紀念日是跟歷史緣由、社會背景以及國家歷史上地位相關的部分訂定之,所以它是從歷史的角度來看什麼叫做紀念日。我們可以看到在第4頁又有講到紀念日是凝聚全國國家意識的部分,是屬於紀念日;再來就是節日的部分,就是各式各樣在平常民俗上的各種節日,大家有習慣性稱呼的部分,那叫做節日,我覺得如果是這樣分的話,是不是能夠從意旨上看得比較清楚,大家對於這個部分也能夠比較有共識?以上。

主席:好,謝謝。

請麥玉珍委員發言。

麥委員玉珍:謝謝主席。我要說明一下,早上我有提到我們要增加國際移民日,因為聯合國也有通過一個保護所有移徙工人及其家庭成員權利國際公約,所以國際移民日是為了促進各國的政府還有組織、社會對於移民議題的關注,增加移民人權的關注,現在我們臺灣全國每個縣市政府都要去辦這樣的一個移民節日,所以我們覺得我們都有這樣的規定,也特別保護弱勢族群的權益,強調對於移民勞工的市場、經濟發展、文化的貢獻,促進這樣的國際合作,改善移民政策,希望我們能夠去訂定這個節日,也要求各縣市政府都要辦這樣的活動,我覺得要讓它成為一個全國放假的節日,所以我在這邊有提案,因為其他委員也有提,所以我是在臨時動議的時候增加,希望各位委員支持。

另外,關於紀念日以及內政部提出的其他很多節日是很好,這個部分我們覺得先以今天各個委員提出來的節日納入節慶日期以及紀念日日期,如果覺得其他的也很重要,改天我們再放進去,或是大家覺得內政部提出來的全部放進去,都可以,我們希望的就是紀念日而已,不是全部都放假,所以就不要一直去斟酌這個要不要放、那個要不要放,這樣子的話我們的討論就沒完沒了啦,現在就以我們的版本作為參考,我們的討論要比較有效率,就是以節日的重要性,並且能夠凝聚人心、傳承文化,以這樣的觀點來討論要將哪些節慶跟紀念日放進來當我們的紀念日,也就是說哪些比較重要的日子是又紀念又可以放假,是以這個來討論,不用再把全部都拿來討論說這個要不要放啊、那個要不要放啊、哪個要放,講到明天也講不完啦。所以我希望大家能夠以我們的版本,覺得哪一個能放假的我們再來討論,看是不是可以達成共識,哪一個不可以放假的,我們就來做節慶的慶祝,這樣子的話才會有效率。以上報告,謝謝。

主席:謝謝麥玉珍委員。

現在我們請高金素梅委員,李柏毅委員請準備。

高金委員素梅:我們可以看到第二條,但現在談論的是第三條,第三條裡面有非常多所定的紀念日是有它的歷史緣由和社會背景以及國家歷史上占有重要地位,對國家發展有深遠影響的部分。第三條的部分,牛煦庭委員提出的修正動議裡面的紀念日,我沒有意見,但是我希望把原住民族抵抗日跟原住民族轉型正義紀念日放在裡面,我希望這個部分大家也可以同意。

接下來我們才要談的是第四條,是有沒有放假,所以這個部分如果其他委員有意見,是不是也請你們提出修正動議版本,也加進來,就不要一直在這邊來討論了,好嗎?謝謝。

主席:好,謝謝。

我們按剛剛的順序,請李柏毅委員。

李委員柏毅:綜合這一些紀念日,現在還沒有討論到放假嘛,我對高金委員這邊有提出一些包含各民族的紀念日,我們這邊絕對會表示尊重,那放假是後面的事情再來討論。但是有很多歷史事件,包含在第十八款的臺灣光復暨金門古寧頭大捷紀念日,是會藉由這個修法把臺灣光復節改成臺灣光復暨金門古寧頭大捷紀念日嗎?這部分有疑問,大家等一下可以來討論。

另外,我看從這些紀念日來講,都是在紀錄中華民國臺灣從過去包含二戰以來很多的這些歷史事件,但還是有很多值得放進去的,包含白色恐怖紀念日,包含人權日,解嚴紀念日已經有放進來了,剛剛著墨這麼多原住民的部分,那客家有沒有值得紀念的日期,我認為等一下也一併來做討論,謝謝。

主席:好,謝謝。

請張宏陸召委,徐巧芯委員請準備。

張委員宏陸:每個人的說法我都尊重,像麥委員提的國際移民日,高金委員提的原住民紀念日,我覺得都要尊重。不過我必須要再強調,1228號的全國客家日,這是客家人發動的「還我母語運動」日,這怎麼會不值得紀念?難道客家就比其他族群更低階嗎?我覺得應該要對客家族群予以尊重;還有像剛剛李柏毅委員講的白色恐怖紀念日,我也覺得都很值得放進去啊,所以我覺得這個部分大家還是要好好思考一下。

主席:好,謝謝。

我們請徐巧芯委員。

徐委員巧芯:謝謝主席。我的想法跟張宏陸委員是一樣的,就是我們在紀念日跟節日的分別上其實還滿明確的,紀念日是針對我們從歷史上來看,對於我們國家來說比較重要、能夠去紀念的地方;而客家的部分,在第三條裡面就少掉了,剛才張宏陸委員有提到全國客家日,他提到的是紀念1988年的還我母語大遊行,它其實是有實際時間的,這個全國客家日是訂在每年的1228日,所以我的建議是把我們在第五條的全國客家日列入紀念日裡面,直接寫這是在1228日的紀念日,因為這是直接有相關紀錄可以搜尋到為什麼是訂在1228日,紀念的是還我客家母語的大遊行以及當代客家族群的精神與價值,所以它有具體的時間,也有具體的紀念內容,因此我希望可以把這個部分放進到紀念日而非節日。

主席:很好,本席敬表贊同,因為我覺得有紀念意義的,我們回到法律的邏輯就把它加進來。所以我講嘛,現在這個羅列基本上具備足夠紀念意義的就可以放進來,關於哪些要放進來,我們希望接下來討論盡量聚焦在比如哪些覺得放進來不適宜、哪些是遺珠之憾、應該放進來的或幾月幾號,大家可以往這個方向來聚焦,這樣有利於後面的文字修正。

接下來請蘇巧慧委員。

蘇委員巧慧:主席,我順著你的話來說,我覺得如果是這樣子的話,那就又回到我們早上在討論什麼是紀念日、什麼是節日?紀念日就幾乎可以等同於……我們有一種呼之欲出的共識快要在這裡形成,我覺得紀念日幾乎是一個歷史事件,也就是發生過的事情,所以才是紀念這樣子的狀況,它是一個歷史事件。對不起高金委員,我雖然也熟識一些原住民文化、知識等等,但我不敢說我是專家,所以像我就會有一點疑惑,在原住民族這部分,我們是否一直強調的是原住民族抗日的過程,那怎麼沒有跟漢人之間的關係,這部分會不會比重有一點點失衡?因此在這個過程當中,紀念日最後排列下來以後其實就會變成是臺灣的史觀嘛,所以在這樣的狀況下,我們剛剛說有原住民,那有沒有客家?客家日到底是紀念什麼?你後面的立法說明不就應該要把它詮釋出來,它是在紀念什麼所以才回來。

那再回來,如果族群是這樣做的話,我們就又有疑問,佛陀誕辰紀念日是在農曆48號,然後現在第六條又有道教節是農曆11日,這樣以宗教來分類的話,這樣是否又不太一致呢?到底是要……道教是信奉什麼?要有什麼升天……

主席:比較像民俗,對不對?

張委員宏陸:這比較適合放在……

主席:節日嘛,可以!今天討論就是把這個東西分門別類嘛,OK,這個概念我覺得非常好。

蘇委員巧慧:對,我覺得在討論的過程當中應該要像這樣再拿出來重新盤整一下,甚至是第三條、第四條、第五條、第六條,也許全部要打成一包,大家重看,然後看完分類,包括紀念日、節日,最後形成了定義之後,那要假日、放假不放假之類的,我覺得那才比較可能最後有一個共識,以上。

主席:謝謝蘇巧慧委員。

剛剛黃捷委員舉手漏掉,不好意思,黃捷委員,然後鄭天財委員。

黃委員捷:謝謝主席,我也想要延續剛剛的這個問題,我還是回到剛剛這個名詞定義不明確到底會造成什麼結果呢?我舉幾個很明確的例子,第一個就是剛剛宏陸委員說的,原住民族跟客家日到底是紀念日還是節日?現在大家比較有的共識看起來是,把客家日也放在紀念日,畢竟它的歷史起源是因為還我母語運動,這個我也認同。

再來另外一個,大家可以看1112號,後面的節日有寫到國父誕辰紀念日,但前面又有寫到它是中華文化復興節,國父誕辰紀念日,但同時也是中華文化復興節,那到底要用哪一個名詞、到底要放在紀念日還是放在節日,是不是也應該要統一?還是同一個日期,但有兩個名稱沒有關係,會不會造成混亂呢?

我再舉一個例子,大家看前面1025號寫臺灣光復節,但是紀念日這一項裡面又寫到它是臺灣光復暨金門古寧頭大捷紀念日,到底1025號的名稱是臺灣光復節還是臺灣光復暨金門古寧頭大捷紀念日,這個名稱是不是也要統一?

所以大家這樣討論下來,當紀念日跟節日沒有明確定義的時候,就會發現同一個日子竟然出現了兩個名稱,導致前面訂了紀念日,後面又訂了節日,同一部法律在同一個日期裡面有這麼多名字,是不是又造成人民更多的混亂呢?是不是應該要趕快把它統一起來比較好?

再舉一個宗教的例子,佛陀誕辰是紀念日,可是道教卻是節日,對於不同的宗教卻用不同的方式,一個說要紀念,另外一個卻是節日,這樣子是不是也會造成混亂?

到底要怎麼樣我覺得應該要好好的趕快討論清楚,不然接下來大家去比對一下就會發現,很多真的都是同一個日子,但有兩個完全不同的名稱,背後代表意義到底是什麼?我們想要傳達給全國人民知道這一個日子紀念的意義到底為何?這個最核心的問題沒有解決之前,接下來討論每一個日子都會非常分歧。

主席:謝謝。

我們請鄭天財委員。

鄭天財Sra Kacaw委員:我提的版本是牛煦庭的修正動議裡面,「五、民族平等紀念日」,要特別跟大家做一個說明,最主要就是因為臺灣的原住民族從清朝開始的大港口事件,一直到後來的牡丹社事件、大庄事件等,總共有14個事件,為了紀念這個部分,我們有感於228有和平紀念日,而我們有14個原住民族因為受到外來政權的武力征伐,我們勇敢的抵抗,確保了臺灣的原住民傳統領域,所以我提出來的是民族平等紀念日。關於這個時間321日,我那時候沒有訂時間,這應該由原住民族來決定,但是有另外的委員提到321日,這個時間是不是適當,我們也可以討論。以上,請大家支持民族平等紀念日,謝謝。

主席:謝謝,其實討論的過程就是要把它分門別類,目前為止還算有點進展,就是客家日要調整、佛陀誕辰要調整,你大概仔細看一下就會知道有些東西同時是紀念日跟節日,節日可能是因為習俗或是大家過往傳承的習慣;紀念日有它的歷史意義,當然我們也可以透過這次修法把它分門別類,挑一個把它歸類,我認為我們可以用開放的心態來處理。

不管怎麼樣,我跟大家解釋一下這個法條的邏輯,基本上第三條講哪些是紀念日,第四條講哪些紀念日放假,第五條講哪些是節日,第六條講哪些節日放假,所以慢慢來,我們一步步往下走。

接下來請徐巧芯委員。

徐委員巧芯:謝謝主席。我回復一下剛才黃捷委員的提問,第三條裡面的「二十、國父誕辰紀念日」是在1112日;在節日的部分,有一個文化復興節也是1112日。但我必須說,這兩個是完全不同的事情,國父誕辰紀念日是國父誕辰的日子;中華文化復興節是在55年的時候,因為要針對政府推行三民主義對中華民國的貢獻,所以它剛好訂在跟國父誕辰同一天。因此我對於這一項要不要放進節日沒有意見,我要講的是,不一定同一個日期就等於同一件事,它很有可能是重複的,或者是因為前面有這個紀念日,所以也把後面的節日跟這個紀念日合併在同一天,以上。

主席:謝謝。

大家還有意見嗎?李柏毅委員。

李委員柏毅:我還是重複一下,也幫主席整理一下,我們現在討論紀念日,我在這邊很推崇高金委員,他把原住民很多的紀念日放進來,我相信如果放到我們今天立的這一個條例裡面,未來遇到這一天,很多人會想到這一天是什麼日子、原住民的什麼日子,我覺得這是好的。但是我覺得必須要再加的,包含剛剛講到的原住民、包含有講到客家日,要不要再找客委會綜整各客家族群討論一下哪一個比較代表客家日?除此之外,臺灣民主化的過程,剛剛在這裡面也有看到很多,包含解嚴紀念日、包含終戰紀念八二三,臺灣開始民選總統的日期跟臺灣總統就職,跟過去到現在很多包含白色恐怖、包含臺灣光復、包含人權、包含解嚴等等的這一些,要不要一一列入紀念日以示完整,讓大家知道整個臺灣民主的過程?

所以我覺得要我們現在馬上來做這一些臨時提案,其實是有困難的,還是會有疏漏,或者是要把哪一些拿掉還是有困難的、有沒有重複,所以我在這邊希望我們能更聚焦的來討論,不會突然有誰想到哪一個應該也要紀念,再來進行修法,以上做一些表達,謝謝。

主席:請徐巧芯委員,然後張宏陸召委。

徐委員巧芯:我只是簡單回應一下李柏毅委員的問題,因為剛才在詢問客家日是不是……因為我是客家人,所以讓我回應一下好嗎?客家日為什麼是在1228日,它是已經在客委會裡面,2022起去訂定的全國客家日,所以在紀念上面是已經訂定的,因為大家剛在問客委會是不是要表達意見,但其實這個全國客家日的部分,是客委會從2022年起就已經訂定下來的全國客家日。

主席:張宏陸召委。

張委員宏陸:還有一個,你有把715日解嚴紀念日放進去,但1949519號宣布戒嚴,現在這個519號已經是白色恐怖的紀念日了,你放解嚴,難道戒嚴就不放進去嗎?這個有一個歷史的脈絡啊!519日是1949年宣布戒嚴的日子,你解嚴都放了,戒嚴那一天我認為應該要放啊!這對臺灣來講是一個非常重大的歷史事件。

主席:好,我綜整一下,到目前為止,我建議大家還是看我自己版本的修正動議,因為它最多,比較好處理,要嘛就是移除,要嘛就是新增。

蘇委員巧慧:那可不可以告訴我那個版本你是用哪一條?

主席:什麼?

蘇委員巧慧:在哪裡看得到立法意旨?

主席:這裡有議案關係文書,我提案的議案關係文書,議事人員請協助一下,裡面本來有一些……我本來條文的嘛,修正動議都會有一些新增的嘛,如果新增大家就一條一條、我們就一個一個節日、紀念日來解釋,我覺得也沒有問題,但目前為止,我們討論了20分鐘,我先綜整一下大家的意見,第一個,有人希望增加國際移民日,這是台灣民眾黨的意見,這我認為是可以接受,因為國際移民非常重要。另外一個就是全國客家日要從節日移到這裡,所以我們可能要再新增一個全國客家日,放在紀念日的範圍裡面。第三個是我們自己修正動議裡面本來有講,剛剛鄭天財委員、林倩綺委員有提案,叫做民族平等紀念日,就321日,其實也是國際消除種族歧視紀念日。

鄭天財Sra Kacaw委員:我補充一下,我剛剛跟高金委員討論了,原住民族抵抗日,當然用詞叫民族平等紀念日,這個是比較中性的用詞,如果以我們這14個事件,其實就是抵抗日,可以併在一起。

高金委員素梅:意思是抵抗日可以併在一起。

主席:也可以啊!

高金委員素梅:民族平等紀念日跟原住民抵抗日併在一起……

主席:好啊!

鄭天財Sra Kacaw委員:就是民族平等紀念日不要了,然後把它併在原住民族抵抗日。

蘇委員巧慧:……我現在要去找,五和九原來是可以併在一起的喔?我根本看不出來。

主席:沒有關係,這難免嘛!這修正動議……

蘇委員巧慧:沒有,只是說標註……

主席:所以今天給大家比較多的時間來討論就是這樣,等一下,我的結論還沒做完,我剛剛講目前新增國際移民日、全國客家日,剛剛民族平等紀念日還有討論空間,然後把佛陀誕辰紀念日移到節日,目前為止是這樣,好不好?我們先以這個方向整理為主。

張委員宏陸:然後我剛剛說的……

主席:你剛剛說幾號?

張委員宏陸:519日啊!

主席:519日,你要叫什麼名字?

張委員宏陸:戒嚴,它就是白色恐怖紀念日。

主席:好,沒關係,你可以先寫進來,我意思是大家綜整意見,然後來提案嘛,好不好?

張委員宏陸:然後就以剛剛鄭委員跟高金委員所說的,你看,在十三款裡面有八二三紀念日,十八款又有古寧頭大捷紀念,這八二三炮戰就是一個戰爭,一個戰爭有2個紀念日,不是很奇怪嗎?如果這樣的話,客家也有好多個值得紀念的日子,我覺得應該標準一樣,就像剛剛原住民整合成1天嘛,對不對?不然每個族群都會很多啊!

主席:沒關係,這樣好不好?目前為止的意見大概長這樣,我們先往下走,然後因為民進黨黨團意見比較多嘛,民進黨黨團按照剛剛的討論跟疑惑,先提一個版本出來,我們給你一點時間做文字整理,好不好?必要的時候,你可以提個修正動議併進來,如果到了最後我們還是沒有結論,就一起送到協商,好不好?我們這樣兼顧議事效率,謝謝大家,我覺得我們剛剛的討論是有意義的,雖然這些都還沒有牽涉到放假,但是至少debug嘛,對不對?有些其實是紀念日的被放到節日的,我們把順序調一下,先有個初步的版本,好不好?

我們往第四條走,謝謝,第四條就進入放假的部分,請大家參酌一下,然後提出意見,謝謝。

王委員美惠:第三條……

高金委員素梅:對啊,第三條保留,也請你們提出來……

主席:對啊!我們先擱著。

第四條的部分,我們分別請幾個提案委員做說明,我們先請麥玉珍委員說明一下,好不好?您在第四條的想法。

麥委員玉珍:我們第四條也是關於放假的部分,就是節慶紀念日還有放假日,我們有提這一些,但我們主要是以勞動節跟教師節為主,其他看要參考牛委員的修正還是要原來的,我們這邊提的紀念日、放假日訂定、辦理比較多,看大家要用我們的版本還是牛委員的版本,請大家討論,謝謝。

主席:謝謝麥玉珍委員。

我們請高金素梅委員說明一下。

高金委員素梅:第四條是紀念日希望能夠放假的部分,對於原住民族的立法委員,我們認為抵抗日還有轉型正義日希望能夠藉著放假讓大家了解,但是我們族人好像比較希望的是在歲時祭儀的時候要放假,所以今天從開始討論這件事情一直到行政單位說明的時候,還有聽到各位委員……先謝謝各位委員支持原住民,所以我們會比較想要爭取在歲時祭儀放3天假那個部分,這個部分我剛也跟鄭天財委員討論了,我覺得我們可以不堅持,好嗎?謝謝。

主席:謝謝高金素梅委員。

我跟大家報告一下,因為台灣民眾黨黨團的立法是把紀念日還有要做的事寫在一起,但其他大部分委員的版本都是分開處理,因為我們這一條的重點其實是到底哪幾天要放,所以是不是請麥委員也可以跟我們整合在一起,好不好?

麥委員玉珍:好,所以我說尊重……

主席:謝謝。我就一起作報告,國民黨黨團提的修正動議基本上是下列紀念日均放假一日,其餘不放假,這是紀念日,節日歸節日,第一、開國紀念日,就元旦;第二、二二八和平紀念日;第三、我們新增孔子誕辰紀念日,就是教師節的部分,然後國慶日是本來就有的,第五、就是臺灣光復暨金門古寧頭大捷紀念日,1025號;第六、是行憲紀念日。新增這幾天,這是要放假的,針對這樣子的一個版本,請問在場委員有沒有意見?好,請徐巧芯委員。

徐委員巧芯:謝謝主席,我知道大家可能會對第五款「臺灣光復暨金門古寧頭大捷紀念日」有一些疑惑,當然他們因為剛好都是在1025日,我就講古寧頭大捷好了,因為我們家人也有參戰過,它是在1025號到27號左右的時間,所以我自己會覺得既然他們的時間相同,放在一起的話,同時也是放假,因此在名稱上面如果把臺灣光復節跟當時所謂反共的古寧頭紀念日放在一起的話,其實相對來說是比較妥當的,謝謝。

主席:請問各位委員,針對第四條還有意見嗎?蘇巧慧委員,謝謝。

蘇委員巧慧:我覺得今天這個討論也是蠻有意義的,因為這樣綜整下來,如果大家心平氣和認真來討論,然後願意花時間,也不是說搶快車這樣,如果真的大家願意把紀念日、節日認真討論下來,就可以看出臺灣的史觀,甚至有機會達成一個各族群、各文化、各歷史脈絡有機會共生在臺灣的狀況。尤其是從第三條這樣看,哇!我們每一個紀念日裡面,合併起來意義最多的就是什麼呢?從反侵略日、革命先烈紀念日一直到八二三,甚至是古寧頭,我們其實真的就是一個反共、反極權的寶島聖地。

所以在這樣的狀況下,我們的放假日裡面要怎麼樣去調整,哪一些是用放假來作為紀念,希望這個國家、這個民族、這個世代,甚至是後代要記得的狀況,確實那個比重應該要拉出來,大家才能夠分配得宜,而不是我們現在覺得這個看起來不錯、那個看起來好像黃道吉日,我們就給這個放假。第一個,我覺得可能我們要整盤拿出來秤一下,看一下勻不勻;第二個,我也想請內政部來確認一下,如果我們現在增加的這幾個項目,大概是9月、10月、12月這3個月會多了蠻多的假日,這樣子有沒有跟工商界其他的、目前產業界的部分做過一個調查和了解?在短短的日期內增加比較多的放假天數,會不會有什麼樣的影響?以上。

主席:等一下,剛剛是不是還有委員舉手,我漏掉了,有嗎?宏陸委員先,然後我們再請部長說明,好不好?

張委員宏陸:放假幾天或什麼,這個其實可以討論,但就像早上我說的,你把它放在哪一天一定要放假,這樣反而讓人事行政總處跟他們沒有調整連續放假的一個機制,反而沒有,這點我真的覺得大家要考慮一下。

主席:請劉世芳部長跟經濟部做一下說明,好不好?

劉部長世芳:好,謝謝。謝謝蘇委員跟張委員的關心,如果單純就第四條,就是紀念日均放假一日,然後其餘均不放假,原來還沒有更改過的版本就是增加3天,也就是原來是11號、228號,現在增加了解嚴紀念日715號,如果剛剛高金委員所提的原住民族日不計算在內的話,我們還有一個孔子誕辰紀念日,加在一起應該是3天。而這3天的部分,如果其他的節日都沒有更改,在沒有增或是刪的狀況之下,等於是增加3天要放假,因為今天剛好經濟部的商業發展署、產業發展署及中小企業署都有過來,經濟部在放假上面的考量是什麼?還有國發會,可不可以請這兩個單位來綜合整理?或者金管會也過來,因為也牽涉到股市要不要放假的問題,可不可以請他們來發表他們的高見?

主席:可以,沒有關係。請經濟部及剛剛部長邀請的國發會與金管會。

吳專門委員靜瑜:你好,我是經濟部。

主席:經濟部請。

吳專門委員靜瑜:其實放假天數對產業界多少還是會有影響,但是因為目前放假的日期還沒有確定,所以我們還沒有跟產業界徵詢他們的意見,以上。

主席:其他單位要補充嗎?我提醒一下大家,因為當初在書面報告時,大家都說尊重大院的決定。有人要補充嗎?國發會或者金管會有要補充嗎?我跟大家說明一下新增這3天的意義,因為我們從國民黨二十幾個委員的版本,當然也看了其他委員的提案版本,有的7天、有的8天、有的很多天,對不對?所以大家其實最擔心的是版本沒有整合,事實上本黨黨團在整合過程中出了一點心力,當然國民黨是大黨,不見得能夠一步到位就要恢復到7天假,但是我想勞工們期待被砍掉的7天假可以儘快還回來,能夠落袋還是最重要的。在這麼多的假別裡面,基本上我們是儘量取有共識的。之前在答詢的時候,我們也非常尊重行政單位的意見,也就是放的假,既然要特別放假,顯然是特別重要,它必須在社會上有相對一致性的認同,然後才比較容易取得公信力跟正當性。

新增的第一個,928號孔子誕辰紀念日,也就是教師節,它講的是全臺灣都會尊重、全中華民國都會尊重尊師重道的價值,結果教師節學生要上課、老師不能休息,其實蠻奇怪的,所以我們希望把教師節還給大家,讓教師節可以變成國定假日的日子。剛剛我有提到,在前面紀念日條文討論的時候,談到臺灣光復暨金門古寧頭大捷紀念日,除了臺灣光復節本來在民調上有超過六成的支持度之外,我們加入了外島的考量,這我想也是抗共的決心嘛,對不對?在那個過去中,基本上保家衛國的一個精神,其實古寧頭大捷是非常非常具有代表意義的,所以我想有國家安全的意義,也有臺灣光復反殖民的意義,雙重意義,本島、外島都有,我想它也具備所謂的一致性,所以1025號是最後討論出來我們接受的結果。第三,行憲紀念日,當然大家都希望尊重憲法,但如果講得比較世俗一點,1025日是聖誕節,那個也是普遍民間都期待可以放假的,我們就直接把話說到底。

所以這3天我認為都具備一定的民意基礎,而且大家有一定的接受度,因此國民黨黨團最後整合的版本,在紀念日的部分,我們是新增這3天。沒關係,待會還是一樣開放大家提不同的意見,如果民進黨黨團、民進黨委員們要提出修正動議改變天數,我們都可以在這個地方進行討論,請問大家還有問題嗎?

蘇委員巧慧:那今天就先保留一下,然後就往下繼續?

主席:好啊!希望再想一下,我們往下走,我們暫時……

蘇委員巧慧:上面是配套的嘛?

主席:對,跟上面配套,好不好?請大家繼續。

第五條,又來了,這個又最辛苦了,第五條談的是節日的部分,跟傳統比較有關,是民俗節日的部分。我再說明一下剛剛的結果,國際移民日可能要放到紀念日的部分……

麥委員玉珍:不用,放節日跟放假日……

主席:沒關係,我們待會一併做討論。這部分剛剛大家有討論到的是全國客家日要先把它移回紀念日的部分,針對節日的各式各樣版本,我先聽聽大家的意見,請問大家有問題嗎?

張委員宏陸:佛陀誕辰剛剛不是大家講要回來?

主席:對,要移過來,剛剛有討論過,我們都先紀錄好,佛陀誕辰要移到節日,這個非常合理。

蘇委員巧慧:為什麼非常合理?佛陀誕辰,那孔子誕辰呢?這個排法到底是什麼?

麥委員玉珍:放在節日還是紀念日,就不要兩邊放……

主席:看起來大家一時半刻還需要一點時間閱讀,對不對?

蘇委員巧慧:對啊!

主席:那我們也保留一下,好不好?

蘇委員巧慧:好啊!

主席:一樣,大家閱讀一下,因為其實第三條、第四條、第五條、第六條是一起的,我們就乾脆把說明的部分先做完。

蘇委員巧慧:對啊!我覺得這樣……主席英明!

主席:謝謝。第六條就是講哪些節日要放假,其實這邏輯剛剛就是這樣,紀念日,哪些紀念日要放假?節日,哪些節日要放假?我們現在在第六條。

蘇委員巧慧:好,就是保留嘛,對不對?全部都保留嘛!

王委員美惠:第三條、第四條、第五條……

蘇委員巧慧:第三條、第四條、第五條、第六條,4條嘛!

高金委員素梅:第三條、第四條、第五條、第六條保留啦!

王委員美惠:第三條、第四條、第五條、第六條。

主席:大家決定要直接保留嗎?好,直接保留,我們待會再花一點點時間來協調,好不好?我補充說明一下,國民黨團最後的版本在節日的部分是春節假日會再加1天,就是小年夜放假,其他委員的版本或有不同,請大家參閱。

張委員宏陸:現在就都放假啦!

主席:沒有,小年夜現在是彈性放假,要補班。

張委員宏陸:對啊,現在就可以啊!

王委員美惠:不是,剛才我說的過年……

主席:好,過年,我們可以討論一下。

王委員美惠:沒有,你說的就是過年休1天,之後再來要補假,現在是說多休1天不用補假。

主席:對,就是這樣,因為這樣比較簡單。

王委員美惠:這兩個意思都是一樣的。

主席:其實差不多,但意思就是說你直接設定成為國定假日,其實我們講說為什麼春節要加1天,我們希望加在小年夜,原因在於有助於全臺的返鄉疏運,大家早一點回家,多一點時間調整,好不好?

張委員宏陸:不、不、不,如果說……

主席:召委,請。

張委員宏陸:如果春節要加1天,我個人認為應該是在大年初四加1天,因為……

主席:沒關係,我覺得這可以討論。

張委員宏陸:因為人事行政總處既然都有這個了,然後它本來就有補班,那你應該加在初四,我跟你講,有兩個好處:第一個,小年夜那一天本來就有處理。第二個,他們在處理連續放假或假期比較好處理。

主席:我覺得這個建議滿不錯的,值得討論。

張委員宏陸:你不應該是放在小年夜。

主席:希望放初四,民進黨希望放初四。

張委員宏陸:不是民進黨,是我個人認為,因為你剛剛說要小年夜。

主席:我們進入深水區了,真是太好了!

張委員宏陸:不然你剛剛說小年夜,我覺得不大對啊!

主席:覺得初四可能比小年夜好一點?

張委員宏陸:對啊!

主席:OK

王委員美惠:過年要補班的那天不用補啦!

主席:來,巧慧委員。

蘇委員巧慧:主席,我覺得你剛剛說要稍微保留一下是非常有道理的,因為我現在拿的這個版本應該是委員會發的,然後說是你的版本,你看看,你在第五條的部分,我不曉得這樣算不算是一個bug?第五條的第十九款是臺灣光復節,可是你剛剛在前面第三條紀念日那裡,也有一個第十八款是臺灣光復暨金門古寧頭大捷紀念日,文字這樣好嗎?

主席:其實這個一樣,因為光復節以前長期以來就是放假,所以它以前的設定是長這樣,我剛剛有講嘛,其實勞工朋友最關心的是什麼?他到底要不要放假,所以只要它的效果是一致的,內容上我們都可以商量,文字上都可以商量,好不好?

蘇委員巧慧:沒有啦,我的意思是說我們這個文字真的應該要好好再檢查,所以保留是正確的。

主席:沒關係,好,我們保留一下。

蘇委員巧慧:對,保留一下,然後比如孔子誕辰跟教師節,對不對?

主席:同理嘛,看要不要整併嘛。

蘇委員巧慧:因為現在既然你發明了一個臺灣光復暨金門古寧頭大捷紀念日,那孔子誕辰是不是也是孔子誕辰暨教師節?就這些文字我覺得大家都可以再看一下,這樣比較慎重一點。

主席:好,沒關係,我們都可以斟酌,也願意給大家一點點的時間,我們是不是儘量先往比較簡單、有共識的方向走?我們先進第七條,好不好?第三條、第四條、第五條、第六條其實是這部法案的核心,我們給大家多一點時間。

王委員美惠:主席……

主席:來,第七條。

蘇委員巧慧:第七條,你沒有啊!

主席:第七條應該是沒有修正動議,看原版本就好了,左邊,我看第七條我們的版本跟高金委員的版本是一樣的,大家對於這個有意見嗎?因為剛剛我們在前面談法條邏輯的時候,麥委員講可以一起嘛,因為我們的紀念日該怎麼紀念獨立拉出一條嘛,所以基本上第七條大家應該不會有問題,我們就按照本來那個。

高金委員請。

高金委員素梅:看大家意見。

主席:看大家意見?

高金委員素梅:就是原來的……

張委員宏陸:第七條,部長你有沒有……

蘇委員巧慧:我們到時候討論完之後……

劉部長世芳:因為它只有明定……

張委員宏陸:現在孔子誕辰有嗎?

蘇委員巧慧:有啊,祭孔大典……

劉部長世芳:因為它只有明定是慶祝紀念或者是舉辦活動,等於是一個概括式的形容,不管是在紀念日或者是節日的部分,就是按照各該目的事業主管機關來舉行活動、紀念或是慶祝,它這裡沒有提到要放假的部分。

主席:對啊,還好啦!這一條我們就……

來,巧慧委員。

張委員宏陸:現在的九二八有全國要掛國旗嗎?

劉部長世芳:九二八怎樣?教師放假……

張委員宏陸:有全國要懸掛國旗嗎?

劉部長世芳:九二八,因為它是放在節日,不是放在紀念日,我們是各紀念日的時候,也就是說在原來我們的實施辦法第一條……

主席:紀念日都要是不是?

劉部長世芳:紀念日幾乎都要。

主席:OK

劉部長世芳:尤其是在我們公務機關、學校裡面都要。節日的話就不一定,因為本來還有什麼佛陀誕辰,那個就不用。

蘇委員巧慧:主席,我想建議一下。

主席:請。

蘇委員巧慧:這一條既然簡單,但我們為了保留一個空間,我們大家也在這邊很認真的把前面四條討論幾輪了,然後大家都同意,其實就是要來做一個盤整、綜整,我們何不把這條簡單的放著,保留?因為你處理完畢之後,它所配套的執行方式,到時候我們有一個決定以後,反正這個既然容易解決,那你多留一條給自己一個空間,我覺得也無傷啊!

主席:我個人是覺得這一條比較沒有爭議啦,因為它其實本來就是現行辦法的延伸,除非就是行政機關現在有一些新的規則,有沒有?剛好一些新的……

蘇委員巧慧:對,剛好有一些辦法在進行調整,不是嗎?

主席:對。

蘇委員巧慧:因為我們剛剛這樣討論下來,其實對現行辦法……

高金委員素梅:是對懸掛國旗有意見,還是什麼?

主席:應該不是啦!

高金委員素梅:能不能講清楚是對懸掛國旗,還是……

主席:如果對那些地方具體有意見,我們可以現在討論。

蘇委員巧慧:我對懸掛國旗沒有意見,我覺得我們國家的節日掛國旗是非常合理的狀況。

高金委員素梅:對,應該的嘛!所以我這個第七條其實就按照原有的……

蘇委員巧慧:沒有,我現在的意思是,因為我們這樣看下來就發現那個辦法已經很久了,它其實是一個文字不是很精確的狀況,所以大家如果要認真把它做好的話,第三條、第四條、第五條、第六條大家要認真來分類,分完的類別,要怎麼在下面寫成執行方式的文字,你把它保留一個小空間,不是也滿好的嗎?不會到時候你好不容易分成很棒的類別,結果在下面發現跟你現在新想到的分類方式不一樣,這樣不就可惜了?就是這樣而已。

主席:好,高金委員。

高金委員素梅:我覺得也很好啊,但是比較遺憾的就是都沒有看到你們的版本,因為你們沒有提版本,所以我們今天就沒有辦法對照,也許我們會有遺漏的地方,所以按照剛剛大家討論的這個條文保留下來,當然,如果按照巧慧剛剛這樣說,我覺得是必須保留啦,因為可能節日什麼的,所以只要大家對於要懸掛國旗這件事情沒有意見的話,我覺得都可以討論,好不好?謝謝。

蘇委員巧慧:好,謝謝。

主席:懸掛國旗應該沒有問題嘛。

來,宏陸委員。

張委員宏陸:懸掛國旗是沒有問題的,只是你現在只有寫什麼開國紀念日、孔子誕辰、國慶日要舉行紀念活動,然後革命先烈舉行春祭……

主席:這個是一直以來都有做的。

張委員宏陸:我跟你講,我不知道現在的辦法是怎樣,我們還有秋祭耶!

主席:這個第三段就有寫「各機關、團體及學校得依紀念日及節日之性質舉行紀念、慶祝或民俗等相關活動」,所以其實了保留空間,你有需要的時候就可以辦,但不強制,因為你前面寫的是大的部分,要特別紀念的特別標註出來,除非大家今天有想法說哪些東西其實已經不重要了,我們就不用把它放進去,或是哪些特別重要,需要加進去,我們才有動到第七條的必要,是不是?好不好?

高金委員素梅:所以我才會講是不是我們就先保留也沒關係,等到民進黨或者是在場的委員,你們有一些修正動議也放進來嘛,要不然的話,跟召委報告一下,因為我們今天這樣討論,其實大家已經慢慢地走向一致了,也慢慢地走向這件事情是很重要的,所以必須要立法,但是因為現在沒有民進黨委員的版本,每次在這邊討論的時候……我們是不是建議下次召委再排的時候,民進黨團或者是各位民進黨在場的委員有想要提版本,是不是趕快提?就是針對剛剛保留的部分也提出來,不然我覺得我們每次都在空談,浪費太多時間。

王委員美惠:好啦!

主席:其實我們都希望……

張委員宏陸:合理啦!

主席:我之所以大體討論要花比較多時間,其實就是大家收束意見,希望讓大家討論完,也是希望讓逐條的速度能夠加快,因為其實很多題目我們早上都已經討論過了,現在只是針對一些文字跟邏輯上的通順,我們把它做好,好不好?如果民進黨真的很堅持,這一條還是要保留嗎?還是我們其實這一條可以送出?這一條沒有問題嘛。

黃委員捷:保留。

主席:你們堅持要保留嗎,宏陸召委?

王委員美惠:保留啦!

麥委員玉珍:我覺得給它過啦!

劉部長世芳:召委,我可不可以講一下?

主席:好,請劉部長。

劉部長世芳:第七條的部分因為我剛看的是下半節的文字,在第一個部分寫「紀念日,中央及地方政府應懸掛國旗,並依照下列規定辦理」,當然那幾個紀念日都沒有問題,但是因為最後一段,你有提到「各機關、團體」,看起來各機關、團體並不一定是指公務機關,然後裡面還有寫舉行民俗活動,變成看起來民俗活動也要掛國旗,這件事情是比較奇怪一點,你懂我的意思嗎?就是原來在我們第三條裡面有提到的部分,已經明定出來有幾個是屬於紀念日,像春祭國殤等等,這些當然都沒問題,可是節日因為原來還有一個佛誕,當然現在佛誕沒有了,所以民俗等相關活動,我們大概沒有辦法用這樣的方式要求非公務機關要懸掛國旗。因為公務機關大概是24小時、365天都有國旗懸掛,不是問題啦,所以這個好像在遣辭用字上面,是不是有點邏輯上面的狀況需要處理?

主席:謝謝部長,不過這個部分寫的好像是第二項啦!因為國旗是第一項,就針對紀念日,這個是第二項,所以應該還好吧?法務部要說明一下嗎?

劉部長世芳:沒有,因為你寫各機關。

主席:對,因為跟掛國旗就沒有關係了,這個是講其他的,沒有講得很清楚的,它保留一定的空間,但它跟前面第一項是獨立的,各自獨立的,應該沒有……我們是不是內部確認一下?

高金委員素梅:對啦,同意召委剛剛所講的,你看到各機關、團體及學校,得依照紀念日及節日的性質舉行紀念、慶祝或民俗等相關活動,沒有跟你說必須要掛國旗,所以你們對國旗真的是有意見,是不是?好,如果沒有意見的話,是不是大家真的好好的……因為行政法已經違法好久了,我們終於大家能夠有一個共識,希望能夠有一個法律依據,好嗎?再往前走吧,謝謝,要保留就保留吧!

主席:請李柏毅委員。

李委員柏毅:沒有,我是想到一個,剛才紀念日裡面,我看了一下,我們是有列一個第二十項──1120號,在我們紀念日裡面是列國父誕辰紀念日,但它同時也是中華文化復興節,我覺得這一天才應該要放國旗,這一天才應該要掛國旗啊!所以回推看到第七條裡面,我們寫到紀念日應懸掛國旗的時候,我才覺得對耶!我們紀念日剛剛那個國父誕辰紀念日,才應該跟中華文化復興節放在一起,它更值得來掛國旗啊!

主席:沒有,我說明一下,第七條一開始就寫「紀念日,中央及地方應懸掛國旗」,所以我們到最後通過這些紀念日都要掛國旗,意思是這樣,所以當然有包含,好不好?

李委員柏毅:但是掛國旗的意義在它是中華文化復興節,所以我覺得我們很支持掛國旗啊,這沒有問題。

主席:不是,只要在紀念日範圍裡都會掛,我說明一下。好啦,民進黨堅持要保留,那我們就先保留,好不好?沒關係,我們還是儘量可以以多討論一點為主。

劉部長世芳:召委,我補充一點點……

主席:等一下,好,我們劉部長要補充一下,請。

劉部長世芳:剛剛我們的幕僚單位跟我提到,如果我們紀念日有個二二八和平紀念日,它不是要懸掛國旗,它是要下半旗,所以……

高金委員素梅:這個是另外一個議題了啦!

劉部長世芳:對,這是另外一個議題,所以如果你寫懸掛國旗,可能會比較沒有完整的表述。

主席:半旗算不算懸掛國旗,這個可能不太一樣,但沒關係,我覺得這個概念很好,因為如果有特別需要,你看我們今天把辦法升級成條例,它是有必要性的嘛,為什麼有必要性?因為其實這辦法很久沒檢討啦,沒關係,如果部裡面有要求,一樣,我們比照剛剛前面第一條的部分,如果就文字修正有好的建議,請部裡面現在草擬,OK

高金委員素梅:所以我要再強調一下,沒有行政院的版本,然後也沒有其他民進黨委員的版本,或者是民進黨團的版本,在這邊真的是……很好,大家花一點時間,也謝謝召委,但是我希望下一次我們保留的或者是什麼……希望相對的也能夠提出來,好不好?不要在這邊東記錄一個、西記錄一個,腦袋記不了那麼多,謝謝。

主席:好,第八條。第八條簡單來說是有關彈性放假跟補班,也就是我們今天早上討論的最後一個重點。我先徵詢一下高金委員跟麥玉珍委員,是不是我們用……因為今天早上討論的時候,其實這一條還蠻有共識的,大家其實是希望用授權的方式來做處理,保留一定的彈性。兩位委員,是不是我們就用牛委員的修正動議來做討論的母體,可以嗎?

高金委員素梅:可以。

麥委員玉珍:是,可以。

主席:高金委員,第八條的部分我們就用國民黨團的修正動議來處理,好不好?就是用授權條款……

高金委員素梅:可以。

主席:所以請大家看第八條倒數第二欄,請大家看一下「紀念日及節日之放假逢例假日者,應予補假。」這一定嘛!碰到該補假要補假。接續「例假日為星期六者於前一個上班日補假;為星期日者於次一個上班日補假。但除夕及春節放假日逢例假日,均於次一個上班日補假。」、「上班日為星期一或星期五,其後一日或前一日逢星期二或星期四之紀念日或節日放假者,得調整該上班日為放假日。」,我翻譯一下,就是如果紀念日跟節日要放假,放在禮拜二或者是禮拜四,大家就會開始討論要不要彈性放假變成連假嘛!我們是用「得」調整上班日為放假日,當然如果是彈性放假就要補班,所以「前項調整放假,應補行上班。」、「前兩項調整放假及補行上班日期,由主管機關調移並公告之。」這是第八條,請大家提供意見。

張委員宏陸:我對這個沒有特別的意見,不過我提醒所有委員,每年或是十幾年、二十年都會有一個例外產生,我們如果把它訂得這麼細,然後要怎麼樣、要調整彈性放假,你反而沒有辦法去處理,就會像之前這樣子補班又怎麼的。我個人覺得這一條,如果真的要修,我們就是紀念日、節日放假,然後怎麼樣應予補假這一些,就授權主管機關他們處理,這樣彈性才會有,你把它訂成逢禮拜二或禮拜四,我跟你講,一定會有一年遇到禮拜三或遇到禮拜幾的。

王委員美惠:召委,是不是讓他們講一下?

主席:等一下,因為剛剛部長說要上一下洗手間,我覺得我們也該休息一下,好不好?我們先休息5分鐘,大家喘口氣,待會回來,我們針對彈性放假做一下討論,謝謝,休息5分鐘。

休息153分)

繼續開會158分)

主席:報告委員會,我們繼續開會。

我們現在針對第八條,有關於補班跟彈性放假的部分繼續做討論,各位委員還有意見嗎?沒關係,委員還有沒有問題?如果沒有的話,我們就請行政機關做說明好嗎?

王委員美惠:好,他們要說明。

主席:請劉世芳部長。

劉部長世芳:可能請人事行政總處說明一下,往前或是往後要補班或補假的部分,在適用上有沒有困擾?我們的部分是在於調整放假跟補行上班日,不是主管機關,應該是目的事業主管機關會比較好。因為你有一些是根據目的事業主管機關來調整他的放假嘛,這個是很簡單的。

再來請人事行政總處,然後勞動部也要講一下他們在調整上面的困擾,好不好?

主席:好,謝謝劉部長的提醒。來,人事行政總處。

李處長花書:委員好,人事總處報告,總處目前是依照政府機關調整上班日期處理要點在處理調整放假跟補班的事,有一個背景必須要跟委員們報告,如果以現行的版本,依照第八條第二項會變成每一個上班日只要碰到禮拜一、禮拜五或什麼,都必須要調整補班,也就是定得很死。有一個背景就是在112年的時候,當時曾經補班補了6次,其實社會上都會有一些意見,所以總處這邊具體建議一個文字的修正,這部分是不是一樣維持現在的授權機制,而且現在因為是各個領域分別在處理自己的出勤,所以在文字上面,我念一下總處的建議。

主席:謝謝。

李處長花書:「上班日配合本法所定放假日之調整放假及補行上班,由各目的事業主管機關公告之。」也就是說,總處是建議參考目前調班處理要點的文字,這樣是不是在操作上面會比較彈性,否則就誠如部長早上跟委員們報告的,如果在法律裡面規定什麼都一定要補,把機制訂得很死的話,在實際操作上面可能會碰到問題。在112年擴大彈班的時候,不知道勞動部是不是也可以說明一下,其實當時對工商業界可能會有一些影響,以上。

主席:好,謝謝人事行政總處的說明。文字的修正是不是長這樣?你可以跟議事人員商量一下,把你認為好的版本寫上來,我們同時請勞動部來做補充說明,謝謝。

陳次長明仁:各位委員好,有關於第八條,勞動部早上有稍微做了說明,就是我們的勞基法有例日、休息日,其實跟本法的例假日在概念上會有一點差距,更重要的重點是,我們的例假日不當然排在禮拜六或禮拜天,譬如有很多的服務業、餐飲業可能休禮拜二、禮拜三,所以我們硬性規定什麼時候或只能例假日碰到休息……應該說國定假日碰到例假日的時候只能往前、往後,這會對整個勞動現場造成一些相應的窒礙,所以我們建議這邊還是保留一定的彈性。目前勞動法令的處理上面,我們是在勞基法還有它的施行細則一併來做處理,原則上是由勞雇雙方協商,我們只會強制要求補假,但是補假日期是由勞資雙方去做協商,我們也不會去管你要前一天或後一天,或者是休星期六或星期日,這部分它才會有一個相對的彈性。

至於剛才提到的,是不是由各目的事業主管機關來公告?這部分我建議是不是給我們一點時間,讓我們跟人總還有相關單位再稍微討論一下?原因是出在於適用勞基法的人員有分兩個部分,一部分是純民間企業,這部分就依勞動法令處理,一定沒有問題;有一部分是配置在公務機關的人,所以我們看人事總處那邊目前適用的處理要點裡面講,「民間企業之放假,依照勞動基準法及其他法令規定,由勞資雙方協商」,這是我們勞動法令的文字,但是在公部門適用勞基法法令的人員,某種程度還是要配合公部門的運作,所以我們這部分是不是這樣建議,應放假的紀念日、國定假日碰到例假日的時候,這個條文不要硬性規定,我們只規定一定要補假,但是不要硬性規定是哪一天來補,彈性調班的部分也是一樣,是不是在這邊留給行政部門空間,看是依照相關法令來做處理,還是透過公告的方式來對外宣布?至於具體的文字,我們是不是等一下再跟人總討論得更細緻一點?

主席:謝謝次長的補充說明,可以參酌一下人總的版本,基本上,我覺得這條到目前為止都很有共識。

我們先請徐欣瑩委員發言。張宏陸召委要表達意見嗎?好,那先請徐欣瑩委員,待會請張宏陸召委,謝謝。

徐委員欣瑩:好,謝謝。針對彈性休假的放假方式,本席也認同我們有一個原則,但是可以由中央主管機關來訂定,彈性放假是不是可以讓中央主管機關來訂定,看是一到二日來補行上班,但如果碰到第四條到第六條的休假日就可以彈性,看要往前或往後調一天或兩天,我應該算認同張召委所說的,謝謝。

主席:其實這一條大家都滿有共識的。好,請張召委。

張委員宏陸:我的意思就是,其實這一條很簡單,但可能也要主管機關他們去討論,很簡單啊,「紀念日及節日之放假日逢例假日者,應予補假。」、「調整放假及補行上班日期由主管機關調移並公告之。」這就是很簡單的文字啊,但我不知道行政機關他們的看法,應該給他們彈性,定得太那個……不行啦!

主席:好,謝謝張宏陸召委的補充。其實我覺得目前為止這一條是共識最高的,行政機關、我們本黨的委員,執政黨跟在野黨委員大家都支持,原則上採授權模式。

好,法條的文字,現在人事行政總處丟了一個版本出來。勞動部,你們行政機關的口徑要一致,因為我們還是要考量施行,勞動部覺得這樣子的文字是OK的嗎?

陳次長明仁:對於這樣的文字,我們可能要再斟酌一下,因為這裡寫「上班日配合本條例所定之放假日之調整」,這講的是「調整」,但不是處理補假的事;第二部分,這裡全部都寫「由各目的事業主管機關公告」,未來到底目的事業主管機關在哪裡?我們可能要看放假日子是因為什麼原因、什麼事由放假……

主席:好,所以有疑慮嗎?

陳次長明仁:對,所以我們具體相應的建議是,有關於上班日配合本條例所定放假日的調整及補行上班,要把例假日補假放進來;第二個,由各目的事業主管機關公告之,在那個之前,我們建議除了相關法令另有規定者外,因為勞動法令對於補假……

主席:它其實是有規定的?

陳次長明仁:對,那邊就不需要另外再做公告,其實勞資就可以協商,其他的再由目的事業主管機關來公告,未來就會變成……比如說原民有歲時祭典,如果未來這個放3天,碰到要調移或要幹嘛,到底該由誰來公告?是原民會還是勞動部?或是人總?這邊會涉及身分別而不是職業別,所以我們會建議目的事業主管機關可能在最後假期都相對確定了之後要盤一遍,不然可能就會有一些狀況,到時候會沒有人知道是哪一個目的事業主管機關要處理。

就勞動部的角度而言,我們勞動法令對於例假日逢放假日要補假或者是其他相應的部分,我們在勞動法令都有規定。

主席:好,看起來行政端這邊還沒有完全達成共識。張宏陸召委,可以麻煩你再開一下金口,剛剛你覺得好的修正方向可以念一下,議事人員打上來大家參考一下,我們討論一下。

張委員宏陸:不是啊,這個……

主席:大家都講吧!沒關係……

張委員宏陸:這個就很簡單啊,我跟你講,如果是我,我一定會這樣寫,「紀念日及節日之放假日逢例假日者應予補假」,這是一個;再來就是,「調整放假及補行上班日期,由主管機關調移並公告之。」這樣就好啦!

徐委員欣瑩:沒有、沒有,但是你沒有講到彈性。

張委員宏陸:這就是……

主席:剛剛張召委的想法有記下來嗎?請變成文字好不好?到時候可能就這幾個版本討論一下,大家也有一個參酌依據,要不然又要再念一次,很累。

徐委員欣瑩:我也想提供版本。

主席:好,請徐欣瑩委員。

徐委員欣瑩:我的應該蠻簡潔有力的,如果要連放假一起,我本來只有針對彈性,前面我也念一下,「紀念日及節日之放假日逢例假日,應予補假」,這個好像跟大家一樣,「例假日為星期六者於前一個上班日補假;為星期日者於次一個上班日補假。但農曆除夕及春節放假日逢例假日,均於次一個上班日補假。」這個是只有放假跟補假。接著,明定彈性休假的方式。上班日逢第四條至第六條所稱休假日,得彈性往前或往後調整一至二日,該上班日為休假日;前項彈性放假,中央主管機關得訂定一至二日補行上班;其日期於前一年6月底公告之,但有特殊情形時得予延後於831日前公告。也就是讓中央主管機關來訂定。以上,謝謝。

主席:大家的概念、方向都一樣,都授權,而且我們在某一些層面其實希望行政單位的彈性越大越好,所以我聽了大家的意見後,反而覺得法條稍微精簡一點可能比較有效,好不好?我們先把張宏陸召委的版本拿出來,如果行政機關沒有問題,我們就可以達成共識,好不好?請部長。

劉部長世芳:對不起,針對剛剛我們的表達,再跟各位講一下。簡單來講,在公家機關裡補勞保的人,他們的放假日是由目的事業主管機關,以牛委員的版本來說,節日部分,除原住民歲時祭儀放三天假,勞動節則是勞工放假一天,消防節跟警察節的話,消防人員跟警察人員也要放假,而軍人節也要放假。那麼現在國防部的福利社阿姨是勞保,非國防部的軍人,請問其放假跟補班日是按照國防部的規定放假跟補班,還是按照勞動部規定來放假跟補班?每一個行政單位裡都有這些人,這些人不來的話算不算翹班?這樣的處理方式就會有文字適用上的爭議,這是剛剛勞動部次長想表達的意見,因為現在就有這樣的處理。我們本來是全部授權,但現在已經分開了,若分開的話,怎麼處理會比較好?

主席:這部分我說明一下。第一個,我們當然希望各族群都得到充分重視,我們在概念上當然也是授權,不過沒關係,文字可以保留,而且這是前面的條文,我們現在先走第八條,好不好?張宏陸召委的版本已經出來了:「紀念日及節日之放假逢例假日者,應予補假。調整……」不過這裡沒有寫到要補行上班這件事情,因此就彈性放假跟補行上班要不要補充一下?

高金委員素梅:調整補行上班日……

張委員宏陸:應該是調整放假及補行上班日期。

主席:調整放假?對,加兩個字。

張委員宏陸:由主管機關調移並公告。

主席:行政機關,這樣會不會太簡略?

劉部長世芳:這樣就是全部讓內政部去處理,我們內政部怎麼敢公告國防部並處理他們的部分?我們也不敢公告勞動部並處理他們要放假跟調整的部分,委員了解我的意思嗎?

王委員美惠:這樣該怎麼辦?

主席:我理解,有沒有什麼好建議?部長,有沒有什麼好建議?來,勞動部。

陳次長明仁:第八條,目前這樣子寫。原來的第八條有兩個概念,第一個是……

主席:第一個是補假。

陳次長明仁:第一個補假……

主席:第二個是彈放跟補班。

陳次長明仁:第二個才是彈性放假跟補班。以目前這樣寫來看,前面講「應予補假」沒有問題,後面跑出來「彈性放假補行上班」就不知道什麼時候……

主席:對,所以有點太簡略了?

陳次長明仁:第二個部分「由主管機關調移並公告之」,我們建議在前面加「除其他法令另有規定者外」。因為其他法令有法律授權,有機制在就走機制就好了,如果沒有,才由主管機關調移並公告之。這部分我們跟人總在討論時有提到,公部門原則上是跟著人總走,私部門原則上是跟著我們勞動部走。但公部門裡會有一些私部門同仁,即適用勞動法令的人員,這部分到時候我們會再去對一下。原則上就是剛才劉部長所講的,譬如警察節警察都放假,可是派出所應該不會關門,因此,即使放假當天還是會有人有出勤的問題,這是一個部分。至於適用勞動法令的人員其實是協輔助作業,包括清潔、工友,他當天其實應該要輔助出勤,所以他當天到底可不可以放假?或當天怎麼做處理?以五一勞動節來說,未來如果五一勞動節是一致性的節日,當然就沒有問題;但以目前實務來說,就會碰到五一勞動節勞工可以放假的,至於他要不要來?那就是另外一件事。

簡單來講,我建議第八條前段應予補假,後段原來的文字應該可以調整放假及補行上班的部分,並加上簡單的授權依據。接下來就寫應予補假、調整放假、補行上班的日期,除其他法令另有規定者外,由目的事業主管機關公告之。未來我們跟人總在權責劃分上怎麼做相應的處理?我們會再做協調,原則上,私部門的部分一定在我們勞動部;公部門的部分原則上就依照人總。至於有些在公部門裡卻適用勞動法令的人員,我們會特別注意他們的權益。

主席:第八條這樣好不好……

高金委員素梅:你看一下那個文字,你看一下。

劉部長世芳:我們是不是可以請……不好意思,法務部可能要上來一下。

主席:請法務部。

劉部長世芳:除其他法令另有規定者外,由目的事業主管機關調移……

主席:並公告之。

劉部長世芳:其他法令另有規定者外,會不會是一個太空泛的授權?抑或這是可以說得過去的?

廖參事江憲:如果這樣規定……我不知道目前部裡面有沒有盤點,也就是其他法令規定……

劉部長世芳:就是沒有。

廖參事江憲:到目前為止……

劉部長世芳:現在才加上去的。

廖參事江憲:我是說現行中有沒有相關的?因為我現在也……

劉部長世芳:你們不曉得哪一天要放假……

主席:不是。勞動部的意思是,「除其他法令另有規定者外」,就是現行機制,因為現行機制就是按照各個法令公布,我覺得這樣寫相對衝擊是小的,畢竟現行機制照走,本來哪些該放假就放假,哪些該調該放其實是照舊。

廖參事江憲:從結果來看,是不是可以這樣講,也就是如果其他法令有特別規定,就依照該特別規定;如果沒有,就是回到這邊來?

主席:是!

廖參事江憲:如果盤點其他法令規定,目前沒有……

高金委員素梅:要不要看一下文字?對不起,你看一下文字。

廖參事江憲:就是回到目的事業主管機關來處理。

高金委員素梅:你可不可以看一下文字再說明,法務部代表?法務部的代表?

主席:有,已經有寫了。除其他法令另有規定者外……

高金委員素梅:對,意思跟你講的一樣。

主席:由目的事業主管機關處理。

高金委員素梅:你要不要看過這些文字後再來發表談話?

主席:我覺得這樣應該OK……

高金委員素梅:我覺得這樣是可以接受的,挺好的,跟你剛剛的意思一樣。

廖參事江憲:法條結構沒有問題。

高金委員素梅:對,這樣就好了,你還講那麼多?

主席:謝謝,法條結構沒有問題。

第八條我們按照張宏陸召委的建議,跟各行政機關提的建議綜整成這樣子的文字修正,請問有無異議?

高金委員素梅:沒有意見。

主席:我們照修正結果通過,謝謝。

第九條。

王委員美惠:等一下,召委,他們兩個還沒喬好。

主席:他也說法條沒問題,授權精神也沒問題,又對現行機制衝擊最小,我覺得這樣是最好的,就這樣子了。

王委員美惠:要講就快講!有什麼問題快講,不用怕!

徐委員欣瑩:沒有,他OK啦。

主席:第九條牛煦庭委員版本跟高金素梅委員的版本原則上只有一點點文字差異,概念上是一樣的。沒有修正動議,請委員會委員稍微閱讀一下,看看有沒有想法?

高金委員素梅:第九條應該也是按照現行規範,所以我覺得應該沒有問題!

主席:對,我們也是按照現行規定處理,即針對一些比較大的狀況、特殊狀況。之前在答詢時,多少也會擔心若國定假日增多,會不會影響公部門的服務量能?會不會影響平常為民服務的機制?其實這些在法條裡都寫得很清楚,該做調整的就做調整,也可以維持好,但不影響我們增加放假的初衷。

請問第九條各位委員有意見嗎?請張宏陸召委。

張委員宏陸:其實第八條、第九條、第十條,這三條都是相關聯的,部長或是什麼要不要說一下?我覺得有相關聯。

徐委員欣瑩:是啊,本來就是啊!

主席:有請部長。

劉部長世芳:我還是以牛委員的版本來跟大家報告一下,第一個就是在第九條有特別提到「特殊者得依下列規定辦理」,第一款提到「交通運輸、警察、消防、海巡」,但是第三款又寫到「軍事機關基於國防安全考量」,所謂的軍事機關是國防部以外的,譬如說海巡算不算?我想大家都知道,海巡的弟兄有的是軍、有的是警,所以他們是包含在第一款還是包含在第三款?今天國防部好像也有同仁列席,可不可以請他報告一下,讓我們了解一下原來的狀況,因為一樣都是由目的事業主管機關來調移,如果要調移的話,第一款出現海巡,然後第三款出現軍事機關,那到底是指誰?這個「國防安全考量」的意義是指什麼?可能要弄清楚會比較好。

還有就是第四款「事業單位因經營需要」,這個事業單位是指國公營的事業單位,還是民營也算在內?如果民營算在內的話,恐怕還是要回歸到勞動部所說的,勞資雙方要協調的話,要不要適用勞動基準法或是其他跟勞動部相關的法律來訂定?

主席:還有其他行政機關要補充嗎?兩個問題嘛,一個是國家安全,因為海巡是有寫在裡面,海巡現在是在內政部體系下面……

張委員宏陸:不是啊,是海委會。

主席:對不起,是海委會,抱歉!不好意思、不好意思,都在內政委員會,對不起!軍事機關當然就比較屬於國防,畢竟領域上有些落差,但是海巡跟國防的距離及界線是什麼,我們請相關單位來做一下說明。

再來第二個,事業單位到底是公營事業還是私營事業,這一部分有沒有必要予以明列,還是按照勞動部勞基法相關規定中有既有的機制?

我們是不是先請勞動部次長說明一下,針對事業單位的部分?

陳次長明仁:跟委員報告,這個事業單位如果講的是適用勞動基準法的民營事業的話,其實剛才大院在前面那一條已經規定除其他法律另有規定者外,由目的事業主管機關來做處理。我們有跟各位報告,我們的勞動法令也已經有相應的處理,所以這個如果講的是我們主管的部分,那麼第四款其實是沒有必要的。但是剛才劉部長有特別提到,這個事業單位如果講的是我們政府部門所投資或所掌管的國公營事業單位,這部分需要特別做處理,我們沒有意見。

主席:我說明一下,這裡的事業單位就是勞基法規範的,所以你的意思是說其實可以不用嘛,對不對?因為第八條已經處理完了。

陳次長明仁:第八條就可以處理了。

主席:OK,謝謝,所以第四款是不需要的。

國防部陳韋宗處長在嗎?剛剛部長有提了一些國防安全的勤務,請你看一下條文,你有沒有一些想法要補充的?

陳處長韋宗:報告各位委員,有關第九條第三款講到「軍事機關基於國防安全考量」這個項目,就國防部的立場,回歸到本條例第六條第六款,它已經界定「軍人節:依國防部規定放假」,因為我們基於戰備的需求,可能有部分的人力沒辦法休假,依照現行的作法,這些在當天沒辦法休假的人員會調整在後續的休假去做實施。至於有些混編單位,譬如說海巡署或者是一些比較特殊的機關單位,裡面同時有軍人身分的這些人,原則上國防部的立場是依照他們自己單位的內部需求自行去做調整。以上報告。

主席:好,謝謝國防部的說明。

海巡署鄭專委要補充說明嗎?有關海巡的部分,還是沒有補充?沒有補充。

好,請部長,謝謝。

劉部長世芳:我建議海巡署的同仁還是來補充說明一下,剛剛國防部已經講得非常清楚,如果是跟國防相關的部分,他們的軍人節是依國防部的規定來放假,但是海巡署的部分,有關軍人節放假,他們那一天到底是依規定放假,還是用放假的補假方式或者是補特休的方式來處理?目的事業主管機關應該就是海巡署本身,對不起,是海洋委員會,不是海巡署。

一條船上面有軍人也有海巡署的人,出去的時候算放假還是不算放假?算補班還是不算補班?如果軍人算放假的話,他們有補假,海巡署其他同仁如果不算的話,他們的補假方式由海洋委員會自己訂定的話,恐怕會有一國兩制的問題啦。所以所謂的目的事業主管機關,像我剛剛所說的,軍事機關是只有單指國防部,還是有包括海洋委員會?

另外,有關於第十條,雖然也是一個授權的部分,因為外交部有提出他們的書面資料,是不是也請外交部來跟各位委員報告一下,好嗎?

主席:沒有,第十條等到討論到第十條的時候再來處理,我們還是回到法條。

有關於第九條,大家這樣聽了一輪之後,有沒有哪一些文字需要做修正的?我們多聽一下政府機關的意見,因為這一條其實就是一個補充說明的概念,就是避免勤務受到影響,對不對?

王委員美惠:剛剛部長不是要請海巡署說明嗎?

主席:對啊,海委會跟海巡署的同仁,麻煩一下。

王委員美惠:來,慢慢說明,說明清楚。

鄭專門委員煌濱:報告委員,海巡署的目的事業主管機關,我們還是以海委會依實際需要來調移就對了,就是我們的目的事業主管機關是海洋委員會就對了。

主席:所以如果遇到某些安全的狀況需要國防部跟海巡署一起來處理的時候,如果是落在國定假日,反正國防部就按國防部的規定處理,海委會就按海委會的規定處理,對不對?

鄭專門委員煌濱:對。

主席:好,這樣法條應該沒有問題了,好不好?

第九條還有問題嗎?我們就把第四款拿掉嘛,因為剛剛勞動部已經說明了,其他的我們就照修正通過,可以嗎?好,修正通過。謝謝。

接下來第十條的部分……

王委員美惠:修正通過欸!

主席:對啊,我們把第四款拿掉了嘛。

張委員宏陸:這樣可以嗎?部長?

王委員美惠:可以嗎?

張委員宏陸:這樣可以嗎?

主席:可以啦!

劉部長世芳:我們是主管機關,不是目的事業主管機關,他們自己認為可以的話……

主席:他們說OKOK嘛,對不對?好。

劉部長世芳:對不起,我剛剛對海委會的說法還是一樣,因為主席已經裁示……

王委員美惠:海巡署!

劉部長世芳:海巡署在海委會下面。我剛剛講過,一條船出去,變成軍人有軍人的放假方式、海巡署的人員有海巡署的放假方式,這樣一國兩制好還是不好?

主席:不是啦!

劉部長世芳:目的事業主管機關就落在國防部跟海委會。

主席:部長,我們現在討論的就是在碰到假日的時候要怎麼處理嘛,如果這一條船出去碰到假日的時候,這條船上有海巡署的人,有國防部的軍人,他們都要出勤啊,但這個法條裡面有關海巡的規定在第一款,軍人的規定在第三款,就是調移嘛,到最後就是調移,所以我覺得沒有問題,該調移就調移啊!因為他們要出勤嘛,所以就要另外再補一天假給他們,就是這樣啊!只是也許同一條船出去的人,海巡補假可能在某一天,軍人在另外一天,但其實無所謂啊,因為假有還給他們比較重要嘛,對不對?是不是,部長?

徐委員欣瑩:對。

劉部長世芳:我就沒意見啊,因為目的事業主管機關是他們啊……

主席:謝謝部長玉成。

劉部長世芳:主席要講清楚啊,但是我是覺得在混搭的狀況之下會比較麻煩啦。

主席:對啦,沒關係,有提一些顧慮都是好的,謝謝部長的提醒。

來,第十條,我們的修正動議有做了一點文字修正,就是讓法條稍微精簡一點,我們是參酌了陸委會組織法,因為我們在港、澳、大陸也不能違反現行憲法一些規定嘛。駐外機構當然就是我們駐各國的大使館、代表處等等,有些特殊狀況的我們就叫做「境外辦事機構」,所以我們提出了一個修正動議,就是「駐外機構及境外辦事機構紀念日及節日之放假,依外交部或大陸委員會之規定辦理。」請問各位委員或者是政府機關有想法或疑問嗎?

徐委員欣瑩:沒有。

張委員宏陸:有必要列這一條嗎?真的,我跟你講,以駐外機關來說,當地國家放假的時候他們要不要放假?

主席:放啊,應該是會放。

張委員宏陸:對啊,所以駐外機關其實依據的大部分都是……

主席:這是一個很有趣的。

張委員宏陸:對啊,所以我們寫這一條根本是沒有意義的啊!

主席:好,沒關係。

外交部人事處吳迪文副處長,麻煩說明一下,好不好?我們駐外的辛苦同仁,到底是放國外的還是放國內的,還是可以都放?請說明一下。

王委員美惠:放國外的啦!

張委員宏陸:都放的意思就是一直在放假了!

王委員美惠:不能多放了,這樣會亂掉了啦!

吳副處長迪文:主席、各位委員。外交部在這邊報告,首先就是針對這一條的條文,外交部是不提修正動議,也沒有建議修正條文。至於駐外人員是怎麼樣放假的,我們外交部有訂一個駐外機構服勤及請假注意事項,他們的放假是依照駐在國公告的國定假日,以及我國元旦、春節以及國慶日這三天,可是如果這三天遇到駐在國的國定假日、例假日的話是不會補假的,現行作法是這樣。針對這一條,本部是沒有修正動議。

王委員美惠:這樣就沒有多放了啦!

張委員宏陸:不是啦!我的意思是說他們幾乎都是依照駐在國的,我們寫這一條法條根本是沒有必要的啦!

主席:OK,我懂張召委的意思,這個寫或不寫其實不影響現行規定,是嗎?

吳副處長迪文:不影響。

王委員美惠:那不要寫就好了啊!

主席:好,請陸委會黃主任。

黃主任群芳:目前港澳辦事處的放假也是準用駐外機構相關規定,除了依當地公布的公眾假期之外,也是跟駐外人員的作法是一樣的,其實現行就是這樣運作的,所以委員的提案其實就跟現行的作法是一致的。

主席:所以不管修不修都不影響?是這個意思?好。

徵詢一下各位委員的意見,我們是就照這個條文通過,還是我們乾脆就不予增訂?都可以,因為意思是一樣的。

張委員宏陸:我覺得就不要訂了!

主席:不予增訂?好。

張委員宏陸:不要給行政機關找麻煩啦。

主席:好,第十條就不予增訂,謝謝。

接下來是第十一條,這條是在講第三條紀念日及第五條節日規定以外,也就是有寫進去的以外,其實就是剛剛部長有送過來的一張主管機關核定了很多很多各個族群、各個職業別的紀念日等等,如果是「有舉辦慶祝或舉辦活動必要之日,得由目的事業主管機關會商有關機關以辦法訂之」,請問各位委員有沒有意見?

徐委員欣瑩:現在是處理第幾條?

主席:第十一條。

好,那我們就……

張委員宏陸:等一下、等一下!

主席:好,等一下,沒關係,我們請部長說明一下。

劉部長世芳:報告召委,這一條是不是可以不用訂定了,由目的事業主管機關會商有關機關公告就可以了,因為這些具特殊意義而有必要去舉辦的活動或是慶祝的話,不是主管機關就是目的事業主管機關,要用辦法訂之的話,他們要去擬定辦法,我們後來是只要用公告就可以了……

徐委員欣瑩:所以不要?

劉部長世芳:除非照我們原來講的,就是你在法益上面侵犯到人民的權利跟義務,但看起來是沒有啊。就是要慶祝或舉辦活動是要做什麼慶祝或活動,或是節日要做什麼事,自然就會有主辦機關會去辦理,所以我們公告就可以了,不需要用辦法來定之啦。

主席:公告就可以。

張委員宏陸:我剛剛說等一下的意思就是我要再仔細看一下,我的看法跟部長一樣,如果我們這樣規定會有一個問題出現,以道教來講,他們有很多的特殊節日,他們要怎麼做,我們還要去管他什麼會商有關機關,我覺得不應該耶!

主席:好像沒必要那麼複雜啦!

張委員宏陸:我覺得不應該耶!每個廟的慶祝方式都不一樣,你還要規定它,我覺得不用啦,我真的覺得不用啦!

蘇委員巧慧:因為有前面剛剛保留的那一條其實就可以了,剩下就大家……

主席:其實滿完整的,對不對?

蘇委員巧慧:對啊,就是國家政府要做什麼……

主席:不過有一個問題,部長,我請教一下,你這一張是有在對外公告的嗎?

林司長清淇:有。

劉部長世芳:就目的事業主管機關對外公告,我們是收集所有部會公告的部分。

主席:所以基本上也都是交給下面來做處理就對了?

劉部長世芳:對,尤其是身分別跟職業別的最多。

主席:好,大家的建議看起來也是不用特別多寫嘛,那就跟第十條一樣,我們就不予處理,好不好?

劉部長世芳:不是,對不起,應該是最後「以辦法定之」的那幾個字,就是不要辦法啦,修正為「……會商有關機關訂定實施之」就可以了,我們自己會公告。

主席:好,把部長的想法先寫出來。

我再唸一次,第十一條是「第三條及第五條規定以外具有特殊意義,有慶祝或舉辦活動必要之日,得由目的事業主管機關會商有關機關訂定實施之。」

好,我們就按文字修正通過,大家有沒有意見?

蘇委員巧慧:所以這一條還是「得」,對不對?

主席:「得」嘛,「得」啦,「應」的話就太死了啦,這樣會那個……

蘇委員巧慧:那麼這一條訂定的意義是在?

劉部長世芳:因為「應」的話會太多節日了。

蘇委員巧慧:我同意啊,所以……

劉部長世芳:因為從土地公弄到……

張委員宏陸:不是,我的意思是這一條連定都不要定啦!

蘇委員巧慧:對啊,我們的意思是有需要定這個嗎?

高金委員素梅:那就不用了嘛!

蘇委員巧慧:還是你們反而是要一個授權,這樣子你們才可以訂辦法?你們是想要還是不想要?因為我們本來是覺得第七條已經有規定國家政府要做什麼事了,第七條是不是就已經足夠了,剩下來就讓大家自由發揮,但是如果你們覺得還是要有個空間,那我們也沒有意見,反正就是「得」嘛。

徐委員欣瑩:部長?

劉部長世芳:對不起,我們在討論啦,如果沒有這一條的話,就是目的事業主管機關自己對外公告,如果規定會商有關機關,那就是要會商內政部。在公告的時候,第一個,是不是有矛盾,或是在訂定上面有沒有哪個地方的「眉眉角角」,我們都要去抓好,所以我們是寫「得」,也不是寫「應」。剛剛蘇巧慧委員有提到,「應」的話會比較硬性規定啦。

王委員美惠:這一條就不要了啦,部長!

劉部長世芳:我沒意見啊!

王委員美惠:你沒意見,剛剛已經講說不需要規定了啊!

主席:報告委員會,經過討論後再次確認,這一條我們就不予處理,謝謝。

徐委員欣瑩:剩下兩條了,加油!

主席:第十二條是「本條例施行細則,由主管機關定之。」這應該沒有問題吧?是「目的事業主管機關」還是「主管機關」?請部長。

劉部長世芳:我想請教一下,請問這個施行細則要定什麼?

主席:應該說如果有需要的話吧,如果有需要有細則跟辦法的話。

劉部長世芳:目前我們沒有想到什麼部分要訂定細則。

主席:目前沒有需要?

劉部長世芳:譬如說啦,我舉個例子,譬如說解嚴紀念日,當天可能大家都要穿黑白色或是什麼,這種才是需要細則規定,我是開玩笑啦,我開玩笑……

主席:沒關係,我理解。

劉部長世芳:或者是說行憲紀念日大家都要穿紅色,類似這樣的,要不然訂定這個施行細則是要針對什麼事情的施行細則,目前我們沒有想到,也許委員有不同的考量,要請召委來明示。

徐委員欣瑩:有啦,那個補假的不用施行細則嗎?

劉部長世芳:沒有、沒有,這已經訂定在其他的法條了,包括上班日要不要挪移的部分是由目的事業主管機關跟主管機關,如果在公部門的話,是找人事行政總處,如果在私人企業則是找勞動部,所以這個施行細則是要訂什麼的施行細則?

主席:好,這個我們徵詢一下法務部的意見,請問是不是沒有問題?沒關係,我們多討論一下。

廖參事江憲:主席,一般的立法通常會在末端這邊加上訂定施行細則的條款,但是因為本法比較特別,如果主管機關這邊很確定後續沒有再用施行細則去規範的必要,沒有規定的話,也沒有什麼違反法制的地方。也就是說,在一般體例上會放啦,但是今天這個比較特別,因為主管機關就……

主席:就是講說沒有這樣的需求嘛!目前的狀況是這樣。

廖參事江憲:對,如果沒有訂也沒有什麼違反規制的地方。

主席:好,我們徵詢一下各位委員的意見,行政機關的立場已經清楚了嘛,來,請宏陸召委。

張委員宏陸:我跟你講,我認為他們的施行細則,剛剛我們在第七條還是第八條授權他們的那一個……

主席:其實已經有相關……

張委員宏陸:就已經在那裡了啦!所以你要他再想出施行細則,他也想不出來,對不對?

主席:好。各黨有沒有意見?

王委員美惠:沒有。

主席:高金委員有沒有意見?麥玉珍委員有沒有意見?好,這一條我們就不予處理。

來,最後一條,我們的修正動議是講公布日施行,百萬勞工期待國定假日的增加其實是迫在眉睫的,所以我們希望福國利民的政策可以儘速地落地,所以第十三條,本條的條次待會會調整,就是最後一條定為「本條例自公布日施行。」請問各位委員有意見嗎?高金委員有沒有意見?麥玉珍委員有沒有意見?國民黨這邊沒有意見。

劉部長世芳:召委,請問一下是「發布日」還是「公布日」?因為有兩個,一個是發布日,一個公布日。

主席:「公布日」好不好?應該是用「公布」啦。來,請蘇巧慧委員。

蘇委員巧慧:所以您現在等於是說要用修正動議這個版本的意思?

主席:對,修正動議,對啊!

蘇委員巧慧:可是我們的假日,如果真的要通過的話,是從隔年的11日,你原來的版本比較好還是用「公布日」,大家要不要稍微想一下?

劉部長世芳:現在人事行政總處就公教人員上班日的調整是在前一年的6月底就公告,所以今天的法條寫「公布日」的話,能夠侷限到的還是後一年的時間,不可能現在通過然後馬上就改,這樣可能公部門或者民間企業部門都會亂了套。

蘇委員巧慧:對啊!所以文字上這樣寫是OK的嗎?

主席:來,請徐欣瑩委員。

徐委員欣瑩:本席的意見是「本條例自公布日施行」,但是不是需要加「修正時亦同」,有沒有需要加這個?沒有也無妨,我只是提出來。就是之後是新的條例嘛,那未來修正時,是不是修正時亦同,有沒有需要加上?

劉部長世芳:因為法律的修正,如果這是立法院通過的,那修正就是要到立法院,所以並沒有再增加的必要,我們的部門是這樣……

徐委員欣瑩:等它公布,OK,好。

劉部長世芳:但是這裡面到底是公布日還是發布日,就是蘇巧慧委員所提到的部分,可能要請各位委員再討論一下。

主席:好,各位委員還有沒有意見?

王委員美惠:不是啦!現在……

主席:因為就本席了解,現在6月底公布事實上是人總的慣例,其實並沒有明文,如果現在這個法案正式法制化要施行,當然就是按照施行的結果來處理,我講的這部法律最實際影響的就是下半年大家能不能休到假,所以我們當然是希望越快越好,好不好?

劉部長世芳:報告召委,剛剛您講的部分,可能我們人事行政總處會有執行上的困難。假設是6月的時候公布的話,6月的下半年可能會增加很多節日,我們剛剛有講了,紀念日好像增加3天,節日也是增加3天以上,如果這樣的話,變成人事行政總處在去年6月底公布的114年的行事曆全部都要廢掉。

主席:有沒有硬性的條文或明確的條文講說不能這樣做?當然會增加一點行政負擔,任何的法案修正當然都會改變大家的分工跟一些負擔,這是難免的事情嘛,但我覺得這個有權衡的必要啦。

劉部長世芳:不是,這就是我們跟各位委員報告的,就是你把它變成一個法律案的話,它的彈性就降低很多。所謂的彈性降低很多,就算你7月公布或8月公布,我還是用114年的行事曆來公布所有的放假日與上班日,那你要增加下去的話,就表示我還要再跟其他的民間企業或公部門說,如果我增加……

主席:所以你會產生一些溝通的成本,還有一些宣導成本等等……

劉部長世芳:不是,還有放假以後會有放假的不同的成本,比如說警察節放假或者是消防人員放假,可能我們會增加要給的加班費,或者是特休日要增加,這個部分全部要重新計算。

主席:好。來,這一條顯然大家的意見很難在短時間內達成一致,這條完全保留,好不好?這一條就保留。

我們回過頭來看第一條,行政機關有沒有比較適合的文字?請張宏陸委員。

張委員宏陸:召委,今天我們委員大家也花了很多時間在討論,我覺得討論是有意義的,我們有往前走,有一些共識了,可是我們剛剛也看到,行政機關跟各個委員之間還有很多……如果要在今天達到共識,我覺得可能是有點困難啦。剛剛我們講的那些東西,是不是讓大家都整理一下,各黨團整理一下,行政機關也整理一下,我們下下禮拜再排,然後再來討論?

主席:等一下,我們今天的用意,第一個,讓大家充分發表意見;第二個,我們先收束有共識的部分,待會看時間,看看沒有共識的部分能不能有一些結論,然後我們再來作這個決定,好不好?

來,我們先回第一條,拜託。增加「各族群」這樣好不好?

張委員宏陸:現在是在哪裡?

主席:等第一條可以達成共識,我們就達成共識嘛。

高金委員素梅:就是「傳承中華傳統民俗彰顯原住民……」,那部分的文字……

主席:對,我們把它併成「各族群」,這樣子就比較公平,也比較好,比較進步啦!

高金委員素梅:彰顯各民族文化價值這樣子,所以當時召委的裁示,就是請相關單位就文字的部分趕快提出有沒有什麼看法,針對剛剛討論這樣子的文字修正。

主席:來,行政機關目前為止有進度嗎?還是覺得這樣其實OK

王委員美惠:召委,可不可以休息3分鐘?現在已經……

主席:可以,等一下我們要休息很長一段時間,因為我們要協商一下後面要怎麼辦,我等一下會休息長一點的時間,我們這個……

王委員美惠:休息3分鐘就好了啦,要去問一下那個啦,我們不要休息很久。

主席:好,休息3分鐘,我們溝通一下。

休息1557分)

繼續開會1614分)

主席:好,謝謝各位委員一路參與到現在,剛剛在休息的時間,各黨黨團做了一些協商,其實這個法條今天也有算部分的條文已經有達成共識,到目前為止,還沒有辦法達成共識的是第一條、第三條到第七條。我是希望第一條可以處理,但沒關係,如果大家有時間,我們可以接著討論,但聽起來大家希望另外挑時間好好來做審查,所以剛剛我們跟張宏陸召委已經有講好。下個禮拜一我們兩個時間會做交換,所以31號的時候我們來繼續做審查,好不好?我們今天……

高金委員素梅:召委,不好意思,是不是能夠請召委再……

主席:再說明一下。

高金委員素梅:再說明一下,就是我們保留了第幾條?這樣子好不好?

主席:好,我們等一下會一併宣告。

高金委員素梅:好。

主席:但原則上就是第一條、第三條、第四條、第五條、第六條、第七條,現在還有6條沒有處理。

高金委員素梅:好,我必須要說明一下,其他幾條我沒有意見,就是按照牛煦庭委員的,但是第四條請保留我的也要再共同討論,好嗎?

主席:好,我們一樣會保留相關委員的版本。

我補充宣告一下:陳瑩委員提案的第七條,因為委員不在場,援例我們就不予處理。好,我們還有哪些東西要宣告的嗎?

好,我們來宣讀協商結論。謝謝,我們今天的討論先到這邊,現在請宣讀部分的協商結論。

協商結論:法案名稱「紀念日及節日實施條例」通過;第一條保留;第二條本條例之主管機關為內政部通過;第三條保留;第四條保留;第五條保留;第六條保留;第七條保留;第八條修正通過;第九條修正通過;第十條不予處理;第十一條不予處理;第十二條不予處理;第十三條保留;陳瑩委員所提第七條不予處理;牛煦庭委員所提第十條、第十一條、第十二條條文及相關委員提案內容條文,均不予處理;牛煦庭委員所提第一條、第三條、第四條、第五條、第六條、第七條條文及相關委員提案內容條文,均一併保留。

主席:好,請問各位委員,照剛剛宣讀的部分協商結論通過,請問有無異議?(無)無異議,通過。

對不起,請張宏陸召委。

張委員宏陸:我們之前有說,就是沒有來的就都不處理了,那他如果禮拜一來,我們要不要處理?

主席:所以其實我還蠻希望今天就告一段落嘛!

張委員宏陸:不是、不是,我們現在可以講,就是今天沒有來的……

主席:我覺得我們就……因為基本上大家已經有一個共識。

張委員宏陸:對。

主席:就按照一個軌道上去進行討論,收束版本對大家都好啦!

張委員宏陸:對,就都不處理了……

主席:那我們就不予處理,好不好?我們請……

張委員宏陸:其他的版本就都不處理了,我們就是照今天這幾個版本,這樣子去處理就好了。

主席:好,關於張宏陸委員的提案,大家……

張委員宏陸:看大家……

主席:大家有沒有意見?

王委員美惠:本來就是這樣啊!

主席:好,那我們就援例辦理,好不好?好,作最後的決議:討論事項所列議案保留之條文,我們定於331號繼續審查。本次會議到此結束,現在散會。

散會1619分)