立法院第11屆第3會期內政委員會「住宅法修法系列公聽會():社會住宅之現況及展望」公聽會紀錄

時  間 中華民國114327日(星期四)93分至1236

地  點 本院紅樓202會議室

主  席 牛委員煦庭

發言學者專家及機關團體代表

臺北市立大學城市發展學系暨研究所副教授李得全

學邑工程技術顧問股份有限公司總經理蔡佳明

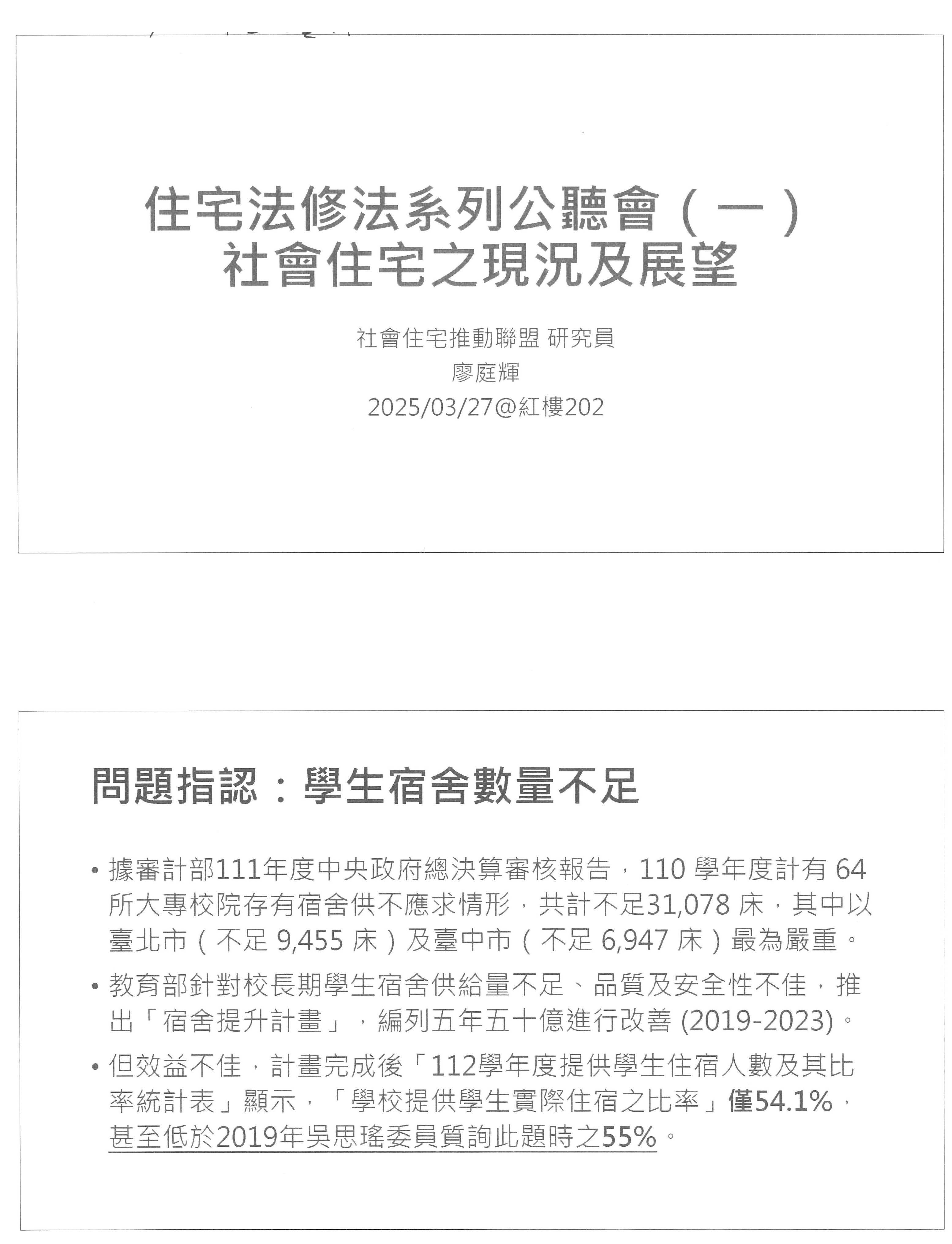
社會住宅推動聯盟研究員廖庭輝

臺灣學生聯合會常務理事曾宣凱

OURs都市改革組織秘書長彭揚凱

逢甲大學土木工程學系教授張智元

台北市租賃住宅服務商業同業公會理事長陳柏勳

中華民國租賃住宅服務商業同業公會全國聯合會理事劉貞君

勵馨基金會執行長王玥好

臺灣青年民主協會理事長楊姿潁

台灣芒草心慈善協會秘書長李盈姿

台灣社會福利總盟秘書長孫一信

伊甸社會福利基金會主任林灯偉

台北市新活力自立生活協會辦公室主任莊棋銘

中華民國身心障礙聯盟常務監事劉金鐘

內政部政務次長董建宏

內政部地政司代理司長林家正

內政部國土管理署署長吳欣修

教育部高等教育司專門委員吳志偉

主席:大家早安,現在開會。

今天我們舉辦住宅法修法的系列公聽會第一場,主軸是社會住宅的現況跟展望,因為住宅法是一部大的法律,修法攸關不同的面向,也有不同族群的各種考量。

今天,我們先從社會住宅的部分開始討論,社會住宅經濟或弱勢的比例是否應該放寬?社會住宅的租金分級制度要怎麼樣來落實?如何改進社會住宅的需求評估?再者,學生的居住能否納入社會住宅體系,以及其他社會住宅相關的議題,其實面向很多,很值得聽大家的意見,所以今天特別舉辦公聽會,聽取各位學者專家的意見,我們會在會議中詳實記錄各位的高見,並且列入立法院公報紀錄中,後面作為住宅法修法討論時的重要參考。

今天公聽會的程序,第一個,先請部會簡單地工作報告,時間大概5分鐘左右。再請學者專家發言,依出席簽到的順序為原則,每位學者專家發言時間為8分鐘;第二,本院委員要發言的請到主席臺來登記,每2位專家學者發言後,安排1位本院委員發言,每位立法委員發言時間5分鐘,發言完之後,最後再由與會的機關代表回應說明;第三,發言臺的正前方燈號是倒數計時,發言時間結束前1分鐘按鈴1聲,發言時間結束按鈴2聲,請學者專家跟委員把握時間。

現在先請部會報告,請內政部董政務次長建宏,針對今天的主題社會住宅現況及展望進行簡要報告。

董次長建宏:主席、各位委員、各位先進、大家好。首先對於各位委員對內政部住宅發展業務推動的關注與指導,表示由衷的感謝之意。今天貴委員會召開「住宅法修法系列公聽會():社會住宅之現況及展望」,本部應邀列席報告,深感榮幸。

接下來,由本部說明,為因應當前住房問題、協助青年及新婚家庭安心成家,政府推動只租不售的社會住宅政策,該政策結合政府興建與包租代管的供給方案,增加住宅政策供給面資源。此外,社會住宅的規劃是結合通勤圈、小造鎮概念,希望以多元社會服務方式,整合產業發展、長期照顧及社會福利資源,並提供休憩綠地、公共空間設施,讓入住民眾可以用低於市價的價格,享受高品質居住環境。截止1142月底止,直接興辦社會住宅,已達成121,200戶,包租代管社會住宅的有效契約數86,341戶(已媒合149,452戶),全國社會住宅已達成20.7萬戶,租金補貼也已核定逾60萬戶,對於國人的居住協助實具成效。

今日公聽會將就「放寬社會住宅經濟或社會弱勢比例與標準」、「如何訂定社會住宅租金分級制度」、「改進社會住宅需求評估」以及「學生居住可否納入社會住宅體系」等議題討論。本部表達以下的看法:社會住宅作為國人的居住協助措施,其身分資格、比例、租金訂定、租賃市場監督等機制,一直為各界關注,然以下幾點先向各單位說明:第一,依據住宅法規定,主管機關有衡量全體國民需求進行合理分配和計畫,對全國狀況作統一調整;第二,針對租金、租屋市場的需求狀況透過科學研究和數據擬定相關計畫,以兼顧社會住宅資源合理分配,避免資源排擠且可能造成成效不如預期;第三,配合少子化現象本部與教育部合作,適當給予協助,滿足學生包含租金補貼及租屋需求,我們都會共同來討論。

目前,針對未來8年(114121年)住宅政策新目標,本部已擬定「百萬戶租屋家庭支持計畫(草案)」,透過直接興辦社會住宅、社會住宅包租代管及租金補貼,努力達成三大政策目標,照顧不同族群的居住需求及居住權益,充分提供民眾多元選擇,落實更完整住宅政策,實質減輕國人居住負擔。

本部對於各位委員、專家學者與民間團體的建言皆虛心接受指教,並且審慎評估,希望透過今天的討論有更深刻的了解及政策討論。因此,有關今日公聽會所列討論議題本部簡單回應如下:

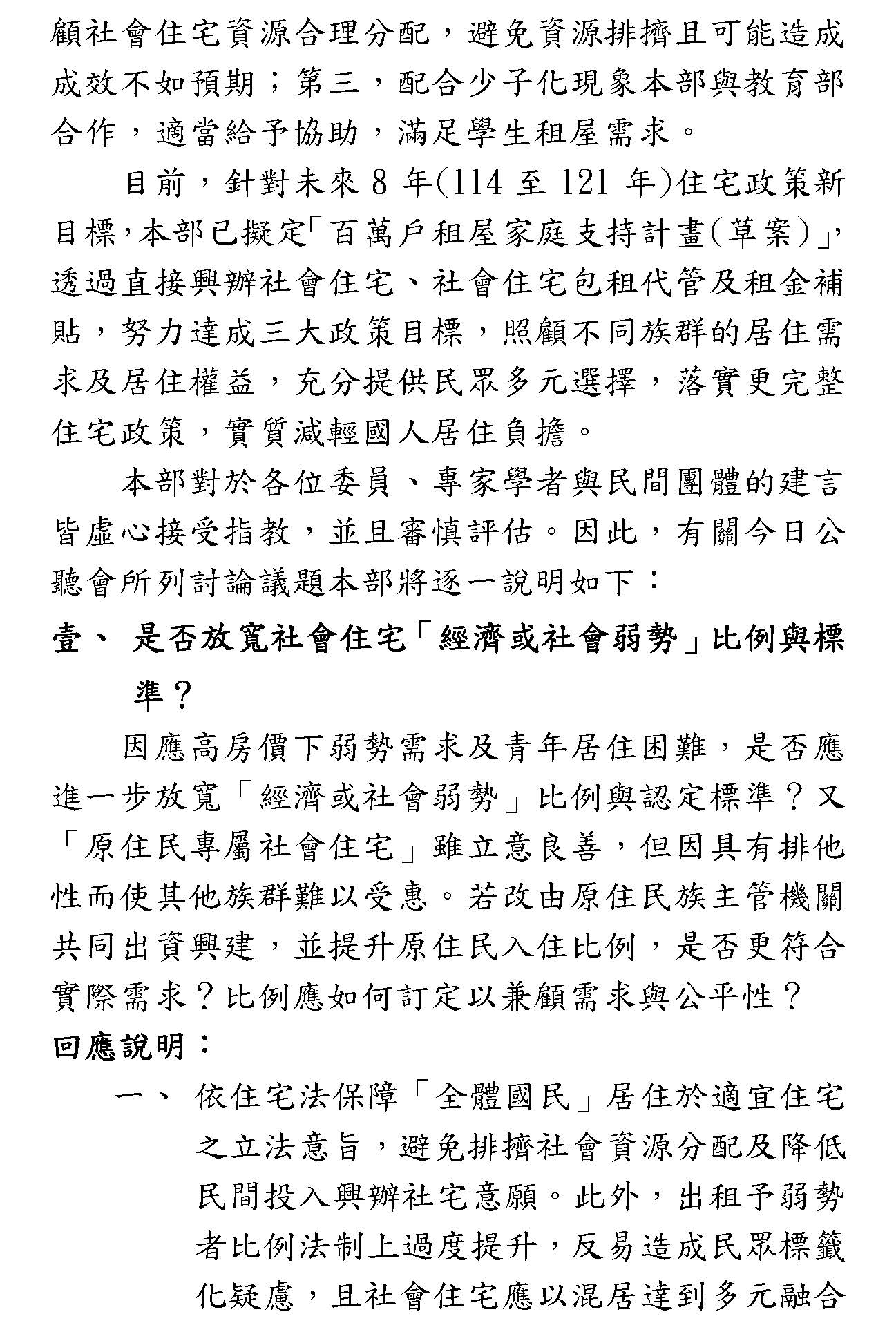
壹、是否放寬社會住宅「經濟或社會弱勢」比例與標準?

因應高房價下弱勢需求及青年居住困難,是否應進一步放寬「經濟或社會弱勢」比例與認定標準?又「原住民專屬社會住宅」雖立意良善,但因具有排他性而使其他族群難以受惠。若改由原住民族主管機關共同出資興建,並提升原住民入住比例,是否更符合實際需求?比例應如何訂定以兼顧需求與公平性?

回應說明:

一、依住宅法保障「全體國民」居住於適宜住宅之立法意旨,避免排擠社會資源分配及降低民間投入興辦社宅意願。此外,出租予弱勢者比例法制上過度提升,反易造成民眾標籤化疑慮,且社會住宅應以混居達到多元融合的興辦目的,這個目的就很在達到。

二、原住民屬住宅法規定,社會住宅應提供一定比例出租之經濟或社會弱勢對象,而中央及地方政府所訂社會住宅出租辦法也規定,其興辦之社會住宅應按其原住民占全國原住民總人口數比例,分配保障其入住社會住宅,且目的事業主管機關包含原民會等等得會同主管機關,興辦或獎勵民間興辦,專供原住民承租之社會住宅。倘原住民符合其他經濟或弱勢資格,亦可申請包租代管或其他相關補助。

三、因此,是否放寬社會住宅「經濟或社會弱勢」比例與標準一節,仍需大家共同討論,衡酌社會住宅資源應作合理有效分配。

貳、如何訂定社會住宅租金分級制度?

2021年住宅法第25條修正後,已明文規定「社會住宅承租者之租金計算,中央主管機關應斟酌承租者所得狀況、負擔能力及市場行情,訂定分級收費原則,並定期檢討之」。

回應說明:

一、本部目前規劃社會住宅租金分級收費原則草案係參採民間團體所建議內容,依不同所得經濟能力訂定合理收費,除提供低收入及中低收入戶較低租金,並以中古屋所估算市場租金,不同地區以不同租金折數規範租金上限,並且符合國際公認的租金負擔率30%以下之衡量指標。

二、本部研訂分級收費原則草案前已召開多次會議進行研商,包括昨天我們也才召開一次會議,會中除參考地方政府所建議進行草案微調以外,並將就近期大院委員所建議事項,針對社會住宅租金調整機制予以制度化進行研議,避免因租金調漲引發的租戶反彈與社會爭議,另外也針對承租戶持有財產上限納入規範議題進行討論,因此,針對租金調整機制或承租人財產之檢核,在不修正住宅法情形下,給予一定的彈性來作處理。

三、因目前收費原則草案是依照收入為主要概念進行分級,如有無法協助到經濟較差之弱勢身分承租人,將另行研議其他方式予以協助。

參、如何改進社會住宅需求評估?

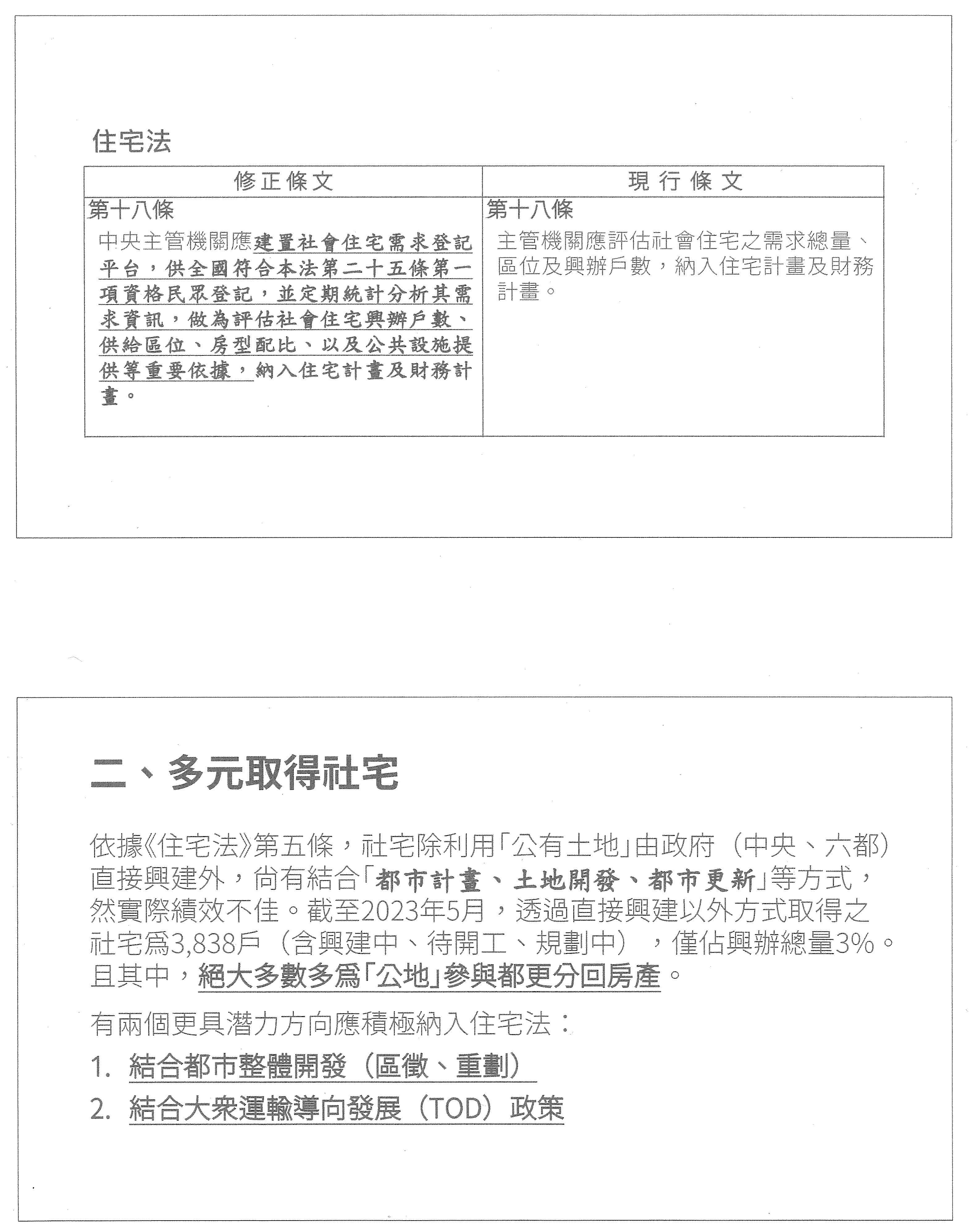
依住宅法第18條規定:「主管機關應評估社會住宅之需求總量、區位及興辦戶數,納入住宅計畫及財務計畫。」目前調查推估方式是否真正掌握相關需求資訊(諸如戶數有多少家戶型態與社經弱勢狀況、區位偏好與房型比例等)?可以如何改進?

回應說明:

為瞭解潛在的社會住宅需求,我們是透過我們所辦理的「住宅需求動向調查」,在普查的過程中去暸解受訪者對於社宅申請的意願、房間數、面積數、能負擔的租金、合理承租年限等等,做多方的調查,我們也會持續辦理這樣的住宅需求調查,透過這樣的住宅需求調查掌握完整的社會對於住宅需求的想像,以及對社宅的需求量。透過這些科學的研究跟數據的分析,我們進一步來掌握社會住宅的需求及潛在的社會住宅住戶分布的狀態。

肆、學生居住可否納入社會住宅體系?

鑑於都會區大學宿舍不足,學生校外租屋品質規範不易。我國是否可參照國外(如荷蘭、法國、韓國)將學生居住納入社宅體系照顧對象,例如讓公私立大學租用鄰近社宅再轉租予學生(類似住宅法第35條),以及於包租代管計畫提供一定屋源專供學生租住?

回應說明:

一、教育部針對校內住宿學生,提供「大專校院學生校內住宿補貼」,補貼公私立大專校院入住學校宿舍的學生,住宿生如屬於低收入戶或中低收入戶家庭者再提高補貼額度,自1132月方案實施後,每學期有近22萬名校內住宿學生獲得補貼。

二、除教育部針對學生提供校內宿舍居住協助外,如在校外租屋之學生,本部自111年起開辦300億元中央擴大租金補貼專案,符合補貼資格者可提出申請,經統計18-24歲核定戶占租金補貼總核定戶數近3成。其中以臺中、桃園為最大宗。

三、因此,校內住宿學生已有教育部的住宿補貼措施,對於校外租屋學生可以申請租金補貼,學生個人或家庭符合社會住宅承租資格亦可申請政府直接興辦或包租代管社宅。政府目前透過各種方式對於年輕族群和學生都有適當的補助辦法協助租屋,未來將依目前大學所能提供的宿舍量及現行對學生自租的租金補貼,視實際需要,本部將與教育部進一步研議補貼方案或提供相關專案性社會住宅方案。

最後,感謝委員、專家學者及民間團體對內政部住宅發展業務推動的關注與指導,住宅法係保障國民居住權益、健全住宅市場、提升居住品質,使全體國民居住適宜並享有尊嚴之居住環境,為實踐我國居住正義的重要法律,本部會持續檢視並積極與各方溝通、檢討住宅法及相關法令規定,因應民眾對於社會住宅的需求與期待。以上說明,若有其他社會住宅相關議題,敬請各位委員及各位學者先進指教,謝謝!

主席:謝謝董建宏次長的報告。

其他單位的報告和地方政府的書面意見,就請大家自行參閱,我們都會刊登在立法院公報上。

我們就進入今天學者專家的發言環節,按照出席簽到的順序,第一位請逢甲大學土木工程系張智元教授發言。

張教授智元:主席、各位與會的專家學者、公部門的相關代表,還有各位委員、大家好。針對今天的議題提出一些個人對我們整個住宅政策跟社會住宅方面的一些觀察。

第一、在是否放寬社會住宅經濟弱勢的比例標準這個部分,從中央的社宅到六都的社宅,目前實際弱勢的比例大概在40%50%之間,現在的法規標準是已經調到40%,如果直接把它調到50%其實也不是不行,但是我們必須要考慮到,在不同的地區不一定每一個地區都可以達得到50%,以比較熱門的雙北地區來講,當然需求會比較大,如果從中南部來講,我們從中籤率也可以看得到,其實弱勢的比例或需求上,40%也好,50%也好,我覺得應該要更審慎的去看待這個比例上的調整。另外,40%50%衍生的問題是所謂的混居標籤化的問題,如果弱勢的比例是50%60%甚至更高,在混居去標籤化這件事情來講,它其實是一個逆向的。像一些特殊的族群,例如原民族群在某一些地方的比例是高的,比如可能在桃園、新北就偏高,但在臺北可能就沒那麼高,所以它應該依照地區的特性。當然如果找原民會一起來做參建,其實在照顧原民上會更貼切。在內政部這邊來講,我觀察到的是中央跟六都有一些在設計上已經把原民的保障比例放進來,這也是值得稱讚的。另外,社會住宅目前在供需上,每一種弱勢其實都蠻需要的,大家都在搶,事實上是整個供給量有點不足,所以排他性的部分還是要留意,因為弱勢比例一旦到50%60%以上的時候,中位數以下所得的年輕人就會受到排擠,這個也要小心,我們現在少子化問題很嚴重,你看臺劇「童話故事下集」,年輕夫妻買不起房,連租房都有問題,都已經反映了很嚴重的社會現實。所以在調整這個比例的時候,我覺得還是要謹慎的去看待。

另外在訂定社會住宅的租金分級制度這部分,其實身分跟所得這兩種認定方式都很好,六都跟中央也都有不同的作法,有的是單一種作法,有的是雙軌的作法,我覺得都很值得肯定,但是在所得這部分,我覺得還有一個要再努力的部分,就是怎麼樣很具體跟清楚的去查證所得,這件事情是跨部會的,所以執行單位在做這件事情的時候會花很大的力氣去確認所得,去撈所得資料,因此這個跨部會的系統介接可能也需要稍微留意一下。在租金分級這部分,個人是表達支持的,因為我覺得分級租金確實可以照顧到比較弱勢的一群。就分級制度來講,未來我覺得應該要做更長遠、更深入的一些滾動式的研究,去掌握相關的具體數據,這個部分我覺得不管是中央單位或地方單位,應該要找一些民間的顧問或學術單位,結合民間團體一起來做這種探討,這樣的探討數字才不會太冰冷,沒有溫度,它不是只有理性的數字而沒有感性的溫度,我覺得像這種研究案應該要跟民團一起,不要單獨由一家顧問公司去做,有可能是用聯合承攬的方式,要求民團跟外面的學術單位或顧問公司一起來研究這個議題,我覺得才不會發生專家只是找部分的民團,給它一小筆錢,然後為了結案,就草草把這件事結束掉的情形,我覺得這樣是比較可惜的。

在改進社會住宅需求評估這個部分,以目前來講,社會住宅到底需要多少的量,我覺得我們還沒有很具體的掌握,但是從小英總統的20萬戶到現在賴總統的100萬戶的目標值,事實上都還在路上走。其實我們從一個很表象的數據就可以窺知供需不足的問題。比如臺北社宅的中籤率都在10%以下,只有6%7%,根本抽不到,如果到中南部,就可能有十幾%,但是還是很低,所以其實在需求上就算不評估,我們從現在很接地氣的數據來看,也很清楚完全是供不應求。所以我覺得未來的調查或許結合我們的普查作業,借力使力,其實可以再把更多的需求跟問題探討出來。另外我也建議中央可以研擬一些比較大型的研究案,像居住水準的調查,讓各縣市再彙整出一個大案子來了解整個居住水準,社會住宅的需求也是類似的概念,我覺得也應該是彙整全國,用一個比較大型的類普查概念的研究來處理,而不要說一個很小的案子然後就要去定調這件事情,另外這個議題當然還是需要長期滾動式的檢討會比較好。

最後,我們再看學生是否可以納入社會住宅體系這個問題,其實在目前的操作上有蠻多的縣市政府、六都已經把學生納入可以抽籤的第13類人,事實上,學生對社會住宅有沒有需求?有,我以我自己學生的例子,我學生從臺中考上了臺大,考上臺大一來高興,一來也難過,為什麼?臺大附近完全租不起,臺大的學生宿舍他也沒抽到,然後他現在想辦法去抽社會住宅,備取300,所以他找了另外一條路,叫作要用青創的手段貢獻自己的能力,然後用青創去跟人家徵選,他很高興地告訴我,他徵選到了,他只需要付原來在臺大附近三分之一的租金就可以來這邊生活,然後未來他如果留在臺北工作,他可以有6年住在臺北,因為如果他持續地付出,33還在的話,他覺得他工作之後,他可以安心的在臺北去賺他的第一桶金。所以其實這些相關對學子照顧的機制我覺得是重要的,它有很多種可能的配套,現在學生居住的問題,尤其在各個學區,如果不是在臺北的話,其實最大的問題是居住品質,反而不一定是租金,我說不是在臺北的時候。學生另外一個問題是,畢業的那一刻去介接社會的時候,那個時候的薪水最低,需要的幫助也最大,這個時候在介接的這個點有沒有什麼樣的配套機制可以幫助年輕學子在介接這一段先幫他一把,讓他可以在社會住宅裡面有更多的資源。以上,謝謝。

主席:謝謝張智元教授。

下一位請中華民國租賃住宅公會全聯會劉貞君理事發言。

劉理事貞君:謝謝主席。委員、各位長官,大家好。我是中華民國租服全聯會的理事劉貞君,也是桃園租服公會的創會理事長,貞君這邊想表達接下來的發言代表我的產業,在2018年我們就幫政府推動了社宅包租代管項目,桃園的業績大概占全臺灣社宅包租代管將近快40%的量體,我今天想針對案由1跟案由4來表達一下。

案由1是說目前弱勢戶是不是要往上增加?其實貞君認為就算增加60%,弱勢也未必會幫助得到,為什麼?因為我覺得當務之急在民間應該要幫弱勢去標籤化,人們都認為老、殘、窮等於弱勢,並不是,像我們在桃園有太多例子,很多長輩的名下是有不動產的,因為年紀關係,他要贈與給他孩子,由於有公寓、有透天,老人家膝蓋不方便,他沒辦法爬樓梯,他去外面租個有電梯的,但是民間覺得老人家就不要租給他,因為他沒有錢可能會遲繳租金,殊不知他是個非常非常好的租客。我認為民間應該要幫他們去標籤,舉例來說,剛才有跟張老師討論過,他可能租房子的這三、四年,業者或公會給他一個證明說這麼多年來他是個優良的房客,當他要去租房子當中請他拿著證明給下一個房東看,說他是非常好的房客或房東也好。如果沒有這麼做的話,我講實在話,如果包租占六成好了,業者也不會去做是因為一個租霸,還是一個有……我在永和好了,房子租金繳一個月,後面我不租了,你奈我何,在臺灣不繳租金的代價很低,後面大不了換中和嘛!11號起租,22號不繳租金,我要到1231號才能把他趕走,最快的最快哦!那包租業者你知道要賠多少錢?在永和的話至少一個案子要賠快40萬,因為1個月租金4萬塊的話,所以我們的立意良善是要幫弱勢族群,幫他有一個居住正義,我認為去標籤化可能是更重要的第一環,這是我們的案由1的部分,因為如果業者、民間或是房東也好,他們還是這樣根深蒂固的話,其實我們沒有辦法幫助這個族群。我再舉個例子好了,我記得曾幾何時有個陳進興,他殺害了白曉燕,那時候人家說姓陳的都是壞人,為什麼?因為陳進興殺了人,所以姓陳的是壞人,我不服氣啊!如果有幾個這種族群的人沒有給租金,所以他覺得弱勢族群就沒有辦法給租金的話,我覺得我也不服氣,所以去標籤化我認為是必須要這麼做,首要的當務之急,所以我覺得這是問題的核心。

再來案由4,我前天跟桃園南亞技術學院的校董剛好在討論這個話題,我說:校董,現在是少子化招生困難,怎麼又有說孩子租不到房子?他說:我們學校有五百多間套房,而且配合政府ROTC計畫,甚至4年不用給租金,但是我租不掉啊!貞君。這個議題我覺得很好,但是它有城鄉發展的落差,在臺北我覺得這個問題是存在的,但在其他縣市的話,我認為其實學校的宿舍真的是租不掉。我們在民間當中案由1、案由4你會發現有點衝突,民間真的有需要的話,他找不到房子,但如果給孩子的話,我覺得是這樣子,如果其他縣市的話,我們保留一個名額給孩子,他未必有這個需要,因為一年他能居住的時間可能只有9個月,扣掉寒暑假。到底是少子化招生困難,還是宿舍不足?我覺得這個是不同縣市有不同的看法,假設我們把它都訂好每個縣市必須要給孩子多少戶數的話,可能其他縣市,我就舉桃園好了,真的需要社宅的可能會被排擠到,因為學校宿舍真的多到沒有孩子住,但是我們又給額度說社宅的話要給孩子,剛剛我們跟劉常務監事聊這個話題,說我們的協會很多會員沒辦法住到社宅、排不到,只有給孩子進去的話,在桃園可能需要的民眾會更加困難,所以以上是跟委員報告。

我最後想表達的是說,我們從2018年支持政府的社宅包租代管,一路過來真的感謝中央讓我們其實很有使命感,這個政策感覺是我另外一個孩子一樣,希望它可以成功,但是今年我們覺得賴總統這次力道真的差太多了,跟蔡總統真的差很多,很有感,因為講實在話,我覺得社宅包租代管這個議題,還是社宅這個議題是不是冷掉了,還是只有喊一喊而已?我們在民間覺得怎麼會差那麼多,到底現在是要玩真的還是講講而已?到現在百萬租屋家庭支持計畫都還沒簽下來,我們在民間也不知道到底要怎麼推動,還是乾脆先停看聽一下,所以這一塊我說實在話,我代表民間其實很有感,真的這六年來,應該說這兩年我覺得差太多了,力道差很多這樣子,所以以上是貞君的分享,謝謝主席,謝謝大家,感謝,謝謝。

主席:謝謝劉貞君理事的分享。

下一位請廖先翔委員發言。

廖委員先翔:謝謝主席、各位官員、各位學者。其實在立法院我們討論的可能會從最高的國家政策開始討論,然後依照各個部會、各委員會再去分項,大家一起來討論各項社會問題,我當然還是希望每個部會每個政策推出來的時候,如果我們能夠把它的效果放到更大,可以除了原本政策設定的目標問題解決之外,如果這個政策還能夠更廣泛的發酵到其他的國家問題的話,我想這個政策會更有意義。

剛剛從政次以及學者、老師講的,在我們社會住宅的設立上面有一個很重要的觀念,就是去標籤化混居的一個議題,這部分我當然很認同,只是說我跟內政部之前有點摩擦,就是有關混居的意義是這一棟混居而已,還是整個範圍要混居,意見不一樣,但這不是今天的主題,只是說我認同混居的這個政策。在認同這項混居政策的情況之下,我們就討論單獨這一棟的比例到底要百分之幾,除了這百分之幾的人,還有其他部分的社會民眾,而除了弱勢以外的其他民眾,誰有這個資格進到社會住宅,這也是我今天想要發言的一個重點;包括今天公聽會討論提綱的第4點也有提到學生要不要納進去,我們都希望賦予社宅更多的社會責任。

我個人的觀點,除了今天討論的這幾點之外,我會建議在混居的範圍之內是不是能夠納入2點,第一點也是內政部的政策,就是都市更新或是市地重劃或是區段徵收這種類別,因為都市更新的原住戶或是區段徵收或重劃區原住戶的移居問題,常常是拖累了政策進程很大的一部分。如果在這個部分,比如像區徵跟重劃現在都有要求希望保留一定的比例,比如說3%5%,未來在這個範圍內做區段徵收,社會住宅的比例,那在這3%5%的部分,我們是不是能夠保留一些比例,在確保弱勢保障之後,混居的部分,讓原範圍內需要安置的民眾也有優先安置的權利,我們可以來推動,如果這個政策能夠上路、能夠有效,或許可以縮短區段徵收或重劃所需的時間,原本規劃了300戶、500戶在裡面,但是因為溝通可能多花了3年、5年,那我們可以提前讓這個政策完成,也可以更早地讓除了安置戶以外的其他民眾也能夠進到社會住宅。

所以我覺得在討論政策的時候,時間性也是一個很重要的重點,如果我們能夠透過社會住宅,讓因為都更或區段徵收或重劃而需要安置的民眾有優先遷進去的權利的話,我覺得可以讓我們社會住宅的效益更擴大。另外,除了內政部本身的政策之外,我們還有許多的國家公共工程需要透過徵收或是其他方式,比如原本是租的,那就解除租約,當然在法令上,國家都站得住腳,但因為國家也非常注重人民居住的權益,我們總是希望一件事情能夠圓滿,讓他們能夠安遷到一個大家都可以接受的地方,讓事情圓滿才是最重要的,而不是什麼事情都是用法律戰當作執行政策的一個必要手段。

我知道在南部最近好像有一個應該是園區之類的開發計畫,可能也有遷村的計畫,或是比如跟賴清德總統有關的臺南鐵道的遷移,也牽涉到民眾的遷居,如果我們能夠多一個疏洪的管道,讓國家在執行公共政策的時候,讓這些需要安置的民眾也能夠優先來居住社會住宅,在不排擠弱勢戶比例的情況下,或許我們也可以把需要安置的民眾納進去,我想這是在除了社會住宅原本的政策框架之外,我們可以去服務的,讓我們國家的其他政策能夠推展得更加順利,來提高我們整體公共政策的執行比例,這是我個人的淺見,也給大家參考。以上,謝謝。

主席:謝謝廖先翔委員。

下一位我們請臺灣學生聯合會曾宣凱常務理事。

曾常務理事宣凱:主席、在場的委員,還有各位專家學者以及NGO的夥伴們,大家好,我是臺灣學生聯合會的常務理事曾宣凱。我們作為本場公聽會少數的學生團體代表,希望在這場公聽會可以藉由學生的視角,就住宅法的修法問題來表達我們的聲音。

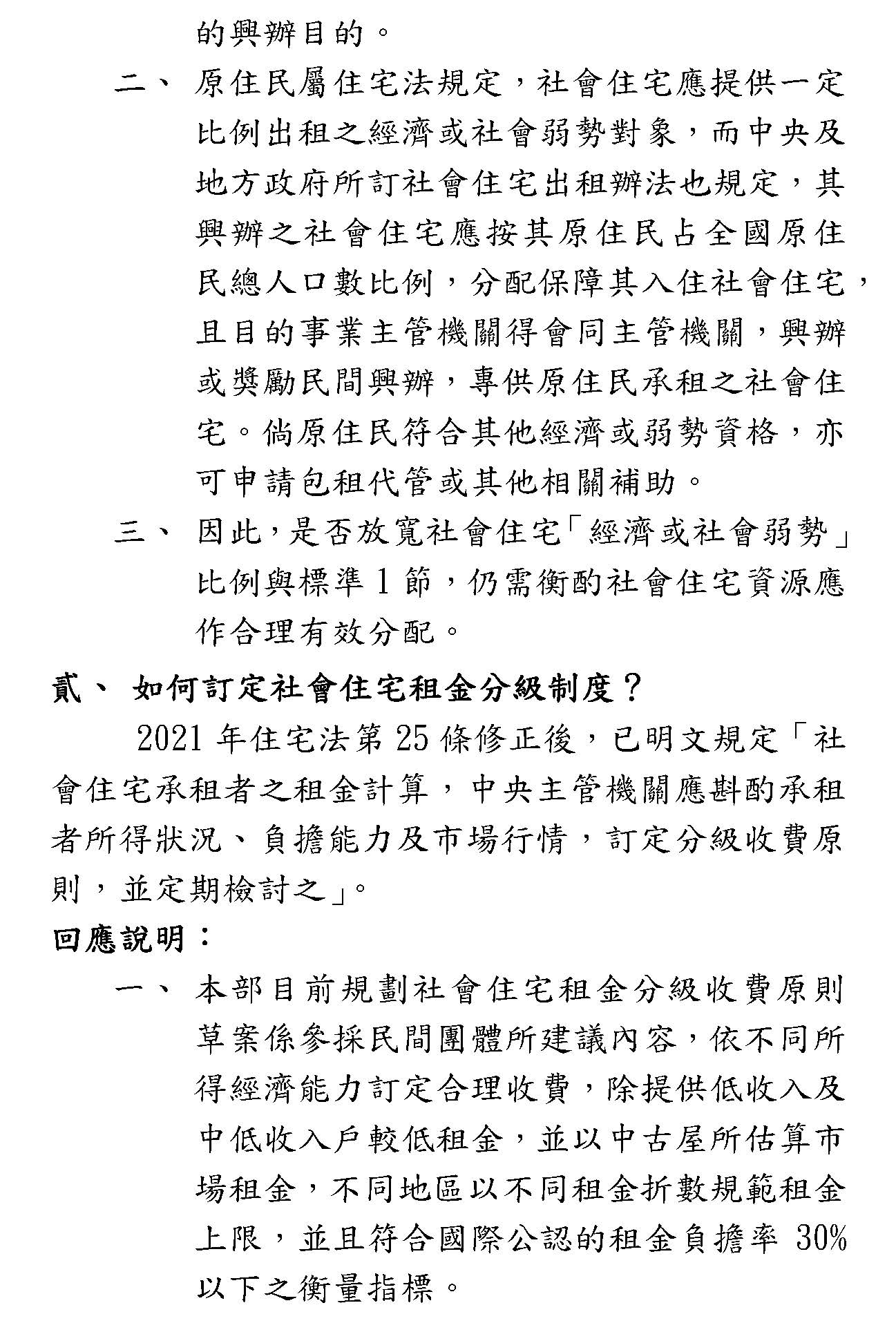
首先,我們必須要正視學生在臺灣當前居住環境的議題,就如同提綱也有提到,根據監察院112年的調查報告指出,目前決標的91處社會住宅中,有62處鄰近大專院校,而且目前大學宿舍的供應量與需求量相較是遠遠不足的,根據統計,目前臺灣各大學的宿舍,供給量平均只有約28%30%,這也意味著有超過七成的大學生必須要選擇在外租屋或是要選擇通勤,當學生離開家鄉到外地求學的時候,其實住宿問題是一個非常直接的挑戰,尤其是在高房價的城市,學生的租屋負擔其實相當地沉重。根據2023年的市場統計,臺北市學生的平均租金已經達到每月8,000元至15,000元,這對於經濟條件有限的學生來說,是一個非常、非常大的負擔,由於租金高昂的問題,所以導致許多學生只能選擇價格較低,但居住品質非常不佳的租屋環境,例如違規的隔間套房、地下室的房間,甚至是無對外窗的雅房,這些租屋環境往往伴隨著各種安全隱憂,包括消防設備的不足、建築結構老舊、逃生動線不佳,這些問題其實都嚴重影響了學生的居住安全。除了租金負擔,還有剛剛提到的安全隱憂的部分,目前資訊不透明的租屋市場,其實也讓學生在這樣的困境中陷入相當大的困難,許多學生在租屋時遇到很多不合理的條件,例如房東常常會不提供租約或押金,用各種理由去刁難說無法退還,或是限制使用電器、禁止訪客等等,甚至還有房東會臨時加價,或是用各種理由來惡意解約,導致學生在住宿上面產生非常大的困擾。目前我們也觀察到,其實政府在這些問題上面的監管非常薄弱,也缺乏一個有效的機制來確保學生的租屋權益,所以我們也希望,政府是不是也可以考量,像國外有些政府也有在推動學生租屋的白名單制度,就是透過政府定期公布符合租賃條件的房東與房源,並提供相對的獎勵措施,確保學生能夠獲得安全、友善且價格合理又能符合居住品質的租屋環境。

此外,社會住宅也應該適度納入學生群體,這不僅是解決學生租屋問題的有效方式,其實也跟目前的國際趨勢相符合,像是荷蘭、法國、韓國等等國家,其實政府都已經在社會住宅的體系中納入學生,也透過不同的模式來滿足學生的居住需求,例如韓國就有推出共享宿舍的方案,學生和青年就可以共同居住,由政府來補助租金,讓租金維持在學生或青年可以負擔的範圍內。臺灣也可以參考這些作法,可以持續擴大包租代管的模式,由公立和私立的大專院校向政府租用社會住宅或其他一般的房屋,再以合理的價格轉租給學生,確保租金的穩定及安全的環境。

目前社會住宅的租金雖然已經納入分級制度,依據所得狀況與負擔的能力進行調整,但因為大多數的大學生其實並沒有固定收入,所以在這部分會是一個蠻大的困擾,因此我們覺得可以針對學生的部分制定一個專案的租金方案,確保學生能夠負擔得起社會住宅的部分。我們也認為政府應該要強化租金補貼制度,雖然現在內政部及教育部有提供學生租金的補貼,但其實政策執行上仍有許多問題,像是許多學生都因為房東不願報稅,所以無法申請補貼,也有很多房東會透過有無申請租屋補助來制定兩套租金金額標準,用這種方式來鑽法律漏洞。除了這個問題以外,其實補助金額的不足也是很大的困擾,因為在不同的區域中也會遇到很大的問題,像是在高租金的北部,補助額度相比起其他區域其實是更難減輕學生的負擔。

除了租金補貼的部分,我們也認為政府應該要積極監管學生租屋市場,確保學生居住環境的安全與品質,前面有提到,許多學生居住在違章的建築或是老舊的公寓,他們的居住安全其實都非常的不完善,他們也缺乏很多基本安全設備,很容易引發火災、坍塌等危險,我們認為政府應該要建立一個學生租屋的檢查制度,針對學生租賃的房屋進行定期安全檢查,確保所有的出租套房也有符合基本的安全規範,因為目前的狀況只是要求大學去調查學生租屋的情況,其實在實務現場中,大學都只會發放問卷給學生填寫,對於後續問題的改善,其實是蠻缺乏有效應對的手段。

所以我們希望在學生與青年的居住權益上,不應該只停留在修法的時候被拿出來討論,或是在公聽會的時候才能被表達出來,我們希望可以建立一個長期且穩定的政策參與機制,目前政府在制定社會住宅政策的時候,學生和青年的意見其實往往未能被納入考量,我們也只能透過可能要經過修法所舉辦的公聽會被納入聲音的表達。其實我們認為政府應該要建立一個學生或青年政策參與的平臺,讓學生團體或青年代表可以直接參與政策的討論,來確保社會住宅的議題能夠真正符合學生與青年的需求。

總體而言,學生的居住權益不應該被忽視,政府也應該將學生納入社會住宅政策,提供一個穩定、可負擔的住宅選擇。我們也很感謝范雲委員,還有其他委員,在這些議題上也持續跟學生溝通,我們也相信一個擁有友善且無負擔的居住環境,才能使學生在教育的現場,不會因為他的家庭背景、經濟程度等因素來面臨一個沉重的負擔,而我們也認為政府應該要負起責任,儘量弭平這樣不平等的狀況,謝謝。

主席:謝謝曾宣凱常務理事。

下一位請中華民國身心障礙聯盟劉金鐘常務監事發言。您留在位置上就可以了,用無線麥克風就可以,您挑一個舒服的位置。

劉常務監事金鐘:好,謝謝。主席、各位委員,還有在座各位先進,大家好。我代表身心障礙聯盟來第一次發言。

首先,我們要提出來的是,現在社會住宅的比例應該要去檢討,為什麼?因為我們現在社會住宅裡頭的無障礙客房,雖然有5%的保障,但是實際我們能夠抽籤抽得到的不到1%,因為競爭者太多。但是這些競爭者80%進去以後,頭就大了,他就不需要這些東西,你花了那麼多錢裝這麼多無障礙的設施,他用不到啊!那幹嘛花那麼多錢浪費公帑,真正我們需要住無障礙客房的抽不到,目前頂多來講是1%,所以我想這個比例,我希望能夠打破無障礙客房這個概念,增加更多所謂的通用設計房,通用材的話,就是老弱婦孺、高的、胖的、瘦的、矮的,大家都能用的房間,我們只要把門的寬度加大一點、浴室的寬度加大一點點,5公分、10公分就夠了,這樣的話大家都能用,不是很好嗎?也不用浪費那麼多錢,這是第一點。

第二點,目前我們的社會住宅好像沒有統一,像臺北市來講,它的社會住宅一定要取得無障礙標章,為什麼要取得無障礙標章?因為無障礙標章的標準會高一點,不是它的難度高一點,是它考量的就像剛剛講的通用設計房的概念會進來,也就是這樣的一個環境,包括建築線內或建築線外都會統一整合起來,比方說視障者引導的系統,這個系統目前都是建築就做建築的,外面的道路就做外面的道路,兩個沒辦法結合,所以這個住戶沒辦法走到路口。他要出門的話,沒辦法由他的住宅很順利的走到路口去搭車,這個就是有脫節,所以必須要做無障礙標章這樣比較高標準一點點的來整合,否則真的沒辦法達到這些真正使用者的需求。

再來第三個,目前這些障礙者,或者我們現在已經走入超高齡社會,這些高齡者,他要租屋真的太難了,你們沒有租過不知道,我姐姐七十幾歲要去租屋,跑遍整個租屋市場沒有人要租給他,只要聽到七十幾歲、80歲,那不用說了。我們障礙者要去租屋,一定要無障礙,找不到無障礙,就沒辦法住進去,就算我們住進去,要求房東能不能讓我改一下,讓我住進去能夠住得方便,沒有人會理我,這種情況下就很痛苦、非常痛苦。所以希望既然好不容易1%的機會抽到了,為什麼要限制他的租屋,讓他住幾年以後又被迫要離開?這麼難得的一個環境,好不容易1%的機會抽進來了,還要被淘汰掉,然後再來重新抽一次。希望我們對這些弱勢而且是非常弱勢的朋友,是不是可以體諒一下,讓他們可以不要限期限,就是把期限取消掉,等到他走了以後再把它弄回來?

第四點,要跟大家談的是目前我們的社宅狀況真的是,講難聽一點就是亂七八糟,為什麼?因為我是臺北市無障礙的委員,我都要去看竣工的檢查,拿使用執照的時候,看了太多社會住宅裡頭的設施、設備不見得符合我們使用者,也就是說社宅的設立標準要檢討,一定要檢討,不檢討的話,真的國家會浪費很多錢。

我第一次去看的時候,看見一間社宅,它的浴室比臥室還大,你會發瘋,要進去浴室的時候,我很難轉,我要從臥室轉到浴室轉半天,還要跳兩下才能過去,因為臥室太小,床擺下去之後走道就很小,走道很小,我就要慢慢拐、慢慢拐,甚至我要出來的時候,還要倒退輪椅兩次才有辦法出來,臥室是這樣,但是進到浴室我可以兩個人在裡頭跳華爾滋,很誇張,這個就是現在我們的標準設定出來會搞成這個樣子。要不然就是,我常常去的時候,發現之前建造執照不是有審圖嗎?圖審過了為什麼會出現這麼糟糕、這麼離譜的事情?最多的是我們進去看的時候,把床擺下去以後發現,糟糕,進來以後連上床的機會都沒有,為什麼?因為衣櫥就擺在那一道牆壁的正中央,正中央擺下去,我就沒辦法靠近床,也就沒辦法上床,會被氣死。他們給我們解釋說,當時畫圖的時候不會把衣櫥給畫出來,所以到房子做好以後擺上去就完蛋了,而且是固定的喔!如果你要把它移動,要拆、要移,這個東西你要去申請,申請還不見得過,真的是弄得住進去的住戶很痛苦、非常痛苦!

所以我們希望住宅的設立標準應該要檢討了,因為早期我們很多沒有想到的地方、想不到的地方,現在很多輪椅者住戶住進去以後發現太多的問題。我們希望收集這些問題來做一個全盤的檢討,讓真正需要住的人能夠有更多的機會可以抽到房子;再來住進去以後,真正能夠適宅、適用,就是我住進去是能用的,而不是進去以後我還要跟管委會、跟大家討論,我這裡要修、那裡要改,很痛苦的事情。

最後我還是提剛剛那件事情,既然我們這麼不容易進來了,不要一定的時間就要把我們再趕出去。這一點,我希望能夠幫這些弱勢的朋友,尤其要租房子真的太難了,我們好不容易輔導你出來就業,你出來就業,但是沒有房子住,還是失業,沒辦法出來,以上跟大家報告,謝謝大家。

主席:謝謝劉金鐘常務監事發言。下一位請范雲委員發言。

范委員雲:主席、現場學者專家、政府部會,大家早安。今天關於住宅法修法的公聽會,我比較關心的是怎樣納入青年、學生跟性別的觀點。

從我提供的PPT照片大家可以看到,我長期關心青年、學生的居住議題,去年5月,我也跟在場的OURs都市改革組織共同召開新宿舍計畫2.0的公聽會,當時針對教育部,內政部也有來,那天的結論是目前內政部跟教育部合作不足,應該要一起協商合作,爭取讓學校透過包租、社宅的方式,提供學生校外住宿的選項,而且要編列相應的業務及補助經費。會後教育部給我的回覆是他們承諾會新增學校在宿舍整修工程時,承租校外社宅的1年補助,也擬定興辦學生社宅的空床補助,5年內預計補助3,500床。聽起來是蠻友善,可是剛剛青年代表也有講到,現在的狀況是宿舍非常的不足。我長期批評跟要求,不管是教育部或是政府單位,你們提供數字的時候,都沒有給母數,這個3,500床,還有需求的到底是多少?會不會只是杯水車薪?看起來數字有成長,但是以我們了解,還是非常不足。我過去也跟北大的學生共同開記者會,學校在處理學生宿舍不足各方面的情況下,都沒有尊重學生的意見,甚至學生被拒絕發言,這個彰顯居住問題中,我們非常忽略青年,在青年基本法的公聽會相關的訴求中,我也要求住宅的議題,以住宅議題為例,學生在教育部、內政部,其實一點發言空間都沒有,這是蠻大的問題。

如果從青年學生的困境來看社會住宅,我們可以看到現在學校宿舍量不夠、質不足,雖然有新宿舍計畫非常好,可是造成宿舍的M型化,糟的非常糟,沒有基本的標準,好的非常好,可是就像剛剛第一位張教授所講的,很多人根本抽不到,如果是南部的學生來臺北,臺大附近的話,可能很多教授都租不起了,對不對?更何況學生。校外租屋的話,資訊不足、房東不給申請租屋補貼,這個也造成很多好的補助領不到。最後,學校怎麼去媒合屋源,因為對學校來講,出了校園範圍的話也管不到,所以非常需要跨部會合作,目前社宅的規劃整體來講的話,對於經濟弱勢、青年,我覺得比例還是不夠,更不用談剛剛所講的設計上怎樣符合不同性別、青年、不同的族群,包含無家者、身障者的需求,我覺得都是很大的問題。賴總統提出擴大租金補貼的政見非常好,當然最近因為預算被凍刪,中央跟地方的財劃法不知道情況如何,但是我希望內政部去了解、解決這個問題,不要讓大家覺得看得到吃不到,這是非常關鍵落實的問題。

因為時間有限,簡單講一下我的版本6大重點:第一個,學生居住的困境不能再任由教育部跟內政部各行其是,要跨部會解決學生居住的困境;第二個,強化居住相關設計裡面的性別、青年主流化,還有弱勢的需求,譬如說,女性社宅應該有白皮書,青年困境要有專門的策略;第三個,身心障礙者當然是納入社宅優先對象,剛剛劉常務監事講的設計,這也是很根本的問題;再來,社宅可負擔性,全民都看到,之前臺北市那個天價社會住宅,這是社會住宅可笑的地方,所以中央要來設定一般的可負擔原則;最後,租屋的資訊透明、居住品質,還有如何逐步提升包租的比例,從數字上看到全臺灣的空屋比例很高,怎樣能夠釋出,比起取得大片的土地來講,真的會是更有效益的方法,怎麼處理這幾個問題。我的版本也希望把遊民改成無家者,列入優先申請。

最後,我的2點訴求,希望等一下內政部回應的時候,可以承諾,要評估我們的條文,能夠儘速提出住宅法草案條文的可行性;第二個,教育部跟內政部、主計總處是不是能夠在1個月內給我一個初步協調的報告?就是你們如何一起合作解決我們剛剛講的學生租屋的困境,請待會回應的時候講到,謝謝。

主席:謝謝范雲委員。下一位請OURs都市改革組織彭揚凱秘書長發言。

彭秘書長揚凱:主席、各位先進,大家好。我是OURs都市改革組織秘書長彭揚凱,今天針對公聽會的主題,我大概直接回應2個部分。

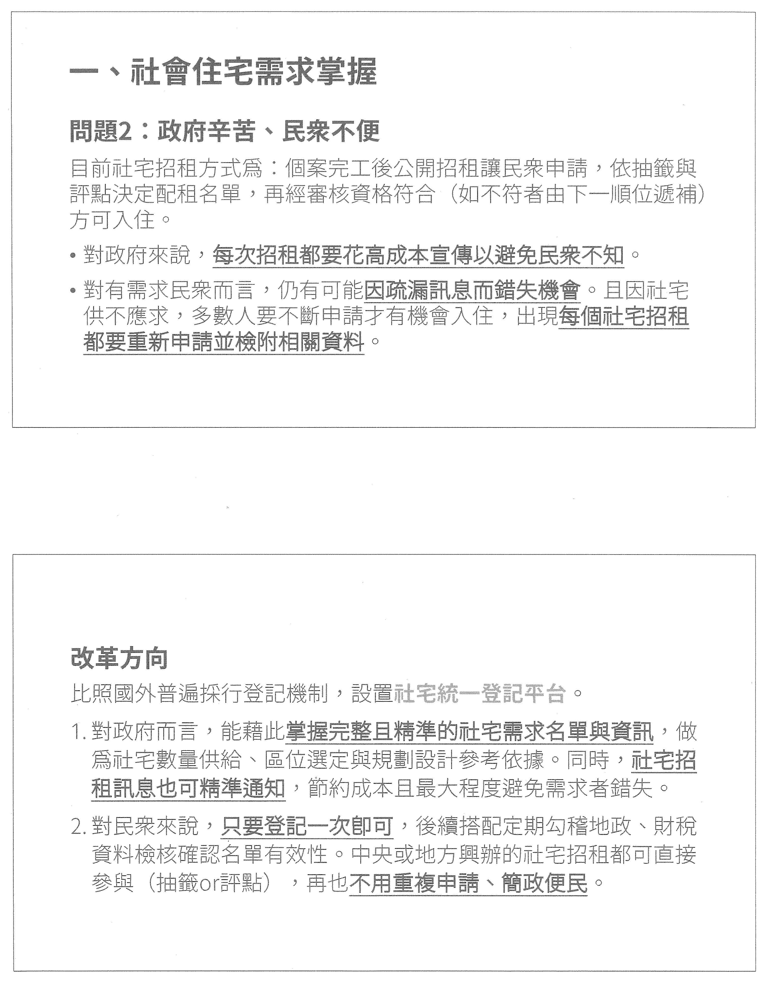
第一個,關於社會住宅需求掌握,住宅法第十八條已經有明確講政府要做這個事情,剛剛在次長的報告,其實我很清楚,現在政府有做調查,可是我要問的是現在調查的方式夠不夠?因為現在住宅需求動向調查是以申請租金補貼的人為對象,而且是自願性填問卷,因為要問的問題很多,所以對於社會住宅問得非常簡略,這些夠不夠?

在這個角度,另外一個問題是,現在我們社會住宅基本上都是蓋好讓民眾來申請,再來抽籤,對政府而言,因為不知道到底是誰要,所以要花很大力氣到處宣傳,怕有人不知道,可是對民眾而言,也每天提心吊膽會沒有看到招租資訊。剛剛也很多人談過,社會住宅中籤率很低,所以可能要抽很多次,結果每一次抽籤都要去登記、送文件、送資料,我覺得這個事情是非常麻煩,所以我們一直在建議,有沒有可能由中央跟地方合作,比照國外,國外基本上都這樣做,直接建立登記的平臺,讓所有要社會住宅的人就來登記,登記之後,才可以參加抽籤或參加評點,就可以收集所有資料,對政府而言,可以真正掌握精準的需求資訊,不光只有數量,包括區位、需要的房型、需不需要無障礙等等,都可以了解這個訊息,而且從這個角度,政府以後招租的時候,就直接通知那些來登記的人就好了,很精準一定收到,對於民眾而言,最重要是就只要登記一次就好了,以後每一年政府再用資料勾稽就好,以後每次招租的時候,他要參加就可以直接參與,不要每一次個別的社宅招租就要去登記一次。所以我們一直覺得這件事情是真的懇請內政部仔細思考,而且這個作法是在國外非常成熟、行之有年的制度。

條文的建議我就不唸,到時候再提供。

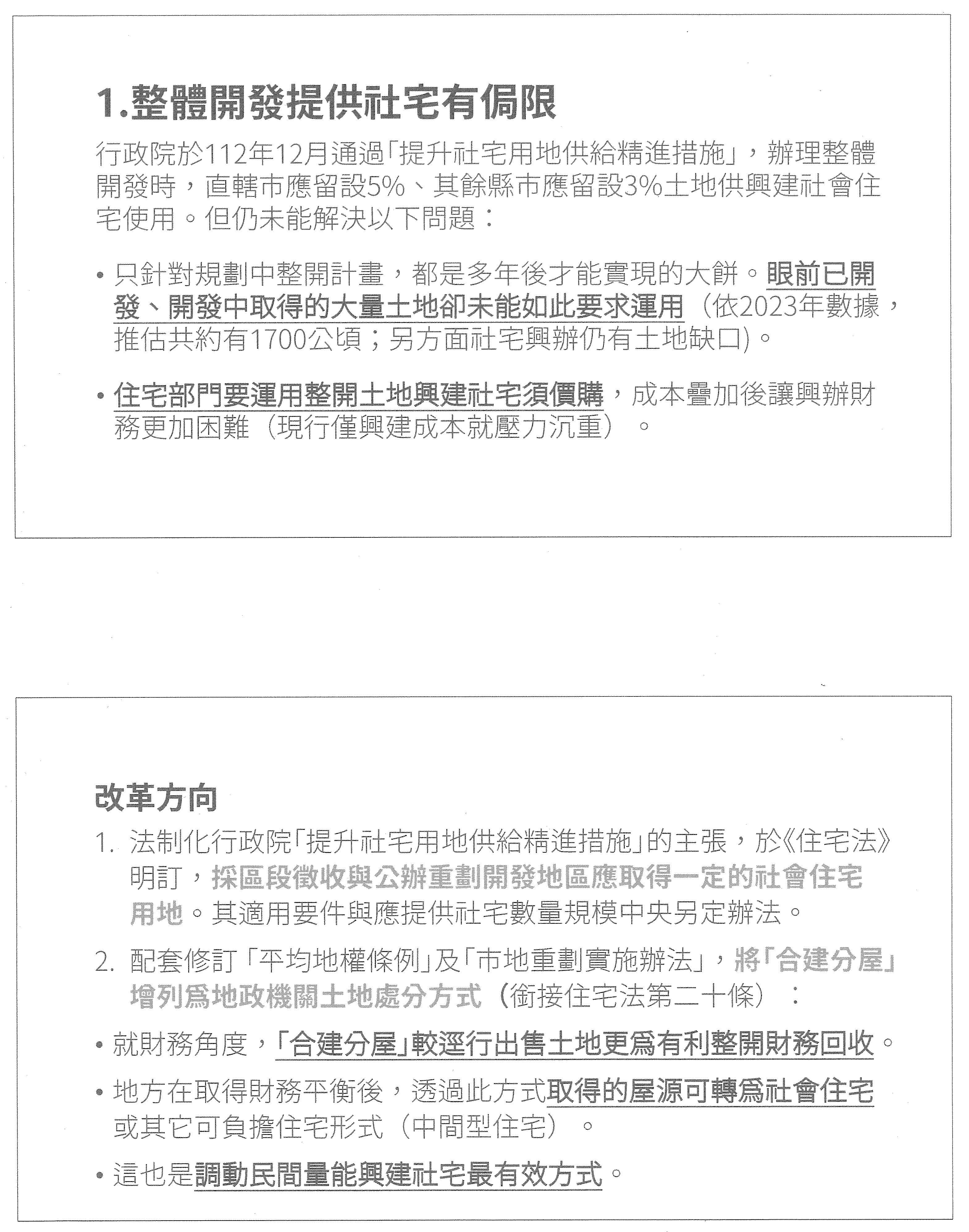
第二個,針對多元取得,住宅法第五條說政府蓋社宅有很多方式,可是現在基本上都是利用公有土地,政府直接興建,其他還有都市計畫、土地開發、都市更新等等方式。我們有拿到之前內政部的數據,事實上,其他方式的數據都不是那麼好、整個績效不是那麼好。另外,我今天想特別談,這裡面當然有些是有困難,像都更,我也覺得民間不要有太多的指望,但有兩個很有潛力的方向應該納入住宅法,一個是整開──整體開發,另外一個是結合大眾運輸導向發展的TOD

我先講整開,我們都了解,在兩年前行政院也說在未來辦理整體開發時,可能直轄市留設5%,其餘縣市留設3%,這我們都完全支持,可是我覺得重點在於這一些指的是現在在審計畫的,我講實話,這些地方被開發出來是十年之後,所以我們是在講一個十年以後會拿到這些地的大餅,可我要講的是現在眼前拿到的地,就是現在地方政府已經開發拿到的地,或已經在開發中、可能未來兩年、三年拿到的地,我們現在的法令是無法去規範這件事情的。第二個事情,現在的作法是以後我們國家住都中心要去價購這些地,對不對?要用成本價購,現在大家很清楚,光是興建成本的財務壓力就很大了,以後連土地都要成本價購,這個模式是不是真的可行?我今天要特別談出來。

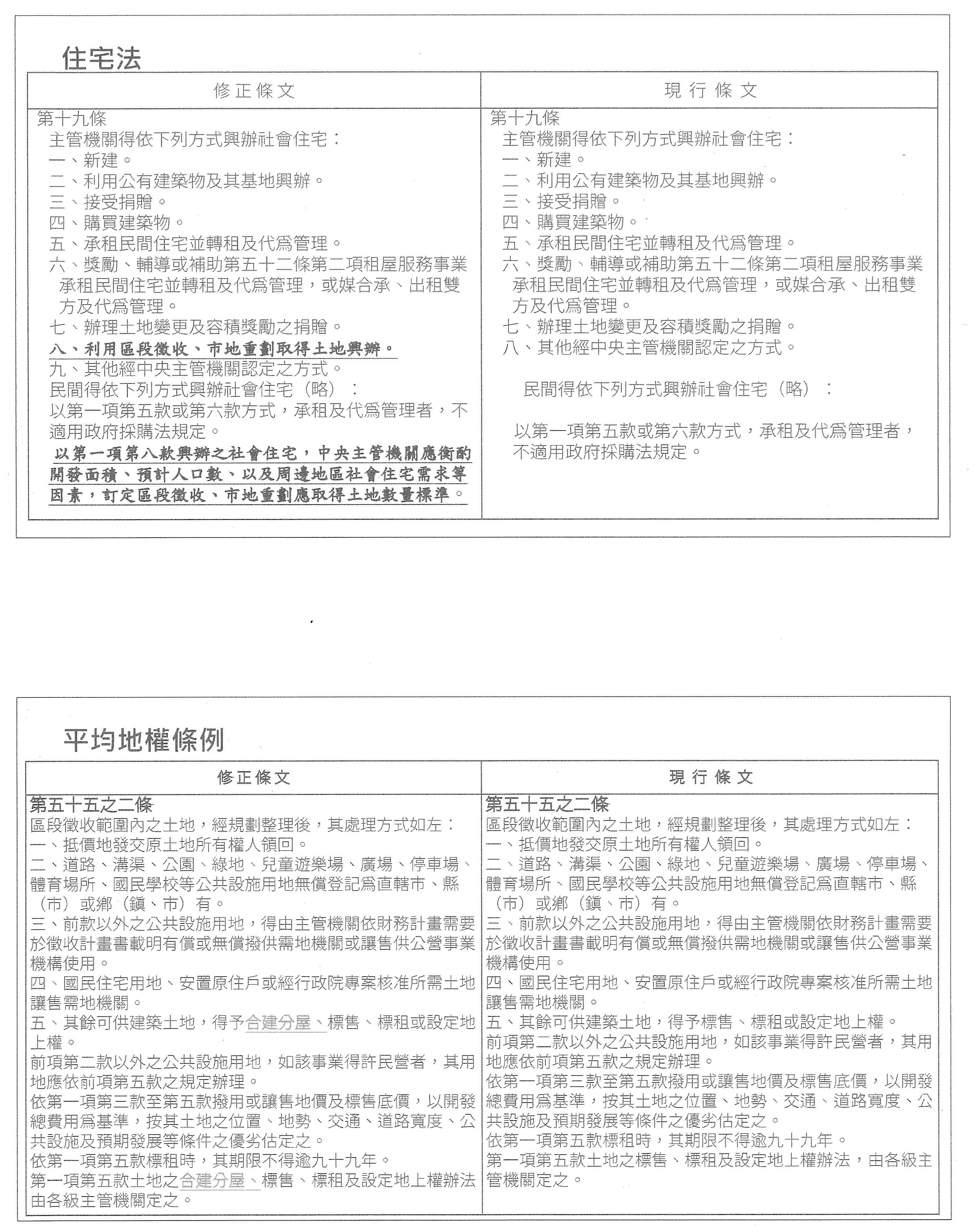
所以我一直覺得是這樣,第一個事情是,既然行政院都同意要這樣來做,為什麼不把行政院「提升社宅用地供給精進措施」直接在住宅法明文?因為行政院的行政命令可能會變,如果現在行政院同意,我們就直接把它訂在裡面,採區徵與重劃就應該取得一定的社會住宅,我覺得就把它直接入到法裡面去談。

第二個事情,我以前也在強調,因為今天地政司司長也來,我要強調的是要不要配套去修「平均地權條例」跟「市地重劃實施辦法」?把「合建分屋」列為地政機關土地處理的方式,直接銜接住宅法第二十條,也說可以合建分屋。我直接講,我覺得這個好處是什麼?第一個,你們都說土地處分是要財務平衡,合建分屋對地政機關來說,會不會比直接賣素地對財務更有利?第二個,以這個角度,地政機關如果在財務平衡之後,我用合建分屋取得屋源,會不會直接就變成社會住宅,就不用由國家住都中心編預算去買地再來蓋?而且我覺得調動民間參與社宅最有效的方式就是用合建分屋,你們過去提的其他方式,臺灣的開發商不會接受、也沒興趣,所以這是我的建議,條文我也就不細列了,反正到時候再看。

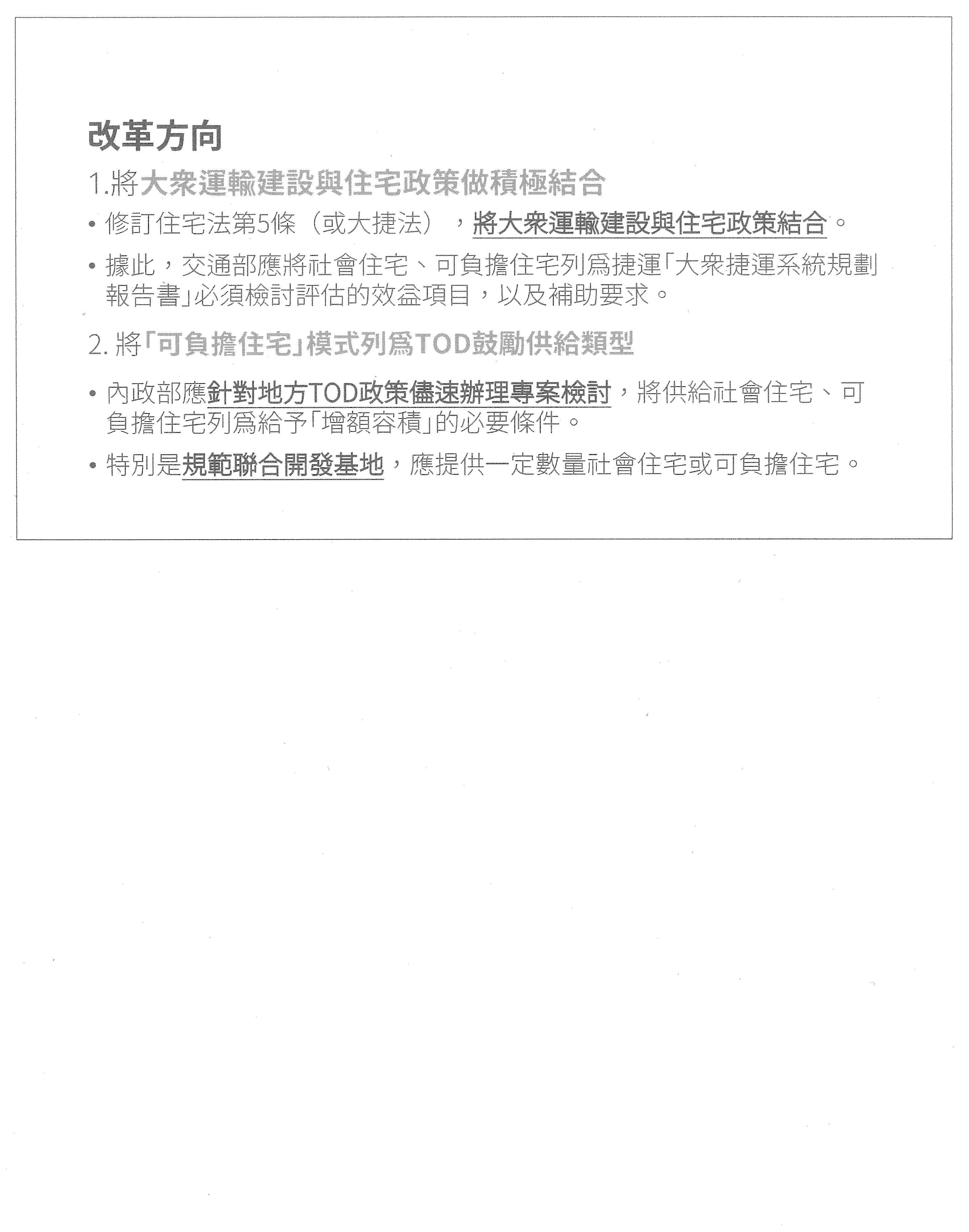
再來我特別講一下,另外一個事情是TOD,捷運一直被忽略,簡單來說,我們行政院花了大量的錢去補助地方蓋捷運,可是過去的機制是我們從來沒有把住宅政策納入效益評估項目,就是他們在做捷運線相關的評估計畫從來沒有納入住宅政策,他們對住宅的想像就是把它當成房地產,分到房子拿去賣,賺很多錢,其實是這樣。我就舉例,臺北市現在一千多戶的聯開宅都在出租,出租率高達99%以上,他們說要把它賣掉,因為它要錢,就是在捷運站。再來是地方政府在推很多TOD,給了大量的容積,可是這個容積給了半天之後到底有沒有拿到社宅?事實上都沒有拿到什麼社會住宅,這也是臺北市另外一個在文山區的案例,它用TOD新增了八千多坪的容積給建商,一間社會住宅都沒有拿到,這個就是我們目前的政策。我很快講,在這個事情上,我們從美國來看,美國現在就在談這件事,我特別提到美國聯邦政府在2022年,他們的中央已經通過「促進鄰近大眾運輸的可負擔住宅法案」,我建議大家可以參考一下。

最後,我提一個建議,我們應該要把大眾運輸跟住宅政策做結合,要特別請內政部跟交通部來做,所以應該是行政院以後核定新的捷運線的時候,捷運線的報告裡面一定要有住宅政策可以提供,不然不應該核定,因為我們還補助那麼多錢。第二個事情是請內政部國土署馬上做一個專案的方式來檢討現在地方政府做的每一個TOD,他們到處放容積,可是都沒有拿到所謂的社會住宅或是出租住宅,這個部分一定要請內政部關注。最後一個部分,我要呼籲一下,也跟內政部呼籲一下,我們應該制止臺北市繼續再賣聯開住宅的行為,它現在有一千多戶都在出租給民眾,卻要把它賣掉,我希望內政部今天也可以對這件事情表達一下,從住宅政策的立場,謝謝。

主席:謝謝彭揚凱秘書長的發言。

下一位我們請社會住宅推動聯盟廖庭輝研究員發言。

廖研究員庭輝:委員、先進,大家好。我是社會住宅推動聯盟廖庭輝。我今天要談的主要是在提綱裡關於學生住宿跟社會住宅結合的部分。

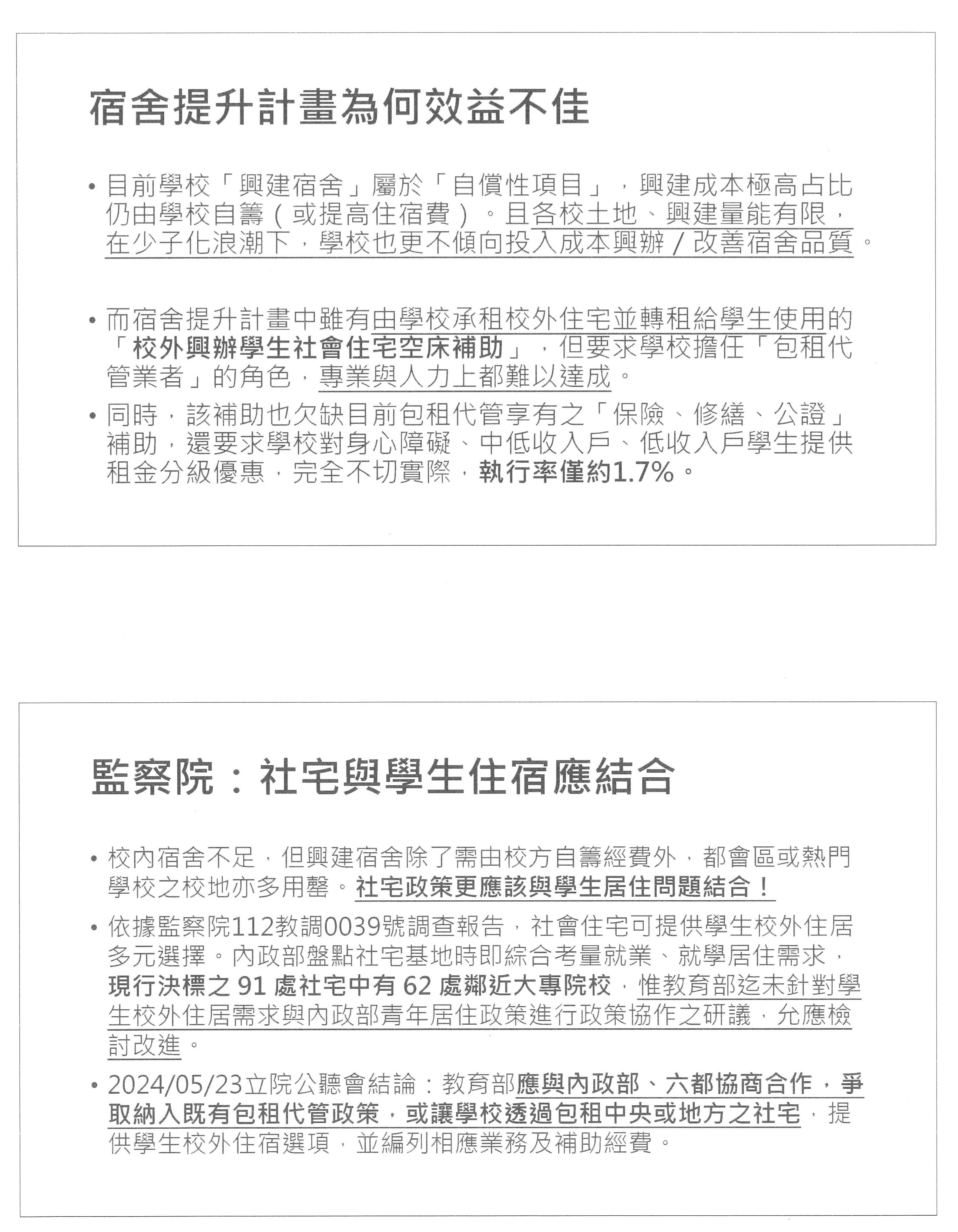
目前大學生的住宿問題其實變得非常嚴重,審計部的報告那時候是說還有缺三萬多床,在這件事情之後,2019年吳思瑤委員也有質詢過這件事情,就是對於學生住宿的問題,當時也推出了一個550億的宿舍提升計畫,只是到最後,其實這個計畫的效果並沒有很好,學校實際提供的住宿比率甚至比當時質詢之前還要更低。宿舍不足會造成什麼問題?就是學生會欠缺有保障的住宿環境,首先就目前最新的資料來說,學校提供住宿比例低於五成的學校還有35所,而且裡面不乏很多是在都會區非常熱門的學校,但是因為校地、因為經費等等原因,它沒辦法提供更多的宿舍,沒辦法住在宿舍裡面的學生就需要向外租屋。但是大學周遭的生活圈其實有非常多非法隔間的改裝,因為學生找租屋通常會是一個比較價格跟區位敏感的消費者,所以就有很多消防跟安全非常堪慮的狀況。這個表是目前我們蒐集到的,包含整個宿舍提供率低於50%以下的35所大學,這個在大家手上的書面資料有,我就不贅述。

至於宿舍提升計畫為什麼效益不好?對於學校的宿舍興辦來說,目前學校最嚴重的問題就是,目前教育部一直堅持宿舍都是一個自償性項目。這件事情2019年吳委員質詢的時候提過,去年范委員在公聽會上面的時候,我們也提過,但是教育部其實始終堅持這件事情,就是學校蓋宿舍,都要從學生宿舍裡面漲宿舍費來支應這個部分,所以很多學校就不蓋宿舍,因為蓋了之後,如果不把租金調升,我就會虧錢,如果把租金調升,我就會被罵,那我何不讓學生自己去外面租屋就好了?租屋反正也不是學校的責任,所以學校就不會傾向投入成本去興辦改善宿舍的品質。

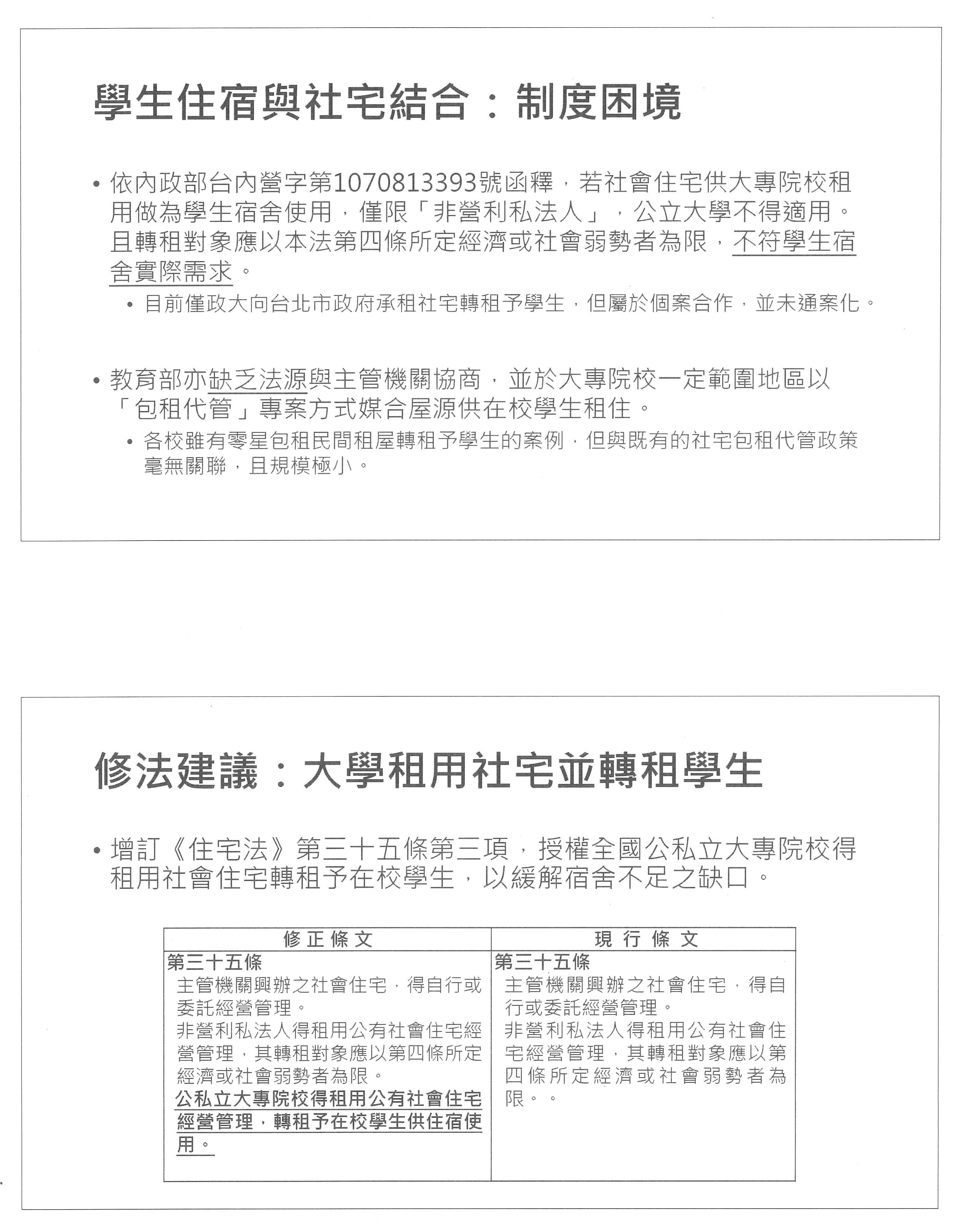
雖然裡面也有提到學校可以去向外承租一般的民間住宅來當作學生宿舍,但是這個計畫其實本身有很多不合理的地方,因為這等於是要求學校本身去擔任包租代管業者的角色,它要去找物件、它要去談這些物件,但我們都知道,目前大學裡面宿舍的相關行政機關可能只有一位到兩位左右,可能是教官等等,他們要去校外做這件事情,怎麼可能做得到?而且這個補助裡面也沒有目前社宅包租代管裡面的相關保險、修繕、公證的補助,通通都沒有,還要求學校要提供給弱勢更低的住宿費優惠,所以對學校來說,這個完全不切實際,做一戶虧一戶,所以它整個執行率只有1.7%而已。校內宿舍不足,而且興建學校的宿舍需要校方自籌經費,很多學校的校地也不夠,所以在這個角度下,社會住宅的政策就更應該跟學生的居住問題來做結合。

監察院也做了一個調查報告是說,其實目前內政部在蓋的社宅裡面,91處社宅有62處是鄰近目前的大專院校的,但是內政部跟教育部對於這件事情完全沒有橫向整合,對於學生住宿的問題是有缺口的。也有很多社會住宅蓋在學校附近,但是這兩邊的住宅資源有沒有做一個整合?其實並沒有。去年5月范雲委員辦的公聽會結論裡面其實也有提到教育部應該要跟內政部、六都去協商合作,納入既有的包租代管政策,也就是說,像現在各都都有很多的包租代管,有沒有可能教育部下去直接跟他們談?比如有好幾個學校是一個區域,請包租代管的業者提供一定比例的包租代管物件給這些學生居住。

目前為什麼沒辦法做這件事情?其實有兩個制度上面的困境。第一個是之前內政部在107年的函釋是說,目前如果要把社會住宅由大專院校去承租之後再轉租給學生的話,這僅限於「非營利私法人」,所以公立大學是不能用的,而且轉租對象也有限制。在去年的公聽會上面,內政部國土署也是表達類似的立場,他們說這個部分不適合由學校包租來做使用。目前我們知道政大有一個個案是向臺北市政府承租社會住宅作為學生住宿使用,但都屬於個案的合作,它並沒有通案化。第二個是教育部目前也沒有法源可以跟主管機關做協商,而且在大專院校周圍一定地區裡面,用包租代管的專案媒合屋源供在校學生住宿,各校雖然有零星的跟民間的房東租房子再轉租給學生,但它跟目前既有的包租代管政策是完全沒有關聯的,那是學校自己做的,像之前文化大學就有做過類似的事情,它規模小而且也沒辦法通案化。所以就具體的修法建議來說,我們會建議住宅法第三十五條可以多加一項,讓公私立大學可以租用社會住宅轉租給學生,緩解宿舍不足的缺口。第二個部分是增訂住宅法第五十二條第三項,明定教育部可以跟主管機關協商,在大專院校周圍一定範圍之內,以包租代管的專案方式媒合屋源供在校學生居住。

目前社會住宅在中央的興辦其實開始逐漸要完工了,比方說像臺北市有很多大學其實是沒有校地再來繼續蓋宿舍的,有沒有可能是由很多所大學,比如臺大、師大、臺科大等等這樣的大學,如果他們都有宿舍需求的話,有一個就近的社會住宅,可能是跟內政部協商包租一層或是兩層,就是for學生做聯合宿舍使用。對於學生來說,他就有一個比較安全而且比較有保障的居住環境;對於學校來說,也不用煩惱宿舍到底要蓋在哪裡,蓋完之後可能還需要很長一段時間,這是我們的具體建議,謝謝。

主席:謝謝廖庭輝研究員。

下一位請張智倫委員發言。

張委員智倫:謝謝主席。各位委員、各位官員、各位今天到場的專家學者,大家好。今天我們公聽會的主題是社會住宅的現況與發展,社會住宅是政府為了協助民眾,特別是中低收入戶、青年弱勢族群,提供租金較為親民的居住選擇來確保居住正義。大家都知道,近年來隨著房價不斷上漲,買房對許多民眾來講越來越困難,所以社會住宅的重要性也日益提升。本席所在的選區是新北市中和區,中和區總共有40萬民眾,未來預計的社會住宅大概有11件,所以是非常的大,在這邊我也要感謝所有政府機關的幫忙。因為有很多我們所規劃的社宅預定地現在都還沒有開始興建社宅,其實我們也跟地方爭取了很多臨時汽機車停車空間,讓所有民眾是歡迎社宅的。針對未來社宅的整體規劃,在此我也提出一些建議,我們希望社宅在興建的時候,未來是可以讓民眾所歡迎的,社宅一定要有一些配套的設施,所以長照、日照不能少,托嬰、托幼要增加,而且未來社宅一定要設立一定的停車空間,以及民眾的一些共享空間,也希望政府可以聽到我們的聲音,積極的規劃。

我們來看一下社會住宅發展的一些狀況,以臺灣為例,政府積極推動社會住宅政策。依據內政部全國社會住宅興建統計表,截至今年(114年)228號已完工的件數,現在還是稍微偏低,總共才33,781戶,其他興建中、決標待開工及規劃中的數量還非常的多,除了現在興建的以外,其實政府有透過包租代管的方式來增加供應量,我們也非常感謝,可是實際上推動的過程中仍然面臨許多挑戰。第一個是現在民眾最失望的部分,也就是供需失衡的部分,現在社會住宅的需求大於供給的數量非常多,申請的人數往往超過實際提供的人數,像我最近有詢問一些在排社宅的朋友,他說他拿到的號碼大概三百、四百號,代表前面在排隊的還有三百、四百個人。因為現在競爭激烈,比如在臺北、新北都會區等房價較高的地方,許多民眾還是希望可以申請到社會住宅,可是能入住的名額有限,使得社會住宅難以完全滿足需求。第二個就是我剛剛特別提到的興建進度緩慢,現在完工的只有33,781件,全國總共要興建的社會住宅數量是179,573件,現在完工的部分只占18.8%,才接近兩成,社會住宅還需要很多的土地、資金跟行政流程,也希望未來政府可以結合地方的民意大家一起來努力,希望進度可以再加速。最後是租金補助跟包租代管的機制仍需要優化,因為政府現在也積極推出包租代管,由政府或是第三方機構來媒合房東以及租屋者,並提供租金補助,可是大家常聊到現在不僅有很多租屋黑數的問題,還有房東擔心政策不穩定、稅負或是租客素質的一些問題,導致現在參與計畫的人數還是沒有預期的多,我們也希望這個機制可以進一步改善。

最後的結論,我們認為社會住宅是解決居住問題的重要政策之一,它不是單純的、便宜的房子,而是關係到整體居住正義跟城市發展的重要議題,需要政府、企業跟民眾的共同努力。我們希望透過多元的方式,提高供應量趕上政策機制,以及提升社區接受度,幫助更多人擁有安穩的居住環境。讓我們一起關注社會住宅的發展,推動更公平、更永續的居住政策,讓每一個人都有一個安心的家。最後代表所有中和的鄉親,剛剛特別提到中和有11件社會住宅的案子,我們非常積極地關心整體社會住宅的進度,也拜託內政部住都中心可以中央配合地方,大家一起協作,可以儘快提供我們所需要的資料。以上,謝謝。

主席:謝謝張智倫委員的發言。

下一位請市立大學城市發展學系暨研究所李得全副教授發言。

李副教授得全:主席以及與會的各位,大家早。針對今天這個主題,我大概有五個部分來做一些分享,我想大家都曉得居住正義是我們今天開會的目的,剛才好幾位的發言都提到這個議題其實不是只與內政部有關,而是要跨部會來處理,當然我們今天重點會放在社會住宅的多元供給。

我們看看其他國家面臨這樣的問題,他們做了哪些事情,我覺得有些部分剛好是可以讓我們做參考,譬如剛才彭揚凱有提到包容性的分區等等,針對這些部分,如果臺灣從中央到各個地方的住宅計畫夠明確的話,其實就知道哪些地方需要社會住宅,這個時候可以透過都市計畫來指定某些地方做包容性的分區,當然可以搭配一些容積獎勵,然後讓這樣子的民間力量可以操作。英國更是如此,他們每一個開發案都需要透過開發許可(planning permission),譬如我們拿最近一版的倫敦計畫來講,他們每一年要提供52,000戶的社會住宅,裡面有一半是可負擔的,為什麼能做到這個?因為他們善用民間資源。當然法國他們有租金補貼,包括德國、日本、韓國、新加坡等等,其實各國所實施的策略跟方案有一部分值得我們學習跟參考。我剛才提到London Plan50%的新住宅要是affordable,他們每年要興建52,000戶,當然這裡面會有一些,譬如說我們現在要淨零,所以95%的營建廢棄物要用回收的,其實這些部分也可以帶動我們邁向2050淨零的目標共同前進。當然還有剛才講到的一些弱勢的交通或者是建築設計。

接下來我們來看看我們怎麼做所謂的多元興辦,我們看一下臺灣的土地開發制度,從都更、危老、變更、區段徵收、公辦、自辦重劃,這裡面看起來都更條例跟危老條例相對來講是最不公平、最不具有公益性的開發方式,所以我們期待從這個方面做大規模的提供,我覺得機會相對比較小一點。為什麼會談這件事情呢?我們政府有很多資源,放容積是一個資源,但是我們想如果把社會住宅作為放容積的前提或是配套,這個時候我們給容積其實是有公共利益的。現在不論是都更、危老或各項的獎勵項目,如果我們從公共利益的角度來分析的話,其實具有提供公共財的微乎其微,從這張表可以看得出來,我們現在所有的容積獎勵幾乎都談不上提供公共財、提供公共利益。回到比較有可能做的市地重劃、區段徵收,我舉個例子,我之前在臺北市服務,臺北市的區段徵收跟市地重劃辦的比例相對來講不小,大概占整個臺北市都市發展用地面積的20%,這些不只無償取得了公共設施,不會造成現在臺北市還有公保地需要兩兆等著來徵收之外,它還提供了比較多元可能的方案,來提供可負擔住宅。

剛才大家有提到整體開發區的安置戶,我們舉個例子,北士科的安置住宅,還有另外在興辦的社會住宅,占計畫容納人口的14%,我們現在說我們臺灣地區社宅的供給量不到1%,然後希望可以到3%5%,其實區段徵收可以多一點。那大家就問財務上有沒有什麼問題,我們拿實際的案例來看,就是我們不標售區段徵收剩餘可建築的土地,改採地上權的方式來開發的話,其實財務是有盈餘的,就是區徵不標售可不可以自償?其實是可以的。以北士科來看,其實是這樣,我們透過設定地上權其實就已經回本了,而且還賺錢。所以我覺得我們其實可以藉這個機會來修改一下平均地權條例,讓這件事情能夠落實。這次為什麼之前OURs跟我談政府為什麼要繼續帶頭炒房,就是區徵重劃的土地標售制度,我們應該要檢討。剛才大家也曉得內政部也非常積極,3%5%希望能夠透過行政規範然後審議的過程來處理這件事情,不過,我們覺得這個部分還是可以更進一步採取比較強制的作為。

關於修法的建議,我想有幾個可以在這邊特別強調的,第一個就是提綱3有提到如何改進社會住宅需求評估,因為住宅法第十八條已經寫了,就是主管機關當然包含中央跟地方,說要做這件事情,也許大家有做,但是做得不夠落實,那怎麼落實呢?中央有中央的監督機關,地方有地方的監督機關,所以我們建議讓個別的中央跟地方的住宅計畫能夠送到監督機關來做審查。除此之外,政府部門的多元興辦,我覺得也非常重要,在目前這個階段,所以我們提了一些主要的修正意見。再來就是我們如何引導民間、鼓勵民間興辦,我們希望讓民間在資金、融資的部分也有一些挹注。最後就是弱勢,我想在弱勢的部分,我們特別期待針對所謂的居住水準,除了定標準之外,針對弱勢的部分要優先來處理,然後資訊透明,我們覺得也是健全住宅市場要走的路。

最後,這是推動方案,政府部門跟民間部門可以做這樣的事情。這是我們住宅的光譜,其實從計畫、從財務、從土地、從行動,民間每一年有10萬戶的住宅建設量,我們其實要利用這樣子的民間力量,然後搭配低利,或者是納入政府部門的國土跟區域計畫、都市計畫、都市更新計畫、實施輪候制,然後分級租金補貼等等,我想這部分因為時間的關係,我就留給大家做參考,謝謝。

主席:謝謝李得全副教授。

報告委員會,現在中場休息5分鐘,大家透口氣。

休息1029分)

繼續開會1037分)

主席:報告委員會,我們繼續開會。

下一位請新活力自立生活協會辦公室莊棋銘主任發言。

莊主任棋銘:不好意思,因為我是身心障礙者,坐輪椅,發言臺那邊可能比較不方便,請容我在位子上發言。

主席:沒問題,請。

莊主任棋銘:大家好,跟各位報告,我出生的原生家庭是在萬華的老家,它是沒有電梯的公寓大樓,家裡就是負擔不起那種有電梯大樓的房子。大家都知道臺灣什麼東西最貴,就是房價最貴,尤其是雙北的房價又是一般薪水階級沒有辦法承受得起,因此我住在沒有電梯的四樓公寓,難以自行上下樓,所幸我在2008年的時候搬出來過著自立的生活,然後在租屋市場也漂泊了十幾年,其間我搬了6次的家,不斷的在換房跟找房的過程中循環。為了要找到願意租給我的房東,我打上二十、三十通的電話,到591租屋網找房子,被拒絕、打槍都是非常常見的事情。

但是很幸運的是,在20219月的時候,我入住臺北市內湖的瑞光社會住宅之後,我深深的感受到社會住宅對我們弱勢群體,特別是急需無障礙設施的身心障礙輪椅使用者而言,實在太重要了,我們不用在一般的租屋市場碰運氣,找到願意出租的好房東,也可以避免高額的房價跟房貸的困境,但周遭的身心障礙者一聽到我的租金一個月要將近一萬元,還是會感到非常的卻步。

許多我認識的身心障礙者,往往因為他的障礙程度比較高,能夠選擇的職種也比較少,即使能幸運就職,往往也只有法定的基本薪資,不然就是從事所謂的街賣或是賣彩券為生等等,收入其實是非常不穩定。因此設計出低於每一個人所得30%以下的合理租金是非常重要,特別是我們身心障礙者還有額外的輔具(如電動輪椅、助聽器)等耗材支出,我們還有一些相關的醫療費用,長照、個人助理等支持人力的成本,這些也未必都能夠獲得政府的全額補助,經常要負擔一定比例的自付額。因此針對特定族群,特別是身心障礙者,要計算跟推估出合理的租金,回歸所得可負擔的能力,是我們所期待的。我們也很期許內政部能夠積極回應住宅法,並且我們也很支持社會住宅推動聯盟主張的訂定合理租金,依照個人的所得比例實踐可負擔租金的居住正義。

另外本會也主張,不管是中央或地方政府,應該持續興建社會住宅,達到住宅總量5%以上,避免剛才很多先進所言的供不應求。除了興建社會住宅,我們也必須考慮到無障礙房;除了無障礙房,其他房型應該要採取其他先進所言的通用設計概念,讓社會住宅可以提供任何人使用,並且要設置在大眾交通便利之處。未來我們很期待衛生福利部相關的社政服務也可以進駐社宅,提供多元社會服務。

最後也很強調一件事情,就是我們弱勢戶要找到房子真的是太困難了,12年的年限到期之後,我們希望能夠持續延長或者輪替其他社宅等等方式,保障弱勢住戶擁有居住權。以身心障礙者來說,我們並不會因為年歲增長、工作收入增減而有所改變,我們的障礙處境只會隨著年紀越來越高而日顯嚴重,所以應該不要受到所謂12年的年限所約束,可以提供長久穩定的居住。只要解決居住不正義的社會問題,不管是無家者、居住消安或因為障礙增加的社會隔離等等的隱性社會成本,自然可以迎刃而解。

在此感謝各位先進、團體、民代、中央政府、地方政府關注居住正義、社會住宅,也非常謝謝大家。

主席:謝謝莊棋銘主任。

下一位我們請麥玉珍委員發言。

麥委員玉珍:謝謝主席。各位親愛的家人,大家早安。臺灣目前處於房價飆漲、高通膨與實質總薪資負成長,這樣困難的情況下,許多民眾僅能選擇持續性租屋,無法購買。主計總處公布的租金指數於1136月已高達106.341126月為103.66),對租屋族和經濟或社會弱勢者的影響不容忽視。在少子化下,生育一胎的比例大幅增加,我們新住民來到臺灣,每一個家庭幾乎都生一個孩子,但是在居住的部分也受限。所以為了提升育兒環境並保障國民居住權益,台灣民眾黨提出的草案版本將增加社會住宅提供弱勢族群的比例,也將放寬育有未成年子女數,因為我們參考不同國家的需求。

另外,我國社宅自2011年推動,採個案完工後再開放申請方式,導致無法提前全盤性掌握民眾的需求資訊,做為政策推動的依據。所以在這次草案裡也一併建議明定建置社會住宅需求登記平臺,確實評估社會住宅之需求總量、區位及興辦戶數,納入住宅計畫及財務計畫,並統一社宅租金收費標準各異的現象,落實社宅可負擔租金,也減輕我們國人養育幼兒與經濟上負擔。

除此之外,這次也增訂了將社會住宅列區段徵收、公辦市地重劃應取得必要公共措施,為了加速社宅興辦,也為了增加租屋市場透明化、精進包租代管等機制,都有相對應的法條,台灣民眾黨期望能在住宅法上落實真正的社會正義。但同時也希望在這個公聽會上,藉由不同領域的專家學者提供專業建議與策略,我們希望就不同領域、不同國家做參考,就像新加坡是如何、城鄉差距,還有便民,讓我們每一個地區不要有城鄉差距。這樣的話才有真正的居住正義,也達到不同族群的需求,還有我們的長輩不管到社區學習或者交流,包括各個族群在購屋或者租屋的時候,才真正達到便民,對於年輕人在不同的租屋、就業的地方也才能有幫助。

很感謝各位專家學者今天來參加公聽會,也給我們很多寶貴的意見,讓我們在內政委員會共同推住宅法,落實居住正義。以上,謝謝。

主席:謝謝麥玉珍委員。

下一位我們請台灣芒草心慈善協會李盈姿秘書長發言。

李秘書長盈姿:主席、學者專家還有部會縣市的代表、NGO夥伴,大家好。我是芒草心的秘書長盈姿,我今天大概會比較就我們自己在無家者這個領域的服務經驗,希望可以就社會住宅在一些住宅法的修法上面,就實務上遇到的問題,也期待專家學者們還有公部門的夥伴可以針對我們這邊的意見回應,在修法上面能夠更貼近現實的需求。

第一個主張,我們支持放寬社會住宅「經濟或社會弱勢」比例與標準,希望以100%為終極目標。從最早的10%2016年提升到30%,然後到2021年提升到40%。這幾年雖然比例有提升,可是我們自己在租屋市場上遇到的困境,不管是服務對象,租屋者也好,或者協助的社福團體也好,我們真的覺得相當疲累,因為市場對於一些社會弱勢的排除,其實完全沒有任何改善的跡象。我們會有這樣的主張,是因為一般家戶或青年在租屋市場上,相對於老人、身障者或遊民,比較不會遇到社會排除的狀況,會比較期待以現在各種居住的配套,對一般戶或者青年,其實可以以經濟補助為主,讓他們到市場上時,相對於剛剛講的社會弱勢,應該會更容易租到房子。至於新建的社會住宅這樣的空間、限定的空間應該最大比例提供給弱勢者,就是容易被社會排除的人,其實應該是一個最理想的狀態。像香港,他們就是這樣的制度。

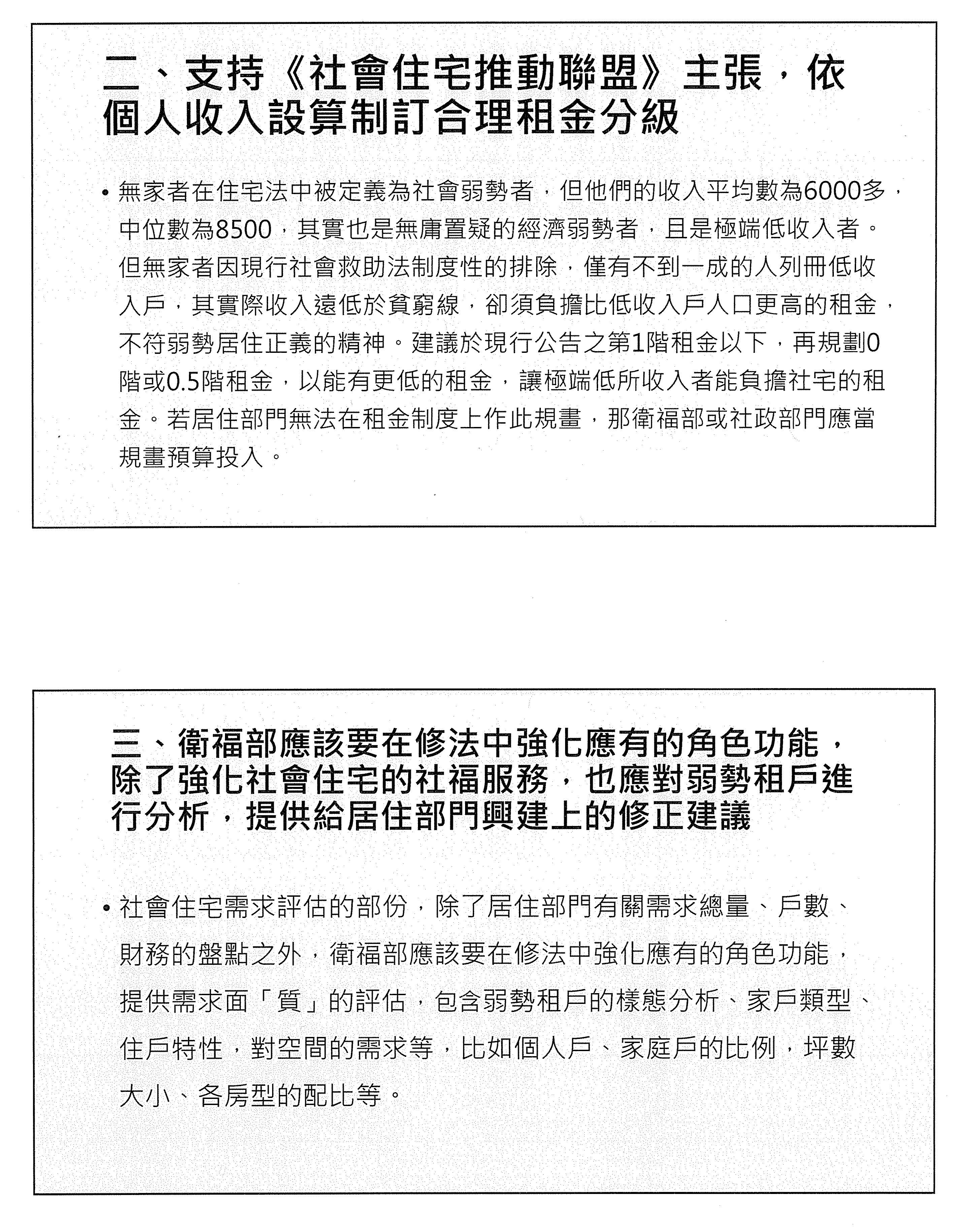
第二個主張是,我們也支持社會住宅推動聯盟的主張,就是要依個人的收入設算,制定出合理的租金分級。以我們服務的無家者為例,他們在住宅法裡面是被定義為社會弱勢者,但是他們的平均收入是六千多,不管以平均數或中位數來看,他們也是無庸置疑的經濟弱勢者,不是只有社會弱勢的狀態而已,而且他們其實是極端的低收入者,但是因為現行社會救助法制度上的排除,所以只有不到一成的無家者有低收入戶的列冊。也就是說,以現實情況來講,他們的收入還遠低於一般低收入戶的貧窮線標準,但是他們卻因為沒有低收、中低收的身分,在社宅的租金負擔上其實是高於低收及中低收的。就我們實務上服務的經驗,有一些無家者有抽籤抽到,可是因為他還是沒有辦法負擔將近1萬塊的租金支出,因此他就選擇了放棄。

所以在租金分級的部分,我們一直以來都有在提倡是不是可以在現行公告的一階租金以下,再規劃零階或零點五階,也就是說,針對極端低收入者,可以再提供更低階的補助、減免更多。我們希望有這樣制度的設定,才能夠真正回應到收入愈低、愈貧窮的人還是有機會進入社會住宅居住,落實居住正義。

如果住宅部門對於租金規劃沒有辦法做這樣處理的話,我們會期待衛福部的角色要進來,就是衛福部從社政的角度,就算他的收入很極端地低,可是他一樣有居住的權益,這些人的居住權益也應該被保障,如果在制度上沒有辦法在租金上形成這樣的規劃,衛福部或社政單位應該就要把經費編進來,放在無力負擔最低階租金者的再減免或者補助,希望讓這些最貧窮的人也有機會可以住進社會住宅。

我們第三個主張就是衛福部應該在修法裡面再去強化其應有的角色功能,如果以需求盤點這件事情來看,除了居住部門有關居住需求的總量、戶數及財務做盤點之外,我們期待衛福部的角色應該是在提供需求面質的評估,包括像弱勢租戶的樣態分析:他們到底是小家庭比較多,還是個人(像獨居老人或無家者基本上都是個人)比較多?這樣子的樣態到底比例是怎麼樣?這樣的盤點或者分析可以給後續興建的時候提供更多實質的建議,比方在坪數上或者在房型上,什麼樣的房型比較適合?3房的需求是不是真的有這樣多?如果發現個人戶也很多,其實就可以增加更多更小坪數的設計,不管是租金或空間上,讓更有需求的人可以住進去。

我們第四個主張是希望在社會住宅中導入社福服務的系統。我們都知道社會住宅對於租客的管理有記點的機制,就是訂有違規的項目,只要違規記點達到一個標準,就會被要求離開。但是其實應該這樣說,這些人所謂的違規就只有被懲罰的途徑嗎?其實他們違規行為背後的意涵可能是思覺失調的狀況或是可能有一些成癮行為,是需要被協助的,所以可以透過某些福利系統的導入,讓他們避免有這些行為,也可以維護他們居住的權益。所以我們會比較建議社福系統應該要有一些資源的提供,就近在社宅裡面就應該要有比方心理支持或戒癮的服務等等,才能夠保障他們的居住權益。

第五個主張比較是廣義的社會住宅部分,目前我們有很大的社會住宅量體是來自於民間或市場包租代管的專案,我們一直以來都有在協助無家者進入市場租屋的區塊,實務工作者給我們的回應是,他們感覺到現在一些包租代管的業者……現實的數字也顯示,現在的代管案遠大於包租案,他們只想把案件數衝高,可是對於仲介業者服務品質的把關,目前的法沒有辦法提供太多的要求,因為現在就是衝量。

所以我們遇到的情況是,只要是市場上的房東或業者覺得租客的風險比較高,可能是比較偏單身、男性、高齡或身障者,他們就會要求提供連帶保證人、甚至保證人,或者在談的時候一直把租金往上調,業者也會協助房東很嚴格地去篩選掉一些真正需要的弱勢對象,這個排除的現象在目前的包租代管市場並沒有辦法有好的回應。我們也曾經打電話去問過地方政府的住宅部門,第一個,沒有申訴管道;第二個,他們說目前對業者的管理還沒有很完整的機制。這也會讓我們很擔心,如果這樣的空間出來,沒有辦法讓社會弱勢者真正入住的話,到底是落實誰的居住正義?這一點也是促使我們回應到剛剛第一點主張,就是我們希望如果在市場上沒有辦法讓這些人好好地住,是不是至少在社會住宅的空間上面可以完全保障,讓他們可以入住?

以上是芒草心的建議,謝謝。

主席:謝謝李盈姿秘書長。

下一位請伊甸社會福利基金會林灯偉主任發言。

林主任灯偉:主席、各位先進,大家平安,我是伊甸基金會的主任林灯偉。伊甸基金會是做身心障礙服務起家的基金會,所以我們今天會從身心障礙服務的立足點去談我們對於社會住宅、住宅法的3個主要訴求。

身心障礙者在租屋市場最常面臨到的困境大概有3個:一個是社會的歧視;另外一個是環境的無障礙;第三個就是關於貧窮的議題。

因為社會的歧視,或者因為這個社會上很缺乏無障礙的物件,所以對身心障礙者而言,很常會面臨到的是找不到住的地方或租不到住的地方這樣的問題。再來,在租屋的市場裡面,如果是無障礙的物件,租金通常會比較高,可是其實身心障礙跟貧窮是互為因果的關係,就勞動部的調查,身心障礙者有在工作的收入跟整體勞工工作收入的平均相較,身心障礙者的收入大概只有七成左右。再加上身心障礙者在生活上會有很多因為身心障礙的額外開銷,好比輔具的開銷、照顧人力的開銷或者交通的開銷都比一般人還要多。在收入比較低、但是開銷又比較高的情況下,身心障礙者也會面臨到租不起或者住不好的情況。

所以我們第一個訴求是支持社會住宅推動聯盟的主張,希望內政部可以儘速研擬並公布依收入設算的可負擔租金標準。我們已經跟內政部有過很多次研商的會議,也希望可以知道內政部現在研商的版本大概是怎麼樣,是不是可以真的確保租金是依收入設算,而且是可以負擔的,然後是不是可以照顧到那些最極端貧窮的人們真的住得起我們的社會住宅。再來,這樣的租金標準如果有設算出來,應該儘速公布,讓社會住宅可以確保是真的讓每個人都住得起。

社會住宅如果要住得好,除了在租金之外,還有居住的空間跟社會住宅的服務。一開始張教授也有提到他關心他的學生住在社會住宅,居住的品質如何。我們第一個訴求是,社會住宅是社會福利基本法裡面明定的社會福利項目之一,衛福部應該要強化在社會住宅居住福利的角色。因為社會住宅不是房子蓋好、人住進去就沒事了,我們也很關心每一個住進社會住宅裡面的人住在社會住宅的期間是不是過得好,當他租期到了、要離開的時候,他的狀態是不是可以比他住進來的時候還要好?他的資本,不管是他在知識上、能力上的資本,或者是他在人脈上、財務上的資本,是不是可以累積到更多?其實這都不是他住在社會住宅裡面就會自己長得好,或者他必須要用到現在社會福利制度裡面殘補式的一些福利就可以長得出來,我們也會希望在社會住宅當中,可以有以發展性社會工作觀點去針對社會住宅的民眾或針對這個區域、社區民眾提供的支持。

這樣子的社會住宅居住服務應該要由哪個機關來負責?其實現在有點莫衷一是,現在住宅法第二條其實已經明定,社會住宅是社會福利的項目之一;第十一條其實也明確說明社會住宅的內容,目前衛福部也有承諾會研擬住宅服務的實驗案,我們覺得這個是一個好的方向。可是在現在的住宅法裡面,其實沒有明確規範衛福部在社會住宅的居住服務裡面的角色,所以我們呼籲衛福部應該要更強化你們自身在社會住宅的居住服務裡面的角色,要把這樣子的角色明定在我們的住宅法當中。

剛剛有提到,我們會關心一個人住在社會住宅而租期到了、離開之後的狀態,那就會講到第三個我們的訴求,關於租期的部分。我們之前也會提到,關於身心障礙者、年長者及一些弱勢群體在社會住宅的租期其實是沒有道理的,剛剛提到身心障礙者面臨居住的困境,不管是社會的歧視或者是環境的障礙,這些都不會隨著6年或者是12年的租期到了就消失;針對年長者,他也不會因為過了6年或12年,在租屋市場遇到的困境就會減輕,反而應該是更嚴重的,所以對於這樣子的群體,租期其實應該要再更放寬。

我們大概8年前在倡議租期這件事情的時候,其實政府告訴我們的是,在那個時候社會住宅還沒有幾戶,在資源稀缺的情況下,會覺得是不是先讓最迫切有需要的人可以先租到,所以這個租期還是先維持;可是時間已經經過了8年,中央或地方推動社會住宅興辦都已經有一定的成果了,我們覺得關於租期的限制其實可以更放寬,有一些群體的居住困境不會因為租期到了就解除,針對這樣的群體我們應該要再討論租期是不是可以放寬、是不是可以再更有彈性,或者是更不去限制他的租期?讓真正有需要的人不需要從抽到社會住宅的那一刻開始擔心6年之後怎麼辦、12年之後怎麼辦。

就身心障礙者而言,你去想一下這個租期,他住進了社會住宅,剛剛金鐘常務監事也有提到,他住進去可能還要做一些無障礙的改善,那是一筆錢,如果今天租期到了要搬出去,他要復原,那個復原其實也是一筆錢,這個錢其實跟他當初做改造的錢差不多,所以他要花double的錢,那何必如此呢?他其實就在這邊住得好好的,我們其實可以不要讓人們存在這樣子變動、遷居的壓力當中,或者是他要去做無障礙改善、又要再復原這樣子的經濟焦慮當中,所以我們會希望租期放寬也可以再納入到這一次的住宅法修法當中。以上分享,謝謝大家。

主席:謝謝林灯偉主任。

下一位請黃健豪委員。

黃委員健豪:謝謝主席,今天很榮幸出席住宅法修法的系列公聽會,也感謝所有學者專家還有我們召委的安排。社會住宅對於年輕世代的影響特別重大,我想先跟大家分享一個數據,很多人可能都知道,我再複述一遍,到今年1月底為止,全國的社會住宅已完工了32,984戶、興建中56,468戶、已決標待開工33,225戶、規劃中58,568戶,臺灣的社宅如果全部如期而且按照計畫新建完成,大概是179,425戶,大約18萬戶左右。

那這個戶數到底夠不夠呢?我剛好在本週的業務質詢裡面也跟內政部長、國土署請問了一下,他們現在規劃的社會住宅數量大約25萬戶左右,那25萬戶左右這個數字怎麼來的?當然有不同的計算標準,他們是依照全國住宅體量抓一定的比例,大概2.5%算出了25萬戶這樣的數字;那我的25萬戶怎麼算出來的?依據我們社會住宅法第四條規範的經濟或社會弱勢者,低收、中低收、特殊境遇家庭的總戶數現在大約就是254,879戶。所以按照這樣的數字,光是要維持、保護基本的居住需求就需要25萬戶,如果按照現行政府規劃的全部興建完大約也只有1819萬戶的情況下,第一個,數量是絕對不夠的,一方面我們希望政府能夠多興建一點社會住宅,這是第一件事情。

第二部分,透過現在所謂的租金補貼來去平衡或是過渡,這個我覺得勉強能夠接受,我們當然還是希望,住能夠長期來保障。剛剛上一位伊甸基金會的林主任有提到一件事情,我剛好聽到,我也很認同,就是我們不斷在提一件事,就是社會住宅的租屋期限從3年到6年,其實我覺得這遠遠不足以滿足現代的居住需求。

為什麼我們要這樣講呢?我們常常講新加坡的例子,當然我國的環境跟新加坡是完全不一樣,這個我接受、我也承認,但新加坡有一個精神我覺得我們是可以去效法的,他們對於國民基本居住需求的照顧跟資本主義炒房是脫鉤的,也就是政府要怎麼樣解決資本主義往金錢追逐的這個目標,我覺得非常困難,坦白說,我不認為有任何政府能夠真的做到,即便是新加坡這樣子相對比較專制的政府也做不到,所以到底要怎麼樣讓多數的民眾、有基本居住需求的民眾能夠符合居住的條件,我覺得這是政府要去思考,打房當然是一個政策沒錯,但是打房的同時,我能夠保證所有有居住需求的人能夠住到合理房價的房子嗎?這件事情我持保留態度。與其去解決高房價、去解決資本主義帶來的問題,還不如政府能夠負起一定的責任,去保障我剛剛提到至少25萬戶的基本需求。

但同時又有一件事情,如果25萬戶全部都是住著所謂住宅法第四條規範的經濟或社會弱勢的話,那社會就會陷入一個討論,就是所謂標籤化的問題,所以我想25萬戶當然還是不夠。

另外,除了剛剛提到多興建社會住宅跟透過租屋補貼勉強來弭平之外,我們還是希望後續在住宅的使用上面能夠提……我看內政部也有相關的一些計畫,但是一直還沒有送出來,就是比較屬於長期的使用權住宅的方案,如果使用權住宅能夠提供10年到20年左右的時間,我想對於有基本居住需求的民眾才有一定程度的保障。即便今天是私有住宅,一般人就算真的買了一個房子,大約住20年、30年可能都會有搬家的需求,因為從小到大,大概在20歲成年出去工作幾年之後都會搬離原生家庭,社會現在的狀態大概是這樣,因此使用權住宅的部分如果能夠興建,而且能夠提供1020年以上、20年左右的使用期限的話,我想對於紓緩居住需求有一定程度的幫助。

最後一點時間,我也要再次強調,除了所謂的社會弱勢之外,我在立法院對於住宅法的提案也有強調,居住保障除了社會經濟弱勢之外,我覺得既然大家都一致認為少子化是真正的國安問題,提供年輕父母、有新生兒的家庭能夠優先入住社會住宅我覺得也是一個條件之一,現在很多年輕人不婚、不生,很多原因真的就是因為生了小孩,我自己有小孩也清楚,房子是一個很高的支出、養小孩也是一個很高的支出,我們一邊每個月給幾萬塊、幾千塊請他生小孩,但是我想養小孩最大筆的開銷就是學費還有居住成本,如果能夠把居住成本這件事情讓民眾沒有後顧之憂的話,我想這件事情可能也有效來解決臺灣的少子化問題。以上分享,謝謝。

主席:謝謝黃健豪委員。

下一位我們請學邑工程技術顧問公司蔡佳明總經理發言。

蔡總經理佳明:主席、各位委員,各位先進,大家早安、大家好。我們學邑工程顧問公司實際上是長期協助中央政府還有各地方政府來擬定住宅政策、執行住宅計畫所有相關的部分,不管是政次剛剛所提到的,有關住宅需求動向調查,這個我們也執行過;有委員剛才提到有關各住宅計畫,我們大概也都執行過。但是實際上那些調查,現在住宅需求的推估都只是推估,而且可能是年度或者是十年才一次的調查,這個部分完全沒有辦法真實的反映我們真實的社會住宅的需求,從幾個現象就能很明確看到,現在社會住宅每次抽籤就會爆量的這件事情,從北到南,我最近問了高雄,最近臺南也在抽,看起來他們都是高於提供數量的百倍在抽籤,當然是因為現在才剛剛開始供給,但是這件事情實際上沒有辦法反映真實的需求,真實的需求有幾個面向,一個是他要主動、真的有需求來去做這件事情,而且他可能是沒有替代,但是現在的狀況、實際上是……我們的住宅政策有三個大的面向,租金補貼、包租代管、社會住宅,但他有可能選擇租金補貼或包租代管,不一定選社會住宅,但是哪一項是他真正的需求,這件事情沒有任何真實的數據,我們這邊建議有兩件事情要做,第一個是贊同剛剛OURs秘書長彭揚凱所講的,有關建立社會住宅需求平臺的這件事情,但是在中華民國,我們必須要講,臺灣是一個非常進步的地方,我們電子化政府做得很好,公務人員也非常的奉公守法,非常遵守個資法相關規定,所以整合平臺這件事情,中央現在有想要做,臺北市也希望今年要做,但是有一件事情非常非常重要,請在住宅法裡面直接明確的授權,表示我們要訂這個整合平臺實際上是為了要來做租金補貼、社會住宅、包租代管等等資料的檢核,看是不是合格、符合這些資訊,因為沒有授權,我們已經參加過臺北市的相關會議,也包括中央的會議,都非常的荒謬、好笑,臺灣這些資料都有啦,你是不是弱勢,衛福單位都有資料,你是不是家裡有未成年子女3名,通通都有,但是他們通通沒有辦法提供,然後中央還要跟地方講他們有這個經驗,臺北市不要緊張什麼的,第一次看到中央還要去跟臺北市講,過去都是臺北市跟中央講。總之,他們講得很明確,請告訴我住宅法哪一條有授權說我們可以提供所有的資料給住宅單位說我們可以建置這個整合平臺,大家可以批次性的取得資料,而且這件事情拜託一定要中央主導、一次做好,而且要落地,最近開會的講法是說資料不落地,中央做好之後,不會給地方政府使用,但是很抱歉,各地方政府社會住宅的政策,每一個標準是不一樣的;各個單位資料回來的時候,也不是有完整的資料,只是跟你講這個條件是否允許、是否符合,比方說你的收入是685,000塊,這是你真正一年的年收,但它資料回來可能只是告訴你,他是不是在我們的財產門檻以下,這樣子一來,各縣市很難都來使用這些資料,所以整合平臺是第一個。

第二件事情,我覺得另外一個很重要的是資料庫,我們現在已經有一年300億的租金補貼、有包租代管、有社會住宅政策,但我們不知道一件事情,明明低收、中低收可能是我們最重要的弱勢,而且這些人有一大部分的比例是沒有自用住宅的,但我們不知道一件事情,為什麼這裡面有超過50%的低收沒有自用住宅,他也沒有來申請租金補貼,也沒有申請社會住宅,原因是什麼?不知道,問了每一個地方政府的社會福利單位,可不可以跟我們講一下,你們實際上按法應該去做這個調查,但有沒有去調查?抱歉,沒有!社會福利相關法令有規定他們應該去做調查,但沒有在執行,所以這件事情也應該要明定在法令裡面,社會福利單位應該要做有關福利身分的新訂或者是每年在複核這些資訊的時候,應該要去查核他們真正居住使用的狀況,而且我們每年花了300億的租金補貼,應該要講清楚到底有多少弱勢現在有申請租金補貼、有申請包租代管、有申請社會住宅,那沒有來申請的是因為他不知道、還是說他不符合資格、還是因為他怕失去福利身分,這個是另外一個資料庫應該要建立的部分,而且現在就應該都有這些資料,只是我們這兩個單位沒有整合起來,所以拜託內政部跟衛福部真的好好討論一下這件事情要怎麼來合作。

另外第二件事情,我們也贊同剛剛OURs秘書長彭揚凱所提的整開,就是透過區段徵收跟市區重劃,來提供一定數量的社會住宅,我們在臺北市包括木柵路四段、五段的區段徵收,那是一個很小的範圍裡面,也被要求做這件事情,但是我們被要求的時候感到非常的訝異,因為那個範圍非常非常小,而且我們都已經進行了五年、六年之後才跟我講這件事情,法上面沒有明定的時候,大家都會覺得非常的錯愕,為什麼在小組上面被要求這件事情,法上面就是沒有規定,所以這件事情應該要入法,不然其他公務人員會講「法上面又沒有,為什麼你只是行政命令就要求我做這件事情」。

另外,臺北市、新北市、臺中還有高雄增額容積的制度,都是我們公司來協助處理,但是也跟大家報告,增額容積案件非常多,而且收了幾十億、上百億的錢,但是這些當中有沒有任何一戶申請社會住宅?抱歉,沒有!跟大家講,住在社會住宅裡面,我們有一個很好笑的實務狀況,社會住宅下面通常有規劃停車位,但是這個停車位通常都用不滿,表示這些人都是騎機車,可能去轉捷運、轉公車,所以這些人實際上是最好增加捷運運量的使用者,而且真的不一定要在捷運站上,捷運周圍也都可以來做社會住宅,對於整體社會福利的提升,實際上是有很大的幫助,所以這個也應該要把它放進去,因為各地方、六都現在都在做增額容積的制度。

另外一個是基本居住水準,為什麼特別要提這件事情?一樣是租賃住宅,這件事情我們花了300億去做,但是我們掌握的資料非常非常的少,就我的理解是非常非常少,而且不敢公開,我覺得這件事情有點荒謬,就是每年花了300億去做租金補貼,但是要求人家提供什麼?只有提供一個是申請人的相關資料之外,這個資料還沒有包括住宅品質的所有相關資料,只有你的帳戶資料,就是為了讓他未來好收錢啦!所以這個住宅到底是不是頂加、是不是隔套、是不是雅房,不知道!但是實際上我們去調查後發現非常大量的隔套、雅房、頂加都存在,這些事情即便你現在不公開,但是你應該要掌握這些資料,而且在行政程序上面就可以來處理這件事情,沒有什麼做不到,因為大家來申請補助,申請補助就應該要填資料,資料裡面就可以取得這件事情。

關於基本居住水準,在國外最重要基本居住水準是定義在租賃住宅,而且地政司在前幾年已經研究完所有國外重要的先進國家裡面,他們的租賃水準、基本居住水準要如何來定,而且應該規範房東或者是由房客來檢舉,通通都可以來做這件事情,地政司已經有相關成熟的報告,所以基本居住水準這個部分我們建議,未來修法應該是以租賃住宅為優先,而且這個部分要有一些檢核的機制,來申報跟檢核,基本居住水準的定義應該……操作型定義一定要大幅修正,因為目前是用戶政資料,我們的戶政資料跟實際居住實際上有非常非常大落差,完全不可採用。

主席:謝謝蔡佳明總經理的發言。下一位我們請臺灣社會福利總盟孫一信秘書長發言。

孫秘書長一信:主席、各位夥伴,大家早。我是臺灣社會福利總盟孫一信秘書長,我今天主要的重點要放在住宅法第三十三條跟第三十四條的議題。首先,我必須非常感謝內政部、國土署、住都中心還有我們各地方政府的一些如都發局、城鄉局等,大家很努力在推社宅,我們今天才有這樣的討論。

剛才我們的夥伴也有提到前年55日在立法院有三讀通過社福基本法,也將社宅納入社會福利的事項跟範圍。我今天第一個要談的是第三十三條的部分,因為現在除了六都以外,大部分縣市的社宅是由國住都中心來興辦,在這個興辦的過程,其實社福團體最care的還是能不能透過在社宅興辦過程當中獲取一些社福設施,在臺北市,其實透過社宅的興辦,低樓層作為社福設施的用途,增加了250個服務單元,在這個過程裡面我們發現其實有些縣市並沒有提出要做社福設施的需求,這樣的狀況我覺得有一個程序上的問題,就是我們這些社福設施由住都中心興辦的不管是安居或者是好室,在徵詢地方政府意見的時候是不是有公開?這裡只有一個依據,就是會議紀錄,在會議紀錄裡面提到布建原則,就是中央附屬社會住宅附屬設施空間以老人日照、托嬰、幼兒園、身障的社區服務為主,這個布建原則主要在談的是如果沒有參建或補助就要收取租金的議題。第二個是評估流程:本部國土署於先期規劃會議邀請社宅所需地區,然後提出是否有布建計畫。我詢問過非常多中南部的社福團體,我一直跟他們強調,你們要爭取一些服務就是爭取在社宅裡面提供服務,可是從來沒有人跟我說他們知道什麼是安居、什麼是好室、什麼時候要興辦,地方政府社會局可能不會透露這樣的一個訊息。

所以在這個過程裡面我覺得有一些部分要調整,第一個是在先期規劃會議前應該預告週知,不能只有政府機關獲得訊息,民間團體也要一併告知。第二個建議是社會福利設施不是只有在社會局主管,在衛生局、勞工局他們也都有自己的角色,所以我覺得這個部分也要一併通知。另外,我建議要修正「以社區式服務為優先」這樣的字眼,因為目前設施需求最主要欠缺的剛性需求是機構式服務,機構式服務在社宅裡面當然會有很多設計規劃的問題,包括可能要有不同的出入口、樓層的規劃設計不能連通等等,當然設計會比較困擾,但實際上這個卻是民眾優先的需求。第四個,我要建議國家住都中心要依據社福基本法第十四條,會銜衛生福利部與民間團體及需求者代表進行社會住宅社福設施委辦的架構性協商,大家才會知道裡面整個政策目標我們要怎麼訂,包括給付項目、報酬項目、品質項目的協商,這些同時都要進行。

接下來我要談的是社宅裡面社福的角色,在第三十四條裡面有規範要提供必要的社會服務,回到第十九條,社宅有興建社宅也有包租代管,這兩類我們要如何來提供服務?各位在住宅界可能比較不清楚,我們社福界目前有非常多的系統,社福的需求也非常的複雜,包括之前從107年的社安網裡面就有社福中心跟心衛中心的設立,包括有早療中心、教育階段的學生輔導中心、少年中心、老人中心、長照管理中心、A個管、身障服務中心以及各種成年及兒少保護要通報的事項,這其實是一個非常複雜的系統,這裡都還沒有包括像勞政的就服中心或衛政相關的國家衛生等等的一些需求,以及跟保母、公托、公幼有關的需求。這個介面其實非常複雜,很需要有人去幫助這些住民做一些協助。跟居住課題有關的議題,包括入住前有被屋主歧視的議題,有居住選擇跟搬家的議題,現在社宅有評點制,就是有一些最弱勢的,包括身障跟老人,透過評點在那40%的量體裡面可能可以優先入住,但是實際上包租代管對於弱勢的定義就是住宅法第四條的經濟跟社會弱勢有13類,這13類彼此其實是在競爭物件的,這樣一個競爭物件的情況之下,老人或者是身障者絕對競爭不過育有未成年子女兩人以上的家庭,這個會變成業者的優先選擇,但是其實他是符合經濟跟社會弱勢,在這個過程裡面就會產生競爭。所以現在大家在倡議又要把育有未成年子女兩名改成為育有未成年子女一名,我覺得這個部分的競爭會更加的激烈,這部分請立法院要好好去思考這件事情。第二個是入住之後有租金繳納延遲、生活習慣違規或者是住宅住戶之間溝通或與屋主溝通的問題、老少照顧安排的問題,其實都非常的複雜。

所以我對於在社宅裡面以及包租代管的服務有一些建議,第一個就是社會住宅的服務應該以營造弱勢住戶的生活感為政策目標,他並不是像我們傳統個案管理要去提供他什麼協助,其實現在的民眾有拒絕社福協助的權利,也不是所有的弱勢民眾都很願意被人家協助;第二個我們要在社區用社區營造的方式來取代;第三個就是除了社福的設施以外,一定量體以上的單一社宅或鄰近幾個小型的社宅基地應該委託民間社福團體以社區營造方式為入住社宅居民提供社福相關的服務。

在包租代管這一塊我有三個建議,就是要增列第十九條之一,將包租的比例提高到包租代管的50%,並且以政策獎勵業者弱勢服務費,舉個例子來講,我們去定義特別弱勢的部分,像特別有肢體障礙、有無障礙需求的、或者是70歲以上老人,他們租屋有困難,這個部分應該獎勵業者。第二個就是包租的房東要繳交二代健保而代管不用,這個部分也建請內政部跟健保署洽商來排除這樣的問題。第三個建議就是中央主管機關要與衛福部洽商,建立弱勢處遇協助機制,例如進行弱勢租客分級以及發展居住社工的服務。

我最後的建議是社會救助法第十六條之一已經將住宅主管機關的角色立法納入在社會救助體系裡面,住宅法為何沒有把衛生福利部以及地方社政、衛生主管機關的角色納入在第三十三條、第三十四條、第三十五條的各項協助裡面?我覺得利用這一次的修法應該要檢討這件事情,謝謝。

主席:謝謝孫一信秘書長。

下一位請許宇甄委員發言。

許委員宇甄:主席、各位官員、各位專家學者大家好。面對我國房價的持續上漲跟少子化的挑戰,所以我們認為政府應該更積極地調整現行的住宅政策,根據統計,民國111年到113年間全臺的房價平均漲幅超過三成,同時112年實質的總薪資也出現了負成長,反映出一般家庭在購屋和租屋上面的壓力日益地加重,雖然政府已經設定113年會達成20萬戶的社會住宅、121年達到50萬戶包含包租代管的政策目標,但是事實上到113年為止,目前實際完工的社會住宅只有三萬多戶,在資源的配置上仍需要進一步強化對經濟跟社會弱勢族群的支持。為了更具體的實踐居住正義,我已經提出住宅法第四條的修正案,就是將現行規定中社宅分配給弱勢者的比例由現行的40%調升到至少50%,讓資源的配置更貼近政策的初衷。此外也配合行政院既有的300億元中央擴大租金補貼專案計畫的精神,修正條文將補貼對象由育有未成年子女兩人以上放寬為育有未成年子女,以因應少子化,讓更多有育兒需求的家庭能夠納入政策的照顧,以緩解育兒與租屋的雙重壓力。

而在供給面上,根據內政部111年的住宅需求動向調查,在全國範圍內申請租屋補貼的受訪者中,有80.1%表示願意參與社會住宅包租代管的計畫,然而實際案件臺北市卻是六都最低,顯示現行制度未能有效促進屋主的參與,主因是因為租金所得免稅額僅限於月租金新臺幣15,000元以下,與臺北市的實際租金水平落差甚大,所以導致屋主的參與意願不足,建議可以修正第十五條與第二十條,將免稅額調升到25,000元,來提升誘因增加供給,也強化包租代管政策的實效。

另外因應公有土地有限,財政壓力逐年升高,我將在住宅法第二十三條也提出修正方案,配合合建分屋的方式與民間合作,讓政府得以在無需大量前期投資的情況下加速取得社會住宅單元,同時也考量區段徵收與市地重劃所得土地屬公共利益所得,未來在法制上納入社宅興建的適用範圍,將有助於提高土地公共的使用效率,也避免資源流向純商業的用途,以確保社會住宅社會政策的推動更具有彈性跟永續性。

整體而言,我提出的住宅法修法重點不僅在於增加社會住宅的總量,更在於調整制度的設計,讓資源的分配更加公平,供給的制度更加有效,執行的方式更加靈活,唯有再持續優化制度的設計,社會住宅才能真正發揮它的政策跟功能,以回應人民對居住安全與公平的期待。謝謝。

主席:謝謝許宇甄委員的發言。

下一位請台北市租賃住宅公會陳柏勳理事長發言。

陳理事長柏勳:主席、在座的專家學者大家好、大家午安,我是台北市租賃住宅公會的理事長,也是現任中華民國房東總會的理事長,我剛剛聽了有些專家提出來的幾個部分在此先澄清一些事情,讓大家稍微了解一下。首先,大家針對社會住宅包租代管房東排擠房客的部分,其實各位可能要從另外一個角度去思考,這些房東們加入社會住宅包租代管計畫,他的不動產其實都是上千萬買來的,大家其實要換位思考一下,當然現在目前只能用興建的方式,但是不能排擠、不能限制他的身分以外,在私有住宅部分其實各位要思考這個部分。針對房客的部分,其實房客弱勢跟社會弱勢這個部分他們當然會去考慮,甚至年長的,但是也有很多房客的狀況是相當不好的,像欠租等等之類,大家有沒有去思考過這個問題?所以我覺得這個部分是我首先要講的。

租房子最大的原因其實不是他的年紀大,而是心態的問題,我們根據統計,這些來租房子的年長者或者是比較弱勢的或什麼之類的,他的心態其實是有點機動的,我說實在的,這個部分會造成房東會有點害怕,所以這個部分我覺得我們在講這件事情的時候其實大家要知道。這要怎麼解決呢?其實就是一定要興建,這個是無庸置疑的,只有興建才能解決這個問題,藉由民間的部分其實坦白說現在來看我們只能幫助什麼?幫助這些青少年或是這些勞動者,而真的要把弱勢這一塊當作是社會住宅最終目標的話其實這只是一小環而已,這是我必須提出一下的。

再者,第一個是我們在講經濟弱勢要放寬,事實上我們已經從10%放寬到40%,我個人的見解是如果我們一直把這個放寬的部分放寬到50%甚至更高,某個方面來講其實這些部分應該考慮為什麼一直把這些把弱勢放寬而不去解決弱勢的問題?我在想如果一次的放寬難道這個社會的競爭力就提高還是國家競爭力就提高了嗎?所以我覺得這個部分也是值得大家思考的。現行的40%我覺得是非常可以滿足的,因為這個部分現在社會住宅包租代管的需求已提供四成的弱勢,以現行租金補貼對社會經濟弱勢的需求其實涵蓋已經相當廣泛了,所以我覺得不應該排擠這些,不是弱勢的這些人其實很多,如果我們把它弄了而排擠到他們要居住社會住宅的這些空間,我覺得會有排擠效應。

再來,這個租金的分級制度當然是非常好,但是各位一直在提租金,各位能了解什麼是合理租金嗎?大家在講租金、租金,那什麼是合理租金?大概以我的經驗就是租金部分其實除了地點、設備等等之類,所以如果租金的合理性是以他的身分來定合理租金的話,說實在的,在民間的部分大概只剩下社會住宅自己興建而已,就是政府來承擔這些部分,所以我覺得租金的部分其實是可以適當的去調整,但是有些部分……我又提出了民間參與團體又分報稅所得低但無法取得這個服務的身分為邊緣弱勢,未用盡較低租金將造成負擔過重情形。現行我們有3萬的社會住宅已經提供民眾入住,建議可以歸責衛生福利部與政府合作,逐步檢討具體邊緣弱勢的身分樣態,將具有負擔能力不足、住宅需求急切之家庭逐步列入討論,這樣我們才能建立租金分級制度的公平性以及弱勢照顧的核心價值,這是我針對租金部分的意見。

再來是學生的部分,現在學生的租屋狀況其實學校附近是他們最便利的地方,很多大專院校其實也沒有錢可以興建所謂的校舍,多數學生都在外面租屋,外面租房子其實很多也提到有頂樓增建、加蓋等等問題,但也礙於離學校比較近。我們這個行業自己其實也曾經內部開會探討過,當然如果有學校願意、有需求,其實我們公會這邊有會員、公司願意來承作這樣的事情,比如我們在鄰近附近整棟包租來給這個學校都沒問題,但是現在有一個問題,為什麼有些業者不去做的原因,各位清楚嗎?我們租給學生的部分都會有寒暑假空屋的狀況,當一個投資者來看這件事情的時候就是在商言商了,所以政府在這一個階段。如果我們包下來只針對這些學生來出租的話,那就要針對這樣有一個補貼方式,我可以讓他租到比較合理甚至比較低廉的價格,讓他能負擔,但是基於市場或者是空窗部分,這個部分政府應該提出一個補貼的方式,讓這個事情來持續做下去,我相信才會有人要做,我覺得以我們業者狀況我們是非常樂意的,這個我也跟各位講一下。

最後,既然我們剛剛講興建,那興建能量不足怎麼辦呢?其實臺灣民間有很多資金,但是都沒有動用,比如壽險業者甚至一些上市公司,但是包括建商為什麼沒興趣?因為這個投報率很差嘛!我這邊也大概講一下,其實大土地部分可以讓中央來興建,小的部分可以讓民間來興建,民間興建完了以後再由中央政府或地方政府包租回去,然後由我們來管理,這樣的成本可能會比較低一點,比政府在管理大型的成本會來得划算,也可以讓社宅遍地開花,才能真的解決弱勢居住的量能。謝謝。

主席:好,謝謝陳柏勳理事長。

現在時間接近中午,報告委員會,我們中午不休息,因為算一下發言大概在中午左右可以結束,我們中間就不特別休息了。

下一位請勵馨基金會王玥好執行長發言。謝謝。

王執行長玥好:主席、各位委員還有各位關心社宅的夥伴們大家好!勵馨基金會主要是在關心受暴婦女或者是弱勢處境的兒少,我們會關心社宅的議題,當然我們會發現這些不利處境的婦女或者是兒少,住宅的服務對於他們的穩定還有希望感是有帶來非常大的處遇效果,所以我們在多年前就開始投入了住宅的服務,我們也參與了社宅聯盟。

針對這一次公聽會,有關於比例標準或者是租金分級制度,我們是支持社宅聯盟的主張,因為我們本身也有參與社宅聯盟,所以在這個過程當中我們有充分的討論。但是我這邊額外要提出來的,其實也是呼應剛才總盟的孫一信秘書長所提到的,我們覺得非常重要的是,這一次修法一定要把衛福部納入中央主管機關。因為過去一直都是以內政部為主,以蓋社宅的硬體,可是事實上我們投入服務之後會發現,除了硬體以外,其實軟體的這些社會服務也非常重要。當然我們之前很多時候都是先求有,接下來就是求好,也就是說,現在這個量我們需要去追,可是除了量以外,其實它裡面的品質也是非常的重要。

以勵馨在關心受暴婦女上,我們看到的是,過去如果光是只有社會福利服務的話,相對可能會是一個比較短期的效果,但若加上住宅服務,我們就會看到對於他們的安定跟奠定他們未來的希望感,我們覺得這有起到非常關鍵性的作用。更何況剛才也提到,其實社福的基本法已經很明確地把住宅服務,提示說要提供給這些不利處境的國民,所以我們除了要給他這樣子的房舍,另外,支持體系、心理復健如果做得好,其實有一部分的福利別,比如說受暴婦女或者是青年,他們如果可以奠定一個好的基礎,其實他們脫離社會福利依賴的可能性是高的,所以他們的輪替率是高的。當然不同的福利別他們的狀況不一樣,可是有部分的福利別透過我們充分的福利服務,事實上他們之後可以脫離對福利的依賴,投入到一般的租屋市場,那我們就可以釋出、輪替給其他更有需要的服務對象。

如果我們沒有福利服務的介入,可能大家入住到一個空間後,就會造成停滯的狀況,就像病人住進醫院,也不會是住到醫院病就好了,其實關鍵就是醫療人員嘛!那學校也不是蓋好了學生就在裡面,一定也都是有這些教育師資等等,所以一樣的,住宅也不是房舍蓋好了就了事。我們認為,衛福部應該要入法,也是中央的主管機關,同時把福利服務明文化,因為剛才提到如果沒有明文化,像勵馨是一個全國性的團體,我們就會發現不同縣市的作法真的差異很大,有的社福單位根本完全不介入,這種很不同的模式對我們來講,也會覺得非常地無所適從,所以如果我們從中央就把硬體的內政部、軟體的衛福部這個框架框好了,事實上各縣市的服務模式就會比較明確,也不會造成各縣市的民眾因為縣市不同的策略,他們得到的社宅服務就會有很大的差異,所以我們會建議,在主管機關要把衛福部明確地納入。

另外,在第三十四條除了提供設施設備及必要的社會福利服務,今天如果是住都中心,當然對於設施設備可能相對的他們知道比較明確,可是社會福利服務不是他們的擅長,這裡的法是說必要的社會福利服務,他們可能就不懂必要的社會福利服務是什麼,但是如果是衛福部,衛福部就會很清楚,會去調查去提供必要的社會福利服務,所以我們認為在第三十四條這個社會福利服務要再更明確化。社會福利服務明文化,還有衛福部入法,這是我們期待在這一次修法裡面一定要有的內容,謝謝。

主席:謝謝王玥好執行長。

下一位請高金素梅委員發言。

高金委員素梅:大家辛苦了!今天我們談的是住宅法,而且有非常多專業的朋友以及現場的朋友提供了非常多寶貴的意見,我就針對原住民族在都會地區的居住困境,也跟大家分享一下我的看法。

隨著都市化腳步越加地加快,有超過65%的原住民族人口已經生活在都市裡面,但是對許多的族人來講,都市並不代表安穩,我們這些族人面對的是高房價還有文化隔閡,加上租屋市場對原住民族相對的歧視,這導致我們很多的族人租不到也住不起。

原民會的資料也證實了這個現象,原住民的自有住宅率只有76.66%,遠低於全國平均的90.22%,換句話說,原住民的家庭要更仰賴租屋市場。而問題是,我們族人的年收入只有全國平均的63%,貧窮率跟低收入戶的比例也都非常的高,在這樣的情況之下,我們族人對合理、可負擔租金的需求是非常迫切的。

我認為要解決原住民族的住宅問題,我們必須要從三個角度來看:第一個,原住民族的都市人口比例持續地上升,從104年到現在,居住在都會區的族人已經從45%增加到超過51%,如果再加上沒有設籍者,我們可以看到,實際達到65%以上。我們就以今天的召委、牛召委的桃園為例,中壢、八德是原住民族人口最集中的地方,但是中壢、八德到現在連一戶原住民的社宅都沒有,我們可以發現社宅的政策明顯沒有按照實際人口分布來規劃,尤其是原住民族的人口。

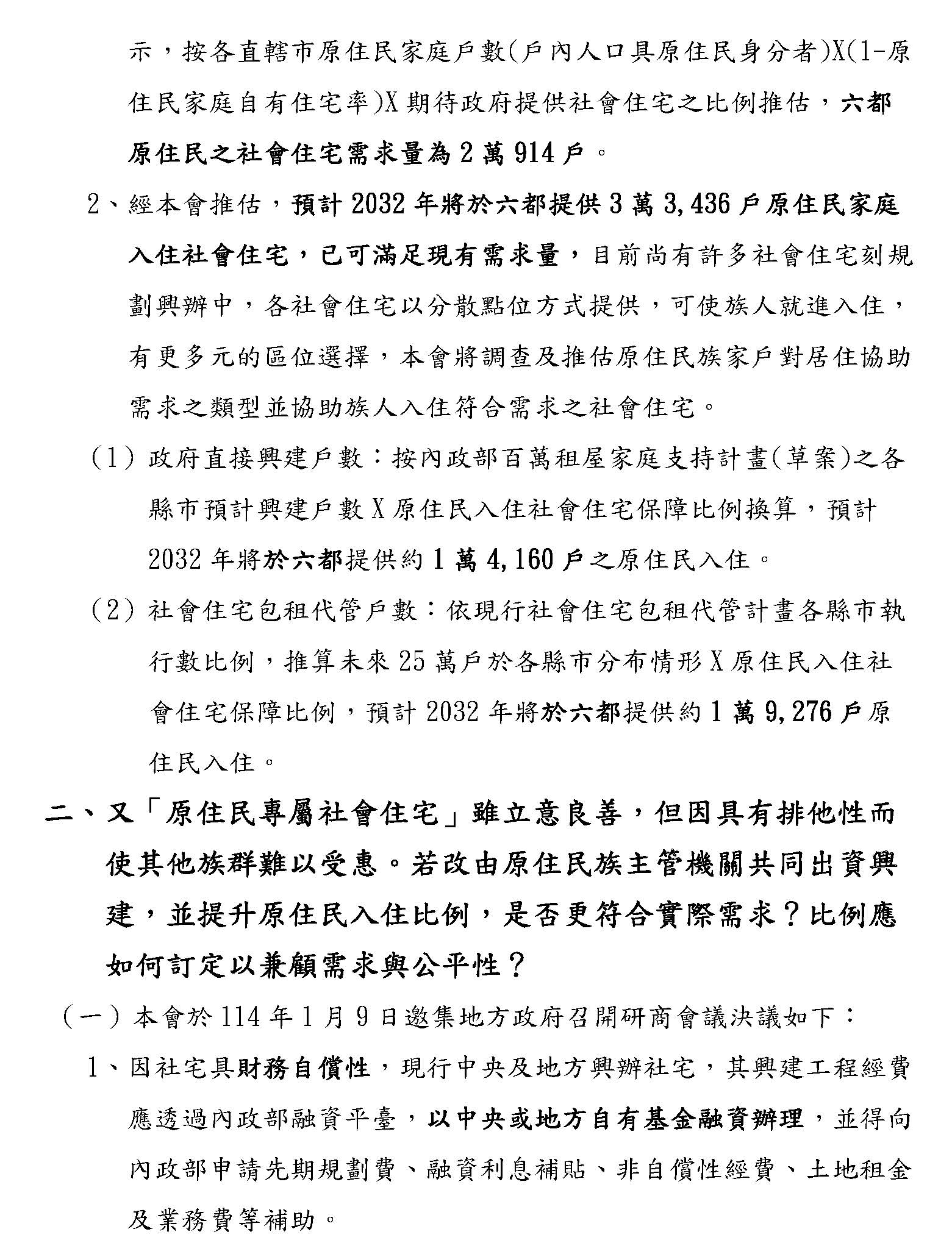
第二個,原住民族專屬社宅的數量遠遠不足,全臺灣我們來看一下,只有600戶,這600戶包括什麼?新北224戶、桃園54戶、臺中287戶,對都會龐大的原住民族人口來說,真是杯水車薪。更糟糕的是,我們的分布失衡,有一些需求比較高的族人居住的地方根本就沒有規劃。

第三個,原住民的人口也快速地成長了,從112年原住民身分法修法之後,我們可以看到,一年內人口增加了2.2萬,年增率達到3.84%,這創造了歷史的新高,如果我們的政策依照以前舊有的資料來規劃的話,我認為問題還會越來越嚴重,根本沒有辦法回應到我們族人真正的需求。

今天在公聽會上,我們來對照一下原民會他們的書面意見,在這裡我有幾點要指出,原民會有人在場嗎?好,你好好聽一下。第一個,原民會提出的統計數字,連你們自己都不清楚「優先戶」、「一般戶」到底怎麼區分,這些數據怎麼來的?所以沒有這些數據,讓人根本沒有辦法判斷原住民人口實際入住社宅的比例。

第二個,不管是中央還是地方,如果沒有訂定原住民的保障比例,就應該要明確地訂出,讓族人知道我們在都會區還有什麼樣的保障,而已經定出比例的,我們也應該依照各地的情況進一步地來細分、來調查。

第三個,原民會目前還是依照108年的報告來推估社宅的需求,但是我剛剛說過,112年原住民身分法修法之後,族群認定已經變了,需求也早已經不同了,如果還是用舊有的資料,顯然是不準確的。

第四個,原民會提供的專屬住宅不到600戶,是根本不夠的!

第五個,最重要的根本問題是什麼?經費不足。原民會自己也坦言,綜合發展基金的現金只剩下4.3億,而行政院又不願意來撥補綜合發展基金缺額的部分,這是無法滿足族人社宅期待的關鍵原因。

在我提出的住宅法修正案,希望我們住在都市的族人能夠住得起、能夠住得好,所以我主張導入「投資」的模式,然後來靈活運用原住民基金投入社宅的興建。社宅不必分原、漢,很多族人反而希望有不同的族群可以住在一起啊!一起生活啊!尤其現在一直在推動全民原教,我們可以在這些社宅裡面設立原住民的教保中心、托嬰中心,打造友善的公共空間。

我認為社宅應該是根據人口的實際分布來規劃,做到「按需分配、依地設計」,讓資源能夠真正發揮效益,所以我認為我們的政府應該回應,也必須看到,尤其是原民會,這樣子才能夠讓我們在都會區的族人能夠住得起也住得好,我覺得我們從這個方向一起努力,謝謝。

主席:謝謝高金素梅委員。待會我們結束之後,各單位都要做出一些回應,請大家做好準備。

下一位請臺灣青年民主協會楊姿潁理事長發言。

楊理事長姿潁:各位委員、專家學者、NGO以及與會夥伴們,大家好。我是臺灣青年民主協會的理事長楊姿潁,青民協主要是推動青年在公共政策上的發聲與參與,今天主要想談的是學生的租屋困境,特別是為什麼學生應該被納入社會住宅政策的討論範疇。

首先,學生他不是經濟弱勢,但確實處於結構性的困境,一般來說,政府在規劃社會住宅時,會優先考慮低收入戶、身心障礙者等經濟或社會弱勢族群,但學生的情況比較特殊,我們可能不是法律定義上的弱勢,但是確實是離鄉背井沒有收入,需要中長期租屋的一群人。更重要的是,其實學生並不是自願選擇去租屋的,而是被迫租屋,因為學校的宿舍數量非常少,以我自己為例,到大二的時候,學校的宿舍基本上是不一定能抽選得到的,只能被迫加入這個租屋市場,而租屋市場又缺乏合理的保障,讓學生面臨諸多問題。

特別是在臺北、臺中、高雄這些高房價高、租金的城市,學生的租屋負擔相當沉重,很多人只能靠家庭的支援或是去打工才能支付房租,但這些問題過去在住宅法並沒有處理到,學生租屋問題一直存在,卻從來沒有放進社宅政策的討論裡,政府推社會住宅是希望能夠解決居住正義的問題,那麼為什麼不能讓學生也有機會住進去呢?

根據2023年監察院的報告,全臺91處的社會住宅中,有62處在大專院校的附近,教育部至今未能與內政部協作,提出學生租屋的對策;監察院也認為應該要檢討與改進,如果能預留一定比例的社宅數量給學生或設立學生專區提供穩定合理的租屋選擇,許多問題就能迎刃而解。

此外,社宅的硬體設計還有租約的制度也應該更符合學生的需求,像是小坪數的單人套房,讓學生負擔得起;共享住宅模式,透過獨立臥室、共用廚房的交誼廳設計來降低租金,也能讓學生彼此交流互相幫助;而短期或學期制的租約讓學生有彈性的選擇,因為目前的租屋市場都是以一年長約為主,對於短期交換生、實習生、畢業生來說,其實是非常不方便的,社宅可能可以提供學期制的租約46個月或是暑期短租模式來建立彈性解約機制,避免學生因為突發狀況而需要支付高額違約金,這些規劃不僅符合學生需求,也能讓社宅的使用效益最大化。

另外,租屋市場不透明,學生是最大的受害者,現在的租屋市場存在著許多社會亂象,學生經常遇到像是租屋補助申請困難,實際上看得到吃不到,還有租屋條件不合理,動不動就漲租或被扣押金,房屋安全沒有保障。

而身為一個女性,我也想來聊聊女性的租屋困境,首先是女性租屋安全問題,像是遇到房東或仲介的性騷擾、治安不佳的環境、合租室友的安全疑慮等,目前的租屋市場對於女性保障的機制幾乎不存在,房東甚至可能拒租女性或提出不合理的限制,像是宵禁還有訪客管制。

此外,租屋市場也仍然存在著很多對於女性租客刻板印象,像是女性租客就曾經遇過像「女生比較愛乾淨啊!那房租可以比較低一點點」,或是「女生會帶男友回家所以不要租」這一類的歧視性言論,可以見得租屋市場中的性別偏見仍然是存在的,而社宅應該提供一個更平等、更透明的租賃環境來避免這類的問題。

最後,女性的租屋成本可能相較於男性來得高,許多租客,特別是女性,因為安全的考量會選擇租金較高的房型,這使得居住選擇更加受制,因此,社宅若能提供專門的安全保障設計,像是智慧門禁之類的,就能有效地減輕女性租屋的負擔。

上述的狀況,無論是學生、女性,在租屋市場中都遇到各式的困境,在當中學生沒有穩定的收入,又缺乏租屋資訊,最終只能被動地接受各種不合理的條件,如果能將學生納入社宅的適用對象,並落實租屋市場透明化,學生的租屋困境將可以得到大幅度的改善。

目前的住宅法在第三十五條中有提到,政府機關可以透過包租代管提供社宅給特定族群,但未明確納入學生,如果能進一步地修正法規的規定,讓各級學校可以透過社會住宅轉租給學生,將能有效解決學生的租屋問題。我們的訴求是,這次的修法千萬不要再忽略學生了,我們知道目前范雲委員還有一些委員,有想在法規層面上解決學生的租屋問題,這是一個好的開始,但我們不希望只留在討論的層面,而是在這次住宅法的修法中,真正地把學生納進來。

對於本次公聽會,在學生租屋權益上我們呼籲:第一個,要將學生納入社會住宅的適用對象;第二,希望社會住宅規劃上能有性別友善白皮書,在設施的興建上與規範的制定上應考慮不同性別的需求;最後,希望能推動租屋市場透明化,保障學生的權益。

這次住宅法修法是解決學生租屋困境的關鍵時期,希望立法院不要再忽視學生、忽視這個問題,我們期待政府真正落實居住正義,讓學生租屋不再是生存挑戰,而是一個基本權利,謝謝大家,我是臺灣青年民主協會理事長楊姿潁。

主席(高金委員素梅代):謝謝楊理事長。

繼續請牛煦庭召委。

牛委員煦庭:謝謝主席。各位學者專家、各位政府官員、各位媒體朋友,大家早安。在這邊先做幾點說明,第一個,住宅法是中國國民黨本黨黨團第3會期的兩大優先法案之一,另外一個法案是國家的法案。

我也跟大家報告,第二個,因為我們很多的委員針對住宅法提出了非常非常多不同的修法版本,版本眾多,方向不同,光是社會住宅的弱勢比例該如何設計,該如何來納入,或者是放寬政策戶的標準,比如說要不要多一點青年啊!育兒的考量啊!老人家的照顧啊等等,那它可能跟本來的弱勢設計又會互相衝突,所以在立意良善的前提下,畢竟政策的方向不一樣就有很多不同的出發點,甚至有些時候版本之間會彼此衝突,因此,在修法前,前期的整合其實是非常非常重要的。

第三,住宅政策茲事體大,所以我們都希望能夠廣徵民意,特別是今天在座各位都是長期倡議居住正義、住宅政策的相關團體,立場或有不同,但是都各有專業,所以我們將召開系列公聽會,今天只是第一場,我再次感謝各位專家學者的與會跟寶貴的意見,今天大家留下的資料其實非常的重要,因為會成為我們未來修法的重要參考。

回到今天的主題,其實大家花最多心力來談論的,還是我們到底要讓哪一些人可以優先來入住社會住宅,我想這個也是大部分國人都關心的題目。現行臺灣的狀況當然是用比例的概念來區分,也就是說有所謂的政策優先戶跟一般戶,而政策優先戶裡面有所謂的評點機制,一般戶原則上採取抽籤。我今天想要丟出來分享的方向是,參照社會住宅政策典範的國家──荷蘭,他們使用的是積分制,用積分的先後來做輪候,然後來看看臺灣未來能不能夠思考跟參酌,但這個理想必須要有統一的平臺。

我先跟大家報告一下荷蘭的執行方式,荷蘭從2023126日開始實行新積分制,在這個制度裡面,所有有需要住社會住宅的申請者都要有積分來獲取優先順序。這個積分分成四種,第一個是「等待積分」,不管你是任何人,不管你的身分別,你只要有在等待名單內,你每個月加1分,因為所有人都有共同的需求,當然你如果入住了社宅,你終於媒合成功的時候,當然就沒有所謂的等待積分。

第二個,有所謂的「搜尋積分」,就是你要鼓勵他,你不能只是為了某一間社會住宅在等待而放棄去尋找別的可能性。為了更加的公平,然後大家可以做適合的妥協,它有所謂的搜尋積分,也就是每一個需求者他要去找34個物件,你可能要談一下,去看看房子什麼的,你才會得到這個分數。如果你都沒有,或者是你只回應固定的,在固定的地方排隊,那你的積分會保持不變。你如果統統沒反應,你連你本來想要的都不去關注了,你還會扣1分,用這樣的方式確保大家都在積極地搜尋,去擴大政策媒合的效果。

第三,它有專屬的叫「新手積分」,這對青年相對友善,特別是在阿姆斯特丹周邊地區,因為房價高漲,青年人才相對流失,它為了要專門針對這個問題去解決,所以它設計了新手積分,也就是首都附近的青年有特殊身分的,可以享有多10分的機會,讓他在等候的名單上可以提前。

最後一個,我想也是大家最關注的,叫「特殊狀況積分」,也就是基於大家不同的狀況,要做到所謂立足點的平等,比如說身心障礙的人士,比如說剛剛很多學者專家提到,老人家有長住需求的人士,有單親家庭這樣的狀況、經濟弱勢這樣的狀況,它針對不同的族群去做細算,然後給予特殊身分積分,在這樣子的前提下,所有人適用同一套機制,但是不同的身分、不同的需求他可以有不同的加分機制,然後大家統統在排隊的軌道上來討論社會住宅入住的先後順序,我想這是一個比較公平而且也具有一定調控性的方法,可以給我們的政府機關做參考。

但是這個理想一聽,大家都覺得這實在太理想了,離我們現在的狀況非常遙遠,這我完全理解,我們至少要往前走一步,今天我也聽了很多學者專家去談到,我們好歹要有一個整合的平臺吧!我們好歹要有更多的研究案吧!要有更精準的調查吧!要把這一群有需求的人先聚合在一起,我想這是我們中華民國政府可以立刻做到的事情。

能不能用積分制、輪候制馬上取代現行的比例制,它可能需要時間磨合,但是把這群人找出來,然後針對各式各樣的需求跟身分做初步的彙整,這是我們希望立刻對內政部提出的要求,我想在這樣充分的討論之下,大家再來做法案的修正跟政策的溝通,我們這個會期在居住正義的題目上面應該可以有所貢獻,在住宅政策上面我們也希望不分朝野黨派,可以再往前走一小步,謝謝大家。

主席:謝謝牛煦庭召委的意見。

現在請黃珊珊委員。

黃委員珊珊:謝謝主席,還有各位貴賓。我想今天的題目非常重要,我也參與台灣民眾黨,尤其在臺北市,我們是社會住宅先行的地方政府,在居住正義的堅持下面,台灣民眾黨一向堅持三項原則:第一個,社會住宅要大力地蓋,不管有任何的困難,蓋社宅不能因為民眾的抗爭或者是政府財源的問題而停擺,所以第一個,「大力蓋」,不是討論要不要蓋,而是要討論怎麼樣繼續快速地蓋,或者是能夠提供更多更多的房源。

第二個部分是「大力改」,「大力改」改什麼?改稅制。從臺北市我們提出相關的囤房稅,到中央房屋稅2.0,接下去讓更多公益出租人能夠得到更多的優惠,讓他願意把他的房源提出來,讓更多的人能夠透過包租代管、租金補貼,得到他們應該可負擔的住宅。

第三個部分是「大力補」,目前為止,中央花了很多錢在做租金補貼還有相關的包租代管,這些政策的確是讓很多人嘉惠,但是對於租屋市場的透明化還是沒有辦法完全地揭開來。目前為止,租屋黑市的問題,為什麼還是有很多的房東不願意讓租客去申請租金補貼,甚至不讓他們設戶口?最嚴重的是,不讓他們做所得稅的扣繳。在上個月我們跟OURs已經要求財政部,對於今年度5月申報稅額可以列舉扣除額18萬的部分要大力地宣傳,但是有5成的人不敢報,有2成的人不知道,所以接下去要做的是,政府的政策如何讓更多的人知道我們在居住正義上面的努力。

當然在居住正義裡面非常重要的是社宅的評估需求,到現在為止、目前為止,政府都是用喊數字的方式,包括812萬戶到825萬戶,但是真正的需求有多少?我們到底有多少科學化跟務實的計算?目前為止,這些數字到底是怎麼計算來的?還是只是政府喊口號推估出來的?中央始終不願意正視社宅需求量的估算,也就是說,沒有完整具體的科學調查數字。

中央跟需求比較有關的調查中,只有112年的住宅需求動向調查,訪問的對象只有接受租金補貼的申請者,也就是說,只問這些人你有沒有申請住宅的意願,一般的人並沒有機會被詢問到,所以它的調查可能就是一個在母體調查上面完全不準確的東西,反而忽略了更多的人是不知道,甚至是有需求,可是沒有機會來做申請。

民間團體一直在要求,希望能夠建立所謂的登記平臺,在每個縣市接受登記,知道你有多少的需求再決定你要蓋多少的社宅,這個制度我不明白為什麼內政部一直不願意處理,如果有人願意登記,他就是有真正的需求,所以社宅輪候制會是將來可能比較具體的解方。你在一個非常非常大量需求如同雙北市的地方,它的需求會非常大,但是你如果到比較鄉間或其他中南部的縣市,它可能需求沒那麼大,而不是我們全國蓋到25萬戶,然後隨便蓋,蓋在哪裡不重要,這才是我們現在的問題,所以具體需求的瞭解跟具體需求的建設,才是將來真正解決居住正義最好的方法。

最後一個是社會住宅的租金分級制度,目前為止,好像中央終於聽進去我們的意見,在臺北市、在桃園我們早就以所得來做租金補貼的相關方式了,所以接下去我們也希望內政部從善如流,用民眾真正需要的方式,讓民眾能夠得到他更多更合理的補貼。過去地方政府因為財源不足所以不敢自己蓋社宅,臺北市則是費盡全力蓋了大概2萬戶的社宅,我們希望財劃法修正通過之後,將近有三千多億下放到地方,地方政府勢必要承擔更多蓋社宅的相關責任,所以包括內政部也好,包括財政部也好,在財劃法通過之後,我們希望在社宅政策上面應該有更大的磨合,而且要一起來努力。

最重要最後一點是,我們希望多元取得房屋,也是目前提供社宅最重要的方法,那今天聽到非常多的建議,尤其是將來不管是市地重劃、區段徵收,還有今天聽到聯合開發,在臺北市我們是只租不賣,但是現在可能有新的狀況,可能要把市府掌握的一千多戶聯開住宅開始賣,我希望內政部要有自己的態度,因為中華民國政府不應該成為帶頭炒房的元兇。

最後,我們希望將來不管是TOD,以及可能有更多共同開發像EOD的情況,都應該把社宅放在政府集體開發的範圍之內,所以我們希望內政部針對地方政府或者是中央政府有關住宅的部分有個統一的規範,不要由政府來做炒房的元兇,以上。

主席(牛委員煦庭):謝謝黃珊珊委員的發言。

報告委員會,我們還有兩位委員,但因為大家到外委員會質詢,所以我們待會採用二輪發言的方式來處理。

現在先請今天列席的與會機關代表,請內政部代表簡單地回應一下各位學者專家跟委員的意見,請簡要說明,稍後我們進行二輪發言,謝謝。

董次長建宏:召委及各位委員,還有各位學者專家以及列席的政府各部會同仁,大家好。今天非常榮幸也非常感謝,我們聆聽了許多委員跟學者專家的專業意見,以及對於住宅相關的關切,我們這邊也簡單地做一個說明。

首先是有關於租金分級制度,我們已經跟各界討論,完成了相關的租金分級制度規範,我們會在近期內做完整的公布。也特別說明,剛剛各位的高見,包括將身分別跟所得別做一個整合,特別是以所得作為基礎分類這部分,我們都會納入完整的考量裡面,提供大家做一個合理的照顧,我想社宅的重點就是要讓大家用合理的租金來作為一個合理的居住模式。

對於弱勢者照顧的部分,我們會積極與衛福部做嫁接,事實上我們已經跟衛福部呂建德次長做了多次的討論,我們希望以軟硬合作的方式,然後結合社會福利團體,共同來支持社會弱勢者在整個社宅政策裡面跟社宅居住空間裡面的一些照護。包括我剛才所提到的,許多行動不便團體提到通用設計的部分,事實上在中央所興建的社宅裡面,我們就已經納入這樣的規範,我們也會將這樣的規範進一步推廣到整體的社宅政策。社會住宅不是只是提供一個居住的空間,社會住宅需要提供的是更多相對應的服務,這部分我們已經跟衛福部有做積極的嫁接,會在未來做進一步的聯合。

有關於學生住宿的部分,我們一定也會跟教育部合作,我個人來自於中興大學,我也看到了許多學生在居住上面的確受到許多的挑戰,我們會希望透過包租代管的方式來支持學生居住的權益,希望透過這樣子的方式,讓同學們除了學校的宿舍之外,他們也可以有一個穩定的居住環境。同時我們也在這邊明確地說明,事實上我們已經將學生及青年代表納入我們的住宅評議委員會裡面,未來會更進一步邀請更多的學生與青年代表以及在座許多關心住宅權益的團體,我們不只是共同來關切討論國家的社宅問題,還有住宅問題。

當然,包括租金市場的透明化,事實上我們地政司跟國土署長期以來持續地在公布相關的租金統計結果,我們也會持續將這個結果擴大化,同時在整個租金申請的過程裡面,租補申請過程裡面,也會將整個房型的樣態化都納入我們的問卷,所以各位可以看到,我們在今年1月所公布的租金統計結果裡面,事實上就有一定的房型說明跟資訊的出現。

最後,有關於整體的住宅調查,的確就如同許多老師跟學者專家所指教的,事實上我們應該要有更多元更擴大的調查,所以我們會與本部的統計處以及跟主計總處這邊做一些討論,怎麼樣擴大相關的資訊調查跟整體範圍的廣泛研究,讓更多的人能夠理解跟看到我們社宅政策的需求到底是哪些。至於相關平臺的建置,就如同委員、召委剛剛所建議的,我們會積極去研擬,有一些議題我再請我們署長來做一些回應。

主席:請吳署長。

吳署長欣修:感謝各位與會的專家學者還有各界代表的一些建言,以下大概針對幾點來做說明,第一個,現在中央蓋的社宅基本上來講,是以通用設計為基礎的概念,但是都有特別再加強無障礙設計的部分,這也是我們中央在興建社宅的時候有承蒙各界的指教,所以我們一直朝向這個方向來努力。但是剛剛也提到很重要的是,不是只有室內的部分,更重要是未來在戶外的連接,讓更多身心障礙人士能夠在無障礙環境裡面自由的進出,我想這一點也是我們社宅未來還要努力的目標,也感謝大家的提醒,我們會在社宅的設計裡面,再去做這一方面的加強。

第二個,對於未來一些整開區,還有大眾捷運系統TOD這樣的作法,其實內政部從前年年底開始就一系列做這樣的主張,目前在跟六都、跟各都的協議裡面,大致上都獲致一個共識,就是目前都市計畫在審查中的這些整開案,各都同意照這個方式來列舉。不過現在我們要努力的就是目前已經完成都市計畫或完成區段徵收,但是處於配地或是還有剩餘土地的部分,這個部分我們就是跟各縣市政府逐一努力在協調。現在比較大的困境就是大家對於土地價值的差異是比較大的,因為我們也如同各位所主張的,各縣市政府不應該從增加財源的概念去談,而是應該以開發成本平衡的概念來談土地價值,所以在這中間,在土地取得的溝通上還存在著一些落差,這個我們還是會積極去努力。

不過未來如果受限於財劃法重新財源分配的話,我們可能要重新調整這個政策,也就是未來就會要求地方政府在整開區的部分,優先興建社宅會列入他們未來土地開發的優先目標,讓這些新開發區不至於淪為炒房、炒地的出發點,內政部一定會用這樣的方式來做要求。包含未來在TOD的部分,因為跟交通部已經有溝通有共識,未來在大捷法,在大眾捷運法也會優先訂定在增額容積跟TOD的部分,容積獎勵要優先來適用社會住宅的比例,這個部分我們已經跟交通部有共識,所以這就是我們在目前來講會特別來努力的部分。

未來在結合民間來獎勵民間興辦社宅的部分,我們目前也已經研擬一系列方案,我想會透過與民間的合作,鼓勵相關資金的投入,維持一個較長期類似包租概念的社宅,當然這個有賴於各企業界全心投入,因為它畢竟不像一般房地產市場,動輒30%50%以上的獲利,它是一個長期慢慢的獲利,所以這個也有賴於後續的觀念推廣。我們在近期如果順利開始推的時候,也希望各企業界能夠來支持,這樣對於企業的社會形象也好,或者是對於長期的土地處分來講,這都是一個比較穩定的收入,這個我們還是會持續來努力,以上補充,謝謝。

主席:謝謝內政部。地政司要補充嗎?不好意思,請。

林代理司長家正:委員還有各位專家學者,大家好。有關於大家關心透過市地重劃、區段徵收來提供社宅用地的部分,我們已經有方案報給行政院。有關於後續興建模式的部分,很多專家學者有提供寶貴的意見,這個部分我們也會跟地方政府,包含我們國土署來做一個討論。

第二個部分,有關於大家關心學生租屋的部分,其實我們現在跟崔媽媽基金會還有相關公會已經有深入校園去跟學生做一些租屋宣導,包含一些法律權益的保障,我們現在也一直積極在做,後續我們也會多傾聽一下學生族群,包含年輕租屋族的意見來做一些精進,以上報告。

主席:謝謝內政部、國土署跟地政司的說明。

現在進行二輪發言的部分,請問在場的學者專家有人想要進行二輪發言嗎?可以直接舉手。

請彭揚凱秘書長,我們一樣到發言臺,謝謝。

彭秘書長揚凱:我第二次發言,我只簡短回應一個部分,剛剛非常謝謝內政部的回應,不過我還是再強調,所謂的調查這件事情,我會覺得政府花很多方式去做調查、推估,我們提的是一個更簡單的建議,就是需要的人就來跟我登記,我根本不要調查嘛!要的就舉手嘛!大家登記,那樣我們就是掌握真實嘛!我們現在還是用各種方式,不管是用住宅動向需求調查跟什麼主計總處等等,這還是推估,我們今天在這裡提的事情,真的就是直接讓所有需要社會住宅的人,政府就建立一個平臺嘛!你就來登記,然後你要把你各種的需求講得很清楚,包括你比較偏好哪些區位、你比較需要哪一種房型;或者是你有沒有特殊需求、你家裡有沒有老人或無障礙的需求等等。我們就把這個大數據整合下來。當然提出需要跟我們政府能不能達成這個量是有差距的,但沒關係!至少我覺得這可以作為我們所有住宅政策評估、推估的要求。

剛剛很多人提了,坦白講,現在的確有點是哪裡有地我們就蓋哪裡嘛!但事實上社會住宅到底是哪裡的需求比較多,我們一直沒有做一個好的整合。所以我們還是非常肯定、支持內政部國家住都中心,乃至地方政府推動社會住宅的努力。可是我們建議,這樣的政策花了國家這麼多的政策資源,我們為什麼不建立在一個非常明確的科學數據上?我再次強調,相較於所有推估、研究,你就直接讓有需要的人來跟我們政府登記,然後我們要求你填具很多詳細的資料,而且這時候我們就幫你做資格檢核。所以這個名單就確保是一個有效的、真實需求的名單,這樣不是一個相對簡單而且合理的做法嗎?謝謝!

主席:好,謝謝彭揚凱秘書長。還有沒有哪位專家學者要二輪發言呢?好,請廖庭輝研究員。

廖研究員庭輝:感謝內政部剛剛對於學生跟我們目前住宅政策結合的這個部分釋出了善意。不過這邊還是要再強調,就是內政部這邊是有包租代管跟社會住宅的資源,但是核心的部分還是要看教育部到底有沒有主動性去跟內政部談這些資源。內政部願意給,那教育部願不願意來做這件事?112年監察院那次的調查報告裡面其實就已經提到,教育部跟內政部應該要去整合這個資源,後來教育部沒有做。去年5月的時候開公聽會,范雲委員在會議結論也提這件事情,教育部現在好像也還是沒有做。所以內政部現在是採一個開放的態度,那請問教育部到底什麼時候要跟這件事情有所結合?今天好像也有教育部代表列席,希望等一下教育部代表在這個部分也可以提出一個比較具體的期程跟規劃。

第二個部分是一個額外的問題,就是我們目前社會住宅照顧的弱勢對象裡面,其實現在臺灣有很多新住民在離婚之後可能自己帶小孩,但因為他並不是中華民國的國民,所以即便他照顧的小孩有中華民國國籍,目前是沒有辦法受到社會住宅照顧的。其實在我們的住宅補貼系統裡面,像租金補貼規範裡面有一條規定:「由外國人、無國籍人、大陸地區人民或香港、澳門居民行使負擔權利義務或監護。」所以在租金補貼方面,這個部分是可以處理的,但社會住宅目前並沒有,這個部分希望內政部也思考一下可以怎麼樣去填補這個漏洞,謝謝!

主席:好,謝謝廖庭輝研究員。還有沒有學者專家有二輪意見呢?好,請李得全副教授。

李副教授得全:我提一個意見。我們現在焦點都聚集在中央內政部,但是依照地制法,其實住宅業務跟社會福利的主管機關是地方政府。我剛才其實也嘗試要講,也許財劃法又做了一些修改,地方也許又有一些經費了,這個時候我覺得我們的法令也要要求地方政府,針對不論是住宅計畫或者是分級租金補貼等部分,也應該要提出方案。當然中央主管機關基於整體政策跟全國籠統的原則性,它要訂出規範,但是地方政府在法令上也要課以它的權利跟責任。以上。

主席:好,謝謝李得全副教授。下一位請王鴻薇委員。

王委員鴻薇:謝謝主席以及現場今天參與這場公聽會的學者專家還有官員。我們現在住宅法的修法方向基本上是希望能夠提升租屋族還有弱勢團體的居住正義,所以現在有兩大修法方向,一個就是讓有未成年子女的青年夫婦可以優先來承租,而且也將一定比例的社宅優先給弱勢的鄉親來承租。另外一部分,以我們臺北市來說,很多的社宅因為是屬於新的住宅,不只是租金的問題,如果你跟其他附近區域來比的話,因為它要達到一定的比例,然後再加上它的管理費,所以它會有一個問題,就是對於很多人來說,尤其是屬於年輕家庭或是育有子女的,它的租金比例其實都是偏高的。

今天我也看到內政部在報告裡面提到了在不同地區以不同租金的規範,租金上限是以國際公認租金負擔率30%以下作為衡量指標。但是針對現在的高物價、高通膨,特別是比如今天在我們另外一個委員會談到的少子化問題,如果今天我們所提出來的社宅提供給育有未成年子女的家庭,我認為這樣一個30%的負擔其實都是偏高的。因為如果在租金部分的比例達到30%,而他還育有子女,更不要說還有其他的支出。所以在這個部分,我們是不是可以考慮未來整個租金負擔率應該把它下修到20%25%?我覺得這樣比較能夠真正照顧所需要的。

另外,我們現在整個社會住宅最大的問題是在於進度的問題。不管過去的蔡總統時代,或者現在的賴總統時代,其實都有喊出一個目標數。比如蔡總統當時喊出來的是820萬戶,但是以我們來看,某一個程度其實是並沒有真正落實的,因為真正完工的戶數非常地少,只有3.3萬戶。當然到了賴政府時代是以包租代管的部分再把它增加,然後有一個所謂的百萬戶。但是不管是過去的20萬戶也好,或者是百萬戶也好,事實上感覺都是一個數字,一個畫餅充飢的概念。所以我們還是認為,包含從中央政府到地方政府,以臺北市來說,我們會覺得在一些需要的地區興建社會住宅。但是即便到現在,當然經過這麼多年的社會溝通,它的阻力沒有像過去10年前或者數年前這麼大,但是還是會面臨到一些屬於社區的溝通,這些我們民意代表感受最深刻,所以我們現在在臺北市,比如說我的選區,它不用那種非常極大量地,因為一旦大量地塞進去的時候,可能有一些居民會比較質疑,因為會對當地生活造成負荷。但是,比如說現在在我的選區,臺北市政府也不用太大量,它可能在幾十戶、在百戶以下,這樣其實就可以大幅地降低大家對於這些社宅的一些疑慮。

另外用一點點時間,我們雖然提到了對於育有未成年子女的家庭,我覺得未來我們甚至可以考慮在臺灣社會的環境裡做設計,比如說像香港、新加坡,他們除了對於育有未成年子女,甚至你有剛出生的嬰兒,會有加權之外;另外針對三代同堂的部分,因為我們現在也有一些獨居老人的問題,像臺北市獨居老人的問題非常非常大,如果我們未來整個社宅能夠有一些設計去解決包含少子化、獨居老人的問題,讓長者可以跟他的第二代或第三代一起居住,而我們在社宅的加權部分能夠做一些設計,那麼當然可以更符合現在的老年化趨勢,我們現在長者的比例非常高,而且獨居老人也變得非常非常多。

在這邊非常感謝我們所有的與會者,尤其我們內政委員會盡全力、努力來做住宅法的修正,也謝謝我們的學者、專家以及官員,大家一起來共同支持。以上,謝謝。

主席:好,謝謝王鴻薇委員。

我們現在請政府機關針對剛剛的二輪發言做簡單的回應,內政部有請。

董次長建宏:針對揚凱秘書長所提到的,我們當然還是會積極去建構這個平臺的可能性,但是平臺要建構,就如同剛才所提到的,其實有很多個資的問題跟一些資訊的揭露,我們必須要在個資法跟相關的資訊都已經明確化的狀態之下去作業,所以現階段我們當然是能夠作業的事情都儘量先去作業,包括一些資訊的蒐集,所以我們會透過租金補貼平臺做一些資訊的蒐集。未來在我們整個調查的過程裡面,其實現在住都中心也有一些相關的平臺正在作業、建置當中,我們會透過這個平臺快速地將整個資訊做整體的規劃,但是住宅相關的研究我們還是會積極去作業,因為住宅的議題,當然不是只有社宅的需求,它背後還有許多其他針對整體居住環境,還有包括整體的住宅價格等等相關的問題,我們都必須一併來做考量跟調查。我想科研計畫的本身不是只是提供一個數據,科研計畫本身的背後是希望能夠看到更多不同的事情跟故事,我們會透過這樣的方式來做積極的研究。剛才王委員所指教的事情,我們也都會列入考量。以上,謝謝。

主席:好,謝謝董次長。

我們剛剛二輪發言時有學者專家提到學生的部分,請教育部吳專委稍微簡單說明一下,謝謝。

吳專門委員志偉:主席、各位與會先進大家好。剛剛有幾位先進關心本部政策的部分,我這邊做簡要的說明。教育部從108年起推動新宿舍運動,這個計畫主要分為四個大項,首先是針對學校興建宿舍,也就是蓋一棟宿舍的部分,部裡面是補助學校跟銀行貸款的利息。

第二個是針對學校如果要整修學生宿舍,以提供學生更好住宿品質的部分,部裡面跟學校是各出一半,也就是如果學校整修宿舍需要2,000萬元預算的話,本部跟學校各出1,000萬。剛剛有先進提到學生宿舍是自償性建築的部分,在這個計畫中已經有所突破,也就是剛剛講的,就是興建的部分補助貸款利息;整修的部分是會跟學校各出一半。

第三個是針對學生如果到校外去租屋的部分,這個計畫也有提供租金的補貼,但因為後來內政部的300億租金補貼針對18歲以上的都已經有做補貼,所以這個部分學生就可以回歸跟內政部申請,部裡面改為補助校內的住宿學生。學生一學期可以補助住宿費5,000元,弱勢生一學期可以補助到7,000元,這是第三個部分。剛剛有先進提到學生申請社會住宅的部分,教育部尊重內政部的意見。

第四個部分,如果學校在校內已經找不到地方可以蓋宿舍,必須到學校外面去租一棟建築或是幾層的建築來作為學生的住宿,這部分部裡面也有提供補助。剛剛也有先進關心第四項子計畫執行成效比較不好的部分,因為學校到校外去租住宅來認定為社會住宅的部分也涉及到內政部,部裡面後續會跟內政部再來共同研商,以提升第四項子計畫的推動成效,以上報告。

主席:謝謝吳專委的報告。

感謝各位學者專家今天提供寶貴的意見,今天所有出席人員、列席人員的發言與提供的書面資料,以及剛才高金素梅委員所提的書面資料,除了刊登公報之外,我們會另外製作公聽會報告,送交本院全體委員及所有出列席人員參考。

副教授李得全書面資料:

總經理蔡佳明書面資料:

研究員廖庭輝書面資料:

秘書長彭揚凱書面資料:

秘書長李盈姿書面資料:





秘書長孫一信書面資料:

主任莊棋銘書面資料:

委員高金素梅書面資料:


內政部書面資料:

原住民族委員會書面資料:

衛生福利部書面資料:

法務部書面資料:

新北市政府書面資料:

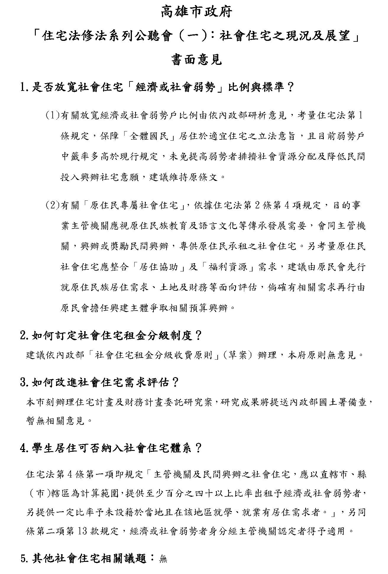
高雄市政府書面資料:

主席:再次感謝各位今天的參與,謝謝大家,今天的公聽會到此結束,我們散會。今天中午有準備便當,辛苦大家了,謝謝。

散會1236分)