立法院第11屆第3會期外交及國防委員會第5次全體委員會議紀錄

時  間 中華民國11442日(星期三)9時至1253

地  點 本院紅樓301會議室

主  席 沈委員伯洋

議  程 報告事項

一、宣讀上次會議議事錄。

二、邀請國軍退除役官兵輔導委員會主任委員嚴德發報告業務概況,並備質詢。

討論事項

審查114年度中央政府總預算案附屬單位預算關於國軍退除役官兵輔導委員會主管非營業基金─作業基金:(詢答及處理)

一、國軍退除役官兵安置基金。

二、榮民醫療作業基金。

答詢官員 國軍退除役官兵輔導委員會主任委員嚴德發

國軍退除役官兵輔導委員會就養養護處處長周興國

國軍退除役官兵輔導委員會就學就業處處長池玉蘭

國軍退除役官兵輔導委員會就醫保健處處長劉峻正

國軍退除役官兵輔導委員會事業管理處處長楊長政

國軍退除役官兵輔導委員會會計處處長蔡進滿

國軍退除役官兵輔導委員會統計資訊處處長張志強

臺北榮民總醫院院長陳威明

臺中榮民總醫院院長傅雲慶

高雄榮民總醫院院長陳金順

屏東榮民總醫院院長王瑞祥

臺北榮民總醫院蘇澳分院代理院長熊夢平

李主任秘書淑娟:報告委員會,出席委員10人,已足法定人數。

主席:現在開會。

請議事人員宣讀上次會議議事錄。

立法院第11屆第3會期外交及國防委員會第4次全體委員會議議事錄

時  間:中華民國114319日(星期三)上午9時至1235

地  點:紅樓301會議室

出席委員:羅美玲  馬文君  黃 仁  王定宇  陳冠廷  陳永康  林楚茵  沈伯洋  陳俊宇  徐巧芯

   (出席委員10人)

列席委員:鍾佳濱  王鴻薇  張啓楷  鄭正鈐  楊瓊瓔  翁曉玲  林倩綺  謝龍介  蔡易餘  李坤城  邱志偉  蘇清泉  高金素梅 徐欣瑩  吳思瑤  羅明才

   (列席委員16人)

請假委員:林憶君

列席人員:國防部部長顧立雄及所屬人員

主  席:沈召集委員伯洋

專門委員:廖曼利

主任秘書:李淑娟

紀  錄:簡任秘書 曾郁棻

簡任編審 張美慧

  科  長 黃姵瑜

  專  員 謝禎鴻

報 告 事 項

一、宣讀上次會議議事錄。

決定:確定。

二、邀請國防部部長顧立雄報告業務概況暨「四年期國防總檢討」,並備質詢。

(國防部部長顧立雄、整合評估司司長苗蕙芬報告,委員羅美玲、馬文君、王定宇、陳冠廷、黃仁、陳永康、林楚茵、翁曉玲、陳俊宇、鍾佳濱、張啓楷、沈伯洋、徐巧芯、李坤城、邱志偉及蔡易餘等16人質詢,均由國防部部長顧立雄、全民防衛動員署署長李定中、軍備局局長林文祥、軍醫局副局長洪乙仁、資源規劃司司長藍靜婷、整合評估司司長苗蕙芬、人事參謀次長室次長劉沛智、情報參謀次長室次長謝日升、作戰及計畫參謀次長室次長連志威、陸軍司令部參謀長陳建義及海軍司令部參謀長邱俊榮等即席答復。)

決定:

()登記質詢在場委員均已發言完畢,報告及詢答結束。

()委員所提口頭及書面質詢未及答復或要求提供之資訊,請國防部於2週內以書面答復本會全體委員並副知本會,委員另指定期限者,從其所定。

()委員林憶君、蘇清泉及王鴻薇等3人所提書面質詢,列入紀錄刊登公報。

散會

主席:請問在場委員,上次會議議事錄有無遺漏、錯誤或需要更正之處?(無)沒有,議事錄確定。

請議事人員宣讀報告及討論事項。

報告事項

邀請國軍退除役官兵輔導委員會主任委員嚴德發報告業務概況,並備質詢。

討論事項

審查114年度中央政府總預算案附屬單位預算關於國軍退除役官兵輔導委員會主管非營業基金─作業基金:(詢答及處理)

一、國軍退除役官兵安置基金。

二、榮民醫療作業基金。

主席:本日會議邀請退輔會報告業務概況,並備質詢;同時我們今天審查114年附屬單位預算關於退輔會主管非營業基金之兩項作業基金案。

請嚴主委就業務概況及預算案分別進行報告。

嚴主任委員德發:主席、各位委員先進,大家好。今天受邀列席「業務報告」,至感榮幸。承蒙各位委員先進上會期對本會各項施政工作的指導與支持,謹致崇高的敬意。

回顧過去一年,本會戮力推動各項服務照顧工作,並對不同世代退除役官兵給予適切的服務照顧。未來遵賴總統「健康台灣」之政策指導及因應榮民高齡化趨勢,引進智慧科技,發展先進醫療技術,充實榮家能量導入智慧照顧,營造長者優質頤養環境。並為照顧青壯退除役官兵,積極辦理就學就業輔導,擴大產學產訓合作,穩定就業以安定經濟生活。

以下就本會核心工作-就醫、就養、服務照顧、就學就業與事業治理等各項執行現況與未來工作重點向各位委員摘要報告:

壹、工作執行現況

一、創新醫療精進長照,留任醫師守護偏鄉

()發展尖端智慧醫療,提升醫療技術水準

1.臺北、臺中及高雄榮總均已設置細胞治療GTP實驗室,臺北及臺中榮總為全國8家合格執行健保CAR-T細胞治療之醫學中心,另臺中榮總有2項全球第一及10項全國第一之細胞治療臨床試驗。

2.臺北榮總建置全球第14座「重粒子癌症治療中心」,適用惡性腫瘤,每年保留2%名額提供弱勢患者免費治療,並與美國梅約醫學中心開展重粒子醫療基礎研究,為臺美合作創造更高成就。自112515日啟用迄113年底,已治療或正在治療患者近420名,為全球癌症治療做出重要貢獻。

3.各級榮院為積極疏解急診室暫留率,優化手術室、加護病房及一般病床使用效率,設置急診後送專屬病房,以及提供出院一站式服務,有效改善急診住院暫留率。例如臺北榮總急診留觀區空間大,可容納80位病人並提供完善的照護,設置急診專屬加護病床13床及急診後送病房50床調節急診病人及急診醫護人員感受到院方的全力支持。另臺中榮總統一簽床作業、成立門診治療中心、建置急診病人就醫歷程管理系統。24小時急診室病患滯留率由原42.1%降至5.3%48小時急診室病患滯留率由原6.1%降至0%。各級榮院均能有效疏解急診暫留。

4.1132月臺中榮總成立全臺唯一的達文西全計畫觀摩中心(Total Program Observation, TPO),微創手術達到將近7,000例,為中南部第一,全國第二,應用範圍涵蓋泌尿外科等手術,並接受國內外有需求之醫院申請觀摩。

5.各級榮院厚植研究及教學量能,113年發表於SCI/SSCI期刊研究論文計2,463篇,AI人工智能、幹細胞、癌症檢測及治療方法等多項研究成果,獲中華民國、美國及日本等國專利計75件。另「人工智慧急性腎損傷預測輔助軟體」、「臍帶間質幹細胞衍生外泌體之培養技術」及「十二導程心電圖檢查輔助裝置」等成功及技術移轉共11件。

6.113年新增12項新南向國家合作意向書/備忘錄,辦理醫衛合作交流活動共計30場及參訪計9場,各榮院培育各國來臺醫事人員共46名,3所榮總(臺北、臺中、高雄)國際醫療服務人數計12,645人次,其中新南向國家病人計4,406人,占35%,提升我國醫療在國際社會之能見度。另美國新聞週刊(Newsweek)公布2025年全球前250家最佳醫院,臺北榮總是連續兩年全臺唯一上榜醫院,讓世界看見臺灣。

()周全高齡友善照顧,精進長照醫療整合

1.各級榮院提供85歲以上高齡長者,設有榮民專屬服務櫃檯,榮家住民專責就醫綠色通道。另4所榮總提供75歲以上榮民優先掛號、批價及簽床服務。

2.設立24個社區式日照中心、291處失智社區及預防延緩失能據點。並推動高齡醫學整合性照護,急性後期照護病床160床,協助2,757位出院個案即時銜接長照服務。

3.設置住宿式長照機構及護理之家計3,137床,並導入智慧床墊、人臉辨識智慧系統等科技;開發「居家醫療整合照護服務平台」,整合醫療、社區式長照與居家照護服務。

4.提供長者在地安老、尊嚴善終,提供安寧居家護理、諮詢等服務,並推廣預立醫療照護諮商自113年計3,584人次,簽署預立醫療決定書3,243人。參與衛福部「113年預立醫療照護諮商推動績優獎勵」,共6所榮院獲得「推廣績優獎」。

()加強偏鄉補助獎勵,提高偏鄉支援量能

1.11311日起已將玉里、鳳林及臺東分院特約醫師診療報酬每診次由3,435元調高為5,000元。

2.衛福部「偏鄉醫師留任獎勵計畫」補助偏鄉醫院,每年每人120-180萬元,113年核定9家分院及3所榮家,實際補助計49名醫師。

3.本會統籌款補助榮總分院科經營團隊醫師每年每人180萬元,113年補助榮總分院89位醫師,花東三分院13位,並由總院提供人力支援。

二、發展多元照顧模式,優化住宿機構服務

隨著台灣邁入超高齡社會,應對人口結構變遷帶來的挑戰,本會積極擘劃榮家成為現代化、專業化、多層次、多功能安養護機構。

()善盡社會責任,共享服務資源

1.113年底榮家之總床位數8,785床,占床數7,065床,整體床位占床率達80.42%。另為善盡社會責任,榮家開放一般民眾床位數1,691床(占總床數19.25%),其中占床數1,464床(占床率86.58%),以積極作為提升占床成效,實現資源共享。

2.配合政府整體福利政策,榮家運用現有軟硬體設施(備),分享服務能量。榮家成立關懷據點,協助照顧社區民眾計6萬餘人次。板橋、桃園、彰化、高雄和花蓮等5所榮家附設「日照中心」,113年計服務17,072人次。馬蘭榮家、屏東榮家安置地方政府轉介身心障礙民眾計300床(收置225人)。榮家保留321床位,供地方政府於災害時緊急安置受災鄉親。

()結合社會慈善,共創溫馨榮家

1.為營造溫馨如親家庭化的氛圍,榮家藉由邀請鄰近校園幼童、青年學子進入榮家共同歡度節慶活動,幼兒園小朋友相伴伯伯一起動起來,相伴交遊,祖孫一家親;高雄、馬蘭及花蓮等3所榮家設置非營利幼兒園,收托160位幼兒,透過「老幼共學、世代共融」活化榮家環境設施。

2.透過共融社會化,擴展社會交流,榮家規劃各項文康競賽、微旅行、宗教及數位樂齡學習等活動,帶長輩外出踏青,參觀球賽、展覽,113年辦理自強活動269場次。串連慈善志工,挹注關懷服務,與長者互動共樂,113年計老幼共融學生活動6,897人、社會共融志工活動43,586人、住民參與相關活動計36,694人次。

()引進智慧科技,升級健康照護

板橋榮家引進「AI零接觸智能照護系統」,以卓越健康監測功能與貼心服務,為榮家的長輩帶來了顯著益處,日前參加國家衛生研究院113年度「機構導入智慧科技應用於高齡照顧計畫」榮獲優良獎。

三、完善訪視關懷照顧,強化多元服務效能

()為周全榮民(眷)服務照顧工作,113年將現有榮欣志工3,180人編成114隊,運用定期訪視時機、發掘榮民(眷)需求,綿密連結社會資源,協力推動就學、就業、就醫、就養及服務照顧等工作,計訪視120476人次。並對單身獨居或雙老家庭之特、較需照顧榮民(眷)主動協助裝設「不活動偵測器」及「跌倒偵測器」之遠距居家照顧系統,強化榮民(眷)居家安全保障,113年計裝設1,232具。

()綜合考量各榮服處服務人力比率與各縣市服務區幅員,檢討充實服務人力及責任區域調整,今(114)年3月起增加招募退除役官兵擔任社區志願服務組長21位及200位志工。

()落實照顧經濟弱勢,提升長者安全保障,主動開辦榮民及遺眷微型保險(一年一期),理賠最高30萬元,陸續將特殊境遇家庭對象納入,使渠等獲得基本保障,迄113年納保計6,157人。今(114)年將提高納保人數至8,000人,以擴大投保成效。

四、提升學力打造技能,適性輔導投入職場

()鼓勵退除役官兵增進學能,提升職場競爭力,以利職涯發展,113年辦理推甄就讀二專、二技、四技及大學,協助150人入學大專校院;並提供就學進修補助6,553人次,協助提升專業知能。

()協助退除役官兵規劃職涯發展方向,辦理職業適性評量5,410人與職涯諮詢2,400人次及屆退官兵職涯探索營15場,以輔導適性就業。配合產業人才需求,連結公私部門就業資源,舉辦各類就業媒合活動258場次,12,643人次參加;成功推介就業需求官兵11,171人次就業,核發促進穩定就業津貼6,033人,創業諮詢輔導800人次。

()為協助退除役官兵及眷屬提升職技能力、協助就(創)業,職訓中心規劃辦理各職類訓練班隊。113年自辦訓練開辦74班、培訓1,635人次,委外訓練開辦34班,培訓940人次。另為鼓勵在地訓練、在地就業,提供職訓補助措施,退除役官兵可依個人職涯規劃選擇參加公告補助訓練班隊(全國超過15,000個班次),訓後6個月內有就業投保職業保險事實且在職中,給予費用補助,訓後就業率100%113年計補助3,433人次。

()鑑於國內護理人力不足,遵循政府「守護健康台灣」政策,113年辦理照服員訓練,結訓前並邀請醫療、照護相關機構辦理到班徵才,輔導渠等就業相關行業。未來俟衛福部「護理人員法」修法通過後,本會將配合培訓護理佐理員,協力滿足護理人力需求。

()積極走訪各縣市大專校院及優質企業,推動大專校院與用人企業結盟之產學合作班,113年合作學校已擴增為6所,合作優質企業已超過10家,入學人數成長至124人。今(114)年將開發高階人才(碩士)產學合作資源,擴大產學合作成效。

()本會積極開發各中大型企業優質職缺,依用人企業職能基準規劃產訓合作訓練課程,退除役官兵先經企業面談錄取參訓,訓練成績合格直接由企業僱用,就業率100%113年合作企業已達22家,輔導參訓人數成長至174人。

五、開拓農場經營發展,提升事業營運績效

()113年本會高山農場因地震、颱風等因素,致交通受阻,影響民眾赴農場遊憩意願,經推出警消、現役軍人、榮耀黃埔、夏季住宿特惠等方案,參加國內、外旅展積極行銷,113年旅客數仍達近135萬人,依觀光署統計,清境農場為國內最受歡迎農場評比第1名,武陵、福壽山分列第45名;整體營運績效實際賸餘數約1.89億元,達成率92%

()為提供舒適安全旅遊環境,113年計投入4.5億元,完成清境農場馬術秀場地、草原遊客中心及武陵、福壽山農場客房等整修。另為吸引民間資金投入公共建設,分別完成宜蘭讚、池上會館、東河農莊及松園別館等委託民間廠商經營招商,以多元化經營農場,創造地方繁榮。

()訂定投資事業營運目標,提升經營績效,經統計113年稅前盈餘70億餘元、較112年同期成長10億餘元,達全年目標133.37%;安置率41.9%,超過本會持股率33.17%,經營績效及安置狀況良好。

貳、未來工作重點規劃

一、推動尖端精準醫療,發展創新智慧服務

()本會推動癌症治療的創新及研究發展,帶領臺灣醫療技術國際化,臺北榮總與國立陽明交通大學合作設置「加速器型硼中子捕獲治療儀」,提供高精準、低副作用的療法,預定於118年啟用,成為全球唯一同時提供重粒子與硼中子治療的醫院,有效增加癌症治療量能。

()臺中榮總質子治療中心預計115221日竣工,提供國家級癌症醫療服務,整合放射、化學藥物、手術、免疫療法,提升中部地區癌症治療水準。另於第三醫療大樓設置499床長青分院,預計117219日竣工,採用高規格智慧綠建築、結合人性智能科技系統及設備等,提升臺中榮總手術室、加護病房、放射線診療等重症治療服務。

()發展創新「智骨篩」等智慧服務,臺中榮總首創胸部X光結合AI快速篩檢骨質疏鬆,30秒內檢測出骨質疏鬆病人,已獲衛福部食藥署核准。各級榮院發展高齡病房智慧醫療模式及高齡整合門診智慧醫療服務,逐步建立人工智慧演算平台與生成式人工智慧應用。其中玉里及臺南分院智慧醫療管理中心分別於11312月及今(114)年1月揭牌。

()擴大科技投資,降低醫療工作負荷,臺中榮總與鴻海集團合作開發AI護理機器人(Nurabot),於2025年輝達(NVIDIAGTC大會首次亮相。此AI機器人結合中榮數據與鴻海技術,協助護理師處理病房導引等日常重複性工作,預計可減少30%的護理工時。

二、爭取提高醫師待遇,充實偏鄉醫療人力

()已於1131230日建請衛福部檢討修訂「公立衛生醫療機構特約(兼任)醫師診療報酬支給數額表」之支給數額上限,俾利偏鄉地區人才羅致困難科別醫師聘任,現刻研議中。

()已獲衛福部支持,於1131220日正式公告「原住民族及離島地區醫事公費生分發服務之專案認定偏遠地區醫院」,新增玉里、鳳林及臺東分院,未來將更充實偏鄉醫事人力。

三、簡化就醫理賠流程,提升便民服務效能

各榮總及分院已全面與壽險公會完成簽約,臺北榮總已開發2.0版自動介接系統,直接傳輸民眾授權提供的醫療資料,已於113118日上線,截至目前57人次申請,並陸續結案中,其餘榮院於今(114)年4月起陸續全面推行2.0版。

四、營造友善高齡環境,建構安老頤養家園

()面臨高齡及失智人口急速攀升時代,為緩解失智老人照顧日益迫切的需求,推動「提升失智照顧量能長照忘我園區」中程計畫,使榮家成為全國結合安養、養護及失智照顧最優質的綜合型機構,另板橋、八德、雲林、高雄及馬蘭等5所榮家115年全數竣工,屆時失智專區總床位將達1,145床,占全國失智床位6成以上,有效紓解高齡化社會失智床位難求現狀。

()鑑於久臥褥瘡及離床跌倒是長者照護上常見問題,今(114)年起導入「智慧床墊」828床,預計117年將現有養護床位均改用智慧床墊,藉由壓力感測及離床警示功能,預防長輩壓瘡、跌倒發生,降低意外風險並提升住民護理品質。今(114)年預劃將榮家養護手動護理床全數汰換為電動護理床,輔以重度養護自動翻身床,減少照服員日常照護作業造成的職業性肌肉骨骼傷害,降低長期臥床重症住民壓傷發生機率,打造住民舒適安全的頤養環境。

()為完善各榮家無線網路基礎設施,113年已完成臺北、桃園、岡山、屏東、臺南、花蓮、新竹、白河等8所榮家建置工作,今(114)年持續推進板橋、八德、中彰、彰化、雲林、佳里、高雄和馬蘭等8所榮家WiFi無線網路建置,藉由16所榮家WiFi無線網路全數完成建置,奠定智慧科技照護運用基礎,有助於生理監測儀器數據自動上傳,可即時掌握住民生命徵象及血壓,大幅提升照護效率。同時透過住民生命徵象資料長期紀錄,運用大數據分析以建立精準照護模式。

()為達醫療可近性,各榮家持續配合「榮總榮家急診遠距醫療品質提升計畫」,透過建構完善視訊軟體,超音波設備進駐榮家,進行雙向遠距醫療諮詢服務,減少榮家住民外送就醫,降低就醫染疫風險,醫療照護零時差,造福榮家長輩得到最即時妥適的照護。113年榮家超音波檢查共計969人次,運用遠距會診計500人次。今(114)年榮家超音波檢查預估可達1,000服務人次,運用遠距會診計550人次。

()為協助榮家照護人力留才久用,爭取委外護理以約用方式進用,並規劃合理薪資、友善職場等相關措施,期望提升護理人員穩定性及榮家照護品質。

()持續與產、官、學界合作,引進相關智慧照護產品,提供實驗場域進行需求驗證,力求創新方式提供更精準、優質照護品質。藉由擴展社會交流合作,吸引各界資源挹注,爭取全國性獎項的認證肯定,營造更優質的在地安老環境。

五、創新安心御老平台,強化孤老服務照顧

()研製「御曲同工全人整合照護溝通協作平台」,本會、三所榮總、關渡醫院、陽明交通大學及高雄榮家於113年底組成團隊參與「2024總統盃黑客松」競賽,榮獲賴總統頒贈「卓越團隊」,未來以本會原服務照顧訪視系統為平台,導入創新之安心御老行動科技協作平台,有效整合在地資源,連結公、私立部門等管理、醫療及長照社會福利機關(構)與家屬,並輔以為獨居及雙老家庭榮民(眷)裝設之「遠距居家照顧系統」,及「跌倒偵測設備」,藉新系統開發依服務對象需求,更能提供多元化、即時性、個別化服務,擴大訪視量能。建構全人健康照護模式與綿密服務網絡,使渠等感受政府關懷溫度,達「一點生變、多點支援」服務理念。

()配合政府規劃長照3.0政策,賡續布建預防延緩失智失能等社區據點、推動長者功能評估服務、住宿式機構導入智慧科技、住院整合照顧及「全民健康保險家庭醫師整合性照護計畫2.0」等服務,提供促進預防延緩失能、失智到失能(含失智)連續性優質照護,以實現在地老化、健康老化目標。

六、推動軍民專長轉銜,快速融入職場脈動

為協助退除役官兵順利轉銜就業,進而吸引更多有志青年投入軍旅,自1137月起規劃退除役官兵軍民專長轉銜作業,並與國防部、勞動部、經濟部及教育部達成共識,編成跨部會專案工作小組。全案預計今(114)年5月底前進行採購作業,11512月完成委商建置軍民專長轉銜對照表,並於既有就業服務網擴增軍民專長轉銜運用平台,鏈結各部會職能基準平台資訊,提供更便捷之服務。11611日正式啟用,各榮服處將可透過平台協助退除役官兵依其專長查詢適合轉銜之民間職業。

七、優化遊憩環境管理,促進永續發展經營

()本會農場今(114)年將繼續投入1.49億元優化農場各項服務,同步辦理棲蘭、明池森林遊樂區及嘉義分場等委託民間廠商經營招商,預計可引進6億元資金,提升農場遊憩與環境優化工作,促進觀光與農業的雙重發展。

()配合2050年淨零排放政策及達成減碳目標,清境農場率先完成溫室氣體盤查第三方驗證作業,其餘農場將以113年為基準年進行盤查,據以推動減量作為;另本會轉投資客運業於今(114)年起進行碳盤查,1154月完成盤查登錄,並積極推動公車電動化,提升減碳成效。農場盤點規劃潛在造林及碳匯目標,與屏東科技大學、台灣中油公司研商合作造林及農林資材循環經濟方案構想,致力於淨零排放,兼顧生態保育與經濟效益的雙贏。

()配合公司治理、環境永續等法規精進,持續辦理轉投資事業人員在職進修,進行各項政策宣導,掌握營運狀況、提升經營績效;定期舉辦公民股座談,凝聚經營共識,鼓勵各事業以前瞻思維,落實永續發展及善盡企業社會責任。另在環保、安全為前提的主軸下,督促轉投資事業精進科技智能安全管理系統,包括:客運業電動公車搭配智慧系統、天然氣事業5G遠端遙控管理、24小時防災監控,及管線運用GIS(地理資訊系統)圖資管理等方案,提升社會防衛韌性。

八、堅定榮民愛國意識,宣導維護國家安全

堅定愛國意識為榮民之核心價值,國安保防人人有責,民主自由得來不易,早年榮民前輩為國家的犧牲奉獻,不能辜負。中共近期藉多重手段強化對台工作,企圖吸收、拉攏我國現役、退役軍人,利用黑道幫派、地下錢莊、掩護公司、宮廟團體、民間社團等5大管道,透由退役拉攏現役、網路勾聯、金錢利誘、債務脅迫等4大手法及國家認同等認知作戰,造成國安風險。本會製作宣導資料持續深化退役軍人愛國意識,運用現有宣導機制,如榮光雙周刊、官方網站、退伍軍人拜會、座談會及懇談會等時機加強宣導,提醒恪遵現行相關法規,避免違反兩岸人民關係條例及國安法,妨害國家尊嚴之行為,維護國家安全。

九、深化國際退協交流,擴展互訪友好盟誼

本會致力於加強與國際退伍軍人組織的合作,包括日本「隊友會」、梅櫻會、美國退伍軍團協會、美國退伍軍人協會、美國海外作戰退協及其太平洋區會,並與駐臺使節、智庫等多方互動,透過參訪退輔機構,宣揚崇功報勳理念,提升我國國際認同與能見度。因應地緣政治變化,本會除深化與美、日交流外,亦積極拓展民主人權價值友邦合作,期能為我國在國際間發聲。

參、結語

退除役官兵之輔導安置為長期連續性工作,因應時代趨勢,本會持續推動退除役官兵服務照顧,強化退役軍人愛國意識教育宣導;因應高齡社會需求,提升長照能量外,並融合智慧科技,高齡醫學與照護體系跨域整合,打造「安心御老,樂齡共好」全人照護;另對於青壯退除役官兵,推動軍民專長轉銜。結合產業政策,辦理多元就業導向職業訓練,提升就業率,安定生活。

輔導會承擔著照顧退伍軍人的重要使命,因應社會環境,不斷精進各項就學、就業、就醫、就養及生活照顧等服務措施,致力要讓曾經為國奉獻的退除役官兵,擁有國家最優質、最完善的照顧。

以上報告,敬請各位委員先進不吝賜教,並敬祝各位委員先進健康、如意。報告完畢,恭請指導。

接續進行本會114年度附屬單位預算報告。本會為落實政府賦予妥善照顧退除役官兵的政策,設置「國軍退除役官兵安置基金」及「榮民醫療作業基金」。113年度依基金收支保管運用辦法及營運目標審慎執行的結果,賸餘分別為194449,000元及508,0109,000元。

接續請本會會計處處長就114年度施政重點主管附屬單位預算編列情形向各位委員報告,敬請指導及支持,謝謝。請本會會計處處長。

蔡處長進滿:主席、各位委員先進,現謹就本會主管「國軍退除役官兵安置基金」及「榮民醫療作業基金」114年度業務計畫重點與預算編列情形,摘報如后。

壹、國軍退除役官兵安置基金

本會「國軍退除役官兵安置基金」下設清境農場、武陵農場、福壽山農場、彰化農場及臺東農場5個分基金,致力於輔導國軍退除役官兵就業,與精進農業生產及投資事業管理,期提升經營績效,用作配合募兵制推動各項就學就業全般規劃所需之穩定財源,永續發展積極落實基金之設置功能。

一、114年度業務計畫重點

()產學合作增進學能

1.提供就學補助獎勵4,900人次,鼓勵獲取專業學能,提升職場競爭力;並結合技專校院進修管道、企業職缺及國家產業人力發展,擴大辦理產學合作,提供升學與就業機會。

2.提供就學生活津貼20人次,協助具中低(低)收入戶資格之退除役官兵在學期間安心就學。

3.補助參加大專校院進修850人次,培養或深化職場專業知能,創造職場優勢。

4.補助參加就業考試進修700人次,鼓勵參加國家考試及公營事業機構進用考試,促進順利就業、安定生活。

1 退除役官兵就學進修補助計畫簡表

單位:新臺幣千元

DW7606882

114年度預算案

就學補助及獎勵

119,400

就學生活津貼

944

大專校院進修補助

13,600

就業考試進修補助

25,200

DW8216822  計

159,144

()產訓合作打造技能

1.職訓中心辦理自辦訓練1,650人次、委外訓練800人次,依產業發展政策、企業用人趨勢及退除役官兵就業需求,精進職訓課程;並積極開發符合國家產業發展及適合退除役官兵職缺之優質企業合作,擴大辦理產訓合作課程,結訓成績合格者由企業直接僱用,達到參訓即就業目標。

2.職業訓練補助3,000人次,連結公、私立專業訓練機構資源,提供多元訓練管道,透過補助訓練費用,鼓勵在地訓練、在地就業。

2 退除役官兵職業訓練計畫簡表

單位:新臺幣千元

DW7492101

114年度預算案

職訓中心自辦訓練

63,175

職訓中心委外訓練

17,260

轉業職前訓練

87,000

設備汰換及維護

1,250

旅運費

49

DW735093  計

168,734

()公私協力促進長期穩定就業

1.辦理轉業職前講習8,800人次,透過職業適性評量、職涯諮詢服務、屆退官兵職涯探索營,協助瞭解自身優勢,妥慎評估從業方向,擴大舉辦就業媒合及創業輔導活動,以促進就業。

2.補貼創業貸款利息45人,以減輕經濟負擔,並安排專業顧問,提供創業諮詢,量身訂做專屬個人創業計畫,協助創業圓夢。

3.榮服處設置就業服務站,與地區公私立就業服務機構橫向合作,掌握地區事業機構用人需求,建立個案管理服務,針對個案需求適性推介就業8,700人次。

4.提供促進退除役官兵穩定就業津貼5,954人,激勵重返職場,增進企業穩定就業人力,成為社會穩定發展的新動力。

5.為拓展就業機會,洽訪國內優質企業,開拓工作職缺,並與其中具指標性之企業暨工商團體洽簽「合作備忘錄」,締結就業策略聯盟,建立人力供需合作管道。

6.辦理民營事業機構團體及私立學校進用退除役官兵獎勵,並於重要節慶公開場合,表彰協助就業具體貢獻之企業團體,鼓勵各界進用退除役官兵。

7.辦理就學就業及職訓服務說明會,瞭解及關懷退除役官兵學習情形及在職場之工作情況。

8.舉辦就業服務工作人員講習與訓練,提升就業服務人員專業能力。

3 退除役官兵就業輔導計畫簡表

單位:新臺幣千元

DW905978

114年度預算案

轉業職前講習

18,637

創業貸款利息補貼

620

推介就業服務

63,193

促進穩定就業方案

516,615

就學就業職訓服務說明會

420

就業服務工作人員講習訓練

906

DW6249814  計

600,391

()農業產學交流及永續經營

本會與國立屏東科技大學自109年簽訂合作意向書,合作辦理茶樹修剪、羊隻血液抽檢、蘋果產銷履歷驗證、開發新產品及智慧農業講習,於113年完成開發水稻節水技術,減少47.8%用水量。114年編列約378萬元,持續運用產學資源,辦理智慧農業講習,提升農場經營品質;於農訓計畫增設多元授課內容,輔導榮民從農,培育農業人才;賡續推動有機及友善農業,以達農場永續經營。

()改善遊憩設施,建構安全場域

本會自111年至115年間規劃投入基金預算6.8億元,辦理農場客房設施及遊憩環境優化工作,113年完成清境農場馬術場地座位區修繕、福壽山農場宋莊客房整修及建置露營區污水處理設施等相關工作;114年除持續提升農場旅宿品質及優化環境工作外,並同步強化水土保持設施,減少崩塌及土石流發生機率,建構安心完善的旅遊環境。

()推展優質活動,積極拓展國內外行銷

各農場依時節推出櫻花季、奔羊節、楓蘋季、採果樂等特色優質活動,透過網路社群、平面及電視媒體等多元管道及參加ITF臺北國際旅展,積極對外行銷宣傳,以增加農場旅遊及農產品等資訊曝光度;另考量新冠疫情趨緩,自111年起配合交通部觀光署組團計畫,113年赴新加坡、馬來西亞及日本等國行銷宣傳,114年規劃赴新加坡、馬來西亞、泰國及韓國等國家參加觀光行銷推廣活動,共同推廣臺灣山林美景,吸引國外旅客來臺觀光。

()強化安全管控,促進永續經營

持續督促各公司要求提升經營績效外,應將危安列為重點事項,運用科技化管理作為,落實管控機制,並與民股建立良好互動,凝聚經營共識,鼓勵各事業以前瞻思維,落實ESG(環境、社會、治理)指標,達成永續經營之目標。

二、114年度預算編列情形

()收支餘絀

1.總收入:編列294,2162千元,較113年度預算數328,4402千元,減少34,224萬元,約10.42%。主要係113年度認列一次性財產交易賸餘38,8348千元所致。

2.總支出:編列208,772萬元,較113年度預算數201,5498千元,增加7,2222千元,約3.58%。主要係增列勞務成本2,7861千元、銷貨成本5901千元、管理及總務費用824萬元、其他業務費用3,151萬元所致。

3.本期賸餘:收支相抵後,賸餘85,4442千元,較113年度預算數126,8904千元,減少41,4462千元,約32.66%

4.總收入、總支出及本期賸餘圖表詳表4及圖1


4 安置基金最近2年度收支餘絀簡表

單位:新臺幣千元

AutoShape 72

科目

114

預算案

113

法定預算

比較增減(-)

金額

收入總計

2,942,162

3,284,402

-342,240

-10.42

業務收入

2,775,878

2,673,709

102,169

3.82

業務外收入

166,284

610,693

-444,409

-72.77

支出總計

2,087,720

2,015,498

72,222

3.58

業務成本與費用

2,002,599

1,925,038

77,561

4.03

業務外費用

85,121

90,460

-5,339

-5.90

本期賸餘

854,442

1,268,904

-414,462

-32.66

1 安置基金最近2年度收支餘絀簡圖

()固定資產建設改良擴充

114年度固定資產投資計畫編列24,9464千元,係提升農場、職訓中心整體服務及教學品質,更新各項遊憩設施與教學設備所需經費。較113年度預算數15,8496千元,增加9,0968千元。主要係三高山農場滾動檢討後覈實編列預算。固定資產建設改良擴充圖表詳表5及圖2

()資金之轉投資

114年度配合各公司增資計畫,編列投資金額1億元,與113年度預算數同。

5 安置基金最近2年度固定資產建設改良擴充簡表

單位:新臺幣千元

年度


科目

114

預算案

113

法定預算

比較增減(-)

金額

%

土地

-

2,500

-2,500

-100.00

土地改良物

28,612

52,100

-23,488

-45.08

房屋及建築

130,180

50,748

79,432

156.52

機械及設備

49,661

22,143

27,518

124.27

交通及運輸設備

27,730

11,590

16,140

139.26

什項設備

12,771

18,365

-5,594

-30.46

生產性植物

510

1,050

-540

-51.42

合計

249,464

158,496

90,968

57.39

2 安置基金114年度固定資產建設改良擴充簡圖


貳、榮民醫療作業基金

本會「榮民醫療作業基金」下設臺北、臺中、高雄及屏東榮民總醫院4個分基金,以自負盈虧方式運作,提供退除役官兵及民眾優質健康照護。同時執行國家衛生政策,推動醫學教學訓練及研究,以厚植榮民醫療體系競爭力及提升服務品質。

一、114年度業務計畫重點

()建構長照照護網絡,提供整合性照護

1.各級榮院提供失智症整合門診與住院,失智共同照護服務;設置日間照顧中心、社區服務據點與巷弄長照站等,擴增服務量能,推動預防延緩失能及失智服務,協助社區疑似失能及失智症個案轉介與個案管理,落實社區照護。

2.本會整合醫療長照資訊,優化智能照護,已建置長照機構管理系統,發展「居家醫療整合照護服務」平台,以整合各級榮院醫療資訊及社區式長照服務、居家照護資料,提供個案連續性的優質照護。

3.榮院住宿式長照機構計3,137床,使用智慧床墊,有效降低住民離床跌倒及褥瘡發生率。日照中心運用人臉辨識系統,改善睡眠品質及憂鬱妄想等精神行為症狀,提供適切照顧。預計116年底前臺北榮總玉里分院等4家分院將再設立共584床,提供優質、平價的住宿式長照機構服務。

4.辦理醫事人員長照培訓及照顧服務員訓練,加強與學校產學合作,精進照顧服務人力及品質,提升服務量能。各級榮院計有11千位職員工領有長照專業訓練認證。

5.多元便捷輔具服務,完善生活照顧,建置榮民輔具服務網絡,出院輔具無縫銜接服務;以多元化便捷方式提供榮民所需助聽器、義眼、行動輔具與矯具、眼鏡及鑲牙補助,協助失能榮民提升獨立生活能力及提高生活品質。

6.各級榮院辦理安寧緩和醫療專業教育,提供安寧門診、住院、共同照護、居家照護及預立醫療照護諮商等服務,提升榮民/眷及民眾安寧緩和醫療與病人自主權利之認知及簽署意願,維護尊嚴善終。

()落實三級醫療,強化服務量能

1.本會整合4所榮民總醫院、12所榮總分院及16所榮家保健組,建構如金字塔榮民三級醫療體系。由榮總帶領各分院及榮家,整合總院、分院及榮家醫療照護資源,透過雙向轉診、電子轉診平台,提供病人連續性照護,提升轉診效率,強化基層醫療服務量能,提升醫療照護品質與能力,減少榮家住民外送就醫次數,以達成在地安老、居家安養的目標。

2.114年度預計診療門診病患9747,459人次,較上年度預算數9343,349人次,增加404,110人次,約4.33%114年度預計診療住院病患3606,659人日,較上年度預算數3615,283人日,減少8,624人日,約0.24%

()發展智慧醫療,提升服務品質

1.督導各級榮院與院外(產、官、學)機構合作,進行創新多元之精準醫學、再生醫療與遺傳基因醫學、人工智慧與智慧醫療大數據、長期照顧等範疇研究計畫。114年度預計完成各項醫學研究共計2,060案,包括臺北榮總及其分院1,021案、臺中榮總及其分院560案、高雄榮總及其分院403案、屏東榮總及其分院76案。

2.榮民總醫院研究發展以病人為中心之智慧醫療及精準照護,智慧給藥、開發AI輔助影像判別及重症病程預判等智慧服務,開設AI輔助門診,提升全智能醫院量能,增進病人健康福祉。

3.臺北、臺中及高雄榮總設置細胞治療GTP實驗室,積極發展再生醫學,臺北榮總與臺中榮總配合中央研究院進行臺灣精準醫療計畫,協助收案並完成基因與臨床資料分析。臺北、臺中及高雄榮總均已設置細胞治療GTP實驗室,臺北及臺中榮總為全國8家合格執行健保CAR-T細胞治療之醫學中心,另臺中榮總有2項全球第一及10項全國第一之細胞治療臨床試驗。

4.各榮民總醫院持續爭取通過智慧醫院全機構標章,並結合產官學研等專業單位研發各項智慧醫療項目,提供即時的監控和數據分析,促進醫療決策,以提升醫療服務的效率和品質。進而逐步推廣至各分院及榮家,提升榮民醫療體系品質及效能。

5.結合智慧照護輔助工具,優化遠距視訊醫療服務,並進行重症照護資料庫等醫療資料整合,升級資訊系統整體效能,提升服務品質。本會自1106月推動「榮總榮家急診遠距醫療品質提升計畫」,由榮家使用遠距醫療平臺,與各榮民總醫院及榮總分院連線,提供榮家住民會診與醫療諮詢之遠距智慧照護服務,以降低榮家住民外送就醫次數,本計畫由榮民總醫院急診團隊負責執行,民國1106月至114228日,共計服務3,116人次,其中1,570人次建議續留榮家觀察,減少轉送醫院比率達49.20%

6.配合衛福部「通訊診察治療辦法」自11371日起新增適用對象,本會所屬醫療機構皆為通訊診療醫院,為行動不便與疾病末期等病人提供更便捷即時的照護。

7.持續推動榮民/眷高就診次輔導作業,給予榮民/眷關懷輔導,建立正確就醫觀念,改善就醫行為,避免重複用藥,確保用藥安全,並鼓勵榮民/眷參與整合式門診服務,妥善照顧榮民/眷健康。

()精進設施設備,友善就醫環境

1.臺北榮總重粒子癌症治療中心,自112年起至1142月底止已治療約413例,臺北榮總與國立陽明交通大學合作設置「加速器型硼中子捕獲治療儀」,提供高精準、低副作用的療法,預定於118年啟用。另臺中榮總質子治療中心1132月開工、預計1152月竣工,整合放射、化療藥物、手術、免疫療法,提供國家級癌症治療水準。

2.各榮院為發展「尖端、精準、智慧、再生」醫療等目標,積極採購各項高科技醫療設備,114年度規劃購置1,000萬元以上醫療儀器,計有單光子電腦斷層掃描儀、O型臂移動式影像系統及懸吊式影像導引數位平板血管攝影X光機等13項。

二、114年度預算編列情形

()收支餘絀

1.總收入:編列8479,1989千元,較113年度預算數7937,7323千元,增加541,4666千元,約6.82%。主要係醫療收入增加506,5826千元所致。

2.總支出:編列8154,9011千元,較113年度預算數7608,7943千元,增加546,1068千元,約7.18%。主要係因醫療收入增加,醫療成本隨同增加457,4589千元,與研究發展及訓練費用增加65,7338千元所致。

3.本期賸餘:收支相抵後,賸餘324,2978千元,較113年度預算數328,938萬元,減少4,6402千元,約1.41%

4.總收入、總支出及本期賸餘圖表詳表6及圖3

6 榮民醫療作業基金最近2年度收支餘絀簡表




單位:新臺幣千元


      年度

科目

114

預算案

113

法定預算

比較增減(-)

金額

收入總計

84,791,989

79,377,323

5,414,666

6.82

業務收入

81,465,513

76,396,526

5,068,987

6.64

業務外收入

3,326,476

2,980,797

345,679

11.60

支出總計

81,549,011

76,087,943

5,461,068

7.18

業務成本與費用

80,632,637

75,280,937

5,351,700

7.11

業務外費用

916,374

807,006

109,368

13.55

本期賸餘

3,242,978

3,289,380

-46,402

-1.41




3 榮民醫療作業基金最近2年度收支餘絀簡圖


()固定資產建設改良擴充

114年度固定資產投資計畫編列612404千元,係為提升醫療及服務品質。包括專案計畫277,0283千元(係臺中榮總第三醫療大樓興辦計畫144,8327千元;臺中榮總質子治療中心興辦計畫118,3957千元;臺中榮總嘉義分院鹿滿住宿式長照機構大樓興辦計畫13,7999千元)、一般建築及設備計畫333,2121千元。較113年度預算數555,0149千元,增加55,2255千元,主要係專案計畫依工程進度增列44,2719千元所致。固定資產建設改良擴充圖表詳表7及圖4





7 榮民醫療作業基金最近2年度固定資產建設改良擴充簡表

單位:新臺幣千元

      年度

科目

114

預算案

113

法定預算

比較增減(-)

金額

專案計畫

2,770,283

2,327,564

442,719

19.02

一般建築及設備計畫

3,332,121

3,222,585

109,536

3.40

 土地

-

9,500

-9,500

-

 土地改良物

45,550

44,640

910

2.04

 房屋及建築

500,591

296,648

203,943

68.75

 機械及設備

2,527,078

2,502,909

24,169

0.97

 交通及運輸設備

25,155

120,678

-95,523

-79.16

 什項設備

233,747

248,210

-14,463

-5.83

合計

6,102,404

5,550,149

552,255

9.95

4 榮民醫療作業基金114年度固定資產建設改良擴充簡圖
















參、結語

本會「國軍退除役官兵安置基金」及「榮民醫療作業基金」,係以促進退除役官兵就業及落實照顧榮民就醫政策為設立宗旨。依據基金收支保管及運用辦法審慎營運,力求產生賸餘,俾能循環運用永續發展,財務狀況尚稱穩健。對於退除役官兵就業技職專長培訓、就業媒合、國家醫學發展及榮民/眷醫療照護等,確有助益。展望未來,因應募兵制推行及國家長照需求,將結合前瞻思維及與時俱進執行力,持續精進提升輔導退除役官兵就業量能及服務品質。

敬請各位委員先進不吝指正與支持,俾使本會就業安置及就醫服務施政益臻完善。報告完畢,恭請指導。

主席:謝謝。我們現在開始詢答,今天本會委員52,非本會委員4分鐘,1030分發言登記截止,現在930分,因為本日議程有預算案的審議,所以今天不處理臨時提案。

請羅美玲委員上台質詢。

羅委員美玲:932分)謝謝主席,請嚴主委。

嚴主任委員德發:羅委員好。

羅委員美玲:主委好。今天您在報告有提到退輔會為了協助退除役官兵及眷屬可以提升技職能力及協助就業或創業,所以職訓中心有規劃辦理各職類訓練班隊,在2024年受培訓的人數有2,575人;在2023年也培訓了2,552人,培訓人次看起來還不錯有兩千多人。可是本席看到報名人數更是踴躍,在2024年跟2023年都有高達六千三百多人報名,但是錄訓人數只有一半,差不多是3,000人左右。本席知道錄取的人可能還需要做身分資格的認定或排訓,甚至還需經過考試才能夠錄取,我覺得人數落差還是蠻大,報名人數有六千多人,實際上錄訓的人數只有一半而已,我想是不是有些人是符合資格的,但因為班級的班數不足所以可能被刷掉了,請問主委有沒有這種狀況呢?

嚴主任委員德發:報告委員,我們有最低人數的開班標準,譬如10個人才能開班,如果沒有到達這個標準通常作法會延長報名的時間,把這個時間拉長一些讓人數足夠,錄訓就不會那麼低;第二個,協助轉介到其他相關職訓班隊受訓,目前是採取這些作法,我們會依照委員的指導,讓錄訓的人數儘量能夠提升。

羅委員美玲:是,主委,可能處長對這部分會比較清楚,就像剛剛主委所提到每一個班都有訓額,我有看到一班有20人或30人類似這樣。本席認為會不會因為訓額人數的限制,造成報名人數高達六千多人,而真正能夠到訓練班上課的只有報名人數的一半,除了剛才所提到可能有資格認定、有考試等等,才能夠進到這個班,可是有將近一半的人報名了,卻沒有辦法參加這訓練班,真正的原因是什麼?是不是請處長回答一下。

嚴主任委員德發:請池處長說明一下。

池處長玉蘭:委員好,我是就學就業處處長池玉蘭,謝謝委員關心這個議題。事實上根據我們的統計,退除役官兵有一些職訓班隊的報名看起來是供不應求,因為我們過去對於每一個人沒有做報名次數的限制,他為了想要都錄取來增加錄取機會,所以造成一人報很多班,但是我們現在已經有做限制,一個人最多只能報3個班以降低假性需求;第二個,因為職訓中心最主要都希望培養他的技能,將來增加他的就業競爭力到業界能夠實際去操作。所以很多職訓都需要工作崗位,一個人一個工作崗位,但是礙於硬體設施及場地的限制,像我們知道有一些班隊非常熱門,已經儘量在檢討它的流入,增加這個工作崗位訓練的量能。不過畢竟職訓中心只有自辦。原則上就是2,500,我們還有會外職訓補助,所以其實每一年有三千多人都在運用這個管道,而且是全國各地都可以去受訓的。還有勞動部的各分署,我們都可以鼓勵他們去參訓,來滿足他們參訓的需求。對於超過的部分,他覺得沒有辦法,他就是要報這個班,或者是他沒有辦法進入的,我們會協助他們去轉班、轉到其他的班,一定會讓他有訓,以上報告。

羅委員美玲:好,謝謝處長,所以你的意思是,雖然我們有高達六千多人的報名人數,其實有很多是重複的。

池處長玉蘭:是。

羅委員美玲:因為我們過去沒有限制他只能挑一個班級去報考,有可能就是都開放,變成他一個人就報了10個班、20個班,都有可能,當有一個人報了很多班,才造成報名人數這麼的高。所以我們從數據上看來會覺得,奇怪了,為什麼報名人數這麼踴躍,居然入訓的人數只有一半?所以真的原因是來自於這裡。

池處長玉蘭:是。

羅委員美玲:再來,我有看到現在很夯的無人機的技術操作,我發現其實很多人去報名,比如說有一個班次的訓額大概只有2030人,可是有一百多人去報名,當然我們只能錄取230人,所以有些人就沒有辦法參與,也許他資格符合,但可能因為排序的關係就被排除在外,像這個的話,我們有沒有要再增班?因為非常的夯。還有看到碳足跡調查課程,其實報名人數也很多,類似這種課程,你們有沒有想過以後要來增班?

池處長玉蘭:是,謝謝委員,我們以後會考慮,特別是無人機是符合當前政府的政策跟產業的需求,因為量能的關係,我們現在都是基礎的訓練跟專業的訓練分開來,現在如果不夠,我們已經跟中心講好了,會視情況增班,這個沒有問題。

羅委員美玲:OK。再來,我發現也有一些班級其實開班的分布並不是那麼平均,比如說剛才我提到的ESG碳足跡的調查課程,幾乎都集中在北部開班,我發現其實中南部,甚至東部的班數都非常少,像開班數所在地的平衡,這個可能都是要特別注意的部分。當然我們開這個班級,就是希望退除役官兵在未來的職涯方面能夠有一個新的發展,所以積極的輔導他們進入新的領域,我想這都是退輔會應該要做的。只是我有看到,既然你們有心要做,就要做到最好,也希望在開班也好或是在訓練也好,你們能夠做到最周全。以上,謝謝。

嚴主任委員德發:謝謝委員的指導。

主席:謝謝羅委員、謝謝主委。

接下來請黃仁委員。

黃委員仁:939分)有請嚴主委。

主席:有請主委,謝謝。

嚴主任委員德發:黃委員好。

黃委員仁:過去一直以來到現在,有關於退輔會對花東醫療的提升,是否提升?當然這個部分目前來講我們還是要做一個探討。對於退輔會的榮院,榮家的體系是臺灣最健全的醫院,而花東的醫療非常缺乏,非常需要退輔會醫療體系的支持跟提升。本席相信退輔會絕對會全力支持建立完善的花東醫療體系,但是在客觀的條件下,問題要如何的解決,這需要退輔會提出構想。比如說我們的護病比,根據衛福部去年12月的統計,北榮整體的護病比為7.6,但是北榮鳳林分院為10.4,北榮臺東分院為11.3,玉里分院更高達12,如果和臺東其他醫院相比的話,數值都是偏高的。所以我要請教主委,未來我們要把這些醫療體系分配到花東,讓花東能夠更完善,目前來講,這都是花東人民的心聲,也是他們最需要的。主委,你有沒有構想?你們能不能寫出一個未來的構想報告並給我一份,讓我們逐步來探討,以提升花東的醫療體系?

嚴主任委員德發:謝謝委員對偏鄉花東這三個醫院的關心,剛剛講到整個計畫怎麼提升,我會請北榮完成相關的計畫,然後再呈給委員。裡面有關醫護人力這部分,目前我們16所榮院整個的護病比,就是醫護人力,我們是符合衛福部現在頒的標準,當然是沒辦法做到最好,但有關於醫護人力的補充,我們會按照偏鄉醫療的規定,現在衛福部也同意把這三個分院納進去公職醫生的分配,北榮隨時會因應狀況做調節,從臺北下來支援這三個分院,從去年以來都有採取一些措施。

第三部分是有關於他們的薪資跟待遇,我們也都做了調整,剛剛我在業務報告裡面也報了,他們從3,435元調高到5,000元,對他們獎勵金的撥給上限從8592,然後科經營的團隊醫師一年都有180萬元,這個就是希望能夠留住人才,希望能夠多留任。然後我們也按照衛福部偏鄉醫師留人獎勵的計畫,補助玉里分院每人每年也是180萬,臺東分院是120萬,委員所關心的臺東、玉里跟鳳林這三個院,我們都會持續由北榮做主導來關注。剛剛委員所提到相關完整的計畫,我們完成後就會呈給委員。

黃委員仁:好,我之所以提出這個議題,是因為大醫院都在搶人,變成花東地區的醫療體系缺乏人才,所以我們希望能夠從公費比的角度切入。第二個,儘量留用在地人才,希望能夠將他們繼續留用,好不好?希望能夠把花東的醫療更提升,因為這是花東的心聲,謝謝。

嚴主任委員德發:謝謝委員。

黃委員仁:有關於退輔會所屬的農場人力資源,退輔會所屬農場經營原住民土地分布在21個鄉鎮,5個農場經營的原住民土地面積大約在5,000公頃,退輔會的土地運用一定要尊重原住民的文化,和當地原住民維持良好的互動,儘量提供他們工作機會和提高合作的機會。本席先以輔導會所屬的福壽山、清境及武陵等三高山農場為例,三高山農場每年在特定時節都迎來大量的人潮,惟受到地處偏遠、交通不便的影響,三高山農場的員工缺額率始終居高不下,最嚴重的比如說福壽山農場,缺額率將近達到三成,對服務的品質造成不利的影響。所以本席建議,從土地周邊鄰里住戶的角度來看,原住民鄉親都非常熟悉當地環境,也有感情的共鳴,所以退輔會在針對高山農場應該優先進用原住民鄉親,研議如何提升原住民職工比例,這不僅有利於農場經營的運作,也促進在地原住民就業、保障原住民的工作權及經濟生活,營造雙贏條件,能不能這樣來做?

嚴主任委員德發:我們農場進用職工都是以退除役官兵跟原住民的子弟優先,提高原住民的就業率,而且農場都不定期拜會部落,積極招攬人才,宣傳一些徵才資訊,去(113)年清境農場也榮獲了原民會所頒發的超額進用原住民獎勵。有關薪資待遇,我們所有的職缺起薪皆高於勞動基準法最低工資1.1倍,這個是符合行政院113年政府作為加薪引擎的薪資政策。針對剛剛委員所指導的,我們會加強跟原住民,尤其是附近部落的拜會跟聯繫。

黃委員仁:我再以臺東農場為例,臺東農場的營運績效,你還滿意嗎?本席認為既然臺東農場具備遊憩、娛樂功能,應該要藉由當地地理及人文優勢創造觀光特色,譬如融入原住民文化為賣點,也可以儘量與當地原民團體合作,打造亮點,而且臺東地區原住民榮民占比高達35.94%,第二類退除役官兵中,原住民占比高達50.19%。退輔會如果能妥善運用相關人力,不只在就業輔導方面壓力可以減輕,對於臺東農場的升級轉型也有最大的助益。

嚴主任委員德發:我們也請臺東農場場長拜會臺東農場附近、周邊所有的原住民機構、單位,看怎麼樣加強雙方互動,已經開始啟動。

黃委員仁:其他的部分,我就用書面,再請你回應,好不好?你再用書面回答我。

嚴主任委員德發:是,謝謝委員。

黃委員仁:時間因素,謝謝。

主席:謝謝黃委員。

接下來請王定宇委員。

王委員定宇:948分)謝謝主席。麻煩主委。

主席:有請主委,謝謝。

嚴主任委員德發:王委員好。

王委員定宇:主委,辛苦。先謝謝退輔會,前幾天有一群澳洲的朋友去看了你們在網寮北或者是永康的榮家,對於裡面設置的設施跟照護的狀況,其實連澳洲回來的人看到都覺得有應該學習的地方,所以特別感謝退輔會。我也去看了那邊收容的長輩們,以一個600人收容量的場域,可以達到那樣不管是生活條件、衛生品質大概算標竿,但是是不划算的,你們的收費其實很低,因為收費低,後面還排了一千四百多人等著要進來。

嚴主任委員德發:很多人排隊。

王委員定宇:這個不是我今天要問的主題,但我建議退輔會把每一個單位成本,是屬於失智的,我們那邊叫樂智,因為失智的長輩還是長輩,他會生氣。包括失智的成本以及失能的成本,像那邊有夫妻兩個長輩一起住的,都能夠自理生活的成本,把每個成本計算出來,收費跟成本之間的差額多大,這個差額有的是預算補貼,比方榮民弟兄由公費來補貼;有的則是由地方政府。事實上,我看到你們沒有充分反映成本,縱使是全自費的,你們的收費大概也比坊間少了25%,所以成本的概念要有,如果它是一個事業體,沒有成本的概念就會讓大家都進不去,而進去的人當然過得不錯。我會建議先把成本計算出來,我們就可以發現它跟現在市場上經營成本的比較,下次可以來研究這個題目。

嚴主任委員德發:謝謝委員指導。

王委員定宇:我還是謝謝榮家對這些長輩照顧得非常好。這是第一個。

嚴主任委員德發:謝謝委員。

王委員定宇:第二個、我們看一下龍崎工廠這塊地,龍崎工廠在民國60年左右,當時是用獎勵投資條例來進行設置。當時好像是因應韓戰的需求在做TNT黃色炸藥,占地大概341公頃,經過時代變遷,我們都知道後來都沒用了、荒廢了,那在馬政府時期就跟歐欣以地作股,原來的持股比例加總起來大概有4951%左右,後來歐欣公司透過增資的方式,一直稀釋退輔會相關事業體持有歐欣的股份。主委,你們現在持股比例大概還有多少?

楊處長長政:十九點多。

王委員定宇:剩十九點多了?

楊處長長政:是。

王委員定宇:最高峰好像是51,還是49

楊處長長政:沒有超過50

王委員定宇:大概49左右,就兩家公司持有,等於你們把60公頃的土地以地作股,入股歐欣公司,歐欣公司本來是民間企業,想要做什麼呢?想要在龍崎這個全世界唯三擁有的月世界惡地形埋垃圾,埋全臺灣有毒事業廢棄物焚化後的灰渣,這一part已經過去了。後來在蘇貞昌政府廢止這個計畫,因為地方抗爭,確實也不適合,所以這個計畫整個都廢止了。我現在來談現況,廢止之後這341公頃的土地,有60公頃是歐欣的,退輔會現在有19%的股權;另外281公頃是退輔會現在等著要撥給市政府的,進度走到這邊。今天我要跟主委討論的題目就是,第一個、歐欣到目前為止,是不是還有應付款,要還給退輔會的錢還沒有付的?有多少金額?

楊處長長政:委員好,我是事業管理處處長楊長政。這個部分,我跟委員報告。關於榮工公司這個部分,我們已經跟他達成和解,法官諭令我們和解。至於和解金額,當初榮工公司是1.14億元,我們和解金額是8,500萬元。

王委員定宇:打折和解?

楊處長長政:因為對方也有損失,所以我們經過協商以後用8,500萬和解。

王委員定宇:他是現金支付,還是?

楊處長長政:對方已經現金支付給我們3,700萬,現在還有4,800萬,他要在今年年底以前給付給我們,因為51公頃土地已經被我們設定抵押了,如果他給付不了,我們就可以強制執行申請法拍,讓他還給我們。

王委員定宇:歐欣現在的負責人願不願意?你們當時是以地作股,現在他又以地還債,把地再還給我們國家,有沒有可能?

楊處長長政:他當然就是因為願意,所以才跟我們和解,用這種方式來和解。

王委員定宇:願意的話,因為那邊的地價現在不高。

楊處長長政:對。

王委員定宇:這是國家很重要的、像月世界一樣的惡地形,當時以地作股被他用增資的方式把我們稀釋掉了,現在他有債務要還給我們,如果退輔會可以在最後收尾的階段把這塊地收回來,中間經過20年的波折,最後能夠在嚴德發主委任內把這件事做個完美的收尾,這個很重要!因為土地回來,這341公頃才能完整成為國家級的地質公園。以楊處長目前估計,他現在擁有51公頃,把它當作抵債還給我們國家的可能性大還小?

楊處長長政:因為前一陣子他們大概有找到買主了,想要買這51公頃土地,所以他才很大膽的跟我們簽訂和解的合同。簽完和解合同以後,如果地可以順利拍賣出去,他當然還我們4,800萬。

王委員定宇:你們還有兩席董事,對不對?

楊處長長政:沒有,是一席。

王委員定宇:只剩一席?

楊處長長政:對。

王委員定宇:這一席董事知不知道對方的買主來自於什麼地方?我們不容許那邊再做垃圾場。

楊處長長政:不會,本來就不允許、排除這個事情的……

王委員定宇:買主是來自於哪個方向?

楊處長長政:甚至連種電都排除掉了,所以委員放心。

王委員定宇:我建議好好談,但是年底要有個收尾。這個為什麼重要?當時因為獎投才會在山區設立,這根本是水土保護區,民國六十幾年因為國家任務需要,所以弄了一個專門生產黃色炸藥TNT的工廠,占地那麼大,確實附近穿山甲比人還多,梅花鹿比人還多。我在那邊開車,有時候還會看到穿山甲媽媽帶著穿山甲的小孩過馬路,那是一個很好的生態區域。這個生態區域的工廠因為當時獎投,所以現在地目是特定目的工業區嘛?

楊處長長政:對。

王委員定宇:可是現在所有的計畫都廢止了,已經沒有特定目的,也沒有這些計畫了,所以它確實不應該再做工業區。我知道你們跟市政府開過一次協調會,希望把這個地目廢止,回到原來的面貌,原來這邊是農牧區就農牧區,什麼區就什麼區,但現在卡在一件事情,退輔會願意,但因為根據獎投,我也問了經濟部,能夠把地目申請廢掉回到原貌的只有當時的申請人,就是退輔會,所以退輔會是可以申請把它變更的,你們現在好像是願意把那281公頃申請變更,但歐欣的那60公頃你們目前仍然有疑慮,我這樣詮釋對不對?

楊處長長政:這個部分我跟委員報告,281公頃的變更是臺南市政府後來提出要求的。

王委員定宇:當然,因為它變國家級的地質公園啊!

楊處長長政:原本112年討論的時候,它都是朝著全區廢止的方向走,但是後來11321號臺南市政府希望先變更281公頃。當然如果要變更歐欣那塊土地的話,我們還是要歐欣同意。

王委員定宇:錯了,我昨天已經幫你們把法令研究完了。

楊處長長政:是。

王委員定宇:也跟楊處長和主委說明,這件事情牽涉到民國六十幾年的法令,獎投是什麼單位申請的,要廢止就只有那個單位才有權力,如果後面的單位有權力,現在就叫臺南市政府申請廢止就好了,就連經濟部都說,廢止只有當時民國63年根據獎投提出來的單位才有權力申請廢止,也就是貴單位──退撫會,而廢止的範圍看要全區或者局部,局部的擁有者有沒有權力去主張,他可以就他的損失去提主張,但就變更來講他是沒有權力的。所以我已經請相關單位,環境部、經濟部,可能會儘快再邀請退撫會一起來討論,就341公頃全區廢止,把它特定目的的工業區廢止,回到原來生態保護的功用。

第二個方案是分成60公頃跟281公頃,分成兩個進程,這中間唯一會產生疑慮的就是歐欣當年以地作股,是以特定目的的工業區來作價,它可能會認為現在回復原貌的話,原來買的價格會受損,有這一塊的訴訟疑慮,可是就廢止這個地目、變更這個地目,全區廢止、變更,它沒有能力阻卻,只有退撫會有能力處理,這個法律的概念先弄清楚,它是兩個事情。所以我希望主委好好研究這件事,因為那個美麗的地方現在卡在這裡、荒廢在那邊,我覺得有點可惜,這341公頃都是我們國家的土地,當然現在有60公頃因為有狀況放在那裡,我們要找出一個方案,趕快把特定目的地目之工業區廢止,讓它回到我們的地質公園這樣的規劃,我不知道主委可不可以……

嚴主任委員德發:這個我們回去之後會好好研究。

王委員定宇:我會儘快召開協調會,麻煩主委,謝謝。

嚴主任委員德發:謝謝委員。

楊處長長政:謝謝委員。

主席(林委員楚茵代):接下來請沈伯洋召委。

沈委員伯洋:959分)謝謝主席。有請主委。

主席:有請嚴主委。

嚴主任委員德發:召委好。

沈委員伯洋:主委好。今天我大概只有三個問題,其實都是一些追蹤。第一個問題當然還是滲透的問題,最近滲透的問題越來越嚴重,我們可以看到最近也有助理被滲透的問題,當然這個助理為什麼會被滲透,也是因為有友人,先有中間人的接觸。這個退將之前我們也有整理過很大的一個package,就是很多時候我們現役軍人的滲透也是透過退將,這個我在質詢外交部的時候也有講過,現在也有退役的外交人員被接觸,然後去接觸現役的外交人員,現在這種情形已經變得越來越多。剛好這一次賴總統針對五大威脅提出的17項因應策略裡面也有特別提到,請看簡報上紅字的部分,就是修正對於領取退除給與人員的相關規範。我在第一會期的時候有質詢過,那時候的主委還不是現任的主委,當時他認為這個可能有一點困難,但後來我們在溝通的過程當中,在賴總統就任之後,我記得跟退輔會也講過幾次,就是國防部一旦有相關的修正,退輔會這邊也會有一些相關的修正。上一次我有看到退輔會表示,將啟動國軍退除役軍官輔導條例第三十二條的修正作業,這也是我在第一會期的時候本來要提出,但那時候退輔會說,可能還要先暫緩。

我想問一下,這一次總統也提到,希望院版也能夠趕快出來,這個也算是17項措施中蠻重要的一環。目前針對第三條之一,我們有提到要分類分級,我盤點目前退輔會能夠做的事情,因為有些東西不是退輔會能夠做的,有些是國防部才做得了,退輔會的職權是就業、就醫、就養、就學、優待及救助,大概就這幾種。這幾種哪一些,比如說我們在什麼時候停止、什麼時候喪失,要怎麼去符合比例原則,現在第三十二條的修法在這一方面進行的狀況大概如何?

嚴主任委員德發:跟召委報告,我們的確也感受到這幾年中共多管道、多元化的滲透跟統戰,還有認知戰,現退役軍人在這一塊掉到他們陷阱的也蠻多的,就是違法的案例蠻多的,所以我們除了透過我們自己的機制去宣導、提醒他們要提高保防的警覺,要謹慎,不要掉到陷阱之外,有關於召委所關心的輔導條例的修正,我們主要的目的也是杜絕,希望能夠嚇阻中共的滲透,提醒我們榮民的認知。

有關於停止本條例相關的權益方面,我們現在針對主政單位依照陸海空軍軍官士官服役條例,或者相關的國安法裡面所定的,原來所謂的喪失或剝奪他的退除給與,在第三十二條裡面已經有了,就是主政機關喪失、剝奪……我們就配合予以喪失、剝奪了,已經在執行當中,這是沒有問題的,已經完整,後續我們要做的就是配合主政單位依照陸海空軍軍官士官服役條例或者國安法,我們要增訂有關停止的部分,就是停止他的退除給與或者是部分給與這一塊,相關的我們也要停止,召委顯示的PowerPoint的左半邊,就是輔導條例所定的一些權益,包括就醫、就養、就學、就業、優待跟就職這一塊,我們也要訂停止。現在已經啟動了,目前的進度是各部會的協調,有些部會都已經回函了,我們會依據各部會的回函內容再做一些聯繫、說明,然後後續按照法定的程序再來往下走。

沈委員伯洋:好,那這部分我們可不可以在一個月之內再密集討論一下?因為當時我在提的時候,我也要把,比如說國安法、國家情報工作法這些以外,我們還有把反滲透法訂進去。因為現在涉及國安的事項實在太多了,原本我們能夠訂的,比如說內亂、外患這一些可能已經不足以應對現在的國安威脅,就是說我們的種類如果定得夠完整,我們也才可以去決定它的比例原則。他今天違反的比較輕度的國安事項還是重度的國安事項,然後根據不同的狀況,他剝奪的狀況可能也不同,我們可能要往這個方向討論。不知道主委有沒有可能在一個月之內,我們能夠先把院版討論出來?

嚴主任委員德發:跟召委報告,因為相關的內容比較廣泛,針對五大類的服務項目要依據主政機關的主要罰則,不管是陸海空軍軍官士官服役條例,還是國安法也好,的內容對其權益影響到什麼程度,我們要依據這些,所以我們才會跟各部會去協調、聯繫,然後再來溝通,我們來訂我們的細則,這個可能需要一點時間。

沈委員伯洋:好,沒關係,那我們就迅速,好不好?因為我覺得這件事情滿重要的,畢竟現在滲透的狀況真的是越來越嚴重。

嚴主任委員德發:是,希望能給我們一點時間。

沈委員伯洋:而且我們也可以看到,現在滲透的狀況並沒有在分國民黨、民進黨、民眾黨,它是沒有在分的,這個也是非常重要。像我之前一直提的赴中的納管,我們也不會說去中國要納管是只有納管某一個政黨的,而是每一個政黨的都應該要納管,所以就現在整體的狀況來講,如果他們要如此廣泛的接觸,那麼中間人很重要,剛好退將時常成為中間人。你看上次關於做民防的防彈、防刺背心的,他的中間人也是退休的軍官,所以退休軍官很容易成為所謂的中間人,然後他又有可能金錢上的誘因,也有可能像我上次我跟主委提到的,他們很多從事旅遊業,旅遊業又是一個中國很容易拿去給予資源的一種方式,所以如果他今天退役了,然後他又再從事這個行業,其實對我們來講都是高風險,風險的盤點我覺得真的是特別重要。

因為時間的關係,我再問一個,最後一個我就不問了。剛剛業務報告也有講到,有關軍民專長的銜接系統,裡面有AI等等之類的,我之前除了提到準確性之外,有特別提到數發部要來協助,畢竟我們本來是好意,我們希望能夠銜接他的專長等等之類的,那這個名單特別重要嘛,就是哪些人在裡面,然後我們剛剛講中間人要去接觸我們的退將,等於那個名單就在那一邊,所以,這方面的資安,現在數發部協助的狀況大概是如何?

嚴主任委員德發:報告委員,我請我們統計處處長跟您報告一下。

張處長志強:先跟召委報告一下,之前就已經在召委的指導底下,我們有先跟資安署那邊聯繫了,我們希望他們把採購的內容或者一些限制的項目,或是資安該注意的項目,他們跟我們講的是,基本上第一個,因為情況不一樣,他們現在手頭上沒有類似的案子,但他們先依照工程會的資訊服務採購合約,它裡面有一些基本的規範,另外是我們所有的建置都是在機關裡面有相關的資安法的規定,不管做任何的情況,比如說端點防護、防火牆、資料庫加密,這些東西要按照基本的資安法的規定去辦理,然後最重要的是,現在這些AI的相關東西基本上都是落地的,就是我們不會上到雲端去,目前在我們的規劃裡面不會有資料再往外傳的情況,所以不會有資料外洩的情況,以上補充說明。

沈委員伯洋:好。因為如果今天有廠商的話,他當然一定要符合最低程度的資安規範,這個數發部它有它的標準,另外就是他要連線,假設他今天有連網的時候,他的規範又是什麼?你剛剛講落地。另外還有一點要特別注意的就是access,就是誰能夠取得,就算你是落地的,就算你只有在內網而已,今天誰能夠接觸這些資料是重要的,因為對中國來講,他重點的滲透對象有時候並不是駭客攻擊,他知道誰有access,他滲透這一些人去取得資料。如果我們今天把這個東西定義清楚,國安的法規才能夠進來,因為目前其他的法規都是針對能夠接觸資料的人,我們有相關的規範跟罰則,如果一開始我們主管機關把能夠接觸資料的人定義清楚的話,後續要處罰或者要管控才會方便,所以這方面可能再麻煩必須一定要注意,因為我覺得這一定是一個風險。

嚴主任委員德發:是,謝謝召委指導。

沈委員伯洋:我就先這樣子,其他的我再用書面來問。謝謝主委、謝謝主席。

嚴主任委員德發:是,謝謝召委。

主席(沈委員伯洋):接下來請林楚茵委員上台質詢。

林委員楚茵:108分)謝謝主席,有請主委。

主席:有請主委,謝謝。

嚴主任委員德發:林委員好。

林委員楚茵:主委早。我想延續剛剛沈伯洋召委談的議題,中國的滲透無孔不入,不論是在現役或者是退役,又或者是像我們現在立法院,其實各個政黨當中,因為每一個立法委員他所面對的、所詢問的都是國家大政,所以當然我相信立法院當中,我們現在所質詢的,或者是我們所接觸的,尤其在我們國防外交委員會當中,有很多真的是很機敏,但是也就是因為這樣,我覺得過去我小時候才會講的「保密防諜人人有責」、「小心匪諜就在你身邊」,確實時空的變換,在過去有一段時間,尤其是在國民黨馬英九主政的時期,會特別淡化中國對於臺灣的文攻武嚇甚至於滲透,認為好像一切都在平靜當中什麼都沒有發生,可是如果我們現在仔細把這個面紗掀開來,把茶壺的蓋子掀開來,底下我們確實被滲透得非常的嚴重。就以本席過去每一次在追蹤的部分,有關於退役或現役軍人被滲透一事,我們真的不能讓他們成為破口。以2024年來說,在被起訴的64人當中,現役軍人一共占43%,退役是23%,那麼其實過去很多人會認為既然已經退役了,完全接觸不到機敏文件,但是為什麼包括我所整理的這些樣態當中,像吸收退將組織親中的政黨、吸收退役軍官給他金援之後來蒐集軍事的機密,包括軍事據點,又或者是收取所謂反制共機的這些密件,其實我想問的重點是,主委過去也曾在軍中服役過,您退下來了,真正第一手的機敏文件退將或是退役的弟兄是拿不到的,但是你有沒有思考過,為什麼他們依舊會成為被滲透或吸收的重要重點?主委,在您接了退輔會之後有沒有一個想法,顯然也有超過20%的退役軍人牽涉其中,到底具體的原因會是什麼?

嚴主任委員德發:跟委員報告,我們從案例上去看,誠如委員說的,退役的人不可能接觸到這些密級以上的資料,那為什麼會發生這些案件?中共就是利用退役軍人去拉攏現役軍人,從現役軍人那邊找到資料,所以變成退役軍人是一個橋梁,為了防範我們的退役軍人掉到中國的陷阱裡面,所以我們在業務報告裡面也報告了,我們全國19個榮服處的責任就是進行地區的退役軍人的訪視工作,我們有增編了,我們把人數都增加了,希望提醒我們的袍澤、退役軍人要嚴防中共的這些陷阱;國安局也提出很多陷阱的相關資訊,我們也跟法務部相關單位要了一些案例,都有在做宣導、宣教,就是要大家提高警覺。誠如剛剛委員講的,保密防諜,人人有責,以前破案獎金300萬,匪諜就在你身邊,我們一定要有這種警覺性,絕大多數的退役軍人都是愛國的,不要因為這少數幾個人……

林委員楚茵:害群之馬。

嚴主任委員德發:就影響了國家安全,我們現在都積極在做這個工作。

林委員楚茵:其實就如同主委所分析的,確實人脈資料,這個是對岸想要拉攏的,因為從學長去找學弟,然後再透過學弟去拿到機敏資料,但是我們也知道很多退下來的這些弟兄們其實都還滿年輕的,所以退輔會會相形的重要,會對就醫、就學、就養,甚至於其他的補助給予幫助。

過去我曾經講過,我們就是賞罰分明,愛國的、對國家有貢獻的,我們之後要好好的善盡義務來照顧,但是這些叛國的,我們絕不容忍!所以當時我要求一定要把他們的退休金追回,可是本席又注意到,除了有關於退除役官兵有所謂退休金請領暫停的這個狀況,但是有另外一部法規──國軍退除役官兵輔導條例,現在它跟我們的退休金暫停的這個條例其實是沒有同步的,我的言下之意是,當你今天被起訴了,或者是你在被究責、國家予以制裁的同時,你的退休金拿不到,可是你就業、就醫、就養跟就學的這些優惠,其實是還可以進行中的,就如同我做的這張表一樣,就是如果你被判刑在執行中或者是在相關的法規上,你已經確定叛國,或者是你被起訴叛國的同時,依照兩岸人民關係條例,你不能去出席這些活動,以及你褫奪公權如果還沒有回復的話,我想請問主委,我前面提到的就醫、就學、就養這些補助還能給他嗎?這個法規是不是其實應該要同步上來呢?

嚴主任委員德發:報告委員,現在依據陸海空軍軍官士官服役條例,就是整個喪失跟剝奪的,我們同時就是停了,現在都已經停止剛剛委員所講他的這些相關權益,這個都沒問題,現在就配合主政單位、國安法這些相關規定來做。至於剛剛委員所提到的,我們現在為了符合比例原則,已提醒我們所有的退役軍人不要違法,保護國家安全跟尊嚴,所以增訂了剛剛委員所提到的,他除了喪失跟剝奪以外,主政單位依據陸海空軍軍官士官服役條例這裡面所訂的,他的退除給與停止領受全部或者是部分,有這種類案的,我們就同步增訂停止他的權益,現在正在啟動。

林委員楚茵:好,本席只是要提醒啦,就是退除役官兵輔導條例目前有這樣的漏洞的話,有沒有準備要修法讓它同步?現在修法的進度會是什麼、有沒有準備要研議或提出來、有沒有送院會、報院等等,這個進度可不可以講一下?因為前面已經有另外關於退休金這樣一個部分的時候,在陸海空軍軍官士官服役條例當中,你既然有修訂的時候,其實另外一個輔導條例要修法跟上並不困難,而且我相信不論是對於軍中的弟兄或是即將退役的弟兄,或是整體社會氛圍上面應該都是會同步的,所以主委這裡跟相關的單位有沒有一個研議的進度可以讓我知道?

嚴主任委員德發:跟委員報告,現在為了符合比例原則,我們已經開始啟動了,現在就是徵詢相關部會的意見,回函之後我們再做一個聯繫、做一些回復,再把我們原來的規劃看看有沒有一些需要調整的地方,然後再做溝通,後續會按照法定程序,我們會報行政院。

林委員楚茵:好,要多久時間?有沒有一個時間表?

嚴主任委員德發:我們要先報行政院,行政院還要審查,我們大概8月份會報行政院。

林委員楚茵:好,謝謝。

嚴主任委員德發:謝謝委員。

主席:謝謝林委員。接下來有請陳俊宇委員上臺質詢。

陳委員俊宇:1016分)謝謝主席,我們有請嚴主委。

主席:有請主委。

陳委員俊宇:主委早,辛苦了。

嚴主任委員德發:陳委員好。

陳委員俊宇:主委,我想就退輔會轉投資相關事業監督考核的部分來跟主委您就教。根據退輔會投資事業機構績效考評實施要點所提及,為維護退輔會的權益,其中安置率是否高於持股率為一項重要的指標,根據今年2月底的資料,我們仍有3家轉投資事業,包括遠榮氣體、欣彰天然氣、達榮環保這3家沒有達到此標準,我想請教主要原因為何?應該要如何加強來提升?

嚴主任委員德發:跟委員報告,我們目前整體的安置率是41.8%,本會(輔導會)的持股是33%,所以安置率是高於持股率的,我們整個投資事業目前的狀況是這樣,委員剛剛提到這3家欣彰、遠榮還有……

陳委員俊宇:達榮。

嚴主任委員德發:對,達榮環保。主要是這3家民股的持股率比較高,是高過我們的,這是第一個原因;第二個,因為這個投資事業,不管是瓦斯公司也好,或者是環保的,他們的流動率很低,職缺就比較少,這是第二個原因要跟委員做報告。當然我們也有採取一些相關措施,比方說我們副主委去拜會欣彰的董事長,請他儘量提高安置率,我們也看到欣彰從10%已經提到19%,逐漸在進步當中,其他各公司我們也都請他們能夠照顧我們的榮民、榮眷,儘量提高安置率。

陳委員俊宇:好。另外,我們就轉投資事業的勞動環境來做討論,參考我們勞動部所公告的資料,在過去的一年內,包括欣欣客運、大南汽車、欣嘉石油等轉投資事業有違反勞動法規的相關紀錄,我想請教退輔會應該要如何來督促改善,避免相關的違失再發生?

嚴主任委員德發:有關於違反勞動法令這部分,我們有董事會投資工作會報,我們持續要求各個公司一定要恪遵法令、維護勞工的權益,經各公司的改善,違反的狀況都已經大幅改善了。我們從111年的33件下降到113年的10件,114(今)年開始到現在並沒有違反的案件,我們持續依照委員的指導在努力。

陳委員俊宇:我們是不是能夠將相關違法的紀錄,納入會薦高階經理人、會派代表等高階主管的年度考核規範當中?

嚴主任委員德發:可以,我們會把違反勞動法規的紀錄納入高階主管的考核。

陳委員俊宇:好,相似的問題也存在於退輔會所屬的醫療機構,在過去一年內也有數次違反勞動法規的紀錄,榮總作為政府所經營的醫療機構,是否能夠一併檢討所屬醫療機構的勞動環境,建立一個友善的勞雇關係?

嚴主任委員德發:報告委員,請我們就醫保健處處長說明。

陳委員俊宇:好,處長。

劉處長峻正:委員好,我是就醫保健處的處長劉峻正,謝謝委員的提醒。我們統計過去109年到113年有關醫院違反勞動法規的案件共有11件,目前均已改善,就我們輔導會的立場,會繼續針對這個部分進行檢討改進,同時也納到年度的績效考核裡,以利作為。

有關平時相關護理職場爭議的通報平台,還有違反勞動法令的平台,我們都會檢討妥處,以上報告。

陳委員俊宇:好,因應全國性的護理人力流失問題,尤其地區的醫院,包括在宜蘭蘇榮跟員榮的離職率都相當高,退輔會是不是已經採取相應的對策,能夠確實精進護理人員留才、攬才的措施,以緩解榮民醫院人力短缺的困境?

劉處長峻正:報告委員,目前我們蘇澳跟員山的護理預算員額是188位,在2月份經調查統計,目前缺員是3位,所以缺額的比例是0.16%,符合醫院的設置規定;我們會廣招各地的相關護理人員再回到蘇澳跟員山服務,尤其是退休後的護理師,同時也會從校園廣泛的徵才,以滿足我們蘇澳跟員山地區的護理需求,以上報告。

陳委員俊宇:好,臺灣今年已進入超高齡社會,宜蘭縣人口老化的問題更是嚴重,榮總在宜蘭的員榮跟蘇榮兩間分院,目前長照服務量能,包括床位、設備,還有人力等資源是否都充足?

熊代理院長夢平:謝謝委員,我是臺北榮總蘇澳分院代理院長熊夢平。跟委員報告這個問題,目前在蘇澳跟員山兩間分院都各有設置護理之家,分別有327床跟151床,目前兩院護理之家的占床率都在八成以上。

陳委員俊宇:是。

熊代理院長夢平:另外在院內也有設置日照中心,配合社區的服務,在院外部分各設置6個,總共12個失智失能據點,以及21個預防保健的據點,提供社區居民健康促進的服務,以上報告。

陳委員俊宇:我們的資源是充足的啦!

熊代理院長夢平:是。

陳委員俊宇:好,榮總除了能夠照顧我們的榮民、榮眷,也能造福周遭的鄰里,是否能夠配合地方的需求,持續擴大服務的量能,乃至於能及早準備對於未來失智失能照護相關需求的提升,這方面你們有沒有已經在著手進行當中?

熊代理院長夢平:是,誠如剛剛跟委員報告,我們會持續擴大失智失能據點的服務,以上。

陳委員俊宇:好,最後請教一個問題,你們蘇榮跟員榮的資源非常好,對於就近的士官兵每年都需要健檢的部分,之前我也跟你們退輔會,還有跟國防部都討論過,可能在介面上需要再做比較翔實的溝通,在國防部委託你們做健檢的價格方面,是不是能夠再重新討論?希望能夠提供給就近的士官兵,因為蘇榮在靠近蘇澳港的海軍,可能就超過2,000名以上的官兵,而員榮在靠近蘭指部的陸軍,都可以做配合,也可以提供給士官兵就近健檢的機會,這部分現在討論的結果是如何?

嚴主任委員德發:報告委員,蘇澳及員山兩個分院跟國軍都有簽署合作協議,軍人的門診、急診、掛號費跟部分負擔都提供優免,這兩個分院都有協助國軍實施食勤的體檢,也跟國軍花蓮總醫院作區域的聯防,共同照顧我們的國軍人員,都已經做了。

陳委員俊宇:跟主委報告一下,士官兵使用率不高的原因在哪裡?因為他們還是往北到臺北,往南到花蓮做健檢。

嚴主任委員德發:我們會再加強宣傳。

陳委員俊宇:拜託退輔會是不是再跟國防部多作溝通。

嚴主任委員德發:是的,會再多作說明。

陳委員俊宇:看能不能取得共識,讓我們所有的士官兵可以就近健檢。謝謝,以上。

嚴主任委員德發:謝謝委員。

主席:謝謝陳委員、謝謝主委。

接下來有請陳冠廷委員上台質詢。

陳委員冠廷:1026分)麻煩請主委。

主席:請主委,謝謝。

嚴主任委員德發:陳委員好。

陳委員冠廷:主委好。我來關心一下我們嘉義長照大樓的工程進度,是在嘉義鹿滿的灣橋分院鹿滿長照大樓的工程進度,看一下圖面上面所示,這個住宿大樓對我們來講,是非常重要的長照資源,不僅是對我們竹崎鄉,還有鄰近的鄉鎮來講,也是很重要的醫療資源跟長照資源。

我一直很關心這個問題,為什麼預算中心指出長照大樓興建計劃的預算執行率是最低?還有因為綜合規劃報告、水土保持計畫的時程一直在延後,多次流標造成進度一直被嚴重的影響。從去年1224日舉行動土典禮後,又因為水保還有建照沒有取得等等的問題導致停工,什麼時候可以復工?

嚴主任委員德發:報告委員,41日已經開始開工。

陳委員冠廷:41日就昨天?

嚴主任委員德發:是昨天。

陳委員冠廷:昨天已經開工?因為剛才我聽我們助理講,近期就會正式開工,所以已經開工了?

嚴主任委員德發:41號開工,預計1166月完工,然後……

陳委員冠廷:所以117年前就可以完工?

嚴主任委員德發:1176月開幕。

陳委員冠廷:這個消息太好了,我想藉由這次的質詢,跟我們所有的民眾講不用擔心,已經開工,會如期完工,這樣對不對?主委。

嚴主任委員德發:上次動土我也親自去,縣長也有一起主持鹿滿的動土典禮,所以那個地方……

陳委員冠廷:沒有問題,這是可以如期如質的完工?

嚴主任委員德發:我們會按照期程執行。

陳委員冠廷:好,謝謝,這個很重要。因為我們的嘉義縣老年人口已經突破23%,今天聽到這個好消息,想要給所有嘉義縣特別是我們山區的民眾知道,主委也承諾會如期如質完工,已經在昨天重新復工,沒有問題。

再來要請教的也是您的業務,嘉義分場二次招商的部分,也是在我們嘉義山區,不過是在大埔鄉的彰化農場嘉義分場,3月中進行第二次招商,還是沒有廠商投標,所以是去年9月第一次招商之後,再次沒有廠商投標,有沒有初步檢討是什麼原因造成廠商沒有意願?

嚴主任委員德發:報告委員,第一個,最近嘉南地區的地震頻傳,這會影響廠商投資的意願;第二個,國內旅遊市場環境的因素,我們針對這些問題,當然也要增加一些誘因,才能夠順利的招商,在我們事業處規劃下,現在積極籌備當中,5月準備上網公告。

陳委員冠廷:5月準備上網公告,要準備用什麼樣的方式調整?

嚴主任委員德發:請我們處長跟您報告。

陳委員冠廷:沒問題。

楊處長長政:委員好,我是事業管理處處長楊長政,我們針對廠商提出的問題也做了檢討,比如履約保證金的發還機制、資本額過高等問題,這個月還會把其他有意願廠商的意見整合起來做修正,在5月份就可以公告了。

陳委員冠廷:我看多次招商的反饋,都是像你剛才提到的8,000萬的資本額過高,所以不是一家、兩家、三家、四家,基本上大家都是這樣的說法,那可能就要快速檢討一下,因為113年辦理的說明會有24家出席,結果投標之後,你們也有去洽詢12家潛在廠商,我的意思是這個情況不要再反覆的出現,我們一起把這個問題解決。

楊處長長政:了解。

陳委員冠廷:因為不只是我們地方鄉親,包含鄉長、代表們都一直在反映,希望能夠把大埔的潛力給開發出來,這是第一點。然後第二點剛才有提到地震,雖然地震是發生在大埔,但是其實已經慢慢的從災情中復甦,我們希望大家想到大埔鄉的時候,能夠想像的是它水庫的觀光,還有周遭的一些農場設施,就不要再講這些天災導致什麼、什麼,我們要往前走,希望能儘快的招商。第3次的招商是預計411號,是不是?

楊處長長政:5月份我們會公告。

陳委員冠廷:但是411號是要現勘嗎?

楊處長長政:對,4月份我們會整合所有廠商意見,修訂我們的招商公告,我們公告一個月,因為目前為止還是有潛在的投資人願意來,所以我們公告一個月以後再來開標。

陳委員冠廷:好,我們希望儘快,如果可以的話,今天42號,那兩個月之後給我們簡單的書面,告訴我們進度到什麼樣的狀況。

楊處長長政:是。

陳委員冠廷:最後我想要提一下榮總嘉義跟灣橋分院護理人員空缺的部分,我們請相關的官員來協助一下主委。先看一下立法院的預算中心指出,榮總護理人員的離職人數持續增加,人力短缺的問題很嚴重,我特別注意到嘉義的部分,醫療作業基金的資料顯示,從108年起嘉義分院的空缺率就在上升,到113年還有11%的空缺率,山區的灣橋分院大概都是13%左右的空缺率;但如果用退輔會提供的各級榮總公職護理空缺率,嘉義灣橋分院的空缺率是2.13%,是各級榮總空缺率第二高的。從這個數字我們可以看到各級榮總較為不足的院區,灣橋分院是嘉義縣山區最依賴的院所之一,它提供協助的不只限於竹崎鄉,還有番路、中埔甚至部分的阿里山地區,我想請教一下,這個醫療的能量到底足不足夠?有沒有什麼可以改進的?協助我們處理醫護人員短缺的問題,特別是在灣橋分院這邊?

嚴主任委員德發:跟委員報告,剛剛我們就醫處長也報告,嘉義灣橋分院公職護理人員現在預算員額是188個,剛剛委員這個表裡所列的缺額百分比,行政院人事總處有一個4%的規定,就是絕對不能超過4%,也就是說灣橋分院目前的2.13%還符合規定,但今年我們會再增加59人,讓公職的比例能夠稍微提高,然後我們請退休人員回任的契約也有7個,所以加起來有66人,我們希望在今年能夠提高他們的護病比,增加我們的護理人員。

陳委員冠廷:好,謝謝。

嚴主任委員德發:謝謝委員。

主席:謝謝陳委員,謝謝主委。

接下來請馬文君委員上台質詢。

馬委員文君:1034分)謝謝主席,麻煩請主委。

主席:請主委。

嚴主任委員德發:馬委員好。

馬委員文君:主委好。首先要感謝主委在上個會期本席提出以後,對於有給職榮民在榮院可以享有跟警消、海巡同樣的權利,這部分主委已經做到了,在退輔會所轄的醫院裡,我們已經給了這些有給職榮民這樣的福利,真的要謝謝主委可以立即的去做修正。不過,在衛福部所屬的醫院裡,我想請教主委,目前進度怎麼樣?

嚴主任委員德發:報告委員,這個案子我們去年開始啟動,就是有職的榮民不分階級在榮院享有全額補助,我們已經啟動了,目前送到行政院之後,行政院希望我們把他們就醫的狀況及階層,提供詳細的數據給他們,然後再做全盤的規劃,我們現在積極在處理。

馬委員文君:行政院需要的這些資料,過去沒有嗎?像在年金改革時有很多的相關資料,這個有很困難嗎?而且就醫……

嚴主任委員德發:報告委員,會議是我們處長去開的,我請處長跟您報告。

馬委員文君:簡單說明就好,就是行政院的意見是怎麼樣?要或不要?

劉處長峻正:報告委員,行政院是非常支持在這部分的補助,希望我們輔導會能夠提供榮民的資料,從退休年齡跟就醫的頻率來做一個分析比較。

馬委員文君:這個不是刁難嗎?

劉處長峻正:並沒有。

馬委員文君:你不要幫行政院做這樣的澄清,你應該要幫的是退役的同袍,今天他們有這樣的需求。我們為什麼會這樣提?是因為警消還有所有的海巡人員都已經納入了,我們只是讓他們享有同等的待遇而已,不然,你政府口口聲聲,你要募兵又說要給軍人最好的待遇,尤其現在兩岸兵凶戰危,我們賴總統在演說的時候還特別強調,希望好好照顧現役的軍人、退役的軍人,可是我們連這樣都做不到,還要從就醫狀況、退休年齡再去做比較表,那要怎麼比較?請問其他人有做這些嗎?我想這就是刁難。這個部分我們還是希望可以據理力爭,因為真的要照顧現役、退役的軍人,你要人家犧牲生命,要人家保家衛國,可是有一點點福利就跟他們算得很清楚,這樣會讓人家覺得這是口號。這個部分退輔會要有自己的角色跟定位,而不是認為行政院很積極的想做,如果很積極,就不會叫你提供這樣的資料。

嚴主任委員德發:是,我們會努力爭取。

馬委員文君:類似的資料會不會很難做?已經很久了。上一次行政院要求的資料會不會很難做?如果不會很難做,多久可以做出來交給行政院?處長。

劉處長峻正:報告委員,我們會儘快把委員……

馬委員文君:儘快是多快?

劉處長峻正:因為行政院希望我們在半年之內提供,上次開會的時間是1231號,所以我們預定……

馬委員文君:所以你近期應該就可以提出來?

劉處長峻正:我們會儘快的把資料送出去。

馬委員文君:我們希望行政院一定要記住他們現階段對軍人的承諾,過去跟現在都一樣,現在為什麼大家不願意進來當軍人?第一、薪資並不高,義務役現在增加了2萬,可是志願役並沒有,雖然你現在加了一些給與,看起來好像有,可是事實上對現役軍人的照顧還有福利還是不足的,就像我們看到上校階以上退役人員不可以領取子女教育補助費,這是有階級差別的。像這個已經講了七、八年,到現在都還沒有做出來,甚至已經有民進黨委員算出來,我們連財政來源都有了,即使把現在教育部補助的這些學費預算扣掉,其實都還足足有餘來支付這一筆預算。所以不要淪為口號,這個部分我們希望退輔會還是站住自己的立場,好好的去爭取,好不好?

嚴主任委員德發:對,我們立場不會變。

馬委員文君:謝謝主委。

另外,我們看到這個報告,上一次會議主委也一直提到,尤其主委在擔任部長的時候,就已經跟那時候的馮世寬主委兩位積極在推動軍職專長跟民間職業轉銜對照的部分。主委,我想這是一個很好的理念政策,我們也希望它可以好好的去推動,甚至可以看到它可以做得很成功,因為最重要的是,我們很多退役軍人其實都正值年輕力壯,有的四十幾歲而已,都有很好的未來,還有他過去在軍中所受到的一些基礎訓練,我相信都非常好,可是他們在求職上面,其實常常碰到一些困難,他上不上、下不下,尤其那個年齡。所以如果這個部分可以做好,我們當然也樂觀其成,可是在作法或者在執行上面可能會有一些問題,首先我們想請教的是,在國軍其實有七百多項專長,其中有404項對照民間的職業項目是比對不出來的,這是國防部說的,因為在之前,他提到這個部分是沒有辦法去做比對,退輔會現在準備要委商辦理委外,在報告上面是這麼說。問題是最了解軍人的,還有最清楚國軍政策的是國防部,它都已經說轉銜資料有一半以上是比對不出來,他們要轉銜的這些資料,在執行上會窒礙難行。我想請教,如果連國防部這麼熟悉的一個單位,它都沒有辦法做出來,那麼哪一個民間單位可以做?

嚴主任委員德發:我跟委員報告,有關軍事專長轉銜,國防部是第一個我們跨部會合作的單位,所以國防部提供的軍職專長是743項,都已經提供了,所以委員列的404項就在這個裡面,所以除了404項以外,所有的專長,所以也沒有所謂其他漏掉的,這是國防部提供的,因為跨部會合作,其他還有勞動部、經濟部跟教育部。

馬委員文君:跨部會很重要,我等一下會提到,可是哪一個委外單位有辦法做到?因為其實最清楚的……所以我們是直接把已經有的這些相關資料提供給委外的單位嗎?

嚴主任委員德發:我請池處長跟委員說明。

馬委員文君:好,簡單說就好了。

池處長玉蘭:委員好,我是就業處處長。跟委員報告,軍職專長其實從這個案子一啟動,我們就是跟國防部密切的辦理,每一次做任何的動作,國防部都有納入,現在743項裡面,我們也已經把採購公告發出去,我們要求參與委商的這個單位,一定要有實績……

馬委員文君:因為我時間到了,簡單的說明。你說實績跟能力,但哪有實績啊?這個就沒有人做過。

池處長玉蘭:有,跟委員報告,其實勞動部、教育部、經濟部都有相關職能基準的經驗,所以他們建議我們要委商。

馬委員文君:好,沒關係,因為時間的關係,我們希望把相關作法以及有哪一些單位是可以做的,更具體的提供給本席一些書面資料。另外,不好意思,跟主席借一點時間,我要在這裡特別提醒的是,過去我們可以成功,比如軍職退役下來以後直接去開公車,他有公車駕照,為什麼?因為當時考試院曾經做過這樣的對照表,就是它直接認可,所以如果你有院際或者跨部會的協調,你有政府的認可、認證,他才有可能這樣,因為他直接退役下來,用軍中的執照,他就可以去開民間的公車或巴士,現在我們面臨到的困難,我舉個例子好了,海軍一級艦的艦長退役以後,他沒有辦法去做商船的船長。所以你今天最大的困難是沒有辦法取得證照,因為就是沒有證照,所以你們沒有辦法做,這個部分要先克服才有辦法,不然委外單位跟你說你在軍中表現非常好,比如我們嚴部長在軍中,各方面的經歷養成都非常好,你適合當董事長,那麼民間企業會認為這個委外單位說你適合當董事長,在他們的公司就可以當董事長嗎?我們的營長,你說他表現得非常好,他有特殊的專長,他出去之後就能當廠長嗎?我想在很多的標準上面,他是需要政府的認證,就像我們剛剛講的考試院,為什麼軍中的執照可以直接去開公車,如果像我們的艦長,其實都可以開軍艦、都可以負責打仗了,可是他沒有辦法當商船的船長,我想這才是最大的問題,我們既然要花錢,希望它把效益做出來,也希望先提供相關的資料給我們,後續再做探討。

嚴主任委員德發:謝謝委員指導,我們把考試院這個作法納進來,謝謝委員指導。

馬委員文君:好,謝謝。

主席:謝謝馬委員、謝謝主委。

接下來我們請徐巧芯委員上臺質詢。

徐委員巧芯:1045分)謝謝主席。我們有請嚴主委。

主席:有請主委,謝謝。

嚴主任委員德發:徐委員好。

徐委員巧芯:首先我想要請問退輔會,今年114年的公務預算總共編了多少錢?

嚴主任委員德發:我們是1,309億。

徐委員巧芯:好,1,309億。比去年113年多了多少錢?

嚴主任委員德發:十八億多。

徐委員巧芯:十八億多。那麼請問預算數是不是在退輔會史上最高的一次?

嚴主任委員德發:目前是。

徐委員巧芯:目前是嘛,對不對?所以這次編列規模首度達到1,300億以上。我想問一下,退輔會在114年當中被刪減總共是多少錢、被凍結分別又是多少錢?

嚴主任委員德發:審議的結果,我們刪減是8,427萬,整個凍結大概四億多。

徐委員巧芯:OK。凍結四億多,我們可以看一下公務預算113年歲出編列跟114年歲出編列的情形,可以看到其實114年我們整體預算案的金額是比較高的,刪減的部分坦白說,對於退輔會整體刪減的數額是很小,所以我想嚴主委應該就退輔會來說,比較在意的是凍結的部分,對吧?凍結的部分剛才說凍了多少錢?

嚴主任委員德發:四億多。

徐委員巧芯:四億多嘛!好,我們來看一下我們凍結的部分有多少,我這邊列出比較高額的,因為有的50萬、100萬,我就不列了,我從200萬以上開始列,200萬以上開始列的話,我們在圖上分別有這幾位委員,他們凍結數都是超過200萬以上的,其中有一個是在第二輪的時候,被凍結了3.7億,特別講一下,這3.7億是當時有陳情人發現,在榮民之家裡面的飲料機,竟然都是販賣過期的飲料,這是實際上有陳情人,然後他也提到了這是一個真實發生的事情。所以我想要請問一下,關於這個部分,我們有沒有做過檢討了,重新去檢視所有榮民之家的飲料販賣機裡面,飲料是沒有過期的狀況,請問這個部分檢查了嗎?

嚴主任委員德發:報告委員,榮家的販賣機這部分,經過委員的指導之後,我們全面都做過檢討。

徐委員巧芯:OK,全面做過檢查。

嚴主任委員德發:對,做檢查、強化稽核的機制。

徐委員巧芯:你們當時有檢查到有過期飲料的這個部分嗎?

嚴主任委員德發:這個機器後面我們再去投幣,出來好像沒有查到有過期的。

徐委員巧芯:好,但是實際上這是陳情人的爺爺就住在這個榮民之家,所以有一次他去幫忙買飲料的時候,下來的飲料上面直接寫的是過期的,所以才有向委員陳情的狀況。凍結的部分,金額比較高,高達3.7億,所以我想問,剛剛您所說的,再請您說明一次,被凍結的部分是多少錢,被刪減的部分是多少錢?

嚴主任委員德發:刪減是8,427萬,凍結是四億多。

徐委員巧芯:好,所以主委,我們刪減的部分還算合理吧?以我們過去113年的刪減數來講,113年請問刪減了多少?

嚴主任委員德發:多了一半。

徐委員巧芯:113年刪減數是多少錢?

嚴主任委員德發:4,498萬。

徐委員巧芯:4,498萬?但是我們今年的預算多編了多少錢?

嚴主任委員德發:多了十八億多。

徐委員巧芯:多了十八億多嘛!所以雖然刪減的數額是比上一次113年多一些,你說多一半,多了4,000萬,對吧?

嚴主任委員德發:對。

徐委員巧芯:4,000萬,可是我們113年到114年的預算增加,就是在刪減後增加了多少?再講一次。18億?

嚴主任委員德發:18億……

徐委員巧芯:您剛剛說18億嘛!所以這個刪減數額可以說是九牛一毛,基本上國防外交委員會不論藍綠,都給予退輔會很大的空間,因為退輔會做的很多事情都是正確的事。所以我們回到凍結的部分,當然就會對退輔會有比較大的影響,尤其是凍結3.7億元的部分,你們既然已經檢查過,已經去看了一遍所有的榮民之家的販賣機,都已經清查過,也都確認了改善情形,那我想要請問,第25款第1項被凍結的項目,包括表上所列的凍結500萬、200萬、200萬、500萬這四筆預算,是否已經向提案委員說明了?

嚴主任委員德發:報告委員,整個總預算的公告是321號……

徐委員巧芯:對,對,沒有錯,但我問的是這四筆,就是500萬、200萬、200萬、500萬這個部分。

嚴主任委員德發:針對凍結的案子,在預算321號公告之後,我們現在做各相關處理,就是把這些相關的說明以及相關的……

徐委員巧芯:請問這四個案子,有哪幾個是只要書面提出就可以解凍的?

嚴主任委員德發:是,我們希望能夠儘快解凍。

徐委員巧芯:沒有,我要問的是,哪幾項是書面提供之後就解凍的?哪幾項是要在委員會報告後才解凍的?

嚴主任委員德發:最後這一項,就是退輔會一般行政費部分。

徐委員巧芯:怎麼樣?書面?

嚴主任委員德發:都書面同意。

徐委員巧芯:都是書面同意,就是上面這五個案子都是書面同意之後,就可以立刻解凍,那為什麼還沒有送進來?

嚴主任委員德發:就是剛剛跟委員報告的,我們現在還在草擬當中,因為……

徐委員巧芯:你需要多久?因為我們想要趕緊讓退輔會的預算不要被凍結,如果都只要書面就可以解凍,根本不用送委員會排審,那是不是應該要趕緊送解凍案來呢?已經拖了一段時間了,從開議到現在,請問什麼時候要把解凍報告送來?書面喔!把書面送到委員手上,提供書面報告,預算就可以直接解凍,3.7億加1,400萬,哇!直接可以讓退輔會整體運作進到一個正常的情況。至於刪減的部分,因為今年編的預算是史上最高,在多了18億的預算裡面,只多刪4,000萬而已,就算刪減之後,對退輔會來說,應該也是一個大利多才對,所以我想要請問,書面解凍報告什麼時候會送給委員,讓預算可以解凍?給我一個時間點好嗎?

嚴主任委員德發:報告委員,我們當然是希望能夠儘快解凍……

徐委員巧芯:對,但我需要一個時間點,你說儘快是多快?一個禮拜、兩個禮拜、一個月、兩個月、三個月,那都是儘快啊!

嚴主任委員德發:這個牽涉到跟委員溝通的時間,因為提案人……

徐委員巧芯:請問提案人有哪一位現在是不願意讓你解凍的?

嚴主任委員德發:這個我們不能替委員回答。

徐委員巧芯:對嘛!所以你有沒有跟……好,我舉例來說,3.7億的這個提案,提案人是陳菁徽委員,請問你們有去跟他說明過了嗎?

嚴主任委員德發:目前還沒有。

徐委員巧芯:什麼時候要說明?為什麼沒有去說明?

嚴主任委員德發:就是書面報告要完成。

徐委員巧芯:為什麼書面報告還沒有完成?我們在好一陣子之前就已經完成預算的審議了,只要書面就可以解凍的案子,為什麼書面報告還沒有送到委員手上,讓這些預算早日能夠解凍呢?因為我時間到了,只要回答我一個問題,什麼時候這幾項,尤其是3.7億的這個部分,能夠送書面來解凍?其實我們是想幫退輔會的,我們是站在退輔會立場,想要協助退輔會,讓這樣一個凍結的預算能夠解凍,退輔會也能夠更好運作,所以我有跟陳菁徽委員溝通過這件事情,他是很願意在你們檢查過之後,給他書面報告就能解凍的,可是到目前為止,退輔會都沒有做這件事情,原因是什麼?

周處長興國:報告委員,我是就養養護處長,目前我們已經完成報告,但這個要專案報告後才能解凍。

徐委員巧芯:你剛剛不是說都是書面嗎?

周處長興國:另外三個是書面,這個是專案報告,當初發生這個事情的時候,我們也給陳菁徽委員說明了……

徐委員巧芯:另外三個是哪三個?

周處長興國:就是剛才講的那些凍結案,但是這個是要專案報告。

徐委員巧芯:我現在上面所列的部分,哪三個凍結案是直接書面就可以解凍的?不好意思,主席借我一點時間。

周處長興國:就是第一個500萬。

徐委員巧芯:500萬,對。

周處長興國:這個要書面報告,其他3.7億是要專案報告。

徐委員巧芯:沒有,沒有,你剛剛說有三個是書面報告,500萬的,還有哪一個?我這邊總共有四項,請問哪三項是你說書面報告就可以解凍的?

張處長志強:就是那個500萬的,還有200萬的部分。

徐委員巧芯:就是前面三個,對不對?

張處長志強:對。

徐委員巧芯:前三個是書面就可以解凍,那再下來第四個的500萬是怎麼樣?是要排進委員會說明,然後解凍嗎?

張處長志強:就是書面報告經委員會同意以後。

徐委員巧芯:經委員會同意嘛,對不對?那告訴我,什麼時候這個部分要送進來?儘快是多快?至少給我們一個時程,讓我們知道,因為我們想要協助退輔會啊!

嚴主任委員德發:這我們還要跟委員溝通,才能知道時間。

徐委員巧芯:所以你們現在不知道什麼時候要送解凍案進來?如果你們一直不送進來的話,就一直沒有辦法解凍,退輔會的業務萬一因為這些解凍案而受到影響,並不是我們希望看到的事情,所以你所謂的儘快,我想要請問,兩個禮拜內做得到嗎?

嚴主任委員德發:是,我們跟委員再溝通。

徐委員巧芯:不是,你要告訴我你們什麼時候要送?因為你們都檢查過了,書面報告做好了嗎?

張處長志強:報告委員,我是會計處處長,我跟您報告,過去我們的程序大概是報告出來以後,會跟委員先溝通,沒有問題我們就會送。

徐委員巧芯:好,需要多少時間?這上面提案的委員大多數是民進黨的,然後還有陳菁徽委員,我已經跟陳委員溝通過,他沒有問題,所以我想請問一下,你們需要多少時間可以把解凍案的報告送進委員會?

張處長志強:我們現在就儘速在做,但是委員那邊我們不曉得……

徐委員巧芯:我剛剛說我已經問過了,陳委員沒有問題,過去通常進行這樣一個解凍程序,排進委員會需要多少時間?我們就講過去,就上一次113年好了,需要多少時間?

張處長志強:我們送了以後,還要到程序委員會排……

徐委員巧芯:那你什麼時候要送到程序委員會?

張處長志強:差不多三個月左右。

徐委員巧芯:為什麼要這麼久呢?你們現在不是很缺錢要用嗎?

張處長志強:我們送出去以後,院會那邊要付委,付委以後……

徐委員巧芯:院會?你不是說書面就可以解凍了嗎?

張處長志強:書面還是要到院會,然後才到……

徐委員巧芯:那什麼時候要送進去排嘛?你們送了沒有?

張處長志強:我們跟委員那邊溝通完以後就會送。

徐委員巧芯:好,前面這四個案子,陳冠廷委員、王定宇委員和林楚茵委員,你們溝通了沒有?

張處長志強:因為預算是321號才經總統公布,所以我們現在各業管處在重新修正最新資料,資料完成以後,就會到委員辦公室溝通。

徐委員巧芯:好,請你們儘快溝通,儘快送解凍案來。下一次我希望退輔會來這裡的時候,已經將所有的解凍案都送進來,然後都能通過,好嗎?我們是希望站在退輔會立場,協助退輔會讓這些被凍結的預算能夠儘快解凍,謝謝。

嚴主任委員德發:謝謝委員關心。

主席:請退輔會再跟委員溝通。另外,我還是要補充,因為這一次國會亂象,我們的總預算通過是一個禮拜前的事情而已,如果在一個禮拜前才剛覆議,才剛通過,就要他們馬上送,我想這可能有一定的困難點,所以還是要幫退輔會補充說明。接下來一定還有很多解凍案,所以還是要再慢慢跟委員溝通,好不好?謝謝。

接下來請何欣純委員上臺質詢。

何委員欣純:1057分)謝謝召委。我們請嚴主委。

嚴主任委員德發:何委員好。

何委員欣純:主委好。今天我特地來外交及國防委員會,針對退輔會所轄管的,應該不是說轄管,因為退輔會是全臺灣所有天然氣公司的最大股東,事業管理處處長應該也在現場,最近全國國人對臺中這個城市的公共安全感到憂心也覺得害怕,因為新光三越發生氣爆,我們真的要痛定思痛,如何面對問題、解決問題,大家一起努力保障公共安全,讓臺中這個城市越來越安全,也讓大家信任,但我們要如何痛定思痛?328號臺中市消防局的火調報告已經出爐,雖然現在檢調正在調查當中,有些細節沒有辦法對外公布,但是初步對外說明是瓦斯氣爆,認定管路內的瓦斯餘氣,在工人切割管路時引爆火花所致。這次新光三越爆炸案,很不幸的造成五位民眾死亡,還有很多受傷者,我必須要講的是,我們要如何解決天然氣管線的管理問題?我想退輔會是全臺灣所有天然氣公司的最大股東,身為最大股東,可以要求所有天然氣公司,針對管線部分,不管是前面的設計、規劃,中間的施工,到後面的整個管理,我覺得都很重要,所以要拜託主委一件事,雖然這件事情已經進入司法調查,但是相關的作業標準及程序,退輔會是絕對有權力要求全臺灣所有的天然氣公司再一次去檢視清楚,而且專業的檢視完畢之後,該調整的要調整,該改進的要改進。因為以剛剛這個臺中市消防局的火調報告,它是說跟天然氣的氣爆有關,但是在當時事情發生的213日,欣中天然氣公司說跟他們沒有關。至於跟誰有關,我們等司法鑑定及司法調查報告出來,但是我必須要請退輔會嚴主委可以用力的關心。

請事業管理處的處長。第一個、我們瓦斯管線的改裝、維修,事實上,都要經過申請,要跟天然氣公司申請,不管是所謂的表外的外管線,或是表內的管線,設計、規劃、改裝、維修都要申請,而且還要提出設計圖,對不對?主委,你問一下應該就知道了,都要,我相關的文件都在這裡讓你看,這個問一下全臺灣的天然氣公司,每一家公司都有。這個於法於管理都是退輔會應該可以幫忙協助的,因為我們有列出來,退輔會投資了全臺灣「欣」字輩的天然氣公司。我最後只是希望拜託嚴主委,你知道我們現在天然氣公司歷年用戶申請表內管改裝的圖資到底有沒有保留、建檔,有嗎?處長回答好了。

楊處長長政:委員好!我是事業管理處處長。跟委員報告,我個人在天然氣公司任職過,這些申請,不管是建檔或利用,我們都一定要保存,而且是永久保存的。

何委員欣純:永久保存。永久保存之後,我們有數位管理嗎?

楊處長長政:有數位管理。

何委員欣純:數位管理是從哪一年開始建置的,還是全部都已經建置完成?

楊處長長政:這個是各公司的量能不一樣,我必須要老實跟您報告,各公司的量能不一樣,但是基於公股立場,我們輔導會持續用董事會的方式來要求各公司一定要妥善完成,而且能源署每年安全檢查,他到各公司檢查,也會把這個列入要求事項。

何委員欣純:但是有兩個問題。

第一個問題,你是最大股東,雖然你有要求,但是你的要求並沒有押時程,沒有告訴國人,說全臺灣所有的天然氣公司現在對於各位用戶申請的這些圖資都有保留,也有建檔,還有如果要找的話,怎麼找?如果要用的時候,要怎麼用?我們累積這數十年下來的所有資料儲存在哪裡。所以我才會講,數位化是最快的,也是最符合現在科技的,如果我們數位化的速度不夠快的話,日積月累,只會越來越多,一旦事情發生的時候,「重重疊疊」啦!這一次新光三越的氣爆裡面,我不知道責任歸屬該是誰,但是一旦是它氣爆的話,天然氣管線的管理就是一個重要的議題,既然退輔會是最大的股東,還不能要求全臺灣的天然氣公司好好的來管理這些,不管是表外的管線或是表內的管線。這些圖資你雖然有建檔、有保留,但是你怎麼利用、你怎麼來協助,讓未來這些氣爆事件防患於未然?所以我希望第一個、退輔會身為最大的股東,主委要求處長,處長去要求全臺灣的天然氣公司,圖資的數位化建檔及管理,可不可以押一個時辰?雖然它的量能很多,我相信很多,但是你沒有押一個時辰,你根本不知道他什麼時候能夠完成,這是第一個。

第二個,對於這些圖資管理、數位化之後,我們又如何精進、改進現行天然氣管線的設計、規劃及施工工法,這些會牽涉到未來在公共安全與協助救災這兩大前提之下,你們怎麼跨部會、跟中央地方政府合作,這很重要!主委,我希望不要有再一次的氣爆事件,我希望退輔會身為最大的股東,能夠儘速的、有效率的去要求全臺灣的天然氣公司,該做的要做,不能因為量能不夠,或者是累積的資料太多,所以現在可能來不及做,那你起碼要告訴我,你到底需要幾年做好。主委,有意願要做這一件事嗎?

嚴主任委員德發:謝謝委員指導,要注意安全,現在委員指導、關心的就是相關的瓦斯安全問題,我們會照委員的指導來做一些檢討。

何委員欣純:你態度要堅定,你要要求事業管理處,事業管理處要通令全臺灣各個天然氣公司。如果沒有辦法的話,你現在在這裡跟我說,也沒一個答案啊!主委,能不能做?要不要做?可以做?

楊處長長政:報告委員,跟您回報,事實上,我們所有公司關於圖資的數位化都已經完成了……

何委員欣純:你從幾年開始建置?你不要糊弄我啦!

楊處長長政:這個建置了很長一段時間……

何委員欣純:你現在的建置是從某一個年度開始才開始建置,那個年度之前的你都還沒有建置,那一個年度你要我說嗎?我在立委的任期內不斷的在追天然氣公司的圖資管理,我追了幾年了,對不對?

楊處長長政:是。

何委員欣純:我拜託你,我要求你去建立這個東西,第一個、真的是為了全臺灣的公共安全,好不好?

楊處長長政:我了解。

何委員欣純:再拜託。

楊處長長政:是。

嚴主任委員德發:是,謝謝委員指導。

主席:謝謝何欣純委員。

接下來有請邱志偉委員上臺質詢。邱志偉、邱志偉、邱志偉委員不在。

接下來請鍾佳濱委員上臺質詢。

鍾委員佳濱:117分)主席、在場的委員先進、列席的政府機關首長官員、會場的工作夥伴、媒體記者女士先生。有請嚴主委和就醫保健處的劉處長,以及屏東榮總的王院長。

主席:有請主委、劉處長及王院長,謝謝。

嚴主任委員德發:鍾委員好!

鍾委員佳濱:主委好!處長好!院長好!我想我們都有一些生活的消費經驗,雖然我知道主委沒有經營過商業。那我今天的標題是什麼?我今天的標題是醫療平權,救命科別要補足,強化屏榮財務支援,才能留住醫護。

主委,就算你沒有從商的經驗,你覺得一般一家店有沒有一開張就可以損益兩平的?是不是店一開張,我們先要想辦法把店員請足,讓貨源充足,才能夠讓客人上門,是不是這樣?

嚴主任委員德發:對。

鍾委員佳濱:所以都要一段時間經營好客源之後,店才有可能慢慢的由虧轉盈,慢慢的逐步成長,是不是?

嚴主任委員德發:是。

鍾委員佳濱:主委,你認為醫院是不是也要經歷同樣的經營情況?

嚴主任委員德發:醫院也一樣。

鍾委員佳濱:也是一樣,好。所以成為一個成熟的醫院需要哪些要素呢?

我現在請一下處長。處長,您看過我們四個榮總,你認為目前這四家榮民總醫院是不是都已經進入到很成熟穩健發展的階段?

劉處長峻正:目前我們三家榮總都已經經歷到成熟穩健,屏榮還在慢慢的扶植當中。

鍾委員佳濱:好,屏榮還在扶植當中,謝謝。

我們請屏榮的王院長。院長,我請教一下。

王院長瑞祥:委員好!

鍾委員佳濱:院長,您來屏東榮總接任多久了?

王院長瑞祥:2個月過10天。

鍾委員佳濱:2個月過10天。你在接任後,有聽到屏東的鄉親對屏榮的期望嗎?譬如小兒科有沒有夜間急診?

王院長瑞祥:我們目前是採急診專科看,進一步再找小兒值班醫師下來看。

鍾委員佳濱:好,偶爾才有小兒科醫師值班,所以對目前屏東的年輕家長來說,孩子一旦夜間有急診狀況,他沒有辦法送屏榮。那你知道,像心肌梗塞需要緊急動心導管手術的,屏榮目前有這個能力嗎?

王院長瑞祥:我們目前可以做緊急心導管,但是那個on call的人員有限。

鍾委員佳濱:好,我接下來問院長,病患如果受傷需要緊急手術,送到醫院,如果醫院的醫生不夠沒辦法開刀,心導管手術on call的醫療團隊,包括麻醉醫師,整個團隊大概有多少人?

王院長瑞祥:報告委員,預估至少要6個人才能變成一個team,我個人規劃是到10月之前會補齊6位心臟科醫師。

鍾委員佳濱:好,不簡單。跟主委報告一下,屏榮開業以來,我們屏東鄉親寄予高度期望,但是王院長來了,他讓我們有個希望,就是他願意聘足足夠的醫師,讓醫師的團隊可以24小時待命來進行這些緊急的手術,不然我們這些病患要送到高雄去,如果我們的病患都往高雄流,屏東榮總是不是很難經營?是很難經營嘛!院長,請教一下,您說要聘足6位心臟科的醫師,那小兒科的部分呢?有計畫嗎?

王院長瑞祥:報告委員,目前小兒科其實每天都有人值班,只是如果輪值急診的話,他們值班的區域太大,所以現在是急診專科跟小兒科專科……

鍾委員佳濱:那你需要再補充多少醫師?

王院長瑞祥:我期望是1215個,可是從5個,到12個,到15個,可能要走好幾年。

鍾委員佳濱:大概要多少資金?我們知道剛開始您的收入不足,要請那麼多醫師,你有這些錢來請醫師嗎?

王院長瑞祥:報告委員,我們目前以3月來講,超出總額45%左右,就是各個管道齊下,因為我們的業務量有出來,總額如果也可以供應的話,我們的財務會更加健全。

鍾委員佳濱:好,謝謝院長,請回。

主委,現在要請教你了,因為我們蘇前院長貞昌、我們的老縣長幫屏東設了一個屏東榮總,相較於其他3個榮總它有它的特殊任務,主委,在榮民醫療作業基金收支保管及運用辦法第十條規定,在本基金下的各資金可以互相的融通,其程序由退輔會訂定之,是不是這樣?

嚴主任委員德發:是這樣的。

鍾委員佳濱:因為這樣的關係,我們訂了一個國軍退除軍官兵輔導委員會榮民醫療作業基金資金融通作業要點,它的資金融通之計息方式是以中華郵政一年期定期儲金的機動利率加1碼。請教一下處長,你知道目前這一年期的定期儲金利息是多少錢嗎?大家不知道啊?500萬以上是0.835%,那加1碼是多少呢?加1碼就是1.08%。處長,你有沒有房貸?不好意思,你知道現在房貸大概多少錢嗎?

劉處長峻正:我沒有房貸,我不清楚。

鍾委員佳濱:不清楚,2%3%就很不錯了,所以主委,我這邊要給你一個請求,目前退輔會轄下的哪些醫院有能力借出作業基金?處長要不要提示一下,這是哪一邊的處長才知道?會計處啊!

蔡處長進滿:委員好,我是會計處處長。目前屏東榮總雖然看起來帳面有虧損,可是虧損主要是因為整個醫療大樓的折舊問題,扣掉折舊以後,它的現金流量是正的。

鍾委員佳濱:是正的,是多少?

蔡處長進滿:所以它現在帳面……

鍾委員佳濱:你要報告另外3家榮總作業基金的存量嗎?

蔡處長進滿:我看它目前帳上還有接近6億。

鍾委員佳濱:那能不能順便報告另外3家的餘額?

蔡處長進滿:跟委員報告,臺北榮總的現金部分……

鍾委員佳濱:餘額是多少?

蔡處長進滿:大概是134億。

鍾委員佳濱:臺中榮總呢?

蔡處長進滿:對不起,134億是臺中的,臺北榮總是284億,高雄的部分是98億。

鍾委員佳濱:喔!主委,你了解了啦!我要跟你請求,因為北榮、中榮、高榮都有很長期穩固的支持跟經營,他們今天能夠累積這些高達兩百多億、一百多億及將近一百億的作業基金,是他們這幾年來歷任的院長跟團隊同仁打拚下來的成果,得來不易,但是我們希望3個老大哥能夠支援小老弟。

我最後的結論就是,我們北榮有陳總院長,中榮有傅院長,他是正院長,但是姓傅,還有高雄榮總是陳總院長,屏東榮總從2022年到現在才兩年多,其實需要3個老大哥的支持,我們的王總院長希望提升我們屏東榮總,擴編、增聘醫師需要相當的資金,每個醫師在外面隨便請,我私下問過,一個月到50萬,他如果要增加6名,哇!不得了,他一年下來基金的負擔沉重。主委,我做結論,有沒有可能你來評估北榮、中榮、高榮的榮民醫療作業基金的資金融通性,協調3家總院作業基金的餘絀,給予屏東榮總融資,讓它可以用這麼優惠的利息,我說過,1.08%的利息,能夠得到足夠的資金挹注,幫它撐過這開始營運、最辛苦的階段?

嚴主任委員德發:委員的好意就是要協助榮總。

鍾委員佳濱:是的,屏東榮總。

嚴主任委員德發:讓屏榮能夠跟其他3個榮總是一樣的等級,希望能夠把它提升,我們了解委員的苦心。但是剛剛委員這個案提到的,臺北、臺中、高雄榮總榮民醫療作業基金的融通運用,我跟委員報告,我還要尊重他們3個總院院長的意見,我會找他們協商,希望他們也能夠配合。

鍾委員佳濱:我想我這裡不便請3位院長來表達意見,我相信3個老大哥一定很慷慨,我真的要再三陳述,過去在籌備期間,3位老大哥的院長給我們屏東榮總非常多的資源,不管是救護車、各種的醫療設備,真的都很多,所以我特別藉此機會要謝謝3位老大哥的院長,那他們願意表達他們的意願嗎?都出來了。

陳院長威明:報告委員,屏東總院在蓋的時候,臺北榮總無償提供124,3569,000元。

鍾委員佳濱:謝謝,屏東鄉親感謝你。

陳院長威明:但是現在北榮也在發展新流感中心跟信義院區,也需要大量資金,如果沒有影響臺北榮總的興建,輔導會支持我們,看用什麼方式來處理,但是不能再像以前無償提供124,3569,000元,因為這樣全部都有去無回也不好。

鍾委員佳濱:不能有去無回。

陳院長威明:對、對、對。

鍾委員佳濱:那另外2位院長,老大哥說話了,你們2位要不要說一下?先請正的傅院長。

傅院長雲慶:臺中榮總報告,過去在屏東榮總成立時,臺中榮總有挹注了五億多,也是無償提供,目前臺中榮總有2個大樓,分別是質子中心跟第三醫療大樓,總共大概120億正在進行當中;另外,最近行政院剛幫通過我們的興辦計畫,我們要蓋2棟大樓,一個科技大樓跟一個醫務宿舍,總共要80億,所以我們總共是有200億的工程在進行。臺中榮總雖然目前有130億的存款基金,但是我們預計明年底可能也要開始向輔導會的基金看看能不能融資、借錢。

鍾委員佳濱:二哥要娶媳婦啦!所以手頭比較緊啦!來,三哥。

陳院長金順:謝謝委員,高雄榮總對屏東榮總的支持,我想委員應該很知道,一開始建的時候就是我們開始進去幫忙。

鍾委員佳濱:是的,謝謝。

陳院長金順:剛開始開幕的時候,其實70%的員工幾乎都是我們高雄榮總過去的,目前我們每個月大概都要有28位醫師在那邊持續支援,所以我們大量的投入。不管在制度的建置、資源的支持,我們都持續在做,跟委員做報告。

鍾委員佳濱:好,謝謝,因為主席站起來了,我做個結論,有錢出錢,有力出力,老大哥要娶媳婦,還可以縮衣節食來幫忙小老弟可以生養小孩,老二家裡自己有興建房屋,老三出了人了,沒有辦法出錢。

陳院長金順:有啦!

鍾委員佳濱:還可以有一點,所以主委,給3位總院長好好的支持,好不好?

嚴主任委員德發:我們再做整合。

鍾委員佳濱:最後,我們的王院長最辛苦,給這個小老弟多多鼓勵,好不好?謝謝主委、謝謝處長、謝謝4位院長。

主席:謝謝佳濱委員。

接下來請麥玉珍委員上臺質詢,麥玉珍、麥玉珍,麥玉珍委員不在。

接下來請鄭天財委員上臺質詢。

鄭天財Sra Kacaw委員:1118分)主席、各位委員。有請主委。

主席:有請主委,謝謝。

嚴主任委員德發:鄭委員好。

鄭天財Sra Kacaw委員:主委好,辛苦了。

嚴主任委員德發:謝謝委員。

鄭天財Sra Kacaw委員:再次給主委看,民國77515號,當時的許歷農主委,你的前輩,特別函復當時內政部吳伯雄部長的一封信,他答復吳伯雄部長,同意將現未利用的土地46.526公頃撤銷撥用歸還,而且還特別承諾,「今後視安置狀況,若再有不需公務利用之土地定當繼續辦理撤銷撥用事宜」,就原住民族而言,這個就是退輔會主委非常重要的承諾,對原住民族而言,它也是一種契約。所以這個部分讓嚴主委、也讓所有退輔會同仁能夠認清,也要把它當成是一個退輔會的承諾、對原住民族的契約。

原住民族基本法是民國94年才公布施行,剛剛那個是還沒有原住民族基本法之前、民國77年退輔會的承諾。原基法第二十條規定:「政府承認原住民族土地及自然資源權利」,寫得非常、非常地明確。行政院也核定原民會所提送的當然是從臺灣省政府就已經有了「公有土地增編原住民保留地處理原則」,這是行政院核定的,非常地清楚,第三點寫「原住民於七十七年二月一日前即已使用其祖先遺留且迄今仍繼續使用之公有土地」,就可以增編為原住民保留地。所以我們沒有要擴大到像剛才嚴主委展現的胸襟,現在的原住民只要求能夠符合行政院所核定的增劃編原住民保留地的原則,只要求符合這個規定、現在還繼續使用的部分。

這個部分到目前為止其實主要是在花蓮、臺東,希望目前你們還沒有同意的,是不是把它臚列出來?就是鄉公所及縣政府已經跟你們會勘了、但你們還沒有同意的,把它臚列出來是哪些土地、有幾筆、哪些地號,可不可以提供給我們,看看到底有什麼需要共同協調的?可以嗎?

嚴主任委員德發:報告委員,我們已經有1,303公頃在96年以前歸還原住民,就是增劃編的原住民保留地。目前處理的是96年到現在有54公頃,我們已經同意了51公頃,還有3公頃主要是鄉公所在審核,我們會配合辦理。

鄭天財Sra Kacaw委員:那個3公頃就是這麼一點點而已,剛剛你講了那麼多,你看,這麼大的面積,之前都同意了,何況現在……所以就這三公頃多,請提供土地的地段、地號,可以嗎?

楊處長長政:報告委員,沒有問題。

鄭天財Sra Kacaw委員:好,這個部分就麻煩你們。

嚴主任委員德發:是。

鄭天財Sra Kacaw委員:另外,請教會計處。

蔡處長進滿:委員好。

鄭天財Sra Kacaw委員:請教處長,113年度的預算,是113年度喔,不用去看。113年度預算的解凍案,當時你們是在113年,還是114年、就是今年……113年度的解凍案是去年幾月送來立法院的?

蔡處長進滿:解凍案就是我們送立法院以後,到委員會排解凍的時間大概是5月份,過去因為預算比較早通過。

鄭天財Sra Kacaw委員:沒關係,我查過經濟委員會,因為我在經濟委員會,我查過,經濟委員會去年針對113年度預算在3月就排了解凍案的審查。因為臨時請你答復,你回去查一下113年度、112年度兩個年度就好了,就是退輔會什麼時候送解凍案到立法院,時間就好,這樣可以嗎?

蔡處長進滿:可以。

鄭天財Sra Kacaw委員:最後,主委,我知道上面交代不能送解凍案到立法院,但是為了退輔會業務的推動,主委要很勇敢地跟上面講你們還是要送。

嚴主任委員德發:報告委員,沒有「交代」,我們321日才公告,所以作業要有一個時程、要有時間。

鄭天財Sra Kacaw委員:剛才我有聽了前面的質詢,事實上,第一個,如果要求提供書面報告,你就把書面報告送來,就算是要求專案報告,主委你很清楚,你當過國防部部長,很多、很多解凍案,就把它寫清楚送來。雖然是3月才公告,但是立法院1月就通過了,你們就應該準備好,既然這個業務是這麼重要,就應該準備好了。雖然總統在320日左右才公告,但是現在已經4月初了,所以如果你在320日以前,也就是在今年1月立法院三讀通過之後,認為一定要這個經費,那就應該送立法院,就應該準備好了,所以請退輔會、主委趕快把解凍案不管是書面報告或是專案報告,都一樣要送來,好不好?

嚴主任委員德發:我們會儘快完成準備。

鄭天財Sra Kacaw委員:好,謝謝。

嚴主任委員德發:謝謝委員。

主席:謝謝天財委員。看起來今天很多人關心這個議題,但是我還是再強調一次,1個禮拜前覆議才剛完,所以真的是可能沒有辦法那麼迅速。

接下來請鄭正鈐委員,鄭正鈐委員,鄭正鈐委員不在。

接下來請葉元之委員上臺質詢。

葉委員元之:1127分)麻煩請退輔會主委,謝謝。

主席:有請主委,謝謝。

嚴主任委員德發:葉委員好。

葉委員元之:主委好。我們現在是超高齡的社會了,我必須非常肯定我們板橋榮家辦得非常好,3月的時候美國有一個海外作戰退伍軍人協會到板橋榮家參訪,高度地肯定板橋榮家的服務品質。

現在有非常多人想要進到板橋榮家,可是就是一直進不去。我們來看一下一個數據,板橋榮家在一般安養的公費部分現在有270個人在等,自費部分有907個人在等,都比其他的榮家多很多,我相信一部分可能也是因為板橋榮家辦得好之外,交通、附近的資源也比較多,所以大家都想要進去。我們板橋很多在地居民的長輩送到榮家去,像有一位板橋市民想要進板橋榮家,但是進不去,所以就去了臺北榮家,可是又一直想要回板橋榮家,結果前一段時間家屬跟我們講說,他就是等不到,後來也過世,一直到過世之前都沒有辦法進到板橋榮家、也就是自己家鄉的榮家。所以我想問主委,我知道板橋榮家現在要蓋一棟失智樓,主要是要服務失智的長輩,但是針對一般安養的部分,未來可能會有增加的空間嗎?

嚴主任委員德發:報告委員,它主要就是為了失智專區、失智的人而興建的。

葉委員元之:我知道。

嚴主任委員德發:剛剛委員也提到了,板橋榮家的範圍有限,如果要再擴建安養的堂、園區,恐怕有點困難。

葉委員元之:之前都盤點過嗎?能夠用的全部都用了嗎?

嚴主任委員德發:應該都用到了,我請就養處處長說明。

周處長興國:委員好,我是就養處處長周興國,就失智工程我們總共有130床的興建,事實上板橋的腹地不多,大部分都是公園腹地,等於盤點後,事實上真的沒有空餘的空間,我也知道排隊的人大概有一千多人,尤其是安養的部分,我們是希望能夠轉到其他榮家,但有些伯伯就是執意要到板橋榮家,我們希望能夠轉到其他榮家來……

葉委員元之:其他榮家的部分我知道,我們現在針對的是板橋榮家,硬體的部分剛剛跟您反映了,還有關於軟體的部分,我上一次在這邊質詢也有跟主委建議,就是我們現在要增加一些活躍老化的課程,後來退輔會是有回我一個文,提到你們現在有做兩件事情,一個是由榮院來辦的,就是3個月的體適能課程,還有認知功能訓練,大概就3個月、一個禮拜一次;另外,配合新北市政府新北動健康的政策,大概會在412月來進行,而且這是分為三個階段,第一個階段是預防、延緩失能的介入課程,每週一次;再來是712月,配合新北動健康,外聘師資來帶領榮家的住民進行相關運動課程。這個部分你們有編22萬預算,非常感謝對我們板橋榮民的照顧或是板橋居民的照顧,但我上次有跟主委建議,其實活躍老化不只是在動健康這一塊,因為現在按照WTO活躍老化的指標或者是它的定義,應該是針對身體、心靈、心理、人際各方面都要促進健康,目前看起來活躍老化的課程比較偏向在運動這一塊,所以我還是建議主委這邊還是去研究一下,除了運動方面,包括像心靈的提升、心理的提升、人際健康這幾塊,是不是有可能推出相關的課程?為什麼我會這樣講?因為活躍老化是一個國際趨勢,包括臺灣現在也都一直在做這個事情,而活躍老化有一個很重要的指標,叫做交通的接近性,就是在越便利的地方推這種課程,對長輩來說,他會願意來參加,而榮家就是一個非常好的處所,為什麼?因為大家都住在裡面,環境很好,而且大家住在一起,彼此又很熟,所以如果安排這些課程讓他們去參與的話,我覺得參與度是高的,而且是可以達到效果的,比起你在其他地方開課什麼的,我覺得在誘因上來得更大,既然我們有那麼好的條件、環境,有沒有可能在這個部分的課程,就是軟體的部分予以提升?其實你們投入的資源也不多,剛剛講到有關運動課程的經費,其實也才22萬而已,所以只要一點點的錢,其實就可以達到很好的效果,不知道主委願不願意朝這個方向來思考?

嚴主任委員德發:謝謝委員的關心,的確,我們希望榮家是一個非常幸福的宜養環境,陳主任非常用心,就這一塊最近才辦了一個跟臺鐵合作的活動,就是坐臺鐵火車出去微旅行,就是走出戶外,走出室內空間,就是以非常多元化來進行剛剛委員講的活躍老化,總之,這有很多的活動、很多的規劃,所以我們各個榮家都有特色,陳主任非常的用心,我們會把委員……

葉委員元之:我覺得要系統化,現在不是說好像哪一個主任很用心,這邊辦一個活動,那邊辦一個活動,而是應讓它可以系統化,因為這其實有很多是理論支撐的東西,就是找一些比較懂這塊的人來做一個課程的規劃,這樣會比較系統化。

嚴主任委員德發:我們會請就養處就如何把它系統化來做一個規劃。

葉委員元之:好,如果可以的話,是不是也可以回一個類似的公文給我,但請寫得再清楚一點,因為上次的回文只給我一頁。

嚴主任委員德發:我們會送給委員。

葉委員元之:好,謝謝。

嚴主任委員德發:謝謝委員。

主席:謝謝元之委員。接下來有請翁曉玲委員上臺質詢,翁曉玲委員、翁曉玲委員、翁曉玲委員不在。

今天登記的質詢委員除不在場外,均已發言完畢,報告及詢答結束。本日會議有林憶君委員提出書面質詢,列入紀錄並刊登公報。本日委員書面及口頭質詢還沒有答復的部分或要求補充資料者,請退輔會再以書面答復。

委員林憶君書面質詢:

1140402日外交及國防委員會書面質詢

議題:如何改善台東農場績效與花蓮分場營運狀況不彰現況

依據臺東農場去年度(113年)決算資料,決算比預算農產品產銷量減少約60.48%、農產品收入減少65.84%。而觀光服務收入的狀況,相較於預算數,決算數少了約76.70%,預算數和決算數相差甚大、收入不如預期,相關狀況如何?如何改善?去年度委託經營成本增加11.84%,但收入卻少了約6.04%,是否掌握原因?目前臺東農場委託經營的績效究竟如何?好不好?

根據輔導會提供的資料,花蓮分場的遊客人數,近半年的總人數竟然只有202人,遊客對「大理石公園」的造訪沒有興趣?敬請輔導會制訂觀光計劃或透過現有的各式網路平台媒介宣傳,豐富花蓮分場、吸引觀光人潮協助振興花東地區觀光。

去年度臺東農場最多數的收入是「定期存款」,對比預算,決算增加約82.22%的「財務收入」。然而,既然是營運事業,是「農場」,就應該好好在農產、在旅遊方面經營,不能只靠「吃老本」過日子!本席要求輔導會針對臺東農場,提出更有效能、可以真正為花東地區帶來觀光效益的營運模式,這樣才不枉費納稅人的託付。希望輔導會可以多跟交通部觀光署溝通、合作,為國內觀光產業、為振興花東經濟,盡一份努力、想方設法為國庫增加收入!

主席:因為等一下要先就基金等等進行相關的審議,所以我們現在先休息10分鐘,請議事人員布置協商的場地。

休息1135分)

繼續開會1146分)

主席:現在繼續開會。

我們來進行預算案的處理,請議事人員宣讀預算數及委員的提案,目前看起來是有七十幾個提案,宣讀完畢之後,請列席官員再移到協商桌來處理提案,宣讀大概需要1015分鐘,請宣讀。

壹、預算數:

114年度中央政府總預算案附屬單位預算

國軍退除役官兵輔導委員會主管

甲、非營業部分

一、作業基金─國軍退除役官兵安置基金

()業務計畫:應依據業務收支、轉投資、固定資產建設改良擴充及資金運用等項之審查結果,隨同調整。

()業務收支:

1.業務總收入:294,2162千元。

2.業務總支出:208,772萬元。

3.本期賸餘:85,4442千元。

()解繳公庫淨額:無列數。

()轉投資計畫:1億元。

()固定資產建設改良擴充:24,9464千元。

()國庫增撥基金額:無列數。

二、作業基金─榮民醫療作業基金

()業務計畫:應依據業務收支、轉投資、固定資產建設改良擴充及資金運用等項之審查結果,隨同調整。

()業務收支:

1.業務總收入:8479,1989千元。

2.業務總支出:8154,9011千元。

3.本期賸餘:324,2978千元。

()解繳公庫淨額:無列數。

()固定資產建設改良擴充:610,2404千元。

()國庫增撥基金額:無列數。

DrawObject1

2.

3.


4.


主席:謝謝大家,議事人員現在已經宣讀完畢了,在進行逐案討論之前先來跟各位說明,我們依循往例有幾個處理的大原則,第一個原則就是如果退輔會已經有向提案委員說明了,而且有達成共識,就直接報告溝通的成果,好不好?溝通的成果包含到底是凍結還是刪減,還有建議的數額,就直接報告;如果委員有其他的提問就直接補充說明,這樣也比較迅速。然後第二個就是大家應該有拿到列表,預算提案就以分支計畫作為併案的原則,好不好?如果分支計畫不同的話,我們就還是分開處理,我們當然視討論可以彈性處理,併案凍結或刪減就選擇其中一個提案當作主案的方式來處理,這跟上個會期應該都一樣。第三就是主提案人如果不在場的話,原則上不處理,除非他剛好有委託其他的委員幫忙講。

那我們現在開始進行審查。首先從國軍退除役官兵安置基金開始逐案討論。

我們先從第1案開始,第1案有關臺東農場的勞務收入部分,請退輔會說明,這個比較特別,是增列的。

楊處長長政:1案有關臺東農場業務收入項下勞務收入,提案委員為林楚茵委員,已至委員辦公室說明及提供資料,懇請委員同意增列收入150萬元。

主席:楚茵委員有沒有什麼要補充?

林委員楚茵:好,我補充的就是當時我本來說是200萬,因為你們受到發展觀光條例落日條款往後延5年的關係,當然我覺得現在旅遊打開之後還是很缺休閒的地方。如果150萬的話,我相信你們在KPI當中比較容易達標啦!所以我覺得就150萬,但是我還是認為多增加一點收入絕對對於整體的同仁來講,本身還是另外一種激勵,好不好?

楊處長長政:謝謝委員。

主席:好,沒有問題的話,第1案增列150萬元。

接下來處理第2案,第2案是有關租金及權利金收入的部分,也先請退輔會說明。

楊處長長政:2案有關安置基金業務收入項下租金及權利金收入,提案委員為陳俊宇委員,已至委員辦公室說明及提供資料,懇請委員同意增列收入50萬元。

主席:俊宇委員有沒有什麼要補充?

陳委員俊宇:原本我是增列300萬,經過協調之後就是增列50萬,增列50萬應該沒問題,那就同意增列50萬。

主席:好,那我們就沒問題,第2案增列50萬元。

接下來併案處理第3案跟第4案,分支計畫是相同的,都是管理費及總務費用,這個是有關安置基金管理會的管理費用及總務費用,請退輔會說明。

楊處長長政:34案併案,有關安置基金管理會管理及總務費用項下公關慰勞費及推展費,提案委員為陳俊宇委員,已至委員辦公室說明及提供資料,懇請委員同意併第58案辦理。

主席:好,因為這2案都是俊宇委員提的,有沒有什麼要補充?

陳委員俊宇:還是尊重業務單位,因為原本凍結一個是5萬塊,還有一個是40萬,後來協調之後就是併案凍60萬,應該沒問題吧?好,那就凍60萬。

主席:好,那就34併,本來是想說要不要跟58一起,不過我們今天用分支計畫,那我們就先34併,好不好?第3案至第4案併案,因為2案都是俊宇委員,那就以俊宇委員的第3案為主案,好不好?目前的決定是凍結60萬元,提出書面報告。這邊要稍微確認一下,因為這2案都是寫提出書面報告還要經同意,想確認一下是要提出書面報告就好了,還是提出書面報告還要經同意始得動支?OK,好,我先確認一下這一個是要書面同意?

陳委員俊宇:提出書面報告就好了。

主席:好,提出書面報告。那我更正一下,因為剛剛第3案跟第4案的金額是第4案比較高,所以第3案至第4案併案,以陳俊宇委員的第4案為主案,凍結60萬元,提出書面報告後始得動支。我們針對所有之後併案凍結的情形,退輔會答復的書面報告,如果是併案委員的提案質詢事項也包含就逐一回復,不逐一宣告了。

接續來處理第5案到第8案,是安置基金管理會的管理及總務費用,請退輔會說明。

楊處長長政:5至第8案併案,有關安置基金管理會管理及總務費用,提案委員為林楚茵、羅美玲、黃仁召委及王定宇等委員,已至委員辦公室說明及提供資料,懇請委員同意第38案併案凍結管理及總務費用60萬元,提書面報告後始得動支。

主席:因為剛剛是34案併,沒有跟58併嘛!因為34剛剛是60萬,對不對?34剛剛是60萬了,因為剛剛本來他們在協商的時候是想要38一起併。因為第8案是100萬,所以用這一個然後減成60萬,對,58併,那34要維持60萬嗎?

楊處長長政:38

王委員定宇:謝謝召委,主委,退輔會曾經在泰北,我印象是蔣爸,是不是?我們曾經在那邊的人員宋爸,其實很受敬重,他過世的時候,泰皇的哥哥還把那個地方降半旗。我知道你們跟泰北有相關的交流計畫,我問了一下現在農場都沒有我們的人了,當地還有一些學校,那個大概是屬於僑委會的業務,所以凍結的數額我們討論好,我不去變動它。因為這一次緬甸的地震,泰國人常講他們國家沒地震,所以這一次緬泰邊境那邊傷害很大,我會建議退輔會以前的情誼都在那裡,我們在那邊還有一些接頭的人,以往那個地方很複雜,美斯樂那邊非常複雜,有屬於國安局業務的啦,有屬於退輔會業務的,有屬於僑委會業務的,甚至於美國各方面,那邊滿複雜。但這一次是人道的部分,我們本來跟泰北有一些計畫,他們現在地震當中,退輔會是不是關心一下,看看有沒有什麼我們可以協助的地方?我建議啦!

主席:請退輔會要不要回復一下?

楊處長長政:王委員剛剛問的問題,其實從109年因為疫情關係,所以我們跟泰國的交流大概中斷了6年時間,我們從111年開始,就主動邀請泰國的駐臺代表到福壽山農場去參訪,今年我們還是邀請了駐臺代表,還有他們外交部的國際合作司副司長也來了,得到很多、很正面的回應,他也邀請我們6月份要回訪他們,回訪他們大概主要是曼谷跟另外一個就是剛剛講安康農場的那些地方,但是上禮拜地震以後,輔導會第一時間就致電2個單位表達我們的關心了,那6月份能不能成訪,因為現在是災後復原階段,我們還要再觀察這個事情,特別跟王委員報告。

主席:關於這個,先請……

羅委員美玲:5案到第8案每一位委員的提案內容其實是不一樣的,我的部分是看到臺北市政府勞動局在20251月公布欣欣客運違反勞基法,裁罰金額其實是在所有罰鍰金額排序前5名,當然你們後來有做了書面報告,可是我還是需要一個口頭說明,你們有提到可能是因為計分方式變動的關係,所以變成金額會到前5名,我想很多委員應該會希望知道為什麼欣欣客運的罰鍰會在所有153個事業單位裡面的前5名,這個是蠻嚴重的問題,請再說明一下。

楊處長長政:謝謝委員。報告委員,跟您報告為什麼欣欣客運會被罰款這麼多,其實這個是牽扯到舊制勞退基金的問題。欣欣客運因為是公營事業,它是客運業,所以它的盈餘都很差,一年平均大概一到兩千萬,尤其前幾年疫情期間更差,但是它的舊制勞退基金要提撥一點多億,所以實在沒有能力從口袋裡面掏錢出來給它,我們曾經想到用貸款的方式,可是貸款利息比臺北市的罰款還要多,所以我們才做了計畫,逐年攤還,今年3月底我們已經把所有勞退基金的錢都補足了,這是我們按照規劃來進行的,原本規劃就是今年3月完成補足,所以113年之後,我們還是會被罰款45萬元,特別跟委員……

羅委員美玲:所以這個部分已經……

楊處長長政:已經解決了,已經解決了這個問題。

羅委員美玲:OK,這個到時看看怎樣併案處理。

主席:楚茵委員,然後俊宇委員。

林委員楚茵:謝謝主席。本席所提出的部分雖然是在同一筆預算底下,不過就如美玲委員所說的,大家關注的不太一樣。本席其實一直關注的就是有關國有土地被占有的部分,880萬當中我只凍結10萬的原因是,因為我還是肯定退輔會現在用無人機的方式來減輕人力上面的負擔,但是對於國有土地被占有的部分,我還是必須強烈地要求用有效的方式把它收回,來做更有效的運用跟使用,因為這是土地正義當中非常重要的一環,所以我只凍結10萬,當然我同意跟其他委員一起併案審查。因為我覺得數額不重要,重要的是還是必須要讓退輔會,以及向下所管理的這些土地,尤其是農場,在營運的過程、使用當中,屬於國家的土地就是要要回來,那麼我只是希望能夠留做個紀錄表示退輔會也有這個想法跟希望,這個部分當然因為凍結就表示你們有其他更有效的處理方法的時候把報告交上來,然後持續地讓管理的這些同仁們有方向依循,就可以解凍。

楊處長長政:是,謝謝委員,沒有問題,這幾年的排占率,我們自己統計大概排占了百分之八十幾,現在只剩下少部分,包含花蓮砂石場我們都要回來了,我們通通都要回來,而且委營出去了,所以請委員放心。

林委員楚茵:所以我還是給予肯定。

楊處長長政:是,謝謝委員。

主席:俊宇委員剛剛是不是有……

陳委員俊宇:主席,抱歉,剛剛第3案到第4案應該在溝通的時候是第3案到第8案併案。

主席:對,第3案到第8案。

陳委員俊宇:因為我們剛剛講第3案到第4案凍60萬……

主席:乾脆第3案到第8案……

陳委員俊宇:是不是等一下第3案到第8案一起討論?

主席:對,剛剛因為本來是要按照分支計畫分,但是溝通的結果是想第3案到第8案,畢竟它的業務計畫都是一樣的,我們就徵得在場委員的同意,因為黃仁委員不在,請問其他「管理及總務費用」提案的委員對於第3案到第8案併案有沒有什麼意見?應該沒有,沒有的話,因為這個金額比較高的是王定宇委員,是不是把第3案到第8案併案?先以王定宇委員的第8案作為主案,然後凍結60萬,好不好?這邊我再講一次,畢竟第3案到第8案併得比較多,但還是請退輔會答復的時候不能只答復第8案而已,就是每一案、所有委員他們剛剛的concern、主張都一定要一併回復,以下就不需要說明,這個是書面報告後始得動支。

接下來接續併案處理第9案至第11案,這是有關退除役官兵就學進修補助計畫,先請退輔會說明。

池處長玉蘭:召委、各位委員好,我是就學就業處處長池玉蘭。第9到第11案併案,有關安置基金管理會其他業務費用─退除役官兵就學進修補助計畫,提案委員為王定宇委員、黃仁召委以及羅美玲委員等人,均已至委員辦公室說明及提供資料,懇請委員同意併案凍結100萬,提書面報告後始得動支。

主席:這邊是王委員跟美玲委員,黃仁委員在嗎?不在。定宇委員跟美玲委員有沒有什麼要補充?

王委員定宇:看你們協調的數額。

主席:協調的數額是100萬嘛!如果沒有問題的話,我們就第9案至第11案併案,以羅美玲委員的第11案為主案,好不好?羅美玲委員為主案,結論是併案凍結100萬元,提出書面報告後始得動支。

接下來處理第12案到第13案,第12案、第13案一起,請退輔會說明。

池處長玉蘭:12案至第13案併案,有關安置基金管理會其他業務費用─退除役官兵職業訓練計畫,提案委員為羅美玲委員及黃仁召委等人,均已至委員辦公室說明及提供資料,懇請委員同意併案凍結100萬,提書面報告後始得動支。

主席:請。

羅委員美玲:這題其實跟早上的質詢有關係。

池處長玉蘭:是。

羅委員美玲:我要講的就是,因為黃仁委員沒來是不是就不處理?是嗎?是這樣子嗎?請問召委。

主席:對。黃仁委員不在,那我們就……

羅委員美玲:不在就不處理,因為我現在凍結的部分是50萬,您願意凍到100萬嗎?

池處長玉蘭:50萬。

王委員定宇:100萬是我的啦!

羅委員美玲:100萬是你的,可是你這裡沒有啊!第12案、第13案啊!

主席:對,第12案、第13案。

羅委員美玲:我跟黃仁而已。

池處長玉蘭:那是不是50萬?

主席:那就50萬。

池處長玉蘭:謝謝委員。

主席:好,只有第12案,因為黃仁委員不在,最後凍結50萬元,提出書面報告後始得動支。

接下來接續處理第14案至第16案,接續併案處理,這是有關退除役官兵就業輔導計畫,請退輔會說明。

池處長玉蘭:14案至第16案併案,有關安置基金管理會其他業務費用─退除役官兵就業輔導計畫,提案委員為陳俊宇委員、陳冠廷委員及王定宇委員等人,均已至委員辦公室說明及提供資料,懇請委員同意併案凍結100萬,提書面報告後始得動支。

主席:各位委員有沒有要補充?請冠廷委員。

陳委員冠廷:簡單說,我看從111年到114年,今年不算,113年為止的話,預算未執行率都蠻嚴重的,都是五、六百多萬,預算都是七百多萬,所以還是希望能夠改進,我本來是凍50萬,可是看大家的決定。

主席:俊宇委員或定宇委員有沒有要補充?

王委員定宇:我尊重凍結數額。

陳委員冠廷:好,尊重。

主席:如果這樣沒有問題的話,第14案至第16案就併案,這邊以俊宇的,好不好?

王委員定宇:抱歉!我提醒一下,我一直說相關事業單位的持股比例跟安置就業比例要儘量相符,目前還有欣彰距離比較遠,就只有它喔!我們這幾年鎖定這個,我謝謝退輔會,因為我們希望安置就業不只是高階將領軍官,我們希望基層的,他真的需要那一碗飯,他退伍需要一個工作,而軍人優秀不能說老是做三保工作嘛!保全什麼的,所以你們這幾年確實把數字拉起來,我看了整個統計,所有欣字輩的大概都達標,只有彰化這個沒有達標,有沒有特別的原因?

楊處長長政:這個我來回答,這個跟他沒有關係。

王委員定宇:對,我知道,我是看到這個輔導就業……

楊處長長政:謝謝委員的關心。因為您的關心之下,我們從原本10910%漲到現在19%,上禮拜傅副主委為了這個問題還親自去拜訪了朱董事長,也跟朱董事長談了這個問題,而且是願意用董事會力量去談這個問題,大概是其他民股的董事會力量,那朱董事長當場有允諾傅副主委,他會開很多職缺出來給我們的人,然後再透過我們職訓中心的合作,兩個方面的合作,還有我們榮服處的推薦。因為現在我們臺中榮服處處長就是他們的股東朱董事,就運用這種關係來協助他們把基層的官兵安置到……

王委員定宇:OK,你們繼續努力,我還是會……因為就業也不是一蹴可幾,有時候有職缺,你們不見得有人。

楊處長長政:對。

王委員定宇:所以要長期看線性的發展,現在那條線看起來整體是有上來,現在就剩下欣彰,然後我們曾經提過,臺灣現在缺25,000個護理師,訓跟就職之間,衛福部應該要趕快提出一些護佐的基本訓練課程,讓退伍軍人可以訓練成為護佐,經過專業考試成為護理師,將來支援……威哥在那邊點頭,很多醫院的樓層關掉是因為缺護護理師,他去分擔一些工作。對於退伍軍人來講,他如果覺得這份待遇還不錯,然後在急診室之類有一些男性的護佐,其實對急診室的安全也有所幫助。

這個部分,一方面我會要求衛福部,另外一方面,你們是不是跟衛福部溝通,訂出一個標準?因為很久沒有護佐了,就訂出一個訓練,之後讓他成為護佐人員,有受過大專護理師訓練的人,只是考不上護理師執照的,先從護佐過渡到護理師,沒有這樣專長的透過部隊的EMTEMT-J這些訓練完後成為護佐,一方面幫助就業,二方面解決現在國家非常嚴重缺護理人員的問題,這個要拜託你們,要把它當作一件事情來處理,謝謝。

池處長玉蘭:是,謝謝委員。

主席:這樣如果沒有問題的話,第14案到第16案併案,以陳俊宇委員的第14案為主案,凍結100萬元,要提出書面報告後,始得動支。

池處長玉蘭:是。

主席:接下來進入第17案,雖然它是放在雜項裡面的業務,但不是同一個輔導計畫,那我們就獨立處理第17案,先請退輔會說明。

池處長玉蘭:17案有關安置基金管理會其他業務費用項下雜項業務費用,提案委員為馬文君委員,已至委員辦公室說明及提供資料,懇請委員同意凍結30萬,提書面報告後,始得動支。

主席:好,馬委員。

馬委員文君:金額部分有討論過,同意凍結30萬,不過我們還是要特別強調,因為我們今天在質詢的時候也提到,不管你要用什麼對接的方式,或者職銜要怎麼樣去對照,或者像現在職訓近兩年沒有辦法達到理想,我們自己都找不出原因的話,後續要推的那個都有困難。為什麼沒有辦法達到那個目標額?很重要的就是我們有提到證照,你如果沒有證照,現在所有的各行各業都需要,不管是水電,包括很多的廚師,食、衣、住、行有很多,其實都需要,所以證照的部分怎麼樣去協助他們取得,或者在軍中怎麼樣可以轉換,我想這個可以整體的考量,那凍結數同意30萬,我們希望可以有一個具體的改善的方案。

池處長玉蘭:是。

馬委員文君:還有早上我們提到要怎麼樣委外,我們需要那個資料,請一併提供,謝謝。

池處長玉蘭:謝謝委員。

主席:謝謝馬委員。我們還是按原則,是不是就提出書面報告以後,始得動支?因為你原來有寫同意。好,現在第17案的決定是凍結30萬元,然後提出書面報告後,始得動支。

馬委員文君:主席,我的還是要經同意好了。

主席:還要經同意,是不是?

馬委員文君:對,謝謝。

主席:好,那麼沒問題的話,我再念一次:第17案凍結30萬元,要提出書面報告後,並經同意後,始得動支。

接下來接續併案處理第18案跟第19案是有關彰化農場的管理費用及總務費用,請退輔會先說明。

楊處長長政:18案至第19案併案,有關彰化農場管理及總務費用項下─修理保養及保固費,提案委員為林楚茵委員,已至委員辦公室說明及提供資料,懇請委員同意併案凍結管理及總務費用100萬元,提書面報告後,始得動支。

林委員楚茵:我想彰化農場的事情,審計部也有查核發現有廠商違反規定,關於這個違建的部分是已經拆了沒問題,關於後續標案的部分,還是請你們詢問潛在的廠商,想趕快把這個標案能夠完善的處理,那金額沒有問題。

楊處長長政:謝謝委員。

主席:好,如果沒有問題的話,那第18案跟第19案併案,就以第19案為主案,因為都是楚茵委員的,最後建議,我們就是併案凍結,那就併案凍結100萬,提出書面報告後,始得動支。

接續處理第20案,請退輔會說明。

楊處長長政:20案是有關業務成本與費用─銷貨成本,提案委員為陳冠廷委員,已至委員辦公室說明及提供資料,懇請委員同意凍結50萬元,提書面報告後,始得動支。

陳委員冠廷:謝謝,我們有看一下,主要是看比例跟達標率,從111年來到112年,達標率沒有成長,甚至有下降的趨勢,比較不穩定,但是溝通之後,我們同意改凍50萬,主要還是希望你們能夠做到你們的預算說明,就開發新的節水技術、產銷履歷驗證等等,這樣的話再麻煩。

主席:那沒問題的話,我們宣告處理結果,第20案凍結50萬元,要提出書面報告後,始得動支。

接下來處理第21案,請退輔會說明。

楊處長長政:21案有關業務成本與費用─業務費用,提案委員為陳冠廷委員,已至委員辦公室說明及提供資料,懇請委員同意改主決議。

主席:冠廷。

陳委員冠廷:可以改主決議,但是還是一樣,就是住宿成本大於收入,麻煩也是要改進一下。

主席:好,第21案改主決議,我們待會把它整理好,再來宣讀。

接續處理第22案,請退輔會說明。

楊處長長政:22案有關管理及總務費用,提案委員為陳俊宇委員,已至委員辦公室說明及提供資料,懇請委員同意凍結50萬元,提出書面報告後,始得動支。

主席:俊宇有要補充說明嗎?

陳委員俊宇:沒有,就同意改凍結50萬,因為本來是看他違法占用的件數逐年下降,實際上可能用的金額可能沒那麼多,協調之後我同意就凍結50萬。

主席:好,我們宣告處理結果:第22案凍結50萬,要提出書面報告後,始得動支。

接續處理第23案,請退輔會說明。

楊處長長政:23案有關清境農場一般建築及設備計畫,提案委員為馬文君委員,已至委員辦公室說明及提供資料,懇請委員同意30萬元,提書面報告後,始得動支。

主席:馬委員。

馬委員文君:同意30萬的凍結數,經同意後,始得動支,因為我們在提案上面都有寫,所以我們希望還是按照這樣。因為這一個案子主要是我們看到近五年綿羊的死亡數,其實在111年最多,有高達77頭綿羊死亡,113年又比112年多,112有降下來,可是113又有將近50頭綿羊死亡,然後問了原因大概是因為流浪犬的問題。其實我們也非常謝謝清境農場在上一次針對蒙古國來做一些馬術表演的時候,有做很多的硬體設施,其實有立即改善。既然要收費,我們也希望提供給不管遊客或者國人來的時候,都有更好的旅遊觀光品質。可是相對的,因為清境農場也養了很多的動物,不管是馬、羊或者其他的小動物,其實每一個生命都非常的重要,既然已經發現可能會受到流浪犬的攻擊,我們就應該要好好把防護或者安全做好,做更好的照顧。關於這個部分有什麼樣積極的作為,雖然有來報告,可是我們希望可以立即很快的改善,同意凍結30萬。

楊處長長政:謝謝委員。

主席:沒有問題的話,我們來保護這些羊咩咩。我來宣告處理結果:第23案最後是凍結30萬元,然後剛剛按照馬委員的意見,是要提出書面報告並經同意嘛?並經同意,始得動支。

接下來是安置基金的部分,我們接續要逐案處理主決議的部分,如果機關針對該項主決議是沒有意見的,就直接回復遵照辦理,這樣就可以了;如果有修正意見的話,請具體說明修正文字給委員們討論。

現在先處理主決議的第24案。

楊處長長政:遵照辦理。

主席:24案主決議照案通過。

現在處理主決議第25案。

池處長玉蘭:遵照辦理。

主席:25案照案通過。

現在處理第26案。

楊處長長政:26案遵照辦理。

主席:26案照案通過。

接續處理第27案主決議。

楊處長長政:27案遵照辦理。

主席:27案主決議照案通過。

現在處理第28案。

池處長玉蘭:遵照辦理。

主席:28案主決議照案通過。

29案。

楊處長長政:29案遵照辦理。

主席:29案主決議照案通過。

30案。

池處長玉蘭:遵照辦理。

主席:30案主決議照案通過。

31案。

池處長玉蘭:遵照辦理。

主席:31案主決議照案通過。

32案。

池處長玉蘭:遵照辦理。

主席:32案主決議照案通過。

33案。

池處長玉蘭:遵照辦理。

主席:33案主決議照案通過。

34案。

池處長玉蘭:遵照辦理。

主席:34案主決議照案通過。

35案。

池處長玉蘭:遵照辦理。

主席:35案主決議照案通過。

36案。

池處長玉蘭:遵照辦理。

主席:36案主決議照案通過。

37案。

楊處長長政:遵照辦理。

主席:37案主決議照案通過。

38案。

楊處長長政:遵照辦理。

主席:38案主決議照案通過。

39案。

池處長玉蘭:遵照辦理。

主席:39案主決議照案通過。

40案。

楊處長長政:遵照辦理。

主席:40案主決議照案通過。

再來處理新增的主決議,剛剛改主決議的共1案,請議事人員宣讀。原來的第21案,應該是冠廷的那一案要改主決議。

主席:這是冠廷關於住宿成本管控的主決議,有沒有什麼意見?

楊處長長政:遵照辦理。

主席:40-1案主決議照案通過。

接續逐案討論另外一個,就是榮民醫療作業基金。先從第41案開始,請退輔會說明。

劉處長峻正:召委、各位委員,大家好。我是就醫保健處處長劉峻正,第41案有關榮民醫療作業基金─醫療成本項下之住院醫療成本,提案委員為王定宇委員,已至委員辦公室說明及提供資料,懇請委員同意凍結50萬元,提書面報告後,始得動支。

主席:這個是定宇委員的第41案,有沒有什麼要補充說明的?

王委員定宇:現在在榮民醫院體系中,醫師的流動率還好、穩定,護理師的狀況怎麼樣?

劉處長峻正:目前護理師的護病比也都是足夠的。

王委員定宇:足夠嗎?

劉處長峻正:是足夠,而且我們的離職率比全國的平均率還要低。

王委員定宇:你確定足夠?

劉處長峻正:確定足夠,我們都符合……

王委員定宇:威哥,你們夠?

陳院長威明:再多一點更好。

王委員定宇:因為這涉及薪資的調整,好像剛進來的門診護理師的薪水是3萬出頭,對不對?full time的、全職的是不是3萬出頭?我講的是一般門診護理師,好像是3萬出頭嘛!因為這樣的待遇對護理師來講,他們工作的負荷(loading)跟報酬之間能不能達到長留久用?這個可能要研究一下。北榮大概是北臺灣最大的單一量體醫院,可能要做帶頭示範的作用,這給你們建議。

主席:如果沒有問題的話,剛剛建議的凍結數是50萬,對不對?

劉處長峻正:是,50萬。

主席:我們宣告處理結果:第41案最後是凍結50萬元,提出書面報告後,始得動支。

接續處理第42案,請退輔會說明。

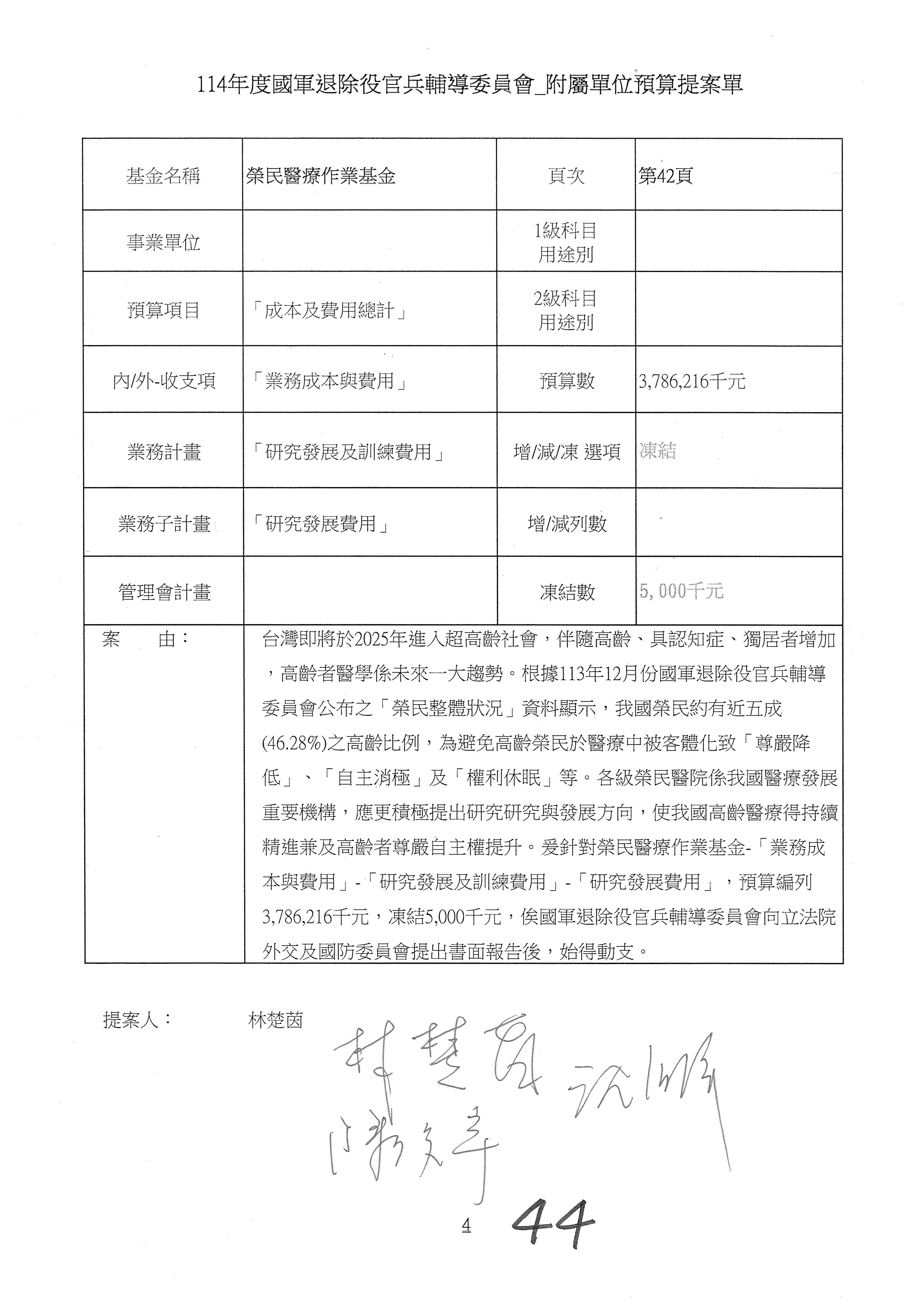
劉處長峻正:42案有關榮民醫療作業基金─醫療成本,提案委員為林楚茵委員,已至委員辦公室說明及提供資料,懇請委員同意改為主決議辦理。

主席:楚茵委員。

林委員楚茵:為了節省大家的時間,我就一併說明一下,有關於我提的第42案、第44案、第45案都全部改成主決議,主要這些提案都是因為在所有的醫院當中,當然是服務榮民,榮民的年紀也都偏高,在他們就醫的過程當中,如何透過AI或者是其他的這些機器服務能夠整體提升,不只是就醫上面的品質,甚至是在就醫的時候可以更方便。等一下就不用特別報告,我所提的第42案、第44案、第45案都全部改成主決議。然後我也代替羅美玲委員報告,他的第43案也改成主決議,所以第42案到第45案通通改成主決議,謝謝主席。

劉處長峻正:謝謝委員。

主席:42案到第45案,所以第43案也一併幫羅美玲委員說明,是不是?

林委員楚茵:是。

主席:這樣的話,我們的處理結果,第42案到第45案都改成主決議,有3個是楚茵委員的提案,1個是美玲委員的提案,第42案到第45案就一併改為主決議,待會再宣讀。

接下來處理第46案,請退輔會說明。

劉處長峻正:46案有關榮民醫療作業基金─業務外費用項下之其他業務外費用,提案委員為王定宇委員,已至委員辦公室說明及提供資料,懇請委員同意改為主決議辦理。

主席:定宇委員,這一個是不是也跟剛剛前面一樣改為主決議?

王委員定宇:對。

主席:我們的處理結果:第46案也改為主決議。

接下來處理第47案。黃仁委員不在,巧芯委員要幫他講第47案嗎?他好像有溝通要改為主決議,是不是?

徐委員巧芯:47案我不太確定。

主席:改主決議。

徐委員巧芯:改主決議了。

主席:剛剛他拿了書面來說要改主決議。

徐委員巧芯:對,他剛剛有,改主決議,謝謝。

主席:47案也改成主決議。

接下來併案處理第48案至第55案,是有關臺北榮民總醫院加速器型硼中子捕獲治療儀的部分,我把它分兩個部分是因為這個後來拿了捐款,所以我知道很多委員提的是直接減26,000萬,但是巧芯委員有提另外凍結50萬,是不是先請巧芯補充說明這一個部分?

徐委員巧芯:其實我沒有任何意見,因為它本來是要來做這些醫療方面的,但是後來已經找到能夠提供的資助者,所以無論是用刪減的方式或是用凍結的方式,我個人在這裡是沒有意見的,我只凍結50萬元,就是希望給他們一些鼓勵而已,謝謝。

主席:OK。退輔會有沒有要說明的?

陳院長威明:48案到第55案併案,係榮民醫療作業基金─臺北榮民總醫院─固定資產建設改良擴充項目下之臺北榮民總醫院加速器型硼中子捕獲治療儀,提案委員分別為沈伯洋召委、黃仁召委、林憶君委員、馬文君委員、林楚茵委員、陳俊宇委員、陳冠廷委員、徐巧芯委員,均已到委員辦公室說明及提供資料,因為目前已經獲得善心人士的捐贈興建,懇請委員同意減列2.6億元。

主席:減列2.6億,那我們就不另外凍結,因為減列2.6億了。

陳院長威明:如果可以,不要另外凍結,非常感恩。

主席:關於第48案到第55案,我們來宣告第48案到第55案的處理結果:就以林憶君委員的第48案為主案,好不好?最後是減列2.6億元。

接下來是主決議,那就跟剛剛一樣,如果是遵照辦理的就直接說遵照辦理。先處理第56案。

劉處長峻正:遵照辦理。

主席:56案改成主決議,照案通過。

57案。

劉處長峻正:遵照辦理。

主席:57案主決議照案通過。

58案。

劉處長峻正:遵照辦理。

主席:58案主決議照案通過。

59案。

劉處長峻正:遵照辦理。

主席:59案主決議照案通過。

60案。

劉處長峻正:遵照辦理。

主席:60案主決議照案通過。

61

劉處長峻正:遵照辦理。

主席:61案主決議照案通過。

62案。

劉處長峻正:遵照辦理。

主席:好,第62案主決議照案通過。

63案。

劉處長峻正:遵照辦理。

主席:63案主決議照案通過。

64案。

劉處長峻正:遵照辦理。

主席:64案主決議照案通過。

65案。

劉處長峻正:遵照辦理。

主席:65案主決議照案通過。

66案。

劉處長峻正:遵照辦理。

主席:66案主決議照案通過。

67案。

劉處長峻正:遵照辦理。

主席:67案主決議照案通過。

68案。

劉處長峻正:遵照辦理。

主席:68案主決議照案通過。

69案。

劉處長峻正:遵照辦理。

主席:69案主決議照案通過。

70案。

劉處長峻正:遵照辦理。

主席:70案主決議照案通過。

71案。

劉處長峻正:遵照辦理。

主席:71案主決議照案通過。

72案。

劉處長峻正:遵照辦理。

主席:72案主決議照案通過。

因為剛剛有很多重新要新增主決議的,所以我們休息3分鐘,然後等一下來宣讀新增主決議的部分,休息3分鐘。

休息1245分)

繼續開會1249分)

主席:我們繼續開會。

因為接下來新增的主決議有六案,我們先請議事人員宣讀。

主席:72-1案這幾案退輔會都沒有問題?

劉處長峻正:遵照辦理。

主席:好,第72-1案主決議通過。

72-2案。

劉處長峻正:遵照辦理。

主席:72-2案主決議照案通過。

72-3案。

劉處長峻正:遵照辦理。

主席:72-3案主決議照案通過。

72-4案。

劉處長峻正:遵照辦理。

主席:72-4案主決議照案通過。

72-5案。

劉處長峻正:遵照辦理。

主席:72-5案主決議照案通過。

最後一案第72-6案。

劉處長峻正:遵照辦理。

主席:72-6案主決議照案通過。

114年度中央政府總預算附屬單位預算關於國軍退除役官兵輔導委員會主管的非營業基金兩項作業基金都已審查完竣,我們會送到財政委員會彙整後再提報院會。

請問院會審議前有需要黨團協商嗎?

王委員定宇:不用。

主席:應該不用,我們就不用黨團協商,這邊作決定:不用黨團協商。院會決議時,請推派一位委員做補充說明,請推派。那就是我了。

本日審查如有預算科目誤植或金額的調整,我們就授權議事人員處理,大家應該沒問題吧?(無)沒問題的話,本日會議到此結束,散會。

散會1253分)