立法院第11屆第3會期內政委員會「公寓大廈管理條例30週年系列公聽會():改善公寓大廈管理,政府應該做些什麼?」公聽會紀錄

時  間 中華民國114410日(星期四)94分至12

地  點 本院紅樓202會議室

主  席 牛委員煦庭

發言學者專家及機關團體代表 

台灣公寓大廈管理顧問協會理事長饒後樂  

國立陽明交通大學建築研究所兼任助理教授柯貴勝  

輔仁大學法律學系助理教授黃志堅  

臺北市不動產經營管理協會理事長林世俊  

台灣物業優化精進協會理事長張家榕  

台中市物業管理協會理事長黃正德  

OURs都市改革組織秘書長彭揚凱  

中華民國地政士公會全國聯合會榮譽理事長林旺根  

中華民國公寓大廈管理維護商業同業公會全國聯合會理事長高敏瀞  

社團法人臺灣社區培力學會執行長陳世鴻  

臺北市公寓大廈管理維護商業同業公會理事長潘睿彬  

永信法律事務所律師沈巧元  

台灣物業管理學會理事長郭紀子  

社團法人台北市居住容易發展協會理事長曾婷婷  

     內政部政務次長董建宏

主席:大家早安,我們現在開會。

今天我們進行公寓大廈管理條例30週年系列公聽會的第1場,改善公寓大廈管理,政府應該做一些什麼?現行公寓大廈的管理體制,存在很多樣的問題,解決之道其實需要集思廣益,聽聽不同的意見。我們的政府機關該如何協助,比如說一些疑難雜症,像是降低區分所有權人會議的爭議,讓會議可以順利的進行,有更好的素養;如何協助或預防經費不足的問題;公共基金如何來利用;如何讓財務更公開、透明、更具有公信力;如何協助公寓大廈的管理委員會,因為管理委員會基本上都是由住戶產生,讓他們有一定的好的能耐、本事可以來排解社區內的糾紛,促進社區內的和諧;更重要的是如何透過民間團體的力量去協助公寓大廈管理去除錯誤、優化管理作為等等,其實有非常非常多相關的議題,值得大家進一步的討論。我想公寓大廈管理條例30週年,也該到了澈底調整的時候,我們都希望透過公聽會的召開,聽取各位學者專家的意見,並且在會議的過程中詳實紀錄,列入立法院公報,作為公寓大廈管理條例未來在修法時候的重要參考。

今天我們公聽會的程序如下:我們先請部會簡單的針對公寓大廈管理條例的一些狀況,做簡單的報告之後,再請各位學者專家來發言。我們依出席的簽到順序為原則,每一位學者專家發言時間為8分鐘,如果本院的委員要發言的,請到主席臺本席的右手邊登記,於2位學者專家發言後,安排1位立法委員發言,每位委員發言時間5分鐘。我們在第一輪發言完之後,統一由與會的機關代表再次進行說明。也跟大家報告,發言臺正前方的燈號是我們的倒數計時,大家可以看到,發言時間結束前1分鐘,我們會按鈴1聲提醒,發言時間結束就會按鈴2聲,請大家把握時間。

現在我們就進行部會報告的部分,我們請內政部董政務次長建宏來進行報告。

董次長建宏:主席、各位委員、各位學者專家、各位女士、先生,大家好。首先對於各位委員對內政部公寓大廈管理業務推動的關注與指導,表示由衷的感謝之意。今天貴委員會召開「公寓大廈管理條例30週年系列公聽會():改善公寓大廈管理,政府應該做些什麼?」,本部應邀列席報告,深感榮幸。

公寓大廈管理條例(以下稱條例)自84628日施行以來,歷經92年修正全文、94年增訂爭議調處規定,及102年因應兒童墜樓及受託人爭議、105年考量高齡住戶與公共基金管理、111年為強化公共安全等需求,適時滾動修正相關條文;本條例施行將屆30年,因應社會發展需求,目前已著手研議寵物與充電樁議題。

另統計迄1136月底,全國共報備成立58,117個社區管理組織。為協助公寓大廈的管理維護工作,全國也已培訓有11萬餘位各類管理服務人員及成立1千餘家管理維護公司。

條例本身的重點其實在整個社區的自主,還是要再一次強調,公寓大廈管理條例的重點是希望將整個公寓大廈的管理權責回歸到民間、回歸到住戶,由各自的社區自主管理,一方面彰顯臺灣的民主精神,一方面也透過社區自主管理跟自治精神,讓相關的義務規定能夠明確。目前涉及住戶間權利義務除法令已有規定外,尚得以規約或區分所有權人會議決議方式規範。惟公寓大廈管理常因住戶間的認知不同、互信程度不足導致糾紛,即使已有安排管理服務人員予以協助,仍難以解決全部糾紛,故有賴於地方政府組設之公寓大廈爭議事件調處委員會處理公寓大廈爭議事件。

有關今日公聽會所列討論議題本部逐一說明如下:

壹、政府應該如何協助預防或舒緩公寓大廈面對經費不足之困境?

公寓大廈雖然依法設有公共基金,但面臨社區公設修繕或其他重大支出常常無力負擔,導致生活品質下降,甚至危及生命財產安全。這是什麼原因所造成?政府應該扮演什麼角色?政府應如何導引公寓大廈改善財務體質?

回應說明:

一、條例第18條規定有設置公共基金機制,但因相關修繕成本上漲、欠繳等問題,使得面對重大支出時常陷入經費不足的困境。此外,住戶間對增加公共基金或提撥比例難以達成共識,加上建物隨時間老化所需的修繕規模擴大,更加重社區的財務負擔,最終影響居住品質甚至危及安全。

二、在政府管理角色上,除第18條規定起造人繳交公共基金由地方主管機關公庫代收外,於公寓大廈成立管理組織,完成依第57條規定點交後向地方主管機關報備,由公庫代為撥付外,並要求起造人應將公寓大廈共用部分設施設備之使用維護手冊及廠商資料等相關資料,移交管理組織,以利後續公寓大廈相關設施設備生命週期管理維護使用,降低後續管理維護成本及修繕費用安排。另外,藉由管理服務人員的培訓課程加入相關課程(如集合住宅住戶維護手冊範本),以提升從業人員對社區設施設備的認識,協助社區設施設備維護管理。又於公部門協助角色上,如涉及公共環境清潔衛生之維持、公共通道溝渠及相關設施之修繕費用部分,條例第10條規定得由地方政府予以補助,個案社區如有需求,得向地方政府洽詢申請。

三、為導引公寓大廈改善財務體質,條例規定管理組織應定期公告公共基金的收支保管及運用情況,並在解職、離職或管理委員會改組時將相關資料移交給新任管理組織。此外,條例保障利害關係人閱覽或影印相關資料的權利,確保社區財務的透明,讓住戶瞭解公共基金的收支情況。同時,透過對管理服務人員的培訓課程,提升從業人員對公共基金和財務管理重要性的認識,進而促進社區提高財務自主管理能力,共同推動公寓大廈的財務健康發展。

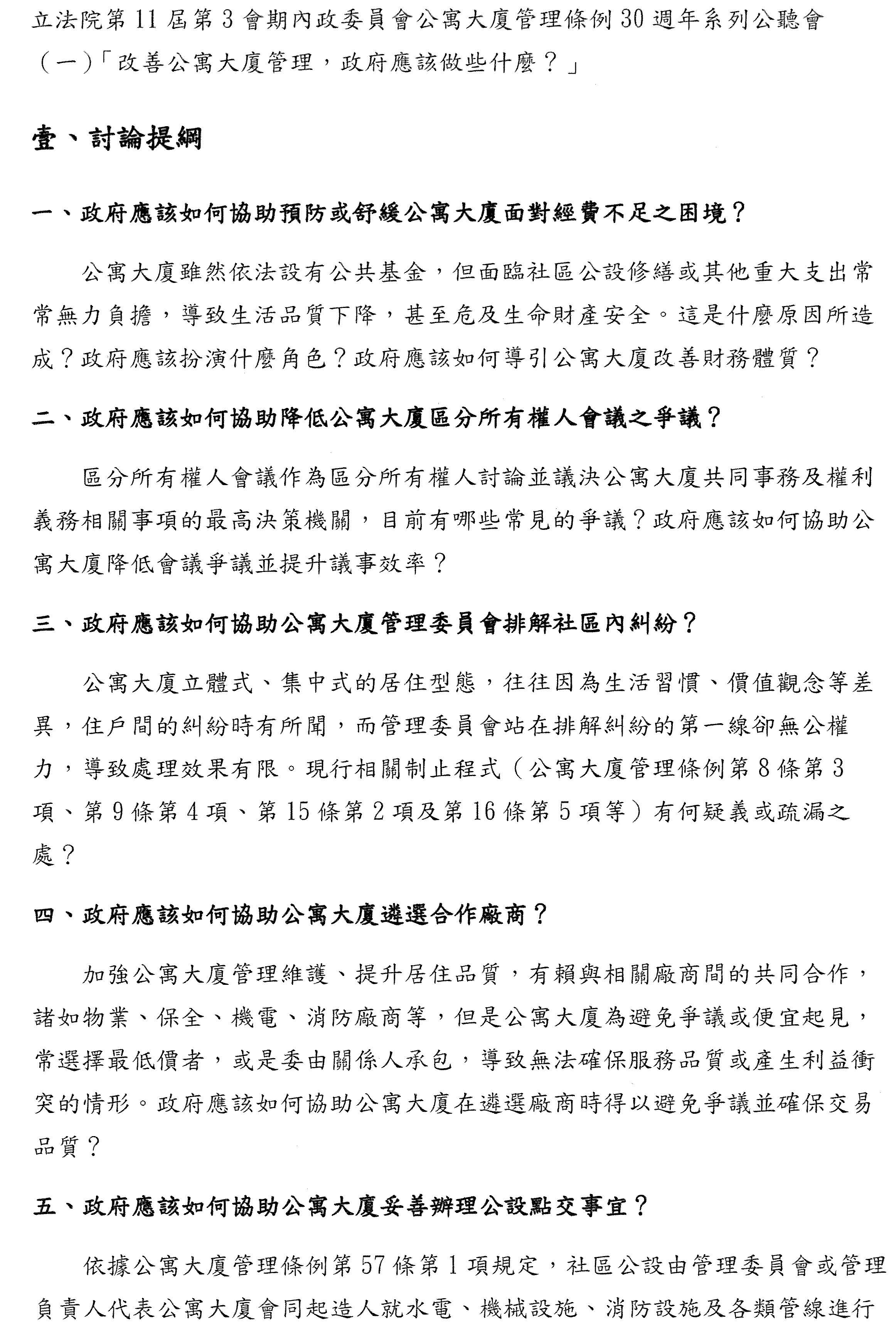
貳、政府應該如何協助降低公寓大廈區分所有權人會議之爭議?

區分所有權人會議作為區分所有權人討論並議決公寓大廈共同事務及權利義務相關事項的最高決策機關,目前有哪些常見的爭議?政府應如何協助公寓大廈降低會議爭議並提升議事效率?

回應說明:

一、區分所有權人會議常見的爭議包括非召集人召集會議效力、社區特定人士收集會議出席委託書、重新召集會議門檻降低的公正性等問題。

二、政府協助公寓大廈降低會議爭議並提升議事效率作法如下:

()提升管理服務人員本職學能:本部透過對管理服務人員培訓、回訓課程安排,提升對會議召開程序的認識,協助社區正確地召開區分所有權人會議。

()加強宣導:國土管理署在網頁上提供公寓大廈自治管理手冊及公寓大廈管理Q&A彙編,供社區召開會議參考。

()建立調處機制:條例已要求各地方政府設立公寓大廈爭議事件調處委員會,借重委員的專業以有效處理相關爭議事件,保障住戶權益並減少爭訟。

參、政府應該如何協助公寓大廈管理委員會排解社區內糾紛?

公寓大廈立體式、集中式的居住型態,往往因為生活習慣、價值觀念等差異,住戶間的糾紛時有所聞,而管理委員會站在排解糾紛的第一線卻無公權力,導致處理效果有限。現行相關制止程序(條例第8條第3項、第9條第4項、第15條第2項及第16條第5項等)有何疑義或疏漏之處?政府應如何有效協助公寓大廈管理委員會排解社區內糾紛?

回應說明:

一、公寓大廈爭議糾紛中,涉及條例第8條第3項(公寓大廈周圍上下使用)、第9條第4項(共用部分使用)、第15條第2項(專有部分使用)以及第16條第5項(不得妨害公共安寧、安全或其他住戶權益之行為)等影響住戶權益重大者,基於社區自治,得於規約或依區分所有權人會議(區權會)訂定相關管理辦理辦法,由社區住戶共同遵守,並透過共同遵守相關規定與地方主管機關互動。如住戶違反經制止而不遵從者,得報請地方主管機關處理,包括協調會的方式,由公權力介入,讓公權力有一個協助的角色,讓主管機關成為管理組織的最大後盾。因此再次強調,基本上,公寓大廈管理條例的重點是社區自治、地方自治,透過這個原則,公權力再適時給予輔助。另條例第59條規定有第47條至第49條各款所定情事之一,他區分所有權人、利害關係人、管理負責人或管理委員會得列舉事實及提出證據,報地方主管機關處理。

二、為有效協助公寓大廈管理委員會解決社區內的糾紛,條例規定各地方政府應設立公寓大廈爭議事件調處委員會,以處理相關爭議事件,從而保障住戶權益並減少訴訟。透過這樣的方式,地方政府也扮演一定的角色,協助社區自治事項。

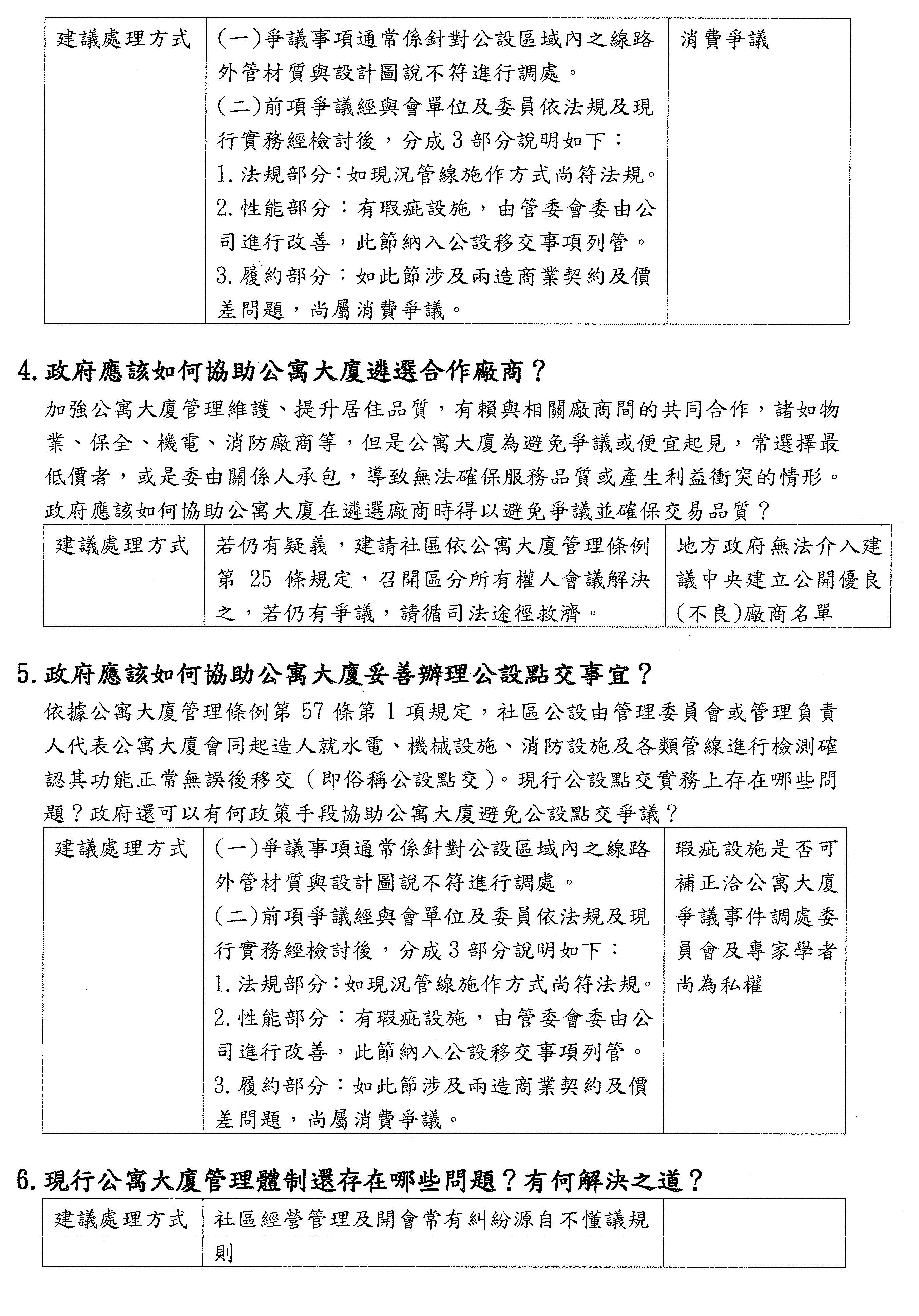
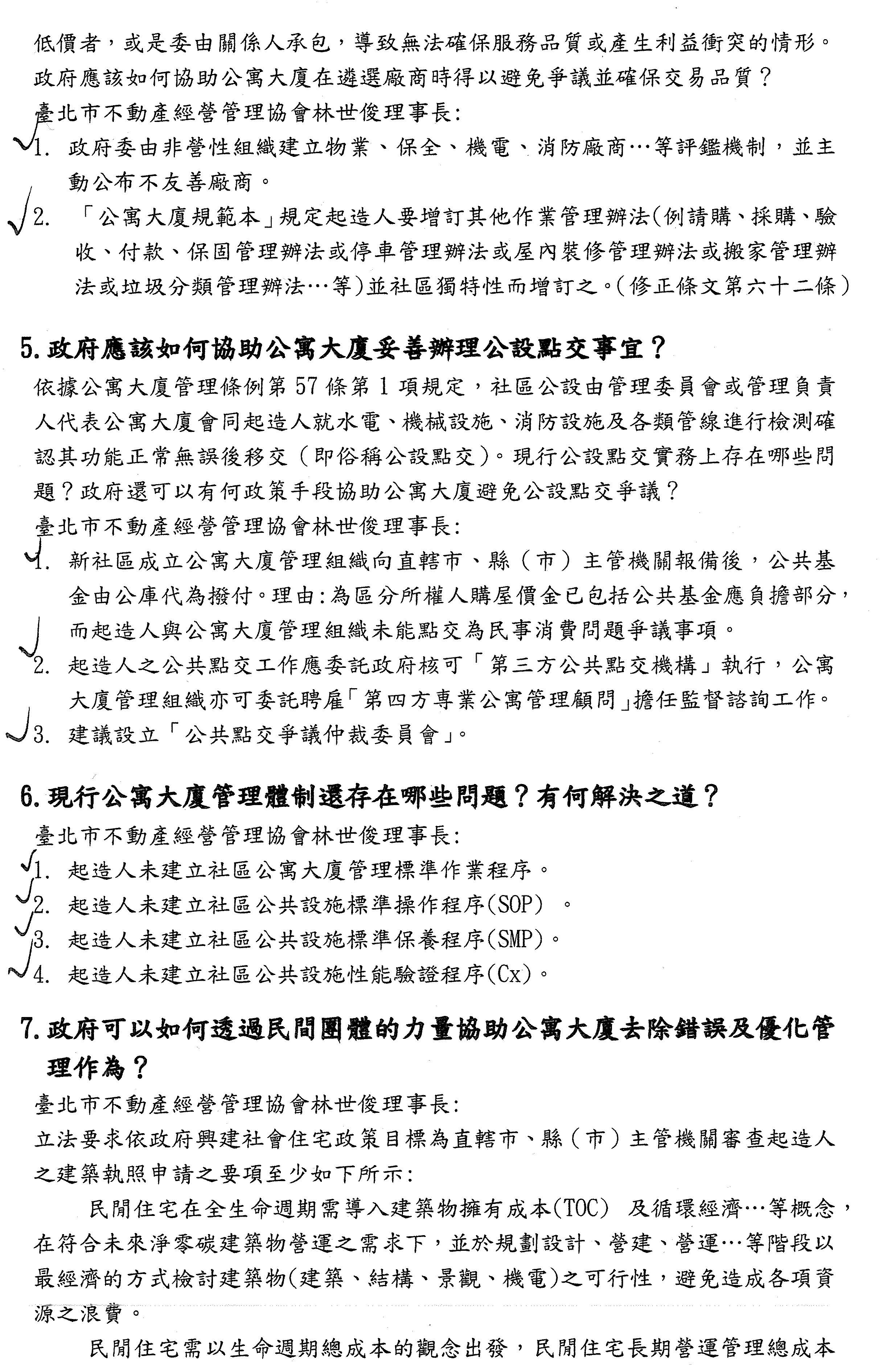
肆、政府應該如何協助公寓大廈遴選合作廠商?

加強公寓大廈管理維護、提升居住品質,有賴與相關廠商間的共同合作,諸如:物業、保全、機電、消防廠商等,但是公寓大廈為避免爭議或便宜起見,常選擇最低價者,或是委由關係人承包,導致無法確保服務品質或產生利益衝突的情形。政府應如何協助公寓大廈在遴選廠商時得以避免爭議並確保交易品質?

回應說明:

一、為協助公寓大廈管理維護及提升居住品質,本部在條例第四章中定有管理服務人專章,並依授權訂定公寓大廈管理服務人管理辦法,其中明定管理服務人員及管理維護公司之資格及受託建築物管理維護業務範圍,以協助公寓大廈管理委員會執行該公寓大廈之管理維護業務。

二、至於如何尋得適合的管理維護公司或管理服務人員,目前本部國土管理署已將取得證照之管理服務人員及管理維護公司資料公開於該署網站。另各縣市或相關公會針對管理服務人員及管理維護公司尚有辦理評選,評選結果亦公開於各機關及公、協會網站,民眾可透過這樣公開透明的網站取得合理、合法且具有管理經驗的擬聘用人員及管理維護公司相關資訊。

三、另管理維護公司中除事務管理人員外,尚置有防火避難設施管理人員及設備安全管理人員等技術服務人員,倘社區內之設施、設備有管理維護需求可尋求管理維護公司的專業建議,以找到適合的廠商。

伍、政府應該如何協助公寓大廈妥善辦理公設點交事宜?

依據條例第57條第1項規定,社區公設由管理委員會或管理負責人代表公寓大廈會同起造人就水電、機械設施、消防設施及各類管線進行檢測確認其功能正常無誤後移交(即俗稱公設點交)。現行公設點交實務上存在哪些問題?政府還可以有何政策手段協助公寓大廈避免公設點交爭議?

回應說明:

一、有關公寓大廈公設(共用部分)之點交,條例第57條已有明定,又本部依消費者保護法第17條公告之「預售屋買賣定型化契約應記載事項」第16點規定,機電、消防設施及各類管線等公設之檢測責任由賣方負責,檢測方式由賣方及管理委員會或管理負責人,雙方協議之。

二、雖條例對於起造人違反條例第57條規定時,於條例第49條第8款定有罰則,針對管理委員會於條例第18條第2項亦有完成點交始得撥付公共基金的規定,但實務上仍有法定及非法定點交項目未區分清楚、第三方檢驗公司所列缺失改善無共識、前後兩屆管委會對點交認定不同、建商未能履行契約內容,導致公設缺失及廣告不實等種種爭議。

三、針對以上爭議,若管理委員會對於點交項目不熟悉,可透過雙方協議的方式,委託專業第三方協助點交,確保自身權益。倘涉及違反條例第57條規定者,地方政府有一定的介入空間,請地方政府依條例第49條規定予以裁罰,協助買賣雙方履行合約。

四、另買方如有公設點交或瑕疵爭議,得依消費者保護法第43條規定,向消費者服務中心或消保官申訴處理,或循依民事訴訟程序處理,以維護其消費權益。

陸、現行公寓大廈管理體制還存在哪些問題?有何解決之道?

回應說明:

一、條例自84628日公布施行,歷經921231日全文修正,嗣為協助爭議處理,於941230日增訂條例第59條之1有關組設公寓大廈爭議事件調處委員會規定。其後,為因應兒童墜樓事件及受託人爭議等情,102416日修正條例第8條及第27條,讓家中有12歲以下兒童之住戶得增設防墜措施;另並規範受託人身分,以避免有心人士大量蒐集並掌握委託書。

二、因考量家中有65歲以上老人亦有設置防墜設施必要,及公共基金數額龐大,恐生保管安全問題等事宜,105111日修正條例第8條及第18條規定,讓家中有65歲以上之住戶可設置防墜設施;公共基金得經區分所有權人會議決議由管理負責人或管理委員會交付信託,使公共基金之運作更為周全。

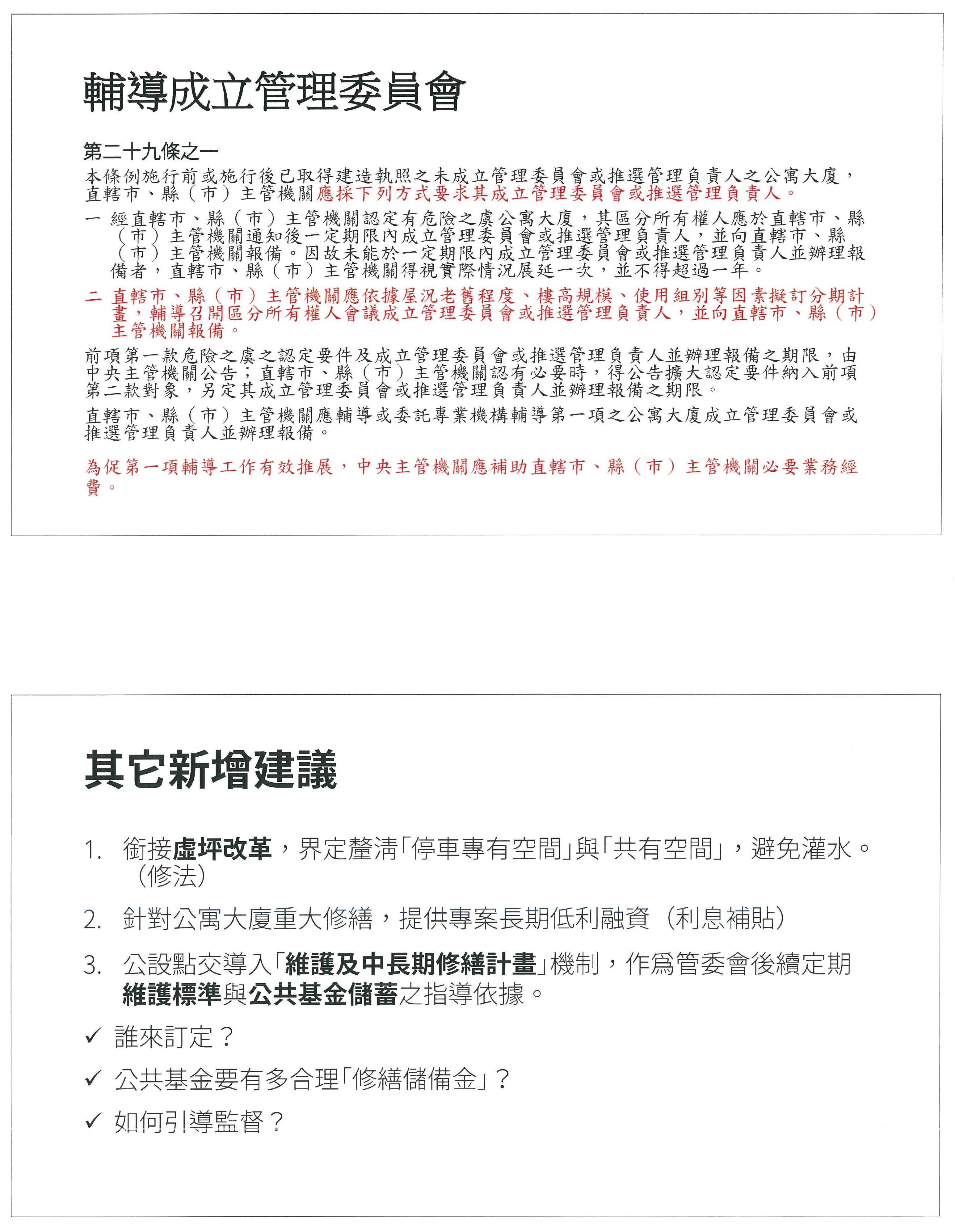
三、為強化公寓大廈之公共安全,如未成立管理委員會或推選管理負責人,且經直轄市、縣(市)主管機關認定有危險之虞者,其區分所有權人應於經直轄市、縣(市)主管機關通知之一定期限內成立管理委員會或推選管理負責人並辦理報備,以進行相關公共安全事項之辦理,確保居住品質,故於111426日增訂條例第29條之1規定及第49條之1罰則。

四、本條例施行迄今即將滿30週年,架構尚屬完備,也配合時代演變及需求逐步修正,修正均為因應整個社會的進步、整個居民環境的改變,以及國家面臨少子化,高齡化的問題,我們都有不同的方式來面對因應,我們也希望配合國家淨零減碳、少子化對策,近期尚有寵物及充電樁等議題尚在研議處理中,我們希望能夠透過由下而上的方式,也非常感謝今天委員會召開這個公聽會,各位委員、專家學者與民間團體若有建言本部皆虛心接受指教,彙集所有專家學者的意見,透過大院指導,共同討論,並且審慎評估,將條例作完整的修正。

柒、政府可以如何透過民間團體的力量協助公寓大廈去除錯誤及優化管理作為?

回應說明:

再次感謝大院召開這個公聽會,由於公務人力有其侷限,公寓大廈管理制度推動,無論從法令宣導、管理服務人員培訓及回訓、遴選優良公寓大廈管理組織、管理服務人員、管理維護公司及協助輔導成立管理組織等各方面,均透過各類公寓大廈相關之民間團體的主動或被動配合,始能完成,期間更時時與各團體保持溝通,以優化管理作為,感謝這段時間提供協助的相關團體。我再次強調,公寓大廈管理條例從一開始制定就是為了強化市民社會、強化民間自主管理的能力,讓公寓大廈回歸住戶本身,透過自治的精神,管理自己的事務。我們未來將加強整個法令的宣導、管理服務人員的培訓及回訓、遴選優良的公寓大廈管理組織、管理服務人員,以及與民間團體合作,讓整個訓練的過程還有相關的資訊能夠更加透明化,訓練能夠更加精實,服務能夠更加到位。

最後,感謝委員、專家學者及民間團體對內政部公寓大廈管理業務推動的關注與指導,條例係以提升公寓大廈的居住品質,並透過健全的管理制度和社區自治來實現共同利益為核心目的,本部會持續檢視並積極與各方溝通、檢討條例及相關法令規定,因應民眾對於公寓大廈管理業務的需求與期待。臺灣是一個民主社會,民主社會的重點還是在於權力回歸人民,由市民共同決定生活居住環境的空間應該如何管理。我們再一次感謝大院的指導,以及各位學者專家提供的專業意見,相信未來透過大家意見的共同整合,我們能夠提出更好、更棒的版本。以上說明,若有其他公寓大廈管理相關議題,敬請各位委員及各位學者先進指教,謝謝!

主席:謝謝董次長清楚的說明。其他單位的報告,就請大家自行參閱,我們會刊登在立法院的公報。

接下來請學者專家進行發言,我們按出席簽到的順序,第一位請臺北市不動產經營管理協會林世俊理事長發言。

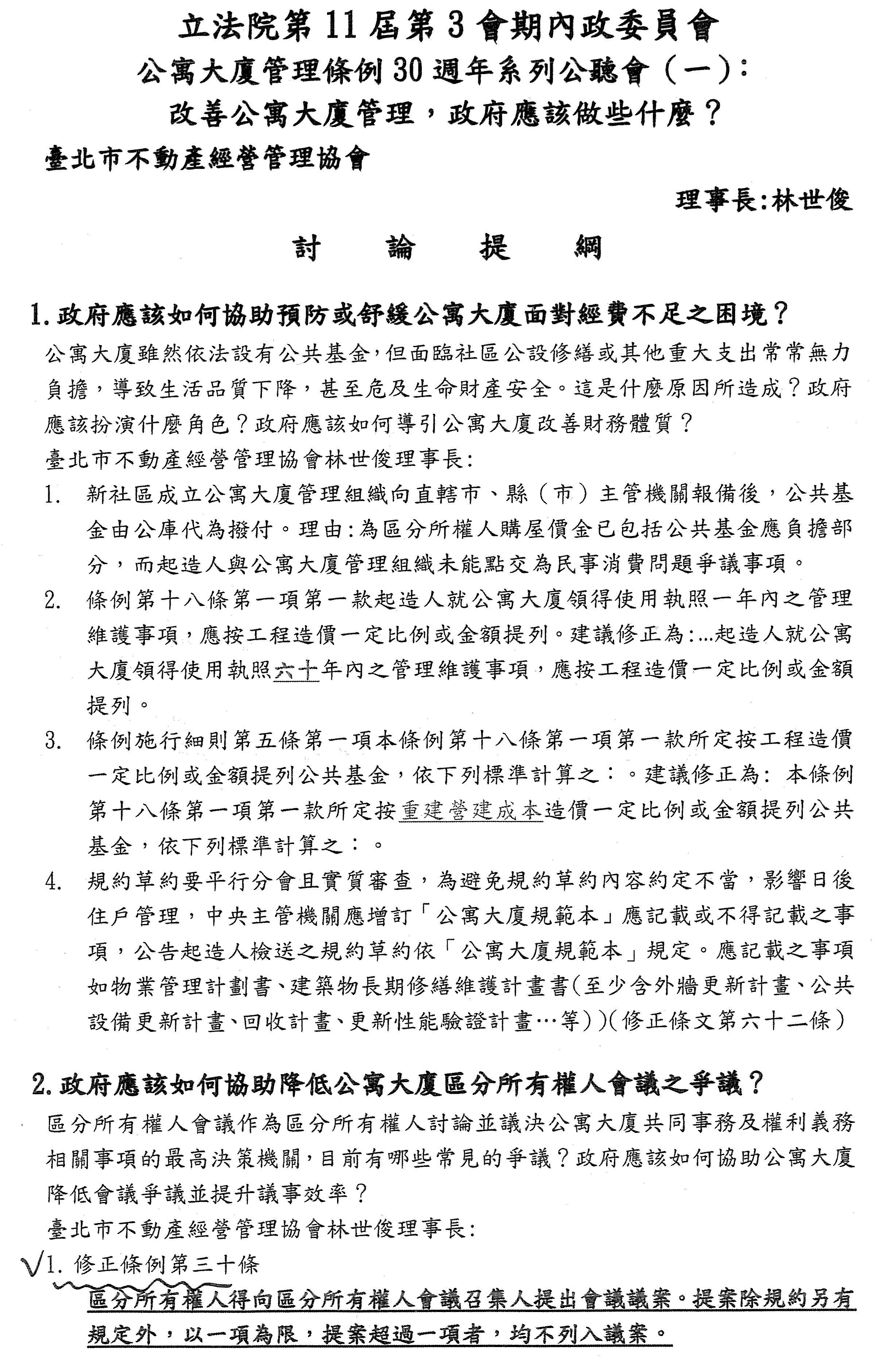
林理事長世俊:主席、各位委員、與會的產官學專家,早上好!今天非常高興,為什麼?今天特別早來,然後登記第一位。現在我針對討論提綱(有7項)分別來跟大家說明。

1項,如何協助預防或舒緩公寓大廈面對經費不足的困境?我提出四個建議。

第一個建議是公共基金與公設點交要脫鉤。為什麼?因為公設點交是民事的事情,公共基金的錢是誰交的呢?不是起造人給的,是消費者買房子的時候支付在房價裡面的,所以這個應該要脫鉤的原因是這個。本協會(臺北市不動產經營管理協會)做很多的公益諮詢,每個禮拜都在做公益諮詢。我們發覺很多社區成立以後一直在公設點交發生糾紛,跟起造人之間打官司,打了78年都沒辦法解決,還有十幾年的,所以這個部分我建議要脫鉤,為什麼?這個錢是來自於消費者繳的錢,不是起造人無償給的,這是我的論點。

第二點是現在社區會面臨公共基金不足的問題,為什麼?是因為我們提撥的錢是用工程造價計算,工程造價事實上是重建成本的營建成本裡面不到三分之一,應該要用重建成本為基底來計算公共基金,這樣的話,包括以後的外牆更新種種的費用就比較充裕。

另外一點是在規約的範本裡面,我建議要有應登記與不得登記的,這要修規約範本,但是有應登記與不應登記以後,也要實質檢查。為什麼要實質檢查?很簡單啦!因為我最近也看過很多來做公益諮詢的這些消費者,發覺他拿到的預售合約裡面起造人不應該登錄的也登錄了,比如大廳的二工,以後管委會要自己申請室內裝修,另外他還登錄了很多霸凌條款。所以事實上假如預售都有規範,包括規約範本都有規範,若沒有實質審查就會荒腔走板,而且每個建築物都具獨特性,不可能每個建築物可以抄來抄去,所以這部分的規約範本起造人一定要委託建築師好好的做,為什麼?因為建築師是所有建築裡面對建築資訊掌握最充分的人,消費者對建築資訊是完全陌生的,這部分就產生資訊不對稱,資訊不對稱就會產生消費者被霸凌。為什麼消費者會產生很多無理的抗拒或是反應,都是因為來自於什麼?因為資訊不對稱,這是在第一個部分。

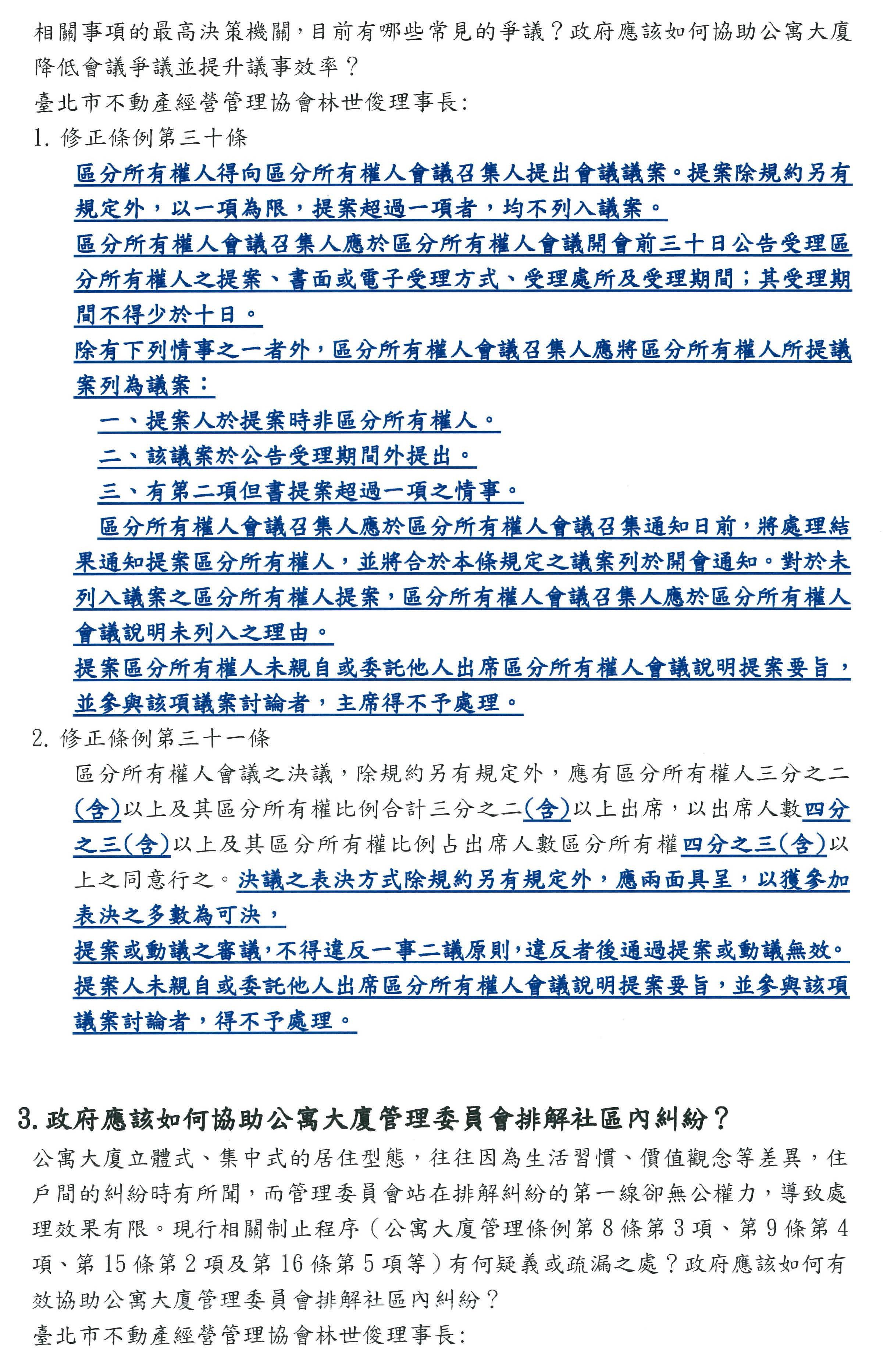
第二個部分就是如何降低公寓大廈區分所有權人會議的爭議?我這邊的建議是修幾個法條,但是法條內容我不再唸,我只唸第1個比如說修正條例的第三十條,內容請參照我的書面資料;還有修第三十一條,這是在第2個區分所有權人的部分。

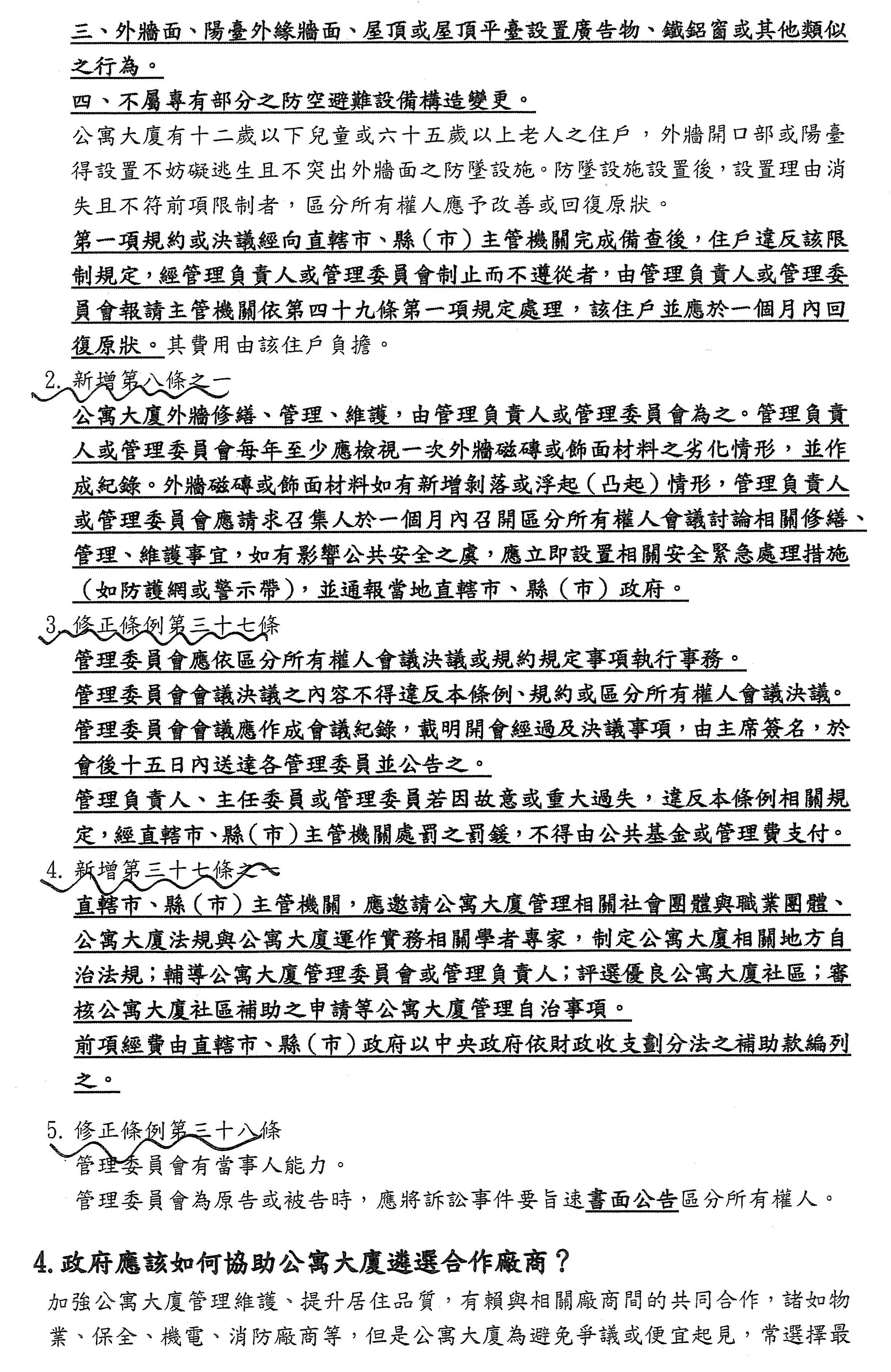
如何協助公寓大廈管理委員會排除社區糾紛?我這邊建議修法條,總共有5條。第1個是修第八條外牆部分;第2個是新增第八條之一,就是為外牆修繕的部分,這邊我們有建議,如我的書面資料;第3個是修正第三十七條;第4個是新增第三十七條之一;第5個是修正第三十八條,如我的書面資料。

如何協助公寓大廈遴選合作廠商?為什麼遴選廠商會很不好遴選,原因在哪裡?因為每一個建築都是具獨特性的,所以假如在所有規約裡面沒有把它寫清楚,社區規約範本在規約審查的時候就沒辦法寫清楚,我們可以用其他的作業管理辦法,譬如說請購、採購、驗收、付款、保固管理辦法等,這個都是作業,都是在社區規約裡面,範本並沒有規定,這個部分都要把它納入規定,為什麼?因為每個建築物很特別啊!我的外牆貼磁磚跟貼石材,或是用油漆粉刷,是完全不一樣的費用,所以這部分是誰的責任呢?是起造人的責任,起造人不能銷售完了以後甩鍋給我們全民承受,所以應該在這部分就要好好的做一些書面上的作業管理辦法。我想內政部應該有很大的決心要做,沒有的話,我們看到事實上外牆脫落砸死人怎麼辦?要國賠還是要怎麼辦?外牆防護網一架上去就沒有卸下的機會,臺灣的建築物多麼難看,臺灣並不是沒有錢的國家,是有錢的國家,怎麼建築物會變成這麼醜陋是我們要去思考的問題,所以我們應該要從新的建造申請的時候就要嚴格執行這些工作,不能債留子孫、債留全民、所有消費者,這個應該要進行的。

第五項是公寓大廈要辦理公設點交事宜,這部分我有3個建議,第1個是公設點交的部分應該要委託專門的第三方機構,沒有的話,現在的公設點交,我也擔任過很多次的委員,管委會聘請的部分。

好,最後我要講比較重要的是,我希望民間住宅要依照社會住宅的審查,社會住宅從規劃設計、興建到營運都有一套審查,而且它降低所有營運費用、所有總成本,請與會來賓參考我的書面報告,謝謝大家。

主席:謝謝林世俊理事長。

下一位請台北市居住容易發展協會曾婷婷理事長發言。

曾理事長婷婷:主席、各位委員、各位與會人員,大家好。我是台北市居住容易發展協會理事長曾婷婷,今天很榮幸接受大會的邀請來到這邊。針對這些問題,第一個就是政府應該如何預防或紓緩公寓大廈經費不足的問題?我們目前都是跑比較老舊的社區,因為社區管委會的組成其實並不清楚管理費和公共基金的區別,大家都把公共基金當作管理費在收取,所以其實他們沒有提存公共基金的那種習慣或者是依循的方式,因此我們認為應該在條例上面修正「管理費」的字眼,把管理費和公共基金分開。

再來就是我覺得政府應該要做一個讓人民可以依循的方式,例如說我們可以請估價師來估房子的耐用年限,依照它的年限、樓層、面積,然後依照50年後的本利倒算比例計算每個月應該負擔的金額,可以在以後一定的年限再增加繳費的金額,這樣在未來的修繕上面人民才會有所依據,就像日本一樣,它的建物年限越高,每個月所需要支付的公共基金就會越高,這樣子在一定的年限,然後人民需要支付更多費用的情況之下,才會考慮到他們是不是要修繕、要重建,這樣的話才不會造成人民的生活品質降低。至於目前經費不足的問題,我覺得應該要請金管會修法,可能就是讓銀行可以借貸給管理委員會修繕基金,因為目前管委會想要做一些修繕,問題是假設住戶不願意付錢的情況之下,他們其實是非常困難的,所以我覺得區權會過了之後,銀行應該就可以借貸給管委會讓他做修繕,他可以在所有權人上面註記,未來他賣房子的時候,新的承接者要概括承收。

至於區分所有權人會議的爭議,其實法條上面雖然寫得很清楚,但是因為早期有很多歷史共業,譬如說一樓的住戶是不是管理費要少繳,因為沒有坐電梯,或是住頂樓的是不是漏水的時候我不要支付,雖然法條上面都很清楚,可是管委會是區權人,也是住戶,他們在執行的時候其實是非常困難的。所以我們希望在有爭議的時候,可以比照自主更新會一樣,政府方面可以派員到現場指導。譬如說假設當管委會有重大決議的時候,是不是可以委請譬如說一些協會的專家學者到現場指導,告訴民眾什麼是對的、什麼是錯的?我覺得有專家學者在現場的時候,其實就不會有這麼多無理的抗爭。

至於政府應該如何排解公寓大廈管理委員會的內部糾紛,我覺得這四條有一個共同的……就是管理負責人或管理委員會予以制止,就是說也許有什麼堆放雜物之類的時候,反正第一線就是要求管委會去制止。假設建管處接到民眾檢舉的時候,也是會用這一條去告訴那位檢舉的民眾要找管委會去制止,然後請管委會回報給主管機關開罰。所以這一條導致於很多管委會其實就不再申報了、不再報備了,這樣子的情況之下,民眾就是投訴無門。我覺得主管機關應該擔起責任,當接到檢舉的時候就應該派人去現場勘查,然後直接開罰或是做勸導的動作,不然的話,其實很多社區,像那種大型社區其實都不再報備。

政府如何協助公寓大廈遴選廠商,我覺得政府在第一線的時候其實可以提供有經驗的廠商名單,譬如說消防、公安、外牆檢視、拉皮、漏水等管線的問題,它應該要每年更新。另外,人民其實很怕有圖利的問題,就是被人家說你A錢之類的,所以我覺得最好的方式就是應該要有公版的評分標準,讓我們知道選廠商除了要看價格以外,還有其他部分的評分,譬如說商譽、做的東西之類的,就是比照工程招標,做一個評分表。

至於政府應該如何協助公寓大廈辦理公設點交事宜,我們現在雖然有要求新的大樓提撥公共基金,但我覺得我們可以要求建商要提撥一個叫做公設點交基金,因為在管理委員會剛成立的時候,其實管委會是沒有錢的,而公設點交動輒都是數十萬,基本上大家在不認識的狀態下要去籌措這筆錢其實是有困難的,所以我覺得應該請建商在管委會成立的時候就提撥公設點交基金給管委會,由管委會去聘請專業公設點交機構做專業的點交。但是這個點交公司常常每次都是開出數百條缺失,這種數百條缺失其實是讓管委會非常害怕的,所以我覺得最好的方式除了機構的專業協助之外,在協調方面,如果有需要,還是可以委請公寓科的專家列席協調,因為常常買完房子之後,不知道為什麼建商就變臉了,本來買之前大家是好朋友,買完之後就變成是仇人,都會惡言相向,就會覺得管委會要它的錢,我覺得這種都很難去處理,所以我覺得最好的方式還是請專家列席。

公寓大廈目前管理體制存在的問題,我覺得現在最重要的就是像修繕、結構補強、外牆拉皮這樣的問題,國土署也有推出弱層補強的問題,我們常常遇到在弱層補強的時候,區權會好不容易通過了,錢也籌齊了,可是住戶就突然反悔說我不要了,不要讓你進來我家修繕。其實住戶最需要的就是有公權力可以介入調解,或是因為這是在你不願意的狀態之下,當今天這一棟有危險來臨,是不是應該要有罰則之類的東西?

政府如何透過民間團體的力量來協助公寓大廈除錯及優化管理?大家在開會的時候,其實很多老舊社區都是紙本化,所以對很多社區來講都是很大的負擔,因為它要計算比例之類的,會很困難,因此我覺得政府可以做一個物業系統,讓管委會進入系統之後能夠自動計算比例,開會的會議紀錄,可以無紙化直接上傳到公寓科、直接報備,避免退件跟浪費郵資。再來就是我覺得可以做線上總幹事的諮詢,提供管委會正確的解決方式。另外,我覺得應該委託一些協會或是外派人員去那種多年沒有開區權會或是多年沒有報備的管委會,協助他們選主委,讓他們能夠進行正常的運作。再來,我覺得政府有很多補助,可是人民其實不會申請,所以我覺得應該委請專業單位協助人民申請管委會的各項補助。另外,我覺得應該要開設管理委員會的實務班訓練,教導管理委員會的義務和權利。謝謝。

主席:謝謝曾婷婷理事長的發言。

下一位我們請麥玉珍委員發言。

麥委員玉珍:主席、各位親愛的家人,大家早安。感謝大家在百忙之中齊聚一堂,討論公寓大廈管理條例實行30年來的制度檢討與未來展望,這不僅是一場關於建物管理的對話,更是一場攸關人民生活品質與公共安全的國家治理課題。目前臺灣公寓大廈的數量越來越多,且多數建築年齡已邁入超過25年以上的階段,住戶組成多元,社區治理需要日益複雜,然而公寓大廈的日常管理卻處處受限。首先我們來看,許多社區依法成立了管理委員會並設有公共基金,卻在對外的管理,如老舊管線或是外牆脫落、消防措施檢查等重大修繕需要常常無法完整,經費短缺問題也非管理不善,而是結構性制度未能提供足夠的支持。政府應主動設置公寓大廈專屬的修繕制度補助,還有提供最低貸款搭配技術輔導,幫助社區度過老化與維修的高峰期,避免建築危及住戶的安全。再來,管理委員的角色雖然是由住戶選出,但實際運作時卻經常因不具公權力而陷入無力的狀態,無論是在面對違規住戶、處理垃圾分類、公共等爭議,試圖排除鄰里紛爭時,常常遇到講不聽、告不成的困境,讓許多願意投入社區事務的居民感到氣餒,也影響住戶對於管理委員會的信任與參與的意願。因此我們建議政府設置,由地方政府主導成立一個社區爭議調處平臺,作為管理委員會的後盾,並思考是否可以授權管理委員會一定的行政協助處理權限,在特定事務上,地方政府有明確資源分工的制度,管理不再靠熱忱,而是有制度、有工具、實務的支撐。此外,我們也觀察到區分所有權人會議經常成為紛爭的溫床,會議通知、表決方式、議事紀錄、透明度都缺乏一致性的標準,許多紛爭並非立場不同,而是程序不清、溝通不良所導致。政府應設計一套標準化的議事流程模組,並協助導入電子投票線上系統,提升出席表決的效率。現代科技早已大幅改善,所以我們的社區管理也要與科技有關,政府不能只是觀望、再討論,這樣的工具無法讓公寓大廈管委會落實。

再來,政府應該如何協助公寓大廈遴選合作廠商,各社區長期習慣以最低價的標準作為唯一的準則,導致修繕品質與服務沒辦法管控,所以應整合地方社區的保全、機電、清潔等業者評估紀錄,讓管理委員會參考數據做出決策,同時也應提供簡明引導企業協助社區,避免資訊落差而產生紛爭。

另外,我們長期疏忽的問題就是公設點交機制的漏洞,依據法律,建商應於交屋時完成設施的驗收,但實際上常常是交接草率,資料也不齊全,導致遺留未完成設施的情形,此問題發生在新成屋交屋時,但其後果卻使得未來10年的住戶需要承擔。我們建議政府引入第三方的專業驗證制度,並建立點交文件的登錄平臺,提供建商履約透明化,也保障住戶的權利。

最後談到制度的改革,我們希望除了應進行法條本身的調整,更應有整體性的制度設計,政府應透過補助或培訓的機制,輔助我們在地的物業管理協會或地政士公會等專業團體為社區輔導與支持的角色,並協助進行制度的建立、財務規劃與管理訓練,讓我們的社區不是單打獨鬥。三十年前的公寓大廈管理條例開啟了社區自主管理的時代,但三十年後,我們必須重視社區治理結構的困難而提供支援與支撐,我們期待政府能從財務、法律、制度,設立專業的知識層面,真正與基層社區站在一起,同時打造一個更具體的韌性,更有效率,希望我們的社區與管理委員還有我們的政府共同達成共識,幫助我們的居民有一個更好的居住環境,安全的居住。以上,謝謝。

主席:謝謝麥玉珍委員的發言。

下一位請台灣公寓大廈管理顧問協會饒後樂理事長發言。

饒理事長後樂:大家早,我是台灣公寓大廈管理顧問協會理事長饒後樂,今天跟大家報告一下,對於改善公寓大廈管理政府該做些什麼,我們的想法。我想先做總結,因為要報告的內容很多,怕等一下來不及,先做總結,總結是什麼呢?剛剛次長有提到說,公寓大廈的核心就是社區自治,我們面臨的課題就是我們的人民不曉得如何自治,所以要解決公寓大廈的問題,其實是訓練我們的人民,還有去幫忙我們的公寓大廈環境變得友善,讓大家可以自治,公寓大廈才有出路、才有希望。

三十年前我們通過公寓大廈管理條例,我們的法制化管理就開始了,可是我覺得我經歷這三十年,沒有看到一個典範轉移的發生,我們看到有一部法律,但是配套法律的觀念還有作為沒有出現,公寓大廈因為法律背後的集體主義,還有社會傳統的個人主義在對撞,所以出現了很多的糾紛,也所以後來就修法,靠一個公正客觀的第三人的介入去解決公寓大廈管理的爭議。這個事情在四十多年前李國鼎就已經預言了,預言臺灣因為缺乏群體關係倫理,會卡住社會的發展、社會的進步,我覺得李國鼎的貢獻對大家來講是非常清楚的,但是李國鼎所提到的這一點是臺灣社會所忽略的,而我們正在為忽略這個觀點而付出代價。我有一個好朋友很多年前在電腦公司做事情,他有一天接到電話,對方問他:「你們可不可以換那個電腦的置杯架?」他聽了就講:「你這應該是銷售贈品吧?我幫你轉到銷售部門去問問看,好不好?」對方就講:「不、不、不,不會是贈品,它就在電腦的機器裡頭,有個按鈕按一下,置杯架就伸出來,等不用的時候再按一下,置杯架就縮進去了。」我的朋友就開始摸不著頭緒,這到底在講什麼東西,開始抓頭的時候,旁邊的同事戳戳他說:「人家講的是光碟機。」這個就是我對於公寓大廈管理的體會。我們臺灣因為對於公寓大廈管理非常的陌生,只好去沿用舊有的經驗去看待公寓大廈管理,所以我們一直把那個光碟機當作置杯架在用。很榮幸今天能夠跟各位公寓大廈管理的長官、前輩、專家一塊研討,怎麼樣來改善公寓大廈管理,我希望我們的法律能夠更加完善,怎麼樣完善呢?譬如現行公寓大廈管理條例第三十二條,是為了要去彌補公寓大廈的現況,就是少數參與還有少數決策,所以就訂定了第三十二條,可以少數去決定公共事務決策,但是我們前面的立法忽略掉幾個可能,譬如它是少數決策,所以後續要經過那個徵求反對意見的程序,可是如果來的人很踴躍,我們還要去踐行第三十二條後面的徵求反對意見的程序嗎?那個程序要花時間、要花作業成本,所以當這個狀況發生的時候,我們只要在這個法律當中加一條,就是當出席人數達到規約或第三十一條規定的時候,適用第三十一條的規定,問題就解決了。同樣的,第三十二條的標準不是說你做的假決議要靠過半數的區分所有權人去否決嗎?如果在重新召集的會議裡有總數過半數的人還有比例做成決議,應該當場可以生效,因為既然有過半數的人同意,就不可能有過過半數的人在反對這件事情。這就是我們可以讓法律變得更有效率的方式,這個是就修法而言。

修法以外,我希望我們今天可以了解一下公寓大廈管理的現況,公寓大廈管理的現況就是我們缺乏一些基本元素,譬如我們現在有規約,起造人要提供規約的草約,可是問題是我們沒有長期修繕計畫,我知道今天很多的前輩、很多的先進會提到這個,所以我就不多講,我只是去做一個比喻,因為我們臺灣沒有用規劃、用估算還有事前的約定去幫忙建構公寓大廈的穩定性,所以臺灣公寓大廈管理的狀況很像是今天我們把一群人通通叫到遊覽車上,然後大家再開始討論去什麼地方玩。所以一個進步的概念就是群體中要有人去做事前的規劃、事前的約定,但是就現況來講,這個沒有。再來,我要講到現況是什麼,我三年前在桃園市擔任優良公寓大廈評選的時候,分配到一個新秀組,新秀組大部分都是五年以內的公寓大廈,很年輕、很有朝氣,結果我看了一下社區的資料,跟主委溝通的時候,我就問他,你們的會議紀錄寫說你們的會議因為沒有達到三分之二,所以主席就宣布流會,我說不對,我看了你們的規約,你們的規約是抄內政部的規約範本,規約範本不是三分之二,規約範本已經改成過半數就可以,我看你們的簽到紀錄,你們有過半數的人出席,所以你那一天應該要開會,結果沒有人看規約,沒有人在這過程裡頭去提醒主席過半數就可以開會,所以白白浪費了那場會議,浪費了所有參與居民的時間,這就是我們的現況。為什麼會有這個現況?我接著要做一個分析,這個現況很普遍,那一次我整組全部在看這個問題,一看不得了,來參加評選的這些有自信的社區,有三分之一犯一模一樣的錯誤。所以我們的體制問題大了,問題大在什麼地方呢?我們的問題是我們的錯誤沒有辦法去解決或者沒有辦法去規避。當時我還跟主委開了玩笑說,主委你現在東窗事發,你擔不擔心你們的規約裡規定有達到人數的時候,要發1,000塊錢的出席費,現在大家會回頭來跟你要那場出席費。

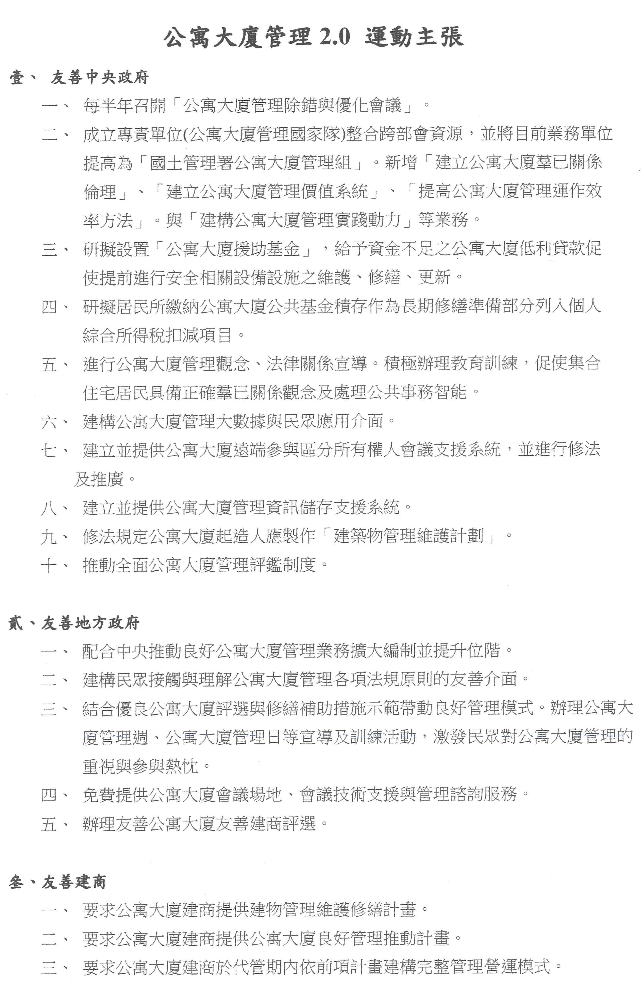
最後,跟各位說明一下,因為台灣公寓大廈管理顧問協會成立的目的就是希望能夠催生公寓大廈管理顧問,還有推動公寓大廈管理2.0運動,2.0運動各位可以參考今天的書面資料,我們如果把2.0運動的主張拿來回復今天公聽會的提綱,其實大部分的問題通通都有解決的方案。所以非常希望我們從另外一個角度去思考,或許法律以外,我們可以從我們的建制著手,去改良我們公寓大廈的環境,用政府的資源跟理性注入公寓大廈管理,這樣公寓大廈才有出路,謝謝。

主席:謝謝饒後樂理事長的發言。

下一位請台灣物業優化精進協會張家榕理事長發言。

張理事長家榕:主席、各位在座的學者跟先進,大家早安。報告人台灣物業優化精進協會張家榕理事長,今天很高興能夠有這個機會來參加這個如何提升與修法的公聽會,今天針對這七個議題,我個人僅以第六項來提出個人的淺見與討論,在此向各位報告予以參酌,如有不足的地方再請各位委員及各位先進指導跟參考。題目「現行公寓大廈管理體制還存在哪些問題?有何解決之道?」這個題目我個人以四個方向來跟各位說明。

第一個,協助購屋者取回法定停車位之「自主權」權益。本條例第五十八條第二項條文明確指出建商、起造人不得將法定車位讓售於「區分所有權人以外之特定人」設定專用使用權;依民法第七百九十九條第五項,「專有部分與其所屬之共有部分及其基地之權利,不得分離而為轉移或設定負擔。」以上分析,建商、起造人於讓售專有部分時,應即將專有部分所屬之法定停車空間的應有部分一併轉予購屋者,而該法定停車空間等,即屬區分所有權人之共有。建商、起造人在條款默許下,合理將法定停車位以獲得專用使用權為出售予承購戶,此種讓與行為對購屋者經驗而言似已成合理,如此獲利行為違背了誠信原則宜修法。這是目前社區有很多規約或者建設公司都會把這個納為他的利益所致,所以希望能夠在這部分調整。

第二個,檢討召集人職務怠慢的因應措施。區分所有權人會議的召集人多為具備區分所有權人身分的管理委員、主委,在召集人產生職務懈怠消極不願召開時,雖有本條例第四十七條不履行義務給予連續處罰,但如召集人寧願受罰而不召開會議,在本條例並無解除該職務的規定,恐造成管理事務的延宕,雖可透過行政程序彌補,但勢必曠日費時。本文建議,有關召集人不履行義務期限限定,予以解除職務,並建立代位召開制度。在桃園服務的一個案場,委員會就是因為有這樣的習性,連續6個月管理費都一直沒有辦法支給保全公司,所以這個部分希望能夠重視。

第三個,協助推動區分所有權人會議網路科技化。剛剛有委員也提到這部分,所以這個就請各位參閱。

第四個,導入專業人從事公寓大廈管理事務。參考日本(標準管理規約),已有設定專業人士擔任「公寓大廈管理(士)」的規劃;反觀我國還停留在物業公司包山包海的「總幹事」階段,其缺乏法律素養與完善教育訓練,在公寓大廈遇爭議時無法提供專業適法措施,或提供管理委員會正確的邏輯,加上管理委員會亦非專業人士組合,在管理事務時效與推動上,經常造成不確定的法律行為與適法疑義。

立法者應面對這類問題,修訂增設證照制度的高階管理人員,如「消防法」第七條有關消防管理師(士)或防災士的設置,將物業管理公司的管理服務人員(總幹事)定位為執行層面,高階管理人員成為區分所有權人與管理委員會議召開的審查簽署機制,如此能有效節省司法單位的訴訟能量,且能確保公寓大廈的安定效能。

另全面推動物業管理人員「防災士」的培訓,結合政府重大政策的執行,亦是「導入專業人員從事公寓大廈管理事務」最佳的示範。

本協會(台灣物業優化精進協會)在下個月(5月)24號跟25號在桃園舉辦了雙證照的,就是針對防災士,包班上課。我們希望能夠提升物業公寓大廈的管理,你我共同努力,也感謝牛委員及各位長官跟學者的重視。

以上說明,如有冒犯或不妥之處,再請委員及在座學者、老師們給予指導,謝謝大家。

主席:謝謝張家榕理事長的發言。

下一位我們請中華民國地政士全聯會榮譽理事長林旺根先生發言。

林榮譽理事長旺根:主席、董政次、各位委員還有各位先進,大家早。今天很開心能夠參加公寓大廈管理條例30週年的這個公聽會,我在立法草案的時候就參加過討論到現在,這是蠻不錯的經驗,在災難發生的時候促進這個修法,我覺得部裡面針對剛剛理事長提的這幾個問題,應該通盤再做一些檢討。

這個法當初在立法的時候,董政次有提到,當初黃南淵署長時代發生衛爾康事件那個時候,就認為公寓法應該朝向自治的方向。法要入家門的時候應該要有一些所謂的公共利益,或者是全體利益、共同利益的違反時才能夠介入。我覺得到現在各國其實還是遵循這樣子的立法趨勢,這個是我們應該要做的。

這裡面希望尊重自治,讓它能夠運作,才是今天的核心議題。我們在最近的修法裡面,是要強制成立管委會,但是我看了臺北市這個首善之區的成就也不是那麼地好。到去年的時候,我檢算是應該是76.47%才是正確的,顯見我們現在公寓大廈的管理有一些問題。

今天公聽會的主題是政府能夠做什麼?我就從這個角度去看,確實我們政府要做的還是增多,但能量還是有限,這個部分請公寓大廈管理服務的專業者也要體諒。

再來內部的那個部分我覺得很重要,就是要建立財務正確的觀念。這個財務正確的觀念,我們在立法上面有公共基金跟管理維護經費,但是立法在十八條裡面,起造人要提撥一定比例,供給一年內管理維護事項的這一件事情,其實是讓公共基金跟管理費錯亂。剛剛理事長提到,有很多人誤以為公共基金就是管理費。但是我們要看,公共基金其實在做的,臺灣話說是曬乾要用的,不是要生吃的。在這種狀況之下,我覺得政府可以做的,就是應該趕快修法,釐清這一件事情。在2013年的修法草案已經有做這樣子的修正,但是很遺憾,那個時候的立法院沒有完成這個修法。

再來就是政府可以做什麼?我覺得政府現在的籌碼應該把它整合,包括重大修繕、耐震補強、都更整建、維護等等這些,其實都是針對老舊建築物的部分,現在我們面臨人屋雙老的時候,尤其剛剛有幾位理事長提到,我們應該借法日本的機制,包括德國或是法國等,其實都有所謂的長期修繕維護制度,然後把這個部分入法,在建築法、在本條例、在規約裡面建立這些機制,將來新建的這個部分叫強制,舊的那個部分應該要用鼓勵補助的方式來做。

有關區權會運作的部分,我提出幾個問題,內部的,現在我們區權會的決議在第三十一條、第三十二條都是混搭的,我們早期針對重大決議事項應該是要用特別決,現在這個部分混在一起,難怪剛剛包括饒理事長也有提到,在這個運作上面應該要再做一些釐清,所以我覺得這個部分在2013年的那個修法草案應該把它回復,至少應該要回到2003年修法之前的那個特別決。區權會決議裡面還有一個部分就是召集人的問題,召集人在各國都是管理者去做召集,我們現在是另創一個召集人的制度,其實是一個很錯誤的作法,我還是強力建議應該回到管理者,然後管理者屆期就當然喪失委員資格的那個部分也是不對的,應該賦與他有所謂過渡、看守的責任。

再來就是怎麼樣鼓勵現有業者的這個部分,我認為現有的制度,管理維護人員現在訓練了那麼多,而且專業的公司那麼多,但是我們允許管理委員會去聘僱管理樓管人員這個部分產生所謂反淘汰的現象,其實這個都不太對。

有關點交的問題,我們現在面臨因為沒有法律規範導致驗屋公司良莠不齊的狀況,其實應該搭配剛剛所講的,我們應該從管理樓管人員的專業者去訓練,然後提供一定的標準作業程序,訂定相關的資格條件,我覺得這是目前滿迫切的。

另外,在法律制度上面,修法的內容各位可以參考現有這個部分的機制,因為現在有一些管委會要接管,有一些不是管委會要接管,這個部分是制度上有一些缺漏。

最後,我利用一點時間跟大會建議,因為三年多前我接受內政部委託,去做預售屋交易糾紛的灌虛坪及停車空間的研究,我們也提出很多的建議,包括建築技術規則的修正,包括公寓法第五十六條的修正,這些修正的內容將來請部裡面審慎評估,進行立法。謝謝。

主席:謝謝我們林旺根理事長。

下一位請沈巧元律師發言。

沈律師巧元:主席、各位委員、各位專家學者、各位在場先進,這邊先跟大家問好,我今天來做個簡單的報告。首先,剛才主管機關其實有提到一個重點,公寓大廈管理條例的立法精神中,首要的就是尊重各個社區的私法自治,這是一個基本原則,也就是說,基於各個社區,或者我們稱之為一個聚落或是一個群體,它在不同的地域、文化、環境或歷史上一些緣由,它已經形成不同內部社區文化的時候,國家公權力在尊重這些文化的情況下,綜合考量資源的合理公平分配,我們應該在何種情況下給予一定程度的介入,這是我們這次公聽會的主題。

事實上,每一個社區因為有自己形塑的文化,從管理委員的選任到管理委員們對於社區的治理,其實都是一種微型民主政治的體現跟演練,民主政治難免一定會有衝突,衝突發生的時候,就會有我們這次的議題上所提到的一些爭議出現,給予社區自己透過一個民主的方式來磨合跟試錯,累積這種少數服從多數民主經驗的機會,其實有一定的必要性。

剛才主管機關報告時有提到,全臺灣目前登記有五萬多個社區,我自己本身比較熟悉的是新北市,新北市在去年還是前年就已經突破1萬個社區了。其實大部分社區的運作算是穩定,每一個健全的社區,其實以住戶本身來講,都是提供他自己的專長來為社區服務,然後自己來運作管理社區,發生爭執的社區當然也是有的,甚至有很多訴訟都是有存在的,但這相對來講可能是少數。當然,如果一個社區的衝突已經到了極大化,溝通可能性都已經被斷絕的時候,或者是區權人怠惰、退縮而不願意參與社區自治民主,在這個情況下,政府應該如何活化跟改善這種陷入困境的社區,這個就是政府可能要介入來協助的一個切入點,所以十分感謝能夠召開本次公聽會來正視這個議題。

從法律面的角度來看,凡是涉及公寓大廈的問題,除了前述我們剛剛講私法自治的這個精神本質之外,最主要的一點就是一般住戶不傾向用訴訟的方式解決紛爭,一方面是因為涉及眾人之事難以決斷,大家不會想要用強硬的訴訟來解決,如果是社區彼此之間的訴訟,進入訴訟之後跟一般訴訟不一樣的地方在於訴,訟結束之後大家還是住在一起,你還是住在我對面,所以大家對於涉及公寓大廈的議題,一般來講都會建議應該要儘量朝訴訟外紛爭解決的方式處理,不論是調解或是調處,我稍後會有一些說明。以公寓大廈的部分來講,因為私法自治跟它的特性,我們實在不太可能完全適用民法或是公寓大廈管理條例的一些規定,一板一眼的來依法行事,這樣反而會更加的圓滿。在以上這些前提下,我就這本次這幾個議題簡單的發言。

首先第一個議題就是所謂公寓大廈經費不足的困境,一般來講,管理經費的來源,實務上當然就是建商在興建的時候一定會提撥一筆基金給公大科,公設點交之後就會取回,另一個管道就是建商預收的管理費,在管委會成立之後移交給社區,所以一開始社區就會有一定的啟動費。前者就涉及到我們議題五的公設點交,這個我們稍後再說。後者的部分就是所謂預收管理費的交付,其實也是會遇到移交款項要如何去精算它的收支是不是正確的問題,也是跟公設點交綁在一起的,所以這個部分在公設點交的部分再討論。

至於有關公共基金的收取運用,我們實務上都會建議要善用物業管理公司,一些優質的物業管理公司都會提供社區預算收支的預估跟編列,用這種方式來形成社區的一個民意,然後看是要調漲管理費,或者是說要讓大家知道社區有什麼樣的開銷。這部分可以考慮的管道,政府這邊能夠提供協助社區的就是一定的法治教育,就是讓一個新成立的社區管委會能夠理解到社區,其實剛剛幾位專家學者有提到,就是理解一個社區的生命週期,長久下來它將來可能會有什麼樣的花費。

長期來講就是電梯大概十年左右,七、八年就要換了;還有漏水,臺灣因為處於地震帶的關係,二、三十年一定會漏水;還有就是一些外觀拉皮,這些都是高額的花費,你如果不預先存錢,將來都會出現問題。這也不是每個社區的人都會了解,能有這樣的問題意識,因此要透過一些法治教育或宣導,可以讓大家產生這樣的憂患意識,然後再去形塑,由管委會推廣給全體的社區住戶,讓住戶了解到它的必要性。

至於議題二、三、四的部分來講,其實都是我們律師在擔任社區的法律顧問,或是處理社區法律問題的時候常常會遇到的糾紛,區大的決議是無效或是撤銷,管理委員會決議的撤銷,或者是內部管理上的適不適當。我們先講,以最接近司法糾紛的廠商合作,這個東西基本上來講的話,我這邊初步直接跳結論就是說,其實可以比照類似像公寓大廈規約範本的方式,因為如果社區有一個法律顧問的話,基本上我們會協助社區制定諸如財務管理辦法、招標辦法或是招標須知、契約的擬定等等,但是很多社區其實並沒有聘請法律顧問的預算、能力或是問題意識,但是政府機關還是可以擬定類似子辦法的這種範本協助社區。至於區大跟社區管理的部分來講,其實現在已經有很多爭議調處機制,法律上也有說各縣市已經有要成立自己的公寓大廈調處委員會,新北市也有所謂的種子教師,提供人民免費諮詢,只是調處委員會的機制目前好像只有六都比較有在運作,其實其他是沒有的,這部分建議政府應該要善用活化這方面的機制。

我繼續講一下,再接下來最後一個就是有關公設點交的部分。公共點交的部分,其實條例第五十七條裡面主要講到就是俗稱四大管線的點交,但是對住戶而言,他其實不太懂這個東西是什麼,他更重視的是建商給他的承諾,包括廣告不實或各種買賣瑕疵或是營造上的瑕疵。政府現在在推行所謂的安心專案就是要區分兩者,讓公設趕快點交,點交完之後,我把錢撥給你,至於其中的各種瑕疵,請你用訴訟機制去跟建商解決,可是這其實違反了一般人民的人性。人民跟建商談判當然都希望一起打包,因為沒有人想要訴訟,若不用公設點交的東西跟建商一起協商解決,是沒有辦法處理的,所以通常都會希望在談判桌上一次把它解決。

公設點交的部分,專業第三人檢驗其實可以協助人民(管委會)知道建商提供的這些消防管線到底有沒有違反法令,因為那個子法令是非常非常繁複跟詳細,一般人不會理解,可是這種第三人的檢驗廠商最多就是發現錯誤,你仍然要有一個談判的籌碼,如果建商不買單,也是沒有用。也就是說現行的公寓大廈管理條例裡面,其實根本沒有給予人民一個談判籌碼可以去跟建商談。雖然條例的第四十九條有說,如果建商不點交的時候,我可以處罰你,可是實際上裁罰的機率是非常非常非常少。何況建商其實很容易說我有積極改善,是你們自己不願意跟我去點交,當人民沒有一個談判籌碼的時候,到最後可能都是被迫去接受建商點交,事後發生問題的時候就沒有辦法解決問題。所以,以公設點交這部分來講,希望能夠有機會考量一定的修法,讓人民有一定的方向,可以在談判的時候有一個比較公平的方式,在比較公平的基礎上跟建商協商。

我簡單做個結論,我的建議是我們還是要加強對於一般管委會的教育跟宣導,善用現行已經存在的制度跟資源,以及在爭議、衝突激化的時候能夠適當給予一些專業的資源,讓管委會可以使用。以上報告請各位先進、主管給予指教,謝謝。

主席:謝謝沈律師。您剛剛因為時間的關係,沒有辦法全部都講,如果有書面資料,可以補充給我們,我們就一併刊登在公報上,好不好?謝謝。

下一位請輔仁大學法律系黃志堅助理教授發言。

黃助理教授志堅:主席、各位先進、各位理事長、委員,大家好。其實對公寓大廈的研究,我本身是後進,但是也是有緣起,因為這邊蠻多個部會跟地方政府,其實我都有交流過,原因是我本身也是A7合宜宅第一屆的主任委員,那時候就跟營建署有過一些交流,然後也在桃園市公寓大廈科,或者是我在協助不管是新北的社區,甚至有新竹的社區,有一些文也是我擬的,所以其實也跑過點交。大致來說社區的制度建立真的很辛苦,就管理委員而言,本身就很累,而且風險很大。我先講一下,我有7份不起訴處分書,7份,這個也是起源於有很多制度上導致的不信任,我今天大概就分享一些東西。

我先講結論好了,我們是學者,就會講一些學理,但是我本身有實務的經驗,我們的社區是破千戶的社區。我先講其實我們在看的時候,第一個是社區的社群到底是哪些人,哪些是在團體內,哪些是在團體外,我們從公寓大廈管理條例來看,當然現階段學者大部分穩定的見解會說是區權人團體,也就是說以區權人為組成。但是講到區權人的時候,哪一些真的是實質的區權人?我舉一個例子──建商。請問就保留戶而言,建商是不是區權人?但是跳出區權人的角度,站在整體社區利益的角度,建商事實上是買賣的相對人,他是買賣的相對人,這邊的權利分配本身是有點問題的。

另外,區權人團體的定義有時候太廣,因為沒有考慮到建商的特別地位;有一些是太窄。太窄是說在整個社區自治的團體裡面,其實有一些不是區權人,但是他有很大的利害關係。例如說我們現在講區分所有權人會議基本上由區分所有權人所組成,但是請問一下,獨立車位的產權人呢?或者是租戶咧?我這樣講,為什麼說租戶?因為現在我們的住宅從所謂的自住變成投資,其實蠻多社區基本上區權人是不住在其中的,但是區分所有權人會議的整個程序,包含提案等等,因為法規並沒有規範,所以就變成住戶有些權益,所謂的正當法律程序,他程序上的權益事實上被忽略了,最後遊戲規則可能透過區權人就這樣子決議,然後產生很大的紛爭。當然,公寓大廈管理條例有一些特別的狀況有賦予住戶所謂的程序參加權,但它不是一個廣泛的規範,這也是為什麼住戶之間會吵架。

像我最近在幫忙處理的就是不給店面丟垃圾,連廢棄物清理法都拿出來用了,甚至有人說這樣管委會收了就違法,會被罰。在區權會上面,承租戶要出去講話,不好意思,你不是區權人,所以這個團體我們要先界定,哪些是社區的團體,這個要先界定,這是第一個部分。

第二個,法規部分,我們要分清楚哪些可以做、哪些不能做,或是哪些可以很快做?法規有所謂的法律跟法規命令,其實法規會比較慢,我就大概講一下,有幾個地方事實上我建議主管機關可能可以參考。我們先想一下,在整個公寓大廈裡面,除了管委會以外還有很多協力者,例如一開始點交的時候是誰?第三方。但是本人幫忙社區審一些契約的時候,第三方事實上主管機關對他的規範是,連定型化契約條款的範本,或者是應記載、不得記載事實上都沒規範。我舉個例子,新竹那個case後來去找第三方驗證,其實我有審過那個約,基本上,因為新竹之前發生過大火,防火填塞的問題,不好意思,在他的契約裡面這不列入檢查事項。重不重要?這非常重要啊!我就提醒主委說:主委,你這個要修一下。要不要另外加錢,那又一回事,但是你要記得查。所以對於協助的人,主管機關就這個部分沒有做一定協助的話,對於消費者,事實上沒有專業能力,這是很不利的,也無法達到所謂第三方的功能。

其次,常出現的就是物業跟保全,物業跟保全也是一樣的狀況,事實上有範本,那為什麼很多社區跟物業保全會吵架吵那麼兇?那個範本上面有一些規範事實上可以去調整,而且也沒有所謂應記載跟不得記載事項。我其實查過,有些物業把範本對他不利的都拿掉,保全也是一樣,也是把對他不利的都拿掉,而且還有放天價違約金。所以事實上,幫忙管委會,到後面變成是製造麻煩的人,而不是協助的人。這邊有理事長,我當然不是說你們,我是說部分的狀況,畢竟我在處理的時候有看到。像保全也有他的困難,要協助啊!但對於社區而言最大的問題是,有些罰則,我這樣講,例如對於社區,最害怕的是我不知道誰來當我的保全?白話文是現金班,有LINE群組,我自己也看過。我那個保全因為現在缺人,用LINE群組,誰要來、現金?因為有一些人會被強制執行,他不敢掛在保全底下。這個根本都沒有規範,對社區而言是很害怕的。為什麼會吵架?因為管理委員發現,覺得奇怪,這個人不是當初你公司給我的啊!

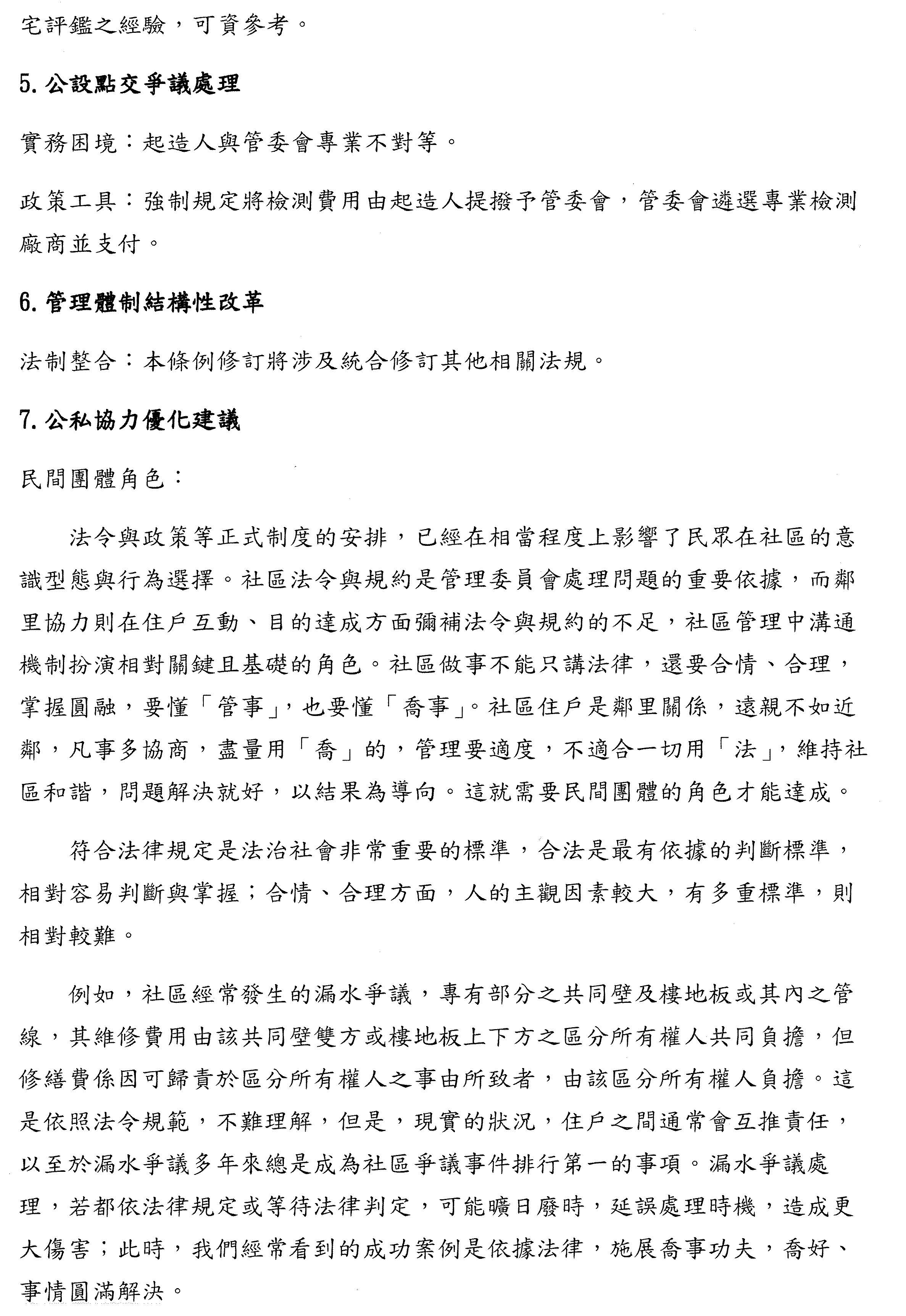
最後,大概是講有關於公廈法的細則也可以做,最大的問題,例如財報的吵架,為什麼?事實上沒有A錢,但是每屆委員對於會計科目認定不同,大部分是用公司法那一套、所謂商業會計法那一套,不好意思,那個法院認為不適用。我講一個最簡單的,折舊這件事情在公寓大廈是不可能出現的。所以,這個也可以做法規命令的修正。

大概再給我兩分鐘,我大概講一下點交的問題。事實上我們是法規空缺,例如不動產交易,預售屋買賣契約書應記載事項是直接抄公寓大廈管理條例第五十七條。但我們會發覺有個地方很怪,專有部分有規範修繕之義務,共用之部分,不好意思,沒有!法院對於第五十七條能不能當作請求權基礎是有爭議的,OK嗎?而且第五十七條本身也有問題,因為專有部分可以用尾款去卡,共用部分能不能?不行。這樣子對於建商而言,我們要減少訴訟,建商就不怕了嘛!

第二個,其實建商有很多奇怪的條款,例如開放公設視同點交,我有看過。或是建商利用管理負責人那一段時間自己單方點交,叫管委會認帳。這個在應記載、不得記載事項,事實上都有問題。還有建商也會掌控管委會的財政大權,例如預收6個月所謂的管理費,到後來管委會成立,他不給啊!他說:不好意思,那是管理費,不是公共基金,沒有移交義務。他說:契約有訂,契約是這麼訂的喔!所以我們可以看到,其實預售屋買賣契約書,共用部分只規範第五十七條是不夠的,這個讓管委會在談判上一定要透過訴訟。我都跟管委會講,反正賣身契你們都簽了,我們只能用喬的,不行就打官司,要打很久啊!這在相關的書面資料裡面,大概再講一下。

最後,我要講一下,其實建商真的可以干預很多。我有看到一個修正草案,委託書只能代理一戶為主,但要考慮一下第一次區大,住戶之間是不認識的,但建商還是有保留戶,這樣我們小鄉民無法聚成啊!一切的規定,從所謂預售屋買賣契約書範本、草約等,到管委會區大開會等等,到後面所謂的可決數,第三十二條的五分之一等等,不好意思,建商只要有10%就可以影響一切的事情。甚至公寓大廈管理條例只規定表決權,沒有規定選舉權,五分之一的限制不及於選舉權!這就是為什麼民間會傳出建商怎麼控制管委會,這個權力分配本身就出問題,哪些是團體內、哪些是團體外?

最後,我提一件事,修繕的……請各位自己看,這是網路上的。最後我要提到一件事,其實公寓大廈管理是都市計畫的一部分,我相信,它是一個階層,但我們的修繕權限,對於管委會,最頭痛的是重大修繕。我說白話一點,我們社區那麼大,每次消防檢查一檢查出來就是80萬,重大修繕幾萬?30萬,我要開區大嗎?法院也講得很清楚,一天到晚都開不成啦!要不要修?出事了管委會會不會被告?可是不好意思,重大修繕跟公共基金使用權,核准權都在區大。我在修的時候,甚至我們社區也有電信室燒起來對外聯繫全斷,要不是我本身念法律的,就說這個東西應該要趕快修,事後再追認,可是有幾個管委會敢這麼做?沒有例外條款,包含頂樓漏水也是一樣,法院也是寫,通常的事情可以慢慢決議,侵權行為不能慢慢決議,這個是涉及到所謂的群體關係。

大概就是這樣,詳細的部分,希望以後有機會再跟各位學者專家互相交換意見,謝謝。

主席:謝謝黃志堅助理教授。

下一位我們請台中市物業管理協會黃正德理事長發言。

黃理事長正德:主席、各位貴賓。我是台中市物業管理協會理事長,目前也擔任臺中市爭議調解委員會的委員。藉由剛剛很多先進講過的,條例裡面第十八條只有公共基金,沒有講到管理會,只有規約裡面有寫到管理會,所以管理會是不是要把它納到條例裡面,很重要的就是,如果以基金,條例第四十九條,不繳就可以罰了;可是管理會要經過兩期催收,是規約裡面才有管理會的。

就區分所有權,大樓裡面常有的糾紛是涉及私權。剛剛次長講到,中央訂了很多很好的,有沒有去落實,這個最重要。所以規約是我們自治管理的一部分,可是規約是不是很重要?誰來訂定是不是很重要?剛剛大家都說物業管理公司對不對?可是我要糾正一下,我們根本沒有「物業」這兩個字。我們在大樓裡面是保全公司跟公寓大廈管理維護公司,所以為什麼大家都統稱為「物業」?我們在講「物業」就是保全跟公寓大廈管理維護,所以這個部分是不是也要把它訂正一下,看到底要不要把它統稱為「物業」?

在這個糾紛裡面,大家講到要自治管理,我們次長剛剛也講到違規住戶的自治管理,可是住戶具有專業性嗎?一般管理公司有的專業性就不足了,所以這個要做什麼?中央有義務、責任去教育我們的社區委員,並教育管理公司的各階層幹部,比如說事務委員的證照怎麼發?他拿到一個證照就去執行大樓的事情,可是他對公寓大廈管理條例卻一知半解。

公寓大廈管理條例設定了很多,爭議性也很多,就是因為都各自解讀,才會衍生到爭議很多。比如說管理公司開會的時候,召集人到底是人,還是管委會或公司?當然是人,對不對?可是很多都寫管委會召集人,也有很多是寫建設公司、起造人,起造人也進去喔!有寫建設公司召集人。還有更扯的,有的建設公司有信託,那麼這個召集人是誰?這些都要把它釐清。當初內政部營建署有個函令說,沒有召集人的會議就無效,那麼發通知的時候沒召集人,根本就無效,如果去舉發,你們會認定嗎?總之,爭議點是很多的。條例裡面很多都是各自解讀,譬如第十條、第十二條。我再舉個例子,我們大樓有一般灑水系統對不對?灑水系統是指專有部分,還是約定專用,還是公用?這個大家都各自解讀。因為在建築法規裡面,11樓以上跟商家才要設置灑水系統,那這個灑水系統如果是區分所有權專有的人把它關掉,怎麼辦?這個就是需要釐清的地方。

再來,還有一個不解的地方就是馬桶下方的排水,以前舊的是不是都在樓下浴室的天花板上面?如果漏水,依條例就是要共同分擔,可是樓下的人心服嗎?他說:樓上的使用者造成漏水,為什麼我要來分擔?所以這種種是不是要把它寫得清楚明白,以後才不會產生爭議?

我再舉個例子,第三十五條,住戶、利害關係人都可以去影印,可是有人要去影印合約書,主委不給;影印區權人的簽到簿,主委不給。這個是不是在條例或解釋函裡面把它弄得比較清楚一點,才不會產生爭議?

具體上如何紓解經費不足的問題?大樓外牆磁磚常在三、五十年以後脫落,所以外牆的修繕工作會比較多,這個部分我建議政府要編列相關預算,而且要納入法條,看管理費移撥基金的規定是否一定要強制,這個就是以後修繕的問題。

再來是如何降低區分所有權人會議的爭議。區分所有權人會議的決議剛剛黃教授也講到多數暴力的問題,店面的管理費以前都是打折,現在把它調成百分之百。所以我們要把它講得很清楚,為什麼店面的管理費會打折?為什麼不給店面丟垃圾?這個就是產生爭議的地方。還有出席、決議的人數比例計算,尤其在區權會的比例計算當中,決議的比例很不好計算,因為大家用舉手表決,用書面表決都沒有比例。

現在我直接進入政府如何協助點交的部分。公寓大廈管理條例第五十七條規定得很詳細,水電、機電設施、消防設施及各類管線進行檢測確認,可是政府單位沒落實,都是問:你們檢查好了沒有?然後去蓋個章。其實你們規定得很清楚,就是要去會同檢測後點交。所以中央一定要建立一套點交的SOP(標準作業流程),讓社區的委員有例可循。再者,目前我們實際上委託第三方公正單位進行點交(含土建部分)的時候,列了一千多條的缺失,這也是不合理的。是不是要做一個很明確的規定?這個見證點交委託廠商的費用由誰來支付?管委會當然一直講,建商有賺錢,是不是由建商來支付?有的建商是說,他們事先就請機電、消防來做檢查報告了,可是管委會不信任他。所以是不是建請建商要做的時候,等管委會來,再來一起做,不要花兩次錢?

還有,最大的爭議就是剛剛黃教授說的預收管理費,買賣合約書有說,預收管理費它可以支出,所以在未成立管委會之前,建商都把這些錢花光了,因為有預收管理費。站在管委會的立場,應該是從管委會成立以後,這個經費才是由管委會來出,之前建商請的管理公司的錢應該是建商來支出。為什麼呢?因為第一,你在做房屋點交的時候也是替公司在服務,第二,各項設備、設施的看管也是在幫建商看管,而不是在幫管委會看管。幫管委會是在管委會成立以後才來做這個事情。所以我是建議在未成立管委會前,建商要來支付這個管理服務費用,這點應該納入法條。最後因為講到點交的問題,有的社區一點交就是一年、兩年、三年,會這樣就是因為點交常常產生糾紛。

再者,公寓大廈管理條例第二十八條規定,建物登記一半以上三個月內要召開區分所有權人會議,成立管理委員會,這個也不明確!為什麼不明確?這個一半以上是指過戶完一半以上,還是交屋完一半以上?這個也要很明確。

以上報告,謝謝。

主席:謝謝黃正德理事長的發言。

下一位請臺北市寓管商業同業公會潘睿彬理事長發言。

潘理事長睿彬:主席還有在座所有的先生、女士,大家好。剛剛所有的專家學者應該報告很多了,我從比較大的方向來談這個事情。我先介紹一下,我從事這個行業快30年了,擔任縣市爭議調處委員會委員也有8年到9年的時間,從開始立法我就擔任爭議委員會的委員直到現在。

大家覺得公寓大廈的問題好像非常多,不過以我從事實務經驗30年及擔任爭議委員8年到目前為止,我還是非常肯定現在這部公寓大廈管理條例,我認為目前真正的爭議不會超出太多的比例,因為我們也服務現場很多社區這麼久。所以第一個我想先跟大家報告的是,這一部管理條例已經把目前所有的事件大概都有做一個規範,但是因為公寓大廈本身本來就是包羅萬象,沒辦法用所有的法律加以規範,所以適用相關法律的時候,我相信就可以用其他的法律比如用民法去解決。

針對剛剛各位專家學者所指教的,我在這邊再補充幾個重點。第一個,我認為今天的8個提綱還是要回到社區自治的精神,有些部分可能不太適合特別為它去考慮,這是基於公共利益的立場。大家也都知道,公寓大廈管理條例從84年到現在30週年,歷經了很多次的調整、修正,但是都是小修,剛剛林老師特別提到,都是碰到重大災難才會修,也都是小修一條、兩條。大院應該了解,主管機關在2013年大規模地召集了所有的專家討論出一個大修的版本,大概從16個方向,如果那個版本通過,今天這8個提綱應該全部解決了。所以我還是建請大院,聽說連委員會還沒有排進去,可能可以跟國土署來了解一下,2013年有一個大討論的版本,我想林老師應該也很清楚,我們所有的專家學者已經討論過N次了,但是就是排不進立法院。也利用這個30週年,在這個地方懇請大院把那個版本拿出來,其實有很多都可以解決了,這是第一個。

第二個,在這些社區的爭議事件裡面,以我實務從事爭議調處委員的立場來看,原則上也沒有什麼大問題,其實就是公民參與不足的問題,包括比例等等,我們也有授權規約可以去制定,所以各個公寓大廈可以根據自己本身的特性去調高門檻、降低門檻,我想這個都是有解的,目前的法律、條例都是有解的,所以我覺得沒有需要為了這個事情特別再拿出來討論,因為就回到整個社區自治的精神。包括經費不足,如果政府給予補助或什麼,其實基於公平正義的立場是不應該的,這樣是不是每個公寓大廈在繳管理費的時候就故意繳低一點,然後讓政府來補助?所以這個是不可行的。

不過,有些部分我覺得倒還是可以藉由這次30週年討論的時候,在立法的時候特別去考慮,比如包括長期修繕的部分,應該要給公寓大廈所有的委員會……因為他們其實都不太清楚、要慢慢學習,不過學習效能越來越好,很多公寓大廈已經很上軌道。舉例來說,我們的實務經驗是這樣,約當收取的管理費大概七成付給事務管理人跟保全(人力的部分),兩成是在做一般的開銷,10%當作公共基金提撥,可是很多公寓大廈在一開始的時候,都是期待少繳一點,並沒有長期修繕的觀念,但長期修繕在未來可能又變成延老的問題,所以我覺得還是要鼓勵公寓大廈做一個標準,不管管理費怎麼收,一定要有一定比例提撥公共基金、修繕基金,我覺得這個才是根本之道。至於其他的部分,我想大家都提過了,不過有些部分還是可以專案去補助,這是專案補助的立場,不是固定立法,譬如跟公共安全有關的,如外牆、延老、老舊社區,我想政府如果行有餘力,還是可以撥一些預算,鼓勵公寓大廈從事整個外牆維修的部分。

剛剛我提到公寓大廈管理條例實施到現在,最大的問題就是公民參與不足,為什麼參與不足?基金很多的,大家搶著要、搶著競選,然後長期把持;基金不夠的,怎麼推都沒有人要出來當委員。鼓勵公民參與這件事情目前的經費只有在文化部,文化部有提撥社區營造的經費,但是社區營造的經費還是比較大的program,大家還是搞不太清楚,要弄了很多、很多的補助計畫,才能夠去申請。我覺得這個倒是可以回到主管機關國土署這邊,因為文化部離公寓大廈管理條例有點遠,因為那是在社區營造的部分,我覺得鼓勵公民參與才是根本解決問題的方法。

最後一點,我要建議,我當了8年的爭議調處委員,老實講,真的功能不彰,為什麼功能不彰?因為最後來協調的時候,只要一方不來就協調不成立,它沒有強制力,所以是不是要加強爭議調處委員會這個部分的功能?我記得大院好像也有人討論過這個議題,就是怎麼樣讓調處的結果視同司法判決、一審判決,就是有點簡易法庭的味道,來解決爭議事件的問題。以上,謝謝。

主席:謝謝潘睿彬理事長的發言。

下一位請中華民國寓管全聯會高敏瀞理事長發言。

高理事長敏瀞:主席及各位在座的學者專家,大家好,我是中華民國公寓大廈管理維護商業同業公會全國聯合會理事長高敏瀞。我想在這裡回應一下剛剛臺北市公寓大廈管理維護商業同業公會潘睿彬理事長的意見,其實應該在2011年的時候,那個時候是營建署高文婷組長及朱慶倫副組長,原訂在那一年5月開始啟動了再一次針對102年的法令,還有加上一些全國縣市政府各個公寓大廈、建管單位的意見,以及我們業界產業聯盟公協會的意見,原本是在那一年的5月希望重啟這個修法的進度,預定在當年度的年底能夠送立院通過,可是疫情來了之後,就把修法的部分又耽擱了。所以我也回應一下,就是趁著在30年的時候,我們希望公寓大廈管理條例的修法能夠儘速地排入議程。

針對剛剛各位專家學者所反映的意見,的確公寓大廈管理條例是秉持自治的精神,現有整部的公寓大廈管理條例其實是非常足夠的,我們全國的公寓大廈管理維護公司的業者依據這個條例,到目前為止其實它是非常夠用的,當然還有一些小部分真的可以去做調整、補修。

針對一些議題,我也大概說明一下。其實公寓大廈管理經費不足這個部分,我想現在管理委員會都是量入為出,所以我也贊成最重要的就是必須要有長期修繕,這個是攸關於現在政府一直在推的都更、危老、公共安全,甚至可能是消防等等管理、維護的運作,所以長期修繕這個立法,我覺得是贊成的,這個是一個可行的方向。

另外就是區分所有權人會議爭議,其實我們現在對於區分所有權人的資格、參與、代理等等都有很清楚的規範,所以這個並不會有問題。我想社區裡面的爭議,我們產業非常清楚,有時候真的可能就是委員之間的派系對立或者是利益的派系對立,這個部分並不是公權力可以去解決的。至於在爭議調解,我想就誠如剛剛潘理事長所講的,我們現在的調解其實除了區公所,還有各個縣市都有爭議調解委員會,甚至如果爭議調解不成,當然就是進入訴訟,這又是曠日費時。所以我想如果能夠把這個爭議調解的法制性加強一下、入法,我覺得也是可行的。

另外就是公寓大廈點交的實務,在新的建築物,比如預售屋或者新的建物,由起造人負責檢測的責任,可是我們公寓大廈管理並沒有針對這個部分去明定這個費用由誰來負擔,所以我建議可以把由起造人檢測的責任明定費用是不是由起造人來負擔,這個就會維持點交的程序能夠順利進行。

另外就是公寓大廈管理公司的評選,我想各個縣市政府都有在經常舉辦管理優良的公寓大廈社區,以及優良公寓大廈管理公司的評選,我想等一下在座也有幾位專家,他們都是評選的委員。

還有,各個縣市政府針對一些補助方案裡面,其實有些縣市政府有提供外牆修繕的補助,還有公共社區域維護修繕的補助,甚至可能是社區裡面節能設備的補助。我想各縣市政府都非常用心,他們當然就是在經費許可之下,而且也鼓勵,尤其是現在全國30年以上的老舊建築物幾乎達到500萬戶,所以我們也看到縣市政府在公寓大廈管理上的著墨其實也是非常地的用心。

另外就是現行公寓大廈管理標準的作業流程,我們代表全國所有公寓大廈管理公司,其實我們都知道,我們一進駐社區的時候,就一定會擬定一個社區全年度行事曆及長期修繕等等,現在所有的標準作業流程不管是社區各個方面的設施、設備,其實我們已經走上專業分工。關於這些標準作業流程,我想全聯會可以提供一些我們業界管理實務上的標準化作業流程,我們可以把這個實務上的流程提供出來讓主管機關做參考,有需要的社區可以作為參考使用。

站在全國聯合會的角度來看,目前為止對公寓大廈管理這個產業我有幾點的建議,我覺得現在老舊建築物這麼多,縣市政府都有在輔導成立公寓大廈管理委員會,在座也有幾位專家,它是承攬成立管理委員會的組織,如果老舊公寓並沒有成立管理組織,既然沒有組織更談不上要去落實任何社區自治這樣的權利,所以加速老舊公寓大廈成立管理委員會這個組織,我認為必須要持續的推動。另外就是推動危險老舊建築物的更新、修繕管理,這個政府必須能夠繼續推動,維持公共安全的管理。

第三個,最近很夯的議題就是高層大樓的防災士,剛剛前面的專家也有提到,因為去年新竹的一個社區失火,我們可以看到高層大樓的防災士現在又被重視起來,這個本來法令是有的,但是現在在嚴格執行之下有一個問題是,防災士的部分我們公寓大廈管理人員願意去配合,但是委訓單位其實是不足的,非常不足,現在全國只有3個單位。消防局現在把訓練責任劃歸給民間來做,甚至於昨天一位高雄市的議員提出來,現在去上防災士的訓練課程要7,200塊,請問這個費用這麼高,到底由誰來買單?我們從業人員是負擔不起的,這對他而言是非常大的負擔。所以我建議,針對防災士的訓練,我希望大院能夠去協調各部會,甚至消防局這邊來解決這個困難。

還有另外一點,現在有一個現象就是,物業管理公司也可以承攬社區的公寓大廈管理,比如以基隆市來講,他要成立公寓大廈管理的維護商業同業公會,可是礙於找不到公寓大廈管理公司願意加入,為什麼?因為他們只要憑著物業管理公司,他就可以去承攬社區的管理業務,然後藉此規避所有我們應該遵守的一些法令,所以針對物業管理公司承攬社區的管理業務,我認為必須要能夠正視這個問題,希望能夠杜絕,讓我們真正合法的公寓大廈管理業者在政府的監督、執行政府的法令之下,能夠真正把公寓大廈管理產業做好。

另外還有最後一點建議就是,針對公寓大廈管理服務人員的職能,因為我們現在回訓跟職前訓練的課程都是非常制式的,而且非常久了,都是那一套教材,一直不變,所以我也建議這個課程是不是能夠委請專家學者一起匯集,針對現在的實務跟法令能夠做成一個真正有用的,不管是職前或者是在職的訓練課程。在此代表全國公寓大管理產業公會,我提出上述幾點的建議,謝謝。

主席:謝謝高敏瀞理事長的發言。

下一位請陽明交大建築研究所柯貴勝助理教授。

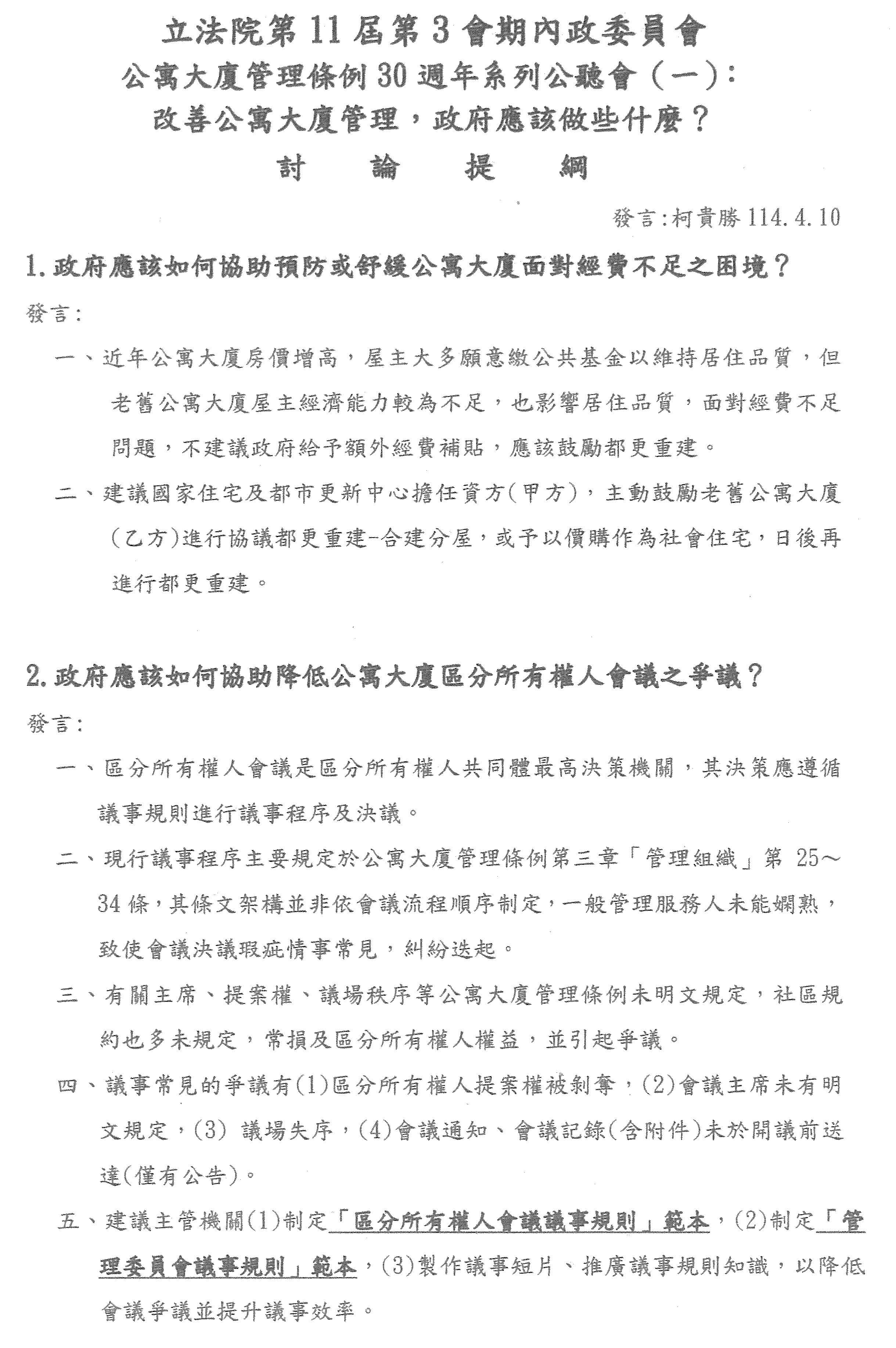
柯助理教授貴勝:主席、各位先進,還有各位長官,大家好。我是陽明交大建築所柯貴勝,今天很榮幸能夠來參加這個公聽會。之前很多先進講了非常多,我想我就開始今天的議題來表達自己個人的看法。第一個,對公寓大廈經費不足的問題,基本上最近幾年的房價都偏高,所以大家對於建築物的一般維護,基於經濟能力都能夠支持,但是有些老舊公寓有這方面的困難。事實上在之前先進有提到過,比較有私利益的部分,公部門要投入多少?這個值得考量。我倒建議現在的國家住都中心推動社會住宅,也許在經費容許之下,還可以進一步去跟比較老舊社區的屋主談都更重建,或是先價購作為社會住宅,以後再做都市更新重建,這是我個人的看法。

第二個,怎麼降低區分所有權人會議的爭議?這部分事實上我想是今天公聽會很重要一個重點。區分所有權人會議是公寓大廈區分所有共同體的最高決策機構,所以他要做一個決議,也就是說這些共同體、這些全體區分所有權人做意思表示要經由一定的程序,然後做決議,這個程序事實上就是一個議事規則或是我們講的會議規範。雖然在條例第三章裡面有提到過這方面的規定,但是它的組織組成並不是以區分所有權人會議的流程來排序,所以我建議如果主管機關能夠訂立一個區分所有權人會議議事規則範本,這個對從業人員也好,對區分所有權人或管委會也好,幫助都很大。另外就是在條例裡面,對主席,尤其對區分所有權人的提案權,以及議場秩序等等沒有明文規定,這個也沒有關係,這個可以在規約裡面來訂定,規約範本對這方面似乎也沒有詳細的規範,這個日後在修規約範本的時候可以加進去,或是在條例修正的時候也可以把它加上去。

我們現在看到的比較多爭議的問題有幾個,第一個,提案權被剝奪;第二個,主席沒有明文的規定;再來,議場秩序;第四個,會議通知或是會議紀錄的送達等等,這是我們常看到的一些爭議的部分。我們除了剛剛建議主管機關訂定區分所有權人會議議事規則範本以外,還有另外一個就是管理委員會議事規則範本也能夠訂定,因為區分所有權人會議的議事規範,條例只規定了一半,所以有賴於規約來做加強。另外,管委會的議事規則事實上條例只有一個條文,所以這部分由規約或區分所有權人會議規定,如果能夠有這方面的範本的時候,我想會更好。另外,在推廣這方面觀念的時候也能夠做一些議事流程的短片,推廣這方面的知識,提升效率,降低糾紛。再來就是現在的線上系統、軟體很多,但是比較少區分所有權人會議適用的線上系統,或許主管機關也可以建置這方面的系統,免費供社區使用,這個也可以作為參考。

今天第三個議題就是管理委員會的糾紛要怎麼去排解或協助?第一個,我認為以現在來講,管理委員會的委員或是主委大部分對於這方面的法令、條例規定,事實上他的認知程度還不是很多,所以我們除了培訓管理服務人員以外,是不是也能夠開班培訓公寓大廈的主任委員?前面可以先做這方面的專業教材,進一步開班,讓有心加入委員會的委員能夠來接觸比較專業性的訓練。另外一個就是調處委員會,我擔任調處委員會委員也將近一、二十年的時間,我的心得有兩個,第一個就是它在效力上是不錯的,雖然它沒有法定的效力,但是很多糾紛是基於雙方對法令認知的不同,所以這個部分我給它高度的肯定,這是第一個。第二個,我倒覺得它的效率不彰,為什麼呢?因為調處委員會的組成都是由產官學以及各種不同的專業人員組成,一開會就十幾位委員在那邊,這樣的開會效率……如果我們能夠去參照鄉鎮市調解條例第七條的規定,只要有三個委員出席就可以開會了,也就是說我們可以針對爭議事件的屬性,安排幾位對這方面有專業背景的委員,然後來進行這個調處,這部分是可以參考的。

接下來,對於遴選合作廠商,我想就是加強目前署裡面的入口網,能夠主動公布不合格的管理公司;另外一個就是制定公寓大廈採購契約範本,也可以給社區參考;順便能夠設置一個採購網,以上是我對於第四點的建議。

第五點就是有關公設點交事宜。第五十七條的公設點交事實上是行政點交,而不是私權點交,假設私權點交占百分之百,第五十七條的行政點交大概占70%,因為還有行政法,所以我是覺得這兩個要把它分清楚,需不需要公寓大廈條例涉及私權點交,我想這是法律制度面的問題。

第六個議題,有關現行體制還存在哪些問題?主席,請容許我把這個講完,這是最重要的。第一個,事實上,現在主管機關國土署的預算不足,人力也不足,我想這是能夠再去加強的;第二個也是幾位先進有提到過的,我們現在的教材好幾年都沒有更新,法律都是舊的,我也建議這部分能夠趕快去更新為一個好的教材;第三個就是回訓制度,回訓制度是每516小時,採取集中上課的方式,我相信這樣88的上課情況,它的效果一定不是很好,而且5年前的教材跟5年後的教材都一樣,可能講的人也都是一樣,聽的學員也都是一樣,這是一個問題。我們可以採取積分制,譬如像建築師或其他方面的專業技師的作法,他們是採取積分制的制度。另外,有關管理費的收取金額,常常在規定裡面會有空白授權的規定,就授權管理委員會自己去制定,這部分希望能夠在第十條增訂「管理費金額不得授權由管理委員會或管理費負責人訂定」,這是我的建議。第六點也是今天我覺得最重要的一個議題、主題,現在區分所有權的法律制度尚未完善,什麼意思呢?在民國18年的時候,民法第799條、第800條就有承認區分所有權,臺灣本土並沒有所謂一物一權的制度,我們就是一物多權的制度,這是第一個;經過66年以後,在民國84年我們才制定公寓大廈管理條例的法律,針對「專有部分」作出明確定義,但在16年以後,於98年修訂民法物權篇的時候,在第799條也對專有部分作了定義,但問題是兩個定義不一樣,就差一個構造上的獨立性,也產生行政機關對專有部分的認定跟大部分的法院判決不一樣,尤其是外牆的權屬。我是認為已經16年了,這一國兩制的法律制度什麼時候可以結束?因為這個問題比較大,涉及到司法院、法院,我想是不是大家可以來重視這個問題。

最後,很感謝委員能夠開這個公聽會,讓我們民間有這個機會表達我們的看法、意見。以上,謝謝。

主席:謝謝柯貴勝教授。

下一位我們請社團法人臺灣社區培力學會陳世鴻執行長發言。

陳執行長世鴻:主席、各位先進,大家早上好。我先自我介紹一下,我是臺灣社區培力學會的執行長,我有擔任過公寓大廈五百多戶的主任委員,目前擔任4個縣市的公寓大廈爭議事件調處委員,也擔任管理服務人員的培訓講師,我為什麼要講這些?不是在凸顯一個問題,我在凸顯一個什麼東西?我今天來到這邊,我成為專家學者,我覺得蠻汗顏的,因為一般專家學者指的是什麼?指的是大學的教授,博士級以上的才可以成為專家學者,可是我們公寓大廈沒有博士啊!為什麼?臺灣所有的公寓大廈學系全部死光光了,所以為什麼我們沒辦法去提升我們的公寓大廈?我們這些人可以讓民眾幸福嗎?我不知道,我對我自己打一個問號,所以這個部分我先提出,我沒有要冒犯各位先進的意思,這是我們值得去思考的一個問題。這也是我要提供給我們主辦單位的,我們如果要提升一個產業、一個事情的時候,是不是應該要從專家學者專業的角度去切入?這個部分是不是應該要強化我們大學的相關科系?甚至於說,如果公寓大廈管理條例跟人的生活息息相關,是不是要延伸到小學教育跟社會的公民教育裡面,讓他們從小就可以體會到公寓大廈區分所有權人會議的這些問題?這是我要先說明的。

第二個,延續剛才兩位公會的理事長說明的,我教了總幹事十幾年了,我個人認為目前版本的公寓大廈管理條例已經十分完善了,那是什麼問題?是人的理解性問題跟執行上的問題,而且有鑑於法的安定性,如果我們對現行的法律不夠了解、已經沒辦法去了解,你不斷去修改它,你更不了解它,這樣的話是不是有點本末倒置?我們是不是應該要讓民眾先了解我們現行這部法律真正的用意是什麼、意思是什麼,如果有不足的地方,我們再加以修正?不過有一些涉及時代的進步,像充電樁等等這些東西是值得去修改的,因為目前條例的規定不符合我們政府執行的綠能政策,所以這是有必要修改的;其他的部分,我們應該要從加強民眾的法律認知,尤其是從強化管理服務人的本職學能著手,在執行的過程才可以去深刻地體會。你想想看,民眾瞭解了以後,我們才會知道法律不足的地方,如果民眾對法律都不瞭解,我們幾個人就說這個法律不足,我覺得這也是需要打一個問號的。

針對幾個問題,第一個有管理經費不足的問題,剛才有理事長也提出來,大家覺得私領域適合拿很多公務部門的資源進去嗎?管理費不足就調高管理費,這是他們自物自治。另外有個重點,民眾知不知道政府部門相關的局處有編列相關的預算補助公寓大廈?不知道!我坦白跟各位講,4年前我出來擔任我們社區的主任委員,1年可以跟新北市政府申請一百三十幾萬的補助,如果說這些訊息能夠適時地傳達給公寓大廈的民眾,這哪有什麼經費不足的問題?唯一需要提補助的是什麼?現在因為城中城大火,在輔導的老舊公寓大廈,這個是需要去檢討的,因為他們就是沒有錢,沒有錢怎麼檢討呢?我覺得應該給予所謂的利息補貼,或者是他成立了以後,我們從內政部去跟銀行協商,是不是可以給那些老舊公寓大廈協助?因為他一成立馬上面臨建築物公共安全檢查申報、消防設施設備檢修申報的修繕,這些人一聽到這個就嚇死,我當主委以後是不是會馬上被抓去關,我沒有錢啊,你馬上要我面臨這個問題。如果政府部門無止境的去編列預算補助,我覺得這也是沒辦法完全補助的,是不是可以請銀行給他們免息的貸款,或者是內政部給予利息補貼?

再來就是有關於爭議事件調處,有關於兩個爭議事件的糾紛,我贊成剛才我們公會理事長所提議的,因為我本身擔任4個縣市的調處爭議事件調處委員會的委員,我跟你講,以臺北市為例,1個月調處1次,只有4案到5案。你覺得這樣子叫做臺北市天下太平嗎?不,這個重點是什麼?沒有人知道有調處委員會啊!不是說大家不調處,是因為沒有人知道有調處委員會,所以說這也是一個訊息傳達的問題。再來就是強化調處委員會,每個人每次來講一講以後,我們都要跟他講一句話──「本調處委員會的紀錄不具法律效力」,他們就冷了,那我今天來這邊幹什麼?調處委員會跟調解委員會不一樣,我來調處委員會幹什麼?所以說這個部分可以改善跟強化。

再來就是遴選廠商的部分,其實我們政府部門不要再疊床架屋,每一個縣市是不是有做優良公寓大廈評選,優良公寓大廈評選就有評選出所謂的優良廠商,這個機制就交給他們就好了啊!為什麼我們還要再去搞一個評選廠商機制?我們可以比照交給崔媽媽基金會,類似崔媽媽基金會有推薦優良的搬家公司,現行的相關制度都可以去參考,所以不是說沒有,我們是可以去參考的。

再來講到點交,我現在一直協助幾個縣市做點交手冊,我們在調處的時候,也一直在跟民眾講,其實公寓大廈管理條例的點交,有我們想像的那麼困難嗎?根本沒有啊!他叫你點的是什麼?點的是管路、設施啊!可是現在的人把漏水混在一起、搞在一起,搞到最後3年、5年點交不出來,然後公共基金領不回來。像我們桃園市政府就針對這個問題訂定了一個地方自治法,規定什麼?起造人如果沒有如實跟管理委員會講第五十七條跟非第五十七條的差異性的時候,罰錢!慢慢的問題就可以解決,這個部分或許可以納進去公寓大廈管理條例。

最後我要講的是什麼?我要講的是今天我們整個早上都在講法律,各位,公寓大廈只有管理維護嗎?我們為什麼一直在談法律?因為非正式控制力消失了以後,才要不斷的強化正式的社會控制力嘛!這個不是好的,我們如果可以追回以前里仁為美的精神的時候,我們還需要法律嗎?對不對?

很多的部會都在做,可是多頭馬車啊!舉個例來講,剛剛有人提到社區營造,現場有多少人知道公寓大廈有沒有在做社區營造?沒有啊!文化部今天沒來,文化部4年前推動一個都會型社區營造,我當計畫主持人,推到一半喊停,就沒了。

第二個,我們今年邁入超高齡,百分之八十的老人家住在哪裡?住在公寓大廈耶!各位,住在公寓大廈的老人家,這種天氣還要讓他走出去,可是我們現在所有的社福照顧機構設在哪裡?設在公寓大廈以外耶!你這種天氣還要讓他走出去,情何以堪啊!而且他去公園運動的結果是什麼?被殺了,被一個陌生人殺了。如果我們可以讓他在公寓大廈裡面活動,是不是很好?各位,部會有沒有在做?有!衛福部4年前開放管理委員會可以設立社區關懷據點,各位知道嗎?剛剛內政部有講,我們現在總共有將近六萬多個公寓大廈報備,你們猜猜,衛福部4年前開放管理委員會可以做社區關懷據點,4年來全國有幾個公寓大廈設立社區關懷據點?4個!臺中3個、新北1個──我們社區,只有我們社區全時段,我們一年拿衛福部159萬,這樣不好嗎?我如果把這些人經營好了,以後我還需要公寓大管理條例嗎?我還需要規約嗎?所以這些東西才是我們值得去思考的一個問題。

大約百分之八十的人住在公寓大廈,不管是老人還是年輕人還是什麼人,全部都住在公寓大廈,我建議我們的政次,應該由內政部做一個火車頭,把文化部、衛福部等相關部會請過來,好好地談論這個問題,你把人經營好,不要每天在一直在講規約法,罰到民眾都覺得住在公寓大廈是一個很痛苦、很恐怖的事情,如果我們把人經營好,把非正式的社會控制力再找回來,這個時候請問我們還需要有那麼多規約去規範嗎?以前鄉村哪來的規約啊!對不對?大家守望相助,哪需要那麼多的監視器啊?所以說這些東西才是我們要去思考的問題。沒有錯,這個或許已經脫離我們公寓大廈管理條例的範圍了,不過,我也要借重這個機會跟各位先進,還有我們的主管機關各位委員呼籲,我們應該要好好地思考人的經營,人的經營是目前為止公寓大廈最缺乏的,可是也是最重要的。我希望有一天公聽會能夠去談一談公寓大廈如何落實社區營造、如何落實老人的社福照顧,這樣子我覺得才是民眾所需要的。以上說明,謝謝。

主席:好,謝謝陳世鴻執行長的發言。

下一位,我們請台灣物業管理學會郭紀子理事長發言。

郭理事長紀子:主席、各位機關的長官、各位好朋友,大家好。我是台灣物業管理學會的理事長郭紀子。跟各位報告,我是臺灣大學土木工程系博士、政大地政系碩士,我們學會裡面有四十幾位博士以上,這些教授、副教授分布在我們各個學校的相關專業科系裡面,我們每年辦物業管理研究成果發表會,今年已經到第十八屆,每年都會發表幾十篇論文,然後我們有學報,每年還會頒發論文獎,我們是一個學術團體。

第二個,我要介紹的是,我們這些年來承攬了好幾十個政府的委託案件,包括優良公寓大廈評選、包括社區的輔導、公寓大廈的輔導、包括社會住宅的評鑑等等、包括公寓大廈管理手冊的擬定、包括我們去年又幫臺北市政府草擬了臺北市公寓大廈長期修繕計畫及收費指引等等,本人這三年來擔任三十幾個案件的相關計畫主持人。在座的各位,我們雖然是一個學術團體,我們也做了非常多的努力,希望能夠做到公私協力,共同創造良好的居住環境品質,在這個過程當中,我也有非常深刻的體會和感受,這是我要報告的第三點。

我覺得我們的政府機關很辛苦,今天的題目是政府能做什麼?此時此刻,我站在這裡的心情,我想問立法院能為我們做什麼?修法,政府早就有答案了,各個地方政府每天掌握地方的全局,所以非常能夠掌握社區運作的狀況。我相信我們的科股長、承辦都可以非常清楚的回答哪幾條具體、技術性要怎麼修,可是有修嗎?不是沒有提,是沒有修。與其問政府能做什麼,我認為應該要問立法院能做什麼?

本人去年625號早上在一樓跟國民黨的羅智強等3位立法委員開共同記者會,那天我們5個人為了外牆墜落風險災害防治的問題想要修法,也提了具體的方案。我那天心情非常好,很開心,因為聯合報也很幫忙,用頭版半版,再加上裡面兩個整版報導,我回去很開心,我想就修這一條應該可以修過吧?而且國民黨還是多數黨團,所以我就寄予很高的期待,很可惜到今天為止,已經快一年過去了,我還沒有看到這一條法連署有任何的結果,或者修法通過。

今天站在這裡,我對牛主席以及臺上的各位表示非常誠摯的敬意,能夠來關心我們公寓大廈的問題、法令修訂的問題。今年公寓大廈條例頒布30週年,有這樣的第一場活動,我們必須要豎大拇指比讚,但是我們基於期許,希望儘量少一些失望,真的能夠爭取通過。

第五點,我想表達的是,現在的條例本身可以說經過30年的淬鍊,相當完善,現在要修正的並不一定要全面性的修正,因為全面性的修正對於社會的基層影響、衝擊太大了,你受不了,老百姓也受不了,沒有人受得了。因為公寓大廈管理條例和其他法律不一樣,不一樣在哪裡?它是調節社會基層,是我們社會的基層治理,也是城市治理很重要的一環,涉及千家萬戶的權益,和他每天住在那裡的生活。你不要把他修到得精神病,所以建議與時俱進,做部分條文修正,就是很重要的、亟需要辦的那些事情。例如大家都共同提出長期維護修繕計畫、寵物、電動車、充電樁、公共安全的外牆墜落物傷害的部分等等,這些比較急的要做部分條文修正,這樣才是好的修法,這是我要表達的第五點。

第六點,我要跟立法院報告,民意代表也好,還是地方首長也好,明年又要選縣市長,要選舉了,得社區者得天下,如果你們沒有敏銳的感受到社會基層治理、社會基層結構的變化,這是反應有點遲鈍,因為過去里鄰長的制度是在什麼樣的制度上產生的?是在什麼樣的社會基礎上產生的?比較分散,可是現在臺北、桃園等等這些城市,90%以上的居民,也就是你們的選民,都住在公寓大廈裡,公寓大廈管理組織一個一個是獨立的,里鄰長走得進去嗎?他能發揮影響力嗎?我們的管委會影響力非常大,本人寫了一篇文章,專門談社區權力結構,你們可以參閱。社區巨大的變化孕育了臺灣非常好的民主,所以社區有爭議,我從來不覺得奇怪,因為本人在全臺灣跑了兩千多個社區,開了三千多場區分所有權人會議,搓湯圓搓掉了大概一萬件以上的爭議事件,我想我在這裡有可能是臺灣的一個小小的隱形冠軍,因為本人是黑手,我是在太陽下,在社區奔走的那一位,所以我有很多的感觸,時間很短,講不完。不管是誰,未來都要重視社區這一塊,我今天在立法院非常強烈的呼籲立法委員、民意代表和首長們重視這一件事情。

最後,我要表達的是,社區不是沒有錢,大家都說沒有錢,實際上社區不是沒有錢。我在一個社區開會的時候,一個阿嬤八十幾歲,名下在臺北市有一百多處房產,為了5塊錢的管理費,跟住戶吵得要死,氣到最後滿臉通紅,他說:我不跟你們開了啦,為了5塊錢,氣到我高血壓,一條老命都要被你們玩掉了。可是他在臺北市有一百多戶房子,我去輔導,他要求我說,政府不是有補助老舊大樓嗎?你代表政府來,為什麼不幫我申請補助?各位,補助真的非常不公平,這件事情是非常有失公平的,但是也有非常困難的社區。例如說,我在高雄跑去一個社區,因為高雄市有全臺灣最嚴格的公寓大廈輔導管理自治條例,去那裡強制人家成立管委會,我就拿著機關的公文說,你們不在限期內成立就會被罰款。那個住戶跟我講:郭先生,你權很大喔,你來罰看看,單子拿來儘管罰,我這裡60%以上的住戶是靠社會局生活的。所以也不是罰款就能解決所有的問題,因為那裡面住了很多的社會經濟弱勢戶,所以我們的政策不能一刀切,要分門別類,放權給地方政府。

最後一點,我要幫地方政府再講幾句話,政府很可憐,沒有錢、沒有人、強制力不足、很卑微,這個是立法院要面對的。前天我站在某個股長的旁邊跟他聊天,股長說:理事長,你看我這裡的承辦已經離職三朝了。現在公務員民不聊生、官不聊生,一直離職,缺人缺得要死,想要委外又沒有經費。我剛剛講我做了幾十個計畫主持人,承攬政府的案件,但是我覺得剝削我最大的血汗工廠就是政府,因為那個採購的價格完全不符成本,我賠得要死,我在桃園前年辦優良公寓大廈評選賠100萬,去年賠130萬,今年又得標了。以上報告,謝謝各位。

主席:好,謝謝郭紀子理事長的發言。

最後一位學者專家,請OURs都市改革組織彭揚凱秘書長發言。

彭秘書長揚凱:主席、次長,各位先進大家好,很榮幸來參與這個公聽會,特別今天在座非常多都是公寓大廈實務上、法令上的先進。

OURs當然是長期關心居住的議題,關於我們對於公寓大廈的看法,我們基本還是認為公寓大廈攸關居住的公平、品質跟安全,事實上,我們其實最優先關注的是公共安全。剛剛非常多的先進也有談到,其實我們有點像是災難式的立法。我就舉上一次的城中城大火為例,公寓大廈管理條例就提了第二十九條之一和第四十九條之一的修法。其實那時候我們針對這樣的公共安全修法是很重視的,上一屆我們當然也有提出一些建議,當然,也有一些委員採納,只是最後立法時沒有通過。我今天來的時候看了一下報告,其實我很想要瞭解,當時行政部門是覺得第二十九條,就是針對那種長期應成立管委會,但是都未成的公寓大廈,因為這會面對很多的問題,我們都要透過第二十九條之一和第四十九條之一來解決,我想這個問題也許等一下次長或是哪一位可以回答。

從我們立法到現在已經三年多,我們的績效如何?到底全臺灣我們輔導了幾個本來沒有依法成立的?我們修了第二十九條之一和第四十九條之一,這個到底有沒有做?這個東西就可以來呼應我第一個想要談的事情,當時我們是覺得,如果從公共安全的角度,我們可以優先著重什麼樣的事情?當時我們提的第一個事情就是,我們要不要有更強的機關檢查權?特別是針對公共安全要不要介入檢查的部分,我覺得這在實務上我就不多說了,當時我們是覺得應該要賦予公安消防有更強的檢查權,不然很多人都沒有成立或拒絕檢查,那這部分要怎麼處理?

第二個事情是有關「強化主管機關違規處理權」的部分,我覺得這件事情也是這樣嗎?通常有一些違規都是先請管委會勸告或制止,當他們沒有做的時候,我們再報主管機關,可是如果是涉及很明顯的公共安全問題時,我們要不要授權管委會可以即刻通報機關處理?

另外一個當然就是「強化管委會的公消安職權」,包括大家都很關心的牆壁掉落等問題。實務上,因為每次修繕都要區權會同意,但是開會又無法通過,怎麼辦?這有沒有可能已經涉及被相關主管機關認定這是一個重大的公共安全瑕疵,針對這件事情可以有一個直接可以處理的方式?就是從管理人的角度就可以來執行這件事情,不用再經過所謂的區權會,事後再向區權會報備,這是當時的想法。

再來是「強化公消安改善補助機制」,因為現在的條例是講可以補助管委會,第一個,它很籠統,像清水溝為什麼要補助它呢?第二個,實務上,我們也沒有錢可以去補助,所以我們當時的想法是,我們唯一應該要補助的就是跟公共安全、消防有關的修繕,而且只限定第二十九條之一。也就是說,已經成立了就是你們的責任,因為那些沒有成立的你要輔導它成立嘛!它一開始要面對很多的問題,針對這個事情,我們真的應該要有一些專案補助。相對而言,對於其他已經成立的管委會,我們的立場是政府不應該有什麼補助,應該要回到他們自治的精神。

最後來看第二十九條之一,當時我們提出比較多的部分是,政府要不要有一些更積極的輔導措施?要不要編列預算給地方政府,要讓他們真的可以開很多的輔導作業來做嘛!實務上我不知道是怎樣,所以等一下真的要特別的請內政部報告一下。按照第二十九條之一和第四十九條之一的修法,全臺灣你們到底成功輔導多少件社區從未組成……你們的講法是有安全之虞的集合公寓轉成公寓大廈管委會的部分?

第二個也是從公共安全的角度來談的事情,第一個,我要很簡單的呼應剛剛的發言,一個是結合現在內政部,我知道次長也在,你們也有提出虛坪的改革方向嘛!我也覺得車位這件事情,如果有機會,應該要配合在這次公寓大廈管理條例的修法裡處理。另外,我也要呼應剛才有一個先進講的,原則上,我們不應該補貼公寓大廈,可是如果他們有重大修繕,我們是不是可以評估用「長期低利融資專案」協助?這是融資概念的協助,不是補貼的。

最後一個我要特別談一下,其實這也是今天非常多先進談到的,那就是維護和中長期修繕的依據,我覺得這個非常的重要,可是這個部分我們要問的是,第一個,這個計畫是由誰來訂?是誰來訂這個計畫?第二個,公共基金要有多少的比例才是合理的?這要有一個規範。第三個,從政府的角度,我們要怎麼引導?

剛好因為這件事情我就稍微去整理了一下,我想也許最後可以談這幾個國家的制度,包含日本、德國、新加坡、法國相對於臺灣,例如像有些國家編訂這個計畫是建商的責任,像新加坡就是建商要做這件事情;有些當然是回歸這是管委會的責任,像日本、法國跟德國;有些國家是強制性的一定要做,像日本比較是引導性的,可是基本上、實務上,多數的社區都會做這個計畫。

第二個事情是,他們在法規上很明確的設置要有修繕基金,它的概念跟我們現在不同,我們現在是有點混淆,它把這個修繕基金跟日常維護的錢分開,就是這筆錢是專門存起來為了中長期修繕。每一個國家都有不同的作法,非常多都是強制設立,而且他們甚至有比例的要求,例如:儲備的比例要求等等。

最後一個部分,這個部分政府應該要特別的談,我覺得這個事情很重要,包括我知道的,因為社會住宅的部分,事實上,國土署和住都中心都非常認真在談臺灣整個中長期修繕成本有多少。我是建議比照日本,像日本國土交通省就有標準指引規範可以供社區參考,就是要怎麼推估你的中長期修繕成本,甚至他們還有中長期修繕計畫的認證制度,鼓勵社區做類似這樣的事情。為什麼我會特別談這一頁呢?最後我再講一下,我還是從公共安全的角度來談,我最後的意思是說,現在我們的集合公寓大廈大概有兩類,第一類是應成立而未成立的部分,基於公共安全的角度,我們要不要有一些更積極的作為,輔導他們成立管委會,而且優先解決他們馬上就要面臨的公共安全問題?第二類是針對已經成立管委會的部分,其實我們應該要避免他們在10年、20年、30年之後,因為沒有中長期修繕而又重蹈原來的問題,所以第二個部分就是臺灣一定要引進中長期修繕制度。

我最後還是要強調,公寓大廈是所有權人的集體財產,所以政府的角色應該是要尊重他們自治,可是我覺得類似像中長期修繕這樣的制度,我們應該要提出一個規範,讓大家可以提撥合理比例的錢去儲蓄,以因應未來10年、20年的修繕,我覺得這件事情一定要制度化。如果國土署再不做,10年、20年之後,這些人又會重蹈覆轍,跟你們要補助或都更,我覺得這個事情一定要趕快做,謝謝。

主席:謝謝彭揚凱秘書長的發言。

我跟大家報告一下,本來本席也想要上臺發言,但是找不到代理主席,所以我只好用宣告的方式跟大家簡單的報告這場公聽會的初衷。其實我們自己在地方跑行程,我個人最喜歡參加的就是大樓的區權會,這不只是剛才郭理事長特別講的公寓大廈才是票倉,不只是因為這樣的理由,而是因為我非常的清楚,我們從事政治工作,其實我們都很瞭解,社區大廈的區權會才是真正的民主第一線,如果有好的大廈管理品質、好的社區氛圍、里仁為美的精神,這樣不只鄰里會和諧,臺灣的民主素養也會整個提高,所以我都非常喜歡在第一線去見證這件事情,甚至有的時候我還很雞婆,在他們吵架的時候來當一當公道伯,還幫忙處理一些事情,所以就某些層面來講,我個人在政治工作的生涯裡面,我也有對公寓大廈管理這個領域有一點點貢獻和努力。我對這個領域非常有興趣,也希望可以有具體的進展,所以今天才會安排這樣一個公聽會。如同各位所見,這個領域雖然有其專業,但畢竟這對大部分的政治人物來講,它還是一個陌生的東西。大家都知道大廈很重要,大家也都希望可以拿到大樓客的票,但問題是到底要如何去做?它就像是要學習一門新的知識一樣,其實這是一個藍海,我期待大家可以共同開拓,因為只有大家都共同重視,而且把大廈管理的品質提升之後,臺灣才會有好的民主品質。所以我想,我們今天用召開公聽會的方式,其實也就是先走,希望笨鳥先飛嘛!我們就先在這個地方努力,先瞭解一下大家在這個領域上面,不管是學界也好,或者是實務界的工作者,大家的想法到底是什麼,我們先做一次意見的蒐集。我們之所以叫它「系列公聽會」也是跟大家預告,我們還會再召開,未來我們可以再針對不同的題目來聚焦,以利收縮意見,變成修法的參考。

你看,哪怕今天只有15位專家學者在這個地方討論,有些人就認為應該要大修;有些人認為可以先微調;有些人覺得先易後難;有些人覺得可以一步到位。到底要聚焦在哪裡?其實這有待進一步釐清,我個人也會走訪我們選區裡面的各大廈管委會去瞭解,到底第一線真正比較迫切、要緊的問題在哪裡。所以我們還是希望今天會後大家還是可以繼續、持續提供寶貴的意見,我們辦公室隨時歡迎大家來對話,我們不預設任何立場,我反而希望可以聽到各式各樣不同的聲音,然後在這樣不同的聲音裡面找到好的交集。我們至少要跨出第一步,我想這就是我們今天召開公聽會非常重要的意義。

很多人都感嘆公寓大廈管理條例從10周年、20周年、到30周年,好像每次都是因為災難才修法,這個我也挺遺憾的,我自己身為立法委員,但是我也滿清楚,這個環境的民生法案常常因為缺乏關注而缺少推動的動力,但是我們不能因為這樣的環境就放棄在這部分的努力,所以希望大家貢獻心力。我答應大家,我們也會持續的努力,希望公寓大廈管理條例可以在這個任期之內,至少要有一點點像樣的進展。

好,既然我們是用宣告的,那就不能講太久。我們先二輪發言好了,因為大家互相聽了彼此的意見。各位專家學者有沒有要第二輪發言的?我們在請內政部統一的回應之前,有沒有要二輪發言的?沒有。好,內政部今天聽完大家的高見之後,有沒有一些簡單的回應?我們請董次長再次進行報告。

董次長建宏:首先,我要謝謝召委召開相關的公聽會,也要感謝今天出席的許多學者專家提供許多專業的意見。我想,就如同剛才召委所提到的,公寓大廈管理條例其實是國家非常重要的法令,也包括許多專家所提到的,它是奠定在臺灣是一個民主的社會,我們要強調的是地方的社區自治。我也跟各位報告,其實在我博士論文的寫作過程裡面,我的老師也問我說,你認為臺灣有這麼多空間上的問題,那我們要怎麼解決?剛好,當時臺灣已經通過公寓大廈自治管理條例,已經通過一定的程度,也執行了一段時間,所以當時我們會認為,社區的自治跟社區的參與其實是很重要的,包括在座許多的學者專家其實也都強調這件事情,只是說,重點在於社區自治推動的過程裡,既然這涉及到人,它就有兩件事情,一個是人對許多事務執行時的認知,這部分要怎麼透過環境互動的方式,或是群體互動的方式去學習?可是第二個部分,就是剛才各位所提到的法律,我們要怎麼樣在法規上可以有一些更明確的規範,讓大家可以清楚知道透過這個規範可以做什麼樣的事情?所以內政部在這裡要感謝各位提出的相關意見,包括幾件事情後續我們都會開始積極的來做,就是在法律還沒有修定之前,我們可以做的事情是什麼?首先,我們會跟文化部和衛福部一起討論,包含之前的社照推動。甚至我們也會跟國發會建議,許多的地方創生是不是可以跟這些管理協會一起來合作,引進相關的人力來參與,讓所謂的物業公司的「物」和「管」可以有更多、更人性化、更不一樣的方式共同的來參與?這是第一個部分。

第二個部分其實是更重要的,包括剛才揚凱秘書長所提到的,針對整體房子的維修比例,許多專家都有提到,剛才召委也有特別提到,這些房子總會老舊,在老舊的過程裡面,我們要怎麼樣讓它可以有一筆存款或基金來作業?這個我們會積極研議,也會試算合理的比例到底是多少。現階段,我要處理我的公共設施或相關的物管後,我應該要有多少比例是放在這裡面的,畢竟現在景氣不好,我們還是要先試算一下合理的比例是多少,以這樣的方式,未來政府在推動相關政策時,我們也可以有一個對等的基金支持。

第三個部分,本部今年會積極研擬、討論有關老宅延壽相關的計畫跟想法,也就是會配合召委和各位學者專家所提到的,那些在公寓大廈管理條例出來之前的老房子,我們要怎麼樣處理?因為它沒有基金和相關的預算,可是國家也不可能100%全面的補助,那我要怎麼樣透過跟銀行團的協商和法令的規範,讓它可以有一個機會,可以透過不同的方式趕快進行環境的整修?當然,更重要的事情是公寓大廈管理人員的受訓,這裡我們也非常感謝相關協會願意接受本部所推動的防災士訓練,這個防災士訓練我在這邊要再次澄清和說明,整個防災士的訓練費用,消防署總共有19個認證的訓練機構,我們的訓練時間大概是2天左右,就是每次8小時,訓練的費用大概是3,000元以內。我們會進一步積極透過消防署跟國土署合作,把這些資訊公開在網路上,也會跟各個縣市政府說明,也要特別跟物業公司合作,因為站在部長和國家安全的立場,防災士的訓練就是要訓練大家面對整個緊急災難時,尤其是天災頻仍,像昨天又地震,我們要怎麼樣面對這樣的地震狀態?或是急降雨的狀態,我們有什麼樣的防災作為?其實這是非常重要的,所以這個部分我們會積極去作業。

最後,有關整個區權會,這個大家都有提到,區權會要怎麼開會或是相關的糾紛等等,其實區權會目前最大的困境就是我們缺乏完善的會議規則和議事規則。這個剛好也是本部相關的民政業務,我們會積極協助和討論,我們會找相關的民政學者專家跟物業管理公司,還有公寓大廈管理委員會的這些協會一起討論。我們會制定開會相關的規章,只要有一個明確的規章,這就像我們的民權初步一樣,這樣大家就會很清楚要怎麼開會、會議的過程要怎麼推動,這些都涉及行政作為上我們可以處理的事情,我們也會積極處理。

至於第二十九條之一和第四十九條之一修法之後,事實上,我們每年都有明確補助各地方政府大概2,000萬元去協助這些事情,相關地方政府也有回報大概有三百多個地方應該要成立委員會。在輔導成立委員會或是整個公安的協助上,去年度已經降到119件,也就是很多地方不一定有成立管理委員會,但是它已經把它的公安狀況都處理掉。我也跟各位報告,其實城中城事件發生的時候,我個人剛好在高雄市政府擔任新聞局長,所以整個處理過程我們都有參與。事實上,地方政府是非常盡心盡力的,第一時間就依照現行的法令狀況,由消防局和工務局出動,對所有公寓大樓檢查,也做了許多積極排除相關危險環境的作為。但是我想,就如同各位委員和各位學者專家所提到的,其實大家要住在一起的關鍵就是人與人要如何互動?人與人要如何互動一定會涉及到兩個,在法律層次的規範下,我們還有哪一些應該要去學習和溝通的?這個部分我們真的會透過跟文化部、衛福部和國發會的合作,透過社造的運作,讓大家學習更多不同的人與人互動的方式。以上做簡單的報告,謝謝。

主席:謝謝董建宏次長的報告。

感謝各位專家學者今天提供寶貴的高見,所有出列席人員的發言以及提供的書面資料,還有高金素梅委員,以及本席(牛煦庭委員)所提的書面資料,除了刊登公報之外,我們還會另外製作公聽會報告送交本院全體委員及所有出列席人員參考。剛剛有一些因為發言時間很短,內容被精簡掉的,如果要用書面資料來補充的話,請趕快送過來。

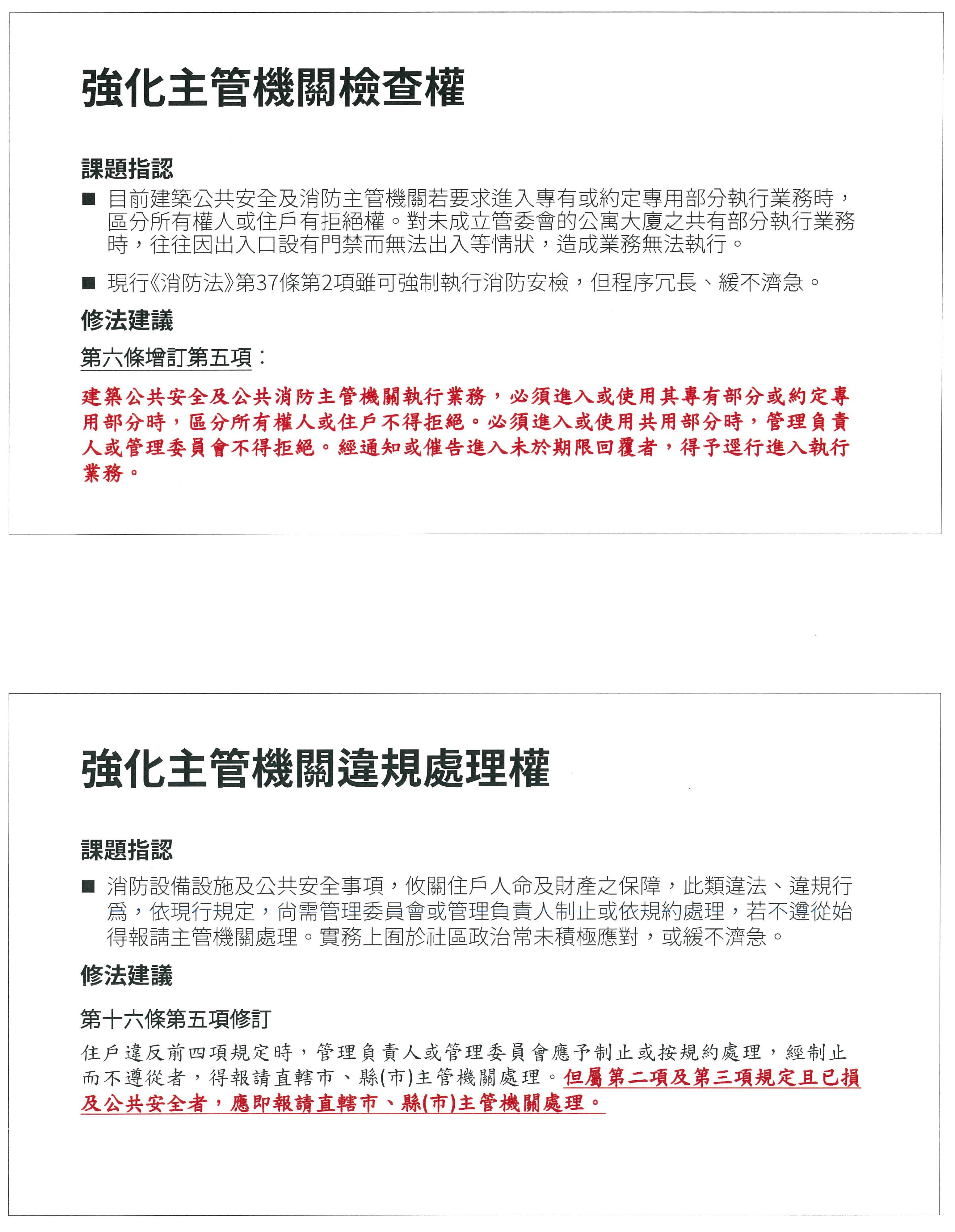
理事長林世俊書面資料:

理事長饒後樂書面資料:

理事長張家榕書面資料:

理事長林旺根書面資料:

律師沈巧元書面資料:

助理教授黃志堅書面資料:

理事長黃正德書面資料:

助理教授柯貴勝書面資料:

理事長郭紀子書面資料:

秘書長彭揚凱書面資料:

委員高金素梅書面資料:

委員牛煦庭書面資料:

內政部書面資料:

法務部書面資料:

行政院消費者保護處書面資料:

高雄市政府書面資料:

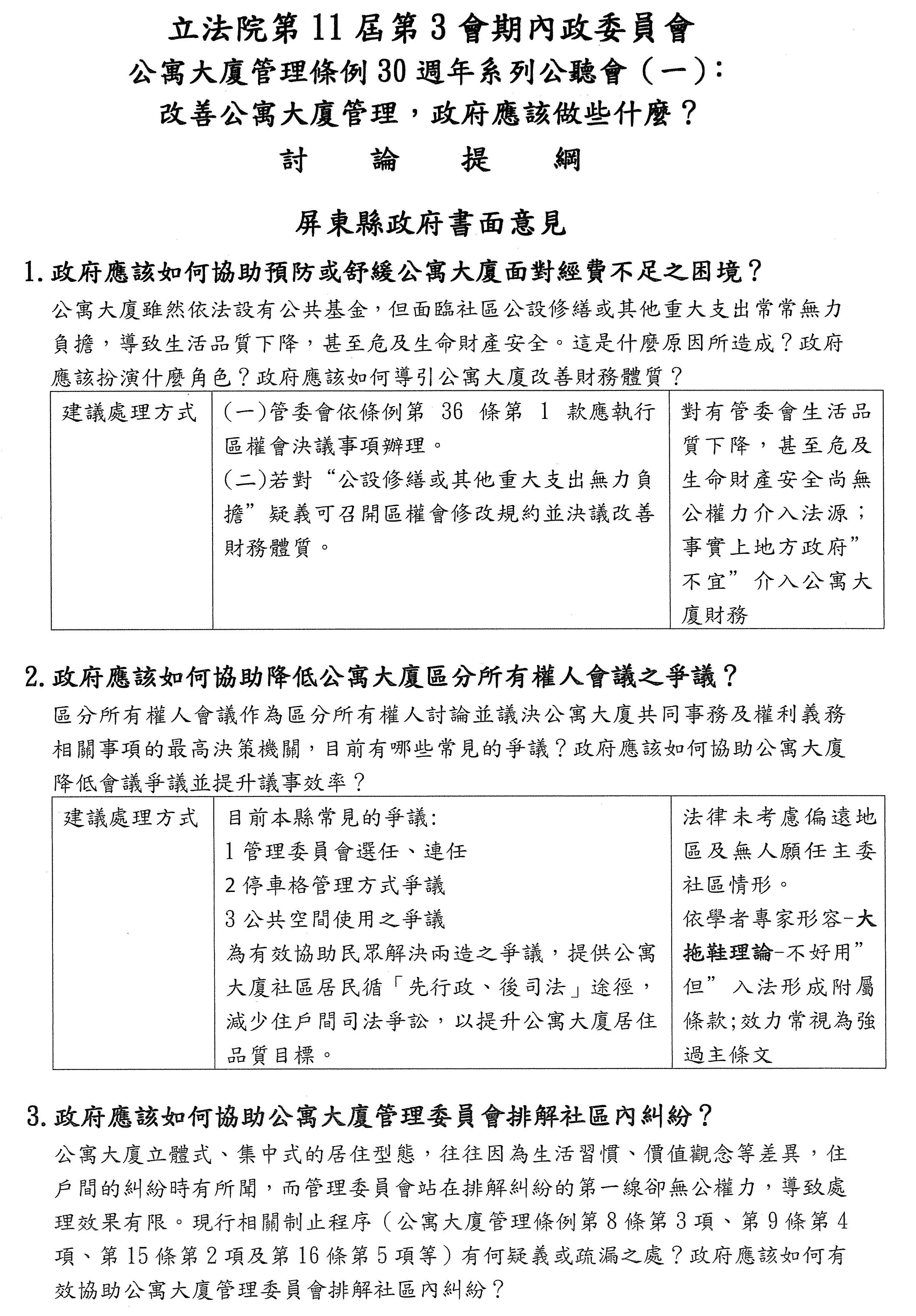
屏東縣政府書面資料:

主席:我們再次感謝各位的參與,今天中午有準備便當,不能讓大家餓肚子,謝謝大家,今天的公聽會到此結束,現在散會。

散會12時)