立法院第11屆第3會期交通委員會第6次全體委員會議紀錄

時  間 中華民國11449日(星期三)95分至144

地  點 本院紅樓201會議室

主  席 許委員智傑

議  程 報告事項

一、宣讀上次會議議事錄。

二、處理113年度中央政府總預算附屬單位預算關於交通部主管預算凍結案計46案:

()交通部函,為113年度中央政府總預算附屬單位預算決議,檢送中華郵政股份有限公司決議第1項「棧儲包裝代理及加工費」預算凍結十分之一書面報告案。

()交通部函,為113年度中央政府總預算附屬單位預算決議,檢送中華郵政股份有限公司決議第2項「推展費」預算凍結1,000萬元書面報告案。

()交通部函,為113年度中央政府總預算附屬單位預算決議,檢送中華郵政股份有限公司決議第3項「營業成本」預算凍結十分之一書面報告案。

()交通部函,為113年度中央政府總預算附屬單位預算決議,檢送中華郵政股份有限公司決議第4項「固定資產建設改良擴充」預算凍結1億元書面報告案。

()交通部函,為113年度中央政府總預算附屬單位預算決議,檢送國營臺灣鐵路股份有限公司決議第1項「用人費用」預算凍結1億元書面報告案。

()交通部函,為113年度中央政府總預算附屬單位預算決議,檢送國營臺灣鐵路股份有限公司決議第2項「站務費用」預算凍結十分之一書面報告案。

()交通部函,為113年度中央政府總預算附屬單位預算決議,檢送國營臺灣鐵路股份有限公司決議第3項「行車費用」預算凍結十分之一書面報告案。

()交通部函,為113年度中央政府總預算附屬單位預算決議,檢送國營臺灣鐵路股份有限公司決議第4項「固定資產建設改良擴充」預算凍結十分之一書面報告案。

()交通部函,為113年度中央政府總預算附屬單位預算決議,檢送臺灣港務股份有限公司決議第1項「旅運費」預算凍結十分之一書面報告案。

()交通部函,為113年度中央政府總預算附屬單位預算決議,檢送臺灣港務股份有限公司決議第2項「棧儲、包裝、代理及加工費」預算凍結2,000萬元書面報告案。

(十一)交通部函,為113年度中央政府總預算附屬單位預算決議,檢送臺灣港務股份有限公司決議第3項「研究發展費用之工程及管理諮詢服務費」預算凍結十分之一書面報告案。

(十二)交通部函,為113年度中央政府總預算附屬單位預算決議,檢送臺灣港務股份有限公司新增決議第1項「棧儲、包裝、代理及加工費」預算凍結2,000萬元書面報告案。

(十三)交通部函,為113年度中央政府總預算附屬單位預算決議,檢送桃園國際機場股份有限公司決議第1項「營業成本」預算凍結2,500萬元書面報告案。

(十四)交通部函,為113年度中央政府總預算附屬單位預算決議,檢送桃園國際機場股份有限公司決議第2項「營業費用」預算凍結十分之一書面報告案。

(十五)交通部函,為113年度中央政府總預算附屬單位預算決議,檢送桃園國際機場股份有限公司新增決議第1項「服務費用」預算凍結二十分之一書面報告案。

(十六)交通部函,為113年度中央政府總預算附屬單位預算決議,檢送桃園國際機場股份有限公司新增決議第2項「專業服務費─委託檢驗試驗費」預算凍結50萬元書面報告案。

(十七)交通部函,為113年度中央政府總預算附屬單位預算決議,檢送桃園國際機場股份有限公司新增決議第3項「臺灣桃園國際機場第三航站區建設計畫」預算凍結2,000萬元書面報告案。

(十八)交通部函,為113年度中央政府總預算附屬單位預算決議,檢送桃園國際機場股份有限公司新增決議第5項「一般建築及設備計畫」預算凍結1,000萬元書面報告案。

(十九)交通部函,為113年度中央政府總預算附屬單位預算決議,檢送交通作業基金(民航事業作業基金)決議第1項「一般服務費」預算凍結2,000萬元書面報告案。

(二十)交通部函,為113年度中央政府總預算附屬單位預算決議,檢送交通作業基金(民航事業作業基金)決議第2項「專業服務費」預算凍結50萬元書面報告案。

(二十一)交通部函,為113年度中央政府總預算附屬單位預算決議,檢送交通作業基金(民航事業作業基金)決議第3項「專業服務費」預算凍結十分之一書面報告案。

(二十二)交通部函,為113年度中央政府總預算附屬單位預算決議,檢送交通作業基金(民航事業作業基金)決議第4項「桃園航空城機場園區用地取得計畫」預算凍結50萬元書面報告案。

(二十三)交通部函,為113年度中央政府總預算附屬單位預算決議,檢送交通作業基金(民航事業作業基金)決議第5項「高雄國際機場新航廈第1期工程計畫」預算凍結5,000萬元書面報告案。

(二十四)交通部函,為113年度中央政府總預算附屬單位預算決議,檢送交通作業基金(民航事業作業基金)決議第6項「桃園國際機場第三航廈安檢儀器設備採購中長程個案計畫」預算凍結十分之一書面報告案。

(二十五)交通部函,為113年度中央政府總預算附屬單位預算決議,檢送交通作業基金(國道公路建設管理基金)決議第12項「維護成本」預算凍結十分之一書面報告案。

(二十六)交通部函,為113年度中央政府總預算附屬單位預算決議,檢送交通作業基金(國道公路建設管理基金)決議第13項「管理成本」預算凍結十分之一書面報告案。

(二十七)交通部函,為113年度中央政府總預算附屬單位預算決議,檢送交通作業基金(國道公路建設管理基金)決議第14項「固定資產建設及改良擴充」預算凍結十分之一書面報告案。

(二十八)交通部函,為113年度中央政府總預算附屬單位預算決議,檢送交通作業基金(國道公路建設管理基金)新增決議第3項「勞務成本」預算凍結二十分之三書面報告案。

(二十九)交通部函,為113年度中央政府總預算附屬單位預算決議,檢送交通作業基金(國道公路建設管理基金)新增決議第4項「維護成本」預算凍結二十分之一書面報告案。

(三十)交通部函,為113年度中央政府總預算附屬單位預算決議,檢送交通作業基金(國道公路建設管理基金)新增決議第5項「一般服務費」預算凍結二十分之一書面報告案。

(三十一)交通部函,為113年度中央政府總預算附屬單位預算決議,檢送交通作業基金(國道公路建設管理基金)新增決議第6項「管理及總務費用」預算凍結二十分之一書面報告案。

(三十二)交通部函,為113年度中央政府總預算附屬單位預算決議,檢送交通作業基金(鐵道發展基金)決議第27項「管理及總務費用」預算凍結300萬元書面報告案。

(三十三)交通部函,為113年度中央政府總預算附屬單位預算決議,檢送交通作業基金(鐵道發展基金)決議第28項「修理保養及保固費」預算凍結100萬元書面報告案。

(三十四)交通部函,為113年度中央政府總預算附屬單位預算決議,檢送交通作業基金(鐵道發展基金)新增決議第14項「管理及總務費用」預算凍結300萬元書面報告案。

(三十五)交通部函,為113年度中央政府總預算附屬單位預算決議,檢送交通作業基金(觀光發展基金)決議第36項預算凍結500萬元書面報告案。

(三十六)交通部函,為113年度中央政府總預算附屬單位預算決議,檢送交通作業基金(觀光發展基金)決議第37項「捐助、補助與獎助」預算凍結500萬元書面報告案。

(三十七)交通部函,為113年度中央政府總預算附屬單位預算決議,檢送交通作業基金(觀光發展基金)決議第38項「用人費用」預算凍結500萬元書面報告案。

(三十八)交通部函,為113年度中央政府總預算附屬單位預算決議,檢送交通作業基金(觀光發展基金)決議第39項預算凍結200萬元書面報告案。

(三十九)交通部函,為113年度中央政府總預算附屬單位預算決議,檢送交通作業基金(觀光發展基金)決議第40項「專業服務費」預算凍結500萬元書面報告案。

(四十)交通部函,為113年度中央政府總預算附屬單位預算決議,檢送交通作業基金(觀光發展基金)決議第41項「全球國際行銷推廣爭取主要客源市場」預算凍結500萬元書面報告案。

(四十一)交通部函,為113年度中央政府總預算附屬單位預算決議,檢送交通作業基金(觀光發展基金)新增決議第19項「補助地方政府辦理露營場輔導及違法稽查作業費」預算凍結100萬元書面報告案。

(四十二)交通部函,為113年度中央政府總預算附屬單位預算決議,檢送交通作業基金(觀光發展基金)新增決議第20項「服務費用」預算凍結300萬元書面報告案。

(四十三)交通部函,為113年度中央政府總預算附屬單位預算決議,檢送航港建設基金決議第1項「港灣建設計畫」預算凍結5,000萬元書面報告案。

(四十四)交通部函,為113年度中央政府總預算附屬單位預算決議,檢送航港建設基金決議第2項「國際商港未來發展及建設計畫(111-115年)」預算凍結2,000萬元書面報告案。

(四十五)交通部函,為113年度中央政府總預算附屬單位預算決議,檢送航港建設基金決議第3項「澎湖/布袋港埠建設計畫」預算凍結十分之一書面報告案。

(四十六)交通部函,為113年度中央政府總預算附屬單位預算決議,檢送特別收入基金(航港建設基金)決議第4項「我國智慧航安服務升級計畫(113-116年)」預算凍結十分之一書面報告案。

【第(十二)案及第(十八)案如經院會復議,則不予處理】

邀請交通部部長陳世凱就「如何推動國際旅客來台觀光」及「提升國際機場量能與服務品質及增闢國際線航點航班之作為」進行專題報告,並備質詢。

討論事項

一、處理113年度中央政府總預算附屬單位預算關於交通部主管預算凍結案計2案:

()交通部函,為113年度中央政府總預算附屬單位預算決議,檢送臺灣港務股份有限公司新增決議第2項「合併業務費用」預算凍結十分之一書面報告案。

()交通部函,為113年度中央政府總預算附屬單位預算決議,檢送桃園國際機場股份有限公司新增決議第4項「一般建築及設備計畫」預算凍結5/100專案報告案。

二、審查人民請願文書共12案:

()陳○鈴君為航空法律概念之「海商法」供參請願文書乙份,請查照審查。

()陳○鈴君海商法之航空法律概念國際法的發展乙書請願文書乙份,請查照審查。

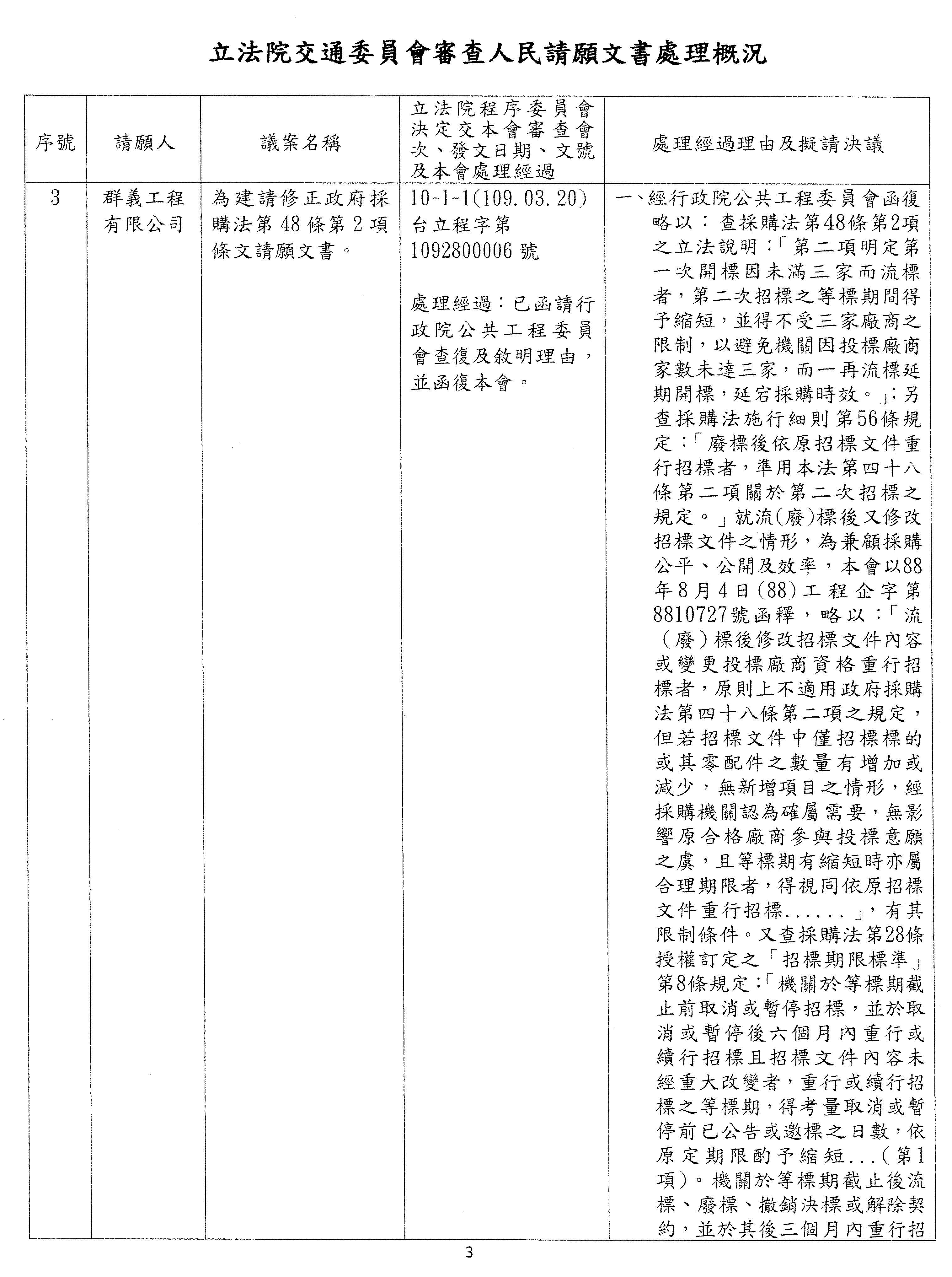
()群義工程有限公司為建請修正政府採購法第48條第2項條文請願文書乙份,請查照審查。

()鄭○強君為有關酒駕修法,道路交通管理處罰條例連坐罰除業者外,建議應增列家庭成員請願文書乙份,請查照審查。

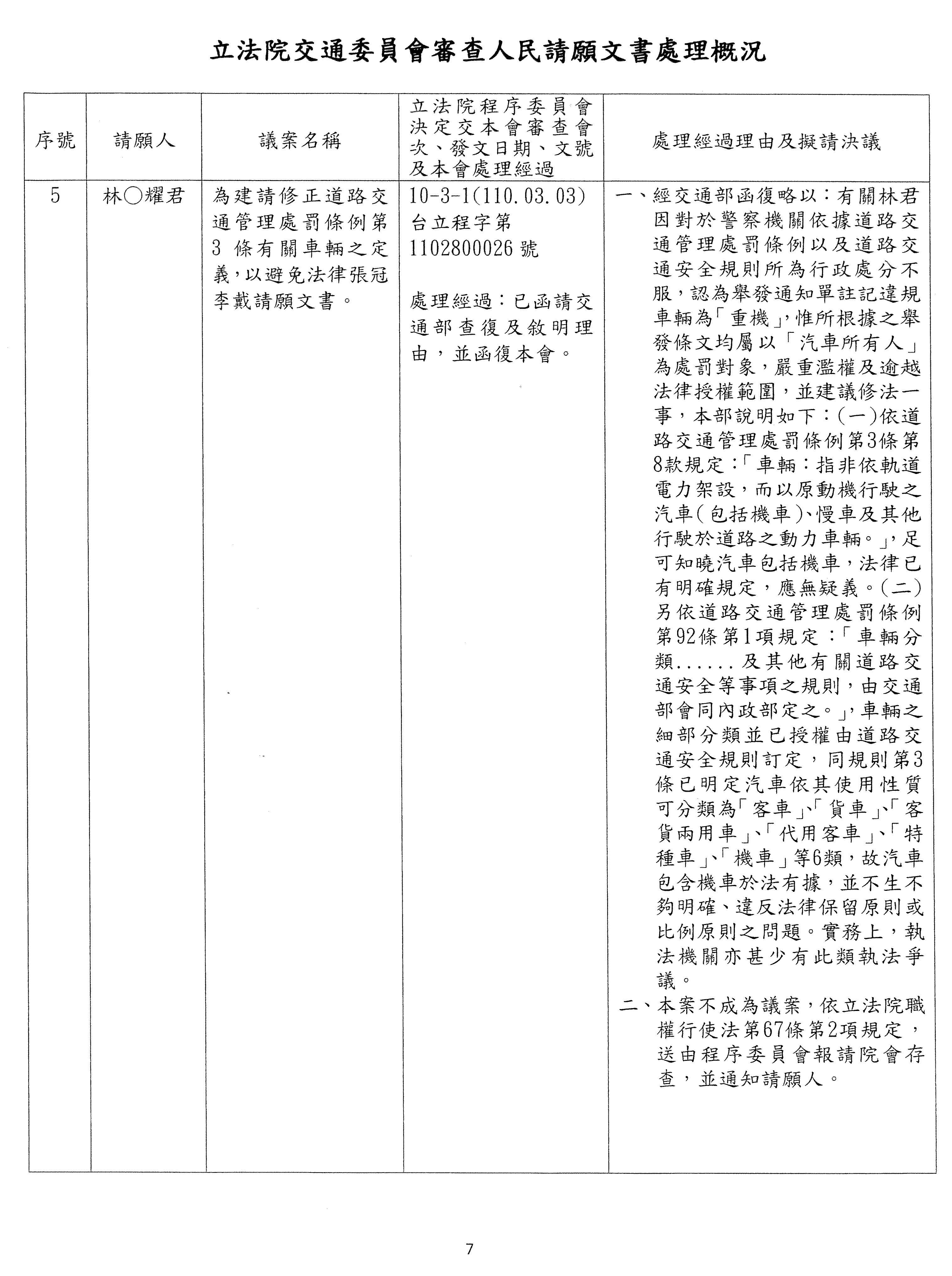
()林○耀君為建請修正道路交通管理處罰條例第3條有關車輛之定義,以避免法律張冠李戴請願文書乙份,請查照審查。

()吳○君等為請將電動自行車納入道路交通管理處罰條例管理請願文書乙份,請查照審查。

()張○清君為建議對肇事營業駕駛人及習慣性違規營業駕駛人設限,依肇事嚴重性予以吊照等,並從重量刑請願文書乙份,請查照審查。

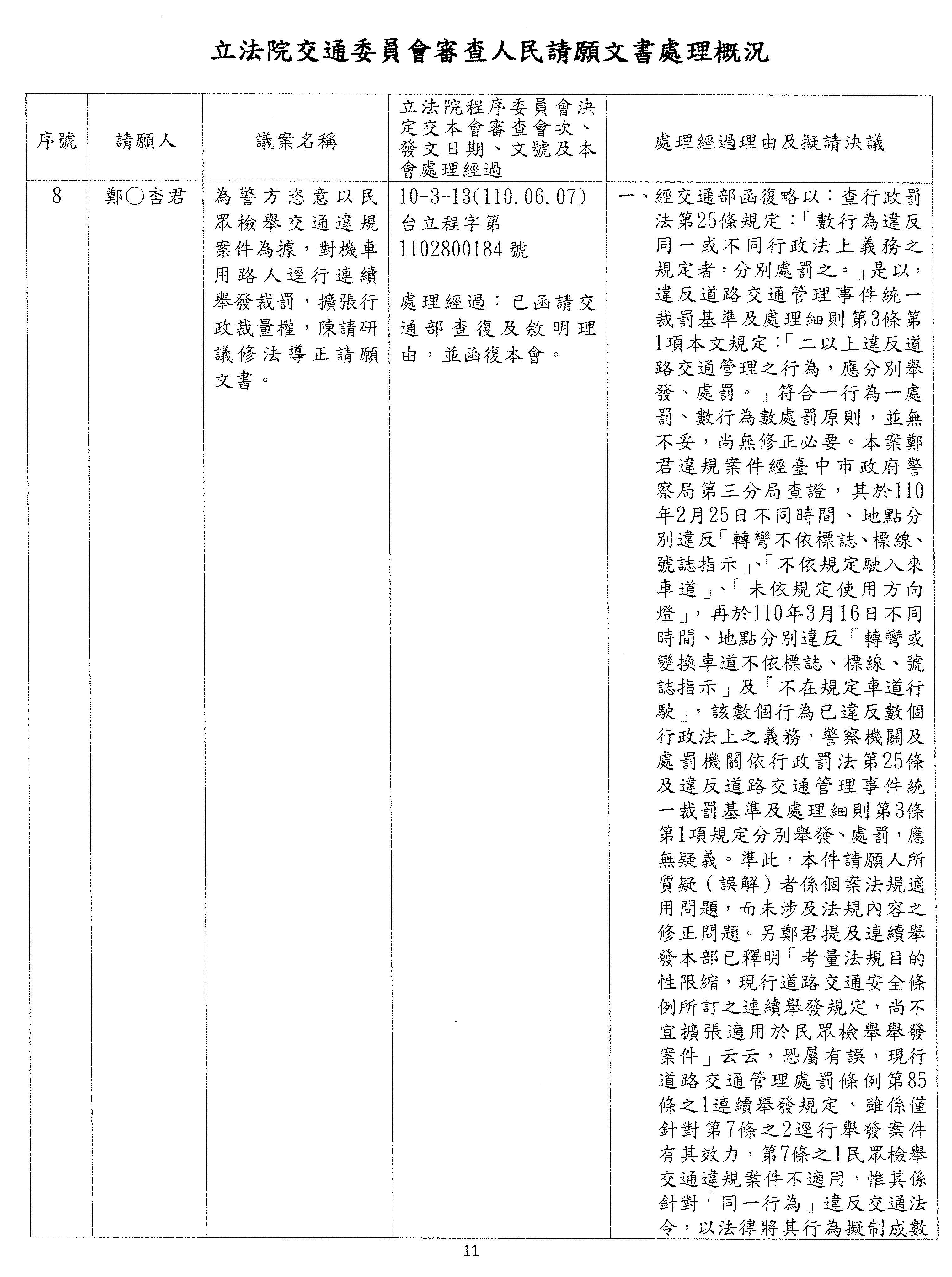
()鄭○杏君為警方恣意以民眾檢舉交通違規案件為據,對機車用路人逕行連續舉發裁罰,擴張行政裁量權,陳請研議修法導正請願文書乙份,請查照審查。

()臺灣港務股份有限公司關係企業工會為交通部航港局就特定航線船員擬增訂船員法第57條之1條文事請願文書3份,請查照審查。

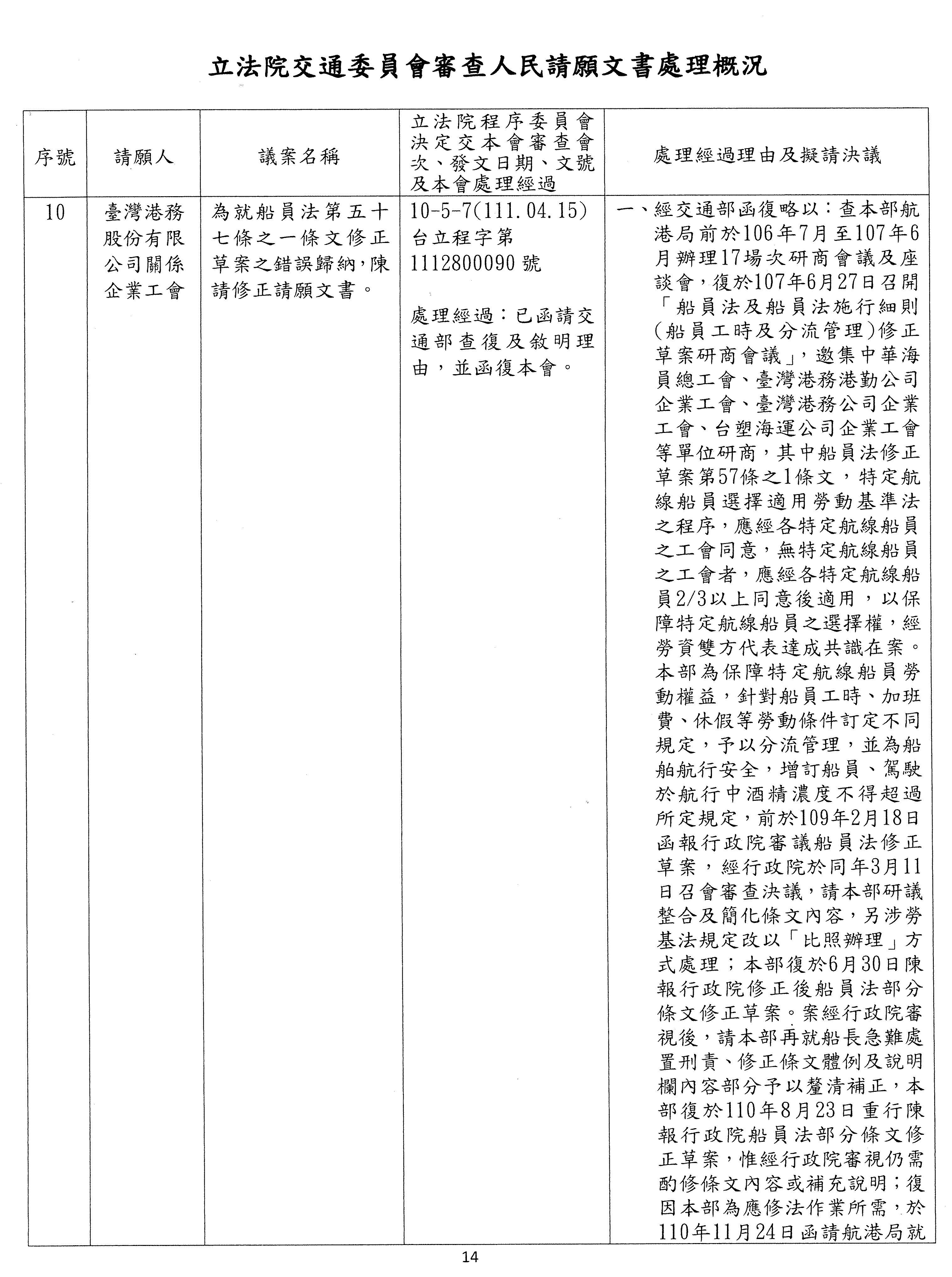
()臺灣港務股份有限公司關係企業工會為就船員法第五十七條之一條文修正草案之錯誤歸納,陳請修正請願文書乙份,請查照審查。

(十一)歐陽○君為就加強對酒駕累犯之管制措施,建請修正道路交通管理處罰條例相關規定請願文書乙份,請查照審查。

(十二)林○薇君為建議修正道路交通管理處罰條例之請願文書乙份,請查照審查。

【合併詢答後,處理討論事項】

答詢官員 交通部部長陳世凱

交通部觀光署署長周永暉

交通部民用航空局局長何淑萍

交通部桃園國際機場股份有限公司董事長楊偉甫

交通部臺灣港務股份有限公司董事長李賢義

中華航空股份有限公司董事長高星潢

國營臺灣鐵路股份有限公司總經理馮輝昇

主席:出席委員已足法定人數,現在開會。

請議事人員宣讀上次會議議事錄。

立法院第11屆第3會期交通委員會第5次全體委員會議議事錄

時  間:中華民國11442日(星期三)上午9時至下午124

地  點:本院紅樓201會議室

出席委員:何欣純  林俊憲  徐富癸  洪孟楷  蔡其昌  陳素月  林國成  魯明哲  陳雪生  黃健豪  李昆澤  邱若華  廖先翔  許智傑  游 顥

   委員出席15

列席委員:張啓楷  王鴻薇  林倩綺  鍾佳濱  麥玉珍  鄭天財Sra Kacaw   鄭正鈐  葉元之  陳菁徽  陳俊宇  蘇清泉  

   委員列席11

列席官員:

國家通訊傳播委員會

代理主任委員

陳崇樹



主任秘書

黃文哲


  綜合規劃處

處長

溫俊瑜


  基礎設施處

處長

陳春木


  平臺事業管理處

副處長

黃天陽


  電臺與內容事務處

處長

林慧玲


  法律事務處

處長

蔡志儒


  北區監理處

處長

蔡國棟


數位發展部

政務次長

林宜敬


  資源管理司

司長

曾文方


  法制處

副處長

吳宜倫


 數位產業署

簡任技正

顏坤鴻


法務部

政務次長

黃世杰



參事

廖江憲


  檢察司

副司長

簡美慧


內政部警政署刑事警察局

副局長

邱紹洲


  詐欺犯罪防制中心

科長

林耕宇

主  席:林召集委員國成

專門委員:邱垂發

主任秘書:李健行

紀  錄:簡任秘書 周厚增 簡任編審 喻 珊 科  長 林宗賢

專  員 劉芳賢

報 告 事 項

宣讀上次會議議事錄

決定:議事錄確定。

討 論 事 項

一、審查國家通訊傳播委員會函為修正「應經核准之電信管制射頻器材」、「電信管制射頻器材製造輸入及申報作業管理辦法」及「電信管理業務規費收費標準」第十四條條文案。

二、審查()委員黃健豪等19人擬具「電信管理法第五條、第八條及第七十九條條文修正草案」案、()台灣民眾黨黨團擬具「電信管理法第五條及第八條之一條文修正草案」案、()委員鍾佳濱等21人擬具「電信管理法第五條、第九條及第七十九條條文修正草案」案、()台灣民眾黨黨團擬具「電信管理法第九條及第四十條條文修正草案」案及()委員陳俊宇等19人擬具「電信管理法第七十五條條文修正草案」案。

(本日會議由國家通訊傳播委員會代理主任委員陳崇樹、數位發展部政務次長林宜敬及法務部政務次長黃世杰報告後,有委員張啓楷代表台灣民眾黨黨團、陳俊宇、鍾佳濱及黃健豪說明提案要旨,計有委員洪孟楷、林國成、陳雪生、林俊憲、何欣純、徐富癸、蔡其昌、陳素月、魯明哲、黃健豪、李昆澤、邱若華、廖先翔、鍾佳濱、張啓楷、王鴻薇、游顥、鄭天財Sra Kacaw及許智傑等19人提出質詢,均經國家通訊傳播委員會代理主任委員陳崇樹及相關人員分別予以答復。)

決議:

一、報告及詢答完畢。

二、委員麥玉珍所提書面質詢,列入紀錄並刊登公報。

三、委員於質詢中要求提供相關書面資料或未及答復部分,請國家通訊傳播委員會及相關機關儘速以書面答復。

四、第一案,審查結果:

()修正「應經核准之電信管制射頻器材」及「電信管制射頻器材製造輸入及申報作業管理辦法」案:

1.均同意備查。

2.審查完竣,依立法院職權行使法第62條第2項規定,擬具審查報告,報請院會存查;院會討論前,不須交由黨團協商;院會討論時,由林召集委員國成補充說明。

()修正「電信管理業務規費收費標準」第十四條條文案:

1.本案新增之「自用第二級電信管制射頻器材輸入核准審查費」不予備查,請國家通訊傳播委員會予以更正,其餘部分同意備查。

2.通過決議1項:

(1)規費法第十條第一項規定,業務主管機關應依下列原則,訂定或調整收費基準,並檢附成本資料,洽商該級政府規費主管機關同意,並送該級民意機關備查。鑑於國家通訊傳播委員會所擬之「電信管理業務規費收費標準第十四條附表九(修正後)電信管制射頻器材規費收費標準表」之「自用第二級電信管制射頻器材輸入核准審查費」,未依法就所修正之收費項目檢附成本資料及修正之具體理由,違反規費法之規定。爰依立法院職權行使法第六十二條第一項,此部分決議不予備查,請予更正。相關修法引發社會大眾對該收費費額有無收取必要、執行方式、比例、費額大小是否恰當與能否達到行政目的之疑慮。爰請國家通訊傳播委員會針對該表新增不予備查之審查費,重新審視其必要性與合理性予以修正,並為適當之處理,其餘部分則同意備查。

提案人:林國成  洪孟楷  林俊憲  邱若華  黃健豪  李昆澤  陳雪生  何欣純  蔡其昌  徐富癸  許智傑  游 顥  陳素月  魯明哲  廖先翔

3.本案審查完竣,依立法院職權行使法第62條第1項規定,擬具審查報告,連同通過之決議,提報院會討論,通知國家通訊傳播委員會新增之「自用第二級電信管制射頻器材輸入核准審查費」不予備查,請予更正,其餘部分同意備查;院會討論前,不須交由黨團協商;院會討論時,由林召集委員國成補充說明。

五、第二案,另定期繼續審查。

散會

主席:謝謝,因為還少一人,我們就先報告。

本次會議進行「如何推動國際旅客來台觀光」及「提升國際機場量能與服務品質及增闢國際線航點航班之作為」之專題報告。

我們先請部長報告。

陳部長世凱:主席、各位委員、各位女士、先生。今天應邀至貴委員會就「如何推動國際旅客來台觀光」以及「提升國際機場量能與服務品質及增闢國際線航點航班之作為」進行專題報告,並聆聽各位委員指教,深感榮幸。

近年隨疫後國境解封,觀光市場逐步復甦,於112年國際旅客來臺已突破600萬人次,於113年更達785萬人次,呈現穩定成長趨勢。因應來臺旅遊市場需求回暖,本部督請觀光署持續透過「於主要市場強化品牌行銷」、「強化合作推廣主題遊程」、「強化海外據點之服務能量」等3大策略,吸引國際旅客來臺觀光,同時也積極強化國際合作,爭取簽證便利措施及利用航線航點增加,吸引國際旅客來臺。

國際空運市場亦於疫後穩定復甦,我國各機場國際航線(含兩岸航線及轉機)客運量於113年達5,356萬人次,恢復至疫情前(108年)近90%,目前國際航線每週飛航2,848班,亦恢復至疫情前96%,如扣除兩岸航線,則已超過疫情前水準。為強化國家競爭力,暨支持觀光與產業發展,本部督請民航局、桃機公司持續透過「提升國際機場量能」、「提升國際機場服務品質」、「增闢國際線航點航班」等策略,提供國人及旅客更優質之航空運輸服務。

以下,請本部觀光署周署長、民航局何局長分別就「如何推動國際旅客來台觀光」、「提升國際機場量能與服務品質及增闢國際線航點航班之作為」向各位委員報告。另有關本部主管113年度附屬單位預算凍結項目提出報告共計48案部分,本部前已將相關報告函報大院,並說明上開各項預算均係配合本部業務推動在案,其中桃園機場第三航站區旅客運輸系統工程採購招標過程一案,接續由桃機公司楊董事長向各位委員提出報告及說明,敬請各位委員指教,謝謝。

主席:請周署長。

周署長永暉:主席、各位委員、各位女士、先生。接續部長在貴委員的引言報告裡針對「如何推動國際旅客來台觀光」進行專題重點說明如后,敬請各位委員賜教。

壹、來台旅客現況分析

一、113年來台旅客人數為785.7萬人次,相較112年成長21.13%。其中第1季來台旅客204.9萬人次,恢復率達疫情前(108年)70%,較112年成長184%,原預估將緩步成長復甦,惟第2季起受0403花蓮地震、中國軍演、日本貨幣貶值、接連餘震及颱風等因素,持續影響第23季來台旅客數,本部觀光署在第4季來台旅遊市場旺季分別加大力道,全面啟動各項宣傳計畫及推出各項促銷活動,如購買高鐵單程票至中南部享二人同行一人免費、機票買31,針對重遊台灣自由行旅客「遊台灣金福氣」抽5,000元活動,中獎率加倍,針對團客獎助放寬申請天數門檻、提高獎助金額等,此加大吸客力道,也確實已有成效。

二、1141月來臺旅客65.1萬人次,較去(113)年同期增加10.36%,恢復至疫情前(108年)同期75,亦較去(113)年全年恢復率66為高。1月主要市場多已恢復至疫情前(108年)水準9成以上,尤其韓國及歐美市場皆已超越疫情前(108年)同期。

三、另依據內政部移民署初估數據顯示,114年第一季來臺旅客可望突破210萬人次,較113年同期成長3%,顯見來臺市場持續穩定成長。在持續開拓新興市場政策下,自113年起,東北亞(日韓)來臺旅客占總入境旅客3成、東南亞(新南向主力7國及印度)占3成及港澳、歐美新興市場占4成,且隨著來臺旅遊需求回暖,臺灣的觀光市場有望持續擴展,並且在新興市場上取得更多突破。

貳、引客來台觀光策略

針對第二季、第三季、第四季的引客來台觀光有三大策略:

一、於主要市場強化品牌行銷

()強力行銷台灣觀光新品牌3.0Taiwan-Waves of Wonder(台灣魅力.驚喜無限)」,在全球以「ShareDiscoverEngageEnjoy」為主題推廣台灣觀光活動及旅遊特色,並訴求「台灣為有目的地旅遊」形象整合三個波段的宣傳,獲英國頂尖自媒體創作者青睞吸引國際影客。因此,「英國網紅年會」於1142月在台灣辦理,適逢台灣燈會期間,再加上於燈會期間邀請近500名業者及媒體,擴大Reels串流影片觸及全球引客。

()各主力客源市場由當地知名藝人擔任台灣觀光形象代言人,近期更首度邀請日本聲優津田健次郎為宣傳影片配音,優美聲線表現出旅行台灣的滋味,引發話題,未來也將創新行銷宣傳方式,例如活用ACG(動畫、漫畫、電子遊戲)管道,擴大行銷宣傳效果。

()持續投放並運用大型廣告、數位廣告、社群媒體、專屬頁面等平台收集相關數據資訊,即時調整推廣內容、訊息與目標受眾,使效益最大化,聚焦重點主題(如新秘境、新景點、新活動),鏈結台灣旅遊產品,並因應全球AI應用趨勢,以AI協助國際旅客提前規劃台灣遊程,提高送客及國際旅客來台效益。

二、強化合作推廣主題遊程之合作機制

()透過跨部會觀光推動平台,擴大多元連結,整合產、官、學、研,規劃成立觀光研訓院,推動產業研究及人才培育。

()積極結合各部會資源,持續與各機關強化合作推廣體育、休閒、醫療、生態、高端等主題遊程,並與台灣港務公司及民航各單位全力推動郵輪、空海聯營旅遊(Fly-Cruise),也與經濟部國貿署合作會展獎旅(MICE)、順道旅遊,並配合國際旅遊趨勢倡議「永續環保」議題,向國際旅客宣傳台灣致力永續觀光作為,也獲得全球百大目的地中的7項。

()以台灣燈會、仲夏節、台灣美食展、自行車旅遊節、台灣好湯為宣傳主題,114年度適逢「世界壯年運動會」、「世界賞鳥博覽會」、「世界露營大會」在台舉辦,展現台灣舉辦大型賽會活動之能量及生態低碳旅遊、永續觀光等主題旅遊之發展已日趨成熟,並積極評估辦理大型活動引客,如日本市場「千人放天燈」及「野柳石光夜訪女王」等。且整合各縣市在地觀光資源打造「台灣觀光100亮點」,扣合115年起連續三年以北回歸線、北回之巔在台灣為旅遊主題,吸引國際旅客來台深度旅遊。

()持續參與或舉辦國際會議,如台日觀光高峰論壇、台韓觀光交流會議及台越觀光會議等,透過會議平台雙方定期對話,交流、分享觀光領域經驗,結合城市觀光資源實地考察,促成產業交流,提升旅客互訪次數,並完善雙方觀光產業合作與發展。

三、強化海外據點之服務能量,這也是剛剛部長提示的重點。

()海外布局,開拓多元市場,鞏固八方(日韓、港星馬、泰菲越)、拓展雙印(印尼、印度)、深化歐美再加上澳洲或重點十國,並開拓穆斯林及新富客群,以全球拓點為策略,增設海外旅客服務據點,透過提升國際引客之服務量能及觸角,持續擴大觀光市場利基,預期2028年達18個駐外辦事處、9個台灣觀光服務分處。

()在歐洲的部分台灣觀光服務分處(TTIC)的有效布局,成果已陸續展現,除了英國及德國之外,我們在2024的法國巴黎成立TTIC去(113)年2月孟買TTIC正式成立,今(114)年2月就迎來800人的印度獎勵旅遊團,顯見拓點策略奏效。為乘勝追擊,114年將於荷蘭阿姆斯特丹、澳洲雪梨與美國西雅圖等潛力三城市及明年於義大利羅馬增設TTIC,為歐洲、紐澳及北美市場再添助力,同時也規劃將孟買升格為辦事處,持續開拓新興市場,開發更多潛力旅客來台。

參、結語

觀光署除上述各項引客來台策略外,亦積極推動爭取簽證便利措施及利用航線航點增加,積極引客,相關說明如次:

一、新南向簽證簡便措施:菲律賓、汶萊及泰國已獲行政院同意延長試辦免簽至114731日;並持續爭取「東南亞國家人民來臺先行上網查核」(TAC)恢復越南旅客持日韓證件者適用,以及觀宏專案獲行政院同意延長辦理至1141231日並持續優化申請機制。

二、持續爭取增開航班航線:搭配航空公司擴增我國往返各市場航班密度,加強市場重點引客,這個部分,剛剛部長也特別說明如1136月起,西雅圖直飛台灣航班每週約達46班,另11435日完成台義(義大利)空運服務協定簽署,擴增往返歐洲客運容量及航點,綿密航網提升北美及歐洲市場旅客前往台灣的便利性。至於今日大家關切美國高關稅政策措施的衝擊,觀光署責無旁貸,會持續高度關注、觀察及因應。以上報告,敬請各委員惠予指教。

主席:謝謝。

我們請民航局。

何局長淑萍:主席、各位委員、各位女士、先生。承蒙剛剛部長的引言報告,以下就「提升國際機場量能與服務品質及增闢國際航線航點航班之作為」提出摘要報告。

我國「國家樞紐機場」及「區域門戶機場」包含桃園、高雄、臺中、松山等4座機場,「地方核心機場」是以飛航國際包機為主;113年全年國際跟國內線的運量大概是5,356萬人次,已經恢復到疫情前近90%

有關整個國際機場提升量能的部分,民航局跟桃機公司積極推動相關建設,包含桃機公司已積極辦理第三航站區建設、第三跑道及基礎設施工程建設;高雄國際機場針對國際航廈的擴改建已規劃分二期建設,目前正在辦理細部設計中;臺中國際機場預計今年中旬(6月)會完成興建滑行道及停機坪工程,目前在積極辦理2045年整體規劃的招標作業,屆時會研議第三航廈的最適建設方案;松山國際機場針對國際航廈刻正積極推動耐震補強裝修及設施更新工程,並同步推動跑滑道等道面維護工程;對於其他飛航國際包機的機場,民航局也定期辦理相關設備的維護及汰換更新、金門跟臺東航空站的跑道整建,還有嘉義機場航廈改建等工程。

有關推動整個國際機場服務品質的部分,桃園國際機場為因應客運量的攀升,持續滾動評估第一航廈及第二航廈的營運占比,平衡安排航廈間的運量,也會運用統計及預報分析資料作為開設報到櫃檯及分配人力的參考,以優化報到櫃檯的使用效率,也會分析航班的預報人數,透過資訊平臺請各單位預作人力安排,以優化人力動線的管制,也會逐步推動各項軟硬體的改善措施;針對高雄、臺中、松山國際機場及飛航國際包機的機場,民航局會依據各機場旅客成長的規模需求,導入各項先進的設備,以便捷報到通關。松山及臺中國際機場分別將在1145月及6月完成第4代通關系統,而高雄國際機場已在3月完成建置;有關整個機場航廈的多元服務,各機場積極調整航廈相關商業服務空間,高雄國際機場目前已調整空間並辦理招商中,以引進多元的商業服務;各機場致力打造通用化及友善搭候機服務,臺中國際機場航廈增加候機使用的座椅,以及包含旅遊服務櫃檯,提供旅客預約機場到市區專用接駁服務,以優化公共服務設施;對於相關機場的營運未來會朝智慧化機場的方式推動,高雄國際機場新航廈建設已規劃融入相關設計,以取得智慧建築標章「黃金級」認證,臺中跟松山國際機場在設施維護跟巡檢方面已經推動智慧化的相關系統。

針對增闢國際航點航班的部分,民航局今年2月及3月已經分別與芬蘭、義大利簽署通航協定,目前我國已與57個國家地區完成通航協定的簽署,建立直達航網合計有285條航線。後續也會積極推動及擴展相關的航權,以利航空公司新增航線及航班的營運彈性及空間;有關整體國際航班飛航及新增航點成長的情形,已經恢復到疫情前96%,目前東北亞、東南亞、美加、歐洲、中東成長幅度從7%79%,紐澳、港澳及兩岸等區域航班恢復中,今年1月至2月的運量,較108年同期大概恢復到99%

桃園國際機場今年夏季班表會新增4個航點,分別是大分、米子,還有神戶跟薄荷島,9月會新增阿布達比的航點,1月至2月國際及兩岸定期航班客運量大概恢復到同期的99%;高雄國際機場在夏季班表飛航33個航點,國際有26個航點,較疫情前增加5個航點,航班平均每週飛航365班,已幾乎達到疫情前的368班。夏季班表會新增3個航點,分別重慶、芽莊跟濟州,虎航會開闢仙台航線為目標,今年1月至2月國際及兩岸定期航班客運量為87萬人次,較疫情前大概恢復到94%;臺中國際機場夏季班表飛航11個航點,國際航線是10個航點,較疫情前增加4個航點,航班平均每週飛航104班,已恢復到疫情前的94%,預計在4月會新增星宇航空的神戶航線,虎航也會持續恢復名古屋航線,新闢濟州航線,越竹航空會在6月開闢芽莊航線,屆時臺中國際機場可以達到14個航點,今年1月至2月國際及兩岸定期航班客運量為26萬人次,已超過疫情前的23萬人次,成長17%;松山國際機場夏季飛航日本羽田、金浦及兩岸等9個航點,目前較疫情前恢復91%;「地方核心機場」為花蓮機場從去年年底已經飛香港定期航班每週4班,經統計其他機場1月到9月,已規劃飛航40架次國際包機,今年3月底已執行8架次。

民航局會積極拓展航權及協助航空公司整合相關機場與競爭優勢,持續評估開闢航線的可能,相關硬體設施會會同桃機公司持續優化通關的流程、候機空間,提供多元友善的搭機環境,以上,敬請各位委員指教,謝謝。

主席:謝謝,其他說明以書面報告提供。

先確認議事錄,請問各位委員,上次會議議事錄有無錯誤或遺漏之處?(無)沒有意見,議事錄確定。

現在處理報告事項的2個解凍案,先予以說明,原列46案中的第(十二)案及第(十八)案,因尚於復議期間不予處理,本會議程就處理其餘44案,請議事人員宣讀其餘44案的解凍書面報告,個案排序順移,宣讀完畢後,依113年度中央政府總預算案決議,書面報告已送達,均予以備查,提報院會,請議事人員宣讀。

報告事項

二、處理113年度中央政府總預算附屬單位預算關於交通部主管預算凍結案計44案:

()交通部函,為113年度中央政府總預算附屬單位預算決議,檢送中華郵政股份有限公司決議第1項「棧儲包裝代理及加工費」預算凍結十分之一書面報告案。

()交通部函,為113年度中央政府總預算附屬單位預算決議,檢送中華郵政股份有限公司決議第2項「推展費」預算凍結1,000萬元書面報告案。

()交通部函,為113年度中央政府總預算附屬單位預算決議,檢送中華郵政股份有限公司決議第3項「營業成本」預算凍結十分之一書面報告案。

()交通部函,為113年度中央政府總預算附屬單位預算決議,檢送中華郵政股份有限公司決議第4項「固定資產建設改良擴充」預算凍結1億元書面報告案。

()交通部函,為113年度中央政府總預算附屬單位預算決議,檢送國營臺灣鐵路股份有限公司決議第1項「用人費用」預算凍結1億元書面報告案。

()交通部函,為113年度中央政府總預算附屬單位預算決議,檢送國營臺灣鐵路股份有限公司決議第2項「站務費用」預算凍結十分之一書面報告案。

()交通部函,為113年度中央政府總預算附屬單位預算決議,檢送國營臺灣鐵路股份有限公司決議第3項「行車費用」預算凍結十分之一書面報告案。

()交通部函,為113年度中央政府總預算附屬單位預算決議,檢送國營臺灣鐵路股份有限公司決議第4項「固定資產建設改良擴充」預算凍結十分之一書面報告案。

()交通部函,為113年度中央政府總預算附屬單位預算決議,檢送臺灣港務股份有限公司決議第1項「旅運費」預算凍結十分之一書面報告案。

()交通部函,為113年度中央政府總預算附屬單位預算決議,檢送臺灣港務股份有限公司決議第2項「棧儲、包裝、代理及加工費」預算凍結2,000萬元書面報告案。

(十一)交通部函,為113年度中央政府總預算附屬單位預算決議,檢送臺灣港務股份有限公司決議第3項「研究發展費用之工程及管理諮詢服務費」預算凍結十分之一書面報告案。

(十二)交通部函,為113年度中央政府總預算附屬單位預算決議,檢送桃園國際機場股份有限公司決議第1項「營業成本」預算凍結2,500萬元書面報告案。

(十三)交通部函,為113年度中央政府總預算附屬單位預算決議,檢送桃園國際機場股份有限公司決議第2項「營業費用」預算凍結十分之一書面報告案。

(十四)交通部函,為113年度中央政府總預算附屬單位預算決議,檢送桃園國際機場股份有限公司新增決議第1項「服務費用」預算凍結二十分之一書面報告案。

(十五)交通部函,為113年度中央政府總預算附屬單位預算決議,檢送桃園國際機場股份有限公司新增決議第2項「專業服務費─委託檢驗試驗費」預算凍結50萬元書面報告案。

(十六)交通部函,為113年度中央政府總預算附屬單位預算決議,檢送桃園國際機場股份有限公司新增決議第3項「臺灣桃園國際機場第三航站區建設計畫」預算凍結2,000萬元書面報告案。

(十七)交通部函,為113年度中央政府總預算附屬單位預算決議,檢送交通作業基金(民航事業作業基金)決議第1項「一般服務費」預算凍結2,000萬元書面報告案。

(十八)交通部函,為113年度中央政府總預算附屬單位預算決議,檢送交通作業基金(民航事業作業基金)決議第2項「專業服務費」預算凍結50萬元書面報告案。

(十九)交通部函,為113年度中央政府總預算附屬單位預算決議,檢送交通作業基金(民航事業作業基金)決議第3項「專業服務費」預算凍結十分之一書面報告案。

(二十)交通部函,為113年度中央政府總預算附屬單位預算決議,檢送交通作業基金(民航事業作業基金)決議第4項「桃園航空城機場園區用地取得計畫」預算凍結50萬元書面報告案。

(二十一)交通部函,為113年度中央政府總預算附屬單位預算決議,檢送交通作業基金(民航事業作業基金)決議第5項「高雄國際機場新航廈第1期工程計畫」預算凍結5,000萬元書面報告案。

(二十二)交通部函,為113年度中央政府總預算附屬單位預算決議,檢送交通作業基金(民航事業作業基金)決議第6項「桃園國際機場第三航廈安檢儀器設備採購中長程個案計畫」預算凍結十分之一書面報告案。

(二十三)交通部函,為113年度中央政府總預算附屬單位預算決議,檢送交通作業基金(國道公路建設管理基金)決議第12項「維護成本」預算凍結十分之一書面報告案。

(二十四)交通部函,為113年度中央政府總預算附屬單位預算決議,檢送交通作業基金(國道公路建設管理基金)決議第13項「管理成本」預算凍結十分之一書面報告案。

(二十五)交通部函,為113年度中央政府總預算附屬單位預算決議,檢送交通作業基金(國道公路建設管理基金)決議第14項「固定資產建設及改良擴充」預算凍結十分之一書面報告案。

(二十六)交通部函,為113年度中央政府總預算附屬單位預算決議,檢送交通作業基金(國道公路建設管理基金)新增決議第3項「勞務成本」預算凍結二十分之三書面報告案。

(二十七)交通部函,為113年度中央政府總預算附屬單位預算決議,檢送交通作業基金(國道公路建設管理基金)新增決議第4項「維護成本」預算凍結二十分之一書面報告案。

(二十八)交通部函,為113年度中央政府總預算附屬單位預算決議,檢送交通作業基金(國道公路建設管理基金)新增決議第5項「一般服務費」預算凍結二十分之一書面報告案。

(二十九)交通部函,為113年度中央政府總預算附屬單位預算決議,檢送交通作業基金(國道公路建設管理基金)新增決議第6項「管理及總務費用」預算凍結二十分之一書面報告案。

(三十)交通部函,為113年度中央政府總預算附屬單位預算決議,檢送交通作業基金(鐵道發展基金)決議第27項「管理及總務費用」預算凍結300萬元書面報告案。

(三十一)交通部函,為113年度中央政府總預算附屬單位預算決議,檢送交通作業基金(鐵道發展基金)決議第28項「修理保養及保固費」預算凍結100萬元書面報告案。

(三十二)交通部函,為113年度中央政府總預算附屬單位預算決議,檢送交通作業基金(鐵道發展基金)新增決議第14項「管理及總務費用」預算凍結300萬元書面報告案。

(三十三)交通部函,為113年度中央政府總預算附屬單位預算決議,檢送交通作業基金(觀光發展基金)決議第36項預算凍結500萬元書面報告案。

(三十四)交通部函,為113年度中央政府總預算附屬單位預算決議,檢送交通作業基金(觀光發展基金)決議第37項「捐助、補助與獎助」預算凍結500萬元書面報告案。

(三十五)交通部函,為113年度中央政府總預算附屬單位預算決議,檢送交通作業基金(觀光發展基金)決議第38項「用人費用」預算凍結500萬元書面報告案。

(三十六)交通部函,為113年度中央政府總預算附屬單位預算決議,檢送交通作業基金(觀光發展基金)決議第39項預算凍結200萬元書面報告案。

(三十七)交通部函,為113年度中央政府總預算附屬單位預算決議,檢送交通作業基金(觀光發展基金)決議第40項「專業服務費」預算凍結500萬元書面報告案。

(三十八)交通部函,為113年度中央政府總預算附屬單位預算決議,檢送交通作業基金(觀光發展基金)決議第41項「全球國際行銷推廣爭取主要客源市場」預算凍結500萬元書面報告案。

(三十九)交通部函,為113年度中央政府總預算附屬單位預算決議,檢送交通作業基金(觀光發展基金)新增決議第19項「補助地方政府辦理露營場輔導及違法稽查作業費」預算凍結100萬元書面報告案。

(四十)交通部函,為113年度中央政府總預算附屬單位預算決議,檢送交通作業基金(觀光發展基金)新增決議第20項「服務費用」預算凍結300萬元書面報告案。

(四十一)交通部函,為113年度中央政府總預算附屬單位預算決議,檢送航港建設基金決議第1項「港灣建設計畫」預算凍結5,000萬元書面報告案。

(四十二)交通部函,為113年度中央政府總預算附屬單位預算決議,檢送航港建設基金決議第2項「國際商港未來發展及建設計畫(111-115年)」預算凍結2,000萬元書面報告案。

(四十三)交通部函,為113年度中央政府總預算附屬單位預算決議,檢送航港建設基金決議第3項「澎湖/布袋港埠建設計畫」預算凍結十分之一書面報告案。

(四十四)交通部函,為113年度中央政府總預算附屬單位預算決議,檢送特別收入基金(航港建設基金)決議第4項「我國智慧航安服務升級計畫(113-116年)」預算凍結十分之一書面報告案。

主席:現在進行詢答,先宣告以下事項:詢答時間出席委員62分鐘,列席委員41分鐘,委員發言登記於1030分截止,各委員如有臨時提案,請於10時前提出,以便議事人員彙整,暫定1030分休息10分鐘,中午原則上不休息。

現在請登記第1位洪孟楷委員發言。

洪委員孟楷:931分)主席謝謝,麻煩請陳世凱部長,如果有問到相關業務,也請相關同仁直接上來。

主席:好,先請部長。

陳部長世凱:委員早。

洪委員孟楷:部長,今天洋洋灑灑非常多的業務,但是我想一個一個來,總共分三個部分,一個是機場的管理、一個是國旅的狀況,還有我們世界遊客的吸引。首先第一,部長,我們兩、三個禮拜前去參訪桃機嘛!

陳部長世凱:是。

洪委員孟楷:也看第三航廈的工程,我們認為重大工程對於我們國家的發展有絕對正向的幫助,您知道2024年桃機的排名在全世界是第幾名嗎?

陳部長世凱:66名。

洪委員孟楷:66名,確實差強人意,為什麼?因為2023年是82名,雖有進步,但是……

陳部長世凱:有進步,但不夠好。

洪委員孟楷:不夠好,因為我們最好的時候曾經到13名,請教現在有沒有掌握今年的排名,有可能往前或是往後?

陳部長世凱:我想今年的排名應該會往前啦,我們看到的訊息應該是會往前。

洪委員孟楷:你知道什麼時候會公布嗎?

陳部長世凱:這兩天會公布。

洪委員孟楷:今天。

陳部長世凱:是。

洪委員孟楷:召委排得非常好,今天、此時此刻,在馬德里49號,當然會有時差的問題,可是在馬德里會公布今年的排名,我們想知道啊!沒關係,資料問清楚一點再回答,我想知道我們目前掌握的狀況,因為以往都跟我們推說是因為疫情的關係,所以我們的排名往後、落後,但全世界都受到疫情的影響,現在也已經恢復了,我們也期待是好的排名、往前。

陳部長世凱:報告委員,我們去年比前年好,今年的排名也會比去年好,但是詳細的數字我們要尊重主辦的單位,由他們來公布,這個部分我們不能講,但是能夠確定的是我們會再往前。

洪委員孟楷:有信心會比去年再往前?

陳部長世凱:對,我們會比去年再更好。

洪委員孟楷:好,我們都希望好還要更好,最好是要回復到我們最好的排名13名的時候,甚至更超前。

陳部長世凱:是,這個要努力。

洪委員孟楷:可是我們現在看到桃園機場到第三航廈整個完成的時候,一年占多少的旅客運量?

陳部長世凱:4,500萬。

洪委員孟楷:4,500萬?

陳部長世凱:對。

洪委員孟楷:去年我們的旅客運量有多少?

陳部長世凱:四千四百多萬。

洪委員孟楷:是,換言之,其實我們並沒有超前部署喔!因為到目前,你看現在的狀況,一航廈、二航廈加起來是三千多萬人口,可是因為我們現在是爆量,所以到2027年年底才開始使用第三航廈,即便它完成,那個時候也跟我們現在的運量差不多。我們有什麼樣的辦法,更加提升我們整體的服務?

陳部長世凱:報告委員,一方面我們現在既有航廈效率的提升,整體的運量可以再提升一些,另外在9月份,或者是在今年年底之前,我們的北廊廳,也就是第三航廈的北廊廳如果啟用的話,其實它整體的運量也可以再提升一些。

洪委員孟楷:是啦,部長,我剛剛已經跟你請教,今天是你們給我的資料嘛,第三航廈整個啟用之後,上限是4,500萬,是不是?

陳部長世凱:是,光是三航廈。

洪委員孟楷:OK,光是三航廈就可以4,500萬,所以說整體的提升可以更高,是不是?

陳部長世凱:對啊,整體來說,如果T1T2T3的話,加起來是八千多萬的運量。

洪委員孟楷:沒有到八千多萬啦,但是預計就是會有更高的提升?

陳部長世凱:是,必然的。

洪委員孟楷:好。再來,我想請教一下在國旅的部分,其實連鎖反應也是我們現在有看到的,整體的成本……因為從去年年底開始,環境部宣布一次性備品是不能使用的,對不對?

陳部長世凱:是,沒有錯。

洪委員孟楷:好。可是馬上就有民眾反映,到目前為止,我們明明已經講不是一次性備品不給使用,而是不應該主動地提供。

陳部長世凱:是,不主動提供。

洪委員孟楷:對,可是可以用購買,或是說用……

陳部長世凱:可以購買或者索取。

洪委員孟楷:詢問的方式嘛!我們來看一下,部長有沒有看到1月的新聞?這個新政策上路之後,其實很多不管是這些觀光客或相關人員就開始講,我只需要牙膏、牙刷,但是有一些旅館告訴我們全套是要用販賣的,反而會造成更不環保的狀況。你說要花100塊去買備品,我想備品100塊,但是裡面會是全套,反而有一些東西他不需要,反而沒有用到、更不環保,甚至他做出來的結論其實這根本就是省成本嘛!變成變相的漲價,飯店業者沒有準備這樣的物品,然後變相漲價給住客使用。再來,不提供,甚至那個時候還傳出沐浴乳也沒有提供,後來證實要提供的是大容量的沐浴乳,可是最後,又有人講國旅反而是雪上加霜啊!部長,現在政策上路也已經三個多月了,有沒有注意到這樣的狀況?以及現在到底我們的飯店業者提供備品的狀況是什麼?

陳部長世凱:報告委員,您剛剛所提到的沒有錯,我們是配合環境部的政策,所以整體的飯店必須要配合,這三個月我們除了輔導業者讓旅客能夠更方便的取用之外,如果有遇到您剛剛所提的那幾個亂象的部分,我們也會儘量輔導業者,也跟業者溝通,怎麼樣讓民眾更便利的能夠取得他需要的東西。另外,針對100塊,它是一整套的,我想有可能是因為飯店業者,如果他們還要再分批來包裝的話,對他們來講可能人力上的成本會提高……

洪委員孟楷:是人力上的成本嗎?

陳部長世凱:所以他就是用整套的,對他來說相對是方便的。

洪委員孟楷:看起來它是整套,其實是散裝,但看起來他是用整套來販售,所以無形當中是變相的漲價啊!部長,環境部會推說主管機關是觀光署或者是交通部,交通部現在又推給環境部,但是我們現在要看的……

陳部長世凱:我們沒有推給環境部,該輔導、該溝通的部分,我們會處理。

洪委員孟楷:所以最重點在於我們不希望因為……國旅大家過去最常被人家詬病是什麼問題?

陳部長世凱:價格嗎?

洪委員孟楷:價格嘛!房價太高嘛!現在這樣一個政策上路之後,又變成影響到人家,大家會覺得好像無形變相又漲價。

周署長永暉:跟委員報告一下,如果是個案的部分,我們也樂意大家告訴我們,我們會個案來做處理;通案的部分,其實我們也在要求……

洪委員孟楷:到目前為止,我們掌握多少飯店,如果是在櫃臺或者只要有旅客詢問它可以來提供,有沒有?

周署長永暉:是,現在六都的部分大概都已經……有關於非六都的部分,我們也持續在關心。我們也跟公協會……也正式行文給公協會,這些部分我們同步來做,當然也是呼籲民眾索取的話,業者如果有,當然要免費提供,但是如果比較精美的,自己額外希望的部分,是可以收費,這個部分我們已經通案去要求了。

洪委員孟楷:署長,這個部分是不是可以再給本席相關資料?

周署長永暉:好。

洪委員孟楷:針對我們怎麼樣來跟旅館、公會業者溝通,重點在於不要讓消費者認為我們的房價一直居高不下。

周署長永暉:是。

洪委員孟楷:部長,最後,我們今年的觀光人數預計的目標?

陳部長世凱:如果要說目標的話,我去年有說過,去年沒達成的,我們今年來達成,也就是去年所訂的目標是1,000萬,我們今年儘量朝1,000萬的目標。

洪委員孟楷:有機會嗎?第一季我們的觀光人口數有多少?

陳部長世凱:我們第一季已經到210萬。

洪委員孟楷:如果照這樣子的推估……

陳部長世凱:比起去年成長差不多百分之三左右。

洪委員孟楷:是,我有看到你們的新聞稿。

陳部長世凱:但是這個數字可能……

洪委員孟楷:但是第一季210萬,我們剛剛報告有講到美國關稅的問題,全球性的衝擊,有可能會造成相對應很多產業都受到牽連,我們自己觀光業其實也很有可能會受到連結跟波動,對不對?如果說整體的經濟下滑或者是通貨膨脹,甚至有無薪假、失業率的部分的話,其實觀光也會受到影響。有沒有算過我們在這一次關稅的因應?

陳部長世凱:報告委員,我覺得這個部分,關稅到現在大家都說影響非常大,但是實際的影響到底有多少,我相信各國到目前為止沒有一個數字,所以到底影響到什麼程度、什麼層面,我們現在只能觀察。但你說現在要仔細計算出來,說實在的,臺灣到底現在關稅是32%還是百分之多少,這個還沒有定數。

洪委員孟楷:政府要去談嘛,還有我們相關的一些政策要去做調整嘛!

陳部長世凱:是,所以這個部分我們一定會滾動去觀察及檢討。

洪委員孟楷:部長,我不希望我們的自我感覺良好,因為我們有看到另外一個針對國際上的統計資訊,其實就亞洲國家來講,2024年觀光客願意來亞洲玩,並且他來旅遊,其實臺灣是倒數,這確實是很客觀的數字,確實倒數。我們現在再看到你報告裡面也有提到,我們也希望針對這一次相關的一些活動,這是過去本席也一直提到的,我們也要結合,不要說只是單打獨鬥,相關的活動能夠有亮點,吸引更多的觀光客。所以,你有提到114年世界壯年運動會、賞鳥博覽會、露營大會等等在臺灣舉辦,世界壯年運動會在雙北舉辦,也再一個月就要上場了,有沒有掌握這一次世界壯年運動會,我們會有多少觀光客的人數?

陳部長世凱:我請署長。

周署長永暉:我們目前是跟新北市及臺北市的觀傳局跟觀旅局保持密切聯繫,他們也希望能夠多一些人提前來旅遊,或者是延後回去……

洪委員孟楷:署長,我現問的是數字,有沒有掌握能夠增加多少?看部長的微笑,我想第一季的210萬,可能對部長來講這個是一個最低的標準啦!我們也希望逐步的提高,第二季、第三季,尤其是暑假的旺季還沒有到來……

周署長永暉:是。

洪委員孟楷:但是一樣嘛,你現在既然會列出來你們有相關的活動,那就代表本席也期待你們應該要更積極的去做宣傳、宣導,甚至利用這樣的機會,為期兩個禮拜的時間,全世界的運動員都來到臺灣的時候,可以增加更多的亮點,甚至引導他們不只是在雙北地區……

周署長永暉:是。

洪委員孟楷:臺中、高雄、臺南、花蓮、臺東也都可以去玩啊!

周署長永暉:特別跟委員報告一下……

洪委員孟楷:現在掌握了多少?

周署長永暉:針對壯年運動會的部分,我們跟新北市和臺北市有一個合作,他們有獎勵措施,我們也有獎勵措施……

洪委員孟楷:是。

周署長永暉:這個獎勵措施不能重複,特別跟委員報告一下……

洪委員孟楷:所以預計成效會有多少?

周署長永暉:但是實際的申請數還不明確。

洪委員孟楷:現在掌握了有多少觀光客會過來?或是那兩個禮拜的時間,飯店的入住率?

周署長永暉:我們有保持聯繫,但是因為新北市跟臺北市還沒有具體的數字告訴我們,我們會持續跟他們保持聯繫。

洪委員孟楷:署長、部長,我想這是你們的報告……

周署長永暉:是。

陳部長世凱:是。

洪委員孟楷:既然你們提供給立法院的資料講到會以相關的主題宣傳,並且適逢相關的活動去做推廣,本席認同,本席更希望看到這不只是寫在紙上好看,而是真真正正能夠利用機會、借力使力、搭順風車,讓效益能夠出來……

陳部長世凱:是。

洪委員孟楷:這就是為什麼我現在請教的,還剩一個月不到,照理講,如果你們認為這個真的很重要,或者真的可以協助宣傳的,你們應該現在已經可以掌握了。

周署長永暉:對。

洪委員孟楷:這一點,署長你剛剛講說……

周署長永暉:我們駐外16個處都已經在幫忙行銷……

洪委員孟楷:好,署長你剛剛講,你是不是可以再整理相關資料提供給本席?

周署長永暉:可以、可以,我們會後給委員。

洪委員孟楷:並且也提供給本席你們預計推廣的成效,會因為這樣子帶來什麼樣的效益,可以嗎?

周署長永暉:是。

洪委員孟楷:好,謝謝。

陳部長世凱:謝謝委員。

主席:我們現在請李昆澤委員。

李委員昆澤:945分)謝謝召委,請一下陳世凱部長,觀光署周署長。

主席:請部長、署長。

陳部長世凱:委員好。

李委員昆澤:部長應該是去年9月就任?

陳部長世凱:是。

李委員昆澤:到現在也應該半年多了?

陳部長世凱:是。

李委員昆澤:觀光發展是交通部重要的責任跟重要的工作,我們來看整體觀光發展在這一年多來的狀況,現在國旅逐漸恢復到疫情之前的水準,這個表現算是勉強及格,當然還有很多議題,包括交通路線、房價過高等等,觀光品質還是必須要做改進。國際旅遊的部分,我們的旅遊跟疫情之前來比較,我認為表現……我必須要很嚴肅的講,表現是不及格的。

陳部長世凱:是。

李委員昆澤:我們來看出國的旅客人次,臺灣的出國旅客人次,如果用2019年跟2024年來做比較,現在出國的人數越來越多,也逐漸恢復到疫情之前的水準,恢復到98.52%的水準,而且必須要注意的是,年輕人出國的比例越來越高,越來越不想在臺灣國內旅遊。另外,來臺的旅客人次更是讓我們擔憂,在2024年只有785萬,2019年有1,186萬的旅遊人次,我們恢復的比例只有66.23%,部長,這樣是不行的!

陳部長世凱:是。

李委員昆澤:來,你有什麼想法?你來半年多了,對於觀光的議題,我知道你有在進行了解,你有什麼想法?

陳部長世凱:報告委員,其實來臺旅客人次這幾年雖然都在增加,但是我們復甦的速度比起其他國家實在是有些慢,這個部分我們應該要再加強。我覺得有幾個點,包含剛剛洪孟楷委員質詢的內容,有一些國外旅客要來亞洲的時候,臺灣不是首選,甚至連前面幾名都排不到,這個是我們要檢討的,也就是我們在國外的行銷……剛剛委員有提到,現在年輕人很喜歡出國,他出國的時候,在他的心裡面一定有一個圖像,哪個地方好玩,他就會想去,代表臺灣現在在其他各國年輕人或旅客心裡面的那個圖像不夠明顯,所以第一個我們行銷的問題必須要解決。對於行銷,我們的費用有開始漸漸增加,也漸漸看到成效,不過我們可以再針對行銷的方式做檢討,行銷的方式會不會剛好沒有打中人心,這個部分我們要去思考。

第二個,包含剛剛所講的行銷,過去我們在各國的服務據點是不夠的,其實我們這兩年在各國的觀光服務據點也不斷在提升,這個部分是很重要要處理的。第三個更重要的是,旅客來臺灣第一次之後會不會想要再來第二次,如果要讓他來第二次,那品質就很重要,臺灣要好玩到品質夠好,這個部分就牽扯到人才,看我們的觀光人才夠不夠,所以我們觀光研訓院會在今年年底成立,觀光人才是打底的工作,我們必須把它打好,讓國外的旅客來到臺灣之後,有第一次還會有第二次,甚至會帶其他旅客來。

李委員昆澤:好,部長剛才提到國外旅客對於臺灣的觀光印象到底是什麼,我們有國際觀光宣傳的經費……

陳部長世凱:是。

李委員昆澤:在觀光基金裡面有精準客源的開拓計畫,今年應該編列了大概17億左右,我們的觀光宣導有這麼多的經費,但是我認為一直做得不好,針對所有的觀光旅客、國際旅客,以2024年觀光署自己的報告,國際旅客對臺灣的觀光印象是什麼?就是101、故宮、西門町、信義商業區這些,再加個淡水,頂多再加上阿里山、日月潭等等,他們的印象一直是這樣,我們對於各地的宣導不足,建立區域旅遊品牌特色的火力不夠,做得也不好,宣導也不夠,這十幾年來一直要求觀光署,除了針對這些觀光客既有的印象之外,你們應該加強其他地區的區域旅遊特色,這必須要做改進。

陳部長世凱:是,沒錯。

李委員昆澤:另外,我們來看一下,以日本的經驗來說,現在有很多人希望有特別的國家來支持臺灣的旅遊,也就是說中國,中國來,我們的觀光業就能夠一飛沖天,就能大幅發展。我們來看2024年各國國際旅客的統計,日本有3,687萬人次,已經超越2019年,創下歷史新高,我們才66%;韓國有1,637萬人次,是2019年的94%,我們66%2024年到日本的中國旅客比2019年還要少了260萬,但是他們東亞跟歐美的旅客是大幅增加,國際旅客創下歷史新高。部長,你要特別注意2024年中國出國的人次統計,他們比2019年還要少874萬人次。

陳部長世凱:是。

李委員昆澤:我們推動觀光發展要依靠良好的旅遊品質,建立區域旅遊的特色、臺灣的特色,不是依靠特定的國家,請部長簡單說明一下。

陳部長世凱:報告委員,確實我們這幾年也在轉型當中,我們在疫情之前跟現在相比的話,中國的旅客減少兩百多萬人次,但最近我們臺灣,以去年來講,比起前年,我們日本客增加了百分之四十幾,韓國客也增加百分之三十、四十,尤其是歐美客增加了百分之二十幾,我們現在正在拓展中國以外的重要旅客區域,這部分其實在去年有一些斬獲,不過我們還可以再加強,我們確實是要好好的努力,要向日本學習。

李委員昆澤:部長,來看看我們的觀光面臨什麼困境。

陳部長世凱:是。

李委員昆澤:第一個,觀光的同質性高,缺乏特色魅力,缺乏區域的景點品牌,臺灣老街的特色都差不多,賣的東西也差不多,我們的落羽松,你種我也種,大家都在種;櫻花也是,你種我也種;還有像什麼觀景臺、觀景高臺,你做我也做;你有親水公園,我也來弄個親水公園,沒有形成地方區域旅遊的特色。

另外,旅遊品質不佳,疫情期間我們的轉型跟改善做得不夠,當初疫情剛發生時我就一再的督促,以日本、香港、新加坡、韓國具體的中長期改善計畫來講,我們沒有落實、沒有做好。另外還有數位應用、資訊及交通整合不佳,這也是一個問題,還有宣傳與特色無法結合,缺乏核心客群。部長,面對這種同質性高、區域特色無法建立的困境,你們有什麼具體的做法跟想法?

陳部長世凱:在疫情的過程當中,這個部分應該是我們打底的好時機,確實過去有幾年的時間該做沒做,這點我們虛心檢討。我們現在要把整體的旅遊品質建立起來,包含我們跟各地的商圈也要溝通,以商業來講,看看大家有沒有各自的觀光特色可以提供給旅客,這個部分大家有一點區隔性會比較好。至於委員所提到的數位應用的部分,我們跟工研院那邊也有在合作,也就是說,數位應用的部分我們過去沒有跟上,包含資訊運用的部分,我們現在正在加強當中。

李委員昆澤:現在有地震警報,時間先暫停。

好,希望大家都平安。

陳部長世凱:大家平安!

李委員昆澤:另外,對於相關的觀光旅遊,補助當然有效,但不是長遠之計。

陳部長世凱:當然、當然。

李委員昆澤:我們應該以區域特色來建立長期觀光發展的模式,仿效日本的政策白皮書,召集地方歷史文化、具產業特色的自治團體或組織,結合當地民眾及中小微型商家共同參與,建立地方參與的發展模式,以地方特色為基礎來規劃觀光文化品牌的產業經營策略,建立具有地方特色的觀光品牌。二十多年前我去紐約的旅遊局參訪,紐約市政府旅遊局的經費一半是觀光產業界出的錢,一半是政府出的錢,他們共同推出適合的旅遊局局長人選,以推動他們的旅遊。要有產業界的參與啦!我一直提醒署長還有部長,要跟觀光產業界多對話,瞭解困境並提供相關的建議,讓他們知道政府的努力。

國際宣傳的部分我剛才已經提過了,希望你們去做有效的加強。你們的計畫都寫得很清楚,說是有效開拓客源的計畫,但是看起來都無效啊!花了十七、八億,國際旅客的印象還是固定在西門町、101、龍山寺。

陳部長世凱:這個我們要檢討,新的旅遊圖像應該要被建立啦!

李委員昆澤:各地的、中南部的、花東的,都要納入這樣的觀光旅遊特色!

陳部長世凱:是。

李委員昆澤:另外,我們的國際旅客減少當然花蓮的地震也是有影響,尤其是日本跟韓國的旅客,他們都將太魯閣秀麗、壯觀的景色列為觀光的一大重點,但是地震之後,日本、韓國旅客前來的意願就比較低,這也是我們國際觀光的一個問題。

針對花蓮跟臺東的旅遊,太魯閣這樣的特色當然需要生態的休養生息,這要一段時間。我認為應該針對花東建立新的區域旅遊的品牌、新的套裝旅遊路線並投注資源,讓臺灣的觀光能夠整體串連起來。交通問題因為時間的關係,希望部長多加督促。

陳部長世凱:好。

李委員昆澤:在觀光成績方面,國旅真的是勉強及格,對於國際旅遊的人次成長緩慢、停滯,我們真的是非常不滿意,部長跟署長要全力督促。

陳部長世凱:是的,這個要努力。謝謝委員。

主席:謝謝。我們請何欣純委員。

何委員欣純:957分)謝謝許召委,我們請陳部長。

主席:請部長。

陳部長世凱:委員好。

何委員欣純:部長好。大家平安!剛剛地震,最近都……

陳部長世凱:大家都平安、大家都平安。

何委員欣純:對。我現在也期許國內產業界也要平安,因為最近歷經美國宣布高關稅的超級大地震,我們中部地區的產業已經被震到頭昏腦脹,不知道該怎麼辦了,所以我必須要來請教一下部長,因為你也來自中部。

我當然非常高興看到國籍航空加大投資,買新機、搶客源、拚商機,甚至預估未來客運、貨運都會增長。但是我想請教部長有沒有跟國內……包括華航代表今天也來到現場……

陳部長世凱:是。

何委員欣純:美國宣布高關稅,第一個衝擊的當然是我們傳統的製造業、中小企業,還有一些高科技業,對於我們這整個貨運量和投資會不會有影響?

陳部長世凱:我想,對整體經濟必然有影響,對整體經濟會有影響,旅客的部分也一定會有影響,貨運的部分也一定會有影響。

何委員欣純:今天媒體有開始在討論美國高關稅對臺灣國內的產業衝擊,後續可能會影響到消費力,我們必須對消費市場非常緊密地注意,尤其不管國內、國外的旅遊市場,都是消費市場裡面非常重要的一環,也跟今天專案報告的主題息息相關,所以我會從國籍航空切入。第一,預估國籍航空受到美國高關稅的政策影響,進而影響到國內產業,影響到國內產業之後,又連帶影響到經濟面,對於未來的預測,我覺得要提醒、要小心。

陳部長世凱:是,報告委員,這個部分我們會注意。

何委員欣純:第二,旅遊市場到底是會減緩、萎縮或者是怎麼樣,我覺得這是第二個要特別小心的。因為這牽涉到國內各項產業的生計和員工權益,還有剛剛大家在談的,我們如何去面對這個危機。所以現在我要問華航子公司虎航、華信的相關問題。華航總公司、星宇和其他國籍航空都在買飛機,虎航和華信有沒有?

陳部長世凱:目前華航當然也有購機的計畫,這個我相信大家應該都知道,包含空巴、波音都有。虎航的部分目前是有15架飛機,在119年之前它會先汰換一批,到114年的下半年會增加2架,有17架飛機,但是到了118年之後,因為有汰換的問題,所以還是回復到15架;華信目前是有12架的ATR,最近我們也正在汰換當中,汰換過程結束之後大概會增加到13架飛機。

何委員欣純:我希望他們能永續經營,因為大家都會擔心現在這樣子的投資,未來的投報率或者是未來增加的旅客服務和運量是不是可以整體帶動國人的觀光或商務旅遊計畫。

為什麼我會談這些?這兩個都只是一個引言,最重要的是我們到底有沒有去盤點跟分析,有關美國高關稅對國內交通、觀光的衝擊?這是我剛剛提到的。還有,我們這些採購新機的做法到底能不能納入賴總統所說五大策略中的第一項──擴大對美採購的品項清單?

陳部長世凱:其實我們對美,像華航要買波音的飛機,基本上就是增加對美採購,這個部分在數額上面其實也是滿龐大的,對於兩個國家之間的貿易平衡也絕對是有幫助的,這個計畫我們持續一直在做。

有關剛剛委員提到的對於交通和觀光的衝擊,目前還看不太出來,不過以貨運來講的話,我們大概到5月底之前的一些貨運量是有稍稍往下降,因為有些廠商已經開始對這個關稅有所觀望,所以有一些退倉的動作,但比例跟幅度並不大。

何委員欣純:還不大?

陳部長世凱:目前看起來並不大,到5月底還不大……

何委員欣純:但是要密切觀察。

陳部長世凱:對,要密切觀察,因為後面的影響無法預測,沒有人知道,有可能會很大。所以這個部分,我們當然會密切來觀察,因為購機的計畫通常都是需要一、兩年的時間在規劃……

何委員欣純:我知道是陸續的交機嘛!

陳部長世凱:對,所以其實我們不會曉得現在會突然發生關稅的問題,我們還是照原訂計畫走。

何委員欣純:所以高關稅政策對於我們購機的計畫,第一個,沒有多大影響,但是有影響的是現在開始產業界觀望的心態會造成我們的貨運可能會略微下降?

陳部長世凱:對,略微下降在5月的時候。

何委員欣純:但是我還是提醒要保持密切的觀察。

陳部長世凱:當然、當然。

何委員欣純:我覺得這是非常需要小心因應……

陳部長世凱:尤其委員剛剛所提到觀光旅遊的部分。

何委員欣純:接著對觀光旅遊的衝擊……

陳部長世凱:對,觀光旅遊的衝擊,因為觀光旅遊是特別敏感,對於景氣這件事特別敏感。

何委員欣純:沒錯。

陳部長世凱:尤其以去年來觀察,包括匯率的影響,也會影響到大家旅遊的意願,關稅如果造成整體經濟狀況有下滑或者是有什麼影響的話,旅遊業的部分,我們會密切來關注。

何委員欣純:是,所以部長拜託,要密切觀察!我們該協助的要全力來協助。

陳部長世凱:是。

何委員欣純:我為什麼這樣講,除了我們對旅遊要提升、要協助之外,對國籍航空,我們當然也大力支持,除了硬體的新機要買,還有人力的培育、人才的培育。我觀察到一個小點,台灣虎航在招考空服員的時候,現在你們宣布虎航的基地是在高雄,部長你也知道,我們都是臺中來的,所以一直對於臺中沒有相關的國籍航空,雖然星宇有宣布,但是它只有沒多少輛的飛機在那裡,而虎航對於臺中機場,到底要不要納入它重要的營運據點之一,我一直很care,我當然也知道剛剛何局長在業務報告裡面,有多說了一些對臺中機場營運的未來性,當然我要特別感謝,但是我覺得還不夠,光是培育人才的這個部分,我還是希望不管是虎航還是華信,對於我們臺中區域的均衡,跟人才培育的均衡,這一點也一定要納入考量。部長,拜託!可以嗎?

陳部長世凱:好,這個我們來努力,我看委員所提的簡報裡面,華信航空招空服員錄取率不到1%,這個比例當然是相當低,如果有機會的話,臺中或許可以考慮一下。

何委員欣純:因為你們的工作地點都是高雄跟臺北,對於臺中來講,我一直很care,如果沒有新機、沒有人才,我們對臺中機場的營運,相對的就好像感覺被弱化,我一直強調北中南東裡面,中部第一個,腹地大;第二個,產業聚落多;第三個,它本來整體人口數是在成長的,以這樣子的一個大城市跟一個腹地大的中部區域來講,我看不到航空業對臺中的重視。

陳部長世凱:對,所以我們現在正在努力,包含剛剛高董事長有提到華信航空維修的總廠是在臺中。

何委員欣純:維修的總廠在臺中?

陳部長世凱:但我覺得不只是維修,其他的如果可以移動的話,我們儘量來讓臺中有一些發展的機會。

何委員欣純:是,一定要給臺中機場一個發展的機會,包括上次部長去考察,你也提到對於臺中機場的擴建計畫,何局長也承諾要調整,調整完之後,我們真正要好好的讓這個擴建計畫能夠執行,不要都永遠只在紙上談兵。所以我希望能夠儘速地看到第一步開始。接著,我為什麼看到這個機場的問題,是因為如果第一步沒有做,第二步也沒做,永遠都沒有第三步,我們現在旅客量在回溫,但是周邊機場的公共設施或是聯外的交通不便,沒有辦法改善的情況之下,那就會變成是惡性循環。

陳部長世凱:對。

何委員欣純:我不希望是惡性循環,我希望是正向的,如果是正向的,地方政府不想動,我們中央政府就要積極來動。所以我也很感謝部長,上次考察完之後,有馬上做了一個機場服務中心來解決對臺中機場往市區的接駁跟旅遊服務,但是我覺得不夠。最後30秒,我跟部長講,你也是在地人,你知道嗎?我們雖然地方有26條的公車路線經過臺中機場,但是從臺中機場要往市區的公車裡面,第一個,班次少;第二個,每一個都是站站停。我舉了三個例子,三條線,我舉這三條線的例子,第一條線從機場到高鐵站要經過20站;第二條線從機場到臺中車站要32站;第三條線,從機場到臺中車站要66站。班次少、站站停,沒有直達車,雖然你會跟我說這個是地方政府的業務,但是部長提出了一個替代方案,就是臺灣好行的臺中機場快捷線,現在進度呢?

陳部長世凱:報告委員,因為您一直在關心,所以當然觀光署也會進來幫忙,我們民航局也很努力,臺中航站在今年的25日有拜會了臺中市政府的交通局,我們也開始籌劃臺灣好行的車子,讓它可以快速能夠抵達旅客需要到的地方,我們預計希望在8月份能夠上路營運。

何委員欣純:部長,我不知道你這個資訊是從哪裡來,你們觀光署給我的書面資料裡面,目前最新的協調進度是什麼?是因為交通局面臨組改,尚無法確認實際的排程會議時間,所以既然會議時間沒有辦法排程,那麼它114年的臺灣好行新路線就暫時擱置。臺中市政府說不要啦?

陳部長世凱:報告委員,我們不會讓它擱置,他們是因為委員改聘的作業,在5月份、6月份會進行審議,我們會督促他們,而且我們跟臺中市政府目前有密切在合作,我們希望8月份能夠讓它上線。

何委員欣純:我希望就如同部長講的8月份能夠上線。班次的規劃,還有收費的價格,是比照一般的臺灣好行這樣的收費機制嗎?

陳部長世凱:因為我們觀光署有補助,所以它的價格一定會比現在大家所搭乘的更便宜,應該是半價……

何委員欣純:會更便宜喔?

陳部長世凱:會更便宜。

何委員欣純:所以第一個,8月上線;第二個,班次要固定、穩定;第三個,收費會比我們預期的便宜;最後一個,要大力的宣傳,好不好?

陳部長世凱:是,這個沒有問題。

何委員欣純:我們希望能夠讓臺中機場的營運可以越來越好,好不好?

陳部長世凱:好。

何委員欣純:其他如果臺中市政府不做,以後讓我來請中央幫忙,我們一起來做,好不好?

陳部長世凱:我們一起努力,謝謝委員。

何委員欣純:好,謝謝。

主席:謝謝。

我們請黃健豪委員。

黃委員健豪:1011分)謝謝主席。我們請交通部陳部長。

主席:請部長。

陳部長世凱:委員好。

黃委員健豪:部長,一開始也是要跟你討論我們臺中機場的問題,如果是臺中人要出國的話,除了去臺中機場之外,我想目前很多人的選擇是到桃園搭乘飛機,他的路徑當然是出門、搭高鐵,高鐵之後轉捷運,然後才會到機場,這是中部人的日常。

陳部長世凱:對。

黃委員健豪:你可以看一下我放的一個空拍圖,其實我們一直為什麼在講臺中機場,我們從周邊環境來看,我們先扣除掉桃園這個機場,因為它已經是臺灣最大的國際機場了,我們看其他的國際機場,我們有幾個比較,松山機場、小港機場跟臺中機場周邊環境,為什麼要提這個空拍圖給你看,你可以看到松山機場跟小港機場的周邊,其實基本上因為早期開發比較早,所以它周邊的民房基本上都蓋滿了,所以沒有什麼腹地,要再擴張可能會相對比較辛苦一點。

陳部長世凱:是。

黃委員健豪:如果是臺中機場,我想臺中機場這邊也可以看到,其實它周邊的腹地相對來講還是蠻寬闊的。我之前在總質詢的時候也跟部長提到,我們希望對臺中、中部地區的照顧能夠多一點,我為什麼要提這個?比如我用這個圖給你舉例,以金額來講,小港機場的部分,我想你知道過去有南北雙空港大計畫,為高雄機場投入了880億元的改建計畫……

陳部長世凱:對,目前正在執行。

黃委員健豪:對嘛!臺中機場是多少?10億,不到10億的機場改善工程經費,有6.8億是做機場滑行道工程。我想這個差異真的很大,如果一講到要增加觀光客、要增加中部地區的交通流量等等,如果從金額面上來看的話,其實我覺得臺中相對比較委屈一點,請問部長怎麼看待這個議題?

陳部長世凱:報告委員,您所提到的那個10億應該是跑道改建的部分。

黃委員健豪:對。

陳部長世凱:針對整體的機場,我們也希望會蓋第三航廈,我們在2045年之前有一個第三航廈的規劃,那我們應該在今年56月就會開始招標並規劃這件事情。

黃委員健豪:所以未來臺中機場有機會再擴建成為真正的……

陳部長世凱:它一定要擴建,那我們也有一個第三航廈的計畫,希望未來能夠擴大臺中機場整體的運量。

黃委員健豪:是今年開始規劃嗎?這個計畫現在的進度是怎麼樣?

陳部長世凱:我們的計畫現在正在招標中,就是綜合規劃正在招標當中。

黃委員健豪:好,我希望這個東西能夠儘快。

陳部長世凱:是。

黃委員健豪:再來,我們從數字上來講,我想以這個航空站列表來講的話,我們看到航空站的等級,桃園機場當然是特等,這個沒有疑問,那松山機場是甲等、高雄小港機場是甲等、臺中機場是乙等。其實從跑道長度、跑道寬度跟空橋數量來比較,當然臺中機場跟松山機場相比的話,它的空橋數量確實是相對稍微少一點;如果以跑道長度來看,我們臺中清泉崗機場的跑道長度是3,659公尺,以它的長度跟桃機相比,其實相去不遠,在這個規劃上面我們覺得臺中機場以長度來講反而適合停大型的客機,比起松山或比起小港,我們停大型客機的機率……因為它的航道更長嘛!

陳部長世凱:是。

黃委員健豪:所以關於航空站的等級,因為在宣布臺中機場升為國際機場之後,它的等級並沒有提升,我們不知道到底問題是卡在哪裡,它有這樣的跑道優勢,為什麼沒有機會提升這個航空站的等級?

陳部長世凱:報告委員,因為您也在臺中,所以您也很清楚,清泉崗原本是一個軍機場,而且到目前為止,它還是一個很重要的軍機場,它的軍方任務其實也還蠻繁重的,所以這個機場先天上有這個限制。另外,針對跑道的部分,雖然它的長度夠,但是跑道的品質還沒有到達可以讓大量的大飛機來起降,所以關於品質的部分,我們還要跟軍方來協調跟協商,就是整體來講跑道的長度夠,但是品質還沒有到那個程度,就這個部分我們來協商看看。

黃委員健豪:部長,我跟你確認一下,你說長度是夠的,至於品質就要跟軍方來做相關的確認,但是我想問一下,以臺中機場來講,跑道品質等等的維護是由交通部……

陳部長世凱:是軍方。

黃委員健豪:是軍方負責,不是交通部負責嗎?

陳部長世凱:對,那是軍方的跑道,我們會跟他們協調。

黃委員健豪:所以我們還要拜託他們把機場的跑道弄好一點?

陳部長世凱:對。

黃委員健豪:那有機會把這個接管過來嗎?

陳部長世凱:我們會跟他們一起分擔經費,大家一起來做,但是那個機場……

黃委員健豪:沒有、沒有,我覺得如果是大家一起來做,到最後就沒有人做,都是這樣子啦!

陳部長世凱:報告委員,到目前為止,那個機場還是很重要的軍機場。

黃委員健豪:是,這個我清楚。

陳部長世凱:它是整個中部地區很重要的一個軍機場,所以它還是以軍用為主,目前看起來是以軍用為主。

黃委員健豪:但是我現在講的是民航這一段,基本上,它是軍民兩用。

陳部長世凱:是,但是我們是用它的跑道。

黃委員健豪:那個跑道現在有在飛戰鬥機嗎?

陳部長世凱:有,戰鬥機一直都在飛。

黃委員健豪:有啊?抱歉,這個我不清楚,我一直以為是單純的民用機場。

陳部長世凱:他們不是把那個跑道移交給我們,而是我們一起合用,所以大部分的時間其實是在飛軍機,在我們有航班的時候才給民航使用。

黃委員健豪:所以如果要提升臺中機場跑道的品質,並不是交通部負責的業務?

陳部長世凱:是我們跟他們一起,我們會跟他們一起討論,並且我們會分擔經費。

黃委員健豪:好,謝謝部長,這部分讓我相對有一點詫異,因為我一直以為是民用機場,所以已經歸交通部管了,沒想到還要跟軍方來合作。

陳部長世凱:是。

黃委員健豪:最後一點時間我要問旅次的問題,剛剛前面何委員也有提到,臺中機場其實現在就是用公車接駁,那我們當然很期待所謂的橘線能夠儘快地有進度,因為這個是機場捷運的部分,到底現在橘線的狀況是怎麼樣?可以跟跟我們說明一下嗎?

陳部長世凱:橘線延伸的部分已經納入可行性評估裡面……

黃委員健豪:去年。

陳部長世凱:對,臺中市政府已經把它納入了,對這個部分其實交通部就是照進度在進行,我們也會加快速度來審議。

黃委員健豪:什麼時候?有沒有什麼進度?因為去年交通部審議之後已經過了,那現在這個橘線的部分送行政院了嗎?

陳部長世凱:委員,關於這個部分我會查清楚之後再跟您報告。

黃委員健豪:好,沒關係,因為時間也有限。我們很期待,因為臺中的人口數真的也非常足夠,它是中部最重要的城市,那機場的問題如果解決完了,假設有機會,你有說今年提出綜合規劃,那我想綜合規劃裡面一定也包含了對外交通的部分,這應該是很重要的評估重點。

陳部長世凱:對。

黃委員健豪:所以我們當然期待在綜合規劃的這個部分裡面也包含把機場捷運納入,那機場捷運納入的前提當然是機場捷運要有進度嘛!

陳部長世凱:是。

黃委員健豪:所以這部分我們再拜託交通部催促一下,好不好?

陳部長世凱:好,這個我們來努力。

黃委員健豪:那我質詢到這邊,謝謝。

陳部長世凱:謝謝委員。

主席:好,謝謝。我們請林俊憲委員。

林委員俊憲:1018分)感謝主席,本席邀請交通部陳部長。

主席:請部長。

林委員俊憲:還有觀光署的周署長。

陳部長世凱:委員好。

林委員俊憲:部長好。部長,我今天要提幾個問題給部長參考一下。

陳部長世凱:好。

林委員俊憲:就提觀光署在推鐵道觀光,其實我看起來有一點成效,而且應該會越來越好,因為這是一個新型態的旅遊。臺灣其實鐵道的歷史非常悠久,也有很多的鐵道迷,像現在玩這種鐵道,我看有幾條路線開出來了,去年一整年我覺得應該有破20萬人,我在最後山嵐號花蓮到池上這個部分沒有寫上人數,主要是因為還沒有給我這個統計數字,所以大概一年已經有超過20萬人,今年應該會更好吧?

陳部長世凱:今年一定會更好,而且我看觀光署有一個案子在主推,就是鐵道旅遊節,在今年會推鐵道旅遊節。

林委員俊憲:署長,那可不可以拜託推一下臺南?

周署長永暉:有啦!

林委員俊憲:像環島之星、鳴日號、藍皮解憂號、海風號、福森號、山嵐號,沒有一條線有停臺南,為什麼?

周署長永暉:針對這種觀光列車的部分,臺鐵他們有一套計畫,但是如果是觀光的部分,我們有糖鐵和鹽鐵,我覺得那個部分應該很有鐵道迷的……

林委員俊憲:這個計畫沒有臺南嗎?因為臺南是臺灣鐵道文化的歷史重鎮。

周署長永暉:是,包括那個車站也是很重要。

林委員俊憲:臺南火車站是臺灣最古老的火車站嘛!

周署長永暉:是。

林委員俊憲:臺鐵在臺南段一共有14個車站,像後壁、新營、善化、永康、臺南等等,還有保安,國定古蹟就是臺南車站,市定古蹟就是保安車站。你是臺鐵的總經理嗎?

馮總經理輝昇:對。

林委員俊憲:那歷史建築物就是後壁還有林鳳營車站,另外再加上一些支線,像台糖的五分車路線,從新營到柳營的八翁線,還有後壁到烏樹林的新港東線,有那麼多的鐵道觀光資源,那臺鐵為什麼把臺南跳過去?

馮總經理輝昇:報告委員,我們了解臺南周邊地區有很多相關的文化,有豐富的觀光旅遊資產,所以我們對鳴日號、鳴日廚房、山嵐號跟海風號每半年都會檢討行程……

林委員俊憲:都沒有檢討為什麼沒有停臺南嗎?不要跳過我的問題啦!

馮總經理輝昇:我們在6月……

林委員俊憲:你知道我要問什麼嘛!

馮總經理輝昇:知道。

林委員俊憲:拜託你們輔導、推廣或推動一下,介紹然後讓這些路線能夠停臺南。

陳部長世凱:報告委員,我們結合678月觀光署的鐵道旅遊節,那臺鐵這邊其實已經有規劃了,就是鳴日號在6月會走臺南。

林委員俊憲:好,鳴日號6月份可以停臺南了。

陳部長世凱:對。

馮總經理輝昇:停臺南站。

林委員俊憲:只有一條鳴日號嗎?不能多幾條路線嗎?

馮總經理輝昇:後續還有山嵐號、海風號,我們都會動態來做一個檢討,一定會把臺南地區納入。

林委員俊憲:你說什麼號?是山嵐號嗎?

陳部長世凱:山嵐號跟海風號。

林委員俊憲:好,臺南有豐富的鐵道歷史,我們要好好來推廣,這個絕對有吸引力,好不好?

馮總經理輝昇:好。

陳部長世凱:而且臺南還有糖鐵。

林委員俊憲:對,我們還有糖鐵,就是我剛剛跟部長分享的。

陳部長世凱:所以整體的鐵道旅遊節也會結合糖鐵的部分。

林委員俊憲:你有空的可以去坐糖鐵的五分車,現在在臺灣已經很少了,我們說的台糖五分車就是從新營到柳營的八翁線,另外就是後壁到烏樹林的新港東線,都非常有趣,是不是請大家來結合一下打造我們臺南的古都觀光列車,把這個鐵道納進來?

陳部長世凱:好。

林委員俊憲:另外,不是只有陸地的鐵道,海上也一樣,我們看一下臺南現在的郵輪,我已經在這邊喊話很多次了,去年停靠臺南的郵輪航次是零,今年的預估好像也是零,國際郵輪不來就算了,現在連國內航線臺南也是零,為什麼會這樣?今年有一個觀光會議,這個不錯,至少觀光署有召開一個全國的觀光會議,讓各縣市政府把他們的觀光需求提出來,我要肯定周署長辦理這樣一個全國觀光大會,臺南市政府就特別提出國內航線,是不是請交通部來幫忙恢復臺南馬公航線?

陳部長世凱:委員在說的是臺南到馬公的部分。

林委員俊憲:這是臺南市政府在觀光會議上……

陳部長世凱:我們請航港局來協助這個部分,大家來溝通一下,目前布袋走馬公這條航線是有的,我們來思考一下臺南的部分怎麼增加。

林委員俊憲:因為現在國際郵輪人數大概恢復到疫前、COVID-19前的85%,就是坐國際郵輪來臺灣的旅客,但國內航線的旅客數已經超越疫情之前,臺南都還是零。

陳部長世凱:報告委員,其實我剛剛聽署長說好像臺南市政府也願意幫忙出一些錢,我們一起結合起來爭取這個航線。

周署長永暉:對,他們希望能夠567月配合花火節,所以他們希望能夠加大力道來把臺南跟馬公這條航線串起來,我覺得這個計畫還不錯。

林委員俊憲:重要的就是一個定期航線,部長,是不是也請航港局、觀光署幫忙推動一下?

陳部長世凱:我來跟航港局這邊溝通一下,目前航港局好像還沒同意,我來跟他們溝通。

林委員俊憲:另外,去年也說過了,港務公司去參加國際郵輪展在推銷臺灣的時候,應該要把臺南納進來,尤其是國際大展,像邁阿密郵輪展,你們要積極去招商,你有沒有把我們臺南納進去宣傳一下?

李董事長賢義:跟委員報告,現在正在舉行邁阿密郵輪展,我們有派員去。

陳部長世凱:全球的郵輪展正在邁阿密。

李董事長賢義:往年我們是有找名勝世界跟臺南市政府談,我們也推銷美食還有一些古蹟,但是他們評估以後就沒有下文,我們還持續在努力。今年56月我們的王總經理會到日本去,因為日本對臺南這邊也有一些親切感,希望能夠拉一些,我們所有的場站都準備好了。

林委員俊憲:基本上,在行銷推廣上,地方政府也需要中央的幫忙,同時我也看到前幾天的一個新聞,觀光署有統計國內旅遊天數,國人安排國內旅遊的平均天數大概只有一點多天,不到一天半,國內旅遊幾乎都是當天往返,後來有說我們是不是應該要推動讓國人旅遊可以有留宿的機會,至少要住一個晚上,如何來推動,我看這個問題很久了,但是都沒有人去碰觸。有的人不願意過夜是因為覺得國內旅遊大部分都是安排在假日,當他假日在臺灣國內旅遊的時候,偏偏假日的住宿金額都嚇死人。

陳部長世凱:假日比較貴,平日其實滿便宜。

林委員俊憲:假日都很貴,很可怕的貴,甚至都是好幾倍這種不合理的狀態,像這種狀況不解決就會惡性循環,造成大家在國內旅遊都一天就趕快解決,當天去、當天回來,這樣就失去了推動國內旅遊最重要的目的,你在那邊住一晚一定是多消費,這是必然的,為什麼這個問題講了那麼久都沒辦法解決呢?有沒有什麼方式?

陳部長世凱:報告委員,臺灣目前的交通狀況,尤其是高鐵,大家很習慣搭乘之後,很多人確實是習慣一日遊,一日遊已經占了百分之七十幾的比例,其實很高,觀光署也在努力,希望大家能夠留宿。所以我們會希望未來辦的活動儘量辦在晚上,例如大家從臺北到臺南因為要參加的活動是晚上,你就一定會留宿,或是像一些演唱會經濟也是這個概念,它是晚上的活動,所以你必然要在那個都市裡面留宿一晚,我們會調整活動的時間,過去都是早上比較多,未來我們希望夜間的活動要多一些。

林委員俊憲:但是臺灣住宿價格那麼高的問題,這個確實也是個現象,你不覺得嗎?

陳部長世凱:是。

林委員俊憲:署長,你不覺得假日住宿價格有問題?

周署長永暉:其實這個跟地價稅、房屋稅都有關係,因為地方政府……

林委員俊憲:不是啦!這是平日假日的價差。

周署長永暉:對。

林委員俊憲:什麼地價稅,你現在在說什麼?

周署長永暉:假日的部分是比較高,我們算起來大概是30%

林委員俊憲:這個太不合理了吧!當然有旅館業者說因為他們平常沒有客人。

陳部長世凱:是,這是成本和供需的問題。

林委員俊憲:平日沒有客人,他只能做禮拜五、禮拜六,但是有時候就是殺雞取卵,你的價格在假日飆那麼高,根本就沒有人去,所以你不能太不合理,實際上有沒有價格定價確實有哄抬價格的狀況,還是要注意一下,還是要輔導業者。

陳部長世凱:好。

周署長永暉:因為一般旅館在掛牌上都是地方政府在處理。

林委員俊憲:我再請教到目前為止,有沒有因為價格太高受處罰的案例?

周署長永暉:他們都沒有超過它的標價,他們都是用標價來降低販售。

陳部長世凱:平日打折的折數比較多,假日就是照標價。

林委員俊憲:你亂講!屏東就有個案例,平常800,後來賣到七千多,是10倍。

周署長永暉:那個直接取締了。

林委員俊憲:對,我就是要跟你說,像這種狀況你還是要有一定的執法。

周署長永暉:有,那個直接取締,而且屏東縣政府直接重罰15萬。

林委員俊憲:如果國內旅遊都是一天往返,國內觀光怎麼振興得起來,大家都來匆匆、去匆匆,對不對?謝謝部長、謝謝署長。

陳部長世凱:謝謝委員。

主席:等一下廖先翔委員發言完休息10分鐘。

現在請魯明哲委員。

魯委員明哲:1030分)謝謝主席,有請交通部陳部長,還有機場公司的楊董事長。

主席:請陳部長、楊董事長。

陳部長世凱:委員好。

魯委員明哲:部長好。在問觀光發展之前先請教一下,因為我們看到在過年期間很多出國或返國的好朋友都擠在機場,進進出出的delay非常久,所以對於T3的進度,我相信交通部、行政院工程會、行政院也注意到了。

陳部長世凱:對。

魯委員明哲:可是我們看到已經發包的T3工程有13項,這是我們跟你們要的最新進度,我們發現目前有6項進度是有落差的,各位看已經發包的,旅客空橋系統比原預計的進度慢了10.5%,主體航廈機電工程慢了接近10%,再來土建工程也慢了7.5%等等。我想直接先問一下董事長,你能不能說明一下已經發包的工程delay的主要原因?能不能趕得上預定的時程?

陳部長世凱:請董事長。

楊董事長偉甫:謝謝委員的關心,13件工程有1件完成、有1件正在重新招標,所以剩下大概11件工程,目前落後的進度就如同表列裡面所看到的,主要落後的原因,我們現在比較擔心的是主體航廈土建工程與機電工程部分,因為那是T3的主要設施所在。落後的主要原因有兩個,第一個是缺工的問題依然還存在,目前正在積極趕工當中。我們已經好幾次跟主要的承包商做了一些實際上的盤點,所以這些工作的進度目前還是以115年年底完工為目標,進度沒有改變。還有一個原因就是我們的修正計畫還在進行審議當中,修正計畫通過以後會有一些調整,我們整體的趕工目標都沒有改變,還是希望如期在116年開始試營運。

魯委員明哲:好,部長跟楊董事長,很多相關的既定工程,有些假設還沒完工,並不影響主體航廈的啟動,但是有些譬如機電系統沒有完成,即使其他的全部蓋好,也不見得可以上路。

陳部長世凱:是。

魯委員明哲:所以我覺得怎麼樣去協調各個工項、工程,尤其重要的部分能夠真正加強趕工。人力不夠已經是幾年來同樣的問題了!

接下來要問的是旅客PMS的問題。交通部、工程會和機場公司去年1219日終於決定發函解約,我個人認為這是正確的做法,讓它進入一個新的階段,整個重新招標。請問部長,你知不知道解約目前有沒有解乾淨?還是藕斷絲連?要打官司嗎?

陳部長世凱:據我所知,廠商對於違約金的部分還有一些異議。

魯委員明哲:現在違約金怎麼樣?請楊董事長上來報告一下?違約金談得怎麼樣?

楊董事長偉甫:這一件解約以後,我們已經沒收了它的履約保證金;另外就是到目前為止,因為它的解約,我們大概有六百多萬的損失,我們也正式求償,這兩個動作都已經執行了。尤其是履約保證金的部分,銀行已經把這筆錢放到我們桃機公司的帳戶裡面來,當然,廠商有他們自己的看法,所以按照採購法的程序提出一些異議,以後會按照行政方面的規定去做處理,不過機場公司的立場還是一樣的。

魯委員明哲:好,我相信未來不管是工程會的調解或者是搞不好會走向法院,當然你們都要面對。

陳部長世凱:是。

魯委員明哲:這次PMS重新招標,公開閱覽的期限已經結束了,預計下個月(5月份)會公開招標,因為等標期、金額的部分需要一些時間,6月份會進行決標作業,這是你們現在的規劃?

陳部長世凱:是。

魯委員明哲:我想請教一下,正在跟你們打官司的解約廠商會不會戴個面罩來參加,也就是後面又是它,這個機率大概多大?這個老朋友又碰面了!

楊董事長偉甫:我個人的想法是不會有這種機會,因為在我們重新公開招標說明會的過程當中,有興趣的廠商其實滿多的,到目前為止,我們知道已經有兩家廠商在備標當中,不包括解約的這家廠商,未來審查的時候我們會特別注意。

魯委員明哲:我真的很期待不要發生惡性的輪迴,換個名字,原班人馬又出現了,這是我比較擔心的。

你們這次招標把車輛和系統分開評分,這當然OK,不要像之前混在一起,到最後因為系統根本跟不上來而沒辦法去做,所以你們這次的做法已經有所精進。不過我看到你們那個已經廢掉的舊標案,整個完工的日期是NTP(開工通知)之後加1,048天,也就是說,根據那個合約書,是開工日再加大約210個月到11個月。現在說要6月底決標,等簽約等等整個合約弄好,大概七、八月能夠NTP就不簡單了,這個部分你們有沒有什麼趕工計畫?

楊董事長偉甫:在上一個標案的執行過程當中,雖然我們這個案子一直delay,但是我們知道這個技術一直在不斷精進,所以重新招標以後,我們把儀控和車輛製造的部分分別做評分,主要目的就是要能看出合作廠商在這兩個主結構的部分都能有一些更好的做法,目前估計……

魯委員明哲:所以你們新的合約日程還是1,048天嗎?

楊董事長偉甫:還是一樣、還是原來的預定時間。

魯委員明哲:那就會到117年喔!

楊董事長偉甫:116年是試運轉的時間,但是我們有一個備案,就是如果它的儀控設備還不是那麼順暢的話,能夠讓它以手控的方式來操作,不影響它的試營運。

魯委員明哲:好啦,新的標案我是為你加油啦!希望你們整個評審委員能真的把事情做對,不能delay

最後請教署長,或者直接問部長,不知道是你說的還是觀光署哪位官員說的,媒體訪問你們的時候提到去年的觀光逆差,就是出國的人很多、很多,來臺灣旅遊的人卻很少,所以逆差有900萬人次,看起來觀光署非常高興,說這是展現我們的經濟實力。署長,這是你說的嗎?還是誰說的?我看到的是公視的報導。

周署長永暉:應該不會這樣表達啦!

陳部長世凱:我跟委員報告,其實是這樣,臺灣從民國78年到現在,已經有36年都是觀光人數的逆差,為什麼從78年會開始有很多人出國?因為臺灣的經濟開始起飛。我們也有看過相關數據的曲線,滿有趣的,當臺灣經濟發展很好的時候,出國人數就會很多,臺灣的景氣狀況不好的時候,人數會稍微下降一些。

魯委員明哲:所以部長,這個話是你說的嗎?

陳部長世凱:我說的只有我剛剛講的這一段。

魯委員明哲:你知道嗎?媒體訪問的意思是什麼?就是希望你們能吸引人來臺灣旅遊,不要逆差這麼多。

陳部長世凱:這是必然的。

魯委員明哲:我希望你們未來回答時能有一些比較具體的說法,而不是哇!很開心!那明年逆差更多的時候,你就……

陳部長世凱:報告委員,我們對逆差絕對不會很開心啦!只要有逆差,一定不會很開心。像現在美國川普就因為逆差所以很不開心,我們也不開心,這個部分我們當然還要努力,儘量爭取旅客來臺灣玩。

魯委員明哲:部長、署長,這樣好了,因為時間到了,這次川普總統的關稅大戰才剛開始,我覺得在第3季的時候,各個產業會出現很具象的、明顯的影響,我覺得觀光產業也是一樣,是不是世界各國的人民都不出國了?臺灣人出國的狀況是不是也不……比較誰呢?那麼臺灣怎麼樣去譬如露營等等,有一些比較簡便、簡單的輕旅遊?我覺得你們在第3季的時候要去考量可能會有這樣的變化,好不好?

陳部長世凱:好,謝謝委員的提醒。針對輕旅行的部分,我們也會來做準備。

魯委員明哲:謝謝。

周署長永暉:跟委員報告,除了加強國旅之外,這一句話可能要再補充一下,就是我們機票的部分對國內的產值還是有幫助的,那個說法可能表達得有點不完全啦,我想補充一下。

陳部長世凱:謝謝委員。

主席:謝謝。

我們請廖先翔委員。

廖委員先翔:1040分)謝謝主席,麻煩陳部長和周署長。

主席:請部長、署長。

陳部長世凱:委員好。

周署長永暉:委員好。

廖委員先翔:兩位好。今年來臺觀光的目標和去年一樣,是訂在1,000萬,去年沒有達標,今年第11月的時候,來臺的人數確實有成長,但是碰上經貿問題,可能又會不太樂觀。我想確認一下,延續剛剛魯明哲委員的問題,長期以來,臺灣觀光逆差的數字都非常大,今年1月,來臺灣的旅客確實是增加了,但是增幅卻比我們出國旅遊的比例來得低,是不是這樣?

陳部長世凱:是這樣沒有錯。

廖委員先翔:比例差多少?1月來臺成長多少?出國的部分是多少?

陳部長世凱:我請署長來說明。

周署長永暉:1季出國的部分移民署還沒有完全提供。

廖委員先翔:1月份呢?

周署長永暉:1月份我們inboundoutbound的部分大概就有10%

陳部長世凱:一樣是成長3%還是多少?

廖委員先翔:就是出國跟來我們這裡旅遊的成長大概差百分之幾?成長率啦!

周署長永暉:這個數字我們再確認一下。

廖委員先翔:請幕僚先整理一下,最後再回答我。

周署長永暉:因為移民署只公布1月份的。

廖委員先翔:好,最後再回答我。

長期以來我們可能都是著重這個數字,因為數字很直觀,但是大家比較關注的是,會講到觀光,最重要的就是經濟問題,也就是順差、逆差的問題。

陳部長世凱:是。

廖委員先翔:去年我們的觀光逆差可能是一個數字,今年我們預判的觀光逆差是會持續增加,還是會變小?

陳部長世凱:我們的期望是變小。

廖委員先翔:那你們有沒有目標?

陳部長世凱:報告委員,關於這個數字、人數的部分,其實我覺得去定義它意義並不大,所以你會發現從過去到現在,大家都希望……

廖委員先翔:對!人數我也不是很在意啦!

陳部長世凱:大家都希望把人數定義在一個很大的人數,但是我一定不會做這樣的事。

廖委員先翔:最重要的是經濟嘛!對不對?

陳部長世凱:對,第一,一方面是各國旅客來到臺灣的消費額度,我們設法讓它增加;第二是希望把旅遊品質做好,讓他們一來之後會再來,這才是關鍵。

廖委員先翔:所以我們去年的觀光有一個逆差的數字,部長是希望這個逆差的數字不要再增加了,但是……

陳部長世凱:對,我們希望不要再增加,因為我們希望來的旅客多一些。

廖委員先翔:但是就1月份來看還是不樂觀,雖然來臺的增加,但是出去的更多,看起來不樂觀!那你能不能……

陳部長世凱:報告委員,1月份、2月份是因為遇到臺灣剛好是過年,過年出國的旅客會特別多。

廖委員先翔:署長,你剛剛的資料出來了是不是?

周署長永暉:對,就是1月份的統計確實是增加10%

廖委員先翔:出去增加10%

周署長永暉:對。

廖委員先翔:來臺灣大概只有增加……

周署長永暉:3%

廖委員先翔:所以逆差看起來還是會持續增加,我們也不能……

周署長永暉:剛剛部長講的沒錯,因為我們過年的時候本來出國的人就會比較多一點。

廖委員先翔:部長可不可以設定一個目標,就是我們今年觀光逆差的數字至少跟去年持平?

陳部長世凱:有兩個目標要儘量達成,第一個是今年國外來臺旅遊的客人一定要比去年多,一定要成長,這是第一個要做的;第二個要做的是,我們希望逆差不要再擴大,這個部分我們也要努力。

廖委員先翔:好,就這兩點,當然,現在還是年初,年底的時候我再一併來檢視這個數字。好不好?

陳部長世凱:好。

廖委員先翔:另外是去年的時候,那時部長應該已經上任了,我要提出一個觀光署的統計數字,就是有一個出入境人口金字塔的圖像,包括來臺和出國的性別及年齡層,我們有發現一個現象,就是我們出去旅遊的民眾,以年齡層的比例來講,大概是30歲以上到50歲為最高,因為他們經濟能力更好,這也合情合理,就像剛剛部長講的,我們經濟好,出國的人就多了嘛!但是來臺灣的旅客卻沒有呈現一樣的金字塔結構,反而是20歲到29歲的比例相對較高,這個年齡層可能就是大家常說的「壯遊」,用這樣比較好聽的名詞,可能就是不會花那麼多的錢來享受旅遊品質……

陳部長世凱:消費能力相對低一點。

廖委員先翔:那當然就會對我們剛剛講的經濟順差、逆差有進一步的擴大。這個部分我去年應該有請教過了,你們有沒有針對這個部分來做一些檢討和改善,希望怎麼樣來吸引更多具有經濟能力的觀光客?原本的我們都歡迎啦,沒有說不歡迎,但是怎麼樣吸引更多具有經濟能力的旅客來臺灣?你們有沒有做什麼樣的檢討、提出什麼樣的行銷措施?

陳部長世凱:報告委員,這個部分其實是觀光的內涵,我們的內涵怎麼樣讓它是第一、高品質,第二、希望他多消費,希望消費的額度可以稍微高一點,這個部分我們要來努力。

廖委員先翔:對!

陳部長世凱:另外是針對整體市場的擴大,我們剛剛有提到,現在增加了很多國家的觀光服務據點,為什麼?我們要針對一些相對比較陌生的市場,去開拓那個地方的一些客源,透過新的客源把市場做大,我們的產值才會整體起來。

廖委員先翔:我剛剛講的年齡結構就代表我們臺灣的觀光行銷好像特別只能吸引到2029歲這個年齡層,對於其他年齡層的部分,你們能怎麼樣加強?

周署長永暉:我補充一下,譬如說在日本市場裡面,女性也是20歲到30歲,他們希望看花火節,也就是主題式的旅遊很強烈,所以,以不同的市場、不同的年齡層做區隔,我們也會針對不同的年齡層做廣泛的推廣,樂齡族的部分叫「慢遊」,所以我們現在就是按照不同的市場、不同的主題,還有一些是專門希望能夠做部落旅遊的,這個部分我們就是用市場區隔的方式來做處理。成效的部分我們現在還是多多益善啦,所以目前來講……

廖委員先翔:署長當然有一些目標,但這些可能都是一些比較宣示性的想法,怎麼樣落地、落實,吸引到國外旅客?長年以來我們都有很多努力的目標,針對來臺旅客經濟能力的部分,誠如部長剛剛提到的想法,我們希望有更多經濟能力好的民眾來臺灣進行有品質、高消費的旅遊,而不是只關注人數。我希望觀光署今年的相關行銷能夠多加把勁。

陳部長世凱:委員這樣的提醒相當好,未來我也希望觀光署能夠針對消費能力強的那個年齡層,特別設計一些遊程,或者是特別去設計一些商品吸引他們來臺灣。

廖委員先翔:對於來臺觀光消費,目前你們行銷的重點區域大概在哪邊?以國際上來講。

周署長永暉:我們大概就是三個部分,第一個部分是日、韓,第二個部分是重點的那個……我們叫東南亞……

廖委員先翔:幹嘛不好意思講?

周署長永暉:我們叫新南向。然後第三個重點就是歐美。

廖委員先翔:好。我要提出三個面向,因為川普帶來的關稅衝擊,勢必會影響到國際旅客,這不能怪任何人、不能怪到我們自己的身上,但是我們應該要去尋找,如果東南亞在這一波的關稅貿易當中受到很大的衝擊,經濟受到衝擊,出國的人次或經濟能力一定就會受到影響嘛!我也希望觀光署能夠瞭解這波關稅貿易戰對每個國家所造成的不同衝擊,衝擊越小,他們就會維持原本的出國比例,所以希望你們把關稅戰的部分也納進去,去調整後續觀光行銷的客群目標,好不好?謝謝。

陳部長世凱:好,謝謝委員。

主席:現在休息10分鐘。

休息1049分)

繼續開會111分)

主席:現在繼續開會。

我們請陳素月委員。

陳委員素月:111分)謝謝主席,請主席邀請陳部長還有周署長。

主席:請部長、署長。

陳部長世凱:委員好。

周署長永暉:委員好。

陳委員素月:部長、署長早安。今天委員會有幾個主題,其中一個就是針對如何推動國際旅客來臺觀光,所以我們先來看一下最近幾年國際旅客來臺人次所呈現的狀況,在109年高達一千三百多萬,之後因為有疫情的關係,在疫情之後我們的觀光人次也有漸漸在回升。在今年我們看到觀光署自己也訂了一個目標,就是要達到1,000萬人次,我想請問一下,今年這個部分我們能達標嗎?部長有信心嗎?

陳部長世凱:報告委員,我們去年沒有做到的,在今年會想辦法做到,我知道去年原本設定的目標是1,200萬,那個目標更高,實際上,後來觀光署把目標修成1,000萬,那我們去年也沒有達到1,000萬,所以我們今年努力來達標。我們能夠做到、一定要做到的就是今年國際觀光來臺旅客的人次一定要比去年更多,我們一定要有成長,我們希望成長的幅度能夠拉大並到達1,000萬。

陳委員素月:是,從部長的回答可以聽出來部長確實有掌握,我要提醒你們,在去年年初署長信誓旦旦地對外宣示要達到1,200萬的國際觀光人次,可是兩度下修,最後的數字是786萬,真的差距甚大。所以我們希望這個數字不要隨便喊一喊,我們當然要衡量之後才去設定這個目標,然後在設定目標之後要努力去達成,所以我要提醒交通部跟觀光署,這個數字不是隨便喊一喊而已,我們一定要努力去落實。

陳部長世凱:是,當然。

陳委員素月:當然部長有說要努力來達成這個目標,可是我們也看到最近發生了一個震撼彈,就是美國總統川普宣布了關稅的問題,對整個國際的經濟市場都是有很重大的衝擊,那這個部分究竟對我們臺灣觀光業的發展有沒有什麼樣的影響?不曉得交通部有沒有即時的去做一個盤點,有沒有一個因應的措施?

陳部長世凱:報告委員,其實這件事才剛發生幾天,那這件事到底對於全球整個經濟、景氣跟經貿的影響到底有多大,我相信各國都還在評估當中,目前大家的數字都還沒出來,包含關稅實際的數字也還沒出來,所以交通部跟觀光署只能夠預做準備。至於是預做什麼樣的準備,就是我們會密切的觀察,因為到目前為止才幾天的時間,所以看不出來觀光客的變化,但是我們會密切的觀察整個觀光,不管是人次也好,或者是整個旅遊的狀況也好,或者是住房率也好,都會密切的觀察它的影響有多大。如果影響真的非常大,我們就會來做因應的措施,因應的措施包含我們會再加強宣傳或者是再加強活動。另外,業者一定也會受到一些衝擊,對業者應該要做什麼協助,我們目前正在盤點當中。

陳委員素月:對,我們就是要先提早做好一些準備、一些規劃方案,當然就是要先做好準備,這樣在發生問題的時候我們才能夠迅速的去做一個因應。有很多觀光業者也很擔心觀光產業是不是又要進入寒冬了,我覺得這個都是業者所擔心的。我們要吸引國際旅客來臺,觀光署針對這個部分在這幾年的預算裡面也都有一個項目,就是精準客源的開拓計畫,我們看到這個計畫從110年度一直到114年度的預算數字年年在增加,今年(114年)和去年(113年)相比,增加的比例可以說非常的高,關於這個部分,我們這樣的開拓計畫有特別新的執行內容嗎?預期的效益如何?

陳部長世凱:我是不是請署長回答一下?

陳委員素月:好。

周署長永暉:跟委員報告一下,我們為了拓展多元市場,所以我們在國際行銷的部分是增加2億,也謝謝委員的支持,關於這個部分,我們原則上就是希望增加雙印,對雙印我們現在跟外交部在談,就是可能會先在印度設辦事處,然後再來是印尼。那麼北美市場的成長是我們比較樂觀的,還有布局歐洲這件事情是我們更急迫要做的,所以我們現在是以西歐跟中歐為主,我們希望能夠慢慢往北,所以我們今年會在荷蘭阿姆斯特丹設臺灣觀光旅遊服務中心,我們這樣的布局也是需要透過預算的支持。還有米其林這個部分是一個品牌,所以我們今年也會增加兩個城市來推廣臺灣的美食文化,這個對歐美人士是非常有吸引力的,我特別跟委員報告。

陳委員素月:是,當然我們是支持這個預算,可是我們希望對這個預算你們在執行上執行率要好,然後要有效果,因為我不曉得你們的執行率如何,是不是可以先講一下?

周署長永暉:我們在國際行銷的執行率其實都在95%以上,這個部分也謝謝委員的支持,那麼我們有一些固定的,就是五路齊發,包括我們的推廣會,還有參加旅展,在旅展的部分我們也有增加了一些,譬如說在我們沒有設辦事處的地方,我們就拜託外交部,他們有外館,透過外館的方式來協助我們,那費用是由我們這邊來支應。

陳委員素月:好,當然就是要做精準的客源開拓,必須針對不同國家、不同民族的特性、喜好來規劃不同的宣傳。本席有去瀏覽了觀光署的網站,我們發現裡面都是一樣的內容,只是用不同的語言,你點進去以後,只是語言文字的轉換,可是內容都一樣,這樣子的內容對不同的國際客群有吸引力嗎?

周署長永暉:是,所以我們要不斷的擴充我們的database,但是我們的外館就不一樣,我們有16個外館,所以外館也有它的網站,那這個是我們自己本身的網站,我們就這個部分也有跟22個縣市政府做串接。

陳委員素月:外館是外交部嗎?

周署長永暉:對不起,是我們的駐外辦事處。

陳部長世凱:我們觀光署自己現在有比較多的駐外辦事處。

周署長永暉:譬如說在東京。

陳委員素月:可是很多國家的旅客要來的話,他可能也會先來瀏覽我們官方的網站,不一定是去外館吧!

周署長永暉:我們的網站也通案在做更新,那語言的部分是採多語,我們再來檢討。

陳部長世凱:委員的這個建議非常好,針對不一樣的語言,那裡的旅客的特性……

陳委員素月:應該要有不同的內容。

陳部長世凱:對,看他們喜歡的旅遊內容是什麼,我們就用那個內容來吸引他。

陳委員素月:對。

陳部長世凱:所以針對各國除了用不一樣的語言以外,應該內容也要不一樣。

陳委員素月:譬如說日本旅客的喜好可能跟歐美的旅客不一樣。

陳部長世凱:對。

陳委員素月:如果說我點日文版進去看,結果跟從英文版點進去所看到的內容也都一樣,那你這樣有去區分不同的客群嗎?

周署長永暉:對,跟委員報告,就是我們有兩個部分,一個部分等於是基本款的,我們的網站會儘量更新、升級,另外是外館符合當地市場的,那個部分我們是有分開。我們也在思考是不是可以跟所謂數位行銷的部分做串接,這個部分可能效果會更好,因為我們都是主題式的行銷,所以我們也由駐外辦事處那邊來做一些個案的行銷宣傳。

陳委員素月:我們知道觀光產業是整個國家經濟發展中很重要的一部分,除了吸引國外旅客來臺灣旅遊,當然,我們國內觀光景點的提升也很重要。以彰化縣來說,雖然在網路上網友的評語是彰化好無聊,可是我們看到有關旅遊人次的統計,全國十大觀光景點中,彰化縣有兩個景點是在十名內,所以彰化真的有很多很不錯的觀光熱門景點。以全國熱門縣市來看,彰化縣是排名第七,也是在十名內,這是以整個國內的觀光景點來看。我們再來看一個數字,彰化縣在國內旅遊是熱門的,可是在國際上卻是後段班,所以看得出來彰化縣可能比較吸引不到國際旅客,按照這樣的統計來看。對於國旅的部分,各地方政府要努力,有關國際旅客的旅遊,應該是觀光署、中央要負比較大的責任,所以在這部分我不曉得觀光署有沒有什麼特別的努力?

陳部長世凱:請署長。

周署長永暉:跟委員報告,彰化縣確實是以國旅市場為主,但是我們也希望中臺灣用區域旅遊的方式來帶動,彰化有幾個重要特色,譬如,媽祖遶境,還有就是這邊有很多鐵道元素,其實外國人也滿喜歡來彰化,所以這個我們會再加強來做行銷。

陳委員素月:這部分可能要特別以不同的特色去做行銷,另外,剛剛署長在回答的時候有提到旅展的部分,我不曉得這個旅展你們有邀請各地方縣市政府一起去參加嗎?還是只是觀光署自己辦而已?

周署長永暉:都有,如果是國際的話,我們透過台灣觀光協會(TVA)來邀請,在國內的話,他們有區域,我們都補助給公協會來舉辦。

陳委員素月:我想觀光產業的發展也是要中央、地方一起攜手合作來努力,這樣子才能夠創造最大的價值,謝謝。

陳部長世凱:謝謝委員。

主席:因為登記發言的人還很多,麻煩黨團助理跟後面的委員講一下,發言儘量控制在我們的時間之內。

現在請林國成委員。

林委員國成:1114分)主席,請陳部長、周署長、機場公司楊董事長。

主席:請部長、署長、楊董事長。

陳部長世凱:委員好。

周署長永暉:委員好。

林委員國成:部長、署長、董事長好。今天要跟你們談國際觀光的問題,心裡面會有所沉重,可以看得出來在高關稅以後,大家也知道景氣好,觀光的心情會不一樣,景氣不好,當然觀光就會低落。今天本席不是在指責部長,也不是在指責署長或董事長,但是我們彼此之間要互相把所有的見解與所有的需要提供給主管機關作為參酌,並列入未來的政策方向,思考如何去做。本席一向是非常理性的問政,指責太多對事情也沒有幫助,可是建言之後有所改變是我們的期許,也是我們的希望。部長,你也知道現在旅遊業、觀光業是非常慘的,不用我講,我相信你們比我更瞭解,可是慘之中也不能什麼都不做,什麼都不做會更慘,只要有因應之道或者解決方法,只有慘字,不會慘、慘、慘。所以我要代替這些有關的觀光業,包括旅行業等等特別跟部長報告,他們的收入入不敷出了,所以部長要特別注意這些問題。

另外,大家都知道,你們一直在講有上千萬的不管是國外或國內旅客,這個也不是指責,你還敢保證我們還有這麼多人來嗎?我也不要你回答,但是大家心知肚明,我們彼此之間有默契,我相信你們預估的數據是絕對不可能達到,最起碼不要下滑的太厲害,這是很重要的。我現在要跟部長、署長來探討的是國際旅客回訪率的問題,我們國內到國外旅遊的回訪率是非常之高的,根據統計,我們有到過日本的旅客還想到日本去,到過韓國的還想到韓國去,這個部分有87%。另外,來過臺灣還想要回訪的回訪率只有五成二,當然及格,但是比起國外,在整個觀光景氣或觀光數據來講,我們是遜色很多,這個部分我要請教部長,為什麼回訪率會這麼低,有什麼因應之道?

陳部長世凱:報告委員,這也是我很在意的,如果臺灣真的好玩,或者是品質真的非常好,我相信旅客來了一次會再來一次,甚至還會再帶其他的親戚朋友一起來,如果回訪率低,對臺灣的旅遊業來講就是一個警訊,整體觀光的問題要從品質下去解決,這個要從打底開始。我們的觀光品質讓旅客來會不會喜歡是我們整體社會環境的氛圍,也是我們整體服務品質的問題,所以針對人才的部分,我覺得這個打底的工作要做,所以年底研訓院準備要推出……

林委員國成:部長,我點出這個問題就是要讓你在推動政策的時候有所思考。

陳部長世凱:是。

林委員國成:觀光署在整個管理方面要做適度的調整,我們還是希望只要立法委員提出來提供給你們參考,你們就要針對回訪率的問題,就像部長所講的,我贊成,包括交通、整個景點的規劃、CP值等等都是涵蓋在內。

陳部長世凱:是,整體品質。

林委員國成:部長,另外,我們的消費力確實是下跌的,為什麼會下跌?包括我們的觀光逆差,還有留在臺灣的天數是不斷在減少,為什麼會不斷減少,或許跟剛才你所講的這個因素有關係。所以部長,我們今天既然要談這些問題,包括觀光逆差的部分都要考慮進去,因為我們沒有特點就沒有人要來,有其特色才有人要來,所以這個問題部長應該都很瞭解。另外,在國內旅遊住宿的部分,我要跟觀光署周署長勉勵一下,真的不能束手無策,為什麼我要講到這個問題,最主要是因為機票是浮動的,包括住宿費也是浮動,我就曾經接到一個陳情,他早上訂房的,下午進住的時候卻被告知是浮動價錢,本來訂的房價是3,500,結果晚上客滿以後變成7,000塊,這就是什麼?就是剛才部長所講的,這叫做CP值,還有所有的管理出問題。所以我們國人會覺得寧願到國外去也不願意在國內旅遊,為什麼?因為在臺灣住一夜的住宿費用到國外去可以住三夜,所以這是一個非常非常嚴重的問題。

雖然我沒有請何局長上來,但可能你也要監督一下,尤其航空公司的浮動機票,這對消費者是不公平的啦!怎麼會早上一個價錢,下午另一個價錢,不可以這樣!部長,因為你剛才已經講過,品質跟給人家的感覺非常重要,所以在這個部分,我還是要建議部長,雖然是小事,我常主張小事解決就沒有大事,現在就是累積小事變成大事,這個問題拜託部長及署長,你們要想一個辦法,不能說雙手一攤什麼事情都不管,存在的問題就是這些嘛!因為我從里長、議員開始的,辦自強活動辦了很多,我記得到臺東、花蓮去,以前一桌菜1,500元就可以吃得很好,現在一桌菜3,000元,但是菜吃得不好也不新鮮,為什麼?因為沒有客人,沒有客人店家就把價格提高,把質量減少,這就是剛才部長所說的品質嘛,所以就會產生這個問題。我還是要拜託部長,在觀光的部分可能要特別特別去注意、留意,好不好?

陳部長世凱:好。

林委員國成:楊董事長,我有幾個問題想要詢問,這個跟機場管理有關,當然你也很認真,前幾天我們也剛去考察,確確實實在我們T3的第三航廈,確實這個工作很繁重,但是在這裡,我比較納悶的是,在今年218號跟328號,第一航廈、第二航廈的行李分揀系統為什麼沒有使用很久卻出紕漏?

楊董事長偉甫:幾次的行李輸送或者運轉系統會有塞機或者塞車的狀況,這有兩個因素,一個是設備……

林委員國成:沒有,根本就是壞掉嘛!我們花了十二億多耶!董事長,花了十二億多耶,但常常壞掉,國外旅客對此會有什麼感覺?部長,你要注意!

陳部長世凱:是。

林委員國成:董事長,你也不用答復了,這個部分我特別提供給你,該檢修的就要檢修。

另外一個就是食安的問題,新聞報導說在二航廈裡面有一些食安問題,這是國際的門面,怎麼可以把腐爛的東西拿出來給國際觀光客食用,那個會貽笑國際的耶!寧願收高一點的價錢,不能用爛貨去給國際旅客吃,所以我要拜託楊董事長,這個部分你也要趕快把它調查清楚,並且加以約束。所以我贊同部長所說的,任何一個觀光的起飛,管理一定是非常重要,所以我要拜託部長,小事積多了以後就變大事,部長,一向以來,不管你在建設也好,不管你在做整個管理也好,我是對你充滿信心,我不希望每到立法院來,我們對你的期待,你都讓我們落空,這樣的話,我們的觀光產業也不會上來,我們的國際機場也沒有辦法讓人家認同為世界名列前茅的機場。

陳部長世凱:好,這個我們努力。

林委員國成:所以要拜託楊董事長,很辛苦沒有錯,但是要把更細膩的管理做得更完善。以上希望部長及董事長能夠在這個部分更認真一點,然後加油,好不好?

陳部長世凱:好,謝謝委員。

主席:謝謝。

請陳雪生委員。

陳委員雪生:1126分)謝謝主席,請交通部陳部長、觀光署周署長及民航局何局長。

主席:請部長、署長、局長。

陳部長世凱:委員好。

陳委員雪生:部長好。202351號疫情解封以後,國人出國旅遊的人數大增,但是來臺旅遊的國際旅客人數卻沒有達到我們的預期,以致國內旅遊的市場大幅衰退,衰退的程度尤以離島最為顯著,也就是金門、馬祖及澎湖,赴離島旅遊的人數也大幅衰減。國旅衰退,離島旅遊崩壞,離島居民的生計就受到影響,因為我們以觀光立縣嘛,離島的觀光相關產業現在只能靠吃老本,吃老本硬撐到現在,已經面臨到民宿關閉、餐廳歇業的困境。但隨著國際旅遊型態的改變,單一只是做官網是不夠的,現在官網已經沒人看了,因為現在的型態已經改變了,希望能夠深化馬祖景區,推動各鄉觀光的廊帶,以吸引更多觀光客到離島去旅遊,這比較重要。本席希望交通部及觀光署對離島地區挹注更多的經費,我希望能夠三年有15億的經費去深化離島的景區,對於旅遊的行銷,現在的網路已經不符期待了,都是社群、媒體,也請觀光署督促風景管理處,或是觀光署這邊對離島的一些景點能夠多做宣傳。我看電視上常常有一些宣傳嘛,但很少講到馬祖、金門,金門當然會比較多一點啦。

離島旅宿業者原本期望開放陸團來,但陸團來問題很多,縣長、議長跟我,我們常常去福建招攬觀光客,當然我們也有我們的原因,我們的民宿滿貴的,團費大概要1萬出頭,所以有些人就寧願到韓國比較便宜的地方去旅遊了。然後比如有個媽祖團要來,但內政部說要拿財報、會計報告,但我們那個廟哪有這個東西,沒有嘛!還有體育團體要來還要送到體育署去審查,審查又不通過,裡面有一些官方的人又不准他來,他來有什麼關係呢?到馬祖來,馬祖如果會被吃掉的話,如果要被統戰早就被統戰走了,是不是?所以有一些事情不要把它邊緣化。像昨天有一個姓陳的到馬祖去說陳雪生是中共的走狗,我是它走狗嗎?是不是?這亂講話,說我短命什麼的,你這種罷免的操作不符期待,所以被老百姓罵,老百姓通通站出來罵,他被罵完以後落荒而逃,今天已經回來了。我是說在部長協調相關部門時,能不能人家要來就讓他們來嘛,我們去弄了老半天,然後你們這邊又去阻擋,是不是?像臺灣的陸客開放團,他們說要透過什麼小兩會,我那天回來跟周署長講過了,小兩會他們是同意開的耶,他們同意開小兩會喔,不是不同意,因為小兩會是次團體嘛,但我們好像又在擋,我們這邊又把它叫停了,所以陸客來沒有問題啊!

陳部長世凱:如果他們願意透過小兩會,我們非常歡迎啊,不會喊停。

陳委員雪生:他們願意啊!

陳部長世凱:我們也很願意啊!

陳委員雪生:那你們主動去談嘛!人家已經釋出善意了,臺灣還在罵……

陳部長世凱:我們其實有向對岸表達,小兩會之間的會議希望能夠開啟啦!

陳委員雪生:好,部長,我剛剛問的問題,你回答我一下,好不好?

陳部長世凱:目前是他們沒有給我們回應。

陳委員雪生:我剛剛提到離島觀光的事情要去加強……

陳部長世凱:好。

陳委員雪生:比如像慢跑活動、慢城,你們說慢城的話全國都有,那換個名稱嘛,是不是?把機制啟動嘛!慢城啦、慢跑啦,或是其他你能夠做的嘛,我們北海坑道可以充分利用嘛,你可以找一些小提琴樂手在我們的北海坑道裡面去拉小提琴,望春風啊什麼的,那個拉得令人如癡如醉……

陳部長世凱:對,我有去聽過,真的非常好。

陳委員雪生:你聽過嘛!

陳部長世凱:我去聽過,非常好。

陳委員雪生:現在很多有登記的街頭藝人啊,你可以跟他訂嘛,比如說一個月去個四趟、去個十趟,一趟補助他旅費1萬塊,他都願意去耶,這樣一個月只要花個10萬塊,一年不過花個120萬,像這種事情,觀光署、風景管理處都可以去做的嘛,是不是?巡迴街頭做一些藝人表演,也不錯啊,也不一定整天都待在那個坑道裡面啊,是不是?

陳部長世凱:是。

陳委員雪生:在外面街頭上也可以表演啊,助興啊,什麼等等嘛,部長你覺得呢?

陳部長世凱:我覺得馬祖的整體觀光環境非常好啦,值得推廣,我們也會來努力,其實一直以來委員都交代跟指導很多的工作,我聽觀光署在處理也都滿配合,也都全力在協助……

陳委員雪生:部長,指導我是不敢啦,畢竟你們真的是專業啦,所以我也期待交通部還有周署長這邊針對馬祖的部分多努力一下,好不好?

陳部長世凱:是。

陳委員雪生:因為真的很慘,網路上都罵翻了,我也跟我們的鄉親報告……

陳部長世凱:可是最近訂房率好像不錯,最近很多人跟我反映說……

陳委員雪生:58月份慢慢就上來了。

陳部長世凱:對,58月份的狀況好像還不錯,所以有些人說訂不到房。

陳委員雪生:58月份慢慢上來了,但是真的還是加油啦!

陳部長世凱:要,要努力。

陳委員雪生:5月以前真的很糟糕啊,我也跟鄉親報告這是全世界的、全國性的,尤其大陸旅客不來,請問我們現在歡迎不歡迎大陸旅客來?

陳部長世凱:很歡迎啊。

陳委員雪生:很歡迎嗎?

陳部長世凱:一直都歡迎,只是小兩會的溝通他們一直不願意接受嘛。

陳委員雪生:不是,很歡迎就不要去擋嘛!

陳部長世凱:沒有擋,只是他們不願意開始談。

陳委員雪生:大家不要吵架嘛!

陳部長世凱:是,沒有錯。

陳委員雪生:在那邊吵吵鬧鬧的,你一言我一語的,都沒有講好話,自然把氣氛就搞壞了嘛,氣氛搞壞人還怎麼來呢,是不是?所以福州那邊,我有跟他們……我不是通匪或幹什麼,沒有這回事喔!而是希望藉著金門、馬祖,對於兩岸的一些問題,我們希望能夠和平,希望能夠緩和,好不好?

陳部長世凱:好。

陳委員雪生:周署長,請回。

接下來要詢問的是北竿機場擴建的期程,北竿機場的擴建已經啟動了,因為地區部分有心人士誤用數據,做了一些錯誤的訊息傳達給鄉親,我希望部長能夠很清楚的報告本席,北竿機場興建的期程到底需要多少時間?當然,今天如果講得不夠完整的話,我們等交通委員會去馬祖考察的時候共同面對鄉親們提出的疑問,我們來給他們做解答啦!有關北竿機場的擴建,要進行跑道東移,這個工程好像先由港務公司來承包做一些圍堤作業……

陳部長世凱:對,港務公司現在辦理設計跟監造的招標。

陳委員雪生:這裡面工程大概幾乎占了機場的三分之二,還有做沉箱什麼的。2024年底正式施工的澳門機場也是邊做邊走……主席,你請坐,好不好?再給我2分鐘,謝謝,很快的。

主席:1分鐘啦,大家都在等。

陳委員雪生:我們也可以根據澳門機場的興建狀況,你可以邊做邊走嘛,是不是?既然有這些先例,本席也希望交通部能夠依例針對北竿機場跑道的擴建工程,讓施工對北竿航班的影響儘量能夠降低,這一點你先回答我,好不好?謝謝。

陳部長世凱:報告委員,我們在細部設計的時候會儘量把影響的部分降低,您今天再次提醒,我們在設計的過程中……

陳委員雪生:是不是請何局長先回答我一下?何局長,就你所知的部分回答我一下,好不好?

何局長淑萍:有關在圍堤造地期間,包含未來的施工期間,大概之前都已經講了,是七年多的時間,本來我們是用最保守的方式來說會關場嘛,可是未來在細設的時候,就是在港公司監造標細設的時候,我們會來考慮未來營運期間的相關搭配……

陳委員雪生:董事長,你也幫忙一下,好不好?幫忙一下,儘量晚上施工、夜間施工,不影響飛航的時間,好不好?

李董事長賢義:目前我們在準備前置作業,在準備備標,備標後找到選商了以後……

陳委員雪生:因為你們在施工的時候就不影響飛行的安全嘛!

李董事長賢義:所有的情況我們都會納入考量……

陳委員雪生:民航局的部分就是跑道鋪面嘛,是不是?鋪面的時間應該一、兩年就完工了啦,所以儘量朝著兩年的時間去走,好不好?

董事長,請回。

另外我想請問一下局長,高雄到馬祖的航線66號啟航嘛?

何局長淑萍:對,他們目前規劃……

陳委員雪生:我上次在總質詢的時候曾經提出來,有哪個縣市要用補貼的政策來處理?既然是固定的航線,而且是新開的航線,我希望交通部這邊不要縣政府來出錢嘛,好不好?剩下的問題我也跟部長報告過,部長也承諾還要回去檢討。

陳部長世凱:可是之前好像是縣政府有說他們要補貼嘛!

何局長淑萍:目前是定期航線,如果……

陳委員雪生:目前短時間內縣政府補貼一些沒關係,但是你們這邊要去檢討了,好不好?給你們一些時間去檢討,好不好?

陳部長世凱:我們希望它的運量能夠拉起來,運量拉起來就不用補貼了。

陳委員雪生:當然、當然,票價核定了沒有?

陳部長世凱:所以朝這個方向先來努力。

何局長淑萍:票價已經核定了。

陳委員雪生:票價已經核定了嘛,那你也督導華信趕快報來,好不好?因為我們有一些行程要安排。還有就是北竿航空站的停車場目前一共是813,有81個位置是樓下的停車場,3個位置是遊覽車的,共計84個,目前固定停車的大概只有一成五,只有8部車子停在裡面,臨停大概只有個位數。之前是說三個月滾動式檢討,當然有審計部的審計問題在裡面,審計的問題可能你們也會面臨檢討嘛,原來講說三個月調整到二個月滾動式檢討,局長,我拜託是不是能夠改為一個月,現在就開始滾動檢討?因為那邊變成一個蚊子館了啊!

何局長淑萍:跟委員報告,我想蓋北竿機場應該不是要讓它變成蚊子館,我們還是會希望北竿的鄉親來運用……

陳委員雪生:現在已經是了啊,所以……

何局長淑萍:因為剛開始嘛,現在大概是一成多,目前來講,我們還是會跟縣府一起合作啦,看看如何鼓勵鄉親儘量運用……

陳委員雪生:你趕快開會嘛,好不好?

何局長淑萍:對,至於滾動檢討的部分,我們再觀察一下,看看狀況,因為現在……

陳委員雪生:你們能不能責成民用航空站趕快跟縣政府討論,然後對民眾……還是共同來討論一下嘛!

何局長淑萍:因為現在月租1,200元,其實現在訂的價格大概已經打折了……

陳委員雪生:縣政府那邊三樓的停車場大概是600元啦,你看,老百姓的車子不停進去,滿街還是車子,我們的停車位可惜了……

何局長淑萍:所以這個我們會跟縣府再一起來合作。

陳委員雪生:我想民航局也不是要賺錢嘛,是不是?你起碼弄一點……

何局長淑萍:我們還是希望它充分運用……

陳委員雪生:收一點租金維持清潔費就可以了,好不好?

何局長,你請回。

最後一個就是馬祖大橋,部長,我對於那天總質詢時院長的回答真的很不滿意,怎麼英國的商人來可以推算出來需要四百多億,387億,這個數字哪裡來的?你聽聽世曦的說法,好不好?好不好?我想說英商的我也不便去推翻它啦,它什麼東西都沒有,只是根據世曦的結構設計、綜合計畫的設計,然後算出來,那世曦的東西是假的嗎?你叫世曦去算嘛,算一下之後,是不是跟行政院再報告一下,不然院長他不是很了解……

陳部長世凱:好,我們跟世曦再瞭解。

陳委員雪生:你看我那天總質詢的時候,院長還不知道咧,這個案子連看都沒看到,這還得了啊!

陳部長世凱:我們再跟世曦來瞭解這個狀況。

陳委員雪生:好不好?對於立法委員在立法院的質詢,我認為院長一定要了然於胸,不能連案子都沒看到。

陳部長世凱:是。

陳委員雪生:你也可以追蹤嘛!因為委員已經提出詢問了,是不是?

陳部長世凱:是。

陳委員雪生:部長,這一點請你幫忙一下,好不好?

陳部長世凱:好。

陳委員雪生:謝謝主席,耽誤你的時間了,謝謝。

陳部長世凱:謝謝委員。

陳委員雪生:謝謝部長。

主席:謝謝,並不會耽誤我的時間,只是因為太多人了,我比較不好意思,請大家稍微控制一下時間。

現在請徐富癸委員。

徐委員富癸:1141分)謝謝主席,有請陳部長及韓司長。

主席:請部長及韓司長。

陳部長世凱:委員好。

徐委員富癸:部長好、司長好。前陣子我們看到在高屏外海有多艘貨輪,甚至權宜輪就在那邊滯留,最近也發現一艘坦尚尼亞的貨輪及一艘喀麥隆的貨輪在我們枋山的海纜區滯留了大概半年的時間,不知道交通部是否掌握到相關的狀況?

陳部長世凱:報告委員,交通部都有掌握相關的狀況,同時與海巡單位也都有聯繫,尤其是我們擔心的海纜問題,我們也都與中華電信有所聯繫。針對委員提醒的這艘船,我們已經開始關注,它的循跡狀況在這半年內確實有點奇怪、有點詭異,所以我們隨時都在關注。

徐委員富癸:部長,我認為這個並不是海上交通的問題,很可能是國安的問題。

陳部長世凱:是。

徐委員富癸:尤其是處於海纜的密集區域,這些船隻是否有什麼樣的企圖,我們也都不知道,但是滯留了半年,真的就是很詭異的現象。

陳部長世凱:是。

徐委員富癸:過去我在委員會已經對部裡或相關單位提過許多次,務必要全面清查。

陳部長世凱:對。

徐委員富癸:尤其是高屏沿海一帶停泊時,除了戰略位置之外,也有一些重要商輪的進出,我認為不該讓這樣的狀況發生,尤其事關整個海纜的安全重要性,是否有可能作強制驅離的動作?

陳部長世凱:我們現在與海巡都有連繫,也拜託海巡進行驅離的廣播,其實應該也都有做驅離的廣播,但是到目前為止並未看到它做什麼違法的行徑,所以我們對於停泊過程就是採用監控的方法。同時我們也請中華電信隨時監看自己的海纜,如果它有接近或造成破壞,馬上要讓我們知道。

徐委員富癸:部長,除了這個問題之外,我還是要提醒,因為去年颱風時期就有好幾艘……

陳部長世凱:好幾艘擱淺。

徐委員富癸:對,全部都漂到我們的高屏沿岸,造成了很大的損害,因此,如何做一個有效的管制、安全的控管,我們交通部必須要有對策。

陳部長世凱:在颱風將要接近的時候,我們會做一個管制,在12浬以內不准他們靠近,會將他們驅離到遠一點的距離,這個部分我會拜託海巡協助。

徐委員富癸:好,謝謝。剛剛好幾位委員特別提到桃機的問題,尤其現在國人出國的頻率非常非常高,而且桃機又是我們的門面,但是去年桃機地勤大概平均每個月會發生一件事故,所以桃機的楊董事長也相當辛苦,常常在委員會成為委員質詢的對象。針對電線走火、行李系統故障、甚至是停電等等問題,董事長,到底桃機有沒有進行什麼樣的內部檢討?

楊董事長偉甫:是,關於表列的幾個事件,事實上,包括我個人在內也都有參與我們同仁所做的檢討。因為第一航廈從68年就啟用到現在,針對有些設備的巡檢及汰換的時間,我們現在已經開始提前進行汰換設備的動作。另外,針對每一個發生的事件,我們一定會找到它真正的發生原因、地點在哪裡以及有哪些改善的方法,現在我們找到了幾個方法:第一個,是提前進行汰換巡檢;第二個,是我們的員工要加強訓練,也包括維護廠商的部分。我們會針對每個事件的整個過程去追根究柢,直到事件確實有所改善,因為它影響的不只是電力系統,還包括了行李輸送系統等等在內,所以我們會針對每個事件進行記錄,希望未來這樣的頻率會減少,甚至不會再發生。

徐委員富癸:當然也可能是因為現在我們的出國人數太多,導致原有的第一、第二航廈量能負擔超載,造成系統不堪使用,因此,針對第三航廈的相關工程進度,能否請董事長說明一下,什麼時候可以完成?

楊董事長偉甫:關於第三航廈,我們在今年下半年會有第一個里程碑,也就是在9月、10月左右,我們的北登機廊廳要開始啟用,接下來是南登機廊廳及航廈的部分,希望能在115年的年底之前完成,並從116年開始試營運。此外,還有一個相關的PMS,也就是旅客運輸系統,將會配合主體航廈完成的時間,這些都按照原本既定的時間正在趕工當中。

徐委員富癸:我想這是包括立法院以及許多國人的期待,希望整個桃機的運作能夠正常,相關安全性考量的承受度也都能做最有效的檢討,董事長請回,謝謝。

接著要請教周署長。

周署長永暉:委員好。

徐委員富癸:我想部長及署長也都很關切臺灣的觀光政策,在2019年的時候,觀光署提出了2030年臺灣觀光政策白皮書,距離現在已經有一段時間了,我們看到其中設定的2025年來臺旅客人數是1,600萬人次,很遺憾的,去年只達到785萬人次,而今年的預估是1,000萬人次,但是根據這份白皮書,看起來是比我們的保守值1,246萬人次還少,針對這個部分的落差,部長及署長,我們該如何加強?

周署長永暉:報告委員,這份白皮書是在疫情之前,也就是在2019年完成,最後在2020年發表,它算是學術與產業界的綜合,我們原本就是採取滾動式的檢討,所以我們在2023年,也就是觀光署成立時再檢討了一次。去年的530日我們在行政院做了一個修正、做了一個報告,基本上,這個白皮書的部分已經做了滾動式的檢討。目前的部分,就像部長所講的,我們還是以千萬人次來臺作為努力的標準,希望國旅這個部分的產值能夠提升。

徐委員富癸:前陣子我們委員會也去了屏東考察,在途中我們與部長討論到整個重大的交通建設以及對觀光產業協助的部分,我想一定要從軟硬體去做全面的檢討,甚至在許多的觀光誘因、策略上是不是能有不一樣的想法,這個部分值得所有產官學界大家共同努力。

周署長永暉:是。

徐委員富癸:此外,美國的關稅政策也會造成許多產業的衝擊,我想觀光業者也是「剉咧等」,針對這個部分,部長有什麼看法?

陳部長世凱:報告委員,目前的衝擊到底有多大,我想還沒有人估得出來,但是,對於到時候業者受到衝擊需要協助的部分,觀光署現在就會開始進行準備。如果真的遇到很大的衝擊,只要業者需要幫忙,我們也一定會幫忙,再加上委員的提醒,所以我們會針對這個部分預做準備。不過,我覺得衝擊到底有多大,還需要一段時間的觀察,所以我們現在就會開始密切觀察到底它的影響會有多大,因為稅率到底是多少,目前為止還沒有一個國家知道,大家都還處於變動當中,到底對經濟的影響有多大也還不知道,所以我們會密切觀察這件事。

徐委員富癸:在這裡也要謝謝部長及署長,針對整個屏東縣的觀光,到今年底大致已有一些策略,尤其交通部搭配國家公園署與屏東縣政府律定了很多不一樣的活動項目,希望能吸引國內外遊客到屏東來。

陳部長世凱:是。

徐委員富癸:但我還是要提出這個論調,活動當然是很好,像這次清明連假的「台灣祭」,哇!熱鬧滾滾!

陳部長世凱:人很多。

徐委員富癸:但是我認為不能只靠這樣的活動行銷,如何強化整個觀光的亮點,甚至針對業者需要的配套,如何給予他們挹注的力道,相信部長是最清楚的!

陳部長世凱:是。

徐委員富癸:他們有很多的想法,但是苦於得不到我們關愛的眼神,因此,我們是不是可以再強化與所有旅館業者、民宿業者的合作?

陳部長世凱:會,關於這個部分的合作,我們會繼續努力,而且我們與他們也都有聯繫。

徐委員富癸:最後,看一下墾丁南灣的這張圖片,部長,這樣漂亮嗎?這個陽傘漂亮嗎?

陳部長世凱:現在比過去好看。

徐委員富癸:好看喔!

陳部長世凱:好看。

徐委員富癸:這是觀光署與國家公園管理處合作美化南灣海灘之後的畫面,我想這樣的跨部會合作是我們期待的,所以我也會再邀集相關單位,針對未來觀光策略的部分進行有效的檢討,希望部裡也能全力支持。

陳部長世凱:好,當然,我們一起努力。

徐委員富癸:歡迎大家到美麗的墾丁來玩,謝謝。

陳部長世凱:好,謝謝委員。

主席:謝謝。

我們請邱若華委員。

邱委員若華:1152分)謝謝主席,請交通部陳部長。

主席:陳部長。

陳部長世凱:委員好。

邱委員若華:部長早。今天的會議是針對如何吸引國際觀光客來臺旅遊觀光進行的專案報告,我們先看到這張圖,本席的選區涵蓋八德、大溪及復興,其中的大溪與復興向來都是全國非常重要的觀光重鎮,擁有慈湖、石門水庫、大溪老街、角板山及東眼山等全國知名的景點,年年都吸引許多遊客造訪,在此也要謝謝署長對我們桃園大大小小觀光活動的支持。除了大溪與復興之外,其實八德也蘊藏很多豐富的觀光潛力,擁有很多值得推廣的休憩景點,因此,本席也針對八德的觀光發展向部長請教具體的規劃。

陳部長世凱:是。

邱委員若華:請教部長,你去過八德嗎?

陳部長世凱:去過。

邱委員若華:對八德有什麼印象?

陳部長世凱:去吃飯,所以只對餐廳有印象。

邱委員若華:好,沒關係!我就介紹幾個景點給部長。

陳部長世凱:好。

邱委員若華:本席就舉出幾個非常具有代表性的觀光景點,興仁花園夜市是北部最大的夜市,占地6,000坪,擁有400個以上的攤位,是在地人以及遊客必訪的熱點。我們再看下一個景點,八德兒童玩具圖書館,館藏了3萬冊的圖書,最大的特色是結合玩具、閱讀及互動體驗,非常適合親子同遊,可說是推廣家庭旅遊的絕佳場所。下一個是八德埤塘自然生態公園,也是八德區非常重要的休閒生態景點,根據觀光署的統計,它在2024年達到一百四十四萬多的造訪人次,可以看到它非常受到歡迎,也相當具有發展的潛力。下一個是巧克力共和國,它是國內知名品牌七七乳加巧克力所設立的觀光工廠,結合產業文化及體驗活動,非常受到遊客的喜愛。部長,其實八德還有其他非常多值得探索的觀光資源,因為時間的關係,本席就不再一一列舉了。

陳部長世凱:是。

邱委員若華:請教部長,你認為發展觀光的最重要因素是什麼?

陳部長世凱:我想是要讓民眾知道那裡有什麼可以玩的,像剛剛委員提出八德的這些景點,現在我的腦海裡就產生了這些圖像,譬如七七乳加是我從小愛吃的,但我不知道在八德有這個巧克力共和國,現在我就知道了。

邱委員若華:歡迎部長來八德。

陳部長世凱:有了這個圖像之後,未來我就會去,所以我認為圖像的行銷很重要,讓民眾知道那裡有什麼好玩的。

邱委員若華:除了圖像的行銷之外,部長,你還有想到其他的關鍵因素嗎?

陳部長世凱:交通,交通也應該要建立。

邱委員若華:沒錯!就是交通,大眾運輸的可及性決定了地方的觀光發展。

陳部長世凱:是。

邱委員若華:以八德為例,如果沒有順暢的交通系統,再好的景點也難以吸引國內外的觀光客前往。部長,請問你知道目前八德正在推動中的幾項重大交通建設嗎?

陳部長世凱:其實滿多的,在八德有設計中的交流道改善工程增設……

邱委員若華:部長,你提到八德交流道,還有……

陳部長世凱:委員是不是也有爭取快速道路?

邱委員若華:快速道路,沒錯,還有捷運綠線。

陳部長世凱:對。

邱委員若華:本席也多次提到八德的……

陳部長世凱:三鶯線延伸八德。

邱委員若華:對,部長,你知道此案目前的進度嗎?

陳部長世凱:目前應該是在綜合規劃的進度當中。

邱委員若華:目前卡關在行政院,遲遲沒有辦法推進,可以說是遙遙無期,部長……

陳部長世凱:我們交通部的審查已經結束,也送到行政院那邊了,現在委員提出對這件事的關心,我會再去行政院了解相關的進度,看看是否有可能加快。

邱委員若華:你認為遲遲卡關在行政院的原因是什麼?

陳部長世凱:這個我就不曉得了。

邱委員若華:你不曉得?

陳部長世凱:對。

邱委員若華:有沒有其他人可以提供部長資訊?今天沒來嗎?

陳部長世凱:是,沒關係,我會針對這個部分再去向行政院詢問。

邱委員若華:本席也要讓部長知道,捷運三鶯線今年年底完工,預計明(2026)年開始營運,針對三鶯線延伸至八德,交通部在去年920日就已經報請行政院核定,本席也多次請部長向卓院長反映,希望行政院儘快回應我們地方鄉親的期待。

陳部長世凱:是。

邱委員若華:很遺憾,現在已經超過201天,行政院仍然遲遲沒有回覆,所以本席也向行政院提出我的疑問,首先來看這份書面資料,其中的第三點,LB13站與LB12a站的進出站人口偏低,這是行政院給本席的答覆,存在運量不足的疑慮,因此有要求交通部督導地方政府重新評估這兩站的必要性,所以部長有掌握到嗎?

陳部長世凱:關於這個細節,我並沒有掌握到,既然委員今天做了提醒,我會針對這個細節再去問部裡的審查單位,譬如鐵道局針對這個議題的看法是什麼,我會去詢問他們。

邱委員若華:部長,今天你也認識到我們八德有非常多具特色的景點,對於我們地方的觀光發展也非常重要,希望部長可以儘快再次與行政院溝通協調、儘快回應我們鄉親的期盼。

陳部長世凱:好,沒問題。

邱委員若華:部長,可以先回座休息。

陳部長世凱:好。

邱委員若華:請民航局何局長。

何局長淑萍:委員好。

邱委員若華:局長好。目前兩岸的關係緊張,對岸自2022年起共進行了6次環臺軍演,近期兩次從發布到實施的時間都非常短,以聯合利劍-2024B為例,20241024日凌晨宣布後,早上8點就開始演習;今(2025)年41日也是早上突然宣布之後就即刻發動海空聯合演訓,當日有36架共機進入我方的應變區。請問局長,在這樣的情況下,桃園國際機場位於北臺灣的空運樞紐,同時還有新竹的空軍基地以及臺北的松山機場,他們之間的距離都非常相近,當我方軍機緊急升空攔截共軍的時候,民航局這邊以及桃園機場是否也即時掌握軍方戰機緊急起飛的情況?

何局長淑萍:報告委員,因為整個臺北飛航情報區包含北部整個空運在內,全都是由我們的飛航服務總台管轄,基本上,其實我們都會與軍方的戰管聯繫,針對相關訊息都會有一些聯繫。關於中共那邊的演習,如果事先在飛航公告上有看到,我們就會做相關的因應措施、相關的預防,剛剛委員提到的幾次演習,如果我們事先知道就會規劃相關的航路……

邱委員若華:不好意思,先打斷局長,這樣的軍事活動會不會造成民航機起降的干擾或延誤?

何局長淑萍:基本上,因為民航機都有劃定的航路,就這幾次而言,在航行上都算正常,如果有共機方面的訊息,軍方會有掌握、我們也會有掌握,對我們的桃機而言,這幾次並沒有特別的影響。

邱委員若華:OK,本席要向局長確認,對於目前這種突然預告就即刻軍演的模式,民航局都有掌握應變措施及流程?

何局長淑萍:是。

邱委員若華:好,謝謝局長的說明,謝謝主席。

主席:謝謝。

現在請蔡其昌委員。

蔡委員其昌:12時)謝謝主席,請陳部長、何局長及李董事長。

主席:請部長、局長及李董事長。

陳部長世凱:委員好。

蔡委員其昌:部長早。首先要請教李董事長,根據今年2025年的郵輪船期預報表,臺中港還是零嘛!

李董事長賢義:對。

蔡委員其昌:去年我請你們要努力爭取,現在爭取的狀況如何?

李董事長賢義:今年本來是有2艘,一艘要過來時碰上海象不好,臨時取消停靠臺中港,所以今年是沒有,根據目前的預報,明年及後年都各有一艘,分別是11547日的海島天空號及11618日瑞佳塔的郵輪,現在都已經發布預報,而我們也都準備好了,不過,我們在這段期間仍然會繼續爭取。

蔡委員其昌:董事長,請你們給我一份報告,基隆港、高雄港及花蓮港的狀況看起來都不差,現在是船公司不願意去臺中或是有其他什麼問題?港務公司是否做過這樣的分析?

李董事長賢義:我們臺中港分公司結合了彰化、臺中及苗栗,大家希望能一起合作……

蔡委員其昌:董事長,我這個人很務實,做不起來就不要每年再花費精神及資源在那裡搞!我在這裡問你這件事情,你回答說已經認真在拚,但拚出來的結論也是零,等到明年我再問你拚得如何,你也還是會告訴我因為什麼什麼原因,最後就是沒有了。我的意思是……等下我也會問何局長,都是的一樣,如果清泉崗機場及臺中港在你們的交通專業評估是沒有潛力、沒有未來、沒有希望的地方,我們就不要在那裡繼續搞了。如果它本來是天生麗質,只是因為你們沒有認真幫它找對象,我們當然就是要持續檢討如何去做嘛!如果它本來就不可能發展,而你們為了應付立法院,每天都說努力、努力、努力,做了很久還是沒有結果,我認為大家就不要再浪費時間。部長,你聽得懂我在說什麼嗎?

陳部長世凱:報告委員,關於臺中港先天的條件問題,等下可以請李董事長回答。另外就觀光層面來講,因為郵輪的特性是下船之後要再上船,旅客只有幾個小時的時間,我們希望能在短時間內抵達遊玩的地方,旅客才會有興趣。

蔡委員其昌:對,沒錯。

陳部長世凱:這個也是我們海線觀光正要紮根去做的事。

蔡委員其昌:我的意思很簡單,你們必須要進行盤點,譬如爭取郵輪來設航點時就必須清楚告訴郵輪公司,這裡能提供什麼樣的優惠、什麼樣的觀光資源,但是當這些都做盡,卻仍然沒有郵輪公司願意來的時候,我們就要分析是不是不如基隆、不如花蓮、不如高雄,這個才是我要的實際的東西。因為每次質詢時間都是6分、8分,我沒辦法在這裡與你討論這件事,但是我的立場很清楚,因為我一直認為中部的觀光資源並不會比南部……當然我也不是說南部很差,不然許智傑就會有意見了。我的意思是我們也不比人家差,各有特色嘛!花東有花東的特色、基隆有基隆的條件,當然臺中也有臺中的條件,到底是什麼原因讓郵輪數老是掛零,這是一個。再來,郵輪公司為什麼不想來臺中載中部地區的鄉親出去?前面所講是郵輪進來能幫助地方觀光產業的發展;後面提到是我們鄉親出門方便,但為什麼沒有一家郵輪公司願意到臺中港來,希望你在會後能來向我說明。我就講過,如果有船願意來臺中,我個人先包下100個房間進行促銷,我們有很多鄉親都可以參加,但即使我說了這樣的話也是沒有船要來啊!也沒有人回應我這個到底行不行?

我認為要繁榮這個地方,進與出都是重要的,但我也不想在這裡浪費時間,因為每次告訴你要做,你都回答說好,最後就是告訴我為什麼做不成,所以我們應該更認真的深究,這樣才是面對問題、解決問題的方法,好不好?

李董事長賢義:好。

蔡委員其昌:董事長,麻煩你會後寫一份報告給我,到底我們出了什麼問題,讓它們既不停靠也不來載人出去?在你們與郵輪公司接洽的實際運作過程中,到底出現了什麼障礙,好不好?

李董事長賢義:好。

蔡委員其昌:因為時間有限,我還有兩個大問題要提問。

第二個問題,何局長,麻煩一下。我們已經做過很多次的溝通,而我也一直強調清泉崗國際機場很有潛力,從實際的數據來看,過去它也都是成長最快的機場,所以我們共同的結論都認為它是有潛力、有未來的,既然有未來,我們就應該好好面對未來該如何讓它變得更好。我一直都說現在的航線太少,你可以看到我所做的整理,當然我們都很努力,包括最近爭取到直飛神戶……

陳部長世凱:對,418日。

蔡委員其昌:這些都是好事,但無論如何爭取,我還是覺得太慢。你看許智傑委員一直在笑,因為他每天都說為高雄小港機場爭取了十幾、二十條的航線,你看,有十五條啦!我的意思是臺中要加油!當然我也知道有很多的問題,包括飛機數量的問題,譬如華信就是飛機的數量、譬如航線對方航點尚未允許,但我一直覺得很奇怪,為什麼高雄都能獲得允許,臺中卻都無法獲得允許?為什麼飛到臺中的飛機不夠,但是飛到高雄的飛機都夠,這個才是今天我要關心的問題。

另外,以星宇航空來講,今年臺中爭取到飛沖繩的航線、飛高松的定期航班、以及飛往神戶的航班即將開航,除此之外,局長,今年還有哪些國籍航空公司或外商航空公司會在清泉崗機場增加哪些點的航線?

何局長淑萍:目前來講,越竹還會再開一個芽莊。

蔡委員其昌:芽莊?

何局長淑萍:對,6月。

蔡委員其昌:國航有沒有?像虎航還欠我一個航點耶!

何局長淑萍:虎航其實已經開航了澳門,與日本的機場確定之後,5月下旬就會有名古屋的航線、6月也會有濟州。

蔡委員其昌:名古屋與濟州算是還我的,對不對?去年我一直在講這件事情,你們告訴我是因為冬季航班的問題,所以我也出面在我的社群平台上做了解釋,但我認為今年還是要趕快還我,不然虎航的航線斷了之後,大家還以為虎航要撤離臺中了。因此,針對名古屋及濟州島的航線,今年務必要努力促成。

陳部長世凱:名古屋與濟州應該是確定的。

蔡委員其昌:董事長,這是你的子公司,可以嗎?

高董事長星潢:我回去督促他們把schedule訂出來。

蔡委員其昌:因為時間的關係,會後請你與虎航一起到我的辦公室,我們再針對清泉崗機場的航線盤點一下。

臺中真的是很有潛力,我們有實際的工商需求、也有龐大的觀光能量,不然星宇張董事長不會傻傻的一直要發展台中嘛!既然它有潛力,現在就是如何積極解決這些航線要克服的軟硬體問題,好不好?

最後一個問題,請署長來回答,沒有找你上來就怪怪的,因為我一直認為觀光的部分並不是太理想。

周署長永暉:委員好。

蔡委員其昌:署長,我一直告訴你數字管理很重要,現在院裡也指示要成立觀光研訓院,所以我要再次強調數字的管理!如果沒有數字的管理,我隨便舉一個例子,大家都講墾丁貴,但墾丁真的貴嗎?你身為觀光主管機關,我問你墾丁真的貴嗎?其實你沒辦法說服我墾丁是貴或不貴,因為你沒有數據嘛!因為你沒有任何數據或以觀光趨勢所做的預測,就算你要預測也是要有數據嘛!在這些都沒有的情況下,你其實沒辦法回答我的問題。

我再問你住房率的問題,很多人覺得臺灣的房價很高,我相信每個講這些話的人都是有憑有據,因為這是他的旅遊感受,但我自己也常常遇到每次打電話想訂房卻被告知已客滿的旅遊感受。一個國家不可能存在著有些地方的飯店老是客滿、卻也有人說飯店快要倒了,到底是要倒了或是生意太好?這就表示有可能是型態不同,譬如渡假型的生意可能沒那麼好、商務型的生意可能很好,因為隨著台積電的投資、隨著外資的投資,所以商務型的生意可能很好。再者,區域也有關係,譬如高雄市的陳其邁每個禮拜都舉辦大型的藝文活動、國際的藝文活動,除了國際旅客會去高雄住之外,臺灣旅客也會去高雄住,所以高雄的狀況可能很好,可能啦!因為我也沒有數據嘛!

這些數據,作為觀光主管機關……其實我對於觀光署長都特別的寬容,因為我一直講臺灣要觀光立國,如果只是把觀光署長罵到死,臺灣也無法以觀光立國,因為要觀光立國就要靠行政院、靠所有的縣市首長,必須要有旅遊的DNA才有可能做到,不然,蓋出那麼醜的東西、整個城市治安亂七八糟,誰會去?因此,那個DNA需要大家一起努力。但是,身為觀光署的署長,到底要如何以觀光趨勢及觀光資源解決這些問題,你應該要把功夫下在這裡、把功夫下在這裡。

周局長永暉:是。

蔡委員其昌:譬如有人說墾丁大街的食物貴,食物真的貴嗎?我相信一定有害群之馬故意賣得很貴,當然就會有人吃到那一家,再加上現在的社群媒體太發達了,吃到那一家的人就會開始發文說這個地方爛死了!但是他有沒有造謠?沒有,因為他真的就是買到很貴的啊!但是其實還有其他沒賣很貴的店家,誰會知道他們在哪裡?如果要觀光署自己處理當然很困難,必須要結合屏東縣政府之外,還要再結合當地的業者是否願意組織起來自救,只要他們願意組織起來,再加上政府的力量進去,公告經濟實惠又合理的東西在哪裡,這是政府的責任,因為業者沒辦法自己面對輿論市場及所有的業者,但是政府可以提供協助,我認為這才是觀光署該做的事情。其實我在這裡已經講了快二十年,從你們的部長擔任我的助理時就開始講這個問題,一直到現在我們還是在講這個問題啊!老是在講同樣的問題嘛!我認為觀光署應該要清楚的定位,從觀光局升格為觀光署到底應該要做什麼,如果全臺灣的觀光事務都讓觀光署去做,當然是一個笑話,這樣的國家能發展出好的觀光環境,我才覺得是有問題。

時間到了,主席都已經受不了要站起來了。署長,你不用回答,因為已經來不及了、時間已經到了。最後要提醒你,在你們公布的資料中,像阿根廷成長39%37%的數據就不用特別強調,即使要公布也不需要特別強調,為什麼?雖然它成長了百分之三十幾,但總人數卻還不到1,000人,這樣難免會讓人有欺騙大家的感覺,其實你們可能沒有這樣的意思、你們可能只是把所有成長的狀況依序排列而已,但是,如果這樣的東西被拿來作文章,觀光署就是一副強調觀光人數有成長的樣子,甚至還提出阿根廷就突破、成長了百分之三十幾,結果人數只有幾百個,成長百分之三十幾卻只有幾百個人,這個就會鬧笑話了。

陳部長世凱:日韓比較有意義。

蔡委員其昌:這個就鬧笑話了,人家會認為你們是好大喜功、以偏概全,好不好?時間的關係,主席,不好意思!「歹勢」啦!謝謝。

陳部長世凱:謝謝委員。

主席(游委員顥代):現在請許智傑委員發言。

許委員智傑:1215分)謝謝主席,請部長及觀光署長。

主席:請部長及署長。

陳部長世凱:委員好。

許委員智傑:部長、署長,大家好。我知道你們今天很累,但還是必須要求。你先看這個數據,觀光人次日本三千多萬、泰國三千多萬、越南一千七百多萬、韓國一千六百多萬,他們明年的目標通通都有增加。對於剛剛其昌委員所言,其實我也滿有感觸啦!在此向部長報告,日本在2030年的目標期望值是6,000萬,所以我們看事情不是只看這個時刻、也不是只看明年要達到什麼目標,而是以長遠來講,應該要怎麼樣去做。譬如日本在2030年要達到6,000萬,它該做多少事,現在就應該要思考了。我們觀光署今年是786萬,明年的目標是……

陳部長世凱:去年是786萬。

許委員智傑:去年是786萬……

陳部長世凱:對。

許委員智傑:今年的目標是1,000萬,明年呢?2030年呢?我們有沒有目標?

陳部長世凱:我們有一個長期的規劃,當然也有一個目標值,但這個計畫目前還在討論當中。

許委員智傑:為了達成這個目標,我們要拿什麼特色吸引觀光客?譬如去日本可能會想到洗溫泉或日本很乾淨等等;譬如去泰國可能會想到要玩水,部長,如果你是外國人,最想去臺灣的哪裡?

陳部長世凱:如果是外國人的觀點,我們討論得很多,大家對於臺灣知道的點大概就是那幾個,譬如101、譬如故宮……

許委員智傑:除了那幾個之外,還想到什麼?

陳部長世凱:大概就是101、故宮、日月潭及阿里山之類。

許委員智傑:除了這幾個之外,還想去哪裡?署長,臺灣除了剛才講過的幾個點,你還想去哪裡?或是還想做什麼?

周署長永暉:現在全球盛行主題式的旅遊,譬如有慢城、有小鎮、有……

許委員智傑:簡單的講,因為時間不多,我只是提出問題讓你們思考,其實回答的都差不多!我擔任主席在台上聽了這麼久,講出來的答案都差不多啦!

陳部長世凱:是。

許委員智傑:我的意思是要用一個不一樣的想法去思考,到底要如何吸引觀光客、需要多久的時間、有什麼樣的要求嗎?因此,我的第一個想法是希望觀光署及交通部思考一下,2030年大概希望達到多少人,而不是只想到今年要多少人、明年要多少人。

陳部長世凱:報告委員,這個都有在規劃。

許委員智傑:大概希望達到多少人之後,再來就是應該如何完成,譬如臺灣比其他國家強的地方是什麼,我們要用比其他國家強的特色吸引觀光客進來,像是自然風光、像是歷史文化、像是在地特色,我們到底要用哪些點?就像部長剛才一直提到希望能有一個圖像,到底吸引人家來臺灣的圖像是什麼?之前我也向署長提過,臺灣比其他國家強的其實是美食啦!只要問去臺灣想做什麼,得到的回答就是去臺灣吃很多好吃的東西,擁有全世界各地的美食,譬如剛才提到的巧克力共和國,我倒是還滿喜歡的,應該就是類似這樣的感覺。

對於現在沒有的,我們是否能夠創造出來?譬如剛才署長提到的米其林,之前我也提出過要求,因為臺北有米其林,但是我們高雄沒有米其林,感謝署長有聽進去、有努力,現在高雄已經有好幾家米其林美食了。但我一直都是語重心長、一直都是很感慨,希望能創造出剛才部長說的圖像或署長說的主題,讓世界的人看到臺灣就會想到這個東西、就會想要來,這個問題很大,我也知道並不容易馬上就能回答,而我也只是舉個例子。其實我一直認為臺灣的美食真的能贏過全世界,所以我們在北部、中部、南部及東部要創造出什麼特色,可以和地方政府討論,中央政府可以補助,去創造一個東西出來。比如之前我也跟署長提到,對於現在臺鐵公司化,其實部長也很熟,在公司化之後,其實臺鐵有很多特色,像我之前舉例過的六都風華或是鐵道祕境,六都風華就是六個直轄市要創造什麼樣的直轄市特色,共同創造。再就針對鐵道祕境,每一個鄉間小村,每一個點都可以找到當地的在地特色,說實在的,最在地才會最國際,今天如果沒有在地特色,就很難創造出讓國際的人來觀光。所以是不是請交通部跟觀光署,假設部長有一天當院長,假設啦,假設是2030年,我給你預測這樣,不知道有沒有準。你再回來看,你今天的想法跟五年、六年之後,你現在有沒有辦法落實讓臺灣創造什麼樣的特色?

再就觀光人口,日本現在是6,000萬人次,假設臺灣2,000萬人次好了,今年是786萬人次,我設定2030年要到達2,000萬人次,要有這種魄力跟願景去做規劃,結合各個不同的部會,因為觀光署的層級不夠,要去結合各部會有困難,交通部我依交通觀光,用部的角度,和各部會、各地方政府聯繫,我們一起討論類似創造這樣的特色,臺灣有機會在2030年可以創造2,000萬的觀光人口進來,這樣的概念不知道部長可以接受嗎?

陳部長世凱:委員這個概念是很正確,就是我們要先設定一個目標,那在這幾年裡面要怎麼樣達成這個目標?臺灣應該呈現什麼樣的觀光印象給全球的客人?這是我們該去塑造的。確實剛剛委員有提醒一點,我們要跟各部會一起合作,坦白講,觀光署目前能做的大部分是行銷,告訴大家現在的臺灣是什麼樣子,但是臺灣要真的變得很好玩,是大家要一起努力,包含地方政府,包含各部會大家一起努力,才有辦法變得更好玩。

許委員智傑:是,謝謝部長。因為時間的關係……

陳部長世凱:我們會跟大家來討論。

許委員智傑:我不想超過太多時間,我最後一句話,日本2030年是6,000萬人次,我希望2030年臺灣是2,000萬人次。部長,2030年你可能還有機會在公部門,我希望那時候問你的時候可以看到成果。

陳部長世凱:我們會努力。

許委員智傑:這樣肩頭是有比較重啦,但是我覺得如果你沒有這樣的規劃和格局,以後你就做不到那個程度,那各部會該協調的,就請部長帶著觀光署怎麼樣去協調各部會,我的目標就是要達到這樣的期望值。有很多各個不同的面向都是要去努力,就是要有一個這樣的部長,帶著觀光署去協調各部會,去設定期望值,去做一個主題或是特色的創造和改變,我們才有辦法在2030年當下可以看到那樣的成果,往這個目標去努力,好不好?希望可以達成。

陳部長世凱:好,我們努力,謝謝委員。

許委員智傑:謝謝部長。

主席:謝謝許智傑委員。

主席(許委員智傑):請游顥委員。

游委員顥:謝謝主席,有請部長及臺鐵。

主席:請部長及臺鐵。

陳部長世凱:委員好。

游委員顥:部長好,禮拜一的時候我們有就教臺鐵的部分,延續剛才許智傑委員提到的,在促進觀光部分,那時候有提到未來能夠協助讓一些火車頭或者是讓一些鐵道的故事館,能夠在集集支線做延伸,藉由這樣來促進觀光,能夠有這樣子呈現。另外一個面向,我要就教部長,剛才也發生了地震,氣象署提到最近兩週可能會有比較大的地震,坊間很喜觀看竜樹諒、阿南德預言這些,大家也會討論有關防災救災的議題,我想要請教一下部長,目前來講,我們在交通運輸上如果有遇到這種重大的地震,目前的防災演練每年的次數大概是多少?規模跟方案是如何,是不是簡短講一下?

陳部長世凱:報告委員,就交通體系上面來說,遇到地震影響比較大會是軌道,因為軌道的精準度要高,我們目前有設定一定的地震的值,當它到達那個值,像臺鐵也是一樣,我們會有巡軌的動作,臺鐵是五級,高鐵也有一定的水準在巡軌,巡軌完之後,怎麼樣讓它慢慢加速的運行,這個部分其實我們都有一定的機制。最近這幾個月其實遇到滿多的地震,我們也都是照這個SOP在走,平常時的演練,其實因為臺灣時常在地震,不用演練也時常在做實際的SOP操作。

游委員顥:我們要居安思危,我知道目前在國家防災日的時候,會配合地震時停車跟疏散旅客,來進行地震避難的演練,我在之前去日本做學術交流,他們在防災及演練的部分,其實他們的次數非常多。我想就教一下,目前臺灣的地震比較頻傳,甚至有大型地震的這種可能性,因為中央氣象署有警告過了,也有提示過了,所以有沒有可能會增加地震演練的次數跟規模?比如區域……

陳部長世凱:目前分區一年都各有一次。

游委員顥:對,一年一次,其實就是針對國家防災日的時候,相對會比較少,那個次數太少。

陳部長世凱:委員的提醒其實沒有錯,確實最近地震的頻繁度,以我自身的感受,頻繁度似乎是有變高了一些,這方面的演練或許我們可以再加強,我們會拜託包含臺鐵和高鐵都做這方面的演練。

游委員顥:對於大型地震的通報是中央氣象署的通報嗎?在臺鐵或是部長這邊有沒有辦法在第一時間收到大型的大地震的通報以及災害的狀況?因為就監測機制,臺鐵這些鐵軌的監測機制是現有的,不是平常的那種狀況。

陳部長世凱:其實都有感測器,它各個變電系統都有感測器,對於各地的地震狀況,他們也都有感測器。另外一方面是氣象署,像剛剛的地震,在震之前,氣象署的訊息都已經先進來了,所以這個部分其實訊息在這個時代是非常得快。

游委員顥:好,因為時間有限,本席還是建議增加防災演練的次數及規模,好不好?

陳部長世凱:好,這個我會安排。

游委員顥:另外,在賴清德總統談話之後,臺海危機是逐漸升溫,假如在戰爭時期,對於臺鐵相關的疏散,或是做戰時輸運轉運的部分有沒有任何的配套方案?

陳部長世凱:報告委員,其實我們有配合內政部的全社會防衛韌性的演練,我們各個單位都有做不一樣的演練,所有交通體系的所有的單位都有做不一樣的規劃跟演練。

游委員顥:有關於臺鐵的部分有演練過幾次?

馮總經理輝昇:報告委員,我們每年各分區都會做一次演練。

游委員顥:這是戰爭時期的演練嗎?

馮總經理輝昇:對,我們也會跟國防部……

游委員顥:那是配合萬安46號的時候做演練?

馮總經理輝昇:對,那是萬安演習,但我們各分區有各分區自己內部依照我們的災害防救要點,要辦演習。

游委員顥:所以在演習的時候,像臺鐵這些火車都是被徵用的嗎?

馮總經理輝昇:我們演習會有劇本,如果像萬安演習,各單位消防、國防等相關單位有劇本,依照劇本我們要提供的車輛跟人員,我們都會來配合。

游委員顥:一年演練幾次?

馮總經理輝昇:萬安演習是一年會擇定地點演習一次,我們自己各分區的,每一年還會依照實際的狀況,還有當年度發生的一些事件、事故,針對比較重點的項目,我們來做演練。

游委員顥:本席還是建議,萬安主要是針對空襲模擬、照明熄滅跟旅客疏散,其實真正要遇到這種情況的應變來講,這樣子的演練規模可能不夠,所以本席還是建議居安思危,包括在遇到這種突發狀況的時候,可能還是需要多一些演練的過程跟劇本。

另外再請教部長,你剛才有提到來臺旅遊的人數有增加,在第一季的部分,那這就跟觀光署有關,這個220萬人,你預計在第二季目標大約可以達到多少萬人?

陳部長世凱:報告委員,我們當然希望可以再增加更多,目前看起來第一季只有增加3%,這個部分坦白說我是覺得有點少,我們希望能夠再繼續增加更多。至於到底預測有多少?早上也有許多委員一直在問及第二季,這個變數其實蠻大,因為現在看到關稅戰,全球的經貿到底會長什麼樣的狀況,其實各國目前都還在評估,審慎評估當中,這個事情對於整個觀光的衝擊,我們也都還在觀察。

游委員顥:所以第二季的目標數字?

陳部長世凱:我認為這個變數很大,我目前沒有辦法設定目標。

游委員顥:如果設一個目標的話。

陳部長世凱:設定一個目標?

游委員顥:是。

陳部長世凱:我希望能夠比第一季再多3%,最少。

游委員顥:所以希望220萬再加3%,本席還是勉勵及期待。

最後,本席也反映一下,剛才許多委員有提到,目前國外行銷觀光亮點的部分,其實還是行銷過去既有的傳統景點居多,我們看日本有很多宗教的祭典及活動,也成為臺灣人去日本觀光旅遊的誘因。部長也擔任過民意代表,帝爺公生日後換慚愧祖師,還有天上聖母、觀世音菩薩,有一連串,就連我們的中元節在日本對照起來就變成盂蘭盆祭,所以本席建議,外國的觀光客來臺灣看到媽祖遶境會非常的感動,所以在觀光行銷臺灣的亮點,其實也要藉由宗教的特色,宗教的文化,能夠把一些觀光客帶進來,我覺得這個可以讓其他國外觀光客看到臺灣的觀光行銷比較耳目一新,又有其他的誘因,所以我在想這個部分是不是可以研擬一些方案,能夠藉此來提升誘因。

陳部長世凱:其實臺灣有很多的誘因,也有很多好玩的地方,但是過去或許我們行銷的角度都沒有放在這些地方,像委員剛剛所提醒的一些宗教活動,在日本他們就做得相當成功,或許臺灣也可以參考這樣子的案例,我們也來做這樣子的行銷。臺灣還有很多不一樣的特色,未來應該都要做出來給大家看得到。

游委員顥:對啊,我們期許啦,宗教也可以成為觀光誘因,像我們竹山的大士爺文化祭,確實吸引了全國的人潮,我希望這部分能夠有具體方案,再提供給本席辦公室。

陳部長世凱:好。

游委員顥:謝謝部長。

陳部長世凱:謝謝委員。

主席:林月琴委員、林月琴委員,林月琴委員不在。

等一下黃建賓委員講完,我們休息20分,讓大家上個洗手間、吃個飯,因為後面委員太多了,都會來,所以等黃委員質詢完,我們就休息。

現在請楊瓊瓔委員。

楊委員瓊瓔:1234分),謝謝主席,楊瓊瓔發言,邀請部長。

主席:請部長。

楊委員瓊瓔:部長好。我們來討論在112年的時候,11月份核定臺中國際機場2040年整體的規劃,其中清楚的寫到2040850萬人次旅運量、中部地區國際門戶的機場等規劃。首先本席要請教「中進中出」,我相信您擔任市議員的時候,擔任縣議員的時候,大家都極力的朝這個方向,所以請教「中進中出」還要幾年?這是第一個問題。再者,臺中機場的航廈規劃,你是不是有比較具體的方案?因為台中地區跟中部地區的產業,我們都非常的希望,不用再坐到桃園或者是高雄,或者還要到松山來,而且不只是交通問題,它更能夠促進整個中臺灣的觀光會展,加上我們的製造業和農產品都非常的重要,都有關聯性。但是我們目前臺中機場的的航線太少了,航班密度也不足,很難撐起國際的門戶。在這樣的情況之下,交通部民航局給我們的資料,說明臺中機場受限於現行的跑道長度與空域配置限制,所以目前起降有限,在這樣的情況之下,更難吸引到國際的航空公司進駐及開拓遠程航線。請教第一個,你們預計「中進中出」大概還要多少年?第二個,我們要如何增班跟開闢,進而展現我們真正的國際機場?請說明。

陳部長世凱:報告委員,其實對於「中進中出」,現在已經都在中進中出了,以我自己的旅行經驗,我如果從臺中出,大概也是從臺中入。

楊委員瓊瓔:量數很少嘛,這你滿意嗎?你是臺中人,你滿意嗎?

陳部長世凱:當然還不滿意。原則上,目前航班跟航點已經恢復到疫情之前的94%79%,也就是說航班的部分,恢復的數量比較多,但是我們可以這麼說,因為過去在兩岸的航線會比較多,但現在兩岸航線相對減少,所以如果扣除兩岸航線的話,我們現在的航班跟航點應該是比疫情之前還要多。

楊委員瓊瓔:我們是號稱為國際機場。

陳部長世凱:是,是國際機場沒錯。

楊委員瓊瓔:如果部長你這樣回答,我們是比較多,哇!那我們整個國際機場要怎麼規劃?

陳部長世凱:我在說的是國際的運量。

楊委員瓊瓔:所以我相信你絕對有前瞻性。

陳部長世凱:有,有,有。

楊委員瓊瓔:你會滿足剛剛你所說的數字嗎?

陳部長世凱:報告委員,我們繼續努力啦。

楊委員瓊瓔:還好你說繼續努力,我們在這裡是要好好的討論,怎麼樣可以讓我們的中部地區,還有我們的國人,在交通方面等都可以更加的便暢,尤其在我們臺中國際會展中心今年要完成,世界國際友人都會到,這個國際機場對我們來講非常的重要。

陳部長世凱:是。

楊委員瓊瓔:好,就這個事我要再請教現在的困境,臺中到金門的航班問題,不只有機位很搶手,而且平常就訂不到,更不用說假日,這個大家都很清楚,有時候在那邊因為霧的關係停飛兩天或幾天,那會擠壓得更多。請教部長,針對於整個臺中到金門航班嚴重不足的情況,因為供需不平衡了,我們要怎麼處理?

陳部長世凱:報告委員,現在整個國內包含跟離島之間的飛航問題,有時候是因為我們的運能問題,我們的運能有點不足,這是坦白要這麼說。

楊委員瓊瓔:對啊!運能根本不足,這是事實,我們要怎麼解決?需求有這麼多,為什麼人家不要呢?

陳部長世凱:運能不足,我們希望能夠放大機型,不過這個要跟國際航空公司大家來溝通跟協調。

楊委員瓊瓔:所以必須把你的基礎建設做好。

陳部長世凱:會,一定會。

楊委員瓊瓔:才能夠吸引大型的飛機,因為座位會多嘛,以及讓國際的航空公司願意進駐,這根本還是要先解決,所以臺中到金門嚴重不足,我相信部長你也了解。

陳部長世凱:我們儘量來協調航空公司協助。

楊委員瓊瓔:除了去協調它換大型的飛機……

陳部長世凱:讓機位增多。

楊委員瓊瓔:但是到目前為止還是不夠,還是供需差距很大,所以這個部分必須要再加強。

陳部長世凱:我們會密切關注,我們會來調度。

楊委員瓊瓔:你去運作、討論,對於供需這麼不平衡的情況,看交通部可以怎麼樣協助,讓我們的民眾可以在交通上更便暢,你們去討論,多久可以給本席?

陳部長世凱:我們三個月來討論好不好?三個月時間再跟委員報告。

楊委員瓊瓔:好,三個月給本席,你們要怎麼樣針對臺中跟金門的航班嚴重不足及供需不平衡問題做處理。

最後請教一個問題,臺鐵宣布平均漲幅是26.8%,而且要在今年的623日開始正式執行,對此大家有高度的質疑,在目前通膨以及碰到關稅議題,加上產業生存之壓力,地方政府、中央政府以及產業工會大家都要團結作戰,在這個時間我們似乎可以看到,非常嚴肅的,不管是通膨或是民生都會非常痛苦,加上突如其來這樣子的因素,你們有沒有考量到要怎麼樣讓我們社會大眾的負擔能力,讓他們可以緩和?請教陳部長。

陳部長世凱:報告委員,您提醒的這個部分,我們也有考量到,尤其您上面所寫的通勤族跟學生族,他們所憂慮的事情,交通部現在有一個TPASS,只要你有使用TPASS,就完全沒有影響,假設以北北基桃來講,你搭乘臺鐵就是1,200……

楊委員瓊瓔:這是局部!

陳部長世凱:也就是說,它漲價的部分是由政府來吸收,就不會讓一般的民眾受影響。

楊委員瓊瓔:這是局部!

陳部長世凱:像學生族、通勤族都是用TPASS,這個部分就不會有影響……

楊委員瓊瓔:沒有用的人呢?沒有用的這些人還是占多數!

陳部長世凱:報告委員,臺鐵還有一個常客優惠計畫。

楊委員瓊瓔:你沒有針對本席的提問!

陳部長世凱:我是針對您上面寫的通勤族。

楊委員瓊瓔:如果現在沒有這一個嚴肅的關稅議題,你可以就這樣分攤,但是本席給你的功課就是目前的狀態,剛剛我們在經濟委員會的時候,部長也說他會隨時做滾動式的檢討。

陳部長世凱:我們會讓民眾受到的影響降到最低的狀況。

楊委員瓊瓔:你必須去討論,而且看到給你的樣態是什麼,必要的時候,要怎麼樣由政府來協助,不管是臺鐵公司還是我們的通勤族,我覺得這非常的重要。

陳部長世凱:好,我們會儘量來協助民眾。

楊委員瓊瓔:因為這個時間必須要共體時艱,所以本席提出這個議題。謝謝。

陳部長世凱:謝謝委員。

主席:謝謝。我們請黃建賓委員。

黃委員建賓:1243分)謝謝主席。有請陳部長。

主席:請部長。

黃委員建賓:部長好。

陳部長世凱:委員好。

黃委員建賓:本席非常珍惜有機會跟部長在這邊做交流。

陳部長世凱:謝謝。

黃委員建賓:為什麼說很珍惜這個機會?因為本席在這個會期曾好幾次想邀請部長到辦公室,來討論跟花東居民交通有關的一些議題,像我們的花東快,還有最近車票漲價的事情,可是部長辦公室一直回應說你都沒時間;那我就想不然請次長來一下,次長也說他都沒時間,我想你們真的都很忙,都沒有時間。今天難得有機會可以到交通委員會質詢,希望能夠當面跟部長反映一些臺東鄉親的聲音。

陳部長世凱:謝謝委員。

黃委員建賓:但是我們也納悶,假日的時候,看到部長為了大罷免到各地去宣講,為什麼說都沒時間?所以本席要提醒部長……

陳部長世凱:委員,我沒有到處去,你的資訊應該是錯的。

黃委員建賓:我們上次跟行政院長到臺東勘災的時候,部長跟本席也說過,以後臺東有交通的問題,希望我們可以一起合作,對不對?所以,我要提醒部長,身為交通部長的責任,維護臺東人交通的權益,是很重要的一個工作。我想要跟部長說,未來如果本席召開相關的活動,或是跟臺東交通有關的這些重大議題,部長若沒有時間,是不是可以請次長來一下,讓我們可以正面的來溝通。

陳部長世凱:我們來安排。

黃委員建賓:謝謝部長的承諾。我們現在進入今天的重點,在禮拜一的時候,是台股創下史上大跌幅的一天,就有一個朋友說每支股票都跌了,但有一支漲上去,他把臺鐵車票拿出來說臺鐵票價漲了26%!在整個經濟都已經很低迷的時候,臺鐵漲價,對臺灣民眾可說是雪上加霜,特別是我們臺東的民眾,未來臺鐵車票漲價之後,臺北、臺東來回漲了三百塊,對本來就交通弱勢的臺東來說,無疑是雪上加霜,對臺東人更是情何以堪?我們的物價跟西部一樣貴,但是我們在交通上的品質其實都還沒有達到跟西部一樣的狀況,西部有高鐵、高速公路和臺鐵可以選擇,我們臺東只有一條台9線跟火車。

我們印象很深刻,在0403強震之後,連接著有幾個強颱,讓整個東部的交通、觀光、產業都非常非常的低迷,也還沒有完全復原,今年的清明連假,業者說我們的住房率,甚至不到五成。在臺東整個交通跟觀光還在復原的階段,本席去年在立法院兩度提案,要求中央來凍漲臺鐵東部的票價,交通部也承諾在春節之前不會漲,沒想到2月的時候,臺鐵就宣布要漲價。本席在第一時間也跟部裡面提出三個要求:第一個,就是中央應該要信守承諾,遵守承諾,在災害災損未完全之前,考慮東部交通的特殊性以及困境,凍漲東部的票價;第二個,是提供花東居民早鳥實名制的優惠,減少我們臺東居民返鄉的成本;第三個,當然是增加南迴鐵路的班次,能夠提供往返東部的替代選擇,以促進觀光人潮。另外,我在3月上旬也跟交通部、臺鐵討論,如果臺鐵未來真的必須要漲價,是不是可以由花東基金的部分來補貼居民三成的票價,作為抗漲幅的方案?臺鐵董事長也認為這個方向是有機會來做的,因為這400億的花東基金是既有的財源,它成立的目的就是希望能夠提升花東居民的福祉,我想這在使用性絕對符合這個目的。

另外,在3月份的時候,我也在經濟委員會當面向國發會主委請教,能不能夠比照離島條例的方式,透過花東基金的部分,補助三成的票價給我們的居民?國發會主委也正面回應說,如果在符合條件下,願意來支持。我在這裡要具體的請教部長,不管是臺鐵或國發會都覺得這方向是可行的。我想未來不論中央或是縣府提案,我們後續都可以來討論,但重點是中央會不會來支持?中央真的不能再把臺東當作二等居民,希望讓我們能夠享受實質的平等,這部分我們在質詢的時候,都跟部長談過,交通真的要平權,我們要落實它。請問部長願不願意支持花東基金來補貼東部居民三成臺鐵票價?

陳部長世凱:花東基金是國發會主管,委員剛剛也說了,有跟國發會主委說過,因為花東基金不是我們主管,我們自己能做的就是我們正在跟臺鐵研議,花東鄉親彈性票價的優惠方案,如果我們是住在那個地方,然後有加入臺鐵的會員,因為他們有常客優惠,兩個加在一起,提供多一些的優惠給花東的鄉親,讓花東鄉親返鄉成本可以降低。委員剛剛在提醒的,其實我們都有注意到,我們在東部地區,確實是以臺鐵為主,然後還有一個台9線,他們在運具的選擇上是相對少的,所以能夠支持花東的鄉親,我們一定會儘量來努力。

黃委員建賓:對於這個方案,如果國發會支持,交通部也願意來支持?

陳部長世凱:最後決定的是國發會,國發會支持,我們沒有不支持的道理。

黃委員建賓:所以你們也支持,對不對?也是會支持嘛,部長?

陳部長世凱:他們如果願意支持,當然我們也沒有反對的道理。

黃委員建賓:謝謝部長允諾。最後我利用一點時間,想要再為花東快來請命。上個月有媒體報導,因為中央認為花東快的經濟效益差,而被退件,後來交通部也說了,有請公路局重新修正之後再送,據本席了解,公路局在42日就已經完成這個修正,重新送件。部長還記得立法院去年7月通過的主決議,清楚的寫下:交通部要儘速推動花東快速公路興建可行性評估,於1138月份完成期末報告。現在已經是1144月,都過了半年多,交通部是不是能夠務必來加速?我想請教部長,目前這個評估報告的進度是怎麼樣?什麼時候會完成?

陳部長世凱:報告委員,目前看起來它的效益確實是不足,而且您在臺東也相當清楚,我們現正在進行安全景觀大道的拓寬工程,也就是未來整體交通運量的量能,我們目前正在用工程的方法來提高。另外,大家一直在希望,尤其是委員所講的花東快這個部分,目前看起來,它的可行的方案確實還沒有到很可行,我們目前正在討論,如果用分段來討論或許就有機會。

黃委員建賓:我們的評估報告什麼時候可以來完成?因為這是很多臺東鄉親、花東鄉親都關心的。評估報告的時間,大概什麼時候可以讓鄉親知道?因為安全性評估這部分,立法院的主決議是去年8月就要完成,現在都已經到1144月,過了半年多,可是評估報告都還沒出來。

陳部長世凱:報告委員,以現在效益不高的狀況下,如果現在要立刻出報告,那就是不可行。

黃委員建賓:所以?

陳部長世凱:所以我們現在就要找可行的方案出來,需要一些時間。

黃委員建賓:你這樣說,讓我很緊張,以為說不做了,我嚇到了,如果不行的話……

陳部長世凱:現在的效益是真的是不足,如果要以現在來討論的話,那可能真的就不可行,但交通部正在努力找出有沒有哪一段是可行的方案,我們想辦法把它做出來,所以需要一些時間。

黃委員建賓:謝謝部長,主席都站起來了,我最後用一點點時間,請交通部儘快來做最新的評估,因為花東快速道路是整個臺東往北很重要的一個道路,未來如果花東快完成、南迴的方向也改變,這樣才能夠有效打通臺東交通的任督二脈。我們請部長一起為後山的鄉親來努力,好不好?

陳部長世凱:我們來努力。

黃委員建賓:感謝部長,謝謝主席。

陳部長世凱:謝謝。

主席:謝謝,大家辛苦了,後面還有不少人登記發言,我們先休息20分鐘,等一下再開會。

休息1252分)

繼續開會1319分)

主席:現在開始開會。

我們請莊瑞雄委員。

莊委員瑞雄:1319分)謝謝主席,有請交通部陳世凱部長,還有觀光署周永暉署長。

主席:請部長、署長。

陳部長世凱:委員好。

莊委員瑞雄:部長、署長,午安。幾個問題來請教,去年花蓮的一場大地震,還有接下來的幾次颱風,讓花東地區很多重要的觀光景點都受到重創。你看,譬如說,本席曾經帶隊去考察過的砂卡礑步道、山月村差不多都毀掉了,狀況真的是慘不忍睹,這個署長、部長應該都很清楚。

陳部長世凱:是。

莊委員瑞雄:原本還有國旅團的遊覽車要排隊進去的這種盛況,現在人潮幾乎已經斷路了,當地的觀光業者幾乎也快撐不下去了。不過我也要藉此機會感謝部長跟署長,因為去年地震完以後其實不是只有花蓮慘,花蓮一慘的話,臺東跟著慘,所以臺東一些民宿還有觀光業者當時也跟部長和署長建議,讓臺東也能夠比照花蓮,然後也對業者做適度的補貼,這真的是及時雨,在這個地方特別表示感謝。但我想請教的就是,政府除了補貼以外還有沒有什麼樣的仙丹,有沒有什麼樣的妙方?本席認為交通部或者觀光署更應該要主動出擊,真的要主動出擊去規劃,或者說去打造新的觀光據點,讓更多人更有理由走進花東。

我舉個例子,比如臺東卑南鄉山里的舊隧道就是一個非常有潛力的地方,卑南鄉在2021年的時候就被列為觀光經典小鎮,那個地方擁有舊鐵道、車站遺址、原民文化、自然生態等豐沛的觀光資源。在這個地方我也藉此機會為臺東鄉親請命,部長,這個部分看能不能由交通部觀光署來做一個規劃。我記得你前任的部長林佳龍部長,政府是延續一體的嘛,前面部長答應過的事情,我看後面在做一定是你們也有專業去做評估。林部長任內他也喊出觀光轉型跟地方創生的願景,我相信這個理念,任何人接任部長,我相信大家都會覺得是很通的,但是提出這樣的概念,倒也不是只看網紅的景點,更要看到原鄉、偏鄉這些比較沒有被注意到的地方。

當時交通部底下的縱管處也做了不少工作,比如說他做了可行性評估、地質調查還有生態調查,這些都做了,做出來以後知道1號到7號隧道這個地方地質比較敏感,因為地震加上地質敏感,然後還有是蝙蝠的棲地,不適合再做大規模的開發,這個在地的民眾也都了解,也都尊重這樣的一個專業。可是我要請教部長的就是,我們剛才在說有什麼仙丹妙方就是說有什麼替代的方案,比如說我們知道山里車站這個地方是一個秘境,我們用什麼樣的方式去開發它,讓臺東增加更多觀光的誘因。

我們常常在說「山不轉人就轉」,地方民眾也不是不講理,也沒有叫你要開山鑿隧道,大家也認為該保育就要保育,也尊重你們的專業,所以在這個前提之下,本席要跟部長提一個建議就是,山里舊隧道如果沒辦法進一步去開發,是不是能夠研議替代方案,比如說設置鐵馬驛站,還有主街道的整理,還有導覽路線等等的設計,這一些我們可不可以先來做?部長,我覺得你們已經規劃那麼久了,部長,可不可以具體承諾?

陳部長世凱:報告委員,您這個建議非常好,山里舊隧道其實有它的觀光價值在,但是本身不一定有辦法再進一步的開發,有些生態上的限制還有地質上的限制,不過委員建議的替代方案,我覺得觀光署應該好好做研究,包含鐵馬驛站的部分,還有主街道的整理,還有導覽路線等等的設計,我們在山里的周邊把整個觀光的配套做起來,即便是它那個隧道沒有進一步的開發,它整體的觀光價值還是可以顯現,所以委員您今天交代,我們就趕快來做這方面的研究,我們就朝這個方向下去做。

莊委員瑞雄:謝謝部長,先跟你感謝。我為什麼這樣講呢?其實我們也很清楚,永續、低碳、深度的體驗,大家都琅琅上口,也確實交通部還有觀光署,你們應該責無旁貸,有這麼好的一個地方,我們要主動去挖掘,讓我們的東部地區,不要因為一場地震,把整個觀光夢全部給震碎掉,所以我謝謝部長這樣的承諾。

我必須要特別提出來的就是,我們臺東其實具有豐富的人文景觀跟地方的故事,還有原民文化,非常適合去做體驗。不然我們一直在說地方創生,我去把它看一看,16個行政區裡面,如果只往縱谷線、往海岸線,還有一些原民的地方看一看的話,很多地方到最後你都必須要去講到,你們提出來的就是說,好啦,體驗、體驗。這麼好的地方,政府如果沒有好好規劃的話,我覺得實在是太可惜了,我相信觀光署如果大力去做規劃的話,它一定是非常有吸引力的一個地方。

所以我再提醒一次就是,現在整個花東地區的觀光,部長跟署長都非常清楚,真的是慘,怎麼樣帶入新的元素,真的是要再搭一個新的舞臺,要帶給民眾一個希望,交通部真的是有責任。而且我這樣提出來以後,不是只有你們有責任,我認為你們本來就有能力,但是我要說的就是,這麼有魅力、有潛力的地方,部長剛剛雖然答應了,但那個時間點,你們縱管處真的有去做那麼多工作,時間點可不可以加速?

陳部長世凱:我們是不是今年就開始來啟動規劃,好不好?

莊委員瑞雄:我的意思是比較積極一點,因為山里線改線通車也十幾年了,擺在那個地方,山里也不能再等了,臺東真的也不能再等了,如果我們交通部或者觀光署有更積極的態度的話,我覺得馬上可以啟動。

陳部長世凱:我們今年就來啟動這個規劃,我們現在就來啟動,要拜託觀光署跟臺鐵,我們兩邊一起來合作,把山里這個地方好好規劃。

莊委員瑞雄:好,謝謝部長、謝謝署長、謝謝臺鐵,感謝。

陳部長世凱:謝謝委員。

主席:謝謝。我們請盧縣一委員。

盧委員縣一:1327分)主席,有請部長。

主席:請部長。

陳部長世凱:委員好。

盧委員縣一:部長好。今天第一個要跟你就教的問題是,我看到交通部有公告,針對擋風玻璃隔熱紙的透光率在6月還是今年年底的時候要有一個法規,或者是法制化,我希望知道你的想法。

陳部長世凱:是。報告委員,交通部從過去到現在從來沒有管過這件事情,也確實我們發現有許多車輛的隔熱紙貼得太過黑,造成晚上在駕車的時候確實有一些危險,我們也希望未來能夠針對車輛隔熱紙的透光率有一定的規範,例如說前擋的透光率應該多少,前側應該多少,這個是針對駕駛的部分……

盧委員縣一:好。我大概看到一些數據,比如我看到70%,你這個70%是怎麼來的?

陳部長世凱:報告委員,這部分目前都還在討論當中,還在討論當中。

盧委員縣一:OK,我希望你在要進入法制化的時候,能夠考量眼科醫師的建議,好不好?

陳部長世凱:好,沒有問題,這是需要的。

盧委員縣一:按照我的理解來看,你的前擋玻璃是70%,可是你知道美國是怎麼做的嗎?

陳部長世凱:請委員指教。

盧委員縣一:其實他的前擋玻璃不是指全部的windshield,不是……

陳部長世凱:我知道。

盧委員縣一:而是只有眉毛的位置,也就是46英寸是70%,其實前面是不能加隔熱紙的。

陳部長世凱:是。

盧委員縣一:因為如果就行人來說,我必須看到駕駛人有沒有在注意我……

陳部長世凱:沒錯。

盧委員縣一:對啊,車內的人說不定沒有看到我,那樣大家互相要有一個所謂的戒心啦。

陳部長世凱:是,沒錯。

盧委員縣一:常常發生車禍的時間點大概都是昏暗的時候,也就是大概早上4點到6點,或者是下午的下班時間,你就知道其實光線對開車來講非常重要。美國會定70%的原因,他是指眉毛的位置,因為他的路又大又寬,沒有那麼多車子,可是我們臺灣是車子非常多,行人也非常多,所以我在想這個percent的部分,你還是要考慮進去,或者應該只能在眉毛位置的前擋玻璃貼隔熱紙,至於其他的部分,我是覺得大家都可以有自己的意見。

陳部長世凱:報告委員,這部分各國的案例我們都會拿來做參考,也會參考您現在所說的美國的部分,另外也要考慮幾件事:第一,臺灣的氣候,我們是東南亞國家,所以臺灣的氣候我們也會考量在內;第二,因為過去大家都貼了很多隔熱紙,而且貼得比較黑,我們要考量在不造成民眾負擔的狀況底下來推行這個政策;第三,我們要讓廠商,在未來管制之後,有辦法提供合規的隔熱紙,所以跟廠商的溝通也是很重要的,我們也在做。

盧委員縣一:是的,無論它的材質、顏色這些應該都要考量進去。

陳部長世凱:對、對、對。

盧委員縣一:美國的規定有一些例外是可以擋風玻璃全部貼上隔熱紙的,可是他必須取得醫師的證明,證明他不能曬到太陽,所以這些人也要被考慮進去,可以嗎?

陳部長世凱:是,了解。

盧委員縣一:最後,因為我來自原住民地區,還是要跟你討論一下蘭嶼機場的事情。蘭嶼機場從大概2019年就開始弄,結果9億元花下去,到現在飛機還是常常停飛,後來2023年又再補助12億,結果還是沒有看到願景。他們的願景是希望至少可以看到ATR飛機能夠飛到蘭嶼,現在飛的是19人座的飛機,不知道部長你有沒有坐過?

陳部長世凱:我去蘭嶼的時候搭的不是19人座的飛機。

盧委員縣一:如果你有坐過19人座的話,你一定不太敢再坐第二次,我的意思是說,那是他們日常生活必須要用的飛機。我覺得不能虧待蘭嶼,蘭嶼應該要跟澎湖、金門、馬祖一樣,都有至少四十幾人座的ATR飛機,至少讓大家覺得坐起來比較安心。可是你花了這麼多錢,9億、12億都投進去了,還是常常停飛,你有在想這個問題嗎?

陳部長世凱:報告委員,蘭嶼有它特殊的天候,你也應該很清楚它的天候狀況……

盧委員縣一:知道。

陳部長世凱:這個跟飛航有絕對的關係。然後再來就是跑道的長度,也一定會影響到它能夠停什麼樣的飛機,這個部分其實民航局做了很多改善,我們第一要務是希望它能夠安全,第一要務是安全,第二才去思考運量。

盧委員縣一:我想知道德安航空契約到期以後,下次簽約的飛機能不能再大一點?而不是還是19人座的。

陳部長世凱:我請局長回答,好不好?

何局長淑萍:向委員報告,剛剛提到比較大的飛機是ATR42-600型的,那是42人座,不過它所需要的跑道也比較長,它抗側風的能力其實跟現在的機型是一樣的,就是每小時不能超過25……

盧委員縣一:也就是說我還是不能期待它未來會有這種飛機嗎?

何局長淑萍:對,就是說不會……

盧委員縣一:永遠都沒有辦法期待嗎?

何局長淑萍:不是,我是說就現行來講,至於下一次的應該是在……因為這個契約到119年,契約屆期前我們會再來看看當時市面上……

盧委員縣一:OK,我們一直說要推動觀光,希望這部分能夠考量。謝謝。

陳部長世凱:是、是、是,好,謝謝委員。

主席:謝謝。請鄭天財委員。

鄭天財Sra Kacaw委員:1333分)召委、各位委員,有請部長。

主席:請部長。

鄭天財Sra Kacaw委員:部長好。

陳部長世凱:委員好。

鄭天財Sra Kacaw委員:今天的議題來臺旅客這個部分,你的報告裡面也特別提到,113年比疫情之前的108年已有所恢復,但是如果從整體來看,我們就看108年好了,108年來臺旅客總數跟113年總數的落差就少了400萬,而減少的400萬人次當中,減少最多的就是中國大陸,然後其次就是日本也少很多,日本、香港、澳門、亞洲都顯著減少。看到這樣的數字,當然很重要的是怎麼樣讓這些原來會來的旅客能夠恢復,這是最重要的,那日本為什麼會減少,部長知道原因嗎?

陳部長世凱:報告委員,這兩年日幣的匯率比較不好,造成日本人出國的意願降低非常多,所以日本人比較不太出國玩,但去年跟前年相比,去年來台日客人次比起前年成長率達到百分之四十幾。

鄭天財Sra Kacaw委員:中國大陸的部分我就不多說,你也很清楚,事實上他們也願意,最起碼一開始講金馬,後來是開放福建人過來,所以關於這個部分,我是建議部長去協調陸委會,當然也要請行政院院長支持,還是要溝通,兩岸能夠交流才能夠更和平,兩岸才能夠更和平。

陳部長世凱:是。

鄭天財Sra Kacaw委員:另外就是花蓮、臺東的交通,花東地區發展條例規定得很清楚,為改善花東地區對外運輸服務,滿足花東地區居民聯外交通及產業發展的需求,交通部應提高鐵路運輸能量及縮短行車時間,並提升公路之安全性及可靠性。行政院114年度的施政方針也說要優化環島鐵路網(當然包含東部的鐵路)以及優化東部公路交通網,但是很重要的0403地震造成北迴線受損,院長都去了,部長更是去了很多次,臺鐵也提出了臺鐵宜花東地區鐵路設施安全改善計畫64.1億元,這個部分交通部什麼時候可以送到行政院?

陳部長世凱:報告委員,這部分的計畫正在做,交通部對於這樣的計畫應該也都是很支持,這個部分是一定得做的。至於我們計畫什麼時候可以提出來,是不是請臺鐵這邊來說明?

馮總經理輝昇:報告委員,這個計畫按程序要先經過我們的董事會,現在董事會已經討論通過了,我們現在已經呈報到交通部,那交通部這邊……

鄭天財Sra Kacaw委員:對,我知道你們董事會已通過,而且也曾經送過被退回去,然後又送了嘛?

馮總經理輝昇:對、對,現在已經……

陳部長世凱:有修正過。

鄭天財Sra Kacaw委員:對,有修正過囉?那就請部長……

馮總經理輝昇:已經修正過了,現在再提報到交通部,我們會儘快主動來跟交通部聯繫,讓這個計畫能夠……

陳部長世凱:我們這邊如果審查完成之後,就會儘快送進院裡。

鄭天財Sra Kacaw委員:對,我知道,上次禮拜一我就問過臺鐵了,就已經送了,其實我一直都在追蹤這個案子,請交通部能夠儘快審查並儘速送行政院,當然也要協調行政院趕快核定。蘇花安這個議題我質詢過很多次,1081220號行政院核定可行性研究,過去蘇花改的計畫兩年就核定了,現在蘇花安五年多了,從可行性研究核定之後到現在已經五年多了,行政院還沒有核定。這個部分你們也已經送去了,本席也一直行文給行政院,也請部長要跟院長報告,請行政院趕快核定。

陳部長世凱:好,我會跟院長報告。

鄭天財Sra Kacaw委員:趕快核定、趕快核定。

最後是票價的部分,我在這邊也質詢了,上禮拜也質詢、上上禮拜也質詢了,所以這個部分、花東的票價……整個臺鐵的票價調整623號要開始了,尤其是臺北到花蓮調漲的幅度32.51%,比起平均調幅26.8%,真的很高。事實上,我禮拜一也有講,花蓮車站過去在整個臺鐵的情況,過去,西部是虧損的,就是靠花蓮車站一直賺錢,所以這個部分也必須考量啊!你們說要有怎麼樣的優惠?

陳部長世凱:報告委員,我們會討論優惠方案啦!一方面是包含花東鄉親、居住在那邊的居民在內,他們的優惠方案我們正在討論。另外,也鼓勵花東鄉親可以加入臺鐵的常客優惠方案,他們有一個常客方案,如果加入的話也會打折。所以整體來說的話,影響上我們會儘量讓它降低。

鄭天財Sra Kacaw委員:研議……你們說研議嘛!這是47號的新聞,當然我那天也有質詢,而你們說要研議,那什麼時候可以完成研議?

陳部長世凱:報告委員,其實623還沒到啦!真正的漲價還沒到,所以623日之前我們就可以研議完成。

鄭天財Sra Kacaw委員:好,還是要提早啊!好不好?

陳部長世凱:好,我們儘快。

鄭天財Sra Kacaw委員:要提早、儘快。

陳部長世凱:好,謝謝委員。

主席:謝謝。

請王育敏委員。

王委員育敏:1341分)謝謝主席,我們有請陳部長。

主席:請部長。

陳部長世凱:委員好。

王委員育敏:部長好。部長,你去過阿里山嗎?

陳部長世凱:去過。

王委員育敏:去過喔?那你就任之後再上去過嗎?

陳部長世凱:沒有。

王委員育敏:沒有喔?

陳部長世凱:一直想要去。

王委員育敏:好,那希望你下一次可以排個時間再到訪阿里山。

陳部長世凱:好。

王委員育敏:因為它被紐約時報評選為世界排名第19名值得造訪的地方,所以是臺灣之光,還超越了日本。但是我要請你看一個數據,這個讓人看起來覺得很心酸。我們的臺灣之光、世界應該來造訪的據點,結果它的旅客數從10年前有276萬人,現在、到了113年,下降到只有八十九萬九千多人,足足少了180萬人,我覺得對於一個我們臺灣國際知名的觀光景點來講,這個人數少得太多!你知不知道下降幅度這麼大的原因是什麼?少了哪一個國家的觀光客?

陳部長世凱:報告委員,有一段時間是因為鐵路停駛,所以下降速度是相當地快,但之後慢慢在恢復當中。而您在說的那個國家我是不曉得,但我猜委員要講的應該是對岸。

王委員育敏:嗯!應該是喔!因為如果比較過去、十年前跟十年後,十年前,當時我們臺灣的旅遊人數可以破千萬人,對岸大概貢獻了三百多萬人,所以少了它……像去年,我們雖然一直要提振其他國家來的觀光,但是少了陸客之後,這是不爭的事實,也足足少掉300萬人,所以你的千萬目標沒有辦法達成,若700萬加上300萬大概就可以破1,000萬啦!我只是要讓部長可以看到,雖然兩岸現在有一些政治因素的干擾,但是我們可以賺人民幣應該不是罪過吧?!人民幣有罪嗎?

陳部長世凱:沒有啊!沒罪。

王委員育敏:沒罪嘛!對不對?

陳部長世凱:對。

王委員育敏:所以在陸客開放這個部分,特別是現在整個高關稅議題對大家的經濟衝擊很大,而觀光是無煙囪的工業,其實除了現在普遍受到影響,包括未來的服務業也都會大受影響。如果我們有辦法打一劑強心針,在這個過程當中穩住我們的觀光客人數,我不曉得這個方向你們為什麼要一直堅持反對到現在。應該不是你的問題,是不是陸委會……

陳部長世凱:交通部沒有反對過。

王委員育敏:交通部都沒有反對嘛!

陳部長世凱:是的,沒錯。

王委員育敏:那是陸委會一直在擋啊!

陳部長世凱:也不是啦!其實是兩岸應該要有序地溝通這件事情,目前的設定就是小兩會,因為過去也是透過小兩會溝通。關於目前臺灣的小兩會,我所知道的是我們已經跟對岸表達想要溝通的意願,但是對岸目前還沒回復我們。

王委員育敏:那麼有一種情況一定要透過小兩會嗎?如果對岸想要組團,我們就讓他們來呢?也就是讓第一個團開始成行,事後再回過頭針對兩岸應該協商的議題慢慢談,不行嗎?因為方法有很多種,但是當你堅持只能這樣的時候,路就走不通啊!其實方法有很多種啊!是看我們要不要釋放出彈性而已啊!

陳部長世凱:報告委員,過去陸客來臺人數很多,不過我們也看到一些問題……

王委員育敏:當然啊!但現在的問題是很少,也產生了問題啊!

陳部長世凱:是,也產生了問題,但我們也顧慮到一件事,就是他們的旅客來臺灣也必須安全……

王委員育敏:當然啊!

陳部長世凱:所以針對很多安全問題,包含保險問題在內,兩岸要先談好,談好之後再去……

王委員育敏:當然啊!但是坦白講,部長,我們兩岸的溝通交流不是首次啦!都已經有經驗了,所謂的問題其實也不是什麼大問題,這個大家都知道。我只是要提醒,當日本、當新加坡其實一直持續地開放的時候,我們阻擋陸客,他們就往日本跑、往新加坡跑,賺錢的是他們,那我們這邊就白白損失啊!我們嘉義鄉親很可憐啊!我們想多賣一點茶葉給陸客啊!沒有辦法,我們想多賣一點伴手禮,沒有辦法。對於阿里山的觀光,我們也希望有人可以來提振,而最喜歡去阿里山的坦白講是陸客,因為在他們的課本裡面都有教到阿里山,所以他們嚮往去阿里山。但是你看現在足足少掉這麼多人,對阿里山的觀光來講的確是衝擊。我也知道其實你不是權責單位啦!是更上層的國安單位,他們的意見會主導整個政策,只是我希望交通部可以站在你們交通部的立場思考,多開放旅客來臺對我們是愈有利,愈開放也是愈安全,我是贊成這樣的思維。

另外一點,我最後想跟部長討論的是,既然嘉義縣的阿里山是國際知名地標,從高鐵進到阿里山的相關鐵道、軌道建設其實很重要。但最近嘉義市黃敏惠市長一直在提一個議題,就是嘉義市輕軌一直被排除。這個部分從這個表看得很清楚,就是說整個高鐵聯外軌道系統現在是獨漏嘉義!嘉義市沒有,到現在都沒有啟動,但是它的所有廊道都已經規劃了。在這個部分,問題要怎麼解,部長?

陳部長世凱:報告委員,不是沒有規劃,現在我們補助了一筆款項給地方政府,也就是嘉義市政府做可行性評估。它的評估結論裡面沒有提到一點:所有捷運系統基本上都有中央跟地方負擔的金額,但是嘉義市政府並沒有提出中央跟地方負擔的金額,而我們需要它提出這個部分,才有辦法再往前推進。這個問題不在交通部,其實是嘉義市政府要趕快把這個東西提出來。

王委員育敏:好。

其實過去可以看到,關於聯外軌道系統,交通部都是主政單位,這件事情我覺得大家不要只是公文的往返。我前幾天才遇到黃敏惠市長,她又當面跟我提了一遍這件事情,那我是不是可以請部長協助?因為作為中央部會主管機關,你們的高度還是比較高,是不是可以由你們邀集嘉義縣市政府,針對這件事情,大家面對面地討論到底現在怎麼做,不要又卡在這邊。事實上,因為嘉義縣市共同擁有阿里山,又是我們對外的臺灣之光,我覺得應該把所有這些軌道弄好、讓交通更便利,對提振我們的觀光其實是更有效益的。我是不是可以請部長協助,由交通部召開一場會議,邀請嘉義縣市的首長,大家坐下來,針對這個議題,大家是不是可以面對面地好好談一談?你們現在都是公文往返,沒有面對面。你沒有跟黃市長好好坐下來談過這件事吧?

陳部長世凱:對,沒有欸!

王委員育敏:還沒有?因為你是部長、你是中央部會主管機關,那您是不是可以約黃市長還有翁章梁縣長,大家坐下來,針對這件事情接下來到底可以怎麼樣處理面對面溝通一下、談一下,可以嗎?

陳部長世凱:我們再來安排。

王委員育敏:好啊!好不好?

陳部長世凱:好。

王委員育敏:那就拜託部長。我覺得這件事情關乎整個嘉義的發展,就不要只因為經費要怎麼分攤就停留在公文的階段,好不好?

陳部長世凱:好。

王委員育敏:我們一起把這件事情促成,然後整個嘉義縣、整個阿里山的觀光發展未來也會更好。

陳部長世凱:好。

王委員育敏:謝謝部長。

陳部長世凱:謝謝委員。

主席:謝謝。

鄭正鈐、鄭正鈐、鄭正鈐委員不在。

鍾佳濱、鍾佳濱、鍾佳濱委員不在。

王鴻薇、王鴻薇、王鴻薇委員不在。

蔡易餘、蔡易餘、蔡易餘委員不在。

請陳冠廷委員。

陳委員冠廷:1349分)麻煩請部長。

主席:請部長。

陳部長世凱:委員好。

陳委員冠廷:部長好。部長,我看臺鐵近年是非常積極地推動觀光列車的政策,鳴日號是深入東部,藍皮解憂號是行駛南迴,環島之星就是橫跨全臺,連中部沿海也有短暫開行這個……叫海風號嘛!

陳部長世凱:對。

陳委員冠廷:那我想請教一下,就嘉義的西部幹線可不可以啟動這種觀光鐵道路線的評估?這方面的資訊可不可以分享一下?

陳部長世凱:可以,這個部分沒有問題。報告委員,其實今天也有別的委員問過同樣的問題,我想大概是因為臺鐵的觀光列車做得非常好,大家一直希望能夠爭取。鳴日號在整個西部走廊的規劃也已經規劃出來,是不是可以請總經理回應一下?

陳委員冠廷:沒問題,請總經理回應一下。

馮總經理輝昇:跟委員報告,現在鳴日號有東部路線跟西部路線,目前規劃的西部路線會特別把嘉義的阿里山地區還有臺南地區都整個納到行程規劃裡面。

陳委員冠廷:非常好,但其實我們嘉義除了阿里山當然有森鐵系統在,那真的是……前陣子我跟總統一起上去,它的觀光列車在國內外都得到很多好評,值得我們效法,包括整體視覺設計、藝術設計,還有整個文化底蘊都有在裡面。但我們是希望經過嘉義的時候,除了既有的阿里山當然是一個很棒的景點,也要把平原區,特別是包含大林、包含民雄啊!這些都是平原區,他們有一些特殊的地景、地貌以及一些本來的人文地景、藝術、文化,這些底蘊都可以把它包括進去。大林跟民雄也是重要的市鎮,其實主題可以非常多元。阿里山的話有森鐵,當然就是以森林文化、歷史傳承記憶為主,但是我們也有農業,所以有農業的文化,還有親子旅遊為主題的列車,我覺得可以做的方向滿多的。不知道總經理會不會就這方面考量一下?

馮總經理輝昇:委員說的意見我們都很認同,就是說嘉義縣也有很多地方,比如說南靖糖廠,這些都是地方上很有特色的地點,我們目前也在推車站結合地方創生,希望可以透過鳴日號等觀光列車的行駛把它做個串聯。

陳委員冠廷:是啊!比方說我們民雄車站旁邊有一群日式建築,等於有過去的歷史底蘊在,這些都可以把它納入整體規劃,不知道總經理可不可以把這個課題帶回去跟員工們討論一下?

馮總經理輝昇:好,這個課題我們會帶回去,也跟我們的承辦旅行社共同討論怎麼設計出套裝旅程。

陳委員冠廷:謝謝。另外,部長,我想要再質詢另外一個問題,跟我們國家長遠的外交需求就有點關聯了。之前在院會時我有質詢過,臺灣跟美國的關係真的是日漸緊密,未來我們遇到的許多挑戰,包含關稅的挑戰,都需要派我方談判人員跟美方交涉、去美國,而直航會讓我們的外交人員、經貿談判人員能夠更快速有效地把我們的狀況作傳遞。不知道部長有沒有考量跟華航就華府航向意願做重新評估?

陳部長世凱:委員,您提到的是我們在政策上可能有需要啦!

陳委員冠廷:沒錯,政策上。

陳部長世凱:不一定是只考量市場需求……

陳委員冠廷:對,不是只有需求。

陳部長世凱:不是只有考量市場需求的部分,我們會跟華航討論看看有沒有這樣的可能性。兩方面都要配合啦!一方面是我們要有國籍航空公司願意飛,另外一方面是華府那邊的機場我們可以過得去、他們也願意讓我們過去,這兩個部分我們都會溝通。

陳委員冠廷:我希望這個部分更加以政策為導向,不是只以市場為導向。其實,過去捷克直航最開始可能是一半市場導向、一半政策導向,但是證明是有市場效益的,我記得有一陣子班班都客滿。而在我們對華府跟我們對美國之間,除了傳統市場、經貿上的關係之外,還有觀光、文化等等,我還是希望有這樣的機會去把這條航線建立起來。好,謝謝。

陳部長世凱:好,謝謝委員。

主席:賴瑞隆、賴瑞隆、賴瑞隆委員不在。

林倩綺、林倩綺、林倩綺委員不在。

葉元之、葉元之、葉元之委員不在。

劉建國、劉建國、劉建國委員不在。

王義川、王義川、王義川委員不在。

蘇清泉、蘇清泉、蘇清泉委員不在。

陳瑩、陳瑩、陳瑩委員不在。

登記發言委員均已發言完畢,作以下決定:第一、報告及詢答完畢。第二、委員劉建國、陳冠廷所提書面質詢列入紀錄,並刊登公報。第三、委員於質詢中要求提供相關書面資料或未及答復部分,請交通部儘速以書面答復。

委員劉建國書面質詢:

【增設78線快速道斗六─古坑簡易交流道(154乙)】

>78線古坑地區的交流道設置在台三線。此區鄰近熱門景點綠色隧道,每逢假日平面車流壅塞。上下交流道與進出古坑斗六的車輛全部擠在平面道路。

>154乙新闢簡易交流道,可以紓解台三線每逢假日必塞車之夢靨。縣道154乙為古坑市區連接斗六市區主要幹線,若在此設置簡易交流道,可以便利兩處人口密集的居民通行,無須再繞道。

>建請支持,增設78線快速道斗六─古坑簡易交流道(154乙)

【古坑交流道側車道向北延伸至斗六交流道】可行性評估。

>國道3號古坑交流道自1054月通車後通車,當時使用分離式匝道設計,往來南北匝道要經過7個村落,地方怨聲載道形容是半套交流道,最終經費14.89億元。

>今年83日「國道3號古坑交流道平面側車道工程」動土典禮,故為串聯健全交通網絡,往北串連到斗六交流道,有效提升整個大斗六區的斗六工業區、雲科工業區的經濟貿易與交通便利性,建請交通部主責辦理【古坑交流道側車道向北延伸至斗六交流道】可行性評估。

委員陳冠廷書面質詢:

交通委員會(114.4.9

主旨:關於推動國際旅客來台觀光及提升國際機場量能與服務品質之質詢

一、國際航線拓展現況與策略

1.關於台北─華府直航航線:

(1)本人於今年314日總質詢,曾行文交通部詢問台北華府直飛議題。

(2)交通部回覆:開闢長程航線需考量市場需求、轉機、機隊運能、航網規劃、宵禁及航機使用率等因素;目前雖無航班直飛華盛頓,但可透過紐約、西雅圖、洛杉磯或舊金山等航點轉機到達;如航空公司經評估有意願開拓臺北─華盛頓航線,交通部民航局將給予必要協助。

(3)現任華航董事長高星潢在去年7月復飛西雅圖慶祝儀式上,表示可能會考慮台北華府直飛。

2.關於台北─新德里直航復飛:

(1)去年115日,本人曾質詢台北─新德里直航復飛問題。但交通部僅說將積極配合業者。

(2)前外長吳釗燮曾在印度共和紀念日酒會上表示,期望台灣能重啟與印度新德里的直航。

3.針對上述航線發展,請說明:

(1)在推動其他航點(如台北─關島、台北─布拉格)時,政府是否曾提供政策性配套措施?若有,為何台北─華府卻無比照辦理?

(2)鄰近國家如日本、韓國、中國等,已開通至華府和新德里的直航航班,台灣若缺席,可能在區域競爭中處於劣勢。交通部是否會主動研擬「具戰略價值航點」之名單,納入國發會、外交部聯合推動計畫?

(3)印度多所理工學院與台灣高教合作緊密,交通部是否曾與教育部探討「學生/學研交流航線」可行性?若有,進度為何?若無,原因為何?

二、台鐵觀光列車區域平衡發展

1.觀光列車分布現況:

(1)台鐵近年積極推動觀光列車政策,「鳴日號」深入東部、「藍皮解憂號」行駛南迴、「環島之星」橫跨全台,連中部沿海也曾短期開行「海風號」。

(2)嘉雲台鐵路段作為西部幹線重要區段、文化與農產並存的嘉義縣,卻至今未被納入任何觀光列車的固定行駛規劃,觀光休憩資源分配極不對稱。

2.嘉義地區觀光列車開發潛力:

(1)嘉義縣不是缺乏觀光條件,而是缺乏中央與台鐵系統性的資源分配與願景。

(2)以大林站與民雄站為例,這些都是台鐵現行營運路網中具地方特色的車站,沿線景點更是豐富且具有觀光潛力:a.大林:佐登妮絲城堡生技園區、老楊方塊酥觀光工廠、大林老街與萬國戲院。b.民雄:旺萊山鳳梨文化園區、金桔觀光工廠、三隻小豬觀光農場、打貓親子公園、民雄星巴克教堂店。

3.針對嘉義地區觀光列車發展,請說明:

(1)台鐵是否已就嘉義縣西部幹線沿線啟動觀光鐵道路線評估?若無,何時啟動?

(2)台鐵是否考慮計畫以「農業文化」、「懷舊小鎮」、「親子旅遊」為主題的列車,並選定如大林、民雄作為中繼站?若有,目前規劃為何?

(3)交通部是否願意推動台鐵與嘉義縣政府、在地企業觀光工廠、文化園區觀光協會共構經營模式,採「假日班次」制試辦,先測試市場反應?

請交通部就上述問題提供詳細說明,並提出具體可行的方案,以加速國際航線拓展及台鐵觀光列車區域平衡發展。請於兩週內回覆。

主席:委員快要到了嗎?要進來了、馬上到?既然委員就快到了,我們稍等一下,等兩位委員一到,就可以作決議了。

謝謝昆澤委員。

今天質詢很久,大家辛苦多了,不好意思啊!

李委員昆澤:現在就等富癸了,部長就已經先離開了。富癸還沒有來之前,我再提醒一下觀光署還有彥伯關於關稅對於國旅跟國際旅遊的衝擊,部長早上說影響還有待評估,但其實我們自己要先做好準備。就好像面對颱風來或不來、颱風有小颱風、大颱風、強烈颱風,相關防颱機制就有一級設置、二級設置、三級設置,因應這樣的關稅對於國旅或是國際旅遊的衝擊,我建議觀光署還是要做好準備,包括衝擊很大的時候我們怎麼辦、我們需要怎樣的資源或行政院補助什麼的,方案要提出來啦!要先做好準備,而不是到時候看影響怎麼樣再來想辦法,影響到什麼層級就要有什麼對應的政策,這樣會比較好啦!這是我的建議。

主席:謝謝昆澤委員。

富癸委員還有多久會到?不是馬上就要到了嗎?不是說已經在途中了嗎?到了!好,謝謝富癸委員、素月委員。

補充報告:委員王義川、林倩綺所提書面質詢列入紀錄,並刊登公報。

委員王義川書面質詢:

案由:我國積極拓展國際航線,陸續開通多條國際直飛航線,為提升來台國際觀光人次並創造交通便利性。然而,交通便利與觀光效益之間,是否存在出現航線開通但外籍觀光旅客來台效益不如預期的落差情況?本次書面質詢針對航線效益評估與觀光宣傳策略提出相關問題與政策建議,敬請交通部觀光署及民航局具體回覆:

說明:

一、航線效益評估

1.目前我國與他國間已開通之國際直飛航線,涵蓋之國家數與航點數分別為何?請提供最新統計資料。

2.民航局是否掌握各主要直飛航線之旅客組成比例,特別是外籍旅客來台人數與比例?是否發現部分航線的實際搭乘旅客以國人出境為主,外籍旅客來台比例偏低?若有,請列出相關航點並說明原因。

二、觀光署行銷作為

1.觀光署是否有針對我國已開通直飛航線之國家或城市,投入相對應的觀光行銷推廣資源?

2.若部分直飛航點雖有航班直飛,但來台觀光旅客人數成效不佳,觀光署是否已進行盤點與檢討?是否因市場推廣力道不足、或是缺乏與航空公司或當地旅行業的合作模式等因素造成?

三、具體政策建議

1.針對已開通之國際直飛航點,觀光署應主動啟動「來台觀光行銷推廣計畫」,結合地方政府、旅行業者、航空公司共同推動,以提升觀光轉換率與在地市場滲透度。

2.針對未來新開闢之國際直飛航線,建議交通部建立配套機制,要求觀光署同步提出具體觀光行銷推廣計畫,並納入航線審查與補助評估項目,以實現「航線開通即導客」的政策效益。

委員林倩綺書面質詢:

案由:本席非常關切我國如何有效推進國際旅客來臺,除提升入境人次外,亦應深化國際旅客對臺灣文化之理解與認同。觀光署近年雖積極推動國際行銷與品牌建構,惟行銷策略仍存過度包裝、文化敘事深度不足,以及觀光人力與地方文化連結薄弱等問題,實有檢討與精進之必要。爰此,請觀光署就品牌行銷內容、文化轉譯與在地參與機制,以及觀光研訓院設置與人才培育策略等三大面向,分別於幾週內提出檢討報告及具體改進措施,以建立兼具文化厚度、永續性與國際吸引力之來臺觀光政策。

說明:

一、觀光品牌應呈現「真實的台灣」

觀光署近年推出多項國際行銷口號與影片,如「Touch Your Heart」、「The Heart of Asia」、「Waves of Wonder」等,努力提升台灣在國際旅遊市場的辨識度。然而,這些品牌形象多聚焦於美化包裝與感性營造,未必能呈現台灣社會的文化厚度與價值多元。截至2024年,來台國際旅客雖已突破649萬人次,表面數據亮眼,但超過八成來自日本、韓國、港澳,顯示觀光吸引力仍侷限於亞洲區域市場。我國是否過度倚賴快速剪輯與英文標語,忽略了講述一個「有溫度、有故事」的台灣,值得深思。

本席認為,觀光品牌的國際行銷不應只是「好看、好拍、好說」,而應講出世界聽得懂、又只有台灣能說的故事。請觀光署於六週內提出國際品牌行銷策略檢討與深化報告,內容包括:歷年品牌素材與口號彙整、各區域市場投放成效、2024年素材審查與製作依據、以及未來兩年導入在地文化敘事之具體規劃。

二、國際行銷應強化文化轉譯與在地參與

當前觀光政策多以提升入境旅客數與觀光收入為核心指標,行銷策略亦普遍偏重視覺吸引與標語推播,較少關注旅客與臺灣文化的實質互動與深度體驗。然隨全球觀光趨勢轉向「文化參與」與「永續旅遊」,我國觀光政策之價值導向與政策工具,亦亟須調整與升級。

本席認為,推動國際旅客來臺,應不僅止於數量成長,而須以文化理解、在地連結與參與式體驗為核心目標。現階段我國雖推動「智慧觀光」、「點亮村落」等專案型計畫,惟尚未於政策層面明確將「文化體驗」作為核心原則,亦未建立跨部會合作機制整合文化部門、地方政府與民間資源,導致行銷內容多由委外團隊製作、地方參與有限,難以形成長期且具識別性的文化品牌。另,目前觀光政策之評估指標多聚焦於入境人次與旅遊消費,建議觀光署未來應檢討指標設計,增列「文化參與度」、「在地合作比例」、「語言與族群多元性」等質性文化指標,以引導行銷政策朝向文化厚度與在地共創發展。並應建立制度性文化顧問或地方審議機制,使文化內涵之品質與準確性得以確保,提升我國觀光品牌之文化辨識度與國際說服力。

三、關於觀光研訓院設置與觀光人力培育策略

觀光署規劃設立觀光研訓院,以提升觀光專業人力之培育與產業整體素質,其政策方向與初衷固應肯定。然而,觀光產業現場長期面臨人力斷層問題,尤其在導遊、旅宿接待、房務等第一線職位,普遍存在薪資偏低、流動率高、工時長與職涯支持機制不足等結構性困境,導致人力無法穩定,亦難吸引年輕人才投入。

若研訓院之課程設計僅偏重語言訓練、行銷策略與簡報技巧等形式性內容,將難以實質回應現場需求。本席認為,研訓院應整合地方資源、文化內容與實務現場經驗,強化文化導覽、在地接待與故事敘述等實用能力之培育,並建立與地方社群共創的訓練模式,以培養能理解地方、願深耕投入、具文化溝通能力之觀光實務人才。請觀光署於八週內提交觀光研訓院之組織架構、課程內容與預算規劃、各類觀光職位流動率與薪資現況分析、實務人才之培育與留任支持制度,並說明未來如何推動地方人才參與與共創機制,以因應長期人力結構挑戰。

主席:接下來處理討論事項一:解凍案計2案。請議事人員宣讀。

討論事項

一、處理113年度中央政府總預算附屬單位預算關於交通部主管預算凍結案計2案:

()交通部函,為113年度中央政府總預算附屬單位預算決議,檢送臺灣港務股份有限公司新增決議第2項「合併業務費用」預算凍結十分之一書面報告案。

()交通部函,為113年度中央政府總預算附屬單位預算決議,檢送桃園國際機場股份有限公司新增決議第4項「一般建築及設備計畫」預算凍結5/100專案報告案。

主席:以上2案,請問各位委員有無意見?(無)。

作以下決議:均同意動支,提報院會。

再來處理討論事項二:人民請願案計12案。請議事人員宣讀。

二、審查人民請願文書共12案:

()陳○鈴君為航空法律概念之「海商法」供參請願文書乙份,請查照審查。

()陳○鈴君海商法之航空法律概念國際法的發展乙書請願文書乙份,請查照審查。

()群義工程有限公司為建請修正政府採購法第48條第2項條文請願文書乙份,請查照審查。

()鄭○強君為有關酒駕修法,道路交通管理處罰條例連坐罰除業者外,建議應增列家庭成員請願文書乙份,請查照審查。

()林○耀君為建請修正道路交通管理處罰條例第3條有關車輛之定義,以避免法律張冠李戴請願文書乙份,請查照審查。

()吳○君等為請將電動自行車納入道路交通管理處罰條例管理請願文書乙份,請查照審查。

()張○清君為建議對肇事營業駕駛人及習慣性違規營業駕駛人設限,依肇事嚴重性予以吊照等,並從重量刑請願文書乙份,請查照審查。

()鄭○杏君為警方恣意以民眾檢舉交通違規案件為據,對機車用路人逕行連續舉發裁罰,擴張行政裁量權,陳請研議修法導正請願文書乙份,請查照審查。

()臺灣港務股份有限公司關係企業工會為交通部航港局就特定航線船員擬增訂船員法第57條之1條文事請願文書3份,請查照審查。

()臺灣港務股份有限公司關係企業工會為就船員法第五十七條之一條文修正草案之錯誤歸納,陳請修正請願文書乙份,請查照審查。

(十一)歐陽○君為就加強對酒駕累犯之管制措施,建請修正道路交通管理處罰條例相關規定請願文書乙份,請查照審查。

(十二)林○薇君為建議修正道路交通管理處罰條例之請願文書乙份,請查照審查。

主席:討論事項所列人民請願案已經宣讀,現在處理。

第一,依照立法院職權行使法第六十六條規定,由本會審查應否成為議案。有關各案之相關處理經過,現場會議資料──「人民請願文書審查一覽表以及處理概況」(參閱附錄)均有敘明,經查各案已分別函請主管機關查復本會及敘明理由。

第二,依立法院職權行使法第六十七條規定,人民請願文書案僅由委員會審查是否成為議案之程序,各位委員進行審查時,如果需要進一步了解處理經過及細節,可再詢問今天列席的權責機關代表。

現在進行處理。由於議程所列請願案均已由權責機關做相關處理,如果在場委員沒有異議的話……請問有沒有異議?(無)沒有異議的話,那我們就循審查人民請願的前例,作以下決議:「各案均不成為議案,依立法院職權行使法第六十七條第二項規定,敘明理由及處理經過,送由程序委員會報請院會存查,並通知請願人。」

本次會議結束,散會,謝謝大家。

散會144分)

附錄: