立法院第11屆第3會期教育及文化委員會、交通委員會舉行制定「人工智慧基本法草案」聯席公聽會

時  間 中華民國114416日(星期三)92分至1215

地  點 本院群賢樓101會議室

主  席 葛委員如鈞

發言學者專家及機關團體代表

國立臺灣大學資訊工程學系教授陳縕儂

均一平台教育基金會董事長兼執行長呂冠緯

Gogolook政府關係暨公共政策經理林意蓉

中華民國資訊經理人協會理事長蔡祈岩

MeetAndy AI共同創辦人薛良斌

中央研究院法律學研究所特聘研究員李建良

LeadBest Consulting Group共同創辦人暨數位長王志清

資訊工業策進會博士洪毓祥

臺北醫學大學大數據科技及管理研究所教授許明暉

財團法人台灣人工智慧學校基金會秘書長侯宜秀

中央研究院智財技轉處處長邱文聰

陽明交通大學科技法律學院特聘教授林志潔

國家科學及技術委員會副主任委員陳炳宇

數位發展部常務次長葉寧

教育部政務次長葉丙成

教育部資訊及科技教育司司長吳穎沺

主席:今天是立法院教育及文化委員會正式召開的,也是全院正式召開的首場有關「人工智慧基本法」的公聽會。首先要非常的感謝今日與會發表寶貴意見的15位專家學者代表,也要感謝19個與人工智慧領域相關的列席部會代表,真的非常感謝。也非常榮幸今天能夠與我國產、官、學界有關人工智慧領域的專家、代表齊聚一堂,一同討論我國人工智慧政策的未來發展與部會分工,協調一個整體的框架。

人工智慧目前正處於快速而且蓬勃發展的時期,並且對於全球產業格局具有全面重塑的影響力,根據Gartner估算,2024年全球人工智慧市場規模大約為2,400億美元,並且以年均20%以上的複合成長率擴張;McKinsey則預測,到了2030年,70%的企業將至少採用一項人工智慧的技術,而人工智慧的應用也將為全球經濟帶來高達13兆美元的成長,同時,人工智慧(AI)也被廣泛運用於無人機、量子運算、機器人、先進能源、太空科技以及自動駕駛等領域。

現階段國際對於人工智慧的管理大致可以分為制定專法的歐盟模式,以及採取行政命令的美國模式,而我國立法院目前一共有5個基本法版本有待排審,作為人工智慧領域的基本發展框架,也很可能會成為我國首部有人工智慧領域相關的法律,它的內容應該包含哪些面向應該也是今日列席的專家學者以及部會代表最關心的議題。而且我們相信可能存在一種臺灣模式,一來,因為臺灣是美國在人工智慧上最重要的夥伴,我們會與美國以及其他的友人共同邁向AI領域的開放、研發與創新,但同時我們在個人隱私上又遵守過去歐盟GDPR的規範,加上臺灣在人權的保障到了現在也都有長足的進步,所以確實有可能既能兼取兩者的優點,又能符合AI時代的需要。所以我們堅信,透過這一次我們在臺灣中華民國人工智慧基本法的訂定,將能汲取國際經驗,進而產生一種全新的臺灣模式。

本席認為,人工智慧基本法首先應該在以人為本、數位平權、永續發展以及值得信賴的前提之下,遵循自主、保密、安全、包容以及透明的基本原則,以保障人民基本權利為首要目標,並且避免人工智慧的應用有偏差、有歧視、廣告不實、資訊誤導或造假違法等等的情勢。

除此之外,由今日列席的19個相關部會可以得知,人工智慧的研發應用所涉及的領域遍及整個行政部門的業務規管,甚至橫跨院際,因此,單一的部會或許可能難以主管我國人工智慧的所有業務。所以本席也認為有一個討論的空間,是否行政院應該成立國家人工智慧戰略特別委員會或者相應的組織結構,由行政院院長召集學者專家、人工智慧相關的民間團體、產業代表、政務委員、相關機關首長,甚至到縣市首長等等,共同督導全國人工智慧的事務,並訂定國家人工智慧發展的綱領。

最後,本席認為,要推動我國人工智慧的全面發展,除了防弊之外,興利也是重中之重,棍子與胡蘿蔔兩者都不可偏廢,但是在AI發展的重要時期,本席認為,國家應該積極辦理人工智慧相關的產業之輔助、投資、激勵、輔導或者提供租稅、金融等財政優惠措施,在資料的開放上也予以鼓勵,並且持續推動各級學校、產業、社會以及公務機關的人工智慧教育,厚植國民的數位素養以及數位平權的可能性。同時,也期望透過這一次的討論,我們一起來研議建立資料開放、共享、再利用,甚至有可能討論到類似資料市集等等的方法,來提升人工智慧使用資料的可利用性,並為將來建立合理價值保存,甚至進一步有分配機制來保留可能性。相信如此一來,政府才能作為百工百業的領頭羊,臺灣模式有可能出現,帶領國家全力衝刺,在全球AI競賽當中取得優先的名次。

我們今天有討論提綱如下:

一、參考全球人工智慧治理模式,如何從「歐盟模式」與「美國模式」的法制架構中去蕪存菁,提煉出適合我國的「台灣模式」?

二、如何透過人工智慧基本法法制化的過程,確保以人為本、數位平權、永續發展之精神得以落實?

三、如何在兼顧創新與人權的前提下,提升我國人工智慧領域之科學研究,擴大人工智慧領域相關人才培育,並且在全球人工智慧產業的激烈競爭中,增加我國軟、硬體之多元競爭優勢?

四、如何建立資料開放、共享及再利用機制,以提升人工智慧使用資料之可利用性,並為將來建立合理價值保存與分配機制保留可行性?

五、如何運用人工智慧確保勞動者之勞動權益,增進人工智慧時代勞動者所需之知識與技能,並提升勞動參與,落實尊嚴勞動?

本次邀請與會貴賓國立臺灣大學資訊工程學系陳縕儂教授無法親自出席,已先將意見進行錄影,將於與會委員、貴賓發言後播放影帶。另外,今天我們有手語老師做翻譯,也有同步聽打的服務,非常非常的感謝,待會需要表達意見的時候,請到我右手邊的質詢臺發言,因為我們只有兩位手語老師,他們非常辛苦,再次感謝,這樣他們就不用一直移動,如果大家都在右邊的質詢臺發言的話,他們就可以很方便地來替各位進行翻譯,所以我們就在右手邊發言,請大家配合,以利手語老師的畫面轉播。如果需要觀看聽打的服務,也歡迎到立法院議事轉播網際網路多媒體隨選視訊系統(IVOD)的頁面,當中有提供連結,我們在這上面都會有錄影,也會有直播,便於收看即時的字幕。今天我們安排3位聽打員:葉慧慈、陳君儒、黃姿綝;兩位手譯員:李振輝、蕭匡宇。我們掌聲謝謝一下。

為了大家能夠順利地表達意見,我們作如下處理:每位貴賓發言時間為7分鐘,在第6分鐘的時候我們會有鈴聲提醒,7分鐘結束的時候會有一個結束鈴聲。專家學者的發言將以簽到優先次序為準,現場發言以及書面資料,立法院會作成紀錄,刊登公報。在場的立法委員如果有意見發表,請於10點鐘以前登記,10點鐘以前有登記者,我們也會在會議中進行穿插,並以在場委員登記順序來發言。委員如果要發言,一樣請至主席臺來登記。

今天因為有貴賓剛好有臨時的行程,我們非常非常感謝,我們就先請第一位發言者,中華民國資訊經理人協會蔡祈岩理事長來進行發言,謝謝。

蔡理事長祈岩:葛主席、各位來賓、各位先進,大家好。我是資訊經理人協會的理事長蔡祈岩。針對這一次的人工智慧基本法,我們協會主要是代表資訊產業以及產業IT這些夥伴們,我們覺得這個法案的訂定是很好的,而且進度應該要再加速一點,因為Global AI Index其實也考慮各國立法的進度,確實大家也應該有個法律可以依循。

針對今天兩個主要的法案,分別是葛委員的版本和邱委員的版本,我們有以下幾個建議:第一個,第一條是關於AItraining data,在葛委員版本的第十三條、第十五條都有涉獵到,但是在邱委員的版本似乎比較少,我們覺得這個是滿重要的,因為AI其實要訓練就是靠data,我們覺得應該要納入這些說明,尤其產業其實很需要在training data上面再積極一點。就像博士班在寫論文的時候,其實應該要看的是他寫出來的論文有沒有侵權、有沒有抄襲,而不是去管他在寫論文的階段讀了誰的論文,所以AI在學習的時候是像這樣子,它去看了誰的資料然後學起來了。至於最終會不會侵害智財權?其實是看它生成出來的東西,或是使用者在用它的時候怎麼用,所以我們其實比較主張在訓練階段是不涉及智財權的,至少我希望在立法上可以往比較積極的方向走,如果往前走一小步,也許至少先在Data Mining的合理使用方面能夠先訂出一個規範,讓大家可以往下走。

第二個,關於葛委員版本的第十二條和邱委員版本的第四條,都有談到政府應該要提供租稅獎勵等等優惠,我覺得方向是很好,但是我希望實務上在做的時候,各部會可以盤點現在所有租稅優惠跟獎勵優惠的表格。我講直白一點,就是產業方面,我們的會員跟我們反映過,曾經在某一次智慧機械的補助審查中,各位聽到「智慧機械」這個名字,其實它是包含軟體,因為現在所謂的智慧機械,包括AI這些軟體都是智慧機械,可是因為這個名字本身叫「機械」,以至於我們某一個廠商在產業審查智慧機械的租稅獎勵的時候,直接被審查委員丟一句話說:智慧機械只補助工廠自動化機械。然後就直接把所有軟體都剔除掉了,這就是沒有把名字寫清楚,或者在補助條文上,過去用了所謂硬體製造那個年代訂下來的那些表格,沿用到現在都沒有改,以至於在各個地方落實的時候,會出現很大的問題。確實AI接下去發展,政府的租稅獎勵等等都很重要,但是往下一步就是要請各部會把那些表單都整理一下。

第三個,關於data這一塊,臺灣應該要整理一個Taiwan Common Data Set,也就是我們臺灣人用的各種語料,包括繁體中文、台語、客語、原住民語,不管是文字或語音,政府在這邊要儘量去提供更多的支持,不見得是錢,比如說,資訊經理人協會(IMA)其實有做了一個projectTaiwan Tongues,其實才一個月的時間,光在台語方面,原本我們臺灣的Common Data Set只有400萬字的台語文,我們一個月內就募集到了另外500萬字,比原來的還多,變成兩倍以上的數據可以CC授權給所有開源的AI專案。所以我覺得像這樣子,怎麼去把Taiwan Common Data Set推動,公私合作,以資訊經理人協會(IMA)而言,其實我們做這個也沒有跟政府拿半毛錢,大家有熱情就可以做,而政府要做的就是支持、肯定、鼓勵,這樣就很好了。

再來是有一個策略上的推動,兩位委員的版本可能都沒有提到,我是覺得open source可能是臺灣最大的出路,也就是在研發AI的時候,我覺得是不是可以在法條裡面再補上「應該要積極鼓勵推動臺灣各個產業在研發的時候投入開源」?不只是用open source,而是臺灣應該有組織、有策略的去投入在open source的社群裡面去貢獻,因為只有透過你有貢獻,你才會在全球有影響力,我們才能夠在美中這兩大科技經濟體下面,在open source的世界中取得一席之地,這部分是不是在法條裡面可以訂?

最後一個建議,兩個版本的法條其實都沒有提到關於救濟跟權責,我也建議可以加。救濟、權責的意思就是,將來在用AI的時候,會有分所謂的製造者、平臺跟使用者,也許不一定會適合在基本法訂,可是應該要指導後面的立法要明確下來,也就是什麼情況是製造者的責任、什麼情況是平臺的責任、使用者受到侵害的時候應該要向誰提出救濟、由哪一個主管機關來進行仲裁等等,這個在未來應用的時候也是很重要的,以上發言,謝謝。

主席:謝謝蔡理事長的發言。

大家可以看到人工智慧涵蓋的範圍真的非常廣,所以我們今天在公聽會裡面能夠有產官學界,還有這麼多的部會派代表來聆聽,我想我們今天應該會非常非常的順利,這也是一個非常非常重要的里程碑。

現在先請國科會陳炳宇副主委就現行規定、執行狀況等相關問題提出說明,時間5分鐘。

陳副主任委員炳宇:主席、各位委員以及在場的產學研先進,大家好。推動臺灣成為人工智慧之島是政府重要的施政方向,AI將帶動各行各業的應用發展,並讓我國在國際的重要供應鏈中站穩腳步,但是AI在帶來經濟效益的同時也可能帶來新的風險,因此我們需要訂立AI的發展原則,以確保政府推動方向一致,並且要建構AI技術與應用的良善環境。

人工智慧基本法草案規劃AI發展七大基本原則及政府四大推動重點,作為引導我國各機關發展與促進AI應用的原則。本草案於去年7月進行預告,並徵詢利害關係人及相關團體意見,經整合各界意見後,我們在1022號陳報行政院,並且在1122號辦理審查作業。

因應各界關切重點多為AI產業發展及應用,以及相關風險管理、資料治理等議題,而且AI應用涉及保護國家安全及人民權益。行政院於今年226號指示將人工智慧基本法草案改由數發部主政辦理立法作業及後續條文解釋,有關AI應用涉及相關作用法部分,則仍會透過行政院「數位政策法制協調專案會議」的機制,盤點檢討各部會重要作用法的推動情形。

本會專責致力發展AI科研,透過補助頂尖學研機構,聚焦當前AI關鍵議題研究,支援百工百業智慧轉型所需之AI基礎模型、演算法與應用核心技術,並且持續強化各項AI人才的培育,包含基礎研究、系統開發及跨領域應用等等。同時也積極鏈結重要國際夥伴,建立科研合作關係,吸引全球AI人才與資源匯聚臺灣,更完善AI整體研發及應用環境。

AI發展與國際情勢的快速變化下,人工智慧基本法草案確實有其制定的必要性。目前本草案的規劃已綜合考量各國作法及我國國情,透過確立AI研發與應用的基本原則,定錨國家重要發展方向,在促進產業發展與風險管理間取得平衡,進而提升國家競爭力。

在今天的公聽會當中,各位專家學者的建言可進一步完善人工智慧基本法及相關法規,本會也將納入大家的意見及建議來推動AI的科研發展,共同奠定我國AI永續發展的基礎。謝謝大家。

主席:謝謝陳炳宇副主委的發言。

接下來請數位發展部葉寧常務次長發言,時間5分鐘。

葉次長寧:主席葛召委、在場各位委員以及來自於產官學各界的先進代表,大家早安、大家好。今天非常榮幸能夠到教科文委員會就人工智慧基本法的公聽會聆聽各位的高見,本部也先就目前國內外人工智慧法制現況以及建構臺灣AI產業生態系的相關作為跟各位先做一個簡要報告。

首先,人工智慧技術近年的發展迅速,世界普遍認為可以為整體產業與社會活動帶來非常廣泛且深入的改變,對我國企業及國家發展也提供了關鍵的競爭優勢,同時也可能對個人或社會帶來風險或影響。鑑於人工智慧技術創新的速度及可能面臨的挑戰,全球各個主要國家都致力在不妨礙技術創新跟產業發展的前提下,尋求建立人工智慧的治理方針與原則。

綜觀世界上各國的治理模式,大概有兩個主要的趨向,是依國情而有多元的人工智慧治理模式,譬如像美國、英國、日本或新加坡比較強調以軟法形式來確立人工智慧發展的基本原則,運用人工智慧風險管理框架推動可信任人工智慧的發展,而歐盟、韓國則採取比較具有拘束力的監理架構。

我們臺灣借鏡國際治理模式發展思維,特別考量到人工智慧趨勢日新月異及需要保障基本人權,我們也贊成以制定基本法的立法模式來宣示人工智慧的基本原則,促進剛剛主席特別強調的以人為本的人工智慧研發與應用,也保障國民人格尊嚴與權利,提升國民生活福祉、維護國家主權、安全及文化價值,增進永續發展及國家競爭力作為主要的立法宗旨。

為了介接國際且契合我國國情,目前行政院在研議的人工智慧基本法草案是立足於「鼓勵創新、兼顧人權」的核心理念,以七大基本原則為框架,明確定錨國家在AI發展的方向,同時平衡產業創新跟風險管理的架構。我們參考了英美鼓勵創新發展跟歐盟兼顧人權的精神,包含了永續性、人類自主性、隱私保護與資料治理、安全性、透明與可解釋性、公平性及可問責性等七大管理原則,並規劃創新合作及人才培育、風險管理及應用負責、權益保障及資料利用、法規調適及業務檢視等四大推動重點,作為引導我國各機關發展跟促進人工智慧應用的原則。

為了審慎研議,剛才國科會副主委也提到,我們在持續徵詢產業界及學界的意見,而且也透過行政院政委所主持的平臺來進行討論、凝聚共識。

基本法草案國科會已經在去年7月預告了,有鑑於AI應用發展跟保護國家安全有密切相關,行政院的確在2月指示這個基本法草案改由本部來進行推動立法,而且續行條文的解釋,我們會全力以赴,希望能夠在最短時間由行政院通過,送請大院審議。本部除了法案的推動之外,我們也持續推動AI的產業發展,我們透過算力、資料、人才、行銷、資金等五大政策工具,積極投資臺灣的AI新創事業,希望能夠讓AI的創新來自於我們民間企業的活力,並由政府及產業共同協力來打造完整AI產業投資生態系,加速數位經濟產業的發展。

政府會持續傾聽各界建言,適時調整法規跟配套措施,希望通過本法的推動來引領臺灣在全球AI創新浪潮中能夠站穩關鍵地位,同時維護國家主權跟文化價值,創造更有智慧、安全且永續的數位社會。

今天非常非常謝謝大家的指教,我的報告到此結束。謝謝。

主席:謝謝數發部葉次長。

接下來請教育部吳穎沺司長說明,時間5分鐘。

吳司長穎沺:主席、各位委員、女士、先生,以及在場的各位先進,大家好。今天大院教育及文化委員會、交通委員會舉行制定「人工智慧基本法草案」聯席公聽會,教育部承邀列席,並得聆聽各位委員卓見,深感榮幸。承蒙各位委員長期對教育事務之關心,敬請繼續指正與支持。

教育部長期致力於AI人才培育相關的推動工作,我們也積極推動各方面的相關學習資源,希望透過多元的學習管道,讓學生有機會、有興趣去了解AI及應用AI,以下謹就本部所推動的三大主要AI相關業務跟各位說明。

第一部分是扎根中小學人工智慧教育,教育部開發許多通用型人工智慧夥伴,以及英語聊天的機器人,我們將它融入許多的學習平臺,希望透過這樣的融入方式,讓我們的學生都有機會使用AI來進行學習。再來,教育部也積極發展AI相關的補充性教材教案以及數位內容。我們也積極推動大學教師攜手高中教師進行遠距教學,我們開設高中AI多元選修課程,希望提供城鄉學生均等的學習機會。接著,教育部也持續辦理AI素養爭霸賽以及科技教育創新實作競賽,希望鼓勵參賽的學生能夠學習AI程式設計以及AI程式發展。

第二部分是積極建立中小學教師的支持系統。教育部積極辦理職前與在職教師之AI學習增能活動,除此之外,也發布中小學數位學習教學指引、中小學使用人工智慧注意事項等,提供現場教師最新的AI進度以及教學示例。

第三部分是積極提升高等教育人工智慧的教學量能。教育部成立臺灣大專校院人工智慧學習聯盟,也就是所謂的TAICA,透過跨校人工智慧學程的方式開設AI課程,提供學生進行跨校學習。除此之外,教育部也積極推動人工智慧技術及應用人才培育計畫,發展大學AI人才培育的課程地圖,希望透過這樣的課程地圖,引導電資學院及非電資學院規劃及開設人工智慧技術及應用系列課程。

除此之外,教育部也辦理全國性的人工智慧專業領域競賽,就是所謂的AI CUP,希望能夠透過競賽的主題扣合重點產業及領域,讓學生能夠與時俱進獲得實務的訓練。此外,教育部已核定「產學創新研究學院」等5個人工智慧領域的研究學院,希望能夠透過這樣的方式在大學中建置AI應用教學實作場域,並推動實作場域的精進計畫。我們也希望能夠協助技專院校充實AI教學實作場域,強化AI技術與相關的應用課程及師資,未來教育部將持續推動及深化各個學習階段的AI教育與人才培育。以上報告,敬祈各位先進惠予指導,謝謝各位。

主席:謝謝吳穎沺司長的說明。

接下來我們依簽名順序,請專家學者薛良斌共同創辦人發言,麥玉珍委員請準備。

薛共同創辦人良斌:主席、各位先進,大家好。我是MeetAndy這家公司的共同創辦人薛良斌,目前我也在訓練一個臺灣的模型叫做FreeSEED,今天很榮幸來跟大家分享並針對人工智慧基本法草案提供一些建議。我看過之前的版本以及目前的版本,我覺得目前的版本真的非常棒,也提供了非常多資訊,我有一些建議修正方向,已經先提供書面給各位,以下有五點建議修正方向跟大家說明。

首先第一個是治理的架構。葛立委的草案提到要設立「國家人工智慧戰略特別委員會」,我個人同意這個觀點,但是在葛案中原本提到要將直轄市及縣市政府首長納入成為委員,我的建議是應該移除地方政府首長的參與資格,改以中央統一集權的模式來運作。畢竟人工智慧是一個非常專門的領域,有些人負責執行、有些人負責提供建議,我覺得人越多開會效率越慢,但今天非常感謝大家都來參與會議。我建議的修正條文就是移除直轄市及縣市政府首長的參與資格,但同時我們可以建立一個多層的治理架構。第一層是由戰略委員會來協助做政策的制定;第二層則是部會層級,由今天列席的眾多部會的長官們來成立專責小組,負責政策執行的分工協調;第三層則是由地方政府的AI應用單位,負責做在地的推動。

第二個,兩案裡面都有提到風險分級的框架,我建議可以結合兩案的優點,建立一個更完整的風險分級規範,因為原本在兩案裡面都只有說我們要做風險管理,但其實並沒有說要用怎麼樣的方法進行風險管理。我建議可以直接採用歐盟的標準,將風險分為禁止使用的風險、高風險、有限風險以及最低風險四級,我們可以更進一步直接不管是以美國的方案或是以歐盟的方案,但我這邊建議是以歐盟的方案為準。

另外我也建議可以在基本法中直接增加一個條文,明定由行政院指定或設立一個專責單位來做風險評估。過往往往是這樣,就是法案上面說我們要評估風險,但是並沒有一個單位可以來負責決定這個風險怎麼評估,就是不做不錯多做多錯,最後就不做了。所以我建議可以直接明定由行政院,不管是指定數發部或是數發部的什麼單位,或甚至是外部單位,來做風險評估、技術支援及驗證,甚至可以定期提供評估報告,如此對於其他的,不管是各部會或是縣市政府,要提供支持或是要做應用導入都可以有所依據。

第三點是兩案裡面都有提到數位平權跟人才培育,但是條文中只有寫政府應該做,卻沒有寫說錢在哪裡,顯然屆時我們就要再開一次會決定哪個單位要付錢。所以此處我建議政府應設立一個人工智慧可及性基金,讓偏鄉、弱勢族群有接觸人工智慧之機會,並且必須要有成效指標。其次,我個人認為政府在人才培育上其實做得越少越好,今天應該也有其他的單位代表,我建議增列條文:「政府應整合產學研資源,推動系統性培育計畫,並建立國家人工智慧教育資源共享平台。」我想今天也有很多教育領域產官學界的代表,可以提供更多建議。

第四項是預算及資源保障,首先就是即使我們有一個基本法,但是沒錢的話,顯然大家不知道該做什麼事情以及哪裡有錢可以做,所以我覺得葛案中「各級主管機關皆應編列預算」的規定非常棒,但是這個預算有沒有花在對的地方?我建議可增加專案管理的概念,以確保我們投入的資源能有效運用,當然我們要有一個績效考核或是資源分配機制,來確保我們的資金有花在對的地方。

最後一項就是剛剛前一位蔡祈岩蔡理事長有提到我們怎麼樣做資料治理,同樣的我也建議,我們應該建立國家級的資料治理機制。我們在訓練FreeSEED大型語言模型的時候,遇到的最大問題就是繁體中文的資料不夠,我們把所有我們可以拿得到的繁體中文資料整理起來,大概一個下午這個模型訓練就吃完了,所以資料是完全不夠用的。目前兩案都有資料共享條款,建議整合兩案發展出國家級AI的訓練資料集,不管政府單位要用、民間單位要用,甚至是國外的公司要用,我們應該是儘可能的開放,讓大家可以把繁體中文做得更好。當然同樣的就是,我建議政府做得越少越好,可以獎勵或扶植各個公司或者機構的代表,甚至是給予各種稅務減免,如果你提供資料我們就幫你減稅等等。今天非常謝謝大家。

主席:謝謝薛良斌創辦人的發言。

接下來請麥玉珍委員發言,張雅琳委員請準備。

麥委員玉珍:主席、各位先進、各位家人們,大家早安。隨著科技快速的發展與進步,我們都知道人工智慧不再是科技幻想的電影,也不是未來,而是現在,AI世代已經來臨了,AI是未來數位與經濟的核心力量,從太空科技、機器人、生成式人工智慧、自駕系統等方方面面逐漸進入人民的生活。在各項產業升級與應用之中,我們享受著人工智慧帶來生活便利與效率的提升,同時也要正視人工智慧發展必須的監管風險,並同時達成數位平權、以人為本的理念。

面對這股浪潮,各國都提出相關的監管規範,如美國、德國、英國、歐盟等等,私人企業像Google、微軟等也都有提出相關的倫理準則,甚至制定專法,以求在科技發展的同時,能夠適當的預防或防止人工智慧在使用上可能帶來的危害與衝擊。然而,雖然已有諸多國際法規可以參考,我們仍要考慮每一個國家產業的差異,不是僅僅複製貼上,而是要透過這場公聽會蒐集各位學者的意見,整合我們各個委員提出的不同草案,共同制定出適合臺灣人民、值得信賴的法規。

因此,台灣民眾黨提出了「人工智慧發展及管理條例草案」,除了確立在中央的主管機關為數位發展部外,將所有風險納入管理,對於現行可以預期的基本權侵害防患於未然。同時,在草案中設計足夠的可問責性制度與相關文書提出的義務,填補人工智慧系統科技發展所帶來的風險與不便利性。除了以上的限制與規範外,有鑑於高科技發展近年來一直是臺灣努力的目標,也是經濟上不可或缺的一部分,除了兼具人工智慧發展,也要提出相關創新鼓勵的措施,鼓勵我國人工智慧發展與進步。

最後,感謝各領域的菁英在百忙之中,在我們國家正值混亂之際,願意撥出時間來到立法院提出建議,希望透過今天的公聽會,大家集思廣益,除了完善法規制度,也能從人民關心的角度,如個人資料蒐集、引用、應用範圍以及各項可能受到人工智慧衝擊的產業,如何精進與應變各領域可能受到人工智慧衝擊的潮流。我相信從這些角度的討論,才能更全面制定出適合我國人民的需求,更科技還有更有保障的規定,讓人工智慧是人類應用的工具,不是取代人類的智慧,以上。謝謝大家,也感謝大家,謝謝。

主席:謝謝麥玉珍委員的發言。

接下來請張雅琳委員發言,下一位林志潔特聘教授請準備。

張委員雅琳:謝謝主席。現場的各位專家學者,還有部會代表,在這邊跟大家打聲招呼,我是民進黨立法委員張雅琳。今天非常高興舉辦這樣的AI座談會來蒐集大家的意見,尤其在此時此刻,我想大家都知道AI,畢竟大家都是這個領域的專業。有鑑於AI的快速發展,技術已經進入到日常生活的各個層面裡面,尤其是國家也喊出了臺灣AI國家隊等等,所以我們勢必要針對發展中的AI產業,我們還是必須要回應,這個法規的重點應該是怎麼樣來支持我們的產業發展,以及確保我們的國民安全,我這邊講的安全其實是一個權利的概念。

如果是這樣子的目標的話,我自己有兩個想法,但我覺得也可以請教大家的意見,這個基本法裡面應該要有主責單位──要有一個主管機關,因為現在的AI發展可能橫跨於數發部、經濟部、國科會,甚至衛福部、教育部等等,其實各個面向都會受到影響,可是我們現在缺乏一個整體的治理架構。因為AI的風險與倫理問題,不只是存在產業發展而已,更涉及了人權、民主、國安,甚至可能影響我們的司法判斷,因此,我認為我們需要一個能夠統籌各部會,並且具有決策及執行能力的中央主管機關來專責管理AI的規範制定、政策推動、風險控管,以及讓我們可以跟國際接軌。

美國拜登總統在2023年簽署了一份AI的行政命令,明確要求要設立一個AI安全研究中心,交由國家標準與技術研究院和國安部門與國家安全部來主導,統一處理AI的測試標準、風險評估以及各部門的應用規範。我想大家也可以一起來集思廣益,到底我們臺灣比較適合放在哪一個部門呢?第二個部分,我也認為在AI基本法裡面,應該要明確界定風險分級與責任分類制度,因為AI不是每一個用途都應該要有高強度的監管,我們應該依據它的實質影響程度來把風險分等級,例如,可能有最低等級、有限風險、高風險以及不可接受的風險。這部分我們可以參考歐盟AI Act的分級方式,但是也要納入美國所強調的用途導向、影響導向的原則,比方AI如果只是用來寫文案、畫插圖或是課堂練習,風險當然是相對非常的低;但是如果用於司法判決、醫療診斷、求職審查,這些可能屬於高風險的系統,就需要更嚴格的審查機制。

更重要的是,我們應該要明確界定風險的義務人到底是開發者、使用者,然後誰負責系統安全、誰負責資料透明等等,不能夠發生問題之後是各部門互踢皮球,廠商也不用負責,所以我認為我們在設計AI基本法的時候,除了考量到產業和技術部分,也要把人的基本權益一起納入來思考。同時我也知道產業也會有點擔心,因為AI的變化實在是太快了,如果我們把一個相對的罰則放進來的時候,可能也會限縮了AI的發展,所以這個部分也是我們未來在制定相關法律的時候要一併考量的。

最後,我要強調AI基本法並不是要限制創新,而是要提供清楚的規則和方向,讓好的技術能夠安心發展,讓人民能夠信任使用,我相信我們現在一起來面對的話,我們就更有機會在兼顧剛剛講的不管是產業、國際趨勢或是人權的部分,可以面對這樣子的問題。今天再次感謝大家一起前來,我也希望未來我們可以打造出一個更能夠適應各個領域,也能夠保障人權的AI基本法,謝謝。

主席:謝謝張雅琳委員的發言。

接下來請林志潔特聘教授發言,請許明暉教授準備。

林特聘教授志潔:主席、各位委員、各位專家學者、各部會的長官以及各位幕僚同仁,大家早安、大家好。我是國立陽明交通大學的林志潔,同時我也是臺灣科技法學會的副理事長,以及臺灣科技產業推進協會的執行長,非常感謝大家的邀請,可以讓我今天來跟大家分享一下,包括我們協會的會員以及產業界,我這麼多年來在國立陽明交通大學服務,對於目前AI以及我們所提出的人工智慧基本法草案有一些意見跟回饋,剛剛包括主席以及各位委員,還有專家學者,都對於人工智慧基本法目前世界各國的立法模式已經提出了一些基本的說明。我想講的是,其實大家都不會去反對任何國家有一個基本的指導原則,只是要不要用基本法的方式,還是責成各部會立法,各有利弊得失。我先以這個簡報檔,因為這個簡報講完應該就一個多小時了,老師們都非常會講課,如果簡報檔還來不及講完的部分,各位先進有需要也可以跟我聯絡,我都很願意可以提供參考。

我先提出一個比較重要的概念,AI其實是最相關的資訊治理議題,簡單來說,在現在世界上各大國家裡面大概有兩大塊資訊掌握的模式,第一個就是中國,它的資訊掌握模式是由國家來高度掌控。所以各位可以看到像中國在很久以前,就開始用各式各樣的方法來蒐集人民的個資,在個資蒐集、使用、利用上,國家的寬度是非常寬的,掌握的深度也是非常深的。這個當然有助於中國去發展他的AI,因為它的資料實在太多、人口太多、掌握又太便利,這是第一種掌握資訊的模式。第二種掌握資訊的模式是美國,美國用的就是自由市場經濟以及企業模式,比如說,當我們使用各種大型科技公司所提供的服務或者是產品,各位到最後一定都沒有看,但是最後會點下一個東西叫作什麼?「我同意」,對不對?或者是accept all cookies,或者是我答應接受所有個資的運用,大家應該在所有的資訊或者是科技商品的使用上都會有這樣的步驟,這個步驟代表什麼呢?這個步驟就代表其實你已經允許這個企業或私部門來掌握、利用、使用你的個資,只是我們平常也許並不是這麼清楚地理解,到底它用去哪裡。所以簡單講:其實目前世界各國掌握最多個資的大概就是這兩塊,一個是由國家來高度掌握,一個是由企業來高度掌握。這樣的兩種掌握方式,當然都對AI發展會有很大的幫助,因為AI靠的就是資訊。如果夾在中國模式跟美國模式中,你要怎麼辦呢?比如以歐洲來講,每一個國家都這麼小,語言又不一樣,所以它在資訊模式上的優勢,勢必不可能跟中國跟美國相提並論,於是歐洲就會發展出自己的AI治理模式,某一種程度而言,也是資料的治理模式,各位可以去看過去十幾、二十年,它從資訊的GDPR,一直到AI的基本概念、架構跟基本法,大概的track都是非常相近的,也就是說,在資料的取得上面,歐洲沒辦法跟中國、跟美國相提並論,那臺灣呢?

我覺得這個AI基本法,我看完以後,其實我有個很大的感覺就是主權,我們的主權在哪裡?以現在AI的服務裡面,即使它提供的是繁體中文,你會發現它裡面的語彙、它的詞句,其實跟我們慣用的方式都是不一樣的,絕大部分其實是中國簡體式的概念,所以我更希望看到一個AI基本法,它裡面做的是什麼?我很希望它能夠不要再有這種充斥著本地文化不同的資訊,喪失語言背後蘊含的政治、經濟、文化深層認同的危險。所以我很建議我們的AI基本法一開始應該有一個AI主權的概念,也就是說,今天我們要發展這個東西是基於中華民國臺灣的主權,我對於資料治理有一個更高的國家戰略地位。回來看我們目前這個基本法有嗎?很遺憾,感覺它好像只是在講一些原理、原則的宣示,並沒有企圖心把AI提高到一個主權戰略地位的概念,這件事是非常重要的,因為它不只是攸關我們的科技發展,還攸關於我們的國家安全,這是第一點。

第二個,我要講的是,這些都是我剛剛有提到的、大家都已經講過的,就是歐盟模式跟美國模式。雖然美國沒有一個統一的基本法,但是它對於一個概念的原則,還有應用,再來執行,它是有非常清楚規範的,我們在立一個法的時候,這三個層面是缺一不可的,你要先告訴大家原則,再告訴大家原則要如何應用,最後再來告訴我執行要怎麼落實,你不可以只給人家一個方向以後,告訴人家說:反正最後會有細部規定,如果你不服,就去訴願吧!我感覺這是一個不負責任的立法方式。所以各位可以看到,比如說,它的倫理框架講得非常清楚,演算法是不可以歧視的,系統是可以解釋的,隱私需要保障,人類作為最後的控制者,而且是自主權決策的保障。比如說,它把AI技術納入國家戰略安全的應用方面,大家可以看一下。

大家可以看一下臺灣模式,這一次來參加這個會議有被要求就三個問題來說明,不好意思,我儘快把它講完,包括第一個如何以人為本、第二個數位平權、第三個永續發展,在我的簡報裡面都有。我的建議是這樣,我覺得目前的草案沒有公告政府中長期的採購跟扶持方向,這一點對業者是非常重要的;第二個,人權不能僅是一個原則的宣示,你必須要有落地的制度,尤其內容如果相衝突的時候,該怎麼辦?像我們講的,我們允許它有監理沙盒,可是如果監理沙盒侵犯了個資,這個時候對此衝突打算怎麼解決?你不可能把這個問題丟給私部門,或者要求私部門再提出所有的AI產品或服務的時候,它必須自證沒有任何的危險,因為這些自證都是一個非常高的法遵成本。容我一分鐘,把它講完。再來就是人才培育跟產業資源,應該要有一個正向的循環跟解方,我的建議其實是會比較參考美國模式,想辦法在各個部門裡面去提高它應用的可能性,在這裡我會很建議大家可以去看,我個人其實在之前看到金管會,大概在兩年前,它就提出一個guidance,我覺得金管會的模式是非常非常適合的,因為這個基本法到最後還是要責成各個部會去落實相關的AI規範。

最後我要講的就是,我覺得人工智慧基本法應該要先定義這到底要做什麼,你先釐清楚定位以後,就可以妥善立法,你不要過猶不及,不能弄出一個非常宣示性的,其實是沒有辦法操作的基本草案或者是在這個地方會感覺掛萬漏一,以上是我的分享,最重要的還是我覺得AI主權的宣示跟落實,謝謝。

主席:謝謝林志潔特聘教授的發言。

接下來請許明暉教授發言,郭昱晴委員準備。

許教授明暉:主席、委員以及在座各位先進。我是臺北醫學大學的許明暉,除了是大學的教授,我也是雙和醫院的神經外科醫師,當然我也是大學的數據長,所以我大概負責我們整個大學跟醫療體系數據的應用。我另外一個很特殊的身分是曾經被借調到衛福部,當了好幾年的資訊處處長,所以以往都是站在這個講臺的左手邊,今天很榮幸有機會到右手邊來。

AI對於我們整個國家的重要性,我想大家應該都可以認同的,曾經有人講過數據是原油或石油,但是石油沒有用,AI才是新的電力,空有數據其實是沒有什麼用處,必須要好好善用這個數據,AI就是善用數據最重要的元素。我想我還是會比較著重在醫療的應用,我們在整個規劃、整體AI上,我覺得我們是沒有落後的,因為在科技部還沒有改制回國科會的時候,科技部前瞻司就做了巨量影像資料,這個是非常早,巨量影像資料投資在學界也證實這是對的,因為到現在已經有很多影像的AI公司,事實上就是這樣一路從學研專案走下來的。近期衛福部,我覺得他們現在做得非常好的是,他們用次世代醫療計畫去投入三大AI中心,因為臺灣醫療很重要的人才都是在醫學中心,所以他們鼓勵臺灣的醫院去競爭這個計畫經費,去成立三種AI中心,一種叫作可信任的AI,其實就跟AI基本法呼應,就是AI有很多基本的元素,如果AI是不安全、AI是有偏差的,這當然不能用,所以他們有一種計畫是所謂的可信任AIAI在醫療的應用,除了這個基本的AI應用之外,有一個非常重要的部分,如果它進到醫療,這是高度管制的,譬如我們有食品藥物管理署,AI產品有一部分跟藥品是一樣的,是要用在人身上,必須非常謹慎,所以他們也鼓勵醫院成立所謂的取證中心。

另外,因為AI最後在價值上會造成對社會、對個人的衝擊,所以他們在所謂的整合計畫中,有一個叫做衝擊評估,我覺得這對整個醫療應用是相當完整,而且也要求醫院必須要有決策委員會,本來國科會跟衛福部就有投入很多智慧醫療,所以醫院現在普遍已經都有智慧醫療委員會,要求只要是AI產品或AI應用,不可以一個人說了算,必須要經過這些委員會,連這些基層的治理架構都已經有了,所以我覺得可以期待它未來真的是我們護國群山中一個重要的山。不過現在讓人比較憂心的是,我們從這個長期計畫中培養出很多產品,譬如有的人茶葉蛋做得很好,有的人咖啡做得很好,所以他們就去開了一個茶葉蛋的攤子。其實我們現在很多產品都已經非常成熟,缺的是、需要的是一個便利商店平臺,我們看到我們這些長期投資的AI產品嘗試走到國際去,可是卻都是單打獨鬥,比較辛苦,所以真的很期待經濟部可以對這些已經成熟且合法的AI產品,要有一個集體向海外促銷的動作。當然,就像我一開始跟大家報告的,數據是整個AI競賽當中最重要的元素,臺灣有一個最寶貴的資源就是健保資料庫,這個等一下邱文聰邱處長也會發言,我跟他互動了十幾年,我們在同一個議題上持相反看法,不過我非常珍惜我們是一個這樣自由民主的社會,可以透過對話來取得共識,我們也很期待最後健康資料的應用有一個好的法制基礎。其實剛才也有先進提到,有兩個因素很重要,一個是資料,健康資料的標準是有國際標準的,我們叫做Common Data ModelCDM,非常感謝國科會及衛福部現在都大力倡導不要自己做自己的東西,應該要跟全球標準接軌。

回到最後的資料取得,我跟邱處長學習這麼多年,現在已經決定同意他全部的看法,只有一件事我覺得非常重要,因為我們現在是大量使用美國的資料,難道美國是一個不重視民主、法治或者隱私的國家嗎?美國最重要的是在他們的HIPAA法案中明確規範前面的自主取得同意,這個都沒有問題,不過HIPAA中還有一個最重要規範,就是一旦前面程序都完成,個資去掉之後,這個資料集就不再屬人體研究範圍。美國因為有這樣一個大的法保障,所以我們現在可以透過申請大量使用,因為我們跟美國是很友好的國家,美國願意把他們的健康資料提供我們使用。其實健康資料不被涵蓋並不是保護到大家,健康資料不被涵蓋,未來AI對那些沒被涵蓋到的人可能比較不適用,所以我們很期待能夠得到更多的認同,從資料基礎到AI的基本法,未來都能夠有很好的發展。謝謝。

主席:謝謝許明暉教授的發言。

接下來請郭昱晴委員發言,然後請林沛祥委員準備。

郭委員昱晴:主席、各位委員,還有在場的與會先進,大家好。今天非常榮幸有這個機會參與人工智慧基本法草案的討論,以下我提出幾個重點跟大家說明。

第一,臺灣不應該只是在歐盟的風險或者是在美國市場導向當中,取得折衷的一個做法,而是應該主動提出屬於自己的臺灣模式,在負責任的AI應用跟產業的轉型當中,要展現出臺灣民主的一些韌性。舉例來講,我們可以借鏡加拿大在演算法的影響評估中的制度,透過所謂的保障、透明跟信任,打造屬於我們自己的亞洲第一個AI民主治理的模式。

第二點,數位平權不應該只是一個空泛口號,而是要從制度設計的語言開始建立。在臺灣不管是在偏鄉或者是高齡族群,他們的網路使用率,到目前為止,其實還是有待提升的空間,尤其在寬頻的普及跟網速的品質當中,還是存在些許落差,這直接影響到AI應用的一個基礎設施,所以我建議是不是可以把我們的科技普及性列為所謂的國家義務,避免AI發展只變成所謂數位菁英的專利,而是應該推動到全民共享的進步。另外,根據美國國家兒童失蹤跟受虐兒童援助中心的資料指出,2023年他們接獲了4,700份由AI生成的兒童性剝削圖像或影片,比前一年增加了12%,凸顯出AI有可能會威脅到所謂的弱勢族群的安全,所以在推動AI的同時,要怎樣建立一個有效的監管機制,避免這些技術性滲透到社會的底層,這是我的建議。

第三點,AI不應該只是科技上的一個問題,它更應該關乎所謂的產業跟人權。我們常常說要扶植臺灣的AI產業,但是要思考當我們的產業面臨這樣一個挑戰,雖然在臺灣有很多半導體製造業,還有醫療影像等等,這些品質都已經是所謂的世界級優勢,但是在AI的發展上,我們仍然屬於所謂的初級,所以應該先聚焦在本土優勢的領域來推動AI應用,並導入AI倫理審查,讓創新跟社會責任能夠並行發展。

第四點,關於所謂的資料治理,其實是不容許有模糊性空間的存在。現行個資法沒有辦法有效處理非個資資料的治理跟共享問題,這點我們建議可以參照歐盟推動資料共享的架構,成立資料公益信託或者數據共管的平臺,讓這個資料從私人壟斷轉向所謂的公共利益,來推動AI發展的重要性。

第五點,AI跟勞動權益不能對立,應該要共同進化。根據預測,AI可能取代8,500萬個工作,但是也因為AI的發展,可能創造出9,700萬個新的職位,我想重點不在於人、人力會不會被AI取代,而是我們是不是有所謂的轉型能量,由政府提供更多支持措施,讓工會跟勞工來參與所謂AI轉型過程當中的一些決策。

第六點,我建議AI的主管機關應該設在數發部,而非國科會。AI其實不只是科研上的問題,更要應用在跨部門整合的一些議題,數發部作為數位政策統合、統整的單位,更應該、更適合負責AI法規的推動跟執行。

第七點,AI的發展還是要守住民主的防線,所以要強化AI的國防防護網。AI技術有可能帶來一些國安上的危險、風險,特別是來路不明的一些AI模型,有可能透過所謂的滲透國防、電網,甚至是醫療體系當中的這些基礎設置,成為我們國安的一些漏洞。舉例像中國的生成式AI也可能會用在所謂的認知作戰,或者是選舉的干預來威脅我們的民主制度,所以我呼籲我們應該要建立所謂AI國安的審查機制,以加強關鍵設施當中的AI安全審查,並且實施內容來源的標記,還有政治性模型的透明清單,以避免使用到來路不明的AI模型。

最後一點,立法不能只是紙上談兵,我們要如何打造AI治理行動的引擎?剛剛志潔老師也有特別提到,其實我們應該要設置沙盒試驗場域,讓整個創新的應用可以在安全可控的條件下發展。我想AI的立法應該要根據臺灣社會的需求,還有民主的價值來做這樣的設計,我們也希望能打造自己所謂的臺灣模式,使AI的技術能夠服務全體的人民,讓我們來共享這樣子的一個社會進步的資源。以上報告,謝謝。

主席:謝謝郭昱晴委員的發言。

接下來請林沛祥委員發言,呂冠緯董事長請準備。

林委員沛祥:主席、各位專家學者、業界的先進們,大家早安。非常高興今天能參與這一場人工智慧基本法草案的公聽會,人工智慧發展的速度之快、影響之深,已經讓我們的生活、產業,甚至整個社會結構都產生了巨大的變化,這不只是科技的進步,更是一場關乎倫理、法律跟人權的重大挑戰跟機會。討論人工智慧基本法正是為了在這波浪潮中找到一條適合臺灣的發展路線,所以我提出以下五點:

第一點,我認為臺灣需要有自己的人工智慧模式,目前國際上有兩種人工智慧的治理模式:歐盟模式跟美國模式。歐盟重視風險管理,對於高風險的AI應用進行嚴格監管,譬如醫療、公共安全這些領域;而美國比較偏向市場導向,強調創新跟產業競爭力,我認為臺灣應該結合兩者的優點,發展出屬於自己的臺灣模式。我們可以學習歐盟的風險分級管理,針對高風險的AI應用,確保安全性跟透明性,同時也要跟美國一樣,對於創新留有足夠的空間,更重要的是,臺灣需要加入自己的特色,譬如數位平權、文化多樣性等,讓AI的發展真正符合我們的社會需求。

第二點,我提議以人為本,讓科技、讓AI服務每一個人,人工智慧的發展到最後面,還是要回到人的身上,讓科技造福每一個人,而不是加劇社會的不平等。首先,我們要縮小數位落差,偏鄉地區的數位基礎設施要能跟上,讓每個人都有機會接觸到AI技術帶來的便利。再來,我們要推動全民的數位教育,尤其是針對弱勢族群,幫他們提升技能,避免在AI時代被邊緣化。另外,人工智慧也應該為永續發展服務,像是能源管理、氣候變遷應對這些領域,AI可以發揮很大的作用,但同時之間,我們也要注意技術對環境的影響,確保它是可續的。

第三點,我們應該要培養人才,讓臺灣在國際上站穩腳步,人工智慧的核心競爭力說到底還是人才,我們必須投入更多資源到AI的科技研究跟教育上面,培養出更多國際級的專業人才。我認為政府應該增加對AI研究的支持,尤其是在基礎研究跟前沿技術這些領域,同時我們也要推動產學合作,讓學界跟企業一起參與AI技術的研發和應用。在教育上面,我們在中小學就應該開始把AI的相關課程融入孩子的教育裡,讓他們從小就接觸到這些技術,而對於大學生跟在職人士,我們也應該……

其實還有另外一點,我們的AI博士好像100個只有35個留在臺灣,這是很大的危機,這點如果不改善的話,其實我們再怎麼樣、有再好的AI教育都是沒有用的。我們要提供更多的進修機會,幫助他們在AI時代掌握所需要的新技術。

第四點,我們剛剛也有同仁提到資料共享,資料是人工智慧的基石,沒有高質量的資料,AI技術就無法發揮它的潛力,我們應該建立一個資料開放與共享的機制,讓政府和民間資料能夠被更好地利用。當然資料的安全跟隱私也是非常重要的,我們必須有明確的規範來保護個資,並且制定合理的價值分配機制,以確保資料貢獻者能夠得到應有的回報。

第五點,保障勞動者的權益以迎接AI時代的挑戰,人工智慧的發展不可避免地會對勞動市場帶來衝擊,有些工作可能會被取代,有些工作可能需要新的技能,我們要做的就是幫勞工適應這些變化,確保勞工的權益不會因為技術的進步而受損害。另一方面,我們也要提供更多的技能培訓跟職能教育機會,幫勞工提升競爭力,我們也要制定相關的保障機制,確保AI應用到勞動市場時不會侵犯到勞工的基本權利。最近有關Midjourney也好,當AI剛出來的時候,有關Midjourney、有關智慧財產權,甚至是最近最紅的吉卜力風格,我覺得這個未來可能會一直不停地重生在我們的AI產業裡面,而這一點是需要我們直接去注意的,如何保持原創性,但又能夠融合所有的元素在裡面。這是未來AI可以幫助我們,但同時AI如何也要保障當初原創者的精神,這是我們未來在AI基本法也好,或在人工智慧裡面也好,必須去注意到的。

最後,人工智慧是一個充滿潛力的領域,但它同時也帶來許多挑戰,我期待今天的公聽會能夠凝聚更多的智慧與共識,讓未來臺灣的人工智慧發展出創新的局面,謝謝。

主席:謝謝林沛祥委員的發言。

接下來請呂冠緯董事長發言,侯宜秀秘書長請準備。

呂董事長兼執行長冠緯:主席、在座的委員、政府先進、各界的夥伴,大家早安,我是均一平台教育基金會的負責人呂冠緯。剛剛我跟大家學習到非常多的,就是什麼是「臺灣模式」。對於臺灣模式,參考了美國、歐盟還有各個國家,可能我們需要思考的事情是我們的優勢到底在哪?所以今天就我個人的觀察,我們必須更著重應用、人才,還有整合,因為臺灣很難在實務上成為模型大國,所以資料相關東西的討論非常重要,剛剛各位先進也都有很多對話,相信等一下也有,我今天比較想要側重另外一個面向,就是人才。

20239月均一平台教育基金會與相關倡議夥伴舉辦教育AI年會,當時蔡前總統跟3位總統候選人,包含賴總統都一起出席,賴總統在裡面也特別提到,教育、醫療、法律等更在地化的部分,我們要怎麼深化。今年1月的時候,另外的相關倡議單位也舉辦了AI人才高峰會,蕭副總統跟相關的夥伴,其實包含葛委員也都到現場做深度地討論。AI基本法的關鍵不僅是法,它後面對臺灣的人才跟國家的戰略定位到底是什麼必須細緻討論。

我覺得這裡有幾個東西是必須在討論的過程中深化的,因為當我們討論法的時候,很容易就直接進到法的裡面,當然我們可以討論不同版本法案的對照,但是到底為什麼要立這個法?為什麼不是先去處理其他的作用法就好了?當然它一定是一個國家級的戰略工具,那後面的那個圖像、想像是什麼?

第二個,我剛剛想要提的東西,如果我們不是模型大國,我們在各個產業裡面,像剛剛有談到醫療的,可能有不同的,譬如說金融的,到底在這裡面,對於AI的應用,我們要怎麼在各個產業都打造出「The AI We All Need」,包括教育AI、金融AI、醫療AI等等各方面的,應用可能更重要。再來,應用脫離不了人,所以關鍵是怎麼樣培育,不僅是AI人才,那樣會單純只談專才,其實AI,尤其生成式AI給我們最大的機會是,它可以是普惠性的,它是任一個國家善用就可以整體性提升。所以雖然要做國際對照,但是到底臺灣的niche在哪裡?這件事情我認為是在立法的推動過程當中,尤其是基本法,需要思考更深的。

我相信公聽會是一個很棒的開始,可是可能我們需要更深入的討論,我知道之前各部會也有跟各專家去做討論,但是這一次的討論應該非常非常不一樣,因為它可能可以顛覆非常多的領域,有升起的契機。當然這個社會共識的凝聚,我認為一個很重要的事情就是,既然是AI基本法的討論,我們能否也善用AI去整合、梳理大家的共識,並且呈現給社會大眾看?

最後,到底真正的產業需求是什麼?因為在這些立法的過程當中,我們可能著重法條,但是到底哪些產業怎麼樣去梳理出後面共同卡住的需求?這個是比較少在討論當中聽到的。我以教育為例,為什麼我們會主張在AI應用要優先而且深度討論教育人才?大家可以看到這個圖面上,在40年前,教育哲學學界Benjamin Bloom就用實驗的方式清楚的看到,統一化講述的班級跟個人一對一的教學當中,它可以讓整個人才學習的差異程度到兩個標準差。40年前它是一個problem,叫做「2 Sigma Problem」,但是現在生成式AI來了,它是機會,而且更關鍵的事情是什麼?這其實不只是在純教育界談中小學生,其實所有的產業,如果我們要做人才整體的升級,關鍵就在能不能用生成式AI大量的幫助每一個人有進展?因為大家知道一件事情就是,哈佛商業評論特別寫到,其實AI不會取代人,但是善用AI的人會取代不用AI的人,善用AI的國家就會取代不用AI的國家。

再來,既然是基本法的討論,到底它跟教育基本法以及科技基本法中間的勾稽、連動是什麼?因為今天有教科文委員會,教育基本法滿關鍵的核心是在第一條就訂定,這是為確保學習的權利,它是把學習權放在受教權前面,所以這是當初教育基本法進步的地方。我想我們需要去思考的事情是,到底AI基本法最主要要促進的是什麼?是資料的整合而已嗎?還是它是一個臺灣人才整體升級最重要的基本知識法律?

AI基本法應如何鬆綁創新並促進公共利益?我想就簡單提幾個點,像我跟今天原本有另外受邀的一位陳縕儂教授,我們很常……包含等一下發言的侯宜秀秘書長,也都有很多的意見交換,我想大家會談資料的共享、開放智慧財產,這些剛剛大家都提過了。我想特別提第三點,就是在AI應用跟人才培育,不僅要公私協力,而且要以民間的創新為主去推動,政府可以協助去撇除限制。因為這個議題真的很複雜,所以怎麼樣讓它有高度的整合性,但又有分項深化的治理機制?我想這個是需要大家在立法的過程當中去思考的。

所以雖然不是直接就法條進行討論,但是我想從這個開始,後面更重要的事情是,這個討論過程怎麼更深化,可以有更多跨域需求的彙整,讓行行用AI、人人學AI、臺灣會AI,這個臺灣模式,甚至是在立法討論的過程當中,可以更AI一些,更有AI的彙整、AI的內容產出,甚至是公民一起的討論,謝謝。

主席:謝謝呂冠緯董事長的發言。

接下來請侯宜秀秘書長發言,廖偉翔委員請準備。

侯秘書長宜秀:大家好。我是台灣人工智慧學校秘書長侯宜秀,謝謝今天給我這個機會來跟大家分享我們對人工智慧法制的看法。人工智慧學校是由臺灣6家民間企業在2017年捐款18,000萬元成立的學校,過去7年來我們訓練了超過一萬一千名的學員、校友,這些學員、校友來自一千四百多家、將近一千五百家的臺灣公司,我跟大家分享我們的校友來源,最重要的來源是資訊科技業,第二個讓大家可能會比較驚訝的是,我們在生技醫療產業有非常多的校友。為什麼要讓大家看這張圖呢?這張圖重要的地方在於,它表示了臺灣的人工智慧在各產業滲透和深入的程度,大家可以理解的是,資訊科技業或半導體業是目前臺灣運用AI最多的地方,但是醫療產業其實也有非常多的運用,在醫療產業方面,我們有超過一千多名的校友是醫生,他們是實際上現在每天都還在看診的醫生。

討論到人工智慧這個法案,我們首先要提出來的是,剛剛已經有很多位專家講到,這個技術是會改變我們整個生活以及社會文化環境,它會滲透到百工百業,所以我們面臨的其實是一個第四次工業革命的狀態。以長期來看,其實工業革命會帶來很大的好處,但是短期之間會有很多的摩擦和有人會受到傷害和衝擊,在這樣的狀況下,我們的目標應該是如何協助臺灣所有的人,能夠順利的度過這個轉型的狀態。因此,今天能夠請到非常多各個部會的專家來一起討論這件事,我覺得這是一個非常好的安排和結構,因為這確實不是只有數位部或是國科會的事情,而是在教育、衛福、金融、財政各方面都會受到相當大的影響。

我現在想先強調的是,人工智慧或是說英文的「Artificial Intelligence」這個詞其實是一把傘,意思是什麼呢?從1956年「Artificial Intelligence」這個詞彙在美國的Dartmouth workshop提出以來,它的技術內涵其實是一直改變的,實際上這個技術內涵還會持續改變中。所以我們在做人工智慧基本法的定義的時候,其實我們必須要留有一定的空間去注意這個技術內涵的改變,我們可以說現在人工智慧基本上是每個星期在做新版本的推出,有可能在一、兩年之內就有相異於現在大型語言模型的技術成為主流,實際上我們現在運用最多的未必是生成式AI,而是所謂傳統式和判別式的AI,這是第一件事。

第二件事是人工智慧其實是一把刀,它會帶來好處,也會帶來壞處,端看使用者怎麼用,所以對於人才的培育,培養使用者怎麼正確的去使用這一把刀,是重中之重。我可以很確定的說,在所有主權AI的要素裡面,投入人才培育是萬無一失的事情。以算力來說,人工智慧學校在2018年買了4,600萬的GPU,這些GPU到了2020年的時候已經沒有用了,沒有學員要用,因為他們全部都嫌太慢,但是對於他們在過去幾年中學到的這些知識,一直到現在都是讓他們可以持續在全世界保持領先的重點。

人工智慧會帶來很多的問題,我這邊就不贅述,但是我們要注意的是,其實不是只有用人工智慧基本法去規範人工智慧,我們有很多現行的法律也是在規範這些可能產生的問題,並不是好像人工智慧就把我們帶到一個異星,是一個沒有法律規範的狀態,其實並不是這樣的。

我接下來要講,剛剛有幾位專家提到,其實臺灣在現在的現實條件底下,我覺得我們不可能成為人工智慧科技研發的最尖端的國家,就是要比大語言模型的研發,我們是不可能的。但是我覺得臺灣是有機會成為最會用AI的國家,百工百業都應該學會,然後我們可以在各個產業領域裡面把它用到最好,因為臺灣人有很強烈的工程師性格,我們能夠把這個工藝做到最成熟。另外一個重點是,我們可以用民主的方式去使用AI,民主的方式包括什麼呢?包括知識的普及、開發過程的普及、治理程序的普及,我們講到臺灣模式的AI治理或基本法是什麼?我覺得重中之重就是,我們必須要從bottom-up,有很多公民參與還有審議,各行各業的利害關係人可以透過他們實際應用的經驗和見解,一起討論、形塑百工百業應該怎麼用AI的規範內涵。

AI時代的關鍵能力並不是單純AI而已,它怎麼樣能用到最好,取決於原來領域產業的基礎知識有多少,基本上,如果本來領域產業知識越好的人,AI能夠幫助你的能力就會越大。另外一個重點就是我們在過去7年中學到,學習AI不是學習歷史,而是學游泳,你必須要有水,你下去游才學得會,所以不論是哪一個組織,如果要提供AI的教育或者AI的培訓,一定要有工具在手,一定要提供學員有學習的機會,我覺得這個也是在基本法裡面要明確宣示出來的。

再來,如何從AI新手變成菁英?我想特別講的是,我覺得AI素養是未來每一個人從小到……我們的學員平均年齡其實是40歲,我們年紀最大的學員來上課的時候已經70歲了,所以不論什麼年紀,都應該要培養這樣的素養,包括理解技術邏輯、運用技術能力、評估反思AI的能力,特別是反思和評估這件事情是我們目前比較少重視到的,但卻是如何讓我們不受AI傷害非常重要的一環。最後,我想提到的是人工智慧的治理,我們希望是透過一個草根的,多方利害關係人在特定的應用場景去做分級管理的討論,而且因為技術發展的緣故,我們需要一個敏捷治理的制度能夠隨時調整,流動性的去治理和管理。我今天的分享就到這邊,謝謝大家。

主席:謝謝侯宜秀秘書長的發言。

接下來請廖偉翔委員發言,請劉書彬委員準備。

廖委員偉翔:感謝今天的主席葛如鈞委員。我今天來到這裡很興奮,也很感動,因為今天是AI基本法立法的一小步,卻是臺灣AI發展的一大步,我也蠻認同剛剛秘書長所說的,成為最會用AI的國家。其實隨著AI生成的內容,我想所有的人類可能面對AI都算是幼稚園的狀態,還是一個幼稚園的小朋友,到底應該怎麼應用、規範等等,我想要從今天的基本法裡面找一小段出來,表達我其中的一個建議。第一個,隨著AI的生成內容日益逼真,包含Deepfake、深偽影像、AI聊天機器人等等,就會導致一件事情,人類跟機器生成行為之間的界線越來越模糊。尤其是新一代的AI機器人,可能以前所未有的真實感模仿人類的語言、外貌跟互動,這不僅是影響日常的數位互動,也可能威脅民主的進程、公眾的信任或者是國家安全、社會凝聚力。其實可以看到現在有很多所謂的AI生成內容不斷在散播,或者是在網路上面到處亂發酵。有些時候我們自己也可以看到很多的社群媒體帳號,但他到底是不是真的人呢?現在可能還相對很好分類,一進去看到沒什麼朋友,也沒什麼貼文,卻亂發一堆訊息,你大概可以分得出來,可是隨著AI技術的發展,可能越來越沒有辦法分辨、越來越扭曲。所以我認為如果沒有一個可靠的機制,可以驗證數位空間中的人類身分,我們的民主社會或者是臺灣可能面臨在AI的驅動下,有廣泛的操控、詐騙或是冒名頂替跟公共論述的扭曲。

大家都有講到AI基本法的面向很廣,我想要從中間挑一個東西,應該是政府可以去推動的,就是我覺得應該要設立明確的人類驗證機制,這種技術必須要安全、尊重隱私,可以有包容性而且民眾易於使用。概念上就是要人機區分,透過人類驗證,我們可以區分人類跟人工智慧系統,也確保數位空間的可信度,防範錯假資訊跟維護民主、社會穩定。在國際上,譬如歐盟的AI法案,美國也都已經開始討論相關政策,即所謂的proof of human就是人類驗證的技術,那就是在強調在數位互動、公共討論、政府服務、數位投票或是內容驗證場域,應該有區分人類使用者跟AI系統的關鍵方向,才可以維護民主跟社會信任。具體來說,國家應該推動能夠區分人類使用者跟人工智慧系統技術發展的應用,確保技術數位互動的可信度。這些技術應該兼具安全性、隱私保護性、包容性跟易於存取,以保護人類尊嚴,防止操控並維持數位公共生活完整性,所以未來我的立法版本也會把這個部分納入,我認為這個東西應該是一個比較有別於目前大家討論的區塊。

剛剛也有講到身邊的例子,譬如我自己在從事民意代表的過程中,也希望服務可以更AI化,或許透過各種應用讓我的選民24小時都可以接觸到,所以我也曾經想過,是不是選民服務系統可以跟所謂的AI結合?可是就像我剛剛說的,它就會面臨到很模糊的問題。所以這就是我覺得實際生活中可以去思考的,也可以跟「最會用AI」的這個方向相互呼應。

除了人類驗證的原則之外,當然在AI治理上還有四大的推動重點:第一個是創新合作跟人才培育,政府應該要積極投資AI基礎建設,提供研發補助,推動人才培育跟素養教育,建立創新實驗環境,促進公私協力跟國際合作。比如多元的治理架構、跨部會的協作也很重要,像歐盟有設立歐洲的AI辦公室、國家監管機構,南韓、加拿大也都有國家的AI委員會、AI政策中心或是AI安全研究院,統籌政策跟技術指導等合規監督,這是第一個。第二個重點是風險管理跟應用負責,就是建立風險分級機制。因為剛剛也有很多先進、前輩提到相關的,所以這個部分我就點到這裡。第三個就是權益保障跟資料的利用,剛剛前面我有提到所謂強化個資隱私的保障、推動資料開放共享,特別鼓勵繁體中文語料的訓練,維護文化主權,避免AI模型過度依賴境外資料。第四個就是法規的調適跟業務檢視,像加拿大有強調法規的彈性,正如我剛剛所說,現在面對AI大家可能都還是幼稚園的狀態,所以保持彈性很重要。根據AI技術發展持續調整安全義務,像日本的AI法案可能以原則性的規範為主,目的也是保持政策的調整空間,政府當然應該要持續檢討主管法規,確保法制跟技術發展同步,建立AI應用負責機制,防止違法濫用。剛剛也有提到AI這個工具非常強大,它可以是很好的工具,也可以是很好的武器來破壞人類社會。具體的案例譬如臺灣曾經發生網紅將知名人士合成不雅影片的案子,活生生的違法使用,當然包含詐騙也是大量的,所以這部分非常重要。

我最後結語一下,人工智慧基本法是臺灣邁向AI治理創新發展的重要里程碑,所以我剛剛提的,希望可以納入人類驗證的原則,讓臺灣在AI的時代,能夠更維護我們的民主、信任跟社會安全,而且確保人類的獨立性跟人類的尊嚴。除此之外,前面也有提到其他國家的狀況,所以仍有許多部分我們可以持續滾動調整,在制度上我們國家也應該可以多多參考。所以也必須承認,臺灣在AI研究發展措施跟治理制度建置的領域也都還有不足。

人工智慧基本法其中的「基本」兩個字,我覺得也能呼應我們的確還走在地基建設的階段,程序上,我們當然是先求有再求好,但是我們心態上也要知道,這個階段如果沒有把基礎打好,對於未來的發展跟治理會有巨大的影響。所以今天很感謝召委安排這個公聽會,我們也期待立法院能夠廣納各界的意見,制定兼顧發展、風險、權益跟國際接軌的現代化法制,讓臺灣的AI時代可以穩健前行,謝謝大家。

主席:謝謝廖偉翔委員的發言。接下來請劉書彬委員發言,林意蓉經理請準備。

劉委員書彬:謝謝主席。我們今天討論人工智慧基本法或者是人工智慧相關法令制定的時候,首先要確定的是它的主管機關,我們看到行政院一開始提出時是由國發會主責,後來到今年的時候,就轉為數發部。最重要的是,剛才其他學者專家們也有提到,這是一個跨部會的、具影響性的新發展,絕對不限於在前面這兩個部會。因此,本黨也有提出人工智慧與發展管理條例,特別還重視到管理的部分,除了原來的數位發展部之外,我們還特別想到,因為國科會主委目前身兼所謂科技發展跨領域的政委,所以他們那邊可能也是一個滿好的選項供做參考。

另外,我們看到人工智慧發展其實有幾個發展方向必須要去兼顧的,包括它的問責性、可解釋性、實用性,甚至包括隱私、人權、公平及尊重永續的發展等等。但是我覺得更重要的是,在發展的方向當中,可能需要注意到兩個部分,第一個是研發的部分,必須要給它一個開放性,尤其是它的資料來源是屬於open sources的情況,所以行政院數發部針對這與AI這樣一個主權的情況是不是會有所扞格,事實上要去進行了解。

另外一個部分,本黨在法制上面有關切到一個部分的重要性,就是在所謂的管理,基本上,要管理就要有工具,工具的部分,特別是針對可能發生的情形當中,從科研的發展、研發,然後到產品,甚至到後面的服務,剛才也有學者特別提到,在服務的部分,我們要變成是使用者,就必須根據相關所謂利害關係人,包括後來的使用者、消費者等等,都必須要去做一些課責。而所謂工具性,最重要的可能是提供所謂的風險分類,本黨草案中有特別強調,有一些是所謂不可以接受的風險,包括高風險、特定風險跟低風險這樣的狀況;並且不可接受的風險的部分,如果是採用歐盟的法規,則是針對如果是在複雜的戰爭場域的情況,包括發展所謂自動的殺人武器,這是絕對不行的,所以它有它的倫理性。

因此,本黨特別針對關於高風險的部分,規定了相關的情況,剛才我也有提到,根據所謂利害關係人當中,尤其是在服務的使用跟使用前都予以課責,在這樣的課責情況之下,到時候是不是要有罰則或是什麼等等的,這是另外再說。但是我覺得這部分,如果你要做到管理,至少就要把這些高風險的等級列出來之後,對於相關的負責單位給予適當的課責,至少在管理面的方向上,將會有利於去做導引。

另外,我們也知道資料來源的部分,最重要是蒐集到個人各種不同的資料時必須要去識別化,尤其是AI或是大數據資料的應用是把整體的資料拉出來,但是要避免掉個人的部分,不會到時候被辨別出來後,形成對個人隱私的一種傷害,因此在個人資料蒐集之後,整體去識別化的部分,也要特別去重視。

當然可能也要有實驗性的部分,像沙盒的實驗場域也是有必要的;更重要的是要避免風險的情況;還有就是深偽技術跟辨識系統的揭露義務,這邊的揭露義務就會特別針對產品的製造或是服務在使用的時候就必須把它列清楚,如此就可以避免有些其他敵對的,或是有人利用這個去做詐騙等等的,就會形成犯罪上的一個漏洞,所以這邊也要特別去注意。

最後,剛才有提到,如果課責對象在程序上面都是清楚的,特別是針對後面使用產品的製造跟後面服務的提供者,提供後課責就非常清楚了,那就沒有問題了。

還有一個重要的是在金融的部分,剛才提到了創新,本黨有特別強調,除了預算的撥入之外,還有基金,像國發會的基金就可以放進去。

在此,我希望不要再去說到硬體的部分,而是必須著重在軟體人才的培育上面。還有一個原則,可能我前面沒有講清楚,就是AI的使用是要讓它普及,包括在醫療、農業等等,這都是很重要的,既然這麼重要,就必須要讓所有的資料可以公平的使用,甚至是方便去接觸(access),這也必須要注意到的,所以它的平等使用,不分年齡、老幼、教育程度等等,讓人們都有適當的素養,這是非常重要的。

最重要的結語,在AI的發展上,我們臺灣利用在晶片還有資訊產業當中的特性,這是發展上一個好的契機,雖然我們可能在大型的語言或大型的使用模組、模型當中,可能不是一個先驅,但是我們繁體中文上面,包括華人的使用圈,卻是有一個非常大的發展性,也要注意到我們本土上面的特殊性,讓其成為一個最重要的資訊來源。包括我們上次看到國科會在新竹科學園區有TAIDE app的使用,我覺得是非常好的,若能針對這些特點繼續發揚光大的話,相信就是臺灣未來發展上一個重要的契機,謝謝。

主席:謝謝劉書彬委員的發言。

接下來請林意蓉經理發言,邱文聰處長請準備。

林經理意蓉:謝謝,很榮幸受邀到今天的公聽會,我想今天可能會從房價還有數位信任的觀點來跟大家分享目前產業界怎麼樣來看待人工智慧法的立法,在此也謝謝大家。

Gogolook其實在2002年就成立了,所以我們早在10年前就非常關注防詐的議題,目前的布局其實也涵蓋到全球,在防詐還有數位信任的建設上面,我們也發覺到一個很關鍵的因素,就是必須是公私協力的狀態,才有可能克服現在社會中這麼大的一個困難,所以未來我們若要發展人工智慧的研發以及應用,其實也需要依循同樣的邏輯跟概念。

在這邊也想跟大家分享,其實早在2000年的時候,我想大家都可以認知到那些很傳統的電話或者是傳銷方式的詐騙,那時候其實都是困在區域性,我們都會自嘲說,臺灣可能就是所謂的詐騙輸出國,那是在2000年的時候我們可以這樣子講,但是我們陸續往前到了2010年,可能是數位詐騙、釣魚網站相關這些郵件的詐騙;到了2020年,我們所面臨的挑戰是更加的嚴峻,因為不是只有我們這個產業會使用AI,我們也發現現在這些詐騙集團,因為它已經有非常精細的產業分工,他們在AI的運用上面,速度其實是超乎我們想像的,我們現在也觀察到非常多的詐騙都已經是透過AI在進行生成。

當然我們公司也為了AI防詐建築了一個完整的生態系,我們也發現,深受其害的不僅只有消費端,甚至現在企業端也遭遇同樣的挑戰。此外,我們也發現,如果我們要做好AI防詐這件事情,其實前期的偵測是關鍵點,我們不再只是被動去防禦今天詐騙帶來的影響,甚至我們必須更提前知道哪一些可能是未來詐騙會出現的場景,或者是現在詐騙到底是以什麼樣的形式在市面上流通。

在這邊很感謝無論是我們的立委們,還有政府單位們,都非常重視人工智慧法的立法,我們也觀察到現在普遍的提案裡面有幾項積極的措施,作為一個產業端的代表,我們是非常肯定的。包含要有明確的主管機關,因為過往在發展人工智慧、在訓練這些資料的時候,可能會遇到個資的挑戰,而過去可能在個資這一塊,因為沒有明確的主管機關,所以我們在應用上其實也需要去克服很多的法遵上的限制。現在這部分的主責可能是國科會或者是數發部,包括葛委員也有提到,要另外成立所謂的國家人工智慧戰略特別委員會,對產業來說,只要是有一個明確的主管機關能夠出來,在未來產業的發展上,我們知道可以找誰,等於是有一個明確的主責機關,在產業發展上,就會有一個正向引導的功能。

再來,是給予財稅跟金融的優惠措施,以及公私協力推動人工智慧的創新運用,我想這兩塊其實是相提並論的,因為我們在做人工智慧發展的時候,在跟公部門接觸的過程裡面,他們也會很直接的告訴我們產業界,其實單純要從公部門來發展AI有它的限制性,很多時候也需要私部門的力量一起來投入,尤其是科技研發這一塊的能量上面。

接著,建立資料開放跟共享機制,前面有許多先進都已經提到,資料的開放跟共享確實會影響到我們AI的訓練以及模型的成熟度。當然我們在資料的共享上要如何設計相關的制度,我想未來相關的法規會來處理一些比較細節的地方。我要另外提到的是可能的潛在衝擊,包含我們都有提到所謂資料最小化的原則,但是我們可能也要思考看看,因為AI的訓練裡面,需要的是大量的資料,而最小化原則跟大量資料之間的鴻溝到底要怎麼弭平,我想基本法裡面可能很難處理。但是很開心地,今天有很多政府部會來到現場,我想未來細節的規範裡面,也很需要有產業界、學術界的聲音進來,大家一起來集思廣益看看如何處理這一塊。此外,可能也有其他跟個資法潛在的法益衝突,我們也需要好好的思考一下,包含我們現在個資法強調的可刪除權,但是我們也發現在產業發展的過程裡面,AI模型訓練後的資料,其實是不好刪除的,尤其它可能透過它的自我訓練,就已經散發到它各個神經元裡面,所以到底要怎麼解決資料刪除的議題,甚至我們一直很在意的,可能有歧視或偏見的議題,這個也是需要再來解決的。

另外,我們可能也要再思考關於人工智慧的風險分類,現在每一部的提案裡面,基本上都有提到這個分類的概念,可是對於這個風險分類,我們要提出一個觀點,就是詐騙集團他們運用AI是沒有在受管制的。假設我們今天公私部門為了防詐的目的、發展跟運用AI要進行打詐的時候,我們是不是應該思考這樣子的AI風險模型會落在哪一個分類裡面?甚至我們也很感謝葛委員所提版本第十三條裡面,其實他們就有把法規調適,甚至可能有沙盒這樣子的概念納入,我想這個也是為了我們的發展提供一個合適、彈性、合法的空間。

最後是人工智慧安全標準還有驗證的機制,我想目前會遇到就是產業複雜性的挑戰,因為每一個產業運用的AI模型是不同的,甚至領域也不同,但是我們強調的標準跟驗證會有一致性的要求,如何在這麼複雜的產業裡面取得一致性這件事情,我想就留待未來由產官學一起來共同討論,謝謝大家。

主席:謝謝林意蓉經理的發言。

接下來請邱文聰處長發言,吳宗憲委員請準備。

邱處長文聰:主席、在座各位委員、與會的各部會代表,還有各位專家學者,大家好。我們來談所謂AI的治理,個人認為必須要處理兩個面向的問題,第一個就是AI的開發前端問題,這裡需要處理的包括人力、算力及資料的問題,跟未來AI應用面向的問題。我先談應用面向的問題,大家在談應用面向的時候,都會舉所謂的美國模式跟歐盟模式,美國是以比較原則式的規範、軟法的方式,而相對於美國,歐盟是以一個比較以具體規則的方式、比較強硬的方式來執法。今年2月初的時候美國副總統JD Vance甚至在巴黎的高峰會上就公開批評歐盟的模式會扼殺創新,所以就引起了軒然大波,那究竟要怎麼做?Vance甚至舉了一個例子,跟剛剛宜秀秘書長提到的例子有點像,他舉了軍刀這個例子,軍刀當初協助了美國獨立建國,所以他說軍刀如果用在好的地方,可以帶來文明的創新,但用在壞的地方,可能會傷害個人,所以他暗示了什麼呢?他暗示AI似乎就像一把軍刀,不需要做太多的事前管制,只需要做事後管制。什麼叫做事後管制?就是拿來亂用,用來傷害人的時候,我們才需要管制,反之,如果用在好的地方,我們其實不需要事前的管制。但是究竟我們臺灣的模式應該如何來選擇?個人認為要從兩個面向來思考,第一個是從事物的本質,什麼是事物的本質?就是到底AI像不像是一把刀,在這個問題上面,我認為我們必須要理解,比如以我們大家比較熟悉的食品跟藥品,這兩種類型的管制模式當成一個例子來思考的話,食品基本上不太需要做事前的管制,但是萬一發生了食安問題的時候,我們需要做事後的究責:反之,藥品需要做事前的管制,需要有事前充分的證據證明它是有效、安全的,我們才會讓它上市。AI究竟是像食品還是藥品?我們必須看不同的事物、不同的本質來決定,而不能夠一概而論地說它就是一把軍刀,所以我們都不需要事前的管制,它需要適當地針對某些類型,特別是什麼?特別是那種不是用模仿現代人類行為來做的AI,而是拿來做預測的,當這種預測會影響到重大的個人權利時,這種AI的應用其實就需要比較高度的事前管制,我相信臺灣的模式必須考量自己本身社會文化的一些特殊性,來提出我們自己的AI風險分類,我想這個是會有別於美國跟歐盟的。

再來,我們談一下前端的開發,我們需要處理的人力、算力跟最重要的資料問題。人力、算力的問題,我想剛剛已經有很多學者提到,資料的問題是我比較擅長的,所以我就在這邊再提出一些我的看法。怎麼樣在資料的運用上能夠回到以人為本,這件事情非常重要,雖然我們都知道這個資料的使用會關係到整個AI開發成功與否,那裡頭涉及到兩類資料,一種就是個資,另外一種是跟著作權有關的。個資的使用要如何以人為本,這件事情大家過去都是絞盡腦汁地去想出各種方法,用技術的方式處理過之後,讓它去識別化,好像就跟個人沒有關了,所以我們就不用去擔心個人的權益。

前面許明暉教授也特別點名我,他說我跟他有10年以來的爭議,其實我跟他的爭議已經在111年憲判字第13號裡頭獲得了解決,也就是說,個資的使用如果是做目的外的利用的話,除了需要有法律明確的授權依據之外,起碼還要能夠提供個人有一個退出權。所以在AI的時代裡頭,我們透過去識別化的方式有沒有辦法處理這個問題,我們必須去思考,AI資料的利用我們需要做串聯,資料要串聯其實它就仍然是個資,就不會像是許明暉教授講到的美國HIPAA Privacy Rule裡頭這種去識別化的方式,因為去識別化它已經不能夠串聯,但是我們要串聯,基本上就不可能完全地去識別化。在這個意義上面,我認為我們應該要善用的是現在的IT技術來協助個人、資料當事人去行使他的權利,我們不應該只是講究所謂內捲式的、用資料去識別化的方式來做資料的利用,而應該思考的是我們怎麼樣向外地去engage資料當事人,他可以透過好的IT的協助來行使他的權利,來促進他的資料選擇權。他願意參與AI的開發,他可以來選擇,如果他不願意的話,他也可以用一個成本相對比較低的方式來決定他資料目的外的利用方式。我想這個才是能夠回到以人為本的資料利用前提。

其次,針對著作權的部分,雖然剛剛有幾位先進提到,在訓練階段似乎不太需要去顧慮著作權的問題,但我想還是要提醒一下,著作權在前面的訓練階段,雖然現在世界各國好像沒有一個統一的方式在做,但是回到著作權法的基本核心,有兩個模式,一個模式就是要取得授權,授權的話就是一個、一個、一個的transaction,所以它的交易成本會非常地高。另外一個模式就是合理使用,合理使用就是法院宣告它是合理使用之後就沒有交易市場了,因為不需要交易,你就可以拿去用了。這兩種模式其實個人認為都不是適當的模式,因為前一種成本太高,另外一種模式是你完全就忽略了content provider原來應該受到的權益保障,所以第三種模式可能的方向是什麼?其實可能要透過立法的方式,來給這種AI的訓練或是資料探勘一個法定的授權,再搭配一定程度的compensation,這樣的一個方式才能夠適度地在財產權上面去保障著作權人、著作財產權的權益。另外一方面也能夠促進資料的利用,這樣子的模式才是個人認為能夠符合所謂以人為本的資料開發、訓練跟應用。以上,謝謝。

主席:謝謝邱文聰處長的發言。

接下來請洪孟楷委員發言,吳宗憲委員請準備。

洪委員孟楷:主席、各位委員同仁,以及各位在場先進。我想今天非常的有意義是我們召委排人工智慧基本法草案的公聽會,並且開宗明義就強調我們整體的方向,以及我們現在面臨到的挑戰跟作為。我要先跟各位先進報告,最近我有就兩個很明顯的例子用人工智慧,也就是將AI運用在我的行業上面。上個禮拜我拿到一份一千多頁的產業報告,非常專業的報告。我們使用了AI,就是ChatGPT,丟進去10分鐘不到的時間,它就幫我整理出脈絡、段落以及相關結論,讓我可以一目了然,原本可能要花兩天的時間、要三個同仁很專業地了解這一千多頁的產業背景報告,變成是我馬上可以理解的條列式簡要結論。

第二,剛剛我過來的時候,同仁給我一個談參,也是我把大方向給同仁之後,同仁幫我寫的談參,我想說測試一下,所以我就請ChatGPT生成一個600字的新聞稿,看了之後真的覺得好像馬上就可以發出來給各位先進做參考跟指正。而我講的這一些,其實在各位先進的眼裡或耳裡,我相信一定都是很粗淺的運用,我也知道現在AI人工智慧的運用程度在各行各業程度不一,而更多的是可以有大量使用的部分,包括程式碼的編輯、包括文本的判讀,以及影像的生成等等。身為立法委員也好,或是各行各業的角色也好,都會有受AI衝擊的時候,我們要怎麼樣才能夠幫助我們臺灣的行業,把AI人工智慧基本法正式落實,並且有一個合理的規範,保障隱私、保障勞工的權益,並且能夠增加我們的競爭優勢,這是我們的關鍵。

其實在教育及文化委員會這個會場裡面,我已經不只一次跟我們的召委提到,我們在這一屆的使命就是一定要催生AI人工智慧基本法,而現在已經是第3個會期了,我們也希望政府能夠趕快讓我們看到草案。

說起來我的核心價值,以及對於我們這部臺灣版的人工智慧基本法,有四大面向必須要兼顧:

第一,產業的創新以及轉型發展。目前大家講歐盟模式也好、美國模式也好,怎麼樣能夠變成是我們的臺灣模式?其實對於產業的參與跟制定的機制,大家都說要避免過早的設限,但是能夠讓AI來協助我們創新,變成是助力而非阻力、而非障礙,這一點就是我們所希望能夠看到的。因此,臺灣相對來講,過去都講我們最大的一個優勢就是人才的靈活度,以及我們每一個人都充滿創意想像的部分,我真的認為,如果有AI能夠來加入的話,對於我們的人才競爭優勢,反而更能夠相輔相成。

第二個部分,保障個資以及數據管理。在推動開放資料的時候,怎麼樣能夠保護民眾資料的自主權,賦予可攜權以及刪除權,建立專責的監管單位,落實對AI資料運用風險稽核以及補償機制。我們國家現在有所謂的數位發展部,但過去我們一直強調,其實我們的個資保障明顯不足,不管是在我們的網路世界也好、不管是在各大的網站平臺,未來如果有使用AI工具的時候,個人的資料如何做一個有效的保障,並且能夠有專責的單位去落實風險稽核及運用,我想這一點是在之後人工智慧基本法草案裡面,我會特別注重而且重視的地方。

第三,防範AI濫用跟新型的犯罪,尤其像深偽影像、AI詐騙等相關的威脅。我們現在也看到很多不管是網路上的留言,或者是什麼樣的一個文本,其實AI要去仿造、模仿,做這樣的風格寫作,一點也不難,甚至給它關鍵字,它可以一次生出8個、10個不同的版本跟劇本。如果這樣子的方向越來越多、越來越廣的時候,我們在網路世界或是在真實世界看到文章的時候,到底哪一個是真人寫?哪一個是AI寫?這一點就是我們認為需要防範未然,針對未來可能的新型犯罪,我們應該界定,並且加重相關的刑責。

再來,是保障我們現行勞工的權益。很多時候,大家會害怕AI的推出,反而會讓過去勞力密集的地方造成員工權益大幅……可能工作機會降低等等。譬如我剛剛講的例子,一千多頁的報告,過去可能需要3個專業的人士大幅的去整理,現在只需要10分鐘,它可以馬上幫你整理到位。因此未來人員的配置以及職涯的轉型該怎麼做?我一直強調,也一直認為,在人工智慧的部分其實充滿了想像,就是未來是會下指令的人有絕對的優勢,所以過去幾十年來,我們的教育體制、我們的社會環境,都是培養如何去做一個做好指令的人,從如何去做一個做好指令的人這樣的教育方向和角度,變成是如何去培養一個會下指令的人,利用科技、利用環境、利用我們的電腦設備等等,讓AI協助做這些指令的執行,我想更加重要。

所以最後我們還是再次強調,今天的公聽會讓我能夠來發表我自己的一個看法,以及跟各位先進來做互動,我也會在辦公室裡面聆聽我們所有先進的發言,以及對人工智慧基本法方向的期待,我們更希望看到未來行政院版本出來的時候,我們會在教育文化委員會以及相關的委員會聯席的時候,一條一條的來審查。能夠達成我們大家所期待的,幫助我們產業的發展,提高國家的競爭力,並且保護個人的個資,以及照顧有可能的勞工權益,這些面向都是我們一起持續關注的。

祝福我們今天開會順利成功,也感謝召委,再次感謝各位先進,祝福大家,謝謝。

主席:謝謝洪孟楷委員的發言。

接下來請吳宗憲委員,也是司法法制委員會的召委發言,也請李建良研究員準備。

吳委員宗憲:謝謝主席,大家早安。我今天很高興教文跟交通委員會能夠對於AI基本法又往前邁進一大步。從去年4月我跟葛召委還有洪孟楷委員,我們共提了一個AI基本法,這段時間還好我們的科技委員──葛委員他不斷呼籲、奔走之下,雖然立法院這邊很熱,一直在努力的進步,但是行政院似乎還是一直在停滯,而且到現在都還不願意把草案送到國會,其實這個跟國際趨勢是背道而馳。加上政府最近的一些政策,其實我也搞不清楚這個所謂的AI政府會不會像葛委員說的A變成B變「BI」,這個我也不知道。尤其是我們看到最近的一些狀況,AI所需要的運算,需要大量的電力以及晶片,就我們的電力,我們的發電是比較貴,而且在國際間認為是屬於「髒電」,就是用不乾淨能源所發的電力。在晶片的部分呢?我們最近的一些新聞,包括台積電要到美國設廠,降低全世界高階晶片在臺灣生產的比重,其實這個對於AI的發展,反而是負面的作法,所以我不懂為什麼政府的政策是往AI發展的反方向去走。

第二個,就是所謂的AI內閣,為什麼它到目前為止都不願意把基本法的草案送到國會?我想不管啦!不管政府怎麼樣,我們國會還是盡我們的全力去努力,今天我很感謝所有與會的學者提供給我們很多方面周全的意見。

我過去在2020年,在研究所念工業工程的時候,其實我那時候的論文主要就是寫跟人工智慧有關的,我是利用人工智慧的系統去做一些洗錢上面的偵測以及防制,這個東西目前在實務上面也用了很多,因為它可以先做第一線的防制,第一線把一些問題勾稽出來,利用它自己不斷地學習、不斷地精進,就是人工智慧的系統,它對於洗錢的防制其實有很大的幫助,目前實務也運作得很好,所以我覺得人工智慧在將來一定是人類世界一個非常重要的東西。而且它的發展不會像人類文明的發展是循序漸進的,它可能走到某一個程度之後會是瞬間的跳一倍、跳十倍、跳一百倍,是瞬間的跳,所以這是人工智慧有別於人類智慧不一樣的地方。

我在還沒擔任立委的時候,在財團法人人工智慧法律國際研究基金會擔任副執行長,這也是國內第一個去研究人工智慧法律方面的一個基金會。我們也很謝謝基金會這段時間給我們非常多的指導,以及在立法方面給予我們經過他們很多年討論出來的結晶,其實我們在國會也是很倚重這個法案。當初我在去年所主提的草案,其實我們主要是希望建構四個重點:以人為本、多元包容、永續發展,還有值得信任,其實它就橫跨了將來人工智慧發達之後,人類跟機器之間要怎麼去協調,怎麼保障一些失業的人口,怎麼樣讓國家加強因為人工智慧而失業的人的補助,以及譬如一些個人資料等等的保護,這個東西在我們的基本法都有特別說到。當然,基本法不是作用法,基本法是整個AI走向很重要的一個指導的方向、很基礎的一個法制,我們希望把人工智慧導向一個正向的發展,同時帶動國家整體的數位轉型,也同時造福我們一般的人民。

今年葛委員主提而我也跟他一起共提的這個法案,其實方向都是一致的,我們幾個包括洪委員,我們3個一直很努力的推動,希望在這個會期能夠趕快把人工智慧基本法推過去。因為當初我們推出草案、開記者會的時候,我記得那時候歐洲才剛過,結果這一段時間,我們一直停滯不前,其他亞洲國家如韓國等等,他們一直往前超前,我們一直在原地踏步,我希望不管怎麼樣,政府不走立法院還是要努力地推動,因為只有基本法確認完方向之後,各個領域的作用法才能夠趕快出來,否則就是完全停在那裡。你要知道,像我剛剛說的,人工智慧的發展跟人類智慧的堆疊累積真的不一樣,許多不同的機器所學習到的東西彙整在一起只是一瞬間。人類從知道走到這個地方會跌倒、去摸插頭會被電到,可能要3歲、5歲,好幾年的經驗累積才知道要規避,但是人工智慧是瞬間,因為可能全世界同時有幾千萬臺機器去學習到這個知識瞬間匯集給它;也就是說,人工智慧的發展就是像我剛剛說的,會瞬間!如果在法制推動總是延宕、總是沒有往前再踏一步的話,我們完全跟不上人工智慧的發展以及產業上的需求。我很謝謝兩位,葛召委還有洪委員這幾位戰友,我們在這一塊一直很拚命。

最後時間也不多,我還是希望各個領域的專家學者能夠給我們最好的建議,目前立法院各個委員已經提出非常多不同的版本,雖然方向大致上都相同,但是希望再彙整大家的經驗,譬如說葛召委在科技上面非常非常地厲害,他分享很多經驗,讓我們修出最好的基本法,因為它是基本法,所以他可以因應在各個領域,這個方向是不會變的,讓各個領域都能夠有自己最好的作用法。

還有我對於召委倡議要設置獨立的委員會,例如像韓國的制度,這部分我也非常支持,希望政府能夠好好地研討這個有意義的建議。當然最後還是希望行政機關趕快推出法案,一個基本法講這麼多年了卻都推不出來,還整天搞大罷免,我真的不知道國家這樣會走向什麼樣的方向?

最後我要謝謝財團法人人工智慧法律國際研究基金會這段時間給我們的指導,謝謝給我們這麼多經驗上的傳承,謝謝,謝謝各位。

主席:謝謝吳宗憲委員的發言。接下來請李建良特聘研究員發言,洪毓祥博士準備。

李特聘研究員建良:主席、各位在場的先進,大家早安。感謝召委安排這場公聽會,讓我有機會針對人工智慧基本法草案議題表達個人的看法。

首先針對人工智慧基本法草案,這個議題中心的概念就是基本法,也就是要以基本法的方式規範人工智慧,我想大家都知道基本法是我們臺灣立法的特色,我們大概有11部基本法,最早是教育基本法,最近的是去年的新住民基本法。基本法可以說是立法的特殊型態,它的優點是可以把基本的原則、觀念跟相關議題的架構,在一部法律裡非常清楚地展現,我們可以說它是立法的藍圖,讓我們按圖索驥以這個基礎前進,不過大家也應該知道基本法的弱點,就是要落地其實還有一段距離,所以基本法很少在法院的判決裡被引用,唯一的例外是原住民族基本法,大家都知道重點是為什麼?因為裡頭有一個條文說如果今天的開發是在原住民地區,要經過原住民的同意,這個例子顯示基本法有它的優點也有侷限性。我個人並不反對訂定人工智慧基本法,接下來要談的是如何讓基本法能夠展現優點,作為我們要落實下一步的基礎。

首先,大家會談論美國模式跟歐盟模式,表面上一個是法律,一個是行政命令,但是我們必須更進一步看,美國模式行政命令規範講my administration是什麼意思?就是命令規範對象是政府部門。歐盟最主要不是在規範政府部門而是規範人民,也就是所謂的providerdeployerimporter等等,它是規範業者或是人民,因此必須有一些要件甚至它有罰則,這是兩個最基本的差異性,這些基本的差異性在我們立法的時候就會發現,單純從基本法沒有辦法銜接起來。我們的法律規定可以看得出來基本法的主詞都是政府,我們注意到葛委員的版本上面有兩個名稱,一個是國家,一個是政府,我們就要注意在同一個版本裡頭有國家跟政府,這兩個差別是什麼?當然這是題外話。

接下來,第一點,我們必須認清規範的對象如果是人民,剛剛提到基本法不是作用法,如果要讓它能夠再move on,這點必須納入考量。第二點,規範對象是人工智慧,就要對人工智慧下定義,當它變成定義的時候,就是它再也不是我們一般講的什麼是人工智慧、什麼是AI,我們就會follow這個定義,因此這也是將來要去注意的地方,我們常常規定本法所稱什麼、什麼、什麼,但是一旦定了之後可能就會影響到所有的法律,以後所有法律提到人工智慧就會refer到這部基本法。接著,我們是把AI當作一般性整個來談並沒有去細分,我想各位知道之所以現在歐盟的AI Act會通過,其實是因為生成式AI的關係,也就是生成式AI的影響力跟專業性的AI,現在有一個通用性AI的概念,就是所謂General Purpose AI,在訂基本法的時候,各個版本其實都還是受生成式AI影響的階段,也要把這個概念assign進基本法,也就是生成式AI所產生的影響以及如何分級,這兩個是息息相關的。

接下來我們就會知道分級大概會是AI基本法的重點,但是生成式AI是沒有辦法分級的,因此會有另外一個概念就是對社會的衝擊性,它是用算力而不是用風險來判准,這個觀念可能也必須要放進基本法,這個是屬於風險的部分,跟規範的對象是不是要把它統一做AI的部分來談。在這個基礎之下風險分級就是一個問題,歐盟AI基本法已經有非常完整的風險分級,當然我們也可以把它copy過來,但重點不在這裡,重點是誰來判斷分級?誰來判斷?這個機制的問題可能會牽涉剛剛都有提到需要有一個主管機關,問題是主管機關要做什麼?這兩個版本裡頭都提到主管機關是國科會,當然過去講國科會,現在會不會把主管機關從國科會移到數發部呢?但是重點不在這裡,重點是主管機關要做什麼?我們的基本法草案基本上就是協調做coordinate,如果主管機關只是做coordinate的話,其實這個部分的主管機關可能更合適的是所謂的「AI戰略委員會」,它的層級更高。但是如果是我剛才講的歐盟的AI Act這個模式的話,它的主管機關是需要去管、去判斷和開罰單的,那個部分我們哪一個機關才合適呢?如果我們面對這個問題時,它可能就是下一步我們需要去做的。

抱歉!耽誤一點時間,最後回到我們今天的主題之一,也就是所謂的「資料開放」或是所謂的「資料治理」。我想要提出的觀念就是說,資料開放、資料治理是通案性的問題,不是AI的問題。也就是說,它是所謂數位、infrastructure的問題,所以如果要將這個部分訂在AI基本法裡頭的話,它頂多只能規範跟AI性質相關的部分,但是這個部分我們必須要拉出來做全面性的,因為資料治理有好幾面,有所謂的個資問題、資料開放的問題,當然,還有所謂的……其實剛剛有提到資料裡頭有非個人資料的話,就會有利他這個部分的提升。

最後還有一點就是資料的品質問題,這是一般我們要特別注意到的,就是所謂的「garbage in」和「garbage out」的部分,就是我們要減少這個資料是一個garbage,這個部分就是未來資料治理的思維方向。以上簡單說明,謝謝。

主席:謝謝李建良特聘研究員的發言。

接下來請洪毓祥博士發言,王志清數位長準備。

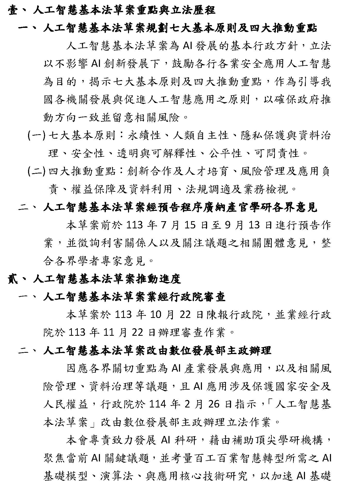
洪博士毓祥:主席、各位先進、各位列席的部會代表。我今天代表的是產業的聲音,因為去年我們也辦了很多場座談,大概有87個業者參與。針對人工智慧基本法草案,我先大概的把產業的聲音跟各位做一個簡單的說明。

第一個是繁體中文大型語言模型,我們業界還是認為需要有國家政府長期的支持,然後研發出來後能持續性的維護,這樣來講的話,我們才可以避免很多業者在接政府的標案時會產生使用到簡體用語這樣的誤差。

第二塊的話,剛才很多業界先進也都有提過,就是開放資料資源取得非常不易,包含蔡理事講的public data set,我想這一塊大概也是我們業界反映的問題。也因為有這一些資料,如果沒有一個比較public data set的看法的時候,業者在使用這些資料時可能就會牽涉到安全或是個資隱私的問題,所以會使得產品的研發受挫,或是在應用的時候可能會碰到未來開發時失敗的問題。

另外就是法規的問題,這也是跟資料有關。我們認為這些相關的法規,未來政府是不是可以提供一個讓我們可以遵循的環境?就是知道哪一些是可以做?哪一些是高風險要怎麼樣來執行?低風險的時候,我應該怎麼樣來做?這樣子來講,在客戶的使用上信任度也會相對較高,這對我們的服務和市場的拓展也會比較有利一點,當然還有很多,包含產業的發展等等。

再來,大家都有提到人才短缺的問題,每一個行業都在喊人才短缺,其實我們在做數位轉型的時候,不只是軟體產業,各行各業、百工百業都在喊人才短缺,那人不夠要怎麼辦?我們業界這邊還有另外一個思考,到底要培育什麼樣的人?所以教育部除了要思考未來的人才是多少、資訊是多少?到底我們要培育什麼樣的人才?要先把那個end goal訂出來,是應用的人才?還是研發的人才?不夠的話我到底要怎麼補?補的時候是國內補?還是海外也可以補?我們都知道,現在資訊學門的學生數量明顯的嚴重不足,所以這一塊我們業界的反映會是這樣。

另外還有預算失衡的問題,如果各位把國科會長年以來用在補助政府相關預算時,其實都是重「硬」輕「軟」,尤其是在晶片、晶創,可是AI的重點是什麼?資料軟體應用及服務,所以我是覺得我們業界認為如果臺灣要發展AI,那除了算力,我覺得算力還好買,就是只要跟輝達講就差不多了,但是到底我們的軟體應用服務開發要做什麼樣的預算投資?我們希望是長期的資源。

所以就這邊來講,我們大概稍微把它們歸納起來,第一個,我們還是希望政府能夠持續的提供國家級大型繁中模型,我想等一下許永真老師應該會對這個很有感覺,因為我們的預算實在是很低,大概只有23億而已,我覺得這個可以持續擴大或maintain

另外,在產業的應用來講,我覺得剛剛很多的業者都有談到,重點在於你要用出來才會有價值,所以到底臺灣有什麼樣很有特色的產業?業者的建議是,將來各部會在提的時候,希望能夠有一個AI+X這種東西,也就是臺灣比較擅長也可以創造的不同應用,不管是在醫療、製造或是教育等等,到底什麼才是我們最好的服務,然後可以帶動下一波的經濟發展?不然未來的話?因為各位要知道,軟體服務是不用收關稅的,我只要收當地的加值稅就好了,不然美中關稅大戰,我覺得未來臺灣真的可以往軟體跟服務這樣的方向去重視。

再來,我們還是希望資料相關法規的立法一定要「立」,但是不要給我們過度的監督,我所謂的監督就是限制太多,因為限制太多的話,研發速度、創新的速度就會太慢,所以我比較贊同剛剛不管是處長或是明輝教授講的,就是我們先分一下到底這個應用是什麼樣子?如果有些東西的使用,就像剛剛講的,不管是藥品的使用、還是產品或食物,都是事後在管制,我們業界的看法是臺灣AI軟體應用的發展都還沒有起來,你就給它加一大堆的東西,事實上,那根本就不用起來了,你立這些法也沒有用啊!因為當它根本就不會起來的時候,它就不會需要有這些法來管了。就像當初汽車跟馬車在競爭的時候,它絕對不會訂定到底要不要畫斑馬線?碰到行人時是要右轉還是禮讓他?這個都是未來、之後才會發生的,所以我們希望在這樣的情況下,可以先讓臺灣的AI產業跟應用先發展起來,但是法可以提供適度的補償或是事後的規範,這是我們大概要講的。

最後因為時間的關係,我們認為在歐盟跟美國的模式,我們還是希望可以在權衡跟平衡之間,讓我們的產業可以創新,不要受到阻礙,但是風險的控管分級可以適度,但是不要過度。我們也支持葛委員所提的要有一個治理的基本法,基本上,這個治理的委員會跟預算有一定比例的監督,然後還要持續的讓臺灣不管是在人民或是勞動這樣的權利上獲得比較好的保障,這些大概就是我們業界的看法。以上,謝謝。

主席:謝謝洪毓祥博士的發言。

接下來有請王志清數位長發言,許永真教授準備。

王共同創辦人暨數位長志清:主席、各位先進、以及各政府代表,大家好。我是王志清,LeadBest的共同創辦人,很高興今天來這邊代表產業發表一些意見。產業界非常的希望這部人工智慧法可以出台,當然,也希望這部法的出台不是禁錮創新,而是希望它能夠為產業帶來相關的方向指引及政策補助。

我這邊分享幾個產業界在導入AI的過程中實際上遇到的幾個議題。首先是資料使用的適法性,在資料的使用上,我們在導入企業的時候,第一個我們會被企業問到的就是使用的資料來源合法嗎?安全嗎?用了會不會侵權?我這邊舉一個比較落地的案例,其中我們做了一個專家的AI agent,其實這個專家是業界很有名的教授。其實以前教授只要讀完書、吸收完知識,他就可以做知識的變現,可是今天我們在做AI的使用時,我們會更嚴謹的來看待這件事情,那就是我運用這些資料重新訓練AI時,我會不會侵權?我有哪些資料可以用?我覺得這在AI發展中有點過度的來看待這件事情。首先,從產業面來講,如果這樣處理這件事情的話,其實它或多或少都會減低創新的速度。我們再往下看,當然我們會討論這個議題是希望我們不要侵犯原始著作權人的權益,所以我們也在思考,如何在AI應用完之後可以跟原始著作權人達到共贏?比如說:我在AI公用的訓練之後,我要不要標注這些地方?我要不要跟它共享利益?我想這是後面我們可能會面臨到的事情。

再者,我們在訓練AI的過程中會發現很多資料餵給AI之後,AI就會變成是所有公司裡面權限最高的,那我要怎麼去保護它?我想這是資料適法性跟應用上我們要面臨的第一個比較大的問題。第二個,在AI的應用上各行各業都會受到衝擊,那我們要如何去改善勞動者的轉型,補其弱差?

最後第三個比較大的問題就是AI的議題,我們發現近期有些模型的表現特別好,可是這些模型我們在開源的市集也發現,有些模型有惡意的程式,所以我們用了這些AI之後,我們的資安就會受到極大的風險,目前我們也沒有風險分級的指引,所以在導入上面,要嘛!就是一刀切,所以這幾個就是我們實際在導入的過程中,迫切馬上就要解決的問題。

呼應這次的公聽會,我個人滿支持國家應該要有一個視角足夠高的中央單位,比如國家AI戰略委員會來進行政策的方向及跨部會的協調。除此之外,也應該要有一個主責的單位,這個主責的單位要負責的應該是具體的指引跟治理的制度,比如資料的應用、風險分級、模型使用的透明度跟資料的標記。我想呼應我剛剛說的產業面的第一個問題,這樣的架構應該可以讓整個速度再加速推進。有了基本法以後,主責單位就可以思考臺灣的AI發展策略,剛剛很多先進都有提到,我們是要發展有特色的大語言模型,還是臺灣應該在某些特定的領域去發展AI agent 的生態圈,去跟這些大語言模型做一個互導?我想整個世界的AI趨勢,各自有各自的重心,臺灣也有適合發展的地方,我們要怎麼樣去配達?以及往後面來講的話,政府除了政策和資源,是不是在國家的數位資產,剛剛有提到,比如像健保或是文化的數位資產,我們要怎麼樣去做公私部門的合作?這些都應該要在基本法上給予制度性的鼓勵和支持。

往後來講的話,目前我們在導入產業界時,我自己有發現一個比較大的狀況,我自己稱之為「三明治的現況」,這個三明治現況就是,AI在導入大型集團時,其實他們都已經在使用AI的工具跟導入了,另外一個在推進的是年輕人們,其實他們使用AI的技術掌握度非常高,反倒是中間這個部門,我說它是「三明治」,中間的中小企業可能會考量這個東西是不是會有一些衝擊?安不安全?穩定性高不高?甚至有一些比較有良心的企業會想,我會不會影響到某些人的工作權益?這些事情都會影響到中小企業的導入,我想會比原本預期的還要再緩慢一些,相對國際來講,基本法下來之後,政府要怎麼樣有產業的政策從中間把這個東西擴散,以及有一些公私部門的合作可以加速落地?我們很期望基本法可以趕快落地,然後我們就可以往下面的事情去延伸。

最後,剛剛有提到資安的部分,我想風險的分級滿重要的,不是有些模型有問題,我們就不用,我們還是希望可以透過這個加速世界在發展AI的過程中,我們能夠有一個發展的地位。所以要怎麼去分級?我們可以透過使用的場域、應用資料的敏感度,在不同的地方去做一個分級和使用,我想這樣的話,我們臺灣應該就可以按照前面去找到適合我們發展的定位和角色來做。

最後總結一下,我想AI的浪潮會帶來一些衝擊,但是整體的產業,剛剛我們這樣看下來,其實各行各業都已經開始受到影響,從教育、產業、製造業,還有一些可能是教育或是安全的領域上,或多或少都已經帶來影響了。我想與其擔心這件事情,政府怎麼樣在這個方向有一些原則跟配套?我想從這次的基本法看到整個願景跟想要達成的方向都有明確的定義,我個人和產業都很希望這件事情能夠趕快落地,讓負責的人可以趕快去做。臺灣在這個階段應該不是抄歐盟或是其他國家,而是透過這樣的發展方式,臺灣自己有明確特色、有基礎的點,我們在這邊發展。其實剛剛這樣盤點下來,有些產業或許就可以這樣因應而生,包含AI風險評鑑工具、測試風險方法論、再到產業界的AI agent,這樣的話,各國都有自己發展的立基點,我想這也是我們所希望的,也謝謝今天有機會來到這邊,謝謝。

主席:謝謝王志清數位長的發言。

接下來請游顥委員發言,游顥委員、游顥委員不在。

接下來請葛如鈞委員發言。

葛委員如鈞:我就不移動,以免手語老師太辛苦,所以我就在這邊簡要的做個表達。

首先,其實過去我們在2024年的34月份,我跟吳宗憲委員就已經共同提案,提出立法院這一屆會期第一個人工智慧基本法草案。在這個草案裡面,有賴財團法人人工智慧法律國際研究基金會的幫忙和協助,當時他們有提出一些看法,當時的觀點是覺得發展上而可能要開始進入管理了,當時有一些思維,我們就從這個影片中,請財團法人人工智慧法律國際研究基金會執行長做一個簡要說明,請他說明一下去年這個版本的梗概,謝謝。

(播放影片)

張執行長麗卿:葛委員、吳委員,以及在場的各位先進、長官,大家好。我是財團法人人工智慧法律國際研究基金會的執行長張麗卿,很感謝召委讓我有機會以錄影的方式來回應這一次的公聽會。我們都知道AI時代已經來臨,而且已經快速的發展,因此基本法的制定對於因應AI時代的法制需求是非常重要的,例如人權的保障、國家政策的建立等等,這些都是非常關鍵的。因此我們基金會組織的研究團隊在諮詢相關的顧問後,我們提出了符合國際先進立法趨勢的AI基本法,比如AI倫理原則的法制化,而且是用國家的高度來主導AI的發展策略,強調社會公平以及弱勢的保障,並且尊重基本人權,保護隱私跟個人的資料,以及促進產業的發展,並且以AI應用風險的高低來做為管制寬嚴的原則。

2023325日,我們提倡立法並發表AI基本法草案。這是一部由民間所提出的草案,參考了先進國家的立法例,結合理論與實務,然後在這樣的基礎下,20243月本會跟吳宗憲立委、葛如鈞立委和洪孟楷立委,也共同推動AI基本法草案進入立法院來審議。在此之後,7月國科會也公布了AI基本法草案。有關本次公聽會的討論提綱,我想要以綜合這4部草案的內容來回應以下提綱。

首先,我們到底要如何去蕪存菁,提煉出適合我國的臺灣模式AI基本法呢?我們認為從本會提出AI基本法草案以來,不管是國科會或是社會各界都有關注,並且也提出各種版本的草案,這表示臺灣社會對於基本法的制定有相當的共識,所以我們可以參照歐盟的模式來制定法律,同時參酌美國的產業自律精神,融合達成AI產業的創新跟管制之間的平衡。

其次,到底要如何透過AI法制化的過程,確保以人為本、數位平權跟永續發展的精神呢?要落實這些精神,個別領域部門的法律,如醫療、交通、金融、製造、環境、教育等都必須加以修正,但是在此之前,基本法應該先確立基本的規範價值。在法制上,我們應該要儘速積極的制定AI基本法,最重要的是合適的主管機關應該要設在數發部,因為當AI進入應用,涉及到保護國家安全以及高風險AI管理的權益等等,這個其實都是在數發部主政的範圍。而且在實踐上,我們強調在基本法制定之後,應該要有三年內檢視相關法律是否符合基本法精神的修正,其他版本雖然也有這樣的檢視規定,但是如果沒有限定時程的規範,可能會有所遲延。

第三,我們要如何兼顧創新與人權,然後提升AI領域的科學研究,並且增加軟硬體的多元競爭優勢呢?我們都知道,基本法制定的首要任務是在框架之下落實各種的AI政策,而這種多面向的政策,譬如研發創新、基本教育、專業培養、產業發展、產學合作跟基礎建設等,在這四個版本的基本法當中都可以看出它的相關立法,這樣的相關立法必然可以增強我國軟硬體多元競爭的優勢。

第四,如何建立資料開放、共享及再利用機制,以提升人工智慧使用資料的可利用性?因為AI的應用可能侵害個人隱私資料的權益等等,因此如果要建立資料開放、共享以及再利用機制,應該要完善相關的法規,例如個人資料保護法、健保資料庫使用的相關法規等等。因此在2023年本會就已經提出整個資料的收集處理與應用應該要審酌人民的隱私、資訊自主以及產業發展的均衡維護,並且建立必要的保護及監督機制。而國科會的版本以及葛委員的版本也進一步的指出,考慮資料應該具有永久性、可加解密性之再利用性,以及價值可追溯紀錄的特性,這樣子的規範其實是非常值得肯定的。

最後,我們到底要如何運用AI來確保勞動者的勞動權益呢?因為AI應用可能造成勞動者非自願性失業等權益侵害,所以勞動基準法以及職業安全衛生等法規必須做相應的修正。同樣的,在2023年我們所提出的基本法就已經提出應該透過教育、產學合作等方式來提升勞動參與,因此各級政府應該就AI利用所導致的非自願性失業者,依照他的工作能力給予輔導就業;而2024年跟2025年吳委員版本、國科會版本以及葛委員版本也都有指出,政府應該要對弭平人工智慧發展所造成的這種失業問題加以注重,這是非常重要的。

我們知道,當前正處於AI基本法立法的重要時機,因此我們期待大家可以集思廣益,攜手制定符合臺灣本土需求及符合國際趨勢的臺灣的AI基本法。感謝各位的聆聽,敬請大家指教。

主席:好,謝謝葛如鈞委員的發言。

今天還有一位國立臺灣大學資訊工程學系陳縕儂教授,因為另有要事不克前來,但是有預先錄影,我們請議事人員協助播放錄影。

(播放影片)

陳教授縕儂:大家好。我是國立臺灣大學資訊工程學系的老師陳縕儂,帶我的學生林彥廷一起開源了非常多款以臺灣資料為主的繁體中文語言模型,在開發的過程中,我們注意到有幾個非常重要的問題。第一個就是臺灣資料其實顯著不足,最主要是來自於有非常多的出版社跟著作權人對於把資料開放出來給我們使用做訓練是有些concern的,而這部分的法規其實也還沒有非常完善的規劃到底怎樣是合理的使用。對於臺灣人的教育養成,包含我們的一些價值觀或是學習到的內容,這些都是非常非常重要的,是我們希望語言模型可以具備的價值觀,我會建議臺灣的這些教育,從小學、國中,甚至到高中,現在是一綱多本,一個課綱裡面有非常多不同的教科書版本,其實都是在傳遞這些教育的內容,不管是數學的內容、國語的內容或者社會科學,這些其實都是非常非常重要的資料,可以讓模型透過這些資料學習到符合我們臺灣人訓練過程中的這些價值觀。如果這些資料可以某種程度的讓他們願意開放出來給各界使用,這樣不管是學術界或產業界,他們在訓練這些模型的時候,就可以把這些模型訓練的比較符合我們國人在過去教育過程中所學習到的這些知識內容,這樣不僅讓我們的價值觀可以有效的輸出體現在這些模型上面,也可以benefit後續用在教育上的應用,讓他們知道哪些內容是應該要教給學生,然後教的過程是怎樣、教的順序應該怎樣。我覺得這些資料對於我們國家來講是共同利益,所以我會希望能夠讓這些資料做到某種程度上的開放,然後讓學術界跟產業界可以直接把模型訓練在這些開放出來的重要資料上。以上是我的建議,謝謝大家。

主席:謝謝陳縕儂教授的發言。

今天與會的專家學者及委員皆已發言完畢,另有19個部會提供書面資料,真的再次感謝,也請各位可以查閱。同時Meta公司也提出書面資料,會後會補上。

現在我們先請國科會代表回應,接下來依序是數發部、教育部,如果有其他部會想要回應的話,也可以事先提出,我們會提供時間。

請國科會代表回應。

陳副主任委員炳宇:主席、各位委員、各位在場的產學研先進,大家好。今天很高興聽到大家提出很多很多的建議,我想很多建議應該都還是來自於大家對於這個基本法的期待,還有對於人才或者是資源上的挹注,我們會把這些資訊帶回國科會,再做內部的討論。當然,非常重要的是,我們還是會站在支持我們前端學研、科研的這個角度上跟大家一起努力。今天很高興聽到大家很多的建議,我們會把這些建議帶回去做研議。謝謝大家。

主席:謝謝國科會陳副主委代表國科會回應。

接下來請數發部代表回應。

葉次長寧:首先非常感謝召委跟各位委員在委員會安排這樣的公聽會,各位專家學者、各位先進所提供的寶貴意見,對於本部未來推動AI基本法是非常重要的參考,首先表示感謝之意。

其次,我大概從幾個方面來報告,第一個是所謂基本法的定位,如各位所知,基本法基本上是一個原則原理的規定,我們也深深感覺到將來AI的應用發展是會在各個領域,所以除了基本法之外,作用法也要去做進一步的規範,在這樣的情況下,基本法的訂定以及它的規範最重要的是能夠平衡各方面的利益,特別是適合臺灣的狀況。剛才很多先進也提到臺灣在比較大的語言模型開發上會有一定的困難,但產業利基是我們有源源不絕的新創與活力,數發部也是基於這樣,所以我們不管在資金或算力上都是針對具有新創、對資服業方面來資助,我們也期待未來AI基本法的規定能夠不要阻礙臺灣眾多的中小企業乃至於富有創新精神的企業的發展,這是第一個。

第二個,大家都提到非常多的資料治理的問題,有兩個部分,一個是有關於權益的部分必須要能夠達到一定的平衡,我們在過去推資料治理上非常重要的一件事情就是,合理的授權運用當然還是需要的,因為如果將著作權法完全排除,在AI訓練上如果完全是合理使用的話,我們已經看到日本產生的一些問題了,但是我們會盡力來推所謂標準的授權條款,讓大家能夠廣泛運用。另外,關於繁中資料庫的部分,本部已經開始努力在做國家AI語料庫的推動,這個需要一定時間的累積。

另外,在人才方面,誠如各位先進提到的,大概有兩個不同階段,我們都會跟國科會、教育部一起來推動,一個部分是用AI的,就是必須具有AI素養的,這是各行各業,從產業到學校都需要來做的;另外一方面是比較高階的,具有AI專長的。這是兩個不同層次。本部會從政府機關及產業界積極來推動,並且會跟教育部在其他部分來合作。

最後,各位都提到數位平權的一個非常重要的概念,我們相當同意,數位發展部成立的一個主要目的就是希望數位的基礎建設以及數位的應用能夠廣泛為我們國民所享用,所以不管是通訊建設也好,或AI的應用發展也好,我們都朝向讓全體國民能夠共享這個數位轉型的利益。

我們非常感謝各位先進、各位委員給我們的指教,本部也會參考各位的寶貴意見,繼續進行AI基本法的相關推動以及未來法律的解釋,並跟各部會共同合作。以上報告,謝謝。

主席:謝謝數發部葉次長代表回應。

接下來請教育部次長葉丙成次長代表回應。

葉次長丙成:首先非常感謝今天許多代表提供我們關於AI基本法的許多意見,其中關於教育的部分,幫臺灣培養AI人才是今天大家談到這個部分的共識,我想這也是教育部持續在努力的,包括今天一開始司長報告時有提到,AI大學聯盟怎麼樣持續的在現在AI師資人數有限的情況下集結各個大學的力量,來幫臺灣、幫產業培養足夠的人才,這是我們現在在做的,我們也看到AI大學聯盟在今年第二學期的時候,人數就已經大幅的上升,現在修課人數大概有五千多人了。

剛才有產業代表也提到一件很重要的事情就是我們培養的人到底是什麼樣的人?到底臺灣的這個產業需要的人是什麼?我想這件事情我們會持續跟數發部再做更緊密的合作,因為教育部這邊其實需要其他部會讓我們知道產業到底需要哪一些人,比如說數發部或是其他部會告訴我們之後,我們就開始跟大學聯盟的老師們研議什麼課是產業很需要的,我們要開始做這個部分,但也要讓產業知道的是AI大學聯盟其實已經有把這些人才做分類了,像我們現在有四個不同的學分學程,這裡面有做非常high-end的技術、做自然語言處理這一塊的,或是AI影像處理、智慧影像處理,但我們也有單純應用AI的學程。所以也跟各位報告,現在學校有培養出這樣的人,如果產業界不認識這些人是沒有用的,所以我們也很積極,像教育部前一陣子也主動的去跟企業的人資長接觸,讓企業人資長知道以後要聘AI人才時,教育部有幫大家培養哪樣的人才,以後要認的話是要認哪一種證書,我們希望讓產業跟教育部有更緊密的連結,我們培養出來的人就會比較是業界所需要的,這一塊我們會持續跟數發部及業界做更多的交流跟接觸。

另外,中小學這一塊我們也是非常積極在做,但中小學的AI教育這一塊,我也跟大家分享,AI這個事情是這樣的,整個AI的演進速度非常非常快,現在的AI跟兩年前的AI不一樣,兩年後的AI也會跟現在很不一樣,所以在現在這個階段,其實很難說針對現在的AI我們整個教育要做什麼樣大幅度的更動,很可能現在做大幅度的更動,結果過兩年之後其實已經不需要了。我常舉的例子就是如果兩年前用生成式AI,像Midjourney這些,你叫生成式AI繪圖的時候,你的指令如果下得不好,可能那個AI沒有辦法畫出你想要的樣子,所以那個時候大家說promp很重要,Prompt engineering怎麼樣下厲害的指令才會畫出你想要的樣子,這個能力很重要。但是兩年後的今天,你想叫生成式AI畫圖,你用白話文隨便跟它講,它都可以畫出你要的樣子。也就是說,AI的演進太快,如果你用這個過度時期的長相說整個大的教育要怎麼樣的改變,這是一件很冒險的事情。所以在這個階段教育部的方針是,我們現在是要讓老師跟學生,第一個,讓他們熟悉AI、會用AI、喜歡用AI,這是我們現在這個階段要做的。另外是讓他們對AI的演進有興趣,我們常常在談的一件事情是說,如果讓孩子們覺得AI是個好玩的東西,就好像我們在玩遊戲一樣,我們在玩gamegame只要有新版的遊戲出來,很多玩家就想趕快去下載,我們現在想要讓臺灣的孩子覺得用AI、玩AI是個好玩的事情,等我們的國民長大之後,對於新的AI的接受度會很高,新的AI有什麼新的功能,他會不害怕、會想去碰觸它、會想要去了解它,我想這是我們這個階段在中小學想要做到的事情。不只是小學,還有包括老師,怎麼樣讓老師覺得AI用在教學上可以有所幫助,這也是我們在努力的地方。

今天很多代表提供了很多我覺得很寶貴的意見,我們會帶回去教育部,持續的再看看這裡面有什麼是我們可以做得更好的。

我最後再提一件事情,剛剛一直談到資料這件事情,教育部其實已經在做了,像我們有在盤點教育部有哪些東西、資料是外面很欠缺的,我們可以開放出來,比如說我們之前就開放了本土語的語料庫,因為很多業界的人或是老師要開發一些本土語相關的應用,他們現在的最大問題就是他們沒有好的語料庫,所以教育部大概在去年就已經宣布將本土語的語料庫開放出來,完全免費,臺灣任何老師、任何業界需要用到本土語料庫來開發出什麼應用,都歡迎大家來申請,去國教院網站就可以申請下載。我們未來也會持續看看有什麼樣的資源、什麼樣的資料,我們就開放出來,讓臺灣要發展這方面產業的人都可以拿來用,我想我們的產業就會更加地蓬勃。以上教育部跟大家報告到這邊。謝謝大家,謝謝。

主席:謝謝葉丙成次長代表教育部回應。

請問是否有部會也要進行回應?如果沒有的話,接下來就進行主席的結語。

首先,今天非常感動,還是要再次感謝今天親自參與或是以視訊錄影方式參加的專家學者代表,一共有13位,而且都是非常具有代表性的,以及今天特別列席的人工智慧法律國際研究基金會李博士,也幫助我們許多位委員生出我們去年這一屆第一次的AI基本草案。

今天與會的各位專家學者、立法委員以及19個部會的代表,我們都是臺灣未來產業的造山者,在不遠的將來,AI將有可能為臺灣的產業群山帶來全新的機會,造出新的山峰,帶來新的機會與可能,其中的關鍵可能就掌握在今天與會的每個人手中。今天公聽會的所有過程都全程直播、錄影,後續也都掌握在所有觀看文字紀錄、語音紀錄以及影像紀錄的人手中。我們今天的公聽會也是跨黨派的,我想在AI面前,我們每個人都是Team臺灣。今天我們也很感動看到有非常多的共識被提出,今天有非常多與會的專家都提到關於開放資料的看法,我特別感同身受。因為許多產業界朋友都曾經向我反映,假如再不抓緊時間,建立屬於臺灣文化的繁體中文資料庫,未來全球進入全面AI時代以後,我們臺灣特有的繁體中文文化將有可能消失在地球表面,甚至在人類成為跨星際物種之後,消失在這個宇宙當中,全面被簡體中文所取代。

各國的立法有在強調個資保護,但是西方國家並沒有我們臺灣特有的簡體覆蓋繁體的問題,臺灣訓練資料稀缺的困擾,加上我們的著作權法可以說是舉世嚴格,資料有效利用以及限制相對很多,公私部門對於需要建立主權模型有一定的看法,但是對於資料的收集相對的還不夠積極。很多人,包含我的基本法草案以及其他委員的基本法草案,都有提到主權、都有提到主權AI,但是到目前為止還沒有一個特定的、指定的主責機構來進行資料的收集或解套。當然,我們剛剛有看到數發部次長、國科會副主委、教育部次長都有提到,包含數發部也開始在進行資料的收集,我想我們會非常期待,否則繁體中文的文化消亡將會是全體國人,包含文化界、科技界,當然也不只這些人,我們會共同一起感到非常擔憂。

因此,今天與會的專家學者都對於建立臺灣的繁體中文資料庫、訓練屬於臺灣的大語言模型或者模型的修改或者資料的重新訓練等等具有強烈的使命感,我強烈的認同這樣的想法,也認為政府機關應該採取積極的作為,不應該讓這群有熱情、有理念的專家學者、產業代表只能筋疲力竭的單打獨鬥。對於開放資料,政府應該研議成立國家層級AI訓練資料庫的可行性,並且提供足夠的獎勵機制、溯源機制、加解密等等的作法,讓除了政府機關以外,國家的百工百業都有足夠的誘因與動機,與政府並肩作戰,一起參與這場全世界的AI競賽。

同時,剛剛也聽到非常多與會來賓,包含部會官員提到培育AI的人才,我們也看到一個新的、可能的作法,不只培育AI的人才,也用AI來培育AI或者未來更多元的人才,這很可能形成AI整個產業的教育飛輪,甚至成為整個產業的飛輪,我們認為這樣一個發展的方向,非常值得大家來討論。

最後,我們再次感謝與會的專家、學者以及部會代表提供寶貴的意見,這些寶貴意見都將作為後續人工智慧基本法提案以及審查過程當中最重要的養分。今天在場所有的議事人員也一定會盡全力的來協助我們把所有的文字資料、把所有今天公聽會的內容都上到立法院的相關系統當中,也都會成為各位的養分,也希望能成為未來AI的養分。未來這部人工智慧基本法將有可能是我們臺灣、我們中華民國正式邁入AI時代的起點,目前的提案版本相信只是拋磚引玉,相信今天透過我們的討論,將會有更多的立委同僚關注到AI議題的重要性,提出更多包含更多元面向的草案版本。同時也要呼籲我們的政府,尤其是我們卓榮泰院長所率領的行政院以及行政院團隊,我們希望在法案審查的過程當中,可以更加積極參與,也應該儘速提出行政院草案版本。

再次感謝今天有19個以上部會來提供文件資料、發言以及列席,同時,作為本會期教育及文化委員會的召委,我也將持續推進法案的進度,並且督促政府在AI領域扮演好領頭羊的角色。我們可以帶領國家的科研界、產業界、教育界、數位產業一起在這場全球AI競賽當中爭取後發先至、領先的名次。謝謝。

依據立法院職權行使法第五十八條規定「委員會應於公聽會終結後十日內,依出席者所提供之正、反意見提出公聽會報告,送交本院全體委員及出席者」;第五十九條規定「公聽會報告作為審查該特定議案之參考」,所以我們會把各位的發言意見以及所有書面資料綜合歸納彙編成冊。

共同創辦人薛良斌書面資料:

董事兼執行長呂冠緯書面資料:

博士洪毓祥書面資料:

Meta公司書面資料:

國家科學及技術委員會書面資料:

「人工智慧基本法草案」公聽會書面報告

數位發展部書面資料:

「人工智慧基本法草案」書面報告

教育部書面資料:

制定「人工智慧基本法草案」聯席公聽會書面報告

行政院書面資料:

制定「人工智慧基本法草案」書面報告

中央研究院書面資料:

制定「人工智慧基本法草案」聯席公聽會書面報告

考選部書面資料:

教育及文化委員會、交通委員會舉行制定「人工智慧基本法草案」聯席公聽會書面資料

國防部書面資料:

制定「人工智慧基本法草案」公聽會

財政部書面資料:

制定「人工智慧基本法草案」聯席公聽會

法務部書面資料:

「人工智慧基本法草案」聯席公聽會書面資料

經濟部書面資料:

制定「人工智慧基本法草案」公聽會書面報告

交通部書面資料:

「人工智慧基本法草案」公聽會報告

勞動部書面資料:

制定「人工智慧基本法草案」聯席公聽會書面報告

衛生福利部書面資料:

制定「人工智慧基本法草案」聯席公聽會(書面報告)

文化部書面資料:

制定「人工智慧基本法草案」聯席公聽會

國家發展委員會書面資料:

制定「人工智慧基本法草案」聯席公聽會報告

行政院人事行政總處書面資料:

行政院人事行政總處就制定「人工智慧基本法草案」書面報告

個人資料保護委員會籌備處書面資料:

制定「人工智慧基本法草案」聯席公聽會報告

行政院主計總處書面資料:

制定「人工智慧基本法草案」

金融監督管理委員會書面資料:

制定「人工智慧基本法草案」公聽會之報告

主席:今天的資料真的非常豐富也非常完整,再次感謝所有與會來賓,也感謝我們議事人員的協助,公聽會報告製作完成後會送交本院全體委員及所有出席的與會貴賓。

非常感謝各位出席今天舉辦的公聽會,所提供的寶貴意見,我們一定會審慎考量,作為未來修法之依據,謝謝大家。

散會1215分)