立法院第11屆第3會期內政委員會第13次全體委員會議紀錄

時  間 中華民國114423日(星期三)95分至1427

地  點 本院紅樓202會議室

主  席 牛委員煦庭

議  程 報告事項

宣讀上次會議議事錄。

討論事項

一、審查委員羅廷瑋等16人擬具「社會秩序維護法第六十四條條文修正草案」案。

二、審查委員高金素梅等21人擬具「社會秩序維護法第六十四條條文修正草案」案。

三、審查委員王鴻薇等24人擬具「社會秩序維護法第六十四條條文修正草案」案。

四、審查委員林思銘等22人擬具「社會秩序維護法第六十四條條文修正草案」案。

五、審查委員魯明哲等17人擬具「社會秩序維護法第八十九條條文修正草案」案。

六、審查台灣民眾黨黨團擬具「社會秩序維護法第六十四條及第七十二條條文修正草案」案。

七、審查委員邱若華等19人擬具「社會秩序維護法第六十四條條文修正草案」案。

八、審查委員邱若華等19人擬具「社會秩序維護法第七十二條條文修正草案」案。

九、審查委員顏寬恒等16人擬具「社會秩序維護法第九條條文修正草案」案。

十、審查委員顏寬恒等16人擬具「社會秩序維護法第八十九條條文修正草案」案。

十一、審查委員魯明哲等18人擬具「社會秩序維護法第八十九條條文修正草案」案。

答詢官員 內政部部長劉世芳

內政部警政署署長張榮興

文化部影視及流行音樂發展司副司長顏容欣

教育部體育署運動產業及企劃組簡任視察吳偉銘

環境部大氣環境司專門委員謝仁碩

衛生福利部醫事司簡任技正呂念慈(上午)

交通部公共運輸及監理司副司長胡迪琦

行政院消費者保護處副處長陳星宏

主席:大家早安!請主任秘書報告出席人數。

鄭主任秘書雪梅:報告委員會,出席委員11人,已足法定人數。

主席:現在開會。

進行報告事項,請宣讀上次會議議事錄。

報告事項

宣讀上次會議議事錄。

立法院第11屆第3會期內政委員會第12次全體委員會議議事錄

時  間:114421日(星期一)上午9時至1124

地  點:紅樓202會議室

出席委員:蘇巧慧  張智倫  張宏陸  黃建賓  王美惠  黃 捷  許宇甄  李柏毅  高金素梅 牛煦庭  吳琪銘  丁學忠  徐欣瑩  

   委員出席13

列席委員:林倩綺  鄭天財Sra Kacaw   廖先翔  葉元之  

   委員列席4

請假委員:麥玉珍  

   委員請假1

列席官員:內政部部長劉世芳暨相關人員

中央選舉委員會選務處處長王曉麟

洋委員會海洋資源處簡任技正洪國堯

原住民族委員會常務副主任委員鍾興華Calivat‧Gadu暨相關人員

銓敘部法規司專門委員張菀玲

環境部綜合規劃司簡任技正陳彥男暨相關人員

農業部資源永續利用司副司長黃新達暨相關人員

文化部綜合規劃司專門委員王瑞雯

經濟部經濟法制司專門委員林雨歆暨相關人員

交通部綜合規劃司簡任秘書楊茂森

教育部國民及學前教育署秘書室主任邱秋嬋

財政部國庫署副署長林秀燕暨相關人員

法務部參事廖江憲

國家科學及技術委員會中部科學園區管理局主任秘書江增彬暨相關人員

國家發展委員會國土區域離島發展處簡任技正劉思蓉

行政院人事行政總處組編人力處專門委員古元玲

行政院主計總處公務預算處專門委員李培源

主  席:牛召集委員煦庭

專門委員:王俊傑

主任秘書:鄭雪梅

紀  錄:簡任秘書 王珮瑛 簡任編審 葉淑婷

   科  長 林彥明 專  員 徐雪茹

報 告 事 項

宣讀上次會議議事錄。

決定:確定。

討 論 事 項

一、審查委員牛煦庭等17人擬具「行政區劃法草案」案。

二、審查委員邱鎮軍等18人擬具「行政區劃法草案」案。

(討論事項合併詢答,內政部部長劉世芳報告,委員張智倫、張宏陸、牛煦庭、王美惠、李柏毅、黃捷、許宇甄、吳琪銘、高金素梅、廖先翔、丁學忠、徐欣瑩、鄭天財Sra Kacaw13人質詢,由內政部部長劉世芳暨相關人員、原住民族委員會常務副主任委員鍾興華Calivat‧Gadu及財政部國庫署副署長林秀燕答復說明。登記發言委員除不在場者外,其餘均已發言完畢,詢答結束;委員黃建賓、蘇巧慧等2人所提書面質詢列入紀錄,刊登公報;書面質詢及未及答復部分請相關機關於1週內另以書面答復,並副知本會。)

決議:以上各案均另定期繼續審查。(條文均已宣讀完畢)

散會

主席:請問各位委員,上次會議議事錄有無錯誤或遺漏之處?(無)沒有,議事錄確定。

繼續進行討論事項,請宣讀。

討論事項

一、審查委員羅廷瑋等16人擬具「社會秩序維護法第六十四條條文修正草案」案。

二、審查委員高金素梅等21人擬具「社會秩序維護法第六十四條條文修正草案」案。

三、審查委員王鴻薇等24人擬具「社會秩序維護法第六十四條條文修正草案」案。

四、審查委員林思銘等22人擬具「社會秩序維護法第六十四條條文修正草案」案。

五、審查委員魯明哲等17人擬具「社會秩序維護法第八十九條條文修正草案」案。

六、審查台灣民眾黨黨團擬具「社會秩序維護法第六十四條及第七十二條條文修正草案」案。

七、審查委員邱若華等19人擬具「社會秩序維護法第六十四條條文修正草案」案。

八、審查委員邱若華等19人擬具「社會秩序維護法第七十二條條文修正草案」案。

九、審查委員顏寬恒等16人擬具「社會秩序維護法第九條條文修正草案」案。

十、審查委員顏寬恒等16人擬具「社會秩序維護法第八十九條條文修正草案」案。

十一、審查委員魯明哲等18人擬具「社會秩序維護法第八十九條條文修正草案」案。

主席:本日議程所列討論事項合併詢答。

現在先進行提案說明,請提案委員說明提案要旨,第一位請高金素梅委員進行提案說明。

高金委員素梅:謝謝,我們今天要談的是社會秩序維護法,我的提案是,現在不僅僅是演唱會,連運動賽事、醫療掛號、餐旅、住宿、遊樂園的票券,甚至熱門餐廳訂位,只要是非常搶手的資源,通通都成了黃牛套利的對象,黃牛無所不在,因為我們的制度是處處破洞,而我們的政府長期失能。我們看到去年亞錦賽的門票被炒到7倍高,消息一出社會譁然,但是最後法院卻以未遂不罰為理由,輕輕的放過,這等於是默許了黃牛在法律邊緣遊走。法律如果不修,漏洞就一直在,執法不嚴,黃牛當然就不怕,現在的規定只罰已經賣出的炒票行為,對於那種準備拿來轉賣、只差還沒有交易完成的惡行卻裝作沒看到,沒有辦法可以管,民怨四起。

因此我主張修正社會秩序維護法第六十四條,明確的將意圖轉售圖利納入處罰範圍,不論是不是有成交,只要有黃牛的意圖,就應該要依法開罰;再者,適用範圍必須要擴大,不限於演唱會或藝文活動,所有採取網路搶票、限量預約機制的資源通通都應該要納入,這不單單只是打擊黃牛,而是在守住一個公平社會的基本規則,只要還有一張被炒高的票、一個被霸佔的名額,就是對守法國民的嘲諷。

最後,我要懇請在場每位委員還有相關部會支持本席的提案,讓我們的修法能夠順利的出委員會,並且三讀通過。我們要的不僅僅只是法律條文的修正,而是要還給人民一個乾淨、公平的購票環境,要守住社會秩序,也守住人民的基本權益,謝謝。

主席:謝謝高金素梅委員。

下一位請王鴻薇委員進行提案說明。

王委員鴻薇:謝謝主席,社會秩序維護法第六十四條提案說明。黃牛票一直都是消費者、活動舉辦方跟政府單位積極關注的狀況,這個違法的行為伴隨著科技的應用跟社會發展是日益猖獗,包含運輸、遊樂票券、藝文票券、運動票券,還有各式只要是涉及休閒的商品票券,都成為黃牛集團的牟利目標。現在在臺灣這些黃牛甚至已經出現了集團性的、組織性的犯罪,今年2月份才有揭露,就是有一對劉姓的夫妻檔,從民國105年開始就用全職的方式從事轉售、代購所有的熱門演唱會或運動賽事的黃牛票,從中牟取不當的利益,而這樣的經營使得他旗下的粉絲團竟然有高達5萬人追蹤,所以這已經變成是一個集體性的犯罪行為。這個部分,除了現行的文化創意產業發展法和刑法裡面的偽造文書之外,社會秩序維護法事實上欠缺處罰還有阻止這樣的犯罪行為的規定。

社會秩序維護法從80年制定到現在,對於第六十四條所定的違法行為的罰鍰沒有任何的修正和調整,恐怕會失去原來立法以維繫社會秩序的用意。因此我的提案新增了將藝文票券、運動票券、醫療票券、餐旅食宿票券及各式休閒及商品票券全部納入這次修法的規範,罰鍰由原來的新臺幣一萬八千元以下,提高到三萬八千元以下,藉此來提升這些犯罪的成本,遏止這些意圖要轉售營利或轉售圖利的行為,真正落實社會秩序的維護,以上提案,請內政委員會的委員們能夠予以支持通過,謝謝。

主席:謝謝王鴻薇委員提案說明。

下一位請羅廷瑋委員提案說明。

羅委員廷瑋:謝謝召委,隨著數位科技跟網路平台的蓬勃發展,我們現在看到票券黃牛的行為真的呈現一個產業化,而系統化的匿名化更是一種趨勢,已非單一個體現場盜賣的行為,近年來無論是大型的藝文展演,從張學友、周杰倫、林俊傑到未來的CNBLUE,還有魔力紅、郭靜,甚至是陳奕迅,我想這一些大型的藝文展演都是年輕人喜愛、耳熟能詳。還有職業運動賽事、醫療掛號名額、觀光住宿券,乃至於特定商品的預購都有這樣子的狀況,皆頻繁遭遇到票券秒殺、轉手高價炒作的亂象,社會輿論反彈非常強烈,民眾參與的機會是非常非常地受損,整體交易秩序與公平已經遭受嚴重破壞。

我們看到現行的制度,社會秩序維護法第六十四條第二項規定,黃牛行為須達到轉售圖利既遂即可構成處罰要件,對於尚未完成交易但已在網路平臺造成實體現場兜售相關票券、明顯具有意圖的圖利行為,現在卻沒有任何規範,形成執法落差跟漏洞。本次修法的目的就是要強化黃牛行為的防制還有即時取締,將意圖轉售盈利及未遂階段的都明文納入處罰範圍內,並納入各類社會參與票券類型,以補現行法令的不足,並強化即時預防效果,維護我們整體市場秩序,最重要的是消費者權益。也希望我們內政委員會全體委員共同將這一個法案趕緊修訂,謝謝。

主席:謝謝羅廷瑋委員的提案說明。

下一位我們請台灣民眾黨黨團代表麥玉珍委員進行提案說明。

麥委員玉珍:謝謝主席,各位先進、各位委員,大家早安。本次我們台灣民眾黨黨團所提出的「社會秩序維護法第六十四條及七十二條條文修正草案」,主旨在回應當前社會民眾所面對的兩大生活困擾,醫療掛號黃牛和生活噪音干擾,這兩項問題若未妥善處理,將嚴重侵害人民生活品質與基本權益。

首先,第六十四條之修法部分,我國邁入高齡社會,民眾對健康照護的需要越來越貼切,掛號看診也成日常生活的重要部分。然而目前卻出現了醫療掛號黃牛橫行的亂象,所以許多大型醫院如臺大醫院婦產科門診常常網路上一位難求,然實際現場就醫,數人未達上限,顯示掛號資源遭少數人壟斷並轉售的勢力,此項除損害真正有需要人民的就醫權利,更引發醫事團體連番呼籲。

我們現行法律對於藝文體育活動票券已有明文限制黃牛行為,卻對醫療掛號票券未設禁令,顯有不足。因此我們提案明確將醫療掛號還有票券納入黃牛行為之罰款範疇,並將罰鍰上限自一萬八千元提高至三萬元,以顯政府捍衛醫療資源公平性的決心。

接下來是第七十二條關於噪音妨害的修正,現代都市生活中噪音干擾成為普遍的社會問題,從洗衣機運轉,從呼叫聲到鄰居夜間的喧嘩,這些雖非工業噪音,卻對居家安寧產生實質影響。目前噪音管制法對於非持續性或難以量測的噪音,明確應由警察機構依相關的法規處理,但實質上警察大多依社會秩序維護法第七十二條罰鍰。然而現行規範僅處六千元以下罰鍰,根本無法對行為人產生有效嚇阻。因此我們建議參考噪音管制法第二十三條標準,將第七十二條的罰鍰上限調至一萬八千,提高處罰效力,保障民眾基本生活安寧權。

總結來說,本修法並非只加強罰鍰,而是在回應社會變遷與民意的期待,通過合法、合理的修法補救法制漏洞,建立更有預防性與公平性的生活秩序的範疇。敬請各位委員能支持本案,讓我們共同為臺灣民眾製造更健康、更安寧的生活環境,謝謝大家。

主席:謝謝台灣民眾黨麥玉珍委員提案說明。

那麼接下來我們請內政部劉世芳部長針對今天的主題進行簡單報告。

劉部長世芳:主席、各位委員、各位先進,大家好。首先感謝大院各位委員對內政部及所屬業務上的支持跟指導,今天就審查包括羅廷瑋委員、高金素梅委員、王鴻薇委員、林思銘委員等,還有魯明哲委員等、邱若華委員等、顏委員寬恒等,以及台灣民眾黨團所提的社會秩序維護法修正草案一共11案,案內所涉及社會秩序維護法裡面第九條、第六十四條、第七十二條及第八十九條,就本次修正草案的重點摘述及本部的意見如下。

一、有關於社維法第九條第一項第三款,針對瘖啞人修正為聽覺語言障礙者一案。因為聽覺語言障礙者一詞,也就是社會慣稱的聽語障人士、聽語障者或聽語障人,尚未符合瘖啞人之普遍概念及一致定義,所以無由適用減輕處罰的法理。且參酌行政罰法第九條關於行政秩序法責任能力之規定,建議刪除本條款瘖啞人之規定。

二、社維法第六十四條第二款,針對黃牛票券管制修正一案。()警察機關並非各類票券的目的事業主管機關,關於藝文、運動、醫療、餐旅食宿、各式休閒及商品票券及其他各類票券之管理及罰則,應回歸各票券主管機關為之。()為解決黃牛票爭議,行政院在108年到112年共召開4次跨部會會議,最終決議由各該主管機關研訂相關法律管理及處罰。

三、有關社維法第七十二條第三款,針對噪音管制修正一案。()噪音管制及處罰,現在已經有噪音管制法或其他專法管制,考量日常生活當中各種噪音發生情況不一,聲音來源須借助專業儀器或設備加以判定,警察機關並非各種生活噪音之目的事業主管機關,應衡酌環保機關及警察機關之職掌、專業、功能性質,由噪音管制法統一納管,並且回歸環保主管機關依照專法查處取締各種噪音。()現行社會秩序維護法分則各條款之罰鍰數額,已具備內在邏輯一致性,若僅為加重處罰單一特定行為而特別提高罰鍰金額,恐有違社維法體系一致性,且於本條其餘二款行為是否恰當尚須考量,爰此本條款不建議修正。

四、有關於社維法第八十九條第二款針對跟追行為修正一案。本條款僅處罰跟追行為關於糾纏、跟蹤、騷擾等侵擾行為,現在已有跟蹤騷擾防制法或其他專法(如家庭暴力防治法、性平三法)加以保護被害人、處罰或處遇加害人之機制,並且訂有事前預防、事中制止及事後保護等規定,應該由各該主管機關(譬如衛福部主管性騷擾防治法及家庭暴力防治法、勞動部主管性別平等工作法、教育部主管性別平等教育法等)本於職掌或職權來查處之。上開法令如有不足,建議修正各該法令,如此將更為妥適且更具實效。爰此,建議刪除本條款規定。

綜合以上幾點的報告,本次委員所提的社維法修正案,如果涉及各主管機關的職掌、權責,應該由各主管機關按照現有法令或者權責擬訂相關法律加以管制及處罰,警察係行政協助之角色,必要時始由警察機關來協助。

以上報告,請各位委員惠予指教,謝謝。

主席:謝謝劉世芳部長的報告、說明。

其他單位的報告就請委員自行參閱,我們會刊登公報。

內政部書面資料:

委員顏寬恒等16人擬具「社會秩序維護法第9條條文修正草案」案

委員高金素梅等21人擬具「社會秩序維護法第64條條文修正草案」案

委員羅廷瑋等16人擬具「社會秩序維護法第64條條文修正草案」案

委員王鴻薇等24人擬具「社會秩序維護法第64條條文修正草案」案

委員林思銘等22人擬具「社會秩序維護法第64條條文修正草案」案

委員邱若華等19人擬具「社會秩序維護法第64條條文修正草案」案

台灣民眾黨黨團擬具「社會秩序維護法第64條及第72條條文修正草案」案

委員邱若華等19人擬具「社會秩序維護法第72條條文修正草案」案

委員魯明哲等17人擬具「社會秩序維護法第89條條文修正草案」案

委員顏寬恒等16人擬具「社會秩序維護法第89條條文修正草案」案

委員魯明哲等18人擬具「社會秩序維護法第89條條文修正草案」案

主席、各位委員女士、先生:

首先感謝大院各位委員對本部及所屬業務上的支持與指導,今天謹就委員羅廷瑋等16人、高金素梅等21人、王鴻薇等24人、林思銘等22人所提之「社會秩序維護法第64條條文修正草案」、委員魯明哲等17人、魯明哲等18人所提之「社會秩序維護法第89條條文修正草案」、民眾黨黨團所提「社會秩序維護法第64及第72條條文修正草案」、委員邱若華等19人所提「社會秩序維護法第64條及第72條條文修正草案」及委員顏寬恒等16人所提「社會秩序維護法第9條及第89條文修正草案」,提供以下意見,敬請指教。

壹、委員顏寬恒等16人所提社會秩序維護法第九條條文修正草案摘要及本部意見:

一、提案摘要:

聯合國於2006年通過身心障礙權利公約,此為消除身心障礙人士之歧視。為貫徹對身心障礙者權益之保障及人格權之維護,保障其平等參與社會、政治、經濟、文化等機會,促進其自立及發展。現行社會秩序維護法仍使用瘖啞人文字,顯不符合身心障礙權利保障法及身心障礙權利公約所欲達成之平等精神,爰擬具社維法第9條條文修正草案,將瘖啞人修正為聽覺、語言障礙者。

二、本部意見如下:

()瘖啞人之行為得減輕處罰,考其立法理由為「瘖啞有生而瘖啞者,有因疾病或受傷而瘖啞者,生而瘖啞,乃自來痼疾,不能承受教育,能力薄弱,故各國等諸幼年之列。若因疾病或受傷而瘖啞者,不過肢體不具,其精神知識與普通無異,則不能適用此例。」基於法律解釋之統一性及整體性,本條第1項第3款所稱之「瘖啞人」,係指出生及自幼(未滿7歲)瘖且啞者言,瘖而不啞,或啞而不瘖,均非屬之,司法實務見解亦同(參照司法院院字第1700號解釋意旨)。是以,本條修正草案中關於「聽覺、語言障礙者」一詞(即社會慣稱之聽語障人士、聽語障者或聽語障人),尚未符合上開關於瘖啞人之普遍概念及一致定義,故無由適用減輕處罰之法例(理)。

()另行政秩序罰之責任能力與刑事罰相同,從年齡或精神狀態,判斷行為人有無辨識能力及控制能力,行政罰法第9條已有明文,故對於本次提案,建議刪除瘖啞人之規定。

貳、大院委員所提社維法第六十四條修正草案摘要及本部意見:

一、各委員提案摘要:

()委員羅廷瑋等16人及委員高金素梅等21人:鑒於黃牛亂象已嚴重影響交易秩序及消費者權益,爰將兜售階段黃牛納入取締範圍,除擴大管理藝文票券、運動票券、醫療票券、餐旅食宿票券、各式休閒及商品票券等相關社會參與活動,並增加「意圖轉售營利者」,在未遂及既遂階段皆可規範及處罰。

()委員王鴻薇等24人:鑒於「黃牛票」違法行為伴隨科技應用與社會發展日益猖獗,爰修正為「藝文票券、運動票券、醫療票券、餐旅食宿票券、各式休閒及商品票券而意圖轉售營利者」,並提高罰鍰上限至新臺幣38,000元。

()委員林思銘等22人:鑒於黃牛銷售事件仍層出不窮,被用以營利之商品內容亦日趨多樣,或與其他不同類之商品搭售獲利,以逃避單獨轉售黃牛商品之懲處。故除需包含更多可能被用以不法圖利之商品內容外,亦需將不同之販售獲利方式列入,爰將將「不同之販售獲利方式」納入處罰範圍,並提高罰鍰上限為新臺幣38,000元。

()民眾黨黨團及委員邱若華等19人:鑒於超高齡化社會即將來臨,現今民眾自我健康意識亦大為提高,遇身體不適仍會選擇前往醫院檢查的比例偏高,導致民眾生活中醫療掛號票券之黃牛票問題氾濫,爰將醫療掛號票券納入票券種類管制之一,並提高罰緩上限為新臺幣3萬元。

二、本部意見如下:

()警察機關並非各類票券之目的事業主管機關,關於藝文、運動、醫療、餐旅食宿、各式休閒及商品票券及其他各類票券之管理及處罰,須由各該主管機關為之:各類票券之交易管理與處罰,本屬中央各該目的事業主管機關之權責範圍,例如運輸及觀光票券之於「交通部」,藝文(展演)票券之於「文化部」,體育票券之於「教育部」等,購買票券之消費者保護事項及公平交易面向,則有「行政院消費者保護處」及「公平交易委員會」,警察機關尚非各類票券之目的事業主管及處罰機關。

()為防制黃牛票行為,行政院跨部會會議已作成決議回到各目的事業主管機關處理:為解決黃牛票爭議,並建構黃牛票治理機制,行政院於10879日、829日、1111227日及11227日召開4次跨部會會議,從「源頭管理」及「後端查處」之政策面向詳加討論,並決議採「分散立法」,將黃牛票券行為(哄抬價格,加價售出,以牟取暴利之行為)回到各目的事業主管機關處理,並參考鐵路法第65條立法例,研擬何種行為(如單純加價販售)應採行政罰,何種行為(如惡意程式掃票)應採刑事罰,例如(但不限於):

1.藝文展演票券由文化部修正「文化創意產業發展法」(下稱文創法),於該法增訂第10條之1處罰藝文活動(包括各類演唱會或展演)黃牛票之規定。

2.體育票券由教育部體育署修正「運動產業發展條例」(下稱運產條例),於該法增訂第24條之1處罰黃牛票之規定。

()購買而意圖轉售營利相關票券之行為,可能屬於未遂(指尚未取得暴利),行政罰法未規定處罰未遂行為,社維法亦無處罰未遂行為:

1.由於違反行政法上義務行為之非難性遠較違反刑罰法律行為為低,並避免行政罰不當擴張,影響人民權益,我國「行政罰法」遂特意未規範「未遂」之規定。

2.違反社維法分則之行為,相較於刑事不法行為,屬較輕微之違反行政秩序行為,亦有行政罰法(含法理)之適用,且現實上不易認定違反行政法上義務行為之未遂,恐致生處罰爭議,侵害人民權益。

3.為處罰黃牛票券(高價賣出,取得暴利)行為,而將處罰提前至「購買(而意圖轉售營利)」階段,似有過度干預一般民眾購買票券之自由。

()避免違反一行為不二罰之憲法原則:

隨著各類票券回歸主管機關(文化部、教育部)處理,依112531日修正施行之文創法及11313日修正施行之運產條例加以管理及處罰,80年制定公布施行之社維法第64條第2款已完成歷史任務並可退場,亦即應適用文創法第10條之1、運產條例第24條之1查處,不再依社維法第64條第2款查辦,以避免同一(黃牛)行為同時或先後遭受(文創法或運產條例、社維法)二次處罰,違反法治國原則。

()社維法第64條第2款之現行規定處新臺幣18,000元以下罰鍰,係經整體考量本法總則與分則之規定,具有相當之衡平性,符合比例原則:

1.因社維法之性質為行政罰,且經整體、衡平考量本法分則各種違反秩序行為之輕重程度、危害大小,本法總則第19條明定罰鍰之範圍(300元至3萬元),猶如刑法分則之刑名及刑度應符合刑法總則,本法分則自應符合總則之規定。

2.承上,倘將罰鍰上限提高至38,000元,除已明顯違反本法總則第19條規定之罰鍰上限,又未同時配合修正分則其他條文(第63條至第91條)罰鍰額度,將破壞各分則、各條文間之衡平性,將造成輕重失衡,不符比例原則。

()綜上,委員所提修正社維法第64條遏止黃牛行為,應回歸各票券主管機關依法管理及查處,爰此,不建議修正。

參、民眾黨黨團及立委邱若華等19人所提之社維法第七十二條條文修正草案:

一、提案摘要:

目前民眾生活常見之居家噪音,除噪音管制法所規範噪音外,寵物啼叫、喧嘩吵鬧、唱歌、洗衣機運轉、腳步聲,此類不定時又短暫之生活噪音,非屬噪音管制法管制範圍,另噪音發生於非屬公寓大廈管理條例規範之公寓大廈,亦不得以該條例為管制,因此對於前揭規範無法管制之噪音,須以社維法予以管制,爰擬具社會秩序維護法第72條條文修正草案,提高罰緩上限至新臺幣18,000元(臺灣民眾黨)、1萬元(邱若華委員等19人)。

二、本部意見如下:

()社維法第72條第3款(下稱本款)規定係普通法,現已有特別法或專法管制取締妨害人民生活安寧之聲音(下稱噪音):

1.本款規定係沿襲32年施行之「違警罰法」第56條第1項第9款規定,於80629日公布施行,嗣後我國針對各類不同之噪音,已特別訂有「噪音管制法」(8121日修正公布第4條)、「公寓大廈管理條例」(84628日公布施行)及「道路交通管理處罰條例」第43條第1項第5款(拆除消音器)、第16條第1項第6款(改裝喇叭)等。

2.噪音管制法已明文要求專業環保機關查處及處罰生活中之各種噪音,以維護國民之生活安寧、環境品質及身心健康(參照噪音管制法第1條);惟環保主管機關仍以「沿街叫賣使用擴音設施、燃放爆竹、晨夜間演練樂器、豢養動物吠叫聲等聲音不具持續性、不易量測」為由,並引據「社維法草案第76條(行政院76224日函送立法院審議版)已有處罰規定」,而於8121日修正公布噪音管制法第4條(現行第6條)規定:「製造不具持續性或不易量測而足以妨害他人生活安寧之聲音者,由警察機關依有關法規處理之。」

()噪音管制法應優先於社維法第72條第3款適用,針對生活噪音強行區別法律適用標準,令民眾無所適從:

1.對於各種噪音,於法律適用上,徒以噪音有無「持續性」或是否「不易量測」,強行區分取締法律及權責機關(噪音管制法之環保機關、社維法之警察機關),現實上無法或難有客觀一致標準,常使向環保單位投訴檢舉噪音之民眾莫衷一是、無所適從,甚或屢遭拒絕,是以上開區分噪音之法律標準,已難以適應社會需要,亟待檢討導正。

2.實務上,環保機關向來之認定標準:任一聲音「必須持續不間斷2分鐘以上,始具持續性」,始可適用噪音管制法,其餘則均歸警察機關處理,應依社維法處罰;再者,依現今科技或專業水準,測量音量之工具或設備,早已今非昔比,甚為普遍多見,故社會上常引起民怨之各種聲音,諸如沿街叫賣、演奏樂器、樓地板牆壁、使用擴音設備唱歌、動物吠叫等(亦可能發生於公寓大廈範圍內),均已有相當之工具或設備可量測其音量,縱使一般民眾檢舉噪音案件,亦均能自行量測音量並紀錄,提供裁罰機關作為證據。

3.噪音管制法乃特別法、專法,明定「環保機關」負責維護民眾環境安寧(組織法之職掌),並訂有各項管制措施(含各類噪音標準、測量儀器)及處罰規定(行為法之職權),本款之「不具持續性或不易量測」噪音,應納入「噪音管制法」統一規範及管制,必要時警察機關仍可協助處理,俾全面、有效解決社會上常見之各種噪音問題。

()公寓大廈範圍內,住戶間製造不具持續性或不易量測,而足以妨害他人生活安寧之聲音,如已成立管理委員會或管理負責人,而有公寓大廈管理條例之適用者,依該條例規定辦理。

()警察機關並非各種生活噪音之目的事業主管機關,關於噪音之管制、處理及處罰,須由職掌環境安寧之主管機關為之。考量日常生活中各種噪音之發生情況不一,聲音之來源須借助專業之儀器或設備加以判定,以及噪音監測、管制或取締事項之專業性及複雜性,並斟酌環保機關及警察機關之職掌、專業、功能等不同,以及法律適用之一體性,為使具備最佳條件之政府(主管)機關發揮最有效之功能,落實國家對國民生活安寧權利之保障,實應回歸環保主管機關依專法查處取締各類噪音,俾統一事權,責有攸歸。

()案內修正草案提高罰鍰上限為18,000元、1萬元,恐有違平等原則(衡平性)及比例原則(處罰過度)之虞:現行社維法分則各條款之罰鍰數額,已具有內在邏輯一致性,若僅為加重處罰單一特定行為,而特別提高罰鍰金額,恐有違社維法體系之一致性,且提高罰鍰數額於本條其餘二款行為是否恰當,尚須考量。

()綜上,各種妨害生活安寧之噪音,應考量噪音監測工具設備及管制取締之專業性,由環保主管機關或其他主管機關依法管制及處罰,爰此,委員所提社維法第72條規定修正草案,不建議修正。

肆、大院委員所提社維法第八十九條條文修正草案摘要及本部意見:

一、各委員提案摘要:

()魯明哲委員等17人、魯明哲委員等18人:跟騷之惡害事件日益增多,惟礙於社維法第89條刑責過低,爰增訂3日以下拘留罰及提高罰鍰上限為新臺幣3萬元。

()顏寬恒委員等16人:鑒於近年來跟蹤及騷擾事件層出不窮,不僅使許多民眾對於「單獨」出門感到極度不安與恐懼,甚至進一步導致許多受害者在日常生活中面臨巨大的困擾,並承受著精神上的極大痛苦。而現行社會秩序維護對於跟蹤騷擾之文義不清以及罰鍰過低,實難嚇阻跟蹤騷擾行為。為保障民眾免於被跟蹤或騷擾之權益,將跟蹤騷擾行為法文定義明確及提高罰緩上限至新臺幣10萬元,若是對未成年人有跟蹤騷擾行為,加重處罰。

二、本部意見如下:

()對於社會上各種糾纏、跟蹤、騷擾等侵擾行為,除社維法第89條第2款(下稱本款)(僅處罰跟追行為)外,現行已有相關法律加以防治(制)及處罰,社維法並非防制跟蹤騷擾行為之唯一或主要條文:

1.本款規定僅在事後處罰「不聽勸阻之持續『跟追』行為」(不含討債、新聞採訪或其他依社會通念認為合理而可接受容忍之行為),先予敘明。

2.對於社會上常見之各種「騷擾」、「跟蹤」、「糾纏」、「過度追求或冒犯」或其他侵擾他人之行為或事件,除有刑事法律處罰(如刑法第304條、305條、第315條之1等)外,並有「跟蹤騷擾防制法」、「性騷擾防治法」、「性別平等工作法」、「性別平等教育法」(下稱性平三法)、「家庭暴力防治法」(含第63條之1恐怖情人條款)等特別法律,分就不同之身分、關係、場所(域)或性別,訂有「預防」、「保護」、「調(偵)查」、「處罰」、「處遇」或其他「防治」規定或機制,而可由各該主管或相關機關本於職掌或職權查處之,上開各主管機關之法令如有不足或欠缺,建請修正各該特別法律或刑罰法律較為妥適且更具實效。

()對於社會上各種糾纏、跟蹤、騷擾等侵擾行為,現行更訂有專法、特別法之「跟蹤騷擾防制法」加以防制及處罰,僅修正現行社維法單一條款,事後處罰(行政罰)各種糾纏、跟蹤、騷擾等侵擾行為,顯有不足:

1.騷擾跟蹤行為複雜多樣,視其危害法益之種類、侵害行為態樣及程度、場所地點、行為人與被害人之關係,已有相關法律加以防治(制)或處罰,社維法制定於80年,施行已30餘年,旨在事後處罰「不聽勸阻之持續『跟追』行為」(不含合法討債、新聞採訪或其他依社會通念認為合理而可接受容忍之行為),僅係現行防治(制)及處罰各種騷擾跟蹤行為法律之一種。

2.鑑於當前國際立法趨勢(他國立法例),多以專法(包括事前預防、事中制止、事後保護、制裁及處遇)規範跟蹤騷擾等侵擾行為,除對行為人科處刑罰外,並運用「行政警告處分」、「司法保護令狀」等相關程序機制,加強保護被害人,防免其再次受到跟蹤、騷擾或糾纏行為之侵擾或危害。

3.跟蹤騷擾防制法已於110121日公布施行,該法訂有完整周延之制裁(行為人)規定、處遇(加害人)措施以及保護(被害人)機制(包括事前預防、事中制止、事後保護、制裁及處遇),相較於僅修正本款(提高罰鍰、增加跟蹤騷擾)單一「事後處罰」規定,該專法更可實踐國家政府建構完善社會安全網,並切合社會期待。

三、同一跟騷侵擾行為若涉嫌違反上開專法、特別法或刑罰法律,同時或先後再依社維法修正條文第2款查辦或處罰,可能違反「一行為不二罰」之憲法原則、或「特別法優先普通法適用」、「先刑事後行政」之一般法律原則:若跟蹤騷擾行為已對被害人之身心、安全、隱私或自由有所侵擾或妨害,須先依跟蹤騷擾防制法第3條、第4條、第12條或性平三法查處;如已達嚴重影響或侵害被害人之身體、健康或自由之刑事不法程度時,則須優先依刑法第277條傷害罪、第278條重傷罪、第302條私行拘禁罪、第304條強制罪或其他罪嫌偵辦。準此,同一跟騷侵擾行為,依上開特別或刑罰法律查辦或處罰後,若同時或先後再依本款規定查辦或處罰,此恐有違反「一行為不二罰」憲法原則,或者「特別法優先普通法適用」、「先刑事後行政」一般法律原則之虞。

四、案內修正草案增訂拘留罰及提高罰鍰上限至3萬元、10萬元,恐有違平等原則(衡平性)及比例原則(處罰過度)之虞:

現行社維法分則各條款之罰鍰數額,已具有內在邏輯一致性,若僅為加重處罰單一特定行為,而特別提高罰鍰金額,恐有違社維法體系之一致性,將本條罰鍰數額提高於本條其餘二款行為是否恰當,尚須考量。

五、綜上,對於社會上常見之各種「騷擾」、「跟蹤」、「糾纏」、「過度追求或冒犯」或其他侵擾他人之行為或事件,已有專門、特別或相關法律加以保護被害人、處罰(遇)加害人之機制,並訂有事前預防、事中制止及事後保護等規定,應由各該主管機關(如:內政部、衛福部、勞動部)本於職掌或職權查處之,上開法令如有不足或欠缺,建請修正各該法令,此將更為妥適且更具實效。爰對於委員所提社維法第89條第2款修正案,建議刪除本條款規定。

伍、結語

以上謹就各位委員及黨團所提修正草案報告本部意見,本部已刻正通盤檢討全文修正社維法,有關各委員及黨團所提修正意見,亦將納入併同檢討,敬請指教。

行政院消費者保護處書面資料:

「社會秩序維護法」修正草案書面報告

主席、各位委員大家好

今天承貴委員會邀請列席本次會議,並就「社會秩序維護法」修正草案提出書面報告,謹就社會秩序維護法第64條關於加價轉售票券(以下簡稱「黃牛票行為」)之議題報告如下,敬請各位委員不吝指教。

壹、現行法律對於「黃牛票行為」之規定

一、文化創意產業發展法

10條之11項至第4項規定:「政府應致力於保障民眾近用文化創意活動之權益,確保藝文表演票券正常流通(第1項)。將藝文表演票券以超過票面金額或定價販售者,按票券張數,由主管機關處票面金額或定價之10倍至50倍罰鍰(第2項)。以虛偽資料或其他不正方式,利用電腦或其他相關設備購買藝文表演票券,取得訂票或取票憑證者,處3年以下有期徒刑,或科或併科新臺幣300萬元以下罰金(第3項)。主管機關為調查或取締前2項違規事實,得洽請警察機關派員協助(第4項)。」。

二、運動產業發展條例

24條之11項至第4項規定:「政府應致力於保障民眾觀賞運動賽事或活動之權益,確保運動賽事或活動票券正常流通(第1項)。將公開販售之運動賽事或活動票券,以超過票面金額或將該運動賽事或活動無票面金額票券定價販售者,按票券張數,由主管機關處每張票面金額或無票面金額票券區域對照所應販售票面金額之10倍至50倍罰鍰。將全面或部分免費入場之運動賽事或活動免費票券定價販售者,按票券張數,由主管機關處每張票券新臺幣18,000元以下罰鍰(第2項)。以虛偽資料或其他不正方式,利用電腦或其他相關設備購買運動賽事或活動票券,取得訂票或取票憑證者,處3年以下有期徒刑,或科或併科新臺幣300萬元以下罰金(第3項)。主管機關為調查或取締前2項違規事實,得洽請警察機關派員協助(第4項)。」。

三、鐵路法

鐵路法第65條規定:「購買車票加價出售或換取不正利益圖利者,按車票張數,處每張車票價格之5倍至30倍罰鍰。加價出售車票或取票憑證圖利者,亦同(第1項)。以不正方法將虛偽資料或不正指令輸入電腦或其相關設備而購買車票、取得訂票或取票憑證者,處5年以下有期徒刑或科或併科新臺幣300萬元以下罰金(第2項)。」。

四、社會秩序維護法

64條第2款規定:「有左列各款行為之一者,處3日以下拘留或新臺幣18,000元以下罰鍰:二、非供自用,購買運輸、遊樂票券而轉售圖利者」。

貳、有關「黃牛票行為」之法制面意見

一、「黃牛票行為」造成有限之資源集中於少數特定人,該特定人並透過加價轉售方式,牟取高額利益,嚴重妨害社會秩序與公平正義。實務上較常見之演唱會「黃牛票行為」,文化部已於文化創意產業發展法第10條之1定有相關規定;此外,教育部(體育署)及交通部亦分別於運動產業發展條例及鐵路法就運動賽事或活動票券及車票之加價轉售等行為,增訂相關裁處規定,透過於主管法規納入管理規範之方式,保障民眾公平合理取得票券之機會。

二、社會秩序維護法修正草案就各類票券加價轉售之「黃牛票行為」加以規範,遏止亂象、保障民眾購票權益,本處敬表感佩,惟提供下列實務面問題併供參考:

()社會秩序維護法第64條第2款對於「轉售圖利」一詞定義不明確,似易造成適用爭議。

()社會秩序維護法與文化創意產業發展法、運動產業發展條例及鐵路法之裁處規定,若有法規競合之情形,相關適用疑義如何處理。

()對於以不正方法或指令輸入電腦或其相關設備購買票券、取得訂票或取票憑證之行為,為國際間常見之禁止行為,是否併同規範,併提請參考。

文化部書面資料:

審查《社會秩序維護法》相關修正草案

文化部書面報告

主席、各位委員、各位女士、先生:

今天應邀列席貴委員會議,參與由羅廷瑋、高金素梅、王鴻薇、林思銘等委員擬具的「社會秩序維護法第六十四條修正草案」討論,將藝文票券納入規範,先感謝各位委員對藝文票券市場秩序的重視。

本部謹就各委員提案版本意旨,說明本部依據文化創意產業發展法第十條之一規定調查藝文表演票券黃牛之辦理情形,敬請委員指教。

本部自112年開始推動文化創意產業發展法修正草案,增訂了第十之一條條文,針對對藝文表演票券之黃牛行為,包含「加價轉售」及「以不正方式取得票券」加以規管,並接受民眾檢舉。對於黃牛之加價轉售,係規管其販售行為,包含網路上架、陳列、兜售等。

該修正條文自11262日起施行,至1143月底止,本部已收受了超過9,000件檢舉案件,其中符合形式要件,且屬文創法管轄之案件約2,300件。本部於逐件檢視後,續請各地方政府協助調查及裁處。

除收受檢舉案及行政調查外,本部持續與內政部警政署刑事警察局及地方政府、售票平台等,保持資訊同步合作。熱門演唱會門票開賣時,本部並與售票平台配合,過濾異常帳號及訂單,並送請具調查權的內政部警政署刑事警察局偵九大隊,請警方透過主動循線偵辦,強化查察效力。警方目前已破獲AI黃牛、Max搶票機器人、全台最大販售黃牛業者的黃牛夫妻檔等案。

另為進一步降低黃牛掃票的機會,本部除持續推動實名制相關補助措施,鼓勵流行音樂展演活動主辦單位及售票平台實施實名制,並已邀集六都與大型場館管理單位,持續就既有萬人以上大型場館,研議熱門活動實名制。

本部並持續向主辦單位宣導實名制,114年截至2月已有16場演唱會公布實施實名制,包含張學友、江蕙、陳奕迅等熱門演唱會。

黃牛屬於供需不平衡現象,實際常見於各種領域,本部執行藝文表演票券黃牛防制相關業務迄今,亦接獲高價轉售其他類型票券、一卡通、聯名限量商品等非屬文化創意產業發展法管轄之檢舉案,顯見只要有供不應求情形,就有黃牛存在,且實務上,黃牛的查核亦須警政單位協助查察,才能確實獲得成效。

本次社會秩序維護法修正草案各版本,基於維護社會秩序的共通性考量,將普遍見於各領域的各類型票券轉售行為納為一致管理基準,使警政單位可同步查察規管黃牛行為與裁罰,整體完備社會秩序維護法於票券黃牛交易防制,本部敬表尊重,期有助該項執法落實。

教育部書面資料:

審查「社會秩序維護法部分條文修正草案」書面報告

主席、各位委員先進,大家好!

今天貴委員會全體委員會議審查委員羅廷瑋等16人擬具「社會秩序維護法第六十四條條文修正草案」、委員高金素梅等21人擬具「社會秩序維護法第六十四條條文修正草案」、委員王鴻薇等24人擬具「社會秩序維護法第六十四條條文修正草案」、委員林思銘等22人擬具「社會秩序維護法第六十四條條文修正草案」、委員魯明哲等17人擬具「社會秩序維護法第八十九條條文修正草案」、台灣民眾黨黨團擬具「社會秩序維護法第六十四條及第七十二條條文修正草案」、委員邱若華等19人擬具「社會秩序維護法第六十四條條文修正草案」、委員邱若華等19人擬具「社會秩序維護法第七十二條條文修正草案」、委員顏寬恒等16人擬具「社會秩序維護法第九條條文修正草案」、委員顏寬恒等16人擬具「社會秩序維護法第八十九條條文修正草案」、委員魯明哲等18人擬具「社會秩序維護法第八十九條條文修正草案」計11案,本部承邀列席,以下謹就本部之意見提出說明。

壹、背景說明

近年隨著科技進步與交易平台多元化,各類票券需求日增,惟黃牛行為亦日益猖獗,影響市場秩序與民眾權益。為遏止此類亂象,強化票券加價轉售行為之管制,各委員爰研擬修正社會秩序維護法第64條第2款條文,將藝文、運動、醫療、餐旅食宿等各類票券納入規範。

其中關於運動票券部分,11313日修正公布之運動產業發展條例(以下簡稱本條例),已增列第24條之1,明定禁止黃牛行為及罰則,並設檢舉獎勵制度,藉以加強執法、維護觀賽公平及票券市場秩序。

貳、本部對各委員提案社會秩序維護法第64條第2款非供自用購入而意圖轉售營利及轉售圖利者之票券範圍納入運動票券之說明

一、按本次社會秩序維護法(以下簡稱本法)第64條修正草案擬將「運動賽事票券」納入黃牛票管理範疇,並考量現行條文僅得處罰既遂行為,故於本條第2款增加「意圖轉售營利者」,以針對源頭進行約束;委員提案版本更提高違反本條之行政罰鍰上限至38,000元。上述委員提案若作為整體票券市場管理之通案性規範,應能對各類型公開販售票券之加價販售交易行為建立一致性處理依據,強化社會秩序維護機制。

二、惟就運動賽事票券而言,本條例第24條之1規定已針對相關票券加價轉售之行為樣態,於第2項明定針對將公開販售之運動賽事或活動票券,以超過票面金額或將該運動賽事或活動無票面金額票券定價販售,或將全面或部分免費入場之運動賽事或活動免費票券定價販售者處以罰鍰之規定,且罰鍰額度為票面金額之10倍至50倍罰鍰;如屬全面或部分免費入場之運動賽事或活動免費票券定價販售者,則按票券張數,處每張票券新臺幣18,000元以下罰鍰,同條第3項亦針對以不正方式大量搶票等行為明定刑罰相關規定。另有關罰鍰之裁罰基準部分,本部並已訂定運動產業發展條例第24條之12項裁罰基準,以利管轄機關執行裁罰時有所依循。至有關執行方式部分,本部業依本條例第24條之16項授權,訂定運動賽事或活動票券違規案件檢舉處理及獎勵辦法(以下簡稱本辦法),明定受理檢舉案件之管轄、處理期間、保密、檢舉人獎勵及其他應遵行事項。有關管轄機關部分,依本辦法第2條規定,由賽事或活動舉辦地之主管機關為管轄機關並負責調查取締,又民眾除得自行向運動賽事或活動舉辦地之地方主管機關檢舉外,本部體育署亦建置檢舉黃牛專區,於收受民眾檢舉後依本辦法第2條之管轄規定,視檢舉運動賽事或活動之舉辦地,分案予所轄地方主管機關賡續查處。本辦法並定有檢舉保密與獎勵制度,鼓勵民眾進行檢舉並保護檢舉人之個資安全。另文化部收受之黃牛票檢舉案件若涉及運動賽事活動亦將函轉至本部體育署與該署自行受理之檢舉案件整合後,一併移送至地方主管機關處理。

三、自本條例第24條之1修正公布迄今,相關案件計有437件,其中加價轉售計422件;不正方式購票案件計15件,累計已裁罰件數計28件。

四、除上述檢舉及裁罰制度之實施外,本部亦公告「補助運動賽事或活動推動票券實名制實施計畫」,鼓勵票券實名制,防杜黃牛票,從法規及實際執行層面保障民眾觀賽權益及票券流通秩序。

五、綜上所述,鑒於本條例第24條之1已針對運動賽事票券管理明定相關規範,實務運作上應無窒礙難行之處。

參、結語

本法第64條修正條文於第2款增列「運動票券」部分,考量本條例第24條之1已有所規範,且已具體定義有關之違法態樣,並已訂定本辦法及裁罰基準據以執行,且本條例第24條之12項所定罰鍰額度亦較本法第64條為高,爰本部尊重各委員對於本法第64條第2款其他票券部分之修正,惟有關「運動票券」部分,建議免予增列,以避免重複規範,並維持法制體系之整體一致性與明確性。

以上報告,敬請各位委員指教,謝謝!

衛福部書面資料:

審查()委員羅廷瑋等16人擬具「社會秩序維護法第六十四條條文修正草案」案。審查()委員高金素梅等21人擬具「社會秩序維護法第六十四條條文修正草案」案。審查()委員王鴻薇等24人擬具「社會秩序維護法第六十四條條文修正草案」案。審查()委員林思銘等22人擬具「社會秩序維護法第六十四條條文修正草案」案。審查()台灣民眾黨黨團擬具「社會秩序維護法第六十四條及第七十二條條文修正草案」案。審查()委員邱若華等19人擬具「社會秩序維護法第六十四條條文修正草案」案

(書面報告)

主席、各位委員女士、先生:

今天 大院第11屆第3會期內政委員會召開全體委員會議,本部承邀列席報告,深感榮幸。茲就委員羅廷瑋等16人擬具「社會秩序維護法第六十四條條文修正草案」案、委員高金素梅等21人擬具「社會秩序維護法第六十四條條文修正草案」案、委員王鴻薇等24人擬具「社會秩序維護法第六十四條條文修正草案」案、委員林思銘等22人擬具「社會秩序維護法第六十四條條文修正草案」案、台灣民眾黨黨團擬具「社會秩序維護法第六十四條及第七十二條條文修正草案」案、委員邱若華等19人擬具「社會秩序維護法第六十四條條文修正草案」案,提出專案報告。敬請各位委員不吝惠予指教:

壹、修正重點

一、委員羅廷瑋等16人擬具「社會秩序維護法第六十四條條文修正草案」、委員高金素梅等21人擬具「社會秩序維護法第六十四條條文修正草案」、委員王鴻薇等24人擬具「社會秩序維護法第六十四條條文修正草案」、委員林思銘等22人擬具「社會秩序維護法第六十四條條文修正草案」修正重點:鑑於黃牛亂象充斥各個產業,嚴重影響交易秩序及消費者權益。爰此,修訂社會秩序維護法第六十四條第二項規定,明定非供自用,購買醫療票券,而意圖轉售營利及轉售圖利者予以處罰。

二、台灣民眾黨黨團擬具「社會秩序維護法第六十四條及第七十二條條文修正草案」、委員邱若華等19人擬具「社會秩序維護法第六十四條條文修正草案」修正重點:雖然我國112年通過「文化創意產業發展法」和「運動產業發展條例」已對票券販賣進行規範,保障公眾公平參與文化活動和運動賽事的權利,但醫療掛號的票券卻未被納入相關法律的規範範圍內,導致黃牛現象在此領域仍然存在,已讓需要就診病人無法掛號看診,甚至影響到就診者健康,爰明定非供自用,購買醫療掛號之票券,而意圖轉售營利及轉售圖利者予以處罰。

貳、本部對上開草案意見

一、有關增訂「非供自用,購買醫療票券」一節:

()依醫療法第61條第1項規定,醫療機構,不得以中央主管機關公告禁止之不正當方法,招攬病人;前開不正當方法經本部公告包含公開宣稱就醫即贈送各種形式之禮品、折扣、彩券、健康禮券、醫療服務,或於醫療機構慶祝活動贈送免費兌換券等情形。

()次依本部82813日衛署醫字第8253625號函略以,醫療機構與仲介服務業者訂定合約,藉販售「健康禮券」或其他各種名義招攬醫療業務,應依違反醫療法第44條(按,現為第61條)第1項「醫療機構不得以不正當方法招攬病人」之規定論處。

()又查本部針對醫療機構以網路團購方式行銷並販售「醫療機構相關療程及諮詢券」,以1001125日衛署醫字第1000081933號函周知衛生局略以:

1.醫療機構涉違反醫療法第61條規定「……以不正當方式招攬病人」。

2.非醫療機構涉違反醫療法第84條規定「非醫療機構,不得為醫療廣告」。

()綜上,考量醫療法規及上揭法案對「醫療票券」定義均無明文規定,且醫療機構與非醫療機構於販售禮券以招攬病人時,即有違反上開醫療法規定之虞,爰是否將轉售圖利者另於本案法規訂定罰則,建請再酌,以避免衍生醫療機構誤會可以透過販售醫療票券招攬病人之爭議。

二、有關增訂「非供自用,購買醫療掛號之票券」一節:

()按本部業委託專業團體針對代掛號行為研析略以,代掛號行為與上揭法案所稱轉售票券(俗稱黃牛票)性質不同,主要係提供個人資料委託他人透過網路程式等各種手段代為掛號,其性質類似民法上有償委任行為。

()次按本部於11259日邀中華民國醫師公會全國聯合會、台灣醫院協會、衛生局及醫院召開「研商醫療黃牛(代掛號)行為之因應或改善措施相關事宜會議」,決議略以,立法將醫療黃牛(代掛號)行為納入法規,可能會造成實務面之執行困難,難以達成立法美意;且目前醫院已採網路預約掛號方式,並使用資訊系統辨識防堵機器人,透過提升資訊辨識度,以協助防堵網路醫療黃牛行為。

()綜上,考量代掛號與本案防堵轉售票券圖利係屬不同行為,且醫療法規及上揭法案對「代掛號」或「醫療掛號之票券」一詞均無明文規定,有實務執行困難,爰建議本案條文免列「醫療掛號之票券」(代掛號)。

參、結語

本部承 大院各委員之指教及監督,在此敬致謝忱,並祈各位委員繼續予以支持。

環境部書面資料:

「社會秩序維護法修正草案」第72條製造噪音或深夜喧嘩,妨礙公眾安寧者之罰鍰金額

環境部主管部分書面資料

一、近鄰噪音權責劃分

()由於近鄰噪音種類繁多,如裝潢施工時產生的噪音及振動、鄰居間生活作息的差異造成噪音糾紛(樓上跑跳、鄰居吵鬧、動物叫聲等),無法以噪音計量測納入噪音管制法範圍。

()依現行噪音管制法第6條規定,製造不具持續性或不易量測而足以妨害他人生活安寧之聲音者,由警察機關依社會秩序維護法第72條規定製造噪音或深夜喧嘩,妨害公眾安寧處理。

()住戶居住大樓內如有依據公寓大廈管理條例成立管理委員會,依據公寓大廈管理條例第16條略以:「住戶發生喧囂、振動及其他與此相類似之行為」,可逕向管委會反映陳述意見,並請鄰居進行改善。

二、社會秩序維護法第72條「製造噪音或深夜喧嘩,妨礙公眾安寧者」,參考噪音管制法第23條規定提高罰鍰

()現行社會秩序維護法第72條規定製造噪音或深夜喧嘩,妨害公眾安寧處理,並處新臺幣6,000元以下罰鍰。

()本部噪音管制法第23條:「違反噪音管制法第8條規定者,處新臺幣3千元以上3萬元以下罰鍰。」對於噪音事件相關規定,提高罰鍰上限,係針對特定管制區域或時段噪音超標致妨害他人生活環境安寧之行為予以處罰。

()考量社會秩序維護法第72條現行新臺幣6,000元以下罰鍰額度,此額度係內政部為有效維護社會安寧,以減少不必要爭議,針對委員提案提高罰鍰作法,本部予表尊重。

法務部書面資料:

審查大院委員、黨團擬具「社會秩序維護法」條文修正草案等11案書面報告

主席、各位委員、各位女士、先生:

今天奉邀列席 貴委員會,審查「社會秩序維護法」條文修正草案等案,深感榮幸,謹代表法務部列席,茲說明如下:

一、本次會議審查大院委員、黨團擬具「社會秩序維護法」第九條、第六十四條、第七十二條、第八十九條條文修正草案等11案。

二、草案第64條增訂非自用購買各類票券轉售圖利之處罰,其中關於販售「藝文票券」、「運動賽事或活動票券」,文化創意產業發展條例第24條之1、運動產業發展條例第10條之1亦分別定有行政處罰規定,由各該主管機關按票券張數處票面金額或定價之10倍至50倍罰鍰〈販售免費入場之運動賽事或活動票券,則處每張票券新臺幣18千元以下罰鍰〉,建請參酌審議;至本法是否增訂轉售各類票券之處罰,尊重相關主管機關職權意見。

三、草案其餘內容分別規範:修正「瘖啞人」為「聽覺、語言障礙者」〈第9條〉;提高製造噪音妨害公眾安寧等行為罰則〈第72條〉;增訂跟蹤騷擾處罰類型及提高罰則〈第89條〉。事涉主管機關職權與大院決定,本部敬表尊重。

以上報告,敬請

主席及各位委員指教。

交通部書面資料:

「社會秩序維護法修正條文草案」報告

壹、前言

主席、各位委員、各位女士、各位先生:

今天應邀列席大院第11屆第3會期內政委員會第13次全體委員會議,謹就「社會秩序維護法修正條文草案」涉及本部業務部分報告說明如后,敬請指教。

貳、修正條文草案涉本部業務建議處理意見

一、本案相關委員所提社會秩序維護法第64條修正條文草案,涉本部觀光署業務部分,係再新增納入意圖轉售餐旅食宿票券及各式休閒及商品票券營利之處罰。

二、關於旅宿、遊樂票券部分,多以禮券為「有償發行」,適用「商品(服務)禮券定型化契約應記載及不得記載事項」,且優惠逾期後視同「面額等值現金」使用,消費者購買禮券在於所提供之優惠,消費者預訂旅館住宿,只要旅館仍有空房,均可透過多元管道方便訂到房間。另目前旅客如遇有旅行產品、遊樂園區客滿或認為價格過高,亦可方便找到替代方案選擇。

三、本案相關委員提案修正增加納入意圖轉售餐旅食宿票券及各式休閒及商品票券營利等項目之處罰部分,本部尊重委員會審議結果。

參、結語

以上說明,敬請各位委員指教。謝謝!

主席:現在進行詢答,委員質詢前援例作以下幾點宣告:第一,本會委員發言時間5分鐘,必要時延長1分鐘;非本會委員發言時間4分鐘。上午1030分截止發言登記。第二,因為今天進行法案處理,本次會議不處理臨時提案。請問各位委員對此有沒有意見?(無)好,謝謝。

我們現在進行詢答,我們請登記第1位蘇巧慧委員質詢。

蘇委員巧慧:926分)謝謝主席,我們請部長。

主席:部長有請。

劉部長世芳:委員早。

蘇委員巧慧:部長好。我們今天要來討論社會秩序維護法的修正,我們剛剛也看到,不管是在您的口頭或者是提供的書面報告裡面,其實大概對11位委員所提版本已經都有做了分類,我們今天不管是要對應聯合國通過的身心障礙者權利公約來做修正,或者是所謂的噪音、黃牛,甚至是跟騷,對這幾個部分內政部其實都明確表態了,你剛剛對那幾個部分都有明確表態支持或不支持。

劉部長世芳:是。

蘇委員巧慧:對前面幾個部分我大概可以跟內政部採相同或接近的立場,不過關於跟騷這個部分,我倒是想請教一下部長,在這個書面報告當中已經多次提到我們現在有一個專法也就是跟騷法,上路已經大概兩年了,部長,請你先跟我們說明一下,這兩年來內政部有沒有統計、觀察?你們覺得這個新的專法上路之後執行的狀況如何?

劉部長世芳:謝謝委員的關心,跟蹤騷擾防制法當然主管機關也是我們警政單位,從1116月上路以來到3月底,警察機關受理的案件是8,224件。

蘇委員巧慧:沒錯,跟我們的資料是一樣的。

劉部長世芳:書面告誡是5,409件,違反書面告誡有513件,也就是說,超過八成以上的跟騷行為經過警察機關跟刑事調查程序以後,已經有達到遏止的效果。我們在處理的過程當中,其實也持續地跟民間團體、專家學者還有網路上這些相關的民眾處理有關於諮詢的會議,發現有一部分可能我們還需要做比較好的精進措施。

蘇委員巧慧:所以就是在立了這部專法以後,對於所謂跟蹤騷擾的這種行為樣態是有嚇阻、防制、制止的效果,沒有錯嘛?

劉部長世芳:是,目前是這樣子。

蘇委員巧慧:但是它也應該要精進。那我想回過頭來跟部長討論一下,你看我們這樣兩年多的時間受理了8,224件,有核發書面告誡的是5,409件,核發率是65.8%,所以我希望能夠予以告誡、警告,這樣的狀態有被處理了,我的案件有被處理了,但是反過來看,就是顯然有大概三成左右是不被受理的。

劉部長世芳:是。

蘇委員巧慧:那這是什麼樣的樣態?回過頭來講,我們看跟騷法的第三條,其實就很明白地定義了,這部專法──跟騷法是以性或性別為處理的原則,我還記得在第10屆處理這部專法的時候,我也在啊!對這部法律我參與甚多,當時就一樣是內政部警政署這邊說,因為跟蹤騷擾的樣態太多了,如果方方面面都要進到這部專法的話,我們其實沒有辦法能夠處理,所以我們要界定一個範圍,就是與性或性別有關係這樣的狀態。簡單講,我們有一部有效的專法了,但這部專法是只有跟性或性別有關,那剩下的樣態呢?我看到在你說的這些樣態裡面,部長,你應該也會同意,像不合法討債、新聞跟蹤等很多種樣態是跟性或性別無關的跟蹤騷擾,那這個部分要怎麼處理?

劉部長世芳:目前我們可能採取其他的方式來處理。

蘇委員巧慧:比如說什麼?在你的報告裡面有提到……

劉部長世芳:譬如說社維法。

蘇委員巧慧:社維法不就是今天要討論的這部法律,對不對?

劉部長世芳:對,您剛剛提到這三成的部分,關於實際上的情形,我可能要請執行機關來跟委員報告。

蘇委員巧慧:部長,你說就是用社維法來處理,我為什麼要跟你討論這個?第一,你現在說社會上有各種糾纏、跟蹤騷擾行為,這種方式的寫法絕對不限於性或性別嘛,對不對?然後我們能夠有的法制包括刑事法律處罰或跟騷法、性平三法、家庭暴力防治法,也沒有錯啊!到這邊我都覺得合理。所以我就來問你,我們現在剩下的一個就是社維法,可是你最後的主張其實是認為這一條可以刪掉欸!

劉部長世芳:那個是處罰的罰則……

蘇委員巧慧:不是處罰,我是在說處理啊!內政部的意見是本部認為……部長,順著我的邏輯這樣下來以後,我們現在唯一撇去性或性別的這一塊是用性騷、性平三法來處理之後,我們剩下的是刑法跟社維法,沒有錯啊!到這裡都對,可是我正式在跟你討論,部內的意見是今天的修正要把社維法刪掉,所以我不同意喔!

劉部長世芳:不是社維法刪掉,這是修正的條文,不是社維法刪掉。

蘇委員巧慧:所以你的主張是怎麼樣?

劉部長世芳:當然對條文還是可以再跟委員一起考慮。

蘇委員巧慧:對。

劉部長世芳:但是您剛剛所提到的,這是我們沒有注意到的一個面向,因為你把跟騷法跟社維法來做比較的時候,發現有這樣的面向,如果我們需要再做處理的話,我想可以聽聽大院委員的建議,我們來看看怎麼做最佳的處理,關於您剛剛所提的部分,我是不是請署長回答委員?

蘇委員巧慧:好,署長,你回答一下。

張署長榮興:委員,這個跟騷法主要是跟性有關係的,那跟性沒有關係的這些跟騷行為,像討債的糾紛、聚眾的滋擾、鄰里糾紛或記者的跟追,這些有其他法律的適用,包括刑法或社秩法,在社秩法裡面大概就是這些屬於行政不法的部分可以來做一個更完整的修正。

蘇委員巧慧:好,幸好我們有先口頭質詢部長和署長,這是你們今天提供的書面報告,裡面有這幾個樣態、這幾個條文,我不曉得是不是由不同的幕僚單位所提供的,你可以很清楚地看到,我們剛剛說這次有四項修正,那你在每一項裡面都有很清楚的結論,第一個是跟聯合國通過的身心障礙權利公約相關的,你的結論是建議刪除瘖啞人的規定;那後面這個黃牛的部分,你的結論是不建議修正;再來是噪音的部分,你也是不建議修正;但是到最後這個跟騷的部分,你所寫的部內意見是建議刪除本條款規定。看起來我們是有點誤會啦!沒關係,如果只是一個文字用語的落差,事實上部內是說我們只是不贊成該委員提案修正,我們不是要刪除社維法,那我今天的質詢也是很有功用。

劉部長世芳:對,因為我們不希望……

蘇委員巧慧:這造成了非常大的誤會、天大的誤會。

劉部長世芳:我們不希望有兩個不同的罰則,就是我們不贊成的部分,不一定是說我們對全部的罰則都不贊成。

蘇委員巧慧:你前面其實對委員的版本是相當有意見,就是在於刑罰的衡平性等等,包括罰金數額,你通通都不贊成嘛!所以最後你是建議刪除本條款。好,我不要再占用其他委員的時間,我們等一下還有修法的空間,你能不能再明確的表態一次你對社維法第八十九條的意見?你對於現行版本以及委員修正的版本的意見是怎麼樣?

劉部長世芳:我們的想法是一個行為不要有兩個不同的原則和罰則。至於適用哪裡,我們認為委員如果要修正第八十九條的話,是不是可以適用以現在為主比較好,不要再做修正。

蘇委員巧慧:所以你不贊成委員的提案版本,建議保留現行條文?

劉部長世芳:是。

蘇委員巧慧:好,謝謝部長,剩下的我們下午再討論,連主席都笑了,大家都看不懂啦!

劉部長世芳:抱歉!抱歉!

主席:謝謝蘇巧慧委員的質詢。

下一位請張智倫委員質詢。

張委員智倫:935分)謝謝主席,各位委員、各位官員,大家早。請劉部長。

主席:劉部長有請。

劉部長世芳:張委員早。

張委員智倫:謝謝劉部長。今天要討論的是有關於社維法修法的部分,今天的面向也很多,本席要跟部長請教的是,首先是有關於社維法一些重要的修法部分,我要先跟部長報告,社維法的修法其實對於一般老百姓非常重要,尤其在很多小老百姓所重視的一些內容,希望可以得到及時而且快速的處理。首先,我要先跟部長請教的是,今天的討論中有關於噪音的問題,生活噪音的問題也是這次修法的一個內容,主要原因是雖然現在有社維法及噪音管制法等相關法令,可是民眾還是會受到一些困擾,比如居家噪音,樓上在晚上、凌晨的時候有寵物在叫或喧嘩吵鬧,或是有人在那邊敲敲敲或唱歌,甚至有些洗衣機的運轉聲等等,這些應該都是屬於一種噪音,而且造成民眾有時候苦不堪言。

他們的第一個想法都會覺得要先報警,可是報警之後,警察能做的相對來講是比較少的,在內政部的報告裡面也提到,希望未來這個內容應該由環境機關來負責,但我認為環境相關機關應該跟內政、警政機關一起合作。因為現在遇到的問題,就社維法的部分,有一個執法的要求是以不持續性或不易測量,可是會妨害他人生活安寧的適用社維法,可是對環境部而言,是認為持續性連續2分鐘以上的,才是環境部來去做處理,這樣子會讓人民覺得無所適從。一般人民遇到噪音的時候先打電話報警,可是打電話報警的時候可能沒有找環境部來處理,所以變成環境部也沒有來處理,造成民眾有一點點不知道要怎麼去做。所以我想要請教部長,環境部的報告裡面有提到不持續性的,它就不罰,導致很多的生活噪音是由警方來處理,這樣的法規設計是否有點本末倒置?你在整個報告的最後一頁也有提到,你們現在已經要對社維法進行相關的處理,所以本席想要請教,現在針對相關的法令以及民眾所擔心的噪音問題,警察單位與環保單位到底要怎麼通力協助,以解決人民的問題?

劉部長世芳:有關噪音管制法的部分,主管機關是環境部,環境部有代表過來,是不是可以請他們一起來回應剛剛委員所垂詢的問題?但是有關於社維法……

張委員智倫:社維法是管不持續性的,所以民眾……

劉部長世芳:不是,我要跟委員報告,不持續性部分的定義確實很困擾,譬如,家裡面養的狗大吠了兩聲,你就要打電話找警察,警察到的時候,狗就沒有再吠了,那我們要罰誰?

張委員智倫:沒錯,這就是民眾的……

劉部長世芳:抱歉啦!我先講完,關於不持續噪音的定義,所謂的不持續就是已經發生過一次,然後再發生兩次、三次,對大家造成非常大的困擾,譬如半夜三更有人唱歌,這個部分一般公寓大廈管委會也必須要做有效的協調。如果都要動用到警察的話,因為警察真正的業務其實是有關於刑事上面的部分,跟社維法有關的,我們就是儘量,有些非常熱心的警員願意處理所謂的不持續噪音,因為他已經造成人民生活安寧上很大的困擾,但是如果每一件事情都需要警察上門處理的話,我覺得確實是有很大的困擾,這個要跟委員報告一下。

張委員智倫:沒錯,所以我的意思是,因為這個規定是在內政部警政署處理辦法裡面所寫的。

劉部長世芳:是,我知道,我有看到。

張委員智倫:就是不持續性或不易測量的部分,妨害人民……

劉部長世芳:因為警政機關也沒有測量的依據。

張委員智倫:對,所以這樣人民就會覺得無所適從,是不是請環境部解釋一下,環境部今天也有派人來,其實我這邊有個解答,一般民眾遇到噪音問題的時候,其實不是報警,也不是打環境部,而是要打1999,兩個部門可以通力合作,是不是請環境部來講一下?

謝專門委員仁碩:委員好。確實就誠如委員所說的,針對噪音部分,實際上我們有跟警政署還有內政部營建署合作,針對可以量測、持續性的部分由我們來處理,人和動物噪音部分我們有分工,在1999那邊有做一個分工,人和動物部分會請警察協助,可以量測的部分全部由環保單位處理。實際上,我們環保單位與警政單位有跨部會合作,我們有持續在精進這些相關作為,可以處理的部分,只要可以量測的部分,全部都是由我們環保機關來做處理。

張委員智倫:謝謝。我要拜託的是,我認為社維法就噪音防制的部分,其實兩邊的標準是不一樣的,可是民眾最想要得到的是可以有一個很快速的處理,比如,我已經被吵了三天睡不著,如果再找環境部來測量的話,其實有時候民眾與民眾之間就會發生爭執,這才是社維法會出動的情況,先請警察先去做勸說,所以要拜託不管是警政單位或環境單位,大家要通力合作,才能解決民眾的問題。以現行的法規來看,處理辦法來講的話,就會變成許多的責任都會……講白了,民眾也不知道如何測量,警政單位也沒有相關的測量儀器,就會統統都到這個處理辦法,由警察單位來做相關的處理,可是它又沒有相關的……其實講白了就是真正能用社維法來裁罰的案例又非常少,變成到最後就是民眾苦不堪言,或者造成民眾長期的困擾,因為它是一個不連續性、不持續性的噪音所造成的問題,我覺得這才是民眾所擔心的問題,謝謝。

最後再請教一個問題,有關於今天大家討論到很多的黃牛票問題,現在就警政單位來講還是用社維法去做處理,為什麼今天那麼多委員提到黃牛票的取締範圍要加重?因為如果沒有加重的話,本席所擔心的是,現在大家看演唱會的時候,外面有很多警察單位的人員會去抓黃牛票的這個動作,我是不是可以請部長解釋一下,它是依照什麼樣的法令去抓這些販賣黃牛票的人?

劉部長世芳:我是不是可以請警政署來跟委員回應一下?

張委員智倫:可以,謝謝。

張署長榮興:委員好。現在黃牛票已經訂有專法,像藝文的部分,比如演唱會就是由文化部依照專法進行處罰,已經沒有社秩法的適用;比如運動賽事,像職棒等運動產業也訂有專法,分別在112年、113年訂定這兩個專法,所以我們現在常常看到的黃牛都已經適用專法,排除社秩法的適用,所以沒有適用社秩法。

張委員智倫:沒有適用……

張署長榮興:因為社秩法的處罰比較輕,包括文創法或是運動產業專法的處罰,有行政罰和刑事罰。

張委員智倫:請教署長,現在很多人在小巨蛋、大巨蛋外面賣黃牛票,警察單位執法的部分是用什麼法令?

張署長榮興:我們是協助的角度,現在的主管機關是文化部,在各縣市的話就是文化局,如果……

張委員智倫:文化局有派人到現場去嗎?

張署長榮興:有。

張委員智倫:他們是請警察單位去做稽查,還是文化部、文化局會派人?

張署長榮興:文化部也會提供他們掃得到的這些資料,提供我們來做查緝。

張委員智倫:我覺得警察人員都非常辛苦,可是如果沒有相關的法令可以去應對,比如有非常多型態的演唱會或者是一些車票,或是現在更進一步的是代排醫院、代排隊這些問題,沒有用社維法的部分,增加整個適用範圍,讓警察同仁有一個執勤動作的時候,變成警察單位同仁是不是,就我自己的猜想,他們只能去蒐集這樣的資訊,並交給相關單位的人員,他們在現場沒有辦法做制止的行為,以我剛剛跟部長請教的,民眾一開始因為一些法令上的問題,他們沒有辦法及時取得解決問題的方式,變成要長時間的等待,但是時間過了以後,這件事情的嚴重程度也就下降了,所以這邊要拜託署長,這是我提出來跟您請教的。

張署長榮興:是。

張委員智倫:好的,謝謝。

張署長榮興:謝謝。

主席:好,謝謝張智倫委員的質詢。

下一位請麥玉珍委員質詢。

麥委員玉珍:945分)主席好,有請部長。

主席:請劉部長。

劉部長世芳:麥委員好。

麥委員玉珍:部長好。剛才警政署署長提到文化部次長王時思表示,從社會秩序維護法到文化創意產業發展法的立法,以提供司法工具;事實上,黃牛行為還是持續橫行,包含無對價票券、我國國慶的活動票,還有演唱會的贈票,都被加價販售,請問目前是否考慮參考日本模式,將黃牛票一律列為無效票?並加強檢舉或給予加倍獎金的制度,修法的方向是否納入意圖加價、公開陳列,以及違法的標準?因為剛才你有講別的,但是還是一樣啊!沒辦法開罰。

張署長榮興:委員,這部分是不是由主管機關來回答,到底是有效票或無效票?如果是剛才委員提到文創的部分,主管機關是在文化部,由他們做說明會比較清楚,現在他們是主管機關。

麥委員玉珍:對,雖然有制定這個法,但是還是一樣被騙嘛!所以是不是考慮納入修法是由你決定還是部長決定,誰來回答?

張署長榮興:這應該由目的事業主管機關的文化部來回答。

麥委員玉珍:好,請文化部。

主席:文化部有請。

顏副司長容欣:報告委員,有關藝文表演票券相關處罰規定,現在是規範在文化創意產業發展法的第十條之一,主要為針對藝文表演票券如果是以超過票面金額或定價販售者,我們可以處予罰鍰,所規定的販售是不以售出為必要,包含將票券上架或是陳列兜售的行為,都在這條款的處罰範圍。

麥委員玉珍:這我們知道啊!但還是一樣有這個亂象,所以我才要請教是不是可以考慮參考日本一樣的模式,要有一個機制及獎金制度,讓大家可以去檢舉,還有針對意圖加價的,我們才要提出社會秩序維護法第六十四條的修法,希望是修改社維法的法條,而不是文化部的文創法,現在我們要去做這件事情是可不可行?而不是請文化部說明他們的罰款,這無效啊!罰款沒有罰到重點,也沒有罰到痛點,才會產生這些問題嘛!是不是?

張署長榮興:委員,我的建議是現在針對黃牛行為已經有專法作為適用,如果有一些個案無法適用,應該從專法來做修訂,社維法現在是沒用了,現在黃牛一逮到是用文創法裁罰……

麥委員玉珍:所以這個法沒用?

張署長榮興:現在這個法抓到黃牛……

麥委員玉珍:這個法沒有辦法罰,沒有辦法修,現在要修你們又沒辦法去……

張署長榮興:不是,是修文創法來規範黃牛,現在抓到的黃牛,沒有社維法的適用,是用文創法啊!比如像抓到演唱會的黃牛,是用文創法裁罰,不是用社維法。

麥委員玉珍:我們希望今天討論可以納入,如果你覺得文創這邊要不要修……

張署長榮興:這會一事不二罰。

麥委員玉珍:今天我們是針對修法加價的部分。

張署長榮興:報告委員,文創法對於黃牛的加價,是可以處罰50倍。

麥委員玉珍:今天問文化部,也只是講一講,沒有達到這樣子的效果啦!希望你們兩個部會針對這部分去研議,看是修哪一個法最有效,不要因為文化部不在會場,你在講這個……

張署長榮興:委員,現在是……

麥委員玉珍:因為我時間有限,希望你們兩個部會去討論,看要如何修?第二個,我們剛剛提到除了黃牛票券以外,現在廣大的就醫民眾權益,也有醫療的黃牛,目前民眾網路或者LINE的社團都有「代掛號」,這也不是新鮮的事情,也影響到真正需要就醫民眾的權益,請教政府是否針對這部分有任何具體的計畫或立法的方向以嚇阻醫療掛號的黃牛?是否支持此類的黃牛,像是代購、營利等等的行為納入罰款,這個部分可以再次請教您嗎?不要再問文化部了。

張署長榮興:不是,這個醫療部分的主管機關是衛福部,應該是他們主管的相關業務,比如像急診室的暴力,是由衛福部作為主管機關,要明訂在醫療法裡,也不是……

麥委員玉珍:我們才要有立法的方向,可以去罰款,你說是他們的主責,都是別人不對,都不是我們錯。

張署長榮興:不是,這個是特別法。

麥委員玉珍:因為主責機關沒有管理好,也沒有做好,大家才會跟我們檢舉,希望我們修法嘛!如果他們無法達到監督功能,這邊是不是有什麼方向可以納入罰款或者修法?不要去講他們了,他們就是因為沒辦法,才來請教你,再去修法嘛!我們今天提出的修法,你們認為哪一個是有效的,而不是沒有提出又沒辦法提出有效的,都說別人怎麼樣,如果別人可以的話,我們就不用修法了嘛!

第三個,有關噪音的問題,環境部在2021年起推動聲音照相科技執行至今,已經成功告發超過14,000件,民眾被罰款的大都是非法改造車的噪音,讓我們人民無法入眠,環境部雖然把罰鍰從3,600元提高到18,000元,但是實際的效果如何?我們必須保持這樣的態度嗎?你們警政署是否同步擴充執行的設備,加強警員的專業能力?所以我們是否支持將噪音擾民納入社會秩序維護法第七十二條的取締條件?這應該是屬於你們的權責,不是別人的事情,是你們的事情了吧!

張署長榮興:剛剛有委員問過噪音的部分,應該有分持續性及不持續性,管制噪音的特別法是優於社維法,另外比如像車輛的噪音,也有道路交通管理處罰條例的適用,我認為一個是主軸的,一個是配角,今天大部分討論的,主管機關是主角,警察機關是配角,要互相合作,這些社維法裡有這樣的規範……

麥委員玉珍:所以是部會要互相合作,才找你來說明嘛!是不是支持這個條款納入,對不對?如果跟你沒關係,你就不用來了。

張署長榮興:這法條的適用是以特別法優於普通法。

麥委員玉珍:所以你支不支持?

張署長榮興:支不支持?

麥委員玉珍:支不支持考慮把噪音擾民納入到社維法第七十二條?

張署長榮興:我是支持適用特別法,以原有主軸的法律作為適用,如果有要再補強規範,由特別法來修訂……

麥委員玉珍:所以你認為是特別法不足嗎?不足的話,你來提,對不對?你要提出啊!

張署長榮興:由主管機關的特別法來提。

麥委員玉珍:主管機關也可以提案,也可以提修法,不是嗎?因為昨天我有問部長,事實上我聽說啦!不知道是不是啦!聽說部長下令,只要麥玉珍提的案或者提的事情一律不處理。

張署長榮興:沒有這回事、沒有這回事。

劉部長世芳:沒有,委員你不要這樣講。

張署長榮興:沒有這回事。

麥委員玉珍:我聽說、我聽說,但是如果不是的話……

張署長榮興:沒有這回事。

麥委員玉珍:沒有這回事,我就希望我們新住民的基本法,新住民發展署趕快去執行。還有我們現在提的法,你也沒有同意,也沒有提出,你可以說這個不好,看我們要不要增加或者修正,因為我們找來就是希望達成共識嘛!所以我們希望你們覺得不好或者是說增加或者在哪裡,我們事先提出這個要審查的法案,你們就要來講了,不要在這邊再來說誰的責任、不是你的職責、這個不行或是怎樣,這個也不好,我們這樣子沒辦法達成共識啊!我們希望未來是雙方提案達成這個效果,才不會浪費大家的時間,謝謝我們主席,謝謝。

主席:謝謝麥玉珍委員的質詢。

下一位我們請王美惠委員質詢。

王委員美惠:956分)主席,我們請部長。

主席:部長有請。

劉部長世芳:王委員好。

王委員美惠:部長,我覺得今天要討論的社會秩序法是包山包海,什麼都要做、什麼都要去協助,在這個過程當中,本席想要來跟你探討一下,星期一的時候,本席說你做得不錯、表現不錯,讓衝突可以降低很多,結果在這幾天的時候,有一個吳欣岱,他在人行道走路,一邊宣導他的理念、他的想法,結果沒想到才幾個人而已,警察就拿一支牌子說他違反秩序法,結果在這個過程當中,我所了解的,包括署長也好、部長也好,我覺得應該是不要因人而異啦!因為全臺灣的警察非常的辛苦,不過在這個過程當中,難道他有違法嗎?看是部長要回答,還是署長來回答。

劉部長世芳:我先請署長來回答。

王委員美惠:好,署長來。

張署長榮興:422日早上八點多,有110通報在金湖路有團體使用擴音器妨礙安寧,它是一個妨礙安寧,結果我們的同事去處理的時候,發現有人在那邊演講,那他有勸導……

王委員美惠:不聽勸導?

張署長榮興:因為不聽勸導,所以他才……

王委員美惠:你們讓他舉牌?所以百姓跟民意代表差很多……

張署長榮興:不是,你聽我說,地方……

王委員美惠:臺北市的市長可以不用舉牌?

張署長榮興:沒有,現在就是說……他舉牌是用來勸導的,他沒有跟……集會遊行法是用警告……舉牌包括警告、命令解散跟制止,他是跟他勸導而已,是口頭……讓他看到這個牌子,然後勸導,因為勸導也不會形成法律上的效果,就是不會做處罰。

王委員美惠:署長,我當然知道不會處罰,我只是要跟你探討說,不要讓我們的警察同仁為難,我們要一條鞭,用一樣的道理、一樣的法律去走,不要一樣的地方有不一樣的做法,因為我們說實在的,之前也有看到臺北市市長的做法,跟他現在……尤其是他站的地方不是不能進去的地方,如果像你們這樣說的話,未來下次要選舉的時候,挨家挨戶去拜訪的人都要去申請,因為去拜訪的候選人跟他的志工就不只56個了啦!署長,我要跟你說的是,對於社會的和諧,我也認同如果太大聲吵到人,應該是要去勸導,這我認同,可是不要讓百姓認為說當官的可以這樣,而我們百姓……尤其他站的地方不是管制的地區,不是不能進去的,那是人行道,署長,我覺得我們要做警察後面的後盾,不能讓他們為難。

我知道你們非常的辛苦,黃牛票也要找你們、運動彩券也要找你們,現在什麼醫療的票券也要找你們,我要來請教相關的單位,醫療票券是什麼?回答一下。

呂簡任技正念慈:委員好,我是衛生福利部的代表。有關醫療掛號的這個票券,就我們實務上看到的比較像是代掛號,那代掛號這件事情來講,他主要就是把個人資料,譬如我自己的身分證字號,請別人幫我透過網路的方式或者是現場的方式來去代掛,性質上比較像民法上的有償委任,這是第一個,就他行為態樣而言,比較像是我委託你,用我的名義……

王委員美惠:對嘛!現在我要跟你們講的醫療票券,我為了這件事,我還自己騎摩托車去大型醫院看,因為有很多醫生如果掛不到號,他現場還有限制20個人可以掛號,不過我去看的時候,我是故意選早上67點的時候去看,不是他兒子,不然就是他爸爸要看,哪有什麼代掛號?那個還要當場拿健保卡給他耶!

呂簡任技正念慈:對,要資料跟……

王委員美惠:因為以前我們去抽號碼,譬如有20個,那就會有20張單子在那裡,現在是改成你們要抽的時候,還要有健保卡,是不是這樣?

呂簡任技正念慈:對,是這樣沒錯。

王委員美惠:對嘛!我覺得每一個單位都一樣,做得不好,我們就針對那個單位去改進,因為本席覺得你這個醫療票券會讓人「霧嗄嗄」,有的醫美10張可以送2張或幾張,也有可能是這樣的,所以在這些包山包海的事務裡面,部長,我就是要跟你說警察非常的辛苦,像是聽演唱會的黃牛票也要警察去協助。其實上次我們就修過了,文化部也修過了,運動票券教育部也修過了,對於這些不好的我們要在專法裡面去處理,不然說實在的,最近的演唱會如果沒有這兩年大家的努力、大家的修法,就不會有這麼多人可以買到票,我們的問題是出在哪裡?有時候我自己真的有買票,不過臨時我剛好沒辦法去看,沒辦法去看的當中,我會自己上網去賣,這要如何處理?這也是有的耶!

劉部長世芳:有。

王委員美惠:部長,所以我們應該是這樣,針對不好的,我們沒修到的,我們應該繼續處理才對,還可以讓百姓認為黃牛票非常的惡質,這我認同。不過兩年前的上一屆,我們同仁有修過之後,你看現在包括張學友來,包括什麼人來,一定都是很好的,不過在很好的當中,我們需要再去跟文化部討論專法該如何繼續加強下去,這才是最重要的,部長,你有什麼要回答的?

劉部長世芳:感謝委員的指導。法律本來就永遠會有檢討跟精進的空間,但是我也很認同當它的目的事業主管機關,包括文化部或是教育部,他們有訂定專法之後,我們警察會協助他們,但是如果所有的部分現在都全部灌回來社會秩序維護法,有時候就會變成好像往後退……

王委員美惠:會亂掉啦!會退步啦!

劉部長世芳:有精進的空間,最近這兩年因為有專法的關係,其實處置上反而好一點,我是覺得不要再回來社會秩序維護法,所以我們才會主張社維法才剛剛開始適用三年,是不是讓它有一定的穩定性?有一些需要精進的空間,我們會提供給目的事業主管機關做參考。委員剛剛有垂詢有關個別的警員採用集會遊行法舉牌制止的部分,我們在這段期間的處置就是,第一個,他有沒有違反交通,不要擋到交通。

王委員美惠:對。

劉部長世芳:因為集遊法有比較嚴格一點點的限制,儘量不要用這樣的方式造成比較多的困擾,但是我們也要非常謝謝警員,他一定是有其他的顧慮,才會認為要用集遊法來做制止的動作或做其他的勸導,這個我們永遠有檢討的空間。同樣地,所有的這些聚眾活動都有一定的法源基礎,我們的警員在第一線要處理的時候,他通常都會碰到適用上不同的困擾,但是我們都會用法律上比較衡平的觀點來看待,請委員能夠多多指教。

王委員美惠:好,感謝部長的回答,本席覺得我們有法律,就要好好去執行、要有執行力,不要說已經有訂定法律,但卻不去做、不去執行,這樣就不好了。以上。主席不好意思。

主席:沒關係,謝謝王美惠委員的質詢。

下一位我們請張宏陸召委質詢。

張委員宏陸:106分)主席……部長已經站在備詢臺了。

主席:劉部長有請。

張委員宏陸:我在質詢前想先問,今天各部會有代表的,請先舉手一下。

主席:來,各部會。

張委員宏陸:各部會的代表,請先舉手一下。好,你看,好多隻手喔!好,請放下。我為什麼要特別先這樣問,你知道嗎?社會秩序維護法牽扯到的部會真的非常多,而且有一些法令各部會其實都有訂專法,都已經在處理了,是不是啊?各部會,你們可以點頭就好。

劉部長世芳:我幫他們回應,有啦!

張委員宏陸:沒有,我看他們在點頭了。因為各部會其實也也有訂專法在處理,我想請問一下部長或署長,如果這些業務量又回來你們這邊,你們覺得有辦法去處理嗎?

張署長榮興:這個沒辦法,剛剛委員也講了,就是包山包海,我覺得特別法已經有規範就是適用特別法,社秩法是一個普通法,所以你現在去執行,也是適用這些特別法,社秩法是一個普通法,如果有不足的話才是適用社秩法。我是覺得真的要讓警察的工作專精,不然包山包海,做每一樣都會做不好。

張委員宏陸:沒有錯,而且如果都回來這裡,不是你們派人出去之後……他如果違反,你們要不要開單?你們還要處理很多後續的行政作業。

張署長榮興:對,沒有錯。

張委員宏陸:是不是?

張署長榮興:是。

張委員宏陸:這個比起你派警員出去,後續的這些文書作業,你反而需要更多的人力吧?

張署長榮興:沒有錯。

張委員宏陸:沒有錯嘛。好,這一次的修法我真的覺得有一點奇怪,你知道嗎?可能各位同仁要思考一下。各部會的專法裡面都有罰款了,我們今天很多的修法,罰款比人家本來罰的都還少,你去訂這個有什麼意義?我不直接講是哪個委員的法案,但明明其他法律裡面罰的錢都比較多,我們今天又來修這一個法,結果還罰的比較少,我不知道這意義何在,這個是要累死你們警察,是不是?

張署長榮興:委員,我要報告一下,現在修法的罰款,確實是比專法少,所以現在逮到黃牛也不會用社秩法來裁罰,是用專法來裁。

張委員宏陸:我知道啊!

張署長榮興:所以專法比如說文創的部分是50倍的處罰,幾十萬欸!這些你如果增加到社秩法,我看那裡面有增加到三萬多塊,那個也沒辦法適用社秩法,還是用專法來罰。

張委員宏陸:署長,我就是要問你這個,如果回到社秩法之後有這個問題,民眾如果報案,你們警察要不要罰,要不要開單?

張署長榮興:沒辦法用社秩法罰,抓到的話還是用專法來處罰。

張委員宏陸:你還是要回去原來的,對不對?

張署長榮興:對,要回去原來的專法處罰。

張委員宏陸:所以我就點出了修法不是很奇怪嗎?真的是多此一舉欸!我不知道署長你們整個的看法是什麼?

張署長榮興:我們的看法就是建議不修正。

張委員宏陸:建議不修正啦,我覺得……

張署長榮興:我們的看法剛剛部長已經有報告了,就是建議不修正,因為你修的話也沒有用,修的話沒有辦法適用。

張委員宏陸:不是,我發現有看出來這個問題的,也不是只有我,很多人都有發現這個問題,我覺得這個法如果通過,就是累死你們警察而已,全國的警察會累死啦!

張署長榮興:報告委員,通過也沒辦法適用,通過還是適用專法,通過,逮到的黃牛也還是用專法,因為現在沒有用社秩法,比如現在的小巨蛋演唱會,或者是大巨蛋的棒球賽,都分別有文創法跟運動賽事的專法在適用,這些黃牛都有適用,也沒有在適用社秩法,你社秩法再訂個多幾萬、2萬、3萬,也沒辦法適用社秩法,還是適用專法。

張委員宏陸:我當然知道是適用專法,所以我說是累死你們警察而已。

張署長榮興:對。

張委員宏陸:你們警察也無所適從,是不是?

張署長榮興:是,沒錯。

張委員宏陸:如果大家要究責,又說社秩法裡面有,你們警察不處理,外界不了解法律的內容。

張署長榮興:沒有錯。

張委員宏陸:是累死你們警察而已。

張署長榮興:是的。

張委員宏陸:而且你剛剛講的那些還只是部分,如果是噪音管制法呢?

張署長榮興:一樣,那個狀況是相同的。

張委員宏陸:不是喔!那個案件可能比演唱會多上千倍、上萬倍。

張署長榮興:沒有錯。

張委員宏陸:那你怎麼處理?

張署長榮興:現在的狀況,大概就是兩個單位,環保跟警察,現在有一些是警察的部分,憑良心講,警察到場去處理噪音,大概都只有勸導而已。

張委員宏陸:對啊。

張署長榮興:你如果真正要罰的話,都是在噪音管制法的環保單位,它有儀器,我們警察也沒辦法透過聽就說這個是屬於噪音,只會說請你停止,所以這個等於是民眾要聽就聽,不聽的話也沒有辦法,因為也沒有這些量測的儀器。

張委員宏陸:沒有錯,但如果又回到這個法,你們警察要不要處理?要不要去?

張署長榮興:要去。

張委員宏陸:對啊,要去,但又沒辦法辦任何事。

張署長榮興:所以未來如果要更精進,我也強力建議要在專法裡面去做修訂。

張委員宏陸:對啦!

張署長榮興:從專法的噪音管制法去做修訂,才有辦法含括全部。

張委員宏陸:對啦!我舉這幾個例子的意思是,如果今天修了這個法,不僅達不到目的,還會累死我們警察弟兄,而且最主要的是你到時候執法沒有一個標準,你會讓警察弟兄被人家罵,這個是我擔心的。

張署長榮興:目前如果以噪音的這個部分來說,一定是沒有標準,因為每個同仁去,聽的到底是不是噪音……所以現在採取的大概都只有勸導,我們沒有運用社秩法來做處罰。

張委員宏陸:現在如果真的要開單,在地方政府是環保局派人去量測什麼的,然後有車子去,才能夠真正的在第一線馬上罰。

張署長榮興:對。

張委員宏陸:警察去是沒有辦法的,我舉這個例子是說,如果噪音也要警察管,反正每天都有噪音,都報案,光這個警察其他事就都不用做了,所以我還是覺得要不要修這個法大家要仔細地想一下,我個人也認為修是多此一舉,沒有用的,謝謝啦!

張署長榮興:謝謝。

主席:謝謝張宏陸召委的質詢。

下一位我們請黃捷委員質詢。

黃委員捷:1015分)謝謝主席,我們請部長跟署長。

主席:劉部長、張署長,有請。

黃部長世芳:黃委員好。

張署長榮興:委員好。

黃委員捷:好。其實剛剛很多委員都講得很清楚了,我先請教署長,你知道黃牛的定義是什麼嗎?

張署長榮興:黃牛就是買票之後加價轉售給他人,賺取這中間的價差,這個就是黃牛。

黃委員捷:好,謝謝,署長其實說得很明確,黃牛是賣票之後有加價的行為,就是從中有盈利、有圖利,可是目前在社維法裡面,我看到的要件很可能會造成該罰的罰不到,但是不該罰的很可能誤罰。怎麼說呢?其實二手票的流通我們並沒有禁止,例如我今天生病有事不能去,我在網路上想要請人家收購,但是低於市價,或者是看有沒有折價賣,或者是原價賣,這個是黃牛嗎?不是吧!

張署長榮興:這個應該不是,就是原價或低價的話,這個是沒有辦法處罰的。

黃委員捷:對,沒錯,因為黃牛的定義非常明確,所以當初我們在修文創法、在修運發條例的時候,裡面的條文是怎麼寫的?必須要超過票面金額,或者是要超過定價的售價才可以去處罰。可是在社維法裡面怎麼寫的?現在大家要修的是意圖轉售圖利,而意圖轉售圖利包括的範圍很可能不只是高於票券,如果是低於票券金額,他可能先低價去收購再轉售,但是轉售的金額還是低於定價、低於市價,可不可以?不清楚?

張署長榮興:我想這個就是定義上比較不清楚。

黃委員捷:沒錯,所以反而社維法裡面的定義跟要件非常的不明確,很可能只是我在臉書上賣原價5,000塊的演唱會票券,因為我臨時不能去,我轉售,中間可能加了匯款的手續費30塊,這樣是不是有可能會被人檢舉,然後很可能被誤罰?

張署長榮興:都有可能。

黃委員捷:都有可能,就是因為內文的要件非常不明確嘛!所以我擔心的是到時候有可能變成……你認為這個是不是有可能,但他只是在網路上轉賣而已,就全部都跑去檢舉,變成到時候放到社維法這邊,然後大家還是要分回各個主管機關去認定這個到底有沒有違反黃牛,所以最後還是會回歸文創法、回歸運發條例啊!再者,其實文創法跟運發條例裡面罰金的罰則是很重的耶!

張署長榮興:50倍。

黃委員捷:5倍到50倍。

張署長榮興:對,5倍到50倍。

黃委員捷:也就是我剛剛說5,000塊,但他要罰25,00025萬耶!可是在社維法裡面罰多少?18,000!甚至現在最重的他們只加到38,000,再怎麼罰都不會比原本文創法和運發條例還重啊!也就是真的有心要犯法的黃牛,你用社維法反而是輕待他了,最後不管怎麼樣,主管機關例如演唱會一定是文化部;如果是運動賽事,一定是教育部,主管機關也都很明確,要件也很明確了,罰則也很重了,所以結果怎麼樣我們討論下來都知道。那我們今天到底在這裡修社維法是做什麼用?所以我最大的疑惑是這個,我不知道我們今天修完,第一個罰不到;第二個罰比較輕;第三個誤罰別人,所以今天審完我不知道我們在社維法裡面要去處理黃牛這件事情,到底用意為何?所以我覺得像剛剛宏陸委員講的,很可能變成是多此一舉,然後白忙一場,我擔心的是這個。

所以如果真的要處理黃牛,我當然希望第一個,演唱會票券已經有規範了;第二個,運動賽事也有了;其他針對醫療或是遊樂相關的、更多範圍的,我們就訂更多的專法。今天衛福部也在這裡,如果是針對醫療的,衛福部是不是要訂專法處理這個?如果是有醫療票券轉售變成是類似黃牛的行為,這個還要去釐清啊!其他遊樂票券,如果是交通部底下類似觀光署管轄的一些遊樂票券,交通部是不是可以去討論應該要有專法來處理這件事情?我要先講,我非常痛恨黃牛,因為網路上真的太多這種黃牛,我收到超多陳情,再加上我這邊有很多年輕人是喜歡看演唱會、喜歡看賽事的,常來跟我說黃牛大家都很討厭,所以我們才訂了文創法、訂了運發條例,所以我不知道我們今天又回來討論社維法的用意到底為何?

最後我還是要講一下跟騷的部分,因為今天除了討論黃牛還有處理跟騷,跟騷如果要改文字從無正當理由跟追他人,改成無正當理由跟蹤或騷擾他人,我不知道署長支不支持?

張署長榮興:這個部分,我是覺得已經也有專法在做執行了,所以我們也盡力做,用專法來做一個依據。

黃委員捷:所以如果真的有類似跟騷的行為,最後還是會回歸跟騷法處理是嗎?

張署長榮興:對。

黃委員捷:是的,所以我也是再次強調,既然都已經有跟騷法了,我不知道我們社維法修這個的用意為何,因為最後開罰的依據一定還是跟騷法裡面這個很明確的定義嘛!包括跟騷法裡面的定義是什麼呢?就是必須要反覆或持續跟蹤他人,然後必須跟性或性別相關,所以這個要件都要非常的明確,然後有這樣的專法來開罰當事人,對嗎?

張署長榮興:對。

黃委員捷:所以我認為今天相關的修法看似是沒有什麼必要啦,其實該開罰的依據也都有了,當然,我還是希望大家可以針對黃牛的行為做更完善的規範,包括我剛剛講的衛福部、交通部,主管機關如果還沒有相關專法的,也可以考慮來擬定,以上建議,謝謝。

張署長榮興:好,謝謝。

主席:謝謝黃捷委員的質詢。

下一位我們請許宇甄委員質詢

許委員宇甄:1022分)謝謝主席,我們請劉部長、張署長。

主席:劉部長、張署長,有請。

劉部長世芳:許委員好。

張署長榮興:委員好。

許委員宇甄:部長還有署長好。部長,我星期一時詢問您,去年的1220號青鳥在立法院外集結,一些民進黨的立委毀損公物、教唆青鳥衝進立法院,我當時問請問你有沒有把他們移送?你回答我說因為立法院不是禁制區,我當然知道立法院不是禁制區,我問你的是有沒有把他們移送?可是你回答我立法院是不是禁制區,如果不是狀況外,就是你在包庇誰。我想請教署長,1220號衝突後,你們有沒有把誰移送法辦?除了鍾佳濱委員。

張署長榮興:1220號在場是由臺北市政府警察局來執行,因為每一場的群眾活動,都會跟現場的事證來做處理,這裡面看起來他們處理鍾佳濱委員……

許委員宇甄:好,請問除了鍾佳濱委員,你們還移送了誰?

張署長榮興:他們檢視這一些相關的事證後,沒有再做其他、函送其他的人員,因為……

許委員宇甄:所以只移送鍾佳濱委員一個人嗎?

張署長榮興:鍾佳濱委員,對。

許委員宇甄:好,請部長跟署長看一下影片。

(播放影片)

許委員宇甄:你看影片有幾個人在剪護欄?看到的至少就有3個,鍾佳濱委員旁邊戴綠帽子的跟一個戴助理證的,都是在剪護欄啊!署長,剛才影片中你看到破壞護欄有好幾位,那為什麼只移送鍾佳濱委員一人?其他人呢?依照劉部長的標準,應該是全部都要移送啊?

張署長榮興:沒有,這個部分,我們會依照事證,再來做滾動式的檢討……

許委員宇甄:從去年12月到20到現在……

張署長榮興:我們會來聯繫臺北市政府警察局了解現場的狀況,再來做滾動式的……

許委員宇甄:從去年12月到20到現在,鍾佳濱委員都已經出庭過一次,你們到現在還要滾動式的檢討、了解現場的狀況,這影片網路上到處都是。好,你再看一下這個照片,除了鍾佳濱委員破壞柵欄之外,還有不少民進黨的立委也協助青鳥推倒護欄,要衝進立法院。請問一下署長,這樣有沒有違法?

張署長榮興:這個部分因為要衡量現場的狀況……

許委員宇甄:好,我給你看一段影片,您衡量一下。

(播放影片)

許委員宇甄:我們現在看到這個影片,很多民進黨的委員都在教唆、協助青鳥衝進立法院,現場還有出現青鳥勒住員警,以及破壞柵欄、衝撞員警的狀況。署長,這樣有沒有違法?

張署長榮興:我想這是構成要件跟程度的問題,就是整個……

許委員宇甄:這樣子還沒有構成要件?

張署長榮興:整個的狀況有沒有達到整個構成要件,我想我們也會跟事實的狀況來做一個認定。

許委員宇甄:請問一下,當天警政署有沒有移送首謀?

張署長榮興:那天沒有,沒有形成那些……

許委員宇甄:為什麼?

張署長榮興:沒有形成……

許委員宇甄:如果依照部長的要求。

張署長榮興:沒有那些召集的人的蒐證狀況,沒有單獨首謀的情形……

許委員宇甄:沒有單獨首謀的情形,你剛剛看那個狀況……

張署長榮興:那天的申請是有……

許委員宇甄:我知道合法。

張署長榮興:有申請核准的主要主辦人。

許委員宇甄:但是可以衝撞嗎?可以破壞公物嗎?可以教唆大家衝進立法院嗎?

張署長榮興:我想因為群眾活動的樣態非常多,就是會衡量現場的狀況來做處置。

許委員宇甄:所以署長現在準備怎麼處理?已經從去年1220日到現在。

張署長榮興:我想我們還是尊重臺北市政府警察局根據現場的狀況來做一個處置。

許委員宇甄:因為部長在受訪的時候,有提到417日當天在場的全部應該都要移送,甚至部長也在受訪的時候,也提到他會請警方將首謀朱立倫主席跟謝龍介委員移送,請問一下部長,您有沒有對媒體說這些話?

劉部長世芳:謝謝委員的關心,我想委員可能沒有了解我在對媒體受訪時的全文,我在該時講的時候,就有提到我們按照集會遊行法裡面的相關規範,如果有觸犯到集會遊行法的相關規範,我們按照規範來執行。

許委員宇甄:你有沒有說你會請警方移送首謀朱立倫主席跟謝龍介委員?

劉部長世芳:這個是在……

許委員宇甄:劉部長,你知道嗎?你已經是有史以來第一個內政部長指揮員警辦案的。

劉部長世芳:錯!不對!

許委員宇甄:你是第一個,你就是指揮員警辦案。

劉部長世芳:報告委員,我剛剛有提到,我們是根據集會遊行法,集會遊行法的主管機關是內政部,但是檢警調他們在執行的過程當中,我們都……

許委員宇甄:但是您沒有這個職權可以指揮員警辦案,檢察官才有這個職權。

劉部長世芳:沒有,您講的……

許委員宇甄:你內政部長不該下這種指導棋,你知道嗎?

劉部長世芳:我沒有下指導棋。

許委員宇甄:你就是下指導棋。

劉部長世芳:對不起,我是根據原先他們所提供的事證來對媒體作回應的。

許委員宇甄:怎麼可以說當天的全部都要移送法辦,你怎麼可以說要要求警方將首謀朱立倫主席跟……

劉部長世芳:這個是斷章取義。

許委員宇甄:這沒有斷章取義,這是你自己受訪的,所以你是說所有的媒體都斷章取義嗎?

劉部長世芳:對,但是受訪的內容,我希望它可以把全文發出來,我願意把全文的內容提供給許委員參考。

許委員宇甄:在這個部分,我希望署長要積極偵辦去年1220日青鳥衝撞立法院,還有一些民進黨委員教唆他們衝進立法院,不要只有辦藍不辦綠,因為現在的標準大家看起來都是辦藍不辦綠,請問署長可以嗎?

張署長榮興:這個部分,我們交給臺北市政府警察局來處理。

許委員宇甄:好,謝謝。

主席:謝謝許宇甄委員。

下一位,我們請黃建賓委員質詢。

黃委員建賓:1029分)謝謝主席。我們有請內政部劉部長。

主席:劉部長有請。

劉部長世芳:委員好。

黃委員建賓:部長好。部長。今天我們針對社維法的修法,就是在野黨立委有提出的修法方向,除了針對原本第九條條文,有關「瘖啞人」的用詞應該予以修正外,另外包括跟民生生活息息相關面向的一些修正,像是黃牛票還有噪音,這都是影響我們百姓比較嚴重的事情。我想在野黨立委也認為應該要修法納入違規的樣態,並且要加重罰則,讓我們執行單位能夠更有力道,不過本席從內政部的報告裡面看到,好像只有同意修正瘖啞人的用詞,其他像是什麼針對黃牛票、噪音加重罰則,內政部都是不建議修正,本席認為內政部這幾個說法,其實跟民眾實際上的感受及需求是有落差的。

接下來我就幾個例子跟部長來討論,首先我們針對黃牛票的部分,在2023年的時候,我們有通過文化創意產業發展法,還有運動產業發展條例,雖然都已經針對票券的販售進行規範,保障民眾不管是參加演唱會或是看運動賽事的公平權益,減少黃牛的猖獗。但隨著高齡化社會的來臨,醫療需求不斷地增加,現在連醫療掛號的黃牛票也越來越嚴重。部長,你可以google一下,你在Google上搜尋「代掛號」三個字,你就發現一堆有的沒的的網站,就連知名的網站上面都有,而且直接明碼標示你要在哪一間醫院掛號要收多少錢。舉例來看,有一個叫做「KK代掛號」的網站上,什麼都有,包括大型的醫院、診所、中醫、國術館,甚至連動物醫院都可以代掛號。

因此我們希望在第六十四條現行的條文裡面,將醫療行為也納入,就是希望能夠減少黃牛的猖獗,我們不想要看到真正有需要看病的病人被排擠,所以本席也會連署,因為這樣連署邱若華委員的提案,將醫療代掛號的黃牛行為也納入罰則,同時也加重罰則,維護我們國人公平就醫的權益。不過我們在內政部的報告裡面看到建議不修法,理由是因為要回歸各票券主管機關依法管理查處。本席認為現在目前針對黃牛票的樣態,雖然是各機關都有其專業認定跟權責,不過部長,我們現行的社維法第六十四條裡面就有針對運輸、遊樂票券的黃牛行為進行裁罰,因此本來社維法裡面就有的東西,我們希望醫療代掛號的這個行為能夠加強來防範,目前衛福部裡面並沒有這個罰則,所以才希望在社會維護法裡面加進去,至少先維護我們民眾的權益,獲得保障,所以本席希望內政部身為社維法的主管機關,應該是要站在維護社會秩序的立法精神,幫民眾來守護權益,不是把責任推給別的部會,我希望這部分內政部可以好好來檢視。

第二個部分,我們就針對第七十二條,也是很多委員提到第七十二條的部分,我們常常在社會新聞裡面看到類似的情形就是酒醉鬧事、深夜喧嘩,民眾受不了打電話報警,然後警方到現場去規勸開罰。這次我們國民黨委員提出的修法裡面,希望在這樣的行為上加重罰則,讓我們員警執勤的時候,力道能夠更強一點,我們希望能夠在既有的法源上加強力道,減少民眾破壞安寧的行為。不過我們在報告裡面看到的,一般民眾的檢舉噪音案件可以自行測量音量並紀錄,提供裁罰機關作為證據。內政部自己也說環保機關認定的標準必須持續不間斷兩分鐘以上,才可以適用噪音管制法。持續兩分鐘以上,他如果沒有在兩分鐘以上,這就沒辦法,噪音法就沒有辦法管理他。另外更重要的是,我不知道部長家裡面有沒有測量分貝的機器?

劉部長世芳:沒有。

張署長榮興:沒有。

黃委員建賓:我們也沒有,我們要怎麼測量?民眾要怎麼測量,對不對?而且最重要是,噪音一定是連續性的嗎?他會固定1分鐘叫1次、1分鐘叫1次或30分鐘叫1次嗎?這個也不容易認定,民眾真的會求助無門。其實本席也常常收到民眾這樣的電話,我也知道這樣子其實對我們員警的勤務真的會增加,所以我們希望這些東西真的要加重,不然在沒有辦法認定的時候,民眾又求助無門,民眾遇到這種事該怎麼辦?我想如果民眾要自行蒐證跟環保機關檢舉,一個晚上都不用睡了,在那邊吵就不用睡了。所以針對第七十二條修正條文,內政部在回應上,本席很不以為然。我再次強調,針對喝酒鬧事、深夜喧嘩這種擾民的行為,第七十二條條文目前是第一線值勤員警很重要的依據,也是我們在保護民眾的關鍵法令,現在修法的方向就是要加重他的罰則,希望能夠減少類似的情形發生,我們並沒有要增加新的罰讓我們員警增加勤務,我們只希望在現有的法令上能夠加重罰則,減少這些擾民行為的發生,希望能夠讓我們的百姓不用再受這些噪音干擾,這部分我希望內政部也能夠好好地來檢討,以上的質詢謝謝部長,也謝謝署長,也希望能夠來檢討這樣的法令方向。

主席:謝謝黃建賓委員的質詢。

跟委員會報告,待會在高金素梅委員質詢完後,我們休息3分鐘。

下一位我們請高金素梅委員質詢。

高金委員素梅:1035分)謝謝召委,我先請文化部的副司長,還有教育部的簡任視察。

主席:文化部副司長有請,還有教育部吳偉銘簡任視察有請。

高金委員素梅:請問一下兩位,你們現在對於黃牛有什麼專法?簡單的說一下。

顏副司長容欣:跟委員報告,文化部這邊的話,就是透過文化創意產業發展法第十條之一來執行黃牛防制的業務。

高金委員素梅:好,請問如果抓到的話,要怎麼懲處?

顏副司長容欣:目前的話大概是兩個部分,第一個部分是民眾的檢舉,那我們會去蒐集這一些資料之後,透過縣市政府來做查核跟罰款。然後再來還有利用不正方式,也許是用一些程式掃碼的方式,那我們有跟售票平臺來做合作,然後……

高金委員素梅:所以就是文化部訂出了黃牛檢舉案件處理及獎勵辦法,對不對?但是你發現了沒有?文化部你們是把責任推給地方政府耶!然後你們不協助、不統整、不介入,換句話說,你們把一切責任就往下丟,但是對於我們民眾熱血的檢舉,地方政府哀鴻遍野,看一下你們現在的檢舉數,九千多件的檢舉案只有145件被罰,然後你們裁罰的比例僅僅只有1.5%,這個比例不叫執法,是叫勸退檢舉耶!請問一下副司長,你們這樣的狀況是查證困難,還是你們根本沒有人力來處理?

顏副司長容欣:這個部分的話,因為有時候它的一些檢舉資料確實就是……可能就是沒有一些票券的資料。

高金委員素梅:九千多件耶!你們只有處理145件耶!

顏副司長容欣:再來,當然還有一部分,有一些也許不是屬於文創法的……

高金委員素梅:那有多少件不是屬於文創法?

顏副司長容欣:我這邊的比例大概有兩千多件是不屬於文創法。

高金委員素梅:兩千多件?我上面的資料,僅僅登載的是1,199件,請問不屬於文創法是屬於什麼法?

顏副司長容欣:有一些是屬於體育票券,我們就會請體育署這邊……

高金委員素梅:好!體育署。

吳簡任視察偉銘:委員好。

高金委員素梅:你們怎麼處理?處理了嗎?現在他說兩千多件嘛!對不對?不屬於你們文化部的,對吧?那屬於體育部的,你們就給體育部?

顏副司長容欣:對,我們會給體育部。

高金委員素梅:好,請問一下體育部。

吳簡任視察偉銘:因為我們從立法到現在,總共接受的案件是422件。

高金委員素梅:你們只有422件?可是剛剛他說有兩千多件,有沒有包含這422件?

吳簡任視察偉銘:因為有一部分是我們這邊直接受理的。

高金委員素梅:所以你們根本沒有橫向聯繫嘛!你們如果接到不是文化部的業務,你們有給體育部嗎?教育部嗎?

顏副司長容欣:我們兩邊其實……

高金委員素梅:所以你講的兩千多件,有422件是屬於他的,對吧?那剩下的呢?屬於誰?

顏副司長容欣:兩千多件不完全全部都是體育部。

高金委員素梅:那還有誰?請問?

顏副司長容欣:當然有一些可能……比方說蛋黃酥,就是比較是高價商品的,這個可能就真的不是我們這裡可以處理的。

高金委員素梅:還有什麼嗎?你現在舉例嘛!現在我們立法委員就要試圖把這些不是的把它列出來啊!然後讓大家知道啊!

顏副司長容欣:有一些可能也許就是像賽車,然後或者是我剛剛說的可能像是……或是海外餐廳代排這樣子的案件。

高金委員素梅:所以就這兩種?

顏副司長容欣:其實種類是滿多的,但是可能最普遍的還是體育賽事,那我們就還是都是……

高金委員素梅:你這樣子好不好?我在這邊希望你把這些……因為現在只有你們兩個部會有所謂檢舉黃牛的部分,對吧?其他部會應該沒有吧?你們有專法嗎?沒有啊!只有你們兩個啊!所以今天為什麼我們要提這個,在社維法裡面就是有一些……絕大部分是沒有在你們這兩個部會去處理的,是嗎?對不對?副司長?體育部的簡任視察?

吳簡任視察偉銘:是。

高金委員素梅:好,請你們回座,謝謝。請部長。

主席:劉部長有請。

劉部長世芳:委員好。

高金委員素梅:部長,剛剛我們聽到好多委員在這邊義正辭嚴說很討厭黃牛,可是我們發現事實上黃牛並沒有被消滅,並沒有被消滅啊!有這麼多啊!那怎麼處理?民怨一大堆啊!請你告訴我該怎麼處理?

劉部長世芳:報告委員,目前我看到的這個部分就是說我們要採取分流立法,那您剛剛有特別垂詢,包括文化部或是教育部,他們有個別的法律就黃牛票猖獗的部分,它的罰則也好或是它的處罰機制或它的……

高金委員素梅:我知道,但是剛剛我們看到了文化部,他說有九千多件的案件檢舉,他們處理的只有145件被罰嘛!那裁罰我們看到只有1.5%啊!這個比例實在是差很多,然後剛剛就問他了,有那麼多件為什麼你們就處罰145件?他說還有很多件,兩千多件不是屬於他們的,然後屬於體育部的是有422件,所以剩下來的一千多件我們今天該怎麼處理?所以今天為什麼我們委員會在社維法裡面提出來,就是因為人民真的也覺得受苦啊!部長,您覺得應該怎麼處理?

劉部長世芳:報告委員,站在我們警政單位處理有關於社維法的部分,我們幾乎都是以協助的立場,如果目的事業主管機關它的處罰要件,或者是說它接受檢舉的裁罰要件沒有很明確的話,它事後還是會衍生很多包括行政訴訟或者是訴願的部分。

高金委員素梅:所以我們修法才會說我們用檢舉的方式。

劉部長世芳:但是以社維法來講,你要加重他的處罰應該不是我們的原意,而是我們希望不要讓這些黃牛的行為有猖獗的現象,那黃牛的行為有猖獗現象的話,恐怕還是要很多跨部會,包括民眾自己本身對於黃牛票是否……因為買黃牛票大致上都是屬於商業的交易行為比較多,所以你要用行政裁罰的方式或用其他刑法的方式來介入的話,它的要件如果不明確,我們後續還是要接受其他機關包括司法單位的檢驗,我想這樣子反而會治絲益棼。

高金委員素梅:部長,我不同意你的說法,因為現在縱使我們的兩個部會已經有了所謂的黃牛專法,然後要裁罰,可是還是有黃牛,對吧?所以你要回歸到人性善良的一面在目前來說已經是不可能的,所以我們希望在社維法裡面,目前沒有被規範到的趕快先規範,當然如果未來有專法要處理這一部分,我們也樂觀其成,所以我認為還是得要來處理,好嗎?希望待會我們在討論的時候……

劉部長世芳:在過渡上,如果是屬於行政裁量,就是說跨部會之間我們可以互相合作,譬如說採取專案,假設現在有大型演唱會,那它有什麼專案在源頭的管理,包括買賣或者是不合法的買賣,或者是網路上面黃牛猖獗的部分,我們先把源頭的管理先弄清楚以後,那社維法比較是屬於後端的查處,我們不可能去介入演唱會或是運動賽事要不要開辦,但是後端的查處的話,如果純粹是我給他開罰單這樣就可以解決問題,我覺得這樣子反而沒有辦法真的達到我們要遏止黃牛猖獗的現象,所以我們也會支持其他的部會,包括您剛剛有提到……譬如他剛剛有提到蛋黃酥跟買賣交易餐廳的或是交通餐旅有關的,是不是可以訂定專法的方式,那我們社維法……警察機關站在協助的角色,儘量來協助做後端查處的部分。

高金委員素梅:所以嘛!大家是要討論,不能夠一下子去向其他委員說今天根本就不關係到社維法,所以他覺得應該回歸到其他各部會訂定專法,其實我不認為應該是這樣子,現在黃牛的猖獗是真的非常的猖獗,這個的確是影響……

劉部長世芳:是,尤其是網路上面非常的猖獗。

高金委員素梅:對,那網路上面有誰可以來去?我覺得我們的警政單位應該也要來協助。

劉部長世芳:其中的一環。

高金委員素梅:對嘛!

劉部長世芳:不能都是警政單位。

高金委員素梅:對,沒錯。

劉部長世芳:其中的一環。

高金委員素梅:對,其中的一環也必須加入,要不然剛剛文化部也好,體育部也好,他們也都講說他們很困難啊!你們就直接交給地方政府,對不對?副司長。

顏副司長容欣:共同協定。

高金委員素梅:你們共同協定,你們也沒有辦法有這個能力嘛!所以為什麼現在黃牛還是依然那麼猖獗,我們訂了兩個專法還是那麼猖獗,就是因為有非常多細節的問題必須中央各部會一起來努力,所以今天我們才會提出社維法的修正案,因此我不同意其他委員在這邊說的根本和社維法沒有關係,我不同意!所以我的修正動議和附帶決議有四個要求:第一是要比照文化創意產業發展法調高罰鍰額度,讓黃牛票賣一張可能要賠好幾倍,這部分是已經有的,但是我們希望在社維法裡面再做規定。第二是增設吹哨者獎勵機制,鼓勵全民檢舉,全民來反黃牛,我覺得這也是必需的,用地方上、用全民的力量一起來遏止黃牛其實是有必要的。第三是以虛偽資料或其他不正方式,利用電腦或其他相關設備,影響非常嚴重的行為應該要加重處罰。第四個是附帶決議,要求設置專責人力來調查黃牛,不能再讓查證工作變成虛應故事。

有了法律條文的修正和附帶決議,相信我們可以為其他不足之處填補一些漏洞,好嗎?以上是我對社維法的發言,謝謝。

主席:謝謝高金素梅委員的質詢。現在休息3分鐘。

休息1046分)

繼續開會1054分)

主席(黃委員建賓代):現在繼續開會。

請牛煦庭委員發言。

牛委員煦庭:1054分)謝謝主席。劉部長,有請。

主席:請部長。

劉部長世芳:委員好。

牛委員煦庭:部長早安。其實今天大家提這個社會秩序維護法的修正條文,不外乎就是要針對這些疑難雜症做出調整。本席看大部分的法條都是增加罰責,當然,在剛剛討論的過程中,有很多人提到法規競合的問題,比如說藝文票券、體育票券現在有專法,當初這些委員提案的時候可能都是同時提,大家的初衷都是希望打擊黃牛,所以從各個角度去提案,在這段過程中,體育的相關條例過關了,藝文的相關條例也過關了,那麼社會秩序維護法還有沒有必要把這些加進去?我覺得有討論的空間,大家可以思考一下,會不會有法規打架的問題?如果會,條文的內容要怎麼樣來做調整?

剛剛幾位委員質詢的內容其實也有提到,其實社會秩序維護法就是補破網嘛!以前大家基本上都是交給這個法條來處理,但是隨著有越來越多的專法可以處理,比如說剛剛蘇巧慧委員有提到跟騷對不對?跟騷法出來之後,也不表示社會秩序維護法就失去功能嘛!它還是有處理其他剩下來的樣態,類似像補破網的相關功能。所以部長剛剛也不反對,因為剛剛是有具體的數字去支撐說,即便跟騷法上路之後,社維法還是有檢舉、還是有裁罰,所以表示這個法還是有功能的啦!所以不管今天討論噪音、討論黃牛票、討論跟騷,社會秩序維護法都還是有補破網的功能!在這樣子的一個大框架之下,大家針對法條的內容跟罰責來做討論跟補強,怎麼會是沒有意義的修法呢?所以剛剛有些委員說自己搞不懂這個修法有什麼意義,或者是今天大家討論這個要幹嘛,我認為不是這麼簡單的!這個立場非常清楚,必須來表達一下。部長,你覺得我們今天這個修法是沒有意義的嗎?

劉部長世芳:委員,你這樣問,我怎麼敢回答「沒有意義」呢?

牛委員煦庭:哈哈哈!

劉部長世芳:我的意思是說,我們在處理社會秩序維護法的時候,像剛剛我們署長所說,因為包山包海……

牛委員煦庭:對啦,包山包海。

劉部長世芳:所以每一件事情都可以形成一個很大的討論圈……

牛委員煦庭:對。

劉部長世芳:只是說要把它收攏,變成每個條文的討論案或者每個條文的文字敘述的話,確實有困擾,因為不能單純由內政部來處理,你看,包含今天有四、五個部會一起來,所以沒有辦法這樣處理。

牛委員煦庭:對啊,所以我今天找很多部會一起來開會的原因就是這樣嘛!因為我們每個部會、每個部會來確認哪些地方是有專法的,我們可以專法優先,哪些地方還需要靠社會秩序維護法來發揮補破網的功能,我們就來處理。舉例而言,交通部的代表,有請。交通部今天有人來嘛!謝謝。

胡副司長迪琦:委員好。

牛委員煦庭:你好。剛剛有委員講,所有黃牛票的樣態都要立專法來處理,比如說我在旅展買一個原本價值15,000元的住宿旅遊套票,因為我在旅展買的時候打對折,只要7,500元,我買好幾張,然後在網路上賣11萬元,這算不算黃牛票?

胡副司長迪琦:嗯……

牛委員煦庭:好像算,對不對?因為取得的價格跟賣出的價格相比,我有圖利,那就是黃牛票嘛!對不對?

胡副司長迪琦:是。

牛委員煦庭:比如說豪華郵輪的船票,同樣的狀況算不算黃牛票?低價買、高價賣,就算嘛!

胡副司長迪琦:是。

牛委員煦庭:對不對?

胡副司長迪琦:是。

牛委員煦庭:那你們交通部要不要立專法?

胡副司長迪琦:我說明一下,現在我們在鐵路運輸的部分,因為過去……

牛委員煦庭:我看到你們的報告有講,鐵路法對鐵路票券的黃牛票已經有規範了,對不對?那我剛剛講的,旅宿的餐券或郵輪的船票有沒有專法?

胡副司長迪琦:目前……

牛委員煦庭:目前沒有,對不對?

胡副司長迪琦:是。

牛委員煦庭:以後會不會有?因為剛剛有委員說你們每個部會都要去立專法,這樣是可以的嗎?技術上當然可行,但如果每件事都要這樣搞,其實各個部會都會累死嘛!所以我才講今天討論修法當然有意義啊!因為有些東西樣態嚴重,比如說藝文票券、體育票券,樣態嚴重,就用專法處理;樣態不嚴重但廣泛、情節輕微者,就用社維法處理嘛!交通部同意這樣的說法嗎?

胡副司長迪琦:我尊重委員會處理……

牛委員煦庭:「尊重大院委員」?沒錯,你書面報告也是這樣寫的,好,謝謝。

部長,其實就是這樣啦!本席希望,今天排這個案子,經過詢答的程序之後,大家在廣泛討論跟逐條討論的過程之中,去把文字做合適的處理跟調整,法規競合的部分要給它避免掉,補破網的功能要給它保留,其實就是這樣!

本席現在要花一點點時間特別探討的其實是噪音這一塊,因為本席一直非常關心公寓大廈管理條例跟相關的這些功能。以實務上來講,現在噪音管制法第六條,你看這一樣嘛,特殊的噪音樣態才會規範在噪音管制法裡面,但是有一些不具持續性或不易量測的,就必須歸給這個大鍋飯──這個可以補破網的社會秩序維護法來處理。所以社會秩序維護法第七十二條第三款也是今天大家有提修法版本的,就是針對「製造噪音或深夜喧嘩,妨害公眾安寧」的部分。我想請問內政部警政署,你們可不可以提供一下相關的資訊?因為剛剛跟騷的部分有明確的數據,請問過去一年,你們根據社維法第七十二條第三款,開了多少張罰單?引用次數、成案件數是多少?相關數據警政署這邊有資料嗎?

張署長榮興:我目前手頭沒資料,不過這個很少,我們去大部分都是勸導,因為沒有這個儀器,沒辦法辨別這個是不是噪音、到達什麼程度,所以這個的構成要件沒辦法像噪音管制法有儀器量測的狀況,因此這部分的績效、構成社秩法的裁罰應該很少。

牛委員煦庭:以你目前了解,你們裁罰的數字很少?

張署長榮興:沒有。

牛委員煦庭:沒關係,你會後來準備。

張署長榮興:沒有,應該沒有,因為我外勤幹很久,員警到達現場都是勸導而已。

牛委員煦庭:我現在問第二個問題,你們針對員警有沒有統計,為了處理這種疑難雜症、妨害公眾安寧的噪音,你們出勤了幾次?

張署長榮興:應該是算滿多。

牛委員煦庭:應該很多次,對不對?

張署長榮興:非常多!

牛委員煦庭:所以我覺得這當然有討論的空間,我今天要特別強調其中的一個樣態,叫做公寓大廈,以前沒有管委會那種,鄰居大家住透天或其他的當然就是報警處理,妨害公眾安寧就是報警處理,你們再看情況要不要用社會秩序維護法來做處理;不過現在公寓大廈管理條例有特別規定,當然也是為了減少我們警察同仁的勤務負擔,就是管委會應該要內部先有一套處理機制。不過這個我也要幫公寓大廈的管委會請命,比如說深夜發生噪音的時候,按照現行的規定要先通報管委會,那有保全的、比較豪華的、服務比較周全的管委會可能有警衛幫忙處理,大部分為了省管理費因此夜間沒有保全,那管委會半夜2點、3點還要幫忙處理噪音問題,間接導致公寓大廈管理變成一個苦差事、沒有人要做的一個狀況。請問針對公寓大廈的這種噪音處置樣態,你們有沒有去思考過,內政部也好、警政署也好,有沒有思考過一個更好的平衡方式?

張署長榮興:現在依公寓大廈管理條例如果有成立管委會,當然由管委會來做處理;如果沒有的部分,目前還是適用社秩法,報警處理。

牛委員煦庭:我希望藉這次的質詢來做討論,因為以現行的公寓大廈管理條例要先通報管委會,管委會不行還要去通報建管機關,我只覺得把事情越弄越複雜了。一個噪音案件處理的流程非常繁雜、蒐證也不容易,最後就會導致剛剛署長講的,其實這個法有規定,但是實際上執行的狀況很少,因此我希望有一套更明確的標準。

我以桃園市為例,比如說簡報上是它的分工表,哪一些用公寓大廈管理條例、哪一些用噪音管制法,它就有明確的說法;再來,它也有噪音認定表,地方政府、各地的實踐有這樣子的方式。不管這次修法的結果怎麼樣,因為我講這個要保留大家討論的空間,但是針對大廈管理的噪音問題如何來做認定,如何能夠讓噪音管制法、公寓大廈管理條例或者是社會秩序維護法能夠有效的使用,我希望我們的行政機關可以研擬一套比較明確、好執行的認定方案,尤其是可以照顧到公寓大廈相關的這些管委會或者是解決社區的疑難雜症,這樣可以嗎?

張署長榮興:應該可以。

牛委員煦庭:警政署辛苦了,但是內政部這部分也要請部長交代一下,我知道你們中央負責公寓大廈的人力是非常稀缺的,但我覺得這是一個很重要的問題,也是一個民生的問題,好不好?希望部裡面做一下研擬,可以嗎?

劉部長世芳:您提到有關公寓大廈管理條例的部分,我們基本上是希望能夠採取合議制,關於委員的很多說法我都贊成,可是有一點我還是要幫我們的警員講一下話,第一個,警員到現場去幾乎都是希望能夠化解糾紛。

牛委員煦庭:沒錯。

劉部長世芳:不管他是噪音、吵架還是丟東西,不是因為你們吵架,所以我用噪音管制法來管理,如果給警員很多這種自由裁量的心證空間的時候,就如同剛剛我回應其他委員的說法,後續會有很多訴願跟行政訴訟,那這樣子會沒完沒了,我們社會秩序維護法現在碰到的困境是這個樣子,所以警員出勤的次數真的非常多!

牛委員煦庭:很多。

劉部長世芳:可能是100件裡面只有1件,甚至到1,000件以上……

牛委員煦庭:所以我才講這個要提供相關的資料。

劉部長世芳:所以這要衡平的處理,不要馬上就把它放到法條裡面去,這樣反而會增加我們在執行上很多困擾,因為有法而不行的話,不像是我們法治社會裡面應該遵行的一個要件。

牛委員煦庭:沒關係,這就是為什麼我希望警政署這邊整理數據的原因,包含法的使用次數、你的出勤次數,這中間的落差還有問題衍生出來應該要有一套更好的執行機制,這是本席今天質詢的重點。但法條內容在待會我們討論的時候,大家再各自表示意見,看看有沒有辦法商量出一個圓滿的方案。

感謝部長跟署長的說明,謝謝。

劉部長世芳:謝謝。

張署長榮興:謝謝。

主席:謝謝牛煦庭委員的質詢,也謝謝部長、署長。

接下來,我們請李柏毅委員。

李委員柏毅:114分)先請署長。

主席(牛委員煦庭):警政署長有請。

張署長榮興:委員好。

李委員柏毅:大部分的委員其實在講我們的社維法,但是剛剛還是有國民黨委員有提到417日國民黨主席帶頭到北檢進行集會的這件事情,我整理一個當天臺北市警局……當天蒐證跟舉牌的是臺北市警局嘛?

張署長榮興:臺北市警察局。

李委員柏毅:署長,我必須要說,臺北市警局的執法、舉牌,包含勸導、警告跟制止非常的有技巧,這個應該是精心設計的,他分別在646分第一度舉牌勸導,然後在750分、851分、950分、1054分跟1154分分別舉牌、警告跟制止,1個小時1次。中間有兩個插曲,一個插曲就是754分的時候,因為藍委率眾,這已經是禁制區還率眾破壞拒馬,因此又多舉牌一次。其實他給蔣萬安市長一個很大的空間,說好了啦!說好了蔣萬安市長去半個小時就好了,就在這645分到750分又舉牌的這個空檔,蔣萬安市長如果順利在30分鐘後就離開,是不會被舉牌的啦。但是很不幸的,他在北檢外面受訪的時候時間有點耽擱,所以待的時間久了一點之外;他又遇到藍委率眾暴力破壞拒馬,所以蔣萬安市長分別被舉牌兩次警告。

這沒有代表什麼,就是一個首都市長、一個唸法律系的首都市長不遵守法律的記號,在這邊我沒有要求警政署現在要辦蔣萬安,但我要強調的是,蔣萬安市長其實原本已經跟臺北市政府警察局「喬」好了,就是一個小時內,他在這個空檔進去不會被舉到牌,但是被藍委破壞了、但是時間沒有掌控好破壞了。

署長,這邊我是要讓你知道,關於在法院、北檢外面,其實這個對集會來講不是民主,這個叫法治,這個叫做破壞法治,這個叫做藍白不斷要破壞法治來影響司法,把它變成日常,這個我們還是要跟國人說明清楚,這個是在破壞臺灣的法治!警政署的同仁也非常辛苦,我想當天蒐證的應該也不只臺北市警局,警政署沒有派員支援?

張署長榮興:我們那天沒有支援,那邊純粹由臺北市政府警察局來處理。

李委員柏毅:好,謝謝。

署長,今天還要講社會秩序維護法,針對社會秩序維護法,我難得跟牛煦庭委員、難得跟召集人有一個共同的共識,難得,真的!關於運動票券、藝文票券還有跟騷法已經有其他相關法令規定的,我覺得這個可以另外再討論,但是針對噪音事件,身處都會區、大樓區,其實我們所有警察同仁最難處理的事情也是大樓之間的吵雜、樓上與樓下的問題。

我再強調一次,前年在高雄有一位吳姓男子跑去殺了樓上的鄰居、一對年輕的父母,這一位吳姓男子被判死刑,是在憲法判決後被判死刑、是一致死刑。因此,一直有人在說臺灣憲法法庭宣告死刑無效,這是假的,他就是一個死刑的案例。

但是這裡面警方有沒有更大的空間來處理這個事情?關於之前有沒有報案,不曉得警政署這邊有沒有去調查或高雄市政府警察局有沒有相關的紀錄?只是如果這個案例警方可以去……因為除了公寓大廈管理條例之外,當發生這種大樓、公寓大廈噪音爭執的時候,警方可以有更大的權力或者是警方可以及時來制止這些問題的話,這部分我會比較傾向讓警方有更大的空間可以來處理這件事情,因為在都會區有非常多的大樓糾紛其實是從這裡造成的,而警方去也不是說……現行法當然可以罰6,000,但事後會有很多的,包含申復的管道、包含這些會造成很多行政程序的繁瑣等等,這個我都理解,但是讓警方出面的時候,這件事情馬上可以解決,或者是有更大的約束力,我覺得這可以討論,署長。

張署長榮興:如果法律規範的完整性更完整的話,有這些法律的依據,我們警方受理報案之後到場去做處理,當然是有更完整的保障,這個我認同,但是……

李委員柏毅:一方面增加警方的這些壓力。

張署長榮興:有一些可能牽涉到……剛剛有些委員有提到,如果說是屬於特別法的話,未來要更完整的話,是不是要在這些專法裡面再來做修正?

李委員柏毅:是,我覺得很多這種鄰居之間的吵雜,你說要等到環保局來錄音、來監測,這個其實都有困難,增加一些可以趕快嚇止這些糾紛的這些權力,我覺得是可以討論的。

張署長榮興:好,謝謝。

主席:謝謝難得跟我有共識的李柏毅委員。

下一位我們請徐欣瑩委員質詢。

徐委員欣瑩:1111分)謝謝主席,本席請劉部長還有警政署張署長。

主席:劉部長、張署長有請。

劉部長世芳:徐委員好。

徐委員欣瑩:部長還有署長,首先本席想請教一個問題,這個禮拜六426凱道有活動,兩位知道嗎?

劉部長世芳:知道。

張署長榮興:知道。

徐委員欣瑩:我們現在得到消息,會有人反串,自備五星旗或共黨旗混入人群,可能會引起一些衝突,請問這個部分,部長是不是會要求警政署好好的來取締這個情況?

張署長榮興:我們對於各種狀況,我們都會掌握來做處理。

徐委員欣瑩:如果本席在這裡可以明確的先告知,我們絕對沒有,只要拿五星旗或共黨旗的,絕對不是這次我們真正邀請的對象。

張署長榮興:報告委員……

徐委員欣瑩:如果警方看到五星旗、共黨旗,我不知道長怎麼樣,你們會不會取締、會不會協助?

張署長榮興:426日已申請合法的集會,我們一定會維護集會過程當中的和平、順利,如果牽涉到其他,會去做干擾、干預不相關的,我們會配合主辦單位來做排除。

徐委員欣瑩:好,謝謝,署長先回座。接著本席要就今天社會秩序維護法來請教部長,這個社會秩序維護法是在內政部,但是這次修法新增的有些部分,好像跟文化部、體育部,當然體育部還沒成立,還有可能跟行政院、消保處都很有關。

劉部長世芳:環境部。

徐委員欣瑩:對、對、對,還有衛福部,跟衛福部有關。所以本席在這裡首先先就這次修法有人提醫療票券的部分,我看到衛福部的回應,等於是可以免列,意思就是所謂的醫療票券,我們也許有一些長者或是有些民眾,他是因為工作忙碌或是長者不便,請人代為,不管掛號或是排隊,請人代為掛號排隊,所以提供一些勞務費,這個部長是否認同?

劉部長世芳:我想它的定義還是由目的事業主管機關來講會比較好,因為掛號涉及到衛福部的整個醫事系統。

徐委員欣瑩:衛福部已經說,如果是所謂的醫療票券,他們的意見,我看到他們的報告是說免列。

劉部長世芳:但是這個還沒有做最後的確認。

徐委員欣瑩:對,還沒討論嘛?

劉部長世芳:因為委員的說法……不是您,有的人覺得是,有的人覺得不是……

徐委員欣瑩:所以這個還要討論,對不對?

劉部長世芳:就是你講的,一般代掛號是為了譬如說行動不方便的長者,另外一方面,有的人說在網路上面已經有包山包海要包掛號,從臺大醫院到小診所都有。

徐委員欣瑩:還有一些醫療的,其他的。

劉部長世芳:那就表示他有沒有涉及惡意或者是哄抬,或者是用高報酬的方式來幫忙處理這件事,譬如說我們的掛號費只要100,但是他跟你收1,000,那這樣對不對?這裡面又有很多委託行為是否合法化,還需要法律上比較多的討論……

徐委員欣瑩:OK,所以這一個應該是我們進入逐條的時候,還要做討論,然後釐清的意思嗎?

劉部長世芳:我還是一樣,因為我們在處理有關於黃牛這件事情,在行政院4次開會裡面都有提到,要採取分散立法,也就是目的事業主管機關盡量分散,如果說是掛號黃牛,如果有這個名詞的話,那是否由衛福部他們來議定比較好的……

徐委員欣瑩:所以您表達意見是,因為要分散到目的……

劉部長世芳:分散立法,或者叫分流立法。

徐委員欣瑩:分流立法到目的事業主管機關。

劉部長世芳:我們來配合。

徐委員欣瑩:就不希望納在內政部管轄的社會秩序維護法裡面?

劉部長世芳:報告委員,我想我們是一起合作的,就是各個部會一起合作,因為警察人員有警察權,就警察權可以協助的立場,一定會來協助,但是這一張黃牛票的認定、要開罰多少錢或是怎麼認定的,不是由我們來認定的,是目的事業主管機關,或者他違反環境噪音的話,是要由目的事業主管機關來認定,可能會比較好,所以這樣子的競合,我們需要仔細來討論,我想很多委員都贊成。

徐委員欣瑩:對。

劉部長世芳:但是如果你全部把它堆回去是社會秩序維護法法,就一條條文要解決一個部會裡面要處理的事情,會有困擾。

徐委員欣瑩:OK,部長請留步,同步請消保處的代表,今天有嗎?

主席:消保處有請。

徐委員欣瑩:還有,今天好像是文化部。

主席:文化部副司長有請。

徐委員欣瑩:對,謝謝。包含教育部,不好意思。

主席:教育部。

徐委員欣瑩:最後我想請教,因為剛剛我還沒提到黃牛票,我只是提到醫療,部長就提到黃牛票,現在對於不管是運動賽事或是像演唱會,這個在過去可能他賣假設好一點的位置,5,000塊,黃牛票如果哄抬到8,000甚至1萬的,我們就認定是黃牛票嘛,對不對?但是現在因為社會變遷,我們在飲食上已經有所謂的代買代排,現在不是只有像Uber,其實我們現在有一種,就是他取代了整合了傳統的代為排隊,就在飲食方面也有,包括買這些票券,所以以前的黃牛票,我們就稱黃牛票,現在如果我請他幫我代排代買,這個部分怎麼認定?比如說,好,他賣我8,000,假設這一個演唱會的歌星,我覺得我能夠聽到他的演唱,他的票券本來5,000塊的,幫我代排代買的說我要給他3,000勞務費,願者上鉤,如果我也願意的話,這樣還會是黃牛票嗎?這個部分可不可以回答一下?

陳副處長星宏:跟委員報告……

徐委員欣瑩:部長先請坐,您請說。

陳副處長星宏:跟委員報告,這個在行政院討論的時候,把黃牛票的定義為一個加價轉售,就是從……

徐委員欣瑩:所以我把那個加價看成是勞務,就沒關係?

陳副處長星宏:如果說真的是有一些勞務的付出,我想那一般是社會上通常的合理情形,但如果是超過一般社會上合理認定的勞務給付的話,那是一個所謂的加價轉售,謀取不當利益的話……

徐委員欣瑩:這是不是要定義?因為有些人比如說原價5,000,但是他真的覺得1萬他也願意,所以勞務要跟我收同樣5,000,那這個你要認定是黃牛,還是他勞務……

陳副處長星宏:不過這還是有一般社會上共通認定的勞務給付的費用,我想這個在所有的各行各業中應該都有一定給付的標準……

徐委員欣瑩:有嗎?現在買運動賽事或是買演唱會,也有一個認定標準了嗎?

陳副處長星宏:如果是個人親自去網路上購票或是現場購票的話,那就沒有所謂勞務的問題,委託他人的話,也許會有所謂的跑路或者一些服務的費用,但這種服務費用如果已經超過原價的一倍或兩倍的話,那實際上就是一個超越的性質啦!那就是一個加價的轉售啦!他加價轉售目的是在於他自己個人的圖利,而不是跑路費用,即勞務上付出的對價。

徐委員欣瑩:所以你們是這樣認定?

陳副處長星宏:是。

徐委員欣瑩:但是買的人他甘願的話怎麼辦?他還是有罪?對方還是有罪?

陳副處長星宏:假定買的人甘願的話,可能就不會提出任何的買了黃牛票……

徐委員欣瑩:對,所以就沒有這個問題嘛?

陳副處長星宏:我們不能說沒有這個問題,而是絕大部分的黃牛票就是因為這種加價轉售,然後讓這些沒有辦法買到票的消費者被迫要去負擔這樣的一個錢出來,那是一個被迫性質,跟所謂的勞務性給付應該是有差別的。

徐委員欣瑩:OK,所以我想其他應該也是一樣的意見,是不是?

顏副司長容欣:跟委員報告,一般說的代購,很可能只是以代購的名義包裝加價的非法事實,所以這可能都是要依據事實去認定。基本上,我們從法來看,超過票價金額販售的話,在法裡面就是黃牛的行為,大部分說代購,其實都只是用代購在做違法行為的包裝。

徐委員欣瑩:所以你們不認可這樣嗎?但實際生活上可能需要,沒關係,我大概了解你們的立場,請回座。

部長,我最後再請教一點,不是這次修法,但也是社會秩序維護法第六十三條有提到,如果散布謠言足以影響公共安寧者,要處3日以下的拘留或新臺幣3萬以下罰鍰。像現在總預算,從去年底到今年很多的謠言不斷充斥散布在社會上,甚至有的是行政機關散播出來的,像這個請問您合不合乎社會秩序維護法?因為民眾常常恐慌,說什麼錢被刪,所以我什麼福利沒了,這有沒有影響公共安寧?

劉部長世芳:報告委員,這個要看事實如何認定。

徐委員欣瑩:對,如果事實上謠言說的那個項目沒有被刪除,但是卻有這樣的謠言出來,這一塊是警察還是誰要執法?

劉部長世芳:如果是社會秩序維護法,當然是由警察來出面處理這一塊。

徐委員欣瑩:所以我們聽到這樣謠言……

劉部長世芳:要檢舉,是嗎?

徐委員欣瑩:對,是不是檢舉,然後警察就……

劉部長世芳:跟我們警政署檢舉,是嗎?

徐委員欣瑩:不是,我問你,這一塊現在就很多……

劉部長世芳:您剛所引用的這個條文,裡面寫的是這個部分。

徐委員欣瑩:現在那麼多謠言,應該怎麼處理?

劉部長世芳:檢舉完,我們還要做事實的認定。

徐委員欣瑩:事實的認定,所以現在要有人跟警政署提出有這樣的謠言,是這樣嗎?

劉部長世芳:程序上,我請警政署來回應一下。

張署長榮興:報告委員,如果有這個狀況的話,提出檢舉,我們會來做調查。

徐委員欣瑩:向誰提出檢舉?

張署長榮興:110或是到警察機關檢舉都可以。

徐委員欣瑩:你前面講的是?

張署長榮興:報案的110

徐委員欣瑩:喔!110

張署長榮興:或是跟警察機關來做檢舉,如果是屬於社秩法,我們會受理,然後再依照事實調查,依照事實的證據是不是屬於謠言的狀況。

徐委員欣瑩:最後我想請部長,還有署長。社會有很多的考驗,我們希望中央單位千萬不要辦藍不辦綠,希望能公正,好嗎?該維護的要維護,違法的不分藍綠都該處理,好嗎?

張署長榮興:沒問題,一定是依法行政。

徐委員欣瑩:對,依法行政。

張署長榮興:我們會保持中立。

徐委員欣瑩:好,謝謝。

主席:謝謝徐欣瑩委員的質詢。

下一位請吳琪銘委員質詢。

吳委員琪銘:1123分)謝謝。主席、與會同仁,請內政部長。

主席:有請劉部長。

劉部長世芳:委員你好。

吳委員琪銘:部長你好。今天我們所討論的社會秩序維護法,在警察裡面是非常龐大的負擔,因為社會秩序維護法涵蓋的範圍太廣,其實警察的勤務已經過重,未來包含糾纏、跟蹤、性騷擾等事件……

劉部長世芳:性騷擾。

吳委員琪銘:111年跟蹤騷擾防制法已經上路了,接獲民眾陳情有八千多件,符合告誡的有五千多件,平常已經加重警察的勤務負擔。

今天剛才在討論,包含黃牛票的問題,應該權責單位還是要歸類。像在新北市雙溪遇到挖眼睛的,震驚整個社會,尤其媒體那天在報導,我看了都傻眼,其實他是倒垃圾,垃圾又是屬於環保這個區塊,未來我們的社會秩序維護法要怎樣來歸類讓民眾了解,我們最主要是要讓民眾知道說這個部分,警察要怎麼跟他勸導,環保人員要怎樣做,因為那都是鄰居,要怎樣來跟他們做協調,才不會造成悲劇的發生,這是目前我們要討論的社會秩序維護法的重點,不要說什麼事都歸於警察單位,警察的勤務都非常繁重,所以在這個部分,請內政部部長要怎樣妥善來做規劃。

劉部長世芳:謝謝委員的關心,委員對很多民眾涉及社維法的部分也都非常的關心。但是您剛特別提到,因為社維法在上一次修正到現在,大概不到三年的時間,在這裡面,我們發現光是社會秩序維護法無法解決的問題,行政院有指示,我們已經採取叫「分散立法」。

譬如說現在文藝的黃牛的話,請文化部來處理;如果是運動彩券,運動發展條例就處理有關賽事黃牛的部分;譬如說噪音的話,請噪音管制法。所以警察的職權就比較明確化,也就是說,我們在協助目的事業主管機關來化解這方面的問題,而不是只要引用社會秩序維護法,就是為了開罰單、開罰金,這個一般來說就是顧人怨,但是警察還是願意協助這個部分。

您剛所提到鄰里之間的糾紛,我知道像村里長也是很辛苦,24小時的公道伯在協助處理事情,但是我們只是儘量化解,如果真正升高到需要有法律來解決的話,大概還不至於到法院,大家都會先到警察局,警察局的報案也是包山包海,所以警員用社會秩序維護法來開罰的次數就慢慢降低,因為大家都知道法治社會有法律的地方,大家互相要禮讓,要遵守法律。現在如果要再加重刑責,或是加重他們的業務量,我覺得這樣反而讓事情越來越混亂,但是我們可以處理的就是現在已經分散立法的部分,譬如說給環境部、文化部、未來的體育部,或是未來有交通部來處理,因為交通部現在處理是只有管大眾運輸的票券,但是交通部也有處理像觀光、旅宿的部分,這個部分也還沒有放到交通部應該處理的範圍,所以我們很希望未來如果有機會,我們還是會繼續跟行政院反映,讓目的事業主管機關的部會,他們能夠就不管是黃牛也好,或是說消費糾紛的部分,儘量採取這樣的方式。

還有一個叫消費者保護法,消費者保護法在地方政府也有,譬如地方的消保會之類,但是很多人覺得最好現在先解決,不要明天還要去市政府、縣政府等等地方,所以最快一定找里長,第二就找警察,里長就是用勸的,警察看能不能開罰單,這樣反而造成警察一直要處理這個事。

剛剛署長有跟委員報告過,噪音管制法開罰的比例不是很高,但是警員為了要應付噪音的問題,他可能往返的次數可能高於百倍跟千倍,現在如果噪音管制為了加強罰則好像就能降低噪音的糾紛跟困擾,我覺得反而不是後端管理的問題,是源頭的部分。

譬如公寓大廈的管委會,我們要不要制定一個比較好的相處之道,晚上10點以後就不要再唱歌之類的,但是偶爾拖個桌腳,不小心撞到,不要真的用噪音管制法,那也罰不到,所以我覺得大家再釐清清楚,看界限在哪個地方。如果是警察機關可以介入來幫忙的,我們一定幫忙,但是我們不是主要的目的事業主管機關,要這樣認定,我們比較能接受社會秩序維護法要做修正。

吳委員琪銘:好,謝謝部長。所以要有明確的規定,不然很多民眾一遇到事情,絕對都是打電話找警察,造成我們的警力已經不足又吃重,這樣才能夠把權責單位都列分出來,讓民眾了解。謝謝部長,辛苦了。

劉部長世芳:謝謝。

主席:謝謝吳琪銘委員的質詢。

下一位請羅廷瑋委員質詢。

羅委員廷瑋:1130分)謝謝召委,有請部長及署長。

主席:請劉部長及張署長。

劉部長世芳:委員好。

張署長榮興:委員好。

羅委員廷瑋:部長好。行政院開過跨部會的會議決定分散處理,回歸主管機關,然而實務上主管機關的處理也不是萬靈丹;舉例來說,文創法及運產條例雖已經針對演唱會及體育活動的黃牛行為加重處罰,但文化部仍需轉交地方政府進行裁罰,而地方政府普遍都反映人力資源有限、行政流程繁瑣、舉證不易,導致整個處理成效低落,大量的檢舉但實際成案卻少。相較之下,社維法可由警察直接處理,程序簡便、反應快速,才是更有效遏止黃牛的第一道防線。分散處理最終導致的是權責分散、執行無力,黃牛票依然橫行、民怨不減,所以今天我們才在這邊修社維法,不是嗎?

民眾在乎的是結果,問題沒有被解決,買票還是買不到,黃牛還是沒有被處理,不是今天你們跟行政院開過幾次會,主管機關在整個執行上,我們看到心有餘而力不足,就應該要做得更好,而不是隨便找藉口搪塞。內政部提到購買而意圖轉售營利相關票券的行為,可能屬於未遂,但是行政罰未規定處罰未遂行為,社維法亦無法處罰這樣子未遂行為。但我們今天要討論的是意圖轉售營利的行為,而不是純粹的未遂行為,像這樣子的情況,使用假帳號大量的搶購門票,已將票券上架在這些網站上,明碼標價並提供聯繫而準備交易的行為,這類行為已構成社會秩序危害的具體表現樣態,不是只是內心想賣而已。所以我今天提出社維法第六十四條的版本,修改為非供自用、意圖轉售謀利,購買票券上架陳列販售就應該加以處罰,這是我們今天想要一起來探討,希望能夠由警察、執法人員的介入,以作為更有效的執法。

從內政部提供的意見中,隨著各類的票券回歸到主管機關處理,80年制定公布執行的社維法第六十四條第二款已經完成歷史任務並可退場,但是黃牛的樣態,並非只有演唱會跟體育活動,其他諸多的像遊樂票券、醫療代掛號這些新興的黃牛樣態都應該進行管理;之前有報導過,現在醫院或者是名醫,這種熱門的門診,黃牛在網路上開高價卡位掛號,再轉手賣給有錢人,導致真正有需要看病的人反而掛不到號。目前很少用到社維法,我剛剛有去詢問過內政部的同仁,去年這些樣態用社維法開罰的幾乎是沒有,也是希望在這一次大家聚焦在演唱會及運動票券,可是其他的新興黃牛產業是沒有專法可處罰的,所以終究要回到社維法去處理。我們今天要如何讓社維法更好?這是民眾所期待的,所以本席針對內政部表示已完成歷史任務的部分,希望社維法第六十四條可以退場,我感到不能夠認同,因為這個狀況根本就沒有被處理到。

本席要再一次的提醒內政部部長,黃牛的樣態隨時代在變遷,已經逐漸的變成更多元、更難以查緝的模式,我個人認為社維法第六十四條是不能退場,而且要給予更多元及強化,讓黃牛能夠無所遁形,否則還是會讓黃牛逍遙法外,無法無天。這以上是我所提的版本,部長覺得呢?我講了這麼多。

劉部長世芳:剛剛委員所提的部分,我不曉得退場是什麼意思?我們是說不要修正。另外,您剛提到黃牛的樣態,當然越來越多,但是警察只有一個,所以到底由誰來認定黃牛票?要開罰多少?什麼叫做惡意的哄抬?當然是由目的事業主管機關幫忙認定,否則現在所有的工作全部推給警察的話,其實警察沒有辦法百分之百達到一般人去報案的結果。

羅委員廷瑋:這我認同,警察勤務真的繁重。

劉部長世芳:所以只有單獨修社會秩序維護法,以目前來講不符合「分散立法」的原則。我剛特別提到,如果每一個目的事業主管機關都可以把他們對於黃牛的樣態,或是已經可以把產業鏈處理方式做源頭管理的話,我們在後端的查處,一定是可以協助。以上。

羅委員廷瑋:剛剛我所提到的,我們有去問過內政部警政署,在去年沒辦法以現在的社維法執行抓捕,可能是因為在現階段社維法的運用上是有困難的,當然我能夠認同各個機關的責任也不能夠減少,應該要加重,但是現階段民眾的期許,是在任何的機關都有一定的責任,幫忙協助把黃牛抑制到最低,也希望警政署能夠幫忙,但是我也要幫警政署講話,業務的確是非常的繁重。另外,署長,我從第一年就一直有在提臺中市警務人員的繁重加給,請問有沒有下文?

張署長榮興:我們會作全國性的考量。

羅委員廷瑋:全國性的檢討,臺中有沒有機會?第二大城市了。

張署長榮興:再加成的部分,未來我們都會納入考量的……

羅委員廷瑋:我要拜託,我們臺中已經是第二大城市,繁重加給不應該輸給其他的縣市。再來,最後一個問題,部長有了解過新加坡有一個制度叫做輔警嗎?

劉部長世芳:我知道有輔警,但是可能沒有委員那麼清楚。

羅委員廷瑋:我不敢說我很清楚,但我要跟您探討一件事情,其實各國都有這樣子的樣態,像現階段在警察相關的一些業務上,我們看到文書作業蠻繁重的,是不是能夠聘請更多的文書人員來協助?而不是等待相關的這些警察畢業的同仁。第二,我們看到新加坡有所謂的輔警制度,他們是透過相關人才的培訓,協助開罰單,再交給專業的人士,甚至他們的制度,未來我們能不能去研議?現場的楊瓊瓔委員曾帶我們去新加坡,到當地去了解這個制度,我不敢說它是最完美,但我要講的是,現在警察人員的勤務的確非常繁重,包括剛剛有人在探討的,剛剛部長也有提到的,改裝噪音及噪音管制的問題,這是環境部的責任;署長,我們今年是不是又有新法,有一部分噪音管制及改裝排氣管的噪音認定是交由警察處理的?

張署長榮興:那是道路交通管理處罰條例。

羅委員廷瑋:它有排氣管,認定是否源頭處理完以後,利用道交條例把沒有鐵牌認證的這些排氣管車輛加以開罰,對吧?

張署長榮興:這個部分應該是由業務主管機關來認定。

羅委員廷瑋:業務主管機關主要認定整個排氣管是否合格,到後面執法的時候,也是要麻煩警察,所以我一再的認同警察的這些相關執行業務是非常繁重,我們希望能夠幫忙協助員警、增加人力及增加福利,這是我們最重要的;所以我希望參考新加坡執行這些樣態的輔警制度,未來我們是不是能夠有相關的人員進駐幫忙及協助警察人員,以減少他們的業務,我們一增一減一起來協助。

還是回歸到今天社維法的修法,你們有提到這個部分是不需要再去修法,甚至在文書上有說明已經完成歷史任務並可退場,這不是我講的,這部分的用字遣詞我不能夠認同,也非常感謝今天我們召委排審社維法相關的修正草案,我們是一定支持,也希望所有的委員能夠一起支持,謝謝。

主席:好,謝謝羅廷瑋委員的質詢。

下一位請鄭正鈐委員、鄭正鈐委員、鄭正鈐委員不在。

下一位請楊瓊瓔委員質詢。

楊委員瓊瓔:1139分)謝謝,請部長及署長。

主席:請部長及署長。

劉部長世芳:委員好。

張署長榮興:楊委員好。

楊委員瓊瓔:部長好,署長好。首先討論有關警政署不斷地強調掃蕩「黑槍毒詐」的決心跟成效,但是我們看光鮮亮麗績效的背後,是我們刑警弟兄長期人力短缺跟沉重的壓力,所以本席做了一個統計,全國偵查佐的預算員額是4,674人,現有、實際上的員額是4,025人,換句話說,實際上的預算缺額人數是649人,它的缺額率是13.89%,比起過去10年、當然,名額增加了3%,儘管2023年我們放寬了偵查佐的甄選資格,但是它的成效是有限的,刑警荒還是嚴重的惡化,所以在這樣的情況下,本席要請教部長跟署長,我們要如何改善刑警人力吃緊的困境?因為本席認為,如果刑警的專業沒有辦法順利的傳承下去,那動搖的會是我國非常重要的議題:治安的根基,請教部長跟署長?

劉部長世芳:請署長先回應好不好?

楊委員瓊瓔:好,署長。

張署長榮興:委員,目前刑事的缺額大概是這個狀況,未來刑事的缺額這個部分我們會從幾個面向來做改進,第一個,我們會簡化非必要的刑事業務。第二個,要解決目前這個缺口可能要用支援警力來因應刑警人力的缺口,儘速加補第一線的人力。第三個,對於報考警大各級班或是專為刑警開辦的警佐班第三類,這個名額我們會再做提升。

另外有2個面向應該也是滿重要的,就是工作上的獎勵,不管是工作的鼓勵或獎勵。再來就是對於他們的待遇,比如刑事加給的提升,這個我們正在研議當中,要鼓勵優秀的基層同仁多來報考刑事這個行列,做以上的報告。

楊委員瓊瓔:好,部長要不要補充?

劉部長世芳:我們署長講得非常清楚,原則上,我們希望能夠從簡化非必要的刑事勤務著手。再來就是增加新進的刑事同仁,如果需要警察大學或是考試院來協助的話,我們都願意一起來努力。

楊委員瓊瓔:請跨部會的加油!但是部長跟署長在這邊,如果以你目前所答復的這4項,第一項:業務上面;第二項:人不夠的部分,你要有警力來支援,這也會衍生第二個問題。第三個,你說要增加學校的名額,這個非常重要,這是長遠的規劃跟訓練。最後一項、也是很重要的一點,就是你的工作加給和待遇,這個你正在研議當中,那你什麼時候可以研議出來?你要確實的把你的方案拿出來,因為目前所缺的就是這麼多人,你的預算缺額就是有將近650位,在這樣的情況下,本席要請教,有關第四點你們的研議、待遇和加給,什麼時候方案可以出來?

張署長榮興:這個部分我們刑事局正在規劃當中,其實我們很早就有注意到這個問題,我們會等這個方案規劃出來之來,再來做……

楊委員瓊瓔:預計什麼時候可以公布?

張署長榮興:我想這個部分……

楊委員瓊瓔:你很早就知道這個問題,而且你們也很努力的在規劃。

張署長榮興:不止,大概是近期啦!因為這是近期滾動式的了解。

楊委員瓊瓔:對,多久的時間你可以告訴我們你的方案?

張署長榮興:這個部分可能也要協調其他的部會。

楊委員瓊瓔:沒關係,你告訴我一個時間點。對,本來就是如此。請教,因為大家都知道這個非常需要,尤其你是主責的單位。

張署長榮興:我想是不是可以在3個月內把這個方案提出來?

楊委員瓊瓔:好,3個月內你要提出刑警的薪資及加給待遇的研議。

張署長榮興:好。

楊委員瓊瓔:接下來最後一個議題本席想要請教部長。部長,我們在112128日修正通過殯葬管理條例,我也感謝總統先生在1121227日公布第三十五條相關條文的修正。我很感謝當時朝野的委員,因為大家都很努力的去研討,該法案也很順利的出了委員會,1227日的時候也由總統公布了,但是相關的執法配套修正法案還沒有完成公告,所以新制生效的日期我們尊重行政部門。

我也很歡喜的聽到,內政部預計在下個月的下旬要開始召開相關執法條例修正配套新法的說明會。現在業者除了感恩之外,最重要的是這個開始的時間點,據聞是71日要開始請業者來執行之,但是我們接到陳情,朝野的委員都有接到陳情,也就是他們希望能夠延到91日,不要在71日,因為5月中旬或是下旬你們才要開始在各地召開說明會,說明之後就已經是6月了,71日要倉促的上路,這不管是在它的契約和電腦化的相關配套,業者都希望能夠有一點時間。現在業者是希望,他們會全力的配合,但是他們希望能夠91日再正式的上路,所以我也將業者的這個心聲說給部長瞭解。

第一個,我希望我們的法,因為這個法好不容易朝野的委員都努力且詳實的討論,也經過總統的公告,也謝謝內政部在這段時間一直在研擬相關的執法,終於,5月下旬要開始到各地去做說明,因為本席認為,希望這個業者在執行時能夠落實,所以緩衝期本席認為是必要的。

第二個,我也希望內政部在說明會中聆聽業者的聲音後,能夠做整體性的整合,也就是希望我們要法制化,讓業者能夠有所本,也可以達到相關的效能,所以我建議在說明會之後,凝聚大家的意見後,這個執行的期程和設備都能夠有緩衝期,以上建言請教部長。

劉部長世芳:我們來檢討,委員都瞭解嘛!我們分別要在513日、16日和21日要跟地方政府召開這個說明會。

楊委員瓊瓔:是。

劉部長世芳:業者也有表達心聲,但是我要跟委員報告,從112年到現在已經超過14個月,除非他們是真正碰到很大的困擾,其實我們每次延後3個月後,就會有人說要再延3個月,我們常常聽到這樣的聲音。我想,我們是不是等這3場分區說明會再說明清楚後,包括內政部處理的宗禮司在處理的過程中碰到什麼樣的困擾?到時候我們再跟委員做總結的報告好嗎?

楊委員瓊瓔:好,謝謝部長的回答。因為當時沒有樣板,這個法案我超感動的,當時內政部的代表來時,大家也都有一起好好的在研討,所以這個法案朝野和行政院都有提出見解來綜合,所以這個可以說是一個很成功的法案,我們也希望推動之後,總統公布之後,業者可以落實,地方政府也能夠有充足的時間好好的來達到這個效能。我也希望就誠如剛剛部長所說的,說明會後你們會再去討論,我們希望業者可以好好的來做,如果時間上需要緩衝,也希望能夠得到政府部分的應許,以上建言,謝謝。

主席:謝謝楊瓊瓔委員的質詢。

下一位請劉建國委員、劉建國委員、劉建國委員不在。

丁學忠委員改提書面質詢。

下一位請張啓楷委員質詢。

張委員啓楷:你要先坐著嗎?還是要……

主席:劉部長一向都非常認真。

張委員啓楷:1149分)部長,不然你上台好了。

主席:好,劉部長有請。

劉部長世芳:抱歉!抱歉!我以為你要請署長,所以我就先下去了,抱歉!抱歉!張委員好。

張委員啓楷:來,我來問一個可能是這個世紀最大的烏龍和擾民,而且應該是要國賠。部長,42日移民署寄了一萬多份的通知給陸配,結果搞了一個大烏龍,竟然有些子女根本就沒有大陸的戶籍,你們全部都把它寄出去,對不對?他們沒有跟你報告這件事情嗎?

劉部長世芳:我跟委員報告一下,應該是這樣講,我們叫「陸配」啦!陸配的子女是因為他跟我們臺灣人結婚之後,因為當時他沒有任何的身分證,他可能是1歲或是3歲以下,所以他就跟著媽媽或爸爸一起回來臺灣,所以我們在寄發這些信件出去的時候,就一併寄發了,我們是以這樣為原則,事後……

張委員啓楷:對啊!

劉部長世芳:事後移民署跟我報告之後,我們有請移民署要再跟當時並沒有任何中國身分證或是中國戶籍證明的這些人再說明清楚。可能我們說明的不是非常清楚,所以我在這邊要先跟當時並沒有任何中國身分證證件的這些年輕的臺灣國民說聲抱歉!

張委員啓楷:你鄭重的跟他們道歉嘛!對不對?第一個,我們先把這個大烏龍、大擾民弄清楚,部長今天也清楚的道歉了。這個事情為什麼會發生?就是這些年輕的小孩是跟陸配掛在一起的,之前移民署跟陸委會要寄出這個通知前,欸!你是要他補放棄大陸戶籍,但是他本來就沒有嘛!所以這是政府失職了。我進一步的問,那這要怎麼解決?除了你今天道歉,你應該要再補寄一個通知跟他們講,這是我們之前作業疏忽了,對不對?第二個更嚴重,部長,我跟你講,這個更嚴重。

劉部長世芳:請講。

張委員啓楷:42日就寄了,到今天已經3個禮拜了,有些人可能已經回到大陸了,對不對?結果他拿不到放棄大陸戶籍這個東西,因為這個東西本來就沒有,是你無中生有,那這個要不要國賠?

劉部長世芳:報告委員,我先跟委員說明一下,剛剛你提到的部分,雖然他當時並沒有中國大陸的身分證件,但是他是在中國大陸出生,這跟原生地在臺灣確實還是不太一樣,所以我們這一次是由陸委會來指導移民署,在處理有實際困難案件的協處機制裡面,有六項可以用具結來替代繳付除籍證明。就是在中國大陸出生,學齡前、也就是未滿7歲以前返臺定居主張從未在陸設籍經移民署確認者,也就是說,我們還是請他要把主張沒有在大陸設籍的證明讓移民署確認。

張委員啓楷:部長,你先講完。

劉部長世芳:委員,你先聽我說明。我要這樣提的原因是,可能委員跟大家都忘了一件事情,那就是前一陣子有一位現在在國防部服兵役的人,他也是類似剛才委員所提的這個樣態,但是他的媽媽在沒有告知這位軍人的狀況下,幫他在中國大陸申請了身分證件,但是他自己跟國防部講,他不要中國大陸的身分證件,所以變成我們知道有這樣的狀態後,也開了一個委員會來確認他的主張。因為我們臺灣的戶籍和國籍跟中國大陸是互斥的,只能有一個,他希望維持擁有臺灣的身分證和戶籍,所以我們就請他用具結的方式,然後國防部仍然還是請他留在國防部擔任職業軍人的角色。也就是說,因為有這樣的案例發生之後,才讓我們警覺到說,其實我們應該要全面性的清查這樣的狀態,但是這會發生一些困擾,就是你剛剛所說的,也許20年來他從來都沒有離開過臺灣,但是他的父親或母親是否有幫他申請中國大陸那邊的證件?我們也必須要他來跟我們確認清楚。處理清楚之後,大概就不會再有其他的滋擾事件發生。

張委員啓楷:部長,這個大烏龍跟大擾民最根本的是什麼?你剛剛已經道歉了嘛!你根本就不應該寄這個信給他們嘛!對不對?

劉部長世芳:不是,我是說對他們造成困擾,可是我剛才也舉例職業軍人這個案例了啊!因為有職業軍人這個案例,所以我們還是需要做這樣的處理,這樣才能全面的清查。

張委員啓楷:部長,你剛才已經道歉了,要矯正這個大烏龍,第一個,你要寄出去之前就應該要先查清楚。

劉部長世芳:我們接受委員的批評。

張委員啓楷:陸委會的主委有來我的辦公室解釋,他說你們的手上都有資料,你們寄出去之前應該就知道了,例如:劉世芳有大陸的戶籍,所以你要放棄;但是張啓楷沒有,你怎麼可以寄給張啓楷?陸委會主委也承認啊!所以第一個,這是一個烏龍。

第二個,他明確的講,你們手上都有這個資料,移民署和陸委會都有嘛!對不對?你要先清查過啊!就是因為你沒有清查過嘛!所以我才會做第二個要求,第二個要求就是我剛才講的,你寄給人家,明明他沒有大陸的戶籍,你寄去已經是擾民了,如果他已經過去大陸了,花了機票錢卻沒有拿到,你要國賠,這是一個。

第二個更重要了,從現在開始,舉證的責任在你,不是你隨便寄一個通知說張啓楷有,所以我就要回大陸去申請,陸委會主委也承認啊!他說你們是有辦法查到的,只要一通電話或是到移民署、陸委會,我就可以清楚的知道我在大陸有沒有戶籍。他還跟我講,連找哪一個地方的公安,你們都可以幫忙,問題是這段時間你們都沒有做。

劉部長世芳:陸委會願意幫忙,我們也願意遵照陸委會的指示來辦理。

張委員啓楷:前一陣子要打電話到移民署都打不進去,打進去了移民署就說,那你就回大陸申請,造成擾民,這是一個很大的問題。我先具體的跟你講一下,這個事情很嚴重,老實說,這是人間悲劇,你不曉得你們那一萬多封的信寄出去後,全臺灣幾十萬的陸配,很多人的家裡都兵荒馬亂、雞飛狗跳,欸!如果身分被你們註銷或是驅逐出境,那就變成兩岸的人球,因為他在大陸也沒有戶籍,最近這1個月的時間,有多少家庭因為這個樣子而產生多大的變化或擔心,我唸幾個個案給你聽。

我大概收到幾百件,裡面有好幾件都是你們民進黨自己的支持者,你們挖的不是只有臺灣民主法治這個根,你們連民進黨跟青鳥都跳起來了。有一個年輕的青鳥留言,這個你在網路上都可以查得到。他說我從「大罷免剛開始就去連署了」,連二階段的連署他都參加了,連他都擔心那個門檻太高會不會無法通過,結果昨天他說他完全改變他的立場,因為「我媽媽也收到這封最近鬧得很大的通知書」,他說「不是我們辦不到,可是當初我們來臺灣的時候是依法辦理,三、四十年前資料都給你們了,是你們政府沒有保存好,結果你現在要我們自己承擔,還要去大陸申辦」。他說:政府有沒有想到,先不要講回去申辦工作要請假,要請假欸!你還限制他要在3個月內。還有機票錢,這個全部都要人家自己負擔。他還講,如果有一個是反共的,網路上一查,他會不會就回不來了?所以他最後做了一個結論,他說:我們可以繼續這樣搞分化嗎?瘋狂起來不分敵我,今天分化中配,下次又是哪一個族群?到時候我還要跟你們一起大連署反共嗎?

另外一位年輕人怎麼說?他說:我媽媽已經嫁來臺灣三十幾年了,1990年初要來臺灣依親,還一定要到香港的中國大陸災胞救濟總會申請中國除籍證明。那個時候可能連海基會都沒有,他們的證件都給你了,結果你現在?都已經過了30年,你一個掛號信就說移民署沒有資料,要趕快補一個除籍證明,欸!拜託!他說:Hello30年前欸!正本都被收走了,你還要我媽媽飛去家鄉證明自己曾經是中國籍,然後已經除籍了。他說:我媽媽拿臺灣的身分證、護照,繳健保費,繳稅繳了三十幾年,他現在就是一個臺灣人,結果今天政府隨便寄一只信過去,就要他們趕快提出證明,不然3個月後就會被趕出臺灣。

這裡面說的都是你們民進黨自己的支持者,都是青鳥,你這不是挖到自己的根嘛!來,部長,我們做一個最具體的,台灣民眾黨已經提出「兩岸人民關係條例」的修正草案,我們要明確的規定民國9331日修法之前就已經來臺定居的,因為這個太久了。21年前,部長,包括你,我們2個人認識這麼久了,你要找出21年前的東西應該很難找得到,所以在這個時間點之前,全部都改成一律都是可以拒絕的,之後的,現在陸委會有提出六大類可以排除,對不對?如果是9331日之後的範圍或是方法,你們可以自己訂,之前的全部都用拒絕的方式來解決。

第二個就是我剛才講的,陸委會主委跟副主委有來我的辦公室,他說你們都有資料啊!所以現在任何的陸配或是第二代只要到移民署,只要到陸委會去,你們要幫他查出到底在大陸有沒有戶籍,好不好?你不要讓他跑了一趟卻又辦不到。第三個是我剛剛講的補破網,部長,你說你已經道歉了,所以要如何補正?你除了宣示之外,是否應該要再次發函?因為你給人家一個函就造成了人家的困擾,是不是應該在一個禮拜內由移民署再次發函,說明之前寄的函文錯誤,你也已經道歉了,所以他們不用回大陸去,這是第三點。第四個,你要求他們3個月內要辦完,從你42日發出去到現在已經3個禮拜,時間太短了,要不要把這個時間延長為2年?另外也有人反映,移民署的電話常常都打不通,在提供一個懶人包告訴大家該怎麼辦的同時,能不能在1個月內於北中南舉辦大型的說明會,向民眾說清楚該怎麼辦?可以嗎?

劉部長世芳:報告張委員,我先從第五項開始回答,現在不是只有移民署,包括各地的國境警察或專勤隊都有開放,因此,從421日我們開始開放申請到目前為止,根據我的了解,在電話方面比較沒有這樣的抱怨。

張委員啓楷:421日以後就有解決了?

劉部長世芳:421日我們與陸委會已經同時將必須具結的6項樣態公布在網站上,包括你剛剛所提的,如果是年滿70歲或從10411日起都未曾去過大陸,其實這樣的樣態就已經不需要再回去中國大陸辦理。因此,對於你所提的,無論是不方便或是不能夠,譬如政治的因素,像是文化界的富察先生,我們都已經將那個部分列進去了。現在我們要處理的是不願,至於不願的理由,我們也提出若是屬於低收入戶有購買機票的困難就可以告訴我們,另外就是屬於重大傷病,現在根本不方便走動,我們也都將這個部分列進去了。但是,即使我們做了這樣的宣告,還是要以他們來告知我們是屬於哪裡的不方便為原則。

同時你也提到,這個法律在二、三十年前就訂了,為什麼現在才執行?我們也了解這個部分,所以我們也去問過,在行政執行的部分就是按照行政程序法第一百三十一條,請求權時效消滅的部分,如果它的請求權是義務的話,不是請求權時效消滅,而是權利的消滅,針對這個部分,我們也查過憲法上相關解釋的規範。

以上幾點,提供給張委員參考。

張委員啓楷:部長,這是政府在民國9331日修法後實施的新辦法,第一個,時間真的是太久了。第二個,責任在你啊!你怠忽職守,現在又把全部的責任甩鍋給民眾負擔,老實講,這樣也不公平啊!

劉部長世芳:是,我想這是政府的責任,但是,如果現在沒有做就是我們瀆職啊!

張委員啓楷:你們在21年前就瀆職了啊!是不是?現在你卻甩鍋給民眾處理,是不是應該採取一個比較完整、比較能讓民眾解決問題的方法?你說你們現在的解決方案就是六大排除項目,太窄化了!你們現在解決的大概是打折、打折、打折、再打折,只解決了一小部分的人嘛!因此,你應該要全部放寬,不要僅窄化於這六大類的放寬項目。

劉部長世芳:這樣並不符合法律上的規範。

張委員啓楷:怎麼會不符合呢?不然我們就修法啊!台灣民眾黨非常負責任,我們就提出修法。針對民國9331日之前的,一律採用具結的方式,不是只有六大類,全部都用具結的方式,至於在這個時間點之後的範圍,我們就授權由陸委會及內政部訂定標準。但是剛才我也明確講過,民眾清楚的反映,你的六類排除範圍太窄、太小了,我們應該要照顧全部的民眾。

劉部長世芳:委員,你可以去問一下,這兩天在移民署辦理的情況其實都還算是很順利。如果有任何的疑慮,我們都還是會充分的說明。

張委員啓楷:那天陸委會的主委及副主委也講了,現在我們這邊收到的陳情其實都還非常多啦!

劉部長世芳:但這是從星期一才開始辦理。

張委員啓楷:有任何疑難雜症進來,只要他們有任何的困擾,我們現在都把案子轉到移民署及陸委會,希望你們能將速度加快。

劉部長世芳:我們一定要幫忙解決,但是一定要符合兩岸人民關係條例。

張委員啓楷:剛剛我講的是要根本解決的方案,第一個,不要再發生去了找不到人或電話打不通的事情,而且要幫忙解決問題,特別是陸委會主委給我的承諾,只要去了就可以馬上查出在大陸到底有沒有戶籍。這個在之前是一團亂啊!你們負有舉證的責任,而且你們具有公權力,應該查得到嘛!因此,這個要讓全國民眾知道,從今天開始只要去移民署、去陸委會就可以清楚知道自己在大陸到底有沒有戶籍,如果有戶籍的話,甚至是應該去哪個公安局辦理,這些都是陸委會主委承諾的事,我們明確地把它講清楚。

第二個要根本解決的問題,也就是我剛剛講的時間太久遠,21年前了!除了你允許的六大類具結對象,應該針對民國9331日之前的全面允許具結,至於之後的就授權由你們將它訂定清楚,將這個六大類的排除再擴大一點,好不好?共同來解決問題,我們會提出修法也會送到委員會審查。部長,一起來努力!

劉部長世芳:我們來檢討改進。

張委員啓楷:因為這件事情的影響真的很大!

劉部長世芳:我們來檢討改進,但是基於法律的一致性,還是應該要一致執行比較好,不能有破口及天窗。

張委員啓楷:對,但是政府自己的失職及疏忽,不該讓民眾承受這樣的代價。

主席:好啦!委員……

張委員啓楷:那是一個家破人亡、甚至可能變成兩岸人球……

劉部長世芳:我們沒有造成家破人亡啊!

主席:委員,我們後面還會有……

張委員啓楷:如果你們取消了他們的戶籍……

劉部長世芳:現在沒有這樣的案例啊!

張委員啓楷:現在不是現在進行式嗎?現在有多少家庭擔心這件事情?

主席:委員,時間……

張委員啓楷:部長,你可以明確宣示,不會取消任何人的戶籍、不會把人驅逐出去嗎?

劉部長世芳:對不起,我們是依法辦事、我們是依法行政。

張委員啓楷:對啊!剛才告訴你,人家有這個疑慮,你又說沒有!現在我要你保證,你又不能保證!所以這個問題是存在的,我們就應該要解決這個問題啊!

劉部長世芳:就像我們處理陸配的問題,如果在陸配中有人帶著特殊任務而來,你要不要處理?要不要處理?

張委員啓楷:你把現在要處理的事情處理好,如果有特殊案例就特殊處理嘛!

劉部長世芳:是,如果我們一律用具結的方式,反而是包庇及姑息。

張委員啓楷:你們把全部的陸配都想成是有問題的,是不是這樣?

劉部長世芳:沒有,我們已經講得非常清楚,其實我們非常尊重,但臺灣是一個有法律的地方,我們是按照法律行事。

張委員啓楷:現在很多陸配抗議的是什麼?你們把每個人都當作有問題在處理嘛!是不是這樣?要將心比心啊!

主席:不好意思,我要打斷兩位……

劉部長世芳:張委員,我們還是要依法行政。

張委員啓楷:有任何問題,我們就來解決問題,謝謝。

主席:報告各位委員,我們後面還會有相關業務報告的時間,對於修法也都會予以尊重,請劉部長與我們多花一點時間,大家彼此互相討論,好不好?不好意思啊!謝謝張啓楷委員的質詢。

下一位請林楚茵委員、林楚茵委員、林楚茵委員不在。

請蔡易餘委員、蔡易餘委員、蔡易餘委員不在。

下一位請邱志偉委員質詢。

邱委員志偉:127分)謝謝主席。主席,會議詢問一下,今天列席委員是4分鐘或是410分鐘?

主席:4分鐘。原則上,我們會鼓勵委員多質詢,而且今天的時間還可以,因為我們後面還要處理。

邱委員志偉:是無邊際的質詢嗎?

主席:我們都知道邱志偉委員最準時,好不好?

邱委員志偉:這是基本的會議程序嘛!我覺得內政委員會的時間過得比較慢,4分鐘就變成了14分鐘。先請內政部劉世芳部長休息一下,因為剛剛前面的質詢讓你站太久了。

請張榮興張署長。

主席:好,張署長有請。

張署長榮興:委員好。

邱委員志偉:還有環境部及交通部監理司胡副司長。我來示範一下,什麼是160秒質詢,4分鐘是240秒。

主席:好,請相關單位。

邱委員志偉:現行噪音管制法第六條規定,製造不具持續性或不易測量足以妨礙他人生活安寧之聲音者,由警察機關依社維法第七十二條進行處理,對不對?署長,你有沒有去過日本?

張署長榮興:去過。

邱委員志偉:有沒有搭乘過日本的交通工具?

張署長榮興:沒有,我都是搭乘他們的遊覽車。

邱委員志偉:無論是遊覽車或是他們的地下鐵及新幹線等等,在交通運輸工具裡不能講電話,很明確地不能講電話,你知道嗎?

張署長榮興:這個……

邱委員志偉:包括在公用bus裡面、包括在他們的新幹線裡面,如果你要講電話就必須走到車廂與車廂之間的區域,不但嚴格執行,而且成為他們的一個生活習慣。現在大家都使用通訊軟體,對不對?

張署長榮興:對。

邱委員志偉:在傳收時發出的嘟嘟聲音,你有沒有聽過?

張署長榮興:有啊!

邱委員志偉:哇!好吵啊!我每天搭高鐵3個半小時,如果隔壁比較誇張的直接用擴音講電話,關於他家祖宗十八代的事,我都能知道,直接擴音耶!當然這是屬於極端的個案,但一般普遍都是大聲地講電話。再來是使用通訊軟體傳收時發出的持續性聲音,我的電話絕對是靜音啊!無論任何狀況,絕對都是靜音!這個部分是不是要學習日本的做法?考慮一下,交通部,你們應該要多加宣導,是不是可以學習日本的做法?除了多一點的宣導之外,是不是也可以用法律做一些調整,先請教署長?

張署長榮興:如果其他先進國家有這樣的制度,而且我們的法律也能夠完成規範,以此教育我們的民眾施行,我認為是先進國家的作法。

邱委員志偉:是嘛!人家日本都做得到,而且是落實到所有的公共運輸工具喔!這個已經行之有年,成為每個人的生活習慣了。

張署長榮興:是。

邱委員志偉:所以大家彼此不要太自私,不要為了個人的方便而影響到他人作息的安寧。警政署應該要注意,因為這是由你們進行裁處,對不對?

張署長榮興:如果是鐵路上的這些狀況,應該是有鐵路法的規範。

邱委員志偉:鐵路?

張署長榮興:鐵路法。

邱委員志偉:但這是不具持續性或不易測量足以妨礙……

張署長榮興:如果是屬於在專法中沒有的噪音才適用於社會秩序維護法的規範。

邱委員志偉:鐵路法是交通部主管,對不對?

張署長榮興:是。

邱委員志偉:交通部的看法如何?交通部?

胡副司長迪琦:報告委員,其實我們現在都有做一些宣導,像是鐵路的車廂或……

邱委員志偉:廣播都沒有用,你們應該要加強巡查,或者有沒有辦法入法,這是可以討論的。

胡副司長迪琦:是。

邱委員志偉:我不知道日本有沒有入法、有沒有相關的法律,但他們的國民就是遵守這個生活習慣,基本上是有公德心的。

胡副司長迪琦:是。

邱委員志偉:這個要落實在教育、落實在許多的宣導,這點相當的重要。如果真的還是沒辦法改善,是不是有相關的法律可以裁處,你們可以去思考。

胡副司長迪琦:現在包括公路法或鐵路法等相關的規定,針對造成其他乘客影響的狀況是可以做一些法規上的處理。

邱委員志偉:我已經深受這個困擾十幾年,因為搭乘十幾年的高鐵了,搭乘高鐵已經成為我們日常生活的通勤習慣,針對這個部分,你們一定要去思考、面對。

我的質詢時間到了,現在我要示範什麼是非常優質的質詢,不是410耶!主席,你也大概了解一下。

主席:好,謝謝最準時的邱志偉委員的質詢。

邱委員志偉:這是基本的。

主席:我也向大家報告一下,原則上,因為我們在今天下午本來就有法條的審查,所以我們希望每位委員都能清楚表達自己的立場。在清楚表達之後,如果真的有像剛剛那樣講不完的情況,我們當然就會適時地做一下處理。

下一位請蘇清泉委員、蘇清泉委員、蘇清泉委員不在。

請王鴻薇委員、王鴻薇委員、王鴻薇委員不在。

登記發言委員除不在場者外,其餘均已發言完畢,詢答結束。丁學忠委員所提之書面質詢,列入紀錄,刊登公報。書面質詢與未及答復部分,請相關單位於1周內以書面答復,並副知本會。

委員丁學忠書面質詢:

本日討論社會秩序維護法第六十二條的修法案,主要是警察抓販售黃牛票的法律,這個黃牛票問題一直都是熱門議題,這幾年一到音樂或運動表演賣票的時候,經常發生大家買不到票,之後出現在網站高價轉售給其他人,本日才有委員提出修法版本,黃牛問題這麼嚴重,妳知道這個社維法第六十二條是民國八十年,當時是大家到戲院買票看表演,經常有人先把票買好,到附近去向沒買到票人兜售賺價差,警察可以到現場賣票時抓人,較有成績也能遏止這種行為,但那是還沒有網路賣票的時代,現在經過三十幾年了,已經不在戲院或是車站賣黃牛票了,現行的本條法律的執法上已經效益有限,卻又要增加警察同仁的困擾,實有必要討論。

但現在最熱門的表演大多是透過網路轉賣別人,賣掉前沒有名子,賣出前只看到帳號名找,很難抓人,也不適用社維法第六十二條,造成用本法實際裁罰的案件變得很少,執法成效不佳。警察辛苦辦了卻又不易判罰,才希望把抓的標準調整,讓警察辦案更好去抓黃牛。

網路販賣黃牛票跟過去的另一個不同,是票價比過去價格較高,黃牛轉賣更是以倍計算,造成其他民眾買黃牛票的金錢損失大很多,甚至因為各種因素被詐騙的案例,這是一大民怨,相關法規問題若有修訂必要,必須趕快修訂,內政部為警政主管機關,但現在的法律,主要是文化部和教育部,去執行表演和運動的票券管理及後續黃牛票的行政措施,其過程仍需要警察協助,目前效果如何,是否對警察機關有何困難?

取締裁罰黃牛票的,經修法後,在其它文創法及運產法等法律執行,已由文化部和教育部等各機關負責,警察機關主政執行的法律,只剩引用社維法第六十二條,但目前警察同仁辛苦取締,最後效益仍有待改善,內政部應適時討論與時倶進的法規修正。況實務上,若警政機關打電話檢舉賣黃牛票時,警察應仍需依法進行後續偵辦等作為,讓勤務已經很辛苦的警察們,仍有法律要求的必要業務。內政部應就本項法律之問題討論,是否有修法之必要,也應於行政院會議中反映,是否在行政上,各項娛樂票券之法律作業中是否有必要整合,若有法律有必要調整,應盡快提出,以免警察同仁負擔。

主席:報告委員會,現在進行法案條文宣讀,請宣讀討論事項所列法案之條文。

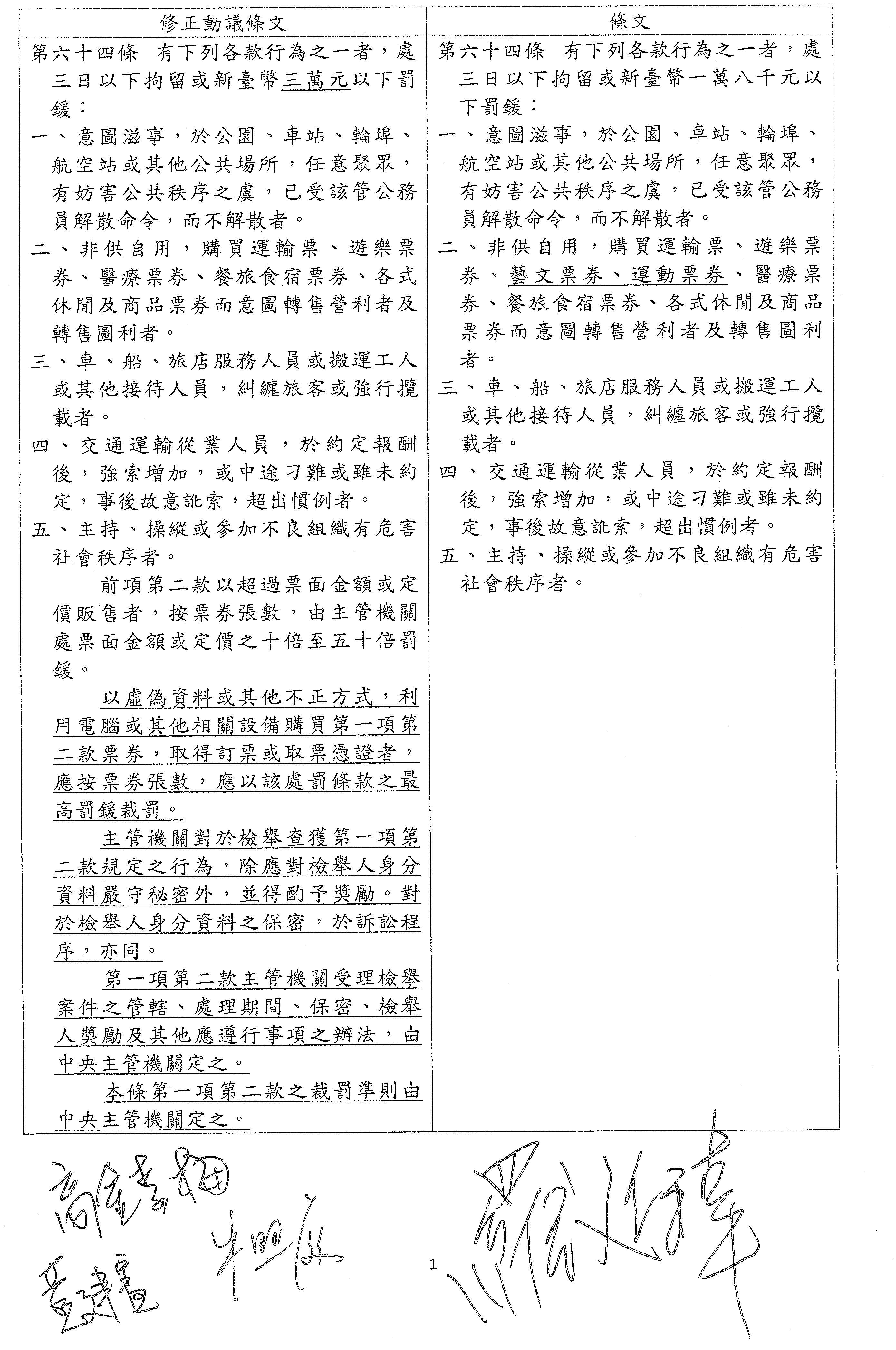
DrawObject1

主席:謝謝!我們現在休息用餐,下午1點繼續開會,現在休息。

休息1216分)

繼續開會133分)

主席:大家午安,報告委員會,我們繼續開會。

現在請宣讀修正動議跟附帶決議。

一、修正動議:

二、附帶決議:

主席:謝謝。我們現在進行逐條討論,我們用協商的方式來處理,現在進行協商。

我先確認一下大家手上都有包含修正動議在內的資料嗎?修正動議跟附帶決議。我們先確認一下。

王委員美惠:有。

主席:這個法案現在總共有4個條文要處理,我們今天的目標應該還算是收束範圍,看看有沒有辦法達成一定的共識,但是如果沒有的話,我們花一點點時間來討論,我認為是沒有問題的,就請大家踴躍表達意見,我們一條一條來好不好?

首先是第九條修正案,顏寬恒委員委託本席處理,他的意思是這樣,因為有身心障礙權利公約,就希望把有歧視性意涵的語言做一個消除,所以他希望把所謂的瘖啞人改成聽覺跟語言障礙的人。但是我也跟大家報告一下,包含各部會的說明都有提到瘖啞人是有一個特殊的定義,就是要先天性,而且是不能講話也聽不到,才符合當初的定義。行政機關這裡的意思是說,既然行政罰法已經有相關的一些規範,其實甚至可以整條都不要處理,我聽一下各位委員針對這樣一個處置的方法,或者是說有沒有別的方法?比如說有比「瘖啞人」不具歧視性的一些名詞,然後可以維持這樣子相關的意義?有沒有這樣的一些說法?我們請各位委員或行政機關發表意見。

張委員宏陸:請衛福部先說一下。

主席:來,衛福部,針對歧視性語言等等相關的部分,可不可以作一下說明?謝謝。

江科長適宇:報告委員,因為歧視性用語這個部分應該是屬於我們社家署的業務,關於這部分,目前我們並沒有接到訊息要去回應這個議題,所以這個部分可能比較抱歉,謝謝。

張委員宏陸:不是嘛!你說明一下瘖啞人到底是不是一個共通的……

蕭視察心屏:社家署這邊是尊重主管機關的建議,就是尊重主管機關在業務執行上判斷,認為聽覺障礙才具有無識別能力的話才能免除,我們這邊是沒有其他的建議,謝謝。

黃委員捷:法務部說明好不好?

主席:法務部。

王委員美惠:他這樣說起來就是他沒有意見。

主席:是啊!

王委員美惠:法規有法規的規定啊!哪有這樣回答的?

主席:好,我們先請法務部。

廖參事江憲:主席、各位委員。跟委員說明,就如內政部書面報告所述,因為「瘖啞人」這幾個字是早期立法就用了,如果參考社維法這一條當時的立法理由,還有司法院對刑事責任「瘖啞人」也曾經作出解釋,綜合這兩個角度來看,所謂的「瘖啞人」,大概它的內涵是指從小時候、自幼,然後既瘖且啞,就是說耳朵跟語言能力都喪失的狀況,所以它的要件是很嚴謹的,委員的提案用的是聽覺或者是語言障礙,聽覺跟語言障礙的程度可能有重度、中度、輕度,它的範圍會比較廣,所以如果依委員的提案這樣修,它不是只有名詞的改變而已,它的適用內涵也會有出入,跟社維法原本立法的「瘖啞人」這個定義會有出入,所以我想內政部才會提出這個書面說明。

第二個,因為行政秩序罰也是行政處罰的一種範圍之內,行政罰法對於責任能力的規定在第九條,它不是用瘖啞人,它是用辨識能力有沒有欠缺的問題,就是是不是精神障礙或心智缺陷等等,從這個角度去辨別有沒有辨識能力,它沒有用瘖啞人去判定責任能力。因為社維法主管機關在內政部,所以如果主管機關認為整個回歸到行政罰法就可以了,責任能力整個回歸到行政罰法,不要在這一條又特別去寫「瘖啞人」,我想這個我們尊重主管機關的意見,這部分我就沒有意見。

張委員宏陸:我只想請教一下,如果照這樣修法,聽覺或語言障礙者,重聽跟口吃算不算在裡面?如果你要……

廖參事江憲:如果從字面文義解釋,只要有這兩種障礙都包括在裡面,但是它程度有高、有低,所以它的範圍是很廣,但「瘖啞人」範圍是很窄,會有這個問題,所以它不是名詞的觀感問題,它會有定義適用的問題。

主席:李柏毅委員。

李委員柏毅:因為我知道現在刑法第二十條裡面也有瘖啞人的行為得減輕其刑。

廖參事江憲:對。

李委員柏毅:如果照我們要來討論這個修法的邏輯,要把瘖啞人改成聽障或語言障礙人士的話,第一個,有剛剛你講的程度輕重的問題之外,刑法這個要不要處理?

廖參事江憲:因為刑法那個是刑事責任的領域,社會秩序維護法是行政處罰、行政罰、秩序罰的領域,這是兩個不一樣的,當然早期立法的時候可能有去參考刑法的用語。

主席:好,謝謝。

張委員宏陸:等一下。

主席:不好意思,廖參事。

張委員宏陸:不好意思、不好意思,我再請教,當初特別講「瘖啞人」應該是在刑法、在什麼對這些如果他犯罪可以減輕其刑或什麼的用意吧?

廖參事江憲:對。

張委員宏陸:對嘛!所以這個定義應該要準確嘛!

廖參事江憲:所以司法院才針對「瘖啞人」這個名詞特別做出解釋。

張委員宏陸:OK,謝謝。

主席:我的問題是這樣,我再請一下社家署好不好?我們剛剛要問的問題並不是針對這個法條的問題,是瘖啞人到底在現在身心障礙公約等等規定裡面,它算不算歧視性名詞嘛?這第一個。第二個,如果它屬於歧視性名詞的話,什麼樣的名詞可以完全替代這樣的範圍?因為按照現在委員提案的版本,顯然它的範圍是不一樣的嘛!以前「瘖啞人」是取交集,聽不到、不能講話,而且要先天性,三者的交集才叫瘖啞人。可是按照現在的版本,聽覺語言障礙變聯集,就是只要有統統算,所以表示這個用詞不夠精準,要調整,問題是怎麼調整才能夠符合本來的定義,但是又沒有歧視性?這才是這一條的關鍵,我們是不是請社家署說明一下?

蕭視察心屏:聽障跟語言障礙者就是如果又聽障、又語障的話,其實我們就是稱作聽語障,就是透過鑑定的制度,然後會取得這個身分,其實是比較以社會福利身分的制度去看待。因為我們自己組內討論的時候就是覺得如果改成聽語障的話,對我們來講當然這個名詞比較中性一點,但因為今天也有看到司法院的解釋之後,我們回去有先跟我們主管討論過這件事情,關於這個部分,聽語障的範圍其實是比較大的,如同剛剛法務部長官講的,其實它的障礙程度也有落差,剛剛提到的重聽或是甚至不到拿障別身分這種狀態,如果把它擴大成這樣的話,是不是對原本的立法意旨來講是比較寬鬆的?所以我們主管這邊對於這個名詞,目前如果要再做調整的話,就是後續要再回去署內另行研議。

蘇委員巧慧:這樣到底是什麼意思?

主席:他的意思是說確實是有一點歧視性,但是要怎麼樣精準符合過去「瘖啞人」這樣一個版本,好像還沒有一個很合適的名詞,大概是這個意思嘛,對不對?

蘇委員巧慧:瘖啞到底是不是歧視?問題是這樣。

主席:對,他說有,他剛剛的回答是覺得有一些這樣子的意味。

王委員美惠:有嗎?

主席:來,再說明一下吧!

蕭視察心屏:在身障者的看待來講的話,就是身障者看到確實會有比較不舒服的感覺,比較沒有那麼中性啦!但是因為這個名詞其實看起來也是一個名詞的概念,它就是敘述這個人的身體狀況,但對身障者來講的話,他會認為這好像沒有那麼的中性,如果改成聽障或聽語障的話,他覺得會比較是中性的概念。

主席:王美惠委員。

王委員美惠:主席,我聽他這樣講,是廢話喔!真的,說這個名詞不好,要改語言障礙,又說不能這樣改,還要回去討論。今天就知道要修這個法了,你們難道沒有事先討論?對不對?最起碼這已經這麼久了,你說有歧視的意味,既然有這種感覺,你們這幾天沒有收到通知說今天要修這個法,然後要討論一下?你說成這樣,到底是要怎麼修下去?你剛才沒聽到召委說的意思嗎?他說要改成什麼樣讓大家可以接受的,還是這個名詞必須是法律上要這樣規定的?你們都沒有講到重點,以上。

主席:好,謝謝王美惠委員。希望行政機關多用點心,好不好?你剛剛講社家署還要再研議,你們多久可以研議出來?用麥克風講。

蕭視察心屏:應該是說我們本來是尊重委員的提案,就是改成現在的版本,但因為……

主席:但因為它的法律適用範圍不一樣,所以就不只是這個問題啦!

蕭視察心屏:對,就是看到內政部這個,早上我們有先詢問過主管,就是覺得因為內政部是執法的主管機關,如果他們的認定是這樣,就是進行的狀況是可以處理的話,我們是可以尊重他們現在提出的這個文字版本,我們本來一開始在署內討論的時候是尊重委員提案的版本。

主席:好,謝謝社家署。我們每個題目花一點點時間討論就好,然後今天有共識就可以有共識,沒有共識,我們還會再排時間,大家不用擔心。

另外一個是現在我們看到行政機關書面報告的一個概念,就是說,因為行政罰法已經可以涵蓋這個範圍,所以它乾脆把「瘖啞人」直接刪掉,就改成精神耗弱者。

蘇委員巧慧:這不是跟我今天早上問的一樣嗎?現在內政部的意見到底是怎樣?

主席:來,內政部,麻煩說明一下。因為你們現在給的修法意見是乾脆把它刪除,因為行政罰法可以判斷。

蘇委員巧慧:他搞不好是……委員版本,我早上……

主席:沒有,我覺得它寫得滿……沒關係,我們請劉世芳部長說明一下。

劉部長世芳:剛剛我們聽到法務部的見解,其實跟我們所寫的很相近,就是現在的行政罰法第九條把「瘖啞人」這三個字刪掉,然後所列的文字上是寫「行為時因為精神障礙或其他心智缺陷……」,又把它寫進去,就是它描述一個狀態,等於不是用聽語障,因為聽語障的範圍跟所謂的瘖啞人確實不太一樣。因為這個是行政罰法,所以這樣子是不是會比較相同?大概是有這樣子的見解,而且我們寫在書面報告裡面就是這樣的提案是不是建議刪除瘖啞人的規定,然後不要用顏寬恒委員提到的身心障礙權利公約裡面的聽語障人士?以上。

主席:對啊,所以他確實是要刪除。蘇巧慧委員。

蘇委員巧慧:不好意思,所以延續我早上的質詢,我一樣是對於書面報告的這個文字其實有一點不太懂,書面報告第2頁表示內政部對這次提案的狀況「故對於本次提案,建議刪除瘖啞人之規定」;這句話到底是什麼意思啊?

劉部長世芳:三個字而已,刪掉這三個字。

主席:就改成精神耗弱者,這樣嘛!

蘇委員巧慧:精神耗弱者,然後或瘖啞人。

主席:他們要把它拿掉啊!

蘇委員巧慧:直接刪掉?

劉部長世芳:對。

蘇委員巧慧:所以不是作文字修正,這邊是直接刪掉「或瘖啞人」四個字?這是內政部的建議?

劉部長世芳:對,所以我說我們寫得不是很清楚,就是本次提案建議刪除瘖啞人的規定,應該是說「瘖啞人」這三個字,不是規定啦,規定不是我們規定的,因為我們有參考司法院院字第1700號的解釋意旨。

蘇委員巧慧:所以,以後瘖啞人沒有要……

劉部長世芳:法務部上面的見解會比較清楚,我們警政署……

蘇委員巧慧:就沒有要減輕處罰就對了啦?

主席:應該說它就是用行政罰法,要確定他可以欠缺辨識行為能力。

劉部長世芳:不採用顏寬恒的版本,應該是這樣說,如果要的話……

主席:這不一樣。

蘇委員巧慧:……刑法有「或瘖啞人」……

劉部長世芳:我知道。但是因為我們又覺得「瘖啞人」這三個字好像在字面上有歧視的意思,剛剛衛福部的同仁是這樣說。

蘇委員巧慧:所以版本到底是什麼?

主席:所以移除其實也會影響法律效果嘛,因為行政罰法講的是因為各種狀況,以至於欠缺辨識行為能力者,所以不見得瘖啞人就一定……

劉部長世芳:對,所以跟委員報告,第一個我們是希望維持原來的都不動,這是一個。但是因為大家在討論「瘖啞人」會有歧視的意味,所以可不可以改?要改的話,聽語障的範圍又擴充太大,所以我們才說可以採用其他的說法,就是把「瘖啞人者」或是「或瘖啞人」這幾個字劃掉,或是把它取消掉,這兩個讓委員來參考啦!

主席:旁邊要補充的,沒關係,直接補充沒關係啊!

林科長怡菁:各位委員好。如果還是要維持現行「瘖啞人」這樣子的範圍,但是用詞上因為要尊重聽覺語言障礙者這樣子用詞的話,是不是以另外一項去說明這個聽覺語言障礙者是限於自幼?就是自幼即具聽覺語言障礙者,這樣子就是它在字面文義上,還有它的意思上都會跟本來「瘖啞人」的範圍是相同的,然後它的文字也不會有歧視的意味。

主席:我就想聽這個。如果可以寫出一個……

高金委員素梅:這放在哪?條文來寫一下。

主席:這條先保留,我們進行下一條的討論,把你剛剛的字面……

蘇委員巧慧:我最後確認一下,我們在處理這個條文,我們處理的是第九條「下列各款之人之行為,得減輕處罰」,所以我們要先辨識我們這一屆委員現在很慎重地把社會秩序維護法拿出來討論哪些人可以減輕處罰。

主席:對。

蘇委員巧慧:我們是否同意一、二、三款的範圍到底是什麼?所以首先我們必須處理的是,我們有聽覺、說話障礙到所謂過往,其實瘖啞、瘖啞也不過就是文言文,瘖和啞這樣的狀況,這種類別的人到底要不要讓他減輕其刑,這是我們第一個應該要決定的層次嘛!

主席:對。

蘇委員巧慧:他是不是在得減輕其刑的範疇內?如果大家都同意他依然應該要維持在範疇內,那我們要試著去想出一個適合的文字來描述符合現代的社會用語。接下來我們在處理這個文字用語的時候,有沒有可以比過往的瘖啞更適合來詮釋的狀況,或我們因此有要調整他的狀態嘛。到目前為止,現在如果想得出來……

主席:對啊,他剛剛提出來的就這個概念,就是先天性聽語障者之類的。

蘇委員巧慧:但是那個已經在後期了,我們要先決定瘖啞的這個部分。

主席:對啊,瘖啞就是……

蘇委員巧慧:原本的瘖啞我們是不是要繼續放在範圍裡面?大家先要同意是還是不是嘛!我想沒有人會……

主席:OK。大家應該不會反對吧?

蘇委員巧慧:大家這次的修法意旨並沒有要把它拿掉喔……

主席:對,沒有要拿掉,我也覺得沒有要拿掉。

蘇委員巧慧:所以我們如果想不出更好的名詞,唯一可以處理的狀況應該是用現行條文繼續保留才對啊,怎麼會這樣,這有點因噎廢食耶,因為想不出一個更好的詞彙,結果變成要把這個部分從得減輕其刑這邊拿掉,這很奇怪吧。

林科長怡菁:報告委員,因為瘖啞的定義,依照現行司法院已經有解釋,是不是我們參考司法院的解釋文字,然後做修正?

主席:對,你就寫出一個新的文字。

我徵詢一下在場審查委員們的意見,我們都不要拿掉嘛,只是要把它修一個比較中性的名詞,然後概念一模一樣嘛,我想提案的顏寬恒委員的意思也是這樣,我們就這樣……

蘇委員巧慧:沒有人要拿掉吧?

主席:我們就請行政機關準備一下,好不好?你剛剛有提出一個滿接近的版本,先把它寫出來,可以嗎?

王委員美惠:剛才召委說的……

主席:你先寫,我們這一條先保留。

接下來是第六十四條,這條大概要花比較長的時間來討論,大家充分發言,針對黃牛票的部分,包括範疇、法規競合的部分要怎麼處理,還有罰則大概要訂到什麼樣的程度,請各位委員充分發言。

請高金委員。

高金委員素梅:跟召委及在場的委員們說明一下,我有提出一個修正動議,請大家看一下修正動議第二項,是我們誤植上去了,所以那一項要整個拿掉,就是「前項第二款以超過票面金額或定價販售者,按票券張數,由主管機關處票面金額或定價之十倍至五十倍罰鍰。」整項拿掉,因為第六十四條第一項序文已經有規定「有下列各款行為之一者,處三日以下拘留或新臺幣三萬元以下罰鍰」,這個部分已經有了,所以那一整項拿掉。

接下來就是我多增訂了第二項、第三項、第四項及第五項,我們有吹哨者的部分,第三項是檢舉人的相關規範;第四項是按照消保處的建議,要增列以不正方式輸入電腦的這些行為;然後第五項是希望由中央主管機關,也就是內政部,由他們去訂定第一項第二款的裁罰準則。以上說明,謝謝。

主席:請黃捷委員。

黃委員捷:我的意見跟早上質詢的時候一樣,因為現在文創法是罰得更重,我認為要遏止黃牛,回歸文創法裡面的罰則要件跟罰鍰會比較好,其實文創法是直接規定五倍到五十倍嘛,然後相關要件也寫得很明確,必須要高於票面的金額,那樣要去開罰是比較明確,不會像社維法過去被人詬病的就是規定非供自用以及轉售等等,因為這些文字的不明確導致一直抓不到黃牛,這就是過去為什麼大家一直跟我們陳情,希望一定要有一個很明確可以抓到黃牛的辦法,所以才會修了文創法,當時的修法過程是這樣。現在如果我們又在社維法這邊訂定一些黃牛的罰則,我會認為其實無濟於事啦,因為這樣訂定下去之後還是罰不到,最後還是會用文創法去罰,而且那個是罰得很重的,那個罰則是除了五倍到五十倍,然後也有說要罰300萬,我覺得那個會比較有效,也是真的可以對症下藥,我的意見是這樣。

主席:好,謝謝。

再請高金委員。

高金委員素梅:我想黃捷委員可能沒有看到修正動議的部分,之前我們所提修正條文第六十四條本來是有含括藝文票券跟運動票券,但修正動議已經將藝文票券跟運動票券都拿掉了,因為這個在文創法、運產條例或者是鐵路法就有相關規定了,所以我們目前是針對沒有專法的部分要怎麼樣先來補漏洞,所以請你看一下第一項第二款,修正動議的文字是「非供自用,購買運輸票、遊樂票券、醫療票券、餐旅食宿票券、各式休閒及商品票券而意圖轉售營利者及轉售圖利者。」這個部分是沒有包括所謂文創法、運產條例法及鐵路法裡面被保障到的,所以麻煩您看一下修正動議的第一項第二款。以上,謝謝。

主席:好,謝謝。

還有委員有意見嗎?我們先請法務部說明一下,好不好?因為我覺得這一條在文字上要斟酌一下,包含有沒有跟其他法條打架嘛,還有現在增列的這些東西會是一個什麼樣的狀況,我們是不是請行政機關做一下說明?

王委員美惠:主席,我先說一下,等一下請他們一併回答。

主席:好,請王美惠委員。

王委員美惠:主席,很多委員的修正理由有提到要罰未遂的行為,處罰未遂的部分是不是會有問題?什麼叫做未遂?請法務部跟內政部說明一下相關的行政罰有沒有在處罰未遂的?依照本法的規定,罰鍰是三萬元以下,加重其刑之後則是六萬元,社會秩序維護法第十九條規定的罰鍰最高就是三萬元啦,所以我們修法後是不是會變成自己跟自己打架?我覺得這個問題也很大啊!

另外還有一個問題,條文規定「非供自用,購買運輸票」,譬如說旅行社在機票便宜的時候先買起來,之後再以比買進價更高的價格賣出,這個要算什麼?以上。

主席:請李柏毅委員。

李委員柏毅:我覺得原法第二款規定「非供自用,購買運輸、遊樂票券」,其中的「運輸」,我們簡單講就是車票嘛,車票這部分當然我們支持,這是原條文的規定。

至於這個修正動議的部分,我首先肯定已經先把藝文票券跟運動票券拿掉,但是我還是要提出一個問題出來,「餐旅食宿票券」可能會牽涉到一些市場關係啦,比如說自助餐券,如果買的時候有優待,之後以原價賣出,這樣有沒有獲利?有喔,這樣的事情會不會發生?很容易發生喔,比如說優惠價是1萬元10張,但是一個人進去可能是1,200元一客(一張),那就發生了喔,所以這個我們是不是應該要拿出來討論一下?餐旅食宿票券的問題有很多,例如住宿券有沒有含早餐、有沒有優惠等等,我覺得這個有很多都是市場因素,這個部分入法可能會造成一些問題,我覺得可以討論一下。謝謝。

王委員美惠:現在有的是買10張會送2張……

主席:這條大概有幾個部分需要討論啦,一個就是罰則嘛,我覺得就罰三萬大家應該不會有意見,因為大家都覺得黃牛行為很猖獗,這個就是規範專法未及之部分嘛。剛剛王美惠委員有提到第十九條的規定,對,在社維法裡面,基本上所有的罰鍰最高就是三萬,所以我們就是罰三萬元,大家應該不會有意見嘛,現在有意見的是範圍跟一些相關的配套措施嘛!

王委員美惠:對。

主席:對啊,我們今天先討論修正動議嘛,我們現在以高金委員的修正動議為主,先處理修正動議,對不對?其實今天這樣的大體討論就是收束成同一個版本,這樣才是符合修正法律的初衷嘛,所以前面所提出的修正案裡規定超過的部分當然就配合修正動議來做調整,所以我覺得就是罰三萬。

再來就是範圍的部分,運動、藝文的部分因為有專法規定,就不用再規定了,避免法條打架,至於剩下的部分,看看大家有沒有意見。我們請行政機關先來做一下說明,先請法務部好了,因為他們對法條的邏輯等各方面有一定專業的代表性,針對剛剛我們這樣討論過來的修正動議,有沒有一些想法?

王委員美惠:還有未遂……

主席:對,還有關於意圖營利的未遂部分要怎麼樣訂定,請法務部說明一下。

廖參事江憲:主席、各位委員。我想分幾個層次,第一個就是說,因為現在高金委員的修正動議是拿掉了藝文票券跟運動票券,但是也新增加了像醫療票券、餐飲旅宿,還有其他休閒跟商品票券,這些是現行條文沒有的。早上主管機關內政部也花了滿多篇幅在解釋這個問題,就是在政策面要不要在社維法加上這些東西,我想這是最大的一個分野點,這個部分建議大院能夠先釐清,因為放進去跟不放進去會影響到後續的立法作業嘛。

第二個就是剛剛委員有提到現行社維法的立法結構,第二款的立法結構是這樣,它的前提是非供自用,然後購買什麼樣的票券去轉售營利,這樣的一個體例其實要處理的都是所謂票券黃牛的問題嘛,近年來的立法趨勢,文創法跟運動產業發展條例都是112年最新修法的,也是要解決這一類的票券問題。我歸納的結果就是,以這兩部法來說,文創法第十條之一跟運產條例第二十四條之一所用的立法結構不是這樣,它用的立法結構很簡單,不去管前段自用或非自用,就是對某一類的票券高於票面金額或定價去販售者,它的行為型態就是抓販售還有加價,大概就這兩個類型,前半段的非供自用等等這些就不放入,因為這些可能在適用上會有像剛剛委員,還有黃委員可能有參與到文創法的制定過程,我想文創法跟運產條例的行為結構在處理這種票券黃牛上算是一個比較先進的立法例,我建議如果真的要放進去做修正的話,這個可以來參考。

另外,剛剛王委員提到的既未遂的問題,這確實是一個問題,目前行政處罰、行政罰法上並沒有特別去區分既遂跟未遂,在刑事處罰上很明確,未遂犯一定要法律明定才可以處罰,但是到行政罰法上並沒有去區分既遂跟未遂。另外,參考文創法跟運產條例,他們立法上也沒有特別去區別。早上文化部也有對藝文票券做解釋,就是說,在他們行政機關的職權解釋上,所謂的販售並不以整個完成為必要,也就是說,只要著手進行販售的行為,都在文創法的處罰範圍之內,所以所謂未遂的這個內涵是不是就一定要特別再另以文字去做修正,我想這個可以參考文創法跟運產條例的制定及實施的狀況。以上報告。

主席:我們先請蘇巧慧委員,然後是黃捷委員、高金委員。

蘇委員巧慧:謝謝法務部的解釋。

首先,我想在座的各位委員都希望能夠處理社會重視的這些黃牛票券的問題,因為我們現在已經是第11屆了,之前文創法的制定及運產條例的修正,大家也都可以看到,剛剛法務部也說明了,一個新型態的、在專法上面的立法方式其實還不錯,大家應該可以參考。

我們就回來今天這個第六十四條,剛剛主席也幫大家整理了三個爭點,第一個是範圍,第二個是罰鍰的金額,第三個是要不要處理意圖的部分,有這三個爭點。我想從第一個範圍的部分來講,大家可以看到有專法在處理的其實是更明確,今天我們以高金委員的修正動議來看,其實增加的是醫療票券、餐旅食宿票券以及各式休閒及商品票券,增加了這三款,我想請問,等一下看是內政部,甚至是法務部可以解釋一下,在現行條文當中的遊樂票券指的是什麼?遊樂票券是否就可以包含了餐旅食宿、各式休閒及商品?因為你的遊樂票券應該不可能只有訂定是去遊樂園這種才叫做遊樂票券吧?不可能當時是這樣解釋的,所以是否這個詞彙的概念已經可以包含了修正動議的後兩項?如果是這樣子,大家可以考慮是否這個部分就不用再修正,那就只剩下醫療票券,我必須在這裡提醒大家一下,提供參考啦,我跟大家分享,我覺得醫療票券其實反而是讓社會不太懂的一個新概念,我自己其實曾經試著在醫療法中增訂第二十二條之一,就是在處理不管是掛號也好,或者是任何的醫療資源搶占的部分,我認為政府應保障民眾使用醫療資源的平等權益,任何人不得加價販售醫療服務之權利,違法販售者,按販售金額處一百倍至五百倍的罰鍰。我覺得所有醫療行為相關的,我們廣稱為所謂醫療黃牛的這個狀況,應該是在醫療法這邊來訂定,也如同文創法一樣,用專法來處理,這樣才能夠把我們所痛恨的這種所謂醫療黃牛的部分以專業來處理。所以我的建議是,我們是不是重新定義,重新請法務部、內政部解釋清楚,遊樂票券是否可以涵蓋現在大家在意的部分?至於醫療票券的部分,我建議這部分不要再另設名詞,而是回到醫療法處理,這是我對範圍部分的看法。

第二個部分,我認為罰鍰的金額,其實真的大家應該要考慮一下整部法的一致性和衡平性,所以最後的數額到底要列在哪裡,這個我尊重大家的意見。

最後,對於意圖的部分,還是一樣,我覺得這個是行政罰,我們還是尊重一下各法的體系、體例的狀態,如果大家不喜歡這個意圖,就只要有行動,我們就應該要抓,這個是不是應該再回到專法裡面,以當時這種新型態的立法來處理會比較好?

簡而言之,我認為可以修正、可以討論,但可能沒有必要到高金委員的這個版本,不好意思,這是我的意見,請大家參考。

主席:請黃捷委員。

黃委員捷:謝謝。我也是繼續把它收攏啦,其實這一條裡面有最大的兩個類型問題,一個是罰則,就是到底這個罰鍰要多少,另外一個是構成要件的問題。構成要件的部分我先講,我認為社維法過去一直罰不到的原因是因為裡面非供自用、購買跟轉售營利這三個構成要件過去一直沒有辦法明確定義,因為舉證很困難。我舉一個例子,之前新北地院在106年的時候有個判例,就是有個民眾一次買了25月天的門票,然後他轉售,警方認為他是賣黃牛票,最後法院說,你不能因為他持2張票就認為他購買時非供自用,因為非供自用的舉證真的太困難了,所以最後就不罰。當時我們一直沒有辦法用社維法處理黃牛就是這樣的原因,所以最後我們才用文創法,像文創法的構成要件就非常明確,就是購買、超過票面價格,就是這兩個要件而已,非常明確,抱歉,不是購買,是販售,你加價然後販售,那你就是黃牛。所以我早上一開始就直接問警政署長黃牛的定義是什麼,就是加價、販售,就是這樣。所以如果我們繼續用這樣的文字想要試圖去處理黃牛的話,我認為第一個罰不到,第二個會誤罰,誤罰什麼?就是像剛剛柏毅委員有舉的一些例子,因為現在市場上那種票券的類型很多,買套票或一次買很多張然後再轉售的這種市場行為有非常多樣態,如果我們現在這樣訂定下去,很可能到時候會檢舉不完,大家會說你一次買10張打折的套票再賣別人的是不是黃牛?然後你可能跟別人套裝行程的,然後你中間多買一些餐點什麼,然後給你加價的,那你是不是黃牛?所以這種很不明確的構成要件,最後很可能造成的結果就是市場上非常多類型的、遊樂型的、餐飲型的票券,都可能到處被亂檢舉說這個全部都是黃牛,這樣是不是在市場上可能反而會造成很多誤會,這是我比較擔心的部分。

至於罰則,我還是再次強調,我認為要就是回歸到專法裡面去罰重一點,用明確的定義,然後罰重一點,如果是你是醫療黃牛、你是演唱會黃牛,就是明確加價然後又販售,那就罰重一點啊,在這邊罰個三萬塊對那種真黃牛來說不痛不癢,完全不痛不癢,黃牛到現在還是這麼猖狂就是因為他們賺暴利,你買一張BLACKPINK,他給你10萬、30萬他都給你買,因為他就是在中間賺暴利,根本就不怕罰,所以我們覺得要就是要好好針對這種問題來處理。以上,希望可以再收攏一點,謝謝。

主席:好,謝謝黃捷委員。

我們請高金委員。

高金委員素梅:我覺得我們今天談的就是沒有專法的要怎麼樣先亡羊補牢,先讓這些人可以意圖不要犯罪。然後第二個,我覺得罰鍰的部分當然必須符合社維法的規定,最高多少我們就訂多少嘛,法條規定是三萬塊嘛,所以在我提出的修正動議就已經寫得很清楚是三萬塊嘛。再來就是遊樂票券,這也是我剛剛想要問的,遊樂票券有沒有包括餐旅食宿、休閒商品?因為這是現行條文,是不是請你們來解釋一下?如果有包括的話,當然後面就不要寫,如果沒有包括的話,我當然覺得還是要寫啊。

接下來,你們大家認為意圖轉售這個部分,其實意圖轉售應該有很多可以去看的,譬如說現在電腦程式各方面,你如果去購買了這些程式,表示你就是想要大量的購買這些票券嘛,所以意圖轉售營利者及轉售圖利者其實都講得很清楚。縱使我們在這邊只有罰三萬塊,可是也是先亡羊補牢嘛,在目前專法還沒有訂定之前,我們先讓這些意圖想要販賣圖利的人能夠因為社維法而禁止他不想去犯案嘛,所以我對以上部分再次說明一下,是不是也請內政部說明一下現行條文的購買運輸票券、遊樂票券是包括什麼?好嗎?謝謝。

主席:好,謝謝。

現在請行政機關來說明票券的定義,我們請張署長。

張署長榮興:各位委員好,對於適用範圍,目前我們警方取締黃牛票,目前我們實務機關有在取締的黃牛票,第一個,屬於遊樂票券的,大部分就是戲票的黃牛,就是電影票的黃牛。我現在講實務上的取締情況,就是電影票的黃牛。第二部分就是文化產業的藝文黃牛,這個是文創法裡面規定的黃牛,之前過去是適用社維法,現在適用文創法。第三種就是運動賽事的部分,就是類似職棒這些的取締辦法,我去年在臺北市服務的時候,運動賽事的專法還沒通過之前,我們就適用社維法,修正通過就馬上用運產條例來做取締。

至於這個範圍,遊樂票券、餐旅食宿票券跟各式休閒商品票券的定義,我想這個應該由主管機關來做解釋,這個部分到底是不是遊樂票券能含括的,這個應該要……

蘇委員巧慧:過去實務經驗呢?

張署長榮興:以實務經驗來說,這裡面是沒有這樣的經驗,這個在這裡做說明。

第二部分就是委員的修正動議裡面提到「以虛偽資料或其他不正方式」,以文創跟運動賽事的立法精神來看,這個是屬於刑事罰,委員這個地方是想把它提高到最高罰則,這個是不是由司法院來做解釋?如果以立法的精神來看,修正動議的這一點,在專法的部分是以刑法來做處罰,有不當的利益或者是用虛偽的資料,這個構成刑事犯罪,用移送法辦,不是用罰錢就可以處理的,這個部分也提供給委員做一個參考。以上。

主席:好,謝謝。還有沒有哪些單位要補充?

蘇委員巧慧:遊樂票券的解釋應該……

張署長榮興:應該是由主管機關來認定。

主席:照理來講是主管機關,就我了解是這樣。

張署長榮興:主管機關來訂定。

楊股長峋:報告委員,我們查當初社維法第六十四條第二款的立法理由,遊樂票券很單純的就是指遊樂場所,當初立法理由的文字就是遊樂場所。

蘇委員巧慧:遊樂場所,那麼餐廳、旅宿算不算遊樂場所?

楊股長峋:不是。

主席:應該不是。

楊股長峋:不是,它的文字很單純,因為它是從違警罰法這樣下來的,所以這個文字是在民國80年的時候……

蘇委員巧慧:民國80年的時候不把餐廳……

楊股長峋:已經三十多年了,以當時的立法背景、時空背景,當時指的很單純,遊樂場所就是遊樂園那種場所。以上報告,謝謝。

王委員美惠:以前的時代餐廳沒有那麼……

主席:對。

王委員美惠:沒有那種買多少送多少的優惠票券啦!

主席:顯然遊樂票券不能包含餐旅這些東西,對不對?

蘇委員巧慧:那還不如寫休閒娛樂票券,如果要修法的話就寫休閒娛樂票券。

主席:現在的修正文字是各式休閒及商品票券。

蘇委員巧慧:這個也是很奇怪。

主席:對啊,看要怎麼寫。

蘇委員巧慧:密室逃脫?

主席:密室逃脫應該算遊樂場所啦,應該算遊樂場所。

蘇委員巧慧:剛剛說是只有遊樂園,那是當時的時空背景,現在用當時的時空背景……

主席:我覺得我們一段一段來啦,運輸票券應該沒有問題嘛,對不對?現在只有鐵路法有規定火車嘛,但是其他的應該也要規範,而且這是原來的文字嘛。

請李柏毅委員。

李委員柏毅:真的考慮一下,餐飲食宿入社維法真的感覺壓力很大,如果是車票,我覺得大家支持啦,演唱會或者是演藝票券等等的,我覺得大家的目標方向很一致啦,但是……

王委員美惠:我就是要說這個。

李委員柏毅:對啊,餐飲食宿券感覺應該可以再討論一下。

主席:沒有啦,這個票券的狀況可能是說,我去大量採購對折的或三天兩夜的、包套的這種行程票券,譬如原價價值16,000元,但我買的管道是8,000元,我就買了很多,然後在外面賣1萬,其實這樣就是黃牛,就是黃牛啊!

蘇委員巧慧:那團購呢?現在的團購怎麼辦?現在團購很多耶!

李委員柏毅:團購也變成違反社維法了!

黃委員捷:還有網站上可以買很多優惠券的那種……

主席:對啊,我們現在就是討論嘛!

李委員柏毅:這樣修正後,團購違反社維法了!

蘇委員巧慧:主席,我幫你留個文字,這樣團購有點違法,對啊,這樣不行欸,這樣餐旅食宿的團購……

主席:沒有啦,這是票券,票券的部分嘛。

蘇委員巧慧:沒有啊,現在也還是有旅遊券、食宿券啊。

李委員柏毅:團購旅遊券違反社維法。

蘇委員巧慧:對啊。

王委員美惠:像嘉義福義軒都有人代購啊!

蘇委員巧慧:還有林家砂鍋魚頭。

黃委員捷:林聰明!

王委員美惠:對啊,最主要是林聰明那個是……

徐委員欣瑩:好吃!

主席:沒關係,可以,我們這裡知無不言,好不好?

王委員美惠:有的代購,不過他的店裡就是照這樣賣,但是像福義軒,一包一百多塊,不過消費者買的時候就三百多塊了耶,這樣就加一倍了,這樣算不算?

蘇委員巧慧:違反社維法。

王委員美惠:對啊,這樣就違反了,但是話說回來,我們就是心甘情願的啊,因為我們沒時間去排隊所以買不到,人家去排隊了啊,這樣也覺得是很奇怪。

主席:請張宏陸召委。

張委員宏陸:我覺得大家講得都對,這個我們要再思考一下,如何把文字定義的比較精確,因為現在新的太多了,我跟你講,現在連代排代購都有,如果這樣有沒有違反社維法?我覺得這個大家要去思考一下。

另外,像剛剛巧慧委員所說的團購,如果有人去旅展買了很多優惠票券,買的時候有打九折,之後原價賣給朋友或其他人,如果照我們這樣的定義,他就出問題了喔!

主席:我覺得回到黃牛票本來規範上的精神、概念是為了避免大家去賺中間的利差,然後導致本來該用便宜價格買到的人買不到嘛,我覺得精神上是這樣,不管型態是什麼,旅展也好,或者是藝文表演或者是體育,我覺得大家的精神都一樣的,就是怕有人想賺那個利差然後大量掃貨,讓本來循正常管道可以取得這些票券的人取得不到,我覺得這是我們大家應該比較有共識的黃牛行為。沒關係,我覺得對於法條文字不需要……我們都還有討論的時間啦,就請大家多發表意見。

張委員宏陸:我再補充一下,黃牛什麼的,我們當然是要去處理,我們不允許他這樣,但一個概念應該就是有的東西是有限量的,黃牛去買的票券一定是有限量的,例如演唱會的票就是多少張,我們是不是從有限量的方向去思考,一般餐飲或什麼的,沒有限量啊,不會有限量的問題啊!

王委員美惠:對啊,福義軒也沒有限量,今天賣完了,明天還可以再來買。

張委員宏陸:對啊,黃牛能夠賺錢的應該都是有限量的東西,應該是這樣的精神。

主席:對,我覺得……

高金委員素梅:所以才會說轉售圖利嘛!

主席:我覺得關鍵應該是票券這兩個字啦,因為代排……

高金委員素梅:轉售圖利,他只要轉售圖利其實都屬於黃牛行為。

主席:很多委員那時候有提到避免醫療黃牛的那個部分,其實他就是代掛號嘛,今天大家在質詢的時候提出來的是代掛號的概念嘛,他可能不見得是用票券兩個字可以來處理,但那個適合的文字是什麼,大家可以商量一下啦。

王委員美惠:對啦,像召委說的醫療票券的問題,我覺得最主要是因為有時效,他才會代排掛號嘛,譬如今天現場只有20個號碼,所以他才會代掛,不過有時候是因為行動不便或身體不舒服,一定要拜託別人去掛號,這個要怎麼認定?

主席:對,所以我覺得代排、代購這件事情,如果我們要把它納為規範的行為,恐怕要用另外一種法條文字來處理。

好,沒關係,因為今天我們只是大體上收束一下方向,我覺得我們各自稍微思考一下,我也請行政機關思考一下,就是說,以新興的幾個樣態來講,因為今天各個單位幾乎都有嘛,交通部、衛福部等等都有嘛,如果是大家討論的那種黃牛行為,就是掃貨然後賺利差的這樣一個行為,用什麼樣的文字、有什麼樣的行為,請各個行政單位回去做一下功課,我們之後會另外再找時間來審查。

針對這一條還有沒有委員要補充?

請張宏陸委員。

張委員宏陸:我覺得各單位也要想一下,我們這邊規定的都是票券、票券、票券啦,我舉個例子,如果我去買一雙限量的球鞋,如果是用提貨券,然後我去轉賣,可能就觸法了,但如果我是直接拿實體的球鞋給你……

主席:就沒事了!

張委員宏陸:我們這裡就規範不到喔!

主席:對。

張委員宏陸:所以我的意思是各單位可能要去想清楚,我們今天請你們回去思考,你們要把很多樣態想清楚喔。

主席:請蘇巧慧委員。

蘇委員巧慧:我再表達一下我個人的意見,就是屬於醫療的部分,我認為大家都很想解決問題,我還是肯定各位委員同仁的用心,但我覺得醫療這個部分,我比較不建議把醫療票券放在社維法裡面,因為我上一屆確實有提出了醫療法增訂第二十二條之一,就是保障民眾使用醫療資源的平等,任何人不得加價販售醫療服務之權利,剛剛已經唸過了這樣的文字,既然大家都是這個方向,本人會再來提出修正案,到時候懇請大家也順便支持一下,我也會去請衛環委員會的委員支持一下,我覺得用這樣的專法,然後直接把所有的醫療資源都放在裡面,任何人不得加價販售醫療服務的權利,因為這等於是侵害民眾的權利,我想任何法律的訂立都是為了要保障民眾的權利,我比較建議用這樣的方向。謝謝。

主席:好,還有委員要補充嗎?我們這條先保留,好不好?大家回去稍微再想一下。

請高金委員。

高金委員素梅:我還是要講的就是,我們現行法裡面針對遊樂票券也是處罰意圖轉售營利者,當時內政部是怎麼訂定這個法的?我們就是依照你們的構想……

主席:這個是同一個邏輯嘛!

高金委員素梅:在現行法條裡面,然後以同樣的邏輯把其他的東西放進去啊!所以我都同意剛剛委員們所討論的部分,我也覺得回去應該可以好好思考一下,但是我必須要講的部分就是,針對第一項第二款的修正,我們是以現行法的犯行,也就是意圖轉售營利者的概念,然後把其他要被規範的東西放進去,如果大家覺得現行條文的遊樂票券這個部分是有問題的話,那麼我提了那麼多的面向當然也是會有問題,但如果現行條文沒有問題,那當然就是沒有問題啊,只是大家把現行的態樣講出來而已嘛,好不好?

再來就是第二項的部分,因為消保處提供的報告中有提到「對於以不正方法或指令輸入電腦或其他相關設備購買票券、取得訂票或取票憑證之行為,為國際間常見之禁止行為」,這個是消保處的意見,所以我也把它放在我的修正動議裡面,是不是也請消保處來說明一下?因為剛剛警政署說這是屬於刑法部分,但你們提出的書面報告是希望這個部分也能夠立法規範。

請問消保處的人在不在?

主席:來,請消保處說明一下,謝謝。

高金委員素梅:是不是來說明一下?因為我覺得你講的這個是有道理的。

陳副處長星宏:對,其實在消保處接到的一些消費爭議中,關於這種所謂電腦方式的黃牛的確是存在的,所以原先在文創法或是運動產業發展條例中會建議把這個加進去,但是我們後來考量的是,其實不管是文創法或者是運產條例,它基本上是一個特別法的性質,所以剛才警政署的長官所指教的這個倒是對的,因為這個是特別法,所以可以把刑事跟行政的相關規定放進去,但是社維法本身是一個行政罰法的轉向,所以要把一個刑事條文加進去的確在法制上必須要再做一些考量,剛剛我們聽警政署長官講的倒是對的,因為我們的社維法也只能把行政上的處罰放進去,至於刑事的部分,在文創法跟運產條例中是有刑罰的處罰,處幾年幾年的徒刑或課處罰金,所以這個部分來講的話,可能要看怎麼樣在法制上去做一個調整。以上補充。

主席:我補充再問一個問題,消保處這邊應該也會接受到各式各樣的投訴,針對黃牛票的樣態,現在對藝文、體育的部分已經有明確的法律規範,除此之外的其他樣態是些什麼樣態?我覺得這是一個滿重要的判斷基準,我們要把哪些東西放進去,就是消保處這邊受理的各式各樣的消費糾紛嘛,最明顯的樣態是哪一種,你們這邊有沒有一些資料可以提供給大家做參考?

陳副處長星宏:我們可以提供資料,但是如果真的要說最大的樣態就是票券,就是藝文票券跟運動賽事票券。

主席:一定的嘛,因為最重要的已經先處理完了,我們現在的社維法等於是補破網,就是處理剩下的部分,所以是不是請消保處回去也調一下資料?除了體育跟藝文這兩大類已經有專法規定的之外,哪些型態的消費糾紛是來自於這種轉售圖利等等的一些行為,提供給我們做下一次討論的明確參考,可以嗎?

陳副處長星宏:是,我們整理一下資料。

主席:好,謝謝。

這一條一樣先保留。

於此同時,剛剛討論的第九條的文字已經出來了,我唸一下,也請同仁把文字放在螢幕上給委員參考。就是把「瘖啞人」三個字做修改,第一項第三款修正為「精神耗弱或出生及未滿七歲即有聽覺且語言障礙者」,其實就是瘖啞人的白話版,這樣子大家OK嗎?

張委員宏陸:為什麼是七歲?

主席:沒有,當初瘖啞人的定義就是這樣。

李委員柏毅:出生或年幼。

主席:年幼被視同為一開始就沒有。這一條這樣修正,大家OK嗎?

好,法務部請。

廖參事江憲:各位委員,內政部的這個修正文字也大致符合司法院的解釋跟社維法的立法理由,不過在細部的文字上,「出生及未滿七歲」是不是可以更精簡改為「年滿七歲前」就可以了?年滿七歲前當然包括出生在內嘛。

另外「即有聽覺且語言障礙者」,委員原始的提案大家卡住的地方就是用「障礙」,因為障礙會有程度輕重之分嘛,所以今天才沒辦法馬上做處理,我想就是卡在這個地方啦。這個部分是「即有聽覺且語言障礙者」,有沒有可能是用,我只是假設,譬如說「喪失聽覺及語言能力者」,就表示他的這兩個能力都不具備啦,就是符合司法院那個解釋的意旨,不過用「喪失」還有「能力」是不是符合衛福部這邊專業用詞,會不會又有觀感不佳的問題,我想這個更細膩的部分是不是請衛福部再指導一下,但是大概就是在這個前提範圍,就是這兩種能力都不具備啦,但是要用什麼樣的文字或名詞去描述它比較不會有……

主席:請你再唸一下你剛剛提到的修正建議,你說「未滿七歲前即喪失」,你唸一下,好不好?

廖參事江憲:「即喪失聽覺及語言能力者」,衛福部那邊應該有更細膩的文字或描述方式。

張委員宏陸:不是未滿,他剛剛講的是年滿,年滿七歲前。

主席:年滿七歲前,是不是?

廖參事江憲:對,年滿七歲前。

劉部長世芳:是不是請衛福部解釋一下?

主席:請問衛福部,如果按照法務部剛剛的建議……

劉部長世芳:現在的醫療技術非常的好,我們聽覺有障礙的幾乎很少了,所以要注意一下,他可能已經有恢復……

蕭視察心屏:我們覺得如果可以用「重度以上」的話會比「喪失能力」來得好一點,因為身障者們對於「能力」兩個字會滿敏感的,「喪失能力」好像有一種沒有那麼中性的感覺,如果是「重度」的話,因為目前的評鑑制度就是有分成輕、中、重、極重,所以用「重度」也許會比較好一些。

蘇委員巧慧:對啊!

劉部長世芳:那這樣「精神耗弱」也要改啊!

主席:所以你說「重度」,我們現在就是把大家的意見稍微收束一下啦。

劉部長世芳:那「精神耗弱」也要跟著改,「精神耗弱」這幾個字也是一樣有歧視啊!

王委員美惠:主席,是不是我們現在探討一下,這條也保留一下……

主席:保留可以。

王委員美惠:我覺得他們這樣想到「無路來」了!

主席:這一條就請衛福部跟法務、內政部會商一下啦,對不對?應該……

劉部長世芳:包括「精神耗弱」那四個字嗎?

主席:我覺得如果要改也很好,因為我覺得大家的目標就是消除歧視性的言論嘛。

劉部長世芳:因為現在的醫療技術很好啊!

主席:那就是內政部,主管機關內政部嘛,然後請法務部提供法律意見,衛福部提供非歧視性、中性用語的標準,好不好?你們三個部會會商一下,我們這一條就先保留。

蘇委員巧慧:謝謝大家,醫療法的修正案請大家簽一下。

主席:馬上就要了?

王委員美惠:好,馬上、馬上!

蘇委員巧慧:謝謝!簽一下、簽一下。

主席:接下來第七十二條是跟噪音有關,基本上只有罰鍰提升啦,大家有沒有想法?

王委員美惠:現在是頭比較大啦!

主席:請張宏陸委員。

張委員宏陸:我覺得立法的目的跟這個我都不反對啦,但是用這個法令警察就沒有辦法執行啊,這點是我們要考慮的,我們去訂定一個沒有辦法執行的法律,這樣子很奇怪。噪音的部分其實有專法了啊!

主席:這個我們稍早討論的時候都有講到,就是噪音管制法有講,有一部分交給社維法處理啦。

張委員宏陸:那要不要請他們說明?

主席:來,請警政署。

張委員宏陸:署長,你們要不要說明一下?這個你們做得到嗎?

主席:這只是放寬裁量的空間吧,我看起來是這樣。

張署長榮興:其實警察去處理這個應該很難認定啦,就是認定的標準,現在噪音管制法是有儀器、有標準的認定,今天民眾報案,不管是怎樣的吵鬧聲,每個同仁的認定標準應該不一樣。至於這個法提高裁罰金額,我是沒什麼多大的意見,因為也都沒有多大的變化……

主席:罰不到的就是罰不到!

張署長榮興:重要的就是到底能不能罰得到,因為我們適用這個規範的情況應該不多,我這幾十年在實務單位的經驗,這個部分的報案確實很多,但是一直沒辦法去處罰,最主要就是沒有這些儀器去做這樣一個認定。未來如果說,我個人的看法是在噪音管制法裡面去做詳細的規範,在專法裡面詳細的規範。

主席:請王美惠委員。

王委員美惠:感謝署長的解釋,說實在的,他真的有很多的無奈,因為他們的工作很多啦,很多鄉親因為樓上鄰居吵架就打電話到警察局,但是警察來了之後只能請他們講話小聲一點,也沒辦法來處罰,因為沒辦法測出那個分貝是多少啦,可能還要叫環保局的人過來,但等到環保局的人到達時,他們可能已經沒吵架、也沒大聲了,是要罰什麼呢?所以這種的問題很多,造成我們警察人員一接獲報案就騎一輛摩托車趕過去,一直這樣叫了就去、叫了就去,這樣是浪費社會資源。以上。

主席:好,請李柏毅委員。

李委員柏毅:我的意見跟王美惠委員的很接近,也難得跟牛煦庭召委有一點接近。

主席:你今天講第二次了耶!

李委員柏毅:對啊,所以我再講一次。既然是這樣,其實噪音有很多種型態,其實很多噪音在規範的是比如冷氣的噪音或者是水塔的聲音,這個當然就適用環保單位人員用相關檢測儀器,但是樓上樓下或隔壁製造的噪音,我們看到第一款「於公共場所或公眾得出入之場所,酗酒滋事、謾罵喧鬧」,我們警察出門了才罰六千,我是覺得可以提高、可以討論啦。謝謝。

主席:所以調高罰則好像大家還滿有共識的,因為你們還是有裁量空間嘛,對不對,署長?

張署長榮興:如果調高罰則,當然是有裁罰空間啦,這個在用法上沒有多大的變更,我們這邊沒有意見。

主席:對啊,確實不一定能夠處理,因為我們大部分關注的是那種鄰居吵鬧的問題啦,不見得能夠因為調高罰則就解決這個問題沒有錯,但是我難得跟李柏毅委員有共識嘛,對不對?在公共場所酗酒滋事的罰重一點,我覺得也是好事啊!

請問大家,針對罰鍰金額一萬八……

蘇委員巧慧:就一萬八了嗎?

主席:這個部分從嚴處分,民眾黨黨團的提案是一萬八,邱若華委員的提案是一萬,現行法是六千,大家對於罰鍰金額有沒有什麼想法?

蘇委員巧慧:主席,你今天是要過這一條嗎?還是全部一起保留?看你的修法方式啊!

高金委員素梅:就一萬八吧!

主席:高金委員說一萬八。沒關係,就是一萬八、一萬或者是不修嘛!警政署長剛剛講他有裁量的空間嘛!

有沒有行政機關要做意見補充?沒關係,我們多討論沒有關係。

王委員美惠:我們多討論啦,又讓警察他們……

主席:請張宏陸委員。

張委員宏陸:我覺得要調高罰鍰金額,這個大家有共識,也覺得有必要,但是不是一萬八?因為從六千調高到一萬八是三倍,但我跟你講,因為噪音的大聲小聲的……不是、不是,罰不罰得到又是一件事情,我跟你講,夫妻如果吵架的,你也要罰一萬八……

張委員智倫:這樣好,這樣就不會吵架了!

張委員宏陸:不是、不是,不能這樣講,我覺得不可能啦,到時候誰要出一萬八?我覺得我們要思考一下社會的現實點,是不是一下就要調高到一萬八?因為夫妻吵架算喔!

張署長榮興:也算啦,這個是無正當理由擅發其他……

主席:無正當理由!

張委員宏陸:對啊,這算喔!

蘇委員巧慧:我們立法院有分貝機耶,超過一定分貝的可以罰嗎?

主席:要妨害公眾安寧。

王委員美惠:啊,那就黃國昌先罰了,我還排在他後面。

主席:好啦,其他行政機關有沒有要補充的?

徐委員欣瑩:一萬八是上限,不見得會罰這麼高。

主席:對,不見得罰那麼高啦!

蘇委員巧慧:其他條都保留了,這一條……

王委員美惠:如果小朋友一直哭鬧的話,罰媽媽?

張委員宏陸:前提是無正當理由,不過這也會有人報案啊!

王委員美惠:一定會。

主席:署長有要補充嗎?

張署長榮興:本條第一項第二款規定「無正當理由,擅吹警笛或擅發其他警號者」,因為這三款的型態都不同,統一罰鍰金額一萬八恰不恰當,請委員考量。

蘇委員巧慧:說的也是耶,第二款比較嚴重啊,無正當理由擅吹……

主席:對,但如果無正當理由吹警笛罰六千,那就更不對了嘛!我會這樣想啦,所以我的意思是應該要把罰鍰金額稍微拉高一點,然後按情節輕重來處罰嘛,比如說小朋友哭啊什麼的,那個沒有辦法,就勸導或者輕輕放下,也是常有的事嘛,但是如果你的上限不高的話,會不會有問題?

蘇委員巧慧:天花板拉高了,到時候做裁量的那個人……

主席:權力變大了嘛,裁量的權力就會變大了,效果是這樣。

蘇委員巧慧:小朋友哭,他還是罰一萬八,你也不能說他不對啊。

主席:其他行政機關都沒有想法?

蘇委員巧慧:好啦,我們先下一條啦!

張署長榮興:看看環境部對噪音的部分有沒有意見。

主席:對,請環境部代表,因為我們也是要考量一下平衡性,請說明一下。

謝專門委員仁碩:跟各位委員報告,環境部主管的噪音管制法裡面,違反第八條的行為管制部分,噪管法第二十三條是處三千元到三萬元,裁罰基準的部分,我們是第一次違反的時候就罰三千,並令其立即改善,不改善的部分就逐步往上加倍、加倍,我們是用這樣一個方式來做裁處。

蘇委員巧慧:這樣比較有道理。

主席:請張宏陸委員。

張委員宏陸:我覺得這一條,我們如果要修正的話,比如說第一款「於公共場所或公眾得出入之場所,酗酒滋事、謾罵喧鬧,不聽禁止者」,我覺得這個部分如果罰高一點,我相信社會不會有意見,這個是OK的。但是其他的部分,這個大家有其他的想法,所以不應該在一開始就規定一萬八,應該每個樣態是不同金額……

主席:要這麼複雜喔!

張委員宏陸:對啊,修法要完備就只能這樣啦!

高金委員素梅:有裁量權啦!

主席:對,就是裁量權嘛,你要不要授權警察的裁量權啊,我覺得高金委員講的是對的。

高金委員素梅:至少給他們有一個最高上限,這個由在場警察去做裁量……

主席:署長,剛剛環境部代表的說法其實也是可以參考嘛,他們針對噪音管制法的實際執行會有一個裁罰基準,哪些樣態罰多少、哪些樣態罰多少,依輕重調整,你們實務上警察現在在執法的時候,像交通違規或什麼的,應該也有一些類似的裁罰基準,對不對?

張署長榮興:有,像目前施行的這個六千塊以下,我們的裁罰基準……

主席:所以現在就有喔?好,很重要。

張署長榮興:現在就是六千塊以下嘛,然後我們的裁罰基準是從三百到六千。

主席:三百到六千?

張署長榮興:就往上一直加。

主席:就往上一直加?

張署長榮興:對啊,這個當然也要看……

主席:所以你們會罰六千的樣態有哪些?

張署長榮興:罰六千的就是最重的,應該是……

主席:可以幫忙補充,沒關係。是擅吹警笛警號還是……

楊股長峋:六千沒有罰過,沒有罰到這麼重。

主席:沒有罰過?

楊股長峋:對。

張署長榮興:沒有罰過六千啦。

楊股長峋:有關噪音的第七十二條第三款這部分,沒有罰到六千過,沒有罰到最高。

主席:這一條到底有沒有在用啊?

楊股長峋:有在用、有在用,但是沒有罰到六千……

主席:我的意思是說,那種鄰居之間的糾紛確實很難處理,這個我們都知道,但是酗酒滋事、謾罵喧鬧都沒有處理過?還是用別的去處理了?

張署長榮興:那個是有的,我看相關資料的統計,一年大概是五、六百件。

主席:對啊,那個是罰多少?

張署長榮興:這個我回去查資料才知道,要查了才知道到底是處罰多少錢,對於這個細節的部分,我沒有了解到那麼詳細。

主席:好,沒關係,我覺得大概可以有一個方向,今天早上本席質詢的時候其實有要求你嘛,就是把這一條實際上的使用狀況……

張署長榮興:有,我們的資料已經有出來了,大概五、六百件左右。

主席:既然資料已經出來了,請你也提供給內政委員做一下參考,我們帶回去消化一下。

張署長榮興:沒問題。

主席:我是建議警政署也思考一下,我們如果給你更大的裁量權,讓你把比較嚴重的樣態可以放進去處理……

蘇委員巧慧:對你是負擔還是益處?我們也不想增加你們的負擔。

主席:對,比如裁罰高一點,嚇阻效果強一點……

張署長榮興:對於這個罰則提高,我是沒有意見,因為對目前的執行過程沒有改變,只是說未來如果罰得更重,民眾如果被我們罰了以後就不敢再犯了,這個是最主要的原則。

主席:聽起來是滿贊成增加的嘛。

張署長榮興:增加我是贊成啊。

主席:增加是贊成嘛?

張署長榮興:贊成。

主席:請你們回去檢討一下你們的裁量基準,如果有增加的話會怎麼處理,下一次我們討論的時候你提個建議嘛!

張署長榮興:可以,沒有問題。

主席:比如可以增加到多少,我覺得這樣子就比較能有接近共識的版本,好不好?

這一條也保留。

最後是有關跟騷部分的第八十九條,這個一樣是增加罰則。這個部分我有跟顏寬恒委員做一下溝通,我會跟他講社維法第十九條有規定,最多也只能罰到三萬;至於魯明哲委員的版本是「三日以下拘留或新臺幣三萬元以下罰鍰」。早上蘇巧慧委員質詢時其實有把數字講出來,即便現在有跟騷法,但好像還是會有漏網之魚,所以這個有補破網的功能,不應該隨便刪除。所以我們就討論罰則輕重的部分,請各位委員發表意見,謝謝。一樣是輕重啦,跟剛剛那條概念是一樣的,大家先廣泛討論一下。

蘇委員巧慧:首先那個十萬元的就已經超過……

主席:那個是不可能的嘛,這個已經講好了、講過了。

蘇委員巧慧:對嘛,那就剩下……

王委員美惠:這個已經超過三萬元的上限了!

劉部長世芳:拘留也不好啦!

主席:現在散佈謠言是不是要拘留三天?最嚴重的話,是嗎?假消息關三天,是不是?是嗎?

徐委員欣瑩:對,三天。

主席:那個也是社維法,不是嗎?

徐委員欣瑩:對,第六十三條。

主席:第六十三條?我是覺得有必要稍微提升,但一樣,程度可以商量。

請李柏毅委員。

李委員柏毅:我請教一下署長,根據現行跟騷法第三條的規定是「人員、車輛、工具、設備、電子通訊」等等這些,但是主要是針對性或性別有關的。現在其實在交通上有很多這樣的問題,行車的時候,如果不爽前面的車,就可能一路跟著你,讓你很害怕,或者是開到你前面等等的這些,這個也有相關的交通罰則了嘛,如果沒有辦法舉證到符合這些相關交通罰則的規定,但是以社維法的規定來說,有沒有去辦過這樣的案例?或是說警方有沒有這個武器來針對這些惡意跟車的這些車輛?

張署長榮興:這個就是我們跟騷法裡面沒有規範的,跟騷法最主要是跟性有關係,其他還有包括幾個類型,包括像狗仔、行車糾紛或者是類似聚眾等等的這些跟追行為,目前還是要看報案人所提供的情況,然後我們去蒐集事證,蒐集到的事證如果是有構成跟追的相關要件,我們再來依照社秩法去做處罰。

李委員柏毅:社秩法……

張署長榮興:對,社秩法,謝謝。

主席:針對罰則的部分大家有沒有想法?因為現行的條文是三千以下,然後是申誡,我是覺得輕了點,因為現在假消息或是謠言最高是關三天罰三萬嘛,等於是社維法裡面最重可以罰到的狀況,然後跟蹤騷擾只罰三千,我是覺得落差滿大的,所以我是覺得要酌予提升,是不是要一併比照……這種樣態在裡面是最嚴重的,一樣是三天加三萬塊的罰鍰。警政署長,你的意見是怎麼樣?

張署長榮興:現在裡面是不是還有修正要處三日以下的拘留?

主席:對啊!現在委員提案的版本,確實是有拘留的。

張署長榮興:現在是拘留,然後再加三萬以下的罰鍰?

主席:是「或」啦!

張委員宏陸:沒有……

主席:是「或」、是「或」,修正版本是「或」。

張署長榮興:其實這個立法性質跟上一條一樣,如果是加重這些處罰,我是沒有意見的。

主席:那我們這一條就加大嚇阻,好不好?我們照魯明哲委員的版本通過,可以嗎?

張署長榮興:拘留的部分是不是大家討論一下?

主席:又要討論一下?

張署長榮興:拘留的這個部分。

主席:再討論一下,好。

張署長榮興:因為原先的立法只有行政罰而已,現在有加入限制人身自由的拘留,這個部分是不是大家討論一下恰不恰當?

主席:是可以的,這是哪一條裡面有講?第十九條裡面有講,拘留是OK的,就是在社維法的範圍裡面;第六十三條也是嘛!就是我們剛剛講的,散布謠言也是可以拘留三天的嘛!所以其實都OK的嘛!

來,各位委員,針對跟騷只罰三千,我是覺得落差滿大的。

蘇委員巧慧:對啊!

主席:那就把它提高,我們照魯明哲委員的版本通過,大家意見怎麼樣?

李委員柏毅:拘留三天,署長說要討論……

主席:署長是有什麼意見嗎?

張署長榮興:我看就是說,拘留或者是新臺幣三萬元以下的罰鍰,大家要不要討論一下這樣的處罰?

主席:所以你也沒有特別的定見嘛!但是你認為調高罰則是有助於……

張署長榮興:調高罰則我是同意啊!

主席:同意嘛!那就看委員的意見了。

張署長榮興:對,但是拘留這個部分,就這個區塊來看恰不恰當?

主席:你們作為實際的執行單位,應該算比較瞭解實際上的樣態嘛!

張署長榮興:沒有、沒有,目前的規範是沒有嘛!拘留要到簡易法庭。

主席:好。

張署長榮興:那要看我們是不是……因為拘留要到法院那邊去裁定,我們警察沒有辦法……如果牽涉到要拘留的部分,可能要送到法院的簡易法庭。

主席:好,沒關係。既然我們都要請警政署,因為你們大體上的方向都同意增加裁罰的強度,但是具體來講要怎麼樣?也許我們還需要一點時間去消化,然後去討論,所以就希望警政署一樣,把這一條比照前面的噪音管制,你去調一下過去的裁罰樣態跟需求,你要提你的意見啦,比較明確。

張署長榮興:對。

主席:我要調高,但要調高到什麼程度,才符合你實際執法者的現狀嘛,對不對?

張署長榮興:對。

主席:好不好?我們一樣作這樣子的決議,然後大家……這一條我們一樣是保留,但是我們下次討論的時候,請你務必要把相關的資料跟想法準備好,這樣我們下次的審查才會快速嘛!我請問各位委員,這樣處理有沒有問題?

蘇委員巧慧:可以,這樣好。

主席:好,這四條都講完了,大家還有沒有什麼特別要補充的意見嗎?

王委員美惠:沒有。

蘇委員巧慧:沒有。

主席:沒有,好,我們就另外再找其他時間繼續審查好不好?

王委員美惠:好。

主席:好,那我宣讀一下協商結論,謝謝。

王委員美惠:沒有結論啦,召委!

主席:還是有啊!

蘇委員巧慧:結論就是另定期繼續審查。

徐委員欣瑩:結論就是保留啦!

主席:謝謝。報告委員會,剛剛經過協商的結果,第九條、第六十四條、第七十二條、第八十九條這四條條文都保留,請行政機關按照我們剛剛討論的結論提供相關的資料,我們下次審查的時候要看到明確的意見,相關的附帶決議,我們也是在下次討論的時候一併處理。

討論事項所列議案,我們就另定期繼續審查,本日會議到此結束,現在休息。

休息1427分)