繼續開會1233分)

主席:報告院會,我們繼續開會。

接下來請張智倫委員發言,王義川委員請準備。

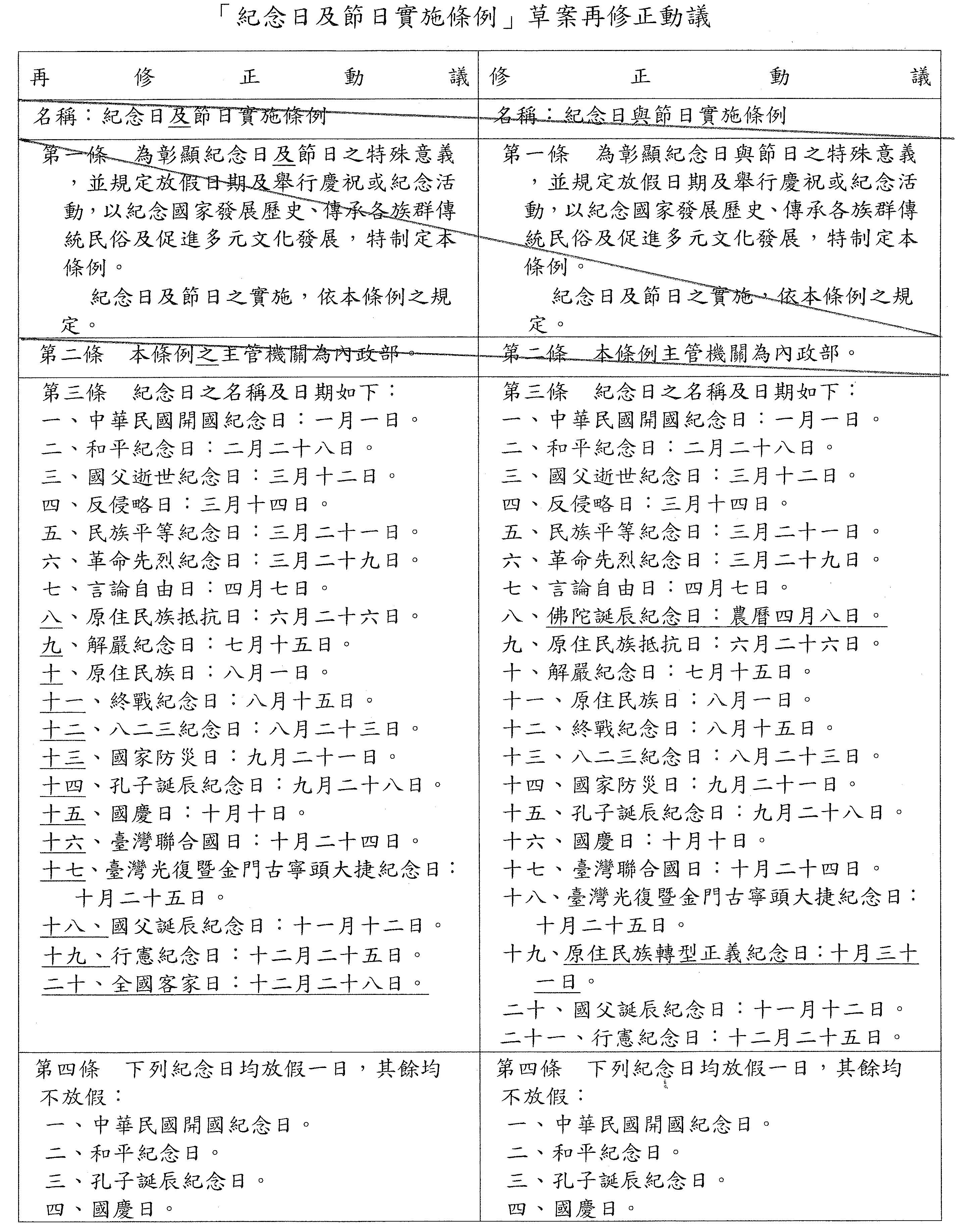
張委員智倫:1233分)主席、各位同仁,大家好。臺灣人一年總工時破2,000小時,根據民調顯示,有超過半數的民眾支持還勞工7天假,希望在辛勤工作之餘多一些喘息的時間。本黨秉持著還假於民的核心價值,回應勞工團體及廣大基層民意「還我7天假」的訴求,提出紀念日及節日實施條例草案,期盼透過具法律位階的條文來規範,明確建立穩定的國定假日制度,讓勞工朋友的休假尊嚴不再受限於行政命令的變動與政策的更迭,進一步保障基本勞動尊嚴。

回顧2016年,民進黨政府施行一例一休之際,刪除原有7天國定假日,引發各界高度關注與討論,至今社會仍普遍感受到其負面的影響,尤其對於青年族群、長工時行業的基層勞工而言,更是實質的權益縮減。本黨團在廣納民間意見並審慎評估後,提出41版本的修法方案,恢復教師節928號、臺灣光復節暨古寧頭大捷紀念日1025日、行憲紀念日1225號、春節小年夜以及五一勞動節全國放假,希望在傳統節慶、歷史涵義與勞工需求之間取得兼顧與平衡。

本案在內政委員會審查時,朝野委員理性討論將近一整天,然而最終仍遭民進黨黨團集體反對,刻意拉長發言的時間,沒有提出版本,卻對每一個節日的名稱百般挑剔,明顯杯葛。民進黨委員更阻擋條文內容寫的應該立即實行,導致法案須凍結1個月,形同變相拖延,沒有回應全體勞工及社會大眾的期待。本席希望針對本條例,朝野各黨能夠基於對人民福祉的關懷,秉持理性溝通的態度進行討論。

通過立法明確訂定國定假日,是對高工時現況的回應,更有助提升民眾生活的品質及家庭陪伴的時間,展現國家對勞動價值的尊重與肯定。如果年年仰賴行政調整,不如一次就位,以制度面的方式來解決問題。因此,本席再次呼籲朝野應攜手合作,這是來自民間勞工的聲音及民意的期待,更期盼朝野立委能夠以為勞工們著想的態度審視本案,以實踐人民為中心的價值。謝謝。

主席:謝謝張智倫委員的發言。

接下來請王義川委員發言,涂權吉委員請準備。

王委員義川:1236分)謝謝院長。今天審查這個案子,突然抽出來二讀,這很簡單,就是一群人要被罷免,現在就在緊張了,想說這個弄下去,看看勞工朋友會不會相挺。要讓勞工朋友能夠多放假,應該是處理勞工朋友放假的事情,不是來弄這個啦!裡面還有什麼蔣介石跟阿共仔吵架、打架,打完之後我們居然要放假紀念,搞什麼鬼!橋頭事件為什麼不紀念?美麗島事件是蔣介石、蔣經國這些獨裁者害臺灣人、欺負臺灣人,為什麼可以不紀念?

為什麼紀念日及節日要討論?因為大家的價值不同嘛!價值不同嘛!我們就認為臺灣最重要,臺灣被蔣介石、國民黨欺負、這些事件有死過人的,都要紀念!但是你們國民黨不可能同意,你們國民黨也不敢罵阿共仔,你們國民黨敢罵習近平、敢罵毛澤東嗎?不敢嘛!你們就不敢嘛!所以價值不同,既然價值不同,大家就要討論。

第二,討論的過程當中,某一個宗教也要放進來,如果不放進來,那個宗教算什麼?某一個職業要放進來,我請問大家,怎麼沒有公務員節?公務人員為什麼沒有公務員節?你告訴我啊!為什麼公務員沒有公務員節?你要去弄個別職業的,行政部門自己去處理就好了,軍人節、警察節、什麼節,各自有各自的方法,你現在定進法律裡面,總是不周全。今天這個法如果通過,沒有放進去的職業會要求要定什麼節,沒放假的會要求要放假。

國民黨,我告訴你們,你們如果要讓勞工朋友多放假,應該是處理勞工朋友要怎麼樣多放假,不是在這裡面挖假期,不是這樣搞的啦!這樣你們不會多得票,大罷免、大成功已經走到最後一站了!今天即使這個法通過,你們也不會怎麼樣,也不可能不被罷免,因為你們剛剛整群唸的都不是理由,都拿著稿子一字一字地唸,笑死了!

現在也沒有資料,開始討論的時候,資料都沒有發下來,也有沒來的,還說明明就有,廢話!那是韓國瑜說休息10分鐘印給大家以後,大家才有那一張啦!電視都有轉播,搞不清楚,還做什麼中央黨部的什麼官,笑死人!難怪你會被人家大罷免、大成功就是這樣。以上。

主席:謝謝王義川委員的發言。

來李彥秀委員跟涂權吉委員對調。

接下來請李彥秀委員發言,林楚茵委員請準備。

李委員彥秀:1239分)謝謝主席,我們今天討論的議題,跟全國公務人員也好,軍公教也好,或者是全國最辛苦的勞工也好,都跟我們長期被批評是過勞之島非常有關係,而跟罷免其實沒有太大的關係,這也是一個非常嚴肅的議題。我們政府不斷的強調,過去這幾年是臺灣經濟最好的20年,但是我們反觀GDP的分配結構,受僱人員報酬的占比,卻創下歷史的新低,也就是雖然經濟上、數字上帳面非常的好,但是全國的勞工卻沒有感受到經濟的成果,無論從薪資上來講,或是從長期來我們工時特別長,這些都是造成我們勞工心理不平衡最主要的原因,我們的貧富差距也寫下過去十年的新高。根據勞動部的報告,臺灣2023年平均年總工時是2,020個小時,在39OECD的主要國家當中,我們是排名第五,比2022年還多出15個小時;另外跟鄰近的亞洲國家相比,我們工時是僅次於新加坡,但是卻高於日本跟韓國,我們臺灣用過勞之島來拼臺灣的經濟成長,但是我們的薪資漲幅卻落後GDP成長的幅度,甚至過去幾年,從20212023年,還因為我們的高通膨吃掉了所有勞工微薄的加薪,勞工實質的薪資事實上是「倒退攄」的現況。

另外一方面是我們的特休假,雖然我們有特休假,但是我們非常清楚勞動部所公布的數據在113年的調查當中,用完特休假的比率只有51%,沒用完的特休假當中,有不到20%是可以折抵工資,其他30%左右的人沒有辦法休完特休假,那是為什麼?是因為勞工有責任心、公務人員有責任心,但是也因為現在的環境沒有辦法折抵薪資或把特休假休完。也因此,我認為增加數天的國定假日天數,對於勞工而言,是全國統一的節日,當天休息以後,可以減少因為請假而衍生的職場壓力,如果勞工還要選擇上班,也能有例假日薪資加倍發給的效果,可以適度緩解過勞跟低薪的問題。

所以,我們還是希望不要因為勞工過去對我們大家的選票支持,而把他們當作是心裡最軟的一塊肉,謝謝。

主席:謝謝李彥秀委員的發言。

接下來請林楚茵委員發言,高金素梅委員請準備。

林委員楚茵:1243分)謝謝院長以及各位立法院的同仁。從剛剛聽到現在,每一位國民黨的委員上臺來就直接說勞工是最軟的一塊,要解決勞工過勞、要解決勞工工時的問題,請問一下,今天我們修的是什麼法案?請問國民黨委員你們到底有沒有看清楚?這是剛剛韓國瑜院長11點鐘左右發下來的再修正動議,又是一個要討論才發下來的資料,可能國民黨的委員不做功課,不知道自己今天在修什麼?再修的部分我幫大家講一下,是紀念日及節日實施條例,紀念日及節日實施條例第一條,我利用時間念給大家聽,也念給不做功課的國民黨委員聽:「為了彰顯紀念日及節日之特殊意義,並規定放假日期及舉行慶祝或紀念活動,以紀念國家發展歷史、傳承各族群傳統民俗及促進多元文化發展,特制定本條例。」言下之意,這是跟國家紀念日相關,根本就不是一個討論勞工工時的法案,我直接拆穿,國民黨口口聲聲說要挺勞工,要拿勞工來當政治提款機、來當遮羞布,所以隨隨便便的就上來要修法,這難道不就是怕罷免嗎?但是勞工不是笨蛋,我們今天討論紀念日、討論休假日,說到放假,每一個人都覺得開心,說到休假,每一個人都喜歡,但是如果隨隨便便就以紀念日的方式來討論,請問,這不是邏輯錯亂嗎?我們應該好好討論的是哪些假日要放,就像剛剛我們講的,依照不一樣的族群、不一樣的行業、不一樣的宗教信仰,以及對我們國家的認同,我就問,當國民黨現在都不敢反共的時候,你們好意思要慶祝古寧頭大捷、好意思要慶祝八二三,這個不就是你們跟中國共產黨解放軍之間……但是你們現在居然都不敢講,面對白色恐怖,你們有道歉嗎?為什麼這樣一個對於臺灣人民來說更為重要、更具歷史史觀的,你們沒有放進來?

我要強調的是,在面對這樣的假日的時候,我們該如何面對國家的認同?立法院最重要的是大家要有一個合議制的討論,但就是有這種在要討論、要表決之前才發下來的議案,國民黨現在怕罷免,所以一個一個拿勞工來當提款機。民進黨同意好好地重視勞工,但是不應該像國民黨這樣,為了怕罷免,所以來修法;為了怕罷免,所以就給勞工放假,這樣是不對的。

主席:謝謝林楚茵委員的發言。

接下來請高金素梅委員發言,郭昱晴委員請準備。

高金委員素梅:1246分)大家好。立法委員對於任何的法案都有提案權,遺憾的是民進黨團沒有提案,甚至於有提案的都撤案了,讓人非常遺憾。紀念日和節日關係到全民的利益,一定要用法律來保障,102年到112年,民進黨總共有23位立委提出過11個有關紀念日跟節日的法案,這表示什麼?表示節日制度化其實曾經也是民進黨內部裡面的共識,可是非常令人遺憾的是,當年主張法制化的委員們,甚至於現在的副總統,你們卻選擇沉默了。

在節日的部分,長久以來原住民的族人就一直希望歲時祭儀期間能夠有3天的假期,讓都市工作的族人能夠回到家裡面參與重要的祭典,並且要讓原住民族各不同族群的文化可以傳承,更甚至是像大家一樣的過年,所以放3天假對原住民的族人來說是非常重要。非常遺憾的是,民進黨的兩位原住民立法委員在最關鍵的時候也選擇了撤案,不與族人站在一起,甚至於剛剛伍麗華委員的發言還站在財團跟慣老闆的立場上幫他們代言,真的讓人很遺憾。

在紀念日的部分,我主張要增設626號原住民族抵抗日,所謂的原住民族抵抗日,它不僅僅是原住民族的事情,它更代表全體國人共同抵抗日本殖民的歷史記憶,也是讓臺灣可以登上全球原住民族解放運動的歷史舞臺,讓臺灣反殖民的集體歷史可以得到應該要有的確認。

我在這裡要說的是,紀念日不僅僅只是假日,它也是一種責任,這種責任是要讓全體國人有機會更深入了解原住民族,還有國人自身對抗日本的歷史跟貢獻,而來共同推動更公平、更多元的臺灣社會。遺憾的是,昨天朝野協商我沒有機會發言,但是在今天最後的表決,我也贊成國民黨團跟民眾黨團的提案,未來在第五條這部分我還會繼續努力,謝謝。

主席:謝謝高金素梅委員的發言。

接下來請郭昱晴委員發言,涂權吉委員請準備。

郭委員昱晴:1249分)主席、各位同仁。紀念,我們在講的是紀念某些特定的日子,讓大家能夠回顧歷史,反思過去,或者是紀念對社會有重大貢獻的人、事、物,而這些紀念的日子,有時候不一定需要放假,它的功能是要讓我們記住某一些重要的時刻,從歷史當中來學習。比方說臺灣光復節、行憲紀念日,雖然這是我們反思過去的一些歷史,但現在因為我們的一些認知已經開始要被重新檢視,也有不同的定義。

放假又是什麼?放假是什麼概念?放假是讓大家休息,有時間可以放鬆,可以陪伴家人,放假是讓大家可以有休息的機會。像我們講的春節,或者是春假、中秋節,這是大家熟悉的一些假期,是可以藉以休息、慶祝,來進行一些傳統的習俗。所以紀念不等於一定要放假,放假也不等於一定要跟某個所謂的紀念日連在一起,要共同來做掛勾。

我們再講,剛剛聽到委員一直在說要重視勞工的權益,但重視勞工的權益,要縮短他的工時,並不是隨隨便便挑一個日子就說這個東西要入法。現在的問題是,哪一些日子是值得紀念的,而哪一些日子又應該要放假,這其中有很多不同的意見,包含有人說:因為宗教信仰,我認為佛陀誕生的日子、佛陀成佛的日子,應該要放假、應該要紀念。也有人說,如果是原住民族,甚至新住民,他們也希望某一些民族的特定傳統節日能夠成為放假的日子。目前為止,社會有好多不同的聲音。

另外,我們舉例,像軍人節、教師節,這一類是代表某一些族群或職業他們特殊的貢獻,也有民眾希望能夠納入放假日來做考量。但是目前為止,都沒有共識,包含在版本上,我們看到國民黨跟民眾黨自己本身的版本,也沒有共識、沒有統一,沒有把這些聲音都納進來討論,有更多的理解,那這時候為什麼要急著倉促來修法?

我想我們應該讓每一個族群、每一個聲音都被聽到,才能夠訂出一個真正有意義,讓大家都可以接受的所謂紀念或者是放假。以上。

主席:謝謝郭昱晴委員的發言。

接下來請涂權吉委員發言,陳培瑜委員請準備。

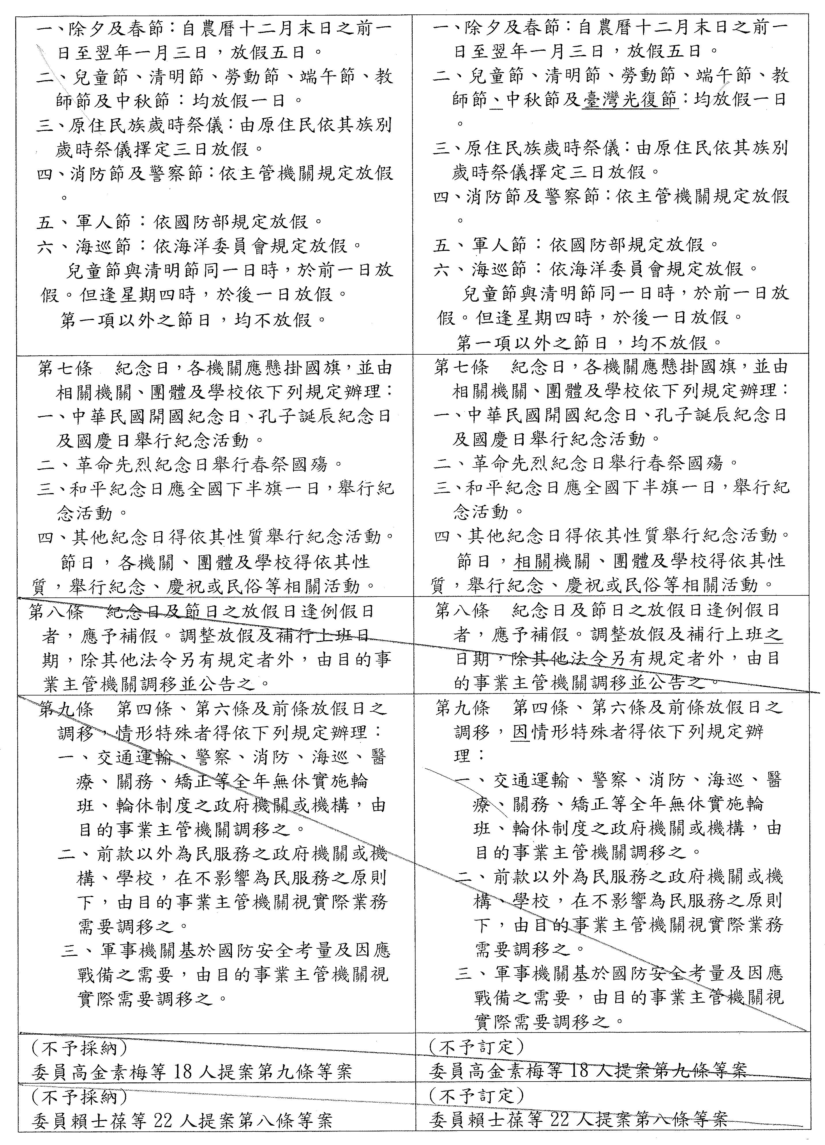
涂委員權吉:1253分)主席、各位同仁。立法還假於民,今天處理國定假日法制化的議案,就是為了解決兩件事情:第一,終止不同受僱者放假的紊亂,終止五一勞動節一國多制的亂象。第二,減少工時,擺脫過勞之島的惡名。五一勞動節放假有多亂?全國千萬適用勞基法的受僱勞工依法放假,但教師、公務員等七類受僱人員卻無法放假,一國多制,困擾基層。哪怕在我們立法院,國會助理適用勞動基準法,應該放假,但是公部門正常上班。今年五一勞動節當天,全國勞工放假,立法院的議程照常,現在不僅一國多制,連一院也多制。

臺灣受僱勞工有多過勞?臺灣勞工年總工時長年排名在世界前列,而同為東亞的國家,韓國一年有15天的國定假日,日本一年則有16天的國定假日,但臺灣一年僅有12天的國定假日,難怪臺灣勞工的工時始終居高不下,在2023年是2,020個小時;20242,030個小時,過去兩年都是向上成長。

今天國定假日法制化的議案,經過上個會期公聽會的討論,本會期的法案詢答及大體討論,加上兩次委員會的逐條討論,以及多次的黨團協商,這個法案的討論時數和品質絕對是經得起考驗。在此,權吉懇請不分朝野的立委諸公,請針對本案支持通過,讓我們擺脫過勞之島的惡名,終止國定假日多軌多制的亂象,還假於民,謝謝。

主席:謝謝涂權吉委員的發言。

接下來我們請陳培瑜委員發言,洪孟楷委員請準備。

陳委員培瑜:1256分)謝謝主席。關於今天要表決的條文,在程序上我想要先跟國人報告,今天早上進來我們確實進行了黨團協商,但是我要提醒,剛剛民眾黨的委員還問我那張協商不就是條文協商嗎?錯!剛剛的黨團協商是就今天的會議程序協商,而會議程序協商之後,我們就要根據今天要表決的內容開始進行討論,但是直到113分,我們首先拿到的是我手上這一張黨團協商的結論;在1111分的時候,由吳思瑤幹事長先向韓國瑜院長提出抗議,為什麼要進行表決?但是,不管是藍白委員或是民進黨的委員,手邊和桌子上都沒有相關表決條文的版本,所以剛剛許宇甄是在造謠。等到我們大聲抗議之後,韓國瑜院長自己才害羞的宣布休息10分鐘,趕快印給委員,而當時我就質疑藍白是不是又再次黑箱?再次不透明?再次自己私下約了喝咖啡把版本都講好了,等到表決才要送出來,甚至本來不想送出來?結果麥玉珍委員竟然說:對啊!對啊!我們都知道了耶!這個就是現在的國會繼續有的亂象。1111分我們抗議完之後,我們在1125分收到這個版本是國眾修正跟再修的版本,所以我們等一下要表決的是這個版本,我要再次強調,國會黑箱難道真的又回來了嗎?答案是的!國會黑箱又回來了。然後1133分我們才又再次收到國民黨版本的附帶決議。如果今天在觀看直播的朋友,你除了關心假期相關的法律規定之外,也請你關心就是如此不透明黑箱的國會,要陸陸續續決定我們後續所有的法案議程,難怪王義川委員要說大罷免、大成功!

接下來,我想要請所有藍白委員、標榜關心教育的立委,請你們聽仔細了,孩子們的上課天數在相關的原則法規規定一年是200天,當你們要新增這些國定假日之後,孩子們的寒暑假就會受到影響,我想這件事情你們根本不知道,因為你們口口聲聲要照顧兒少,口口聲聲說要照顧勞工,但是你們可能連相關的配套、哪一些措施會受到影響完全不知道。所以請你們捫心自問,影響到孩子的寒暑假、影響到孩子的上課天數,而你們標榜的照顧勞工,其實根本也只是幌子,因為相關的假日不是只有勞工受到影響,全國的百姓、全國的產業都會一併受到影響,更不要講相關學校、機關裡面還會受到更多的影響。以上是我今天的發言,我不希望再有不透明的國會,謝謝。

主席:謝謝陳培瑜委員的發言。

接下來我們請洪孟楷委員發言,李柏毅委員請準備。

洪委員孟楷:1259分)主席、各位同仁。當我們今天在討論所謂還假於民,要修正過去2017年民進黨政府惡修勞基法,通過一例一休砍假7天,讓全國國人、勞工面臨到血汗的狀況。過去8年多次的討論,希望我們臺灣的經濟奇蹟、希望我們臺灣的經濟發展絕對不是建立在讓勞工血汗付出的身上,所以我們今天終於能夠看到曙光,因為歷經多次,不管是排案、討論、詢答、協商,終於能夠在院會來做正式討論,所以不要再講沒有討論,而是過去到現在,民進黨黨團也好、行政部門也好,有沒有拿出相關的版本?沒有!沒有拿出版本,只一再的講、口惠說要照顧勞工,說要跟勞工站在一起,真的是這樣嗎?

我想全國國人都看到直播,從開始到現在的大體討論,將近二、三十位委員,每一位委員上來都可以清楚、明白的向國人報告,國民黨黨團以及民眾黨黨團有提出版本,並且經過多次與勞工團體和相關團體共同討論,我們最後希望能夠在今天通過公平實踐的降低工時、減緩血汗的四加一假期,分別是928號、1025號、1225號以及小年夜,並且讓勞動節51號全國放假一致。

過去到現在,大家都希望勞動節的時候不要同工不同酬,或是大家放假不一致的不同標準,讓它趨於一致,也讓全國國人都可以看到,不管是行政部門,或者是政府也好,都是真真正正站在勞工這一面。更重要的是,這一次修法如果通過,未來假日真的有出勤需求,包括有一些服務業、住宿業、餐飲業等相關狀況,可以有明確的法令規定給予雙倍薪資。照顧基層勞工、照顧廣大的服務業同仁,這才應該是政府部門以及立法部門共同要做的事情。

回歸到這一次的立法初衷以及相關的討論,我們只講一個重點,重點在於我們到底要不要拿出實質的辦法、拿出實質的政策、拿出實質的牛肉,讓所有的勞工朋友看到?還是一而再、再而三跳針式的說要照顧勞工,卻遲遲不拿出版本?遲遲不拿出版本等於沒有,遲遲不拿出版本等於棄勞工於不顧。因此,我們懇請大院所有委員等一下支持國民黨黨團跟民眾黨黨團共同提出的再修正動議,謝謝。

主席:謝謝洪孟楷委員的發言。

接下來請李柏毅委員發言,陳玉珍委員請準備。

李委員柏毅:133分)謝謝。我是內政委員會的委員,我們針對紀念日跟節日條例其實討論了三次,在討論三次裡面,我想要講一下這些過程。目前臺灣中華民國的放假是在每一年的11月,也就是今年度放假的天數,今年度什麼時候放假、什麼時候有連假,都是去年11月由人事行政總處跟勞動部以及各相關部會討論之後所做出的公布。現在要把這一套行政命令辦法修成法律,在法律裡面明定紀念日、節日,這個是我們民進黨黨團在那三次的討論裡面,我們對於第三條、第四條、第五條、第六條非常審酌討論的內容之一。

我來講一個例子,在第一次討論、第二次討論裡面,中國國民黨的委員完全不放棄過去的史觀,還在七七抗戰紀念日、還在臺灣光復紀念日、還在過去很多什麼盧溝橋等等紀念日,而民進黨團不斷提出包含1996年國家主權日臺灣第一次民選總統、婚姻平權524日、1210號國際人權日以及美麗島紀念日等等,希望對於臺灣民主化過程種種的紀念日都可以進入這個法令,而非全部都是大中國史觀,這三次會議中,對這些都有相關討論。但在今天,國民黨跟民眾黨卻想用人數多數來強行表決,我直到12點前才看到修正動議,他們偷偷的把七七抗戰紀念日拿掉了,也偷偷把過去中國史觀的東西拿掉了,會怕!但對於他們今天放進來的我還是要提醒,國民黨跟民眾黨版本希望在7月以後或等一下三讀後就可以公布實施,所以如果1025號放假,就請等一下要發言的陳玉珍委員大聲地去中國宣布,這天紀念的是古寧頭大捷!如果1225號行憲紀念日放假,也請中國國民黨委員勇敢說出我修法違憲,謝謝!

主席:謝謝李柏毅委員的發言。

接下來我們請陳玉珍委員發言,吳思瑤委員請準備。

陳委員玉珍:136分)謝謝主席。剛剛我聽到民進黨有幾位委員提到金門古寧頭大捷是不是要放假一事,還有一位不分區委員提到大罷免、大成功,而剛剛李柏毅委員則說到中國史觀之類的,我不知道是不是現在擔任民進黨的委員都不必讀書,都不必讀歷史,所以我幫大家回憶一下,因為不知道你們是忘記了還是害怕想起來。

我先跟大家介紹一下背景。1949年,就是民國38年的101號,毛澤東在北京成立中華人民共和國。中共解放軍攻下廈門以後,決定要渡海進攻金門島,於是在民國381025號正式登陸金門,歷經三天三夜戰鬥,終於讓中共解放軍全軍覆沒,這在歷史上叫金門古寧頭大捷。這一場戰爭的勝利不僅保住金門,還保住了臺灣,因為這場戰役的勝利,讓我們國軍順利保住臺灣,但金門的苦難並沒有因為這樣而過去。

到了1958年,民國478231730分,中共解放軍以砲兵突襲式砲擊金門,落彈31,757發。接下來的兩個小時內,總共投下了5.7萬發砲彈在金門這個小島上,不但造成中華民國國軍官兵的傷亡,還對金門鄉親、金門百姓的所有房屋、土地造成嚴重損害!這些都是發生在中華民國臺澎金馬的土地上,這些都是斑斑的血淚史實,但現在的紀念日跟節日實施辦法既沒紀念也沒有放假,而是選擇遺忘,不過人是不能忘記歷史的。

現行的紀念日裡把228日定為和平紀念日,把314日定為反侵略紀念日,那為什麼不能把八二三跟古寧頭大捷也定為紀念日呢?在賴清德總統紀念二次世界大戰歐戰勝利日時,我非常希望賴總統不要捨本逐末,只看到天邊的彩虹,卻忘記了腳邊的玫瑰,事實上歐洲離臺灣是有一點距離的!和平無價,戰爭沒有贏家,這句話不需要只靠紀念歐戰勝利而獲得,想想看金門鄉親這一路以來所遭受的戰爭苦難以及內心所承受的傷痛,所以我們當然更希望……跟大家報告,二二八紀念日發生在臺灣島上,並沒有發生在金門島上;對金門島上來講,八二三這一天是因為金門保住了臺澎金馬,所以八二三保住了全體臺澎金馬,以中華民國框架來講,這事實上是一個更重要的節日,既然二二八已經定了,我們也沒有反對,但我們希望能把八二三定為紀念日,讓全體國人都知道:戰爭曾經發生,戰爭很恐怖,戰爭無情,但和平無價!

主席:謝謝陳玉珍委員的發言。

接下來我們請吳思瑤委員發言。

吳委員思瑤:139分)主席、各位同仁。我是今天最後一位發言者,再過幾分鐘,這個立法就要表決了,但我要說,藍白的委員你們表決會贏,但是你們不可能贏回社會民心。作惡多端了一整年,單要靠一部修法就想要洗白,我想社會大眾不是3歲小孩,不是給了糖果就這麼容易被哄騙!

如果問100個人想不想增加放假,絕對有105個人告訴你「我要」,這就像你問小學生要不要考試;問公務員、一般勞工想不想加薪一樣,這是人性。但是作為一個負責任的立法者,作為國家治理的政府,就不能單以討好的角度來取悅人民、博取掌聲,要顧民生也要拚經濟,所以照顧勞工跟產業的生存一樣重要。要增加假日,那麼公部門的公務人員、私部門的勞工及百工百業的從業人員都要被平衡的對待。紀念日、節日,乃至於放假日的認定,更要兼顧各個族群不同對象的共同情感跟歷史記憶,才不會有差別待遇去破壞公平。譬如說,高金委員主張626日應當是原住民族抵抗日,而吳思瑤我主張519日應當列為臺灣的白色恐怖紀念日,透過519日白色恐怖紀念日,才能夠讓臺灣具體的用行動來反抗威權,落實轉型正義,才不會發生在野黨黨主席消費納粹,貽笑國際,把臉丟到世界去!

所以,民進黨對於假日、放假日是正向的願意討論,但是不要顧此失彼,執政單位也認為依照現行的實施要點應當就可以進行,而且反而更有彈性。現在你們強制要用一個新的立法來討好,後續要讓更多的部門、百工百業去善後,去進行更多的處理,這樣負責任嗎?

再說一次,作惡多端了一年,現在來說要增加放假、還假於民,或者是普發現金、還財於民,這不過是國民黨上上下下怕罷免,想要洗白一年的罪行,如此而已!

主席:謝謝吳思瑤委員的發言。

報告院會,現在進行逐條討論。

紀念日及節日實施條例草案(二讀)

主席:請宣讀名稱。

名稱:紀念日及節日實施條例

主席:照審查會名稱通過。

請宣讀第一條。

第 一 條  為彰顯紀念日及節日之特殊意義,並規定放假日期及舉行慶祝或紀念活動,以紀念國家發展歷史、傳承各族群傳統民俗及促進多元文化發展,特制定本條例。

紀念日及節日之實施,依本條例之規定。

主席:照審查會條文通過。

請宣讀第二條。

第 二 條  本條例之主管機關為內政部。

主席:照審查會條文通過。

報告院會,本案保留條文,請宣讀院會所收再修正動議條文,其餘條文均列入公報紀錄。

國民黨黨團、台灣民眾黨黨團共同提案:

主席:現在進行保留條文第三條,請宣讀。

國民黨黨團、台灣民眾黨黨團共同提案:

國民黨黨團、台灣民眾黨黨團共同再修正動議:

第 三 條  紀念日之名稱及日期如下:

一、中華民國開國紀念日:一月一日。

二、和平紀念日:二月二十八日。

三、國父逝世紀念日:三月十二日。

四、反侵略日:三月十四日。

五、民族平等紀念日:三月二十一日。

六、革命先烈紀念日:三月二十九日。

七、言論自由日:四月七日。

八、原住民族抵抗日:六月二十六日。

九、解嚴紀念日:七月十五日。

十、原住民族日:八月一日。

十一、終戰紀念日:八月十五日。

十二、八二三紀念日:八月二十三日。

十三、國家防災日:九月二十一日。

十四、孔子誕辰紀念日:九月二十八日。

十五、國慶日:十月十日。

十六、臺灣聯合國日:十月二十四日。

十七、臺灣光復暨金門古寧頭大捷紀念日:十月二十五日。

十八、國父誕辰紀念日:十一月十二日。

十九、行憲紀念日:十二月二十五日。

二十、全國客家日:十二月二十八日。

主席:報告院會,保留條文進行處理的時候,依序進行表決,如果其中任何一案通過,即不再處理其他案。

現在進行處理,按鈴7分鐘,請議場工作夥伴分發表決卡。

(按鈴)

主席:報告院會,現在我們開始進行表決,請問是不是每位委員都拿到表決卡了?好,都有拿到。

我們現在表決國民黨黨團、台灣民眾黨黨團再修正動議條文。現有民進黨黨團、台灣民眾黨黨團要求記名表決,我們記名表決。

贊成國民黨黨團、台灣民眾黨黨團再修正動議條文請按「贊成」,反對請按「反對」,時間1分鐘,現在開始。

(進行表決)

主席:報告院會,報告表決結果:出席110位委員,贊成59位,反對51位,贊成者多數。第三條照國民黨黨團、台灣民眾黨黨團再修正動議條文通過。

表決結果名單:

會議名稱:立法院第11屆第3會期第11次會議  表決型態:記名表決

表決時間:中華民國11459日 下午12402

表決議題:紀念日及節日實施條例第三條

     國民黨台灣民眾黨黨團再修正動議

表決結果:出席人數:110  贊成人數:59  反對人數:51  棄權人數:0

贊成:

傅崐萁  王鴻薇  羅智強  謝龍介  涂權吉  馬文君  林憶君  麥玉珍  劉書彬  林國成  陳昭姿  黃國昌  黃珊珊  張啓楷  高金素梅 林思銘  邱若華  鄭天財Sra Kacaw   鄭正鈐  謝衣鳯  張嘉郡  洪孟楷  林沛祥  呂玉玲  黃建賓  黃健豪  葉元之  陳永康  賴士葆  陳菁徽  萬美玲  廖偉翔  蘇清泉  黃 仁  魯明哲  李彥秀  吳宗憲  邱鎮軍  徐欣瑩  盧縣一  廖先翔  陳玉珍  林德福  楊瓊瓔  丁學忠  陳超明  林倩綺  顏寬恒  羅明才  翁曉玲  葛如鈞  張智倫  羅廷瑋  徐巧芯  許宇甄  柯志恩  牛煦庭  王育敏  游 顥

反對:

郭昱晴  林月琴  陳培瑜  柯建銘  吳思瑤  伍麗華Saidhai Tahovecahe    李柏毅  范 雲  林楚茵  王義川  邱志偉  黃秀芳  何欣純  張雅琳  林俊憲  李坤城  陳秀寳  徐富癸  王世堅  羅美玲  蔡易餘  莊瑞雄  郭國文  陳俊宇  吳沛憶  賴瑞隆  陳素月  張宏陸  陳 瑩  陳冠廷  陳亭妃  王美惠  劉建國  林岱樺  賴惠員  黃 捷  林淑芬  王正旭  沈伯洋  王定宇  吳琪銘  許智傑  鍾佳濱  吳秉叡  李昆澤  蔡其昌  邱議瑩  林宜瑾  楊 曜  蘇巧慧  沈發惠

棄權:

主席:報告院會,我們現在進入保留條文第四條,請宣讀。

國民黨黨團、台灣民眾黨黨團共同再修正動議:

第 四 條  下列紀念日均放假一日,其餘均不放假:

一、中華民國開國紀念日。

二、和平紀念日。

三、孔子誕辰紀念日。

四、國慶日。

五、臺灣光復暨金門古寧頭大捷紀念日。

六、行憲紀念日。

主席:報告院會,我們現在表決國民黨黨團、台灣民眾黨黨團再修正動議條文。現有民進黨黨團、台灣民眾黨黨團要求記名表決。

贊成國民黨黨團、台灣民眾黨黨團再修正動議條文請按「贊成」,反對請按「反對」,時間1分鐘,現在開始。

(進行表決)

主席:報告院會,報告表決結果:出席110位,贊成59位,反對51位,贊成者多數,第四條照國民黨黨團、台灣民眾黨黨團再修正動議條文通過。

表決結果名單:

會議名稱:立法院第11屆第3會期第11次會議  表決型態:記名表決

表決時間:中華民國11459日 下午12612

表決議題:紀念日及節日實施條例第四條

     國民黨台灣民眾黨黨團再修正動議

表決結果:出席人數:110  贊成人數:59  反對人數:51  棄權人數:0

贊成:

傅崐萁  王鴻薇  羅智強  謝龍介  涂權吉  馬文君  林憶君  麥玉珍  劉書彬  林國成  陳昭姿  黃國昌  黃珊珊  張啓楷  高金素梅 林思銘  邱若華  鄭天財Sra Kacaw   鄭正鈐  謝衣鳯  張嘉郡  洪孟楷  林沛祥  呂玉玲  黃建賓  黃健豪  葉元之  陳永康  賴士葆  陳菁徽  萬美玲  廖偉翔  蘇清泉  黃 仁  魯明哲  李彥秀  吳宗憲  邱鎮軍  徐欣瑩  盧縣一  廖先翔  陳玉珍  林德福  楊瓊瓔  丁學忠  陳超明  林倩綺  顏寬恒  羅明才  翁曉玲  葛如鈞  張智倫  羅廷瑋  徐巧芯  許宇甄  柯志恩  牛煦庭  王育敏  游 顥

反對:

郭昱晴  林月琴  陳培瑜  柯建銘  吳思瑤  伍麗華Saidhai Tahovecahe    李柏毅  范 雲  林楚茵  王義川  邱志偉  黃秀芳  何欣純  張雅琳  林俊憲  李坤城  陳秀寳  徐富癸  王世堅  羅美玲  蔡易餘  莊瑞雄  郭國文  陳俊宇  吳沛憶  賴瑞隆  陳素月  張宏陸  陳 瑩  陳冠廷  陳亭妃  王美惠  劉建國  林岱樺  賴惠員  黃 捷  林淑芬  王正旭  沈伯洋  王定宇  吳琪銘  許智傑  鍾佳濱  吳秉叡  李昆澤  蔡其昌  邱議瑩  林宜瑾  楊 曜  蘇巧慧  沈發惠

棄權:

主席:報告院會,現在進行保留條文第五條,請宣讀。

國民黨黨團、台灣民眾黨黨團共同再修正動議:

第 五 條  節日之名稱及日期如下:

一、民俗節日:

()春節:農曆一月一日。

()元宵節:農曆一月十五日。

()清明節:定於清明日。

()端午節:農曆五月五日。

()中元節:農曆七月十五日。

()中秋節:農曆八月十五日。

()重陽節:農曆九月九日。

()除夕:農曆十二月之末日。

()原住民族歲時祭儀:各該原住民族放假日期,由原住民族委員會參酌各該原住民族習俗及徵詢各該原住民族部落意見後公告,並刊登政府公報。

二、道教節:農曆一月一日。

三、消防節:一月十九日。

四、農民節:定於立春日。

五、婦女節:三月八日。

六、植樹節:三月十二日。

七、青年節:三月二十九日。

八、國際醫師節:三月三十日。

九、兒童節:四月四日。

十、佛陀誕辰日:農曆四月八日。

十一、勞動節:五月一日。

十二、國際護理師節:五月十二日。

十三、母親節:五月第二個星期日。

十四、環境日:六月五日。

十五、國家海洋日:六月八日。

十六、警察節:六月十五日。

十七、漁民節:七月一日。

十八、父親節:八月八日。

十九、祖父母節:八月第四個星期日。

二十、軍人節:九月三日。

二十一、國民體育日:九月九日。

二十二、教師節:九月二十八日。

二十三、海巡節:十一月八日。

二十四、中華文化復興節:十一月十二日。

二十五、身心障礙者日:十二月三日。

二十六、人權日:十二月十日。

二十七、移民日:十二月十八日。

二十八、其他由中央目的事業主管機關核定之日。

主席:報告院會,現在表決國民黨黨團、台灣民眾黨黨團再修正動議條文。現有民進黨黨團、台灣民眾黨黨團要求記名表決。

贊成國民黨黨團、台灣民眾黨黨團再修正動議條文請按「贊成」,反對請按「反對」,時間1分鐘,現在開始。

(進行表決)

主席:報告院會,報告表決結果:在場委員110位,贊成59位,反對51位,贊成者多數,第五條照國民黨黨團、台灣民眾黨黨團再修正動議條文通過。

表決結果名單:

會議名稱:立法院第11屆第3會期第11次會議  表決型態:記名表決

表決時間:202559日 下午12944

表決議題:紀念日及節日實施條例第五條

     國民黨台灣民眾黨黨團再修正動議

表決結果:出席人數:110  贊成人數:59  反對人數:51  棄權人數:0

贊成:

傅崐萁  王鴻薇  羅智強  謝龍介  涂權吉  馬文君  林憶君  麥玉珍  劉書彬  林國成  陳昭姿  黃國昌  黃珊珊  張啓楷  高金素梅 林思銘  邱若華  鄭天財Sra Kacaw   鄭正鈐  謝衣鳯  張嘉郡  洪孟楷  林沛祥  呂玉玲  黃建賓  黃健豪  葉元之  陳永康  賴士葆  陳菁徽  萬美玲  廖偉翔  蘇清泉  黃 仁  魯明哲  李彥秀  吳宗憲  邱鎮軍  徐欣瑩  盧縣一  廖先翔  陳玉珍  林德福  楊瓊瓔  丁學忠  陳超明  林倩綺  顏寬恒  羅明才  翁曉玲  葛如鈞  張智倫  羅廷瑋  徐巧芯  許宇甄  柯志恩  牛煦庭  王育敏  游 顥

反對:

郭昱晴  林月琴  陳培瑜  柯建銘  吳思瑤  伍麗華Saidhai Tahovecahe    李柏毅  范 雲  林楚茵  王義川  邱志偉  黃秀芳  何欣純  張雅琳  林俊憲  李坤城  陳秀寳  徐富癸  王世堅  羅美玲  蔡易餘  莊瑞雄  郭國文  陳俊宇  吳沛憶  賴瑞隆  陳素月  張宏陸  陳 瑩  陳冠廷  陳亭妃  王美惠  劉建國  林岱樺  賴惠員  黃 捷  林淑芬  王正旭  沈伯洋  王定宇  吳琪銘  許智傑  鍾佳濱  吳秉叡  李昆澤  蔡其昌  邱議瑩  林宜瑾  楊 曜  蘇巧慧  沈發惠

棄權:

主席:報告院會,現在進行處理第六條保留條文,請宣讀。

國民黨黨團、台灣民眾黨黨團共同再修正動議:

第 六 條  前條所列節日之放假依下列規定辦理:

一、除夕及春節:自農曆十二月末日之前一日至翌年一月三日,放假五日。

二、兒童節、清明節、勞動節、端午節、教師節及中秋節:均放假一日。

三、原住民族歲時祭儀:由原住民依其族別歲時祭儀擇定三日放假。

四、消防節及警察節:依主管機關規定放假。

五、軍人節:依國防部規定放假。

六、海巡節:依海洋委員會規定放假。

兒童節與清明節同一日時,於前一日放假。但逢星期四時,於後一日放假。

第一項以外之節日,均不放假。

主席:報告院會,現在表決國民黨黨團、台灣民眾黨黨團再修正動議條文。

現有民進黨黨團、台灣民眾黨黨團要求記名表決,我們記名表決,時間1分鐘,贊成國民黨黨團、台灣民眾黨黨團再修正動議條文請按「贊成」,反對請按「反對」,現在開始。

(進行表決)

主席:報告院會,報告表決結果:出席110位委員,贊成59位,反對51位,贊成者多數,第六條條文照國民黨黨團、台灣民眾黨黨團再修正動議條文通過。

表決結果名單:

會議名稱:立法院第11屆第3會期第11次會議  表決型態:記名表決

表決時間:202559日 下午13219

表決議題:紀念日及節日實施條例第六條

     國民黨台灣民眾黨黨團再修正動議

表決結果:出席人數:110  贊成人數:59  反對人數:51  棄權人數:0

贊成:

傅崐萁  王鴻薇  羅智強  謝龍介  涂權吉  馬文君  林憶君  麥玉珍  劉書彬  林國成  陳昭姿  黃國昌  黃珊珊  張啓楷  高金素梅 林思銘  邱若華  鄭天財Sra Kacaw   鄭正鈐  謝衣鳯  張嘉郡  洪孟楷  林沛祥  呂玉玲  黃建賓  黃健豪  葉元之  陳永康  賴士葆  陳菁徽  萬美玲  廖偉翔  蘇清泉  黃 仁  魯明哲  李彥秀  吳宗憲  邱鎮軍  徐欣瑩  盧縣一  廖先翔  陳玉珍  林德福  楊瓊瓔  丁學忠  陳超明  林倩綺  顏寬恒  羅明才  翁曉玲  葛如鈞  張智倫  羅廷瑋  徐巧芯  許宇甄  柯志恩  牛煦庭  王育敏  游 顥

反對:

郭昱晴  林月琴  陳培瑜  柯建銘  吳思瑤  伍麗華Saidhai Tahovecahe    李柏毅  范 雲  林楚茵  王義川  邱志偉  黃秀芳  何欣純  張雅琳  林俊憲  李坤城  陳秀寳  徐富癸  王世堅  羅美玲  蔡易餘  莊瑞雄  郭國文  陳俊宇  吳沛憶  賴瑞隆  陳素月  張宏陸  陳 瑩  陳冠廷  陳亭妃  王美惠  劉建國  林岱樺  賴惠員  黃 捷  林淑芬  王正旭  沈伯洋  王定宇  吳琪銘  許智傑  鍾佳濱  吳秉叡  李昆澤  蔡其昌  邱議瑩  林宜瑾  楊 曜  蘇巧慧  沈發惠

棄權:

主席:報告院會,現在我們進行保留條文第七條,請宣讀。

國民黨黨團、台灣民眾黨黨團共同再修正動議:

第 七 條  紀念日,各機關應懸掛國旗,並由相關機關、團體及學校依下列規定辦理:

一、中華民國開國紀念日、孔子誕辰紀念日及國慶日舉行紀念活動。

二、革命先烈紀念日舉行春祭國殤。

三、和平紀念日應全國下半旗一日,舉行紀念活動。

四、其他紀念日得依其性質舉行紀念活動。

節日,各機關、團體及學校得依其性質,舉行紀念、慶祝或民俗等相關活動。

主席:報告院會,現在進行表決國民黨黨團、台灣民眾黨黨團再修正動議條文。

現有民進黨黨團、台灣民眾黨黨團要求記名表決,我們記名表決,贊成請按「贊成」,反對請按「反對」,時間1分鐘,現在開始。

(進行表決)

主席:報告院會,報告表決結果:在場委員110位,贊成59位,反對51位,贊成者多數,第七條照國民黨黨團、台灣民眾黨黨團再修正動議條文通過。

表決結果名單:

會議名稱:立法院第11屆第3會期第11次會議  表決型態:記名表決

表決時間:中華民國11459日 下午13441

表決議題:紀念日及節日實施條例第七條

     國民黨台灣民眾黨黨團再修正動議

表決結果:出席人數:110  贊成人數:59  反對人數:51  棄權人數:0

贊成:

傅崐萁  王鴻薇  羅智強  謝龍介  涂權吉  馬文君  林憶君  麥玉珍  劉書彬  林國成  陳昭姿  黃國昌  黃珊珊  張啓楷  高金素梅 林思銘  邱若華  鄭天財Sra Kacaw   鄭正鈐  謝衣鳯  張嘉郡  洪孟楷  林沛祥  呂玉玲  黃建賓  黃健豪  葉元之  陳永康  賴士葆  陳菁徽  萬美玲  廖偉翔  蘇清泉  黃 仁  魯明哲  李彥秀  吳宗憲  邱鎮軍  徐欣瑩  盧縣一  廖先翔  陳玉珍  林德福  楊瓊瓔  丁學忠  陳超明  林倩綺  顏寬恒  羅明才  翁曉玲  葛如鈞  張智倫  羅廷瑋  徐巧芯  許宇甄  柯志恩  牛煦庭  王育敏  游 顥

反對:

郭昱晴  林月琴  陳培瑜  柯建銘  吳思瑤  伍麗華Saidhai Tahovecahe    李柏毅  范 雲  林楚茵  王義川  邱志偉  黃秀芳  何欣純  張雅琳  林俊憲  李坤城  陳秀寳  徐富癸  王世堅  羅美玲  蔡易餘  莊瑞雄  郭國文  陳俊宇  吳沛憶  賴瑞隆  陳素月  張宏陸  陳 瑩  陳冠廷  陳亭妃  王美惠  劉建國  林岱樺  賴惠員  黃 捷  林淑芬  王正旭  沈伯洋  王定宇  吳琪銘  許智傑  鍾佳濱  吳秉叡  李昆澤  蔡其昌  邱議瑩  林宜瑾  楊 曜  蘇巧慧  沈發惠

棄權:

主席:現在請宣讀第八條。

第 八 條  紀念日及節日之放假日逢例假日者,應予補假。調整放假及補行上班日期,除其他法令另有規定者外,由目的事業主管機關調移並公告之。

主席:照審查會條文通過。

請宣讀第九條。

第 九 條  第四條、第六條及前條放假日之調移,情形特殊者得依下列規定辦理:

一、交通運輸、警察、消防、海巡、醫療、關務、矯正等全年無休實施輪班、輪休制度之政府機關或機構,由目的事業主管機關調移之。

二、前款以外為民服務之政府機關或機構、學校,在不影響為民服務之原則下,由目的事業主管機關視實際業務需要調移之。

三、軍事機關基於國防安全考量及因應戰備之需要,由目的事業主管機關視實際需要調移之。

主席:照審查會條文通過。

報告院會,委員高金素梅等18人提案第九條;牛煦庭委員、張智倫委員、高金素梅委員等29人分別提案第十條;洪孟楷委員等提案第六條、徐欣瑩委員等提案第十一條,均不予採納。

台灣民眾黨黨團、許宇甄委員、楊瓊瓔委員、林思銘委員、羅廷瑋委員、萬美玲委員、黃健豪委員、李彥秀委員、廖偉翔委員等分別提案第九條;賴士葆委員、陳玉珍委員、鄭天財委員、王鴻薇委員、翁曉玲委員、葉元之委員、林倩綺委員等分別提案第八條;高金素梅委員等18人提案第十條;牛煦庭委員、張智倫委員、高金素梅委員等29人分別提案第十一條;徐欣瑩委員等提案第十二條,均不予採納。

牛煦庭委員、張智倫委員、高金素梅委員等29人分別提案第十二條;葉元之委員、魯明哲委員等分別提案第九條;李彥秀委員等提案第十條、徐欣瑩委員等提案第十三條,均不予採納。

報告院會,現在進行保留條文第十條,請宣讀。

國民黨黨團、台灣民眾黨黨團共同再修正動議:

第 十 條  本條例自公布日起施行。

主席:報告院會,現在進行表決國民黨黨團、台灣民眾黨黨團再修正動議條文。

現有民進黨黨團、台灣民眾黨黨團要求記名表決,贊成請按「贊成」,反對請按「反對」,時間1分鐘,現在開始。

(進行表決)

主席:報告院會,報告表決結果:出席委員110位,贊成59位,反對51位,贊成者多數,第十條照國民黨黨團、台灣民眾黨黨團再修正動議條文通過。

表決結果名單:

會議名稱:立法院第11屆第3會期第11次會議  表決型態:記名表決

表決時間:中華民國11459日 下午13919

表決議題:紀念日及節日實施條例第十條

     國民黨台灣民眾黨黨團再修正動議

表決結果:出席人數:110  贊成人數:59  反對人數:51  棄權人數:0

贊成:

傅崐萁  王鴻薇  羅智強  謝龍介  涂權吉  馬文君  林憶君  麥玉珍  劉書彬  林國成  陳昭姿  黃國昌  黃珊珊  張啓楷  高金素梅 林思銘  邱若華  鄭天財Sra Kacaw   鄭正鈐  謝衣鳯  張嘉郡  洪孟楷  林沛祥  呂玉玲  黃建賓  黃健豪  葉元之  陳永康  賴士葆  陳菁徽  萬美玲  廖偉翔  蘇清泉  黃 仁  魯明哲  李彥秀  吳宗憲  邱鎮軍  徐欣瑩  盧縣一  廖先翔  陳玉珍  林德福  楊瓊瓔  丁學忠  陳超明  林倩綺  顏寬恒  羅明才  翁曉玲  葛如鈞  張智倫  羅廷瑋  徐巧芯  許宇甄  柯志恩  牛煦庭  王育敏  游 顥

反對:

郭昱晴  林月琴  陳培瑜  柯建銘  吳思瑤  伍麗華Saidhai Tahovecahe    李柏毅  范 雲  林楚茵  王義川  邱志偉  黃秀芳  何欣純  張雅琳  林俊憲  李坤城  陳秀寳  徐富癸  王世堅  羅美玲  蔡易餘  莊瑞雄  郭國文  陳俊宇  吳沛憶  賴瑞隆  陳素月  張宏陸  陳 瑩  陳冠廷  陳亭妃  王美惠  劉建國  林岱樺  賴惠員  黃 捷  林淑芬  王正旭  沈伯洋  王定宇  吳琪銘  許智傑  鍾佳濱  吳秉叡  李昆澤  蔡其昌  邱議瑩  林宜瑾  楊 曜  蘇巧慧  沈發惠

棄權:

主席:報告院會,全案經過二讀,現有國民黨黨團、台灣民眾黨黨團提議繼續進行三讀,請問院會有無異議?(無)無異議,請宣讀經過二讀之條文。

紀念日及節日實施條例(三讀)

與經過二讀內容同,略─

(大放假!大成功!)

(大罷免!)

(現場一片混亂)

王委員鴻薇:還假於民!拒絕血汗!拒絕過勞!

傅委員崐萁:勞工放假!大成功!

主席:報告院會,三讀條文已宣讀完畢,請問院會有無文字修正?(無)沒有。

報告院會,現有民進黨黨團依據立法院職權行使法第十一條規定,提請將全案表決,現在進行全案之表決。

民進黨黨團提案:

(討論事項第2案)

全案表決

案由:本院民進黨黨團,依立法院職權行使法第十一條規定,提請院會將本案「全案付表決」。是否有當,敬請公決。

提案人:民主進步黨立法院黨團 柯建銘

主席:現有民進黨黨團提議要求記名表決,記名表決,時間1分鐘。贊成請按「贊成」,反對請按「反對」,現在開始。

(進行表決)

主席:報告院會,報告表決結果:出席107位,贊成57位,反對50位,贊成者多數,全案表決通過。

表決結果名單:

會議名稱:立法院第11屆第3會期第11次會議  表決型態:記名表決

表決時間:202559日 下午14718

表決議題:紀念日及節日實施條例草案

     民進黨黨團提議全案付表決

表決結果:出席人數:107  贊成人數:57  反對人數:50  棄權人數:0

贊成:

傅崐萁  王鴻薇  羅智強  謝龍介  涂權吉  馬文君  林憶君  麥玉珍  劉書彬  林國成  陳昭姿  黃國昌  黃珊珊  張啓楷  高金素梅 林思銘  邱若華  鄭天財Sra Kacaw   鄭正鈐  張嘉郡  洪孟楷  林沛祥  呂玉玲  黃建賓  黃健豪  葉元之  陳永康  賴士葆  陳菁徽  萬美玲  廖偉翔  蘇清泉  黃 仁  魯明哲  李彥秀  吳宗憲  邱鎮軍  徐欣瑩  廖先翔  陳玉珍  林德福  楊瓊瓔  丁學忠  陳超明  林倩綺  顏寬恒  羅明才  翁曉玲  葛如鈞  張智倫  羅廷瑋  徐巧芯  許宇甄  柯志恩  牛煦庭  王育敏  游 顥

反對:

郭昱晴  林月琴  陳培瑜  柯建銘  吳思瑤  伍麗華Saidhai Tahovecahe    李柏毅  范 雲  林楚茵  王義川  邱志偉  黃秀芳  何欣純  張雅琳  林俊憲  李坤城  陳秀寳  徐富癸  王世堅  羅美玲  莊瑞雄  郭國文  陳俊宇  吳沛憶  賴瑞隆  陳素月  張宏陸  陳 瑩  陳冠廷  陳亭妃  王美惠  劉建國  林岱樺  賴惠員  黃 捷  林淑芬  王正旭  沈伯洋  王定宇  吳琪銘  許智傑  鍾佳濱  吳秉叡  李昆澤  蔡其昌  邱議瑩  林宜瑾  楊 曜  蘇巧慧  沈發惠

棄權:

主席:報告院會,我們現在作以下決議:紀念日及節日實施條例制定通過。

報告院會,現在繼續處理院會所收國民黨黨團附帶決議1項,請議事人員宣讀附帶決議之內容。

國民黨黨團附帶決議:

紀念日與節日的放假規範、攸關人民日常生活、工商運作及政府機關服務,依《中央法規標準法》第五條,屬「關係人民權利義務者,應以法律定之」的事項,顯示其法制化的重要性。目前相關權益義務已明文入法,各主管機關也應配合立法,制定完善的配套措施。

因此,請行政院人事行政總處,自本法施行後,於政府機關行事曆中註明各項法定紀念日與節日,讓公務運作及民眾生活有所依循。

另請國防部、勞動部及原住民族委員會等相關權責機關,熟悉並尊重原住民族歲時祭儀的法定規範,並向所屬員工及國人清楚說明相關權益、並納入請休假的標準作業流程內,確保族人在文化與制度上皆獲得實質保障。

提案人:中國國民黨立法院黨團 王鴻薇  

主席:請問院會,有無異議?(有)有異議。針對本項國民黨黨團所提的附帶決議,現有民進黨黨團要求記名表決,贊成國民黨黨團附帶決議請按「贊成」,反對請按「反對」,時間1分鐘,現在開始。

(進行表決)

主席:報告院會,報告表決結果:出席108位,贊成57位,反對51位,贊成者多數,本項附帶決議照案通過。

表決結果名單:

會議名稱:立法院第11屆第3會期第11次會議  表決型態:記名表決

表決時間:202559日 下午14954

表決議題:紀念日及節日實施條例草案

     附帶決議 國民黨黨團提議

表決結果:出席人數:108  贊成人數:57  反對人數:51  棄權人數:0

贊成:

傅崐萁  王鴻薇  羅智強  謝龍介  涂權吉  馬文君  林憶君  麥玉珍  劉書彬  林國成  陳昭姿  黃國昌  黃珊珊  張啓楷  高金素梅 林思銘  邱若華  鄭天財Sra Kacaw   鄭正鈐  張嘉郡  洪孟楷  林沛祥  呂玉玲  黃建賓  黃健豪  葉元之  陳永康  賴士葆  陳菁徽  萬美玲  廖偉翔  蘇清泉  黃 仁  魯明哲  李彥秀  吳宗憲  邱鎮軍  徐欣瑩  廖先翔  陳玉珍  林德福  楊瓊瓔  丁學忠  陳超明  林倩綺  顏寬恒  羅明才  翁曉玲  葛如鈞  張智倫  羅廷瑋  徐巧芯  許宇甄  柯志恩  牛煦庭  王育敏  游 顥

反對:

郭昱晴  林月琴  陳培瑜  柯建銘  吳思瑤  伍麗華Saidhai Tahovecahe    李柏毅  范 雲  林楚茵  王義川  邱志偉  黃秀芳  何欣純  張雅琳  林俊憲  李坤城  陳秀寳  徐富癸  王世堅  羅美玲  蔡易餘  莊瑞雄  郭國文  陳俊宇  吳沛憶  賴瑞隆  陳素月  張宏陸  陳 瑩  陳冠廷  陳亭妃  王美惠  劉建國  林岱樺  賴惠員  黃 捷  林淑芬  王正旭  沈伯洋  王定宇  吳琪銘  許智傑  鍾佳濱  吳秉叡  李昆澤  蔡其昌  邱議瑩  林宜瑾  楊 曜  蘇巧慧  沈發惠

棄權:

主席:報告院會,本案完成立法程序之後,有委員登記發言,我們下午330分繼續開會,進行委員發言,現在休息。

休息1350分)

繼續開會1530分)

主席:報告院會,現在繼續開會。

盧縣一委員聲明今天表決與國民黨黨團意見一致,列入公報紀錄。

蔡易餘委員聲明今天表決與民進黨黨團意見一致,列入公報紀錄。

現在進行討論事項第二案之三讀後發言,每位委員發言時間2分鐘。

首先請陳亭妃委員發言,陳亭妃委員發言,陳亭妃委員發言,不在場。

請賴惠員委員發言,賴惠員委員發言,賴惠員委員發言,不在場。

請郭國文委員發言,郭國文委員發言,郭國文委員發言,不在場。

請蘇巧慧委員發言,蘇巧慧委員發言,蘇巧慧委員發言,不在場。

請吳思瑤委員發言,吳思瑤委員發言,吳思瑤委員發言,不在場。

請王定宇委員發言,王定宇委員發言,王定宇委員發言,不在場。

請許智傑委員發言,許智傑委員發言,許智傑委員發言,不在場。

請黃捷委員發言,黃捷委員發言,黃捷委員發言,不在場。

請徐富癸委員發言,徐富癸委員發言,徐富癸委員發言,不在場。

請伍麗華委員發言,伍麗華委員發言,伍麗華委員發言,不在場。

請沈發惠委員發言,沈發惠委員發言,沈發惠委員發言,不在場。

請陳俊宇委員發言,陳俊宇委員發言,陳俊宇委員發言,不在場。

請郭昱晴委員發言,郭昱晴委員發言,郭昱晴委員發言,不在場。

請陳素月委員發言,陳素月委員發言,陳素月委員發言,不在場。

請沈伯洋委員發言,沈伯洋委員發言,沈伯洋委員發言,不在場。

請范雲委員發言,范雲委員發言,范雲委員發言,不在場。

請陳秀寳委員發言,陳秀寳委員發言,陳秀寳委員發言,不在場。

請林楚茵委員發言,林楚茵委員發言,林楚茵委員發言,不在場。

請林宜瑾委員發言,林宜瑾委員發言,林宜瑾委員發言,不在場。

請蔡易餘委員發言,蔡易餘委員發言,蔡易餘委員發言,不在場。

請林月琴委員發言,林月琴委員發言,林月琴委員發言,不在場。

請林岱樺委員發言,林岱樺委員發言,林岱樺委員發言,不在場。

請王正旭委員發言,王正旭委員放棄發言,謝謝。

請王美惠委員發言,王美惠委員發言,王美惠委員發言,不在場。

請吳沛憶委員發言,吳沛憶委員發言,吳沛憶委員發言,不在場。

請邱議瑩委員發言,邱議瑩委員發言,邱議瑩委員發言,不在場。

請陳瑩委員發言,陳瑩委員發言,陳瑩委員發言,不在場。

請賴瑞隆委員發言,賴瑞隆委員發言,賴瑞隆委員發言,不在場。

請陳培瑜委員發言,陳培瑜委員發言,陳培瑜委員發言,不在場。

請柯建銘委員發言,柯建銘委員發言,柯建銘委員發言,不在場。

請黃秀芳委員發言,黃秀芳委員發言,黃秀芳委員發言,不在場。

請劉建國委員發言,劉建國委員發言,劉建國委員發言,不在場。

請林淑芬委員發言,林淑芬委員發言,林淑芬委員發言,不在場。

請蔡其昌委員發言,蔡其昌委員發言,蔡其昌委員發言,不在場。

請王世堅委員發言,王世堅委員發言,王世堅委員發言,不在場。

請李柏毅委員發言,李柏毅委員發言,李柏毅委員發言,不在場。

請林俊憲委員發言,林俊憲委員發言,林俊憲委員發言,不在場。

請牛煦庭委員發言。

牛委員煦庭:1536分)謝謝主席,辛苦了,唸這麼多名字。還假於民三讀通過,心中的感動無以名狀,我們在第1會期提案,第2會期公聽會,第3會期我選上召委,進行排案審查、黨內整合,再到黨團協商,最後表決通過,這每一步我們都走得非常紮實。

我要謝謝尊嚴勞動修法聯盟以及工會的所有夥伴持續和我們保持對話,曾經他們指正我推動勞工試用期的修法操之過急,牛煦庭虛心接受,我們尊重勞動團體的運動路線,配合他們改變作法,優先爭取國定假日。在修法的過程中,我擔任黨團與勞團的橋梁來回奔走,確保法案能推、能審、能過。我要謝謝國民黨黨團的幹部,願意給我最大的空間去努力,我要謝謝國民黨所有同事的支持,在我整理資料、溝通、說服的過程中,順利達成41的版本,還得到所有黨團成員的簽名背書。

政黨政治在最近這幾年常常被批評,但我要說政黨政治也是這個法案能夠通過的最關鍵而且不可或缺的力量,我要謝謝高金素梅委員以及民眾黨麥玉珍委員的成全,在審查的過程中,他們分別代表原住民朋友以及新住民朋友,積極的呈現族群的主體性,這樣子的精神令人感佩,而最後他們也願意在理念清楚傳達之後,先求有再求好,支持最後的版本通過。民進黨的朋友說勞工的假太多,你們要自立自強啊!國定假日議題是特定團體綁架勞工。我想沒有什麼是比表決通過更適合回應這些幹話的事了,說好民生優先那就優先,還假於民,三讀通過,謝謝大家。

主席:謝謝牛煦庭委員的發言。

接下來請麥玉珍委員發言。林倩綺委員請準備。

麥委員玉珍:1538分)主席、各位親愛的家人,大家午安。在本次紀念日及節日實施條例修法三讀通過之際,我們深感欣慰,也帶了一點遺憾。欣慰的是我們這部國定假日法終於法定,正式讓勞工、教師、全體國民休假的權利第一次在制度上獲得保障,這不是放假的問題,而是社會公平與尊重勞動的全體呈現。經過各黨團的協商及努力,今天我們能夠還假於民,讓這項政策真正的落地,這就是全國融合的現象,也是全國具體責任的榮耀。但我們也要誠實的說,我們對於未納入1218日的「移民日」為法定紀念日感到遺憾與惋惜。這一天對臺灣200萬新住民及其家庭有深厚的意義,是尊重多元、擁抱族群融合的象徵,雖然未能成功,但我們不會停下腳步,未來仍將繼續倡議,爭取社會與國會更大的共識,讓臺灣法定節日真正能夠反映這塊土地的多元樣貌及歷史的發展。

最後,感謝所有的委員討論與努力,讓這次修法在關鍵條文上取得具體的成果,我們相信這是臺灣走向制度成熟與社會進步的一小步,但也是非常重要的一步,期待我們未來可以做得更多、做得更好,讓每一位活在這個土地上的人感受到被尊重與被愛,謝謝大家,臺灣加油,勞工加油,謝謝。

主席:謝謝麥玉珍委員發言。

接下來請林倩綺委員發言,羅廷瑋委員請準備。

林委員倩綺:1541分)院長、國會同仁,大家好。今天本席在這邊發言心中深感欣慰,因為紀念日及節日實施條例修正案歷經多時的討論與各界的關注,終於在本院三讀通過,這不僅是法案立法程序的完成,更是實質回應民意,實踐社會期待的重要政策成果,簡單來說,這就是我們真正做到還假於民的具體展現。

長期以來,國內勞工朋友辛勤工作,為國家經濟發展付出無數心力,但在休息權益上,卻常因政策考量或制度限制,無法享受應有的假期。許多民眾反映,節日成為名義上的紀念,卻無法實際休息,家庭團聚成了奢求,親子陪伴成了難以實現的願望。作為代議士,我們必須正視這樣的社會需求,也應當透過立法具體落實以民為本的施政理念。此次條例的修正,正是回應民意長期的呼聲,讓節日回歸其應有的社會意義,不僅是表面的紀念,更賦與民眾實際休憩的時間,讓家庭關係得以維繫,讓勞動者身心得以調適,這正是國家進步、社會文明的重要指標。

我們常說,休息是為了走更長遠的路,一個社會如果忽視人民的休息權,不僅將影響國民健康福祉,也將損及長期的生產力與社會穩定。此次修法通過,象徵我們不再以經濟數字為唯一的施政指標,而是將人民的生活品質與身心健康真正納入國家治理的核心價值。最後,期盼透過這項法案的通過,能夠為我國勞動政策樹立新的里程碑,讓民眾真正享有制度上的保障,不再只是紙上談假,而是實質還假於民。

主席:謝謝林倩綺委員發言。

接下來請羅廷瑋委員發言,楊瓊瓔委員請準備。

羅委員廷瑋:1543分)我們承諾還假於民,我們做到了。2024年我國受僱勞工平均年總工時為2,030.4個小時,總工時已經連續三年增加,在39個主要國家當中,在亞洲僅次於新加坡,排名第二,全球是第六。我們現在在民進黨執政的第九年,臺灣始終揮之不去「過勞之島」的負名,勞工長工時、長期的加班,加不完的班,臺灣早就已經在各行各業都得24小時的全力拚生活,勞工不是在上班,就是在上班的路上,我們臺灣勞工確實工時過長。勞工朋友能不能享有休假的權利、能不能讓所有的國人有尊嚴的向過勞說不?這就是我們在今天所努力的。

蔡英文前總統上任後,砍勞工七天假,並同時端出了一例一休、提高特休天數,我想,聲稱是保障勞工權益的配套,但一例一休在現今對整體勞工的效益是有限的,休不到特休的問題仍然存在著,而砍假必然會造成工時的增加。關於人民的權利、關於所有義務者應以法律定之本次的紀念日及節日實施條例三讀以後,除了將過去的紀念日以及節日實施相關的規範從行政命令層級提升到法律位階外,還另外增加了五天假,分別為928日教師節、1025日臺灣光復節、1225日行憲紀念日(也是年輕人所喜愛的聖誕節)、小年夜以及勞動節全國放假,這是遲來的勞動節禮物。以民為念,還假於民,苦民所苦,莫忘世上苦人多,一起加油!

主席:謝謝羅廷瑋委員發言。

接下來請楊瓊瓔委員發言、楊瓊瓔委員發言,楊瓊瓔委員不在場。

請洪孟楷委員發言、洪孟楷委員發言,洪孟楷委員不在場。

請張啓楷委員發言、張啓楷委員發言,張啓楷委員不在場。

請徐巧芯委員發言。

徐委員巧芯:1546分)主席、各位媒體朋友以及所有的勞工夥伴們。我想今天能夠三讀通過國定紀念日的增加,讓大家都感到非常的感佩,也先謝謝內政委員會的牛煦庭召委以及國民黨團所有朋友們大家共同的來支持。過去我們說一例一休是在做功德,但是我們臺灣的勞工假實在太少了,並不像過去政治人物所說的,哎呀!臺灣勞工假太多,其實我們是工時太長了。所以臺灣勞工沒有假太多,是臺灣勞工的工時太長。所以這一次還假於民,是針對不同的族群們,我們都給予相對應的假期。舉例來說,我們看到勞動節,勞動節的時候公務人員是沒有放假的,還有在勞工約聘僱的部分,在教師節等等的節日,如果是約聘僱的話,他可能也會在勞動節犧牲他的假期。但是我們可以看到的是,這一次的修法裡面,不管你是勞工,不管你是教師,我們讓大家統統能夠放假。再來是年輕人喜歡的聖誕節,它同時也是臺灣光復節暨古寧頭的大捷,它擁有歷史的意義,也擁有讓年輕人能夠放假的機會,以及可以開心的去跟家人團聚。更重要的是在小年夜的部分,我們每年過年回家趕除夕夜的時候,交通阻塞很難回到家跟家人吃上一頓飯,我們提前讓小年夜能夠放假,等於多一天的時間讓大家能夠回家,不僅是在交通疏運上面有幫助,也可以讓大家完完整整的過一個除夕夜。所以還假於民是我們的重要法案,我們非常開心今天能夠三讀通過,謝謝。

主席:謝謝徐巧芯委員的發言。

接下來請張智倫委員發言、張智倫委員發言,張智倫委員不在場。

報告院會,完成立法程序之後,所有登記發言的委員均已發言完畢。

現在進行討論事項第三案。

三、本院司法及法制委員會報告併案審查行政院函請審議、委員林宜瑾等27人及委員吳沛憶等23人分別擬具「律師法第九條條文修正草案」案。(本案經提本院第11屆第2會期第135次會議報告決定:交司法及法制委員會審查。茲接報告,爰於本次會議提出討論。)

主席:請宣讀審查報告。

立法院司法及法制委員會函

受文者:議事處

發文日期:中華民國114115

發文字號:台立司字第1144300066

速別:最速件

密等及解密條件或保密期限:

附件:如說明二

主旨:院會交付審查行政院函請審議、委員林宜瑾等27人及委員吳沛憶等23人分別擬具「律師法第九條條文修正草案」等3案,業經併案審查完竣,復請查照,提報院會公決。

說明:

一、復貴處113101日台立議字第1130703012號、1131016日台立議字第1130703182號、1131029日台立議字第1130703358號函。

二、檢附審查報告(含條文對照表)乙份。

正本:議事處

副本:司法及法制委員會

併案審查行政院函請審議、委員林宜瑾等27人及委員吳沛憶等23人分別擬具「律師法第九條條文修正草案」等3案審查報告

壹、本院司法及法制委員會於114113日(星期一)召開第11屆第2會期第28次全體委員會議,併案審查上開法案;由鍾召集委員佳濱擔任主席,除邀請提案委員說明提案要旨外,相關機關亦應邀指派代表列席說明,並答復委員詢問。

貳、委員提案要旨說明:

一、委員林宜瑾等27人提案(參閱議案關係文書)

本院委員林宜瑾等27人,鑑於法務部核准發給律師證書後,律師犯有第5條第1項第1款情形,本應移付律師懲戒委員會,是故現行第9條第2項法務部應廢止律師證書之規定,未涵蓋第5條第1項第1款情形。然而,律師於非執業期間犯罪行為是否應移付律師懲戒處理仍有疑義,且法務部核准發給律師證書後,律師如有第5條第1項第8款情形,現行條文亦未明定處理方式,為杜絕相關爭議,爰擬具「律師法第九條條文修正草案」,明定律師於加入律師公會前,如有第5條第1項第1款或第8款情形之一者,法務部應廢止其律師證書。另外,為期法務部廢止律師證書之標準與律師執業行為之標準相符,並兼顧律師自律自治精神,增訂法務部應徵詢全國律師聯合會之意見。

二、委員吳沛憶等23人提案(參閱議案關係文書)

本院委員吳沛憶等23人,為周全現行法規之不足,維護律師專業倫理,樹立良好秩序,爰擬具「律師法第九條條文修正草案」。

參、法務部部長鄭銘謙報告:

主席、各位委員、各位女士、先生:

今天奉邀列席貴委員會,就行政院函請審查「律師法第九條條文修正草案」、委員林宜瑾等27人擬具「律師法第九條條文修正草案」案、委員吳沛憶等23人擬具「律師法第九條條文修正草案」案提出報告,並備質詢,本部意見如下:

一、行政院函請審議「律師法部分條文修正草案」案

本部核准發給律師證書後,領有律師證書者於未加入律師公會時,倘其有犯罪行為經法院判決一年以上有期徒刑確定,因其非執業律師,現難由律師懲戒委員會處理,又該等未加入律師公會之人,倘涉有違法執行律師業務、有損及司法廉潔或律師職務獨立性,且情節重大等情,現行法並未規定處理方式。

本部為確保律師之高度素質,並回應社會期待,對領有律師證書而未加入公會者,倘其犯罪行為經法院判決一年以上有期徒刑確定(律師法第五條第一項第一款情形),或其行為涉有違法執行律師業務、有損及司法廉潔或律師職務獨立性,且情節重大(律師法第五條第一項第八款情形),由本部徵詢全國律師聯合會意見後,廢止其律師證書,以維護律師綱紀及形象,並確保司法威信。

本次修法將能界定律師懲戒及本部廢止律師證書範疇,敬請各位委員予以支持,以完善廢止律師證書制度,使律師法更加完備。

二、委員林宜瑾等27人擬具「律師法第九條條文修正草案」案

委員提案律師法第九條條文修正草案,與行政院版本相同,本部敬表贊同。

三、委員吳沛憶等23人擬具「律師法第九條條文修正草案」案

委員提案律師法第九條條文修正草案,與行政院版本相同,本部敬表贊同。

以上報告,敬請主席及各位委員參考,謝謝。

肆、司法院司法行政廳廳長高玉舜報告:

主席、各位委員、各位先進:

有關貴委員會召開審查行政院函請審議「律師法第9條條文修正草案」、委員林宜瑾等27人擬具「律師法第9條條文修正草案」、委員吳沛憶等23人擬具「律師法第9條條文修正草案」,本院奉邀列席,深感榮幸。謹就本院意見簡要說明如下:

律師為在野法曹,負有維護人權及實現社會正義之使命,律師制度健全與否,不僅攸關司法良窳,更與國家民主法制之維護息息相關。行政院及各委員所提草案,係為因應實務需要,完善律師制度,以提升司法給付之品質,本院敬表尊重。

以上報告,敬請各位委員先進指教,謝謝。

伍、與會委員於聽取報告並經詢答後,省略大體討論,逕行逐條審查,並將全案審查完竣。審查結果:第九條,除第六項首句修正為「律師於本法中華民國一百零十二月十日修正之條文施行前有第五條第一項第一款情形者,」外,餘照行政院提案通過。

陸、爰經決議:

一、本案審查完竣,擬具審查報告,提請院會公決。

二、不須交由黨團協商。

三、院會討論時,由鍾召集委員佳濱出席說明。

柒、檢附條文對照表1份。

主席:請召集委員鍾佳濱委員補充說明。

沒有補充說明。

本案經審查會決議,不須再交由黨團協商,請問院會有無異議?(無)沒有異議,本案逕依審查會意見處理。

現在進行逐條討論。

律師法第九條條文修正草案(二讀)

主席:請宣讀第九條。

第 九 條  法務部核准發給律師證書後,發現申請人於核准前有第五條第一項各款情形之一者,撤銷其律師證書。但該條項第五款至第七款之原因,於撤銷前已消滅者,不在此限。

法務部核准發給律師證書後,律師有下列情形之一者,法務部應廢止其律師證書:

一、第五條第一項第二款至第四款情形之一。

二、於未加入律師公會時之行為,有第五條第一項第一款或第八款情形之一。

前項第二款情形,法務部應徵詢全國律師聯合會之意見。

法務部核准發給律師證書後,律師有下列要件之一者,法務部應命其停止執行職務:

一、第五條第一項第五款至第七款情形之一。

二、客觀事實足認其身心狀況不能執行業務,並經法務部邀請相關專科醫師組成小組認定。

前項受停止執行職務處分之律師於原因消滅後,得向法務部申請准其回復執行職務。

律師於本法中華民國一百零八年十二月十三日修正之條文施行前有第五條第一項第一款情形者,法務部應於修正施行後二年內廢止其證書。但修正施行前經律師懲戒委員會審議為除名以外之其他處分,或刑之執行完畢已逾七年者,不予廢止。

主席:照審查會條文通過。

全案經過二讀,現有民進黨黨團提議繼續進行三讀,請問院會,有無異議?(無)沒有異議,請宣讀經過二讀之條文。

律師法修正第九條條文(三讀)

與經過二讀內容同,略─

主席:報告院會,三讀條文已經宣讀完畢,請問有無文字修正?(無)無文字修正。

現在作以下決議:律師法第九條條文修正通過。

報告院會,進入討論事項第四案。

四、本院交通委員會報告併案審查委員洪孟楷等24人、委員黃健豪等17人、委員林俊憲等17人、委員王鴻薇等18人、委員魯明哲等21人、委員羅廷瑋等16人、委員何欣純等18人、委員林思銘等17人、委員徐巧芯等16人、委員羅明才等16人、委員顏寬恒等25人、委員楊瓊瓔等29人分別擬具「道路交通管理處罰條例第十二條條文修正草案」、委員鍾佳濱等19人、委員許宇甄等17人、委員陳素月等20人、委員林月琴等18人、委員張宏陸等19人分別擬具「道路交通管理處罰條例第十二條及第十二條之一條文修正草案」、委員林德福等16人擬具「道路交通管理處罰條例第十二條及第十三條條文修正草案」、委員徐富癸等19人擬具「道路交通管理處罰條例第十二條及第十五條條文修正草案」及委員蔡其昌等18人擬具「道路交通管理處罰條例第十二條及第八十五條之三條文修正草案」案。(本案經提本院第11屆第22222222222222222112會期第56661010111112121212257111661612次會議報告決定:交交通委員會審查。茲接報告,爰於本次會議提出討論。)

主席:請宣讀審查報告。

立法院交通委員會函

受文者:議事處

發文日期:中華民國114116

發文字號:台立交字第1142400233

速別:普通件

密等及解密條件或保密期限:

附件:如說明二

主旨:院會交付審查委員洪孟楷等24人、委員黃健豪等17人、委員林俊憲等17人、委員王鴻薇等18人、委員魯明哲等21人、委員羅廷瑋等16人、委員何欣純等18人、委員林思銘等17人、委員徐巧芯等16人、委員羅明才等16人、委員顏寬恒等25人、委員楊瓊瓔等29人分別擬具「道路交通管理處罰條例第十二條條文修正草案」、委員鍾佳濱等19人、委員許宇甄等17人、委員陳素月等20人、委員林月琴等18人、委員張宏陸等19人分別擬具「道路交通管理處罰條例第十二條及第十二條之一條文修正草案」、委員林德福等16人擬具「道路交通管理處罰條例第十二條及第十三條條文修正草案」、委員徐富癸等19人擬具「道路交通管理處罰條例第十二條及第十五條條文修正草案」及委員蔡其昌等18人擬具「道路交通管理處罰條例第十二條及第八十五條之三條文修正草案」案,業經併案審查完竣,復請查照,提報院會公決。

說明:

一、復貴處11343日台立議字第1130700711號、113612日台立議字第1130702170號、113109日台立議字第1130703100號、1131029日台立議字第1130703330號、第1130703394號、113116日台立議字第1130703495號、第1130703534號、第1130703577號、1131112日台立議字第1130703759號、113122日台立議字第1130704146號、113123日台立議字第1130704240號、113129日台立議字第1130704306號、第1130704313號、第1130704327號、1131217日台立議字第1130704450號、第1130704451號、第1130704455號、1131218日台立議字第1130704424號、第1130704430號及114114日台立議字第1140700030號函。

二、檢附審查報告1份(含條文對照表)。

正本:議事處

副本:交通委員會

併案審查委員洪孟楷等24人、委員黃健豪等17人、委員林俊憲等17人、委員王鴻薇等18人、委員魯明哲等21人、委員羅廷瑋等16人、委員何欣純等18人、委員林思銘等17人、委員徐巧芯等16人、委員羅明才等16人、委員顏寬恒等25人、委員楊瓊瓔等29人分別擬具「道路交通管理處罰條例第十二條條文修正草案」、委員鍾佳濱等19人、委員許宇甄等17人、委員陳素月等20人、委員林月琴等18人、委員張宏陸等19人分別擬具「道路交通管理處罰條例第十二條及第十二條之一條文修正草案」、委員林德福等16人擬具「道路交通管理處罰條例第十二條及第十三條條文修正草案」、委員徐富癸等19人擬具「道路交通管理處罰條例第十二條及第十五條條文修正草案」及委員蔡其昌等18人擬具「道路交通管理處罰條例第十二條及第八十五條之三條文修正草案」案審查報告

壹、審查事項

各修正草案經下列院會報告後;均決定:「交交通委員會審查。」

一、委員林德福等16人提案,經本院第11屆第1會期第6次會議報告。

二、委員徐富癸等19人提案,經本院第11屆第1會期第16次會議報告。

三、委員鍾佳濱等19人提案,經本院第11屆第2會期第2次會議報告。

四、委員許宇甄等17人及委員洪孟楷等24人分別提案,均經本院第11屆第2會期第5次會議報告。

五、委員林俊憲等17人、委員黃健豪等17人及委員王鴻薇等18人分別提案,均經本院第11屆第2會期第6次會議報告。

六、委員陳素月等20人提案,經本院第11屆第2會期第7次會議報告。

七、委員羅廷瑋等16人及委員魯明哲等21人分別提案,均經本院第11屆第2會期第10次會議報告。

八、委員何欣純等18人、委員林思銘等17人及委員林月琴等18人分別提案,均經本院第11屆第2會期第11次會議報告。

九、委員羅明才等16人、委員顏寬恒等25人、委員楊瓊瓔等29人、委員蔡其昌等18人及委員徐巧芯等16人分別提案,均經本院第11屆第2會期第12次會議報告。

十、委員張宏陸等19人提案,經本院第11屆第2會期第16次會議報告。

貳、審查過程

本院交通委員會分別於1131118日(星期一)及114115日(星期三)召開第11屆第2會期交通委員會第10次及第20次全體委員會議審查上開草案,均由魯召集委員明哲擔任主席;委員林德福、洪孟楷、鍾佳濱、黃健豪、許宇甄及羅廷瑋說明提案要旨,1131118日交通部部長陳世凱、公共運輸及監理司司長林福山及114115日政務次長陳彥伯報告,並邀請內政部、法務部及司法院等機關派員列席備詢及說明。

參、委員提案要旨

[]委員洪孟楷等24人提案要旨(參閱議案關係文書)

有鑑於偽變造車牌案件遽增,恐衍生治安隱憂及交安疑慮,並增加檢警查緝及執法難度。為維護行車安全與社會秩序,除跨部會合作進行源頭控管、即時下架,並研議防偽辨識、樣式防堵造假等方法;另應酌量加重罰鍰處分金額,並針對累犯增訂罰則,爰擬具「道路交通管理處罰條例第十二條條文修正草案」,杜絕偽造車牌亂象、保障人民生命財產

[]委員黃健豪等17人提案要旨(參閱議案關係文書)

鑑於交通記點新制實施後,因違規而遭吊扣車牌車輛增加,不少民眾進而購買虛偽之車牌懸掛,甚至於網路上即可購入假車牌。據統計,違法懸掛偽造牌照上路者,桃園市較112年同期增加76.9%,台中市較112年同期暴增500%,然而縱抓獲假車牌,罰則對比其他道路交通處罰之罰鍰顯仍過低,使民眾寧願掛假車牌上路,以規避遭其他道路交通處罰之風險,相關規定實有檢討之必要。爰擬具「道路交通管理處罰條例第十二條條文修正草案」,提高與牌照相關之罰鍰金額外,不法之車輛並應同時沒入之。

[]委員林俊憲等17人提案要旨(參閱議案關係文書)

鑒於偽造車牌使用氾濫,究其原因,恐為部分用路人為規避嚴重超速將吊扣牌照及高額罰鍰之風險,爰擬具「道路交通管理處罰條例第十二條條文修正草案」。說明:

一、依內政部警政署資料(見表一),今(113)年截至8月之查獲件數為108年十倍之多。又依交通部公路局資料(見表二),今(113)年截至8月違反《道路交通管理處罰條例》(下稱本條例)第十二條所規範之使用偽造、變造或矇領之牌照之件數亦為108年十倍之多,足見近年偽造車牌使用情形氾濫。再者,經公路局分析108年至1139月使用偽造車牌者其原牌照狀態,「吊扣」為38%占大宗,其次為註銷。

二、據交通部公路局資料(見表三),112年違反本條例第四十三條所規範之嚴重超速之件數遽增,較111年增加四倍,且今(113)年截至8月之件數亦與112年全年度相近,足見攀升趨勢。按本條例第四十三條規定,嚴重超速者除罰鍰,一律吊扣牌照六個月;換言之,嚴重超速之件數即為吊扣牌照數。

三、此外,使用偽造、變造或矇領之牌照所涉罰鍰為新臺幣3,600元至10,800元,相較嚴重超速所涉罰鍰為新臺幣6,000元至36,000元,使用偽造車牌之法律代價顯較低廉,又查獲不易,恐加劇使用偽造牌照之情形。

四、綜上,112年起無論使用偽造車牌數、查獲偽造車牌數及嚴重超速件數皆大幅增加,偽造車牌數與嚴重超速者間具正相關,而當年度正為本條例下修嚴重超速之速限,爰推論部分使用偽造車牌者恐藉以規避高額罰鍰及吊扣牌照之罰則。因此,調整使用偽造、變造或矇領之牌照所涉之罰鍰為新臺幣3,600元至36,000元,比照嚴重超速之罰鍰上限,以減少偽造車牌使用情形。

表一〈108-1138月各年度偽造車牌查獲件數〉

108

109

110

111

112

113年至8

31

41

41

79

130

332






表二〈108-1138月各年度違反本條例第十二條第一項第三款件數(使用偽造牌照)〉

108

109

110

111

112

113年至8

57

66

95

169

251

627




表三〈108-1138月各年度違反本條例第四十三條第一項第二款件數(嚴重超速)〉

108

109

110

111

112

113年至8

11,750

15,439

19,681

15,550

62,516

56,936




[]委員王鴻薇等18人提案要旨(參閱議案關係文書)

有鑑於我國汽車使用偽造車牌情形日益嚴重,甚至有懸掛偽造車牌者不斷違規駕駛,造成車牌遭盜用之車主無辜頻收罰單,不僅需花時間舉證申訴,還需向監理站申請變更車牌,影響一般人民生活甚鉅。且使用偽造車牌進行犯罪行為,也易成警察查案斷點,對社會治安造成極大影響。依現行「道路交通管理處罰條例」僅處汽車所有人新臺幣三千六百元以上一萬零八百元以下罰鍰,顯不足以嚇阻,爰擬具「道路交通管理處罰條例第十二條條文修正草案」。說明:

一、依據警政署統計,2019年查獲假車牌數量共57件,而今年至今至少已有627件,顯見國內車輛懸掛假車牌情形日益嚴重,造成無辜駕駛及警方查案重大負擔。

二、為有效嚇阻不肖人士使用偽造車牌,爰提案提高相關罰鍰,並新增沒入及銷毀懸掛偽造車牌之車輛。

[]委員魯明哲等21人提案要旨(參閱議案關係文書)

鑑於近年來偽造或變造車牌之情勢日趨氾濫,除取得渠道簡易外,亦有犯罪團夥企圖藉此規避檢警追查,此況無疑加劇公權力執法之難度,實有礙社會秩序之維持。基此,為有效杜絕偽造、變造車牌之歪風,並保障人民生命財產安全,爰擬具「道路交通管理處罰條例第十二條條文修正草案」。

[]委員羅廷瑋等16人提案要旨(參閱議案關係文書)

鑑於偽變造車牌之案件日益猖獗,恐致治安與交通安全之隱憂,且增加檢警查緝及執法之困難。為維護行車之安全及社會之秩序,應由相關部門進行源頭控管及即時下架之策,並研擬防偽之技術及樣式,以杜絕偽造之行為,爰擬具「道路交通管理處罰條例第十二條條文修正草案」,以期根絕偽造車牌之亂象。

[]委員何欣純等18人提案要旨(參閱議案關係文書)

鑒於近年我國車牌偽造案件有持續增加之趨勢,而犯罪集團更多有利用偽造車牌來隱匿其犯罪行為,使我國公權力查緝困難,甚有產生偽造車牌之產業鏈,對我國道路交通安全之威脅極大,爰擬具「道路交通管理處罰條例第十二條條文修正草案」,提高處罰上限,以遏止不法。說明:

一、依交通部公路局資料,今(113)年截至8月違反《道路交通管理處罰條例》(下稱本條例)第十二條所規範之使用偽造、變造或矇領之牌照之件數為108年十倍之多,足見近年偽造車牌使用情形氾濫。再者,經公路局分析108年至1139月使用偽造車牌者其原牌照狀態,「吊扣」為38%占大宗,其次為註銷。

二、此外,使用偽造、變造或矇領之牌照所涉罰鍰為新臺幣3,600元至10,800元,相較嚴重超速所涉罰鍰為新臺幣6,000元至36,000元,使用偽造車牌之法律代價顯較低廉,又查獲不易,恐加劇使用偽造牌照之情形。

三、綜上,112年起使用偽造車牌數、查獲偽造車牌數件數大幅增加,爰此,修正道路交通管理處罰條例第十二條之罰鍰為新臺幣6,000元至36,000元,以期減少偽造車牌使用情形。

[]委員林思銘等17人提案要旨(參閱議案關係文書)

有鑑於使用偽造汽車車牌之情形日益嚴重,光台北市近五年的違規案件,就暴增七倍,而偽造或變造的車牌,上網也可輕易買到,不僅造成交通安全問題,更是治安防範的漏洞。然現行之違規懲處過於輕微,無法有效嚇阻相關犯行,爰擬具「道路交通管理處罰條例第十二條條文修正草案」。

[]委員徐巧芯等16人提案要旨(參閱議案關係文書)

茲因我國交通法規日益嚴格,並新增危險駕駛吊扣車牌機制,進而造成假車牌、變造車牌等違規數量暴增。近來發現有不肖業者在網路購物平台販售客製化假車牌,不僅使我國國人行車安全受到威脅,也使得車牌遭冒用之車主收到交通違規裁罰與記點後,需花費大量時間進行訴願、行政救濟來自證清白,甚至需要以變更車牌的方式來杜絕冒用的繼續發生。爰擬具「道路交通管理處罰條例第十二條條文修正草案」。說明:

一、根據公路局資料,112年汽機車偽造牌照案件數為251件,而113年度僅8月份汽機車偽造牌照案件數就達到257件,超過112年一整年的案件數量。顯見偽造車牌並非單一個案,並逐漸成為犯罪產業鏈,甚至在購物平台、社群媒體皆可搜尋到客製化車牌等商品。為遏止相關犯罪案件數持續增長,並且造成被冒用者困擾,爰此提高罰鍰金額以達遏阻之效。

二、提高本條罰鍰金額至新臺幣五萬元以上十萬元以下,並禁止行駛。

[]委員羅明才等16人提案要旨(參閱議案關係文書)

鑑於假車牌案件急遽增加,今年迄今已查獲使用偽造號牌違規計1,012件,不僅嚴重影響車牌管理,亦嚴重危害道路交通安全及社會治安,爰擬具「道路交通管理處罰條例第十二條條文修正草案」,提高罰鍰,並車輛直接沒入,以達有效嚇阻。說明:

一、全台偽造車牌數量逐漸增加,按交通部統計,202195件、2022169件、2023251件,今(2024)年截至目前已有1,012件。犯罪份子會以假車牌製造斷點,增加警方以車追人的困難度,成為偽裝身分的利器,嚴重危害治安。

二、掛假車牌被抓只罰1800元,超速最高就開罰36,000元,如此「划算」的違規,讓民眾願意以身試法,不肖業者亦看準商機,不畏警方查緝,在網路上大肆販售假車牌,甚至提供客製服務,造成治安漏洞。

三、車牌遭盜用的車主無辜頻繁地收到罰單,不只需要花費大量時間進行舉證申訴,亦必須向監理站申請變更車牌,影響生活甚鉅。

[拾壹]委員顏寬恒等25人提案要旨(參閱議案關係文書)

有鑑於近期偽造車牌案件急遽增加,嚴重影響車輛號牌管理,爰擬具「道路交通管理處罰條例第十二條條文修正草案」。說明:

一、近期假車牌氾濫,根據交通部高公局的統計資料顯示,查獲的偽造車牌2022年有539輛、2023年有924輛、2024年迄今已查獲違規共1,012件。

二、現行法條對於使用偽造、變造或矇領的車牌上路之汽車所有人處最高1800元罰鍰,然依交通部之統計,查獲之假車牌一年比一年還多,顯見此處罰仍然無法遏止違法行為,為加強防治此類犯罪行為,爰修法提高處罰金額。

[拾貳]委員楊瓊瓔等29人提案要旨(參閱議案關係文書)

有鑑於近年來假車牌問題日益嚴重,偽變造車牌案件層出不窮,偽造或變造的車牌上網即可輕易購買,成為犯罪集團隱匿罪行的工具之一,不僅造成交通安全問題,更成為社會治安的威脅。由於現行之違規懲處過於輕微,無法有效嚇阻,爰擬具「道路交通管理處罰條例第十二條條文修正草案」,提高處罰上限。

[拾參]委員鍾佳濱等19人提案要旨(參閱議案關係文書)

鑒於近日台灣變造、偽造汽車牌照的情況增加,且透過ETC查獲行駛在高速公路上被查到的偽造車牌數量也爆增,衍生許多社會問題。惟使用真車牌嚴重超速,不但要罰鍰更甚有可能吊扣車牌,而懸掛偽造汽車牌照,不僅測速照相無法究責,還需員警攔停才會查獲,查獲據現行「道路交通管理處罰條例」僅處汽車所有人新臺幣三千六百元以上一萬零八百元以下罰鍰比嚴重超速輕,此種規避手法嚴重造成用路人安全疑慮。爰擬具「道路交通管理處罰條例第十二條及第十二條之一條文修正草案」。說明:

一、近日行駛在高速公路上被查到的偽造車牌數量大幅增加,2023年全年有924輛,但202415月,就有高達837輛透過ETC查獲。

二、目前掛假車牌最高處新臺幣一萬零八百元罰鍰,但嚴重超速可罰新臺幣三萬六千元,為防止透過利用變造、偽造汽車牌照規避嚴重超速的較高罰則,特此加重其處罰。

三、鑒於變造、偽造汽車牌照多與其他犯罪行為相互交織,加重其處罰以保障用路人人身及公共安全。

[拾肆]委員許宇甄等17人提案要旨(參閱議案關係文書)

鑑於國內汽機車懸掛偽假車牌案件暴增數倍,且透過ETC查獲行駛在高速公路上被查到的偽造車牌數量也大幅增加,衍生許多社會問題。車輛使用偽造或變造車牌逃避追查,嚴重造成用路人安全疑慮。爰擬具「道路交通管理處罰條例第十二條及第十二條之一條文修正草案」。說明:

一、「道路交通管理處罰條例」雖屢經修正,但對於近日經常發生之汽機車懸掛偽假車牌案件,卻無嚇阻之力,無法約束近日暴增車輛使用偽造或變造車牌。

二、近日行駛在高速公路上被查到的偽造車牌數量大幅增加,2023年全年有924輛,但202415月,就有高達837輛透過ETC查獲。

三、為防止透過利用變造、偽造汽車牌照,特此加重其處罰。爰擬具「道路交通管理處罰條例第十二條及第十二條之一條文修正草案」。

[拾伍]委員陳素月等20人提案要旨(參閱議案關係文書)

有鑑於近日國內偽造車牌(假車牌)案件增多,推估與違規取締、檢舉、罰鍰變高等因素有關,且詐騙集團、毒販也開始使用假車牌運毒犯罪等逃避追查,衍生更多社會問題。為杜絕假車牌氾濫,爰擬具「道路交通管理處罰條例第十二條及第十二條之一條文修正草案」。說明:

一、對於近日層出不窮的汽機車使用偽造車牌案件,現已造成嚴重社會治安問題,而現行法規對使用偽造、變造或矇領之牌照的罰鍰卻過輕,於違法行為人而言,無法形成強烈法約束力。

二、並據警政署統計因偽造車牌開罰案件,2023281件,2024年至8月已有658件;移送法院偵辦也從130件倍增至353件。為防止類似犯罪行為,特此加重其處罰。爰擬具「道路交通管理處罰條例第十二條及第十二條之一條文修正草案」。

[拾陸]委員林月琴等18人提案要旨(參閱議案關係文書)

鑒於近年國內偽、變造車牌(假車牌)案件持續增長,且相關犯罪集團亦開始使用假車牌運毒犯罪等逃避追查、妨礙主管機關號牌管理,衍生諸多社會問題。為杜絕並遏止假車牌氾濫等違規案件,爰擬具「道路交通管理處罰條例第十二條及第十二條之一條文修正草案」。說明:

一、鑑於偽造、變造或未懸掛號牌等違規案件持續成長,據交通部公路局資料顯示2019年至202410月,共計共1,572件,且每年呈現倍增趨勢。相關違法案件已妨礙公路主管機關對汽車號牌管理、警察機關對交通稽查正確性,致生損害該偽造、變造號牌真正使用人,法治觀念偏差,形成嚴重危害交通安全及治安問題。

二、為杜絕並遏止是類事件,對違法行為人形成強烈法約束力,有必要強化牌照管理規定,爰加重相關處罰,並提高使用偽造、變造或矇領號牌之罰鍰額度上限,增訂當場移置保管該汽車及累犯沒入,併罰違規使用該等車輛之汽車駕駛人等規定。

[拾柒]委員張宏陸等19人提案要旨(參閱議案關係文書)

鑒於近期假車牌猖獗,且已由相較單純的逃稅用途演變為飆車、販毒及詐騙之作案工具,肇生眾多社會問題。為遏止使用假車牌之行為,爰擬具「道路交通管理處罰條例第十二條及第十二條之一條文修正草案」。說明:

一、自道路交通管理條例修法調高嚴重超速等相關罰則後,許多民眾抱有僥倖心態,想以懸掛假車牌的方式逃避查緝,惟假車牌相關罰則過輕,爰此調高相關罰則因應。

二、經研究調查,假車牌氾濫之成因主要為使用者大多有足夠的經濟能力負擔相關罰款,被扣留牌照後也有能力再購買下一張假車牌,並藉此不斷循環,因此修法將罰則擴大到沒入車輛及吊銷駕照,以期達到足夠之嚇阻力,惟考量比例原則,仍將無牽涉其他犯罪行為之初犯者與其他假車牌使用類型作出區分。

[拾捌]委員林德福等16人提案要旨(參閱議案關係文書)

有鑑於部分民眾安裝翹牌器、電動窗簾式遮蔽號牌裝置,意圖規避公共危險罪、超速、蛇行、逼車等違法違規行為,或伺機從事不法行為,使警方或檢舉民眾不能辨認其牌號,增加查緝困難。針對該行為應加重處罰,本席等爰提出「道路交通管理處罰條例第十二條及第十三條條文修正草案」,原處罰新臺幣二千四百元以上四千八百元以下罰鍰,提高為新臺幣三千六百元以上一萬零八百元以下罰鍰,並吊銷其牌照。說明:

一、各縣市警方皆有防制危險駕車勤務取締,取締常見案例通常有,酒後駕車、無照駕駛、駕照註銷及安裝翻牌器、電動窗簾式遮蔽號牌裝置等交通違規。

二、過去有不少飆車案例,車輛安裝俗稱的翹牌器、電動窗簾式遮蔽號牌裝置,藉以規避查緝與檢舉。更有歹徒搶奪運鈔車案例,做案車輛就有安裝翹牌器,企圖規避警方追緝。

三、部分民眾安裝翹牌器、電動窗簾式遮蔽號牌裝置,意圖規避公共危險罪、超速、蛇行、逼車等違法、違規行為,本席認為應提高處罰,以減少翹牌器、電動窗簾式遮蔽號牌裝置成為犯罪工具之可能性。

[拾玖]委員徐富癸等19人提案要旨(參閱議案關係文書)

為避免不應行駛在道路之車輛懸掛試車牌持續上路,將提供試車牌予報廢車或遭吊銷車輛以及未按規定使用試車牌照此兩項行為納入處罰範圍,爰擬具「道路交通管理處罰條例第十二條及第十五條條文修正草案」。

說明:近期發現部分報廢車輛掛試車牌行駛於道路上,按報廢牌照規定該車輛理應無法使用,無重新領牌可能性;亦有部分牌照受吊扣6個月之車輛,懸掛試車牌繼續行駛之案例,兩種情形都將造成車輛行駛在路上增加其他用路人之危險,因此修正第十二條及第十五條,完善本法。

[貳拾]委員蔡其昌等18人提案要旨(參閱議案關係文書)

鑒於近來假車牌車輛使用情況愈來愈多,根據交通部高速公路局最新統計,今(113)年上半年國道假車牌通報件數不僅超過去年整年數量,更是去年同期三倍,可見假車牌氾濫之情況。由於假車牌不僅危害行車安全、交通秩序及監理成效,更易成為犯罪工具,報載詐騙集團開始使用假車牌開車載車手取款,遇警方追查時即可製造斷點,讓駕駛及監控手駕車逃逸,不少毒販及預謀式犯罪者亦常使用假車牌作為犯案工具。綜上,為遏止偽、變造牌照之違法行為,爰擬具「道路交通管理處罰條例第十二條及第八十五條之三條文修正草案」,提高偽造、變造汽車牌照之罰鍰,併罰非汽車所有人之汽車駕駛人,且沒入車輛,維護交通及治安環境。

肆、交通部報告

1131118日〕

一、部長陳世凱報告:

主席、各位委員、各位女士、先生:

今天應邀列席貴委員會,就審查「道路交通管理處罰條例」修正提案,提出本部建議處理意見供貴委員會參考。

首先有關社會各界關注偽造號牌違規課題,近期使用偽造號牌案件急遽增加,嚴重影響車輛號牌管理,進而危害道路交通安全及社會治安,本部已與內政部警政署、財政部、數位發展部、經濟部等部會積極從「不敢賣、買不到、不敢用」三方向展開各項策進防制作為,包括修法比照危險駕駛提高罰鍰上限並當場移置保管車輛、使用偽變造或矇領牌照及其他未懸掛有號牌情形者均最高額處罰、偽造、變造或矇領牌照者直接沒入車輛、併罰非汽車所有人之汽車駕駛人與汽車所有人處以相同之處罰;源頭阻絕境外輸入,進口貨物查核通報機制已查獲3件進口偽造號牌,由警察機關進一步溯源偵辦將輸入銷售者移送法辦;在網路銷售資訊部分,公路局已經建立網路平台巡查程式並持續巡查追蹤,查獲案件即通知業者下架,並移送警察機關偵辦,已下架41件;跨機關查緝,今(113)年迄今,公路局會同內政部警政署共同合作已稽查查獲使用偽造號牌違規計1,012件,併同溯源查緝以刑法移送計859896人。

另因應近期無照駕駛造成死傷事件,本部已再邀集相關單位討論研擬加重罰則及加強輔導併重之措施,加重包括當場移置保管車輛、比照危險駕駛提高罰鍰上限、提高吊扣牌照期間、提高不能考照的年限等罰則之條例修正草案,以嚇阻無照駕車的現象,續依程序陳報行政院核轉立法院審議;另加強輔導部分,對於未成年及高齡無照駕駛者,併將邀集縣市研議建立統一一致之輔導防制追蹤標準機制,並納入年度道安評比。

本部已會商相關機關及民間公民團體擬具互為配套周延防制之處罰條例修正草案,第21條無照駕駛當場移置保管車輛並扣繳其牌照,扣繳牌照車輛違規上路可依第12條再沒入,刻正陳報行政院核轉大院審議。有關相關委員為加重偽造號牌及強化無照駕駛管理擬具道路交通管理處罰條例修正提案,爰建請考量可併後續行政院版修正條文再綜整處理。

再次感謝各位委員的關心及指教,謝謝。

二、公共運輸及監理司司長林福山報告:

()前言

主席、各位委員、各位女士、各位先生:

今天應邀列席貴委員會,就審查洪委員孟楷、黃委員健豪、林委員俊憲、王委員鴻薇、鍾委員佳濱、許委員宇甄、陳委員素月、林委員德福、徐委員富癸等委員擬具「道路交通管理處罰條例」修正提案,提出本部處理建議供貴委員會參採,謹報告說明如後,敬請指教。

()相關委員提案修正重點及本部建議處理意見

1.洪委員孟楷、黃委員健豪、林委員俊憲、王委員鴻薇、鍾委員佳濱、許委員宇甄、陳委員素月等提案修正第12條、增訂第12條之1,加重使用偽造號牌之罰鍰額度、加重累犯處罰、增訂沒入車輛處罰規定:

(1)有關道路交通管理處罰條例強化防制偽造號牌修法草案,本部已邀集內政部警政署、法務部、各直轄市政府、公路局等單位,完成研擬道路交通管理處罰條例第12條及第85條之3修正草案,刻正函報請行政院核轉立法院審議。針對於道路上行駛或停車使用偽變造號牌等之違法行為修正重點包括:

違反號牌使用規定,現行最高罰鍰1800元比照危險駕駛修正提高至36,000元,並當場移置保管車輛。

明訂包括使用偽變造或矇領牌照及其他未懸掛有號牌情形者均按最高額處罰36,000元處罰。

增訂偽造、變造或矇領牌照者直接沒入車輛。

增訂併罰非汽車所有人之汽車駕駛人,與汽車所有人處以相同之處罰。

(2)有關委員提案,建請考量可併後續行政院版建議修正條文再綜整審查,但尊重貴委員會審查結果。

2.林委員德福等提案修正第12條、第13條修正以安裝其他器具之方式,使不能辨認其牌號之處罰:現行車輛牌照擅自裝置於可控制變動之旋轉架上,無論其行駛有無操作使用,已有本條例第12條第1項第7款「已領有牌照不依指定位置懸掛」規定之適用,爰建議可無須修正。

3.徐委員富癸等提案修正第12條增訂第二類試車牌照借供報廢車輛及牌照吊扣(銷)期間車輛使用處罰,及第15條增訂領用試車牌照未依其領用目的使用處罰:

(1)有關試車牌照借供報廢車及牌照吊銷、吊扣其他車輛使用,已有本條例第12條第1項第5款「牌照借供他車使用或使用他車牌照」規定之適用,爰建議可無須增訂。

(2)另有關申請領用試車牌照後,未依其領用目的使用,已有本條例第15條第1項第4款「領用試車牌照,不在指定路線或區域內試車」規定之適用,爰建議可無須增訂。

()結語

綜上說明,本部感佩相關委員之提案,對於防制偽造號牌及強化無照駕駛管理,本部已會商相關機關及民間公民團體擬具互為配套周延之處罰條例修正草案函報請行政院核轉立法院審議,爰建請考量可併後續行政院版建議修正條文再綜為處理,謹敬請各位委員參考。謝謝!

114115日〕

一、交通部政務次長陳彥伯報告:

主席、各位委員、各位女士、先生:

今天應邀列席貴委員會,就審查洪委員孟楷、黃委員健豪、林委員俊憲、王委員鴻薇、鍾委員佳濱、許委員宇甄、陳委員素月、林委員德福、徐委員富癸、魯委員明哲、羅委員廷瑋、何委員欣純、林委員思銘、徐委員巧芯、羅委員明才、顏委員寬恒、楊委員瓊瓔、林委員月琴、張委員宏陸、蔡委員其昌等相關委員擬具道路交通管理處罰條例共20案修正提案,提出本部建議處理意見供貴委員會參考。

洪委員孟楷、黃委員健豪、林委員俊憲、王委員鴻薇、鍾委員佳濱、許委員宇甄、陳委員素月、林委員德福、徐委員富癸等9案委員提案,前經貴委員會1131118日第11屆第2會期第10次全體委員會議報告詢答,決議擇期處理;本次再新增魯委員明哲、羅委員廷瑋、何委員欣純、林委員思銘、徐委員巧芯、羅委員明才、顏委員寬恒、楊委員瓊瓔、林委員月琴、張委員宏陸、蔡委員其昌等11案處罰條例第12條、第12條之185條之3修正提案加重偽造號牌處罰,本部敬表感佩,有關處罰條例強化偽造號牌防制作為修正草案,本部1131119日已報行政院審查,復經本部1131231日再次跨部會邀集內政部、法務部、各直轄市政府等相關單位研商獲有共識,針對偽造他車牌照、肇事致人受傷或十年內累犯等致生損害他人公共利益、交通違規累犯等有危害道路交通安全之虞情形,處車輛沒入處罰,本部擬具再修正條文草案,114113日已有陳送行政院續審,有關相關委員為加重偽造號牌處罰擬具道路交通管理處罰條例修正提案,建請考量以本部再修正條文綜整處理,但尊重貴委員會綜合審查結果。

以上謹先摘要說明本部提出報告重點及建議處理意見。再次感謝各位委員的關心及指教,謝謝。

二、交通部書面報告:

()前言

主席、各位委員、各位女士、各位先生:

今天應邀列席貴委員會,就貴委員會審查相關委員擬具道路交通管理處罰條例共20案修正提案,提出本部處理建議供貴委員會參採,謹報告說明如後,敬請指教。

()相關委員提案修正重點及本部建議處理意見

1.洪委員孟楷、黃委員健豪、林委員俊憲、王委員鴻薇、鍾委員佳濱、許委員宇甄、陳委員素月、魯委員明哲、羅委員廷瑋、何委員欣純、林委員思銘、徐委員巧芯、羅委員明才、顏委員寬恒、楊委員瓊瓔、林委員月琴、張委員宏陸、蔡委員其昌等提案修正第12條、增訂第12條之1,加重使用偽造號牌之罰鍰額度、加重累犯處罰、增訂沒入車輛處罰規定:

(1)有關道路交通管理處罰條例強化防制偽造號牌修法草案,本部前於1131119日報請行政院核轉大院審議,復經本部1131231日再次邀集內政部警政署、法務部、各直轄市政府、公路局等單位,完成研擬道路交通管理處罰條例第12條及第85條之3再修正條文草案,針對使用偽變造牌照於道路上行駛或停放等之違法行為加重處罰,修正重點包括:

違反號牌使用規定,現行最高罰鍰1800元比照危險駕駛修正提高至36,000元,並當場移置保管車輛。

明訂包括使用偽變造或矇領牌照及其他未懸掛有號牌情形者均按最高額處罰36,000元處罰,並增訂針對偽造他車牌照、肇事致人傷亡、十年內累犯等致生損害他人公共利益、交通違規累犯等有危害道路交通安全之虞情形者,處車輛沒入處罰。

增訂併罰非汽車所有人之汽車駕駛人,與汽車所有人處以相同之罰鍰處罰。

增列將第一項情節嚴重情形納入第四項處罰規定,以有效管理違反號牌使用規定車輛於道路上停放之行為。

(2)有關委員提案,建請考量依本部陳報行政院再修正條文審查,但尊重貴委員會綜合審查結果。

2.蔡委員其昌等提案第85條之3配合第12條第1項修正配套增訂移置保管適用對象,本部敬表同意,尊重貴委員會審查結果。

()結語

綜上說明,本部感佩相關委員之提案,建請考量可依行政院版建議修正條文審理,謹敬請各位委員參考。謝謝!

伍、法務部書面報告:

114115日〕

主席、各位委員、各位女士、先生:

今天奉邀列席貴委員會審查「道路交通管理處罰條例」條文修正草案等20案,深感榮幸,謹代表法務部說明如下:

鑑於當前使用偽造變造車牌案件遽增,衍生諸多社會問題,就政策上採行較嚴格防制措施,敬表支持。部分草案第12條第2項〈委員黃健豪等17人、委員魯明哲等21人、委員羅明才等16人、委員蔡其昌等18人提案〉、第12條第5項〈委員王鴻薇等18人、委員羅廷瑋等16人、委員林思銘等17人提案〉、第12條之1〈委員鍾佳濱等19人、委員許宇甄等17人提案〉增訂:沒入使用偽造、變造或矇領牌照之車輛,採用「直接沒入」罰則,屬強烈干預財產權之行政處罰方式,建請衡酌比例原則〈憲法第23條參照〉審議。

道路交通管理處罰條例針對危險性質車輛〈第12條第1項第2款、第9款;同條第2項〉、無照駕駛〈第21條第2項、第21條之12項〉、酒駕毒駕〈第35條第9項〉、危險駕駛〈第43條第4項〉等情事,亦規範罰則「沒入車輛」,其中除對危險性質車輛採用直接沒入罰則外,餘對無照駕駛、酒駕毒駕、危險駕駛等類型,沒入車輛罰則尚規定有:「肇事致人重傷或死亡」或「再次違反」等要件,此為本條例與上揭議題相關之立法體例,可資併予參酌審議。

陸、司法院書面報告:

1131118日〕

主席、各位委員、各位先進:

今天奉邀列席貴委員會就審查「道路交通管理處罰條例第十二條條文修正草案」等案,代表本院進行報告,深感榮幸。謹說明本院意見如下,敬請指教。

一、委員黃健豪等17人擬具「道路交通管理處罰條例(下稱道交條例)第十二條條文修正草案」案:

其第2項規定:第1項第2款至第9款之車輛沒入之。修正草案案由顯示,提案修正目的係為杜絕民眾使用虛偽車牌,規避處罰之情形。依此,第1項第4款「使用吊銷、註銷之牌照」,實務上可能發生在原受吊扣牌照處分,因未依限繳送牌照,而遭改處吊銷牌照處分的情形。其不法內涵與使用虛偽車牌之情形有別,一律沒入車輛,是否有違比例原則?第1項第5款「牌照借供他車使用」之情形,該提供牌照之車輛並未以虛偽車牌行駛於道路,沒入該車輛,是否亦有違比例原則?又第2項前段如仍規範第1項第2款至第9款之車輛沒入之,則後段有關吊扣、吊銷牌照部分,還有無規範必要?敬請審酌。

二、委員王鴻薇等18人擬具「道路交通管理處罰條例第十二條條文修正草案」案:

其第5項規定:第1項第3款之汽車當場沒入並銷毀之。然沒入處分,依道交條例第8條第1項第1款及第2項規定,係由公路主管機關,而非警察機關(即舉發機關)為之,似無「當場」作成沒入處分之可能。又懸掛偽造、變造或矇領牌照之車輛,其不法性在使用虛偽牌照,車輛本身並非違禁物,或有特殊危險性質,有無銷毀必要,建請斟酌。

三、委員鍾佳濱等19人、委員許宇甄等17人分別擬具「道路交通管理處罰條例第十二條及第十二條之一條文修正草案」案:

其中委員鍾佳濱版草案第3項規定「均全部對行為者執行」;委員許宇甄版草案第3項則規定「均全部對行為者加倍罰之」。上開草案所稱「行為者」,係指同條第1項之汽車所有人,或汽車駕駛人,有待釐清。又委員鍾佳濱版草案所稱「對行為者執行」,係指須另對行為者作成處分後,據以執行,或逕以原處分對行為者執行?如為前者,則原處分如何處理,是否須職權撤銷?如為後者,行為者並非原處分之相對人,如何以原處分為執行名義對其執行?另委員許宇甄版草案所稱「對行為者加倍罰之」,是否係按原裁決處罰數額之兩倍罰之?是否符合比例原則?均請斟酌。

四、委員陳素月等20人擬具「道路交通管理處罰條例第十二條及第十二條之一條文修正草案」案:

其中第1項規定得按次連續處罰,其所稱「按次」,係指多次懸掛虛偽車牌,或懸掛虛偽車牌而多次行駛於道路?行為態樣有待釐清。又同條第2項規定「六個月內連續違反前項規定」,建議參考道交條例第21條第2項、第60條第1項等規定文字,修正為「於六個月內違反前項規定二次以上者」。

五、其他委員提案版本,尊重大院審議結論。

114115日〕

主席、各位委員、各位先進:

今天奉邀列席貴委員會就一、繼續審查委員洪孟楷等24人擬具「道路交通管理處罰條例第十二條條文修正草案」等9案,二、審查委員魯明哲等21人擬具「道路交通管理處罰條例第十二條條文修正草案」等11案。代表本院進行報告,深感榮幸,謹說明本院意見如下,敬請指教。

一、委員林思銘等17人擬具「道路交通管理處罰條例第十二條條文修正草案」(院總第20號委員提案第11008009號)

草案第12條第5項規定:第1項第3款之汽車當場沒入。然沒入處分,依現行道路交通管理處罰條例第8條第1項第1款及第2項規定,係由公路主管機關,而非警察機關(即舉發機關)為之,似無「當場」作成沒入處分之可能。

二、委員林月琴等18人擬具「道路交通管理處罰條例第十二條及第十二條之一條文修正草案」(院總第20號委員提案第11008042號)

草案第12條第2項規定:前項第1款、第2款及第5款至第9款情形,均依前項最高額處罰;同條第3項規定:非汽車所有人之駕駛人,駕駛第1項第1款及第5款至第9款之車輛,依第1項最高額處罰。然草案第12條第1項第1款、第2款及第5款至第9款之行為態樣、違規情節及可非難程度不一,罰鍰數額是否宜由主管機關依個案為合義務性裁量?如一律規定裁處最高金額,是否符合比例原則?又草案第12條第4項規定:汽車有第1項各款情形「於道路停車」者,依第1項及第2項規定處罰。惟「於道路停車」之行為,似已為第1項規定之射程範圍所及,有無另訂必要,建請斟酌。

三、其他委員提案版本同本院1131118日書面報告意見,其餘尊重大院審議結論。

柒、與會委員1131118日聽取報告及詢答完畢後,於114115日進行逐條審查;決議如下:

[]併案審查完竣,內容如審查結果,擬具審查報告,提報院會討論;院會討論前,不須交由黨團協商;院會討論時,由魯召集委員明哲補充說明。

[]審查結果:

一、第十二條,修正如下:

第十二條 汽車有下列情形之一者,處汽車所有人新臺幣三千六百元以上三萬六千元以下罰鍰,並當場移置保管該車輛:

一、未領用牌照行駛。

二、拼裝車輛未經核准領用牌證行駛,或已領用牌證而變更原登檢規格、不依原規定用途行駛。

三、使用偽造、變造或矇領之牌照。

四、使用吊銷、註銷之牌照。

五、牌照借供他車使用或使用他車牌照。

六、牌照吊扣期間行駛。

七、已領有號牌而未懸掛或不依指定位置懸掛。

八、牌照業經繳銷、報停、吊銷、註銷,無牌照仍行駛。

九、報廢登記之汽車仍行駛。

十、號牌遺失不報請公路主管機關補發,經舉發後仍不辦理而行駛。

前項第一款及第六款至第十款情形者,均依前項最高額處罰,第三款按前項最高額加倍處罰之;第一款中屬未依公路法規定取得安全審驗合格證明、第二款、第三款中屬偽造變造他車牌照、肇事致人傷亡或十年內第二次違反本規定、第九款之車輛並沒入之;第三款、第四款之牌照扣繳之;第五款至第七款之牌照吊銷之。

非汽車所有人之駕駛人,駕駛第一項第一款、第三款及第六款至第十款之車輛,依第一項規定罰鍰最高額處罰之。

汽車未領用有效牌照、使用偽造、變造或矇領之牌照、懸掛他車號牌、未懸掛或不依指定位置懸掛號牌於道路停車者,依第一項、第二項及第三項規定處罰,汽車並當場移置保管及扣繳其牌照。

二、增訂第十二條之一,不予增訂。

三、第十三條及第十五條,均不予修正,維持現行條文。

四、第八十五條之三,除將第一項句首「第十二條第四項、第五項」修正為「第十二條第一項、第四項」外,餘照委員蔡其昌等18人提案通過。

捌、檢附條文對照表1份。

主席:現在請召集委員魯明哲委員補充說明。

沒有補充說明。

報告院會,本案經審查會決議,不再交由黨團協商,請問院會,有無異議?(無)沒有異議,本案逕依審查會意見處理。

現在進行逐條討論。

道路交通管理處罰條例第十二條、第十二條之一及第八十五條之三條文修正草案(二讀)

主席:請宣讀第十二條。

第十二條  汽車有下列情形之一者,處汽車所有人新臺幣三千六百元以上三萬六千元以下罰鍰,並當場移置保管該車輛:

一、未領用牌照行駛。

二、拼裝車輛未經核准領用牌證行駛,或已領用牌證而變更原登檢規格、不依原規定用途行駛。

三、使用偽造、變造或矇領之牌照。

四、使用吊銷、註銷之牌照。

五、牌照借供他車使用或使用他車牌照。

六、牌照吊扣期間行駛。

七、已領有號牌而未懸掛或不依指定位置懸掛。

八、牌照業經繳銷、報停、吊銷、註銷,無牌照仍行駛。

九、報廢登記之汽車仍行駛。

十、號牌遺失不報請公路主管機關補發,經舉發後仍不辦理而行駛。

前項第一款及第六款至第十款情形者,均依前項最高額處罰,第三款按前項最高額加倍處罰之;第一款中屬未依公路法規定取得安全審驗合格證明、第二款、第三款中屬偽造變造他車牌照、肇事致人傷亡或十年內第二次違反本規定、第九款之車輛並沒入之;第三款、第四款之牌照扣繳之;第五款至第七款之牌照吊銷之。

非汽車所有人之駕駛人,駕駛第一項第一款、第三款及第六款至第十款之車輛,依第一項規定罰鍰最高額處罰之。

汽車未領用有效牌照、使用偽造、變造或矇領之牌照、懸掛他車號牌、未懸掛或不依指定位置懸掛號牌於道路停車者,依第一項、第二項及第三項規定處罰,汽車並當場移置保管及扣繳其牌照。

主席:照審查會條文通過。

報告院會,陳素月委員、許宇甄委員、林月琴委員、鍾佳濱委員等、張宏陸委員等分別提案第十二條之一,均不予增訂。

第十三條維持現行條文。

第十五條維持現行條文。

請宣讀第八十五條之三。

第八十五條之三  第十二條第一項、第四項、第三十五條、第三十五條之一第一項、第二項、第五十六條第四項、第五十七條第二項、第六十二條第六項、第七十一條之一第二項、第三項、第七十二條之二第一項、第七十三條第二項、第三項及前條第一項之移置或扣留,得由交通勤務警察、依法令執行交通稽查任務人員逕行移置或扣留,其屬第五十六條第四項之移置,得由交通助理人員逕行為之。上述之移置或扣留,得使用民間拖吊車拖離之。

前項移置或扣留,得向車輛所有人收取移置費及保管費;其不繳納者,追繳之。

第一項移置保管或扣留之車輛,經通知車輛所有人限期領回,屆期未領回或無法查明車輛所有人,經公告三個月,仍無人認領者,由移置保管機關拍賣之,拍賣所得價款應扣除違反本條例規定應行繳納之罰鍰、移置費、保管費及其他必要費用後,依法提存。

前項公告無人認領之車輛,符合廢棄車輛認定標準者,依廢棄物清理法及其相關法規規定清除之。

依本條例應沒入之車輛或其他之物經裁決或裁判確定者,得拍賣、銷毀或依廢棄物清理法及其相關法規規定清除。

前五項有關移置保管、收取費用、公告拍賣、移送處理之辦法,在中央由交通部及內政部,在地方由直轄市、縣(市)政府依其權責分別定之。

主席:照審查會條文通過。

報告院會,全案已經過二讀,現有民進黨黨團提議,繼續進行三讀,請問院會,有無異議?(無)沒有異議,請宣讀經過二讀之條文。

道路交通管理處罰條例修正第十二條及第八十五條之三條文(三讀)

與經過二讀內容同,略─

主席:報告院會,三讀條文已宣讀完畢,請問院會有無文字修正?(無)沒有文字修正。

現作以下決議:道路交通管理處罰條例第十二條及第八十五條之三條文修正通過。

報告院會,現在進行完成立法程序之後的委員發言,首先請羅廷瑋委員發言。

羅委員廷瑋:163分)謝謝院長。道路交通管理處罰條例三讀通過,我們再一次的成功。近年來,偽造車牌案件日益猖狂,這些違法的行為,基本上都是犯罪的起手式,影響社會的治安,偽造、變造車牌常用於逃避違規取締,甚至在網路社群平臺公開販售,形成一個地下產業鏈,已經成為難以遏止的現象。更甚者,這些車輛往往成為犯罪的重要工具,涉及搶劫、竊盜、肇事逃逸等重大刑案,成為警方追查時的阻礙,嚴重威脅整個社會的治安跟民眾的安全。

本次修法有四個重點,汽車所有人若有未領牌照行駛,吊扣牌照行駛,未掛車牌,牌照業經報銷、繳銷、報停、吊銷、註銷,無牌照仍行駛,牌照遺失未補發仍行駛,報廢車上路之情事,我們修正為最高36,000元的罰款,增訂非汽車所有人駕駛一樣併罰36,000元,使用偽造的車牌加重罰款到72,000元,還增訂了偽變造他人車牌、肇事傷亡、10年內累犯2次的偽造等3樣態車輛將直接沒入銷毀或拍賣。

今日道交條例完成三讀,最主要的目的就是向偽變造車牌宣戰,以符合社會的期待。修法的重罰雖是必要手段,但應加強源頭管理,我們一起來阻斷車牌網路境外的流入,減少影響社會安定的變數及相關的犯罪手法。

主席:謝謝羅廷瑋委員的發言。

報告院會,現在進入討論事項第五案。

五、本院交通委員會報告審查國家通訊傳播委員會函為修正「電信管理業務規費收費標準第十四條條文」案。(本案經提本院第11屆第3會期第5次會議報告決定:交交通委員會審查。茲接報告,爰於本次會議提出討論。)

主席:請宣讀審查報告。

立法院交通委員會函

受文者:議事處

發文日期:中華民國11449

發文字號:台立交字第1142400897

速別:普通件

密等及解密條件或保密期限:

附件:如文

主旨:院會交付審查國家通訊傳播委員會函為修正「電信管理業務規費收費標準」第十四條條文案,業經審查完竣,復請查照,提報院會公決。

說明:

一、復貴處114326日台立議字第1140700596號函。

二、附審查報告乙份。

正本:議事處

副本:

國家通訊傳播委員會函為修正「電信管理業務規費收費標準」第十四條條文案審查報告

壹、審查依據

國家通訊傳播委員會函為修正「電信管理業務規費收費標準」第十四條條文案,經提本院第11屆第3會期第5次會議報告後決定:「交交通委員會審查」。

貳、審查會之召開

交通委員會於11442日舉行第11屆第3會期第5次全體委員會議進行審查,會議由交通委員會林召集委員國成擔任主席。會中請國家通訊傳播委員會代理主任委員陳崇樹提出報告並備質詢。

參、主管機關國家通訊傳播委員會報告

國家通訊傳播委員會代理主任委員陳崇樹提出報告,重點略以:

一、自用第二級電信管制射頻器材輸入核准審查費:

為反映審查進口人申請第二級電信管制射頻器材輸入之行政成本,新增「自用第二級電信管制射頻器材輸入核准審查費」。

二、第一級電信管制射頻器材使用計畫審查費:

審酌審查進口人申請第一級電信管制射頻器材使用計畫核准時所生行政成本,爰新增「第一級電信管制射頻器材使用計畫審查費」。

三、電信管制射頻器材進口核准證展期審查費:

受理申請人依規定申請列管器材展期案件時所生行政成本,新增「電信管制射頻器材進口核准證展期審查費」。

四、電信管制射頻器材封存費及電信管制射頻器材監毀費:

為反映器材所有人報請主管機關辦理該電信管制射頻器材封存或監毀作業時所生之行政成本,爰新增「電信管制射頻器材封存費」及「電信管制射頻器材監毀費」。

為回應民意,本會業獲財政部同意,停徵「自用第二級電信管制射頻器材輸入核准審查費」1年,現已啟動退費作業程序,將陸續聯繫進口人確認相關資料,儘速退費。本會亦將針對這段期間各界所提寶貴意見進行研析,規劃於1年內,檢討相關法規並完成修正作業。

肆、審查結果

與會委員於聽取說明及詢答後,經縝密討論,全案審查完竣,結果如下:

一、通過決議1

()規費法第十條第一項規定,業務主管機關應依下列原則,訂定或調整收費基準,並檢附成本資料,洽商該級政府規費主管機關同意,並送該級民意機關備查。鑑於國家通訊傳播委員會所擬之「電信管理業務規費收費標準第十四條附表九(修正後)電信管制射頻器材規費收費標準表」之「自用第二級電信管制射頻器材輸入核准審查費」,未依法就所修正之收費項目檢附成本資料及修正之具體理由,違反規費法之規定。爰依立法職權行使法第六十二條第一項,此部分決議不予備查,請予更正。相關修法引發社會大眾對該收費費額有無收取必要、執行方式、比例、費額大小是否恰當與能否達到行政目的之疑慮。爰請國家通訊傳播委員會針對該表新增不予備查之審查費,重新審視其必要性與合理性予以修正,並為適當之處理,其餘部分則同意備查。

提案人:林國成  洪孟楷  林俊憲  邱若華  

黃健豪  李昆澤  陳雪生  何欣純  

蔡其昌  徐富癸  許智傑  游 顥  

陳素月  魯明哲  廖先翔  

二、本案審查完竣,爰決議:

()依立法院職權行使法第62條第1項規定,擬具審查報告,連同通過之決議,提報院會討論,通知國家通訊傳播委員會,本案新增之「自用第二級電信管制射頻器材輸入核准審查費」不予備查,請予更正,其餘部分同意備查。

()院會討論前,不須交由黨團協商。

()院會討論時,由林召集委員國成補充說明。

主席:請林國成召集委員補充說明。

沒有補充說明。

報告院會,本案經審查會決議,不再交由黨團協商,請問院會,有無異議?(無)沒有異議,本案逕依審查會意見處理。

依立法院職權行使法第六十二條第一項規定,本案作如下決議:一、「電信管理業務規費收費標準第十四條附表九電信管制射頻器材規費收費標準表」之「自用第二級電信管制射頻器材輸入核准審查費」不予備查,通知國家通訊傳播委員會更正,其餘部分同意備查。二、交通委員會通過決議1項一併送國家通訊傳播委員會。

報告院會,現在進入討論事項第六案。

六、本院交通、司法及法制兩委員會報告併案審查委員蔡其昌等17人、委員林宜瑾等27人、委員楊瓊瓔等21人及委員徐富癸等17人分別擬具「國營臺灣鐵路股份有限公司設置條例第十條及第二十三條條文修正草案」案。(本案經提本院第11屆第2會期第2345次會議報告決定:交交通、司法及法制兩委員會審查。茲接報告,爰於本次會議提出討論。)

主席:請宣讀審查報告。

立法院交通、司法及法制委員會函

受文者:議事處

發文日期:中華民國114411

發文字號:台立交字第1142400899

速別:普通件

密等及解密條件或保密期限:

附件:如說明二

主旨:院會交付審查委員蔡其昌等17人、委員林宜瑾等27人、委員楊瓊瓔等21人及委員徐富癸17人分別擬具「國營臺灣鐵路股份有限公司設置條例第十條及第二十三條條文修正草案」案,業經併案審查完竣,復請查照,提報院會公決。

說明:

一、復貴處113109日台立議字第1130703096號、1131016日台立議字1130703164號、1131023日台立議字第1130703308號及1131030日台立議字1130703415號函。

二、檢附審查報告1份(含條文對照表)。

正本:議事處

副本:交通委員會

併案審查委員蔡其昌等17人、委員林宜瑾等27人、委員楊瓊瓔等21人及委員徐富癸等17人分別擬具「國營臺灣鐵路股份有限公司設置條例第十條及第二十三條條文修正草案」案審查報告

壹、審查事項

上開草案經院會報告後;均決定:「交交通、司法及法制兩委員會審查。」

一、委員蔡其昌等17人提案,經本院第11屆第2會期第2次會議報告。

二、委員林宜瑾等27人提案,經本院第11屆第2會期第3次會議報告。

三、委員楊瓊瓔等21人提案,經本院第11屆第2會期第4次會議報告。

四、委員徐富癸等17人提案,經本院第11屆第2會期第5次會議報告。

貳、審查過程

本院交通委員會於11447日(星期一)召開第11屆第3會期交通、司法及法制委員會第1次聯席會議審查上開草案,由許召集委員智傑擔任主席;由交通部政務次長伍勝園及鐵道局局長楊正君報告,並邀請國營臺灣鐵路股份有限公司、文化部、內政部、財政部、行政院主計總處、法務部等機關派員列席備詢及說明。

參、委員蔡其昌等17人提案要旨(參閱議案關係文書)

鑒於為促使臺鐵提高經營效能,達到永續經營目的,臺鐵於今(113)年改制為國營臺灣鐵路股份有限公司。又為使臺鐵營運順利,政府移撥臺鐵局及所屬機構經管之適足資產,由交通部鐵道局設立基金,處理該機構既存之短期債務,使公司成立時之既有短期債務歸零。交通部之鐵道局以臺鐵移交的土地資產作為償債財源,其中有部分資產早已被列為古蹟或歷史建築,致其原依法可建築之基準容積受到限制,連帶影響債務清償效率。為使政府能順利協助臺鐵公司健全財務,爰擬具「國營臺灣鐵路股份有限公司設置條例第十條及第二十三條條文修正草案」,針對該基金經管資產經指定為古蹟或登錄為歷史建築者,政府可比照文化資產保存法第四十一條,將原本可以開發的容積,辦理古蹟土地容積移轉,將容積移到其他公有土地,或是以標售處分到其他私人土地,提升該基金之債務清償效率。

肆、委員林宜瑾等27人提案要旨(參閱議案關係文書)

鑒於臺鐵公司化之推動過程,其短期債務償還來源,在行政院核定移撥償債基金之四大項資產多為開發受限制之不動產。為確保「臺鐵局撥入資產及債務管理基金」之自償性,期透過資產之開發、處分及收益,以多元方式循序創造現金流收入;另考量「臺鐵局撥入資產及債務管理基金」之資產多為古蹟或歷史建築,為兼顧文化保存並使該基金資產得有效創造收益償還債務,增訂基金經管資產之開發、處分及收益不受國有財產法第二十八條之限制,並使古蹟用地或歷史建築用地得依文化資產保存法第四十一條規定辦理容積移轉,爰擬具「國營臺灣鐵路股份有限公司設置條例第十條及第二十三條條文修正草案」。

說明:

一、增訂基金經管資產不受國有財產法第二十八條之限制;基金經管資產經指定為古蹟或登錄為歷史建築,致可建築之基準容積受限制部分,得依文化資產保存法第四十一條規定辦理容積移轉。(修正條文第十條)

二、增訂本條例自公布日施行。(修正條文第二十三條)

伍、委員楊瓊瓔等21人提案要旨(參閱議案關係文書)

有鑑於「臺鐵局撥入資產及債務管理基金」承接原交通部臺灣鐵路管理局之短期債務及適足資產,應透過該等資產之開發、處分及收益,並以多元方式循序創造現金流收入,確保基金財務之自償性;另考量該基金經管資產多為古蹟或歷史建築,為兼顧文化保存,並使該等資產得有效創造收益償還債務,爰擬具「國營臺灣鐵路股份有限公司設置條例第十條及第二十三條條文修正草案」。

陸、委員徐富癸等17人提案要旨(參閱議案關係文書)

為使台鐵公司化後得以經營順暢,使其基金所轄之各項資產得以活化並轉化為資金,鬆綁國有財產法相關限制,並使其得以適用文資法,兼顧文化保存與公司經營,爰擬具「國營臺灣鐵路股份有限公司設置條例第十條及第二十三條條文修正草案」。

說明:台鐵公司於轉型後面臨迫切資金需求,為確保「臺鐵局撥入資產及債務管理基金」之自償性,透過修正本法創設多元資金獲取管道,並對於部分為古蹟或歷史建築之資產,使其得依文化資產保存法第四十一條規定辦理容積移轉,以兼顧台鐵公司經營與文化保存。

柒、交通部報告

一、政務次長伍勝園報告:

主席、各位委員、各位女士、各位先生:

今天應邀列席貴委員會審查「國營臺灣鐵路股份有限公司設置條例第十條、第二十三條條文修正草案」會議,敬請各位委員指教。

有關本次國營臺灣鐵路股份有限公司設置條例修正,主要係為「臺鐵局撥入資產及債務管理基金」的資產,得採多元活化運用方式,積極提高資產開發效益,同時兼顧文化資產保存,循序創造現金流收入,以清償原臺鐵局既存之短期債務,實踐行政院「因歷史包袱所造成的債務由政府負擔」承諾事項,協助臺鐵公司健全財務及永續經營。

另本次會議就蔡委員其昌等17人、林委員宜瑾等27人、楊委員瓊瓔等21人及徐委員富癸等17人等相關委員擬具「國營臺灣鐵路股份有限公司設置條例第十條、第二十三條條文修正草案」共4案修正提案之建議,本部業已擬具建議處理意見,請鐵道局楊局長向各位委員詳細說明,敬請各位委員指教。謝謝!

二、鐵道局局長楊正君報告:

()前言

主席、各位委員、各位女士、各位先生:

今天應邀列席貴委員會,就蔡委員其昌等17人、林委員宜瑾等27人、楊委員瓊瓔等21人及徐委員富癸等17人等相關委員擬具「國營臺灣鐵路股份有限公司設置條例第十條、第二十三條條文修正草案」共4案修正提案,提出本部處理建議供貴委員會參採,謹報告說明如後,敬請指教。

()國營臺灣鐵路股份有限公司設置條例第十條、第二十三條條文修正草案重點

1.使基金經管資產得開發、處分及收益。

定明該等資產不受國有財產法第28條之限制,且開發、處分、收益及其他相關事項之辦法,授權由交通部定之。(新增第10條第2項)

2.使基金經管資產得依「文化資產保存法」規定辦理容積移轉。

基金經管土地有部分經劃設為古蹟、歷史建築保存用地或保存區、其他使用用地或分區及特定專用區,原由國營臺灣鐵路股份有限公司繼續持有,本得依文化資產保存法第41條規定辦理容積移轉。惟因配合政策移撥至基金,改由交通部鐵道局擔任管理機關,即受文化資產保存法第41條第1項不適用於土地管理機關為政府機關之限制,考量該等土地尚須透過活化產生收益,以償還原臺鐵局既存之短期債務,爰允許管理機關得依文化資產保存法規定辦理容積移轉。(新增第10條第3項)

3.定明本次修正條文自公布日施行。(新增第23條第2項)

()相關委員提案修正重點及本部建議處理意見

1.蔡委員其昌等17人擬具「國營臺灣鐵路股份有限公司設置條例第十條、第二十三條條文修正草案」案:

(1)修正第10條,與政策方向一致,本部原則支持;惟委員提案第10條第1項後段增訂「該基金存續期間以三十年為限,以交通部鐵道局為管理機關」一節,考量基金存續期間有不確定性,且基金管理機關已於「交通作業基金收支保管及運用辦法」有明訂,建議無須增訂。

(2)修正第23條,委員提案增加第2項「本條例中華民國○年○月○日修正之第十條自公布日施行」一節,建議採「原則性」方式訂定條文,即「本條例修正條文自公布日施行」,作為後續修正條文時一體適用,以減少日後修正法規時需一併修正施行日期規定之次數,避免法規需頻繁修正末條有關施行日期規定之問題。

2.林委員宜瑾等27人擬具「國營臺灣鐵路股份有限公司設置條例第十條、第二十三條條文修正草案」案:

(1)修正第10條,與政策方向一致,惟建議第2項前段「前項基金經管資產之開發、處分及收益,不受國有財產法第二十八條之限制」之後增加分號「;」,以利區分第2項前段為排除國有財產法第28條之限制,第2項後段為授權交通部訂定相關辦法。

(2)修正第23條,明確修正條文施行日期,本部原則支持,並尊重委員會審議結果。

3.楊委員瓊瓔等21人擬具「國營臺灣鐵路股份有限公司設置條例第十條、第二十三條條文修正草案」案:

(1)修正第10條,與政策方向一致,本部原則支持;另委員提案第10條第3項末句增訂「,不受管理機關為政府機關之限制」一節,尚不影響文意且可更臻明確,將尊重委員會審議結果。

(2)修正第23條,明確修正條文施行日期,本部原則支持,並尊重委員會審議結果。

4.徐委員富癸等17人擬具「國營臺灣鐵路股份有限公司設置條例第十條、第二十三條條文修正草案」案:

(1)修正第10條,與政策方向一致,本部原則支持;另委員提案第10條第3項末句增訂「,不受管理機關為政府機關之限制」一節,尚不影響文意且可更臻明確,將尊重委員會審議結果。

(2)修正第23條,明確修正條文施行日期,本部原則支持,並尊重委員會審議結果。

()結語

綜上說明,本部感佩相關委員之提案,併謹提供本部建議處理意見,尚請各位委員參採。謝謝!

捌、與會委員於聽取報告及詢答完畢後,進行逐條審查;決議如下:

一、併案審查完竣,內容如審查結果,擬具審查報告,提報院會討論;院會討論前,不須交由黨團協商;院會討論時,由許召集委員智傑補充說明。

二、審查結果:

()第十條,除將第二項修正為「前項基金經管資產之開發、處分及收益,不受國有財產法第二十八條之限制;其開發、處分、收益及其他相關事項之辦法,由交通部定之。」外,餘照委員林宜瑾等27人提案通過。

()第二十三條,照委員徐富癸等17人、委員林宜瑾等27人及委員楊瓊瓔等21人提案通過。

玖、檢附條文對照表1份。

主席:請召集委員許智傑委員補充說明。

沒有補充說明。

本案經審查會決議,不再交由黨團協商,請問院會,有無異議?(無)沒有異議,本案逕依審查會意見處理。

現在進行逐條討論。

國營臺灣鐵路股份有限公司設置條例第十條及第二十三條條文修正草案(二讀)

主席:請宣讀第十條。

第 十 條  政府應移撥臺灣鐵路管理局及所屬機構(以下簡稱原機構)經管之適足資產,由交通部設立基金,處理原機構既存之短期債務。

前項基金經管資產之開發、處分及收益,不受國有財產法第二十八條之限制;其開發、處分、收益及其他相關事項之辦法,由交通部定之。

第一項基金經管資產經指定為古蹟或登錄為歷史建築者,其定著之土地、保存用地、保存區、其他使用用地或分區內土地,因古蹟、歷史建築之指定或登錄、保存用地、保存區、其他使用用地或分區之編定、劃定或變更,致其原依法可建築之基準容積受到限制部分,得依文化資產保存法第四十一條規定辦理容積移轉。

第一項所定基金,應由交通部編製附屬單位預算。後續年度基金來源包括資產開發、處分、收益、政府循預算程序之撥款、基金孳息、人民或團體捐助及其他收入。

主席:照審查會條文通過。

請宣讀第二十三條。

第二十三條  本條例施行日期,由行政院定之。

本條例修正條文自公布日施行。

主席:照審查會條文通過。

報告院會,全案經過二讀,現有民進黨黨團提議繼續進行三讀,請問院會,有無異議?(無)沒有異議,請宣讀經過二讀之條文。

國營臺灣鐵路股份有限公司設置條例修正第十條及第二十三條條文(三讀)

與經過二讀內容同,略─

主席:報告院會,三讀條文已宣讀完畢。請問院會,有無文字修正?(無)沒有文字修正。

現在作以下決議:國營臺灣鐵路股份有限公司設置條例第十條及第二十三條條文修正通過。

報告院會,現在進入討論事項第七案。

七、本院財政委員會報告審查行政院函請審議「海關進口稅則部分稅則修正草案」案。(本案經提本院第11屆第2會期第11次會議報告決定:交財政委員會審查。茲接報告,爰於本次會議提出討論。)

主席:請宣讀審查報告。

立法院財政委員會函

受文者:議事處

發文日期:中華民國114325

發文字號:台立財字第1142100250

速別:普通件

密等及解密條件或保密期限:

附件:如說明二

主旨:院會交付審查行政院函請審議「海關進口稅則部分稅則修正草案」案,業經審查完竣,並決議不須交由黨團協商,復請提報院會討論。

說明:

一、復貴處113129日台立議字第1130704278號函。

二、附審查報告乙份。

正本:議事處

副本:

行政院函請審議「海關進口稅則部分稅則修正草案」案審查報告

壹、行政院函請審議「海關進口稅則部分稅則修正草案」案,經提本院第11屆第2會期第11次會議(113.11.29)報告後,決定:「交財政委員會審查」。本會爰於114320日舉行第11屆第3會期第3次全體委員會議進行審查,會議由賴召集委員惠員擔任主席,財政部莊部長翠雲、經濟部國際貿易署舒副組長志宏、產業發展署陳副組長全政、農業部國際事務司洪副司長曉君及法務部法制司謝副司長志明等分別應邀列席說明、備詢。

貳、行政院書面提案要旨:

一、修正背景

中華民國(臺灣)與巴拉圭共和國經濟合作協定(以下簡稱臺巴經濟合作協定)於106712日簽署,自107228日生效實施,為擴大臺巴經濟合作協定效益,113321日以視訊會議方式召開「第4屆臺巴經濟合作協定聯合委員會會議」,雙方分別於同年82日及827日以異地換文方式完成簽署第8號決議文,該決議文涉我方關稅減讓承諾,配合修正相關貨品巴拉圭共和國(以下簡稱巴國)適用之第2欄稅率,爰擬具「海關進口稅則」部分稅則修正草案。

二、修正內容

()調降原產自巴國之去骨豬肉、已調製或保藏之牛雜碎、小麥粉、塑膠瓶、襪類及褲類紡織品、卑金屬製瓶蓋等17項貨品第2欄關稅稅率至免稅;米菓貨品調降至10%;另天然蜜貨品分3年逐步調降至20%,將承諾稅率及降稅期程,各年適用稅率於稅率第2欄一次列出,以期符合透明化原則。

()依該決議文之生效規定,於我國與巴國彼此通知完成必要之內部法律程序後30日生效。

三、修正結果:

修正稅則8位碼稅號第2欄稅率19項。

四、修正效益

友邦巴國主要經濟產業以農產品為主,我國基於互惠原則,調降去骨豬肉、已調製或保藏之牛雜碎、天然蜜、小麥粉、米菓等農產品關稅稅率,並適時調降襪類及褲類紡織產品之關稅稅率,可降低貿易障礙,擴大雙邊經貿交流及合作商機,推升我國與巴國之經貿關係,有助鞏固邦交友誼。

參、各機關就行政院提案提出說明:

()財政部莊部長翠雲:

臺巴(巴拉圭)經濟合作協定於106712日簽署,自107228日生效實施,為擴大臺巴經濟合作協定效益,雙方陸續召開臺巴經濟合作協定聯合委員會會議並簽署決議文,依據該協定及決議文之我方關稅減讓清單,已配合修正調降原產自巴拉圭計112項貨品關稅稅率,於107年至111年間生效施行。

本次修正,係113321日以視訊會議方式召開「第4屆臺巴經濟合作協定聯合委員會會議」,雙方分別於同年82日及827日以異地換文方式完成簽署第8號決議文,該決議文涉我方關稅減讓承諾,配合修正巴國適用之第2欄稅率,爰擬具「海關進口稅則」部分稅則修正草案。

依據臺巴經濟合作協定第8號決議文之關稅減讓清單,原產自巴國之去骨豬肉、已調製或保藏之牛雜碎、小麥粉、塑膠瓶、襪類及褲類紡織品、卑金屬製瓶蓋等17項貨品關稅稅率調降至免稅;米菓貨品調降至10%;天然蜜貨品分3年逐步調降至20%,爰修正19項巴國2適用之第2欄關稅稅率,於我國與巴國彼此通知完成必要之內部法律程序後30日生效。

友邦巴國主要經濟產業以農產品為主,本次修法調降巴國19項貨品關稅稅率,促進雙邊經貿交流及合作商機,推升我國與巴國之經貿關係,有助鞏固邦交友誼。

()農業部書面說明:

一、臺巴農產貿易關係

()巴拉圭是我國在南美洲的重要邦交國,兩國建交迄今已有66年。農業為巴國最主要的經濟活動,巴國政府特別重視畜牧產品之出口表現;除牛肉產業外,近年來亦致力提升其養豬產業、家禽產業等之出口競爭力。

()我國113年自巴拉圭進口農產品2.13億美元,進口項目以冷凍牛肉(17,032萬美元)、冷凍豬肉(2,902萬美元)、冷凍牛雜(858萬美元)及芝麻(318萬美元)為主。同年,我國對巴拉圭農產品出口值為27萬美元,主要出口產品為花苗、蝴蝶蘭及種植用種子。

二、臺巴(巴拉圭)經濟合作會議之協商

臺巴經濟合作協定係於107228日生效實施,為擴大協定效益,雙方續於113321日召開第4屆臺巴經濟合作協定聯合委員會會議。考量臺巴友好邦誼,會中我方同意調降原產自巴國之冷凍去骨豬肉、已調製或保藏之牛雜碎、小麥粉等農產品關稅稅率至免稅,米菓貨品調降至10%,另天然蜜分3年調降至20%。會後,經雙方異地換文完成第8號決議文之簽署,因簽署內容涉及我方稅則修正,爰提送大院審議。

三、調降巴國農產品關稅對我國影響

()冷凍去骨豬肉:巴國養豬頭數約150萬頭,以供應國內需求為主,113年豬肉出口量為1.2萬公噸;我國目前飼養豬隻520530萬頭,豬肉自給率以9成為目標。由於國人消費習慣以溫體豬肉為主,調降巴國冷凍豬肉關稅將可替代自歐盟進口之部分高價豬肉,對我國養豬產業不致造成影響。

()已調製或保藏之牛雜碎:巴國為牛肉出口大國,飼養牛隻數達1,380萬頭。我國近年來牛肉自給率約5%6%,考量巴方冷凍牛肉及牛雜進口價格均較美澳為低,評估調降自巴方進口本項關稅,將造成進口國間之產品替代競爭,對我肉牛產業不致造成影響。

()米菓:巴國米菓為特有米製品,與臺灣生產之米菓不同,惟為兼顧臺巴友好,同意將巴國米菓關稅由20%調降至10%

()天然蜜:巴國於前屆會議中,已提出天然蜜之降稅要求,本屆我方同意由原關稅35%,採三年調降至20%。巴國銷臺之運輸距離較遠,調降巴國天然蜜關稅,對我影響有限。

四、結語

4屆臺巴經濟合作協定聯合委員會議,對巴國調降部分農畜產品關稅,主要係與其他進口國間之替代競爭,對我國產業不致造成影響,且有助於鞏固臺巴邦誼,具正面意義。

()法務部書面說明:

一、草案內容調降原產自巴拉圭共和國之去骨豬肉、已調製或保藏之牛雜碎、小麥粉、塑膠瓶、襪類及褲類紡織品、卑金屬製瓶蓋等17項貨品第2欄關稅稅率至免稅;米菓貨品調降至10%;另天然蜜貨品分3年逐步調降至20%,將承諾稅率及降稅期程,各年適用稅率於稅率第2欄一次列出,以期符合透明化原則。依臺巴第8號決議文之生效規定,於我國與巴國彼此通知完成必要之內部法律程序後30日生效。

二、因草案內容涉及中華民國(臺灣)與巴拉圭共和國經濟貿易協定與臺巴雙方所簽訂之第8號決議文,以及主管機關之政策評估事項,本部尊重主管機關之政策決定及大院審議結果。

肆、與會委員於聽取說明及詢答後,旋即進行討論及協商,經達成共識,全案審查完竣。審查結果如下:

照行政院提案通過,內容如下:

2章 肉及食用雜碎

修正 第02031919號及第02032919號等2項之第2欄稅率,修正巴拉圭(PY)適用之稅率。

4章 乳製品;禽蛋;天然蜜;未列名食用動物產品

修正 第04090000號之第2欄稅率,修正巴拉圭(PY)適用之稅率。

11章 製粉工業產品;麥芽;澱粉;菊糖;麵筋

修正 第11010010號之第2欄稅率,修正巴拉圭(PY)適用之稅率。

16章 肉、魚類、甲殼類、軟體類、其他水產無脊椎動物或昆蟲等之調製品

修正 第16025020號之第2欄稅率,修正巴拉圭(PY)適用之稅率。

19章 穀類、粉、澱粉或奶之調製食品;糕餅類食品

修正 第19059050號之第2欄稅率,修正巴拉圭(PY)適用之稅率。

22章 飲料、酒類及醋

修正 第22071010號之第2欄稅率,修正巴拉圭(PY)適用之稅率。

39章 塑膠及其製品

修正 第39233000號之第2欄稅率,修正巴拉圭(PY)適用之稅率。

61章 針織或鉤針織之衣著及服飾附屬品

修正 第61071200號、第61082200號、第61159500號及第61159600號等4項之第2欄稅率,修正巴拉圭(PY)適用之稅率。

62章 非針織及非鉤針織之衣著及服飾附屬品

修正 第62034210號、第62034220號、第62046210號及第62046220號等4項之第2欄稅率,修正巴拉圭(PY)適用之稅率。

63章 其他製成紡織品;組合品;舊衣著及舊紡織品;破布

修正 第63079011號之第2欄稅率,修正巴拉圭(PY)適用之稅率。

83章 雜項卑金屬製品

修正 第83099010號之第2欄稅率,修正巴拉圭(PY)適用之稅率。

85章 電機與設備及其零件;錄音機及聲音重放機;電視影像、聲音記錄機及重放機;以及上述各物之零件及附件

修正 第85443000號之第2欄稅率,修正巴拉圭(PY)適用之稅率。

伍、爰經決議:

一、擬具審查報告,提報院會。

二、本案於院會進行二讀前,不須交由黨團協商。

三、院會討論本案時,由賴召集委員惠員補充說明。

陸、檢附稅則號別、貨名及稅率對照表乙份。

主席:現在請召集委員賴惠員委員補充說明。

沒有補充說明。

報告院會,本案經審查會決議,不再交由黨團協商,請問院會,有無異議?(無)沒有異議,本案逕依審查會意見處理,依例逐章進行二讀。

海關進口稅則部分稅則修正草案(二讀)

主席:請宣讀第2章。(內容見審查報告對照表)

2章 肉及食用雜碎

修正 第02031919號及第02032919號等2項之第2欄稅率,修正巴拉圭(PY)適用之稅率。

主席:照審查會意見通過。

請宣讀第4章。(內容見審查報告對照表)

4章 乳製品;禽蛋;天然蜜;未列名食用動物產品

修正 第04090000號之第2欄稅率,修正巴拉圭(PY)適用之稅率。

主席:照審查會意見通過。

請宣讀第11章。(內容見審查報告對照表)

11章 製粉工業產品;麥芽;澱粉;菊糖;麵筋

修正 第11010010號之第2欄稅率,修正巴拉圭(PY)適用之稅率。

主席:照審查會意見通過。

請宣讀第16章。(內容見審查報告對照表)

16章 肉、魚類、甲殼類、軟體類、其他水產無脊椎動物或昆蟲等之調製品

修正 第16025020號之第2欄稅率,修正巴拉圭(PY)適用之稅率。

主席:照審查會意見通過。

請宣讀第19章。(內容見審查報告對照表)

19章 穀類、粉、澱粉或奶之調製食品;糕餅類食品

修正 第19059050號之第2欄稅率,修正巴拉圭(PY)適用之稅率。

主席:照審查會意見通過。

請宣讀第22章。(內容見審查報告對照表)

22章 飲料、酒類及醋

修正 第22071010號之第2欄稅率,修正巴拉圭(PY)適用之稅率。

主席:照審查會意見通過。

請宣讀第39章(內容見審查報告對照表)

39章 塑膠及其製品

修正 第39233000號之第2欄稅率,修正巴拉圭(PY)適用之稅率。

主席:照審查會意見通過。

請宣讀第61章(內容見審查報告對照表)

61章 針織或鉤針織之衣著及服飾附屬品

修正 第61071200號、第61082200號、第61159500號及第61159600號等4項之第2欄稅率,修正巴拉圭(PY)適用之稅率。

主席:照審查會意見通過。

請宣讀第62章(內容見審查報告對照表)

62章 非針織及非鉤針織之衣著及服飾附屬品

修正 第62034210號、第62034220號、第62046210號及第62046220號等4項之第2欄稅率,修正巴拉圭(PY)適用之稅率。

主席:照審查會意見通過。

請宣讀第63章(內容見審查報告對照表)

63章 其他製成紡織品;組合品;舊衣著及舊紡織品;破布

修正 第63079011號之第2欄稅率,修正巴拉圭(PY)適用之稅率。

主席:照審查會意見通過。

請宣讀第83章(內容見審查報告對照表)

83章 雜項卑金屬製品

修正 第83099010號之第2欄稅率,修正巴拉圭(PY)適用之稅率。

主席:照審查會意見通過。

請宣讀第85章(內容見審查報告對照表)

85章 電機與設備及其零件;錄音機及聲音重放機;電視影像、聲音記錄機及重放機;以及上述各物之零件及附件

修正 第85443000號之第2欄稅率,修正巴拉圭(PY)適用之稅率。

主席:照審查會意見通過。

報告院會,全案已經經過二讀,現有民進黨黨團提議繼續進行三讀,請問院會,有無異議?(無)沒有異議,請宣讀經過二讀之內容。

海關進口稅則修正部分稅則(三讀)

與經過二讀內容同,略─

主席:報告院會,三讀內容已宣讀完畢,請問院會,有無文字修正?(無)沒有文字修正。

現在作以下決議:海關進口稅則部分稅則修正通過。

報告院會,現在進入討論事項第八案。

八、本院財政委員會報告審查委員賴士葆等22人擬具「加值型及非加值型營業稅法第五十八條條文修正草案」案。(本案經提本院第11屆第3會期第5次會議報告決定:交財政委員會審查。茲接報告,爰於本次會議提出討論。)

主席:請宣讀審查報告。

立法院財政委員會函

受文者:議事處

發文日期:中華民國114421

發文字號:台立財字第1142100372

速別:普通件

密等及解密條件或保密期限:

附件:如說明二

主旨:院會交付審查本院委員賴士葆等22人擬具「加值型及非加值型營業稅法第五十八條條文修正草案」案,業經審查完竣,並決議不須交由黨團協商,復請提報院會討論。

說明:

一、復貴處114326日台立議字第1140700570號函。

二、附審查報告乙份。

正本:議事處

副本:

本院委員賴士葆等22人擬具「加值型及非加值型營業稅法第五十八條條文修正草案」案審查報告

壹、本院委員賴士葆等22人擬具「加值型及非加值型營業稅法第五十八條條文修正草案」案,經提本院第11屆第3會期第5次會議(114.3.14)報告後,決定:「交財政委員會審查」。本會爰於114410日舉行第11屆第3會期第7次全體委員會議進行審查,會議由賴召集委員士葆擔任主席,財政部莊部長翠雲、司法院行政訴訟及懲戒廳陳法官彥霖、農業部杜常務次長文珍、文化部人文及出版司朱副司長砡瑩及法務部法制司謝副司長志明等應邀列席說明、備詢。

貳、委員賴士葆等22人委員提案要旨:

有鑒於統一發票給獎及推行經費未按中央政府總預算由全年營業稅收入總額編足3%,依主計總處114年度總預算案法律義務支出明細表列有該項經費,然財政部依加值型及非加值型營業稅法第58條規定,為防止逃漏、控制稅源及促進統一發票之推行,財政部「得」訂定統一發票給獎辦法,因此歷來對該項預算均認非屬法律義務支出,有剝奪民眾兌獎的小確幸,為明確法規解讀一致性有必要將「得」修改為「應」,爰擬具「加值型及非加值型營業稅法第五十八條條文修正草案」。

參、各機關就委員提案提出說明及回應:

一、財政部莊部長翠雲:

賴委員士葆等22人提案第58條將本部「得」訂定統一發票給獎辦法修正為「應」訂定統一發票給獎辦法部分,本部已於71528日訂定該辦法,且自100年起均視政府財政狀況按營業稅全國預算案數3%編列統一發票給獎及推行經費,已足額編列,倘修正為無論政府財政狀況,一律按3%編列,恐減損財政調整彈性。至編列基準由「預算案數」改為「實徵數」,恐衍生下列問題,說明如下:

倘以全國營業稅實徵數作為編列基準,將形成編列時使用落後2年資料之情形(如114年編列115年度預算案時,僅得按可取得之113年度實徵數為編列基礎);或先按該年度(如115年度)營業稅收入預算案數編列,次年度(如116年度)再按實徵數與預算數之差額按3%計算應增加或減少之經費數,加上按次年度預算案數3%計算之經費數,增加編列複雜度;且亦可能發生以前年度實徵數大幅低於預算編列年度之預算案數,致僅能編列較低給獎經費之情形,恐造成民眾預期當年度營業稅稅收增加,惟因給獎經費較低而無法增加開獎組數之落差,不利統一發票政策推動及影響民眾中獎權益。

二、司法院書面報告:

委員提案版本,尊重貴委員會之審議結論。

三、法務部書面報告:

()提案主要內容包括小規模營業人銷售額標準、統一發票開立之小規模營業人銷售額標準、電子發票之傳輸時限及必要資訊範圍暨違反時之行政罰則、刪除加徵滯納金計徵方式、定明應納稅款加計利息之基準日、廢止查定課徵營業稅制度及新增相關配套、以公告代通知書送達之要件明確化、增訂統一執行發票稽查作業之依據並刪除程序規定、刪除按銷售額之固定比率計算罰鍰規定、施行細則之發布流程、施行日期、增訂免徵營業稅範圍(農漁會收購農林漁牧產物所製初級加工品、實體圖書)、明確「統一發票給獎辦法」之法律義務支出屬性等。

()提案內容涉及稅務主管機關之專業及政策事項,本部尊重主管機關之政策決定及大院審議結果。

肆、與會委員於聽取說明、詢答及大體討論後,對法案進行審查,經在場委員充分溝通及協商,全案審查完竣。審查結果:第五十八條,照委員賴士葆等22人提案通過,並修正立法說明。

伍、爰經決議:

一、擬具審查報告,提報院會。

二、本案於院會進行二讀前,不須交由黨團協商。

三、院會討論本案時,由賴召集委員士葆補充說明。

陸、檢附條文對照表乙份。

主席:現在請賴士葆召集委員補充說明。

沒有補充說明。

報告院會,本案經審查會決議,不再交由黨團協商,請問院會,有無異議?(無)沒有異議,本案逕依審查會意見處理。

現在進行逐條討論。

加值型及非加值型營業稅法第五十八條條文修正草案(二讀)

主席:請宣讀第五十八條。

第五十八條  為防止逃漏、控制稅源及促進統一發票之推行,財政部應訂定統一發票給獎辦法;其經費由全年營業稅收入總額中提出百分之三,以資支應。

主席:照審查會條文通過。

報告院會,全案經過二讀,現有民進黨黨團提議繼續進行三讀,請問院會,有無異議?(無)沒有異議,請宣讀經過二讀之條文。

加值型及非加值型營業稅法修正第五十八條條文(三讀)

與經過二讀內容同,略─

主席:報告院會,三讀條文已宣讀完畢,請問院會,有無文字修正?(無)沒有文字修正。

現在作以下決議:加值型及非加值型營業稅法第五十八條條文修正通過。

進入討論事項第九案。

九、本院財政委員會報告併案審查委員賴士葆等22人擬具「納稅者權利保護法部分條文修正草案」、委員羅廷瑋等18人擬具「納稅者權利保護法第四條條文修正草案」、委員林思銘等20人擬具「納稅者權利保護法第七條及第二十一條條文修正草案」及委員林思銘等18人擬具「納稅者權利保護法第二十一條條文修正草案」案。(本案經提本院第11屆第1112會期第961010次會議報告決定:交財政委員會審查。茲接報告,爰於本次會議提出討論。)

主席:請宣讀審查報告。

立法院財政委員會函

受文者:議事處

發文日期:中華民國114417

發文字號:台立財字第1142100333

速別:普通件

密等及解密條件或保密期限:

附件:如說明二

主旨:院會交付審查本院委員賴士葆等22人擬具「納稅者權利保護法部分條文修正草案」、委員羅廷瑋等18人擬具「納稅者權利保護法第四條條文修正草案」、委員林思銘等20人擬具「納稅者權利保護法第七條及第二十一條條文修正草案」、委員林思銘等18人擬具「納稅者權利保護法第二十一條條文修正草案」等4案,業經併案審查完竣,並決議不須交由黨團協商,復請提報院會討論。

說明:

一、復貴處113423日台立議字第1130701168號、42日台立議字第1130700579號、430日台立議字第1130701434號、122日台立議字第1130704164號函。

二、附審查報告乙份。

正本:議事處

副本:

本院委員賴士葆等22人擬具「納稅者權利保護法部分條文修正草案」、委員羅廷瑋等18人擬具「納稅者權利保護法第四條條文修正草案」、委員林思銘等20人擬具「納稅者權利保護法第七條及第二十一條條文修正草案」、委員林思銘等18人擬具「納稅者權利保護法第二十一條條文修正草案」等4案併案審查報告

壹、本院委員賴士葆等22人擬具「納稅者權利保護法部分條文修正草案」、委員羅廷瑋等18人擬具「納稅者權利保護法第四條條文修正草案」、委員林思銘等20人擬具「納稅者權利保護法第七條及第二十一條條文修正草案」、委員林思銘等18人擬具「納稅者權利保護法第二十一條條文修正草案」等4案,經提本院第11屆第1會期第9次會議(113.4.12)、第6次會議(113.3.22)、第10次會議(113.4.19)、第2會期第10次會議(113.11.22)報告後,均決定:「交財政委員會審查」。本會爰於114410日舉行第11屆第3會期第7次全體委員會議進行審查,會議由賴召集委員士葆擔任主席,財政部莊部長翠雲、司法院行政訴訟及懲戒廳陳法官彥霖、行政院人事行政總處組編人力處張專門委員雅惠及法務部法制司謝副司長志明等應邀列席說明、備詢。

貳、委員提案要旨:

一、委員賴士葆等22人提案要旨:

鑑於納稅者權利保護法以專法形式制定,除接軌國際人權條約及符合國際潮流外,並昭示稅務行政由過去以稽徵為導向,轉變為以納稅者為中心,實踐賦稅人權保障。然現行有關稅式支出評估及公聽會之程序要求、納稅者權利保護官之選任及執行成效之監督等規範未臻完備,爰擬具「納稅者權利保護法部分條文修正草案」,俾確保納稅者權利、實現課稅公平及貫徹正當法律程序。說明如下:

()鑑於稅式支出評估是確保財政紀律之重要機制,要求行政機關於租稅優惠法案送請立法院審議前,應完成稅式支出報告及舉行公聽會,爰提案修正本法第六條,俾利立法審議及監督。

()據司法院大法官釋字第七四六號解釋,加徵滯納利息與憲法保障人民財產權之意旨有違,爰提案修正本法第七條刪除有關滯納金再加計利息之規定。

()納稅者權利保護官之設置,除原任務編組方式指定外,應納入外部專業人士亦得擔任納保官,並要求不得低於總人數二分之一,以確保擔任者具備一定獨立性,使該制度功能得以發揮,俾利正當法律程序之維護;並提升選任依據之法律位階至「法規命令」、明定財政部每年應提出納稅者權利保護官之績效報告送立法院備查,以利監督,爰提案修正本法第二十條條文。

()為督促各機關之公務員確實依本法規定執行,增訂第二十一條之一公務員違反本法規定之行政責任。

二、委員羅廷瑋等18人提案要旨:

鑒於人民之生存權為憲法所保障,故國家有維持人民最低生活水準之義務。立法院於民國105年制定納稅者權利保護法,並於公布後一年施行,其中第四條第一項明定:「納稅者為維持自己及受扶養親屬享有符合人性尊嚴之基本生活所需之費用,不得加以課稅。」第二項規定:「前項所稱維持基本生活所需之費用,由中央主管機關參照中央主計機關所公布最近一年全國每人可支配所得中位數百分之六十定之,並於每二年定期檢討。」以落實憲法保障意旨。自本法施行後,財政部每年均配合主計總處每年公布之基本生活所需費用,公告基本生活所需費用不得課稅額度;然查納稅者權利保護法施行細則第三條第三項規定:「財政部應於每年十二月底前公告當年度每人基本生活所需之費用……」,恐與納稅者權利保護法第四條第二項所定「並於每二年定期檢討」不符,亦有難因應社會與經濟變動,有違立法意旨之虞。爰擬具「納稅者權利保護法第四條條文修正草案」,將「於每二年定期檢討」修正為「應於每年定期公告及檢討」,俾使納稅者維持最低基本生活所需之費用標準符合社會與經濟現況,以符法制避免爭議,落實憲法保障人民生存權意旨。

三、委員林思銘等20人提案要旨:

鑒於大法官釋字第七四六號解釋,已認定滯納金加徵利息,不符合憲法比例原則,並宣告此規定違憲。爰擬具「納稅者權利保護法第七條及第二十一條條文修正草案」。

四、委員林思銘等18人提案要旨:

鑑於監察院111財調0013號已指出打贏稅法官司的當事人,反因法令規定而陷入無限輪迴的司法救濟困境,並侵害賦稅人權,且稅捐稽徵法第二十一條關於核課期間之規定,亦採非故意逃漏稅捐者之核課時間為五年,故意者為七年之規定,然現行之納稅者權利保護法之規定,卻為逾十五年未能確定其應納稅額者,方可不得再行核課,無法改善萬年稅單所造成人民之困擾。爰擬具「納稅者權利保護法第二十一條條文修正草案」

參、各機關就委員提案提出說明及回應:

()財政部莊部長翠雲:

一、賴委員士葆等22人提案部分,說明如下:

()6條增訂租稅優惠之擬訂,於法律案送請大院審議前,應舉行公聽會並提出稅式支出評估部分,與現行納稅者權利保護法施行細則第4條規定相同,本部敬表尊重。

()7條刪除第3項、第7項及第10項規定租稅規避案件應加計利息部分,查租稅規避案件按應補繳稅款一次性加徵滯納金15%及利息,旨在衡平納稅義務人因從事租稅規避而延遲繳納稅款之利益,且係以應補繳稅款作為加計利息範圍,尚非對滯納金再加計利息,不生牴觸司法院釋字第746號解釋所揭示滯納金加計利息屬重複計算之情事,建議維持現行規定,俾加重租稅規避案件經稽徵機關查獲所需負擔之成本,以遏止避稅行為,維護租稅公平。

()20條增訂納入外部專業人士擔任納稅者權利保護官(下稱納保官)部分,考量商業模式及交易態樣多元且日新月異,稅務法令專業複雜,由資深稅捐稽徵人員擔任納保官,藉由長期服務於稅務體系累積專業知識及實務經驗,提供納稅者即時、必要且有效之諮詢與協助,相較外部人士擔任納保官,更能迅速解決問題及貼近民眾需求,辦理結果普受納稅者肯定,宜予維持。另增訂本部每年應提出納保官績效報告送大院備查部分,本部每年業依大院附帶決議,將「稅捐稽徵機關辦理納稅者權利保護業務績效及考核結果報告」送交貴委員會,爰本部敬表尊重,並建議依該報告名稱酌作文字修正。

()21條之1增訂公務員違反納稅者權利保護法規定者,應移送監察院彈劾或糾舉部分,依公務員懲戒法第24條第1項規定,主管機關首長認為所屬公務員有違法或失職情事應予懲戒,如屬簡任10職等以上,應先送請監察院審查,如屬薦任9職等以下,得逕送懲戒法院審理,已有相關處理機制,足生警惕,建議免予增訂

二、羅委員廷瑋等18人提案,將現行第4條維持基本生活所需費用之檢討期程由「每2年定期檢討」修正為「每年定期公告及檢討」部分,與現行納稅者權利保護法施行細則第3條第3項規定相同,本部敬表尊重。

三、林委員思銘等20人提案部分,說明如下:

()7條刪除第3項、第7項及第10項規定租稅規避案件應就補繳稅款加計利息部分,說明同一()賴委員士葆等22人提案之說明。

()21條刪除第5項關於利息得適用提起行政救濟逾15年不得再行核課部分,考量該項利息包含所有利息,例如行政救濟利息,刪除後將造成是類利息案件逾15年後仍得核課,較現行規定不利納稅義務人,建議維持現行規定。

四、林委員思銘等18人提案,將現行第21條第4項不得再行核課期間由「15年」縮短為「7年」部分,考量該不得再行核課期間係適用於行政救濟案件受法院撤銷或變更之情形,與稅捐稽徵法第21條規定核課期間,二者規範目的及性質不同,尚難比附援引,且恐有藉興訟獲取不再核課利益之虞,相較大部分依法如期繳稅且未提起行政救濟之納稅者,顯失公平。

()司法院書面報告:

一、委員賴士葆等22人擬具「納稅者權利保護法部分條文修正草案」

()草案第7

納稅者權利保護法施行細則第5條第1項前段規定:「本法第7條第7項加計利息之規定,指按應補繳稅款加計利息,不包括本法或其他稅法加徵之滯納金……。」據此,納稅者權利保護法第7條第7項所定加計利息之範圍,僅限於應補繳之稅款,而不含滯納金。此與司法院釋字第746號解釋所稱滯納金為遲延利息性質,不得加徵利息之意旨,似無衝突。草案第7條之修法理由引用釋字第746號解釋,是否妥適,請釐清。

()草案第21條之1

公務員違失行為之懲戒,公務員懲戒法第2條規定:「公務員有下列各款情事之一,有懲戒之必要者,應受懲戒:一、違法執行職務、怠於執行職務或其他失職行為。二、非執行職務之違法行為,致嚴重損害政府之信譽。」第23條規定:「監察院認為公務員有第2條所定情事,應付懲戒者,應將彈劾案連同證據,移送懲戒法院審理。」第24條規定:「(第1項)各院、部、會首長,省、直轄市、縣(市)行政首長或其他相當之主管機關首長,認為所屬公務員有第2條所定情事者,應由其機關備文敘明事由,連同證據送請監察院審查。但對於所屬薦任第九職等或相當於薦任第九職等以下之公務員,得逕送懲戒法院審理。(第2項)依前項但書規定逕送懲戒法院審理者,應提出移送書,記載被付懲戒人之姓名、職級、違法或失職之事實及證據,連同有關卷證,一併移送,並應按被付懲戒人之人數,檢附移送書之繕本。」已有相關規範,僅供參考。

二、委員林思銘等20人擬具「納稅者權利保護法第七條及第二十一條條文修正草案」

()草案第7

同前述委員賴士葆、王鴻薇等22人擬具「納稅者權利保護法部分條文修正草案」第7條部分。

()草案第21條之1

草案第21條第5項刪除利息部分,將使有關利息部分之行政爭訟,無法準用該條第4項有關「自法院作成撤銷或變更裁判之日起逾十五年未能確定其應納稅額者,不得再行核課」之規定,反而對人民產生不利益,是否妥適,請斟酌。

()行政院人事行政總處書面報告:

有關明定設置專人為納稅者權利保護官(以下簡稱納保官)部分(「納稅者權利保護法部分條文修正草案」委員賴士葆等22人版本第20條),查現行財政部各地區國稅局、地方稅稽徵機關及關務機關均已依法指定專人專任或兼任納保官,並設有諮詢窗口保障納稅者之相關權益,俾維持機關依業務需求調度人力之彈性及尊重地方自治權限,至未來納保官選任方式是否增加得選派外部專業人士擔任,本總處尊重財政部意見及委員會審查結果。

()法務部書面報告:

一、第一案(「納稅者權利保護法部分條文修正草案」案),其主要內容包括:租稅優惠之法律案送請大院審議前應舉行公聽會並提出稅式支出評估、刪除有關滯納金再加計利息規定、納入外部專業人士擔任納稅者保護官、增訂公務員違反本法之行政責任等,對於提升法律明確性、增進納稅者權利保護之立意良善,本部深表敬佩,惟為使立法更為周延,謹提出以下意見,以供卓參:

()草案第六條第二項規定:「前項租稅優惠之擬訂,於法律案送請立法院審議前,應舉行公聽會並提出稅式支出評估。」惟現行納稅者權利保護法施行細則第4條規定:「業務主管機關研擬稅式支出法規,應於送立法院審議前舉行公聽會(第一項)。前項公聽會會議紀錄及稅式支出評估報告應併同租稅優惠法律送交立法院審議(第二項)。」兩者立法精神及作用類似,是否將該相同精神之細則規定定入本法以提升法源位階,並使法律規定更為明確,本部尊重稅務主管機關之專業意見及大院審議結果。

()草案第七條刪除第三項、第七項關於「利息」之文字,並於說明欄記載「……本條第三項及第七項有關加徵滯納金及利息規定,與釋字第七四六號解釋似有牴觸,爰有修正之必要。……爰刪除有關滯納金再加計利息之規定,以符合司法院大法官釋字第七四六號解釋意旨,並保障納稅者權益。」因現行納稅者保護法施行細則第5條第1項前段已規定:「本法第七條第七項加計利息之規定,指按應補繳稅款加計利息,不包括本法或其他稅法加徵之滯納金」,該細則規定與司法院釋字第七四六號解釋所揭示之「就應納稅款部分加徵利息,與憲法財產權保障尚無牴觸;惟就滯納金部分加徵利息,欠缺合理性,不符憲法比例原則,與憲法保障人民財產權之意旨有違」之意旨應屬相符。是否將該相同精神之細則規定定入本法以提升法源位階,並增加法律明確性,本部尊重稅務主管機關之專業判斷及大院審議結果。另草案第七條刪除關於「利息」之相關文字後,是否將一併使「就應納(或應補繳)稅款加徵利息」部分亦失所依據?若是,此結果是否符合立法原意?建請審酌。

()草案第二十條:法制用語上,一般使用「設」機關、「置」人員,本條第一項使用「設置專人」一詞,建請調整文字以符體例。又本條第三項第二款規定「前項納稅者權利保護官之設置,應以下列方法選任,但外部專業人士力不得低於總人數二分之一:……二、選派外部專業人士擔任。」該「外部專業人士」是否須具備公務人員任用資格?若否,與憲法第八十五條規定:「公務人員之選拔,應實行公開競爭之考試制度,……。非經考試及格者,不得任用。」是否相符,建請參考類似制度(例如:消費者保護法所置消費者保護官)或徵詢人事主管機關意見後,併予考量。

二、第三案(「納稅者權利保護法第七條及第二十一條條文修正草案」案):就刪除「利息」相關文字部分,同上開一、()意見。

三、第二案(「納稅者權利保護法第四條條文修正草案」案)及第四案(「納稅者權利保護法第二十一條條文修正草案」案):均尊重稅務主管機關之專業判斷與大院之審議結果。

四、末按現行納稅者權利保護法第23條規定:「本法自公布後一年施行。」是否符合上開各草案需求,有無一併修正該條並另定施行日期之必要,亦請一併斟酌。

肆、與會委員於聽取說明、詢答及大體討論後,對法案進行審查,經在場委員充分溝通及協商,全案審查完竣。審查結果:

一、第四條:照委員羅廷瑋等18人提案通過。

二、第六條:照委員賴士葆等22人提案通過。

三、第七條及第二十一條,均維持現行條文。

四、第二十條:照委員賴士葆等22人提案修正通過,第三項修正為「前項納稅者權利保護官得由外部專家學者擔任。」;第四項不予增訂,第五項及第六項移列為第四項及第五項,第七項移列為第六項並修正為「財政部每年應就稅捐稽徵機關辦理納稅者權利保護業務績效及考核結果提出報告,並送立法院備查。」。

五、增訂第二十一條之一:不予增訂。

伍、爰經決議:

一、併案擬具審查報告,提報院會。

二、本案於院會進行二讀前,不須交由黨團協商。

三、院會討論本案時,由賴召集委員士葆補充說明。

陸、檢附條文對照表乙份。

主席:請賴士葆召集委員補充說明。

沒有補充說明。

本案經審查會決議,不再交由黨團協商,請問院會,有無異議?(無)沒有異議,本案逕依審查會意見處理。

現在進行逐條討論。

納稅者權利保護法部分條文修正草案(二讀)

主席:請宣讀第四條。

第 四 條  納稅者為維持自己及受扶養親屬享有符合人性尊嚴之基本生活所需之費用,不得加以課稅。

前項所稱維持基本生活所需之費用,由中央主管機關參照中央主計機關所公布最近一年全國每人可支配所得中位數百分之六十定之,並應於每年定期公告及檢討。

中央主管機關於公告基本生活所需費用時,應一併公布其決定基準及判斷資料。

主席:照審查會條文通過。

請宣讀第六條。

第 六 條  稅法或其他法律為特定政策所規定之租稅優惠,應明定實施年限並以達成合理之政策目的為限,不得過度。

前項租稅優惠之擬訂,於法律案送請立法院審議前,應舉行公聽會並提出稅式支出評估。

主席:照審查會條文通過。

第七條維持現行條文。

請宣讀第二十條。

第二十條  稅捐稽徵機關應主動提供納稅者妥適必要之協助,並設置專人為納稅者權利保護官,辦理下列事項:

一、協助納稅者進行稅捐爭議之溝通與協調。

二、受理納稅者之申訴或陳情,並提出改善建議。

三、於納稅者依法尋求救濟時,提供必要之諮詢與協助。

四、每年提出納稅者權利保護之工作成果報告。

前項所定之納稅者權利保護官於辦理納稅者權利保護事項,得為必要之調查。

前項納稅者權利保護官得由外部專家學者擔任。

稅捐稽徵機關應將納稅者權利保護官之姓名及聯絡方式報財政部備查,並於網站公告之;人員有所變動時,亦同。

第一項辦理情形,財政部得隨時派員抽查之,並列入年度稽徵業務考核項目。

財政部每年應就稅捐稽徵機關辦理納稅者權利保護業務績效及考核結果提出報告,並送立法院備查。

主席:照審查會條文通過。

第二十一條維持現行條文。

委員賴士葆等提案第二十一條之一不予增訂。

報告院會,全案經過二讀,現有民進黨黨團提議繼續進行三讀,請問院會,有無異議?(無)沒有異議,請宣讀經過二讀之條文。

納稅者權利保護法修正第四條、第六條及第二十條條文(三讀)

與經過二讀內容同,略─

主席:報告院會,三讀條文已宣讀完畢,請問院會,有無文字修正?(無)沒有文字修正。

現作以下決議:納稅者權利保護法第四條、第六條及第二十條條文修正通過。

現在進入討論事項第十案。

十、本院經濟委員會報告併案審查行政院函請審議「電業法部分條文修正草案」、委員邱志偉等20人擬具「電業法部分條文修正草案」、委員林岱樺等18人、委員楊瓊瓔等20人、委員邱議瑩等16人分別擬具「電業法第六條條文修正草案」、委員賴士葆等17人及委員鄭正鈐等19人分別擬具「電業法第七十四條條文修正草案」案。(本案經提本院第11屆第3212212會期第391817612次會議報告決定:交經濟委員會審查。茲接報告,爰於本次會議提出討論。)

主席:請宣讀審查報告。

立法院經濟委員會函

受文者:議事處

發文日期:中華民國114328

發文字號:台立經字第1144200285

速別:普通件

密等及解密條件或保密期限:

附件:如說明二

主旨:院會交付審查行政院函請審議「電業法部分條文修正草案」及本院委員邱志偉等20人擬具「電業法部分條文修正草案」、委員林岱樺等18人、委員楊瓊瓔等20人、委員邱議瑩等16人分別擬具「電業法第六條條文修正草案」、委員賴士葆等17人、委員鄭正鈐等19人分別擬具「電業法第七十四條條文修正草案」等7案,業經併案審查完竣,並決議不須交由黨團協商,復請提報院會討論。

說明:

一、復貴處114313日台立議字第1140700374號、1131126日台立議字第1130704046號、113626日台立議字第1130702424號、113104日台立議字第1130701770號、1131112日台立議字第1130703817號、11343日台立議字第1130700602號及1131217日台立議字第1130704426號函。

二、通過附帶決議1項。

三、附審查報告乙份。

正本:議事處

副本:

併案審查行政院函請審議「電業法部分條文修正草案」及本院委員邱志偉等20人擬具「電業法部分條文修正草案」、委員林岱樺等18人、委員楊瓊瓔等20人、委員邱議瑩等16人分別擬具「電業法第六條條文修正草案」、委員賴士葆等17人、委員鄭正鈐等19人分別擬具「電業法第七十四條條文修正草案」等7案審查報告

壹、行政院函請審議「電業法部分條文修正草案」,經提本院第11屆第3會期第3次會議(11434日)報告後決定:「交經濟委員會審查。」,本院委員邱志偉等20人擬具「電業法部分條文修正草案」,經提本院第11屆第2會期第9次會議(1131115日)報告後決定:「交經濟委員會審查。」,委員林岱樺等18人擬具「電業法第六條條文修正草案」,經提本院第11屆第1會期第18次會議(11349日)報告後決定:「交經濟委員會審查。」,委員楊瓊瓔等20人擬具「電業法第六條條文修正草案」,經提本院第11屆第2會期第1次會議(113920日)報告後決定:「交經濟委員會審查。」,委員邱議瑩等16人擬具「電業法第六條條文修正草案」,經提本院第11屆第2會期第7次會議(113111日)報告後決定:「交經濟委員會審查。」,委員賴士葆等17人擬具「電業法第七十四條條文修正草案」,經提本院第11屆第1會期第6次會議(113322日)報告後決定:「交經濟委員會審查。」,委員鄭正鈐等19人擬具「電業法第七十四條條文修正草案」,經提本院第11屆第2會期第12次會議(113126日)報告後決定:「交經濟委員會審查。」。

貳、經濟委員會於114324日(星期一)舉行第11屆第3會期經濟委員會第4次全體委員會議進行審查,由召集委員蔡易餘擔任主席。會中邀請經濟部部長郭智輝,就行政院及委員提案提出說明並答復委員質詢,另邀請法務部派員列席備詢,相關說明情形如次:

一、經濟部部長郭智輝就「電業法部分條文修正草案」修法說明如下:

()「電業法」之研修政策說明

為持續健全電力市場環境,同時呼應2050淨零轉型及活絡綠電交易市場等目標,本部擬訂「電業法」部分條文修正草案,包含以下四大重點:

1.放寬再生能源售電業交易限制:隨著淨零轉型與RE100趨勢,國內企業對綠電需求持續攀升,並期待國內綠電交易環境更多元活絡,為使綠電交易更有彈性,本次修法即放寬現行綠電交易限制,活絡綠電交易市場,增加業者經營彈性。

2.納管儲能及需量反應:為因應再生能源發展,強化電力系統、併網型儲能及需量反應措施等新興電力資源已成為發展重點,但現行法規對此類新型態電力資源缺乏明確定義與規範,故於本次修法新增「特定電力供應業」類別,將前開資源納入市場管理,讓業者有可依循法規,降低業者設立風險及增加投資誘因。

3.強化電力交易平台中立性:電力交易平台現由台電公司設立營運,相關業者加入平台參與交易。為確保電力市場持續公平運作,本次修法增訂依市場發展情況檢討電力交易平台的運作模式,並要求電力交易平台須強化中立性運作等相關措施。

4.台電公司維持現行經營型態不分割:為因應國際淨零趨勢,因應極端氣候對電力調度及基礎設施的挑戰,各項電源及電網建設皆需仰賴龐大資金挹注,因而評估由台電公司維持綜合電業組織型態,整合發電、輸配電及售電資源,協助確保電網韌性,達成淨零轉型目標,並透過廠網整合綜效,提高資源投入效益並維持穩定供電目標。

()有關大院委員所擬具之修正案,本部說明如下:

1.有關「增訂電業未符合電力排碳係數基準之罰鍰計算公式」部分

(1)相關提案

委員賴士葆等17人及委員鄭正鈐等19人,建議修正「電業法」第74條,建議公用售電業未符合電力排碳係數基準時,以所提案之裁罰公式計算罰鍰數額。

(2)本部意見

.現行「電業法」第74條第1項第6款已定有新臺幣(以下同)150萬至1,500萬之罰鍰規定。

.委員提案計算公式之罰鍰金額過鉅,不符合比例原則。〔以公用售電業113年度之售電量度數約2,390億度,碳費300/公噸二氧化碳當量為計算基礎,倘電力排碳係數實際值高於公告值0.001(公斤CO2e/度),罰鍰金額將近7,170萬元,為現行規定罰鍰上限之4.7倍〕。

2.有關「新增特定電力供應業」、「台電維持經營型態不分割」、「開放再生能源售電業同業互售」、「強化電力交易平台中立性及獨立性」部分

(1)相關提案

委員林岱樺等18人、委員楊瓊瓔等20人、委員邱議瑩等16人及委員邱志偉等20人,提案「電業法第六條條文修正草案」及「電業法部分條文修正草案」,建議新增特定電力供應業、台電維持經營型態不分割、開放再生能源售電業同業互售、強化電力交易平台中立性及獨立性等相關規定。

(2)本部意見

員所提案內容與本部所提草案方向相近,懇請委員支持本部所提修正案

3.結語

我國為實現2050淨零轉型,現行政策聚焦於提升再生能源占比、推動前瞻技術及電網升級,隨著未來綠能交易將成為電力市場主軸,電網調度將面臨極端氣候挑戰,有鑒於此,政府推動電業法修法,排除綠電交易障礙、引進民間資源強化電網韌性,並加強電力交易市場監管,確保穩定發展。

同時,維持台電公司現行經營型態以整合發、輸配、售資源,協助政府推動淨零轉型,面對國際能源趨勢變化,政府將動態調整法規,強化監管,確保市場穩定與電業永續發展。

二、委員邱志偉等20人「電業法部分條文修正草案」提案要旨(參閱關係文書11007726號):

()於電業定義中新增特定電力供應業之類別,並明定特定電力供應業及儲能設備定義;同時新增特定電力供應業取得同意備案及執照等相關申請程序,並就本次修正條文施行前已參與電力交易平台之此類業者,新增申請核發執照始得參與電力交易平台之期限;修正電業營業及停歇業報准程序;新增特定電力供應業營業、緊急事故通報義務及相關罰則。(修正條文第二條、第十五條、第十九條、第二十四條、第三十五條及第八十條)

()修正再生能源售電業之定義,刪除其原銷售對象僅限用戶之規定;刪除售電業不得設置主要發電設備之重複規定,回歸本法第二條規定,並配合修正對應罰則。(修正條文第二條、第四十七條、第七十四條)

()刪除輸配電業原則不得兼營其他電業之限制,明定其應落實會計分離,並修正對應罰則,以及電力交易平台後續由電業管制機關視發展狀況滾動檢討,以確保其運作之中立與公開透明之規定。(修正條文第六條、第十一條及第七十五條)

三、委員林岱樺等18人「電業法第六條條文修正草案」提案要旨:(參閱關係文書11005537號)

近期戰爭不斷,能源價格高漲,許多國家都有民營電力公司倒閉,包含英國、日本、新加坡,亦有其他國家將部分能源公司收歸國有,顯現能源對於國家的重要性,為配合國家政策及確保國家能源安全,應由臺灣電力公司整合協調,以維持安全且強韌的電力系統,爰擬具「電業法第六條條文修正草案」。

四、委員楊瓊瓔說明「電業法第六條條文修正草案」提案要旨:

有鑑於俄烏戰爭之後,能源價格高漲,包括英國、日本、新加坡等國都有民營電力公司倒閉,法國是讓法國電力公司買回民間股分,德國是把部分能源公司收歸國有,顯見全球趨勢已有所調整。而我國在2050淨零碳排政策目標下,需要大型綜合電業執行綠電躉購、以及新能源如地熱的開發及投資,若由民營小型公司執行,恐影響我國能源安全與穩定,唯有透過台電將發電、電網及售電端整合,方能有效率維持電力供需平衡,達到穩定供電之目標。然現行「電業法」第六條規定,台電最晚須於202611日轉型為控股母公司,且展延兩次為限之規定已用罄,爰擬具「電業法第六條條文修正草案」。

五、委員邱議瑩說明「電業法第六條條文修正草案」提案要旨:

有鑑於近年台灣電力股份有限公司巨幅累計虧損截至今年3月達到4,301億元,倘若依現行電業法第六條之規定,最晚須於202611日(報由行政院延後定其施行日期次數以2次為限,皆已展延完畢)需轉型為控股母公司,其下成立發電及輸配售電公司。惟我國目前整體電力市場發展情況及2050淨零碳排發展趨勢,唯有透過發電、電網及售電端整合,有效率地協調及調度,方能維持電力供需平衡,達到穩定供電之目標。爰擬具「電業法第六條條文修正草案」。

六、委員賴士葆等17人「電業法第七十四條條文修正草案」提案要旨:(參閱關係文書11001729號)

()電業法第二十八條公用售電業銷售電能予其用戶時,其銷售電能之電力排碳係數應符合電力排碳係數基準,並向電業管制機關申報。前項電力排碳係數基準,由電業管制機關依國家能源及減碳政策訂定,並定期公告。第一項電力排碳係數之計算方式、申報程序與期間、審查、稽核、管理及其他應遵行事項之辦法,由電業管制機關定之。

()電業法第九十一條中央主管機關應就國家整體電力資源供需狀況、電力建設進度及節能減碳期程,提出年度報告並公開。以作為未來電力需求及電源供給規劃。

()經濟部於民國1126月公布111年度全國電力資源供需報告,此電力供需報告主要揭露111年供電情勢,推估112118年長期用電需求與規劃供給藍圖。而電力排碳係數部分,111年已完成審定為0.495公斤CO2e/度,仍明顯高於未來114年基準0.424公斤CO2e/度。

()為因應國際碳管制挑戰,政府規劃在能源轉型基礎上,應逐步朝淨零轉型邁進。爰提電業法第七十四條條文修正草案,以有效督促公用售電業者應依國家願景積極改善電業結構,並應符合電業法公告之電力排碳目標。

七、委員鄭正鈐等19人「電業法第七十四條條文修正草案」提案要旨:(參閱關係文書11008096號)

()經查,電業法第二十八條:「公用售電業銷售電能予其用戶時,其銷售電能之電力排碳係數應符合電力排碳係數基準,並向電業管制機關申報。前項電力排碳係數基準,由電業管制機關依國家能源及減碳政策訂定,並定期公告。第一項電力排碳係數之計算方式、申報程序與期間、審查、稽核、管理及其他應遵行事項之辦法,由電業管制機關定之。」

()另電業法第九十一條:「中央主管機關應就國家整體電力資源供需狀況、電力建設進度及節能減碳期程,提出年度報告並公開。」以作為未來電力需求及電源供給規劃。

()經濟部於民國1129月公布最新「111年度全國電力資源供需報告」及「電力排碳係數」,此電力供需報告主要揭露111年供電情勢,推估111~118年長期用電需求與規劃供給藍圖。而電力排碳係數部分,111年電力排碳係數已完成審定為0.495公斤CO2e/度以及未來114年電力排碳係數基準0.424公斤CO2e/度。

()綜上,因應國際碳管制挑戰,政府規劃在能源轉型基礎上逐步朝淨零轉型邁進。爰擬具「電業法第七十四條條文修正草案」,有效督促公用售電業者應依國家願景積極改善電業結構,並應符合電業法公告之電力排碳目標。

參、與會委員於聽取說明及詢答後,咸認本案有修正之必要應予支持,於本次會議對法案進行逐條審查及縝密討論,並將全案併案審查完竣,擬具審查報告,提報院會討論;院會討論前,不須交由黨團協商。院會討論本案時,由經濟委員會召集委員蔡易餘補充說明。

肆、通過附帶決議1項:

為掌握再生能源發電效益,請能源署評估建立再生能源場域各級數據監理機制,並規劃台電場域先行試辦,以利後續推動要求至民營電廠。

提案人:蔡易餘  林岱樺  陳亭妃  邱議瑩  

伍、檢附條文對照表乙份。

主席:請召集委員蔡易餘委員補充說明。

沒有補充說明。

本案經審查會決議,不再交由黨團協商,請問院會,有無異議?(無)沒有異議,本案逕依審查會意見處理。

現在進行逐條討論。

電業法部分條文修正草案(二讀)

主席:請宣讀第二條。

第 二 條  本法用詞,定義如下:

一、電業:指依本法核准之發電業、輸配電業、售電業及特定電力供應業。

二、發電業:指設置主要發電設備,以生產、銷售電能之非公用事業,包含再生能源發電業。

三、再生能源發電業:指設置再生能源發展條例第三條所定再生能源發電設備,以銷售電能之發電業。

四、輸配電業:指於全國設置電力網,以轉供電能之公用事業。

五、售電業:指公用售電業及再生能源售電業。

六、公用售電業:指購買電能,以銷售予用戶之公用事業。

七、再生能源售電業:指購買再生能源發電設備生產之電能,並予以銷售之非公用事業。

八、特定電力供應業:指以執行需量反應措施、設置儲能設備或其他電力供應方式參與電力交易平台之非公用事業。

九、電業設備:指經營發電及輸配電業務所需用之設備。

十、主要發電設備:指原動機、發電機或其他必備之能源轉換裝置。

十一、自用發電設備:指電業以外之其他事業、團體或自然人,為供自用所設置之主要發電設備。

十二、儲能設備:指儲存電能並穩定電力系統之設備,包含儲能組件、電力轉換及電能管理系統等。

十三、再生能源:指再生能源發展條例第三條所定再生能源,或其他經中央主管機關認定可永續利用之能源。

十四、用戶用電設備:指用戶為接收電能所裝置之導線、變壓器、開關等設備。

十五、再生能源發電設備:指依再生能源發展條例第三條所定,取得主管機關核發認定文件之發電設備。

十六、電力網:指聯結主要發電設備與輸配電業之分界點至用戶間,屬於同一組合之導線本身、支持設施及變電設備,以輸送電能之系統。

十七、電源線:指聯結主要發電設備至該設備與輸配電業之分界點或用戶間,屬於同一組合之導線本身、支持設施及變電設備。

十八、線路:指依本法設置之電力網及電源線。

十九、用戶:指除電業外之最終電能使用者。

二十、電器承裝業:指經營與電業設備及用戶用電設備相關承裝事項之事業。

二十一、用電設備檢驗維護業:指經營與用戶用電設備相關之檢驗、維護事項之事業。

二十二、需量反應:指因應電力系統狀況而為電力使用行為之改變。

二十三、輔助服務:為完成電力傳輸並確保電力系統安全及穩定所需採行之服務措施。

二十四、電力排碳係數:電力生產過程中,每單位發電量所產生之二氧化碳排放量。

二十五、直供:指再生能源發電業,設置電源線,直接聯結用戶,並供電予用戶。

二十六、轉供:指輸配電業,設置電力網,傳輸電能之行為。

主席:照審查會條文通過。

請宣讀第六條。

第 六 條  輸配電業應建立依經營類別分別計算盈虧之會計制度,不得交叉補貼。

輸配電業兼營電業或其他事業,應以不影響其業務經營及不妨害公平競爭,並經電業管制機關核准者為限。

輸配電業會計分離制度、會計處理之方法、程序與原則、會計之監督與管理及其他應遵行事項之準則,由電業管制機關定之。

主席:照審查會條文通過。

請宣讀第十一條。

第十一條  輸配電業為電力市場發展之需要,經電業管制機關許可,得設立公開透明之電力交易平台。

電力交易平台應充分揭露交易資訊,以達調節電力供需及電業間公平競爭、合理經營之目標。

電業管制機關應視電力市場之發展情況,檢討電力交易平台之運作模式及成效,並得設立具獨立性交易單位,或要求電力交易平台設置者採取強化中立性運作之相關措施。

第一項及第三項電力交易平台之成員、組織、時程、交易管理、中立性運作措施之內容及其他應遵行事項之規則,由電業管制機關定之。

主席:照審查會條文通過。

請宣讀第十五條。

第十五條  發電業及輸配電業應於籌設或擴建許可期間內,取得電業管制機關核發之工作許可證,開始施工,並應於工作許可證有效期間內,施工完竣。

前項工作許可證有效期間為五年。但有正當理由經電業管制機關核准延展者,不在此限。

發電業及輸配電業應於施工完竣後三十日內,備齊相關說明文件,報經事業所屬機關或直轄市、縣(市)主管機關核轉電業管制機關申請核發或換發電業執照。

前項申請,應經電業管制機關派員查驗合格,並取得核發或換發之電業執照後,始得營業。

特定電力供應業以設置儲能設備或其他設備之方式進行電力供應者,應於設置前向電業管制機關申請同意備案,並於完成設置後申請核發電業執照。

售電業及特定電力供應業應填具申請書,向電業管制機關申請核發電業執照後,始得營業。

本法中華民國一百十四年五月九日修正之條文施行前,已以執行需量反應措施、設置儲能設備或其他電力供應方式參與電力交易平台者,應於修正施行之日起算一年內,取得電業執照;屆期未取得者,不得營業。

主席:照審查會條文通過。

請宣讀第十九條。

第十九條  輸配電業及公用售電業不得停業或歇業。

發電業、再生能源售電業及特定電力供應業之停業或歇業,應依下列規定辦理:

一、於停業前,應檢具停業計畫,向電業管制機關申請核准,停業期間不得超過一年。

二、於歇業前,應檢具歇業計畫,向電業管制機關申請核准,並於歇業之日起算十五日內,將電業執照報繳電業管制機關註銷;屆期未報繳者,電業管制機關得逕行註銷。

主席:照審查會條文通過。

請宣讀第二十四條。

第二十四條  電業籌設、擴建之許可、工作許可證、同意備案、執照之核發、換發、應載事項、延展、發電設備之變更與停業、歇業、併購等事項之申請程序、應備書件及審查原則之規則,由電業管制機關定之。

主席:照審查會條文通過。

請宣讀第三十五條。

第三十五條  發電業、輸配電業及特定電力供應業發生各類災害、緊急事故或有前條所定情形時,應依中央主管機關所定應通報事項、時限、方式及程序之標準通報各級主管機關。

主席:照審查會條文通過。

請宣讀第四十七條。

第四十七條  公用售電業對於用戶申請供電,非有正當理由,並經電業管制機關核准,不得拒絕。

為落實節能減碳政策,售電業應每年訂定鼓勵及協助用戶節約用電計畫,送電業管制機關備查。電業管制機關應就售電業訂定之計畫,公布年度節約用電及減碳成果,以符合國家節能減碳目標。

主席:照審查會條文通過。

請宣讀第七十四條。

第七十四條  電業有下列情形之一者,由電業管制機關處新臺幣一百五十萬元以上一千五百萬元以下罰鍰,並得限期改善;屆期未改善者,按次處罰:

一、無正當理由未依第九條第一項規定提供必要之輔助服務。

二、違反第十八條規定,拒絕電力網互聯之要求。

三、違反第十九條第一項規定,停業或歇業,或違反第十九條第二項規定,未經核准擅自停業或歇業。

四、違反第二十一條規定,未經同意而進行併購。

五、未依第二十七條第一項規定準備適當備用供電容量。

六、未依第二十八條第一項規定符合公告之電力排碳係數基準。

七、違反第四十五條第三項規定,未經核准而設置電源線直接供電予用戶。

八、違反第四十六條第一項規定,未規劃、興建或維護全國之電力網。

九、違反第四十六條第二項規定,拒絕設置由電力網聯結至用戶之線路。

十、違反第四十六條第三項規定,對特定對象有不當之差別待遇或未經許可而拒絕將電力網提供電業使用。

十一、違反第四十七條第一項規定,拒絕用戶之供電請求。

十二、未依第五十四條規定之時間供電。

十三、違反第五十七條規定,拒絕政府機關要求緊急供電。

十四、違反第六十四條第一項規定,未提撥相當數額,作為加強機組運轉維護與投資降低污染排放之設備及再生能源發展之用。

有前項第二款、第七款至第十四款情形之一經電業管制機關處罰,且依前項規定按次處罰達二次者,並得勒令停止營業三個月至六個月、撤換負責人或廢止其電業執照。

主席:照審查會條文通過。

請宣讀第七十五條。

第七十五條  電業有下列情形之一者,由電業管制機關處新臺幣一百萬元以上一千萬元以下罰鍰,並得限期改善;屆期未改善者,按次處罰:

一、未依第四條第二項規定設置獨立董事。

二、違反第六條第一項規定未建立分別計算盈虧之會計制度或進行交叉補貼、第二項規定未經核准而兼營電業或其他事業;或違反第三項所定準則中有關會計分離制度、會計處理之方法、程序與原則或會計監督及管理之規定,且情節重大。

三、違反第十五條第一項規定,未取得工作許可證而施工。

四、違反第十六條第一項規定,未經核准而變更其主要發電設備之能源種類、裝置容量或廠址且施工。

五、違反第二十七條第三項所定辦法中有關備用供電容量之申報程序及期間、管理之規定,且情節重大。

主席:照審查會條文通過。

請宣讀增訂第七十八條之一。

第七十八條之一  電力交易平台設置者未依電業管制機關依第十一條第三項規定之要求採取強化中立性運作之相關措施,電業管制機關應通知其限期改善;屆期未改善者,處新臺幣五十萬元以上五百萬元以下罰鍰,並按次處罰。

主席:照審查會條文通過。

請宣讀第八十條。

第八十條  發電業、輸配電業及特定電力供應業未依第三十五條規定通報,由主管機關處新臺幣五十萬元以上五百萬元以下罰鍰,並得限期改善;屆期未改善者,按次處罰。

自用發電設備設置者未依第七十一條準用第三十五條規定通報,由主管機關處新臺幣二十萬元以上二百萬元以下罰鍰,並得限期改善;屆期未改善者,按次處罰。

主席:照審查會條文通過。

報告院會,全案經過二讀,現有民進黨團提議繼續進行三讀,請問院會,有無異議?(無)沒有異議,請宣讀經過二讀之條文。

電業法增訂第七十八條之一條文;並修正第二條、第六條、第十一條、第十五條、第十九條、第二十四條、第三十五條、第四十七條、第七十四條、第七十五條及第八十條條文(三讀)

與經過二讀內容同,略─

主席:報告院會,三讀條文已宣讀完畢,請問院會,有無文字修正?(無)沒有文字修正。

現在作以下決議:電業法增訂第七十八條之一條文;並將第二條、第六條、第十一條、第十五條、第十九條、第二十四條、第三十五條、第四十七條、第七十四條、第七十五條及第八十條條文修正通過。

現在繼續處理審查會所作之附帶決議,請議事人員宣讀附帶決議之內容。

附帶決議:

通過附帶決議1項:

為掌握再生能源發電效益,請能源署評估建立再生能源場域各級數據監理機制,並規劃台電場域先行試辦,以利後續推動要求至民營電廠。

主席:請問院會,對附帶決議有無異議?(無)沒有異議,作以下決定:照案通過。

報告院會,現在進入討論事項第十一案。

十一、本院內政委員會報告併案審查委員丁學忠等16人、委員張嘉郡等29人、委員劉建國等16人、委員許宇甄等18人、委員羅廷瑋等17人、委員洪孟楷等17人及委員魯明哲等16人分別擬具「殯葬管理條例第二十一條之一條文修正草案」案。(本案經提本院第11屆第1111122會期第99111416710次會議報告決定:交內政委員會審查。茲接報告,爰於本次會議提出討論。)

主席:請宣讀審查報告。

立法院內政委員會函

受文者:議事處

發文日期:中華民國114416

發文字號:台立內字第1144000303

速別:普通件

密等及解密條件或保密期限:

附件:如說明二

主旨:院會交付審查委員丁學忠等16人、委員張嘉郡等29人、委員劉建國等16人、委員許宇甄等18人、委員羅廷瑋等17人、委員洪孟楷等17人及委員魯明哲等16人分別擬具「殯葬管理條例第二十一條之一條文修正草案」案,業經併案審查完竣,復請查照,提報院會公決。

說明:

一、復貴處113423日台立議字第1130701221號及第1130701223號、11357日台立議字第1130701541號、113529日台立議字第1130702096號、113612日台立議字第1130702181號、1131112日台立議字第1130703705號及113123日台立議字第1130704235號函。

二、附審查報告乙份(含條文對照表)。

正本:議事處

副本:

併案審查委員丁學忠等16人、委員張嘉郡等29人、委員劉建國等16人、委員許宇甄等18人、委員羅廷瑋等17人、委員洪孟楷等17人及委員魯明哲等16人分別擬具「殯葬管理條例第二十一條之一條文修正草案」等7案審查報告

壹、審查依據

委員丁學忠等16人提案及委員張嘉郡等29人提案,均經本院第11屆第1會期第9次會議報告;委員劉建國等16人提案,經本院第11屆第1會期第11次會議報告;委員許宇甄等18人提案,經本院第11屆第1會期第14次會議報告;委員羅廷瑋等17人提案,經本院第11屆第1會期第16次會議報告;委員洪孟楷等17人提案,經本院第11屆第2會期第7次會議報告;委員魯明哲等16人提案,經本院第11屆第2會期第10次會議報告;均決定:「交內政委員會審查」。

貳、審查過程

本院內政委員會分別於113107日(星期一)、114410日(星期四)召開第11屆第2會期第3次及第3會期第9次全體委員會議審查上開草案,由內政委員會徐召集委員欣瑩及牛召集委員煦庭擔任主席,除邀請提案委員說明提案要旨,並邀請相關機關列席報告並備質詢。113107日有委員張嘉郡、羅廷瑋、丁學忠及許宇甄說明提案要旨,內政部部長劉世芳報告,及內政部、財政部、法務部、衛生福利部及行政院主計總處等相關機關派員列席並備質詢。

叁、提案要旨(參閱議案關係文書)

一、委員丁學忠等16人提案要旨:

近年消費者物價指數不斷高漲,以致許多中低收入戶陷入經濟困頓狀況,甚至在身故後無法得到有尊嚴的照顧,經查全國已經有超過10萬戶以上,並有28萬人以上的中低收入戶民眾,為求國家照顧社會困苦民眾之政策,應將現有低收入戶免收火化場等設備之對象擴大為中低收入戶,落實社會安全網照顧之目的。爰擬具「殯葬管理條例第二十一條之一條文修正草案」。

二、委員張嘉郡等29人提案要旨:

鑑於免收管理使用費之對象僅有低收入戶,然據衛生福利部之統計,全國已有286,717人中低收入戶民眾,未納入政府協助照顧喪葬費用之範圍。為求國家照顧社會困苦民眾之政策,減輕弱勢家庭之負擔,應將現有免收使用公立殯葬設施費用之對象擴大為中低收入戶。爰擬具「殯葬管理條例第二十一條之一條文修正草案」。

三、委員劉建國等16人提案要旨:

鑒於殯葬管理條例第二十一條之一,艱苦人條款於2017526日在立法院三讀通過,全台約31萬低收入戶民眾,不必憂心身後事的辦理,但仍有約33萬之中低收入戶民眾,仍然未納入本法保障中,故提案修法,將中低收入戶納入,並授權各直轄市、縣(市)政府,針對家境困頓或有緊急危難之事由者,亦能給予免收費用之協助,爰擬具「殯葬管理條例第二十一條之一條文修正草案」。

四、委員許宇甄等18人提案要旨:

鑑於殯葬管理條例規定,低收入戶可免費使用火化場與骨灰(骸)存放設施,然尚須繳交公共服務費用;且各直轄市、縣(市)、鄉(鎮、市)對於本籍與非本籍者之收費標準皆不一致,為協助經濟弱勢族群尊嚴善終,減輕其負擔,爰擬具「殯葬管理條例第二十一條之一條文修正草案」,明定列冊各款、各類之低收入戶,可跨縣市免費使用公有殯葬設施與公共服務,以達扶助的目的。

五、委員羅廷瑋等17人提案要旨:

鑒於目前低收入戶使用公立殯葬設施,如火葬場、靈骨塔等,均免收使用管理相關費用,讓低收入戶可不必擔心身後事。依《社會救助法》第一條規定:「為照顧低收入戶、中低收入戶及救助遭受急難或災害者,並協助其自立,特制定本法。」故對於扶助與救濟的對象,應將中低收入戶一併納入,經查,截至112年第4季,全國約有286千位中低收入戶資格者未納入本法,政府照顧弱勢之政策恐為德不卒,爰擬具「殯葬管理條例第二十一條之一條文修正草案」,將中低收入戶、遭受急難或災害者納入,使用公立殯葬設施,如火葬場、靈骨塔等,能給予免收使用管理相關費用。

六、委員洪孟楷等17人提案要旨:

鑑於依據現行法規,各直轄市、縣(市)政府列冊各款及各類之低收入戶得免收公立殯葬設施使用管理相關費。惟中低收入戶、特殊境遇家庭或遭遇緊急危難者亦可能難以負擔相關費用。為善盡政府救助責任,保證逝者尊嚴,爰擬具「殯葬管理條例第二十一條之一條文修正草案」,擴大適用免收費對象之範圍,並保證弱勢家庭跨縣市免費使用公有相關殯葬設施之權益。

七、委員魯明哲等16人提案要旨:

鑒於現行《殯葬管理條例》免收取使用管理費用者之範疇,僅限於低收入戶,惟未納突逢變故致生計有難者,然身後圓滿乃我國故有文化,臨前若仍為後事錙銖所擾,實難符本條文創立之旨。爰擬具「殯葬管理條例第二十一條之一」條文修正草案,將經直轄市、縣(市)政府評估因六個月內生活發生重大變故導致生活、經濟困難者,納入免收取使用管理費用者之範疇。

肆、機關報告

〔一〕內政部書面報告:

主席、各位委員女士、先生:

今天貴委員會召開會議就大院委員提案之殯葬管理條例(以下簡稱本條例)第21條之1條文修正草案進行審議,謹代表內政部向貴委員會提出報告,敬請各位委員指教並對於委員關心本部業管相關議題表示敬佩與感謝。

有關丁委員學忠等16人、張委員嘉郡等29人、劉委員建國等16人、許委員宇甄等19人、羅委員廷瑋等17人及伍委員麗華Saidhai Tahovecahe16人本次所提殯葬管理條例第21條之1條文修正草案,本部意見如下:

一、本條例於106614日公布增訂第21條之1條文於10751日施行,明定各直轄市、縣(市)政府列冊各款、各類之低收入戶,使用直轄市、縣(市)或鄉(鎮、市)所經營或委託民間經營、代理、代管之公立火化場及骨灰(骸)存放設施,免收使用管理相關費用。

二、政府對於經濟弱勢族群優予照顧,本有必要,有關本條擴大免費適用對象之議題,考量公立殯葬設施之經營管理,係各直轄市、縣(市)政府及鄉(鎮、市)公所權責,本部前徵詢各直轄市、縣(市)政府,表示現行低收入戶免費對其財政已有負擔,宜否擴大適用對象多持保留態度。另依行政院主計總處意見,免費使用公立火化場及骨灰(骸)存放設施,與社會救助法第16條所訂喪葬補助性質相同,造成重複補貼,應予避免,且應本擇一適用原則辦理,因涉及地方自治權責,宜由各地方政府審酌其財政狀況辦理。

三、本次審查之6部草案,均將「中低收入戶」列為減免費用之對象,惟查衛生福利部統計,截至113年第2季全國中低收入戶人口數約262,739人,已與低收入戶之263,884人相當,如讓其免費使用公立殯葬設施,勢必對政府財政有一定之影響,如何規劃費用減免措施,仍須審慎思考。至於其他預計納入免費之對象,經本部徵詢各地方政府及相關機關部會意見,重點如下:

()有關委員提案增列「經各直轄市、縣(市)政府認定家庭生活困頓、陷入緊急危難為免收費用之對象部分,於社會救助法第21條已有相關補助規定,各直轄市、縣(市)社福主管機關依法得針對「無力殮葬」或「其他因重大變故致生活陷於困境之民眾」發給急難救助金,尚能支應喪葬相關費用,倘修法予以免費使用公立殯葬設施,恐有資源重複補助之虞。

()另有關委員提案增列「特殊境遇家庭者」免收費用部分,依衛生福利部統計,截至113年第2季為止,特殊境遇家庭人口數約為34,322人,惟此類家庭係以個案狀況認定,數量各年變動幅度較大,政府尚難事先推估編列補助經費,且依現行特殊境遇家庭扶助條例提供之「緊急生活扶助」,已可支應喪葬費用,故建議回歸該條例或循其他社會救助途徑協助。

()至於有關委員提案於第2項後段增訂「其餘所需經費,必要時由中央政府編列預算補助。」部分,除社會救助本屬地方自治權責外,因各縣市基本生活費條件不一,計算低收入戶及中低收入戶之標準不同,除事先估算並編列中央配合經費實有困難外,亦涉及財政紀律法相關規定,允宜徵詢行政院主計總處及財政部意見。

綜上,有關委員所提案增列免收費用之對象,因事涉中央及地方政府財政負擔,建請參酌各地方政府及財政相關機關之意見審慎研議。

以上報告,敬請各位委員指教,謝謝!

〔二〕財政部書面報告:

主席、各位委員先進,大家好:

今日貴委員會審查大院丁委員學忠等16人、張委員嘉郡等29人、劉委員建國等16人、許委員宇甄等18人、羅委員廷瑋等17人、伍委員麗華Saidhai Tahovecahe16人擬具「殯葬管理條例第二十一條之一條文修正草案」,本部承邀列席,至感榮幸。以下謹就上開草案涉財政部業務部分簡要說明。

一、委員提案內容關於修正條文第21條之1。修正重點為擴大火化場及骨灰(骸)存放設施與公共服務之免收使用管理相關費用適用對象範圍,增訂中低收入戶、特殊境遇家庭、經各直轄市、縣(市)政府認定家庭生活困難或陷入緊急危難者等。

二、關於委員擬具相關條文修正草案涉規費部分之說明

()公立殯葬設施使用管理相關費用係屬規費性質,為地方政府財政收入項目之一,依規費法第12條第7款規定,「其他法律規定」得免徵、減徵或停徵者,業務主管機關得免徵、減徵或停徵應徵收之規費。倘上開修正草案完成立法程序,作為中低收入戶等對象免徵相關規費之法源依據,尚符前開規費法規定。

()依財政紀律法第5條規定,中央政府各級機關、立法委員所提法律案大幅增加政府歲出或減少歲入者,應先具體指明彌補資金之來源。本案擴大減免對象之適用,是否大幅減少政府歲入,尚涉及地方政府收入減少及中央補助等情,建請宜由主管機關內政部先行協調地方政府審慎評估相關財務影響並獲致共識,以資周延。

以上報告,敬請各位委員指教,謝謝。

〔三〕衛生福利部書面報告:

主席、各位委員、各位女士、先生:

今天大院第11屆第3會期內政委員會召開全體委員會議,本部承邀就「殯葬管理條例第二十一條之一條文修正草案」提出報告,敬請各位委員不吝指教。

大院委員就「殯葬管理條例第二十一條之一條文修正草案」共計7案提案,將中低收入戶、特殊境遇家庭或經縣(市)政府認定家庭生活困頓或陷入緊急危難之情形等,於殯葬事項納入協助,本部尊重主管機關內政部意見。

另依據社會救助法第16條規定:「直轄市、縣(市)主管機關得視實際需要及財力,對設籍於該地之低收入戶或中低收入戶提供下列特殊項目救助及服務:……四、喪葬補助。……前項救助對象、特殊項目救助及服務之內容、申請條件及程序等事項之規定,由直轄市、縣(市)主管機關定之。」目前各地方政府辦理低收入戶或中低收入戶喪葬補助,係屬特殊項目救助及服務,視實際需要及財力狀況辦理。同法第21條規定:「具有下列情形之一者,得檢同有關證明,向戶籍所在地主管機關申請急難救助:一、戶內人口死亡無力殮葬……。」

目前社會救助法已規範保障低收入戶及中低收入戶生活上之扶助與救濟,並授權直轄市、縣(市)政府對設籍於該地之低收入戶或中低收入戶提供喪葬補助。若民眾遇有戶內人口無力殮葬之情事,亦可申請急難救助,減輕弱勢族群之殯葬負擔。

爰有關殯葬管理條例第二十一條之一條文修正,本部尊重該條例主管機關內政部意見

以上報告,尚請各委員不吝指教與支持,謹對各位委員關注相關法案之研訂,表示由衷敬意與感謝。

伍、審查結果

一、113107日報告及詢答完畢,旋即進行條文審查,並於114410日經內政部補充說明後,完成全案之審查。審查結果:第二十一條之一修正通過,條文修正如下:

「第二十一條之一 各直轄市、縣(市)政府列冊之低收入戶、中低收入戶,使用直轄市、縣(市)或鄉(鎮、市)所經營或委託民間經營、代理、代管之下列公立殯葬設施,免收使用管理相關費用:

一、火化場。

二、骨灰(骸)存放設施。

前項骨灰(骸)存放設施免費之標準,由直轄市、縣(市)政府定之。」

二、全案併案審查完竣,擬具審查報告,提報院會討論。院會討論前,不須經黨團協商;院會討論時,由牛召集委員煦庭作補充說明。

陸、檢附條文對照表乙份。

主席:現在請牛煦庭召集委員補充說明。

沒有補充說明。

報告院會,本案經過審查會決議,不再交由黨團協商,請問院會,有無異議?(無)沒有異議,本案逕依審查會意見處理。

現在進行逐條討論。

殯葬管理條例第二十一條之一條文修正草案(二讀)

主席:請宣讀第二十一條之一。

第二十一條之一  各直轄市、縣(市)政府列冊之低收入戶、中低收入戶,使用直轄市、縣(市)或鄉(鎮、市)所經營或委託民間經營、代理、代管之下列公立殯葬設施,免收使用管理相關費用:

一、火化場。

二、骨灰(骸)存放設施。

前項骨灰(骸)存放設施免費之標準,由直轄市、縣(市)政府定之。

主席:照審查會條文通過。

報告院會,全案已經經過二讀,現有民進黨黨團提議繼續進行三讀,請問院會,有無異議?(無)沒有異議,請宣讀經過二讀之條文。

殯葬管理條例修正第二十一條之一條文(三讀)

與經過二讀內容同,略─

主席:三讀條文已宣讀完畢,請問院會,有無文字修正?(無)沒有。

現在作以下決議:殯葬管理條例第二十一條之一條文修正通過。

報告院會,現在進行立法程序後之委員發言,首先請羅廷瑋委員發言。

羅委員廷瑋:1657分)殯葬管理條例修正案三讀通過,送給所有的國人,八年了,為了將中低收入戶免收公立殯葬設施管理費,減輕經濟壓力,這條路走了八年,感謝朝野立委不分黨派共同推動立法,一同完成「艱苦人」的條款,最後一哩路為往生者圓滿身後事。2017年三讀立法低收入戶免收公立殯葬管理條例的相關費用,但當時並沒有將中低收納入,本席在去年就提出第二十一條之一的修正條文草案,要求將中低收也要一起納入這一次公立殯葬設施免收相關管理費的對象,中央當然有義務一起來協助,有責任來幫助這些經濟弱勢的身後事,要有一套統一的標準,全國各個縣市政府的財政狀況不一樣,絕對不要讓中低收及低收入戶因為戶籍地不同之緣故而有不同的差別待遇。

本次的三讀通過,感謝雲林夜市慈善會的陳理事長,以及臺中桂田功德林,因為這些協會、團體一直在奔走,十多年來幫助負擔殯葬相關的弱勢家庭,讓愛與善意在社會中流傳,他們就是「艱苦人」條款得以完成這些程序最重要的推手,跟他們一起在社會上幫助這些弱勢,未來中低收入戶使用公立殯葬設施相關補助標準將比照低收入戶,全國都採一樣的標準,我們一起為他們努力,苦民所苦,為民發聲。

主席:謝謝羅廷瑋委員的發言。

報告院會,現在進入討論事項第十二案。

十二、本院內政委員會報告併案審查委員賴瑞隆等16人擬具「災害防救法第三條及第十九條條文修正草案」、委員謝衣鳯謝衣等17人擬具「災害防救法第三條條文修正草案」、委員謝衣鳯等16人擬具「災害防救法第四十八條條文修正草案」及委員丁學忠等16人擬具「災害防救法第二十二條條文修正草案」案。(本案經提本院第11屆第2223會期第516163次會議報告決定:交內政委員會審查。茲接報告,爰於本次會議提出討論。)

主席:請宣讀審查報告。

立法院內政委員會函

受文者:議事處

發文日期:中華民國11451

發文字號:台立內字第1144000619

速別:普通件

密等及解密條件或保密期限:

附件:如說明二

主旨:院會交付審查委員賴瑞隆等16人擬具「災害防救法第三條及第十九條條文修正草案」、委員謝衣鳯等17人擬具「災害防救法第三條條文修正草案」、委員謝衣鳯等16人擬具「災害防救法第四十八條條文修正草案」及委員丁學忠等16人擬具「災害防救法第二十二條條文修正草案」案,業經併案審查完竣,復請查照,提報院會公決。

說明:

一、復貴處1131029日台立議字第1130703347號、114115日台立議字第1140700089號及第1140700106號及114313日台立議字第1140700409號函。

二、附審查報告乙份(含條文對照表)。

正本:議事處

副本:

併案審查委員賴瑞隆等16人擬具「災害防救法第三條及第十九條條文修正草案」、委員謝衣鳯等17人擬具「災害防救法第三條文修正草案」、委員謝衣鳯等16人擬具「災害防救法第四十八條文修正草案」及委員丁學忠等16人擬具「災害防救法第二十二條條文修正草案」等4案審查報告

壹、審查依據

委員賴瑞隆等16人提案,經本院第11屆第2會期第5次會議報告;委員謝衣鳯等17人提案(第11008454號)及委員謝衣鳯等16人提案(第11008455號),均經本院第11屆第2會期第16次會議報告;委員丁學忠等16人提案,經本院第11屆第3會期第3次會議報告;均決定:「交內政委員會審查」。

貳、審查過程

本院內政委員會分別於114319日(星期三)及430日(星期三)召開第11屆第3會期內政委員會第4次及第14次全體委員會議審查上開草案,由內政委員會張召集委員宏陸擔任主席,除邀請提案委員說明提案要旨,並邀請相關機關列席報告並備質詢。114319日有丁學忠委員說明提案要旨,內政部政務次長馬士元報告,及內政部、農業部、環境部、經濟部、核能安全委員會及法務部等相關機關派員列席並備質詢。

叁、提案要旨(參閱議案關係文書)

一、委員賴瑞隆等16人提案要旨:

鑒於地下工業管線之運作、維護、監理及災害防救等事項,攸關人民生命財產安全,應制定專法為之,爰擬具「災害防救法第三條及第十九條條文修正草案」。

二、委員謝衣鳯等17人提案(第11008454號)要旨:

根據行政院組織改造,爰擬具「災害防救法第三條條文修正草案」,修正中央災害防救業務主管機關名稱。

三、委員謝衣鳯等16人提案(第11008455號)要旨:

根據行政院組織改造,爰擬具「災害防救法第四十八條條文修正草案」,修正中央災害防救業務主管機關名稱。

四、委員丁學忠等16人提案要旨:

鑒於近年複合式災害型態不斷變化,遠超過以往天然災害之範圍,傳統防災教育恐難涵蓋因應。為強化複合災害防範,爰擬具「災害防救法第二十二條條文修正草案」,強化災害防救專業知識之培養。

肆、機關報告

〔一〕內政部書面報告:

主席、各位委員女士、先生:

首先感謝各位委員對內政業務的關注與指導,今天貴委員會召開會議審查災害防救法(以下簡稱災防法)相關委員提案共計4案,本部應邀前來報告備詢,深感榮幸,並對於委員關心本部業管相關議題表示敬佩與感謝。

災防法自89719日公布施行後,經9次的修正,於111615日公布全條文66條之修正案。謹就委員提案內容將本部意見依序說明如下:

一、災防法第3條修正草案

賴瑞隆委員等16人及謝衣鳯委員等17人提案,建議配合行政院組織改造,修正中央災害防救業務主管機關名稱,如行政院農業委員會、行政院環境保護署及行政院原子能委員會修正為農業部、環境部及核能安全委員會部分,建議可推動。

二、災防法第19條修正草案

()賴瑞隆委員等16人提案建議增訂工業管線災害防救業務計畫由行政院審議後送立法院備查部分:考量災防法律定之22種災害,現行經行政院中央災害防救會報審議後均公布於網站上供政府機關及民眾查閱,若僅針對工業管線需報立法院備查,似與現行審核機制未符。

()另針對工業管線之運作、安全、維護、管理、監督及災害防救等事項,應以專法定之;專法未公布施行前,應遵守現行相關法令之規定部分:查經濟部已納入工業管線災害防救業務計畫並據以執行,並透過業務督導及災害防救業務訪評等機制督導地方政府,以落實計畫規範。至是否訂定專法,因非屬災防法授權應訂定之規定,事涉工業管線災害之中央災害防救業務主管機關經濟部權責,本部尊重該部意見。

三、災防法第22條修正草案

丁學忠委員等16人提案建議新增災害防救教育應於平時強化專業知識培養,查第22條業規定各級政府平時應實施災害防救教育、訓練及觀念宣導,並鼓勵公、私立學校、急救責任醫院、團體、公司、商業、有限合夥主動或協助辦理,其內容本即隨災害型態、氣候變遷及需求而滾動調整,以符現狀及實務需求,因此專業防災教育之知識培養,即已含括在「教育」之範疇。

另查現行災害防救業務計畫及地區災害防救計畫,亦有律定防災意識提升、防災知識推廣等,爰建議維持現行條文。

四、災防法第48條修正草案

謝衣鳯委員等16人提案,建議配合農業部組織改造,修正組織名稱,建議可推動。

以上報告,敬請各位委員、女士、先生賜予指教,謝謝!

〔二〕經濟部書面報告:

主席、各位委員、女士、先生,大家好:

今天奉邀列席 貴委員會,針對大院提出擬修正「災害防救法」一案進行報告。謹說明經濟部意見如下,敬請各位委員不吝指教。

一、目前工業管線現況

()工業管線分布情形

103年高雄發生731氣爆後,中央即協同地方政府清查全國工業管線,管線依縣市所在地及行經路徑區分為各工業管束,為使業者有效管理管線,中央主管機關協助業者成立「地下工業管束聯防組織」,高雄氣爆事故之管束1僅剩一條氮氣管線輸送,而原管束6與原管束8107年合併為管束6,現共計7大管束(工業管束聯防組織架構如圖1),分別為高雄市6個管束(管束27)及宜蘭縣1個管束(管束9),共有22個石化廠(17家石化業者)。

除成立各管束聯防組織外(如圖1),業者亦成立管束聯防組織總會,使各管束聯防組織於運作及協調上能夠更完善。

()工業管線數量變化情形

103年高雄氣爆後,高雄市及宜蘭縣共計92條工業管線(高雄89條及宜蘭3條),104年高雄市公布「高雄市既有工業管線管理自治條例」,工業管線減少至81條(高雄78條及宜蘭3條),另各業者考量其管線管理規劃,部分工業管線陸續申請廢用,至1143月,工業管線共73條(高雄70條及宜蘭3條),全長共913.66公里(高雄886.36公里及宜蘭27.3公里)。(另高雄市之工業管線監理費收費計算原則,採無條件進位至個位數之公里數作為計價長度,故高雄市收費總長度共923公里。)

二、管理維護機制及成果

()委由工業技術研究院辦理全國工業管線安全智能諮詢服務,提供24小時不中斷服務,一旦發生任何工業管線事件,智能服務值班台均可於任何時段通知管束聯防業者進行查察確認,以維護管線安全,其標準作業程序如下圖2

2、全國工業管線安全智能諮詢服務標準作業程序

()工業管線查核辦理情形

1038月起偕同消防、勞檢、環保等中央主管機關及地方檢查單位,以及相關領域之專家辦理地下工業管線聯合查核。10512月起查核作業,陸續回歸地方政府自主辦理,另自10512月起至11312月,出席高雄市政府所辦理之工業管線查核會議,合計參與138場次查核,協助宜蘭縣5場次查核作業。

()工業管束應變測試辦理情形

104年起辦理地下工業管束應變測試,據以評核各管束聯防之應變能量,至11312月,合計完成33場次測試。

()工業管束教育訓練辦理情形

104年起辦理地下工業管束聯防教育訓練,強化災害防救實務訓練,至11312月,合計完成23場次訓練,參訓人員共計1,666位,落實災害預防整備之效能。

()工業管線災害應變實兵演練辦理情形

分別於10458日、1028日、1051018日及1081030日與高雄市政府合作,另於10556日及1071019日與宜蘭縣政府合作,共計辦理6場「地下工業管線災害應變大型實兵演練」,參演與觀摩分別計1,025人與1,393人,具體展現政府與業者對管線災害防救決心。

()中央災害應變中心演練辦理情形

分別於10596日、106724日、107815日、109916日及1121030日,共5場次,在新店大坪林聯合開發大樓(內政部消防署首長決策室)辦理「工業管線災害中央災害應變中心演練」,透過與各部會協商及演練,強化緊急應變分工機制,建立溝通協調平台。

()工業管線IP檢測情形

現工業管線共73條(高雄70條及宜蘭3條),依「高雄市環境維護管理自治條例」,需執行第1IP檢測管線共47條皆已完成,需執行第2IP檢測管線共48條,至11312月,已完成IP檢測共24條,2條執行中,其餘因應洲際二期、規劃中或評估再檢測、周期較長,以替代方案執行。

()工業管線LDS裝設情形

高雄市工業管線共計70條管線,目前已完成安裝LDS共計23條。而宜蘭縣工業管線共計3條,台O公司表示管線非長時間運輸,LDS不符合成本效益,故無裝設LDS,另宜蘭縣現行3條工業管線預計於114年上半年執行廢管作業。

()辦理聯防成效評鑑作業

分別於110年、111年及112年辦理管束聯防成效評鑑,藉以評鑑優良管束廠商之結果,供管束聯防組織互相學習,達到互學互進之目的。

三、結論

()行政院訂定「災害防救業務計畫編審作業指引」規範各災害防救業務計畫之修訂、審議程序,工業管線災害防救業務計畫送立法院備查的修法,建議考量維持災害防救體系的整體協調性與一致性,以確保各中央災害防救業務主管機關能夠共同遵循並有效執行。

()高雄市現行既有工業管線管理已步入正軌,且已有地方自治條例,如:「高雄市既有工業管線監理檢查費收費辦法」及「高雄市既有工業管線管理維護辦法」作為監理及維護供業者依循,故經濟部將持續透過中央與地方檢查監理及業者自主管理方式之模式,持續精進工業管線防災業務,達到工業管線災害預之功效。

()103年氣爆至今,期間高雄工業管線從原本89條,下降至現行114年的70條(有1條管束五管線於113年剔除不屬於工業管線),目前宜蘭縣現行既有3條工業管線也預計於114年上半年執行廢管作業,故管線數量逐年減少亦降低風險發生機率。

最後,經濟部再次感謝 貴委員會費心修法。以上報告,敬請各位委員指教,謝謝各位。

〔三〕法務部書面報告

主席、各位委員、各位女士、先生:

今天奉邀列席 貴委員會審查「災害防救法」條文修正草案等案,深感榮幸,謹代表法務部說明如下:

一、本次會議審查大院委員擬具「災害防救法」條文修正草案等4案。

二、草案第19條第4項後段規範「專法未公布施行前,應遵守現行相關法令之規定」〈委員賴瑞隆等16人提案〉,按現行法令基於其效力,本應予以遵守,無待另以法定之,草案此部分是否須再行規範,建請斟酌。

三、草案其餘規範:主管機關名稱修正、應辦減災事項增列專業知識培養、工業管線災害防救等事項,事涉主管機關與大院之職權及決定,本部敬表尊重。

以上意見,敬請指教。

伍、審查結果

一、114319日報告及詢答完畢,於430日進行條文審查。與會委員於聽取說明並經討論研商後,完成全案之審查,審查結果如下:

()第三條,照委員賴瑞隆等16人提案及委員謝衣鳯等17人提案通過。

()第十九條,不予修正,維持現行法條文。

()第二十二條,照委員丁學忠等16人提案通過。

()第四十八條,照委員謝衣鳯等16人提案通過。

()通過附帶決議1項:

請經濟部、內政部就工業管線運作、安全、維護、監督及災害防救等事項,應積極針對立專法議題進行研議,相關監管資訊應適度公開揭露。

提案人:張宏陸  牛煦庭  丁學忠  李柏毅  吳琪銘  許宇甄  黃 捷  蘇巧慧  徐欣瑩  王美惠  

二、全案併案審查完竣,擬具審查報告,提報院會討論。院會討論前,不須經黨團協商;院會討論時,由張召集委員宏陸作補充說明。

陸、檢附條文對照表1份。

主席:我們請張宏陸召集委員補充說明。

沒有補充說明。

報告院會,本案經審查會決議,我們不再交由黨團協商,請問院會有無異議?(無)沒有異議,本案逕依審查會意見處理。

現在進行逐條討論。

災害防救法部分條文修正草案(二讀)

主席:請宣讀第三條。

第 三 條  各種災害之預防、應變及復原重建,以下列機關為中央災害防救業務主管機關:

一、風災、震災(含土壤液化)、火災、爆炸、火山災害:內政部。

二、水災、旱災、礦災、工業管線災害、公用氣體與油料管線、輸電線路災害:經濟部。

三、寒害、土石流及大規模崩塌災害、森林火災、動植物疫災:農業部。

四、空難、海難、陸上交通事故:交通部。

五、毒性及關注化學物質災害、懸浮微粒物質災害:環境部。

六、生物病原災害:衛生福利部。

七、輻射災害:核能安全委員會。

八、其他災害:依法律規定或由中央災害防救會報指定之中央災害防救業務主管機關。

前項中央災害防救業務主管機關就其主管災害防救業務之權責如下:

一、中央及直轄市、縣(市)政府與公共事業執行災害防救工作等相關事項之指揮、督導及協調。

二、災害防救業務計畫訂定與修正之研擬及執行。

三、災害防救工作之支援、處理。

四、非屬地方行政轄區之災害防救相關業務之執行、協調及違反本法案件之處理。

五、災害區域涉及海域、跨越二以上直轄市、縣(市)行政區,或災情重大且直轄市、縣(市)政府無法因應時之協調及處理。

六、執行災害資源統籌、資訊彙整與防救業務,並應協同教育部及相關機關執行全民防救災教育。

主席:照審查會條文通過。

第十九條維持現行條文。

請宣讀第二十二條。

第二十二條  為減少災害發生或防止災害擴大,各級政府平時應依權責實施下列減災事項,並鼓勵公、私立學校、急救責任醫院、團體、公司、商業、有限合夥主動或協助辦理:

一、災害防救計畫之擬訂、經費編列、執行及檢討。

二、災害防救教育、訓練、觀念宣導及專業知識培養。

三、災害防救科技之研發或應用。

四、治山、防洪及其他國土保全。

五、老舊建築物、重要公共建築物與災害防救設施、設備之檢查、補強、維護及都市災害防救機能之改善。

六、災害防救上必要之氣象、地質、水文與其他相關資料之觀測、蒐集、分析及建置。

七、災害潛勢、危險度、境況模擬與風險評估之調查分析及適時公布其結果。

八、地方政府及公共事業有關災害防救相互支援協定之訂定。

九、災害防救團體、災害防救志願組織之促進、輔導、協助及獎勵。

十、災害保險之規劃及推動。

十一、有關弱勢族群災害防救援助必要事項。

十二、有關原住民族地區災害防救之善後事項。

十三、災害防救資訊網路之建立、交流及國際合作。

十四、利用各類型供公眾使用之場所推廣全民防救災教育。

十五、培訓居民自主或成立社區志願組織協助推動社區災害防救工作。

十六、企業持續營運能力與防救災能量強化之規劃及推動。

十七、其他減災相關事項。

前項所定減災事項,各級政府應列入各該災害防救計畫。

公共事業應依其災害防救業務計畫,實施有關減災事項。

第一項第七款有關災害潛勢之公開資料種類、區域、作業程序及其他相關事項之辦法,由各中央災害防救業務主管機關定之。

主席:照審查會條文通過。

請宣讀第四十八條。

第四十八條  災區之農地、漁塭及其他農業相關設施向金融機構貸款之擔保品全部毀損或滅失者,其擔保品得由金融機構依貸款餘額予以承受。

金融機構依前項規定承受者,由政府就其承受金額最高八成之範圍內予以補助。有關承受補助之範圍、方式、程序及其他相關事項之辦法,由農業部會商金融監督管理委員會定之。

主席:照審查會條文通過。

報告院會,全案經過二讀,現有民進黨黨團提議繼續進行三讀,請問院會,有無異議?(無)沒有異議,請宣讀經過二讀之條文。

災害防救法修正第三條、第二十二條及第四十八條條文(三讀)

與經過二讀內容同,略─

主席:報告院會,三讀條文已宣讀完畢,請問院會,有無文字修正?(無)沒有文字修正。

現在作以下決議:災害防救法第三條、第二十二條及第四十八條條文修正通過。

現在繼續處理審查會所作之附帶決議,請議事人員宣讀附帶決議之內容。

附帶決議:

通過附帶決議1項:

請經濟部、內政部就工業管線運作、安全、維護、監督及災害防救等事項,應積極針對立專法議題進行研議,相關監管資訊應適度公開揭露。

主席:請問院會,有無異議?(無)沒有異議,我們就照案通過。

報告院會,今天的會議進行到此為止,我們特別感謝陳永康委員、王正旭委員從頭到尾陪著我們一起參與今天這些法案的審查,非常非常感謝。

513日(星期二)上午9時繼續開會,進行後續討論事項,現在休息。

休息1711分)