主席:報告院會,我們休息10分鐘。

休息1745分)

繼續開會1755分)

主席:報告院會,現在我們繼續開會。

首先請吳宗憲召集委員補充說明,時間5分鐘。

吳委員宗憲:1755分)謝謝院長,各位同仁、各位國人,大家好。從以前到現在,我一直堅持妨害司法公正罪以及公益揭弊者保護法,這兩項法案對於司法公正、透明政府是非常重要的兩把武器,加上棄保潛逃罪,其實這些都是2017年當年蔡政府司法改革國是會議的關鍵條文。揭弊者保護法在去年底已經三讀通過,也等於我們對國人交出了第一張成績單,今天我們持續要推動的就是妨害司法公正罪及棄保潛逃罪這兩罪的立法。

過去我國逃亡、關說在司法上面是毫無成本,以至於我們在社會上面屢見不鮮逃亡跟關說,而且政商的勾結甚深,所以許多逃亡以及關說的背後都可以看到非常多的權貴涉嫌其中。近年來,例如朱國榮、鍾文智等等案子,大家都記憶猶新,這些都是在犯罪後受審期間逃亡海外,這些人享受著犯罪所得,但是被害人卻在臺灣承受著苦果,承受家人無法原諒的痛苦,這更導致被害人將來會求償無門,我國法律忘記了其實法律之前應該不分貧富貴賤、一律平等,所以我們更應該保障需要保障的人。

這兩部法律其實主要是對付權貴,不讓權貴可以走後門,更不能讓有錢人犯了法,還能拿著不法所得的鉅款逍遙法外,這都會重創司法的威信,還有人民對司法的信任。但從108年到現在,從小英總統到現在的賴總統,換了總統、換了行政院院長、換了部長,研議了將近6年,到現在還是沒有提出任何的草案給立法院,因此國、眾兩黨今天為了捍衛司法尊嚴以及司法的公信力,我們制定了棄保潛逃罪,不僅能夠有效的嚇阻被告有潛逃的想法,也有助於提升刑事程序的效率以及執行力。

此外,我也不斷呼籲,司法要獨立,絕對不能夠受到外部勢力的干涉,然而過去在政界、商界、甚至司法體系自己內部,確實發生有人透過關說影響檢察官偵查或是法官的裁判,這些都嚴重破壞了程序正義,也動搖了社會對於司法的信任。我常常提到,司法要讓人民信任可能需要百年的時間,但是你要毀了它只需要幾個案子,所以我們一定要想盡辦法杜絕關說,以及杜絕任何的施壓。

不法關說罪是針對法官、檢察官,過去是只有行賄以及受賄罪,所以我們要特別說明的是,關說罪要處罰的對象還包括法官、檢察官的長官,因為這會更實質的影響到法官、檢察官,甚至他的影響更大。例如過去前法務部長邱太三為了一件逃漏稅的案子,向桃園地檢署檢察長彭坤業關說,當時我人就在桃園地檢署,幸好有一位年輕的公訴檢察官有正義感,他叫做陳嘉義檢察官,他當時不願意接受關說,所以出來爆料這件事,全案才曝光,後來桃園地檢署的檢察長也因此辭職。所以我們就可以了解,對於長官關說,我們要予以處罰,這也是維持司法公信力一件很重要的事情,我們要有一道堅固的防護網,才能夠有效保障司法官在沒有外力介入之下,能夠依據法律作出裁判。

民進黨團本來一直都沒有提出相關的修正版本,但今天中午突然提出來了,我們也予以拜讀,只是很可惜大家就沒有機會討論,不禁讓我想起去年國會改革的時候,大家在二讀會前說拿到國、眾兩黨的修正動議,然後就說這個是黑箱,如果照這樣講,那這一次我們收到的這個草案是不是就是黑箱、就是沒有討論就沒有民主?所以我覺得今天是不是又一個雙標了。此時此刻,我還是希望我們大家一起努力攜手,對這群詐騙社會大眾的詐欺犯、炒作股票的壞蛋、坑殺臺灣投資人的金融犯、攀附權貴的不法分子,我們都向他們宣戰,我們要讓權貴無法走後門,讓他們因為棄保潛逃而再多一條罪,謝謝各位。

主席:謝謝吳宗憲召集委員的補充說明。

報告院會,我們現在開始發便當,請大家直接用晚餐。

報告院會,本案已經經過審查會決議,須交由黨團協商。本案已經完成協商,請宣讀協商結論。

立法院黨團協商結論

時間:114513日(星期二)上午1120

地點:議場主席辦公室

協商主題:中華民國刑法部分條文修正草案

協商結讑:

一、本案院會進行處理時,廣泛討論,由台灣民眾黨黨團推派2人、民進黨黨團推派10人、國民黨黨團推派10人,輪流交叉發言,每人發言時間為3分鐘。逐條討論時,各黨團均不發言,並依各黨團版本提出先後進行表決及處理。

主 持 人韓國瑜   江啟臣

協商代表:傅崐萁   王鴻薇   羅智強   柯建銘   
吳思瑤   陳培瑜   黃國昌   張啓楷   
陳昭姿   

主席:請問院會,對以上朝野協商結論有無異議?(無)沒有異議的話,本案後續依照協商結論來進行處理。

現在進行廣泛討論,請各黨團推派之代表發言。

首先,請莊瑞雄委員發言,羅智強委員請準備。

莊委員瑞雄:182分)謝謝主席還有我們在場的委員,針對中國國民黨還有台灣民眾黨今天所提出棄保潛逃罪這樣的條文,我在這個地方要特別跟中國國民黨還有台灣民眾黨的委員示警,請你們搞清楚,你們曉不曉得你們今天要審理的法案到底是一個什麼樣的法案?比如說,我們刑法第一百六十一條脫逃罪,本來的刑責是一年以下有期徒刑,我在司法及法制委員會裡面對這個條文一路反對,反對到我們院會了,我還是要跟大家報告,你現在把它提高刑責到三年,那我請問你,接下來刑法第一百六十二條把人放掉的罪不是更嚴重嗎?這也是三年,你這是用什麼樣的邏輯在立法?剛剛吳宗憲委員放在這邊的標語是說要讓權貴潛逃多一條罪,我告訴各位,尤其是中國國民黨還有台灣民眾黨這些從來沒有走進司法及法制委員會的委員們,你們仔細的去思考,這樣會剛好相反。

我們在鄉下或者是我們在民間常常會看到很多告訴乃論之罪,像兩個人打架,我跟羅智強打個架,在打完以後,旁邊的王鴻薇出來「喬」一下說:兩個都是好朋友,講一講就好了嘛!好吧!我們兩個就和解掉了,可是地檢署的傳票送到我這邊來,我以為我講完就沒事了,所以就不去開庭了。可是如果今天按照這個法律修正案通過,各位,三年耶!三年耶!你為了對付權貴,然後傷及無辜,全部都是一般的老百姓,我們這麼多朋友,不管是新竹、不管是苗栗、不管是花蓮、不管是臺東,我們有多少好朋友?老百姓有時候怡情賭賭博,在非公共場合本來是可以罰九千塊而已,在公共場合是五萬塊以下,送到地檢署去責付,過幾天叫你來開庭,你想說:反正只有罰錢而已,現在到處有台積電,我就要去打工一天六千塊,要我去開庭,我管你那麼多。到最後本罪沒事了,可是有一條棄保潛逃罪,這樣通嗎?這是用什麼邏輯的立法?你們法盲欸!不要因為吳宗憲幹過檢察官,他講的你們就相信了,這叫笨啦!害死老百姓啊!你們結交的全部都是權貴,我莊瑞雄認識的不是權貴,我們都是廣泛的一般老百姓,你們修這種法令對嗎?告訴乃論之罪是可以撤回的,到最後本罪全部都沒有了,老百姓賺到的全部棄保潛逃罪,慎思啊!慎思啊!

主席:謝謝莊瑞雄委員的發言。

接下來請羅智強委員發言,黃珊珊委員請準備。

羅委員智強:185分)等了12年,我終於等到今天,等到今天妨害司法公正罪的立法及表決,只要今天妨害司法公正罪表決通過,從此高官關說將不是他們的特權,從此權貴關說司法將負擔刑事責任。在12年前、20139月,當時臺灣發生了一個司法重大的恥辱,民進黨黨團總召柯建銘透過當時的立法院長王金平,向法務部長、檢察官施壓他的全民電通案,檢察官接受施壓,針對他的案件不上訴,最後無罪定讞,他不但是一個關說司法,還是一個成功的關說司法。當時的羅智強擔任總統府副秘書長,我對此強烈批判,並且辭官明志抗議,辭官之後我失業5年,在那5年當中是靠寫作為生,但是從那一刻開始,我就把妨害司法公正罪的立法當作我畢生的職志,從不後悔、從不放棄。去年我參選立法委員也把制定關說司法罪當作我的第一政見,矢志要消除這個司法的奇恥大辱,立志不讓關說者在司法殿堂上橫行,一年的時間我做到了,我們做到了。

今天我們制定妨害司法公正罪,懲處關說司法的權貴,就是要告訴我們所有的老百姓,司法不該是有權判生、無權判死的權貴交易,司法的清白不容這些高官權貴玷污,今天只要立法通過,會展開我們司法的新頁,所以我今天是懷著感激的心情來向我的選民報告,羅智強做到了,我沒有愧對選民,也沒有愧對12年前的自己。最後,我要特別感謝民眾黨的黃國昌委員,還有吳宗憲委員,還有很多在野黨委員,我們一起推動了司法的公正─妨害司法公正罪,謝謝大家,感謝大家。

主席:謝謝羅智強委員的發言。

接下來請黃珊珊委員發言,沈伯洋委員請準備。

黃委員珊珊:188分)院長、各位同仁。我想今天是非常重要的一刻,因為2017年司改會的決議,針對司法改革有非常非常多重要的項目一直都沒有立法,8年了,今天這個法條遲了8年,棄保潛逃罪和妨害司法公正罪,臺灣的金融犯罪從一般民眾身上吸金數億、數十億,甚至數百億,可是一個、一個棄保潛逃,從朱國榮、林秉文、鍾文智,到現在甚至是一個虐童案的健身教練也棄保潛逃,棄保潛逃對於有關係、有影響的人並沒有任何的成本,也沒有任何其他額外的代價,所以棄保潛逃罪是非常重要的一個條文。當然剛剛很多委員有提到,所以我們的法條裡面講得很清楚,合法傳喚未到案,而且發布通緝之後,才會有所謂的棄保潛逃犯罪,也就是大家可以討論一下這個程度到什麼程度,不會因為你一次不到庭,就發生這個事情。第二個部分是妨害司法公正罪,不管是在過去看到非常多的權貴,或者是民眾常說的有錢判生、沒錢判死,妨害司法公正對於證人、鑑定人或者是法官、檢察官有任何不當的影響跟關說,竟然沒有任何的刑責。在這個過程裡面,幾十年來,民眾對於司法的不信任是來自於相關程序裡面做壞事的人並沒有得到所謂的懲罰,而造成對司法不信任,所以這兩條法條在司法改革會議的時候,就已經是民眾及專家學者的共識,重點是在於8年了,司法改革會議並沒有被完整落實。

台灣民眾黨在去年21號上任之後,我們就立刻提案,而且也在司法及法制委員會提了非常久,今天終於在我們要表決法案的同時,我們看到了民進黨團的版本,民進黨團版本裡面的再修正動議的法條內容跟國民黨、民眾黨的法條內容大同小異,尤其是我們也肯定他們對於不當妨害司法的部分、司法關說的部分也做了相當的規範跟處罰,而且他們可能規定地更細,我認為朝野在某些法案上面是可以有共識的,而且這些法條的內容不是只有對立的,我們也相信執政者應該有更寬廣的胸襟,好的法律,我們看到了民進黨團提出來了,但是還是非常遺憾,從頭到尾,8年來沒有看到行政院的版本,所以今天通過之後,將是國會代替政府來做這件事。

主席:謝謝黃珊珊委員的發言。

接下來請沈伯洋委員,羅廷瑋委員請準備。

沈委員伯洋:1812分)謝謝主席。因為這個法條其實非常地多,以往我都會慢慢講,但我發現藍白其實根本就沒有在聽我講,所以我可以講快一點:第一個,第一百六十一條的修正修定為三年,在刑法上第一百六十一條是第一百六十二條罪責的減輕,就跟所謂的生母殺嬰罪、親屬間竊盜是一模一樣的意思,如果它是一個減輕的規定,你要把它變成三年的話,在第一百六十二條就應該做相對應的修正,所以剛剛莊瑞雄委員也提到這一點。第二個,就是所謂的潛逃,潛逃有好幾種,一種叫無保潛逃,就是根本沒有具保,然後他潛逃;另外一種是現在討論的叫具保潛逃;還有另外一種他在羈押了,就是羈押的潛逃。如果你被羈押了,卻潛逃,就回去用第一百六十一條;而具保潛逃,就是他們現在在討論的這個條文,如果認為司法的進行是重要的,第一百六十一條之一應該要涵蓋所謂的具保潛逃,我就請問無保潛逃為什麼沒有訂在裡面?如果按照這個邏輯順下去的話,橘子還有傅崐萁的管家都是無保潛逃,他有沒有妨害司法的進行?有啊!為什麼不規範進來?這是個問題嘛!

再接下來,還有主體行為態樣的問題,在整個刑法第一百六十一條的立法例裡面最強調的一件事情,就是你要有一個實行行為,我覺得應該沒有時間解釋什麼叫實行行為,但最主要的實行行為叫作逃亡跟藏匿,逃亡跟藏匿是最主要你必須要做出來的行為,你才有辦法規範,結果現在按照他們新修訂的條文,根本就沒有實行行為的規定,它變成這個犯罪是否成立是在於檢察官到底有沒有請他到庭,以及有沒有通緝的行為,這個根本就不是一個刑法正常的立法例,除非像是聚眾不解散罪,但那一個並不是妨害司法公正的犯罪,更不要講在原本的版本,因為今天後來又有一個最高機密版,原本的版本本來有一個第一百六十一條之一的第二項違反刑事訴訟法第一百一十六條之二所規定事項,比如說電子腳鐐什麼等等之類的,請問這個違反有沒有妨害司法的進行?有啊!那為什麼把它拿掉?為什麼最高機密版要把這個部分拿掉?這是一個疑義嘛!如果你要把它留下來的話,你的主體其實要確定,所以在我們的版本裡面,不但有把主體確定下來,還把不同違反的條項全部都列在新的第一百六十一條之一,我認為這是一個非常重要的事情。最後,我還是要再提一下關於所謂的加重錯置,本來在第三項最高機密版也拿掉了,但因為這個加重錯置是按照訴訟程序的進行來決定要不要加重,這也會是一個疑義。

最後在今天我們自己有提出我們的修正動議,很多人會問為什麼等到現在才要提修正動議?是因為臺大法學院的教授早就在今年寫過文章,表示臺灣根本不適合訂具保潛逃罪,現在是因為訂了一個有夠爛的具保潛逃罪,我剛才隨便講,我還有大概一半的錯誤沒有講,你就可以知道這個立法技術有多拙劣,所以我們只好要讓它在最小侵害之下提出我們的修正動議,像在北檢前面聚集,請問這算不算不法的請託、不法的施壓?應該算!剛剛在抄我們部分的時候,他們就把施壓拿掉了,因為如果把施壓跟請託放進去,在北檢前面集會的行為就是一種妨害司法的抗爭,這樣的話,為什麼要把它拿掉?為什麼不放進去,只敢放所謂的不法關說?就是因為你們都是為了自己的利益、為了自己的個案,在做這樣拙劣的立法。

主席:謝謝沈伯洋委員的發言。

接下來請羅廷瑋委員發言,黃國昌委員請準備。

羅委員廷瑋:1815分)謝謝。我們今天站在這裡心情非常沉重,過去這幾年,我們可以目睹一再發生的悲劇,一直不斷地重演,我們看到了巨額的詐騙、吸金,甚至是洗錢案件層出不窮,金錢從數十億到幾千億,受害者成千上萬人,有人破產,有人輕生,甚至有人因此家庭而瓦解,家破人亡,但這些案件的主嫌、共犯卻一個接著一個交保出境,甚至是人間蒸發。洗錢2,000億號稱「洗錢教父」的涂誠文跑了,詐貸公股銀行200億的獵雷艦主嫌陳偉志跑了,88會館洗錢主嫌郭哲敏跑了,88洗錢的共犯林秉文300萬交保、跑了,如興弊案主嫌陳仕修跑了,我們現在看到炒作TDR不法獲利近5億的鍾文智,判了30年,入獄服刑前跑了,每一位都是偶然的跑掉嗎?當然不是啊!而是我們清楚地知道,我們的政府拿他們沒轍,他們計畫好要逃跑,也順利地逃跑,至今仍逍遙法外。

我們還是要再一次地一直講,蔡政府早在2017年司改國是會議就一直承諾臺灣要增設棄保潛逃罪,8年過去了,承諾沒有兌現,今天是我們所有在野黨的委員一起來努力,我們希望在這些詐騙犯一個一個從國門消失的現在,我們應該要檢討制度是不是出了問題,讓我們的法律變成了紙老虎,我們也曾經協助im.B自救會的成員,其個案案件金額達到了90億,有高達500名的受害者,但主嫌還是跑了,一堆人痛苦地睡不著,政府卻拿他們沒有辦法,政府讓我們的司法成了天大的笑話,當民眾拿著存摺、緊張地報警的時候,但騙你的那一個人在海外開了公司,喝著香檳,過著非常愜意的生活,當民眾對著整個司法懷抱希望的當下,政府卻只能告訴他:我們盡力了,我們只能夠盡力。司法改革到底是為誰改革?今天法律到底是為誰服務?我們的政府對得起無辜的百姓嗎?

最後,我們今天一起為政府補上這道國家制度的破口,讓正義不再遲到,讓司法不再為犯罪者開一個方便之門,為我們的民眾撐起公益的屋頂,大家一起為司法努力、為國人努力,加油!謝謝。

主席:謝謝羅廷瑋委員的發言。

接下來請黃國昌委員發言,王義川委員請準備。

黃委員國昌:1818分)院長、本院委員。2,831天是2017年司法改革國是會議最後做成決議的時候,跟所有的臺灣人承諾我們要制定棄保潛逃罪、我們要制定不法關說罪,然而過去2,831天,我們所看到的是做出承諾的民主進步黨政府不斷地推託、不斷地拖延、不斷地用各式各樣的理由說他們還在研議,我們終於走到了今天,因為在過去兩千八百多個日子裡,臺灣人民受夠了!臺灣人民受夠了!當過法務部部長的邱太三竟然可以去不法關說桃園地檢署的檢察長,為的只有什麼?為的只有要幫他的富商好朋友逃稅五億多的案子可以爭取認罪協商。今天,有基層的檢察官勇敢地站出來,才導致整個醜聞爆發開來。但問題是,臺灣社會沒有辦法理解的是,連桃園地檢署的檢察長自己都因此而引咎辭職、羞愧下臺,但是不法關說的人──我們的邱太三得不到任何法律的制裁,為什麼?大家終於明白了民主進步黨為什麼在阻擋不法關說罪?為什麼在阻擋棄保潛逃罪?今天在野黨我們提出了我們的版本,從委員會到黨團協商,民進黨的立委提出各式各樣的理由反對,但沒有關係,他們今天最後終於提出來了版本,代表的是什麼?代表公民社會是有力量的,代表人民的憤怒是有力量的,我要在這裡向所有2023716號站上凱道的朋友致敬,謝謝你們,今天我們做到了,謝謝。

主席:謝謝黃國昌委員的發言。

接下來請王義川委員發言,徐巧芯委員請準備。

王委員義川:1822分)主席。剛才國昌在這裡造謠,站在這個臺上有言論免責權,在這邊亂造謠,沒罪就沒罪了,還在造謠!

今天三點多收到一個白藍兩黨的版本,當時就猜這不是最後的版本。後來民進黨拿了一個版本,這個顏色的。後來到了448分,民眾黨又拿出這個,拿出來之後,發現民眾黨是抄的,多抄了一條,抄民進黨的第一百七十二條之四,重點還有一條被改掉了,抄民進黨的又把其中一句最重要的改掉,你知道是什麼嗎?就是說影響終局判決、強制處分的聲請或決定,向法官、檢察官關說、施壓,他把「施壓」拿掉,什麼叫作施壓?以前柯文哲在臺北地檢署、在臺北地方法院,説要把他關起來的時候、要把他押起來的時候,民眾黨整群帶去喊得很大聲,那不是施壓,不然什麼是施壓?黃國昌每次在司法及法制委員會哪一次沒有質詢個案,你跟我說,每一次都質詢個案,每次都說個案,法務部部長站在那邊被他罵,都在質詢個案,這樣不是施壓是什麼?蠻聰明的,把「施壓」兩字拿掉,這種標準的施壓,立法委員如果站在臺上都在說自己的事情、都在說個案,這種就叫作施壓,你們這些草仔、蔥仔看好,你們這樣整群帶去臺北地檢署門口,這種就叫作施壓,就是妨礙司法公正,影響檢察官的決定,影響法官的決定,你們民眾黨蠻聰明的,就把「施壓」兩字拿掉,這樣改天就沒事了。國民黨的也很誇張,國民黨很多人提案,提案的那些人從來沒來司法及法制委員會說明過,我看那群人到現在也不知道今天討論的是什麼,可是就在喊要表決了,可憐哪!

主席:謝謝王義川委員的發言。

接下來請徐巧芯委員發言,吳秉叡委員請準備。

徐委員巧芯:1824分)2024年的選前,我跟羅智強委員就已經宣示,我們進入到立法院要一同增修妨害司法公正罪,終於在今天有機會三讀通過反對司法關說,這是我們向選民的承諾,我們要說到做到。

另外,過去八年民進黨全面執政,不斷高喊著司法改革,卻遲遲沒有見到棄保潛逃修法的行政院版本,根據司法院的資料,2019年到2023年臺灣有超過58,000名的通緝犯沒有歸案,其中八千多人有出境的紀錄,這樣的數字讓大家非常地憂心。

所以我相信今天的這兩個案子,在一個法案裡面已經是不分藍綠、超越黨派,因為我們需要把這個犯罪的漏洞給堵上。其中一個最知名也相當離譜的是八八會館地下洗錢案的林秉文,他涉案的金額高達數十億,但是當時他只要300萬就能夠交保了,後來也沒有對他限制出境、沒有對他限制出海,2024年新北地院兩度傳喚,他都沒有出席,我們才發現他早就已經高歌離席、離開臺灣,此時才認定他有逃亡之虞,才遭到通緝,然而他繼續高調地在臉書上面挑戰司法,不僅在網路上面叫囂挑釁,狡辯自己出境不是要逃避司法,而是有個人的因素,需要時間處理,當時還跟我本人在網路上交鋒,說要魚死網破,明明是遭通緝的罪犯,但卻公開嗆聲:「回來的時間我要自己決定」,語帶威脅,通緝到今天已經137天,仍然不見人影,檢調司法對他毫無辦法,法務部長竟然也只說了歡迎他來自首,可以說是毫無擔當、無所作為,明知犯罪率增加,但卻沒有對於棄保潛逃提出行政院的版本。

我只舉了林秉文一個案例,但是還有千千萬萬個林秉文們,所以如果不修法,這個問題未來也只會變得越來越嚴重,我們不能讓這些棄保潛逃的罪犯毫無代價,所以我們必須要支持這一次的修法,讓棄保潛逃有真正的遏阻效果,遏阻犯罪不應該分黨派,這是民眾共同支持的方向,所以我們也支持不分黨派,大家共同來支持對於妨害司法公正以及棄保潛逃的相關罪責,不要為反對而反對,謝謝。

主席:謝謝徐巧芯委員的發言。

接下來請吳秉叡委員發言,許宇甄委員請準備。

吳委員秉叡:1828分)主席、各位同仁。我們今天在這裡立法,我很遺憾,有很多人利用在這邊發言有言論免責權而在造謠,剛剛柯總召特別要我幫他澄清,他從來沒有打電話給曾勇夫,也沒有你們剛剛口中講的所謂的關說事項,那是馬英九配合黃世銘為了鬥爭王金平所搞出來的一個醜聞,你現在卻把他拿來說嘴。

第二個,邱太三這件事情有經過調查,並無此事。我們在這個地方是要討論議案要如何來處理,結果你們利用在這邊的發言機會,用沒有的事情在這邊憑空造謠,我覺得這是非常不對的事情。

第三個,就立法的技術來講,我們知道刑法的行為是要處罰行為人的行為,結果你們現在的草案第一百六十一條之一,就是經檢察官或法官命具保、責付、限制住居或限制出境、出海,經合法傳喚無正當理由不到庭,並經發布通緝者。要不要發布通緝,這是檢察官跟法官的權力,不是行為人的行為,所以構不構成這條犯罪,居然是他行為之後,有其他非他本人的行為要素加入,才來決定成不成立這個罪,這是違反了刑法的立法原理。

雖然你們常常在講說吳宗憲是什麼檢察官出身,不要拿這個東西來這邊倚老賣老啦!大家一樣都是考過司法官特考的,為什麼我29期跟你40期的,我們的法律會差那麼多呢?照理來講,你越年輕的應該你的法律知識越高啊,怎麼這樣惡搞!

再來,關於剛剛王義川講的這個事情,民進黨的版本對於請託、關說、施壓都要加以處罰,結果國民黨、民眾黨的版本只有對關說加以處罰,難道就是剛剛王義川講的,民眾黨這邊害怕什麼?害怕你們當初為了柯文哲收押與否,在臺北地檢署前面違法集會遊行;現在為了黃呂錦茹,國民黨的朱立倫帶頭在臺北地檢署前面違法集會遊行,這就是赤裸裸地在施壓司法,施壓檢察官、施壓裁定是否禁押的法官!那你們是因為害怕,所以你們對於施壓的部分不做處理嗎?你們的版本只有對關說耶!針對這樣子更嚴重的用集體力量、集會遊行來施壓,反而你就不做論罪的處理,怎麼會情況比較重的不處理、情況沒有那麼重的就處理?民進黨的版本連更輕的請託還有包括關說、施壓,一併都要處理,我們的版本才是最嚴謹、最好的,謝謝大家!

主席:謝謝吳秉叡委員的發言。

接下來請許宇甄委員發言,鍾佳濱委員請準備。

許委員宇甄:1831分)主席、各位同仁,大家好。民進黨執政後,棄保潛逃已經不是個案,而是制度性包庇的恥辱,它不僅動搖法治根基,更讓人民對司法體系徹底的失望,如今的法律被認為只對平民嚴厲、卻對綠營的權貴寬鬆,當交保淪為逃亡的門票、權貴逍遙法外的保護傘,看似公正無私的司法體系早已千瘡百孔、亟待修法補漏。

棄保潛逃的現象層出不窮,最令人震驚的是,其中許多案例都與民進黨的關係匪淺,綠友友百億賭王林秉文交保300萬後逃亡海外,還在社群平臺嗆聲司法;臺鹽綠能前董事長陳啟昱,民進黨高雄市府出身,貪污被判刑12年,卻在聲押前潛逃;鮑魚大王鍾文智被判30年的重刑,也趁交保後逃亡;前車城鄉長林錫章、前麟洛鄉長蔡志和、前屏東縣議員潘淑真等人分別因弊案、賄選被判刑,同樣在入監前成功落跑!這些人不是一般犯人,而是與執政黨盤根錯節的政治人物或金主,這些案例一再證明,在民進黨執政之下,棄保潛逃幾乎成了綠營特權者的保命通道,有錢交保,有人「喬路」就能一走了之;而對普通百姓來說,哪怕只是小案子,也得一審、二審、三審,寸步難行!司法成為雙標制度,公平不再、正義蕩然!

針對棄保潛逃這樣明顯的漏洞,早在2017年司法改革國是會議上就已經達成共識,主要是針對棄保潛逃加重刑罰,但時至今日行政院連一個草案都沒提出,是行政怠惰還是另有盤算?在這8年間,一個個與民進黨有關的被告神隱,政府卻毫無作為,難道這不是縱容嗎?這次的修法國民黨提出加重棄保潛逃刑責,不是為了政治鬥爭,而是為了恢復司法威信,只有真正提高逃亡的代價,才能有效的遏止這股風氣。

對一個國家而言,司法失靈所造成的傷害會擊碎人民對正義最後的希望,立法院如果繼續放任這樣的制度漏洞,無異於與權貴合盟。我們在此堅定的表態,修法絕不能再等,我們要還司法一個尊嚴、也要給人民一個交代,唯有堅持改革,法律才有意義;唯有落實懲罰,正義才能彰顯!讓我們從今天開始補起這道制度的裂縫,重建人民對司法的信賴,謝謝。

主席:謝謝許宇甄委員的發言。

接下來請鍾佳濱委員發言,涂權吉委員請準備。

鍾委員佳濱:1834分)主席、在場委員先進還有媒體朋友。今天熱門詞彙有兩個,一個叫做權貴棄保潛逃,一個叫做高官不法關說,今天我要拜託大家把民進黨的再修正動議拿出來看一看,我不敢像沈委員這樣,我們不是來上課,但是今天針對幾位卡提諾法學派的發言,我們來嚴正的駁斥。

首先,在今天沈委員發言之前,大家聽過無保潛逃嗎?大家都在譴責具保潛逃,難道無保的人潛逃沒有更嚴重嗎?刑法第一百十六條之二裡面,對羈押後的處分有好幾種,這些停止羈押的處分都不比具保更輕微,包括什麼?包括要定期報到、限制出境、科技監控、離開住所的限制、處分財產的限制,這些都不比具保來得輕微,鍾文智是怎麼跑掉的?是因為具保不見了嗎?不是,他沒有去定期報到,他為什麼沒有去定期報到?因為司法官忘了讓他電子腳鐐繼續延用,如果一個沒有具保但是被要求取代羈押的方式,要上電子腳鐐、要定期報到,這樣的人跑掉了,請問各位卡提諾法學派罰不罰、抓不抓?嚴不嚴重?沒有,第一百六十一條跟第一百六十二條連貫,我們現在補充了第一百六十一條之一,就是民進黨的版本。

接下來我們再談談王義川委員說的,修正動議、再修正動議又來了,吳宗憲委員聽聽看,國民黨的第一百七十二條從之一、之二、之三是一包,談的是對於證人、鑑定人,第一百七十二條之四、之五是對司法官、對檢察官、法官,在之一、之二、之三其分別對於證人、鑑定人的不當利益行賄處分,第二,之二對他的證人家屬,第三,對於這兩種人以外的其他犯罪要罰。結果國民黨的版本把之二、之三拿掉了,它只有之一,這還好,現在它把之二拿出來了,是原來的之三,少了什麼?少了犯前條以外之罪,所以原來的證人跟他的家屬在第一百七十二條之二當中被包在一起,然後犯罪的人要加重其刑。請問一下,各位卡提諾法學派,你們第一百七十二條之一、第一百七十二條之二、第一百七十二條之三,本來你們條文是三包的,你們幹掉一條,最後的之三放到之二,然後把之一跟之二放在一起,加重其刑,沒有去談犯其他之罪,之一跟之二的競合關係,你們怎麼處理?明天吳宗憲,跟他交代一下。

主席:謝謝鍾佳濱委員的發言。

接下來請涂權吉委員發言,林楚茵委員請準備。

涂委員權吉:1838分)主席、各位同仁。陳啟昱前臺鹽董事長涉嫌光電開發案舞弊,掏空臺鹽資產,案件審理中,保釋金額200萬,棄保潛逃;林秉文為PGTalk負責人,涉八八會館地下匯兌案,案件審理中,保釋金額300萬,棄保潛逃;郭哲敏為八八會館負責人,涉洗錢地下匯兌200億元,累積刑期至少10年以上,保釋金額500萬,棄保潛逃。

民進黨執政9年,詐欺、掏空國家的重大刑事案件一樁樁,民眾吶喊棄保潛逃入罪,但始終不見行政院積極推動立法,而早在2017年司法改革國是會議就對棄保逃逸加重刑責有共識,但是學者專家的共識卻形同具文,這不禁令人懷疑執政當局有意無意的怠惰,難道是刻意製造空窗期,讓一個又一個的刑案涉嫌人得以逃之夭夭?

今天民進黨不做的事情,國民黨來做,民進黨不提案,國民黨來提案,將棄保潛逃入罪,把棄保潛逃本身當作單獨罪責,以防止惡行重大卻不怕損失保金的重大刑事嫌犯鋌而走險,增加嚇阻、捍衛正義,讓民眾重拾對司法的信心。聖經有云:公義使邦國高舉。國家要強盛、社會要富足,必須看重公平正義的價值,這樣國家才有希望、社會才有未來,謝謝。

主席:謝謝涂權吉委員的發言。

接下來請林楚茵委員發言,翁曉玲委員請準備。

林委員楚茵:1840分)主席、各位立法院同仁,以及收看直播的全國公民朋友。針對國民黨與民眾黨所提出增修的刑法妨害司法公正罪,本席要嚴正指出,當藍白一邊高喊要捍衛司法,但一邊卻持續干預司法,踐踏法治精神。妨害司法公正罪在朝野沒有共識的情況底下,強行要在立法院通過,委員會中心主義已經蕩然無存,沒有經過委員會充分的討論,也沒有社會的共識,現在企圖在院會以藍白的席次優勢要強行過關,這只剩下政治操作,完全喪失立法應該要有的專業跟節制。

本席要在這邊提醒大家,國民黨跟民眾黨就是最常妨害司法的人,特別喜歡選在遊行禁制區的北檢外面集會,明知道這個地點很敏感,卻執意要把群眾找去,企圖影響司法審查跟調查過程,妨害司法之心昭然若揭。我提出兩個時間點,202491號,黃國昌為了柯文哲涉貪,號召群眾包圍臺北地檢署,干擾司法檢察系統的正常運作;2025417號,國民黨因為自己的造假連署,國民黨主席朱立倫跟臺北市長蔣萬安又集結群眾在北檢對司法檢察機關進行政治施壓。我說這是政治施壓,這難道不是施壓嗎?這就是典型透過政治集會的方式要來影響司法公正,若要立法,這種就是最明顯危害的行為,就應該納入。但是藍白為了自己的遮羞,把「施壓」兩個字拿掉,現在只剩下關說。

我們看到藍白的版本,現在完全沒有好好地經過審視,只是選擇性的包裝這些內容,形塑自己要捍衛司法的政黨形象,這不只是一個選舉的詐術,更是政治的遮羞布,如果藍白真的要重視司法公正,就應該從檢討自身開始,不要一邊妨害司法,一邊又假裝立法保護司法。容我提醒大家幾個關鍵字,柯文哲的橘子、傅崐萁的管家,可笑的是,藍白再一次透過修法來做自我介紹,這些都是他們犯的錯,但是他們好意思在這裡修法,就像國民黨要修法改選罷法,提高懲罰造假連署,結果國民黨從北到南都是死人與造假連署。

司法應該公正獨立,不應該受到政治干預,所以民進黨所提出來的版本,我們特別將關於關說、請託、施壓等通通都包含其中,試圖透過立法的程序,不要讓政治干預司法,因此,請支持民進黨的版本。

主席:謝謝林楚茵委員的發言。

接下來請翁曉玲委員發言,陳培瑜委員請準備。

翁委員曉玲:1844分)主席、各位委員,大家好。本次修法於刑法增加妨害司法公正罪,這關乎每一位國民的公平正義,也是我們法治國家的根基。其實國民黨和民眾黨的委員在一開始提出要規範不法關說罪的時候,當時很多民進黨委員說關說的這個定義不清楚,可是沒想到民進黨今天自己提出來的版本還是出現了關說,所以到底是誰抄誰?這個部分可以請大家看法案的版本就知道。如果國人對於什麼叫做司法關說的情況不清楚的話,請大家直接google關鍵字「柯建銘關說」,就會很清楚知道什麼叫做立法委員去司法關說了。

在我們司法體系裡面,正義本來就不應該受制於金錢、權力或是個人關係的影響,然而在現實當中,確實是有一些不法的份子透過行賄、關說、威脅、串供等等手段,惡意地去干預司法審判,破壞了司法的獨立性與公正性,這些行為不僅讓正義變得遙不可及,更是直接侵害了人民對於法律和司法的信任。那麼像是行賄證人、鑑定人,行賄義務舉發人等等,這些對司法公正的破壞都是十分深遠,而且無可忽視的。

大家想想看,在一場刑事案件當中,如果因為證人的虛假證詞而誤判無辜,或者是一個專業的鑑定,因為不正當的利益而失真,這樣的結果對於受害人、對於社會、對於整個司法系統,都將是一個無法承擔的災難。然而,在過去的一些案件當中,我們甚至還有看過高官、權貴或是政商人物以行賄關說的方式,試圖左右法官、檢察官,甚至鑑定人、證人,從而去達成一些不法的目的,這不僅無視法律的規則,還讓真正需要公平審判的當事人無處伸冤,讓社會中的弱勢群體無法得到應有的保護,這些行為不僅是對法律的踐踏,更是對社會公平與正義的深刻傷害。

因此,制定妨害司法公正罪,對於行賄證人、鑑定人、舉發義務人以及司法關說的行為予以處罰,對於維護司法機構的獨立性和公正性至關重要,這不僅僅是保護每個國民的基本權利,更是維護社會公平正義的必要手段,所以讓我們大家一起期待這個法案的通過,能夠將司法公平帶回到每一個案件,讓臺灣成為一個法律真正無偏無私的法治國家,謝謝大家。

主席:謝謝翁曉玲委員的發言。

我們接下來請陳培瑜委員發言,洪孟楷委員請準備。

陳委員培瑜:1847分)主席,還有各位看直播的朋友,大家好。我想要針對翁曉玲委員的發言,再一次強調,您剛剛所說的柯建銘總召事件,事實上調查後並沒有這個事情,而且當年是馬英九跟黃世銘硬扣在他身上的罪名,但沒有關係,您過去的修法已經展現出您是一個理盲、法盲、土流氓,所以根據你所說的,我們一點都不在意,但我們還是要糾正您的言論,言論免責權不是這樣用的。

每次我上臺都要跟大家報告修法程序的問題,而且害得我每一次都得提到韓院長。今天在黨團協商的時候,韓院長親口跟我保證說:培瑜書記長,你們會在12點半拿到今天要表決的版本。不知道院長您記不記得?而且您在之前提醒我,不要在黨團協商的時候錄影,從此以後我非常尊重您給我的承諾。但是今天12點半我特地在程序委員會結束後走進來議場,門都鎖了,我問了議事人員,我也問了所有負責的人,都沒有看到您所說的12點半的版本,然後下午發生了什麼事情?23點多左右的時候,我們拿到一個國眾再修,還有國眾修的版本,我們以為這應該就是最後一個版本,沒想到341分議事人員說國眾再修要撤回,意思就是說我們不知道會表決到什麼樣的版本,一直到415分,議事人員突然就煞有其事地發了一張跟剛剛一模一樣的修正版本到每個委員桌上,我們當時以為是最新版,可是仔細一對發現字是一模一樣的,我不知道為什麼要讓議事人員做出這個混淆視聽的動作?最後到了510分,我們才拿到等一下要表決,而且一定會通過的版本。我再說一次,我們要表決,而且一定要通過的國眾版本。

我們非常好奇,為什麼這個法案的最終版本如此難產?後來聽說因為還在黃國昌的辦公室,難道現在立法院的地下院長是黃國昌嗎?難道所有的法案版本都要透過黃國昌才能拍板定案嗎?我真的非常憤怒!每一次我都要上來講程序的問題,這不是一個立法委員可以做的事情之一,一個立法委員可以好好針對通案來討論,而針對個案這件事情當然是藍白最會。剛剛已經有非常多民進黨的委員提醒了你們,徐巧芯委員你質詢的時候詢問國安局自己有沒有被調查,這叫做妨礙司法公正;謝龍介委員質詢法務部長涉及案件,這叫做妨礙司法公正;王鴻薇委員質詢法務部長詢問帶走黨員名冊是不是要對付你王鴻薇,這叫妨礙司法公正;羅智強委員質詢法務部長自己的辦公室主任絕無涉案,這叫妨害司法公正,這是藍白為國人做的最好的示範,也是最壞的示範,謝謝。

主席:謝謝陳培瑜委員的發言。

接下來請洪孟楷委員發言,吳思瑤委員請準備。

洪委員孟楷:1850分)主席、各位立院同仁。我們坐在這邊的113席捫心自問,上來用3分鐘的時間你罵我、我罵你,真的對我們臺灣社會有所謂的進步嗎?今天本席很珍惜這3分鐘,我不講個案,但我想要請全國國人看一看,過去幾年重大詐騙、跨國洗錢、吸金案件層出不窮,受害者傾家蕩產、家庭破碎,甚至還有人走上絕路,但主嫌呢?潛逃出境、交保後失聯,然後呢?就沒有然後了。有錢、有勢、有辦法就能逃跑,這是我們臺灣社會要給外界的觀感嗎?我們不是沒有法律,但明知有些人被限制出境還能順利落跑,因為現行法沒有針對棄保潛逃設下任何刑責,這種制度根本就是變向的鼓勵犯罪。過去傾聽詐騙受害者的哭訴,他們手握證據,但加害者已經搭機飛了,政府一句「依法處理」,對他們來說根本毫無意義,自稱法治國家,但如果法律都只對守法者有效、對壞人無責,那這樣的法治人們又怎麼會相信?

也因此2017年的時候,司法改革國是會議就已經決議要設棄保潛逃罪,法務部研究了那麼久,但是版本呢?我們過去主張修法就是要明定所謂的棄保潛逃罪,對不照規定到案、逃亡、潛逃的被告處3年以下的有期徒刑,讓法律不再形同虛設,也讓棄保潛逃真正變得有風險、有代價。不只如此,現在也同步加重脫逃罪的刑責並增設妨礙司法公正罪,針對不法關說檢察官、法官的行為嚴懲不貸,維護審判的獨立跟清白。這些改革並不是為了誰的功勞、誰的政治,而是一個態度,什麼樣的態度?就是要讓人民相信在臺灣社會犯罪的人應該受到懲罰,壞人逃不掉,好人有公道。

所以我懇請大家,等一下我們都會進入到實質的逐條審查、逐條的表決,但更重要的是,要有一個態度展現給國人,正義並不是遲到、早到的問題,是能不能夠及時實現的承諾。也因此我再一次的強調,今天的修法是要讓未來正義能夠不要遲到,能夠讓司法真真正正為人民服務,為人民存在,2017年到現在,我們終於在2025年的時候走到了這關鍵的一步,謝謝。

主席:謝謝洪孟楷委員的發言。

接下來請吳思瑤委員發言,吳宗憲委員請準備。

吳委員思瑤:1854分)主席、各位同仁,大家辛苦了。藍白要修妨礙司法公正罪當然可以,但是卻讓人覺得無比的諷刺、無比的偽善,民眾黨挺貪腐;國民黨挺作弊,兩位黨主席帶著支持者去衝北檢、衝北院,發動民粹鬥臭司法也要藍白合,這樣的修法有正當性嗎?還不止於此,民眾黨、國民黨的委員一再透過質詢還有砍預算來修理司法院及法務部,干預司法的個案,更企圖造成辦案人員的壓力,這不是妨礙司法公正,什麼是妨礙司法公正?立委修法,卻不去檢討自己妨礙司法公正獨立的作為,這就是說一套、做一套,這就是偽善,這就是假正義。

我也要特別說無獨有偶的,羅智強今天公布了民調,說歷任總統當中司法最公正的是馬英九,但是事實上,馬英九是唯一被法院認證介入司法的總統,國民黨口口聲聲說的反對高官權貴介入司法,說的就是你們馬英九。而馬英九任內特偵組違法監聽國會鬧上國際媒體,臺版的水門案重傷臺灣國際的形象,今天羅智強還在議場替馬英九洗白;翁曉玲還在造謠抹黑柯建銘總召,你們還要修妨礙司法公正罪,正當性在哪裡?民進黨支持棄保潛逃罪以及妨礙司法公正罪,但是審查的過程我們一再的示警,制度的配套要完備,不能民粹式的修法,核心的問題就在藍白版本構成的要件並不明確,違反了罪刑法定的原則,將造成執行面的困難。而民進黨最終提出來的刑法版本是最嚴謹、最可行的條文,我們不只限制了不法關說,更擴大納入請託跟施壓,難怪今天遲遲到下午的510分現場才發下藍白喬出來的最終黑箱版,聽說就是黃國昌還在做最後的確認,因為他們正在抄襲民進黨的版本,抄好抄滿。

最後,我要向韓國瑜院長抗議,討論不充分、協商又過水、黑箱喬條文就是韓國瑜擔任立法院院長的基本配備,沒有程序正義,就沒有實質的正義,再一次請支持民進黨的版本更嚴謹、更可行。

主席:謝謝吳思瑤委員的發言。

接下來請登記最後一位,第18號吳宗憲委員請發言。

吳委員宗憲:1857分)只有強悍的法治,才有強悍的國家。我想版本的問題,我只能講過去我們在審查版本的時候,我們遇到有一些委員開會的時候也不來,協商也不來,這次說黃國昌在抄民進黨版本,其實可以去看一下民眾黨最早的版本,甚至我都懷疑民進黨這次提出來的版本是抄民眾黨最早的版本,這個大家可以回去看一下、比對一下版本。我知道一些犯罪的權貴跑掉會……有些人不開心,但是我想我們是代議士,我們負責的對象是人民,我不是來讓某位委員開心,或讓某個黨開心的,所以我們到這裡還是詳實的來討論法律。當然剛剛幾位委員有提到,為什麼我們不放入施壓?因為「施壓」兩個字完全沒有法律的明確性原則,這在非常多文獻都看得到,所以我們不敢放進去,而不是我們認為要拿掉「施壓」兩個字。就像之前我們的反滲透法,因為它有非常多不明確的法律概念,所以目前法務部給我們的資訊是起訴不到五成,後面一審判決無罪跟二審無罪非常多,因為法律不明確會導致將來執法者在審理的時候會有問題。

再來,剛剛莊瑞雄委員也有指教,第一百六十一條之一可能有侵害人權的問題,事實上如果仔細去看我們的版本,第一百六十一條之一的前提要件是被法官命具保、責付、限制住居或限制出境、出海等等,而且必須要有通緝之後未回來、未到才會有刑責,甚至民進黨的版本還不需要有被通緝他就構成犯罪,所以到底誰範圍廣、誰範圍窄,我想有實務經驗的一定非常的理解。接著,有提到告訴乃論未告,其實告訴乃論未告不具備訴追條件,在實務上面他連具保的機會都沒有,所以也不會有因為這樣而遭受到侵害的,我想這個都是多慮了。

最後,我回應吳秉叡委員,他說邱太三的這個案子並沒有這個案子,但是當時我在桃檢,所以我在這邊向各位報告,監察院在109212日新聞稿明確寫到邱太三也是屬於涉及關說的典型行為,「違失行為重大且明確,送國安會參處」。這是新聞稿的明確用語,並非沒有存在這件事。

最後我想跟各位報告,其實我就是一個立法院的菜鳥,我從來不去討論期別,我也不認為這是倚老賣老,因為我根本不是倚老賣老的人。謝謝各位。

主席:報告院會,廣泛討論登記委員均已發言完畢,現在休息20分鐘,請各位委員用餐。

休息19時)

繼續開會1920分)

主席:報告院會,現在繼續開會。

討論事項第二十一案,現在進行逐條討論。

依照協商結論,本案僅宣讀各黨團版本,其餘提案內容均列入公報紀錄。

民進黨黨團提案:

案由:本院民進黨黨團,針對本次院會討論事項第21案「中華民國刑法部分條文修正草案」提出「修正動議」。是否有當,敬請公決。

提案人:民主進步黨立法院黨團 

柯建銘  吳思瑤  陳培瑜()

國民黨黨團、台灣民眾黨黨團共同提案:

提案人:中國國民黨立法院黨團

傅崐萁  王鴻薇  羅智強

台灣民眾黨立法院黨團

黃國昌  張啓楷  陳昭姿

中華民國刑法部分條文修正草案(二讀)

主席:現在進行第一百六十一條,請宣讀。

民進黨黨團提案:

案由:本院民進黨黨團,針對本次院會討論事項第21案「中華民國刑法部分條文修正草案」提出「再修正動議」。是否有當,敬請公決。

提案人:民主進步黨立法院黨團

柯建銘  吳思瑤  陳培瑜()

國民黨黨團、台灣民眾黨黨團共同提案:

提案人:中國國民黨立法院黨團 王鴻薇

台灣民眾黨立法院黨團 黃國昌

民進黨黨團再修正動議:

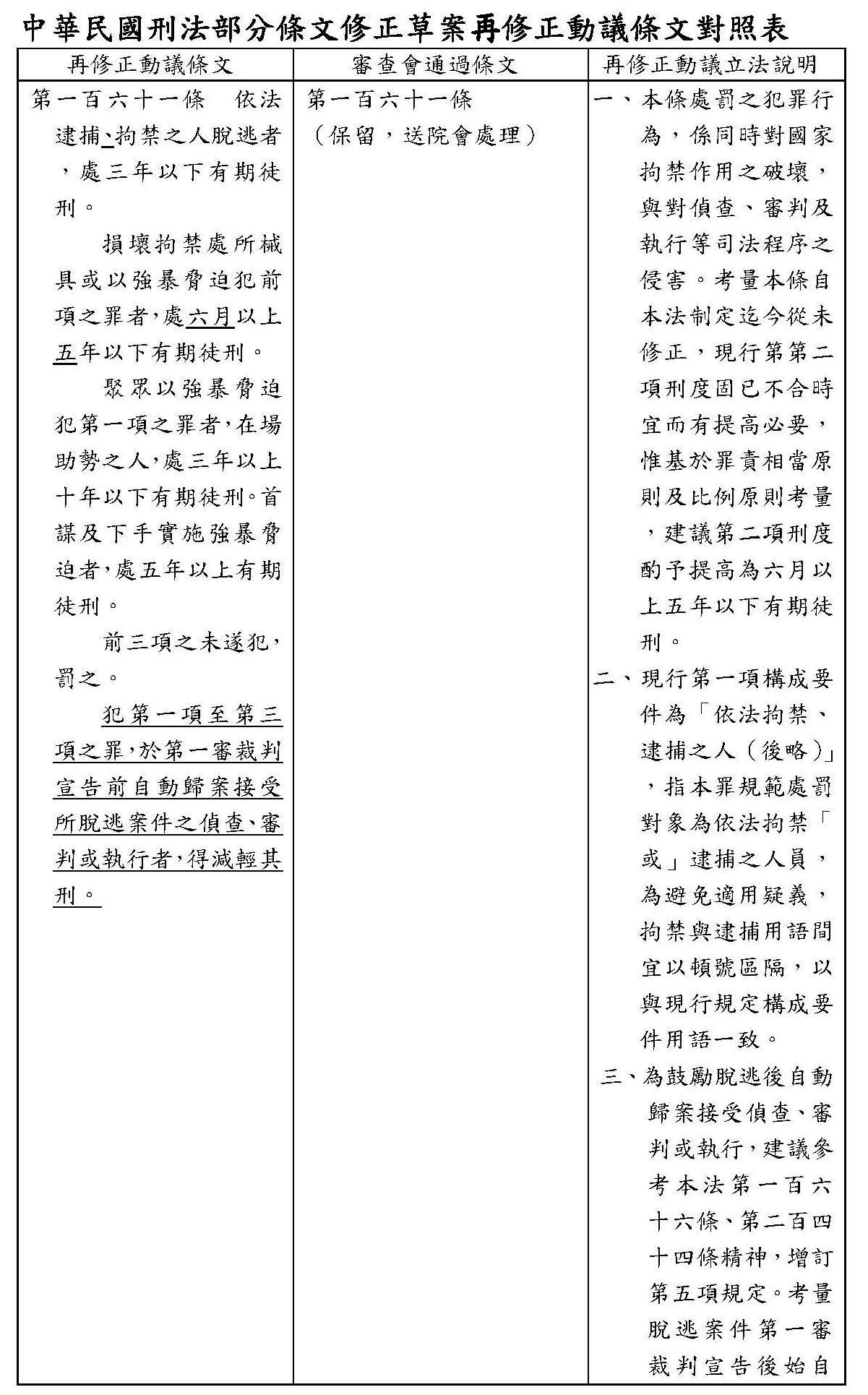
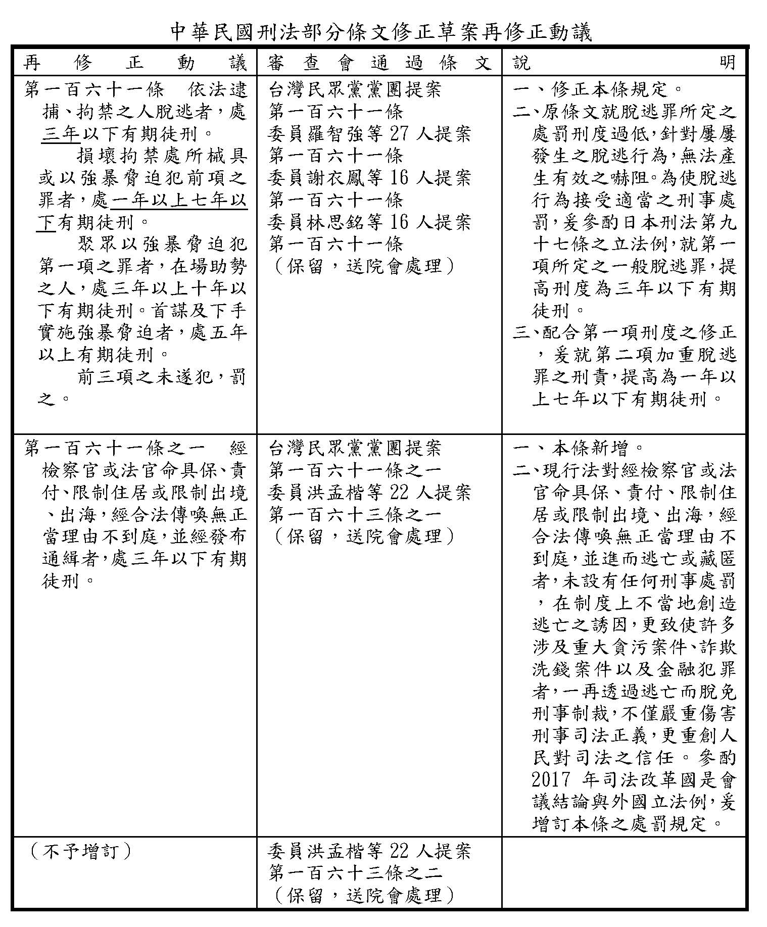
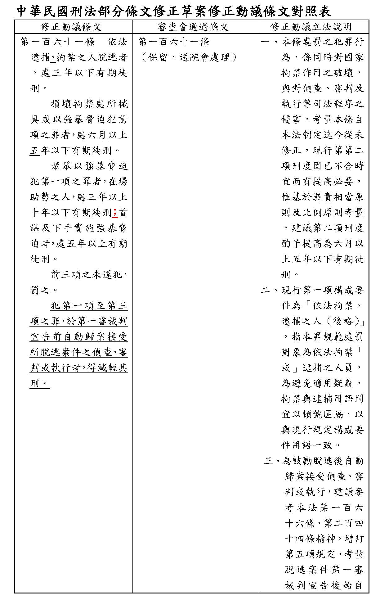
第一百六十一條  依法逮捕、拘禁之人脫逃者,處三年以下有期徒刑。

損壞拘禁處所械具或以強暴脅迫犯前項之罪者,處六月以上五年以下有期徒刑。

聚眾以強暴脅迫犯第一項之罪者,在場助勢之人,處三年以上十年以下有期徒刑。首謀及下手實施強暴脅迫者,處五年以上有期徒刑。

前三項之未遂犯,罰之。

犯第一項至第三項之罪,於第一審裁判宣告前自動歸案接受所脫逃案件之偵查、審判或執行者,得減輕其刑。

國民黨黨團、台灣民眾黨黨團共同再修正動議:

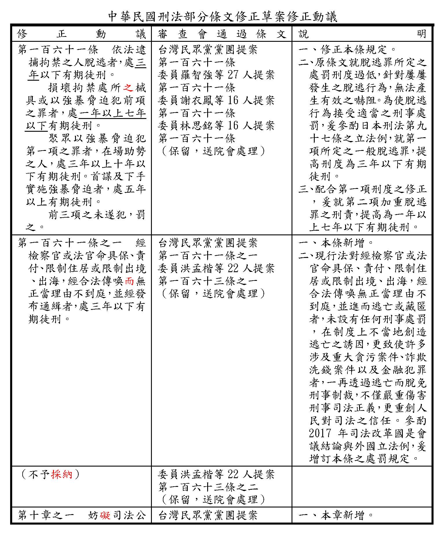
第一百六十一條  依法逮捕、拘禁之人脫逃者,處三年以下有期徒刑。

損壞拘禁處所械具或以強暴脅迫犯前項之罪者,處一年以上七年以下有期徒刑。

聚眾以強暴脅迫犯第一項之罪者,在場助勢之人,處三年以上十年以下有期徒刑。首謀及下手實施強暴脅迫者,處五年以上有期徒刑。

前三項之未遂犯,罰之。

主席:現在按鈴7分鐘,並分發表決卡。現在開始按鈴。

(按鈴)

主席:報告院會,請問都有拿到表決卡嗎?好,謝謝。

現在本案進行處理,依序進行表決,如果其中有任何一案通過,就不再處理其他案。

首先表決民進黨黨團再修正動議條文。現有民進黨黨團要求記名表決,我們記名表決,贊成民進黨黨團再修正動議條文請按「贊成」,反對請按「反對」,時間1分鐘,現在開始。

(進行表決)

主席:報告院會,報告表決結果:委員出席109位,贊成50位,反對59位,贊成者少數。

表決結果名單:

會議名稱:立法院第11屆第3會期第11次會議  表決型態:記名表決

表決時間:2025513日下午73024

表決議題:中華民國刑法第一百六十一條

     民進黨黨團再修正動議

表決結果:出席人數:109  贊成人數:50  反對人數:59  棄權人數:0

贊成:

郭昱晴  林月琴  陳培瑜  柯建銘  吳思瑤  伍麗華Saidhai Tahovecahe    李柏毅  范 雲  林楚茵  王義川  邱志偉  黃秀芳  何欣純  張雅琳  林俊憲  李坤城  陳秀寳  徐富癸  羅美玲  蔡易餘  莊瑞雄  郭國文  陳俊宇  吳沛憶  賴瑞隆  陳素月  張宏陸  陳 瑩  陳冠廷  陳亭妃  王美惠  劉建國  林岱樺  賴惠員  黃 捷  林淑芬  王正旭  沈伯洋  王定宇  吳琪銘  許智傑  鍾佳濱  吳秉叡  李昆澤  蔡其昌  邱議瑩  林宜瑾  楊 曜  蘇巧慧  沈發惠

反對:

傅崐萁  王鴻薇  羅智強  謝龍介  涂權吉  馬文君  林憶君  麥玉珍  劉書彬  林國成  陳昭姿  黃國昌  黃珊珊  張啓楷  高金素梅 林思銘  邱若華  鄭天財Sra Kacaw   鄭正鈐  謝衣鳯  張嘉郡  洪孟楷  林沛祥  呂玉玲  陳雪生  黃建賓  黃健豪  葉元之  陳永康  賴士葆  陳菁徽  萬美玲  廖偉翔  蘇清泉  黃 仁  魯明哲  李彥秀  吳宗憲  邱鎮軍  徐欣瑩  盧縣一  廖先翔  陳玉珍  林德福  楊瓊瓔  丁學忠  林倩綺  顏寬恒  羅明才  翁曉玲  葛如鈞  張智倫  羅廷瑋  徐巧芯  許宇甄  柯志恩  牛煦庭  王育敏  游 顥

棄權:

主席報告院會,現有民進黨黨團提議重付表決,現在進行重付表決,贊成民進黨黨團請按「贊成」,反對請按「反對」,時間1分鐘,現在開始。

(進行表決)

主席:報告院會,報告重付表決結果:委員出席109位,贊成50位,反對59位,贊成者少數,民進黨黨團再修正動議條文不通過。

表決結果名單:

會議名稱:立法院第11屆第3會期第11次會議  表決型態:記名表決

表決時間:2025513日下午73157

表決議題:重付表決中華民國刑法第一百六十一條

     民進黨黨團再修正動議

表決結果:出席人數:109  贊成人數:50  反對人數:59  棄權人數:0

贊成:

郭昱晴  林月琴  陳培瑜  柯建銘  吳思瑤  伍麗華Saidhai Tahovecahe    李柏毅  范 雲  林楚茵  王義川  邱志偉  黃秀芳  何欣純  張雅琳  林俊憲  李坤城  陳秀寳  徐富癸  羅美玲  蔡易餘  莊瑞雄  郭國文  陳俊宇  吳沛憶  賴瑞隆  陳素月  張宏陸  陳 瑩  陳冠廷  陳亭妃  王美惠  劉建國  林岱樺  賴惠員  黃 捷  林淑芬  王正旭  沈伯洋  王定宇  吳琪銘  許智傑  鍾佳濱  吳秉叡  李昆澤  蔡其昌  邱議瑩  林宜瑾  楊 曜  蘇巧慧  沈發惠

反對:

傅崐萁  王鴻薇  羅智強  謝龍介  涂權吉  馬文君  林憶君  麥玉珍  劉書彬  林國成  陳昭姿  黃國昌  黃珊珊  張啓楷  高金素梅 林思銘  邱若華  鄭天財Sra Kacaw   鄭正鈐  謝衣鳯  張嘉郡  洪孟楷  林沛祥  呂玉玲  陳雪生  黃建賓  黃健豪  葉元之  陳永康  賴士葆  陳菁徽  萬美玲  廖偉翔  蘇清泉  黃 仁  魯明哲  李彥秀  吳宗憲  邱鎮軍  徐欣瑩  盧縣一  廖先翔  陳玉珍  林德福  楊瓊瓔  丁學忠  林倩綺  顏寬恒  羅明才  翁曉玲  葛如鈞  張智倫  羅廷瑋  徐巧芯  許宇甄  柯志恩  牛煦庭  王育敏  游 顥

棄權:

主席:報告院會,現在表決國民黨黨團、台灣民眾黨黨團共同所提再修正動議條文,現在有民進黨黨團、台灣民眾黨黨團要求記名表決,我們開始記名表決,贊成國民黨團、台灣民眾黨黨團所提再修正動議條文請按「贊成」,反對請按「反對」,時間1分鐘,現在開始。

(進行表決)

主席:報告院會,報告表決結果:委員出席109位,贊成59位,反對50位,贊成者多數。

表決結果名單:

會議名稱:立法院第11屆第3會期第11次會議  表決型態:記名表決

表決時間:2025513日 下午73342

表決議題:中華民國刑法第一百六十一條

     國民黨台灣民眾黨黨團再修正動議

表決結果:出席人數:109  贊成人數:59  反對人數:50  棄權人數:0

贊成:

傅崐萁  王鴻薇  羅智強  謝龍介  涂權吉  馬文君  林憶君  麥玉珍  劉書彬  林國成  陳昭姿  黃國昌  黃珊珊  張啓楷  高金素梅 林思銘  邱若華  鄭天財Sra Kacaw   鄭正鈐  謝衣鳯  張嘉郡  洪孟楷  林沛祥  呂玉玲  陳雪生  黃建賓  黃健豪  葉元之  陳永康  賴士葆  陳菁徽  萬美玲  廖偉翔  蘇清泉  黃 仁  魯明哲  李彥秀  吳宗憲  邱鎮軍  徐欣瑩  盧縣一  廖先翔  陳玉珍  林德福  楊瓊瓔  丁學忠  林倩綺  顏寬恒  羅明才  翁曉玲  葛如鈞  張智倫  羅廷瑋  徐巧芯  許宇甄  柯志恩  牛煦庭  王育敏  游 顥

反對:

郭昱晴  林月琴  陳培瑜  柯建銘  吳思瑤  伍麗華Saidhai Tahovecahe    李柏毅  范 雲  林楚茵  王義川  邱志偉  黃秀芳  何欣純  張雅琳  林俊憲  李坤城  陳秀寳  徐富癸  羅美玲  蔡易餘  莊瑞雄  郭國文  陳俊宇  吳沛憶  賴瑞隆  陳素月  張宏陸  陳 瑩  陳冠廷  陳亭妃  王美惠  劉建國  林岱樺  賴惠員  黃 捷  林淑芬  王正旭  沈伯洋  王定宇  吳琪銘  許智傑  鍾佳濱  吳秉叡  李昆澤  蔡其昌  邱議瑩  林宜瑾  楊 曜  蘇巧慧  沈發惠

棄權:

主席:報告院會,現有民進黨黨團提議重付表決,現在進行重付表決,贊成請按「贊成」,反對請按「反對」,時間1分鐘,現在開始。

(進行表決)

主席:報告院會,報告重付表決結果:出席109位,贊成58位,反對51位,贊成者多數,第一百六十一條條文照國民黨黨團、台灣民眾黨黨團共同所提再修正動議條文通過。

表決結果名單:

會議名稱:立法院第11屆第3會期第11次會議  表決型態:記名表決

表決時間:2025513日 下午73514

表決議題:重付表決中華民國刑法第一百六十一條

     國民黨台灣民眾黨黨團再修正動議

表決結果:出席人數:109  贊成人數:58  反對人數:51  棄權人數:0

贊成:

傅崐萁  王鴻薇  羅智強  謝龍介  涂權吉  馬文君  林憶君  麥玉珍  劉書彬  林國成  陳昭姿  黃國昌  黃珊珊  張啓楷  高金素梅 邱若華  鄭天財Sra Kacaw   鄭正鈐  謝衣鳯  張嘉郡  洪孟楷  林沛祥  呂玉玲  陳雪生  黃建賓  黃健豪  葉元之  陳永康  賴士葆  陳菁徽  萬美玲  廖偉翔  蘇清泉  黃 仁  魯明哲  李彥秀  吳宗憲  邱鎮軍  徐欣瑩  盧縣一  廖先翔  陳玉珍  林德福  楊瓊瓔  丁學忠  林倩綺  顏寬恒  羅明才  翁曉玲  葛如鈞  張智倫  羅廷瑋  徐巧芯  許宇甄  柯志恩  牛煦庭  王育敏  游 顥

反對:

郭昱晴  林月琴  陳培瑜  柯建銘  吳思瑤  伍麗華Saidhai Tahovecahe    李柏毅  范 雲  林楚茵  王義川  林思銘  邱志偉  黃秀芳  何欣純  張雅琳  林俊憲  李坤城  陳秀寳  徐富癸  羅美玲  蔡易餘  莊瑞雄  郭國文  陳俊宇  吳沛憶  賴瑞隆  陳素月  張宏陸  陳 瑩  陳冠廷  陳亭妃  王美惠  劉建國  林岱樺  賴惠員  黃 捷  林淑芬  王正旭  沈伯洋  王定宇  吳琪銘  許智傑  鍾佳濱  吳秉叡  李昆澤  蔡其昌  邱議瑩  林宜瑾  楊 曜  蘇巧慧  沈發惠

棄權:

主席:現在進行增訂第一百六十一條之一等條文,請宣讀。

民進黨黨團再修正動議:

第一百六十一條之一  經法院或檢察官命具保之人逃亡、藏匿者,處三年以下有期徒刑、拘役或三十萬元以下罰金。

刑事程序中受法院或檢察官處分或命令之人,有下列情形之一而逃亡、藏匿者,亦同:

一、違反限制住居、限制出境、出海之處分。

二、違反定期向法院、檢察官或指定之機關報到之命令。

三、違反應接受適當之科技設備監控之命令。

四、違反禁止離開住、居所或一定區域之命令。

五、違反禁止就特定財產為一定處分之命令。

犯前二項之罪,於第一審裁判宣告前自動歸案接受所逃亡、藏匿案件之偵查、審判或執行者,得減輕其刑。

國民黨黨團、台灣民眾黨黨團共同再修正動議:

第一百六十一條之一  經檢察官或法官命具保、責付、限制住居或限制出境、出海,經合法傳喚無正當理由不到庭,並經發布通緝者,處三年以下有期徒刑。

主席:報告院會,林思銘委員聲明,對剛才表決與國民黨黨團意見一致,列入公報紀錄。

報告院會,現在表決民進黨黨團再修正動議條文,現有民進黨黨團要求記名表決,我們記名表決,時間1分鐘,贊成民進黨黨團再修正動議條文請按「贊成」,反對請按「反對」,現在開始。

(進行表決)

主席:報告院會,報告表決結果:委員出席109位,贊成50位,反對59位,贊成者少數。

表決結果名單:

會議名稱:立法院第11屆第3會期第11次會議  表決型態:記名表決

表決時間:2025513日 下午73831

表決議題:中華民國刑法增訂第一百六十一條之一

     民進黨黨團再修正動議

表決結果:出席人數:109  贊成人數:50  反對人數:59  棄權人數:0

贊成:

郭昱晴  林月琴  陳培瑜  柯建銘  吳思瑤  伍麗華Saidhai Tahovecahe    李柏毅  范 雲  林楚茵  王義川  邱志偉  黃秀芳  何欣純  張雅琳  林俊憲  李坤城  陳秀寳  徐富癸  羅美玲  蔡易餘  莊瑞雄  郭國文  陳俊宇  吳沛憶  賴瑞隆  陳素月  張宏陸  陳 瑩  陳冠廷  陳亭妃  王美惠  劉建國  林岱樺  賴惠員  黃 捷  林淑芬  王正旭  沈伯洋  王定宇  吳琪銘  許智傑  鍾佳濱  吳秉叡  李昆澤  蔡其昌  邱議瑩  林宜瑾  楊 曜  蘇巧慧  沈發惠

反對:

傅崐萁  王鴻薇  羅智強  謝龍介  涂權吉  馬文君  林憶君  麥玉珍  劉書彬  林國成  陳昭姿  黃國昌  黃珊珊  張啓楷  高金素梅 林思銘  邱若華  鄭天財Sra Kacaw   鄭正鈐  謝衣鳯  張嘉郡  洪孟楷  林沛祥  呂玉玲  陳雪生  黃建賓  黃健豪  葉元之  陳永康  賴士葆  陳菁徽  萬美玲  廖偉翔  蘇清泉  黃 仁  魯明哲  李彥秀  吳宗憲  邱鎮軍  徐欣瑩  盧縣一  廖先翔  陳玉珍  林德福  楊瓊瓔  丁學忠  林倩綺  顏寬恒  羅明才  翁曉玲  葛如鈞  張智倫  羅廷瑋  徐巧芯  許宇甄  柯志恩  牛煦庭  王育敏  游 顥

棄權:

主席報告院會,現有民進黨黨團提議重付表決,現在進行重付表決,贊成民進黨黨團請按「贊成」,反對請按「反對」,時間1分鐘,現在開始。

(進行表決)

主席:報告院會,報告重付表決結果:委員出席109位,贊成50位,反對59位,贊成者少數,民進黨黨團所提再修正動議條文不通過。

表決結果名單:

會議名稱:立法院第11屆第3會期第11次會議  表決型態:記名表決

表決時間:2025513日下午74003

表決議題:中華民國刑法增訂第一百六十一條之一

     重付表決民進黨黨團再修正動議

表決結果:出席人數:109  贊成人數:50  反對人數:59  棄權人數:0

贊成:

郭昱晴  林月琴  陳培瑜  柯建銘  吳思瑤  伍麗華Saidhai Tahovecahe    李柏毅  范 雲  林楚茵  王義川  邱志偉  黃秀芳  何欣純  張雅琳  林俊憲  李坤城  陳秀寳  徐富癸  羅美玲  蔡易餘  莊瑞雄  郭國文  陳俊宇  吳沛憶  賴瑞隆  陳素月  張宏陸  陳 瑩  陳冠廷  陳亭妃  王美惠  劉建國  林岱樺  賴惠員  黃 捷  林淑芬  王正旭  沈伯洋  王定宇  吳琪銘  許智傑  鍾佳濱  吳秉叡  李昆澤  蔡其昌  邱議瑩  林宜瑾  楊 曜  蘇巧慧  沈發惠

反對:

傅崐萁  王鴻薇  羅智強  謝龍介  涂權吉  馬文君  林憶君  麥玉珍  劉書彬  林國成  陳昭姿  黃國昌  黃珊珊  張啓楷  高金素梅 林思銘  邱若華  鄭天財Sra Kacaw   鄭正鈐  謝衣鳯  張嘉郡  洪孟楷  林沛祥  呂玉玲  陳雪生  黃建賓  黃健豪  葉元之  陳永康  賴士葆  陳菁徽  萬美玲  廖偉翔  蘇清泉  黃 仁  魯明哲  李彥秀  吳宗憲  邱鎮軍  徐欣瑩  盧縣一  廖先翔  陳玉珍  林德福  楊瓊瓔  丁學忠  林倩綺  顏寬恒  羅明才  翁曉玲  葛如鈞  張智倫  羅廷瑋  徐巧芯  許宇甄  柯志恩  牛煦庭  王育敏  游 顥

棄權:

主席:報告院會,現在表決國民黨黨團、台灣民眾黨黨團共同所提再修正動議條文。現在有民進黨黨團、台灣民眾黨黨團要求記名表決。贊成國民黨團、台灣民眾黨黨團所提再修正動議條文,請按「贊成」,反對請按「反對」,時間1分鐘,現在開始。

(進行表決)

主席:報告院會,報告表決結果:在場委員出席109位,贊成59位,反對50位,贊成者多數。

表決結果名單:

會議名稱:立法院第11屆第3會期第11次會議  表決型態:記名表決

表決時間:2025513日 下午74146

表決議題:中華民國刑法增訂第一百六十一條之一

     國民黨台灣民眾黨黨團再修正動議

表決結果:出席人數:109  贊成人數:59  反對人數:50  棄權人數:0

贊成:

傅崐萁  王鴻薇  羅智強  謝龍介  涂權吉  馬文君  林憶君  麥玉珍  劉書彬  林國成  陳昭姿  黃國昌  黃珊珊  張啓楷  高金素梅 林思銘  邱若華  鄭天財Sra Kacaw   鄭正鈐  謝衣鳯  張嘉郡  洪孟楷  林沛祥  呂玉玲  陳雪生  黃建賓  黃健豪  葉元之  陳永康  賴士葆  陳菁徽  萬美玲  廖偉翔  蘇清泉  黃 仁  魯明哲  李彥秀  吳宗憲  邱鎮軍  徐欣瑩  盧縣一  廖先翔  陳玉珍  林德福  楊瓊瓔  丁學忠  林倩綺  顏寬恒  羅明才  翁曉玲  葛如鈞  張智倫  羅廷瑋  徐巧芯  許宇甄  柯志恩  牛煦庭  王育敏  游 顥

反對:

郭昱晴  林月琴  陳培瑜  柯建銘  吳思瑤  伍麗華Saidhai Tahovecahe    李柏毅  范 雲  林楚茵  王義川  邱志偉  黃秀芳  何欣純  張雅琳  林俊憲  李坤城  陳秀寳  徐富癸  羅美玲  蔡易餘  莊瑞雄  郭國文  陳俊宇  吳沛憶  賴瑞隆  陳素月  張宏陸  陳 瑩  陳冠廷  陳亭妃  王美惠  劉建國  林岱樺  賴惠員  黃 捷  林淑芬  王正旭  沈伯洋  王定宇  吳琪銘  許智傑  鍾佳濱  吳秉叡  李昆澤  蔡其昌  邱議瑩  林宜瑾  楊 曜  蘇巧慧  沈發惠

棄權:

主席:現有民進黨黨團要求重付表決,現在進行重付表決,贊成請按「贊成」,反對請按「反對」,時間1分鐘,現在開始。

(進行表決)

主席:報告院會,報告重付表決結果:出席109位,贊成59位,反對50位,贊成者多數,增訂第一百六十一條之一照國民黨黨團、台灣民眾黨黨團共同所提再修正動議條文通過。

表決結果名單:

會議名稱:立法院第11屆第3會期第11次會議  表決型態:記名表決

表決時間:2025513日下午74318

表決議題:中華民國刑法增訂第一百六十一條之一

     重付表決國民黨台灣民眾黨再修正動議

表決結果:出席人數:109  贊成人數:59  反對人數:50  棄權人數:0

贊成:

傅崐萁  王鴻薇  羅智強  謝龍介  涂權吉  馬文君  林憶君  麥玉珍  劉書彬  林國成  陳昭姿  黃國昌  黃珊珊  張啓楷  高金素梅 林思銘  邱若華  鄭天財Sra Kacaw   鄭正鈐  謝衣鳯  張嘉郡  洪孟楷  林沛祥  呂玉玲  陳雪生  黃建賓  黃健豪  葉元之  陳永康  賴士葆  陳菁徽  萬美玲  廖偉翔  蘇清泉  黃 仁  魯明哲  李彥秀  吳宗憲  邱鎮軍  徐欣瑩  盧縣一  廖先翔  陳玉珍  林德福  楊瓊瓔  丁學忠  林倩綺  顏寬恒  羅明才  翁曉玲  葛如鈞  張智倫  羅廷瑋  徐巧芯  許宇甄  柯志恩  牛煦庭  王育敏  游 顥

反對:

郭昱晴  林月琴  陳培瑜  柯建銘  吳思瑤  伍麗華Saidhai Tahovecahe    李柏毅  范 雲  林楚茵  王義川  邱志偉  黃秀芳  何欣純  張雅琳  林俊憲  李坤城  陳秀寳  徐富癸  羅美玲  蔡易餘  莊瑞雄  郭國文  陳俊宇  吳沛憶  賴瑞隆  陳素月  張宏陸  陳 瑩  陳冠廷  陳亭妃  王美惠  劉建國  林岱樺  賴惠員  黃 捷  林淑芬  王正旭  沈伯洋  王定宇  吳琪銘  許智傑  鍾佳濱  吳秉叡  李昆澤  蔡其昌  邱議瑩  林宜瑾  楊 曜  蘇巧慧  沈發惠

棄權:

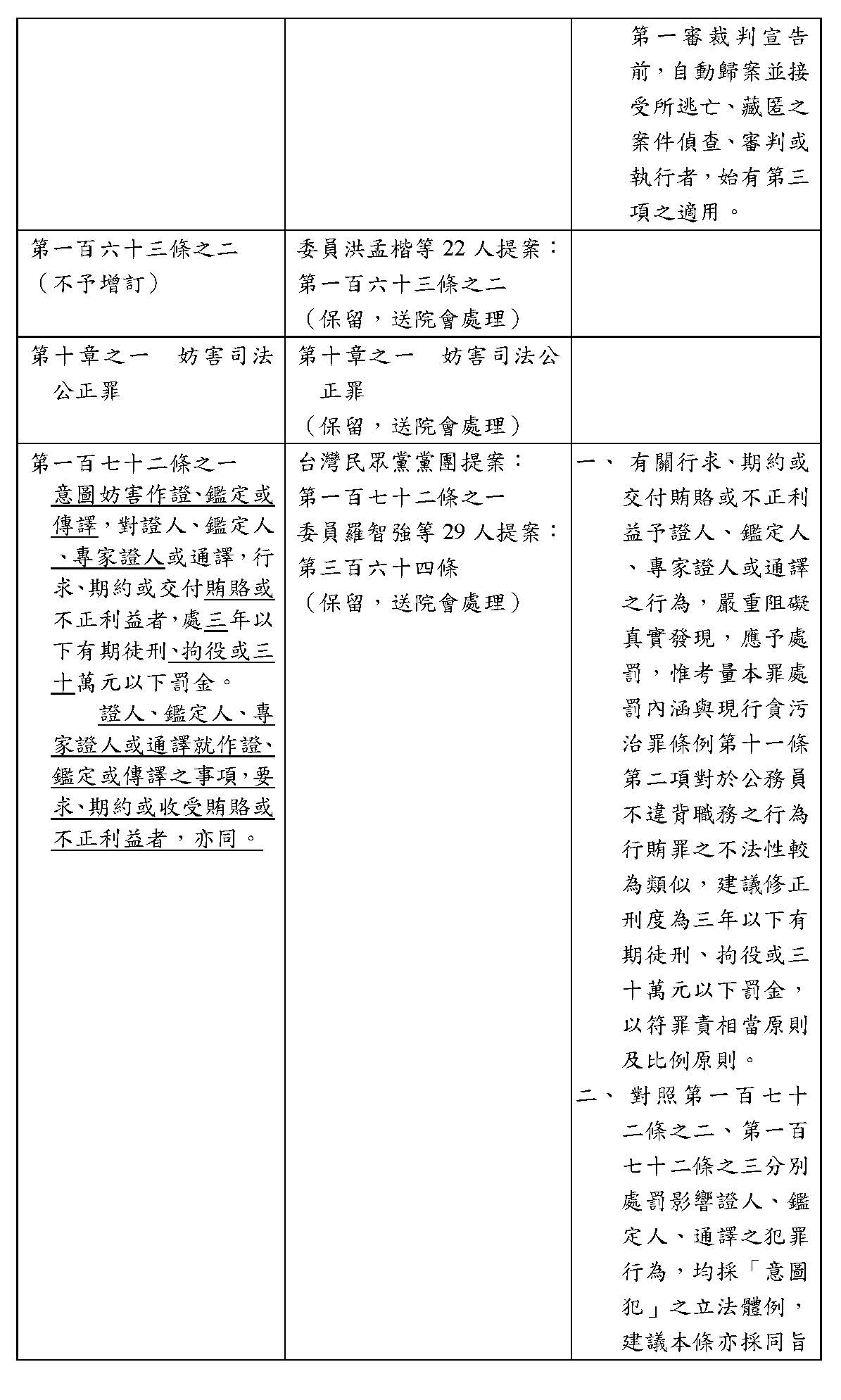
主席:報告院會,現在進行增訂第一百六十三條之二,請宣讀。

民進黨黨團再修正動議:

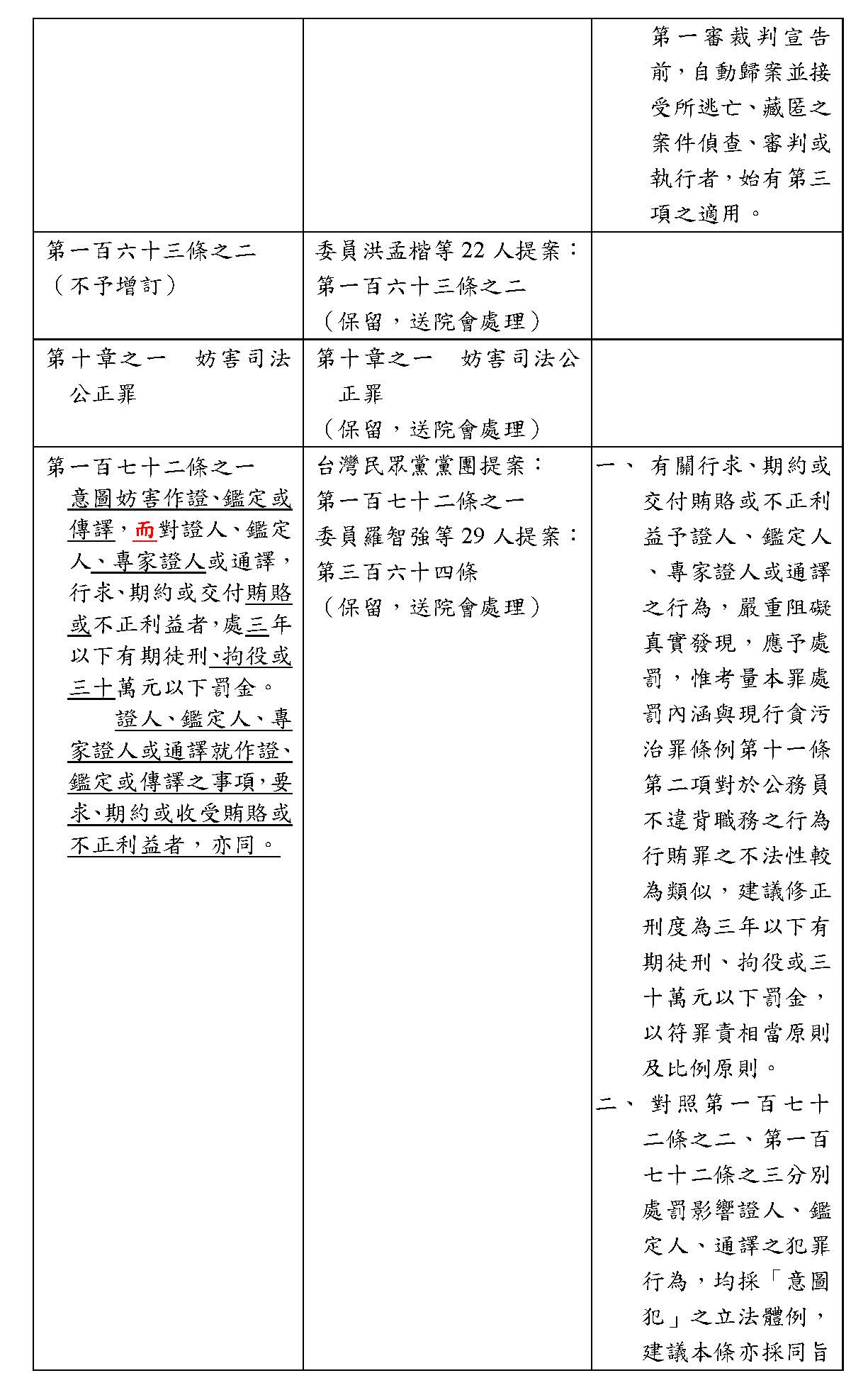
第一百六十三條之二  (不予增訂)

國民黨黨團、台灣民眾黨黨團共同再修正動議:

第一百六十三條之二  (不予增訂)

主席:報告院會,本條因三個黨團所提再修正動議「不予增訂」均相同,本條就照三個黨團所提再修正動議「不予增訂」通過。如果沒有意見,我們作以下宣告:第一百六十三條之二照三個黨團所提再修正動議通過,不予增訂。

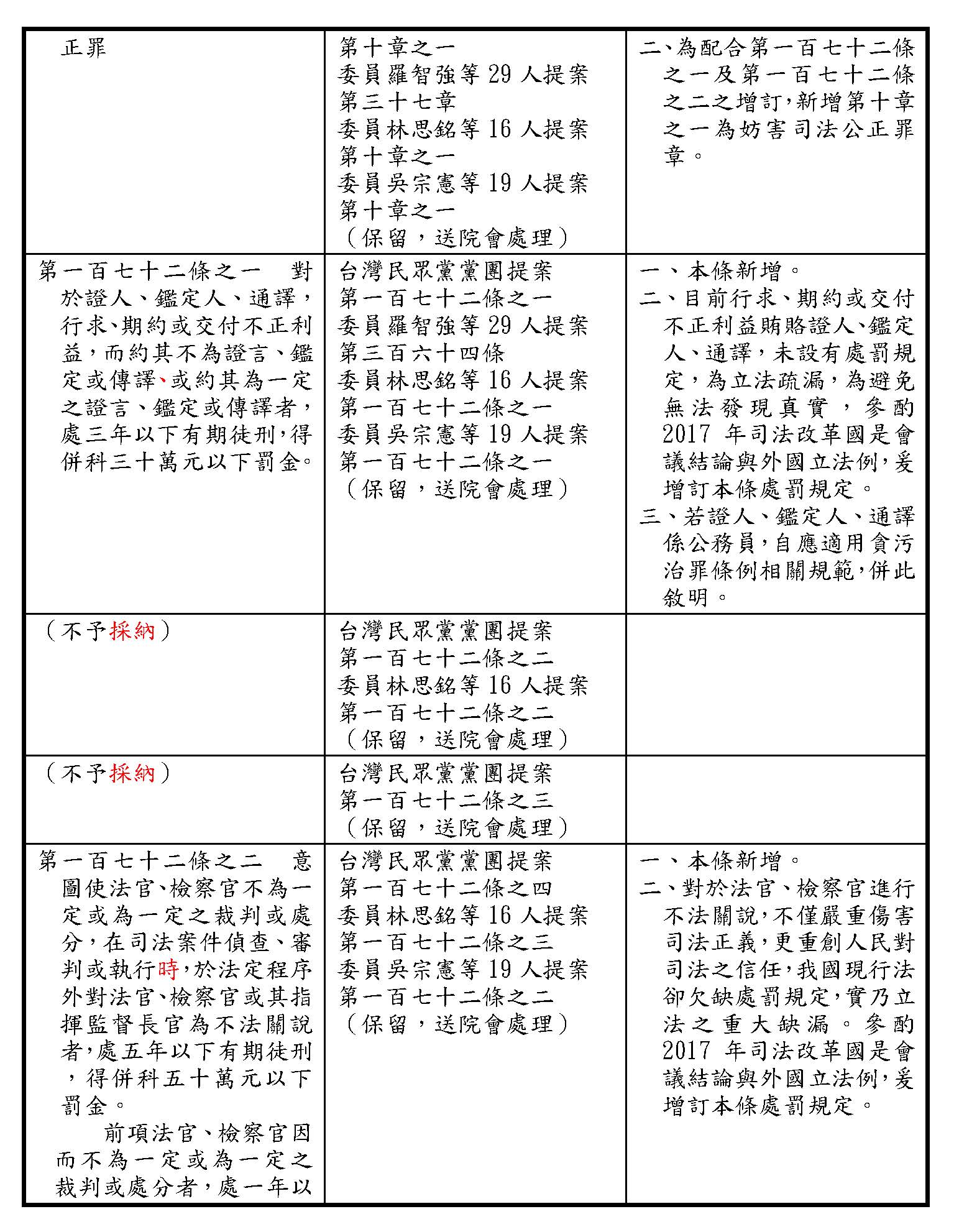
報告院會,現在進入增訂第十章之一等章名,請宣讀。

民進黨黨團再修正動議:

第十章之一  妨害司法公正罪

國民黨黨團、台灣民眾黨黨團共同再修正動議:

第十章之一  妨害司法公正罪

主席:報告院會,本章因三個黨團所提再修正動議章名均相同,本章就照三個黨團再修正動議章名通過。如果沒有意見的話,我們就作以下宣告:增訂第十章之一照三個黨團再修正動議章名通過。

報告院會,現在進行增訂第一百七十二條之一等條文,請宣讀。

民進黨黨團再修正動議:

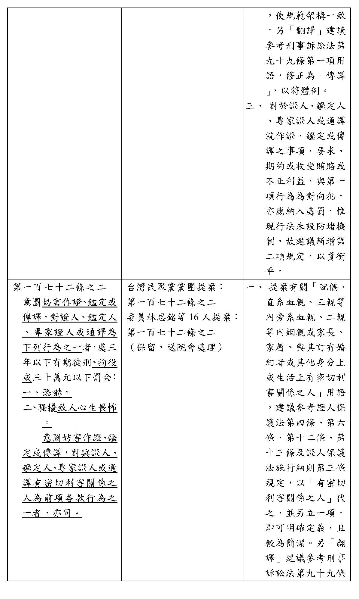
第一百七十二條之一  意圖妨害作證、鑑定或傳譯,對證人、鑑定人、專家證人或通譯,行求、期約或交付賄賂或不正利益者,處三年以下有期徒刑、拘役或三十萬元以下罰金。

證人、鑑定人、專家證人或通譯就作證、鑑定或傳譯之事項,要求、期約或收受賄賂或不正利益者,亦同。

國民黨黨團、台灣民眾黨黨團共同再修正動議:

第一百七十二條之一  對於證人、鑑定人、專家證人或通譯,行求、期約或交付不正利益,而約其不為證言、鑑定或傳譯,或約其為一定之證言、鑑定或傳譯者,處三年以下有期徒刑,得併科三十萬元以下罰金。

證人、鑑定人、專家證人或通譯就證言、鑑定或傳譯之事項,要求、期約或收受不正利益者,亦同。

主席:報告院會,現在表決民進黨黨團再修正動議條文,現在有民進黨黨團要求記名表決,我們記名表決,贊成民進黨黨團再修正動議條文請按「贊成」,反對請按「反對」,時間1分鐘,現在開始。

(進行表決)

主席:報告院會,報告表決結果:在場委員109位,贊成50位,反對59位,贊成者少數。

表決結果名單:

會議名稱:立法院第11屆第3會期第11次會議  表決型態:記名表決

表決時間:2025513日 下午74737

表決議題:中華民國刑法增訂第一百七十二條之一

     民進黨黨團再修正動議

表決結果:出席人數:109  贊成人數:50  反對人數:59  棄權人數:0

贊成:

郭昱晴  林月琴  陳培瑜  柯建銘  吳思瑤  伍麗華Saidhai Tahovecahe    李柏毅  范 雲  林楚茵  王義川  邱志偉  黃秀芳  何欣純  張雅琳  林俊憲  李坤城  陳秀寳  徐富癸  羅美玲  蔡易餘  莊瑞雄  郭國文  陳俊宇  吳沛憶  賴瑞隆  陳素月  張宏陸  陳 瑩  陳冠廷  陳亭妃  王美惠  劉建國  林岱樺  賴惠員  黃 捷  林淑芬  王正旭  沈伯洋  王定宇  吳琪銘  許智傑  鍾佳濱  吳秉叡  李昆澤  蔡其昌  邱議瑩  林宜瑾  楊 曜  蘇巧慧  沈發惠

反對:

傅崐萁  王鴻薇  羅智強  謝龍介  涂權吉  馬文君  林憶君  麥玉珍  劉書彬  林國成  陳昭姿  黃國昌  黃珊珊  張啓楷  高金素梅 林思銘  邱若華  鄭天財Sra Kacaw   鄭正鈐  謝衣鳯  張嘉郡  洪孟楷  林沛祥  呂玉玲  陳雪生  黃建賓  黃健豪  葉元之  陳永康  賴士葆  陳菁徽  萬美玲  廖偉翔  蘇清泉  黃 仁  魯明哲  李彥秀  吳宗憲  邱鎮軍  徐欣瑩  盧縣一  廖先翔  陳玉珍  林德福  楊瓊瓔  丁學忠  林倩綺  顏寬恒  羅明才  翁曉玲  葛如鈞  張智倫  羅廷瑋  徐巧芯  許宇甄  柯志恩  牛煦庭  王育敏  游 顥

棄權:

主席:現有民進黨黨團提議重付表決,現在進行重付表決,贊成民進黨黨團所提再修正動議條文請按「贊成」,反對請按「反對」,時間1分鐘,現在開始。

(進行表決)

主席:報告院會,報告重付表決結果:在場109位,贊成50位,反對59位,贊成者少數,民進黨黨團再修正動議條文不通過。

表決結果名單:

會議名稱:立法院第11屆第3會期第11次會議  表決型態:記名表決

表決時間:2025513日 下午74911

表決議題:中華民國刑法增訂第一百七十二條之一

     重付表決民進黨黨團再修正動議

表決結果:出席人數:109  贊成人數:50  反對人數:59  棄權人數:0

贊成:

郭昱晴  林月琴  陳培瑜  柯建銘  吳思瑤  伍麗華Saidhai Tahovecahe    李柏毅  范 雲  林楚茵  王義川  邱志偉  黃秀芳  何欣純  張雅琳  林俊憲  李坤城  陳秀寳  徐富癸  羅美玲  蔡易餘  莊瑞雄  郭國文  陳俊宇  吳沛憶  賴瑞隆  陳素月  張宏陸  陳 瑩  陳冠廷  陳亭妃  王美惠  劉建國  林岱樺  賴惠員  黃 捷  林淑芬  王正旭  沈伯洋  王定宇  吳琪銘  許智傑  鍾佳濱  吳秉叡  李昆澤  蔡其昌  邱議瑩  林宜瑾  楊 曜  蘇巧慧  沈發惠

反對:

傅崐萁  王鴻薇  羅智強  謝龍介  涂權吉  馬文君  林憶君  麥玉珍  劉書彬  林國成  陳昭姿  黃國昌  黃珊珊  張啓楷  高金素梅 林思銘  邱若華  鄭天財Sra Kacaw   鄭正鈐  謝衣鳯  張嘉郡  洪孟楷  林沛祥  呂玉玲  陳雪生  黃建賓  黃健豪  葉元之  陳永康  賴士葆  陳菁徽  萬美玲  廖偉翔  蘇清泉  黃 仁  魯明哲  李彥秀  吳宗憲  邱鎮軍  徐欣瑩  盧縣一  廖先翔  陳玉珍  林德福  楊瓊瓔  丁學忠  林倩綺  顏寬恒  羅明才  翁曉玲  葛如鈞  張智倫  羅廷瑋  徐巧芯  許宇甄  柯志恩  牛煦庭  王育敏  游 顥

棄權:

主席:報告院會,現在開始表決國民黨黨團、台灣民眾黨黨團共同所提再修正動議條文,現有民進黨黨團、台灣民眾黨黨團要求記名表決,贊成國民黨黨團、台灣民眾黨黨團所提再修正動議條文者請按「贊成」,反對者請按「反對」,時間1分鐘,現在開始。

(進行表決)

主席:報告院會,報告表決結果:出席109位,贊成59位,反對50位。

表決結果名單:

會議名稱:立法院第11屆第3會期第11次會議  表決型態:記名表決

表決時間:2025513日 下午75057

表決議題:中華民國刑法增訂第一百七十二條之一

     國民黨台灣民眾黨黨團再修正動議

表決結果:出席人數:109  贊成人數:59  反對人數:50  棄權人數:0

贊成:

傅崐萁  王鴻薇  羅智強  謝龍介  涂權吉  馬文君  林憶君  麥玉珍  劉書彬  林國成  陳昭姿  黃國昌  黃珊珊  張啓楷  高金素梅 林思銘  邱若華  鄭天財Sra Kacaw   鄭正鈐  謝衣鳯  張嘉郡  洪孟楷  林沛祥  呂玉玲  陳雪生  黃建賓  黃健豪  葉元之  陳永康  賴士葆  陳菁徽  萬美玲  廖偉翔  蘇清泉  黃 仁  魯明哲  李彥秀  吳宗憲  邱鎮軍  徐欣瑩  盧縣一  廖先翔  陳玉珍  林德福  楊瓊瓔  丁學忠  林倩綺  顏寬恒  羅明才  翁曉玲  葛如鈞  張智倫  羅廷瑋  徐巧芯  許宇甄  柯志恩  牛煦庭  王育敏  游 顥

反對:

郭昱晴  林月琴  陳培瑜  柯建銘  吳思瑤  伍麗華Saidhai Tahovecahe    李柏毅  范 雲  林楚茵  王義川  邱志偉  黃秀芳  何欣純  張雅琳  林俊憲  李坤城  陳秀寳  徐富癸  羅美玲  蔡易餘  莊瑞雄  郭國文  陳俊宇  吳沛憶  賴瑞隆  陳素月  張宏陸  陳 瑩  陳冠廷  陳亭妃  王美惠  劉建國  林岱樺  賴惠員  黃 捷  林淑芬  王正旭  沈伯洋  王定宇  吳琪銘  許智傑  鍾佳濱  吳秉叡  李昆澤  蔡其昌  邱議瑩  林宜瑾  楊 曜  蘇巧慧  沈發惠

棄權:

主席:現有民進黨黨團提議重付表決,現在進行重付表決,贊成國民黨黨團、台灣民眾黨黨團所提再修正動議條文請按「贊成」,反對請按「反對」,時間1分鐘,現在開始。

(進行表決)

主席:報告院會,報告重付表決結果:在場委員109位,贊成59位,反對50位,贊成者多數,增訂第一百七十二條之一照國民黨黨團、台灣民眾黨黨團共同所提再修正動議條文通過。

表決結果名單:

會議名稱:立法院第11屆第3會期第11次會議  表決型態:記名表決

表決時間:2025513日 下午75229

表決議題:中華民國刑法增訂第一百七十二條之一

     重付表決國民黨台灣民眾黨再修正動議

表決結果:出席人數:109  贊成人數:59  反對人數:50  棄權人數:0

贊成:

傅崐萁  王鴻薇  羅智強  謝龍介  涂權吉  馬文君  林憶君  麥玉珍  劉書彬  林國成  陳昭姿  黃國昌  黃珊珊  張啓楷  高金素梅 林思銘  邱若華  鄭天財Sra Kacaw   鄭正鈐  謝衣鳯  張嘉郡  洪孟楷  林沛祥  呂玉玲  陳雪生  黃建賓  黃健豪  葉元之  陳永康  賴士葆  陳菁徽  萬美玲  廖偉翔  蘇清泉  黃 仁  魯明哲  李彥秀  吳宗憲  邱鎮軍  徐欣瑩  盧縣一  廖先翔  陳玉珍  林德福  楊瓊瓔  丁學忠  林倩綺  顏寬恒  羅明才  翁曉玲  葛如鈞  張智倫  羅廷瑋  徐巧芯  許宇甄  柯志恩  牛煦庭  王育敏  游 顥

反對:

郭昱晴  林月琴  陳培瑜  柯建銘  吳思瑤  伍麗華Saidhai Tahovecahe    李柏毅  范 雲  林楚茵  王義川  邱志偉  黃秀芳  何欣純  張雅琳  林俊憲  李坤城  陳秀寳  徐富癸  羅美玲  蔡易餘  莊瑞雄  郭國文  陳俊宇  吳沛憶  賴瑞隆  陳素月  張宏陸  陳 瑩  陳冠廷  陳亭妃  王美惠  劉建國  林岱樺  賴惠員  黃 捷  林淑芬  王正旭  沈伯洋  王定宇  吳琪銘  許智傑  鍾佳濱  吳秉叡  李昆澤  蔡其昌  邱議瑩  林宜瑾  楊 曜  蘇巧慧  沈發惠

棄權:

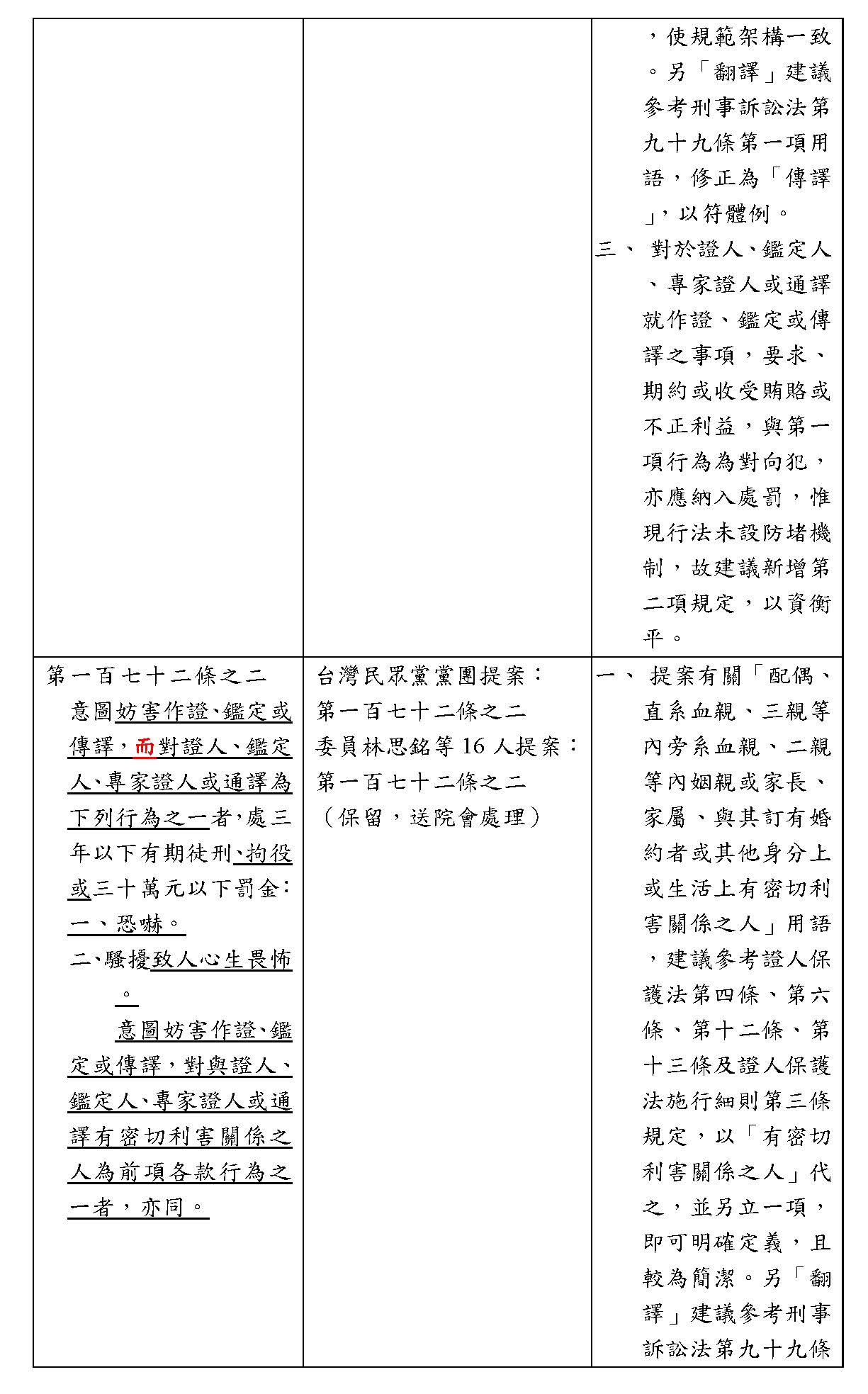
主席:報告院會,現在進行增訂第一百七十二條之二。

請宣讀。

民進黨黨團再修正動議:

第一百七十二條之二  意圖妨害作證、鑑定或傳譯,對證人、鑑定人、專家證人或通譯為下列行為之一者,處三年以下有期徒刑、拘役或三十萬元以下罰金:

一、恐嚇。

二、騷擾致人心生畏怖。

意圖妨害作證、鑑定或傳譯,對與證人、鑑定人、專家證人或通譯有密切利害關係之人為前項各款行為之一者,亦同。

國民黨黨團、台灣民眾黨黨團共同再修正動議:

第一百七十二條之二  (不予增訂)

主席:報告院會,現在開始表決民進黨黨團再修正動議條文。現有民進黨黨團要求記名表決,贊成民進黨黨團提議請按「贊成」,反對請按「反對」,時間1分鐘,現在開始。

(進行表決)

主席:報告院會,報告表決結果:出席109位,贊成50位,反對59位,贊成者少數。

表決結果名單:

會議名稱:立法院第11屆第3會期第11次會議  表決型態:記名表決

表決時間:2025513日 下午75458

表決議題:中華民國刑法增訂第一百七十二條之二

     民進黨黨團再修正動議

表決結果:出席人數:109  贊成人數:50  反對人數:59  棄權人數:0

贊成:

郭昱晴  林月琴  陳培瑜  柯建銘  吳思瑤  伍麗華Saidhai Tahovecahe    李柏毅  范 雲  林楚茵  王義川  邱志偉  黃秀芳  何欣純  張雅琳  林俊憲  李坤城  陳秀寳  徐富癸  羅美玲  蔡易餘  莊瑞雄  郭國文  陳俊宇  吳沛憶  賴瑞隆  陳素月  張宏陸  陳 瑩  陳冠廷  陳亭妃  王美惠  劉建國  林岱樺  賴惠員  黃 捷  林淑芬  王正旭  沈伯洋  王定宇  吳琪銘  許智傑  鍾佳濱  吳秉叡  李昆澤  蔡其昌  邱議瑩  林宜瑾  楊 曜  蘇巧慧  沈發惠

反對:

傅崐萁  王鴻薇  羅智強  謝龍介  涂權吉  馬文君  林憶君  麥玉珍  劉書彬  林國成  陳昭姿  黃國昌  黃珊珊  張啓楷  高金素梅 林思銘  邱若華  鄭天財Sra Kacaw   鄭正鈐  謝衣鳯  張嘉郡  洪孟楷  林沛祥  呂玉玲  陳雪生  黃建賓  黃健豪  葉元之  陳永康  賴士葆  陳菁徽  萬美玲  廖偉翔  蘇清泉  黃 仁  魯明哲  李彥秀  吳宗憲  邱鎮軍  徐欣瑩  盧縣一  廖先翔  陳玉珍  林德福  楊瓊瓔  丁學忠  林倩綺  顏寬恒  羅明才  翁曉玲  葛如鈞  張智倫  羅廷瑋  徐巧芯  許宇甄  柯志恩  牛煦庭  王育敏  游 顥

棄權:

主席:現有民進黨黨團提議重付表決,現在進行重付表決,贊成民進黨黨團請按「贊成」,反對請按「反對」,時間1分鐘,現在開始。

(進行表決)

主席:報告院會,報告重付表決結果:出席109位,贊成50位,反對59位,贊成者少數,民進黨黨團再修正動議條文不通過。

表決結果名單:

會議名稱:立法院第11屆第3會期第11次會議  表決型態:記名表決

表決時間:2025513日 下午75627

表決議題:中華民國刑法增訂第一百七十二條之二

     重付表決民進黨黨團再修正動議

表決結果:出席人數:109  贊成人數:50  反對人數:59  棄權人數:0

贊成:

郭昱晴  林月琴  陳培瑜  柯建銘  吳思瑤  伍麗華Saidhai Tahovecahe    李柏毅  范 雲  林楚茵  王義川  邱志偉  黃秀芳  何欣純  張雅琳  林俊憲  李坤城  陳秀寳  徐富癸  羅美玲  蔡易餘  莊瑞雄  郭國文  陳俊宇  吳沛憶  賴瑞隆  陳素月  張宏陸  陳 瑩  陳冠廷  陳亭妃  王美惠  劉建國  林岱樺  賴惠員  黃 捷  林淑芬  王正旭  沈伯洋  王定宇  吳琪銘  許智傑  鍾佳濱  吳秉叡  李昆澤  蔡其昌  邱議瑩  林宜瑾  楊 曜  蘇巧慧  沈發惠

反對:

傅崐萁  王鴻薇  羅智強  謝龍介  涂權吉  馬文君  林憶君  麥玉珍  劉書彬  林國成  陳昭姿  黃國昌  黃珊珊  張啓楷  高金素梅 林思銘  邱若華  鄭天財Sra Kacaw   鄭正鈐  謝衣鳯  張嘉郡  洪孟楷  林沛祥  呂玉玲  陳雪生  黃建賓  黃健豪  葉元之  陳永康  賴士葆  陳菁徽  萬美玲  廖偉翔  蘇清泉  黃 仁  魯明哲  李彥秀  吳宗憲  邱鎮軍  徐欣瑩  盧縣一  廖先翔  陳玉珍  林德福  楊瓊瓔  丁學忠  林倩綺  顏寬恒  羅明才  翁曉玲  葛如鈞  張智倫  羅廷瑋  徐巧芯  許宇甄  柯志恩  牛煦庭  王育敏  游 顥

棄權:

主席:報告院會,現在開始表決國民黨黨團、台灣民眾黨黨團共同所提再修正動議「不予增訂」。現有民進黨黨團、台灣民眾黨黨團要求記名表決,贊成請按「贊成」,反對請按「反對」,時間1分鐘,現在開始。

(進行表決)

主席:報告院會,報告表決結果:在場109位,贊成59位,反對50位,贊成者多數。

表決結果名單:

會議名稱:立法院第11屆第3會期第11次會議  表決型態:記名表決

表決時間:2025513日 下午75812

表決議題:中華民國刑法不予增訂第一百七十二條

     之二國民黨台灣民眾黨再修正動議

表決結果:出席人數:109  贊成人數:59  反對人數:50  棄權人數:0

贊成:

傅崐萁  王鴻薇  羅智強  謝龍介  涂權吉  馬文君  林憶君  麥玉珍  劉書彬  林國成  陳昭姿  黃國昌  黃珊珊  張啓楷  高金素梅 林思銘  邱若華  鄭天財Sra Kacaw   鄭正鈐  謝衣鳯  張嘉郡  洪孟楷  林沛祥  呂玉玲  陳雪生  黃建賓  黃健豪  葉元之  陳永康  賴士葆  陳菁徽  萬美玲  廖偉翔  蘇清泉  黃 仁  魯明哲  李彥秀  吳宗憲  邱鎮軍  徐欣瑩  盧縣一  廖先翔  陳玉珍  林德福  楊瓊瓔  丁學忠  林倩綺  顏寬恒  羅明才  翁曉玲  葛如鈞  張智倫  羅廷瑋  徐巧芯  許宇甄  柯志恩  牛煦庭  王育敏  游 顥

反對:

郭昱晴  林月琴  陳培瑜  柯建銘  吳思瑤  伍麗華Saidhai Tahovecahe    李柏毅  范 雲  林楚茵  王義川  邱志偉  黃秀芳  何欣純  張雅琳  林俊憲  李坤城  陳秀寳  徐富癸  羅美玲  蔡易餘  莊瑞雄  郭國文  陳俊宇  吳沛憶  賴瑞隆  陳素月  張宏陸  陳 瑩  陳冠廷  陳亭妃  王美惠  劉建國  林岱樺  賴惠員  黃 捷  林淑芬  王正旭  沈伯洋  王定宇  吳琪銘  許智傑  鍾佳濱  吳秉叡  李昆澤  蔡其昌  邱議瑩  林宜瑾  楊 曜  蘇巧慧  沈發惠

棄權:

主席:現有民進黨黨團提重付表決,現在進行重付表決,贊成國民黨黨團、台灣民眾黨黨團共同所提再修正動議請按「贊成」、反對請按「反對」,時間1分鐘,現在開始。

(進行表決)

主席:報告院會,報告重付表決結果:在場委員109位,贊成59位,反對50位,贊成者多數,第一百七十二條之二照國民黨黨團、台灣民眾黨黨團共同所提再修正動議通過,不予增訂。

表決結果名單:

會議名稱:立法院第11屆第3會期第11次會議  表決型態:記名表決

表決時間:2025513日 下午75945

表決議題:中華民國刑法不予增訂第一百七十二條

     之二重付表決國民黨民眾黨再修正動議

表決結果:出席人數:109  贊成人數:59  反對人數:50  棄權人數:0

贊成:

傅崐萁  王鴻薇  羅智強  謝龍介  涂權吉  馬文君  林憶君  麥玉珍  劉書彬  林國成  陳昭姿  黃國昌  黃珊珊  張啓楷  高金素梅 林思銘  邱若華  鄭天財Sra Kacaw   鄭正鈐  謝衣鳯  張嘉郡  洪孟楷  林沛祥  呂玉玲  陳雪生  黃建賓  黃健豪  葉元之  陳永康  賴士葆  陳菁徽  萬美玲  廖偉翔  蘇清泉  黃 仁  魯明哲  李彥秀  吳宗憲  邱鎮軍  徐欣瑩  盧縣一  廖先翔  陳玉珍  林德福  楊瓊瓔  丁學忠  林倩綺  顏寬恒  羅明才  翁曉玲  葛如鈞  張智倫  羅廷瑋  徐巧芯  許宇甄  柯志恩  牛煦庭  王育敏  游 顥

反對:

郭昱晴  林月琴  陳培瑜  柯建銘  吳思瑤  伍麗華Saidhai Tahovecahe    李柏毅  范 雲  林楚茵  王義川  邱志偉  黃秀芳  何欣純  張雅琳  林俊憲  李坤城  陳秀寳  徐富癸  羅美玲  蔡易餘  莊瑞雄  郭國文  陳俊宇  吳沛憶  賴瑞隆  陳素月  張宏陸  陳 瑩  陳冠廷  陳亭妃  王美惠  劉建國  林岱樺  賴惠員  黃 捷  林淑芬  王正旭  沈伯洋  王定宇  吳琪銘  許智傑  鍾佳濱  吳秉叡  李昆澤  蔡其昌  邱議瑩  林宜瑾  楊 曜  蘇巧慧  沈發惠

棄權:

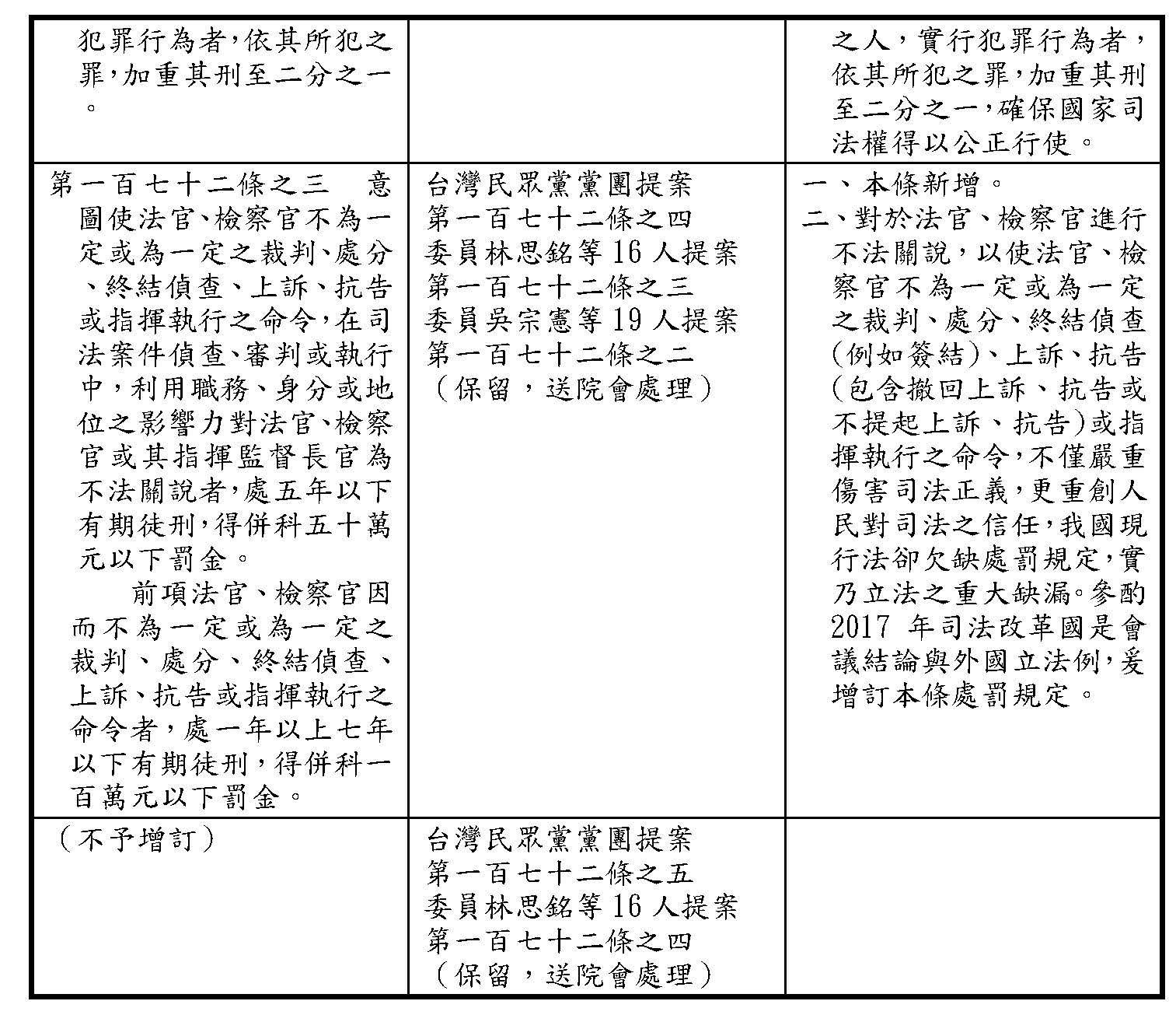
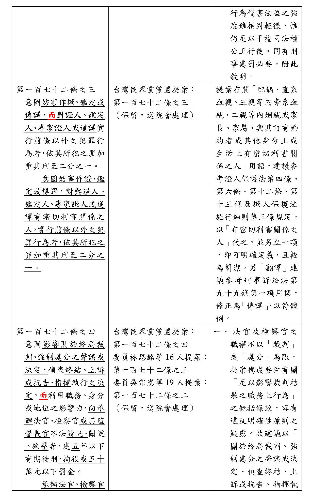
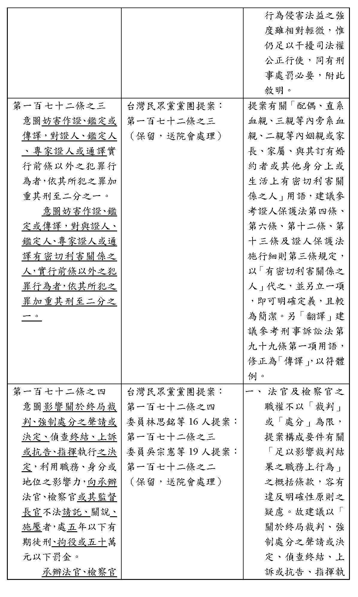
主席:報告院會,現在進行增訂第一百七十二條之三,請宣讀。

民進黨黨團再修正動議:

第一百七十二條之三  意圖妨害作證、鑑定或傳譯,對證人、鑑定人、專家證人或通譯實行前條以外之犯罪行為者,依其所犯之罪加重其刑至二分之一。

意圖妨害作證、鑑定或傳譯,對與證人、鑑定人、專家證人或通譯有密切利害關係之人,實行前條以外之犯罪行為者,依其所犯之罪加重其刑至二分之一。

國民黨黨團、台灣民眾黨黨團共同再修正動議:

第一百七十二條之二  意圖使證人、鑑定人、專家證人或通譯不為證言、鑑定或傳譯,或使其為一定之證言、鑑定或傳譯,對其本人或其之配偶、直系血親、三親等內旁系血親、二親等內姻親或家長、家屬、與其訂有婚約者或其他身分上或生活上有密切利害關係之人,實行犯罪行為者,依其所犯之罪,加重其刑至二分之一。

主席:現在表決民進黨黨團再修正動議條文,現有民進黨團要求記名表決,記名表決,時間1分鐘,贊成請按「贊成」,反對請按「反對」,現在開始。

(進行表決)

主席:報告院會,報告表決結果:出席109位,贊成50位,反對59位,贊成者少數。

表決結果名單:

會議名稱:立法院第11屆第3會期第11次會議  表決型態:記名表決

表決時間:2025513日 下午80237

表決議題:中華民國刑法增訂第一百七十二條之三

     民進黨黨團再修正動議

表決結果:出席人數:109  贊成人數:50  反對人數:59  棄權人數:0

贊成:

郭昱晴  林月琴  陳培瑜  柯建銘  吳思瑤  伍麗華Saidhai Tahovecahe    李柏毅  范 雲  林楚茵  王義川  邱志偉  黃秀芳  何欣純  張雅琳  林俊憲  李坤城  陳秀寳  徐富癸  羅美玲  蔡易餘  莊瑞雄  郭國文  陳俊宇  吳沛憶  賴瑞隆  陳素月  張宏陸  陳 瑩  陳冠廷  陳亭妃  王美惠  劉建國  林岱樺  賴惠員  黃 捷  林淑芬  王正旭  沈伯洋  王定宇  吳琪銘  許智傑  鍾佳濱  吳秉叡  李昆澤  蔡其昌  邱議瑩  林宜瑾  楊 曜  蘇巧慧  沈發惠

反對:

傅崐萁  王鴻薇  羅智強  謝龍介  涂權吉  馬文君  林憶君  麥玉珍  劉書彬  林國成  陳昭姿  黃國昌  黃珊珊  張啓楷  高金素梅 林思銘  邱若華  鄭天財Sra Kacaw   鄭正鈐  謝衣鳯  張嘉郡  洪孟楷  林沛祥  呂玉玲  陳雪生  黃建賓  黃健豪  葉元之  陳永康  賴士葆  陳菁徽  萬美玲  廖偉翔  蘇清泉  黃 仁  魯明哲  李彥秀  吳宗憲  邱鎮軍  徐欣瑩  盧縣一  廖先翔  陳玉珍  林德福  楊瓊瓔  丁學忠  林倩綺  顏寬恒  羅明才  翁曉玲  葛如鈞  張智倫  羅廷瑋  徐巧芯  許宇甄  柯志恩  牛煦庭  王育敏  游 顥

棄權:

主席:現在有民進黨黨團提議要求重付表決,現在進行重付表決,贊成請按「贊成」,反對請按「反對」,時間1分鐘,現在開始。

(進行表決)

主席:報告院會,報告重付表決結果:出席109位,贊成51位,反對58位,贊成者少數,民進黨黨團再修正動議條文不通過。

表決結果名單:

會議名稱:立法院第11屆第3會期第11次會議  表決型態:記名表決

表決時間:2025513日 下午80408

表決議題:中華民國刑法增訂第一百七十二條之三

     重付表決民進黨黨團再修正動議

表決結果:出席人數:109  贊成人數:51  反對人數:58  棄權人數:0

贊成:

郭昱晴  林月琴  陳培瑜  柯建銘  吳思瑤  伍麗華Saidhai Tahovecahe    李柏毅  范 雲  林楚茵  王義川  邱志偉  黃秀芳  何欣純  張雅琳  林俊憲  李坤城  陳秀寳  徐富癸  羅美玲  蔡易餘  莊瑞雄  張嘉郡  郭國文  陳俊宇  吳沛憶  賴瑞隆  陳素月  張宏陸  陳 瑩  陳冠廷  陳亭妃  王美惠  劉建國  林岱樺  賴惠員  黃 捷  林淑芬  王正旭  沈伯洋  王定宇  吳琪銘  許智傑  鍾佳濱  吳秉叡  李昆澤  蔡其昌  邱議瑩  林宜瑾  楊 曜  蘇巧慧  沈發惠

反對:

傅崐萁  王鴻薇  羅智強  謝龍介  涂權吉  馬文君  林憶君  麥玉珍  劉書彬  林國成  陳昭姿  黃國昌  黃珊珊  張啓楷  高金素梅 林思銘  邱若華  鄭天財Sra Kacaw   鄭正鈐  謝衣鳯  洪孟楷  林沛祥  呂玉玲  陳雪生  黃建賓  黃健豪  葉元之  陳永康  賴士葆  陳菁徽  萬美玲  廖偉翔  蘇清泉  黃 仁  魯明哲  李彥秀  吳宗憲  邱鎮軍  徐欣瑩  盧縣一  廖先翔  陳玉珍  林德福  楊瓊瓔  丁學忠  林倩綺  顏寬恒  羅明才  翁曉玲  葛如鈞  張智倫  羅廷瑋  徐巧芯  許宇甄  柯志恩  牛煦庭  王育敏  游 顥

棄權:

主席:報告院會,現在表決國民黨黨團、台灣民眾黨黨團共同所提再修正動議條文,現有民進黨黨團、台灣民眾黨黨團要求記名表決,記名表決,贊成國民黨黨團、台灣民眾黨黨團再修正動議條文請按「贊成」,反對請按「反對」,時間1分鐘,現在開始。

(進行表決)

主席:報告院會,張嘉郡委員發表聲明,剛才表決與國民黨黨團意見一致,列入公報紀錄。

報告院會,現在報告表決結果:出席109位,贊成59位,反對50位,贊成者多數。

表決結果名單:

會議名稱:立法院第11屆第3會期第11次會議  表決型態:記名表決

表決時間:2025513日 下午80551

表決議題:中華民國刑法增訂第一百七十二條之二

     國民黨台灣民眾黨黨團再修正動議

表決結果:出席人數:109  贊成人數:59  反對人數:50  棄權人數:0

贊成:

傅崐萁  王鴻薇  羅智強  謝龍介  涂權吉  馬文君  林憶君  麥玉珍  劉書彬  林國成  陳昭姿  黃國昌  黃珊珊  張啓楷  高金素梅 林思銘  邱若華  鄭天財Sra Kacaw   鄭正鈐  謝衣鳯  張嘉郡  洪孟楷  林沛祥  呂玉玲  陳雪生  黃建賓  黃健豪  葉元之  陳永康  賴士葆  陳菁徽  萬美玲  廖偉翔  蘇清泉  黃 仁  魯明哲  李彥秀  吳宗憲  邱鎮軍  徐欣瑩  盧縣一  廖先翔  陳玉珍  林德福  楊瓊瓔  丁學忠  林倩綺  顏寬恒  羅明才  翁曉玲  葛如鈞  張智倫  羅廷瑋  徐巧芯  許宇甄  柯志恩  牛煦庭  王育敏  游 顥

反對:

郭昱晴  林月琴  陳培瑜  柯建銘  吳思瑤  伍麗華Saidhai Tahovecahe    李柏毅  范 雲  林楚茵  王義川  邱志偉  黃秀芳  何欣純  張雅琳  林俊憲  李坤城  陳秀寳  徐富癸  羅美玲  蔡易餘  莊瑞雄  郭國文  陳俊宇  吳沛憶  賴瑞隆  陳素月  張宏陸  陳 瑩  陳冠廷  陳亭妃  王美惠  劉建國  林岱樺  賴惠員  黃 捷  林淑芬  王正旭  沈伯洋  王定宇  吳琪銘  許智傑  鍾佳濱  吳秉叡  李昆澤  蔡其昌  邱議瑩  林宜瑾  楊 曜  蘇巧慧  沈發惠

棄權:

主席:現有民進黨黨團要求重付表決,我們進行重付表決,贊成請按「贊成」,反對請按「反對」,時間1分鐘,現在開始。

(進行表決)

主席:報告院會,報告重付表決結果:出席109位,贊成59位,反對50位,贊成者多數,本條照國民黨黨團、台灣民眾黨黨團共同所提再修正動議增訂第一百七十二條之二條文通過。

表決結果名單:

會議名稱:立法院第11屆第3會期第11次會議  表決型態:記名表決

表決時間:2025513日下午80728

表決議題:中華民國刑法增訂第一百七十二條之二

     重付表決國民黨台灣民眾黨再修正動議

表決結果:出席人數:109  贊成人數:59  反對人數:50  棄權人數:0

贊成:

傅崐萁  王鴻薇  羅智強  謝龍介  涂權吉  馬文君  林憶君  麥玉珍  劉書彬  林國成  陳昭姿  黃國昌  黃珊珊  張啓楷  高金素梅 林思銘  邱若華  鄭天財Sra Kacaw   鄭正鈐  謝衣鳯  張嘉郡  洪孟楷  林沛祥  呂玉玲  陳雪生  黃建賓  黃健豪  葉元之  陳永康  賴士葆  陳菁徽  萬美玲  廖偉翔  蘇清泉  黃 仁  魯明哲  李彥秀  吳宗憲  邱鎮軍  徐欣瑩  盧縣一  廖先翔  陳玉珍  林德福  楊瓊瓔  丁學忠  林倩綺  顏寬恒  羅明才  翁曉玲  葛如鈞  張智倫  羅廷瑋  徐巧芯  許宇甄  柯志恩  牛煦庭  王育敏  游 顥

反對:

郭昱晴  林月琴  陳培瑜  柯建銘  吳思瑤  伍麗華Saidhai Tahovecahe    李柏毅  范 雲  林楚茵  王義川  邱志偉  黃秀芳  何欣純  張雅琳  林俊憲  李坤城  陳秀寳  徐富癸  羅美玲  蔡易餘  莊瑞雄  郭國文  陳俊宇  吳沛憶  賴瑞隆  陳素月  張宏陸  陳 瑩  陳冠廷  陳亭妃  王美惠  劉建國  林岱樺  賴惠員  黃 捷  林淑芬  王正旭  沈伯洋  王定宇  吳琪銘  許智傑  鍾佳濱  吳秉叡  李昆澤  蔡其昌  邱議瑩  林宜瑾  楊 曜  蘇巧慧  沈發惠

棄權:

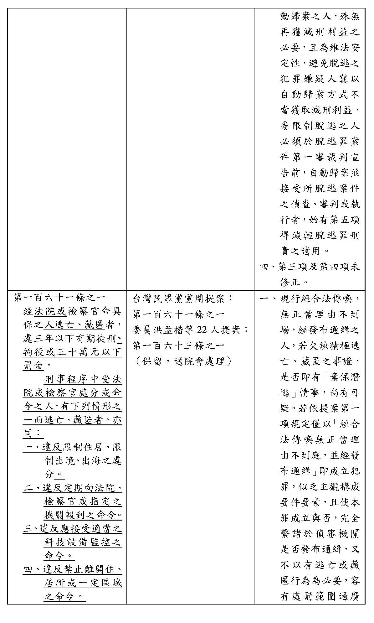
主席:報告院會,現在我們進行第一百七十二條之四等條文,請宣讀。

民進黨黨團再修正動議:

第一百七十二條之四  意圖影響關於終局裁判、強制處分之聲請或決定、偵查終結、上訴或抗告、指揮執行之決定,利用職務、身分或地位之影響力,向承辦法官、檢察官或其監督長官不法請託、關說、施壓者,處五年以下有期徒刑、拘役或五十萬元以下罰金。

承辦法官、檢察官因受不法請託、關說或施壓,而變更終局裁判、強制處分之聲請或決定、偵查終結、上訴或抗告、指揮執行之決定者,處七年以下有期徒刑、拘役或七十萬元以下罰金。

國民黨黨團、台灣民眾黨黨團共同再修正動議:

第一百七十二條之三  意圖使法官、檢察官不為一定或為一定之裁判、處分、終結偵查、上訴、抗告或指揮執行之命令,在司法案件偵查、審判或執行中,利用職務、身分或地位之影響力對法官、檢察官或其指揮監督長官為不法關說者,處五年以下有期徒刑,得併科五十萬元以下罰金。

前項法官、檢察官因而不為一定或為一定之裁判、處分、終結偵查、上訴、抗告或指揮執行之命令者,處一年以上七年以下有期徒刑,得併科一百萬元以下罰金。

主席:報告院會,現在表決民進黨黨團再修正動議條文,現有民進黨黨團要求記名表決,我們記名表決,贊成民進黨黨團再修正動議條文請按「贊成」,反對請按「反對」,時間1分鐘,現在開始。

(進行表決)

主席:報告院會,報告表決結果:出席109位,贊成50位,反對59位,贊成者少數。

表決結果名單:

會議名稱:立法院第11屆第3會期第11次會議  表決型態:記名表決

表決時間:2025513日 下午81044

表決議題:中華民國刑法增訂第一百七十二條之四

     民進黨黨團再修正動議

表決結果:出席人數:109  贊成人數:50  反對人數:59  棄權人數:0

贊成:

郭昱晴  林月琴  陳培瑜  柯建銘  吳思瑤  伍麗華Saidhai Tahovecahe    李柏毅  范 雲  林楚茵  王義川  邱志偉  黃秀芳  何欣純  張雅琳  林俊憲  李坤城  陳秀寳  徐富癸  羅美玲  蔡易餘  莊瑞雄  郭國文  陳俊宇  吳沛憶  賴瑞隆  陳素月  張宏陸  陳 瑩  陳冠廷  陳亭妃  王美惠  劉建國  林岱樺  賴惠員  黃 捷  林淑芬  王正旭  沈伯洋  王定宇  吳琪銘  許智傑  鍾佳濱  吳秉叡  李昆澤  蔡其昌  邱議瑩  林宜瑾  楊 曜  蘇巧慧  沈發惠

反對:

傅崐萁  王鴻薇  羅智強  謝龍介  涂權吉  馬文君  林憶君  麥玉珍  劉書彬  林國成  陳昭姿  黃國昌  黃珊珊  張啓楷  高金素梅 林思銘  邱若華  鄭天財Sra Kacaw   鄭正鈐  謝衣鳯  張嘉郡  洪孟楷  林沛祥  呂玉玲  陳雪生  黃建賓  黃健豪  葉元之  陳永康  賴士葆  陳菁徽  萬美玲  廖偉翔  蘇清泉  黃 仁  魯明哲  李彥秀  吳宗憲  邱鎮軍  徐欣瑩  盧縣一  廖先翔  陳玉珍  林德福  楊瓊瓔  丁學忠  林倩綺  顏寬恒  羅明才  翁曉玲  葛如鈞  張智倫  羅廷瑋  徐巧芯  許宇甄  柯志恩  牛煦庭  王育敏  游 顥

棄權:

主席:現在民進黨黨團提議要求重付表決。現在進行重付表決,贊成民進黨黨團所提議請按「贊成」,反對請按「反對」,時間1分鐘,現在開始。

(進行表決)

主席:報告院會,報告重付表決結果:出席109位,贊成50位,反對59位,贊成者少數。民進黨黨團再修正動議條文不通過。

表決結果名單:

會議名稱:立法院第11屆第3會期第11次會議  表決型態:記名表決

表決時間:2025513日 下午81216

表決議題:中華民國刑法增訂第一百七十二條之四

     重付表決民進黨黨團再修正動議

表決結果:出席人數:109  贊成人數:50  反對人數:59  棄權人數:0

贊成:

郭昱晴  林月琴  陳培瑜  柯建銘  吳思瑤  伍麗華Saidhai Tahovecahe    李柏毅  范 雲  林楚茵  王義川  邱志偉  黃秀芳  何欣純  張雅琳  林俊憲  李坤城  陳秀寳  徐富癸  羅美玲  蔡易餘  莊瑞雄  郭國文  陳俊宇  吳沛憶  賴瑞隆  陳素月  張宏陸  陳 瑩  陳冠廷  陳亭妃  王美惠  劉建國  林岱樺  賴惠員  黃 捷  林淑芬  王正旭  沈伯洋  王定宇  吳琪銘  許智傑  鍾佳濱  吳秉叡  李昆澤  蔡其昌  邱議瑩  林宜瑾  楊 曜  蘇巧慧  沈發惠

反對:

傅崐萁  王鴻薇  羅智強  謝龍介  涂權吉  馬文君  林憶君  麥玉珍  劉書彬  林國成  陳昭姿  黃國昌  黃珊珊  張啓楷  高金素梅 林思銘  邱若華  鄭天財Sra Kacaw   鄭正鈐  謝衣鳯  張嘉郡  洪孟楷  林沛祥  呂玉玲  陳雪生  黃建賓  黃健豪  葉元之  陳永康  賴士葆  陳菁徽  萬美玲  廖偉翔  蘇清泉  黃 仁  魯明哲  李彥秀  吳宗憲  邱鎮軍  徐欣瑩  盧縣一  廖先翔  陳玉珍  林德福  楊瓊瓔  丁學忠  林倩綺  顏寬恒  羅明才  翁曉玲  葛如鈞  張智倫  羅廷瑋  徐巧芯  許宇甄  柯志恩  牛煦庭  王育敏  游 顥

棄權:

主席:報告院會,現在進行表決國民黨黨團、台灣民眾黨黨團共同所提再修正動議條文。現有民進黨黨團、台灣民眾黨黨團要求記名表決,記名表決,贊成國民黨黨團、台灣民眾黨黨團所提再修正動議條文請按「贊成」,反對請按「反對」,時間1分鐘,現在開始。

(進行表決)

主席:謝謝各位委員,拜託大家維護一下議場的秩序。報告表決結果:出席委員109位,贊成59位,反對50位,贊成者多數。

表決結果名單:

會議名稱:立法院第11屆第3會期第11次會議  表決型態:記名表決

表決時間:2025513日 下午81357

表決議題:中華民國刑法增訂第一百七十二條之三

     國民黨台灣民眾黨黨團再修正動議

表決結果:出席人數:109  贊成人數:59  反對人數:50  棄權人數:0

贊成:

傅崐萁  王鴻薇  羅智強  謝龍介  涂權吉  馬文君  林憶君  麥玉珍  劉書彬  林國成  陳昭姿  黃國昌  黃珊珊  張啓楷  高金素梅 林思銘  邱若華  鄭天財Sra Kacaw   鄭正鈐  謝衣鳯  張嘉郡  洪孟楷  林沛祥  呂玉玲  陳雪生  黃建賓  黃健豪  葉元之  陳永康  賴士葆  陳菁徽  萬美玲  廖偉翔  蘇清泉  黃 仁  魯明哲  李彥秀  吳宗憲  邱鎮軍  徐欣瑩  盧縣一  廖先翔  陳玉珍  林德福  楊瓊瓔  丁學忠  林倩綺  顏寬恒  羅明才  翁曉玲  葛如鈞  張智倫  羅廷瑋  徐巧芯  許宇甄  柯志恩  牛煦庭  王育敏  游 顥

反對:

郭昱晴  林月琴  陳培瑜  柯建銘  吳思瑤  伍麗華Saidhai Tahovecahe    李柏毅  范 雲  林楚茵  王義川  邱志偉  黃秀芳  何欣純  張雅琳  林俊憲  李坤城  陳秀寳  徐富癸  羅美玲  蔡易餘  莊瑞雄  郭國文  陳俊宇  吳沛憶  賴瑞隆  陳素月  張宏陸  陳 瑩  陳冠廷  陳亭妃  王美惠  劉建國  林岱樺  賴惠員  黃 捷  林淑芬  王正旭  沈伯洋  王定宇  吳琪銘  許智傑  鍾佳濱  吳秉叡  李昆澤  蔡其昌  邱議瑩  林宜瑾  楊 曜  蘇巧慧  沈發惠

棄權:

主席:報告院會,現有民進黨黨團提議重付表決。我們進行重付表決,時間1分鐘,贊成國民黨黨團、台灣民眾黨黨團所提再修正動議條文者請按「贊成」,反對者請按「反對」,現在開始。

(進行表決)

主席:報告重付表決結果:在場委員109位,贊成59位,反對50位,贊成者多數,本條照國民黨黨團、台灣民眾黨黨團共同所提再修正動議增訂第一百七十二條之三條文通過。

表決結果名單:

會議名稱:立法院第11屆第3會期第11次會議  表決型態:記名表決

表決時間:2025513日 下午81614

表決議題:中華民國刑法增訂第一百七十二條之三

     重付表決國民黨台灣民眾黨再修正動議

表決結果:出席人數:109  贊成人數:59  反對人數:50  棄權人數:0

贊成:

傅崐萁  王鴻薇  羅智強  謝龍介  涂權吉  馬文君  林憶君  麥玉珍  劉書彬  林國成  陳昭姿  黃國昌  黃珊珊  張啓楷  高金素梅 林思銘  邱若華  鄭天財Sra Kacaw   鄭正鈐  謝衣鳯  張嘉郡  洪孟楷  林沛祥  呂玉玲  陳雪生  黃建賓  黃健豪  葉元之  陳永康  賴士葆  陳菁徽  萬美玲  廖偉翔  蘇清泉  黃 仁  魯明哲  李彥秀  吳宗憲  邱鎮軍  徐欣瑩  盧縣一  廖先翔  陳玉珍  林德福  楊瓊瓔  丁學忠  林倩綺  顏寬恒  羅明才  翁曉玲  葛如鈞  張智倫  羅廷瑋  徐巧芯  許宇甄  柯志恩  牛煦庭  王育敏  游 顥

反對:

郭昱晴  林月琴  陳培瑜  柯建銘  吳思瑤  伍麗華Saidhai Tahovecahe    李柏毅  范 雲  林楚茵  王義川  邱志偉  黃秀芳  何欣純  張雅琳  林俊憲  李坤城  陳秀寳  徐富癸  羅美玲  蔡易餘  莊瑞雄  郭國文  陳俊宇  吳沛憶  賴瑞隆  陳素月  張宏陸  陳 瑩  陳冠廷  陳亭妃  王美惠  劉建國  林岱樺  賴惠員  黃 捷  林淑芬  王正旭  沈伯洋  王定宇  吳琪銘  許智傑  鍾佳濱  吳秉叡  李昆澤  蔡其昌  邱議瑩  林宜瑾  楊 曜  蘇巧慧  沈發惠

棄權:

主席:報告院會,現在我們進行增訂第一百七十二條之五等條文。請宣讀。

民進黨黨團再修正動議:

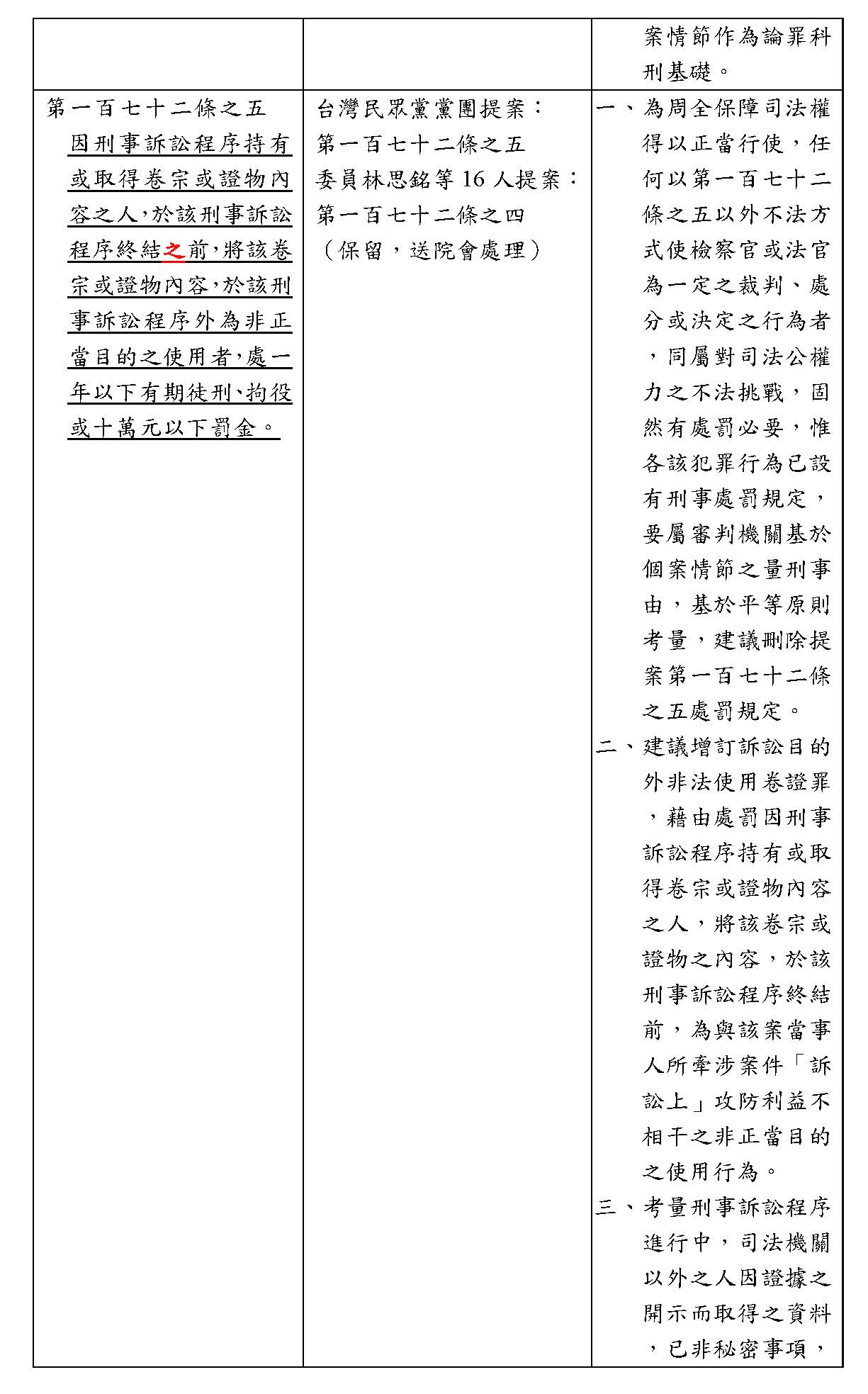
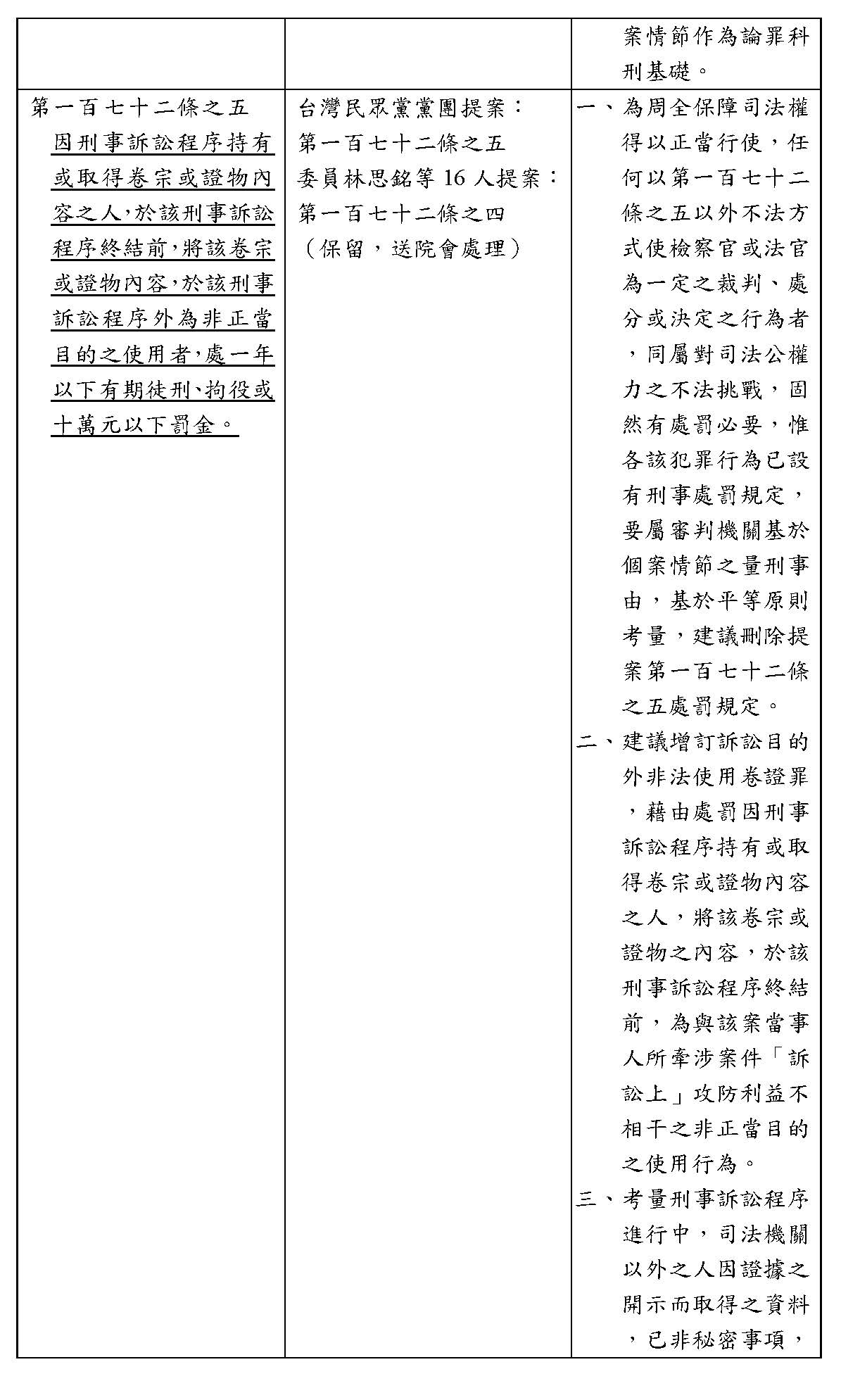
第一百七十二條之五  因刑事訴訟程序持有或取得卷宗或證物內容之人,於該刑事訴訟程序終結前,將該卷宗或證物內容,於該刑事訴訟程序外為非正當目的之使用者,處一年以下有期徒刑、拘役或十萬元以下罰金。

國民黨黨團、台灣民眾黨黨團共同再修正動議:

第一百七十二條之五  (不予增訂)

主席:報告院會,現在我們表決民進黨黨團再修正動議條文。現有民進黨黨團要求記名表決,我們開始記名表決,贊成民進黨黨團者請按「贊成」,反對者請按「反對」,時間1分鐘,現在開始。

(進行表決)

主席:報告院會,報告表決結果:出席109位,贊成50位,反對59位,贊成者少數。

表決結果名單:

會議名稱:立法院第11屆第3會期第11次會議  表決型態:記名表決

表決時間:2025513日 下午81845

表決議題:中華民國刑法增訂第一百七十二條之五

     民進黨黨團再修正動議

表決結果:出席人數:109  贊成人數:50  反對人數:59  棄權人數:0

贊成:

郭昱晴  林月琴  陳培瑜  柯建銘  吳思瑤  伍麗華Saidhai Tahovecahe    李柏毅  范 雲  林楚茵  王義川  邱志偉  黃秀芳  何欣純  張雅琳  林俊憲  李坤城  陳秀寳  徐富癸  羅美玲  蔡易餘  莊瑞雄  郭國文  陳俊宇  吳沛憶  賴瑞隆  陳素月  張宏陸  陳 瑩  陳冠廷  陳亭妃  王美惠  劉建國  林岱樺  賴惠員  黃 捷  林淑芬  王正旭  沈伯洋  王定宇  吳琪銘  許智傑  鍾佳濱  吳秉叡  李昆澤  蔡其昌  邱議瑩  林宜瑾  楊 曜  蘇巧慧  沈發惠

反對:

傅崐萁  王鴻薇  羅智強  謝龍介  涂權吉  馬文君  林憶君  麥玉珍  劉書彬  林國成  陳昭姿  黃國昌  黃珊珊  張啓楷  高金素梅 林思銘  邱若華  鄭天財Sra Kacaw   鄭正鈐  謝衣鳯  張嘉郡  洪孟楷  林沛祥  呂玉玲  陳雪生  黃建賓  黃健豪  葉元之  陳永康  賴士葆  陳菁徽  萬美玲  廖偉翔  蘇清泉  黃 仁  魯明哲  李彥秀  吳宗憲  邱鎮軍  徐欣瑩  盧縣一  廖先翔  陳玉珍  林德福  楊瓊瓔  丁學忠  林倩綺  顏寬恒  羅明才  翁曉玲  葛如鈞  張智倫  羅廷瑋  徐巧芯  許宇甄  柯志恩  牛煦庭  王育敏  游 顥

棄權:

主席:報告院會,現有民進黨黨團要求重付表決。我們進行重付表決,贊成民進黨黨團者請按「贊成」,反對者請按「反對」,時間1分鐘,現在開始。

(進行表決)

主席:報告院會,報告重付表決結果:出席109位,贊成50位,反對59位,贊成者少數,民進黨黨團再修正動議條文不通過。

表決結果名單:

會議名稱:立法院第11屆第3會期第11次會議  表決型態:記名表決

表決時間:2025513日 下午82019

表決議題:中華民國刑法增訂第一百七十二條之五

     重付表決民進黨黨團再修正動議

表決結果:出席人數:109  贊成人數:50  反對人數:59  棄權人數:0

贊成:

郭昱晴  林月琴  陳培瑜  柯建銘  吳思瑤  伍麗華Saidhai Tahovecahe    李柏毅  范 雲  林楚茵  王義川  邱志偉  黃秀芳  何欣純  張雅琳  林俊憲  李坤城  陳秀寳  徐富癸  羅美玲  蔡易餘  莊瑞雄  郭國文  陳俊宇  吳沛憶  賴瑞隆  陳素月  張宏陸  陳 瑩  陳冠廷  陳亭妃  王美惠  劉建國  林岱樺  賴惠員  黃 捷  林淑芬  王正旭  沈伯洋  王定宇  吳琪銘  許智傑  鍾佳濱  吳秉叡  李昆澤  蔡其昌  邱議瑩  林宜瑾  楊 曜  蘇巧慧  沈發惠

反對:

傅崐萁  王鴻薇  羅智強  謝龍介  涂權吉  馬文君  林憶君  麥玉珍  劉書彬  林國成  陳昭姿  黃國昌  黃珊珊  張啓楷  高金素梅 林思銘  邱若華  鄭天財Sra Kacaw   鄭正鈐  謝衣鳯  張嘉郡  洪孟楷  林沛祥  呂玉玲  陳雪生  黃建賓  黃健豪  葉元之  陳永康  賴士葆  陳菁徽  萬美玲  廖偉翔  蘇清泉  黃 仁  魯明哲  李彥秀  吳宗憲  邱鎮軍  徐欣瑩  盧縣一  廖先翔  陳玉珍  林德福  楊瓊瓔  丁學忠  林倩綺  顏寬恒  羅明才  翁曉玲  葛如鈞  張智倫  羅廷瑋  徐巧芯  許宇甄  柯志恩  牛煦庭  王育敏  游 顥

棄權:

主席:報告院會,現在進行表決國民黨黨團、台灣民眾黨黨團共同所提再修正動議「不予增訂」。

現有民進黨黨團、台灣民眾黨黨團要求記名表決。記名表決,贊成請按「贊成」,反對請按「反對」,時間1分鐘,現在開始。

(進行表決)

主席:報告院會,報告表決結果:出席109位,贊成59位,反對50位,贊成者多數。

表決結果名單:

會議名稱:立法院第11屆第3會期第11次會議  表決型態:記名表決

表決時間:2025513日 下午82200

表決議題:中華民國刑法第一百七十二條之五不予

     增訂國民黨台灣民眾黨黨團再修正動議

表決結果:出席人數:109  贊成人數:59  反對人數:50  棄權人數:0

贊成:

傅崐萁  王鴻薇  羅智強  謝龍介  涂權吉  馬文君  林憶君  麥玉珍  劉書彬  林國成  陳昭姿  黃國昌  黃珊珊  張啓楷  高金素梅 林思銘  邱若華  鄭天財Sra Kacaw   鄭正鈐  謝衣鳯  張嘉郡  洪孟楷  林沛祥  呂玉玲  陳雪生  黃建賓  黃健豪  葉元之  陳永康  賴士葆  陳菁徽  萬美玲  廖偉翔  蘇清泉  黃 仁  魯明哲  李彥秀  吳宗憲  邱鎮軍  徐欣瑩  盧縣一  廖先翔  陳玉珍  林德福  楊瓊瓔  丁學忠  林倩綺  顏寬恒  羅明才  翁曉玲  葛如鈞  張智倫  羅廷瑋  徐巧芯  許宇甄  柯志恩  牛煦庭  王育敏  游 顥

反對:

郭昱晴  林月琴  陳培瑜  柯建銘  吳思瑤  伍麗華Saidhai Tahovecahe    李柏毅  范 雲  林楚茵  王義川  邱志偉  黃秀芳  何欣純  張雅琳  林俊憲  李坤城  陳秀寳  徐富癸  羅美玲  蔡易餘  莊瑞雄  郭國文  陳俊宇  吳沛憶  賴瑞隆  陳素月  張宏陸  陳 瑩  陳冠廷  陳亭妃  王美惠  劉建國  林岱樺  賴惠員  黃 捷  林淑芬  王正旭  沈伯洋  王定宇  吳琪銘  許智傑  鍾佳濱  吳秉叡  李昆澤  蔡其昌  邱議瑩  林宜瑾  楊 曜  蘇巧慧  沈發惠

棄權:

主席:現有民進黨黨團提議重付表決。現在進行重付表決,贊成請按「贊成」,反對請按「反對」,時間1分鐘,現在開始。

(進行表決)

主席:報告院會,報告重付表決結果:出席109位,贊成59位,反對50位,贊成者多數,第一百七十二條之五照國民黨黨團、台灣民眾黨黨團共同所提再修正動議通過,不予增訂。

表決結果名單:

會議名稱:立法院第11屆第3會期第11次會議  表決型態:記名表決

表決時間:2025513日 下午82330

表決議題:中華民國刑法不予增訂第一百七十二條

     之五重付表決國民黨民眾黨再修正動議

表決結果:出席人數:109  贊成人數:59  反對人數:50  棄權人數:0

贊成:

傅崐萁  王鴻薇  羅智強  謝龍介  涂權吉  馬文君  林憶君  麥玉珍  劉書彬  林國成  陳昭姿  黃國昌  黃珊珊  張啓楷  高金素梅 林思銘  邱若華  鄭天財Sra Kacaw   鄭正鈐  謝衣鳯  張嘉郡  洪孟楷  林沛祥  呂玉玲  陳雪生  黃建賓  黃健豪  葉元之  陳永康  賴士葆  陳菁徽  萬美玲  廖偉翔  蘇清泉  黃 仁  魯明哲  李彥秀  吳宗憲  邱鎮軍  徐欣瑩  盧縣一  廖先翔  陳玉珍  林德福  楊瓊瓔  丁學忠  林倩綺  顏寬恒  羅明才  翁曉玲  葛如鈞  張智倫  羅廷瑋  徐巧芯  許宇甄  柯志恩  牛煦庭  王育敏  游 顥

反對:

郭昱晴  林月琴  陳培瑜  柯建銘  吳思瑤  伍麗華Saidhai Tahovecahe    李柏毅  范 雲  林楚茵  王義川  邱志偉  黃秀芳  何欣純  張雅琳  林俊憲  李坤城  陳秀寳  徐富癸  羅美玲  蔡易餘  莊瑞雄  郭國文  陳俊宇  吳沛憶  賴瑞隆  陳素月  張宏陸  陳 瑩  陳冠廷  陳亭妃  王美惠  劉建國  林岱樺  賴惠員  黃 捷  林淑芬  王正旭  沈伯洋  王定宇  吳琪銘  許智傑  鍾佳濱  吳秉叡  李昆澤  蔡其昌  邱議瑩  林宜瑾  楊 曜  蘇巧慧  沈發惠

棄權:

主席:報告院會,全案已經過二讀,現有台灣民眾黨黨團提議繼續進行三讀,請問院會,有無異議?(無)沒有異議,請宣讀經過二讀之條文。

中華民國刑法增訂第一百六十一條之一、第十章之一章名及第一百七十二條之一至第一百七十二條之三條文;並修正第一百六十一條條文(三讀)

與經過二讀內容同,略─

主席:報告院會,三讀條文已宣讀完畢,請問院會,有無文字修正?(無)沒有文字修正。

報告院會,現有民進黨黨團依據立法院職權行使法第十一條規定,提請將全案付表決。

民進黨黨團提案:

案由:本院民進黨黨團,依立法院職權行使法第十一條規定,提請院會將本案「全案付表決」。是否有當,敬請公決。

提案人:民主進步黨立法院黨團 柯建銘

主席:我們現在進行全案之表決,現有民進黨黨團要求記名表決,我們記名表決,時間1分鐘,現在開始。

(進行表決)

主席:報告院會,報告表決結果:出席108位,贊成59位,反對49位,贊成者多數。

表決結果名單:

會議名稱:立法院第11屆第3會期第11次會議  表決型態:記名表決

表決時間:2025513日下午82812

表決議題:中華民國刑法部分條文修正草案

     全案表決

表決結果:出席人數:108  贊成人數:59  反對人數:49  棄權人數:0

贊成:

傅崐萁  王鴻薇  羅智強  謝龍介  涂權吉  馬文君  林憶君  麥玉珍  劉書彬  林國成  陳昭姿  黃國昌  黃珊珊  張啓楷  高金素梅 林思銘  邱若華  鄭天財Sra Kacaw   鄭正鈐  謝衣鳯  張嘉郡  洪孟楷  林沛祥  呂玉玲  陳雪生  黃建賓  黃健豪  葉元之  陳永康  賴士葆  陳菁徽  萬美玲  廖偉翔  蘇清泉  黃 仁  魯明哲  李彥秀  吳宗憲  邱鎮軍  徐欣瑩  盧縣一  廖先翔  陳玉珍  林德福  楊瓊瓔  丁學忠  林倩綺  顏寬恒  羅明才  翁曉玲  葛如鈞  張智倫  羅廷瑋  徐巧芯  許宇甄  柯志恩  牛煦庭  王育敏  游 顥

反對:

郭昱晴  林月琴  陳培瑜  柯建銘  吳思瑤  伍麗華Saidhai Tahovecahe    李柏毅  范 雲  林楚茵  王義川  黃秀芳  何欣純  張雅琳  林俊憲  李坤城  陳秀寳  徐富癸  羅美玲  蔡易餘  莊瑞雄  郭國文  陳俊宇  吳沛憶  賴瑞隆  陳素月  張宏陸  陳 瑩  陳冠廷  陳亭妃  王美惠  劉建國  林岱樺  賴惠員  黃 捷  林淑芬  王正旭  沈伯洋  王定宇  吳琪銘  許智傑  鍾佳濱  吳秉叡  李昆澤  蔡其昌  邱議瑩  林宜瑾  楊 曜  蘇巧慧  沈發惠

棄權:

主席:現在民進黨黨提議重付表決,我們進行重付表決,贊成請按「贊成」,反對請按「反對」,現在開始。

(進行表決)

主席:報告院會,邱志偉委員發表聲明,對剛才表決結果與民進黨黨團意見一致,列入公報紀錄。

報告院會,報告重付表決結果:出席109位,贊成59位,反對50位,贊成者多數,全案表決通過。

表決結果名單:

會議名稱:立法院第11屆第3會期第11次會議  表決型態:記名表決

表決時間:2025513日 下午82945

表決議題:重付表決中華民國刑法部分

     條文修正草案 全案表決

表決結果:出席人數:109  贊成人數:59  反對人數:50  棄權人數:0

贊成:

傅崐萁  王鴻薇  羅智強  謝龍介  涂權吉  馬文君  林憶君  麥玉珍  劉書彬  林國成  陳昭姿  黃國昌  黃珊珊  張啓楷  高金素梅 林思銘  邱若華  鄭天財Sra Kacaw   鄭正鈐  謝衣鳯  張嘉郡  洪孟楷  林沛祥  呂玉玲  陳雪生  黃建賓  黃健豪  葉元之  陳永康  賴士葆  陳菁徽  萬美玲  廖偉翔  蘇清泉  黃 仁  魯明哲  李彥秀  吳宗憲  邱鎮軍  徐欣瑩  盧縣一  廖先翔  陳玉珍  林德福  楊瓊瓔  丁學忠  林倩綺  顏寬恒  羅明才  翁曉玲  葛如鈞  張智倫  羅廷瑋  徐巧芯  許宇甄  柯志恩  牛煦庭  王育敏  游 顥

反對:

郭昱晴  林月琴  陳培瑜  柯建銘  吳思瑤  伍麗華Saidhai Tahovecahe    李柏毅  范 雲  林楚茵  王義川  邱志偉  黃秀芳  何欣純  張雅琳  林俊憲  李坤城  陳秀寳  徐富癸  羅美玲  蔡易餘  莊瑞雄  郭國文  陳俊宇  吳沛憶  賴瑞隆  陳素月  張宏陸  陳 瑩  陳冠廷  陳亭妃  王美惠  劉建國  林岱樺  賴惠員  黃 捷  林淑芬  王正旭  沈伯洋  王定宇  吳琪銘  許智傑  鍾佳濱  吳秉叡  李昆澤  蔡其昌  邱議瑩  林宜瑾  楊 曜  蘇巧慧  沈發惠

棄權:

主席:現在作以下決議:中華民國刑法增訂第一百六十一條之一、第十章之一章名及第一百七十二條之一至第一百七十二條之三條文;並將第一百六十一條條文修正通過。

報告院會,我們現在進行完成立法程序後發言,並截止登記。

首先,請沈伯洋委員發言,黃國昌委員請準備。

沈委員伯洋:2031分)謝謝主席。我還是逐條講一下,因為時間只有2分鐘,剛剛還有很多問題沒有講到,第一個是第一百六十一條,我剛剛有提過這個定三年的有期徒刑,但第一百六十二條沒有一起修正,這邊其實還有一個更大的問題就是第二項,現在第一百六十一條第二項定了一個一到七年,但是第一百六十二條第二項還是六個月到五年,也就是這邊的條文有一個錯置,明明第一百六十二條是一個比較嚴重的狀況,結果強暴脅迫的刑度還是比較輕。這就很明顯地可以發現,藍白連這種最基本的立法例都不會,這是一個單純的數學問題,一、三、五、七,如果是定一年,下一個級距是三年,三年下一個級距是五年,五年下一個級距是七年,請問為什麼第一百六十一條直接變成三年之後,下一個級距應該是五年,怎麼會變成一年到七年,這是第一個問題。

第二個是第一百六十一條之一的問題,就是我剛剛講的,明明今天學界就已經講我們不需要所謂的棄保潛逃罪,如果你硬要定的話,如果把它放在三年的話,一年的級距你要放什麼?所以我才會說如果你要定,就是無保和具保兩個一起定,要嘛就是兩個都不要定,結果現在看到的就是你只定了一個,這樣也就算了,結果竟然比羈押中的脫逃,也就是回到第一百六十一條還要來得嚴重,因為他的刑度雖然一樣,但他沒收了保釋金,所以在實務上面,保釋金已經成為了司法行政一個成本的對價,你為什麼還要再定一個三年?這不合理嘛!

最後我們也要講到,就是剛剛一直提到的,如果是請託和施壓,有人說施壓的定義不清,但關說也是一樣的問題,今天關說如果是公務人員對於職務以外的事項,請問一般人民的請託跟比較嚴重的施壓,為什麼沒有定到我們現在的法條裡面?所以我還是要再說一次,這樣的立法品質真的堪慮,謝謝。

主席:謝謝沈伯洋委員的發言。

接下來請黃國昌委員發言,鍾佳濱委員請準備。

黃委員國昌:2033分)各位公民朋友、各位曾經在2023716日站在盛暑豔陽烈日下揮著汗,高喊司法正義,要求要改革在民進黨主政下所出現的權貴司法,要改革民進黨主政下所出現的這些權貴,透過不法關說、透過棄保潛逃踐踏法律最基本公平正義的公民們,今天台灣民眾黨8位立委站在這邊跟公民社會報告,我們承諾的,我們做到了。我們還記得716我們的主席柯文哲跟我們一起站在凱達格蘭大道上,簽下了要完成推動不法關說、棄保潛逃的承諾書,柯文哲說到做到,台灣民眾黨說到做到,我也要利用這個機會,感謝當初頂著非常大的壓力,跟我一起合辦這個活動的館長以及所有參與的公民朋友們,因為有你們,我們做到了。在這三讀感言的時候,我最後只想說一句話,那一些不曉得法案從哪裡來的民進黨立委,一直在那邊吵:為什麼不「施壓」也要處罰?請民進黨回去找全國法規資料庫,從法律到命令,什麼時候「施壓」是一個詞?謝謝大家。

主席:謝謝黃國昌委員的發言。接下來我們請鍾佳濱委員發言,洪孟楷委員請準備。

鍾委員佳濱:2036分)果不其然我所預告的,不法關說還有棄保潛逃成為今天的關鍵句,但是我要說的是頭輕腳重、前後矛盾才是今天藍白合作修法造成的結果。前面我們沈委員說的我不再重述了,當然要謝謝我們的院長讓民進黨有機會提出我們的修正動議,也因此讓國眾兩黨可以參考我們的第一百七十二條之一,把對於證人、鑑定人的行賄罪要納入,也把他們的收賄罪跟索賄罪也納入。第二,他們把我們的第一百七十二條之四有關於對於利用身分、職務和地位,把這個明確化去進行不法關說予以納入,但是很可惜的,他們忘了「施壓」跟這樣的一個行為也要一併納入。但是最後他們留下了一個問題,就是他們的第一百七十二條之一、之二、之三,本來是針對三件事情,之一是針對證人、鑑定人;之二是針對證人、鑑定人的密切關係者,但是他們把之二放棄掉了,而把密切關係者跟證人、鑑定人放在之三,原來之三的提到之二,但它漏了幾個字,就是漏了實行前條以外犯罪行為者,因為少了「前條以外之」這5個字,會造成第一百七十二條之二跟第一百七十二條之一有重複定義的問題,第一百七十二條之一的證人跟鑑定人被影響索賄、行賄之後,他的犯罪算不算第一百七十二條之二的這些犯罪行為?這個我們就留待待會發言的吳宗憲委員好好地說明白你們這個矛盾怎麼解決。

主席:謝謝鍾佳濱委員發言。接下來我們請洪孟楷委員發言,吳宗憲委員請準備。

洪委員孟楷:2038分)主席謝謝。2023716號臺灣社會辦了一場遊行,716上凱道,公平正義救臺灣。我記得那一天非常地熱,而716號參與完這一個活動的時候,我特別把那一天的布條拿到我的車上,綁在我的駕駛座前面,讓我時時刻刻看著「公平正義、716」。我要說的是公平正義從來不是從天上掉下來,公平正義是你我共同努力打拚,並且透過立法程序補足現在司法的不足,加強過去可能錯誤的漏洞,我們把它給彌補起來。

2017年,民進黨政府召開的司法國是會議就已經有說了,不管是棄保潛逃罪、脫逃罪以及相關的司法都應該要去加強彌補的時候,為什麼8年過去了,沒有動作?

今天2025年,我們能夠在513號的時候,將近晚上9點鐘,讓它正式三讀通過,無論棄保潛逃罪、無論逃脫罪、無論不法關說或是妨礙司法正義之罪,其實目的只有一個,就是讓臺灣社會能夠更加完善。

詐貸公股銀行200億的陳偉志、88洗錢案的林秉文,還是炒作TDR不法獲利5億元的鍾文智,過去能夠讓他們做這樣子的逃脫,未來棄保潛逃罪上路之後,我們希望不要再有這樣的事情發生。更重要的,我們要讓臺灣社會知道,我們展現一個態度,不是有錢、有勢、有辦法的人可以在臺灣囂張至極,社會並不完美,但是透過立法,我們能夠讓社會更加完善,今天就是我們展現決心的一天,感謝大家,謝謝。

主席:謝謝洪孟楷委員的發言。接下來我們請登記最後一位,吳宗憲委員請發言。

吳委員宗憲:2040分)謝謝主席,從2017年司改國是會議的關鍵條文,到現在2025年,我們終於通過了。過去我們非常重視這三個法案,對人民非常重要的這三個法案,公益揭弊者保護法、妨害司法公正罪以及棄保潛逃罪,非常非常開心地在今天我們終於都三讀通過了,我相信這對我國人民是一個非常非常重要的一天,也謝謝各位委員的支持,不管今天各位委員是屬於哪一個政黨,尤其在這個高度鬥爭的國會環境裡面,任何一個法案的通過都非常不容易,我希望大家心中永遠要知道人民是大於政黨、民生是大於政治,而不要到這邊來,每天腦子裡面想的都是政治、都是政黨。像剛剛有一些委員一直提到施壓、關說,其實還是要請大家回去稍微研究一下,我國的法律在制定上面有一個最基本的原則,叫做法律明確性原則,「關說」其實有非常多的定義,以及有非常多的判決裡面都有相關的解釋,但是「施壓」卻完全沒有,所以我們今天實在沒有辦法把一個法律不明確的東西定義在法條裡面,甚至科以刑責,這是立法者不應該犯的一個錯誤。所以今天不管是面對有一些人他不懂,那他的任何謾罵、嘲笑,其實我覺得就是不用去在乎,該有什麼樣的壓力就是把它扛下來,這是一個立法委員該有的責任。

民之所欲,天必從之,所以我們還是要去做人民需要的事情,人民的需求才是最重要的,人民就是痛恨權貴犯罪之後卻能逃之夭夭,在國外坐享他的犯罪所得,一樣,我們就應該要去補丁,把這個治安的破洞補起來,因為人民才是最偉大、人民才是最大,我們所有的權力都是他們委託給我們的,請不要忘記,請不要誤以為自己是政黨的代言人,謝謝。

主席:謝謝吳宗憲委員的發言。

報告院會,我們本次會議進行到此為止,非常謝謝林倩綺委員、陳玉珍委員、張智倫委員、鍾佳濱委員、吳宗憲委員一起陪同我們審查到最後,非常感謝,我們現在散會。

散會2043分)