立法院第11屆第3會期財政委員會第11次全體委員會議紀錄

時  間 中華民國11457日(星期三)931分至1031

地  點 本院群賢樓9樓大禮堂

主  席 賴委員士葆

議  程 報告事項

宣讀上次會議議事錄。

討論事項

一、繼續審查「貨物稅條例」34案:

()本院委員葉元之等21人擬具「貨物稅條例刪除部分條文草案」案。

()本院委員廖先翔等16人擬具「貨物稅條例刪除第八條條文草案」案。

()本院台灣民眾黨黨團擬具「貨物稅條例第十一條、第十一條之一及第三十七條條文修正草案」案。

()本院委員邱若華等20人擬具「貨物稅條例第十一條條文修正草案」案。

()本院委員魯明哲等16人、委員顏寬恒等19人、委員羅廷瑋等16人、委員賴士葆等21人、委員邱鎮軍等22人、委員徐欣瑩等27人、委員翁曉玲等17人、委員羅明才等16人、委員郭國文等17人、委員王鴻薇等24人、委員廖偉翔等17人、委員許宇甄等21人、委員黃建賓等16人、委員林思銘等21人、委員萬美玲等16人分別擬具「貨物稅條例第十一條之一條文修正草案」等15案。

()本院委員李坤城等24人擬具「貨物稅條例第十一條之一、第十二條之五及第十二條之六條文修正草案」案。

()本院委員鄭天財Sra Kacaw19人、委員林思銘等19人、委員涂權吉等17人、委員陳玉珍等19人、委員馬文君等18人、委員王世堅等19人、委員張智倫等25人、委員魯明哲等16人、委員王鴻薇等19人、委員楊瓊瓔等20人、委員邱鎮軍等24人、委員萬美玲等18人、委員廖偉翔等17人分別擬具「貨物稅條例第十二條條文修正草案」等13案。

()本院委員邱鎮軍等19人擬具「貨物稅條例第十二條之三條文修正草案」案。

二、審查「貨物稅條例」13案:

()本院委員黃健豪等19人擬具「貨物稅條例第十一條及第十一條之一條文修正草案」案。【本案如經院會復議,本次會議不予審查】

()本院委員鍾佳濱等18人、委員洪孟楷等16人、委員陳菁徽等16人、委員楊瓊瓔等27人、委員柯志恩等16人、委員廖先翔等17人、委員李彥秀等17人、委員賴惠員等25人、委員王美惠等18人分別擬具「貨物稅條例第十一條之一條文修正草案」等9案。【後6案如經院會復議,本次會議不予審查】

()本院委員羅明才等19人、委員許宇甄等22人分別擬具「貨物稅條例第十二條之三條文修正草案」等2案。【本院委員許宇甄等22人提案如經院會復議,本次會議不予審查】

()本院委員賴士葆等27人擬具「貨物稅條例第十二條之五條文修正草案」案。【本案如經院會復議,本次會議不予審查】

三、繼續審查人民請願案有關「貨物稅條例」7案:

()臺北市商業會為建請政府降低機車貨物稅請願文書案。

()臺北市商業會為建請體恤民意,針對貨物稅條例第12-5條相關條文,予以廢止或修改並增列,惠予參採請願文書案。

()中華民國全國商業總會為函轉會員中華民國汽車商業同業公會全國聯合會提案有關貨物稅第12-5條條文修正建議案,懇請本院予以協助修法請願文書案。

()台北市進出口商業同業公會為建請重新檢討電器類貨品課徵貨物稅之必要性,提出意見請參採惠復請願文書案。

()台北市進出口商業同業公會為建請就攝影機停徵或減免貨物稅請願文書案。

()台北市進出口商業同業公會為建請免除錄影機課徵貨物稅請願文書案。

()台北市進出口商業同業公會為建議刪除貨物稅條例中「飲料品」、「平板玻璃」、「電器」3類產品貨物稅之請願文書案。

主席:請主任秘書宣告出席人數。

謝主任秘書淑津:報告委員會,出席委員已足法定人數。

主席:現在開始開會。

請議事人員宣讀上次會議議事錄。

立法院第11屆第3會期財政委員會第10次全體委員會議議事錄

時  間:中華民國114430日(星期三)9時至137

地  點:群賢樓9樓大禮堂

出席委員:林德福  吳秉叡  賴士葆  賴惠員  李彥秀  鍾佳濱  顏寬恒  郭國文  林思銘  李坤城  羅明才  黃珊珊  陳玉珍  王世堅  

   委員出席14

列席委員:黃國昌  羅廷瑋  鄭正鈐  王美惠  楊瓊瓔  何欣純  羅智強  徐富癸  蘇清泉  謝龍介  陳培瑜  王鴻薇  張嘉郡  葉元之  徐欣瑩  蔡易餘  

   委員列席16

列席官員:

金融監督管理委員會

主任委員

彭金隆


法律事務處

處長

林志憲


銀行局

局長

童政彰


證券期貨局

局長

張振山


保險局

局長

王麗惠


檢查局

局長

賴欣國


司法院民事廳

法官

毛彥程


法務部法制司

副司長

謝志明

主  席:賴召集委員惠員

專門委員:林靜玟

主任秘書:謝淑津

紀  錄:秘 書 汪治國 研究員 蔡檳全 編 審 伍明清

   科 長 沈克彬 科 員 簡廷育 

報 告 事 項

宣讀上次會議議事錄。

決定:議事錄確定。

討 論 事 項

審查「保險法」15案:

一、行政院函請審議、本院委員蔡其昌等19人、委員羅廷瑋等16人、委員王世堅等18人、委員徐富癸等16人、委員蔡其昌等19人、委員蔡易餘等18人、委員林思銘等18人分別擬具「保險法部分條文修正草案」等8案。

二、本院委員鍾佳濱等21人擬具「保險法增訂第一百二十三條之一條文草案」案。

三、本院台灣民眾黨黨團、委員陳超明等16人、委員羅智強等19人、委員李坤城等23人、委員賴瑞隆等17人、委員王美惠等17人分別擬具「保險法增訂第一百七十四條之二及第一百七十四條之三條文草案」等6案。

(經台灣民眾黨黨團代表黃珊珊、委員羅智強說明提案要旨,金融監督管理委員會主任委員彭金隆就行政院提案報告及回應委員提案後,計有委員林德福、吳秉叡、賴士葆、郭國文、李彥秀、賴惠員、鍾佳濱、顏寬恒、羅明才、李坤城、黃珊珊、黃國昌、陳玉珍、王世堅、林思銘、羅廷瑋、陳培瑜、徐富癸等18人提出質詢,均經金融監督管理委員會主任委員彭金隆、司法院民事廳法官毛彥程、法務部法制司副司長謝志明及相關人員予以答復。)

決議:

一、說明及詢答完畢。

二、委員質詢未及答復或請補充資訊,請相關部會於一週內以書面答復;委員另要求期限者,從其所定。

三、委員徐欣瑩所提書面質詢,列入紀錄,刊登公報,並請相關部會以書面答復。

四、「保險法」15案,另擇期繼續審查。

通過臨時提案1案:

一、鑑於虛擬貨幣作為詐騙集團移轉犯罪所得的工具,一旦移轉至境外將難以追回。請金融監督管理委員會協助司法機關(法務部、司法院)未來以追蹤金流為優先,確認詐款路徑後,儘速向境內外的實名制虛幣交易所核發扣押裁定之執行。

提案人:鍾佳濱  賴惠員  李坤城

散會

主席:報告委員會,請問各位委員,對於議事錄有無異議?(無)沒有異議,確認議事錄。

請宣讀今天要處理的條例。

一、繼續審查「貨物稅條例」34案:

()本院委員葉元之等21人擬具「貨物稅條例刪除部分條文草案」案。

()本院委員廖先翔等16人擬具「貨物稅條例刪除第八條條文草案」案。

()本院台灣民眾黨黨團擬具「貨物稅條例第十一條、第十一條之一及第三十七條條文修正草案」案。

()本院委員邱若華等20人擬具「貨物稅條例第十一條條文修正草案」案。

()本院委員魯明哲等16人、委員顏寬恒等19人、委員羅廷瑋等16人、委員賴士葆等21人、委員邱鎮軍等22人、委廷瑋等16人、委員賴士葆等21人、委員邱鎮軍等22人、委廷瑋等16人、委員賴士葆等21人、委員邱鎮軍等22人、委廷瑋等16人、委員賴士葆等21人、委員邱鎮軍等22人、委廷瑋等16人、委員賴士葆等21人、委員邱鎮軍等22人、委廷瑋等16人、委員賴士葆等21人、委員邱鎮軍等22人、委員徐欣瑩等27人、委員翁曉玲等17人、委員羅明才等16人、委員郭國文等17人、委員王鴻薇等24人、委員廖偉翔等17人、委員許宇甄等21人、委員黃建賓等16人、委員林思銘等21人、委員萬美玲等16人分別擬具「貨物稅條例第十一條之一條文修正草案」等15案。

()本院委員李坤城等24人擬具「貨物稅條例第十一條之一、第十二條之五及第十二條之六條文修正草案」案。

()本院委員鄭天財Sra Kacaw19人、委員林思銘等19人、委員涂權吉等17人、委員陳玉珍等19人、委員馬文君等18人、委員王世堅等19人、委員張智倫等25人、委員魯明哲等16人、委員王鴻薇等19人、委員楊瓊瓔等20人、委員邱鎮軍等24人、委員萬美玲等18人、委員廖偉翔等17人分別擬具「貨物稅條例第十二條條文修正草案」等13案。

()本院委員邱鎮軍等19人擬具「貨物稅條例第十二條之三條文修正草案」案。

二、審查「貨物稅條例」13案:

()本院委員黃健豪等19人擬具「貨物稅條例第十一條及第十一條之一條文修正草案」案。

()本院委員鍾佳濱等18人、委員洪孟楷等16人、委員陳菁徽等16人、委員楊瓊瓔等27人、委員柯志恩等16人、委員廖先翔等17人、委員李彥秀等17人、委員賴惠員等25人、委員王美惠等18人分別擬具「貨物稅條例第十一條之一條文修正草案」等9案。

()本院委員羅明才等19人、委員許宇甄等22人分別擬具「貨物稅條例第十二條之三條文修正草案」等2案。

()本院委員賴士葆等27人擬具「貨物稅條例第十二條之五條文修正草案」案。

三、繼續審查人民請願案有關「貨物稅條例」7案。

主席:本次會議安排:一、繼續審查委員葉元之等21人擬具「貨物稅條例刪除部分條文草案」案、委員廖先翔等16人擬具「貨物稅條例刪除第八條條文草案」案、台灣民眾黨黨團擬具「貨物稅條例第十一條、第十一條之一及第三十七條條文修正草案」案等34案;二、審查委員黃健豪等19人擬具「貨物稅條例第十一條及第十一條之一條文修正草案」案、委員鍾佳濱等18人擬具「貨物稅條例第十一條之一條文修正草案」案等13案;三、繼續處理人民請願案7案。

委員葉元之等21人擬具「貨物稅條例刪除部分條文草案」等34案已於第9次全體委員會議宣讀完畢。

現在請議事人員宣讀今日審查幾個新進的法案,即黃健豪等19人擬具「貨物稅條例第十一條及第十一條之一條文修正草案」案等13案條文內容,請議事人員宣讀,大概8分鐘,我們準備朝野協商。

條文內容:


本院委員黃健豪等19人擬具「貨物稅條例第十一條及第十一條之一條文修正草案」

本院委員鍾佳濱等18人擬具「貨物稅條例第十一條之一條文修正草案」

本院委員洪孟楷等16人擬具「貨物稅條例第十一條之一條文修正草案」

本院委員陳菁徽等16人擬具「貨物稅條例第十一條之一條文修正草案」

本院委員楊瓊瓔等27人擬具「貨物稅條例第十一條之一條文修正草案」

本院委員柯志恩等16人擬具「貨物稅條例第十一條之一條文修正草案」

本院委員廖先翔等17人擬具「貨物稅條例第十一條之一條文修正草案」

本院委員李彥秀等17人擬具「貨物稅條例第十一條之一條文修正草案」

本院委員賴惠員等25人擬具「貨物稅條例第十一條之一條文修正草案」

本院委員王美惠等18人擬具「貨物稅條例第十一條之一條文修正草案」

本院委員羅明才等19人擬具「貨物稅條例第十二條之三條文修正草案」

本院委員許宇甄等22人擬具「貨物稅條例第十二條之三條文修正草案」

DrawObject1 院委員賴士葆等27人擬具「貨物稅條例第十二條之五條文修正草案」

條文對照表

委員鍾佳濱等18人提案

委員洪孟楷等16人提案

委員陳菁徽等16人提案

委員楊瓊瓔等27人提案

委員柯志恩等16人提案

委員廖先翔等17人提案

委員羅明才等19人提案

委員賴士葆等27人提案

委員李彥秀等17人提案

委員賴惠員等25人提案

委員王美惠等18人提案

委員黃健豪等19人提案

委員許宇甄等22人提案

現行法

說明



委員黃健豪等19人提案:

第十一條 電器類之課稅項目及稅率如左:

一、電冰箱:從價徵收百分之十三。

二、彩色電視機:從價徵收百分之十三。

三、冷暖氣機:凡用電力調節氣溫之各種冷氣機、熱氣機等均屬之,從價徵收百分之二十;其由主機、空調箱、送風機等組成之中央系統型冷暖氣機,從價徵收百分之十五。

四、除濕機:凡用電力調節室內空氣濕度之機具均屬之,從價徵收百分之十五。但工廠使用之濕度調節器免稅。

五、錄影機:凡用電力錄、放影像音響之機具,如電視磁性錄影錄音機、電視磁性影音重放機等均屬之,從價徵收百分之十三。

六、電唱機:凡用電力播放唱片或錄音帶等之音響機具均屬之,從價徵收百分之十。但手提三十二公分以下電唱機免稅。

七、錄音機:凡以電力錄放音響之各型錄放音機具均屬之,從價徵收百分之十。

八、音響組合:分離式音響組件,包括唱盤、調諧器、收音擴大器、錄音座、擴大器、揚聲器等及其組合體均屬之,從價徵收百分之十。

九、電烤箱:凡以電熱或微波烤炙食物之器具均屬之,從價徵收百分之十五。

前項各款之貨物,如有與非應稅貨物組合製成之貨物者,或其組合之貨物適用之稅率不同者,應就該貨物全部之完稅價格按最高稅率徵收。

第一項第三款冷暖氣機,得就其主要機件,由財政部訂定辦法折算課徵。

DrawObject2 一項第一款、第三款及第四款之電冰箱、冷暖氣機及除濕機,經經濟部核定能源效率分級為第一級或第二級者,免徵貨物稅。


委員黃健豪等19人提案:

一、根據工研院統計,全台灣逾四成冷氣、冰箱使用超過十年。復依經濟部統計顯示前十年以上老舊電冰箱、冷暖氣機及除濕機仍有八百餘萬臺,占全台家庭現存數量達百分之二十五。顯見我國國民生活中使用之非節能電器用品情況,仍有精進之空間。

二、為節能減碳降低民眾購買民生必需品之節能電器負擔,進而促進經濟發展,應從節能電器源頭做起,免徵貨物稅,以鼓勵廠商研發製造或進口節能電器,並可將其免徵效益轉嫁於消費者之購買價格。爰增訂第四項規定。

DrawObject3 員鍾佳濱等18人提案:

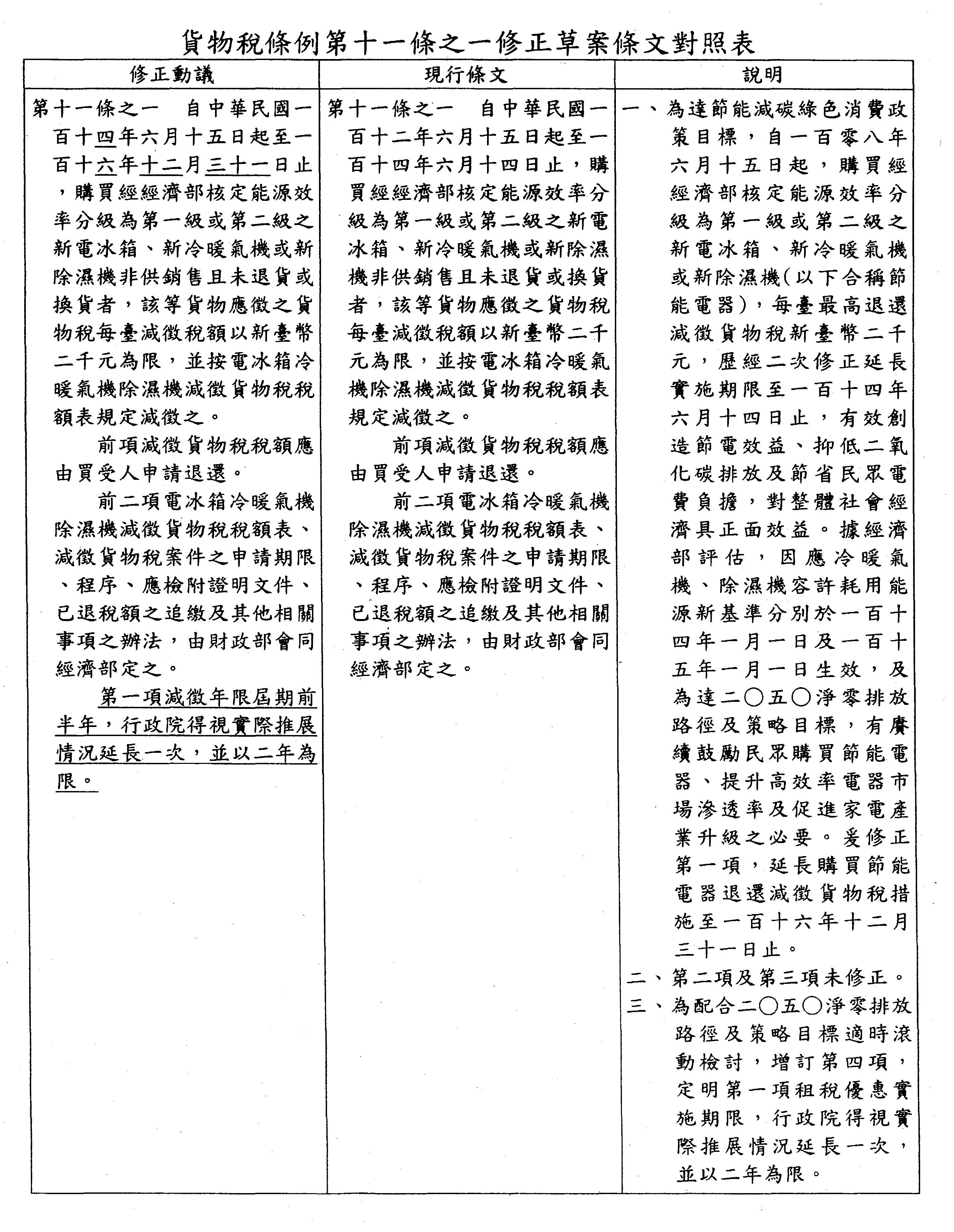
第十一條之一 自中華民國一百十二年六月十五日起至一百十六年月十四日止,購買經經濟部核定能源效率分級為第一級或第二級之新電冰箱、新冷暖氣機或新除濕機非供銷售且未退貨或換貨者,該等貨物應徵之貨物稅每臺減徵稅額以新臺幣二千元為限,並按電冰箱冷暖氣機除濕機減徵貨物稅稅額表規定減徵之。

前項減徵貨物稅稅額應由買受人申請退還。

前二項電冰箱冷暖氣機除濕機減徵貨物稅稅額表、減徵貨物稅案件之申請期限、程序、應檢附證明文件、已退稅額之追繳及其他相關事項之辦法,由財政部會同經濟部定之。

委員洪孟楷等16人提案:

第十一條之一 自中華民國一百十二年六月十五日起至一百十十二三十一日止,購買經經濟部核定能源效率分級為第一級或第二級之新電冰箱、新冷暖氣機或新除濕機非供銷售且未退貨或換貨者,該等貨物應徵之貨物稅每臺減徵稅額以新臺幣二千元為限,並按電冰箱冷暖氣機除濕機減徵貨物稅稅額表規定減徵之。

前項減徵貨物稅稅額應由買受人申請退還。

前二項電冰箱冷暖氣機除濕機減徵貨物稅稅額表、減徵貨物稅案件之申請期限、程序、應檢附證明文件、已退稅額之追繳及其他相關事項之辦法,由財政部會同經濟部定之。

委員陳菁徽等16人提案:

第十一條之一 自中華民國一百十二年六月十五日起至一百十八年十二月三十一日止,購買經經濟部核定能源效率分級為第一級或第二級之新電冰箱、新冷暖氣機或新除濕機非供銷售且未退貨或換貨者,該等貨物應徵之貨物稅每臺減徵稅額以新臺幣二千元為限,並按電冰箱冷暖氣機除濕機減徵貨物稅稅額表規定減徵之。

前項減徵貨物稅稅額應由買受人申請退還。

前二項電冰箱冷暖氣機除濕機減徵貨物稅稅額表、減徵貨物稅案件之申請期限、程序、應檢附證明文件、已退稅額之追繳及其他相關事項之辦法,由財政部會同經濟部定之。

委員楊瓊瓔等27人提案:

第十一條之一 自中華民國一百十年六月十五日起至一百十年六月十四日止,購買經經濟部核定能源效率分級為第一級或第二級之新電冰箱、新冷暖氣機或新除濕機非供銷售且未退貨或換貨者,該等貨物應徵之貨物稅每臺減徵稅額以新臺幣二千元為限,並按電冰箱冷暖氣機除濕機減徵貨物稅稅額表規定減徵之。

前項減徵貨物稅稅額應由買受人申請退還。

前二項電冰箱冷暖氣機除濕機減徵貨物稅稅額表、減徵貨物稅案件之申請期限、程序、應檢附證明文件、已退稅額之追繳及其他相關事項之辦法,由財政部會同經濟部定之。

委員柯志恩等16人提案:

第十一條之一 自中華民國一百十二年六月十五日起至一百十八年六月十四日止,購買經經濟部核定能源效率分級為第一級或第二級之新電冰箱、新冷暖氣機或新除濕機非供銷售且未退貨或換貨者,該等貨物應徵之貨物稅每臺減徵稅額以新臺幣二千元為限,並按電冰箱冷暖氣機除濕機減徵貨物稅稅額表規定減徵之。

前項減徵貨物稅稅額應由買受人申請退還。

前二項電冰箱冷暖氣機除濕機減徵貨物稅稅額表、減徵貨物稅案件之申請期限、程序、應檢附證明文件、已退稅額之追繳及其他相關事項之辦法,由財政部會同經濟部定之。

委員廖先翔等17人提案:

第十一條之一 自中華民國一百十年六月十五日起至一百十年六月十四日止,購買經經濟部核定能源效率分級為第一級或第二級之新電冰箱、新冷暖氣機或新除濕機非供銷售且未退貨或換貨者,該等貨物應徵之貨物稅每臺減徵稅額以新臺幣三千元為限,並按電冰箱冷暖氣機除濕機減徵貨物稅稅額表規定減徵之。

前項減徵貨物稅稅額應由買受人申請退還。

前二項電冰箱冷暖氣機除濕機減徵貨物稅稅額表、減徵貨物稅案件之申請期限、程序、應檢附證明文件、已退稅額之追繳及其他相關事項之辦法,由財政部會同經濟部定之。

委員李彥秀等17人提案:

第十一條之一 自中華民國一百十二年六月十五日起至一百十年六月十四日止,購買經經濟部核定能源效率分級為第一級或第二級之新電冰箱、新冷暖氣機或新除濕機非供銷售且未退貨或換貨者,該等貨物應徵之貨物稅每臺減徵稅額以新臺幣二千元為限,並按電冰箱冷暖氣機除濕機減徵貨物稅稅額表規定減徵之。

前項減徵貨物稅稅額應由買受人申請退還。

前二項電冰箱冷暖氣機除濕機減徵貨物稅稅額表、減徵貨物稅案件之申請期限、程序、應檢附證明文件、已退稅額之追繳及其他相關事項之辦法,由財政部會同經濟部定之。

委員賴惠員等25人提案:

第十一條之一 自中華民國一百十年六月十五日起至一百十十二三十一日止,購買經經濟部核定能源效率分級為第一級或第二級之新電冰箱、新冷暖氣機或新除濕機非供銷售且未退貨或換貨者,該等貨物應徵之貨物稅每臺減徵稅額以新臺幣千元為限,並按電冰箱冷暖氣機除濕機減徵貨物稅稅額表規定減徵之。

前項減徵貨物稅稅額應由買受人申請退還。

前二項電冰箱冷暖氣機除濕機減徵貨物稅稅額表、減徵貨物稅案件之申請期限、程序、應檢附證明文件、已退稅額之追繳及其他相關事項之辦法,由財政部會同經濟部定之。

第一項減徵年限屆期前半年,行政院得視實際推展情況延長一次,期間以二年為限。

委員王美惠等18人提案:

第十一條之一 自中華民國一百十二年六月十五日起至一百十年六月十四日止,購買經經濟部核定能源效率分級為第一級或第二級之新電冰箱、新冷暖氣機或新除濕機非供銷售且未退貨或換貨者,該等貨物應徵之貨物稅每臺減徵稅額以新臺幣二千元為限,並按電冰箱冷暖氣機除濕機減徵貨物稅稅額表規定減徵之。

前項減徵貨物稅稅額應由買受人申請退還。

前二項電冰箱冷暖氣機除濕機減徵貨物稅稅額表、減徵貨物稅案件之申請期限、程序、應檢附證明文件、已退稅額之追繳及其他相關事項之辦法,由財政部會同經濟部定之。

委員黃健豪等19人提案:

第十一條之一 (刪除)


委員鍾佳濱等18人提案:

為鼓勵民眾購買節能電器產品以達節能減碳綠色消費政策目標,自一百零八年六月十五日起,購買能源效率分級第一級或第二級新電冰箱、新冷暖氣機或新除濕機,每臺最高減徵貨物稅新臺幣二千元,於一百十二至一百十三年辦理期間,累計促成322.8萬台冷氣、冰箱汰舊換新,年節電量約19.3億度,實施成果良好,爰修正第一項,延長購買節能電器退還減徵貨物稅措施二年至一百十六年六月十四日止。

委員洪孟楷等16人提案:

為持續引導民眾於汰舊換新時優先選用高能源效率產品,以達到節約能源、抑低溫室氣體排放與降低環境污染的政策目標,爰修正第一項,將減徵期間再延長至1181231日止。

委員陳菁徽等16人提案:

為鼓勵民眾購買節能電器,提升能源使用效率,減少碳排放,落實2050淨零碳排目標,爰修正第一項,將減徵期間延長至1181231日止。

委員楊瓊瓔等27人提案:

為鼓勵民眾購買節能電器產品以達節能減碳綠色消費政策目標,自一百零八年六月十五日起,購買能源效率分級第一級或第二級新電冰箱、新冷暖氣機或新除濕機,每臺最高減徵貨物稅新臺幣二千元,嗣於一百十二年六月十四日修正展延實施期間至一百十四年六月十四日止;據經濟部統計,家庭用電量以冷氣機為首,其中十年以上的冷氣機佔35.06%,為提升家電、設備能源效率,賡續鼓勵民眾購買節能電器產品,爰修正第一項,延長購買節能電器退還減徵貨物稅措施五年至一百十九年六月十四日止。

委員柯志恩等16人提案:

一、修正第一項。

二、有鑑於聯合國政府間氣候變遷專門委員會第6次氣候變遷報告(IPCC AR6),全球應於2030年,較2019年減量43%溫室氣體。然我國2030年最新減碳目標設定為28±2%,顯難跟上國際減碳目標。

三、根據工研院綠能所「2024年家庭用電消費調查」顯示,民眾持有能效一級冷氣和冰箱比例有逐年增加趨勢,且10年以上老舊家電耗電量約為節能家電的2.5倍。

四、另據能源署分析,將超過10年的老舊定頻冷氣更換為一級能效機種,每年可節省670度電,若汰換超過10年的老舊冰箱,則每年可節省526度電;經查台電公布2024年民生用戶總節電量達17億度,等同省下近42萬戶家戶整年用電量,並減少約84萬公噸碳排放,顯見節能補助優惠有其必要。

五、為持續鼓勵民眾購買節能家電、達成我國減碳目標,爰提出「貨物稅條例第十一條之一條文修正草案」,將購買能效第一級或第二級家電減徵貨物稅之優惠期限,延長至一百十八年六月十四日止。

委員廖先翔等17人提案:

原購買經濟部核定能源效率分級為第一級或第二級之新電冰箱、新冷暖氣機或新除濕機減徵貨物稅優惠期間將截止(一百十四年六月十四日止)。為賡續鼓勵民眾購買節能電器產品之必要,達節能減碳政策目標,並參酌我國提出於2030年溫室氣體淨排放量減量目標,爰修正展延期間至一百十九年,並提高減徵稅額由兩千元至三千元。

委員李彥秀等17人提案:

一、因應政府宣示於民國(下同)139年達到淨零轉型之願景,宜持續鼓勵民眾落實淨零減碳之行為,據工業研究院發布之「國人淨零永續行為調查成果」,顯示年輕族群(18歲到24歲)執行減碳行為比率及未來落實意願均低,為有效促進節能減碳之目的,自宜持續推動鼓勵民眾購買節能家電,且若長期持續推動,亦可促使業者未來設計或生產相關產品時,更注重節能部分,亦有助於產業調整。

二、購買能源效率分級為第一級或第二級新電冰箱、新冷暖氣機或新除濕機可減徵貨物稅之規定原至114614日止,為有效持續鼓勵民眾汰換耗能之老舊家電,及考量納稅者權利保護法有關租稅優惠期限應考量達成合理之政策目的為限,故將減徵貨物稅之措施延長二年至116614日止。

委員賴惠員等25人提案:

一、為促進節能減碳、綠色消費,現行貨物稅條例第十一條之一規定,購買經經濟部核定能源效率分級為第一級或第二級之新電冰箱、新冷暖氣機或新除濕機等節能電器,每臺最高退還減徵貨物稅新臺幣(以下同)二千元,已歷經二次修正,並延長實施期限至一百十四年六月十四日止,有效創造節電效益、抑低二氧化碳排放及節省民眾電費負擔,對整體社會經濟具正面效益。據經濟部評估,因應冷暖氣機、除濕機容許耗用能源新基準分別於一百十四年一月一日及一百十五年一月一日生效,及為達「二○五○淨零排放」之長遠目標,有提高誘因及賡續鼓勵民眾購買節能電器、提升高效率電器市場滲透率,以及促進家電產業升級之必要。爰修正第一項,提高貨物稅減徵稅額上限為三千元,並延長購買節能電器退還減徵貨物稅措施至一百十六年十二月三十一日止。

二、第二項及第三項未修正。

三、為配合「二○五○淨零排放」目標,並適時滾動檢討,爰增訂第四項規定,行政院得視實際推展情況,延長第一項貨物稅減徵之優惠實施期限一次,至多二年。

委員王美惠等18人提案:

減碳電器之貨物稅減徵制度延長兩年。

委員黃健豪等19人提案:

一、本條刪除。

二、配合前條增訂第四項,將符合能源效率第一級或第二級之電冰箱、冷暖氣機及除濕機免徵貨物稅,本條減徵貨物稅之過渡條文已無存在之必要,爰配合刪除之。


委員羅明才等19人提案:

第十二條之三 第十二條第一項第一款第一目之1所定汽缸排氣量在二千立方公分以下之小客車,包括馬達最大馬力在二百零八.七英制馬力以下或二百十一.八公制馬力以下完全以電能為動力之電動小客車;同目之2所定汽缸排氣量在二千零一立方公分以上之小客車,包括馬達最大馬力在二百零八.八英制馬力以上或二百十一.九公制馬力以上完全以電能為動力之電動小客車。

自中華民國一百零六年一月二十八日起至一百十年十二月三十一日止,購買完全以電能為動力之電動車輛並完成登記者,免徵該等車輛應徵之貨物稅。但電動小客車免徵金額以完稅價格新臺幣一百四十萬元計算之稅額為限,超過部分,不予免徵。

前項減免年限屆期前半年,行政院得視實際推展情況決定是否延長減免年限。

委員許宇甄等22人提案:

第十二條之三 第十二條第一項第一款第一目之1所定汽缸排氣量在二千立方公分以下之小客車,包括馬達最大馬力在二百零八.七英制馬力以下或二百十一.八公制馬力以下完全以電能為動力之電動小客車;同目之2所定汽缸排氣量在二千零一立方公分以上之小客車,包括馬達最大馬力在二百零八.八英制馬力以上或二百十一.九公制馬力以上完全以電能為動力之電動小客車。

自中華民國一百零六年一月二十八日起至一百二十四年十二月三十一日止,購買完全以電能為動力之電動車輛並完成登記者,免徵該等車輛應徵之貨物稅。但電動小客車免徵金額以完稅價格新臺幣一百四十萬元計算之稅額為限,超過部分,不予免徵。

前項減免年限屆期前半年,行政院得視實際推展情況決定是否延長減免年限。


委員羅明才等19人提案:

修正第二項,購買完全以電能為動力之電動車輛並完成登記者,延長免徵該等車輛應徵之貨物稅期限至民國1191231日。

委員許宇甄等22人提案:

鑑於行政院依貨物稅條例第十二條之三第三項規定延長電動車輛減免徵貨物稅措施實施年限至1141231日止。然為賡續鼓勵民眾購買電動車輛,帶動電動車及相關產業發展,促進節能減碳,達成2050淨零排放目標,在119年達到電動車30%/電動機車35%的新車銷售占比,並於124年達到電動車60%/電動機車70%,最終於129年達到100%電動化的銷售比例。爰擬具「貨物稅條例第十二條之三條文修正草案」,將減徵期間延長至一百二十四年十二月三十一日止。


委員賴士葆等27人提案:

第十二條之五 自中華民國一百零年一月八日起至一百十年一月七日止報廢或出口登記滿一年且出廠六年以上或自一百十年一月八日起至一百二十年一月七日止報廢或出口登記滿一年且出廠十年以上之小客車、小貨車、小客貨兩用車,於報廢或出口前、後六個月內購買上開車輛新車且完成新領牌照登記者,該等新車應徵之貨物稅每輛定額減徵新臺幣萬元。於一百十年一月八日以後報廢或出口登記滿一年且出廠六年以上之上開車輛,如已於一百十年一月七日以前且係於報廢或出口前六個月內購買上開車輛新車及完成新領牌照登記者,該等新車應徵之貨物稅,亦同。但應徵稅額未達新臺幣十萬元者,減徵稅額以應徵稅額為限。

自中華民國一百零五年一月八日起配偶或二親等以內親屬購買新小客車、小貨車、小客貨兩用車且完成新領牌照登記者,適用前項規定。

自中華民國一百十年一月八日起至一百二十年一月七日止報廢或出口出廠四年以上汽缸排氣量一百五十立方公分以下機車(以下簡稱中古機車),於報廢或出口前、後六個月內購買新機車且完成新領牌照登記者,該新機車應徵之貨物稅每輛定額減徵新臺幣千元。但應徵稅額未達新臺幣千元者,減徵稅額以應徵稅額為限。

依前項規定報廢或出口中古機車之車籍登記與購買新機車之新領牌照登記,不以同一人為限;於中華民國一百十年一月七日以前報廢或出口中古機車,並於一百十年一月八日以後且係於報廢或出口後六個月內購買新機車及完成新領牌照登記者,亦同。

本條減徵貨物稅案件之申請期限、申請程序、應檢附證明文件及其他相關事項之辦法,由財政部會同經濟部定之。



委員賴士葆等27人提案:

一、為賡續鼓勵報廢或出口中古汽車並換購新車,以促進相關產業發展及節能減碳,修正第一項,報廢或出口符合規定之中古汽車並換購新車,減徵退還新車貨物稅之適用期間延長,並增訂但書規定應徵稅額未達新臺幣十萬元者,以應徵稅額減徵之。

二、為賡續鼓勵報廢或出口中古機車並換購新機車,以促進相關產業發展及節能減碳,修正第三項,報廢或出口符合規定之中古機車並換購新機車,減徵退還新機車貨物稅之適用期間爰以延長,並增訂但書規定應徵稅額未達新臺幣八千元者,以應徵稅額減徵之。

三、又「促進相關產業發展」及達成「節能減碳」之目的為我國長遠政策,且本條自民國一百零五年增訂後確實有提升汽機車汰舊換新率,對汽機車市場之活絡及相關產業之稅賦增加亦有相當成效,是以短期內仍有持續減徵之必要,僅將適用期間延長五年,似有不足,爰修正本條再予延長至一百二十年一月七日止,以有效落實立法目的,並促進相關產業發展。

四、第四項及第五項未修正。

DrawObject4

主席:請議事人員繼續宣讀幾位民進黨立委賴惠員、吳秉叡、郭國文、李坤城等提出的修正動議,請唸。

修正動議:

案由:為利我國2050淨零轉型,達成「能源效率極大化」之目標,持續透過減徵貨物税方式,鼓勵民眾購買節能電器、提升高效率電器市場滲透率及促進家電產業升級,有其必要性。爰擬具「貨物税條例第十一條之一條文」修正動議,延長購買節能電器退還減徵貨物稅實施期限至一百十六年十二月三十一日止,又為適時滾動檢討實施成效,同時增訂行政院得視實際推展情況延長一次,並以二年為限之規定。

提案人:賴惠員  吳秉叡  郭國文  李坤城  鍾佳濱

主席:好,這個法案全部唸完。

現在處理人民請願案有關貨物稅條例的7個案子,這個已經做很久了,今天好不容易有委員來,我們一起把它先處理掉。請議事人員宣讀請願案7案之案由及處理參考意見。


主席:請問各位委員,對於剛才唸的人民請願案不成為議案,依立法院職權行使法第六十七條第二項規定處理,有沒有異議?(無)沒有異議,通過。

現在我們進行貨物稅條例部分條文修正草案等47案之協商。

報告委員會,現在就分兩大部分,有時間性的是第十一條之一,針對第十一條之一,各位委員有沒有要再發言?因為我們已經討論很久了,有沒有針對第十一條之一還要發言的?

吳委員秉叡:要不要請賦稅署說明?

主席:請賦稅署說明一下。

宋署長秀玲:有關節能家電的部分特別跟委員報告一下,當時我們的目的是採先徵後退的方式來鼓勵民眾、引導民眾去購買節能家電,根據我們從經濟部提供的資料來評估,其實這對於節能的效果非常好,可以省電大概15.5億度,民眾的電費也可以因此而減省,另外,減碳的效果也有一定的成效。我們這次擬具的條文依據納保法規定還是要明定實施年限,所以原則上以兩年六個多月,就是我們拉齊到11612月底,另外,再授權行政院視實施成效可以再延長2年,所以合計最長可以到46個月,以上報告。

主席:你的意思就是,2.6年是確定的、2年行政授權,這是行政院的版本,但是還沒有送來立法院,我們今天一定要處理,因為跟時間賽跑。

我們再請黃珊珊委員,下一位李彥秀,再過來郭國文、李坤城。

黃委員珊珊:謝謝主席。我們台灣民眾黨的版本大家手上都有,除了延長年限之外,其實我們還有另外一個內容,我們當然支持延長汰換高耗能家電的時間,但是我們認為時間直接延長到2030年,這也是我們相關節能減碳政策的年限,2030年到現在還有一段時間,也不會讓人民為了趕這幾年然後提早汰換,或者大部分的人希望能夠得到這個優惠卻反而增加他的負擔,我們希望他能夠逐步的汰換,這是第一點。

第二點,我們認為在第十一條之一裡面已經有非常多是不合時宜的相關貨物稅,以前貨物稅是比較像針對奢侈品的,尤其是比較有錢的人來使用的,事實上貨物稅到現在為止,很多沿革都已經沒有了,第一個,最重要的像彩色電視機還有13%,但現在都是液晶顯示器,根本就沒有貨物稅,所以我們認為彩色電視機也不是高耗能的家電,所以它其實不需要再課所謂的貨物稅;另外還有錄影機,現在幾乎已經沒有錄影機這種東西了;還有電唱機、錄音機,錄音機大部分都在3C產品裡面了;另外就是音響組合跟電烤箱,這些都已經是家庭必備的使用品,它也不屬於財政部或者環境部認為的高耗能家電,而且它的金額非常少。

我們認為這些不合時宜的貨物稅都應該直接取消,所以不是只有單純的把時間延長,更何況時間延長的只有這幾項有關除溼機、冷暖氣機等等這種耗能高的,其他的部分也沒有所謂的免貨物稅,這些貨物稅課的內容跟金額都不高,我們認為應該直接把它廢除,謝謝。

主席:下一位請李彥秀委員發言。

李委員彥秀:謝謝召委。對於第十一條之一大家相對是有共識的,延長家電退貨物稅2年,我覺得這是邁向2050年淨零轉型非常重要的一環。也因為工研院的調查,我們現在的年輕族群,特別是從18歲到24歲,不論是在實質的減碳行為還是參與意願上其實都明顯低落,這就代表我們的政策誘因還不夠強,我們的宣傳是不是還不夠、也不夠貼近現在年輕世代的生活情境。所以我的第十一條之一修法建議是把退稅措施再次延長2年,這2年的目的不是為了補助,我們是希望透過政策引導民眾,特別是我們年輕人可以願意主動參與節能減碳的意願。

同時,我們希望藉著這樣的政策,能夠促使業者未來在設計或生產時更能夠符合國際上節能減碳,包括更能重視能源效率,有助於我們整個產業結構的調整跟升級;同時我們也考慮到納稅者權利保護法的精神,我們的租稅優惠應該有明確的期限,為了避免未來大家批評我們常態化的補貼,因此我的版本是建議再次延長2年到116年的614號,達到政策目標後我們應該重新再檢討是不是應該退場,或者是未來必須要調整方向,這樣也會比較符合我們財政紀律跟政策規劃的基本原則,希望這個部分大家能夠支持。以上,謝謝。

主席:下一位請郭國文委員發言。

郭委員國文:謝謝主席。我們各委員提出的版本都約莫在2年到5年半之間,我個人提出的版本也是大約到2029年年底,剛好行政院的版本再延長一次也是到2029年,不過這個部分有幾個問題,財政部剛剛提到有關於稅差損的部分,五年多來好像有高達211億左右,對不對?另外稅差損是用總金額計算,有沒有去換算過申請數?申請數總共是1,271萬臺,申請數跟申請之後實際銷售出去的占比大概多少?也就是說有的人要退稅,他買了不一定會退,我是想要了解退稅的誘因到底多少?高或不高?就這個占比的部分;當然它一定有節能減碳的效果,一年大概可節電五億度之多,站在消費方的部分,也減少大概15億之多的電費,所以節能減碳有達到一定的效果,這樣從產業發展的部分也有達到一定的效果。

我之所以會談到占比的問題,是說你們既然有要再延長一次,對不對?是不是檢討一下這個占比在延長的過程當中,把減稅的金額適時提高的可能性?這是我的疑問跟主張,以上。

主席:好,下一位請李坤城委員發言。

李委員坤城:好,謝謝主席。我自己有提出一條是第十一條之一,我是直接延長到118年啦!而延長到118年的基礎是因為當時在修購買復康巴士免徵貨物稅的時候,也是延長到1181231日,如果按照院版的話,你們是到116年,得視情況再延長一次,以2年為限也是到118年,所以我認為不用常常修啦!要不要就畢其功於一役?既然最後都是要到118年,是不是我們就直接延長到118年?既然你們有這個成效,對於淨零排放也有顯著幫忙的話,我覺得就這樣子來做,可能會比較好啦!不然接下來我們還有明年17日老舊大型車減徵期限也要到期了,到了年底我們還要再修一次。所以我等一下的提案有關第十二條之五、第十二條之六也是一樣,以上說明。

主席:好,請吳秉叡委員發言。

吳委員秉叡:今天我跟賴惠員、郭國文及李坤城等委員提出這個修正動議,為什麼會訂1161231日止,再來用立法授權行政院可以延長一次2年,就是因為我們這一任的任期是到2028131日,也就是117131日,如果一次把它訂超過這個期間,就等於是我們這一屆的立委把下一屆立委的權限都決定掉了啦!所以為什麼會這樣兩段立法就立到1161231日,然後後面是用立法授權給行政機關到時候評估有需要的話,可再延長2年,這樣下一屆立委要處理這件事情的時候,才不會覺得怎麼第十一屆把第十二屆的都決定掉了,這是以上提案我認為的一個重要的點,請大家參考,謝謝。

主席:我個人也有提案,既然大家覺得效果這麼好,為什麼不forever直接減掉就好了?而且我個人是反對給行政院行政授權啦!這個是租稅法定主義,拜託,大家都是在財委會這麼久的人,租稅要明確化啦!要就2年、3年、4年,你說4年、6年我都支持,5年我也支持,但是來一個2.62,這個我沒辦法支持,我的態度是這樣子,所以今天大家意見都發表一下,有委員提到2年以後,就剛才吳委員提到的,不要去侵犯到下一屆立委的權限,其實我們常常在訂定法律,比如整個法律廢掉了,那就是影響到下一屆,這個當然可以考慮,但是也可以不考慮啦!

另外,行政院版本是2.62年,就是今天民進黨團幾位立委提出來的2.62年,2年是給行政院的授權,也有委員提到2030年的,所以我做個結論可不可以?因為大家爭議這麼大,我們財委會的習慣是不表決,儘量氣氛好一點,把整個案子送出去,現在變成有四大部分,一個是2年、一個是2.62年、一個是forever、一個到2030年,所謂forever是整個都不要了,就永遠補助啦!一起送去協商,好不好?

郭委員國文:主席,這樣很凸顯你個人的主張跟版本啦!我適時的予以尊重你的看法,但你不能把其他人全部都否決掉啊!

主席:沒有否決,就一併送出去,送去朝野協商啊!

郭委員國文:他的意思是說把那部分廢除後就沒有貨物稅,他把他的主張放在第三個裡面,我是覺得就用這一條來處理啦!如果針對貨物稅的主張,我們改天可以再行討論。

主席:我的主張是這部分就永遠免徵,2,000元就不用補助了……只有第十一條之一啦!

郭委員國文:他把第十一條之一全部等於都廢掉。

主席:第十一條之一是永遠補助了啦!

吳委員秉叡:他是說第十一條之一保留出去,我知道主席的意思是說這三、四種意見都送政黨協商。

主席:對,送政黨協商。

吳委員秉叡:我的問題是財政部你們的看法呢?次長,你們要講一下啊!

主席:他們的看法就是2.62年啊!

吳委員秉叡:不是啦!是要他們說明一下對我們不同提案的看法。

李次長慶華:謝謝主席。我先說明一下,剛才郭國文委員有問到我們這個措施從108年實施到今年的3月底為止,退稅的金額大概有211億元及申請數有1,271萬臺,因為我們退的貨物稅是只要是新購並符合節能家電效率分級為第1級跟第2級的都可以退稅,只要新買的都可以用,但是不用汰舊換新,汰舊換新是經濟部那邊的補助,它才有汰舊換新,所以剛才提到汰舊換新的比重是多少?這部分可能要麻煩經濟部說明一下,這幾年下來總共補助的數量有多少?但我們這個退稅的數量一定是大於汰舊換新的數量,因為只要是新採購都可以適用。

另外,剛才賴委員提到是不是可以免稅的問題,在這邊也跟各位委員報告,如果直接免稅,其實是廠商受益,因為貨物稅是產製廠商出廠的時候,如果免稅的話,廠商那邊直接免徵貨物稅;而節能家電獎勵的效果是為了要鼓勵綠色消費,鼓勵我們的民眾自己去汰舊換新,或者自己去新購節能效率比較高的產品,如果是直接免稅給廠商的話,廠商在定價上面到底會不會回饋給消費者,這個我們不確定,消費者可能也無感,因為消費者不知道拿到這個貨物的價錢,到底是不是有在貨物稅減稅裡面?但是,我們實施第十一條之一以來,很受民眾的歡迎也願意很積極的在自己採購的時候覺得可以獲得減徵貨物稅2,000元,可以獲得這個退稅,另外可再搭配經濟部的汰舊換新補助的3,000元,他就有5,000元的回饋,而且這個回饋是直接回饋到消費者身上,消費者也會比較有感,因為有這樣一個措施,可以鼓勵他們也願意趕快把那些老舊家電汰舊換新,採購節能效率比較好的家電,所以才會這幾年實施的成效真的不錯,而且就是因為我們鼓勵綠色消費以後,這些產製廠商其實也是獲益者,因為鼓勵汰舊換新以後,新購的產品或淘汰老舊的產品,消費數量增加了,廠商也直接從這個地方得到消費的回饋、產品的受益。所以我們是覺得也許還是維持這樣一個措施,對民眾來講會比較直接有感,而且真的可以鼓勵到消費者。以我自己來講,我也是最近才換冰箱、換冷氣,我就覺得很開心,因為我直接拿到那個退稅款,廠商定價怎樣,我也不知道到底合不合理,但是我們直接獲得的利益就是從第十一條之一這個退稅補貼來的,謝謝。

主席:那經濟部先回答一下。

何次長晉滄:謝謝委員,剛剛委員垂詢,退還減徵貨物稅的核退比例,根據我們的統計,從108年開始最近5年核退的比例大概將近五成,最高的是2022年,大概是五成五,這樣一個汰舊換新的成效其實是非常有效的,所以我們也支持財政部的立場。

主席:林思銘委員請發言。

林委員思銘:謝謝召委。關於年限的問題,剛才財政部已經表示,為了鼓勵綠色消費,所以要再延長年限,但是我不解的是,為什麼要2年,26年,然後又加2?如果真的要鼓勵我們消費,其實財政部應該評估,一次就規定到2030年,就不用造成法律一直要修改,兩年後又要修改,兩年後如果認為還要延長這個政策,又要修改,就法律的安定性來講,會讓民眾覺得這是一個很奇怪的政策修法。所以我支持剛才召委講的,要就一次到位,一次到2030年或到2050年,來達到節能減碳的目的,一直鼓勵我們民眾來做綠色消費,來購買這些節能家電。

主席:請鍾佳濱委員發言。

鍾委員佳濱:謝謝主席。剛剛恭聆幾位委員的發言,大家都有提案,對於延長的年限、法律條文的修改都有不同的主張,不過剛剛聽了次長的發言,我不禁想到5月端午節快到了,對於端午節大家最有印象的就是許仙跟白蛇,白蛇比較惹人厭,因為她放毒嘛,許仙是醫生,救命,大家都喜歡,目前貨物稅這個條款就是白蛇先放毒,然後每兩年許仙出來放一次藥,消費者就有感,就是消費者拿到許仙的藥之後會覺得太好了,像我們次長就有感了,對不對?所以是不是白蛇固定每兩年就要放一次毒?這個法律條文的安定性剛剛林委員也講到了,我這裡是開玩笑的說,白蛇放毒許仙解毒,這個法律的效果就是如此,因為耗能家電的節能技術日新月異,所謂的汰舊換新,每一次要什麼級數的節能,我們才給予這樣的補助,這是在推動整個家電廠商隨著科技進步與時俱進,不斷減輕耗電、耗能,因此把這樣的條款訂成這樣的形式,就是每隔兩年,我們就檢討市面上的廠商是不是有推出更節能的家電,如果有,我們就修法延長,讓它可以來適用減免的優惠。其實這個立法例是很特別的,就這個白蛇跟許仙條款,到底效益如何,剛剛經濟部有提到,我是支持財政部的作法,但是認為要說得更明白,到底每一次延長後,整個國家耗能家電的汰換狀況、效益如何,經濟部可以再提出更明確的效益評估,我們才能討論包括剛剛有委員提到的每兩年一次修法的安定性、這樣修法的成本值不值得,那如果值得,我也會支持。

主席:就我個人是反對啦!我覺得不需要。你用2年我支持,4年我也支持,6年我也支持,10年我也支持,但是哪裡有這樣每次給你2年行政授權的?我反對行政授權這麼大。你要2年可以,4年可以,5年我都可以,你要幾年我都可以,但是你來一個2.62,哪裡有這樣立法的?沒有人這樣立法的。授權還可以授予這麼大的權力,你實施2年以後你再決定要這樣子,你覺得5年就5年,5年我也可以支持,我就講白了,我的案子我不堅持,你要5年或者到2030年,就確定一個年限,我都支持,行政院提出一個版本我就支持,但是要幾年你算清楚嘛!哪有這樣2年延長一次的?

吳委員秉叡:主席,我報告一下,這個是立法授權啦,在法律裡面立法授權有很多的前例,不是這裡獨有的。當然你認為這個立法授權你不接受,但是行政院的版本是這樣,我們提出的修正版本是這樣,但要跟你強調這是一個立法授權,以前也有很多這樣的案例,能不能接受是一回事。我個人是這樣看法,因為要達到一定的政策目的,要逼廠商越來越節能減碳,所以產品要一代一代的迭替,如果在這個地方永久停掉,那以後廠商就不用去考慮這部分了,在這方面要達到政策性目的就會比較減少。所以我建議這樣啦,今天的各個修正版本,有幾年加幾年或是一次就幾年這一種,就像你剛剛講的,既然今天沒有辦法有共識的話,那就一起保留送協商嘛。

主席:好啊,這樣因為第十一條之一……

吳委員秉叡:但是我要表達個人的……

主席:好,可以,你的表達做成紀錄,就不要再發言了,好不好?

鍾委員佳濱:程序問題,這一條處理完還有要處理其他嗎?

主席:沒有了。

鍾委員佳濱:那可不可以留一個時間讓我發表一下對其他條文……

主席:我們處理完你再發表。因為第十一條之一,有的版本是一起放了其他的條文,所以有關於第十一條、第十一條之一、第十二條之五、第十二條之六、第三十七條,都混在裡面,比如我的提案把第十二條之五跟第十一條之一放在一起,我沒辦法把它分開,這就一起併入協商,這些全部保留,好不好?我再講一遍,第十一條、第十一條之一、第十二條之五、第十二條之六、第三十七條,因為都是混在裡面的,你沒辦法抽出來,抽出來他的案子就等於切掉了,不可以,所以這幾個案子全部保留送院會協商,就這樣好不好?我們今天早上就處理到這裡。

請鍾委員發言。

鍾委員佳濱:主席,剛剛您的宣告,我所知道的一開始是今天只討論第十一條之一,但是因為電器類的更新節能減徵的優惠散見在第十一條,還有您說的第十二條之五跟第十二條之六,沒有包括第十二條,第十二條之五是電動汽、機車的部分,這裡我謝謝主席給我這個機會,因為我今天另外有一個條文,請問財政部這邊是不是已經了解了?這一題我特別希望財政部能夠仔細聽,因為我們今天原來要處理的貨物稅版本當中,有第八條廖委員的,還有葉委員提出的也包含了第八條,第八條講的是飲料品,飲料品只要是設廠機製的清涼飲料品都屬之,它的稅率分成是稀釋果汁8%,其他飲品15%,如果是純天然的就是免稅,這當中有委員主張,剛剛講的那兩位委員都是把它刪除,直接把飲料的飲品刪除,其實在上次貨物稅的詢答當中,本席也認為飲品的貨物稅完全沒有道理,完全沒有道理!但是我們查估、回顧過去的貨物稅,汽車有外部效應,就是外部的成本,汽車輪胎會造成道路磨損的空氣污染,電器會損耗能源,還有平板玻璃跟水泥,其實這兩個都有高度的排碳,如果因為有造成社會的外部成本,願意用貨物稅的方式,以所謂的特種消費稅的方式讓消費者去承擔,這個在財政上、稅務上是可以理解的。但是獨獨飲料,到底飲料品的外部成本是什麼?在這七項的貨物稅當中,我完全看不到有任何的說明,這七項當中其他的六項,有四項是提到有社會成本、外部成本,另外兩項當時沒有提,只說是為了財政收入方便,即水泥跟平板玻璃,而飲品直接表明了就是財政上的需求,要對日常使用飲品的消費者課以特種消費稅,這是不合理的。

但是幾次跟財政部的磋商之後,本席有一個想法,如果飲品當中有添加糖,這的確有整體社會的健康風險,所以本席的修正動議,如果今天來不及討論,我會再用一個正式修法提案的方式來提出,就是添加糖的飲料才課予貨物稅,但我覺得財政部好像對本席的提案都不是很重視。

主席:明天再處理好不好?今天我先處理第十一條之一啦!

鍾委員佳濱:我沒有說今天,因為主席也宣布了今天不會處理其他條次。

主席:對,今天只處理第十一條之一。

鍾委員佳濱:但是本席提出第八條,以修正動議的方式提出,本來就是以為這個條文在今天會處理,所以我才用修正動議的方式,這個修正動議提出後,也希望財政部回去認真的思考……

主席:財政部要認真思考啦!

鍾委員佳濱:你們的七項貨物稅,把飲品……為什麼有兩位委員主張全部刪除?因為這完全不符合特種消費稅的目的,你沒有辦法提出一個正當性的說明,以上。

主席:我跟各位報告,為什麼我宣布這樣?這是主秘告訴我的,因為民眾黨所提的貨物稅條例第十一條之一跟第十一條和第三十七條是綁在一起的,沒有辦法切割,所以要保留就要三個都出去,這是一個。再來,我們剛剛唸的第十一條、第十一條之一、第十二條、第十三條……第三十七條講完了,第十二條之五是李坤城委員提的,第十一條之一、第十二條之五、第十二條之六是綁在一起的,所以要一起出去,所以我沒辦法把李坤城委員的提案切割掉。再過來,因為我只有單獨一個第十二條之五,假如沒有李坤城委員的提案,我不放進去也沒有關係,但是因為李坤城委員的是綁在一起的,所以如果要出去就要一起出去,不能說你出去,我不出去,這不行啊!這不合理,很奇怪啊!

李委員坤城:你綁我嗎?

主席:我沒綁你啦!因為我們要處理第十一條之一,一定要出去,所以如果跟第十一條之一相關的提案,它是沒有辦法切割的,它要出去。所以我剛剛唸的第十一條、第十一條之一及第三十七條,這是民眾黨的;第十一條之一加第十二條之五加第十二條之六是李坤城委員的;第十二條之五only是賴士葆委員的,這個都不能夠切割,要一起出去才不會厚此薄彼;還有黃健豪委員的也是第十一條跟第十一條之一,這個都要一起出去,我剛剛唸的邏輯是這樣子。

請發言。

王委員世堅:主席,關於飲料的部分,我倒是建議財政部不要撈過界,要就一次廢掉,什麼含糖不含糖,你是財政部,不是衛福部,講什麼含糖飲料易生肥胖及心血管疾病,這還是貴部、財政部過去的部長蘇建榮部長自己說的,拜託不要撈過界。而且那個也很矛盾,你說含糖的會肥胖、會有心血管疾病,好啦!可是對於手搖飲,你又不徵貨物稅,你說因為手搖飲裡面有固體物,但那些固體物吃了不也是一樣,像珍珠奶茶更容易胖,所以到底財政部在管什麼呢?財政部是不是還要另外再立一個科、一個司來研究這些飲料對人民身體健康的影響,然後再去做決定嗎?類似這樣的稅、莫名其妙的稅好多啦!我們等一下再談,我是認為要就全部刪掉,不要以含不含糖作為標準,因為財政部不是衛福部。

主席:羅明才委員請發言。

羅委員明才:輕稅簡政是大家長期的目標,財政部其實只要把一些大方向想好,國家稅收都源源不絕,就像去年稅收超徵5,280億,可是現在我們在想錢收了那麼多,你要怎麼使用?應該用在需要的人身上。我想我們在協商的時候,一萬塊那個當然還是要繼續再努力爭取,就不要浪費,因為百分之七十以上的人民都希望,既然稅收超徵那麼多,要還稅於民,所以我還是要講這個問題。

另外提醒財政部,現在美國關稅的問題那麼嚴重,你應該要多多跟委員溝通,有什麼是你們應該要去面對的、怎麼樣來照顧中小企業?我最近聽說很多出口廠商,像工具機,都叫苦連天,臺幣又升值,一下子就升了十幾%,難道就不會再升了嗎?基於美國的壓力之下,山雨欲來風滿樓,我們未來接受的挑戰會更大!所以拜託,不要在飲料有糖、無糖那種枝微末節上一直討論,我希望財政部能找個時間多討論一些大的方向,真的啦!百工百業現在面對未來的挑戰,叫苦連天啦!拜託啦,好不好?

主席:其他的題目我們另外再討論好不好?先做一個決定,請問各位委員,今天是不是可以同意提案條文裡面的第十一條、第十一條之一、第十二條之五、第十二條之六、第三十七條送出財政委員會,然後送到院會保留協商,好不好?各位如果同意,我們就通過。其他的法案我們今天就不處理,因為其他的法案,大家差異滿大的,已經討論過一次了,幾乎都沒有共識,我們就留在財政委員會,擇期再審。有沒有其他委員或官員要發言的?沒有的話,我們就宣布結論,請最少留三個人下來,連我三個,民進黨跟國民黨各一個留下來好不好?

向委員會報告,我們已經完成貨物稅條例部分條文修正草案等47案的協商,協商完成,請議事人員宣讀協商結論。

貨物稅條例協商結論:

第十一條、第十一條之一、第十二條之五、第十二條之六、第三十七條各黨團及所有委員的提案,均保留送院會協商。

第八條、第十二條、第十二條之一、第十二條之三所有委員的提案都擇期再審。

主席:簡單來講,我再強調一遍,除了剛才念的幾條法案,第十一條、第十一條之一、第十二條之五、第十二條之六、第三十七條送出財政委員會到院會交付協商,協商之前本席會先協商一次,再協商不成,我們就交由韓院長來主持協商;因為這個有時效性,所以今天一定要出去。其他案子就留在財委會,我們擇期再審。各位委員對於協商結論有無異議?(無)無異議,我們就分為兩部分,一部分就送去協商,一部分就留在財政委員會。

本日會議作成以下決議:人民請願案7案均不成為議案,依立法院職權行使法第六十七條第二項規定處理,送由程序委員會報請院會存查,並通知請願人。請問各位委員,對以上決議有無異議?(無)無異議,通過。

再來要宣布,台灣民眾黨黨團擬具「貨物稅條例第十一條、第十一條之一及第三十七條條文修正草案」案;委員黃健豪等19人擬具「貨物稅條例第十一條及第十一條之一條文修正草案」案;委員魯明哲等16人、委員顏寬恒等19人、委員羅廷瑋等16人、委員賴士葆等21人、委員邱鎮軍等22人、委員徐欣瑩等27人、委員翁曉玲等17人、委員羅明才等16人、委員郭國文等17人、委員王鴻薇等24人、委員廖偉翔等17人、委員許宇甄等21人、委員黃建賓等16人、委員林思銘等21人、委員萬美玲等16人、委員鍾佳濱等18人、委員洪孟楷等16人、委員陳菁徽等16人、委員楊瓊瓔等27人、委員柯志恩等16人、委員廖先翔等17人、委員李彥秀等17人、委員賴惠員等25人、委員王美惠等18人分別擬具「貨物稅條例第十一條之一條文修正草案」等24案;委員李坤城等24人擬具「貨物稅條例第十一條之一、第十二條之五及第十二條之六條文修正草案」;委員賴士葆等27人擬具「貨物稅條例第十二條之五條文修正草案」案;賴惠員委員等5人之修正動議1案,報告委員會,以上都審查完竣,併案擬具審查報告,提報院會討論,院會討論前,須交由黨團協商,院會討論的時候,由本席補充說明。請問各位,對於以上決議有無異議?(無)無異議,通過。

報告委員會,有關「貨物稅條例部分條文修正草案」案等19案,委員葉元之等21人擬具「貨物稅條例刪除部分條文草案」案;委員廖先翔等16人擬具「貨物稅條例刪除第八條條文草案」案;委員邱若華等20人擬具「貨物稅條例第十一條條文修正草案」案;委員鄭天財Sra Kacaw19人、委員林思銘等19人、委員涂權吉等17人、委員陳玉珍等19人、委員馬文君等18人、委員王世堅等19人、委員張智倫等25人、委員魯明哲等16人、委員王鴻薇等19人、委員楊瓊瓔等20人、委員邱鎮軍等24人、委員萬美玲等18人、委員廖偉翔等17人分別擬具「貨物稅條例第十二條條文修正草案」;委員邱鎮軍、委員羅明才等19人、委員許宇甄等22人分別擬具「貨物稅條例第十二條之三條文修正草案」案留在財委會,另擇期繼續審查,請問各位委員,對以上決議有無異議?(無)無異議,通過。

報告委員會,本日議程到此,現在休息,我們明天再見。

休息1031分)