立法院第11屆第3會期交通委員會第13次全體委員會議紀錄

時  間 中華民國114528日(星期三)9時至1218

地  點 本院紅樓201會議室

主  席 林委員國成

議  程 報告事項

一、宣讀上次會議議事錄。

二、處理113年度中央政府總預算附屬單位預算關於國家通訊傳播委員會主管預算凍結案計15案:

()國家通訊傳播委員會函,為113年度中央政府總預算附屬單位預算決議,檢送通訊傳播監督管理基金決議第1項「專業服務費」預算凍結十分之一書面報告案。

()國家通訊傳播委員會函,為113年度中央政府總預算附屬單位預算決議,檢送通訊傳播監督管理基金決議第2項「通訊傳播監理政策企劃計畫」預算凍結十分之一書面報告案。

()國家通訊傳播委員會函,為113年度中央政府總預算附屬單位預算決議,檢送通訊傳播監督管理基金決議第3項「基礎設施監理計畫」預算凍結500萬元書面報告案。

()國家通訊傳播委員會函,為113年度中央政府總預算附屬單位預算決議,檢送通訊傳播監督管理基金決議第4項「平臺事業監理計畫」預算凍結十分之一書面報告案。

()國家通訊傳播委員會函,為113年度中央政府總預算附屬單位預算決議,檢送通訊傳播監督管理基金決議第5項「傳播事務監理計畫」預算凍結200萬元書面報告案。

()國家通訊傳播委員會函,為113年度中央政府總預算附屬單位預算決議,檢送通訊傳播監督管理基金決議第6項「網際網路傳播計畫」預算凍結十分之一書面報告案。

()國家通訊傳播委員會函,為113年度中央政府總預算附屬單位預算決議,檢送通訊傳播監督管理基金新增決議第1項「旅運費」預算凍結50萬元書面報告案。

()國家通訊傳播委員會函,為113年度中央政府總預算附屬單位預算決議,檢送通訊傳播監督管理基金新增決議第2項「國外旅費」預算凍結50萬元書面報告案。

()國家通訊傳播委員會函,為113年度中央政府總預算附屬單位預算決議,檢送通訊傳播監督管理基金新增決議第3項「國外旅費」預算凍結50萬元書面報告案。

()國家通訊傳播委員會函,為113年度中央政府總預算附屬單位預算決議,檢送通訊傳播監督管理基金新增決議第4項「網際網路傳播計畫」預算凍結100萬元書面報告案。

(十一)國家通訊傳播委員會函,為113年度中央政府總預算附屬單位預算決議,檢送通訊傳播監督管理基金新增決議第5項「通訊傳播監理案件訴訟費及法律諮詢費」預算凍結1/10書面報告案。

(十二)國家通訊傳播委員會函,為113年度中央政府總預算附屬單位預算決議,檢送通訊傳播監督管理基金新增決議第1項「基金用途」預算凍結400萬元書面報告案。

(十三)國家通訊傳播委員會函,為113年度中央政府總預算附屬單位預算決議,檢送有線廣播電視事業發展基金決議第1項「有線電視偏鄉及數位化普及發展與災害復建補助計畫」預算凍結十分之一書面報告案。

(十四)國家通訊傳播委員會函,為113年度中央政府總預算附屬單位預算決議,檢送有線廣播電視事業發展基金決議第2項「有線廣播電視現況調查及服務品質提升計畫」預算凍結十分之一書面報告案。

(十五)國家通訊傳播委員會函,為113年度中央政府總預算附屬單位預算決議,檢送有線廣播電視事業發展基金新增決議第1項「有線廣播電視現況調查及服務品質提升計畫」預算凍結110萬元書面報告案。

討論事項

一、審查114年度中央政府總預算關於國家通訊傳播委員會預算凍結案計2案:

()國家通訊傳播委員會函,為114年度中央政府總預算決議,檢送該會新增決議(十八)「政務人員待遇」預算凍結七分之四專案報告案。

()國家通訊傳播委員會函,為114年度中央政府總預算決議,檢送該會新增決議(二十五)「業務費」預算凍結10%書面報告案。

二、繼續審查()委員黃健豪等19人擬具「電信管理法第五條、第八條及第七十九條條文修正草案」案、()台灣民眾黨黨團擬具「電信管理法第五條及第八條之一條文修正草案」案、()委員鍾佳濱等21人擬具「電信管理法第五條、第九條及第七十九條條文修正草案」案、()台灣民眾黨黨團擬具「電信管理法第九條及第四十條條文修正草案」案及()委員陳俊宇等19人擬具「電信管理法第七十五條條文修正草案」案。

【本日會議僅針對討論事項一進行詢答,詢答後進行審查】

答詢官員 國家通訊傳播委員會代理主任委員陳崇樹

國家通訊傳播委員會網際網路傳播辦公室主任詹文旭

國家通訊傳播委員會平臺事業管理處副處長黃天陽

主席:出席委員已足法定人數,現在開會。

請議事人員宣讀上次會議議事錄。

立法院第11屆第3會期交通委員會第12次全體委員會議議事錄

時  間:中華民國114521日(星期三)上午93分至下午154

中華民國114522日(星期四)上午96分至下午17

地  點:本院紅樓201會議室

出席委員:李昆澤  魯明哲  洪孟楷  林國成  何欣純  陳素月  廖先翔  許智傑  黃健豪  林俊憲  徐富癸  蔡其昌  邱若華  陳雪生  游 顥

   委員出席15

列席委員:林德福  鍾佳濱  鄭天財Sra Kacaw   羅明才  郭昱晴  謝龍介  張啓楷  王美惠  牛煦庭  黃建賓  邱志偉  林月琴  蘇清泉  傅崐萁  林楚茵  鄭正鈐  徐欣瑩  蔡易餘  羅廷瑋  楊瓊瓔  黃 捷  李坤城  羅美玲  葛如鈞  沈伯洋

   委員列席25

列席官員:

521




交通部

部 長

陳世凱


公共運輸及監理司

司長

林福山


會計處

處 長

張信一


公路局

局 長

陳文瑞


觀光署

署 長

周永暉


民用航空局

局長

何淑萍


鐵道局

局 長

楊正君


航港局

局 長

葉協隆


運輸研究所

所長

林繼國


中央氣象署

署長

呂國臣


桃園國際機場股份有限公司

董事長

楊偉甫


國營臺灣鐵路股份有限公司

代理董事長

伍勝園


數位發展部

部長

黃彥男


主計處

處長

吳浚郁


數位產業署

署長

林俊秀


資通安全署

署長

蔡福隆


行政院公共工程委員會

主任委員

陳金德



副主任委員

李怡德



主任秘書

羅天健


主計室

主任

孫 慧


行政院主計總處公務預算處

專門委員

張正輝


522




數位發展部

部長

黃彥男



常務次長

葉 寧


數位策略司

司長

蔡壽洤


法制處

副處長

吳宜倫


資通安全署

署長

蔡福隆


行政院國土安全辦公室

參議

劉振安


法務部

參事

廖江憲


調查局資通安全處

處長

張尤仁


國防部通信電子資訊參謀次長室資安暨網戰整備處

副 處 長

張克勤


國家安全局第五處

組 長

孫組長


大陸委員會資訊室

主 任

陳銀哲


行政院人事行政總處培訓考用處

專門委員

賴家陽


組編人力處

專門委員

古元玲


銓敘部退撫司

專門委員

邱德明


個人資料保護委員會籌備處隱私科技組

科長

蘇柏菁

主  席:許召集委員智傑

專門委員:邱垂發

主任秘書:李健行

紀  錄:簡任秘書 周厚增 簡任編審 喻 珊 科  長 林宗賢 專  員 劉芳賢

521

報 告 事 項

一、宣讀上次會議議事錄。

決定:議事錄確定。

二、處理114年度中央政府總預算關於交通部主管預算凍結案計34案:

()交通部函,為114年度中央政府總預算決議,檢送該部決議()「委辦費」預算凍結十分之一書面報告案。

()交通部函,為114年度中央政府總預算決議,檢送該部決議()「一般事務費」預算凍結十分之一書面報告案。

()交通部函,為114年度中央政府總預算決議,檢送該部決議()1目「交通科技研究發展」預算凍結十分之一書面報告案。

()交通部函,為114年度中央政府總預算決議,檢送該部決議()2目「一般行政」預算凍結五分之一書面報告案。

()交通部函,為114年度中央政府總預算決議,檢送該部決議()3目「交通運輸規劃及產業發展」預算凍結十分之一書面報告案。

()交通部函,為114年度中央政府總預算決議,檢送該部決議()4目「營業基金」預算凍結十分之一書面報告案。

()交通部函,為114年度中央政府總預算決議,檢送該部決議()6目「高雄都會區輕軌運輸系統高雄環狀輕軌捷運建設計畫」預算凍結十分之一書面報告案。

()交通部函,為114年度中央政府總預算決議,檢送民用航空局決議()1目「一般行政」預算凍結二十分之三書面報告案。

()交通部函,為114年度中央政府總預算決議,檢送民用航空局決議()2目「空運管理業務」預算凍結十分之一書面報告案。

()交通部函,為114年度中央政府總預算決議,檢送中央氣象署決議()「水電費」預算凍結十分之一書面報告案。

(十一)交通部函,為114年度中央政府總預算決議,檢送中央氣象署決議()「通訊費」預算凍結十分之一書面報告案。

(十二)交通部函,為114年度中央政府總預算決議,檢送中央氣象署決議()「資訊服務費」預算凍結十分之一書面報告案。

(十三)交通部函,為114年度中央政府總預算決議,檢送中央氣象署決議()「委辦費」預算凍結500萬元書面報告案。

(十四)交通部函,為114年度中央政府總預算決議,檢送中央氣象署決議()「房屋建築及設備費」預算凍結十分之一書面報告案。

(十五)交通部函,為114年度中央政府總預算決議,檢送中央氣象署決議()「資訊軟硬體設備費」預算凍結十分之一書面報告案。

(十六)交通部函,為114年度中央政府總預算決議,檢送中央氣象署決議()2目「一般行政」預算凍結五分之一書面報告案。

(十七)交通部函,為114年度中央政府總預算決議,檢送中央氣象署決議()3目「氣象測報」預算凍結十分之一書面報告案。

(十八)交通部函,為114年度中央政府總預算決議,檢送中央氣象署決議()「營建工程」預算凍結500萬元書面報告案。

(十九)交通部函,為114年度中央政府總預算決議,檢送觀光署及所屬決議()1目「一般行政」預算凍結十分之一書面報告案。

(二十)交通部函,為114年度中央政府總預算決議,檢送觀光署及所屬決議()2目「觀光業務」預算凍結十分之一書面報告案。

(二十一)交通部函,為114年度中央政府總預算決議,檢送觀光署及所屬決議()3目「國家風景區開發與管理」預算凍結十分之一書面報告案。

(二十二)交通部函,為114年度中央政府總預算決議,檢送運輸研究所決議()「資訊服務費」預算凍結十分之一書面報告案。

(二十三)交通部函,為114年度中央政府總預算決議,檢送運輸研究所決議()「委辦費」預算凍結100萬元書面報告案。

(二十四)交通部函,為114年度中央政府總預算決議,檢送運輸研究所決議()「一般事務費」預算凍結十分之一書面報告案。

(二十五)交通部函,為114年度中央政府總預算決議,檢送運輸研究所決議()1目「運輸科技應用研究業務」預算凍結五分之一書面報告案。

(二十六)交通部函,為114年度中央政府總預算決議,檢送運輸研究所決議()3目「運輸研究業務」預算凍結十分之一書面報告案。

(二十七)交通部函,為114年度中央政府總預算決議,檢送公路局及所屬決議()2目「公路及監理業務管理」預算凍結十分之一書面報告案。

(二十八)交通部函,為114年度中央政府總預算決議,檢送公路局及所屬決議()3目「公路建設及改善計畫」預算凍結十分之一書面報告案。

(二十九)交通部函,為114年度中央政府總預算決議,檢送鐵道局及所屬決議()1目「一般行政」預算凍結十分之一書面報告案。

(三十)交通部函,為114年度中央政府總預算決議,檢送鐵道局及所屬決議()3目「國家鐵道建設與管理」預算凍結十分之一書面報告案。

(三十一)交通部函,為114年度中央政府總預算決議,檢送鐵道局及所屬決議()4目「鐵公路重要交通工程」預算凍結十分之一書面報告案。

(三十二)交通部函,為114年度中央政府總預算決議,檢送航港局決議()2目「航港業務管理及發展」預算凍結十分之一書面報告案。

(三十三)交通部函,為114年度中央政府總預算決議,檢送航港局決議()3目「偏遠地區交通建設」預算凍結2,000萬元書面報告案。

(三十四)交通部函,為114年度中央政府總預算決議,檢送航港局決議()4目「交通及運輸設備」預算凍結十分之一書面報告案。

三、處理114年度中央政府總預算關於數位發展部主管預算凍結案計13案:

()數位發展部函,為114年度中央政府總預算決議,檢送該部決議()預算凍結二十分之一書面報告案。

()數位發展部函,為114年度中央政府總預算決議,檢送該部決議()「一般事務費」預算凍結十分之一書面報告案。

()數位發展部函,為114年度中央政府總預算決議,檢送該部決議()「國外旅費」預算凍結五分之一書面報告案。

()數位發展部函,為114年度中央政府總預算決議,檢送該部決議()1目「一般行政」預算凍結十分之一書面報告案。

()數位發展部函,為114年度中央政府總預算決議,檢送該部決議()2目「建立全民數位韌性,連結民主網絡」預算凍結十分之一書面報告案。

()數位發展部函,為114年度中央政府總預算決議,檢送該部決議()3目「創新數位跨域協作,奠定智慧應用基礎」預算凍結五分之一書面報告案。

()數位發展部函,為114年度中央政府總預算決議,檢送資通安全署決議()1目「一般行政」預算凍結1,000萬元書面報告案。

()數位發展部函,為114年度中央政府總預算決議,檢送資通安全署決議()2目「綜合規劃管理」預算凍結十分之一書面報告案。

()數位發展部函,為114年度中央政府總預算決議,檢送資通安全署決議()2目「輔導培訓業務」預算凍結十分之一書面報告案。

()數位發展部函,為114年度中央政府總預算決議,檢送數位產業署決議()1目「基本行政工作維持」預算凍結五分之一書面報告案。

(十一)數位發展部函,為114年度中央政府總預算決議,檢送數位產業署決議()「設備及投資」預算凍結十分之一書面報告案。

(十二)數位發展部函,為114年度中央政府總預算決議,檢送數位產業署決議()「媒體政策及業務宣導費」預算凍結四分之一書面報告案。

(十三)數位發展部函,為114年度中央政府總預算決議,檢送數位產業署決議()2目「促進數位創新動能轉型升級」預算凍結十分之一書面報告案。

四、處理114年度中央政府總預算關於行政院公共工程委員會預算凍結案計7案:

()行政院公共工程委員會函,為114年度中央政府總預算決議,檢送決議()項下「委辦費」預算凍結十分之一書面報告案。

()行政院公共工程委員會函,為114年度中央政府總預算決議,檢送決議()項下「一般事務費」預算凍結十分之一書面報告案。

()行政院公共工程委員會函,為114年度中央政府總預算決議,檢送決議()「派員出國計畫」預算凍結十分之一書面報告案。

()行政院公共工程委員會函,為114年度中央政府總預算決議,檢送決議()1目項下「基本行政工作維持」預算凍結十分之一書面報告案。

()行政院公共工程委員會函,為114年度中央政府總預算決議,檢送決議()2目「公共工程企劃及法規業務」預算凍結十分之一書面報告案。

()行政院公共工程委員會函,為114年度中央政府總預算決議,檢送決議()3目「公共工程技術業務」預算凍結十分之一書面報告案。

()行政院公共工程委員會函,為114年度中央政府總預算決議,檢送決議()4目「公共工程管理業務」預算凍結十分之一書面報告案。

決定:報告事項二至四各案書面報告已送達,均予以備查,提報院會。

討 論 事 項

一、審查及處理114年度中央政府總預算關於交通部主管預算凍結案計14案:

()交通部函,為114年度中央政府總預算決議,檢送該部決議()「大陸地區旅費」預算凍結二分之一專案報告案。

()交通部函,為114年度中央政府總預算決議,檢送該部決議()「派員出國計畫」預算凍結五分之一專案報告案。

()交通部函,為114年度中央政府總預算決議,檢送該部新增決議(九十九)「業務費」預算凍結70%報告案。

()交通部函,為114年度中央政府總預算決議,檢送該部新增決議(一○一)「媒體政策及業務宣導費」預算凍結20%書面報告案。

()交通部函,為114年度中央政府總預算決議,檢送該部新增決議(一一九)3目「交通運輸規劃及產業發展」預算凍結28%專案報告案。

()交通部函,為114年度中央政府總預算決議,檢送該部新增決議(一四三)4目第1節「臺鐵軌道結構安全提升計畫」預算凍結3,000萬元專案報告案。

()交通部函,為114年度中央政府總預算決議,檢送該部新增決議(一四六)4目第1節「臺鐵公司營業所需基礎設施重置計畫」預算凍結5,000萬元專案報告案。

()交通部函,為114年度中央政府總預算決議,檢送該部新增決議(一四七)4目第2節「國際機場園區股份有限公司」預算凍結2億元專案報告案。

()交通部函,為114年度中央政府總預算決議,檢送該部新增決議(一七○)2目「空運管理業務」預算凍結30%報告案。

()交通部函,為114年度中央政府總預算決議,檢送中央氣象署決議()1目「氣象科技研究發展」預算凍結十分之一專案報告案。

(十一)交通部函,為114年度中央政府總預算決議,檢送觀光署及所屬新增決議(一八○)2目「觀光業務」預算凍結30%書面報告案。

(十二)交通部函,為114年度中央政府總預算決議,檢送公路局及所屬決議()「媒體政策及業務宣導費」預算凍結十分之一書面報告案。

(十三)交通部函,為114年度中央政府總預算決議,檢送公路局及所屬新增決議(二一一)「公路及監理業務管理」預算凍結20億元書面報告案。

(十四)交通部函,為114年度中央政府總預算決議,檢送鐵道局及所屬新增決議(二四五)「業務費」預算凍結30%報告案。

二、審查及處理114年度中央政府總預算關於數位發展部主管預算凍結案計7案:

()數位發展部函,為114年度中央政府總預算決議,檢送該部決議()「獎補助費」預算凍結十分之一書面報告案。

()數位發展部函,為114年度中央政府總預算決議,檢送該部決議()「媒體政策及業務宣導費」預算凍結十分之一書面報告案。

()數位發展部函,為114年度中央政府總預算決議,檢送該部新增決議(三一五)第2目第1節「數位創新關鍵基礎建設計畫」預算凍結50%專案報告案。

()數位發展部函,為114年度中央政府總預算決議,檢送該部新增決議(三三八)第3目「創新數位跨域協作,奠定智慧應用基礎」預算凍結50%專案報告案。

()數位發展部函,為114年度中央政府總預算決議,檢送數位產業署決議()「獎補助費」預算凍結1,000萬元書面報告案。

()數位發展部函,為114年度中央政府總預算決議,檢送數位產業署決議()2目「策進數位跨域應用與平臺服務」預算凍結十分之一專案報告案。

()數位發展部函,為114年度中央政府總預算決議,檢送數位產業署新增決議(三六九)第2目「促進數位創新動能轉型升級」預算凍結10億元書面報告案。

三、處理114年度中央政府總預算關於行政院公共工程委員會預算凍結案計1案:

()行政院公共工程委員會函,為114年度中央政府總預算決議,檢送新增決議(八十二)「業務費」預算凍結50%書面報告案。

(本日會議由交通部部長陳世凱、會計處處長張信一、中央氣象署署長呂國臣、數位發展部部長黃彥男及行政院公共工程委員會主任委員陳金德報告後,計有委員洪孟楷、李昆澤、傅崐萁、魯明哲、陳素月、林俊憲、黃健豪、何欣純、廖先翔、蔡其昌、徐富癸、許智傑、邱若華、鍾佳濱、鄭天財Sra Kacaw、黃建賓、張啓楷、王美惠、郭昱晴、牛煦庭、陳雪生、林月琴、邱志偉、游顥、林國成、楊瓊瓔及羅廷瑋等27人提出質詢,均經交通部部長陳世凱及相關人員分別予以答復。)

決議:

一、報告及詢答完畢。

二、委員李昆澤及林德福等2人所提書面質詢,均列入紀錄並刊登公報。

三、委員於質詢中要求提供相關書面資料或未及答復部分,請交通部、數位發展部、行政院公共工程委員會及相關機關儘速以書面答復。

四、討論事項一至三各案均同意動支,提報院會。

通過臨時提案2項:

一、鑑於中華民國114519日新北市三峽區北大國民小學前發生高齡駕駛汽車失控暴衝,釀成學生及家長多人傷亡的重大交通事故,於是高齡駕駛交通安全管理制度的問題又再度浮上檯面。爰請交通部通盤檢討現行高齡駕駛管理機制以及高齡者叫車津貼補助方案,包括高齡駕駛換照時增訂可測出其駕駛及反應能力的機制、增加誘因鼓勵長者繳回駕照,並提出配套保障高齡者的基本移動權,在3個月內提出書面報告及行動方案。

提案人:廖先翔  邱若華  黃健豪  魯明哲

二、經查,行政院公共工程委員會民國108726日工程技字第1080200799號函示:「依公共工程委員會再生粒料運用於公共工程跨部會推動小組會議,為達成『刨用平衡』目標,請各工程主管機關及縣市政府負責督促轄內工程,從個案工程設計階段即規劃使用AC刨除料。」AC刨除料係由道路等公共工程所產生,工程會108726日工程技字第1080200799號函揭示,政府有責任於公共工程中使用刨除料,以落實資源循環利用。

另,「冷拌再生瀝青混凝土」為內政部國土管理署於1108月發布及行政院公共工程委員會於11311月增訂審查中之「第02727章冷拌再生瀝青混凝土施工網要規範」使用100%瀝青刨除料,於現地式或廠拌式進行拌合,過程中不需將粒料加熱,並可直接鋪設於道路基底層。

現業經交通部高速公路局規劃研究暨試辦冷拌再生鋪面材進行面層鋪設已具成效,爰建議行政院公共工程委員會及交通部應督促所屬暨地方政府交通路政機關儘速辦理,採用新型冷拌再生鋪面材進行道路鋪設工程,落實政府循環經濟政策及資源循環利用目標,以符合氣候變遷因應法第4條:「國家溫室氣體長期減量目標為中華民國一百三十九年溫室氣體淨零排放。為達成前項目標,各級政府應與國民、事業、團體共同推動溫室氣體減量、發展負排放技術及促進國際合作。」

提案人:游 顥  廖先翔  黃健豪  鄭正鈐  

522

討 論 事 項

一、繼續審查行政院函請審議「資通安全管理法修正草案」案。

二、繼續審查委員沈伯洋等17人擬具「資通安全管理法修正草案」案。

三、繼續審查委員葛如鈞等21人擬具「資通安全管理法修正草案」案。

四、繼續審查委員賴瑞隆等17人擬具「資通安全管理法修正草案」案。

五、繼續審查委員黃捷等17人擬具「資通安全管理法修正草案」案。

六、繼續審查委員林宜瑾等18人擬具「資通安全管理法修正草案」案。

七、繼續審查委員陳素月等24人擬具「資通安全管理法修正草案」案。

八、繼續審查委員林俊憲等16人擬具「資通安全管理法修正草案」案。

九、繼續審查委員羅美玲等21人擬具「資通安全管理法修正草案」案。

十、繼續審查委員吳思瑤等17人擬具「資通安全管理法修正草案」案。

十一、繼續審查台灣民眾黨黨團擬具「資通安全管理法修正草案」案。

十二、繼續審查委員邱若華等17人擬具「資通安全管理法修正草案」案。

十三、繼續審查委員蔡其昌等18人擬具「資通安全管理法部分條文修正草案」案。

十四、繼續審查委員李柏毅等18人擬具「資通安全管理法第二條及第十一條條文修正草案」案。

十五、審查委員許智傑等24人擬具「資通安全管理法修正草案」案。

十六、審查委員李坤城等22人擬具「資通安全管理法修正草案」案。

十七、審查委員陳冠廷等16人擬具「資通安全管理法部分條文修正草案」案。

十八、審查委員李昆澤等30人擬具「資通安全管理法部分條文修正草案」案。

十九、審查委員黃秀芳等21人擬具「資通安全管理法部分條文修正草案」案。

二十、審查委員郭昱晴等19人擬具「資通安全管理法第六條、第七條及第十條之一條文修正草案」案。

決議:

一、併案審查完竣,內容如審查結果,擬具審查報告,提報院會討論;院會討論前,須交由黨團協商;院會討論時,由許召集委員智傑補充說明。

二、本日通過之條次、引述條文部分文字及法制用字,授權主席及議事人員整理。

審查結果:

一、第一章章名、第一條、第二章章名、第十二條、第十三條、第十五條、第十九條、第三章章名、第二十二條、第二十三條、第二十六條、第二十七條、第四章章名、第二十八條、第三十一條、第五章章名、第三十三條至第三十五條,均照行政院提案通過。

二、第二條,除第二項修正為「資通安全業務之執行,由數位發展部指定資安專責機關辦理。」外,餘照行政院提案通過。

三、第三條(含委員黃健豪、葛如鈞等4人及委員洪孟楷等3人所提修正動議2案)、第十條、第十一條、第二十五條及第三十二條,均保留,送院會處理。

四、第四條,除增訂第一項第五款為「五、協助民間處理、因應及防範重大資通安全事件。」外,餘照行政院提案通過。

五、第五條,除第二項後段「行政院應召開國家資通安全會報,其幕僚作業由主管機關辦理。」修正為「行政院應定期召開國家資通安全會報,由行政院院長或副院長擔任召集人,得邀請專家學者及民間團體代表出席,必要時得召開臨時會議,其幕僚作業由主管機關辦理。」外,餘照行政院提案通過。

六、第六條,照委員黃健豪、葛如鈞等5人所提修正動議通過。

七、第七條,除第一項中「資安署」修正為「主管機關」;第三項中「專職人員之配置與專業條件」修正為「專職人員之資格條件與配置」外,餘照行政院提案通過。

八、第八條,除第一項及第二項中「資安署」均修正為「主管機關」;第五項前段「第一項稽核由資安署擬訂年度計畫,送由主管機關報請行政院核定後辦理」修正為「第一項稽核由主管機關擬訂年度計畫,報請行政院核定後辦理」外,餘照行政院提案通過。

九、第九條,除第一項中「資安署」修正為「主管機關」外,餘照行政院提案通過。

十、委員葛如鈞等21人提案第十一條、委員賴瑞隆等17人提案及委員林俊憲等16人提案第三章章名、委員羅美玲等21人提案第二十五條及委員林俊憲等16人提案第五章章名,均不予採納。

十一、第十四條,除第一項第一款及第二款中「資安署」均修正為「主管機關」外,餘照行政院提案通過。

十二、第十六條,除第一項末句「並由稽核機關連同稽核結果依資安署指定之方式送交資安署。」修正為「並由稽核機關連同稽核結果依指定之方式送交主管機關。」;第二項中「資安署」修正為「主管機關」外,餘照行政院提案通過。

十三、第十七條,除第二項中「資安署」修正為「主管機關」外,餘照行政院提案通過。

十四、第十八條,除第二項中「資安署」均修正為「主管機關」;第三項中「調度支援及其他相關事項之辦法」修正為「調度支援、績效評核及其他相關事項之辦法」外,餘照行政院提案通過。

十五、第二十條,除第一項至第五項中「特定關鍵基礎設施提供者」之「特定」均予以刪除;第六項修正為「中央目的事業主管機關應依指定之方式將稽核結果及改善報告送交主管機關。」外,餘照行政院提案通過。

十六、第二十一條,除第一項首句「特定關鍵基礎設施提供者」之「特定」予以刪除;第四項修正為「中央目的事業主管機關應依指定之方式將稽核結果及改善報告送交主管機關。」外,餘照行政院提案通過。

十七、第二十四條,除第三項中「資安署」修正為「主管機關」;第五項修正為「中央目的事業主管機關或主管機關知悉重大資通安全事件時,應提供必要之協助;於適當時機並得公告與事件相關之必要內容及因應措施。」外,餘照委員黃健豪、葛如鈞等5人所提修正動議通過。

十八、第二十九條,照台灣民眾黨黨團提案第二十九條通過。

十九、第三十條,除第五款中「資安署」修正為「主管機關」外,餘照台灣民眾黨黨團提案第三十條通過。

二十、通過委員邱若華等3人所提修正動議,就委員邱若華等17人提案之第十九條及第二十一條,均予以刪除。

通過附帶決議1項:

一、為確保我國資通安全、完善國內資通安全應處機制,現行法於《資通安全管理法》下訂有:《資通安全管理法施行細則》、《資通安全責任等級分級辦法》、《資通安全事件通報及應變辦法》、《特定非公務機關資通安全維護計畫實施情形稽核辦法》、《資通安全情資分享辦法》及《公務機關所屬人員資通安全事項獎勵辦法》等6子法。

惟本次修法涉及多數重大變動,其中涉及子法者除上述子法應隨同修正外,尚包括但不限於草案第5條第4項「國家資通安全會報組成……」、第11條第3項「資通安全產品審查程序……」、第16條第3項「資通安全維護計畫必要事項……」、第19條第6項「資通安全專職人員查核」等內容尚待擬訂子法加以規範。

綜上所述,為確保國家資通安全及完善資安事件應處機制,爰要求數位發展部須於總統公布後6個月內完成相關子法之擬訂,並於《資通安全管理法》公布施行時一併施行,避免出現法律真空,影響國家資通安全。

提案人:許智傑  徐富癸  何欣純  李昆澤  陳素月  羅美玲  

散會

主席:請問各位委員,對於議事錄有沒有意見?(無)沒有,謝謝。

接下來,先處理報告事項二,處理113年度中央政府總預算附屬單位預算關於國家通訊傳播委員會主管預算凍結案計15案,請宣讀。

報告事項

二、處理113年度中央政府總預算附屬單位預算關於國家通訊傳播委員會主管預算凍結案計15案:

()國家通訊傳播委員會函,為113年度中央政府總預算附屬單位預算決議,檢送通訊傳播監督管理基金決議第1項「專業服務費」預算凍結十分之一書面報告案。

()國家通訊傳播委員會函,為113年度中央政府總預算附屬單位預算決議,檢送通訊傳播監督管理基金決議第2項「通訊傳播監理政策企劃計畫」預算凍結十分之一書面報告案。

()國家通訊傳播委員會函,為113年度中央政府總預算附屬單位預算決議,檢送通訊傳播監督管理基金決議第3項「基礎設施監理計畫」預算凍結500萬元書面報告案。

()國家通訊傳播委員會函,為113年度中央政府總預算附屬單位預算決議,檢送通訊傳播監督管理基金決議第4項「平臺事業監理計畫」預算凍結十分之一書面報告案。

()國家通訊傳播委員會函,為113年度中央政府總預算附屬單位預算決議,檢送通訊傳播監督管理基金決議第5項「傳播事務監理計畫」預算凍結200萬元書面報告案。

()國家通訊傳播委員會函,為113年度中央政府總預算附屬單位預算決議,檢送通訊傳播監督管理基金決議第6項「網際網路傳播計畫」預算凍結十分之一書面報告案。

()國家通訊傳播委員會函,為113年度中央政府總預算附屬單位預算決議,檢送通訊傳播監督管理基金新增決議第1項「旅運費」預算凍結50萬元書面報告案。

()國家通訊傳播委員會函,為113年度中央政府總預算附屬單位預算決議,檢送通訊傳播監督管理基金新增決議第2項「國外旅費」預算凍結50萬元書面報告案。

()國家通訊傳播委員會函,為113年度中央政府總預算附屬單位預算決議,檢送通訊傳播監督管理基金新增決議第3項「國外旅費」預算凍結50萬元書面報告案。

()國家通訊傳播委員會函,為113年度中央政府總預算附屬單位預算決議,檢送通訊傳播監督管理基金新增決議第4項「網際網路傳播計畫」預算凍結100萬元書面報告案。

(十一)國家通訊傳播委員會函,為113年度中央政府總預算附屬單位預算決議,檢送通訊傳播監督管理基金新增決議第5項「通訊傳播監理案件訴訟費及法律諮詢費」預算凍結1/10書面報告案。

(十二)國家通訊傳播委員會函,為113年度中央政府總預算附屬單位預算決議,檢送通訊傳播監督管理基金新增決議第1項「基金用途」預算凍結400萬元書面報告案。

(十三)國家通訊傳播委員會函,為113年度中央政府總預算附屬單位預算決議,檢送有線廣播電視事業發展基金決議第1項「有線電視偏鄉及數位化普及發展與災害復建補助計畫」預算凍結十分之一書面報告案。

(十四)國家通訊傳播委員會函,為113年度中央政府總預算附屬單位預算決議,檢送有線廣播電視事業發展基金決議第2項「有線廣播電視現況調查及服務品質提升計畫」預算凍結十分之一書面報告案。

(十五)國家通訊傳播委員會函,為113年度中央政府總預算附屬單位預算決議,檢送有線廣播電視事業發展基金新增決議第1項「有線廣播電視現況調查及服務品質提升計畫」預算凍結110萬元書面報告案。

主席:各位委員,針對這些凍結案有沒有意見?(無)沒有意見,作以下決定:報告事項預算解凍案,一、113年度中央政府總預算附屬單位預算案決議,各案書面報告已送達,均予以備查,提報院會。

請問各位有沒有意見?(無)沒有意見,謝謝。

接下來,進入本日會議討論事項,先說明相關程序:討論事項為審查114年度國家通訊傳播委員會預算解凍案計2案,以及繼續審查電信管理法修正草案,解凍案將於詢答結束後處理;另因本會於42日第5次會議已完成電信管理法修正草案之詢答,因此本日不再進行詢答,並於解凍案處理完畢後,直接進行逐條審查。

現在進行預算解凍案的機關報告,請國家通訊傳播委員會陳代理主委報告。

陳代理主任委員崇樹:主席、各位委員女士、先生。首先向在座各位委員對本會各項政策推動上的支持與策勵,表示誠摯謝忱。

有關本會113年度附屬單位預算及114年度單位預算凍結決議17案,本會已分別擬具書面(專案)報告函送大院在案,敬請參閱議案關係文書。本次會議列有報告事項15案及討論事項2案,現謹就討論事項2案,簡要說明如下。

壹、凍結114年度「一般行政」中「人事費─政務人員待遇」預算7分之4

在委員不足額之情況下,本會業務調整之各項因應措施重點

一、修正相關規定維持基本運作

分別於113731日、82日修正委員會議審議事項及授權內部單位辦理事項作業要點、分層負責明細表、委員會議議事要點。

二、修正重點及現況

當委員人數未達委員總額過半數時,除依本會組織法第9條第2項規定不得授權之事項外,相關委員會議審議事項,均授權由主任委員或代理主任委員召開既有委員組成的委員諮議會議討論後決定,以維持基本業務運作。在目前本會委員不足額之情況下,除依本會組織法第9條第2項規定不得授權之事項外,相關委員會議審議事項,均授權由代理主任委員召開既有委員組成的委員諮議會議討論後決定,以維持基本業務運作。

貳、114年度「一般行政」項下「基本行政工作維持」中「業務費」刪減50%後,並凍結10%。本會對於廣播電視法與衛廣法利害關係人權益的維護部分,由於當今媒體資訊傳播迅速且多元,可能發生因錯誤報導而侵害個人權益的情況,基於武器對等原則,廣電法規訂定利害關係人權益維護相關規定,用以解決新聞自由與個人人格權的衝突問題,而本項權利的發動者為權益受媒體內容侵害之利害關係人。本會為廣電媒體之行政監理機關,無司法調查權,故未介入調查私人紛爭。現行廣電法賦予利害關係人要求更正答辯的權利,並課以廣電業者執行義務,若廣電業者未依限執行更正答辯或書面答覆,本會始得依法核處廣電事業未落實利害關係人權益維護的行為。

有關民眾反映意見涉及利害關係人權益維護的案件,本會皆儘速在法定請求期限內告知利害關係人相關規定,俾利其向廣電業者主張更正答辯的權利。另衡量實務可行性及利害關係人權益保障,衛廣法第四十四條原訂衛星電視事業須在20天內執行更正或提出書面答復,在大院111年修法已縮短為10天,力求減少錯誤資訊對利害關係人造成之衝擊與傷害。

本會也定期舉辦相關研討會及座談會,向業者宣導相關法令、違規案件的分析,以及更正答辯權之應注意事項,促請業者落實法遵。

以上大院關切議題,本會已詳予說明,相關預算懇請各位委員惠予支持並同意動支,俾利各項業務順利推動,謝謝。

主席:謝謝陳代理主委的報告。

接下來進行詢答,先宣告以下事項:詢答時間為出席委員6分鐘,列席委員5分鐘,委員發言登記於1030分截止;各委員如果有臨時提案,請於10點前提出,以便議事人員彙整;暫定1030分休息10分鐘,中午原則上不休息。

現在請登記第一位的洪孟楷委員質詢。

洪委員孟楷:915分)主席謝謝,麻煩請陳代理主委。

主席:請陳代理主委。

陳代理主任委員崇樹:委員早。

洪委員孟楷:代理主委好。本席對於預算也好,或是各機關單位都只有一致的要求,預算當用則用、當省則省,把錢花在刀口上,比什麼都更加重要,這你認同嗎?

陳代理主任委員崇樹:認同。

洪委員孟楷:好,可是很遺憾,今天我們交通委員會審查NCC的解凍案報告,在一開始的時候,我們執政黨的委員居然都沒有在現場,剛剛還有不足3個人的情況,還需要拜託我們在野黨的委員回來坐在會場上才能夠繼續,我不知道是不是連執政黨委員對NCC的預算都沒有那麼的重視?請問代理主委代理多久了?

陳代理主任委員崇樹:從去年121日到現在。

洪委員孟楷:121日到現在?

陳代理主任委員崇樹:是。

洪委員孟楷:本席過去也一直在關心你們NCC的委員名單到底什麼時候會出來,你有沒有看到行政院院長怎麼說?

陳代理主任委員崇樹:先前有說在4月底左右會提出。

洪委員孟楷:是,今天是528日、5月底,又一個月過去了,名單在哪邊?

陳代理主任委員崇樹:跟委員報告,這部分的權責是在行政院。

洪委員孟楷:有沒有找過你討論?

陳代理主任委員崇樹:報告委員,沒有。

洪委員孟楷:都沒有?

陳代理主任委員崇樹:都沒有。

洪委員孟楷:就一直讓你代理,然後執政黨的委員對預算也沒有那麼的重視。來,我們看一下報導,在429日那個時候告訴我們全國國人,「NCC人事最快明天提出!……」,也就是430日提出,卓榮泰院長說本週沒問題,說429日那一週沒問題,結果過了一個月了,不要說本週沒問題,連本月都提不出來。再來,「重提NCC委員名單 卓榮泰:本週提出人選」;再來,「4月底NCC名單跳票致歉 卓榮泰:人選確定下週公布」,我不知道跟誰致歉,因為這媒體引述的是用你的照片,而院長5月初說下週會公布人選,到現在呢?

主委的心情展現,我們對於一個超然自主獨立的行政機關NCC的期待,還是現在的行政院對於NCC不期不待沒有傷害?要怎麼讓國人相信你們可以超然獨立自主?一個名單告訴我們,從去年731日主委的任期已經到期了,我們在122日修法再一次通過,其實也不是那個時候修法才應該要這樣遵守,照理講,我們已經講了,當時的修法就是NCC委員不得再延任,但是行政部門刻意鑽巧門、鑽漏洞。好,在122日把你們的漏洞給補齊,我們當時也講,只要你們提出專業合格的人選並可受公眾公評的,送進來,馬上給交通委員會審查,請問有排案嗎?沒有排案,因為連送進來都沒有送進來,我們怎麼審查?4月底跳票,還說下週要確定,到現在5月底了,也沒看到。主委,我想你今天過來,除了為了這個解凍案以外,應該也清楚明白我們委員也會關心這件事情吧!

陳代理主任委員崇樹:了解。

洪委員孟楷:結果過去這一個多月,行政院長沒有找你討論,也沒有問NCC現在運作到底良不良善,你們現在只剩3位委員了,你們說不足法定人數,很多重大的決策沒有辦法做,包括你們今天的解凍報告裡面決議不得授權事項,很多的部分,這些都是需要有法定夠足額的委員,才能夠執行、才能夠推動,是吧?

陳代理主任委員崇樹:是。

洪委員孟楷:「通訊傳播監理政策、制定之訂定及審議」重不重要?重要,結果現在因為行政院長沒有提人選,不能做;「通訊傳播重要計畫及方案之審議、考核」重不重要?重要,但因為現在行政院長沒提人選,所以不能做;「網際網路傳播政策制定及審議」重不重要?重要,行政院長沒提人選,所以不能做。總共10大項都是那麼重要的議題,你們自己今天的解凍報告列出來,都不能做,為什麼?就是因為4月跳票啊!代理主委。

陳代理主任委員崇樹:這部分我相信……

洪委員孟楷:是國人要無奈還是你要無奈?還是我們兩個都要無奈?因為行政院院長擺爛。

陳代理主任委員崇樹:我相信大家都期待NCC能夠正常運作。

洪委員孟楷:是啊!本席比您更期待,為什麼?因為還有很多事情需要NCC、需要我們所謂超然獨立自主的機關協助,臺灣社會不能空轉,不能讓詐騙集團橫行,不能讓相關應該被管理及被管制或者是協助輔導的機制停擺,但現在NCC停擺是誰的問題?是人選沒有出來的問題,人選沒有出來的問題是因為名單跳票,名單跳票是因為行政院院長沒有送。我要請教,NCC要空轉多久大家不知道,但是之前有講6月底以前會有37家,不管是有線、無線及衛廣事業執照陸續到期,現在5月底了,有幾家到期了?

陳代理主任委員崇樹:上半年是37家會到期,下半年是50家到期。

洪委員孟楷:我知道啊!我是說像現在……因為有一些是陸續到期,現在有幾家到期了?

陳代理主任委員崇樹:應該30家左右。

洪委員孟楷:30家到期了。

陳代理主任委員崇樹:對,30家左右。

洪委員孟楷:之前有講如果是有線電視的話,還有臨時執照的制度可以使用,但無線電視或者衛廣頻道的話,是沒有辦法用臨時執照的,所以有可能要跳頻因應,或者會因為無法換照而無法正常播出。現在這30家怎麼運行?

陳代理主任委員崇樹:跟委員報告,無廣的部分……

洪委員孟楷:消費者的權益及視聽大眾的權益怎麼保障?

陳代理主任委員崇樹:關於有線電視的部分,我們現在有處理過,因為剛好法律上會有個協作的機制,像有線電視的基本頻道要下架,必須要經過委員會審議,現在委員會沒辦法組成,所以它也沒辦法進行下架,我們……

洪委員孟楷:所以要換照沒有辦法換,要下架也沒有辦法下架,這樣等於是跟所有的頻道業者宣告,現在NCC就是無人看管時代、大空窗時代、大航海時代及大擺爛時代,大家要做任何事情,反正現在因為人數不夠、因為行政院院長沒有提人選,所以連下架也沒辦法下架,大家來擺爛吧!

陳代理主任委員崇樹:我們是請業者基於保障視聽民眾的權益共渡難關。

洪委員孟楷:代理主委,我抱著每一次質詢的時候都用專業審查及認真監督的立場,也準備很多資料,你們的解凍報告我也一五一十地看。

陳代理主任委員崇樹:謝謝委員。

洪委員孟楷:我還是強調預算花在刀口上,我們沒有不解凍的理由,但是你們今天列出這10大點都是清楚明白告訴國人,當NCC的名單不足、當人員不足的時候,是沒有辦法正常運行的,而人員不足或者是現在連名單都提不出來,如果是因為所謂的陰謀論,就是現在民進黨政府從上到下要等7月底罷免投票投完之後再來講,人選就是不願意提出來,所以一騙、再騙、三騙、四騙,4月說提不出來、說本週提不出來、說本月底提不出來,到現在有可能5月也不會再提,反正就讓代理主委來這邊被幾個委員輪番炮轟,就這樣船過水無痕,整個NCC停擺、整個有線、無線及衛廣停擺,我們要的是這樣的社會嗎?我們要的是這樣的一個獨立自主超然的機關嗎?所有NCC的同仁會不會覺得這樣抬不起頭?

陳代理主任委員崇樹:跟委員報告,我們……

洪委員孟楷:行政院院長這樣子對待你們,連4位人選都不願意提出來,立法院該監督及該協助要審查的,我們一定善盡審查的責任,但是如果連名單都提不出來,代理主委有沒有勇氣跟行政院長講一聲:停擺了!同仁很辛苦!名單呢?能不能拜託幫我們社會大眾、閱聽大眾跟行政院長講一聲?有沒有這個勇氣?

陳代理主任委員崇樹:在適當時機、有必要時,我會跟院長報告,但是資訊非常的流通、透明,相信他們應該都知道。

洪委員孟楷:已經晚了半年了,還不算有必要?

陳代理主任委員崇樹:不是,先前他們都了解的情況……

洪委員孟楷:你自己提出來的報告中,這十大項都不能做,還不算有必要?

陳代理主任委員崇樹:跟委員報告,那部分沒辦法上委員會議,但上委員會議前的程序,我們都如實進行,就像跑100公尺,我們都跑到90公尺了。

洪委員孟楷:代理主委,你們不衝線,然後看著別人一直衝線?

陳代理主任委員崇樹:衝線就違法了!

洪委員孟楷:衝線就違法,你也知道喔!那誰讓你違法?行政院長?

最後,代理主委,我鄭重的要求,你應該要有風骨,也要有責任,去約行政院長,直接跟行政院長報告,他的名單在哪裡?他講的人選下週公布,到現在呢?過了幾個「下週」?1週、2週、3週、4週,過了4個「下週」,沒有公布就沒有公布。要政治算計、要搞什麼大罷免,不要拿NCC來開玩笑,有線、無線、衛廣等相關視聽大眾的權益,不是讓你行政部門拿來開玩笑的、不是讓你民進黨政府拿來當罷免籌碼的、不是讓你們胡作非為的,可以嗎?

陳代理主任委員崇樹:謝謝委員。

主席:謝謝洪孟楷委員質詢。

現在請黃國昌總召質詢。

黃委員國昌:927分)謝謝主席,麻煩有請代理主委。

主席:請陳代主委。

陳代理主任委員崇樹:委員好。

黃委員國昌:主委好。今天NCC提出的解凍報告,書面報告第一項,就是有關於政務人員待遇被我們凍結七分之四的部分希望解凍。要解凍的理由是什麼?NCC應該要有7個委員,現在只有3個,其他4個現在人不知道在哪裡,我們要促請行政院趕快把名單提出來,所以凍結了七分之四,因為沒有人可以領薪水,而且沒有人可以領薪水,凍結不是剛剛好嗎?現在你們要求解凍,我的問題就來了,現在NCC有幾個委員?

陳代理主任委員崇樹:跟委員報告,當初的案由是促請行政院,我們有發函給人總……

黃委員國昌:現在NCC有幾個委員?

陳代理主任委員崇樹:3位。

黃委員國昌:所以現在每個月就發3NCC委員的薪水,是吧?

陳代理主任委員崇樹:是。

黃委員國昌:你要解凍其他七分之四要幹嘛?你錢要發給誰?

陳代理主任委員崇樹:因為當時預期其他4名委員隨時會補齊。

黃委員國昌:對啊!什麼時候會補齊?

陳代理主任委員崇樹:這部分權責不在NCC這邊。

黃委員國昌:對啊!現在問題就來了,我們行政部門可以不負責任到人什麼時候補齊都不知道,但是錢要先給,有這個道理嗎?

陳代理主任委員崇樹:那個若沒有支用也會回歸國庫。

黃委員國昌:所以呢?所以錢還是先給你沒有關係?

陳代理主任委員崇樹:主要原因是因為案由是「促請」,而我們有做出一些促請的作為。

黃委員國昌:做出了什麼促請的作為?

陳代理主任委員崇樹:我們發函給人事總處,人事總處後來有轉給行政院。

黃委員國昌:然後呢?

陳代理主任委員崇樹:然後就有4月份院長對外的一些意見表示。

黃委員國昌:好,來看一下我們的卓榮泰當初是怎麼講的,去年1119號卓榮泰說:最近正緊鑼密鼓籌出一份新的人選,盼讓國會儘速通過。這是去年1119號講的,結果卓榮泰口中所說的一份新的名單,到現在完全沒看到。主委剛剛說4月的時候,因為你們有促請行政院院長,所以行政院院長在你們NCC的促請之下,對臺灣社會說了什麼?說4月底要提出來,但4月底過了,還是沒有看到名單;52號卓榮泰再說,人選都已經確定,要有多一點時間完成工作安排,可能在下週公布名單。今天幾月幾號?

陳代理主任委員崇樹:528號。

黃委員國昌:名單什麼時候會出來?不知道?

陳代理主任委員崇樹:在權責單位。

黃委員國昌:權責單位是誰?

陳代理主任委員崇樹:行政院。

黃委員國昌:對啊!現在問題就來了,誰在癱瘓NCC?我們堂堂的行政院院長卓榮泰,我也不曉得要怎麼去形容他講話,他講話跟放空氣一樣,講話不算話,到現在名單也沒送來。我不知道交通委員會的委員今天會不會同意解凍NCC的案子,但我是充滿了困惑,誰在癱瘓NCC?行政部門連名單都不送出來!

我再問下一個問題,原來提名的那4個人,有一個因為NCC組織法的修正,已經完全不符合資格,所以本來的那份名單還有3個人,而本來提名的名單,行政院有要撤回嗎?

陳代理主任委員崇樹:這部分應該是大院跟行政院互動的議題,我這邊沒有角色、立場評論。

黃委員國昌:這不單純是我們跟行政院互動的問題,因為行政院把名單送來立法院,我有跟議事處的人員確認這份名單到目前為止沒有撤回,但我們覺得很困惑,卓榮泰又說他要提一份新的名單,然後新的名單也不送來。主委認為本院應該就原來名單剩下來的3個人現在啟動審查程序?還是要靜靜的等,等我們行政院院長卓榮泰的通知,看他有沒有要重新送名單?

陳代理主任委員崇樹:這部分NCC或者我個人沒有立場評議這件事情。

黃委員國昌:沒關係,按照你現在作為NCC代理主委,本來在名單上面還具有資格的那3個人,他們有沒有向行政院表達辭意,表示自己不想接受行政院提名了?你有沒有掌握這個資訊?

陳代理主任委員崇樹:不得而知。

黃委員國昌:不得而知?奇怪!連我都聽說了,代理主委不得而知?你的情報網路比我還差。

陳代理主任委員崇樹:因為那是非正式的,所以不在此表述。

黃委員國昌:OK。召委,我不是交通委員會的委員,但我對交通委員會的委員虛心、誠懇的建議,可能要考慮一下,因為現在卓榮泰擺爛,全臺灣人民拿他沒皮條,他愛怎麼搞就怎麼搞,卓榮泰擺爛、癱瘓NCC,代理主委站在那邊也很無奈,沒有人知道該怎麼辦,因為擺爛的是卓榮泰,所以我看NCC代理主委面對行政院院長,恐怕也不敢多說什麼。但是立法院對於這件事情要怎麼處理,恐怕主責的交通委員會要有一個基本的態度出來,甚至原來在名單上面的那3個人是不是有表達辭意、是不是有要求行政院把名單撤回來?他不願意接受行政院提名的這個資訊是不是有被行政院隱匿等等這些事情,恐怕國會要扮演監督的角色,這些事情都要進一步加以追究,這是給召委一個誠懇、虛心的建議,提供給貴委員會參考。

最後我只講一件事情,我還是期待,可能要代理主委去跟卓榮泰講,從你的角色來講覺得非常的尷尬,但是我們在國會裡面公開的質詢,我相信卓榮泰聽得到,反正卓榮泰現在就耍皮、擺爛,總質詢過了嘛!你們這些立委也拿我沒皮條,我整天就躲在行政院裡面,該做的事情也不做,自己癱瘓自己的行政部門,讓人大開眼界!謝謝。

陳代理主任委員崇樹:謝謝委員。

主席:謝謝黃國昌總召質詢。

特別要跟陳主委做一個說明,剛才黃國昌總召質詢的這個其實要下情上達,所以今天我想一想也是對的,因為解凍是7個委員,現在只有3個委員,有沒有這種必要……今天會解凍,但今天解凍以後,上了院會還是會被拉下來,所以這個等一下要稍微商討一下,因為就像剛才在解凍113年的,執政黨沒有在這裡,反對黨也是讓你過啊!

陳代理主任委員崇樹:謝謝召委。

主席:反而是我去協調反對黨來這裡進行法定程序。我還是希望這些事情……NCC是大家的,因此主委可能要透過下情上達的方式將問題反映給卓院長,這樣可能會比較妥當一點,好不好?

陳代理主任委員崇樹:好,謝謝召委,我會努力。

主席:謝謝。

接下來請李昆澤委員質詢。

李委員昆澤:936分)謝謝召委,請一下陳代理主委。

主席:請陳代主委。

陳代理主任委員崇樹:委員好。

李委員昆澤:主委好。我記得2011NCC有發布一個兒少通訊傳播權益政策白皮書,當時也提出幾個口號,像寓教於樂、健康安全、平等近用等目標,也希望能夠提出內容的分級制度以及建立兒少友善的媒體環境等目標。這一份兒少白皮書已經過14年了,它其實早已經沒有辦法面對現在的這種數位環境。當初這個通訊傳播權益主要是比較針對相關的廣播、有線、無線電視以及剛起步的數位環境,但現在已經不一樣了,我們看到現在兒少所接觸的媒體已經是像短影音、社群平臺及串流平臺等等為最主要的接收來源。

我們看這些平臺有一些演算法、商業化的核心場域,或者是蒐集兒少的個資,甚至有一些潛在不當內容的推播其實也屢見不鮮。我知道NCC在去年(2024年)7月有公布一個初稿,這個初稿就是網際網路傳播政策白皮書,還是一個初稿。當然初稿裡面我看有提出維護使用者權益或建立安全可靠的信賴環境等等,但是對於兒少結構的脆弱性,內容是明顯地不足。我請問一下主委,今年NCC要提出的網際網路傳播政策白皮書,目前的架構是怎樣?是否有針對兒少結構的脆弱性提出更多防護及應對措施?請說明一下。

陳代理主任委員崇樹:跟委員報告,針對這一部分,我們其實在2011年版本以後,在每個個案的一些落實上,於我們既有的作用法範圍內都有處理。剛剛委員提到網際網路這一塊,目前國內沒有相應的作用法,但是根據行政院的分工原則,相關的事務跟實體事件是對接的,這一部分我們都會跟相關部會協力。像NCC對於這一部分,iWIN的設立有保障兒少的身心健康福利,這一塊我們都有持續辦理。至於政策白皮書的部分,我們現在已經有參酌各界的意見,未來會在委員會議可以組成的時候再進一步挑定確定的版本。這段期間我們還是持續請平臺業者要持續落實自律,然後也在民眾端做一些教育宣導跟素養的培力。

李委員昆澤:主委,在過去我們都希望平臺自律是一個他們重要的責任,我們看看在去年7月所公布的網際網路傳播政策白皮書初稿,平臺自律也是初稿裡面一個重要的願景,但是平臺自律還是有其侷限性,它缺乏平臺內容審查透明性跟審查邏輯說明,也沒有申訴制度或者是救濟程序,言論自由恐怕也會受到隱形的壓抑,我們也清楚有這樣的一個問題,降排序等隱性懲罰沒有資訊揭露與追溯可能。像這種平臺自律的問題,NCC的想法是怎樣、政策對應是如何?

陳代理主任委員崇樹:跟委員回報,大概分幾點,第一點就是這一頁簡報提到關於申訴、救濟這一塊,我們在沒有作用法之前會訂定一個軟法,就是訂定一個指引,然後也會訂定多方利害關係人的一些指引,至於其他細節部分是不是容我請主任詳細說明一下?

李委員昆澤:請趕快簡短說明。

詹主任文旭:是,委員剛才垂詢的部分,我們蒐集了各方的意見,包括5個公民團體很重要的意見,其中兒少單位、團體也給我們很多的指教,包括希望納入CRC一些條款。我們未來會參酌相關的意見,然後做一些調修,到時候委員會議能夠合法組成的時候我們會來討論。

李委員昆澤:主委,網路是公共論壇的重要場域,其實我們看到民主先進國家如歐美,除了平臺自律之外,還有一個重要的國際趨勢,就是將問責也逐步納入,若我們要比照,是不是會考慮比照歐盟?歐盟針對高風險的內容推播及演算法的歧視,或者是帳號濫用的情形會進行風險評估跟定期揭露報告,我們會不會採取這樣的趨勢?請說明一下。

陳代理主任委員崇樹:早期歐盟的DSA這些機制,我們當時也有跟國際對接處理,前幾年訂定的數中法有這方面的借鏡處理,因為當時社會各界沒有共識,所以這邊暫時還沒有往前推進。但是我們在沒有作用法的情況之下,自律也是舉世各國主要的一些處理方向,所以我們這邊就強化平臺的自律跟透明。透明包括剛剛委員提到的申訴、救濟以及演算法如何下架的那些東西必須要機制透明,所以我們剛剛才會跟委員報告我們會先期促請自律之外,還會訂定一些指引讓他們遵循。當然他們如果內容有違反的話,會有對應的實體機關處理,像兒少部分很多都是由衛福主管機關來做一些處理。

李委員昆澤:主委,我們來看跨國平臺部分,其實監管職責是不清的,NCC是否為主責也沒有說明得很清楚;另外跨國平臺也沒有具體落地或者是它有沒有稅責的問題,或者是有沒有審查的義務,其實都造成執法真空;此外,政府也缺乏對於兒少演算法風險的具體政策空間。我認為面對跨國平臺,我們的政策因應不能只停留在國內的對話,如果政府無從問責、無從規範,那麼數位主權跟資訊自治就會形成空談。NCC是不是會規劃與數發部、法務部及衛福部等相關單位研議是否成立跨部會的權責機制,來明確界定這種跨國平臺的監管職掌?說明一下。

陳代理主任委員崇樹:是的,我們會持續蒐集國際的發展趨勢,在國內部分也會與數位部等部會一併協商、處理、討論,特別是數位經濟和廣告投放那一塊,目前比較明確是由數位部處理,其他部分會延續先前DSA的一些精神,我們持續要求平臺業者……

李委員昆澤:因為時間的關係,我簡單說明一下對數位治理責任的未來展望。其實我們必須要重新檢視網際網路傳播政策白皮書的初稿內容,我有三點建議,NCC必須由平臺共識邁向制度責任,這是要做的;再來,也要儘速對接國際法律規範及趨勢,建立Duty of Care(注意義務)的規範;另外,我認為應該要優先處理兒少隱私、風險揭露以及資訊自主這三大核心保障。主委,讓你最後簡單說明。

陳代理主任委員崇樹:謝謝委員的提點,這方面我們會持續精進,像兒少隱私部分,目前iWIN的處理量能,搭配兒少法相關法遵、子法,以及業者的法遵部分,我們都會持續跟平臺業者溝通。我們也有辦一些活動,不管是找業者來做專業的培力或是提升民眾相關素養。

李委員昆澤:主委,iWIN處理的能量明顯不足,對於兒少網際網路權益保障明顯不足,NCC要負起更大的責任。

陳代理主任委員崇樹:是,我們會努力,謝謝委員。

主席:謝謝李昆澤委員的質詢。

現在請蔡其昌副院長質詢。

蔡委員其昌:947分)謝謝主席,請主委。

主席:請陳代主委。

陳代理主任委員崇樹:委員早。

蔡委員其昌:主委早。我們今天還是就打詐的部分,我們之前在倡導簡訊111,過去我們一度認為告訴民眾,只要收到簡訊的抬頭是111,大概就確定這個不是詐騙,曾經有好幾個月我們都在宣導這個事情。但是最近又有一個案例是用2G的移動式基地臺,只要移動到某一個區域進行蓋臺,它就可以發111簡訊,主委,是嗎?

陳代理主任委員崇樹:是。

蔡委員其昌:現在還有多少人可以收到移動式2G基地臺的這種111簡訊?譬如我的手機是5G,我收得到嗎?

陳代理主任委員崇樹:新出品的手機收不到,除非有去改動它的人機介面,把2G default的啟動開為啟動。

蔡委員其昌:要把它打開嘛。

陳代理主任委員崇樹:對。

蔡委員其昌:主委,現在如果在不打開的情況底下,我們國人還有多少人會受到這種移動基地臺造假111簡訊的影響?

陳代理主任委員崇樹:大概都是11291日型式認證手機以前的產品、以前的手機,比較舊的會有可能。針對偽2G基地站發送的部分,我們跟業者、電偵隊、刑事警察局都有聯防措施。剛剛委員提到近期破獲南北各一個偽基地臺發送111的部分,就是南部在使用的情況,這是在系統端,事後我們會跟業者、電信偵查大隊有一些協作處理。在手機端,就是剛剛跟委員報告的部分,我們有要求業者11291日新認證的手機,必須在系統軟體端就設定國內發的2G簡訊是不予接收的。

蔡委員其昌:好。

陳代理主任委員崇樹:後來這部分有一些侷限性被詐團知悉了,它就用一些特殊的方式處理,但是我們會持續精進,今年51日以後的安卓手機和iOS手機等等,最遲今年底都會完成,也會有進一步的精進措施,未來國人在國內的手機,不管是新手機或舊手機,我們會請它用OTA方式處理,2G偽基地站發的簡訊都不會收到。

蔡委員其昌:主委,我請教你,明天如果有1個人收到111簡訊的話是可信或可不信?我們過去一直告訴大家111沒有問題,你只要看到111,百分之百就是政府發的,現在這樣的宣導可以持續嗎?

陳代理主任委員崇樹:可以持續,但是這段期間,在手機端完全正確、default off的覆蓋率百分之百之前會有灰色地帶,會有少部分人收到。

蔡委員其昌:應該是現在還不可盡信,因為我剛剛在問你數字,基本上在NCC掌握的資訊裡面,還有多少人可以收到這種移動式詐騙基地臺的111簡訊?

陳代理主任委員崇樹:詳細數據我這邊沒有。

蔡委員其昌:你不知道?

陳代理主任委員崇樹:但是根據我們國人手機汰換的週期、頻率,應該還有約五分之一左右的人會收到。

蔡委員其昌:那算起來數量很大。

陳代理主任委員崇樹:是有可能。

蔡委員其昌:主委,過去我們一直在宣導這件事情,我覺得這時候你應該……不要說五分之一,十分之一就很大了,十分之一的量會收到111詐騙簡訊,這個機會就很高了,10個裡面就有1個,你想10個號碼裡面就有1個號碼收得到,這個很可怕。

陳代理主任委員崇樹:所以我們也會持續宣導,對簡訊內容有懷疑的時候要打165確認。

蔡委員其昌:所以你還是不可以宣導111可以直接相信,或說這一定是政府的簡訊,直到你想過怎麼去補破網,補好之後再來宣導。主委可不可以做這件事情,跟數發部溝通一下?

陳代理主任委員崇樹:可以,沒問題。

蔡委員其昌:這個看起來就不是,過去宣導111絕對沒有問題、絕對安全,我認為這個資訊都是錯誤的,因為你剛剛講的數量,我認為五分之一還很大,也就是10個電話號碼當中有5個可能還會收到111是詐騙。

陳代理主任委員崇樹:但是隨著時間往後推,這個比例會快速下降。

蔡委員其昌:沒有錯,所以你等到快速下降,譬如你認為全臺灣可能百分之一或千分之一的時候,你再來講這件事情或許比較合理。我建議我們應該要在這裡澄清,我們要告訴大家,111在這個階段並不是不需要查證或一定是政府發給你的。

陳代理主任委員崇樹:委員說的對,我們會跟數位部協力來處理。

蔡委員其昌:另外,關於外籍人士的預付卡,詐騙集團買外籍人士離境之後的預付卡進行詐騙犯罪,主委,現在這個狀況的比例、數量有沒有下來?

陳代理主任委員崇樹:這部分我們有在進行清查,從去年10月還有223萬,我們現在已經清查完一百多萬。依據打詐條例,只要他已經出境或者逾期居留,我們都會給予斷話,目前已經斷了14萬,不符資格來新申辦的,我們也拒絕了11.4萬。我們要求電信業者在8月以前全部清查完畢,最快的話,清查完畢之後,這個比例會逐漸下降。

蔡委員其昌:所以清查完畢之後,等於如果外籍人士離境就應該給他斷訊,應該這麼說。

陳代理主任委員崇樹:對。

蔡委員其昌:這個速度可能要儘量請電信業者加快,因為這一塊犯罪還是持續的,數字還是在。

陳代理主任委員崇樹:像中華電信在我們要求下,6月份就會全部清查完成。

蔡委員其昌:好,這個我覺得要緊盯,狀況怎麼樣再給我一個報告,好不好?

陳代理主任委員崇樹:好,沒問題。

蔡委員其昌:我覺得我們要想辦法把詐騙的根源都一一切斷。謝謝。

陳代理主任委員崇樹:是,謝謝委員。

主席:謝謝蔡其昌副院長。

現在請魯明哲委員質詢。

魯委員明哲:954分)謝謝主席,有請NCC陳代理主委。

主席:請陳代理主委。

陳代理主任委員崇樹:委員好。

魯委員明哲:好。主委,事實上上次問過了,剛剛很多委員也問過了,我再請教一下,NCC從去年有四位委員卸任,算一算,731號就剩三位,你是其中一位嗎?

陳代理主任委員崇樹:1130號都還有四位。

魯委員明哲:好,那就請教一下,你是那三位之一嗎?現在的?

陳代理主任委員崇樹:是。

魯委員明哲:好。到現在將近兩、三百天,因為剛剛委員也問過了,這個部分名單卡關,當然在第一階段是原始第一波的名單,事實上在立院大家有新、舊不同的院長提名的爭議問題,不光是哪一個黨派的問題,後面發覺委員會不管是藍綠都沒有排案、審議這個問題。在卡關之後,我也覺得很奇怪,當然你說這是行政院的權力,從去年11月、12月說新的名單會出來,到今年5月要提出來,你們有聽說馬上會提嗎?還是要到6月呢?有沒有消息啊?

陳代理主任委員崇樹:跟委員報告,沒有,因為在NCC組織法規定是行政院的職權,我們這邊相對沒有角色。

魯委員明哲:就完全不管?

陳代理主任委員崇樹:我們有適當地反映,我相信行政院方面應該也知道NCC的情況。

魯委員明哲:所以困難在哪裡?還沒找到忠心的是不是?有沒有聽說?還沒找到效忠的還是怎麼樣?還是不夠專業?

陳代理主任委員崇樹:這個部分就不在我個人的了解範圍內。

魯委員明哲:好。那在你的業務方面,現在NCC的業務,這是你們回報目前待委員會審議的一些案子,包括重要計畫、通訊傳播業務之公告案、許可案及相關處分案件,總共將近兩百多件。我想請教,這麼多的案件,等委員會正式成立才可以處理,其中在其他項的前面是涉及內容違規待開罰案件,剛剛有問了,經過你們外部的廣告諮詢審議,已經送到委員會待審的部分,據說有14件,你了解嗎?是不是?

陳代理主任委員崇樹:差不多是這個件數。

魯委員明哲:好,314件。事實上,這個大概也差不多將近300天,累積了14件,我就請教一下,在過去透過衛星廣播電視法第二十七條,主要是因為沒有執行查證義務、違反公共利益等等,其實罰了不少的媒體,但是大家想這一陣子因為委員不夠,感覺都沒有人被罰,是因為委員會沒辦法開會嘛!這個部分如果有違法、違規,按照本法第五十三條大概可以罰二十萬到兩百萬,你們外部諮詢委員包括你們都會去討論,每個情節不同大概要罰多少。我就覺得有點奇怪,這14案會不會消化得太好了?因為在去年下半年的第三季跟第四季,總共784件的檢舉案,當然有些檢舉案不見得是針對這個檢舉,我理解啦!

陳代理主任委員崇樹:重複。

魯委員明哲:再加上今年上半年,我覺得一年估1,000案,包括我們委員也有用正式的公文跟你們檢舉,都有,有mail、有直接在你的網頁檢舉、有打電話檢舉,來源不同,各種情況都有。在我看起來,我覺得你們現在消化的能量不錯,能吃能喝,1,000件消化成14件,大概是什麼原因,你能不能說一下?

陳代理主任委員崇樹:因為有很多是重複的,同個案由、對同個電臺的節目,有很多人去檢舉,雖然很多案,但要處理的電視臺其實只有一案,類似這種情況。

魯委員明哲:好。我們也不希望有誤解,我們希望下次在這個部分,針對檢舉案件你們怎麼去消化,讓我們知道一下。譬如說同樣一個案子有可能有50個人檢舉,100個人打同樣的東西,這我接受,但是到底怎麼樣消化的過程,我想交通委員會的委員都希望去了解一下,因為很多民眾在問他的檢舉是不是不見了?假設有一千多件,最終目前待審議的剩下14件,我們希望能夠進一步了解。相關的資料可以給我們委員了解、參考嗎?

陳代理主任委員崇樹:在可以揭露的部分,我們會提供給委員。

魯委員明哲:好。接下來,今年度上半年跟下半年整個執照要換照,總共加起來大概有87家,包括無線電視、衛廣事業,有線電視、無線電視大概都有。對這個部分,現在確實有一些業者擔心的問題,你們已經講了很多次,即系統經營者的法規是不得傳送未經中央主管機關許可之頻道供應事業的節目或廣告,如果有的話是有罰則,你們現在解答是如果播送,雖然你還沒有換照,你們答得很斯文,你們會以收聽者的權益跟整體公共利益為優先考量。如果換照沒有成功、有相關的違法疑慮的話,你們都會不處理,還是你們突然覺得有一個比較沒有符合公共利益,所以你們還是按照這個罰?大概一般的原則到底是怎麼樣?請你再說一次。

陳代理主任委員崇樹:跟委員報告,剛剛委員提到了關鍵字,它不是換照沒有成功,是因為換照程序還在程序進行中,還沒送到委員會議,它是類似處於效力未定狀態,所以它跟換照不成功是不相等的,這是第一點補充。第二點補充,在無廣的部分,如果要把它取消的話,取消它的大照也要經過委員會,目前沒有委員會,剛好沒辦法處理;有線電視的頻道部分上下架與否,基本頻道要經過委員會予以審議,現在也沒有委員會議,所以剛好會有兩個法規,這個法規跟基本頻道要送NCC的委員會予以審議,在這個特殊情境之下,這兩個法規剛好是協力的,讓收視聽眾的權益可以維持下去。

魯委員明哲:好的,因為這有很多擔心的部分,要聽你整個說明。

再來,每一年通訊傳播監督管理基金的補助,我們看到有很多的機關、團體,這個部分的績效如何?你預期每一年補助的效益是如何,有沒有達到?

陳代理主任委員崇樹:跟委員報告,據我的了解,內容處透過有線電視補助有限電視業者製作地方特色的成績,起碼有29部,我印象中有29部,那這邊……

魯委員明哲:沒有啦!我先問你左邊這個啦!通訊傳播監督管理基金每一年大概50萬到90萬,那部分的效果如何?

陳代理主任委員崇樹:通傳基金的補助也是活絡社會跟傳播相關的各個團體,積蓄國內傳播的量能,也讓國內的一些傳播產業,不管是製播方面會有互動,也會有正向的發展。

魯委員明哲:所以不必有什麼KPI啦!就像飛彈一樣,射後不理,補助完,大家開心、happy,拜拜,明年再來。你有什麼KPI嗎?

陳代理主任委員崇樹:這些細節我能不能請副處長補充?

魯委員明哲:好啦,時間到了啦!有沒有什麼KPI,你們自己會後補充資料給我。

再來,有線廣播電視事業發展基金的部分,過去三年也補助了2,000萬。我們看到一些有線電視製作節目確實有進步,但是我們覺得滿可惜的,很多精彩的節目都在很冷門的頻道默默地放,當然這個沒有要怪誰,你知道嗎?因為有些熱門頻道、新聞媒體頻道,有線電視廣播業者自有的頻道本身就沒有這麼熱門,但是我覺得你們應該要建議他們、輔導他們,他們這麼認真去採訪、這麼深入的節目,除了它的頻道之外,能夠用網路、用推播的一些技巧,讓更多人可以接觸到。這個有沒有辦法做?

陳代理主任委員崇樹:有,我們現在已經連結到社群網站、YT或其他的播送平臺,他們都有做,而且有些部分也有得獎。

魯委員明哲:我知道,你要注意一下點閱率。最後,這是你們去年(113年)做的通訊傳播市場的整體報告,各類的,其中維持原來水準的,就是受眾覺得跟平常水準差不多的大概是七成,覺得更糟的有10.3%。請問覺得更糟的這部分到底發生什麼事?因為這是你們的報告,所以我詢問一下,中間提到幾個理由:第一,重播率太高占八成;第二,政論節目太多,政治偏頗,缺乏多樣性,播出集數過多、拖戲。在你們提出報告之後,你們有什麼具體措施讓相關業者有可以處理改善的空間?最後一個問題請說明一下。

陳代理主任委員崇樹:是的,在重播法規上對於相關頻道會有本國自製率的基本要求,即業者必須在基本要求線以上,否則就是違法,會有罰則。至於其他部分,我們尊重媒體的編輯自主,當然,觀眾反映的意見,我們會在評鑑換照時要求業者向上提升。

魯委員明哲:你們花了這麼多經費做市場報告,對於好的你們要去鼓勵,不好的要改善。謝謝。

陳代理主任委員崇樹:好,謝謝委員。

主席:謝謝魯明哲委員的質詢。

現在請林俊憲委員質詢。

林委員俊憲:106分)感謝主席。本席邀請NCC代主委。

主席:請陳代主委。

陳代理主任委員崇樹:委員好。

林委員俊憲:主委好。主委,519日新北三峽發生重大車禍,你還記得嗎?

陳代理主任委員崇樹:記得。

林委員俊憲:駕駛不只肇事,還有人不幸死亡,甚至有學生罹難,這是519日發生的。這當然是重大新聞,幾乎全國所有媒體都做了很大量、很仔細的報導,但NCC521日於臉書發布聲明,要求廣電媒體製播新聞要有一定的原則與自律。為什麼NCC會在521日發布這樣的聲明?因為在事件發生後,各媒體的報導包括現場有血跡的、還有肇事者臉部很清楚、滿臉是血的樣子,這種畫面適合媒體播送嗎?所以NCC訂出原則,對不對?

陳代理主任委員崇樹:有。

林委員俊憲:應該說你有提出呼籲。

陳代理主任委員崇樹:是,就是委員簡報寫的四點,其實通案來講,新聞報導應該是屬於普遍級的,如果過於血腥會違反節目分級,我們會開罰。

林委員俊憲:我要請教陳代主委,519日發生車禍,所以從519日開始的那一、兩天,新聞整天都在報導這件事,NCC521日才發出四點聲明,我覺得這四點沒有問題,但為什麼要拖兩天?新聞報導已經快要……已經引起很多人議論,因為出現了很多不應該出現的爭議性畫面,然後NCC才出來講話。NCC提到四點:第一,避免過度呈現令人驚懼的畫面,對於意外災難現場拍到的影像,必須嚴格審慎篩選後才得以播出,這是NCC聲明的第一點;第二,對於意外災難事件的慘狀不做特寫拍攝,若無法避免,則應該在後製剪輯予以處理;第三,不要過度使用悲傷者痛苦的影像,若有必要應審慎過濾,且絕不濫用,並且不重複播放;第四,災難、悲劇發生一段時間以後,應該要考量受難者、災民的心理傷害,避免引起負面效應。你要補充什麼?

陳代理主任委員崇樹:跟委員補充報告,其實這些只是我們針對個案的提醒,就通案來說,我們在108年就把……

林委員俊憲:那沒有用啊!有用嗎?

陳代理主任委員崇樹:所以我們才在重大事件發生時提醒他們……

林委員俊憲:19日當天的新聞報導時,你就應該要提醒所有媒體注意相關的播出畫面,對不對?為什麼會在21日才發出聲明?因為你發現報導已經有點超過原則了,所以才會在21日補聲明。我再給你看下一個新聞,這點你在聲明裡面也有提到,這應該是受難學生的同學或學姐,受訪時已經明顯情緒失控、痛哭,但畫面仍全程拍攝、播放,這是第二天520日的新聞,你在原則裡有提到,呼籲不要過度使用悲傷者痛苦的影像。

陳代理主任委員崇樹:跟委員報告,平常時期,我們在108年給他們自律規範,他們有一個公協會,所以我們要求他們要持續落實自律……

林委員俊憲:108年?你去年已經再發過一次,還108年?108年發什麼,現場有誰記得?NCC在去年(2024年)12月,即不到半年前曾發布網路新聞自律原則……

陳代理主任委員崇樹:對,這是網路的部分,傳統媒體的部分……

林委員俊憲:還扯到108年?你去年12月發的就沒用了,你講108年發的有什麼用?

陳代理主任委員崇樹:去年是針對網路新聞,剛剛講的是衛廣、無廣的部分。

林委員俊憲:其實最容易觸犯的是網媒,所以才會特別針對網路新聞,畢竟目前針對網媒無法可管,才特別公布這樣的自律原則。不管什麼樣的媒體,我認為媒體針對重大事件的報導……國外怎麼做?不外乎自律和他律,即法律的規範和媒體的自律,而NCC能做的就是呼籲要自律,因此你提的都是自律原則,包括建議內控、申訴管道回應、保護兒少權益、維護新聞自由、尊重隱私、貫徹事實查核、錯誤報導更正,你寫了這些原則。我們來看一下國外的作法,IMPRESS是英國一個自律組織,德國是Pressrat,他們都有相關的新聞準則,也就是媒體在做相關報導時要彼此約束。至於臺灣,就像你講的,從108年開始,因為NCC很想做這方面的事,也很想成立這樣的組織,由各媒體自願加入。國際上都是自願加入、鼓勵媒體自願加入,而且加入就可以獲得組織的認證,如此對於媒體本身與新聞內容報導來說,代表有一定品質,而該新聞媒體的定位也可以得到組織的認證,屬於一種社會肯定。

陳代理主任委員崇樹:跟委員回報,其實國內也正朝這方向來做,委員提到的這兩個組織都是第三方,並非政府單位。我們預計在今年度推行網際網路新聞媒體防護機制,我們去年12月發布的網路新聞自律原則草案,將會進一步推動,將其組織化處理……

林委員俊憲:你們去年7月就開會討論,討論以後搞了半年,終於在去年12月發布你剛剛講的原則草案,但到現在已經快6月了,還是沒看到草案!不知道你的時間是以一年為單位還是以半年為單位?草案什麼時候要出來?

陳代理主任委員崇樹:草案部分因為涉及到……剛剛說我們未來要推組織,即加入這個組織,所以在自律原則部分,我們就必須取得比較多數的共識,目前有一部分需要做細部處理。至於今年的防護機制,我們會有專案處理,今年會有相關單位來投標,相信今年在申訴的部分,網路新聞這一塊也會納入申訴的範疇,其中自殺防治部分已經在314號上線,網路新聞的部分也預計今年開始就要上路。

林委員俊憲:好,我們希望NCC在這方面,尤其在這一次的重大車禍事件上,我們可以看出這樣的必要性,好不好?

陳代理主任委員崇樹:好,我們會繼續努力。

林委員俊憲:請加油、請努力!好,謝謝。

陳代理主任委員崇樹:謝謝委員。

林委員俊憲:謝謝主席,謝謝主委。

主席:謝謝林俊憲委員的質詢。

現在請陳素月委員質詢。

陳委員素月:1015分)謝謝主席,請主席邀請陳代理主委。

主席:請陳代理主委。

陳代理主任委員崇樹:委員好。

陳委員素月:主委早安!本席今天要跟主委討論有關兒少使用網路的狀況。我們知道因為網際網路的便利性跟方便性,根據統計,國人使用手機的年齡大概是平均10歲就開始有自己的手機,當然開始使用的年齡可能會更小,因為我發現現在很多父母可能從小孩兩、三歲、幼稚園開始,就會透過平板讓他們看一些節目。根據兒福聯盟的統計,針對臺灣兒少社群媒體影響的概況有一個調查報告,平均10歲就擁有自己的專用手機,然後11歲就自己創社群媒體的帳號,高達九成五的兒少有在使用社群媒體。針對這樣子的狀況,我們也知道網路上的訊息非常複雜,也有很多負面的訊息,這樣對整個兒童的成長、身心的成長,事實上都會有很大的影響。我們也看到,根據統計,有過半數的兒少,大概有56.6%在網路上有過負面經驗,超過兩成的兒少曾經收到假訊息,有超過兩成的兒少曾經看到不符合年齡的廣告,也有超過兩成的兒少收到色情的影音或訊息,所以這樣的比例是滿高的。

本席也曾經受理過一個陳情,就是當事人才國一而已,他是國一或國二,但這樣的一個學生就已經在做網拍,也就是網路拍賣,真的是讓人家非常的震驚,現在小孩子使用網路的年齡層透露出他們真的很早熟。這個個案,也就是我受理的這個陳情,他是類似、疑似被設局詐騙,所以我覺得面對這樣子的狀況,對於整個兒少的身心成長真的有很大的影響。我想請教一下,NCC如何處理網路上有害兒少身心的內容?

陳代理主任委員崇樹:幾點跟委員回報:第一個,我們根據兒少法第四十六條的規定,召集相關機關成立iWIN這個組織、機構,來處理保護兒少的身心健康。另外,剛剛委員提到過早使用的部分,我們也依據衛福部一些相關的法令,在射頻器材、3C產品裡頭會貼一些標示,提醒他們對於一天使用上網的時間,要有提醒跟注意,上網時間不要過多,避免網路成癮。第三個,網路上的訊息有很多種,如果是有害的部分,實體事件會有相關主管機關做一些法令上的處理,在還沒有構成違法之前的部分,會有一些平臺相關的自律社群守則跟使用規範,我們會要求平臺業者持續自律。當然,在民眾端、兒少端、家長端、親師端,我們都會做一些素養培力方面,每年都會進行一些宣導,像我們今年也會在某些縣市的國中聯絡簿裡頭放一些宣導,就是有關兒少使用上網安全的一些相關宣導。

陳委員素月:剛剛主委有提到iWIN這個民間團體嘛,不過我們也看到,這是我查到112年跟113年的統計數字,在網路上兒少會接觸到的類型大概有色情、暴力、血腥、恐怖或者是網路霸凌等等這些類型的申訴案,我們有發覺到,113年跟112年受理的案件數相比,真的是呈現非常大幅度的成長,其中又以色情的申訴案件是最多的。當然在受理之後,我們看到有分成未違反法令跟有涉及兒少的部分,我們單看涉及兒少的色情部分,件數就成長了將近快三倍,兩倍多,這個數字其實是滿驚人的。在這個部分,目前透過這樣的一個民間機構,委外處理這些案件,我不曉得對於要去處理這麼多的案件,它在人力上足夠嗎?在專業度上足夠嗎?

陳代理主任委員崇樹:先回答委員最後的提問,所以我們NCC有規劃要把iWIN法制化,變成一個法人,這部分我們會繼續努力。剛剛委員提到為什麼112年、113年申訴案落差那麼大,主要原因是因為113年有幾個重大個案,特別是日本有一些動畫被檢舉,等於是海量檢舉到iWIN那邊;另外一個原因是,有個幼稚園狼師的案件,那個被檢舉很多,所以造成113年的檢舉量遠遠高於年平均,在過往一年大概三千多件,去年大概六千多件。

陳委員素月:我們也看到iWIN在受理這些申訴案之後的處理狀況分成處理跟不受理這兩個類別,有處理的話,可能就是由NCC通知業者改善,或者是轉給權責機關,或者是轉黑名單;在不受理的部分,可能就是有一些理由不受理,可是我們也發現不受理的比例也是非常高,所以我們希望能夠了解,在判定不受理的件數上是不是會有漏網之魚?這就是牽涉到專業度的部分,我們要怎樣讓這個部分能夠做到更完善?當然剛剛主委有提到要法制化嘛,這個法制化有沒有一個期程,大概什麼時候會法制化?

陳代理主任委員崇樹:我們大概去年就有提到院裡頭,院裡頭現在有些意見,我們還要持續跟相關部會溝通,這是第一點回報。第二點回報,因為案件的類型很多,在處理上的量能,除了法制化之外,先前我們也依據兒少法第四十六條,處理機構iWIN的權責部分,有些涉及不確定法律概念,我們已經弄了一個例示框架,在判定上、在處理上會有一個準則。有例示框架出來之後,目前處理的速度大概都還可以在預期的期間內處理,重大案件的話,大概都可以在當天或是一天、兩天內處理掉。當然現在網路越來越發達,使用人口的年齡一直往下降,這方面的量勢必是會往上成長,所以我們也期待iWIN法人化的部分能夠儘快完成,未來能夠圓滿達到。

陳委員素月:好,我再提最後一個問題,兒少上網使用網路當然就是會留下數位足跡,或許他是不經意分享或按讚或者是有打卡等等行為,這個可能就是會涉及他的個資外洩,包括他的年齡或者是相關的一些個資,居住地也好或者是他的生日等等。在這部分,你們有沒有去關注到?我們看到網路受害者的年齡是017歲,這就是屬於兒少的年齡層,受害比例也增加了33.2%,所以這個狀況真的也值得我們關注,以及去思考怎麼樣解決這樣子的問題。這部分請問NCC有沒有什麼想法?

陳代理主任委員崇樹:委員的提問很好,除了幾個國際平臺,例如BigTechs,其實各國,先進國家、歐盟也好,都很嚴正關注他們的個資保護必須要做到,他們會有相關的法遵,如果處理不當的話,會有一些團訟,賠償金額都非常的巨量。至於國內的部分,我們也會持續定期、不定期跟平臺相關業者有一些溝通,告訴他們法遵事項,以及兒少個資保護等等。民眾端的部分,我們也會做宣導,希望使用者包括家長都要注意個資風險的一些處理,提醒他們要注意。

陳委員素月:是,有鑑於目前使用網路的年齡層真的是從很小就開始,這是我們真的要去正視的問題,希望針對目前已經有顯現出來的問題,我們要好好思考相關對策。謝謝!

陳代理主任委員崇樹:好,我們會繼續努力,謝謝委員。

主席:謝謝陳素月委員的質詢。特別跟委員會報告,廖先翔委員質詢完後,休息10分鐘。

現在請何欣純委員質詢。

何委員欣純:1026分)首先謝謝召委的體貼,剛剛我在衛環委員會針對兒童托育專法進行提案說明,有點delay,總而言之,謝謝召委,我趕到了!先請主委。

主席:請陳代主委。

陳代理主任委員崇樹:委員好。

何委員欣純:主委好。我剛剛提到衛環委員會今天排審兒童托育專法,本席也有提案,因為我長期以來非常關注兒少議題,在NCC的部分,就如同剛剛其他委員關注到的,兒少現在跟網路的連結已經深入到生活的每一個層面,兒少的詐騙、性剝削等等,現在看起來網路就是主要管道,也嚴重影響兒少的身心健康。這邊有幾個數據,52號有媒體報導,據內政部警政署及衛福部統計,2024年有3,555名遭性剝削的兒少,七成案件都是透過網路媒介。家扶基金會也告訴我們他們的調查報告,兒少數位足跡被掌握,存在安全風險,有半數兒少、五成左右認為可以在社群媒體上公開個資,這是他們的認知;半數、五成以上的兒少不知道如何設定社群平臺隱私權限。這個我上次質詢時也跟您提過,有些數位媒體平臺可以讓兒少設定隱私,但是大多數的平臺好像兒少都不知道;另外,有四成兒少家長從未跟他們討論過網路安全議題,這些數字看起來好像沒什麼,但如果細細思量,會讓人家很擔憂。臺灣對於兒少網路數位治理政策,在NCC的部分,到底有沒有納入兒少保護的考量?另外,優活健康專題報導,兒童身心科門診近三年成長56%,性私密影像外流是自傷最嚴重的危險因子,自傷風險亦即自己傷害自己,增加5.16倍。這些數字讓我們更擔憂,身為兩個孩子的媽媽、家長,我很擔憂,面對這樣的個資外洩、性勒索風險,NCC有沒有協助的角色?又該如何協助?主委認為呢?

陳代理主任委員崇樹:關於自戕的這一塊,我們今年314日已經跟衛福部合作設置自殺防治專線,目前已受理八十多件,這部分我們會持續來努力。另外,剛剛提到兒少的數位足跡在社群媒體上會被掌握,這個我們也在宣導上、素養培力上不斷提醒。

何委員欣純:你講到這個,接下來我就要跟主委討論,根據兒少法第四十六條規定,NCC要召集各機關,並委託民間團體成立內容防護機構,目的就是防止兒童及少年接觸有害其身心發展之網際網路內容,這就是所謂的iWIN,我們透過網路google,現在兒少的生活層面就是上網,什麼事不懂,也許不敢跟老師講、也許不敢跟家長講,那他會問誰?他會跟誰講?他會問網路、跟網路講。我們google了一下,目前在網路上,如果有人上網搜尋兒少遇到網路事件需要求助時,AI給他三個方式,一個是實體的113專線;第二個是線上「關懷E起來」平臺通報;第三個就是iWIN,所以iWIN有沒有它的使命?有,但iWIN誰管?NCC管。主委,如果兒少碰到網路詐騙、勒索、不當內容,可以向iWIN尋求協助嗎?

陳代理主任委員崇樹:詐騙的話,打165專線其實是最快的,因為……

何委員欣純:165是詐騙專線,對不對?

陳代理主任委員崇樹:對。

何委員欣純:問題是兒少分得清楚嗎?有時候詐騙就衍生到性剝削,那他到底要打哪一支電話?

陳代理主任委員崇樹:如果他透過iWIN申訴,iWIN那邊也會轉接到相關的機關165,或者……

何委員欣純:來,接下來我就要跟你討論這個問題,我剛剛提到兒少法第四十六條,對不對?第四十六條規定NCC要成立iWIN外,這個iWIN想當然爾有法令上要求要辦理的事項,包括兒童及少年使用網際網路行為觀察、申訴機制之建立及執行、內容分級制度之推動及檢討、過濾軟體之建立及推動、兒童及少年上網安全教育宣導、推動網路平臺建立自律機制還有其他防護機制的建立。既然NCC主掌iWIN平臺,我認為以現在只有申訴表單是不夠的,應該還可以做更多,因為這是跨部會一起參加,由NCC主掌的iWIN平臺,既然有跨部會,那它的功能性應該要再加強。我們看到有專家表示,三成的青少年被網路詐騙之後不敢說,就是我剛剛講的,他不敢跟老師講、不敢跟家長講,只有找網路講,所以當他google的時候,你知道嗎?我們可以理解青少年擔心被責罵、不被諒解,那建議呢?青少年如果真的不敢跟家長說,至少可以跟信任的第三方訴說,尋求協助。我們認為現在的孩子生活中最常接觸,也是最多面向的,就叫做網路管道,而iWIN這個申訴平臺、這個管道,可以成為兒少信任的第三方申訴管道嗎?主委,可以信任嗎?

陳代理主任委員崇樹:iWIN的實績跟credit其實是相當不錯的,剛剛委員提到的這一塊,iWIN做的不僅僅是申訴,包括剛剛第四十六條第一項所提到的一些執掌事項,它也有跟我們NCC協力做很多宣導,像我們……

何委員欣純:委,我有進去看啦!裡面確實有宣導,但是就是密密麻麻一些敘述性的文字宣導…

陳代理主任委員崇樹:沒有,還有走出去到現場、到機關、學校……

何委員欣純:對,到現場,可能有到學校、社團或者一些青少年會到的場所,你們會去宣導,但那個都是不定期,而且沒有規律,只是像抽查式的找一個地方去宣導,一年可能就幾場。我現在要講的是,你們的iWIN平臺事實上是可以做更多,你看你們的申訴平臺,我點進去就是這樣一個表單,如果一個兒童或少年看到這個表單,第一,不知道要怎麼填。除了不知道怎麼填外,第二,如果要尋求協助,也許不是要提供不當內容,那我可以如何尋求協助?在這個表單裡,我看不到可以向誰尋求協助啊!

陳代理主任委員崇樹:跟委員報告,iWIN的申訴管道至少有兩種,一個是網路介面,就是這邊簡報所提出的,另外是電話,透過電話他就可以……

何委員欣純:是哪一支電話?

陳代理主任委員崇樹:好像2577……我查一下。

何委員欣純:我點進去你們那個iWIN網站,從頭到尾也沒有看清楚是哪一支申訴電話。

陳代理主任委員崇樹:這部分我們會提醒iWIN改進。

何委員欣純:你是現在才告訴我有申訴電話,不然在那個網站裡,從頭到尾都沒有提及,包括你們宣導的那個按鈕按下去,介面都是一些敘述性的政令宣導,也沒有重點!再者,如果我要申訴、要尋求協助,點進去就只看到這個申訴表單,上面也沒有告訴我有哪一個申訴專線啊!

陳代理主任委員崇樹:專線是25775118,我們會提醒他再來……

何委員欣純:在這個申訴表單裡面,我建議可不可以再優化得更接近、貼近兒少使用的生活習慣跟他們的語言?

陳代理主任委員崇樹:好,沒有問題。

何委員欣純:讓他們能更容易地尋求協助,好不好?可以嗎?

陳代理主任委員崇樹:沒問題,我們會請他持續優化改進。

何委員欣純:不是這樣硬梆梆地只要求提供然後通報啦!有些青少年、青少女就已經不敢跟老師說,也不敢跟家長說,他想要尋求協助,但卻碰到一個冷冰冰的申訴表單,我跟你講,連我都不知道該怎麼寫,對不對?

陳代理主任委員崇樹:是。

何委員欣純:我認為這個可以更優化,這是一定做得到的啦!

陳代理主任委員崇樹:好,我們……

何委員欣純:最後,保障兒少權益和在網路上的隱私,我一直在提,42號我也是在本委員會質詢你,我要求你的政策白皮書應該納入兒少保護的相關內容跟宣示你們的決心,還有未來的規劃,我講完不久就有其他媒體在425號說,NCC白皮書兒少的網路隱私未入列。其實在你們之前白皮書的一些公聽會上,跟相關社會團體溝通的場域裡面,兒少及人權團體的代表就曾經提過意見了,兒少應該是公聽會的重點,但是沒有聽到更多國際趨勢跟國際上最新的見解。

第二個,美國兒童網路隱私保護法上路二十多年了,2.0版也在美國國會審議當中,這個臺灣可以參考,可是到目前都沒有看到。而且兒少跟人權團體也說過,建議可以先從「軟法」的形式,要求平台進行兒少影響評估,落實兒童權利公約,可是問題是,我們到現在在NCC的政策白皮書裡面都沒有看到。

陳代理主任委員崇樹:跟委員報告,在公聽會之後,兒福聯盟的意見我們……

何委員欣純:有修正調整了嗎?

陳代理主任委員崇樹:我們已經在整理,待委員會組成之後會再來處理。

何委員欣純:已經在整理了是不是?

陳代理主任委員崇樹:對,已經整理了,我們未來也會再跟衛福部、相關機關討論要如何適切地呈現。

何委員欣純:要多久的時間?我什麼時候可以看見?

陳代理主任委員崇樹:在我們組織法中,這部分也是重大的政策。

何委員欣純:這當然是重大政策啊!

陳代理主任委員崇樹:所以要在委員會成立之後處理,但是在目前的幕僚作業階段我們也持續在處理、整理。

何委員欣純:好吧,在委員會還沒有成立之前,你總可以告訴我你的幕僚作業需要多久的時間吧?你不會一直拖到委員會成立之後才要做、才要公開?

陳代理主任委員崇樹:我們會儘快,公聽會的意見現在已經整理得差不多了,我們可以提供資料給委員參考。

何委員欣純:好,我希望在最快的時間內可以看到你們整理出來的草案。

陳代理主任委員崇樹:好。

何委員欣純:謝謝。

陳代理主任委員崇樹:謝謝委員。

主席:謝謝何欣純委員的質詢。

現在請廖先翔委員質詢,廖先翔委員質詢完畢,休息10分鐘。

廖委員先翔:1038分)謝謝主席,麻煩邀請陳代理主委。

主席:好,陳代理主委。

陳代理主任委員崇樹:委員好。

廖委員先翔:請教一下,今天還滿多委員關心NCC委員哪時候要提名、要補人的問題,之前在這邊其實也討論過,您有說過相關的權責不在你們身上,對不對?

陳代理主任委員崇樹:是。

廖委員先翔:請教一下主委,在現在NCC委員沒有補足的情況下,NCC或是您在推動業務的時候,目前有遇到哪一些實質上的困難?

陳代理主任委員崇樹:我們在組織法第九條第二項第六款所列相關的處分案、公告案跟許可案,特別是處分案裡頭涉及業者經營權的得喪變更部分沒有辦法處理,但是沒有辦法處理不代表我們完全沒有處理,只是處理到上委員會議前的幕僚作業階段,就像是跑100公尺,跑了90公尺,剩下最後10公尺沒有辦法跑,大概是這樣子。

廖委員先翔:所以就是會有一些業務確實在委員沒有補齊的情況下,造成NCC沒有辦法完全執行完嘛!

陳代理主任委員崇樹:是。

廖委員先翔:是不是也對主委造成了一些困擾?

陳代理主任委員崇樹:我們都是跟同仁大家一起努力,儘可能在法律許可的範圍內維護廣大收視聽眾的權益。

廖委員先翔:主委會不會期待行政院趕快把NCC的缺額補齊?

陳代理主任委員崇樹:我相信業者跟大眾應該都滿期待的。

廖委員先翔:都滿期待的,您也很期待,所以大家都在等行政院,您也在等行政院?

陳代理主任委員崇樹:我們的看法大概都一樣。

廖委員先翔:好,謝謝主委,我就不為難你了。

接下來我們看一段影片,怎麼沒有聲音?反正也有字幕,請再播一次。

(播放影片)

廖委員先翔:您知道這個片段嗎?這大概是在前一、兩天的政論節目的內容。

陳代理主任委員崇樹:知道,因為王委員昨天有來函NCC

廖委員先翔:主委,先不論你是不是NCC的主委,還有人說你在NCC待了這麼久,對於一些新聞節目或政論節目,你自己可能都會有一些期待。你看到這個節目的內容,主持人有這樣的發言,你自己有怎樣的感想?先不要扯到法令,說你自己的感想。

陳代理主任委員崇樹:我的感想是,政論節目本身的自由度、空間比較大,只要在沒有違反法令的前提之下,其實相信全世界都一樣,主管機關都會尊重媒體編輯自主跟言論自由。

廖委員先翔:你會樂見我們臺灣的新聞節目或政論節目可能針對特定的個案,預設立場地說未來要報導什麼,然後提出什麼批評?我們對新聞的期待應該是,我們的時事有什麼事情,我們的新聞媒體當然有它的權力在,就是說它想要報哪一則新聞、它要做怎樣的評論,這是新聞媒體的自由,但是在還沒有任何事情發生的時候,我的新聞就已經先告訴你未來要針對某一個人多加關注,關注完之後,我不只是關注,還要評論,但我也不是客觀地評論,而是要批評、要修理,「修理」的意思應該是負面的吧?我已經先預設立場了,未來針對有這一個人的新聞出現的時候,我就是會報導、就是會批評,不管它出現什麼樣的內容。主委期待我們臺灣的媒體生態是這樣子的嗎?

陳代理主任委員崇樹:我相信大家的共識都形諸在法令裡頭,無廣法施行細則第十三條說新聞報導或評論要注重客觀、公正、確實;然後衛廣法第二十二條說新聞跟新聞評論要注重正確、平衡、品味,如果業者違反的話,經民眾檢舉我們就會受理,並以一定的SOP處理。比方說,對於這一塊我們會促請它、提醒它,如果是違反事實查證,我們會請業者的倫委會先來表達意見,然後檢討,我們再提供給委員。我們內部受理完之後,要進一步往下走的話,會到自省會議處理。

廖委員先翔:所以對於「修理」這兩個字,主委聽起來是認同還是不認同?

陳代理主任委員崇樹:在新聞評論的節目裡頭,我個人常常聽到,我覺得這應該在……

廖委員先翔:事情還沒有發生喔!也還沒有說要報導什麼,就決定來修理你,這樣是一個健康的媒體生態嗎?

陳代理主任委員崇樹:如果是純粹新聞報導,我相信一般是不會出現,但這是新聞評論節目,它的自由度會比新聞報導要稍微大一點。

廖委員先翔:所以主委贊同所有的政論節目都可以預設立場評論社會事件?

陳代理主任委員崇樹:我們希望它不要違法,如有違法會有民眾檢舉,我們就會來處理,這是多元價值判斷的問題。

廖委員先翔:主委,拿出你的風骨,拿出公務人員……拿出一個新聞媒體監理主管機關的風骨。

其實類似的事情也不是沒出現過,在108年的時候NCC就針對過中天新聞。那時候NCC對中天新聞就某特定人物有違反公平的原則,可能就是過度集中報導,然後相關的報導都是你們認為平衡沒有做好,可能都是負面的批評,所以你們發函給該家電視台,希望他們維護觀眾視聽的權益,也對電視台祭出多項裁罰,發生這件事情那時候你在NCC嗎?

陳代理主任委員崇樹:是。

廖委員先翔:是嘛!如果未來有相關類似的情形,不只是……它現在只是宣示,會不會做我不知道,如果它真的做了,節目過度集中報導,在報導之前也先跟你講,我都已經預設立場了,你認為這樣有沒有違反第四十三條第二項類似的情況?

陳代理主任委員崇樹:有幾點意見跟委員報告,第一點,剛才委員講的關鍵字是它宣示了,宣示跟後來會不會做,跟這個當年的個案其實還是有落差的。當年的個案是在……

廖委員先翔:宣示不違法啦!但假設真的做了的情況下呢?

陳代理主任委員崇樹:假設在做了的情況之下,我們當然是依據NCC自我拘束的前……一定會根據過往的慣例處理。另外跟委員特別報告,108年的這個個案還有一個特別之處,它當年在103年換照案的時候有一個附款,附款是要請它好好處理他們的新聞內控,要設立獨立審查人,但那時候始終都沒有設立,後來在某些報導過於偏頗的情況之下,我們認定你就是內控機制失靈,因為換照的附款要求你做的都沒做。

廖委員先翔:主委,我認為很多新聞台目前的內控都是失靈的。

陳代理主任委員崇樹:但因這個機制,當年這個個案是連附款的部分都沒有履行。

廖委員先翔:沒關係,請主委拿出主管機關的風骨,期待我們有一個公平、公正的新聞環境,我們尊重評論的自由、報導的自由,但如果是惡意性的報復或是已經有預設立場的相關評論的話,我覺得不是我們國人所樂見的。以上。

陳代理主任委員崇樹:謝謝委員指導。

主席:謝謝廖先翔委員的質詢。

現在休息10分鐘。

休息1046分)

繼續開會1056分)

主席:各位請就座。

現在請黃健豪委員質詢。

黃委員健豪:1056分)謝謝主席。主席,我們請NCC陳主委。

主席:陳代主委。

陳代理主任委員崇樹:委員好。

黃委員健豪:主委好。主委,我想今天大家也真的跟本席一樣關切你們的NCC委員名單。自換屆以來,2024(去)年430號第一次是陳建仁提名翁柏宗等4位正副主委及委員人選,因為那個時候他是前行政院院長,我們立法院認為應該要尊重新的院長提出新的名單。在上一批名單裡面,到1130號上一次提名的這幾位都卸任了,因為是1130號到期。

我們看到卓榮泰院長上來之後,去年1128號……這全部都是我們搜尋中央社的新聞,它陸陸續續報了幾次,中央社畢竟代表了官方媒體的立場。從1128號到現在,第一次卓榮泰院長是說在緊鑼密鼓地徵詢中,他陸陸續講了幾次話,最近一次是這個月的52號,卓榮泰院長說人選已經確定,可能下週公布。

我想52號的下週應該是59號前,今天已經是528日了,第一個,距離1128日已經過了半年,距離52號也過了26天左右,已經快要4週了,我不知道主委對這個NCC委員名單有沒有什麼樣的消息?有沒有聽到什麼樣的可能性?這個名單什麼時候才會提出來?

陳代理主任委員崇樹:報告委員,我這邊無所知悉,權責範圍也不在NCC,所以這邊沒有特別評論。

黃委員健豪:好,沒關係,主委,我不會特別為難你,我以為你有消息了。我為什麼要特別講出來呢?因為在你們今天送來的解凍報告裡面也包含了一項,就是一般行政中政務人員待遇預算的七分之四之前被凍結,你們今天提出要解凍,所以我就好奇你提解凍的同時,是不是表示不足的人選即將要提出來了,所以你預先做了準備?如果毫無所悉,那你這個解凍完要花到哪裡去?

陳代理主任委員崇樹:跟委員報告,這個解凍的條件是促請行政院趕快提名,我們已經做到促請的這個動作,有發函給人事總處,人事總處也有轉函到行政院,所以我們就檢具資料附在我們的書面報告裡頭,以陳述「促請」這個作為NCC已經到位了,所以我們促請大院的委員會……

黃委員健豪:好,沒關係。主委,這是你的立場,但我想是這樣啦,因為待會可能也會針對這部分的解凍案討論,其他部分我沒有特別意見,但針對這個,我也表達一下我的意見。我的建議是,這個七分之四的部分你們至少應該先送名單嘛,等你們名單送來的同時就可以解凍;如果連名單都沒有,然後要我解凍,我覺得會讓我們的立場很尷尬啦!我現在解凍了,結果還是沒有名單,那當初凍結的理由其實也還是存在啊,好不好?這是我的立場,要跟主委先說明一下。

好,主委,沒關係,我們先回到業務面。主委,這個人事部分就這樣子,反正我看主委也沒辦法決定嘛,所以沒關係,我們就回到業務面。大家還是很關心詐騙、打詐的議題,之前我們質詢的時候也提過很多次,包含今天本席提出的修法裡面,電信法第五條針對的也是這一類的二類電信使用者,其中最大宗就是俗稱的外勞卡,就是移工電話卡還有黑莓卡的部分。去年就講了要依據新的打詐四法審查這些東西,因為依據統計、照帳面上的數據,我國目前合法的移工人數有83.3萬人,失聯移工估計有8萬人,所以合計起來大概90萬人左右,但是我們售出的移工電話卡大概有221萬支門號,售出門號有兩百多萬,實際上在臺灣的移工,不管失聯還是登記在案的也才90萬人而已,所以表示我們售出的電話卡是二點多倍,甚至高達快要三倍左右的數字。通常他是單獨過來的,按照我國現行法律來講,他們是移工來臺灣,理論上都是單身或一個人過來,他理論上不會持有這麼多卡片,所以去年頒布所謂打詐四法之後,就說要清查移工使用預付卡的部分。我想知道到底從去年到現在清查了多少、還有多少移工卡在外面流通?

陳代理主任委員崇樹:跟委員報告,委員剛剛講到重點,在臺灣境內的外籍人士跟持有預付卡的人數有落差,所以我們分階段清查,3月份以前我們清查一證多號的,已經清查完畢,去年11月外籍的預付卡總共有223萬,到4月底我們已經清查完103萬。委員提到已經停用多少?我們已經停用了14萬,然後依據打詐條例第二十二條,只要是他已經出境或者逾期居留,我們會將他停斷話,然後其他的部分會請他重新核資,如果他資格不符,我們也拒絕申請,而拒絕申請的部分也有達到11.4萬。我們會持續進行清查,預計大概8月以前會將三大電信業者全部都清查完畢,中華電信走比較快,大概6月份就會清查完畢。

黃委員健豪:主委,你剛剛提到目前為止清查了一百多萬、停用了十幾萬,大概占一成左右,剩下那八十幾萬都是合法的嗎,還是還在清查中?我想了解這個事情。

陳代理主任委員崇樹:還在清查當中。

黃委員健豪:所以這八十幾萬也未必在境內?

陳代理主任委員崇樹:對!

黃委員健豪:實務上,他有沒有在境內不是一個一眼可知的事實嘛,這個問題在哪裡?為什麼這八十幾萬……對我們來講,比如說我人現在在臺灣還是在國外,查我的護照可以很清楚知道我人在哪裡,這些移工也是使用護照出入境,這八十幾萬還沒找到的原因、還不能定案他是在國內繼續工作還是已經出境的原因是什麼?

陳代理主任委員崇樹:跟委員回報,主要原因是技術上跟量能的問題,因為我們查他有沒有在境內是連到移民署的資料庫,移民署資料庫本身的作業系統白天比較忙,查詢怕會影響、讓系統當掉,所以會用比較深夜的時段查,深夜的時段查也會有能量問題,所以三大大概都會分開、分時處理,因為量能的部分會有限制,所以我們大概沒辦法一次就查多少量。雖然我們有拜託過移民署擴容,但它沒有適度擴容,所以現在的進度是還可以繼續走下去;未來部分,如果他們年度有進一步擴容完成的話,以後查詢的量能會更好、查得會更快。

黃委員健豪:主委,這樣聽起來是跨部會,所以我希望你們在行政院會的時候應該也要讓院長知道這個事實。你很認真的清查一百多萬,但是因為量能關係,你現在只能找到十幾萬,表示至少還有八十幾萬……不對,應該是一百加八十幾的部分還在外面流通。我們當然希望量能能夠提升、速度能夠加快,希望移民署不管是網站的狀況還是人力也好,能夠配合這個案子辦理,因為這件事情不是針對移工,這件事情其實是針對打詐,它的層級應該是相對比較高的,應該在打詐條例之下做這個事情,不然就不用定打詐條例了,好不好?

陳代理主任委員崇樹:是,我們在行政院打詐工作小組已經討論多次了,相關部會大概都有討論過,在有共識的情況下採取目前可行的措施處理。

黃委員健豪:我們希望還是要加速,這剛好也配合電信法第五條的修正,所謂二類電信列管的部分,這是同樣的精神,我們希望這部分還是要加速,好不好?

陳代理主任委員崇樹:好,我們會繼續努力。

黃委員健豪:謝謝。

陳代理主任委員崇樹:謝謝委員。

主席:謝謝黃健豪委員的質詢。

現在請許智傑召委質詢。

許委員智傑:115分)謝謝主席,請主委。

主席:好,陳代主委。

陳代理主任委員崇樹:召委好。

許委員智傑:主委好。詐騙一向都是大家非常關心的議題,有關NCC對於詐騙的成果,你覺得有沒有什麼成果或滿不滿意?可以跟國人講一下。

陳代理主任委員崇樹:跟委員報告,我們認為我們及格但是不滿意,因為詐騙集團的詐騙伎倆不斷地提升,我們也必須要不斷地精進,所以我們還是要跟同仁一起持續努力,也跟相關部會持續協防。

許委員智傑:這部分其實我質詢也講過很多次,也希望NCC可以更主動積極,就是從國外打來的詐騙電話要怎麼樣把它攔阻下來?我跟NCC要你們的資料,從1125月陸續實施,已經從5,000萬通降到500萬通,這個數據是你們給我們的,你自己清楚嗎?

陳代理主任委員崇樹:清楚。

許委員智傑:坦白講,要給你們鼓勵一下,因為這個已經攔掉了近九成,對不對?

陳代理主任委員崇樹:是。

許委員智傑:但是民眾好像不是那麼的清楚。

陳代理主任委員崇樹:我們會持續宣導,因為詐騙集團從國際來話這條路被我們擋住之後,它就流到其他的領域,比方說網路或者是社群媒體那邊。

許委員智傑:其實我要講的是,今天我們有要求,你們有做事,然後也有一點成果,這個部分如果你沒有跟國人講,國人不知道你們NCC有做這些事。而現在還有585萬通,到目前為止不知道還有沒有再攔下更多,這個部分是人工處理還是電腦處理?

陳代理主任委員崇樹:大部分是電腦自動處理,比方當初他是偽冒國內的行動電話,我們透過三家查到這個客戶根本沒有出國,不可能海外漫遊回來,那就自動把他攔阻掉;另外一些偽冒我們國內的市話,國內的市話、臺北的電話怎麼可能從海外打回來,針對這些自然判斷邏輯不對、異常部分,直接在電腦端設定好就把它攔阻掉了。

許委員智傑:OK,所以針對你們攔掉的通數,我就說要先給你們鼓勵,這個你們要宣傳啦,就像出國回來在機場可以買一條菸、可以買一瓶酒,其他的不行,對不對?國人大概都知道了嘛。你們其實有成功的攔下,現在大部分的人民都覺得接到詐騙電話就很討厭,然後就是政府沒做事,一般人民就會這麼想。坦白講,585萬通當然還是很多、很多、很多啦,也還是有很多人民受騙。所以我們應該是分兩個部分來講,你今天有做事必須要宣傳,讓人民知道NCC幫忙做了多少事、擋掉了多少的詐騙;另外,針對這585萬通,我們還有什麼機會可以再去改進、再去減得更低?我想這就是一個態度。

你們剛剛說用電腦去阻攔,因為這背後是「B2B2C」嘛,C如果是受詐騙的民眾,B如果是中華電信的hub,原來的B是詐騙集團,那你今天這樣子的處理方式,是不是有機會把電腦的程式或者是再引進AI的學習模式,把這個詐騙分類、學習然後攔阻,整體可以更有效率?這個部分我建議NCC可以考量一下。

陳代理主任委員崇樹:是,其實在簡訊的部分,業者也有引入AI,三大都有,語音的部分,他們也有適度運用AI的能力處理。

許委員智傑:OK,包括你們的語音接聽警示,接聽警示這個其實我是覺得還不錯啦!你們有沒有什麼成果是可以跟人民報告的?

陳代理主任委員崇樹:我們會適當的……不管是FB還是相關部分,我們會就委員的指示,就我們目前辦的、一些努力的部分適當對外揭露。

許委員智傑:好,今天的重點就是要跟NCC討論,你要儘量整理你的成果跟需要精進的技巧、可以再攔阻的問題,然後跟人民報告,或者是做一個宣傳,讓人民知道,事實上真的有做的事情。其實五千多萬通實在是很嚇人啦!能擋到五百多萬通也算有水準了啦!當然五百多萬通對民眾來說還是很困擾,要怎麼再讓它減少,我希望NCC也要讓人民知道我們政府有在做事,需要再精進的作為是什麼,希望這個可以思考一下。

陳代理主任委員崇樹:好,關於精進作為的部分,主要是在網路電話這一塊處理,我們目前也有做一些攔阻,未來也會用語音警示處理。

許委員智傑:好,再來就是電信管理業務規費……

陳代理主任委員崇樹:就是上次的那個……那一部分,322位目前已經有80%完成退費了。

許委員智傑:好,因為時間差不多了,所以我再跟你們強調一次,今天是公司的要收費嘛?

陳代理主任委員崇樹:對。

許委員智傑:個人帶3個以上的要收費?

陳代理主任委員崇樹:2部以下的……

許委員智傑:2部以下的不用收費,你未來還有可能再增加的部分,關於這個機制,我想你們也要訂一個合理的收費標準。

陳代理主任委員崇樹:是,現在同仁已經在研擬、在進行當中。

許委員智傑:所以我講的是,你今天慢慢的有那個態度,就是你今天有做的,今天有322個人退款,已經退了沒?

陳代理主任委員崇樹:已經退了80%

許委員智傑:退完了嘛?80%,怎麼沒有100%

陳代理主任委員崇樹:80%已經退,有些是連絡不到或是他的退款帳號有一些問題。

許委員智傑:OK,沒關係,我是要提醒你,這個算是NCC有改善的部分,我們有要求要改善的部分,確實也有成果,還沒有做完的趕快把它做完。

陳代理主任委員崇樹:是。

許委員智傑:做完以後可以讓民眾知道一下。再來是未來有可能再增加的部分,你們要怎麼樣去防範、怎麼樣去訂一個更合理的標準,我希望這個部分NCC可以考量。今天質詢的兩個重點,一個就是你們有做的,要讓人民知道,要再改善的部分,也讓人民知道你用什麼方法,這兩個概念,希望NCC可以多講,不要讓人覺得你們都沒做事情啦!了解我意思嗎?有做的就是要講啦!謝謝。

陳代理主任委員崇樹:好,謝謝委員、謝謝召委。

主席:謝謝許智傑召委的質詢。

現在請徐富癸委員質詢。

徐委員富癸:1113分)謝謝主席,有請陳代理主委。

主席:好,陳代理主委。

陳代理主任委員崇樹:委員好。

徐委員富癸:主委早,辛苦!主委,國家通訊傳播委員會的委員已經空轉5個月了,當然我們知道行政院長卓院長最近有明確提出要確定人選的提案,但是到目前為止還在等候名單,剛剛許多委員也都有特別關切這件事情。主委,我們還是期待行政院趕快提出名單,但是也請藍白委員不要惡意杯葛,沒有人就沒辦法做事情啦!我們也是儘快,希望這個名單能夠確定,讓整個監理制度、讓整個NCC的運作能夠正常順利。到目前為止,主委,目前貴會剩下3席委員嘛?

陳代理主任委員崇樹:是。

徐委員富癸:這段時間面臨的實質決策跟推動有困難的問題,我們怎麼去克服這些狀況?

陳代理主任委員崇樹:我們在去年731號以前有修改了一些相關的授權規定,就是在組織法第九條第二項第六款規定,除法律保留的事項之外,我們有授權代理主委或者委員會議無法組成的情況之下,一樣可以處理,所以目前大概是就可以處理的部分都持續處理;不能處理的部分,如委員會保留事項部分,我們也會請同仁一定要做到,上委員會前幕僚階段的作業都要完成,就像我一直跟外界舉的例子,假設到委員會是要跑100公尺,我們都希望能跑到90公尺。

徐委員富癸:就是我們還是照該走的程序在進行,然後到最後再處理啦!

陳代理主任委員崇樹:是。

徐委員富癸:主委,當然我們也是希望問題能夠儘快解決,不過貴會確實不管是交通部……在整個內閣來講,看起來好像是在野黨很有興趣的一個單位,我想這個當然有一些時空背景,不過真的不能再拖延下去啦!畢竟我們百姓、鄉親的權益很重要。

另外,我想針對新聞更正跟答辯權的制度,再請教一下主委。我自己本身也是媒體出身,我認為新聞自由是民主的根本價值,所以說話的自由應該是雙向的,不是只有單向的一個回應。目前我們的新聞更正跟答辯制度多數仰賴媒體自律或是NCC的行政指導,跟德國、法國還是不一樣。主委認為我們這個部分是不是應該參考歐陸的制度,建立一個更明確的程序跟時限?

陳代理主任委員崇樹:跟委員報告,這一部分在報告裡有提到,權利救濟的部分其實有往前優化,目前因為發動方都必須要是被報導人物這一塊,在衛廣法第四十條有答辯的一些規範,第四十四條有更正的規範,如果覺得他的權利有受到損害,在民事上其實也可以運用衛廣法第四十五條做一些賠償損害的訴求跟處理。

徐委員富癸:主委,這一點也是我覺得過去NCC一直會被攻擊、被質疑的點,所以我覺得這個東西真的很重要,要不然未來你們在執法上面,人家總是找麻煩、吹毛求疵,你們不管怎麼判、怎麼處理都會有問題,所以是不是應該要趕快把它制度化,做一個比較明確的規範?

陳代理主任委員崇樹:有,衛廣法已經有相關的規範,倒是無廣那邊相對應比較沒有那麼明確,未來我們廣電三法修法也會拉齊這兩部法,但是目前主要的新聞頻道大概都是拿衛廣執照,所以這邊大致上比較沒有問題,規範都已經到位了。

徐委員富癸:主委,我還是建議一定要建立制度化、公開化、程序明確的更正跟答辯機制,這不但是對媒體的一個保障,也是民眾信賴、社會進步的一個象徵,這點我想我們繼續努力啦!

陳代理主任委員崇樹:好。

徐委員富癸:最近媒體有報導中國的平臺小紅書,主委知道嗎?

陳代理主任委員崇樹:知道。

徐委員富癸:最近陸陸續續出現我們空軍花蓮基地部署的影片,甚至也有民眾在平臺上發現大量學童正面的影像,甚至有疑似中國直播主在校門口拍攝的狀況。我想這個不是單一事件,這很明顯是數位偵蒐跟認知作戰的具體證據。主委,我們目前有掌握相關的狀況嗎?

陳代理主任委員崇樹:有,相關部會大家都有協力,這一塊因為主要涉及國安體系的單位,也跟兩岸關係有關,我們都有跟相關的主管機關保持一些聯繫。在通案上,我們希望平臺還有民眾端必須要有一些正確的素養培力,素養上必須要不斷的提升,才能避免思想、想法被影響而不自知。

徐委員富癸:對,主委,這些平臺已經不是單純下載娛樂媒體的一個平臺,而是一些認知作戰,甚至是惡意置入的一些處理機制,我想這就是資訊戰,很嚴重的木馬屠城,這點未來我們也會要求行政院必須跨部會整合,針對敵對平臺的即時通報跟澈查機制,應該把一些軍事、校園,甚至交通的一些因素,整個調整並做一個因應,主委認同嗎?

陳代理主任委員崇樹:認同,我們都有協力相關部會做相關法令規範,一些制、修訂的時候,我們都有參與處理。

徐委員富癸:另外,我還是要再建議,NCC應該與教育部建立一個學童影像的保護方案,甚至孩童影像不得上傳到敵對的平台,這個部分有沒有做相關的規劃?

陳代理主任委員崇樹:關於兒少的保護,在我們NCC主管的iWIN部分有持續進行,至於民眾端素養的培力或親師的部分,我們也有在處理。如果是間接轉入廣電媒體的部分,我們也有相關的一些法令規範給既有衛廣業者進行處理。

徐委員富癸:最後,主委,賴總統在國安17策的第七項提到,防範中共利用AI與應用程式危害資安的情形。我想我們還是要積極推動數位中介服務法,尤其是針對有敵意來源的平台,應該要有揭露義務,標示來源及推播的限制。我們的孩子絕對不是中國AI練習的樣板,臺灣的社群生活也不是統戰的練習場,針對這一點,我想我們應該要正視這個國安嚴重的問題。

陳代理主任委員崇樹:針對數中法的部分,先前外界比較缺乏共識,但我們在109年之後還是持續蒐集相關資料,未來也會持續往這方面進行,無論是國際趨勢走向的研析或是與對外第三方或公民團體的溝通,我們都有持續在進行。

徐委員富癸:主委,如果你做了這些事情,可能又會招致在野黨委員批評是進行敵對的行為,這點當然是很辛苦,不過我們還是要堅持做對的事情,該做的還是要做啦!

陳代理主任委員崇樹:是,109年之後較具急迫性的,目前都採分散式立法,在兒少保護或相關的一些放諸四海皆準的迫切議題,其實都已經在衛福部相關的法令,像是性剝削條例等等,大概都已經完成立法了。

徐委員富癸:對於有做的事情也應該要積極宣傳,這樣大家才會知道NCC的定位在哪裡。

陳代理主任委員崇樹:針對這個部分,我們會再加強。

徐委員富癸:好,謝謝。

陳代理主任委員崇樹:謝謝委員。

主席(邱委員若華代):下一位登記質詢的委員是林國成委員,請林國成召委。

林委員國成:1122分)謝謝主席,請陳代主委。

主席:請陳代主委。

林委員國成:黃主秘也上來。

主席:請黃主秘。

陳代理主任委員崇樹:召委好。

林委員國成:主委,從早上到現在,除了解凍案及法條審查之外,當然解凍案與審查法條是一併進行詢答,我在這裡聽到所有委員不分黨派都擔心的就是NCC人事案的問題。關於這個人事案,說實在的,無論是對於卓院長在院會的表現或是對於他的執政,基本上,我對他的人格是有所尊重,但是針對NCC人事案已經跳票兩次,到現在已經是第三次,所以我對於他貴為中華民國的行政院長是打了一點折扣。為什麼我也要把主秘請上來?因為你身為幕僚長,在這個部分要提供資訊給行政院,讓卓院長知道這些非常重要、人事案非常重要。

在這裡面比較令人質疑的是,原本陳院長所提翁柏宗等3位的這個公文還沒有撤。我有一段時間想要將這個人事案排進來,一旦排下去就是給行政院打臉、給賴政府打臉!這個問題這麼簡單,應該撤的就要撤,但是據我的了解,除了翁柏宗代主委之外,其他3位委員只剩下1位沒有辭職,另外2位都已經辭職了。這個事態這麼嚴重,為什麼行政院到現在為止都不提,一天到晚就指謫在野黨不支持NCC

其實我們將心比心,今天的問題是行政院的問題,為什麼沒有人怪你?因為提名權不在於你,而你也是啞巴吃黃蓮,不敢講啊!今天我要透過質詢呼籲行政院,NCC現在的準備功能雖然可以執行,但是決策功能無法發揮,這是非常重要的。早上我們同仁也問過你,在這些該做決策的會議無法做決策,這是NCC現在最頭痛的一個問題。我在這裡還是要呼籲行政院,關於人事案的部分,如果你認為原來的不妥,當然就要盡快提名新的委員,不要一天到晚罵在野黨杯葛NCC。拜託!我們對於NCC這些解凍案或法條其實都很支持耶!是我們主動耶!是我們主動來做的!因此,我還是希望行政院對於這個非常急迫、刻不容緩的人事案能夠盡快啦!當然這個並沒有指謫主委與主秘的意思,因為你們也是聽命行事,但是最起碼要能下情上達,讓上面知道這個是很迫切的需要,就像今天你提出的報告有10點,是因為不足法定程序的委員會無法召開。

接下來的問題,代主委就可以表示意見了,第一個,你認為自己在代理的這段時間有沒有政治性?有沒有?

陳代理主任委員崇樹:我們都是依法行政。

林委員國成:依法行政?

陳代理主任委員崇樹:是。

林委員國成:說實在的,你在代理的這段時間確確實實是有依法做事,與過去的主委政治性太強相比,這種東西有天壤之別。我就搞不清楚,行政院要解決這個問題其實很簡單,再補一個送進來,立法院不會反對這些,只要將主委真除,這個問題就解決了嘛!難道行政院都不曉得嗎?我告訴你,NCC本來就是國家通訊的主要獨立單位,因此,我還是要請主秘及主委把這個問題……但我還是要勉勵代主委,行政中立非常重要,該做的也要做。

陳代理主任委員崇樹:謝謝召委。

林委員國成:我還是要特別勉勵代主委,這個部分要繼續下去,不管是代多久。誠如我剛才所講的,如果要解決這個問題,你可以真除、可以補一個人,相信立法院不會連一個都不會過。因此,我還是要正式向卓院長呼籲,這個問題是可以解決的,不要一直暫不處理,說實在的,這樣要如何執政?

另外,我還是要呼籲代主委,因為NCC是一個非常重要的單位,尤其是針對媒體及廣播等等,所以NCC監督媒體不要只靠臉書發文。主委,像你們519日及521日在臉書上的發文,要求媒體面對三峽發生的這類重大交通事故,要避免發布血淋淋的圖片等等,你們有沒有考慮以後臉書一種、公文書一種?你們不要只有發臉書,事後有沒有補公文書?

陳代理主任委員崇樹:我們其實與公協會及衛星公會等等一直都有密切聯繫,這些事前非正式的通知、提醒大概都有做。

林委員國成:你們現在有沒有公文書?我要呼籲你,臉書是一種,公文書是一種,不管你在臉書上要求媒體要怎麼做,行政單位,尤其是獨立單位,監督要有行政公文書才能有憑有據。針對這個部分,我要勉勵主委,不管怎麼樣,來不及做,最迅速是用臉書、用其他媒體的公告,但最起碼公文書還是要補上來,這樣我們的行政立場才會較為完善,也比較正式啦!主委,這樣你知道嗎?

陳代理主任委員崇樹:我知道。其實我們都檢視過它的自律規範,也有一些災難報導的特殊自律規範,我們認為他們平常都必須要落實,在我們看到重大事件時也會再次提醒。

林委員國成:我還是希望不要只靠臉書,好不好?

陳代理主任委員崇樹:好。

林委員國成:我認為對於新聞的自律,就像你在答復我們這些委員時一樣要當機立斷,依照你們的職權,該處分的就該處分,該糾正的就該糾正,該讓它說明的就說明,不要在那邊模擬兩可,不要遇到綠色電視台你們就不敢作為,不管是什麼台,只要違反你的規定,只要碰觸你們的紅線,該做的就要做,這個才是NCC的立場。

陳代理主任委員崇樹:我們目前就是不分顏色依法行政,該怎麼處理就怎麼處理。

林委員國成:我還是要勉勵,主委,好不好?

陳代理主任委員崇樹:謝謝召委。

林委員國成:謝謝。

主席(林委員國成):接下來請邱若華委員質詢。

邱委員若華:1131分)謝謝主席,有請陳代主委。

主席:陳代主委。

陳代理主任委員崇樹:委員好。

邱委員若華:主委好。主委,先請教你幾個簡單的問題,目前你是使用5G4G

陳代理主任委員崇樹:5G

邱委員若華:使用5G,是吃到飽的費率嗎?

陳代理主任委員崇樹:是。

邱委員若華:目前是用吃到飽的費率,每個月的費率是多少錢?

陳代理主任委員崇樹:因為是公務手機,好像是一千多元吧!

邱委員若華:一千多元,使用時有遇到限速的情形嗎?

陳代理主任委員崇樹:它的方案有好幾種,我的部分好像是沒有限速。

邱委員若華:完全沒有限速,根據你的實際使用經驗,你覺得5G4G的差別大嗎?

陳代理主任委員崇樹:在速度上、在大寬頻這一塊,它比4G要好,沒錯。

邱委員若華:是,今天本席問這幾個問題,是要與你討論我國5G推動的實際進展及使用者的感受。5G通訊在202071日正式開通,到現在已經將近五年了,根據NCC2024年第四季的行動通訊市場統計,全國5G的用戶數有一千多萬戶,1016.5萬戶。主委,在這一千多萬戶中,有多少是真正不限速吃到飽的使用者,你知道嗎?

陳代理主任委員崇樹:我不是很清楚,能否問一下副處長,看看他的手上有沒有資料?

邱委員若華:OK,好。

黃副處長天陽:報告委員,那個是依據使用者的習慣,我們大概知道目前大多數人在吃到飽的部分還是選擇以4G為主,至於5G吃到飽就是一些像是商用或個人需求比較多的。

邱委員若華:這樣看下來,我們無法對不限速真正吃到飽的使用者進行統計。那麼你知道在用戶中包含的5G限速方案用戶有多少嗎?是不是有包含?

黃副處長天陽:我們這個統計是針對整體的5G,當然限速或不限速都包含在5G裡面,至於要不要再區分那個細節的部分,我們可能要另外再與業者進行統計。

邱委員若華:本席也看到另外一份報告,目前臺灣4G的用戶有1952.9萬戶,比5G多出了936.4萬戶,我們可以看到兩者的落差非常大。5G都已經推動將近五年了,照理說,應該是會逐漸取代4G,事實上,我們沒看到它有明顯的成長。主委,你認為5G的用戶數始終無法突破是什麼原因?

陳代理主任委員崇樹:最主要的原因是5Gkiller application(殺手級應用)還沒有很明顯的出現,致使它與4G一般上網功能性的落差沒有很大,所以……

邱委員若華:既然你提到了application,那麼你有沒有想過是因為資費太高、限速太多或是用戶實際體驗的感受不是很好,或是我們的基礎建設在未來還有預期?你是怎麼看?

陳代理主任委員崇樹:資費是一個原因,但是當初業者也是花了天價競標,這是對於他們網路建設成本的反映。主要還是因為5G有很多都是購機專案……

邱委員若華:剛剛你說因為是使用公務手機,所以不知道實際的資費是多少,目前的吃到飽是1,399,你知道4G的吃到飽費率大概是多少錢嗎?

陳代理主任委員崇樹:早期相對比較低,大概都是1,000元以下。

邱委員若華:現在5G的費率幾乎是4G2倍,通常都是六百多元的區間。我們可以看到5G的頻譜競標是在2020221日完成,主委,你知道第一階段的競標總金額是多少嗎?

陳代理主任委員崇樹:我的印象中競標金額好像是一千多萬元。

邱委員若華:差多了!當時的競標金額是1,380億元。

陳代理主任委員崇樹:講錯了,單位口誤。

邱委員若華:第二階段的競標金額,你大概知道是多少錢嗎?

陳代理主任委員崇樹:一、二階段加起來好像都是有史以來的天價。

邱委員若華:第二階段是41.1億元,所以總金額是一千四百多億元。當時109年的中央政府總預算對NCC僅編列了440億元作為釋照的歲入,實際上卻收了超過3倍,1,421.91億元,代表政府從這場釋照競標中超收了九百八十多億元。本席要提醒主委,在2020年的時候,立法院就有委員提出,要求NCC研議是否能將這筆鉅額回饋給全民,包含降低費率,我們可以看到當時的提案距今已經超過五年了,NCC有沒有做後續的討論?

陳代理主任委員崇樹:其實是有的,後來是以另類轉換的方式處理,譬如請業者加強偏鄉或重大建設的一些基地台建設。這一塊後來移到數位部那邊去,包括分為三期的前瞻建設,主要都是這些標金回饋使用者的一些落實處理,像是偏鄉基地台、重要交通設施的基地台以及5G儲值運用等等。

邱委員若華:你是說目前都是由數發部負責嗎?

陳代理主任委員崇樹:對,今年應該是前瞻第三期的最後一年。

邱委員若華:當時蔡政府通過的前瞻基礎建設特別預算是8,800億元,在這筆錢裡有多少是用來補助電信業者建置5G基地台,你知道嗎?

陳代理主任委員崇樹:詳細的數字我現在忘了,印象中偏鄉相對少一點,其他應該是接近3位數。

邱委員若華:我們可以看到總共是155億元,這些都是納稅人的錢,NCC後來有沒有去監督、有沒有去落實,協助電信業者加速佈建5G的基地台?

陳代理主任委員崇樹:在數發部成立前是NCC的職權,我們針對那一塊做了第一期的部分,在數發部成立之後,第二期的部分就移到數發部處理了。

邱委員若華:所以現在完全都不在NCC這邊嗎?

陳代理主任委員崇樹:是。

邱委員若華:都是數發部嗎?

陳代理主任委員崇樹:對,數發部韌性建設司。

邱委員若華:好,本席知道了,不過本席也會持續追蹤這個議題,謝謝。

陳代理主任委員崇樹:謝謝委員。

邱委員若華:謝謝主委。

主席:謝謝邱若華委員的質詢。

鄭正鈐、鄭正鈐、鄭正鈐委員不在。

楊瓊瓔、楊瓊瓔、楊瓊瓔委員不在。

羅明才、羅明才、羅明才委員不在。

蘇清泉、蘇清泉、蘇清泉委員不在。

現在請林月琴委員質詢。

林委員月琴:1138分)主席,麻煩請陳代理主任委員。

主席:陳代主委。

陳代理主任委員崇樹:委員好。

林委員月琴:主委,午安。我知道今天是要審查法案,但我有一個很重要的問題想要就教主委。NCC網傳辦公室具體的政策目標及計畫成果在哪裡?還有iWIN法人化的進度呢?

陳代理主任委員崇樹:我們在113414日成立網傳辦公室,並且訂定了5個目標,第一個是促進多方利害關係人共識治理模式,第二個是促請平台業者自律,第三個是協助政府機關共同維護……

林委員月琴:好,等一下我會讓你有機會再細講。我會這樣提問,是因為今年1月底媒體報導,前任陳耀祥主委提到確定要將iWIN法人化,因為原本兒少權法第四十六條本來就是為了防止兒少接觸有害身心健康的網路內容,要求要有一個內容防護機構,所以目前委託臺北市電腦公會做現在這個iWIN,陳前主委表示,現行委託經費雖然有1,520萬元,但這樣的經費捉襟見肘,雖然iWIN目前是由臺北市電腦公會承辦,效果不錯,可是長期下來不利於傳承。為了形成一個網路共同治理的長遠架構,NCC20234月成立了網際網路傳播辦公室,也預計要將iWIN財團法人化。所以,主委,我想問你,你同不同意這個政策的延續?

陳代理主任委員崇樹:我們同意,因為目前網路越來越普及……

林委員月琴:好,你同意的話,目前iWIN財團法人的立法有沒有進度?

陳代理主任委員崇樹:我們報給行政院之後,院裡要我們蒐集一些相關部會的回饋意見處理,目前還在做這方面意見的釐清跟協調處理當中。

林委員月琴:網傳辦公室從2023年成立到現在兩年多,成立之後到底要做什麼呢?前面我們提到20234月成立網傳辦公室,根據NCC自己給我的報告,網傳辦公室依據這些口號性的三大願景、四大理念跟五大目標在運作。兩年了,你們的同仁也來我們辦公室說明,結果他說你們的主要內容只有網路政策研究,可是又列了這麼多項目,最後卻跟我說只有網路政策研究。我就先單純地問,網路政策研究現在有沒有什麼具體的研究成果?還有,有什麼重大規劃跟進展有提報到行政院?這個成果到底是什麼?

陳代理主任委員崇樹:其實我們那位同仁反映的只是一部分,我們目前比較具體的有很多,比方說我們跟衛福部合作自殺防治專線,今年314上線,今年也會再增加一個網路新聞申訴處理,未來相關部會的其他申訴,我們也會慢慢納入,另外在國際參與部分,我們也加入GOSRN,第三個部分,我們也跟韓國、跟數位部一起簽訂打擊數位性犯罪的共同聲明,其他部分,對業者端、對民眾端的宣導,我們都有持續辦理。

林委員月琴:主委,你剛剛有提到你們現在已經有跟韓國簽訂,就我知道,我們目前從警政或者衛福部那邊知道的是韓國這一塊還沒有簽訂,所以你現在確定……

陳代理主任委員崇樹:是共同聲明,是有,已經發生過了。

林委員月琴:好。為什麼我會問具體的研究成果?你們網傳辦公室跟iWIN的分工到底是什麼?因為目前你們還是委託,你們當初成立網傳辦公室是一個大iWIN的概念,獲得40人的編制,還說未來是規劃要取代iWIN的功能,就不會有各部會要出資委託iWIN的情況。現在iWIN事實上經濟部、衛福部、教育部、通傳會跟內政部都有委託,可是它的編制只有13個人。相對的,現在提這個網傳辦公室,甚至以後要大iWIN的概念的話,這些工作內容是不是跟iWIN和數發部高度重疊?iWIN現在用13個人接受5個部會的委託,經費只有1,500萬,可是iWIN做的事包山包海,比你網傳辦公室還要多很多,你們又向我們辦公室報告,說你們不能成為兒少網路管理的主管機關、主責單位,要分散到各部會去,所以想問你們,你們對網傳辦公室的定位,甚至iWIN的定位到底是什麼?

陳代理主任委員崇樹:簡單跟委員回報幾點,第一點,iWIN主要權責是兒少保護,是兒少法第四十六條,我們這邊網傳辦公室的範圍更廣,是在組織法裡規定我們要做網際網路傳播政策一些相關的研析工作事項,是在組織法裡……

林委員月琴:主委,我這邊列的6項都是你們的工作內容嗎?上次你們同仁來我們辦公室,說你們只做網路政策研究,現在我再度地跟你確認,這6項都是你們的工作內容嗎?

陳代理主任委員崇樹:對,就是在我們……

林委員月琴:有去促進網路平臺業者自律嗎?

陳代理主任委員崇樹:有。

林委員月琴:會後拜託請你們提供我資料,我要求NCC在一週內,提出網際網路辦公室編制內40人的具體工作內容跟分工是什麼,還要提出網傳辦公室已經做了哪些計畫跟成果,因為兩年了,還有未來你們的具體政策目標跟預計成效,一個月內提出iWIN法人化的進度,有沒有辦法?

陳代理主任委員崇樹:我們會如期提出書面報告。

林委員月琴:好,謝謝主委。

陳代理主任委員崇樹:謝謝委員。

主席:謝謝林月琴質詢。

鄭天財、鄭天財、鄭天財委員不在。

林楚茵、林楚茵、林楚茵委員不在。

王鴻薇、王鴻薇、王鴻薇委員不在。

游顥、游顥、游顥委員不在。

蔡易餘、蔡易餘、蔡易餘委員不在。

現在登記質詢委員均已發言完畢,作以下決定:報告及詢答完畢;委員游顥、王鴻薇所提書面質詢列入紀錄,並刊登公報;委員於質詢中要求提供相關書面資料或未及答復部分,請國家通訊傳播委員會儘速以書面答復。

委員游顥書面質詢:

本席針對「國家通訊傳播委員會須強化重大災難新聞報導之倫理監督機制」,予以質詢。

針對近日重大交通事故,媒體於新聞報導過程中,涉及過度重複播放血腥畫面、哀嚎哭泣聲、未經適當處理之災難影像等,致使社會觀感不佳,甚或對受害者及其家屬造成次級創傷,顯見NCC現行媒體倫理規範及監督作為未發揮其法定職責。媒體於報導重大交通事故時,應遵守新聞自律相關規範,避免過度播放災難影像,以免加重閱聽眾及受害者身心衝擊,惟根據實際播出內容觀察,部分電視新聞台及網路媒體平台仍反覆使用具創傷性之影像或聲音,已違反新聞專業與倫理標準。

依據廣播電視法、衛星廣播電視法、有線廣播電視法等規定,節目內容不得妨害公序良俗,NCC依法有監理與處分之權,雖憲法第11條明定言論與新聞自由,惟非絕對無限制,仍應受法律之適當限制,以維護公共利益與他人權利。NCC若僅以「呼籲、提醒」為手段,對於違規媒體並無實質約束力,並無法有效杜絕不當報導情形之重複發生,況且災難新聞之報導具有高度公共性,應建構風險預警與審查指引,災難事件報導除須考量閱聽人知情權外,更應兼顧受害人隱私、人格權、社會心理風險等,於此,媒體對於災難現場影像使用,應有審慎平衡機制,國際間如英國、美國皆有類似規範機制作為監理依據,我國應比照設立明確「報導倫理準則」,並配合警示機制與裁罰流程。

NCC說明:

(1)目前對於違反災難新聞報導倫理之媒體,有無啟動行政調查及裁罰程序?如無,請說明原因與標準。

(2)是否研議將新聞自律予以制度化,轉化為具法律效力之行政規則或修正現行法令以擴大實質監理效果?

(3)是否有計畫設置「重大災難報導監控小組」,對災難報導期間之特定節目內容即時監測與風險提醒?

(4)是否引入「收視預警系統」對可能造成心理創傷之內容進行標註、遮蔽或延遲播出?

(5)是否考慮增設「閱聽人申訴處理機制專區」,並定期發布「違規新聞報導清冊」,促使業者確實落實倫理責任,並接受社會監督?

綜上所述,均須詳覆,NCC應盡速強化節目內容監理權責,使重大災難新聞報導能納入法定管理架構中,並借鏡國際制度,引入更具指標性之媒體評鑑制度,提升新聞報導品質,強化民眾對NCC信賴度與媒體監理正當性,推動跨部會合作,共同建立媒體責養教育與心理健康保護機制,提升全民對災難新聞報導之理解與反思能力,故此,須提出具體建議與改進方案,期許於未來得以更謹慎、更專業、更全面性之機制,予以後續監督與政策檢討。

委員王鴻薇書面質詢:

一、行政院原計劃本週(52日)提出國家通訊傳播委員會(NCC)委員提名名單,行政院長卓榮泰受訪時表示,「人選都已確定,但為了尊重他們、多給他們時間完成工作安排,可能在下週公布名單。」然而該時間已經過三週都還未公布名單,請問人選提出時程為何?是否積極向行政院或者僅被動等待公布?

二、近日因為大量民眾收到罷免連署簡訊受到討論,雖罷團表示是透過簡訊代理商購買簡訊行銷服務,代理商會與三大電信合作,並以兩個方式過濾出簡訊發送對象。然通傳會書面報告指出,經調查瞭解,3家行動通信業者均說明無提供簡訊發送門號清單及基地台區域廣播技術(LBS)予簡訊代發業者。該個資外洩狀況通傳會是否立案調查?

三、526日《南華早報》引述中國大陸軍事刊物《艦船知識》5月號文章,稱解放軍可藉摧毀台灣3040處「關鍵基礎設施」,引發系統性崩潰,達成「不戰而勝」的戰略目標。文章特別點名液化天然氣、電力設施與通訊基地台為優先攻擊目標。今(114)年48日國家安全會議公布《國家資通安全戰略2025一一資安即國安》,以「國土防衛及關鍵基礎設施」做為資安四大支柱之一。然通傳會似乎在國土安全會報或應對中共侵台應對上,未有重要角色。通傳會於強化關鍵基礎設施或通訊基地台如何規劃?針對中共侵台如何應處?是否於「2025城鎮韌性演習」共同演練?

主席:休息5分鐘。

休息1146分)

繼續開會1150分)

主席:各位請就座。

現在處理討論事項預算解凍案計2案,請議事人員宣讀。

討論事項

一、審查114年度中央政府總預算關於國家通訊傳播委員會預算凍結案計2案:

()國家通訊傳播委員會函,為1114年度中央政府總預算決議,檢送該會新增決議(十八)「政務人員待遇」預算凍結七分之四專案報告案。

()國家通訊傳播委員會函,為114年度中央政府總預算決議,檢送該會新增決議(二十五)「業務費」預算凍結10%書面報告案。

主席:現在有一個提案,請宣讀。

提案:

有關國家通訊傳播委員會「政務人員待遇」預算凍結七分之四案,因行政院尚未將提名委員名單重新送至立法院審查,爰本案俟國家通訊傳播委員會人事同意案送達立法院,並經立法院院會完成審查程序後,即同意動支。

提案人:林國成  陳雪生  魯明哲  廖先翔  黃健豪

主席:各位委員有沒有意見?(無)沒有意見,本案作下列決議:通過提案,並提報院會。俟國家通訊傳播委員會人事同意權送達立法院,並經立法院院會完成審查程序後,即同意動支。

對第()案有沒有意見?(無)沒有意見。

請問各位對第()案有沒有意見?(無)沒有意見的話,本案作以下決議:同意動支,提報院會。

以上這2案有沒有意見?(無)沒有意見。

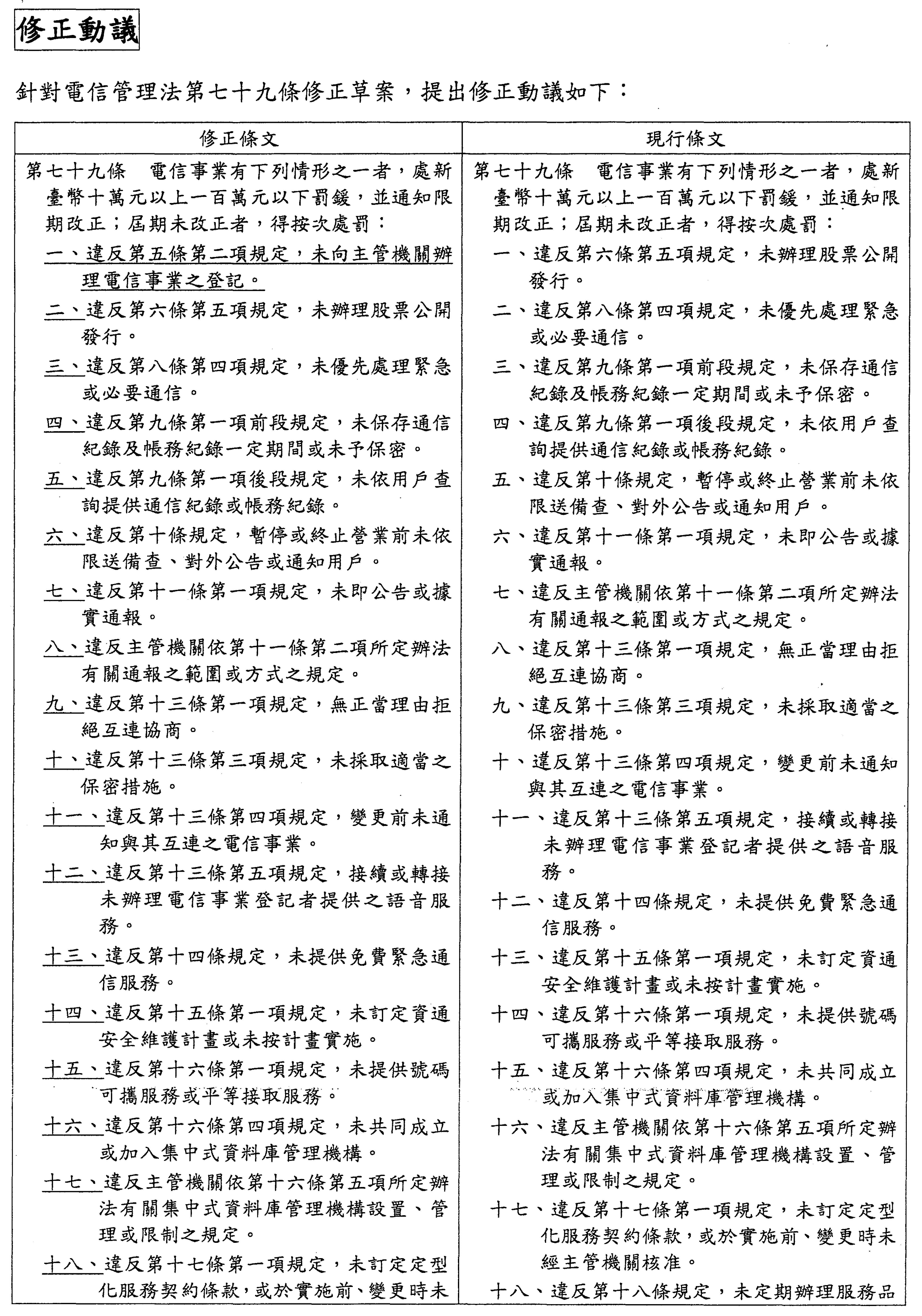
現在進行電信管理法修正草案逐條審查。請宣讀條文。

DrawObject1

一、

二、

三、

主席:現在請黃健豪委員進行提案跟修正說明。

黃委員健豪:好,謝謝主席。本席提的第五條修正動議,第一個當然原則上後來已經有跟NCC再說明跟溝通過,本來提的條文內容比較複雜,但是它的主旨、目的,就是希望阻絕本來在原訂法律裡面那些轉售或使用用戶號碼的行為沒有明確法源依據跟規範,我本來修正第五條的目的在這邊。後來NCC有來溝通他們提出的版本,因此我們提出修正動議,目的也是一樣,針對這種批發式的,就是二類電信再把門號轉售出去之後,總是要能夠找到自然人,這個精神在這邊,所以把這個東西放進去,另外就是提供網際網路服務的業者也應該納入管理。所以整個條文的修正精神跟它的文字,就是針對不管是打電話的也好,還是網際網路服務也好,只要使用到通訊服務的自然人,未來在追蹤上、在管理上,都能夠找到最終的自然人,以這個方向為目的提出修正動議。這部分條文也跟NCC溝通過,應該問題不大,以上說明,謝謝。

主席:另外許智傑委員也提出修正,應該是兩個都一樣吧?

許委員智傑:一樣。

主席:來,也請表示意見。

許委員智傑:主要是這樣,管理是必要的,但是不要無限上綱,所以拿捏到什麼程度,希望NCC針對這個等一下也跟我們說明一下,謝謝。

主席:陳代主委。

陳代理主任委員崇樹:跟召委、跟各位委員報告,有關ISP的管理,我們新增的就是剛剛委員提案的部分,我們同意委員的提案,就是分級管理那一塊,因為ISP業者的規模動態範圍非常大,有三大電信這種等級的,也有幾百個用戶的,依據現行電管法,它必須要提出一些網路設施計畫或者營運計畫等,他們人力上或者比例原則上,我們必須要做一個分級管理,來符合民眾的需求,也比較務實一點,這是我們初步的看法。

主席:原則性就是因為原來行政院沒有版本,但是這兩個都跟你們溝通過了,對不對?不管許智傑召委或者健豪提案的內容都大概一致,你原則性是同意用這個修正動議的版本嗎?

陳代理主任委員崇樹:對,我們沒有意見。

主席:好,第五條就是照黃健豪委員等5人所提修正動議,以及許智傑委員等3人所提修正動議通過。

接下來是第八條,請各位翻開第八條。

第八條是健豪委員等19位提案,來,請說明。

黃委員健豪:第八條是增訂最後一項,跟第五條的精神一樣,主要是針對電信事業銷售的用戶號碼,應該要核對及登錄用戶資料,因為前面那一條是規範誰是電信事業,過去對於電信事業的範圍比較小,我現在把它擴大,哪些屬於電信事業在第五條規範清楚之後,電信事業再把號碼賣出去的過程應該要核對及登錄用戶資料,以利後續的管理和查對,以上說明,謝謝。

主席:請陳代主委。

陳代理主任委員崇樹:針對這部分的修正,因為在打詐條例裡面已經有規範要做KYC的一些措施,我們建議這邊就不用再重複規定。

主席:要維持現行條文?

陳代理主任委員崇樹:對,打詐條例已經有,這部分建議不用修正。

主席:健豪呢?

黃委員健豪:主委,修正對你們執行上會有什麼困難嗎?因為打詐條例的位階跟我們直接定在法律裡面不太一樣。

陳代理主任委員崇樹:打詐條例的罰則比較重,一般是那邊有規範,感覺這邊就可以不用。

主席:打詐條例有把這個放進去?

陳代理主任委員崇樹:有。

黃主任秘書文哲:假設兩邊都有規定的話,處罰起來要援引那個條文會引起爭議,因為打詐條例罰的比較重。

黃委員健豪:我確認一下,打詐條例是放在哪一條?是放在法條裡面?還是放在子法?

陳代理主任委員崇樹:打詐條例第十五條,打詐條例定性上就是法律。

主席:第八條不予修正,維持現行條文。

處理第八條之一。

陳代理主任委員崇樹:因為也有相關的其他規定,我們建議不用修正。

主席:這個打詐條例有沒有?你看一下,如果沒有就用,如果打詐條例裡面已經有制定。

陳代理主任委員崇樹:確定是有。

主席:有沒有?

陳代理主任委員崇樹:有,打詐條例第二十條,不是電管法,打詐條例第二十條有規範境外高風險電信事業,就是黑莓卡條款,已經有了。

主席:也是第二十條裡面嗎?有沒有跟黨團溝通過?有,那第八條之一就不予增訂。

處理第九條,請宣讀修正動議。

修正動議

案由:本院委員何欣純等人,針對「電信管理法第五條、第九條及第七十九條條文修正草案」案,擬具第五條及第九條條文修正動議。是否有當,敬請公決。

提案人:何欣純  蔡其昌  李昆澤  

DW8125312 正動議

提案條文

現行條文

說明(修正動議)

第九條 電信事業對於用戶或使用電信人使用電信服務所生通信紀錄及帳務紀錄,應確保紀錄正確,保存一定期間及應予保密;用戶查詢其通信紀錄及帳務紀錄時,應予提供。

前項所稱通信紀錄,指用戶或電信使用人使用電信服務後,公眾電信網路所產生之發送方、接收方之電信號碼、通信時間、使用長度、位址、服務型態、信箱或位置資訊等紀錄,並以公眾電信網路性能可予提供者為限。

前二項通信紀錄與帳務紀錄保存期間、用戶查詢之作業程序、收費方式及其他相關事項之辦法,由主管機關定之。

電信事業及設置公眾電信網路者有依通訊保障及監察法協助執行通訊監察、調取通信紀錄及通訊使用者資料之義務。

電信事業提供或銷售電信服務,應核對及登錄用戶資料。

電信事業提供非屬境外高風險電信業者用戶國際漫遊服務,不受前項限制,但詐欺犯罪危害防制條例另有規定者,適用之。

第九條 電信事業對於用戶或使用電信人使用電信服務所生通信紀錄及帳務紀錄,應確保紀錄正確,保存一定期間及應予保密;用戶查詢其通信紀錄及帳務紀錄時,應予提供。

前項所稱通信紀錄,指用戶或電信使用人使用電信服務後,公眾電信網路所產生之發送方、接收方之電信號碼、通信時間、使用長度、位址、服務型態、信箱或位置資訊等紀錄,並以公眾電信網路性能可予提供者為限。

前二項通信紀錄與帳務紀錄保存期間、用戶查詢之作業程序、收費方式及其他相關事項之辦法,由主管機關定之。

電信事業及設置公眾電信網路者有依通訊保障及監察法協助執行通訊監察、調取通信紀錄及通訊使用者資料之義務。

電信事業或銷售境外所提供之語音及數據等供公眾通信服務之經營者,銷售用戶號碼應核對及登錄用戶資料。

第九條 電信事業對於用戶或使用電信人使用電信服務所生通信紀錄及帳務紀錄,應確保紀錄正確,保存一定期間及應予保密;用戶查詢其通信紀錄及帳務紀錄時,應予提供。

前項所稱通信紀錄,指用戶或電信使用人使用電信服務後,公眾電信網路所產生之發送方、接收方之電信號碼、通信時間、使用長度、位址、服務型態、信箱或位置資訊等紀錄,並以公眾電信網路性能可予提供者為限。

前二項通信紀錄與帳務紀錄保存期間、用戶查詢之作業程序、收費方式及其他相關事項之辦法,由主管機關定之。

電信事業及設置公眾電信網路者有依通訊保障及監察法協助執行通訊監察、調取通信紀錄及通訊使用者資料之義務。

一、第一項至第四項未修正。

二、修正提案條文第五項:理由同第五條修正動議之說明五,爰明定電信事業提供或銷售電信服務,應核對及登錄用戶資料,並適用詐欺犯罪危害防制條例有關電信防詐措施之規定。

三、增列提案條文第六項:為避免造成一般國際旅客之不便,排除電信業者提供非屬境外高風險電信業者用戶國際漫遊服務時,核對及登錄用戶資料之義務。

DW3319128 席:欣純沒有來,請主委說明。

陳代理主任委員崇樹:這個跟剛剛的情況類似,KYC的部分在打詐條例第十五條有,境外高風險黑莓卡條款部分在第二十條、第二十一條都已經有規範。

主席:打詐條例也有?就不需要重複?

陳代理主任委員崇樹:對。

主席:第九條不予修正,維持現行條文。

處理第四十條。這個也是臺灣民眾黨提案,請主委說明。

陳代理主任委員崇樹:這一塊在通保法的修正條文已經納入了,上次召委主持的會議裡面,法務部的代表也有肯認這一塊,應該算是委員高瞻遠矚,在通保法修正前就提出這個概念,但是現在通保法既然已經修正,它也是法律位階,我們建議就不用再修正。

主席:第四十條不予修正,維持現行條文。

要拜託主委,如果通保法或其他的打詐條例有規定,要提供給原提案的單位,讓它知道它提案的東西已經有其他法律位階的法條放進去了,就不需要重疊,我建議主秘可能要做這件事。

陳代理主任委員崇樹:我們照辦。

主席:因為提案出來,其他的法律位階有了,立法也是法律位階,但是其他法已經涵蓋了,就不需要再增訂,不然的話,他到時候提案,你也不講清楚為什麼不採納,這樣就不好。

陳代理主任委員崇樹:沒問題。

主席:第四十條不予修正,維持現行條文。

處理第七十五條,陳俊宇等委員等提案,請主委說明。

陳代理主任委員崇樹:俊宇委員提議把罰鍰額度拉高,我們有跟他溝通過,因為電管法本身也有連續罰的處理,當時俊宇委員有同意可以不用修正。

主席:第七十五條不予修正,維持原條文。

還是一樣,他提案以後,哪一個法已經有把它納進去,不要重複立法,這個還是要說明。

陳代理主任委員崇樹:遵照辦理。

主席:處理第七十九條。有修正動議,請宣讀。

一、

二、

修正動議

案由:本院委員許智傑等 人,針對「電信管理法第五條、第九條及第七十九條條文修正草案」案,擬具第五條及第七十九條條文修正動議,是否有當,敬請公決。

提案人:許智傑  李昆澤  蔡其昌

DW7013650 正動議

修正條文

現行條文

說明(修正動議)

第七十九條 電信事業有下列情形之一者,處新臺幣十萬元以上一百萬元以下罰鍰,並通知限期改正;屆期未改正者,得按次處罰:

一、違反第五條第二項規定,未向主管機關辦理電信事業之登記。

二、違反第六條第五項規定,未辦理股票公開發行。

三、違反第八條第四項規定,未優先處理緊急或必要通信。

四、違反第九條第一項前段規定,未保存通信紀錄及帳務紀錄一定期間或未予保密。

五、違反第九條第一項後段規定,未依用戶查詢提供通信紀錄或帳務紀錄。

六、違反第十條規定,暫停或終止營業前未依限送備查、對外公告或通知用戶。

七、違反第十一條第一項規定,未即公告或據實通報。

八、違反主管機關依第十一條第二項所定辦法有關通報之範圍或方式之規定。

九、違反第十三條第一項規定,無正當理由拒絕互連協商。

十、違反第十三條第三項規定,未採取適當之保密措施。

十一、違反第十三條第四項規定,變更前未通知與其互連之電信事業。

十二、違反第十三條第五項規定,接續或轉接未辦理電信事業登記者提供之語音服務。

十三、違反第十四條規定,未提供免費緊急通信服務。

十四、違反第十五條第一項規定,未訂定資通安全維護計畫或未按計畫實施。

十五、違反第十六條第一項規定,未提供號碼可攜服務或平等接取服務。

十六、違反第十六條第四項規定,未共同成立或加入集中式資料庫管理機構。

十七、違反主管機關依第十六條第五項所定辦法有關集中式資料庫管理機構設置、管理或限制之規定。

十八、違反第十七條第一項規定,未訂定定型化服務契約條款,或於實施前、變更時未經主管機關核准。

十九、違反第十八條規定,未定期辦理服務品質自我評鑑或未公布評鑑結果。

二十、違反第十九條規定,未依限送主管機關核准其消費者保護處置方式,或未依限通知使用者。

二十一、違反第二十條第一項規定,未共同設立電信消費爭議處理機構,或未提報其組織章程,經主管機關核准。

二十二、違反主管機間依第二十條第四項規定之認定,未委託電信消費爭議處理機構辦理電信消費爭議事項。

二十三、違反主管機關依第二十條第五項規定之認定,未加入電信消費爭議處理機構。

二十四、違反主管機關依第二十四條規定之指定,未提供電信普及服務。

二十五、違反第二十五條第一項規定,未申報或未依主管機關公告之格式、方式申赧。

電信消費爭議處理機構有下列情形之一者,處新臺幣十萬元以上一百萬元以下罰鍰,並通知限期改正;屆期未改正者,得按次處罰:

一、違反第二十條第三項規定,組織章程變更時,未經核准即實施。

DW738123 、違反主管機關依第二十條第七項所定辦法有關業務執行之監督管理之規定。

第七十九條 電信事業有下列情形之一者,處新臺幣十萬元以上一百萬元以下罰鍰,並通知限期改正;屆期未改正者,得按次處罰:

一、違反第六條第五項規定,未辦理股票公開發行。

二、違反第八條第四項規定,未優先處理緊急或必要通信。

三、違反第九條第一項前段規定,未保存通信紀錄及帳務紀錄一定期間或未予保密。

四、違反第九條第一項後段規定,未依用戶查詢提供通信紀錄或帳務紀錄。

五、違反第十條規定,暫停或終止營業前未依限送備查、對外公告或通知用戶。

六、違反第十一條第一項規定,未即公告或據實通報。

七、違反主管機關依第十一條第二項所定辦法有關通報之範圍或方式之規定。

八、違反第十三條第一項規定,無正當理由拒絕互連協商。

九、違反第十三條第三項規定,未採取適當之保密措施。

十、違反第十三條第四項規定,變更前未通知與其互連之電信事業。

十一、違反第十三條第五項規定,接續或轉接未辦理電信事業登記者提供之語音服務。

十二、違反第十四條規定,未提供免費緊急通信服務。

十三、違反第十五條第一項規定,未訂定資通安全維護計畫或未按計畫實施。

十四、違反第十六條第一項規定,未提供號碼可攜服務或平等接取服務。

十五、違反第十六條第四項規定,未共同成立或加入集中式資料庫管理機構。

十六、違反主管機關依第十六條第五項所定辦法有關集中式資料庫管理機構設置、管理或限制之規定。

十七、違反第十七條第一項規定,未訂定定型化服務契約條款,或於實施前、變更時未經主管機關核准。

十八、違反第十八條規定,未定期辦理服務品質自我評鑑或未公布評鑑結果。

十九、違反第十九條規定,未依限送主管機關核准其消費者保護處置方式,或未依限通知使用者。

二十、違反第二十條第一項規定,未共同設立電信消費爭議處理機構,或未提報其組織章程,經主管機關核准。

二十一、違反主管機關依第二十條第四項規定之認定,未委託電信消費爭議處理機構辦理電信消費爭議事項。

二十二、違反主管機關依第二十條第五項規定之認定,未加入電信消費爭議處理機構。

二十三、違反主管機關依第二十四條規定之指定,未提供電信普及服務。

二十四、違反第二十五條第一項規定,未申報或未依主管機關公告之格式、方式申報。

二十五、違反第五條規定,未向主管機關辦理電信事業登記。

二十六、違反第九條第五項規定,未核對及登錄用戶資料。

電信消費爭議處理機構有下列情形之一者,處新臺幣十萬元以上一百萬元以下罰鍰,並通知限期改正;屆期未改正者,得按次處罰:

一、違反第二十條第三項規定,組織章程變更時,未經核准即實施。

二、違反主管機關依第二十條第七項所定辦法有關業務執行之監督管理之規定。

第七十九條 電信事業有下列情形之一者,處新臺幣十萬元以上一百萬元以下罰鍰,並通知限期改正;屆期未改正者,得按次處罰:

一、違反第六條第五項規定,未辦理股票公開發行。

二、違反第八條第四項規定,未優先處理緊急或必要通信。

三、違反第九條第一項前段規定,未保存通信紀錄及帳務紀錄一定期間或未予保密。

四、違反第九條第一項後段規定,未依用戶查詢提供通信紀錄或帳務紀錄。

五、違反第十條規定,暫停或終止營業前未依限送備查、對外公告或通知用戶。

六、違反第十一條第一項規定,未即公告或據實通報。

七、違反主管機關依第十一條第二項所定辦法有關通報之範圍或方式之規定。

八、違反第十三條第一項規定,無正當理由拒絕互連協商。

九、違反第十三條第三項規定,未採取適當之保密措施。

十、違反第十三條第四項規定,變更前未通知與其互連之電信事業。

十一、違反第十三條第五項規定,接續或轉接未辦理電信事業登記者提供之語音服務。

十二、違反第十四條規定,未提供免費緊急通信服務。

十三、違反第十五條第一項規定,未訂定資通安全維護計畫或未按計畫實施。

十四、違反第十六條第一項規定,未提供號碼可攜服務或平等接取服務。

十五、違反第十六條第四項規定,未共同成立或加入集中式資料庫管理機構。

十六、違反主管機關依第十六條第五項所定辦法有關集中式資料庫管理機構設置、管理或限制之規定。

十七、違反第十七條第一項規定,未訂定定型化服務契約條款,或於實施前、變更時未經主管機關核准。

十八、違反第十八條規定,未定期辦理服務品質自我評鑑或未公布評鑑結果。

十九、違反第十九條規定,未依限送主管機關核准其消費者保護處置方式,或未依限通知使用者。

二十、違反第二十條第一項規定,未共同設立電信消費爭議處理機構,或未提報其組織章程,經主管機關核准。

二十一、違反主管機關依第二十條第四項規定之認定,未委託電信消費爭議處理機構辦理電信消費爭議事項。

二十二、違反主管機關依第二十條第五項規定之認定,未加入電信消費爭議處理機構。

二十三、違反主管機關依第二十四條規定之指定,未提供電信普及服務。

二十四、違反第二十五條第一項規定,未申報或未依主管機關公告之格式、方式申報。

電信消費爭議處理機構有下列情形之一者,處新臺幣十萬元以上一百萬元以下罰鍰,並通知限期改正;屆期未改正者,得按次處罰:

一、違反第二十條第三項規定,組織章程變更時,未經核准即實施。

二、違反主管機關依第二十條第七項所定辦法有關業務執行之監督管理之規定。

一、建議修正提案條文第一項第二十五款:配合修正動議條文新增第五條第二項規定,於第一項第一款定其罰則,其他各款依序調整款次。

二、提案條文第一項第二十六款未修正。

主席:請提案的健豪委員說明。

黃委員健豪:謝謝主席,第七十九條主要是條次更動之外,在第七十九條第二十五款針對違反第五條第一項規定未向主管機關辦理電信事業登記的部分要處理,第二十六款的部分是違反第八條第五項規定未核對及登錄用戶資料,我本來的修法有第八條第五項規定,如果這項規定拿掉了,這個是不是就不存在?還是適用到打詐條例,看要怎麼修?主要是二十五和二十六。

主席:請許智傑召委。

許委員智傑:NCC表達一下意見。

主席:請陳主委。

陳代理主任委員崇樹:因為前面第五條那邊已經有大家共識的版本,這邊罰則其實是對應前面的第五條、第八條和第九條,既然其他條都不修正,我們建議罰則的部分就回歸許智傑召委提的修正動議和黃健豪委員提的修正動議對應的第七十九條就可以,就是兩個修正動議的第七十九條用他的版本就一致了。

主席:用他們兩個提的,他們兩個提的都一樣嘛!就是同意用他們兩個修正動議的版本,是不是這樣?兩位沒有意見吧!

第七十九條照黃健豪委員等5位修正動議及許智傑召委等3位修正動議版本通過。

處理附帶決議,請宣讀。

附帶決議

「電信管理法」修正條文第五條施行後,主管機關應考量業者既有之權利義務與法定負擔,衡酌比例原則、衡平原則,參採業者意見與實際管理需要後,訂定分級管理制度,以落實對電信業者之管理,提升打詐效能,並兼顧產業發展之所需。

提案人:林國成  邱若華  洪孟楷  游 顥  魯明哲  陳雪生  廖先翔

主席:請陳主委。

陳代理主任委員崇樹:遵照辦理。

主席:附帶決議通過,如有委員對於附帶決議補簽,列入紀錄並刊登公報。

協商完成,作以下宣告:今日協商結論免予宣讀,授權議事人員整理作為決議,列入紀錄。

針對本日會議法案部分,作以下決議:

一、併案審查完畢,擬具審查報告,提報院會討論,院會討論前,不須交由黨團協商。院會討論時,由林召集委員國成作補充說明。

二、請國家通訊傳播委員會就審查結果通過條文,如有補充立法說明,請送交通委員會,以便列入審查報告,一併陳送立法院院會。

三、條次引述條文部分,文字及法制用字授權主席及議事人員整理。

現在休息,明天上午9時繼續開會,謝謝大家,感謝陳主委所有的團隊,感謝數位部各級長官以及列席所有的長官,謝謝各位委員,謝謝媒體朋友,辛苦了,我們休息。

休息1218分)