立法院第11屆第3會期社會福利及衛生環境委員會第14次全體委員會議紀錄

時  間 中華民國114528日(星期三)9時至1722

地  點 本院群賢樓801會議室

主  席 劉委員建國

議  程 報告事項

一、宣讀上次會議議事錄。

二、處理114年度中央政府總預算決議有關衛生福利部主管預算凍結報告案51案。

()衛生福利部函,為114年度中央政府總預算決議,檢送該部決議()(十四)及新增決議(一一八)2目「科技業務」預算凍結書面報告。

()衛生福利部函,為114年度中央政府總預算決議,檢送該部決議(十五)(十七)及新增決議(一二三)3目「社會保險業務」預算凍結書面報告。

()衛生福利部函,為114年度中央政府總預算決議,檢送該部決議(十八)4目「社會救助業務」預算凍結書面報告。

()衛生福利部函,為114年度中央政府總預算決議,檢送該部決議(十九)(二十)5目「社工及社區發展業務」預算凍結書面報告。

()衛生福利部函,為114年度中央政府總預算決議,檢送該部決議(二十一)(二十二)及新增決議(一三三)6目「保護服務業務」預算凍結書面報告。

()衛生福利部函,為114年度中央政府總預算決議,檢送該部決議(四十九)(五十三)10目「護理及健康照護業務」預算凍結書面報告。

()衛生福利部函,為114年度中央政府總預算決議,檢送該部決議(五十四)11目「中醫藥業務」預算凍結書面報告。

()衛生福利部函,為114年度中央政府總預算決議,檢送該部決議(五十八)13目「國際衛生業務」預算凍結書面報告。

()衛生福利部函,為114年度中央政府總預算決議,檢送該部決議(五十九)14目「衛生福利資訊業務」預算凍結書面報告。

()衛生福利部函,為114年度中央政府總預算決議,檢送該部決議(六十)(六十一)15目「醫院營運業務」預算凍結書面報告。

(十一)衛生福利部函,為114年度中央政府總預算決議,檢送疾病管制署決議()()1目「科技業務」預算凍結書面報告。

(十二)衛生福利部函,為114年度中央政府總預算決議,檢送疾病管制署決議()()3目「防疫業務」預算凍結書面報告。

(十三)衛生福利部函,為114年度中央政府總預算決議,檢送食品藥物管理署決議()()預算凍結書面報告。

(十四)衛生福利部函,為114年度中央政府總預算決議,檢送食品藥物管理署決議()(二十四)及新增決議(二六六)預算凍結書面報告。

(十五)衛生福利部函,為114年度中央政府總預算決議,檢送食品藥物管理署決議(二十五)(三十八)預算凍結書面報告。

(十六)衛生福利部函,為114年度中央政府總預算決議,檢送中央健康保險署決議()預算凍結書面報告。

(十七)衛生福利部函,為114年度中央政府總預算決議,檢送中央健康保險署決議()()1目「科技業務」預算凍結書面報告。

(十八)衛生福利部函,為114年度中央政府總預算決議,檢送中央健康保險署決議()2目「一般行政」預算凍結書面報告。

(十九)衛生福利部函,為114年度中央政府總預算決議,檢送國民健康署預算凍結300萬元書面報告。

(二十)衛生福利部函,為114年度中央政府總預算決議,檢送國民健康署第3目「國民健康業務」預算凍結100萬元書面報告。

(二十一)衛生福利部函,為114年度中央政府總預算決議,檢送國民健康署第3目「國民健康業務」預算凍結100萬元之書面報告。

(二十二)衛生福利部函,為114年度中央政府總預算決議,檢送國民健康署第3目項下「成人及中老年保健」預算凍結100萬元書面報告。

(二十三)衛生福利部函,為114年度中央政府總預算決議,檢送國民健康署第3目項下「成人及中老年保健」預算凍結5,000萬元書面報告。

(二十四)衛生福利部函,為114年度中央政府總預算決議,檢送國民健康署第3目項下「我國少子女化對策計畫」預算凍結100萬元書面報告。

(二十五)衛生福利部函,為114年度中央政府總預算決議,檢送國民健康署第3目項下「我國少子女化對策計畫」預算凍結50萬元書面報告。

(二十六)衛生福利部函,為114年度中央政府總預算決議,檢送國民健康署第3目項下「我國少子女化對策計畫」預算凍結50萬元之書面報告。

(二十七)衛生福利部函,為114年度中央政府總預算決議,檢送國民健康署第3目項下「提高國家重要癌症篩檢」預算凍結3,000萬元書面報告。

(二十八)衛生福利部函,為114年度中央政府總預算決議,檢送「社會及家庭署」預算凍結100萬元書面報告。

(二十九)衛生福利部函,為114年度中央政府總預算決議,檢送「科技業務」預算凍結10萬元書面報告。

(三十)衛生福利部函,為114年度中央政府總預算決議,檢送「科技業務」項下「數位身心障礙證明規劃暨全國身心障礙福利資訊整合平臺系統改版計畫」預算凍結30萬元書面報告。

(三十一)衛生福利部函,為114年度中央政府總預算決議,檢送「社會福利服務業務」預算凍結200萬元書面報告。

(三十二)衛生福利部函,為114年度中央政府總預算決議,檢送「社會福利服務業務」項下「推展老人福利服務」預算凍結500萬元書面報告。

(三十三)衛生福利部函,為114年度中央政府總預算決議,檢送「社會福利服務業務」項下「推展老人福利服務」之「委辦費」預算凍結百分之十書面報告。

(三十四)衛生福利部函,為114年度中央政府總預算決議,檢送「社會福利服務業務」項下「推展身心障礙者福利服務」預算凍結100萬元書面報告。

(三十五)衛生福利部函,為114年度中央政府總預算決議,檢送「社會福利服務業務」項下「推展兒童及少年福利服務」預算凍結50萬元書面報告。

(三十六)衛生福利部函,為114年度中央政府總預算決議,檢送「社會福利服務業務」項下「推展家庭支持服務」之「委辦費」預算凍結百分之十五書面報告。

(三十七)衛生福利部函,為114年度中央政府總預算決議,檢送「社會福利服務業務」項下「我國少子女化對策計畫」預算凍結200萬元書面報告。

(三十八)衛生福利部函,為114年度中央政府總預算決議,檢送「社會福利服務業務」項下「我國少子女化對策計畫」預算凍結100萬元書面報告。

(三十九)衛生福利部函,為114年度中央政府總預算決議,檢送「社會福利服務業務」項下「我國少子女化對策計畫」預算凍結100萬元之書面報告。

(四十)衛生福利部函,為114年度中央政府總預算決議,檢送「我國少子女化對策計畫」預算凍結100萬元書面報告。

(四十一)衛生福利部函,為114年度中央政府總預算決議,檢送「我國少子女化對策計畫」預算凍結100萬元之書面報告。

(四十二)衛生福利部函,為114年度中央政府總預算決議,檢送「社會福利服務業務─我國少子女化對策計畫」預算凍結100萬元之書面報告。

(四十三)衛生福利部函,為114年度中央政府總預算決議,檢送「社會福利服務業務─我國少子女化對策計畫」預算凍結100萬元書面報告。

(四十四)衛生福利部函,為114年度中央政府總預算決議,檢送我國少子女化對策計畫預算凍結100萬元書面報告。

(四十五)衛生福利部函,為114年度中央政府總預算決議,檢送「社會福利服務業務」項下「我國少子女化對策計畫」預算凍結10萬元書面報告。

(四十六)衛生福利部函,為114年度中央政府總預算決議,檢送我國少子女化對策計畫預算凍結100萬元之書面報告。

(四十七)衛生福利部函,為114年度中央政府總預算決議,檢送「社會福利服務業務」項下「強化社會安全網」預算凍結200萬元書面報告。

(四十八)衛生福利部函,為114年度中央政府總預算決議,檢送「社會福利服務業務」項下「強化社會安全網」預算凍結200萬元之書面報告。

(四十九)衛生福利部函,為114年度中央政府總預算決議,檢送國家中醫藥研究所預算凍結書面報告。

(五十)衛生福利部函,為114年度中央政府總預算決議,檢送國家中醫藥研究所「一般行政」項下「基本行政工作維持」之「水電費」預算凍結書面報告。

(五十一)衛生福利部函,為114年度中央政府總預算決議,檢送國家中醫藥研究所「研究及實驗」項下「藥物研究與實驗」預算凍結書面報告。

討論事項

一、處理114年度中央政府總預算決議有關衛生福利部主管預算凍結報告案13案。

()衛生福利部函,為114年度中央政府總預算決議,檢送疾病管制署新增決議(二三二)預算凍結專案報告。

()衛生福利部函,為114年度中央政府總預算決議,檢送食品藥物管理署新增決議(二五三)預算凍結專案報告。

()衛生福利部函,為114年度中央政府總預算決議,檢送國民健康署「業務費」預算凍結30%專案報告。

()衛生福利部函,為114年度中央政府總預算決議,檢送社會及家庭署「業務費」預算凍結30%專案報告。

()衛生福利部函,為114年度中央政府總預算決議,檢送國家中醫藥研究所預算凍結專案報告。

()衛生福利部函,為114年度中央政府總預算決議,檢送該部決議()及新增決議(一○一)「衛生福利部」預算凍結報告。

()衛生福利部函,為114年度中央政府總預算決議,檢送該部決議(二十三)(二十四)及新增決議(一三六)(一三七)7目「一般行政」預算凍結報告。

()衛生福利部函,為114年度中央政府總預算決議,檢送該部決議(二十五)(四十)及新增決議(一六一)8目「醫政業務」預算凍結報告。

()衛生福利部函,為114年度中央政府總預算決議,檢送該部決議(四十一)(四十八)9目「心理及口腔健康業務」預算凍結報告。

()衛生福利部函,為114年度中央政府總預算決議,檢送該部決議(五十五)(五十七)及新增決議(一九七)(二○○)12目「綜合規劃業務」預算凍結報告。

(十一)衛生福利部函,為114年度中央政府總預算決議,檢送中央健康保險署決議()(二十二)及新增決議(二九一)3目「健保業務」預算凍結報告。

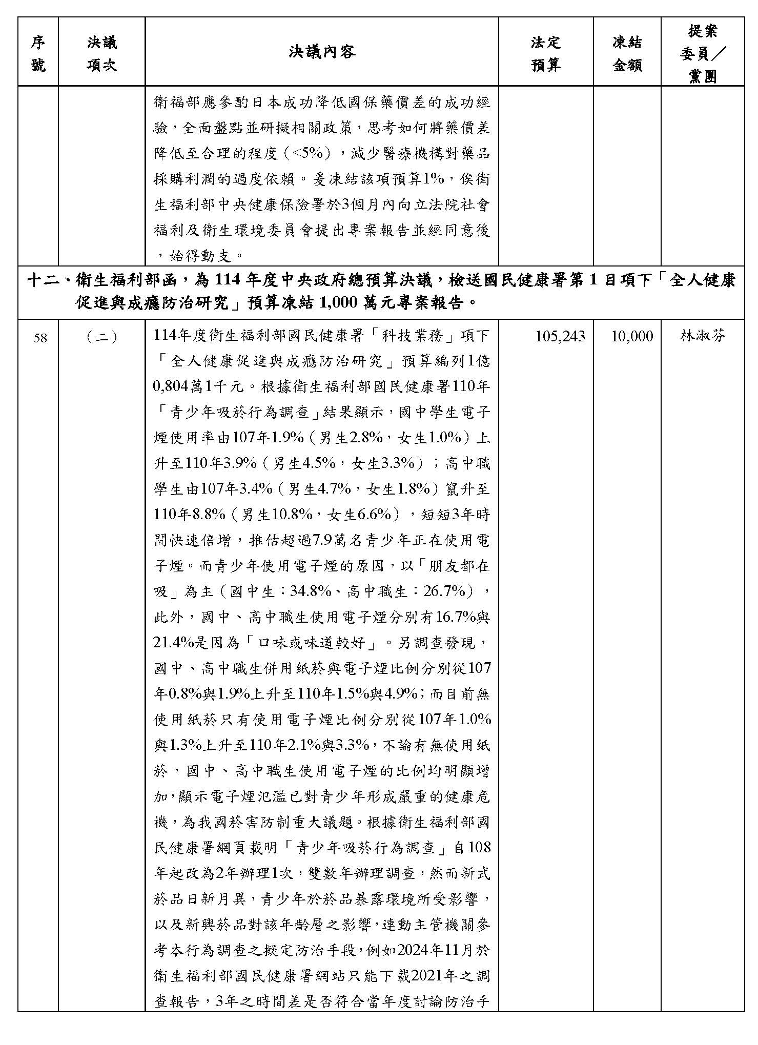
(十二)衛生福利部函,為114年度中央政府總預算決議,檢送國民健康署第1目項下「全人健康促進與成癮防治研究」預算凍結1,000萬元專案報告。

(十三)衛生福利部函,為114年度中央政府總預算決議,檢送國民健康署第1目項下「運動科技應用與產業發展─推動國民健康場域應用計畫」預算凍結100萬元專案報告。

二、審查

()行政院函請審議「兒童托育服務法草案」案。

()委員林月琴等16人擬具「兒童托育服務法草案」案。

()委員何欣純等16人擬具「兒童托育服務法草案」案。

()委員王育敏等24人擬具「兒童托育服務法草案」案。

()委員邱若華等16人擬具「兒童托育服務法草案」案。

()委員黃捷等21人擬具「兒童托育服務法草案」案。

()委員蔡易餘等17人擬具「兒童托育服務法草案」案。

()委員李坤城等22人擬具「兒童托育服務法草案」案。

()委員陳培瑜等19人擬具「兒童托育服務法草案」案。

()委員郭昱晴等21人擬具「兒童托育服務法草案」案。

(十一)委員陳素月等16人擬具「兒童托育服務法草案」案。

(十二)委員鄭天財Sra Kacaw18人擬具「兒童托育服務法草案」案。

(十三)委員王美惠等19人擬具「兒童托育服務法草案」案。

(十四)委員林淑芬等25人擬具「兒童托育服務法草案」案。

(十五)委員王正旭等18人擬具「兒童托育服務法草案」案。

(十六)委員吳沛憶等18人擬具「兒童托育服務法草案」案。

三、

()繼續審查委員王育敏等18人擬具「病人自主權利法部分條文修正草案」案。

()繼續審查委員劉建國等16人擬具「病人自主權利法部分條文修正草案」案。

()繼續審查委員邱志偉等19人擬具「病人自主權利法第八條、第九條及第十五條條文修正草案」案。

()審查委員李柏毅等16人擬具「病人自主權利法第九條條文修正草案」案。

()審查委員羅廷瑋等16人擬具「病人自主權利法增訂第十六條之一條文草案」案。

【第一案及第二案,綜合詢答】

【二、第()()()案,如經復議則不予審查;第()(十六)案,如未經各黨團簽署不復議同意書,則不予審查】

【三、()()案,如經復議,則不予審查】

答詢官員 衛生福利部部長邱泰源

衛生福利部政務次長呂建德

衛生福利部社會及家庭署代理署長周道君

衛生福利部社會救助及社工司司長蘇昭如

衛生福利部保護服務司司長張秀鴛

衛生福利部醫事司司長劉越萍

衛生福利部口腔健康司司長張雍敏

衛生福利部長期照顧司司長祝健芳

衛生福利部資訊處技監兼處長李建璋

衛生福利部資訊處副處長王美珠

衛生福利部疾病管制署署長莊人祥

衛生福利部食品藥物管理署署長姜至剛

衛生福利部中央健康保險署署長石崇良

衛生福利部國家衛生研究院副院長許惠桓

個人資料保護委員會籌備處組長林逸塵

劉主任秘書厚連:報告委員會,出席委員已足法定人數,請主席宣布開會。

主席:現在開會。

請議事人員宣讀上次會議議事錄。

立法院第11屆第3會期社會福利及衛生環境委員會第13次全體委員會議議事錄

時  間:114526日(星期一)9時至1244

地  點:群賢樓801會議室

出席委員:陳昭姿  林月琴  陳菁徽  邱鎮軍  王育敏  蘇清泉  王正旭  劉建國  黃秀芳  林淑芬  涂權吉  楊 曜  陳 瑩  廖偉翔

   (委員出席14人)

列席委員:張啓楷  葉元之

   (委員列席2人)

列席官員:

環境部

部 長

彭啓明


會計處

處 長

陳勁欣


氣候變遷署

署 長

蔡玲儀


資源循環署

署 長

賴瑩瑩


化學物質管理署

署 長

謝燕儒


環境管理署

署 長

顏旭明


國家環境研究院

院 長

劉宗勇


綜合規劃司

司 長

洪淑幸


環境保護司

司 長

徐淑芷


大氣環境司

司 長

黃偉鳴


水質保護司

司 長

王嶽斌


監測資訊司

司 長

張順欽


秘書處

處 長

梁婉玲


行政院主計總處公務預算處

專門委員

李培源

主  席:劉召集委員建國

主任秘書:劉厚連

專門委員:游亦安

紀  錄:簡任秘書 林桂美 簡任編審 江建逸 科  長 賴映潔

薦任科員 莊鴻基

報 告 事 項

宣讀上次會議議事錄。

決定:確定。

報 告 事 項

處理114年度中央政府總預算決議有關環境部主管預算凍結報告案134案。

一、環境部函,為114年度中央政府總預算決議,檢送第18款第1項新增決議(三四二)「綜合企劃及管制考核」項下「環境影響評估整合與管理」之「業務費」預算凍結500萬元書面報告。

二、環境部函,為114年度中央政府總預算決議,檢送第18款第3項新增決議(三六九)「資源循環及廢棄物管理」預算凍結百分之三十書面報告。

三、環境部函,為114年度中央政府總預算決議,檢送第18款第1項決議()「業務費」預算凍結300萬元書面報告。

四、環境部函,為114年度中央政府總預算決議,檢送第18款第1項決議()「科技發展」項下「業務費」預算凍結300萬元書面報告。

五、環境部函,為114年度中央政府總預算決議,檢送第18款第1項決議()「科技發展」項下「環境科學及技術之研究」預算凍結10萬元書面報告。

六、環境部函,為114年度中央政府總預算決議,檢送第18款第1項決議()「科技發展」項下「淨零排放科技」預算凍結50萬元書面報告。

七、環境部函,為114年度中央政府總預算決議,檢送第18款第1項決議()「科技發展」項下「淨零排放科技」預算凍結100萬元書面報告。

八、環境部函,為114年度中央政府總預算決議,檢送第18款第1項決議()「科技發展」項下「淨零排放科技」預算凍結50萬元書面報告。

九、環境部函,為114年度中央政府總預算決議,檢送第18款第1項決議()「科技發展」項下「淨零排放科技」之「淨零排放─淨零綠生活轉型技術示範及推廣計畫」預算凍結300萬元書面報告。

十、環境部函,為114年度中央政府總預算決議,檢送第18款第1項決議()「一般行政」項下「基本行政工作維持」之「水電費」預算凍結822千元書面報告。

十一、環境部函,為114年度中央政府總預算決議,檢送第18款第1項決議()「一般行政」項下「基本行政工作維持」之「特別費」預算凍結1/10書面報告。

十二、環境部函,為114年度中央政府總預算決議,檢送第18款第1項決議()「綜合企劃及管制考核」預算凍結300萬元書面報告。

十三、環境部函,為114年度中央政府總預算決議,檢送第18款第1項決議(十一)「綜合企劃及管制考核」項下「生活轉型環標管理」預算凍結100萬元書面報告。

十四、環境部函,為114年度中央政府總預算決議,檢送第18款第1項決議(十二)「綜合企劃及管制考核」項下「環境影響評估整合與管理」預算凍結100萬元書面報告。

十五、環境部函,為114年度中央政府總預算決議,檢送第18款第1項決議(十三)「綜合企劃及管制考核」項下「環境影響評估整合與管理」之「業務費」預算凍結300萬元書面報告。

十六、環境部函,為114年度中央政府總預算決議,檢送第18款第1項決議(十四)「綜合企劃及管制考核」項下「環境影響評估整合與管理」預算凍結200萬元書面報告。

十七、環境部函,為114年度中央政府總預算決議,檢送第18款第1項決議(十六)「空氣品質保護及噪音管制」預算凍結100萬元書面報告。

十八、環境部函,為114年度中央政府總預算決議,檢送第18款第1項決議(十七)「空氣品質保護及噪音管制」預算凍結500萬元書面報告。

十九、環境部函,為114年度中央政府總預算決議,檢送第18款第1項決議(十八)「空氣品質保護及噪音管制」預算凍結500萬元書面報告。

二十、環境部函,為114年度中央政府總預算決議,檢送第18款第1項決議(十九)「空氣品質保護及噪音管制」預算凍結100萬元書面報告。

二十一、環境部函,為114年度中央政府總預算決議,檢送第18款第1項決議(二十)「空氣品質保護及噪音管制」預算凍結100萬元書面報告。

二十二、環境部函,為114年度中央政府總預算決議,檢送第18款第1項決議(二十一)「空氣品質保護及噪音管制」預算凍結500萬元書面報告。

二十三、環境部函,為114年度中央政府總預算決議,檢送第18款第1項決議(二十二)「空氣品質保護及噪音管制」項下「移動空氣污染源防制」預算凍結100萬元書面報告。

二十四、環境部函,為114年度中央政府總預算決議,檢送第18款第1項決議(二十三)「空氣品質保護及噪音管制」預算凍結500萬元書面報告。

二十五、環境部函,為114年度中央政府總預算決議,檢送第18款第1項決議(二十四)「空氣品質保護及噪音管制」預算凍結50萬元書面報告。

二十六、環境部函,為114年度中央政府總預算決議,檢送第18款第1項決議(二十五)「空氣品質保護及噪音管制」預算凍結500萬元書面報告。

二十七、環境部函,為114年度中央政府總預算決議,檢送第18款第1項決議(二十六)「水質保護」預算凍結500萬元書面報告。

二十八、環境部函,為114年度中央政府總預算決議,檢送第18款第1項決議(二十七)「水質保護」項下「水污染防治」預算凍結100萬元書面報告。

二十九、環境部函,為114年度中央政府總預算決議,檢送第18款第1項決議(二十八)「水質保護」項下「水污染防治」預算凍結200萬元書面報告。

三十、環境部函,為114年度中央政府總預算決議,檢送第18款第1項決議(二十九)「水質保護」項下「水污染防治」預算凍結200萬元書面報告。

三十一、環境部函,為114年度中央政府總預算決議,檢送第18款第1項決議(三十)「水質保護」項下「飲用水管理」之「業務費」預算凍結100萬元書面報告。

三十二、環境部函,為114年度中央政府總預算決議,檢送第18款第1項決議(三十一)「環境監測資訊」預算凍結200萬元書面報告。

三十三、環境部函,為114年度中央政府總預算決議,檢送第18款第1項決議(三十二)「環境監測資訊」項下「環境監測管理與品質保證」預算凍結100萬元書面報告。

三十四、環境部函,為114年度中央政府總預算決議,檢送第18款第1項決議(三十三)「環境監測資訊」項下「環境監測管理與品質保證」預算凍結100萬元書面報告。

三十五、環境部函,為114年度中央政府總預算決議,檢送第18款第1項決議(三十四)「環境監測資訊」項下「環境監測管理與品質保證」預算凍結100萬元書面報告。

三十六、環境部函,為114年度中央政府總預算決議,檢送第18款第1項決議(三十五)「環境監測資訊」項下「環境監測管理與品質保證」預算凍結100萬元書面報告。

三十七、環境部函,為114年度中央政府總預算決議,檢送第18款第2項決議()「科技發展」項下「淨零排放科技」預算凍結200萬元書面報告。

三十八、環境部函,為114年度中央政府總預算決議,檢送第18款第2項決議()「科技發展」項下「淨零排放科技」之「淨零排放─碳費及碳交易制度研析與推動規劃」預算凍結100萬元書面報告。

三十九、環境部函,為114年度中央政府總預算決議,檢送第18款第2項決議()「一般行政」項下「基本行政工作維持」之「水電費」預算凍結20萬元書面報告。

四十、環境部函,為114年度中央政府總預算決議,檢送第18款第2項決議()「氣候變遷業務」預算凍結50萬元書面報告。

四十一、環境部函,為114年度中央政府總預算決議,檢送第18款第2項決議()「氣候變遷業務」預算凍結100萬元書面報告。

四十二、環境部函,為114年度中央政府總預算決議,檢送第18款第2項決議()「氣候變遷業務」預算凍結120萬元書面報告。

四十三、環境部函,為114年度中央政府總預算決議,檢送第18款第2項決議()「氣候變遷業務」預算凍結100萬元書面報告。

四十四、環境部函,為114年度中央政府總預算決議,檢送第18款第2項決議()「氣候變遷業務」預算凍結300萬元書面報告。

四十五、環境部函,為114年度中央政府總預算決議,檢送第18款第2項決議()「氣候變遷業務」預算凍結300萬元書面報告。

四十六、環境部函,為114年度中央政府總預算決議,檢送第18款第2項決議()「氣候變遷業務」項下「氣候政策及國際交流」之「委辦費」預算凍結100萬元書面報告。

四十七、環境部函,為114年度中央政府總預算決議,檢送第18款第3項決議()「環境保護支出」預算凍結100萬元書面報告。

四十八、環境部函,為114年度中央政府總預算決議,檢送第18款第3項決議()「科技發展」項下「淨零排放科技」預算凍結1,000萬元書面報告。

四十九、環境部函,為114年度中央政府總預算決議,檢送第18款第3項決議()「科技發展」項下「淨零排放科技」之「淨零排放─綠色設計、創新技術及認證計畫」預算凍結百分之五書面報告。

五十、環境部函,為114年度中央政府總預算決議,檢送第18款第3項決議()「科技發展」項下「淨零排放科技」之「淨零排放─綠色設計、創新技術及認證計畫」預算凍結百分之五書面報告。

五十一、環境部函,為114年度中央政府總預算決議,檢送第18款第3項決議()「一般行政」項下「基本行政工作維持」預算凍結50萬元書面報告。

五十二、環境部函,為114年度中央政府總預算決議,檢送第18款第3項決議()「一般行政」項下「基本行政工作維持」預算凍結50萬元書面報告。

五十三、環境部函,為114年度中央政府總預算決議,檢送第18款第3項決議()「資源循環及廢棄物管理」預算凍結2,000萬元書面報告。

五十四、環境部函,為114年度中央政府總預算決議,檢送第18款第3項決議()「資源循環及廢棄物管理」預算凍結100萬元書面報告。

五十五、環境部函,為114年度中央政府總預算決議,檢送第18款第3項決議()「資源循環及廢棄物管理」項下「資源循環管理」預算凍結100萬元書面報告。

五十六、環境部函,為114年度中央政府總預算決議,檢送第18款第3項決議()「資源循環及廢棄物管理」項下「資源循環管理」預算凍結100萬元書面報告。

五十七、環境部函,為114年度中央政府總預算決議,檢送第18款第3項決議(十一)「資源循環及廢棄物管理」項下「資源循環管理」預算凍結10萬元書面報告。

五十八、環境部函,為114年度中央政府總預算決議,檢送第18款第3項決議(十二)「資源循環及廢棄物管理」項下「資源循環管理」之「委辦費」預算凍結200萬元書面報告。

五十九、環境部函,為114年度中央政府總預算決議,檢送第18款第3項決議(十三)「資源循環及廢棄物管理」項下「資源循環管理」之「獎補助費」預算凍結100萬元書面報告。

六十、環境部函,為114年度中央政府總預算決議,檢送第18款第3項決議(十四)「資源循環及廢棄物管理」項下「資源循環管理」之「減量回收及資源循環推動計畫」預算凍結100萬元書面報告。

六十一、環境部函,為114年度中央政府總預算決議,檢送第18款第3項決議(十五)「資源循環及廢棄物管理」項下「廢棄物管理」預算凍結500萬元書面報告。

六十二、環境部函,為114年度中央政府總預算決議,檢送第18款第3項決議(十六)「資源循環及廢棄物管理」項下「廢棄物管理」之「委辦費」預算凍結1,000萬元書面報告。

六十三、環境部函,為114年度中央政府總預算決議,檢送第18款第3項決議(十七)「資源循環及廢棄物管理」項下「循環處理」預算凍結100萬元書面報告。

六十四、環境部函,為114年度中央政府總預算決議,檢送第18款第3項決議(十八)「資源循環及廢棄物管理」項下「循環處理」預算凍結100萬元書面報告。

六十五、環境部函,為114年度中央政府總預算決議,檢送第18款第3項決議(十九)「資源循環及廢棄物管理」項下「循環處理」預算凍結100萬元書面報告。

六十六、環境部函,為114年度中央政府總預算決議,檢送第18款第3項決議(二十)「資源循環及廢棄物管理」項下「循環處理」預算凍結200萬元書面報告。

六十七、環境部函,為114年度中央政府總預算決議,檢送第18款第3項決議(二十一)「資源循環及廢棄物管理」項下「循環處理」預算凍結100萬元書面報告。

六十八、環境部函,為114年度中央政府總預算決議,檢送第18款第3項決議(二十二)「資源循環及廢棄物管理」項下「循環處理」預算凍結10萬元書面報告。

六十九、環境部函,為114年度中央政府總預算決議,檢送第18款第4項決議()「一般行政」預算凍結200萬元書面報告。

七十、環境部函,為114年度中央政府總預算決議,檢送第18款第4項決議()「一般行政」預算凍結500萬元書面報告。

七十一、環境部函,為114年度中央政府總預算決議,檢送第18款第4項決議()「一般行政」項下「基本行政工作維持」預算凍結100萬元書面報告。

七十二、環境部函,為114年度中央政府總預算決議,檢送第18款第4項決議()「一般行政」項下「基本行政工作維持」之「水電費」預算凍結195千元書面報告。

七十三、環境部函,為114年度中央政府總預算決議,檢送第18款第4項決議()「化學物質管理業務」預算凍結300萬元書面報告。

七十四、環境部函,為114年度中央政府總預算決議,檢送第18款第4項決議()「化學物質管理業務」預算凍結100萬元書面報告。

七十五、環境部函,為114年度中央政府總預算決議,檢送第18款第4項決議()「化學物質管理業務」預算凍結500萬元書面報告。

七十六、環境部函,為114年度中央政府總預算決議,檢送第18款第4項決議()「化學物質管理業務」項下「委辦費」預算凍結200萬元書面報告。

七十七、環境部函,為114年度中央政府總預算決議,檢送第18款第4項決議()「化學物質管理業務」項下「綜合規劃」預算凍結100萬元書面報告。

七十八、環境部函,為114年度中央政府總預算決議,檢送第18款第4項決議()「化學物質管理業務」項下「評估管理」預算凍結100萬元書面報告。

七十九、環境部函,為114年度中央政府總預算決議,檢送第18款第4項決議(十一)「化學物質管理業務」項下「評估管理」預算凍結200萬元書面報告。

八十、環境部函,為114年度中央政府總預算決議,檢送第18款第4項決議(十二)「化學物質管理業務」項下「評估管理」預算凍結100萬元書面報告。

八十一、環境部函,為114年度中央政府總預算決議,檢送第18款第4項決議(十三)「化學物質管理業務」項下「評估管理」預算凍結200萬元書面報告。

八十二、環境部函,為114年度中央政府總預算決議,檢送第18款第4項決議(十四)「化學物質管理業務」項下「風險管控」預算凍結200萬元書面報告。

八十三、環境部函,為114年度中央政府總預算決議,檢送第18款第4項決議(十五)「化學物質管理業務」項下「風險管控」預算凍結100萬元書面報告。

八十四、環境部函,為114年度中央政府總預算決議,檢送第18款第4項決議(十六)「化學物質管理業務」項下「風險管控」預算凍結100萬元書面報告。

八十五、環境部函,為114年度中央政府總預算決議,檢送第18款第4項決議(十七)「化學物質管理業務」項下「風險管控」預算凍結100萬元書面報告。

八十六、環境部函,為114年度中央政府總預算決議,檢送第18款第4項決議(十八)「化學物質管理業務」項下「風險管控」中「業務費」預算凍結500萬元書面報告。

八十七、環境部函,為114年度中央政府總預算決議,檢送第18款第4項決議(十九)「化學物質管理業務」項下「危害控制」預算凍結100萬元書面報告。

八十八、環境部函,為114年度中央政府總預算決議,檢送第18款第4項決議(二十)「化學物質管理業務」項下「危害控制」預算凍結200萬元書面報告。

八十九、環境部函,為114年度中央政府總預算決議,檢送第18款第4項決議(二十一)「化學物質管理業務」項下「危害控制」預算凍結100萬元書面報告。

九十、環境部函,為114年度中央政府總預算決議,檢送第18款第4項決議(二十二)「化學物質管理業務」項下「危害控制」之「設備及投資」預算凍結100萬元書面報告。

九十一、環境部函,為114年度中央政府總預算決議,檢送第18款第5項決議()「環境管理署」預算凍結100萬元書面報告。

九十二、環境部函,為114年度中央政府總預算決議,檢送第18款第5項決議()「一般行政」項下「環境管理基本行政工作維持」之「水電費」預算凍結20萬元書面報告。

九十三、環境部函,為114年度中央政府總預算決議,檢送第18款第5項決議()「一般行政」項下「環境管理基本行政工作維持」之「特別費」預算凍結十分之一書面報告。

九十四、環境部函,為114年度中央政府總預算決議,檢送第18款第5項決議()「環境管理」預算凍結388,000元書面報告。

九十五、環境部函,為114年度中央政府總預算決議,檢送第18款第5項決議()「環境管理」項下「綜合業務管理」之「建置執法智慧決策中心」預算凍結50萬元書面報告。

九十六、環境部函,為114年度中央政府總預算決議,檢送第18款第5項決議()「環境管理」項下「綜合業務管理」預算凍結500萬元書面報告。

九十七、環境部函,為114年度中央政府總預算決議,檢送第18款第5項決議()「環境管理」項下「綜合業務管理」之「委辦費」預算凍結十分之一書面報告。

九十八、環境部函,為114年度中央政府總預算決議,檢送第18款第5項決議()「環境管理」項下「綜合業務管理」之「辦理查緝環保犯罪金環獎獎勵」預算凍結十分之一書面報告。

九十九、環境部函,為114年度中央政府總預算決議,檢送第18款第5項決議()「環境管理」項下「綜合業務管理」預算凍結100萬元書面報告。

一○○、環境部函,為114年度中央政府總預算決議,檢送第18款第5項決議()「環境管理」項下「區域治理」預算凍結200萬元書面報告。

一○一、環境部函,為114年度中央政府總預算決議,檢送第18款第5項決議(十一)「環境管理」項下「區域治理」預算凍結100萬元書面報告。

一○二、環境部函,為114年度中央政府總預算決議,檢送第18款第5項決議(十二)「環境管理」項下「區域治理」之「國內旅費」預算凍結二十分之一書面報告。

一○三、環境部函,為114年度中央政府總預算決議,檢送第18款第5項決議(十三)「環境管理」項下「推動環境管理工作」預算凍結100萬元書面報告。

一○四、環境部函,為114年度中央政府總預算決議,檢送第18款第5項決議(十四)「環境管理」項下「推動環境管理工作」預算凍結100萬元書面報告。

一○五、環境部函,為114年度中央政府總預算決議,檢送第18款第5項決議(十五)「環境管理」項下「推動環境管理工作」預算凍結500萬元書面報告。

一○六、環境部函,為114年度中央政府總預算決議,檢送第18款第5項決議(十六)「環境管理」項下「推動環境管理工作」預算凍結500萬元書面報告。

一○七、環境部函,為114年度中央政府總預算決議,檢送第18款第5項決議(十七)「環境管理」項下「推動環境管理工作」預算凍結500萬元書面報告。

一○八、環境部函,為114年度中央政府總預算決議,檢送第18款第5項決議(十八)「環境管理」項下「多元化垃圾處理計畫─第2期計畫」預算凍結100萬元書面報告。

一○九、環境部函,為114年度中央政府總預算決議,檢送第18款第5項決議(十九)「環境管理」項下「推動環境管理工作」之「海岸清潔維護計畫(113年─116年)」預算凍結100萬元書面報告。

一一○、環境部函,為114年度中央政府總預算決議,檢送第18款第5項決議(二十)「環境管理」項下「美質環境推動計畫」預算凍結200萬元書面報告。

一一一、環境部函,為114年度中央政府總預算決議,檢送第18款第5項決議(二十一)「環境管理」項下「美質環境推動計畫」預算凍結100萬元書面報告。

一一二、環境部函,為114年度中央政府總預算決議,檢送第18款第5項決議(二十二)「環境管理」項下「美質環境推動計畫」預算凍結500萬元書面報告。

一一三、環境部函,為114年度中央政府總預算決議,檢送第18款第5項決議(二十三)「環境管理」項下「美質環境推動計畫」預算凍結2,000萬元書面報告。

一一四、環境部函,為114年度中央政府總預算決議,檢送第18款第5項決議(二十四)「環境管理」項下「美質環境推動計畫」預算凍結10萬元書面報告。

一一五、環境部函,為114年度中央政府總預算決議,檢送第18款第5項決議(二十五)「環境管理」項下「美質環境推動計畫」之「業務費」預算凍結200萬元書面報告。

一一六、環境部函,為114年度中央政府總預算決議,檢送第18款第5項決議(二十六)「環境管理」項下「美質環境推動計畫」之「業務費」預算凍結100萬元書面報告。

一一七、環境部函,為114年度中央政府總預算決議,檢送第18款第5項決議(二十七)「環境管理」項下「美質環境推動計畫」之「委辦費」預算凍結100萬元書面報告。

一一八、環境部函,為114年度中央政府總預算決議,檢送第18款第5項決議(二十八)「環境管理」項下「美質環境推動計畫」之「委辦費」預算凍結100萬元書面報告。

一一九、環境部函,為114年度中央政府總預算決議,檢送第18款第5項決議(二十九)「環境管理」項下「美質環境推動計畫」之「一般事務費」預算凍結100萬元書面報告。

一二○、環境部函,為114年度中央政府總預算決議,檢送第18款第5項決議(三十)「環境管理」項下「美質環境推動計畫」之「獎補助費」預算凍結100萬元書面報告。

一二一、環境部函,為114年度中央政府總預算決議,檢送第18款第5項決議(三十一)「環境管理」項下「多元化垃圾處理計畫─第2期計畫」預算凍結200萬元書面報告。

一二二、環境部函,為114年度中央政府總預算決議,檢送第18款第5項決議(三十二)「環境管理」項下「多元化垃圾處理計畫─第2期計畫」預算凍結100萬元書面報告。

一二三、環境部函,為114年度中央政府總預算決議,檢送第18款第5項決議(三十三)「環境管理」項下「多元化垃圾處理計畫─第2期計畫」預算凍結100萬元書面報告。

一二四、環境部函,為114年度中央政府總預算決議,檢送第18款第5項決議(三十四)「環境管理」項下「多元化垃圾處理計畫─第2期計畫」預算凍結200萬元書面報告。

一二五、環境部函,為114年度中央政府總預算決議,檢送第18款第5項決議(三十五)「環境管理」項下「多元化垃圾處理計畫─第2期計畫」預算凍結500萬元書面報告。

一二六、環境部函,為114年度中央政府總預算決議,檢送第18款第5項決議(三十六)「環境管理」項下「多元化垃圾處理計畫─第2期計畫」之「業務費」預算凍結100萬元書面報告。

一二七、環境部函,為114年度中央政府總預算決議,檢送第18款第5項決議(三十七)「環境管理」項下「多元化垃圾處理計畫─第2期計畫」之「獎補助費」預算凍結1,000萬元書面報告。

一二八、環境部函,為114年度中央政府總預算決議,檢送第18款第6項決議()「科技發展」預算凍結10萬元書面報告。

一二九、環境部函,為114年度中央政府總預算決議,檢送第18款第6項決議()「科技發展」項下「環境研究─科技發展」之「業務費」預算凍結100萬元書面報告。

一三○、環境部函,為114年度中央政府總預算決議,檢送第18款第6項決議()「科技發展」項下「淨零排放科技」預算凍結100萬元書面報告。

一三一、環境部函,為114年度中央政府總預算決議,檢送第18款第6項決議()「環境研究」預算凍結100萬元書面報告。

一三二、環境部函,為114年度中央政府總預算決議,檢送第18款第6項決議()「環境研究」預算凍結50萬元書面報告。

一三三、環境部函,為114年度中央政府總預算決議,檢送第18款第6項決議()「環境研究」項下「環境研究應用」預算凍結50萬元書面報告。

一三四、環境部函,為114年度中央政府總預算決議,檢送第18款第6項決議()「環境研究」項下「環教認證管理」預算凍結100萬元書面報告。

決定:

一、均同意動支,並提報院會。

二、第1案通過附帶決議1項:

鑑於環境部為環評中央主管機關,環境部及地方環保局上傳環評書件資料在環境部網站供社會大眾下載並閱讀,並接受報名參加會議,但環評審查方式應落實公民參與,爰要求環境部應檢討目前公民參與的環評審查方式,並重視下列公民參與方式:()不管公民團體代表或居民的發言,開發單位應於會議回覆提問,於會議紀錄及環評書件也要書面回覆。()受開發案影響之當地居民與環保團體,開發單位應重視其發言並予回應,以強化公民參與權益。()換言之,公民團體代表或居民,參加環評會議,環境部或地方環保局都不應不經協商將之安排到正式會議之會議室外(除非官方宣稱的疫情期間之防範等特殊情形以外)。()有關部長於答詢時,表示會檢討公民參與相關辦法,應與公民團體共同討論,並避免發生如光明電廠案等排除公民團體進入會議室參與之狀況。

提案人:陳昭姿  蘇清泉  陳菁徽

討 論 事 項

處理114年度中央政府總預算決議有關環境部主管預算凍結報告案8案。

一、環境部函,為114年度中央政府總預算決議,檢送第18款第1項新增決議(三二九)「業務費」預算凍結30%專案報告。

二、環境部函,為114年度中央政府總預算決議,檢送第18款第2項新增決議(三五六)「業務費」預算凍結30%專案報告。

三、環境部函,為114年度中央政府總預算決議,檢送第18款第3項新增決議(三六二)「業務費」預算凍結百分之三十專案報告。

四、環境部函,為114年度中央政府總預算決議,檢送第18款第4項新增決議(三七五)「化學物質管理署」項下「業務費」預算凍結30%專案報告。

五、環境部函,為114年度中央政府總預算決議,檢送第18款第5項新增決議(三八二)「業務費」預算凍結30%專案報告。

六、環境部函,為114年度中央政府總預算決議,檢送第18款第6項新增決議(三九二)「國家環境研究院」項下「業務費」預算凍結30%專案報告。

七、環境部函,為114年度中央政府總預算決議,檢送第18款第1項決議(十五)「空氣品質保護及噪音管制」預算凍結600萬元專案報告。

八、環境部函,為114年度中央政府總預算決議,檢送第18款第3項決議(二十三)「資源循環及廢棄物管理」項下「循環處理」預算凍結200萬元專案報告。

(本日會議由環境部部長彭啓明報告後,委員陳昭姿、林月琴、陳菁徽、邱鎮軍、王育敏、蘇清泉、王正旭、劉建國、張啓楷、黃秀芳、林淑芬、陳瑩、葉元之及楊曜等14人提出質詢,均經環境部部長彭啓明暨各相關主管等即席答復。委員廖偉翔及涂權吉所提書面質詢,列入紀錄刊登公報。)

決議:

一、報告及詢答完畢。

二、委員質詢未及答復或請補充資料者,請相關機關於2週內以書面答復,委員另要求期限者,從其所定。

三、均同意動支,並提報院會。

散會

主席:請問委員會,上次議事錄有沒有錯誤或遺漏之處?(無)沒有,議事錄確定。

本日會議議程為:一、處理114年度中央政府總預算決議有關衛生福利部主管預算凍結報告案64案(含報告事項51案及討論事項13案);二、審查行政院函請審議及委員分別擬具「兒童托育服務法草案」計16案;三、繼續審查委員分別擬具「病人自主權利法部分條文修正草案」計5案。討論事項第一案及第二案採綜合詢答。

現在處理報告事項計51案,請一併宣讀。

主席:有關衛福部主管預算凍結報告案計51案,有無異議?(無)如果沒有異議,作以下決定…

林委員淑芬:有。

主席:有要講啊!

林委員淑芬:有啦……

主席:好。

林委員淑芬:各位大家好。為什麼有異議?是因為對於衛福部很多的行政上作為還有政策上的疑慮,我們都有很多意見,而這個意見在提案的過程,我一直講凍結預算不是我們的目的,它是一個手段,這個手段是為了要求行政部門做得更好。我們現在在這裡,因為很多的因素,大家都知道、心照不宣,全部都全數解凍,立法院自己把所有的預算全數解凍以後,我們失去了任何手段和工具來要求行政部門,立委現在在這裡真的是叫做標準的「狗吠火車」。

我舉一個例子,比如食藥署在食安的把關上面,其實靠一個能幹的人是不夠的,我質詢過的,譬如蝦皮平臺,他們的問題這麼多,中國有毒的食品長驅直入。第一個,他們在網路平臺上,政府都沒辦法有作為;第二個,在網路平臺買了以後,賣家要寄到買家手上,請問他的商品是不是都透過海關?除非他走私,我不知道,他從邊境運輸到臺灣,再從臺灣發貨給買的人。所以在食藥署有兩關沒有把關,邊境沒有把關,中國有毒的食品長驅直入,邊境失去了作用;然後網路上這樣子不肖的商人、有毒的食品光明正大地,臺灣好像沒有政府一樣!我質詢完之後下架一週,再一個禮拜繼續上架、繼續賣,臺灣這樣子的現象能看嗎?然後要求食藥署要有作為,那我要講,蝦皮平臺上很多家廠商,他是冒用跟實際產品不符的檢驗合格證,而實際的商品,其中文標示、來源、批號完全不相符,違規使用舊證或是偽造文件。不過蝦皮是,只要你給我證,我就放水,現在是這樣應付政府的,事實上他們的違規商品都沒有任何的審核就上架,所以食品安全的把關完全失靈。

蝦皮的客服很瞎,有人重複從系統裡面一直申訴、一直檢舉,都不理、沒有實際作為,蝦皮的客服最後跟他們說,向第三方公正單位提出報告後才願意調查,蝦皮還講:我們只有商城店鋪才有正品保證。意思是一般賣家販售的食品如果違規,僅供退貨,隨便你要不要退貨,其他的我無法保障商品的來源或食品安全。我現在要跟大家講,蝦皮靠什麼獲利的,你知道嗎?其實是廣告費,而不是行政上抽幾個管理費、買賣抽成,不是!它大多數都是靠廣告費。有關它營利重點的廣告費,這些把中國有毒食品長驅直入上架的賣家支付廣告費還可以增加商品的曝光度,吸引更多買家,提升它的銷售量和營收,給蝦皮的廣告費就付更多。所以蝦皮在這種邏輯之下,怎麼可能會嚴格把關商品的合法化以及它有毒與否?食藥署總是以業者自律的態度,跟我們說他們沒辦法,所以在這種狀況之下,我們就只有透過凍結預算來要求他想方設法。而今天大家在這裡就講了一句,說:「有沒有意見?沒有意見,通過,好。」

我有意見啊!可是今天的預算處理到現在,誰敢有意見啊?誰敢有意見?誰敢繼續有意見?人民選出的立委來這裡「狗吠火車」,我還是要吠幾聲啦!連吠都不能吠,怎麼可以?然後在這裡行政部門就吃定我們不敢有意見、不能有意見,一定要全部都通過,那我請問你,人民的食品安全誰要來把關?我減列預算並不是目的,我才不像國民黨,我也不像藍、白一樣,而且我沒有減列,都是凍結而已耶!我只有凍結耶!我不像國民黨和民眾黨在那裡砍預算砍得亂七八糟,我是很認真、很正經的要為食品安全把關,可是今天在這裡逼得我們都只能夠「好,沒意見」。其實我有意見啊!所以在這裡我不知道怎麼堅持我的意見,但是我必須要講出來。我必須要講出來,今天預算讓你們過了,他還會理我們嗎?你要理我們、鳥我們嗎?食藥署!我們這麼多年還不知道?

署長,你是能人,很有本事,可是你下面的人都沒換,你也沒換!從馬英九時代到小英時代、到現在,所有食品安全出問題的,我說中國有毒食品長驅直入的都沒有變過!好多年了,都是這樣子!馬英九時代也這樣子,小英時代也這樣子,我們現在也是這樣子!一個署長很有能力,下面的人全部都是同一群人!滾石不生苔啊!這個道理你們懂嗎?從沒換過、職務從沒調整過!連警察都知道一個地方不能讓他待太久,整個食藥署「爛糊糊」,是怎樣?大家都在那邊待很久,都比署長還大啦!

所以署長,你的作為不是顯示你個人多有能力,你的作為要展現在你對你的署裡面的管理,你對署裡面的管理手段、作為要讓人家看得見,我們才會有信心。而到目前為止,光是有毒的中國食品在蝦皮這樣不斷地賣,人手一包,家家戶戶都有,質詢完了沒在怕,蝦皮繼續賣!這樣現在要怎麼處理?要怎麼處理?

主席:林委員,不好意思,我讓你講了快20分鐘。基本上是這樣,不分朝野,我們審查預算、解凍預算,每位委員一定各有主張,在這個地方不會因為什麼情形而不能去凍結或刪減,都是可以的。現在要解凍,如果你針對第幾案有意見,可以把它抽出來,其他的先通過,後面我們再來討論。這樣好嗎?

林委員淑芬:現在是要叫我承擔所有的政治責任是不是?

主席:沒有、沒有,沒有人要叫你承擔什麼政治責任啦!現在……

林委員淑芬:現在沒解凍就有壓力了啊!

主席:不會啦!你就看第幾案你不同意解凍……

林委員淑芬:我跟你說,凍結不是我的目的……

主席:對啦!

林委員淑芬:解凍我也不是非堅持不可……

主席:沒有啦,你看你……

林委員淑芬:是你現在告訴我,要怎麼叫他們能做事情,叫他們把問題改善!我現在要看到的…

我不是要凍結你預算,我要看到的是把問題解決啊!我要看到問題被解決!如此而已!如果你解決問題了,我還需要在這裡凍結你預算嗎?可是這個問題真的是這樣子耶!衛福部食藥署最核心的問題,有毒的中國食品長驅直入,家家戶戶都有,而政府沒有能力、力有未逮、雙手一攤,這樣我們人民要怎麼辦?

主席:好,謝謝。

委員會宣告一下,室內的CO2已經高過環境部來的時候,現在已經一千兩百多了。處理一下,看窗戶是不是打開一下。已經一千兩百多了,對大家都不好。這是第一件事情。

第二件事情是,現在是處理報告事項,等一下我們還有討論事項的8案,各位如果對報告事項的51案有其他意見,可以抽出來,我們等一下來做討論,如果行政部門說明不清楚,我們還可以擇期來做討論,我想在這個地方,每個委員都可以努力表達對預算的看法和要求,謝謝。

我再請教一下,對衛福部主管預算凍結報告案計51案有無異議?

林委員淑芬:我剛才講了那麼多,不然你也叫署長講一下他要怎麼做啊!

主席:你講的時候,署長都站著啦!

林委員淑芬:不然就叫他站起來啊!

主席:他已經很有誠意地站起來了。

林委員淑芬:他站起來,不然我也站起來。

主席:你說食藥署只剩一個能人,就是在說他。來,能人!

林委員淑芬:他最棒啊!

主席:下面的人他也有加減換,不是沒換啦!

林委員淑芬:他一個極限地棒,下面的人……

主席:下面有些人也退休了。你看以前三聚氰胺毒奶粉事件時的人幾乎都退休了啦!

來,署長,你簡單回應一下剛剛林委員的期待和要求,好不好?簡單,不要……

姜署長至剛:謝謝委員的指導。委員上一次在這邊提到蝦皮販售新疆紙皮核桃的問題,我感同身受,其實我們回去之後,因為不只是在食品,在藥品、醫材、化妝品也面臨同樣的問題,所以針對如何去確立它的違法,我們做了一件事情,我們現在是用人工智慧導入去掃,掃了之後發現平臺做了另外一件事,道高一尺,魔高一丈,他們防止我們我們用網路爬蟲去掃,先將和關鍵字相關的商品下架,之後沒有幾天,它又上架了。這件事情其實不只是食藥署的、不單是醫材的,而是整個新興網路販售系統的現象。我有決心,也有信心,我希望能夠也跟臺灣的TWNIC共同建置一個新的法架構,讓我在執行時能有棒子,相信接下來一定可以把我們的食品安全、藥品、醫、妝等等,甚至有些在網路上賣管制藥品及毒品使蒂諾斯(Stilnox)的,我都看到了,我們同仁也跟我報告了,他們很認真地在做。我相信我會想到很完整的方法,在下一個階段更完備地保障食品、藥品以及醫材、化妝品的安全,保障國人的安全,希望給我一點點機會跟時間,我會努力把它做好。謝謝委員的指導,謝謝。

林委員淑芬:要修法嗎?

姜署長至剛:我們研議之後會第一個跟委員報告,因為這個部分我還算是可以進一步去瞭解的。

林委員淑芬:因為如果沒有……蘿蔔跟棒子……可是你的棒子沒有用啊!沒有棒子的話,沒有辦法啦!

姜署長至剛:其實我看過,有一部分應該是會動到修法層次的,請給我一點點時間,讓我進一步研議。

林委員淑芬:多久以內?

姜署長至剛:因為法制的部分我沒有辦法一下子就把時間拉齊,需要一點點時間讓我去研議,我沒辦法確切……

林委員淑芬:3個月還是6個月?

姜署長至剛:在半年內我可以提出一定的……

林委員淑芬:以前的人說三年官、兩年滿啦!

姜署長至剛:好,那就半年內,我把我們能夠研議的整個方向跟大院以及委員這邊做進一步的說明跟報告。

主席:半年內啦,半年內我們還遇得到。

林委員淑芬:半年內,OK

主席:基本上半年內我們都還活著。謝謝。

姜署長至剛:謝謝委員,謝謝。

主席:你好好努力喔!半年內,180天而已。眼睛一眨就到了喔!

好,大家對這51案有沒有其他意見?如果無異議,我們就均同意動支,並提報院會。好,謝謝。

接下來我們要進行的程序是請提案委員說明提案要旨。每位委員2分鐘。第一位請王育敏王委員。

王委員育敏:謝謝主席,今天排兒童托育服務專法的審查。本席在去年就已經提出來兒童托育服務專法,那為什麼要提出兒童托育服務專法?主要是我們希望讓02歲這個階段的孩子,無論是在居家照顧,或者是在機構照顧,或者是在公共托育、家園互助式托育等地方所受到的照顧,都可以透過立法得到更完善的保護,而這樣的一個保護,我們有必要把它訂定專法,能夠把以前的一些相關辦法都提升到法律的位階。

我提出來的版本有幾個重點,第一個就是強調弱勢優先的精神,我想CRC裡面已經有特別強調不歧視原則,而且弱勢照顧優先,所以把這樣的精神訂在辦法裡面;第二個是我們都知道現在02歲滿2歲之後,因為兩歲專班不足,所以孩子其實面臨到很大的困難,也就是沒有辦法被收托。所以在我的版本裡面也特別提出來,除了原來02歲的收托規定之外,可以讓它延長,在保母或是在托嬰機構可以彈性延長到3歲,可以去緩衝現在很多的父母親沒有辦法在孩子滿2歲就直接進到幼兒園的困境;第三個很重要的是吹哨者保護條款,之前我們看到在幼兒園發生的毛畯珅性侵的一個案件,那就可以看到,如果在機構裡面沒有這些相關的工作人員勇於提出檢舉的話,事實上這個孩子可能遭受到性侵或者是被偷拍的傷害,是沒有辦法及早被發現的,所以吹哨者保護條款非常重要,我也納入了我的版本。

最後是監管雲的部分,我想這個部分是大家有共識的,希望除了現在02歲的機構裡面,可以保留這一些影像資料之外,將來透過監管雲的設施可以確保這些影像不會任意被刪除,而且可以保存。我想透過這樣的一個兒童托育服務專法的訂定,我們可以針對02歲的孩子,給予他們一個更完整的權益保障。以上,謝謝。

主席:好,謝謝王委員的提案說明。

接下來請何欣純委員來做提案說明。

何委員欣純:好,謝謝召委。我們今天排審兒童托育服務法,非常感謝召委。我想剴剴案讓社會關注到現行幼兒的照顧以及教育的問題,其中未滿2歲的兒童是由衛福部來主管,依照兒童及少年福利與權益保障法及其相關的法規規範;2歲以上未滿6歲的兒童歸教育部主管,依幼兒教育及照顧法,還有其它的相關法規來提供教育及照顧兼具之教保服務。但是相較之下,2歲到6歲的兒童教保服務現在已訂有專法,但是02歲未有專法,所以為了保護未滿2歲的幼兒受托及家長的權益,確實極其必要來制定托育的專法,以明確的規範不管是輔導或是管理機制。

除了剴剴案之外,我想大家都知道最近臺中豐原的托嬰中心,發生了不當對待嬰幼兒的事件,前幾天臺中市政府發出所謂裁罰史上最重的處分,陳姓的托育人員對14名幼童反覆施以不當及施虐的行為惡性重大,裁罰最重60萬元並公告姓名,30年內禁止從事任何托育相關工作。但是我要問的是這樣夠嗎?大家和社會應該共同再來討論,我們還可以做什麼?當然還有其他另外兩位涉及不當對待的部分,這兩位托育人員也被裁罰,而且20年內不得從事任何托育的相關工作,涉案的托育中心的嚴重管理疏失,被裁罰加重40萬元,並勒令81日起停辦,公告托嬰中心名稱及負責人姓名。

但是事件之後,社會及父母們想要知道的是,當孩子發生不當照顧,被如此嚴重行為對待的時候,受到那麼深的傷害,不管是在居家或是托嬰中心,我們要如何在法規機制預防、及早發現?發現之後導正,在導正之後又如何協助家長跟孩子受到政府及有關單位的關心及協助?我剛剛提到的臺中豐原托嬰中心,雖然臺中市政府現在勒令這一個托嬰中心81日停辦,還有現在不知道該怎麼處置的十多位幼童在等待轉介當中,我們也看到新聞報導裡面有家長表示現在豐原週遭的托育中心都滿了,根本沒有辦法轉介,而必須轉到更遠區域的托嬰中心。面對這樣的狀況,不管是過渡期,或者是托嬰中心停辦之後轉托銜接的時間如何縮短?專人的諮詢協助、媒合機制如何更有效率及優化?都直接影響了這些父母家庭、上班、通勤接送,還有我們要如何幫忙年輕的爸爸媽媽,年輕家庭撐過去?

在這一次的立法行動裡面,我希望社會大眾跟我們的同事們都能夠好好的來討論這個部分,現在是社會面對年輕父母都各自需要工作,是雙薪家庭,以及現在家庭的規模日益的核心化、縮減的環境,政府除了要強化各項的托育補助、育兒津貼,更要持續協助打造良好的一個育兒環境。我想全面的提升托育服務的品質,並明確的規範托育相關人員的資格、義務,更要強化托育機構的設立以及管理,才能夠回應社會多元的需求,也才能夠真正讓今天我們要排審兒童托育服務法,立法之後能夠真正的執行、落實,能夠真的打造一個更優質的托育環境,謝謝。

主席:好,謝謝何欣純委員的提案說明。

繼續請王正旭委員來做提案說明,林淑芬委員請準備。

王委員正旭:好,謝謝主席。本席針對政院版兒童托育服務法草案提出版本的加強,聚焦在三個面向,第一,錄影保存的定期追蹤檢查機制;第二,第一時間的家長調閱權及事發後地方政府的保存義務;第三,違法查詢平臺的建置。這些修正的出發點是希望在既有的討論上,進一步完善對兒童照顧安全的保障,第一,要強化地方主管機關對托育機構錄影設備保存及上傳的定期檢查機制,我們之所以提出加強這個影像保存機制的建議,是因為兒童在這個族群的特殊性。相較於成人,兒童在遭遇不當對待的時候,往往難以清楚表達經歷的過程或者是情境,在這樣的情況下,監視錄影的影像往往成為唯一客觀可追溯的事證來源。影像不僅是保護孩子的工具,也有助於適時的還原、釐清責任,對家長、托育機構與主管機關來說,都是一種保護的作用。

近年幾起重大案件中,我們注意到一個共通的問題,設備錄影未能正常的運作、畫面會消失,導致無法還原事實真相,因此,我們在第三十條及第六十一條當中,建議明確的規定地方主管機關應該要定期追蹤檢查影像設備的運作情形,影像資料是否確實保存與上傳,這樣的機制設計,讓影像相關規定更具有時效。錄影不是用來製造壓力而是要來保障雙方的權益,保存事實的重要工具;第二,我們希望在影像保存的第一時間及事發後的延長保存裡面加強保障,當孩子回到家中出現異常傷痕,或者情緒改變的時候,此時能否在家長查覺的第一時間調閱相關錄影資料,將成為釐清事實的重要依據。因此我們建議在第三十條中明文賦予法定代理人在有具體懷疑時,得依規定提出申請,經審查後調閱特定期間的畫面,讓制度提供適時的支持與回應。同時,當案件涉及不當對待兒童而開啟調查的時候,為了避免資料在關鍵時刻流失,我們也建議明定地方主管機關應該要負責保存相關影像至調查或法律程序結束後三個月為止。

隱私與兒童安全不是只能選擇一邊,透過法定申請、隱私保護條件及用途限制,讓制度能夠三贏,家長可以相信制度、孩子能夠獲得保護、托育機構及人員也能夠還原真相,保護自身權益。

第三,建立違規紀錄公開查詢平臺。我們在第七十二條補強要求中央主管機關建置違反兒童托育服務法查詢系統,統整揭露處分對象,包括機構及托育人員違規的條文、金額與日期,讓所有家長在送托之前,都可以清楚辨識風險,不會在資訊不對等之下,做出不得不的選擇。

以上這些機制的設計,希望可以讓托育成為孩子安心、家長放心,也能保護托育機構權益的環境,以上報告。

主席:好,謝謝王正旭委員的提案說明。

接下來請林淑芬委員提案說明,請林月琴委員準備。

林委員淑芬:好,謝謝。現行06歲的兒童教育及照顧,事權分屬衛福部和教育部,其中未滿2歲的兒童由衛福部主管,依兒少權法相關法規提供以照顧及保育為主的托育服務;而2歲以上未滿6歲兒童則歸教育部,依兒照法及相關法規提供教育及照顧兼具的教保服務。兒少權法及兒童托育服務法規定的托育方式,包括居家式和機構式,但兒少權法對居家式托育的管理,只有第五條規定及罰則一條而已,輔導與管理機制等其他規定都訂定於授權條款、授權辦法,我們認為這樣的授權應該提升到法律位階予以強化。

而在機構式托育方面,法規以托嬰為主,並認為其屬兒童及少年福利機構的一環,但事實上它與非營利性質設置的其他兒少福利機構屬性迥異、不一樣,兒少權法卻採取相同的輔導和管理機制,顯然有調整的必要。更何況衛福部在106年起由政府部門推動社區公共托育家園試辦計畫,這個計畫是要引導各地方政府結合民間專業團體,共同合作辦理有別於居家式和機構式托嬰的第三種托育服務,事實上也有納管的必要。

有鑑於前述議題沒有辦法再靠著修正兒少權法就可以處理,另外,2歲到未滿6歲的兒童所讀的教保服務機構也訂有專法,所以我們實在有必要再另外訂一個完善的托育服務法規,據以建構輔導和管理機制。

本席等提案版本事實上跟行政院版本有幾個不同的地方,其中最大的不同,包括我們新增了違規記點制的建立,而且要落實有效的管理不適任人員,一有安全衛生問題馬上開罰,而不是只叫他改善。我們也明定記點以後要有退場機制,兩者要連動一起。對於現在所謂的居家托育人員的勞動條件還有相關保障,我們一直認為機構裡的托育人員流動率太高,或者居家人員的薪水條件太低,在這種狀況下,都不利於托育品質,所以要求中央要統籌承擔居家托育人員的薪資訂定,還有居家托育的發展計畫,而不是放任地方政府各自去訂定各自的收費標準,造成同樣的托育照顧,勞動條件不一樣,甚至水準高低不一樣,品質也不一樣。

另外我們的版本還有一點跟行政院版本不一樣,就是居家托育服務中心的業務職掌到底是什麼、應該做什麼,明顯職掌不明,缺乏法律條文,所以我們的版本希望明定中心的業務職掌,而不是政府招之即來、揮之即去的協助政府的角色,絕對不是!也就是中心的業務職掌要法制化。

再者,有關罰則部分及托育人員的資格、義務和托育服務管理等,我們的版本都有相關規定。另外,要求居家托育時,照顧者和送托者要簽訂書面契約、辦理一般傷病及緊急事故處理的一些基本保險等等,我們的版本也都有特別規定。

總而言之、言而總之,我們希望把事權統一進來在這部法律裡,而且要符合社會期待,不及格的、違規的一定要連動處分,而這個處分是有效的處分,是可以改進的處分,讓我們的托育品質得以改進,更可以保障幼兒受托的品質和安全。謝謝。

主席:接下來請林月琴委員提案說明,請黃捷委員準備。

林委員月琴:事實上兒少權法在100年訂定的時候,針對居家保母部分大概只有5條條文,托嬰中心的部分則是4條條文,相對於照顧26歲的幼照法,則總共訂了66條條文,它的強度顯然是比較強的,如果今天26歲兒童要有強度這麼強的法規規管,為什麼02歲的托嬰中心,這些兒童比較低齡,甚至居家保母又是比較封閉的在家庭裡,反而只有5條、4條在規管?顯見托育服務專法的確有存在的必要性,應該另立專法,否則幼照法66條、教保人員條例53條,而托嬰中心部分,又加上政府因為少子化議題,鼓勵家長將幼兒送托到托嬰中心、居家保母,所以有準公托,甚至公共化的政策,可是這也製造了一些問題,也就是不當對待的事情頻傳,因此,勢必要有一個專法來規管,這樣也比較完備。

本席提出的版本大概有幾個重點,也就是在這次剴剴案可以看到,在一般性保母部分,居家托育服務中心的規管,甚至管理、輔導,不會是由一個計畫來進行,我們希望在居服中心這一塊,應該要納入在法律裡管理。另外,過去很常見的情形是一般安置、緊安跟收出養的前端過渡期安置,都會放在一般性的居服中心的保母,這部分未來也應該要做分級管理。

在兒少權法第四十九條第一項提到的15個樣態,常常沒有辦法處理家外不當對待兒虐的問題,在這部分,我的版本裡也有強調要把不當對待、體罰等情形明列清楚,比照幼照法的一些要件去處理,為什麼?因為我覺得今天政府在02歲部分,事實上是鼓勵要公共化,或者是在催生上,期待孩子送出來的越來越多,尤其因應雙薪家庭,真的要有一個專法來針對於02歲的孩子,真的讓家長放在保母家或托嬰中心能夠安心。事實上我們也期待在推動相關少子化政策的時候,對應的政策應該要努力,讓我們的孩子們真的在臺灣這塊土地上能生、能養,然後健康平安長大,謝謝。

主席:好,謝謝林委員,接下來請黃捷委員來做提案說明。

黃委員捷:好,謝謝主席。今天審查這個托育專法,其實是社會各界都期待已久的專法,在我自己的版本裡面,除了針對剴剴案,其實大家之前也都在討論保母的機制要如何精進,所以在我的版本裡面有納入保母違規記點制,就是把保母的違規行為造成的危害程度,應該要列不同的等級來記點,列為13點,如果2年內累計點數達6點就要暫停收托;如果5年內又違規,暫停收托要達2次;如果又再違規遭記點的保母就必須要面臨廢證退場這樣子的結果,這個其實是很多委員的版本,包括院版裡面也都有針對保母記點制這樣子的討論。

在我的版本裡面比較特別的是,我因應一個其實全臺灣也常常在發生的,就是借殼上市的托育機構這件事情,我有提出了一些修法,我講一下這個案例,因為這個其實是在高雄發生的,當時有一個托嬰機構的負責人,他因為有涉及虐待兒童,導致有非常多嬰兒身上有瘀青,甚至是給他發霉的奶嘴等等不當的情事,當時我揭露之後,我們高雄市的社會局當然有依法裁罰,然後予以停業,可是過了5年,到了今年,我又發現這個機構他們竟然用他丈夫的名義在原址重新開業,當然社會局其實也都知道這樣的情況,但是沒有任何的法律可以讓他不給這個機構開業的依據,所以他還是開業了,可是開業之後又發生了虐嬰的事情,所以像這樣的機制到底要如何去建立防範原址重新開業,結果是用借殼上市,甚至是找人頭讓他開機構這樣的事情發生。

所以我為了要杜絕這樣子的不肖業者,我有提出幾個讓他們不要規避監管的方式,一個是事前防堵,就是在事前核可設立許可的時候,地方政府有更大的審查權,包括說他們有明確的事證足以證明雖然他是借殼上市,但是他有危害兒童的權益之虞,它就可以駁回這個申請,這個是事前防堵。再來事中監管,就是這樣子的機構很明顯已經是高風險的機構了,包括說他原址重開,包括說負責人的親屬或是他找各式各樣的人,然後他已經是涉及虐童案囉,但是他還是這樣子借來重開,這樣子的機構,主管機關你就應該要去多查核,怎麼會又讓他發生虐嬰的事情呢!這個都是要去揭露才可以保障家長的知情權。第三個要事後懲處,就是這個機構,如果他明知或可得而知有虐童的紀錄了,像我剛剛講的例子,然後甚至是他已經被廢照了,機構已經被廢止了,結果他還在繼續照顧兒童,就算他不是正式的聘僱,主管機關也有權要去廢止設立的許可才對,就是讓他事後的懲處機制可以更明確,所以以上是我針對這種不肖業者借名重開的這種方式提出的一些建議,也希望進行實質審查的時候,衛福部可以給予明確的回應,如果可以的話,我希望這樣的樣態必須要明確地處理,謝謝。

主席:好,謝謝黃委員的提案報告。接下來請邱部長就討論事項第一案、第二案來進行報告及說明,時間10分鐘,謝謝,請部長。

邱部長泰源:主席、各位委員女士、先生。今天大院第11屆第3會期社會福利及衛生環境委員會召開全體委員會議,本部承邀列席報告,深感榮幸,此就中華民國114年度中央政府總預算有關衛生福利部主管預算凍結案64案及審查兒童托育服務法草案提出專案報告,敬請各位委員不吝惠予指教。

本部主管114年度單位預算凍結案討論事項13案,上述凍結案之辦理情況已彙集成書面資料,並函送貴委員會及各委員辦公室,針對貴委員會凍結本部之所屬業務費(經常支出)30%等決議,本部決議配合聯合控管,然而本部所編列的預算係為維護全民健康與福祉,整合社會福利及衛生醫療資源,涵蓋福利、服務、長期照顧、社會安全、醫療照護、疫病防治、食品藥物管理到健康促進等攸關全民福祉之議題,各項經費編列均為推動業務所需,倘若未能及時獲得同意解凍,將影響全民健康政策推動及福利服務的提供,基本業務運作亦恐面臨難以維運的風險,敬請惠予支持,准予解凍及動支經費,以利本部所屬機關依既定之施政計畫及業務內容執行。

二、審查兒童托育服務法草案。一、制定兒童托育服務法草案法條重點為保障兒童接受適齡適性之保育照顧,確保兒童托育服務品質,建構完善托育服務體系,以促進兒童身心健康發展,爰擬具兒童托育服務法草案共678條,其要點如下:一、提高居家托育法律位階及執業資格,擬定居家托育專章,並刪除僅需受訓即可執業規定,透過源頭把關嚴謹篩選居家保母,藉以提升專業服務品質。二、強化托育機構透明度及管理規範,明定托育機構應將人員資格、收托人數、收退費項目等資訊更加公開透明,規範私立托育機構收費採核定制度。三、規範托育相關人員消極資格及強化不當對待(照顧)案件處理機制,明定不得擔任托育相關人員年限之要件,建立事件調查及審議機制,並規範運用網路儲存監視資料及提高違法處罰的強度,以保障送托兒童安全及家長權益。四、發展多元化托育型態並完備法制,訂定社區互助式、部落互助式及職場互助式托育型態,將公共托育家園入法管理,以完備法制化管理及輔導。五、加速布建公共托育資源,放寬公有不動產以無償方式提供非營利性質法人使用,運用學校場所辦理托育機構,免予變更使用執照,以利加速布建資源。

二、本部綜整委員提案版本,就共通性意見簡要說明。委員林月琴等16人、委員何欣純等16人、委員邱若華等16人、委員李坤城等22人、委員郭昱晴等21人、委員陳素月等16人、委員林淑芬等25人、委員王正旭等18人提案托育機構裝設監視錄影設備,委員關切托育機構監視錄影設備影音資料之管理、上傳、保存時限、個資等議題,行政院版第三十條規定,托育機構攝錄影音資料至少保存30日並加密及傳送至地方政府監視之網際網路系統儲存,以異地保存證據;至於委員所提其他執行實務規定,會再訂定授權辦法實施,充分討論研議,以保護受托兒童安全及家長權益。

二、委員林月琴等16人、委員何欣純等16人、委員王育敏等24人、委員邱若華等16人、委員陳培瑜等19人、委員陳素月等16人、委員林淑芬等25人提案托育機構訂定收退費金額,委員所提托育機構收退費採機構報地方政府備查,或由中央訂定收退費項目、用途及基準等議題,考量現行私立托育機構收費、退費項目須報地方政府核定,實務執行並無困難,為保障家長權益,行政院版第二十七條採核定機制,屬於現行作法,為避免地方政府托育機構收費、退費項目及用途不一,行政院版第二十一條授權中央主管機關以公告方式訂定托育機構收退費項目及用途,以為一致性規範;至於收退費及基準屬於地方政府權限,考量因地制宜差異,由地方政府訂定,更具彈性。三、委員林月琴等16人、委員邱若華等16人、委員何欣純等16人、委員蔡易餘等17人、委員陳培瑜等19人、委員陳素月等16人、委員王美惠等19人、委員林淑芬等25人、委員吳沛憶等18人所提強化托育相關人員管理及違法事件調查及審議機制,委員所提一定年限不得擔任托育相關人員樣態等限制,行政院版第三十八條至第四十二條已參考各界意見,訂明托育相關人員消極資格樣態,可事前把關,保護兒童安全;至委員所提調查機制進行方式、成員組成、審議小組等執行性規定,將於行政院版第十四條訂定授權辦法時充分討論研議。以上就委員提案共通性意見報告。至於委員所提其他條文的回應,請參閱書面資料,以上報告。

本部承大院各委員指教及監督,在此敬致謝忱,並祈各位委員繼續予以支持。以上報告。

主席:謝謝邱部長的報告。

有關本次會議各項書面資料均列入紀錄,刊登公報。

衛生福利部書面資料:

一、

衛生福利部主管114年度單位預算凍結案

(書面報告)

主席、各位委員女士、先生:

今天 大院第11屆第3會期社會福利及衛生環境委員會召開全體委員會議,本部承邀列席報告,深感榮幸。茲就本部主管114年度單位預算凍結案,提出專案報告,敬請各位委員不吝惠予指教,並懇請同意解凍,俾利各項業務推動。

壹、背景

本部主管114年度歲出預算,經大院審議後之法定預算為3,6906,5915千元,包括本部2,7809,5525千元、疾病管制署1203052千元、食品藥物管理署339,1261千元、中央健康保險署1773,2441千元、國民健康署1111382千元、社會及家庭署4648,3408千元及國家中醫藥研究所25,8846千元。

又大院審議時另作成預算凍結案64案(決議179項),包括報告事項51案(決議120項)及討論事項13案(決議59項),本部業於11442425日將報告函送大院在案。茲因討論事項須向大院社會福利及衛生環境委員會提出專案報告並經同意後,始得動支,爰謹就討論事項13案內容簡要說明。

貳、討論事項

一、衛生福利部函,為114年度中央政府總預算決議,檢送疾病管制署新增決議(二三二)預算凍結專案報告。

()新增通過決議 第232

本部「疾病管制署」項下「業務費(經常支出)」預算編列136,9739千元。鑑於政府經費支出逐年膨脹,相關業務執行結果未能達預期目標,為撙節開銷,該項預算執行情形需滾動檢視評估效益,爰凍結十分之三。

《說明》:

經常性支出之業務費,除維持機關例行運作,主要用於辦理全國傳染病之預防、監測、整備、應變及檢驗等業務,以確保防疫體系運行,將持續滾動檢視各項業務之執行情形及施政效能,以積極運用各項防疫預算與資源。

二、衛生福利部函,為114年度中央政府總預算決議,檢送食品藥物管理署新增決議(二五三)預算凍結專案報告。

()新增通過決議 第253

本部「食品藥物管理署」項下「業務費(經常支出)」預算編列233,6115千元。鑑於政府經費支出逐年膨脹,相關業務執行結果未能達預期目標,為撙節開銷,該項預算執行情形需滾動檢視評估效益,爰凍結十分之三。

《說明》:

一、本部食藥署食品管理經費主要為滾動式調整國內食品安全相關法規標準及與國際法規接軌、精進輸入食品安全管理及落實系統性查核、完善食品製造業安全管理與建構安全餐飲環境,以及食品及相關產品邊境查驗業務,阻絕非法產品於境外,並執行國內外稽查管理,對流通我國市場中各類食品及相關產品的監管、檢驗,以保障國人食品安全。

二、藥粧管理經費其中藥品管理部分主要為提升我國藥品安全及品質,建置「藥品不良品/不良反應通報系統」等電子化資訊系統、進行藥品上市前後技術性資料評估,精進藥品源頭管理;另為強化我國醫藥產業在亞太地區之發展,辦理我國新藥臨床試驗案、新藥銜接性試驗評估案、新藥查驗登記案、輸入藥品登記事項變更案件、風險管理計畫及國內臨床試驗上市後研究報告、與臨床試驗用藥安全等藥品查驗登記技術資料評估及審查業務,以提升我國醫藥產業發展競爭力。此外編列之預算亦涉及藥品供應、藥事照護等相關內容,以維護國人用藥環境。

三、藥粧管理經費其中醫療器材及化粧品管理部分主要為健全醫療器材及化粧品管理法規、強化醫療器材及化粧品上市後安全監控評估、辦理醫療器材技術審查等業務,以達強化醫療器材及化粧品全生命週期管理。

四、另本部食藥署所編業務費為維持食品、藥品、醫療器材、化粧品等檢驗業務,及逐年精進各項檢驗方法、中華藥典內容,並協助重大突發事件之緊急檢驗及技術支援,以及落實國內外食品、藥品、醫療器材及化粧品工廠的製造品質查核,並執行相關檢驗機構的認證工作。

三、衛生福利部函,為114年度中央政府總預算決議,檢送國民健康署「業務費」預算凍結30%專案報告。

()新增通過決議 第300

本部「國民健康署」項下「業務費(經常支出)」預算編列75,7501千元。鑑於政府經費支出逐年膨脹,相關業務執行結果未能達預期目標,為撙節開銷,該項預算執行情形需滾動檢視評估效益,爰凍結十分之三。

《說明》:

一、本部國健署113年業務費預算為2493千元,決算為16,7216,481元,執行率達83.4%,執行情形已達80%以上,成效良好。

二、114年國健署經常性支出業務費較113年增加5億餘元,主要為擴大辦理國家重要癌症篩檢及三高慢性病防治等工作,包括擴大篩檢年齡範圍、新增癌症篩檢項目及調整癌症篩檢費用,以及優化成人預防保健服務及辦理代謝症候群防治等相關計畫,以具有實證效益的方式推動癌症篩檢與慢性病防治,促進國民健康。

四、衛生福利部函,為114年度中央政府總預算決議,檢送社會及家庭署「業務費」預算凍結30%專案報告。

()新增通過決議 第308

本部「社會及家庭署」項下「業務費(經常支出)」預算編列33153千元。鑑於政府經費支出逐年膨脹,相關業務執行結果未能達預期目標,為撙節開銷,該項預算執行情形需滾動檢視評估效益,爰凍結十分之三。

《說明》:

本部社家署為規劃辦理托嬰中心監視影像雲端儲存案,擬具「113年托嬰中心監視器影像儲存雲端系統之建置規格標準研究計畫」,並自11311月起辦理招標公告作業,歷經2次流標,為加速協助地方政府建置,刻正研擬托嬰中心影像雲端儲存系統費用補助作業要點,參考已設置縣市政府之執行經驗,納入相關建置規定。

五、衛生福利部函,為114年度中央政府總預算決議,檢送國家中醫藥研究所預算凍結專案報告。

()新增通過決議 第326

本部「國家中醫藥研究所」項下「業務費(經常支出)」預算編列15,3022千元。鑑於政府經費支出逐年膨脹,相關業務執行結果未能達預期目標,為撙節開銷,該項預算執行情形需滾動檢視評估效益,爰凍結十分之三。

《說明》:

為提升中醫藥研究量能及促進產業發展,持續推動各項基礎性、系統性、整體性之中醫藥研究,包含中醫藥科技及轉譯醫學研究、執行中醫藥振興計畫、建立台灣與新南向國家之傳統醫藥產官學研夥伴關係等,以推動產業升級,促進健康產業的永續發展。

六、衛生福利部函,為114年度中央政府總預算決議,檢送該部決議()及新增決議(一○一)「衛生福利部」預算凍結報告。

()決議事項 一

本部預算編列2,7809,5525千元。114年度預算案新增健保財務協助方案336億元,與本部推估每點0.95元需挹注719億元有相當差距,且健保基金納入該方案後,若維持現行保險費率,推估115年底安全準備將不符法規要求,宜賡續研謀開源節流良方,俾維健保永續,爰凍結100萬元。

《說明》:

114年健保總額核定成長率為5.5%,增加531億元,並規劃「健保財務協助方案」公務預算改善點值,預估安全準備符合1個月法定水準。另在收入面及支出面將持續精進,以確保健保永續經營。

()新增通過決議 第101

本部「衛生福利部」項下「業務費(經常支出)」預算編列31869萬元。鑑於政府經費支出逐年膨脹,相關業務執行結果未能達預期目標,為撙節開銷,該項預算執行情形需滾動檢視評估效益,另應立即要求原住民族委員會停止不當支用預算之情事,爰凍結十分之三。

《說明》:

一、本部公費生培育、科技、社會保險、社會救助、社工及社區發展、保護服務、醫政、心理及口腔健康、護理及健康照護、中醫藥、綜合規劃、國際衛生、衛生福利資訊及醫院營運等工作計畫之業務費,均依計畫執行。

二、另有關原住民族文化健康站經費一節,業請原住民族委員會針對出席費支用之必要性、適法性等說明,該會表示並無違法支用疑慮。

七、衛生福利部函,為114年度中央政府總預算決議,檢送該部決議(二十三)(二十四)及新增決議(一三六)(一三七)7目「一般行政」預算凍結報告。

()決議事項 二十三

本部「一般行政」項下「基本行政工作維持」預算編列13,2578千元。鑑於本部辦理公關聯絡業務上,含國會聯絡事項在內,尚大幅欠缺執行精進之投入與決心,考量改善之必要,以及114年度預算事項欠缺投入解決規劃,爰凍結100萬元。

《說明》:

本部將持續精進並提升新聞發布資料的時效性與精確性,確保即時與新聞媒體的溝通管道暢通。每週定時舉辦食品藥物安全例報記者會及疫情例報記者會,適時提供媒體及民眾正確的重要衛生福利業務資訊,未來仍將持續優化各項與媒體記者的溝通與服務。另為提升本部及國會品質事項,本部已辦理國會聯絡與溝通實務運用訓練,未來將持續推展國會聯絡溝通事項,以利達成行政、立法部門有效溝通與合作,確實精進國會聯絡的品質及立即性。

()決議事項 二十四

「一般行政」項下「基本行政工作維持」中「業務費」之「特別費」預算編列472千元。

1.本部從原本的代理孕母納入人工生殖法中規範之立場轉變為仍有社會爭議,將女同志伴侶及單身女性之人工生殖法修法脫鉤處理,無視國人多數意見。

2.本部應秉持責任,立即檢討內部管理機制,強化職場霸凌防治與心理健康支持措施,確保員工工作環境安全與健康。

3.本部就「壯世代政策與產業發展促進法」,未對於其他部會或前行政院院長所推出或闡述之政策有基礎認識,更對自身主管所提出之書面報告結論內容毫無所悉,建議就壯世代相關政策周延掌握。

爰合併凍結二分之一。

《說明》:

一、本部召開30餘次專家會議及2次公聽會,惟社會對代孕尚無共識;本部於預告期間蒐集600餘則意見以反對代孕居多。另依本部國健署於對外公布之105年家庭與生育調查報告顯示,不贊成代孕所占比率較贊成者為高。

二、本部已於大院人工生殖法條文修正草案公聽會及大院衛環委員會之我國人工生殖法制化作業進度專案報告,說明社會就代孕生殖之意見尚有歧異,爰開放代孕生殖仍需相關配套措施與多方共識。本部將持續就國際作法及民情等,審慎研議修正人工生殖之適用對象。

三、本部為營造友善職場,已於114220日完成2梯次科長以上人員領導統御訓練,並於418日規劃辦理第一線受理申訴人員專業職能訓練。另本部設有職場霸凌申訴專線、傳真及信箱,具名申訴者即依本部作業規定辦理;匿名檢舉但指陳具體對象或事件者則審慎處理,以期勿枉勿縱。行政院職場霸凌案件通報平台於11312月上線,本部均依規定於3日內回報初步受理情形,並於1個月內回報處理結果。

四、本部已持續運用多元管道,向機關首長、高階主管人員及同仁宣導職場霸凌防治,以及依機關內不同人員之職場霸凌防治職責重點辦理教育訓練。本部亦已持續透過多元方式推廣EAP服務內容與效益,並針對關懷員提供專業培訓,如心理急救、危機處理及溝通技巧等進階訓練,提升內部支援能力,以期建構更友善、更有活力的職場環境。

五、本部為促進全民健康與福祉,妥善因應超高齡社會到來,以社區為基礎,建構連續性照顧體系,廣布社區據點促進及培力高齡者社會參與、擔任志工,並維護民眾身心健康。本部將持續落實推動高齡社會白皮書,強化55歲以上國民妥善運用人力及促進就業,透過公私協力、跨域合作,打造友善與具引導性的環境,支持國人於社會中持續貢獻與回饋,穩定社會發展。

()新增通過決議 第136

本部「一般行政」項下「人員維持」預算編列93,101萬元。為調升文化健康站照顧服務員及廚工薪資,爰凍結500萬元。

《說明》:

一、現行文化健康站照服員已訂有薪資調整機制,為降低巷弄長照站與文化健康站專職人力薪資之比較疑慮,並因長照服務體系人員薪資計算、給薪頻率、工作日與休假等,係屬勞雇雙方依勞動基準法合意約定,且照服員薪資獎助均非薪資上限,故仍應回歸勞雇雙方合意約定為原則。

二、基此,原住民族委員會與本部積極輔導文化健康站於服務量能許可下,得特約巷弄站喘息服務,以增加文化健康站執行單位之財源收入,強化人事費用運用彈性。

(十一)新增通過決議 第137

本部「一般行政」項下「基本行政工作維持」預算編列13,2578千元。針對所屬及附屬單位霸凌事件之原因、被申訴者所涉最高職務、霸凌樣態、霸凌持續時間、霸凌地點等統計之分析,提供資料並說明,爰凍結3,000萬元。

《說明》:

一、有關本部暨所屬機關(構)109年至1141月間職場霸凌成立案件28件,被申訴人所涉職位包含機關幕僚長、單位主管、簡任非主管及非主管同仁。申訴原因包含工作環境、工作組織和工作設計、組織文化和組織氣候、組織重大改變、行為人領導風格、人際關係衝突等。霸凌態樣則包含精神壓迫及工作要求過高等。持續時間未達1個月16件、1個月以上,未達半年2件、1年以上10件。地點則包含辦公場所、網路或通訊軟體及其他場所。

二、本部已持續運用多元管道,向機關首長、高階主管人員及同仁宣導職場霸凌防治,以及依機關內不同人員之職場霸凌防治職責重點辦理教育訓練,並持續透過多元方式推廣EAP服務內容與效益,針對關懷員提供專業培訓。未來,本部亦已提醒所屬機關(構),針對上述霸凌事件發生之原因及態樣,加強宣導防治措施,以落實友善職場。

八、衛生福利部函,為114年度中央政府總預算決議,檢送該部決議(二十五)(四十)及新增決議(一六一)8目「醫政業務」預算凍結報告。

(十二)決議事項 二十五

本部「醫政業務」預算編列938,6933千元。

1.114年度跨年期新興計畫未依照「預算法」第39條規定,於預算書中列明全部子計畫內容、期程、總經費及各年度分配金額等資訊。

2.醫院多有護理人力不足導致病床不得開設情事,起因為護理人員工作負荷過重,勞動條件保障不足影響醫院留職率,應會同勞動部釐清事態及違反之法令,並公布行政指導予全國各級醫療院所遵守。

爰合併凍結100萬元。

《說明》:

一、「健康台灣深耕計畫」、「強化醫療防疫照護體系落實健康台灣計畫」、「第2期優化兒童醫療照護計畫」、「韌性國家醫療整備計畫」及「建構國家安全化學與韌性永續計畫」等5項新興計畫,均完成函報行政院,並積極辦理。

二、本部每年皆配合勞動部辦理「醫療院所勞動條件專案檢查」,並就受檢醫院違反勞動法令者,移請地方衛生局加強督導改善,並列為督導考核重點項目,以維護醫院員工權益。

三、護理人員自87年起納入適用勞動基準法,受相關法規保障。倘護理人員受到不平等待遇,可至本部護理職場爭議通報平台通報,皆依案請地方衛生及勞動機關查處及輔導。

(十三)決議事項 二十六

本部「醫政業務」預算編列938,6933千元。「特定細胞治療技術癌症部分結果摘要」報告內容簡略,使其難以依據完整資訊進行合理的治療決策,與民眾對於「治療成效公開」的期待存在落差,爰凍結500萬元。

《說明》:

一、依據再生醫療法第24條第3項規定略以,中央主管機關應每年公開醫療機構之治療效果及統計之醫療品質資訊,以維護民眾權益。

二、本部已於113124日公告2023細胞治療年報,將持續邀請專家分析各類細胞治療結果,並更新核准之細胞治療計畫相關資訊,定期公開於細胞治療年報,供民眾閱覽。

(十四)決議事項 二十七

本部「醫政業務」項下「醫政法規與醫事人員及機構管理」預算編列3,1484千元。開放CTMRI等特定儀器,讓民眾到一般健檢中心可使用,不僅達到醫療分級,也提供放射師更多元的工作選擇。本部應重新檢討「特定醫療技術檢查檢驗醫療儀器施行或使用管理辦法」附表二,爰凍結50萬元。

《說明》:

一、本部於1142月邀集相關學協會、全國聯合會及各機關代表,就附表二所定醫療機構資格是否放寬至診所或健檢中心、醫事放射師人力配置是否須調整進行討論。

二、為保障國人輻射暴露安全,醫院設置CT須依核能安全委員會規定,制定相關輻射防護機制,MRI亦有強磁場之情況,若診所或健檢中心設置CTMRI,除考量診所或健檢中心之建築體易造成輻射外洩外,亦須擔心造成診所或健檢中心經濟負擔。

三、本部將持續邀集醫事放射師公會全國聯合會等學協會,一同討論如何改善醫事放射師公會執業現況,期有助於醫事放射師勞動權益保障。

(十五)決議事項 二十八

本部「醫政業務」項下「醫政法規與醫事人員及機構管理」之「業務費」預算編列2,4467千元。「特定醫療技術檢查檢驗醫療儀器施行或使用管理辦法」長久以來未曾檢討醫事放射師人力配置,本部應重新檢討「特定醫療技術檢查檢驗醫療儀器施行或使用管理辦法」附表二,爰凍結50萬元。

《說明》:

一、本部於1142月邀集相關學協會、全國聯合會及各機關代表,就附表二所定醫療機構資格是否放寬至診所或健檢中心、醫事放射師人力配置是否須調整進行討論。

二、為保障國人輻射暴露安全,醫院設置CT須依核能安全委員會規定,制定相關輻射防護機制,MRI亦有強磁場之情況,若診所或健檢中心設置CTMRI,除考量診所或健檢中心之建築體易造成輻射外洩外,亦須擔心造成診所或健檢中心經濟負擔。

三、本部將持續邀集醫事放射師公會全國聯合會等學協會,一同討論如何改善醫事放射師公會執業現況,期有助於醫事放射師勞動權益保障。

(十六)決議事項 二十九

本部「醫政業務」項下「醫政法規與醫事人員及機構管理」中「業務費」之「委辦費」預算編列1,522萬元。優化偏鄉醫療精進計畫第二期(113年─116年)中,相關貼補舉措付之闕如,爰凍結十分之一。

《說明》:

本部於113年起將補助對象從公費醫師擴大至非公費醫師,每人每月補助新臺幣7-10萬元為基準,再依偏遠程度給予不同加成。本計畫109-113年核定獎勵醫師共計212人。

(十七)決議事項 三十

本部「醫政業務」項下「健全醫療政策網絡」預算編列34,2381千元。實務上醫療院所要求醫事放射師配合學習及執行靜脈注射等行為恐有違法之虞,爰凍結50萬元。

《說明》:

一、顯影劑之靜脈注射,係醫事放射人員執行放射線業務或核子醫學診斷之特殊攝影或造影之一環;護理人員、醫事放射人員得依醫囑為之,惟應受相關訓練。

二、本部業於114124日邀集醫事放射師團體了解實務狀況,未來將評估完善醫院病人於接受放射線檢查或治療流程,強化通報等機制;另將邀集相關專業團體,討論醫院員工職場保護相關機制或措施。

(十八)決議事項 三十一

本部「醫政業務」項下「健全醫療政策網絡」預算編列34,2381千元。因全國醫學中心有13家於北部地區,中彰地區有4家,雲嘉南地區僅2家,分布狀況不均,若未能促進區域均衡發展及醫療資源平權分配,將排擠雲嘉地區民眾權益,應檢討全國醫學中心分布不均情形及盤點雲嘉南地區醫療資源,爰凍結100萬元。

《說明》:

一、依醫院評鑑及教學醫院評鑑作業程序,醫學中心評定以每200萬人口數得評定1家醫學中心為原則。現行醫學中心家數上限,分別為臺北區8家、北區2家、中區4家、南區2家、高屏區3家及東區1家。

二、為照顧醫療資源相對弱勢之大高雄山區及澎湖、屏東縣民眾,提升高屏區整體醫療品質,平衡醫療資源落差,113年已於高屏區新增1家醫學中心。

三、本部醫學中心上限家數,仍將以維持現行估算方式及上限家數為方向,通盤檢討並進行評鑑制度改革,包含醫學中心任務指標內容將增加客觀性指標比重、教學醫院評鑑內容將著重提升評鑑基準鑑別度,及持續性監測指標將朝與評鑑基準連動,以落實評鑑日常化為目標。

(十九)決議事項 三十二

本部「醫政業務」項下「健全醫療政策網絡」預算編列34,2381千元。因醫學中心分布衡平性與家數合理性牽動分級轉診制度,應針對區域醫療需求及人口分布,擬定合理醫學中心家數上限,納入改革與試評,並制定監測指標,爰凍結800萬元。

《說明》:

一、為照顧醫療資源相對弱勢之大高雄山區及澎湖、屏東縣民眾,提升高屏區整體醫療品質,平衡醫療資源落差,113年已於高屏區新增1家醫學中心。本部醫學中心上限家數,將通盤檢討並進行評鑑制度改革。

二、為落實有升有降之評鑑制度,本部已啟動評鑑制度改革作業,重新思考醫院升格醫學中心或降級區域醫院之具體策略,將提升醫學中心評鑑基準鑑別度,也加強評鑑基準與持續性監測指標連動,讓醫院評鑑結果,更貼近醫學中心應具備之高度醫療及急重症病人醫療照護、教學訓練、醫學研究等功能。

(二十)決議事項 三十三

本部「醫政業務」項下「新南向醫衛合作與產業鏈發展中長程計畫第二期」預算編列2,7864千元。

1.「醫衛新南向產業e鏈結」網站資料停留在109年,活動行事曆停在2023泰國曼谷國際醫療器材展,令人無法理解衛生福利部是否有心繼續推動此項計畫。

2.針對新南向醫衛合作與產業鏈發展計畫重新提出說明,並改善「醫衛新南向產業e鏈結」網站之內容,讓人民充分理解新南向醫衛合作成果。

爰合併凍結50萬元。

《說明》:

一、114年以「穩固基礎、擴大成效」為原則,掌握後疫情契機,擴大醫衛合作與產業鏈發展效應;網站進行更新至114年資訊,提供東南亞國家醫療衛生合作與產業連結訊息,包含市場現況、人才培訓、合作交流、國際醫療等議題,以及其一國一中心計畫等相關內容,以持續讓人民充分理解新南向醫衛合作成果。

二、為持續擴大醫衛新南向之成效,本部目前已組成「1013中心」團隊,透過「以醫帶產」模式,藉由我國在醫療服務、公衛、醫材藥品等軟實力優勢及經驗,推動與新南向國家之能量建構,同時促成我國醫衛相關產品之出口商機,展現台灣醫衛實力及經驗。

三、113年我國共培訓407位新南向國家醫事人員,另1013中心主責醫院累計辦理58場國內外實體研討會,介接廠商累計已達342家次,持續藉由與新南向重點國家之醫衛交流及合作,帶動產業鏈結,共同拓銷新南向市場。另本部「醫衛新南向產業e鏈結」網站係委託新南向政策專案辦公室維運,業已更新網站資料並持續改善,讓人民充分理解新南向醫衛合作成果。

(二十一)決議事項 三十四

本部「醫政業務」項下「辦理生產事故救濟」預算編列4,320萬元。辦理生產事故救濟申請時,其程序說明有欠明瞭,申請時程亦有過長之情況,爰凍結100萬元。

《說明》:

本部已提供生產事故救濟表單填寫範例、製作動畫影片及提供諮詢專線電話,以協助民眾申請。申請案件補件及審議時程成效皆已有明顯改善,未來將持續加強流程宣導及加速審查時程。

(二十二)決議事項 三十五

本部「醫政業務」項下「優化偏鄉醫療精進計畫第二期」中「業務費」之「委辦費」預算編列300萬元。本部辦理「優化偏鄉醫療精進計畫第二期」之偏鄉醫師留任獎勵計畫,並未檢討其補助資格、人數及放寬補助條件,且未對常年駐守偏鄉之醫事人員或非公費醫師提供獎勵措施,爰凍結十分之一。

《說明》:

113年起辦理「優化偏鄉醫療精進計畫第二期」,賡續辦理醫師留任獎勵,並檢討偏遠地區人力需求,納入補助對象至非公費醫師及各類公職之退休醫師,並擴大補助每年50名醫師。偏鄉醫師留任獎勵計畫109-113年補助計212人(其中離島30人、高度偏遠地區47人及偏遠地區135人),提供偏鄉居民持續且穩定的醫療服務,縮短城鄉健康差距,以穩定挹注偏鄉醫師人力。

(二十三)決議事項 三十六

本部「醫政業務」項下「完善兒童醫療網絡」預算編列155,9082千元。第1期「優化兒童醫療照護計畫」(110113年度)執行成果,其中績效指標「5歲以下兒童死亡率」112年度目標值為4.3‰,但實際值5.3‰,參與幼兒專責醫師制度之行政區行政區違353個,整體布建率為96.19%,惟雲林縣布建率僅55%、金門縣為80%,仍有改善空間,爰凍結100萬元。

《說明》:

一、本部持續推動「第2期優化兒童醫療照護計畫」,整合孕產婦、新生兒、兒童照護資源,推動重點醫院分級制度,強化高危險妊娠與兒科急重症加護醫療照護,並精進重難症醫療照護人才培育,提升兒童重難罕症醫療品質與人才留任。另依兒童各種面向的醫療照護需求,納入兒童事故傷害防制、肥胖防治、嬰幼兒口腔照護、增加發展異常兒童轉介暨通報獎勵,擴大聯評服務量能等多面向健康照護。

二、本部辦理幼兒專責醫師制度計畫,為提升幼兒照護可近性,已開放缺乏兒科或家庭醫學科專科之偏遠地區醫師資格,截至113年底,共1,153家醫療院所及2,454名幼兒專責醫師參與,各縣市布建率皆達8成以上,全國布建率已達97.5%,未滿3歲幼兒總計收案257,424位,涵蓋率達全國幼兒人口59%

(二十四)決議事項 三十七

本部「醫政業務」項下「韌性國家醫療整備計畫」中「業務費」之「委辦費」預算編列23,7502千元。「韌性國家醫療整備計畫醫療整備管理中心」其中「韌性」經費辦理恐有暗藏其支援國防、民防經費或其他部會預算情事,有檢討之必要,爰凍結2,000萬元。

《說明》:

韌性國家醫療整備計畫是一個龐大整合型、跨領域、跨地域、跨機構組織的全面規劃,包含多項子計畫。因此需要建置協調管理中心,委託專業團體規劃及管理韌性國家醫療整備計畫各面向之執行、監測計畫執行之進度與品質、研議災難狀態下的醫療救護場域政策法規面向的配套規劃,以優化現行災難醫療整合。

(二十五)決議事項 三十八

本部「醫政業務」項下「韌性國家醫療整備計畫」中「業務費」之「國外旅費」預算編列726千元。其中辦理考察暫時醫療系統運作與韌性,預計前往考察美國災難依訓練,其中「韌性」經費辦理恐有暗藏其支援國防、民防經費或其他部會預算情事,有檢討之必要,爰凍結20萬元。

《說明》:

有關赴美國考察,係針對醫院災害事件指揮系統(ICS)及政府災難醫療系統進行交流,並無支援國防、民防經費或其他部會預算。該項考察強化我國國家災難之整備及醫療議題,學習美國醫療體系之相關應變措施,強化我國醫療體系之應變力。

(二十六)決議事項 三十九

本部「醫政業務」項下「健康台灣─投資醫療永續發展」預算編列545,2781千元。

1.就醫療院所友善職場之建置問題積極改善。

2.「健康台灣─投資醫療永續發展」1.優化醫療工作條件,各項計畫尚不具體,新增計畫且跨年,應具備整體計畫全貌及提列預期效益。

3.「健康台灣─投資醫療永續發展」,宜參照預算法第39條有關繼續經費編列規定,於預算書中列明全部子計畫內容、期程、總經費及各年度分配金額等資訊。

4.「健康台灣─投資醫療永續發展」乃114年度新增之預算事項,然考量當中將絕對多數經費以獎補助費方式執行出去,難受行政與立法職權行使上之有效監督。

5.AI對於醫療領域帶來重大影響,本部應強化智慧醫療導入及落實。

6.「健康台灣深耕計畫」為新興計畫,於預算案送立法院審議前行政院尚未核定,爰未能揭露跨年期計畫之全貌。另,「辦理重點科別培育公費醫師制度計畫第2期」之110年至112年度招收及註冊人數未符合預期。

爰合併凍結5,000萬元。

《說明》:

一、為營造友善職場,現行醫院評鑑基準已訂有相關條文,要求醫院建構安全、友善執業環境,未來將持續檢討改善基準相關條文,輔導醫院優化醫療工作環境。亦規劃透過健康台灣深耕計畫,持續優化醫療職場環境。

二、有關「健康台灣─投資醫療永續發展」之「優化醫療工作條件」範疇,預期達成提高醫事人員核心價值與工作環境、優化醫院內資源配置、擴大科技投資降低工作負荷、制定醫事人力留任策略等,持續優化醫療職場環境。

三、有關「健康台灣─投資醫療永續發展」主要係規劃透過推動「優化醫療工作條件」、「規劃多元人才培訓」、「導入智慧科技醫療」、「社會責任醫療永續」四大範疇之規劃方向,以系統性改革,全面提升全民健康福祉,實現亞太地區最具醫療發展力國家的願景。

四、有關「健康台灣─投資醫療永續發展」係規劃透過推動「優化醫療工作條件」、「規劃多元人才培訓」、「導入智慧科技醫療」、「社會責任醫療永續」四大範疇之規劃方向,並以補助方式突破現有醫療體系的限制,打造更具韌性與包容性的健康照護模式,同時亦將落實管理考核等監管機制,使資源發揮最大綜效。

五、「健康台灣深耕計畫」其中「導入智慧科技醫療」範疇規劃導入智慧醫療科技包括:AI科技協助臨床醫療、引進國際接軌的醫療科技及技術、優化醫療照護流程和效率、醫療數據共享和安全、朝智慧醫院發展等。

六、本部辦理「重點科別培育公費醫師制度計畫」,5年預計招收公費醫學生750人,截至113學年度已招收567人,平均招生率93%,已符合原訂招生目標。

(二十七)決議事項 四十

本部「醫政業務」項下「健康台灣─投資醫療永續發展」之「社會責任醫療永續推廣、維穩急重症照護」預算編列145,540萬元。「醫政業務─健康台灣─投資醫療永續發展─社會責任醫療永續推廣、維穩急重症照護」考量績效管理尚有待詳實說明,爰凍結2,000萬元。

《說明》:

本部透過獎勵提供預立醫療照護諮商之醫療機構,並針對預立醫療決定推廣機構進行實地輔導作業,提高參與預立醫療照護諮商之醫療機構數及預立醫療決定簽署人數。亦藉由建置器官勸募網絡分區、協調器官勸募網絡責任醫院、獎勵執行器官勸募之醫療機構等措施,提升醫院勸募器官之專業水準及整體量能。另,「健康台灣深耕計畫」業於114227日奉行政院院臺衛字第1141002810號函核定,亦將落實管理考核等監管機制,使資源發揮最大綜效。

(二十八)新增通過決議第161

本部「醫政業務」項下「韌性國家醫療整備計畫」預算編列174,8247千元。2024年執行成果應先提出報告,用以評估目標達成度及效益,避免預算遭濫用虛擲,使其發揮應有之功能性,爰凍結十分之一。

《說明》:

為預先整備面對大型災難或特殊事件時的應變能力,及因應平時大量傷患之醫療需求,自113年起推動「韌性國家醫療整備計畫」,透過精進設備韌性維護、醫療量能整備、人員賦能三面向,提升醫療體系之應變與整備,全方位落實韌性國家之醫療量能,並達成國際交流與合作。

九、衛生福利部函,為114年度中央政府總預算決議,檢送該部決議(四十一)(四十八)9目「心理及口腔健康業務」預算凍結報告。

(二十九)決議事項 四十一

本部「心理及口腔健康業務」預算編列751,8524千元。本部應提出中央政府部、司、署及地方政府局、處等各政府機關,內部自殺通報及心理諮詢、關懷制度,爰凍結50萬元。

《說明》:

一、為強化各部會對於心理健康與自殺防治工作之重視,1111214日修正公布之精神衛生法,已增訂或修正相關部會應落實主管場域之心理健康與自殺防治工作,如勞動部針對職場或勞工;教育部針對教職員工;內政部針對警消及替代役役男,及國防部針對國軍人員等,規劃並提供心理健康服務。本部將持續結合各部會、直轄市、縣(市)政府、各級學校及企業等,共同營造安全、支持、友善的工作環境,促進民眾心理健康。

二、本部已結合13部會推動「全民心理健康韌性計畫」,期促進各部會將心理健康納入各項政策,以職場心理健康為例,將結合人事行政總處、教育部、國防部、內政部警政署及內政部消防署、勞動部等,落實推動各場域之員工協助方案。

(三十)決議事項 四十二

本部「心理及口腔健康業務」項下「心理健康行政管理」預算編列8978千元。本部應督導地方政府積極補足社區心理衛生中心人力,以降低人員離職數及流動率,爰凍結50萬元。

《說明》:

一、有關社區心理衛生中心之心理衛生專業人力及訪視人力之進用,本部係採分年補助地方政府方式辦理。113年已核定補助2,922人,整體進用率83.37%114年核定補助3,446人,與113年相較增加524人。截至113年底,心理衛生社工離職率12.29%,與112年同期相較,略為下降;關懷訪視員主要係因社安網計畫持續分年增加補助各地方政府人力,致有轉任社安網其他較高薪資職缺、返鄉任職社安網其他職缺等情形,但其離職率與一般職場相較尚屬合理範圍。

二、本部已於1127月函頒社區心理衛生中心設置參考基準、人員職掌、服務流程及督導機制,並發布施行「社區心理衛生中心設置及管理辦法」。針對上開社區心理衛生中心人力,則分別規劃Level 1Level 3層級性專業訓練、安排訪視人員至精神醫療網核心醫院見習60小時、建置內督及外督等機制,增置資深人員職位,以提升社區心理衛生中心人力專業知能及久任動機,營造友善及安全職場氛圍。

(三十一)決議事項 四十三

本部「心理及口腔健康業務」項下「整合及提升心理健康服務」預算編列87,1583千元。本部應視心理健康支持方案預算執行情形,滾動檢討預算編列,爰凍結200萬元。

《說明》:

本部114年度心理健康支持方案之經費估算,係以113年方案執行情形為基礎,以擴大服務人數50%為目標;查「15-30歲年輕族群心理健康支持方案」執行期間(11281日至113731日)服務人數約31,500人,爰114年度以補助47,250人為目標,持續補助每人3次心理諮商費用,每次1,600元,爰預估需2.27億元。惟為利方案順利推動,本部將持續掌握各縣市經費執行進度,並適時調整支應。

(三十二)決議事項 四十四

本部「心理及口腔健康業務」項下「整合及提升心理健康服務」預算編列87,1583千元。112年度全國自殺死亡人數3,898人、自殺標準化死亡率為每10萬人口12.7人,為108年度以來最高,且以「校園學生問題」成長幅度最大,顯示學齡、年輕族群之年齡層與高風險對象之自殺防治關懷仍待強化,爰凍結1,000萬元。

《說明》:

一、為提升心理健康資源可近性,本部持續督導各縣市衛生局廣設心理諮商服務據點(現有388 個據點),及逐年布建社區心理衛生中心(現有56處),配置心理衛生專業人員,並充實自殺通報個案訪視人力,以提供在地、可近之心理健康服務。

二、本部自11381日起延續「15-30歲年輕族群心理健康支持方案」,並擴大服務對象,提供15歲到45歲有心理諮商需求的青壯世代,每人3次免費心理諮商,該方案自推出至114317日止,已服務45,675人,經評估達轉介風險者約占28%,顯示本方案可促進高風險個案即早獲得所需協助,達到及早介入之目的。

三、為強化民眾對親友情緒困擾及精神疾病之辨識與因應能力,本部引進澳洲心理急救訓練課程,俾促進高風險族群早期發現早期介入。本部持續透過串聯跨部會系統資料,分析及評估自殺風險及因素,俾本部據以精進自殺防治策略及措施。

(三十三)決議事項 四十五

本部「心理及口腔健康業務」項下「整合及提升心理健康服務」預算編列87,1583千元。112年度全國自殺死亡人數3,898人、自殺標準化死亡率為每10萬人口12.7人,為108年度以來最高,允宜加強自殺防治策略,爰凍結100萬元。

《說明》:

一、為提升心理健康資源可近性及促進高風險族群早期發現、早期介入,本部持續督導各縣市衛生局廣設心理諮商服務據點(現有388 個據點),逐年布建社區心理衛生中心(現有56處),配置心理衛生專業人員,並充實自殺通報個案訪視人力;及推動「15-45歲青壯世代心理健康支持方案」與引進澳洲心理急救訓練課程。

二、已研訂「自殺防治綱領」,結合各部會督導所屬落實自殺個案之通報,並推動各場域自殺個案之關懷輔導、心理支持及資源轉介;另督請全國自殺防治中心視需要提供專業諮詢,協助各地方政府研擬並推動因地制宜「自殺防治方案」。本部持續透過串聯跨部會系統資料,分析及評估自殺風險及因素,俾本部據以精進自殺防策略及措施。

(三十四)決議事項 四十六

本部「心理及口腔健康業務」項下「優化偏鄉醫療精進計畫第二期」預算編列33,338萬元。

1.計畫內容未詳細說明訓練學員數量的估算依據,亦未載明綁約服務年限、違約條款及相關規範,甚至缺乏對教學醫院訓練容量與師資現況的評估。應審慎研議修正計畫,積極維護偏鄉民眾口腔健康。

2.應針對偏鄉醫療之改善或充實醫療量能,訂定績效指標。保障國內牙醫學系畢業生之臨床實習及參加國家考試等就學就業權益,捍衛國內之醫療品質。

爰合併凍結十分之一。

《說明》:

一、114年全國尚有157個牙醫醫療資源不足地區,爰本部秉持「偏鄉優先、弱勢優先」精神,研擬「優化偏鄉醫療精進計畫第二期」充實在地牙醫醫療量能計畫(下稱本計畫),執行內容刻正依行政院指示及各界建議研修中,修正方向係以無牙醫師執業之鄉鎮市區為限,導入領有牙醫師證書之牙醫師(本國學歷優先),於當地提供牙科醫療及外展服務,另補助牙科設施設備,以維護偏鄉民眾口腔健康。

二、本計畫修正草案所訂之訓練,不會包含無牙醫師證書者之臨床實習:本計畫規劃招募已取得我國牙醫師證書之牙醫師(本國學歷優先),於區域醫院層級以上之醫院,接受二年期牙醫師畢業後一般醫學訓練(PGY),及特殊需求口腔醫學、高齡牙醫學、社區牙醫學、公共衛生學之額外訓練,完訓後導入無牙醫師執業之鄉鎮市區服務,爰本計畫訓練並未包含臨床實習。本計畫每年招募牙醫師之人數,將依無牙醫師執業鄉鎮市區之牙醫人力導入情形,及醫院PGY訓練計畫及訓練量能,逐年公告,並將納入服務涵蓋情形作為計畫執行之績效指標。

(三十五)決議事項 四十七

本部「心理及口腔健康業務」項下「優化兒童精神醫療及口腔照護資源」預算編列17,3583千元。本部規劃執行「兒童(青少年)心智病房試辦計畫」,惟尚欠缺妥適執行前效益分析、進度期程揭露,及後續與常態業務銜接等事項說明,爰凍結100萬元。

《說明》:

為符合國際兒童權利公約精神,確保兒少健康照護權利不受剝奪及保障兒少最佳利益,本部設置兒童(青少年)專屬心智病房,並納入「優化兒童醫療照護計畫」中長程計畫,內容包含:設置兒心病房、建立跨專業精神醫療團隊、發展工作指引與實證研究、建立實習及教育訓練制度等。本部將逐年分別於北、中、南各設置1處兒心病房,提供兒童(青少年)精神醫療照護,113年已核定國立台灣大學醫學院附設醫院兒童醫院辦理。

(三十六)決議事項 四十八

本部「心理及口腔健康業務」項下「國家癌症防治及品質改善計畫」預算編列35,711萬元。

1.有關「檳榔健康危害防制宣導製作、託播」內容,應納入原有「口腔健康促進宣導製作託播」之業務。

2.國人對於檳榔相關知識普遍不高。本部應強化對於口腔癌防治及檳榔致癌知識之普及。

3.有鑑於國人就檳榔知識無法提高,本部宜積極檢討,推動檳榔防制專法施政事項。

4.本部應就檳榔防治計畫之立法時程規劃及業務推動提出書面報告。

5.本部應就檳榔防制專法之法制化作業進度及後續執行檳榔防制政策之預期成效提出書面報告。

爰合併凍結300萬元。

《說明》:

一、鑑於健康台灣願景,預計於2030年降低國人癌症死亡人數1/3之政策方向,提升國人對於「檳榔子本身即第一級致癌物」之認知,並因應本部研擬「檳榔健康危害防制法」之立法前配套措施,本部持續運用平面、廣播、網路等多元宣導管道,強化對於兒童、青少年等年輕族群,以及對於農、漁、交通運輸業等高嚼檳族群加強宣導。本項「檳榔健康危害防制宣導製作、託播」經費係聚焦於強化民眾對檳榔健康危害之認知,並加強社會溝通,以落實推動檳榔管理工作,提升口腔癌防治效益。

二、有關「檳榔健康危害防制法草案」已於1131218日至114217日完成法規預告程序。預告期間共收到各界意見計4,528件(其中建議暫緩推動者4,422件,97.7%)。本部將參酌各界意見納入條文研修方向,邀請相關部會、團體及業者代表共同討論,並於立法完成前辦理多元管道宣導,持續提供口腔癌篩檢服務,以及強化跨部會合作機制,以積極提升國人檳榔健康危害認知,以維護國人口腔健康。

十、衛生福利部函,為114年度中央政府總預算決議,檢送該部決議(五十五)(五十七)及新增決議(一九七)(二○○)12目「綜合規劃業務」預算凍結報告。

(三十七)決議事項 五十五

本部「綜合規劃業務」項下「企劃重要政策」之「業務費」預算編列7554千元。「社會福利政策綱領」自101年起至今仍未有更新,顯難以符合現今社會之福利需求,爰凍結50萬元。

《說明》:

一、社會福利基本法自112524日公布施行,爰本部社會及家庭署規劃自本法公布施行起5年內辦理社會福利政策綱領之檢討。

二、本案規劃從114年起委託國內具有政策研究與規劃經驗之學術、研究或民間單位,邀集相關單位及專家學者盤點政策發展方向、人口及社會結構變遷、社會福利需求與總體資源供給情形,以形成社會福利政策綱領草案,並於117年完成檢討修正。

(三十八)決議事項 五十六

本部「綜合規劃業務」項下「管制考核」之「維護及增修追蹤管制與部長電子信箱系統等」預算編列3062千元。營運部長信箱系統所費巨資,允宜撙節,爰凍結10萬元。

《說明》:

一、為有效掌握本部各重要會議交辦案件或預算案決議事項辦理情形,本部透過「追蹤管制作業系統」建立資訊化管控流程,掌握各項追蹤案件執行進度及內容,輔助管考業務之運行,以提升管制考核效能。每年需賡續進行系統維運與功能增修作業,增進使用之方便與順暢性,使系統發揮最大使用效益。

二、另為提供民眾方便之陳情管道,本部設置部長信箱管理系統,目前每月案件受理量仍近千件,足見民眾之需求。為配合實際流程控管及操作需求,每年賡續進行系統維護與功能增修,以優化系統功能。

三、另鑑於現行個資保護及資訊安全要求日益提升,上述系統均須遵循資安要求,需編列預算作系統滲透測試、資訊安全管理系統及個資管理系統導入或第三方驗證等需求。

(三十九)決議事項 五十七

本部「綜合規劃業務」項下「打造永續共好地方創生計畫」預算編列2,500萬元。為檢討長照對服務機構過度監管,造成人員不合理工作負擔,應優化日間照顧及居家服務監管方法,爰凍結50萬元。

《說明》:

一、為達日照中心復能目標,鼓勵日照中心發展社區共融,與當地社區建立友善關係。日照中心之課程活動,屬機構內部營運項目,原則無須逐案報由各縣市政府核備,惟各縣市基於機構管理可瞭解活動安排之合理性。

二、為確保長照使用者及長照人員雙方權利義務,長照人員應製作服務紀錄,惟並無於48小時內上傳系統之限制,相關服務紀錄應由長照人員依自身服務及工時狀況完成;為因應長照使用者臨時需求,部分服務項目如有突發性或臨時性狀況,得先提供服務後再經社區整合型服務中心及照管中心確認。

三、品質管理機制回歸地方政府特約管理、評鑑及督考,本部將透過與縣市政府定期辦理之聯繫會議強化說明長照機構監管機制,避免各地方規範不一,造成不必要之行政流程。

(四十)新增通過決議 第197

本部「綜合規劃業務」項下「業務費」預算編列12,1732千元。我國長照經費始終沒有制度化,隨著長照支出逐年增加,長照基金難以獨立自主收支平衡,未來恐需仰賴公務預算撥補,允宜比照德日韓等國家建立社會保險制度,爰凍結十分之一。

《說明》:

一、本部為因應人口快速老化所衍生之長照需求,自98年起規劃以社會保險方式,採全民納保之單一保險人制度,研擬「長期照顧保險法草案」,於103930日函報行政院並送立法院審議,後因改以指定稅收推動長照十年計畫2.0,本部於10568日撤案。

二、現階段長照服務仍屬於布建資源及提升服務量能階段,以指定稅收做為長照制度之財源,使財源可視需求做調整。保險制亦存在政府財務負擔、資源布建是否足夠、繳費年齡如何設定、費率調整不易、給付量能與方式及社會各界是否具共識等問題。

三、本部將持續研議適合我國長照制度之財務模式,以穩健長照資源之布建與長照服務之推展,推動長照3.0,穩健居家、社區及住宿式服務之多元連續服務體系,建構「10分鐘照顧圈」,並強化夜間照顧量能、加速出院無縫接軌長照,以滿足民眾的長照需求,確保照顧服務「看得到、找得到、用得到」。

(四十一)新增通過決議 第200

本部「綜合規劃業務」項下「打造永續共好地方創生計畫」預算編列2,500萬元。本部處理職場霸凌事件未能依規定及時處理調查,並對受害者保障不足,致使問題未能有效解決,爰凍結500萬元。

《說明》:

一、本部為營造友善職場,已於114220日完成2梯次科長以上人員領導統御訓練,並於418日辦理第一線受理申訴人員專業職能訓練。另本部設有職場霸凌申訴專線、傳真及信箱,具名申訴者即依本部作業規定辦理;匿名檢舉但指陳具體對象或事件者,則審慎處理,以期勿枉勿縱。行政院職場霸凌案件通報平台於1131213日上線,本部均依規定於3日內回報初步受理情形,並於1個月內回報處理結果。

二、本部已持續運用多元管道,向機關首長、高階主管人員及同仁宣導職場霸凌防治,以及依機關內不同人員之職場霸凌防治職責重點辦理教育訓練。本部亦已持續透過多元方式推廣EAP服務內容與效益,並針對關懷員提供專業培訓,如心理急救、危機處理及溝通技巧等進階訓練,提升內部支援能力,以期建構更友善、更有活力的職場環境。

十一、衛生福利部函,為114年度中央政府總預算決議,檢送中央健康保險署決議()(二十二)及新增決議(二九一)3目「健保業務」預算凍結報告。

(四十二)決議事項 八

本部中央健康保險署「健保業務」預算編列1425,0494千元。

1.請以具備替代性、穩定供應、價格適當之處方藥品項,為指示藥品退出全民健康保險條件,就尚且全民健康保險支付之品項先為盤點,再決定退出的時機。

2.應針對現行我國醫療院所參與「虛擬健保卡」動機低落,進行檢討並提出改善方案,另應編列相關補助預算,增加醫療院所參與該計畫之誘因。

3.應訂定「癌症新藥暫時性支付專款作業要點/流程」以明確相關機制,並應包含規劃審查程序透明機制及納入病友參與方式。

爰合併凍結200萬元。

《說明》:

一、本部健保署已著手檢討並縮小指示藥品給付範圍,於1131017日函請24個醫學會,提供指示藥品取消給付之建議,並於114113日邀集相關單位交流意見,優先將一年無申報量、開立指示藥之醫療院所數或醫師數量少,且經查有替代藥品供臨床選用,不致影響病人用藥權益品項建議取消健保給付。目前初步計有成分類別共32類(37品項)建議取消健保給付,刻正請相關學會再提供意見。另將依藥理分類,邀集相關用藥科別及學會討論其他指示藥品,預計於114年底完成本次檢討及取消健保給付之相關作業及程序。

二、為提升醫療院所對於虛擬健保卡政策認知及鼓勵參與服務,業已研訂獎勵措施,鼓勵醫療院所協助病人申請虛擬健保卡,並設定申報虛擬健保卡醫療費用案件之獎勵機制,另自114年起推動「基層醫療院所資訊服務系統雲端轉型補助計畫」,已將虛擬健保卡功能政策納入補助項目之一。

三、本部健保署已於114225日公告「癌症新藥暫時性支付專款作業原則」,其重點包括明訂作業原則之適用藥品、案件審議程序、再評估計畫書審查重點、與廠商共同進行之財務控管機制、暫時性支付期間登錄及蒐集臨床資料,以進行評估是否納入常規性健保給付之效益評估模式、將專款運用情形,依政府資訊公開法辦理之資訊公開方式以及公開徵求病友意見,以強化病友權益及增加專業培力等。

(四十三)決議事項 九

本部中央健康保險署「健保業務」預算編列1425,0494千元。應提出加速癌症新藥給付書面報告,爰凍結100萬元。

《說明》:

一、為加速癌症新藥引進,健保自112年推動多項策略,包含積極爭取新醫療科技預算,114年以公務預算挹注「癌症新藥暫時性支付專款」50億元、強化醫療科技評估量能,成立國家級健康政策與醫療科技評估中心專責辦公室、實施暫時性支付制度及推動藥品平行送審機制等,並強化癌症治療逐步接軌國際。

二、1131月至1142月止,健保生效新給付之癌症新藥共15項,擴增給付共18項,另113年廠商送件至提專家會議平均約3.3個月,較112年以前約4.3個月,已顯著提升。

(四十四)決議事項 十

本部中央健康保險署「健保業務」預算編列1425,0494千元。我國健保藥品政策尚未建立健全且透明的指標,且缺乏長期科學研究資料來支持政策評估,應就如何提升相關資料之可取得性並與學術單位合作進行分析,爰凍結200萬元。

《說明》:

本部健保署不定時分析健保藥費占率、藥價差金額變化等資料,並作為每年藥價調整或推動健保藥品相關措施時之參考;另已公開各健保藥品品項之申報量資訊、近5年新藥納入健保給付之申報情形及各醫事機構層級申報資訊。未來將參酌國際間藥費資料公開內容與呈現方式,評估建立長期趨勢分析等資料可行性,亦將適時公開資訊,促進各界瞭解及參與。

(四十五)決議事項 十一

本部中央健康保險署「健保業務」項下「醫務管理推動督導」預算編列8747千元。

1.提出分級醫療原則基礎上,如何落實全民家庭責任醫師制度(應包含規劃與短中長期目標期程)。

2.針對如何提升ICD-10外傷編碼填報率及填報品質,提出規劃方案之計畫時程與說明。

爰合併凍結90萬元。

《說明》:

一、為落實家庭責任醫師制度,本部健保署以分級醫療原則為基礎,規劃短中長期目標,短期規劃擴大家庭醫師制度之規模及照護量能;中期將導入動脈粥狀硬化心血管疾病(ASCVD)疾病預防及血脂照護模式,並持續整合各項慢性病管理方案;長期則試辦慢性病bundle payment計畫,另延伸銜接長照服務,提供全人全程照護。

二、為導引院所正確編碼,本部健保署持續委託專業團體更新「ICD-10-CM/PCS疾病分類編碼指引」,並公布於全球資訊網供外界檢閱;並於112年至113年辦理84場教育訓練,共1.4萬人次參與,以輔導醫療院所正確申報醫療費用;另為健全兒少事故傷害統計資料,已於114319日函請相關公學協會輔導所屬會員,依申報格式正確填具外因碼,並設有編碼品質審查機制。

(四十六)決議事項 十二

本部中央健康保險署「健保業務」項下「健保資訊服務」預算編列25,3532千元。鑑於2023年發生全體國人健保個人資料外流事件,且近年詐騙事件猖獗,恐造成民眾個資受到濫用,提出全民健康保險資料保護等相關措施,爰凍結50萬元。

《說明》:

一、本部健保署為政府機關(構)資通安全責任等級A級機關,且經ISO/IEC 27001資安驗證合格,各項資通系統及基礎設施皆依據資通安全管理法辦理相關資安措施。

二、為確保被保險人個資安全,持續依據外部情資與新興科技,強化資安防護機制,精進整體資安架構,建置資安威脅偵測管理機制、進行各項健保資訊安全防護、檢測及驗證,未來亦將持續精進資安管理作為,提升資安防護力,強化資安韌性。

(四十七)決議事項 十三

本部中央健康保險署「健保業務」項下「健保政策規劃與推展」中「業務費」之「委辦費」預算編列1088千元。針對提升基層診所醫療品質,改善慢性病管理及相關檢查項目,並擬定具體轉診策略,爰凍結十分之一。

《說明》:

一、本部推動分級醫療政策作為,規劃利用科技將病人進行風險分級,以合理分配醫療資源。推行大家醫計畫,由基層院所提供初級照護,俟有進一步診療需要時,再經轉診至醫院就醫,以提升基層醫療量能及品質,並藉由醫院及診所建立轉診及合作機制,使慢性病會員獲得完善且整合性之醫療照護,以延緩慢性疾病重症之發生。

二、為促進醫療體系間合作,落實分級醫療,114年規劃修訂轉診支付標準,包含取消未使用電子轉診平台之轉診費,以提升轉診效率,俾醫院資源供急重難症病人之需。

(四十八)決議事項 十四

本部中央健康保險署「健保業務」項下「保費收繳及醫療費用核付作業」預算編列62,9484千元。研議適度調降年滿65歲以上具特定職業就業高齡全民健康保險投保金額事宜,以為促進高齡者就業政策之利,爰凍結100萬元。

《說明》:

一、考量各類被保險人經濟能力不一,現行健保法施行細則第46條對於不同類別人員之經濟能力已納入考量,而有不同投保金額申報下限之規定,對減輕被保險人保險費負擔已有相當考量。另按實際所得作為健保投保金額基礎,乃係全民健保自助互助、量能負擔之社會保險精神,依被保險人不同所得能力計算保險費,全體保險對象應一體適用。

二、本部健保署將在維護健保財務健全及建立整體保險對象保險費負擔公平之機制下,適時關注及持續檢討各類保險對象合理保險費措施。

(四十九)決議事項 十五

本部中央健康保險署「健保業務」項下「新南向醫衛合作與產業鏈發展中長程計畫第二期」預算編列6178千元。新南向醫衛合作及產業發展著重於產業輸出,與本部健保署任務職責並不相符,又111113年的執行成果難以認定,爰凍結80萬元。

《說明》:

本部健保署透過本計畫,持續與新南向國家產官學研機關/機構進行深度健康保險研習與經驗分享,並向APEC提案,自111年至114年連續4年成功爭取到APEC計畫在臺舉辦研討會/工作坊,並藉此APEC平臺與新南向國家官方交流互動,將我國在醫療服務、公衛、醫材藥品等軟實力優勢及經驗積極展現,協助促成我國醫衛相關產品服務之出口商機,在國際上建立台灣的醫衛品牌。

(五十)決議事項 十六

本部中央健康保險署「健保業務」項下「健保醫療平權數位升級計畫」預算編列112,8326千元。地區醫院或基層醫療因成本考量、缺乏資訊人員等退出或未實際提供虛擬健保卡服務,爰凍結100萬元。

《說明》:

一、本部健保署研訂獎勵措施鼓勵醫療院所提供虛擬健保卡服務,鼓勵醫療院所協助病人申請虛擬健保卡,並設定申報虛擬健保卡醫療費用案件獎勵機制,輔導有意願院所提供虛擬健保卡就醫服務。

二、114年起推動「基層醫療院所資訊服務系統雲端轉型補助計畫」,已將虛擬健保卡功能政策納入補助項目之一,由資訊服務廠商協助基層院所(包括衛生所)完成相關功能建置及相關設定。

(五十一)決議事項 十七

本部中央健康保險署「健保業務」項下「健保醫療平權數位升級計畫」預算編列112,8326千元。多項計畫之內容皆為健保資料優化、AI應用及系統升級,是否有重複編列之情形,請提出各該計畫之詳細內容及具體經費運用,爰凍結100萬元。

《說明》:

一、本部健保署因應資通訊與雲端科技興盛發展,推動「健保醫療平權數位升級計畫」,對於數位基礎工程建置與加值應用開發,透過整合資料標準化轉換及資料集整合發展主題式資料模型,作為支援新興技術發展所需之基礎,提升健保雲端服務,促進醫療平權。

二、另「健保大數據數位應用計畫」及「健保資料加值提升計畫」係分別運用健保資料優化內、外部應用流程,優化提升服務效率;及建構健保資料應用導向之「後設資料庫」,提升新醫療科技評估量能。

(五十二)決議事項 十八

本部中央健康保險署「健保業務」項下「健保醫療平權數位升級計畫」中「業務費」之「委辦費」預算編列12,4946千元。委辦費於業務費用中所佔比率過高,且各計畫內容編列高額之資訊服務費等,相關運用及建置目的、期程等情形未臻明確,爰凍結500萬元。

《說明》:

一、本部健保署因應資通訊與雲端科技興盛發展,推動「健保醫療平權數位升級計畫」,建置強化韌性、敏捷應變之軟硬體資訊基礎建設與維運,係驅動健保各項業務之基石,以提供醫療院所優質醫療資訊服務效能,並提升民眾就醫服務品質與便利性。

二、114年度編列資訊服務及設備費用以持續辦理健康資料整合系統之開發精進等作業及資通安全,維持健保醫療資訊系統營運,並透過綠能機房與雲服務架構環境發展,以因應健保業務需求及資訊服務雲端化之趨勢,升級健保應用系統與架構,鞏固資訊安全防護,創新健保服務。

(五十三)決議事項 十九

本部中央健康保險署「健保業務」項下「完善健保醫療費用總額及給付機制」預算編列1077,2451千元。鑑於大院主決議114630日達到健保點值一點0.95元,然各級醫療院所反映,本部健保署各區業務組進行無法源依據的攤扣以及核刪等行政措施,違背主決議保障醫護權益之宗旨,爰凍結200萬元。

《說明》:

一、本部健保署於114年起推行各分區個別醫院前瞻式預算分區共管方式,透過個別醫院總額制,保障院所基本收入,成長型醫院採用分階折付分配,考量政策配合情形、人力、病床數之投入資源及人員薪給、照顧急重難罕症病人數等,綜合調整分階成長率。

二、有關重症患者就醫剛性需求會特別考量,不被個別總額排擠,初步規劃將加護病房照顧個案、分娩、急性心肌梗塞、腦中風血栓、癌症等要跟時間賽跑的治療,優先給付,保障急重症醫療。

三、設定監測指標,如有不適當轉診或減損重症病人就醫權益,則不予保障基期收入,改以當區計算之平均點值支應。

(五十四)決議事項 二十

本部中央健康保險署「健保業務」項下「完善健保醫療費用總額及給付機制」預算編列1077,2451千元。編列一般事務費辦理健保永續經營規劃,然若無從源頭提高健康支出,實無法具體改善健保現行面臨之困境,爰凍結100萬元。

《說明》:

一、為使健保長期財務穩健、永續經營,規劃籌措多元財源,增加健康投資,包含政府擴大財政挹注健保基金、114年配合基本工資調整及量能課賦、提高健保投保金額分級表之金額、爭取總額成長及114年度行政院挹注336億元於健保財務協助方案,將現由健保總額支付較屬公共衛生性質之服務項目,改以公務預算支應。

二、另為持續精進總額制度,已提報「健保總額制度之檢討策進研析」議題至國家衛生研究院論壇,及推動個別醫院前瞻式預算分區共管試辦計畫,並持續推動分級醫療政策及家醫制度、優化健保雲端系統、加強醫療服務審查、檢討部分負擔費用,引導民眾正確就醫等措施,以提升健保資源運用效率,抑制不必要支出。

(五十五)決議事項 二十一

本部中央健康保險署「健保業務」項下「完善健保醫療費用總額及給付機制」中「業務費」之「委辦費」預算編列5,8419千元。目前每年僅10餘項指示藥品退出健保,指示藥品全面退出恐將面臨無期延宕的情況,爰凍結200萬元。

《說明》:

本部健保署已著手檢討並縮小指示藥品給付範圍,於1131017日函請24個醫學會,提供指示藥品取消給付之建議,並於114113日邀集相關單位交流意見,優先將一年無申報量、開立指示藥之醫療院所數或醫師數量少,且經查有替代藥品供臨床選用,不致影響病人用藥權益品項建議取消健保給付。目前初步計有成分類別共32類(37品項)建議取消健保給付,刻正請相關學會再提供意見。另將依藥理分類,邀集相關用藥科別及學會討論其他指示藥品,預計於114年底完成本次檢討及取消健保給付之相關作業及程序。

(五十六)決議事項 二十二

本部中央健康保險署「健保業務」項下「完善健保醫療費用總額及給付機制」之「辦理輸注液及沖洗液藥品供應穩定專案等」預算編列11億元。永豐化學公司已獲核准2,000mL以上輸注液軟袋之製造及運銷作業,將影響預算執行需求,應提出國內廠商生產供應情形,爰凍結1,000萬元。

《說明》:

永豐化學公司已於1139月及12月恢復蒸餾水及生理食鹽水生產供應,目前國內廠商總體生產供應量能可滿足臨床需求,114年第1季考量農曆春節之臨床備貨量增加,本部食藥署持續分配專案進口生理食鹽水輸液,114年第24季將持續鼓勵醫療機構與廠商簽訂合約,以利廠商估計各別輸液之生產數量,逐步回歸市場機制供應。

(五十七)新增通過決議 第291

本部中央健康保險署「健保業務」項下「完善健保醫療費用總額及給付機制」預算編列1077,2451千元。應參酌日本成功降低國保藥價差的成功經驗,全面盤點並研擬相關政策,思考如何將藥價差降低至合理程度,爰凍結百分之一。

《說明》:

有關藥價差問題,應取得醫藥界、產業界及社會共識,惟各界尚無共識,但本部健保署仍持續依健保法規定,定期辦理藥價調查及藥價調整,以逐步縮小藥品支付價格及藥品市場實際交易價格之差距。並已進行修正全民健康保險藥品價格調整作業辦法,精進逾專利期藥品藥價檢討機制,建立藥價差管理制度,將藥價差降至合理程度。

十二、衛生福利部函,為114年度中央政府總預算決議,檢送國民健康署第1目項下「全人健康促進與成癮防治研究」預算凍結1,000萬元專案報告。

(五十八)決議事項 二

本部國民健康署「科技業務」項下「全人健康促進與成癮防治研究」預算編列15243千元。本部國民健康署網頁載明「青少年吸菸行為調查」自108年起改為兩年辦理一次,民國雙數年辦理調查,然而新式菸品日新月異,新興菸品對該年齡層之影響,連動主管機關參考本行為調查之擬定防治手段,是以兩年辦理之調查頻率是否有待評估,爰凍結1,000萬元。

《說明》:

一、本項調查由本部國健署與美國CDC合作,該署負責規劃設計與統籌調查,各地方政府衛生局所入校執行問卷施測。根據世界衛生組織之菸害防制6大策略MPOWER監測框架,以每5年內進行例行監測為原則;與美國CDC合作採相同模式調查之國家,辦理頻率皆2年以上。

二、為精進本調查之品質及效率,本部國健署持續與美國CDC團隊合作交流並遵循監測調查之標準化科學方法滾動檢討,期透過調查結果,瞭解青少年吸菸及健康行為現況及變化趨勢,提供相關單位規劃與評價相關計畫推動成效之參考依據。

十三、衛生福利部函,為114年度中央政府總預算決議,檢送國民健康署第1目項下「運動科技應用與產業發展─推動國民健康場域應用計畫」預算凍結100萬元專案報告。

(五十九)決議事項 三

本部國民健康署「科技業務」項下「運動科技應用與產業發展─推動國民健康場域應用計畫」預算編列7195千元。健康場域計畫各縣市蒐集數據資料未臻完整,不利後續健康數據之分析串聯及個人健康管理應用等情事,爰凍結100萬元。

《說明》:

一、本部國健署以行政協助方式委託縣市政府於學校、社區等場域導入運動科技,蒐集健康數據並進行資料分析,以期提升民眾身體活動量。截至113年底,累計推動至14縣市、18場域;並配合跨部會合作要求上傳數位發展部運動數據公益平台數據資料達214萬筆。

二、另自113年起增列各參與縣市需設定健康主題,包括體位管理(肥胖防治)、體能促進、長者健康促進等,蒐集相對應指標,結合身體活動與健康數據,分析回饋民眾;縣市亦可結合社區活動和講座課程,將計畫推動至全齡人口,達成健康促進目標。

參、結語

為維護全民健康與福祉,本部秉持著全球化、在地化、創新化的思維,整合社會福利及衛生醫療資源,戮力規劃施政藍圖,從福利服務、長期照顧、社會安全、醫療照護、疫病防治、食品藥物管理到健康促進等攸關全民福祉之議題,擬定具整合性、連續性之公共政策,期能提供完善且一體之服務,以達成「促進全民健康與福祉」之使命。

綜上,各項經費編列,確為業務推動之需,敬請惠予支持同意解凍,准予動支,俾利本部暨所屬機關依既定之施政計畫及業務內容執行。本部承 大院各委員之指教及監督,在此敬致謝忱,並祈各位委員繼續予以支持。

二、

審查行政院函請審議「兒童托育服務法草案」、委員林月琴等16人、委員何欣純等16人、委員王育敏等24人、委員邱若華等16人、委員黃捷等21人、委員蔡易餘等17人、委員李坤城等22人、委員陳培瑜等19人、委員郭昱晴等21人、委員陳素月等16人、委員鄭天財Sra Kacaw18人、委員王美惠等19人、委員林淑芬等25人、委員王正旭等18人、委員吳沛憶等18人等16案(書面報告)

主席、各位委員女士、先生:

今天 大院第11屆第3會期社會福利及衛生環境委員會召開第14次全體委員會議,審查:一、行政院函請審議「社會福利基本法草案」,二、林月琴等16人擬具「兒童托育服務法草案」,三、委員何欣純等16人擬具「兒童托育服務法草案」,四、委員王育敏等24人擬具「兒童托育服務法草案」,五、委員邱若華等16人擬具「兒童托育服務法草案」,六、委員黃捷等21人擬具「兒童托育服務法草案」,七、委員蔡易餘等17人擬具「兒童托育服務法草案」,八、委員李坤城等22人擬具「兒童托育服務法草案」,九、委員陳培瑜等19人擬具「兒童托育服務法草案」,十、委員郭昱晴等21人擬具「兒童托育服務法草案」,十一、委員陳素月等16人擬具「兒童托育服務法草案」,十二、委員鄭天財Sra Kacaw18人擬具「兒童托育服務法草案」,十三、委員王美惠等19人擬具「兒童托育服務法草案」,十四、委員林淑芬等25人擬具「兒童托育服務法草案」,十五、委員王正旭等18人擬具「兒童托育服務法草案」,十六、委員吳沛憶等18人擬具「兒童托育服務法草案」等16案,本部承邀列席報告,敬請各位委員不吝指教。

壹、行政院提案版本

現行幼兒照顧及教育分屬本部及教育部權責,其中未滿2歲兒童由本部主管,並依兒童及少年福利與權益保障法(以下簡稱兒少權法)及其相關法規提供以照顧及保育為主之托育服務;2歲以上未滿6歲兒童歸教育部主管,並依幼兒教育及照顧法(以下簡稱幼照法)及其相關法規提供教育與照顧兼具之教保服務。為保障兒童接受適齡適性之保育照顧,確保兒童托育服務品質,建構完善托育服務體系,以促進兒童身心健全發展,爰擬具「兒童托育服務法草案」共678條,其要點如下:

一、提高居家托育法律位階及執業資格:明訂「居家托育」專章,將現行訂於授權辦法之輔導及管理機制,提升法律位階至本法,並刪除僅需受訓即可執業規定,透過源頭把關嚴謹篩選居家保母,藉此提升專業服務品質。

二、強化托育機構透明度及管理規範:明訂托育機構應將人員資格、收托人數、收退費項目等資訊,更加公開透明,規範私立托育機構收費採核定制,及托育機構設置專帳及會計帳簿憑證相關規定。

三、規範托育相關人員消極資格及強化不當對待(照顧)案件處理機制:明定不得擔任托育相關人員年限之要件,將現行調查處理流程及原則等行政規則法制化,建立事件調查及審議機制,並規範運用網際網路儲存監視影像及影音資料,異地備份保全證據,及提高違法人員及機構處罰強度,以保障送托兒童安全及家長權益。

四、發展多元化托育型態並完備法制:訂定社區互助式、部落互助式及職場互助式托育型態,以因應區域特性及家長不同需求,提供多元托育服務模式;將公共托育家園入法管理,正式納入法律並予正名,以完備法制化管理與輔導。

五、加速布建公共托育資源:放寬公有不動產以無償方式提供非營利性質法人使用,運用學校場所辦理托育機構,免予變更使用執照,以利加速布建資源。

貳、委員林月琴等16人提案版本,與行政院版差異摘要說明如下:

一、第五條中央主管機關掌理協助托育人員組織及家長組織之成立。本條立意良善,惟籌設組織屬人民自主意願,宜由人民自發性逕依人民團體法等相關法規籌組。

二、第九條托育服務辦理績效卓著,直轄市、縣(市)主管機關應予以獎助並訂定獎勵事項自治法規。本條尊重直轄市、縣(市)主管機關因地制宜之規劃。

三、第十六條、第二十九條、第四十七條發展遲緩通報,增訂通報流程及檔案管理辦法,由中央主管機關定之。本法係針對托育服務訂定專法,規範通報人之責任,至發展遲緩兒童後續處理事項已於兒少權法規範之。

四、第十九條、第三十七條、第五十一條爭議事件處理,參考  幼照法定明應召開申訴評議委員會,並增訂成員名單、負責人身分限制及迴避原則。爭議事件倘涉公權力,已於第行政院版四十六條規定;至於私權爭議,已於行政院版第五十五條規定設計調處機制。

五、第二十六條私立托育機構訂定收退費金額,報直轄市、縣(市)主管機關備查後,向送托兒童之父母或監護人收取及退還費用。行政院版第二十七條核定機制屬現行作法,係為保障家長權益。

六、第三十一條托育機構應裝設監視錄影設備,妥善管理攝錄影音資料,並加以保密。行政院版第三十條明文保存日數及將影音資料傳送至直轄市、縣(市)主管機關建置之網際網路系統儲存,規範更為周延。

七、第三十八條至第五十一條新增第四章互助式托育章節。因互助式托育屬托育機構類型之一,爰整併至托育機構專章。

八、第五十三條及第五十四條對於一定年限不得擔任負責人、托育專業人員或工作人員,其認定為一年至十年。本部考量托育機構與教保服務機構屬性類同,爰參考幼照法對於教保服務人員限制為一年至四年。

九、第六十二條責任通報,參考幼照法增訂調查委員會辦理期程、流程、成員代表及調查資料得提供予兒童法定代理人或實際照顧者。委員所提屬程序、執行事項,行政院版第四十六條已授權訂定辦法。

參、委員何欣純等16人提案版本,與行政院版差異摘要說明如下:

一、第二十七條私立托育機構訂定收退費金額,報直轄市、縣(市)主管機關備查後,向送托兒童之父母或監護人收取及退還費用。意見同前。

二、第三十二條托育機構應裝設監視錄影設備,妥善管理攝錄影音資料,並加以保密。意見同前。

三、第三十九條至第五十二條新增第四章互助式托育章節。意見同前。

四、第六十一條負責人、托育專業人員或工作人員禁止行為款次參考兒少權法第四十九條樣態例示。行政院版第三十六條考量托育機構與教保服務機構屬性類同,爰參考幼照法第三十條第一項規定,定明托育相關人員不得對兒童有身心虐待、體罰等違法行為。

肆、委員王育敏等24人提案版本,與行政院版差異摘要說明如下:

一、第七條諮詢會涉及原住民相關議題時,應邀請原住民兒童權益倡議經驗或從事原住民兒童托育服務團體代表。本條意見涉實務執行,由主管機關視需求辦理。

二、第九條直轄市、縣(市)衛生主管機關應辦理幼兒健康檢查、托育機構及互助式托育應建立幼兒健康管理資料檔、法定代理人配合義務。幼兒健康照顧責任係民法規定法定代理人義務,與托育機構宜經由協調相互配合。

三、第十三條直轄市、縣(市)主管機關應補助互助式托育及公共化居家托育人員健康檢查與意外責任險等經費。本條尊重直轄市、縣(市)主管機關因地制宜之規劃。

四、第十七條直轄市、縣(市)主管機關應辦理公共化居家托育服務,相關事項授權辦法由中央主管機關定之。現階段維持以公共化及準公共托育服務併行方式,目的係減輕家長負擔。

五、第二十九條至第三十四條新增第四章互助式托育章節。意見同前。

六、第三十七條私立托育機構訂定收退費金額,報直轄市、縣(市)主管機關備查後,向送托兒童之父母或監護人收取及退還費用。意見同前。

七、第四十三條法定代理人得請求直轄市、縣(市)主管機關提供托育相關資訊。行政院版第三十四條定明托育機構應主動公開揭露資訊,無須法定代理人請求。

八、第四十七條依本法成立之家長組織可參與直轄市、縣(市)主管機關托育服務評鑑規劃。意見同前。

九、第四十八條法定代理人應履行之義務,如參加研討會、親職活動或提供特殊兒童健康狀況。本條立意良善;至於法定代理人參與種類及方式,可再討論研議。

伍、委員邱若華等16人提案版本,與行政院版差異摘要說明如下:

一、第五條中央主管機關掌理協助托育人員組織及家長組織之成立。意見同前。

二、第九條托育服務辦理績效卓著,直轄市、縣(市)主管機關應予以獎助並訂定獎勵事項自治法規。意見同前。

三、第十六條、第二十九條、第四十七條發展遲緩通報,增訂通報流程及檔案管理辦法,由中央主管機關定之。意見同前。

四、第十九條、第三十七條、第五十一條爭議事件處理,參考幼照法定明應召開申訴評議委員會,並增訂成員名單、負責人身份限制及迴避原則。意見同前。

五、第二十六條私立托育機構訂定收退費金額,報直轄市、縣(市)主管機關備查後,向送托兒童之父母或監護人收取及退還費用。意見同前。

六、第三十一條托育機構應裝設監視錄影設備,妥善管理攝錄影音資料,並加以保密。意見同前。

七、第三十八條至第五十一條新增第四章互助式托育章節。意見同前。

八、第五十三條及第五十四條對於一定年限不得擔任負責人、托育專業人員或工作人員,認定為一年至十年。意見同前。

九、第六十二條責任通報,參考幼照法增訂調查委員會辦理期程、流程、成員代表及調查資料得提供予兒童法定代理人或實際照顧者。意見同前。

陸、委員黃捷等21人提案版本,與行政院版差異摘要說明如下:

一、第十一條居家式托育服務人員違規記點制度。行政院版對於違反托育服務行為已明定罰則,對於被處罰行為者併再記點,宜審慎研議。

二、第二十五條主管機關應公開揭示托育機構設立許可日五年內原址重建之機構原名稱,及第二十六條對於托育機構倘原址重設、負責人與違反消極資格人員具配偶或三等親關係、曾遭行政裁罰、經認定影響兒童身心健康等情事,應加強查核實際運作情形。本條涉實際經營者有無變更及新經營者之工作權保障,宜審慎研議。

三、第四十五條托育機構明知人員違反消極資格仍使其實際參與托育業務,應廢止托育機構設立許可。按行政院版第六十條已有明確規定處理機制,至是否逕予廢止機構之設立許可,宜審慎研議。

柒、委員蔡易餘等17人提案版本,與行政院版差異摘要說明如下:

第三十八條托育專業人員及工作人員違反消極資格,經直轄市、縣(市)主管機關確認,不得再擔任托育專業人員及工作人員。行政院版第三十八條規範更為嚴謹,違反該條次行為經確認不得再擔任托育相關人員,排除其將來擔任負責人資格。

捌、委員李坤城等22人提案版本,與行政院版差異摘要說明如下:

第三十條托育機構監視錄影設備取得資料之處理、保存及利用,應遵守個人資料保護法相關規定。本條增訂內容涉及攝錄影音資料查調與保存事項,將於授權辦法規定。

玖、委員陳培瑜等19人提案版本,與行政院版差異摘要說明如下:

一、第十一條托育服務辦理績效卓著,直轄市、縣(市)主管機關應予以獎助並訂定授權子法。意見同前。

二、第十二條法定代理人應履行之義務。意見同前。

三、第十五條增訂中央主管機關應定期召集相關單位訂定居家托育服務收費與退費基準之調整原則與指標並公告;前開基準至少每二年定期檢討並調整。收費及退費之基準屬地方政府權限,至有無限縮地方政府職權之疑慮,宜審慎討論。

四、第二十一條增訂中央主管機關應擬定居家托育發展及推動計畫,並每二年檢討修正。意見同前。

五、第四十條增訂各級主管機關應協助機構托育人員成立專業組織、鼓勵參與工會;托育機構應建立機構托育人員參與重要事務決策之機制。意見同前。

六、第四十一條增訂托育專業人員及居家托育服務中心工作人員資格、第四十二條增訂主管人員資格,將於授權子法規定。

七、第五十三條增訂審議小組成員。意見同前。

八、第八十一條增訂居家托育人員記點制之處罰。意見同前。

壹拾、委員郭昱晴等21人提案版本,與行政院版差異摘要說明如下:

第三十條托育機構監視錄影設備夜間功能、資料保存六十日、設備故障一定時限通報及修復義務(併同第六十一條罰則)。有關托育機構尚無夜間托育樣態,攝錄影音資料保存三十日足以照顧者調閱。

壹拾壹、委員陳素月等16人提案版本,與行政院版差異摘要說明如下:

一、第九條托育服務辦理績效卓著,直轄市、縣(市)主管機關應予以獎助。意見同前。

二、第二十七條直轄市、縣(市)主管機關應以自治法規訂定托育機構收退費基準、項目及用途;私立托育機構訂定收退費金額,報直轄市、縣(市)主管機關備查後,向送托兒童之父母或監護人收取及退還費用。意見同前。

三、第三十二條托育機構應裝設監視錄影設備,妥善管理攝錄影音資料,並加以保密。意見同前。

四、第三十九條至第五十二條新增第四章互助式托育章節。意見同前。

五、第六十二條負責人、托育專業人員或工作人員禁止行為款次參考兒少權法第四十九條樣態例示。意見同前。

壹拾貳、委員鄭天財Sra Kacaw18人提案版本,與行政院版差異摘要說明如下:

第四條托育服務應優先服務對象增列低收入戶、中低收入戶、特殊境遇家庭、原住民。第十九條公共托育家園及托嬰中心優先收托低收入戶、中低收入戶、特殊境遇家庭、身心障礙者及原住民家庭之兒童。考量列舉優先對象恐掛一漏萬,行政院版更具彈性,可因應各種優先托育需求對象適時處理。

壹拾參、委員王美惠等19人提案版本,與行政院版差異摘要說明如下:

第三十八條修正托育專業人員及工作人員違反消極資格,經直轄市、縣(市)主管機關確認,不得再擔任托育專業人員及工作人員。意見同前。

壹拾肆、委員林淑芬等25人提案版本,與行政院版差異摘要說明如下:

一、第七條增訂中央主管機關召開托育審議會之工作任務。經檢視部分工作任務如托育宣導、開發居家托育人力資源等,允宜由中央與地方主管機關共同辦理。

二、第十二條托育服務辦理績效卓著,直轄市、縣(市)主管機關應予以獎助。意見同前。

三、第十三條法定代理人應履行之義務。意見同前。

四、第十四條增訂居家托育服務中心辦理事項,並由中央主管機關訂定授權辦法。本條涉及地方政府權限,是否於本法訂定,可再討論研議。

五、第十八條中央主管機關每二年公告直轄市、縣(市)分區居家托育收退費項目及基準。意見同前。

六、第二十三條增訂中央主管機關應擬定居家托育發展及推動計畫,並每二年檢討修正。意見同前。

七、第二十六條增訂中央主管機關或原住民族主管機關得補助辦理部落互助式托育機構。意見同前。

八、第三十六條托育機構應裝設監視錄影設備,妥善管理攝錄影音資料,並加以保密。意見同前。

九、第四十二條增訂各級主管機關應協助機構托育人員成立專業組織、鼓勵參與工會;托育機構應建立機構托育人員參與重要事務決策之機制。意見同前。

十、第四十三條增訂托育專業人員及居家托育服務中心工作人員資格,及第四十四條增訂主管人員資格。意見同前。

十一、第五十五條增訂審議小組成員。意見同前。

十二、第八十二條增訂居家托育人員記點制之處罰。意見同前。

壹拾伍、委員王正旭等18人提案版本,與行政院版差異摘要說明如下:

第三十條增訂直轄市、縣(市)主管機關應定期追蹤檢查,並負責保存相關攝錄影音資料至調查或法律程序終結後三個月;兒童之法定代理人如發現兒童於托育機構期間有異常傷痕、行為改變或其他具體懷疑時,得檢具相關資料向直轄市、縣(市)主管機關申請調閱特定期間之攝錄影音資料。本條增訂內容涉及攝錄影音資料查調與保存事項,將於授權辦法規定。

壹拾陸、委員吳沛憶等18人提案版本,與行政院版差異摘要說明如下:

一、第三條、第八條、第十五條、第五十條、第五十五條及第五十六條增訂有關受保護、安置、或替代性照顧之兒童相關規定。本法係規定托育服務,至替代性照顧相關規範依兒少權法相關規定辦理。

二、第四十一條托育機構負責人故意隱匿機構人員任職期間不法行為,終身不得擔任負責人。行政院版第四十一條已參考各界意見定明負責人終身消極資格樣態。

壹拾柒、結論

兒童托育服務法草案深獲各界關注,本部本於中央主管機關,深盼大院儘速通過本法立法,未來本部將積極推動本法相關權責事項,落實本法立法目的意旨。以上謹就 大院委員所提對案之本部意見進行報告。

本部承 大院各委員之指教及監督,在此敬致謝忱,並祈各位委員繼續予以支持。

內政部書面資料:

「兒童托育服務法草案」書面報告

主席、各位委員女士、先生:

有關大院社會福利及衛生環境委員會今日召開全體委員會議審查「兒童托育服務法草案」,計有行政院函請審議、委員林月琴等16人、委員何欣純等16人、委員王育敏等24人、委員邱若華等16人、委員黃捷等21人、委員蔡易餘等17人、委員李坤城等22人、委員陳培瑜等19人、委員郭昱晴等21人、委員陳素月等16人、委員鄭天財Sra Kacaw18人、委員王美惠等19人、委員林淑芬等25人、委員王正旭等18人、委員吳沛憶等18人擬具之「兒童托育服務法草案」共16案,涉及本部權管部分為直轄市、縣(市)主管機關或其委託之機構、團體或專業人員於辦理托育服務之訪視、輔導、檢查、補助或調查時,直轄市、縣(市)主管機關得請求警政、戶政等相關機關(構)、團體、法人提供必要資料及相關協助;受請求者,有配合之義務。說明如下:

一、警政:

目前警察機關受理疑似兒虐案件之報案,均依法向社政機關通報,必要時協助社工人員進行訪視調查、緊急安置及強制就醫治療之執行,執行尚無困難,可配合辦理。

二、戶政:

按戶籍法第67條規定略以,各機關所需之戶籍資料及親等關聯資料,由各級主管機關及戶政事務所提供;其申請提供之方式、內容、程序、費用及其他應遵行事項之辦法,由中央主管機關定之。本部依據該規定訂定「各機關申請提供戶籍資料及親等關聯資料辦法」,爰本法草案中有關直轄市、縣(市)主管機關辦理托育服務之訪視、輔導、檢查、補助或調查時,得依上開規定向戶政機關提出申請。

以上報告,敬請各位委員女士、先生賜予指教。謝謝!

財政部書面資料:

審查行政院函請審議及大院各委員擬具「兒童托育服務法草案」計16案之說明

主席、各位委員先進,大家好:

貴委員會審查行政院函請審議及大院各委員擬具「兒童托育服務法草案」計16案,謹就涉本部業務部分,說明如下:

一、公有不動產配合國家政策提供托育使用方式

()行政院版本第23條規範政府機關(構)、公立學校委託非營利性質法人辦理托育機構所需公有不動產以無償方式提供該法人使用,並可撥用公有不動產再無償提供使用;第24條規範法人、專業機構或團體於離島、偏遠地區及原住民族地區辦理社區互助式托育機構、部落互助式托育機構得租用公有不動產,其年租金基準,按該不動產當期依法應繳納之地價稅及房屋稅計收。

()各委員提案有關公有不動產配合國家政策提供托育使用方式,與行政院版本大致相同,其中,吳委員沛憶等 18人版本規範私部門於離島、偏遠地區、原住民族地區辦理社區、部落互助式托育機構租用公有不動產年租金基準「最高」按該不動產當期依法應繳納之地價稅及房屋稅計收,與行政院及其他委員所提版本略有不同,基於公有不動產出租宜考量稅費等成本支出,建請支持行政院版本。

二、托育機構會計帳簿與憑證之設置、取得、保管及其他應遵行事項,應依相關稅法規定辦理

()行政院版本第32條第2項規定,托育機構會計帳簿與憑證之設置、取得、保管及其他應遵行事項,應依相關稅法規定辦理。

()為促使執行業務者或營利事業保持足以正確計算其所得額之帳簿憑證及會計紀錄,所得稅法、執行業務者帳簿憑證設置取得保管辦法及稅捐稽徵機關管理營利事業會計帳簿憑證辦法訂有相關規範,私人辦理托育機構之會計帳簿憑證應遵循上開規定,俾如實記載業務收支及取得、保管憑證。

()各委員提案有關規範托育機構會計帳簿憑證部分,與行政院版本大致相同,建請支持行政院版本。

三、發給居家托育服務證書及托育機構設立許可證書免徵規費

各委員提案有關發給居家托育服務證書及托育機構設立許可證書免徵規費部分,與行政院版本第74條類同,本部尊重貴委員會審查意見及主管機關衛生福利部意見。

以上說明,敬請各位委員惠予指教,謝謝。

教育部書面資料:

審查「兒童托育服務法草案」書面報告

主席、各位委員:大家好!

今天大院社會福利及衛生環境委員會審查「兒童托育服務法草案」,本部承邀列席,深感榮幸。承蒙各位委員不吝指教與全力支持,讓整體幼托政策更臻完善,謹此致上誠摯的敬意與謝忱。以下謹就本部主管學前教育部分提出報告,敬請各位委員惠予指教。

壹、前言

我國於100629日制定公布幼照法,並自10111日施行後,即完成幼托整合。學前教保服務機構由幼稚園及托兒所改制為「幼兒園」,招收2歲至入國民小學前的幼兒,統一法源於幼照法,並由本部主管。

幼照法最近一次修正案係於111629日公布,並於11231日施行,俾使教保服務機構之管理更臻周全,修正條文具體規範教保服務機構相關人員消極資格及不得對幼兒所做行為,強化疑似不適任人員之調查處理機制,並併同修正教保服務人員條例(以下簡稱教保條例),本部據以落實推動相關學前教育政策。

貳、落實推動幼照法及教保條例相關規定之辦理情形

為落實11231日修正施行之幼照法及教保條例,本部透過訂定與修正相關子法,以落實推動幼照法及教保條例之修法意旨,除完善違法事件之調查處理機制,管控不適任人員不得進入幼教現場;政府也持續推動公共化教保服務,以精進我國學前教育服務品質。相關辦理情形說明如下:

一、訂定教保相關人員違法對待幼兒之處理機制

()訂定子法明確規範教保相關人員涉及違法事件之調查處理機制

本部依據11231日修正施行之幼照法及教保條例授權,訂定教保相關人員違法事件調查處理辦法(以下簡稱調查辦法),自11231日起,教保服務機構相關人員疑似發生違法對待幼兒事件時,改由教育行政主管機關受理案件及進行調查與認定事宜,並明定相關處理流程。復於114122日修正發布調查辦法,針對涉及性別違法事件之調查小組組成、調查處理案件相關程序、調查報告併同提供事件關係幼兒之法定代理人或實際照顧者之相關規定予以強化,俾完善違法事件之處理制度。

()規劃配套機制,協助地方政府處理教保相關人員違法事件

1.外加補助地方政府增置人力辦理教保相關人員違法事件

本部原即有專案計畫補助各直轄市、縣(市)政府增置人力,以協助辦理學前教育業務,配合幼照法及教保條例修正施行,自113年起,再增加補助人力計35名(共計補助161人),協助地方政府妥適處理教保相關人員違法對待幼兒案件,以維護幼兒權益及安全。考量調查人員應具備相當之專業與經驗,以適切進行調查,為協助調查小組組成,及提升違法事件調查結果之公正性,由本部建立違法事件調查學者專家人才庫,及定期辦理人才庫學者專家及地方政府承辦案件人員之專業知能培訓,並將受訓合格之調查人員列入人才庫,以有效協助事件調查,目前調查人才庫之委員共計846名。

11231日調查辦法施行迄今,本部計辦理15場次調查人員及地方政府違法事件相關承辦人員之專業增能培訓(包括5場次調查人員回流訓),並將持續辦理,以協助前開人員提升專業知能。

2.編製教保相關人員參考手冊及製作參考文件供地方政府做為辦理案件之參考

製作教保相關人員違法事件處理流程圖、調查報告(格式範例)及常見問題彙編予地方政府參考運用,另刻正編製教保相關人員違法事件參考手冊,提供地方政府辦理違法對待幼兒之參考。

3.建置全國教保服務機構不適任人員資料庫並與相關部會資料介接,以完備控管不得任職人員機制

建置「全國教保服務機構不適任人員資料庫」,業與本部「各教育場域不適任人員通報及查詢系統」及衛生福利部「保護資訊系統」及「托育人員登記管理資訊系統」介接,藉由資訊系統介接查詢,避免不適任人員至托育場域或教保服務機構任職。

4.訂定教保服務人員輔導與管教幼兒注意事項,並補助地方政府辦理輔導管教專業知能研習課程所需經費

本部於112105日訂定發布「教保服務人員輔導與管教幼兒注意事項」,本部協助地方政府培訓輔導管教宣講人員,並補助地方政府辦理轄內教保服務人員輔導管教知能研習所需經費,以提升教保服務人員相關知能,避免違法情事發生。

二、推動擴大公共化教保服務,營造友善育兒環境

為落實幼照法規定,提供家長近便、平價之教保服務,本部自106年度起持續與各地方政府,逐校盤整公有空餘空間或空地,評估該區各學年度2歲至5歲幼兒人口數、公共化幼兒園供應量等,協助各地方政府逐年提升公共化教保服務供應量,執行成果如下:

()鼓勵地方政府新設公共化幼兒園及增班

為符應家長期待政府增加公共化(公立及非營利)就學名額之期待,持續推動擴大公共化教保服務供應量,106年迄今累計增加3,699班,累計增加約9萬個名額,至113年提供約26.5萬名公共化就學名額。

()推動職場友善托育措施,提供員工子女友善托育環境

為使政府機關(構)、公司、非政府組織,提供員工子女友善托育環境,配合行政院鼓勵政府機關(構)率先推動員工子女公共化教保服務,營造友善職場環境政策,本部業協助國防部等14部會,就近於工作場所設置非營利員工子女幼兒園或職場互助教保服務中心,讓員工可以安心托育、放心工作,以支持受僱者育兒,兼顧工作及家庭照顧。

參、結語

本部將持續落實幼照法及教保條例相關規定,建立2歲至入國民小學前幼兒平價、優質和普及的教保服務體系,並持續檢視本部主管之幼教相關法規並落實執行,以保障家長及幼兒權益。

以上報告,敬請各位委員持續給予本部支持與指教,謝謝!

經濟部書面資料:

「兒童托育服務法草案」書面報告

主席、各位委員女士、先生:

承蒙貴委員會今日就「兒童托育服務法草案」進行審議,謹代表經濟部向貴委員會提出報告,敬請賜教。

一、案由:

兒童托育服務包括居家式及機構式二大類別,因社會大眾對托育服務需求殷切,且為符合家長多元就業型態,期待政府提供之托育服務模式更加彈性,爰衛生福利部參考幼兒教育及照顧法立法結構,並配合社會環境變遷趨勢研擬多元托育服務模式,同時結合公部門與私部門力量共同提供服務,擬定「兒童托育服務法」草案。

二、制定重點:

()提高居家托育法律位階及執業資格:訂定「居家托育」專章,提升法律位階至母法,透過源頭把關限縮居家托育人員資格,刪除過去僅需受訓即可執業的規定。

()強化托育機構透明度及管理規範:規範托育機構須公開揭露托育人員資格、送托人數、收退費項目等,讓家長在選擇機構時有充足參考資訊;並規範接受政府經費挹注之托育機構設置專帳及會計帳簿憑證之相關規定。

()強化不當對待(照顧)案件處理機制:將現行地方社政主管機關調查受托兒童遭不當對待(照顧)或兒虐事件之運作機制法制化,建立事件調查及審議機制;規範運用網際網路儲存監視影像及影音資料,異地備份保全證據,以釐清真相;並提高違法人員及機構處罰強度,嚇阻不肖業者。

()提供多元化托育型態:將「公共托育家園」正名入法,以完備法制化管理與輔導;並訂定社區互助式、部落互助式及職場互助式托育型態,提供家長多元選擇。

()加速布建公共托育資源:放寬公有不動產以無償方式提供非營利性質法人使用,並明定運用學校餘裕空間辦理托育機構,免變更使用執照,以加速托育機構公共化。

三、結語:

審視法規內容係參考幼兒教育及照顧法之立法架構研擬,其目的係為完善托育法規依據,以建構輔導及管理機制,確保受託兒童及家長權益,提供家長安心、兒童安全托育服務,讓兒童們都能夠安全健康地成長與發展,爰本部對會議決議敬表尊重。

以上報告,敬請指教,並祝各位委員身體健康,萬事如意。謝謝!

金融監督管理委員會書面資料:

審查行政院函請審議「兒童托育服務法草案」案及大院委員林月琴等16人、委員何欣純等16人、委員王育敏等24人、委員邱若華等16人、委員黃捷等21人、委員蔡易餘等17人、委員李坤城等22人、委員陳培瑜等19人、委員郭昱晴等21人、委員陳素月等16人、委員鄭天財Sra Kacaw18人、委員王美惠等19人、委員林淑芬等25人、委員王正旭等18人、委員吳沛憶等18人擬具「兒童托育服務法草案」案

主席、各位委員、各位女士、先生:

今天 大院第11屆第3會期 貴委員會第14次全體委員會議,承 貴委員會邀請就審查「兒童托育服務法草案」提出報告,敬請各位委員指教。

壹、專業責任保險

一、目前市場上配合「居家式托育服務提供者登記及管理辦法」第4條之規定,已有「托育人員專業責任保險」之保險商品,供居家托育人員投保。

二、「兒童托育服務法」草案通過後,保險商品契約條款需配合檢視調整(如:第2條「被保險人」名詞定義:現行約定係依「兒童及少年福利與權益保障法」及「居家式托育服務提供者登記及管理辦法」規定登記及提供兒童托育服務之居家式托育服務提供者。),以符合規定。

貳、團體保險

目前市場上配合「兒童及少年福利與權益保障法」第77條及「幼兒教育及照顧法」第34條之規定,已有團體保險商品,供托育機構投保。

參、大院委員林月琴等16人、委員何欣純等16人、委員王育敏等24人、委員邱若華等16人、委員黃捷等21人、委員蔡易餘等17人、委員李坤城等22人、委員陳培瑜等19人、委員郭昱晴等21人、委員陳素月等16人、委員鄭天財Sra Kacaw18人、委員王美惠等19人、委員林淑芬等25人、委員王正旭等18人、委員吳沛憶等18人擬具「兒童托育服務法草案」之意見

有關大院林月琴委員等16人、何欣純委員等16人、王育敏委員等24人、邱若華委員等16人、黃捷委員等21人、蔡易餘委員等17人、李坤城委員等22人、陳培瑜委員等19人、郭昱晴委員等21人、陳素月委員等16人、鄭天財Sra Kacaw委員等18人、王美惠委員等19人、林淑芬委員等25人、王正旭委員等18人、吳沛憶委員等18人擬具之「兒童托育服務法草案」,鑑於兒童托育服務法草案之主管機關為衛生福利部,本會尊重該部之意見。

肆、結語

本會將持續鼓勵保險業者配合政府政策及相關法規研發設計保險商品,以滿足保險保障需求,並善盡保險業之社會責任。

以上報告,敬請各位委員指教,並祝 各位委員身體健康,萬事如意。謝謝!

原住民族委員會書面資料

審查「兒童托育服務法草案」書面報告

主席、各位委員女士、先生:

今天本會應邀至貴委員會列席就審查「兒童托育服務法草案」進行書面報告。承蒙各位委員對此議案之關心,敬請各位委員先進惠予指導。

壹、前言

一、依據原住民族基本法第26條第1項規定,政府應積極辦理原住民族社會福利事項,規劃建立原住民族社會安全體系,並特別保障原住民族兒童、老人、婦女及身心障礙者之相關權益。

二、為制定完善托育服務法規據以建構輔導及管理機制,以確保受托兒童及家長權益,並回應社會期待,衛生福利部配合社會環境變遷趨勢研擬多元托育服務模式,結合公部門及私部門資源共同提供托育服務,擬具「兒童托育服務法」(以下簡稱本法)草案,本會就本法草案與原住民相關業務提出說明。

貳、本法草案與原住民相關業務說明

一、行政院版本草案計78條,與原住民族直接相關條文計4條,為第3條、第18條、第20條及第24條,經就上開條文與各提案委員版本比較,除條號調整外,重要差異為第20條(第2項),本會意見如下:

()行政院版:為營造原住民族兒童學習其族語與文化機會之托育環境及發揮部落照顧精神,得設立部落互助式托育機構。

()委員郭昱晴等21人版(第20條第6項):增列「中央主管機關應每四年定期辦理一次離島、偏遠地區及原住民族地區托育資源調查,並就資源分布、服務可及性、設施設置與人力配置等事項提出分析報告,據以檢討並規劃資源配置及政策方向」。

()委員陳培瑜等19人(第24條第2項)及委員林淑芬等25人(第26條第2項)版:增列「中央主管機關或原住民族主管機關得補助辦理」。

()本會尊重大院決定及主管機關意見。

二、委員另提出與原住民族相關條文及本會意見如下:

()委員王育敏等24人版第7條(對照行政院版第7條):增列諮詢會涉及原住民相關議題時,應邀請具原住民兒童權益倡議經驗或從事原住民兒童托育服務團體代表。

()委員鄭天財等18人版第4條及第19條(對照行政院版第4條及第19條):調整優先提供適當托育服務對象為「低收入戶、中低收入戶、特殊境遇家庭、身心障礙、原住民、離島及偏遠地區之兒童」。

()委員王美惠等19人版第4條(對照行政院版第4條):調整優先提供適當托育服務對象增列原住民族地區。

()本會尊重大院決定及主管機關意見。

參、結語

未來本會將持續與衛生福利部等各相關部會及民間團體共同努力,推動原住民兒童福利相關事務。

以上報告,謹請各位委員女士、先生指教,謝謝大家。

行政院人事行政總處書面資料:

審查行政院函請審議「兒童托育服務法草案」等16案書面報告

主席、各位委員、女士、先生:

有關貴委員會審查行政院函請審議「兒童托育服務法草案」等16案,本總處奉邀列席,深感榮幸。

本次審議兒童托育服務法草案等案,查衛生福利部業已擬具上開草案,經行政院11458日第3951次院會決議通過並送大院審議,爰本總處尊重大院審查結果及該部意見。

以上報告,敬請各位委員參考指教,謝謝!

個人資料保護委員會籌備處書面資料:

審查「兒童托育服務法草案」書面報告

主席、各位委員、各位先進:

今天奉邀列席貴委員會,就審查()行政院函請審議、()委員林月琴等16人、()委員何欣純等16人、()委員王育敏等24人、()委員邱若華等16人、()委員黃捷等21人、()委員蔡易餘等17人、()委員李坤城等22人、()委員陳培瑜等19人、()委員郭昱晴等21人、(十一)委員陳素月等16人、(十二)委員鄭天財Sra Kacaw18人、(十三)委員王美惠等19人、(十四)委員林淑芬等25人、(十五)委員王正旭等18人及(十六)委員吳沛憶等18人分別擬具「兒童托育服務法草案」等共16案,代表本籌備處進行報告,並備質詢,深感榮幸。謹就與本籌備處業務有關部分說明如下,敬請各位委員指教:

按中央法規標準法第16條前段規定:「法規對其他法規所規定之同一事項而為特別之規定者,應優先適用之。」查個人資料保護法(下稱個資法)之性質為普通法,其他特別法有關個人資料蒐集、處理或利用之規定,依特別法優先於普通法之法理,應優先適用特別法規定。

復按前揭各版本「兒童托育服務法草案」均已明定托育機構應裝設監視錄影設備之相關規範,用以維護兒童人身安全及相關證據保全,並明定托育機構應將攝錄影音資料傳送至直轄市、縣(市)主管機關建置之網際網路系統儲存,相對於規範個人資料一般蒐集、處理或利用行為之個資法,上開規定係屬特別法,應優先於個資法適用。另前揭草案對於監視錄影設備設置區域、應備功能、管理人員配置、攝錄影音資料之蒐集、處理、利用、查閱條件與方式、保存與銷毀方式、網際網路系統建置之資訊安全管理及其他相關事項,已授權中央主管機關另行訂定辦法,未來本籌備處亦將參與該辦法之訂定過程,就個人資料保護事項提供法制意見。

主席:現在開始詢答,作以下宣告:第一,本會委員詢答時間為62分鐘,列席委員為41分鐘,10點半截止發言登記;委員如有書面質詢,請於散會前提出,逾期不受理;暫定10點半休息10分鐘;本日不處理臨時提案。

現在請登記第一位陳菁徽委員發言。

陳委員菁徽:957分)謝謝主席還有各位官員的出席,我想先請邱部長。

主席:部長。

邱部長泰源:委員早。

陳委員菁徽:部長,恭喜你載譽歸國,我們有看到你帶團去WHO,說各國力挺都紛紛增加,力道也加強了。但在您出國的時期,五大醫事團體有一個聲明,面對現在臺灣進口藥品的關稅,以及醫材成本高漲,長期的點值跟點數都是低落的,造成醫護人力荒,其實今年急診醫師已經離職66位,內部透露出來的訊息是還有40位在排隊離職的路上,所以他們希望這個4,100億……石崇良署長透露其中補給健保基金部分有200億,他們希望這部分可以再增加,因為這個占比太低了,不知道部長會不會幫忙協助爭取?

邱部長泰源:我想增加健保挹注的部分會多元化來進行,包括成長率,成長率這個部分政府也支持,我們都提到最高,有些比較屬於公共衛生的我們也都移出來,由政府來補助,這個其實都是很重要的。特別條例……所以在今年,你看,我們可以成長到七百多億。

陳委員菁徽:其實大家只是想問在這4,100億中,這個200億是您訂出來覺得足夠的……

邱部長泰源:這個當然是國家……

陳委員菁徽:或者是您可以再協助爭取?

邱部長泰源:我想最重要的是爭取穩定性,穩定性就是成長率,成長率的基期是一直上去的,這才是最重要的。第二個就是公共衛生或其他的,或是像罕病,因為需要的錢比較多,所以我們公務預算多20億,我想政府在這個部分一定會幫忙。至於說整個特別條例的預算要怎麼樣運作,我想政府會考慮到國家的發展以及人民各方面的需求,我們當然很願意,希望能多一點。

陳委員菁徽:好,你會努力嗎?

邱部長泰源:是。

陳委員菁徽:好。下一個,我們來看一下,健康臺灣裡面有一個目標是癌症的死亡人數要下降三分之一,我這邊給您一個數據,112年癌症死亡人數是占總死亡人數四分之一,當年的死亡人數是五萬多人,如果要讓癌症死亡人數下降三分之一,表示你要讓約一千七百多人免於死於癌症這件事情,我想問說,很多人覺得是有難度,您覺得最大的挑戰是什麼?只要講一句話就好了。

邱部長泰源:你說2030年前達到……

陳委員菁徽:對,你覺得最大的挑戰是什麼?如果要讓癌症死亡人數下降三分之一。

邱部長泰源:第一個,全民早一點篩檢,這是最重要的,因為一旦發現任何風吹草動趕快處理,那就幾乎都不用做後續的治療,是最節省費用的。

陳委員菁徽:好,那我在這邊跟您說一下,其實你有一個很大的挑戰是能源政策,因為517日核電歸零之後,我們發現522日、523日,不管是燃煤或是燃氣的電廠就開始偷偷發電,甚至晚上是高達100%,很多網民會掛在網路上看台電的網站,但是剛剛講到癌症,不管是肺癌或是其他癌症,肺癌在癌症十大死因一直都是第一名或第二名,連續40年以來,每年有破萬人確診,破萬人死於肺癌,而且治療是要花最多錢的,健保跟自費都是一樣,而且人數不斷攀升,所以這跟你的健康政策其實打架了,你說要擴大篩檢沒錯,可是空污是增加篩檢出來的癌症人數,不是嗎?

邱部長泰源:非常感謝委員對人民健康的關心,各種癌症的成因基本上都是多元化的,每種不太一樣,以肺癌來講,其實有很多evidence-based告訴我們它是多種原因,當然比較有危險性的,比如說家族或是抽煙,這個的確是比較明顯,所以我們政府也已經有在做篩檢。

陳委員菁徽:好,沒關係。部長,其實我找出了過去十幾篇您的發言,這是其中一篇而已,你知道空氣污染是造成罹患肺癌人數增加的原因,這是過去您質詢薛瑞元次長的時候說的話,你說不要嫌基因不好,其實環境的危害當時就占20%,而且您還跟薛瑞元次長講了很多,你說不只是肺癌,其實就家醫科醫師的觀點來說,心血管疾病也是空污造成的,非常多,而且你還告訴薛瑞元部長,你還說空氣污染不是造成罹患肺癌人數增加的原因嗎?你還講了一個你過去的學生的故事,他從臺大到斗六支援,結果他發現這個長者是因為他誤以為臺北的空氣不好,所以他搬回斗六,結果你的學生很傷心地告訴你說,其實中南部的空氣品質超級差的,這個長者的決定是錯誤的。你當時講了很多故事,十幾篇我都可以找出來,所以你難道還是不覺得我們的燃煤、燃氣現在一下漲到80%、漲到100%,還不會對你的健康政策有影響嗎?

邱部長泰源:謝謝委員,我想我們過去多年來,衛環都一直很注重,就是當時環保署,我們也常常質詢、關心……

陳委員菁徽:有,你不只是問環保署,你還有問衛福部,都一樣、都有問。

邱部長泰源:對,就是都一樣,都希望讓我們的整個空氣能夠更好,我想這個部分是大家努力的,空氣如果比較不好,當然對健康,不只癌症的問題,對各方面都是會有影響……

陳委員菁徽:我在這邊具體……

邱部長泰源:但它的影響程度,我們就是要科學化來分析,所以我們也有進行相關計畫。

陳委員菁徽:對,我現在調出科學化數據,因為臺大公衛的詹長權教授跟您也是非常熟識的,他跑到燃煤電廠的附近去看,他就發現這些PM2.5的擴散程度、嚴重程度及擴散範圍,都遠比其他的電廠還要高,他在2024年又發表一個environmental research,長達30年的PM2.5長期暴露,會增加罹患肺腺癌的風險,他已經校正完你剛剛講到的年紀、抽菸、癌症分期、基因、性別等等,這些他都已經校正完成了。所以我是具體建議部長,下次開健康委員會或是下次開院會,你有機會遇到賴總統、卓院長,是不是可以大膽地跟他們提出這個能源政策跟健康政策是違背的?你不能一方面增加燃氣跟燃煤,一方面又預期癌症死亡人數可以下降三分之一。

邱部長泰源:經由過去多年來的努力,我們可以發現,不管是衛福部、環境部(或以前的環保署),其實在這方面的平衡是做了非常多的努力,因為國家的發展、人民的健康都是非常重要的,這部分怎麼樣做到兩全其美,創造雙贏的局面……

陳委員菁徽:所以您會提出來嗎?

邱部長泰源:都一直在努力。

陳委員菁徽:所以您會提出來吧?未來的會議,您會提出來嗎?

邱部長泰源:不管是中央政府或地方政府,能夠大家合作、該怎麼樣做才能創造雙贏的局面,這個大家一齊來努力,我相信對人民的健康,以及對整個國家的發展,都能夠面面俱到。

陳委員菁徽:部長,我先給你一個背景知識,我們要達到綠能30%非常的困難,這是一條漫漫長路,所以燃煤跟燃氣勢必會在短期內增加,這個是您必須要在會議中提出來給您的長官的,告訴他們這樣子好嗎?

邱部長泰源:好,我想我們會跟環境部一起來努力。

陳委員菁徽:環境部前幾天講到空污有部分是因為家庭主婦煮菜、煎肉、煎培根造成,這一點,身為一個家醫科醫師,您贊成嗎?

邱部長泰源:委員的意思是說家庭主婦煮菜的部分……

陳委員菁徽:不是,環境部長的意思是說,其實發電對空污的影響沒有我們想像的這麼嚴重,他認為更嚴重的還有煎肉跟煎培根。

邱部長泰源:有關這個部分,也是有一些研究是這樣的研究啦,所以我才說其實有更多的肺癌專家在做研究,那為什麼空污這個部分沒有納入篩檢的一個條件裡面,就是因為它的evidence-based還需要更多啦,所以這個部分我們會繼續,也就是在研究的基礎方面,我們會再繼續來做,現在國健署也有兩個計畫在做這一方面,怎麼雙贏……

陳委員菁徽:部長,從以前你十幾次的發言,其實您都知道空污的嚴重程度啦,所以我也希望您可以再更重視這件事情,而且把它提出來。

邱部長泰源:會,我們一定會照顧人民健康。

陳委員菁徽:這邊只是給你國衛院的數據,還有一些民間基金會的統計,國人外食的比例是節節在升高啦,所以講到這些煮飯的習慣等等,是不太合乎我們現在的趨勢,這一點也是要讓你知道的背景知識,不需要把空污怪罪給家庭主婦煮飯的習慣。

下一個,這個是我從基層許多的醫療院所遇到的問題,您在3月的時候發了一個新聞稿,那個時候很多懷孕的媽媽就非常的開心,因為你們推出了產後免費心理諮商,5月上路,坐月子起有兩次機會。結果不管是媽媽或是基層的醫護人員告訴我,他們是有看了兩次診,但做產後的照護並沒有得到專業的心理諮商,或者是產後憂鬱、育兒焦慮,他們有被衛教、哺乳、看傷口、慢性病控制,這些都有,因為是婦產科醫師來做,但您也知道心理諮商就是另外一個專業,這跟婦產科醫師的專業是不同的。關於這個心理諮商,這樣子發稿可是卻掛羊頭賣狗肉,對嗎?他們沒有獲得心理諮商。

邱部長泰源:報告委員,這個是媒體在報導上面沒有……

陳委員菁徽:錯了?失真?

邱部長泰源:沒有全部cover到,其實這個就是婦產科醫學會一直提出的所謂第四孕期的概念,心理諮商我們現在是用量表來做screen,當然如果screen出來有問題,就趕快去連結心理的諮商,所以那只是一個screen,其實我們還有更多,包括他身體的各種狀況、哺乳的習慣……

陳委員菁徽:有、有、有,部長,我調出來給你看,其實你的那兩次做了什麼?是做了生理量測、疾病與身體機能評估、心理健康自評,自評就是你剛剛講的那量表,還有產後生活型態及未來避孕或下一胎準備等等,你是自評,是填一個量表,跟心理諮商是沒有關係的,你在做的是一個篩檢,你做的只是一個screening。所以最後這些孕產婦告訴我的是,他們真的量表嚴重,又被轉介到了身心科的診,但他們是需要心理諮商,他們到了身心科診以後,因為在哺乳,其實並不想要服用藥物,所以他希望轉為心理諮商來輔導,這個跟你之前公布的新聞稿真的是差很多,所以你要不要往那個方向去研擬?

邱部長泰源:我還是要澄清一下,報告委員,只有說那一個服務項目是心理諮商是錯誤啦,它是包括……

陳委員菁徽:其他都有?

邱部長泰源:包括整體……

陳委員菁徽:所以是記者寫錯了?

邱部長泰源:對、對、對、對!

陳委員菁徽:記者寫錯了?好。

邱部長泰源:其實心理健康就是用愛丁堡產後憂鬱量表,是做screen嘛!

陳委員菁徽:那我跟你講,你這個表出了什麼問題,來,我們看一下這個產後憂鬱表,總共有10項要填,每項都有分數,現在是基層診所要把這個表上所填寫的數字一項一項key回去,他才可以拿到這些補助,第一,時效性不夠即時,你為什麼不幫大家做好一個掃碼就可以的填寫,或者是自己上網填寫,這樣就可以即時的獲得這些孕產婦的資訊,你馬上就可以抓到高風險的人,第一是即時性。第二,找人一項一項的再把填寫的數字key回去,然後病人是用手寫的,當然可能會有錯誤啊,而且你既然想做質化或是量化的統計,對你來說沒有任何幫助嘛!所以你可不可以一個月研擬出來?基層診所不好意思再讓護理人員做這件事情了,因為這個的人力需求是非常大的,有一些可能自己有資源的醫療院所,他自己串聯了,他自己的IT部門把它串上去,病人用手機填寫完,自動把data再倒回去給你衛福部,這個很好,可是不是每個人都有這個資源啊!

邱部長泰源:對,委員是婦產科的專家,所以您最了解實際上操作層面困難的問題,我想我們會虛心來了解。

陳委員菁徽:那你可以一個月研擬看看嗎?

邱部長泰源:沒問題,我們來了解,一個好的政策出來,總是要把它落地嘛,在落地的過程當中,我們就要一直改善。

陳委員菁徽:好,我希望一個月可以研擬出來,看看可不可以把它電子化,第二個,就是你可不可以提供實質的心理諮商,好不好?謝謝。

邱部長泰源:是,我請健康署努力。謝謝委員。

主席:謝謝陳委員的詢答,謝謝部長。

委員會在這邊宣告,蘇清泉召委詢答結束之後休息10分鐘。

接下來請王育敏委員。

王委員育敏:1012分)謝謝主席,有請邱部長。

主席:請部長。

邱部長泰源:委員好。

王委員育敏:部長好。部長,你辛苦了,這個世衛行動團我也跟著到前線去,我可以看到,其實包括部長、次長以及出席的同仁,大家都非常辛苦,在第一線,為了臺灣的醫療如何可以重返WHA,大家其實是做了很多的努力,雖然今年還是沒有辦法敲開這個大門,不過衛福部同仁的用心,我還是要給予肯定,因為在第一線其實看得很清楚。

邱部長泰源:謝謝。

王委員育敏:但是回到國內,你的挑戰其實也蠻多的,第一個,我要先問大家最關注的,就是現在疫情的問題,事實上我在瑞士去訪問老人養護機構的時候,他們其實也有表達,瑞士的衛生部門已經提醒他們,就是疫情即將再起,所以也提醒大家做好各項的準備。

回到臺灣,昨天疾管署剛發布的數據讓國人也開始擔心起來了,因為這樣一個數據的攀升,我覺得有點超乎疾管署原來的預期,過去你們預期的數字是預計到6月底可能是67萬,但現在已經瞬間調高那個數字,可能會高達20萬,所以代表現在的疫情其實是來得又急又猛,在這樣的情況下,我要就教部長的是,我們過去在防疫的時候有很多不同的措施,第一個,大家關心的是我們相關的防疫物資可不可以到位以及足不足夠的問題,現在的情況是快篩劑大家都買不到,請問什麼時候這個部分的量能可以跟得上?對於這個部分,部長是不是可以回應一下?

邱部長泰源:好的。首先,我還是謝謝委員,對我們世衛行動團的努力給予肯定,我是特別感謝,我們這次的世衛行動團的確各個都是一個當好幾個用,也很努力,都是各部門的首長,最重要的就是我們立委視導團的三位委員,包括王育敏委員、王正旭委員及劉書彬委員,真的非常用心,不但陪著我們世衛團打仗,還做國會外交,跑到瑞士伯恩去做很好的國會外交,也去參觀相關的機構,真的是充分發揮我們立法委員到國外的國際外交,這個我們也非常感動,特別王育敏委員的努力,王委員的努力非常令人敬佩。

至於在防疫方面,我想藥物跟疫苗方面絕對十分充分,沒有問題……

王委員育敏:現在是快篩!

邱部長泰源:那在家用快篩的部分,其實是這樣子,因為在還沒有疫情的時候,當然產線就不產…

王委員育敏:停了?

邱部長泰源:通路鋪設也沒有那麼那麼快,但是一旦我們現在已經發現疫情的時候,我們馬上啟動,而且都必須要……譬如疾管署估計的量,我們一定要廠商做超過這個量。現在不但是量而已,而且通路也要鋪下去,所以各位也許在前面一個禮拜,在個別的社區藥局會比較難買得到,因為他們本來就沒有在賣了,所以要鋪到個別的社區藥局比較困難。我們現在的重點是先鋪兩個,一個是連鎖藥局,然後另外一個……

王委員育敏:所以到連鎖藥局一定買得到?

邱部長泰源:另外一個就是超商,三大超商現在已經都鋪設了,比如說萊爾富、全家還有康是美…

王委員育敏:都已經有貨了,現在嗎?

邱部長泰源:像今天就會出4萬份,有4萬份出來,姜署長一直想要報告,我請他說明。

姜署長至剛:我這邊跟委員說明一下……

王委員育敏:因為民眾都很關心,所以你清楚告訴大家,哪一些通路現在買得到?

姜署長至剛:謝謝委員的指導,也讓我們可以宣傳一下。疾管署跟我們食藥署通力合作,59號的時候就接到相關的訊息,也跟廠商直接就面對面去談過,那我覺得他們過去,最近有廠商被銷毀了800萬劑是因為過期,所以他們面對這一次的反應,在我們強力的希望之下,也動起來了,動起來的時效性上,我們承認,可能在這一個禮拜內,大概到這個禮拜結束之前,進度應該就能趕上,因為我們盤過,疾管署這邊有給我們資訊,所以我們先建立了,在我們網路的第一頁裡面就有「家用快篩」點進去……

王委員育敏:哪邊買得到?現在地圖上的都有?

姜署長至剛:點進去之後會有連鎖藥局以及超商的部分,點進去現在有通路,現在不見得每一間都鋪進去了,因為鋪貨的部分是由通路負責,我們也尊重他們鋪貨的方式,我們希望儘量能夠揭露,所有民眾可以透過這樣的途徑就近先確定,到底這一家有還是沒有,這是第一件事情。第二件事情……

王委員育敏:你上面有沒有顯示量?沒有,你的地圖上面有沒有顯示量,讓民眾看得清楚?因為之前的口罩地圖……

姜署長至剛:目前還沒有。

王委員育敏:會告訴大家有沒有量,因為民眾會有撲空的問題。

姜署長至剛:對,我們現在也請通路,不管超商還是連鎖藥局,能夠把量的部分也列進去,在這個階段裡面還沒有建置到那麼完整,所以可能要請各位民眾辛苦一下,抱歉,但民眾在裡面至少可以諮詢、確立,我想在這個禮拜內,我們的量應該可以算是補起來了……

王委員育敏:這個禮拜有4萬份會上架?

姜署長至剛:不是,今天而已,不是這個禮拜。

王委員育敏:今天就有4萬?

姜署長至剛:今天就有4萬。

王委員育敏:那你現在每天量產多少?只有4萬嗎?

姜署長至剛:他們報給我的量一個禮拜是到六十幾萬份,但實際上我們看到的是還沒有到那麼高的量……

王委員育敏:一個禮拜有六十幾萬份,然後一天有4萬份?

姜署長至剛:是,今天有4萬份。

王委員育敏:好。這個部分我是幫民眾問的,因為現在很多人都是一個人感染可能全家都中,所以他們很需要先確認自己是不是得到了COVID,然後可以尋求更好的治療,所以我要求快篩的部分一定要儘快到位,我看到這是目前民眾的焦慮,所以為民請命,一定要儘快做到,好不好?

邱部長泰源:這個一定全力以赴,請民眾安心,而且很快就會鋪下去。

王委員育敏:第二個就是在公共衛生宣導方面,過去你們會運用很多電視的跑馬燈、廣告,但是現在這波疫情已經再起了,看起來是來勢洶洶,我現在還沒有看到你們在各大媒體譬如說用跑馬燈,或者是在公眾捷運系統內,不斷地提醒大家,戴好口罩這件事情現在已經變成一個很重要的事情,我覺得這件事情你們還沒有做,我希望可以做。

另外一個就是高風險的,像長照機構,過去我們最擔心說訪客不戴口罩,他可能本身已經有感染,然後來訪之後反而造成整個機構住民的群聚感染,這一塊的強化管制跟風險控管,我也沒有看到你們有更進一步的強化措施。昨天看到羅一鈞只是說鼓勵大家戴口罩,他只是鼓勵,但是現在隨著疫情的升溫,我覺得這一些高風險弱勢族群的優先保護,你們應該要回到你們過去在疫情時代,應該採取一些必要的措施,譬如說如果長照機構都是老人,是不是去探視的時候一律要戴口罩,像這樣的措施,你們什麼時候要啟動?有沒有評估要啟動?

邱部長泰源:報告委員,這個部分我們都有在做,我想也讓莊署長利用這個機會跟大家宣導一下。

王委員育敏:好,來,署長你說。

莊署長人祥:委員好。有關長照機構的部分,事實上我們在520號當時就有發文,請他們注重感染管制的部分。再來,昨天事實上我們也有請長照機構……其實目前長照機構第一劑的接種率有四成到七成,視不同的長照機構管理單位而言,我們有再請他們針對這個部分,再去看是不是有可能打第二劑,或是第一劑還沒有打完可以再繼續打,這個部分都有在進行。以上報告。

王委員育敏:所以去探視的,沒有要求要戴口罩?

莊署長人祥:剛剛說的第一部分就是有關感染管制的部分,的確在520號的時候有請他們去注意,口罩的部分應該也是在這個裡面。

王委員育敏:有在裡面去做提醒?

莊署長人祥:是。

王委員育敏:好,我希望這個部分不要鬆懈,因為一鬆懈之後,看起來這次的傳染力還是高的,所以應該要拿出比較嚴陣以待的態度,做好這一波的防疫,好不好?

邱部長泰源:是的。

王委員育敏:好。接下來我要問一下,有關於今天的兒童托育專法,你們沒有入法,但是我覺得很重要的條文。第一個就是吹哨者保護條款應該要入法,這是在我的版本裡面特別提到的,主要就是看到過去在幼兒園,特別是之前發生的毛畯珅案,他從111年到112年連續性侵跟偷拍多位孩童,因為他媽媽是園長,然後裡面大家礙於壓力,也沒有吹哨者,也不敢舉報,所以很晚才發現,導致多名孩童受害。類似這樣的情況也有可能發生在02歲的機構當中,因為在你們的版本,我沒有看到任何吹哨者的保護條文,但我的版本有,所以我想問一下衛福部部長,您的意見是如何?

邱部長泰源:非常敬佩委員提出蠻多的建議,大概幾乎都是在其他的條例或者其他的規定可以做到,我們一定都把它落實。那至於剛剛委員提的……

王委員育敏:吹哨者這個部分。

邱部長泰源:吹哨者,是不是我們請周代理署長回答一下?

王委員育敏:好。

周代理署長道君:跟委員報告,有關吹哨者的部分,確實行政院版條文裡面目前還沒有訂,這部分後面在處理個別條文的時候,我們可以來討論,當然我們也會再去檢索一下目前已經有的,現行法律裡面其他通案性對於吹哨者有所保護的部分,如果已經可以適用的話,也可以一併做個參考。

王委員育敏:好,我想這個部分是對於孩子的保護,特別是02歲,他完全沒有語言表達能力,這個部分更需要我們大人來做。

第二個部分是監管雲的部分,我也贊成整個監管雲其實是可以做到,但是在做到的過程當中,同時我也聽到托育相關業者有一些反彈的聲音。主要就是他們為了這個監管雲的介接,其實他有很多的設備要更改,第一個就是他的費用,你們有沒有去想到,在這個過程當中,他們為了達成監管雲的目標,這當中政府是不是給予適當的補助?

另外一個就是溝通,就是業者會覺得,好像政府都把他們當賊看,但是他們在第一線,他覺得他們也很辛苦。他們多數其實是不想傷害孩子的,但是我們的整個保護機制是因為有少數其實是傷害了孩子,所以我們才必須用這麼強制的手段。我覺得整個中央政府、地方政府跟業者其實是三位一體,大家要來共同推動保護孩子、照顧孩子的工作,所以在過程當中,我也建議不要太讓業者覺得被污名化,或者是說有這種敵意,就是整個社會上好像對他們產生極大的不信任感跟敵意,而是你們應該跟他可以有一個比較好的溝通,到底他的困難在哪裡?我們理解他的困難,我們提供資源,然後往這個目標邁進,我覺得這個才是合作夥伴。因為其實第一線,坦白講,它的經營也沒有那麼容易,其實也是很辛苦的照顧工作,這個部分,我希望提醒部長,你們在實施一個好的政策的時候,溝通也是很重要,資源到位也是很重要……

邱部長泰源:是的。

王委員育敏:我比較贊成從輔導的角度去共同達到目標,而不是從可能有發生這樣的一個案例,然後就對第一線的這些照顧的業者產生標籤化,或者是產生敵意,我覺得這樣對於未來整體照顧環境好像也不是更好的方向。

邱部長泰源:好,謝謝委員這樣的指教,這個就好像醫病關係,醫病關係不是對立的……

王委員育敏:對。

邱部長泰源:是大家共同為了病人的健康在努力。一樣,我們都是為了小孩子、為了讓家長安心,我們自己都養過小孩,都非常疼惜,對不對?一個小孩子送出去,怎麼樣讓家長安心,我想照顧的人員也很希望給家長安心,所以不要自己或者是彼此有任何污名化,而是大家共同來創造一個更文明、更保護小孩的國家、環境,用這樣的理念來講,做任何對這方面有幫助的都是光榮的事情,但是有困難的話,衛福部當然……

王委員育敏:好,那我希望你們資源也要到位,好不好?不是只有要求,就是業者當中需要的資訊協助、設備協助……

邱部長泰源:我們會努力來……

王委員育敏:你們應該要提供資源。

邱部長泰源:好,我們會了解困難,來幫忙。

王委員育敏:對,我們就是攜手合作,把孩子照顧好……

邱部長泰源:是的。

王委員育敏:我想這個才是我們這次修法的一個目的及目標。

邱部長泰源:是的,非常謝謝委員的指教。

王委員育敏:好不好?好,謝謝。

邱部長泰源:好,謝謝。

主席:謝謝王委員,還有謝謝部長。

委員會再重新宣告:等王委員詢答結束之後,我們休息10分鐘。

接下來請蘇清泉召委,不好意思!

蘇委員清泉:1026分)謝謝主席,我請部長。

主席:有請部長。

邱部長泰源:召委好!

蘇委員清泉:部長辛苦了!

邱部長泰源:謝謝。

蘇委員清泉:日內瓦我已經去過3次……

邱部長泰源:辛苦!辛苦!

蘇委員清泉:他們很硬……

邱部長泰源:是。

蘇委員清泉:又去伯恩,又去哪裡。我看每一個人都盡自己的本分,做得非常好,我每天都有在追蹤你們……

邱部長泰源:多謝委員。

蘇委員清泉:我還有發LINE給你鼓勵,對不對?

邱部長泰源:對,多謝、多謝,謝謝召委。

蘇委員清泉:好。關於兒童托育服務法,我把它整理出來,有這幾點:第一個、提高居家托育位階與保母執業資格;第二個就是違規記點制,違規托育人員究責,嚴重違規者可能終身不得任用等等;第三個是透明化機構的管理內容,包括列帳查核等。

我在這邊先打住,我是覺得我們托育人員的待遇太低了,你對人家要求一大堆,他們的薪水卻這麼低。我一再的講,那天在屏東榮總也是一樣,他們找不到護理人員,大家都推給健保,所以石崇良就比較倒楣,大家樣樣都賴給他。對於醫事相關人員、托育人員,我是覺得要匡列預算,真的,要匡列很多預算,提高他們的待遇,才能去對他要求。人家說不教而殺謂之虐,你們這個薪水給太少,他們連吃飯都成為問題了,還對他們要求一大堆,要給他公布,還要給他終身不得任用。每一個人都有他家裡的經濟因素,每一個人都有他的壓力,所以我是覺得讓這些人員能夠待遇好,現在1個月三萬多塊是要怎麼生活?現在托育人員的薪水是多少?

邱部長泰源:跟召委報告一下,在這方面,其實政府這些年來也在立法院的督促之下一直在努力往整個工作環境及尊嚴……

蘇委員清泉:當然有改善很多。

邱部長泰源:都有改善,至於改善到什麼程度,請同仁說明。

周代理署長道君:跟委員報告,目前公托的部分,原則上,是在38,準公托的部分,依年資,可以從3239,目前這個薪資水準大體上和幼教是相當的。

蘇委員清泉:你現在還把小孩子從15個減到12個嘛!

周代理署長道君:那個是幼兒園。

蘇委員清泉:那是幼兒園。因為有人跑到東港去跟我陳情,說這樣1個人頭才補助多少錢,那個都太少了,他們希望能夠到達2,000塊等等。

邱部長泰源:那是教育部的。

蘇委員清泉:那是教育部的喔!好,再來……

邱部長泰源:政府是一體的,我們會努力。

蘇委員清泉:對啦!對啦!那個都要調高,不然他們連機構都維持不下去,要怎麼做?

邱部長泰源:是的。

蘇委員清泉:我一再的講,健保這1年、2年、3年匡列很多預算,部長很厲害,石崇良也很厲害,弄很多錢來,你就把大部分都拿去調整醫事人員的薪水,讓他的薪水高一點,我們才能夠讓他留下來,讓他留下來,才有辦法照顧病人……

邱部長泰源:是、是。

蘇委員清泉:醫生已經犧牲很久了,繼續犧牲幾年,不然要怎麼辦?所以把醫事人員的薪資拉起來,讓他們能夠安心的上班。

邱部長泰源:是。

蘇委員清泉:好。第四個、保存錄影30天並上傳雲端,這個是堅持要做?因為機構說很怕這個被有心人士去網路抓下來,拿去做廣告、做什麼或是渲染,這個是很要不得的!但很多,你也無法可管……

邱部長泰源:這個當然我們會很小心來處理。

蘇委員清泉:這個是很嚴重,他們很擔心的就是這個。這樣等於都完全沒信任了,完全沒信任,才要他們放上去雲端,讓我們隨時可以看,這對那些從業人員是很大的侮辱,我是覺得這個要…

邱部長泰源:報告委員,這個就是我剛剛講的,如果我們共同為孩子的健康來思考,只要對孩子的安全照顧是好的,不管是托育機構的人員,不管是家長,大家共同往這個目標,就不會覺得好像被人當成什麼……

蘇委員清泉:對、對、對。

邱部長泰源:我們醫生在診療的過程當中也常常一直被要求很多……

蘇委員清泉:對、對。

邱部長泰源:包括健保署也在監督,對不對?但是如果我們想到讓制度可以完整、路可以走長一點、能夠符合人民的需求期望,也許心裡就會比較能夠……

蘇委員清泉:像醫療院所的公共走道有monitor,那是當然,但在病房裡面也要monitor,那些東西還要上網,還得了!所有的醫護人員全部不幹了,那個是很糟糕的事情!

邱部長泰源:沒有,當然這不是隨便就可以查,這還是很嚴謹的,就好像派出所在很多地方都有錄影,但也不是人家可以隨便去看的……

蘇委員清泉:對、對、對。

邱部長泰源:那個也是有特殊原因。這個是將來萬一有什麼狀況的時候,當然我也是希望預防醫學,當有在注意的時候,我們就會笑一下,有那種意思。

蘇委員清泉:最後一個是釋出場地,現在很多學校都沒有學生了,所以可以轉型,這個是很好,讓大家或是法人機構可以來使用。

邱部長泰源:是。

蘇委員清泉:好。下一個,講到ACP,這兩天有很多人打電話來跟我討論,現在的問題出在這裡,目前這要三千多塊,是自費,所以簽署率很低,這個3,500是不是由政府來付?支持的理由就是這樣可以提高它的普遍性,反對的理由是全民健保的資源有限。請問這個費用是健保出嗎?如果要出,是健保出嗎?

邱部長泰源:有部分的條件是健保出,這個部分石署長要說明嗎?

蘇委員清泉:是殘障的、生病的……

石署長崇良:跟委員報告,目前我們51日開始是針對65歲以上有重大傷病的,另外就是在家醫計畫裡面,65歲以上有多重慢性病的……

蘇委員清泉:所以你們已經開始付了?

石署長崇良:對,51日開始。

邱部長泰源:這些對象就是已經開始要注意到為未來準備了。

蘇委員清泉:我常常在說,醫療做好一點,讓國民活久一點,不要只能臥床,臥床少一點……

邱部長泰源:當然、當然、當然。

蘇委員清泉:我們的國民在死亡之前56年都在臥床,是真的那麼嚴重嗎?我是不知道啦!

邱部長泰源:那個就是要推展安寧緩和醫療的概念。

蘇委員清泉:對,不過我們國民的平均壽命也不是很長。至於要在什麼場地下去判定,現在是在醫療院所,要放寬到安養中心、護理之家都可以,部長,你的看法是怎樣?這樣醫界是反對的喔!八大醫事團體都跳出來說暫緩、暫緩、暫緩。

邱部長泰源:這種是有生命教育的成分跟未來醫療成分的綜合體,所以當然要容納社會各角度的意見,這個法討論的過程當中召委也付出很大的心力,我也有一點點參與,所以大概知道他的用意,那就是看看這個法的走向會偏向於生命教育,或者是在於實際上末期時醫療的狀況。不然他簽了預立醫療書以後,其實他真正面臨到五年後、十年後的狀況,我相信那個照顧的團隊還是需要再重新詢問,因為當時的科技會不一樣,可能個人的觀念也會有一點改變,當面臨的時候還是需要好好的由專家針對他的病情來跟他討論怎麼做才是對於這個老人家、這個病人最好的一個照顧模式,所以在臨床場域還是要好好的去解釋。

蘇委員清泉:對,所以還是要跟主席報告,主席,我是覺得這些評定的成員不能再簡化了,再簡化真的會失焦,至於場所是要在護理之家或是要在哪裡,是由這組人過去判定,但是這組人的配備跟結構要嚴謹,不能因為住在護理之家,只要一個、兩個人就能做決定,這個太草率,所以這個條文如果要出委員會,我們還是要好好的來討論,跟主席報告,我本來是反對,現在是可以來討論,這樣好不好?

邱部長泰源:報告召委,我們開這個會的目標就是要去簽預立醫療書,這裡面有幾個選項,是維持生命的治療措施,裡面有好幾種,這些在做的時候是醫療行為,但在講的時候當然不是醫療行為,這個是很專業的,因為我做了三、四十年,我在這裡可以說,10個醫師中恐怕沒有兩、三個醫師有辦法去把這個講得很準確。

蘇委員清泉:對、對、對。

邱部長泰源:所以各個醫院在成立預立醫療諮商團隊的時候,醫師一定是選擇有經驗的,不然你隨便叫一個他哪裡知道。

蘇委員清泉:好,時間到了,我問最後一個問題,醫師法第四十二條規定的施行細則現在送來立法院,裡面規定很多、很多,其中最有爭議的就是牙醫的部分,現在你送來之後,我們到6月中如果有意見就要審查,但因為我們現在都忙於預算解凍,劉建國召委跟我都很忙,不過現在整個媒體、網路都在罵,罵劉建國召委跟蘇清泉召委是擺爛、裝死,連部長也被罵了,對此你現在的看法為何?我們先再延三個月,我下個禮拜要排委員會的公聽會,我們再把他們全部都找來,尤其是牙醫界的,牙醫界真的是……我不知道你有沒有被罵,我是三不五時都常常要被罵一下,我也不知道劉建國召委有沒有被罵。

邱部長泰源:我想我們一切都按規定在處理,至於所謂細則的部分,我相信不管是醫事司、口腔司都已經做過很多的溝通,大家所擔心的幾點,那個也都是按照原來考選部的或教育部的辦法去做處理,我們完全沒有做任何放鬆的作法,而且真的也是溝通了很多次,如果要再討論,我覺得也可以來討論。

蘇委員清泉:下個禮拜我再排委員會的公聽會,再來說一下,不然我們受不了,太沉重了,整個牙醫……

邱部長泰源:我們尊重立法院。

蘇委員清泉:日本的牙醫還有歐洲牙醫大家……喔!那個講不清楚啦!所以部的原則還是……

邱部長泰源:像我個人的話,我家裡至少有20個唸醫學系、牙醫系,都是本土的,我完全是站在希望按照規定來做處理,但是如果真的有疑慮,我們也願意大家來討論。

蘇委員清泉:我們所有的下一代,因為父母親婚姻、遷徙、職務的關係,他在國外受教育,他是中華民國的國民,他回來臺灣,他是中華民國的國民,他當然受憲法的保障可以在這邊考執照、考什麼,你要怎麼考、多嚴格,那是另外一回事,但是你要有條件讓他們考,這個是一個國家保護國民應該做的,我就看到很多外交官的子女,爸爸調來調去、調來調去,那個小孩子就留在某一個地方一直升學、一直受教育,回來臺灣要考個律師、考個會計師、考個醫師執照,你不讓他考,天底下哪有這種事?你的資格考要多嚴格,那是你決定的,日本也是一樣,所以這個不能說他都不能考、他都不能參加,沒有這種事情,這樣也沒有公平正義,所以讓他們可以考,至於你要怎麼考、要怎麼實習,還有實習、PGY要多嚴格,那都是可以安排的,部長,你覺得怎樣?

邱部長泰源:對啊!我覺得最重要的就是要守住人民的醫療品質,還有公平性,所以他不管是入學、考試,或者是其他,都真的是要嚴格的規定,每一個學校都是一樣,在哈佛唸也是一樣,不管在哪裡唸,我們都要檢視他是不是真的有好好的接受過訓練,當然我們在名額上也會做限制。

蘇委員清泉:好,謝謝。

邱部長泰源:謝謝。

主席:謝謝蘇召委、謝謝邱部長,兩位醫療界的上人在溝通的時候,一般世俗之人只有可以冥想的份而已,所以剛剛去冥想了。

請王正旭委員做詢答。

王委員正旭:1042分)謝謝召委,讓我趕快能夠有機會來請教邱部長。

主席:請部長。

邱部長泰源:委員好。

王委員正旭:部長好。

邱部長泰源:委員辛苦了,從日內瓦回來,非常辛苦,王委員非常的用力做國際外交。

王委員正旭:是,大家都很努力,不過還是有幾個事情要利用今天的時間跟部長來討論一下。第一個還是有關於兒托法,關於兒托法剛剛很多委員也都把自己修法的一些想法提出來報告,本席這邊提供了三點,希望能夠有更多的機會,讓大家在討論的時候可以了解我們的重點,包括:第一個,影像設備、保存及上傳的定期追蹤檢查機制等等;第二個,希望不要斷點,能夠強化家長調閱跟事發後的保存;第三個,違法公開資訊的整合查詢平臺,希望能夠做有效的建議。

第一個部分,目前我們的錄影有規定、有罰則,可是沒有定期檢查的機制,這一點比較可惜,因為如果沒有定期檢查的話,如果沒有錄影,我們就不知道到底出什麼問題,所以我們在第三十條之三就希望地方政府能夠追蹤檢查,對於這些錄影設備、影像在過程中到底有沒有持續保存好,我們希望有一個追蹤檢查的機制,這個部分我們是期待能夠授權給地方政府,這是第一點。

再者,在托育機構的部分,我們希望在影像保存的過程裡面如果有哪一些異常的話,它的罰則是要穩定,包括錄影設備有沒有問題,保存期限有沒有按照規定保存30天,上傳系統本身如果出現異常,在第六十一條如果有處分的話,費用要跟前面是一致的,希望能夠維持整個罰則上的穩定性。

在下一張簡報看到的是,我們很擔心有時候這些影像的保存調閱權能不能夠落實,因為在韓國,事實上他們有很完整的家長調閱權,讓「看不到畫面」跟「看得到真相」中間是可以順利把這些該有的畫面都能夠保留下來,同時家長在第一時間就能夠有調閱權,所以看下一張簡報就可以知道,我們希望確保影像是沒有斷點的,因為我們也知道強化第一時間的取證還有事發後的保存,這是能夠讓家長最信賴並知道事情不會因為有哪一些異常而無法得到最適當的訊息,所以我們在第三十條也希望能夠把家長調閱權做明文的規定,至於怎麼訂到很完整,這就需要做後續細則的處理。另外,在第四十六條之一,也希望能夠在涉及兒虐不當對待時,主管機關需要把這個影像儲存至案件終結30天,不要提早讓內容受到不當的損毀,這個也是希望能夠再加強的地方。

最後一點就是違法公開資訊的整合查詢平臺,我們現在看到的平臺就是沒有辦法非常完整的在第一時間讓家長就能夠非常確認處分的對象,包括機構托育人員、違反條文,還有金額跟日期等等,我們希望能夠有比較好的整合性的查詢平臺,讓未來不管是家長或者是有需要的人,能夠讓知情權跟托育透明度可以比較完整,這是有關於托育法在本席辦公室經過討論以後,希望能夠提供給部裡面還有將來在討論時的一些重點,這部分不知道部長有沒有其他要再補充?

邱部長泰源:好,這個部分我們針對王委員的意見,都有做一個詳細的研議,請呂次長回應一下。

呂次長建德:OK!非常感謝委員對於這個問題的關心,確實這些就是要做到讓家長安心,我們會朝這個相關的方向來努力。

王委員正旭:好,那就期待我們也把這些重點在到時候討論時也讓部裡面做參考,謝謝。

呂次長建德:好,OK

王委員正旭:第二部分可能要麻煩國衛院許副院長,我們近期在討論如何能夠善用國衛院研究成果的時候,發現在搜尋相關訊息上碰到了一些困難,或是希望能夠有再改善的地方,因為我們知道國衛院其實做了非常多的研究,作為一個政策性最重要的機構,尤其是跟衛福相關的內容裡面,做了非常好的政策研究跟政策建議。可是我們希望能夠在內容的查詢上,尤其是研究成果的內容查詢上,可以有更明確的呈現方式,我們從首頁裡面進去,有看到「論壇」,這個論壇有很多的建言書等等,可是當我們真的要看論壇裡面的成果時,就必須要透過在首頁上面的「行政單位」下面的「院長室」來查詢,相對比較不直觀,就是沒辦法直接,如果我想要看到國衛院的論壇下面有哪些研究成果,其實有它的困難度;另外,我們也注意到國衛院裡面有很多研究所,當然也做了非常、非常多的研究,以癌症研究所為例,它呈現研究的部分有「癌症研究」這個item、還有「研究成就」這個item,如果是免疫醫學研究中心,它用的是「研究成果」,如果是群建所,它用的是「著作與出版」,看起來每一個研究所本身的成果表達方式也不是那麼一致。我們期待同一個單位在呈現的內容上有其一致性,我相信這樣對外人想要了解國衛院的所有研究成果,不管是在哪一個單位,就有一定的邏輯可以作為諮詢的可能性及方便性。

我們以勞動部為例,勞動部是用「研究園地」跟「展示出版中心」這樣的icon,它就能夠很快去知道這個研究的成果;以國防安全研究院為例,它也是用「研究出版」,當然,不是說一定要這樣做,像國防安全研究院的研究成果就用「年度報告」,哪一年做了哪一方面的研究,很容易就讓外人可以得到相關的訊息,這部分不知道副院長還有沒有其他可以在討論過程裡面希望能夠改善的部分?

邱部長泰源:我講一下,我想國衛院等於是我們國家的Health Bank──健康的智庫。

王委員正旭:對。

邱部長泰源:所以它是非常重要的,也創造了整個醫療科技成長的基礎。第二個,我們在研究的部分,許院長現在是國衛院副院長,原來是臺北榮總院長、臺中榮總院長,他跟王教授都是學者,我們3個應該都有發表至少100篇以上的期刊,所以應該都是作了很長時間的研究,在研究過程當中,其實都要尊重著作者同不同意釋放,有些單位可能會跟他簽約,像剛剛委員呈現的幾個單位,有可能它可以呈現是因為他們原來就講好了,國衛院的特色可能不太一樣,我是不是請許副院長回答一下?

許副院長惠桓:好,委員早安,謝謝委員對我們的指教,其實我們對所有的成果回去會重新再彙整,便於所有關心我們國衛院成果的這些學者或是外界的民眾怎麼去做適當的檢索搜尋,還有一些適當成果,當然要符合這些法規的規定,針對已經公開發表的相關部分,我們回去會把這些內容、網頁再重新整理,謝謝。

王委員正旭:好,那就麻煩許副座,謝謝。

再過來就是因應新冠疫情,國人需要落實防疫,大家都非常關心,莊署長也在現場,針對於目前疫苗的庫存量,還有提升民眾接種的意願,當然,現在的意願應該會突然提高很多,還有篩檢量、抗病毒用藥,有一些變異株,我們現在去市面上買到這些快篩劑對變異株的敏感度會不會有問題?這部分是不是也請署長或部長說明一下?

邱部長泰源:好,我們剛剛有報告過,家用的篩檢在這個禮拜一定會把它鋪上去,所有的民眾都不用惶恐,在大的超商通路跟大賣場等等的,還有連鎖藥局和全家等超商大概會最快鋪,個別藥局也許可能要問一下連鎖藥局會比較快,這個部分的量一定很快就會超過我們預期可能會感染的人數,所以請大家不用搶購,有必要的時候再去買適當的量,這樣就可以。

另外,疫苗方面非常充分,我們很希望並一直鼓勵大家打,去年10月以後沒打過的都可以去打,6個月以上的都可以去打第一劑,180天以後,65歲以上的或者免疫比較不全的民眾們,可以再去打第2劑來保護自己。藥物方面,至少Paxlovid還有46萬人次的份,以每次用十幾萬份的量,這個是很足夠的,至於後續比較詳細的宣導,是不是請莊署長補充一下?

莊署長人祥:報告委員,有關疫苗的部分,我們現在一個禮拜會詢問衛生局兩次,若他們有需要再增加疫苗,我們都會再即時配送,像上禮拜有打了4萬劑啦!所以我們昨天事實上也配了7.1萬劑下去,禮拜四還會再配一次,讓民眾有需要打都可以打。再來就是您剛剛詢問有關快篩變異株是不是會有問題,因為病毒變異的部分跟快篩檢驗的地方是不一樣的,所以應該是說所有的快篩針對目前所存的變異株都可以檢驗出來,沒有問題。

王委員正旭:所以這部分民眾可以安心去做篩檢?

莊署長人祥:是。

王委員正旭:偵測出來的正確性應該是可以把握的?

莊署長人祥:對,也就是說,針對有高風險,比如65歲以上或是有糖尿病等慢性疾病的病人,如果有症狀,我們鼓勵他們去醫院或是買快篩來篩就可以立刻用藥,以上。

王委員正旭:好,謝謝,最後就是有關於這次部長率領二十幾位同仁到日內瓦召開包括世界衛生大會相關的行動會議,也跟周邊很多理念相近國家做了非常多的會談,這部分部長有沒有辦法利用簡短的時間跟大家做報告,還有未來的做法跟目標?

邱部長泰源:首先,謝謝4位行動團的同仁,有些同仁很早就去準備,還有最重要就是外交部跟外館方面平常下的功夫,在還沒有出發前,就有用我的名義在全世界各國有157篇以上的媒體報導來宣導我們臺灣的成就,以及我們加入參與WHO的決心,經過大家的……而且在那邊也有雙邊、多邊,加上立法委員視導團又做得比我們更多,還跑到柏恩等地去做國會外交,所以不管是在跟雙邊的會談、多邊的會談,還有幫我們講話的國家甚至都比以前多,表示外交部、衛福部及我們的政府非常努力繼續推展我們參與國際的活動,特別感謝立委視導團比我們更辛苦來督導我們,讓我們做得更好,非常感謝。

王委員正旭:好,繼續努力,我們期待明年可以更好。

邱部長泰源:我們希望就如呂次長所提的,我們明年就可以進到會場裡面去。

王委員正旭:OK,好。謝謝部長、謝謝主席。

主席:好,感謝這兩位臺灣醫療界的上人,為臺灣在世衛發聲,好,現在休息10分鐘,謝謝。

休息1057分)

繼續開會118分)

主席:我們繼續開會。

接下來請邱鎮軍委員做詢答,請各位回座。

邱委員鎮軍:118分)主席好,我們請邱部長。

主席:請部長。

邱部長泰源:委員好。

邱委員鎮軍:部長好。我想請問部長,社會福利包含了兒少福利、婦女福利、老人福利、身心障礙福利、保護福利、社會救助、社會保險,政府每年在重視社會福利,說要把資源留給需要的人,要建立完善的長照制度,不能讓最需要的人被落下,對吧?

邱部長泰源:是。

邱委員鎮軍:如果這些社會福利錢不夠的時候,你覺得哪一個要先刪?

邱部長泰源:我想每一個面向都需要,我們當然都要顧及,每一個都是重要的,剛剛委員提的都是重要的。

邱委員鎮軍:我這樣講好了,這是衛福部主要的推動政策,在執行面上是不是要靠地方政府來執行,然後相互合作,對吧?

邱部長泰源:我想中央跟地方相互合作當然是很重要的事情。

邱委員鎮軍:對啦!今年衛福部在預算刪減後大概增加了300億,行政院整體預算刪完之後還增加了729億,但是現在依法原本應該給地方的一般性補助款2,502億,其中的636億被行政院放回自己的金庫裡面。也就是說,行政院手上多了1,365億元,相較之下,苗栗縣一年的預算大概是270億元左右,行政院這次違法刪減地方的一般性補助款達27%,這等於直接讓苗栗的整體預算少了28.1億元。這麼大的刪減,衝擊地方政府的執行,我想也包含長照、老人福利及公共衛生等基層服務能力,這不僅是苗栗的問題,我想全臺灣都會發生。我當然知道這是行政院這邊刪減的,但是這個部分也牽扯到衛福部的一些業務,部長,你有什麼看法?

邱部長泰源:我想委員應該也可以了解到這些年來在行政部門跟立法部門的共同努力之下,對於我們的弱勢,尤其剛剛提到的老人、身心障礙等各方面都做了最大的……特別像小孩的部分,我們現在也研擬怎麼樣做得更好……

邱委員鎮軍:對,這些都是基本的……

邱部長泰源:都是要做的事情。

邱委員鎮軍:中央這樣刪減,地方沒辦法做怎麼辦?有些地方是直接用墊付的方式,他們自己有錢,不夠的就去借錢。

邱部長泰源:因為財政是國家一體的,這邊如果在某些法律之下分得比較多,可能未來它就要擔任比較多的工作,我想這個部分政府會考量到整個的衡平性,拿多少資源就做多少事,大家總是一家人,一起……

邱委員鎮軍:所以部長的意思是,錢不夠的話,其他的可以不要做就對了?

邱部長泰源:該做的還是要做。

邱委員鎮軍:沒有錢怎麼做?

邱部長泰源:財源的部分,過去的財源不管是在中央……

邱委員鎮軍:這原本是一般性補助款,原本就是照計畫走的。

邱部長泰源:或者是撥比較多到地方,若法律的改變讓財源轉移到地方,地方當然就要負起更多的責任。

邱委員鎮軍:現在就是沒有錢、沒有轉移過來,現在就是錢不夠,對不對?像這些都會影響到。部長,您認為您的業務裡面有沒有其他部分受到影響?若有影響的話要怎麼處理?錢又不夠,像苗栗縣沒有錢,連舉債都不行,這部分要停還是衛福部派人來執行?

邱部長泰源:原來就有中央該做的跟地方該做的,當然在預算方面就有一定的分配,後來預算的分配……

邱委員鎮軍:一般性補助款是地方來做……

邱部長泰源:分配有改變嘛!

邱委員鎮軍:中央委託地方做,對不對?因為現在錢不給它了,它沒辦法執行啊!

邱部長泰源:那個……

邱委員鎮軍:也不能舉債啊!要怎麼樣?全部停下來?

呂次長建德:非常感謝委員的關心,就誠如剛剛部長說的,中央、地方都是一體,都是為人民做事,但我現在必須要澄清一點,我想這個主要應該是緩發,而且另外一個很重要的重點是,一般性補助款雖然目前作帳處理,可是地方現在還是可以根據施政的優先順序來做相關的調整。

邱委員鎮軍:問題就是錢不夠,怎麼優先呢?後面怎麼做?你說緩發,它怎麼緩發?還是你要借我?

呂次長建德:不是,報告委員……

邱委員鎮軍:還是衛福部先借苗栗縣?

呂次長建德:地方政府都有本身的優先順序跟權責,我想這個都可以自行調配。

邱委員鎮軍:以衛福部的立場,你覺得哪個要先做、哪個先不做?

呂次長建德:我們尊重地方的相關處置。

邱委員鎮軍:所以你是說剛剛講的那些項目都可以減就對了?衛福部是支持不發就對了?

呂次長建德:不是,報告委員,我剛剛已經說了,整個一般性補助款現在基本上就是……

周代理署長道君:跟委員報告,目前衛福部主管的社會福利預算部分,有關在給地方政府……

邱委員鎮軍:好啦!我沒那麼多的時間,你也不要解釋,我結論一下,因為我們剛才講的這些都非常重要,像一般性補助款,如果受到影響的縣市,我希望衛福部應該要拿出你們專業的意見跟行政院來幫地方反映,不要讓這些事情沒有辦法執行,這個是我今天要問的重點,這個事情就到這邊,部長,可以嗎?

邱部長泰源:因為我們現在……

邱委員鎮軍:你要體恤一下地方執行的困難。

邱部長泰源:當然、當然,過去政府一直非常重視……

邱委員鎮軍:我希望部長把這個聲音帶到行政院,這樣可以嗎?

邱部長泰源:過去政府就一直很重視……尤其是偏鄉或者縣市經費比較有限的社會福利,我相信政府這些年來的努力大家都看得到,如果政府的預算被核刪或凍結,那當然可能會做一些調配,但是我想政府對於各縣市社會福利的努力一定會繼續下去。

邱委員鎮軍:我希望部長能夠了解民間疾苦,這個部分跟行政院反映一下,因為有些東西真的是不能停,好不好?

邱部長泰源:是,我們一起來努力。

邱委員鎮軍:謝謝,部長先請回,您休息一下。

我請個資會的代表,有來嗎?

主席:部長請回。

邱委員鎮軍:今天不是有來嗎?

主席:有,請個人資料保護委員會籌備處林組長。

林組長逸塵:委員好。

邱委員鎮軍:你好。我請問一下,教育部葉丙成次長不是法定可接觸個資者的身分,去年取得性平案的個資並公開在社群裡面,媒體上評論這個事件,請問個資保護委員會掌握這個部分了嗎?

林組長逸塵:我們在新聞上有看到。

邱委員鎮軍:所以你只是看新聞,現在呢?你們的態度是什麼?

林組長逸塵:我們的立場,基本上個資法保護的是所有臺灣民眾的……

邱委員鎮軍:這不算嗎?這個算不算?

林組長逸塵:個人資料。

邱委員鎮軍:這個算不算?他為什麼可以拿到這個個資呢?

林組長逸塵:關於他的資料來源,當然要看當事人取得的方式,可能是學校或其他的。

邱委員鎮軍:這是不是一起涉及公務機關內部未經授權流用敏感資料的個資保護重大案件?應該算吧,對不對?

林組長逸塵:基本上,資料的蒐集都會有所謂的合法事由,還有特定的……

邱委員鎮軍:教育部有沒有主動通報你們?

林組長逸塵:這個部分我們可能要回去再了解一下。

邱委員鎮軍:所以你們什麼都不知道,對不對?個資會有沒有主動啟動調查?

林組長逸塵:這我們回去再了解一下,因為基本上公務機關蒐集資料都會有……

邱委員鎮軍:這是你們的業務嗎?還是你們只是酬庸的部門,什麼事都不用做?

林組長逸塵:沒有,這個我們會去了解。

邱委員鎮軍:這個案子已經出現那麼多天了耶!你們怎麼到現在都沒有反應呢?沒有人講就算了,就當作看不見,然後自然飄過?

林組長逸塵:如果是個人洩露資料的部分,可能法律會有規定相關的責任……

邱委員鎮軍:我在這邊要求你們要主動調查,而且要公開結果,可以嗎?

林組長逸塵:這個我們了解。

邱委員鎮軍:了解是什麼意思?

林組長逸塵:我們會回去再去處理。

邱委員鎮軍:主動處理,對不對?該送法辦的還是要法辦,你們的報告要提出來,因為時間的關係,我不想浪費太多時間。可以嗎?

林組長逸塵:好,謝謝委員。

邱委員鎮軍:謝謝。

主席:謝謝邱委員。接下來請黃秀芳委員做詢答。

黃委員秀芳:1118分)謝謝主席,請部長。

主席:請部長。我提醒部長還有衛福部相關的官員,法定的社福預算不會因為一般性補助款有所變動,而影響到任何該支付的法定社會福利預算,這部分要明確的表達清楚,好不好?

黃委員秀芳:謝謝主席。部長,本席看到國衛院兒童醫學及健康研究中心一些相關資料,他們在2019年有提出一個報告,就是2030年兒童醫療與健康政策建言書,部長大約知道這是有關兒童醫療健康的一個研究,因為它是20195月提出來的成果,請問這五年來,我們在網路上看到的,除了這份研究報告之外,還有其他針對兒童健康的研究報告嗎?就是國衛院的兒童醫學及健康研究中心。國衛院,今天有人來嗎?

邱部長泰源:有,副院長有來。在這一份的過程當中,我當然是也有參與;所提出的建言,我們也都有用各種方式在努力。

黃委員秀芳:我想請教的是,從2019年到現在,兒童醫療跟健康的這個政策研究,除了這一份報告之外,還有其他份嗎?還是就只有這一份?從2019到現在,也有五年多的時間。

邱部長泰源:國衛院裡面有兒童醫學及健康研究中心。

許副院長惠桓:報告委員,這是我們群體健康研究所邱弘毅所長他們所主導的一個研究中心。

黃委員秀芳:我知道,針對兒童健康、兒童醫療,還有其他的研究嗎?還是就只有這一份?我想請教,國衛院底下這個兒童醫學及健康研究中心平常是在做什麼?

邱部長泰源:請劉司長說明。

劉司長越萍:我這邊補充一下,兒童健康研究中心有一部分的成員,現在至少有一半以上的時間,是在協助我們做優化兒童醫療網裡面實務運轉的一個管理中心,這個管理中心其實是協助我們推動兒童醫療網,做一些政策的回饋,包括我們現在推動的核心醫院、專責醫院、重點醫院,跟合作網絡以外的幼兒專責醫師,到底怎麼樣才能夠往健康的方向去推動;然後那裡面包含了幼兒專責醫師,譬如我們要去提醒像過胖或是氣喘控制這個是比較簡單的,以及兒虐的部分。大概在協助裡面,都是透過我們優化兒童醫療網的成果來做政策的一個調整。

黃委員秀芳:謝謝司長,我今天會問這樣一個議題,是因為我們在網路上看到國衛院兒童研究中心,有關兒童醫療跟健康政策的這個研究是在2019年,到現在也將近五、六年的時間。另外我在前天看到中山大學有一個跨校合作的研究,即:夜市營業場所產生的空氣污染物,會滲透到鄰近家庭室內的環境,對兒童的肺功能造成不良的影響,這個是中山大學的一個跨校合作。同時我也看到國衛院兒童研究中心曾針對PM2.5會對兒童或是一般民眾造成影響,這些在網路上面都有揭露。我為什麼會特別這樣講,是因為國衛院兒童研究中心在網站上面的資料,真的是一直都沒有更新,裡面的數字或是錯字,也都沒有更新,在這個網路上也掛了五、六年!所以我想要知道,國衛院的兒童研究中心,應該是政策的提供,對不對?如果它提供的資料是錯誤的,或在網路上面的這個資料是錯誤的,譬如國衛院兒童研究中心網站上面的一個新知專欄,就針對兒童的流感疫苗打或不打,爸媽好煩惱這樣一個衛教內容,上面寫著目前國內具有流感疫苗許可證的廠商總共有四家,可是疾管署52日的新聞稿表示,國內取得三價流感疫苗許可證的廠商總共有五家。如果國衛院的兒童研究中心是要讓所有爸媽得到最新訊息的話,應該是要提供最新的資訊,為什麼所提供的資訊都不是最新的?

另外就是我剛剛秀出空氣中的PM2.5資料──行政院環境保護署2015年,這樣一個錯誤的文字,然後就掛在那邊這麼多年。所以,國衛院的兒童研究中心到底有沒有在做事?在網路上面的訊息錯誤,也掛在那邊五、六年,完全都不更新的!

邱部長泰源:我想,如果有這樣的情況,我們當然要去了解,不曉得副院長有沒有要補充報告?

許副院長惠桓:謝謝委員關心,我們虛心接受指教。這中間有一些落差,特別是跟其他部門之間的一致化,我們回去會立即做檢討。

黃委員秀芳:我們希望國衛院的兒童健康研究中心,應該是提供好的政策;我為什麼會一直這樣提,就是希望每個孩子都能夠得到好的照顧,尤其現在少子化,每個孩子都不能少,一定都要得到一個好的醫療照顧,如果國衛院的政策或是提供的資訊、訊息,都跟不上原本的這個疾管署或其他部會的話,我覺得這個應該要好好再去檢討一下,你們內部可能要再做一個檢討。

另外,我想請教部長,上個月在總質詢的時候,我有特別提到兒童要有一個專責的行政單位,部長當時也說你們這邊會去做研議,請問目前的進度到底怎樣?

邱部長泰源:謝謝委員,兒少專責單位是很多人的期望,政府也非常的重視,但這牽涉到各種滿多的人力組織,必須再去調整整合,我們一直都在努力溝通中,也會往正面的方向來做。我們希望能夠很快有一個協調後的成果,在這當中,我們也不會疏漏任何兒少需要照顧的各種項目,這個部分因為過去比較分散,以衛福部來講,幾乎有八個司署都有管到兒童的部分,這部分要如何處理,就是我們現在一直在克服的問題。這八個部門都做得很好,都有它特別的一個單位,請大家放心,在項目上面,一定沒有一個會去疏漏的,在兒童成長過程當中,絕對都有負責到。現在如果要把它整合,那個就需要有組織架構,這個我們會一起來努力。

黃委員秀芳:好,部長,兒童要有一個專責的行政單位,我希望你能夠積極來推動,不要讓兒童的議題散落在各部會。

另外,我剛剛有特別提到,國衛院的兒童健康研究中心它可能就是研究一個政策,在臨床的部分,一個兒童的健康研究中心,其實現在臺大兒童醫院他們就有一個這樣的中心,也希望政府能夠支持。

邱部長泰源:是。

黃委員秀芳:之前我在這邊也有特別提到,希望衛福部這邊能夠支持,除了國衛院本身的一個政策研究中心之外,臨床的部分是不是也要有一個健康醫療的研究中心?讓所有的兒童醫院可以一起合作,臨床碰到什麼樣的疾病,或者是臨床所有的醫師也可以一起共同經營,一起合作,讓每個孩子在醫療上都能夠得到好的救治、醫治,是不是可以請部長針對這部分再做一個回應?

邱部長泰源:好,我想臺大醫院願意來承擔國家這樣的一個急重難罕症的研究,個人深表敬佩,其實現在的研究資源是有限的,所以如果能夠有一個比較專門的機構,對於兒少的研究應該是有更多的資源。至於這個部分的角色到底是屬於研究還是臨床的應用,我們會再跟臺大醫院坐下來好好談一下它的方向,以及這個資源負責的部門應該是哪一個,讓他們想要的發展可以得到最好的幫忙,讓他們真的能夠發展下去,我們會跟臺大醫院、兒童醫院這邊來努力。

黃委員秀芳:部長,你應該也知道,兒童醫院在所有的醫院當中,大家會覺得兒科的部分其實是不會賺錢的啦!所以大家如果願意付出,也希望讓孩子能夠得到好的醫治的話,我覺得衛福部這邊應該要來支持,也要投入更多的資源,因為少子化真的是很嚴重哦!部長,去年龍年差不多有13萬新生兒,我想今年的新生兒人數應該會更少,所以如果願意生、敢生,然後已經生下來的這些孩子,我們希望他能夠平安健康地長大,在醫療上面讓所有的兒童都能夠得到好的醫治。

邱部長泰源:好,我想我們國家以及衛生部門是全力往這方面來努力,謝謝委員的指教,這個絕對是我們日以繼夜在……

黃委員秀芳:好,所以我們希望未來,因為上一次……

邱部長泰源:希望大家能敢生,然後生出來就要照顧好,教育好。

黃委員秀芳:部長,我上次已經有詢問過你了,你也是像今天這樣子在回答我,我們希望有一些進度啦!譬如說兒童的專責單位,或者是臺大醫院他們有臨床的兒童醫療健康研究中心,類似這樣子,我覺得應該要有一些進度,而不是每次都跟我講還要再跟他們討論或者是還要再研究。

邱部長泰源:兒童研究中心,劉越萍司長剛好出自那裡。

劉司長越萍:我補充一下,跟委員報告一下進度,大概在3月左右,我自己就帶同仁到臺大兒童醫院去瞭解他們的需求,如果只有臨床研究的部分,需要參與的單位就變成國科會也要一起進來支持,那他們跟我說他們想做的是健康,以健康來講的話,我就說如果臺大兒童醫院沒有找公共衛生相關的學者,在這一塊上面就沒有我們現在講的研究議題的廣度,所以經過討論之後,臺大醫院說它短期的這個計畫原本是由教育部提供的,可能要再做延長,所以他們現在正在進行內部的程序,因為光是從原來只有臨床要擴展到健康的時候,要去協作的單位變多了。那是3月的時候的事情,我們現在是在等臺大兒童醫院他們有一個內部的共識之後,需要再做協作的時候,我們跟他們其實有保持良好的聯繫管道,以上。

黃委員秀芳:我們希望能夠有一些進度,好不好?

邱部長泰源:好,一定會有進度。

黃委員秀芳:好,謝謝。

邱部長泰源:好,謝謝。

主席:謝謝黃委員,謝謝部長。

接下來請林淑芬委員來做詢答。

林委員淑芬:1133分)謝謝主席,是不是請邱部長?

主席:請部長。

邱部長泰源:委員好!

林委員淑芬:部長,辛苦了,剛從WHA的會議那邊回來。

邱部長泰源:謝謝。

林委員淑芬:但是因為今天召委排了兒童托育服務法,所以我們還是要討論一下。因為剴剴案的劉姓保母大家都覺得非常惡質,而社會高度矚目的,就是像這樣的保母怎麼可能沒有被發現,沒有被淘汰,還能繼續帶小孩?我們來檢視行政院版的兒童托育服務法,我現在問你,不要講剴剴案那麼誇張啦!如果說把托兒留在家裡,留給家人照顧,然後自己跑去逛街,你覺得恰當嗎?

邱部長泰源:放在家裡,沒有大人照顧?

林委員淑芬:不是啦!保母把托兒放在家裡,留給家人照顧,非保母本身啦!然後保母本身跑去逛街,你覺得適當嗎?

邱部長泰源:你是說保母的家人啦!

林委員淑芬:保母自己跑出去逛街。

邱部長泰源:那當然不行。

林委員淑芬:當然什麼?

邱部長泰源:當然不行。

林委員淑芬:收托的托兒人數超過法定上限,嚴重超收,這樣子適合嗎?

邱部長泰源:不適合。

林委員淑芬:我再講一個例子,讓托兒趴睡,床上充滿了枕頭、玩偶,訪員提醒這樣可能會讓托兒窒息,保母回答說「我不改,你能拿我怎麼樣」,你覺得可以嗎?

邱部長泰源:不可以。

林委員淑芬:用馬克杯裝熱水,然後沒有放置妥當,翻倒後導致托兒受燙傷,像這樣子,所以我不要講剴剴這種很嚴重的,我就從這裡,這樣的行為,請問現在的行政院版本有什麼樣的棒子可以處理?

邱部長泰源:好,司長要不要把版本……

林委員淑芬:不知道?來,照你們的行政院版本,你們是怎麼處理?

周代理署長道君:跟委員報告,現在在行政院版本的第八條,對於托育服務他要提供的保育內容,在第八條第二項,「托育服務內容有關衛生、安全、營養、生活照顧與學習之實施原則、方式及其他相關事項」,因為這個部分涉及到整個生活照顧很多的細節,所以是用授權的方式,未來法規命令的部分會有細項的律定,以上報告。

林委員淑芬:好啦!我簡單用白話文跟部長講一下,這些違規目前都限期改善就沒事了,限期改善啦!所以保母被抓到一次,演一下、乖一點,改善期一過不會有任何裁罰,不會裁罰也沒有任何紀錄,下次再抓到違規,再限期改善,再乖一點,然後沒有裁罰,沒有任何的紀錄,這是現行的管理辦法。

我們期待的兒童托育服務法要用更高的規格來檢驗不適任的托育人員,要讓孩子在托育過程裡面的風險降到零,幾乎是零,這是眾所期待嘛!可是行政院的院版,你們的制度對現行這些保母的衛生安全違規,在你們草案裡面的第七十條,一樣叫做「限期改善」,一樣讓違規的保母乖一點點以後可以船過水無痕,然後他肆無忌憚還可以繼續違規,繼續違規,再乖一點,限期改善,你覺得這樣子恰當嗎?你們的版本。

邱部長泰源:報告委員,剛剛您提的這幾點,我們都覺得不容許再發生。

林委員淑芬:你們新的版本就這樣子提欸!

邱部長泰源:如果有這樣,我們可以來研議。

林委員淑芬:那就聽我們的,我們民間的版本來了,本席代表民間所提的版本來了,我們的第八十一條第一項,針對衛生安全相關的違規已經改成直接裁罰之後再限期改善,因為這些攸關安全的議題不能夠不落實,所以踩到安全的那個違規要罰,要罰。

我們的第八十二條納入了記點制,不是每一次罰了一下不痛不癢,然後繼續違規,不是!我們參考交通違規的制度,違規的托育人員得依照嚴重程度記點13點,兩年內累積到6點就暫停新托,然後要公告姓名,如果5年內被記點暫停新托兩次以後,又再度違規被記點就廢證退場,所以只有建立記點制讓每一次的違規變成很重要,裁罰、處罰還記點,然後未來要廢照,這樣才有效。蘿蔔跟棒子,棒子要有效的棒子,所以在這裡我們要給社會一個真正的交代,你要讓這種不適任的地雷出去,好的留下來,不要再讓不斷違規的人、不適任的人留在場內,讓家長把孩子交到有風險的人手上。

我現在再問你,部長,你同意好的托育品質必須是基於好的勞動條件,也應該要提升托育人員的勞動條件嗎?

邱部長泰源:當然需要。

林委員淑芬:當然是希望,可是你現在確定這些托育人員是同工同酬嗎?你們現在有制定最低薪資標準的都是機構式的,居家托育人員是誰訂的,你知道嗎?地方政府。

邱部長泰源:地方政府做的。

林委員淑芬:地方政府因地制宜的模式,讓同工不同酬,讓不同縣市之間的人員薪資差異很大,而且地方政府扛不起壓力,地方政府在審議的過程,在決定薪資條件的時候,受到很大的人情壓力啊!還有相關團體的壓力,導致整體來說,居家托育的薪資調幅以及其他所受到的保障明顯不足,與機構式的托育人員不能比。

我現在要說的是,只有好的勞動條件保障才有好的托育品質,為什麼對機構要做基本工資的限制?因為流動性高啊!那如果有保母,他當然沒有雇主,可是他自己就是,他的收費就收這麼低,你覺得他收那麼低,可以不超收嗎?他收費那麼低,他會顧很久又任勞任怨嗎?自己的爸爸、媽媽其實就顧得很累了,收費那麼低,以他的勞動來講,報酬不相當、不對等,容易情緒失控嘛!有沒有可能?所以在這種狀況裡面,你們都沒有討論到這一環,我們的版本就是要求這個收費標準要由中央來扛起責任,你覺得呢?部長,你不知道?

周代理署長道君:目前對於不管是機構或者是保母的部分,它的收費項目的原則,我們中央會來訂一個相關……

林委員淑芬:我現在跟你講地方,地方都是由各地方政府制定,這個問題很大。

周代理署長道君:所以具體的金額部分,目前還是維持地方政府來訂定。

林委員淑芬:我們現在不希望地方政府繼續訂定,中央要扛起責任,這個是有什麼困難啦!

邱部長泰源:我想這個都可以來討論。

林委員淑芬:好,我再問你,現在02歲的托育服務,機構式和居家式的比例各占多少?多少孩子在機構式?多少孩子在居家保母照顧?比例各占多少?你不知道哦?這種事情……

周代理署長道君:目前大約一半一半。

林委員淑芬:一半一半,那我要問你,當我們在說這兩種模式各占一半的時候,你知道家長有多可憐嗎?工作跟生小孩就必須要二擇一了,如果是兩個都做的人已經夠辛苦了,還要找保母或是找機構,找到保母的人,我要講,我們政府在服務擴充這個政策上的規劃和資源的挹注上面,政府的資源分配,在機構式跟居家式的預算分配上差多少你知道嗎?差多少?你們自己報告。

邱部長泰源:預算……

林委員淑芬:你們現在對托育,所有政府的資源、經費都挹注在機構式啦!以行政院「我國少子女化對策計畫(107-114年)」為例,在提高02歲托育服務量的章節裡面所提到的四種政策目標,都只鎖定機構式的托育,包括布建社區公共托育家園、因地制宜設置公設民營托嬰中心、協助推動政府機關(構)提供員工子女托育服務、提升公共化托育服務相關人員薪資,通篇都沒有看到政府對於擴充居家服務量能有任何短中長期的規劃,更不要講逐漸浮現的居家托育人力老化,保母越來越老,即將要迎來人力斷層危機的問題,你們有積極地提出任何具體可行的因應對策和解方嗎?你們有重視居家托育的重要性嗎?你們有分配任何資源給居家托育的這些保母等等嗎?一半一半哦!如果以去年為例,7萬個孩子在機構,7萬個孩子在保母,機構式的把資源全部都給它,居家托育的是零,這樣合理嗎?

邱部長泰源:好,回答用麥克風……

周代理署長道君:跟委員報告,家長把小朋友不管是托到托嬰中心或者是居家保母,基本上他能夠得到的托育補助是一致的。另外,對於居家保母的……

林委員淑芬:我不是在講托育補助。

周代理署長道君:對居家保母的補助,目前每年,居家保母每年一樣有相關的補助。

林委員淑芬:我不是在講補助。

周代理署長道君:對於托育的保母,保母的部分也單獨有相關的補助。

林委員淑芬:你來告訴我資源怎麼分配啊!資源分配,我現在是在講,你們對於提升這一種服務量能,你們是怎麼樣分配?當然準公共化、公共化都有資源分配,我們知道保母也有領啊!但我不是在講這一個。為了少子女化,然後幫家長減輕負擔的補助不要講,我是在講對於機構式和居家式的托育,你們在政策輔導上,你們的資源分配給了什麼?而面對居家托育的勞動人力逐漸高齡化,再接下來就會人力短缺,你們有任何因應的對策嗎?你們投資了多少的政策資源要去增加居家式托育的品質,讓勞動力不要這麼高齡化,鼓勵年輕人也進入這個市場,你們做了什麼?我怎麼會不知道有補助,你的補助是在幫助父母,減輕他們托育的經濟負擔,我現在是說你對於這種服務,托育式的服務和機構式的服務,你的錢全部都到機構式服務去,而對於家庭托育、居家托育式的,沒有。

邱部長泰源:謝謝委員,可不可以請呂次簡單回答一下?

呂次長建德:第一個,委員,我覺得你說的完全是重點,現在有兩個部分……

林委員淑芬:你們有做嗎?

呂次長建德:一個是需求端,一個是供給端,你現在說的需求端,這個是一律平等,但是我承認我們整個供給端,這個部分和長照一樣,有分機構、社區和居家。

林委員淑芬:對,我在講供給端的問題啊!

呂次長建德:對,在供給端的部分,我跟委員報告,目前居家托育人員如果他有品質改善的話,一年是一萬八,但是我過去在臺中市政府當過社會局長,我覺得這個是永遠不夠啦!所以這個部分我會要求他們一起來提供。

林委員淑芬:你現在把你整體的經費除以從業人員去看,他一萬八,機構式平均分配的社會資源、國家部門資源……

呂次長建德:是,確實是這樣,而且……

林委員淑芬:數十倍啊!

呂次長建德:沒錯,委員,我覺得這個本來就應該要,因為離居家托育越近越好,所以這也是我們少子女化政策的一個……

林委員淑芬:對啊!可近性啊!

呂次長建德:而且誠如委員所說,我也知道現在保母的平均年齡正在提高,這個部分我們就要從勞動條件……

林委員淑芬:對啊!保母都阿嬤化了。

呂次長建德:跟委員報告,這個部分我會責成同仁……

林委員淑芬:所以你知道講到重點,但你現在要回去好好地想,政府的資源和政策應該怎麼樣導入,去協助他們。

呂次長建德:關於這個部分,我回去一定會要求就這部分要做一些改善,對孩子真的比較好。

林委員淑芬:OK。好,那我再來問你,次長,你比較會說,部長都不知道。來,我現在來講居托服務中心,居托服務中心應該是要做什麼的?

呂次長建德:報告委員,居托服務中心目前主要就是,像保母,他們會去巡,會去看,會去輔導。

林委員淑芬:那你們新定的法規,你們的草案裡面,有對於它的業務法制化嗎?我現在說一個故事給你聽,現在為了迎合議員增加政績,然後要求增加非計畫內的要求,比如說開放居托中心內夜間臨托服務,要求中心配合,並更改上班時間到晚上10點。訪員被迫改夜間上班,居托中心變成臨時的24小時托嬰中心,你覺得適當嗎?現在是變成地方政府的小幫手,招之即來,揮之即去,看要叫他們做什麼,他們就變成這樣的補充人力嗎?

呂次長建德:報告委員,這個我覺得應該要檢討。

林委員淑芬:週末的時候被要求辦理許多額外的活動和宣導業務,你覺得是居托服務中心應該要做的事情嗎?

呂次長建德:這個要檢討。

林委員淑芬:托育補助業務補件,家長溢領的款項,叫居托中心的人要協助到家長家去收取溢領的款項回來,地方政府叫他們去做這個,這個是居托服務中心的功能嗎?

呂次長建德:報告委員,是不是讓我們瞭解一下?

林委員淑芬:很多地方政府都這樣,理論上,你都應該要掌握啊。我再說給你聽,要求居托服務中心要提供借閱教具、玩具服務,跟其他的親子館、托資中心、圖書館都在做的事重疊,然後叫居托服務中心也去做這個,適當嗎?然後配合支援其他活動,其他的廉價非托育業務有關的活動都叫他們去參加,要動員,適當嗎?然後還有語言推廣,要求協助推廣語言,但沒有任何資源,硬要中心推廣,這個合理嗎?所以我們今天在講的是說,沒有明定居托中心的業務職掌,仍然停留在一般的原則性規範,所以居托服務中心這個角色、這個定位、這個功能,要設定成什麼?難道不應該要好好地明定出來嗎?是不是臨時人力資源所?

呂次長建德:當然不是。

林委員淑芬:那它正經事要做什麼?正經事要做什麼?

呂次長建德:報告委員,它最主要就是要輔導這些服務人員去提供比較好的服務,我跟委員報告,包括他有時候要去巡、要去看。

林委員淑芬:本來就是,核心業務呢?

呂次長建德:跟委員報告,因為這樣,我們卓院長也很體貼,現在他們的薪資在去年從30,000……

林委員淑芬:我現在就是要跟你講,來,次長,因為到時候修法還會再談。

呂次長建德:好。

林委員淑芬:就是說,法律裡面,你們的草案都沒有想到,你們要直接明定法制化它的業務權責範圍,釐清中心它的角色和定位,然後讓它正常正規的核心業務──訪視人員發揮專業,確實做好訪視工作,掌握好托育的品質,充分地評估保母照顧的風險,每一個保母都被看到,被訪視,被評估了,才能夠落實真正的居托中心輔導管理居托品質服務的這個制度的初衷。

呂次長建德:確實是這樣,我完全同意。

林委員淑芬:現在都在打雜,還有臨托,還動員叫他們去頒獎典禮,辦什麼活動,都不像話,地方政府都越來越不像話,我們的草案都有,請你們到時候支持。

呂次長建德:好。感謝委員。

林委員淑芬:好,謝謝。

呂次長建德:我完全同意,部長也支持。

林委員淑芬:完全同意就要改,你們的行政院版本都沒有修到,都沒有照制度設計,都要放進去。

呂次長建德:好。

林委員淑芬:好,謝謝。

呂次長建德:感謝委員。好。

邱部長泰源:謝謝。

主席(黃委員秀芳代):好,謝謝淑芬委員。

接下來請劉建國召委發言。

劉委員建國:1152分)好,謝謝主席。先請CDC的署長。

主席:請署長。

劉委員建國:署長,剛剛聽你的說明跟報告,因應疫情再起,相關的防疫物資應該都準備就緒了。

莊署長人祥:是。

劉委員建國:現在是5月,我們就直接講,預估6月、7月、8月這3個月在臺灣的確診人數大致上可能是多少?你們有抓出來嗎?

莊署長人祥:應該是說,我們有針對比較高峰期的那個禮拜,大概可能會超過20萬人次。

劉委員建國:一個禮拜就超過20萬人?

莊署長人祥:20萬人。

劉委員建國:一個禮拜?

莊署長人祥:一個禮拜。

劉委員建國:是指6月份的哪一個禮拜?

莊署長人祥:6月底、7月初。

劉委員建國:6月底、7月初?

莊署長人祥:對、對、對、對、對。

劉委員建國:好。那如果以6月加7月,你們預估會確診的人數是多少?你不可能只有抓一個禮拜嘛。

莊署長人祥:對。應該主要還是在這個前後幾周,那應該是說,可能……

劉委員建國:抓出一個禮拜將近20萬人會確診,沒有辦法抓出67月這60天到底臺灣會有多少人確診?

莊署長人祥:8月底的時候我們預估大概會有171萬左右。

劉委員建國:8月底就預估將近170萬人?

莊署長人祥:對、對、對、對、對。

劉委員建國:所以等於678月總共會有180萬人確診,等於每個月將近有30萬人又確診,是這樣嗎?是不是?

莊署長人祥:最高的時候大概是二十幾萬人次。

劉委員建國:你為什麼一直要跟我講最高?我在問你6月、7月、8月嘛。

莊署長人祥:對、對、對,678

劉委員建國:你一下子回我一個星期,一下子又回我到8月底。

莊署長人祥:對,到8月初的時候是171萬人左右。

劉委員建國:8月初,所以等於是6月、7月這兩個月就會有將近180萬人確診?

莊署長人祥:是。差不多。

劉委員建國:是這樣嗎?

莊署長人祥:是、是、是。

姜署長至剛:我稍微補充一下,因為我們食藥署跟CDC一起去評估,我們評估起來,預估去就診的人數,不是確診的人數,就診的時候,我們評估要2.5倍的快篩試劑的量,所以預估會去就診的人,因為有很多感冒的,有時候是流感……

劉委員建國:不是。FDA的署長,我是在問確診,你卻答復我就診。

莊署長人祥:對。我們是利用健保署的診斷碼去估,大概就是估到170萬,剛剛我跟您說的就是,預估到8月初的時候在170萬左右。

劉委員建國:是確診嘛,對不對?

莊署長人祥:應該是說,臨床診斷,有包括醫師的診斷,還有加上快篩陽性的部分。

劉委員建國:你們有沒有相關的計畫可以降低確診人數?

莊署長人祥:這個部分,我們在昨天記者會有說,就是呼籲民眾自主戴口罩,也就是說,到了醫院或是大眾交通工具,第一個是可以戴口罩。第二個就是在長照機構,我們有請長照機構加強注意感染管制的措施。還有,就是說,如果可以接種疫苗的話,也呼籲接種。

劉委員建國:署長,我的問題很簡單,我的問題也有重點,從6月、7月到8月初,等於是兩個月時間而已,你們預估在臺灣可能有將近高達180萬人確診,在這種情況之下,你們應該趕快提出相關的因應作為跟計畫,看是不是可以降低確診的人數。因為你看,180萬人確診,短短兩個月,你要知道醫療機構能夠承載嗎?現在整個醫療資源這麼緊迫的情況之下,如果這兩個月又面臨有180萬人確診,醫護真的會疲於奔命,醫療會崩壞。

莊署長人祥:是,跟委員報告,主要還是以輕症為主,所以我們在診所跟醫院事實上都有提供口服藥物。

劉委員建國:你故意答覆我說輕症為主,你答覆我這樣就不夠專業吧,現在臺灣的醫療什麼情況,我相信你比我都更清楚。

莊署長人祥:是。

劉委員建國:部長也更應該了解到這個狀況,所以現在不是輕重症的問題。

莊署長人祥:我們也呼籲,如果是……

劉委員建國:我要表達的是,如果你相關的物資都已經齊備,也召開了記者會,但是你應該要提出一套更積極的作為來應變,思考如何降低確診人數,這兩個月不要達到180萬個臺灣人再度確診COVID-19,可以吧?

莊署長人祥:第一個是……

劉委員建國:可以吧?

莊署長人祥:是。

劉委員建國:可以吧?

莊署長人祥:可以。

劉委員建國:可以提出相對的因應作為,降低確診的人數,可以吧?

莊署長人祥:是。

劉委員建國:不要讓臺灣的醫療在這兩個月又邁入黑暗期,導致整個醫療系統崩壞,導致很多醫護到時候又有很多狀況,沒有辦法在工作崗位持續守護臺灣國人健康,可以吧?

莊署長人祥:可以。

劉委員建國:可以,一個禮拜內提出來,好不好?

莊署長人祥:好。

劉委員建國:好,謝謝。兩位請回。

好,請部長。部長,我剛剛講這個事情非常重要,我也不希望你當了部長之後還是疲於奔命在應付COVID-19,如果短短兩個月內要去應付180萬人確診,即便輕症是占70%,那代表還有30%的中症跟重症,臺灣的醫療量能有辦法去應付這樣的事情嗎?

邱部長泰源:我們會趕快提出具體的策略。

劉委員建國:好,謝謝。最好不要達到那個數字就對了,好不好?

邱部長泰源:好,儘量把它降低。

劉委員建國:423日在委員會有提出,跟部長也提醒了,其實國內的醫院被駭客入侵的問題非常嚴重嘛,對不對?

邱部長泰源:是。

劉委員建國:從今年的234月也都傳出醫院被駭的狀況發生,我在問的時候,問5月會不會有相同的情況繼續發生,結果又發生了。5月輔大醫院被駭客入侵,而且這一次是自己人做的,內部人員駭進醫院的系統裡面,瀏覽病患及醫護人員的個資,這是一個個案嗎?臺灣的醫療防護系統怎麼這麼好入侵?不僅是中國的駭客看到病患資料,連內部員工都有辦法入侵,而且還可以隨意瀏覽病患的個資,這是聯合報的一篇報導,我們的衛福部資訊處的李處長有在現場吧?請出來一下,好不好?來,到台上。你看,這篇報導說,針對醫院的資訊安全的維護及管理,目前衛福部共列53家關鍵基礎設施的醫院,輔大醫院並沒有列入,依規定,若發生資安問題,不須通報。李處長,你在哪裡?

邱部長泰源:不好意思,李處長剛剛有來,10點半換成副處長代理。

劉委員建國:好,他有事先提出10點半要離開嗎?

邱部長泰源:有。他有提出。

劉委員建國:有嗎?

邱部長泰源:10點半,他有提出。

劉委員建國:召委的資料裡面沒有喔。有啦,寫10點半。

現在是王副處長嘛,對不對?王副處長,李處長答覆這樣是對的嗎?若依規定,發生資安問題不須通報,因為輔大不在53家關鍵基礎設施醫院之內,是這樣嗎?他可以這樣答覆嗎?可以嗎?

王副處長美珠:跟委員報告,因為依照資通安全管理法,只有關鍵基礎設施是不……

劉委員建國:依照什麼法?

王副處長美珠:資通安全管理法。

劉委員建國:資通安全管理法?

王副處長美珠:是。

劉委員建國:有明確規範?

王副處長美珠:是。

劉委員建國:關鍵基礎設施的醫院才必須要通報?

王副處長美珠:就是依法須通報,那本部有建立一個資安情資蒐集……

劉委員建國:到底要不要通報?明確表達好不好?要不要通報?

李技監兼處長建璋:這個東西的話,就是在個資法裡面,要通報的只有那53醫院家,所以超過這53家醫院的話,是不用通報,但是我們可以做行政調查,所以我們已經請醫事司委託衛生局去做行政調查。

劉委員建國:依照這個辦法規定,除了關鍵基礎設施的醫院需要通報……

李技監兼處長建璋:需要一小時之內通報。

劉委員建國:一小時內就要通報嘛,對不對?

李技監兼處長建璋:對。

劉委員建國:不是就不需要通報?

李技監兼處長建璋:不需要一小時之內通報,但還是要通報。

劉委員建國:所以還是要通報嘛。分作一小時之內跟一小時之外就對了啦。

李技監兼處長建璋:對對對。

劉委員建國:所以你剛剛的解釋,還有包含你們副處長的解釋,有點奇怪,辦法裡面寫這麼清楚,你們要這麼對外講法,這是你講的沒有錯吧?你說,依規定若發生資安問題,不須通報,你後面才再補一句「一個小時內跟一個小時以上」你們可以這樣對外解釋嗎?你要讓我再問下去嗎?要不要通報嘛?

李技監兼處長建璋:要。就是說,一個小時外的話,醫院發生這些事件,應該……

劉委員建國:這是資安問題。

李技監兼處長建璋:是。

劉委員建國:能容許這樣對外隨便講講嗎?你有相關的辦法跟依據,該通報就通報啊。什麼叫做資安問題不須通報?

李技監兼處長建璋:我覺得這個解釋的過程中他可能沒有完整的……

劉委員建國:所以要怪記者,要怪這個報紙?請部長再看一下報導,醫院發生入侵事件之後,還有另外的報導,說在院內做這樣的事的人,是為了競選工會的代表,他盜用多名醫護人員的帳密,被自己的同事發現後提告,後續又查出他利用遠端連線,駭進醫院的資料庫,瀏覽病患及醫護人員的個資,包含第一名模林志玲家族在內,上萬病患的個資恐外洩,教育部有派人來吧?你們做什麼樣的因應作為跟處置?輔大是教育部管的吧?

邱部長泰源:輔大醫院應該是衛福部管吧?

劉委員建國:既然是衛福部管,那教育部請回,抱歉。

邱部長泰源:媒體的報導是不是完全掌握到實際上的情況,輔大醫院也不是很大,所以我相信輔大醫院應該會做立即的處理,不應該讓他再繼續使用院內的公務電腦,一定要把他受限。

劉委員建國:部長,你講的這個報導應該接近屬實嘛,對不對?你剛剛答覆我是這樣嘛,沒有錯吧?好,那如果是這樣……

邱部長泰源:這可能要再去確認一下……

劉委員建國:但是你剛才已經有答復我這樣了。

邱部長泰源:沒有,我是說可能……

劉委員建國:沒關係,好,沒關係,也就是說可能接近屬實嘛?

邱部長泰源:可能不是完全掌握到真實的狀況。

劉委員建國:是。我要表達,我反而不是針對院方,我要針對衛福部,你們的SOP是什麼?你們的解釋依據,法律的解釋,管理辦法的解釋,然後產生的SOP是什麼?如果這個報導接近屬實,還是屬實,怎麼這一個醫事人員現在還可以在醫院裡面,然後這樣持續性地讓病患的個資外洩?

李技監兼處長建璋:跟委員報告一下我們的SOP,就是在非關鍵基礎設施醫院的這個部分,是由醫事司指導衛生局,所以已經第一時間去做行政調查,那行政調查……

劉委員建國:醫事司主導,醫事司要調查,來,醫事司司長請上來,你主導了嗎?你調查了嗎?

劉司長越萍:我要補充的是,我們發文給新北市衛生局,就醫院管理這部分做調查,然後個資洩露的部分,醫院的權責主管機關,我們會督導衛生局做調查,做事件後面的調查……

劉委員建國:你什麼時候發文?

劉司長越萍:事件當天下午其實就發文,我們也是見報知道的,我們就是傍晚的時候發文,只知道這一個員工目前是停職的狀態。

劉委員建國:事件發生之後你們就發文了?

劉司長越萍:對。

劉委員建國:你等一下把那一張公文傳給委員會做參考。

劉司長越萍:可以。

劉委員建國:好。然後你什麼時候督導?

劉司長越萍:因為現在調查回來的東西我們還沒看到,所以我們會再問一下衛生局,可是因為檢調機關已經進入調查,所以他們現在手邊有的東西,這個地方我會再確認。

劉委員建國:檢調單位調查是檢調單位要調查,你們的行政調查還是該啟動嘛,你們該督導還是該督導嘛,對不對?

劉司長越萍:對,沒錯。

劉委員建國:好。部長,我在這邊具體地建議,要求就三項,重新檢視這整個資安通報制度,不論規模,只要有病患個資外洩疑慮,就必須要進行資安的通報,依照辦法也是如此。

邱部長泰源:是。

劉委員建國:至於那個一個小時以內或一個小時以上,我想可能要修。

第二個,同時衛福部及地方衛生局在接獲醫療院所資安通報之後,整個應變機制及醫療院所要進行的因應措施也必須重新檢討。

邱部長泰源:是。

劉委員建國:可以嗎?

邱部長泰源:可以。

劉委員建國:兩週內是不是可以提出相關報告?

邱部長泰源:好,沒問題。

劉委員建國:好,謝謝。

最後,因應主席的說法,剛剛黃秀芳召委有特別跟部長就教,提到臺灣能不能成立一個兒少專責單位,部長也有做一些回應嘛,對不對?但是到現在還沒有看到具體跨出一大步,就是沒有嘛,顯然沒有就會出問題,剛剛黃委員也特別引用了,去年是龍年,龍年臺灣出生的寶寶數量是13萬,你知道12年前的龍年臺灣出生的寶寶是多少嗎?部長知道嗎?12年前的龍年。

呂次長建德:差不多20萬。

劉委員建國:不只吧,應該不只吧。

邱部長泰源:有可能不只,差不多二十幾萬。

劉委員建國:你們都不知道,衛福部有一個兒少的單位,專門在注意出生率的嗎?

呂次長建德:出生率是國發會。

劉委員建國:出生率是國發會在關注,沒有錯啦。衛福部要來照顧這些兒童,連12年前的龍年出生率和出生人數是多少都不清楚。

呂次長建德:差不多20萬啦。

劉委員建國:你不要說差不多20萬,說不定是16萬,剩下的6萬你們放到哪裡?

呂次長建德:19萬。

劉委員建國:19萬,現在確定是19萬了?

呂次長建德:對。

劉委員建國:19萬是12年前的龍年出生人數,剛才說差不多20萬,也有人說是21萬,也有人說是22萬,現在剩下19萬,那上一年剩幾萬?剩13萬嘛,對不對?你看減少多少?12年減少50%,這是很恐怖的一件事情。所以我們一直在講少子化、少子化、要因應少子化,然後整個相關經費06歲國家一起養,從小英一直到賴總統,甚至要進入到2.0,如果我們看到少子化整個的脈絡,出生率降低的速度之快,衛福部會難辭其咎喔,這是其一。

其二要成立這個專責單位不是現在才講,而且剛剛黃委員特別提到,這筆經費很多人講過了,我要跟部長講,大致上你可以看我們多麼凌亂!過去內政部還有個兒童局,對不對?然後組改之後弄到沒有了,局長就坐在那裡嘛,併到社家署之後,看起來社家署是兒童業務的單一窗口,但是其實兒少的業務是很複雜的,這個我想呂次也很清楚,02歲大家都很清楚,兒童托育服務社家署管,26歲幼兒園變教育部管,兒童安置是社家署管,兒虐又變成保護司管,對不對?然後剴剴案更複雜,從社家署、保護司、到地方政府都有份,甚至於負責剴剴收出養的兒福聯盟竟然是歸教育部管的文教單位,你看這個複雜嗎?我一直說剴剴那個孩子我們的社會安全網有接到耶,不是沒有接到,結果接到之後生命又不見了!你再看,內政部還有個少輔會,警政署還有個婦幼隊,你看跨幾個部會、跨幾個機關?

這個問題我要給部長跟次長做參考,我想你們都很用心的為臺灣的醫療去世衛發聲,那我們現在為兒少更積極一點嘛,也可以借鏡,日本在2013年,對不起,是2023年,其實它已經整合叫做兒童家庭廳,它之前一樣,兒童相關的保護照顧業務也分散在文部科學省、厚生勞動省、內閣府、警察廳,跟我們的現況差不多,但是畢竟在兩年前已經正式整合完成叫做兒童家庭廳,有其必要吧?有其必要依據這樣的參考,不然你看社家署現在人力的分配,呂次應該會很累,社家署署長也應該會很累,老人福利組12人、身心障礙福利組18人、婦女福利及企劃組18人、兒少福利組17人、家庭支持組21人。一個是兒少出生率越來越低,只有17個人;一個是老人越來越多,2021年已經「生不如死」,現在已經邁到超高齡社會,20%65歲以上的老人。人口結構快速的轉變,專門在照顧最弱勢的老人、兒童、婦女、身障朋友的社會家庭署,竟然各組分別才都只有十幾個人,這樣沒辦法應付啦,這樣沒辦法處理事情啦,好不好?我請部長還有次長是不是儘快研擬,應該是1個月內,是不是可以參照日本的做法,因應臺灣要照顧更多的兒少,讓這個專責單位趕快成立起來,哪怕是一個三級機關、哪怕是一個部會,你只要一發動,我想所有的委員都會幫你去跟行政院argue這件事情。

邱部長泰源:是。

劉委員建國:可以吧?

邱部長泰源:可以,我們覺得這個是非常必要的。

劉委員建國:好。

邱部長泰源:而且一直真的積極在研議中。

劉委員建國:好,1個月內喔!

邱部長泰源:好。

劉委員建國:這樣才代表積極嘛,好不好?

邱部長泰源:好。

劉委員建國:謝謝部長,謝謝次長,謝謝各位。

主席:謝謝劉委員。

主席(劉委員建國):接下來請陳培瑜委員做詢答。

陳委員培瑜:1212分)謝謝主席,有請部長,部長在走上台的時候,我要感謝建國委員剛剛對於兒少的關心,而且你舉了日本的例子,非常棒,謝謝。

部長你剛剛回應建國委員說1個月內會研議,部長我跟你報告,在行政院兒少權益推動小組列管事項114421日列案當中,不知道是誰把成立兒童家庭之部會最後狀態叫做「未列管」,所以在行政院那邊兒少權益推動小組他們沒有列管這件事情,如果衛福部真的如同剛剛建國委員的建議,你們1個月內要研議,我覺得在這個相關的機制上可能要討論一下。

邱部長泰源:好。

陳委員培瑜:對,次長應該知道我在講什麼,我們有兒少權益推動小組。

邱部長泰源:好。

陳委員培瑜:好,回到兒童托育服務法,我今天想要談在CRC國內法化之後,我們確實需要明確的法律來確保每一個兒少在不同的生命經驗點或者是遇到意外的時候,不管是家庭、不管是學校、不管是社區,我們如何透過法制化的規範跟資源的撥補接住所有的小孩,這是CRC國內法化之後最重要的精神,對不對?

邱部長泰源:是的。

陳委員培瑜:好。衛福部在這幾年也確實做了非常多資源的盤點,包含人力、包含資源,可是我現在遇到一個很大的問題,我相信次長或部長一定都非常清楚,從剴剴案我們可以看見,臺灣這幾年的社會環境讓脆家越來越多,脆家越來越多有很多原因,我們沒有辦法系統性的去盤點,可是我們回過來看結果,結果就是脆家裡面出現的孩子們越來越多,照理說照顧這些來自脆家小孩的責任政府絕對不能推卸,對不對?邏輯上是這樣,就是我這張兒童權利公約,所以為什麼我要從兒童權利公約開始講?意思就是國內法化後,政府規定政府自己透過法律、透過預算、透過人力,我們讓這些小孩被我們照顧,可是政府不可能蓋這麼多安置機構接住這些脆家的小孩,所以剴剴才會被送到居托中心的保母家。

邱部長泰源:是的。

陳委員培瑜:部長跟次長,我要跟你們報告一個現況,現在是這樣,這些脆家的小孩大部分會被放到安置機構去,我們先不管安置機構跟所謂的家庭化式照顧的差異,我們先來看現在所有安置機構的困境,因為這些安置機構的困境會展現、投射在他們服務的小孩身上,現在的困境是有關於照顧人力比的部分,目前我們的規定依設置標準第二十二之一條,不管是保育員或是生輔員的照顧比是16,就是1個大人要照顧6個小朋友,這很困難啦!部長你覺得呢?

邱部長泰源:是。

陳委員培瑜:我自己一個人顧我們家2個小孩就已經手忙腳亂了,更何況這些來自脆家的小孩,他可能原本就有一些身心狀況是在他的家庭裡面累積出來的,孩子也不願意帶著這些身心狀況去到安置機構,但事實上就是如此,所以這些安置機構裡面的小孩要16的狀況下去照顧,我們看到孩子的困境,回過來想我們大人可以怎麼幫忙大人,讓照顧這些小孩的大人可以有一些餘裕?所以我剛剛跟你提到16,目前我們的規定生保員24小時都要在,因為這些孩子需要被照顧,可是如果符合勞基法是要聘23倍以上的人力去輪班,所以1個機構絕對不會只有1個或2個生保員,不管是保育員或是生輔員,至少要聘34個,可是衛福部現在給我們的申請補助項目跟基準只補助1.47倍的人力,而且每一個人只補一萬九,甚至這些補助還設下條件:條件一、機構要自籌一萬八;條件二、機構進住率要高於50%。部長……請次長回答好了,次長你對這個非常熟悉,好不好,次長你聽懂我說的困境了嗎?

呂次長建德:我了解,完全了解。跟委員報告,確實現在因應脆家安置的部分一定要改善,我跟委員報告,您剛剛所說的目前人力比16,我們現在已經準備要把它調為14,這是第一個…

陳委員培瑜:等一下!什麼時候?

呂次長建德:什麼時候……

陳委員培瑜:我很開心聽到這個。

呂次長建德:我們現在正在修子法,跟委員報告,其實之前我跟衛環委員會有去南投那邊……

陳委員培瑜:是、是,是那個陳綢兒少家園那邊……

呂次長建德:陳綢兒少家園那邊,我看了說實在的,那些孩子用16真的根本不可能照顧。

陳委員培瑜:是啊、是啊!

呂次長建德:所以回來我跟部長報告,部長也很支持。

陳委員培瑜:14嘛,對不對?

呂次長建德:對,這是第一個,14……

陳委員培瑜:給我一個時間點,讓我們好想像,還是之後辦公室再找你們討論好不好?我們辦公室再找你們討論。

呂次長建德:好,可以。

陳委員培瑜:好,再來。

呂次長建德:另外第二個就是我們現在會引導地方政府趕快訂安置費用的分級補助標準,分級補助……

陳委員培瑜:分級分類我等一下會跟你討論,沒錯,好,再來。

呂次長建德:好,OK。另外一個就是專業服務費,如果一般性個案是2萬元,但是特殊需求者我們現在要提高到38,898元,就是……

陳委員培瑜:這個是你要叫地方政府出的嗎?你訂一個法然後它要出這個錢?

呂次長建德:我們這邊會……

陳委員培瑜:還是你們衛福部補助?

呂次長建德:對,安置費用是地方政府編列。

陳委員培瑜:對啦,事情就是這樣,就是因為他是……

呂次長建德:所以現在委員你的意思是可能中央這邊也要一起幫忙大家,還是……

陳委員培瑜:沒關係,因為我知道財劃法之後一定下去,就是明年開始。

呂次長建德:是,沒錯。

陳委員培瑜:財劃法下去之後,地方政府有沒有人意識到這個事情?

呂次長建德:委員你也了解,財劃法下去地方真的……

陳委員培瑜:對,但是我覺得我們要強力協助地方政府真的可以達成你剛剛說的這個很美好的目標,不過我認為補助人數、補助金額還有減少不必要的補助條件,你剛剛規定它要自籌一萬八,然後進住率還要高於50%,我覺得這個要調整啦!

呂次長建德:好。

陳委員培瑜:為什麼進住率……因為我們希望孩子們是回到類家的狀態比較多,然後離開機構越來越多,我們是往這個方向推進不是嗎?我們等次長跟幕僚討論一下。

呂次長建德:好,報告委員,那個簡單,委員剛剛提到就是50%的部分,這個我覺得也不合理,所以我們覺得這部分會研議把它刪除,這是第一點。

陳委員培瑜:太好了!

呂次長建德:另外第二點您剛剛所說的,沒錯,地方政府是負責安置費用,但是剛剛說的專業服務費的補助,這是中央,我們中央會來支持。

陳委員培瑜:好,我覺得這個很……

呂次長建德:但是地方也必須要有一些成效,我們也不能說……

陳委員培瑜:好,我知道、這我知道,我認同,所以我們後續來討論細節,我今天先把問題提出來,但是我很開心先聽到1614

呂次長建德:好,可以,我們後續再跟委員辦公室這邊來……

陳委員培瑜:好,再來分級分類,下一張,就是我剛剛跟你說的,分級分類你們確實現在有做嘛,你們有分正常或輕微或是明顯心理障礙或是嚴重心理,說實話這個分類很rough,它其實可能也不適用於現場,而且我認為這個分類可能沒有辦法太仔細照顧我們的孩子,甚至我想要拜託次長你回去研議,你剛剛跟我說16要變成14,對不對?

呂次長建德:對,沒錯。

陳委員培瑜:可是說實話,我們如果遇到從脆家出來的孩子有嚴重的身心狀況的,其實14loading都還是太重,對不對?你可以想像嘛!

呂次長建德:嗯,對啦!

陳委員培瑜:而且當有一個特殊狀況情緒的孩子發作的時候,通常可能兩、三個生保員就要跑去照顧這個小孩。

呂次長建德:沒錯。

陳委員培瑜:雖然他們同時間在機構裡面的那個人力比是符合的,但是因為為了照顧這個小孩,其他小孩就會被落在一邊,這是現場很不得不的狀況。

呂次長建德:沒錯。

陳委員培瑜:這也不是生保員的錯,所以我這邊要強力的要求,我們辦公室很願意陪衛福部一起討論,甚至跟很多民間團體討論,一個是分級分類必須要兼顧到所謂心理情緒行為問題的小孩,假設機構裡面有報出來很多這樣的案,我所謂的報就是陳報這個數字上來,陳報這個數字上來給地方政府、給衛福部,我們要如何去研議協助這些收了很多身心狀況比較大的孩子的機構?因為他們的人力比確實就必須要個案性的調整。

呂次長建德:對,沒錯。

陳委員培瑜:但是地方政府有沒有這個意識?我相信從衛福部開始很重要,因為衛福部訂定相關法律規範讓地方政府去遵守,我覺得是重要的,我們有沒有機會往這個方向去看?

呂次長建德:報告委員,完全同意這個方向。

陳委員培瑜:好。

呂次長建德:確實我那時候去看,有些孩子說實話是難置兒,他甚至把冷氣整個拔掉了,我看了覺得那個怎麼可能是14?可能11可能都……

陳委員培瑜:對。

呂次長建德:所以我完全同意這個方向,我們會全力來把這個安置機構的教養環境好好處理好。

陳委員培瑜:好。還是要回到那一張,CRC公約說我們要照顧這些,這些都是國家的小孩,他只是家庭暫時出了狀況,有一天我們都希望孩子可以回到原生家庭。

呂次長建德:對。

陳委員培瑜:那關於安置機構其實我們還有很多問題,時間有限,我尊重主席,我們後續還有很多安置機構的狀況再一起討論,謝謝主席。

呂次長建德:好,非常感謝委員。

主席:謝謝陳培瑜委員,謝謝部長。

委員會在這邊做宣告:我們大約1240分會休息到下午2點,等一下的質詢到張雅琳委員質詢完畢之後就進行休息,謝謝。

接下來請李彥秀委員來做詢答。

李委員彥秀:1221分)感謝召委。我是不是可以請邱部長?

主席:請邱部長。

邱部長泰源:委員好。

李委員彥秀:部長好!部長,近兩年我們的兒虐事件其實非常的頻繁,這意味著我們在法律面跟制度面沒有辦法把社安網建置得更完整,所以我上個星期特別在司法及法制委員會提出來幾個問題點,就是未來我們如何發揮事前預防兒虐、還有事中如何及早發現、還有包括事後如何嚴懲不法,我覺得在這三項、這三個層面上政府跨部會應該有更多具體的做法,包括兒童權利公約也要求政府要保護兒少不受任何形式身心暴力的影響跟傷害,我要請問部長,這兩年我們常常在媒體上看到兒虐事件,對於目前跨部會整體制度兒少的保護你覺得你敢不敢打分數?

邱部長泰源:謝謝委員,尤其敬佩委員對兒少保護的關心,我想這幾年來的確跨部會都一直在合作,努力在做這件事。

李委員彥秀:部長,那我請旁邊回應我……

邱部長泰源:好,呂次來。

李委員彥秀:你到底給現在的兒少保護制度打幾分?

呂次長建德:報告委員,我們這個永遠不可能完美,而且還有很多我們一定要來精進改進。

李委員彥秀:你不能每次都跟我這樣說,發生一個兒虐的事件你每一次都回答我同樣的問題,我們不進則是退喔!

呂次長建德:對,當然。

李委員彥秀:我們現在變成兒少的保護制一直在倒退嚕,所以我剛才提出來事前、事中、事後……

呂次長建德:是,沒錯。

李委員彥秀:我們到底該做什麼?包括今天法案草案的討論,我們看到兒少保護事件數從110年起到113年每一年逐年增加,包括在托育場域每一年的數字也是在增加,所以當父母、當媒體、社會大眾在討論這些問題的時候,我們有權力的人、我們在法制面應該做更完整的人、我們長期在喊社安網要做得更好的人,我們到底做了什麼?所以我才說我們這樣的分數是不及格的,對於所有社會大眾來講,我們是不進則退,我們是「倒退攄」!所以在上個禮拜司法及法制委員會的公聽會中我提出5項建議,包括我們應該要成立兒少保護的專責部會,包括兒少保護的業務應該有專責的公務人員,我很不喜歡兼任,東兼任一個、西兼任一個,這會變成沒有一樣業務做得好,我想部長應該同意我的說法。

第三個就是我們目前還沒有專責單位之前,我們的社安網到底要怎麼樣補足?會不會在還沒成立之前有漏洞啊?我們照顧兒童,社安網不應該有任何閒置的時候,就是不應該有任何漏洞跟空間,我想你一定同意我的說法。部長,我也聽到卓院長承諾未來要規劃成立兒少保護的專責單位,我們到底有沒有時間表?有沒有?行政院有討論過嗎?部長有對外講,還是次長要回應我?

邱部長泰源:報告委員,我想這個部分行政院是很重視,所以一直有在整合,因為……

李委員彥秀:時間表是什麼時候?還是誰可以回應我?部長我不要求你,因為下面應該是有專責的人,還是誰可以回應我?有沒有時間表?專責單位很重要,如果對於兒少的保護永遠是兼任,我覺得很多事情都沒有辦法做得很好,既然這件事情是重要的,但是我們剛剛看到那個數字是越來越多,兒少兒虐的事件數、開案數,包括兒少保護案件數、在托育的場所裡面,數字都是增加的耶!

邱部長泰源:報告委員……

李委員彥秀:我們現在兒童是越來越少,我們重點是質要如何照顧得更好,部長,我不是在跟你吵架,我是看這個數字我很心急。

邱部長泰源:好,是的,我想成立專責單位是大家的那個……

李委員彥秀:所以有沒有時間表?

邱部長泰源:因為這牽涉到組織的改造。

李委員彥秀:對,組織編制要調整,所以我才問你是要3年還是5年?沒關係,你說清楚。

邱部長泰源:不是、不是……

李委員彥秀:3年、5年,中間還沒成立之前這個空窗期我們怎麼辦?這個是我要問你的問題。

邱部長泰源:我覺得應該最近就有具體的一個成果會呈現。

李委員彥秀:所以下個會期要送組織調整案嗎?還是明年?還是後年?

邱部長泰源:我們希望不要到明年、後年以後。

李委員彥秀:下個會期就要送組織調整案進來?所以下個會期就要成立專責單位?

邱部長泰源:我們現在已經很積極在把所有的,譬如我們衛福部就有七、八個單位都有負責兒童,這中間怎麼樣……但是我們不是只顧兒童,調的時候也是要兼顧長照、老人……

李委員彥秀:部長,我今天問題很多,所以你今天回答我的就是下個會期你們就要做組織編制的調整,然後……

邱部長泰源:我們現在已經在處理了,但是……

李委員彥秀:已經在處理,那下個會期要想辦法送進來。

邱部長泰源:我們會盡力,盡力啦!

李委員彥秀:你如果沒給下面的人一個時間表,那拖到明年可能我都還看不到咧,所以你自己給你自己部會單位的時間要求是什麼?做事情總是這樣嘛,你做部長,你總是要說:我要求明年你們送出來。他才會去調整那個時間,你一直不給時間,他們就會不知道呀!

邱部長泰源:好,我們會克服一些困難來努力,但是應該希望下個會期有……

李委員彥秀:目標是下個會期?好,部長,謝謝你的回應。我接下來問,因為現在兒少保護民間倡議的政策跟衛福部的回應有相當的落差,包括我們要成立兒虐專職社工、還有建置訪視員、還有提升辨識能力,這三項都是重要的,但是衛福部的回應是:家暴法我們已經有成立專業人員。還有包括訪視員,你的回應是說我們已經有專責醫生。我們知道幼兒的專責醫師的照護制度有一定的功能在,訪視員透過平常去看中高脆弱家庭,可以看到一些問題,但專責醫生要去了醫院、診所才會看到問題。所以我覺得現在衛福部面對民間倡議團體對兒少保護的要求時沒有在對等的位階上對話,而且雞同鴨講。

第三是提升辨識能力,你們的回答是已經規定相應訓練課程。沒錯,現在有對應的相應課程,對於提升兒虐辨識能力也有社工訓練計畫,第一年就是要上完19個小時,第一年受訓完之後,每一年還要回來上課20個小時,但是這個計畫8年過去了,兒虐狀況漏接事件還是頻傳,所以我才提到提升辨識能力這一項應該想辦法再精進、提升,這是第三點。對於民團倡議的問題,我們應該對準、聚焦,未來專責單位成立的時候才有辦法真正解決問題。你提到我們有專責醫生制度,但他們要的是建置更多訪視員去做管理,對於個案、包含高風險群或中風險群等有機會成為脆弱家庭者,能有一些資訊在手上,這跟專責醫生制度是不一樣的。我想部長應該聽得懂我的意思。我覺得這是重點啦!

我們對於兒少保護都非常關心、都希望可以有更多具體法,不要漏接任何一個孩子,所以我今天提出這些建議,希望部長儘速、在還沒成立專責單位之前處理。可不可以在2個月之內回應我,也等於回應所有民間團體要怎麼處理這個問題?

最後30秒,部長,之前你我都在當立法委員、也同在衛環委員會的時候,我提出要求,將兒虐事件的雲端攝影等相關即時紀錄上傳,在這次修法當中,影像上傳終於入法,這件事情我是給予肯定的。但是我還要提問一個問題,未來影像上傳後的資料儲存到底會採定時上傳方式還是即時串流監控?這兩件事情是不一樣的喔!部長,上傳表示幼兒診所等幼兒場域的所有影片都上傳,但不一定會即時看到問題;如果有即時串流,且有專責人員─例如10個人、20個人在觀看、抽看,所有幼兒場域就可能在照顧上更謹慎、小心,或是自己的內控會更完整。所以我要請問部長,現在你們內部想做的做法到底是採定時上傳方式還是即時串流監控方式做後續處理?

邱部長泰源:謝謝,我請呂次長幫我回答。

呂次長建德:報告委員,本部目前所採取的是定時上傳方式。

李委員彥秀:那我就要提醒你,定時上傳還是有其漏洞在,就是等發生問題的時候再調照片回來看、調影片回來看,這點跟家長的期待還是有一點落差。

呂次長建德:是,了解。

李委員彥秀:對於這個部分怎麼補足,我希望你們思考。

呂次長建德:好的。

李委員彥秀:我站在一個母親的立場,其實希望每一個孩子都照顧得好。

呂次長建德:沒錯。

李委員彥秀:所以我提醒你們這件事情。對於後續怎麼樣補足,我當然希望是串流,但是怎麼做,我希望你們思考一下。謝謝。

呂次長建德:好,非常感謝李委員。

主席:謝謝李委員的詢答、謝謝部長。

接下來請黃捷委員詢答。

黃委員捷:1232分)謝謝主席,請部長。

主席:請邱部長。

邱部長泰源:委員好。

黃委員捷:部長好。對於托育專法,其實大家都非常期待,在早上提案說明的時候,我也已經強調我的重點了。除了保母記點制大家比較有共識之外,我也希望在真正審查的時候,保母記點制大家可以儘快通過。除了保母記點制,我也要講一下借殼上市,甚至可以說是借屍還魂這種機構到底要怎麼處理,不知道在我早上做完提案說明之後,衛福部是不是已經心裡有底。

在此之前,我也先跟衛福部私下做過了解到底要怎麼樣在法律中補起這個漏洞。這件事情真的非常重要,我還是再簡單說明一下這樣的違法樣態到底是什麼。其實我5年前在高雄市就已經處理過了,當時這名楊姓負責人自己涉及虐嬰,該機構當然立刻被廢止了,這名負責人也不可以再執業。可是過了5年,她重起爐灶,除了借殼上市之外,還直接請她的先生申請擔任負責人。其實我私下問過地方的社會局,這不就是當初那位太太,她已經明顯虐嬰、甚至你們已經廢止營業,怎麼這個時候又發照給她?社會局跟我說沒辦法,於法無據啊!法律上沒有任何依據可以阻止她申請設立。所以他們雖然知道有風險,但還是發照給她了,也就是說,5年之後,這個托嬰機構又在原址重新開業。這個負責人還偷偷跟他人借名字,在裡面繼續照顧嬰兒,結果5年後又有一批家長出面爆料,哇!她又虐嬰了。那怎麼辦?地方說還是會照法律處理啊!至於處理什麼?偽造文書,因為她實質上是借別人的名字行托育之實嘛!結果只能用偽造文書方式處理這種實質再行虐嬰、二度虐嬰的負責人,這種情況該怎麼辦呢?所以在我的版本裡面,從事前防堵、事中監管到事後懲罰都列在裡面。當然可能會有一點爭議,爭議在於不能傷害無辜的人,例如她先生沒有虐嬰,而是太太虐嬰。可是她的先生開了這個機構,為什麼不行?那我們要很細緻地處理,明明知道是有風險的,那可不可以在事前審核的時候就設定一些可裁罰項目或設立標準?即便真的不能影響人家的自由,例如她先生沒有這樣的前科,因此發照給他、他也開立機構了,但他的太太也不能出現在這個園區啊!因為她明明就是有虐嬰之實的人、是有前科的,這種對象就應該讓地方社會局有機會加強監管。

以上是我在這次修法裡面很想放進去、很細緻的條文,我就在這邊請教部長的意見,對於這樣的樣態,你們有沒有去了解過?我揭發完之後,又有一堆家長跟我說其實不只高雄,臺中也有、臺南也有,全臺灣這種借殼上市的托嬰機構、且過去有不良紀錄者多的是,這種樣態到底該怎麼辦?

邱部長泰源:謝謝委員。委員所提出這些訴求真的比較精緻化,而且比較公平,也就是說有些人沒有這樣,就不會不能做……但是也絕對不能借殼上市或借屍還魂,也就是做的都是一樣的、同樣由這些違規的人照顧。這些我們要精細地規範、在法律上要能做一點處理,我想這才是法的用意。

黃委員捷:那是不是可以請進行條文相關業務的人說明一下你們對於這些樣態了解的程度,以及接下來如果討論修法文字的話是不是可以照我的版本,或者你們有什麼建議?

周代理署長道君:跟委員報告。其實在這樣的問題上,除了怎麼樣精準地限制借殼上市,同時也困擾怎麼樣避免傷及無辜。要怎樣平衡,其實最困難的點是實質認定,例如前後申請的經營者之間是否具有實質上的關聯,這是我們目前在行政上所碰到最需要突破的地方。至於後面討論,在我們目前所查證到的相關法規裡面,好像只在健保特約上有一些類似規定,但同樣面臨規定制定下去之後會不會傷及無辜的問題,這邊確實有兩難的狀況,所以需要比較細緻的討論。

黃委員捷:所以這點要拜託你們,因為接下來就要進入實質審查了。對於這項托育專法,大家是有時程壓力的,在此是不是可以直接拜託部長,請同仁回去之後研究這些細緻的條文,最好你們也提版本,到時候跟我的一起對照討論,這樣好不好?

邱部長泰源:好的,應該的。

黃委員捷:謝謝部長,拜託喔!

主席:謝謝。

接下來請楊瓊瓔委員詢答。

楊委員瓊瓔:1238分)謝謝主席,楊瓊瓔邀請部長。

主席:請部長。

邱部長泰源:委員好。

楊委員瓊瓔:部長好。我們首先討論醫院的資安問題。我們看到輔仁大學周一爆出院內醫事人員疑似用遠端連線方式駭入醫院資料庫,導致病患跟醫務人員個資外洩的疑慮。除了輔大這起事件之外,今年已經有3件,也就是有3起遭駭客攻擊的事件,第一是馬偕醫院219日發生當機事件,醫生沒有辦法打開病歷,影響到門診、急診。哇!這是太嚴肅的議題。第二,彰基的議題也是,它是雲彰南唯一醫學中心,但是在31日也偵測到駭客攻擊。雖然是部分、短暫失靈,還好沒有資料外洩,可是病人的權利怎麼樣呢?當然緊張。第三個是桃園長慎醫院416日─上個月在官網公告異常,原因也脫離不了駭客入侵,傳出有八萬多名患者的個資有外洩疑慮。面對醫療院所遭到駭客攻擊,衛福部要怎麼協助跟監管?本席認為,這類事件一而再、再而三,對於病患來講、對於醫院本身來講都不好,請教部長意見。

邱部長泰源:謝謝委員的關心,我分三點報告。第一個就是基於資通安全管理法,衛福部的確要管理關鍵基礎醫療設施及……

楊委員瓊瓔:怎麼管呢?問題一直出來,你們現在要怎麼應變呢?

邱部長泰源:這個部分我等一下請李處長補充。

第二,其實我們為了擴大……後來發現資安事件好像是全面性的,所以我們在59日找了全國各醫院的資安負責人,超過九百人來開會,同時給予應變指南。另外,因應比較小的醫院量能可能不夠,我們也請廠商提供3個月免費資安服務,共同抵抗現在的危險期,大概有74家醫院申請。不曉得李處長有沒有什麼要補充?

李技監兼處長建璋:就像部長剛剛講的,第一,最重要的是強化訓練。在訓練部分,不管是大醫院、小醫院,我們已經完成第一期所有訓練。第二,我們給他們應變指南,不管是大、中、小醫院,現在都拿到這本應變指南了。第三,如果他們比較沒有資源購買比較先進的軟體,我們就協調廠商在這比較關鍵、危險的3個月先提供3個月免費服務,所以有74家申請。最後一點就是我們現在將全國醫院都納入情資分享的網站,只要任何一家醫院受到駭客攻擊,都可以在第一時間得到相關情資的分享。

楊委員瓊瓔:在您現在報告的內容當中,包含59日你們因為這個嚴肅的議題召集了九百人討論,也有協力廠商,目前有74家申請前三個月免費試用,是不是如此?但是如部長剛才說的,醫院就是有困難,才會申請免費服務。第三點是最重要的議題,也就是連網,你們要讓醫療院所知道已經有哪一家受到駭客入侵,其他家也都能謹慎應對之,這一點非常重要。

你在這三個月提出了方案,也知道這個問題的嚴肅性,所以本席具體要求,針對這樣的面向,衛福部理當挺身而出協助跟督管。關於這個方案到底執行得怎麼樣,你再提供書面資料給本席。

邱部長泰源:好的。

楊委員瓊瓔:接下來本席要請教,針對今天的主題:托育服務體系的管理與輔導機制,本席也跟王育敏委員提案。我們都知道,孩子是國家未來的希望,在少子化日益嚴重的情況之下,衛福部要怎麼積極協助家庭妥善照顧這些孩子?我有幾項要跟部長討論,包括新增居家托育人員禁止事項、違規記點跟建立退場機制。還有一點也是很重要的,就是加強托育人員的勞動權益保障,避免工作超時,以及要能保障居家托育人員收入。我們都知道,人員的充足是這個案子的關鍵點、是非常重要的關鍵因素,但即使現在人數不足,還是那麼低薪,而且調薪慢,各縣市政府的薪資待遇落差也非常大,因此我們是非常嚴肅的,憂心專業人力、人才留不住,保母人力也嚴重老化。請教部長,這方面要如何解決?

邱部長泰源:對於托育民間團體這幾個訴求,其實剛剛都已經談過,我們就是會非常積極地研議、改善。至於現在的具體作法可不可以容呂次長報告?

楊委員瓊瓔:好,請說。

呂次長建德:非常感謝楊瓊瓔委員對這個問題的關心,確實,現在孩子那麼少,我們真的要給他們最好的照顧。我剛剛在答詢的時候也說有兩個部分,一個是需求面,一個是供給面。在需求面部分,現在有各項對家長的補助,但是委員講到一個重點,是在供給面,也就是對於托育人員要把勞動薪資等條件提高。

楊委員瓊瓔:你們要怎麼樣保障嘛?我明明看到現在保母人口老化,那怎麼辦?怎麼接上來?

呂次長建德:報告委員,我過去下臺中時承蒙委員照顧,而照我們在那邊的相關經驗,其實最重要的就是我們要引領薪資,包括如果符合相關資格,對保母一年有一萬八的獎助。

楊委員瓊瓔:次長,大家要用心把專業人才留住。

呂次長建德:是,沒錯。

楊委員瓊瓔:因為目前願意做的保母年紀都有一點了,所以要討論怎麼樣接續上來,本席也特別提到,把人才留住是這個政策最重要的關鍵因素。

呂次長建德:沒錯。

楊委員瓊瓔:所以我要求部長盤點,你必須負起全國性的責任,因為你是中央政府。在22縣市中,各縣市保母的收入落差那麼大,要怎麼把因子找出來、怎麼協助,這個非常重要。你要盤點,然後把資料給本席。

邱部長泰源:

楊委員瓊瓔:接下來是最後一個議題,我有功課給您。COVID-19疫情連續七周上升,疾管署也說上周門診人數……哇!大家看了嚇一跳欸!達到4萬人,比前一周增加了113%,但你預估疫情到六月底、七月初才要達到高峰欸!這個嚴肅的議題變化那麼大。感冒的也很多、流感也盛行,請教你們準備好了沒有?你的因應要怎麼辦?快篩劑、疫苗、藥品是否充足?民眾要怎麼防範?請教您。

邱部長泰源:好,謝謝。第一個就是在快篩這個部分,跟隨疾管署預計的可能人數,食藥署會準備充足,而且鋪路鋪好。

楊委員瓊瓔:會準備充足、會鋪路?

邱部長泰源:至於疫苗沒有問題,我們也鼓勵大家施打,101日以後,沒有打第一劑的人,統統可以去打。

楊委員瓊瓔:目前是夠的?一定要盤點好。

邱部長泰源:絕對夠。

第二,藥物的量還有46萬人次,依過去的經驗,一波用的大概是16萬、18萬左右,所以46萬是足夠的。另外,在醫療體系方面,今天劉召委也特別關心,我們會有完整的應變計畫。我們過去在處理COVID很有經驗,會提出具體的……

楊委員瓊瓔:這是必須的,因為它隨時在變、瞬息萬變。雖然說目前大概還滿穩定的,但是只要有一個變化,那就擦槍走火囉!

邱部長泰源:我們絕對不會容許擦槍走火。

楊委員瓊瓔:好!非常好。所以本席請問,你預估這一波高風險會延續到什麼時候、會有多久時間?

邱部長泰源:這可能要請莊……

楊委員瓊瓔:你們現在告訴我們的是六月底到七月初才要開始。

邱部長泰源:請五月天專家回答。

楊委員瓊瓔:請問你們預估這一波高風險會延續多久?

莊署長人祥:應該是說在高峰大概有4週,從68號開始一直到76號左右、76號那一週。

楊委員瓊瓔:這個是最……

莊署長人祥:就是高峰,大概都有20萬左右。

楊委員瓊瓔:20萬左右?

莊署長人祥:對、對、對。

楊委員瓊瓔:謝謝你,加油!

邱部長泰源:謝謝。

主席:謝謝楊委員、謝謝部長。

接下來請張雅琳委員來做詢答。

張委員雅琳:1248分)請部長跟保護司司長。

主席:部長、司長。

邱部長泰源:委員好。

張委員雅琳:我今天要針對媒體報導的部分來請教部長跟司長,上個禮拜三峽的車禍造成312傷,其實有很多小孩,我想大家都非常清楚,他們就是國中小的小孩,其實大家都非常痛苦,這個事件發生之後,因為當下是下課時間,其實有很多小孩的同學完全目擊事發經過,我想先詢問一下,我們現在有沒有去掌握學校有沒有提供一些心理的支持系統去照顧這些可能是他的同學、可能是目擊這個事件的小孩?包含當天我們可以看到這個導護老師在現場,最後也是崩潰在路邊大哭,我們有沒有提供相關的心理支持系統呢?

邱部長泰源:跟委員報告一下,一發生事情的時候,當然第一個,緊急醫療救治最重要,我們馬上去了解這3家醫院他們整個照護量能,回報的都是已經有做最適當的醫療處置。

張委員雅琳:我講的是目睹現場的小孩。

邱部長泰源:接下來第二個,我們馬上請社工師跟心理師去了解一下這些家庭,也包括學校裡面有目睹的人,受傷害的家庭當然是最重要。

張委員雅琳:對。

邱部長泰源:第二個就是目睹者的心理,這個部分我們都有請社工師跟心理師去協助新北市政府…

張委員雅琳:所以現在新北市政府已經有提供相關的心理支援到學校裡了嗎?可不可以再說明清楚一點?

邱部長泰源:這個由社工司回答一下。

蘇司長昭如:謝謝委員的關心。事實上上禮拜我們林政務次長也召開一個這個案子的專案會議,就是行政院的相關部會包括教育部、新北市政府的教育局跟社會局,我們有做過一些討論,因為這個事件滿多是國小的師生,所以社會局跟教育局他們有做一些分工,針對學生、師生的部分是由學校的輔導老師跟社工師等等來做一個介入跟了解,如果不是學校的人員,那就是由我們社會局的社工用一戶一社工的方式來關懷他們的狀況以及提供後續的協助。

張委員雅琳:我想問一下,學校這個資源會協助小孩到什麼樣的狀況?因為可能不是一次就結束了,所以我們想了解一下新北市這個資源大概會投入到什麼時候、會觀察小孩子的狀況?

蘇司長昭如:跟委員報告,因為這個部分是在教育局,我想我們可以來了解,但是我相信他們也有相關的經驗在學校輔導資源的部分,如果有需要,事後再跟委員來回報。

張委員雅琳:好,謝謝。再下一個問題,我想大家可能也都有看到這則新聞,講起來是滿痛心的,就是這個小孩被很多媒體圍堵採訪他經歷這件事情的心情是如何,在整個採訪新聞的過程中,這個小孩其實已經幾乎崩潰了,他是用一種非常顫抖的聲音去描述整個事發經過,因為他的同學就突然不見了,在這個過程中他也數度大哭,所以如果你認真看完的話,其實真的會非常非常的心疼,我自己看了都覺得非常的痛苦。我也有收到一些家長陳情,他們認為媒體不應該在這個當下去訪問這個小孩,這是第一個。

第二個,他們不應該把這樣的內容再放到網路上,因為這個小孩非常明確的就是已經崩潰,可是卻持續的訪談他,事後到底有沒有人可以去接住這個小孩也是完全不知道的,所以這件事情看起來就是我們為了追求新聞的利益,已經凌駕了兒少最佳利益。所以我想問一下,雖然在我們的兒少法第六十九條裡面,這不是在下面所列的規範,可是我們來看一下中華民國電視學會新聞委員會自律公約就有提到,如果是小朋友的一些新聞報導,如果是傷者、被害者及罹難者的家屬訪問,應該要尊重當事人的意願及身心狀況,以及如果今天對於兒少的事件報導,不得有行為兒童及少年的姓名,這些我們都非常清楚,其中特別重要的是,如果我們要採訪兒少當事人,應先表明記者身分及取得兒少本人還有監護人之同意,應在非強迫或違反兒童、少年當事人的受訪意願之下才可以進行採訪報導。

我認為這篇報導其實已經違反這個自律公約,衛福部作為兒少的主管機關,是不是可以儘快來跟NCC討論,避免小孩受到二度傷害,是不是可以承諾儘快來跟NCC討論,要求它啟動媒體的自律委員會或是倫理委員會來討論這樣的採訪行為是否過當?因為我想衛福部就是一個保護我們兒少的主管機關,這件事情是不是可以要求衛福部儘快來完成?

邱部長泰源:沒問題,基於保護兒童、少年的權益,我想我們的確應該做積極的動作。

張委員雅琳:好,更積極,我想最積極的第一件事情是這個影片可以先撤掉嗎?這個新聞片段可以嗎?

邱部長泰源:撤掉……

張委員雅琳:可以嗎?司長。

張司長秀鴛:跟委員報告,如果是電視臺的部分,會後我們就可以處理,如果是在網路上,我們會透過iWIN請網路平臺業者移除下架。

張委員雅琳:這大概要多久的時間呢?

張司長秀鴛:移除下架部分就是看,如果它的IP在國內,那速度是相對快的,如果是國外,我們可能還需要一些作業時間。

張委員雅琳:好,我想應該是一個月以內,我們都可以把……包含我們跟NCC的討論要不要啟動這個自律委員會或是倫理委員會,這個部分應該也是一個月之內我們都可以來完成,對不對?謝謝部長。

再來,我快速的問一個問題,就是有關於監視錄影器的推動辦理狀況。在112年的時候,衛福部其實有一些相關的說明,就是說我們的這些監視錄影設備應該要留存30日,可是我們自己也看到110年至112年,托嬰中心發生不當對待就有114件,可是109112年,我們發現監視設備因為人為操作不當或損壞就有10件,例行稽查發現毀損經限期改善就有31件,所以這就造成我們當時才會去推了一個雲端儲存的規定,可是現在我們也可以看到,好像在上面是說因為沒有法令的規定,所以目前是由地方處理,雖然我們現在已經準備立法,放在兒托法裡面了,我想問一下,目前地方各縣市的處理狀況是什麼?

邱部長泰源:請周署長。

周代理署長道君:跟委員報告,關於全面性做雲端的影像備份動作,我們現在是列在兒童托育服務法草案裡面,在立法以外,目前已經有縣市開始自己在做推動,主要是針對例如公辦的或者公辦民營的部分,地方縣市有在推動的部分我們大概也會透過計畫性來做個案相關的補助,我們會持續來推動。

張委員雅琳:現在有多少縣市已經自行辦理?

周代理署長道君:目前我們知道的應該有6個。

張委員雅琳:6個?我想這個進度好像稍微慢了點,因為也已經一段時間了,112年我們就有提供相關的補助對不對?這個部分我們大概什麼時候會統一推行呢?

周代理署長道君:這個部分在全面推行上,我們有徵詢過相關法律專家的意見,認為這個部分確實未來要有法源的要求。

張委員雅琳:我了解、我了解,但是我們還是希望鼓勵他們,因為現在是自行辦理,那鼓勵的部分……

周代理署長道君:鼓勵的部分我們一直有持續地在做。

張委員雅琳:好,因為我的時間也差不多了,我們事後再約個時間,就是看看各個縣市現在到底卡在哪裡,好不好?謝謝。

邱部長泰源:好的、好的,謝謝委員。

主席:我們會議休息,下午2點繼續開會。

休息1257分)

繼續開會142分)

主席:繼續開會。我們繼續來作詢答。

請羅明才委員,羅明才委員、羅明才委員不在。

請鄭正鈐委員,鄭正鈐委員、鄭正鈐委員不在。

請何欣純委員,何欣純委員、何欣純委員不在。

請伍麗華Saidhai Tahovecahe委員來作詢答。

伍麗華Saidhai Tahovecahe委員:142分)主席好,有請部長。

主席:請部長。

邱部長泰源:委員好。

伍麗華Saidhai Tahovecahe委員:部長好。我們很高興院版也出來了,很多立委也一同來關心響應兒童托育法。從過去的辦法,現在我們終於要有一部兒童托育法,其中就是一定會有一個所謂的服務諮詢會。我看到院版沒有關注到原住民相關的這些代表,那我個人或是一些民間團體有注意到這個問題,因為當我們在講托育方式的時候,其實不同的族群,特別是原住民族群,有別於一般的托育方式。如果部長您有機會去看,原鄉有一個原住民地區的互助教保中心,部落互助教保中心,非常的特別,跟一般的幼兒園其實辦理的方式非常的不一樣。部長,也希望有機會我可以帶您去看一看。

邱部長泰源:是。

伍麗華Saidhai Tahovecahe委員:所以這個部分我想要請教一下您的意見,如果我們有托育服務諮詢會,那諮詢會當中會涉及原住民相關的議題,是不是應該邀請具備原住民兒童權益、倡議的經驗,或者從事原住民兒童托育服務團體的代表,是不是應該要有?

邱部長泰源:應該要考慮。

伍麗華Saidhai Tahovecahe委員:好,希望到時候院版可以支持好不好?

邱部長泰源:好。

伍麗華Saidhai Tahovecahe委員:另外請教一下,因為我們現在很關心的就是02歲的托育服務,整部法裡面,我們很高興特別是這一塊,是很多家長非常期待的,特別是原住民族地區,因為場地很不容易找到,所以如果這部法通過之後也很頭痛,到底要在哪個地方找到這樣的場地?我知道衛福部有一個原住民兒童02歲托育服務試辦計畫,實施期程從11351日到1151231日,請教一下目前有幾間試辦?

呂次長建德:報告委員,詳細的數字我是不是會後再提供?如果我沒有記錯的話,我記得目前好像是21所。

伍麗華Saidhai Tahovecahe委員:21所?

呂次長建德:對,如果我印象沒有記錯的話。

伍麗華Saidhai Tahovecahe委員:原住民地區有21所,確定?

呂次長建德:我再確認一下數字好不好?

伍麗華Saidhai Tahovecahe委員:我拿到的數據是1所。

呂次長建德:啊?原住民的?

伍麗華Saidhai Tahovecahe委員:對,原住民兒童02歲托育服務試辦計畫,1所。那沒有關係,我要講的是,為什麼這個試辦計畫出來,照理說是我們關心了很久,大家引頸企盼,但是推動的成效,就是參與的間數好像並不是那麼樂觀,到底原因在哪裡?

邱部長泰源:我們來瞭解。

伍麗華Saidhai Tahovecahe委員:我覺得這個部分要去討論一下,包括經費是不是已經有下放,麻煩部長也關心瞭解一下。

邱部長泰源:好,我們馬上去瞭解。

伍麗華Saidhai Tahovecahe委員:我接續就是要問一下部長,你覺得如果部落家長有臨時托育的需求,可以送到哪裡去?

邱部長泰源:原住民這邊……

伍麗華Saidhai Tahovecahe委員:我就直接講,沒有啦!沒有地方可以送,現在就是看看隔壁鄰居有沒有人在家啦!

呂次長建德:那個部落協力站好像在屏東有1所。

伍麗華Saidhai Tahovecahe委員:是啊!沒關係後面再來跟我報告好不好?我現在要講的是,部落如果有臨時托育的需求,其實大概就是只能看看隔壁有沒有人在家。可是我們看一下都會地區,我光舉臺北、新北,你看羅列洋洋灑灑的什麼都有,什麼居家托育服務中心、育兒友善園,甚至也有提供公立服務的親子館,有很多。如果我們來看一些縣市,以屏東、臺東、花蓮來看一下偏鄉,根據社家署提供委辦的通訊錄,屏東、臺東,花蓮就各只有一個據點,在大仁科技大學、國立臺東大學、臺東縣好事日常教育基金會,所以是真的很不足。

現在我們看一下社家署的托育媒合平台,我們去搜尋也是一樣,花蓮搜尋到1筆資料,屏東搜尋到1筆資料,都是托嬰中心,只有1家在做。所以我剛剛問部長部落如果有臨時托育的需求,到底要送到哪裡?講一句實在話啦!還是我剛剛講的部落互助教保中心。部落互助教保中心目前有在做26歲,如果說在這樣的狀況之下,也沒有一個好的可以使用的地點,或者是適合的托育人力,那看起來互助教保中心,如果能夠承接02歲的臨時托育,其實是好的。

所以想要請教部長,我的版本有,有一些民間團體版本提供的他們也都支持,請問部長您支不支持,如果以部落來講,互助教保中心能不能承接02歲的臨時托育?

邱部長泰源:現在其實有在做啦!

呂次長建德:我跟委員報告,我們也知道在委員的支持之下,屏東現在已經有一個中心……

伍麗華Saidhai Tahovecahe委員:是,美園。

呂次長建德:對,那我們現在就是說,是不是還是以目前的示範計畫為基礎,我們趕快來再來推廣,這樣好不好?

伍麗華Saidhai Tahovecahe委員:好。

呂次長建德:因為這個確實會對於整個原鄉,我想這個是我們的整個文化敏感度,確實應該要用這個方式,好不好?

伍麗華Saidhai Tahovecahe委員:沒錯,謝謝。既然如此,我們未來有兒童托育法,我們的法制要完備,目前原民會有一個族語保母,這個族語保母其實是為了讓我們這些嬰幼兒從小能夠接觸族語的環境。這有區分,一個是親屬的保母,他只要具備族語能力,因為是自己的親屬,另外一個一般保母,還是需要有托育人員專業訓練的證照。那重點來了,原住民如果要辦理這種托育,問題不是只有空間找不到,更重要的是他的人才培育,人才也找不到。

我們看一下社家署提供的資訊專區,托育人員專業訓練課程,如果我找臺東,是零;花蓮,是零;屏東還有4班,都是自費班,大仁科大有1班是平日的補助班,大概就是這樣,非常的缺乏啦!所以我們目前已經有很多的族語保母,他很樂意投入,但是他不見得可以參與這個托育,因為他還沒有取得專業的證照,可是他要去上課,發現了也不容易找到可以上課、訓練的地方。

所以我在這邊就是簡單跟部長和衛福部訴求,第一、希望支持兒童托育諮詢會議,如果有涉及原住民族議題的時候,希望一定要有原住民的代表,能夠把他寫進法條裡面。第二、目前看起來,互助教保中心是最適合承接02歲托育的,這個臨時托育的部分,希望可以把他納入法條文字。第三、可不可以多多的開設原住民托育人員專業訓練課程,來因應未來法制化,好不好部長?

邱部長泰源:好,我們慢慢來努力。

伍麗華Saidhai Tahovecahe委員:好,謝謝部長。

邱部長泰源:謝謝。

呂次長建德:謝謝委員。

主席:謝謝部長。

請李坤城委員,李坤城委員、李坤城委員不在。

請林楚茵委員,林楚茵委員、林楚茵委員不在。

請郭昱晴委員來作詢答。

郭委員昱晴:1412分)謝謝主席,有請部長。

主席:請部長。

邱部長泰源:委員好。

郭委員昱晴:部長好。我想提出修法最主要的目的還是要讓家長們安心,許多孩子被送到托嬰中心或者保母家,其實爸爸媽媽心裡難免都會忐忑不安,我的孩子到底安不安全?被照顧得好不好?如果真的不小心發生了什麼問題,真相能不能夠被釐清?我們就來看兩個案件,高雄楠梓一個托育中心在2025年,也就是今年的4月,爆出8名的嬰幼童遭到不當的對待,事後家長才知道該機構就曾經被通報過,但是相關的紀錄其實沒有被揭露。

類似的狀況也同樣出現在北投,去年1月雖然這個托育中心被評鑑為甲等,但是他過往也有長期對孩子施暴,而且隱瞞他不當行為的紀錄。這時候其實家長就會開始擔心了,這些托育中心以前到底有沒有出過事情?或者是他曾經出過事情,可是我居然在公開的一些資訊平台當中,查不到他過往的狀況,我怎麼能夠安心把小孩交到這裡呢?如果是發生了一段時間查不到,或者是剛發生的事其實家長也不知情,那這個部分中間資訊的漏接或資訊的gap,我們怎麼樣去補足?

第二個部分,就是托育中心的負責人只要換一個名字,他可能就可以再重新開業,那我們怎麼知道我們的孩子送過去的托育中心,有沒有曾經有過不良的歷史紀錄?這個部分我們怎麼來補足?

邱部長泰源:謝謝委員的關心,你提出來這個真的是很重要的事情,我們在立法的過程當中要怎麼樣精準,不要誤殺無辜,但是也不要借殼上市,怎麼去精準的處理是我們在追求法條裡面一個很重要的目標。

郭委員昱晴:現在有這樣子的一個平台,可以提供給家長來做查詢嗎?

邱部長泰源:我們請周代理署長來說明。

周代理署長道君:跟委員報告,目前第一,我們有要求縣市政府,所有依照兒少法開出行政裁罰的案件,現在都一律要通報到社家署的CRC資訊網。在所有進來的案件裡面,如果依照兒少法的規定,它罰完是要公告被處分人的部分,我們也都有統一的公告。

郭委員昱晴:統一的公告大概是什麼時候?家長們這方面的資訊宣導可能不足。

周代理署長道君:以往各縣市自己的裁罰,它會在縣市政府自行來做公告,所以家長有時候查,也許查的地方不見得方便。所以我們在去年的5月開始,我們要地方政府所有的裁罰案件統一通報到我們的資訊網站,依照這個法律的規定,因為公布姓名同樣也是一種裁罰的方式。所以只要條文裡面有要公告姓名的部分,我們也都統一公告在網站裡面,讓民眾可以來做全國性、一次性的檢索。

郭委員昱晴:我們多久會盤點一次?

周代理署長道君:我們現在所有的案件都有放上去,另外在去年5月以前各縣市曾經裁罰的案件,我們也在要求各縣市政府,把舊的案件一步步的將資料轉移到中央這邊,我們希望能夠讓民眾有一站式的檢索。

郭委員昱晴:好,這個是一部分。另外我想提到,很多監視器拍不到的地方,或者是真的當孩子受害了之後,家長想要去調所謂的監視器紀錄,通常都已經來不及,不是影片被格式化,就是監視器放在死角,好像掛好看的。所以為什麼我的這個版本,希望能夠將錄影的保存天數從30天拉到60天,因為我們發現,有很多的孩子,如果他開始慢慢的會學習表達,我們收到很多家長的陳情,他們其實是像擠牙膏式的一天說一點、一天說一點,等到家長真的發現問題的時候,時間往往都超過30天。變成家長想要去找真相的時候,這個部分我們沒有替他們找到一個可以被保留、被閱覽,或者去調查這些紀錄的狀況。

這種情形其實也發生在臺南的一起虐嬰案件中,通常我們發現這些施虐的案件,就像我剛剛講的,不是監視器拍到角落看不到的地方,就是真的出了事之後畫面可能被格式化不見了,或者是保留天數太短已經消失了,這個部分我們怎麼樣來做防堵?是不是可以支持我的版本,就是從保留30天拉到60天這個部分?

邱部長泰源:我想我們可以來討論,到時候可以來討論。

郭委員昱晴:另外就是監視器如果壞掉的時候,我們是不是希望他在24小時之內就要通報,而不要拉長到48小時?在24小時之內可能真的就要通報,趕快先修好,因為任何一分鐘,都有可能是孩子正在冒著風險被這樣對待。

邱部長泰源:這個呂次有沒有什麼意見?

呂次長建德:相關的部分我們會來仔細研議。

邱部長泰源:這必須要綜合性從各個角度來看,我們還是一切以照顧小孩為重,那怎麼樣讓他們雙贏,從實務上可以做到的來討論。

郭委員昱晴:我們當然會希望這個托育的制度跟政策可以更加的進步啦!因為讓孩子真的在平安、安全的環境長大,是所有家長的心願。

邱部長泰源:當然,我們一定往這個方向來努力。

郭委員昱晴:好,謝謝部長、謝謝主席。

邱部長泰源:謝謝。

呂次長建德:感謝委員。

主席:謝謝郭委員,郭委員再度提醒衛福部,你們到底是要上傳雲端?要定時上傳?還是要即時串流?還是你要有一個官方的備份?然後是要從30天延長到60天?最主要還是保全證據啦!所以還請你們多多展現智慧,看怎麼處理。

請吳沛憶委員,吳沛憶委員、吳沛憶委員不在。

請廖偉翔委員,廖偉翔委員、廖偉翔委員不在。

請林德福委員,林德福委員、林德福委員不在。

請張嘉郡委員,張嘉郡委員、張嘉郡委員不在。

林月琴委員有請。

林委員月琴:1419分)謝謝主席,麻煩我們的部長。

主席:請部長。

邱部長泰源:委員好。

林委員月琴:部長,三年了,因為托育服務法在民間就已經討論兩年多,去年希望能夠端出來,結果我們沒有,所以今天就來談談這個兒托法,看是不是能夠補強02歲的托育安全制度。

邱部長泰源:是。

林委員月琴:的確,我們為什麼在民間的時候期待,因為本來兒少權法母法裡面,對於居家托育只有五條在做管理,含罰則,托嬰中心只有四條。可是26歲切出去之後,在民國100年訂了幼照法,事實上就是完備的去管理26歲,反而托嬰中心只有四條。可是02歲的孩子又比26歲更年幼,更需要有一個很好的、完善的機構管理,甚至教保人員條例都還有第五十三條,所以我們很希望這個托育服務專法能夠趕快通過。

尤其政府還在催生的時候,我們就一直期待,希望就雙薪家庭的家長有一個服務,讓孩子能夠送出來。過去幾乎只有二比八,我們的02歲是二比八,八成是在家裡,兩成送出來給保母。可是後來有托嬰中心之後,現在也有消長,托嬰中心比例上越來越高,就是將近七比三,七成還是在家裡,三成已經送出來給保母跟托嬰中心帶。可是托嬰中心的量體越來越大,也因為這樣不當對待的問題越來越嚴重,也越來越多,如果不好好納管的話,就沒有辦法讓家長安心。

你要催生,當然要有一些服務好的品質,所以我們也希望這個法,除了能夠提升我們的法律位階以外,還有強化不當對待的處理,以及明訂居家托育的專章,還有我們可以管制居家托育人員的一些資格。在這邊就會看到我們的處理原則原本的位階非常的低,就任由地方緊急安置,所以想問部長,到底你有沒有掌握各縣市近來一般安置、緊安跟收出養安置在保母家的狀況?過去為什麼一直讓這樣子的狀態持續存在?像新北市現在有護苗計畫,有些縣市還是在做這種安置,那你有沒有掌握哪些縣市還是用這種方法來做安置?甚至過去有某個縣市還用幼兒園來安置孩子,根本就跟我們原來沒有任何法規時的作法一樣去做安置,那也使得原本強度不需要這麼強的照顧孩子的保母制度,因為這次剴剴案凸顯出這個問題很嚴重,但重點是一直以來都是這樣子,所以現在我想知道哪些縣市還在做這種安置。

邱部長泰源:謝謝委員的指導,我想這個應該要有一個很完整的制度,也是這一次我們……

林委員月琴:部長,我問的是你知道哪些縣市還在這樣做嗎?

邱部長泰源:請周代理署長說明。

周代理署長道君:跟委員報告,目前確實是還有若干縣市還是有用居家保母來做安置。

林委員月琴:如果現在還有這樣做,還是繼續讓他們找沒有經驗的,像這次的兩個劉姓保母都是完全從來沒有帶過小孩的人,竟然讓他們去做收出養的安置,我不知道現在一般安置跟緊安是不是還是繼續讓一個沒有經驗、你們也從來沒有訪視輔導的保母去安置嗎?

周代理署長道君:確實如同委員所詢問的,以往是用一個比較偏向行政指導性的原則,我們讓地方政府選任這個居家保母來做安置對象的時候有一個相關的原則,在這一次的事件發生之後,這個部分我們有先做過一次調整,在這個原則裡面本來就有要求地方政府在選任這一類型保母的時候,對於他在接小孩之前的訓練或者他以往的經驗,其實在這個原則裡面我們現在有一些基礎性的規範。

林委員月琴:那我先問一個比較簡單的,你有去監督新北市現在的護苗計畫,確定他們都用已經訪視輔導良好的保母嗎?

周代理署長道君:護苗計畫因為是地方政府自己……

林委員月琴:對,可是他們就在做緊安跟一般安置啊!所以當把他們放在管理強度不是很強的保母的時候,為什麼不需要強度很強?是因為孩子爸媽送到保母家,晚上會接回去,父母會確定他的孩子有沒有被不當對待,所以我覺得這部分也是要請你們儘速去做處理,目前我們的托育服務專法還沒有討論完畢,在能夠三讀通過之前,請你們還是要密切注意這些還在保母手上的孩子是否安全,這也是我們擔憂的。當然未來我們還是期待,你們既然不走寄養這一塊,還是要安置在保母家的話,你們是不是應該針對這部分思考怎麼去分級?所以想請問部長,是不是可以由中央在法裡邊訂定,納入一套針對保母安置的專門辦法?不要告訴我原則,因為過去就是原則,結果有人要按照這原則做嗎?沒有按照這原則做啊!雙北不按照這原則做,像剴剴案,也沒按照這個原則做啊!所以我想進一步去做分級照顧,才能夠同時保障到孩子跟保母的權益,避免未來再有憾事發生。所以請問部長,支持這樣的一個方向嗎?

邱部長泰源:我想另外訂個好辦法來進行分級的照顧……

林委員月琴:可是你們的版本沒有耶!

周代理署長道君:跟委員報告,因為未來大概都是於安置過程中去選擇安置處所,是一個安置地點的選擇,在法制面,我們會建議是不是考慮可以從兒少法著手,未來在選擇安置處所的時候,如果要選擇使用居家保母,相關的一些要求跟規範,我們在研修兒少法修正草案的時候可以把這個議題納進去。

林委員月琴:所以這有兩個點,第一個是未來在法律面,希望你們能夠去做分級。第二個是在這個法還沒修過之前,請你們確保各縣市現在在做緊安、一般安置跟收出養安置保母的選擇到底是不是OK,有沒有強度更強的去做訪視輔導。

邱部長泰源:我們去瞭解。

林委員月琴:再來是有關居托中心的部分,目前是委由民間單位去做,可是你們給民間單位的權限也很不夠,當他們去訪視的時候,常常是被飆罵、被趕出來,甚至無法進入保母家訪視,且有些大廈管理委員會本來就有些規定在,這點我去年也質詢過,訪視員要去訪視的時候,根本進不到保母家,你明明知道他超收可是也沒辦法,因為管理員就把你擋在門外,等到保母把孩子送到其他鄰居家之後,你才得以進去家裡,那當然不會抓到超收,也抓不到他有沒有一些不當的作為,甚至他有沒有收托非他收托的小孩。我不知道的是既然它的管理權力不足,你們為什麼要它負擔這麼重的責任?一旦有事情的時候,全部都認為是居托中心的責任,問題是你們給了它什麼權力?它沒辦法執行你們的公權力,可是你們卻又要它去執行公權力,然後再來監督它、檢查它、輔導它更是評鑑它,問題是它對保母一點辦法都沒有。

有的地方政府在講扣分,像臺北市說要輔導扣分,扣分公文給了縣市政府,結果縣市政府遲遲不回文,打電話給縣市政府的時候,縣市政府甚至就說不會去處理,那這些管理保母的人到底能做什麼?要知道我(居托中心)是被縣市政府授權去管理保母的,當我認為保母有問題要求記點,也是配合你們縣市政府說的要記點,甚至在他有違反規定的時候,我行文給縣市政府,結果縣市政府就是不裁罰,那麼居托中心對保母還有什麼樣的管轄權力?保母怎麼會相信它呢?因為居托中心根本就沒有power,不是嗎?這種情況由來已久,我在去年424號就質詢過這個題目,但似乎迄今還是存在,到現在都還有人跟我反映說他們去文給縣市政府,縣市政府不罰,當然也說因為上面的高層不同意,請問我們所謂的地方政府的高層到底是誰?竟然不同意保母被罰!是不是有民意代表介入?我不知道,議員如果有介入這件事情,真的就是沒道理。可是問題是你要讓居托中心怎麼去做呢?所以我不知道到底部長的想法為何,對於這樣子的居托中心,你不給它管理權力卻又要它負全部的責任,這合理嗎?

邱部長泰源:我想既然要負責任,就應該給它權力。

林委員月琴:部長,先問個簡單的問題,依據大廈管理條例裡管委會的職權,到底我能不能進去保母家?因為保母說要等他下來開門接他才可以上去,一等就等半個小時,那工作也真的不要做了!到底我們可不可以只要遲了10分鐘他還不下來,我就開單給他?開這個單要報地方政府同意,且地方政府也確實會讓他開單成功,否則的話,事實上一切都是做虛工,然後讓訪視輔導員非常的無望。坦白講,這個工作又不是薪水很高,然後又常常受到拒絕、辱罵,之後他怎麼做得下去呢!

呂次長建德:非常感謝委員對這個問題的關心,誠如委員所指出,過去居托中心的定位,我覺得事實上確實有點微弱。我跟委員報告,在這個新法裡面,我們現在已經把它改成是委託了,委託的話,就是事實上它在整個裁罰上是有公權力的,但是裁罰的權還是要回到縣市政府那邊,因為基本上還是公務員才有辦法做行政處分,就是說我們現在已經將過去做的相關的訪視改採委託的方式。

林委員月琴:這樣真的可以授予他們非常高的公權力嗎?因為我在進來之前還曾經聽過居托講他們進入到保母家,他就是不讓他們開那個房間門,他們硬闖後還要受到保母他們的申訴,可是真的硬闖之後發現裡面確實有好幾個孩子,且都滿頭大汗。所以到底怎麼樣才能讓我們的居托人員可以執行那個公權力?否則的話,坦白講,認真的居托人員搞不好被申訴的比例是最高的。

呂次長建德:沒錯!我知道現在必須要武裝我們這些人員,讓他們有實際的power能夠來進行實際的執行。

林委員月琴:我希望這次可以在法律裡面明文規定,然後真的去提供幫助,否則民間團體來承接居托中心,通常沒有權力,可是當有問題的時候,又常常說他們要負起更大的責任,我覺得這不合理也不公平,這樣只會造成更多民間團體不會願意來承接。

呂次長建德:好的,謝謝。

林委員月琴:另外一個就是這次把公共家園跟互助式的訂進去,我非常肯定,不過我覺得政府在研訂未來相關對應的一些子法時,也要去思考公共托育家園裡邊的配套條件,因為這個存在本來就很特別,我們要小型的,如果是12個小孩4個大人裡邊有1個是主管的話,事實上這個人數配比甚至沒有要求廚工這些人員,這些在第一年之後都會是問題。為什麼?因為有勞動權的問題,就是他們要休假,屆時這些孩子又會變成誰來照顧?所以我們希望未來關於這些管理,你們可能要在法律上針對這部分有所考量。還有就是不當對待這部分,我們的政府部門可能也要去想一想,對於這個不當對待,你們現在是用審議會的方式,我們本來是希望按照幼照法的方法,從調查委員到認定委員,讓他清楚的被調查,然後最後有一個認定,以確定這個不當對待的狀況是什麼。因為過去不當對待通常都依照兒少權法第四十九條第一項,總共15款裡面,通常不會被認可,我覺得這次的修正,我的版本事實上會是相對比較清楚的,當初我們就希望按照幼照法的這個部分,所以我們希望未來你們在搭配相關子法的時候,也要考慮把它納進去。我們希望政府能把自己的責任明定清楚,還有違規的樣態,都能夠漸漸的建置起來,我覺得這個應該是保護司責無旁貸的工作。因為多年以來,第四十九條施行已久,現在已經不適用,如果說以後不當對待樣態是霸凌的或者事實上是在體罰的樣態,應該要很清楚規定。

所以在立法上,我大概希望未來能夠補強以下四點,也就是建立專業分級,即保母要做分級,去做不同強度的,且需另訂辦法;還有就是要賦予居托中心有一些權力;再者是托育服務機構也就是托嬰中心的設立跟管理要更明確;最後是02歲不當對待的處理。部長這邊現在送出來的版本如果有所不足的話,可能要再做補充或再去思考。謝謝!

邱部長泰源:謝謝委員指教。

主席:好好想!謝謝!

接下來請徐欣瑩委員,徐欣瑩委員、徐欣瑩委員不在。

蔡易餘委員、蔡易餘委員、蔡易餘委員不在。

賴惠員委員、賴惠員委員、賴惠員委員不在。

請陳瑩委員來做詢答。

陳委員瑩:1434分)謝謝主席!麻煩請食藥署署長。

主席:請姜署長。

姜署長至剛:委員好。

陳委員瑩:署長好!我想請教一下,向你們申請作為食品原料,在所有資料都備妥的情況下,外部審查通常需要多久的時間?

姜署長至剛:跟委員進一步報告這個議題,這個叫做非傳統食品原料安全性評估,目前是委託陽明交大的團隊協助我們,那有兩個部分,他說一個部分是一般判定是否為非傳統性食品原料的問卷,需時1個月,然後是非傳統性食品原料安全性評估,需時2個月,可是就我個人目前就任兩個多月,今天剛好滿3個月,看到的情形是「天荒地久」,竟然有超過3年的。我覺得非常非常對不起委員以及各位國人,針對一些新興非傳統性的食品需要怎麼樣的去積極研議這件事情,我會深自去做反省跟改進。

陳委員瑩:我想你剛剛講有發現超過3年的,應該就是我們辦公室送去的這個案例,螢幕上這張圖片裡的植物叫做「馬甲子」,民間單位向你們提出申請作為食品原料,這個案件從去年1136月就送到你們那裡,可是就誠如署長所說,該案目前還在外部審查中,詢問你們業務單位後,給本辦的回復是115年底才會完成。署長上任才短短3個月都覺得這樣的一個審查需要3年的時間確實是很扯,如果再加上公告的時間,那可能真的是天荒地久,大家總不希望署長一上任整個效率都變差了吧!對這個部分,我不知道署長您未來有什麼樣的方式可以來改善這樣的情形?

姜署長至剛:跟委員做進一步報告,因為一直以來,這一塊都是委外的執行所謂的審查,至於審查的時間,其實……

陳委員瑩:只有一個單位在審查嗎?

姜署長至剛:對。

陳委員瑩:你剛剛說的是?

姜署長至剛:是陽明交大的一個團隊來協助我們,那已經有很多很多年的歷史了。這件事情我看了之後,因為我本身是毒理背景出身的,對於相關的資訊跟訊息,我想它是可以積極加速的。

陳委員瑩:我想請教一下,過去幾年,這個單位一年大概審多少件?

姜署長至剛:我跟委員報告一下,他剛才有講出兩個項次,一個是問卷的時候,第二個是安全性評估,兩項加起來,一年是寫15個,所以KPI是寫15件而已。

陳委員瑩:近一兩年,他們收的案件大概是多少?

姜署長至剛:收的案件中,目前塞車的大概還有10件沒有完成,歷年來他們大概就是15件滿足KPI這樣的程度。

陳委員瑩:請問署長,你們會不會考慮再增加委外的團隊?是增加經費讓他們能夠趕上你們送件的速度?還是你要更換委外的團隊?你有什麼樣比較具體的作法去加速審查?因為現在案件多,這也是一個原因。

姜署長至剛:跟委員做進一步說明,我昨天跟我的member講,要他先拿一份來給我審,我看看我要審多久再回來告訴他,就我一個人藉著上班空檔的時間來審,看看需要多久時間,來決定說接下來要怎樣。我其實有一種承諾,就是我們上半年收到的下半年一定要結案,預計是今年年底希望能夠結案,假如沒有辦法達到結案,我們在中間另外委託不同的團隊,俾能快速的把目前累積的案子完成,我想這是我努力的方向。

陳委員瑩:我想署長已經有覺悟,這件事情你們就是要加快審查的速度。另外就是我們這樣子的個案,是否還要再等個34年?

姜署長至剛:跟委員報告,我剛才提到了,我會讓它變成通案,不會因為任何案就有特殊,我的想法是上半年接到的案下半年結束之前應該就要能夠完成審查。

陳委員瑩:它也不是上半年,而是去年6月送件的嘛!

姜署長至剛:對,有點久了,超出我的想像。

陳委員瑩:正常的話,如果按照你的期程,今年年初就要完成,現在已經年中了。

姜署長至剛:對,所以我個人對於這樣子的期程跟這樣的進度,其實有很多很多……對這個個案,我自己都頗有微詞,所以我自己來檢討。

陳委員瑩:對於這些塞車很久的,麻煩你們優先趕快加速處理,好嗎?

姜署長至剛:一定。

陳委員瑩:謝謝!請回座。

姜署長至剛:謝謝。

陳委員瑩:接下來請部長跟口腔司司長。

主席:請部長還有張司長。

邱部長泰源:委員好。

陳委員瑩:部長好!你們去年底有預告檳榔健康防制法,在你們預告之前,除了找相關專家學者討論之外,請問有沒有找業者來徵詢他們的意見?

邱部長泰源:當然有。

陳委員瑩:但是民間對於你們預告的版本還是有很多的意見,本席在這裡要提出幾項,請你們再認真檢討一下。第一項就是第五條要求所有販賣檳榔的業者都要做登記,請問主要目的是為什麼?

邱部長泰源:請口腔司司長回答。

張司長雍敏:謝謝委員關心,對這個部分,我們有收到很多人反映說這樣的話執行上會有點困難,我們有收到大家的意見也召開很多會議,我們會朝讓民眾比較能夠接受的……

陳委員瑩:你這樣講,我也聽不出有什麼具體的執行上的困難,是什麼困難?

邱部長泰源:這個會處理。

陳委員瑩:我想點一下,就是把所有業者做統一管理的時候,難免會讓人家聯想到你們接下來就是要課稅。

張司長雍敏:不是,不會。

陳委員瑩:不會課稅?

張司長雍敏:不會。我們會……

陳委員瑩:再不然可能是宣導對象尋找困難,是嗎?還是你們想要找出所有對象,所以利用登記的方式就不會漏掉任何一家?

張司長雍敏:跟委員報告,其實這個是我們當初最原始、最原始的版本,後來經過大家不斷地討論,誠如剛剛部長所講,我們會處理,那我們會採循序漸進,以輔導來代替,我如果沒記錯,依照財政部所登記的稅籍資料,全臺灣的檳榔攤大概將近有8,000家,我們會優先從這些慢慢去輔導,因為至少我們已經有掌握了一些……

陳委員瑩:好,我想在這邊反映一個問題,對於宣導檳榔對人體的危害,這個我是百分之兩百贊成,剛剛你說不會課稅可能就還好一點,因為畢竟你們原先是訂營收8萬以上的業者要課稅。

張司長雍敏:那個不是我們訂的。

陳委員瑩:不是你們訂的?

張司長雍敏:那個是財稅單位訂的。

陳委員瑩:好,因為8萬是這樣啦!他的營收是營收,但是如果扣掉人力的成本,然後再加上比如水電等等,可能到最後他實際的月收其實不是很高,所以這樣的政策既然引起恐慌,那你們如果知道,要再檢討,那是很好的,就是再好好討論討論。

另外,第八條規定檳榔業者不得僱用未成年員工,我想要請教一下部長,你們這個規定的目的又是什麼?不得僱用未成年員工,我們勞動力應該年滿……

邱部長泰源:這個應該是保護兒少。

陳委員瑩:保護兒少。

張司長雍敏:對。

陳委員瑩:那你為什麼不放在兒少法?保護兒少,可是我們回頭去看另外一個,在菸害防制法裡面就沒有限制他們不能僱用未成年員工哦!賣檳榔就要保護兒少,賣菸就不用保護兒少,你的邏輯是什麼?部長,我在這裡大膽假設啦!你們這條規定就是不希望未成年的這些人去從事檳榔西施的工作,是這樣吧?

邱部長泰源:有這樣的意思。

陳委員瑩:好,如果是這樣的意思,就像我剛剛舉例嘛!因為你們要考慮到,我只是要提醒,你希望未成年者不要從事檳榔西施的工作,你把它放在檳榔健康危害防制法這邊來規範是不是有點怪怪的?因為菸害防制法實施到現在已經快30年了,有沒有要求超商不得僱用未成年員工?也沒有嘛!

邱部長泰源:超商可以僱用未成年的員工嗎?

陳委員瑩:其實勞動力的計算應該是15歲以上就可以去打工了吧?這個你們可能不太熟,我現在點出來,你們要去好好想一想。

邱部長泰源:好。

陳委員瑩:因為兒少是兒少,工作權是工作權,這個你們要分清楚,如果你要去規範……

邱部長泰源:好,我們來研究一下,研議一下。

陳委員瑩:你們如果很在乎這個檳榔西施,那是不是一定要放在這個地方,你們要好好想一想,因為有工作權的問題。

來,我們看下一張圖,這兩家檳榔攤都在登徵人廣告,他們不只賣檳榔,也賣菸酒批發,所以刊登求職廣告的薪水待遇,時薪大概是190元,月薪比基本公司要好一點點,大概3萬出頭。如果按照第八條的規定,以後未滿18歲的年輕人就不可以在這些地方打工,對不對?它不是只有賣檳榔,它是菸酒一起賣,但是單賣菸酒卻可以18歲以下去打工,所以你們的邏輯是有問題的啦!這樣會影響到部分年輕人的工作權,我就在這邊提出,所以今天……

邱部長泰源:好,我們來研議。

陳委員瑩:好好想一想你們規範的位置對不對。

邱部長泰源:好。

陳委員瑩:好,謝謝。

邱部長泰源:好,謝謝。

主席:好,謝謝。現在已經247分。

現在請楊委員曜,時間有限,自己要覺醒。

楊委員曜:1447分)謝謝主席。主席,請一下長照司司長。

主席:請長照司祝司長。

祝司長健芳:委員好。

楊委員曜:司長好。司長,我們接續上一次的質詢,其實上一次司長的答詢內容,認為臺灣不是福利國家,也覺得長照是家庭責任,對不對?

祝司長健芳:應該是說國家跟家庭一起來照顧老人。

楊委員曜:一起照顧。

祝司長健芳:對,一起照顧。

楊委員曜:不是家庭責任?因為你上一次……

祝司長健芳:我上次是說無法替代……

楊委員曜:沒有,我們回去有重新……

祝司長健芳:無法替代家人照顧。

楊委員曜:好,沒有關係,共同責任嘛!

祝司長健芳:是。

楊委員曜:其實我看賴總統曾經講過,要把臺灣打造成老人福利國,那長照3.0大概也是為了因應國家來支持家庭共同照護老人這樣子的一個責任……

祝司長健芳:是。

楊委員曜:因應而生的,譬如說直系血親之間互相負有扶養的義務,家庭也有扶養的責任,但是不代表家庭有能力提供足夠的照顧,特別是現在少子化那麼嚴重,政府未來如何提高替代性或者是補充性的服務能量來分擔家庭責任?怎麼提高?

祝司長健芳:目前確實我們在長照這些相關的措施裡面,其實也是在協助家人一起來照顧,包括提供家人可以有一些喘息,那家人需要工作的話,我們也在布建相關的居家服務、社區式的服務來讓家人可以放心,可以安心去發揮他的專業,將長輩交給專業的人來做照顧,這個政策方向與委員剛剛的垂詢是一致的。

楊委員曜:好,現在長照的政策造成長照悲歌、悲劇一再發生,長照政策把照顧者視為工具人,有很多學者和團體一直在呼籲國家應該要保護照顧者,就是受照顧者必須要得到國家的支持,照顧者也需要,頻繁的長照悲歌不應該是臺灣老化的宿命。長照3.0的部分,假如以司長上一次答詢的時候,回答照顧需要照顧者的責任是家庭的話,顯然跟民團和學者的看法不大一樣,現在你們長照3.0要怎麼亡羊補牢?

祝司長健芳:是,向委員再一次澄清說明,上一次的詢答我沒有說這個是家人的責任,我一直強調的是,長照制度在我們的稅收規模下,無法完全替代家人照顧。概念上,意思就是說,因為在民法本來就有互負扶養義務,所以本來在我們的國情裡面,其實家人扮演很重要的支持角色,那政府很重要的就是,除了被照顧者,在立法院通過的長服法已經把支持照顧者也入法,所以對於長照制度的建構裡面,除了被照顧者的一些服務,我們也同步關注照顧者要有支持。

楊委員曜:司長,我講兩點,第一點,所有的政策入法並不能解決一切的問題,這是第一個觀念。第二個,你上一次怎麼詢答的呢?因為今天的時間太短,我下一次回放給你看好了。我繼續問司長,臺灣因為稅收太低,所以不是福利國家,這個是可以探討的,那長照的責任在於家庭,政府也願意分擔一定的工作。

祝司長健芳:對,跟家人共同來照顧。

楊委員曜:長照3.0要加深加廣服務的網絡,必須要有更多的支出,稅收制的長照制度顯然沒有辦法因應一切,司長,對於臺灣的長照資金來源,從現在的稅收制改成保險稅收雙軌制,你的看法是怎麼樣?

祝司長健芳:跟委員說明,長照基金在去年年底累積還有2,039億,累積到今年的3月底是兩千兩百多億,現在的長照基金。

楊委員曜:還有那麼多錢啊!

祝司長健芳:是,也跟委員說明……

楊委員曜:還有那麼多錢啊!

祝司長健芳:是,所以目前……

楊委員曜:不缺錢的話就是沒有在做,不缺錢更嚴重。

祝司長健芳:沒有,我們的服務涵蓋率非常高,服務涵蓋率在去年年底就達到百分之八十四點多了。

楊委員曜:司長這樣子講,我拿一個報告跟司長做個探討,監察院的報告說目前的長照政策對於減輕重度失能家庭負擔的助益不大,監委指出,112年各目標群體長照服務的涵蓋率顯然有落差,近八成的長照給支付服務使用對象為輕中度失能者,重度的失能者用不到,這個恐怕是基金還有那麼多錢的主要原因,就是最需要的反而用不到我們的制度,然後基金還有3,000億啊?

主席:兩千多億。

祝司長健芳:兩千多億。

楊委員曜:兩千多億,沒有在問你啦!

祝司長健芳:謝謝召委補充說明。也跟委員說明,事實上我們現在確實給支付是鼓勵,因為國內的長輩一直想望的就是留在自己最熟悉的社區終老,所以整個給支付的政策也回應國人的想望與需求,目前對於居家和社區的有納入給支付。至於住宿型24小時的照顧機構,目前確實調查下來,無法生活自理的老人被問到的時候,大概只有三成六說願意到24小時住宿機構來接受終老,這樣的一個比例其實還有待提升,所以我們一直努力地,也運用長照基金,針對現在全國1,800家的住宿機構能夠強化它的照顧品質。把品質提升上來之後,我們也希望老人在被問到的時候,他的優先選擇可以到住宿型機構,如果這個時間到了,或許在住宿型機構我們可以把它導入給支付,所以現階段我們才用定額補助的方式來補助這些住民,現階段是一年12萬,賴總統也有提出一年要提高到18萬,我們這個部分會整體配合政府的政策來把它提高。

楊委員曜:司長,在112年有22萬左右的失能者是聘僱外籍看護移工。

祝司長健芳:外籍看護工。

楊委員曜:這些人裡面只有四成曾經使用過長照服務。

祝司長健芳:現況在使用長照服務。

楊委員曜:對,其中超過三分之一只使用一項,最多的一項就是喘息服務。

祝司長健芳:喘息服務。

楊委員曜:也就是說,其實長照制度並沒有辦法很普遍地覆蓋到最需要的人,假如我們有辦法覆蓋到最需要使用長照制度的這些人,我想長照悲歌不會一再地演唱,這是一個事實,怎麼讓使用者可以更方便地使用到長照提供的服務、怎麼去找到有需求的人,我覺得這個都是長照司必須要去做的事情。

祝司長健芳:是。

楊委員曜:不要等到悲劇發生了,再說什麼都來不及。

祝司長健芳:是,跟委員報告,聘外籍看護工這一塊,其實本來大概使用都不到兩成,我們經過這幾年一直努力,也把這樣的指標列為考核地方政府長照的指標,所以近期已經攀升到接近四成。

楊委員曜:不是啦!外籍看護工提高到四成,你可能也不用拿出來在這邊講,因為移工的勞動意識也強了,早期沒有在讓人家休假,現在有休假當然會提高,所以才會說喘息服務是最多被申請的項目。

祝司長健芳:交通接送也很多。

楊委員曜:懂我的意思哦?

祝司長健芳:對,交通接送,還有輔具、無障礙……

楊委員曜:沒有關係,因為今天還有預算解凍要處理,所以我們先討論到這邊,有關長照的問題我覺得是民進黨執政不可迴避的責任,也希望司長這邊,不管在政策的擬定或是政策的落實都必須要加把勁。

祝司長健芳:是,好,謝謝委員。

楊委員曜:謝謝司長,謝謝主席。

主席:本日會議詢答全部結束。委員陳昭姿、張嘉郡、林德福、廖偉翔、涂權吉、李坤城所提書面質詢,列入紀錄,刊登公報。

委員陳昭姿書面質詢:

衛福部解凍報告援引九年前家庭與生育調查結果作為政策依據,未能反映當前社會風氣與法制環境之變遷。倘若反對代孕的民意主因為法律配套不足、金錢糾紛憂慮及保障機制不明,則衛福部更應積極推動立法,透過制度化保障代理孕母及委託人雙方權益。以偏頗民調作為政策拖延藉口,無異以社會觀感剝奪個人生育權,違反平等原則與基本人權保障,本席對其報告理由表達遺憾,請衛福部提出更新調查時程及人工生殖法法制研議進度說明。

一、醫護工會指出,目前我國醫護及教保人力配置長期不足,導致基層人員長期處於高壓、過勞狀態,工會要求「修法保障醫護人員工時與休息權」並落實勞基法工時上限、保障加班費,請問衛福部如何與勞動部合作,檢討現行責任制制度之適用對象與適用範圍?強化醫護教保等責任制行業之勞動條件檢查與執行?

二、衛生福利部雖已於2024年公告三班護病比標準,並自31日起採取獎勵先行實施,惟工會調查指出,九成醫院未符合公告標準,且多數醫院並未採取補人力或調整床數之實際作為,甚至對護理人員表示「未入法無罰則,無須遵守」。請衛福部說明目前推行成果,並公告「三班護病比」正式入法之期程與配套措施。

三、現行「獎勵實施」制度僅為過渡措施,缺乏具體獎勵機制、金額、發放時間及預算來源,導致醫院缺乏動機落實護病比標準。且目前三班護病比政策僅適用於一般急性病房,對於精神病房、急診、慢性病房、洗腎室等特殊單位未設有明確標準。工會調查亦顯示逾九成護理人員認為應涵蓋特殊單位。請問衛福部是否已啟動規劃作業?請說明公告期程,並承諾邀集護理工會與基層代表共同研擬,建構完整制度。

四、工會反映部分醫院以符合護病比為由禁止休假、強迫跨科支援、壓迫護理人員放棄特休等行為,已涉違勞動法令。請問衛福部與勞動部有無掌握相關情事?如何強化勞檢與通報處置機制?

一、依據歷年總額、藥費占比及藥價差比例推估,近年藥價差已達700餘億元,此筆款項來自全民繳交的健保費,原該用於病患照護及藥品管理,卻成為醫療院所彌補醫事費用不足所致之虧損之來源。基於健保署未能有效管控醫療院所超出合理範圍之藥價差,監察院亦曾於104年對衛福部及健保署提出糾正;於108年國衛院亦召開論壇,建議建立健保藥價差管控機制,惟迄今具體措施及中長期改革目標仍未落實。若政府對醫藥撥補仍不足,在不調整健保費率情形下,藥價差越顯著健保就越吃緊,造成惡性循環。

圖一:歷年推估之藥價差金額(億元)

註:依據健保署歷年藥費資料、98年至108年藥費占比(108年後以108年進行推估)、平均藥價差以30%15%推估

二、藥價差長期被視為彌補不足醫療服務點值的手段,醫療服務點值已於2024年底撥補至每點0.9元,衛福部於本年六月確保每點0.95元之點值,應連動縮減藥價差並訂定中短期目標;在醫療服務報酬(診療費、手術費等)合理調整下,使醫院營運回歸以醫療本業尋求永續經營。

三、現行藥費支出目標制合理藥價差(R-zone)為15%,係參考日本所訂定的合理藥價差範圍,藥價差現況以偏離多時。應以現行基準作為台灣合理藥價差,同時在額度中同時考量藥品管理成本;對於超出合理藥價差的額度應適度回歸總額或實質調整健保價格反饋給民眾。請國衛院等研究機構針對台灣藥價差與醫療支出管理政策進行深入研究,包含藥價三合一政策或仿照日本進行階梯式調整藥價差之形式。

四、請衛福部就如何與醫界、產業界、病友團體開啟協商機制,共同界定合理藥價差的基準及其中藥品的管理費用,針對不同藥品類型(如製造成本與藥品生命週期)、藥品管理難度(如儲藏方式)等面向,提出具體規劃與時程表。

一、依據玉姐案及劉哲彰案等行政訴訟實例,現行由地方政府設上限的個人助理服務時數缺乏法源依據與評估邏輯、公式,易淪為排除資源責任之工具。衛福部是否已就現行制度進行檢討,並規劃提出合理評估工具?請說明研究進度及預計完成期程。

二、各界質疑現行個人助理制度已與原始「障礙者為主體」的精神背離,淪為長照制度之補充,且因財源主要依賴公益彩券而無法穩定支持重度使用者需求。請衛福部說明是否有短中長期之財政規劃,以確保服務可近性?

三、參考日本、韓國等國,對個人助理服務均有獨立立法、穩定財源與明確保障標準。我國《身心障礙者權益保障法》已逾17年未修,衛福部是否已彙整各國立法與制度比較研究?是否規劃召開研商會議,廣納障礙者與學者實務工作者意見,提出符合台灣脈絡之制度重建藍圖?請提供相關會議規劃與時程表。

四、目前我國無關於個人助理制度之專章或專法,導致各縣市政府詮釋不一、資源分配不均。衛福部是否已著手研議將個人助理服務納入《身心障礙者權益保障法》之專章立法?

委員張嘉郡書面質詢:

近日接連驗出三批含有萊克多巴胺的豬肉,消費者文教基金會針對進口萊豬進行一份嚴謹的民調,調查了1,054位消費者,調查結果高達90%消費者在意是否購買到含瘦肉精肉品;64%民眾支持進口肉品應「逐批檢驗」;76%的民眾表示「不同意」販售含瘦肉精肉品。產地標示部分,有80%民眾購買時會看產地標示,但實際上僅有11%曾看過萊劑相關標示,18%甚至未看到任何標示。

一、現今中央針對進口豬肉之邊境查驗,抽樣比例仍不足10%,引發社會大眾對政府食品安全管理作為之高度疑慮,尚需仰賴地方政府衛生局擴大檢驗,以安民心。惟食藥署過去曾表示具備執行100%逐批查驗之能力,請問現階段恢復逐批查驗是否有窒礙難行之處?

二、蔡英文政府於開放美國豬肉進口時曾宣示,「在保障民眾知情權與選擇權的前提下」所作之決策。然而現況為,萊豬流向資訊未公開、相關標示亦不透明,導致消費者難以做出明確判斷。請問,政府將如何強化資訊揭露及標示機制,以真正保障民眾選擇與知情之權益?

委員林德福書面質詢:

問題一

2025年公費四價流感疫苗採購案,總計採購686萬劑,分別向國光生,GSK、東洋、賽諾菲、高端等五家業者採購流感疫苗。

「流感」與「新冠」疫情最近有升溫的情況,請問疾管署,2025流感疫苗接種時間是否會如同往年於10月開始接種?或提早?

「衛福部」是否會再次加購「蛋白質次單元新冠疫苗」,接種流感疫苗的同時,是否也鼓勵民眾同步接種新冠疫苗?

問題二

另外,隨著年紀增加,人體免疫系統老化,導致接種流感疫苗的保護效果打折。20251月的數據顯示,65歲以上的人口數已達4508,419人,占總人口的19.27%,國內專家指出,應儘速將「免疫加強型疫苗」納入公費接種範疇。

請問衛福部,「免疫加強型疫苗」目前有哪些業者有能力供貨?

由於2025年流感疫苗已完成採購作業,衛福部是否會另外以專案方式公費採購流感「免疫加強型疫苗」嗎?預計可以涵蓋65歲以上人口數量有多少?

問題三

台灣已經是高齡化社會,政府鼓勵長者多出門走走,增進體能、情緒健康。但某些縣市鄉鎮,大眾運輸不足,部分高齡駕駛只能自駕,以滿足日常外出需求。

現行的長照給付,補助民眾使用「交通接送服務」,僅提供長照給付對象往返居家至社區式服務類長照機構或至醫療院所就醫、復健、透析治療之交通接送。

若希望長者不要自己騎車開車,方便的公共運輸就很重要,政府要拿出配套措施,與相關補助,協助高齡長者轉而使用其他交通替代工具。

本席建議「衛生福利部」檢討放寬「長照交通車」使用方式,研擬給予一定次數,試行彈性增加「醫院以外」的停靠點,以嘉惠高齡長者外出的需求。

問題四

根據「衛福部」統計112110月,提供居家服務的居服員人數為56,420人。

隨著台灣逐漸邁入超高齡社會,長照需求大增,然而居服員年齡偏中高齡,出現老老照護等長照困境。其中,女性與男性居服員年齡年逾55歲者,合計19,293人。

照護者在工作時經常需要進行平行移位、翻身、拍背及轉位等動作,這些負重的動作相當的頻繁。

建請「衛福部」會同「經濟部」與「勞動部」研擬「居服員」使用「輕型外骨骼輔具」推動路徑,以減輕照服員生理與心理上的照顧壓力,避免職業傷害,降低人力耗損,進而維護長照資源。

委員廖偉翔書面質詢:

鑒於「剴剴案」等虐童案件層出不窮,引起社會廣泛關注,顯示托育機構內部監督機制的不足。針對此類事件,衛福部監督機制顯有不足。朝野立委與行政院,皆有提出《兒童托育服務法》版本,為釐清該法案詳細內容與制度,爰向衛福部提出書面質詢。

說明:

1.根據行政院通過之衛福部版本《兒童托育服務法》草案,政府將放寬公有不動產以無償方式提供非營利性質法人使用,並明定運用學校餘裕空間辦理托育機構,免變更使用執照,以加速托育機構公共化。請問衛福部長,目前全國各縣市公共托育中心的分布情形為何?於法案通過後一年,衛福部自行評估加速效益為何?

2.於推動公共托育資源佈建的過程中,地方政府的配合度與執行力至關重要。請問衛福部如何協助地方政府克服在設置公共托育中心時可能面臨的困難,例如場地取得、經費不足、人力短缺等問題?是否有具體的輔導或獎勵措施?是否有建立中央與地方政府之間的溝通與協調機制,確保政策的順利推動與落實?

3.於諸多虐童、不當對待之案件中,事件之通報,藉由吹哨者通報之比例占近約半數。惟衛福部版本草案中,吹哨者條款未列於其中,衛福部對此態度如何?未列入草案之原因又如何?

委員涂權吉書面質詢:

(5)月國內C0VID-19疫情再度升溫,據疾管署公告資料,第21週新冠就診人次達41,402例,較前一週上升,並較去年同期翻倍成長,已連續七週上升。新増本土重症個案102例、死亡19例,累計重症432例、死亡66例,其中逾九成未接種最新疫苗,另有一名年僅1個月大的男嬰重症送醫,顯示病毒對嬰幼兒之威脅仍不容忽視。

目前國內主流流行株為XBB亞型中的NB.1.8.1,具高度免疫逃脫與傳播力,近期亦陸續檢出KP.2KP.3變異株,為美國CDC近期預警之高關注株。雖多數個案為輕症,惟高齡、慢性病與免疫低下者仍為重症與死亡主因,但嬰幼兒等族群雖為少數但風險仍不容輕忽。目前我國COVID-19疫苗接種涵蓋率已大幅下滑,第六劑(XBB疫苗)接種人數截至526日僅90餘萬人;然就兒童與婦女族群而言,現階段政策指引模糊,未見明確接種建議,尤以6歲以下嬰幼兒接種情形最為低落,社區端缺乏可近性施打場域與針對性衛教資訊,家長普遍無所適從,另孕產婦、晡乳期婦女之疫苗建議,至今缺乏專門評估與臨床溝通架構,容易導致接種遲疑,實為防疫破口之一。

本席注意到,美國CDC已建議健康兒童可不列入常規COVID-19疫苗接種對象。若未來我國衛福部比照辦理,將兒童排除於常規接種對象外,請問有何具體配套機制以防止其感染與重症風險?尤其托嬰、幼兒園與學校環境密閉、人員密集,口罩與個人衛生措施難以落實,若疫苗亦缺乏保護,形同讓最弱勢族群暴露於風險之中。

防疫政策不能僅仰賴疫苗施打與個人自主管理,對於尚無施打能力的嬰幼兒及家庭,政府有責任提出明確的防護策略與實質支援。請衛福部評估目前兒童與婦女接種建議,是否需因應美國施打政策而調整,並於兩週內提出完整因應方案,包含若未建議施打時,如何透過環境控制、公共衛教、快篩與抗病毒藥物取得等方式,保障該族群健康安全,以防未來疫情反撲時,社會最脆弱的一環首當其衝。

委員李坤城書面質詢:

案由:2023年底,等待出養的剴剴安置在保母家,因不當對待而離世,年僅110個月的生命猝然結束,令人不捨。近日一審宣判,保母姊妹分判無期與18年有期徒刑,是至今兒虐案判刑最重的案例。更重要的是,在罪與罰之外,我們如何能避免下一個悲劇發生?

行政院會8日拍板通過《兒童托育服務法》草案,針對02歲托育規範單獨立法,總共有6章、78條文,另外托育及就業政策催生聯盟先前公布民間版「兒童托育服務法」修法版本,民間版草案與院版不同之處在於民間版明確提出法案價值目標,並規範中央政府資源發展任務。針對安全問題,民間版要求先行開罰再限期改善,且建立違規記點與退場機制,規定居家托育人員若兩年內違規達6點,需暫停新收托8個月並公布姓名。

在勞動權益方面,民間版加強基層托育人員保障,確保疑似違法時調查程序公正透明,同時推動偏遠及原住民族地區公共托育發展;居家托育方面,民間版將居家托育服務中心全面入法,明定工作責任義務,並要求中央制定收費標準,保障居家托育人員收入,與準公共機構式托育看齊;在收費審議機制部分,民間版要求中央主管機關審酌物價指數、當地收費情形、家庭可支配所得、公教及民間調薪幅度,並於每兩年公告各縣市居家托育收退費項目及基準。

此外,民間版條文加強基層托育人員勞動權益保障,確保疑似違法時的調查程序公正、透明,也希望普及偏遠地區及原住民族的公共托育發展,另將居家托育服務中心全面入法,明定工作責任義務,也要保障居家式托育人員收入,比照準公共機構式托育,由中央訂定。然而本法除了回應保母管理制度的缺漏之外,其實在更前緣還有一個值得探究的問題是:「保母制度,真的適合作為兒少安置系統的一環嗎?」

寄養家庭長期不足,居家保母成為安置服務選項

「家外安置」常是因為兒童原生家庭功能不足,可能因為家暴、父母生病或入獄、等待出養等原因,須另覓能讓孩子好好長大的穩定環境,所以才讓孩子移出原生家庭,尋求家外安置。通常「寄養家庭」因為具有家庭形式的成長環境,較能提供孩子穩定停泊的安定居所,而成為家外安置的優先選擇。

近年寄養家庭招募不易,以致於安置服務供給量長期不足,居家保母開始成為安置服務的一環。但是,「安置」代表的是全年無休的照顧需求,與居家保母原先的「托育」性質有極大的落差。托育預設是作為「家長工作時的照顧替手」,屬於「補充性服務」,保母會有「上、下班時段」,通常是平日白天照顧孩子,晚上與假日則將孩子交回由家長照顧。

相關法規要求保母在上班時段中要「專心托育」,必須專職而不得兼做他事(上銀行、寄信、添購日常用品等),更不得將孩子交給他人照顧。但安置兒童的照顧卻是24小時、全年無休,孩子等同於「搬進來一起生活」這樣的照顧需求,套用在一般居家托育,就像要保母得「一直上班」。原本安置時間長度依法「建議以6個月為原則」,但彭婉如文教基金會曾與幾個縣市的居托中心督導交流「由保母提供安置服務」的經驗,發現「超時安置」的現象普遍存在。

安置保母條件寬鬆,上課6小時就能收托安置兒

居家托育人員相對於寄養家庭,在收托安置兒童的人員資格認定上寬鬆得多。

如前節所述,制度想像的是合格登記的保母個人來提供照顧,因此在安置資格審查時,僅對保母「個人」設定簡單篩選門檻,包括無《兒童及少年福利與權益保障法》所定不得擔任者之情事、具有居托服務經驗且有意願照顧安置個案、依「居家式托育服務提供者登記及管理辦法」訪視輔導情況良好。

有居托中心督導表示,安置保母根本就是「只要你想,就可以做」,有意願的保母只要培訓上完僅6小時的課,就能收托安置兒童,資格門檻形同虛設。

相比之下,寄養家庭預設是「整個家庭」提供照顧,因此審查資格及程序相對嚴格,不僅以「家庭整體」作為評估對象,更須經縣市政府召開審查會議通過後,才能成為寄養家庭。

居家保母提供的主要是「一般托育」,無論在服務類型或收托時間上,都不同於「安置照顧」的需求。因此將一般托育的居家保母,轉銜成為安置照顧服務所用,而沒有相應的制度調整與支持下,可能引發諸多問題,請衛福部於兩周內就以下疑義回復本席國會辦公室:

一、如何解決寄養家庭長期不足,弱勢兒童家外安置問題?

二、如何解決提供安置服務的保母全年無休、過度勞動的狀況?

主席:先作以下決議:一、報告說明及詢答完畢。二、委員質詢未及答復或請補充資料者,請相關機關於兩週內以書面答復;委員另要求期限者,從其所定。

接下來處理討論事項預算凍結報告案計13案,請一併宣讀。

主席:要來進行討論事項13案逐案處理的時候,先跟各位報告,在早上的報告事項裡面,有委員針對第14案提出附帶決議,現在請議事人員宣讀提案內容。

附帶決議:

有鑑於中國食品利用網路不當販售,造成國人食安疑慮,請食藥署加強網路查察,定期上網監管,針對無輸入許可之食品,立即要求平台業者下架,並加強後市場管理。

6個月內研擬修法,增加相關罰則,並協同TWNIC(台灣網路資訊中心)一同建立相關管制制度。

    林淑芬  王育敏  林月琴  劉建國

主席:提案委員是林委員,這個在早上應該有跟部溝通過嘛?可以嘛?

邱部長泰源:OK,謝謝。

主席:衛福部沒有意見、敬表同意。各位有沒有意見?

楊委員曜:沒有。

主席:沒有,那我們就照案通過,謝謝。

現在進行討論事項13案之逐案處理。

()案,就同意動支有無異議?

王委員正旭:沒有。

楊委員曜:沒有異議,可是我要發言。

主席:請說,你一定要說哦!

楊委員曜:對。

主席:快說。

楊委員曜:疾管署就相關的傳染病的訊息與防治,真的一定要做好相關的宣傳,因為前一陣子我聽說日本也有百日咳,現在COVID-19又在盛行,怎麼在預防端,就是還沒有大流行之前讓一般民眾知道,應該做的措施、宣導都要做好,好不好?謝謝主席。

主席:可以再多講一些,沒關係。

楊委員曜:不要,不講了。

主席:聊表你國會議員的職責,剛好可以提醒CDC

楊委員曜:都聽你的哦?不講了。

主席:你不講,你可以先走,好不好?

楊委員曜:不講了。先走?

主席:請林委員幫他安撫一下情緒。

()案同意動支有無異議?

王委員正旭:沒有。

主席:沒有,那我們就同意動支。

繼續第()案,請問各位同仁,就同意動支有無異議?

楊委員曜:沒有。

主席:無異議,同意動支。

()案。

楊委員曜:沒有。

主席:沒有異議,同意動支。

()案。

王委員正旭:沒有異議。

林委員月琴:沒有異議。

主席:那就同意動支。

()案。

王委員正旭:沒有異議。

主席:那就同意動支。

()案。

王委員正旭:同意。

主席:那就同意動支。

()案。

楊委員曜:沒有異議。

主席:同意動支。

()案。

林委員月琴:同意動支。

主席:好,同意動支。

()案。

王委員正旭:同意。

主席:同意動支。

()案。

王委員正旭:同意動支。

主席:好,同意動支。

(十一)案,有無異議?

王委員正旭:沒有。

主席:沒有,那就同意動支。

(十二)案,有無異議?

王委員正旭:沒有異議。

主席:那就同意動支。

最後一案,第(十三)案,有無異議?

楊委員曜:沒有。

主席:好,那我們就同意動支。作以下決議:均同意動支,並提報院會。

請委員先不要離開,請楊委員回來,好不好?我們等一下要進行討論事項第二案及第三案,還是要有委員在現場。我也跟委員會報告,因為第二案、第三案宣讀完之後可能已經5點半了,應該是這樣,明天一早我們委員會會繼續,因為有很多人在反映有連假的關係,我們明天還是會進行處理,那處理當然不會急就章,也會遵照各位委員還有行政機關相關的意見,可以處理就處理,不行處理當然就保留,有的可能可以保留出委員會來做協商,都可以啦!就是不會強行說一定要怎麼樣,因為還有很多不同的看法,各個面向大家要來討論到細究一點,因為畢竟我們在處理法案,我們不敢想一定萬世流芳,最起碼也不能遺臭萬年,所以審查法律是要非常慎重。

我大致上跟各位宣告一下:等一下第二案、第三案宣讀的時間可能將近要兩個多鐘頭,會到5點半,明天一早可能就會進行法案的處理,原則上跟各位報告了,因為專業的東西我們就必須要慎重來做相關法律草案的審查,可以就處理,有意見我們就保留,或許也有擇期再審的機會,好,以上做這樣的宣告,謝謝。

現在進行討論事項第二案及第三案,請宣讀提案條文內容,若有修正動議請一併宣讀,宣讀時請相關業務主責人員留在現場,其餘人員可以先行離席。