DrawObject1

DrawObject2

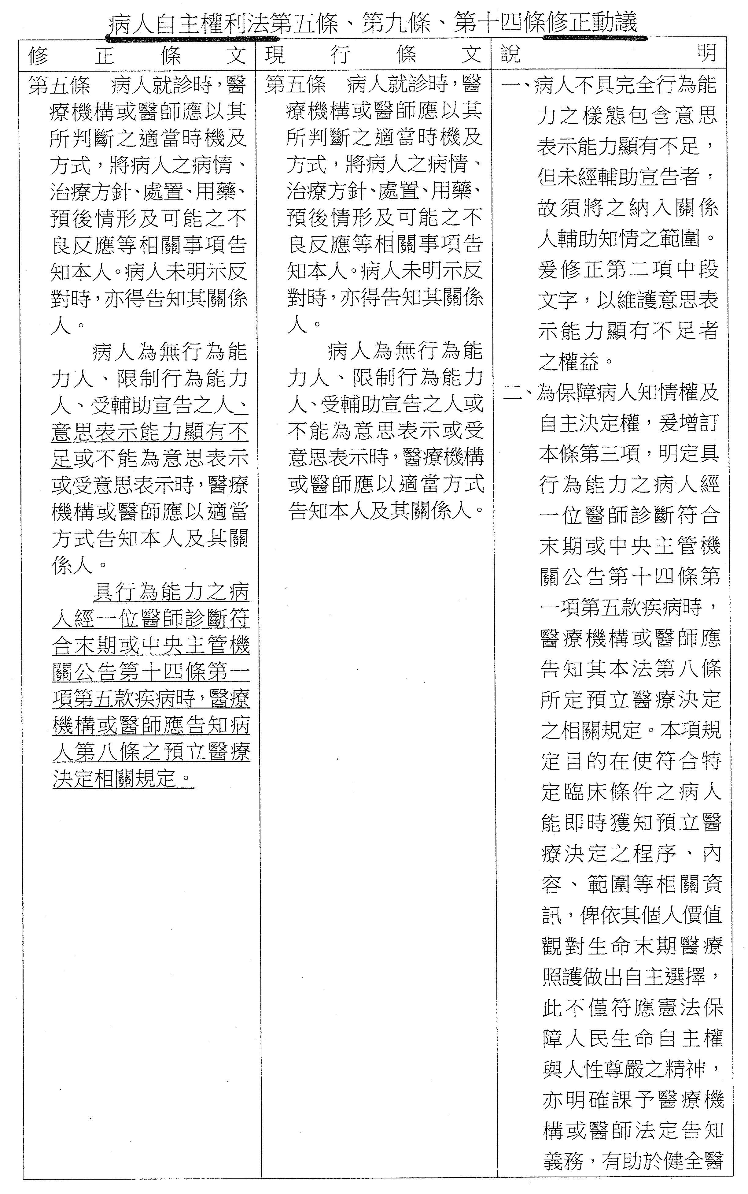
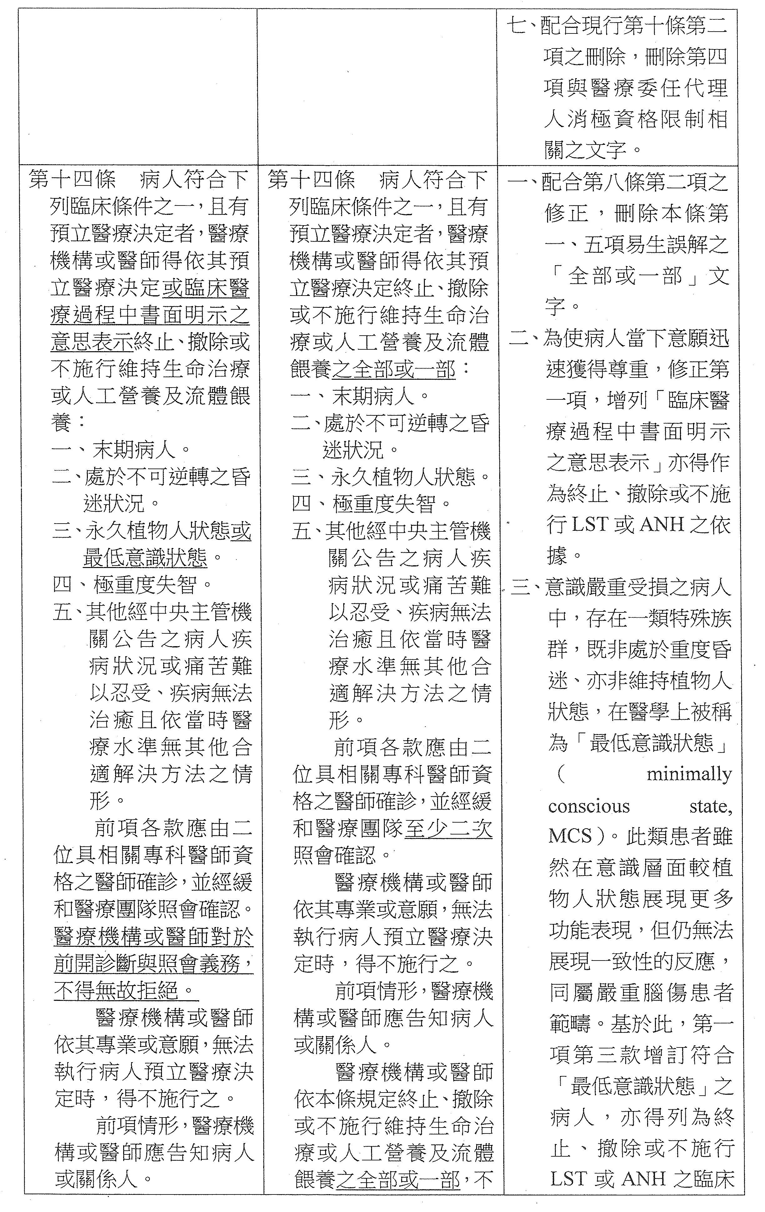
二、修正動議:

主席:本日會議到此結束,星期四早上9時繼續審查,現在休息。

休息1722分)